20-F 1 f20f_022819.htm FORM 20-F  

 

 

UNITED STATES

SECURITIES AND EXCHANGE COMMISSION

Washington D.C. 20549

FORM 20-F

 

 REGISTRATION STATEMENT PURSUANT TO SECTION 12(b) OR 12(g) OF THE SECURITIES EXCHANGE ACT OF 1934

OR

x   ANNUAL REPORT PURSUANT TO SECTION 13 OR 15(d) OF THE SECURITIES EXCHANGE ACT OF 1934

OR

  TRANSITION REPORT PURSUANT TO SECTION 13 OR 15(d) OF THE SECURITIES EXCHANGE ACT OF 1934

OR

   SHELL COMPANY REPORT PURSUANT TO SECTION 13 OR 15(d) OF THE SECURITIES EXCHANGE ACT OF 1934

 

Commission file number: 001-35530

BROOKFIELD RENEWABLE PARTNERS L.P.

(Exact name of Registrant as specified in its charter)

Bermuda

(Jurisdiction of incorporation or organization)

73 Front Street, 5th Floor, Hamilton HM 12, Bermuda

(Address of principal executive offices)

 

Jane Sheere

73 Front Street, 5th Floor, Hamilton HM 12, Bermuda

Telephone: 441-294-3304

Facsimile: 441-296-4475

 

(Name, telephone, e-mail and/or facsimile number and address of company contact person)

Securities registered or to be registered pursuant to Section 12(b) of the Act:

  

Title of Class

  

Name of each exchange on which registered

Limited Partnership Units

 

New York Stock Exchange, Toronto Stock Exchange

 


 

Securities registered or to be registered pursuant to Section 12(g) of the Act:

None

Securities for which there is a reporting obligation pursuant to Section 15(d) of the Act:

None

Indicate the number of outstanding shares of each of the issuer’s classes of capital or common stock as of the close of the period covered by the annual report:

178,821,204 Limited Partnership Units as of December 31, 2018

Indicate by check mark if the registrant is a well-known seasoned issuer, as defined in Rule 405 of the Securities Act.  Yes    x    No    

If this report is an annual or transition report, indicate by check mark if the registrant is not required to file reports pursuant to Section 13 or 15(d) of the Securities Exchange Act of 1934.   Yes      No   S 

Indicate by check mark whether the registrant (1) has filed all reports required to be filed by Section 13 or 15(d) of the Securities Exchange Act of 1934 during the preceding 12 months (or for such shorter period that the registrant was required to file such reports), and (2) has been subject to such filing requirements for the past 90 days.   Yes    S  No    

Indicate by check mark whether the registrant has submitted electronically every Interactive Data File required to be submitted pursuant to Rule 405 of Regulation S-T (§232.405 of this chapter) during the preceding 12 months (or for such shorter period that the registrant was required to submit such files).  Yes    S  No      

Indicate by check mark whether the registrant is a large accelerated filer, an accelerated filer, a non-accelerated filer, or an emerging growth company. See definitions of “accelerated filer”, “large accelerated filer”, and “emerging growth company” in Rule 12b-2 of the Exchange Act (Check one):

 

 

 

 

 

 

Large accelerated filer   x  

 

Accelerated filer     

  

Non-accelerated filer     

 

 

 

 

 

 

 

 

 

Emerging growth company      

Indicate by check mark which basis of accounting the registrant has used to prepare the financial statements included in this filing:

 

If an emerging growth company that prepares its financial statements in accordance with U.S. GAAP, indicate by check mark if the registrant has elected not to use the extended transition period for complying with any new or revised financial accounting standards provided pursuant to Section 13(a) of the Exchange Act. [  ]

 

 

 

 

 

 

U.S. GAAP 

 

x  International Financial Reporting Standards as  

issued by the International
Accounting Standards Board

 

 Other 

If “Other” has been checked in response to the previous question indicate by check mark which financial statement item the registrant has elected to follow.   Item 17      Item 18      

If this is an annual report, indicate by check mark whether the registrant is a shell company (as defined in Rule 12b-2 of the Exchange Act).

Yes   No   S  

 


 

TABLE OF CONTENTS

       

INTRODUCTION AND USE OF CERTAIN TERMS

6

       

FORWARD-LOOKING STATEMENTS

15

       

CAUTIONARY STATEMENT REGARDING THE USE OF NON-IFRS MEASURES

17

       

PART I

18

     

ITEM 1.

IDENTITY OF DIRECTORS, SENIOR MANAGEMENT AND ADVISERS

18

       

ITEM 2.

OFFER STATISTICS AND EXPECTED TIMETABLE

18

       

ITEM 3.

KEY INFORMATION

18

 

3.A

SELECTED FINANCIAL DATA

18

 

3.B

CAPITALIZATION AND INDEBTEDNESS

21

 

3.C

REASONS FOR THE OFFER AND USE OF PROCEEDS

21

 

3.D

RISK FACTORS

21

       

ITEM 4.

INFORMATION ON THE COMPANY

51

 

4.A

HISTORY AND DEVELOPMENT OF THE COMPANY

51

 

4.B

BUSINESS OVERVIEW

55

 

4.C

ORGANIZATIONAL STRUCTURE

82

 

4.D

PROPERTY, PLANT AND EQUIPMENT

87

       

ITEM 4A.

UNRESOLVED STAFF COMMENTS

87

       

ITEM 5.

OPERATING AND FINANCIAL REVIEW AND PROSPECTS

87

 

5.A

OPERATING RESULTS

87

 

5.B 

LIQUIDITY AND CAPITAL RESOURCES

134

 

5.C 

RESEARCH AND DEVELOPMENT, PATENTS AND LICENSES, ETC.

134

 

5.D

TREND INFORMATION

134

 

5.E

OFF-BALANCE SHEET ARRANGEMENTS

135

 

5.F

TABULAR DISCLOSURE OF CONTRACTUAL OBLIGATIONS

135

       

ITEM 6.

DIRECTORS, SENIOR MANAGEMENT AND EMPLOYEES

135

 

6.A 

DIRECTORS AND SENIOR MANAGEMENT

135

 

6.B

COMPENSATION

144

 

6.C

BOARD PRACTICES

145

 

6.D

EMPLOYEES

154

 

6.E

SHARE OWNERSHIP

154

       

ITEM 7.

MAJOR SHAREHOLDERS AND RELATED PARTY TRANSACTIONS

154

 

7.A

MAJOR SHAREHOLDERS

154

 

7.B

RELATED PARTY TRANSACTIONS

155

 

7.C

INTEREST OF EXPERTS AND COUNSEL

177

 

 

 

ITEM 8.

FINANCIAL INFORMATION

177

 

8.A

CONSOLIDATED STATEMENTS AND OTHER FINANCIAL INFORMATION

177

 

8.B

SIGNIFICANT CHANGES

177

 

 

 

ITEM 9.

THE OFFER AND LISTING

177

 

9.A

OFFER AND LISTING DETAILS

177

 

9.B

PLAN OF DISTRIBUTION

177

 

9.C

MARKETS

177

 

9.D

SELLING SHAREHOLDERS

177

 

9.E

DILUTION

177

 

9.F

EXPENSES OF THE ISSUE

177

 

 

 

ITEM 10.

ADDITIONAL INFORMATION

177

 

10.A

SHARE CAPITAL

177

 

10.B

MEMORANDUM AND ARTICLES OF ASSOCIATION

178

 

10.C

MATERIAL CONTRACTS

208

 

10.D

EXCHANGE CONTROLS

211

 

10.E

TAXATION

211

 

10.F

DIVIDENDS AND PAYING AGENTS

232

 

10.G

STATEMENT OF EXPERTS

232

 

10.H

DOCUMENTS ON DISPLAY

232

 

10.I

SUBSIDIARY INFORMATION

233

       

ITEM 11.

QUANTITATIVE AND QUALITATIVE DISCLOSURES ABOUT MARKET RISK

233

       

ITEM 12.

DESCRIPTION OF SECURITIES OTHER THAN EQUITY SECURITIES

233

       

PART II

234

       

ITEM 13.

DEFAULTS, DIVIDEND ARREARAGES AND DELINQUENCIES

234

       

ITEM 14.

MATERIAL MODIFICATIONS TO THE RIGHTS OF SECURITY HOLDERS AND USE OF PROCEEDS

234

       

ITEM 15.

CONTROLS AND PROCEDURES

234

       

ITEM 16.

[RESERVED]

235

 

16.A 

AUDIT COMMITTEE FINANCIAL EXPERT

235

 

16.B 

CODE OF ETHICS

235

 

16.C 

PRINCIPAL ACCOUNTANT FEES AND SERVICES

235

 

16.D 

EXEMPTIONS FROM THE LISTING STANDARDS FOR AUDIT COMMITTEE

235

 

16.E

PURCHASES OF EQUITY SECURITIES BY THE ISSUER AND AFFILIATED PURCHASERS

236

 

16.F

CHANGE IN REGISTRANT'S CERTIFYING ACCOUNTANT

238

 

16.G

CORPORATE GOVERNANCE

238

 

16.H

MINE SAFETY DISCLOSURE

238

PART III

   

238

       

ITEM 17.

FINANCIAL STATEMENTS

238

       

ITEM 18.

FINANCIAL STATEMENTS

238

       

ITEM 19.

EXHIBITS

238

       

SIGNATURE

242

       

INDEX TO FINANCIAL STATEMENTS

F-1

 


 

  

 

 


 

INTRODUCTION AND USE OF CERTAIN TERMS  

Unless otherwise specified, information provided in this annual report on Form 20-F (this “Form 20-F”) is as of December 31, 2018. Unless the context requires otherwise, when used in this Form 20-F, the terms “Brookfield Renewable”, “we”, “us” and “our” refer to BEP, BRELP, the Holding Entities and the Operating Entities, each as defined in this Form 20-F, individually or collectively, as applicable; “BEP” refers to Brookfield Renewable Partners L.P.; and “Brookfield” refers to Brookfield Asset Management Inc. and its subsidiaries (other than Brookfield Renewable). All references to “our portfolio” include 100% of the capacity and energy of the facilities even though we do not own 100% of the economic output of such facilities (see the table under Item 4.B. “Business Overview — Our Operations” for details on our portfolio).

ABCA” means the Business Corporations Act (Alberta) R.S.A. 2000, c. B-9, as amended, including the regulations promulgated under such Act.

Adjusted EBITDA” means revenues less direct costs (including energy marketing costs) and other income, before the effects of interest expense, income taxes, depreciation, management service costs, non-controlling interests, unrealized gain or loss on financial instruments, non-cash gain or loss from equity-accounted investments, distributions to preferred limited partners and other typical non-recurring items. Refer to “Cautionary Statement Regarding Use of Non-IFRS Measures”.

Affiliate” or “affiliate” of any person is a person that, directly or indirectly through one or more intermediaries, controls, is controlled by or is under common control with such person.

Amended and Restated Limited Partnership Agreement of BEP” means the fourth amended and restated limited partnership agreement of BEP, dated May 3, 2016, as further amended on May 25, 2016, February 14, 2017, January 16, 2018 and February 28, 2019.

Amended and Restated Limited Partnership Agreement of BRELP” means the third amended and restated limited partnership agreement of BRELP, dated February 11, 2016, as further amended on May 25, 2016, February 14, 2017, January 16, 2018 and February 28, 2019.

ANEEL” has the meaning given to it under Item 4.B “Business Overview — Brazilian Business”.

Audit Committee” means the audit committee of the board of directors of the Managing General Partner.

Base Management Fee” has the meaning given to it under Item 6.A “Directors and Senior Management — Our Master Services Agreement — Management Fee”.

Base Marketing Fee” has the meaning given to it under Item 7.B “Related Party Transactions — Energy Marketing Agreement”.

BC Hydro” means British Columbia Hydro and Power Authority.

BEM LP” means Brookfield Energy Marketing LP, an indirect wholly-owned subsidiary of Brookfield Asset Management.

BEP” means Brookfield Renewable Partners L.P., formerly named Brookfield Renewable Energy Partners L.P.

Bond Indenture” means the amended and restated indenture, dated as of November 23, 2011, among Finco, The Bank of New York Mellon and BNY Trust Company of Canada, as amended and restated from time to time, governing the Finco Bonds.

BPUSHA” means Brookfield Power US Holding America Co.

BRELP” means Brookfield Renewable Energy L.P.

BRELP Class A Preferred Units” means the Class A Preferred Limited Partnership Units, issuable in series, of BRELP.

BRELP General Partner” means BRP Bermuda GP Limited, which serves as the general partner of BRELP GP LP.

 


BRELP GP LP” means BREP Holding L.P., which serves as the general partner of BRELP.

BRELP Preferred Units” means the preferred limited partnership units in the capital of BRELP.

BRELP Series 5 Preferred Units” means the Class A Preferred Units, Series 5 of BRELP.

BRELP Series 7 Preferred Units” means the Class A Preferred Units, Series 7 of BRELP.

BRELP Series 8 Preferred Units” means the Class A Preferred Units, Series 8 of BRELP.

BRELP Series 9 Preferred Units” means the Class A Preferred Units, Series 9 of BRELP.

BRELP Series 10 Preferred Units” means the Class A Preferred Units, Series 10 of BRELP.

BRELP Series 11 Preferred Units” means the Class A Preferred Units, Series 11 of BRELP.

BRELP Series 12 Preferred Units” means the Class A Preferred Units, Series 12 of BRELP.

“BRELP Series 13 Preferred Units” means the Class A Preferred Units, Series 13 of BRELP.

“BRELP Series 14 Preferred Units” means the Class A Preferred Units, Series 14 of BRELP.

Brookfield” means Brookfield Asset Management and its subsidiaries, or any one or more of them, as the context requires, other than entities within Brookfield Renewable.

Brookfield Accounts” has the meaning given to it under Item 7.B “Related Party Transactions — Conflicts of Interest and Fiduciary Duties”.

Brookfield Asset Management” means Brookfield Asset Management Inc.

Brookfield Personnel” has the meaning given to it under Item 7.B “Related Party Transactions — Conflicts of Interest and Fiduciary Duties”.

Brookfield Renewable” means BEP, BRELP, the Holding Entities and the Operating Entities, taken together, or any one or more of them, as the context requires.

Brookfield Renewable Power Assets” means Brookfield’s renewable power assets (other than the assets held by the Fund) that were transferred to BEP on November 28, 2011.

BRP Equity” means Brookfield Renewable Power Preferred Equity Inc.

BRPI” means Brookfield Renewable Power Inc., an indirect wholly-owned subsidiary of Brookfield Asset Management.

CBCA” means the Canada Business Corporations Act, R.S.C. 1985, c. C-44, as amended, including the regulations promulgated under such Act.

CDS” means CDS Clearing and Depository Services Inc.

CEE Funds” means the Germany based asset manager that holds renewable energy funds targeting low-risk renewable investments, which is a portfolio company of Brookfield Asset Management.

CFA” means a “controlled foreign affiliate” as defined in the Tax Act.

Class A Preference Shares” means BRP Equity’s Class A Preference Shares, issuable in series (which includes the Series 1, Series 2, Series 3, Series 4, Series 5 and Series 6 Preference Shares).

Class A Preferred Units” means BEP’s Class A Preferred Limited Partnership Units, issuable in series (which includes the Series 5, Series 7, Series 8, Series 9, Series 10, Series 11, Series 12, Series 13 and Series 14 Preferred Units), of BEP.

Class B Preference Shares” has the meaning given to it under Item 10.B “Memorandum and Articles of Association — BRP Equity”.

Code” has the meaning given to it under Item 6.C “Board Practices — Code of Business Conduct and Ethics”.

CODM” has the meaning given to it under Item 5.A “Operating Results — Financial Performance Review on Proportionate Information”.

Page 6 


Common Shares” has the meaning given to it under Item 10.B “Memorandum and Articles of Association — BRP Equity”.

Conflicts Policy” has the meaning given to it under Item 7.B “Related Party Transactions — Conflicts of Interest and Fiduciary Duties”.

CPI” means the Canadian consumer price index.

CRA” means the Canada Revenue Agency.

Customary Rates” has the meaning given to it under Item 7.B “Related Party Transactions — Conflicts of Interest and Fiduciary Duties”.

DRIP” means BEP’s distribution reinvestment plan.

DRS Statement” has the meaning given to it under Item 4.B “Business Overview — Our LP Unit Distribution Reinvestment Plan”.

DTC” means The Depository Trust Company.

EDGAR” means the Electronic Data Gathering, Analysis, and Retrieval system administered by the SEC.

Energy Marketing Agreement” has the meaning given to it under Item 7.B “Related Party Transactions — Energy Marketing Agreement”.

Energy Marketing Internalization” has the meaning given to it under Item 7.B “Related Party Transactions — Energy Marketing Internalization”.

Energy Revenue Agreement” has the meaning given to it under Item 7.B “Related Party Transactions — Energy Revenue Agreement”.

ESG” means environmental, social and governance.

EURIBOR” means the European Interbank Offered Rate.

Euro Holdco” means Brookfield BRP Europe Holdings (Bermuda) Limited.

E.U.” means the European Union.

Exchange Act” means the United States Securities Exchange Act of 1934, as amended, and the rules and regulations promulgated thereunder.

FAPI” means “foreign accrual property income” as defined in the Tax Act.

FATCA” means the Foreign Account Tax Compliance provisions of the Hiring Incentives to Restore Employment Act of 2010.

FCPA” has the meaning given to it under Item 3.D “Risk Factors — Risks Related to Our Operations and the Renewable Power Industry”.

FERC” has the meaning given to it under Item 4.B “Business Overview — North American Business — United States”.

Finco” means Brookfield Renewable Partners ULC, formerly named Brookfield Renewable Energy Partners ULC.

Finco Bonds” means all outstanding bonds issued by Finco pursuant to the Bond Indenture.

Finco Bond Guarantors” means, collectively, BEP, BRELP, NA Holdco, LATAM Holdco, Euro Holdco and Investco.

First Distribution Threshold” has the meaning given to it under item 10.B “Memorandum and Articles of Association — Description of the Amended and Restated Limited Partnership Agreement of BRELP — Distributions”.

Fixed Amount” has the meaning given to it under Item 7.B “Related Party Transactions — Energy Revenue Agreement”.

Page 7 


Foreign Tax Credit Generator Rules” has the meaning given to it under Item 3.D “Risk Factors — Risks Related to Taxation — Canada”.

Form 20-F” means this annual report filed on Form 20-F.

Fund” means Brookfield Renewable Power Fund, a limited purpose trust established under the laws of the Province of Québec, and where appropriate, includes its subsidiaries. 

Funds From Operations” means Adjusted EBITDA less interest, current income taxes, management service costs and distributions to preferred limited partners, before the effects of certain cash items (e.g. acquisition costs and other typical non-recurring cash items) and certain non-cash items (e.g. deferred income taxes, depreciation, non-cash portion of non-controlling interests, unrealized gain or loss on financial instruments, non-cash gain or loss from equity-accounted investments, and other non-cash items) as these are not reflective of the performance of the underlying business. Refer to “Cautionary Statement Regarding Use of Non-IFRS Measures”.

GLHA” has the meaning given to it under Item 7.B “Related Party Transactions — Other Power Agreements”.

GLPL” has the meaning given to it under Item 7.B “Related Party Transactions — Other Power Agreements”.

Governing Body” in relation to an entity, means the board of directors or equivalent of such entity.

Government of Canada Yield” on any date means the yield to maturity on such date (assuming semi-annual compounding) of a Canadian dollar denominated non-callable Government of Canada bond with a term to maturity of five years as quoted as of 10:00 a.m. (Toronto time) on such date and which appears on the Bloomberg Screen GCAN5YR Page on such date; provided that, if such rate does not appear on the Bloomberg Screen GCAN5YR Page on such date, the Government of Canada Yield will mean the average of the yields determined by two registered Canadian investment dealers selected by BRP Equity, as being the yield to maturity on such date (assuming semi-annual compounding) which a Canadian dollar denominated non-callable Government of Canada bond would carry if issued in Canadian dollars at 100% of its principal amount on such date with a term to maturity of five years.

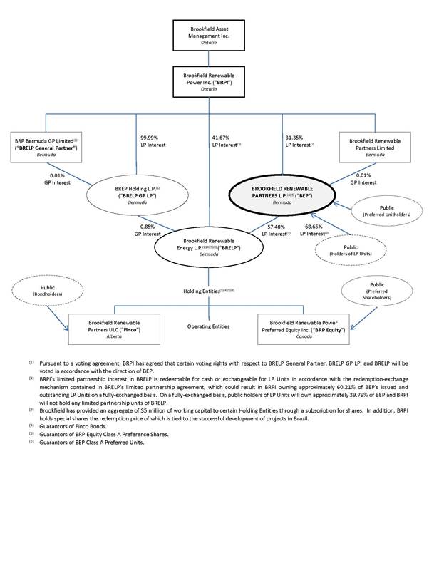
GP Interest” has the meaning given to it under Item 4.C “Organizational Structure — Organizational Chart”.

GW” means gigawatt.

GWh” means gigawatt hour.

Holder” has the meaning given to it under Item 10.E “Taxation — Certain Material Canadian Federal Income Tax Considerations”.

Holding Entities” means LATAM Holdco, NA Holdco, Euro Holdco, Investco and any other direct or indirect wholly-owned subsidiary of BRELP created or acquired after the date of the Amended and Restated Limited Partnership Agreement of BRELP.

HPI” has the meaning given to it under Item 7.B “Related Party Transactions — Other Power Agreements”.

HSS&E” has the meaning given to it under Item 4.B “Business Overview — Operating Philosophy”.

IASB” means the International Accounting Standards Board.

IFRS” means the International Financial Reporting Standards, as issued by the IASB.

Indirect CFA” has the meaning given to it under Item 3.D “Risk Factors — Risks Related to Taxation — Canada”.

Investco” means Brookfield Renewable Investments Limited.

Investing Affiliate” has the meaning given to it under Item 7.B “Related Party Transactions — Conflicts of Interest and Fiduciary Duties”.

Page 6 


Investment Company Act” means the United States Investment Company Act of 1940, as amended, and the rules and regulations promulgated under such Act.

IRS” means the United States Internal Revenue Service.

Isagen” means Isagen S.A. E.S.P.

LATAM Holdco” means BRP Bermuda Holdings I Limited.

LIBOR” means London Interbank Offered Rate.

Licensing Agreement” has the meaning given to it under Item 7.B “Related Party Transactions — Licensing Agreement”.

LIHI” has the meaning given to it under Item 4.B “Our Operations — Environmental, Social and Governance Management”.

LP Unitholders” means holders of LP Units.

LP Units” means the non-voting limited partnership units in the capital of BEP, other than the Preferred Units, including any LP Units issued pursuant to the Redemption-Exchange Mechanism.

LTA” means long-term average.

Managing General Partner” means Brookfield Renewable Partners Limited, which serves as BEP’s general partner.

Market Price” means the volume weighted average of the trading price for our LP Units on the NYSE for the five trading days immediately preceding the date the relevant distribution is paid by BEP.

Master Services Agreement” means the second amended and restated master management and administration agreement, dated February 26, 2015, as amended from time to time, among Brookfield Asset Management, BEP, BRELP, the Holding Entities, the Service Provider and others.

MI 61-101” has the meaning given to it under Item 7.B “Related Party Transactions — Conflicts of Interest and Fiduciary Duties”.

MPT” has the meaning given to it under Item 7.B “Related Party Transactions — Other Power Agreements”.

MRE” means the hydrological balancing pool administered by the government of Brazil.

MW” means megawatt.

MWh” means megawatt hour.

NA Holdco” means Brookfield BRP Holdings (Canada) Inc.

Nominating and Governance Committee” means the nominating and governance committee of the board of directors of the Managing General Partner.

Non-Controlled Affiliate” has the meaning given to it under Item 7.B “Related Party Transactions — Conflicts of Interest and Fiduciary Duties”.

Non-Resident Entities” has the meaning given to it under Item 3.D “Risk Factors — Risks Related to Taxation — Canada”.

Non-Resident Holder” has the meaning given to it in Item 10.E “Taxation — Holders Not Resident in Canada”.

Non-Resident Subsidiaries” has the meaning given to it under Item 3.D “Risk Factors — Risks Related to Taxation — Canada”.

Non-Resident Unitholders” has the meaning given to it under Item 3.D “Risk Factors — Risks Related to Taxation — Canada”.

Non-U.S. Holder” has the meaning given to it under Item 10.E “Taxation — Material U.S. Federal Income Tax Considerations”.

Page 9 


NYSE” means the New York Stock Exchange.

OCI” has the meaning given to it under Item 5.A “Operating Results — Critical Estimate, Accounting Policies and Internal Controls”.

Operating Entities” means the subsidiaries of the Holding Entities which, from time to time, directly or indirectly hold, or may in the future hold, assets or operations, including any assets or operations held through joint ventures, partnerships and consortium arrangements.

Operating Performance Compensation” has the meaning given to it under Item 7.B “Related Party Transactions — Conflicts of Interest and Fiduciary Duties”.

Original Bond Indenture” has the meaning given to it in Item 10.B “Memorandum and Articles of Association — Finco — Bond Indenture and Guarantees”.

Ownership Requirement” has the meaning given to it in Item 6.A “Directors and Senior Management — Director LP Unit Ownership Requirements”.

PFIC” means a passive foreign investment company.

PJM ISO” means the market operated by PJM Interconnection, L.L.C.

Power Agency Agreements” has the meaning given to it under Item 7.B “Related Party Transactions — Power Agency Agreements”.

Power Marketing Purchase Agreement” has the meaning given to it under Item 7.B “Related Party Transactions — Energy Marketing Internalization”.

PPA” means a power purchase agreement, power guarantee agreement or similar long-term agreement between a seller and buyer of electrical power generation.

Preference Share Guarantees”  means the guarantees granted by the Preference Share Guarantors in respect of the Series 1, Series 2, Series 3, Series 4, Series 5 and Series 6 Preference Shares.

Preference Share Guarantors” means, collectively, BEP, BRELP, NA Holdco, LATAM Holdco, Euro Holdco and Investco.

Preference Shares” means the Class A Preference Shares and the Class B Preference Shares.

Preferred Unit Guarantees” means the guarantees granted by the Preferred Unit Guarantors in respect of the Series 5, Series 7, Series 8, Series 9, Series 10, Series 11, Series 12, Series 13 and Series 14 Preferred Units.   

Preferred Unit Guarantors” means, collectively, BRELP, NA Holdco, LATAM Holdco, Euro Holdco and Investco.

Preferred Unitholders” means holders of Preferred Units.

Preferred Units” means the preferred limited partnership units in the capital of BEP.

PSG” has the meaning given to it under Item 7.B “Related Party Transactions — Conflicts of Interest and Fiduciary Duties”.

QEF Election” has the meaning given to it in Item 10.E “Taxation — Consequences to U.S. Holders — Passive Foreign Investment Companies”.

Qualifying Income Exception” has the meaning given to it under Item 10.E “Taxation — Material U.S. Federal Income Tax Considerations — Partnership Status of BEP and BRELP”.

RDSP” has the meaning given to it under Item 3.D “Risk Factors — Risks Related to Taxation — Canada”.

Redeemable/Exchangeable partnership unit” means a limited partnership unit of BRELP that has the rights of the Redemption-Exchange Mechanism.

Redemption-Exchange Mechanism” means the mechanism by which Brookfield may request redemption of its limited partnership interests in BRELP in whole or in part in exchange for cash,

Page 10 


subject to the right of Brookfield Renewable to acquire such interests (in lieu of such redemption) in exchange for LP Units.

REFIT”  means the Republic of Ireland’s Renewable Energy Feed-in Tariff 1 and Renewable Energy Feed-in Tariff 2 programs.

Registration Rights Agreement” has the meaning given to it under Item 7.B “Related Party Transactions — Registration Rights Agreement”.

Regular Distribution Waterfall” has the meaning given to it under Item 10.B “Memorandum and Articles of Association —Description of the Amended and Restated Limited Partnership Agreement of BRELP — Distributions”.

Relationship Agreement” means the relationship agreement, dated November 28, 2011, by and among Brookfield Asset Management, BEP, BRELP, the Service Provider and others.

Relevant Foreign Tax Law” has the meaning given to it under Item 10.E “Taxation — Certain Material Canadian Federal Income Tax Considerations — Taxation of Holders Resident in Canada — Computation of Income or Loss”.

Resident Holder” means a Holder who, for the purposes of the Tax Act and at all relevant times, is or is deemed to be a resident of Canada.

RESP” has the meaning given to it under Item 3.D “Risk Factors — Risks Related to Taxation — Canada”.

RPS” has the meaning given to it under Item 4.B “Business Overview — Global Renewable Power Drivers”.

RRIF” has the meaning given to it under Item 3.D “Risk Factors — Risks Related to Taxation — Canada”.

RRSP” has the meaning given to it under Item 3.D “Risk Factors — Risks Related to Taxation — Canada”.

S&P” means S&P Global Ratings Canada, a business unit of S&P Global Canada Corp.

Saeta” means Saeta Yield S.A.

Sarbanes-Oxley Act” means the United States Sarbanes-Oxley Act of 2002, including the rules and regulations promulgated thereunder.

SEC” means the United States Securities and Exchange Commission.

Second Distribution Threshold” has the meaning given to it under Item 10.B “Memorandum and Articles of Association — Description of the Amended and Restated Limited Partnership Agreement of BRELP — Distributions”.

Securities Act” means the United States Securities Act of 1933, as amended, and the rules and regulations promulgated thereunder.

SEDAR” means the System for Electronic Document Analysis and Retrieval administered by the Canadian Securities Administrators.

Series 1 Shares” means the Class A Preference Shares, Series 1 of BRP Equity.

Series 2 Shares” means the Class A Preference Shares, Series 2 of BRP Equity.

Series 3 Shares” means the Class A Preference Shares, Series 3 of BRP Equity.

Series 4 Shares” means the Class A Preference Shares, Series 4 of BRP Equity.

Series 5 Preferred Units” means the Class A Preferred Units, Series 5 of BEP.

Series 5 Shares” means the Class A Preference Shares, Series 5 of BRP Equity.

Series 6 Shares” means the Class A Preference Shares, Series 6 of BRP Equity.

Page 11 


Series 7 Preferred Units” means the Class A Preferred Units, Series 7 of BEP.

Series 8 Preferred Units” means the Class A Preferred Units, Series 8 of BEP.

Series 9 Preferred Units” means the Class A Preferred Units, Series 9 of BEP.

Series 10 Preferred Units” means the Class A Preferred Units, Series 10 of BEP.

Series 11 Preferred Units” means the Class A Preferred Units, Series 11 of BEP.

Series 12 Preferred Units” means the Class A Preferred Units, Series 12 of BEP. 

“Series 13 Preferred Units” means the Class A Preferred Units, Series 13 of BEP.

“Series 14 Preferred Units” means the Class A Preferred Units, Series 14 of BEP.

Service Provider” means BRP Energy Group L.P., Brookfield Renewable Energy Group (Bermuda) Limited, Brookfield Global Renewable Energy Advisor Limited and Brookfield Asset Management Private Institutional Capital Adviser (Canada), L.P., and, unless the context otherwise requires, includes any other affiliate of such entities that provides services to Brookfield Renewable pursuant to our Master Services Agreement or any other service agreement or arrangement.

Service Recipients” means BEP, BRELP, the Holding Entities and, at the option of the Holding Entities, any Operating Entities.

SHPP” means a small hydroelectric power plant, which is a category of hydro power facilities in Brazil with 30 MW of capacity or less.

SIFT Rules” has the meaning given to it under Item 3.D “Risk Factors — Risks Related to Taxation — Canada”.

Tax Act” means the Canadian Income Tax Act, R.S.C. 1985, c. 1. (5th Supp), as amended, including the regulations promulgated under such Act.

Tax Cuts and Jobs Act” has the meaning given to it under Item 3.D “Risk Factors — Risks Related to Taxation — United States”.

Tax Proposals” means all specific proposals to amend the Tax Act publicly announced by or on behalf of the Minister prior to the date hereof.

TerraForm Global” means TerraForm Global, Inc.

TerraForm Power” means TerraForm Power, Inc.

TFSA” has the meaning given to it under Item 3.D “Risk Factors — Risks Related to Taxation — Canada”.

TJLP” means Taxa de Juros de Longo Prazo.

Total Capitalization Value” means, in any quarter, the sum of (i) the fair market value of an LP Unit multiplied by the number of LP Units issued and outstanding on the last trading day of the quarter (assuming full conversion of any limited partnership interests held by any member of Brookfield in BRELP into LP Units), plus (ii) for each class or series of security of a Service Recipient (other than LP Units) issued to third parties, the fair market value of such security multiplied by the number of securities of such class or series issued and outstanding on the last trading day of the quarter (calculated on a fully-diluted basis), plus (iii) the principal amount of all debt not captured by paragraph (ii) owed by each Service Recipient (excluding for this purpose any Operating Entity) on the last trading day of the quarter to any person that is not a member of Brookfield Renewable, which debt has recourse to any Service Recipient, less any amount of cash held by all Service Recipients (excluding for this purpose any Operating Entity) on such day.

Treasury Regulations” means the Treasury regulations promulgated under the U.S. Internal Revenue Code.

Treaty” means the Canada-United States Income Tax Convention (1980), as amended.

Page 12 


TSX” means the Toronto Stock Exchange.

TWh” means terawatt hour.

UBTI” has the meaning given to it under Item 3.D “Risk Factors — Risks Related to Taxation — United States”.

U.K.” or “United Kingdom” means the United Kingdom of Great Britain and Northern Ireland.

Unitholders” means LP Unitholders and Preferred Unitholders; provided that for purposes of Item 5. “Operating and Financial Review and Prospects” of this Form 20-F, “Unitholders” has the meaning given to it under Item 5.A “Operating Results —  Basis of Presentation”.

Units” means LP Units and Preferred Units.

U.S.” or “United States” means the United States of America.

U.S. Holder” has the meaning given to it under Item 10.E “Taxation — Material U.S. Federal Income Tax Considerations”.

U.S. Internal Revenue Code” means the United States Internal Revenue Code of 1986, as amended.

Voting Agreement” means the voting agreement, dated November 28, 2011, between BEP and Brookfield that provides BEP, through the Managing General Partner, with a number of voting rights, including the right to direct all eligible votes in the election of the directors of the BRELP General Partner.

Page 13 


FORWARD-LOOKING STATEMENTS

This Form 20-F contains forward-looking statements concerning the business and operations of Brookfield Renewable. Forward-looking statements may include estimates, plans, expectations, opinions, forecasts, projections, guidance or other statements that are not statements of fact. Forward-looking statements in this Form 20-F include statements regarding the quality of Brookfield Renewable’s assets and the resiliency of the cash flow they will generate, our anticipated financial performance, future commissioning of assets, contracted portfolio, technology diversification, acquisition opportunities, expected completion of acquisitions, future energy prices and demand for electricity, economic recovery, achieving long-term average generation, project development and capital expenditure costs, diversification of shareholder base, energy policies, economic growth, growth potential of the renewable asset class, our future growth prospects and distribution profile and our access to capital. In some cases, forward-looking statements can be identified by the use of words such as “plans”, “expects”, “scheduled”, “estimates”, “intends”, “anticipates”, “believes”, “potentially”, “tends”, “continue”, “attempts”, “likely”, “primarily”, “approximately”, “endeavors”, “pursues”, “strives”, “seeks” or variations of such words and phrases, or statements that certain actions, events or results “may”, “could”, “would”, “might” or “will” be taken, occur or be achieved. Although we believe that our anticipated future results, performance or achievements expressed or implied by the forward-looking statements and information in this Form 20-F are based upon reasonable assumptions and expectations, we cannot assure you that such expectations will prove to have been correct. You should not place undue reliance on forward-looking statements and information as such statements and information involve known and unknown risks, uncertainties and other factors which may cause our actual results, performance or achievements to differ materially from anticipated future results, performance or achievement expressed or implied by such forward-looking statements and information.

Factors that could cause actual results to differ materially from those contemplated or implied by forward-looking statements include, but are not limited to, the following:

·         changes to hydrology at our hydroelectric facilities, to wind conditions at our wind energy facilities, to irradiance at our solar facilities or to weather generally, as a result of climate change or otherwise, at any of our facilities;

·         volatility in supply and demand in the energy markets;

·         our inability to re-negotiate or replace expiring PPAs on similar terms;

·         increases in water rental costs (or similar fees) or changes to the regulation of water supply;

·         advances in technology that impair or eliminate the competitive advantage of our projects;

·         an increase in the amount of uncontracted generation in our portfolio;

·         industry risks relating to the power markets in which we operate;

·         the termination of, or a change to, the MRE balancing pool in Brazil;

·         increased regulation of our operations;

·         concessions and licenses expiring and not being renewed or replaced on similar terms;

·         our real property rights for wind and solar renewable energy facilities being adversely affected by the rights of lienholders and leaseholders that are superior to those granted to us;

·         increases in the cost of operating our plants;

·         our failure to comply with conditions in, or our inability to maintain, governmental permits;

·         equipment failures, including relating to wind turbines and solar panels;

·         dam failures and the costs and potential liabilities associated with such failures;

·         force majeure events;

·         uninsurable losses and higher insurance premiums;

·         adverse changes in currency exchange rates and our inability to effectively manage foreign currency exposure;

·         availability and access to interconnection facilities and transmission systems;

·         health, safety, security and environmental risks;

·         disputes, governmental and regulatory investigations and litigation;

·         counterparties to our contracts not fulfilling their obligations;

Page 14 


·         the time and expense of enforcing contracts against non-performing counter-parties and the uncertainty of success;

·         our operations being affected by local communities;

·         fraud, bribery, corruption, other illegal acts or inadequate or failed internal processes or systems;

·         our reliance on computerized business systems, which could expose us to cyber-attacks;

·         newly developed technologies in which we invest not performing as anticipated;

·         labor disruptions and economically unfavorable collective bargaining agreements;

·         our inability to finance our operations due to the status of the capital markets;

·         operating and financial restrictions imposed on us by our loan, debt and security agreements;

·         changes to our credit ratings;

·         our inability to identify sufficient investment opportunities and complete transactions;

·         the growth of our portfolio and our inability to realize the expected benefits of our transactions or acquisitions;

·         our inability to develop greenfield projects or find new sites suitable for the development of greenfield projects;

·         delays, cost overruns and other problems associated with the construction and operation of generating facilities and risks associated with the arrangements we enter into with communities and joint venture partners;

·         Brookfield’s election not to source acquisition opportunities for us and our lack of access to all renewable power acquisitions that Brookfield identifies;

·         we do not have control over all our operations or investments;

·         political instability or changes in government policy;

·         foreign laws or regulation to which we become subject as a result of future acquisitions in new markets;

·         changes to government policies that provide incentives for renewable energy;

·         a decline in the value of our investments in securities, including publicly traded securities of other companies;

·         we are not subject to the same disclosure requirements as a U.S. domestic issuer;

·         the separation of economic interest from control within our organizational structure;

·         the incurrence of debt at multiple levels within our organizational structure;

·         being deemed an “investment company” under the Investment Company Act;

·         the effectiveness of our internal controls over financial reporting;

·         our dependence on Brookfield and Brookfield’s significant influence over us;

·         the departure of some or all of Brookfield’s key professionals;

·         changes in how Brookfield elects to hold its ownership interests in Brookfield Renewable;

·         Brookfield acting in a way that is not in the best interests of BEP or our Unitholders; and

·         other factors described in this Form 20-F, including those set forth under Item 3.D “Risk Factors”, Item 4.B “Business Overview” and Item 5.A “Operating Results”.

We caution that the foregoing list of important factors that may affect future results is not exhaustive. The forward-looking statements represent our views as of the date of this Form 20-F and should not be relied upon as representing our views as of any date subsequent to the date of this Form 20-F. While we anticipate that subsequent events and developments may cause our views to change, we disclaim any obligation to update the forward-looking statements, other than as required by applicable law. For further information on these known and unknown risks, please see Item 3.D “Risk Factors”.

Historical Performance and Market Data

This Form 20-F contains information relating to our business as well as historical performance and market data. When considering this data, you should bear in mind that historical results and market data may not be indicative of the future results that you should expect from us.

Financial Information

The financial information contained in this Form 20-F is presented in U.S. dollars and, unless otherwise indicated, has been prepared in accordance with IFRS. All figures are unaudited unless otherwise indicated. In this Form 20-F, all references to “$” are to U.S. dollars. Canadian dollars, Brazilian

Page 15 


reais, Euros, Colombian pesos and British pounds sterling are identified as “C$”, “R$”, “€”, “COP” and “£” respectively.

CAUTIONARY STATEMENT REGARDING USE OF NON-IFRS MEASURES

This Form 20-F contains references to Adjusted EBITDA, Funds From Operations and Funds From Operations per Unit which are not generally accepted accounting measures under IFRS and therefore may differ from definitions of Adjusted EBITDA, Funds From Operations and Funds From Operations per Unit used by other entities. In particular, our definition of Funds From Operations may differ from the definition of funds from operations used by other organizations, as well as the definition of funds from operations used by the Real Property Association of Canada (“REALPAC”) and the National Association of Real Estate Investment Trusts, Inc. (“NAREIT”), in part because the NAREIT definition is based on U.S. GAAP, as opposed to IFRS. We believe that Adjusted EBITDA, Funds From Operations and Funds From Operations per Unit are useful supplemental measures that may assist investors in assessing our financial performance. None of Adjusted EBITDA, Funds From Operations or Funds From Operations per Unit should be considered as the sole measure of our performance and should not be considered in isolation from, or as a substitute for, analysis of our financial statements prepared in accordance with IFRS. These non-IFRS measures reflect how we manage our business and, in our opinion, enable the reader to better understand our business. Reconciliations of each of Adjusted EBITDA, Funds From Operations and Funds From Operations per Unit to net income (loss) are presented in Item 5.A “Operating Results —  Financial Performance Review on Proportionate Information — Reconciliation of non-IFRS measures”.

Page 16 


PART I

ITEM 1.       IDENTITY OF DIRECTORS, SENIOR MANAGEMENT AND ADVISERS

Not applicable.

ITEM 2.       OFFER STATISTICS AND EXPECTED TIMETABLE

Not applicable.

ITEM 3.       KEY INFORMATION                    

3.A              SELECTED FINANCIAL DATA

The information in this section, excluding the operational information, Adjusted EBITDA, Funds From Operations and Funds From Operations per Unit set forth in the tables below, is derived from and should be read in conjunction with the audited consolidated financial statements of Brookfield Renewable as at December 31, 2018 and 2017, and for the years ended December 31, 2018, 2017 and 2016 and related notes which are included elsewhere in this Form 20-F. 

See Item 5. “Operating and Financial Review and Prospects,” Item 8. “Financial Information” and Item 18. “Financial Statements”.

Page 17 


HISTORICAL OPERATIONAL AND FINANCIAL INFORMATION

YEAR ENDED DECEMBER 31

 

 

 

 

 

 

 

 

 

 

(MILLIONS, EXCEPT AS NOTED)

 

2018

 

2017

 

2016

 

2015

 

2014

Operational information:

 

 

 

 

 

 

 

 

 

 

Capacity (MW)

 

17,419

 

16,369

 

10,731

 

7,284

 

6,707

Total generation (GWh)

 

 

 

 

 

 

 

 

 

 

Long-term average generation

 

51,971

 

42,334

 

38,982

 

24,467

 

22,315

Actual generation

 

52,056

 

43,385

 

34,071

 

23,332

 

22,548

 

 

 

 

 

 

 

 

 

 

 

Proportionate generation (GWh)

 

 

 

 

 

 

 

 

 

 

Long-term average generation

 

25,844

 

23,249

 

22,362

 

18,749

 

17,942

Actual generation

 

25,753

 

23,968

 

20,222

 

17,662

 

18,173

Average revenue ($ per MWh)

 

75

 

70

 

73

 

73

 

78

 

 

 

 

 

 

 

 

 

 

 

Additional financial information:

 

 

 

 

 

 

 

 

 

 

Net income (loss) attributable to

 

 

 

 

 

 

 

 

 

 

Unitholders(1)

$

42

$

(56)

$

(65)

$

3

$

114

Basic earnings (loss) per LP Unit(2)

 

0.13

 

(0.18)

 

(0.23)

 

0.01

 

0.42

Consolidated Adjusted EBITDA(3)(4)

 

2,223

 

1,751

 

1,499

 

1,224

 

1,219

Proportionate Adjusted EBITDA(3)(4)

 

1,323

 

1,142

 

942

 

907

 

1,008

Funds From Operations(3)

 

676

 

581

 

419

 

467

 

560

Funds From Operations per Unit(1)(3)

 

2.16

 

1.90

 

1.45

 

1.69

 

2.07

Distribution per LP Unit

 

1.96

 

1.87

 

1.78

 

1.66

 

1.55

AS AT DECEMBER 31

 

 

 

 

 

 

 

 

 

 

(MILLIONS, EXCEPT AS NOTED)

 

2018

 

2017

 

2016

 

2015

 

2014

Property, plant and equipment,

 

 

 

 

 

 

 

 

 

 

at fair value

$

29,025

$

27,096

$

25,257

$

18,358

$

18,566

Equity-accounted investments

 

1,569

 

721

 

206

 

197

 

273

Total assets

 

34,103

 

30,904

 

27,737

 

19,507

 

19,849

 

 

 

 

 

 

 

 

 

 

 

Total borrowings

 

10,718

 

11,766

 

10,182

 

7,338

 

7,678

Deferred income tax liabilities

 

4,140

 

3,588

 

3,802

 

2,695

 

2,637

Other liabilities

 

2,039

 

1,268

 

1,081

 

711

 

653

 

 

 

 

 

 

 

 

 

 

 

Participating non-controlling interests -

 

 

 

 

 

 

 

 

 

 

in operating subsidiaries

 

8,129

 

6,298

 

5,589

 

2,587

 

2,062

General partnership interest in a

 

 

 

 

 

 

 

 

 

 

holding subsidiary held by Brookfield

 

66

 

58

 

55

 

52

 

59

Participating non-controlling interests -

 

 

 

 

 

 

 

 

 

 

in a holding subsidiary - Redeemable/

 

 

 

 

 

 

 

 

 

 

Exchangeable units held by Brookfield

 

3,252

 

2,843

 

2,680

 

2,559

 

2,865

Preferred equity

 

568

 

616

 

576

 

610

 

728

Preferred limited partners' equity

 

707

 

511

 

324

 

128

 

-

Limited partners' equity

 

4,484

 

3,956

 

3,448

 

2,827

 

3,167

 

 

 

 

 

 

 

 

 

 

 

Total liabilities and equity

 

34,103

 

30,904

 

27,737

 

19,507

 

19,849

Debt to capitalization

 

34%

 

40%

 

38%

 

39%

 

40%

(1)        For the year ended December 31, 2018, weighted average LP Units, Redeemable/Exchangeable partnership units and GP interest totaled 312.6 million (2017: 305.8 million, 2016: 288.7 million, 2015: 275.6 million and 2014: 271.1 million).

(2)        Non-IFRS measures. See “Cautionary Statement Regarding Use of Non-IFRS Measures”.

 

Page 18 


FINANCIAL REVIEW FOR THE YEARS ENDED DECEMBER 31, 2018 TO 2014

The following table reconciles net income (loss) attributable to limited partners’ equity and earnings (loss) per LP Unit, the most directly comparable IFRS measures, to Funds From Operations, Funds From Operations per Unit and Adjusted EBITDA, all non-IFRS financial metrics for the years indicated:

 

 

 

 

 

 

 

 

 

 

 

Per unit(1)

(MILLIONS, EXCEPT AS NOTED)

 

2018

 

2017

 

2016

 

2015

 

2014

 

2018

 

2017

 

2016

 

2015

 

2014

Net income (loss) attributable to:

 

 

 

 

 

 

 

 

 

 

 

 

 

 

 

 

 

 

 

 

Limited partners' equity

$

24

$

(32)

$

(36)

$

2

$

58

$

0.13

$

(0.18)

$

(0.23)

$

0.01

$

0.42

General partnership interest in a holding

 

 

 

 

 

 

 

 

 

 

 

 

 

 

 

 

 

 

 

 

subsidiary held by Brookfield

 

1

 

(1)

 

-

 

-

 

1

 

-

 

-

 

-

 

-

 

-

Participating non-controlling interests -

 

 

 

 

 

 

 

 

 

 

 

 

 

 

 

 

 

 

 

 

in a holding subsidiary - Redeemable/

 

 

 

 

 

 

 

 

 

 

 

 

 

 

 

 

 

 

 

 

Exchangeable units held by Brookfield

 

17

 

(23)

 

(29)

 

1

 

55

 

-

 

-

 

-

 

-

 

-

Net income (loss) attributable to Unitholders(1)

$

42

$

(56)

$

(65)

$

3

$

114

$

0.13

$

(0.18)

$

(0.23)

$

0.01

$

0.42

Depreciation

 

630

 

539

 

540

 

462

 

456

 

2.02

 

1.76

 

1.87

 

1.68

 

1.68

Foreign exchange and

 

 

 

 

 

 

 

 

 

 

 

 

 

 

 

 

 

 

 

 

unrealized financial instruments loss (gain)

 

2

 

47

 

(4)

 

8

 

(12)

 

0.01

 

0.15

 

(0.01)

 

0.03

 

(0.04)

Deferred income tax expense

 

(85)

 

25

 

(78)

 

(78)

 

(29)

 

(0.27)

 

0.08

 

(0.27)

 

(0.28)

 

(0.11)

Other

 

87

 

26

 

26

 

72

 

31

 

0.27

 

0.09

 

0.09

 

0.25

 

0.12

Funds From Operations(2)

$

676

$

581

$

419

$

467

$

560

$

2.16

$

1.90

$

1.45

$

1.69

$

2.07

Distributions attributable to:

 

 

 

 

 

 

 

 

 

 

 

 

 

 

 

 

 

 

 

 

Preferred limited partners equity

 

38

 

28

 

15

 

1

 

-

 

 

 

 

 

 

 

 

 

 

Preferred equity

 

26

 

26

 

25

 

30

 

38

 

 

 

 

 

 

 

 

 

 

Current income taxes

 

17

 

18

 

19

 

15

 

6

 

 

 

 

 

 

 

 

 

 

Interest expense - borrowings

 

486

 

407

 

402

 

346

 

353

 

 

 

 

 

 

 

 

 

 

Management service costs

 

80

 

82

 

62

 

48

 

51

 

 

 

 

 

 

 

 

 

 

Proportionate Adjusted EBITDA(2)(3)

 

1,323

 

1,142

 

942

 

907

 

1,008

 

 

 

 

 

 

 

 

 

 

Attributable to non-controlling interests

 

900

 

609

 

557

 

317

 

211

 

 

 

 

 

 

 

 

 

 

Consolidated Adjusted EBITDA(2)(3)

 

2,223

 

1,751

 

1,499

 

1,224

 

1,219

 

 

 

 

 

 

 

 

 

 

Weighted average Units outstanding(4)

 

 

 

 

 

 

 

 

 

 

312.6

305.8

288.7

275.6

271.1

(1)               Unitholders and per Unit include holders of the GP interest, Redeemable/Exchangeable partnership units, and LP Units.

(2)               Non-IFRS measures. See “Cautionary Statement Regarding Use of Non-IFRS Measures”.

(3)               Comparative figures have been conformed to the current year’s presentation.

(4)               Includes GP interest, Redeemable/Exchangeable partnership units, and LP Units.

 

Page 19 


3.B              CAPITALIZATION AND INDEBTEDNESS

Not applicable.

3.C              REASONS FOR THE OFFER AND USE OF PROCEEDS

Not applicable.

3.D              RISK FACTORS

 

You should carefully consider the following factors in addition to the other information set forth in this Form 20-F. If any of the following risks actually occur, our business, financial condition, results of operations and prospects could be adversely affected and the value of our Units would likely decline, and you could lose all or part of your investment.

  

Risks Related to Our Operations and the Renewable Power Industry

Changes to hydrology at our hydroelectric facilities, wind conditions at our wind energy facilities, irradiance at our solar facilities or weather conditions generally, as a result of climate change or otherwise, at any of our facilities could materially adversely affect the volume of electricity generated.

The revenues generated by our facilities are correlated to the amount of electricity generated, which in turn is dependent upon available water flows and upon wind, irradiance and weather conditions generally. Hydrology, wind, irradiance and weather conditions have natural variations from season to season and from year to year and may also change permanently because of climate change or other factors.

If one or more of our generation facilities were to be subject in the future to flooding, extreme weather conditions (including severe wind and droughts), fires, natural disasters, or if unexpected geological or other adverse physical conditions were to develop at any of our generation facilities, the generation capacity of that facility could be significantly reduced or even eliminated. For example, our hydroelectric facilities depend on the availability of water flows within the  watersheds in which we operate and could be materially impacted by changes to hydrology patterns, such as droughts.  In the event of severe flooding, our hydrology facilities may be damaged. Wind energy and solar energy are highly dependent on weather conditions and, in particular, on wind conditions and irradiance, respectively. The profitability of a wind farm depends not only on observed wind conditions at the site, which are inherently variable, but also on whether observed wind conditions are consistent with assumptions made during the project development phase or when a given project was acquired. Similarly, projections of solar resources depend on assumptions about weather patterns, shading and irradiance, which are inherently uncertain and may not be consistent with actual conditions at the site. A sustained decline in water flow at our hydroelectric facilities or in wind conditions at our wind energy facilities or of irradiance at our solar facilities could lead to a material adverse change in the volume of electricity generated, revenues and cash flow.

Climate change may increase the frequency and severity of severe weather conditions and may have the long-term effect of changing weather patterns, which could result in more frequent and severe disruptions to our generation facilities. In addition, customers’ energy needs generally vary with weather conditions, primarily temperature and humidity. To the extent weather conditions are affected by climate change, customers’ energy use could increase or decrease depending on the duration and magnitude of changing weather conditions, which could adversely affect our business, results of operations and cash flows.

Weather conditions have also historically caused variability in sugarcane harvest. A decline in sugarcane supply caused by drought, frost or floods, to the sugar and ethanol mills that are the feedstock suppliers of our biomass cogeneration facilities, could limit the volume of electricity these facilities are able to generate.

Page 20 


Supply and demand in the energy market is volatile and such volatility could have an adverse impact on electricity prices and a material adverse effect on Brookfield Renewable’s assets, liabilities, business, financial condition, results of operations and cash flow. 

A portion of Brookfield Renewable’s revenues are tied, either directly or indirectly, to the wholesale market price for electricity in the markets in which Brookfield Renewable operates. Wholesale market electricity prices are impacted by a number of factors including: the price of fuel (for example, natural gas) that is used to generate electricity; the management of generation and the amount of excess generating capacity relative to load in a particular market; the cost of controlling emissions of pollution, including the cost of emitting CO2; the structure of the electricity market; and weather conditions (such as extremely hot or cold weather) that impact electrical load. More generally, there is uncertainty surrounding the trend in electricity demand growth, which is influenced by: macroeconomic conditions; absolute and relative energy prices; and energy conservation and demand-side management. Correspondingly, from a supply perspective, there are uncertainties associated with the timing of generating plant retirements – in part driven by environmental regulations – and with the scale, pace and structure of replacement capacity, again reflecting a complex interaction of economic and political pressures and environmental preferences. This volatility and uncertainty in the power market generally, including the non-renewable power market, could have a material adverse effect on Brookfield Renewable’s assets, liabilities, business, financial condition, results of operations and cash flow.

As our contracts expire, we may not be able to replace them with agreements on similar terms.

Certain PPAs in our portfolio will be subject to re-contracting in the future. If the price of electricity in power markets is declining at the time of such re-contracting, it may impact our ability to re-negotiate or replace these contracts on terms that are acceptable to us, or at all. In addition, a concentrated pool of potential buyers for electricity generated by our renewable energy facilities in certain jurisdictions may restrict our ability to negotiate favorable terms under new PPAs or existing PPAs that are subject to re-contracting. We cannot provide any assurance that we will be able to re-negotiate or replace these contracts once they expire, and even if we are able to do so, we cannot provide any assurance that we will be able to obtain the same prices or terms we currently receive. If we are unable to re-negotiate or replace these contracts, or unable to secure prices at least equal to the current prices we receive, our business, financial condition, results of operation and prospects could be adversely affected.

Conversely, certain of our sales will be made by facilities subject to indefinite term contracts with Brookfield (taking into account its rights of renewal) at fixed prices per MWh. Accordingly, with respect to those facilities, our ability to realize improved revenues due to increases in market prices may be limited.

A significant portion of the power we generate is sold under long-term PPAs with public utilities, industrial or commercial end-users and Brookfield, some of whom may not be rated by any rating agency. For example, approximately 18% of our economic exposure for 2019 (on a proportionate basis) is with Brookfield entities, the majority of which are not publicly rated and whose obligations are not guaranteed by Brookfield Asset Management, which reflects the Energy Marketing Internalization, including the associated amendments and transfers of certain power purchase and revenue support agreements. 

Increases in water rental costs (or similar fees) or changes to the regulation of water supply may impose additional obligations on Brookfield Renewable.

Water rights are generally owned or controlled by governments that reserve the right to control water levels or impose water-use requirements as a condition of license renewal that differ from those arrangements in place today. We are required to pay taxes, make rental payments or pay similar fees for use of water and related rights once our hydroelectric projects are in commercial operation. Significant increases in water rental costs or similar fees or changes in the way that governments regulate water supply could, if imposed at a material number of our assets in our portfolio, have a material adverse effect on our assets, liabilities, business, financial condition, results of operations and cash flow.

Advances in technology could impair or eliminate the competitive advantage of our projects.

Technology related to the production of renewable power and conventional power generation are continually advancing, resulting in a gradual decline in the cost of producing electricity. If advances in technology further reduce the cost of producing power, the competitive advantage of our existing projects

Page 21 


may be significantly impaired or eliminated and our assets, liabilities, business, financial condition, results of operations and cash flow could be materially and adversely affected as a result.

The amount of uncontracted generation in our portfolio may increase. 

As at December 31, 2018, approximately 75% of our generation (on a proportionate basis) was contracted over the following five years under long-term, fixed price contracts with creditworthy counterparties. In 2017 and 2018, approximately 90% of our generation (on a proportionate basis) was contracted in each of those calendar years. The portion of our portfolio that is uncontracted may increase gradually over time. While increases in uncontracted generation may allow us to be opportunistic and take advantage of high spot-market prices, it will also increase our exposure to variability in power prices, which could, in certain circumstances, have an adverse effect on our business, financial condition, results of operations and cash flows.   

There are general industry risks associated with the power markets in which we operate.

We currently operate in power markets in North America, South America, Europe and Asia, each of which is affected by competition, price, supply of and demand for power, the location of import/export transmission lines and overall political, economic and social conditions and policies. Our operations are also largely concentrated in a relatively small number of countries, and accordingly are exposed to country-specific risks (such as weather conditions, local economic conditions or political/regulatory environments) that could disproportionately affect us. A general and extended decline in the North American, South American, European or Asian economies, or in the economies of the specific countries in which we operate, or sustained conservation efforts to reduce electricity consumption, could have the effect of reducing demand for electricity and could thereby have an adverse effect on our business, financial condition, results of operations and cash flows.

The MRE could be terminated or changed or Brookfield Renewable’s reference amount revised downward.

In Brazil, hydroelectric power generators have access to the MRE, which seeks to stabilize hydrology by assuring that all participant plants in the MRE receive a reference amount of electricity, approximating long-term average regardless of the actual volume of energy generated. Substantially all our assets are part of that pool. In cases of nationwide drought, when the pool as a whole is in shortfall relative to the long-term average, an asset can expect to share the nationwide shortfall pro-rata with the rest of the pool. In addition, specific rules provide the minimum percentages of the reference amount of electricity that must be actually generated each year for assuring participation in the MRE. The energy reference amount is assessed yearly according to the criteria of such regulation, and can be adjusted positively or negatively. If the Brookfield Renewable reference amount is revised, our share of the balancing pool could be reduced. If the MRE is terminated or changed, Brookfield Renewable’s financial results would be more exposed to variations in hydrology at certain hydroelectric facilities in Brazil. In either case, this could have an adverse effect on our results of operations and cash flows.

Our operations are highly regulated and may be exposed to increased regulation which could result in additional costs to Brookfield Renewable.

Our generation assets are subject to extensive regulation by various government agencies and regulatory bodies in different countries at the federal, regional, state, provincial and local level. As legal requirements frequently change and are subject to interpretation and discretion, we may be unable to predict the ultimate cost of compliance with these requirements or their effect on our operations. Any new law, rule or regulation could require additional expenditure to achieve or maintain compliance or could adversely impact our ability to generate and deliver energy. Also, operations that are not currently regulated may become subject to regulation which could result in additional cost to our business. Further, changes in wholesale market structures or rules, such as generation curtailment requirements or limitations to access the power grid, could have a material adverse effect on our ability to generate revenues from our facilities. For example, in North America, many of our assets are subject to the operating and market-setting rules determined by independent system operators. These independent system operators could introduce rules that adversely impact our operations. With an increasing global focus and public sensitivity to environmental sustainability and environmental regulation becoming more

Page 22 


stringent, we could also be subject to increasing environmental related responsibilities and more onerous permitting requirements. These changes may result in increased costs to our operations.

There is a risk that our concessions and licenses will not be renewed.

We hold concessions and licenses and we have rights to operate our facilities which generally include rights to the land and water required for power generation. We generally expect that our concessions and licenses will be renewed. However, if we are not granted renewal rights, or if our concessions or licenses are renewed subject to conditions which impose additional costs, or impose additional restrictions such as setting a price ceiling for energy sales, our profitability and operational activity could be adversely impacted.

Our use and enjoyment of real property rights for our wind and solar renewable energy facilities may be adversely affected by the rights of lienholders and leaseholders that are superior to those of the grantors of those real property rights to us.

Wind and solar renewable energy facilities generally are and are likely to be located on land occupied by the facility pursuant to long-term easements and leases. The ownership interests in the land subject to these easements and leases may be subject to mortgages securing loans or other liens (such as tax liens) and other easement and lease rights of third parties (such as leases of oil or mineral rights) that were created prior to the facility’s easements and leases. As a result, the facility’s rights under these easements or leases may be subject, and subordinate, to the rights of those third parties. Although we take certain measures to protect ourselves against these risks, such measures may, however, be  inadequate  to  protect  us  against  all  risk of loss  of  our  rights  to  use  the  land  on  which  our  wind and solar renewable energy facilities are located, which could have a material adverse effect on our business, financial  condition  and  results  of  operations. 

The cost of operating our plants could increase for reasons beyond our control.

While we currently maintain an appropriate and competitive cost position, there is a risk that increases in our cost structure that are beyond our control could materially adversely impact our financial performance. Examples of such costs include compliance with new conditions imposed during a relicensing process, municipal property taxes, water rental fees and the cost of procuring materials and services required for our maintenance activities.

We may fail to comply with the conditions in, or may not be able to maintain, our governmental permits.

Our generation assets and construction projects are required to comply with numerous supranational (in the case of the E.U.), federal, regional, state, provincial and local statutory and regulatory standards and to maintain numerous licenses, permits and governmental approvals required for operation. Some of the licenses, permits and governmental approvals that have been issued to our operations contain conditions and restrictions, or may have limited terms. If we fail to satisfy the conditions or comply with the restrictions imposed by our licenses, permits and governmental approvals, or the restrictions imposed by any statutory or regulatory requirements, we may become subject to regulatory enforcement or be subject to fines, penalties or additional costs or revocation of regulatory approvals, permits or licenses. In addition, if we are not able to renew, maintain or obtain all necessary licenses, permits and governmental approvals required for the continued operation or further development of our projects, the operation or development of our assets may be limited or suspended. Our failure to renew, maintain or obtain all necessary licenses, permits or governmental approvals may have a material adverse effect on our assets, liabilities, business, financial condition, results of operations and cash flow.

We may experience equipment failure, including failures relating to wind turbines and solar panels.

Our generation assets may not continue to perform as they have in the past and there is a risk of equipment failure due to wear and tear, latent defect, design error, operator error or early obsolescence, among other things, which could have a material adverse effect on our assets, liabilities, business, financial condition, results of operations and cash flow. Wind turbines and solar panels have shorter lifespans than hydroelectric assets.  Spare parts for wind turbines and solar facilities and key pieces of

Page 23 


equipment may be difficult to acquire as a result of a limited number of suppliers of solar panels, inverters, modules, turbines, towers and other system components and equipment associated with wind and solar power plants. In addition, warranties on equipment provided to TerraForm Power or TerraForm Global by their former sponsor or any of its affiliates likely will not be available to cover all or a portion of the expense associated with faulty equipment as a result of the bankruptcy of their former sponsor. Any resulting delay in replacing equipment could result in significant delays in returning facilities to full operation, which could adversely impact our business and financial condition.   

The occurrence of dam failures could result in a loss of generating capacity and damage to the environment, third parties or the public, which could require us to expend significant amounts of capital and other resources and expose us to significant liability.

The occurrence of dam failures at any of our hydroelectric generating stations or the occurrence of dam failures at other generating stations or dams operated by third parties whether upstream or downstream of our hydroelectric generating stations could result in a loss of generating capacity until the failure has been repaired. If the failure is at one of our facilities, repairing such failure could require us to expend significant amounts of capital and other resources. Such failures could result in damage to the environment or damages and harm to third parties or the public, which could expose us to significant liability.  A dam failure at a generating station or dam operated by a third party could result in new and potentially onerous regulations that could impact Brookfield Renewable’s facilities. Any such new regulations could require material capital expenditures to maintain compliance and our financial position could be adversely affected.

We may be exposed to force majeure events.

The occurrence of a significant event that disrupts the ability of our generation assets to produce or sell power for an extended period, including events which preclude customers from purchasing electricity, could have a material adverse effect on our assets, liabilities, business, financial condition, results of operations and cash flow. In addition, force majeure events affecting our assets could result in damage to the environment or harm to third parties or the public, which could expose us to significant liability. Our generation assets could be exposed to severe weather conditions, natural disasters and potentially catastrophic events.  An assault or an act of malicious destruction, cyber-attacks, sabotage or terrorism committed on our generation assets could also disrupt our ability to generate or sell power. In certain cases, there is the potential that some events may not excuse Brookfield Renewable from performing its obligations pursuant to agreements with third parties and therefore may expose Brookfield Renewable to liability. In addition, many of our generation assets are located in remote areas which may make access for repair of damage difficult.

We may be exposed to uninsurable losses and may become subject to higher insurance premiums.

While we maintain certain insurance coverage, such insurance may not continue to be offered on an economically feasible basis, may not cover all events that could give rise to a loss or claim involving our assets or operations, and may not cover all of our assets. If our insurance coverage is insufficient and we are forced to bear such losses or claims, our financial position could be materially and adversely affected.  In addition, Brookfield Renewable participates in certain shared insurance arrangements with Brookfield, allowing us to benefit from lower premiums and other economies of scale. In particular, we share third party excess liability, crime, employee dishonesty, director and officer, and errors and omissions insurance coverage. Under such shared policies, claim limits may also be shared between us and Brookfield meaning that any claim by one insured party in a given year reduces the amount that each other insured party can claim. Consequently, there is a risk that Brookfield Renewable’s ability to claim in a given year could be eroded by claims made by Brookfield affiliates who are also covered by a shared policy but that are not part of Brookfield Renewable, which could have an adverse effect on our financial position. Our insurance policies may cover losses as a result of certain types of natural disasters or sabotage, among other things, but such coverage is not always available in the insurance market on commercially reasonable terms and is often capped at predetermined limits that may not be adequate. Our insurance policies are subject to review by our insurers and may not be renewed on similar or favorable terms or at all. 

Page 24 


We are subject to foreign currency risk which may adversely affect the performance of our operations and our ability to manage such risk depends, in part, on our ability to implement an effective hedging strategy.

A significant portion of our current operations are in countries where the U.S. dollar is not the functional currency. These operations pay distributions in currencies other than the U.S. dollar, which we must convert to U.S. dollars prior to making such distributions. A significant depreciation in the value of such foreign currencies, measures introduced by foreign governments to control inflation or deflation, currency exchange or export controls may have a material adverse effect on our business, financial condition, results of operations and cash flows. When managing our exposure to currency risks, we use foreign currency forward contracts and other strategies to mitigate currency risk and there can be no assurances that these strategies will be successful.

The ability to deliver electricity to our various counterparties requires the availability of and access to interconnection facilities and transmission systems.

Our ability to sell electricity is impacted by the availability of, and access to, the various transmission systems to deliver power to its contractual delivery point and the arrangements and facilities for interconnecting the generation projects to the transmission systems. The absence of this availability and access, our inability to obtain reasonable terms and conditions for interconnection and transmission agreements, the operational failure or decommissioning of existing interconnection facilities or transmission facilities, the lack of adequate capacity on such interconnection or transmission facilities, curtailment as a result of transmission facility downtime, or the failure of any relevant jurisdiction to expand transmission facilities, may have a material adverse effect on our ability to deliver electricity to our various counterparties or the requirement of counterparties to accept and pay for energy delivery, which could materially and adversely affect our assets, liabilities, business, financial condition, results of operations and cash flow.

Our operations are exposed to health, safety, security and environmental risks.

The ownership, construction and operation of our generation assets carry an inherent risk of liability related to health, safety, security and the environment, including the risk of government imposed orders to remedy unsafe conditions and/or to remediate or otherwise address environmental contamination or damage. We could also be exposed to potential penalties for contravention of health, safety, security and environmental laws and potential civil liability. In the ordinary course of business we incur capital and operating expenditures to comply with health, safety, security and environmental laws, to obtain and comply with licenses, permits and other approvals and to assess and manage related risks. The cost of compliance with these laws (and any future laws or amendments enacted) may increase over time and result in additional material expenditures. We may become subject to government orders, investigations, inquiries or other proceedings (including civil claims) relating to health, safety, security and environmental matters as a result of which our operations may be limited or suspended. The occurrence of any of these events or any changes, additions to or more rigorous enforcement of health, safety, security and environmental laws could have a material and adverse impact on operations and result in additional material expenditures. Additional environmental, health and safety issues relating to presently known or unknown matters may require unanticipated expenditures, or result in fines, penalties or other consequences (including changes to operations) that may be material and adverse to our business and results of operations.

We may be involved in disputes, governmental and regulatory investigations and possible litigation.

In the normal course of our operations, Brookfield Renewable is involved in various legal actions that could expose it to liability for damages and potential negative publicity associated with such legal actions. The outcome with respect to outstanding, pending or future actions cannot be predicted with certainty and may be adverse to us and as a result could have a material adverse effect on our assets, liabilities, business, financial condition, results of operations, cash flow and reputation. We and our affiliates are subject to governmental or regulatory investigations from time to time. Governmental and regulatory investigations, regardless of their outcome, are generally costly, divert management attention, and have the potential to damage our reputation.  The unfavorable resolution of any governmental or

Page 25 


regulatory investigation could result in criminal liability, fines, penalties or other monetary or non-monetary remedies and could materially affect our business or results of operations.

Counterparties to our contracts may not fulfill their obligations

             If, for any reason, any of the purchasers of power under our PPAs, including Brookfield, are unable or unwilling to fulfill their contractual obligations under the relevant PPA or if they refuse to accept delivery of power pursuant to the relevant PPA, our assets, liabilities, business, financial condition, results of operations and cash flow could be materially and adversely affected as we may not be able to replace the agreement with an agreement on equivalent terms and conditions. External events, such as a severe economic downturn, could impair the ability of some counterparties to the PPAs or some customers to pay for electricity received.  In addition, inadequate performance by counterparties to operation and maintenance contracts related to certain of our assets or investments may increase the risk of operational or mechanical failures of such facilities.

Seeking to enforce a contract through the courts may take significant amounts of time and expense with no certainty of success.

Our business could be adversely affected if we are required to enforce contracts through the courts and we are unsuccessful or incur significant amounts of time and expenses seeking to do so. High litigation costs and long delays make resolving commercial disputes in court time consuming and expensive.  Such costs can be difficult to calculate with certainty.  In addition, in certain jurisdictions in which we currently conduct business or may seek to conduct business in the future, there can be uncertainty regarding the interpretation and application of laws and regulations relating to the enforceability of contractual rights.

The operation of our generating facilities could be affected by local communities.

We may become impacted by the interests of local communities and stakeholders, including in some cases, Indigenous peoples, that affect the operation of our facilities. Certain of these communities may have or may develop interests or objectives which are different from or even in conflict with our objectives, including the use of our project lands and waterways near our facilities. Any such differences could have a negative impact on the successful operation of our facilities. As well, disputes surrounding, and settlements of, Indigenous land claims regarding lands on or near our generating assets could interfere with operations and/or result in additional operating costs or restrictions, as well as adversely impact the use and enjoyment of our real property rights with respect to our generating assets.

We may suffer a significant loss resulting from fraud, bribery, corruption, other illegal acts, inadequate or failed internal processes or systems, or from external events.

We may suffer a significant loss resulting from fraud, bribery, corruption, other illegal acts, inadequate or failed internal processes or systems, or from external events, such as security threats affecting our ability to operate. We operate in multiple jurisdictions and it is possible that our operations will expand into new jurisdictions.  Doing business in multiple jurisdictions requires Brookfield Renewable to comply with the laws and regulations of the U.S. government as well as those of various non-U.S. jurisdictions. These laws and regulations may apply to Brookfield Renewable, our Service Provider, our subsidiaries, individual directors, officers, employees and third-party agents. In particular, our non-U.S. operations are subject to U.S. and foreign anti-corruption laws and regulations, such as the Foreign Corrupt Practices Act of 1977, as amended (“FCPA”). The FCPA, among other things, prohibits companies and their officers, directors, employees and third-party agents acting on their behalf from corruptly offering, promising, authorizing or providing anything of value to foreign officials for the purposes of influencing official decisions or obtaining or retaining business or otherwise obtaining favorable treatment. Brookfield Renewable and its officers, directors, employees and third-party agents regularly deal with government bodies and government owned and controlled businesses, the employees and representatives of which may be considered foreign officials for purposes of the FCPA. Also, as we make acquisitions, we may expose ourselves to FCPA or other corruption related risks if our due diligence processes are unable to uncover or detect violations of applicable anti-corruption laws.

We rely on our infrastructure, controls, systems and personnel, as well as central groups focusing on enterprise-wide management of specific operational risks such as fraud, trading, outsourcing, and

Page 26 


business disruption, to manage the risk of illegal and corrupt acts or failed systems. We also rely on our employees and certain third parties to comply with our policies and processes as well as applicable laws. Specific programs, policies, standards, methodologies and training have been developed to support the management of these risks and, as we expand into new markets and make new investments, we update and implement our programs, policies, standards, methodologies and training to address the risks that we perceive. The failure to adequately identify or manage these risks could result in direct or indirect financial loss, regulatory censure and/or harm to the reputation of Brookfield Renewable.  The acquisition of businesses with weak internal controls to manage the risk of illegal or corrupt acts may create additional risk of financial loss, regulatory censure and/or harm to the reputation of Brookfield Renewable. In addition, programs, policies, standards, methodologies and training, no matter how well designed, do not provide absolute assurance of effectiveness.

We rely on computerized business systems, which could expose us to cyber-attacks.

Our business relies on information technology. In addition, our business relies upon telecommunication services to remotely monitor and control our assets and interface with regulatory agencies, wholesale power markets and customers. The information and embedded systems of key business partners, including suppliers of the information technology systems on which we rely, and regulatory agencies are also important to our operations. In light of this, we may be subject to cyber security risks or other breaches of information technology security intended to obtain unauthorized access to our proprietary information and that of our business partners, destroy data or disable, degrade, or sabotage these systems through the introduction of computer viruses, fraudulent emails, cyber attacks and other means, and such breaches could originate from a variety of sources including our own employees or unknown third parties. There can be no assurance that measures implemented to protect the integrity of these systems will provide adequate protection, and any such breach of our information technology could go undetected for an extended period of time. A breach of our cyber security measures or the failure or malfunction of any of our computerized business systems, associated backup or data storage systems could cause us to suffer a disruption in one or more parts of our business and experience, among other things, financial loss, a loss of business opportunities, misappropriation or unauthorized release of confidential or personal information, damage to our systems and those with whom we do business, violation of privacy and other laws, litigation, regulatory penalties and remediation and restoration costs as well as increased costs to maintain our systems. For example, the European General Data Protection Regulation, which came into effect in May 2018, includes stringent operational requirements for entities processing personal information and significant penalties for non-compliance. Cyber-security breaches or failures of our information technology systems could have a material adverse effect on our business operations, financial reporting, financial condition and results of operations, and result in reputational damage.

There can be no guarantee that newly developed technologies that we invest in will perform as anticipated.

We may invest in and use newly developed, less proven, technologies in our development projects or in maintaining or enhancing our existing assets. There is no guarantee that such new technologies will perform as anticipated. The failure of a new technology to perform as anticipated may materially and adversely affect the profitability of a particular development project or existing asset.

Performance of our Operating Entities may be harmed by future labor disruptions and economically unfavorable collective bargaining agreements.

Certain of BEP’s subsidiaries are parties to collective agreements that expire periodically and those subsidiaries may not be able to renew their collective agreements without a labor disruption or without agreeing to significant increases in cost. In the event of a labor disruption such as a strike or lock-out, the ability of our generation assets to generate electricity may be impaired and our results from operations and cash flow could be materially and adversely affected.

The economic viability of the feedstock supplier of our biomass cogeneration facilities is linked to the market price for sugar and ethanol, and the prices of these commodities are cyclical and are affected by general economic conditions in Brazil and globally.

Page 27 


            The principal feedstock of our 175 MW biomass cogeneration facilities is “bagasse” – a dry, fibrous residue left after the extraction of juice from sugar cane. The biomass cogeneration facilities that we own are attached to mills that are suppliers of the bagasse, which they provide to these facilities in exchange for some of the steam and electricity that the facilities produce. The excess electricity that is not delivered to the relevant mill is sold under contract to commercial offtakers, to the government by way of a regulated auction process or directly into the market. The viability of these mills depends on prevailing market prices for ethanol and sugar as well as other factors that are out of our control. Two of the mills depend on a single supplier of bagasse, who is the owner of each of these mills. The supplier of these two mills, and therefore of two of our biomass cogeneration facilities, is currently in financial distress and in judicial reorganization in Brazil and if such supplier becomes unavailable, we would have to procure bagasse from other sources, which could have a material adverse effect on the value of this investment.

Risks Related to Financing

Our ability to finance our operations is subject to various risks relating to the state of the capital markets.

We expect to finance future acquisitions, the development and construction of new facilities and other capital expenditures out of cash generated from our operations, capital recycling, debt and possible future issuances of equity. There is debt throughout our corporate structure that will need to be replaced from time to time: BEP, BRELP and the Holding Entities have corporate debt and many Operating Entities have limited recourse project level debt (which is non-recourse to BEP). Our ability to obtain debt or equity financing to fund our growth, and our ability to refinance existing indebtedness, is dependent on, among other factors, the overall state of the capital markets (as well as local market conditions, particularly in the case of non-recourse financings), continued operating performance of our assets, future electricity market prices, the level of future interest rates, lenders and investors’ assessment of our credit risk, capital markets conditions and investor appetite for investments in renewable energy and infrastructure assets in general and in Brookfield Renewable’s securities in particular. Also, Brookfield Renewable’s financing agreements contain conditions that limit our ability to repay indebtedness prior to maturity without incurring penalties, which may limit our ability to raise capital and financing on favorable terms. To the extent that external sources of capital become limited or unavailable or available on onerous terms, our ability to fund acquisitions and make necessary capital investments to construct new or maintain existing facilities will be impaired, and as a result, our business, financial condition, results of operations and prospects may be materially and adversely affected.

We are subject to operating and financial restrictions through covenants in our loan, debt and security agreements.

Brookfield Renewable is subject to operating and financial restrictions through covenants in our loan, debt and security agreements. These restrictions prohibit or limit our ability to, among other things, incur additional debt, provide guarantees for indebtedness, grant liens, dispose of assets, liquidate, dissolve, amalgamate, consolidate or effect corporate or capital reorganizations, declare distributions, issue equity interests, and create subsidiaries. A financial covenant in our corporate bonds and in our corporate bank credit facilities limits our overall indebtedness to a percentage of total capitalization, a restriction which may limit our ability to obtain additional financing, withstand downturns in our business and take advantage of business and development opportunities. If we breach our covenants, our credit facilities may be terminated or come due and such event may cause our credit rating to deteriorate and subject Brookfield Renewable to higher interest and financing costs. From time to time, we also acquire businesses and assets that have debt obligations that are in default, including assets acquired as part of the TerraForm Global transaction. We may also be required to seek additional debt financing on terms that include more restrictive covenants, require repayment on an accelerated schedule or impose other obligations that limit our ability to grow our business, acquire needed assets or take other actions that we might otherwise consider appropriate or desirable.

Changes in our credit ratings may have an adverse effect on our financial position and ability to raise capital.

Page 28 


The credit rating assigned to BEP or any of our subsidiaries’ debt securities may be changed or withdrawn entirely by the relevant rating agency. A lowering or withdrawal of such ratings may have an adverse effect on our financial position and ability to raise capital.

We may be subject to the risks commonly associated with the incurrence of debt at multiple levels within an organizational structure.

Debt incurred at multiple levels within the chain of control could exacerbate the separation of economic interest from controlling interest at such levels, thereby creating an incentive to leverage us and our investments. Any such increase in debt would also make us more sensitive to declines in revenues, increases in expenses and interest rates, and adverse market conditions. The servicing of any such debt would also reduce the amount of funds available to pay distributions to us and ultimately to our Unitholders.

Risks Related to Our Growth Strategy

We may be unable to identify sufficient investment opportunities and complete transactions as planned.

 

Our strategy for building LP Unitholder value is to seek to acquire or develop high-quality assets and businesses that generate sustainable and increasing cash flows, with the objective of achieving appropriate risk-adjusted returns on our invested capital over the long-term. However, there is no certainty that we will be able to find sufficient investment opportunities and complete transactions that meet our investment criteria. Our investment criteria consider, among other things, the financial, operating, governance and strategic merits of a proposed acquisition including whether we expect it will meet our targeted return hurdle and, as such, there is no certainty that we will be able to continue growing our business by making acquisitions or developing assets at attractive returns. Competition for assets is significant and competition from other well-capitalized investors or companies may significantly increase the purchase price or prevent us from completing an acquisition. We may also decline opportunities that we do not believe meet our investment criteria, which our competition may pursue instead. Further, our growth initiatives may be subject to a number of closing conditions, including, as applicable, third party consents, regulatory approvals (including from competition authorities) and other third-party approvals or actions that are beyond our control. If all or some of our growth initiatives are unable to be completed on the terms agreed, we may need to delay certain acquisitions or abandon them altogether or may not fully realize their anticipated benefit. In addition, we occasionally seek to recycle capital to fund future acquisitions and the development and construction of new facilities by selling certain assets. For example, in 2018, as part of our capital recycling initiatives, we sold a 25% non-controlling, direct interest in a 413 MW contracted hydroelectric portfolio in Canada to a consortium of buyers, and entered into agreements to sell our interest in a 178 MW wind and solar portfolio in South Africa and our interest in a solar portfolio in each of Thailand and Malaysia. In February 2019, we also entered into an agreement to sell an additional 25% non-controlling, indirect interest in this Canadian hydroelectric portfolio to a consortium of buyers. We may not be able to complete all or some of our capital recycling initiatives on our desired timelines, at favorable prices or at all, which could result in less liquidity to fund future growth.

 

Future growth of our portfolio may subject us to additional risks and the expected benefits of our transactions, including acquisitions, may not materialize.

 

A key part of Brookfield Renewable’s strategy involves seeking acquisition opportunities. Acquisitions in general, and large-scale acquisitions in particular, have the potential to materially increase the scale, scope and complexity of our operations. If we do not effectively manage the additional operations, our business, financial condition and results of operations may be adversely affected.

Acquisitions will likely involve some or all of the following risks, which could materially and adversely affect our business, financial condition or results of operations: the potential to not close or otherwise realize the expected benefits of an announced transaction, the difficulty of integrating the acquired operations and personnel into our current operations; the inability to achieve potential synergies; potential disruption of our current operations; diversion of resources, including the time and attention of Brookfield’s professionals; the difficulty of managing the growth of a larger organization; the risk of

Page 29 


entering markets in which we have little experience; the risk of becoming involved in labor, commercial or regulatory disputes or litigation related to the new operations; the risk of environmental or other liabilities associated with the acquired business; the risk of alleged or actual violation of applicable anti-bribery/anti-corruption laws of the acquired business; and the risk of a change of control resulting from an acquisition triggering rights of third parties or government agencies under contracts with, or authorizations held by, the operating business being acquired. While it is our practice to conduct extensive due diligence investigations into businesses being acquired, it is possible that due diligence may fail to uncover or adequately assess all material risks in the business being acquired, whether operational, financial, legal or otherwise. For example, we may fail to identify a change of control trigger in a material contract or authorization, or a contractual counterparty or government agency may take a different view on the interpretation of such a provision to that taken by us, thereby resulting in a dispute. The discovery of any material liabilities subsequent to an acquisition, as well as the failure of an acquisition to perform according to expectations, could have a material adverse effect on Brookfield Renewable’s business, financial condition and results of operations. In addition, if returns are lower than anticipated from new acquisitions, we may not be able to achieve growth in our distributions in line with our stated goals and the market value of our Units may decline.   

There are several factors which may affect our ability to develop existing sites and find new sites suitable for the development of greenfield power projects.

Our ability to realize our greenfield development growth plans is dependent on our ability to develop existing sites and find new sites suitable for development into viable projects. Our ability to maintain a development permit often requires specific development steps to be undertaken. Successful development of greenfield renewable power projects is typically dependent on a number of factors, including: the ability to secure an attractive site on reasonable terms; accurately measuring resource availability at levels deemed economically attractive for continued project development; the ability to secure approvals, licenses and permits; the acceptance of local stakeholders, including in some cases, Indigenous peoples; the ability to secure transmission interconnection access or agreements; and the ability to secure a long-term PPA or other sales contract on reasonable terms. Each of these factors can be critical in determining whether or not a particular development project might ultimately be suitable for construction. Failure to achieve any one of these elements may prevent the development and construction of a project. When this occurs we may lose all of our investment in development expenditures and may be required to write-off project development assets.

The development of our greenfield power projects is subject to construction risks and risks associated with the arrangements we enter into with communities and joint venture partners.

Our ability to develop an economically successful project is dependent on, among other things, our ability to construct a particular project on-time and on-budget. The construction and development of generating facilities is subject to environmental, engineering and construction risks that could result in cost-overruns, delays and reduced performance. A number of factors that could cause such delays, cost over-runs or reduced performance include, but are not limited to, permitting delays, changing engineering and design requirements, the costs of construction, the performance of contractors, labor disruptions and inclement weather. In addition, we enter into various types of arrangements with communities and joint venture partners, including in some cases, Indigenous peoples, for the development of projects. Certain of these communities and partners may have or may develop interests or objectives which are different from or even in conflict with our objectives. Any such differences could have a negative impact on the success of our projects.

Brookfield has no obligation to source acquisition opportunities for us and we may not have access to all renewable power acquisitions that Brookfield identifies.

Our ability to grow through acquisitions depends on Brookfield’s ability to identify and present us with acquisition opportunities. Brookfield established BEP to hold and acquire, directly or indirectly, renewable power generating operations and development projects on a global basis. However, Brookfield’s obligations to BEP under the Master Services Agreement and Relationship Agreement are subject to a number of exceptions and Brookfield has no obligation to source acquisition opportunities specifically for us. In addition, Brookfield has not agreed to commit any minimum level of dedicated resources to us for the pursuit of renewable power-related acquisitions. Moreover, pursuant to a

Page 30 


relationship agreement between TerraForm Power and Brookfield, Brookfield has, subject to certain exceptions, designated TerraForm Power (of which Brookfield Renewable owns approximately 30%) as its primary vehicle for the acquisition of operating solar and wind assets in North America and Western Europe. There are a number of factors which could materially and adversely impact the extent to which suitable acquisition opportunities are made available to BEP from Brookfield, for example:

·        it is an integral part of Brookfield’s (and our) strategy to pursue the acquisition or development of renewable power assets through consortium arrangements with institutional investors, strategic partners or financial sponsors and to form partnerships (including private funds, joint ventures and similar arrangements) to pursue such acquisitions on a specialized or global basis. Although Brookfield has agreed with us that it will not enter into any such arrangements that are suitable for us without giving us an opportunity to participate in them, there is no minimum level of participation to which we will be entitled;

·        the same professionals within Brookfield’s organization that are involved in sourcing and executing acquisitions that are suitable for us are responsible for sourcing and executing opportunities for the vehicles, consortiums and partnerships referred to above, as well as having other responsibilities within Brookfield’s broader asset management business. Limits on the availability of such individuals will likewise result in a limitation on the availability of acquisition opportunities for us;

·        Brookfield will only recommend acquisition opportunities that it believes are suitable and appropriate for us. Our focus is on assets where we believe that our operations-oriented approach can be deployed to create value. Accordingly, opportunities where Brookfield cannot play an active role in influencing the underlying operating company or managing the underlying assets may not be suitable for us, even though they may be attractive from a purely financial perspective. Legal, regulatory, tax and other commercial considerations will likewise be an important consideration in determining whether an opportunity is suitable and appropriate for us and could limit our ability to participate in these certain investments; and

·        in addition to structural limitations, the question of whether a particular acquisition is suitable and/or appropriate is highly subjective and is dependent on a number of portfolio construction and management factors including an assessment by Brookfield of our liquidity position, the expected risk-return profile of the opportunity, its fit with the balance of our then current investments and related operations, other opportunities that we may be pursuing or otherwise considering at the relevant time, our interest in preserving capital in order to secure other opportunities and/or to meet other obligations and other factors. If Brookfield determines that an opportunity is not suitable or appropriate for us, it may still pursue such opportunity on its own behalf or on behalf of a Brookfield sponsored vehicle, partnership or consortium such as Brookfield Property Partners L.P., Brookfield Infrastructure Partners L.P., Brookfield Business Partners L.P. and one or more Brookfield-sponsored private funds or other investment vehicles or programs.

In making these determinations about acquisition opportunities and investments, consortium arrangements or partnerships, Brookfield may be influenced by factors that result in a misalignment or conflict of interest and may take the interests of others into account, as well as our own interests. See Item 3.D “Risk Factors — Risks Related to our Relationship with Brookfield” and Item 7.B “Related Party Transactions — Conflicts of Interest and Fiduciary Duties”.

We do not control all our operations and investments.

We have structured some of our operations and investments as joint ventures, partnerships and consortium arrangements. An integral part of our strategy is to participate with institutional investors in Brookfield sponsored or co-sponsored consortiums for asset acquisitions and as a partner in or alongside Brookfield sponsored or co-sponsored partnerships that target acquisitions that suit our profile. These arrangements are driven by the magnitude of capital required to complete acquisitions of renewable assets and other industry-wide trends that we believe will continue. Such arrangements involve risks not present where a third party is not involved, including the possibility that partners or co-venturers might become bankrupt or otherwise fail to fund their share of required capital contributions. Additionally, partners or co-venturers might at any time have economic or other business interests or goals different from Brookfield Renewable and Brookfield.

Page 31 


Joint ventures, partnerships and consortium investments generally provide for a reduced level of control over an acquired company because governance rights are shared with others or in some cases may be delegated to a third party like Brookfield. Consequently, management and operations, as well as the timing and nature of any exit, are often made by a majority vote of the investors or by separate agreements that are reached with respect to individual decisions. For example, when we participate with institutional investors in Brookfield sponsored or co-sponsored consortiums for asset acquisitions and as a partner in or alongside Brookfield sponsored or co-sponsored partnerships, there is often a finite term to the investment, which could lead to the investment being sold prior to the date we would otherwise choose. Similarly, our investment in TerraForm Power, which was made together with our institutional partners, did not result in BEP having control of TerraForm Power. Accordingly, decisions relating to the management and operation of TerraForm Power and its assets are not made by BEP.

In addition, such operations may be subject to the risk that any joint venture, partnership or consortium may make business, financial or management decisions with which we do not agree or the management of the company may take risks or otherwise act in a manner that does not serve our interests. Because we may not have the ability to exercise control over such operations, we may not be able to realize some or all of the benefits that we believe will be created from Brookfield’s involvement. If any of the foregoing were to occur, our financial condition and results of operations could suffer as a result.

The sale or transfer of interests in certain of our operations that are joint ventures, partnerships or consortium arrangements are subject to rights of first refusal or first offer, tag along rights or drag along rights and some agreements in these operations provide for buy-sell or similar arrangements. Such rights may be triggered at a time when we may not want them to be exercised and such rights may inhibit our ability to sell our interest in an entity within the desired time frame or on any other desired basis. In addition, the operations are also all subject to pre-emptive or default rights which may lead to the joint venture or third parties compulsorily acquiring assets from the joint venture.

Political instability, changes in government policy, or unfamiliar cultural factors could adversely impact the value of our investments.

We are subject to the risk of geopolitical uncertainties in all jurisdictions in which we operate. We make investments in businesses globally and we can pursue investments in new, non-core markets, which may expose us to additional risks. We may not properly adjust to the local culture and business practices in such markets, and there is the prospect that we may hire personnel or partner with local persons who might not comply with our culture and ethical business practices; either scenario could result in the failure of our initiatives in new markets and lead to financial losses for us and our managed entities. There are risks of political instability in several of the jurisdictions in which we conduct business, including, for example, from factors such as political conflict, tariffs, income inequality, refugee migration, terrorism, the potential break-up of political-economic unions (or the departure of a union member — e.g., Brexit) and political corruption. The materialization of one or more of these risks could negatively affect our financial performance.

We may pursue acquisitions in new markets that are subject to foreign laws or regulations that are more onerous or uncertain than the laws and regulations we are currently subject to.

We may pursue acquisitions in new markets that are regulated by foreign governments and regulatory authorities and subject to foreign laws. For example, through the acquisition of TerraForm Global, we acquired additional interests in 307 MW in Brazil, 301 MW in India, 168 MW in China, 178 MW in South Africa, 40 MW in Thailand, 26 MW in Uruguay and 19 MW in Malaysia.  Foreign laws or regulations may not provide for the same type of legal certainty and rights, in connection with our contractual relationships in such countries, as are afforded to our projects in, for example, the U.S., which may adversely affect our ability to receive revenues or enforce our rights in connection with our foreign operations. In addition, the laws and regulations of some countries may limit our ability to hold a majority interest in some of the projects that we may develop or acquire, thus limiting our ability to control the development, construction and operation of such projects. Any existing or new operations may be subject to significant political, economic and financial risks, which vary by country, and may include: (i) changes in government policies, including protectionist policies, or personnel; (ii) changes in general economic conditions; (iii) restrictions on currency transfer or convertibility; (iv) changes in labor relations; (v) political

Page 32 


instability and civil unrest; (vi) regulatory or other changes in the local electricity market; (vii) less developed or efficient financial markets than in North America; (viii) the absence of uniform accounting, auditing and financial reporting standards, practices and disclosure requirements; (ix) less government supervision and regulation; (x) a less developed legal or regulatory environment; (xi) heightened exposure to corruption risk; (xii) political hostility to investments by foreign investors; (xiii) less publicly available information in respect of companies; (xiv) adversely higher or lower rates of inflation; (xv) higher transaction costs; (xvi) difficulty in enforcing contractual obligations, breach or repudiation of important contractual undertakings by governmental entities and expropriation and confiscation of assets and facilities for less than fair market value; and (xvii) fewer investor protections. 

Government policies providing incentives for renewable energy could change at any time.

Development of new renewable energy sources and the overall growth of the renewable energy industry has generally been supported by state or provincial, national, supranational and international policies. Some of our projects benefit from such incentives.  The attractiveness of renewable energy to purchasers of renewable assets, as well as the economic return available to project sponsors, is often enhanced by such incentives. Particularly in light of political changes in certain jurisdictions – including the United States – there is a risk that regulations that provide incentives for renewable energy could change or expire in a manner that adversely impacts the market for renewables generally. Any such changes may impact the competitiveness of renewable energy generally and the economic value of certain of our projects in particular.

Brookfield Renewable may occasionally make purchases of securities, including the publicly listed securities of other companies, the value of which could decline due to factors beyond our control.

Brookfield may periodically recommend that Brookfield Renewable make investments in securities, including the publicly traded securities or debt of other companies. For example, in 2018, Brookfield Renewable, together with its institutional partners, acquired additional shares of TerraForm Power, a Nasdaq listed public company, increasing the total ownership to 65% and giving Brookfield Renewable an approximate 30% interest in the publicly traded securities of TerraForm Power. Investments in securities are particularly subject to market volatility and market disruptions, changes in interest and currency exchange rates, equity prices and other economic and business factors beyond our control. In addition, at the time of any sales and settlements of securities, the price we ultimately realize will depend on demand and liquidity in the market at that time and may be materially lower than their current fair value.  While investments in securities are not expected to account for a large portion of Brookfield’s Renewable investments generally, a decline in the value of such securities could result in returns that are lower than anticipated or even in the investment being lost completely, which could mean that we are not be able to achieve growth in our distributions in line with our stated goals and the market value of our units may decline.

Other Risks Related to BEP

BEP is a “foreign private issuer” under U.S. securities laws and is therefore subject to disclosure obligations different from requirements applicable to U.S. domestic registrants listed on the NYSE.

Although BEP is subject to the periodic reporting requirements of the Exchange Act, the periodic disclosure required of foreign private issuers under the Exchange Act is different from periodic disclosure required of U.S. domestic registrants. Therefore, there may be less publicly available information about BEP than is regularly published by or about other public companies in the U.S. BEP is exempt from certain other sections of the Exchange Act to which U.S. domestic issuers are subject, including Regulation FD, which prohibits issuers from making selective disclosures of material non-public information, and the requirement to provide our LP Unitholders with information statements or proxy statements that comply with the Exchange Act. In addition, insiders and large LP Unitholders of BEP are not obligated to file reports under Section 16 of the Exchange Act, and certain corporate governance rules that are imposed by the NYSE will be inapplicable to BEP.

We may be subject to the risks commonly associated with a separation of economic interest from control within an organizational structure.

Page 33 


Our ownership and organizational structure is similar to structures whereby one company controls another company which in turn holds controlling interests in other companies; thereby, the company at the top of the chain may control the company at the bottom of the chain even if its effective equity position in the bottom company is less than a controlling interest. Brookfield is the sole shareholder of the Managing General Partner and, as a result of such ownership of the Managing General Partner, Brookfield will be able to control the appointment and removal of the Managing General Partner’s directors and, accordingly, will exercise substantial influence over us. In turn, we often have a majority controlling interest or a significant influence in our investments. Even though Brookfield has an effective economic interest in our business of approximately 60% as a result of its ownership of our LP Units and the Redeemable/Exchangeable partnership units, over time Brookfield may reduce this economic interest while still maintaining its controlling interest. This could lead to Brookfield using its control rights in a manner that conflicts with the economic interests of our other Unitholders. For example, despite the fact that we have the Conflicts Policy in place, which, among other things, sets out requirements for the review and approval of transactions between Brookfield Renewable and Brookfield, because Brookfield will be able to exert substantial influence over us, and, in turn, over our investments, there is a greater risk that we make investments on terms that disproportionately benefit Brookfield over Brookfield Renewable and its Unitholders.

We could become regulated as an “investment company” under the Investment Company Act (and similar legislation in other jurisdictions) which would make it impractical for us to operate as contemplated.

The Investment Company Act (and similar legislation in other jurisdictions) provides certain protections to investors and imposes certain restrictions on companies that are registered as investment companies. BEP is not an “investment company” under the Investment Company Act and does not intend to become one. If BEP were to be deemed an investment company  under the Investment Company Act, we might be required to materially restrict or limit the scope of our operations or plans as it would be impractical for us to operate as intended: certain agreements we have with Brookfield would be impaired, the type and amount of acquisitions that we would be able to make as a principal would be limited, and our business, financial condition and results of operations would be materially adversely affected. We would also be limited in the types of acquisitions that we might make, and we might need to modify our organizational structure or dispose of assets of which we would not otherwise dispose. Accordingly, we would be required to take extraordinary steps to address the situation, such as the amendment or termination of our Master Services Agreement, the restructuring of BEP and the Holding Entities, the amendment of the Amended and Restated Limited Partnership Agreement of BEP or the termination of BEP, any of which could materially adversely affect the value of our Units. In addition, if BEP were deemed to be an investment company under the Investment Company Act, it would be taxable as a corporation for U.S. federal income tax purposes, which could materially adversely affect the value of our Units. 

Our failure to maintain effective internal controls could have a material adverse effect on our business and the price of our Units.

Pursuant to Section 404 of the Sarbanes-Oxley Act, our management has delivered a report that assesses the effectiveness of our internal controls over financial reporting (in which they concluded that these internal controls are effective) and our independent registered public accounting firm has delivered an attestation report on our management’s assessment of, and the operating effectiveness of, our internal controls over financial reporting in conjunction with their opinion on our audited consolidated financial statements. Failing to maintain adequate internal controls over financial reporting or to implement required, new or improved controls, or difficulties encountered in their implementation, could cause us to report material weaknesses in our internal controls over financial reporting and could result in a more than remote possibility of errors or misstatements in our consolidated financial statements that would be material. If we or our independent registered public accounting firm were to conclude that our internal controls over financial reporting were not effective, investors could lose confidence in our reported financial information and the price of our Units could decline. Our failure to achieve and maintain effective internal controls could have a material adverse effect on our business, our access to the capital markets and investors’ perception of us. In addition, material weaknesses in our internal controls could require significant expense and management time to remediate.

Page 34 


Risks Related to Our Relationship with Brookfield

Brookfield exercises substantial influence over Brookfield Renewable and we are highly dependent on the Service Provider.

A subsidiary of Brookfield Asset Management is the sole shareholder of the Managing General Partner. As a result of its ownership of the Managing General Partner, Brookfield is able to control the appointment and removal of the Managing General Partner’s directors and, accordingly, exercise substantial influence over Brookfield Renewable. In addition, BEP holds its interest in the Operating Entities indirectly through BRELP and will hold any future acquisitions indirectly through BRELP, the general partner of which is indirectly owned by Brookfield. As BEP’s only substantial asset is the limited partnership interests that it holds in BRELP, except future rights under the Voting Agreement, BEP does not have a right to participate directly in the management or activities of BRELP or the Holding Entities, including with respect to the making of decisions (although it has the right to remove and replace the BRELP GP LP).

BEP and BRELP depend on the management and administration services provided by or under the direction of the Service Provider under our Master Services Agreement. Brookfield personnel and support staff that provide services to us under our Master Services Agreement are not required to have as their primary responsibility the management and administration of BEP or BRELP or to act exclusively for either of us and our Master Services Agreement does not require any specific individuals to be provided by Brookfield to BEP. Failing to effectively manage our current operations or to implement our strategy could have a material adverse effect on our business, financial condition and results of operations. Our Master Services Agreement continues in perpetuity, until terminated in accordance with its terms.

The departure of some or all of Brookfield’s professionals could prevent us from achieving our objectives.

We depend on the diligence, skill and business contacts of Brookfield’s professionals and the information and opportunities they generate during the normal course of their activities. Our future success will depend on the continued service of these individuals, who are not obligated to remain employed with Brookfield. Brookfield has experienced departures of key professionals in the past and may experience departures again in the future, and we cannot predict the impact that any such departures will have on our ability to achieve our objectives. The departure of a significant number of Brookfield’s professionals for any reason, or the failure to appoint qualified or effective successors in the event of such departures, could have a material adverse effect on our ability to achieve our objectives. The Amended and Restated Limited Partnership Agreement of BEP and our Master Services Agreement do not require Brookfield to maintain the employment of any of its professionals or to cause any particular professionals to provide services to us or on our behalf.

The role and ownership of Brookfield may change.

Our arrangements with Brookfield do not require Brookfield to maintain any ownership level in BEP or in BRELP. Accordingly, the Managing General Partner may transfer its general partnership interest to a third party, including in a merger or consolidation or in a transfer of all or substantially all of its assets, without the consent of our Unitholders provided the transferee is an affiliate of the BRELP General Partner. In addition, Brookfield may sell or transfer all or part of its interests in the Service Provider or in the Managing General Partner, in each case, without the approval of our Unitholders. If a new owner were to acquire ownership of the Managing General Partner and to appoint new directors or officers of its own choosing, it would be able to exercise substantial influence over Brookfield Renewable’s policies and procedures and exercise substantial influence over our management and the types of acquisitions that we make. Such changes could result in Brookfield Renewable’s capital being used to make acquisitions in which Brookfield has no involvement or to make acquisitions that are substantially different from those targeted by our current growth strategy. Additionally, BEP cannot predict with any certainty the effect that any transfer in the ownership of the Managing General Partner would have on the trading price of our Units or Brookfield Renewable’s ability to raise capital or make investments in the future, because such matters would depend to a large extent on the identity of the new

Page 35 


owner and the new owner’s intentions with regard to BEP. As a result, the future of BEP would be uncertain and Brookfield Renewable’s business, financial condition and results of operations may suffer.

Brookfield is not necessarily required to act in the best interests of the Service Recipients, Brookfield Renewable or our Unitholders.

Our Master Services Agreement and our other arrangements with Brookfield do not impose any duty on the Service Provider to act in the best interest of the Service Recipients, and the Service Provider is not prohibited from engaging in other business activities that compete with the Service Recipients. Additionally, the Managing General Partner, the general partner of BRELP, the Service Provider and their affiliates will have access to material confidential information. Although some of these entities will be subject to confidentiality obligations pursuant to confidentiality agreements or pursuant to implied duties of confidence, none of the Amended and Restated Limited Partnership Agreement of BEP, the Amended and Restated Limited Partnership Agreement of BRELP nor our Master Services Agreement contains general confidentiality provisions. See Item 7.B “Related Party Transactions — Conflicts of Interest and Fiduciary Duties”.

Our Master Services Agreement and our other arrangements with Brookfield do not impose on Brookfield any fiduciary duties to act in the best interests of our Unitholders.

Our Master Services Agreement and our other arrangements with Brookfield do not impose on Brookfield any duty (statutory or otherwise) to act in the best interests of the Service Recipients, nor do they impose other duties that are fiduciary in nature. As a result, the Managing General Partner, a wholly-owned subsidiary of Brookfield Asset Management, in its capacity as our general partner, will have sole authority to enforce the terms of such agreements and to consent to any waiver, modification or amendment of their provisions in accordance with our Conflicts Policy.

The Bermuda Limited Partnership Act 1883, under which BEP and BRELP were established, does not impose statutory fiduciary duties on a general partner of a limited partnership in the same manner that corporate statutes, such as the Canada  Business Corporations Act and the Delaware Revised Uniform Limited Partnership Act, impose fiduciary duties on directors of a corporation. In general, under applicable Bermudian legislation, a general partner has certain limited duties to its limited partners, such as the duty to render accounts, account for private profits and not compete with the partnership in business. In addition, Bermuda common law recognizes that a general partner owes a duty of utmost good faith to its limited partners. These duties are, in most respects, similar to duties imposed on a general partner of a limited partnership under U.S. and Canadian law. However, to the extent that the Managing General Partner and BRELP GP LP owe any fiduciary duties to Brookfield Renewable or our Unitholders, these duties have been modified pursuant to the Amended and Restated Limited Partnership Agreement of BEP and the Amended and Restated Limited Partnership Agreement of BRELP as a matter of contract law. We have been advised by Bermuda counsel that such modifications are not prohibited under Bermuda law, subject to typical qualifications as to enforceability of contractual provisions, such as the application of general equitable principles. This is similar to Delaware law which expressly permits modifications to the fiduciary duties owed to partners, other than an implied contractual covenant of good faith and fair dealing.

The Amended and Restated Limited Partnership Agreement of BEP and the Amended and Restated Limited Partnership Agreement of BRELP contain various provisions that modify the fiduciary duties that might otherwise be owed to Brookfield Renewable or our Unitholders, including when conflicts of interest arise. For example, the agreements provide that the Managing General Partner, the BRELP General Partner and their affiliates do not have any obligation under the Amended and Restated Limited Partnership Agreements of BEP or the Amended and Restated Limited Partnership Agreement of BRELP, or as a result of any duties stated or implied by law or equity, including fiduciary duties, to present business or investment opportunities to BEP, BRELP, any Holding Entity or any other holding entity established by us. They also allow affiliates of the Managing General Partner and BRELP General Partner to engage in activities that may compete with us or our activities. Further, when resolving conflicts of interest, neither the Amended and Restated Limited Partnership Agreement of BEP nor the Amended and Restated Limited Partnership Agreement of BRELP impose limitations on the discretion of the independent directors or the factors which they may consider in resolving any such conflicts. The independent directors of our Managing General Partner can therefore take into account the interests of

Page 36 


third parties, including Brookfield and, where applicable, any Brookfield managed vehicle, consortium or partnership, when resolving conflicts of interest and may owe fiduciary duties to such third parties, or to such Brookfield managed vehicles, consortiums or partnerships. These modifications to the fiduciary duties are detrimental to our Unitholders because they restrict the remedies available for actions that might otherwise constitute a breach of fiduciary duty and permit conflicts of interest to be resolved in a manner that is not in the best interests of Brookfield Renewable or the best interests of our Unitholders. See Item 7.B. “Related Party Transactions — Conflicts of Interest and Fiduciary Duties”.

Our organizational and ownership structure may create significant conflicts of interest that may be resolved in a manner that is not in the best interests of Brookfield Renewable or the best interests of our Unitholders.

Our organizational and ownership structure involves a number of relationships that may give rise to conflicts of interest between Brookfield Renewable and our Unitholders, on the one hand, and Brookfield, on the other hand. In certain instances, the interests of Brookfield may differ from the interests of Brookfield Renewable or our Unitholders, including with respect to the types of acquisitions made, the timing and amount of distributions by BEP, the reinvestment of returns generated by our operations, the use of leverage when making acquisitions and the appointment of outside advisers and service providers, including as a result of the reasons described under Item 7.B “Related Party Transactions”.

In addition, the Service Provider, an affiliate of Brookfield, will provide management services to us pursuant to our Master Services Agreement as consideration for an annual Base Management Fee.  BRELP GP LP will also receive incentive distributions based on the amount by which quarterly distributions on the limited partnership units of BRELP exceed specified target levels as set forth in the Amended and Restated Limited Partnership Agreement of BRELP. For a further explanation of the Base Management Fee and incentive distributions, see Item 6.A “Directors and Senior Management — Our Master Services Agreement — Management Fee” and Item 7.B “Related Party Transactions — Incentive Distributions”.

This relationship may give rise to conflicts of interest between us and our Unitholders, on the one hand, and Brookfield, on the other, as Brookfield’s interests may differ from the interests of Brookfield Renewable and our Unitholders. The Managing General Partner, the sole shareholder of which is Brookfield, has sole authority to determine whether we will make distributions, the amount of distributions on our Units and the timing of these distributions. The arrangements we have with Brookfield may create an incentive for Brookfield to take actions which would have the effect of increasing distributions on our LP Units and fees payable to it, which may be to the detriment of Brookfield Renewable and our Unitholders. For example, because the Base Management Fee is calculated based on the Total Capitalization Value it may create an incentive for Brookfield to increase or maintain the Total Capitalization Value over the near-term when other actions may be more favorable to us or our Unitholders. Similarly, Brookfield may take actions to increase our distributions on our LP Units in order to ensure Brookfield is paid incentive distributions in the near-term when other investments or actions may be more favorable to us or our Unitholders. Also, through Brookfield’s ownership of our LP Units and the Redeemable/Exchangeable partnership units, it currently has an effective economic interest in our business of approximately 60% and therefore may be motivated to increase distributions payable to our LP Unitholders and thereby to Brookfield.

The Managing General Partner may be unable or unwilling to terminate our Master Services Agreement.

Our Master Services Agreement provides that the Service Recipients may terminate the agreement only if: the Service Provider defaults in the performance or observance of any material term, condition or covenant contained in the agreement in a manner that results in material harm to the Service Recipients and the default continues unremedied for a period of 60 days after written notice of the breach is given to the Service Provider; the Service Provider engages in any act of fraud, misappropriation of funds or embezzlement against any Service Recipient that results in material harm to us; the Service Provider is grossly negligent in the performance of its duties under the agreement and such negligence results in material harm to the Service Recipients; or upon the happening of certain events relating to the bankruptcy or insolvency of the Service Provider. The Managing General Partner cannot terminate the agreement for any other reason, including if the Service Provider or Brookfield experiences a change of

Page 37 


control or due solely to the poor performance or under-performance of Brookfield Renewable’s operations or assets, and the agreement continues in perpetuity, until terminated in accordance with its terms. In addition, because the Managing General Partner is an affiliate of Brookfield, it may be unwilling to terminate our Master Services Agreement, even in the case of a default. If the Service Provider’s performance does not meet the expectations of investors, and the Managing General Partner is unable or unwilling to terminate our Master Services Agreement, the market price of our Units could suffer. Furthermore, the termination of our Master Services Agreement would terminate BEP’s rights under the Relationship Agreement and the Licensing Agreement. See Item 7.B “Related Party Transactions — Relationship Agreement” and Item 7.B “Related Party Transactions — Licensing Agreement”.

The liability of the Service Provider is limited under our arrangements with it and we have agreed to indemnify the Service Provider against claims that it may face in connection with such arrangements, which may lead it to assume greater risks when making decisions relating to us than it otherwise would if acting solely for its own account.

Under our Master Services Agreement, the Service Provider has not assumed any responsibility other than to provide or arrange for the provision of the services described in our Master Services Agreement in good faith and will not be responsible for any action that the Managing General Partner takes in following or declining to follow its advice or recommendations. In addition, under the Amended and Restated Limited Partnership Agreement of BEP, the liability of the Managing General Partner and its affiliates, including the Service Provider, is limited to the fullest extent permitted by law to conduct involving gross negligence, bad faith, fraud or willful misconduct or, in the case of a criminal matter, action that was known to have been unlawful. The liability of the Service Provider under our Master Services Agreement is similarly limited. In addition, BEP has agreed to indemnify the Service Provider to the fullest extent permitted by law from and against any claims, liabilities, losses, damages, costs or expenses incurred by an indemnified person or threatened in connection with our operations, investments and activities or in respect of or arising from our Master Services Agreement or the services provided by the Service Provider, except to the extent that the claims, liabilities, losses, damages, costs or expenses are determined to have resulted from the conduct in respect of which such persons have liability as described above. These protections may result in the Service Provider tolerating greater risks when making decisions than otherwise would be the case, including when determining whether to use leverage in connection with acquisitions. The indemnification arrangements to which the Service Provider is a party may also give rise to legal claims for indemnification that are adverse to Brookfield Renewable and Unitholders.

Risks Related to Our Units

We may not be able to continue paying comparable or growing cash distributions to our Unitholders in the future.

The amount of cash we can distribute to our Unitholders depends upon the amount of cash we receive from BRELP and, indirectly, the Holding Entities and the Operating Entities. The amount of cash BRELP, the Holding Entities and the Operating Entities generate will fluctuate from quarter to quarter and will depend upon, among other things, the weather in the jurisdictions in which they operate, the level of their operating costs, and prevailing economic conditions. In addition, the actual amount of cash we will have available for distribution will also depend on other factors, such as: the level of costs related to litigation and regulatory compliance matters; the cost of acquisitions, if any; the ability of our assets to achieve long-term average generation; fluctuations in our working capital needs; rising interest rates and other factors which could increase our debt service requirements; our ability to borrow under our credit facilities; our ability to access capital markets; restrictions on distributions contained in our debt agreements; and the amount, if any, of cash reserves established by our Managing General Partner in its discretion for the proper conduct of our business. As a result of all these factors, we cannot guarantee that we will have sufficient available cash to pay a specific level of cash distributions to our Unitholders. Furthermore, our Unitholders should be aware that the amount of cash we have available for distribution depends primarily upon the cash flow of BRELP, the Holding Entities and the Operating Entities, and is not solely a function of profitability, which is affected by non-cash items. As a result, we may declare and/or pay cash distributions on our Units during periods when we record net losses.

Page 38 


We may need additional funds in the future and BEP may issue additional LP Units or Preferred Units in lieu of incurring indebtedness, which may dilute existing holders of our LP Units, or BEP may issue securities that have rights and privileges that are more favorable than the rights and privileges accorded to our Unitholders.

Under the Amended and Restated Limited Partnership Agreement of BEP, BEP may issue additional partnership securities, including LP Units, Preferred Units and options, rights, warrants and appreciation rights relating to partnership securities for any purpose and for such consideration and on such terms and conditions as the Managing General Partner may determine. The Managing General Partner’s board of directors will be able to determine the class, designations, preferences, rights, powers and duties of any additional partnership securities, including any rights to share in BEP’s profits, losses and distributions, any rights to receive partnership assets upon a dissolution or liquidation of BEP and any redemption, conversion and exchange rights. The Managing General Partner may use such authority to issue additional LP Units or Preferred Units, which could dilute holders of our LP Units, or to issue securities with rights and privileges that are more favorable than those of our LP Units or Preferred Units. Holders of Units do not have any pre-emptive right or any right to consent to or otherwise approve the issuance of any such securities or the terms on which any such securities may be issued.

Our Unitholders do not have a right to vote on BEP matters or to take part in the management of BEP.

Under the Amended and Restated Limited Partnership Agreement of BEP, our Unitholders are not entitled to vote on matters relating to BEP, such as acquisitions, dispositions or financing, or to participate in the management or control of BEP. In particular, our Unitholders do not have the right to remove the Managing General Partner, to cause the Managing General Partner to withdraw from BEP, to cause a new general partner to be admitted to BEP, to appoint new directors to the Managing General Partner’s board of directors, to remove existing directors from the Managing General Partner’s board of directors or to prevent a change of control of the Managing General Partner. In addition, except for certain fundamental matters prescribed by applicable laws, our LP Unitholders’ and Preferred Unitholders’ consent rights apply only with respect to certain amendments to the Amended and Restated Limited Partnership Agreement of BEP. As a result, unlike holders of common shares of a corporation, our LP Unitholders are not able to influence the direction of BEP, including its policies and procedures, or to cause a change in its management, even if they are unsatisfied with the performance of BEP. Consequently, our LP Unitholders may be deprived of an opportunity to receive a premium for their LP Units in the future through a sale of BEP and the trading price of our LP Units may be adversely affected by the absence or a reduction of a takeover premium in the trading price. LP Unitholders and Preferred Unitholders only have a right to vote under limited circumstances as described in Item 10.B “Memorandum and Articles of Association — Description of our LP Units, Preferred Units and the Amended and Restated Limited Partnership Agreement of BEP”.

The market price of our Units may be volatile.

The market price of our Units may be highly volatile and could be subject to wide fluctuations. Some of the factors that could negatively affect the price of our Units include: general market and economic conditions, including disruptions, downgrades, credit events and perceived problems in the credit markets; actual or anticipated variations in our quarterly operating results or distributions on our LP Units; changes in our investments or asset composition; write-downs or perceived credit or liquidity issues affecting our assets; market perception of BEP, our business and our assets; our level of indebtedness and/or adverse market reaction to any indebtedness we incur in the future; our ability to raise capital on favorable terms; loss of any major funding source; the termination of our Master Services Agreement or additions or departures of our or Brookfield’s key personnel; changes in market valuations of similar renewable power companies or renewable power markets generally; speculation in the press or investment community regarding us or Brookfield; and changes in U.S. tax laws that make it impractical or impossible to continue to be taxable as a partnership for U.S. federal income tax purposes.

Securities markets in general have experienced extreme volatility that has often been unrelated to the operating performance of particular companies or partnerships. Any broad market fluctuations may adversely affect the trading price of our Units.

Page 39 


Non-U.S. Holders may be subject to foreign currency risk associated with BEP’s distributions.

A significant number of BEP’s LP Unitholders may reside in countries where the U.S. dollar is not the functional currency. Our distributions are denominated in U.S. dollars but may be settled in the local currency of the LP Unitholder receiving the distribution. For each Non-U.S. Holder, the value received in the local currency from the distribution will be determined based on the exchange rate between the U.S. dollar and the applicable local currency at such time. As such, if the U.S. dollar depreciates significantly against the local currency of the Non-U.S. Holder, the value received by such LP Unitholder in its local currency will be adversely affected.

Investors in our Units may find it difficult or impossible to enforce service of process and enforcement of judgments against us and directors and officers of the Managing General Partner and the Service Provider.

BEP is established under the laws of Bermuda, and many of our subsidiaries are organized in jurisdictions outside of Canada and the U.S. In addition, our executive officers and the experts identified in this Form 20-F are located outside of the U.S. and some are also located outside of Canada. Certain of the directors and officers of the Managing General Partner and the Service Provider reside outside of Canada and the U.S. A substantial portion of our assets are, and the assets of the directors and officers of the Managing General Partner and the Service Provider and the experts identified in this Form 20-F may be, located outside of Canada and the U.S. It may not be possible for investors to effect service of process within the U.S. or within Canada upon the directors and officers of the Managing General Partner and the Service Provider. It may also not be possible to enforce a judgment against us, the experts identified in this Form 20-F or the directors and officers of the Managing General Partner and the Service Provider, if such judgment was obtained in Canadian or U.S. courts predicated upon the civil liability provisions of securities laws in Canada or the U.S., as applicable.

We rely on BRELP and, indirectly, the Holding Entities and the Operating Entities to provide us with the funds necessary to pay distributions and meet our financial obligations.

BEP’s sole direct investment is its limited partnership interest and preferred limited partnership interest in BRELP, which owns all of the common shares or equity interests, as applicable, of the Holding Entities, through which we hold all of our interests in the Operating Entities. We have no independent means of generating revenue. As a result, we depend on distributions and other payments from BRELP and, indirectly, the Holding Entities and the Operating Entities to provide us with the funds necessary to pay distributions on our Units and to meet our financial obligations. BRELP, the Holding Entities and the Operating Entities are legally distinct from BEP and they will generally be required to service their debt obligations before making distributions to us or their parent entity, as applicable, thereby reducing the amount of our cash flow available to pay distributions on our Units, fund working capital and satisfy other needs. Any other entities through which we may conduct operations in the future will also be legally distinct from BEP and may be restricted in their ability to pay dividends and distributions or otherwise make funds available to us under certain conditions.

We anticipate that the only distributions we will receive in respect of our limited partnership interests in BRELP will consist of amounts that are intended to assist us in making distributions to our LP Unitholders in accordance with our distribution policy, to our Preferred Unitholders in accordance with the terms of our Preferred Units and to allow us to pay expenses as they become due. See Item 4.B “Business Overview – Our LP Unit Distribution Policy”.

Our payout ratio has exceeded our long-term target and, in some periods, our Funds From Operations. If this were to continue it could impact our ability to maintain or grow our distributions to Unitholders.

BEP’s payout ratio is a measure of its ability to make cash distributions to Unitholders. BEP targets a long-term payout ratio of 70% of Funds From Operations. From time to time BEP’s payout ratio may exceed 100%, during periods of lower generation or lower merchant power prices or combination thereof. Because our business is primarily dependent on generation conditions and merchant power prices, as well as other factors beyond our control, it is possible that our payout ratio may remain above 100% for a sustained period. If this were to occur, it could impact our ability to maintain or grow our distributions to Unitholders in line with our stated targets.

Page 40 


Risks Related to Taxation

General

Changes in tax law and practice may have a material adverse effect on the operations of BEP, the Holding Entities, and the Operating Entities and, as a consequence, the value of BEP’s assets and the net amount of distributions payable to Unitholders.

The Brookfield Renewable structure, including the structure of the Holding Entities and the Operating Entities, is based on prevailing taxation law and practice in the local jurisdictions in which Brookfield Renewable operates. These jurisdictions include Canada, the U.S., Brazil, the Republic of Ireland, the United Kingdom, Portugal, Colombia, India and China. Any change in tax legislation (including in relation to taxation rates) and practice in these jurisdictions or provinces, states or municipalities within them, could adversely affect these entities, as well as the net amount of distributions payable to Unitholders. Taxes and other constraints that would apply to the Brookfield Renewable entities in such jurisdictions may not apply to local institutions or other parties, and such parties may therefore have a significantly lower effective cost of capital and a corresponding competitive advantage in pursuing such acquisitions.

BEP’s ability to make distributions depends on it receiving sufficient cash distributions from its underlying operations, and BEP cannot assure Unitholders that it will be able to make cash distributions to them in amounts that are sufficient to fund their tax liabilities, in which case certain Unitholders may be required to pay income taxes on their share of BEP’s income even though they have not received sufficient cash distributions from BEP to do so.

The Holding Entities and Operating Entities of BEP may be subject to local taxes in each of the relevant territories and jurisdictions in which they operate, including taxes on income, profits or gains and withholding taxes. As a result, BEP’s cash available for distribution is indirectly reduced by such taxes, and the post-tax return to Unitholders is similarly reduced by such taxes. BEP intends for future acquisitions to be assessed on a case-by-case basis and, where possible and commercially viable, structured so as to minimize any adverse tax consequences to Unitholders as a result of making such acquisitions.

In general, an LP Unitholder that is subject to income tax in Canada or the U.S. or a Preferred Unitholder that is subject to income tax in Canada, must include in income its allocable share of BEP’s items of income, gain, loss, and deduction (including, so long as it is treated as a partnership for tax purposes, BEP’s allocable share of those items of BRELP) for each of BEP’s fiscal years ending with or within such Unitholder’s tax year. See Item 10.E “Taxation — Certain Material Canadian Federal Income Tax Considerations” and “Taxation — Material U.S. Federal Income Tax Considerations”. However, the cash distributed to a Unitholder may not be sufficient to pay the full amount of such Unitholder’s tax liability in respect of its investment in BEP, because each Unitholder’s tax liability depends on such holder’s particular tax situation. If BEP is unable to distribute cash in amounts that are sufficient to fund our Unitholders’ tax liabilities, each of our Unitholders will still be required to pay income taxes on its share of BEP’s taxable income.

As a result of holding Units, Unitholders may be subject to U.S. state, local or non-U.S. taxes and return filing obligations in jurisdictions in which they are not resident for tax purposes or otherwise not subject to tax.

Unitholders may be subject to U.S. state, local, and non-U.S. taxes, including unincorporated business taxes and estate, inheritance or intangible taxes that are imposed by the various jurisdictions in which BEP entities do business or own property now or in the future, even if Unitholders do not reside in any of those jurisdictions. Unitholders may be required to file income tax returns and pay income taxes in some or all of these jurisdictions. Further, Unitholders may be subject to penalties for failure to comply with these requirements. Although BEP will attempt, to the extent reasonably practicable, to structure BEP operations and investments so as to minimize income tax filing obligations by Unitholders in such jurisdictions, there may be circumstances in which BEP is unable to do so. It is the responsibility of each Unitholder to file all U.S. federal, state, local, and non-U.S. tax returns that may be required of such Unitholder.

Page 41 


Unitholders may be exposed to transfer pricing risks.

To the extent that BEP, BRELP, the Holding Entities or the Operating Entities enter into transactions or arrangements with parties with whom they do not deal at arm’s length, including Brookfield, pursuant to the applicable law relating to transfer pricing, the relevant tax authorities may seek to adjust the quantum or nature of the amounts received or paid by such entities if they consider that the terms and conditions of such transactions or arrangements differ from those that would have been made between persons dealing at arm’s length and could impose penalties for failing to comply with applicable law relating to transfer pricing. This could result in more tax (and penalties and interest) being paid by such entities, and therefore the return to investors could be reduced. For Canadian tax purposes, a transfer pricing adjustment may in certain circumstances result in additional income being allocated to a Unitholder with no corresponding cash distribution or in a dividend being deemed to be paid by a Canadian resident to a non-arm’s length non-resident, which deemed dividend is subject to Canadian withholding tax.

The Managing General Partner and the BRELP General Partner believe the fees charged by or paid to non-arm’s length persons are consistent with applicable law relating to transfer pricing, however, no assurance can be given in this regard.

The IRS or the CRA may not agree with certain assumptions and conventions that BEP uses in order to comply with applicable U.S. and Canadian federal income tax laws or that BEP uses to report income, gain, loss, deduction, and credit to Unitholders.

BEP will apply certain assumptions and conventions in order to comply with applicable tax laws and to report income, gain, deduction, loss, and credit to a Unitholder in a manner that reflects such Unitholder’s beneficial ownership of partnership items, taking into account variation in ownership interests during each taxable year because of trading activity. However, these assumptions and conventions may not be in compliance with all aspects of the applicable tax requirements. A successful IRS or CRA challenge to such assumptions or conventions could adversely affect the amount of tax benefits available to Unitholders and could require that items of income, gain, deduction, loss, or credit be adjusted, reallocated or disallowed in a manner that adversely affects Unitholders. See Item 10.E “Taxation”.

United States

If either BEP or BRELP were to be treated as a corporation for U.S. federal income tax purposes, the value of LP Units might be adversely affected.

The value of LP Units to LP Unitholders will depend in part on the treatment of BEP and BRELP as partnerships for U.S. federal income tax purposes. However, in order for BEP to be treated as a partnership for U.S. federal income tax purposes, under present law, 90% or more of BEP’s gross income for every taxable year must consist of qualifying income, as defined in Section 7704 of the U.S. Internal Revenue Code, and the partnership must not be required to register, if it were a U.S. corporation, as an investment company under the Investment Company Act and related rules. Although the Managing General Partner intends to manage BEP’s affairs so that BEP will not need to be registered as an investment company if it were a U.S. corporation and so that it will meet the 90% test described above in each taxable year, there can be no assurance that BEP will meet these requirements, or current law may change so as to cause, in either event, BEP to be treated as a corporation for U.S. federal income tax purposes. If BEP (or BRELP) were treated as a corporation for U.S. federal income tax purposes, adverse tax consequences could result for LP Unitholders and BEP (or BRELP, as applicable), as described in greater detail in Item 10.E “Taxation — Material U.S. Federal Income Tax Considerations — Partnership Status of BEP and BRELP”.

BEP may be subject to U.S. backup withholding tax if any LP Unitholder fails to comply with U.S. federal tax reporting rules, and such excess withholding tax cost will be an expense borne by BEP and, therefore, by all of our LP Unitholders on a pro rata basis.

BEP may become subject to U.S. backup withholding tax with respect to any LP Unitholder who fails to timely provide BEP (or the applicable intermediary) with an IRS Form W-9 or IRS Form W-8, as applicable. See Item 10.E “Taxation — Material U.S. Federal Income Tax Considerations — Administrative Matters — Backup Withholding”. To the extent that any LP Unitholder fails to timely provide

Page 42 


the applicable form (or such form is not properly completed), BEP might treat such U.S. backup withholding taxes as an expense, which would be borne indirectly by all LP Unitholders on a pro rata basis (including LP Unitholders that fully comply with their U.S. tax reporting obligations).

Tax-exempt organizations may face certain adverse U.S. tax consequences from owning LP Units.

The Managing General Partner and the BRELP General Partner intend to use commercially reasonable efforts to structure the activities of BEP and BRELP, respectively, to avoid generating income connected with the conduct of a trade or business (which income generally would constitute “unrelated business taxable income” (“UBTI”) to the extent allocated to a tax-exempt organization). However, no assurance can be provided that neither BEP nor BRELP will generate UBTI in the future. In particular, UBTI includes income attributable to debt-financed property, and neither BEP nor BRELP is prohibited from financing the acquisition of property with debt. In addition, even if indebtedness were not used by BEP or BRELP to acquire property but were instead used to fund distributions to LP Unitholders, if a tax-exempt organization were to use such proceeds to make an investment outside BEP, the IRS could assert that such investment constituted debt-financed property to such LP Unitholder. The potential for income to be characterized as UBTI could make LP Units an unsuitable investment for a tax-exempt organization. Each tax-exempt organization should consult an independent tax adviser to determine the U.S. federal income tax consequences with respect to an investment in LP Units.

If BEP were engaged in a U.S. trade or business, non-U.S. persons would face certain adverse U.S. tax consequences from owning LP Units.

The Managing General Partner and the BRELP General Partner intend to use commercially reasonable efforts to structure the activities of BEP and BRELP, respectively, to avoid generating income treated as effectively connected with a U.S. trade or business, including effectively connected income attributable to the sale of a “United States real property interest”, as defined in the U.S. Internal Revenue Code. If, contrary to the Managing General Partner’s expectations, BEP is considered to be engaged in a U.S. trade or business or realizes gain from the sale or other disposition of a U.S. real property interest, non-U.S. Unitholders generally would be required to file U.S. federal income tax returns and could be subject to U.S. federal withholding tax at the highest marginal U.S. federal income tax rates applicable to ordinary income. If, contrary to expectation, BEP were engaged in a U.S. trade or business, then gain or loss from the sale of LP Units by a Non-U.S. Holder would be treated as effectively connected with such trade or business to the extent that such Non-U.S. Holder would have had effectively connected gain or loss had BEP sold all of its assets at their fair market value as of the date of such sale. In such case, any such effectively connected gain generally would be taxable at the regular graduated rates, and the amount realized from such sale generally would be subject to a 10% U.S. federal withholding tax. Each Non-U.S. Holder should consult an independent tax adviser to determine the U.S. federal income tax consequences with respect to an investment in LP Units.

To meet U.S. federal income tax and other objectives, BEP and BRELP may invest through U.S. and non-U.S. Holding Entities that are treated as corporations for U.S. federal income tax purposes, and such Holding Entities may be subject to corporate income tax.

To meet U.S. federal income tax and other objectives, BEP and BRELP may invest through U.S. and non-U.S. Holding Entities that are treated as corporations for U.S. federal income tax purposes, and such Holding Entities may be subject to corporate income tax. Consequently, items of income, gain, loss, deduction, or credit realized in the first instance by the Operating Entities will not flow, for U.S. federal income tax purposes, directly to BRELP, BEP, or LP Unitholders, and any such income or gain may be subject to a corporate income tax, in the U.S. or other jurisdictions, at the level of the Holding Entity. Any such additional taxes may adversely affect BEP’s ability to maximize its cash flow.

LP Unitholders taxable in the U.S. may be viewed as holding an indirect interest in an entity classified as a PFIC for U.S. federal income tax purposes.

U.S. Holders may face adverse U.S. tax consequences arising from the ownership of a direct or indirect interest in a PFIC. Based on the organizational structure of BEP, as well as BEP’s expected income and assets, the Managing General Partner and the BRELP General Partner currently believe that a U.S. Holder is unlikely to be regarded as owning an interest in a PFIC solely by reason of owning LP Units during the taxable year ending December 31, 2019. However, there can be no assurance that an

Page 43 


existing BEP entity or a future entity in which BEP acquires an interest will not be classified as a PFIC with respect to a U.S. Holder, because PFIC status is a factual determination that depends on the assets and income of a given entity and must be made on an annual basis. In general, gain realized by a U.S. Holder from the sale of stock of a PFIC is subject to tax at ordinary income rates, and an interest charge generally applies. Alternatively, a U.S. Holder that makes certain elections with respect to a direct or indirect interest in a PFIC may be required to recognize taxable income prior to the receipt of cash relating to such income. The adverse consequences of owning an interest in a PFIC, as well as certain tax elections for mitigating these adverse consequences, are described in greater detail in Item 10.E “Taxation — Material U.S. Federal Income Tax Considerations — Consequences to U.S. Holders — Passive Foreign Investment Companies”. Each U.S. Holder should consult an independent tax adviser regarding the implication of the PFIC rules for an investment in LP Units.

Tax gain or loss from the disposition of LP Units could be more or less than expected.

Upon the sale of LP Units, a U.S. Holder generally will recognize gain or loss for U.S. federal income tax purposes equal to the difference between the amount realized and such holder’s adjusted tax basis in those LP Units. Prior distributions to a U.S. Holder in excess of the total net taxable income allocated to such holder will have decreased such holder’s tax basis in its LP Units. Therefore, such excess distributions will increase a U.S. Holder’s taxable gain or decrease such holder’s taxable loss when our LP Units are sold, and may result in a taxable gain even if the sale price is less than the original cost. A portion of the amount realized, whether or not representing gain, could be ordinary income to such U.S. Holder.

The Brookfield Renewable structure involves complex provisions of U.S. federal income tax law for which no clear precedent or authority may be available. The tax characterization of the Brookfield Renewable structure is also subject to potential legislative, judicial, or administrative change and differing interpretations, possibly on a retroactive basis.

The U.S. federal income tax treatment of LP Unitholders depends in some instances on determinations of fact and interpretations of complex provisions of U.S. federal income tax law for which no clear precedent or authority may be available. LP Unitholders should be aware that the U.S. federal income tax rules, particularly those applicable to partnerships, are constantly under review by the Congressional tax-writing committees and other persons involved in the legislative process, the IRS, the U.S. Treasury Department and the courts, frequently resulting in revised interpretations of established concepts, statutory changes, revisions to regulations and other modifications and interpretations, any of which could adversely affect the value of LP Units and be effective on a retroactive basis. For example, changes to the U.S. federal tax laws and interpretations thereof could make it more difficult or impossible for BEP to be treated as a partnership that is not taxable as a corporation for U.S. federal income tax purposes, change the character or treatment of portions of BEP’s income, reduce the net amount of distributions available to LP Unitholders, or otherwise affect the tax considerations of owning LP Units. In addition, BEP’s organizational documents and agreements permit the Managing General Partner to modify the limited partnership agreement of BEP from time to time, without the consent of our LP Unitholders, to address such changes. In some circumstances, such revisions could have a material adverse impact on some or all LP Unitholders.

BEP’s delivery of required tax information for a taxable year may be subject to delay, which could require an LP Unitholder who is a U.S. taxpayer to request an extension of the due date for such LP Unitholder’s income tax return.

BEP has agreed to use commercially reasonable efforts to provide U.S. tax information (including IRS Schedule K-1 information needed to determine an LP Unitholder’s allocable share of BEP’s income, gain, losses and deductions) no later than 90 days after the close of each calendar year. However, providing this U.S. tax information to LP Unitholders will be subject to delay in the event of, among other reasons, the late receipt of any necessary tax information from lower-tier entities. It is therefore possible that, in any taxable year, an LP Unitholder will need to apply for an extension of time to file such LP Unitholder’s tax returns. See Item 10.E “Taxation — Material U.S. Federal Income Tax Considerations — Administrative Matters — Information Returns and Audit Procedures”.

Page 44 


If the IRS makes an audit adjustment to BEP’s income tax returns, it may assess and collect any taxes (including penalties and interest) resulting from such audit adjustment directly from BEP, in which case cash available for distribution to LP Unitholders might be substantially reduced.

For taxable years beginning after December 31, 2017, if the IRS makes an audit adjustment to BEP’s income tax returns, it may assess and collect any taxes (including penalties and interest) resulting from such audit adjustment directly from BEP instead of LP Unitholders (as under prior law). BEP may be permitted to elect to have the Managing General Partner and LP Unitholders take such audit adjustment into account in accordance with their interests in BEP during the taxable year under audit. However, there can be no assurance that BEP will choose to make such election or that it will be available in all circumstances. If BEP does not make the election, and it pays taxes, penalties, or interest as a result of an audit adjustment, then cash available for distribution to Unitholders might be substantially reduced. As a result, current LP Unitholders might bear some or all of the cost of the tax liability resulting from such audit adjustment, even if current LP Unitholders did not own LP Units during the taxable year under audit. The foregoing considerations also apply with respect to BEP’s interest in BRELP.

Under FATCA, certain payments made or received by BEP could be subject to a 30% federal withholding tax, unless certain requirements are met.

Under FATCA, a 30% withholding tax may apply to certain payments of U.S.-source income made to BEP, BRELP, the Holding Entities, or the Operating Entities, or by BEP to an LP Unitholder under certain circumstances, unless certain requirements are met, as described in greater detail in Item 10.E “Taxation – Material U.S. Federal Income Tax Considerations – Administrative Matters – Foreign Account Tax Compliance”. To ensure compliance with FATCA, information regarding certain LP Unitholders’ ownership of our LP Units may be reported to the U.S. Internal Revenue Service or to a non-U.S. governmental authority. Each of our LP Unitholders should consult an independent tax adviser regarding the consequences under FATCA of an investment in LP Units.

The effect of comprehensive U.S. tax reform legislation on Brookfield Renewable and Unitholders, whether adverse or favorable, is uncertain.

U.S. federal income tax reform legislation known as the “Tax Cuts and Jobs Act”, which was signed into law on December 22, 2017, has resulted in fundamental changes to the U.S. Internal Revenue Code. Among such changes, the Tax Cuts and Jobs Act reduces the marginal U.S. corporate income tax rate from 35% to 21%, limits the deduction for net interest expense, shifts the United States toward a modified territorial tax system, and imposes taxes to combat erosion of the U.S. federal income tax base. The effect of the Tax Cuts and Jobs Act on Brookfield Renewable and Unitholders, whether adverse or favorable, is uncertain, and may not become evident for some period of time. Unitholders are urged to consult an independent tax adviser regarding the implications of the Tax Cuts and Jobs Act for an investment in LP Units.

Canada

The Canadian federal income tax consequences to Unitholders could be materially different in certain respects from those described in this Form 20-F if BEP or BRELP is a “specified investment flow-through partnership” or “SIFT partnership”, as defined in the Income Tax Act (Canada) (together with the regulations thereunder, the “Tax Act”).

Under the rules in the Tax Act applicable to a “SIFT partnership” (the “SIFT Rules”), certain income and gains earned by a “SIFT partnership” will be subject to income tax at the partnership level at a rate similar to a corporation, and allocations of such income and gains to its partners will be taxed as a dividend from a “taxable Canadian corporation” (as defined in the Tax Act). In particular, a “SIFT partnership” will be required to pay a tax on the total of its income from businesses carried on in Canada, income from “non-portfolio properties” (as defined in the Tax Act) other than taxable dividends, and taxable capital gains from dispositions of “non-portfolio properties”. “Non-portfolio properties” include, among other things, equity interests or debt of corporations, trusts or partnerships that are resident in Canada, and of non-resident persons or partnerships the principal source of income of which is one or any combination of sources in Canada (other than a “portfolio investment entity”, as defined in the Tax Act), that are held by the “SIFT partnership” and have a fair market value that is greater than 10% of the equity value of such entity, or that have, together with debt or equity that the “SIFT partnership” holds of

Page 45 


entities affiliated (within the meaning of the Tax Act) with such entity, an aggregate fair market value that is greater than 50% of the equity value of the “SIFT partnership”. The tax rate that is applied to the above mentioned sources of income and gains is set at a rate equal to the “net corporate income tax rate”, plus the “provincial SIFT tax rate” (each as defined in the Tax Act).

A partnership will be a “SIFT partnership” throughout a taxation year if at any time in the taxation year (i) it is a “Canadian resident partnership” (as defined in the Tax Act), (ii) “investments” (as defined in the Tax Act) in the partnership are listed or traded on a stock exchange or other public market, and (iii) it holds one or more “non-portfolio properties”. For these purposes, a partnership will be a “Canadian resident partnership” at a particular time if (a) it is a “Canadian partnership” (as defined in the Tax Act) at that time, (b) it would, if it were a corporation, be resident in Canada (including, for greater certainty, a partnership that has its central management and control located in Canada), or (c) it was formed under the laws of a Canadian province. A “Canadian partnership” for these purposes is a partnership all of whose members are resident in Canada or are partnerships that are “Canadian partnerships”.

Under the SIFT Rules, BEP and BRELP could each be a “SIFT partnership” if it is a “Canadian resident partnership”. However, BRELP would not be a “SIFT partnership” if BEP is a “SIFT partnership” regardless of whether BRELP is a “Canadian resident partnership” on the basis that BRELP would be an “excluded subsidiary entity” (as defined in the Tax Act).

BEP and BRELP will be a “Canadian resident partnership” if the central management and control of these partnerships is located in Canada. This determination is a question of fact and is expected to depend on where the Managing General Partner and the BRELP General Partner are located and exercise central management and control of the respective partnerships. The Managing General Partner and the BRELP General Partner will each take appropriate steps so that the central management and control of these entities is not located in Canada such that the SIFT Rules should not apply to BEP or BRELP at any relevant time. However, no assurance can be given in this regard. If BEP or BRELP is a “SIFT partnership”, the Canadian federal income tax consequences to our Unitholders could be materially different in certain respects from those described in Item 10.E.  Taxation – Certain Material Canadian Federal Income Tax Considerations”. In addition, there can be no assurance that the SIFT Rules will not be revised or amended in the future such that the SIFT Rules will apply.

If the subsidiaries that are corporations and that are not resident or deemed to be resident in Canada for purposes of the Tax Act (“Non-Resident Subsidiaries”) and that are “controlled foreign affiliates” (as defined in the Tax Act and referred to herein as “CFAs”) in which BRELP directly invests earned income that is “foreign accrual property income” (as defined in the Tax Act and referred to herein as “FAPI”), our Unitholders may be required to include amounts allocated from BEP in computing their income for Canadian federal income tax purposes even though there may be no corresponding cash distribution.

Any Non-Resident Subsidiaries in which BRELP directly invests are expected to be CFAs of BRELP. If any CFA of BRELP or any direct or indirect subsidiary thereof that is itself a CFA of BRELP (an Indirect CFA) earns income that is characterized as FAPI in a particular taxation year of the CFA or Indirect CFA, the FAPI allocable to BRELP must be included in computing the income of BRELP for Canadian federal income tax purposes for the fiscal period of BRELP in which the taxation year of that CFA or Indirect CFA ends, whether or not BRELP actually receives a distribution of that FAPI. BEP will include its share of such FAPI of BRELP in computing its income for Canadian federal income tax purposes and Unitholders will be required to include their proportionate share of such FAPI allocated from BEP in computing their income for Canadian federal income tax purposes. As a result, Unitholders may be required to include amounts in their income for Canadian federal income tax purposes even though they have not and may not receive an actual cash distribution of such amounts. The Tax Act contains anti-avoidance rules to address certain foreign tax credit generator transactions (the Foreign Tax Credit Generator Rules). Under the Foreign Tax Credit Generator Rules, the “foreign accrual tax” (as defined in the Tax Act) applicable to a particular amount of FAPI included in BRELP’s income in respect of a particular “foreign affiliate” (as defined in the Tax Act) of BRELP may be limited in certain specified circumstances. See Item 10.E “Taxation – Certain Material Canadian Federal Income Tax Considerations”.

Page 46 


Unitholders may be required to include imputed amounts in their income for Canadian federal income tax purposes in accordance with section 94.1 of the Tax Act.

Section 94.1 of the Tax Act contains rules relating to interests in entities that are not resident or deemed to be resident in Canada for purposes of the Tax Act or not situated in Canada, other than a CFA of the taxpayer (the “Non-Resident Entities”), that could in certain circumstances cause income to be imputed to Unitholders for Canadian federal income tax purposes, either directly or by way of allocation of such income imputed to BEP or to BRELP. See Item 10.E “Taxation – Certain Material Canadian Federal Income Tax Considerations”.

Our Units may or may not continue to be “qualified investments” under the Tax Act for registered plans.

Provided that our Units are listed on a “designated stock exchange” (as defined in the Tax Act, which includes the NYSE and the TSX), our Units will be “qualified investments” under the Tax Act for a trust governed by a registered retirement savings plan (“RRSP”), deferred profit sharing plan, registered retirement income fund (“RRIF”), registered education savings plan (“RESP”), registered disability savings plan (“RDSP”) and a tax-free savings account (“TFSA”). However, there can be no assurance that our Units will continue to be listed on a “designated stock exchange”. There can also be no assurance that tax laws relating to “qualified investments” will not be changed. Taxes may be imposed in respect of the acquisition or holding of non-qualified investments by such registered plans and certain other taxpayers and with respect to the acquisition or holding of “prohibited investments” (as defined in the Tax Act) by an RRSP, RRIF or TFSA.

Notwithstanding the foregoing, a holder of a TFSA or an RDSP, a subscriber of an RESP or an annuitant under an RRSP or RRIF, as the case may be, will be subject to a penalty tax if our Units are a “prohibited investment” (as defined in the Tax Act) for the TFSA, RDSP, RESP,  RRSP or RRIF.  Our Units generally will not be a “prohibited investment” on the date hereof if the holder of the TFSA or RDSP, the subscriber of the RESP or the annuitant under the RRSP or RRIF, as applicable: (i) deals at arm’s length for the purposes of the Tax Act with BEP; and (ii) does not have a “significant interest” (as defined in the Tax Act for purposes of the “prohibited investment” rules) in BEP. Unitholders who hold our Units in a TFSA, RDSP, RESP, RRSP or RRIF should consult their own tax advisors regarding the application of the foregoing “prohibited investment” rules having regard to their particular circumstances.

Unitholders’ foreign tax credits for Canadian federal income tax purposes will be limited if the Foreign Tax Credit Generator Rules apply in respect of the foreign “business-income tax” or “non-business-income tax” (each as defined in the Tax Act) paid by BEP or BRELP to a foreign country.

Under the Foreign Tax Credit Generator Rules, the foreign “business-income tax” or “non-business-income tax” for Canadian federal income tax purposes for any taxation year may be limited in certain circumstances. If the Foreign Tax Credit Generator Rules apply, the allocation to a Unitholder of foreign “business-income tax” or “non-business-income tax” paid by BEP or BRELP, and therefore such Unitholder’s foreign tax credits for Canadian federal income tax purposes, will be limited. See Item 10.E “Taxation - Certain Material Canadian Federal Income Tax Considerations”.

Unitholders who are not and are not deemed to be resident in Canada for purposes of the Tax Act and who do not use or hold, and are not deemed to use or hold, their Units in connection with a business carried on in Canada (“Non-Resident Unitholders”) may be subject to Canadian federal income tax with respect to any Canadian source business income earned by BEP or BRELP if BEP or BRELP were considered to carry on business in Canada.

If BEP or BRELP were considered to carry on business in Canada for purposes of the Tax Act, Non-Resident Unitholders would be subject to Canadian federal income tax on their proportionate share of any Canadian source business income earned or considered to be earned by BEP, subject to the potential application of the safe harbour rule in section 115.2 of the Tax Act and any relief that may be provided by any relevant income tax treaty or convention.

The Managing General Partner and the BRELP General Partner intend to manage the affairs of BEP and BRELP, to the extent possible, so that they do not carry on business in Canada and are not

Page 47 


considered or deemed to carry on business in Canada for purposes of the Tax Act. Nevertheless, because the determination of whether BEP or BRELP is carrying on business and, if so, whether that business is carried on in Canada, is a question of fact that is dependent upon the surrounding circumstances, the CRA might contend successfully that either or both of BEP and BRELP carries on business in Canada for purposes of the Tax Act.

If BEP or BRELP is considered to carry on business in Canada or is deemed to carry on business in Canada for the purposes of the Tax Act, Non-Resident Unitholders that are corporations would be required to file a Canadian federal income tax return for each taxation year in which they are a Non-Resident Unitholder regardless of whether relief from Canadian taxation is available under an applicable income tax treaty or convention. Non-Resident Unitholders who are individuals would only be required to file a Canadian federal income tax return for any taxation year in which they are allocated income from BEP from carrying on business in Canada that is not exempt from Canadian taxation under the terms of an applicable income tax treaty or convention.

Non-Resident Unitholders may be subject to Canadian federal income tax on capital gains realized by BEP or BRELP on dispositions of “taxable Canadian property” (as defined in the Tax Act).

A Non-Resident Unitholder will be subject to Canadian federal income tax on its proportionate share of capital gains realized by BEP or BRELP on the disposition of “taxable Canadian property” other than “treaty-protected property” (as defined in the Tax Act). “Taxable Canadian property” includes, but is not limited to, property that is used or held in a business carried on in Canada and shares of corporations that are not listed on a “designated stock exchange” if more than 50% of the fair market value of the shares is derived from certain Canadian properties during the 60-month period immediately preceding the particular time. Property of BEP and BRELP generally will be “treaty-protected property” to a Non-Resident Unitholder if the gain from the disposition of the property would, because of an applicable income tax treaty or convention, be exempt from tax under the Tax Act. The Managing General Partner and the BRELP General Partner do not expect BEP and BRELP to realize capital gains or losses from dispositions of “taxable Canadian property”. However, no assurance can be given in this regard. Non-Resident Unitholders will be required to file a Canadian federal income tax return in respect of a disposition of “taxable Canadian property” by BEP or BRELP unless the disposition is an “excluded disposition” for the purposes of section 150 of the Tax Act. However, Non-Resident Unitholders that are corporations will still be required to file a Canadian federal income tax return in respect of a disposition of “taxable Canadian property” that is an “excluded disposition” for the purposes of section 150 of the Tax Act if tax would otherwise be payable under Part I of the Tax Act by such Non-Resident Unitholders in respect of the disposition but is not because of an applicable income tax treaty or convention (otherwise than in respect of a disposition of “taxable Canadian property” that is “treaty-protected property” of the corporation). In general, an “excluded disposition” is a disposition of property by a taxpayer in a taxation year where (a) the taxpayer is a non-resident of Canada at the time of the disposition; (b) no tax is payable by the taxpayer under Part I of the Tax Act for the taxation year; (c) the taxpayer is not liable to pay any amounts under the Tax Act in respect of any previous taxation year (other than certain amounts for which the CRA holds adequate security); and (d) each “taxable Canadian property” disposed of by the taxpayer in the taxation year is either (i) “excluded property” (as defined in subsection 116(6) of the Tax Act) or (ii) property in respect of the disposition of which a certificate under subsection 116(2), (4) or (5.2) of the Tax Act has been issued by the CRA. Non-Resident Unitholders should consult their own tax advisors with respect to the requirements to file a Canadian federal income tax return in respect of a disposition of “taxable Canadian property” by BEP or BRELP.

Non-Resident Unitholders may be subject to Canadian federal income tax on capital gains realized on the disposition of Units that are considered “taxable Canadian property”.

Any capital gain arising from the disposition or deemed disposition of our Units by a Non-Resident Unitholder will be subject to taxation in Canada, if, at the time of the disposition or deemed disposition, our Units are “taxable Canadian property” of the Non-Resident Unitholder, unless our Units are “treaty-protected property” to such Non-Resident Unitholder. In general, our Units will not constitute “taxable Canadian property” of any Non-Resident Unitholder at the time of disposition or deemed disposition, unless (a) at any time in the 60-month period immediately preceding the disposition or deemed disposition, more than 50% of the fair market value of our Units was derived, directly or indirectly

Page 48 


(excluding through a corporation, partnership or trust, the shares or interests in which were not themselves “taxable Canadian property”), from one or any combination of: (i) real or immovable property situated in Canada; (ii) “Canadian resource properties” (as defined in the Tax Act); (iii) “timber resource properties” (as defined in the Tax Act); and (iv) options in respect of, or interests in, or for civil law rights in, such property, whether or not such property exists, or (b) our Units are otherwise deemed to be “taxable Canadian property”. Since BEP’s assets will consist principally of units of BRELP, our Units would generally be “taxable Canadian property” at a particular time if the units of BRELP held by BEP derived, directly or indirectly (excluding through a corporation, partnership or trust, the shares or interests in which were not themselves “taxable Canadian property”), more than 50% of their fair market value from properties described in (i) to (iv) above, at any time in the 60-month period preceding the particular time. The Managing General Partner and the BRELP General Partner do  not expect our Units to be “taxable Canadian property” of any Non-Resident Unitholder at any time but no assurance can be given in this regard. See Item 10.E “Taxation – Certain Material Canadian Federal Income Tax Considerations”. Even if our Units constitute “taxable Canadian property”, our Units will be “treaty-protected property” if the gain on the disposition of our Units is exempt from tax under the Tax Act under the terms of an applicable income tax treaty or convention. If our Units constitute “taxable Canadian property”, Non-Resident Unitholders will be required to file a Canadian federal income tax return in respect of a disposition of our Units unless the disposition is an “excluded disposition” (as discussed above). If our Units constitute “taxable Canadian property”, Non-Resident Unitholders should consult their own tax advisors with respect to the requirement to file a Canadian federal income tax return in respect of a disposition of Units.

Non-Resident Unitholders may be subject to Canadian federal income tax reporting and withholding tax requirements on the disposition of “taxable Canadian property”.

Non-Resident Unitholders who dispose of “taxable Canadian property”, other than “excluded property” and certain other property described in subsection 116(5.2) of the Tax Act, (or who are considered to have disposed of such property on the disposition of such property by BEP or BRELP) are obligated to comply with the procedures set out in section 116 of the Tax Act and obtain a certificate pursuant to the Tax Act. In order to obtain such certificate, the Non-Resident Unitholder is required to report certain particulars relating to the transaction to CRA not later than 10 days after the disposition occurs. The Managing General Partner and the BRELP General Partner do not expect our Units to be “taxable Canadian property” of any Non-Resident Unitholder and do not expect BEP or BRELP to dispose of property that is “taxable Canadian property” but no assurance can be given in these regards.

Payments of dividends or interest (other than interest not subject to Canadian federal withholding tax) by residents of Canada to BRELP will be subject to Canadian federal withholding tax and we may be unable to apply a reduced rate taking into account the residency or entitlement to relief under an applicable income tax treaty or convention of our Unitholders.

BEP and BRELP will be deemed to be a non-resident person in respect of certain amounts paid or credited or deemed to be paid or credited to them by a person resident or deemed to be resident in Canada, including dividends or interest. Dividends or interest (other than interest not subject to Canadian federal withholding tax) paid or deemed to be paid by a person resident or deemed to be resident in Canada to BRELP will be subject to withholding tax under Part XIII of the Tax Act at the rate of 25%. However, the CRA’s administrative practice in similar circumstances is to permit the rate of Canadian federal withholding tax applicable to such payments to be computed by looking through the partnership and taking into account the residency of the partners (including partners who are resident in Canada) and any reduced rates of Canadian federal withholding tax that any non-resident limited partners may be entitled to under an applicable income tax treaty or convention, provided that the residency status and entitlement to treaty benefits can be established. In determining the rate of Canadian federal withholding tax applicable to amounts paid by the Holding Entities to BRELP, the Managing General Partner and the BRELP General Partner expect the Holding Entities to look-through BRELP and BEP to the residency of BEP’s partners (including partners who are resident in Canada) and to take into account any reduced rates of Canadian federal withholding tax that non-resident partners may be entitled to under an applicable income tax treaty or convention in order to determine the appropriate amount of Canadian federal withholding tax to withhold from dividends or interest paid to BRELP. However, there can be no assurance that the CRA will apply its administrative practice in this context. If the CRA’s administrative practice is not applied and the Holding Entities withhold Canadian federal withholding tax from applicable

Page 49 


payments on a look-through basis, the Holding Entities may be liable for additional amounts of Canadian federal withholding tax plus any associated interest and penalties. Under the Canada-United States Tax Convention (1980) (the “Treaty”), a Canadian-resident payer is required in certain circumstances to look-through fiscally transparent partnerships, such as BEP and BRELP, to the residency and Treaty entitlements of their partners and take into account the reduced rates of Canadian federal withholding tax that such partners may be entitled to under the Treaty. Under the Amended and Restated Limited Partnership Agreement of BEP, the amount of any taxes withheld or paid by BEP, BRELP or the Holding Entities in respect of our Units may be treated either as a distribution to our Unitholders or as a general expense of BEP as determined by the Managing General Partner in its sole discretion. However, it is the current intention of the Managing General Partner to treat all such amounts as a distribution to our Unitholders.

While the Managing General Partner and the BRELP General Partner expect the Holding Entities to look-through BEP and BRELP in determining the rate of Canadian federal withholding tax applicable to amounts paid or deemed to be paid by the Holding Entities to BRELP, we may be unable to accurately or timely determine the residency of our Unitholders for purposes of establishing the extent to which Canadian federal withholding taxes apply or whether reduced rates of withholding tax apply to some or all of our Unitholders. In such a case, the Holding Entities will withhold Canadian federal withholding tax from all payments made to BRELP that are subject to Canadian federal withholding tax at the rate of 25%. Canadian-resident Unitholders will be entitled to claim a credit for such taxes against their Canadian federal income tax liability but Non-Resident Unitholders will need to take certain steps to receive a refund or credit in respect of any such Canadian federal withholding taxes withheld equal to the difference between the withholding tax at a rate of 25% and the withholding tax at the reduced rate they are entitled to under an applicable income tax treaty or convention. See Item 10.E. “Taxation – Certain Material Canadian Federal Income Tax Considerations” for further detail. Unitholders should consult their own tax advisors concerning all aspects of Canadian federal withholding taxes.

ITEM 4.       INFORMATION ON THE COMPANY           

4.A              HISTORY AND DEVELOPMENT OF THE COMPANY

Overview

Brookfield Renewable owns one of the world’s largest, publicly-traded, pure-play renewable power portfolios.  Brookfield Renewable invests in renewable assets directly, as well as with institutional partners, joint venture partners and in other arrangements.  Our portfolio of assets has approximately 17,400 MW of installed capacity and an approximate 8,000 MW development pipeline, diversified by region and technology globally.

Our objective is to pay distributions to our LP Unitholders that are sustainable on a long-term basis while retaining within our operations sufficient liquidity for recurring growth capital expenditures and general purposes. This is the basis for our long-term target payout ratio of approximately 70% of Funds From Operations.  We also target an annual distribution growth rate of 5% to 9% that is forecast to be fully funded by operating levers embedded in the portfolio today. These operating levers include the potential commercialization of our approximate 8,000 MW development pipeline at premium returns, margin expansion through revenue growth and cost reduction initiatives, and through inflation escalations in our contracts.

In addition, we continue to grow the business with an acquisition strategy that has a proven track record, and we have consistently demonstrated our ability to acquire high-quality assets by applying our disciplined and selective underwriting approach. Our acquisition strategy is being implemented globally and we believe that our scale, significant capitalization and sound investment-grade ratings will continue to enhance our ability to secure and fund new transactions globally.

We anticipate that our organic growth initiatives can support an attractive distribution and growth target, which will be meaningfully enhanced by our acquisition strategy. Approximately 90% of our 2019 proportionate generation is contracted with a weighted-average remaining duration of 14 years (on a proportionate basis) with creditworthy counterparties, including Brookfield.

Page 50 


We anticipate that the only distributions we will receive in respect of our limited partnership interests in BRELP will consist of amounts that are intended to assist us in making distributions to our LP Unitholders in accordance with our distribution policy, to our Preferred Unitholders in accordance with the terms of our Preferred Units and to allow us to pay expenses as they become due. See Item 4.B “Business Overview – our LP Unit Distribution Policy”.

Our LP Units are listed on the TSX under the symbol “BEP.UN” and on the NYSE under the symbol “BEP”.   

History and Development of Our Business

BEP is a Bermuda exempted limited partnership that was established on June 27, 2011 under the provisions of the Exempted Partnerships Act 1992 of Bermuda and the Limited Partnership Act 1883 of Bermuda. Our registered and head office is located at 73 Front Street, 5th Floor, Hamilton HM 12, Bermuda, our website is https://bep.brookfield.com and our telephone number is +441-294-3304. BEP was established to serve as the primary vehicle through which Brookfield acquires renewable power assets on a global basis, subject to certain exceptions. Brookfield owns approximately 60% of BEP on a fully-exchanged basis and the public holds the remaining approximately 40%. See Item 10.H “Documents on Display”.

  

Recent Developments

The following is a summary of the material developments affecting our business from January 1, 2018 up to the date of this Form 20-F.

Construction and Development

In February 2018, we achieved commercial operation of our approximately €36 million ($41 million), 19 MW Ballyhoura wind project in the Republic of Ireland .

In June 2018, we achieved commercial operation of our approximately R$ 317 million ($98 million), 28 MW Silea Verde 4A hydroelectric project in Brazil.

In August 2018, we achieved commercial operation of our approximately €49 million ($56 million), 28 MW Slievecallan wind project in the Republic of Ireland.

We continue to advance construction of our approximately R$260 million ($73 million), 19 MW Silea Verde 4 hydroelectric project in Brazil.

We continue to advance construction of our approximately R$260 million ($82 million), 30 MW Foz do Estrella hydro project in Brazil with commercial operation expected in 2021.

We continue to advance construction of our approximately $30 million, 63 MW Bear Swamp pumped storage unit upgrade in the United States with commercial operation expected in 2021.

Acquisitions and Dispositions

In June 2018, Brookfield Renewable and its institutional partners acquired additional shares of TerraForm Power, increasing the aggregate interest of Brookfield Renewable and its institutional partners in TerraForm Power from 51% to 65%, with Brookfield Renewable’s interest increasing from 16% to 30%. The proceeds from the share issuance by TerraForm Power was used to fund a portion of the purchase price for its acquisition of Saeta – a 1,028 MW European solar and wind portfolio with a $1.2 billion equity valuation.

In July 2018, Brookfield Renewable, together with its institutional partners, entered into an agreement to dispose of our interest in a 178 MW wind and solar portfolio in South Africa, the closing of which is subject to the satisfaction of customary closing conditions.

In October 2018, Brookfield Renewable sold a 25% interest in a 413 MW Canadian hydroelectric portfolio to a consortium of buyers. Brookfield Renewable retained management and operating responsibilities for the assets in the portfolio.

Page 51 


In October 2018, Brookfield Renewable entered into agreements with Brookfield to terminate the Energy Marketing Agreement and to internalize this expertise in North America, consistent with the capabilities that Brookfield Renewable has developed to market and sell power in other parts of the world.  See Item 7.B. “Related Party Transactions” for further detail.

In October 2018, Brookfield Renewable, together with its institutional partners, completed the acquisition of the 23 MW Elginny wind project in Northern Ireland. Brookfield Renewable has an approximate 40% controlling interest.

In November 2018, Brookfield Renewable disposed of the Tralorg wind development project in Scotland which had a potential of 19 MW of wind capacity.

In December 2018, Brookfield Renewable, together with its institutional partners, entered into agreements to dispose of our interest in solar portfolios in each of Thailand (40 MW) and Malaysia (19 MW), the closings of which are subject to the satisfaction of customary closing conditions.

In February 2019, Brookfield Renewable entered into an agreement to sell an additional 25% non-controlling, indirect interest in its 413 MW Canadian hydroelectric portfolio to a consortium of buyers for the same price as the initial 25% non-controlling interest sale, the closing of which remains subject to the satisfaction of customary conditions. Following closing, Brookfield Renewable will retain a 50% economic interest in this portfolio and will continue to manage and operate the assets in the portfolio.

Project and Operating Entity Financings

In January 2018, we completed a £60 million ($83 million) non-recourse financing and £90 million ($125 million) letter of credit facility associated with our 2,088 MW pumped storage hydroelectric investment in the United Kingdom.

In January 2018, we completed a R$130 million ($40 million) construction and term financing agreement associated with a 19 MW hydroelectric facility in Brazil.

In February 2018, we completed a $350 million refinancing associated with a 296 MW hydroelectric portfolio in Pennsylvania, U.S.

In February 2018, we completed a COP 750 billion ($262 million) bond financing associated with our Colombian business.

In February 2018, the operating subsidiary of TerraForm Global issued $400 million of senior notes at 6.125%, maturing in January 2026.

In February 2018, the operating subsidiary of TerraForm Global secured a $45 million revolving credit facility at LIBOR plus 2.50%, maturing in February 2021.

In April 2018, we completed a R$160 million ($47 million) refinancing associated with a 120 MW hydroelectric facility in Brazil.

In April 2018, we completed substantially all of a refinancing of COP 1.762 billion ($634 million) of bank debt associated with our Colombian business, with the balance of the refinancing being completed in July 2018.

In July 2018, we extended the maturity date of a $100 million revolving credit facility associated with our Colombian business by one year to July 2021.

In August 2018, we completed a refinancing of COP 338 billion ($111 million) of debt associated with our Colombian business.

In September 2018, we completed a R$250 million ($60 million) refinancing associated with our Brazilian hydroelectric business.

In September 2018, we completed a C$60 million ($44 million) financing associated with a 166 MW wind facility in Ontario, Canada.

In October 2018, we completed a £29 million ($37 million) financing associated with the acquisition of a 23 MW wind facility in Northern Ireland.

Page 52 


In November 2018, we issued COP 250 billion (77 million) of commercial paper associated with our Colombian business.

In December 2018, we extended the maturity of COP 593 billion ($186 million) of local bank debt and $196 million of bank debt by two years to January 2023.

In December 2018, we completed a $190 million non-recourse refinancing associated with our 377 MW hydroelectric portfolio in Tennessee and North Carolina in the United States.

In December 2018, we completed C$150 million ($111 million) of non-recourse financing associated with a 488 MW hydroelectric portfolio in Ontario, Canada.

In December 2018, we completed C$160 million ($119 million) of non-recourse financing associated with a 262 MW hydroelectric portfolio in Ontario, Canada.

In February 2019, we completed a C$70 million ($52 million) non-recourse financing associated with a 20 MW hydroelectric facility in Ontario, Canada.

Corporate Financings  

In January 2018, BEP issued 10,000,000 Series 13 Preferred Units at a price of C$25.00 per unit, for gross proceeds of C$250 million ($201 million).

In May 2018, Brookfield Renewable entered into an agreement with Export Development Canada for a $300 million account performance security guarantee program, which guarantees letters of credit issued in connection with our business.

In June 2018, BEP extended the maturity date of its $1,700 million corporate credit facility to June 30, 2023.

In September 2018, Brookfield Renewable completed the issuance of C$300 million ($231 million) Series 11 medium-term notes.

In December 2018, Brookfield Renewable and Brookfield agreed to amend the $400 million credit facility provided by Brookfield to extend its maturity by one year to December 31, 2019.

Other

In June 2018, the TSX accepted a notice of BRP Equity’s intention to renew its normal course issuer bid, which permits BRP Equity to repurchase up to 10% of the total public float (calculated on June 14, 2018) of each series of its issued and outstanding Class A Preference Shares for a one-year period.

In December 2018, the TSX accepted a notice of BEP’s intention to renew its normal course issuer bid, which permits BEP to repurchase up to 8,900,000 of its issued and outstanding LP Units for a one-year period.

Page 53 


4.B              BUSINESS OVERVIEW

Our Operations

We invest in renewable assets directly, as well as with institutional partners, joint venture partners and through other arrangements. Our portfolio of assets has approximately 17,400 MW of capacity and annualized LTA generation of approximately 53,400 GWh, in addition to a development pipeline of approximately 8,000 MW, making us one of the largest pure-play public renewable companies in the world. We leverage our extensive operating experience to maintain and enhance the value of assets, grow cash flows on an annual basis and cultivate positive relations with local stakeholders. The table below outlines our portfolio as at December 31, 2018:

 

 

 

 

 

 

 

Storage

 

 

 

River

 

 

Capacity

LTA(1)

Capacity

 

 

Systems

Facilities

(MW)

(GWh)

(GWh)

Hydroelectric

 

 

 

 

 

 

 

 

 

 

 

North America

 

 

 

 

 

 

 

 

 

 

 

 

United States

 

30

 

136

 

2,886

 

11,982

 

2,523

 

 

Canada

 

19

 

33

 

1,361

 

5,177

 

1,261

 

 

 

 

49

 

169

 

4,247

 

17,159

 

3,784

 

Colombia

 

6

 

6

 

2,732

 

14,476

 

3,703

 

Brazil

 

27

 

43

 

927

 

4,799

 

-

 

 

 

 

82

 

218

 

7,906

 

36,434

 

7,487

Wind

 

 

 

 

 

 

 

 

 

 

 

 

United States

 

-

 

24

 

1,888

 

6,565

 

-

 

 

Canada

 

-

 

4

 

484

 

1,437

 

-

 

 

 

 

-

 

28

 

2,372

 

8,002

 

-

 

Europe

 

-

 

50

 

1,247

 

2,813

 

-

 

Brazil

 

-

 

21

 

552

 

2,258

 

-

 

Asia(2)

 

-

 

7

 

277

 

536

 

-

 

 

 

 

-

 

106

 

4,448

 

13,609

 

-

 

 

 

 

 

 

 

 

 

 

 

 

 

Solar(2)

 

-

 

545

 

1,787

 

3,390

 

-

 

 

 

 

 

 

 

 

 

 

 

 

 

Storage(3)

 

2

 

4

 

2,698

 

-

 

5,220

 

 

 

 

 

 

 

 

 

 

 

 

 

Other(4)

 

-

 

6

 

580

 

-

 

-

 

 

84

 

879

 

17,419

 

53,433

 

12,707

(1)          LTA is calculated based on our portfolio as at December 31, 2018, reflecting all facilities on a consolidated and an annualized basis from the beginning of the year, regardless of the acquisition, disposition or commercial operation date. See Item 5.A “Part 9 – Presentation to Stakeholders and Performance Measurement” for an explanation on our methodology in computing LTA and why we do not consider LTA for our Storage and Other facilities.

(2)          Includes eleven solar facilities (210 MW) in South Africa, Thailand and Malaysia and one wind facility (27 MW) in South Africa that have been presented as Assets held for sale.

(3)          Includes pumped storage in North America (600 MW) and Europe (2,088 MW) and battery storage in North America (10 MW).

(4)          Includes four biomass facilities in Brazil (175 MW), one cogeneration plant in Colombia (300 MW), and one cogeneration plant in North America (105 MW).

Page 54 


The following table presents the annualized long-term average generation of our portfolio as at December 31, 2018 on a consolidated  and quarterly basis:

GENERATION (GWh)(1)

Q1

Q2

Q3

Q4

Total

Hydroelectric

 

 

 

 

 

 

North America

 

 

 

 

 

 

 

United States

3,404

3,474

2,178

2,926

11,982

 

 

Canada

1,228

1,508

1,223

1,218

5,177

 

 

 

4,632

4,982

3,401

4,144

17,159

 

Colombia

3,508

3,509

3,571

3,888

14,476

 

Brazil

1,181

1,198

1,210

1,210

4,799

 

 

 

9,321

9,689

8,182

9,242

36,434

Wind

 

 

 

 

 

 

North America

 

 

 

 

 

 

 

United States

1,798

1,762

1,291

1,714

6,565

 

 

Canada

400

345

273

419

1,437

 

 

 

2,198

2,107

1,564

2,133

8,002

 

Europe

894

623

533

763

2,813

 

Brazil

434

513

727

584

2,258

 

Asia(2)

127

142

139

128

536

 

 

 

3,653

3,385

2,963

3,608

13,609

Solar(2)

692

1,031

1,032

635

3,390

Total

13,666

14,105

12,177

13,485

53,433

(1)          LTA is calculated based on our portfolio as at December 31, 2018, reflecting all facilities on an annualized basis from the beginning of the year, regardless of the acquisition, disposition or commercial operation date. See Item 5.A “Part 9 – Presentation to Stakeholders and Performance Measurement” for an explanation on our methodology in computing LTA and why we do not consider LTA for our Storage and Other facilities.

(2)          Includes eleven solar facilities (388 GWh) in South Africa, Thailand and Malaysia and one wind facility (82 GWh) in South Africa that have been presented as Assets held for sale.

Page 55 


The following table presents the annualized long-term average generation of our portfolio as at December 31, 2018 on a proportionate  and quarterly basis:

GENERATION (GWh)(1)

Q1

Q2

Q3

Q4

Total

Hydroelectric

 

 

 

 

 

 

North America

 

 

 

 

 

 

 

United States

2,225

2,361

1,470

1,953

8,009

 

 

Canada

1,109

1,337

1,077

1,073

4,596

 

 

 

3,334

3,698

2,547

3,026

12,605

 

Colombia

844

844

859

935

3,482

 

Brazil

969

985

996

996

3,946

 

 

 

5,147

5,527

4,402

4,957

20,033

Wind

 

 

 

 

 

 

North America

 

 

 

 

 

 

 

United States

590

620

447

558

2,215

 

 

Canada

346

308

249

366

1,269

 

 

 

936

928

696

924

3,484

 

Europe

308

216

186

268

978

 

Brazil

142

167

245

200

754

 

Asia(2)

37

42

41

36

156

 

 

 

1,423

1,353

1,168

1,428

5,372

Solar(2)

196

300

300

178

974

Total

6,766

7,180

5,870

6,563

26,379

(1)          LTA is calculated based on our portfolio as at December 31, 2018, reflecting all facilities on an annualized basis from the beginning of the year, regardless of the acquisition, disposition or commercial operation date. See Item 5.A “Part 9 – Presentation to Stakeholders and Performance Measurement” for an explanation on our methodology in computing LTA and why we do not consider LTA for our Storage and Other facilities.

(2)          Includes eleven solar facilities (74 GWh) in South Africa, Thailand and Malaysia and one wind facility (16 GWh) in South Africa that have been presented as Assets held for sale.

We have comprehensive power operations and development capabilities located in each of our core markets that position us to maintain and increase the value of our asset base while competitively positioning us for continued growth.

Operating Philosophy

We employ a hands-on, operations-oriented, long-term owner’s approach to managing our portfolio. We believe this approach ensures that we maintain and, where possible, enhance the value of our assets by being able to quickly identify and manage technical, economic or stakeholder issues that may arise.  The operation of our generating facilities is largely decentralized across North America, South America, Europe and Asia. We support our operators with a strong corporate team that provides oversight on a global basis of the functions of Brookfield Renewable and, among other things, establishes consistent global policies on compliance, information technology, health, safety and security, human resources, stakeholder relations, procurement, governance and anti-bribery and anti-corruption.

We also benefit from the expertise of Brookfield which provides strategic direction, corporate oversight, commercial and business development expertise, and oversees decisions regarding the

Page 56 


funding and growth of our business. We believe this approach leads to a strong decision-making culture and long-term owner-oriented investment philosophy to build value.

The cornerstones of our operational philosophy are:

Operating expertise. In each of North America, Brazil, Colombia and Europe, we have strong operating businesses with full construction, development and operational capabilities. Our businesses in North America, Brazil and Europe also benefit from centralized, automated plant dispatch and control centers allowing remote operation of most of our facilities and a central interface with regulatory and market authorities, as well as offtakers. These capabilities allow us to leverage our operating expertise when growing our business.

Culture of health, safety, security and environmental leadership. We strive to achieve excellence in safety performance and to be recognized as an industry leader in accident prevention. Our overall objective is to incur zero high risk safety incidents and zero lost time injuries. We have adopted written Health, Safety, Security and Environmental (“HSS&E”) policies that include frameworks for oversight, compliance, compliance audits and the sharing of best practices both within our operations and the global Brookfield group. We maintain an HSS&E Steering Committee, consisting of, among others, the Chief Executive Officer of the Service Provider and the Chief Executive Officer of each operating business, and require all employees, contractors, agents and others involved in our operations to comply with our established HSS&E practices.

Disciplined management of operating costs. Our operations are focused on maintaining the cost competitive position of our portfolio through disciplined management of operating costs with the objective of annually offsetting the costs of inflation. In addition, the scalability of our operating businesses allows us to grow the portfolio while only minimally increasing incremental fixed costs thus ensuring a stable and predictable cost profile over the long-term.  

               Focus on asset reliability and availability. Maintaining high reliability and availability of our plants is critical because if we are not able to generate and deliver energy we will not maximize the benefit of our long-term contracts. To the greatest extent possible, our operating teams perform all periodic and planned maintenance activities during periods of low hydrology, wind or sun, in order to minimize lost revenue opportunities and take advantage of excess capacity at our plants.

Long-term ownership and asset reinvestment. We seek to preserve and enhance the productivity, reliability and longevity of each of our generating facilities. The cornerstone of our asset maintenance and enhancement program is a 20-year forward-looking capital reinvestment plan. Our operating teams work closely with independent engineering firms recognized as industry leaders in renewable energy production and maintenance to develop a detailed capital plan for each asset. We develop and implement our plans by taking a long-term owner’s perspective and, in particular, believe the low capital expenditure maintenance requirements and long useful life are attractive attributes of our predominantly hydroelectric assets. Hydroelectric power generation is a mature, efficient and relatively simple technology that has not changed significantly over the past century.

Positive local stakeholder relationships. We strive to maintain transparent and well-established relationships with local stakeholder groups and the communities in which we operate, which we believe is a key element of successfully operating and developing renewable power facilities. In order to ensure the successful renewal and implementation of our water power licenses, land leases, permits and other licenses and concessions, we consult and work proactively with local stakeholders and communities potentially affected by our operations.

We maintain a performance-based culture and use annual performance targets in each of the above areas to measure the performance of our operating teams.

 

 

 

 

Page 57 


 

 

 

 

 

 

 

 

 

  

North American Business

United States

Our principal office in the United States is located in New York, New York. Our U.S. National System Control Center is located in Marlborough, Massachusetts and allows for the remote monitoring and control of nearly all of our assets in the country. In the United States we have full hydroelectric and wind operating capabilities, as well as development and construction oversight expertise. We employ

Page 58 


approximately 555 people, approximately 45% of whom are covered by collective agreements. We have experienced positive relations with our unionized work force in the United States.

We are strategically focused on power markets in the Northeast, Mid-Atlantic, Southeast and California, with additional operations in Arizona, Minnesota and Louisiana. The majority of our capacity in the United States is located in New York, Pennsylvania and New England. In New York, we are one of the largest independent power producers with 74 hydroelectric facilities with an aggregate installed capacity of 711 MW. In Pennsylvania, we have four hydroelectric facilities with an aggregate installed capacity of 742 MW. In New England, we have 47 hydroelectric facilities and one pumped storage facility with an aggregate installed capacity of 1,274 MW.

A number of our U.S. hydroelectric assets have water storage reservoirs that can collectively store approximately 2,500 GWh, or approximately 21% of their annualized long-term average generation. We also benefit from a 50% joint-venture interest in a 600 MW hydroelectric pumped storage facility located in Massachusetts. Pumped storage is a form of hydroelectric power which allows energy to be stored by pumping water up into a reservoir, and then producing power by releasing the water when power prices are higher.

We also own seven wind farms located in California, New Hampshire and Arizona with an aggregate installed capacity of 434 MW. The California wind farms account for the majority of this capacity and are primarily located in the Tehachapi area, which has one of the most proven wind resources in the United States and is attractively located near the Los Angeles load center. We also own one combined cycle, natural gas-fired facility in Syracuse, New York, which sells its power output on a merchant basis and is predominantly used at times of peak demand. 

Our rights to operate our hydroelectric facilities in the United States are secured primarily through long-term licenses from the Federal Energy Regulatory Commission (“FERC”), the federal agency that regulates the licensing of substantially all hydroelectric power plants in the United States. FERC has oversight of substantially all of our ongoing hydroelectric project operations, including dam safety inspections, environmental monitoring, compliance with license conditions, and the license renewal process. Our ability to sell power from certain of our generation facilities is also subject to the receipt and maintenance of certain approvals from FERC, including the authority to sell power at market-based rates.

Canada

Our principal offices in Canada are located in Gatineau, Québec and Toronto, Ontario. Our Canadian National System Control Center is located in Gatineau and allows for the remote monitoring and control of all of our assets in the country. In Canada, we have full hydroelectric and wind operating capabilities, as well as development and construction oversight expertise. We employ approximately 250 people in connection with the operation and development of our business in Canada and approximately 35% of these employees are covered by collective agreements. We have experienced positive relations with our unionized work force in Canada. We employ an additional 135 people in Canada, who provide finance, IT and payroll services to our businesses both in Canada and the United States, of which none are covered by collective agreements.

Canada has a strong hydropower tradition and is one of the largest hydropower generators in the world.  Our facilities are situated in Québec and Ontario – the two largest power markets in Canada – as well as in British Columbia. These three provinces account for approximately three-quarters of Canada’s population.

Most of our Canadian hydroelectric assets are larger utility-scale facilities with water storage reservoirs that can together store approximately 1,300 GWh, or approximately 24% of their annualized long-term average generation.

We entered the Canadian wind business in 2004 and since then have completed the development, construction and operation of three wind farms in Ontario, with a combined installed capacity of 406 MW.

We hold a variety of long-term waterpower licenses issued by the provinces where our operations are situated. These waterpower licenses permit us to use land, water and waterways for the generation of electricity. These licenses also contain terms that deal with water management, land use, public safety,

Page 59 


recreation and the environment. At the end of the license period, license holders can apply to the requisite government body to have their licenses renewed.

             TerraForm Power

The acquisition, with our institutional partners, of a 51% equity interest in TerraForm Power in October 2017 marked our entry into the solar market with scale operations in solar energy in certain of our core markets and a platform for future growth. In June 2018, Brookfield Renewable and its institutional partners acquired additional equity in TerraForm Power through a private placement, increasing the aggregate ownership interest to 65%, and increasing Brookfield Renewable’s interest from 16% to 30%. The proceeds from the equity issuance by TerraForm Power was used to fund a portion of the purchase price for its acquisition of Saeta, a 1,028 MW European solar and wind portfolio with a $1.2 billion equity valuation. TerraForm Power’s principal office is located in New York, New York. TerraForm Power employs 177 employees, of which none are covered by collective agreements.

            TerraForm Power, together with its subsidiaries, is an integrated renewable power company formed to own and operate contracted wind and solar generation assets in North America and Western Europe.  TerraForm Power’s business objective is to acquire wind and solar assets in North America and Western Europe with high quality, long-term contracted cash flows, primarily from owning clean power generation assets serving utility and commercial customers. TerraForm Power’s portfolio consists of renewable energy facilities in the United States (including Puerto Rico), Canada, Chile, the United Kingdom, Spain, Portugal and Uruguay with a combined nameplate capacity of approximately 3,700 MW. Pursuant to a relationship agreement between TerraForm Power and Brookfield Asset Management, subject to certain exceptions set out therein, Terraform Power serves as Brookfield’s primary vehicle through which it acquires operating solar and/or wind assets in North America and Western Europe. Accordingly, Brookfield Renewable may invest in operating solar and/or wind assets in these regions by way of its investment in TerraForm Power.

Colombian Business

Our acquisition of Isagen in January 2016 marked our entry into the Colombian market. Our consortium’s current ownership interest in Isagen is 99.52% of which our share is approximately 24.17%. Isagen’s principal office is located in Medellín and the company employs approximately 650 full time employees, of which approximately 90% are covered by collective agreements.  We have experienced positive relations with our unionized work force in Colombia.

Isagen is Colombia’s third-largest power generation company and owns and operates a 3,032 MW portfolio with an annual average generation of approximately 14,500 GWh. This portfolio accounts for approximately 18% of Colombia’s installed generating capacity and consists of six, largely reservoir-based, hydroelectric facilities and a 300 MW cogeneration plant. The hydroelectric assets include the largest reservoir by volume in Colombia and are collectively able to store approximately 26% of their annualized long-term average generation. Isagen’s portfolio also includes approximately 500 MW of attractive medium to long-term development projects.

Isagen owns all of its power generating assets in perpetuity and holds requisite water usage and other rights in respect of each of its assets. For each hydroelectric project built prior to 1993, it holds water usage rights that are granted by the appropriate regional or national environmental authority in addition to a number of minor licenses and approvals. Each project built after 1993 benefits from a streamlined environmental licensing regime under which it receives a single environmental license that contains all necessary permits, including water usage rights. Water usage rights granted prior to 1993 and environmental licenses granted after 1993 are generally granted for a term of approximately 50 years and can be renewed through an administrative process, although two hydroelectric plants owned by Isagen currently hold water concessions for a term equivalent to their respective commercial operation period.  

Brazilian Business

The principal office of our Brazil business is located in Rio de Janeiro which oversees our operations in Brazil, with approximately 485 employees. Our Brazilian National System Control Center is located in Rio de Janeiro and allows for the remote monitoring and control of nearly all of our

Page 60 


hydroelectric assets in the country. In Brazil, we have full hydroelectric, wind and biomass operating capabilities, as well as development and construction oversight expertise. All of our employees in Brazil are covered by collective agreements. We have experienced positive relations with our unionized work force in Brazil.

Brookfield first invested in Brazil over 100 years ago. Recognizing Brazil’s growing demand for power and strong renewable resource base, Brookfield re-entered the Brazilian power market in 2003 and, since then, has grown its hydroelectric asset base significantly to 43 facilities on 27 river systems totaling approximately 927 MW of installed capacity.

We entered the wind and biomass businesses in Brazil in 2015 with the acquisition of five wind farms and four biomass facilities, all operational. The wind farms are located in the northeastern province of Rio Grande do Norte, one of the most proven wind resource areas in Brazil, and the biomass facilities are located in Mato Grosso do Sul and Sao Paulo, proximate to our hydroelectric portfolio. As part of the acquisition of TerraForm Global in December 2017, we acquired 307 MW of wind facilities located in the State of Bahia.

Considering all technologies, we own facilities totaling 1,546 MW located in 11 Brazilian states representing approximately 70% of the country’s population and 80% of the economic activity (in GDP terms). As such, we believe our business in Brazil is particularly well positioned to participate in a large and diversified economy with further developmental potential.

Since 2003, we have developed and built 17 facilities totaling 422 MW of capacity and we have several projects in various stages of development. As of the date of this Form 20-F, we continue to advance the construction of 49 MW of hydroelectric development projects in Brazil.

Rights to hydroelectric sites are secured in Brazil by obtaining authorizations (such as water use leases) and concessions from the Brazilian Ministry of Mines and Energy through the National Agency for Electric Energy (“ANEEL”). We generally focus on SHPPs, a category of hydroelectric power plant with less than 30 MW of capacity. SHPP plants can be secured directly from ANEEL, whereas sites for hydroelectric plants above 50 MW can only be granted by public auction, requiring developers to bid the lowest tariff in order to win the concession and a PPA with local utilities. Of our authorizations and concessions, 93% have remaining terms of more than ten years. Generally, concessions provide for an initial term of 30 years with the possibility to renew the concession for an additional 20-year period. Similarly, authorizations provide for an initial term of 35 years and the possibility to renew for an additional 30-year period subject to payment of certain amounts under a water lease.

European Business

The principal office of our European operations is located in London, in the United Kingdom. Our European business, including our offices in London and Edinburgh in the United Kingdom and Cork in the Republic of Ireland, employs approximately 110 employees comprising operating, finance, project development, market research,  power marketing and support functions. None of these employees are covered by collective agreements. TerraForm Global currently employs 10 people in Spain, of which none are covered by collective agreements.

In June 2018, Brookfield Renewable and its institutional partners acquired additional equity in TerraForm Power, which used the proceeds from such issuance to acquire Saeta, a 1,028 MW European solar and wind portfolio. See “— North American Business — TerraForm Power” above.

Republic of Ireland and Northern Ireland

Our 24 wind energy facilities, with 439 MW of installed capacity are located across the Republic of Ireland and Northern Ireland, which have among the strongest onshore wind resources in Europe and markets with stable contractual frameworks for renewables. We employ approximately 95 people in Ireland.

Brookfield Renewable has full wind development and construction oversight capabilities in Ireland. In 2018, we achieved commercial operation on 47 MW of capacity comprised of two wind projects in the Republic of Ireland. In addition to these projects we have an Irish wind development pipeline of

Page 61 


more than 200 MW, which positions the portfolio for continued growth. Since we acquired our Irish wind portfolio in 2014, we have commissioned over 200 MW of wind assets.

We have 72 MW of wind assets that are not underpinned by the REFIT program and its minimum fixed annual electricity price, 54 MW of which are contracted at below market prices to the end of 2019. During 2015, we restructured these PPAs with the Irish Energy Supply Board to preserve the existing below-market contracted price floor but include participation in approximately 90% of market prices. The wind assets in Northern Ireland earn British pound sterling denominated revenues by receiving a fixed price Renewable Obligation Certificate for twenty years, in addition to the market price. 

The land on which our wind assets are situated is typically leased or owned outright.  Where we hold leases, we typically hold a long-term lease for an initial 25 to 30 year term with a further right to renew. Additional licenses relevant to the wind farms include both electricity grid connection agreements with the national and distribution level grid system operators and planning permissions from the relevant local planning authorities.

Portugal & Scotland

Our European business also includes a 123 MW wind portfolio in Portugal and an approximate 400 MW wind development portfolio in Scotland. The Scottish portfolio includes a mix of permitted and earlier stage development projects as well as a five-person project development team located in Edinburgh.  In Portugal, we have three employees who manage our wind portfolio in the country. 

Wales  

Our European business also includes a 25% stake in First Hydro, the U.K.’s largest pumped storage asset. First Hydro manages and operates 2.1 GW of pumped storage facilities at the Dinorwig and Ffestiniog power stations in the Snowdonia region of Wales and represents 75% of the U.K.’s pumped storage capacity and 50% of its hydro capacity. With the U.K. facing tight supply margins and increasing wind penetration, First Hydro provides an opportunity to invest in facilities providing critical back-up power and grid stabilization services.

Asia and Other Businesses

India

Our acquisition, together with our institutional partners, of TerraForm Global marked our entry into the wind and solar markets in India. TerraForm Global employs approximately 50 employees in India, of which none are covered by collective agreements. The Indian portfolio consists of 301 MW of installed capacity, comprised of three wind energy facilities with an aggregate capacity of 101 MW and eleven solar energy facilities with an aggregate capacity of 200 MW. The assets are spread across the Indian provinces of Gujarat, Rajasthan, Madhya, Pradesh, Tamil Nadu and Karnataka. India represents a growth opportunity for Brookfield Renewable as it is a sizeable market with ambitious energy targets and significant potential for renewable power development

China

Our acquisition, together with our institutional partners, of TerraForm Global marked our entry into the renewable energy market in China. TerraForm Global employs approximately 60 employees in China, of which 15% are covered by collective agreements. We have experienced positive relations with our unionized work force in China. The Chinese portfolio consists of two assets: a 149 MW wind energy facility in Inner Mongolia province; and an 18 MW solar energy facility in Gansu province. In March 2018, Brookfield Renewable entered into a 50:50 joint venture with GLP, a provider of logistics and industrial facilities and technology-led solutions, with the purpose of investing in, managing and developing commercial and industrial rooftop solar projects. Similar to the Indian market, the size of the market in China coupled with ambitious targets for the expansion of renewable energy represents a significant growth opportunity for Brookfield Renewable.  

Other Emerging Markets

With the acquisition of TerraForm Global, we acquired, together with our institutional partners, interests in 178 MW in South Africa, 40 MW in Thailand, 26 MW in Uruguay, and 19 MW in Malaysia. In

Page 62 


2018, we entered into an agreement to sell the wind and solar portfolio in South Africa, and agreements to sell the solar portfolios in each of Thailand and Malaysia.  Those dispositions are expected to be completed in the first half of 2019, subject to the satisfaction of customary closing conditions. TerraForm Global currently employs 16 people in South Africa, 7 people in Thailand, and 7 people in Malaysia, of which none are covered by collective agreements.

See Item 3.D “Risk Factors — Risks Related to our Operations and the Renewable Power Industry — Our operations are highly regulated and may be exposed to increased regulation which could result in additional costs to Brookfield Renewable” and Item 3.D “Risk Factors — Risks Related to our Operations and the Renewable Power Industry — There is a risk that our concessions and licenses will not be renewed”.

Registered and Head Office

Our registered and head  office is in Hamilton, Bermuda.

Corporate Office

Our main corporate office is in Toronto, Ontario and provides oversight on a global basis of Brookfield Renewable. Our corporate group has approximately 135 employees, including both the corporate office and the Service Provider, who are located in North America, Brazil, Europe, China and India.  

Page 63 


Brookfield Renewable is a globally diversified, multi-technology, owner and operator of renewable power assets.

Our business model is to utilize our global reach to acquire and develop high quality renewable power assets below intrinsic value, finance them on a long-term, low-risk and investment grade basis through a conservative financing strategy and then optimize cash flows by applying our operating expertise to enhance value.

One of the largest, public pure play renewable businesses globally.  Brookfield Renewable has a 20 year track record as a publicly-traded operator and investor in the renewable power sector. Today we have a large, multi-technology and globally diversified portfolio of pure-play renewable assets that are supported by over 2,500 experienced operators. Brookfield Renewable invests in renewable assets directly, as well as with institutional partners, joint venture partners and in other arrangements. Our portfolio consists of approximately 17,400 MW of installed capacity largely across four continents, a development pipeline of approximately 8,000 MW, and annualized long-term average generation on a proportionate basis of approximately 26,400 GWh.

The following charts illustrate annualized long-term average generation on a proportionate basis:

Source of Energy

 

Region

 

Diverse and high quality assets with hydroelectric focus.  Brookfield Renewable has a complementary portfolio of hydroelectric, wind, solar and storage facilities. Our portfolio includes utility-scale facilities, back-up storage power, and distributed power generation. Hydroelectric power comprises the significant majority of our portfolio, and is the highest value renewable asset class as one of the longest life, lowest-cost and most environmentally-preferred forms of power generation. Hydroelectric plants have high cash margins, storage capacity with the capability to produce power at all hours of the day, and the ability to sell multiple products in the market including energy, capacity and ancillaries. Our wind and solar facilities provide exposure to two of the fastest growing renewable power sectors, with high cash margins, zero fuel input cost, and diverse and scalable applications including distributed generation. Our storage facilities provide the markets in which they are located with critical services to the grid and dispatchable generation. With our scale, diversity and the quality of our assets, we are competitively positioned relative to other power generators, providing significant scarcity value to our investors.  

Stable, diversified and high quality cash flows with attractive long-term value for LP Unitholders.  We intend to maintain a highly stable, predictable cash flow profile sourced from a diversified portfolio of low operating cost, long-life hydroelectric, wind and solar assets that sell electricity under long-term, fixed price contracts with creditworthy counterparties. Approximately 90% of our 2019 proportionate generation output is contracted to public power authorities, load-serving utilities, industrial users or to Brookfield. Our PPAs have a weighted-average remaining duration of 14 years, on a proportionate basis, providing long-term cash flow visibility.

Strong financial profile and conservative financing strategy. Brookfield Renewable maintains a robust balance sheet, strong investment grade rating, and access to global capital markets to ensure

Page 64 


cash flow resiliency through the cycle. Our approach to financing is to raise the majority of our debt in the form of asset-specific, non-recourse borrowings at our subsidiaries on an investment grade basis with no financial maintenance covenants. Approximately 95% of our debt is either investment grade rated or sized to investment grade. Our corporate debt to total capitalization is 20% and 75% of our borrowings are non-recourse. Corporate borrowings and non-recourse borrowings have weighted-average terms of approximately seven and ten years, respectively, with no material maturities over the next four years. Approximately 85% of our financings are fixed rate, and only 7% of our debt in North America and Europe is exposed to changes in interest rates. Our available liquidity as at December 31, 2018 is approximately $1.9 billion of cash and cash equivalents, investments in marketable securities and the available portion of credit facilities.

Best-in class operating expertise.  Brookfield Renewable has over 2,500 experienced operators and over 140 power marketing experts that are located across the globe to help optimize the performance and maximize the returns of all our assets. Our expertise in operating and managing power generation facilities span over 100 years and include full operating, development and power marketing capabilities.

Well positioned for cash flow growth. We are focused on driving cash flow growth from existing operations, fully funded by internally generated cash flow, including inflation escalations in our contracts, margin expansion through revenue growth and cost reduction initiatives, and building out our approximately 8,000 MW proprietary development pipeline at premium returns. While we do not rely on acquisitions to achieve our growth targets, our business has upside from mergers and acquisitions on an opportunistic basis. We employ a contrarian strategy, and our global scale and multi-technology capabilities allow us to rotate capital where it is scarce in order to earn strong risk-adjusted returns. We take a disciplined approach to allocating capital into development and acquisitions with a focus on downside protection and preservation of capital. Since 2013, we have deployed $3.3 billion in equity as we have invested in, acquired, or commissioned 49 hydroelectric facilities totaling approximately 4,200 MW, 103 wind facilities totaling approximately 3,900 MW, 545 solar facilities totaling approximately 1,800 MW, four biomass facilities totaling 175 MW, two hydroelectric pumped storage facilities and one battery storage asset totaling 2,098 MW and one 300 MW cogeneration plant. Our ability to develop and acquire assets is strengthened by our established operating and project development teams across the globe, strategic relationship with Brookfield, and our liquidity and capitalization profile. We have, in the past, and may continue in the future to pursue the acquisition or development of assets through arrangements with institutional investors in Brookfield sponsored or co-sponsored partnerships.

Attractive distribution profile.  We pursue a strategy which we expect will provide for highly stable, predictable cash flows sourced from predominantly long-life hydroelectric assets ensuring a sustainable distribution yield. We target a long-term distribution payout ratio of approximately 70% of Funds From Operations and a long-term distribution growth rate in a range of 5% to 9% annually.

Renewable Power Growth Opportunity

Demand for renewable energy continues to grow around the world due to its positive environmental profile, the benefits of supply diversification and its increasing cost-competitiveness with traditional technologies. By the end of 2017, global installed renewable power capacity exceeded 2,200 GW. Total investment in new ‘clean energy’ facilities in that year has been estimated at around $300 billion. Over the last five years up to 2017, an average of approximately 125 GW of new renewable generation capacity has been added each year – primarily hydro, wind and solar photovoltaic.  The following chart illustrates the global growth in various renewable power generation sectors from 2012 to 2017.

Page 65 


 

 

 

 

 

 

 

  

Sources:  BNEF NEO 2018

 

Global Renewable Power Drivers

We believe that strong continuing growth in renewable power generation will be driven by the following:

Renewable energy is an increasingly cost-effective way of diversifying fuel risk. Continuous improvements in technology and economies of scale continue to reduce the costs of renewable power, enhancing its position as a cost competitive complement to gas-fired generation and as a means to meeting increasingly stringent environmental standards. While natural gas continues to make major gains in generation market share, we expect that utilities will increasingly seek to limit exposure to potential fuel cost volatility by looking to renewable technologies that offer stable price terms, particularly hydroelectric, wind and solar energy. 

Consistent policy and supportive regulation. Regulatory support for the development of renewable power resources typically includes renewable portfolio standards (“RPS”) (requiring electricity distributors to obtain a minimum percentage of their power from renewable energy resources by specified target dates) and tax incentives or direct subsidies. Globally, at least 70 countries, including the Republic of Ireland, the United Kingdom, Portugal and the other 25 E.U. countries, have national targets for renewable energy supply. Similarly, 37 U.S. states, the District of Columbia, Puerto Rico and nine Canadian provinces have either RPS targets or other policy goals that require load-serving utilities to offer long-term PPAs for new renewable supply.

Mainstream  recognition of climate change risk and serious commitment to action.  Global support for de-carbonization – and by implication the further promotion of renewable technologies – was reinforced in December 2015 as 197 countries agreed at the COP21 Conference in Paris to develop national strategies consistent with limiting the increase in global temperature by 2050 to less than two

Page 66 


degrees Celsius above pre-industrial levels. The Paris Agreement has been ratified by over 120 countries, although the United States has withdrawn from the agreement.

Intensifying challenges for conventional coal and nuclear generation. Successive regulatory initiatives requiring significant environmental compliance expenditures and competition from other technologies has resulted in the retirement of coal plants. At the same time, cost uncertainties, public concern over new construction and nuclear waste disposal and intensified competition from gas-fired generation has delayed or halted many new nuclear development activities, and has led some countries to increase their renewable targets in order to satisfy supply requirements resulting from plant retirements and demand growth.

Our Core Markets

We have focused on North America, Brazil, Colombia, Europe and Asia as our core markets and we will continue to focus on using our operating expertise to expand our operations in these markets to meet our growth objectives. In addition, our relationship with Brookfield gives us access to Brookfield’s investment platforms in Australia, India and China as well as to Brookfield’s more established platforms in South America and Europe, which enhances our ability to source transactions globally.

North America

United States

Over the last decade, the United States has maintained consistent, broad-based policy momentum to transition the country’s electricity production to cleaner generation and promote increased energy independence. The United States is the world’s second largest wind market with approximately 90,000 MW of installed wind capacity as of 2017. One of the most significant drivers of renewable power growth in the United States has been the adoption of RPS targets in 29 states and the District of Columbia, with renewable mandates set to as high as 75% of the total supply mix by 2032 and a target of 100 percent carbon-free energy by 2045. In addition, growth has been driven by various government incentive programs and Fortune 100 companies supporting investment in new renewables.  For example, there are now 161 members of the “RE100” group of companies who have committed to transition their electricity supply to 100 percent renewable by at least 2050.

The U.S. government is taking steps to amend certain federal environmental regulation for thermal (and in particular, coal-fired) generation, which may result in those regulations becoming less stringent, however, policies promoting renewables were maintained in the U.S. Tax Cuts and Jobs Act. We do not expect these changes to have a materially adverse effect on our business. Renewable energy policy in the United States is largely set at the state level and federal action will not change the long term trend of de-carbonization. In fact, much of the growth in demand for renewables has come from consumers and any reductions or cuts to federal subsidies for wind and solar could make these asset classes more attractive to investors, like ourselves, at the expense of low cost of capital financial investors.  In January 2018, the government of the United States imposed certain tariffs on solar equipment manufactured abroad. We expect that these tariffs will modestly slow the pace of the development of solar projects in the near term and will increase installed system costs. We do not expect that these tariffs will have significant long-term impact on the adoption of solar technology generally given how costs have declined in the last decade, the simplicity of the technology, the speed at which it can be developed and its obvious environmental attributes.

In the United States, we are strategically focused on power markets in the northeast (New York, New England), the mid-Atlantic (including the PJM ISO and north SERC regions) and California, with operations in other Mid-Continent ISO states including Minnesota and Louisiana. Together these markets cover approximately 70% of the U.S. population, and most have strong competitive wholesale markets and RPS targets, aging electricity infrastructure and/or pressure to retire coal generation, providing clear opportunities for sustained renewable generation growth.

Canada

In Canada, our portfolio of operating assets is located in Ontario, Québec and British Columbia. These provinces have historically been the leaders in renewable procurements. Alberta and Saskatchewan have also adopted policies to increase the contribution of renewables in the supply mix by

Page 67 


offering long-term contracts with government-owned entities through competitive requests for proposals or feed-in-tariffs, which presents attractive opportunities from a project development and asset acquisition perspective. Historically, renewable energy investments have been primarily driven by the provinces who have sought to increase the contribution of renewables in the electricity supply mix.

Furthermore, certain provinces have adopted different forms of carbon pricing mechanisms that would further enable development of renewables either directly procured by utilities or from corporate and industrial interests. The federal government has also recently committed to the Pan-Canadian Framework on Clean Growth and Climate Change, including enacting the Greenhouse Gas Pollution Pricing Act, a law which serves as a backstop to any Canadian province that fails to implement their own carbon price regime that is compliant with the federal carbon price requirement of a minimum carbon price of $20/tonne by January 1, 2019 and incremental increases each year of $10/tonne to $50/tonne by 2022.

Colombia

Colombia is an investment-grade rated country with an established competitive electricity market and we believe that the country will require new power supply after 2025 to meet demand growth. Colombia’s hydroelectric potential of approximately 93 GW is second only to Brazil among South American countries.

As of December 2018, Colombia had a total installed capacity of almost 17 GW with hydro accounting for almost 70% of the supply mix and the remainder being supplied by natural gas, coal, and diesel. Colombia benefits from significant undeveloped hydroelectric potential and power prices remain relatively low on a global basis. We expect power prices to increase over the long-term as new supply is needed to meet demand growth.

Brazil

With the world’s fifth largest country by population and eighth largest economy, Brazil retains strong long-term growth potential despite the near term economic challenges. Electricity consumption has sustained an average annual growth rate of approximately 3.2% over the last 30 years, a trend which is likely to continue in the long-term given that per capita consumption is still less than one-fifth of per capita consumption in the United States. By 2026, Brazil’s energy planning agency projects that around 67,000 MW of new supply will be needed, while only approximately 27,000 MW of capacity is already contracted.  We accordingly expect Brazil will require over 4,400 MW of new supply annually to meet growing demand and renewables will be the main sources to diversify supply, as costs of large-scale hydroelectric projects are rising due to development in remote locations with increasing costs and environmental and labor challenges. 

In line with the government’s ten-year planning projections, the renewable power industry is growing, notably wind power and solar. Brazil has approximately 13,900 MW of installed wind capacity, with 3,700 MW under development. Solar PV power generation is also being developed and while current installed solar PV capacity is relatively small (1,700 MW), there are approximately 1,900 MW of solar PV capacity under development in Brazil.

We believe there are two additional aspects of the Brazilian market that make our business compelling. First, substantially all of our hydroelectric facilities participate in the MRE which significantly reduces the impact of variations in hydrology on our cash flows. Through this pool, hydroelectric power generators are paid on the basis of “assured energy”, which is based on long-term average generation (established through government-approved hydrological studies) rather than on actual production. Participating generators effectively share hydrology risk as generators experiencing above-average generation conditions make this excess available to those experiencing below-average conditions, with any aggregate shortfall allocated pro-rata across the pool. Second, SHPPs under 30 MW operate in a segment of the market that benefits from certain preferred economic and regulatory rights. Customers that purchase power from these plants benefit from a special discount for the use of the distribution system which, in turn, enables generators like us, since we have 50% of our portfolio contracted with final consumers, to capture a portion of this discount through higher prices with end-use customers.

Europe

Page 68 


Europe is the largest renewable energy market in the world and a significant growth opportunity for our business. Within the European Union, a population of approximately 500 million is served by a power system with a capacity of approximately 1,000 GW, generating approximately 3,100 TWh annually. Renewable generation technologies account for nearly half of total installed capacity, including approximately 150 GW of hydroelectric, 165 GW of wind and 105 GW of solar PV capacity. Our investment and growth strategy in Europe focuses on larger, low-sovereign risk markets that have both a record of reliable renewable policies and renewable assets with attractive long-term fundamental value and scarcity attributes.

Europe has long been at the forefront in adopting policies to support renewables development and address climate change.  For 2020, the E.U. has committed to cutting its greenhouse gas emissions by 20% relative to 1990 levels, and to raising the share of total final energy consumed from renewables to 20%.  In the longer term, the E.U. has recently committed to a 40% reduction in greenhouse gas emissions by 2030 (relative to 1990) and provisionally increased its target share of renewables in final energy consumption from 27% to 32%. Brookfield estimates that approximately 200 GW of additional wind-equivalent power capacity is required between 2018-2030 across the E.U. to achieve the EU’s 2030 target.

Individual member states have sought to meet their binding E.U. targets through incentive programs supporting renewable power development.   The most common incentive structure involves the use of long-term (typically 15 or 20-year) contracts for differences, as in the case of the United Kingdom and Germany. Most support programs are funded by a levy on retail electricity rates rather than a direct payment from the government.

The E.U.’s carbon emissions cap-and-trade program and national policies like the United Kingdom’s carbon price floor mechanism enhance the competitive position of renewables generators by increasing the operating costs of conventional thermal generators.  In addition, conventional generation and especially coal-fired plants face tightening nitrogen oxide and sulfur dioxide limits under the E.U. Industrial Emissions Directive. For older non-compliant coal plants, the majority of which are in the United Kingdom and Spain, this is likely to accelerate retirements. As in the United States, this supply will need to be replaced by new capacity likely in the form of renewable and gas-fired generation. Following a referendum in 2016, the United Kingdom initiated proceedings to leave the European Union. Subsequent trade negotiations will determine the terms of the United Kingdom’s access to the E.U. internal energy market which may include subscribing to similar long-term environmental targets. Regardless of these negotiations, the United Kingdom is expected to maintain its long-term national de-carbonization targets. In the U.K., we continue to explore opportunities to establish new routes to market through corporate buyers of power. 

Ireland

Ireland has among the best onshore wind resources in Europe, and both the Republic of Ireland and Northern Ireland markets have stable and favorable contractual frameworks for renewables.  Owners of renewable assets in the Republic of Ireland typically benefit from the REFIT program, which ensures that generators receive a minimum fixed annual electricity price, indexed by inflation annually over a contract term of 15 years, providing a revenue stream that is the higher of market prices or the REFIT tariff. The REFIT payments are guaranteed under legislation for eligible assets commissioned prior to the end of 2019. Recently, the Irish government issued a report on the high-level design of a new auction-based renewable support scheme, confirming its long-term renewable power goals and outlining the timetable for auctions that will provide a route to market for installations commissioned after 2019.   

In 2018, a new energy market was introduced in the Republic of Ireland which removes the guaranteed minimum fixed annual electricity price and aligns with the other E.U. energy markets. The REFIT payment has been adjusted to account for the new market design in order to incentivize market participation and encourage balance responsibility by causing generators to bear the financial responsibility for imbalances they create in the new market. The costs associated are still compensated by REFIT payments once an active trading strategy is employed. Our power marketing team is well positioned to manage this change  by increasing the focus on securing long-term contracts with corporate buyers of power, the sale of green credits, and expanding our capability to sell power across interconnections.  

Page 69 


In Northern Ireland, our facilities generally receive both the prevailing market electricity price and Renewable Obligation Certificates.

Portugal

Portugal offers feed-in-tariff contracts that fix payment terms for the duration of the contract. For contracts awarded in 2006 and 2007, the contract term is the shorter of 15 years or after cumulative generation of 33 GWh per MW. During the E.U. bailout following the financial crisis the Portuguese government sought to raise funds to reduce its electricity tariff deficit by offering wind generators the option to extend their initial feed-in-tariff period in return for upfront payment. Incentives are also in place for re-powering existing capacity at a lower rate. Continued fiscal consolidation allowed Portugal’s sovereign rating to be upgraded to investment grade towards the end of 2017 (Fitch and Standard & Poor’s) and in 2018 (Moody’s).

Scotland

In Scotland, existing generation is supported via the Renewable Obligation Certificate scheme. A new contract for difference was introduced and first issued via auction in 2015 with recent auctions focusing on less established technologies (such as offshore wind, biomass combined heat and power and energy from waste schemes). Falling technology costs, strong wind resource, and relatively high power prices provides Scotland with one of the most compelling locations in Europe to develop subsidy-free onshore wind. The United Kingdom also has ambitious longer-term carbon targets to reduce greenhouse gas emissions by at least 80% from 1990 levels by 2050, with intermediate milestones set out in five-year carbon budgets (currently set to 2032) and written into law.

Wales

Capacity market payments were introduced by the U.K. Government in 2013 to ensure adequate generation capacity in declining reserve margins. The capacity markets have been suspended following a successful challenge by a third party in November 2018. First Hydro previously received capacity market payments and may notice a consequent revenue impact in 2019; however, it is also well positioned in the market for any new market conditions that occur as a result of the suspension

Other Markets

India and China are markets with significant potential for renewable power development, as the countries seek to satisfy strong demand growth and offset their heavy reliance on coal-fired generation. Persistent air pollution in both countries provides a strong incentive to reduce coal-fired generation and increase reliance on renewable generation. In connection with the acquisition of TerraForm Global, we acquired assets in India and China, and Brookfield Renewable is monitoring opportunities in each of these countries. Assets in Uruguay were also acquired as part of the acquisition of TerraForm Global.  Although we currently own assets in South Africa, Thailand and Malaysia through TerraForm Global, we have entered into agreements to dispose of those assets, the completion of which is expected to occur in the first half of 2019, subject to the satisfaction of customary closing conditions. 

Other Potential Markets

Australia is a market where Brookfield has a significant real estate and infrastructure presence and where we may invest in the future. Nearly 50% of the 47 GW of installed capacity in Australia’s National Electricity Market is coal-fired. Australia has experienced strong economic growth driven by Asian demand for natural resources, and the country’s carbon footprint is a recurring topic of national debate. We expect support for the development of new renewable power resources to increase over the next decade as policy makers seek to offset the country’s dependence on fossil-fuel based generation.

Our Growth Opportunity 

We believe that the current environment offers attractive opportunities to invest in renewable power acquisitions or developments that we expect will allow us to deploy capital, on an accretive basis, in the following ways:

·         Privatizations. We believe that governments will continue to engage the private sector in providing funding solutions for infrastructure requirements which could increasingly involve

Page 70 


sales of existing assets. Our proven operating track record, global scale and ability to partner with local pension funds and institutional investors position us well to participate in such opportunities.

·         Asset monetization and divestitures. Significant renewable power generation capacity is owned by industrial companies, smaller independent power producers, private equity investors and foreign companies. These types of owners sell renewable power assets either because power generation is not their core business, their investment horizons are shorter, or a particular market ceases to be strategic. In addition, some large independent power producers may seek, or be forced, to sell assets to bolster their balance sheets. Certain capital constrained or distressed companies may also seek to sell assets.

·         Development cycle divestitures. Renewable power assets are often developed or built by smaller developers or construction companies who, in our experience, seek to capture development-stage returns or who have insufficient capital to develop projects. Because of our extensive project development expertise we are well positioned to evaluate these sorts of assets and therefore have been, and believe we will continue to be, a logical acquirer of, or partner in, such projects.

·         Brookfield Renewable’s development project portfolio. In addition to growing our business through acquisitions, we intend to pursue organic growth by developing our over 8,000 MW pipeline of greenfield projects.

Revenue and Cash Flow Profile

Our portfolio offers high quality cash flows derived from predominantly hydroelectric assets. Our cash flow profile, which we believe will continue to be highly stable and predictable, is derived from the combination of long-term, fixed-price contracts, a unique hydro-focused portfolio with a low cost structure, and a prudent financing strategy focused on non-recourse debt with an investment grade balance sheet. Accordingly, we believe that we have a high degree of predictability in respect of revenue and costs on a per MWh basis.

Our pricing profile is predictable because of our long-term PPAs which have a weighted average remaining duration of 14 years on a proportionate basis. This, combined with a well-diversified portfolio that reduces variability in our generation volumes, enhances the stability of our cash flow profile.

The majority of our long-term PPAs are with investment-grade rated or creditworthy counterparties. The economic exposure of our contracted generation on a proportionate basis is distributed as follows: power authorities (36%), distribution companies (23%), industrial users (23%) and Brookfield (18%). On a proportionate basis, Brookfield Renewable has contracted approximately 87% of 2019 generation at an average price of $82 per MW.

As at December 31, 2018, over the next five years Brookfield Renewable has on average approximately 8,043 GWh on a proportionate basis and 18,406 GWh on a consolidated basis of energy annually which is uncontracted. This energy can be sold into wholesale or bilateral markets and we intend to maintain flexibility in re-contracting to position ourselves to achieve optimal pricing.

  

 

Page 71 


The following table presents, on a proportionate basis, revenues, Adjusted EBITDA and Funds From Operations on a segmented basis for the fiscal years ended December 31, 2018, 2017, and 2016.

 

Revenues(1)

Adjusted EBITDA(1)

Funds From Operations(1)

(MILLIONS)

 

2018

 

2017

 

2016

 

2018

 

2017

 

2016

 

2018

 

2017

 

2016

Hydroelectric

 

 

 

 

 

 

 

 

 

 

 

 

 

 

 

 

 

 

North America

$

893

$

945

$

819

$

619

$

665

$

548

$

443

$

486

$

367

 

 

 

 

 

 

 

 

 

 

 

 

 

 

 

 

 

 

 

Brazil

 

244

 

243

 

187

 

173

 

178

 

130

 

142

 

148

 

97

 

 

 

 

 

 

 

 

 

 

 

 

 

 

 

 

 

 

 

Colombia

 

216

 

191

 

192

 

126

 

99

 

88

 

86

 

52

 

46

 

 

1,353

 

1,379

 

1,198

 

918

 

942

 

766

 

671

 

686

 

510

 

 

 

 

 

 

 

 

 

 

 

 

 

 

 

 

 

 

 

Wind

 

 

 

 

 

 

 

 

 

 

 

 

 

 

 

 

 

 

North America

 

219

 

161

 

151

 

157

 

119

 

115

 

93

 

74

 

74

 

 

 

 

 

 

 

 

 

 

 

 

 

 

 

 

 

 

 

Europe

 

73

 

46

 

56

 

57

 

26

 

32

 

38

 

15

 

18

 

 

 

 

 

 

 

 

 

 

 

 

 

 

 

 

 

 

 

Brazil

 

42

 

26

 

17

 

33

 

22

 

13

 

24

 

16

 

6

 

 

 

 

 

 

 

 

 

 

 

 

 

 

 

 

 

 

 

Other

 

12

 

-

 

-

 

8

 

-

 

-

 

5

 

-

 

-

 

 

346

 

233

 

224

 

255

 

167

 

160

 

160

 

105

 

98

 

 

 

 

 

 

 

 

 

 

 

 

 

 

 

 

 

 

 

Solar

 

146

 

8

 

-

 

117

 

6

 

-

 

72

 

2

 

-

 

 

 

 

 

 

 

 

 

 

 

 

 

 

 

 

 

 

 

Storage & Other(2)

 

85

 

59

 

58

 

49

 

33

 

31

 

32

 

19

 

19

 

 

 

 

 

 

 

 

 

 

 

 

 

 

 

 

 

 

 

Corporate

 

-

 

-

 

1

 

(16)

 

(6)

 

(15)

 

(259)

 

(231)

 

(208)

 

 

 

 

 

 

 

 

 

 

 

 

 

 

 

 

 

 

 

Total

$

1,930

$

1,679

$

1,481

$

1,323

$

1,142

$

942

$

676

$

581

$

419

(1)               Non-IFRS measures. See “Cautionary Statement Regarding Use of Non-IFRS Measures”. For a reconciliation of the non-IFRS measures to the most comparable IFRS financial measures, see “Item 5.A – Operating results – Part 4 – Financial Performance Review on Proportionate Information – Reconciliation of non-IFRS measures.”

(2)               Includes cogeneration and biomass.

  

 

Page 72 


As described in Item 5.A “Operating Results — Presentation to Stakeholders and Performance Measurement”, Adjusted EBITDA and Funds From Operations do not have any standardized meaning prescribed by IFRS and therefore are unlikely to be similar to measures presented by other companies. For additional information, see Item 5.A “Operating Results — PART 4 – Financial Performance Review on Proportionate Information.”

As at December 31, 2018, our portfolio benefits from significant hydrology diversification, with assets distributed on 82 river systems in four countries. Our North American and Colombian assets have the ability to store water in reservoirs approximating 24% of their annualized long-term average generation. Our assets in Brazil benefit from a framework that levelizes generation risk across hydroelectric producers. The ability to store water in reservoirs in North America and Colombia, as well as the benefit from levelized generation in Brazil, allows us to mitigate hydrological fluctuations, optimize production and minimize losses due to outages.

North America. In North America, we generate revenues primarily through energy sales secured through long-term PPAs with creditworthy counterparties such as government-owned entities or power authorities (including for example, Ontario’s Independent Electricity System Operator, the Ontario Electricity Financial Corporation, Hydro-Québec, BC Hydro and the Long Island Power Authority), load-serving utilities (such as Entergy Louisiana), Brookfield, and in some cases industrial power users. Our North American portfolio is largely contracted pursuant to long-term PPAs that are generally structured on a “take or pay” basis without fixed or minimum volume commitments. As a result, we are exposed to minimal risk of having to supply power from the market to customers when we are experiencing low water or wind conditions. Most of our PPAs also provide for an annual price escalation that is typically linked to inflation. Brookfield will, in some cases, have entered into back-to-back power resale agreements for output purchased from Brookfield Renewable (see Item 4.B “Business Overview — The Service Provider — Energy Marketing”). Our North American portfolio has a weighted average remaining contract term of 17 years.

Colombia. In Colombia, revenues are typically secured through one to five year bi-lateral contracts with local distribution companies in the “regulated market” and large industrial users. Isagen’s current long-term contracts’ average term is six years. These contracts reduce the exposure of both suppliers and end-users to price volatility in the spot market by fixing the price payable for given amount of committed energy. Isagen’s PPAs take this approach and its 2019 revenues are approximately 70% contracted.  In addition to its hydroelectric assets, Isagen has a 300 MW cogeneration facility which can be used to provide additional generating capacity.   

Brazil. In the Brazilian electricity market, energy is typically sold under long-term contracts to either load-serving distribution companies in the regulated market or smaller “free customers” in the free customer market. In the regulated market we have typically entered into 20 to 30 year PPAs with distribution companies. In the “free customer” market, we have typically entered into three to eight year PPAs with industrial and commercial customers primarily engaged in strong industries like telecommunications, food services and pharmaceuticals. “Free customers” include consumers of electricity with more than 0.5 MW of annual demand. Free customers whose load is between 0.5 MW and 3 MW can only buy power from renewable sources. Our PPAs in Brazil typically provide a fixed price that is fully indexed to inflation annually. Our Brazilian portfolio has a weighted average remaining contract term of approximately ten years.

Europe. Our European assets are principally located in the Republic of Ireland with additional assets located in Northern Ireland, Portugal, Wales, and Spain. We also have a pipeline of development projects located in Scotland. In the Republic of Ireland, we generate revenues primarily through energy sales secured by long-term PPAs under the REFIT program. In the Republic of Ireland’s electricity market, renewable energy is typically sold under a 15 year REFIT contract which allows for any above-market costs to be paid directly to generators through a levy on final consumer bills. The REFIT tariff also provides generators with potentially attractive upside to market prices above an established contract floor, which would allow us to benefit from any increase in power prices. In 2018, a new energy market was introduced in the Republic of Ireland to align with the E.U. target model. Our power marketing team is well positioned to market the power from our assets. REFIT has been adjusted to reflect the new market and with an active trading strategy, balancing costs are recovered. Our Republic of Ireland operating assets

Page 73 


are underpinned by an eight year remaining average life contracted revenue stream. Our wind farms in Northern Ireland earn British pound sterling denominated revenues by receiving a fixed price Renewable Obligation Certificate for 20 years in addition to the market price. In Portugal, similar to the Republic of Ireland, assets are contracted based on an approximately 15 year feed-in-tariff regime. In Portugal the regime also features a floor and cap price for 7 years after the expiry of the feed-in-tariff. Our Portuguese operating assets are underpinned by a 7 year remaining average life contracted revenue stream.

  

Our Growth Strategy

We expect to continue focusing on long-life renewable power assets that provide stable, long-term contracted cash flows, or, where uncontracted, are acquired on a value basis and located in high-value power markets where rising power prices offer strong prospects to generate growing cashflows and can appreciate in value over time. We combine our industry, operating, development and transaction execution expertise with our ability to commit capital to transactions in order to secure opportunities at attractive returns for Unitholders. To grow Brookfield Renewable, we maintain a proactive and focused business development program in each of our markets which is augmented by access to Brookfield’s global investment platform that may lead to originating attractive opportunities for investment. We expect that our growth will be focused on the following:

  • Acquisitions of assets within core markets. We expect to continue our growth in North America, Colombia, Brazil and Europe, where our existing renewable power businesses allows us to efficiently integrate operating or development-stage renewable power assets and capture economies of scale. Within each of these operating businesses, our growth strategy is focused on the higher-value and higher-growth regional electricity markets.
  • Diversification into new markets. We intend to establish an operating presence in new markets that offer attractive opportunities to enhance the geographic diversification of our operations by adding businesses that we can grow over time by investing capital at attractive risk-adjusted returns. With the acquisition of TerraForm Global, we acquired assets in India, China and Uruguay, among others. Our European business and London-based management team will allow us to continue expanding into Europe beyond our existing portfolios. Additionally, our Brazil experience and team provides an excellent springboard to continue to expand into other South American countries, as was the case when we completed the acquisition of Isagen in early 2016 and the acquisition of TerraForm Global in December 2017. We also benefit from Brookfield’s investment teams in Australasia, India, China and elsewhere that, together with our existing capabilities in North America, South America and Europe, give us the ability to transact on a global basis.
  • Organic development growth. We intend to continue to grow our business by pursuing organic development growth, either through the acquisition of development-stage assets or by building projects from our approximate 8,000 MW development pipeline. We intend to focus on development-stage acquisition opportunities that are in high-value sites in our core markets, positioning us to leverage the development, construction and operating expertise of our operating businesses. We expect that a relatively small portion of our cash flows will be allocated during the early stages of project development, but that meaningful capital commitments would be made once a project has sound commercial arrangements that limit construction risk and secures long-term stable cash flows.
  • Diversification of renewable power technologies. While we intend to maintain our predominantly hydroelectric focus, we also intend to direct some of our efforts to acquiring select assets using other renewable power technologies that share similar fundamental characteristics to our hydroelectric portfolio of long-life, predictable operating costs and cash flows and sustainable competitive cost advantages. For example, in addition to wind, we have invested in solar generating assets through TerraForm Power and TerraForm Global.

Our LP Unit Distribution Policy

Page 74 


We believe our high-quality assets and long-term PPAs will provide BEP with stable and predictable annual cash flow to fund our distributions on our LP Units:

·         In 2014, BEP increased its regular quarterly distribution to $0.3875 ($1.55 annually) per LP Unit commencing with the first quarter distribution of that year.   

·         In 2015, BEP increased its regular quarterly distribution to $0.415 ($1.66 annually) per LP Unit commencing with the first quarter distribution of that year.

·         In 2016, BEP increased its regular quarterly distribution to $0.445 ($1.78 annually) per LP Unit commencing with the first quarterly distribution of that year. 

·         In 2017, BEP increased its regular quarterly distribution to $0.4675 ($1.87 annually) per LP Unit commencing with the first quarterly distribution of that year. 

·         In 2018, BEP increased its regular quarterly distribution to $0.49 ($1.96 annually) per LP Unit commencing with the first quarterly distribution of that year.

·         In February 2019, BEP announced an increase in its regular quarterly distribution to $0.515 ($2.06 annually) per LP Unit commencing with the first quarterly distribution of 2019.

We intend to continue to operate as a growth-oriented entity with a focus on increasing the amount of cash available for distributions on each LP Unit.

The declaration and payment of distributions on our LP Units are subject to the discretion of the board of directors of the Managing General Partner. Distributions on our LP Units will be paid quarterly on the last day of March, June, September and December of each year, to LP Unitholders of record on the last business day of February, May, August and November.  In addition, registered and beneficial LP Unitholders who are resident in Canada or the United States may opt to receive their distributions in either U.S. dollars or the Canadian dollar equivalent, based on the Bank of Canada daily average exchange rate on the applicable record date or, if such record date falls on a weekend or holiday, on the Bank of Canada daily average exchange rate of the preceding business day.  Distributions will be evaluated periodically, and may be revised subject to business circumstances and expected capital requirements depending on, among other things, our earnings, financial requirements for our operations, growth opportunities, the satisfaction of applicable solvency tests for the declaration and payment of distributions and other conditions existing from time to time (see Item 10.B “Memorandum and Articles of Association – Description of Our LP Units, Preferred Units and the Amended and Restated Limited Partnership Agreement of BEP — Distributions”). BEP will not be permitted to make a distribution on our LP Units unless all accrued distributions have been paid in respect of the Class A Preferred Units and all other units of BEP ranking prior to or on a parity with the Class A Preferred Units, with respect to the payment of distributions.

Our ability to continue paying or growing cash distributions is impacted by the cash we generate from our operations. The amount of cash we generate from our operations will fluctuate from quarter to quarter and will depend on various factors, several of which are outside our control, including hydrology and the weather in the jurisdictions in which we operate, the level of certain operating costs and prevailing economic conditions. As a result, cash distributions to the LP Unitholders are not guaranteed. Refer to Item 3.D “Risk Factors — Risks Related to Our Units” for a list of the primary risks that impact our ability to continue paying comparable or growing cash distributions.

We target a long-term payout ratio of approximately 70% of Funds From Operations, allowing us to reinvest surplus cash flow in attractive and accretive opportunities in the renewable power sector and position us to grow our distributions per LP Unit over time.  Our long-term LP Unit annual distribution growth rate target is 5% to 9% annually.

Our LP Unit Distribution Reinvestment Plan

In February 2012, BEP adopted a DRIP for LP Unitholders who are residents of Canada. Subject to regulatory approval and U.S. securities law registration requirements, we may in the future expand the DRIP to include LP Unitholders resident in the United States. LP Unitholders who are not residents of Canada or the United States may participate in the DRIP provided that there are not any laws or

Page 75 


governmental regulations that prohibit them from participating in the DRIP. The following is a summary description of the principal terms of the DRIP.

Pursuant to the DRIP, Canadian holders of our LP Units are able to elect to have LP Unit distributions automatically reinvested in additional LP Units to be held for the account of the LP Unitholder in accordance with the terms of the DRIP.

Distributions due to DRIP participants will be paid to the plan agent, for the benefit of the DRIP participants. If a DRIP participant has elected to have his or her distributions automatically reinvested, or applied to the purchase of additional LP Units, such purchases will be made from BEP on the distribution date at the Market Price.

As soon as reasonably practicable after each distribution payment date, a statement of account will be mailed to each participant setting out the amount of the relevant cash distribution reinvested, the applicable Market Price, the number of LP Units purchased under the DRIP on the distribution payment date and the total number of LP Units, computed to four decimal places, held for the account of the participant under the DRIP (or, in the case of CDS participants, CDS will receive such statement on behalf of beneficial owners participating in the DRIP). While BEP will not issue fractional LP Units, a DRIP participant’s entitlement to LP Units purchased under the DRIP may include a fraction of an LP Unit and such fractional LP Units shall accumulate. A cash adjustment for any fractional LP Units will be paid by the plan agent upon the termination by a DRIP participant of his or her participation in the DRIP or upon termination of the DRIP. A registered holder may, at any time, obtain a Direct Registration System statement (a “DRS Statement”) for any number of whole LP Units held for the participant’s account under the DRIP by notifying the plan agent. DRS Statements for LP Units acquired under the DRIP will not be issued to participants unless specifically requested. Prior to pledging, selling or otherwise transferring LP Units held for a participant’s account (except for a sale of LP Units through the plan agent), a registered holder must request a DRS Statement be issued. The automatic reinvestment of distributions under the DRIP will not relieve participants of any income tax obligations applicable to such distributions. No brokerage commissions will be payable in connection with the purchase of our LP Units under the DRIP and all administrative costs will be borne by BEP.

LP Unitholders can end their participation in the DRIP by giving notice to the plan agent. Such notice, if actually received by the plan agent no later than five business days prior to a record date, will have effect in respect of the distribution to be made as of such date. Thereafter, distributions to such LP Unitholders will be paid directly to the LP Unitholder. In addition, LP Unitholders may request that all or part of their LP Units held under the DRIP in cash be sold. When LP Units are sold through the plan agent, a holder will receive the proceeds less any handling charges and brokerage trading fees. BEP will be able to terminate the DRIP, in its sole discretion, upon notice to the DRIP participants and the plan agent, but such action will have no retroactive effect that would prejudice a participant’s interest. BEP will also be able to amend, modify or suspend the DRIP at any time in its sole discretion, provided that the plan agent gives written notice of that amendment, modification or suspension to our LP Unitholders, for any amendment, modification or suspension to the DRIP that in BEP’s opinion may materially prejudice participants.

BRELP has a corresponding distribution reinvestment plan in respect of distributions made to BEP and Brookfield on its limited partnership units. BEP does not intend to reinvest distributions it receives from BRELP in BRELP’s distribution reinvestment plan except to the extent that holders of our LP Units elect to reinvest distributions pursuant to BEP’s DRIP. Brookfield has advised BEP that it may from time-to-time reinvest distributions it receives from BEP or BRELP pursuant to the DRIP or BRELP’s distribution reinvestment plan. The limited partnership units of BRELP to be issued to Brookfield under the distribution reinvestment plan will become subject to the Redemption-Exchange Mechanism and may therefore result in Brookfield acquiring additional LP Units of BEP. See Item 10.B “Memorandum and Articles of Association – Description of the Amended and Restated Limited Partnership Agreement of BRELP — Redemption–Exchange Mechanism”.

Distributions to Preferred Unitholders

BEP will pay distributions to the holders of its Preferred Units, as and when declared by the board of directors of the Managing General Partner. BEP’s Preferred Units are guaranteed by the Preferred Unit

Page 76 


Guarantors under the Preferred Unit Guarantees described under Item 10.B “Memorandum and Articles of Association — Description of our LP Units, Preferred Units and the Amended and Restated Limited Partnership Agreement of BEP — Preferred Unit Guarantees”.

                The holders of Series 5 Preferred Units are entitled to receive fixed cumulative preferential cash distributions as and when declared by the board of directors of the Managing General Partner, payable quarterly on the last day of January, April, July and October in each year at an annual rate equal to C$1.3976 per unit. A total annual distribution of C$1.3976 per unit was paid in 2018. 

For the initial five-year period commencing on November 25, 2015 and ending on and including January 31, 2021, the holders of Series 7 Preferred Units are entitled to receive fixed cumulative preferential cash distributions as and when declared by the board of directors of the Managing General Partner, payable quarterly on the last day of January, April, July and October in each year at an annual rate equal to C$1.375 per unit. A total annual distribution of C$1.375 per unit was paid in 2018.

For the initial five-year period commencing on May 25, 2016 and ending on and including July 31, 2021, the holders of Series 9 Preferred Units are entitled to receive fixed cumulative preferential cash distributions as and when declared by the board of directors of the Managing General Partner, payable quarterly on the last day of January, April, July and October in each year at an annual rate equal to C$1.4375 per unit. A total annual distribution of C$1.4375 per unit was paid in 2018.

For the initial five-year period commencing on February 14, 2017 and ending on and including April 30, 2022, the holders of Series 11 Preferred Units are entitled to receive fixed cumulative preferential cash distributions as and when declared by the board of directors of the Managing General Partner, payable quarterly on the last day of January, April, July and October in each year at an annual rate equal to C$1.25 per unit. A total annual distribution of C$1.25 per unit was paid in 2018.

For the initial five-year period commencing on January 16, 2018 and ending on and including April 30, 2023, the holders of Series 13 Preferred Units are entitled to receive fixed cumulative preferential cash distributions as and when declared by the board of directors of the Managing General Partner, payable quarterly on the last day of January, April, July and October in each year at an annual rate equal to C$1.25 per unit. A total annual distribution of C$0.9812 per unit was paid in 2018 and an initial distribution of C$0.3562 per unit was paid on April 30, 2018.

BRP Equity

           Distributions to Preferred Shareholders

BRP Equity will pay dividends to the holders of its Preferred Shares, as and when declared by the board of directors of BRP Equity. BRP Equity’s Preferred Shares are guaranteed by BEP and the other Preference Share Guarantors under the Preference Share Guarantees described under Item 10.B “Memorandum and Articles of Association — BRP Equity — Preference Share Guarantees”.

The initial Series 1 Shares dividend was paid on April 30, 2010 for an amount equal to C$0.1834 per share. For the remainder of the initial five-year period commencing on February 1, 2010 and ending on and including April 30, 2015, the holders of Series 1 Shares received fixed cumulative preferential cash dividends, paid quarterly on the last day of January, April, July and October in each year at an annual rate equal to C$1.3125 per share. Following the initial fixed rate period, the dividend rate was reset from 5.25% to 3.355% for the subsequent fixed rate period commencing on May 1, 2015 and ending on and including April 30, 2020. As a result, a total dividend of C$1.075625 per share was paid in 2015, and C$0.83875 per share in 2016, 2017, and 2018.

In April 2015, certain holders of Series 1 Shares elected to convert their Series 1 Shares into Series 2 Shares on a one-for-one basis. The holders of Series 2 Shares are entitled to receive floating cumulative preferential cash dividends as and when declared by the board of directors of BRP Equity, payable quarterly on the last day of January, April, July and October in each year at the annual rate calculated for each quarter, of 2.62% over the annual yield on three month Government of Canada treasury bills. A total dividend of C$0.39976 per share was paid in 2015 (the conversion to Series 2 Shares occurred in April and accordingly the total 2015 dividend per share reflects two quarterly dividend payments). A total dividend of C$0.773698 per share was paid in 2016, a total dividend C$0.792786 per share was paid in 2017, and a total dividend of C$0.929603 per share was paid in 2018.

Page 77 


For the initial seven-year period commencing on October 11, 2012 and ending on and including July 31, 2019, the holders of Series 3 Shares are entitled to receive fixed cumulative preferential cash dividends as and when declared by the board of directors of BRP Equity, payable quarterly on the last day of January, April, July and October in each year at an annual rate equal to C$1.10 per share. The initial dividend of C$0.3375 per share was paid on January 31, 2013, a total dividend of C$1.1625 per share was paid in 2013, C$1.10 per share was paid in each of 2014, 2015, 2016, 2017 and 2018.

The holders of Series 5 Shares are entitled to receive fixed cumulative preferential cash dividends as and when declared by the board of directors of BRP Equity, payable quarterly on the last day of January, April, July and October in each year at an annual rate equal to C$1.25 per share. The initial dividend on the Series 5 Shares of C$0.3116 per share was declared by the board of directors of BRP Equity on February 6, 2013 and was paid to holders of the Series 5 Shares on April 30, 2013. A total dividend of C$0.9366 per share was paid in 2013, and a total dividend of C$1.25 per share was paid in each of 2014, 2015, 2016, 2017 and 2018.

The holders of Series 6 Shares are entitled to receive fixed cumulative preferential cash dividends as and when declared by the board of directors of BRP Equity, payable quarterly on the last day of January, April, July and October in each year at an annual rate equal to C$1.25 per share. The initial dividend on the Series 6 Shares of C$0.3116 per share was declared by the board of directors of BRP Equity on May 7, 2013 and was paid to holders of the Series 6 Shares on July 31, 2013.  A total dividend of C$0.6241 per share was paid in 2013, and a total dividend of C$1.25 per share was paid in each of 2014, 2015, 2016, 2017 and 2018.

The Service Provider

Brookfield Asset Management

Brookfield is a global alternative asset manager with more than $350 billion in assets under management. It has an over 100-year history of owning and operating assets with a focus on property, renewable power, infrastructure and private equity. It has a range of public and private investment products and services, which leverage its expertise and experience and provide it with a competitive advantage in the markets where it operates. Brookfield Asset Management is listed on the NYSE, TSX and NYSE Euronext under the symbol “BAM”, “BAM.A” and “BAMA”, respectively.

We are Brookfield’s primary vehicle through which it will, directly or indirectly, acquire renewable power assets on a global basis, subject to certain exceptions in the Management Services Agreement and Relationship Agreement, and we benefit from its reputation and global platform to grow our business.

The Service Provider complements our operating businesses in three key areas:

·         Leadership: The Service Provider provides leadership to our operating businesses and oversees the implementation of our annual and long-term operating plans, capital expenditure plans, and our power marketing plans to ensure compliance with our performance-based operating objectives and applicable laws. The Service Provider also oversees the implementation of our operational policies, and our management, accounting, regulatory reporting, legal and treasury functions.

·         Growth: We also benefit from the strategic advice, transaction origination capabilities and corporate development services of the Service Provider to grow our business. In particular, we benefit from the Service Provider’s renewable power acquisition experience focused in our target markets as well as market research capabilities that support evaluating opportunities to grow our business in existing and new markets.

·         Funding: The Service Provider recommends and oversees the implementation of funding strategies for our existing business and in connection with our acquisitions and development projects. In doing so, the Service Provider advises upon and assists in the execution of our equity and debt financings. The Service Provider also arranges for our tax planning and the filing of our tax returns.

Energy Marketing

Page 78 


BEM LP is responsible for selling all energy and energy related products generated by our assets in North America. In addition, BEM LP acts as counterparty to various agreements with us pursuant to which BEM LP purchases, supports or guarantees the price that we receive for power generation in North America.

With approximately 85 employees and 24 hours/day, 365 days/year operations, BEM LP performs transaction execution, risk management, settlement, information technology, regulatory, legal and human resource functions. These groups provide us with valuable market intelligence regarding pricing dynamics, regulatory regimes and market participants. In 2018, BEM LP was responsible for the sale of approximately 21 TWh of generation in North America.

BEM LP and NA Holdco are parties to the Energy Marketing Agreement pursuant to which BEM LP provides energy marketing services to NA Holdco. See Item 7.B “Related Party Transactions — Energy Marketing Agreement”.

On October 30, 2018, Brookfield and Brookfield Renewable entered into an agreement to internalize all energy marketing capabilities in North America into Brookfield Renewable, terminating the Energy Marketing Agreement and eliminating all future marketing fees paid to Brookfield Asset Management. The Energy Marketing Internalization is expected to close in the first half of 2019, subject to the satisfaction of customary closing conditions. See Item 7.B “Related Party Transactions”.

Competition and Marketing

We operate in various North American, South American, European and Asian power markets. The nature and extent of competition we face varies from jurisdiction to jurisdiction. Brookfield Renewable’s main competition in its electricity markets are coal, nuclear, oil and natural gas electricity generators as well as other renewable energy suppliers who use hydro, wind, geothermal and solar PV technologies. The market price of commodities, such as natural gas and coal, are important drivers of energy pricing and competition in most energy markets, especially in North America.

Our marketing efforts focus on leveraging our competitive advantages described in Item 4.B “Business Overview” and our world class operating businesses described in Item 4.B “Business Overview — Operating Philosophy”.

We also leverage our relationship with Brookfield, which we believe provides a unique competitive advantage considering Brookfield’s strong reputation in the energy marketing, asset management, infrastructure and global real estate industries. See Item 7.B “Related Party Transactions — Licensing Agreement”.

Employees

Members of Brookfield Renewable’s core senior management team are all employees of Brookfield, and their services are provided for the benefit of Brookfield Renewable under the Master Services Agreement. For a discussion of the individuals from Brookfield’s management team that are expected to be involved in our business, see Item 6.A. “Directors and Senior Management — Our Management” and for a discussion of our employees see Item 6.D “Employees”.

Intellectual Property

Brookfield Renewable, as licensee, entered into the Licensing Agreement with Brookfield pursuant to which Brookfield granted us a non-exclusive, royalty-free license to use the name “Brookfield” and the Brookfield logo worldwide. Other than under this limited license, we do not have a legal right to the “Brookfield” name and the Brookfield logo. Brookfield may terminate the Licensing Agreement immediately upon termination of our Master Services Agreement and it may be terminated in the circumstances described under Item 7.B “Related Party Transactions — Licensing Agreement”.

Governmental, Legal and Arbitration Proceedings

We have not been and are not currently subject to any material governmental, legal or arbitration proceedings which may have or have had a significant impact on our financial position or profitability nor are we aware of any such proceedings that are pending or threatened.

Page 79 


We are occasionally named as a party in various claims and legal proceedings which arise during the normal course of our business. With respect to claims and proceedings, we review each of these matters, including the nature of the claim, the amount in dispute or claimed and the availability of insurance coverage. Although there can be no assurance as to the resolution of any particular matter, we do not believe that the outcome of any matters or potential matters of which we are currently aware will have a material adverse effect on us.

Regulation

Various activities of Brookfield Renewable require registrations, permits, licenses, inspections and approvals from governmental agencies and regulatory authorities and we strive to comply with all regulations applicable to our operations. Water rights are generally owned or controlled by governments that reserve the right to control water levels or may impose water-use requirements. We hold concessions, licenses and permits to operate our facilities, which generally include rights to the land and water required for power generation. Wholesale market structures or rules provide us with rights to access the power grid.

We are also subject to various laws and regulations relating to health, safety, security and environmental matters. These laws and regulations may change and we may become subject to more stringent laws and regulations in the future. Compliance with more stringent laws and regulations could have an adverse effect on our business, financial condition or results of operations. We have established policies and procedures for environmental management and compliance, and we have incurred and will continue to incur significant capital and operating expenditures to comply with health, safety, security and environmental laws and to obtain and comply with licenses, permits and other approvals and to assess and manage potential liability exposure. See also information contained under Item 3.D “Risk Factors — Risks Related to our Operations and the Renewable Power Industry”.

Environmental, Social and Governance Management

We are an owner and operator of a diversified portfolio of high quality assets that produce electricity from renewable resources. The assets that we invest in are long term in nature and affect the lives of thousands of employees, their families and the communities in which we operate. We believe that strong ESG practices benefit the environment, our employees, stakeholders, and investors while also significantly boosting the potential for improving profitability, mitigating risk, and creating opportunities for growth. Accordingly, ESG management is a key consideration in the way we conduct our business.

Our goal is to be responsible stewards of our resources and a good corporate citizen. Our long-term owner-operator approach to business means that in many cases, we are well positioned to be a positive influence and take active measures to implement effective ESG programs. We have adopted written environmental policies that include frameworks for oversight, compliance, audits and best practices both within the operations of the Operating Entities and the global Brookfield group. We maintain an HSS&E Steering Committee, consisting of, among others, the Chief Executive Officer of the Service Provider and the Chief Executive Officer of each operating business, and require all employees, contractors, agents and others involved in our operations to comply with our established HSS&E practices. We also empower our employees to detect and address safety issues through industry leading health and safety training and our safe work observation program, which encourages employees to identify and report safety concerns or incidents.  

Brookfield Renewable maintains high governance standards across our organization, key elements of which include our code of conduct, anti-bribery and corruption policy, a whistleblower hotline, and supporting controls and procedures. Our governance standards are designed to meet or exceed the requirements in any jurisdiction in which we operate. Our efforts to build a responsible business are underpinned by our ESG practices and our commitment to ethical conduct.

We recognize that it is important to effectively communicate our ESG initiatives to our investors, because it increasingly influences their decisions. For example, an increasing number of investors consider ESG ratings when purchasing our Units. Brookfield Renewable has also issued $1.4 billion in corporate and project-level green bonds since 2017.  For example, in 2018 we issued C$300 million of our inaugural corporate green bonds and developed a Brookfield Renewable Green Bond Framework, which defines the investments in renewable energy generation assets that are being financed by the

Page 80 


green bond issuance and how performance will be measured. Our project-level green bonds received E-1 Green Evaluation scores from S&P, the highest on its scale, citing Brookfield Renewable’s environmental stewardship, commitment to renewable power and use of proceeds towards renewable power generation.

Our assets are predominantly hydroelectric and represent one of the most environmentally preferred forms of power generation. We may benefit from future environmental regulations under consideration to encourage the use of clean energy technologies and regulate emissions of greenhouse gases to address climate change.

Last year, we conducted an inventory of our scope 1 and 2 greenhouse gas emissions measurement for our global businesses. In 2018, which represents the base-year calculation, we estimate total emissions of 282,299  tons of CO2e with a gross intensity of 7.06  kg CO2e per megawatt hour.

Over 55 of our North American hydro facilities are now certified by the Low Impact Hydropower Institute (“LIHI”). The LIHI is a non-profit organization dedicated to reducing the impact of hydropower generation through the certification of hydropower projects that have avoided or reduced their environmental impacts, such as water quality protection, upstream and downstream fish passages, and threatened and endangered species protection.

We are committed to developing our people and investing in them by creating opportunities across our business. As part of our commitment to our employees, we focus on diversity, competitive wages and inclusive hiring practices.

We are an active contributor in the communities where we conduct business through philanthropic initiatives, but more importantly, through our approach to ESG factors that impact them. We seek to have transparent and well-established relationships with local stakeholder groups and the communities in which we operate, which we believe is a key element of successfully operating and developing renewable power facilities. We consult and work proactively with local stakeholders and communities potentially affected by the operations of our Operating Entities  to ensure that their interests, safety and well-being are appropriately integrated into our decision making. We also seek to empower employees to participate in and use our resources to give back to communities in which we operate.  For example, we donate €1,000 – €5,000 per megawatt per year to communities in Ireland and Scotland that host wind farms.  The funding is used to build and improve recreational facilities and community safety systems, and to sponsor community events.

We consider ESG factors throughout the investment process. During due diligence, we utilize our operating and underwriting expertise to identify ESG factors in acquisition targets and uncover opportunities to add value by mitigating risk and capitalizing on opportunities post-investment and incorporate these into the potential return analysis. Factors considered include bribery and corruption risks, health and safety risks, ethical considerations, environmental matters as well as energy efficiency improvements. After acquiring or investing in an asset, our investment teams create a tailored integration plan that, among other things, includes material ESG-related priorities and seeks to actively manage ESG risks and opportunities.

We are proud of the commitment we have made to ESG management. The initiatives we undertake and the investments we make in building our business are guided by our core set of values around sustainable development and ESG, as we create a culture and organization that we believe can be successful today and in the future.

4.C              ORGANIZATIONAL STRUCTURE

Organizational Chart

The simplified chart below presents a summary of our ownership and organizational structure. Please note that on this chart all interests are 100% unless otherwise indicated. “GP Interest” denotes a general partnership interest and “LP Interest” denotes a limited partnership interest. BEP’s sole material asset is an approximate 57% LP Interest in BRELP and preferred limited partnership interests in BRELP. Brookfield indirectly holds the remaining 42% LP Interest in BRELP, a 31% LP Interest in BEP and a 0.01% and 1% GP Interest in BEP and BRELP, respectively, for an aggregate indirect ownership interest in BEP of approximately 60% on a fully-exchanged basis. For more details on the exchange mechanism

Page 81 


see Item 10.B “Memorandum and Articles of Association — Description of the Amended and Restated Limited Partnership Agreement of BRELP — Redemption-Exchange Mechanism”. Brookfield’s indirect 1% GP Interest in BRELP entitles it to receive incentive distributions linked to the growth of BRELP’s distributions. This simplified chart should be read in conjunction with the explanation of our ownership and organizational structure below and the information included under Item 6.A “Directors and Senior Management” and Item 7. “Major Shareholders and Related Party Transactions”.

Page 82 


Brookfield Renewable Partners L.P.

BEP is a Bermuda exempted limited partnership that was established on June 27, 2011 under the provisions of the Exempted Partnerships Act 1992 of Bermuda and the Limited Partnership Act 1883 of Bermuda. Our registered and head office is 73 Front Street, 5th Floor, Hamilton HM 12, Bermuda, and the telephone number is 441-294-3304. On May 3, 2016, BEP changed its name from Brookfield Renewable Energy Partners L.P. to Brookfield Renewable Partners L.P.

BEP’s sole material asset is its limited partnership interest in BRELP. BEP anticipates that the only distributions we will receive in respect of its limited partnership interests in BRELP will consist of amounts to assist us in making distributions to our LP Unitholders in accordance with our distribution policy, to our Preferred Unitholders in accordance with the terms of our Preferred Units and to allow us to pay expenses as they become due. The declaration and payment of cash distributions by BEP is at the discretion of the Managing General Partner which is not required to make such distributions. In addition, BEP will not be permitted to make a distribution on our LP Units unless all accrued distributions have been paid in respect of the Class A Preferred Units and all other units of BEP ranking prior to or on a parity with the Class A Preferred Units. See Item 4.B “Business Overview — Our LP Unit Distribution Policy”.

The Service Provider and Brookfield

The Service Recipients have engaged the Service Provider, an affiliate of Brookfield, to provide management and administration services pursuant to our Master Services Agreement. See Item 4.B “Business Overview — The Service Provider” and Item 6.A “Directors and Senior Management — Our Master Services Agreement” for more information on Brookfield and these arrangements.

The Managing General Partner

The Managing General Partner serves as BEP’s general partner and has sole authority for the management and control of BEP, which is exercised exclusively by its board of directors. BEP’s only interest in BRELP consists of limited partnership and preferred limited partnership interests, which by law do not entitle the holders thereof to participate in partnership decisions. However, pursuant to the Voting Agreement, BEP, through the Managing General Partner, has a number of voting rights, including the right to direct all eligible votes in the election of the directors of the BRELP General Partner. See Item 10.B “Memorandum and Articles of Association — Description of Our LP Units, Preferred Units and the Amended and Restated Limited Partnership Agreement of BEP” and Item 7.B “Related Party Transactions — Voting Agreement”.

BRELP and the Holding Entities

BEP indirectly holds its interests in the Operating Entities through BRELP and through the Holding Entities. BRELP owns all of the common shares of the Holding Entities. Brookfield has provided an aggregate of $5 million of working capital to LATAM Holdco through a subscription for shares of LATAM Holdco. These shares are entitled to receive a cumulative preferential dividend equal to 6% of their redemption value as and when declared by the board of directors of LATAM Holdco and will be redeemable at the option of LATAM Holdco, subject to certain limitations, at any time after the tenth anniversary of their issuance. The shares are not entitled to vote, except as required by law.   

BRELP GP LP and the BRELP General Partner

The BRELP GP LP serves as the general partner of BRELP and has sole authority for the management and control of BRELP. The general partner of BRELP GP LP is the BRELP General Partner, a corporation owned indirectly by Brookfield but controlled by BEP, through the Managing General Partner, pursuant to the Voting Agreement. See Item 7.B “Related Party Transactions — Voting Agreement”. BRELP GP LP is entitled to receive incentive distributions from BRELP as a result of its ownership of the general partnership interests of BRELP. See Item 7.B “Related Party Transactions — Incentive Distributions”.

See also the information contained in this Form 20-F under Item 3.D “Risk Factors — Other Risks Related to BEP” and Item 3.D “Risk Factors — Risks Related to our Relationship with Brookfield”, Item 6.A “Directors and Senior Management”, Item 7.B “Related Party Transactions” and Item 10.B

Page 83 


“Memorandum and Articles of Association—Description of Our LP Units, Preferred Units and the Amended and Restated Limited Partnership Agreement of BEP”, Item 10.B “Memorandum and Articles of Association—Description of the Amended and Restated Limited Partnership Agreement of BRELP”, and Item 7.A “Major Shareholders”.

BRP Equity

BRP Equity is an indirect wholly-owned subsidiary of BEP incorporated under the CBCA on February 10, 2010. Other than a receivable from an indirect wholly-owned subsidiary of BEP, BRP Equity has no significant assets or liabilities, no subsidiaries and no operations of its own. BRP Equity has C$136,241,875 Series 1 Shares outstanding, guaranteed by the Preference Share Guarantors. The Series 1 Shares are listed on the TSX under the symbol “BRF.PR.A”. BRP Equity has C$112,759,725 of Series 2 Shares outstanding, guaranteed by the Preference Share Guarantors. The Series 2 Shares are listed on the TSX under the symbol “BRF.PR.B”.  BRP Equity has C$249,034,975 of Series 3 Shares outstanding, guaranteed by the Guarantors. The Series 3 Shares are listed on the TSX under the symbol “BRF.PR.C”. BRP Equity has C$102,862,600 of Series 5 Shares outstanding, guaranteed by the Preference Share Guarantors. The Series 5 Shares are listed on the TSX under the symbol “BRF.PR.E”. BRP Equity has C$175,000,000 of Series 6 Shares, which are guaranteed by the Preference Share Guarantors and are listed on the TSX under the symbol “BRF.PR.F”. See Item 10.B “Memorandum and Articles of Association — BRP Equity”. 

Finco

Finco is an indirect wholly-owned subsidiary of BEP incorporated under the ABCA on September 14, 2011. On May 3, 2016, Finco changed its name from Brookfield Renewable Energy Partners ULC to Brookfield Renewable Partners ULC. Other than approximately C$2.2 billion aggregate principal amount of publicly-issued Finco Bonds and notes and a receivable from an indirect wholly-owned subsidiary of BEP, Finco has no significant assets or liabilities, no subsidiaries and no operations of its own. The Finco Bonds are guaranteed by the Finco Bond Guarantors. See Item 10.B “Memorandum and Articles of Association”.

Inter-Corporate Relationships

The following table provides the name, the percentage of voting securities owned, or controlled or directed, directly or indirectly, by us, and the jurisdiction of incorporation, continuance, formation or organization of our significant subsidiaries as at December 31, 2018.

  

 

Jurisdiction of

Percentage of

 

Incorporation

voting securities

 

or Organization

owned or controlled (%)

Alta Wind VIII LLC(1)

Delaware

100

BIF II Safe Harbor Holdings LLC(1)

Delaware

100

BIF III Holtwood LLC(1)

Delaware

100

BRE GLBL Holdings L.P.(1)

Bermuda

100

BRI Green Energy Limited(1)

Republic of Ireland

100

Brookfield BRP Canada Corp.

Alberta

100

Brookfield Energia Comercializadora Ltda

Brazil

100

Brookfield Power US Holding America Co.

Delaware

100

Brookfield Renewable UK Hydro Limited

England and Wales

100

Brookfield Smoky Mountain Hydropower LLC(1)

Delaware

100

Brookfield White Pine Hydro LLC(1)

Delaware

100

Catalyst Old River Hydroelectric Limited Partnership(2)

Louisiana

75

Erie Boulevard Hydropower, L.P.

Delaware

100

Great Lakes Hydro America, LLC

Delaware

100

Great Lakes Power Limited

Ontario

75

Hawks Nest Hydro LLC

Delaware

100

Isagen S.A. E.S.P.(1)

Colombia

99.5

Kwagis Power Limited Partnership                                  

British Columbia

75

Lièvre Power L.P.

Québec

100

Mississagi Power Trust

Québec

100

Orion Canadian Holdings 1 AIV L.P.

Ontario

100

Powell River Energy Inc.

Canada

100

Rumford Falls Hydro LLC

Delaware

100

Safe Harbor Water Power Corporation(1)

Pennsylvania

100

Tangará Energia S.A.(1)

Brazil - São Paulo

100

Windstar Energy, LLC

California

100

2016 Comber Wind Limited Partnership

Ontario

100

Page 84 


(1)              Voting control held through voting agreements with Brookfield.

(2)              Non-voting economic interest held through preferred shares and secured notes.

Page 85 


4.D              PROPERTY, PLANT AND EQUIPMENT

BEP’s registered and head office is located at 73 Front Street, 5th Floor, Hamilton HM 12, Bermuda. BEP does not directly own any real property and its sole material asset is an approximate 57% limited partnership interest in BRELP and preferred limited partnership interests in BRELP. See also the information contained in this Form 20-F under Item 3.D “Risk Factors—Risks Related to Our Operations and the Renewable Power Industry” and Item 5. “Operating and Financial Review and Prospects”.

  

ITEM 4A.     UNRESOLVED STAFF COMMENTS         

Not applicable.

ITEM 5.            OPERATING AND FINANCIAL REVIEW AND PROSPECTS

5.a                   OPERATING RESULTS

Basis of Presentation

Brookfield Renewable’s financial statements are prepared in accordance with International Financial Reporting Standards (“IFRS”) as issued by the International Accounting Standards Board (“IASB”), which require estimates and assumptions that affect the reported amounts of assets and liabilities and disclosure of contingent liabilities as at the date of the financial statements and the amounts of revenue and expense during the reporting periods.

Holders of the GP interest, Redeemable/Exchangeable partnership units, and LP Units will be collectively referred to throughout Item 5.A as “Unitholders”, “Units”, or as “per Unit”, unless the context indicates or requires otherwise.

Certain comparative figures have been reclassified to conform to the current year’s presentation.

Organization of the Management’s Discussion and Analysis

PART 1 – 2018 Highlights

88

PART 5 – Liquidity and Capital Resources Continued

 

 

Consolidated statements of cash flows

115

PART 2 – Financial Performance Review

 

Shares and units outstanding

117

on Consolidated Information

91

Dividends and distributions

118

 

 

Contractual obligations

118

PART 3 – Additional Consolidated

 

Off-statement of financial position arrangements

118

Financial Information

 

 

 

Summary consolidated statements of

 

PART 6 - Selected Annual and Quarterly Information

Related party transactions

94

Summary of historical quarterly results

119

Equity

95

Proportionate results for the fourth quarter

120

 

 

Reconciliation of non-IFRS measures – fourth quarter

121

PART 4 – Financial Performance Review

 

 

 

on Proportionate Information

 

PART 7 - Business Risks and Risk Management

 

Proportionate results for the year ended

97

Risk management and financial instruments

124

Proportionate results for the year ended

102

 

 

December 31, 2017 and 2016

 

PART 8 - Critical Estimates, Accounting Policies

127

Reconciliation of non-IFRS measures

107

and Internal Controls

 

Contract profile

110

 

 

 

 

PART 9 - Presentation to Stakeholders and

131

PART 5 – Liquidity and Capital Resources

 

Performance Measurement

 

Capitalization

112

 

 

Available liquidity

112

 

 

Borrowings

113

 

 

       
 

 

   

  

Page 86 


PART 1 –  2018 HIGHLIGHTS

YEAR ENDED DECEMBER 31

 

(MILLIONS, EXCEPT AS NOTED)

 

2018

 

2017

Operational information

 

 

 

 

Capacity (MW)

 

17,419

 

16,369

Total generation (GWh)

 

 

 

 

Long-term average generation

 

51,971

 

42,334

Actual generation

 

52,056

 

43,385

Proportionate generation (GWh)

 

 

 

 

Long-term average generation

 

25,844

 

23,251

Actual generation

 

25,753

 

23,968

Average revenue ($ per MWh)

 

75

 

70

Selected financial information(1)

 

 

 

 

Net income (loss) attributable to Unitholders

$

42

$

(56)

Basic income (loss) per LP Unit

 

0.13

 

(0.18)

Consolidated Adjusted EBITDA(2)

 

2,223

 

1,751

Proportionate Adjusted EBITDA(2)

 

1,323

 

1,142

Funds From Operations(2)

 

676

 

581

Funds From Operations per Unit(1)(2)

 

2.16

 

1.90

Distribution per LP Unit

 

1.96

 

1.87

(1)        For the year ended December 31, 2018, weighted average LP Units, Redeemable/Exchangeable partnership units and GP interest totaled 312.6 million (2017: 305.8 million).

(2)        Non-IFRS measures. For reconciliations to the most directly comparable IFRS measure, See “Cautionary Statement Regarding Use of Non-IFRS Measures” and “PART 4 – Financial Performance Review on Proportionate Information – Reconciliation of Non-IFRS Measures”.

 

 

 

 

 

AS AT DECEMBER 31

 

 

 

 

(MILLIONS, EXCEPT AS NOTED)

 

2018

 

2017

Liquidity and Capital Resources

 

 

 

 

Available liquidity

$

1,875

$

1,539

Debt to capitalization - Corporate

 

20%

 

24%

Debt to capitalization - Consolidated

 

34%

 

39%

Borrowings non-recourse to Brookfield Renewable on a proportionate basis

 

75%

 

70%

Floating rate debt exposure on a proportionate basis(1)

 

14%

 

13%

Corporate borrowings

 

 

 

 

Average debt term to maturity

 

7 years

 

6 years

Average interest rate

 

4.4%

 

4.5%

Subsidiary borrowings on a proportionate basis

 

 

 

 

Average debt term to maturity

10 years

10 years

Average interest rate

 

5.4%

 

5.8%

(1)          Includes interest rate hedges put in place subsequent to the end of 2018.

Page 87 


Operations

Funds From Operations increased to $676 million and $2.16 on a per unit basis representing a 16% and 14% increase, respectively, from the prior year supported by contributions from the recently acquired TerraForm Power and TerraForm Global investments in addition to recently commissioned facilities and the advancement of our organic growth initiatives:

·         We generated revenue at higher average realized prices relative to prior year on the back of our commercial and re-contracting initiatives, primarily in Colombia, Brazil and the U.S. northeast

·         We implemented cost reduction initiatives across our businesses that totalled $21 million during the year and will continue to benefit our Funds From Operations on a recurring basis

The benefits of our organic growth initiatives were partially offset by marginally lower same store generation, as the prior year benefitted from above average generation (3% above long-term average) compared to generation in the current year that was in line with long-term average.

Net income attributable to Unitholders and Basic earnings per LP Unit increased $98 million and $0.31 per Unit, respectively, compared to the prior year due primarily to the above noted increase in Funds From Operations.

In 2018, we continued to focus on extending our contract profile at premium pricing as we completed the following:

·         In Colombia, we entered into 54 new long-term contracts for energy with five to twelve year terms representing 950 GWh of annual generation at an average price of COP 186/KWh (~$64/MWh)

·         In Brazil, we entered into 35 new contracts to deliver 1,506 GWh from 2018 to 2029, at an average price of R$248/MWh (~$71/MWh)

Liquidity and Capital Resources

Available liquidity remains strong at approximately $1.9 billion as at December 31, 2018.

Executed $3.7 billion of non-recourse financings during the year, maintaining a weighted average cost of project debt of 5.4% and a weighted average duration of ten years.  

Issued C$250 million ($201 million) of Preferred Units in the first quarter at a coupon rate of 5% and C$300 million ($231 million) ten-year green bond offering in the third quarter which carries a fixed interest rate of 4.25%.

Completed the sale of a 25% non-controlling, direct interest in a 413 MW portfolio of select Canadian hydroelectric assets and a small wind development project in the U.K. for combined total proceeds of ~$320 million, taking advantage of the strong valuations for renewable power assets in the private sector. In February 2019, we entered into an agreement to sell an additional 25% non-controlling, indirect interest in this Canadian portfolio to a consortium of buyers for the same price as our initial 25% non-controlling interest sale, subject to an adjustment for an approximate $45 million dividend recapitalization completed in the fourth quarter of 2018, the closing of which remains subject to the satisfaction of customary conditions. Following closing, Brookfield Renewable will retain a 50% economic interest in this portfolio and will continue to manage and operate the assets in the portfolio. See “PART 8 – Subsequent Events”.

Entered into agreements to sell 237 MW of wind and solar facilities in South Africa, Thailand and Malaysia for combined proceeds of ~$300 million (Brookfield Renewable’s share ~$90 million). Each of the transactions are expected to close during the first half of 2019, subject to satisfaction of customary closing conditions.

Minimal interest rate risk exposure with only 14% floating rate debt on a proportionate basis with less than 7% being in North America and Europe. Our remaining exposure is in countries where it is too costly to hedge effectively.

 


Page 88 


Growth and Development

Deployed $420 million in the second quarter to increase our interest in TerraForm Power from 16% to 30%. TerraForm Power used the proceeds of its $650 million equity offering, along with other sources of capital, to acquire Saeta, a 1,028 MW solar and wind portfolio located primarily in Spain.

Repurchased approximately 2 million LP Units at an average price of $27 per unit.

Commissioned 56 MW of development projects (28 MW hydroelectric project in Brazil and 28 MW wind project in Ireland) that are expected to contribute annualized Funds From Operations to Brookfield Renewable of $6 million.

Acquired a 23 MW wind facility in Northern Ireland that is expected to contribute annualized Funds From Operations to Brookfield Renewable of $1 million on average over the life of the asset for total consideration of $9 million (net of debt financing) with Brookfield Renewable’s share totalling $4 million.

Continued to advance the construction of 151 MW of hydroelectric, pumped storage and rooftop solar development projects. These projects are expected to be commissioned between 2019 and 2021 and to generate Funds From Operations on a run-rate basis of $15 million.

Page 89 


PART 2 –  FINANCIAL PERFORMANCE REVIEW ON CONSOLIDATED INFORMATION

The following table reflects key financial data for the year ended December 31:

(MILLIONS, EXCEPT AS NOTED)

 

2018

 

2017

 

2016

Revenues

$

2,982

$

2,625

$

2,452

Direct operating costs

 

(1,036)

 

(978)

 

(1,038)

Management service costs

 

(80)

 

(82)

 

(62)

Interest expense – borrowings

 

(705)

 

(632)

 

(606)

Depreciation

 

(819)

 

(782)

 

(781)

Current income tax expense

 

(30)

 

(39)

 

(44)

Deferred income tax recovery (expense)

 

89

 

(49)

 

97

Net income (loss) attributable to Unitholders

$

42

$

(56)

$

(65)

 

Average FX rates to USD

C$

 

1.30

 

1.30

 

1.33

 

0.85

 

0.89

 

0.90

R$

 

3.65

 

3.19

 

3.49

COP

 

2,956

 

2,951

 

3,045

Current Year Variance Analysis (2018 vs 2017)

Revenues totaling $2,982 million for the year ended December 31, 2018 represent an increase of $357 million over the same period in the prior year. The contributions from the growth in our portfolio, both through our recent investments and development projects contributed 2,792 GWh or $272 million to our revenues, partially offset by the impact from the sale of one of our Irish wind facilities in 2017 that contributed $8 million or 75 GWh in the same period of the prior year. The contributions of our portfolio on a same-store basis increased revenue by $93 million. Higher average realized pricing increased revenues by $221 million primarily due to higher market prices received from our merchant facilities, the impact of inflation indexation embedded in our existing contracts and higher capacity revenues in the United States. Lower generation resulted in a $90 million reduction to revenue due to a return to normal hydrology conditions in New York and Canada where we experienced generation 15% above long-term average in 2017 and the impact of our decision to store water in our reservoirs in Colombia in anticipation of higher pricing in the upcoming dry season. The impact of foreign exchange differences resulted in a net reduction of $38 million to revenues, primarily attributable to the depreciation of the Brazilian reais.

Direct operating costs totaling $1,036 million represent an increase of $58 million driven by the growth in our portfolio which contributed $56 million to direct operating costs. Excluding one-time cost recoveries of $10 million in the prior year, operating costs were $5 million higher on a same-store basis as the impact of inflation was mostly offset by the benefit of our cost-reduction initiatives implemented across our business. The above noted foreign exchange impacts decreased operating costs by $13 million.

Interest expense totaling $705  million represents an increase of $73 million over the prior year due to the growth in our portfolio, which contributed $96 million of additional interest expense.

Depreciation expense totaling $819 million increased  $37 million over the prior year due to growth, offset partially by the impact of a weakening Brazilian reais against the U.S. dollar.

Management service costs totaling $80 million represents a decrease of $2 million due to the lower market capitalization of our limited partners’ equity relative to the prior year.

Net income attributable to Unitholders was $42 million compared to a net loss attributable to Unitholders of $56 million for the year ended December 31, 2017.

Page 90 


Prior Year Variance Analysis (2017 vs 2016)

Revenues totaling $2,625 million in the year ended December 31, 2017 represented an increase of $173 million over 2016, driven primarily by a return to long-term average generation, and the contribution from our growth initiatives. Revenues increased $121 million as consolidated generation increased by 27% or 9.3 TWh due primarily to strong hydrological conditions in North America and Colombia. Our growth initiatives in 2017 contributed 3.8 TWh in generation which amounted to $100 million in revenues. Partially offsetting those increases was a decrease in our average realized revenue per MWh (from $72 per MWh to $61 per MWh) driving a $57 million decrease in revenue, as weaker pricing in Colombia due to above average inflows was partially offset by strong pricing in Brazil caused by the impact of low hydrology. The depreciation of the U.S. dollar in 2017 versus most of the foreign currencies in which we operate contributed an additional $57 million of revenues. This also affected operating and borrowing costs. The above noted increase in revenues was partially offset by the impact of the sale of one of our Irish wind facilities in the first quarter of 2017 (contributed $28 million in revenues in 2016). In 2016, revenues also included a $20 million settlement at our hydroelectric and cogeneration assets in Ontario pertaining to the price escalator for power sold under power purchase agreements.

Direct operating costs in 2017 totaling $978 million represented a decrease of $60 million. The decrease was primarily attributable to the reduction in power purchases in Colombia and the successful recovery of excess property taxes at one of our Canadian hydroelectric facilities. This decrease was partially offset by growth in our portfolio.

Management service costs in 2017 totaling $82 million represented an increase of $20 million, primarily attributable to the growth in our capitalization due to a 16% increase in Brookfield Renewable’s unit price.

Interest expense in 2017 totaling $632 million represented an increase of $26 million. The increase is primarily attributable to the growth in our portfolio which contributed $22 million of additional interest expense.

Deferred income tax expense in 2017 of $49 million represented a $146 million increase from 2016, due primarily to the U.S. tax reform.

For the year ended December 31, 2017, we reported a net loss attributable to Unitholders of $56 million compared to a net loss attributable to Unitholders of $65 million for the year ended December 31, 2016.

Page 91 


PART 3 - ADDITIONAL consolidated FINANCIAL INFORMATION

SUMMARY CONSOLIDATED STATEMENTS OF FINANCIAL POSITION

The following table provides a summary of the key line items on the audited annual consolidated statements of financial position as at December 31:

(MILLIONS)

2018

2017

Assets held for sale

$

920

$

 - 

Current assets

 

1,961

 

1,666

Equity-accounted investments

 

1,569

 

721

Property, plant and equipment, at fair value

 

29,025

 

27,096

Total assets

 

34,103

 

30,904

 

 

 

 

 

Liabilities directly associated with assets held for sale

 

533

 

 - 

Corporate borrowings

 

2,334

 

2,552

Non-recourse borrowings

 

8,384

 

9,214

Deferred income tax liabilities

 

4,140

 

3,588

Total liabilities and equity

 

34,103

 

30,904

Property, plant and equipment

Property, plant and equipment totaled $29 billion as at December 31, 2018 compared to $27.1 billion as at December 31, 2017. The $1.9 billion increase was primarily attributable to the annual revaluation of property, plant and equipment which recognized the benefit of the United States tax reform enacted into law in late 2017 and the successful implementation of certain cost saving and revenue enhancing initiatives, partially offset by the foreign exchange devaluation caused by the weakening of the Brazilian reais, Colombian peso, and Canadian dollar relative to the United States dollar during the year. Capitalized expenditures of $301 million during the year relate primarily to construction and development activities that advanced ongoing construction projects and contributed to the successful commissioning of a 28 MW hydroelectric facility in Brazil and a 28 MW wind facility in Ireland. Upon entering into agreements to sell 237 MW of wind and solar facilities in South Africa, Thailand, and Malaysia, we reclassified $749 million of property, plant and equipment to Assets held for sale on the audited annual consolidated statements of financial position.

See Note 12 – Property, plant and equipment in our audited annual consolidated financial statements for information on the revaluation assumptions used and sensitivity analysis.

Equity-accounted investments

Equity-accounted investments totaled $1,569 million as at December 31, 2018 compared to $721 million as at December 31, 2017. During the second quarter of 2018, TerraForm Power closed the acquisition and privatization of Saeta – a 1,028 MW European solar and wind portfolio. TerraForm Power funded its acquisition of Saeta through available liquidity and asset-level financing initiatives, as well as through issuing additional equity of which Brookfield Renewable contributed $420 million. The additional equity acquired through the private placement increased the collective interest of Brookfield Renewable and its institutional partners in TerraForm Power from 51% to 65%, with Brookfield Renewable’s interest increasing from 16% to 30%. Brookfield Renewable performed a revaluation of the property, plant and equipment associated with its equity-accounted investments which resulted in a $426 million increase to the carrying value of the equity-accounted investments.

 


Page 92 


Assets held for sale

During the year ended December 31, 2018, we entered into agreements alongside our institutional investors to sell our controlling interests in 237 MW of wind and solar facilities in South Africa, Thailand and Malaysia in separate transactions for combined proceeds of approximately $300 million. Brookfield Renewable’s share from the sale of all three portfolios is approximately $90 million. Each of these transactions are expected to close in the first half of 2019, subject to the satisfaction of customary closing conditions.

We reclassified the associated assets, including the aforementioned $749 million of Property, plant and equipment, to Assets held for sale on the audited annual consolidated statements of financial position. We also reclassified the directly associated liabilities, including $360 million of non-recourse borrowings, to Liabilities directly associated with assets held for sale on the audited annual consolidated statements of financial position.

See Note 4 – Assets held for sale in our audited annual consolidated financial statements for additional details.

Related Party Transactions

Brookfield Renewable’s related party transactions are in the normal course of business and are recorded at the exchange amount. Brookfield Renewable’s related party transactions are primarily with Brookfield.

Brookfield Renewable sells electricity to Brookfield through long-term PPAs, or provides fixed price guarantees to provide contracted cash flow and reduce Brookfield Renewable’s exposure to electricity prices in deregulated power markets. Brookfield Renewable also benefits from a wind levelization agreement with Brookfield which reduces the exposure to the fluctuation of wind generation at certain facilities and thus improves the stability of its cash flow. The wind levelization agreement expired in February 2019.

In addition to these agreements, Brookfield Renewable and Brookfield have executed other agreements that are described in Note 27 – Related Party Transactions in our audited annual consolidated financial statements, including amendments made in 2018 to existing agreements.

Brookfield Renewable has also entered into a number of voting agreements with Brookfield whereby Brookfield, as managing member of entities related to Brookfield Americas Infrastructure Fund, Brookfield Infrastructure Fund II and Brookfield Infrastructure Fund III, in which Brookfield Renewable holds investments in power generating operations with institutional partners, agreed to provide to Brookfield Renewable the authority to direct the election of the Boards of Directors of such entities.

Brookfield Renewable has entered into agreements with Brookfield Americas Infrastructure Fund, Brookfield Infrastructure Fund II, Brookfield Infrastructure Fund III and Brookfield Infrastructure Debt Fund (“Private Funds”), in which they provide Brookfield Renewable with access to short-term financing using the Private Funds’ credit facilities.

During the year, Brookfield Asset Management extended the maturity of the $400 million committed unsecured revolving credit facility to December 2019. Brookfield Renewable repaid all outstanding draws and accrued interest from the $400 million unsecured revolving credit facility as of December 31, 2018. During the year, Brookfield Asset Management had also placed funds on deposit with Brookfield Renewable in the amount of $200 million, which have since been paid back in full including any interest that had been accrued. The interest expense on the deposit and draws from the credit facility for the year ended December 31, 2018 totaled $8 million (2017: $1 million). Subsequent to December 31, 2018, Brookfield Asset Management placed funds on deposit with Brookfield Renewable in the amount of $251 million.

Page 93 


The following table reflects the related party agreements and transactions in the audited annual consolidated statements of income, for the year ended December 31:

(MILLIONS)

 

2018

 

2017

 

2016

Revenues

 

 

 

 

 

 

Power purchase and revenue agreements

$

535

$

601

$

527

Wind levelization agreement

 

7

 

6

 

8

 

$

542

$

607

$

535

Direct operating costs

 

 

 

 

 

 

Energy purchases

$

(20)

$

(13)

$

(3)

Energy marketing fee

 

(24)

 

(24)

 

(23)

Insurance services

 

(25)

 

(19)

 

(20)

 

$

(69)

$

(56)

$

(46)

Interest (expense) income - borrowings

$

(8)

$

-

$

6

Management service costs

$

(80)

$

(82)

$

(62)

The following table reflects the impact of the related party agreements and transactions on the consolidated balance sheets as at December 31:

(MILLIONS)

Related party

 

2018

 

2017

Current assets

 

 

 

 

 

Contract asset

Brookfield

$

45

$

-

Due from related parties

 

 

 

 

 

Amounts due from

Brookfield

 

55

 

54

 

Equity-accounted investments and other

 

10

 

6

 

 

$

110

$

60

Non-current assets

 

 

 

 

 

Contract asset

Brookfield

$

402

$

-

Current liabilities

 

 

 

 

 

Due to related parties

 

 

 

 

 

Amount due to

Brookfield

$

54

$

48

 

Equity-accounted investments and other

 

12

 

32

Accrued distributions payable on

 

 

 

 

 

LP Units and Redeemable/

 

 

 

 

 

Exchangeable partnership units

Brookfield

 

35

 

32

 

 

$

101

$

112

Non-current liabilities

 

 

 

 

 

Contract liability

Brookfield

$

479

 

9

EQUITY

General partnership interest in a holding subsidiary held by Brookfield

Brookfield, as the owner of the 1% GP interest in BRELP, is entitled to regular distributions plus an incentive distribution based on the amount by which quarterly LP Unit distributions exceed specified target levels. To the extent that LP Unit distributions exceed $0.375 per LP Unit per quarter, the incentive is 15% of distributions above this threshold. To the extent that LP Unit distributions exceed $0.4225 per LP Unit per quarter, the incentive distribution is equal to 25% of distributions above this threshold. Incentive distributions of $40 million were declared during the year ended December 31, 2018 (2017: $30 million).

Page 94 


Preferred limited partners’ equity

In January 2018, Brookfield Renewable issued 10,000,000 Series 13 Preferred Units at a price of C$25 per unit for gross proceeds of C$250 million ($201 million). The holders of the Series 13 Preferred Units are entitled to receive a cumulative quarterly fixed distribution yielding 5.0% for the initial period ending April 30, 2023. Thereafter, the distribution rate will be reset every five years at a rate equal to the greater of: (i) the five-year Government of Canada bond yield plus 3.00%, and (ii) 5.00%.

The holders of the Series 13 Preferred Units will have the right, at their option, to reclassify their Series 13 Preferred Units into Series 14 Preferred Units, subject to certain conditions, on April 30, 2023 and on April 30 every five years thereafter. The holders of the Series 14 Preferred Units will be entitled to receive floating rate cumulative preferential cash distributions equal to the three month Government of Canada Treasury Bill Rate plus 3.00%.

The Preferred Units do not have a fixed maturity date and are not redeemable at the option of the holders. As at December 31, 2018, none of the Preferred Units have been redeemed by Brookfield Renewable.

Limited partners’ equity

Brookfield Asset Management owns, directly and indirectly 185,727,567 LP Units and Redeemable/Exchangeable partnership units, representing approximately 60% of Brookfield Renewable on a fully-exchanged basis and the remaining approximately 40% is held by public investors.

During the year ended December 31, 2018, Brookfield Renewable issued 289,641 LP Units (2017: 302,037 LP Units) under the distribution reinvestment plan at a total cost of $8 million (2017: $10 million).

In December 2018, Brookfield Renewable renewed its normal course issuer bid in connection with its LP Units. Under this normal course issuer bid Brookfield Renewable is permitted to repurchase up to 8.9 million LP Units, representing approximately 5% of the issued and outstanding LP Units, for capital management purposes. The bid will expire on December 30, 2019, or earlier should Brookfield Renewable complete its repurchases prior to such date. Unitholders may receive a copy of the notice, free of charge, by contacting Brookfield Renewable. Under the prior normal course issuer bid that expired on December 28, 2018, Brookfield Renewable had repurchased 1,856,798 LP Units, on the Toronto Stock Exchange and the New York Stock Exchange, at a total cost of $51 million (2017: $nil).  An additional 20,000 LP Units were repurchased on December 28, 2018 but were not cancelled until January 31, 2019.

  

 

Page 95 


PART 4 – FINANCIAL PERFORMANCE REVIEW ON PROPORTIONATE INFORMATION

SEGMENTED DISCLOSURES

Segmented information is prepared on the same basis that Brookfield Renewable’s Chief Executive Officer and Chief Financial Officer (collectively, the chief operating decision maker or “CODM”) manages the business, evaluates financial results, and makes key operating decisions. See Item 5.A “Part 9 – Presentation to Stakeholders and Performance Measurement” for information on segments and an explanation on the calculation and relevance of proportionate information.

PROPORTIONATE RESULTS FOR THE YEAR ENDED DECEMBER 31

The following chart reflects the generation and summary financial figures on a proportionate basis for the year ended December 31:

 

(GWh)

 

(MILLIONS)

 

Actual Generation

LTA Generation

 

Revenues

 

Adjusted EBITDA

 

Funds From Operations

 

Net Income (Loss)

 

2018

2017

2018

2017

 

2018

 

2017

 

2018

 

2017

 

2018

 

2017

 

2018

 

2017

Hydroelectric

 

 

 

 

 

 

 

 

 

 

 

 

 

 

 

 

 

 

 

 

North America

13,308

13,942

12,980

13,059

$

893

$

945

$

619

$

665

$

443

$

486

$

189

$

170

 

 

 

 

 

 

 

 

 

 

 

 

 

 

 

 

 

 

 

 

 

Brazil

3,633

3,426

3,927

3,874

 

244

 

243

 

173

 

178

 

142

 

148

 

3

 

(3)

 

 

 

 

 

 

 

 

 

 

 

 

 

 

 

 

 

 

 

 

 

Colombia

3,364

3,683

3,482

3,488

 

216

 

191

 

126

 

99

 

86

 

52

 

87

 

19

 

20,305

21,051

20,389

20,421

 

1,353

 

1,379

 

918

 

942

 

671

 

686

 

279

 

186

 

 

 

 

 

 

 

 

 

 

 

 

 

 

 

 

 

 

 

 

 

Wind

 

 

 

 

 

 

 

 

 

 

 

 

 

 

 

 

 

 

 

 

North America

2,713

1,765

3,108

2,019

 

219

 

161

 

157

 

119

 

93

 

74

 

(18)

 

9

 

 

 

 

 

 

 

 

 

 

 

 

 

 

 

 

 

 

 

 

 

Europe

677

490

764

513

 

73

 

46

 

57

 

26

 

38

 

15

 

5

 

(15)

 

 

 

 

 

 

 

 

 

 

 

 

 

 

 

 

 

 

 

 

 

Brazil

626

278

706

245

 

42

 

26

 

33

 

22

 

24

 

16

 

1

 

11

 

 

 

 

 

 

 

 

 

 

 

 

 

 

 

 

 

 

 

 

 

Asia

160

-

153

-

 

12

 

-

 

8

 

-

 

5

 

-

 

4

 

-

 

4,176

2,533

4,731

2,777

 

346

 

233

 

255

 

167

 

160

 

105

 

(8)

 

5

 

 

 

 

 

 

 

 

 

 

 

 

 

 

 

 

 

 

 

 

 

Solar

753

56

724

53

 

146

 

8

 

117

 

6

 

72

 

2

 

33

 

(5)

 

 

 

 

 

 

 

 

 

 

 

 

 

 

 

 

 

 

 

 

 

Storage & Other

519

328

-

-

 

85

 

59

 

49

 

33

 

32

 

19

 

(2)

 

(6)

 

 

 

 

 

 

 

 

 

 

 

 

 

 

 

 

 

 

 

 

 

Corporate

-

-

-

-

 

-

 

-

 

(16)

 

(6)

 

(259)

 

(231)

 

(260)

 

(236)

 

 

 

 

 

 

 

 

 

 

 

 

 

 

 

 

 

 

 

 

 

Total

25,753

23,968

25,844

23,251

$

1,930

$

1,679

$

1,323

$

1,142

$

676

$

581

$

42

$

(56)

Page 96 


HYDROELECTRIC OPERATIONS ON PROPORTIONATE BASIS

The following table presents our proportionate results for hydroelectric operations for the year ended December 31:

(MILLIONS, EXCEPT AS NOTED)

2018

2017

Generation (GWh) – LTA  

 

20,389

 

20,421

Generation (GWh) – actual  

 

20,305

 

21,051

Revenue

$

1,353

$

1,379

Other income

 

21

 

15

Direct operating costs

 

(456)

 

(452)

Adjusted EBITDA

 

918

 

942

Interest expense

 

(232)

 

(240)

Current income taxes

 

(15)

 

(16)

Funds From Operations

$

671

$

686

Depreciation

 

(385)

 

(388)

Deferred taxes and other

 

(7)

 

(112)

Net income

$

279

$

186

The following table presents our proportionate results by geography for hydroelectric operations for the year ended December 31:

 

 

 

Average

 

 

 

 

 

 

 

 

 

 

 

 

 

Actual

revenue

Adjusted

Funds From

Net

 

Generation (GWh)

per MWh

EBITDA

Operations

Income

(MILLIONS, EXCEPT AS NOTED)

2018

2017

2018

2017

2018

2017

2018

2017

2018

2017

North America

 

 

 

 

 

 

 

 

 

 

 

 

 

 

 

 

 

 

United States

8,245

8,030

$

69

$

71

$

360

$

360

$

252

$

248

$

66

$

6

Canada

5,063

5,912

 

64

 

64

 

259

 

305

 

191

 

238

 

123

 

164

 

13,308

13,942

 

67

 

68

 

619

 

665

 

443

 

486

 

189

 

170

Brazil

3,633

3,426

 

67

 

71

 

173

 

178

 

142

 

148

 

3

 

(3)

Colombia

3,364

3,683

 

64

 

52

 

126

 

99

 

86

 

52

 

87

 

19

Total

20,305

21,051

$

67

$

66

$

918

$

942

$

671

$

686

$

279

$

186

North America

Funds From Operations at our North American business were $443 million versus $486 million in the prior year. While generation was 3% above long-term average, it was 5% below the prior year in which we benefitted from above average generation (7% above long-term average). Average revenue per MWh was in line with the prior year as the benefit of inflation indexation of our contracts was offset by the impact of generation mix (generation was highest on lower price contracts). We also benefitted from cost-reduction initiatives.

Net income attributable to Unitholders increased by $19 million over the prior year as the above noted decrease in Funds From Operations was more than offset by savings on deferred income expense as the prior year was impacted by a one-time deferred tax expense attributable to the impact the U.S. tax reform passed at the end of 2017.

Brazil

Funds From Operations at our Brazilian business was $142 million versus $148 million in the prior year. On a local currency basis, Funds From Operations increased by 5% versus the prior year due to the benefit of higher same-store generation, higher average revenue per MWh due to inflation indexation of our contracts and the benefit of re-contracting efforts as well as contribution from development projects. These benefits were more than offset by the weakening of the Brazilian reais versus the U.S. dollar.

Page 97 


Net income attributable to Unitholders increased by $6 million over the prior year as the above noted decrease in Funds From Operations was more than offset by lower depreciation expense due to the weakening of the Brazilian reais versus the U.S. dollar.

Colombia

Funds From Operations at our Colombian business was $86 million versus $52 million in the prior year as our cost-reduction initiatives and a 23% increase in revenue per MWh due to inflation indexation of our contracts and re-contracting efforts were partially offset by generation that was 3% below long-term average as we stored water in anticipation of higher pricing in the upcoming dry season.

Net income attributable to Unitholders increased by $68 million over the prior year due to above noted increase in Funds From Operations and a deferred tax recovery resulting from the tax legislation that was passed at the end of 2018.

WIND OPERATIONS ON PROPORTIONATE BASIS

The following table presents our proportionate results for wind operations for the year ended December 31:

(MILLIONS, EXCEPT AS NOTED)

2018

2017

Generation (GWh) – LTA  

 

4,731

 

2,777

Generation (GWh) – actual  

 

4,176

 

2,533

Revenue

$

346

$

233

Other income

 

13

 

-

Direct operating costs

 

(104)

 

(66)

Adjusted EBITDA

 

255

 

167

Interest expense

 

(93)

 

(61)

Current income taxes

 

(2)

 

(1)

Funds From Operations

$

160

$

105

Depreciation

 

(180)

 

(122)

Deferred taxes and other

 

12

 

22

Net income

$

(8)

$

5

The following table presents our proportionate results by geography for wind operations for the year ended December 31:

 

 

 

Average

 

 

 

 

 

 

 

 

 

 

 

 

 

Actual

revenue

Adjusted

Funds From

Net

 

Generation (GWh)

per MWh

 

EBITDA

Operations

Income

(MILLIONS, EXCEPT AS NOTED)

2018

2017

2018

2017

2018

2017

2018

2017

2018

2017

North America

 

 

 

 

 

 

 

 

 

 

 

 

 

 

 

 

 

 

United States

1,613

658

$

76

$

91

$

76

$

37

$

36

$

17

$

(1)

$

11

Canada

1,100

1,107

 

88

 

91

 

81

 

82

 

57

 

57

 

(17)

 

(2)

 

2,713

1,765

 

81

 

91

 

157

 

119

 

93

 

74

 

(18)

 

9

Europe

677

490

 

110

 

94

 

57

 

26

 

38

 

15

 

5

 

(15)

Brazil

626

278

 

69

 

94

 

33

 

22

 

24

 

16

 

1

 

11

Asia

160

-

 

66

 

-

 

8

 

-

 

5

 

-

 

4

 

-

Total

4,176

2,533

$

84

$

92

$

255

$

167

$

160

$

105

$

(8)

$

5

North America

Funds From Operations at our North American business were $93 million versus $74 million in the prior year due primarily to contribution from our investment in TerraForm Power. On a same store basis, our portfolio performed in line with the prior year.

Page 98 


Net income attributable to Unitholders decreased by $27 million over the prior year as the above noted increase in Funds From Operations was more than offset by increased depreciation expense due to growth in the portfolio.

Europe

Funds From Operations at our European business were $38 million versus $15 million in the prior year due primarily to the contributions from TerraForm Power’s acquisition of Saeta during the year and an $8 million gain on the sale of a development project in the United Kingdom. On a same store basis, improved average revenue per MWh due to stronger market prices was offset by a decrease in generation due to lower wind resource availability.

Net income attributable to Unitholders increased by $20 million over the prior year due primarily to the above noted increase in Funds From Operations.

Brazil

Funds From Operations at our Brazilian business were $24 million versus $16 million in the prior year due primarily to contribution from our investment in TerraForm Global – $12 million of Funds From Operations and 375 GWh of generation. On a same store basis, higher average revenue per MWh due to re-contracting initiatives was offset by lower generation as the prior year benefited from above average wind conditions (13% above long-term average) and the weakening of the Brazilian reais versus the U.S. dollar.

Net income attributable to Unitholders decreased by $10 million over the prior year as the above noted increase in Funds From Operations was more than offset by increased depreciation expense due to growth in the portfolio and foreign exchange.

Asia

Funds From Operations and Net income attributable to Unitholders at our Asian wind business were $5 million and $4 million, respectively. The business is operating in line with expectations following our investment in TerraForm Global.

SOLAR OPERATIONS ON PROPORTIONATE BASIS

The following table presents our proportionate results for solar operations for the year ended December 31:

(MILLIONS, EXCEPT AS NOTED)

2018

2017

Generation (GWh) – LTA  

 

724

 

53

Generation (GWh) – actual  

 

753

 

56

Revenue

$

146

$

8

Other income

 

5

 

-

Direct operating costs

 

(34)

 

(2)

Adjusted EBITDA

 

117

 

6

Interest expense

 

(45)

 

(3)

Current income taxes

 

-

 

(1)

Funds From Operations

$

72

$

2

Depreciation

 

(40)

 

(4)

Deferred taxes and other

 

1

 

(3)

Net (loss) income

$

33

$

(5)

Funds From Operations and Net income attributable to Unitholders at our solar business were $72 million and $33 million, respectively, versus $2 million and a $5 million loss, respectively, in the prior year. The business is operating in line with expectations following our investments in TerraForm Power and TerraForm Global. Generation was roughly in line with long-term average.

Page 99 


STORAGE AND OTHER OPERATIONS ON PROPORTIONATE BASIS

The following table presents our proportionate results for storage and other operations for the year ended December 31:

(MILLIONS, EXCEPT AS NOTED)

2018

2017

Generation (GWh) – actual  

 

519

 

328

Revenue

$

85

$

59

Other income

 

-

 

6

Direct operating costs

 

(36)

 

(32)

Adjusted EBITDA

 

49

 

33

Interest expense

 

(17)

 

(14)

Funds From Operations

$

32

$

19

Depreciation

 

(23)

 

(25)

Deferred taxes and other

 

(11)

 

-

Net (loss) income

$

(2)

$

(6)

Funds From Operations at our pumped storage and biomass businesses increased $13 million due to improved performance at our facility in New England supported by improved capacity pricing and generation and a full year contribution from our pumped storage facility in the United Kingdom.

Net loss attributable to Unitholders decreased $4 million as the above noted increase in Funds From Operations was partially offset by the disposal of our Ontario cogeneration facility during the year.

CORPORATE

The following table presents our results for corporate for the year ended December 31:

(MILLIONS, EXCEPT AS NOTED)

2018

2017

Revenue

$

-

$

-

Other income

 

7

 

19

Direct operating costs

 

(23)

 

(25)

Adjusted EBITDA

 

(16)

 

(6)

Management service costs

 

(80)

 

(82)

Interest expense

 

(99)

 

(89)

Distributions(1)

 

(64)

 

(54)

Funds From Operations

$

(259)

$

(231)

Deferred taxes and other

 

(1)

 

(5)

Net (loss)

$

(260)

$

(236)

(1)          Distributions on Preferred Units and Class A Preference Shares.

Management service costs totaling $80 million represents a decrease of $2 million over the prior year due to the lower market capitalization of our limited partners’ equity relative to the prior year.

Interest expense increased $10 million compared to the prior year as a result of increased borrowings to fund growth in our business.

Distributions increased $10 million compared to the prior year as a result of the C$250 million ($201 million) Preferred Units issuance completed in the first quarter of 2018.

  

 

Page 100 


PROPORTIONATE RESULTS FOR THE YEAR ENDED DECEMBER 31, 2017 AND 2016

The following chart reflects the generation and summary financial figures on a proportionate basis for the year ended December 31:

 

(GWh)

(MILLIONS)

 

Actual Generation

LTA Generation

Revenues

Adjusted EBITDA

Funds From Operations

Net (Loss) Income

 

2017

2016

2017

2016

 

2017

 

2016

 

2017

 

2016

 

2017

 

2016

 

2017

 

2016

Hydroelectric

 

 

 

 

 

 

 

 

 

 

 

 

 

 

 

 

 

 

 

 

North America

13,942

11,960

13,059

12,977

$

945

$

819

$

665

$

548

$

486

$

367

$

170

$

128

 

 

 

 

 

 

 

 

 

 

 

 

 

 

 

 

 

 

 

 

 

Brazil

3,426

3,078

3,874

3,761

 

243

 

187

 

178

 

130

 

148

 

97

 

(3)

 

(26)

 

 

 

 

 

 

 

 

 

 

 

 

 

 

 

 

 

 

 

 

 

Colombia

3,683

2,419

3,488

2,994

 

191

 

192

 

99

 

88

 

52

 

46

 

19

 

25

 

21,051

17,457

20,421

19,732

 

1,379

 

1,198

 

942

 

766

 

686

 

510

 

186

 

127

 

 

 

 

 

 

 

 

 

 

 

 

 

 

 

 

 

 

 

 

 

Wind

 

 

 

 

 

 

 

 

 

 

 

 

 

 

 

 

 

 

 

 

North America

1,765

1,421

2,019

1,780

 

161

 

151

 

119

 

115

 

74

 

74

 

9

 

47

 

 

 

 

 

 

 

 

 

 

 

 

 

 

 

 

 

 

 

 

 

Europe

490

571

513

605

 

46

 

56

 

26

 

32

 

15

 

18

 

(15)

 

(8)

 

 

 

 

 

 

 

 

 

 

 

 

 

 

 

 

 

 

 

 

 

Brazil

278

266

245

245

 

26

 

17

 

22

 

13

 

16

 

6

 

11

 

1

 

2,533

2,258

2,777

2,630

 

233

 

224

 

167

 

160

 

105

 

98

 

5

 

40

 

 

 

 

 

 

 

 

 

 

 

 

 

 

 

 

 

 

 

 

 

Solar

56

-

53

-

 

8

 

-

 

6

 

-

 

2

 

-

 

(5)

 

-

 

 

 

 

 

 

 

 

 

 

 

 

 

 

 

 

 

 

 

 

 

Storage & Other

328

507

-

-

 

59

 

58

 

33

 

31

 

19

 

19

 

(6)

 

1

 

 

 

 

 

 

 

 

 

 

 

 

 

 

 

 

 

 

 

 

 

Corporate

-

-

-

-

 

-

 

1

 

(6)

 

(15)

 

(231)

 

(208)

 

(236)

 

(233)

 

 

 

 

 

 

 

 

 

 

 

 

 

 

 

 

 

 

 

 

 

Total

23,968

20,222

23,251

22,362

$

1,679

$

1,481

$

1,142

$

942

$

581

$

419

$

(56)

$

(65)

Page 101 


HYDROELECTRIC OPERATIONS ON PROPORTIONATE BASIS

The following table presents our proportionate results for hydroelectric operations the year ended December 31:

(MILLIONS, EXCEPT AS NOTED)

2017

2016

Generation (GWh) – LTA  

 

20,421

 

19,732

Generation (GWh) – actual  

 

21,051

 

17,457

Revenue

$

1,379

$

1,198

Other income

 

15

 

40

Direct operating costs

 

(452)

 

(472)

Adjusted EBITDA

 

942

 

766

Interest expense

 

(240)

 

(237)

Current income taxes

 

(16)

 

(19)

Funds From Operations

$

686

$

510

Depreciation

 

(388)

 

(400)

Deferred taxes and other

 

(112)

 

17

Net income

$

186

$

127

The following table presents our proportionate results by geography for hydroelectric operations for the year ended December 31:

 

 

 

Average

 

 

 

 

 

 

 

 

 

 

 

 

 

Actual

revenue

Adjusted

Funds From

Net

 

Generation (GWh)

Per MWh

 

EBITDA

Operations

Income

(MILLIONS, EXCEPT AS NOTED)

2017

2016

2017

2016

2017

2016

2017

2016

2017

2016

North America

 

 

 

 

 

 

 

 

 

 

 

 

 

 

 

 

 

 

United States

8,030

6,745

$

71

$

74

$

360

$

284

$

248

$

165

$

6

$

32

Canada

5,912

5,215

 

64

 

61

 

305

 

264

 

238

 

202

 

164

 

96

 

13,942

11,960

 

68

 

68

 

665

 

548

 

486

 

367

 

170

 

128

Brazil

3,426

3,078

 

71

 

61

 

178

 

130

 

148

 

97

 

(3)

 

(26)

Colombia

3,683

2,419

 

52

 

79

 

99

 

88

 

52

 

46

 

19

 

25

Total

21,051

17,457

$

66

$

69

$

942

$

766

$

686

$

510

$

186

$

127

North America

Funds From Operations in the prior year increased by $119 million over 2016 primarily due to a 2.0 TWh (17%) increase in generation due to strong hydrology, specifically in Canada and New York where strong inflows persisted throughout the year. Average revenue per MWh was in line with the 2016 as the benefit of stronger market pricing was offset by the final step down in pricing at our Louisiana facility.

Net income attributable to Unitholders increased by $42 million over 2016 as the increase in Funds From Operations was partially offset by an increase in deferred tax expense primarily attributable to the impact of the U.S. tax reform passed at the end of 2017.

Brazil

Funds From Operations in the prior year increased by $51 million over 2016 primarily due to increased revenues driven by an overall increase in generation. While hydrology in Brazil was lower than long-term average, our business benefitted from an 11% increase in generation which was driven by the contribution from a 25 MW development project commissioned in the first quarter as well as a 377 GWh outage that impacted one of our facilities in the prior year. Average revenue per MWh increased 16% due to strong market pricing.

Page 102 


Net income attributable to Unitholders increased by $23 million over 2016 due to the above noted increase in Funds From Operations was partially offset by increased depreciation on our growing asset base.

Colombia

Funds From Operations increased by $6 million over 2016 as the prior year benefited from a full year of ownership.

Same store Funds From Operations was in line with 2016 as the benefit of generation that was 6% ahead of long-term average was offset by lower market prices.

Net income attributable to Unitholders decreased by $6 million over 2016 as deferred income taxes were impacted by a tax rate reduction that occurred in 2016.

WIND OPERATIONS ON PROPORTIONATE BASIS

The following table presents our proportionate results for wind operations for the year ended December 31:

(MILLIONS, EXCEPT AS NOTED)

2017

2016

Generation (GWh) – LTA  

 

2,777

 

2,630

Generation (GWh) – actual  

 

2,533

 

2,258

Revenue

$

233

$

224

Direct operating costs

 

(66)

 

(64)

Adjusted EBITDA

 

167

 

160

Interest expense

 

(61)

 

(62)

Current income taxes

 

(1)

 

-

Funds From Operations

$

105

$

98

Depreciation

 

(122)

 

(122)

Deferred taxes and other

 

22

 

64

Net income (loss)

$

5

$

40

The following table presents our proportionate results by geography for wind operations for the year ended December 31:

 

 

 

Average

 

 

 

 

 

 

 

 

 

 

 

 

 

Actual

revenue

Adjusted

Funds From

Net

 

Generation (GWh)

per MWh

 

EBITDA

Operations

Income

(MILLIONS, EXCEPT AS NOTED)

2017

2016

2017

2016

2017

2016

2017

2016

2017

2016

North America

 

 

 

 

 

 

 

 

 

 

 

 

 

 

 

 

 

 

United States

658

452

$

91

$

119

$

37

$

35

$

17

$

21

$

11

$

(7)

Canada

1,107

969

 

91

 

100

 

82

 

80

 

57

 

53

 

(2)

 

54

 

1,765

1,421

 

91

 

106

 

119

 

115

 

74

 

74

 

9

 

47

Europe

490

571

 

94

 

98

 

26

 

32

 

15

 

18

 

(15)

 

(8)

Brazil

278

266

 

94

 

64

 

22

 

13

 

16

 

6

 

11

 

1

Total

2,533

2,258

$

92

$

99

$

167

$

160

$

105

$

98

$

5

$

40

North America

Funds From Operations were consistent with 2016 as a 24% increase in generation due to stronger wind resources in Canada and contributions from our investment in TerraForm Power was offset by a 14% decrease in average revenue per MWh. The average revenue per MWh decreased as 2016 included a $6 million settlement for lost revenue due to wake effect at one our facilities in the United States.

Net income attributable to Unitholders decreased by $41 million over 2016 due primarily to depreciation expense relating to the investment in TerraForm Power.

Page 103 


Europe

Adjusting for the 137 MW wind portfolio sold during the first quarter of the prior year, Funds From Operations increased by $4 million over 2016 to $15 million as a result of the acquisition and development of 50 MW of additional capacity during the year. Generation of existing assets was slightly below 2016 due to lower wind resources.

Generation and Funds From Operations were impacted by 106 GWh and $7 million, respectively, as a result of the aforementioned asset sale.

Net loss attributable to Unitholders decreased by $7 million over the prior year to $20 million as a result of unrealized hedging losses from our ongoing foreign currency hedging program.

Brazil

Funds From Operations at our Brazilian business was $16 million versus $6 million in 2016. This increase was driven by a 5% increase in generation due to above average wind resource and a 47% increase in the average revenue per MWh due to strong market pricing.

Net income attributable to Unitholders increased by $10 million over the prior year primarily due to the above noted increase in Funds From Operations.

SOLAR, STORAGE AND OTHER OPERATIONS ON PROPORTIONATE BASIS

The following table presents our proportionate results for solar, storage and other operations for the year ended December 31:

(MILLIONS, EXCEPT AS NOTED)

2017

2016

Generation (GWh) – LTA  

 

53

 

-

Generation (GWh) – actual  

 

384

 

507

Revenue

$

67

$

58

Other income

 

6

 

(1)

Direct operating costs

 

(34)

 

(26)

Adjusted EBITDA

 

39

 

31

Interest expense

 

(17)

 

(12)

Current income taxes

 

(1)

 

-

Funds From Operations

$

21

$

19

Depreciation

 

(29)

 

(18)

Deferred taxes and other

 

(3)

 

-

Net income

$

(11)

$

1

Funds From Operations at our pumped storage business increased $14 million over 2016 due to the addition of our pumped storage business in the U.K. and improved performance at our facility in New England.

Our solar business operated in line with expectations after the acquisition of Terra Form Power was completed during the fourth quarter of 2017.

In 2016, our Ontario cogeneration asset benefitted from a settlement pertaining to the price escalator for power sold under power purchase agreements contributing $18 million to Funds From Operations.

Net loss attributable to Unitholders decreased by $10 million over 2016 as the increase in Funds From Operations was offset by additional depreciation on our growing portfolios and deferred tax expenses attributable to the U.S. tax reform.

Page 104 


CORPORATE

The following table presents our results for corporate for the year ended December 31:

(MILLIONS, EXCEPT AS NOTED)

2017

2016

Revenue

$

-

$

1

Other income

 

19

 

8

Direct operating costs

 

(25)

 

(24)

Adjusted EBITDA

 

(6)

 

(15)

Management service costs

 

(82)

 

(62)

Interest expense

 

(89)

 

(91)

Distributions(1)

 

(54)

 

(40)

Funds From Operations

$

(231)

$

(208)

Deferred taxes and other

 

(5)

 

(25)

Net (loss)

$

(236)

$

(233)

(1)          Distributions on Preferred Units and Class A Preference Shares.

Management fees increased primarily due to a higher LP Unit price compared to 2016.

Distributions increased $14 million compared to 2016 as a result of the C$250 million ($190 million) Preferred Units issuance completed in the first quarter of the prior year.

  

 

Page 105 


reconciliation of non-ifrs measures

The following table reflects Adjusted EBITDA and Funds From Operations and provides a reconciliation to net income (loss) for the year ended December 31, 2018:

 

 

 

 

 

 

 

 

 

 

 

 

 

 

 

 

 

 

 

 

 

 

 

 

Contribution

 

 

 

 

 

Attributable to Unitholders

from

Attributable

 

 

 

Hydroelectric

 

Wind

Solar

Storage

Corporate

 

Total

equity

to non-

As per

 

North

 

 

 

 

 

North

 

 

 

 

 

 

 

 

and

 

 

 

accounted

controlling

IFRS

($ MILLIONS)

America

Brazil

Colombia

 

America

Europe

Brazil

Asia

 

 

Other

 

 

 

investments

interests

financials(1)

Revenues

 

893

 

244

 

216

 

 

219

 

73

 

42

 

12

 

146

 

85

 

-

 

1,930

 

(286)

 

1,338

 

2,982

Other income

 

12

 

5

 

4

 

 

2

 

11

 

-

 

-

 

5

 

-

 

7

 

46

 

(7)

 

11

 

50

Direct operating costs

 

(286)

 

(76)

 

(94)

 

 

(64)

 

(27)

 

(9)

 

(4)

 

(34)

 

(36)

 

(23)

 

(653)

 

86

 

(469)

 

(1,036)

Share of Adjusted EBITDA from

 

 

 

 

 

 

 

 

 

 

 

 

 

 

 

 

 

 

 

 

 

 

 

 

 

 

 

 

 

equity accounted investments

 

-

 

-

 

-

 

 

-

 

-

 

-

 

-

 

-

 

-

 

-

 

-

 

207

 

20

 

227

Adjusted EBITDA

 

619

 

173

 

126

 

 

157

 

57

 

33

 

8

 

117

 

49

 

(16)

 

1,323

 

-

 

900

 

 

Management service costs

 

-

 

-

 

-

 

 

-

 

-

 

-

 

-

 

-

 

-

 

(80)

 

(80)

 

-

 

-

 

(80)

Interest expense - borrowings

 

(172)

 

(22)

 

(38)

 

 

(63)

 

(17)

 

(9)

 

(4)

 

(45)

 

(17)

 

(99)

 

(486)

 

82

 

(301)

 

(705)

Current income taxes

 

(4)

 

(9)

 

(2)

 

 

(1)

 

(2)

 

-

 

1

 

-

 

-

 

-

 

(17)

 

3

 

(16)

 

(30)

Distributions attributable to

 

 

 

 

 

 

 

 

 

 

 

 

 

 

 

 

 

 

 

 

 

 

 

 

 

 

 

 

 

Preferred limited partners equity

 

-

 

-

 

-

 

 

-

 

-

 

-

 

-

 

-

 

-

 

(38)

 

(38)

 

-

 

-

 

(38)

Preferred equity

 

-

 

-

 

-

 

 

-

 

-

 

-

 

-

 

-

 

-

 

(26)

 

(26)

 

-

 

-

 

(26)

Share of interest and cash taxes from

 

 

 

 

 

 

 

 

 

 

 

 

 

 

 

 

 

 

 

 

 

 

 

 

 

 

 

 

 

equity accounted investments

 

-

 

-

 

-

 

 

-

 

-

 

-

 

-

 

-

 

-

 

-

 

-

 

(85)

 

(12)

 

(97)

Share of Funds From Operations

 

 

 

 

 

 

 

 

 

 

 

 

 

 

 

 

 

 

 

 

 

 

 

 

 

 

 

 

 

attributable to non-controlling interests

 

-

 

-

 

-

 

 

-

 

-

 

-

 

-

 

-

 

-

 

-

 

-

 

-

 

(571)

 

(571)

Funds From Operations

 

443

 

142

 

86

 

 

93

 

38

 

24

 

5

 

72

 

32

 

(259)

 

676

 

-

 

-

 

 

Depreciation

 

(231)

 

(136)

 

(18)

 

 

(122)

 

(43)

 

(13)

 

(2)

 

(40)

 

(23)

 

(2)

 

(630)

 

96

 

(285)

 

(819)

Foreign exchange and

 

 

 

 

 

 

 

 

 

 

 

 

 

 

 

 

 

 

 

 

 

 

 

 

 

 

 

 

 

unrealized financial instrument loss

 

(1)

 

(1)

 

7

 

 

2

 

9

 

(10)

 

3

 

(9)

 

(2)

 

-

 

(2)

 

(3)

 

(29)

 

(34)

Deferred income tax recovery

 

(1)

 

1

 

18

 

 

20

 

2

 

-

 

-

 

21

 

-

 

24

 

85

 

(50)

 

54

 

89

Other

 

(21)

 

(3)

 

(6)

 

 

(11)

 

(1)

 

-

 

(2)

 

(11)

 

(9)

 

(23)

 

(87)

 

19

 

(14)

 

(82)

Share of earnings from

 

 

 

 

 

 

 

 

 

 

 

 

 

 

 

 

 

 

 

 

 

 

 

 

 

 

 

 

 

equity accounted investments

 

-

 

-

 

-

 

 

-

 

-

 

-

 

-

 

-

 

-

 

-

 

-

 

(62)

 

-

 

(62)

Net income attributable to

 

 

 

 

 

 

 

 

 

 

 

 

 

 

 

 

 

 

 

 

 

 

 

 

 

 

 

 

 

non-controlling interests

 

-

 

-

 

-

 

 

-

 

-

 

-

 

-

 

-

 

-

 

-

 

-

 

-

 

274

 

274

Net income (loss) attributable

 

 

 

 

 

 

 

 

 

 

 

 

 

 

 

 

 

 

 

 

 

 

 

 

 

 

 

 

 

to Unitholders(2)

 

189

 

3

 

87

 

 

(18)

 

5

 

1

 

4

 

33

 

(2)

 

(260)

 

42

 

-

 

-

 

42

(1)               Share of earnings from equity-accounted investments of $68 million is comprised of amounts found on the share of Adjusted EBITDA, share of interest and cash taxes and share of earnings lines. Net income attributable to participating non-controlling interests – in operating subsidiaries of $297 million is comprised of amounts found on Share of Funds From Operations attributable to non-controlling interests and Net Income attributable to non-controlling interests.

(2)               Net income (loss) attributable to Unitholders includes net income (loss) attributable to GP interest, Redeemable/Exchangeable partnership units and LP Units. Total net income (loss) includes amounts attributable to Unitholders, non-controlling interests, preferred limited partners equity and preferred equity.

Page 106 


The following table reflects Adjusted EBITDA and Funds From Operations and provides a reconciliation to net income (loss) for the year ended December 31, 2017:

 

 

 

 

 

 

 

 

 

 

 

 

 

 

 

 

 

 

 

 

 

 

Contribution

 

 

 

 

 

Attributable to Unitholders

from

Attributable

 

 

 

Hydroelectric

 

Wind

Solar

Storage

Corporate

 

Total

equity

to non-

As per

 

North

 

 

 

 

 

North

 

 

 

 

 

and

 

 

 

accounted

controlling

IFRS

($ MILLIONS)

America

Brazil

Colombia

 

America

Europe

Brazil

 

Other

 

 

 

investments

interests

financials(1)

Revenues

 

945

 

243

 

191

 

 

161

 

46

 

26

 

8

 

59

 

-

 

1,679

 

(74)

 

1,020

 

2,625

Other income

 

1

 

12

 

2

 

 

-

 

-

 

-

 

-

 

6

 

19

 

40

 

(11)

 

18

 

47

Direct operating costs

 

(281)

 

(77)

 

(94)

 

 

(42)

 

(20)

 

(4)

 

(2)

 

(32)

 

(25)

 

(577)

 

28

 

(429)

 

(978)

Share of Adjusted EBITDA from

 

 

 

 

 

 

 

 

 

 

 

 

 

 

 

 

 

 

 

 

 

 

 

 

 

 

 

equity accounted investments

 

-

 

-

 

-

 

 

-

 

-

 

-

 

 

 

-

 

-

 

-

 

57

 

-

 

57

Adjusted EBITDA

 

665

 

178

 

99

 

 

119

 

26

 

22

 

6

 

33

 

(6)

 

1,142

 

-

 

609

 

 

Management service costs

 

-

 

-

 

-

 

 

-

 

-

 

-

 

-

 

-

 

(82)

 

(82)

 

-

 

-

 

(82)

Interest expense - borrowings

 

(180)

 

(18)

 

(42)

 

 

(45)

 

(10)

 

(6)

 

(3)

 

(14)

 

(89)

 

(407)

 

21

 

(246)

 

(632)

Current income taxes

 

1

 

(12)

 

(5)

 

 

-

 

(1)

 

-

 

(1)

 

-

 

-

 

(18)

 

1

 

(22)

 

(39)

Distributions attributable to

 

 

 

 

 

 

 

 

 

 

 

 

 

 

 

 

 

 

 

 

 

 

 

 

 

 

 

Preferred limited partners equity

 

-

 

-

 

-

 

 

-

 

-

 

-

 

-

 

-

 

(28)

 

(28)

 

-

 

-

 

(28)

Preferred equity

 

-

 

-

 

-

 

 

-

 

-

 

-

 

-

 

-

 

(26)

 

(26)

 

-

 

-

 

(26)

Share of interest and cash taxes from

 

 

 

 

 

 

 

 

 

 

 

 

 

 

 

 

 

 

 

 

 

 

 

 

 

 

 

equity accounted investments

 

-

 

-

 

-

 

 

-

 

-

 

-

 

 

 

-

 

-

 

-

 

(22)

 

-

 

(22)

Share of Funds From Operations

 

 

 

 

 

 

 

 

 

 

 

 

 

 

 

 

 

 

 

 

 

 

 

 

 

 

 

attributable to non-controlling interests

 

-

 

-

 

-

 

 

-

 

-

 

-

 

 

 

-

 

-

 

-

 

-

 

(341)

 

(341)

Funds From Operations

 

486

 

148

 

52

 

 

74

 

15

 

16

 

2

 

19

 

(231)

 

581

 

-

 

-

 

 

Depreciation

 

(220)

 

(142)

 

(26)

 

 

(90)

 

(25)

 

(7)

 

(4)

 

(25)

 

-

 

(539)

 

22

 

(265)

 

(782)

Foreign exchange and

 

 

 

 

 

 

 

 

 

 

 

 

 

 

 

 

 

 

 

 

 

 

 

 

 

 

 

unrealized financial instrument loss

 

(12)

 

(3)

 

(3)

 

 

1

 

(14)

 

-

 

(1)

 

-

 

(15)

 

(47)

 

2

 

(1)

 

(46)

Deferred income tax expense

 

(67)

 

2

 

(10)

 

 

28

 

5

 

-

 

1

 

-

 

16

 

(25)

 

(3)

 

(21)

 

(49)

Other

 

(17)

 

(8)

 

6

 

 

(4)

 

4

 

2

 

(3)

 

-

 

(6)

 

(26)

 

12

 

(1)

 

(15)

Share of earnings from

 

 

 

 

 

 

 

 

 

 

 

 

 

 

 

 

 

 

 

 

 

 

 

 

 

 

 

equity accounted investments

 

-

 

-

 

-

 

 

-

 

-

 

-

 

-

 

-

 

-

 

-

 

(33)

 

-

 

(33)

Net income attributable to

 

 

 

 

 

 

 

 

 

 

 

 

 

 

 

 

 

 

 

 

 

 

 

 

 

 

 

non-controlling interests

 

-

 

-

 

-

 

 

-

 

-

 

-

 

-

 

-

 

-

 

-

 

-

 

288

 

288

Net income (loss) attributable to Unitholders(2)

 

170

 

(3)

 

19

 

 

9

 

(15)

 

11

 

(5)

 

(6)

 

(236)

 

(56)

 

-

 

-

 

(56)

(1)               Share of earnings from equity-accounted investments of $2 million is comprised of amounts found on the share of Adjusted EBITDA, share of interest and cash taxes and share of earnings lines. Net income attributable to participating non-controlling interests – in operating subsidiaries of $53 million is comprised of amounts found on Share of Funds From Operations attributable to non-controlling interests and Net Income attributable to non-controlling interests.

(2)               Net income (loss) attributable to Unitholders includes net income (loss) attributable to GP interest, Redeemable/Exchangeable partnership units and LP Units. Total net income (loss) includes amounts attributable to Unitholders, non-controlling interests, preferred limited partners equity and preferred equity.

Page 107 


The following table reflects Adjusted EBITDA and Funds From Operations and provides a reconciliation to net income (loss) for the year ended December 31, 2016:

 

 

 

 

 

 

 

 

 

 

 

 

 

 

 

 

 

 

 

 

 

 

Contribution

 

 

 

 

 

 

 

Attributable to Unitholders

from

Attributable

 

 

 

 

 

Hydroelectric

 

Wind

Storage

Corporate

 

Total

equity

to non-

As per

 

 

 

North

 

 

 

 

 

North

 

 

 

 

and

 

 

 

accounted

controlling

IFRS

($ MILLIONS)

America

Colombia

Brazil

 

America

Europe

Brazil

Other

 

 

 

investments

interests

financials(1)

Revenues

 

819

 

192

 

187

 

 

151

 

56

 

17

 

58

 

1

 

1,481

 

(37)

 

1,008

 

2,452

Other income

 

24

 

3

 

13

 

 

-

 

-

 

-

 

(1)

 

8

 

47

 

-

 

17

 

64

Direct operating costs

 

(295)

 

(107)

 

(70)

 

 

(36)

 

(24)

 

(4)

 

(26)

 

(24)

 

(586)

 

16

 

(468)

 

(1,038)

Share of Adjusted EBITDA from

 

 

 

 

 

 

 

 

 

 

 

 

 

 

 

 

 

 

 

 

 

 

 

 

 

 

equity accounted investments

 

-

 

-

 

-

 

 

-

 

-

 

-

 

-

 

-

 

-

 

21

 

 

 

21

Adjusted EBITDA

 

548

 

88

 

130

 

 

115

 

32

 

13

 

31

 

(15)

 

942

 

-

 

557

 

 

Management service costs

 

-

 

-

 

-

 

 

-

 

-

 

-

 

-

 

(62)

 

(62)

 

-

 

-

 

(62)

Interest expense - borrowings

 

(177)

 

(36)

 

(24)

 

 

(41)

 

(14)

 

(7)

 

(12)

 

(91)

 

(402)

 

12

 

(216)

 

(606)

Current income taxes

 

(4)

 

(6)

 

(9)

 

 

-

 

-

 

-

 

-

 

-

 

(19)

 

-

 

(25)

 

(44)

Distributions attributable to

 

 

 

 

 

 

 

 

 

 

 

 

 

 

 

 

 

 

 

 

 

 

 

 

 

 

Preferred limited partners equity

 

-

 

-

 

-

 

 

-

 

-

 

-

 

-

 

(15)

 

(15)

 

-

 

-

 

(15)

 

Preferred equity

 

-

 

-

 

-

 

 

-

 

-

 

-

 

-

 

(25)

 

(25)

 

-

 

-

 

(25)

Share of interest and cash taxes from

 

 

 

 

 

 

 

 

 

 

 

 

 

 

 

 

 

 

 

 

 

 

 

 

 

 

equity accounted investments

 

-

 

-

 

-

 

 

-

 

-

 

-

 

-

 

-

 

-

 

(12)

 

-

 

(12)

Share of Funds From Operations

 

 

 

 

 

 

 

 

 

 

 

 

 

 

 

 

 

 

 

 

 

 

 

 

 

 

attributable to non-controlling interests

 

-

 

-

 

-

 

 

-

 

-

 

-

 

-

 

-

 

-

 

-

 

(316)

 

(316)

Funds From Operations

 

367

 

46

 

97

 

 

74

 

18

 

6

 

19

 

(208)

 

419

 

-

 

-

 

 

Depreciation

 

(244)

 

(31)

 

(125)

 

 

(80)

 

(38)

 

(4)

 

(18)

 

-

 

(540)

 

11

 

(252)

 

(781)

Unrealized financial instrument loss

 

1

 

1

 

-

 

 

-

 

-

 

-

 

2

 

-

 

4

 

-

 

-

 

4

Deferred income tax expense (recovery)

 

31

 

6

 

7

 

 

49

 

6

 

-

 

-

 

(21)

 

78

 

-

 

19

 

97

Other

 

(27)

 

3

 

(5)

 

 

4

 

6

 

(1)

 

(2)

 

(4)

 

(26)

 

(2)

 

(18)

 

(46)

Share of earnings from

 

 

 

 

 

 

 

 

 

 

 

 

 

 

 

 

 

 

 

 

 

 

 

 

 

 

equity accounted investments

 

-

 

-

 

-

 

 

-

 

-

 

-

 

-

 

-

 

-

 

(9)

 

-

 

(9)

Net income attributable to

 

 

 

 

 

 

 

 

 

 

 

 

 

 

 

 

 

 

 

 

 

 

 

 

 

 

non-controlling interests

 

-

 

-

 

-

 

 

-

 

-

 

-

 

-

 

-

 

-

 

 

 

251

 

251

Net income (loss) attributable to Unitholders(2)

 

128

 

25

 

(26)

 

 

47

 

(8)

 

1

 

1

 

(233)

 

(65)

 

-

 

-

 

(65)

(1)           Share of earnings from equity-accounted investments of $nil is comprised of amounts found on the share of Adjusted EBITDA, share of interest and cash taxes and share of earnings lines. Net income attributable to participating non-controlling interests – in operating subsidiaries of $65 million is comprised of amounts found on Share of Funds From Operations attributable to non-controlling interests and Net Income attributable to non-controlling interests.

(2)           Net income (loss) attributable to Unitholders includes net income (loss) attributable to GP interest, Redeemable/Exchangeable partnership units and LP Units. Total net income (loss) includes amounts attributable to Unitholders, non-controlling interests, preferred limited partners equity and preferred equity.

 

Page 108 


CONTRACT PROFILE

We operate the business on a largely contracted basis to provide a high degree of predictability in Funds From Operations. We maintain a long-term view that electricity prices and the demand for electricity from renewable sources will rise due to a growing level of acceptance around climate change, the legislated requirements in some areas to diversify away from fossil fuel based generation and because renewables are becoming increasingly cost competitive.

In Brazil and Colombia, we also expect power prices will continue to be supported by the need to build new supply over the medium- to long-term to serve growing demand. In these markets, contracting for power is the only current mechanism to buy and sell power, and therefore we would expect to capture rising prices as we re-contract our power over the medium-term.

The following table sets out our contracts over the next five years for generation output in North America, Europe and certain other countries, assuming long-term average on a proportionate basis. The table excludes Brazil and Colombia, where we would expect the energy associated with maturing contracts to be re-contracted in the normal course given the construct of the respective power markets. In these countries we currently have a contracted profile of approximately 90% and 70%, respectively, of the long-term average and we would expect to maintain this going forward. Overall, our portfolio has a weighted-average remaining contract duration of 14 years (on a proportionate basis).

(GWh, except as noted)

2019

 

2020

 

2021

 

2022

 

2023

 

Hydroelectric

 

 

 

 

 

 

 

 

 

 

 

North America

 

 

 

 

 

 

 

 

 

 

 

United States(1)

 

6,683

 

7,191

 

5,159

 

4,446

 

4,446

 

Canada(1)

 

4,048

 

3,876

 

2,637

 

2,591

 

2,512

 

 

 

10,731

 

11,067

 

7,796

 

7,037

 

6,958

 

Wind

 

 

 

 

 

 

 

 

 

 

 

North America

 

 

 

 

 

 

 

 

 

 

 

United States

 

2,011

 

1,943

 

1,867

 

1,862

 

1,862

 

Canada

 

1,269

 

1,269

 

1,269

 

1,269

 

1,269

 

 

 

3,280

 

3,212

 

3,136

 

3,131

 

3,131

 

Europe

 

967

 

913

 

906

 

900

 

892

 

Asia(2)

 

266

 

266

 

266

 

266

 

266

 

 

 

4,513

 

4,391

 

4,308

 

4,297

 

4,289

 

Solar(2)

 

977

 

977

 

977

 

977

 

977

 

Contracted on a proportionate basis

 

16,221

 

16,435

 

13,081

 

12,311

 

12,224

 

Uncontracted on a proportionate basis

 

2,407

 

2,193

 

5,547

 

6,317

 

6,404

 

 

 

18,628

 

18,628

 

18,628

 

18,628

 

18,628

 

 

 

 

 

 

 

 

 

 

 

 

 

Contracted generation as a % of

 

 

 

 

 

 

 

 

 

 

 

total generation on a proportionate basis

87

%

88

%

70

%

66

%

66

%

Price per MWh - total generation on a

 

 

 

 

 

 

 

 

 

 

 

proportionate basis

$

80

$

80

$

90

$

93

$

93

 

(1)               Includes generation of 1,995 GWh for 2019 and 2,405 GWh for 2020 secured under financial contracts.

(2)               Includes the proportionate contracted generation of eleven solar facilities (74 GWh) and one wind facility (16 GWh) that are classified as Assets held for sale.

Page 109 


Weighted-average remaining contract durations on a proportionate basis are 17 years in North America, 8 years in Brazil, 2 years in Colombia, 12 years in Europe and 17 years across our remaining jurisdictions.

In North America, over the next five years, a number of contracts will expire at our hydroelectric facilities. Based on current market prices for energy and ancillary products, we do not foresee a negative impact to cash flows from contracts expiring over the next five years.

In our Brazilian and Colombian portfolios, we continue to focus on securing long-term contracts while maintaining a certain percentage of uncontracted generation so as to mitigate hydrology risk.

The majority of Brookfield Renewable’s long-term PPAs within our North American and European businesses are with investment-grade rated or creditworthy counterparties. The economic exposure of our contracted generation on a proportionate basis is distributed as follows: power authorities (36%), distribution companies (23%), industrial users (23%) and Brookfield (18%). The decrease of our economic exposure to Brookfield from 42% as at December 31, 2017 is the result of amendments to certain related party agreements and the transfer of certain power purchase and revenue support agreements in connection with the energy marketing internalization which was assumed to take place on January 1, 2019 (see Note 27 – Related party transactions in the audited annual consolidated financial statements).

Page 110 


PART 5 - liquidity and capital Resources

Capitalization

A key element of our financing strategy is to raise the majority of our debt in the form of asset-specific, non-recourse borrowings at our subsidiaries on an investment-grade basis with no maintenance covenants. Almost 95% of our debt is either investment grade rated or sized to investment grade and approximately 80% of debt is project level.

The following table summarizes our capitalization as at December 31:

 

Corporate

Consolidated

(MILLIONS, EXCEPT AS NOTED)

 

2018

 

2017

 

2018

 

2017

Corporate borrowings(1)

$

2,334

$

2,552

$

2,334

$

2,552

Non-recourse borrowings

 

-

 

-

 

8,384

 

8,774

 

 

2,334

 

2,552

 

10,718

 

11,326

Deferred income tax liabilities, net(2)

 

-

 

-

 

4,049

 

3,411

Equity

 

 

 

 

 

 

 

 

Non-controlling interest

 

-

 

-

 

8,129

 

6,298

Preferred equity

 

568

 

616

 

568

 

616

Preferred limited partners' equity

 

707

 

511

 

707

 

511

Unitholders equity

 

7,802

 

6,857

 

7,802

 

6,857

Total capitalization

$

11,411

$

10,536

$

31,973

$

29,019

Debt to total capitalization

 

20%

 

24%

 

34%

 

39%

(1)        Corporate borrowings are unsecured and guaranteed by Brookfield Renewable. Corporate credit facility amounts are guaranteed by Brookfield Renewable and include $6 million (2017: $202 million) borrowed under Private Funds credit facilities.

(2)        Deferred income tax liabilities less deferred income tax assets.

Available liquidity

The following table summarizes the available liquidity as at December 31:

(MILLIONS)

2018

2017

Brookfield Renewable's share of cash and cash equivalents(1)

$

169

$

195

Investments in equity securities

 

117

 

159

Corporate credit facilities

 

 

 

 

 

Authorized credit facilities(2)

 

2,100

 

2,090

 

Draws on credit facilities(2)

 

(721)

 

(685)

 

Issued letters of credit

 

(8)

 

(193)

Available portion of corporate credit facilities

 

1,371

 

1,212

Available portion of subsidiary credit facilities

 

 

 

 

 

on a proportionate basis

 

218

 

131

Available liquidity

$

1,875

$

1,697

(1)          In 2017, amounts were net of cash and cash equivalents on TerraForm Global's balance sheet which, under the indenture, were not available for distribution.

(2)          Amounts are guaranteed by Brookfield Renewable. Excludes $6 million (2017: $202 million) borrowed under Private Funds credit facilities.

We operate with sufficient liquidity to enable us to fund growth initiatives, capital expenditures, distributions and withstand sudden adverse changes in economic circumstances or short-term fluctuations in generation. We maintain a strong, investment grade balance sheet characterized by a conservative capital structure, access to multiple funding levers including a focus on capital recycling on an opportunistic basis, and diverse sources of capital. Principal sources of liquidity are cash flows from operations, our credit facilities, up-financings on non-recourse borrowings and proceeds from the issuance of various securities through public markets.

Page 111 


BORROWINGS

During the year ended December 31, 2018, we successfully executed $3.7 billion of non-recourse financings, which reduced the weighted-average cost of our project debt to 5.4% while maintaining the weighted-average duration of our project debt at ten years.

The composition of debt obligations, overall maturity profile, and average interest rates associated with our borrowings and credit facilities on a proportionate basis as at December 31 is presented in the following table:

 

2018

2017

 

Weighted-average

 

 

Weighted-average

 

 

 

Interest

Term

 

 

Interest

Term

 

(MILLIONS, EXCEPT AS NOTED)

rate (%)

(years)

Total

rate (%)

(years)

Total

Corporate borrowings

 

 

 

 

 

 

 

 

Medium term notes

4.4

6.5

$

1,613

4.5

6.4

$

1,670

Credit facilities(1)

3.3

4.4

 

727

2.6

4.5

 

887

Proportionate non-recourse borrowings

 

 

 

 

 

 

 

 

Hydroelectric

5.8

9.4

 

3,640

6.1

10.5

 

3,741

Wind(2)

4.7

9.6

 

1,786

5.1

11.3

 

1,286

Solar(2)

5.2

10.9

 

1,022

6.0

10.5

 

456

Storage and other

5.4

6.0

 

249

5.3

7.1

 

277

 

5.4

9.5

 

6,697

5.8

10.5

 

5,760

 

 

 

$

9,037

 

 

$

8,317

Proportionate unamortized financing

 

 

 

 

 

 

 

 

fees, net of unamortized premiums

 

 

 

(48)

 

 

 

(47)

 

 

 

 

8,989

 

 

 

8,270

Subsequent financings

 

 

 

-

 

 

 

(33)

Equity-accounted borrowings

 

 

 

(1,972)

 

 

 

(834)

Non-controlling interests

 

 

 

3,701

 

 

 

4,363

As per IFRS Statements

 

 

$

10,718

 

 

$

11,766

(1)              Draws on our corporate credit facilities are presented based on available capacity of our longest dated facilities irrespective of the credit facility drawn.

(2)              2018 amounts exclude $60 million of proportionate debt associated with our portfolios in South Africa and Malaysia that are classified as held for sale as at December 31, 2018. Proportionate debt outstanding associated with these portfolios as at December 31, 2017 was $52 million.

Page 112 


The following table summarizes our undiscounted principal repayments and scheduled amortization on a proportionate basis as at December 31, 2018:

($, MILLIONS)

2019

2020

2021

2022

2023

Thereafter

Total

Debt principal repayments

 

 

 

 

 

 

Corporate borrowings(1)

 - 

 330 

 - 

 293 

 727 

 990 

 2,340 

 

Non-recourse borrowings

 

 

 

 

 

 

 

 

Credit facilities

 

 - 

 - 

 7 

 - 

 113 

 - 

 120 

 

Hydro

 

 43 

 348 

 7 

 177 

 560 

 1,676 

 2,811 

 

Wind

 

 - 

 - 

 - 

 96 

 47 

 286 

 429 

 

Solar

 

 - 

 - 

 - 

 53 

 52 

 233 

 338 

 

Storage and other

 

 - 

 - 

 58 

 - 

 - 

 170 

 228 

 

 

 

 43 

 348 

 72 

 326 

 772 

 2,365 

 3,926 

Amortizing debt principal repayments

 

 

 

 

 

 

 

Non-recourse borrowings

 

 

 

 

 

 

 

 

Hydro

 

73

47

60

65

59

525

 829 

 

Wind

 

 111 

 106 

 106 

 106 

 160 

 708 

 1,297 

 

Solar

 

 46 

 38 

 40 

 41 

 99 

 360 

 624 

 

Storage and other

 

 3 

 3 

 3 

 3 

 4 

 5 

 21 

 

 

 

 233 

 194 

 209 

 215 

 322 

 1,598 

 2,771 

Total

 

 276 

 872 

 281 

 834 

 1,821 

 4,953 

 9,037 

Interest payable(2)

 

 

 

 

 

 

 

 

 

Corporate borrowings(1)

 94 

 95 

 78 

 71 

 64 

 208 

 610 

 

Non-recourse borrowings

 

 

 

 

 

 

 

 

Hydro

 

 387 

 361 

 337 

 317 

 261 

 1,238 

 2,901 

 

Wind

 

 199 

 189 

 177 

 234 

 133 

 451 

 1,383 

 

Solar

 

 171 

 166 

 158 

 149 

 119 

 574 

 1,337 

 

Storage and other

 

 68 

 68 

 67 

 14 

 18 

 38 

 273 

 

 

 

 825 

 784 

 739 

 714 

 531 

 2,301 

 5,894 

Total

 

 919 

 879 

 817 

 785 

 595 

 2,509 

 6,504 

(1)              Draws on our corporate credit facilities are presented based on available capacity of our longest dated facilities irrespective of the credit facility drawn.

(2)              Represents aggregate interest payable expected to be paid over the entire term of the obligations, if held to maturity. Variable rate interest payments have been calculated based on estimated interest rates.

We remain focused on refinancing near-term facilities on acceptable terms and maintaining a manageable maturity ladder. We do not anticipate material issues in addressing our borrowings through 2023 on acceptable terms and will do so opportunistically based on the prevailing interest rate environment.

As part of the TerraForm Global transaction, Brookfield Renewable acquired assets with non-recourse financings that were in default prior to the acquisition. As at December 31, 2018, the loans had outstanding principal amounts totaling $183 million, and mature between 2026 and 2031. These loans have remained not in compliance with certain covenants due to conditions that existed prior to the acquisition of TerraForm Global, including issues with contractors under engineering, procurement and construction contracts. The loan balances relating to the project debts in South Africa have been classified as Liabilities directly associated with assets held for sale. See Note 4 – Assets held for sale in our audited annual consolidated financial statements. The remaining balances have been classified as current as at December 31, 2018 on our IFRS financial statements. Brookfield Renewable is currently working with all the lenders to cure such defaults and release the restrictions placed on the projects. As

Page 113 


we expect a successful outcome, we have presented these loans according to their original maturity date in the above maturity table. These loans have a total outstanding balance as at December 31, 2018 of $13 million. Except for the aforementioned defaults, Brookfield Renewable complied with all material financial covenants as of December 31, 2018.

CONSOLIDATED STATEMENTS OF CASH FLOWS

The following table summarizes the key items in the audited annual consolidated statements of cash flows, for the year ended December 31:

(MILLIONS)

2018

 

2017

 

2016

Cash flow provided by (used in):

 

 

 

 

 

 

Operating activities

$

1,103

$

928

$

632

Financing activities

 

(1,080)

 

(27)

 

2,709

Investing activities

 

(624)

 

(328)

 

(3,191)

Foreign exchange (loss) gain on cash

 

(17)

 

3

 

10

(Decrease) increase in cash and cash equivalents

$

(618)

$

576

$

160

Operating Activities

Cash flows provided by operating activities totaled $1,103 million for the year ended December 31, 2018, a $175 million increase from 2017. The increase in cash flows provided by operating activities over the same period in the prior year was driven primarily by the contribution from growth in our portfolio, offset partially by the cash flow impact of lower generation relative to the prior year from our hydroelectric business segment.

Cash flows provided by operating activities for the year ended December 31, 2017 totaled $928 million, an increase of $296 million over the year ended December 31, 2016. The increase was primarily attributable to improved performance of our business following a return to normal hydrology conditions and the advancement of our organic growth initiatives and contributions from new acquisitions.

The net change in working capital balances shown in the audited annual consolidated statements of cash flows is comprised of the following:

(MILLIONS)

 

2018

 

2017

 

2016

Trade receivables and other current assets

$

(122)

$

(40)

$

30

Accounts payable and accrued liabilities

 

32

 

32

 

(160)

Other assets and liabilities

 

22

 

(17)

 

(7)

 

$

(68)

$

(25)

$

(137)

Financing Activities

Cash flows used in financing activities totaled $1,080 million for the year ended December 31, 2018. We issued $3.3 billion and repaid $3.5 billion of long-term debt, for a net repayment of $266 million during the year which was primarily related to scheduled amortizing debt repayments. We completed the sale of a 25% non-controlling interest in a portfolio of select Canadian hydroelectric assets in the fourth quarter of 2018 for proceeds of $300 million. To optimize our capital structure and enhance our liquidity position, we issued Preferred Units during the first quarter of 2018 for net proceeds of $196 million. Distributions of $553 million were paid to non-controlling interests of our operating subsidiaries, of which $107 million is attributable to the growth in our portfolio following the acquisition of TerraForm Global in the prior year that was made along with our institutional investors.

For the year ended December 31, 2018, distributions paid to LP Unitholders and Redeemable/Exchangeable Partnership Unitholders were $643 million. We increased our distributions to $1.96 per LP Unit, an increase of $0.09 per LP Unit which took effect in the first quarter of 2018. The distributions paid to preferred equity and preferred limited partners’ equity totaled $63 million.

Page 114 


Cash flows used in financing activities totaled $27 million for the year ended December 31, 2017. We issued $1.9 billion and repaid $1.6 billion of long-term debt, for a net borrowing of $267 million during the year which was primarily related to funding the growth in our portfolio and our project-level financing initiatives. The capital provided by participating non-controlling interests – in operating subsidiaries relates to the growth in our portfolio with our institutional partners and amounted to $294 million. To fund growth in our portfolio, capital markets activities resulted in the issuance of LP Units and Preferred Units providing net proceeds of $598 million. Distributions of $539 million paid to Participating non-controlling interests – in operating subsidiaries was primarily due to higher dividends paid out of our Colombian business and the sale of our Irish wind portfolio.

For the year ended December 31, 2017, distributions paid to LP Unitholders and Redeemable/Exchangeable Partnership Unitholders were $591 million. We increased our distributions to $1.87 per LP Unit, an increase of $0.09 per LP Unit which took effect in the first quarter of 2017. The distributions paid to preferred equity and preferred limited partners’ equity totaled $51 million.

Cash flows provided by financing activities totaled $2,709 million for the year ended December 31, 2016. Long-term debt – borrowings totaling $3,477 million were related to the growth in our portfolio, our subsidiary financing initiatives and the issuance of corporate medium-term notes. Long-term debt – repayments totaling $1,975 million were related to the repayment of our Series 6, medium-term notes upon maturity and our subsidiary financing initiatives. The capital provided by participating non-controlling interests – in operating subsidiaries relates to the growth in our portfolio with our institutional partners and amounted to $2,621 million. An amount of $1,540 million was paid for the shares owned by public shareholders of Isagen, in regards to the mandatory tender offers (“MTOs”), which included $6 million in related acquisition costs. The issuance of LP Units and Preferred Units provided net proceeds of $657 million and $147 million, respectively.

For the year ended December 31, 2016, distributions paid to unitholders of Brookfield Renewable or BRELP were $522 million. We increased our distributions to $1.78 per LP Unit, an increase of $0.12 per LP Unit which took effect in the first quarter of 2016. The distributions paid to preferred equity, preferred limited partners’ equity and participating non-controlling interests - in operating subsidiaries totaled $156 million.

Investing Activities

Cash flows used in investing activities totaled $624 million for the year ended December 31, 2018. During the second quarter of 2018, our equity-accounted interest in TerraForm Power increased from 16% to 30% from an incremental $420 million investment. Our continued investment in our property, plant and equipment was $235 million. The cash used to acquire a 49 MW solar and wind portfolio in South Africa in the first quarter and a 23 MW wind portfolio in Ireland in the fourth quarter of 2018 totaled $56 million, net of cash acquired.

Cash flows used in investing activities totaled $328 million for the year ended December 31, 2017. Our acquisitions of TerraForm Global and an Irish wind facility along with investments in TerraForm Power and a European storage portfolio, totaled $62 million, net of cash acquired. Our continued investment in our property, plant and equipment was $355 million. Proceeds from the sale of the Irish wind facility were $150 million.

Cash flows used in investing activities for the year ended December 31, 2016 totaled $3,191 million. Our investment in Isagen, a hydroelectric portfolio in Brazil, a hydroelectric portfolio in Pennsylvania and a wind development project in Ireland totaled $2,769 million, net of cash acquired. Our continued investment in our property, plant and equipment was $369 million. Our investment in available-for-sale securities amounted to $60 million.

Page 115 


SHARES AND UNITS OUTSTANDING

Shares and units outstanding as at December 31 are as follows:

 

2018

2017

Class A Preference Shares(1)

31,035,967

31,035,967

 

 

 

Preferred Units(2)

 

 

Balance, beginning of year

27,885,496

17,885,496

Issuance

10,000,000

10,000,000

Balance, end of year

37,885,496

27,885,496

 

 

 

GP interest

2,651,506

2,651,506

 

 

 

Redeemable/Exchangeable partnership units

129,658,623

129,658,623

 

 

 

LP Units

 

 

Balance, beginning of year

180,388,361

166,839,324

Issuance

 - 

13,247,000

Distribution reinvestment plan

289,641

302,037

Repurchase for cancellation

(1,856,798)

 - 

Balance, end of year

178,821,204

180,388,361

 

 

 

Total LP Units on a fully-exchanged basis(3)

308,479,827

310,046,984

(1)          Class A Preference Shares are broken down by series as follows: 5,449,675 Series 1 Class A Preference Shares are outstanding; 4,510,389 Series 2 Class A Preference Shares are outstanding; 9,961,399 Series 3 Class A Preference Shares are outstanding; 4,114,504 Series 5 Class A Preference Shares are outstanding; and 7,000,000 Series 6 Class A Preference Shares are outstanding.

(2)          Preferred Units are broken down by series and certain series are convertible on a one for one basis at the option of the holder as follows: 2,885,496 Series 5 Preferred Units are outstanding; 7,000,000 Series 7 Preferred Units are outstanding (convertible for Series 8 Preferred Units beginning on January 31, 2021); 8,000,000 Series 9 Preferred Units are outstanding (convertible for Series 10 Preferred Units beginning on July 31, 2021); 10,000,000 Series 11 Preferred Units are outstanding (convertible for Series 12 Preferred Units beginning on April 30, 2022); and 10,000,000 Series 13 Preferred Units are outstanding (convertible for Series 14 Preferred Units beginning on April 30, 2023).

(3)          The fully-exchanged amounts assume the exchange of all Redeemable/ Exchangeable partnership units for LP Units.

Page 116 


DIVIDENDS AND DISTRIBUTIONS

The following table summarizes the dividends and distributions declared and paid, for the year ended December 31:

 

Declared

Paid

(MILLIONS)

2018

2017

2016

2018

2017

2016

Class A Preference Shares

$

26

$

26

$

25

$

26

$

25

$

25

Preferred Units

$

38

$

28

$

15

$

37

$

26

$

12

Participating non-controlling

 

 

 

 

 

 

 

 

 

 

 

 

interests - in operating subsidiaries

$

553

$

539

$

119

$

553

$

539

$

119

 

 

 

 

 

 

 

 

 

 

 

 

 

GP Interest and incentive distributions

$

45

$

35

$

24

$

44

$

34

$

23

Redeemable/Exchangeable Partnership Units

$

255

$

243

$

232

$

254

$

242

$

230

LP Units

$

355

$

328

$

281

$

345

$

315

$

269

LP Unitholder distributions per unit on an annualized basis were increased as follows:

Date of

Amount of

Annual

Distribution

Increase

Increase

Distribution

Effective Date

February 2015

$0.11

$1.66

March 2015

February 2016

$0.12

$1.78

March 2016

February 2017

$0.09

$1.87

March 2017

February 2018

$0.09

$1.96

March 2018

February 2019

$0.10

$2.06

March 2019

Contractual obligations

Please see Note 26 – Commitments, contingencies and guarantees in the audited annual consolidated financial statements, for further details on the following:

·         Commitments    Water, land, and dams usage agreements, and agreements and conditions on committed acquisitions of operating portfolios and development projects;

·         Contingencies    Legal proceedings, arbitrations and actions arising in the normal course of business, and providing for letters of credit;

·         Guarantees – Nature of all the indemnification undertakings.

Off-STATEMENT OF FINANCIAL POSITION Arrangements

Other than the available portion of credit facilities disclosed above, Brookfield Renewable has no off-statement of financial position financing arrangements.

 

Page 117 


PART 6 - SELECTED QUARTERLY INFORMATION

SUMMARY OF HISTORICAL QUARTERLY RESULTS

The following is a summary of unaudited quarterly financial information for the last twelve consecutive quarters on a consolidated basis:

 

2018

2017

2016

(MILLIONS, EXCEPT AS NOTED)

 

Q4

 

Q3

 

Q2

 

Q1

 

Q4

 

Q3

 

Q2

 

Q1

 

Q4

 

Q3

 

Q2

 

Q1

Total Generation (GWh) - LTA

13,485

12,113

13,521

12,852

12,198

9,098

10,674

10,364

10,319

9,092

10,728

8,843

Total Generation (GWh) - actual

14,445

11,609

13,122

12,880

11,913

9,370

11,618

10,484

8,728

7,522

8,792

9,029

Proportionate Generation (GWh) - LTA

6,602

5,956

6,935

6,351

6,030

5,053

6,277

5,889

5,739

5,068

6,214

5,341

Proportionate Generation (GWh) - actual

7,052

5,552

6,455

6,694

5,890

5,198

6,719

6,161

4,734

4,395

5,197

5,896

Revenues

$

780

$

674

$

735

$

793

$

657

$

608

$

683

$

677

$

571

$

580

$

627

$

674

Net income (loss) attributable

 

 

 

 

 

 

 

 

 

 

 

 

 

 

 

 

 

 

 

 

 

 

 

 

 to Unitholders

 

91

 

(55)

 

(2)

 

8

 

(67)

 

(43)

 

38

 

16

 

(47)

 

(33)

 

(28)

 

43

Basic earnings (loss) per LP Unit

 

0.29

 

(0.18)

 

(0.01)

 

0.03

 

(0.22)

 

(0.14)

 

0.13

 

0.05

 

(0.16)

 

(0.12)

 

(0.11)

 

0.16

Consolidated Adjusted EBITDA

 

604

 

494

 

543

 

582

 

454

 

381

 

460

 

456

 

326

 

335

 

380

 

458

Proportionate Adjusted EBITDA

 

371

 

277

 

324

 

351

 

296

 

232

 

312

 

302

 

189

 

213

 

237

 

303

Funds From Operations

 

206

 

105

 

172

 

193

 

143

 

91

 

181

 

166

 

54

 

73

 

105

 

187

Funds From Operations per Unit

 

0.66

 

0.33

 

0.55

 

0.62

 

0.46

 

0.29

 

0.61

 

0.55

 

0.18

 

0.24

 

0.37

 

0.68

Distribution per LP Unit

0.490

0.490

0.490

0.490

0.468

0.468

0.468

0.468

0.445

0.445

0.445

0.445

Page 118 


PROPORTIONATE RESULTS FOR THE THREE MONTHS ENDED December 31

The following chart reflects the generation and summary financial figures on a proportionate  basis for the three months ended December 31:

 

(GWh)

(MILLIONS)

 

Actual Generation

LTA Generation

Revenues

Adjusted EBITDA

Funds From Operations

Net Income (Loss)

 

2018

2017

2018

2017

 

2018

 

2017

 

2018

 

2017

 

2018

 

2017

 

2018

 

2017

Hydroelectric

 

 

 

 

 

 

 

 

 

 

 

 

 

 

 

 

 

 

 

 

North America

3,604

3,076

3,065

3,143

$

238

$

219

$

164

$

145

$

121

$

100

$

59

$

(28)

 

 

 

 

 

 

 

 

 

 

 

 

 

 

 

 

 

 

 

 

 

Brazil

902

867

996

978

 

59

 

65

 

40

 

43

 

33

 

33

 

(2)

 

(6)

 

 

 

 

 

 

 

 

 

 

 

 

 

 

 

 

 

 

 

 

 

Colombia

982

978

935

935

 

56

 

51

 

35

 

26

 

24

 

14

 

46

 

7

 

5,488

4,921

4,996

5,056

 

353

 

335

 

239

 

214

 

178

 

147

 

103

 

(27)

 

 

 

 

 

 

 

 

 

 

 

 

 

 

 

 

 

 

 

 

 

Wind

 

 

 

 

 

 

 

 

 

 

 

 

 

 

 

 

 

 

 

 

North America

808

648

924

693

 

61

 

52

 

48

 

36

 

29

 

22

 

21

 

22

 

 

 

 

 

 

 

 

 

 

 

 

 

 

 

 

 

 

 

 

 

Europe

264

128

268

146

 

27

 

11

 

30

 

7

 

25

 

6

 

17

 

(9)

 

 

 

 

 

 

 

 

 

 

 

 

 

 

 

 

 

 

 

 

 

Brazil

153

74

200

82

 

9

 

7

 

7

 

7

 

4

 

5

 

2

 

3

 

 

 

 

 

 

 

 

 

 

 

 

 

 

 

 

 

 

 

 

 

Asia

43

-

36

-

 

3

 

-

 

2

 

-

 

2

 

-

 

7

 

-

 

1,268

850

1,428

921

 

100

 

70

 

87

 

50

 

60

 

33

 

47

 

16

 

 

 

 

 

 

 

 

 

 

 

 

 

 

 

 

 

 

 

 

 

Solar

184

56

178

53

 

40

 

8

 

30

 

6

 

15

 

2

 

14

 

(5)

 

 

 

 

 

 

 

 

 

 

 

 

 

 

 

 

 

 

 

 

 

Storage & Other

112

63

-

-

 

23

 

17

 

16

 

16

 

9

 

12

 

4

 

(1)

 

 

 

 

 

 

 

 

 

 

 

 

 

 

 

 

 

 

 

 

 

Corporate

-

-

-

-

 

-

 

-

 

(1)

 

10

 

(56)

 

(51)

 

(77)

 

(50)

 

 

 

 

 

 

 

 

 

 

 

 

 

 

 

 

 

 

 

 

 

Total

7,052

5,890

6,602

6,030

$

516

$

430

$

371

$

296

$

206

$

143

$

91

$

(67)

For the three months ended December 31, 2018, Funds From Operations were $206 million versus $143 million in the prior year due to contributions from growth in our portfolio and improved generation across our portfolio (20% over the same period of the prior year and 7% above long-term average) due to strong hydrology during the fourth quarter. On a same-store basis average realized revenue per MWh decreased slightly as the benefit of inflation indexation of our contracts and re-contracting efforts was more than offset by the impact of generation mix (generation was highest on lower price contracts) and a stronger U.S. dollar.

  

 

Page 119 


RECONCILIATION OF NON-IFRS MEASURES

The following table reflects Adjusted EBITDA and Funds From Operations and provides reconciliation to net income (loss) for the three months ended December 31, 2018:

 

 

 

 

 

 

 

 

 

 

 

 

 

 

 

 

 

 

 

 

 

 

 

 

Contribution

 

 

 

 

 

Attributable to Unitholders

from

Attributable

 

 

 

Hydroelectric

 

Wind

Solar

Storage

Corporate

 

Total

equity

to non-

As per

 

North

 

 

 

 

 

North

 

 

 

 

 

 

 

and

 

 

 

accounted

controlling

IFRS

($ MILLIONS)

America

Brazil

Colombia

 

America

Europe

Brazil

Asia

 

 

Other

 

 

 

investments

interests

financials(1)

Revenues

 

238

 

59

 

56

 

 

61

 

27

 

9

 

3

 

40

 

23

 

-

 

516

 

(89)

 

353

 

780

Other income

 

6

 

2

 

3

 

 

1

 

10

 

-

 

-

 

1

 

-

 

5

 

28

 

(2)

 

(2)

 

24

Direct operating costs

 

(80)

 

(21)

 

(24)

 

 

(14)

 

(7)

 

(2)

 

(1)

 

(11)

 

(7)

 

(6)

 

(173)

 

23

 

(126)

 

(276)

Share of Adjusted EBITDA from

 

 

 

 

 

 

 

 

 

 

 

 

 

 

 

 

 

 

 

 

 

 

 

 

 

 

 

 

 

equity accounted investments

 

-

 

-

 

-

 

 

-

 

-

 

-

 

-

 

-

 

-

 

-

 

-

 

68

 

8

 

76

Adjusted EBITDA

 

164

 

40

 

35

 

 

48

 

30

 

7

 

2

 

30

 

16

 

(1)

 

371

 

-

 

233

 

 

Management service costs

 

-

 

-

 

-

 

 

-

 

-

 

-

 

-

 

-

 

-

 

(16)

 

(16)

 

-

 

-

 

(16)

Interest expense - borrowings

 

(44)

 

(5)

 

(9)

 

 

(19)

 

(5)

 

(3)

 

(1)

 

(15)

 

(7)

 

(24)

 

(132)

 

28

 

(67)

 

(171)

Current income taxes

 

1

 

(2)

 

(2)

 

 

-

 

-

 

-

 

1

 

-

 

-

 

-

 

(2)

 

-

 

(8)

 

(10)

Distributions attributable to

 

 

 

 

 

 

 

 

 

 

 

 

 

 

 

 

 

 

 

 

 

 

 

 

 

 

 

 

 

Preferred limited partners equity

 

-

 

-

 

-

 

 

-

 

-

 

-

 

-

 

-

 

-

 

(9)

 

(9)

 

-

 

-

 

(9)

Preferred equity

 

-

 

-

 

-

 

 

-

 

-

 

-

 

-

 

-

 

-

 

(6)

 

(6)

 

-

 

-

 

(6)

Share of interest and cash taxes from

 

 

 

 

 

 

 

 

 

 

 

 

 

 

 

 

 

 

 

 

 

 

 

 

 

 

 

 

 

equity accounted investments

 

-

 

-

 

-

 

 

-

 

-

 

-

 

-

 

-

 

-

 

-

 

-

 

(28)

 

(3)

 

(31)

Share of Funds From Operations

 

 

 

 

 

 

 

 

 

 

 

 

 

 

 

 

 

 

 

 

 

 

 

 

 

 

 

 

 

attributable to non-controlling interests

 

-

 

-

 

-

 

 

-

 

-

 

-

 

-

 

-

 

-

 

-

 

-

 

-

 

(155)

 

(155)

Funds From Operations

 

121

 

33

 

24

 

 

29

 

25

 

4

 

2

 

15

 

9

 

(56)

 

206

 

-

 

-

 

 

Depreciation

 

(61)

 

(33)

 

(4)

 

 

(33)

 

(13)

 

(3)

 

-

 

(16)

 

(6)

 

(1)

 

(170)

 

34

 

(72)

 

(208)

Foreign exchange and

 

 

 

 

 

 

 

 

 

 

 

 

 

 

 

 

 

 

 

 

 

 

 

 

 

 

 

 

 

unrealized financial instruments gain (loss)

 

3

 

(1)

 

6

 

 

(1)

 

3

 

1

 

5

 

(6)

 

-

 

(14)

 

(4)

 

3

 

2

 

1

Deferred income tax recovery (expense)

 

(2)

 

-

 

22

 

 

29

 

-

 

-

 

-

 

22

 

-

 

-

 

71

 

(52)

 

72

 

91

Other

 

(2)

 

(1)

 

(2)

 

 

(3)

 

2

 

-

 

-

 

(1)

 

1

 

(6)

 

(12)

 

4

 

(2)

 

(10)

Share of earnings from

 

 

 

 

 

 

 

 

 

 

 

 

 

 

 

 

 

 

 

 

 

 

 

 

 

 

 

 

 

equity accounted investments

 

-

 

-

 

-

 

 

-

 

-

 

-

 

-

 

-

 

-

 

-

 

-

 

11

 

-

 

11

Net income attributable to

 

 

 

 

 

 

 

 

 

 

 

 

 

 

 

 

 

 

 

 

 

 

 

 

 

 

 

 

 

non-controlling interests

 

-

 

-

 

-

 

 

-

 

-

 

-

 

-

 

-

 

-

 

-

 

-

 

-

 

-

 

-

Net income (loss) attributable to Unitholders(2)

 

59

 

(2)

 

46

 

 

21

 

17

 

2

 

7

 

14

 

4

 

(77)

 

91

 

-

 

-

 

91

(1)               Share of earnings from equity-accounted investments of $56 million is comprised of amounts found on the share of Adjusted EBITDA, share of interest and cash taxes and share of earnings lines. Net income attributable to participating non-controlling interests – in operating subsidiaries of $155 million is comprised of amounts found on Share of Funds From Operations attributable to non-controlling interests and Net loss attributable to non-controlling interests.

(2)               Net income (loss) attributable to Unitholders includes net income (loss) attributable to GP interest, Redeemable/Exchangeable partnership units and LP Units. Total net income (loss) includes amounts attributable to Unitholders, non-controlling interests, preferred limited partners equity and preferred equity.

Page 120 


The following table reflects Adjusted EBITDA and Funds From Operations and provides reconciliation to net income (loss) for the three months ended December 31, 2017:

 

 

 

 

 

 

 

 

 

 

 

 

 

 

 

 

 

 

 

 

 

 

Contribution

 

 

 

 

 

Attributable to Unitholders

from

Attributable

 

 

 

Hydroelectric

 

Wind

Solar

Storage

Corporate

 

Total

equity

to non-

As per

 

North

 

 

 

 

 

North

 

 

 

 

 

 

and

 

 

 

 

accounted

controlling

IFRS

($ MILLIONS)

America

Brazil

Colombia

 

America

Europe

Brazil

 

 

Other

 

 

 

 

investments

interests

financials(1)

Revenues

 

219

 

65

 

51

 

 

52

 

11

 

7

 

8

 

17

 

-

 

430

 

(39)

 

266

 

657

Other income

 

-

 

2

 

-

 

 

-

 

-

 

-

 

-

 

6

 

18

 

26

 

(11)

 

7

 

22

Direct operating costs

 

(74)

 

(24)

 

(25)

 

 

(16)

 

(4)

 

-

 

(2)

 

(7)

 

(8)

 

(160)

 

13

 

(115)

 

(262)

Share of Adjusted EBITDA from

 

 

 

 

 

 

 

 

 

 

 

 

 

 

 

 

 

 

 

 

 

 

 

 

 

 

 

equity accounted investments

 

-

 

-

 

-

 

 

-

 

-

 

-

 

 

 

-

 

-

 

-

 

37

 

-

 

37

Adjusted EBITDA

 

145

 

43

 

26

 

 

36

 

7

 

7

 

6

 

16

 

10

 

296

 

-

 

158

 

 

Management service costs

 

-

 

-

 

-

 

 

-

 

-

 

-

 

-

 

-

 

(24)

 

(24)

 

-

 

-

 

(24)

Interest expense - borrowings

 

(45)

 

(6)

 

(10)

 

 

(14)

 

(1)

 

(2)

 

(3)

 

(4)

 

(23)

 

(108)

 

12

 

(59)

 

(155)

Current income taxes

 

-

 

(4)

 

(2)

 

 

-

 

-

 

-

 

(1)

 

-

 

-

 

(7)

 

1

 

(6)

 

(12)

Distributions attributable to

 

 

 

 

 

 

 

 

 

 

 

 

 

 

 

 

 

 

 

 

 

 

 

 

 

 

 

Preferred limited partners equity

 

-

 

-

 

-

 

 

-

 

-

 

-

 

-

 

-

 

(7)

 

(7)

 

-

 

-

 

(7)

Preferred equity

 

-

 

-

 

-

 

 

-

 

-

 

-

 

-

 

-

 

(7)

 

(7)

 

-

 

-

 

(7)

Share of interest and cash taxes from

 

 

 

 

 

 

 

 

 

 

 

 

 

 

 

 

 

 

 

 

 

 

 

 

 

 

 

equity accounted investments

 

-

 

-

 

-

 

 

-

 

-

 

-

 

 

 

-

 

-

 

-

 

(13)

 

-

 

(13)

Share of Funds From Operations

 

 

 

 

 

 

 

 

 

 

 

 

 

 

 

 

 

 

 

 

 

 

 

 

 

 

 

attributable to non-controlling interests

 

-

 

-

 

-

 

 

-

 

-

 

-

 

 

 

-

 

-

 

-

 

-

 

(93)

 

(93)

Funds From Operations

 

100

 

33

 

14

 

 

22

 

6

 

5

 

2

 

12

 

(51)

 

143

 

-

 

-

 

 

Depreciation

 

(57)

 

(36)

 

(2)

 

 

(28)

 

(8)

 

(2)

 

(4)

 

(6)

 

-

 

(143)

 

13

 

(52)

 

(182)

Foreign exchange and

 

 

 

 

 

 

 

 

 

 

 

 

 

 

 

 

 

 

 

 

 

 

 

 

 

 

 

unrealized financial instrument gain (loss)

 

(5)

 

-

 

(2)

 

 

-

 

-

 

-

 

(1)

 

-

 

2

 

(6)

 

1

 

3

 

(2)

Deferred income tax recovery (expense)

 

(62)

 

(1)

 

(1)

 

 

32

 

1

 

-

 

1

 

-

 

(2)

 

(32)

 

(3)

 

3

 

(32)

Other

 

(4)

 

(2)

 

(2)

 

 

(4)

 

(8)

 

-

 

(3)

 

(7)

 

1

 

(29)

 

14

 

(23)

 

(38)

Share of earnings from

 

 

 

 

 

 

 

 

 

 

 

 

 

 

 

 

 

 

 

 

 

 

 

 

 

 

 

equity accounted investments

 

-

 

-

 

-

 

 

-

 

-

 

-

 

-

 

-

 

-

 

-

 

(25)

 

-

 

(25)

Net loss attributable to

 

 

 

 

 

 

 

 

 

 

 

 

 

 

 

 

 

 

 

 

 

 

 

 

 

 

 

non-controlling interests

 

-

 

-

 

-

 

 

-

 

-

 

-

 

-

 

-

 

-

 

-

 

-

 

69

 

69

Net income (loss) attributable to Unitholders(2)

 

(28)

 

(6)

 

7

 

 

22

 

(9)

 

3

 

(5)

 

(1)

 

(50)

 

(67)

 

-

 

-

 

(67)

(1)               Share of loss from equity-accounted investments of $1 million is comprised of amounts found on the share of Adjusted EBITDA, share of interest and cash taxes and share of earnings lines. Net loss attributable to participating non-controlling interests – in operating subsidiaries of $24 million is comprised of amounts found on Share of Funds From Operations attributable to non-controlling interests and Net loss attributable to non-controlling interests.

(2)               Net income (loss) attributable to Unitholders includes net income (loss) attributable to GP interest, Redeemable/Exchangeable partnership units and LP Units. Total net income (loss) includes amounts attributable to Unitholders, non-controlling interests, preferred limited partners equity and preferred equity.

  

 

Page 121 


The following table reconciles net income (loss) attributable to Limited partners’ equity and earnings (loss) per LP Unit, the most directly comparable IFRS measures, to Funds From Operations, and Funds From Operations per Unit, both non-IFRS financial metrics for the three months ended December 31:

 

 

 

 

 

 

 

 

Per unit

(MILLIONS, EXCEPT AS NOTED)

 

2018

 

2017

 

2018

 

2017

Net income (loss) attributable to:

 

 

 

 

 

 

 

 

 

Limited partners' equity

$

52

$

(38)

$

0.29

$

(0.22)

 

General partnership interest in a holding

 

 

 

 

 

 

 

 

 

 

subsidiary held by Brookfield

 

2

 

(1)

 

-

 

-

 

Participating non-controlling interests - in a holding

 

 

 

 

 

 

 

 

 

 

subsidiary - Redeemable/Exchangeable units

 

 

 

 

 

 

 

 

 

 

held by Brookfield

 

37

 

(28)

 

-

 

-

Net income (loss) attributable to Unitholders

$

91

$

(67)

$

0.29

$

(0.22)

Adjusted for proportionate share of:

 

 

 

 

 

 

 

 

 

Depreciation

 

170

 

143

 

0.54

 

0.46

 

Foreign exchange and

 

 

 

 

 

 

 

 

 

unrealized financial instruments loss

 

4

 

6

 

0.01

 

0.02

 

Deferred income tax (recovery) expense

 

(71)

 

32

 

(0.23)

 

0.10

 

Other

 

12

 

29

 

0.05

 

0.10

Funds From Operations

$

206

$

143

$

0.66

$

0.46

Weighted average Units outstanding(1)

 

 

 

 

 

312.2

 

312.6

(1)           Includes GP interest, Redeemable/Exchangeable partnership units, and LP Units.

  

Page 122 


PART 7 - BUSINESS RISKS AND RISK MANAGEMENT

RISK MANAGEMENT AND FINANCIAL INSTRUMENTS

Management’s objectives are to protect Brookfield Renewable against material economic exposures and variability of results from various financial risks that include electricity price risk, foreign currency risk, interest rate risk, credit risk, and liquidity risk. These risks are further discussed in Note 5 - Risk Management and Financial Instruments in the audited annual consolidated financial statements.

The following table outlines Brookfield Renewable’s financial risks and how they are managed:

Financial Risk

Description of Risk

Management of Risk

Electricity price

We have exposure to movements in the market price of electricity.

Enter into long-term contracts that specify the price at which electricity is sold

 

Maintain a portfolio of short, medium, and long-term contracts to mitigate our exposure to short-term fluctuations in electricity prices

 

Ensure limits and controls are in place for trading activities

 

As of December 31, 2018, we had approximately 87% of 2019 (2017: 92% of 2018) production, excluding Brazil and Colombia, on a proportionate basis under short-term and long-term power purchase agreements and financial contracts. See “Part 4 – Financial Performance Review on Proportionate Information”

Foreign currency

We are exposed to foreign currency risk – including Canadian dollar, Brazilian real, Euro, British pound sterling, Colombian peso, Indian rupee, South African rand, Malaysian ringgit, Thai baht and Chinese yuan – related to operations, anticipated transactions, and certain foreign currency debt.

Enter into foreign currency contracts designed to minimize the exposure to foreign currency fluctuations

 

35% of cash flow is generated in the United States while Canadian Dollar and Euro exposure, representing 35% of our portfolio, is proactively managed through foreign currency contracts

 

Limited foreign currency contracts to hedge our South American and Asian exposures – representing 30% of our portfolio – due to the high associated costs of hedging certain currencies. However, these specific exposures are mitigated by the annual inflation-linked escalations in our power purchase agreements

Page 123 


Financial Risk

Description of Risk

Management of Risk

Interest rate

We are exposed to risk on the interest rates of our debt, and on dividend and distribution rate resets on our Class A Preference Shares and Preferred Units, respectively.

Assets largely consist of long duration physical assets, and financial liabilities consist primarily of long-term fixed rate debt or floating-rate debt that has been swapped to fixed rates with interest rate financial instruments to minimize the exposure to interest rate fluctuations

 

Enter into interest rate contracts to lock-in fixed rates on certain anticipated future debt issuances

 

Our proportionate floating rate exposure represents 14% of our total debt, after affecting for variable rate debt that has been hedged through the use of interest rate swaps (including those entered subsequent to year-end). Our floating rate exposure arises primarily from our South American operations, as we have limited opportunities to raise fixed rate debt or hedge due to the high associated costs

Credit

We are exposed to credit risk from operating activities and certain financing activities, the maximum exposure of which is represented by the carrying amounts reported in the statements of financial position. We are exposed to credit risk if counterparties to our energy contracts, interest rate swaps, forward foreign exchange contracts and physical electricity and gas transactions as well as trade receivables are unable to meet their obligations.

Diverse counterparty base with long standing credit histories

 

Exposure to counterparties with investment-grade credit ratings

 

Use of standard trading contracts and other standard credit risk mitigation techniques

 

As at December 31, 2018, 74% (2017: 99%) of Brookfield Renewable’s trade receivables were current

Page 124 


Financial Risk

Description of Risk

Management of Risk

Liquidity

We are exposed to liquidity risk for financial liabilities.

We are also subject to internal liquidity risk because we conduct our business activities through separate legal entities (subsidiaries and affiliates) and are dependent on receipts of cash from those entities to defray corporate expenses and to make dividend and distribution payments to shareholders and Unitholders, respectively. Under the credit agreements for subsidiary debt, it is conventional for distributions of cash to Brookfield Renewable to be prohibited if the loan is in default (notably for non-payment of principal or interest) or if the entity fails to achieve a benchmark debt service coverage ratio.

As at December 31, 2018, available liquidity was $1.9 billion. Liquidity is comprised of our share of cash and cash equivalents, available-for-sale securities and undrawn corporate line of credit available. Details of the available portion of credit facilities and debt maturity ladder are included in “PART 5 - Liquidity and Capital Resources”

 

Effective and regular monitoring of debt covenants and cooperation with lenders to cure any defaults

 

Target investment grade debt or debt with investment grade characteristics with the ability to absorb volatility in cash flows

 

Long-term duration of debt instruments and the diversification in maturity dates over an extended period of time

 

For the year ended December 31, 2018, Brookfield Renewable and its subsidiaries were in compliance with its debt covenants except certain covenants mentioned in Note 18 – Capital Management of the annual audited consolidated financial statements.

Sufficient cash from operating activities, access to undrawn credit facilities, and possible capital markets financing to fund our operations and fulfill our obligations as they become due

 

Ensure access to public capital markets and maintain a strong investment grade credit rating

Page 125 


PART 8 – CRITICAL ESTIMATES, ACCOUNTING POLICIES AND INTERNAL CONTROLS

Critical ESTIMATES AND CRITICAL JUDGMENTS in applying accounting policies

            The audited annual consolidated financial statements are prepared in accordance with IFRS, which require the use of estimates and judgments in reporting assets, liabilities, revenues, expenses and contingencies. In the judgment of management, none of the estimates outlined in Note 1 – Basis of preparation and significant accounting policies in our audited annual consolidated financial statements are considered critical accounting estimates as defined in Canadian National Instrument 51-102 – Continuous Disclosure Obligations with the exception of the estimates related to the valuation of property, plant and equipment and the related deferred income tax liabilities. These assumptions include estimates of future electricity prices, discount rates, expected long-term average generation, inflation rates, terminal year and operating and capital costs, the amount, the timing and the income tax rates of future income tax provisions. Estimates also include determination of accruals, purchase price allocations, useful lives, asset valuations, asset impairment testing, deferred tax liabilities, decommissioning retirement obligations and those relevant to the defined benefit pension and non-pension benefit plans. Estimates are based on historical experience, current trends and various other assumptions that are believed to be reasonable under the circumstances.

            In making estimates, management relies on external information and observable conditions where possible, supplemented by internal analysis, as required. These estimates have been applied in a manner consistent with that in the prior year and there are no known trends, commitments, events or uncertainties that we believe will materially affect the methodology or assumptions utilized in this report. These estimates are impacted by, among other things, future power prices, movements in interest rates, foreign exchange volatility and other factors, some of which are highly uncertain, as described in the “Risk Factors” section. The interrelated nature of these factors prevents us from quantifying the overall impact of these movements on Brookfield Renewable’s financial statements in a meaningful way. These sources of estimation uncertainty relate in varying degrees to substantially all asset and liability account balances. Actual results could differ from those estimates.

Critical estimates

Brookfield Renewable makes estimates and assumptions that affect the carrying value of assets and liabilities, disclosure of contingent assets and liabilities and the reported amount of income and other comprehensive income (“OCI”) for the year. Actual results could differ from these estimates. The estimates and assumptions that are critical to the determination of the amounts reported in the consolidated financial statements relate to the following:

(i)         Property, plant and equipment

The fair value of Brookfield Renewable’s property, plant and equipment is calculated using estimates and assumptions about future electricity prices from renewable sources, anticipated long-term average generation, estimated operating and capital expenditures, future inflation rates and discount rates, as described in Note 12 – Property, plant and equipment, at fair value in our audited annual consolidated financial statements. Judgment is involved in determining the appropriate estimates and assumptions in the valuation of Brookfield Renewable’s property, plant and equipment. See Note 1(r)(iii) – Critical judgments in applying accounting policies – Property, plant and equipment in our audited annual consolidated financial statements for further details.

Estimates of useful lives and residual values are used in determining depreciation. To ensure the accuracy of useful lives and residual values, these estimates are reviewed on an annual basis.

(ii)         Financial instruments

Brookfield Renewable makes estimates and assumptions that affect the carrying value of its financial instruments, including estimates and assumptions about future electricity prices, long-term average generation, capacity prices, discount rates and the timing of energy delivery. Non-financial instruments are valued using estimates of future electricity prices which are estimated by considering broker quotes for the years in which there is a liquid market and for the subsequent years Brookfield

Page 126 


Renewable’s best estimate of electricity prices that would allow new entrants into the market. The fair value of interest rate swaps is the estimated amount that another party would receive or pay to terminate the swap agreements at the reporting date, taking into account current market interest rates. This valuation technique approximates the net present value of future cash flows. See Note 5 – Risk Management and Financial Instruments in our audited annual consolidated financial statements for more details.

(iii)        Deferred income taxes

The consolidated financial statements include estimates and assumptions for determining the future tax rates applicable to subsidiaries and identifying the temporary differences that relate to each subsidiary. Deferred income tax assets and liabilities are measured at the tax rates that are expected to apply during the year when the assets are realized or the liabilities settled, using the tax rates and laws enacted or substantively enacted at the consolidated statements of financial position dates. Operating plans and forecasts are used to estimate when the temporary difference will reverse.

Critical judgments in applying accounting policies

The following are the critical judgments that have been made in applying the accounting policies used in the consolidated financial statements and that have the most significant effect on the amounts in the consolidated financial statements:

(i)          Preparation of consolidated financial statements

These consolidated financial statements present the financial position, results of operations and cash flows of Brookfield Renewable. Judgment is required in determining what assets, liabilities and transactions are recognized in the consolidated financial statements as pertaining to Brookfield Renewable’s operations.

(ii)         Common control transactions

Common control business combinations specifically fall outside of scope of IFRS 3, Business Combinations (“IFRS 3”), and as such management has used its judgment to determine an appropriate policy to account for these transactions. Consideration was given to other relevant accounting guidance within the framework of principles in IFRS and that reflects the economic reality of the transactions, in accordance with IAS 8, Accounting Policies, Changes in Accounting Estimates and Errors (“IAS 8”). As a result, the consolidated financial statements account for assets and liabilities acquired at the previous carrying value on the predecessor’s financial statements. Differences between the consideration given and the assets and liabilities received are recorded directly to equity.

  (iii)        Property, plant and equipment

The accounting policy relating to Brookfield Renewable’s property, plant and equipment is described in Note 1(h) – Property plant and equipment and revaluation method in our audited annual consolidated financial statements. In applying this policy, judgment is used in determining whether certain costs are additions to the carrying amount of the property, plant and equipment as opposed to repairs and maintenance. If an asset has been developed, judgment is required to identify the point at which the asset is capable of being used as intended and to identify the directly attributable costs to be included in the carrying value of the development asset. The useful lives of property, plant and equipment are determined by independent engineers periodically with an annual review by management.

Annually, Brookfield Renewable determines the fair value of its property, plant and equipment using a methodology that it has judged to be reasonable. The methodology is generally a twenty year discounted cash flow model. Twenty years is the period considered reasonable as Brookfield Renewable has 20 year capital plans and it believes a reasonable third party would be indifferent between extending the cash flows further in the model versus using a discounted terminal value.

The valuation model incorporates future cash flows from long-term power purchase agreements that are in place where it is determined that the power purchase agreements are linked specifically to the related power generating assets. With respect to estimated future generation that does not incorporate long-term power purchase agreement pricing, the cash flow model uses estimates of future electricity prices using broker quotes from independent sources for the years in which there is a liquid market. The

Page 127 


valuation of power generating assets not linked to long-term power purchase agreements also requires the development of a long-term estimate of future electricity prices. In this regard the valuation model uses a discount to the all-in cost of construction with a reasonable return, to secure energy from new renewable on-shore wind development resources as the benchmark that will establish the market price for electricity for renewable resources.

Brookfield Renewable’s long-term view is anchored to the cost of securing new energy from renewable sources to meet future demand growth by the year 2025 in North America and Colombia, 2023 in Europe, and 2022 in Brazil. The year of new entry is viewed as the point when generators must build additional capacity to maintain system reliability and provide an adequate level of reserve generation with the retirement of older coal fired plants and rising environmental compliance costs in North America and Europe, and overall increasing demand in Colombia and Brazil. For the North American and European businesses, Brookfield Renewable has estimated a discount to these new-build wind prices to determine renewable electricity prices for hydroelectric and wind facilities. In Brazil and Colombia, the estimate of future electricity prices is based on a similar approach as applied in North America using a forecast of the all-in cost of development.

Discount rates are determined each year by considering the current interest rates, average market cost of capital as well as the price risk and the geographical location of the operational facilities as judged by management. Inflation rates are also determined by considering the current inflation rates and the expectations of future rates by economists. Operating costs are based on long-term budgets escalated for inflation. Each operational facility has a 20 year capital plan that it follows to ensure the maximum life of its assets are achieved. Foreign exchange rates are forecasted by using the spot rates and the available forward rates, extrapolated beyond the period available. The inputs described above to the discounted cash flow model require management to consider facts, trends and plans in making its judgments as to what derives a reasonable fair value of its property, plant and equipment.

(iv)        Financial instruments

The accounting policy relating to Brookfield Renewable’s financial instruments is described in Note 1(k) – Financial instruments in our audited annual consolidated financial statements. In applying the policy, judgments are made in applying the criteria set out in IFRS 9, Financial instruments (“IFRS 9”) and IAS 39, Financial instruments: recognition and measurement (“IAS 39”), to record financial instruments at fair value through profit and loss, and the assessments of the effectiveness of hedging relationships.

(v)        Deferred income taxes

The accounting policy relating to Brookfield Renewable’s income taxes is described in Note 1(m) – Income taxes in our audited annual consolidated financial statements. In applying this policy, judgments are made in determining the probability of whether deductions, tax credits and tax losses can be utilized.  

NEW ACCOUNTING STANDARDS

(i)      IFRS 15 – Revenue from contracts from customers

            On January 1, 2018 Brookfield Renewable adopted IFRS 15 using the modified retrospective method applied to those contracts which were not completed as of January 1, 2018. The new standard replaces the majority of existing IFRS requirements on revenue recognition including IAS 18, Revenue, IAS 11, Construction Contracts and related interpretations. The core principle of the standard is to recognize revenue to depict the transfer of goods and services to customers in an amount that reflects the consideration to which the entity expects to be entitled in exchange for those goods and services. The standard has prescribed a five-step model to apply the principles which requires the identification of a contract with a customer, the identification of performance obligations with the contract, determination of the transaction price, the allocation of the transaction price to the performance obligations and the recognition of revenue when performance obligations have been satisfied. The standard also specifies how to account for the incremental costs of obtaining a contract and the costs directly related to fulfilling a contract as well as requiring more informative and relevant disclosures. IFRS 15 applies to nearly all contracts with customers, unless covered by another standard, such as leases, financial instruments and insurance contracts.

Page 128 


            The pattern and timing of revenue recognition under the new standard is consistent with prior practice. There were no adjustments recognized on the adoption of IFRS 15.

(ii)      IFRS 9 – Financial instruments

            Brookfield Renewable adopted IFRS 9 as issued by the IASB in 2014, which provides more reliable and relevant information for users to assess the amounts, timing and uncertainty of future cash flows. The new accounting policies were applied retrospectively from January 1, 2018 and, in accordance with the transitional provisions in IFRS 9, comparative figures were not restated. The adoption of IFRS 9 did not result in any material transition adjustments being recognized as at January 1, 2018.

            IFRS 9 replaces certain provisions of IAS 39 that relate to the recognition, classification and measurement of financial assets and financial liabilities; derecognition of financial instruments; impairment of financial assets; and hedge accounting. IFRS 9 also significantly amends other standards dealing with financial instruments such as IFRS 7, Financial Instruments: Disclosures.

Future changes in accounting policies

(i)      Leases

In January 2016, the IASB issued IFRS 16, Leases (“IFRS 16”). IFRS 16 brings most leases onto the statement of financial position for lessees under a single model, eliminating the distinction between operating and finance leases. Lessor accounting remains largely unchanged and the distinction between operating and finance leases is retained. Under IFRS 16 a lessee recognizes a right-of-use asset and a lease liability. The right-of-use asset is treated similarly to other non-financial assets and depreciated accordingly, and the liability accrues interest. The lease liability is initially measured at the present value of the lease payments payable over the lease term, discounted at the rate implicit in the lease. Lessees are permitted to make an accounting policy election, by class of underlying asset, to apply a method like IAS 17’s operating lease accounting and not recognize lease assets and lease liabilities for leases with a lease term of 12 months or less, and on a lease-by-lease basis, to apply a method similar to current operating lease accounting to leases for which the underlying asset is of low value. IFRS 16 supersedes IAS 17, Leases and related interpretations. A lessee will apply IFRS 16 to its leases either retrospectively to each prior reporting period presented or retrospectively with the cumulative effect of initially applying IFRS 16 being recognized at the date of initial application. IFRS 16 is effective for annual periods beginning on or after January 1, 2019, with early adoption permitted. Management has chosen to adopt the standard retrospectively in accordance with IFRS 16 paragraph C5(b), recognizing the cumulative effect at the date of initial application as an adjustment to the statement of financial position. For leases that meet the short-term recognition exemption of being less than 12 months in length from the date of initial application, or leases that meet the low-value recognition exemption, Management has elected to apply the respective practical expedients and these leases will be accounted for using IAS 17 operating lease accounting, whereby the lease payments will be recognized as an expense on either a straight line basis over the lease term or another systematic basis. At the date of initial application, excluding the subsidiaries that are accounted for as held for sale, Brookfield Renewable anticipates recognizing a right-of-use asset of $149 million and a corresponding lease liability of $151 million.

Subsequent eventS

On February 25, 2019, Brookfield Renewable completed a C$70 ($53 million) non-recourse financing associated with a 20 MW hydroelectric facility in Ontario. The debt bears an interest rate of 4.13% and matures in 2045.

In February 2019, Brookfield Renewable entered into an agreement to sell an additional 25% non-controlling, indirect interest in a 413 MW portfolio of select Canadian hydroelectric assets to a consortium of buyers for the same price, subject to an adjustment for an approximate $45 million dividend recapitalization completed in the fourth quarter of 2018, as our initial 25% non-controlling, direct interest sale. The closing of the sale of the additional 25% interest remains subject to the satisfaction of customary conditions. Following closing, Brookfield Renewable will retain a 50% economic interest in this portfolio and will continue to manage and operate the assets in the portfolio.

Page 129 


PART 9 – PRESENTATION TO STAKEHOLDERS AND PERFORMANCE Measurement

PRESENTATION TO PUBLIC STAKEHOLDERS

Equity

Brookfield Renewable’s consolidated equity interests include the non-voting LP Units held by public LP Unitholders and Brookfield, Redeemable/Exchangeable Limited Partnership Units in BRELP, a holding subsidiary of Brookfield Renewable, held by Brookfield, and GP interest in BRELP held by Brookfield. The LP Units and the Redeemable/Exchangeable Partnership Units have the same economic attributes in all respects, except that the Redeemable/Exchangeable Partnership Units provide Brookfield the right to request that their units be redeemed for cash consideration. In the event that Brookfield exercises this right, Brookfield Renewable has the right, at its sole discretion, to satisfy the redemption request with LP Units, rather than cash, on a one-for-one basis. Brookfield, as holder of Redeemable/Exchangeable Partnership Units, participates in earnings and distributions on a per unit basis equivalent to the per unit participation of the LP Units. As Brookfield Renewable, at its sole discretion, has the right to settle the obligation with LP Units, the Redeemable/Exchangeable Partnership Units are classified under equity, and not as a liability.

Given the exchange feature referenced above, we are presenting LP Units, Redeemable/Exchangeable Partnership Units, and the GP Interest as separate components of consolidated equity. This presentation does not impact the total income (loss), per unit or share information, or total consolidated equity.

As at the date of this report, Brookfield owns an approximate 60% LP Unit interest, on a fully-exchanged basis, and all general partnership interests in Brookfield Renewable, representing a 0.01% interest, while the remaining approximately 40% is held by the public.

Actual and Long-term Average Generation

For assets acquired, disposed or reaching commercial operation during the year, reported generation is calculated from the acquisition, disposition or commercial operation date and is not annualized. As it relates to Colombia only, generation includes both hydroelectric and cogeneration facilities. “Other” includes generation from North America cogeneration and Brazil biomass.

      North America hydroelectric long-term average is the expected average level of generation based on the results of a simulation based on historical inflow data performed over a period of typically 30 years. Colombia hydroelectric long-term average is the expected average level of generation based on the results of a simulation based on historical inflow data performed over a period of typically 20 years. Hydroelectric assets located in Brazil benefit from a market framework which levelizes generation risk across producers. Wind long-term average is the expected average level of generation based on the results of simulated historical wind speed data performed over a period of typically 10 years. Solar long-term average is the expected average level of generation based on the results of a simulation using historical irradiance levels in the locations of our projects from the last 14 to 20 years combined with actual generation data during the operational period.

      We compare actual generation levels against the long-term average to highlight the impact of an important factor that affects the variability of our business results. In the short-term, we recognize that hydrology, wind and irradiance conditions will vary from one period to the next; over time however, we expect our facilities will continue to produce in line with their long-term averages, which have proven to be reliable indicators of performance.

      Our risk of a generation shortfall in Brazil continues to be minimized by participation in the MRE administered by the government of Brazil. This program mitigates hydrology risk by assuring that all participants receive, at any particular point in time, an assured energy amount, irrespective of the actual volume of energy generated. The program reallocates energy, transferring surplus energy from those who generated an excess to those who generate less than their assured energy, up to the total generation within the pool. Periodically, low precipitation across the entire country’s system could result in a temporary reduction of generation available for sale. During these periods, we expect that a higher

Page 130 


proportion of thermal generation would be needed to balance supply and demand in the country potentially leading to higher overall spot market prices.  

      Generation from our North American pumped storage and cogeneration facilities is highly dependent on market price conditions rather than the generating capacity of the facilities. Our European pumped storage facility generates on a dispatchable basis when required by our contracts for ancillary services. Generation from our biomass facilities is dependent on the amount of sugar cane harvested in a given year. For these reasons, we do not consider a long-term average for these facilities.

Voting Agreements with Affiliates

Brookfield Renewable has entered into voting agreements with Brookfield, whereby Brookfield Renewable gained control of the entities that own certain United States, Brazil and Europe renewable power generating operations as well as the entity that owns the renewable power generating operations acquired as part of the investment in TerraForm Global. Brookfield Renewable has also entered into a voting agreement with its consortium partners in respect of the Colombian operations. The voting agreements provide Brookfield Renewable the authority to direct the election of the Boards of Directors of the relevant entities, among other things, and therefore provide Brookfield Renewable with control. Accordingly, Brookfield Renewable consolidates the accounts of these entities.

Brookfield Renewable has also entered into a voting agreement with Brookfield, whereby Brookfield Renewable gained certain rights in respect of the partnership that controls TerraForm Power and its subsidiaries. This voting agreement provides Brookfield Renewable the authority to direct the election of one member of the Board of Directors of the relevant entity, among other things, and therefore provides Brookfield Renewable with significant influence over the partnership that controls TerraForm Power. Accordingly, Brookfield Renewable equity accounts for the partnership that controls TerraForm Power.

For entities previously controlled by Brookfield Asset Management, the voting agreements entered into do not represent business combinations in accordance with IFRS 3, as all combining businesses are ultimately controlled by Brookfield Asset Management both before and after the transactions were completed. Brookfield Renewable accounts for these transactions involving entities under common control in a manner similar to a pooling of interest, which requires the presentation of pre-voting agreement financial information as if the transactions had always been in place. Refer to Note 1(r)(ii) –  Critical judgments in applying accounting policies - Common control transactions  in our December 31, 2018 audited consolidated financial statements for our policy on accounting for transactions under common control.

Performance Measurement  

Segment Information

Our operations are segmented by – 1) hydroelectric, 2) wind, 3) solar, 4) storage & other (cogeneration and biomass), and 5) corporate – with hydroelectric and wind further segmented by geography (i.e., North America, Colombia, Brazil, Europe and Asia). This best reflects the way in which the CODM reviews results, manages operations and allocates resources. Our investment in the TerraForm Power and TerraForm Global businesses led to the creation of the solar segment which is now reviewed on a standalone basis. Our investment in First Hydro also resulted in the creation of a storage segment which is now reviewed along with our cogeneration and biomass businesses, on an aggregate basis. The Colombia segment aggregates the financial results of its hydroelectric and cogeneration facilities. The results of our wind assets in South Africa that are classified as held for sale have been aggregated in the Asia wind business segment. The corporate segment represents all activity performed above the individual segments for the business.

We report our results in accordance with these segments and present prior period segmented information in a consistent manner. See Note 6 – Segmented information in our audited annual consolidated financial statements.

One of our primary business objectives is to generate stable and growing cash flows while minimizing risk for the benefit of all stakeholders. We monitor our performance in this regard through

Page 131 


three key metrics — i) Net Income (Loss), ii) Adjusted Earnings Before Interest, Taxes, Depreciation and Amortization (“Adjusted EBITDA”), and iii) Funds From Operations.

It is important to highlight that Adjusted EBITDA and Funds From Operations do not have any standardized meaning prescribed by IFRS and therefore are unlikely to be comparable to similar measures presented by other companies and have limitations as analytical tools. We provide additional information below on how we determine Adjusted EBITDA and Funds From Operations. We also provide reconciliations to net income (loss). See “PART 4 – Financial Performance Review on Proportionate Information – Reconciliation of Non-IFRS Measures”  and “PART 6 – Selected Annual and Quarterly Information – Reconciliation of Non-IFRS measures”.

Proportionate Information

Reporting to the CODM on the measures utilized to assess performance and allocate resources has been provided on a proportionate basis since the fourth quarter of 2017. Information on a proportionate basis reflects Brookfield Renewable’s share from facilities which it accounts for using consolidation and the equity method whereby Brookfield Renewable either controls or exercises significant influence or joint control over the investment, respectively. Proportionate information provides a Unitholder perspective that the CODM considers important when performing internal analyses and making strategic and operating decisions. The CODM also believes that providing proportionate information helps investors understand the impacts of decisions made by management and financial results allocable to Unitholders.

Proportionate financial information is not, and is not intended to be, presented in accordance with IFRS. Tables reconciling IFRS data with data presented on a proportionate basis have been disclosed. Segment revenues, other income, direct operating costs, interest expense, depreciation, current and deferred income taxes, and other are items that will differ from results presented in accordance with IFRS as these items (1) include Brookfield Renewable’s proportionate share of earnings from equity-accounted investments attributable to each of the above-noted items, and (2) exclude the proportionate share of earnings (loss) of consolidated investments not held by us apportioned to each of the above-noted items.

The presentation of proportionate results has limitations as an analytical tool, including the following:

·         The amounts shown on the individual line items were derived by applying our overall economic ownership interest percentage and do not necessarily represent our legal claim to the assets and liabilities, or the revenues and expenses; and

·         Other companies may calculate proportionate results differently than we do.

Because of these limitations, our proportionate financial information should not be considered in isolation or as a substitute for our financial statements as reported under IFRS.

Brookfield Renewable does not control those entities that have not been consolidated and as such, have been presented as equity-accounted investments in its financial statements. The presentation of the assets and liabilities and revenues and expenses do not represent Brookfield Renewable’s legal claim to such items, and the removal of financial statement amounts that are attributable to non-controlling interests does not extinguish Brookfield Renewable’s legal claims or exposures to such items.

Net Income (Loss)

Net income (loss) is calculated in accordance with IFRS.

Net income (loss) is an important measure of profitability, in particular because it has a standardized meaning under IFRS. The presentation of net income (loss) on an IFRS basis for our business will often lead to the recognition of a loss even though the underlying cash flows generated by the assets are supported by strong margins and stable, long-term power purchase agreements. The primary reason for this is that accounting rules require us to recognize a significantly higher level of depreciation for our assets than we are required to reinvest in the business as sustaining capital expenditures.

Page 132 


Adjusted EBITDA

EBITDA is a non-IFRS measure used by investors to analyze the operating performance of companies.

Brookfield Renewable uses Adjusted EBITDA to assess the performance of its operations before the effects of interest expense, income taxes, depreciation, management service costs, non-controlling interests, unrealized gain or loss on financial instruments, non-cash gain or loss from equity-accounted investments, distributions to preferred limited partners and other typical non-recurring items. Brookfield Renewable adjusts for these factors as they may be non-cash, unusual in nature and/or are not factors used by management for evaluating operating performance.

Brookfield Renewable believes that presentation of this measure will enhance an investor’s ability to evaluate our financial and operating performance on an allocable basis to Unitholders.

Funds From Operations and Funds From Operations per Unit

Funds From Operations is a non-IFRS measure used by investors to analyze net earnings from operations without the effects of certain volatile items that generally have no current financial impact or items not directly related to the performance of the business.

Brookfield Renewable uses Funds From Operations to assess the performance of the business before the effects of certain cash items (e.g. acquisition costs and other typical non-recurring cash items) and certain non-cash items (e.g. deferred income taxes, depreciation, non-cash portion of non-controlling interests, unrealized gain or loss on financial instruments, non-cash gain or loss from equity-accounted investments, and other non-cash items) as these are not reflective of the performance of the underlying business. In our audited annual consolidated financial statements we use the revaluation approach in accordance with IAS 16, Property, Plant and Equipment, whereby depreciation is determined based on a revalued amount, thereby reducing comparability with our peers who do not report under IFRS as issued by the IASB or who do not employ the revaluation approach to measuring property, plant and equipment. We add back deferred income taxes on the basis that we do not believe this item reflects the present value of the actual tax obligations that we expect to incur over our long-term investment horizon.

Brookfield Renewable believes that analysis and presentation of Funds From Operations on this basis will enhance an investor’s understanding of the performance of the business. Funds From Operations per Unit is not a substitute measure of performance for earnings per share and does not represent amounts available for distribution to LP Unitholders.

Funds From Operations is not intended to be representative of cash provided by operating activities or results of operations determined in accordance with IFRS. Furthermore, this measure is not used by the CODM to assess Brookfield Renewable’s liquidity.

5.B              LIQUIDITY AND CAPITAL RESOURCES

See Item 5.A “Operating Results – Liquidity and Capital Resources”

5.C              RESEARCH AND DEVELOPMENT, PATENTS AND LICENSES, ETC.

None.

5.D              TREND INFORMATION

See Item 4.B “Business Overview — Renewable Power Growth Opportunity” to understand our global renewable power drivers, core markets and growth opportunities.

See Item 5.A “Operating Results” for information on the following trend information: 

·        “— Financial Performance Review on Proportionate Information” (variability of generation);

·         “— Liquidity and Capital Resources” (funding of growth initiatives, capital expenditures, distributions and general business purposes); and

·        “— Contract Profile” (Funds From Operations).

Page 133 


5.E              OFF-BALANCE SHEET ARRANGEMENTS

Other than the available portion of credit facilities disclosed in Item 5.A “Operating Results”, we do not have any off-balance sheet arrangements that have or are reasonably likely to have a current or future effect on our financial condition, changes in financial condition, revenues or expenses, results of operations, liquidity, capital expenditures or capital resources that are material to investors.

5.F              TABULAR DISCLOSURE OF CONTRACTUAL OBLIGATIONS

See Item 5.A “Operating Results – Liquidity and Capital Resources”

ITEM 6.       DIRECTORS, SENIOR MANAGEMENT AND EMPLOYEES           

6.A              DIRECTORS AND SENIOR MANAGEMENT

Board of Directors of the Managing General Partner

As required by Bermuda law, the Amended and Restated Limited Partnership Agreement of BEP provides for the management and control of BEP by a general partner rather than a board of directors and officers. The Managing General Partner, which is a wholly-owned subsidiary of Brookfield Asset Management, serves as BEP’s general partner and has a board of directors. The Managing General Partner has sole responsibility and authority for the central management and control of BEP, which is exercised through its board of directors. The directors of the Managing General Partner each serve as a director until a successor is appointed to replace them.

The board of directors of the Managing General Partner is comprised of seven directors, five of whom are independent pursuant to the NYSE Listed Company Manual and within the meaning of Canadian National Instrument 58-101 – Disclosure of Corporate Governance Practices. The following table presents certain information concerning the current board of directors of the Managing General Partner as of the date of this Form 20-F.

Page 134 


Name and Residence(1)

Age

  

Position

  

Principal Occupation

Jeffrey Blidner

70

  

Chair

  

Vice Chairman of Brookfield Asset Management

Ontario, Canada

Eleazar de Carvalho Filho(2)

61

  

Director

  

Founder of Virtus BR Partners and Corporate Director; Founder of Sinfonia Consultoria e Participações

Sao Paulo, Brazil

John Van Egmond(3)

69

  

Director

  

Financial Consultant, Ozona Corporation

Arizona, United States

Lars Josefsson

68

  

Director

  

Managing Director, Contributor AB

Stockholm, Sweden

David Mann(2)(3)(4)

79

  

Director

  

Corporate Director

Nova Scotia, Canada

Lou Maroun(3)

68

  

Director

  

Chairman of Sigma Real Estate Advisors/Sigma Capital Corporation

Warwick, Bermuda

Patricia Zuccotti(2)

71

  

Director

  

Corporate Director

Washington, United States

(1)              The business address for each of the directors is 73 Front Street, Hamilton, HM 12, Bermuda.

(2)               Member of the Audit Committee.  Patricia Zuccotti is the Chair of the Audit Committee and is the “audit committee financial expert” as defined by the SEC.

(3)               Member of the Nominating and Governance Committee.  David Mann is the Chair of the Nominating and Governance Committee.

(4)               Lead Independent Director.

Biographical information for each of the directors is included below.

Jeffrey Blidner. Mr. Blidner is the Chair of the board of directors of the Managing General Partner. Mr. Blidner is also a Vice Chairman of Brookfield Asset Management. In that capacity he is responsible for strategic planning as well as transaction execution. He is also the Chief Executive Officer of Brookfield Asset Management’s Private Funds Group.  He is the Chair and a director of Brookfield Business Partners L.P., and a director of Brookfield Asset Management, Brookfield Property Partners L.P. and Brookfield Infrastructure Partners L.P. Prior to joining Brookfield in 2000, Mr. Blidner was a senior partner at a Canadian law firm.  He received his law degree from York University’s Osgoode Hall Law School and was called to the Bar in Ontario as Gold Medalist.

Eleazar de Carvalho Filho. Mr. de Carvalho Filho is a director of the Managing General Partner. Mr. de Carvalho Filho is a founding partner of Virtus BR Partners, an independent advisory company. He  

Page 135 


was formerly the President and Managing Director of the Brazilian National Development Bank and has served as the Chief Executive Officer of Unibanco Investment Bank. Mr. de Carvalho Filho served as the non-executive Chairman of BHP Billiton Brazil (2006-2011) and served on the board of directors of Petrobras, Eletrobrás and Vale, among others. Mr. de Carvalho Filho is currently a director of Cnova N.V.  He is also a director and audit committee member of TechnipFMC plc (formerly FMC Technologies, Inc.) and Grupo Pão de Açúcar.  In January 2018, Mr. de Carvalho Filho was named to the transitional board of directors of Oi S.A., a large Brazilian company, and in September 2018, was elected as a director for a two-year term and was also elected Chairman of the board.  Mr. de Carvalho Filho is the President of the Board of Trustees of the Brazilian Symphony Orchestra. Mr. de Carvalho Filho holds a Master of Arts in International Relations from The Johns Hopkins University in Washington, D.C. and a Bachelor of Arts with a major in Economics from New York University.

John Van Egmond. Mr. Van Egmond is a director of the Managing General Partner. Mr. Van Egmond is presently a financial consultant with Ozona Corporation (a general consulting company) in Tucson, Arizona. He was formerly the acting President and Chief Executive Officer and director of Wilshire Technologies, Inc., where he was responsible for all financial, operational, sales and marketing and human resource functions. Mr. Van Egmond was also the President of Century Power Corporation, an independent power producer based in Tucson, Arizona. Mr. Van Egmond is a Certified Public Accountant and received a Bachelor of Science in accounting in 1972 from Montana State University.

             Lars Josefsson. Mr. Josefsson is a director of the Managing General Partner. Mr. Josefsson was formerly President and Chief Executive Officer of Vattenfall AB (2000-2010), Celsius AB (1997-2000) and various positions with Ericsson over a 24-year period. Mr. Josefsson is also a member of the boards of directors of Robert Bosch GmbH, Holmen AB and Burntisland Fabrication Ltd. He is also Chairman and Managing Partner of BioElectric Solutions LGJ AB, the founder of the Biomass for Electricity Initiative and Foundation and a member of the board of trustees of Hand in Hand International. Mr. Josefsson graduated from Chalmers University of Technology in Applied Physics with a Master of Science in 1973 and in 1986 graduated from IMD, Lausanne, PED. Mr. Josefsson is an Honorary Professor in Physics, Brandenburg Technical University, Cottbus, Germany.

David Mann. Mr. Mann is the lead independent director of the Managing General Partner. Mr. Mann formerly served as President and Chief Executive Officer of Nova Scotia Power Inc. (1996-2004) and Vice Chairman (2004-2005) and President and Chief Executive Officer (1998-2004) of Emera Inc., a TSX-listed energy and services company that invests in electrical generation, transmission and distribution. Mr. Mann is a Corporate Director and prior to January 1, 2016, served as Counsel at the law firm Cox & Palmer. He has over 30 years of experience in the practice of corporate and commercial law, with a particular emphasis on corporate finance and public utility regulation. He retired as Chairman of Logistec Corporation in 2016.  He is also the Audit Committee Chairman of NewGrowth Corp. and Allbanc Split Corp II. Mr. Mann holds a Bachelor of Commerce and a Bachelor of Laws from Dalhousie University and a Master of Laws from the University of London.

Lou Maroun. Mr. Maroun is a director of the Managing General Partner. Mr. Maroun was formerly the Executive Chairman of ING Real Estate Canada, and held executive positions in a number of real estate companies where he was responsible for overseeing operations, real estate transactions, asset and property management, as well as many other related functions. Mr. Maroun is a director of Brookfield Property Partners L.P. where he is a member of the Audit Committee and the Chair of the Governance and Nominating Committee. Mr. Maroun is also Chairman of Sigma Real Estate Advisors and Sigma Capital Corporation and is on the board of directors and is Chairman of Summit Industrial Income REIT. Mr. Maroun graduated from the University of New Brunswick in 1972 with a Bachelor’s degree, majoring in psychology, followed by a series of post graduate studies in finance and mortgage underwriting. In January of 2007, Mr. Maroun was elected a Fellow of the Royal Institute of Chartered Surveyors.

Patricia Zuccotti. Ms. Zuccotti is a director of the Managing General Partner. Ms. Zuccotti was formerly Senior Vice President, Chief Accounting Officer and Controller of Expedia, Inc. (2005-2011). Prior to joining Expedia, Ms. Zuccotti was the Director, Enterprise Risk Services of Deloitte & Touche LLP (2003-2005). Ms. Zuccotti is a director of Brookfield Business Partners L.P. where she is the Chair of the Audit Committee. Ms. Zuccotti is a Certified Public Accountant (inactive) and received her Masters of


Business Administration, majoring in accounting and finance, from the University of Washington and a Bachelor of Arts, majoring in political science, from Trinity College.

Director LP Unit Ownership Requirements  

The Managing General Partner believes that directors can better represent Brookfield Renewable’s Unitholders if they have economic exposure to Brookfield Renewable LP Units. Brookfield Renewable expects each external director to hold sufficient LP Units such that the acquisition cost of such units is equal to at least two times their annual retainer (the “Ownership Requirement”). Directors are required to purchase limited partnership units on an annual basis in an amount not less than 20% of the Ownership Requirement until they have met the Ownership Requirement. Directors are required to achieve the Ownership Requirement within five years of joining the Board. In the event of an increase in the annual retainer fee, the directors will have two years from the date of the change to comply with the revised Ownership Requirement. In the case of directors who have served on the board of directors less than five years at the date of the change, such Directors will be required to comply with the Ownership Requirement by the date that is the later of: (i) the fifth anniversary of their appointment to the board of directors and (ii) two years following the date of the change in retainer fee. All of Brookfield Renewable’s external directors are in compliance with the Ownership Requirement.

Additional Information About Directors and Officers  

To our knowledge, within the past ten years, no director or executive officer of the Managing General Partner and no employee of the Service Provider who performs an executive function for BEP has (a) served as a director, chief executive officer or chief financial officer of any company that was subject to a “cease trade” or similar order, or an order denying the relevant company access to any exemption under securities legislation, which remained in effect for more than 30 consecutive days, and that was issued (i) while he or she was acting as director, chief executive officer or chief financial officer, or (ii) after he or she ceased to be a director, chief executive officer or chief financial officer and which resulted from an event that occurred while he or she was a director, chief executive officer or chief financial officer, (b) served as a director or executive officer of any company that, while he or she was acting in that capacity, or within a year after he or she ceased to act in that capacity, became bankrupt, made a proposal under any legislation relating to bankruptcy or insolvency or was subject to or instituted any proceedings, arrangement or compromise with creditors or had a receiver, receiver manager or trustee appointed to hold the company’s assets, or (c) become bankrupt, made a proposal under any legislation relating to bankruptcy or insolvency, or become subject to or instituted any proceedings, arrangement or compromise with creditors, or had a receiver, receiver manager or trustee appointed to hold his or her assets. In January 2018, after serving as a strategic advisor to certain bondholders, Mr. de Carvalho Filho was appointed to the transitional board of directors of Oi S.A., a telecommunications company in Brazil under bankruptcy protection. In September 2018, Mr. de Carvalho Filho was elected to the board of directors of Oi S.A. for a two-year term and was elected Chairman. As of the date of this Form 20-F, Oi S.A. remains under bankruptcy protection. Mr. de Carvalho Filho was not on the board of directors at the time that Oi S.A. entered bankruptcy protection.

To our knowledge, no director or executive officer of the Managing General Partner and no employee of the Service Provider who performs an executive function for BEP, nor any personal holding company thereof owned or controlled by them, (i) has been subject to any penalties or sanctions imposed by a court relating to securities legislation or by a securities regulatory authority or has entered into a settlement agreement with a securities regulatory authority, or (ii) has been subject to any other penalties or sanctions imposed by a court or regulatory body that would likely be considered important to a reasonable investor in making an investment decision.

To our knowledge, within the past ten years, no director or executive officer of our Managing General Partner and no employee of the Service Provider who performs an executive function for BEP, nor any personal holding company thereof owned or controlled by them, has become bankrupt, made a proposal under any legislation relating to bankruptcy or insolvency, has become subject to or instituted any proceedings, arrangement or compromise with creditors, or had a receiver, receiver manager or trustee appointed to hold his or her assets or the assets of his or her holding company.

Our Management

Page 137 


The Managing General Partner does not have any employees. Instead, members of Brookfield’s senior management and other individuals from Brookfield’s global affiliates are drawn upon to fulfill the Service Provider’s obligations to provide us with management services under our Master Services Agreement. The following table presents certain information concerning our core senior management team that is principally responsible for our operations as well as their positions with the Service Provider as of the date of this Form 20-F. In February 2018, the following changes were made to the senior management team of the Service Provider: (i) Mr. Nicholas Goodman resigned as Chief Financial Officer and began another role with Brookfield; and (ii) Mr. Wyatt Hartley, Senior Vice President, Finance, was named Chief Financial Officer. As well, in 2018, Ms. Ruth Kent was named Chief Operating Officer. The further disclosure required under Canadian securities laws regarding the compensation of certain members of our core senior management team will be separately filed within 140 days of December 31, 2018.

Name

Years of experience in relevant industry or role

Years at Brookfield

Current Position with the Service Provider

Harry Goldgut

34

22

Vice Chairman

Richard Legault

34

31

Vice Chairman

Sachin Shah

20

17

Chief Executive Officer

Wyatt Hartley

13

9

Chief Financial Officer

Ruth Kent

20

5

Chief Operating Officer

Jennifer Mazin

20

5

General Counsel

Each of the members of our core senior management team has substantial operational and transaction origination and execution expertise. Certain members of this team have also been integral in building and developing Brookfield’s renewable power operations and, although certain members of the senior management team are also managing partners of Brookfield or have some responsibilities in other Brookfield businesses, these members devote substantially all of their time to the management and development of Brookfield Renewable. Biographical information for each of the members of this team is included below.

Harry Goldgut. Mr. Goldgut is the Vice Chairman of the Service Provider. Mr. Goldgut is also an Executive Chairman of Brookfield Asset Management’s infrastructure and power groups. He has been involved in the electric power industry since 1985. Mr. Goldgut joined Brookfield in 1997 as Vice President, Power Generation and since then has held various senior positions in BRPI, becoming its Co-Chairman and Chief Executive Officer in 2000, adding Chairman in 2005. He has been actively involved in developing and expanding Brookfield’s power operations and has had primary responsibility for its acquisitions and its senior regulatory relationships. He played an active role in the restructuring of the electricity industry in Ontario as a member of several governmental and regulatory committees and task forces including the Market Design Committee, the Minister of Energy’s Advisory Committee, the Clean Energy Task Force and the Ontario Energy Board Chair’s Advisory Roundtable. Mr. Goldgut received his law degree from York University’s Osgoode Hall Law School in Ontario, and was called to the Ontario Bar in 1982.

Richard Legault. Mr. Legault is the Vice Chairman of the Service Provider. Mr. Legault is also an Executive Chairman of Brookfield Asset Management’s renewable power group. Prior to 2015, Mr. Legault was Chief Executive Officer of BEP during which time he led the growth of Brookfield’s renewable power operations on a global basis, helping to make Brookfield Renewable one of the world’s largest pure play renewable power portfolios. Mr. Legault was Chief Financial Officer of Brookfield from 2000 to 2001, prior to which he held several senior positions in operations, finance, and corporate development with Brookfield’s forest products operations. Mr. Legault received a Bachelor of Accounting from the Université du Québec in Hull and is a member of the Chartered Professional Accountants of Canada (CPA, CA).

Page 138 


Brookfield Renewable Partners L.P.                                                                 Annual Report                                                                                     December 31, 2018                                 

Page 139 

Sachin Shah. Mr. Shah is the Chief Executive Officer of the Service Provider and a Senior Managing Partner of Brookfield Asset Management. Mr. Shah has oversight of Brookfield Renewable’s growth and capitalization, on a global basis. Mr. Shah received a Bachelor of Commerce degree from the University of Toronto and is a member of the Chartered Professional Accountants of Canada (CPA, CA).

Wyatt Hartley.  Mr. Hartley is the Chief Financial Officer of the Service Provider and a Managing Director of Brookfield. He directs all capital markets activities, accounting, financial reporting, treasury, taxation and investor relations, on a global basis. Mr. Hartley holds a Bachelor of Science from Queen’s University and is a member of the Chartered Professional Accountants of Canada (CPA, CA).

Ruth Kent. Ms. Kent is the Chief Operating Officer of the Service Provider and a Managing Partner of Brookfield Asset Management. Ms. Kent has oversight of Brookfield Renewable’s renewable power operations and the execution of its commercial strategies. Ms. Kent holds a Master of Business Administration degree from Henley Management College and is a qualified accountant.

Jennifer Mazin. Ms. Mazin is General Counsel of the Service Provider and a Managing Partner of Brookfield Asset Management. Ms. Mazin provides oversight of Brookfield Renewable’s legal matters on a global basis, including transactional matters, corporate governance and public disclosure. Ms. Mazin received her Bachelor of Arts from the University of Western Ontario and her law degree from the University of Toronto. She is called to the bars of the State of New York and the Province of Ontario.

See also information contained under Item 3.D “Risk Factors — Risks Related to Our Relationship with Brookfield” and Item 7.B “Related Party Transactions”.

Management Diversity

At Brookfield Renewable, hiring and promotion decisions are based on solely on merit, so that each officer and employee possesses the necessary skills, knowledge and experience to do his or her job.  Brookfield Renewable and the Service Provider are committed to workplace diversity, including but not limited to, providing opportunities and support to promote success for female employees and promoting diversity of gender, culture, geography, and skills.  Brookfield Renewable appreciates the benefits of leveraging a range of diverse talents and perspectives and we actively support the development and advancement of a diverse group of employees capable of achieving management roles, including executive officer positions.  Neither Brookfield Renewable nor the Service Provider have targets for the representation of women in executive officer positions because such targets do not accurately reflect the full range of factors considered in hiring or promoting executive officers.  Currently, 50% of Brookfield Renewable’s executive management team are women.

Our Master Services Agreement

BEP, BRELP and the Holding Entities entered into our Master Services Agreement pursuant to which the Service Provider has agreed to provide oversight of our business and provide the services of senior management to BEP. In addition, the Service Provider has agreed to provide services relating to acquisitions or dispositions, financings, business planning and strategy and oversight and supervision of various day to day management and administrative activities. The Operating Entities are not a party to our Master Services Agreement. 

Under our Master Services Agreement, the Service Recipients have appointed the Service Provider to provide or arrange for the provision by an appropriate service provider of the following services:

·         causing or supervising the carrying out of all day to day management, secretarial, accounting, banking, treasury, administrative, liaison, representative, regulatory and reporting functions and obligations;

·         providing overall strategic advice to the Holding Entities including advising with respect to the expansion of their business into new markets;

·         establishing and maintaining or supervising the establishment and maintenance of books and records;

Page 139 


·         identifying, evaluating and recommending to the Holding Entities acquisitions or dispositions from time to time and, where requested to do so, assisting in negotiating the terms of such acquisitions or dispositions;

·         recommending and, where requested to do so, assisting in the raising of funds whether by way of debt, equity or otherwise, including the preparation, review or distribution of any prospectus or offering memorandum in respect thereof and assisting with communications support in connection therewith;

·         causing or supervising the preparation and implementation of any operating plan, capital expenditure plan or marketing plan;

·         recommending to the Holding Entities suitable candidates to serve on the Governing Bodies of the Operating Entities;

·         making recommendations with respect to the exercise of any voting rights to which the Holding Entities are entitled in respect of the Operating Entities;

·         making recommendations with respect to the payment of dividends by the Holding Entities or any other distributions by the Service Recipients, including distributions by us to our LP Unitholders;

·         monitoring and/or oversight of the applicable Service Recipient’s accountants, legal counsel and other accounting, financial or legal advisers and technical, commercial, marketing and other independent experts and managing litigation in which a Service Recipient is sued or commencing litigation after consulting with, and subject to the approval of, the relevant Governing Body;

·         attending to all matters necessary for any reorganization, bankruptcy proceedings, dissolution or winding up of a Service Recipient, subject to approval by the relevant Governing Body;

·         supervising the timely calculation and payment of taxes payable, and the filing of all tax returns due, by each Service Recipient;

·         causing or supervising the preparation of the Service Recipients’ annual consolidated financial statements, quarterly interim financial statements and other public disclosure;

·         making recommendations in relation to and effecting the entry into insurance of each Service Recipient’s assets, together with other insurances against other risks including directors and officers insurance, as the relevant service provider and the relevant Governing Body may from time to time agree;

·         arranging for individuals to carry out the functions of the principal executive, accounting and financial officers for BEP only for purposes of applicable securities laws;

·         providing individuals to act as senior officers of Holding Entities as agreed from time to time, subject to the approval of the relevant Governing Body;

·         advising the Service Recipients regarding the maintenance of compliance with applicable laws and other obligations; and

·         providing all such other services as may from time to time be agreed with the Service Recipients that are reasonably related to the Service Recipient’s day to day operations.

Notwithstanding the forgoing, all Investment Advisor Services (as defined in the Master Services Agreement) must be provided solely to BRELP. The Service Provider’s activities are subject to the supervision of the board of directors of the Managing General Partner and the Governing Bodies of each of the other Service Recipients, as applicable. The Service Provider has agreed to exercise the power and discharge the duties conferred under our Master Services Agreement honestly and in good faith, and will exercise the degree of care, diligence and skill that a reasonably prudent person would exercise in comparable circumstances, subject to, and after taking into account, the terms and conditions of the Relationship Agreement.

Management Fee 

 Under our Master Services Agreement, we pay our Service Provider an annual base management fee (the “Base Management Fee”) of $20 million (adjusted annually for inflation at an inflation factor based on year-over-year United States consumer price index) plus 1.25% of the amount by which the Total Capitalization Value exceeds an initial reference value, determined based on market capitalization immediately following the combination of the assets of the Fund and the Brookfield Power

Page 140 


Renewable Assets into BEP. In the event that the measured Total Capitalization Value in a given period is less than the initial reference value, the Service Provider will receive only the Base Management Fee of $20 million annually (subject to an annual escalation by the specified inflation factor described above). The Base Management Fee is calculated and paid on a quarterly basis.

To the extent that under any other arrangement we must pay a base management fee to the Service Provider or one of its affiliates on a portion of our capital that is comparable to the Base Management Fee, the Base Management Fee will be reduced on a dollar for dollar basis by our proportionate share of the comparable base management fee. The Base Management Fee will not be reduced by the amount of any incentive distribution payable by any Service Recipient or Operating Entity to the Service Provider (or any other affiliate) (for which there is a separate credit mechanism under the Amended and Restated Limited Partnership Agreement of BRELP), or any other fees that are payable by any Operating Entity to Brookfield for financial advisory, operations and maintenance, development, operations management and other services. See Item 7.B “Related Party Transactions — Incentive Distributions” and “—Other Services”.

The Base Management Fee payments for the years ended December 31, 2018, 2017 and 2016 are set out below:

(MILLIONS)

2018

2017

2016

Base management fee  

$

80

$

82

$

62

             

Reimbursement of Expenses and Certain Taxes

The relevant Service Recipient will reimburse the Service Provider for all out-of-pocket fees, costs and expenses incurred in connection with the provision of the services including those of any third party. Such out-of-pocket fees, costs and expenses include, among other things, (i) fees, costs and expenses relating to any debt or equity financing; (ii) fees, costs and expenses incurred in connection with the general administration of any Service Recipient; (iii) taxes, licenses and other statutory fees or penalties levied against or in respect of a Service Recipient; (iv) amounts owed under indemnification, contribution or similar arrangements; (v) fees, costs and expenses relating to our financial reporting, regulatory filings and investor relations and the fees, costs and expenses of agents, advisers and other persons who provide services to or on behalf of a Service Recipient; and (vi) any other fees, costs and expenses incurred by the Service Provider that are reasonably necessary for the performance by the Service Provider of its duties and functions under our Master Services Agreement. However, the Service Recipients will not be required to reimburse the Service Provider for the salaries and other remuneration of its management, personnel or support staff who carry out any services or functions for such Service Recipients or overhead for such persons.

In addition, the Service Recipients will be required to pay all fees, expenses and costs incurred in connection with the investigation, acquisition, holding or disposal of any acquisition that is made or that is proposed to be made by us. Where the acquisition or proposed acquisition involves a joint acquisition that is made alongside one or more other persons, the Service Provider will be required to allocate such fees, costs and expenses in proportion to the notional amount of the acquisition made (or that would have been made in the case of an unconsummated acquisition) among all joint investors. Such additional fees, expenses and costs represent out-of-pocket costs associated with investment activities that will be undertaken pursuant to our Master Services Agreement.

The Service Recipients will also be required to pay or reimburse the Service Provider for all sales, use, value added, goods and services, harmonized sales, withholding or other taxes or customs duties or other governmental charges levied or imposed by reason of our Master Services Agreement or any agreement it contemplates, other than income taxes, corporation taxes, capital taxes or other similar taxes payable by the Service Provider, which are personal to the Service Provider.

Termination

Our Master Services Agreement has no fixed term. However, the Service Recipients may terminate our Master Services Agreement effective upon written notice of termination to the Service Provider if any of the following occurs:

Page 141 


·         the Service Provider defaults in the performance or observance of any material term, condition or covenant contained in the agreement in a manner that results in material harm to the Service Recipients and the default continues unremedied for a period of 60 days after written notice of the breach is given to the Service Provider;

·         the Service Provider engages in any act of fraud, misappropriation of funds or embezzlement against any Service Recipient that results in material harm to the Service Recipients;

·         the Service Provider is grossly negligent in the performance of its duties under the agreement and such gross negligence results in material harm to the Service Recipients; or

·         certain events relating to the bankruptcy or insolvency of the Service Provider.

The Service Recipients have no right to terminate for any other reason, including if the Service Provider or Brookfield experiences a change of control. The Managing General Partner may only terminate our Master Services Agreement on behalf of BEP with the prior unanimous approval of the Managing General Partner’s independent directors.

Our Master Services Agreement expressly provides that the agreement may not be terminated by the Service Recipients due solely to the poor performance or the underperformance of any of our operations.

            The Service Provider may terminate our Master Services Agreement effective upon written notice of termination to the Service Recipients if any Service Recipient defaults in the performance or observance of any material term, condition or covenant contained in the agreement in a manner that results in material harm to the Service Provider and the default continues unremedied for a period of 60 days after written notice of the breach is given to the Service Recipients. The Service Provider may also terminate our Master Services Agreement upon the occurrence of certain events relating to the bankruptcy or insolvency of any Service Recipient.

If our Master Services Agreement is terminated, the Licensing Agreement, the Relationship Agreement and any of Brookfield’s obligations under the Relationship Agreement would also terminate. See Item 7.B “Related Party Transactions — Relationship Agreement” and Item 3.D “Risk Factors — Risks Related to Our Relationship with Brookfield”.

Indemnification and Limitations on Liability

Under our Master Services Agreement, the Service Provider has not assumed and will not assume any responsibility other than to provide or arrange for the provision of the services called for under such agreement in good faith and will not be responsible for any action that the Service Recipients take in following or declining to follow the advice or recommendations of the Service Provider. The Service Provider has agreed to indemnify each of the Service Recipients and its affiliates, and its directors, officers, agents, members, partners, shareholders, employees and other representatives to the fullest extent permitted by law from and against any claims, liabilities, losses, damages, costs or expenses (including legal fees) resulting from the Service Provider’s bad faith, fraud, willful misconduct, gross negligence and, in the case of a criminal matter, conduct undertaken with the knowledge that the conduct was unlawful. The maximum amount of the aggregate liability of the Service Provider and its affiliates, the directors, officers, employees, contractors, agents, advisers and other representatives of the Service Provider and its affiliates, will be equal to the amounts previously paid in respect of services pursuant to our Master Services Agreement or any other agreement or arrangement contemplated by our Master Services Agreement in the two most recent calendar years by the Service Recipients. The Service Recipients have also agreed to indemnify each of the Service Provider, Brookfield and their directors, officers, agents, subcontractors, delegates, members, partners, shareholders and employees to the fullest extent permitted by law from and against any claims, liabilities, losses, damages, costs or expenses (including legal fees) incurred by an indemnified person or threatened in connection with our respective businesses, investments and activities or in respect of or arising from our Master Services Agreement or the services provided by the Service Provider, except to the extent that the claims, liabilities, losses, damages, costs or expenses are determined to have resulted from the indemnified person’s bad faith, fraud, willful misconduct, gross negligence or in the case of a criminal matter, action that the indemnified person knew to have been unlawful. In addition, under our Master Services Agreement, the indemnified persons will not be liable to the Service Recipients to the fullest extent


permitted by law, except for conduct that involved bad faith, fraud, willful misconduct, gross negligence, or in the case of a criminal matter, conduct that the indemnified person knew to have been unlawful.

Outside Activities

Our Master Services Agreement does not prohibit the Service Provider or its affiliates from pursuing other business activities or providing services to third parties that compete directly or indirectly with us. For a description of related aspects of the relationship between Brookfield and the Service Recipients, see Item 7.B “Related Party Transactions — Relationship Agreement”.

See also information contained in this Form 20-F under Item 6.C “Board Practices,” Item 3.D “Risk Factors — Risks Related to our Relationship with Brookfield” and Item 6.A “Directors and Senior Management”.

6.B       COMPENSATION

Our Management

The Managing General Partner does not have any employees. We have entered into our Master Services Agreement with the Service Provider pursuant to which the Service Provider and certain other affiliates of Brookfield provide or arrange for other service providers to provide management services to BEP, BRELP and the Holding Entities. The fees payable under the Master Services Agreement are set forth under Item 6.A “Directors and Senior Management — Our Master Services Agreement — Management Fee”. In addition, Brookfield is entitled to receive incentive distributions from BRELP described under Item 7.B “Related Party Transactions — Incentive Distributions”.

Pursuant to our Master Services Agreement, members of Brookfield’s senior management and other individuals from Brookfield’s global affiliates are drawn upon to fulfill obligations under our Master Services Agreement. These individuals, including the Brookfield employees identified in the table above under Item 6.A “Directors and Senior Management — Our Management”, are  not compensated by BEP or our Managing General Partner; instead they are and will continue to be compensated by Brookfield.  Further disclosure required under Canadian securities laws regarding the compensation of certain members of our core senior management team for the year ended December 31, 2018 will be separately filed within 140 days of December 31, 2018.

Board of Directors of the Managing General Partner  

For the year ended December 31, 2018, the Managing General Partner paid each of its directors $125,000 per year for serving on its board of directors and various board committees. The Managing General Partner pays the Chair of the Audit Committee of the board of directors an additional $20,000, the Chair of the Nominating and Governance Committee of the board of directors an additional $10,000 and the lead independent director of the board of directors an additional $10,000. In 2018, the Managing General Partner awarded a one-time work fee of $10,000 to each director other than Mr. Blidner (or in the case of the lead independent director, a one-time work fee of $15,000) as a special payment in recognition of the extra work completed by the directors in connection with the independent review of the Energy Marketing Internalization, which required significantly more time and meetings on the part of the directors. The one-time fees will be paid in 2019. Only those directors who are not employed by Brookfield or its affiliates are entitled to receive compensation for acting as a director of the Managing General Partner.

We believe that directors of the Managing General Partner can better represent Unitholders if they have economic exposure to Brookfield Renewable themselves. Accordingly, each director of the Managing General Partner must hold sufficient LP Units such that the acquisition cost of such units is equal to at least two times their annual retainer. We consider this minimum economic ownership requirement to be consistent with best practices. See Item 6.A “Directors and Senior Management — Director LP Unit Ownership Requirements”.

The Nominating and Governance Committee is responsible for reviewing and making recommendations to the board of directors of the Managing General Partner concerning the remuneration of directors and committee members. See Item 6.C “Board Practices — Committees of the Board of Directors — Nominating and Governance Committee”.

Page 143 


Indebtedness of Directors and Executive Officers

As at the date of this Form 20-F, and at all times since January 1, 2018, none of the directors, officers, employees and former directors, officers and employees of the Managing General Partner, the Service Provider or any of their respective subsidiaries, nor any of their associates, has or had any indebtedness owing to Brookfield Renewable.

6.C              BOARD PRACTICES

Board Structure, Practices and Committees

The structure, practices and committees of the Managing General Partner’s board of directors, including matters relating to the size, independence and composition of the board of directors, the election and removal of directors, requirements relating to board action and the powers delegated to board committees, are governed by the Managing General Partner’s bye-laws. The Managing General Partner’s board of directors is responsible for exercising the management, control, power and authority of the Managing General Partner except as required by applicable law or the bye-laws of the Managing General Partner. The following is a summary of certain provisions of those bye-laws that affect BEP’s governance.

Size, Independence and Composition of the Board of Directors

The Managing General Partner’s board of directors currently has seven directors. The board may consist of between three and 11 directors or such other number of directors as may be determined from time-to-time by a resolution of the Managing General Partner’s shareholders and subject to its bye-laws. At least three directors and at least a majority of the directors holding office must be independent of the Managing General Partner and Brookfield, as determined by the full board of directors using the standards for independence established under applicable securities laws. In addition, in February 2016 the board of directors of the Managing General Partner, on the recommendation of the Nominating and Governance Committee, appointed a lead independent director. The responsibilities of the lead independent director include presiding over sessions of the board of directors of the Managing General Partner when the Chair is not present as well as the in camera meetings that follow each scheduled board meeting.  Shareholders and other interested parties may communicate with any member of the board of directors, including its Chair, the lead independent director and the independent directors as a group, by contacting BEP’s Corporate Secretary at 73 Front Street, 5th Floor, Hamilton HM 12, Bermuda, +441-294-3304.

If the death, resignation or removal of an independent director results in the board of directors consisting of less than a majority of independent directors, the vacancy must be filled promptly. Pending the filling of such vacancy, the board of directors may temporarily consist of less than a majority of independent directors and those directors who do not meet the standards for independence may continue to hold office. In addition, the Managing General Partner’s bye-laws provide that not more than 50% of the directors (as a group) or the independent directors (as a group) may be residents of any one jurisdiction (other than Bermuda and any other jurisdiction designated by the board of directors from time to time).

Election and Removal of Directors

The Managing General Partner’s board of directors was appointed by its sole shareholder and each of its current directors will serve until the close of the next annual meeting of shareholders of the Managing General Partner or his or her death, resignation or removal from office, whichever occurs first. Vacancies on the board of directors may be filled and additional directors may be added by a resolution of the Managing General Partner’s shareholders or a vote of the directors then in office. A director may be removed from office by a resolution duly passed by the Managing General Partner’s shareholders or, if the director has been absent without leave from three consecutive meetings of the board of directors, by a written resolution requesting resignation signed by all other directors then holding office. A director will be automatically removed from the board of directors if he or she becomes bankrupt, insolvent or suspends payments to his or her creditors or becomes prohibited by law from acting as a director.

Term Limits and Board Renewal

Page 144 


The Nominating and Governance Committee reviews and assesses the qualifications of candidates proposed by the Managing General Partner to join the board of directors with the goal, among other things, of reflecting a balance between the experience that comes with longevity of service on the board of directors and the need for renewal and fresh perspectives.

The board of directors does not have a mandatory age for the retirement of directors and there are no term limits nor any other mechanisms in place that operate to compel board of directors turnover. While we believe that mandatory retirement ages, director term limits and other board of directors turnover mechanisms are overly prescriptive, periodically adding new voices to the board of directors can help Brookfield Renewable adapt to a changing business environment. 

As such, the Nominating and Governance Committee reviews the composition of the board of directors on a regular basis in relation to approved director criteria and skill requirements and recommends changes as appropriate. There have not been any significant changes to the composition of the board of directors since it was formed in 2011, other than the appointment of one new director in 2012 and the appointment of a current independent director as lead independent director in 2016. 

Board Diversity Policy 

We have a board of directors diversity policy (the “Diversity Policy”).  The Diversity Policy is informed by Brookfield Renewable’s deep roots in many global jurisdictions and the belief that the board of directors should reflect a diversity of backgrounds relevant to its strategic priorities. This includes such factors as diversity of business expertise and international experience, in addition to geographic and gender diversity.

All board of director appointments will be based solely on merit, having due regard for the benefits of diversity, so that each nominee possesses the necessary skills, knowledge and experience to serve effectively as a director. Therefore, in the director identification and selection process, gender diversity influences succession planning and is one criterion in adding new members to the board of directors.  Brookfield Renewable appreciates the benefits of leveraging a range of diverse talents and perspectives and is committed to pursuing the spirit and letter of the Diversity Policy. The Nominating and Governance Committee is responsible for overseeing the implementation of the Diversity Policy and for monitoring progress towards achieving its objectives.  The board of directors currently has seven directors, five of whom are independent, and one of whom is female (who is an independent director). Accordingly, approximately 15% of the board of directors is made up of women and women represent 20% of the independent directors. The Diversity Policy does not set any formal targets on diversity for directors at this time, because of the current need for geographic diversity of directors and the emphasis on subject matter expertise.

Action by the Board of Directors

The Managing General Partner’s board of directors may take action in a duly convened meeting at which a quorum is present or by a written resolution signed by all directors then holding office. When action is to be taken at a meeting of the board of directors, the affirmative vote of a majority of the votes cast is required for any action to be taken.

Transactions Requiring Approval by Independent Directors

The Managing General Partner’s independent directors approved the Conflicts Policy which addresses the approval and other requirements for transactions in which there is potential for a conflict of interest to arise. These transactions include: 

·         subject to certain exceptions, acquisitions by us from, and dispositions by us to, Brookfield;

·         acquisitions whereby Brookfield Renewable and Brookfield are purchasing different assets as part of a single transaction;

·         investing in a private Brookfield sponsored-fund, consortium or partnership;

·         the dissolution of BEP or BRELP;


·         any material amendment to our Master Services Agreement, the Relationship Agreement, the Amended and Restated Limited Partnership Agreement of BRELP or the Amended and Restated Limited Partnership Agreement of BEP;

·         subject to certain exceptions, any material service agreement or other arrangement pursuant to which Brookfield will be paid a fee, or other consideration other than any agreement or arrangement contemplated by our Master Services Agreement;

·         determinations regarding the payment of fees under the Master Services Agreement in LP Units of BEP or limited partnership units of BRELP or the deferral of the incentive distribution (see Item 7.B “Related Party Transactions — Incentive Distributions”);

·         termination of, or any determinations regarding indemnification under, our Master Services Agreement or determinations regarding indemnification under the Amended and Restated Limited Partnership Agreement of BRELP or the Amended and Restated Limited Partnership Agreement of BEP; and

·         subject to certain exceptions, other material transactions involving us and Brookfield.

The Conflicts Policy requires the transactions described above to be approved by a majority of the Managing General Partner’s independent directors. Pursuant to the Conflicts Policy, independent directors may grant approvals for any of the transactions described above in the form of general guidelines, policies or procedures in which case no further special approval will be required in connection with a particular transaction or matter permitted thereby. The Conflicts Policy can be amended at the discretion of the Managing General Partner. See Item 7.B “Related Party Transactions — Conflicts of Interest and Fiduciary Duties”.

Transactions in Which a Director Has an Interest

A director who directly or indirectly has an interest in a contract, transaction or arrangement with the Managing General Partner, BEP or certain of our affiliates is required to disclose the nature of his or her interest to the full board of directors. Such disclosure may take the form of a general notice given to the board of directors to the effect that the director has an interest in a specified company or firm and is to be regarded as interested in any contract, transaction or arrangement made with that company or firm or its affiliates after the date of the notice. A director may participate in any meeting called to discuss or any vote called to approve the transaction in which the director has an interest and any transaction approved by the board of directors will not be void or voidable solely because the director was present at or participated in the meeting in which the approval was given provided that the board of directors or a board committee authorizes the transaction in good faith after the director’s interest has been disclosed or the transaction is fair to the Managing General Partner and BEP at the time it is approved.

Transactions Requiring Unitholder Approval

Unitholders have consent rights with respect to certain fundamental matters and on any other matters that require their approval in accordance with applicable securities laws and stock exchanges rules. See Item 10.B “Memorandum and Articles of Association — Description of our LP Units, Preferred Units and the Amended and Restated Limited Partnership Agreement of BEP”.

Service Contracts

There are no service contracts with directors that provide benefit upon termination of office or services.

 Indemnification and Limitations on Liability

The Amended and Restated Limited Partnership Agreement of BEP

The laws of Bermuda permit the partnership agreement of a limited partnership, such as BEP, to provide for the indemnification of a partner, the officers and directors of a partner and any other person against any and all claims and demands whatsoever, except to the extent that the indemnification may be held by the courts of Bermuda to be contrary to public policy or to the extent that the laws of Bermuda prohibit indemnification against personal liability that may be imposed under specific provisions of the

Page 146 


laws of Bermuda. The laws of Bermuda also permit a partnership to pay or reimburse an indemnified person’s expenses in advance of a final disposition of a proceeding for which indemnification is sought. See Item 10.B “Memorandum and Articles of Association — Description of Our LP Units, Preferred Units and The Amended and Restated Limited Partnership Agreement of BEP — Indemnification; Limitations on Liability” for a description of the indemnification arrangements in place under the Amended and Restated Limited Partnership Agreement of BEP.

The Managing General Partner’s Bye-laws

The laws of Bermuda permit the bye-laws of an exempted company, such as our Managing General Partner, to provide for the indemnification of its officers, directors and shareholders and any other person designated by the company against any and all claims and demands whatsoever, except to the extent that the indemnification may be held by the courts of Bermuda to be contrary to public policy or to the extent that the laws of Bermuda prohibit indemnification against personal liability that may be imposed under specific provisions of the laws of Bermuda. Bermuda company law also permits an exempted company to pay or reimburse an indemnified person’s expenses in advance of a final disposition of a proceeding for which indemnification is sought.

Under the Managing General Partner’s bye-laws, the Managing General Partner is required to indemnify, to the fullest extent permitted by law, its affiliates, directors, officers, resident representative, shareholders and employees, any person who serves on a Governing Body of BRELP or any of its subsidiaries and certain others against any and all losses, claims, damages, liabilities, costs or expenses (including legal fees and expenses), judgments, fines, penalties, interest, settlements or other amounts arising from any and all claims, demands, actions, suits or proceedings, incurred by an indemnified person in connection with BEP’s investments and activities or in respect of or arising from their holding such positions, except to the extent that the claims, liabilities, losses, damages, costs or expenses are determined to have resulted from the indemnified person’s bad faith, fraud or willful misconduct, or in the case of a criminal matter, action that the indemnified person knew or ought reasonably to have known was unlawful. In addition, under the Managing General Partner’s bye-laws: (i) the liability of such persons has been limited to the fullest extent permitted by law and except to the extent that their conduct involves bad faith, fraud or willful misconduct, or in the case of a criminal matter, action that the indemnified person knew or ought reasonably to have known was unlawful; and (ii) any matter that is approved by the independent directors will not constitute a breach of any duties stated or implied by law or equity, including fiduciary duties. The Managing General Partner’s bye-laws require it to advance funds to pay the expenses of an indemnified person in connection with a matter in which indemnification may be sought until it is determined that the indemnified person is not entitled to indemnification.

Insurance

BEP has obtained insurance coverage under which the directors of the Managing General Partner are insured, subject to the limits of the policy, against certain losses arising from claims made against such directors by reason of any acts or omissions covered under the policy in their respective capacities as directors of the Managing General Partner, including certain liabilities under securities laws.

Corporate Governance Disclosure

The Managing General Partner’s board of directors encourages sound corporate governance practices designed to promote the well-being and ongoing development of BEP, including advancing the best interests of BEP.

The Managing General Partner’s board of directors is of the view that its corporate governance policies and practices, outlined below, are comprehensive and consistent with the guidelines for corporate governance adopted by Canadian securities administrators. The board of directors is also of the view that these policies and practices are consistent with the requirements of the New York Stock Exchange and the applicable provisions under the Sarbanes-Oxley Act.

Board of Directors of the Managing General Partner

Mandate of the Board of Directors         

Brookfield Renewable Partners L.P.                                                                 Annual Report                                                                                     December 31, 2018                                 

Page 147 


The Managing General Partner’s board of directors oversees the management of Brookfield Renewable’s affairs directly and through two existing standing committees. The responsibilities of the board of directors and each committee are set out in written charters, which are reviewed and approved annually. These charters are also posted on BEP’s website at https://bep.brookfield.com/en/corporate-governance/governance-documents.

In fulfilling its mandate, the board of directors is, among other things, responsible for the following:

·        assessing the principal risks of Brookfield Renewable’s business and reviewing, approving and monitoring the systems in place to manage these risks;

·        reviewing and approving the reports issued to LP Unitholders and Preferred Unitholders, including annual and interim financial statements; and

·        promoting the effective operation of the board of directors.

Meetings of the Board of Directors

The Managing General Partner’s board of directors meets at least four times each year, with additional meetings held to consider specific items of business or as deemed necessary. Meeting frequency and agenda items may change depending on the opportunities or risks faced by Brookfield Renewable. The board of directors is responsible for its agenda. Prior to each board meeting, the Chair of the board discusses agenda items for the meeting with the Service Provider.

The board of directors of the Managing General Partner had four regular quarterly meetings as well as one special meeting in 2018.  In addition, the independent directors had five meetings in connection with the Energy Marketing Internalization. All of the directors were present in person or by phone at all meetings, except Mr. Josefsson who was unable to attend the first day of the two-day May quarterly meeting. Four regular quarterly meetings are scheduled for 2019.

Size and Composition of the Board of Directors

The Managing General Partner’s board of directors is currently set at seven directors. See Item 6.C “Board Practices — Size, Independence and Composition of the Board of Directors”.

Independent Directors

At least three directors and at least a majority of the directors holding office must be independent of the Managing General Partner and Brookfield, as determined by the full board of directors using the standards for independence established under applicable securities laws. See Item 6.C “Board Practices — Size, Independence and Composition of the Board of Directors”.

The following table describes the independence status of the directors of the Managing General Partner.

Director

  

Independence Status

  

Reason for Related Status

Jeffrey Blidner

  

Related

  

Mr. Blidner is a Vice Chairman of Brookfield Asset Management

Eleazar de Carvalho Filho

  

Independent

  

 

John Van Egmond

  

Independent

  

 

Lars Josefsson

  

Related

  

Mr. Josefsson is a consultant to Brookfield Asset Management

David Mann

  

Independent

  

 

Lou Maroun

  

Independent

  

 

Patricia Zuccotti

  

Independent

  

 

The Chair of the Managing General Partner’s board of directors is Jeffrey Blidner, who is not an independent director. However, each of the committees of the board of directors is fully comprised of independent directors and the Board has a lead independent director, David Mann. In addition, special

Page 148 


Brookfield Renewable Partners L.P.                                                                 Annual Report                                                                                     December 31, 2018                                 

Page 149 

committees of independent directors may be formed from time to time to review particular matters or transactions. The board of directors encourages regular open dialogue between the independent directors and the Chair to discuss matters raised by independent directors.

At all quarterly meetings, the independent directors held meetings without the presence of management and the directors that are not independent. The board of directors has also adopted the Conflicts Policy to govern its practices in circumstances in which conflicts of interest with Brookfield may arise. See Item 6.C “Board Practices — Transactions Requiring Approval by Independent Directors” and “— Transactions in Which a Director Has an Interest” and Item 7.B “Related Party Transactions — Conflicts of Interest and Fiduciary Duties”.  

Other Directorships

The following directors of the Managing General Partner are also directors of other reporting issuers (or the equivalent in foreign jurisdictions).

·         Blidner: Brookfield Asset Management; Brookfield Property Partners L.P.; Brookfield Infrastructure Partners L.P.; Brookfield Business Partners L.P.

·         de Carvalho Filho: TechnipFMC plc; Grupo Pão de Açúcar; Cnova N.V.; Oi S.A.

·         Josefsson: Robert Bosch GmbH; Holmen AB

·         Mann: NewGrowth Corp.; Allbanc Split Corp. II

·         Maroun: Summit II REIT; Brookfield Property Partners L.P.

·         Patricia Zuccotti:  Brookfield Business Partners L.P.

               Director Orientation and Education

New directors of the Managing General Partner are provided with comprehensive information about BEP and its affiliates. Arrangements are made for specific briefing sessions from appropriate senior personnel to help new directors better understand Brookfield Renewable’s strategies and operations. They also participate in the continuing education measures discussed below.

The Managing General Partner’s board of directors receives annual operating plans for each of Brookfield Renewable’s strategic business units and more detailed presentations on particular strategies. Existing directors are invited to join the orientation sessions for new directors as a refresher. The directors are also invited to participate in guided tours of Brookfield Renewable’s various operational facilities. They have the opportunity to meet and participate in work sessions with management to obtain insight into the operations of Brookfield Renewable and its affiliates. Directors are regularly briefed to help better understand industry related issues such as accounting rule changes, transaction activity, capital markets initiatives, significant regulatory developments, as well as trends in corporate governance.

Director Expectations

The Managing General Partner’s board of directors has adopted a Charter of Expectations for Directors, which sets out the expectations in regard to personal and professional competencies, LP Unit ownership, meeting attendance, conflicts of interest, changes of circumstance and resignation events. The Charter of Expectations for Directors can be found on our website at https://bep.brookfield.com/en/corporate-governance/governance-documents.  Directors are expected to identify in advance any potential conflict of interest regarding a matter coming before the board of directors or its committees, bring these to the attention of the board of directors or committee chair and refrain from voting on such matters. Directors are also expected to submit their resignations to the Chair of the board of directors if they become unable to attend at least 75% of the board of directors’ regularly scheduled meetings or if they become involved in a legal dispute, regulatory or similar proceedings, take on new responsibilities or experience other changes in personal or professional circumstances that could adversely impact Brookfield Renewable or their ability to serve as director. Further information on director LP Unit ownership requirements is set out in Item 6.B “Compensation — Board of Directors of the Managing General Partner”.

Committees of the Board of Directors

Page 149 


The Managing General Partner’s board of directors believes that its committees assist in the effective functioning of the board of directors and help ensure that the views of independent directors are effectively represented.

The board of directors has two committees: 

·         the Audit Committee; and

·         the Nominating and Governance Committee.

The responsibilities of these committees are set out in written charters, which are reviewed and approved annually by the board of directors. The charters of these committees can be found on our website at https://bep.brookfield.com/en/corporate-governance/governance-documents. All members of these committees must be independent directors, as described above. Special committees may be formed from time to time as required to review particular matters or transactions. While the board of directors retains overall responsibility for corporate governance matters, the Audit Committee and the Nominating and Governance Committee each have specific responsibilities for certain aspects of corporate governance, in addition to their other responsibilities as described below.

Audit Committee

The Managing General Partner’s board of directors has established an audit committee (the “Audit Committee”) that operates pursuant to a written charter. The Audit Committee consists solely of independent directors, each member is financially literate and there will be at least one member at all times designated as an “audit committee financial expert” as defined by the SEC. Collectively, the Audit Committee has the education and experience to fulfill the responsibilities outlined in the Audit Committee Charter. The education and past experience of each Audit Committee member that is relevant to the performance of his or her responsibilities as an Audit Committee member can be found in the biographical information about the applicable member under Item 6.A “Directors and Senior Management”. Audit Committee members may not serve on more than two other public company audit committees, except with the prior approval of the Managing General Partner’s board of directors. Such prior approval was granted with respect to David Mann’s service on the audit committees of more than two other public companies. Not more than 50% of the Audit Committee members may be directors who are residents of any one jurisdiction (other than Bermuda and any other jurisdiction designated by the board of directors from time to time).

The Audit Committee is responsible for assisting and advising the Managing General Partner’s board of directors with matters relating to:

·         our accounting and financial reporting processes;

·         the integrity and audits of our financial statements;

·         our compliance with legal and regulatory requirements; and

·         the qualifications, performance and independence of our independent accountants.

The Audit Committee is also responsible for engaging our independent auditors, reviewing the plans and results of each audit engagement with our independent auditors, approving professional services provided by our independent auditors, considering the range of audit and non-audit fees charged by our independent auditors and reviewing the adequacy of our internal accounting controls.

As of the date of this Form 20-F, the Audit Committee was comprised of the following three directors: Patricia Zuccotti (Chair), David Mann and Eleazar de Carvalho Filho, all of whom are independent directors.

The Audit Committee had four regular quarterly meetings in 2018 as well as one special meeting. All of the committee members were present in person or by telephone. Four regular quarterly meetings are scheduled for 2019.

The board of directors of the Managing General Partner, upon the recommendation of the Audit Committee, have adopted a written policy on auditor independence (the “Pre-Approval Policy”). Under the Pre-Approval Policy, except in very limited circumstances, all audit and permitted non-audit services are required to be pre-approved by the Audit Committee. The Pre-Approval Policy prohibits the auditors from providing the following types of non-audit services:

Page 150 


·         bookkeeping or other services related to Brookfield Renewable’s accounting records or financial statements;

·         appraisal or valuation services or fairness opinions;

·         actuarial services;

·         management functions or human resources;

·         legal services and expert services unrelated to the audit;

·         internal audit outsourcing;

·         financial information systems design and implementation; and

·         certain tax services.

The Pre-Approval Policy permits the auditors to provide other types of non-audit services, but only if approved in advance by the Audit Committee, subject to limited exceptions.

The Pre-Approval Policy also addresses issues relating to the disclosure of fees paid to the auditors. See Item 16.C – “Principal Accountant Fees and Services” for a summary of our external auditor service fees.

Nominating and Governance Committee

The Managing General Partner’s board of directors has established a nominating and governance committee (the “Nominating and Governance Committee”) that operates pursuant to a written charter. The Nominating and Governance Committee consists entirely of independent directors and not more than 50% of the Nominating and Governance Committee members may be directors who are residents of any one jurisdiction (other than Bermuda and any other jurisdiction designated by the board of directors from time to time).

The Nominating and Governance Committee is responsible for approving the appointment by the sitting directors of a person to the office of director and for recommending a slate of nominees for election as directors by the Managing General Partner’s shareholders. The Nominating and Governance Committee is also responsible for assisting and advising the Managing General Partner’s board of directors with respect to matters relating to the general operation of the board of directors, BEP’s governance, the governance of the Managing General Partner and the performance of its board of directors, individual directors and the Service Provider.  The Nominating and Governance Committee must also assess the size and composition of the Managing General Partner’s board of directors and its committees, review the effectiveness of the board of directors’ relations with the Service Provider and review BEP’s corporate governance practices.  The Nominating and Governance Committee annually reviews the performance of the board of directors and its committees and the individual contribution of directors through a self-survey.

The Nominating and Governance Committee had four regular quarterly meetings in 2018 and no special meetings. All of the committee members were present in person or by telephone. Four regular quarterly meetings are scheduled for 2019.

As Brookfield Asset Management is entitled to elect all of the directors of the Managing General Partner, the directors of the Managing General Partner consult with Brookfield to identify and assess the credentials of appropriate individuals with the skills, knowledge, experience and talents needed to act as an independent member of the board of directors of the Managing General Partner, including the need for the board of directors as a whole to have a diversity of perspectives. Brookfield maintains an “evergreen” list of potential independent board members to ensure that outstanding candidates with the needed skills can be quickly identified to fill planned or unplanned vacancies. Candidates from that list and any other candidates familiar to Brookfield or Brookfield Renewable are assessed to ensure the Managing General Partner’s board of directors has the appropriate mix of talent, quality, skills and other requirements necessary to promote sound governance and board effectiveness. Individuals who meet those requirements are recommended by Brookfield to the Nominating and Governance Committee for its review as potential candidates for nomination to the board of directors. The Nominating and Governance Committee also recommends to the Board the appointment of an independent director as the lead independent director where the Chair of the Board is not independent.

Brookfield Renewable Partners L.P.                                                                 Annual Report                                                                                     December 31, 2018                                 

Page 1512   


The Nominating and Governance Committee is also responsible for reviewing and making recommendations to the board of directors of the Managing General Partner concerning the remuneration of directors and committee members. On recommendation of the Nominating and Governance Committee, the Managing General Partner’s board of directors will set compensation of the directors by seeking to ensure that the compensation reflects the responsibilities and risks involved in being a director and aligns the interests of the directors with the best interests of Brookfield Renewable and our Unitholders. Compensation of the directors will be periodically assessed by the Nominating and Governance Committee and the board of directors to ensure that it is competitive in the marketplace and fair in relation to the scope of the duties and responsibilities of the directors.

The Managing General Partner does not have any executive officers. As the Service Provider manages BEP pursuant to our Master Services Agreement, the compensation of our core senior management team is determined by Brookfield. Our Nominating and Governance Committee is responsible for supervising any changes in the fees to be paid pursuant to our Master Services Agreement. See Item 6.A “Directors and Senior Management — Our Management” and Item 6.B “Compensation — Our Management”. As of the date of this Form 20-F, the Nominating and Governance Committee was comprised of the following three directors: David Mann (Chair), Lou Maroun and John Van Egmond, all of whom are independent directors.  

Board of Directors, Committees and Director Evaluation

The Managing General Partner’s board of directors believes that a regular and formal process of evaluation improves the performance of the board of directors as a whole, its committees and individual directors. Each year, a survey is sent to directors regarding the effectiveness of the board of directors and its committees, inviting comments and suggestions on areas for improvement. The results of this survey are reviewed by the Nominating and Governance Committee, which makes recommendations to the board of directors as required. Each director also receives a list of questions for completing a self-assessment. The Chair of the board of directors also holds private interviews with each director annually to discuss the operations of the board of directors and its committees and to provide any feedback on the individual director’s contributions.

Board of Directors and Management Responsibilities

The Managing General Partner’s board of directors has not developed written position descriptions for the Chair of the board of directors, the role of lead independent director or the chair of any of the committees of the board of directors. However, each chair takes responsibility for ensuring the board of directors or committee, as applicable, addresses the matters within its written charter. The lead independent director similarly takes responsibility for promoting and safeguarding the independence of the independent directors.

The Managing General Partner’s board of directors has not developed a written position description for any members of our core senior management team. The services of our core senior management team are provided by the Service Provider pursuant to our Master Services Agreement.

Code of Business Conduct and Ethics

Brookfield Renewable has adopted a Code of Business Conduct and Ethics (the “Code”), a copy of which can be found on our web site at https://bep.brookfield.com/en/corporate-governance/governance-documents  or on BEP’s SEDAR profile at www.sedar.com or EDGAR profile at www.sec.gov. The Code provides guidelines to ensure that all employees, including directors of the Managing General Partner, respect Brookfield Renewable’s commitment to conducting business relationships with respect, openness and integrity. Management provides regular instructions and updates to the Code to our employees, as appropriate, and has provided training and e-learning tools to support the understanding of the Code throughout the organization. Employees may report activities which they feel are not consistent with the spirit and intent of the Code through a hotline or through a designated ethics reporting website (in each case on an anonymous basis), or alternatively, to designated members of management. Monitoring of calls and of the ethics reporting website is managed by an independent third party called Navex. The Audit Committee is to be notified of any significant reports of activities that are not consistent with the Code by Brookfield’s internal auditor. If the Audit Committee

Page 152 


considers it appropriate, it will notify the Nominating and Governance Committee and/or the board of directors of such reports. The board of directors has not granted any waivers of the Code to date.

The Managing General Partner’s board of directors promotes the highest ethical business conduct. The board of directors has taken measures to ensure directors exercise independent judgment in considering transactions and agreements in respect of which a director or our core senior management team has a material interest. Any director with a material interest in a transaction declares his/her interest and refrains from voting on such matter. Significant related party transactions, if any, are reviewed and approved by an independent committee made up of independent directors who may be advised by independent counsel and independent advisers. See Item 6.C “Board Practices — Transactions Requiring Approval by Independent Directors” and “— Transactions in Which a Director Has an Interest” and Item 7.B “Related Party Transactions — Conflicts of Interest and Fiduciary Duties”.

6.D              EMPLOYEES

We do not employ the individuals who provide management services to us under our Master Services Agreement, including the individuals who serve as the Managing General Partner’s Chief Executive Officer and Chief Financial Officer. The personnel that carry out these activities are employees of Brookfield, and their services are provided to Brookfield Renewable for our benefit under our Master Services Agreement. For a discussion of the individuals from Brookfield’s management team that are involved in our renewable power business, see Item 6.A “Directors and Senior Management — Our Management”.

Brookfield Renewable has approximately 2,325 employees involved in the day-to-day operations of our facilities and the development of our business, of which approximately 250 are located in Canada, 555 are located in the United States, 470 are located in Brazil, 650 are located in Colombia and 110 are located in the Republic of Ireland, the United Kingdom and Portugal, 150 are located in other markets, and 135 work in the Business Services Group in Canada, which provides finance, IT and payroll services to our business in Canada and the United States. Approximately 1,390, or approximately 60% of these employees, are covered by collective agreements expiring between 2019 and 2023. Six of these collective agreements are due to be renewed in 2019. We maintain very good relations with represented and salaried employees across all facilities. Relationships with the various unions in Canada, the United States, Brazil, Colombia and China have also been positive, without the occurrence of any work disruptions that would have had a negative impact on the business. Our corporate group, including the Manager, also has approximately 135 employees with non-operational roles who are largely based in Canada.

  

6.E              SHARE OWNERSHIP

Except as described below under Item 7.A “Major Shareholders”, as of the date of this Form 20-F, the directors and officers of the Managing General Partner and the employees of the Service Provider who perform executive functions for Brookfield Renewable, and their respective associates, as a group, beneficially owned, directly or indirectly, or exercised control or direction over, less than one percent of the outstanding LP Units.

ITEM 7.       MAJOR SHAREHOLDERS AND RELATED PARTY TRANSACTIONS      

7.A              MAJOR SHAREHOLDERS

As of the date of this Form 20-F, there are 178,821,204 LP Units outstanding. To our knowledge, as at the date of this Form 20-F, no person or company, other than Brookfield, beneficially owns or controls or directs, directly or indirectly, more than 5% of our LP Units, on a fully-exchanged basis. Brookfield beneficially owns 56,068,944 LP Units and 129,658,623 Redeemable/Exchangeable partnership units, or an approximate 60% interest in BEP (on a fully-exchanged basis) including its indirect general partnership interest in the Managing General Partner and the BRELP GP LP. All LP Units, including those held by Brookfield, are non-voting. See also the information contained in this Form 20-F under Item 10.B “Memorandum and Articles of Association — Description of our LP Units, Preferred Units and the Amended and Restated Limited Partnership Agreement of BEP”.

 


As of February 26, 2019, 11,890 of our outstanding LP Units were held by 6 holders of record in the United States, not including LP Units held of record by DTC. As of February 26, 2019, DTC was the holder of record of 23,748,006 LP Units.

The following table sets forth information, as of date of this Form 20-F, regarding the beneficial ownership of LP Units by each person that is a beneficial owner of more than 5% of our LP Units, on a fully-exchanged basis.

Name

LP Units (1)

  

Percentage of LP Units (2)

Brookfield Asset Management Inc. (3)

185,727,567

  

60%

Partners Limited (4)

185,727,567

  

60%

(1)          Includes 129,658,623 Redeemable/Exchangeable partnership units indirectly held by Brookfield Asset Management which are redeemable for cash or exchangeable for LP Units in accordance with the Redemption-Exchange Mechanism. All Redeemable/Exchangeable partnership units and all limited partnership units of BRELP held by BEP are non-voting. For additional information, see Item 10.B “Memorandum and Articles of Association — Description of the Amended and Restated Limited Partnership Agreement of BRELP — Units”.

(2)          Assuming the exchange of all Redeemable/Exchangeable partnership units indirectly held by Brookfield Asset Management and including Brookfield Asset Management’s indirect general partnership interests.

(3)          Consists of 56,068,944 LP Units and 129,658,623 Redeemable/Exchangeable partnership units.  In addition, Brookfield Asset Management has an indirect general partnership interest in BEP and BRELP through its indirect wholly-owned subsidiary Brookfield Renewable Power Inc.

(4)          Partners Limited owns all of Brookfield Asset Management’s Class B Limited Voting Shares entitling it to appoint one-half of the board of directors of Brookfield Asset Management.  Partners Limited may be deemed the beneficial owner of 185,727,567 of our LP Units, constituting approximately 60% of the issued and outstanding units, assuming that all of the Redemption-Exchange Units are exchanged for our units pursuant to the Redemption-Exchange Mechanism described in Item 10.B “Memorandum and Articles of Association — Description of the Amended and Restated Limited Partnership Agreement of BRELP — Redemption-Exchange Mechanism”

See also the information contained in this Form 20-F under Item 3.D “Risk Factors—Risks Related to our Relationship with Brookfield”, Item 6.A “Directors and Senior Management”, Item 6.C “Board Practices” and Item 7.B “Related Party Transactions”.

7.B              RELATED PARTY TRANSACTIONS

We are an affiliate of Brookfield. We have entered into a number of agreements and arrangements with Brookfield in order to enable us to be established as a separate entity and to pursue our vision of being a leading owner and operator of high-quality renewable power assets. While we believe that this ongoing relationship with Brookfield provides us with a strong competitive advantage as well as access to opportunities that would otherwise not be available to us, we operate as an independent, stand-alone entity. We describe below these relationships as well as potential conflicts of interest (and the methods for resolving them) and other material considerations arising from our relationship with Brookfield.

See also the information contained in this Form 20-F under Item 3.D “Risk Factors — Risks Related to Our Relationship with Brookfield”, Item 5.A “Operating Results — Related Party Transactions”, Item 6.A “Directors and Senior Management”, Item 6.C “Board Practices” and Item 7.A “Major Shareholders” and Note 27 to our audited consolidated financial statements for the year ended December 31, 2018, 2017 and  2016, respectively.

Relationship Agreement

Brookfield Asset Management and certain of its subsidiaries entered into an agreement with BEP, referred to as the Relationship Agreement that governs aspects of the relationship among them. Pursuant to the Relationship Agreement, Brookfield Asset Management has agreed, subject to the exceptions set forth therein, that BEP will serve as its primary vehicle through which it will, directly or indirectly, acquire renewable power assets on a global basis. See Item 4.B “Business Overview — The Service Provider” for further details on Brookfield Asset Management.

Each of BEP, BRELP and the Holding Entities acknowledge and agree that Brookfield Asset Management is not required under the Relationship Agreement to allocate any minimum level of dedicated resources for the pursuit of acquisitions of power generation operations or developments and that Brookfield has established or advised, and may continue to establish or advise, other entities that rely on the diligence, skill and business contacts of Brookfield’s professionals and the information and

Page 154 


acquisition opportunities they generate during the normal course of their activities (including in the power generation sector). Brookfield Asset Management also agrees that it will not sponsor transactions that are suitable for us in the renewable power sector unless we are given an opportunity to participate. Further, Brookfield may, but is not required to, offer Brookfield Renewable the opportunity to acquire: (i) an integrated utility even if a significant component of such utility’s operations consist of a non-renewable power generation operation or development, such as a power generation operation that uses coal or natural gas, (ii) a portfolio of power operations, even if a significant component of such portfolio’s operations consist of non-renewable power generation, or (iii) renewable power generation operations or developments that comprise part of a broader enterprise, unless the primary purpose of such acquisition, as determined by Brookfield, acting in good faith, is to acquire the underlying operation or development.

Brookfield Renewable also acknowledges and agrees that members of Brookfield carry on a diverse range of businesses worldwide, including the development, ownership and/or management of power, transmission and other infrastructure assets, and investing and advising on investing in any of the foregoing or loans, debt instruments and other securities with underlying infrastructure collateral or exposure including renewable power generation operations or developments, both as principal and through other public companies that are affiliates of Brookfield or through private investment vehicles and accounts established or managed by affiliates of Brookfield and that except as explicitly provided in the Relationship Agreement, the Relationship Agreement will not in any way limit or restrict members of Brookfield from carrying on their respective business.

If we intend to pursue an acquisition opportunity presented by Brookfield, one or more members of Brookfield may participate in the acquisition opportunity if we do not have the financial capacity (as determined by Brookfield) to acquire all of the opportunity or if Brookfield allocates participation in the opportunity between BEP and one or more members of Brookfield, after taking into consideration the purpose of the investment opportunity, the risk/return profile, the source of the investment opportunity and other factors that Brookfield considers relevant. In the event that we decline an acquisition opportunity presented by Brookfield, Brookfield may pursue such acquisition opportunity for its own account, without restriction. Due to the foregoing, we expect to compete from time-to-time with Brookfield or other third parties for access to the benefits that we expect to realize from Brookfield Asset Management’s involvement in our business. See Item 3.D “Risk Factors — Risks Related to Our Relationship with Brookfield — Brookfield is not necessarily required to act in the best interests of the Service Recipients, BEP or our Unitholders”.

An integral part of our strategy is to participate with institutional investors in Brookfield sponsored or co-sponsored consortiums or funds for acquisitions that fit our strategy. Brookfield has a strong track record of leading such consortiums and funds and actively manages underlying assets to improve performance. Currently, Brookfield manages the Brookfield Americas Infrastructure Fund, a $2.7 billion infrastructure fund focused on the Americas, Brookfield Infrastructure Fund II, a $7 billion global infrastructure fund, Brookfield Infrastructure Fund III, a $14 billion global infrastructure fund and Brookfield Infrastructure Debt Fund, an infrastructure fund focused on credit investments. Brookfield is the fund manager and typically invests approximately 25% to 50% of the capital required for a transaction alongside its institutional investors. It is currently intended that future renewable power acquisitions identified by Brookfield may be funded with commitments pursuant to Brookfield sponsored funds and we would fund Brookfield’s participation where renewable power investments are made by such funds. See Item 3.D “Risk Factors – We do not have control over all our operations”.

In the event of the termination of our Master Services Agreement, the Relationship Agreement would also terminate, including Brookfield’s commitments to provide us with acquisition opportunities, as described above.

Master Services Agreement

BEP, BRELP and the Holding Entities entered into our Master Services Agreement pursuant to which the Service Provider has agreed to provide oversight of the business and provide the services of senior officers to Brookfield Renewable. In addition, the Service Provider has agreed to provide services relating to acquisitions or dispositions, financings, business planning and strategy and oversight and supervision of various day to day management and administration activities. In exchange for providing these services, the Service Provider is entitled to a Base Management Fee, which for the year ended

Page 155 


2018 was approximately $80 million. For a detailed description of our Master Services Agreement, see Item 6.A “Directors and Senior Management – Our Master Services Agreement”. For components of the management fee, see Item 6.A— “Directors and Senior Management — Our Master Services Agreement — Management Fee”.

Incentive Distributions

BRELP GP LP is entitled to receive incentive distributions from BRELP as a result of its ownership of the general partnership interest in BRELP. The incentive distributions are to be calculated in increments based on the amount by which quarterly distributions on the limited partnership units of BRELP exceed specified target levels as set forth in the Amended and Restated Limited Partnership Agreement of BRELP. See Item 10.B “Memorandum and Articles of Association — Description of the Amended and Restated Limited Partnership Agreement of BRELP — Distributions”.

BRELP GP LP may, at its sole discretion, elect to reinvest incentive distributions in exchange for Redeemable/Exchangeable partnership units.

To the extent that any of the Holding Entities or any operating entity pays to Brookfield any comparable performance or incentive distribution, the amount of any future incentive distributions will be reduced in an equitable manner to avoid duplication of distributions.

General Partner Distributions

Pursuant to the Amended and Restated Limited Partnership Agreement of BEP, the Managing General Partner is entitled to receive a general partner distribution equal to 0.01% of the total distributions of BEP. See Item 10.B “Memorandum and Articles of Association — Description of Our LP Units, Preferred Units and the Amended and Restated Limited Partnership Agreement of BEP —Distributions”.

Pursuant to the Amended and Restated Limited Partnership Agreement of BRELP, BRELP GP LP is entitled to receive a general partner distribution from BRELP equal to a share of the total distributions of BRELP in proportion to BRELP GP LP’s percentage interest in BRELP which is equal to 1% of the total distributions of BRELP. In addition, it is entitled to receive the incentive distributions described above under “— Incentive Distributions”. See Item 10.B “Memorandum and Articles of Association — Description of the Amended and Restated Limited Partnership Agreement of BRELP — Distributions”.

Energy Marketing Internalization

            On October 30, 2018, Brookfield Renewable and Brookfield entered into an agreement (the “Power Marketing Purchase Agreement”) to internalize all energy marketing capabilities in North America into Brookfield Renewable. The Power Marketing Purchase Agreement provides for the transfer of Brookfield’s existing marketing business to Brookfield Renewable, which includes the marketing, purchasing and trading of energy and energy related products in North America, providing energy marketing services, and all matters incidental thereto (the “Energy Marketing Internalization”). The Energy Marketing Internalization will also include the transfer of all third party PPAs and, subject to certain exceptions, related party power purchase and revenue support agreements, as described in further detail below. 

            The closing of the Energy Marketing Internalization is targeted to occur in the first half of 2019, subject to the satisfaction of customary closing conditions. It is anticipated that on closing of the Energy Marketing Internalization, Brookfield Renewable and Brookfield will enter into an agreement pursuant to which Brookfield Renewable will provide energy marketing services to Brookfield for a fee.

            Also on October 30, 2018, Brookfield Renewable and Brookfield separately amended certain related party agreements, as described in further detail below.     

The independent directors of the Managing General Partner reviewed and approved all of the agreements, amendments and transfers related to the Energy Marketing Internalization, with reliance on advice from independent financial advisors and independent legal counsel.

Energy Revenue Agreement

Page 156 


Brookfield Renewable Partners L.P.                                                                 Annual Report                                                                                     December 31, 2018                                 

Page 1572     

On November 23, 2011, BEM LP, a subsidiary of Brookfield Asset Management, and BPUSHA, a subsidiary of BRELP that indirectly owns most of our U.S. facilities, entered into an energy revenue agreement (“Energy Revenue Agreement”) pursuant to which BEM LP agreed to support the price that BPUSHA receives for the energy generated from certain of those facilities. BEM LP agreed to pay BPUSHA each month an amount equal to the difference between the Fixed Amount and the total revenues received by BPUSHA from certain of those facilities. The “Fixed Amount” is calculated as the energy generated by those facilities multiplied by a price of $75/MWh (subject to an annual adjustment, equal to 40% of the increase in the U.S. Consumer Price Index during the previous year, but capped at a 3% increase in the fixed price per year). Should the total revenues received by these facilities from sales of electricity and all ancillary services, capacity and green credits for any month be more than the calculated Fixed Amount at the end of any month, BEM LP receives from BPUSHA an amount equal to such excess.

In the Energy Revenue Agreement, BEM LP agreed that at all times that it does not have a minimum net worth of $500 million, it will provide a guarantee or other acceptable security of a person with a minimum net worth of $500 million. This guarantee is currently being provided by Brookfield.

The Energy Revenue Agreement has an initial term of 20 years, with automatic renewals for successive 20-year periods unless 180 days before the end of the applicable term (i) both parties agree in writing not to renew the agreement or (ii) BEM LP provides written notice that the agreement shall terminate with respect to one or more facilities five years after the end of the applicable term. The Energy Revenue Agreement is subject to customary termination provisions in the event of a failure to pay or an insolvency event of BPUSHA or BEM LP.

In connection with the Energy Marketing Internalization, Brookfield and Brookfield Renewable agreed to effectively reduce the price guaranteed by Brookfield under the Energy Revenue Agreement by $3 per MWh for the period from 2021 to 2025 and by $5.03 per MWh for 2026, and BEM LP and BPUSHA agreed that the term of the Energy Revenue Agreement would expire in 2046.

Other Power Agreements

In addition to the Energy Revenue Agreement, Brookfield Renewable is a party to a number of PPAs that provide for the sale of power generated from certain of Brookfield Renewable’s North American facilities to Brookfield and revenue support agreements under which Brookfield supports Brookfield Renewable’s revenue from the sale of power generated by certain of Brookfield Renewable’s North American facilities. Approximately 18% of our economic exposure for 2019 (on a proportionate basis) is with Brookfield, after taking into account the Energy Marketing Internalization and the associated amendments and transfers of certain power purchase and revenue support agreements.

Details of the related party power purchase and revenue support agreements are as follows:

In December 2009, Brookfield entered into a 20-year power sales agreement with the Province of Ontario that matures in 2029, and applies to all power produced by hydro assets in Ontario that are owned by Great Lakes Power Limited (“GLPL”) and Mississagi Power Trust (“MPT”). On July 6, 2009, Brookfield entered into a PPA with Brookfield Renewable pursuant to which it agreed to pay a certain price for the power generated by the GLPL facilities and an agreement pursuant to which it increased the price and extended the term of a PPA in respect of the MPT facilities. On November 28, 2011, PPAs with Brookfield were amended to increase the price paid by Brookfield in respect of the GLPL and MPT facilities and to extend the term of such contracts. The material terms of the GLPL and MPT contract amendments are described below.

Pursuant to an existing PPA, Brookfield supports the price that Brookfield Renewable receives for energy generated by all of GLPL’s facilities in Ontario at a price of C$82 per MWh (increased from C$68 per MWh by a contract amendment that was effective as of November 23, 2011), subject to an annual adjustment equal to 40% of the increase in CPI in the previous year. The PPA had an initial term ending on December 1, 2029, which automatically renewed for successive 20-year periods, subject to certain termination provisions. After December 1, 2029, the price under the PPA would revert back to the original C$68/MWh price (as escalated in accordance with the original inflation linked price escalation provisions in such agreement).  On October 30, 2018, Brookfield and Brookfield Renewable agreed to amend the PPA in respect of GLPL to increase the price Brookfield pays Brookfield Renewable to an estimated

Page 157 


average price of C$100 per MWh for energy generated by GLPL, to amend the annual inflation adjustment to a 3% fixed rate and to fix the contract termination date at December 1, 2029.  In connection with these changes, Brookfield Renewable was granted the option to extend Brookfield’s fixed price commitment in respect of the GLPL facilities through 2044 at a price of C$60 per MWh.

Under a PPA with MPT, Brookfield purchases the energy generated by MPT’s facilities in Ontario at a price of C$103 per MWh (increased from C$68 per MWh by an amendment to the PPA effective as of November 23, 2011), subject to an annual adjustment equal to 20% of the increase in the CPI in the previous year. The MPT PPA terminates on December 1, 2029, subject to MPT’s option to terminate the agreement, on 120 days written notice, at certain times between 2017 and 2024. On October 30, 2018, Brookfield and Brookfield Renewable effectively increased the price payable by Brookfield to C$127 per MWh and to set the annual inflation adjustment to a 3% fixed rate.

Pursuant to PPAs with Great Lakes Hydro America, LLC (“GLHA”), a subsidiary of Brookfield Asset Management purchases the energy generated by several of GLHA’s power facilities in Maine and New Hampshire at an initial price of $35.75 per MWh, subject to an annual adjustment equal to 20% of the increase in the United States consumer price index during the previous year. The GLHA PPAs have 20-year terms ending in 2022 and 2023. On closing of the Energy Marketing Internalization, the PPAs with GLHA will be transferred to Brookfield Renewable.

Pursuant to a PPA with Lievre Power, a subsidiary of Brookfield Asset Management purchases the energy generated by Lievre Power’s facilities in Québec (excluding the Rapides des Cedres facility) at a price of C$68 per MWh, subject to an annual adjustment equal to the lesser of 40% of the increase in the CPI during the previous calendar year or 3%. The Lievre Power PPA has a 20-year term ending in December 2019.  On closing of the Energy Marketing Internalization, the PPA with Lievre will be transferred to Brookfield Renewable.

Pursuant to a PPA with Hydro Pontiac Inc. (“HPI”), a subsidiary of Brookfield Asset Management has agreed to purchase the energy generated by HPI’s two facilities in Québec at a price of C$68 per MWh, subject to an annual adjustment beginning in 2010 equal to 40% of the increase in the CPI during the previous calendar year. This power guarantee agreement is scheduled to commence in December 2019 for one facility and in December 2020 for the other, upon the expiration of existing PPAs. The HPI PPAs with Brookfield will have an initial term ending in 2029, and automatically renew for successive 20-year periods. On closing of the Energy Marketing Internalization, the PPA with HPI will be transferred to Brookfield Renewable.

Pursuant to a 10-year wind levelization agreement expiring in February 2019, a subsidiary of Brookfield Asset Management mitigates any potential wind variation from the expected annual generation of 506 GWh for our Prince Wind assets in Ontario. Any excess generation compared to the expected generation results in a payment from BEP to the subsidiary of Brookfield Asset Management, while a shortfall would result in a payment from a subsidiary of Brookfield Asset Management to BEP.

Pursuant to a PPA guarantee, expiring in 2021, Brookfield guarantees to Powell River the payment obligations of an industrial power purchaser for an annual fee of $0.5 million.

Pursuant to a PPA guarantee, expiring in 2023, Brookfield guarantees to Pontook Operating Limited Partnership the payment by BEM LP of a power purchase price of $36/MWh.

Energy Marketing Agreement

BEM LP, NA Holdco and Brookfield BRP Canada Corp. (a subsidiary of NA Holdco that holds our North American operating assets) are party to an energy marketing agreement pursuant to which BEM LP has agreed to provide energy marketing services to NA Holdco and Brookfield BRP Canada Corp. (the “Energy Marketing Agreement”). Under the Energy Marketing Agreement, BEM LP provides the following energy marketing services for certain of our North American power generating facilities:

·        preparing and assisting with compliance with an annual marketing plan which seeks to maximize annual generation, taking into account (among other things) (i) the hydrologic or wind resource available to each power generating facility in a prudent manner having regard to obligations under applicable regulatory authorizations, and (ii) the obligation of the

Page 158 


Operating Entities to operate and maintain the power generating facilities in accordance with prudent industry practice and to protect against harm to human life or property of any person;

·        preparing and assisting with compliance with a risk management policy; and

·        assisting with compliance with the terms of any energy marketing agreement between BEM LP and any subsidiary of NA Holdco holding the power generating facilities.

Pursuant to the Energy Marketing Agreement, Brookfield BRP Canada Corp. pays an annual marketing fee, referred to as the “Base Marketing Fee”, to BEM LP equal to $18 million (subject to increase by a specified inflation factor, with the first such increase having been made on January 1, 2013), paid in equal monthly installments. To the extent that any amounts are paid to BEM LP (or one of its affiliates) under certain other existing energy marketing agreements or PPAs between certain of the Operating Entities and BEM LP (or one of its affiliates) that BEM LP determines are comparable to the Base Marketing Fee, the Base Marketing Fee will be reduced on a dollar for dollar basis by the comparable amounts.

The Energy Marketing Agreement has a term of 20 years. Provided that no event of default relating to BEM LP has occurred and is continuing, the Energy Marketing Agreement will be automatically renewed for successive periods of 20 years unless BEM LP provides NA Holdco with written notice to the contrary at least 180 days prior to the expiry of the applicable term.

The Energy Marketing Agreement is subject to customary termination provisions in the event of a failure to pay or an insolvency event of the applicable Operating Entity or BEM LP.

The maximum amount of the aggregate liability of BEM LP pursuant to the Energy Marketing Agreement is equal to the fees previously paid by NA Holdco pursuant to the Energy Marketing Agreement in the two most recent calendar years.

The Energy Marketing Agreement does not prohibit BEM LP or its affiliates from pursuing other business activities that compete directly or indirectly with us. For a description of related aspects of the relationship between Brookfield and NA Holdco, see Item 7.B “Related Party Transactions— Relationship Agreement”.

On closing of the Energy Marketing Internalization, the Energy Marketing Agreement will be transferred from BEM LP to Brookfield Renewable.

Power Agency Agreements

BEM LP and the owners of many of our North American facilities have entered into power agency agreements (the “Power Agency Agreements”). Under each Power Agency Agreement, BEM LP is appointed as the exclusive agent of the owner in respect of the sales of electricity, the procurement of transmission and other additional services. BEM LP also schedules, dispatches and arranges for transmission of the power produced and the power supplied to third parties in accordance with prudent industry practice. Pursuant to each Power Agency Agreement, BEM LP is entitled to be reimbursed for any third party costs incurred, and in certain cases, a fee for its services. To the extent that any fee is payable to BEM LP (or one of its affiliates) under Power Agency Agreements that existed prior to November 28, 2011, the Base Marketing Fee under the Energy Marketing Agreement will be reduced on a dollar for dollar basis.

The Power Agency Agreements that relate to the Energy Revenue Agreement have initial terms of 20 years, with automatic renewals for successive 20-year periods unless 180 days before the end of the applicable term (i) both parties agree in writing not to renew the agreement or (ii) BEM LP has provided the owner with the written notice to terminate the Energy Revenue Agreement as it relates to the particular facility five years after the end of the applicable term. Other Power Agency Agreements have varying terms, renewal and termination rights but are generally long-term arrangements. The Power Agency Agreements are subject to customary termination provisions in the event of a failure to pay or an insolvency event of the applicable Operating Entity or BEM LP.

On closing of the Energy Marketing Internalization, all Power Agency Agreements will be transferred from BEM LP to Brookfield Renewable.

Development Projects

Page 159 


We indirectly acquired a number of early stage development projects in Brazil, Canada and the United States from Brookfield on November 28, 2011. To further align interests and incentivize continued development success with respect to these specific projects, Brookfield received no upfront proceeds for the transfer of these projects, but is entitled to receive on commercial operation or sale of the projects, in each case if developed or sold in the 25 years following the acquisition, up to 100% of the development costs that it contributed to each project and 50% of the fair market value of the projects in excess of a priority return on each party’s invested capital. These amounts will only be payable on projects upon substantial completion or sale of the project. Fair market value means our pro rata percentage of the fair market value of a development project, as determined by the Service Provider and the independent directors of NA Holdco, on the date on which substantial completion of the development project has been achieved, or, if earlier, the date that the project is sold. With respect to the projects located in Canada and the United States, we entered into the Development Projects Agreement which provides for the reimbursement of expenses to Brookfield for such projects and each project entity and Brookfield have entered into a separate royalty agreement providing for royalties on each project. With respect to our projects located in Brazil, Brookfield subscribed for special shares which contain a redemption feature that provides for the reimbursement of expenses as well as the sharing of the fair market value of a given project. These financial arrangements with Brookfield will not apply to any future projects. Projects that were in late stages of development or construction were transferred by Brookfield for consideration in November 2011 and are not part of this mechanism.

Voting Agreement

Brookfield and BEP determined that it is advisable for BEP to have control over the BRELP General Partner, BRELP GP LP and BRELP. Accordingly, BEP and Brookfield entered into the Voting Agreement that provides BEP, through the Managing General Partner, a number of rights.

Pursuant to the Voting Agreement, Brookfield has agreed that any voting rights with respect to the BRELP General Partner, the BRELP GP LP and BRELP will be voted in favor of the election of directors approved by BEP. For these purposes, BEP may maintain, from time-to-time, an approved slate of nominees or provide direction with respect to the approval or rejection of any matter in the form of general guidelines, policies or procedures in which case no further approval or direction will be required. Any such general guidelines, policies or procedures may be modified by BEP in its discretion.

In addition, pursuant to the Voting Agreement, Brookfield has also agreed that any voting rights with respect to the BRELP General Partner, the BRELP GP LP and BRELP will be voted in accordance with the direction of BEP with respect to the approval or rejection of the following matters relating to any such entity, as applicable: (i) any sale of all or substantially all of its assets; (ii) any merger, amalgamation, consolidation, business combination or other material corporate transaction, except in connection with any internal reorganization that does not result in a change of control; (iii) any plan or proposal for a complete or partial liquidation or dissolution, or any reorganization or any case, proceeding or action seeking relief under any existing laws or future laws relating to bankruptcy or insolvency; (iv) any amendment to the limited partnership agreement of BRELP GP LP or to the Amended and Restated Limited Partnership Agreement of BRELP; or (v) any commitment or agreement to do any of the foregoing.

In addition, pursuant to the Voting Agreement, Brookfield has agreed that it will not exercise its right under the limited partnership agreement of BRELP GP LP to remove the BRELP General Partner as the general partner of BRELP GP LP except with the prior consent of BEP.

The Voting Agreement terminates: (i) at such time that Brookfield ceases to own any interest in BRELP; (ii) at such time that the Managing General Partner (or its successors or permitted assigns) involuntarily ceases to be the general partner of BEP; (iii) at such time that the BRELP GP LP (or its successors or permitted assigns) involuntarily ceases to be the general partner of BRELP; or (iv) at such time that the BRELP General Partner (or its successors or permitted assigns) involuntarily ceases to be the general partner of BRELP GP LP. In addition, we are permitted to terminate the Voting Agreement upon 30 days’ notice.

The Voting Agreement also contains restrictions on transfers of the shares of the BRELP General Partner, except that Brookfield may transfer shares of the BRELP General Partner to any of its affiliates.

Page 160 


Other Voting Agreements

From time to time, Brookfield Renewable enters into voting agreements with subsidiaries of Brookfield Asset Management whereby these subsidiaries, as managing members of entities in which Brookfield Renewable holds investments with its institutional investors, agree to exercise certain voting rights as directed by Brookfield Renewable.

Registration Rights Agreement

On November 28, 2011, Brookfield and BEP entered into a registration rights agreement (the “Registration Rights Agreement”) pursuant to which BEP has agreed that, upon the request of Brookfield, BEP will file one or more registration statements to register for sale under the Securities Act, or one or more prospectuses to qualify the distribution in Canada of, any LP Units held by Brookfield (including LP Units acquired pursuant to the Redemption-Exchange Mechanism). Under the Registration Rights Agreement, BEP is not required to file a registration statement or a prospectus unless Brookfield requests that LP Units having a value of at least $50,000,000 be registered or qualified. In the Registration Rights Agreement, BEP has agreed to pay expenses in connection with such registration and sales, except for any underwriting discounts or commissions which will be borne by Brookfield, and will indemnify Brookfield for material misstatements or omissions in the registration statement and/or prospectus.

Licensing Agreement

Pursuant to a licensing agreement, Brookfield has granted to us a non-exclusive, royalty-free license to use the name “Brookfield” and the Brookfield logo (the “Licensing Agreement”). Other than under this limited license, we do not have a legal right to the “Brookfield” name and the Brookfield logo on a global basis.

We will be permitted to terminate the Licensing Agreement upon 30 days’ prior written notice if Brookfield defaults in the performance of any material term, condition or agreement contained in the Licensing Agreement and the default continues for a period of 30 days after written notice of termination of the breach is given to Brookfield. Brookfield may terminate the Licensing Agreement effective immediately upon termination of our Master Services Agreement or with respect to any licensee upon 30 days’ prior written notice of termination if any of the following occurs:

·        the licensee defaults in the performance of any material term, condition or agreement contained in the Licensing Agreement and the default continues for a period of 30 days after written notice of termination of the breach is given to the licensee;

·        the licensee assigns, sublicenses, pledges, mortgages or otherwise encumbers the intellectual property rights granted to it pursuant to the Licensing Agreement;

·        certain events relating to a bankruptcy or insolvency of the licensee; or

·        the licensee ceases to be an affiliate of Brookfield.

Termination of the Licensing Agreement with respect to one or more licensees will not affect the validity or enforceability of the Licensing Agreement with respect to any other licensees.

Preferred Shares

Brookfield has provided an aggregate of $5 million of working capital to LATAM Holdco through a subscription for preferred shares of LATAM Holdco. The preferred shares are entitled to receive a cumulative preferential dividend equal to 6% of their redemption value as and when declared by the board of directors of LATAM Holdco and are redeemable at the option of LATAM Holdco, subject to certain limitations, at any time after the tenth anniversary of their issuance. The preferred shares are not entitled to vote, except as required by law.

Redemption-Exchange Mechanism

One or more wholly-owned subsidiaries of Brookfield that hold Redeemable/Exchangeable partnership units have the right to require BRELP to redeem all or a portion of the Redeemable/Exchangeable partnership units, subject to BEP’s right of first refusal, for cash in an amount equal to the market value of one of our LP Units multiplied by the number of LP Units to be redeemed

Page 161 


(subject to certain adjustments). See Item 10.B “Memorandum and Articles of Association – Description of the Amended and Restated Limited Partnership Agreement of BRELP — Redemption-Exchange Mechanism”. Taken together, the effect of the redemption right and the right of first refusal is that one or more wholly-owned subsidiaries of Brookfield will receive our LP Units, or the value of such LP Units, at the election of BEP. Should BEP determine not to exercise its right of first refusal, cash required to fund a redemption of limited partnership interests of BRELP held by wholly-owned subsidiaries of Brookfield will likely be financed by a public offering of our LP Units.

Indemnification Arrangements

Subject to certain limitations, Brookfield and its directors, officers, agents, members, partners, shareholders and employees generally benefit from indemnification provisions and limitations on liability that are included in the Amended and Restated Limited Partnership Agreement of BEP, Managing General Partner’s bye-laws, the Amended and Restated Limited Partnership Agreement of BRELP, our Master Services Agreement and other arrangements with Brookfield. See Item 6.A “Directors and Senior Management — Our Master Services Agreement”, Item 10.B “Memorandum and Articles of Association — Description of Our LP Units, Preferred Units and the Amended and Restated Limited Partnership Agreement of BEP — Indemnification; Limitations on Liability” and “Memorandum and Articles of Association — Description of the Amended and Restated Limited Partnership Agreement of BRELP — Indemnification; Limitations on Liability”.

Other Services

Brookfield may provide the Operating Entities with services which are outside the scope of our Master Services Agreement under arrangements that are on market terms and conditions and pursuant to which Brookfield will receive fees. The services provided under these arrangements will include financial advisory, operations management and other services. Pursuant to our conflict of interest guidelines, those arrangements may require prior approval by a majority of the independent directors, which may be granted in the form of general guidelines, policies or procedures. See Item 7.B “Related Party Transactions— Conflicts of Interest and Fiduciary Duties”.

Conflicts of Interest and Fiduciary Duties

Fiduciary Duties

Each of the Managing General Partner and the BRELP General Partner are required to exercise its powers and carry out its functions as general partner of BEP and BRELP, respectively, honestly and in good faith, and exercise the degree of care, diligence and skill that a reasonably prudent person would exercise in comparable circumstances, in each case, subject to and after taking into account, the terms and conditions of the Relationship Agreement, our Master Services Agreement and the Conflicts Policy. However, the Amended and Restated Limited Partnership Agreement of BEP and the Amended and Restated Limited Partnership Agreement of BRELP contain various provisions that modify the fiduciary duties that might otherwise be owed to us and our LP Unitholders and Preferred Unitholders, including when conflicts of interest arise. These duties include the duties of care and loyalty. The duty of loyalty, in the absence of provisions in the Amended and Restated Limited Partnership Agreement of BEP and the Amended and Restated Limited Partnership Agreement of BRELP to the contrary, would generally prohibit the Managing General Partner and BRELP General Partner from taking any action or engaging in any transaction as to which it has a conflict of interest. However, the Amended and Restated Limited Partnership Agreement of BEP and the Amended and Restated Limited Partnership Agreement of BRELP provide that the Managing General Partner, BRELP General Partner and their affiliates will not have any obligation under the Amended and Restated Limited Partnership Agreement of BEP and the Amended and Restated Limited Partnership Agreement of BRELP, or as a result of any duties stated or implied by law or equity, including fiduciary duties, to present business or investment opportunities to Brookfield Renewable, BRELP, any Holding Entity or any other holding vehicle established by Brookfield Renewable. They also allow affiliates of the Managing General Partner and BRELP General Partner to engage in activities that may compete with us or our activities, and state that, subject to applicable law, no breach of the Amended and Restated Limited Partnership Agreement of BEP or the Amended and Restated Limited Partnership Agreement of BRELP, or a breach of any duty, including fiduciary duties, may be found for any matter that has been approved by a majority of the independent directors of the

Page 162 


Managing General Partner. Further, when resolving conflicts of interest, neither the Amended and Restated Limited Partnership Agreement of BEP nor the Amended and Restated Limited Partnership Agreement of BRELP impose limitations on the discretion of the independent directors or the factors which they may consider in resolving any such conflicts. The independent directors of our Managing General Partner can, subject to acting in accordance with their own fiduciary duties in their capacity as a director of the Managing General Partner, therefore take into account the interests of third parties, including Brookfield, and, where applicable, any Brookfield Accounts, when resolving conflicts of interest and may owe fiduciary duties to such third parties, or to such Brookfield Accounts.

These modifications to the fiduciary duties may be detrimental to our LP Unitholders and Preferred Unitholders because they restrict the remedies available for actions that might otherwise constitute a breach of fiduciary duty and permit conflicts of interest to be resolved in a manner that is not always in the best interests of Brookfield Renewable or the best interests of our LP Unitholders and Preferred Unitholders. We believe that it was necessary to modify the fiduciary duties that might otherwise be owed to us and our LP Unitholders and Preferred Unitholders, as described above, due to our organizational and ownership structure and the potential conflicts of interest created thereby. Without modifying those duties, the ability of the Managing General Partner and BRELP General Partner to attract and retain experienced and capable directors and to take actions that we believe will be necessary for the carrying out of our business would be unduly limited due to their concern about potential liability.

Conflicts of Interest

We maintain a conflicts protocol and guidelines (the “Conflicts Policy”) for addressing conflicts and potential conflicts and for providing guidelines for the completion of certain transactions. The Conflicts Policy recognizes the benefit to us of our relationship with Brookfield and our intent to seek to maximize the benefits from this relationship. The Conflicts Policy provides that conflicts be resolved based on the principles of transparency and that transactions that are carried out, be carried out at an arm’s length basis, with validation of terms as arm’s length being based upon actual participation of arm’s length third party participants such as co-investors whenever possible, or otherwise through objective, independent professional advice or other satisfactory evidence of market terms.

The Conflicts Policy focuses on addressing the principal activities that may give rise to potential conflicts of interest, including our investment activities and acquisitions and our participation in Brookfield sponsored funds, consortia and partnership arrangements (including private funds, joint ventures and similar arrangements, collectively “Brookfield Accounts”), together with any management or service arrangements entered into in connection therewith or the ongoing operations of the underlying Operating Entities, and transactions with Brookfield and Brookfield Accounts. The Conflicts Policy may be amended from time to time at the discretion of the Managing General Partner.

In addition, the Conflicts Policy provides that acquisitions that are carried out jointly by us and Brookfield, or in the context of a Brookfield Accounts that we participate in, be carried out on the basis that the consideration paid by us be no more, on a per share or proportionate basis, than the consideration paid by Brookfield or other participants, as applicable. The Conflicts Policy also provides that any fees or carried interest payable in respect of our proportionate investment, or in respect of an acquisition made solely by us, must be credited in the manner contemplated by our Master Services Agreement and the Amended and Restated Limited Partnership Agreement of BRELP, where applicable, or that such fees or carried interest must either have been negotiated with another arm’s-length participant or otherwise demonstrated to be on market terms. The Conflicts Policy also provides that in transactions involving (i) an acquisition by us of an asset from Brookfield, or (ii) the purchase by us and Brookfield of different assets, a fairness opinion or a valuation or appraisal by a qualified expert be obtained, confirming that the consideration paid by us is fair from a financial point of view. These requirements are in addition to any disclosure, approval and valuation requirements that may arise under applicable law.

With respect to transactions in which there is greater potential for a conflict of interest to arise, the Managing General Partner may be required to seek the prior approval of the independent directors pursuant to the Conflicts Policy that has been approved by the independent directors from time to time. These transactions include:

Page 163 


·        subject to certain exceptions, acquisitions by us from, and dispositions by us to, Brookfield and Brookfield Accounts;

·        acquisitions whereby Brookfield Renewable and Brookfield are purchasing different assets as part of a single transaction;

·        investing in a private Brookfield sponsored-fund, consortium or partnership;

·        the dissolution of BEP or BRELP;

·        any material amendment to our Master Services Agreement, the Relationship Agreement, the Amended and Restated Limited Partnership Agreement of BRELP or the Amended and Restated Limited Partnership Agreement of BEP;

·        subject to certain exceptions, any material service agreement or other arrangement pursuant to which Brookfield will be paid a fee, or other consideration other than any agreement or arrangement contemplated by our Master Services Agreement;

·        determinations regarding the payment of fees in the LP Units of BEP or limited partnership units of BRELP or the deferral of the incentive distribution (see Item 7.B “Related Party Transactions — Incentive Distributions”);

·        termination of, or any determinations regarding indemnification under, our Master Services Agreement or determinations regarding indemnification under the Amended and Restated Limited Partnership Agreement of BRELP or the Amended and Restated Limited Partnership Agreement of BEP; and

·        subject to certain exceptions, other material transactions involving us and Brookfield.

Pursuant to the Conflicts Policy, independent directors may grant prior approvals for any of these transactions in the form of general guidelines, policies or procedures in which case no further special approval will be required in connection with a particular transaction or matter permitted thereby, provided such transactions or matters are conducted in accordance with the pre-approved guidelines, policies or procedures.

In certain circumstances, these transactions may be related party transactions for the purposes of, and subject to certain requirements of, Canadian Multilateral Instrument 61-101— Protection of Minority Securityholders in Special Transactions (“MI 61-101”). MI 61-101 provides a number of circumstances in which a transaction between an issuer and a related party may be subject to valuation and minority approval requirements. An exemption from such requirements is available when the fair market value of the transaction is not more than 25% of the market capitalization of the issuer. BEP has been granted exemptive relief from the requirements of MI 61-101 that, subject to certain conditions, permits it to be exempt from the minority approval and valuation requirements for transactions that would have a value of less than 25% of BEP’s market capitalization, if Brookfield’s indirect equity interest in BEP, which is held in the form of Redeemable/Exchangeable partnership units, is included in the calculation of BEP’s market capitalization. As a result, the 25% threshold, above which the minority approval and valuation requirements apply, is increased to include the approximately 43.7% indirect interest in BEP held by Brookfield in the form of Redeemable/Exchangeable partnership units.

Our organizational, ownership and management structure and strategy involve a number of aspects and relationships that may give rise to conflicts of interest between BEP and our Unitholders, on the one hand, and Brookfield and Brookfield Accounts, on the other hand. The discussion below sets out certain of the conflicts of interest that may arise, but does not purport to be a complete list or explanation of all such potential conflicts of interest. Dealing with conflicts of interest is complex, and it is not possible to predict all of the types of conflicts that may arise.  While Brookfield acts in good faith to resolve all potential conflicts in a manner that is fair and balanced taking into account the facts and circumstances known to it at the time, there can be no assurance that any recommendation or determination made by Brookfield will be most beneficial or favourable to us, or would not have been different if additional information were available to it.  Potential conflicts of interest generally will be resolved in accordance with the principles summarized herein and in accordance with the Conflicts Policy.

Page 164 


As described elsewhere herein, we may pursue acquisition opportunities in various ways, including indirectly through investments in Brookfield Accounts or directly by investing alongside Brookfield Accounts.  Any references in this Item 7.B “Related Party Transactions–Conflicts of Interest and Fiduciary Duties” to our acquisitions, investments, assets, expenses, Operating Entities or other terms should be understood to mean such items undertaken, incurred or held directly by us or indirectly by us through our investment in one or more Brookfield Accounts.

·         Allocation of Investment Opportunities.  In recommending acquisition opportunities, Brookfield has significant discretion to determine the suitability and/or appropriateness of opportunities for us and to allocate such opportunities among us, Brookfield, Brookfield Accounts, and/or third parties as it deems appropriate.  Brookfield and Brookfield Accounts have (and future Brookfield Accounts may in the future have) investment mandates that overlap with our investment mandate, including TerraForm Power, the CEE Funds, and other Brookfield Accounts that invest in renewable power assets and in which we generally expect to be a significant investor.  In addition, Brookfield has provided, and may in the future provide (without notice to our Unitholders), priority rights with respect to certain investment opportunities, including all or a select geographic, industry or other subset of opportunities, to certain Brookfield Accounts (but not to us) or to other persons pursuant to contractual or other arrangements. For example, pursuant to a relationship agreement between TerraForm Power and Brookfield, Brookfield has, subject to certain exceptions, designated TerraForm Power (of which Brookfield Renewable owns approximately 30%) as its primary vehicle for the acquisition of operating solar and wind assets in North America and Western Europe. In addition, the CEE Funds (in which Brookfield Renewable does not own an interest) has a mandate that targets low risk renewable power investments with lower target returns than Brookfield Renewable. As well, Brookfield Accounts with real estate or infrastructure focused investment mandates generally have been (and will in the future be) given priority with respect to investment opportunities that are suitable and appropriate for them. As a result, Brookfield Accounts may compete with, or have priority over, Brookfield Renewable in respect of investment opportunities, and opportunities that would otherwise be suitable for us may not be made available to us, we may receive a smaller allocation of such opportunities than would otherwise have been the case, or we may receive an allocation of such opportunities on different terms than Brookfield or Brookfield Accounts (which may be less favourable than otherwise would have been the case). 

 

The question of whether a particular opportunity is suitable and/or appropriate for us and, to the extent it is, the amount of such opportunity to be allocated to us, is highly subjective and will be made in Brookfield’s discretion based on various portfolio construction and management factors, including: (i) the size, nature and type of the opportunity (including the expected risk-return profile of the investment, expected holding period and its fit with the balance of our investments and related operations), (ii) the amount of capital available for investment, (iii) principles of diversification of assets (including whether we will participate in the opportunity through our investment in Brookfield Accounts), (iv) the nature and extent of involvement in the transaction and the sourcing of the transaction by the Brookfield investment professionals that manage our business, (v) the nature of potential acquirers upon disposition, (vi) our expected future capacity, (vii) cash and liquidity needs (including our interest in preserving capital in order to secure other opportunities and/or to meet other obligations), (viii) the availability of other appropriate or similar investment opportunities (including other opportunities that we may be pursuing or otherwise considering at the relevant time), and (ix) other considerations deemed relevant by Brookfield (including legal, regulatory, tax, timing and similar considerations).  If Brookfield determines that an opportunity is not suitable or appropriate for us, it may still pursue such opportunity on its own behalf or on behalf of one or more Brookfield Accounts.  As a result, there may be differences in the overall performance of BEP, Brookfield and Brookfield Accounts that have overlapping investment mandates.

 

In allocating investment opportunities among us, Brookfield and Brookfield Accounts (including Brookfield Accounts that have investment mandates that overlap with us), Brookfield will face certain potential conflicts of interest between the interests of Brookfield Renewable, its interests

Page 165 


and the interests of Brookfield Accounts. These potential conflicts may be exacerbated in situations where Brookfield has larger interests in Brookfield Accounts than its interest in Brookfield Renewable, where Brookfield is entitled to higher fees from Brookfield Accounts than from us, where portfolio managers making an allocation decision are entitled to performance-based compensation from Brookfield or a Brookfield Account, or where there are capacity constraints with respect to a particular strategy or opportunity as a result of, for example, position limits and/or regulatory reporting obligations applicable to Brookfield. In addition, as an investment changes over time, additional conflicts of interest may arise, including as a result of earlier investment allocation decisions. Brookfield will make investment allocation decisions taking into account Brookfield Renewable’s, Brookfield’s and Brookfield Accounts’ investment mandates and interests.

 

·         Allocation of Broken-Deal Expenses. We will incur expenses with respect to the consideration and pursuit of transactions that are not ultimately consummated, referred to as broken-deal expenses, including through our investments in Brookfield Accounts.  Examples of broken-deal expenses include (i) research costs, (ii) fees and expenses of legal, financial, tax, accounting, consulting or other advisers (including Brookfield) in connection with conducting due diligence or otherwise pursuing a particular non-consummated transaction, (iii) fees and expenses in connection with arranging financing for a particular non-consummated transaction, (iv) travel costs, (v) deposits or down payments that are forfeited in connection with, or amounts paid as a penalty for, a particular non-consummated transaction, and (vi) other expenses incurred in connection with activities related to a particular non-consummated transaction. Broken-deal expenses generally will be allocated among Brookfield Renewable, Brookfield and Brookfield Accounts in the manner that Brookfield determines to be fair and equitable, which may be pro rata or on a different basis.

 

·         Co-Investment Opportunities and Expenses. Because of the scale of renewable power acquisitions, we may offer portions of certain acquisition opportunities for co-investment. In addition, because our strategy includes completing acquisitions through Brookfield Accounts, we will likely make co-investments with Brookfield and Brookfield Accounts.  Decisions regarding whether and to which parties to offer co-investment opportunities are made by Brookfield and may be based on a number of factors, including portfolio construction, strategic or other considerations, taking into account the specific facts and circumstances relating to each potential co-investment opportunity.  As a result, from time to time, we may offer (or receive from Brookfield Accounts) larger or smaller portions of co-investment opportunities than would otherwise have been the case or no portion of certain opportunities. 

In our capacity as a co-investor, we will typically bear our pro rata share of fees, costs and expenses related to the discovery, investigation, development, acquisition or consummation, ownership, maintenance, monitoring, hedging and disposition of our co-investments and we may be required to pay our pro rata share of fees, costs and expenses related to potential investments that are not consummated, such as broken deal expenses (including “reverse” breakup fees).  Notwithstanding the foregoing, certain potential co-investors may not agree to pay or otherwise bear fees, costs and expenses related to unconsummated co-investments.  In addition, in certain circumstances, potential co-investors may not bear such fees, costs and expenses, including because they have not yet been identified (or their anticipated allocation has not yet been identified) as of the time such potential investment ceases to be pursued, are not yet committed to such potential investment or are not contractually required to bear such fees, costs and expenses.  In those events, such fees, costs and expenses will (i) be considered our operating expenses and be borne by us (in connection with co-investment opportunities that we offered) or (ii) be considered operating expenses of, and be borne by, the Brookfield Account (in connection with co-investments offered by the Brookfield Account), a pro-rata portion of which will be borne by us through our investment in the Brookfield Account.

·         Other Activities of Our Investment Personnel.  The same professionals within Brookfield’s organization who are involved in sourcing and executing acquisitions that are suitable for us are responsible for sourcing and executing opportunities for the Brookfield Accounts as well as

Page 166 


having other responsibilities within Brookfield’s broader asset management business. Limits on the availability of such individuals will likewise result in a limitation on the availability of acquisition opportunities for us, and such individuals’ broader responsibilities could conflict with their responsibilities to us.

 

·         Investments by Brookfield Personnel.  The partners, members, shareholders, directors, officers and employees of Brookfield (“Brookfield Personnel”) may generally buy and sell securities or other investments for their own or their family members’ accounts (including through Brookfield Accounts).  Positions may be taken by such Brookfield Personnel that are the same, different from, or made at different times than positions taken directly or indirectly for us.  To reduce the possibility of (i) potential conflicts between our investment activities and those of Brookfield Personnel, and (ii) us being materially adversely affected by Brookfield Personnel’s personal trading activities, Brookfield has established policies and procedures relating to personal securities trading.  To this end, Brookfield Personnel that participate in managing our investment activities are generally restricted from engaging in personal trading activities (unless such activities are conducted through accounts over which the personnel have no influence or control), and other personnel generally must pre-clear proposed personal trades. In addition, Brookfield’s policies include prohibitions on insider trading, front running, trading in securities that are on Brookfield’s restricted trading list, trading in securities that are subject to a black-out period and other restrictions. 

 

·         Investments by the Investing Affiliate.  Certain Brookfield executives own a substantial majority of an entity that makes investments for its own account (the “Investing Affiliate”).  The Investing Affiliate’s activities are managed separately from our (or any Brookfield Account’s) activities.  There is no formal informational barrier between the Investing Affiliate and the rest of Brookfield.  Brookfield has adopted protocols designed to ensure that the Investing Affiliate’s activities do not materially adversely affect our (and Brookfield Accounts’) activities and to ensure that potential conflicts are resolved in a manner pursuant to which our (and Brookfield Accounts’) interests are, to the extent feasible, prioritized relative to the Investing Affiliate’s.

 

·         Warehousing Investments.  Where Brookfield has made an acquisition, it may transfer it to us at a later date at cost, plus a pre-agreed interest rate, after the assets have been developed or we have obtained sufficient financing.  Similarly, we may warehouse one or more investments for a Brookfield Account in which we are invested and generally transfer the warehoused investment to the applicable Brookfield Account at cost, plus a pre-agreed interest rate, once the Brookfield Account raised sufficient capital, including financing, to support the acquisition. In the event the applicable Brookfield Account does not obtain sufficient financing to purchase the warehoused investment and we cannot find another buyer for the investment, we may be forced to retain the investment, the value of which may have increased or declined.

 

·         Transacting with Brookfield.  When permitted by applicable law and subject to and in accordance with our Conflicts Policy, we may buy investments from or sell investments to Brookfield and/or Brookfield Accounts. Such transactions generally will require the approval of the Managing General Partner’s independent directors and, in connection with transactions with a Brookfield Account, the advisory committee of the applicable Brookfield Account.

 

·         Terms of an Investment by Brookfield Renewable May Benefit or Disadvantage Brookfield or a Brookfield Account.  In making certain decisions with regard to a potential investment by Brookfield Renewable (or by a Brookfield Account in which we are invested), Brookfield could face certain conflicts of interest between the interests of Brookfield Renewable (or the Brookfield Account), on the one hand, and the interests of Brookfield, the Investing Affiliate or a Brookfield Account that has already made a related investment, on the other hand.  Similarly, a prospective investment by Brookfield or a Brookfield Account may present a conflict of interest with respect to an investment by us. Subject to applicable law and our Conflicts Policy, Brookfield may cause us to invest in securities, bank loans or other obligations of companies affiliated with or advised by Brookfield or in which Brookfield, the Investing Affiliate or a Brookfield Account has an equity,

Page 167 


debt or other interest, or to engage in investment transactions that may result in Brookfield, the Investing Affiliate or a Brookfield Account getting an economic benefit, being relieved of obligations or divested of investments. For example, we may make a debt or equity investment in an entity which is expected to use the proceeds of such investment to repay loans from Brookfield or a Brookfield Account. Depending on the circumstance, Brookfield or such Brookfield Account might benefit if we invested more money, thus providing sufficient funds to repay Brookfield or the Brookfield Account, or it might benefit if the loans remained outstanding and Brookfield or such Brookfield Account continued to receive payment under the existing loans, if the loans were on attractive terms (including an attractive interest rate) from the perspective of Brookfield or such Brookfield Account. Alternatively, Brookfield or a Brookfield Account might be in the position of making an investment that could be used to repay loans from us, which would present the opposite conflict. Similarly, such conflicts might also be present in other situations. For example, in certain circumstances, we may pursue a take-private, asset purchase or other material transaction with an issuer in which Brookfield, the Investing Affiliate or a Brookfield Account is invested, which may result in a benefit to Brookfield, the Investing Affiliate or the Brookfield Account. In situations where our activities may enhance Brookfield’s, the Investing Affiliate’s or a Brookfield Account’s profitability, Brookfield may take its, the Investing Affiliate’s or the Brookfield Account’s interests into consideration in connection with actions it takes on our behalf.

 

·         Investments with Related Parties.  In certain circumstances, we will participate in investments that involve Brookfield or Brookfield Accounts in equity or debt positions within a transaction. For example, Brookfield or Brookfield Accounts may: (i) enter into a joint transaction with us; (ii) be borrowers of certain investments or lenders in respect of Brookfield Renewable; or (iii) hold debt positions (either junior or senior to our positions) or other interests in an investment’s capital stack. The interests of Brookfield or Brookfield Accounts in such investments may differ from our interests and also may have been acquired at different times, at different prices and/or subject to different terms and conditions. As a result of these differences, Brookfield or Brookfield Accounts may manage such interests in a way that is different from ours (including, for example, by investing in different portions of an issuer’s capital structure, investing in the same portion but on different terms, obtaining exposure to the investment using different types of securities or instruments, voting securities in a different manner, and/or acquiring or disposing of its interests at different times than us).  In connection with the foregoing, Brookfield or Brookfield Accounts may pursue or enforce rights or activities, or refrain from pursuing or enforcing rights or activities, with respect to a particular investment in which we have invested, even though such actions or inaction could adversely affect us.  For example, if an issuer in which we have an investment and in which Brookfield or a Brookfield Account also has an investment, but at a different portion of the capital structure, becomes distressed or defaults on its obligations, Brookfield will have conflicting loyalties between its duties to us and to itself or to the Brookfield Account.  In such a situation Brookfield, acting on behalf of itself or a Brookfield Account, may seek a liquidation, reorganization or restructuring of the issuer that may have an adverse effect on our holdings in the same issuer, and our transactions may be effected at prices or terms that may be less favorable than would otherwise have been the case (or vice versa).  In addition, in the event that Brookfield or Brookfield Accounts hold voting securities of an issuer in which we hold loans, bonds, or other credit-related securities, Brookfield or such Brookfield Accounts may have the right to vote on certain matters that have an adverse effect on the positions held by us.  Furthermore, to the extent that Brookfield or a Brookfield Account has holdings in the same issuer as us, Brookfield may be incentivized to take its interests or the interests of such Brookfield Account into consideration in connection with actions it takes on behalf of Brookfield Renewable, even though taking such interests into account could adversely affect us. 

In addition, we and Brookfield or a Brookfield Account may jointly acquire a portfolio of assets and thereafter divide up the assets. In this circumstance, Brookfield will determine the purchase price associated with each asset, which price may not represent the price we would have paid if we had acquired only the assets we ultimately retain. Furthermore, we and Brookfield or a Brookfield Account may jointly enter into a binding agreement to acquire an investment. If Brookfield or such Brookfield Account is unable to consummate such investment, we may be subject to additional

Page 168 


liabilities, including the potential loss of any deposit or the obligation to fund the entire investment.  In addition, we may provide for the repayment of indebtedness and/or the satisfaction of guarantees on behalf of a Brookfield Account in connection with investments made by such Brookfield Account alongside Brookfield Renewable. Likewise, a Brookfield Account in which we are invested may provide for the repayment of indebtedness and/or the satisfaction of guarantees on behalf of co-investment vehicles in connection with investments made by such vehicles alongside the Brookfield Account.  In such circumstances, certain investors will benefit from such provision for repayment of indebtedness and/or the satisfaction of guarantees even though those investors are not providing the same level of credit support as us (or the Brookfield Account, as applicable). In the event the Brookfield Account (or a co-invest vehicle) does not satisfy its share of any payment in respect of any such borrowing, we (or the Brookfield Account in which we are invested, as applicable) will be contractually obligated to satisfy their share even if Brookfield Renewable (or the Brookfield Account) does not have recourse against the investor(s) benefiting from such support.

Subject to Brookfield policies, information barriers and applicable legal restrictions, other parts of Brookfield may (but are under no obligation to) refer investment opportunities to us, including investments in issuers in which Brookfield Accounts have existing investments. Referrals of such related investments give rise to potential conflicts of interest, including that an investment by us may benefit such Brookfield Accounts.

In situations in which we invest alongside Brookfield or a Brookfield Account, conflicts of interest will potentially arise with respect to the nature and timing of the initial investment and purchase price, the allocation of control rights, strategic objectives, timing of transactions, such as the disposition of all or part of an investment, or resolution of a liability in connection with an investment. These conflicts may result from various factors, including investments in different levels of the capital structure, different measurements of control, different risk profiles, different rights with respect to disposition alternatives, different investment horizons and different target rates of return. 

As a result of the various conflicts and related issues described above, we could sustain losses during periods where Brookfield or a Brookfield Account achieve profits generally or with respect to particular holdings, or could achieve lower profits or higher losses than would have been the case had the conflicts described above not existed.

·         Pursuit of Investment Opportunities by Certain Non-Controlled Affiliates. Certain companies with which Brookfield may technically be affiliated: (i) are controlled, in whole or in part, by persons other than Brookfield, including, for example, joint ventures or similar arrangements with third parties where Brookfield does not have complete control; (ii) are separated from Brookfield pursuant to an information barrier; or (iii) do not coordinate or consult with Brookfield with respect to investment decisions (together, “Non-Controlled Affiliates”). Such Non-Controlled Affiliates may have investment mandates that overlap with our investment mandate and conflicts may arise therefrom. For example, the possibility exists that such Non-Controlled Affiliates or investment vehicles managed by such Non-Controlled Affiliates could pursue investment opportunities which are suitable for us but which are not made available to us since such Non-Controlled Affiliates do not consult with and/or are not wholly controlled by Brookfield. Similarly, certain of Brookfield’s investment activities are managed independently of, and carried out without any reference to the management of Brookfield Renewable. In certain instances, there are information barriers in place pursuant to which investment operations are managed independently of each other and information is not generally shared relating to such activities.

 

·         Arrangements with Brookfield.  Our relationship with Brookfield involves a number of arrangements, including the Master Services Agreement and Relationship Agreement, pursuant to which Brookfield provides various services, including access to financing arrangements and acquisition opportunities. Certain of these arrangements were effectively determined by Brookfield in the context of the formation of BEP, and therefore may contain terms that are less favorable than those which otherwise might have been negotiated between unrelated parties. Circumstances may arise in which these arrangements will need to be amended or new

Page 169 


arrangements will need to be entered into, and conflicts of interest between Brookfield Renewable and Brookfield may arise in negotiating such new or amended arrangements.  Furthermore, Brookfield is generally entitled to share in the returns generated by our operations, which could create an incentive for it to assume greater risks when making decisions than it otherwise would in the absence of such arrangements.  In addition, our investment in Brookfield Accounts provides Brookfield with certain ancillary benefits, such as satisfying Brookfield’s commitment to invest in such accounts (which Brookfield would otherwise need to satisfy from different sources) and assisting Brookfield in marketing the Brookfield Accounts.

 

·         Fees for Services.  Brookfield Renewable may be retained to perform certain services to Brookfield, Brookfield Accounts and/or companies and assets they are invested in that would otherwise be provided by third parties. To the extent we provide such services, we will generally be compensated (i) at rates for the relevant services that do not exceed the rates that Brookfield reasonably believes to be customarily charged (at such time) for similar services by (a) persons engaged in the same or substantially similar activities or (b) Brookfield in its provision of the same or substantially similar services to one or more third parties (such rates, the “Customary Rates”); provided that, if Customary Rates are not able to be determined, such services may be provided at cost (including an allocable share of internal costs), and (ii) at such other rates for the relevant services approved by the Managing General Partner’s independent directors. In determining Customary Rates, Brookfield will seek to determine what one or more comparable service providers who are engaged in the same or substantially similar activities as Brookfield charge in the ordinary course for similar services at the time of determination. While Brookfield will determine in good faith what rates it believes are customary for such services at such time, there will likely be variances in the marketplace based on an array of factors that affect service providers and the prices of their services, including loss leader pricing strategies or other marketing practices, integration efficiencies, geographic market differences and the quality of the services provided. Brookfield will make a good faith determination as to what it believes to be the Customary Rate at such time, and may base its determination on one or more factors, including market knowledge, prices charged by competitors, prices charged by Brookfield to one or more third parties, a third party valuation agent, commodity or other price forecasting, prices required in order to meet certain regulatory requirements or qualify for particular governmental programs or other subjective and objective metrics. However, there can be no assurances that the rates charged by us will not be less than those charged by certain similarly-situated service providers in any given circumstance. If the market rate for any service increases such that it is greater than the rate charged by us, then we may be obligated to continue to provide the applicable service at a below-market rate.

In the ordinary course, Brookfield employees are hired or retained by, or seconded or otherwise allocated to (in whole or in part), Brookfield Renewable and/or portfolio companies in which we are (directly or indirectly) invested for performance of operating services or roles that in the normal course are expected to be carried out by Brookfield Renewable personnel.  In connection with any such arrangement, all or a portion of the compensation and overhead expenses relating to such employees (including base salaries, benefits and incentive compensation (which may include long term incentive awards of equity or options for equity in Brookfield), among other things) will directly or indirectly be borne by us. The compensation and overhead expenses relating to such employees generally will be within the market compensation range for the roles filled in the relevant market based on one or more of the following (i) market compensation studies or guidance provided by third parties, (ii) recent market hires made by Brookfield Renewable for comparable positions, (iii) the employee’s peers at Brookfield and Brookfield Renewable, and/or (iv) specific compensation reviews conducted by compensation consultants. For these purposes, given how certain compensation arrangements are structured and valued (particularly various forms of incentive compensation that vest over time and whose value upon payment is based on estimates) and how overhead expenses are generally allocated, in each case requiring certain judgments and assumptions, there can be no assurance that Brookfield Renewable will not bear higher costs than we would have had such expenses been valued, allocated or charged differently.

Page 170 


Brookfield and its personnel will receive certain intangible and/or other benefits and/or perquisites arising or resulting from their activities on behalf of Brookfield Renewable which will not reduce fees or other expenses or otherwise be borne by Brookfield Renewable.  For example, airline travel and hotel stays incurred as direct or indirect expenses of Brookfield Renewable typically result in “miles” or “points” or credit in loyalty/status programs, and such benefits and/or amounts will, whether or not de minimis or difficult to value, inure exclusively to Brookfield and/or such personnel (and not Brookfield Renewable) even though the cost of the underlying service is borne by directly or indirectly by Brookfield Renewable.  In addition, Brookfield may make available certain discount programs to its employees as a result of Brookfield’s relationship with a portfolio company, such as “friends and family” and similar discounts.

·         Brookfield Investments in Companies. Brookfield (or Brookfield Accounts) will from time to time make equity or other investments in companies or businesses that provide services to or otherwise contract with us, Brookfield Accounts in which we are invested or our direct or indirect portfolio companies.  In particular, Brookfield has in the past entered into, and expects to continue to enter into, relationships with companies in technology and other sectors and industries in which Brookfield has broad expertise and knowledge, whereby Brookfield acquires an equity or other interest in such companies that may, in turn, transact with us, Brookfield Accounts in which we are invested or our direct or indirect portfolio companies.  For example, Brookfield (through an investment program referred to as Brookfield Ventures) invests in emerging technology companies that develop and offer technology products that may be of relevance to us, Brookfield Accounts in which we are invested or our direct or indirect portfolio companies (as well as third-party companies).  In connection with such relationships, Brookfield may, and often will, refer, introduce or otherwise facilitate transactions between such companies and us, Brookfield Accounts in which we are invested or our direct or indirect portfolio companies, which may, and often will, result in benefits to Brookfield, including via increased profitability of the relevant company, as well as financial incentives and/or milestones which benefit Brookfield (including through increased equity allotments), which may be significant.  Such financial incentives that inure to or benefit Brookfield pose an incentive for Brookfield to cause us, Brookfield Accounts in which we are invested or our direct or indirect portfolio companies to enter into such transactions that may or may not have otherwise been entered into.  Financial incentives derived from relationships with such companies will generally not be shared with us.  Furthermore, such transactions are likely to contribute to the development of expertise, reputational benefits and/or the development of new products or services by Brookfield and/or the companies or businesses that Brookfield is invested in, which Brookfield will seek to capitalize on to generate additional benefits that are likely to inure solely to Brookfield and not to us.  For the avoidance of doubt, any of the arrangements and/or benefits described in this paragraph will not require notice to, or the consent of, our Unitholders.

 

·         Sharing of Services.  In certain circumstances, in order to create efficiencies and optimize performance, one or more of our investments or Operating Entities may determine to share the operational, legal, financial, back-office or other resources of another of our investments or Operating Entities, or of an investment, portfolio company or asset of Brookfield or a Brookfield Account. In connection therewith, the costs and expenses related to such services will be allocated among the relevant entities on a basis that Brookfield determines in good faith is fair and equitable.

 

·         Affiliated Transactions.  In the ordinary course of business, certain of our investments may receive services from, or participate in transactions or other arrangements with, portfolio companies invested in by Brookfield or Brookfield Accounts in which we are not invested. Such transactions and/or arrangements may not have been entered into but for the affiliation or relationship with Brookfield and, in certain cases, may replace transactions and/or arrangements with third parties. For example, one or our investee companies may be a tenant of a portfolio company of Brookfield or a Brookfield Account. These transactions and/or arrangements are expected to be entered into on an arm’s length basis at Customary Rates in accordance with our Conflicts Policy. In addition, certain such engagements may involve performance-based

Page 171 


compensation (“Operating Performance Compensation”) payable to certain management members of the applicable operating affiliate providing the service. The cost of such Operating Performance Compensation and any other related fees and expenses in connection with services provided by the operating affiliate will be borne entirely by us or the investee company receiving the service (and indirectly by us based on our direct or indirect interest in such investee company). For the avoidance of doubt, Brookfield or the operating affiliate may subcontract with third parties for the provision of the services Brookfield or the operating affiliate was engaged to provide.

While such transactions and/or arrangements have the potential for inherent conflicts of interest, Brookfield believes that our access to Brookfield and its and Brookfield Accounts’ portfolio companies enhances our capabilities and is an integral part of our operations.  These transactions and/or arrangements will not require the consent of our Unitholders.

·         Information Sharing. Because of the extensive scope of Brookfield’s activities, Brookfield often has or obtains information that can be utilized by Brookfield across multiple strategies. For example, information Brookfield has or acquires through its management of Brookfield Accounts or its own investing activities may be used by Brookfield to identify or evaluate potential investments for us. Conversely, information Brookfield has or acquires in connection with our activities may be used for the benefit of Brookfield or Brookfield Accounts (and, for the avoidance of doubt, Brookfield will have no duty (contractual, fiduciary or otherwise) to keep such information confidential from, or not to use such information in connection with the investment activities of, itself or Brookfield Accounts). Brookfield may trade, or may cause Brookfield Accounts to trade, on the basis of information it has or obtained through our investment and operations activities. In some cases, this trading may result in Brookfield or a Brookfield Account taking a position that is different from, and potentially adverse to, a position taken by us, or may result in Brookfield or a Brookfield Account benefiting from our investment activities. Brookfield has implemented policies and procedures to mitigate potential conflicts of interest and address certain regulatory requirements and contractual restrictions with respect to communication and information sharing. Such policies and procedures may reduce synergies across Brookfield’s various activities, which could negatively affect Brookfield’s or our ability to pursue attractive investment opportunities that would otherwise be available to Brookfield or us if such policies and procedures were not implemented. From time to time, such policies and procedures may result in Brookfield Renewable, Brookfield or Brookfield Accounts having reduced investment opportunities or investment flexibility, or may otherwise restrict us, Brookfield or Brookfield Accounts in their activities with respect to such information.

Regardless of the existence of information barriers, Brookfield will not have any obligation or other duty to make available for our benefit any information regarding Brookfield’s trading activities, strategies or views, or the activities, strategies or views used for other Brookfield Accounts.  Furthermore, to the extent that Brookfield has access to analysis, models and/or information developed by Brookfield and its personnel, Brookfield will not be under any obligation or other duty to effect transactions on behalf of Brookfield Renewable in accordance with such analysis and models.  In the event Brookfield elects not to share certain information with us, we may make investment decisions that differ from those it would have made if Brookfield had provided such information, which may be disadvantageous to us. 

·         Material Non-Public Information; Trading Restrictions.  From time to time, our ability to buy or sell certain securities may be restricted by applicable securities laws, regulatory requirements, information held by Brookfield, contractual obligations applicable to Brookfield, and potential reputational risks relating to us, Brookfield or Brookfield Accounts (including Brookfield’s internal policies designed to comply with these and similar requirements).  Brookfield might not engage in transactions or other activities for, or enforce certain rights in favor of, us due to Brookfield’s activities outside Brookfield Renewable and regulatory requirements, policies, and reputational risk assessments.

Brookfield may possess material, non-public information about a company that would limit our ability to buy and sell securities related to that company (or, potentially, to other companies). For

Page 172 


example, Brookfield personnel take seats on boards of directors of, or have board of directors observer rights with respect to, portfolio companies in which Brookfield invests (including on our behalf).  In such situations, Brookfield may be limited and/or restricted in its ability to trade in the securities of the company (or other companies about which the company has material non-public information). This may adversely affect our ability to make and/or dispose of certain investments.

Furthermore, as a result of applicable regulations, in certain circumstances, our position in an investment may be aggregated with a position held by Brookfield (including parts of Brookfield that are separated by an information barrier) and Brookfield Accounts. This could require us, together with such other Brookfield parties, to make certain disclosure filings or could otherwise restrict our activities with respect to such investment.

·         Client and Other Relationships. Brookfield is permitted to pursue other business activities (including through portfolio companies that it and Brookfield Accounts invest in) and provide services to third parties that compete directly with our business and activities without providing us with an opportunity to participate, which could result in the allocation of Brookfield’s resources, personnel and acquisition opportunities to others who compete with us.  In addition, certain portfolio companies in which Brookfield and/or Brookfield Accounts are invested in may provide investment banking and other advisory services to third parties with respect to assets in which we may be invested or seeking to invest. The interests of such portfolio companies in such circumstances may conflict with (and potentially be adverse to) our interests, and we may compete with such portfolio companies (and their third party clients) in pursuing certain investments.  Brookfield generally implements policies and procedures (including, for example, information barriers) to mitigate potential conflicts of interest and address certain regulatory requirements relating to these potential circumstances.

 

·         Limited Liability of Brookfield.  The liability of Brookfield and its directors is limited under our arrangements with them, and we have agreed to indemnify Brookfield and its directors against claims, liabilities, losses, damages, costs or expenses which they may face in connection with those arrangements, which may lead them to assume greater risks when making decisions than they otherwise would if such decisions were being made solely for their own account, or may give rise to legal claims for indemnification that are adverse to the interests of our Unitholders.

 

·         Valuation of Our Investments.  Brookfield performs certain valuation services related to our securities and assets.  Brookfield performs such services in accordance with its valuation policies. From time to time, Brookfield may value a similar or identical asset differently for Brookfield Renewable than for itself or a Brookfield Account, including because Brookfield Renewable, Brookfield and Brookfield Accounts are subject to different valuation guidelines pursuant to our and their respective governing agreements (e.g., in connection with differing applicable regulatory restrictions), different third-party vendors are hired to perform valuation functions for Brookfield Renewable, Brookfield or the Brookfield Accounts, or otherwise.  In addition, Brookfield faces a conflict with respect to valuations generally because of their effect on Brookfield’s fees and other compensation.

 

·         Brookfield Public Securities Group.  Brookfield is an active participant, as agent and principal, in the global fixed income, currency, commodity, equities and other markets. Certain of Brookfield’s investment activities are managed independently of, and carried out without any reference to, the management of Brookfield Renewable. For example, Brookfield may invest, trade or make a market in the equity, debt or other interests of our portfolio companies without regard to the impact on us of such activities. In particular, Brookfield’s Public Securities Group (“PSG”), manages investment funds and accounts that invest in public debt and equity markets. There is currently an information barrier in place pursuant to which PSG manages its investment operations independently of other parts of Brookfield and does not generally share information relating to such activities. As a result, PSG will not share investment opportunities that may otherwise be suitable for Brookfield Renewable with us, and Brookfield Renewable will have no rights with respect to such opportunities. In addition, in certain circumstances, funds and/or accounts managed by PSG may hold an interest in one of our investments and, as a result of

Page 173 


different investment objectives and views, PSG may manage such interests in a way that is different from us (including, for example, by investing in different portions of an issuer’s capital structure, short selling securities, voting securities in a different manner, and/or selling its interests at different times than us). As a result of the information sharing barrier our investment team may not be aware of, and may not have the ability to manage, such conflicts. Brookfield may decide at any time, and without notice to our Unitholders, to remove or modify such information barrier. In the event that the information barrier is removed or modified, Brookfield may be subject to certain protocols, obligations and restrictions in managing us, including, for example, conflicts-management protocols, aggregated regulatory reporting obligations and certain potential investment-related restrictions.

 

·         Service Providers.  Our service providers or service providers of our portfolio companies (including deal sourcers, consultants, lenders, brokers, accountants, attorneys and outside directors) may be (or their affiliates may be) Unitholders and/or sources of investment opportunities and counterparties therein, or may otherwise participate in transactions or other arrangements with us and/or Brookfield or Brookfield Accounts. These factors may influence Brookfield in deciding whether to select such a service provider. Notwithstanding the foregoing, Brookfield will only select a service provider to the extent Brookfield determines that doing so is appropriate for us given all surrounding facts and circumstances and is consistent with Brookfield’s responsibilities under applicable law, provided that, for the avoidance of doubt, Brookfield often will not seek out the lowest-cost option when engaging such service providers as other factors or considerations typically prevail over cost.

Our service providers may charge different rates to different recipients based on the specific services provided, the personnel providing the services, or other factors.  As a result, the rates paid with respect to these service providers by us, on the one hand, may be more or less favorable than the rates paid by Brookfield or Brookfield Accounts, on the other hand. Brookfield or Brookfield Accounts may hold investments in companies that provide services to entities in which we invest generally, and, subject to applicable law, Brookfield may refer or introduce such companies’ services to entities that have issued securities held by us.

·         Advisors.  Brookfield may engage or retain strategic advisors, senior advisors, operating partners, executive advisors, consultants and/or other professionals who are not employees or affiliates of Brookfield (which may include former Brookfield employees as well as current and former executive officers of Brookfield portfolio companies) and who are expected, from time to time, to receive payments from, or allocations or performance-based compensation with respect to, our portfolio companies (as well as from us, Brookfield or Brookfield Accounts in which we are invested). In such circumstances, such payments from, or allocations or performance-based compensation with respect to, our direct and indirect portfolio companies and/or BEP or Brookfield Accounts in which we are invested may be treated as our expenses or of such Brookfield Accounts. These strategic advisors, senior advisors, operating partners, executive advisors, consultants and/or other professionals (which may include certain former Brookfield employees) may be offered the ability to co-invest alongside Brookfield Renewable, including in those investments in which they are involved (and for which they may be entitled to receive performance-based compensation, which will reduce our returns), or otherwise participate in equity plans for management of a portfolio company. In certain cases, these persons may have certain attributes of Brookfield “employees” (e.g., they may have dedicated offices at Brookfield and/or participate in certain benefit arrangements typically reserved for Brookfield employees) even though they are not considered Brookfield employees, affiliates or personnel. Brookfield expects, where applicable, to allocate the costs of such personnel to the applicable portfolio companies, to us and/or to Brookfield Accounts in which we are invested.  Payments or allocations to Brookfield’s strategic advisors, senior advisors, operating partners, executive advisors, consultants and other similar professionals can be expected to increase the overall costs and expenses borne indirectly by unitholders. There can be no assurance that any of the strategic advisors, senior advisors, operating partners, executive advisors, consultants and/or other professionals will continue to serve in such roles and / or continue their arrangements with Brookfield and/or any portfolio companies or Brookfield Accounts.

Page 174 


 

·         Diverse Interests.  The various types of investors in and beneficiaries of Brookfield Renewable, including Brookfield, may have conflicting investment, tax and other interests with respect to their interests.  When considering a potential investment for us, Brookfield will generally consider our investment objectives, not the investment objectives of any particular investor or beneficiary.  Brookfield may make decisions, including with respect to tax or other reporting positions, from time to time that may be more beneficial to one type of investor or beneficiary than another, or to Brookfield than to investors or beneficiaries unaffiliated with Brookfield.  Brookfield reserves the right on behalf of itself and its affiliates to take actions adverse to us or other Brookfield Accounts in these circumstances, including withholding amounts to pay actual or potential tax liabilities.

Furthermore, Brookfield Renewable and any entities with which we co-invest may have conflicting investment, tax and other interests with respect to the investments we make directly or indirectly.  Conflicts of interest may arise in connection with the structure of the investments or decisions made by Brookfield which may be more beneficial for another investing entity and its partners, on the one hand, than for us and our Unitholders, on the other hand (or vice versa) (for instance, the manner in which investments are structured, financed and/or harvested may produce tax results that are favorable to an investing entity targeted to non-U.S. investors, but not to us (or vice versa), or are favorable to a taxable investor, as compared to a tax-exempt investor (or vice versa)).

·         Reputational Considerations.  Given the nature of its broader platform, Brookfield has an interest in preserving its reputation, including with respect to certain of its affiliates, and in certain circumstances, such reputational considerations may conflict with our interests. The Managing General Partner or Brookfield may make decisions on our behalf for reputational reasons that may not be directly aligned with the interests of Unitholders or consistent with the determination the Managing General Partner or Brookfield otherwise would have made absent its interest in Brookfield’s broader reputation.  For example, Brookfield may limit transactions and activities on our behalf for reputational or other reasons, including where Brookfield is providing (or may provide) advice or services to an entity involved in such activity or transaction, where a Brookfield Account is or may be engaged in the same or a related activity or transaction to that being considered on our behalf, where a Brookfield Account has an interest in an entity involved in such activity or transaction, or where such activity or transaction on behalf of or in respect of Brookfield Renewable could affect the Managing General Partner, Brookfield, Brookfield Accounts or their activities.

 

·         Possible Future Activities.  Brookfield may expand the range of services that it provides over time. Except as provided herein, Brookfield will not be restricted in the scope of its business or in the performance of any services (whether now offered or undertaken in the future) even if such activities could give rise to conflicts of interest, and whether or not such conflicts are described herein.  Brookfield has, and will continue to develop, relationships with a significant number of companies, financial sponsors and their senior managers, including relationships with companies that may hold or may have held investments similar to those intended to be made by us. These companies may themselves represent appropriate investment opportunities for us or may compete with us for investment opportunities.

See Item 3.D. “Key Information - Risk Factors - Risks Relating to Our Relationship with Brookfield”.

Other Related Party Transactions

The $400 million committed unsecured revolving credit facility provided by Brookfield, at LIBOR plus 2%, has been extended for one year to December 2019 on the same terms.

Brookfield had placed funds on deposit with Brookfield Renewable during the second quarter of 2018 in the amount of $200 million. Interest earned on the deposits was at market terms and all funds on deposit, including accrued interest, were returned to Brookfield before the end of the third quarter of 2018. 

Page 175 


In the first quarter of 2019, Brookfield placed funds on deposit with Brookfield Renewable in the amount to of $251 million.  Interest earned on the deposit is at market terms.

7.C              INTEREST OF EXPERTS AND COUNSEL

Not applicable.

ITEM 8.       FINANCIAL INFORMATION         

8.A              CONSOLIDATED STATEMENTS AND OTHER FINANCIAL INFORMATION

Financial Statements

See Item 18. “Financial Statements”, which contains our audited consolidated financial statements prepared in accordance with IFRS.

Dividend Policy

            See Item 4.B “Business Operations — Our LP Unit Distribution Policy”, which contains information regarding our dividend policy. Also see Item 4.B “Business Operations — Distributions to Preferred Unitholders”.

Legal Proceedings

See Item 18. “Financial Statements”.

8.B              SIGNIFICANT CHANGES

A discussion of the significant changes in our business can be found under Item 4. “Information on the Company”, Item 4.A “History and Development of the Company” and Item 5.A “Operating Results”.

ITEM 9.       THE OFFER AND LISTING           

9.A              OFFER AND LISTING DETAILS

Our LP Units are listed on the NYSE under the symbol “BEP”. Our LP Units do not have a par value.   Our LP Units began trading on the NYSE on June 11, 2013.   

Our LP Units are listed on the TSX under the symbol “BEP.UN”. Our LP Units do not have a par value. Trading on the TSX commenced on November 30, 2011. On March 21, 2014, our LP Units were added to the S&P/TSX Composite Index.

See Item 5.A “Operating Results”, Item 7.B “Related Party Transactions” and Item 10. “Additional Information”.

9.B              PLAN OF DISTRIBUTION

Not applicable.

9.C              MARKETS

See Item 9.A. “Offer and Listing Details”.

9.D              SELLING SHAREHOLDERS

Not applicable.

9.E              DILUTION

Not applicable.

9.F              EXPENSES OF THE ISSUE

Not applicable.

ITEM 10.     ADDITIONAL INFORMATION       

10.A            SHARE CAPITAL

Not applicable.

Page 176 


10.B            MEMORANDUM AND ARTICLES OF ASSOCIATION

Description of our LP Units, Preferred Units and the Amended and Restated Limited Partnership Agreement of BEP

The following is a description of the material terms of our LP Units, Preferred Units and the Amended and Restated Limited Partnership Agreement of BEP. Because this description is only a summary of the terms of our LP Units, Preferred Units and the Amended and Restated Limited Partnership Agreement of BEP, it does not contain all of the information that you may find useful and is qualified in its entirety by reference to all of the provisions of the Amended and Restated Limited Partnership Agreement of BEP. For more complete information, you should read the Amended and Restated Limited Partnership Agreement of BEP which is available electronically on our EDGAR profile at www.sec.gov and on our SEDAR profile at www.sedar.com and will be made available to LP Unitholders and Preferred Unitholders as described under Item 10.C “Material Contracts” and Item 10.H “Documents on Display”.

See also the information contained in this Form 20-F under Item 3.D “Risk Factors—Risks Related to Our Relationship with Brookfield”, Item 6.A “Directors and Senior Management”, Item 6.C “Board Practices” and Item 7.B “Related Party Transactions”.

Formation and Duration

BEP is a Bermuda exempted limited partnership registered under the Limited Partnership Act 1883 and the Exempted Partnerships Act 1992. BEP has a perpetual existence and will continue as a limited liability partnership unless it is terminated or dissolved in accordance with the Amended and Restated Limited Partnership Agreement of BEP. BEP’s interests consist of our LP Units and Preferred Units, which represent limited partnership interests in BEP, and any additional partnership interests representing limited partnership interests that we may issue in the future as described below under “— Issuance of Additional Partnership Interests”.

Nature and Purpose

Under section 2.2 of the Amended and Restated Limited Partnership Agreement of BEP, the purpose of BEP is to: acquire and hold interests in BRELP and, subject to the approval of the Managing General Partner, any other subsidiary of BEP; engage in any activity related to the capitalization and financing of Brookfield Renewable’s interests in such entities; and engage in any other activity that is incidental to or in furtherance of the foregoing and that is approved by the Managing General Partner and that lawfully may be conducted by a limited partnership organized under the Limited Partnership Act 1883, the Exempted Partnerships Act 1992 and the Amended and Restated Limited Partnership Agreement of BEP.

Management

As required by law, the Amended and Restated Limited Partnership Agreement of BEP provides for the management and control of BEP by a general partner, being the Managing General Partner. The Managing General Partner will exercise its powers and carry out its functions honestly and in good faith and the Managing General Partner will exercise the degree of care, diligence and skill that a reasonably prudent person would exercise in comparable circumstances, in each case, subject to, and after taking into account, the terms and conditions of the Relationship Agreement, our Master Services Agreement and the Conflicts Policy. Except as set out in the Amended and Restated Limited Partnership Agreement of BEP, the Managing General Partner has no additional duty to propose or approve any conduct of BEP, and may decline to propose or approve such conduct free of any additional duty (including fiduciary duty). The Managing General Partner shall not be in breach of any duty to BEP if it takes actions permitted by the Amended and Restated Limited Partnership Agreement of BEP, the Relationship Agreement, our Master Services Agreement or the Conflicts Policy.

Our Holders of LP Units or Preferred Units

Our LP Units and Preferred Units are limited partnership interests in BEP. Holders of our LP Units or Preferred Units are not entitled to the withdrawal or return of capital contributions in respect of our LP Units or Preferred Units, except to the extent, if any, that distributions are made to such holders pursuant

Page 177 


to the Amended and Restated Limited Partnership Agreement of BEP or upon the liquidation of BEP as described below under “— Liquidation and Distribution of Proceeds” or as otherwise required by applicable law.

Except to the extent expressly provided in the Amended and Restated Limited Partnership Agreement of BEP, a holder of our LP Units or Preferred Units does not have priority over any other LP Unitholder or Preferred Unitholder, respectively, either as to the return of capital contributions or as to profits, losses or distributions. Unless otherwise determined by the Managing General Partner, in its sole discretion, LP Unitholders and Preferred Unitholders will not be granted any pre-emptive or other similar right to acquire additional interests in BEP. In addition, LP Unitholders and Preferred Unitholders do not have any right to have their LP Units or Preferred Units redeemed by BEP.

Our Preferred Units

The Class A Preferred Units rank senior to the LP Units with respect to priority in the payment of distributions and in the distribution of the assets in the event of the liquidation, dissolution or winding-up of BEP, whether voluntary or involuntary. Each series of Class A Preferred Units ranks on a parity with every other series of the Class A Preferred Units with respect to priority in the payment of distributions and in the distribution of the assets in the event of the liquidation, dissolution or winding-up of BEP, whether voluntary or involuntary. Each series of Class A Preferred Units ranks on a parity with every other series of the Class A Preferred Units with respect to priority in the return of capital contributions or as to profits, losses and distributions.

The Series 13 Preferred Units will not be redeemable by BEP prior to April 30, 2023.  On April 30, 2023 and on April 30 every five years thereafter, BEP may redeem for cash the Series 13 Preferred Units at C$25 per Series 13 Preferred Unit, together with all accrued and unpaid distributions up to but excluding the date of payment or distribution.  Holders of the Series 13 Preferred Units will have the right, at their option, to reclassify their Series 13 Preferred Units into Series 14 Preferred Units, subject to certain conditions, on April 30, 2023 and on April 30 every five years thereafter. The Series 13 Preferred Units do not have a fixed maturity date and are not redeemable at the option of the Series 13 Preferred Unitholders.

The Series 11 Preferred Units will not be redeemable by BEP prior to April 30, 2022.  On April 30, 2022 and on April 30 every five years thereafter, BEP may redeem for cash the Series 11 Preferred Units at C$25 per Series 11 Preferred Unit, together with all accrued and unpaid distributions up to but excluding the date of payment or distribution.  Holders of the Series 11 Preferred Units will have the right, at their option, to reclassify their Series 11 Preferred Units into Series 12 Preferred Units, subject to certain conditions, on April 30, 2022 and on April 30 every five years thereafter. The Series 11 Preferred Units do not have a fixed maturity date and are not redeemable at the option of the Series 11 Preferred Unitholders.

The Series 9 Preferred Units will not be redeemable by BEP prior to July 31, 2021.  On July 31, 2021 and on July 31 every five years thereafter, BEP may redeem for cash the Series 9 Preferred Units at C$25 per Series 9 Preferred Unit, together with all accrued and unpaid distributions up to but excluding the date of payment or distribution.  Holders of the Series 9 Preferred Units will have the right, at their option, to reclassify their Series 9 Preferred Units into Series 10 Preferred Units, subject to certain conditions, on July 31, 2021 and on July 31 every five years thereafter. The Series 9 Preferred Units do not have a fixed maturity date and are not redeemable at the option of the Series 9 Preferred Unitholders.

The Series 7 Preferred Units will not be redeemable by BEP prior to January 31, 2021.  On January 31, 2021 and on January 31 every five years thereafter, BEP may redeem for cash the Series 7 Preferred Units at C$25 per Series 7 Preferred Unit, together with all accrued and unpaid distributions up to but excluding the date of payment or distribution.  Holders of the Series 7 Preferred Units will have the right, at their option, to reclassify their Series 7 Preferred Units into Series 8 Preferred Units, subject to certain conditions, on January 31, 2021 and on January 31 every five years thereafter. The Series 7 Preferred Units do not have a fixed maturity date and are not redeemable at the option of the Series 7 Preferred Unitholders.

BEP may redeem for cash the Series 5 Preferred Units at C$26 per Series 5 Preferred Unit if redeemed before April 30, 2019, C$25.75 per Series 5 Preferred Unit if redeemed on or after April 30,

Page 178 


2019, C$25.50 per Series 5 Preferred Unit if redeemed on or after April 30, 2020, C$25.25 per Series 5 Preferred Unit if redeemed on or after April 30, 2021, and C$25 per Series 5 Preferred Unit if redeemed on or after April 30, 2022, in each case together with all accrued and unpaid dividends up to but excluding the date fixed for redemption (less any tax required to be deducted and withheld by BEP). The Series 5 Preferred Units do not have a fixed maturity date and are not redeemable at the option of the Series 5 Preferred Unitholders.

Issuance of Additional Partnership Interests

Subject to the rights of the holders of Class A Preferred Units to approve issuances of additional partnership interests ranking senior to the Class A Preferred Units with respect to priority in the payment of distributions and in the distribution of the assets in the event of the liquidation, dissolution or winding-up of BEP, whether voluntary or involuntary, and to any approval required by applicable law and the approval of any applicable securities exchange, the Managing General Partner has broad rights to cause BEP to issue additional partnership interests and may cause BEP to issue additional partnership interests (including new classes of partnership interests and options, rights, warrants and appreciation rights relating to such interests) for any partnership purpose, at any time and on such terms and conditions as it may determine without the approval of any limited partners. Any additional partnership interests may be issued in one or more classes, or one or more series of classes, with such designations, preferences, rights, powers and duties (which may be senior to existing classes and series of partnership interests) as may be determined by the Managing General Partner in its sole discretion, all without approval of our limited partners.

Transfers of Units

We are not required to recognize any transfer of our LP Units or Preferred Units until certificates, if any, evidencing such LP Units are surrendered for registration of transfer. Each person to whom an LP Unit or Preferred Unit is transferred or issued (including any nominee holder or an agent or representative acquiring such LP Unit Or Preferred Unit for the account of another person) shall be admitted to BEP as a partner with respect to the unit so transferred or issued when any such transfer or issuance is reflected in the books and records of BEP subject to and in accordance with the terms of the Amended and Restated Limited Partnership Agreement of BEP. Any transfer of an LP Unit or Preferred Unit shall not entitle the transferee to share in the profits and losses of BEP, to receive distributions, to receive allocations of income, gain, loss, deduction or credit or any similar item or to any other rights to which the transferor was entitled until the transferee becomes a partner and a party to the Amended and Restated Limited Partnership Agreement of BEP.

By accepting an LP Unit or Preferred Unit for transfer in accordance with the Amended and Restated Limited Partnership Agreement of BEP, each transferee will be deemed to have:

·         executed the Amended and Restated Limited Partnership Agreement of BEP and become bound by the terms thereof;

·         granted an irrevocable power of attorney to the Managing General Partner or the liquidator of BEP and any officer thereof to act as such partner’s agent and attorney-in-fact to execute, swear to, acknowledge, deliver, file and record in the appropriate public offices (i) all agreements, certificates, documents and other instruments relating to the existence or qualification of BEP as an exempted limited partnership (or a partnership in which the limited partners have limited liability) in Bermuda and in all jurisdictions in which BEP may conduct activities and affairs or own property; any amendment, change, modification or restatement of the Amended and Restated Limited Partnership Agreement of BEP, subject to the requirements of the Amended and Restated Limited Partnership Agreement of BEP; the dissolution and liquidation of BEP; the admission, withdrawal of any partner of BEP or any capital contribution of any partner of BEP; the determination of the rights, preferences and privileges of any class or series of Units of BEP; and any tax election with any limited partner or general partner on our behalf or on behalf of any limited partner or the general partner, and (ii) subject to the requirements of the Amended and Restated Limited Partnership Agreement of BEP, all ballots, consents, approvals, waivers, certificates, documents and other instruments necessary or appropriate, in the sole discretion of the Managing General Partner or the liquidator of BEP, to make, evidence, give, confirm or ratify any voting consent,

Page 179 


approval, agreement or other action that is made or given by BEP’s partners or is consistent with the terms of the Amended and Restated Limited Partnership Agreement of BEP or to effectuate the terms or intent of the Amended and Restated Limited Partnership Agreement of BEP;

·         made the consents and waivers contained in the Amended and Restated Limited Partnership Agreement of BEP; and

·         ratified and confirmed all contracts, agreements, assignments and instruments entered into on behalf of BEP in accordance with the Amended and Restated Limited Partnership Agreement of BEP, including the granting of any charge or security interest over the assets of BEP and the assumption of any indebtedness in connection with the affairs of BEP.

The transfer of any Unit and/or the admission of any new partner to BEP will not constitute an amendment to the Amended and Restated Limited Partnership Agreement of BEP.

Book-Based System

LP Units and Preferred Units may be represented in the form of one or more fully registered unit certificates held by, or on behalf of, CDS or DTC, as applicable, as custodian of such certificates for the participants of CDS or DTC, registered in the name of CDS or DTC or their respective nominee, and registration of ownership and transfers of LP Units and Preferred Units may be effected through the book-based system administered by CDS or DTC, as applicable.

Investments in BRELP

If and to the extent that BEP raises funds by way of the issuance of equity or debt securities, or otherwise, pursuant to a public offering, private placement or otherwise, an amount equal to the proceeds will be invested in BRELP.

Capital Contributions

Brookfield contributed $1 and the Managing General Partner contributed $100 to the capital of BEP in order to form BEP. Thereafter, Brookfield contributed to BEP its interest in various renewable power businesses in exchange for Redeemable/Exchangeable partnership units and our LP Units. No partner has the right to withdraw any or all of its capital contribution.

Distributions

Subject to the rights of holders of Class A Preferred Units to receive cumulative preferential cash distributions in accordance with the terms of a series of Class A Preferred Units, distributions to partners of BEP will be made only as determined by the Managing General Partner in its sole discretion. However, the Managing General Partner will not be permitted to cause BEP to make a distribution (i) if it does not have sufficient cash on hand to make the distribution, (ii) if the distribution would render it insolvent or (iii) if, in the opinion of the Managing General Partner, the distribution would leave it with insufficient funds to meet any future or contingent obligations or if the distribution would contravene the Limited Partnership Act 1883. In addition, BEP will not be permitted to make a distribution on our LP Units unless all accrued distributions have been paid in respect of the Class A Preferred Units, and all other units of BEP ranking prior to or on a parity with the Class A Preferred Units with respect to the payment of distributions.

The amount of taxes withheld or paid by BEP or by any member of Brookfield Renewable in respect of LP Units and Preferred Units held by LP Unitholders, Preferred Unitholders or the Managing General Partner shall be treated either as a distribution to such partner or as a general expense of BEP as determined by the Managing General Partner in its sole discretion.

Holders of the Series 13 Preferred Units are entitled to receive a cumulative quarterly fixed distribution at a rate of 5.00% annually for the initial period ending April 30, 2023.  Thereafter, the distribution rate will be reset every five years at a rate equal to the greater of: (i) the 5 year Government of Canada bond yield plus 3.00%, and (ii) 5.00%.  Holders of Series 13 Preferred Units will have the right to reclassify their Series 13 Preferred Units, subject to certain conditions, into Series 14 Preferred Units. Holders of Series 14 Preferred Units will be entitled to receive a cumulative quarterly floating distribution at a rate equal to the 90 day Canadian Treasury Bill yield plus 3.00%.

Page 180 


Holders of the Series 11 Preferred Units are entitled to receive a cumulative quarterly fixed distribution at a rate of 5.00% annually for the initial period ending April 30, 2022.  Thereafter, the distribution rate will be reset every five years at a rate equal to the greater of: (i) the 5 year Government of Canada bond yield plus 3.82%, and (ii) 5.00%.  Holders of Series 11 Preferred Units will have the right to reclassify their Series 11 Preferred Units, subject to certain conditions, into Series 12 Preferred Units. Holders of Series 12 Preferred Units will be entitled to receive a cumulative quarterly floating distribution at a rate equal to the 90 day Canadian Treasury Bill yield plus 3.82%.

Holders of the Series 9 Preferred Units are entitled to receive a cumulative quarterly fixed distribution at a rate of 5.75% annually for the initial period ending July 31, 2021.  Thereafter, the distribution rate will be reset every five years at a rate equal to the greater of: (i) the 5 year Government of Canada bond yield plus 5.01%, and (ii) 5.75%.  Holders of Series 9 Preferred Units will have the right to reclassify their Series 9 Preferred Units, subject to certain conditions, into Series 10 Preferred Units. Holders of Series 10 Preferred Units will be entitled to receive a cumulative quarterly floating distribution at a rate equal to the 90 day Canadian Treasury Bill yield plus 5.01%. 

Holders of the Series 7 Preferred Units are entitled to receive a cumulative quarterly fixed distribution at a rate of 5.50% annually for the initial period ending January 31, 2021. Thereafter, the distribution rate will be reset every five years at a rate equal to the greater of: (i) the 5 year Government of Canada bond yield plus 4.47%, and (ii) 5.50%. Holders of Series 7 Preferred Units will have the right to reclassify their Series 7 Preferred Units, subject to certain conditions, into Series 8 Preferred Units. Holders of the Series 8 Preferred Units will be entitled to receive a cumulative quarterly floating distribution at a rate equal to the 90 day Canadian Treasury Bill yield plus 4.47%.

Holders of the Series 5 Preferred Units are entitled to receive fixed cumulative preferential cash distributions, as and when declared by the Managing General Partner, payable quarterly on the last day of January, April, July and October in each year at an annual rate equal to 5.59%, less any tax required to be deducted and withheld.

Subject to the terms of any Preferred Units outstanding at the time, any distributions from BEP will be made to the limited partners holding LP Units as to 99.99% and to the Managing General Partner as to 0.01%.  Distributions to holders of Class A Preferred Units in accordance with their terms rank higher in priority than distributions to holders of our LP Units. Each holder of LP Units or Preferred Units will receive a pro rata share of distributions made to all holders of LP Units or Preferred Units, as applicable, in accordance with the proportion of all outstanding LP Units or Preferred Units held by that unitholder. Except for receiving 0.01% of distributions from BEP, the Managing General Partner shall not be compensated for its services as Managing General Partner but it shall be reimbursed for certain expenses.

Allocations of Income and Losses  

Limited partners (other than partners holding Preferred Units) will share in the net profits and net losses of BEP generally in accordance with their respective percentage interest in BEP.

Net income and net losses for U.S. federal income tax purposes will be allocated for each taxable year or other relevant period among our partners (other than our partners holding Preferred Units) using a monthly, quarterly or other permissible convention pro rata on a per unit basis, except to the extent otherwise required by law or pursuant to tax elections made by BEP. Each item of income, gain, loss and deduction so allocated to a partner of BEP (other than a partner holding Preferred Units) generally will have the same source and character as though such partner had realized the item directly.

The income for Canadian federal income tax purposes of BEP for a given fiscal year of BEP will be allocated to each partner in an amount calculated by multiplying such income by a fraction, the numerator of which is the sum of the distributions received by such partner with respect to such fiscal year,  provided that the numerator and denominator will not include any distributions on the Preferred Units that are in satisfaction of accrued distributions on the Preferred Units that were not paid in a previous fiscal year of BEP where the Managing General Partner determines that the inclusion of such distributions would result in a Preferred Unitholder being allocated more income than it would have been if the distributions were paid in the fiscal year of BEP in which they were accrued. Generally, the source

Page 181 


and character of items of income so allocated to a partner with respect to a fiscal year of BEP will be the same source and character as the distributions received by such partner with respect to such fiscal year.

If, with respect to a given fiscal year, no distribution is made by BEP, or Brookfield Renewable has a loss for Canadian federal income tax purposes, one quarter of the income, or loss, as the case may be, for Canadian federal income tax purposes for such fiscal year, will be allocated to the partners of record at the end of each quarter ending in such fiscal year as follows: (i) to the Preferred Unitholders in respect of Preferred Units held by them on each such date, such amount of the income or the loss, as the case may be, for Canadian federal income tax purposes as the Managing General Partner determines is reasonable in the circumstances having regard to such factors as the Managing General Partner considers to be relevant, including, without limitation, the relative amount of capital contributed to our partnership on the issuance of Preferred Units as compared to all other LP Units and the relative fair market value of the Preferred Units as compared to all other LP Units, and (ii) to the partners, other than in respect of Preferred Units, the remaining amount of the income or the loss, as the case may be, for Canadian federal income tax purposes pro rata to their respective percentage interests on each such date.

However, any gain for Canadian tax purposes allocated by BRELP to BEP in respect of the disposition of the common shares of NA Holdco by BRELP, will be allocated for Canadian tax purposes firstly, in respect of any LP Units held by Brookfield that were acquired on the exchange of Redeemable/Exchangeable partnership units, such portion of the gain, if any, that would otherwise have been allocated for Canadian tax purposes to Brookfield in respect of the Redeemable/Exchangeable partnership units on the assumption that such units had not been exchanged for LP Units and remained Redeemable/Exchangeable partnership units, shall be allocated pro rata to Brookfield in respect of our LP Units acquired on the exchange of Redeemable/Exchangeable partnership units, and secondly, the remaining portion of the gain, if any, shall be allocated to LP Unitholders on a per LP Unit basis excluding: (i) LP Units owned by Brookfield immediately after November 28, 2011; and (ii) LP Units acquired by Brookfield pursuant to the Redemption-Exchange Mechanism. The foregoing summary, to the extent it states matters of Canadian or U.S. tax law or legal conclusions, is qualified in its entirety by the sections in this Form 20-F under Item 10.E entitled “Certain Material Canadian Federal Income Tax Considerations” and “Material U.S. Federal Income Tax Considerations”.

Limited Liability

Assuming that a limited partner does not participate in the control or management of BEP or conduct the affairs of, sign or execute documents for or otherwise bind BEP within the meaning of the Limited Partnership Act 1883 and otherwise acts in conformity with the provisions of the Amended and Restated Limited Partnership Agreement of BEP, such partner’s liability under the Limited Partnership Act 1883 and the Amended and Restated Limited Partnership Agreement of BEP will be limited to the amount of capital such partner is obligated to contribute to BEP for its limited partner interest plus its share of any undistributed profits and assets, except as described below.

If it were determined, however, that a limited partner was participating in the control or management of BEP or conducting the affairs of, signing or executing documents for or otherwise binding BEP (or purporting to do any of the foregoing) within the meaning of the Limited Partnership Act 1883 or the Exempted Partnerships Act 1992  , such limited partner would be liable as if it were a general partner of BEP in respect of all debts of BEP incurred while that limited partner was so acting or purporting to act. Neither the Amended and Restated Limited Partnership Agreement of BEP nor the Limited Partnership Act 1883 specifically provides for legal recourse against the Managing General Partner if a limited partner were to lose limited liability through any fault of the Managing General Partner. While this does not mean that a limited partner could not seek legal recourse, we are not aware of any precedent for such a claim in Bermuda case law.

No Management or Control

BEP’s limited partners, in their capacities as such, may not take part in the management or control of the activities and affairs of BEP and do not have any right or authority to act for or to bind BEP or to take part or interfere in the conduct or management of BEP. Limited partners are not entitled to vote on matters relating to BEP, although LP Unitholders are entitled to consent to certain matters as

Page 182 


described under “— Amendments to the Amended and Restated Limited Partnership Agreement of BEP”, “— Opinion of Counsel and Limited Partner Approval”, “— Sale or Other Disposition of Assets”, and “— Withdrawal of the Managing General Partner” which may be effected only with the consent of the holders of the percentages of our outstanding LP Units specified below. In addition, limited partners have consent rights with respect to certain fundamental matters and on any other matters that require their approval in accordance with applicable securities laws and stock exchange rules. Each LP Unit shall entitle the LP Unitholder to one vote for the purposes of any approvals of LP Unitholders. Except as otherwise provided by law or as set out in the provisions attached to any series of Class A Preferred Units and except for meetings of the holders of Class A Preferred Units as a class or meetings of the holders of a series thereof, the holders of Class A Preferred Units are not entitled to receive notice of, attend, or vote at any meeting of holders of LP Units, unless and until BEP shall have failed to pay eight quarterly distributions in respect of such series of Class A Preferred Units, whether or not consecutive and whether or not such distributions have been declared and whether or not there are any monies of our partnership properly applicable to the payment of distributions. In the event of such non-payment, and for only so long as any such distributions remain in arrears, such holders will be entitled to receive notice of and to attend each meeting of holders of LP Units (other than any meetings at which only holders of another specified class or series are entitled to vote) and such holders shall have the right, at any such meeting, to one vote for each Preferred Unit held. Upon payment of the entire amount of all such distributions in arrears, the voting rights of such holders of Class A Preferred Units shall forthwith cease (unless and until the same default shall again arise as described herein).

Meetings

The Managing General Partner may call special meetings of partners at a time and place outside of Canada determined by the Managing General Partner on a date not less than 10 days nor more than 60 days after the mailing of notice of the meeting. The limited partners do not have the ability to call a special meeting. Only holders of record on the date set by the Managing General Partner (which may not be less than 10 days nor more than 60 days, before the meeting) are entitled to notice of any meeting.

Written consents may be solicited only by or on behalf of the Managing General Partner. Any such consent solicitation may specify that any written consents must be returned to BEP within the time period, which may not be less than 20 days, specified by the Managing General Partner.

            For purposes of determining holders of partnership interests entitled to provide consents to any action described above, the Managing General Partner may set a record date, which may be not less than 10 nor more than 60 days before the date by which record holders are requested in writing by the Managing General Partner to provide such consents. Only those holders of partnership interests on the record date established by the Managing General Partner will be entitled to provide consents with respect to matters as to which a consent right applies.

Amendments to the Amended and Restated Limited Partnership Agreement of BEP

Amendments to the Amended and Restated Limited Partnership Agreement of BEP may only be proposed by or with the consent of the Managing General Partner. To adopt a proposed amendment, other than the amendments that do not require limited partner approval discussed below, the Managing General Partner must seek approval of at least 662/3% of the voting power of our outstanding LP Units required to approve the amendment or call a meeting of the limited partners to consider and vote upon the proposed amendment.

Notwithstanding the above, in addition to any other approvals required by law, the approval of all amendments to the rights, privileges, restrictions and conditions attaching to the Class A Preferred Units as a class and any other approval to be given by the holders of the Class A Preferred Units may be given (i) by a resolution signed by the holders of Class A Preferred Units owning not less than the percentage of the Class A Preferred Units that would be necessary to authorize such action at a meeting of the holders of the Class A Preferred Units at which all holders of the Class A Preferred Units were present and voted or were represented by proxy, or (ii) passed by an affirmative vote of at least 662/3% of the votes cast at a meeting of holders of the Class A Preferred Units duly called for that purpose and at which the holders of at least 25% of the outstanding Class A Preferred Units are present or represented by proxy or, if no quorum is present at such meeting, at an adjourned meeting at which the holders of Class A Preferred

Page 183 


Units then present would form the necessary quorum. At any meeting of holders of Class A Preferred Units as a class, each such holder shall be entitled to one vote in respect of each Class A Preferred Unit held.

Further, in addition to any other approvals required by law, the approval of all amendments to the rights, privileges, restrictions and conditions attaching to each series of Class A Preferred Units, as a series, and any other approval to be given by the holders of each series of Class A Preferred Units, as a series, may be given (i) by a resolution signed by the holders of the applicable series of Class A Preferred Units owning not less than the percentage of such series of Class A Preferred Units that would be necessary to authorize such action at a meeting of the holders of the applicable series of Class A Preferred Units at which all holders of the applicable series of Class A Preferred Units were present and voted or were represented by proxy, or (ii) passed by an affirmative vote of at least 662/3% of the votes cast at a meeting of holders of the applicable series of Class A Preferred Units duly called for that purpose and at which the holders of at least 25% of the outstanding applicable series of Class A Preferred Units are present or represented by proxy or, if no quorum is present at such meeting, at an adjourned meeting at which the holders of the applicable series of Class A Preferred Units then present would form the necessary quorum. At any meeting of holders of a series of Class A Preferred Units, as a series, each such holder shall be entitled to one vote in respect of each applicable Class A Preferred Unit held.

On November 25, 2015 the Amended and Restated Limited Partnership Agreement of BEP was amended to permit the authorization and issuance of Preferred Units and authorize and create the Class A Preferred Units, the Series 7 Preferred Units and the Series 8 Preferred Units. On the same date, BEP issued 7 million Series 7 Preferred Units and acquired 7 million BRELP Series 7 Preferred Units.

On February 11, 2016 the Amended and Restated Limited Partnership Agreement of BEP was amended to authorize and create the Series 5 Preferred Units. On the same date, BEP issued 2,885,496 Series 5 Preferred Units and acquired 2,885,496 BRELP Series 5 Preferred Units.

On May 25, 2016, the Amended and Restated Limited Partnership Agreement of BEP was amended to authorize and create the Series 9 Preferred Units and the Series 10 Preferred Units. On the same date, BEP issued 8 million Series 9 Preferred Units and acquired 8 million BRELP Series 9 Preferred Units.

On February 14, 2017, as further amended on February 28, 2019, the Amended and Restated Limited Partnership Agreement of BEP was amended to authorize and create the Series 11 Preferred Units and the Series 12 Preferred Units. On the same date, BEP issued 10 million Series 11 Preferred Units and acquired 10 million BRELP Series 11 Preferred Units. 

On January 16, 2018, as further amended on February 28, 2019, the Amended and Restated Limited Partnership Agreement of BEP was amended to authorize and create the Series 13 Preferred Units and the Series 14 Preferred Units. On the same date, BEP issued 10 million Series 13 Preferred Units and acquired 10 million BRELP Series 13 Preferred Units.

Prohibited Amendments

No amendment may be made to the Amended and Restated Limited Partnership Agreement of BEP that would: 

(i)      enlarge the obligations of any limited partner without its consent, except that any amendment that would have a material adverse effect on the rights or preferences of any class of partnership interests in relation to other classes of partnership interests may be approved by at least a majority of the type or class of partnership interests so affected; or

(ii)     enlarge the obligations of, restrict in any way any action by or rights of, or reduce in any way the amounts distributable, reimbursable or otherwise payable by BEP to the Managing General Partner or any of its affiliates without the consent of the Managing General Partner, which may be given or withheld in its sole discretion.

The provision of the Amended and Restated Limited Partnership Agreement of BEP preventing the amendments having the effects described directly above can be amended upon the approval of the

Page 184 


holders of at least 90% of the outstanding LP Units, and in the case of (ii) above, with the consent of the Managing General Partner, which may be given or withheld in its sole discretion.

No Limited Partner Approval

Subject to applicable law, the Managing General Partner may generally make amendments to the Amended and Restated Limited Partnership Agreement of BEP without the approval of any limited partner to reflect:

·        a change in the name of BEP, the location of BEP’s registered office, or BEP’s registered agent;

·        the admission, substitution or withdrawal of partners in accordance with the Amended and Restated Limited Partnership Agreement of BEP;

·        a change that the Managing General Partner determines is reasonable and necessary or appropriate for BEP to qualify or to continue BEP’s qualification as an exempted limited partnership under the laws of Bermuda or a partnership in which the limited partners have limited liability under the laws of any jurisdiction or is necessary or advisable in the opinion of the Managing General Partner to ensure that BEP will not be treated as an association taxable as a corporation or otherwise taxed as an entity for tax purposes;

·        an amendment that the Managing General Partner determines to be necessary or appropriate to address certain changes in tax regulations, legislation or interpretation;

·        an amendment that is necessary, in the opinion of our counsel, to prevent BEP or the Managing General Partner or its directors or officers from in any manner being subjected to the provisions of the Investment Company Act or similar legislation in other jurisdictions;

·        an amendment that the Managing General Partner determines in its sole discretion to be necessary or appropriate for the creation, authorization or issuance of any class or series of partnership interests or options, rights, warrants or appreciation rights relating to partnership securities;

·        any amendment expressly permitted in the Amended and Restated Limited Partnership Agreement of BEP to be made by the Managing General Partner acting alone;

·        any amendment that, in the sole discretion of the Managing General Partner, is necessary or appropriate to reflect and account for the formation by BEP of, or its investment in, any partnership, association, body corporate or other entity, as otherwise permitted by the Amended and Restated Limited Partnership Agreement of BEP;

·        a change in BEP’s fiscal year and related changes; or

·        any other amendments substantially similar to any of the matters described directly above.

In addition, the Managing General Partner may make amendments to the Amended and Restated Limited Partnership Agreement of BEP without the approval of any limited partner if those amendments, in the discretion of the Managing General Partner:

·        do not adversely affect BEP’s limited partners considered as a whole (including any particular class of partnership interests as compared to other classes of partnership interests) in any material respect;

·        are necessary or appropriate to satisfy any requirements, conditions or guidelines contained in any opinion or binding directive, order, ruling or regulation of any governmental agency or judicial authority;

·        are necessary or appropriate to facilitate the trading of our LP Units or Preferred Units or to comply with any rule, regulation, guideline or requirement of any securities exchange on which our LP Units or Preferred Units are or will be listed for trading;

·        are necessary or appropriate for any action taken by the Managing General Partner relating to splits or combinations of LP Units or Preferred Units made in accordance with the provisions of the Amended and Restated Limited Partnership Agreement of BEP; or

·        are required to effect the intent of the provisions of the Amended and Restated Limited Partnership Agreement of BEP or are otherwise contemplated by the Amended and Restated Limited Partnership Agreement of BEP.

Opinion of Counsel and Limited Partner Approval

Page 185 


The Managing General Partner will not be required to obtain an opinion of counsel that an amendment will not result in a loss of limited liability to the limited partners if one of the amendments described above under “— No Limited Partner Approval” should occur. No other amendments to the Amended and Restated Limited Partnership Agreement of BEP will become effective without the approval of holders of at least 90% of our LP Units, unless BEP obtains an opinion of counsel to the effect that the amendment will not cause BEP to be treated as an association taxable as a corporation or otherwise taxable as an entity for tax purposes (provided that for U.S. tax purposes the Managing General Partner has not made the election described below under “— Election to be Treated as a Corporation”) or affect the limited liability under the Limited Partnership Act 1883 of any of BEP’s limited partners.

In addition to the above restrictions, any amendment that would have a material adverse effect on the rights or preferences of any type or class of partnership interests in relation to other classes of partnership interests will also require the approval of the holders of at least a majority of the outstanding partnership interests of the class so affected.

In addition, any amendment that reduces the voting percentage required to take any action must be approved by the written consent or affirmative vote of limited partners whose aggregate outstanding voting units constitute not less than the voting requirement sought to be reduced.

Sale or Other Disposition of Assets

The Amended and Restated Limited Partnership Agreement of BEP generally prohibits the Managing General Partner, without the prior approval of the holders of at least 662/3% of the voting power of our LP Units, from causing BEP to, among other things, sell, exchange or otherwise dispose of all or substantially all of BEP’s assets in a single transaction or a series of related transactions, including by approving on BEP’s behalf the sale, exchange or other disposition of all or substantially all of the assets of BEP’s subsidiaries. However, the Managing General Partner, in its sole discretion, may mortgage, pledge, hypothecate or grant a security interest in all or substantially all of BEP’s assets (including for the benefit of persons who are not BEP or BEP’s subsidiaries) without that approval. The Managing General Partner may also sell all or substantially all of BEP’s assets under any forced sale of any or all of BEP’s assets pursuant to the foreclosure or other realization upon those encumbrances without that approval.

Take-Over Bids

If, within 120 days after the date of a take-over bid, as defined in the Securities Act (Ontario), the take-over bid is accepted by holders of not less than 90% of our outstanding LP Units, other than our LP Units held at the date of the take-over bid by the offeror or any affiliate or associate of the offeror, and the offeror acquires all of such LP Units deposited or tendered under the take-over bid, the offeror will be entitled to acquire our LP Units not deposited under the take-over bid on the same terms as our LP Units acquired under the take-over bid.

Election to be Treated as a Corporation

If the Managing General Partner determines in its sole discretion that it is no longer in BEP’s best interests to continue as a partnership for U.S. federal income tax purposes, the Managing General Partner may elect to treat BEP as an association or as a publicly traded partnership taxable as a corporation for U.S. federal (and applicable state) income tax purposes.

Termination and Dissolution

BEP will terminate upon the earlier to occur of (i) the date on which all of BEP’s assets have been disposed of or otherwise realized by BEP and the proceeds of such disposals or realizations have been distributed to partners, (ii) the service of notice by the Managing General Partner, with the special approval of a majority of its independent directors, that in its opinion the coming into force of any law, regulation or binding authority has or will render illegal or impracticable the continuation of BEP, or (iii) at the election of the Managing General Partner, with the special approval of its independent directors, if BEP, as determined by the Managing General Partner, based on an opinion of counsel, is required to register as an “investment company” under the Investment Company Act or similar legislation in other jurisdictions.

Page 186 


BEP will be dissolved upon the withdrawal of the Managing General Partner as the general partner of BEP (unless a successor entity becomes the general partner as described in the following sentence or the withdrawal is effected in compliance with the provisions of the Amended and Restated Limited Partnership Agreement of BEP that are described below under “— Withdrawal of the Managing General Partner”) or the entry by a court of competent jurisdiction of a decree of judicial dissolution of BEP or an order to wind-up or liquidate the Managing General Partner without the appointment of a successor in compliance with the provisions of the Amended and Restated Limited Partnership Agreement of BEP that are described below under “— Withdrawal of the Managing General Partner”. BEP will be reconstituted and continue without dissolution if within 30 days of the date of dissolution (and so long as a notice of dissolution has not been filed with the Bermuda Monetary Authority), a successor general partner executes a transfer deed pursuant to which it becomes the general partner and assumes the rights and undertakes the obligations of the general partner and BEP receives an opinion of counsel that the admission of the new general partner will not result in the loss of the limited liability of any limited partner.

Liquidation and Distribution of Proceeds

Upon our dissolution, unless BEP is continued as a new limited partnership, the liquidator authorized to wind-up BEP’s affairs will, acting with all of the powers of the Managing General Partner that the liquidator deems necessary or appropriate in its judgment, liquidate BEP’s assets and apply the proceeds of the liquidation first, to discharge BEP’s liabilities as provided in the Amended and Restated Limited Partnership Agreement of BEP and by law, second to the holders of any Class A Preferred Units in accordance with the terms of such Class A Preferred Units and thereafter to the partners holding LP Units pro rata according to the percentages of their respective partnership interests as of a record date selected by the liquidator. The liquidator may defer liquidation of BEP’s assets for a reasonable period of time or distribute assets to partners in kind if it determines that an immediate sale or distribution of all or some of BEP’s assets would be impractical or would cause undue loss to the partners.

Withdrawal of the Managing General Partner

The Managing General Partner may withdraw as Managing General Partner without first obtaining approval of our LP Unitholders and Preferred Unitholders by giving 180 days’ advance written notice to the other partners, and that withdrawal will not constitute a violation of the Amended and Restated Limited Partnership Agreement of BEP.

Upon the withdrawal of the Managing General Partner, the holders of at least 662/3% of the voting power of our outstanding LP Units may select a successor to the withdrawing Managing General Partner. If a successor is not elected, or is elected but an opinion of counsel regarding limited liability, tax matters and the Investment Company Act (and similar legislation in other jurisdictions) cannot be obtained, BEP will be dissolved, wound up and liquidated. See “— Termination and Dissolution” above.

            In the event of withdrawal of a general partner where that withdrawal violates the Amended and Restated Limited Partnership Agreement of BEP, a successor general partner will have the option to purchase the general partnership interest of the departing general partner for a cash payment equal to its fair market value. Under all other circumstances where a general partner withdraws, the departing general partner will have the option to require the successor general partner to purchase the general partnership interest of the departing general partner for a cash payment equal to its fair market value. In each case, this fair market value will be determined by agreement between the departing general partner and the successor general partner. If no agreement is reached within 30 days of the general partner’s departure, an independent investment banking firm or other independent expert selected by the departing general partner and the successor general partner will determine the fair market value. If the departing general partner and the successor general partner cannot agree upon an expert within 45 days of the general partner’s departure, then an expert chosen by agreement of the experts selected by each of them will determine the fair market value.

If the option described above is not exercised by either the departing general partner or the successor general partner, the departing general partner’s general partnership interests will automatically convert into LP Units pursuant to a valuation of those interests as determined by an investment banking firm or other independent expert selected in the manner described in the preceding paragraph.

Page 187 


Transfer of the General Partnership Interest

The Managing General Partner may transfer all or any part of its general partnership interest without first obtaining approval of any LP Unitholder or Preferred Unitholder. As a condition of this transfer, the transferee must (i) be an affiliate of the general partner of BRELP (or the transfer must be made concurrently with a transfer of the general partnership units of BRELP to an affiliate of the transferee), (ii) agree to assume the rights and duties of the Managing General Partner to whose interest that transferee has succeeded, (iii) agree to be bound by the provisions of the Amended and Restated Limited Partnership Agreement of BEP and (iv) furnish an opinion of counsel regarding limited liability and tax matters. Any transfer of the general partnership interest is subject to prior notice to and approval of the relevant Bermuda regulatory authorities. At any time, the shareholder of the Managing General Partner may sell or transfer all or part of its shares in the Managing General Partner without the approval of the LP Unitholders or Preferred Unitholders.

Partnership Name

If the Managing General Partner ceases to be the general partner of BEP and our new general partner is not an affiliate of Brookfield, BEP will be required by the Amended and Restated Limited Partnership Agreement of BEP to change the name of BEP to a name that does not include “Brookfield” and which could not be capable of confusion in any way with such name. The Amended and Restated Limited Partnership Agreement of BEP explicitly provides that this obligation shall be enforceable and may be waived by the Managing General Partner notwithstanding that it may have ceased to be the general partner of BEP.

Transactions with Interested Parties

The Managing General Partner, the Service Provider and their respective partners, members, shareholders, directors, officers, employees and shareholders, which we refer to in the BEP Amended and Restated Limited Partnership Agreement as “interested parties”, may become limited partners or beneficially interested in limited partners and may hold, dispose of or otherwise deal with our LP Units or Preferred Units with the same rights they would have if the Managing General Partner was not a party to the Amended and Restated Limited Partnership Agreement of BEP. An interested party will not be liable to account either to other interested parties or to BEP, BEP’s partners or any other persons for any profits or benefits made or derived by or in connection with any such transaction.

The Amended and Restated Limited Partnership Agreement of BEP permits an interested party to sell investments to, purchase assets from, vest assets in and enter into any contract, arrangement or transaction with BEP, BRELP, any of the Holding Entities, any operating entity or any other holding vehicle established by BEP and may be interested in any such contract, transaction or arrangement and shall not be liable to account either to BEP, BRELP, any of the Holding Entities, any operating entity or any other holding vehicle established by BEP or any other person in respect of any such contract, transaction or arrangement, or any benefits or profits made or derived therefrom, by virtue only of the relationship between the parties concerned, subject to any approval requirements that are contained in the Conflicts Policy. See Item 7.B “Related Party Transactions — Conflicts of Interest and Fiduciary Duties”.

Outside Activities of the Managing General Partner; Conflicts of Interest

Under the Amended and Restated Limited Partnership Agreement of BEP, the Managing General Partner is required to maintain as its sole activity the role of general partner of BEP. The Managing General Partner is not permitted to engage in any business or activity or incur or guarantee any debts or liabilities except in connection with or incidental to its performance as general partner or incurring, guaranteeing, acquiring, owning or disposing of debt or equity securities of BRELP, a Holding Entity or any other holding vehicle established by BEP.

            The Amended and Restated Limited Partnership Agreement of BEP provides that each person who is entitled to be indemnified by BEP (other than the Managing General Partner), as described below under “— Indemnification; Limitations on Liability”, shall have the right to engage in businesses of every type and description and other activities for profit, and to engage in and possess interests in business ventures of any and every type or description, irrespective of whether (i) such activities are similar to our

Page 188 


affairs or activities or (ii) such affairs and activities directly compete with, or disfavor or exclude, the Managing General Partner, BEP, BRELP, any Holding Entity, any operating entity or any other holding vehicle established by BEP. Such business interests, activities and engagements will be deemed not to constitute a breach of the Amended and Restated Limited Partnership Agreement of BEP or any duties stated or implied by law or equity, including fiduciary duties, owed to any of the Managing General Partner, BEP, BRELP, any Holding Entity, any operating entity and any other holding vehicle established by BEP (or any of their respective investors), and shall be deemed not to be a breach of the Managing General Partner’s fiduciary duties or any other obligation of any type whatsoever of the Managing General Partner. None of the Managing General Partner, BEP, BRELP, any Holding Entity, any operating entity, any other holding vehicle established by BEP or any other person shall have any rights by virtue of the Amended and Restated Limited Partnership Agreement of BEP or the partnership relationship established thereby or otherwise in any business ventures of any person who is entitled to be indemnified by BEP as described below under “— Indemnification; Limitations on Liability”.

The Managing General Partner and the other indemnified persons described in the preceding paragraph do not have any obligation under the Amended and Restated Limited Partnership Agreement of BEP to present business or investment opportunities to Brookfield Renewable. These provisions will not, however, affect any obligation of an indemnified person to present business or investment opportunities to Brookfield Renewable pursuant to the Relationship Agreement or any other separate written agreement between such persons.

Any conflicts of interest and potential conflicts of interest that are approved by a majority of the Managing General Partner’s independent directors from time-to-time will be deemed approved by all partners. Pursuant to the Conflicts Policy, independent directors may grant approvals for any matters that may give rise to a conflict of interest or potential conflict of interest in the form of general guidelines, policies or procedures that are adopted by the Managing General Partner’s independent directors, and amended from time-to-time with the approval of a majority of the independent directors of the Managing General Partner, in which case no further special approval will be required in connection with a particular transaction or matter permitted thereby other than any approvals required by law. See Item 7.B “Related Party Transactions — Conflicts of Interest and Fiduciary Duties”.

Indemnification; Limitations on Liability

Under the Amended and Restated Limited Partnership Agreement of BEP, BEP is required to indemnify on an after-tax basis out of the assets of BEP to the fullest extent permitted by law the Managing General Partner, the Service Provider and any of their respective affiliates (and their respective officers, directors, agents, shareholders, partners, members and employees), any person who serves on a Governing Body of BEP, BRELP, a Holding Entity, Operating Entity or any other holding vehicle established by BEP and any other person designated by the Managing General Partner as an indemnified person, in each case, against all losses, claims, damages, liabilities, costs or expenses (including legal fees and expenses), judgments, fines, penalties, interest, settlements or other amounts arising from any and all claims, demands, actions, suits or proceedings, incurred by an indemnified person in connection with our investments and activities or by reason of their holding such positions, except to the extent that the claims, liabilities, losses, damages, costs or expenses are determined to have resulted from the indemnified person’s gross negligence, bad faith, fraud or willful misconduct, or in the case of a criminal matter, action that the indemnified person knew to have been unlawful. In addition, under the Amended and Restated Limited Partnership Agreement of BEP, (i) no such person shall be liable to BEP, the Managing General Partner or any LP Unitholder or Preferred Unitholder for any liabilities sustained or incurred as a result of any act or omission of such person, except to the extent there has been a final and non-appealable judgment entered by a court of competent jurisdiction determining that such liabilities resulted from such person’s gross negligence, bad faith, fraud, willful misconduct, or in the case of a criminal matter, actions with knowledge that the conduct was unlawful and (ii) subject to applicable law, any matter that is approved by the independent directors of the Managing General Partner will not constitute a breach of the Amended and Restated Limited Partnership Agreement of BEP or any duties stated or implied by law or equity, including fiduciary duties. The Amended and Restated Limited Partnership Agreement of BEP requires us to advance funds to pay the expenses of an indemnified person in connection with a matter in which indemnification may be sought until it is determined that the indemnified person is not entitled to indemnification.

Page 189 


Accounts, Reports and Other Information

Under the Amended and Restated Limited Partnership Agreement of BEP, the Managing General Partner is required to prepare financial statements in accordance with IFRS as determined by the IASB. BEP’s financial statements must be made publicly available together with a statement of the accounting policies used in their preparation, such information as may be required by applicable laws and regulations and such information as the Managing General Partner deems appropriate. BEP’s annual financial statements must be audited by an independent accounting firm of international standing and made publicly available within such period of time as is required to comply with applicable laws and regulations, including any rules of any applicable securities exchange. BEP’s quarterly financial statements may be unaudited and are made available publicly as and within the time period required by applicable laws and regulations, including any rules of any applicable securities exchange. The Managing General Partner is also required to prepare all other press releases, proxy circulars and other disclosure documentation as by be required by applicable laws, including any rules of any applicable securities exchange.

The Managing General Partner is also required to use commercially reasonable efforts to prepare and send to the limited partners of BEP on an annual basis, additional information regarding BEP, including Schedule K-1 (or equivalent) and information related to the passive foreign investment company status of certain non-U.S. corporations that we control. The Managing General Partner will, where reasonably possible, prepare and send information required by the non-U.S. limited partners of BEP for U.S. federal income tax reporting purposes. The Managing General Partner will also, where reasonably possible and applicable, prepare and send information required by limited partners of BEP for Canadian federal income tax purposes.

Governing Law; Submission to Jurisdiction

The Amended and Restated Limited Partnership Agreement of BEP is governed by and will be construed in accordance with the laws of Bermuda. Under the Amended and Restated Limited Partnership Agreement of BEP, each of BEP’s partners (other than governmental entities prohibited from submitting to the jurisdiction of a particular jurisdiction) will submit to the non-exclusive jurisdiction of any court in Bermuda in any dispute, suit, action or proceeding arising out of or relating to the Amended and Restated Limited Partnership Agreement of BEP. Each partner waives, to the fullest extent permitted by law, any immunity from jurisdiction of any such court or from any legal process of any such court and further waives, to the fullest extent permitted by law, any claim of inconvenient forum, improper venue or that any such court does not have jurisdiction over the partner. Any final judgment against a partner in any proceedings brought in a court in Bermuda will be conclusive and binding upon the partner and may be enforced in the courts of any other jurisdiction of which the partner is or may be subject, by suit upon such judgment. The foregoing submission to jurisdiction and waivers will survive the dissolution, liquidation, winding up and termination of BEP.

Preferred Unit Guarantees

The Preferred Unit Guarantees provide that each series of Class A Preferred Units will be fully and unconditionally guaranteed by the Preferred Unit Guarantors as to (i) payment of dividends, as and when declared, (ii) payment of amounts due on redemption of the applicable series of Class A Preferred Units, and (iii) payment of amounts due on the liquidation, dissolution or winding up of BEP. For so long as the Preferred Unit Guarantees are in place, they will be subordinated to all of the senior and subordinated debt of the Preferred Unit Guarantors that is not expressly stated to be pari passu or subordinate to the Preferred Unit Guarantees, and will rank senior to the common equity of the Preferred Unit Guarantors. The Preferred Unit Guarantees will rank on a pro rata and pari passu basis with each other. The rights, obligations and liabilities of a Preferred Unit Guarantor pursuant to the Preferred Unit Guarantees will terminate upon the conveyance, distribution, transfer or lease of all or substantially all of its properties, securities and assets to another Preferred Unit Guarantor. A Preferred Unit Guarantor may not otherwise convey, distribute, transfer or lease all or substantially all of its properties, securities and assets to another person, unless the person which acquires the properties, securities and assets of such Preferred Unit Guarantor assumes such Preferred Unit Guarantor’s obligations under the Preferred Unit Guarantees. The Preferred Unit Guarantees were granted by the Preferred Unit Guarantors so that the Preferred Units rank pari passu at the Preferred Unit Guarantor level with the outstanding Preference Shares issued by BRP Equity, which are also guaranteed by the Preferred Unit Guarantors. Provided no

Page 190 


default then exists in respect of the applicable Preferred Unit Guarantee, at any time following the termination of its guarantee of the Preferred Shares, each Preferred Unit Guarantor shall be entitled to a full, unconditional and final release of its obligations under its applicable Preferred Unit Guarantee. Should this occur in respect of all the Preferred Unit Guarantors, the Class A Preferred Units will then constitute obligations of BEP alone.

Description of the Amended and Restated Limited Partnership Agreement of BRELP

The following is a description of the material terms of the Amended and Restated Limited Partnership Agreement of BRELP. Holders of LP Units in BEP are not limited partners of BRELP and do not have any rights under the Amended and Restated Limited Partnership Agreement of BRELP. Pursuant to the Voting Agreement, however, BEP, through the Managing General Partner, has the right to direct all eligible votes in the election of the directors of the BRELP General Partner, through which BEP participates in the management and activities of BRELP and the Holding Entities. See Item 7.B “Related Party Transactions—Voting Agreements”.

Because this description is only a summary of the terms of the agreement, it does not necessarily contain all of the information that you may find useful. For more complete information, you should read the Amended and Restated Limited Partnership Agreement of BRELP which is available electronically on our EDGAR profile at www.sec.gov and on our SEDAR profile at www.sedar.com and will be made available to LP Unitholders and Preferred Unitholders as described under Item 10.C “Material Contracts” and Item 10.H “Documents on Display”.

Formation and Duration

BRELP is a Bermuda exempted limited partnership registered under the Limited Partnership Act 1883 and the Exempted Partnerships Act 1992  . BRELP has a perpetual existence and will continue as a limited liability partnership unless BEP is terminated or dissolved in accordance with the Amended and Restated Limited Partnership Agreement of BRELP.

Nature and Purpose

Under the Amended and Restated Limited Partnership Agreement of BRELP, the purpose of BRELP is to: acquire and hold interests in the Holding Entities and, subject to the approval of the BRELP GP LP, any other subsidiary of BRELP; engage in any activity related to the capitalization and financing of BRELP’s interests in such entities; and engage in any other activity that is incidental to or in furtherance of the foregoing and that is approved by the BRELP GP LP and that lawfully may be conducted by a limited partnership organized under the Limited Partnership Act 1883, the Exempted Partnerships Act 1992 and the Amended and Restated Limited Partnership Agreement of BRELP.

Management

As required by law, the Amended and Restated Limited Partnership Agreement of BRELP provides for the management and control of BRELP by a general partner, the BRELP GP LP. The BRELP GP LP will exercise its powers and carry out its functions honestly and in good faith and the BRELP GP LP will exercise the degree of care, diligence and skill that a reasonably prudent person would exercise in comparable circumstances, in each case, subject to, and after taking into account, the terms and conditions of the Relationship Agreement, our Master Services Agreement and the Conflicts Policy. Except as set out in the Amended and Restated Limited Partnership Agreement of BRELP, the BRELP GP LP has no additional duty to propose or approve any conduct of BRELP, and may decline to propose or approve such conduct free of any additional duty (including fiduciary duty). The BRELP GP LP shall not be in breach of any duty to BRELP if it takes actions permitted by the Amended and Restated Limited Partnership Agreement of BRELP, the Relationship Agreement, our Master Services Agreement or the Conflicts Policy.

Units

BRELP’s units are limited partnership interests. Holders of units of BRELP are not entitled to the withdrawal or return of capital contributions in respect of their units, except to the extent, if any, that distributions are made to such holders pursuant to the Amended and Restated Limited Partnership Agreement of BRELP or upon the dissolution of BRELP or as otherwise required by applicable law.

Page 191 


Except to the extent expressly provided in the Amended and Restated Limited Partnership Agreement of BRELP, as amended from time to time, and except pursuant to the terms of any BRELP Class A Preferred Units outstanding, a holder of units of BRELP does not have priority over any other holder of units, either as to the return of capital contributions or as to profits, losses or distributions. The BRELP Class A Preferred Units rank senior to the other BRELP units with respect to priority in the payment of distributions and in the distribution of the assets in the event of the liquidation, dissolution or winding-up of BRELP, whether voluntary or involuntary. Each series of BRELP Class A Preferred Units ranks on a parity with every other series of BRELP Class A Preferred Units with respect to priority in the payment of distributions and in the distribution of the assets in the event of the liquidation, dissolution or winding-up of BRELP, whether voluntary or involuntary.

Upon its formation, BRELP issued two classes of units. The first class of units was issued to Brookfield and subsequently transferred to BEP and the second class of units, referred to as the Redeemable/Exchangeable partnership units, were issued to wholly-owned subsidiaries of Brookfield. Redeemable/Exchangeable partnership units are identical to the limited partnership units held by BEP, except as described below under “— Distributions” and “— Withdrawal of the General Partner” and except that they have the right of redemption described below under the heading “— Redemption-Exchange Mechanism”.

Issuance of Additional Partnership Interests

Subject to the rights of the holders of BRELP Class A Preferred Units to approve issuances of additional partnership interests ranking senior to the BRELP Class A Preferred Units with respect to priority in the payment of distributions and in the distribution of the assets in the event of the liquidation, dissolution or winding-up of BRELP, whether voluntary or involuntary, and subject to any approval required by applicable law, BRELP may issue additional partnership interests (including new classes of partnership interests and options, rights, warrants and appreciation rights relating to such interests) for any partnership purpose, at any time and from time to time and on such terms and conditions as its general partner may determine. Any additional partnership interests authorized to be issued by Amended and Restated Limited Partnership Agreement of BRELP may be issued in one or more classes, or one or more series of classes, with such designations, preferences, rights, powers and duties (which may be senior to existing classes and series of partnership interests) as its general partner may determine in its sole discretion.

Redemption-Exchange Mechanism

At any time, one or more wholly-owned subsidiaries of Brookfield that hold Redeemable/Exchangeable partnership units will have the right to require BRELP to redeem for cash all or a portion of the Redeemable/Exchangeable partnership units held by such subsidiary, subject to BEP’s right to acquire such Redeemable/Exchangeable partnership units, as described below, provided that exercise of the right of redemption or the payment of the redemption amount would not otherwise cause BRELP to be in breach or violation of any agreement material to BRELP or Brookfield Renewable or applicable law. Any such redeeming subsidiary may exercise its right of redemption by delivering a notice of redemption to BRELP and BEP. After presentation for redemption, such redeeming subsidiary will receive, subject to BEP’s right to acquire Redeemable/Exchangeable partnership units, as described below, for each such unit that is presented, cash in an amount equal to the market value of one of our LP Units multiplied by the number of Redeemable/Exchangeable partnership units to be redeemed (as determined by reference to the five day volume weighted average of the trading price of our LP Units and subject to certain customary adjustments). Upon its receipt of the redemption notice, BEP will have a right to acquire Redeemable/Exchangeable partnership units entitling it, at its sole discretion, to elect to acquire all (but not less than all) such units described in such notice and presented to BRELP for redemption in exchange for LP Units on a one for one basis (subject to certain customary adjustments). Upon a redemption for cash, the holder’s right to receive distributions with respect to BRELP’s Redeemable/Exchangeable partnership units so redeemed will cease.

Brookfield’s aggregate interest in BEP, including its interest in the Managing General Partner and the BRELP GP LP, would be approximately 60% if it exercised its redemption right in full and BEP exercised its right of first refusal on BRELP’s Redeemable/Exchangeable partnership units redeemed.

Page 192 


Brookfield’s total percentage interest in BEP would be increased if it participates in BRELP’s distribution reinvestment plan.

Distributions

Subject to the rights of holders of BRELP Class A Preferred Units to receive cumulative preferential cash distributions in accordance with the terms of a series of BRELP Class A Preferred Units, distributions by BRELP will be made in the sole discretion of its general partner, the BRELP GP LP. The holders of a series of BRELP Class A Preferred Units will be entitled to receive the same distribution as the holders of the corresponding series of BEP’s Class A Preferred Units, respectively. However, the BRELP GP LP will not be permitted to cause BRELP to make a distribution (i) if BRELP does not have sufficient cash on hand to make the distribution, (ii) if the distribution would render BRELP insolvent or (iii) if, in the opinion of the BRELP GP LP, the distribution would or might leave BRELP with insufficient funds to meet any future or contingent obligations or the distribution would contravene the Limited Partnership Act 1883

Except as set forth below, prior to the dissolution of BRELP, distributions of available cash (if any) in any given quarter will be made by BRELP as follows, referred to as the “Regular Distribution Waterfall”: 

·        first, 100% of any available cash to BEP until BRELP has distributed an amount equal to BEP’s expenses and outlays for the quarter properly incurred;

·         second, 100% to the owners of the BRELP Preferred Units, in proportion to their respective relative percentage of BRELP Preferred Units held (determined by reference to the aggregate value of the issue price of the BRELP Preferred Units held by each holder relative to the aggregate value of the issue price of all BRELP Preferred Units then outstanding) until there has been distributed in respect of each BRELP Preferred Unit outstanding as of the last day of such quarter an amount equal to all preferential distributions to which the holders of BRELP Preferred Units are entitled under the terms of the BRELP Preferred Units then outstanding and any outstanding accrued and unpaid preferential distributions from prior periods;

·        third, 100% of any available cash then remaining to the owners of BRELP’s partnership interests, other than holders of BRELP Preferred Units, pro rata to their percentage interests, until an amount equal to $0.375 has been distributed in respect of each limited partnership unit of BRELP, other than BRELP Preferred Units, during such quarter, referred to as the “First Distribution Threshold”; 

·        fourth, 85% of any available cash then remaining to the owners of BRELP’s partnership interests, other than holders of BRELP Preferred Units, pro rata to their percentage interests, and 15% to its general partner, until an amount equal to $0.4225 has been distributed in respect of each limited partnership unit of BRELP, other than BRELP Preferred Units, during such quarter, referred to as the “Second Distribution Threshold”; and

·        thereafter, 75% of any available cash then remaining to the owners of BRELP’s partnership interests, other than holders of BRELP Preferred Units, pro rata to their percentage interests, and 25% to its general partner.

Notwithstanding the foregoing, for any quarter in which the general partner of BRELP determines, in its sole discretion, that all or a portion of any distribution to holders of BRELP Preferred Units should not be paid until such later time as determined in accordance with the terms of such BRELP Preferred Units, the amount of such distribution (or portion thereof) to be paid at such later time shall be deducted from the available cash for the purposes of the Regular Waterfall Distribution and shall be distributed to such holders of BRELP Preferred Units at such later time.

Set forth below is an example of how the incentive distributions described above are calculated on a quarterly and annualized basis. The figures used below are for illustrative purposes only and are not indicative of BEP’s expectations.

  

Page 193 


 

 

  

Quarterly

Annually

(MILLIONS, EXCEPT AS NOTED)

Units

  

Per Unit

Total

Per Unit

Total

Illustrative distribution

 

  

$

0.5000

 

 

$

2.00

 

 

First Distribution Threshold

 

  

$

0.3750

 

 

$

1.50

 

 

Total units of BRELP (1)

265

 

 

 

 

 

 

 

 

 

Total first distribution

 

 

 

 

$

99.4

 

 

$

397.6

Distribution in excess of First Distribution Threshold

 

 

$

0.0475

 

 

$

0.19

 

 

Total units of BRELP (1)

265

 

 

 

 

 

 

 

 

 

Second distribution to partners

 

 

 

 

$

12.6

 

 

$

50.4

15% incentive distribution to general partner

 

 

 

 

 

2.2

 

 

 

8.8

Total second distribution

 

 

 

 

$

14.8

 

 

$

59.2

Distribution in excess of Second Distribution Threshold

 

 

$

0.0775

 

 

$

0.31

 

 

Total units of BRELP (1)

265

 

 

 

 

 

 

 

 

 

Third distribution to partners

 

 

 

 

$

20.5

 

 

$

82

25% incentive distribution to general partner

 

 

 

 

 

6.8

 

 

 

27.2

Total third distribution

 

 

 

 

$

27.3

 

 

$

109.2

 

 

 

 

 

 

 

 

 

 

 

Total distributions to partners including

 

 

 

 

 

 

 

 

 

 

incentive distributions

 

 

 

 

$

141.5

 

 

$

566

 

 

 

 

 

 

 

 

 

 

 

Total incentive distributions to general partner

 

 

 

 

$

9

 

 

$

36

(1)          Includes (a) class A non-voting limited partnership interests in BRELP held by Brookfield Renewable, (b) Redeemable/Exchangeable partnership units of BRELP that are held by Brookfield and that are redeemable for cash or exchangeable for LP Units in accordance with the Redemption-Exchange Mechanism and (c) general partnership interests in BRELP.

The table below sets forth all management fees and incentive distributions that have been earned for the year ended December 31:

(MILLIONS)

2018

2017

2016

Base management fee (1)

$

79.7

$

82.1

$

65.7

Incentive distribution

 

39.4

 

29.5

 

19.1

 

$

119.1

$

111.6

$

84.8

(1)          Pursuant to our Master Services Agreement, we pay the Service Provider a fixed base management fee equal to $20 million, which amount is annually adjusted for inflation, with the first adjustment having been made on January 1, 2013, at an inflation factor based on year-over-year United States consumer price index) plus 1.25% of the amount by which the Total Capitalization Value exceeds an initial reference value determined based on its market capitalization immediately following combination of the assets of the Fund and Brookfield Power Renewable Assets into BEP. In the event that the measured Total Capitalization Value in a given period is less than the initial reference value, the Service Provider will receive only the Base Management Fee of $20 million annually (subject to an annual escalation by the specified inflation factor described above). The Base Management Fee is calculated and paid on a quarterly basis. For any quarter in which the Managing General Partner determines that there is insufficient available cash to pay the base management fee as well as the next regular distribution on our LP Units, we may elect to pay all or a portion of the base management fee in our LP Units or in limited partnership units of BRELP, subject to certain conditions. See Item 6.A. “Directors and Senior Management – Our Master Services Agreement – Management Fee”.

Subject to the terms of any BRELP Preferred Units outstanding, if, prior to the dissolution of BRELP, available cash is deemed by its general partner, in its sole discretion, to be (i) attributable to sales or other dispositions of BRELP’s assets and (ii) representative of unrecovered capital, then such available cash shall be distributed to the partners of BRELP, other than holders of BRELP Preferred Units, in proportion to the unrecovered capital attributable to BRELP’s partnership interests held by such partners until such time as the unrecovered capital attributable to each such partnership interest is equal to zero. Thereafter, distributions of available cash made by BRELP (to the extent made prior to dissolution) will be made in accordance with the Regular Distribution Waterfall.

Upon the occurrence of an event resulting in the dissolution of BRELP, all cash and property of BRELP in excess of that required to discharge BRELP’s liabilities will be distributed as follows: (i) to the extent such cash and/or property is attributable to a realization event occurring prior to the event of

Page 194 


dissolution, such cash and/or property will be distributed in accordance with the Regular Distribution Waterfall and/or the distribution waterfall applicable to unrecovered capital; and (ii) all other cash and/or property will be distributed in the manner set forth below: 

·         first, 100% to BEP until BEP has received an amount equal to the excess of (i) the amount of BEP’s outlays and expenses incurred during the term of BRELP, over (ii) the aggregate amount of distributions received by BEP pursuant to the first tier of the Regular Distribution Waterfall during the term of BRELP;

·         second, 100% to the BRELP Preferred Unitholders pro rata in proportion to their respective relative percentage of BRELP Preferred Units held (determined by reference to the aggregate value of the issue price of the BRELP Preferred Units held by each holder of BRELP Preferred Units relative to the aggregate value of the issue price of all BRELP Preferred Units then outstanding) until there has been distributed in respect of each BRELP Preferred Unit outstanding an amount equal to any preferential distributions to which the holder of BRELP Preferred Units are entitled in the event of dissolution, liquidation, or winding up of BRELP under the terms of the BRELP Preferred Units then outstanding (including any outstanding accrued and unpaid preferential distributions from prior periods);

·         third, if there are BRELP Preferred Units outstanding, an amount equal to the amount of cash or property held by BRELP at such time, that is attributable to a realization event occurring prior to the date of a dissolution event and that has been deemed by the general partner of BRELP as capital surplus shall be distributed as though such amount has been deemed by the general partner of BRELP to be (i) attributable to sales or other dispositions of BRELP’s assets and (ii) representative of unrecovered capital;

·         fourth, 100% to the owners of BRELP’s partnership interests, other than holders of BRELP Preferred Units, in proportion to their respective amounts of unrecovered capital in BRELP;

·         fifth, 100% to the owners of BRELP’s partnership interests, other than holders of BRELP Preferred Units, pro rata to their percentage interests, until an amount has been distributed in respect of each limited partnership unit of BRELP, other than BRELP Preferred Units, equal to the excess of (i) the First Distribution Threshold for each quarter during the term of BRELP (subject to adjustment upon the subsequent issuance of additional partnership interests in BRELP), over (ii) the aggregate amount of distributions made in respect of a BRELP’s limited partnership unit, other than BRELP Preferred Units, pursuant to the fourth tier of the Regular Distribution Waterfall during the term of BRELP (subject to adjustment upon the subsequent issuance of additional partnership interests in BRELP);

·         sixth, 85% to the owners of BRELP’s partnership interests, other than holders of BRELP Preferred Units, pro rata to their percentage interests, and 15% to its general partner, until an amount has been distributed in respect of each limited partnership unit of BRELP, other than BRELP Preferred Units, equal to the excess of (i) the Second Distribution Threshold less the First Distribution Threshold for each quarter during the term of BRELP (subject to adjustment upon the subsequent issuance of additional partnership interests in BRELP), over (ii) the aggregate amount of distributions made in respect of a limited partnership units of BRELP pursuant to the fourth tier of the Regular Distribution Waterfall during the term of BRELP (subject to adjustment upon the subsequent issuance of additional partnership interests in BRELP); and

·         thereafter, 75% to the owners of BRELP’s partnership interests, other than holders of BRELP Preferred Units, pro rata to their percentage interests, and 25% to its general partner.

Each partner’s percentage interest is determined by the relative portion of all outstanding partnership interests, other than any BRELP Preferred Units, held by that partner from time to time and is adjusted upon and reflects the issuance of additional partnership interests of BRELP. In addition, the unreturned capital attributable to each of the partnership interests, as well as certain of the distribution thresholds set forth above, may be adjusted pursuant to the terms of the Amended and Restated Limited Partnership Agreement of BRELP so as to ensure the uniformity of the economic rights and entitlements of (i) the previously outstanding partnership interests of BRELP, and (ii) the subsequently-issued partnership interests of BRELP.

Page 195 


The Amended and Restated Limited Partnership Agreement of BRELP provides that, to the extent that any Holding Entity or any operating entity pays to Brookfield any comparable performance or incentive distribution, the amount of any incentive distributions paid to the BRELP GP LP in accordance with the distribution entitlements described above will be reduced in an equitable manner to avoid duplication of distributions.

BRELP GP LP may elect, at its sole discretion, to reinvest incentive distributions in Redeemable/Exchangeable partnership units.

Sale or Other Disposition of Assets

The Amended and Restated Limited Partnership Agreement of BRELP generally prohibits the general partner of BRELP, without the prior approval of the holders of at least 50% of the voting power of the units of BRELP, other than BRELP Preferred Units, from causing BRELP to, among other things, sell, exchange or otherwise dispose of all or substantially all of BRELP or Brookfield Renewable’s assets in a single transaction or a series of related transactions.

No Management or Control

BRELP’s limited partners, in their capacities as such, may not take part in the management or control of the activities and affairs of BRELP and do not have any right or authority to act for or to bind BRELP or to take part or interfere in the conduct or management of BRELP.

Limited partners are not entitled to vote on matters relating to BRELP, although holders of units are entitled to consent to certain matters as described under “— Amendment of the Amended and Restated Limited Partnership Agreement of BRELP”, “— Opinion of Counsel and Limited Partner Approval” and “— Withdrawal of the General Partner” which may be effected only with the consent of the holders of the percentages of outstanding units specified below. Each unit shall entitle the holder thereof to one vote for the purposes of any approvals of holders of units. Except as otherwise provided by law or as set out in the provisions attached to any series of BRELP Class A Preferred Units and except for meetings of the holders of BRELP Class A Preferred Units as a class or meetings of the holders of a series thereof, the holders of a series of BRELP Class A Preferred Units are not entitled to receive notice of, attend, or vote at any meeting of holders of units.

In addition, pursuant to the Voting Agreement, BEP, through the Managing General Partner, has a number of voting rights, including the right to direct all eligible votes in the election of the directors of the BRELP General Partner. See Item 7.B “Related Party Transactions — Voting Agreement”.

Meetings

Special meetings of the limited partners of BRELP may be called by its general partner at a time and place outside of Canada determined by it on a date not less than 10 days nor more than 60 days after the mailing of notice of the meeting. Special meetings of the limited partners may also be called by limited partners holding 50% or more of the voting power of the outstanding partnership interests of the class or classes for which a meeting is proposed. For this purpose, the partnership interests outstanding do not include partnership interests owned by its general partner or any of its affiliates other than any member of Brookfield Renewable. Only holders of partnership interests of BRELP of record on the date set by its general partner (which may not be less than 10 days nor more than 60 days, before the meeting) are entitled to notice of any meeting.

Amendment of the Amended and Restated Limited Partnership Agreement of BRELP

Amendments to the Amended and Restated Limited Partnership Agreement of BRELP may only be proposed by or with the consent of its general partner. To adopt a proposed amendment, other than the amendments that do not require limited partner approval discussed below, the general partner must seek approval of at least 662/3% of the voting power of BRELP’s outstanding units required to approve the amendment or call a meeting of the limited partners to consider and vote upon the proposed amendment. Notwithstanding the above, in addition to any other approvals required by law, the approval of all amendments to the rights, privileges, restrictions and conditions attaching to the BRELP Class A Preferred Units as a class and any other approval to be given (i) by the holders of the BRELP Class A Preferred Units may be given by a resolution signed by the holders of BRELP Class A Preferred Units

Page 196 


owning not less than the percentage of the BRELP Class A Preferred Units that would be necessary to authorize such action at a meeting of the holders of the BRELP Class A Preferred Units at which all holders of the BRELP Class A Preferred Units were present and voted or were represented by proxy, or (ii) passed by an affirmative vote of at least 662/3% of the votes cast at a meeting of holders of the BRELP Class A Preferred Units duly called for that purpose and at which the holders of at least 25% of the outstanding BRELP Class A Preferred Units are present or represented by proxy or, if no quorum is present at such meeting, at an adjourned meeting at which the holders of BRELP Class A Preferred Units then present would form the necessary quorum. At any meeting of holders of BRELP Class A Preferred Units as a class, each such holder shall be entitled to one vote in respect of each BRELP Class A Preferred Unit held.

Further, in addition to any other approvals required by law, the approval of all amendments to the rights, privileges, restrictions and conditions attaching to each series of BRELP Class A Preferred Units, as a series, and any other approval to be given by the holders of each series of BRELP Class A Preferred Units, as a series, may be given (i) by a resolution signed by the holders of the applicable series of BRELP Class A Preferred Units owning not less than the percentage of such series of BRELP Class A Preferred Units that would be necessary to authorize such action at a meeting of the holders of the applicable series of BRELP Class A Preferred Units at which all holders of the applicable series of BRELP Class A Preferred Units were present and voted or were represented by proxy, or (ii) passed by an affirmative vote of at least 662/3% of the votes cast at a meeting of holders of the applicable series of BRELP Class A Preferred Units duly called for that purpose and at which the holders of at least 25% of the outstanding applicable series of BRELP Class A Preferred Units are present or represented by proxy or, if no quorum is present at such meeting, at an adjourned meeting at which the holders of the applicable series of BRELP Class A Preferred Units then present would form the necessary quorum. At any meeting of holders of a series of BRELP Class A Preferred Units, as a series, each such holder shall be entitled to one vote in respect of each applicable BRELP Class A Preferred Unit held.

Prohibited Amendments

No amendment may be made to the Amended and Restated Limited Partnership Agreement of BRELP that would: 

(i)      enlarge the obligations of any limited partner without its consent, except that any amendment that would have a material adverse effect on the rights or preferences of any class of partnership interests in relation to other classes of partnership interests may be approved by at least a majority of the type or class of partnership interests so affected; or

(ii)     enlarge the obligations of, restrict in any way any action by or rights of, or reduce in any way the amounts distributable, reimbursable or otherwise payable by BRELP to the BRELP GP LP or any of its affiliates without the consent of the BRELP GP LP which may be given or withheld in its sole discretion.

The provision of the Amended and Restated Limited Partnership Agreement of BRELP preventing the amendments having the effects described directly above can be amended upon the approval of the holders of not less than 90% of the outstanding units.

No Limited Partner Approval

Subject to applicable law, the BRELP GP LP may generally make amendments to the Amended and Restated Limited Partnership Agreement of BRELP without the approval of any limited partner to reflect: 

·         a change in the name of BRELP, the location of BRELP’s registered office or BRELP’s registered agent;

·        the admission, substitution or withdrawal or removal of partners in accordance with the Amended and Restated Limited Partnership Agreement of BRELP;

·        a change that its general partner determines is reasonable and necessary or appropriate for BRELP to qualify or to continue its qualification as an exempted limited partnership under the laws of Bermuda or a partnership in which the limited partners have limited liability under the laws of any jurisdiction or is necessary or advisable in the opinion of its general partner to

Page 197 


ensure that BRELP will not be treated as an association taxable as a corporation or otherwise taxed as an entity for tax purposes;

·        an amendment that the BRELP GP LP determines to be necessary or appropriate to address certain changes in tax regulations, legislation or interpretation;

·        an amendment that is necessary, in the opinion of counsel, to prevent BRELP or its general partner or its directors, officers, agents or trustees, from having a material risk of being in any manner subjected to the provisions of the Investment Company Act or similar legislation in other jurisdictions;

·        an amendment that its general partner determines in its sole discretion to be necessary or appropriate for the creation, authorization or issuance of any class or series of partnership interests or options, rights, warrants or appreciation rights relating to partnership securities;

·        any amendment expressly permitted in the Amended and Restated Limited Partnership Agreement of BRELP to be made by its general partner acting alone;

·        any amendment that in the sole discretion of the BRELP GP LP is necessary or appropriate to reflect and account for the formation by BRELP of, or its investment in, any person, as otherwise permitted by the Amended and Restated Limited Partnership Agreement of BRELP;

·        a change in its fiscal year and related changes;

·        any amendment concerning the computation or allocation of specific items of income, gain, expense or loss among the partners that, in the sole discretion of its general partner, is necessary or appropriate to (i) comply with the requirements of applicable law, (ii) reflect the partners’ interests in BRELP, or (iii) consistently reflect the distributions made by BRELP to the partners pursuant to the terms of the Amended and Restated Limited Partnership Agreement of BRELP;

·        any amendment that in the sole discretion of the BRELP GP LP is necessary or appropriate to address any statute, rule, regulation, notice, or announcement that affects or could affect the U.S. federal income tax treatment of any allocation or distribution related to any interest of the BRELP GP LP in the profits of BRELP; and

·        any other amendments substantially similar to any of the matters described directly above.

In addition, amendments to the Amended and Restated Limited Partnership Agreement of BRELP may be made by the BRELP GP LP without the approval of any limited partner if those amendments, in the discretion of the BRELP GP LP: 

·        do not adversely affect BRELP’s limited partners considered as a whole (including any particular class of partnership interests as compared to other classes of partnership interests) in any material respect;

·        are necessary or appropriate to satisfy any requirements, conditions or guidelines contained in any opinion or binding directive, order, ruling or regulation of any governmental agency or judicial authority;

·        are necessary or appropriate for any action taken by its general partner relating to splits or combinations of units made in accordance with the provisions of the Amended and Restated Limited Partnership Agreement of BRELP; or

·        are required to effect the intent of the provisions of the Amended and Restated Limited Partnership Agreement of BRELP or are otherwise contemplated by the Amended and Restated Limited Partnership Agreement of BRELP.

Opinion of Counsel and Limited Partner Approval

The BRELP GP LP will not be required to obtain an opinion of counsel that an amendment will not result in a loss of limited liability to the limited partners if one of the amendments described above under “— No Limited Partner Approval” should occur. No other amendments to the Amended and Restated Limited Partnership Agreement of BRELP will become effective without the approval of holders of at least 90% of the voting power of BRELP’s units, unless it obtains an opinion of counsel to the effect that the amendment will not (i) cause BRELP to be treated as an association taxable as a corporation or otherwise taxable as an entity for tax purposes (provided that for U.S. tax purposes its general partner has not made the election described below under “— Election to be Treated as a Corporation”) or (ii) affect the limited liability under the Limited Partnership Act 1883 of any of BRELP’s limited partners.

Page 198 


In addition to the above restrictions, any amendment that would have a material adverse effect on the rights or preferences of any type or class of partnership interests in relation to other classes of partnership interests will also require the approval of the holders of at least a majority of the outstanding partnership interests of the class so affected.

In addition, any amendment that reduces the voting percentage required to take any action must be approved by the affirmative vote of limited partners whose aggregate outstanding voting units constitute not less than the voting requirement sought to be reduced.

Election to be Treated as a Corporation

If, in the determination of its general partner, it is no longer in BRELP’s best interests to continue as a partnership for U.S. federal income tax purposes, the BRELP GP LP may elect to treat BRELP as an association or as a publicly traded partnership taxable as a corporation for U.S. federal (and applicable state) income tax purposes.

Dissolution

BRELP shall dissolve and its affairs shall be wound up, upon the earlier of (i) the service of notice by its general partner, with the approval of a majority of the members of the independent directors of the Managing General Partner, that, in the opinion of the general partner, the coming into force of any law, regulation or binding authority renders illegal or impracticable the continuation of BRELP; (ii) the election of its general partner, with the approval of its independent directors, if BRELP, as determined by its general partner, based on an opinion of counsel, is required to register as an “investment company” under the Investment Company Act or similar legislation in other jurisdictions; (iii) the date that its general partner withdraws from the partnership (unless a successor entity becomes the general partner of BRELP as described below under “— Withdrawal of the General Partner”); (iv) the date on which any court of competent jurisdiction enters a decree of judicial dissolution of BRELP or an order to wind-up or liquidate its general partner without the appointment of a successor in compliance with the provisions of the Amended and Restated Limited Partnership Agreement of BRELP that are described below under “— Withdrawal of the General Partner”; and (v) the date on which its general partner decides to dispose of, or otherwise realize proceeds in respect of, all or substantially all of BRELP’s assets in a single transaction or series of transactions.

BRELP will be reconstituted and continue without dissolution if, within 30 days of the date of dissolution (and provided that a notice of dissolution with respect to BRELP has not been filed with the Bermuda Monetary Authority), a successor general partner executes a transfer deed pursuant to which the new general partner assumes the rights and undertakes the obligations of the original general partner, but only if BRELP receives an opinion of counsel that the admission of the new general partner will not result in the loss of limited liability of any limited partner of BRELP.

Withdrawal of the General Partner

The BRELP GP LP may withdraw as general partner without first obtaining approval of BRELP’s limited partners or holders of BRELP Preferred Units by giving 180 days advance notice, and that withdrawal will not constitute a violation of the Amended and Restated Limited Partnership Agreement of BRELP.

Upon the withdrawal of the BRELP GP LP, the holders of at least a majority of the voting power of the outstanding class of units that are not Redeemable/Exchangeable partnership units may elect a successor to the BRELP GP LP. If a successor is not selected, or is elected but an opinion of counsel regarding limited liability, tax matters and the Investment Company Act (and similar legislation in other jurisdictions) cannot be obtained, BRELP will be dissolved, wound up and liquidated. See “— Dissolution” above.

The BRELP GP LP may not be removed unless that removal is approved by the vote of the holders of at least 662/3% of the outstanding class of units that are not Redeemable/Exchangeable partnership units and it receives a withdrawal opinion of counsel regarding limited liability, tax matters and the Investment Company Act (and similar legislation in other jurisdictions). Any removal of the BRELP GP LP is also subject to the approval of a successor general partner by the vote of the holders of a majority of the voting power of its outstanding units that are not Redeemable/Exchangeable partnership units.

Page 199 


In the event of the removal of the BRELP GP LP under circumstances where cause exists or withdrawal of the BRELP GP LP where that withdrawal violates the Amended and Restated Limited Partnership Agreement of BRELP, a successor general partner will have the option to purchase the general partnership interest of the BRELP GP LP for a cash payment equal to its fair market value. Under all other circumstances where the BRELP GP LP withdraws or is removed by the limited partners, BRELP GP LP will have the option to require the successor general partner to purchase the general partnership interest of BRELP GP LP for a cash payment equal to its fair market value. In each case, this fair market value will be determined by agreement between BRELP GP LP and the successor general partner. If no agreement is reached within 30 days of BRELP GP LP’s departure, an independent investment banking firm or other independent expert selected by BRELP GP LP and the successor general partner will determine the fair market value. If BRELP GP LP and the successor general partner cannot agree upon an expert within 45 days of BRELP GP LP’s departure, then an expert chosen by agreement of the experts selected by each of them will determine the fair market value.

If the option described above is not exercised by either the departing general partner or the successor general partner, the departing general partner’s general partnership interests will automatically convert into units pursuant to a valuation of those interests as determined by an investment banking firm or other independent expert selected in the manner described in the preceding paragraph.

Transfer of the General Partnership Interest

BRELP GP LP may transfer all or any part of its general partnership interest without first obtaining approval of any holders of BRELP limited partnership units or BRELP Preferred Units. As a condition of this transfer, the transferee must (i) be an affiliate of the general partner of BEP (or the transfer must be made concurrently with a transfer of the general partnership units of BEP to an affiliate of the transferee), (ii) agree to assume the rights and duties of the general partner to whose interest that transferee has succeeded, (iii) agree to be bound by the provisions of the Amended and Restated Limited Partnership Agreement of BRELP and (iv) furnish an opinion of counsel regarding limited liability and tax matters. Any transfer of the general partnership interest is subject to prior notice to and approval of the relevant Bermuda regulatory authority. At any time, the members of the BRELP GP LP may sell or transfer all or part of their units in the BRELP GP LP without the approval of the holders of BRELP limited partnership units.

Transactions with Interested Parties

The general partner of BRELP, its affiliates and its respective partners, members, shareholders, directors, officers, employees and shareholders, which we refer to in the BRELP Amended and Restated Limited Partnership Agreement as “interested parties”, may become limited partners or beneficially interested in limited partners and may hold, dispose of or otherwise deal with units of BRELP with the same rights they would have if the general partner of BRELP were not a party to the Amended and Restated Limited Partnership Agreement of BRELP. An interested party will not be liable to account either to other interested parties or to BRELP, its partners or any other persons for any profits or benefits made or derived by or in connection with any such transaction.

The Amended and Restated Limited Partnership Agreement of BRELP permits an interested party to sell investments to, purchase assets from, invest assets in and enter into any contract, arrangement or transaction with BRELP, any of the Holding Entities, any operating entity or any other holding vehicle established by BRELP and may be interested in any such contract, transaction or arrangement and shall not be liable to account either to BRELP, any of the Holding Entities, any operating entity or any other holding vehicle established by BRELP or any other person in respect of any such contract, transaction or arrangement, or any benefits or profits made or derived therefrom, by virtue only of the relationship between the parties concerned, subject to the Conflicts Policy.

Outside Activities of the General Partner

Under the Amended and Restated Limited Partnership Agreement of BRELP, the general partner will be required to maintain as its sole activity the role of the general partner of BRELP. The general partner will not be permitted to engage in any activity or incur or guarantee any debts or liabilities except in connection with or incidental to its performance as general partner or incurring, guaranteeing,

Page 200 


acquiring, owning or disposing of debt or equity securities of a subsidiary of a Holding Entity or any other holding vehicle established by BRELP.

The Amended and Restated Limited Partnership Agreement of BRELP provides that each person who is entitled to be indemnified by BRELP, as described below under “— Indemnification; Limitations on Liability” (other than the general partner) will have the right to engage in businesses of every type and description and other activities for profit, and to engage in and possess interests in business ventures of any and every type or description, irrespective of whether (i) such businesses and activities are similar to our activities, or (ii) such businesses and activities directly compete with, or disfavor or exclude, BRELP, its general partner, any Holding Entity, operating entity, or any other holding vehicle established by BRELP. Such business interests, activities and engagements will be deemed not to constitute a breach of the Amended and Restated Limited Partnership Agreement of BRELP or any duties stated or implied by law or equity, including fiduciary duties, owed to any of BRELP, its general partner, any Holding Entity, operating entity, and any other holding vehicle established by BRELP (or any of their respective investors), and shall be deemed not to be a breach of its general partner’s fiduciary duties or any other obligation of any type whatsoever of the general partner. None of BRELP, its general partner, any Holding Entity, operating entity, any other holding vehicle established by BRELP or any other person shall have any rights by virtue of the Amended and Restated Limited Partnership Agreement of BRELP or the partnership relationship established thereby or otherwise in any business ventures of any person who is entitled to be indemnified by BRELP as described below under “— Indemnification; Limitations on Liability”.

The BRELP GP LP and the other indemnified persons described in the preceding paragraph will not have any obligation under the Amended and Restated Limited Partnership Agreement of BRELP to present business or investment opportunities to BRELP, any Holding Entity, operating entity, or any other holding vehicle established by BRELP. These provisions will not affect any obligation of such indemnified person to present business or investment opportunities to BRELP, any Holding Entity, operating entity or any other holding vehicle established by BRELP pursuant to the Relationship Agreement or any other separate written agreement between such persons.

Indemnification; Limitations on Liability

Under the Amended and Restated Limited Partnership Agreement of BRELP, BRELP is required to indemnify on an after-tax basis out of the assets and to the fullest extent permitted by law its general partner, the Service Provider and any of their respective affiliates (and their respective officers, directors, agents, shareholders, partners, members and employees), any person who serves on a Governing Body of BRELP, BEP, a Holding Entity, operating entity or any other holding vehicle established by BEP and any other person designated by its general partner as an indemnified person, in each case, against all losses, claims, damages, liabilities, costs or expenses (including legal fees and expenses), judgments, fines, penalties, interest, settlements and other amounts arising from any and all claims, demands, actions, suits or proceedings, incurred by an indemnified person in connection with its business, investments and activities or by reason of their holding such positions, except to the extent that the claims, liabilities, losses, damages, costs or expenses are determined to have resulted from the indemnified person’s gross negligence, bad faith, fraud or willful misconduct, or in the case of a criminal matter, action that the indemnified person knew to have been unlawful. In addition, under the Amended and Restated Limited Partnership Agreement of BRELP, (i) the liability of such persons has been limited only where their conduct involves gross negligence, bad faith, fraud or willful misconduct, or in the case of a criminal matter, action that the indemnified person knew to have been unlawful and (ii) subject to applicable law, any matter that is approved by the independent directors will not constitute a breach of any duties stated or implied by law or equity, including fiduciary duties. The Amended and Restated Limited Partnership Agreement of BRELP requires it to advance funds to pay the expenses of an indemnified person in connection with a matter in which indemnification may be sought until it is determined that the indemnified person is not entitled to indemnification. In addition, under the Amended and Restated Limited Partnership Agreement of BRELP, the general partner of BRELP, on behalf of Brookfield, is required under certain circumstances to indemnify BRELP and BEP for U.S. federal income taxes imposed under Sections 897, 1445, or 1461 of the U.S. Internal Revenue Code of 1986, as amended, on BRELP or BEP as a result of the exercise of the redemption right or the exchange right by

Page 201 


Brookfield or BEP, as the case may be, pursuant to the Amended and Restated Limited Partnership Agreement of BRELP.

Governing Law

The Amended and Restated Limited Partnership Agreement of BRELP is governed by and will be construed in accordance with the laws of Bermuda.

BRP Equity

BRP Equity is an indirect wholly-owned subsidiary of BEP incorporated under the CBCA on February 10, 2010. Other than a receivable from an indirect wholly-owned subsidiary of BEP, BRP Equity has no significant assets or liabilities, no subsidiaries and no ongoing business operations of its own. BRP Equity’s Series 1 Shares and Series 2 Shares are guaranteed by BEP and the other Guarantors under the Preference Share Guarantees described below under “— Preference Share Guarantees”.

Pursuant to BRP Equity’s articles of incorporation, BRP Equity is authorized to issue an unlimited number of common shares (the “Common Shares”), an unlimited number of Class A Preference Shares (the “Class A Preference Shares”), issuable in series (which includes the Series 1 Shares, Series 2 Shares, Series 3 Shares, Series 4 Shares, Series 5 Shares and Series 6 Shares), and an unlimited number of Class B preference shares (the “Class B Preference Shares”), issuable in series. As of the date of this Form 20-F, one Common Share held indirectly by BEP was issued and outstanding, and 5,449,675 Series 1 Shares, 4,510,389 Series 2 Shares, 9,961,399 Series 3 Shares, 4,114,504 Series 5 Shares and 7 million Series 6 Shares were issued and trading on the TSX. As of the date of this Form 20-F, Brookfield Renewable holds 2,885,496 Series 5 Shares that were tendered and taken up by BEP as part of the exchange transaction completed in February 2016.  Brookfield Renewable has waived the right to receive dividends on these Series 5 Shares and they are no longer trading on the TSX.  No series of Class B Preference Shares have been created to date. The following is a summary of rights, privileges, restrictions and conditions attached to the Common Shares, Class A Preference Shares, Series 1 Shares, Series 2 Shares, Series 3 Shares, Series 4 Shares, Series 5 Shares, Series 6 Shares, and the Class B Preference Shares.

Common Shares

Holders of Common Shares are entitled to one vote for each such share held on all votes taken at meetings of the shareholders of BRP Equity, except meetings at which only the holders of a specified class or series of shares of BRP Equity are entitled to vote. Subject to the rights of holders of Class A Preference Shares or any series thereof, Class B Preference Shares or any series thereof, and other shares of BRP Equity ranking prior to the Common Shares, the holders of Common Shares are entitled to dividends as may be declared from time to time by the board of directors of BRP Equity. Holders of Common Shares may make use of various shareholder remedies available pursuant to the CBCA.

Class A Preference Shares

The following is a summary of certain provisions attaching to or affecting the Class A Preference Shares as a class.

Issuance in Series

The board of directors of BRP Equity may from time to time issue Class A Preference Shares in one or more series, each series to consist of such number of shares as will before issuance thereof be approved by the directors who will at the same time determine the designation, rights, privileges, restrictions and conditions attaching to that series of Class A Preference Shares.

Priority

The Class A Preference Shares rank senior to the Class B Preference Shares, the Common Shares and all other shares ranking junior to the Class A Preference Shares with respect to priority in payment of dividends and in the distribution of assets in the event of the liquidation, dissolution or winding-up of BRP Equity. Pursuant to the CBCA, each series of Class A Preference Shares participates rateably with every other series of Class A Preference Shares in respect of accumulated dividends and return of capital.

Approval

Page 202 


The approval of the holders of the Class A Preference Shares of any matters to be approved by a separate vote of the holders of the Class A Preference Shares may be given by special resolution in accordance with the share conditions for the Class A Preference Shares. Each holder of Class A Preference Shares entitled to vote at a class meeting of holders of Class A Preference Shares, or at a joint meeting of the holders of two or more series of Class A Preference Shares, has one vote in respect of each C$25.00 of the issue price of each Class A Preference Share held by such holder.

Page 203 


The following is a summary of certain provisions attaching to or affecting each series of Class A Preference Shares as a series:

Series

Ticker

Authorized

Issued and Outstanding

Amount

(C$ million)(1)

Cumulative Annual Dividend Rate

Earliest Redemption Date

Redemption Price Per Share

(C$)(2) (3)

Holder’s Conversion Option

1

BRF.

PR.A

10,000,000

5,449,675

136

The annual fixed dividend rate for each 5-year fixed rate period will be the sum of the Government of Canada Yield plus 2.62%

30-Apr-20

$25.00 on April 30, 2020 and April 30 every five years thereafter

Into Series 2 on a one-for-one basis on April 30, 2020 and on April 30 every five years thereafter and automatically in certain circumstances

2

BRF.

PR.B

10,000,000

4,510,389

113

An amount equal to the sum of the three-month Government of Canada Treasury Bill Rate plus 2.62%

30-Apr-20

$25.00 on April 30, 2020 and April 30 every five years thereafter

Into Series 1 on a one-for-one basis on April 30, 2020 and on April 30 every five years thereafter and automatically in certain circumstances

3

BRF.

PR.C

10,000,000

9,961,399

249

C$1.10 per share until July 31, 2019; thereafter the annual fixed dividend rate for each 5-year fixed rate period will be the sum of the Government of Canada Yield plus 2.94%

31-Jul-19

$25.00 on July 31, 2019 and July 31 every five years thereafter

Into Series 4 on a one-for-one basis on July 31, 2019 and on July 31 every five years thereafter and automatically in certain circumstances

4

N/A

10,000,000

nil

nil

An amount equal to the sum of the three-month Government of Canada Treasury Bill Rate plus 2.94%

31-Jul-19

$25.00 for redemptions on July 31, 2024 and July 31 every five years thereafter; $25.50 otherwise

Into Series 3 on a one-for-one basis on July 31, 2019 and on July 31 every five years thereafter and automatically in certain circumstances

5

BRF.

PR.E

7,000,000

4,114,504(4)

175

C$1.25 per share

30-Apr-18

$26.00 if before April 30, 2019, with annual $0.25 decreases until April 30, 2022; $25.00 thereafter

N/A

6

BRF.

PR.F

7,000,000

7,000,000

175

C$1.25 per share

31-Jul-18

$26.00 if before July 31, 2019, with annual $0.25 decreases until July 31, 2022; $25.00 thereafter

N/A

(1)        Rounded to the nearest million.

(2)        Payable quarterly on the last day of January, April, July and October of each year.

(3)        Together with accrued and unpaid dividends.

Page 204 


(4)        As of the date of this Form 20-F, Brookfield Renewable holds 2,885,496 Series 5 Shares that were tendered and taken up by BEP as part of the exchange transaction completed in February 2016. Brookfield Renewable has waived the right to receive dividends on these Series 5 Shares and they are no longer trading on the TSX.

Voting

Holders of all series of Class A Preference Shares are only entitled to receive notice of and to attend all meetings of shareholders if eight quarterly dividends on such series of Class A Preference Shares, whether or not consecutive, have not been paid. In the event of such non-payment, and for only so long as any such dividends remain in arrears, the holders of such series of Class A Preference Shares will be entitled to receive notice of and to attend each meeting of shareholders, other than meetings at which only holders of another specified class or series are entitled to vote. When entitled to vote, holders shall be entitled to one vote in respect of each C$25.00 of the applicable series of Class A Preference Shares held.

Rights on Liquidation

Holders of Class A Preference Shares are entitled to C$25.00 per share (plus accrued and unpaid dividends) in priority to any distribution to holders of shares ranking junior as to capital. Upon such payment, holders of Class A Preference Shares are not entitled to share in any further distribution of assets of the Corporation.

Restrictions on Dividends and Retirement and Issue of Shares

Without the approval of holders of the applicable series of Class A Preference shares in each case, BRP Equity will not:

a)    declare, pay or set apart for payment any dividends (other than stock dividends payable in shares of BRP Equity ranking as to capital and dividends junior to the applicable series of Class A Preference Shares) on shares of BRP Equity ranking as to dividends junior to the applicable series of Class A Preference Shares;

b)    except out of the net cash proceeds of a substantially concurrent issue of shares of BRP Equity ranking as to return of capital and dividends junior to the applicable series of Class A Preference Shares, redeem or call for redemption, purchase or otherwise pay off, retire or make any return of capital in respect of any shares of BRP Equity ranking as to capital junior to the applicable series of Class A Preference Shares;

c)    redeem or call for redemption, purchase or otherwise pay off or retire for value or make any return of capital in respect of less than all of the applicable series of Class A Preference Shares then outstanding; or

d)    except pursuant to any purchase obligation, sinking fund, retraction privilege or mandatory redemption provisions attaching thereto, redeem or call for redemption, purchase or otherwise pay off, retire or make any return of capital in respect shares of BRP Equity ranking on a parity with the applicable series of Class A Preference Shares;

unless, in each such case, all accrued and unpaid dividends up to and including the dividend payable for the last completed period for which dividends were payable on the applicable series of Class A Preference Shares and on all other shares of BRP Equity ranking prior to or on parity with such series of Class A Preference Shares with respect to the payment of dividends, have been declared and paid or set aside for payment.

Purchase for Cancellation

Subject to applicable law and to the provisions described under “– Restrictions on Dividends and Retirement and Issue of Shares”, BRP Equity may at any time purchase for cancellation in whole or any part of the applicable series of Class A Preference Shares at the lowest price or prices at which in the opinion of the board of directors of BRP Equity such shares are obtainable.

Shareholder Approvals

Approval of all amendments to the rights, privileges, restrictions and conditions attaching to the applicable series of Class A Preference Shares and any other approval to be given by the holders of the applicable

Page 205 


series of Class A Preference Shares may be given by a resolution carried by at least 662/3% of the votes cast at a meeting where the required quorum is present. The required quorum for Series 5 Shares and Series 6 Shares is holders of at least 25% of the outstanding shares present in person or represented by proxy. The required quorum for all other Class A Preference Shares is 50% of the outstanding shares present in person or represented by proxy.

Preference Share Guarantees

The Preference Share Guarantees provide that the applicable series of Class A Preference Shares will be fully and unconditionally guaranteed by BEP and the other Preference Share Guarantors as to (i) payment of dividends, as and when declared, (ii) payment of amounts due on redemption of the applicable series of Class A Preference Shares, and (iii) payment of amounts due on the liquidation, dissolution or winding up of BRP Equity. As long as the declaration or payments of dividends on the applicable series of Class A Preference Shares are in arrears, BEP will not make any distributions on our LP Units nor will any other Preference Share Guarantor make any distributions or pay any dividends on equity securities of such Preference Share Guarantor. The Preference Share Guarantees by the Preference Share Guarantors will be subordinated to all of their respective senior and subordinated debt and will rank senior to the LP Units. The Preference Share Guarantees will rank on a pro rata and pari passu basis with each other. The rights, obligations and liabilities of a Preference Share Guarantor pursuant to the Preference Share Guarantees will terminate upon the conveyance, distribution, transfer or lease of all or substantially all of its properties, securities and assets to another Preference Share Guarantor. A Preference Share Guarantor may not otherwise convey, distribute, transfer or lease all or substantially all of its properties, securities and assets to another person, unless the person which acquires the properties, securities and assets of such Preference Share Guarantor assumes such Preference Share Guarantor’s obligations under the Preference Share Guarantees.

Finco

Finco is an indirect wholly-owned subsidiary of BEP incorporated under the ABCA on September 14, 2011. Other than approximately C$2.2 billion aggregate principal amount of publicly-issued Finco Bonds and notes receivable from an indirect wholly-owned subsidiary of BEP, Finco has no significant assets or liabilities, no subsidiaries and no operations of its own.

 Pursuant to Finco’s articles of incorporation, Finco is authorized to issue an unlimited number of common shares. As of the date of this Form 20-F, one common share held indirectly by BEP was issued and outstanding. Holders of common shares are entitled to one vote for each such share held on all votes taken at meetings of the shareholders of Finco, except meetings at which only the holders of a specified class or series of shares of Finco are entitled to vote. Subject to the rights of holders of any shares of Finco ranking prior to the common shares, the holders of common shares are entitled to dividends as may be declared from time to time by the board of directors of Finco. Holders of common shares may make use of various shareholder remedies available pursuant to the ABCA.

The Finco Bonds are governed under the Bond Indenture and guaranteed by BEP and the other Guarantors as described below under “— Bond Indenture and Guarantees”. The Finco Bonds consist of the following fixed rate medium term notes:

  

Page 206 


 

 

 

Principal Amount as

 

 

 

at December 31, 2018

Medium-term notes

Maturity

Interest Rate

(in millions)

Series 4 (C$150 million)

2036

5.84%

C$150 million

Series 7 (C$450 million)

2020

5.14%

C$450 million

Series 8 (C$400 million)

2022

4.79%

C$400 million

Series 9 (C$400 million)

2025

3.75%

C$400 million

Series 10 (C$500 million)

2027

3.63%

C$500 million

Series 11 (C$300 million)

2029

4.25%

C$300 million

Bond Indenture and Guarantees

The Bond Indenture provides for the issuance of one or more series of unsecured debentures or notes of Finco, a wholly-owned subsidiary of BEP, by way of supplemental indentures. The Bond Indenture amends and restates the trust indenture dated as of December 16, 2004, as amended, supplemented or restated, between Brookfield, Bank of New York Mellon and BNY Trust Company of Canada (the “Original Bond Indenture”). The Bond Indenture provided for Finco to assume Brookfield’s obligations in respect of the Series 3, Series 4 and Series 7 notes issued under supplemental indentures to the Original Bond Indenture. The Amended and Restated Second Supplemental Indenture to the Original Bond Indenture, dated October 27, 2006, provides for the issue of C$200 million aggregate principal amount of Series 3 medium term notes and C$150 million aggregate principal amount of Series 4 medium term notes. The Fifth Supplemental Indenture to the Original Bond Indenture, dated November 27, 2009, provides for the issue of C$450 million aggregate principal amount of Series 7 notes. The Seventh Supplemental Indenture dated February 7, 2012, provides for the issue of C$400 million aggregate principal amount of Series 8 notes. The Ninth Supplemental Indenture dated March 6, 2015, provides for the issue of C$400 million aggregate principal amount of Series 9 notes. The Tenth Supplemental Indenture dated August 12, 2016, provides for the issue of C$500 million aggregate principal amount of Series 10 notes. The Eleventh Supplemental Indenture dated September 20, 2018, provides for the issue of C$300 million aggregate principal amount of Series 11 medium term notes representing Brookfield Renewable’s inaugural, corporate-level green bond in Canada. Finco Bonds are unconditionally guaranteed by BEP and the other Finco Bond Guarantors as to payment of the principal of, premium, if any, and interest on all debentures issued by Finco under the Bond Indenture from time to time and all other obligations and liabilities owing by Finco to the trustee under the Bond Indenture. Pursuant to the guarantees, each of the Finco Bond Guarantors has agreed to not enter into any transaction whereby all or substantially all of the undertaking, property and assets of the Finco Bond Guarantor would become the property of any other person unless the other person assumed the obligations of the Finco Bond Guarantor under the guarantee and certain other conditions are met or unless the transaction is between or among any one or more of Finco, the Finco Bond Guarantor, another Finco Bond Guarantor and/or any subsidiary of any of them. The rights, obligations and liabilities of a Finco Bond Guarantor will terminate in the event that it transfers all or substantially all of its assets to another Finco Bond Guarantor.

10.C            MATERIAL CONTRACTS

The following are the only material contracts, other than contracts entered into in the ordinary course of business, to which we have been a party within the past two years:

·        Relationship Agreement, dated November 28, 2011, by and among BEP, BRELP, the Service Provider, Brookfield, and others (see Item 7.B “Related Party Transactions – Relationship Agreement”).

·        Registration Rights Agreement, dated November 28, 2011, between BEP and BRPI (see Item 7.B “Related Party Transactions – Registration Rights Agreement”).

Page 207 


·        Amended and Restated Indenture, dated as of November 23, 2011, among Finco, BNY Trust Company of Canada and The Bank of New York Mellon (see Item 10.B “Memorandum and Articles of Association – Finco – Bond Indenture and Guarantees”).

·        Guarantee, dated November 23, 2011, by BRELP and BNY Trust Company of Canada (see Item 10.B “Memorandum and Articles of Association – Finco – Bond Indenture and Guarantees”).

·        Guarantee, dated November 23, 2011, by BEP and BNY Trust Company of Canada (see Item 10.B “Memorandum and Articles of Association – Finco – Bond Indenture and Guarantees”).

·        Guarantee, dated November 23, 2011, by LATAM Holdco and BNY Trust Company of Canada (see Item 10.B “Memorandum and Articles of Association – Finco – Bond Indenture and Guarantees”).  

·        Guarantee, dated November 23, 2011, by NA Holdco and BNY Trust Company of Canada (see Item 10.B “Memorandum and Articles of Association – Finco – Bond Indenture and Guarantees”).

·        Energy Revenue Agreement, dated November 23, 2011, between BEM LP and BPUSHA (see Item 7.B “Related Party Transactions – Energy Revenue Agreement”).

·        Amended and Restated Guarantee Indenture, dated November 25, 2011, by and among the Preference Share Guarantors from time to time party thereto, BRP Equity, and Computershare Trust Company of Canada (Class A Preference Shares, Series 1) (see Item 10.B “Memorandum and Articles of Association – BRP Equity – Preference Share Guarantees”).

·        Amended and Restated Guarantee Indenture, dated November 25, 2011, by and among the Preference Share Guarantors from time to time party thereto, BRP Equity, and Computershare Trust Company of Canada (Class A Preference Shares, Series 2) (see Item 10.B “Memorandum and Articles of Association – BRP Equity – Preference Share Guarantees”).

·        Guarantee Indenture, dated October 11, 2012, by and among the Preference Share Guarantors from time to time party thereto, BRP Equity, and Computershare Trust Company of Canada (Class A Preference Shares, Series 3) (see Item 10.B “Memorandum and Articles of Association – BRP Equity – Preference Share Guarantees”).

·        Guarantee Indenture, dated January 29, 2013, by and among the Preference Share Guarantors from time to time party thereto, BRP Equity, and Computershare Trust Company of Canada (Class A Preference Shares, Series 5) (see Item 10.B “Memorandum and Articles of Association – BRP Equity – Preference Share Guarantees”).

·        Guarantee Indenture, dated May 1, 2013, by and among the Preference Share Guarantors from time to time party thereto, BRP Equity, and Computershare Trust Company of Canada (Class A Preference Shares, Series 6) (see Item 10.B “Memorandum and Articles of Association – BRP Equity – Preference Share Guarantees”).

·        Guarantee dated October 7, 2014, by Euro Holdco and BNY Trust Company of Canada (see Item 10.B “Memorandum and Articles of Association – Finco – Bond Indenture and Guarantees”).

·        Guarantee dated February 26, 2015, by Investco and BNY Trust Company of Canada (see Item 10.B “Memorandum and Articles of Association – Finco – Bond Indenture and Guarantees”).

·        Second Amended and Restated Master Services Agreement, dated February 26, 2015, by and among Brookfield Asset Management Inc., BEP, BRELP, and others (see Item 6.A “Directors and Senior Management – Our Master Services Agreement”).

Page 208 


·        Guarantee Indenture, dated November 25, 2015, by and among the Preferred Unit Guarantors, BEP, and Computershare Trust Company of Canada (Series 7 Preferred Units) (see Item 10.B “Memorandum and Articles of Association — Description of our LP Units, Preferred Units and the Amended and Restated Limited Partnership Agreement of BEP — Preferred Unit Guarantees”).

·        Guarantee Indenture, dated November 25, 2015, by and among the Preferred Unit Guarantors, BEP, and Computershare Trust Company of Canada (Series 8 Preferred Units) (see Item 10.B “Memorandum and Articles of Association — Description of our LP Units, Preferred Units and the Amended and Restated Limited Partnership Agreement of BEP — Preferred Unit Guarantees”).

·        Guarantee Indenture, dated February 11, 2016, by and among the Preferred Unit Guarantors, BEP, and Computershare Trust Company of Canada (Series 5 Preferred Units) (see Item 10.B “Memorandum and Articles of Association — Description of our LP Units, Preferred Units and the Amended and Restated Limited Partnership Agreement of BEP — Preferred Unit Guarantees”).

·        Third Amended and Restated Limited Partnership Agreement of BRELP, dated February 11, 2016, as amended on May 25, 2016, February 14, 2017, January 16, 2018 and February 28, 2019 (see Item 10.B “Memorandum and Articles of Association — Description of our LP Units, Preferred Units and the Amended and Restated Limited Partnership Agreement of BEP”).

·        Fourth Amended and Restated Limited Partnership Agreement of BEP, dated May 3, 2016, as amended on May 25, 2016, February 14, 2017, January 16, 2018, and February 28, 2019 (see Item 10.B “Memorandum and Articles of Association — Description of our LP Units, Preferred Units and the Amended and Restated Limited Partnership Agreement of BEP”).  

·        Guarantee Indenture, dated May 25, 2016, by and among the Preferred Unit Guarantors, BEP, and Computershare Trust Company of Canada (Series 9 Preferred Units) (see Item 10.B “Memorandum and Articles of Association — Description of our LP Units, Preferred Units and the Amended and Restated Limited Partnership Agreement of BEP — Preferred Unit Guarantees”).

·        Guarantee Indenture, dated May 25, 2016, by and among the Preferred Unit Guarantors, BEP, and Computershare Trust Company of Canada (Series 10 Preferred Units) (see Item 10.B “Memorandum and Articles of Association — Description of our LP Units, Preferred Units and the Amended and Restated Limited Partnership Agreement of BEP — Preferred Unit Guarantees”).

·        Guarantee Indenture, dated February 14, 2017, by and among the Preferred Unit Guarantors, BEP, and Computershare Trust Company of Canada (Series 11 Preferred Units) (see Item 10.B “Memorandum and Articles of Association — Description of our LP Units, Preferred Units and the Amended and Restated Limited Partnership Agreement of BEP — Preferred Unit Guarantees”).

·        Guarantee Indenture, dated February 14, 2017, by and among the Preferred Unit Guarantors, BEP, and Computershare Trust Company of Canada (Series 12 Preferred Units) (see Item 10.B “Memorandum and Articles of Association — Description of our LP Units, Preferred Units and the Amended and Restated Limited Partnership Agreement of BEP — Preferred Unit Guarantees”).

·        Guarantee Indenture, dated January 16, 2018, by and among the Preferred Unit Guarantors, BEP, and Computershare Trust Company of Canada (Series 13 Preferred Units) (see Item 10.B “Memorandum and Articles of Association — Description of our LP Units, Preferred Units and the Amended and Restated Limited Partnership Agreement of BEP — Preferred Unit Guarantees”).

·        Guarantee Indenture, dated January 16, 2018, by and among the Preferred Unit Guarantors, BEP, and Computershare Trust Company of Canada (Series 14 Preferred Units) (see Item

Page 209 


10.B “Memorandum and Articles of Association — Description of our LP Units, Preferred Units and the Amended and Restated Limited Partnership Agreement of BEP — Preferred Unit Guarantees”).

Copies of the agreements noted above will be made available, free of charge, by the Managing General Partner and are available electronically on our EDGAR profile at www.sec.gov and on our SEDAR profile at www.sedar.com. Written requests for such documents should be directed to our Corporate Secretary at 73 Front Street, 5th Floor, Hamilton, HM 12, Bermuda, +441-294-3304.

10.D            EXCHANGE CONTROLS

There are currently no governmental laws, decrees, regulations or other legislation of Bermuda or the United States which restrict the import or export of capital, including the availability of cash and cash equivalents for use by BREP and its subsidiaries, or the remittance of distributions, interest or other payments to non-residents of Bermuda or the United States holding our LP Units.

10.E            TAXATION

 

The following summary discusses the material United States, Canadian and Bermudian tax considerations related to the holding and disposition of our Units as of the date of this Form 20-F. Holders of our Units are advised to consult their own tax advisers concerning the consequences under the tax laws of the country of which they are resident or in which they are otherwise subject to tax of making an investment in our Units.

Material U.S. Federal Income Tax Considerations

This summary discusses the material United States federal income tax considerations for LP Unitholders relating to the ownership and disposition of LP Units as of the date hereof. This summary is based on provisions of the U.S. Internal Revenue Code, on the Treasury Regulations promulgated under the U.S. Internal Revenue Code, and on published administrative rulings, judicial decisions, and other applicable authorities, all as in effect on the date hereof and all of which are subject to change at any time, possibly with retroactive effect. This summary is necessarily general and may not apply to all categories of investors, some of whom may be subject to special rules, including, without limitation, persons that own (directly or indirectly, applying certain attribution rules) 5% or more of our LP Units, dealers in securities or currencies, financial institutions or financial services entities, mutual funds, life insurance companies, persons that hold LP Units as part of a straddle, hedge, constructive sale or conversion transaction with other investments, persons whose LP Units are loaned to a short seller to cover a short sale of LP Units, persons whose functional currency is not the U.S. dollar, persons who have elected mark-to-market accounting, persons who hold LP Units through a partnership or other entity treated as a pass-through entity for U.S. federal income tax purposes, persons for whom LP Units are not a capital asset, persons who are liable for the alternative minimum tax and certain U.S. expatriates or former long-term residents of the United States. This summary does not address any tax consequences to holders of Preferred Units. Tax-exempt organizations are addressed separately below. The actual tax consequences of the ownership and disposition of LP Units will vary depending on an LP Unitholder’s individual circumstances.

For purposes of this discussion, a “U.S. Holder” is a beneficial owner of LP Units who is for U.S. federal tax purposes: (i) an individual citizen or resident of the United States; (ii) a corporation (or other entity treated as a corporation for U.S. federal income tax purposes) created or organized in or under the laws of the United States, any state thereof or the District of Columbia; (iii) an estate the income of which is subject to U.S. federal income taxation regardless of its source; or (iv) a trust (a) the primary supervision of which is subject to a court within the United States and all substantial decisions of which one or more U.S. persons have the authority to control or (b) that has a valid election in effect under applicable Treasury Regulations to be treated as a U.S. person.

A “Non-U.S. Holder” is a beneficial owner of LP Units, other than a U.S. Holder or an entity classified as a partnership or other fiscally transparent entity for U.S. federal tax purposes.

Page 210 


If a partnership holds LP Units, the tax treatment of a partner of such partnership generally will depend upon the status of the partner and the activities of the partnership. Partners of partnerships that hold LP Units should consult an independent tax adviser.

This discussion does not constitute tax advice and is not intended to be a substitute for tax planning. Each LP Unitholder should consult an independent tax adviser concerning the U.S. federal, state and local income tax consequences particular to the ownership and disposition of LP Units, as well as any tax consequences under the laws of any other taxing jurisdiction.

Partnership Status of BEP and BRELP

Each of BEP and BRELP has made a protective election to be classified as a partnership for U.S. federal tax purposes. An entity that is treated as a partnership for U.S. federal tax purposes generally incurs no U.S. federal income tax liability. Instead, each partner is required to take into account its allocable share of items of income, gain, loss, deduction, or credit of the partnership in computing its U.S. federal income tax liability, regardless of whether cash distributions are made. Distributions of cash by a partnership to a partner generally are not taxable unless the amount of cash distributed to a partner is in excess of the partner’s adjusted basis in its partnership interest.

Legislation that became effective for taxable years beginning after December 31, 2017, may impose liability for adjustments to a partnership’s tax returns on the partnership itself in certain circumstances, absent an election to the contrary. The effects of the application of this legislation on BEP and BRELP are uncertain. Each LP Unitholder should consult an independent tax advisor regarding all aspects of this legislation as it affects such LP Unitholder’s particular circumstances. See below under “Administrative Matters – Information Returns and Audit Procedures”.

An entity that would otherwise be classified as a partnership for U.S. federal income tax purposes may nonetheless be taxable as a corporation if it is a “publicly traded partnership”, unless an exception applies to that entity. BEP is publicly traded. However, an exception, referred to as the “Qualifying Income Exception”, exists with respect to a publicly traded partnership if (i) at least 90% of such partnership’s gross income for every taxable year consists of “qualifying income” and (ii) the partnership would not be required to register under the Investment Company Act if it were a U.S. corporation. Qualifying income includes certain interest income, dividends, real property rents, gains from the sale or other disposition of real property, and any gain from the sale or disposition of a capital asset or other property held for the production of income that otherwise constitutes qualifying income.

The Managing General Partner and the BRELP General Partner intend to manage the affairs of BEP and BRELP, respectively, so that BEP will meet the Qualifying Income Exception in each taxable year. Accordingly, the Managing General Partner believes that BEP will be treated as a partnership and not as a corporation for U.S. federal income tax purposes.

If BEP fails to meet the Qualifying Income Exception, other than a failure which is determined by the IRS to be inadvertent and which is cured within a reasonable time after discovery, or if BEP is required to register under the Investment Company Act, BEP will be treated as if it had transferred all of its assets, subject to liabilities, to a newly formed corporation, on the first day of the year in which BEP fails to meet the Qualifying Income Exception, in return for stock in such corporation, and then distributed the stock to our LP Unitholders in liquidation. This deemed contribution and liquidation generally would be tax-free to a U.S. Holder, unless BEP were to have liabilities in excess of the tax basis of its assets at such time. Thereafter, BEP would be treated as a corporation for U.S. federal income tax purposes.

If BEP were treated as a corporation in any taxable year, either as a result of a failure to meet the Qualifying Income Exception, an election by the Managing General Partner or otherwise, BEP’s items of income, gain, loss, deduction, or credit would be reflected only on BEP’s tax return rather than being passed through to LP Unitholders, and BEP would be subject to U.S. corporate income tax and potentially branch profits tax with respect to its income, if any, effectively connected with a U.S. trade or business. Moreover, under certain circumstances, BEP might be classified as a PFIC for U.S. federal income tax purposes, and a U.S. Holder would be subject to the rules applicable to PFICs discussed below. See “— Consequences to U.S. Holders — Passive Foreign Investment Companies”. Subject to the PFIC rules, distributions made to U.S. Holders would be treated as taxable dividend income to the extent of BEP’s current or accumulated earnings and profits. Any distribution in excess of current and accumulated

Page 211 


earnings and profits would first be treated as a tax-free return of capital to the extent of a U.S. Holder’s adjusted tax basis in its LP Units. Thereafter, to the extent such distribution were to exceed a U.S. Holder’s adjusted tax basis in its LP Units, the distribution would be treated as gain from the sale or exchange of such LP Units. The amount of a distribution treated as a dividend could be eligible for reduced rates of taxation, provided certain conditions are met. Based on the foregoing consequences, the treatment of BEP as a corporation could materially reduce a holder’s after-tax return and therefore could result in a substantial reduction of the value of LP Units. If BRELP were to be treated as a corporation for U.S. federal income tax purposes, consequences similar to those described above would apply to BEP’s interests in BRELP.

The remainder of this summary assumes that BEP and BRELP will be treated as partnerships for U.S. federal tax purposes. BEP expects that a substantial portion of the items of income, gain, deduction, loss, or credit realized by BEP will be realized in the first instance by BRELP and allocated to BEP for reallocation to LP Unitholders. Unless otherwise specified, references in this section to realization of BEP’s items of income, gain, loss, deduction, or credit include a realization of such items by BRELP and the allocation of such items to BEP.

Consequences to U.S. Holders

Holding of LP Units

Income and loss. Each U.S. Holder must take into account, as described below, its allocable share of BEP’s items of income, gain, loss, deduction, and credit for each of BEP’s taxable years ending with or within such U.S. Holder’s taxable year. Each item generally will have the same character and source as though such holder had realized the item directly. Each U.S. Holder must report such items without regard to whether any distribution has been or will be received from BEP. Although not required by the Amended and Restated Limited Partnership Agreement of BEP, BEP intends to make cash distributions to all LP Unitholders on a quarterly basis in amounts generally expected to be sufficient to permit U.S. Holders to fund their estimated U.S. tax obligations (including U.S. federal, state, and local income taxes) with respect to their allocable shares of BEP’s net income or gain. However, based upon a U.S. Holder’s particular tax situation and simplifying assumptions that BEP will make in determining the amount of such distributions, and depending upon whether a U.S. Holder elects to reinvest such distributions pursuant to the distribution reinvestment plan, if available, a U.S. Holder’s tax liability might exceed cash distributions made by BEP, in which case any tax liabilities arising from the ownership of LP Units would need to be satisfied from such U.S. Holder’s own funds.

With respect to U.S. Holders who are individuals, certain dividends paid by a corporation (including certain qualified foreign corporations) to BEP and that are allocable to such U.S. Holders may qualify for reduced rates of taxation. A qualified foreign corporation includes a foreign corporation that is eligible for the benefits of specified income tax treaties with the United States. In addition, a foreign corporation is treated as a qualified corporation with respect to its shares that are readily tradable on an established securities market in the United States. Among other exceptions, U.S. Holders who are individuals will not be eligible for reduced rates of taxation on any dividends if the payer is a PFIC for the taxable year in which such dividends are paid or for the preceding taxable year. Dividends received by non-corporate U.S. Holders may be subject to an additional Medicare tax on unearned income of 3.8% (see “— Medicare Tax” below). U.S. Holders that are corporations generally will not be entitled to a “dividends received deduction” in respect of dividends paid by non-U.S. corporations in which BEP (through BRELP) owns stock. Each U.S. Holder should consult an independent tax adviser regarding the application of the foregoing rules in light of its particular circumstances.

For U.S. federal income tax purposes, a U.S. Holder’s allocable share of BEP’s items of income, gain, loss, deduction, or credit will be governed by the BEP limited partnership agreement if such allocations have “substantial economic effect” or are determined to be in accordance with such U.S. Holder’s interest in BEP. Similarly, BEP’s allocable share of items of income, gain, loss, deduction, or credit of BRELP will be governed by the BRELP limited partnership agreement if such allocations have “substantial economic effect” or are determined to be in accordance with BEP’s interest in BRELP. The Managing General Partner and the BRELP General Partner believe that, for U.S. federal income tax purposes, such allocations should be given effect, and the Managing General Partner and the BRELP General Partner intend to prepare and file tax returns based on such allocations. If the IRS were to

Page 212 


successfully challenge the allocations made pursuant to either the BEP limited partnership agreement or the BRELP limited partnership agreement, the resulting allocations for U.S. federal income tax purposes might be less favorable than the allocations set forth in such agreements.

Basis. Each U.S. Holder will have an initial tax basis in its LP Units equal to the amount of cash paid for such LP Units, increased by such holder’s share of BEP’s liabilities, if any. That basis will be increased by such U.S. Holder’s share of BEP’s income and by increases in such U.S. Holder’s share of BEP’s liabilities, if any. That basis will be decreased, but not below zero, by distributions a U.S. Holder receives from BEP, by such U.S. Holder’s share of BEP’s losses, and by any decrease in such U.S. Holder’s share of BEP’s liabilities. The IRS has ruled that a partner in a partnership, unlike a stockholder of a corporation, has a single, or “unitary”, tax basis in his or her partnership interest. As a result, any amount a U.S. Holder pays to acquire additional LP Units (including through the distribution reinvestment plan, if available) will be averaged with the adjusted tax basis of LP Units owned by such holder prior to the acquisition of such additional LP Units. The Managing General Partner and the BRELP General Partner express no opinion regarding the appropriate methodology to be used in making this determination.

For purposes of the foregoing rules, the rules discussed immediately below, and the rules applicable to a sale or exchange of LP Units, BEP’s liabilities generally will include BEP’s share of any liabilities of BRELP.

Limits on deductions for losses and expenses. A U.S. Holder’s deduction of its allocable share of BEP’s losses will be limited to such U.S. Holder’s tax basis in LP Units and, if the holder is an individual or a corporate holder that is subject to the “at risk” rules, to the amount for which the holder is considered to be “at risk” with respect to BEP’s activities, if that is less than such U.S. Holder’s tax basis. In general, a U.S. Holder will be at risk to the extent of such holder’s tax basis in LP Units, reduced by (i) the portion of that basis attributable to such U.S. Holder’s share of BEP’s liabilities for which the holder will not be personally liable (excluding certain qualified non-recourse financing) and (ii) any amount of money the U.S. Holder borrows to acquire or hold LP Units, if the lender of those borrowed funds owns an interest in BEP, is related to the U.S. Holder, or can look only to LP Units for repayment. A U.S. Holder’s at-risk amount generally will increase by such U.S. Holder’s allocable share of BEP’s income and gain and decrease by distributions received from BEP and such U.S. Holder’s allocable share of losses and deductions. A U.S. Holder must recapture losses deducted in previous years to the extent that distributions cause such U.S. Holder’s at-risk amount to be less than zero at the end of any taxable year. Losses disallowed or recaptured as a result of these limitations will carry forward and will be allowable to the extent that such U.S. Holder’s tax basis or at-risk amount, whichever is the limiting factor, subsequently increases. Upon the taxable disposition of LP Units, any gain recognized by a U.S. Holder can be offset by losses that were previously suspended by the at-risk limitation, but may not be offset by losses suspended by the basis limitation. Any excess loss above the gain previously suspended by the at-risk or basis limitations may no longer be used. Each U.S. Holder should consult an independent tax adviser as to the effects of the at-risk rules.

The Managing General Partner and the BRELP General Partner do not expect to generate income or losses from “passive activities” for purposes of Section 469 of the U.S. Internal Revenue Code. Accordingly, income allocated to a U.S. Holder may not be offset by such holder’s Section 469 passive losses, and losses allocated to a U.S. Holder may not be used to offset such holder’s Section 469 passive income. In addition to the foregoing limitations, under the Tax Cuts and Jobs Act, non-corporate taxpayers are not permitted to deduct “excess business losses” for taxable years beginning after December 31, 2017, and before January 1, 2026. Each U.S. Holder should consult an independent tax adviser regarding the limitations on the deductibility of losses that such holder may be subject to under applicable sections of the U.S. Internal Revenue Code.

Limitations on deductibility of organizational expenses and syndication fees. In general, neither BEP nor any U.S. Holder may deduct organizational or syndication expenses. Similar rules apply to organizational or syndication expenses incurred by BRELP. Syndication fees (which would include any sales or placement fees or commissions) must be capitalized and cannot be amortized or otherwise deducted.

Page 213 


Limitations on interest deductions. A U.S. Holder’s share of BEP’s interest expense, if any, is likely to be treated as “investment interest” expense. For a non-corporate U.S. Holder, the deductibility of “investment interest” expense generally is limited to the amount of such holder’s “net investment income”. Net investment income includes gross income from property held for investment and amounts treated as portfolio income under the passive loss rules, less deductible expenses, other than interest, directly connected with the production of investment income, but generally does not include gains attributable to the disposition of property held for investment.  A U.S. Holder’s share of BEP’s dividend and interest income will be treated as investment income, although “qualified dividend income” subject to reduced rates of tax in the hands of an individual will only be treated as investment income if such individual elects to treat such dividend as ordinary income not subject to reduced rates of tax. In addition, state and local tax laws may disallow deductions for a U.S. Holder’s share of BEP’s interest expense.  Under Section 163(j) of the U.S. Internal Revenue Code, additional limitations may apply to a corporate U.S. Holder’s share of BEP’s interest expense, if any.

Deductibility of partnership investment expenditures by individual partners and by trusts and estates. Under the Tax Cuts and Jobs Act, individuals and certain estates and trusts will not be permitted to claim miscellaneous itemized deductions for taxable years beginning after December 31, 2017, and before January 1, 2026.  Such miscellaneous itemized deductions may include the operating expenses of BEP, including BEP’s allocable share of any management fees.

Treatment of Distributions

Distributions of cash by BEP generally will not be taxable to a U.S. Holder to the extent of such holder’s adjusted tax basis (described above) in LP Units. Any cash distributions in excess of a U.S. Holder’s adjusted tax basis generally will be considered to be gain from the sale or exchange of LP Units (described below). Such gain generally will be treated as capital gain and will be long-term capital gain if a U.S. Holder’s holding period for LP Units exceeds one year. A reduction in a U.S. Holder’s allocable share of BEP liabilities, and certain distributions of marketable securities by BEP, if any, will be treated similar to cash distributions for U.S. federal income tax purposes.

Sale or Exchange of LP Units

A U.S. Holder will recognize gain or loss on the sale or taxable exchange of LP Units equal to the difference, if any, between the amount realized and such U.S. Holder’s tax basis in LP Units sold or exchanged. A U.S. Holder’s amount realized will be measured by the sum of the cash or the fair market value of other property received plus such U.S. Holder’s share of BEP’s liabilities, if any.

Gain or loss recognized by a U.S. Holder upon the sale or exchange of LP Units generally will be taxable as capital gain or loss and will be long-term capital gain or loss if the U.S. Holder held our LP Units for more than one year on the date of such sale or exchange. Assuming a U.S. Holder has not elected to treat its share of BEP’s investment in any PFIC as a “qualified electing fund”, gain attributable to such investment in a PFIC would be taxable in the manner described below in “— Passive Foreign Investment Companies”. In addition, certain gain attributable to “unrealized receivables” or “inventory items” could be characterized as ordinary income rather than capital gain. For example, if BEP were to hold debt acquired at a market discount, accrued market discount on such debt would be treated as “unrealized receivables”. The deductibility of capital losses is subject to limitations.

Each U.S. Holder who acquires LP Units at different times and intends to sell all or a portion of our LP Units within a year of the most recent purchase is urged to consult an independent tax adviser regarding the application of certain “split holding period” rules to such sale and the treatment of any gain or loss as long-term or short-term capital gain or loss.

Medicare Tax

U.S. Holders that are individuals, estates, or trusts may be required to pay a 3.8% Medicare tax on the lesser of (i) the excess of such U.S. Holders’ “modified adjusted gross income” (or “adjusted gross income” in the case of estates and trusts) over certain thresholds and (ii) such U.S. Holders’ “net investment income” (or “undistributed net investment income” in the case of estates and trusts). Net investment income generally is expected to include an LP Unitholder’s allocable share of BEP’s income, as well as gain realized by an LP Unitholder from a sale of LP Units.

Page 214 


Foreign Tax Credit Limitations

Each U.S. Holder generally will be entitled to a foreign tax credit with respect to such U.S. Holder’s allocable share of creditable foreign taxes paid on BEP’s income and gains. Complex rules may, depending on such U.S. Holder’s particular circumstances, limit the availability or use of foreign tax credits. For example, gain from the sale of BEP’s investments may be treated as U.S.-source gain. Consequently, a U.S. Holder may not be able to use the foreign tax credit arising from any foreign taxes imposed on such gains unless the credit can be applied (subject to applicable limitations) against U.S. tax due on other income treated as derived from foreign sources. Certain losses that BEP incurs may be treated as foreign-source losses, which could reduce the amount of foreign tax credits otherwise available.

Deduction for Qualified Business Income

Under the Tax Cuts and Jobs Act, for taxable years beginning after December 31, 2017, and before January 1, 2026, U.S. taxpayers who have domestic “qualified business income” from a partnership generally are entitled to deduct the lesser of such qualified business income or 20% of taxable income. The 20% deduction is also allowed for “qualified publicly traded partnership income”. A U.S. Holder’s allocable share of BEP’s income is not expected to be treated as qualified business income or as qualified publicly traded partnership income.

Section 754 Election

BEP and BRELP have each made the election permitted by Section 754 of the U.S. Internal Revenue Code, or the Section 754 Election. The Section 754 Election cannot be revoked without the consent of the IRS. The Section 754 Election generally requires BEP to adjust the tax basis in its assets, or inside basis, attributable to a transferee of LP Units under Section 743(b) of the U.S. Internal Revenue Code to reflect the purchase price paid by the transferee for LP Units. This election does not apply to a person who purchases LP Units directly from BEP. For purposes of this discussion, a transferee’s inside basis in BEP’s assets will be considered to have two components: (i) the transferee’s share of BEP’s tax basis in BEP’s assets, or common basis, and (ii) the adjustment under Section 743(b) of the U.S. Internal Revenue Code to that basis. The foregoing rules would also apply to BRELP.

Generally, a Section 754 Election would be advantageous to a transferee U.S. Holder if such U.S. Holder’s tax basis in its LP Units were higher than such LP Units’ share of the aggregate tax basis of BEP’s assets immediately prior to the transfer. In that case, as a result of the Section 754 Election, the transferee U.S. Holder would have a higher tax basis in its share of BEP’s assets for purposes of calculating, among other items, such holder’s share of any gain or loss on a sale of BEP’s assets. Conversely, a Section 754 Election would be disadvantageous to a transferee U.S. Holder if such U.S. Holder’s tax basis in its LP Units were lower than such LP Units’ share of the aggregate tax basis of BEP’s assets immediately prior to the transfer. Thus, the fair market value of LP Units may be affected either favorably or adversely by the election.

Without regard to whether the Section 754 Election is made, if LP Units are transferred at a time when BEP has a “substantial built-in loss” in its assets, BEP will be obligated to reduce the tax basis in the portion of such assets attributable to such LP Units.

The calculations involved in the Section 754 Election are complex, and the Managing General Partner and the BRELP General Partner advise that each will make such calculations on the basis of assumptions as to the value of BEP assets and other matters. Each U.S. Holder should consult an independent tax adviser as to the effects of the Section 754 Election.

Uniformity of LP Units

Because BEP cannot match transferors and transferees of LP Units, BEP must maintain the uniformity of the economic and tax characteristics of LP Units to a purchaser of LP Units. In the absence of uniformity, BEP may be unable to comply fully with a number of U.S. federal income tax requirements. A lack of uniformity can result from a literal application of certain Treasury Regulations to BEP’s Section 743(b) adjustments, a determination that BEP’s Section 704(c) allocations are unreasonable, or other reasons. Section 704(c) allocations would be intended to reduce or eliminate the disparity between tax basis and the value of BEP’s assets in certain circumstances, including on the issuance of additional LP

Page 215 


Units. In order to maintain the fungibility of all LP Units at all times, BEP will seek to achieve the uniformity of U.S. tax treatment for all purchasers of LP Units which are acquired at the same time and price (irrespective of the identity of the particular seller of LP Units or the time when LP Units are issued), through the application of certain tax accounting principles that the Managing General Partner believes are reasonable for BEP. However, the IRS may disagree with BEP and may successfully challenge its application of such tax accounting principles. Any non-uniformity could have a negative impact on the value of LP Units.

 Foreign Currency Gain or Loss

BEP’s functional currency is the U.S. dollar, and BEP’s income or loss is calculated in U.S. dollars. It is likely that BEP will recognize “foreign currency” gain or loss with respect to transactions involving non-U.S. dollar currencies. In general, foreign currency gain or loss is treated as ordinary income or loss. Each U.S. Holder should consult an independent tax adviser regarding the tax treatment of foreign currency gain or loss.

Passive Foreign Investment Companies

U.S. Holders may be subject to special rules applicable to indirect investments in foreign corporations, including an investment through BEP in a PFIC. A PFIC is defined as any foreign corporation with respect to which (after applying certain look-through rules) either (i) 75% or more of its gross income for a taxable year is “passive income” or (ii) 50% or more of its assets in any taxable year (generally based on the quarterly average of the value of its assets) produce or are held for the production of “passive income”. There are no minimum stock ownership requirements for PFICs. If a U.S. Holder holds an interest in a foreign corporation for any taxable year during which the corporation is classified as a PFIC with respect to such holder, then the corporation will continue to be classified as a PFIC with respect to that U.S. Holder for any subsequent taxable year during which the U.S. Holder continues to hold an interest in the corporation, even if the corporation’s income or assets would not cause it to be a PFIC in such subsequent taxable year, unless an exception applies.

Subject to certain elections described below, any gain on the disposition of stock of a PFIC owned by a U.S. Holder indirectly through BEP, as well as income realized on certain “excess distributions” by such PFIC, would be treated as though realized ratably over the shorter of such U.S. Holder’s holding period of LP Units or BEP’s holding period for the PFIC. Such gain or income generally would be taxable as ordinary income and dividends paid by the PFIC would not be eligible for the preferential tax rates for dividends paid to non-corporate U.S. Holders. In addition, an interest charge would apply, based on the tax deemed deferred from prior years.

If a U.S. Holder were to make an election to treat such U.S. Holder’s share of BEP’s interest in a PFIC as a “qualified electing fund”, such election a “QEF Election”, for the first year such holder were treated as holding such interest, then in lieu of the tax consequences described in the paragraph immediately above, the U.S. Holder would be required to include in income each year a portion of the ordinary earnings and net capital gains of the PFIC, even if not distributed to BEP or to the holder. A QEF Election must be made by a U.S. Holder on an entity-by-entity basis. To make a QEF Election, a U.S. Holder must, among other things, (i) obtain a PFIC annual information statement (through an intermediary statement supplied by BEP) and (ii) prepare and submit IRS Form 8621 with such U.S. Holder’s annual income tax return. To the extent reasonably practicable, BEP intends to timely provide U.S. Holders with the information necessary to make a QEF Election with respect to any BEP entity that the Managing General Partner and the BRELP General Partner believe is a PFIC with respect to a U.S. Holder. Any such election should be made for the first year BEP holds an interest in such entity or for the first year in which a U.S. Holder holds LP Units, if later. Non-corporate U.S. Holders making QEF Elections are also subject to special rules for determining their taxable income and basis in LP Units for purposes of the 3.8% Medicare tax (as described above under “— Medicare Tax”).

In the case of a PFIC that is a publicly traded foreign company, and in lieu of making a QEF Election, an election may be made to “mark to market” the stock of such foreign company on an annual basis. Pursuant to such an election, a U.S. Holder would include in each year as ordinary income the excess, if any, of the fair market value of such stock over its adjusted basis at the end of the taxable year. However, none of the existing BEP entities are expected to be publicly traded, although BEP may in the

Page 216 


future acquire interests in PFICs which are publicly traded foreign companies. Thus the mark-to-market election is not expected to be available to any U.S. Holder in respect of its indirect ownership interest in any foreign corporation owned by BEP.

Based on the organizational structure of BEP, as well as BEP’s expected income and assets, the Managing General Partner and the BRELP General Partner currently believe that a U.S. Holder is unlikely to be regarded as owning an interest in a PFIC solely by reason of owning LP Units during the taxable year ending December 31, 2019. However, there can be no assurance that an existing BEP entity or a future entity in which BEP acquires an interest will not be classified as a PFIC with respect to a U.S. Holder, because PFIC status is a factual determination that depends on the assets and income of a given entity and must be made on an annual basis. Moreover, in order to ensure that it satisfies the Qualifying Income Exception, among other reasons, BEP may decide to hold an existing or future Operating Entity through a Holding Entity that would be classified as a PFIC. See “— Investment Structure” below.

Subject to certain exceptions, a U.S. person who directly or indirectly owns an interest in a PFIC generally is required to file an annual report with the IRS, and the failure to file such report could result in the imposition of penalties on such U.S. person and in the extension of the statute of limitations with respect to federal income tax returns filed by such U.S. person. Each U.S. Holder should consult an independent tax adviser regarding the PFIC rules, including the potential effect of this legislation on such U.S. Holder’s filing requirements and the advisability of making a QEF Election or, if applicable, a mark-to-market election, with respect to any PFIC in which such holder is treated as owning an interest through BEP.

Investment Structure

To ensure that it meets the Qualifying Income Exception for publicly traded partnerships (discussed above) and complies with certain requirements in its limited partnership agreement, among other reasons, BEP may structure certain investments through an entity classified as a corporation for U.S. federal income tax purposes. Such investments will be structured as determined in the sole discretion of the Managing General Partner and the BRELP General Partner generally to be efficient for LP Unitholders. However, because LP Unitholders will be located in numerous taxing jurisdictions, no assurance can be given that any such investment structure will benefit all LP Unitholders to the same extent, and such an investment structure might even result in additional tax burdens on some LP Unitholders. As discussed above, if any such entity were a non-U.S. corporation, it might be considered a PFIC. If any such entity were a U.S. corporation, it would be subject to U.S. federal net income tax on its income, including any gain recognized on the disposition of its investments. In addition, if the investment were to involve U.S. real property, gain recognized on the disposition of the investment by a corporation generally would be subject to corporate-level tax, whether the corporation were a U.S. or a non-U.S. corporation.

Taxes in Other Jurisdictions

In addition to U.S. federal income tax consequences, an investment in BEP could subject a U.S. Holder to U.S. state and local taxes in the U.S. state or locality in which such holder is a resident for tax purposes. A U.S. Holder could also be subject to tax return filing obligations and income, franchise, or other taxes, including withholding taxes, in non-U.S. jurisdictions in which BEP invests. BEP will attempt, to the extent reasonably practicable, to structure its operations and investments so as to avoid income tax filing obligations by U.S. Holders in non-U.S. jurisdictions. However, there may be circumstances in which BEP is unable to do so. Income or gain from investments held by BEP may be subject to withholding or other taxes in jurisdictions outside the U.S., except to the extent an income tax treaty applies. A U.S. Holder who wishes to claim the benefit of an applicable income tax treaty might be required to submit information to tax authorities in such jurisdictions. Each U.S. Holder should consult an independent tax adviser regarding the U.S. state, local, and non-U.S. tax consequences of an investment in BEP.

Transferor/Transferee Allocations

BEP may allocate items of income, gain, loss, and deduction using a monthly convention, whereby any such items recognized in a given month by BEP are allocated to our LP Unitholders as of a specified date of such month. As a result, a U.S. Holder who transfers LP Units might be allocated income, gain, loss, and deduction realized by BEP after the date of the transfer. Similarly, if a U.S. Holder

Page 217 


acquires additional LP Units, such holder may be allocated income, gain, loss, and deduction realized by BEP prior to such U.S. Holder’s ownership of such LP Units.

Section 706 of the U.S. Internal Revenue Code generally governs allocations of items of partnership income and deductions between transferors and transferees of partnership interests, and the Treasury Regulations provide a safe harbor allowing a publicly traded partnership to use a monthly simplifying convention for such purposes. However, it is not clear that BEP’s allocation method complies with the requirements. If BEP’s convention were not permitted, the IRS might contend that BEP’s taxable income or losses must be reallocated among LP Unitholders. If such a contention were sustained, a U.S. Holder’s tax liabilities might be adjusted to such holder’s detriment. The Managing General Partner is authorized to revise BEP’s method of allocation between transferors and transferees (as well as among investors whose interests otherwise vary during a taxable period).

U.S. Federal Estate Tax Consequences

If LP Units are included in the gross estate of a U.S. citizen or resident for U.S. federal estate tax purposes, then a U.S. federal estate tax might be payable in connection with the death of such person. Individual U.S. Holders should consult an independent tax adviser concerning the potential U.S. federal estate tax consequences with respect to LP Units.

Certain Reporting Requirements

A U.S. Holder who invests more than $100,000 in BEP may be required to file IRS Form 8865 reporting the investment with such U.S. Holder’s U.S. federal income tax return for the year that includes the date of the investment. A U.S. Holder may be subject to substantial penalties if it fails to comply with this and other information reporting requirements with respect to an investment in LP Units. Each U.S. Holder should consult an independent tax adviser regarding such reporting requirements.

U.S. Taxation of Tax-Exempt U.S. Holders of LP Units

Income recognized by a U.S. tax-exempt organization is exempt from U.S. federal income tax except to the extent of the organization’s UBTI. UBTI is defined generally as any gross income derived by a tax-exempt organization from an unrelated trade or business that it regularly carries on, less the deductions directly connected with that trade or business. In addition, income arising from a partnership (or other entity treated as a partnership for U.S. federal income tax purposes) that holds operating assets or is otherwise engaged in a trade or business generally will constitute UBTI. Notwithstanding the foregoing, UBTI generally does not include any dividend income, interest income, certain other categories of passive income, or capital gains realized by a tax-exempt organization, so long as such income is not “debt-financed”, as discussed below. The Managing General Partner believes that BEP should not be regarded as engaged in a trade or business, and anticipates that any operating assets held by BEP will be held through entities that are treated as corporations for U.S. federal income tax purposes.

The exclusion from UBTI does not apply to income from “debt-financed property”, which is treated as UBTI to the extent of the percentage of such income that the average acquisition indebtedness with respect to the property bears to the average tax basis of the property for the taxable year. If an entity treated as a partnership for U.S. federal income tax purposes incurs acquisition indebtedness, a tax-exempt partner in such partnership will be deemed to have acquisition indebtedness equal to its allocable portion of such acquisition indebtedness. If any such indebtedness were used by BEP or by BRELP to acquire property, such property generally would constitute debt-financed property, and any income from or gain from the disposition of such debt-financed property allocated to a tax-exempt organization generally would constitute UBTI to such tax-exempt organization. In addition, even if such indebtedness were not used either by BEP or by BRELP to acquire property but were instead used to fund distributions to LP Unitholders, if a tax-exempt organization subject to taxation in the United States were to use such proceeds to make an investment outside BEP, the IRS might assert that such investment constitutes debt-financed property to such LP Unitholder with the consequences noted above. BEP and BRELP currently do not have any outstanding indebtedness used to acquire property, and the Managing General Partner and the BRELP General Partner do not believe that BEP or BRELP will generate UBTI attributable to debt-financed property in the future. Moreover, the Managing General Partner and the BRELP General Partner intend to use commercially reasonable efforts to structure the activities of BEP and BRELP, respectively, to avoid generating income connected with the conduct of a trade or business

Page 218 


(which income generally would constitute UBTI to the extent allocated to a tax-exempt organization). However, neither BEP nor BRELP is prohibited from incurring indebtedness, and no assurance can be provided that neither BEP nor BRELP will generate UBTI attributable to debt-financed property in the future. Tax-exempt U.S. Holders should consult an independent tax adviser regarding the tax consequences of an investment in LP Units.

Consequences to Non-U.S. Holders

Holding of LP Units and Other Considerations

The Managing General Partner and the BRELP General Partner intend to use commercially reasonable efforts to structure the activities of BEP and BRELP, respectively, to avoid the realization by BEP and BRELP of income treated as effectively connected with a U.S. trade or business, including effectively connected income attributable to the sale of a “United States real property interest”, as defined in the U.S. Internal Revenue Code. Specifically, BEP intends not to make an investment, whether directly or through an entity which would be treated as a partnership for U.S. federal income tax purposes, if the Managing General Partner believes at the time of such investment that such investment would generate income treated as effectively connected with a U.S. trade or business. If, as anticipated, BEP is not treated as engaged in a U.S. trade or business or as deriving income which is treated as effectively connected with a U.S. trade or business, and provided that a Non-U.S. Holder is not itself engaged in a U.S. trade or business, then such Non-U.S. Holder generally will not be subject to U.S. tax return filing requirements solely as a result of owning LP Units and generally will not be subject to U.S. federal income tax on its allocable share of BEP’s interest and dividends from non-U.S. sources or gain from the sale or other disposition of securities or real property located outside of the United States.

However, there can be no assurance that the law will not change or that the IRS will not deem BEP to be engaged in a U.S. trade or business. If, contrary to the Managing General Partner’s expectations, BEP is treated as engaged in a U.S. trade or business, then a Non-U.S. Holder generally would be required to file a U.S. federal income tax return, even if no effectively connected income were allocable to it. If BEP were to have income treated as effectively connected with a U.S. trade or business, then a Non-U.S. Holder would be required to report that income and would be subject to U.S. federal income tax at the regular graduated rates. In addition, BEP generally would be required to withhold U.S. federal income tax on such Non-U.S. Holder’s distributive share of such income. A corporate Non-U.S. Holder might also be subject to branch profits tax at a rate of 30%, or at a lower treaty rate, if applicable. If, contrary to expectation, BEP were engaged in a U.S. trade or business, then gain or loss from the sale of LP Units by a Non-U.S. Holder would be treated as effectively connected with such trade or business to the extent that such Non-U.S. Holder would have had effectively connected gain or loss had BEP sold all of its assets at their fair market value as of the date of such sale. In such case, any such effectively connected gain generally would be taxable at the regular graduated rates, and the amount realized from such sale generally would be subject to a 10% U.S. federal withholding tax. The 10% U.S. federal withholding tax obligation temporarily is suspended with respect to the disposition of an interest in a publicly traded partnership until regulations or other guidance has been made final.

In general, even if BEP is not engaged in a U.S. trade or business, and assuming a Non-U.S. Holder is not otherwise engaged in a U.S. trade or business, such holder will nonetheless be subject to a federal withholding tax equal to 30% of the gross amount of its allocable share of certain U.S.-source income (such as dividends and interest) which is not effectively connected with a U.S. trade or business. However, the Managing General Partner does not expect BEP to earn any such U.S.-source income. Accordingly, the 30% withholding tax is not expected to apply. If, contrary to expectation, BEP were to earn such income, then a Non-U.S. Holder’s allocable share of distributions of such income generally would be subject to U.S. withholding tax at a rate of 30%, or at a lower treaty rate, if applicable. A Non-U.S. Holder might be required to take additional steps to receive a credit or refund of any excess withholding tax paid on such holder’s account, which could include the filing of a non-resident U.S. income tax return with the IRS, unless such holder were not subject to U.S. tax based on its tax status or were otherwise eligible for a reduced rate of U.S. withholding under an applicable income tax treaty. Each Non-U.S. Holder should consult an independent tax adviser regarding the potential for the 30% withholding tax to apply to its allocable share of income of BEP.

Page 219 


Special rules may apply in the case of any Non-U.S. Holder (i) that has an office or fixed place of business in the United States; (ii) that is present in the United States for 183 days or more in a taxable year; or (iii) that is (a) a former citizen or long-term resident of the United States, (b) a foreign insurance company that is treated as holding a partnership interest in BEP in connection with its U.S. business, (c) a PFIC, (d) a “controlled foreign corporation” for US federal income tax purposes, or (e) a corporation that accumulates earnings to avoid U.S. federal income tax. Each Non-U.S. Holder should consult an independent tax adviser regarding the application of these special rules.

Administrative Matters

Information Returns and Audit Procedures

BEP has agreed to use commercially reasonable efforts to provide U.S. tax information on its website (including IRS Schedule K-1 information needed to determine an LP Unitholder’s allocable share of BEP’s income, gain, losses, and deductions) no later than 90 days after the end of BEP’s taxable year. In addition, BEP will provide an IRS Schedule K-1 to any LP Unitholder that furnishes BEP or its agents with certain basic information regarding such holder’s LP Units. To assist each LP Unitholder in this regard, BEP maintains a website in respect of 2012 and subsequent taxation years. However, providing this U.S. tax information to LP Unitholders will be subject to delay in the event of, among other reasons, the late receipt of any necessary tax information from lower-tier entities. It is therefore possible that, in any taxable year, an LP Unitholder will need to apply for an extension of time to file such LP Unitholder’s tax returns. In preparing this U.S. tax information, BEP will use various accounting and reporting conventions, some of which have been mentioned in the previous discussion, to determine an LP Unitholder’s share of income, gain, loss, and deduction. The IRS may successfully contend that certain of these reporting conventions are impermissible, which could result in an adjustment to an LP Unitholder’s income or loss.

BEP may be audited by the IRS. Adjustments resulting from an IRS audit could require an LP Unitholder to adjust a prior year’s tax liability and result in an audit of such holder’s own tax return. Any audit of an LP Unitholder’s tax return could result in adjustments not related to BEP’s tax returns, as well as those related to BEP’s tax returns. For taxable years beginning after December 31, 2017, if the IRS makes an audit adjustment to BEP’s income tax returns, it may assess and collect any taxes (including penalties and interest) resulting from such audit adjustment directly from BEP instead of LP Unitholders (as under prior law). BEP may be permitted to elect to have the Managing General Partner and LP Unitholders take such audit adjustment into account in accordance with their interests in BEP during the taxable year under audit. However, there can be no assurance that BEP will choose to make such election or that it will be available in all circumstances. If BEP does not make the election, and it pays taxes, penalties, or interest as a result of an audit adjustment, then cash available for distribution to LP Unitholders might be substantially reduced. As a result, current LP Unitholders might bear some or all of the cost of the tax liability resulting from such audit adjustment, even if current LP Unitholders did not own LP Units during the taxable year under audit. The foregoing considerations also apply with respect to BEP’s interest in BRELP.

For taxable years beginning on or before December 31, 2017, the Managing General Partner will act as BEP’s “tax matters partner”. As the tax matters partner, the Managing General Partner will have the authority, subject to certain restrictions, to act on behalf of BEP in connection with any administrative or judicial review of BEP’s items of income, gain, loss, deduction, or credit. For taxable years beginning after December 31, 2017, a “partnership representative” designated by BEP will have the sole authority to act on behalf of BEP in connection with such administrative or judicial review. In particular, our partnership representative will have the sole authority to bind both our former and current LP Unitholders and to make certain elections on behalf of BEP pursuant to the partnership audit rules.

The application of the partnership audit rules to BEP and LP Unitholders is uncertain and remains subject to Treasury Regulations and IRS guidance yet to be made final. Each LP Unitholder should consult an independent tax adviser regarding the implications of the partnership audit rules for an investment in LP Units.

Tax Shelter Regulations and Related Reporting Requirements

Page 220 


If BEP were to engage in a “reportable transaction”, BEP (and possibly LP Unitholders) would be required to make a detailed disclosure of the transaction to the IRS in accordance with regulations governing tax shelters and other potentially tax-motivated transactions. A transaction may be a reportable transaction based upon any of several factors, including the fact that it is a type of tax avoidance transaction publicly identified by the IRS as a “listed transaction” or “transaction of interest”, or that it produces certain kinds of losses exceeding certain thresholds. An investment in BEP may be considered a “reportable transaction” if, for example, BEP were to recognize certain significant losses in the future. In certain circumstances, an LP Unitholder who disposes of an interest in a transaction resulting in the recognition by such holder of significant losses in excess of certain threshold amounts may be obligated to disclose its participation in such transaction. Certain of these rules are unclear, and the scope of reportable transactions can change retroactively. Therefore, it is possible that the rules may apply to transactions other than significant loss transactions.

Moreover, if BEP were to participate in a reportable transaction with a significant purpose to avoid or evade tax, or in any listed transaction, an LP Unitholder might be subject to significant accuracy-related penalties with a broad scope, for those persons otherwise entitled to deduct interest on federal tax deficiencies, non-deductibility of interest on any resulting tax liability, and in the case of a listed transaction, an extended statute of limitations. BEP does not intend to participate in any reportable transaction with a significant purpose to avoid or evade tax, nor does BEP intend to participate in any listed transactions. However, no assurance can be provided that the IRS will not assert that BEP has participated in such a transaction.

Each LP Unitholder should consult an independent tax adviser concerning any possible disclosure obligation under the regulations governing tax shelters with respect to the disposition of LP Units.

Taxable Year

BEP currently uses the calendar year as its taxable year for U.S. federal income tax purposes. Under certain circumstances which BEP currently believes are unlikely to apply, a taxable year other than the calendar year may be required for such purposes.

Backup Withholding

For each calendar year, BEP may be required to report to each LP Unitholder and to the IRS the amount of distributions that BEP pays, and the amount of tax (if any) that BEP withholds on these distributions. Under the backup withholding rules, an LP Unitholder may be subject to backup withholding tax with respect to distributions paid unless such holder: (i) is an exempt recipient and demonstrates this fact when required; or (ii) provides a taxpayer identification number, certifies as to no loss of exemption from backup withholding tax, and otherwise complies with the applicable requirements of the backup withholding tax rules. A U.S. Holder that is exempt should certify such status on a properly completed IRS Form W-9. A Non-U.S. Holder may qualify as an exempt recipient by submitting a properly completed IRS Form W-8. Backup withholding is not an additional tax. The amount of any backup withholding from a payment to an LP Unitholder will be allowed as a credit against such LP Unitholder’s U.S. federal income tax liability and may entitle such LP Unitholder to a refund from the IRS, provided the LP Unitholder supplies the required information to the IRS in a timely manner.

If an LP Unitholder does not timely provide BEP, or the applicable nominee, broker, clearing agent, or other intermediary, with IRS Form W-9 or IRS Form W-8, as applicable, or such form is not properly completed, then BEP may become subject to U.S. backup withholding taxes in excess of what would have been imposed had BEP or the applicable intermediary received properly completed forms from all LP Unitholders. For administrative reasons, and in order to maintain the fungibility of our LP Units, such excess U.S. backup withholding taxes may be treated by BEP as an expense that will be borne indirectly by all LP Unitholders on a pro rata basis (e.g., since it may be impractical for BEP to allocate any such excess withholding tax cost to our LP Unitholders that failed to timely provide the proper U.S. tax forms).

Foreign Account Tax Compliance

Page 221 


FATCA imposes a 30% withholding tax on “withholdable payments” made to a “foreign financial institution” or a “non-financial foreign entity”, unless such financial institution or entity satisfies certain information reporting or other requirements. Withholdable payments include certain U.S.-source income, such as interest, dividends, and other passive income. Recently proposed Treasury Regulations eliminate the requirement to withhold tax under FATCA on gross proceeds from the sale or disposition of property. The IRS has announced that taxpayers are permitted to rely on the proposed regulations until final Treasury Regulations are issued. Based on the organizational structure of BEP, as well as BEP’s expected income and assets, our Managing General Partner currently believes that BEP is unlikely to receive or to make any such “withholdable payments” subject to 30% withholding tax under FATCA. Moreover, we intend to comply with FATCA so as to ensure that the 30% withholding tax does not apply to withholdable payments, if any, received by BEP, BRELP, the Holding Entities or the Operating Entities. Nonetheless, the 30% withholding tax may apply to an LP Unitholder’s allocable share of distributions attributable to withholdable payments, if any, unless such LP Unitholder properly certifies its FATCA status on IRS Form W-8 or IRS Form W-9 (as applicable) and satisfies any additional requirements under FATCA.

In compliance with FATCA, information regarding certain LP Unitholders’ ownership of LP Units may be reported to the IRS or to a non-U.S. governmental authority. FATCA remains subject to modification by an applicable intergovernmental agreement between the United States and another country, such as the agreement in effect between the United States and Bermuda for cooperation to facilitate the implementation of FATCA, or by future Treasury Regulations or guidance. Each LP Unitholder should consult its own tax adviser regarding the consequences under FATCA of an investment in LP Units.

Information Reporting with Respect to Foreign Financial Assets

Under Treasury Regulations, certain U.S. persons that own “specified foreign financial assets” with an aggregate fair market value exceeding either $50,000 on the last day of the taxable year or $75,000 at any time during the taxable year generally are required to file an information report with respect to such assets with their tax returns. Significant penalties may apply to persons who fail to comply with these rules. Specified foreign financial assets include not only financial accounts maintained in foreign financial institutions, but also, unless held in accounts maintained by a financial institution, any stock or security issued by a non-U.S. person, any financial instrument or contract held for investment that has an issuer or counterparty other than a U.S. person, and any interest in a foreign entity. The failure to report information required under the current regulations could result in substantial penalties and in the extension of the statute of limitations with respect to federal income tax returns filed by an LP Unitholder. Each LP Unitholder should consult an independent tax adviser regarding the possible implications of these Treasury Regulations for an investment in LP Units.

Certain Effects of a Transfer of LP Units

BEP may allocate items of income, gain, loss, deduction, and credit using a monthly convention, whereby any such items recognized in a given month by BEP are allocated to LP Unitholders as of a specified date of such month. BRELP may invest in debt obligations or other securities for which the accrual of interest or income thereon is not matched by a contemporaneous receipt of cash. Any such accrued interest or other income would be allocated pursuant to such monthly convention. Consequently, LP Unitholders may recognize income in excess of cash distributions received from BEP, and any income so included by an LP Unitholder would increase the basis such LP Unitholder has in LP Units and would offset any gain (or increase the amount of loss) realized by such LP Unitholder on a subsequent disposition of its LP Units.

BRELP has invested and will continue to invest in certain Holding Entities and Operating Entities organized in non-U.S. jurisdictions, and income and gain from such investments may be subject to withholding and other taxes in such jurisdictions. If any such non-U.S. taxes were imposed on income allocable to an LP Unitholder, and such LP Unitholder were thereafter to dispose of its LP Units prior to the date distributions were made in respect of such income, under applicable provisions of the U.S. Internal Revenue Code and Treasury Regulations, the LP Unitholder to whom such income was allocated (and not the LP Unitholder to whom distributions were ultimately made) would, subject to other applicable limitations, be the party permitted to claim a credit for such non-U.S. taxes for U.S. federal income tax

Page 222 


purposes. Thus an LP Unitholder may be affected either favorably or adversely by the foregoing rules. Complex rules may, depending on an LP Unitholder’s particular circumstances, limit the availability or use of foreign tax credits, and LP Unitholders are urged to consult an independent tax adviser regarding all aspects of foreign tax credits.

Nominee Reporting

Persons who hold an interest in BEP as a nominee for another person may be required to furnish to BEP:

                  i.           the name, address and taxpayer identification number of the beneficial owner and the nominee;

 

                ii.           whether the beneficial owner is (a) a person that is not a U.S. person, (b) a foreign government, an international organization, or any wholly-owned agency or instrumentality of either of the foregoing, or (c) a tax-exempt entity;

 

               iii.           the amount and description of LP Units held, acquired, or transferred for the beneficial owner; and

 

               iv.           specific information including the dates of acquisitions and transfers, means of acquisitions and transfers, and acquisition cost for purchases, as well as the amount of net proceeds from sales.

Brokers and financial institutions may be required to furnish additional information, including whether they are U.S. persons and specific information on LP Units they acquire, hold, or transfer for their own account. A penalty of $250 per failure (as adjusted for inflation), up to a maximum of $3,000,000 per calendar year (as adjusted for inflation), generally is imposed by the U.S. Internal Revenue Code for the failure to report such information to BEP. The nominee is required to supply the beneficial owner of LP Units with the information furnished to BEP.

New Legislation or Administrative or Judicial Action

The U.S. federal income tax treatment of LP Unitholders depends, in some instances, on determinations of fact and interpretations of complex provisions of U.S. federal income tax law for which no clear precedent or authority may be available. LP Unitholders should be aware that the U.S. federal income tax rules, particularly those applicable to partnerships, are constantly under review (including currently) by the Congressional tax-writing committees and other persons involved in the legislative process, the IRS, the U.S. Treasury Department and the courts, frequently resulting in revised interpretations of established concepts, statutory changes, revisions to regulations and other modifications and interpretations, any of which could adversely affect the value of LP Units and be effective on a retroactive basis. For example, changes to the U.S. federal tax laws and interpretations thereof could make it more difficult or impossible for BEP to be treated as a partnership that is not taxable as a corporation for U.S. federal income tax purposes, change the character or treatment of portions of BEP’s income (including changes that recharacterize certain allocations as potentially non-deductible fees), reduce the net amount of distributions available to LP Unitholders, or otherwise affect the tax considerations of owning LP Units. Such changes could also affect or cause BEP to change the way it conducts its activities and adversely affect the value of LP Units.

BEP’s organizational documents and agreements permit the Managing General Partner to modify the limited partnership agreement of BEP from time to time, without the consent of our LP Unitholders, to elect to treat BEP as a corporation for U.S. federal tax purposes, or to address certain changes in U.S. federal income tax regulations, legislation or interpretation. In some circumstances, such revisions could have a material adverse impact on some or all LP Unitholders.

THE FOREGOING DISCUSSION IS NOT INTENDED AS A SUBSTITUTE FOR CAREFUL TAX PLANNING. THE TAX MATTERS RELATING TO BEP AND LP UNITHOLDERS ARE COMPLEX AND ARE SUBJECT TO VARYING INTERPRETATIONS. MOREOVER, THE EFFECT OF EXISTING INCOME TAX LAWS, THE MEANING AND IMPACT OF WHICH IS UNCERTAIN, AND OF PROPOSED CHANGES IN INCOME TAX LAWS WILL VARY WITH THE PARTICULAR CIRCUMSTANCES OF

Page 223 


EACH LP UNITHOLDER, AND IN REVIEWING THIS FORM 20-F THESE MATTERS SHOULD BE CONSIDERED. EACH LP UNITHOLDER SHOULD CONSULT AN INDEPENDENT TAX ADVISER WITH RESPECT TO THE U.S. FEDERAL, STATE, LOCAL, AND OTHER TAX CONSEQUENCES OF ANY INVESTMENT IN LP UNITS.

Certain Material Canadian Federal Income Tax Considerations

The following is a summary of the principal Canadian federal income tax consequences under the Tax Act of the holding and disposition of our Units generally applicable to a Unitholder who, for purposes of the Tax Act and at all relevant times, holds our Units as capital property, deals at arm’s length with and is not affiliated with BEP, BRELP, the Managing General Partner, the BRELP General Partner, the BRELP GP LP or their respective affiliates (a “Holder”). Generally, our Units will be considered to be capital property to a Holder, provided that the Holder does not use or hold our Units in the course of carrying on a business of trading or dealing in securities and has not acquired them in one or more transactions considered to be an adventure or concern in the nature of trade.

This summary is not applicable to a Holder: (i) that is a “financial institution” (as defined in the Tax Act) for purposes of the “mark-to-market” property rules; (ii) that is a “specified financial institution” (as defined in the Tax Act); (iii) who makes or has made a functional currency reporting election pursuant to section 261 of the Tax Act; (iv) an interest in which would be a “tax shelter investment” (as defined in the Tax Act) or who acquires a Unit as a “tax shelter investment” (and this summary assumes that no such persons hold our Units); (v) that has, directly or indirectly, a “significant interest” (as defined in subsection 34.2(1) of the Tax Act) in BEP; (vi) if any affiliate of BRELP is, or becomes as part of a series of transactions that includes the acquisition of Units, a “foreign affiliate” (for purposes of the Tax Act) to such Holder or to any corporation that does not deal at arm’s length with such Holder for purposes of the Tax Act, or (vii) that has entered or will enter into a “derivative forward agreement” (as defined in the Tax Act) in respect of our Units. Any such Holders should consult their own tax advisors with respect to an investment in our Units.  This summary does not address the split income rules in Section 120.4 of the Tax Act. Holders should consult their own tax advisors in that regard.

This summary is based on the current provisions of the Tax Act, all specific proposals to amend the Tax Act publicly announced by or on behalf of the Minister of Finance (Canada) prior to the date hereof (the “Tax Proposals”), and the current published administrative and assessing policies and practices of the CRA. This summary assumes that all Tax Proposals will be enacted in the form proposed but no assurance can be given that the Tax Proposals will be enacted in the form proposed or at all.

This summary does not otherwise take into account or anticipate any changes in law, whether by judicial, administrative or legislative decision or action, or changes in the CRA’s administrative and assessing policies and practices, nor does it take into account provincial, territorial or foreign income tax legislation or considerations, which may differ significantly from those described herein. This summary is not exhaustive of all possible Canadian federal income tax consequences that may affect Holders. Holders should consult their own tax advisors in respect of the provincial, territorial or foreign income tax consequences to them of holding and disposing of our Units.

This summary also assumes that except for corporations that are organized in and resident in Canada, no subsidiary of BEP or BRELP will invest in any property in Canada or receive dividends, rents, interest or royalties from any Canadian resident person. However, no assurance can be given in this regard.

This summary also assumes that neither BEP nor BRELP is a “tax shelter” (as defined in the Tax Act) or a “tax shelter investment”. However, no assurance can be given in this regard.

This summary also assumes that neither BEP nor BRELP will be a “SIFT partnership” at any relevant time for purposes of the SIFT Rules on the basis that neither BEP nor BRELP will be a “Canadian resident partnership” at any relevant time. However, there can be no assurance that the SIFT Rules will not be revised or amended such that the SIFT Rules will apply.

This summary assumes that no payments to a Holder in respect of any Preferred Units are made by the Preferred Unit Guarantors pursuant to the Preferred Unit Guarantees

Page 224 


This summary is of a general nature only and is not intended to be, nor should it be construed to be, legal or tax advice to any particular Holder, and no representation with respect to the Canadian federal income tax consequences to any particular Holder is made. Consequently, Holders are advised to consult their own tax advisors with respect to their particular circumstances. See also Item 3.D “Risk Factors — Risks Related to Taxation — Canada”.

For purposes of the Tax Act, all amounts relating to the acquisition, holding or disposition of our Units must be expressed in Canadian dollars including any distributions, adjusted cost base and proceeds of disposition. For purposes of the Tax Act, amounts denominated in a currency other than the Canadian dollar generally must be converted into Canadian dollars using the appropriate exchange rate determined in accordance with the detailed rules in the Tax Act in that regard.

Taxation of Holders Resident in Canada

The following portion of the summary is generally applicable to a Holder who, for purposes of the Tax Act and at all relevant times, is resident or deemed to be resident in Canada (a “Resident Holder”). 

Computation of Income or Loss

Each Resident Holder is required to include (or, subject to the “at-risk rules” discussed below, entitled to deduct) in computing his or her income for a particular taxation year the Resident Holder’s share of BEP’s income (or loss) for its fiscal year ending in, or coincidentally with, the Resident Holder’s taxation year end, whether or not any of that income is distributed to the Resident Holder in the taxation year and regardless of whether or not our Units were held throughout such year.

BEP will not itself be a taxable entity and is not expected to be required to file an income tax return in Canada for any taxation year. However, BEP’s income (or loss) for a fiscal period for purposes of the Tax Act will be computed as if BEP were a separate person resident in Canada and the partners will be allocated a share of that income (or loss) in accordance with the Amended and Restated Limited Partnership Agreement of BEP. BEP’s income (or loss) will include its share of the income (or loss) of BRELP for a fiscal year determined in accordance with the Amended and Restated Limited Partnership Agreement of BRELP. For this purpose, BEP’s fiscal year end and that of BRELP will be December 31.

BEP’s income for tax purposes for a given fiscal year will be allocated to each Resident Holder in an amount calculated by multiplying such income that is allocable to Unitholders by a fraction, the numerator of which is the sum of the distributions received by such Resident Holder with respect to such fiscal year and the denominator of which is the aggregate amount of the distributions made by BEP to all Unitholders with respect to such fiscal year, subject to adjustment in respect of distributions on the Preferred Units that are in satisfaction of accrued distributions on the Preferred Units that were not paid in a previous fiscal year of our partnership where the Managing General Partner determines that the allocation to Preferred Unitholders based on such distributions would result in a Preferred Unitholder being allocated more income than it would have been if the distributions were paid in the fiscal year of BEP in which they were accrued.

If, with respect to a given fiscal year, no distribution is made by BEP to Unitholders or BEP has a loss for tax purposes, one quarter of the income, or loss, as the case may be, for tax purposes for such fiscal year that is allocable to our Unitholders will be allocated to the Resident Holders of record at the end of each calendar quarter ending in such fiscal year as follows: (i) to the Preferred Unitholders in respect of the Preferred Units held by them on each such date, such amount of BEP’s income or loss for tax purposes, as the case may be, as the Managing General Partner determines is reasonable in the circumstances having regard to such factors as the Managing General Partner considers to be relevant, including, without limitation, the relative amount of capital contributed to our partnership on the issuance of Preferred Units as compared to all other Units and the relative fair market value of the Preferred Units, as the case may be, as compared to all other Units, and (ii) to the Unitholders other than in respect of the Preferred Units, the remaining amount of our partnership’s income or loss for tax purposes, as the case may be, in accordance with their respective percentage interests.

BEP’s income as determined for purposes of the Tax Act may differ from its income as determined for accounting purposes and may not be matched by cash distributions. The above allocations of income for Canadian tax purposes are subject to a special allocation of income for

Page 225 


Canadian tax purposes, that would allocate to Brookfield or certain of its affiliates for Canadian income tax purposes only, a portion of certain gains recognized in respect of a disposition of shares of NA Holdco which will reduce, to the extent provided in the relevant partnership agreement, the income for Canadian tax purposes, if any, allocated to Unitholders associated with such gains, if any. In addition, for purposes of the Tax Act, all income (or losses) of BEP and BRELP must be calculated in Canadian currency. Where BEP (or BRELP) holds investments denominated in U.S. dollars or other foreign currencies, gains and losses may be realized by BEP as a consequence of fluctuations in the relative values of the Canadian and foreign currencies.

In computing BEP’s income (or loss), deductions may be claimed in respect of reasonable administrative costs, interest and other expenses incurred by BEP for the purpose of earning income, subject to the relevant provisions of the Tax Act. BEP may also deduct from its income for the year a portion of the reasonable expenses, if any, incurred by BEP to issue our Units. The portion of such issue expenses deductible by BEP in a taxation year is 20% of such issue expenses, pro-rated where BEP’s taxation year is less than 365 days. BEP and BRELP may be required to withhold and remit Canadian federal withholding tax on any management or administration fees or charges paid or credited to a non-resident person, to the extent that such management or administration fees or charges are deductible in computing BEP’s or BRELP’s income from a source in Canada.

In general, a Resident Holder’s share of BEP’s income (or loss) from a particular source will be treated as if it were income (or loss) of the Resident Holder from that source, and any provisions of the Tax Act applicable to that type of income (or loss) will apply to the Resident Holder. BEP will invest in limited partnership units of BRELP. In computing BEP’s income (or loss) under the Tax Act, BRELP will itself be deemed to be a separate person resident in Canada which computes its income (or loss) and allocates to its partners their respective share of such income (or loss). Accordingly, the source and character of amounts included in (or deducted from) the income of Resident Holders on account of income (or loss) earned by BRELP generally will be determined by reference to the source and character of such amounts when earned by BRELP.

A Resident Holder’s share of taxable dividends received or considered to be received by BEP in a fiscal year from a corporation resident in Canada will be treated as a dividend received by the Resident Holder and will be subject to the normal rules in the Tax Act applicable to such dividends, including the enhanced gross-up and dividend tax credit for “eligible dividends” (as defined in the Tax Act) when the dividend received by BRELP is designated as an “eligible dividend”.

Foreign taxes paid by BEP or BRELP and taxes withheld at source on amounts paid or credited to BEP or BRELP (other than for the account of a particular partner) will be allocated pursuant to the governing partnership agreement. Each Resident Holder’s share of the “business-income tax” and “non-business-income tax” paid to the government of a foreign country for a year will be creditable against its Canadian federal income tax liability to the extent permitted by the detailed foreign tax credit rules contained in the Tax Act. Although the foreign tax credit rules are designed to avoid double taxation, the maximum credit is limited. Because of this, and because of timing differences in recognition of expenses and income and other factors, the foreign tax credit rules may not provide a full foreign tax credit for the “business-income tax” and “non-business-income tax” paid by BEP or BRELP to the government of a foreign country. The Tax Act contains anti-avoidance rules to address certain foreign tax credit generator transactions. Under the Foreign Tax Credit Generator Rules, the foreign “business-income tax” or “non-business-income tax” allocated to a Resident Holder for the purpose of determining such Resident Holder’s foreign tax credit for any taxation year may be limited in certain circumstances, including where a Resident Holder’s share of BEP or BRELP’s income under the income tax laws of any country (other than Canada) under whose laws the income of BEP or BRELP is subject to income taxation (the “Relevant Foreign Tax Law”) is less than the Resident Holder’s share of such income for purposes of the Tax Act. For this purpose, a Resident Holder is not considered to have a lesser direct or indirect share of the income of BEP or BRELP under the Relevant Foreign Tax Law than for the purposes of the Tax Act solely because, among other reasons, of a difference between the Relevant Foreign Tax Law and the Tax Act in the manner of computing the income of BEP or BRELP or in the manner of allocating the income of BEP or BRELP because of the admission or withdrawal of a partner. No assurance can be given that the Foreign Tax Credit Generator Rules will not apply to any Resident Holder. If the Foreign Tax Credit Generator Rules apply, the allocation to a Resident Holder of foreign “business-income tax” or “non-

Page 226 


business-income tax” paid by BEP or BRELP, and therefore such Resident Holder’s foreign tax credits, will be limited.

BEP and BRELP will each be deemed to be a non-resident person in respect of certain amounts paid or credited or deemed to be paid or credited to them by a person resident or deemed to be resident in Canada, including dividends or interest. Dividends or interest (other than interest not subject to Canadian federal withholding tax) paid or deemed to be paid by a person resident or deemed to be resident in Canada to BRELP will be subject to withholding tax under Part XIII of the Tax Act at the rate of 25%. However, the CRA’s administrative practice in similar circumstances is to permit the rate of Canadian federal withholding tax applicable to such payments to be computed by looking through the partnership and taking into account the residency of the partners (including partners who are resident in Canada) and any reduced rates of Canadian federal withholding tax that any non-resident partners may be entitled to under an applicable income tax treaty or convention, provided that the residency status and entitlement to the treaty benefits can be established. In determining the rate of Canadian federal withholding tax applicable to amounts paid by the Holding Entities to BRELP, the Managing General Partner and the BRELP General Partner expect the Holding Entities to look-through BRELP and BEP to the residency of BEP’s partners (including partners who are resident in Canada) and to take into account any reduced rates of Canadian federal withholding tax that non-resident partners may be entitled to under an applicable income tax treaty or convention in order to determine the appropriate amount of Canadian federal withholding tax to withhold from dividends or interest paid to BRELP. However, there can be no assurance that the CRA will apply its administrative practice in this context. Under the Treaty, a Canadian-resident payer is required in certain circumstances to look-through fiscally transparent partnerships, such as BEP and BRELP, to the residency and Treaty entitlements of their partners and to take into account the reduced rates of Canadian federal withholding tax that such partners may be entitled to under the Treaty. Under the Amended and Restated Limited Partnership Agreement of BEP, the amount of any taxes withheld or paid by BEP, BRELP or the Holding Entities in respect of our Units may be treated either as a distribution to our Unitholders or as a general expense of BEP, as determined by the Managing General Partner in its sole discretion. However, the Managing General Partner’s current intention is to treat all such amounts as a distribution to our Unitholders.

If BEP incurs losses for tax purposes, each Resident Holder will be entitled to deduct in the computation of income for tax purposes the Resident Holder’s share of any net losses for tax purposes of BEP for its fiscal year to the extent that the Resident Holder’s investment is “at-risk” within the meaning of the Tax Act. The Tax Act contains “at-risk rules” which may, in certain circumstances, restrict the deduction of a limited partner’s share of any losses of a limited partnership. The Managing General Partner and the BRELP General Partner do not anticipate that BEP or BRELP will incur losses but no assurance can be given in this regard. Accordingly, Resident Holders should consult their own tax advisors for specific advice with respect to the potential application of the “at-risk rules”.

Section 94.1 of the Tax Act contains rules relating to interests held by a taxpayer in Non-Resident Entities that could, in certain circumstances, cause income to be imputed to Resident Holders, either directly or by way of allocation of such income imputed to BEP or BRELP. These rules would apply if it is reasonable to conclude, having regard to all the circumstances, that one of the main reasons for the Resident Holder, BEP or BRELP acquiring, holding or having an investment in a Non-Resident Entity is to derive a benefit from “portfolio investments” in certain assets from which the Non-Resident Entity may reasonably be considered to derive its value in such a manner that taxes under the Tax Act on income, profits and gains from such assets for any year are significantly less than they would have been if such income, profits and gains had been earned directly. In determining whether this is the case, section 94.1 of the Tax Act provides that consideration must be given to, among other factors, the extent to which the income, profits and gains for any fiscal period are distributed in that or the immediately following fiscal period. No assurance can be given that section 94.1 of the Tax Act will not apply to a Resident Holder, BEP or BRELP. If these rules apply to a Resident Holder, BEP or BRELP, income, determined by reference to a prescribed rate of interest plus two percent applied to the “designated cost”, as defined in section 94.1 of the Tax Act, of the interest in the Non-Resident Entity, will be imputed directly to the Resident Holder or to BEP or BRELP and allocated to the Resident Holder in accordance with the rules in section 94.1 of the Tax Act. The rules in section 94.1 of the Tax Act are complex and Resident Holders

Page 227 


should consult their own tax advisors regarding the application of these rules to them in their particular circumstances.

Any Non-Resident Subsidiaries in which BRELP directly invests are expected to be CFAs of BRELP. Dividends paid to BRELP by a CFA of BRELP will be included in computing the income of BRELP. To the extent that any CFA or Indirect CFA of BRELP earns income that is characterized as FAPI in a particular taxation year of the CFA or Indirect CFA, the FAPI allocable to BRELP under the rules in the Tax Act must be included in computing the income of BRELP for Canadian federal income tax purposes for the fiscal period of BRELP in which the taxation year of that CFA or Indirect CFA ends, whether or not BRELP actually receives a distribution of that FAPI. BEP will include its share of such FAPI of BRELP in computing its income for Canadian federal income tax purposes and Resident Holders will be required to include their proportionate share of such FAPI allocated from BEP in computing their income for Canadian federal income tax purposes. As a result, Resident Holders may be required to include amounts in their income even though they have not and may not receive an actual cash distribution of such amounts. If an amount of FAPI is included in computing the income of BRELP for Canadian federal income tax purposes, an amount may be deductible in respect of the “foreign accrual tax” applicable to the FAPI. Any amount of FAPI included in income net of the amount of any deduction in respect of “foreign accrual tax” will increase the adjusted cost base to BRELP of its shares of the particular CFA in respect of which the FAPI was included. At such time as BRELP receives a dividend of this type of income that was previously included in BRELP’s income as FAPI, such dividend will effectively not be included in computing the income of BRELP and there will be a corresponding reduction in the adjusted cost base to BRELP of the particular CFA shares. Under the Foreign Tax Credit Generator Rules, the “foreign accrual tax” applicable to a particular amount of FAPI included in BRELP’s income in respect of a particular “foreign affiliate” of BRELP may be limited in certain specified circumstances, including where the direct or indirect share of the income of any member of BRELP (which is deemed for this purpose to include a Resident Holder) that is a person resident in Canada or a “foreign affiliate” of such a person is, under a Relevant Foreign Tax Law, less than such member’s share of such income for purposes of the Tax Act. No assurance can be given that the Foreign Tax Credit Generator Rules will not apply to BRELP. For this purpose, a Resident Holder is not considered to have a lesser direct or indirect share of the income of BRELP under the Relevant Foreign Tax Law than for the purposes of the Tax Act solely because, among other reasons, of a difference between the Relevant Foreign Tax Law and the Tax Act in the manner of computing the income of BRELP or in the manner of allocating the income of BRELP because of the admission or withdrawal of a partner. If the Foreign Tax Credit Generator Rules apply, the “foreign accrual tax” applicable to a particular amount of FAPI included in BRELP’s income in respect of a particular “foreign affiliate” of BRELP will be limited.

Disposition of Units

The disposition (or deemed disposition) by a Resident Holder of a Unit will result in the realization of a capital gain (or capital loss) by such Resident Holder in the amount, if any, by which the proceeds of disposition of such Unit, less any reasonable costs of disposition, exceed (or are exceeded by) the adjusted cost base of such Unit.

Subject to the general rules on averaging of cost base, the adjusted cost base of each class or series of a Resident Holder’s Units would generally be equal to: (i) the actual cost of such class or series of Units (excluding any portion thereof financed with limited recourse indebtedness); plus (ii) the share of BEP’s income allocated to the Resident Holder for BEP’s fiscal years ending before the relevant time in respect of the particular class or series of Units; less (iii) the aggregate of the share of BEP’s losses allocated to the Resident Holder (other than losses which cannot be deducted because they exceed the Resident Holder’s “at-risk” amount) for BEP’s fiscal years ending before the relevant time in respect of the particular class or series of Units; and less (iv) the Resident Holder’s distributions received from BEP before the relevant time in respect of the particular class or series of Units.

The foregoing discussion of the calculation of the adjusted cost base assumes that our LP Units and Preferred Units are treated as separate property for purposes of the Tax Act. However, the CRA’s position is to treat all the different types of interests in a partnership that a partner may hold as one capital property, including for purposes of determining the adjusted cost base of all such partnership interests. As a result, on a disposition of a particular type of unit, a partner’s total adjusted cost base is required to be

Page 228 


allocated in a reasonable manner to the particular type of unit being disposed of. As acknowledged by the CRA, there is no particular method for determining a reasonable allocation of the adjusted cost base of a partnership interest to the part of the partnership interest that is disposed of. Furthermore, more than one method may be reasonable. If the CRA’s position applies, on a disposition by a Resident Holder of our Units, the Resident Holder should generally be able to allocate his or her adjusted cost base in a manner that treats the LP Units and Preferred Units as separate property. Accordingly, the Managing General Partner intends to provide Unitholders with partnership information returns using such allocation.

Where a Resident Holder disposes of all of its Units in BEP, it will no longer be a partner of BEP. If, however, a Resident Holder is entitled to receive a distribution from BEP after the disposition of all such Units, then the Resident Holder will be deemed to dispose of our Units at the later of: (i) the end of BEP’s fiscal year during which the disposition occurred; and (ii) the date of the last distribution made by BEP to which the Resident Holder was entitled. The share of BEP’s income (or loss) for tax purposes for a particular fiscal year which is allocated to a Resident Holder who has ceased to be a partner will generally be added (or deducted) in the computation of the adjusted cost base of the Resident Holder’s Units immediately prior to the time of the disposition.

A Resident Holder will generally realize a deemed capital gain if, and to the extent that, the adjusted cost base of the Resident Holder’s Units is negative at the end of any fiscal year of BEP. In such a case, the adjusted cost base of the Resident Holder’s Units will be nil at the beginning of BEP’s next fiscal year.

Canadian Holders should consult their own tax advisors for advice with respect to the specific tax consequences to them of disposing of our Units.

Taxation of Capital Gains and Capital Losses

In general, one-half of a capital gain realized by a Resident Holder must be included in computing such Resident Holder’s income as a taxable capital gain. One-half of a capital loss is deducted as an allowable capital loss against taxable capital gains realized in the year and any remainder may be deducted against net taxable capital gains in any of the three years preceding the year or any year following the year to the extent and under the circumstances described in the Tax Act.

Special rules in the Tax Act may apply to disallow the one-half treatment on all or a portion of a capital gain realized on a disposition of Units if a partnership interest is acquired by a tax-exempt person or a non-resident person (or by a partnership or trust (other than certain trusts) of which a tax-exempt person or a non-resident person is a member or beneficiary, directly or indirectly through one or more partnerships or trusts (other than certain trusts)). The Managing General Partner and the BRELP General Partner do not expect these rules to apply to any disposition of Units. Resident Holders contemplating such a disposition should consult their own tax advisors in this regard.

A Resident Holder that is throughout the relevant taxation year a “Canadian-controlled private corporation” (as defined in the Tax Act) may be liable to pay an additional refundable tax on its “aggregate investment income” (as defined in the Tax Act) for the year, which is defined to include taxable capital gains.

Eligibility for Investment

Provided that our Units are listed on a “designated stock exchange” (which currently includes the NYSE and the TSX), our Units will be “qualified investments” under the Tax Act for a trust governed by an RRSP, deferred profit sharing plan, RRIF, RESP, RDSP, and a TFSA.

Notwithstanding the foregoing, a holder of a TFSA or an RDSP, a subscriber of an RESP or an annuitant under an RRSP or RRIF, as the case may be, will be subject to a penalty tax if our Units are a “prohibited investment” (as defined in the Tax Act) for the TFSA, RDSP, RESP, RRSP or RRIF.  Our Units generally will not be a “prohibited investment” on the date hereof if the holder of the TFSA or RDSP, the subscriber of the RESP or the annuitant under the RRSP or RRIF, as applicable:  (i) deals at arm’s length for the purposes of the Tax Act with BEP;  and (ii) does not have a “significant interest” (as defined in the Tax Act for purposes of the “prohibited investment” rules) in BEP.

Page 229 


Holders who hold our Units in a TFSA, RDSP, RESP, RRSP or RRIF should consult their own tax advisors regarding the application of the foregoing “prohibited investment” rules having regard to their particular circumstances.

Alternative Minimum Tax

Resident Holders that are individuals or trusts may be subject to the alternative minimum tax rules. Such Resident Holders should consult their own tax advisors.

Holders Not Resident in Canada

The following portion of the summary is generally applicable to a Holder who, for purposes of the Tax Act and at all relevant times, is not, and is not deemed to be, resident in Canada and who does not use or hold and is not deemed to use or hold its Units in connection with a business carried on in Canada (a “Non-Resident Holder”). 

The following portion of the summary assumes that (i) our Units are not, and will not at any relevant time constitute, “taxable Canadian property” of any Non-Resident Holder and (ii) BEP and BRELP will not dispose of property that is “taxable Canadian property”. “Taxable Canadian property” includes, but is not limited to, property that is used or held in a business carried on in Canada and shares of corporations that are not listed on a “designated stock exchange” if more than 50% of the fair market value of the shares is derived from certain Canadian properties in the 60-month period immediately preceding the particular time. In general, our Units will not constitute “taxable Canadian property” of any Non-Resident Holder at the time of disposition or deemed disposition, unless (a) at any time in the 60-month period immediately preceding the disposition or deemed disposition, more than 50% of the fair market value of our Units was derived, directly or indirectly (excluding through a corporation, partnership or trust, the shares or interests in which were not themselves “taxable Canadian property”), from one or any combination of (i) real or immovable property situated in Canada; (ii) “Canadian resource properties”; (iii) “timber resource properties; and (iv) options in respect of, or interests in, or for civil law rights in, such property, whether or not such property exists, or (b) our Units are otherwise deemed to be “taxable Canadian property”. Since BEP’s assets will consist principally of units of BRELP, our Units would generally be “taxable Canadian property” at a particular time if the units of BRELP held by BEP derived, directly or indirectly (excluding through a corporation, partnership or trust, the shares or interests in which were not themselves “taxable Canadian property”), more than 50% of their fair market value from properties described in (i) to (iv) above, at any time in the 60-month period preceding the particular time. The Managing General Partner and the BRELP General Partner do not expect our Units to be “taxable Canadian property” of any Non-Resident Holder and they do not expect BEP or BRELP to dispose of “taxable Canadian property”. However, no assurance can be given in these regards. See Item 3.D “Risk Factors — Risks Related to Taxation — Canada”.

The following portion of the summary also assumes that neither BEP nor BRELP will be considered to carry on business in Canada. The Managing General Partner and the BRELP General Partner intend to organize and conduct the affairs of each of these entities, to the extent possible, so that neither of these entities should be considered to carry on business in Canada for purposes of the Tax Act. However, no assurance can be given in this regard. If BEP or BRELP carry on business in Canada, the tax implications to BEP or the BRELP and to Non-Resident Holders may be materially and adversely different than as set out herein.

Special rules, which are not discussed in this summary, may apply to a Non-Resident Holder that is an insurer carrying on business in Canada and elsewhere.

Taxation of Income or Loss

A Non-Resident Holder will not be subject to Canadian federal income tax under Part I of the Tax Act on its share of income from a business carried on by BEP (or BRELP) outside Canada or the non-business income earned by BEP (or BRELP) from sources in Canada. However, a Non-Resident Holder may be subject to Canadian federal withholding tax under Part XIII of the Tax Act, as described below.

BEP and BRELP will each be deemed to be a non-resident person in respect of certain amounts paid or credited or deemed to be paid or credited to them by a person resident or deemed to be resident in Canada, including dividends or interest. Dividends or interest (other than interest not subject to

Page 230 


Canadian federal withholding tax) paid or deemed to be paid by a person resident or deemed to be resident in Canada to BRELP will be subject to withholding tax under Part XIII of the Tax Act at the rate of 25%. However, the CRA’s administrative practice in similar circumstances is to permit the rate of Canadian federal withholding tax applicable to such payments to be computed by looking through the partnership and taking into account the residency of the partners (including partners who are resident in Canada) and any reduced rates of Canadian federal withholding tax that any non-resident partners may be entitled to under an applicable income tax treaty or convention, provided that the residency status and entitlement to the treaty benefits can be established. In determining the rate of Canadian federal withholding tax applicable to amounts paid by the Holding Entities to BRELP, the Managing General Partner and the BRELP General Partner expect the Holding Entities to look-through BRELP and BEP to the residency of BEP’s partners (including partners who are resident in Canada) and to take into account any reduced rates of Canadian federal withholding tax that non-resident partners may be entitled to under an applicable income tax treaty or convention in order to determine the appropriate amount of Canadian federal withholding tax to withhold from dividends or interest paid to BRELP. However, there can be no assurance that the CRA will apply its administrative practice in this context. Under the Treaty, a Canadian-resident payer is required in certain circumstances to look through fiscally transparent partnerships, such as BEP and BRELP, to the residency and Treaty entitlements of their partners and take into account the reduced rates of Canadian federal withholding tax that such partners may be entitled to under the Treaty. Under the Amended and Restated Limited Partnership Agreement of BEP, the amount of any taxes withheld or paid by BEP, BRELP or the Holding Entities in respect of our Units may be treated either as a distribution to our Unitholders or as a general expense of BEP, as determined by the Managing General Partner in its sole discretion. However, the Managing General Partner’s current intention is to treat all such amounts as a distribution to our Unitholders.

  

Bermuda Tax Considerations

As a Bermuda exempted limited partnership and under current Bermuda law, neither BEP nor BRELP is subject to tax on profits, income or dividends, nor is there any capital gains tax, estate duty or death duty in Bermuda.

Furthermore, each of BEP and BRELP has received an assurance from the Minister of Finance of Bermuda under the Exempted Undertakings Tax Protection Act 1966 (as amended), that in the event that Bermuda enacts any legislation imposing tax computed on profits, income, any capital asset, gain or appreciation or any tax in the nature of estate duty or inheritance tax, each of BEP and BRELP and none of its operations or its shares, debentures or other obligations shall be exempt from the imposition of such tax until 31 March 2035, provided that such exemption shall not prevent the application of any tax payable in accordance with the provisions of the Land Tax Act, 1967 or otherwise payable in relation to land in Bermuda leased to BEP or BRELP.

10.F            DIVIDENDS AND PAYING AGENTS

Not applicable.

10.G            STATEMENT OF EXPERTS

Not applicable.

10.H            DOCUMENTS ON DISPLAY

Any statement in this Form 20-F about any of our contracts or other documents is not necessarily complete. If the contract or document is filed as an exhibit to this Form 20-F the contract or document is deemed to modify the description contained in this Form 20-F. You must review the exhibits themselves for a complete description of the contract or document.

As a foreign private issuer under the SEC’s regulations, we will file annual reports on a Form 20-F and other reports on Form 6-K. The information disclosed in our reports may be less extensive than that required to be disclosed in annual and quarterly reports on Forms 10-K and 10-Q required to be filed with the SEC by U.S. issuers. Moreover, as a foreign private issuer, we will not be subject to the proxy requirements under Section 14 of the Exchange Act, and our directors and principal shareholders are not

Page 231 


subject to the insider short swing profit reporting and recovery rules under Section 16 of the Exchange Act.

            The contracts and other documents referred to in this Form 20-F, and our SEC filings are and will be available on our EDGAR profile at www.sec.gov, and certain of these documents are also available on our website at https://bep.brookfield.com.

In addition, Brookfield Renewable is required to file documents required by Canadian securities laws electronically with Canadian securities regulatory authorities and these filings are available on Brookfield Renewable’s SEDAR profile at www.sedar.com. Written requests for such documents should be directed to our Corporate Secretary at 73 Front Street, 5th Floor, Hamilton, HM 12, Bermuda, +441-294-3304.

10.I             SUBSIDIARY INFORMATION

Not applicable.

ITEM 11.     QUANTITATIVE AND QUALITATIVE DISCLOSURES ABOUT MARKET RISK                  

See the information contained in this Form 20-F under Item 5.A “Operating Results — Risk Management and Financial Instruments”.

ITEM 12.     DESCRIPTION OF SECURITIES OTHER THAN EQUITY SECURITIES     

Not applicable.

Page 232 


PART II

ITEM 13.     DEFAULTS, DIVIDEND ARREARAGES AND DELINQUENCIES   

None.

ITEM 14.     MATERIAL MODIFICATIONS TO THE RIGHTS OF SECURITY HOLDERS AND USE OF PROCEEDS   

Not applicable.

ITEM 15.     CONTROLS AND PROCEDURES

Evaluation of Disclosure Controls and Procedures

Our management, with the participation of our Chief Executive Officer and Chief Financial Officer, has evaluated the effectiveness of our disclosure controls and procedures (as defined in Rules 13a-15(e) and 15d-15(e) under the Securities Exchange Act of 1934, as amended (Exchange Act)), as of the end of the period covered by this Form 20-F. Based on such evaluation, our Chief Executive Officer and Chief Financial Officer have concluded that as of December 31, 2018, our disclosure controls and procedures are designed at a reasonable assurance level and are effective to provide reasonable assurance that material information we are required to disclose in reports that we file or submit under the Exchange Act is recorded, processed, summarized, and reported within the time periods specified in the rules and forms of the Securities and Exchange Commission, and that such information is accumulated and communicated to our management, including our Chief Executive Officer and Chief Financial Officer, as appropriate, to allow timely decisions regarding required disclosure. While disclosure controls and procedures and internal controls over financial reporting were adequate and effective we continue to implement certain measures to strengthen control processes and procedures.

Management’s Annual Report on Internal Control over Financial Reporting

Our management is responsible for establishing and maintaining adequate internal control over financial reporting, as such term is defined in Rule 13a-15(f) under the Exchange Act. Under the supervision and with the participation of our management, including persons performing the functions of principal executive and principal financial officers for us, we conducted an evaluation of the effectiveness of our internal control over financial reporting as of December 31, 2018, based on the criteria set forth in Internal Control—Integrated Framework (2013) issued by the Committee of Sponsoring Organizations of the Treadway Commission. Based on evaluation under the foregoing, our management concluded that our internal control over financial reporting was effective as of December 31, 2018. Management excluded from its design and assessment of internal control over financial reporting the internal controls of investments acquired in 2018, which include the 23 MW wind project in Northern Ireland and the 49 MW Biotherm wind and solar project in South Africa which we agreed to sell in 2018, whose total assets, net assets on a combined basis constitute approximately 1% and 1%, respectively, of the consolidated financial statement amounts as of December 31, 2018 and 1% and 2% of revenues and net income respectively, for the year then ended.

Internal control systems, no matter how well designed, have inherent limitations. Therefore, even those systems determined to be effective can provide only reasonable assurance with respect to financial statement preparation and presentation. Also, projections of any evaluation of effectiveness to future periods are subject to the risk that controls may become inadequate because of changes in conditions, or that the degree of compliance with the policies or procedures may deteriorate.

Report of Independent Registered Public Accounting Firm

The effectiveness of our internal control over financial reporting as of December 31, 2018 has been audited by Ernst & Young LLP, Chartered Professional Accountants, Licensed Public Accountants, who have also audited our consolidated financial statements, as stated in their reports which are included herein.

Limitations on Effectiveness of Controls and Procedures

Page 233 


            In designing and evaluating the disclosure controls and procedures, management recognizes that any controls and procedures, no matter how well designed and operated, can provide only reasonable assurance of achieving the desired control objectives. In addition, the design of disclosure controls and procedures must reflect the fact that there are resource constraints and that management is required to apply judgment in evaluating the benefits of possible controls and procedures relative to their costs.

Changes in Internal Control

There was no change in our internal control over financial reporting during the year ended December 31, 2018, that has materially affected, or is reasonably likely to materially affect, our internal control over financial reporting.  

ITEM 16.     [RESERVED]       

16.A            AUDIT COMMITTEE FINANCIAL EXPERT

Our Managing General Partner’s board of directors has determined that Patricia Zuccotti possesses specific accounting and financial management expertise and that she is the audit committee financial expert as defined by the SEC, and that she is independent within the meaning of the rules of the NYSE. Our Managing General Partner’s board of directors has also determined that other members of the Audit Committee have sufficient experience and ability in finance and compliance matters to enable them to adequately discharge their responsibilities.

16.B            CODE OF ETHICS

Brookfield Renewable has adopted a Code of Business Conduct and Ethics that applies to the members of the board of directors of our Managing General Partner, our partnership and any officers or employees of our Managing General Partner. The Code has been updated as of May 2018 and we have posted a copy of the current Code on our website at https://bep.brookfield.com/en/corporate-governance/governance-documents.

16.C            PRINCIPAL ACCOUNTANT FEES AND SERVICES

Our Managing General Partner has retained Ernst & Young LLP to act as our partnership’s independent registered chartered accountants.

The table below summarizes the fees for professional services rendered by Ernst & Young LLP for the audit of our annual financial statements for the years ended December 31, 2018, 2017, and 2016. A majority of the fees to Ernst & Young are billed and settled in Canadian dollars. In order to provide comparability with BEP’s financial statements, which are reported in U.S. dollars, all Canadian dollar amounts in the table have been converted to U.S. dollars at an average annual rate.

$ THOUSANDS

2018

2017

2016

Audit Fees (1)

9,700

8,198

6,668

Audit-related fees (2)

935

862

932

Tax fees (3)

101

84

38

 

10,736

9,144

7,638

(1)          Audit fees include fees for the audit of our annual consolidated financial statements, internal control over financing reporting and interim reviews of the consolidated financial statements included in our quarterly interim reports.  This fee also includes fees for the audit or review of financial statements for certain of our subsidiaries, including audits of individual assets to comply with lender, joint venture partner or regulatory requirements.

(2)          Audit-related fees relate primarily to services pertaining to financial due diligence, capital market transactions, Sarbanes-Oxley readiness activities, Form 20-F and other securities related matters. Audit-related fees also include other services.

(3)          Includes professional services related to tax compliance, tax advice and tax planning in connection with domestic and foreign operations and corresponding tax implications.

The Audit Committee of our Managing General Partner pre-approves all audit and non-audit services provided to our partnership by Ernst & Young LLP.

16.D            EXEMPTIONS FROM THE LISTING STANDARDS FOR AUDIT COMMITTEE

None.

Page 234 


16.E            PURCHASES OF EQUITY SECURITIES BY THE ISSUER AND AFFILIATED PURCHASERS

BEP Repurchases

BEP may from time-to-time, subject to applicable law, purchase LP Units for cancellation in the open market, provided that any necessary approval has been obtained. In December 2018, the TSX accepted a notice of BEP’s intention to renew its normal course issuer bid, which permitted BEP to repurchase up to 8,900,000 issued and outstanding LP Units. The price to be paid for our LP Units under the normal course issuer bid was the market price at the time of purchase. The actual number of LP Units to be purchased and the timing of such purchases will be determined by BEP, and all purchases were made through the facilities of the TSX or the NYSE. Repurchases were authorized to commence on December 31, 2018 and required to terminate on December 30, 2019 or earlier should BEP have completed its repurchases prior to such date. BEP purchased and cancelled an aggregate of 1,856,798 LP Units with a weighted average price of $27.65 per LP Unit under the normal course issuer bid that expired December 28, 2018. An additional 20,000 LP Units were purchased on December 28, 2018 but were not cancelled as at December 31, 2018, and were subsequently cancelled on January 31, 2019.

Issuer Purchases of Equity Securities

Period

(a) Total Number  of LP  Units Purchased

(b) Average Price Paid per LP Unit

(c) Total Number of LP Units Purchased as Part of Publicly Announced Plans or Programs

(d) Maximum Number of LP Units that May Yet Be Purchased Under the Plans or Programs

December 29, 2017 to December 31, 2017

Nil

Nil

Nil

9,000,000

January 1, 2018 to January 31, 2018

Nil

Nil

Nil

9,000,000

February 1, 2018 to February 28, 2018

Nil

Nil

Nil

9,000,000

March 1, 2018 to March 31, 2018

8,700(1)

C$39.20

8,700

8,991,300

April 1, 2018 to April 30, 2018

Nil

Nil

Nil

8,991,300

May 1, 2018 to May 31, 2018

Nil

Nil

Nil

8,991,300

June 1, 2018 to June 30, 2018

154,970(1) 117,689(2)

C$39.81 $29.92

272,659

8,718,641

July 1, 2018 to July 31, 2018

Nil

Nil

Nil

8,718,641

August 1, 2018 to August 31, 2018

Nil

Nil

Nil

8,718,641

September 1, 2018 to September 30, 2018

Nil

Nil

Nil

8,718,641

October 1, 2018 to October 31, 2018

Nil

Nil

Nil

8,718,641

November 1, 2018 to November 30, 2018

279,570(1) 270,602(2)

C$36.58 $27.76

550,172

8,168,469

December 1, 2018 to December 28, 2018

765,828(1) 279,439(2)

C$36.39 $26.46

1,045,267

7,123,202

Total

1,876,798

 

1,876,798

 

(1) Purchases made through the facilities of the TSX

 

 

 

 

(2) Purchases made through the facilities of the NYSE

 

 

 

 

 

 

 

Page 235 


BRP Equity Repurchases

In June 2018, the TSX accepted a notice of BRP Equity’s intention to renew its normal course issuer bid in connection with its outstanding Class A Preference Shares, which permits BRP Equity to repurchase up to 10% of the total public float of each series of the Class A Preference Shares.   Repurchases were authorized to commence on June 27, 2018 and the bid will expire on June 26, 2019 or earlier should BRP Equity complete its repurchases prior to such date. For the year ended December 31, 2018, BRP Equity made no repurchases.

Page 236 


Issuer Purchases of Equity Securities

Period

(a) Total Number of Shares Purchased

(b) Average Price Paid per Share

(c) Total number of Shares Purchased as Part of Publicly Announced Plans or Programs

(d) Maximum Number of Shares that May Yet Be Purchased Under the Plans or Programs

January 1, 2018 to June 26, 2018

Series 1

Nil

Nil

Nil

544,887

Series 2

Nil

Nil

Nil

451,038

Series 3

Nil

Nil

Nil

996,139

Series 5

Nil

Nil

Nil

411,450

Series 6

Nil

Nil

Nil

700,000

June 27, 2018 to December 31, 2018

Series 1

Nil

Nil

Nil

544,887

Series 2

Nil

Nil

Nil

451,038

Series 3

Nil

Nil

Nil

996,139

Series 5

Nil

Nil

Nil

411,450

Series 6

Nil

Nil

Nil

700,000

16.F            CHANGE IN REGISTRANT’S CERTIFYING ACCOUNTANT

None.

16.G            CORPORATE GOVERNANCE

Our corporate practices are not materially different from those required of domestic limited partnerships under the NYSE listing standards.

 

16.H            MINE SAFETY DISCLOSURE

Not applicable.

PART III

ITEM 17.     FINANCIAL STATEMENTS          

Not applicable.

ITEM 18.     FINANCIAL STATEMENTS          

See our financial statements beginning on page F-1, which are filed as part of this Form 20-F.

ITEM 19.     EXHIBITS

 

Page 237 


Number

Description

1.1

Certificate of Registration of Brookfield Renewable Energy Partners L.P., dated June 29, 2011.(1)

1.2

Certificate of Deposit of Supplementary Certificate of Brookfield Renewable Energy Partners L.P., dated August 29, 2011.(1)

1.3

Certificate of Deposit of Supplementary Certificate of Brookfield Renewable Energy Partners L.P., dated December 21, 2011.(1)

1.4

Certificate of Deposit of Supplementary Certificate of Brookfield Renewable Energy Partners L.P., dated May 11, 2012.(1)

1.5

Certificate of Deposit of Supplementary Certificate of Brookfield Renewable Partners L.P., dated May 4, 2016.(6)

1.6

Certificate of Deposit of Memorandum of Increase of Share Capital, dated November 23, 2011.(1)

1.7

Fourth Amended and Restated Limited Partnership Agreement of Brookfield Renewable Partners L.P., dated May 3, 2016.(7)

1.8

First Amendment to the Fourth Amended and Restated Limited Partnership Agreement of Brookfield Renewable Partners L.P., dated May 25, 2016.(8)

1.9

Second Amendment to the Fourth Amended and Restated Limited Partnership Agreement of Brookfield Renewable Partners L.P., dated February 14, 2017.(9)

1.10

Third Amendment to the Fourth Amended and Restated Limited Partnership Agreement of Brookfield Renewable Partners L.P., dated January 16, 2018.(10)

1.11

Fourth Amendment to the Fourth Amended and Restated Limited Partnership Agreement of Brookfield Renewable Partners L.P., dated February 28, 2019.(12)

1.12

Articles of Incorporation of Brookfield Renewable Partners Limited.(1)

1.13

Form 13 Amending the Registered Office of Brookfield Renewable Partners Limited.(1)

1.14

Bye-laws of Brookfield Renewable Partners Limited.(5)

4.1

Third Amended and Restated Limited Partnership Agreement of Brookfield Renewable Energy L.P., dated February 11, 2016.(4)

4.2

First Amendment to the Third Amended and Restated Limited Partnership Agreement of Brookfield Renewable Energy L.P., dated May 25, 2016.(8)

4.3

Second Amendment to the Third Amended and Restated Limited Partnership Agreement of Brookfield Renewable Energy L.P., dated February 14, 2017.(9) 

4.4

Third Amendment to the Third Amended and Restated Limited Partnership Agreement of Brookfield Renewable Energy L.P., dated January 16, 2018.(10)

4.5

Fourth Amendment to the Third Amended and Restated Limited Partnership Agreement of Brookfield Renewable Energy L.P., dated February 28, 2019.(12)

4.6

Amended and Restated Master Services Agreement, dated February 26, 2015, by and among Brookfield Asset Management Inc., Brookfield Renewable Energy Partners L.P., Brookfield Renewable Energy L.P., and others.(2)

4.7

Relationship Agreement, dated November 28, 2011, by and among Brookfield Renewable Energy Partners L.P., Brookfield Renewable Energy L.P., the Service Provider, Brookfield Asset Management Inc., and others.(1)  

4.8

Registration Rights Agreement, dated November 28, 2011, between Brookfield Renewable Energy Partners L.P. and Brookfield Renewable Power Inc.(1)

4.9

Combination Agreement, dated September 12, 2011, by and among Brookfield Renewable Power Inc., Brookfield Renewable Power Fund, Brookfield Renewable Power Trust and Brookfield Renewable Energy Partners L.P.(1)

4.10

Amended and Restated Indenture, dated as of November 23, 2011, among Brookfield Renewable Energy Partners ULC (formerly BRP Finance ULC), BNY Trust Company of Canada and The Bank of New York Mellon.(1)

4.11

Amended and Restated Guarantee Indenture, dated November 25, 2011, by and among the Preference Share Guarantors from time to time party thereto, Brookfield Renewable Power Preferred Equity Inc., and Computershare Trust Company of Canada (Class A Preference Shares, Series 1).(1)

4.12

Amended and Restated Guarantee Indenture, dated November 25, 2011, by and among the Preference Share Guarantors from time to time party thereto, Brookfield Renewable Power Preferred Equity Inc., and Computershare Trust Company of Canada (Class A Preference Shares, Series 2).(1)

4.13

Guarantee, dated November 23, 2011, by Brookfield Renewable Energy L.P. and BNY Trust Company of Canada.(1)

4.14

Guarantee, dated November 23, 2011, by Brookfield Renewable Energy Partners L.P. and BNY Trust Company of Canada.(1)

4.15

Guarantee, dated November 23, 2011, by BRP Bermuda Holdings I Limited and BNY Trust Company of Canada.(1)

4.16

Guarantee, dated November 23, 2011, by Brookfield BRP Holdings (Canada) Inc. and BNY Trust Company of Canada.(1)

4.17

Energy Revenue Agreement, dated November 23, 2011, between Brookfield Energy Marketing LP and Brookfield Power US Holding America Co.(1)

4.18

Amended and Restated Guarantee Indenture, dated November 25, 2011, by and among the Preference Share Guarantors from time to time party thereto, Brookfield Renewable Power Preferred Equity Inc. and Computershare Trust Company of Canada (Class A Preference Shares, Series 1).(1)

4.19

Amended and Restated Guarantee Indenture, dated November 25, 2011, by and among the Preference Share Guarantors from time to time party thereto, Brookfield Renewable Power Preferred Equity Inc. and Computershare Trust Company of Canada (Class A Preference Shares, Series 2).(1)

4.20

Guarantee Indenture, dated October 11, 2012, by and among the Preference Share Guarantors from time to time party thereto, Brookfield Renewable Power Preferred Equity Inc. and Computershare Trust Company of Canada (Class A Preference Shares, Series 3).(1)

4.21

Guarantee Indenture, dated October 11, 2012, by and among the Preference Share Guarantors from time to time party thereto, Brookfield Renewable Power Preferred Equity Inc., and Computershare Trust Company of Canada (Class A Preference Shares, Series 4).(1)

4.22

Guarantee Indenture, dated January 29, 2013, by and among the Preference Share Guarantors from time to time party thereto, Brookfield Renewable Power Preferred Equity Inc., and Computershare Trust Company of Canada (Class A Preference Shares, Series 5).(1)

4.23

Guarantee Indenture, dated May 1, 2013, by and among the Preference Share Guarantors from time to time party thereto, Brookfield Renewable Power Preferred Equity Inc., and Computershare Trust Company of Canada (Class A Preference Shares, Series 6).(1)

4.24

Guarantee, dated October 7, 2014, by Brookfield BRP Europe Holdings (Bermuda) Limited and BNY Trust Company of Canada.(2)

4.25

Guarantee, dated February 26, 2015, by Brookfield Renewable Investments Limited and BNY Trust Company of Canada.(2)

4.26

Guarantee Indenture, dated November 25, 2015, by and among the Preferred Unit Guarantors from time to time party thereto, Brookfield Renewable Energy Partners L.P., and Computershare Trust Company of Canada (Series 7 Preferred Units).(3)

4.27

Guarantee Indenture, dated November 25, 2015, by and among the Preferred Unit Guarantors from time to time party thereto, Brookfield Renewable Energy Partners L.P., and Computershare Trust Company of Canada (Series 8 Preferred Units).(3)

4.28

Guarantee Indenture, dated February 11, 2016, by and among the Preferred Unit Guarantors from time to time party thereto, Brookfield Renewable Energy Partners L.P., and Computershare Trust Company of Canada (Series 5 Preferred Units).(4)

4.29

Guarantee Indenture, dated May 25, 2016, by and among the Preferred Unit Guarantors from time to time party thereto, Brookfield Renewable Partners L.P., and Computershare Trust Company of Canada (Series 9 Preferred Units).(8)

4.30

Guarantee Indenture, dated May 25, 2016, by and among the Preferred Unit Guarantors from time to time party thereto, Brookfield Renewable Partners L.P., and Computershare Trust Company of Canada (Series 10 Preferred Units).(8)

4.31

Guarantee Indenture, dated February 14, 2017, by and among the Preferred Unit Guarantors from time to time party thereto, Brookfield Renewable Partners L.P., and Computershare Trust Company of Canada (Series 11 Preferred Units).(9)

4.32

Guarantee Indenture, dated February 14, 2017, by and among the Preferred Unit Guarantors from time to time party thereto, Brookfield Renewable Partners L.P., and Computershare Trust Company of Canada (Series 12 Preferred Units).(9)

4.33

Guarantee Indenture, dated January 16, 2018, by and among the Preferred Unit Guarantors from time to time party thereto, Brookfield Renewable Partners L.P., and Computershare Trust Company of Canada (Series 13 Preferred Units).(10)

4.34

Guarantee Indenture, dated January 16, 2018, by and among the Preferred Unit Guarantors from time to time party thereto, Brookfield Renewable Partners L.P., and Computershare Trust Company of Canada (Series 14 Preferred Units).(10)

8.1

Significant subsidiaries (as defined in §210-1.02(w) of Regulation S-X) of Brookfield Renewable Partners L.P. (incorporated by reference to Item 4.C “Organizational Structure”).

11.1

Code of Business Conduct and Ethics.(11)

12.1

Certification of Sachin Shah, Chief Executive Officer of BRP Energy Group L.P., the Service Provider of Brookfield Renewable Partners L.P., pursuant to Section 302 of the Sarbanes-Oxley Act of 2002.(13)

12.2

Certification of Wyatt Hartley, Chief Financial Officer of BRP Energy Group L.P., the Service Provider of Brookfield Renewable Partners L.P., pursuant to Section 302 of the Sarbanes-Oxley Act of 2002.(13)

13.1

Certification of Sachin Shah, Chief Executive Officer of BRP Energy Group L.P., the Service Provider of Brookfield Renewable Partners L.P., pursuant to 18 U.S.C. Section 1350, as adopted to Section 906 of the Sarbanes Oxley Act of 2002.(13)

13.2

Certification of Wyatt Hartley, Chief Financial Officer of BRP Energy Group L.P., the Service Provider of Brookfield Renewable Partners L.P., pursuant to 18 U.S.C. Section 1350, as adopted to Section 906 of the Sarbanes Oxley Act of 2002.(13)

15.1

Board of Directors Charter of the Managing General Partner of Brookfield Renewable Partners L.P.(13)

15.2

Audit Committee Charter of the Managing General Partner of Brookfield Renewable Partners L.P.(13)

15.3

Consent of Ernst & Young LLP.(13)

101

The following materials from Brookfield Renewable Partners L.P.’s annual report on Form 20-F for the year ended December 31, 2018, formatted in XBRL (eXtensible Business Reporting Language): (i) Consolidated Financial Statements of Brookfield Renewable Partners L.P. and (ii) Notes to the Consolidated Financial Statements of Brookfield Renewable Partners L.P., tagged as blocks of text and in detail.(12)

Page 238 


(1)               Filed as an exhibit to Registration Statement on Form 20-F including all amendments thereto, with the last such amendment having been made on May 16, 2013, and incorporated herein by reference.          

(2)               Filed as an exhibit to our 2014 Form 20-F as filed on February 27, 2015 and incorporated herein by reference.

(3)               Filed as an exhibit to Form 6-K on November 27, 2015, and incorporated herein by reference.

(4)               Filed as an exhibit to Form 6-K on February 11, 2016, and incorporated herein by reference.

(5)               Filed as an exhibit to our 2015 Form 20-F as filed on February 26, 2016, and incorporated herein by reference.

(6)               Filed as an exhibit to Form 6-K on May 4, 2016, and incorporated herein by reference.

(7)               Filed as an exhibit to Form 6-K on May 6, 2016, and incorporated herein by reference.

(8)               Filed as an exhibit to Form 6-K on May 26, 2016, and incorporated herein by reference.

(9)               Filed as an exhibit to Form 6-K on February 14, 2017, and incorporated herein by reference.

(10)             Filed as an exhibit to Form 6-K on January 17, 2018, and incorporated herein by reference.

(11)             Filed as an exhibit to Form 6-K on July 12, 2018, and incorporated herein by reference.

(12)        Filed as an exhibit to Form 6-K on February 28, 2019, and incorporated herein by reference.

(13)             Filed herewith.

SIGNATURE

The registrant hereby certifies that it meets all of the requirements for filing this Form 20-F and that it has duly caused and authorized the undersigned to sign this Form 20-F on its behalf.

 

Dated: February 28, 2019

BROOKFIELD RENEWABLE PARTNERS L.P. by its general partner, Brookfield Renewable Partners Limited

 

 

 

 

By:

/s/ Wyatt Hartley

 

 

 Name:

Wyatt Hartley

 

 

 Title:

Chief Financial Officer of the Service Provider,

BRP Energy Group L.P.

Page 241 


BROOKFIELD RENEWABLE PARTNERS L.P.

 INDEX TO FINANCIAL STATEMENTS

  

 

 

Page

 

 

Audited Consolidated Financial Statements as at December 31, 2018 and 2017 and

F-2

for the Years Ended December 31, 2018, 2017 and 2016

 

 

 

Page 242 


MANAGEMENT’S RESPONSIBILITY

 

Management’s Responsibility for Financial Statements

The accompanying consolidated financial statements have been prepared by Brookfield Renewable Partners L.P. (“Brookfield Renewable”) management which is responsible for their integrity, consistency, objectivity and reliability. To fulfill this responsibility, Brookfield Renewable maintains policies, procedures and systems of internal control to ensure that its reporting practices and accounting and administrative procedures are appropriate to provide a high degree of assurance that relevant and reliable financial information is produced and assets are safeguarded. These controls include the careful selection and training of employees, the establishment of well-defined areas of responsibility and accountability for performance, and the communication of policies and the code of conduct throughout the company.

These consolidated financial statements have been prepared in conformity with International Financial Reporting Standards as issued by the International Accounting Standards Board and, where appropriate, reflect estimates based on management’s judgment. 

Ernst & Young LLP, the Independent Registered Public Accountants appointed by the directors of the general partner of Brookfield Renewable, have audited the consolidated financial statements in accordance with the standards of the Public Company Accounting Oversight Board (United States) to enable them to express to the partners their opinion on the consolidated financial statements. Their report outlines the scope of their examination and opinion on the consolidated financial statements.

The consolidated financial statements have been further reviewed and approved by the Board of Directors of the general partner of Brookfield Renewable acting through its Audit Committee, which is comprised of directors who are not officers or employees of Brookfield Renewable. The Audit Committee, which meets with the auditors and management to review the activities of each and reports to the Board of Directors, oversees management’s responsibilities for the financial reporting and internal control systems. The auditors have full and direct access to the Audit Committee and meet periodically with the committee both with and without management present to discuss their audit and related findings.

 

Sachin Shah

Chief Executive Officer

Wyatt Hartley

Chief Financial Officer

 

February 28, 2019

F - 1 


REPORT OF INDEPENDENT REGISTERED PUBLIC ACCOUNTING FIRM

 

To the Board of Directors of Brookfield Renewable Partners Limited (General Partner of Brookfield Renewable Partners L.P.) and Partners of Brookfield Renewable Partners L.P.

 

Opinion on the Consolidated Financial Statements

 

We have audited the accompanying consolidated financial statements of Brookfield Renewable Partners L.P. (“Brookfield Renewable”), which comprise the consolidated statements of financial position as at December 31, 2017 and December 31, 2016, the consolidated statements of income, comprehensive income, changes in equity and cash flows for each of the years in the three-year period ended December 31, 2017, and the related notes, comprising a summary of significant accounting policies and other explanatory information (collectively referred to as the “consolidated financial statements”).

 

In our opinion, the consolidated financial statements present fairly, in all material respects, the consolidated financial position of Brookfield Renewable as at December 31, 2017 and December 31, 2016, and its consolidated financial performance and its consolidated cash flows for each of the years in the three-year period ended December 31, 2017, in accordance with International Financial Reporting Standards (IFRSs) as issued by the International Accounting Standards Board.

 

Report on internal control over financial reporting

 

We also have audited, in accordance with the standards of the Public Company Accounting Oversight Board (United States) (“PCAOB”), Brookfield Renewable’s internal control over financial reporting as of December 31, 2017, based on the criteria established in Internal Control – Integrated Framework (2013) issued by the Committee of Sponsoring Organizations of the Treadway Commission (“COSO”), and our report dated February 28, 2018 expressed an unqualified opinion on the effectiveness of Brookfield Renewable’s internal control over financial reporting.

 

Basis for Opinion

 

Management’s Responsibility for the Consolidated Financial Statements

 

Management is responsible for the preparation and fair presentation of these consolidated financial statements in accordance with International Financial Reporting Standards (IFRSs) as issued by the International Accounting Standards Board, and for such internal control as management determines is necessary to enable the preparation of consolidated financial statements that are free from material misstatement, whether due to fraud or error.

 

Auditors’ Responsibility

 

Our responsibility is to express an opinion on these consolidated financial statements based on our audits. We conducted our audits in accordance with Canadian generally accepted auditing standards and the standards of the PCAOB. Those standards require that we plan and perform the audit to obtain reasonable assurance about whether the consolidated financial statements are free from material misstatement, whether due to error or fraud. Those standards also require that we comply with ethical requirements, including independence. We are required to be independent with respect to Brookfield Renewable in accordance with the ethical requirements that are relevant to our audit of the consolidated financial statements in Canada, the U.S. federal securities laws and the applicable rules and regulations

F - 2 


of the Securities and Exchange Commission and the PCAOB. We are a public accounting firm registered with the PCAOB.

 

An audit includes performing procedures to assess the risks of material misstatements of the consolidated financial statements, whether due to error or fraud, and performing procedures to respond to those risks. Such procedures included obtaining and examining, on a test basis, audit evidence regarding the amounts and disclosures in the consolidated financial statements. The procedures selected depend on our judgment, including the assessment of the risks of material misstatement of the consolidated financial statements, whether due to fraud or error. In making those risk assessments, we consider internal control relevant to Brookfield Renewable’s preparation and fair presentation of the consolidated financial statements in order to design audit procedures that are appropriate in the circumstances.  

 

An audit also includes evaluating the appropriateness of accounting policies and principles used and the reasonableness of accounting estimates made by management, as well as evaluating the overall presentation of the consolidated financial statements.

 

We believe that the audit evidence we have obtained in our audits is sufficient and appropriate to provide a reasonable basis for our audit opinion.

 

 

We have served as Brookfield Renewable’s auditors since 2011.

 

Toronto, Canada

February 28, 2019

F - 3 


INTERNAL CONTROL OVER FINANCIAL REPORTING

MANAGEMENT’S REPORT ON INTERNAL CONTROL OVER FINANCIAL REPORTING

 

Management of Brookfield Renewable Partners L.P. (“Brookfield Renewable”) is responsible for establishing and maintaining adequate internal control over financial reporting. Internal control over financial reporting is a process designed by, or under the supervision of, the Chief Executive Officer and the Chief Financial Officer and effected by the Board of Directors, management and other personnel to provide reasonable assurance regarding the reliability of financial reporting and the preparation of financial statements for external purposes in accordance with International Financial Reporting Standards as issued by the International Accounting Standards Board as defined in Regulation 240.13a–15(f) or 240.15d–15(f).

Management assessed the effectiveness of Brookfield Renewable’s internal control over financial reporting as of December 31, 2018, based on the criteria set forth in Internal Control – Integrated Framework  issued by the Committee of Sponsoring Organizations of the Treadway Commission. Based on this assessment, management concludes that, as of December 31, 2018, Brookfield Renewable’s internal control over financial reporting is effective. Management excluded from its design and assessment of the internal controls of investments acquired in 2018, which include the 23 MW wind project in Northern Ireland and the 49 MW of the BioTherm wind and solar project in South Africa which we agreed to sell in 2018, whose total assets, net assets on a combined basis constitute approximately 1% and 1%, respectively, of the consolidated financial statement amounts as of December 31, 2018 and 1% and 2% of revenues and net income respectively, for the year then ended.

Brookfield Renewable’s internal control over financial reporting as of December 31, 2018, has been audited by Ernst & Young LLP, the Independent Registered Public Accounting Firm, who also audited Brookfield Renewable’s consolidated financial statements for the year ended December 31, 2018. As stated in the Report of Independent Registered Public Accounting Firm, Ernst & Young LLP expressed an unqualified opinion on the effectiveness of Brookfield Renewable’s internal control over financial reporting as of December 31, 2018.

 

Sachin Shah

Chief Executive Officer

Wyatt Hartley

Chief Financial Officer

 

February 28, 2019

  

F - 4 


REPORT OF INDEPENDENT REGISTERED PUBLIC ACCOUNTING FIRM

 

To the Board of Directors of Brookfield Renewable Partners Limited (General Partner of Brookfield Renewable Partners L.P.) and Partners of Brookfield Renewable Partners L.P.  

 

Opinion on Internal Control over Financial Reporting

 

We have audited Brookfield Renewable Partners L.P. (“Brookfield Renewable”)’s internal control over  financial reporting as of December 31, 2017, based on criteria established in Internal Control—Integrated Framework (2013) issued b the Committee of Sponsoring Organizations of the Treadwa  Commission (the “COSO criteria”). In our opinion, Brookfield Renewable maintained, in all material respects, effective internal control over financial reporting as of December 31, 2017, based on the COSO criteria.   

As indicated in the accompanying Management’s Report on Internal Control over Financial Reporting, management’s assessment of and conclusion on the effectiveness of internal control over financial reporting did not include the internal controls of the 16 MW Shantavny wind project in Northern Ireland and TerraForm Global acquired in 2017, which are included in the 2017 consolidated financial statements of Brookfield Renewable and constituted approximately 7% and 5% of total and net assets, respectively, as of December 31, 2017 and nil% of revenues and net income for the year then ended. Our audit of internal control over financial reporting of Brookfield Renewable also did not include an evaluation of the internal control over financial reporting of the 16 MW Shantavny wind project in Northern Ireland and TerraForm Global acquired in 2017.

We also have audited, in accordance with Canadian generally accepted auditing standards and the standards of the Publi Compan Accounting Oversight Board (United States) (“PCAOB”), the 2017 consolidated financial statements of Brookfield Renewable and our report dated February 28, 2019 expressed an unqualified opinion on those consolidated financial statements. 

 

Basis for Opinion   

 

Brookfield Renewable’s management is responsible for maintaining effective internal control over financial reporting and for its assessment of the effectivenes of internal control over financial reporting included in the accompanying Management’s Report on Internal Control over Financial Reporting. Our responsibilit is to express an opinion on Brookfield Renewable’s internal control over financial reporting based on our audit. We are a public accounting firm registered with the PCAOB and are required to be independent with respect to Brookfield Renewable in accordance with the ethical requirements that are relevant to our audit of the consolidated financial statements in Canada, the U.S. federal securities laws and the applicable rules and regulation of the Securities and Exchange Commission and the PCAOB. 

                               

 

F - 5 


We conducted our audit in accordance with the standards of the PCAOB. Those standards require that we plan and perform the audit to obtain reasonable assurance about whether effective internal control over financial reporting was maintained in all material respects. Our audit included obtaining an understanding of internal control over financial reporting, assessing the risk that a material weakness exists, testing and evaluating the design and operating effectiveness of internal control based on the assessed risk, and performing such other procedures as we considered necessary in the circumstances. We believe that our audit provides a reasonable basis for our opinion.

  

Definition and Limitations of Internal Control Over Financial Reporting    

 

A company’s internal control over financial reporting is a process designed to provide reasonable assurance regarding the reliability of financial reporting and the preparation of financial statements for external purposes in accordance with International Financial Reporting Standards as issued by the International Accounting Standards Board. A company’s internal control over financial reporting includes those policies and procedures that (1) pertain to the maintenance of records that, in reasonable detail, accurately and fairly reflect the transactions and dispositions of the assets of the company; (2) provide reasonable assurance that transactions are recorded as necessary to permit preparation of financial statements in accordance with International Financial Reporting Standards as issued by the International Accounting Standards Board, and that receipts and expenditures of the company are being made only in accordance with authorizations of management and directors of the company; and (3) provide reasonable assurance regarding prevention or timely detection of unauthorized acquisition, use, or disposition of the company’s assets that could have a material effect on the financial statements.

 

Because of its inherent limitations, internal control over financial reporting may not prevent or detect misstatements. Also, projections of any evaluation of effectiveness to future periods are subject to the risk that controls may become inadequate because of changes in conditions, or that the degree of compliance with the policies or procedures may deteriorate.

 

 

Toronto, Canada 

 

February 28, 2019

 

  

F - 6 


BROOKFIELD RENEWABLE PARTNERS L.P.

 

 

CONSOLIDATED STATEMENTS OF INCOME

 

 

 

 

 

 

 

 

 

 

YEAR ENDED DECEMBER 31

 

 

 

 

(MILLIONS, EXCEPT AS NOTED)

Notes

2018

2017

2016

Revenues

27

$

2,982

$

2,625

$

2,452

Other income

7

 

50

 

47

 

64

Direct operating costs

8

 

(1,036)

 

(978)

 

(1,038)

Management service costs

27

 

(80)

 

(82)

 

(62)

Interest expense – borrowings

13

 

(705)

 

(632)

 

(606)

Share of earnings from

 

 

 

 

 

 

 

equity-accounted investments

19

 

68

 

2

 

-

Foreign exchange and

 

 

 

 

 

 

 

unrealized financial instruments (loss) gain

5

 

(34)

 

(46)

 

4

Depreciation

12

 

(819)

 

(782)

 

(781)

Other

9

 

(82)

 

(15)

 

(46)

Income tax recovery (expense)

 

 

 

 

 

 

 

Current

11

 

(30)

 

(39)

 

(44)

Deferred

11

 

89

 

(49)

 

97

 

 

 

59

 

(88)

 

53

Net income

 

$

403

$

51

$

40

Net income attributable to:

 

 

 

 

 

 

 

Non-controlling interests

 

 

 

 

 

 

 

Participating non-controlling interests - in

 

 

 

 

 

 

 

operating subsidiaries

14

$

297

$

53

$

65

General partnership interest in a holding

 

 

 

 

 

 

 

subsidiary held by Brookfield

14

 

1

 

(1)

 

-

Participating non-controlling interests - in a

 

 

 

 

 

 

 

holding subsidiary - Redeemable/

 

 

 

 

 

 

 

Exchangeable units held by Brookfield

14

 

17

 

(23)

 

(29)

Preferred equity

14

 

26

 

26

 

25

Preferred limited partners' equity

15

 

38

 

28

 

15

Limited partners' equity

16

 

24

 

(32)

 

(36)

 

 

$

403

$

51

$

40

Basic and diluted earnings (loss) per LP Unit

 

$

0.13

$

(0.18)

$

(0.23)

 

 

 

 

 

 

 

 

The accompanying notes are an integral part of these consolidated financial statements.

 

 

F - 7 


BROOKFIELD RENEWABLE PARTNERS L.P.

 

 

CONSOLIDATED STATEMENTS OF COMPREHENSIVE INCOME

 

 

 

 

 

 

 

 

 

 

YEAR ENDED DECEMBER 31

 

 

 

 

(MILLIONS)

Notes

2018

2017

2016

Net income

 

$

403

$

51

$

40

Other comprehensive income (loss) that will not be

 

 

 

 

 

 

 

reclassified to net income

 

 

 

 

 

 

 

Revaluations of property, plant and equipment

12

 

4,558

 

872

 

417

Actuarial gain (loss) on defined benefit plans

29

 

9

 

(2)

 

(2)

Deferred income taxes on above items

11

 

(975)

 

338

 

(34)

Equity-accounted investments

19

 

426

 

54

 

7

Total items that will not be reclassified to net income

 

 

4,018

 

1,262

 

388

Other comprehensive income that may be

 

 

 

 

 

 

 

reclassified to net income

 

 

 

 

 

 

 

Foreign currency translation

10

 

(825)

 

190

 

986

(Losses) gains arising during the year on financial

 

 

 

 

 

 

instruments designated as cash-flow hedges

5

 

(5)

 

4

 

8

Unrealized gain (loss) on foreign exchange swaps -

 

 

 

 

 

 

 

 net investment hedge

5

 

93

 

(94)

 

(66)

Unrealized (loss) gain on investments

 

 

 

 

 

 

 

in equity securities

5

 

(16)

 

(22)

 

61

Reclassification adjustments for amounts

 

 

 

 

 

 

 

recognized in net income

5

 

18

 

(1)

 

(41)

Deferred income taxes on above items

11

 

(19)

 

11

 

(7)

Total items that may be reclassified

 

 

 

 

 

 

 

subsequently to net income

 

 

(754)

 

88

 

941

Other comprehensive income

 

 

3,264

 

1,350

 

1,329

Comprehensive income

 

$

3,667

$

1,401

$

1,369

Comprehensive income attributable to:

 

 

 

 

 

 

 

Non-controlling interests

 

 

 

 

 

 

 

Participating non-controlling interests - in

 

 

 

 

 

 

 

operating subsidiaries

14

$

2,004

$

436

$

700

General partnership interest in a holding

 

 

 

 

 

 

 

subsidiary held by Brookfield

14

 

14

 

8

 

6

Participating non-controlling interests - in a holding

 

 

 

 

 

 

 

subsidiary - Redeemable/Exchangeable

 

 

 

 

 

 

 

units held by Brookfield

14

 

683

 

370

 

275

Preferred equity

14

 

(22)

 

65

 

41

Preferred limited partners' equity

15

 

38

 

28

 

15

Limited partners' equity

16

 

950

 

494

 

332

 

 

$

3,667

$

1,401

$

1,369

 

 

 

 

 

 

 

 

The accompanying notes are an integral part of these consolidated financial statements.

 

 

F - 8 


BROOKFIELD RENEWABLE PARTNERS L.P.

CONSOLIDATED STATEMENTS OF FINANCIAL POSITION

 

 

 

 

 

 

AS AT DECEMBER 31

 

 

 

 

 

(MILLIONS)

Notes

 

2018

 

2017

Assets

 

 

 

 

 

Current assets

 

 

 

 

 

Cash and cash equivalents

20

$

173

$

799

Restricted cash

21

 

136

 

181

Trade receivables and other current assets

22

 

607

 

554

Financial instrument assets

5

 

60

 

72

Due from related parties

27

 

65

 

60

Assets held for sale

4

 

920

 

-

 

 

 

1,961

 

1,666

Financial instrument assets

5

 

124

 

113

Equity-accounted investments

19

 

1,569

 

721

Property, plant and equipment, at fair value

12

 

29,025

 

27,096

Goodwill

17

 

828

 

901

Deferred income tax assets

11

 

91

 

177

Other long-term assets

23

 

505

 

230

 

 

$

34,103

$

30,904

Liabilities

 

 

 

 

 

Current liabilities

 

 

 

 

 

Accounts payable and accrued liabilities

24

$

533

$

542

Financial instrument liabilities

5

 

27

 

184

Due to related parties

27

 

101

 

112

Corporate borrowings

13

 

6

 

159

Non-recourse borrowings

13

 

489

 

1,517

Liabilities directly associated with assets held for sale

4

 

533

 

-

 

 

 

1,689

 

2,514

Financial instrument liabilities

5

 

111

 

86

Corporate borrowings

13

 

2,328

 

2,393

Non-recourse borrowings

13

 

7,895

 

7,697

Deferred income tax liabilities

11

 

4,140

 

3,588

Other long-term liabilities

25

 

734

 

344

Equity

 

 

 

 

 

Non-controlling interests

 

 

 

 

 

Participating non-controlling interests - in operating subsidiaries

14

 

8,129

 

6,298

General partnership interest in a holding subsidiary held by Brookfield

14

 

66

 

58

Participating non-controlling interests - in a holding subsidiary

 

 

 

 

 

 - Redeemable/Exchangeable units held by Brookfield

14

 

3,252

 

2,843

Preferred equity

14

 

568

 

616

Preferred limited partners' equity

15

 

707

 

511

Limited partners' equity

16

 

4,484

 

3,956

 

 

$

34,103

$

30,904

 

 

 

 

 

 

The accompanying notes are an integral part of these consolidated financial statements.

Approved on behalf of Brookfield Renewable Partners L.P.:

 

 

 

Patricia Zuccotti

Director

David Mann

Director

         

F - 9 


BROOKFIELD RENEWABLE PARTNERS L.P.

CONSOLIDATED STATEMENTS OF CHANGES IN EQUITY

 

 

 

 

 

 

 

 

 

 

 

 

 

 

 

 

 

 

 

 

 

 

 

 

 

 

 

 

 

 

Accumulated other comprehensive income (loss)

 

 

 

 

Non-controlling interests

 

 

 

 

 

 

 

 

 

 

 

 

 

 

 

 

 

 

 

 

 

 

 

 

 

 

 

 

Participating

 

 

 

 

 

 

 

 

 

 

 

 

 

 

 

 

 

 

 

 

 

 

 

General

non-controlling

 

 

 

 

 

 

 

 

 

 

 

 

 

 

 

 

 

 

 

 

 

 

 

partnership

interests - in a

 

 

 

 

 

 

 

 

 

Actuarial

 

 

 

 

 

 

 

 

 

 

Participating

interest in

holding subsidiary

 

 

 

 

 

 

 

 

 

losses on

 

 

Invest-

Total

Preferred

 

 

non-controlling

a holding

- Redeemable

 

 

 

Limited

Foreign

 

 

defined

 

 

ments in

limited

limited

 

 

interests - in

subsidiary

/Exchangeable

 

 

YEAR ENDED DECEMBER 31

partners'

currency

Revaluation

benefit

Cash flow

equity

partners'

partners'

Preferred

operating

held by

units held by

Total

(MILLIONS)

equity

translation

surplus

plans

hedges

securities

equity

equity

equity

subsidiaries

Brookfield

Brookfield

equity

Balance, as at December 31, 2017

$

(259)

$

(378)

$

4,616

$

(9)

$

(29)

$

15

$

3,956

$

511

$

616

$

6,298

$

58

$

2,843

$

14,282

Net income

 

24

 

-

 

-

 

-

 

-

 

-

 

24

 

38

 

26

 

297

 

1

 

17

 

403

Other comprehensive income (loss)

 

-

 

(205)

 

1,131

 

3

 

5

 

(8)

 

926

 

-

 

(48)

 

1,707

 

13

 

666

 

3,264

Preferred Units issued (Note 15)

 

-

 

-

 

-

 

-

 

-

 

-

 

-

 

196

 

-

 

-

 

-

 

-

 

196

LP Units purchased

 

 

 

 

 

 

 

 

 

 

 

 

 

 

 

 

 

 

 

 

 

 

 

 

 

 

for cancellation (Note 16)

 

(51)

 

-

 

-

 

-

 

-

 

-

 

(51)

 

-

 

-

 

-

 

-

 

-

 

(51)

Capital contributions (Note 14)

 

-

 

-

 

-

 

-

 

-

 

-

 

-

 

-

 

-

 

307

 

-

 

-

 

307

Acquisition (Note 3)

 

-

 

-

 

-

 

-

 

-

 

-

 

-

 

-

 

-

 

21

 

-

 

-

 

21

Distributions or dividends declared

 

(355)

 

-

 

-

 

-

 

-

 

-

 

(355)

 

(38)

 

(26)

 

(553)

 

(45)

 

(255)

 

(1,272)

Distribution reinvestment plan

 

8

 

-

 

-

 

-

 

-

 

-

 

8

 

-

 

-

 

-

 

-

 

-

 

8

Other

 

(315)

 

(69)

 

373

 

-

 

(10)

 

(3)

 

(24)

 

-

 

-

 

52

 

39

 

(19)

 

48

Change in year

 

(689)

 

(274)

 

1,504

 

3

 

(5)

 

(11)

 

528

 

196

 

(48)

 

1,831

 

8

 

409

 

2,924

Balance, as at December 31, 2018

$

(948)

$

(652)

$

6,120

$

(6)

$

(34)

$

4

$

4,484

$

707

$

568

$

8,129

$

66

$

3,252

$

17,206

 

 

 

 

 

 

 

 

 

 

 

 

 

 

 

 

 

 

 

 

 

 

 

 

 

 

 

Balance, as at December 31, 2016

$

(257)

$

(404)

$

4,124

$

(8)

$

(31)

$

24

$

3,448

$

324

$

576

$

5,589

$

55

$

2,680

$

12,672

Net (loss) income

 

(32)

 

-

 

-

 

-

 

-

 

-

 

(32)

 

28

 

26

 

53

 

(1)

 

(23)

 

51

Other comprehensive income

 

-

 

26

 

508

 

(1)

 

2

 

(9)

 

526

 

-

 

39

 

383

 

9

 

393

 

1,350

Preferred Units and LP Units issued

 

411

 

-

 

-

 

-

 

-

 

-

 

411

 

187

 

-

 

-

 

-

 

-

 

598

Adjustments

 

(63)

 

-

 

-

 

-

 

-

 

-

 

(63)

 

-

 

-

 

-

 

1

 

62

 

-

Capital contributions

 

-

 

-

 

-

 

-

 

-

 

-

 

-

 

-

 

-

 

294

 

-

 

-

 

294

Acquisition

 

-

 

-

 

-

 

-

 

-

 

-

 

-

 

-

 

-

 

525

 

-

 

-

 

525

Distributions or dividends declared

 

(328)

 

-

 

-

 

-

 

-

 

-

 

(328)

 

(28)

 

(26)

 

(539)

 

(35)

 

(243)

 

(1,199)

Distribution reinvestment plan

 

10

 

-

 

-

 

-

 

-

 

-

 

10

 

-

 

-

 

-

 

-

 

-

 

10

Other

 

-

 

-

 

(16)

 

-

 

-

 

-

 

(16)

 

-

 

1

 

(7)

 

29

 

(26)

 

(19)

Change in year

 

(2)

 

26

 

492

 

(1)

 

2

 

(9)

 

508

 

187

 

40

 

709

 

3

 

163

 

1,610

Balance, as at December 31, 2017

$

(259)

$

(378)

$

4,616

$

(9)

$

(29)

$

15

$

3,956

$

511

$

616

$

6,298

$

58

$

2,843

$

14,282

 

 

 

 

 

 

 

 

 

 

 

 

 

 

 

 

 

 

 

 

 

 

 

 

 

 

 

The accompanying notes are an integral part of these consolidated financial statements.

F - 10 


BROOKFIELD RENEWABLE PARTNERS L.P.

CONSOLIDATED STATEMENTS OF CHANGES IN EQUITY

 

 

 

 

 

 

 

 

 

 

 

 

 

 

 

 

 

 

 

 

 

 

 

 

 

 

 

 

 

 

Accumulated other comprehensive income (loss)

 

 

 

Non-controlling interests

 

 

 

 

 

 

 

 

 

 

 

 

 

 

 

 

 

 

 

 

 

 

 

 

 

 

 

 

Participating

 

 

 

 

 

 

 

 

 

 

 

 

 

 

 

 

 

 

 

 

 

 

General

non-controlling

 

 

 

 

 

 

 

 

 

 

 

 

 

 

 

 

 

 

 

 

 

 

partnership

interests - in a

 

 

 

 

 

 

 

 

 

Actuarial

 

 

 

 

 

 

 

Participating

interest in

holding subsidiary

 

 

 

 

 

 

 

 

 

losses on

 

Available-

Total

Preferred

 

 

non-controlling

a holding

- Redeemable

 

 

 

Limited

Foreign

 

 

defined

 

for-sale

limited

limited

 

 

interests - in

subsidiary

/Exchangeable

 

 

YEAR ENDED DECEMBER 31

partners'

currency

Revaluation

benefit

Cash flow

invest-

partners'

partners'

Preferred

operating

held by

units held by

Total

(MILLIONS)

 

 

equity

translation

surplus

plans

hedges

ments

equity

equity

equity

subsidiaries

Brookfield

Brookfield

equity

 

 

 

 

 

 

 

 

 

 

 

 

 

 

 

 

 

 

 

 

 

 

 

 

 

 

 

Balance, as at December 31, 2015

$

(485)

$

(670)

$

4,019

$

(7)

$

(30)

$

-

$

2,827

$

128

$

610

$

2,587

$

52

$

2,559

$

8,763

Net (loss) income

 

(36)

 

-

 

-

 

-

 

-

 

-

 

(36)

 

15

 

25

 

65

 

-

 

(29)

 

40

Other comprehensive income

 

-

 

241

 

105

 

(1)

 

(1)

 

24

 

368

 

-

 

16

 

635

 

6

 

304

 

1,329

Exchange of preferred shares

 

-

 

-

 

-

 

-

 

-

 

-

 

-

 

49

 

(49)

 

-

 

-

 

-

 

-

Preferred Units and LP Units issued

 

 

 

 

 

 

 

 

 

 

 

 

 

 

 

 

 

 

 

 

 

 

 

 

 

Net proceeds

 

657

 

-

 

-

 

-

 

-

 

-

 

657

 

147

 

-

 

-

 

-

 

-

 

804

Adjustment

 

(85)

 

-

 

-

 

-

 

-

 

-

 

(85)

 

-

 

-

 

-

 

2

 

83

 

-

Capital contributions

 

-

 

-

 

-

 

-

 

-

 

-

 

-

 

-

 

-

 

2,621

 

-

 

-

 

2,621

Acquisition

 

-

 

-

 

-

 

-

 

-

 

-

 

-

 

-

 

-

 

1,417

 

-

 

-

 

1,417

Distributions or dividends declared

 

(281)

 

-

 

-

 

-

 

-

 

-

 

(281)

 

(15)

 

(25)

 

(119)

 

(24)

 

(232)

 

(696)

Distribution reinvestment plan

 

9

 

-

 

-

 

-

 

-

 

-

 

9

 

-

 

-

 

-

 

-

 

-

 

9

MTO Adjustments

 

(24)

 

25

 

-

 

-

 

-

 

-

 

1

 

-

 

-

 

(1,617)

 

-

 

-

 

(1,616)

Other

 

(12)

 

-

 

-

 

-

 

-

 

-

 

(12)

 

-

 

(1)

 

-

 

19

 

(5)

 

1

Change in year

 

228

 

266

 

105

 

(1)

 

(1)

 

24

 

621

 

196

 

(34)

 

3,002

 

3

 

121

 

3,909

Balance, as at December 31, 2016

$

(257)

$

(404)

$

4,124

$

(8)

$

(31)

$

24

$

3,448

$

324

$

576

$

5,589

$

55

$

2,680

$

12,672

 

 

 

 

 

 

 

 

 

 

 

 

 

 

 

 

 

 

 

 

 

 

 

 

 

 

 

The accompanying notes are an integral part of these consolidated financial statements.

F - 11 


BROOKFIELD RENEWABLE PARTNERS L.P.

CONSOLIDATED STATEMENTS OF CASH FLOWS

 

 

 

 

 

 

 

 

YEAR ENDED DECEMBER 31

 

 

 

 

(MILLIONS)

Notes

 

2018

 

2017

 

2016

Operating activities

 

 

 

 

 

 

 

Net income

 

$

403

$

51

$

40

Adjustments for the following non-cash items:

 

 

 

 

 

 

 

Depreciation

12

 

819

 

782

 

781

Unrealized foreign exchange and

 

 

 

 

 

 

 

financial instrument loss

5

 

8

 

43

 

1

Share of earnings from

 

 

 

 

 

 

 

equity-accounted investments

19

 

(68)

 

(2)

 

-

Deferred income tax (recovery) expense

11

 

(89)

 

49

 

(97)

Other non-cash items

 

 

53

 

(6)

 

27

Dividends received from equity-accounted investments

19

 

42

 

31

 

6

Changes in due to or from related parties

 

 

3

 

5

 

11

Net change in working capital balances

28

 

(68)

 

(25)

 

(137)

 

 

 

1,103

 

928

 

632

Financing activities

 

 

 

 

 

 

 

Long-term debt - borrowings

13

 

3,261

 

1,874

 

3,477

Long-term debt - repayments

13

 

(3,527)

 

(1,607)

 

(1,975)

Capital contributions from participating non-controlling

 

 

 

 

 

 

 

interests - in operating subsidiaries

14

 

300

 

294

 

2,621

Acquisition of Isagen from non-controlling interests

14

 

-

 

(5)

 

(1,540)

Issuance of preferred limited partnership units

15

 

196

 

187

 

147

Issuance of LP Units

 

 

-

 

411

 

657

Repurchase of LP Units

16

 

(51)

 

-

 

-

Distributions paid:

 

 

 

 

 

 

 

To participating non-controlling interests - in operating

 

 

 

 

 

 

 

subsidiaries

14

 

(553)

 

(539)

 

(119)

To preferred shareholders

14

 

(26)

 

(25)

 

(25)

To preferred limited partners' unitholders

15

 

(37)

 

(26)

 

(12)

To unitholders of Brookfield Renewable or BRELP

14, 16

 

(643)

 

(591)

 

(522)

Borrowings from related party

13

 

200

 

-

 

-

Repayments to related party

13

 

(200)

 

-

 

-

 

 

 

(1,080)

 

(27)

 

2,709

Investing activities

 

 

 

 

 

 

 

Acquisitions net of cash and

 

 

 

 

 

 

 

cash equivalents in acquired entity

3

 

(39)

 

377

 

(2,769)

Investment in equity-accounted investments

19

 

(420)

 

(439)

 

-

Investment in property, plant and equipment

12

 

(235)

 

(355)

 

(369)

Proceeds from disposal of assets

 

 

23

 

150

 

-

Disposal of (investment in) securities

5

 

27

 

(77)

 

(60)

Restricted cash and other

 

 

20

 

16

 

7

 

 

 

(624)

 

(328)

 

(3,191)

Foreign exchange (loss) gain on cash

 

 

(17)

 

3

 

10

Cash and cash equivalents

 

 

 

 

 

 

 

(Decrease) increase

 

 

(618)

 

576

 

160

Net change in cash classified within assets held for sale

4

 

(8)

 

-

 

-

Balance, beginning of year

 

 

799

 

223

 

63

Balance, end of year

 

$

173

$

799

$

223

Supplemental cash flow information:

 

 

 

 

 

 

 

Interest paid

 

$

665

$

611

$

588

Interest received

 

$

22

$

27

$

40

Income taxes paid

 

$

68

$

48

$

55

 

 

 

 

 

 

 

 

The accompanying notes are an integral part of these consolidated financial statements.

F - 12 


brookfield renewable partners l.p.

notes to the audited annual consolidated financial statements

 

The business activities of Brookfield Renewable Partners L.P. (“Brookfield Renewable”) consist of owning a portfolio of renewable power generating facilities primarily in North America, Colombia, Brazil, Europe, India and China.

Unless the context indicates or requires otherwise, the term “Brookfield Renewable” means Brookfield Renewable Partners L.P. and its controlled entities.

Brookfield Renewable is a publicly traded limited partnership established under the laws of Bermuda pursuant to an amended and restated limited partnership agreement dated November 20, 2011.

The registered office of Brookfield Renewable is 73 Front Street, Fifth Floor, Hamilton HM12, Bermuda.

The immediate parent of Brookfield Renewable is its general partner, Brookfield Renewable Partners Limited (“BRPL”). The ultimate parent of Brookfield Renewable is Brookfield Asset Management Inc. (“Brookfield Asset Management”). Brookfield Asset Management and its subsidiaries, other than Brookfield Renewable, are also individually and collectively referred to as “Brookfield” in these financial statements.

Brookfield Renewable’s non-voting limited partnership units (“LP Units”) are traded under the symbol “BEP” on the New York Stock Exchange and under the symbol “BEP.UN” on the Toronto Stock Exchange. Brookfield Renewable’s Class A Series 5, Series 7, Series 9, Series 11 and Series 13 preferred limited partners’ equity are traded under the symbols “BEP.PR.E”, “BEP.PR.G”, “BEP.PR.I”, “BEP.PR.K” and “BEP.PR.M” respectively, on the Toronto Stock Exchange.

Notes to consolidated financial statements

Page

GENERAL APPLICATION

1.        Basis of preparation and significant accounting policies

15

2.        Principal subsidiaries

33

3.        Acquisitions

34

4.        Assets held for sale

39

5.        Risk management and financial instruments

41

6.        Segmented information

51

 

 

CONSOLIDATED RESULTS OF OPERATIONS

7.        Other income

57

8.        Direct operating costs

57

9.        Other

58

10.     Foreign currency translation

58

11.     Income taxes

58

 

 

CONSOLIDATED FINANCIAL POSITION

12.     Property, plant and equipment, at fair value

61

13.     Borrowings

64

14.     Non-controlling interests

68

15.     Preferred limited partner’s equity

73

16.     Limited partners’ equity

73

17.     Goodwill

74

18.     Capital management

74

19.     Equity-accounted investments

76

20.     Cash and cash equivalents

77

21.     Restricted cash

77

22.     Trade receivables and other current assets

77

23.     Other long-term assets

78

24.     Accounts payable and accrued liabilities

78

25.     Other long-term liabilities

79

26.     Commitments, contingencies and guarantees

79

 

 

OTHER

 

27.     Related party transactions

81

28.     Supplemental information

86

29.     Pension and employee future benefits

86

30.     Subsidiary public issuers

90

31.     Subsequent events

91

 

 

F - 13 


1.  BASIS OF PREPARATION AND SIGNIFICANT ACCOUNTING POLICIES

(a) Statement of compliance

The consolidated financial statements have been prepared in accordance with International Financial Reporting Standards (“IFRS”) as issued by the International Accounting Standards Board (“IASB”). The accounting policies used in the consolidated financial statements are based on the IFRS applicable as at December 31, 2018, which encompass individual IFRS, International Accounting Standards (“IAS”), and interpretations made by the International Financial Reporting Interpretations Committee (“IFRIC”) and the Standard Interpretations Committee (“SIC”). The policies set out below are consistently applied to all periods presented, unless otherwise noted.

These consolidated financial statements have been authorized for issuance by the Board of Directors of Brookfield Renewable’s general partner, BRPL, on February 28, 2019.

Certain comparative figures have been reclassified to conform to the current year’s presentation.

References to $, C$, €, £ ,R$, COP, ZAR, THB and MYR are to United States (“U.S.”) dollars, Canadian dollars, Euros, British pound sterling, Brazilian reais, Colombian pesos, South African rand, Thai baht and Malaysian ringgit, respectively.

All figures are presented in millions of U.S. dollars unless otherwise noted.

(b) Basis of preparation

The consolidated financial statements have been prepared on the basis of historical cost, except for the revaluation of property, plant and equipment and certain assets and liabilities which have been measured at fair value. Cost is recorded based on the fair value of the consideration given in exchange for assets.

(i)      Consolidation

These consolidated financial statements include the accounts of Brookfield Renewable and its subsidiaries, which are the entities over which Brookfield Renewable has control. An investor controls an investee when it is exposed, or has rights, to variable returns from its involvement with the investee and has the ability to affect those returns through its power over the investee. Non-controlling interests in the equity of Brookfield Renewable’s subsidiaries are shown separately in equity in the consolidated statements of financial position.

Brookfield Renewable has entered into a voting agreement with Brookfield, which provides Brookfield Renewable with control of the general partner of Brookfield Renewable Energy L.P. (“BRELP”), a holding subsidiary. Accordingly, Brookfield Renewable consolidates the accounts of BRELP and its subsidiaries. In addition, BRELP issued redeemable/exchangeable limited partnership units to Brookfield (“Redeemable/Exchangeable Partnership Units”), pursuant to which the holder may at its request require BRELP to redeem the Redeemable/Exchangeable Partnership Units for cash consideration. This right is subject to Brookfield Renewable’s right of first refusal which entitles it, at its sole discretion, to elect to acquire all of the Redeemable/Exchangeable Partnership Units so presented to BRELP that are tendered for redemption in exchange for LP Units on a one for one basis. As Brookfield Renewable, at its sole discretion, has the right to settle the obligation with LP Units, the Redeemable/Exchangeable Partnership Units are classified as equity of Brookfield Renewable (“Participating non-controlling interests – in a holding subsidiary – Redeemable/Exchangeable Units held by Brookfield”).

Brookfield Renewable has entered into voting agreements with Brookfield, whereby Brookfield Renewable gained control of the entities that own certain renewable power generating operations in the United States, Brazil, Europe and other countries (including India and China). Brookfield Renewable has

F - 14 


also entered into a voting agreement with our consortium partners in respect of our Colombian operations. These voting agreements provide Brookfield Renewable the authority to direct the election of the Boards of Directors of the relevant entities, among other things, and therefore provide Brookfield Renewable with control. Accordingly, Brookfield Renewable consolidates the accounts of these entities. Refer to Note 27 - Related party transactions for further information.

For entities previously controlled by Brookfield Asset Management, the voting agreements entered into do not represent business combinations in accordance with IFRS 3, Business Combinations (“IFRS 3”), as all combining businesses are ultimately controlled by Brookfield Asset Management both before and after the transactions were completed. Brookfield Renewable accounts for these transactions involving entities under common control in a manner similar to a pooling of interest, which requires the presentation of pre-voting agreement financial information as if the transactions had always been in place. Refer to Note 1(r)(ii) - Critical judgments in applying accounting policies - Common control transactions for Brookfield Renewable’s policy on accounting for transactions under common control.

(ii)     Equity-accounted investments

Equity-accounted investments are entities over which Brookfield Renewable has significant influence or joint arrangements representing joint ventures. Significant influence is the ability to participate in the financial and operating policy decisions of the investee, but without controlling or jointly controlling those investees. Such investments are accounted for using the equity method.

A joint venture is a type of joint arrangement whereby the parties that have joint control of the arrangement have rights to the net assets of the joint venture. Joint control is the contractually agreed sharing of control of an arrangement, which exists only when decisions about the relevant activities require unanimous consent of the parties sharing control. Brookfield Renewable accounts for its interests in joint ventures using the equity method.

Under the equity method, the carrying value of an interest in an investee is initially recognized at cost and adjusted for Brookfield Renewable’s share of net income, other comprehensive income (“OCI”), distributions by the equity-accounted investment and other adjustments to Brookfield Renewable’s proportionate interest in the investee.

(c) Recently adopted accounting standards

(i)   IFRS 15, Revenue from contracts with customers (“IFRS 15”)

On January 1, 2018 Brookfield Renewable adopted IFRS 15 using the modified retrospective method applied to those contracts which were not completed as of January 1, 2018. IFRS 15 supersedes IAS 11 Construction Contracts, IAS 18 Revenue  and related interpretations and it applies, with limited exceptions, to all revenue arising from contracts with its customers. IFRS 15 requires that revenue be recognized at an amount that reflects the consideration to which an entity expects to be entitled in exchange for transferring goods or services to a customer using a five-step model, which requires the identification of a contract with a customer, the identification of performance obligations within the contract, determination of the transaction price, the allocation of the transaction price to the performance obligations and the recognition of revenue when performance obligations have been satisfied.

IFRS 15 requires entities to exercise judgement, taking into consideration all the relevant facts and circumstances when applying each step of the model to contracts with their customers. The standard also specifies the accounting for the incremental costs of obtaining a contract and the costs directly related to fulfilling a contract.

The pattern and timing of revenue recognition under the new standard is consistent with prior practice. There were no adjustments recognized on the adoption of IFRS 15.

F - 15 


(ii)   IFRS 9, Financial instruments (“IFRS 9”)

Brookfield Renewable adopted IFRS 9, as issued by the IASB in 2014, which provides more reliable and relevant information for users to assess the amounts, timing and uncertainty of future cash flows. The new accounting policy was applied prospectively, with an initial application date of January 1, 2018. Brookfield Renewable has not restated the comparative information, which continues to be reported under IAS 39, Financial Instruments Recognition and Measurement (“IAS 39”). The adoption of IFRS 9 did not result in any material transition adjustments being recognized as at January 1, 2018

IFRS 9 replaces certain provisions of IAS 39 that relate to the recognition, classification and measurement of financial assets and financial liabilities; derecognition of financial instruments; impairment of financial assets; and hedge accounting. IFRS 9 also significantly amends other standards dealing with financial instruments such as IFRS 7, Financial Instruments: Disclosures

(d) Changes to and impact of financial instrument accounting policies

Classification and measurement

Under IFRS 9, financial assets are subsequently measured at fair value through profit or loss, amortized cost, or fair value through OCI. The classification is based on two criteria: Brookfield Renewable’s business objectives for managing the assets; and whether the instruments’ contractual cash flows represent ‘solely payments of principal and interest’ on the principal amount outstanding.

The assessment of Brookfield Renewable’s business objectives was made as of January 1, 2018, the date of initial application. The assessment of whether contractual cash flows on debt instruments are solely comprised of principal and interest was made based on the facts and circumstances as at the initial recognition of the assets.

F - 16 


As at January 1, 2018, the date of initial application, Brookfield Renewable’s financial instruments and new classification categories under IFRS 9 were as follows:

 

Classification category

 

 

IAS 39

IFRS 9

Carrying amount

IAS 39 and IFRS 9

($ Millions)

Financial assets

 

 

 

Cash and cash equivalents

FVPL

Amortized cost

799

Restricted cash(1)

FVPL

Amortized cost

284

Trade receivables

and other current assets

Loans and receivables

Amortized cost

554

Financial instrument assets - investments in equity securities(1)(2)

Available-for-sale

FVOCI

159

Financial instrument assets -

derivative financial instruments(1)(3)

FVPL

FVPL

20

Financial instrument assets - derivative financial instruments designated as hedges(1)(3)

Financial instruments designated as hedges

Financial instruments designated as hedges

6

Due from related parties

Loans and receivables

Amortized cost

60

 

 

 

 

Financial liabilities

 

 

 

Accounts payable

and accrued liabilities

Other liabilities

Amortized cost

542

Financial instrument liabilities -

derivative financial instruments(1)(3)

FVPL

FVPL

145

Financial instrument liabilities - derivative financial instruments designated as hedges(1)(3)

Financial instruments designated as hedges

Financial instruments designated as hedges

125

Due to related parties

Other liabilities

Amortized cost

112

Corporate borrowings(1)

Other liabilities

Amortized cost

2,552

Non-recourse borrowings(1)

Other liabilities

Amortized cost

9,214

(1)               Includes both current and non-current portions.

(2)               Investments in equity securities were originally referred to as available-for-sale securities in the 2017 annual consolidated financial statements.

(3)               Derivative financial instruments comprise of energy derivative contracts, interest rate swaps and foreign exchange swaps.

The classification and measurement requirements of IFRS 9 did not have a significant impact to Brookfield Renewable. Brookfield Renewable continued measuring at fair value all financial assets previously held at fair value under IAS 39.  There are no changes in classification and measurement for Brookfield Renewable’s financial liabilities and there have been no financial liabilities designated at fair value through profit or loss.

Impairment

From January 1, 2018, Brookfield Renewable assesses on a forward-looking basis the expected credit losses (“ECL”) associated with its assets carried at amortized cost and FVOCI, including finance lease receivables. For trade receivables only, Brookfield Renewable applies the simplified approach permitted by IFRS 9, which requires expected lifetime losses to be recognized from initial recognition of the receivables. The simplified approach to the recognition of ECL does not require entities to track the changes in credit risk; rather, entities recognize a loss allowance at each reporting date based on the lifetime ECL since the date of initial recognition of the trade receivable.


F - 17 


Evidence of impairment may include:

·         Indications that a debtor or group of debtors is experiencing significant financial difficulty;

·         A default of delinquency in interest or principal payments;

·         Probability that a debtor or a group of debtors will enter into bankruptcy or other financial reorganization;

·         Changes in arrears or economic conditions that correlate with defaults, where observable data indicates that there is a measurable decrease in the estimated future cash flows.

Trade receivables are reviewed qualitatively on a case by case basis to determine if they need to be written off.

ECL are measured as the difference in the present value of the contractual cash flows that are due under contract and the cash flows expected to be received. ECL is measured by considering the risk of default over the contract period and incorporates forward looking information into its measurement.

Measurement of ECL on financial assets resulted in immaterial amounts; therefore, an allowance for doubtful accounts was not recorded.

Derivatives and hedge accounting

Before January 1, 2018, hedge documentation included identification of the hedging instrument, the hedged item or transaction, the nature of the risk being hedged and how Brookfield Renewable will assess the effectiveness of changes in the hedging instrument’s fair value in offsetting the exposure to changes in the hedged item’s fair value or cash flows attributable to the hedged risk. Such hedges were expected to be highly effective in achieving offsetting changes in fair value or cash flows and were assessed on an ongoing basis to determine that they had actually been highly effective throughout the financial reporting periods for which they were designated.

Beginning January 1, 2018, the documentation includes identification of the hedging instrument, the hedged item, the nature of the risk being hedged and how Brookfield Renewable will assess whether the hedging relationship meets the hedge effectiveness requirements (including the analysis of sources of hedge ineffectiveness and how the hedge ratio is determined). A hedging relationship qualifies for hedge accounting if it meets all of the following effectiveness requirements:

·         There is ‘an economic relationship’ between the hedged item and the hedging instrument.

·         The effect of credit risk does not ‘dominate the value changes’ that result from that economic relationship.

·         The hedge ratio of the hedging relationship is the same as that resulting from the quantity of the hedged item that Brookfield Renewable actually hedges and the quantity of the hedging instrument that Brookfield Renewable actually uses to hedge that quantity of hedged item.

Refer to Note 1(k) – Financial Instruments for details of Brookfield Renewable’s accounting policies for hedge accounting from January 1, 2018 under IFRS 9.

(e) Foreign currency translation

All figures reported in the consolidated financial statements and tabular disclosures to the consolidated financial statements are reflected in millions of U.S. dollars, which is the functional currency of Brookfield Renewable. Each of the foreign operations included in these consolidated financial statements determines its own functional currency, and items included in the financial statements of each subsidiary are measured using that functional currency.

Assets and liabilities of foreign operations having a functional currency other than the U.S. dollar are translated at the rate of exchange prevailing at the reporting date and revenues and expenses at the rate

F - 18 


of exchange prevailing at the dates of the transactions during the period. Gains or losses on translation of foreign subsidiaries are included in OCI. Gains or losses on foreign currency denominated balances and transactions that are designated as hedges of net investments in these operations are reported in the same manner.

In preparing the consolidated financial statements of Brookfield Renewable, foreign currency denominated monetary assets and liabilities are translated into the functional currency using the closing rate at the applicable consolidated statement of financial position dates. Non-monetary assets and liabilities, denominated in a foreign currency and measured at fair value, are translated at the rate of exchange prevailing at the date when the fair value was determined and non-monetary assets measured at historical cost are translated at the historical rate. Revenues and expenses are measured in the functional currency at the rates of exchange prevailing at the dates of the transactions with gains or losses included in income.

(f) Cash and cash equivalents

Cash and cash equivalents include cash, term deposits and money market instruments with original maturities of less than 90 days.  

(g) Restricted cash

Restricted cash includes cash and cash equivalents, where the availability of funds is restricted primarily by credit agreements.

(h) Property, plant and equipment and revaluation method

Power generating assets are classified as property, plant and equipment and are accounted for using the revaluation method under IAS 16, Property, Plant and Equipment (“IAS 16”). Property, plant and equipment are initially measured at cost and subsequently carried at their revalued amount, being the fair value at the date of the revaluation, less any subsequent accumulated depreciation and any subsequent accumulated impairment losses.

Brookfield Renewable generally determines the fair value of its property, plant and equipment by using a 20-year discounted cash flow model for the majority of its assets. This model incorporates future cash flows from long-term power purchase agreements that are in place where it is determined that the power purchase agreements are linked specifically to the related power generating assets. The model also includes estimates of future electricity prices, anticipated long-term average generation, estimated operating and capital expenditures, and assumptions about future inflation rates and discount rates by geographical location. Construction work-in-progress (“CWIP”) is revalued when sufficient information exists to determine fair value using the discounted cash flow method. Revaluations are made on an annual basis as at December 31 to ensure that the carrying amount does not differ significantly from fair value. For power generating assets acquired through business combinations during the year, Brookfield Renewable initially measures the assets at fair value consistent with the policy described in Note 1(n) – Business combinations. Accordingly, in the year of acquisition, power generating assets are not revalued at year-end unless there is an indication that assets are impaired.

Where the carrying amount of an asset increased as a result of a revaluation, the increase is recognized in income to the extent the increase reverses a previously recognized decrease recorded through income, with the remainder of the increase recognized in OCI and accumulated in equity under revaluation surplus and non-controlling interest. Where the carrying amount of an asset decreased, the decrease is recognized in OCI to the extent that a balance exists in revaluation surplus with respect to the asset, with the remainder of the decrease recognized in income.

F - 19 


Depreciation on power generating assets is calculated on a straight-line basis over the estimated service lives of the assets, which are as follows:

 

Estimated service lives

Dams

Up to 115 years

Penstocks

Up to 60 years

Powerhouses

Up to 115 years

Hydroelectric generating units

Up to 115 years

Wind generating units

Up to 30 years

Solar generating units

Up to 30 years

Gas-fired cogenerating (“Cogeneration”) units

Up to 40 years

Other assets

Up to 60 years

Costs are allocated to significant components of property, plant and equipment.  When items of property, plant and equipment have different useful lives, they are accounted for as separate items (significant components) and depreciated separately. To ensure the accuracy of useful lives and residual values, a review is conducted annually. 

Depreciation is calculated based on the cost of the asset less its residual value. Depreciation commences when the asset is in the location and conditions necessary for it to be capable of operating in the manner intended by management. It ceases at the earlier of the date the asset is classified as held-for-sale and the date the asset is derecognized. An item of property, plant and equipment and any significant component is derecognized upon disposal or when no future economic benefits are expected from its use. Other assets include equipment, buildings and leasehold improvements. Buildings, furniture and fixtures, leasehold improvements and office equipment are recorded at historical cost, less accumulated depreciation. Land and CWIP are not subject to depreciation.

The depreciation of property, plant and equipment in Brazil is based on the duration of the authorization or the useful life of a concession asset. The weighted-average remaining duration at December 31, 2018 is 29 years (2017: 15 years). Since land rights are part of the concession or authorization, this cost is also subject to depreciation.  In June of 2018, the federal government of Brazil provided further clarification to a law that was passed in 2016, which resulted in Brookfield Renewable including a one-time thirty year concession renewal period in the valuation of certain of its hydroelectric facilities in Brazil.

Any accumulated depreciation at the date of revaluation is eliminated against the gross carrying amount of the asset, and the net amount is applied to the revalued amount of the asset.

Gains and losses on disposal of an item of property, plant and equipment are recognized in Other income in the consolidated statements of income. The revaluation surplus is reclassified within the respective components of equity and not reclassified to net income when the assets are disposed.

(i) Asset impairment

At each statement of financial position date, management assesses whether there is any indication that assets are impaired. For non-financial tangible and intangible assets (including equity-accounted investments), an impairment is recognized if the recoverable amount, determined as the greater of the estimated fair value, less costs to sell, and the discounted future cash flows generated from use and eventual disposal of an asset or cash-generating unit, is less than its carrying value. The projections of future cash flows take into account the relevant operating plans and management’s best estimate of the most probable set of conditions anticipated to prevail. Should an impairment loss subsequently reverse, the carrying amount of the asset is increased to the lesser of the revised estimate of the recoverable

F - 20 


amount, and the carrying amount that would have been recorded had no impairment loss been recognized previously.

(j) Trade receivables and other current assets

Trade receivables and other current assets are recognized initially at fair value, and subsequently measured at amortized cost using the effective interest method, less any provision for expected credit losses.  

(k) Financial instruments

The following accounting policies are applicable to the accounting for financial instruments from January 1, 2018 under IFRS 9. The impact to the Consolidated Financial Statements of the adoption of IFRS 9 in the current period and comparison to IAS 39 applied in the comparative period is explained in Note 1(d) - Changes to and Impact of Financial Instrument Accounting Policies.

Initial recognition

Under IFRS 9, regular purchases and sales of financial assets are recognized on the trade date, being the date on which Brookfield Renewable commits to purchase or sell the asset. Financial assets are derecognized when the rights to receive cash flows from the financial assets have expired or have been transferred and Brookfield Renewable has transferred substantially all the risks and rewards of ownership.

At initial recognition, Brookfield Renewable measures a financial asset at its fair value. In the case of a financial asset not categorized as FVPL, transaction costs that are directly attributable to the acquisition of the financial asset are included at initial recognition. Transaction costs of financial assets carried at FVPL are expensed in profit or loss.

Classification and measurement

Subsequent measurement of financial assets depends on Brookfield Renewable’s business objective for managing the asset and the cash flow characteristics of the asset. There are three measurement categories into which Brookfield Renewable classifies its financial assets:

Amortized cost – Financial assets held for collection of contractual cash flows that represent solely payments of principal and interest are measured at amortized cost. Interest income is recognized as other income in the financial statements, and gains/losses are recognized in profit or loss when the asset is derecognized or impaired.

FVOCI – Financial assets held to achieve a particular business objective other than short-term trading are designated at FVOCI. Unlike debt instruments designated at FVOCI, there is no recycling of gains or losses through profit and loss. Upon derecognition of the asset, accumulated gains or losses are transferred from OCI directly to retained earnings.

FVPL – Financial assets that do not meet the criteria for amortized cost or FVOCI are measured at FVPL.

Financial liabilities are classified as financial liabilities at fair value through profit and loss, amortized cost, or derivatives designated as hedging instruments in an effective hedge. Brookfield Renewable determines the classification of its financial liabilities at initial recognition. Brookfield Renewable’s financial liabilities include accounts payable and accrued liabilities, corporate borrowings, non-recourse borrowings, derivative liabilities, and due to related party balances. Financial liabilities are initially measured at fair value, with subsequent measurement determined based on their classification as follows:

FVPL – Financial liabilities held for trading, such as those acquired for the purpose of selling in the near term, and derivative financial instruments entered into by Brookfield Renewable that do not meet hedge

F - 21 


accounting criteria are classified as fair value through profit and loss. Gains or losses on these types of liabilities are recognized in profit and loss.

Amortized cost – All other financial liabilities are classified as amortized cost using the effective interest rate method. Gains and losses are recognized in profit and loss when the liabilities are derecognized as well as through the amortization process. Amortized cost is computed using the effective interest method less any principal repayment or reduction. The calculation takes into account any premium or discount on acquisition and includes transaction costs and fees that are an integral part of the effective interest rate. This category includes trade and other payables, dividends payable, interest-bearing loans and borrowings, and corporate credit facilities.

Derivatives and hedge accounting

Derivatives are initially recognized at fair value on the date a derivative contract is entered into and are subsequently remeasured to their fair value at the end of each reporting period. The accounting for subsequent changes in fair value depends on whether the derivative is designated as a hedging instrument, and if so, the nature of the item being hedged and the type of hedge relationship designated.

Brookfield Renewable designates its derivatives as hedges of:

·         Foreign exchange risk associated with the cash flows of highly probable forecast transactions (cash flow hedges);

·         Foreign exchange risk associated with net investment in foreign operations (net investment hedges);

·         Commodity price risk associated with cash flows of highly probable forecast transactions (cash flow hedges); and

·         Floating interest rate risk associated with payments of debts (cash flow hedges).

The fair values of various derivative financial instruments used for hedging purposes and movements in the hedge reserve within equity are shown in Note 5 – Risk Management and Financial Instruments.

When a hedging instrument expires, is sold, is terminated, or no longer meets the criteria for hedge accounting, any cumulative deferred gain or loss and deferred costs of hedging in equity at that time remain in equity until the forecasted transaction occurs. When the forecasted transaction is no longer expected to occur, the cumulative gain or loss and deferred costs of hedging are immediately reclassified to profit and loss.

If the hedge ratio for risk management purposes is no longer optimal but the risk management objective remains unchanged and the hedge continues to qualify for hedge accounting, the hedge relationship will be rebalanced by adjusting either the volume of the hedging instrument or the volume of the hedged item so that the hedge ratio aligns with the ratio used for risk management purposes. Any hedge ineffectiveness is calculated and accounted for in profit and loss at the time of the hedge relationship rebalancing.

(i)     Cash flow hedges that qualify for hedge accounting

The effective portion of changes in the fair value of derivatives that are designated and qualify as cash flow hedges is recognized in the cash flow hedge reserve within equity, limited to the cumulative change in fair value of the hedged item on a present value basis from the inception of the hedge. The gain or loss relating to the ineffective portion is recognized immediately in profit and loss, within unrealized financial instruments gain (loss)  

F - 22 


Gains and losses relating to the effective portion of the change in fair value of the entire forward contract are recognized in the cash flow hedge reserve within equity. Amounts accumulated in equity are reclassified in the period when the hedged item affects profit and loss.

(ii)    Net investment hedges that qualify for hedge accounting

Hedges of net investments in foreign operations are accounted for similarly to cash flow hedges. Any gain or loss on the hedging instrument relating to the effective portion of the hedge is recognized in OCI and accumulated in reserves in equity. The gain or loss relating to the ineffective portion is recognized immediately in profit and loss within foreign exchange and unrealized financial instruments gain (loss). Gains and losses accumulated in equity will be reclassified to profit and loss when the foreign operation is partially disposed of or sold.

(iii)   Hedge ineffectiveness

Brookfield Renewable’s hedging policy only allows for the use of derivative instruments that form effective hedge relationships. Hedge effectiveness is determined at the inception of the hedge relationship and through periodic prospective effectiveness assessments to ensure that an economic relationship exists between the hedged item and hedging instrument. Where the critical terms of the hedging instrument match exactly with the terms of the hedged item, a qualitative assessment of effectiveness is performed. For other hedge relationships, the hypothetical derivative method to assess effectiveness is used.

(l) Revenue and expense recognition

The majority of revenue is derived from the sale of power and power related ancillary services both under contract and in the open market, sourced from Brookfield Renewable’s power generating facilities. The obligations are satisfied over time as the customer simultaneously receives and consumes benefits as Brookfield Renewable delivers electricity and related products. Revenue is recorded based upon the output delivered and capacity provided at rates specified under either contract terms or prevailing market rates. The revenue reflects the consideration Brookfield Renewable expects to be entitled to in exchange for those goods or services. Costs related to the purchases of power or fuel are recorded upon delivery. All other costs are recorded as incurred.

Details of the revenue recognized per geographical region are included in Note 6 – Segmented information.

Where available, Brookfield Renewable has elected the practical expedient available under IFRS 15 for measuring progress toward complete satisfaction of a performance obligation and for disclosure requirements of remaining performance obligations. The practical expedient allows an entity to recognize revenue in the amount to which the entity has the right to invoice such that the entity has a right to the consideration in an amount that corresponds directly with the value to the customer for performance completed to date by the entity.

If the consideration in a contract that does not apply the practical expedient available under IFRS 15 for measuring progress toward complete satisfaction of a performance obligation includes a variable amount, Brookfield Renewable estimates the amount of consideration to which it will be entitled in exchange for transferring the goods to the customer. The variable consideration is estimated at contract inception and constrained until it is highly probable that a significant revenue reversal in the amount of cumulative revenue recognised will not occur when the associated uncertainty with the variable consideration is subsequently resolved.

Brookfield Renewable also sells power and related products under bundled arrangements. Energy, capacity and renewable credits within power purchase agreements are considered to be distinct performance obligations. A contract’s transaction price is allocated to each distinct performance

F - 23 


obligation and recognized as revenue when, or as, the performance obligation is satisfied under IFRS 15. Brookfield Renewable views the sale of energy and capacity as a series of distinct goods that is substantially the same and has the same pattern of transfer measured by the output method. Brookfield Renewable views renewable credits to be performance obligations satisfied at a point in time. During the year ended December 31, 2018, revenues recognized at a point in time corresponding to the sale of renewable credits were $17 million (2017: $18 million). Measurement of satisfaction and transfer of control to the customer of renewable credits in a bundled arrangement coincides with the pattern of revenue recognition of the underlying energy generation. Accordingly, Brookfield Renewable has determined that the pattern of revenue recognition under IFRS 15 is consistent with IAS 18.

Revenues recognized that are outside the scope of IFRS 15 include realized gains and losses from derivatives used in the risk management of the Brookfield Renewable's generation activities related to commodity prices. Financial transactions included in revenues for the year ended December 31, 2018 decreased revenues by $21 million (2017: $16 million).

Contract Balances

Contract assets – A contract asset is the right to consideration in exchange for goods or services transferred to the customer. If Brookfield Renewable performs by transferring goods or services to a customer before the customer pays consideration or before payment is due, a contract asset is recognized for the earned consideration that is conditional.

Trade receivables – A receivable represents Brookfield Renewable’s right to an amount of consideration that is unconditional (i.e., only the passage of time is required before payment of the consideration is due).

Contract liabilities – A contract liability is the obligation to transfer goods or services to a customer for which Brookfield Renewable has received consideration (or an amount of consideration is due) from the customer. If a customer pays consideration before Brookfield Renewable transfers goods or services to the customer, a contract liability is recognized when the payment is made or the payment is due (whichever is earlier). Contract liabilities are recognized as revenue when Brookfield Renewable performs under the contract.

 (m) Income taxes

Current income tax assets and liabilities are measured at the amount expected to be paid to tax authorities, net of recoveries, based on the tax rates and laws enacted or substantively enacted at the statement of financial position dates. Current income tax assets and liabilities are included in trade receivables and other current assets and accounts payable and accrued liabilities, respectively.

Deferred tax is recognized on taxable temporary differences between the tax bases and the carrying amounts of assets and liabilities. Deferred tax is not recognized if the temporary difference arises from goodwill or from initial recognition (other than in a business combination) of other assets and liabilities in a transaction that affects neither taxable profit nor accounting profit. Deferred income tax assets are recognized for all deductible temporary differences, carry forwards of unused tax credits and unused tax losses, to the extent that it is probable that deductions, tax credits and tax losses can be utilized. The carrying amount of deferred income tax assets is reviewed at each statement of financial position date and reduced to the extent it is no longer probable that the income tax assets will be recovered. Deferred income tax assets and liabilities are measured at the tax rates that are expected to apply to the year when the assets are realized or the liabilities settled, using the tax rates and laws enacted or substantively enacted at the statement of financial position dates.

F - 24 


Current and deferred income taxes relating to items recognized directly in OCI are also recognized directly in OCI.

 (n) Business combinations

The acquisition of a business is accounted for using the acquisition method. The consideration for an acquisition is measured at the aggregate of the fair values, at the date of exchange, of the assets transferred, the liabilities incurred to former owners of the acquired business, and equity instruments issued by the acquirer in exchange for control of the acquired business. The acquired business’ identifiable assets, liabilities and contingent liabilities that meet the conditions for recognition under IFRS 3, Business Combinations, are recognized at their fair values at the acquisition date, except for income taxes which are measured in accordance with IAS 12, Income Taxes, share-based payments which are measured in accordance with IFRS 2, Share-based Payment and non-current assets that are classified as held-for-sale which are measured at fair value less costs to sell in accordance with IFRS 5, Non-current Assets Held for Sale and Discontinued Operations. The non-controlling interest in the acquiree is initially measured at the non-controlling interest’s proportion of the net fair value of the identifiable assets, liabilities and contingent liabilities recognized or when applicable, at the fair value of the shares outstanding.

To the extent that the aggregate of the fair value of consideration paid, the amount of any non-controlling interest and the fair value of any previously held interest in the acquiree exceeds the fair value of the net identifiable tangible and intangible assets acquired, goodwill is recognized. To the extent that this difference is negative, the amount is recognized as a gain in income. Goodwill is not amortized and is not deductible for tax purposes. However, after initial recognition, goodwill will be measured at cost less any accumulated impairment losses. An impairment assessment will be performed at least annually, and whenever circumstances such as significant declines in expected revenues, earnings or cash flows indicate that it is more likely than not that goodwill might be impaired. Goodwill impairment charges are not reversible.

When a business combination is achieved in stages, previously held interests in the acquired entity are re-measured to fair value at the acquisition date, which is the date control is obtained, and the resulting gain or loss, if any, is recognized in income. Amounts arising from interests in the acquired business prior to the acquisition date that have previously been recognized in OCI are reclassified to income. Upon disposal or loss of control of a subsidiary, the carrying amount of the net assets of the subsidiary (including any OCI relating to the subsidiary) are derecognized with the difference between any proceeds received and the carrying amount of the net assets recognized as a gain or loss in income.

Where applicable, the consideration for the acquisition includes any asset or liability resulting from a contingent consideration arrangement, measured at its acquisition-date fair value. Subsequent changes in fair values are adjusted against the cost of the acquisition where they qualify as measurement period adjustments. All other subsequent changes in the fair value of contingent consideration classified as liabilities will be recognized in the consolidated statements of income, whereas changes in the fair values of contingent consideration classified within equity are not subsequently re-measured.

F - 25 


(o) Assets held for sale

Non-current assets and disposal groups are classified as held for sale if their carrying amount will be recovered principally through a sale transaction rather than through continuing use. This condition is regarded as met only when the sale is highly probable and the non-current asset or disposal group is available for immediate sale in its present condition. Management must be committed to the sale, which should be expected to qualify for recognition as a completed sale within one year from the date of classification subject to limited exceptions.

When Brookfield Renewable is committed to a sale plan involving loss of control of a subsidiary, all of the assets and liabilities of that subsidiary are classified as held for sale when the criteria described above are met, regardless of whether Brookfield Renewable will retain a non-controlling interest in its former subsidiary after the sale.

Non-current assets and disposal groups classified as held for sale are measured at the lower of their previous carrying amount and fair value less costs to sell.

Non-current assets classified as held for sale and the assets of a disposal group are presented separately from other assets in the consolidated statements of financial position and are classified as current. The liabilities of a disposal group classified as held for sale are presented separately from other liabilities in the consolidated statements of financial position.

Once classified as held for sale, property, plant and equipment and intangible assets are not depreciated or amortized.

(p) Other items

(i)      Capitalized costs

Capitalized costs related to CWIP include all eligible expenditures incurred in connection with the development and construction of the power generating asset. The expenditures consist of cost of materials, direct labor and any other costs directly attributable to bringing the asset to a working condition for its intended use, and the costs of dismantling and removing the items and restoring the site on which they are located. Interest and borrowing costs are capitalized when activities that are necessary to prepare the asset for its intended use or sale are in progress, expenditures for the asset have been incurred and funds have been used or borrowed to fund the construction or development. Capitalization of costs ceases when the asset is ready for its intended use.  

(ii)     Pension and employee future benefits

Pension and employee future benefits are recognized in the consolidated financial statements in respect of employees of the operating entities within Brookfield Renewable. The costs of retirement benefits for defined benefit plans and post-employment benefits are recognized as the benefits are earned by employees. The project unit credit method, using the length of service and management’s best estimate assumptions, is used to value its pension and other retirement benefits. All actuarial gains and losses are recognized immediately through OCI in order for the net pension asset or liability recognized in the consolidated statements of financial position to reflect the full value of the plan deficit or surplus. Net interest is calculated by applying the discount rate to the net defined benefit asset or liability. Changes in the net defined benefit obligation related to service costs (comprising of current service costs, past services costs, gains and losses on curtailments and non-routine settlements), and net interest expense or income are recognized in the consolidated statements of income.

Re-measurements, comprising of actuarial gains or losses, the effect of the asset ceiling, and the return on plan assets (excluding net interest), are recognized immediately in the consolidated statements of financial position with a corresponding debit or credit to OCI in the period in which they occur. Re-

F - 26 


measurements are not reclassified to profit or loss in subsequent periods. For defined contribution plans, amounts are expensed based on employee entitlement.

(iii)     Decommissioning, restoration and environmental liabilities

Legal and constructive obligations associated with the retirement of property, plant and equipment are recorded as liabilities when those obligations are incurred and are measured at the present value of the expected costs to settle the liability, using a discount rate that reflects the current market assessments of the time value of money and the risks specific to the liability. The liability is accreted up to the date the liability will be incurred with a corresponding charge to operating expenses. The carrying amount of decommissioning, restoration and environmental liabilities is reviewed annually with changes in the estimates of timing or amount of cash flows added to or deducted from the cost of the related asset.

(iv)     Interest and borrowing costs

Interest and borrowing costs are capitalized when such costs are directly attributable to the acquisition, construction or production of a qualifying asset. A qualifying asset is an asset that takes a substantial period of time to prepare for its intended use.

(v)      Provisions

A provision is a liability of uncertain timing or amount. A provision is recognized if Brookfield Renewable has a present legal or constructive obligation as a result of past events, it is probable that an outflow of resources will be required to settle the obligation and the amount can be reliably estimated. Provisions are not recognized for future operating losses. The provision is measured at the present value of the best estimate of the expenditures expected to be required to settle the obligation using a discount rate that reflects the current market assessments of the time value of money and the risks specific to the obligation. Provisions are re-measured at each statement of financial position date using the current discount rate. The increase in the provision due to the passage of time is recognized as interest expense.  

(vi)     Interest income

Interest income is earned with the passage of time and is recorded on an accrual basis.

(vii)    Government grants

Brookfield Renewable becomes eligible for government grants by constructing or purchasing renewable power generating assets, and by bringing those assets to commercial operation, coupled with a successful application to the applicable program or agency. The assessment of whether or not a project has complied with the conditions and that there is reasonable assurance the grants will be received will be undertaken on a case by case basis. Brookfield Renewable reduces the cost of the asset by the amount of the grant. The grant amounts are recognized in income on a systematic basis as a reduction of depreciation over the periods, and in the proportions, in which depreciation on those assets is charged.

With respect to grants related to income, the government assistance (in the form of the difference between market price and guaranteed fixed price) typically becomes payable once electricity is produced and delivered to the relevant grid. It is at this point that the receipt of the grant becomes reasonably assured, and therefore the grant is recognized as revenue in the month that delivery of the electricity occurs.  

(q) Critical estimates

Brookfield Renewable makes estimates and assumptions that affect the carrying value of assets and liabilities, disclosure of contingent assets and liabilities and the reported amount of income and OCI for the year. Actual results could differ from these estimates. The estimates and assumptions that are critical

F - 27 


to the determination of the amounts reported in the consolidated financial statements relate to the following:

(i)      Property, plant and equipment

The fair value of Brookfield Renewable’s property, plant and equipment is calculated using estimates and assumptions about future electricity prices from renewable sources, anticipated long-term average generation, estimated operating and capital expenditures, future inflation rates and discount rates, as described in Note 12 - Property, plant and equipment, at fair value. Judgment is involved in determining the appropriate estimates and assumptions in the valuation of Brookfield Renewable’s property, plant and equipment. See Note 1(r)(iii) - Critical judgments in applying accounting policies - Property, plant and equipment for further details.

Estimates of useful lives and residual values are used in determining depreciation and amortization. To ensure the accuracy of useful lives and residual values, these estimates are reviewed on an annual basis.

(ii)     Financial instruments

Brookfield Renewable makes estimates and assumptions that affect the carrying value of its financial instruments, including estimates and assumptions about future electricity prices, long-term average generation, capacity prices, discount rates and the timing of energy delivery. The fair value of interest rate swaps is the estimated amount that another party would receive or pay to terminate the swap agreements at the reporting date, taking into account current market interest rates. This valuation technique approximates the net present value of future cash flows. See Note 5 - Risk management and financial instruments for more details.

(iii)    Deferred income taxes

The consolidated financial statements include estimates and assumptions for determining the future tax rates applicable to subsidiaries and identifying the temporary differences that relate to each subsidiary. Deferred income tax assets and liabilities are measured at the tax rates that are expected to apply during the year when the assets are realized or the liabilities settled, using the tax rates and laws enacted or substantively enacted at the consolidated statement of financial position dates. Operating plans and forecasts are used to estimate when the temporary difference will reverse.

(r) Critical judgments in applying accounting policies

The following are the critical judgments that have been made in applying the accounting policies used in the consolidated financial statements and that have the most significant effect on the amounts in the consolidated financial statements:

(i)      Preparation of consolidated financial statements

These consolidated financial statements present the financial position, results of operations and cash flows of Brookfield Renewable. Brookfield Renewable exercises judgment in determining whether non-wholly owned subsidiaries are controlled by Brookfield Renewable. Brookfield Renewable’s judgement included the determination of (i) how the relevant activities of the subsidiary are directed; (ii) whether the rights of shareholdings are substantive or protective in nature; and (iii) Brookfield Renewable’s ability to influence the returns of the subsidiary.

(ii)     Common control transactions

Common control business combinations specifically fall outside of scope of IFRS 3 and as such management has used its judgment to determine an appropriate policy to account for these transactions, considering other relevant accounting guidance that is within the framework of principles in IFRS and that reflects the economic reality of the transactions, in accordance with IAS 8, Accounting Policies, Changes

F - 28 


in Accounting Estimates and Errors. As a result, the consolidated financial statements account for assets and liabilities acquired at the previous carrying value on the predecessor’s financial statements. Differences between the consideration given and the assets and liabilities received are recorded directly to equity.

(iii)     Property, plant and equipment

The accounting policy relating to Brookfield Renewable’s property, plant and equipment is described in Note 1(h) - Property, plant and equipment and revaluation method. In applying this policy, judgment is used in determining whether certain costs are additions to the carrying amount of the property, plant and equipment as opposed to repairs and maintenance. If an asset has been developed, judgment is required to identify the point at which the asset is capable of being used as intended and to identify the directly attributable costs to be included in the carrying value of the development asset. The useful lives of property, plant and equipment are determined by independent engineers periodically with an annual review by management.

Annually, Brookfield Renewable determines the fair value of its property, plant and equipment using a methodology that it has judged to be reasonable. The methodology is generally a 20-year discounted cash flow model. Twenty years is the period considered reasonable as Brookfield Renewable has 20-year capital plans and it believes a reasonable third party would be indifferent between extending the cash flows further in the model versus using a discounted terminal value.

The valuation model incorporates future cash flows from long-term power purchase agreements that are in place where it is determined that the power purchase agreements are linked specifically to the related power generating assets. With respect to estimated future generation that does not incorporate long-term power purchase agreement pricing, the cash flow model uses estimates of future electricity prices using broker quotes from independent sources for the years in which there is a liquid market. The valuation of power generating assets not linked to long-term power purchase agreements also requires the development of a long-term estimate of future electricity prices. In this regard the valuation model uses a discount to the all-in cost of construction with a reasonable return, to secure energy from new renewable on-shore wind development resources as the benchmark that will establish the market price for electricity for renewable resources.

Brookfield Renewable’s long-term view is anchored to the cost of securing new energy from renewable sources to meet future demand growth by the year 2025 in North America and Colombia, 2023 in Europe, and 2022 in Brazil. The year of new entry is viewed as the point when generators must build additional capacity to maintain system reliability and provide an adequate level of reserve generation with the retirement of older coal fired plants and rising environmental compliance costs in North America and Europe, and overall increasing demand in Colombia and Brazil. For the North American and European businesses, Brookfield Renewable has estimated a discount to these new-build wind prices to determine renewable electricity prices for hydroelectric and wind facilities. In Brazil and Colombia, the estimate of future electricity prices is based on a similar approach as applied in North America using a forecast of the all-in cost of development.

Terminal values are included in the valuation of hydroelectric assets in North America and Colombia. For the hydroelectric assets in Brazil, cash flows have been included based on the duration of the authorization or useful life of a concession asset with consideration of a one-time 30-year renewal on our qualifying hydroelectric assets.

Discount rates are determined each year by considering the current interest rates, average market cost of capital as well as the price risk and the geographical location of the operational facilities as judged by management. Inflation rates are also determined by considering the current inflation rates and the

F - 29 


expectations of future rates by economists. Operating costs are based on long-term budgets escalated for inflation. Each operational facility has a 20-year capital plan that it follows to ensure the maximum life of its assets is achieved. Foreign exchange rates are forecasted by using the spot rates and the available forward rates, extrapolated beyond the period available. The inputs described above to the discounted cash flow model require management to consider facts, trends and plans in making its judgments as to what derives a reasonable fair value of its property, plant and equipment.

(iv)     Financial instruments

The accounting policy relating to Brookfield Renewable’s financial instruments is described in Note 1(k) - Financial instruments. In applying the policy, judgments are made in applying the criteria set out in IFRS 9 and IAS 39, to record financial instruments at fair value through profit and loss, fair value through other comprehensive income and the assessments of the effectiveness of hedging relationships.

(v)      Deferred income taxes

The accounting policy relating to Brookfield Renewable’s income taxes is described in Note 1(m) - Income taxes. In applying this policy, judgments are made in determining the probability of whether deductions, tax credits and tax losses can be utilized.

F - 30 


(s) Future changes in accounting policies

The following table provides a brief description of accounting standards issued but not yet effective, none of which will be early adopted by Brookfield Renewable:

Standard

Description

 

Effective date

 

Effect on financial statements

In January 2016, the IASB issued IFRS 16, Leases  (“IFRS 16”).

IFRS 16 was issued by the IASB on January 13, 2016. IFRS 16 brings most leases onto the statement of financial position for lessees under a single model, eliminating the distinction between operating and finance leases. Lessor accounting remains largely unchanged and the distinction between operating and finance leases is retained. Under IFRS 16, a lessee recognizes a right-of-use asset and a lease liability. The right-of-use asset is treated similarly to other non-financial assets and depreciated accordingly, and the liability accrues interest. The lease liability is initially measured at the present value of the lease payments payable over the lease term, discounted at the rate implicit in the lease or an entity's incremental borrowing rate if the implicit rate cannot be readily determined. Lessees are permitted to make an accounting policy election, by class of underlying asset, to apply a method like IAS 17, Leases  (“IAS 17”) operating lease accounting and not recognize lease assets and lease liabilities for leases with a lease term of 12 months or less, and on a lease-by-lease basis, to apply a method similar to current operating lease accounting to leases for which the underlying asset is of low value. A lessee will apply IFRS 16 to its leases either retrospectively to each prior reporting period presented or retrospectively with the cumulative effect of initially applying IFRS 16 being recognized at the date of initial application. IFRS 16 supersedes IAS 17 and related interpretations and is effective for periods beginning on or after January 1, 2019, with earlier adoption permitted if IFRS 15 has also been applied.

 

The standard has a mandatory effective date for annual periods beginning on or after January 1, 2019, with early adoption permitted.

 

Management has chosen to adopt the standard retrospectively in accordance with IFRS 16 paragraph C5(b), recognizing the cumulative effect at the date of initial application as an adjustment to the statement of financial position. For leases that meet the short-term recognition exemption of being less than 12 months in length from the date of initial application, or leases that meet the low-value recognition exemption, Management has elected to apply the respective practical expedients and these leases will be accounted for using IAS 17 operating lease accounting, whereby the lease payments will be recognized as an expense on either a straight line basis over the lease term or another systematic basis. At the date of initial application excluding the subsidiaries that are accounted for as held for sale (Note 4 – Assets held for sale), Brookfield Renewable anticipates recognizing a right-of-use asset of $149 million and a corresponding lease liability of $151 million.

 

F - 31 


2. PRINCIPAL SUBSIDIARIES

The following table lists the subsidiaries of Brookfield Renewable which, in the opinion of management, significantly affect its financial position and results of operations as at December 31, 2018:  

 

Jurisdiction of

Percentage of

 

Incorporation

voting securities

 

or Organization

owned or controlled (%)

Alta Wind VIII LLC(1)

Delaware

100

BIF II Safe Harbor Holdings LLC(1)

Delaware

100

BIF III Holtwood LLC(1)

Delaware

100

BRE GLBL Holdings L.P.(1)

Bermuda

100

BRI Green Energy Limited(1)

Republic of Ireland

100

Brookfield BRP Canada Corp.

Alberta

100

Brookfield Energia Comercializadora Ltda

Brazil

100

Brookfield Power US Holding America Co.

Delaware

100

Brookfield Renewable UK Hydro Limited

England and Wales

100

Brookfield Smoky Mountain Hydropower LLC(1)

Delaware

100

Brookfield White Pine Hydro LLC(1)

Delaware

100

Catalyst Old River Hydroelectric Limited Partnership(2)

Louisiana

75

Erie Boulevard Hydropower, L.P.

Delaware

100

Great Lakes Hydro America, LLC

Delaware

100

Great Lakes Power Limited

Ontario

75

Hawks Nest Hydro LLC

Delaware

100

Isagen S.A. E.S.P.(1)

Colombia

99.5

Kwagis Power Limited Partnership                                  

British Columbia

75

Lièvre Power L.P.

Québec

100

Mississagi Power Trust

Québec

100

Orion Canadian Holdings 1 AIV L.P.

Ontario

100

Powell River Energy Inc.

Canada

100

Rumford Falls Hydro LLC

Delaware

100

Safe Harbor Water Power Corporation(1)

Pennsylvania

100

Tangará Energia S.A.(1)

Brazil - São Paulo

100

Windstar Energy, LLC

California

100

2016 Comber Wind Limited Partnership

Ontario

100

(1)               Voting control held through voting agreements with Brookfield.

(2)               Non-voting economic interest held through preferred shares and secured notes.

F - 32 


3.  ACQUISITIONS

The following investments were accounted for using the acquisition method, and the results of operations have been included in the consolidated financial statements since the date of acquisition.

Biotherm

Brookfield Renewable previously acquired TerraForm Global, Inc. (“TerraForm Global”) on December 28th, 2017. Included in the net identifiable assets of TerraForm Global was $56 million in restricted cash and deposits for the acquisition of controlling interests (ranging between 65% and 70%) in three separate companies that cumulatively operate 49 MW of wind and solar assets in South Africa (“Biotherm”).

In March 2018, Brookfield Renewable acquired Biotherm for a total consideration of $71 million. This amount was transferred in two tranches and included the aforementioned deposit, a cash payment of $12 million and deferred consideration of $3 million.

The total acquisition costs of less than $1 million were expensed as incurred and have been classified under Other  in the consolidated statement of income (loss).

Northern Ireland Wind

In March 2018, Brookfield Renewable entered into an agreement to acquire, along with its institutional partners, a 100% interest in a 23 MW wind facility in Northern Ireland (“Northern Ireland Wind”).

In October 2018, Brookfield Renewable, along with its institutional partners, completed the acquisition of Northern Ireland Wind. The total consideration was £22 million ($28 million). Brookfield Renewable retains an approximate 40% controlling interest.

The total acquisition costs of less than $1 million were expensed as incurred and have been classified under Other  in the consolidated statement of income (loss).

Purchase price allocations

Final purchase price allocations, at fair value, with respect to the acquisitions are as follows:

 

 

 

Northern

 

 

 

 

 

Ireland

 

 

(MILLIONS)

Note

Biotherm

Wind

Total

Cash and cash equivalents

 

$

12

$

1

$

13

Trade receivables and other current assets

 

 

7

 

-

 

7

Property, plant and equipment, at fair value

 

 

158

 

53

 

211

Current liabilities

 

 

(3)

 

(4)

 

(7)

Current portion of non-recourse borrowings

 

 

(3)

 

-

 

(3)

Financial instruments

 

 

(2)

 

-

 

(2)

Non-recourse borrowings

 

 

(69)

 

(18)

 

(87)

Deferred income tax liabilities

 

 

(35)

 

(4)

 

(39)

Non-controlling interests

 

 

(21)

 

-

 

(21)

Fair value of net assets acquired

 

 

44

 

28

 

72

Goodwill

17

 

27

 

-

 

27

Purchase price

 

$

71

$

28

$

99

F - 33 


Completed in 2017

The following investments were accounted for using the equity method as  Brookfield Renewable has significant influence through its position in the business, and the results of operations have been included in the audited annual consolidated financial statements since the date of investment.

European Storage

In August 2017, Brookfield Renewable, along with its institutional partners, acquired a 25% interest in FHH Guernsey Ltd which owns a 2.1 GW pumped storage portfolio in the United Kingdom (“European Storage”). Brookfield Renewable retains an approximate 7% economic interest in the portfolio. Total consideration was £194 million ($248 million). The acquisition costs of £1 million ($1 million) were incurred and capitalized.

TerraForm Power

In October 2017, along with its institutional partners, Brookfield Renewable closed the acquisition of a 51% interest in TerraForm Power, Inc. (“TerraForm Power”). TerraForm Power is a 2,600 MW large scale diversified portfolio of solar and wind assets located predominately in the U.S. Brookfield Renewable retains an indirect economic interest of approximately 16% in TerraForm Power for a total net investment of $203 million.  

Brookfield Renewable had previously accounted for its indirect interest in TerraForm Power as an available for sale investment. The change from available for sale accounting to equity method accounting resulted in a gain of $13 million being reclassified from the audited annual consolidated statement of comprehensive income to the statement of income and included in Other income, representing the accumulated gain on the previously held indirect investment.  The acquisition costs of $1 million were incurred and capitalized.

In October 2017, Brookfield Renewable entered into a voting agreement with the Brookfield subsidiary that ultimately controls TerraForm Power. Pursuant to this voting agreement, Brookfield Renewable is entitled to direct the election for one of the four directors of the Brookfield subsidiary, thereby providing Brookfield Renewable with significant influence over this subsidiary.

The following investments were accounted for using the acquisition method, and the results of operations have been included in the audited annual consolidated financial statements since the date of acquisition.

European Wind

In February 2017, Brookfield Renewable entered into an agreement to acquire, along with its institutional partners, a 100% interest in a 16 MW wind facility in Northern Ireland (“European Wind”). 

In August 2017, Brookfield Renewable, along with its institutional partners, completed the acquisition of European Wind, which was commissioned in July of 2017. If the acquisition had taken place at the beginning of the year, the revenue from European Wind earned prior to the date of acquisition would have been immaterial. The total consideration was £24 million ($32 million). Brookfield Renewable retains an approximate 40% controlling interest in the asset. The total acquisition costs of less than $1 million were expensed as incurred and have been classified under Other in the audited annual consolidated statements of income.


F - 34 


TerraForm Global

In December 2017, along with its institutional partners, Brookfield Renewable closed the acquisition of a 100% interest in TerraForm Global. TerraForm Global is a 919 MW portfolio of diversified solar and wind assets located predominately in Brazil and Asia. The total consideration paid was $657 million and the fair value of the interest previously held was $100 million. Brookfield Renewable retains a 31% economic interest in TerraForm Global with its share of the fair value of previously held interest on the acquisition date totaling $30 million. Brookfield Renewable’s share of the consideration paid was $202 million.

Brookfield Renewable had previously accounted for its indirect interest in TerraForm Global as an available for sale investment. The change from available for sale accounting to consolidation accounting resulted in a gain of $2 million being reclassified from the audited annual consolidated statement of comprehensive income to the statement of income and included in Other income, representing the accumulated gain on the previously held indirect investment.

If the acquisition had taken place at the beginning of the year, the revenue from TerraForm Global for the year ended December 31, 2017 would have been $250 million. The total acquisition costs of $1 million were expensed as incurred and have been classified under Other  in the audited annual consolidated statements of income.

In December 2017, Brookfield Renewable entered into a voting agreement with an affiliate of Brookfield Renewable that ultimately controls TerraForm Global. Pursuant to this voting agreement, Brookfield Renewable is entitled to direct the election of the directors of the Brookfield subsidiary.

Purchase price allocations

Final purchase price allocations, at fair value, with respect to the acquisitions completed in 2017 are as follows:

 

TerraForm

European

 

 

(MILLIONS)

Global

Wind

Total

Cash and cash equivalents

$

611

$

-

$

611

Restricted cash

 

90

 

-

 

90

Trade receivables and other current assets

 

62

 

1

 

63

Financial instruments

 

20

 

-

 

20

Property, plant and equipment, at fair value

 

1,208

 

37

 

1,245

Deferred tax assets

 

18

 

-

 

18

Other long-term assets

 

94

 

-

 

94

Current liabilities

 

(73)

 

(4)

 

(77)

Current portion of non-recourse borrowings

 

(1,183)

 

-

 

(1,183)

Financial instruments

 

(15)

 

-

 

(15)

Non-recourse borrowings

 

(5)

 

-

 

(5)

Deferred income tax liabilities

 

(15)

 

(2)

 

(17)

Other long-term liabilities

 

(54)

 

-

 

(54)

Non-controlling interests

 

(1)

 

-

 

(1)

Fair value of net assets acquired

$

757

$

32

$

789

F - 35 


Completed in 2016

The following investments were accounted for using the acquisition method, and the results of operations have been included in the audited annual consolidated financial statements since the respective dates of acquisition.

Colombia Portfolio

On January 22, 2016, Brookfield Renewable and its institutional partners (the “consortium”) acquired a 57.6% interest in Isagen S.A. E.S.P  (“Isagen”) from the Colombian government (the “Initial Investment”). Isagen was a listed entity in Colombia. It is Colombia’s third-largest power generation company and owns and operates a 3,032 MW portfolio, consisting predominantly of a portfolio of largely reservoir-based, hydroelectric facilities. Annual generation is expected to approximate 15,000 GWh.

Following the closing of the Initial Investment, the consortium was required to conduct two mandatory tender offers (“MTOs”) for the Isagen public shareholders at the same price per share paid for its initial 57.6% controlling interest.

The consortium closed the First MTO and the Second MTO on May 13, 2016 and September 14, 2016, respectively. During 2017, the consortium acquired further shares from public shareholders and completed delisting of Isagen from the Colombia Stock Exchange. After giving effect to the MTOs and additional shares the consortium ownership stands at 99.5% as of December 31, 2018.

Brookfield Renewable is the general partner of and controls the entity that holds the consortium’s 99.5% interest in Isagen. Brookfield Renewable’s investment is equivalent to an approximate 24% economic interest.  The total acquisition costs of $13 million were expensed as incurred and have been classified under Other in the  audited annual consolidated statements of income in 2016.

If the acquisition had taken place at the beginning of the year, the revenue from Isagen for the year ended December 31, 2016 would have been $900 million.

Brazil Portfolio

In January 2016, Brookfield Renewable acquired a 51 MW hydroelectric portfolio in Brazil (“Brazil Portfolio”). Total consideration of R$417 million ($103 million) included cash paid of R$355 million ($88 million), deferred consideration of R$35 million ($9 million) and the impact of the foreign currency contracts of R$24 million ($6 million). Brookfield Renewable retains a 100% interest in the portfolio.

The total acquisition costs of less than $1 million were expensed as incurred and classified under Other in the audited annual consolidated statements of income in 2016.

North American Portfolio

In April 2016, Brookfield Renewable acquired a 296 MW portfolio of hydroelectric facilities in Pennsylvania that are expected to generate 1,109 GWh annually (“Pennsylvania Hydro”). The acquisition was completed with institutional partners, and Brookfield Renewable retains approximately 28.6% interest in the portfolio.

Total cash consideration was $859 million. The acquisition costs of $6 million were expensed as incurred and have been classified under Other in the audited annual consolidated statements of income in 2016.

If the acquisition had taken place at the beginning of the year, the revenue from Pennsylvania Hydro for the year ended December 31, 2016 would have been $46 million.

In April 2016, Brookfield Renewable entered into a voting agreement with a Brookfield subsidiary that forms part of Brookfield Infrastructure Fund III. Pursuant to this voting agreement, Brookfield Renewable

F - 36 


is entitled to direct the election of the directors of the entity that ultimately controls and operates the Pennsylvania Hydro assets.  

European Wind Development Project

In September 2016, Brookfield Renewable acquired a 19 MW wind development project in Ireland. The total consideration of €8 million ($9 million) included cash consideration of €7 million ($8 million) and deferred consideration and working capital adjustments of €1 million ($1 million). The acquisition was completed with institutional partners, and Brookfield Renewable retained an approximately 40% controlling interest in the asset. The total acquisition costs of less than $1 million were expensed as incurred and have been classified under Other in the audited annual consolidated statements of income.

Purchase price allocations

Final purchase price allocations, at fair value, with respect to the acquisitions completed in 2016 are as follows:

(MILLIONS)

Colombia

Brazil

Pennsylvania

Ireland

Total

Cash and cash equivalents

$

113

$

4

$

-

$

-

$

117

Trade receivables and other current assets

 

174

 

2

 

1

 

-

 

177

Property, plant and equipment, at fair value

 

4,772

 

100

 

859

 

10

 

5,741

Other long-term assets

 

15

 

-

 

-

 

-

 

15

Current liabilities

 

(463)

 

(3)

 

(1)

 

-

 

(467)

Non-recourse borrowings

 

(899)

 

-

 

-

 

-

 

(899)

Deferred income tax liabilities

 

(1,019)

 

-

 

-

 

(1)

 

(1,020)

Other long-term liabilities

 

(149)

 

-

 

-

 

-

 

(149)

Non-controlling interests

 

(1,417)

 

-

 

-

 

-

 

(1,417)

Fair value of net assets acquired

 

1,127

 

103

 

859

 

9

 

2,098

Goodwill

 

799

 

-

 

-

 

-

 

799

Purchase price

$

1,926

$

103

$

859

$

9

$

2,897

During the years ended December 31, 2018 and 2017, the purchase price allocations for the acquisitions in 2017 and 2016, respectively, were finalized. No material changes to the provisional purchase price allocations disclosed in the audited annual consolidated financial statements for 2017 and 2016 had to be considered for acquisitions made in the respective years.  

F - 37 


4.  assets held for sale

The following is a summary of the major items of assets and liabilities classified as held for sale as at December 31, 2018:

(MILLIONS)

Total

Assets

 

 

Cash and cash equivalents

$

8

Restricted cash

 

47

Trade receivables and other current assets

 

28

Property, plant and equipment, at fair value

 

749

Goodwill

 

22

Other long-term assets

 

66

Assets held for sale

$

920

Liabilities

 

 

Current liabilities

$

23

Non-recourse borrowings

 

360

Other long-term liabilities

 

150

Liabilities directly associated with assets held for sale

$

533

A revaluation of the property, plant, and equipment associated with the disposal groups discussed below was performed immediately prior to classification as held for sale in accordance with our accounting policy election to apply the revaluation method. The cumulative amount recognized in other comprehensive income relating to limited partners’ equity for the assets held for sale is $21 million.

Brookfield Renewable continues to consolidate and recognize, in the consolidated statements of income (loss), consolidated statements of comprehensive income, and the consolidated statements of cash flows, the revenues, expenses and cash flows associated with assets held for sale. Non-current assets classified as held for sale are not depreciated.

South Africa Portfolio

In July 2018, Brookfield Renewable, along with its institutional partners, entered into an agreement to sell its controlling interest in a 178 MW wind and solar portfolio in South Africa (“South Africa Portfolio”) for a total consideration of ZAR 2,031 million (approximately $166 million – Brookfield Renewable’s share totaling approximately $50 million). The transaction is subject to closing conditions, including regulatory and lender approvals. Brookfield Renewable holds a 31% economic interest and 100% voting interest in the South Africa Portfolio. The proportionate amount of consideration attributable to the institutional partners upon the closing of the transaction approximates their economic interest in the South Africa Portfolio. Each of the project entities included in the South Africa Portfolio contain additional non-controlling economic interest ranging between 30% and 49%.

Thailand Portfolio

In December 2018, Brookfield Renewable, along with its institutional partners, entered into an agreement to sell its controlling interest in a 40 MW solar portfolio in Thailand (“Thailand Portfolio”) for a total consideration of THB 3,070 million (approximately $95 million – Brookfield Renewable’s share totaling approximately $29 million). The transaction is subject to the satisfaction of closing conditions. The proportionate amount of consideration attributable to the institutional partners upon the closing of the transaction approximates their economic interest in the Thailand Portfolio. Brookfield Renewable holds a 31% economic interest and 100% voting interest in the Thailand Portfolio.

F - 38 


Malaysia Portfolio

In December 2018, Brookfield Renewable, along with its institutional partners, entered into an agreement to sell its controlling interest in a 19 MW solar portfolio in Malaysia (“Malaysia Portfolio”) for a total consideration of MYR 154 million (approximately $37 million – Brookfield Renewable’s share totaling approximately $11 million). The transaction is subject to the satisfaction of closing conditions. Brookfield Renewable holds a 31% economic interest and 100% voting interest in the Malaysia Portfolio. The proportionate amount of consideration attributable to the institutional partners upon the closing of the transaction approximates their economic interest in the Malaysia Portfolio. Each of the project entities included in the Malaysia Portfolio contain additional non-controlling economic interest ranging between 5% and 49%.

F - 39 


5.  RISK MANAGEMENT AND FINANCIAL INSTRUMENTS

RISK MANAGEMENT

Brookfield Renewable’s activities expose it to a variety of financial risks, including market risk (i.e., commodity price risk, interest rate risk, and foreign currency risk), credit risk and liquidity risk. Brookfield Renewable uses financial instruments primarily to manage these risks.

The sensitivity analysis discussed below reflect the risks associated with instruments that Brookfield Renewable considers are market sensitive and the potential loss resulting from one or more selected hypothetical changes. Therefore, the discussion below is not intended to fully reflect Brookfield Renewable’s risk exposure.

(a) Market risk

Market risk is defined for these purposes as the risk that the fair value or future cash flows of a financial instrument held by Brookfield Renewable will fluctuate because of changes in market prices.

Brookfield Renewable faces market risk from foreign currency assets and liabilities, the impact of changes in interest rates, and floating rate liabilities. Market risk is managed by funding assets with financial liabilities in the same currency and with similar interest rate characteristics and holding financial contracts, such as interest rate swaps and foreign exchange contracts, to minimize residual exposures. Financial instruments held by Brookfield Renewable that are subject to market risk include borrowings and financial instruments, such as interest rate, currency and commodity contracts. The categories of financial instruments that can give rise to significant variability are described below:

(i) Electricity price risk

Electricity price risk is defined for these purposes as the risk that the fair value or future cash flows of a financial instrument held by Brookfield Renewable will fluctuate because of changes in electricity prices.  Electricity price risk arises from the sale of Brookfield Renewable’s uncontracted generation. Brookfield Renewable aims to sell electricity under long-term contracts to secure stable prices and mitigate its exposure to wholesale markets.

The table below summarizes the impact of changes in the market price of electricity as at December 31. The impact is expressed in terms of the effect on net income and OCI. The sensitivities are based on the assumption that the market price changes by 5% with all other variables held constant.

Impact of a 5% change in the market price of electricity, on outstanding energy derivative contracts, for the year ended December 31:

 

Effect on net income(1)

Effect on OCI(1)

(MILLIONS)

 

2018

 

2017

 

2016

 

2018

 

2017

 

2016

5% increase

$

(3)

$

(3)

$

(1)

$

(10)

$

(4)

$

(7)

5% decrease

 

3

 

3

 

1

 

10

 

4

 

7

(1)        Amounts represent the potential annual net pretax impact.

(ii) Foreign currency risk

Foreign currency risk is defined for these purposes as the risk that the fair value of a financial instrument held by Brookfield Renewable will fluctuate because of changes in foreign currency rates.

Brookfield Renewable has exposure to the Canadian dollar, Brazilian real, Euro, British pound sterling, Colombian peso, Indian rupee, South African rand, Malaysian ringgit, Thai baht and Chinese yuan through its investments in foreign operations. Consequently, fluctuations in the U.S. dollar exchange rate

F - 40 


against these currencies increase the volatility of net income and other comprehensive income. Brookfield Renewable holds foreign currency contracts primarily to mitigate this exposure.

The table below summarizes the impact to Brookfield Renewable’s financial instruments of changes in the exchange rate as at December 31. The impact is expressed in terms of the effect on income and OCI. The sensitivities are based on the assumption that the currency exchange rate changes by five percent with all other variables held constant.

Impact of a 5% change in U.S. dollar exchange rates, on outstanding foreign exchange swaps, for the year ended December 31:

 

Effect on net income(1)

Effect on OCI(1)

(MILLIONS)

 

2018

 

2017

 

2016

 

2018

 

2017

 

2016

5% increase

$

30

$

4

$

1

$

44

$

79

$

51

5% decrease

 

(30)

 

(4)

 

(1)

 

(44)

 

(79)

 

(51)

(1)        Amounts represent the potential annual net pretax impact.

(iii) Interest rate risk

Interest rate risk is defined for these purposes as the risk that the fair value or future cash flows of a financial instrument held by Brookfield Renewable will fluctuate, because of changes in interest rates.

Brookfield Renewable’s assets largely consist of long duration physical assets. Brookfield Renewable’s financial liabilities consist primarily of long-term fixed rate debt or floating-rate debt that has been swapped to fixed rates with interest rate financial instruments. All non-derivative financial liabilities are recorded at their amortized cost. Brookfield Renewable also holds interest rate contracts to lock-in fixed rates on certain anticipated future debt issuances.

Brookfield Renewable will enter into interest rate swaps designed to minimize the exposure to interest rate fluctuations on its variable rate debt. Fluctuations in interest rates could impact Brookfield Renewable’s cash flows, primarily with respect to the interest payable against Brookfield Renewable’s variable rate debt, which is limited to certain non-recourse borrowings with a total principal value of $3,764 million (2017: $4,176 million). Of this principal value, $1,447 million (2017: $824 million) has been hedged through the use of interest rate swaps. The fair values of the recognized liability for the interest rate swaps were calculated using a valuation model with observable interest rates. 

The table below summarizes the impact of changes in the interest rate as at December 31. The impact is expressed in terms of the effect on income and OCI. The sensitivities are based on the assumption that the interest rate changes by one percent with all other variables held constant.

Impact of a 1% change in interest rates, on outstanding interest rate swaps and variable rate debt, for the year ended December 31:

 

Effect on net income(1)

Effect on OCI(1)

(MILLIONS)

 

2018

 

2017

 

2016

 

2018

 

2017

 

2016

1% increase

$

(10)

$

17

$

(17)

$

42

$

54

$

115

1% decrease

 

11

 

(17)

 

17

 

(42)

 

(54)

 

(115)

(1)        Amounts represent the potential annual net pretax impact.

(b) Credit risk

Credit risk is the risk of loss due to the failure of a borrower or counterparty to fulfill its contractual obligations. Brookfield Renewable’s exposure to credit risk in respect of financial instruments relates

F - 41 


primarily to counterparty obligations regarding energy contracts, interest rate swaps, forward foreign exchange contracts and physical electricity and gas transactions. 

Brookfield Renewable minimizes credit risk with counterparties through the selection, monitoring and diversification of counterparties, and the use of standard trading contracts, and other credit risk mitigation techniques. In addition, Brookfield Renewable’s power purchase agreements are reviewed regularly and are almost exclusively with customers having long standing credit histories or investment grade ratings, which limit the risk of non-collection. See Note 22 - Trade receivables and other current assets, for additional details regarding Brookfield Renewable’s trade receivables balance.

The maximum credit exposure at December 31 was as follows:

(MILLIONS)

 

2018

 

2017

Trade receivables and other short-term receivables

 

493

 

442

Due from related parties

 

65

 

60

Other long-term assets

 

402

 

-

 

$

960

$

502

(c) Liquidity risk

Liquidity risk is the risk that Brookfield Renewable cannot meet a demand for cash or fund an obligation when due. Liquidity risk is mitigated by Brookfield Renewable’s cash and cash equivalent balances and its access to undrawn credit facilities. Details of the available portion of credit facilities are included in Note 13 – Borrowings. Brookfield Renewable also ensures that it has access to public capital markets and maintains a strong investment grade credit rating.

Brookfield Renewable is also subject to the risk associated with debt financing. This risk is mitigated by the long-term duration of debt instruments and the diversification in maturity dates over an extended period of time.

F - 42 


CASH OBLIGATIONS

The table below classifies the cash obligations related to Brookfield Renewable’s liabilities into relevant maturity groupings based on the remaining period from the statement of financial position dates to the contractual maturity date. As the amounts are the contractual undiscounted cash flows (gross of unamortized financing fees and accumulated amortization, where applicable), they may not agree with the amounts disclosed in the consolidated statements of financial position.

AS AT DECEMBER 31, 2018

 

 

 

 

 

 

 

 

(MILLIONS)

 

< 1 year

2-5 years

> 5 years

Total

Accounts payable and accrued liabilities

$

533

$

-

$

-

$

533

Financial instrument liabilities(1)

 

27

 

57

 

54

 

138

Due to related parties

 

101

 

-

 

-

 

101

Other long-term liabilities - concession payments

 

1

 

4

 

10

 

15

Corporate borrowings(1)

 

6

 

1,344

 

990

 

2,340

Non-recourse borrowings(1)

 

489

 

2,806

 

5,164

 

8,459

Interest payable on borrowings(2)

 

577

 

1,906

 

1,684

 

4,167

Total

$

1,734

$

6,117

$

7,902

$

15,753

 

 

 

 

 

 

 

 

 

AS AT DECEMBER 31, 2017

 

 

 

 

 

 

 

 

(MILLIONS)

 

< 1 year

2-5 years

> 5 years

Total

Accounts payable and accrued liabilities

$

542

$

-

$

-

$

542

Financial instrument liabilities(1)

 

184

 

62

 

24

 

270

Due to related parties

 

112

 

-

 

-

 

112

Other long-term liabilities - concession payments

 

1

 

3

 

10

 

14

Corporate borrowings(1)

 

159

 

1,563

 

835

 

2,557

Non-recourse borrowings(1)

 

1,517

 

3,024

 

4,744

 

9,285

Interest payable on borrowings(2)

 

634

 

1,924

 

1,697

 

4,255

Total

$

3,149

$

6,576

$

7,310

$

17,035

(1)           Includes both the current and long-term amounts.

(2)           Represents aggregate interest payable expected to be paid over the entire term of the obligations, if held to maturity. Variable rate interest payments have been calculations based on estimated interest rates.

Fair value disclosures

Fair value is the price that would be received to sell an asset or paid to transfer a liability in an orderly transaction between market participants at the measurement date.

Fair values determined using valuation models require the use of assumptions concerning the amount and timing of estimated future cash flows and discount rates. In determining those assumptions, management looks primarily to external readily observable market inputs such as interest rate yield curves, currency rates, commodity prices and, as applicable, credit spreads.

A fair value measurement of a non-financial asset is the consideration that would be received in an orderly transaction between market participants, considering the highest and best use of the asset.

Assets and liabilities  measured at fair value are categorized into one of three hierarchy levels, described below. Each level is based on the transparency of the inputs used to measure the fair values of assets and liabilities.

Level 1 –  inputs are based on unadjusted quoted prices in active markets for identical assets and liabilities;

F - 43 


Level 2 – inputs, other than quoted prices in Level 1, that are observable for the asset or liability, either directly or indirectly; and

Level 3 – inputs for the asset or liability that are not based on observable market data.

The following table presents Brookfield Renewable’s assets and liabilities measured and disclosed at fair value classified by the fair value hierarchy as at December 31:

 

 

 

 

 

 

(MILLIONS)

Level 1

Level 2

Level 3

2018

2017

Assets measured at fair value:

 

 

 

 

 

 

 

 

 

 

Cash and cash equivalents

$

173

$

-

$

-

$

173

$

799

Restricted cash(1)

 

181

 

-

 

-

 

181

 

284

Financial instrument assets(2)(3)

 

 

 

 

 

 

 

 

 

 

 

Energy derivative contracts

 

-

 

3

 

-

 

3

 

-

 

Interest rate swaps

 

-

 

9

 

-

 

9

 

6

 

Foreign exchange swaps

 

-

 

55

 

-

 

55

 

20

 

Investments in equity securities(2)

 

60

 

57

 

-

 

117

 

159

Property, plant and equipment

 

-

 

-

 

29,025

 

29,025

 

27,096

Liabilities measured at fair value:

 

 

 

 

 

 

 

 

 

 

Financial instrument liabilities(3)

 

 

 

 

 

 

 

 

 

 

 

Energy derivative contracts

 

-

 

(22)

 

-

 

(22)

 

(19)

 

Interest rate swaps

 

-

 

(116)

 

-

 

(116)

 

(155)

 

Foreign exchange swaps

 

-

 

-

 

-

 

-

 

(96)

Contingent consideration(4)

 

-

 

-

 

(3)

 

(3)

 

(18)

Assets for which fair value is disclosed:

 

 

 

 

 

 

 

 

 

 

 

Equity-accounted investments(5)

 

703

 

-

 

-

 

703

 

278

Liabilities for which fair value is disclosed:

 

 

 

 

 

 

 

 

 

 

 

Corporate borrowings

 

(1,640)

 

(727)

 

-

 

(2,367)

 

(2,641)

 

Non-recourse borrowings

 

(370)

 

(8,326)

 

-

 

(8,696)

 

(9,838)

Total

$

(893)

$

(9,067)

$

29,022

$

19,062

$

15,875

(1)        Includes both the current amount and long-term amount included in Other long-term assets.

(2)        Amounts in Level 2 include Brookfield Infrastructure Debt Fund holdings.

(3)        Includes both current and long-term amounts.

(4)        Amount relates to business combinations with obligations lapsing in 2021 and 2024.

(5)        The fair value corresponds to Brookfield Renewable’s investment in publicly-quoted common shares of TerraForm Power, Inc.

There were no transfers between levels during the year ended December 31, 2018.

F - 44 


Financial instruments disclosures

The aggregate amount of Brookfield Renewable’s net financial instrument positions as at December 31 are as follows:

 

 

 

 

2018

 

 

 

2017

 

 

 

 

 

Net Assets

Net Assets

(MILLIONS)

Assets

Liabilities

(Liabilities)

(Liabilities)

Energy derivative contracts

$

3

$

22

$

(19)

$

(19)

Interest rate swaps

 

9

 

116

 

(107)

 

(149)

Foreign exchange swaps

 

55

 

-

 

55

 

(76)

Investments in equity securities

 

117

 

-

 

117

 

159

Total

 

184

 

138

 

46

 

(85)

Less: current portion

 

60

 

27

 

33

 

(112)

Long-term portion

$

124

$

111

$

13

$

27

F - 45 


The following table presents the change in Brookfield Renewable’s total net financial instrument asset position as at and for the year ended December 31:

(MILLIONS)

Note

 

2018

 

2017

 

2016

Balance, beginning of year

 

$

(85)

$

(28)

$

(145)

Increases (decreases) in the net financial instrument liability position:

 

 

 

 

 

 

 

 

Unrealized (loss) gain through OCI on investments in equity securities

(a)

 

(16)

 

(20)

 

52

 

Unrealized (loss) through income on energy derivative contracts

(b)

 

(3)

 

(5)

 

-

 

Unrealized (loss) through OCI on energy derivative contracts

(b)

 

-

 

(17)

 

(28)

 

Unrealized gain (loss) through income on interest rate swaps

(c)

 

17

 

1

 

(7)

 

Unrealized gain (loss) through OCI on interest rate swaps

(c)

 

14

 

18

 

(1)

 

Unrealized gain (loss) through income on foreign exchange swaps

(d)

 

76

 

(29)

 

3

 

Unrealized gain (loss) through OCI on foreign exchange swaps

(d)

 

87

 

(94)

 

(61)

 

Acquisitions, settlements and other

 

 

(44)

 

89

 

159

Balance, end of year

 

$

46

$

(85)

$

(28)

 

 

 

 

 

 

 

 

Financial instrument assets designated at fair value through OCI

 

 

 

 

 

 

 

 

Investments in equity securities

(a)

 

117

 

159

 

136

 

 

 

 

 

 

 

 

 

 

Derivative assets not designated as hedging instruments:

 

 

 

 

 

 

 

 

Energy derivative contracts

(b)

$

3

$

-

$

3

 

Interest rate swaps

(c)

 

-

 

1

 

1

 

Foreign exchange swaps

(d)

 

32

 

19

 

10

Net positions

 

$

35

$

20

$

14

 

 

 

 

 

 

 

 

Derivative assets designated as hedging instruments:

 

 

 

 

 

 

 

 

Energy derivative contracts

(b)

$

-

$

-

$

5

 

Interest rate swaps

(c)

 

9

 

5

 

6

 

Foreign exchange swaps

(d)

 

23

 

1

 

39

Net positions

 

$

32

$

6

$

50

 

 

 

 

 

 

 

 

 

 

Derivative liabilities not designated as hedging instruments:

 

 

 

 

 

 

 

 

Energy derivative contracts

(b)

$

(7)

$

(5)

$

(3)

 

Interest rate swaps

(c)

 

(82)

 

(107)

 

(2)

 

Foreign exchange swaps

(d)

 

-

 

(33)

 

(6)

Net positions

 

$

(89)

$

(145)

$

(11)

 

 

 

 

 

 

 

 

 

 

Derivative liabilities designated as hedging instruments:

 

 

 

 

 

 

 

 

Energy derivative contracts

(b)

$

(15)

$

(14)

$

(2)

 

Interest rate swaps

(c)

 

(34)

 

(48)

 

(176)

 

Foreign exchange swaps

(d)

 

-

 

(63)

 

(39)

Net positions

 

$

(49)

$

(125)

$

(217)

 

 

 

 

 

 

 

 

 

 

Total financial instruments, net

 

$

46

$

(85)

$

(28)

F - 46 


(a)  Investments in equity securities

Investments in equity securities are held to achieve a particular business objective other than short-term trading and are designated at fair value through OCI. There is no recycling of gains or losses through profit or loss. Upon derecognition of the associated asset, accumulated gains or losses are transferred from OCI directly to retained earnings.

In the comparative periods presented in accordance with IAS 39, investments in equity securities were classified as available-for-sale securities and were assessed for impairment at each reporting date. For the year ended December 31, 2017, gains of $2 million (2016: gains of $9 million) relating to available-for-sale securities were reclassified from OCI to net income.

(b)  Energy derivative contracts

Brookfield Renewable has entered into long-term energy derivative contracts primarily to stabilize or eliminate the price risk on the sale of certain future power generation. Certain energy contracts are recorded in Brookfield Renewable’s consolidated financial statements at an amount equal to fair value, using quoted market prices or, in their absence, a valuation model using both internal and third-party evidence and forecasts.

There is an economic relationship between the hedged items and the hedging instruments as the terms of the energy derivative contracts match the terms of the expected highly probable forecast transactions (i.e. notional amount and expected payment date). Brookfield Renewable has established a hedge ratio of 1:1 for the hedging relationships as the underlying risk of the energy derivative contracts are identical to the hedged risks. To test the hedge effectiveness, Brookfield Renewable uses the hypothetical derivative method and compares changes in the fair value of the hedging instruments against the changes in fair value of the hedged items attributable to the hedged risks. The hedge ineffectiveness can arise from different indexes (and accordingly different curves) linked to the hedged risk of the hedged items and hedging instruments.

For the year ended December 31, 2018, losses of $6 million relating to energy derivative contracts were realized and reclassified from OCI to revenues in the consolidated statements of income (loss) (2017: $23 million gains and 2016: $48 million gains).

Based on market prices as of December 31, 2018, unrealized losses of $14 million (2017: $9 million losses and 2016: $6 million gains) recorded in accumulated other comprehensive income (“AOCI”) on energy derivative contracts are expected to be settled or reclassified into income in the next twelve months. The actual amount reclassified from AOCI, however, could vary due to future changes in market prices.

F - 47 


The following table summarizes the energy derivative contracts designated as hedging instruments:

 

Dec 31

Energy derivative contracts

2018

Carrying amount (asset/(liability))

(15)

Notional amount - millions of U.S. dollars

188

Notional amount - GWh

5,024

Weighted average hedged rate for the year ($/MWh)

37

Maturity dates

Jan 2019 - Dec 2020

Hedge ratio

1:1

Change in discounted spot value of outstanding hedging instruments

(8)

Change in value of hedged item used to determine hedge effectiveness

9

The hedge ineffectiveness loss recognized in Unrealized financial instruments loss in the consolidated statements of income related to energy derivative contracts (cash flow hedges) for the year ended December 31, 2018 was $2 million.

(c)  Interest rate hedges

Brookfield Renewable has entered into interest rate hedge contracts primarily to minimize exposure to interest rate fluctuations on its variable rate debt or to lock in interest rates on future debt refinancing. All interest rate hedge contracts are recorded in the consolidated financial statements at fair value.

There is an economic relationship between the hedged items and the hedging instruments as the terms of the interest rate hedges match the terms of the respective fixed rate loans (i.e., notional amount, maturity, payment and reset dates). Brookfield Renewable established a hedge ratio of 1:1 for the hedging relationships as the underlying risk of the interest rate swaps are identical to the hedged risks. To test the hedge effectiveness, Brookfield Renewable uses the hypothetical derivative method and compares the changes in the fair value of the hedging instrument against the changes in fair value of the hedged items attributable to the hedged risk.

The hedge ineffectiveness can arise from:

·         Different interest rate curves being applied to discount the hedged item and hedging instrument

·         Differences in timing of cash flows of the hedged item and hedging instrument

·         The counterparties’ credit risk having an asymmetrical impact on the fair value movements of the hedging instrument and hedged item

At December 31, 2018, agreements with a total notional exposure of $1,444 million were outstanding (2017: $1,704 million) including $383 million (2017: $780 million) associated with agreements that are not formally designated as hedging instruments. The weighted-average fixed interest rate resulting from these agreements is 3.6% (2017: 4.5% and 2016: 2.5%).

For the year ended December 31, 2018, net movements relating to cash flow hedges realized and reclassified from OCI to interest expense – borrowings in the consolidated statements of income (loss) were $14 million losses (2017: $20 million and 2016: $16 million).

Based on market prices as of December 31, 2018, unrealized losses of $10 million (2017: $18 million and 2016: $110 million) recorded in AOCI on interest rate swaps are expected to be settled or reclassified into income in the next twelve months. The actual amount reclassified from AOCI, however, could vary due to future changes in market rates.

F - 48 


The following table summarizes the interest rate hedges designated as hedging instruments:

 

Dec 31

Interest rate hedges

2018

Carrying amount (asset/(liability))

(25)

Notional amount - $

178

Notional amount - C$(1)

151

Notional amount - €(1)

377

Notional amount - £(1)

99

Notional amount - COP(1)

256

Maturity dates

Aug 2019 - Sep 2036

Hedge ratio

1:1

Change in discounted spot value of outstanding hedging instruments

8

Change in value of hedged item used to determine hedge effectiveness

(2)

(1)               Notional amounts of foreign currency denominated interest rate hedges are presented at the U.S. dollar equivalent value based on the December 31, 2018 foreign currency spot rate

The hedge ineffectiveness gain recognized in Unrealized financial instruments loss in the consolidated statements of income related to interest rate contracts (cash flow hedges) for the year ended December 31, 2018 was $9 million.

(d)  Foreign exchange swaps

Brookfield Renewable has entered into foreign exchange swaps to minimize its exposure to currency fluctuations impacting its investments and earnings in foreign operations, and to fix the exchange rate on certain anticipated transactions denominated in foreign currencies.

There is an economic relationship between the hedged item and the hedging instrument as the net investment or anticipated foreign currency transaction creates a translation risk that will match the respective hedging instrument. Brookfield Renewable established a hedge ratio of 1:1 as the underlying risk of the hedging instrument is identical to the hedged risk component.

At December 31, 2018, agreements with a total notional exposure of $1,844 million were outstanding (2017: $2,306 million) including $957 million (2017: $718 million) associated with agreements that are not formally designated as hedging instruments.

There are no unrealized gains or losses recorded in AOCI on foreign exchange swaps that are expected to be settled or reclassified into income in the next twelve months (2017: $48 million losses and 2016: $1 million losses). The actual amount reclassified from AOCI, however, could vary due to future changes in market rates.

F - 49 


The following table summarizes the foreign exchange swaps designated as hedging instruments:

 

Dec 31

Foreign exchange swaps

2018

Carrying amount (asset/(liability))

23

Notional amount for hedges of the Canadian dollar(1)

419

Notional amount for hedges of the Euro(1)

221

Notional amount for hedges of the British pounds sterling(1)

247

Maturity date

Jan 2019 - Dec 2019

Hedge ratio

1:1

Weighted average hedged rate for the year:

 

 

C$/$ foreign exchange forward contracts

1.34

 

€/$ foreign exchange forward contracts

0.82

 

£/$ foreign exchange forward contracts

0.76

(1)               Notional amounts expressed in millions of U.S. dollars

The following table presents a reconciliation of the LP unitholder equity reserves impacted by financial instruments:

 

 

 

 

 

 

 

Investments

 

Foreign

 

 

 

 

Cash flow

 

in equity

 

currency

(MILLIONS)

 

hedges

 

securities

 

translation

Balance, as at December 31, 2017

$

(29)

$

15

$

(378)

Effective portion of changes in fair value arising from:

 

 

 

 

 

 

 

Energy derivative contracts

 

(1)

 

-

 

-

 

Interest rate swaps

 

1

 

-

 

-

 

Foreign exchange swaps

 

-

 

-

 

42

Amount reclassified to profit or loss

 

7

 

-

 

-

Foreign currency revaluation of designated borrowings

 

-

 

-

 

87

Foreign currency revaluation of net foreign operations

 

-

 

-

 

(324)

Valuation of investments in equity securities designated FVOCI

 

-

 

(8)

 

-

Tax effect

 

(2)

 

-

 

(10)

Other

 

(10)

 

(3)

 

(69)

Balance, as at December 31, 2018

$

(34)

$

4

$

(652)

6.  SEGMENTED INFORMATION

Brookfield Renewable’s Chief Executive Officer and Chief Financial Officer (collectively, the chief operating decision maker or “CODM”) review the results of the business, manage operations, and allocate resources based on the type of technology.

Our operations are segmented by – 1) hydroelectric, 2) wind, 3) solar, 4) storage & other (cogeneration and biomass), and 5) corporate – with hydroelectric and wind further segmented by geography (i.e., North America, Colombia, Brazil, Europe and Asia). Our investment in the TerraForm Power and TerraForm Global businesses led to the creation of the solar segment which is now reviewed on a standalone basis. Our investment in First Hydro also resulted in the creation of a storage segment which is now reviewed along with our cogeneration and biomass businesses, on an aggregate basis. The Colombia segment aggregates the financial results of its hydroelectric and cogeneration facilities. The results of our wind assets in South Africa that are classified as held for sale have been aggregated in the Asia wind business segment. The corporate segment represents all activity performed above the individual segments for the business.

F - 50 


Reporting to the CODM on the measures utilized to assess performance and allocate resources has been on a proportionate basis since the fourth quarter of 2017. Information on a proportionate basis reflects Brookfield Renewable’s share from facilities which it accounts for using consolidation and the equity method whereby Brookfield Renewable either controls or exercises significant influence or joint control over the investment, respectively. Proportionate information provides a Unitholder (holders of the GP interest, Redeemable/Exchangeable partnership units, and LP Units) perspective that the CODM considers important when performing internal analyses and making strategic and operating decisions. The CODM also believes that providing proportionate information helps investors understand the impacts of decisions made by management and financial results allocable to Brookfield Renewable’s Unitholders.

Proportionate financial information is not, and is not intended to be, presented in accordance with IFRS. Tables reconciling IFRS data with data presented on a proportionate consolidation basis have been disclosed. Segment revenues, other income, direct operating costs, interest expense, depreciation, current and deferred income taxes, and other are items that will differ from results presented in accordance with IFRS as these items include Brookfield Renewable’s proportionate share of earnings from equity-accounted investments attributable to each of the above-noted items, and exclude the proportionate share of earnings (loss) of consolidated investments not held by us apportioned to each of the above-noted items.

Brookfield Renewable does not control those entities that have not been consolidated and as such, have been presented as equity-accounted investments in its financial statements. The presentation of the assets and liabilities and revenues and expenses does not represent Brookfield Renewable’s legal claim to such items, and the removal of financial statement amounts that are attributable to non-controlling interests does not extinguish Brookfield Renewable’s legal claims or exposures to such items.

Brookfield Renewable reports its results in accordance with these segments and presents prior period segmented information in a consistent manner.

In accordance with IFRS 8, Operating Segments, Brookfield Renewable discloses information about its reportable segments based upon the measures used by the CODM in assessing performance. Except as it relates to proportionate financial information discussed above, the accounting policies of the reportable segments are the same as those described in Note 1 – Basis of preparation and significant accounting policies. Brookfield Renewable analyzes the performance of its operating segments based on revenues, Adjusted EBITDA, and Funds From Operations.

Brookfield Renewable uses Adjusted EBITDA to assess the performance of its operations before the effects of interest expense, income taxes, depreciation, management service costs, non-controlling interests, unrealized gain or loss on financial instruments, non-cash gain or loss from equity-accounted investments, distributions to preferred shareholders and preferred limited partners and other typical non-recurring items.

Brookfield Renewable uses Funds From Operations to assess the performance of its operations and is defined as Adjusted EBITDA less management service costs, interest and current income taxes, which is then adjusted for the cash portion of non-controlling interests and distributions to preferred shareholders and preferred limited partners.  

  

 

F - 51 


The following table provides each segment’s results in the format that management organizes its segments to make operating decisions and assess performance and reconciles Brookfield Renewable’s proportionate results to the consolidated statements of income on a line by line basis by aggregating the components comprising the earnings from Brookfield Renewable’s investments in associates and reflecting the portion of each line item attributable to non-controlling interests for the year ended December 31, 2018:

 

 

 

 

 

 

 

 

 

 

 

 

 

 

 

 

 

 

 

 

 

 

 

 

Contribution

 

 

 

 

 

Attributable to Unitholders

from

Attributable

 

 

 

Hydroelectric

 

Wind

Solar

Storage

Corporate

 

Total

equity

to non-

As per

 

North

 

 

 

 

 

North

 

 

 

 

 

 

 

and

 

 

 

accounted

controlling

IFRS

($ MILLIONS)

America

Brazil

Colombia

 

America

Europe

Brazil

Asia

 

Other

 

 

 

investments

interests

financials(1)

Revenues

 

893

 

244

 

216

 

 

219

 

73

 

42

 

12

 

146

 

85

 

-

 

1,930

 

(286)

 

1,338

 

2,982

Other income

 

12

 

5

 

4

 

 

2

 

11

 

-

 

-

 

5

 

-

 

7

 

46

 

(7)

 

11

 

50

Direct operating costs

 

(286)

 

(76)

 

(94)

 

 

(64)

 

(27)

 

(9)

 

(4)

 

(34)

 

(36)

 

(23)

 

(653)

 

86

 

(469)

 

(1,036)

Share of Adjusted EBITDA from

 

 

 

 

 

 

 

 

 

 

 

 

 

 

 

 

 

 

 

 

 

 

 

 

 

 

 

 

 

equity accounted investments

 

-

 

-

 

-

 

 

-

 

-

 

-

 

-

 

-

 

-

 

-

 

-

 

207

 

20

 

227

Adjusted EBITDA

 

619

 

173

 

126

 

 

157

 

57

 

33

 

8

 

117

 

49

 

(16)

 

1,323

 

-

 

900

 

-

Management service costs

 

-

 

-

 

-

 

 

-

 

-

 

-

 

-

 

-

 

-

 

(80)

 

(80)

 

-

 

-

 

(80)

Interest expense - borrowings

 

(172)

 

(22)

 

(38)

 

 

(63)

 

(17)

 

(9)

 

(4)

 

(45)

 

(17)

 

(99)

 

(486)

 

82

 

(301)

 

(705)

Current income taxes

 

(4)

 

(9)

 

(2)

 

 

(1)

 

(2)

 

-

 

1

 

-

 

-

 

-

 

(17)

 

3

 

(16)

 

(30)

Distributions attributable to

 

 

 

 

 

 

 

 

 

 

 

 

 

 

 

 

 

 

 

 

 

 

 

 

 

 

 

 

 

Preferred limited partners equity

 

-

 

-

 

-

 

 

-

 

-

 

-

 

-

 

-

 

-

 

(38)

 

(38)

 

-

 

-

 

(38)

Preferred equity

 

-

 

-

 

-

 

 

-

 

-

 

-

 

-

 

-

 

-

 

(26)

 

(26)

 

-

 

-

 

(26)

Share of interest and cash taxes from

 

 

 

 

 

 

 

 

 

 

 

 

 

 

 

 

 

 

 

 

 

 

 

 

 

 

 

 

 

equity accounted investments

 

-

 

-

 

-

 

 

-

 

-

 

-

 

-

 

-

 

-

 

-

 

-

 

(85)

 

(12)

 

(97)

Share of Funds From Operations

 

 

 

 

 

 

 

 

 

 

 

 

 

 

 

 

 

 

 

 

 

 

 

 

 

 

 

 

 

attributable to non-controlling interests

 

-

 

-

 

-

 

 

-

 

-

 

-

 

-

 

-

 

-

 

-

 

-

 

-

 

(571)

 

(571)

Funds From Operations

 

443

 

142

 

86

 

 

93

 

38

 

24

 

5

 

72

 

32

 

(259)

 

676

 

-

 

-

 

-

Depreciation

 

(231)

 

(136)

 

(18)

 

 

(122)

 

(43)

 

(13)

 

(2)

 

(40)

 

(23)

 

(2)

 

(630)

 

96

 

(285)

 

(819)

Foreign exchange and

 

 

 

 

 

 

 

 

 

 

 

 

 

 

 

 

 

 

 

 

 

 

 

 

 

 

 

 

 

unrealized financial instrument loss

 

(1)

 

(1)

 

7

 

 

2

 

9

 

(10)

 

3

 

(9)

 

(2)

 

-

 

(2)

 

(3)

 

(29)

 

(34)

Deferred income tax recovery

 

(1)

 

1

 

18

 

 

20

 

2

 

-

 

-

 

21

 

-

 

24

 

85

 

(50)

 

54

 

89

Other

 

(21)

 

(3)

 

(6)

 

 

(11)

 

(1)

 

-

 

(2)

 

(11)

 

(9)

 

(23)

 

(87)

 

19

 

(14)

 

(82)

Share of earnings from

 

 

 

 

 

 

 

 

 

 

 

 

 

 

 

 

 

 

 

 

 

 

 

 

 

 

 

 

 

equity accounted investments

 

-

 

-

 

-

 

 

-

 

-

 

-

 

-

 

-

 

-

 

-

 

-

 

(62)

 

-

 

(62)

Net income attributable to

 

 

 

 

 

 

 

 

 

 

 

 

 

 

 

 

 

 

 

 

 

 

 

 

 

 

 

 

 

non-controlling interests

 

-

 

-

 

-

 

 

-

 

-

 

-

 

-

 

-

 

-

 

-

 

-

 

-

 

274

 

274

Net income (loss) attributable

 

 

 

 

 

 

 

 

 

 

 

 

 

 

 

 

 

 

 

 

 

 

 

 

 

 

 

 

 

to Unitholders(2)

 

189

 

3

 

87

 

 

(18)

 

5

 

1

 

4

 

33

 

(2)

 

(260)

 

42

 

-

 

-

 

42

(1)               Share of earnings from equity-accounted investments of $68 million is comprised of amounts found on the share of Adjusted EBITDA, share of interest and cash taxes and share of earnings lines. Net income attributable to participating non-controlling interests – in operating subsidiaries of $297 million is comprised of amounts found on Share of Funds From Operations attributable to non-controlling interests and Net Income attributable to non-controlling interests.

(2)               Net income (loss) attributable to Unitholders includes net income (loss) attributable to GP interest, Redeemable/Exchangeable partnership units and LP Units. Total net income (loss) includes amounts attributable to Unitholders, non-controlling interests, preferred limited partners equity and preferred equity.

F - 52 


The following table provides each segment’s results in the format that management organizes its segments to make operating decisions and assess performance and reconciles Brookfield Renewable’s proportionate results to the consolidated statements of income on a line by line basis by aggregating the components comprising the earnings from Brookfield Renewable’s investments in associates and reflecting the portion of each line item attributable to non-controlling interests for the year ended December 31, 2017:

 

 

 

 

 

 

 

 

 

 

 

 

 

 

 

 

 

 

 

 

 

 

Contribution

 

 

 

 

 

Attributable to Unitholders

from

Attributable

 

 

 

Hydroelectric

 

Wind

Solar

Storage

Corporate

 

Total

equity

to non-

As per

 

North

 

 

 

 

 

North

 

 

 

 

 

and

 

 

 

accounted

controlling

IFRS

($ MILLIONS)

America

Brazil

Colombia

 

America

Europe

Brazil

 

Other

 

 

 

investments

interests

financials(1)

Revenues

 

945

 

243

 

191

 

 

161

 

46

 

26

 

8

 

59

 

-

 

1,679

 

(74)

 

1,020

 

2,625

Other income

 

1

 

12

 

2

 

 

-

 

-

 

-

 

-

 

6

 

19

 

40

 

(11)

 

18

 

47

Direct operating costs

 

(281)

 

(77)

 

(94)

 

 

(42)

 

(20)

 

(4)

 

(2)

 

(32)

 

(25)

 

(577)

 

28

 

(429)

 

(978)

Share of Adjusted EBITDA from

 

 

 

 

 

 

 

 

 

 

 

 

 

 

 

 

 

 

 

 

 

 

 

 

 

 

 

equity accounted investments

 

-

 

-

 

-

 

 

-

 

-

 

-

 

 

 

-

 

-

 

-

 

57

 

-

 

57

Adjusted EBITDA

 

665

 

178

 

99

 

 

119

 

26

 

22

 

6

 

33

 

(6)

 

1,142

 

-

 

609

 

-

Management service costs

 

-

 

-

 

-

 

 

-

 

-

 

-

 

-

 

-

 

(82)

 

(82)

 

-

 

-

 

(82)

Interest expense - borrowings

 

(180)

 

(18)

 

(42)

 

 

(45)

 

(10)

 

(6)

 

(3)

 

(14)

 

(89)

 

(407)

 

21

 

(246)

 

(632)

Current income taxes

 

1

 

(12)

 

(5)

 

 

-

 

(1)

 

-

 

(1)

 

-

 

-

 

(18)

 

1

 

(22)

 

(39)

Distributions attributable to

 

 

 

 

 

 

 

 

 

 

 

 

 

 

 

 

 

 

 

 

 

 

 

 

 

 

 

Preferred limited partners equity

 

-

 

-

 

-

 

 

-

 

-

 

-

 

-

 

-

 

(28)

 

(28)

 

-

 

-

 

(28)

Preferred equity

 

-

 

-

 

-

 

 

-

 

-

 

-

 

-

 

-

 

(26)

 

(26)

 

-

 

-

 

(26)

Share of interest and cash taxes from

 

 

 

 

 

 

 

 

 

 

 

 

 

 

 

 

 

 

 

 

 

 

 

 

 

 

 

equity accounted investments

 

-

 

-

 

-

 

 

-

 

-

 

-

 

 

 

-

 

-

 

-

 

(22)

 

-

 

(22)

Share of Funds From Operations

 

 

 

 

 

 

 

 

 

 

 

 

 

 

 

 

 

 

 

 

 

 

 

 

 

 

 

attributable to non-controlling interests

 

-

 

-

 

-

 

 

-

 

-

 

-

 

 

 

-

 

-

 

-

 

-

 

(341)

 

(341)

Funds From Operations

 

486

 

148

 

52

 

 

74

 

15

 

16

 

2

 

19

 

(231)

 

581

 

-

 

-

 

-

Depreciation

 

(220)

 

(142)

 

(26)

 

 

(90)

 

(25)

 

(7)

 

(4)

 

(25)

 

-

 

(539)

 

22

 

(265)

 

(782)

Foreign exchange and

 

 

 

 

 

 

 

 

 

 

 

 

 

 

 

 

 

 

 

 

 

 

 

 

 

 

 

unrealized financial instrument loss

 

(12)

 

(3)

 

(3)

 

 

1

 

(14)

 

-

 

(1)

 

-

 

(15)

 

(47)

 

2

 

(1)

 

(46)

Deferred income tax expense

 

(67)

 

2

 

(10)

 

 

28

 

5

 

-

 

1

 

-

 

16

 

(25)

 

(3)

 

(21)

 

(49)

Other

 

(17)

 

(8)

 

6

 

 

(4)

 

4

 

2

 

(3)

 

-

 

(6)

 

(26)

 

12

 

(1)

 

(15)

Share of earnings from

 

 

 

 

 

 

 

 

 

 

 

 

 

 

 

 

 

 

 

 

 

 

 

 

 

 

 

equity accounted investments

 

-

 

-

 

-

 

 

-

 

-

 

-

 

-

 

-

 

-

 

-

 

(33)

 

-

 

(33)

Net income attributable to

 

 

 

 

 

 

 

 

 

 

 

 

 

 

 

 

 

 

 

 

 

 

 

 

 

 

 

non-controlling interests

 

-

 

-

 

-

 

 

-

 

-

 

-

 

-

 

-

 

-

 

-

 

-

 

288

 

288

Net income (loss) attributable to Unitholders(2)

 

170

 

(3)

 

19

 

 

9

 

(15)

 

11

 

(5)

 

(6)

 

(236)

 

(56)

 

-

 

-

 

(56)

(1)               Share of earnings from equity-accounted investments of $2 million is comprised of amounts found on the share of Adjusted EBITDA, share of interest and cash taxes and share of earnings lines. Net income attributable to participating non-controlling interests – in operating subsidiaries of $53 million is comprised of amounts found on Share of Funds From Operations attributable to non-controlling interests and Net Income attributable to non-controlling interests.

(2)               Net income (loss) attributable to Unitholders includes net income (loss) attributable to GP interest, Redeemable/Exchangeable partnership units and LP Units. Total net income (loss) includes amounts attributable to Unitholders, non-controlling interests, preferred limited partners equity and preferred equity.

F - 53 


  

F - 54 


The following table provides each segment’s results in the format that management organizes its segments to make operating decisions and assess performance and reconciles Brookfield Renewable’s proportionate results to our consolidated statements of income on a line by line basis by aggregating the components comprising the earnings from Brookfield Renewable’s investments in associates and reflecting the portion of each line item attributable to non-controlling interests for the year ended December 31, 2016:

 

 

 

 

 

 

 

 

 

 

 

 

 

 

 

 

 

 

 

 

Contribution

 

 

 

 

 

Attributable to Unitholders

from

Attributable

 

 

 

Hydroelectric

 

Wind

Storage

Corporate

 

Total

equity

to non-

As per

 

North

 

 

 

 

 

North

 

 

 

 

and

 

 

 

accounted

controlling

IFRS

($ MILLIONS)

America

Brazil

Colombia

 

America

Europe

Brazil

Other

 

 

 

investments

interests

financials(1)

Revenues

 

819

 

187

 

192

 

 

151

 

56

 

17

 

58

 

1

 

1,481

 

(37)

 

1,008

 

2,452

Other income

 

24

 

13

 

3

 

 

-

 

-

 

-

 

(1)

 

8

 

47

 

-

 

17

 

64

Direct operating costs

 

(295)

 

(70)

 

(107)

 

 

(36)

 

(24)

 

(4)

 

(26)

 

(24)

 

(586)

 

16

 

(468)

 

(1,038)

Share of Adjusted EBITDA from

 

 

 

 

 

 

 

 

 

 

 

 

 

 

 

 

 

 

 

 

 

 

 

 

 

equity accounted investments

 

-

 

-

 

-

 

 

-

 

-

 

-

 

-

 

-

 

-

 

21

 

-

 

21

Adjusted EBITDA

 

548

 

130

 

88

 

 

115

 

32

 

13

 

31

 

(15)

 

942

 

-

 

557

 

-

Management service costs

 

-

 

-

 

-

 

 

-

 

-

 

-

 

-

 

(62)

 

(62)

 

-

 

-

 

(62)

Interest expense - borrowings

 

(177)

 

(24)

 

(36)

 

 

(41)

 

(14)

 

(7)

 

(12)

 

(91)

 

(402)

 

12

 

(216)

 

(606)

Current income taxes

 

(4)

 

(9)

 

(6)

 

 

-

 

-

 

-

 

-

 

-

 

(19)

 

-

 

(25)

 

(44)

Distributions attributable to

 

 

 

 

 

 

 

 

 

 

 

 

 

 

 

 

 

 

 

 

 

 

 

 

 

Preferred limited partners equity

 

-

 

-

 

-

 

 

-

 

-

 

-

 

-

 

(15)

 

(15)

 

-

 

-

 

(15)

Preferred equity

 

-

 

-

 

-

 

 

-

 

-

 

-

 

-

 

(25)

 

(25)

 

-

 

-

 

(25)

Share of interest and cash taxes from

 

 

 

 

 

 

 

 

 

 

 

 

 

 

 

 

 

 

 

 

 

 

 

 

 

equity accounted investments

 

-

 

-

 

-

 

 

-

 

-

 

-

 

-

 

-

 

-

 

(12)

 

-

 

(12)

Share of Funds From Operations

 

 

 

 

 

 

 

 

 

 

 

 

 

 

 

 

 

 

 

 

 

 

 

 

 

attributable to non-controlling interests

 

-

 

-

 

-

 

 

-

 

-

 

-

 

-

 

-

 

-

 

-

 

(316)

 

(316)

Funds From Operations

 

367

 

97

 

46

 

 

74

 

18

 

6

 

19

 

(208)

 

419

 

-

 

-

 

-

Depreciation

 

(244)

 

(125)

 

(31)

 

 

(80)

 

(38)

 

(4)

 

(18)

 

-

 

(540)

 

11

 

(252)

 

(781)

Foreign exchange and

 

 

 

 

 

 

 

 

 

 

 

 

 

 

 

 

 

 

 

 

 

 

 

 

 

unrealized financial instrument loss

 

1

 

-

 

1

 

 

-

 

-

 

-

 

2

 

-

 

4

 

-

 

-

 

4

Deferred income tax expense (recovery)

 

31

 

7

 

6

 

 

49

 

6

 

-

 

-

 

(21)

 

78

 

-

 

19

 

97

Other

 

(27)

 

(5)

 

3

 

 

4

 

6

 

(1)

 

(2)

 

(4)

 

(26)

 

(2)

 

(18)

 

(46)

Share of earnings from

 

 

 

 

 

 

 

 

 

 

 

 

 

 

 

 

 

 

 

 

 

 

 

 

 

equity accounted investments

 

-

 

-

 

-

 

 

-

 

-

 

-

 

-

 

-

 

-

 

(9)

 

-

 

(9)

Net income attributable to

 

 

 

 

 

 

 

 

 

 

 

 

 

 

 

 

 

 

 

 

 

 

 

 

 

non-controlling interests

 

-

 

-

 

-

 

 

-

 

-

 

-

 

-

 

-

 

-

 

-

 

251

 

251

Net income (loss) attributable to Unitholders(2)

 

128

 

(26)

 

25

 

 

47

 

(8)

 

1

 

1

 

(233)

 

(65)

 

-

 

-

 

(65)

(1)               Share of earnings from equity-accounted investments of $nil is comprised of amounts found on the share of Adjusted EBITDA, share of interest and cash taxes and share of earnings lines. Net income attributable to participating non-controlling interests – in operating subsidiaries of $65 million is comprised of amounts found on Share of Funds From Operations attributable to non-controlling interests and Net Income attributable to non-controlling interests.

(2)               Net income (loss) attributable to Unitholders includes net income (loss) attributable to GP interest, Redeemable/Exchangeable partnership units and LP Units. Total net income (loss) includes amounts attributable to Unitholders, non-controlling interests, preferred limited partners equity and preferred equity.

F - 55 


The following table presents information on a segmented basis about certain items in Brookfield Renewable’s statement of financial position:

 

 

 

 

 

 

 

 

 

 

 

 

 

 

 

 

 

 

 

 

 

 

 

 

Contribution

 

 

 

 

 

Attributable to Unitholders

from

Attributable

 

 

 Hydroelectric 

 

Wind

Solar

Storage

Corporate

Total

equity

to non-

As per

 

North

 

 

 

 

North

 

 

 

 

 

 

and

 

 

 

 

accounted

controlling

 

IFRS

(MILLIONS)

America

Colombia

Brazil

 

America

Europe

Brazil

Asia

 

 

Other

 

 

 

 

investments

interests

financials

As at December 31, 2018:

 

 

 

 

 

 

 

 

 

 

 

 

 

 

 

 

 

 

 

 

 

 

 

 

 

 

 

 

 

Cash and cash equivalents

$

6

$

7

$

37

 

$

30

$

29

$

5

$

2

$

41

$

9

$

3

$

169

$

(81)

$

85

$

173

Property, plant and equipment, at fair value

 

11,498

 

1,609

 

1,907

 

 

2,480

 

819

 

348

 

36

 

1,354

 

686

 

(9)

 

20,728

 

(3,529)

 

11,826

 

29,025

Total assets

 

12,125

 

1,868

 

2,105

 

 

2,554

 

939

 

379

 

56

 

1,650

 

746

 

161

 

22,583

 

(2,483)

 

14,003

 

34,103

Total borrowings

 

2,995

 

419

 

198

 

 

1,204

 

463

 

75

 

31

 

1,021

 

249

 

2,334

 

8,989

 

(1,972)

 

3,701

 

10,718

Other liabilities

 

2,764

 

434

 

150

 

 

536

 

124

 

7

 

3

 

255

 

31

 

211

 

4,515

 

(511)

 

2,175

 

6,179

For the year ended December 31, 2018:

 

 

 

 

 

 

 

 

 

 

 

 

 

 

 

 

 

 

 

 

 

 

 

 

 

 

 

 

 

Additions to property, plant and equipment

 

96

 

7

 

30

 

 

11

 

10

 

-

 

-

 

9

 

3

 

6

 

172

 

(16)

 

145

 

301

As at December 31, 2017:

 

 

 

 

 

 

 

 

 

 

 

 

 

 

 

 

 

 

 

 

 

 

 

 

 

 

 

 

 

Cash and cash equivalents

$

21

$

14

$

40

 

$

18

$

19

$

7

$

103

$

90

$

11

$

7

 

330

$

(30)

$

499

$

799

Property, plant and equipment, at fair value

 

11,396

 

1,303

 

1,908

 

 

1,798

 

482

 

304

 

11

 

602

 

625

 

-

 

18,429

 

(1,451)

 

10,118

 

27,096

Total assets

 

11,709

 

1,574

 

2,149

 

 

1,888

 

532

 

443

 

31

 

765

 

691

 

180

 

19,962

 

(1,040)

 

11,982

 

30,904

Total borrowings

 

3,049

 

447

 

200

 

 

1,005

 

233

 

192

 

9

 

499

 

253

 

2,552

 

8,439

 

(848)

 

4,175

 

11,766

Other liabilities

 

2,188

 

354

 

180

 

 

333

 

101

 

16

 

9

 

74

 

51

 

234

 

3,540

 

(191)

 

1,507

 

4,856

For the year ended December 31, 2017:

 

 

 

 

 

 

 

 

 

 

 

 

 

 

 

 

 

 

 

 

 

 

 

 

 

 

 

 

 

Additions to property, plant and equipment

 

90

 

8

 

59

 

 

6

 

34

 

-

 

-

 

-

 

13

 

10

 

220

 

(10)

 

144

 

354

F - 56 


Geographical Information

The following table presents consolidated revenue split by geographical region for the year ended December 31:

(MILLIONS)

 

2018

 

2017

 

2016

United States

$

926

$

871

$

786

Colombia

 

896

 

797

 

819

Canada

 

428

 

480

 

442

Brazil

 

429

 

366

 

269

Europe

 

126

 

111

 

136

Asia

 

177

 

-

 

-

 

$

2,982

$

2,625

$

2,452

 

 

 

 

 

 

 

The following table presents consolidated property, plant and equipment and equity-accounted investments split by geographical region:

 

 

Dec 31

 

Dec 31

(MILLIONS)

 

2018

 

2017

United States

$

12,705

$

11,131

Colombia

 

6,665

 

5,401

Canada

 

5,705

 

5,810

Brazil

 

3,553

 

3,479

Europe

 

1,624

 

1,332

Asia

 

342

 

664

 

$

30,594

$

27,817

7.  OTHER INCOME

Brookfield Renewable’s other income for the year ended December 31 is comprised of the following:  

(MILLIONS)

Notes

 

2018

 

2017

 

2016

Interest income and other

 

$

22

$

32

$

41

Gain on available for sale investments

 

 

-

 

15

 

-

Gains on settlement of foreign currency contracts

 

 

28

 

-

 

23

 

 

$

50

$

47

$

64

8. DIRECT OPERATING COSTS

Brookfield Renewable’s direct operating costs for the year ended December 31 are comprised of the following:

(MILLIONS)

Notes

 

2018

 

2017

 

2016

Operations, maintenance and administration

 

$

581

$

567

$

553

Water royalties, property taxes and other

 

 

142

 

161

 

149

Fuel and power purchases(1)

 

 

289

 

226

 

313

Energy marketing fees

27

 

24

 

24

 

23

 

 

$

1,036

$

978

$

1,038

(1)        Fuel and power purchases are primarily attributable to our portfolio in Colombia.

F - 57 


9.  OTHER

Brookfield Renewable’s other for the year ended December 31 is comprised of the following:  

(MILLIONS)

 

 

2018

 

2017

 

2016

Transaction costs

 

$

2

$

9

$

22

Change in fair value of property, plant and equipment

 

 

44

 

33

 

36

Other

 

 

36

 

(27)

 

(12)

 

 

$

82

$

15

$

46

10. FOREIGN CURRENCY TRANSLATION  

Brookfield Renewable’s foreign currency translation for the year ended December 31 shown in the consolidated statements of comprehensive income is comprised of the following:  

(MILLIONS)

Notes

 

2018

 

2017

 

2016

Foreign currency translation on

 

 

 

 

 

 

 

Property, plant and equipment, at fair value

12

$

(1,512)

$

506

$

1,186

Borrowings

13

 

537

 

(282)

 

(244)

Deferred income tax liabilities and assets

11

 

184

 

(82)

 

(157)

Other assets and liabilities

 

 

(34)

 

48

 

201

 

 

$

(825)

$

190

$

986

11.  Income taxes  

The major components of income tax recovery (expense) for the year ended December 31 are as follows:

(MILLIONS)

 

2018

 

2017

 

2016

Income tax recovery (expense) applicable to:

 

 

 

 

 

 

Current taxes

 

 

 

 

 

 

  Attributed to the current period

$

(30)

$

(39)

$

(44)

Deferred taxes

 

 

 

 

 

 

  Income taxes origination and reversal of temporary differences

$

2

$

8

$

71

  Relating to change in tax rates / imposition of new tax laws

 

95

 

(42)

 

35

  Relating to unrecognized temporary differences and tax losses

 

(8)

 

(15)

 

(9)

 

$

89

$

(49)

$

97

Total income tax recovery (expense)

$

59

$

(88)

$

53

The major components of deferred income tax recovery (expense) for the year ended December 31 recorded directly to OCI are as follows:

(MILLIONS)

 

2018

 

2017

 

2016

Deferred income taxes attributed to:

 

 

 

 

 

 

  Financial instruments designated as cash flow hedges

$

(2)

$

(4)

$

2

Other

 

(20)

 

15

 

(7)

  Revaluation surplus

 

 

 

 

 

 

     Origination and reversal of temporary differences

 

(1,117)

 

(248)

 

(55)

     Relating to changes in tax rates / imposition of new tax laws

 

54

 

586

 

19

 

$

(1,085)

$

349

$

(41)

F - 58 


Brookfield Renewable’s effective income tax (expense) recovery for the year ended December 31 is different from its recovery at its statutory income tax rate due to the differences below:

(MILLIONS)

 

2018

 

2017

 

2016

Statutory income tax (expense) recovery(1)

$

(100)

$

(50)

$

5

Reduction (increase) resulting from:

 

 

 

 

 

 

Increase in tax assets not recognized

 

(8)

 

(15)

 

(9)

Differences between statutory rate and future tax rate

 

95

 

(37)

 

43

Subsidiaries' income taxed at different rates

 

75

 

14

 

14

Other

 

(3)

 

-

 

-

Effective income tax recovery (expense)

$

59

$

(88)

$

53

·         Statutory income tax expense is calculated at the domestic rates applicable to the profits in the country concerned.

The above reconciliation has been prepared by aggregating the information for all of Brookfield Renewable’s subsidiaries using the domestic rate in each tax jurisdiction.

Brookfield Renewable’s effective income tax rate was (17.15)% for the year ended December 31, 2018 (2017: 63.31% and 2016: 384.03%). The effective tax rate is less than the statutory rate primarily due to rate differentials, legislative changes in tax rates during the year, and non-controlling interests’ income not subject to tax.  

The following table details the expiry date, if applicable, of the unrecognized deferred tax assets as at December 31:

(MILLIONS)

 

2018

 

2017

 

2016

2019 to 2023

$

3

$

8

$

 -  

2024 and thereafter

 

85

 

108

 

98

 

$

88

$

116

$

98

The deferred tax assets and liabilities of the following temporary differences have been recognized in the consolidated financial statements for the year ended December 31:

 

 

Difference

Net deferred

 

Non-capital

between tax and

tax (liabilities)

(MILLIONS)

losses

 carrying value

assets

As at January 1, 2016

$

458

$

(2,996)

$

(2,538)

Recognized in Net income (loss)

 

24

 

73

 

97

Recognized in equity

 

17

 

(48)

 

(31)

Business combination

 

-

 

(1,020)

 

(1,020)

Foreign exchange

 

-

 

(160)

 

(160)

As at December 31, 2016

 

499

 

(4,151)

 

(3,652)

Recognized in Net income (loss)

 

(97)

 

48

 

(49)

Recognized in equity

 

13

 

341

 

354

Business combination

 

79

 

(63)

 

16

Foreign exchange

 

14

 

(94)

 

(80)

As at December 31, 2017

 

508

 

(3,919)

 

(3,411)

Recognized in Net income (loss)

 

(60)

 

149

 

89

Recognized in equity

 

1

 

(985)

 

(984)

Business combination

 

-

 

73

 

73

Foreign exchange

 

(20)

 

204

 

184

As at December 31, 2018

$

429

$

(4,478)

$

(4,049)

F - 59 


The deferred income tax liabilities include $3,685 million (2017: $2,561 million and 2016: $2,948 million) of liabilities which relate to property, plant and equipment revaluations included in equity.

The taxable temporary difference attributable to Brookfield Renewable’s interest in its subsidiaries, branches, associates, and joint ventures is $3,398 million (2017: $1,549 million and 2016: $1,380 million). No deferred income tax liability has been recognized in the financial statements in respect of this taxable temporary difference.

F - 60 


12.   PROPERTY, PLANT AND EQUIPMENT, AT FAIR VALUE   

The following table presents a reconciliation of property, plant and equipment at fair value:

(MILLIONS)

Notes

Hydro

Wind

Solar

Other(1)

Total(2)

As at December 31, 2015

 

$

14,847

$

3,233

 

-

$

278

$

18,358

Additions

 

 

269

 

71

 

-

 

18

 

358

Acquisitions through business combinations

 3 

 

5,731

 

10

 

-

 

-

 

5,741

Items recognized through OCI

 

 

 

 

 

 

 

 

 

 

 

Change in fair value

 

 

190

 

187

 

-

 

54

 

431

Foreign exchange

 

 

1,114

 

21

 

-

 

51

 

1,186

Items recognized through net income

 

 

 

 

 

 

 

 

 

 

 

Change in fair value

 

 

(17)

 

(10)

 

-

 

(9)

 

(36)

Depreciation

 

 

(565)

 

(199)

 

-

 

(17)

 

(781)

As at December 31, 2016

 

$

21,569

$

3,313

 

-

$

375

$

25,257

Additions

 

 

253

 

95

 

-

 

6

 

354

Acquisitions through business combinations

 3 

 

-

 

670

 

575

 

-

 

1,245

Disposal

 

 

-

 

(338)

 

-

 

-

 

(338)

Items recognized through OCI

 

 

 

 

 

 

 

 

 

 

 

Change in fair value

 

 

828

 

91

 

-

 

(32)

 

887

Foreign exchange

 

 

332

 

177

 

-

 

(3)

 

506

Items recognized through net income

 

 

 

 

 

 

 

 

 

 

 

Change in fair value

 

 

(20)

 

(8)

 

-

 

(5)

 

(33)

Depreciation

 

 

(563)

 

(197)

 

-

 

(22)

 

(782)

As at December 31, 2017

 

$

22,399

$

3,803

$

575

$

319

$

27,096

Additions

 

 

212

 

36

 

47

 

6

 

301

Acquisitions through business combinations

3

 

-

 

125

 

86

 

-

 

211

Transfer to assets held for sale

4

 

-

 

(58)

 

(691)

 

-

 

(749)

Items recognized through OCI

 

 

 

 

 

 

 

 

 

 

 

Change in fair value

 

 

3,775

 

466

 

313

 

4

 

4,558

Foreign exchange

 

 

(1,138)

 

(256)

 

(77)

 

(41)

 

(1,512)

Items recognized through net income

 

 

 

 

 

 

 

 

 

 

 

Change in fair value

 

 

(33)

 

(20)

 

-

 

(8)

 

(61)

Depreciation

 

 

(536)

 

(236)

 

(25)

 

(22)

 

(819)

As at December 31, 2018

 

$

24,679

$

3,860

$

228

$

258

$

29,025

(1)     Includes biomass and cogeneration.

(2)     Includes intangible assets of $11 million (2017: $13 million and 2016: $14 million) and assets under construction of $388 million (2017: $601 million and 2016: $663 million).  

The fair value of Brookfield Renewable’s property, plant and equipment is calculated as described in Notes 1(h) – Property, plant and equipment and revaluation method and 1(q)(i) – Critical estimates – property, plant and equipment. Judgment is involved in determining the appropriate estimates and assumptions in the valuation of Brookfield Renewable’s property, plant and equipment. See Note 1(r)(iii) - Critical judgments in applying accounting policies – Property, plant and equipment. Brookfield Renewable has classified its property, plant and equipment under level 3 of the fair value hierarchy. 

F - 61 


Discount rates, terminal capitalization rates and exit dates used in the valuation methodology are provided in the following table

 

North America

Colombia

Brazil

Europe

 

2018

2017

2018

2017

2018

2017

2018

2017

Discount rate(1)

 

 

 

 

 

 

 

 

 

 

 

 

 

 

 

 

Contracted

4.8%

-

5.6%

4.9%

-

6.0%

9.6%

11.3%

9.0%

8.9%

4.0%

-

4.3%

4.1%

-

4.5%

Uncontracted

6.4%

-

7.2%

6.5%

-

7.6%

10.9%

12.6%

10.3%

10.2%

5.8%

-

6.1%

5.9%

-

6.3%

Terminal

 

 

 

 

 

 

 

 

 

 

 

 

 

 

 

 

capitalization rate(2)

6.1%

-

7.1%

6.2%

-

7.5%

10.4%

12.6%

N/A

N/A

N/A

N/A

Exit date

2038

2037

2038

2037

2047

2032

2033

2031

 

(1)               Discount rates are not adjusted for asset specific risks.

(2)               The terminal capitalization rate applies only to hydroelectric assets in the United States, Canada and Colombia.

The following table summarizes the impact of a change in discount rates, electricity prices and terminal capitalization rates on the fair value of property, plant and equipment:

 

2018

 

North

 

 

 

 

(MILLIONS)

America

Colombia

Brazil

Europe

Total

25 bps increase in discount rates

$

(770)

$

(180)

$

(80)

$

(20)

$

(1,050)

25 bps decrease in discount rates

 

840

 

190

 

80

 

20

 

1,130

5% increase in future energy prices

 

800

 

440

 

100

 

20

 

1,360

5% decrease in future energy prices

 

(800)

 

(440)

 

(100)

 

(20)

 

(1,360)

25 bps increase in terminal capitalization rate(1)

 

(210)

 

(30)

 

 -  

 

 -  

 

(240)

25 bps decrease in terminal capitalization rate(1)

 

230

 

30

 

 -  

 

 -  

 

260

 

2017

 

North

 

 

 

 

(MILLIONS)

America

Colombia

Brazil

Europe

Total

25 bps increase in discount rates

$

(710)

$

(130)

$

(50)

$

(20)

$

(910)

25 bps decrease in discount rates

 

770

 

130

 

50

 

20

 

970

5% increase in future energy prices

 

620

 

370

 

70

 

20

 

1,080

5% decrease in future energy prices

 

(620)

 

(370)

 

(70)

 

(20)

 

(1,080)

25 bps increase in terminal capitalization rate(1)

 

(180)

 

(20)

 

 -  

 

 -  

 

(200)

25 bps decrease in terminal capitalization rate(1)

 

190

 

20

 

 -  

 

 -  

 

210

(1)         The terminal capitalization rate applies only to hydroelectric assets in the United States, Canada and Colombia.

Terminal values are included in the valuation of hydroelectric assets in the United States, Canada and Colombia. For the hydroelectric assets in Brazil, cash flows have been included based on the duration of the authorization or useful life of a concession asset plus a one-time 30-year renewal term for the majority of our hydroelectric assets. In November 2016, the Brazilian federal government published a new law which allowed a one-time extension of authorization licenses of hydroelectric facilities with installed capacities in the range of 5 MW to 50 MW. Only after the Brazilian federal government clarified the technical and cost requirements associated with the authorization extension in June of 2018 did Brookfield Renewable include the one-time 30-year extension in the valuation of the relevant hydroelectric assets in Brazil. The weighted-average remaining duration of the authorization or useful life of a concession asset at December 31, 2018, including a one-time 30-year renewal for applicable hydroelectric assets, is 29 years (2017: 15 years). Consequently, there is no terminal value attributed to the hydroelectric assets in Brazil at the end of the authorization term.

F - 62 


The following table summarizes the percentage of total generation contracted under power purchase agreements as at December 31, 2018:  

 

North America

Colombia

Brazil

Europe

1 - 10 years

57%

22%

69%

72%

11 - 20 years

34%

0%

35%

25%

The following table summarizes power prices from long-term power purchase agreements that are linked specifically to the related power generating assets:

Per MWh(1)

North America

Colombia

Brazil

Europe

1 - 10 years

$

83

COP

201,000

R$

286

93

11 - 20 years

 

80

 

-

 

397

 

111

(1)               Assumes nominal prices based on weighted-average generation.

The following table summarizes the estimates of future electricity prices:  

Per MWh(1)

North America

Colombia

Brazil

Europe

1 - 10 years

$

68

COP

252,000

R$

287

79

11 - 20 years

 

116

 

354,000

 

452

 

92

(1)               Assumes nominal prices based on weighted-average generation.

Brookfield Renewable’s long-term view is anchored to the cost of securing new energy from renewable sources to meet future demand growth between 2022 and 2025. A further one year change would increase or decrease the fair value of property, plant and equipment by approximately $150 million (2017: $160 million). 

Had Brookfield Renewable’s revalued property, plant and equipment been measured on a historical cost basis, the carrying amounts, net of accumulated depreciation would have been as follows at December 31:

(MILLIONS)

 

2018

 

2017

Hydroelectric

$

11,888

$

12,740

Wind

 

2,753

 

3,030

Solar

 

260

 

621

Other(1)

 

246

 

312

 

$

15,147

$

16,703

(1)           Includes biomass and cogeneration.

F - 63 


13BORROWINGS 

Corporate Borrowings

The composition of corporate borrowings as at December 31 is presented in the following table:

 

2018

2017

 

Weighted-average

 

 

Estimated

Weighted-average

 

 

Estimated

 

Interest

Term

Carrying

fair

Interest

Term

Carrying

fair

(MILLIONS EXCEPT AS NOTED)

rate (%)

(years)

value

value

rate (%)

(years)

value

value

Credit facilities

3.3

4.4

$

727

$

727

2.6

4.5

$

887

$

887

Medium Term Notes:

 

 

 

 

 

 

 

 

 

 

 

 

Series 3 (C$200)

-

-

$

-

$

-

5.3

0.8

$

159

$

163

Series 4 (C$150)

5.8

17.9

 

110

 

124

5.8

18.9

 

119

 

144

Series 7 (C$450)

5.1

1.8

 

330

 

342

5.1

2.8

 

358

 

382

Series 8 (C$400)

4.8

3.1

 

293

 

309

4.8

4.1

 

318

 

344

Series 9 (C$400)

3.8

6.4

 

293

 

288

3.8

7.4

 

318

 

321

Series 10 (C$500)

3.6

8.0

 

367

 

357

3.6

9.0

 

398

 

400

Series 11 (C$300)

4.3

10.0

 

220

 

220

-

-

 

-

 

-

 

4.4

6.5

$

1,613

$

1,640

4.5

6.4

$

1,670

$

1,754

Total corporate borrowings

 

 

 

2,340

 

2,367

 

 

 

2,557

 

2,641

Less: Unamortized financing fees(1)

 

(6)

 

 

 

 

 

(5)

 

 

Less: Current portion

 

(6)

 

 

 

 

 

(159)

 

 

 

 

 

$

2,328

 

 

 

 

$

2,393

 

 

(1)           Unamortized premiums and unamortized financing fees are amortized over the terms of the borrowing.

The following table outlines the change in the unamortized financing fees of corporate borrowings for the year ended December 31:  

(MILLIONS)

 

2018

 

2017

 

2016

Corporate borrowings

 

 

 

 

 

 

Unamortized financing fees, beginning of year

$

5

$

6

$

5

Additional financing fees

 

2

 

-

 

2

Amortization of financing fees

 

(1)

 

(1)

 

(1)

Unamortized financing fees, end of year

$

6

$

5

$

6

Credit facilities

In June 2018, Brookfield Renewable extended the maturity of $1.7 billion of its corporate credit facilities by one year to June 30, 2023. The credit facilities are used for general working capital purposes and issuing letters of credit. The credit facilities bear interest at the applicable rate plus an applicable margin. The applicable margin is tiered on the basis of Brookfield Renewable’s unsecured senior long-term debt rating and is currently 1.20%.

In May 2018, Brookfield Renewable entered into an agreement for a $300 million export credit agency guaranteed letter of credit facility. As at December 31, 2018, $201 million is utilized on the facility replacing the previous utilization on Brookfield Renewable’s revolving credit facility.

In December 2018, Brookfield Renewable extended the maturity of the $400 million committed unsecured credit facility provided by Brookfield Asset Management by one year to December 2019. The interest rate is LIBOR plus up to 2%. Brookfield Renewable repaid all outstanding draws and accrued interest from the

F - 64 


$400 million unsecured revolving credit facility as of December 31, 2018. During the year, Brookfield Asset Management had also placed funds on deposit with Brookfield Renewable in the amount of $200 million, which have since been paid back in full including any interest that had been accrued. The interest expense on the deposit and draws from the credit facility for the year ended December 31, 2018 totaled $8 million (2017: $1 million). Subsequent to December 31, 2018, Brookfield Asset Management placed funds on deposit with Brookfield Renewable in the amount of $251 million.

Brookfield Renewable issues letters of credit from its corporate credit facilities for general corporate purposes which include, but are not limited to, security deposits, performance bonds and guarantees for debt service reserve accounts.

The following table summarizes the available portion of corporate credit facilities as at December 31:

(MILLIONS)

 

2018

 

2017

Authorized corporate credit facilities(1)

$

2,100

$

2,090

Draws on corporate credit facilities(1)

 

(721)

 

(685)

Issued letters of credit

 

(8)

 

(193)

Available portion of corporate credit facilities

 

1,371

 

1,212

(1)           Amounts are guaranteed by Brookfield Renewable. Excludes $6 million (2017: $202 million) borrowed under a subscription facility of a Brookfield sponsored private fund.

Medium term notes

Corporate borrowings are obligations of a finance subsidiary of Brookfield Renewable, Brookfield Renewable Partners ULC (“Finco”) (Note 30  - Subsidiary Public Issuers). Finco may redeem some or all of the borrowings from time to time, pursuant to the terms of the indenture. The balance is payable upon maturity, and interest on corporate borrowings is paid semi-annually. The term notes payable by Finco are unconditionally guaranteed by Brookfield Renewable, Brookfield Renewable Energy L.P. (“BRELP”) and certain other subsidiaries.

On September 20, 2018, Brookfield Renewable completed the issuance of C$300 million ($231 million) Series 11 medium-term notes which carry a fixed interest rate of 4.25% and mature in January 2029. The financing was Brookfield Renewable’s inaugural corporate-level green bond.

In November 2018, Brookfield Renewable repaid C$200 million ($153 million) of medium-term notes upon maturity.

Non-recourse borrowings

Non-recourse borrowings are typically asset-specific, long-term, non-recourse borrowings denominated in the domestic currency of the subsidiary. Non-recourse borrowings in North America and Europe consist of both fixed and floating interest rate debt indexed to the London Interbank Offered Rate (“LIBOR”) and the Canadian Dollar Offered Rate (“CDOR”). Brookfield Renewable uses interest rate swap agreements in North America and Europe to minimize its exposure to floating interest rates. Non-recourse borrowings in Brazil consist of floating interest rates of Taxa de Juros de Longo Prazo (“TJLP”), the Brazil National Bank for Economic Development’s long-term interest rate, or Interbank Deposit Certificate rate (“CDI”), plus a margin. Non-recourse borrowings in Colombia include floating interest rates of Indicador Bancario de Referencia rate (“IBR”), the Banco Central de Colombia short-term interest rate, or Colombian Consumer Price Index (“IPC”), the Banco Central de Colombia inflation rate, plus a margin. Non-recourse borrowings in India consist of fixed interest rate U.S. dollar denominated debt.

F - 65 


The composition of non-recourse borrowings as at December 31 is presented in the following table:

 

2018

2017

 

Weighted-average

 

 

Estimated

Weighted-average

 

 

Estimated

 

Interest

Term

Carrying

fair

Interest

Term

Carrying

fair

(MILLIONS EXCEPT AS NOTED)

rate (%)

(years)

value

value

rate (%)

(years)

value

value

Non-recourse borrowings

 

 

 

 

 

 

 

 

 

 

 

 

Hydroelectric

6.1

9.2

$

6,318

$

6,517

6.3

8.8

$

6,392

$

6,813

Wind

4.7

10.8

 

1,908

 

1,951

5.8

9.7

 

2,211

 

2,343

Solar

6.0

7.1

 

142

 

133

11.1

7.6

 

643

 

643

Storage and other

4.0

4.9

 

91

 

95

8.4

17.8

 

39

 

39

Total

5.7

9.5

$

8,459

$

8,696

6.5

9.0

$

9,285

$

9,838

Add: Unamortized premiums(1)

 

1

 

 

 

 

 

1

 

 

Less: Unamortized financing fees(1)

 

(76)

 

 

 

 

 

(72)

 

 

Less: Current portion

 

(489)

 

 

 

 

 

(1,517)

 

 

 

 

 

$

7,895

 

 

 

 

$

7,697

 

 

(1)           Unamortized premiums and unamortized financing fees are amortized over the terms of the borrowing.

Future repayments of Brookfield Renewable’s non-recourse borrowings for each of the next five years and thereafter are as follows:

(MILLIONS)

2019

2020

2021

2022

2023

Thereafter

Total

Non-recourse borrowings

 

 

 

 

 

 

 

 

 

 

 

 

Hydro

 

306

 

446

 

164

 

491

 

1,084

 

3,827

 

6,318

Wind

 

169

 

119

 

129

 

128

 

161

 

1,202

 

1,908

Solar

 

13

 

-

 

4

 

-

 

-

 

125

 

142

Storage and other

 

1

 

1

 

77

 

1

 

1

 

10

 

91

 

$

489

$

566

$

374

$

620

$

1,246

$

5,164

$

8,459

The following table outlines the change in the unamortized financing fees of non-recourse borrowings for the year ended December 31:  

(MILLIONS)

 

2018

 

2017

 

2016

Non-recourse borrowings

 

 

 

 

 

 

Unamortized financing fees, beginning of year

$

72

$

74

$

54

Additional financing fees

 

21

 

16

 

41

Amortization of financing fees

 

(12)

 

(14)

 

(17)

Foreign exchange translation and other

 

(5)

 

(4)

 

(4)

Unamortized financing fees, end of year

$

76

$

72

$

74

On January 19, 2018, Brookfield Renewable completed financing associated with its equity-accounted 2.1 GW pumped storage facility in the United Kingdom by securing £60 million ($83 million) of non-recourse borrowings and £90 million ($125 million) letter of credit facility. The non-recourse borrowings mature in 2021 and bear interest at LIBOR plus a margin of 2.75%.

On January 29, 2018, Brookfield Renewable completed R$130 million ($40 million) of financing with respect to a 19 MW hydroelectric facility currently under construction in Brazil. The loan bears interest at a rate of TJLP plus 2.15% and matures in 2038.

F - 66 


On February 15, 2018, Brookfield Renewable completed a refinancing associated with a 296 MW hydroelectric facility in the United States. The financing was a $350 million interest only green bond bearing interest at 4.5%, maturing in 2033. Proceeds were used to repay the existing principal amount of $315 million and the excess was distributed to investors.

On February 22, 2018, TerraForm Global issued $400 million of senior notes at 6.13%, maturing in March 2026. Along with cash on the balance sheet, proceeds were used to repay the existing $760 million of 9.75% senior notes due in 2022. Additionally, TerraForm Global secured a $45 million revolving credit facility, maturing in February 2021.

On February 27, 2018, Brookfield Renewable completed bond financing associated with the Colombian business. The financing was a COP 750 billion ($262 million) in senior unsecured bonds with maturities of 7, 12 and 30 years at rates of 7.12%, IPC + 3.56% and IPC + 3.99%, respectively.

On April 20, 2018, Brookfield Renewable completed a R$160 million ($47 million) refinancing associated with a 120 MW hydroelectric facility in Brazil. The loan bears an interest rate of CDI + 2.00%, maturing in October 2023.

In the second quarter of 2018, Brookfield Renewable completed a refinancing of COP 1,762 billion ($634 million) of bank debt associated with the Colombian business. The new loans mature between 2025 and 2030 years at rates ranging of IBR + 2.97% to IBR + 3.70%.

On August 31, 2018, Brookfield Renewable completed a refinancing of COP 338 billion ($111 million) of debt associated with the Colombian business. The amortizing loan bears a fixed interest rate of 7.48% and matures in August 2025.

On September 14, 2018, Brookfield Renewable completed a R$250 million ($60 million) financing associated with the Brazilian hydroelectric business. The debenture bears interest at 113% of CDI and matures in September 2023.

On September 28, 2018, Brookfield Renewable increased indebtedness associated with a 166 MW wind portfolio in Ontario through a C$60 million ($46 million) private placement. The debt bears a fixed rate of 4.86% and matures in August 2031.

On October 26, 2018, Brookfield Renewable completed a £29 million ($37 million) financing associated with the acquisition of a 23 MW Northern Ireland wind facility. The debt matures in September 2036 and bears interest at GBP LIBOR plus a margin of 1.85%.

On November 26, 2018, Brookfield Renewable completed a commercial paper issuance of COP 250 billion ($77 million) associated with the Colombian business. The issuance bears interest at IBR + 0.70% and has a term of 330 days.

On December 11, 2018, Brookfield Renewable extended the maturity of COP 593 billion ($186 million) of local bank debt and $196 million of bank debt associated with the Colombian business by 2 years to January 2023. The COP tranche bears interest at IBR + 3.50% and the USD tranche bears interest at LIBOR + 2.50%.

On December 12, 2018, Brookfield Renewable completed a $190 million refinancing associated with a 377 MW hydroelectric portfolio in the United States. The loan bears interest at LIBOR plus a margin of 3.00% and matures in December 2022.

On December 20, 2018, Brookfield Renewable completed a C$150 million ($111 million) financing associated with a 488 MW hydroelectric portfolio in Canada. The loan bears interest at CDOR plus a margin of 1.40% and matures in November 2020.

F - 67 


On December 20, 2018, Brookfield Renewable completed a C$160 million ($119 million) financing associated with a 351 MW hydroelectric portfolio in Canada. The loan bears interest at CDOR plus a margin of 1.60% and matures in June 2023.

Supplemental Information

The following table outlines changes in Brookfield Renewable’s borrowings for the year ended December 31:

 

 

Net cash flows from

Non-cash

 

(MILLIONS)

Jan 1

financing activities

Acquisition

Held for sale

Disposal

Other(1)

 Dec 31

2018

 

 

 

 

 

 

 

 

 

 

 

 

 

 

Corporate borrowings

$

2,552

 

(88)

 

-

 

-

 

-

 

(130)

$

2,334

Non-recourse borrowings

$

9,214

 

(178)

 

90

 

(360)

 

-

 

(382)

$

8,384

2017

 

 

 

 

 

 

 

 

 

 

 

 

 

 

Corporate borrowings

$

2,229

 

191

 

-

 

-

 

-

 

132

$

2,552

Non-recourse borrowings

$

7,953

 

76

 

1,188

 

-

 

(173)

 

170

$

9,214

(1)               Includes foreign exchange and amortization of unamortized premium and financing fees.

14. NON-CONTROLLING INTERESTS

Brookfield Renewable’s non-controlling interests are comprised of the following as at December 31:

(MILLIONS)

 

2018

 

2017

Participating non-controlling interests - in operating subsidiaries

$

8,129

$

6,298

General partnership interest in a holding subsidiary held by Brookfield

 

66

 

58

Participating non-controlling interests - in a holding subsidiary -

 

 

 

 

Redeemable/Exchangeable units held by Brookfield

 

3,252

 

2,843

Preferred equity

 

568

 

616

 

$

12,015

$

9,815

On October 31, 2018, Brookfield Renewable completed the sale of a 25% non-controlling interest in a portfolio of select Canadian hydroelectric assets. Cash consideration of C$390 million was received from the non-controlling shareholders. A revaluation of the associated property, plant and equipment was performed immediately prior to the sale in accordance with our accounting policy election to apply the revaluation method. Upon completion of the sale, Brookfield Renewable recognized an $11 million gain directly in equity.

 

F - 68 


Participating non-controlling interests – in operating subsidiaries

The net change in participating non-controlling interests – in operating subsidiaries is as follows:

 

Brookfield

 

 

 

 

 

 

 

 

Isagen

Isagen public

 

 

 

 

 

Americas

Brookfield

Brookfield

 

Canadian

 

The

institu-

non-con

 

 

 

 

Infrastructure

Infrastructure

Infrastructure

Hydroelectric

Catalyst

tional

-trolling

 

 

 

 

(MILLIONS)

Fund

Fund II

Fund III

 

Portfolio

Group

investors

interests

Other

Total

As at December 31, 2015

$

958

$

1,441

$

-

$

-

$

121

$

-

$

-

$

67

$

2,587

Net income

 

(18)

 

(16)

 

15

 

-

 

16

 

47

 

19

 

2

 

65

OCI

 

46

 

228

 

-

 

-

 

2

 

148

 

205

 

6

 

635

Capital contributions

 

-

 

74

 

1,074

 

-

 

-

 

1,473

 

-

 

-

 

2,621

Acquisition

 

-

 

-

 

-

 

-

 

-

 

-

 

1,417

 

-

 

1,417

Distributions

 

(23)

 

(73)

 

(7)

 

-

 

(12)

 

-

 

-

 

(4)

 

(119)

MTO adjustments

 

-

 

-

 

3

 

-

 

-

 

7

 

(1,627)

 

-

 

(1,617)

As at December 31, 2016

$

963

$

1,654

$

1,085

$

-

$

127

$

1,675

$

14

$

71

$

5,589

Net (loss) income

 

(29)

 

(13)

 

33

 

-

 

12

 

47

 

-

 

3

 

53

OCI

 

(76)

 

269

 

111

 

-

 

2

 

78

 

(1)

 

-

 

383

Capital contributions

 

-

 

89

 

186

 

-

 

-

 

19

 

-

 

-

 

294

Acquisition

 

-

 

-

 

525

 

-

 

-

 

-

 

-

 

-

 

525

Distributions

 

(8)

 

(317)

 

(88)

 

-

 

(7)

 

(115)

 

-

 

(4)

 

(539)

Purchase of Isagen shares

 

-

 

-

 

(1)

 

-

 

-

 

(5)

 

5

 

-

 

(1)

Other

 

-

 

-

 

1

 

-

 

-

 

2

 

(9)

 

-

 

(6)

As at December 31, 2017

$

850

$

1,682

$

1,852

$

-

$

134

$

1,701

$

9

$

70

$

6,298

Net income

 

1

 

9

 

86

 

4

 

14

 

174

 

1

 

8

 

297

OCI

 

66

 

298

 

805

 

(11)

 

(18)

 

504

 

5

 

58

 

1,707

Capital contributions

 

-

 

9

 

5

 

293

 

-

 

-

 

-

 

-

 

307

Acquisition

 

-

 

-

 

-

 

-

 

-

 

-

 

-

 

21

 

21

Distributions

 

(17)

 

(81)

 

(276)

 

-

 

(6)

 

(167)

 

-

 

(6)

 

(553)

Other

 

-

 

12

 

(3)

 

(10)

 

-

 

-

 

-

 

53

 

52

As at December 31, 2018

$

900

$

1,929

$

2,469

$

276

$

124

$

2,212

$

15

$

204

$

8,129

Interests held by third parties

 

75-80%

 

43-60%

 

23-71%

 

25-44%

 

25%

 

53%

 

0.5%

20-50%

 

-

F - 69 


The following tables summarize certain financial information of operating subsidiaries that have non-controlling interests that are material to Brookfield Renewable:

 

Brookfield

 

 

 

 

 

 

 

 

 

 

 

 

 

 

Americas

Brookfield

Brookfield

 

Canadian

 

The

 

 

 

 

 

 

Infrastructure

Infrastructure

Infrastructure

Hydroelectric

 

Catalyst

 

 

 

 

 

(MILLIONS)

Fund

Fund II

Fund III(1)

 

Portfolio

 

Group

Isagen(2)

Other

Total

Interests held by third parties

 

75-80%

 

43-60%

 

69-71%

 

25-44%

 

25%

 

76%

 

20-50%

 

 

Place of business

United States,

Brazil

United States,

Brazil,

Europe

United States,

Brazil,

India,

China

 

Canada

 

United States

Colombia

United States,

Brazil,

Canada

 

 

Year ended December 31, 2016:

 

 

 

 

 

 

 

 

 

 

 

 

 

 

 

 

Revenue

$

118

$

394

$

28

$

-

$

164

$

819

$

27

$

1,550

Net income

 

(22)

 

(23)

 

(8)

 

-

 

62

 

110

 

5

 

124

Total comprehensive income (loss)

 

37

 

356

 

(8)

 

-

 

70

 

502

 

31

 

988

Net income allocated to non-controlling interests

 

(18)

 

(16)

 

(5)

 

-

 

16

 

86

 

2

 

65

Year ended December 31, 2017:

 

 

 

 

 

 

 

 

 

 

 

 

 

 

 

 

Revenue

$

123

$

430

$

53

$

-

$

135

$

797

$

32

$

1,570

Net (loss) income

 

(34)

 

(20)

 

18

 

-

 

47

 

89

 

7

 

107

Total comprehensive income (loss)

 

(133)

 

529

 

126

 

-

 

57

 

236

 

-

 

815

Net (loss) income allocated to non-controlling interests

 

(29)

 

(13)

 

13

 

-

 

12

 

67

 

3

 

53

As at December 31, 2017:

 

 

 

 

 

 

 

 

 

 

 

 

 

 

 

 

Property, plant and equipment, at fair value

$

1,667

$

5,153

$

2,149

$

-

$

964

$

5,401

$

411

$

15,745

Total assets

 

1,718

 

5,430

 

3,294

 

-

 

1,066

 

6,526

 

426

 

18,460

Total borrowings

 

556

 

2,040

 

1,502

 

-

 

413

 

1,858

 

42

 

6,411

Total liabilities

 

628

 

2,422

 

1,678

 

-

 

432

 

3,336

 

63

 

8,559

Carrying value of non-controlling interests

$

850

$

1,682

$

1,138

$

-

$

134

$

2,424

$

70

$

6,298

Year ended December 31, 2018:

 

 

 

 

 

 

 

 

 

 

 

 

 

 

 

 

Revenue

$

157

$

447

$

311

$

38

$

142

$

896

$

21

$

2,012

Net income

 

2

 

17

 

19

 

15

 

56

 

331

 

2

 

442

Total comprehensive income (loss)

 

95

 

544

 

898

 

25

 

(16)

 

1,290

 

16

 

2,852

Net income allocated to non-controlling interests

 

1

 

9

 

15

 

6

 

14

 

251

 

1

 

297

As at December 31, 2018:

 

 

 

 

 

 

 

 

 

 

 

 

 

 

 

 

Property, plant and equipment, at fair value

$

1,687

$

5,553

$

2,322

$

1,679

$

875

$

6,665

$

253

$

19,034

Total assets

 

1,737

 

5,831

 

3,725

 

1,975

 

982

 

7,717

 

293

 

22,260

Total borrowings

 

536

 

1,979

 

838

 

924

 

369

 

1,744

 

70

 

6,460

Total liabilities

 

582

 

2,395

 

1,441

 

1,933

 

387

 

3,548

 

88

 

10,374

Carrying value of non-controlling interests

$

900

$

1,929

$

1,641

$

314

$

124

$

3,169

$

52

$

8,129

(1)           Excludes information relating to Isagen which is presented separately.

(2)           The total third parties ownership interest in Isagen as of December 31, 2018 was 75.9% and comprised of Brookfield Infrastructure Fund III: 22.9%, Isagen Institutional investors 52.5% and other non-controlling interests: 0.5%.

  

 

F - 70 


General partnership interest in a holding subsidiary held by Brookfield and Participating non-controlling interests – in a holding subsidiary - Redeemable/Exchangeable units held by Brookfield

Brookfield, as the owner of the 1% general partnership interest in BRELP held by Brookfield (“GP interest”), is entitled to regular distributions plus an incentive distribution based on the amount by which quarterly distributions exceed specified target levels. To the extent that LP Unit distributions exceed $0.375 per LP Unit per quarter, the incentive is 15% of distributions above this threshold. To the extent that quarterly LP Unit distributions exceed $0.4225 per LP Unit, the incentive distribution is equal to 25% of distributions above this threshold.

Consolidated equity includes Redeemable/Exchangeable partnership units and the GP interest. The Redeemable/Exchangeable partnership units are held 100% by Brookfield, which at its discretion has the right to redeem these units for cash consideration. No Redeemable/Exchangeable partnership units have been redeemed for cash consideration. Since this redemption right is subject to Brookfield Renewable’s right, at its sole discretion, to satisfy the redemption request with LP Units of Brookfield Renewable on a one for one basis, the Redeemable/Exchangeable partnership units are classified as equity in accordance with IAS 32, Financial Instruments: Presentation. The Redeemable/Exchangeable partnership units and GP interest are presented as non-controlling interests since they provide Brookfield the direct economic benefits and exposures to the underlying performance of BRELP. The LP Units issued by Brookfield Renewable and the Redeemable/Exchangeable partnership units issued by its subsidiary BRELP have the same economic attributes in all respects, except for the redemption right described above. The Redeemable/Exchangeable partnership units and the GP interest participate in earnings and distributions on a per unit basis equivalent to the per unit participation of the LP Units of Brookfield Renewable.

As at December 31, 2018, general partnership units and Redeemable/Exchangeable partnership units outstanding were 2,651,506 (December 31, 2017: 2,651,506) and 129,658,623 (December 31, 2017: 129,658,623), respectively.

Distributions

The composition of the distributions are presented in the following table:

(MILLIONS)

 

2018

 

2017

General partnership interest in a holding

 

 

 

 

subsidiary held by Brookfield

$

5

$

5

Incentive distribution

 

40

 

30

 

$

45

$

35

 

 

 

 

 

Participating non-controlling interests - in a

 

 

 

 

holding subsidiary - Redeemable/

 

 

 

 

Exchangeable units held by Brookfield

$

255

$

243

 

$

300

$

278

F - 71 


The following table summarizes certain financial information regarding General partnership interest in a holding subsidiary held by Brookfield and Participating non-controlling interests – in a holding subsidiary – Redeemable/Exchangeable units held by Brookfield:

(MILLIONS)

2018

2017

2016

For the year ended December 31:

 

 

 

 

 

 

Revenue

$

2,982

$

2,625

$

2,452

Net income

 

403

 

51

 

40

Comprehensive income

 

3,667

 

1,401

 

1,369

Net income allocated to(1):

 

 

 

 

 

 

GP interest

 

1

 

(1)

 

-

Redeemable/Exchangeable partnership units

 

17

 

(23)

 

(29)

As at December 31:

 

 

 

 

 

 

Property, plant and equipment, at fair value

$

29,025

$

27,096

 

 

Total assets

 

34,103

 

30,904

 

 

Total borrowings

 

10,718

 

11,766

 

 

Total liabilities

 

16,897

 

16,622

 

 

Carrying value of(2):

 

 

 

 

 

 

GP interest

 

66

 

58

 

 

Redeemable/Exchangeable partnership units

 

3,252

 

2,843

 

 

(1)           Allocated based on weighted-average GP interest, Redeemable/Exchangeable partnership units and LP Units of 2.7 million, 129.7 million, and 180.2 million, respectively (2017: 2.7 million, 129.7 million, and 173.5 million, respectively and 2016: 2.7 million, 129.7 million, and 156.4 million, respectively).

(2)           Allocated based on outstanding GP interest, Redeemable/Exchangeable partnership units and LP Units of 2.7 million, 129.7 million, and 178.8 million, respectively (2017: 2.7 million, 129.7 million, and 180.4 million, respectively).  

Preferred equity

Brookfield Renewable’s preferred equity as at December 31 consists of Class A Preference Shares of Brookfield Renewable Power Preferred Equity Inc. (“BRP Equity”) as follows:

 

 

 

Earliest

Dividends declared for

 

 

 

 

 

 

Cumulative

permitted

the year ended

Carrying value as at

(MILLIONS, EXCEPT

Shares

dividend

redemption

December 31

 

 

AS NOTED)

outstanding

rate (%)

date

2018

2017

2018

2017

Series 1 (C$136)

5.45

3.36

Apr 2020

$

4

$

4

$

100

$

108

Series 2 (C$113)(1)

4.51

4.29

Apr 2020

 

3

 

3

 

83

 

90

Series 3 (C$249)

9.96

4.40

Jul 2019

 

8

 

8

 

182

 

197

Series 5 (C$103)

4.11

5.00

Apr 2018

 

4

 

4

 

75

 

82

Series 6 (C$175)

7.00

5.00

Jul 2018

 

7

 

7

 

128

 

139

 

31.03

 

 

$

26

$

26

$

568

$

616

(1)        Dividend rate represents annualized distribution based on the most recent quarterly floating rate.

The Class A Preference Shares do not have a fixed maturity date and are not redeemable at the option of the holders. As at December 31, 2018, none of the issued Class A Preference Shares have been redeemed by BRP Equity.

Class A Preference Shares – Normal Course Issuer Bid

In June 2018, the TSX accepted notice of BRP Equity’s intention to renew the normal course issuer bid in connection with its outstanding Class A Preference Shares for another year to June 26, 2019, or earlier should the repurchases be completed prior to such date. Under this normal course issuer bid, it is permitted to repurchase up to 10% of the total public float for each respective series of the Class A Preference Shares. Unitholders may receive a copy of the notice, free of charge, by contacting Brookfield Renewable. No shares have been repurchased as of December 31, 2018.

F - 72 


15. PREFERRED LIMITED PARTNERS’ EQUITY

Brookfield Renewable’s preferred limited partners’ equity comprises of Class A Preferred Units as follows:

 

 

 

Earliest

Distributions declared for

 

 

 

 

 

 

Cumulative

permitted

the year ended

Carrying value as at

(MILLIONS, EXCEPT

Shares

distribution

redemption

December 31

Dec 31

Dec 31

AS NOTED)

outstanding

rate (%)

date

2018

2017

2018

2017

Series 5 (C$72)

2.89

5.59

Apr 2018

$

4

$

4

$

49

$

49

Series 7 (C$175)

7.00

5.50

Jan 2021

 

7

 

8

 

128

 

128

Series 9 (C$200)

8.00

5.75

Jul 2021

 

9

 

8

 

147

 

147

Series 11 (C$250)

10.00

5.00

Apr 2022

 

9

 

8

 

187

 

187

Series 13 (C$250)

10.00

5.00

Apr 2023

 

9

 

-

 

196

 

-

 

37.89

 

 

$

38

$

28

$

707

$

511

On January 16, 2018, Brookfield Renewable issued 10,000,000 Class A Preferred Limited Partnership Units, Series 13 (the “Series 13 Preferred Units”) at a price of C$25 per unit for gross proceeds of C$250 million ($201 million). Brookfield Renewable incurred C$7 million ($5 million) in related transaction costs inclusive of fees paid to underwriters. The holders of the Series 13 Preferred Units are entitled to receive a cumulative quarterly fixed distribution yielding 5.0% for the initial period ending April 30, 2023. Thereafter, the distribution rate will be reset every five years at a rate equal to the greater of: (i) the 5-year Government of Canada bond yield plus 3.00%, and (ii) 5.00%.

The holders of the Series 13 Preferred Units will have the right, at their option, to convert their Series 13 Preferred Units into Class A Preferred Limited Partnership Units, Series 14 (the “Series 14 Preferred Units”), subject to certain conditions, on April 30, 2023 and on April 30 every five years thereafter. The holders of Series 14 Preferred Units will be entitled to receive floating rate cumulative preferential cash distributions equal to the sum of the three month Government of Canada Treasury Bill rate plus 3.00%.

As at December 31, 2018, none of the Class A, Series 5 Preferred Limited Partnership Units have been redeemed.

16. LIMITED PARTNERS’ EQUITY

Limited partners’ equity

As at December 31, 2018, 178,821,204 LP Units were outstanding (December 31, 2017: 180,388,361) including 56,068,944 (December 31, 2017: 56,068,944) held by Brookfield. Brookfield owns all general partnership interests in Brookfield Renewable representing a 0.01% interest.

During the year ended December 31, 2018, 289,641 LP Units (2017: 302,037 LP Units) were issued under the distribution reinvestment plan at a total cost of 8 million (2017: $10 million).

As at December 31, 2018, Brookfield Asset Management’s direct and indirect interest of 185,727,567 LP Units and Redeemable/Exchangeable partnership units represents approximately 60% of Brookfield Renewable on a fully-exchanged basis and the remaining approximate 40% is held by public investors.

On an unexchanged basis, Brookfield holds a 31% direct limited partnership interest in Brookfield Renewable, a 42% direct interest in BRELP through the ownership of Redeemable/Exchangeable partnership units and a direct 1% GP interest in BRELP as at December 31, 2018.

In December 2018, Brookfield Renewable renewed its normal course issuer bid in connection with its LP Units. Under this normal course issuer bid Brookfield Renewable is permitted to repurchase up to 8.9 million LP Units, representing approximately 5% of the issued and outstanding LP Units, for capital

F - 73 


management purposes. The bid will expire on December 30, 2019, or earlier should Brookfield Renewable complete its repurchases prior to such date. Under the prior normal course issuer bid that expired on December 28, 2018, Brookfield Renewable had repurchased 1,856,798 LP Units, on the Toronto Stock Exchange and the New York Stock Exchange, at a total cost of $51 million (2017: $nil). An additional 20,000 LP Units were repurchased on December 28, 2018 but not cancelled as at December 31, 2018.

Distributions

The composition of the distributions are presented in the following table:

(MILLIONS)

 

2018

 

2017

Brookfield

$

110

$

101

External LP Unitholders

 

245

 

227

 

$

355

$

328

In February 2019, unitholder distributions were increased to $2.06 per LP Unit on an annualized basis, an increase of $0.10 per LP Unit, which will take effect on the distribution payable in March 2019.  

17. GOODWILL

The following table provides a reconciliation of goodwill:

(MILLIONS)

Notes

 

Total

Balance, as at December 31, 2016

 

$

896

Foreign exchange

 

 

5

Balance, as at December 31, 2017

 

$

901

Acquired through acquisition

3

 

27

Transfer to Assets held for sale

4

 

(22)

Foreign exchange

 

 

(78)

Balance, as at December 31, 2018

 

$

828

The purchase price allocation for Biotherm (Note 3 – Acquisitions) includes a deferred tax liability of $35 million. The deferred tax liability arises because the tax basis of the Biotherm net assets are significantly lower than their acquisition date fair value. As required by IFRS 3, this deferred tax liability is calculated in accordance with IAS 12, and is not measured at fair value. IAS 12 requires provisions to be made for all differences between the carrying value of assets and liabilities other than goodwill acquired in a business combination and their tax base at their nominal amount, irrespective of whether or not this will result in additional (or less) tax being paid or when any tax cash flows may occur. The fair value of the deferred tax liability would be lower than its nominal amount and Brookfield Renewable has determined that goodwill of $27 million arises primarily from such difference.

18. CAPITAL MANAGEMENT

Brookfield Renewable’s primary capital management objectives are to ensure the sustainability of its capital to support continuing operations, meet its financial obligations, allow for growth opportunities and provide stable distributions to its LP Unitholders. Brookfield Renewable’s capital is monitored through debt to total capitalization ratio on a consolidated and corporate basis, as at December 31, 2018 these ratios were 34% and 20%, respectively (2017: 40% and 24%, respectively).

Brookfield Renewable has provided covenants to certain of its lenders for its corporate borrowings and credit facilities. The covenants require Brookfield Renewable to meet minimum debt to capitalization ratios.  Subsidiaries of Brookfield Renewable have provided covenants to certain of their lenders for their

F - 74 


non-recourse borrowings. These covenants vary from one credit agreement to another and include ratios that address debt service coverage. Certain lenders have also put in place requirements that oblige Brookfield Renewable and its subsidiaries to maintain debt and capital expenditure reserve accounts. The consequences to the subsidiaries as a result of failure to comply with their covenants could include a limitation of distributions from the subsidiaries to Brookfield Renewable, as well as repayment of outstanding debt. Brookfield Renewable is dependent on the distributions made by its subsidiaries to service its debt.

As part of the TerraForm Global transaction, Brookfield Renewable acquired assets with non-recourse financings that were in default prior to the acquisition. As at December 31, 2018, the loans had outstanding principal amounts totaling $183 million, and mature between 2026 and 2031. These loans have remained not in compliance with certain covenants due to conditions that existed prior to the acquisition of TerraForm Global, including issues with contractors under engineering, procurement and construction contracts. The loan balances relating to the South African Portfolio have been classified as Liabilities directly associated with assets held for sale. See Note 4 – Assets held for sale. The remaining balances have been classified as current as at December 31, 2018 in the annual audited consolidated financial statements. These loans have a total outstanding balance as at December 31, 2018 of $13 million. Brookfield Renewable is currently working with all the lenders to cure such defaults and release the restrictions placed on the projects. Except for the aforementioned defaults, Brookfield Renewable complied with all material financial covenants as of December 31, 2018.

Brookfield Renewable’s strategy during 2018, which was unchanged from 2017, was to maintain the measures set out in the following schedule as at December 31:

 

Corporate

Consolidated

(MILLIONS)

 

2018

 

2017

 

2018

 

2017

Corporate borrowings

$

2,334

$

2,552

$

2,334

$

2,552

Non-recourse borrowings

 

-

 

-

 

8,384

 

9,214

 

 

2,334

 

2,552

 

10,718

 

11,766

Deferred income tax liabilities, net(1)

 

-

 

-

 

4,049

 

3,411

Equity

 

 

 

 

 

 

 

 

Participating non-controlling interest -

 

 

 

 

 

 

 

 

in operating subsidiaries

 

-

 

-

 

8,129

 

6,298

Preferred equity

 

568

 

616

 

568

 

616

Preferred limted partners' equity

 

707

 

511

 

707

 

511

Unitholders' equity(2)

 

7,802

 

6,857

 

7,802

 

6,857

Total capitalization

$

11,411

$

10,536

$

31,973

$

29,459

Debt to total capitalization

 

20%

 

24%

 

34%

 

40%

(1)               Deferred income tax liabilities less deferred income tax assets.

(2)               Unitholders’ equity includes equity attributable to Limited partner’s equity, Redeemable/Exchangeable partnership units, and GP interest.

F - 75 


19. EQUITY-ACCOUNTED INVESTMENTS

The following table outlines the changes in Brookfield Renewable’s equity-accounted investments:

(MILLIONS)

 

2018

 

2017

2016

Balance, beginning of year

$

721

$

206

$

197

Investment

 

420

 

469

 

-

Share of net income

 

68

 

2

 

-

Share of other comprehensive income

 

426

 

56

 

8

Dividends received

 

(42)

 

(31)

 

(6)

Foreign exchange translation and other

 

(24)

 

19

 

7

Balance, end of year

$

1,569

$

721

$

206

The following tables summarize gross revenues, net income, assets and liabilities of equity-accounted investments in aggregate:

(MILLIONS)

2018

2017

2016

For the year ended December 31

 

 

 

 

 

 

Revenue

$

1,305

 

310

$

74

Net income (loss)

 

223

 

(24)

 

-

Share of net income(1)

 

68

 

2

 

-

(1)   Brookfield Renewable's ownership interest in these entities ranges from 14-50%.

 

 

 

 

 

 

 

 

 

(MILLIONS)

 

 

2018

 

2017

As at December 31:

 

 

 

 

 

 

Current assets

 

 

$

682

$

477

Property, plant and equipment, at fair value

 

 

 

11,999

 

8,098

Other assets

 

 

 

608

 

213

Current liabilities

 

 

 

1,080

 

687

Non-recourse borrowings

 

 

 

6,078

 

4,294

Other liabilities

 

 

 

1,197

 

822

F - 76 


20. CASH AND CASH EQUIVALENTS

Brookfield Renewable’s cash and cash equivalents as at December 31 are as follows:

(MILLIONS)

 

2018

 

2017

Cash

$

127

$

790

Short-term deposits

 

46

 

9

 

$

173

$

799

21. RESTRICTED CASH

Brookfield Renewable’s restricted cash as at December 31 is as follows:  

(MILLIONS)

Note

 

2018

 

2017

Operations 

 

$

119

$

195

Credit obligations

 

 

60

 

85

Capital expenditures and development projects

 

 

2

 

4

Total

 

 

181

 

284

Less: non-current

23

 

(45)

 

(103)

Current

 

$

136

$

181

22. TRADE RECEIVABLES AND OTHER CURRENT ASSETS

Brookfield Renewable’s trade receivables and other current assets as at December 31 are as follows:

(MILLIONS)

 

2018

 

2017

Trade receivables

$

339

$

360

Prepaids and others

 

114

 

112

Other short-term receivables

 

109

 

82

Current portion of contract asset

 

45

 

-

 

$

607

$

554

As at December 31, 2018, 74% (2017: 99%) of trade receivables were current. The decrease in current receivables is due to timing of settlement. Brookfield Renewable does not expect issues with collectability of these amounts. Accordingly, as at December 31, 2018 and 2017 an allowance for doubtful accounts for trade receivables was not deemed necessary. Trade receivables are generally on 30-day terms and credit limits are assigned and monitored for all counterparties. In determining the recoverability of trade receivables, management performs a risk analysis considering the type and age of the outstanding receivables and the credit worthiness of the counterparties. Management also reviews trade receivable balances on an ongoing basis.

  

F - 77 


23.  OTHER LONG-TERM ASSETS

The composition of Brookfield Renewable’s other long-term assets as at December 31 is presented in the following table:

(MILLIONS)

Note

2018

2017

Contract asset

 

$

402

$

-

Restricted cash

21

 

45

 

103

Acquisition downpayment

 

 

-

 

46

Other

 

 

58

 

81

 

 

$

505

$

230

At December 31, 2018 and 2017, restricted cash was held primarily to satisfy lease payments and credit agreements.

Contract assets are the result of contract amendments made during the year to Brookfield Renewable’s long-term power purchase agreements with Brookfield associated with generating assets in Ontario held by Great Lakes Power Limited and Mississagi Power Trust. The net impact of these changes were offset by changes to Brookfield Renewable’s long-term energy revenue agreement with Brookfield associated with several entities owned by Brookfield Renewable in the United States, however the changes resulted in a difference in timing of cash flows. As a result, the amendments were accounted for in reflection of their substance, with the recognition of contract asset and liability balances and net financing charges to be recognized over the remainder of the term of the agreements. There are no material provisions for expected credit losses on contract assets. See Note 27 – Related party transactions, for additional details regarding Brookfield Renewable’s revenue agreements with Brookfield.

24.  ACCOUNTS PAYABLE AND ACCRUED LIABILITIES

Brookfield Renewable’s accounts payable and accrued liabilities as at December 31 are as follows:  

(MILLIONS)

 

2018

 

2017

Operating accrued liabilities

$

263

$

271

Accounts payable

 

76

 

117

Interest payable on corporate and non-recourse borrowings

 

76

 

64

Deferred consideration

 

30

 

35

LP Unitholders’ distributions, preferred limited partnership unit 

 

 

 

 

distributions and preferred dividends payable(1)

 

30

 

29

Other

 

58

 

26

 

$

533

$

542

(1)       Includes amounts payable only to external LP Unitholders. Amounts payable to Brookfield are included in due to related parties.

F - 78 


25.  OTHER LONG-TERM LIABILITIES  

Brookfield Renewable’s other long-term liabilities as at December 31 are comprised of the following:

(MILLIONS)

Notes

2018

 

2017

Contract liabilities

 

$

479

$

9

Pension obligations

29

 

80

 

89

Acquisition related provisions

 

 

69

 

80

Decommissioning retirement obligations

 

 

67

 

85

Concession payment liability

 

 

7

 

9

Commitments for power purchase agreement

 

 

6

 

13

Contingent considerations

 

 

3

 

18

Other

 

 

23

 

41

 

 

$

734

$

344

Brookfield Renewable has recorded decommissioning retirement obligations associated with certain power generating assets. The decommissioning retirement obligation has been established for hydroelectric, wind and solar operation sites that are expected to be restored between the years 2031 to 2138. The estimated cost of decommissioning activities is based on a third-party assessment.

Contract liabilities are the result of the amendment to the energy revenue agreement between Brookfield and several entities owned by Brookfield Renewable in the United States. See Note 23 – Other long-term assets, for additional details regarding Brookfield Renewable’s contract balances. See Note 27 – Related party transactions, for additional details regarding Brookfield Renewable’s revenue agreements with Brookfield.

26.  COMMITMENTS, CONTINGENCIES AND GUARANTEES

Commitments

In the course of its operations, Brookfield Renewable and its subsidiaries have entered into agreements for the use of water, land and dams. Payment under those agreements varies with the amount of power generated. The various agreements can be renewed and are extendable up to 2091.

In the normal course of business, Brookfield Renewable will enter into capital expenditure commitments which primarily relate to contracted project costs for various growth initiatives. As at December 31, 2018, Brookfield Renewable had $71 million (2017: $44 million) of capital expenditure commitments outstanding, of which $46 million is payable in less than one year, and $25 million in two years.

F - 79 


As at December 31, 2018, Brookfield Renewable had commitments for future operating lease payments under non-cancellable leases which fall due as follows:

(MILLIONS)

 

2019

$

31

2020

 

29

2021

 

25

2022

 

22

2023

 

18

Thereafter

 

125

Total

$

250

Contingencies

Brookfield Renewable and its subsidiaries are subject to various legal proceedings, arbitrations and actions arising in the normal course of business. While the final outcome of such legal proceedings and actions cannot be predicted with certainty, it is the opinion of management that the resolution of such proceedings and actions will not have a material impact on Brookfield Renewable’s consolidated financial position or results of operations.

Brookfield Renewable, on behalf of Brookfield Renewable’s subsidiaries, and the subsidiaries themselves have provided letters of credit, which include, but are not limited to, guarantees for debt service reserves, capital reserves, construction completion and performance. The activity on the issued letters of credit by Brookfield Renewable can be found in Note 13 – Borrowings.

Brookfield Renewable, along with institutional investors, has provided letters of credit, which include, but are not limited to, guarantees for debt service reserves, capital reserves, construction completion and performance as it relates to interests in the Brookfield Americas Infrastructure Fund, the Brookfield Infrastructure Fund II, and the Brookfield Infrastructure Fund III. Brookfield Renewable’s subsidiaries have similarly provided letters of credit, which include, but are not limited to, guarantees for debt service reserves, capital reserves, construction completion and performance.

Letters of credit issued by Brookfield Renewable along with institutional investors and its subsidiaries were as at the following dates:  

(MILLIONS)

 

2018

2017

Brookfield Renewable along with institutional investors

$

51

$

76

Brookfield Renewable's subsidiaries

 

338

 

468

 

$

389

$

544

Guarantees

In the normal course of operations, Brookfield Renewable and its subsidiaries execute agreements that provide for indemnification and guarantees to third-parties of transactions such as business dispositions, capital project purchases, business acquisitions, and sales and purchases of assets and services. Brookfield Renewable has also agreed to indemnify its directors and certain of its officers and employees. The nature of substantially all of the indemnification undertakings prevents Brookfield Renewable from making a reasonable estimate of the maximum potential amount that Brookfield Renewable could be required to pay third parties as the agreements do not always specify a maximum amount and the amounts are dependent upon the outcome of future contingent events, the nature and likelihood of which cannot be determined at this time. Historically, neither Brookfield Renewable nor its subsidiaries have made material payments under such indemnification agreements.  

F - 80 


27.  RELATED PARTY TRANSACTIONS

Brookfield Renewable’s related party transactions are recorded at the exchange amount. Brookfield Renewable’s related party transactions are primarily with Brookfield.

Brookfield Renewable and Brookfield have entered into, or amended, the following material agreements:

Principal Agreements

Limited Partnership Agreements

Each of the amended and restated limited partnership agreements of Brookfield Renewable and BRELP outline the key terms of the partnerships, including provisions relating to management, protections for limited partners, capital contributions, distributions and allocation of income and losses. BRELP’s general partner is entitled to receive incentive distributions from BRELP as a result of its ownership of the general partnership interest in BRELP. The incentive distributions are to be calculated in increments based on the amount by which quarterly distributions on the limited partnership units of BRELP exceed specified target levels as set forth in the amended and restated partnership agreement.

Master Services Agreement

Brookfield Renewable entered into an agreement with Brookfield Asset Management pursuant to which Brookfield Asset Management has agreed to provide oversight of the business and provide the services of senior officers to Brookfield Renewable for a management service fee. The fee is paid on a quarterly basis and has a fixed quarterly component of $5 million and a variable component calculated as a percentage of the increase in the total capitalization value of Brookfield Renewable over an initial reference value (subject to an annual escalation by a specified inflation factor beginning on January 1, 2013). Total capitalization value as of December 31, 2018 is $16 billion, which against the initial reference value of $8 billion and factoring in the annual amount of $21 million (as adjusted for inflation), resulted in a management service fee payment for the year ended December 31, 2018 of $80 million (2017: $82 million and 2016: $62 million).

BRELP Voting Agreement

In 2011, Brookfield Renewable entered into a voting agreement with Brookfield pursuant to which Brookfield Renewable, through BRPL, has a number of voting rights, including the right to direct all eligible votes in the election of the directors of BRELP’s general partner.

Power Services Agreements

Energy Marketing Internalization

On October 30, 2018, Brookfield Renewable and Brookfield entered into an agreement (the “Power Marketing Purchase Agreement”) to internalize all energy marketing capabilities in North America into Brookfield Renewable. The Power Marketing Purchase Agreement provides for the transfer of Brookfield’s existing marketing business to Brookfield Renewable, which includes the marketing, purchasing and trading of energy and energy related products in North America, providing energy marketing services and all matters incidental thereto (the “Energy Marketing Internalization”). The Energy Marketing Internalization will also include transfer of all third party power purchase agreements and, subject to certain exceptions, related party power purchase and revenue support agreements as described in further detail below.

The closing of the Energy Marketing Internalization is targeted to occur in the first half of 2019, subject to the satisfaction of customary closing conditions. It is anticipated that on closing of the Energy Marketing Internalization, Brookfield Renewable and Brookfield will enter into an agreement pursuant to which Brookfield Renewable will provide energy marketing services to Brookfield for a fee.

F - 81 


Also on October 30, 2018, Brookfield Renewable and Brookfield separately amended certain related party agreements, as described in further detail below.

Power Agency Agreements

Certain Brookfield Renewable subsidiaries have entered into Power Agency Agreements appointing Brookfield as their exclusive agent in respect of the sales of electricity, including the procurement of transmission and other additional services. In addition, Brookfield will schedule, dispatch and arrange for transmission of the power produced and the power supplied to third-parties in accordance with prudent industry practice. Pursuant to each Agreement, Brookfield will be entitled to be reimbursed for any third party costs incurred, and, in certain cases, receives an additional fee for its services in connection with the sale of power and for providing the other services.

On closing of the Energy Marketing Internalization, all Power Agency Agreements will be transferred by Brookfield to Brookfield Renewable.

Energy Marketing Agreement

Brookfield has agreed to provide energy marketing services to Brookfield Renewable’s North American businesses. Under this Agreement, Brookfield Renewable pays an annual energy marketing fee of $18 million per year (subject to increase by a specified inflation factor beginning on January 1, 2013). See Note 8 - Direct operating costs.

On closing of the Energy Marketing Internalization, the Energy Marketing Agreement will be transferred from Brookfield to Brookfield Renewable.

Revenue Agreements

Contract Amendments

In 2018, two long-term power purchase agreements associated with the generating assets in Ontario held by Great Lakes Power Limited (“GLPL”) and Mississagi Power Trust (“MPT”), were amended.

The amended GLPL power purchase agreement requires Brookfield to purchase the energy generated by certain facilities in Canada owned by GLPL at an average price of C$100 per MWh subject to an annual adjustment equal to a 3% fixed rate. The GLPL agreement has an initial term to 2029, and Brookfield Renewable will have an option to extend a fixed price commitment to GLPL from Brookfield Asset Management through 2044 at a price of C$60 per MWh.

The amended MPT power purchase agreement requires Brookfield to purchase the energy generated by certain facilities in Canada owned by MPT at an average price of C$127 per MWh subject to an annual adjustment equal to a 3% fixed rate. The MPT contract terminates on December 1, 2029.

Energy Revenue Agreement

In 2018, the energy revenue agreement between Brookfield and several entities owned by Brookfield Renewable was effectively amended.

Brookfield will support the price that Brookfield Renewable receives for energy generated by certain facilities in the United States at a price $75 per MWh. This price is to be increased annually on January 1 until 2021 by an amount equal to 40% of the increase in the CPI during the previous calendar year, but not exceeding an increase of 3% in any calendar year. The price will be reduced by $3 per MWh per year from 2021 to 2025 and then further reduced by $5.03 per MWh in 2026. The energy revenue agreement will terminate in 2046.

F - 82 


Other Revenue Agreements

Pursuant to a 20-year power purchase agreement, Brookfield purchases all energy from several power facilities in Maine and New Hampshire held by Great Lakes Holding America (“GLHA”) at $37 per MWh. The energy rates are subject to an annual adjustment equal to 20% of the increase in the CPI during the previous year. On closing of the Energy Marketing Internalization, the power purchase agreement with GLHA will be transferred to Brookfield Renewable.

Pursuant to a 20-year power purchase agreement, Brookfield purchases all energy from Lievre Power in Quebec at C$68 per MWh. The energy rates are subject to an annual adjustment equal to the lesser of 40% of the increase in the CPI during the previous calendar year or 3%. On closing of the Energy Marketing Internalization, the power purchase agreement with Lievre Power will be transferred to Brookfield Renewable.

Pursuant to a power guarantee agreement, Brookfield will purchase all energy from the two facilities of Hydro Pontiac Inc. at a price of C$68 per MWh, to be increased annually each calendar year beginning in 2010 by an amount equal to 40% of the increase in the CPI during the previous calendar year. This power guarantee agreement is scheduled to commence in 2019 for one facility and in 2020 for the other, upon the expiration of existing third-party power agreements. The agreement with Brookfield has an initial term to 2029 and automatically renews for successive 20-year period with certain termination provisions. On closing of the Energy Marketing Internalization, the power guarantee agreement with Hydro Pontiac Inc. will be transferred to Brookfield Renewable.

Pursuant to a 10-year Wind Levelization agreement expiring in 2019, Brookfield mitigates any potential wind variation from the expected annual generation of 506 GWh with regards to the Prince Wind assets in Ontario. Any excess generation compared to the expected generation results in a payment from Brookfield Renewable to Brookfield, while a shortfall would result in a payment from Brookfield to Brookfield Renewable.

Voting Agreements

Brookfield Renewable entered into voting agreements with Brookfield whereby Brookfield, as managing member of entities related to the Brookfield Americas Infrastructure Fund (the “BAIF Entities”) in which Brookfield Renewable holds investments in power generating operations with institutional investors, agreed to assign to Brookfield Renewable their voting rights to elect the Boards of Directors of the BAIF Entities. Brookfield Renewable’s economic interests in the BAIF Entities in the United States and Brazil are 22% and 25%, respectively.

Brookfield Renewable entered into voting agreements with certain Brookfield subsidiaries whereby these subsidiaries, as managing members of entities related to Brookfield Infrastructure Fund II (the “BIF II Entities”) in which Brookfield Renewable holds investments in power generating operations with institutional investors, agreed to provide to Brookfield Renewable the authority to direct the election of the Boards of Directors of the BIF II Entities. Brookfield Renewable’s economic interests in the BIF II Entities are between 40% and 50.1%.

Except as set out below in respect to TerraForm Power and Isagen, Brookfield Renewable entered into a voting agreement with certain Brookfield subsidiaries that form part of Brookfield Infrastructure Fund III (the “BIF III Entities”) in which Brookfield Renewable holds investments in power generating operations with institutional investors, Brookfield agreed to provide to Brookfield Renewable the authority to direct the election of the Boards of Directors of the BIF III Entities. Brookfield Renewable’s economic interests in the BIF III Entities are between 24% and 31%.

F - 83 


The consortium holds its interest in Isagen through an entity (“Hydro Holdings”) which is entitled to appoint a majority of the board of directors of Isagen. The general partner of Hydro Holdings is a controlled subsidiary of Brookfield Renewable. Brookfield Renewable is entitled to appoint a majority of Hydro Holdings’ board of directors, provided that Brookfield Asset Management and its subsidiaries (including Brookfield Renewable) collectively are (i) the largest holder of Hydro Holdings’ limited partnership interests, and (ii) hold over 30% of Hydro Holdings’ limited partnership interests (the “Ownership Test”). Brookfield Asset Management and its subsidiaries currently meet the Ownership Test.

Brookfield Renewable entered into a voting agreement with the Brookfield subsidiary that ultimately controls TerraForm Power. Pursuant to this voting agreement, Brookfield Renewable is entitled to direct the election of one of the four directors of the Brookfield subsidiary, thereby providing Brookfield Renewable with significant influence over this subsidiary.

F - 84 


The following table reflects the related party agreements and transactions in the consolidated statements of income, for the year ended December 31:

(MILLIONS)

 

2018

 

2017

 

2016

Revenues

 

 

 

 

 

 

Power purchase and revenue agreements

$

535

$

601

$

527

Wind levelization agreement

 

7

 

6

 

8

 

$

542

$

607

$

535

Direct operating costs

 

 

 

 

 

 

Energy purchases

$

(20)

$

(13)

$

(3)

Energy marketing fee

 

(24)

 

(24)

 

(23)

Insurance services

 

(25)

 

(19)

 

(20)

 

$

(69)

$

(56)

$

(46)

Interest (expense) income - borrowings

$

(8)

$

-

$

6

Management service costs

$

(80)

$

(82)

$

(62)

The following table reflects the impact of the related party agreements and transactions on the consolidated statements of financial position as at December 31:  

(MILLIONS)

Related party

 

2018

 

2017

Current assets

 

 

 

 

 

Contract asset

Brookfield

$

45

$

-

Due from related parties

 

 

 

 

 

Amounts due from

Brookfield

 

55

 

54

 

Equity-accounted investments and other

 

10

 

6

 

 

$

110

$

60

Non-current assets

 

 

 

 

 

Contract asset

Brookfield

$

402

$

-

Current liabilities

 

 

 

 

 

Due to related parties

 

 

 

 

 

Amount due to

Brookfield

$

54

$

48

 

Equity-accounted investments and other

 

12

 

32

Accrued distributions payable on

 

 

 

 

 

LP Units and Redeemable/

 

 

 

 

 

Exchangeable partnership units

Brookfield

 

35

 

32

 

 

$

101

$

112

Non-current liabilities

 

 

 

 

 

Contract liability

Brookfield

$

479

 

9

Current assets 

Amounts due from Brookfield are non-interest bearing, unsecured and due on demand.

Current liabilities

Amounts due to Brookfield are unsecured, payable on demand and relate to recurring transactions.

  

F - 85 


28. SUPPLEMENTAL INFORMATION

The net change in working capital balances for the year ended December 31 shown in the consolidated statements of cash flows is comprised of the following:

(MILLIONS)

 

2018

 

2017

 

2016

Trade receivables and other current assets

$

(122)

$

(40)

$

30

Accounts payable and accrued liabilities

 

32

 

32

 

(160)

Other assets and liabilities

 

22

 

(17)

 

(7)

 

$

(68)

$

(25)

$

(137)

29. PENSION AND EMPLOYEE FUTURE BENEFITS

Brookfield Renewable offers a number of pension plans to its employees, as well as certain health care, dental care, life insurance and other benefits to certain retired employees pursuant to Brookfield Renewable’s policy. The plans are funded by contributions from Brookfield Renewable and from plan members. Pension benefits are based on length of service and final average earnings and some plans are indexed for inflation after retirement. The pension plans relating to employees of Brookfield Renewable have been included in the consolidated financial statements.

The Brookfield Renewable Pension Governance Committee (BRGC) is responsible for the implementation of strategic decisions and monitoring of the administration of Brookfield Renewable’s defined benefit pension plans. Specifically, the BRGC will establish the investment strategies, approve the funding policies as well as assess that Brookfield Renewable has complied with all applicable law, fiduciary, reporting and disclosure requirements.

Actuarial valuations for Brookfield Renewable’s pension plans are required as per governing provincial or federal regulations. For the United States registered plans, actuarial valuations are required annually. For the Canadian registered plans, actuarial valuations are required on a triennial basis if the funding level of the plan is above a certain threshold. Currently, all Canadian plans are on a triennial schedule. In the Colombian business, there are obligations for pension plans and other employee benefits. Actuarial valuations on these obligations are performed annually by qualified, independent actuaries. 

The dates of the most recent actuarial valuations for Brookfield Renewable’s pension and non-pension benefit plans range from January 2016 to January 2018. Brookfield Renewable measures its accrued benefit obligations and the fair value of plan assets for accounting purposes as at December 31 of each year.

The benefit liabilities represent the amount of pension and other employee future benefits that Brookfield Renewable’s employees and retirees have earned at year-end. The benefit obligation under these plans is determined through periodic actuarial reports which were based on the assumptions indicated in the following table.

F - 86 


Actuarial assumptions as at December 31:

(%)

2018

2017

2016

 

Defined benefit

Non-pension

Defined benefit

Non-pension

Defined benefit

Non-pension

 

pension plans

benefit plans

pension plans

benefit plans

pension plans

benefit plans

Discount rate

2.5

  -

7.2

3.9

  -

7.4

2.4

  -

7.3

3.7

  -

7.1

2.2

  -

7.3

4.1

  -

7.3

Rate of price inflation

1.5

  -

3.5

N/A

1.5

  -

3.5

N/A

1.5

  -

3.5

N/A

Rate of compensation

 

 

 

 

 

 

 

 

 

 

 

 

 

 

 

 

 

 

increases

2.5

  -

4.0

2.5

  -

4.0

2.5

  -

4.0

2.5

  -

4.0

2.5

  -

4.0

2.5

  -

4.0

Health care trend rate(1)

N/A

5.3

  -

6.9

N/A

5.3

  -

6.9

N/A

5.3

  -

6.9

(1)           Assumed immediate trend rate at year-end.

Plan obligations and the annual pension expense are determined on an actuarial basis and are affected by numerous assumptions and estimates including the market value of plan assets, discount rates, rate of compensation increases and other assumptions. The discount rate, rate of price inflation and inflation-linked assumptions and health care cost trend rate are the assumptions that generally have the most significant impact on the benefit obligations.

The discount rate for benefit obligation purposes is determined, as far as possible, by reference to market yields on high quality corporate bonds. In Colombia deep market in bonds does not exist. Accordingly, the discount rate is determined by reference to yields on government bonds. Rate of compensation increases reflect the best estimate of merit increases to be provided, consistent with assumed inflation rates. 

A 50 basis point change in the assumptions mentioned before, used for the calculation of the benefit obligations as at December 31, 2018, would result in the following increase (decrease) of the benefit obligations:

 

Defined benefit

Non-pension

(MILLIONS)

pension plans

benefit plans

Discount rate

 

 

 

 

50 basis point increase

$

(7)

$

(4)

50 basis point decrease

 

8

 

4

Rate of price inflation and inflation-linked assumptions

 

 

 

 

50 basis point increase

 

4

 

N/A

50 basis point decrease

 

(4)

 

N/A

Health care cost trend rate

 

 

 

 

50 basis point increase

 

N/A

 

3

50 basis point decrease

 

N/A

 

(3)

The sensitivity analysis presented above may not be representative of the actual change in the defined benefit obligation as it is unlikely that the change in assumptions would occur in isolation of one another as some of the assumptions may be correlated.

F - 87 


The pension expense recognized in the consolidated statements of income and consolidated statements of comprehensive income for the year ended December 31:

(MILLIONS)

 

2018

 

2017

 

2016

 

Defined benefit

Non-pension

Defined benefit

Non-pension

Defined benefit

Non-pension

 

pension plans

benefit plans

pension plans

benefit plans

pension plans

benefit plans

Current service costs

$

3

$

2

$

3

$

1

$

3

$

1

Past service costs (recovery)

 

-

 

-

 

(1)

 

-

 

-

 

-

Interest expense

 

2

 

3

 

2

 

3

 

2

 

3

Administrative expenses

 

1

 

-

 

1

 

-

 

1

 

-

Recognized in consolidated

 

 

 

 

 

 

 

 

 

 

 

 

statement of income

 

6

 

5

 

5

 

4

 

6

 

4

Remeasurement of the net

 

 

 

 

 

 

 

 

 

 

 

 

defined benefit liability:

 

 

 

 

 

 

 

 

 

 

 

 

Return on plan assets

 

5

 

-

 

(8)

 

-

 

(2)

 

-

Actuarial changes arising

 

 

 

 

 

 

 

 

 

 

 

 

from changes in

 

 

 

 

 

 

 

 

 

 

 

 

demographic assumptions

 

(1)

 

-

 

1

 

(2)

 

(1)

 

(1)

Actuarial changes arising

 

 

 

 

 

 

 

 

 

 

 

 

from changes in

 

 

 

 

 

 

 

 

 

 

 

 

financial assumptions

 

(9)

 

(4)

 

7

 

3

 

5

 

1

Experience adjustments

 

1

 

(1)

 

-

 

1

 

-

 

-

Recognized in consolidated

 

 

 

 

 

 

 

 

 

 

 

 

statement of comprehensive

 

 

 

 

 

 

 

 

 

 

 

 

income

 

(4)

 

(5)

 

-

 

2

 

2

 

-

Total

$

2

$

-

$

5

$

6

$

8

$

4

The amounts included in the consolidated statements of financial position arising from Brookfield Renewable’s obligations in respect of its defined benefit plans are as follows:

(MILLIONS)

 

2018

 

2017

 

2016

 

Defined benefit

Non-pension

Defined benefit

Non-pension

Defined benefit

Non-pension

 

pension plans

benefit plans

pension plans

benefit plans

pension plans

benefit plans

Present value of defined

 

 

 

 

 

 

 

 

 

 

 

 

benefit obligation

$

157

$

53

$

172

$

57

$

158

$

53

Fair value of plan assets

 

(126)

 

(4)

 

(135)

 

(5)

 

(119)

 

(5)

Net liability

$

31

$

49

$

37

$

52

$

39

$

48

F - 88 


Defined benefit obligations

The movement of the defined benefit obligation for the year ended December 31 is as follows:

(MILLIONS)

 

2018

 

2017

 

2016

 

Defined benefit

Non-pension

Defined benefit

Non-pension

Defined benefit

Non-pension

 

pension plans

benefit plans

pension plans

benefit plans

pension plans

benefit plans

Balance, beginning of year

$

172

$

57

$

158

$

53

$

124

$

35

Current service cost

 

3

 

2

 

3

 

1

 

3

 

1

Past service (recovery) cost

 

-

 

-

 

(1)

 

-

 

-

 

-

Interest expense

 

7

 

3

 

7

 

3

 

7

 

3

Remeasurement losses (gains)

 

 

 

 

 

 

 

 

 

 

 

 

Actuarial changes arising

 

 

 

 

 

 

 

 

 

 

 

 

from changes in

 

 

 

 

 

 

 

 

 

 

 

 

demographic assumptions

 

(1)

 

-

 

1

 

(2)

 

(1)

 

(1)

Actuarial changes arising

 

 

 

 

 

 

 

 

 

 

 

 

from changes in

 

 

 

 

 

 

 

 

 

 

 

 

financial assumptions

 

(9)

 

(4)

 

7

 

3

 

5

 

1

Experience adjustments

 

1

 

(1)

 

-

 

1

 

-

 

-

Benefits paid

 

(9)

 

(2)

 

(7)

 

(2)

 

(8)

 

(2)

Business combination

 

-

 

-

 

-

 

-

 

25

 

14

Exchange differences

 

(7)

 

(2)

 

4

 

-

 

3

 

2

Balance, end of year

$

157

$

53

$

172

$

57

$

158

$

53

Expected employer’s contributions to the defined benefit plans for the year ended December 31, 2019 are $10 million.

Fair value of plan assets

The movement in the fair value of plan assets for the year ended December 31 is as follows:

(MILLIONS)

 

2018

 

2017

 

2016

 

Defined benefit

Non-pension

Defined benefit

Non-pension

Defined benefit

Non-pension

 

pension plans

benefit plans

pension plans

benefit plans

pension plans

benefit plans

Balance, beginning of year

$

135

$

5

$

119

$

5

$

103

$

-

Interest income

 

5

 

-

 

5

 

-

 

5

 

-

Return on plan assets

 

(5)

 

(1)

 

8

 

-

 

2

 

-

Employer contributions

 

5

 

2

 

5

 

2

 

7

 

3

Business combination

 

-

 

-

 

-

 

-

 

9

 

4

Benefits paid

 

(9)

 

(2)

 

(7)

 

(2)

 

(8)

 

(2)

Exchange differences

 

(5)

 

-

 

5

 

-

 

1

 

-

Balance, end of year

$

126

$

4

$

135

$

5

$

119

$

5

The composition of plan assets as at December 31 are as follows:  

(%)

2018

2017

Asset category:

 

 

Cash and cash equivalents

2

2

Equity securities

47

54

Debt securities

51

44

 

100

100

F - 89 


30.  SUBSIDIARY PUBLIC ISSUERS

The following tables provide consolidated summary financial information for Brookfield Renewable, BRP Equity, and Finco:  

 

 

 

 

 

 

 

 

 

 

 

 

 

Brookfield

 

Brookfield

BRP

 

Holding

Other

Consolidating

Renewable

(MILLIONS)

Renewable(1)

Equity

Finco

Entities(1)(2)

Subsidiaries(1)(3)

adjustments(4)

consolidated

As at December 31, 2018:

 

 

 

 

 

 

 

 

 

 

 

 

 

 

Current assets

$

32

$

389

$

1,631

$

93

$

3,639

$

(3,823)

$

1,961

Long-term assets

 

5,208

 

239

 

1

 

24,078

 

32,433

 

(29,817)

 

32,142

Current liabilities

 

38

 

6

 

21

 

3,096

 

2,351

 

(3,823)

 

1,689

Long-term liabilities

 

-

 

-

 

1,607

 

798

 

13,445

 

(642)

 

15,208

Participating non-controlling

 

 

 

 

 

 

 

 

 

 

 

 

 

 

interests - in operating

 

 

 

 

 

 

 

 

 

 

 

 

 

 

subsidiaries

 

-

 

-

 

-

 

-

 

8,129

 

-

 

8,129

Participating non-controlling

 

 

 

 

 

 

 

 

 

 

 

 

 

 

interests -in a holding subsidiary

 

 

 

 

 

 

 

 

 

 

 

 

 

 

- Redeemable/Exchangeable

 

 

 

 

 

 

 

 

 

 

 

 

 

 

units held by Brookfield

 

-

 

-

 

-

 

3,252

 

-

 

-

 

3,252

Preferred equity

 

-

 

568

 

-

 

-

 

-

 

-

 

568

Preferred limited partners' equity

 

707

 

-

 

-

 

718

 

-

 

(718)

 

707

As at December 31, 2017:

 

 

 

 

 

 

 

 

 

 

 

 

 

 

Current assets

$

32

$

412

$

1,691

$

525

$

2,816

$

(3,810)

$

1,666

Long-term assets

 

4,483

 

262

 

-

 

20,142

 

29,508

 

(25,157)

 

29,238

Current liabilities

 

43

 

7

 

180

 

3,024

 

3,071

 

(3,811)

 

2,514

Long-term liabilities

 

-

 

-

 

1,505

 

693

 

12,670

 

(760)

 

14,108

Participating non-controlling

 

 

 

 

 

 

 

 

 

 

 

 

 

 

interests - in operating

 

 

 

 

 

 

 

 

 

 

 

 

 

 

subsidiaries

 

-

 

-

 

-

 

-

 

6,298

 

-

 

6,298

Participating non-controlling

 

 

 

 

 

 

 

 

 

 

 

 

 

 

interests -in a holding subsidiary

 

 

 

 

 

 

 

 

 

 

 

 

 

 

- Redeemable/Exchangeable

 

 

 

 

 

 

 

 

 

 

 

 

 

 

units held by Brookfield

 

-

 

-

 

-

 

2,843

 

-

 

-

 

2,843

Preferred equity

 

-

 

616

 

-

 

-

 

-

 

-

 

616

Preferred limited partners' equity

 

511

 

-

 

-

 

516

 

-

 

(516)

 

511

(1)               Includes investments in subsidiaries under the equity method.

(2)               Includes BRELP, BRP Bermuda Holdings I Limited, Brookfield BRP Holdings (Canada) Inc. and Brookfield BRP Europe Holdings Limited, together the “Holding Entities”.

(3)               Includes subsidiaries of Brookfield Renewable, other than BRP Equity, Finco and the Holding Entities.

(4)               Includes elimination of intercompany transactions and balances necessary to present Brookfield Renewable on a consolidated basis.

F - 89 


 

 

 

 

 

 

 

 

 

 

 

 

 

Brookfield

 

Brookfield

BRP

 

Holding

Other

Consolidating

Renewable

(MILLIONS)

Renewable(1)

Equity

Finco

Entities(1)(2)

Subsidiaries(1)(3)

adjustments(4)

consolidated

For the year ended

 

 

 

 

 

 

 

 

 

 

 

 

 

 

December 31, 2018

 

 

 

 

 

 

 

 

 

 

 

 

 

 

Revenues

$

-

$

-

$

-

$

-

$

2,983

$

(1)

$

2,982

Net income (loss)

 

62

 

7

 

(1)

 

(25)

 

1,305

 

(945)

 

403

For the year ended

 

 

 

 

 

 

 

 

 

 

 

 

 

 

December 31, 2017

 

 

 

 

 

 

 

 

 

 

 

 

 

 

Revenues

$

-

$

-

$

-

$

-

$

2,625

$

-

$

2,625

Net income (loss)

 

(4)

 

10

 

(1)

 

(435)

 

631

 

(150)

 

51

For the year ended

 

 

 

 

 

 

 

 

 

 

 

 

 

 

December 31, 2016

 

 

 

 

 

 

 

 

 

 

 

 

 

 

Revenues

$

-

$

-

$

-

$

1

$

2,451

$

-

$

2,452

Net income (loss)

 

(20)

 

-

 

(1)

 

(100)

 

558

 

(397)

 

40

(1)               Includes investments in subsidiaries under the equity method.

(2)               Includes the Holding Entities.

(3)               Includes subsidiaries of Brookfield Renewable, other than BRP Equity, Finco, and the Holding Entities.

(4)               Includes elimination of intercompany transactions and balances necessary to present Brookfield Renewable on a consolidated basis.

See Note 13 – Borrowings for additional details regarding the medium-term corporate notes issued by Finco. See Note 14 – Non-controlling interests for additional details regarding Class A Preference Shares issued by BRP Equity.  

31.  SUBSEQUENT EVENTS

On February 25, 2019, Brookfield Renewable completed a C$70 ($53 million) non-recourse financing associated with a 20 MW hydroelectric facility in Ontario. The debt bears an interest rate of 4.13% and matures in 2045.

In February 2019, Brookfield Renewable entered into an agreement to sell an additional 25% non-controlling, indirect interest in a 413 MW portfolio of select Canadian hydroelectric assets to a consortium of buyers for the same price, subject to an adjustment for an approximate $45 million dividend recapitalization completed in the fourth quarter of 2018, as our initial 25% non-controlling, direct interest sale. The closing of the sale of the additional 25% interest remains subject to the satisfaction of customary conditions. Following closing, Brookfield Renewable will retain a 50% economic interest in this portfolio and will continue to manage and operate the assets in the portfolio.

 

F - 89