20-F 1 a18-3780_120f.htm 20-F

Table of Contents

 

UNITED STATES

SECURITIES AND EXCHANGE COMMISSION

WASHINGTON, D.C. 20549

 


 

FORM 20-F

 

(Mark One)

 

o

REGISTRATION STATEMENT PURSUANT TO SECTION 12(b) OR 12(g) OF THE SECURITIES EXCHANGE ACT OF 1934

 

 

OR

 

 

x

ANNUAL REPORT PURSUANT TO SECTION 13 OR 15(d) OF THE SECURITIES EXCHANGE ACT OF 1934
For the fiscal year ended December 31, 2017.

 

 

OR

 

 

o

TRANSITION REPORT PURSUANT TO SECTION 13 OR 15(d) OF THE SECURITIES EXCHANGE ACT OF 1934

 

 

OR

 

 

o

SHELL COMPANY REPORT PURSUANT TO SECTION 13 OR 15(d) OF THE SECURITIES EXCHANGE ACT OF 1934.

 

For the transition period from                       to                        

 

Commission file number 001-37925

GDS Holdings Limited

(Exact name of Registrant as specified in its charter)

 

Cayman Islands

(Jurisdiction of incorporation or organization)

 

2/F, Tower 2, Youyou Century Place

428 South Yanggao Road

Pudong, Shanghai 200127

People’s Republic of China

(Address of principal executive offices)

 

Contact Person: Mr. Daniel Newman

Chief Financial Officer

+86-21-2033-0303

2/F, Tower 2, Youyou Century Place

428 South Yanggao Road

Pudong, Shanghai 200127

People’s Republic of China

* (Name, Telephone, E-mail and/or Facsimile number and Address of Company Contact Person)

 

Securities registered or to be registered pursuant to Section 12(b) of the Act:

 

Title of each class

 

Name of each exchange on which
registered

American Depositary Shares, each representing eight

Class A ordinary shares

 

NASDAQ Global Market

Class A ordinary shares, par value $0.00005 per share*

 

NASDAQ Global Market

 

*      Not for trading, but only in connection with the registration of American Depositary Shares representing such Class A ordinary shares pursuant to the requirements of the Securities and Exchange Commission.

 

Securities registered or to be registered pursuant to Section 12(g) of the Act:

 

None

 



Table of Contents

 

Securities for which there is a reporting obligation pursuant to Section 15(d) of the Act:

 

None

 

Indicate the number of outstanding shares of each of the issuer’s classes of capital or common stock as of the close of the period covered by the annual report.

 

 

873,679,343 Class A ordinary shares were outstanding as of December 31, 2017

 

 

67,590,336 Class B ordinary shares were outstanding as of December 31, 2017

 

 

Indicate by check mark if the registrant is a well-known seasoned issuer, as defined in Rule 405 of the Securities Act.

x Yes   o No

 

If this report is an annual or transition report, indicate by check mark if the registrant is not required to file reports pursuant to Section 13 or 15(d) of the Securities Exchange Act of 1934.

o Yes   x No

 

Note — Checking the box above will not relieve any registrant required to file reports pursuant to Section 13 or 15(d) of the Securities Exchange Act of 1934 from their obligations under those Sections.

 

Indicate by check mark whether the registrant (1) has filed all reports required to be filed by Section 13 or 15(d) of the Securities Exchange Act of 1934 during the preceding 12 months (or for such shorter period that the registration was required to file such reports), and (2) has been subject to such filing requirements for the past 90 days.

x Yes   o No

 

Indicate by check mark whether the registrant has submitted electronically and posted on its corporate Web site, if any, every Interactive Data File required to be submitted and posted pursuant to Rule 405 of Regulation S-T during the preceding 12 months (or for such shorter period that the registrant was required to submit and post such files).

x Yes   o No

 

Indicate by check mark whether the registrant is a large accelerated filer, an accelerated filer, a non-accelerated filer, or an emerging growth company. See the definitions of “large accelerated filer,” “accelerated filer,” and “emerging growth company” in Rule 12b-2 of the Exchange Act.

 

Large accelerated filer o

 

Accelerated filer o

 

Non-accelerated filer o

 

Emerging growth company x

 

If an emerging growth company that prepares its financial statements in accordance with U.S. GAAP, indicate by check mark if the registrant has elected not to use the extended transition period for complying with any new or revised financial accounting standards † provided pursuant to Section 13(a) of the Exchange Act. x

 

†The term “new or revised financial accounting standard” refers to any update issued by the Financial Accounting Standards Board to its Accounting Standards Codification after April 5, 2012.

 

Indicate by check mark which basis of accounting the registrant has used to prepare the financial statements included in this filing:

 

U.S. GAAP x

 

International Financial Reporting Standards as issued
by the International Accounting Standards Board
o

 

Other o

 

If “Other” has been checked in response to the previous question, indicate by check mark which financial statement item the registrant has elected to follow.

o Item 17   o Item 18

 

If this is an annual report, indicate by check mark whether the registrant is a shell company (as defined in Rule 12b-2 of the Exchange Act).

o Yes   x No

 

(APPLICABLE ONLY TO ISSUERS INVOLVED IN BANKRUPTCY PROCEEDINGS DURING THE PAST FIVE YEARS)

 

Indicate by check mark whether the registrant has filed all documents and reports required to be filed by Section 12, 13 or 15(d) of the Securities Exchange Act of 1934 subsequent to the distribution of securities under a plan confirmed by a court.

 

o Yes   o No

 



Table of Contents

 

GDS HOLDINGS LIMITED

 

FORM 20-F ANNUAL REPORT
FISCAL YEAR ENDED DECEMBER 31, 2017

 

Table of Contents

 

 

Page

 

 

PART I

2

 

 

 

 

 

ITEM 1.

IDENTITY OF DIRECTORS, SENIOR MANAGEMENT AND ADVISERS

2

 

ITEM 2.

OFFER STATISTICS AND EXPECTED TIMETABLE

2

 

ITEM 3.

KEY INFORMATION

2

 

ITEM 4.

INFORMATION ON THE COMPANY

53

 

ITEM 4A.

UNRESOLVED STAFF COMMENTS

85

 

ITEM 5.

OPERATING AND FINANCIAL REVIEW AND PROSPECTS

85

 

ITEM 6.

DIRECTORS, SENIOR MANAGEMENT AND EMPLOYEES

118

 

ITEM 7.

MAJOR SHAREHOLDERS AND RELATED PARTY TRANSACTIONS

137

 

ITEM 8.

FINANCIAL INFORMATION

141

 

ITEM 9.

THE OFFER AND LISTING

142

 

ITEM 10.

ADDITIONAL INFORMATION

143

 

ITEM 11.

QUANTITATIVE AND QUALITATIVE DISCLOSURES ABOUT MARKET RISK

149

 

ITEM 12.

DESCRIPTION OF SECURITIES OTHER THAN EQUITY SECURITIES

150

 

 

PART II

153

 

 

 

 

 

ITEM 13.

DEFAULTS, DIVIDEND ARREARAGES AND DELINQUENCIES

153

 

ITEM 14.

MATERIAL MODIFICATIONS TO THE RIGHTS OF SECURITY HOLDERS AND USE OF PROCEEDS

153

 

ITEM 15.

CONTROLS AND PROCEDURES

153

 

ITEM 16A.

AUDIT COMMITTEE FINANCIAL EXPERT

154

 

ITEM 16B.

CODE OF ETHICS

154

 

ITEM 16C.

PRINCIPAL ACCOUNTANT FEES AND SERVICES

155

 

ITEM  16D.

EXEMPTIONS FROM THE LISTING STANDARDS FOR AUDIT COMMITTEES

155

 

ITEM 16E.

PURCHASE OF EQUITY SECURITIES BY THE ISSUER AND AFFILIATED PURCHASERS

155

 

ITEM 16F.

CHANGE IN REGISTRANT’S CERTIFYING ACCOUNTANT

155

 

ITEM 16G.

CORPORATE GOVERNANCE

155

 

ITEM 16H.

MINE SAFETY

156

 

 

PART III

157

 

 

 

 

ITEM 17.

FINANCIAL STATEMENTS

157

 

ITEM 18.

FINANCIAL STATEMENTS

157

 

ITEM 19.

EXHIBIT INDEX

157

 

i


 


Table of Contents

 

Conventions That Apply to This Annual Report on Form 20-F

 

Unless we indicate otherwise, references in annual report on Form 20-F to:

 

·                  “ADSs” are to our American depositary shares, each of which represents eight Class A ordinary shares, and “ADRs” are to the American depositary receipts that evidence our ADSs;

 

·                  “area committed” are to the net floor area of data centers in service for which agreements from customers remain in effect;

 

·                  “area held for future development” are to the estimated data center net floor area that we expect to be able to develop on land, at buildings and pursuant to development or lease agreements which we have secured, but which are not under construction;

 

·                  “area in service” are to the net floor area of data centers in service for which one or more modules have been equipped and fitted out ready for utilization by customers;

 

·                  “area pre-committed” are to the net floor area of data centers under construction for which agreements from customers remain in effect;

 

·                  “area utilized” are to the net floor area of data centers in service that is also revenue generating pursuant to customer agreements in effect;

 

·                  “area under construction” are to the net floor area of data centers which are under construction and are not yet ready for service;

 

·                  “China” and the “PRC” are to the People’s Republic of China, excluding, for the purposes of this annual report on Form 20-F only, Taiwan, the Hong Kong Special Administrative Region and the Macao Special Administrative Region;

 

·                  “commitment rate” are to the ratio of area committed to area in service;

 

·                  “ordinary shares” refers to, collectively, our Class A ordinary shares and Class B ordinary shares, par value US$0.00005 per share;

 

·                  “pre-commitment rate” are to the ratio of area pre-committed to area under construction;

 

·                  “RMB” or “Renminbi” are to the legal currency of China;

 

·                  “self-developed data centers” are to data centers that we have either purpose-built, acquired while under construction or fully operational, or converted from existing buildings to fit our standards;

 

·                  “sqm” are to square meters;

 

·                  “third-party data centers” are to data center net floor area that we lease on a wholesale basis from other data center providers and use to provide data center services to our customers;

 

·                  “total area committed” are to the sum of area committed and area pre-committed;

 

·                  “US$,” “U.S. dollars,” or “dollars” are to the legal currency of the United States;

 

·                  “utilization rate” are to the ratio of area utilized to area in service; and

 

·                  “we,” “us,” “our company” and “our” are to GDS Holdings Limited and its subsidiaries and consolidated affiliated entities, as the context requires.

 

Unless specifically indicated otherwise or unless the context otherwise requires, all references to our ordinary shares exclude Class A ordinary shares issuable upon the exercise of outstanding options with respect to our ordinary shares under our share incentive plans.

 

This annual report on Form 20-F includes our audited consolidated financial statements for the years ended December 31, 2015, 2016 and 2017.

 

Our ADSs are listed on the NASDAQ Global Market under the ticker symbol “GDS.”

 

1



Table of Contents

 

PART I.

 

 

ITEM 1.                        IDENTITY OF DIRECTORS, SENIOR MANAGEMENT AND ADVISERS

 

Not required.

 

ITEM 2.                        OFFER STATISTICS AND EXPECTED TIMETABLE

 

Not required.

 

ITEM 3.                        KEY INFORMATION

 

A.                                    Selected Financial Data

 

The selected consolidated financial data shown below should be read in conjunction with “Item 5. Operating and Financial review and Prospects,” and the financial statements and the notes to those statements included elsewhere in this annual report on Form 20-F. The selected consolidated statement of operations data for the years ended December 31, 2015, 2016 and 2017 and the selected consolidated balance sheet data as of December 31, 2016 and 2017 have been derived from our audited consolidated financial statements included elsewhere in this annual report on Form 20-F. We derived the selected consolidated statement of operations data for the year ended December 31, 2014, and the selected consolidated balance sheet data as of December 31, 2014 and 2015, as set forth below, from our audited consolidated financial statements that are not included in this Form 20-F. Our consolidated financial statements are prepared and presented in accordance with generally accepted accounting principles in the United States, or U.S. GAAP.

 

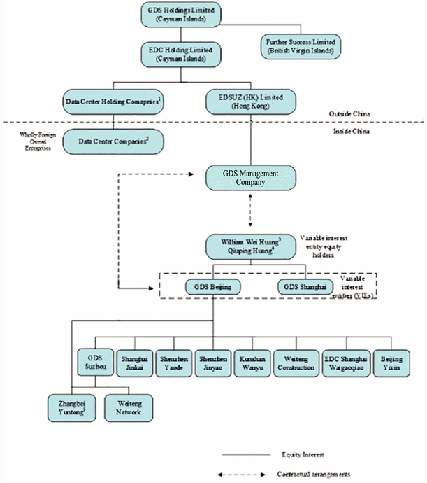
On June 30, 2014, we acquired EDC Holding Limited, or EDC Holding, an exempted company also incorporated in the Cayman Islands, from its shareholders whereby we issued shares to EDC Holding’s shareholders in exchange for their shares in EDC Holding. Pursuant to the terms of the agreement, we issued 199,163,164 shares in exchange for approximately 93% of the shares in EDC Holding which we did not already own. Since the date of the acquisition, EDC Holding has been our wholly-owned subsidiary and has been consolidated with our results of operations.

 

On May 19, 2016, we, through GDS Beijing, acquired all the equity interest in Guangzhou Weiteng Construction Co., Ltd., or Weiteng Construction, from a third party for an aggregate purchase price of RMB129.5 million. Weiteng Construction is a limited liability company organized and existing under the PRC law and operates a data center (“GZ1”) in Guangzhou, China. Since the date of the acquisition, Weiteng Construction has been our consolidated variable interest entity and has been consolidated with our results of operations.

 

On June 29, 2017, we consummated an acquisition of all the equity interests in a target group from a third party for an aggregate contingent purchase price of RMB312.0 million (US$48.0 million). The target group owns a data center project (“SZ5”) in Shenzhen, China. As of the date of the acquisition, the data center had just commenced its operations. Since the date of the acquisition, the target group has been our subsidiary and has been consolidated with our results of operations.

 

On October 9, 2017, we consummated an acquisition of all equity interests in a target group from a third party for a cash consideration of RMB234.0 million (US$36.0 million). The target group owns a data center project (“GZ2”) in Guangzhou, China. As of the date of the acquisition, the data center was fully operational. Since the date of the acquisition, the target group has been our subsidiary and has been consolidated with our results of operations.

 

See note 8 of our consolidated financial statements included elsewhere in this annual report on Form 20-F.

 

Our historical results are not necessarily indicative of results to be expected for any future period.

 

2



Table of Contents

 

 

 

Year Ended December 31,

 

 

 

2014

 

2015

 

2016

 

2017

 

 

 

RMB

 

RMB

 

RMB

 

RMB

 

US$

 

 

 

(in thousands, except for numbers of shares and per share data)

 

Consolidated Statement of Operations Data:

 

 

 

 

 

 

 

 

 

 

 

Net revenue

 

468,337

 

703,636

 

1,055,960

 

1,616,166

 

248,400

 

Cost of revenue

 

(388,171

)

(514,997

)

(790,286

)

(1,207,694

)

(185,619

)

Gross profit

 

80,166

 

188,639

 

265,674

 

408,472

 

62,781

 

Operating expenses

 

 

 

 

 

 

 

 

 

 

 

Selling and marketing expenses

 

(40,556

)

(57,588

)

(71,578

)

(90,118

)

(13,851

)

General and administrative expenses

 

(113,711

)

(128,714

)

(227,370

)

(228,864

)

(35,176

)

Research and development expenses

 

(1,597

)

(3,554

)

(9,100

)

(7,261

)

(1,116

)

(Loss) Income from operations

 

(75,698

)

(1,217

)

(42,374

)

82,229

 

12,638

 

Other income (expenses)

 

 

 

 

 

 

 

 

 

 

 

Net interest expense

 

(124,973

)

(125,546

)

(263,164

)

(406,403

)

(62,463

)

Foreign currency exchange gain (loss), net

 

(875

)

11,107

 

18,310

 

(12,299

)

(1,890

)

Government grants

 

4,870

 

3,915

 

2,217

 

3,062

 

470

 

Gain on remeasurement of equity investment

 

62,506

 

 

 

 

 

Others, net

 

(412

)

1,174

 

284

 

435

 

67

 

Loss before income taxes

 

(134,582

)

(110,567

)

(284,727

)

(332,976

)

(51,178

)

Income tax benefits

 

4,583

 

11,983

 

8,315

 

6,076

 

934

 

Net loss

 

(129,999

)

(98,584

)

(276,412

)

(326,900

)

(50,244

)

Extinguishment of redeemable preferred shares

 

(106,515

)

 

 

 

 

Change in redemption value of redeemable preferred shares

 

(69,116

)

(110,926

)

205,670

 

 

 

(Cumulative) Dividends on preferred shares

 

(3,509

)

(7,127

)

(332,660

)

 

 

Net loss attributable to ordinary shareholders

 

(309,139

)

(216,637

)

(403,402

)

(326,900

)

(50,244

)

Net loss per ordinary share—basic and diluted

 

(1.91

)

(0.99

)

(1.35

)

(0.42

)

(0.06

)

Weighted average number of ordinary shares outstanding—basic and diluted

 

162,070,745

 

217,987,922

 

299,093,937

 

784,566,371

 

784,566,371

 

 

 

 

As of December 31,

 

 

 

2014

 

2015

 

2016

 

2017

 

 

 

RMB

 

RMB

 

RMB

 

RMB

 

US$

 

 

 

(in thousands)

 

 

 

 

 

 

 

 

 

 

 

 

 

Consolidated Balance Sheet Data:

 

 

 

 

 

 

 

 

 

 

 

Cash

 

606,758

 

924,498

 

1,811,319

 

1,873,446

 

287,943

 

Accounts receivable, net

 

73,366

 

111,013

 

198,851

 

364,654

 

56,046

 

Total current assets

 

745,831

 

1,186,699

 

2,210,313

 

2,454,028

 

377,176

 

Property and equipment, net

 

1,694,944

 

2,512,687

 

4,322,891

 

8,165,601

 

1,255,030

 

Goodwill and intangible assets

 

1,350,524

 

1,341,599

 

1,433,656

 

1,919,221

 

294,979

 

Total assets

 

3,854,074

 

5,128,272

 

8,203,866

 

13,144,567

 

2,020,283

 

Total current liabilities

 

897,630

 

925,049

 

1,479,221

 

2,423,071

 

372,419

 

Total liabilities

 

1,706,600

 

3,073,463

 

5,217,392

 

8,669,055

 

1,332,409

 

Redeemable preferred shares

 

2,164,039

 

2,395,314

 

 

 

 

Total shareholders’ (deficit) equity

 

(16,565

)

(340,505

)

2,986,474

 

4,475,512

 

687,874

 

 

3



Table of Contents

 

Key Financial Metrics

 

We monitor the following key financial metrics to help us evaluate growth trends, establish budgets, measure the effectiveness of our business strategies and assess operational efficiencies:

 

 

 

Year Ended
December 31,

 

 

 

2014

 

2015

 

2016

 

2017

 

Other Consolidated Financial Data:

 

 

 

 

 

 

 

 

 

Gross margin(1)

 

17.1

%

26.8

%

25.2

%

25.3

%

Operating margin(2)

 

(16.2

)%

(0.2

)%

(4.0

)%

5.1

%

Net margin(3)

 

(27.8

)%

(14.0

)%

(26.2

)%

(20.2

)%

 


(1)             Gross profit as a percentage of net revenue.

(2)             Income (loss) from operations as a percentage of net revenue.

(3)             Net income (loss) as a percentage of net revenue.

 

Non-GAAP Measures

 

In evaluating our business, we consider and use the following non-GAAP measures as supplemental measures to review and assess our operating performance:

 

 

 

Year Ended December 31,

 

 

 

2014

 

2015

 

2016

 

2017

 

 

 

RMB

 

RMB

 

RMB

 

RMB

 

US$

 

 

 

(in thousands, except percentages)

 

 

 

 

 

 

 

 

 

 

 

 

 

Non-GAAP Consolidated Financial Data:

 

 

 

 

 

 

 

 

 

 

 

Adjusted EBITDA(1)

 

38,044

 

164,701

 

270,545

 

512,349

 

78,745

 

Adjusted EBITDA margin(2)

 

8.1

%

23.4

%

25.6

%

31.7

%

31.7

%

Adjusted net operating income (Adjusted NOI)(3)

 

154,114

 

320,475

 

475,100

 

764,726

 

117,536

 

Adjusted NOI margin(4)

 

32.9

%

45.5

%

45.0

%

47.3

%

47.3

%

 


(1)             Adjusted EBITDA is defined as net income or net loss excluding net interest expenses, incomes tax benefits, depreciation and amortization, accretion expenses for asset retirement costs, share-based compensation expenses, and gain on remeasurement of equity investment.

(2)             Adjusted EBITDA margin is defined as adjusted EBITDA as a percentage of net revenue.

(3)             Adjusted net operating income (Adjusted NOI) is defined as net revenue less cost of revenue excluding depreciation and amortization, accretion expenses for asset retirement costs and share-based compensation expenses, which are recorded as cost of revenue.

(4)             Adjusted NOI margin is defined as adjusted NOI as a percentage of net revenue.

 

Our management and board of directors use adjusted EBITDA, adjusted EBITDA margin, adjusted net operating income, or adjusted NOI, and adjusted NOI margin, which are non-GAAP financial measures, to evaluate our operating performance, establish budgets and develop operational goals for managing our business. In particular, we believe that the exclusion of the income and expenses eliminated in calculating adjusted EBITDA and adjusted NOI can provide a useful measure of our core operating performance.

 

We also present these non-GAAP measures because we believe these non-GAAP measures are frequently used by securities analysts, investors and other interested parties as measures of the financial performance of companies in our industry.

 

4



Table of Contents

 

These non-GAAP financial measures are not defined under U.S. GAAP and are not presented in accordance with U.S. GAAP. These non-GAAP financial measures have limitations as analytical tools, and when assessing our operating performance, cash flows or our liquidity, investors should not consider them in isolation, or as a substitute for net income (loss), cash flows provided by operating activities or other consolidated statements of operations and cash flow data prepared in accordance with U.S. GAAP. There are a number of limitations related to the use of these non-GAAP financial measures instead of their nearest GAAP equivalent. First, adjusted EBITDA, adjusted EBITDA margin, adjusted NOI, and adjusted NOI margin are not substitutes for gross profit, net income (loss), cash flows provided by operating activities or other consolidated statements of operation and cash flow data prepared in accordance with U.S. GAAP. Second, other companies may calculate these non-GAAP financial measures differently or may use other measures to evaluate their performance, all of which could reduce the usefulness of these non-GAAP financial measures as tools for comparison. Finally, these non-GAAP financial measures do not reflect the impact of net interest expenses, incomes tax benefits, depreciation and amortization, accretion expenses for asset retirement costs, share-based compensation expenses, and gain on remeasurement of equity investment, each of which have been and may continue to be incurred in our business.

 

We mitigate these limitations by reconciling the non-GAAP financial measure to the most comparable U.S. GAAP performance measure, all of which should be considered when evaluating our performance.

 

The following table reconciles our adjusted EBITDA in the years presented to the most directly comparable financial measure calculated and presented in accordance with U.S. GAAP, which is net income or net loss:

 

 

 

Year Ended December 31,

 

 

 

2014

 

2015

 

2016

 

2017

 

 

 

RMB

 

RMB

 

RMB

 

RMB

 

US$

 

 

 

(in thousands)

 

Net loss

 

(129,999

)

(98,584

)

(276,412

)

(326,900

)

(50,244

)

Net interest expenses

 

124,973

 

125,546

 

263,164

 

406,403

 

62,463

 

Income tax benefits

 

(4,583

)

(11,983

)

(8,315

)

(6,076

)

(934

)

Depreciation and amortization

 

82,753

 

145,406

 

227,355

 

378,130

 

58,117

 

Accretion expenses for asset retirement costs

 

73

 

255

 

588

 

949

 

146

 

Share-based compensation expenses

 

27,333

 

4,061

 

64,165

 

59,843

 

9,197

 

Gain on remeasurement of equity investment

 

(62,506

)

 

 

 

 

Adjusted EBITDA

 

38,044

 

164,701

 

270,545

 

512,349

 

78,745

 

 

The following table reconciles our adjusted NOI in the years presented to the most directly comparable financial measure calculated and presented in accordance with U.S. GAAP, which is gross profit:

 

 

 

Year Ended December 31,

 

 

 

2014

 

2015

 

2016

 

2017

 

 

 

RMB

 

RMB

 

RMB

 

RMB

 

US$

 

 

 

(in thousands)

 

Gross profit

 

80,166

 

188,639

 

265,674

 

408,472

 

62,781

 

Depreciation and amortization

 

71,024

 

131,097

 

206,724

 

345,364

 

53,081

 

Accretion expenses for asset retirement costs

 

73

 

255

 

588

 

949

 

146

 

Share-based compensation expenses

 

2,851

 

484

 

2,114

 

9,941

 

1,528

 

Adjusted NOI

 

154,114

 

320,475

 

475,100

 

764,726

 

117,536

 

 

5



Table of Contents

 

Currency Translation and Exchange Rates

 

This annual report on Form 20-F contains translations of Renminbi amounts into U.S. dollars at specific rates solely for the convenience of the reader. Unless otherwise noted, all translations from Renminbi to U.S. dollars and from U.S. dollars to Renminbi in this annual report on Form 20-F were made at a rate of RMB6.5063 to US$1.00, the exchange rate set forth in the H.10 statistical release of the Federal Reserve Board on December 29, 2017. We make no representation that the Renminbi or U.S. dollar amounts referred to in this annual report on Form 20-F could have been or could be converted into U.S. dollars or Renminbi, as the case may be, at any particular rate or at all. The following table shows the noon buying rate for RMB expressed in RMB per US$1.00.

 

 

 

Noon Buying Rate

 

Period

 

Period End

 

Average(1)

 

Low

 

High

 

 

 

(RMB per US$1.00)

 

2013

 

6.0537

 

6.1412

 

6.2438

 

6.0537

 

2014

 

6.2046

 

6.1704

 

6.2591

 

6.0402

 

2015

 

6.4778

 

6.2827

 

6.4896

 

6.1870

 

2016

 

6.9430

 

6.6400

 

6.9580

 

6.4480

 

2017

 

6.5063

 

6.7350

 

6.9575

 

6.4773

 

September

 

6.6533

 

6.5690

 

6.6591

 

6.4773

 

October

 

6.6328

 

6.6254

 

6.6533

 

6.5712

 

November

 

6.6090

 

6.6200

 

6.6385

 

6.5967

 

December

 

6.5063

 

6.5932

 

6.6210

 

6.5063

 

2018

 

 

 

 

 

 

 

 

 

January

 

6.2841

 

6.4233

 

6.5263

 

6.2841

 

February

 

6.3329

 

6.3182

 

6.3471

 

6.2649

 

March (through March 23, 2018)

 

6.3110

 

6.3283

 

6.3565

 

6.3093

 

 


Source: Federal Reserve Statistical Release

 

(1) Annual averages are calculated using the average of the rates on the last business day of each month during the relevant year. Monthly averages are calculated using the average of the daily rates during the relevant month.

 

B.                                    Capitalization and Indebtedness

 

Not required.

 

C.                                    Reasons for the Offer and Use of Proceeds

 

Not required.

 

D.                                    Risk Factors

 

Risk Factors Relating to Our Business and Industry

 

A slowdown in the demand for data center resources or managed services could have a material adverse effect on us.

 

Adverse developments in the data center market, in the industries in which our customers operate, or in demand for cloud computing could lead to a decrease in the demand for data center resources or managed services, which could have a material adverse effect on us. We face risks including:

 

·                  a decline in the technology industry, such as a decrease in the use of mobile or web-based commerce, business layoffs or downsizing, relocation of businesses, increased costs of complying with existing or new government regulations and other factors;

 

·                  a slowdown in the growth of the Internet generally as a medium for commerce and communication and the use of cloud-based platforms and services in particular;

 

6



Table of Contents

 

·                  a downturn in the market for data center space generally, which could be caused by an oversupply of or reduced demand for space, and a downturn in cloud-based data center demand in particular; and

 

·                  the rapid development of new technologies or the adoption of new industry standards that render our or our customers’ current products and services obsolete or unmarketable and, in the case of our customers, that contribute to a downturn in their businesses, increasing the likelihood of a default under their service agreements or that they become insolvent.

 

To the extent that any of these or other adverse conditions occurs, they are likely to impact market demand and pricing for our services.

 

Any inability to manage the growth of our operations could disrupt our business and reduce our profitability.

 

We have experienced significant growth in recent years. Our net revenue grew from RMB703.6 million in 2015 to RMB1,056.0 million in 2016, representing an increase of 50.1%, and increased to RMB1,616.2 million (US$248.4 million) in 2017, representing an increase of 53.1%. We derive net revenue primarily from colocation services and, to a lesser extent, managed services. In addition, we also sell IT equipment either on a stand-alone basis or bundled in a managed service contract arrangement and provide consulting services. Our net revenues for colocation were RMB500.9 million, RMB770.1 million and RMB1,219.1 million (US$187.4 million) in 2015, 2016 and 2017, representing 71.2%, 72.9% and 75.4% of total net revenue over the same periods, respectively. Our net revenues for managed services and consulting services were RMB152.7 million, RMB232.9 million and RMB372.8 million (US$57.3 million) in 2015, 2016 and 2017, representing 21.7%, 22.1% and 23.1% of total net revenue over the same periods, respectively.

 

Our operations have also expanded in recent years through increases in the number and size of the data center facilities we operate, which we expect will continue to grow. Our rapid growth has placed, and will continue to place, significant demands on our management and our administrative, operational and financial systems. Continued expansion increases the challenges we face in:

 

·                  obtaining suitable site or land to build new data centers;

 

·                  establishing new operations at additional data centers and maintaining efficient use of the data center facilities we operate;

 

·                  managing a large and growing customer base with increasingly diverse requirements;

 

·                  expanding our service portfolio to cover a wider range of services, including managed cloud services;

 

·                  creating and capitalizing on economies of scale;

 

·                  obtaining additional capital to meet our future capital needs;

 

·                  recruiting, training and retaining a sufficient number of skilled technical, sales and management personnel;

 

·                  maintaining effective oversight over personnel and multiple data center locations;

 

·                  coordinating work among sites and project teams; and

 

·                  developing and improving our internal systems, particularly for managing our continually expanding business operations.

 

If we fail to manage the growth of our operations effectively, our businesses and prospects may be materially and adversely affected.

 

7



Table of Contents

 

If we are not successful in expanding our service offerings, we may not achieve our financial goals and our results of operations may be adversely affected.

 

We have been expanding, and plan to continue to expand, the nature and scope of our service offerings, particularly into the area of managed cloud services, including direct private connection to major cloud platforms and the provision of cloud infrastructure. The success of our expanded service offerings depends, in part, upon demand for such services by new and existing customers and our ability to meet their demand in a cost-effective manner. We may face a number of challenges expanding our service offerings, including:

 

·                  acquiring or developing the necessary expertise in IT;

 

·                  maintaining high-quality control and process execution standards;

 

·                  maintaining productivity levels and implementing necessary process improvements;

 

·                  controlling costs; and

 

·                  successfully attracting existing and new customers for new services we develop.

 

A failure by us to effectively manage the growth of our service portfolio could damage our reputation, cause us to lose business and adversely affect our results of operations. In addition, because managed cloud services may require significant upfront investment, we expect that continued expansion into these services will reduce our profit margins. In the event that we are unable to successfully grow our service portfolio, we could lose our competitive edge in providing our existing colocation and managed services, since significant time and resources that are devoted to such growth could have been utilized instead to improve and expand our existing colocation and managed services.

 

We face risks associated with having a long selling and implementation cycle for our services that requires us to make significant capital expenditures and resource commitments prior to recognizing revenue for those services.

 

We have a long selling cycle for our services, which typically requires significant investment of capital, human resources and time by both our customers and us. Constructing, developing and operating our data centers require significant capital expenditures. A customer’s decision to utilize our colocation services, our managed solutions or our other services typically involves time-consuming contract negotiations regarding the service level commitments and other terms, and substantial due diligence on the part of the customer regarding the adequacy of our infrastructure and attractiveness of our resources and services. Furthermore, we may expend significant time and resources in pursuing a particular sale or customer, and we do not recognize revenue for our services until such time as the services are provided under the terms of the applicable contract. Our efforts in pursuing a particular sale or customer may not be successful, and we may not always have sufficient capital on hand to satisfy our working capital needs between the date on which we sign an agreement with a new customer and when we first receive revenue for services delivered to the customer. If our efforts in pursuing sales and customers are unsuccessful, or our cash on hand is insufficient to cover our working capital needs over the course of our long selling cycle, our financial condition could be negatively affected.

 

The data center business is capital-intensive, and we expect our capacity to generate capital in the short term will be insufficient to meet our anticipated capital requirements.

 

The costs of constructing, developing and operating data centers are substantial. Further, we may encounter development delays, excess development costs, or delays in developing space for our customers to utilize. We also may not be able to identify suitable land or facilities for new data centers or at a cost on terms acceptable to us. We are required to fund the costs of constructing, developing and operating our data centers with cash retained from operations, as well as from financings from bank and other borrowings. Moreover, the costs of constructing, developing and operating data centers have increased in recent years, and may further increase in the future, which may make it more difficult for us to expand our business and to operate our data centers profitably. Based on our current expansion plans, we do not expect that our net revenue in the short term will be sufficient to offset increases in these costs, or that our business operations in the short term will generate capital sufficient to meet our anticipated capital requirements. If we cannot generate sufficient capital to meet our anticipated capital requirements, our financial condition, business expansion and future prospects could be materially and adversely affected.

 

8



Table of Contents

 

Our substantial level of indebtedness could adversely affect our ability to raise additional capital to fund our operations, expose us to interest rate risk to the extent of our variable rate debt and prevent us from meeting our obligations under our indebtedness.

 

We have substantial indebtedness. As of December 31, 2017, we had total consolidated indebtedness of RMB6,651.2 million (US$1,022.3 million), including borrowings, capital lease and other financing obligations. We recently received the Registration Certificate of the Filing of Foreign Debt Borrowed by Enterprises, or the Foreign Debt Registration Certificate, issued by the National Development and Reform Commission, or the NDRC, permitting us to issue foreign currency denominated bonds of up to US$300 million, or the equivalent thereof in other foreign currencies, subject to certain conditions. We applied for and have received NDRC approval of certain amendments to the conditions of the Foreign Debt Registration Certificate, and such approval is effective until the end of December 2018.  Based on our current expansion plans, we expect to continue to finance our operations through the incurrence of debt. Our indebtedness could, among other consequences:

 

·                  make it more difficult for us to satisfy our obligations under our indebtedness, exposing us to the risk of default, which, in turn, would negatively affect our ability to operate as a going concern;

 

·                  require us to dedicate a substantial portion of our cash flows from operations to interest and principal payments on our indebtedness, reducing the availability of our cash flows for other purposes, such as capital expenditures, acquisitions and working capital;

 

·                  limit our flexibility in planning for, or reacting to, changes in our business and the industries in which we operate;

 

·                  increase our vulnerability to general adverse economic and industry conditions;

 

·                  place us at a disadvantage compared to our competitors that have less debt;

 

·                  expose us to fluctuations in the interest rate environment because the interest rates on borrowings under our project financing agreements are variable;

 

·                  increase our cost of borrowing;

 

·                  limit our ability to borrow additional funds; and

 

·                  require us to sell assets to raise funds, if needed, for working capital, capital expenditures, acquisitions or other purposes.

 

As a result of covenants and restrictions, we are limited in how we conduct our business, and we may be unable to raise additional debt or equity financing to compete effectively or to take advantage of new business opportunities. Our current or future borrowings could increase the level of financial risk to us and, to the extent that the interest rates are not fixed and rise, or that borrowings are refinanced at higher rates, our available cash flow and results of operations could be adversely affected.

 

We have financing arrangements in place with various lenders to support specific data center construction projects. Certain of these financing arrangements are secured by our accounts receivable, property and equipment and land use rights. The terms of these financing arrangements may impose covenants and obligations on the part of both the borrowing subsidiary of ours and us as guarantor. For example, some of these agreements contain requirements to maintain a specified minimum cash balance at all times or require that the borrower’s outstanding loans stay within a “borrowing range.” A subsidiary of ours in the past failed to meet the borrowing range requirement and although the subsidiary obtained a waiver letter from the creditor that waived the covenant violations, we cannot provide any assurances that we will always be able to meet any covenant tests under our financing arrangements. In addition, other loan facility agreements of ours require that STT GDC, one of our major shareholders, maintain an ownership percentage in our company of at least 25% or, in some cases, at least 30%. If STT GDC’s ownership in our company were to decrease below either of these percentages, pursuant to the terms of relevant facility agreements we could be obligated to notify the lender or repay any loans outstanding immediately or on an accelerated repayment schedule.

 

9



Table of Contents

 

The terms of any future indebtedness we may incur could include more restrictive covenants. A breach of any of these covenants could result in a default with respect to the related indebtedness. If a default occurs, the relevant lenders could elect to declare the indebtedness, together with accrued interest and other fees, to be due and payable immediately. This, in turn, could cause our other debt, to become due and payable as a result of cross-default or acceleration provisions contained in the agreements governing such other debt. In the event that some or all of our debt is accelerated and becomes immediately due and payable, we may not have the funds to repay, or the ability to refinance, such debt.

 

We will likely require additional capital to meet our future capital needs, which may adversely affect our financial position and result in additional shareholder dilution.

 

To grow our operations, we will be required to commit a substantial amount of operating and financial resources. Our planned capital expenditures, together with our ongoing operating expenses, will cause substantial cash outflows. In the near term, we will likely be unable to fund our expansion plans solely through our operating cash flows. Accordingly, we will likely need to raise additional funds through equity or debt financings in the future in order to meet our operating and capital needs. In this regard, our shareholders recently passed ordinary resolutions authorizing our board of directors to allot or issue, before December 22, 2018, ordinary shares or other equity-linked securities up to an aggregate twenty per cent (20%) of our existing issued share capital at December 22, 2017, whether in a single transaction or a series of transactions (other than any allotment or issues of shares on the exercise of any options that have been granted by us). Additional debt or equity financing may not be available when needed or, if available, may not be available on satisfactory terms. Our inability to obtain additional debt and/or equity financing or to generate sufficient cash from operations may require us to prioritize projects or curtail capital expenditures and could adversely affect our results of operations.

 

If we raise additional funds through further issuances of equity or equity-linked securities, our existing shareholders could suffer significant dilution in their percentage ownership of our company, and any new equity securities we issue could have rights, preferences and privileges senior to those of holders of our ordinary shares. In addition, any debt financing that we may obtain in the future could have restrictive covenants relating to our capital raising activities and other financial and operational matters, which may make it more difficult for us to obtain additional capital and to pursue business opportunities, including potential acquisitions.

 

Increased power costs and limited availability of power resources may adversely affect our results of operations.

 

We are a large consumer of power and costs of power account for a significant portion of our cost of revenue. We require power supply to provide many services we offer, such as powering and cooling our customers’ servers and network equipment and operating critical data center plant and equipment infrastructure. Since we rely on two centralized power utility suppliers, State Grid and Southern Grid, to provide our data centers with power, our data centers could have limited or inadequate access to power.

 

New requirements from local authorities as to energy conversation may also limit our ability to obtain power supply. For example, the Development and Reform Commission of Shenzhen Municipality, or Shenzhen DRC, issued regulations in the first half of 2017 to tighten the requirements for energy conservation review of fixed-asset investment projects for data centers by requiring all such projects to obtain an energy conservation review opinion from Shenzhen DRC regardless of the amount of their energy consumption and conditioning its approval of power supply applications on the receipt of such energy conservation review opinion. We plan to conduct relevant energy conservation examinations of our data center construction projects to meet the requirements under relevant laws and regulations (including requirements of local authorities). However, we may incur additional costs in order to fulfill such requirements, and we cannot assure you that our data centers will meet all the requirements and that we will obtain all relevant approvals, the lack of which could have a material and adverse effect on our business and expected growth.

 

10



Table of Contents

 

The amount of power required by our customers may increase as they adopt new technologies, for example, for virtualization of hardware resources. As a result, the average amount of power utilized per server is increasing, which in turn increases power consumption required to cool the data center facilities. Pursuant to our colocation service contracts, we provide our customers with a committed level of power supply availability. Although we aim to improve the energy efficiency of the data center facilities that we operate, there can be no assurance such data center facilities will be able to provide sufficient power to meet the growing needs of our customers. Our customers’ demand for power may exceed the power capacity in our older data centers, which may limit our ability to fully utilize the net floor area of these data centers. We may lose customers or our customers may reduce the services purchased from us due to increased power costs, and limited availability of power resources, or we may incur costs for data center space which we cannot utilize, which would reduce our net revenue and have a material and adverse effect on our cost of revenue and results of operations.

 

We attempt to manage our power resources and limit exposure to system downtime due to power outages from the electric grid by having redundant power feeds from the grid and by using backup generators and battery power. However, these protections may not limit our exposure to power shortages or outages entirely. Any system downtime resulting from insufficient power resources or power outages could damage our reputation and lead us to lose current and potential customers, which would harm our financial condition and results of operations.

 

We have a history of net losses and may continue to incur losses in the future.

 

We incurred net losses of RMB98.6 million, RMB276.4 million and RMB326.9 million (US$50.2 million) in 2015, 2016 and 2017, respectively, and we may incur losses in the future. We expect our costs and expenses to increase as we expand our operations, primarily including costs and expenses associated with owning and leasing data center space, increasing our headcount and utility expenses. Our ability to achieve and maintain profitability depends on the continued growth and maintenance of our customer base, our ability to control our costs and expenses, the expansion of our service offerings and our ability to provide our services at the level needed to satisfy the stringent demands of our customers. In addition, our ability to achieve profitability is affected by many factors which are beyond our control, such as the overall demand for data center services in China and general economic conditions. If we cannot efficiently manage the data center facilities we operate, our financial condition and results of operations could be materially and adversely affected. We may continue to incur losses in the future due to our continued investments in leasing data center space, increased headcount and increased utility expenses.

 

Any significant or prolonged failure in the data center facilities we operate or services we provide would lead to significant costs and disruptions and would reduce our net revenue, harm our business reputation and have a material adverse effect on our results of operation.

 

The data center facilities we operate are subject to failure. Any significant or prolonged failure in any data center facility we operate or services that we provide, including a breakdown in critical plant, equipment or services, such as the cooling equipment, generators, backup batteries, routers, switches, or other equipment, power supplies, or network connectivity, whether or not within our control, could result in service interruptions and data losses for our customers as well as equipment damage, which could significantly disrupt the normal business operations of our customers and harm our reputation and reduce our net revenue. Any failure or downtime in one of the data center facilities that we operate could affect many of our customers. The total destruction or severe impairment of any of the data center facilities we operate could result in significant downtime of our services and catastrophic loss of customer data. Since our ability to attract and retain customers depends on our ability to provide highly reliable service, even minor interruptions in our service could harm our reputation and cause us to incur financial penalties. The services we provide are subject to failures resulting from numerous factors, including:

 

·                  power loss;

 

·                  equipment failure;

 

·                  human error or accidents;

 

·                  theft, sabotage and vandalism;

 

11



Table of Contents

 

·                  failure by us or our suppliers to provide adequate service or maintenance to our equipment;

 

·                  network connectivity downtime and fiber cuts;

 

·                  security breaches to our infrastructure;

 

·                  improper building maintenance by us or the landlords of the buildings in which our leased facilities are located;

 

·                  physical, electronic and cyber security breaches;

 

·                  fire, earthquake, hurricane, tornado, flood and other natural disasters;

 

·                  extreme temperatures;

 

·                  water damage;

 

·                  public health emergencies; and

 

·                  terrorism.

 

We have in the past experienced, and may in the future experience, interruptions in service due to power outages or other technical failures or for reasons outside of our control, including a service interruption that caused system downtime to certain banking and financial institution customers and other customers. These interruptions in service, regardless of whether they result in breaches of the service level agreements we have with customers, may negatively affect our relationships with customers, including resulting in customers terminating their agreements with us or seeking damages from us or other compensatory actions. Interruptions in service may also have consequences for customers, such as banking and financial institutions, that are under the oversight of industry regulators, including the China Banking Regulatory Commission (and its successor, the China Banking and Insurance Regulatory Commission which was established in March 2018 to replace the China Banking Regulatory Commission) or CBRC, and other PRC regulatory agencies. In response to such interruptions in service, industry regulators have taken, and may in the future take, various regulatory actions, including notifications or citations to our customers, over which they have oversight. Such regulatory actions with respect to our customers, including banking and financial institutions, could negatively impact our relationships with such customers, lead to audits of our services, inspections of our facilities, place restrictions or prohibitions upon the ability of such institutions to use our services, and thereby negatively affect our business operations and results of operations. We have taken and continue to take steps to improve our infrastructure to prevent service interruptions, including upgrading our electrical and mechanical infrastructure and sourcing, designing the best facilities possible and implementing rigorous operational procedures to maintenance programs to manage risk. However, we cannot assure you that such interruptions in service will not occur again in the future, or that such incidents will not result in the loss of customers and revenue, our paying compensation to customers, reputational damage to us, penalties or fines against us, and would not have a material and adverse effect on our business and results of operations. See “Item 4. Information on the Company—B. Business Overview—Regulatory Matters—Regulations Related to Information Technology Outsourcing Services Provided to Banking Financial Institutions.” Service interruptions continue to be a significant risk for us and could affect our reputation, damage our relationships with customers and materially and adversely affect our business.

 

Delays in the construction of new data centers or the expansion of existing data centers could involve significant risks to our business.

 

In order to meet customer demand and the continued growth of our business, we need to expand existing data centers, lease new facilities or obtain suitable land to build new data centers. Expansion of existing data centers and/or construction of new data centers are currently underway or being contemplated and such expansion and/or construction require us to carefully select and rely on the experience of one or more designers, general contractors, and subcontractors during the design and construction process. If a designer or contractor experiences financial or other problems during the design or construction process, we could experience significant delays and/or incur increased costs to complete the projects, resulting in negative impacts on our results of operations.

 

12



Table of Contents

 

In addition, we need to work closely with the local power suppliers, and sometimes local governments, where our proposed data centers are located. Delays in actions that require the assistance of such third-parties, or delays in receiving required permits and approvals from such parties, may also affect the speed with which we complete data center projects or result in their not being completed at all. We have experienced such delays in receiving approvals and permits or in actions to be taken by third parties in the past and may experience them again in the future.

 

If we experience significant delays in the supply of power required to support the data center expansion or new construction, either during the design or construction phases, the progress of the data center expansion and/or construction could deviate from our original plans, which could cause material and negative effect to our revenue growth, profitability and results of operations.

 

The occurrence of a catastrophic event or a prolonged disruption may exceed our insurance coverage by significant amounts.

 

Our operations are subject to hazards and risks normally associated with the daily operations of our data center facilities. Currently, we maintain insurance policies in four categories: business interruption for lost profits, property and casualty, public liability, and commercial employee insurance. Our business interruption insurance for lost profits includes coverage for business interruptions, our property and casualty insurance includes coverage for equipment breakdowns and our commercial employee insurance includes employee group insurance and senior management medical insurance. We believe our insurance coverage adequately covers the risks of our daily business operations. However, our current insurance policies may be insufficient in the event of a prolonged or catastrophic event. The occurrence of any such event that is not entirely covered by our insurance policies may result in interruption of our operations and subject us to significant losses or liabilities and damage our reputation as a provider of business continuity services. In addition, any losses or liabilities that are not covered by our current insurance policies may have a material adverse effect on our business, financial condition and results of operations.

 

We may be vulnerable to security breaches which could disrupt our operations and have a material adverse effect on our financial condition and results of operations.

 

A party who is able to compromise the security measures protecting the data center facilities we operate or any of the data stored in such data center facilities could misappropriate our or our customers’ proprietary information or cause interruptions or malfunctions in our operations. As we provide assurances to our customers that we provide the highest level of security, such a compromise could be particularly harmful to our brand and reputation. We may be required to expend significant capital and resources to protect against such threats or to alleviate problems caused by breaches in security. In addition, as we continue expanding our service offerings in managed cloud services, including direct private connection to major cloud platforms and the provision of cloud infrastructure, we will face greater risks from potential attacks because the provision of cloud-related services will increase the flow of Internet user data through the data center facilities we operate and create broader public access to our system. As techniques used to breach security change frequently and are often not recognized until launched against a target, we may not be able to implement new security measures in a timely manner or, if and when implemented, we may not be certain whether these measures could be circumvented. Any breaches that may occur could expose us to increased risk of lawsuits, regulatory penalties, loss of existing or potential customers, harm to our reputation and increases in our security costs, which could have a material adverse effect on our financial condition and results of operations.

 

Security risks and deficiencies may also be identified in the course of government inspections, which could subject us to fines and other sanctions. During construction of certain of our facilities, government inspectors have cited security risks at our construction sites and subjected us and our legal representative to fines for such risks. We cannot assure you that similar fines and sanctions will not occur in the future, or that such fines and sanctions will not result in damage to our business and reputation, which could have a material and adverse effect on our results of operations.

 

In addition, any assertions of alleged security breaches or systems failure made against us, whether true or not, could harm our reputation, cause us to incur substantial legal fees and have a material adverse effect on our business, reputation, financial condition and results of operations.

 

13



Table of Contents

 

Our ability to provide data center services depends on the major telecommunications carriers in China providing sufficient network services to our customers in the data center facilities that we operate on commercially acceptable terms.

 

Our ability to provide data center services depends on the major telecommunications carriers in China, namely China Telecom, China Unicom and China Mobile, providing sufficient network connectivity and capacity to enable our customers to transfer data to and from equipment that they locate in the data center facilities that we operate. Furthermore, given the limited competition among basic service providers in the telecommunications market in China, we depend on the dominant carrier in each location to provide such services to our customers on commercially acceptable terms. Although we believe we have maintained good relationships with China Telecom, China Unicom and China Mobile in the past, there can be no assurance that they will continue to provide the network services that our customers require on commercially acceptable terms at each of the data centers where we operate, if at all. In addition, if China Telecom, China Unicom or China Mobile increases the price of their network services, it would have a negative impact on the overall cost-effectiveness of data center services in China, which could cause our customers’ demand for our services to decline and would materially and adversely affect our business and results of operations.

 

Our leases for self-developed data centers or our agreements for third-party data centers could be terminated early and we may not be able to renew our existing leases and agreements on commercially acceptable terms or our rent or payment under the agreements could increase substantially in the future, which could materially and adversely affect our operations.

 

Most of our data center operations are located in properties that we have entered into long-term operating leases. Such leases generally have fifteen to twenty year terms. In some instances, we may negotiate an option to purchase the leased premises and facilities according to the terms and conditions under the relevant lease agreements. However, upon the expiration of such leases, we may not be able to renew these leases on commercially reasonable terms, if at all. Under certain lease agreements, the lessor may terminate the agreement by giving prior notice and paying default penalties to us. However, such default penalties may not be sufficient to cover our losses. Even though the lessors for most of our data centers generally do not have the right of unilateral early termination unless they provide the required notice, the lease may nonetheless be terminated early if we are in material breach of the lease agreements. We may assert claims for compensation against the landlords if they elect to terminate a lease agreement early and without due cause. If the leases for our data centers were terminated early prior to their expiration date, notwithstanding any compensation we may receive for early termination of such leases, or if we are not able to renew such leases, we may have to incur significant cost related to relocation. In addition, we have entered into three lease agreements in respect of data centers in operation with parties who have not produced evidence of proper legal title of the premises, and although we may seek damages from such parties, such leases may be void and we may be forced to relocate. Two of our data centers are located in properties that were already mortgaged to third parties before the commencement of the lease. If such third parties claim their rights on the mortgaged properties in case of default or breach under the principal debt by the lessors or other relevant parties, we may not be able to protect our leasehold interest and may be ordered to vacate the affected premises. Any relocation could also affect our ability to provide continuous uninterrupted services to our customers and harm our reputation. As a result, our business and results of operations could be materially and adversely affected.

 

Furthermore, certain portions of our data center operations are located in third-party data centers that we lease from wholesale data center providers. Our agreements with third parties are typically three years but may also be up to ten years. Under some of such agreements, we have the right of first refusal to renew the agreements subject to mutual agreement with the third parties. Some of such agreements allow the third parties to terminate the agreements early, subject to a notification period requirement and the payment of a pre-determined termination fee, which in some cases may not be sufficient to cover any direct and indirect losses we might incur as a result. Although historically we have successfully renewed all agreements we wanted to renew, and we do not believe that any of our agreements will be terminated early in the future, there can be no assurance that the counterparties will not terminate any of our agreements prior to its expiration date. We plan to renew our existing agreements with third parties upon expiration or migrate our operations to the data centers leased or owned by our company. However, we may not be able to renew these agreements on commercially acceptable terms, if at all, or the space in data centers that we lease or own may not be adequate for us to relocate such operations, and we may experience an increase in our payments under such agreements. Any adverse change to our ability to exert operational control over any of the data center facilities we operate could have a material adverse effect on our ability to operate these data center facilities at the standards required for us to meet our service level commitments to our customers.

 

14



Table of Contents

 

We generate significant revenue from data centers located in only a few locations and a significant disruption to any location could materially and adversely affect our operations.

 

We generate significant revenue from data centers located in only a few locations and a significant disruption to any single location could materially and adversely affect our operations. As of the date of this annual report on Form 20-F, almost all of our data centers (self-developed and third-party) are located within the municipal areas of Shanghai, Beijing, Shenzhen, Guangzhou and Chengdu. Furthermore, several of our data centers are located on campuses or clusters in close proximity to each other in specific districts within these cities. The occurrence of a catastrophic event, or a prolonged disruption in any of these regions, could materially and adversely affect our operations.

 

Our net revenue is highly dependent on a limited number of customers, and the loss of, or any significant decrease in business from, any one or more of our major customers could adversely affect our financial condition and results of operations.

 

We consider our customers to be the end users of our data center services. We may enter into contracts directly with our end user customers or through intermediate contracting parties. See “Item 4. Information on the Company—B. Business Overview—Our Customers.” We have in the past derived, and believe that we will continue to derive, a significant portion of our net revenue from a limited number of customers. We had two end user customers that generated 20.1% and 10.3% of our total net revenue, respectively, in 2015, 18.6% and 14.6% of our total net revenue, respectively, in 2016, and one customer that generated 25.2% of our total net revenue in 2017. No other end user customer accounted for 10% or more of our total net revenue during those periods. We expect our net revenue will continue to be highly dependent on a limited number of end user customers who account for a large percentage of our total area committed. As of December 31, 2017, we had three end user customers who accounted for 34.9%, 17.7% and 13.5%, respectively, of our total area committed. No other end user customer accounted for 10% or more of our total area committed. Moreover, for several of our data centers, a limited number of end user customers accounted for a substantial majority of area committed or area utilized, including some cases where a single end user customer accounted for all area committed or area utilized. If there are delays in the move in, whereby the net floor area they are committed to is not utilized as expected, or there is contract termination in relation to these customers, then our net revenue and results of operations would be materially and adversely affected.

 

There are a number of factors that could cause us to lose major customers. Because many of our contracts involve services that are mission-critical to our customers, any failure by us to meet a customer’s expectations could result in cancellation or non-renewal of the contract. Our service agreements usually allow our customers to terminate their agreements with us before the end of the contract period under certain specified circumstances, including our failure to deliver services as required under such agreements, and in some cases without cause as long as sufficient notice is given. In addition, our customers may decide to reduce spending on our services due to a challenging economic environment or other factors, both internal and external, relating to their business such as corporate restructuring or changing their outsourcing strategy by moving more facilities in-house or outsourcing to other service providers. Furthermore, our customers, some of who have experienced rapid changes in their business, substantial price competition and pressures on their profitability, may demand price reductions or reduce the scope of services to be provided by us, any of which could reduce our profitability. In addition, our reliance on any individual customer for a significant portion of our net revenue may give that customer a degree of pricing leverage against us when negotiating contracts and terms of services with us.

 

The loss of any of our major customers, or a significant decrease in the extent of the services that they outsource to us or the price at which we sell our services to them, could materially and adversely affect our financial condition and results of operations.

 

If we are unable to meet our service level commitments, our reputation and results of operation could suffer.

 

Most of our customer contracts provide that we maintain certain service level commitments to our customers. If we fail to meet our service level commitments, we may be contractually obligated to pay the affected customer a financial penalty, which varies by contract, and the customer may in some cases be able to terminate its contract. Although we have not had to pay any material financial penalties for failing to meet our service level commitments in the past, there is no assurance that we will be able to meet all of our service level commitments in the future and that no material financial penalties may be imposed. In addition, if such a failure were to occur, there can be no assurance that our customers will not seek other legal remedies that may be available to them, including:

 

15



Table of Contents

 

·                  requiring us to provide free services;

 

·                  seeking damages for losses incurred; and

 

·                  cancelling or electing not to renew their contracts.

 

Any of these events could materially increase our expenses or reduce our net revenue, which would have a material adverse effect on our reputation and results of operations. Our failure to meet our commitments could also result in substantial customer dissatisfaction or loss. As a result of such customer loss and other potential liabilities, our net revenue and results of operations could be materially and adversely affected.

 

Our customer base may decline if our customers or potential customers develop their own data centers or expand their own existing data centers.

 

Some of our customers may develop their own data center facilities. Other customers with their own existing data centers may choose to expand their data center operations in the future. In the event that any of our key customers were to develop or expand their data centers, we may lose business or face pressure as to the pricing of our services. Although we believe that the trend is for companies in China to outsource their data center facilities and operations to colocation data center service providers, there can be no assurance that this trend will continue. In addition, if we fail to offer services that are cost-competitive and operationally advantageous as compared with services provided in-house by our customers, we may lose customers or fail to attract new customers. If we lose a customer, there is no assurance that we would be able to replace that customer at the same or a higher rate, or at all, and our business and results of operations would suffer.

 

We may be unable to achieve high contract renewal rates.

 

We seek to renew customer contracts when those contracts are due for renewal. We endeavor to provide high levels of customer service, support, and satisfaction to maintain long-term customer relationships and to secure high rates of contract renewals for our services. Nevertheless, we cannot assure you that we will be able to renew service contracts with our existing customers or re-commit space relating to expired service contracts to new customers if our current customers do not renew their contracts. In the event of a customer’s termination or non-renewal of expired contracts, or a renewal of an expired contract for fewer services or less area than it had previously utilized, our ability to enter into services contracts so that new or other existing customers utilize the expired existing space in a timely manner will impact our results of operations. If such expired existing space is not utilized by new or other existing customers in a timely manner, our service revenue and results of operations may be negatively impacted. Our quarterly churn rate, which we define as the ratio of quarterly service revenue from contracts which terminated or expired without renewal during the quarter to the total quarterly service revenue for the preceding quarter, averaged 1.0%, 1.6% and 2.1% in 2015, 2016 and 2017, respectively. During 2018, data center service agreements with our customers with respect to 8.5% of our total area committed as of December 31, 2017 will become due for renewal.

 

If we do not succeed in attracting new customers for our services and/or growing revenue from existing customers, we may not achieve our revenue growth goals.

 

We have been expanding our customer base to cover a range of industry verticals, particularly cloud service providers. Our ability to attract new customers, as well as our ability to grow revenue from our existing customers, depends on a number of factors, including our ability to offer high-quality services at competitive prices, the strength of our competitors and the capabilities of our marketing and sales teams to attract new customers. If we fail to attract new customers, we may not be able to grow our net revenue as quickly as we anticipate or at all.

 

16



Table of Contents

 

As our customer base grows and diversifies into other industries, we may be unable to provide customers with services that meet the specific demand of such customers or their industries, or with quality customer support, which could result in customer dissatisfaction, decreased overall demand for our services and loss of expected revenue. In addition, our inability to meet customer service expectations may damage our reputation and could consequently limit our ability to retain existing customers and attract new customers, which would adversely affect our ability to generate revenue and negatively impact our results of operations.

 

Customers who rely on us for the colocation of their servers, the infrastructure of their cloud systems, and management of their IT and cloud operations could potentially sue us for their lost profits or damages if there are disruptions in our services, which could impair our financial condition.

 

As our services are critical to many of our customers’ business operations, any significant disruption in our services could result in lost profits or other indirect or consequential damages to our customers. Although our customer contracts typically contain provisions attempting to limit our liability for breach of the agreement, including failing to meet our service level commitments, there can be no assurance that a court would enforce any contractual limitations on our liability in the event that one of our customers brings a lawsuit against us as the result of a service interruption that they may ascribe to us. The outcome of any such lawsuit would depend on the specific facts of the case and any legal and policy considerations that we may not be able to mitigate. In such cases, we could be liable for substantial damage awards. Since we do not carry liability insurance coverage, such damage awards could seriously impair our financial condition.

 

Our customers operate in a limited number of industries, particularly in the cloud services, Internet and financial services industries. Factors that adversely affect these industries or information technology spending in these industries may adversely affect our business.

 

Our customers operate in a limited number of industries, particularly in the cloud services, Internet and financial services industries. As of December 31, 2017, end user customers from the cloud services, Internet and financial services industries accounted for 57.9%, 21.2% and 13.1% of our total area committed, respectively. Our business and growth depend on continued demand for our services from our current and potential customers in the cloud services, Internet and financial services industries. Demand for our services, and technology services in general, in any particular industry could be affected by multiple factors outside of our control, including a decrease in growth or growth prospects of the industry, a slowdown or reversal of the trend to outsource information technology operations, or consolidation in the industry. In addition, serving a major customer within a particular industry may effectively preclude us from seeking or obtaining engagements with direct competitors of that customer if there is a perceived conflict of interest. Any significant decrease in demand for our services by customers in these industries, or other industries from which we derive significant net revenue in the future, may reduce the demand for our services.

 

We enter into fixed-price contracts with many customers, and our failure to accurately estimate the resources and time required for the fulfillment of our obligations under these contracts could negatively affect our results of operations.

 

Our data center services are generally provided on a fixed-price basis that requires us to undertake significant projections and planning related to resource utilization and costs. Although our past project experience helps to reduce the risks associated with estimating, planning and performing fixed-price contracts, we bear the risk of failing to accurately estimate our projected costs, including power costs as we may not accurately predict our customer’s ultimate power usage once the contract is implemented, and failing to efficiently utilize our resources to deliver our services, and there can be no assurance that we will be able to reduce the risk of estimating, planning and performing our contracts. Any failure to accurately estimate the resources and time required for a project, or any other factors that may impact our costs, could adversely affect our profitability and results of operations.

 

Our customer contract commitments are subject to reduction and potential cancellation.

 

Many of our customer contracts allow for early termination, subject to payment of specified costs and penalties, which are usually less than the revenues we would expect to receive under such contracts. Our customer contract commitments could significantly decrease if any of the customer contracts is terminated either pursuant to, or in violation of, the terms of such contract. In addition, our customer contract commitments during a particular future period may be reduced for reasons outside of our customers’ control, such as general current economic conditions. If our customer contract commitments are significantly reduced, our results of operations and the price of our ADSs could be materially and adversely affected.

 

17



Table of Contents

 

Even if our current and future customers have entered into a binding contract with us, they may choose to terminate such contract prior to the expiration of its terms. Any penalty for early termination may not adequately compensate us for the time and resources we have expended in connection with such contract, or at all, which could have a material adverse effect on our results of operations and cash flows.

 

We may not be able to compete effectively against our current and future competitors.

 

We offer a broad range of data center services and, as a result, we may compete with a wide range of data center service providers for some or all of the services we offer.

 

We face competition from the state-owned telecommunications carriers, namely China Telecom, China Unicom and China Mobile, as well as other domestic and international carrier-neutral data center service providers. Our current and future competitors may vary by size and service offerings and geographic presence. See “Item 4. Information on the Company—B. Business Overview—Competition.”

 

Competition is primarily centered on reputation and track record, quality and availability of data center space, quality of service, technical expertise, security, reliability, functionality, breadth and depth of services offered, geographic coverage, financial strength and price. Some of our current and future competitors may have greater brand recognition, marketing, technical and financial resources than we do. As a result, some of our competitors may be able to:

 

·                  bundle colocation services with other services or equipment they provide at reduced prices;

 

·                  develop superior products or services, gain greater market acceptance, and expand their service offerings more efficiently or rapidly;

 

·                  adapt to new or emerging technologies and changes in customer requirements more quickly;

 

·                  take advantage of acquisition and other opportunities more readily; and

 

·                  adopt more aggressive pricing policies and devote greater resources to the promotion, marketing and sales of their services.

 

We operate in a competitive market, and we face pricing pressure for our services. Prices for our services are affected by a variety of factors, including supply and demand conditions and pricing pressures from our competitors. Although we offer a broad range of data center services, our competitors that specialize in only one of our services offerings may have competitive advantages in that offering. With respect to all of our colocation services, our competitors may offer such services at rates below current market rates or below the rates we currently charge our customers. With respect to both our colocation and managed services offerings, our competitors may offer services in a greater variety that are more sophisticated or that are more competitively priced than the services we offer. We may be required to lower our prices to remain competitive, which may decrease our margins and adversely affect our business prospects, financial condition and results of operations.

 

An oversupply of data center capacity could have a material adverse effect on us.

 

A buildup of new data centers or reduced demand for data center services could result in an oversupply of data center space in China’s large commercial centers. Excess data center capacity could lower the value of data center services and limit the number of economically attractive markets that are available to us for expansion, which could negatively impact our business and results of operations.

 

18



Table of Contents

 

Our failure to comply with regulations applicable to our leased data centers may materially and adversely affect our ability to use such data centers.

 

Among the data centers that we lease, including those under construction, a majority of the lease agreements have not been registered or filed with relevant authorities in accordance with the applicable PRC laws and regulations. The enforcement of this legal requirement varies depending on local practices. In case of failure to register or file a lease, the parties to the unregistered lease may be ordered to make rectifications (which would involve registering such leases with the relevant authority) before being subject to penalties. The penalty ranges from RMB1,000 to RMB10,000 for each unregistered lease, at the discretion of the relevant authority. The law is not clear as to which of the parties, the lessor or the lessee, is liable for the failure to register the lease, and the lease agreements of several of our data centers provide that the lessor is responsible for processing the registration and must compensate us for losses caused by any breach of the obligation. Although we have proactively requested that the applicable lessors complete or cooperate with us to complete the registration in a timely manner, we are unable to control whether and when such lessors will do so. In the event that a fine is imposed on both the lessor and lessee, and if we are unable to recover from the lessor any fine paid by us in accordance with the terms of the lease agreement, such fine will be borne by us. In respect to one data center in Beijing, a portion of the property has been constructed without obtaining the building ownership certificate, and the part of the lease in relation to such portion may be deemed invalid if the construction has not been duly approved by the government, in which event we would not be able to use that portion of property. In respect of some data centers, the usage of leased properties for data center purposes may be deemed to be inconsistent with the designated usage as stated under the building ownership certificates. If the owners fail to obtain the necessary consents and/or to comply with the applicable legal requirements for the change of usage of these premises, and the relevant authority or the court orders us to use the relevant leased properties for the designated usage only, we may not be able to continue to use these properties for data center purposes and we may need relocate our operation there to other suitable premises. We may also be subject to administrative penalties for lack of fire safety approvals for renovation of the leased premises, and we may be ordered to suspend operations at applicable premises if we fail to timely cure any such defect. Construction or renovation of certain other of our data centers was carried out without obtaining construction (including zoning) related permits, and certain leased premises were put into use without fulfillment of construction inspection and acceptance procedures, which may cause administrative penalties to be imposed on us in the case of renovation, and may cause the use of the leased premises to be deemed illegal, and we may be forced to suspend our operations as a result. See also “—Risks Related to Doing Business in the People’s Republic of China—Our business operations are extensively impacted by the policies and regulations of the PRC government. Any policy or regulatory change may cause us to incur significant compliance costs.”

 

We cannot assure you that we will be able to relocate such operations to suitable alternative premises, and any such relocation may result in disruption to our business operations and thereby result in loss of earnings. We may also need to incur additional costs for the relocation of our operation. There is also no assurance that we will be able to effectively mitigate the possible adverse effects that may be caused by such disruption, loss or costs. Any of such disruption, loss or costs could materially and adversely affect our financial condition and results of operations.

 

Our failure to maintain our relationships with various cloud service providers may adversely affect our cloud-related services, and as a result, our business, operating results and financial condition.

 

Our managed cloud services involve providing services to the customers of cloud service providers. If we do not maintain good relationships with cloud service providers, our business could be negatively affected. If these cloud service providers fail to perform as required under our agreements for any reason or suffer service level interruptions or other performance issues, or if our customers are less satisfied than expected with the services provided or results obtained, we may not realize the anticipated benefits of these relationships.

 

Since our agreements with key cloud service providers in China are non-exclusive, these companies may decide in the future to partner with more of our competitors or they may decide to terminate their agreements with us, any of which could adversely and materially affect our business expansion plan and expected growth.

 

19



Table of Contents

 

Our data center infrastructure may become obsolete or unmarketable and we may not be able to upgrade our power, cooling, security or connectivity systems cost-effectively or at all.

 

The markets for the data centers we own and operate, as well as certain of the industries in which our customers operate, are characterized by rapidly changing technology, evolving industry standards, frequent new service introductions, shifting distribution channels and changing customer demands. As a result, the infrastructure at our data centers may become obsolete or unmarketable due to demand for new processes and/or technologies, including, without limitation: (i) new processes to deliver power to, or eliminate heat from, computer systems; (ii) customer demand for additional redundancy capacity; (iii) new technology that permits higher levels of critical load and heat removal than our data centers are currently designed to provide; and (iv) an inability of the power supply to support new, updated or upgraded technology. In addition, the systems that connect our self-developed data centers, and in particular, our third-party data centers, to the Internet and other external networks may become outdated, including with respect to latency, reliability and diversity of connectivity. When customers demand new processes or technologies, we may not be able to upgrade our data centers on a cost-effective basis, or at all, due to, among other things, increased expenses to us that cannot be passed on to customers or insufficient revenue to fund the necessary capital expenditures. The obsolescence of our power and cooling systems and/or our inability to upgrade our data centers, including associated connectivity, could reduce revenue at our data centers and could have a material adverse effect on us. Furthermore, potential future regulations that apply to industries we serve may require customers in those industries to seek specific requirements from their data centers that we are unable to provide. If such regulations were adopted, we could lose customers or be unable to attract new customers in certain industries, which could have a material adverse effect on us.

 

If we are unable to adapt to evolving technologies and customer demands in a timely and cost-effective manner, our ability to sustain and grow our business may suffer.

 

To be successful, we must adapt to our rapidly changing market by continually improving the performance, features and reliability of our services and modifying our business strategies accordingly, which could cause us to incur substantial costs. We may not be able to adapt to changing technologies in a timely and cost-effective manner, if at all, which would adversely impact our ability to sustain and grow our business.

 

In addition, new technologies have the potential to replace or provide lower cost alternatives to our services. The adoption of such new technologies could render some or all of our services obsolete or unmarketable. We cannot guarantee that we will be able to identify the emergence of all of these new service alternatives successfully, modify our services accordingly, or develop and bring new services to market in a timely and cost-effective manner to address these changes. If and when we do identify the emergence of new service alternatives and introduce new services to market, those new services may need to be made available at lower profit margins than our then-current services. Failure to provide services to compete with new technologies or the obsolescence of our services could lead us to lose current and potential customers or could cause us to incur substantial costs, which would harm our operating results and financial condition. Our introduction of new alternative services that have lower price points than our current offerings may also result in our existing customers switching to the lower cost products, which could reduce our net revenue and have a material adverse effect on our results of operation.

 

We have limited ability to protect our intellectual property rights, and unauthorized parties may infringe upon or misappropriate our intellectual property.

 

Our success depends in part upon our proprietary intellectual property rights, including certain methodologies, practices, tools and technical expertise we utilize in designing, developing, implementing and maintaining applications and processes used in providing our services. We rely on a combination of copyright, trademark, trade secrets and other intellectual property laws, non-disclosure agreements with our employees, customers and other relevant persons and other measures to protect our intellectual property, including our brand identity. Nevertheless, it may be possible for third parties to obtain and use our intellectual property without authorization. The unauthorized use of intellectual property is common in China and enforcement of intellectual property rights by PRC regulatory agencies is inconsistent. As a result, litigation may be necessary to enforce our intellectual property rights. Litigation could result in substantial costs and diversion of our management’s attention and resources, and could disrupt our business, as well as have a material adverse effect on our financial condition and results of operations. Given the relative unpredictability of China’s legal system and potential difficulties in enforcing a court judgment in China, there is no guarantee that we would be able to halt any unauthorized use of our intellectual property in China through litigation.

 

20



Table of Contents

 

We may be subject to third-party claims of intellectual property infringement.

 

We derive most our revenues in China and use , our figure trademark, in a majority of our services. We have registered the figure trademark in China in several categories that cover our services areas and we plan to register the figure trademark in China in certain additional categories. We have also registered the pure text of “GDS” as a trademark in several categories that cover our services areas, however, a third party has also registered the pure text of “GDS” as a trademark in certain IT-related services. As the services for which the third-party trademark is registered are also IT-related and could be construed as similar to ours in some respects, infringement claims may be asserted against us, and we cannot assure you that a government authority or a court will hold the view that such similarity will not cause confusion in the market. In this case, if we use the pure text of GDS (which we have not registered as a trademark with respect to all services we provide) as our trademark, we may be required to explore the possibility of acquiring this trademark or entering into an exclusive licensing agreement with the third party, which will cause us to incur additional costs. In addition, we may be unaware of intellectual property registrations or applications that purport to relate to our services, which could give rise to potential infringement claims against us. Parties making infringement claims may be able to obtain an injunction to prevent us from delivering our services or using trademark or technology containing the allegedly intellectual property. If we become liable to third parties for infringing upon their intellectual property rights, we could be required to pay a substantial damage award. We may also be subject to injunctions that require us to alter our processes or methodologies so as not to infringe upon a third party’s intellectual property, which may not be technically or commercially feasible and may cause us to expend significant resources. Any claims or litigation in this area, whether we ultimately win or lose, could be time-consuming and costly, could cause the diversion of management’s attention and resources away from the operations of our business and could damage our reputation.

 

If our customers’ proprietary intellectual property or confidential information is misappropriated or disclosed by us or our employees in violation of applicable laws and contractual agreements, we could be exposed to protracted and costly legal proceedings and lose clients.

 

We and our employees are in some cases provided with access to our customers’ proprietary intellectual property and confidential information, including technology, software products, business policies and plans, trade secrets and personal data. Many of our customer contracts require that we do not engage in the unauthorized use or disclosure of such intellectual property or information and that we will be required to indemnify our customers for any loss they may suffer as a result. We use security technologies and other methods to prevent employees from making unauthorized copies, or engaging in unauthorized use or unauthorized disclosure, of such intellectual property and confidential information. We also require our employees to enter into non-disclosure arrangements to limit access to and distribution of our customers’ intellectual property and other confidential information as well as our own. However, the steps taken by us in this regard may not be adequate to safeguard our customers’ intellectual property and confidential information. Moreover, most of our customer contracts do not include any limitation on our liability with respect to breaches of our obligation to keep the intellectual property or confidential information we receive from them confidential. In addition, we may not always be aware of intellectual property registrations or applications relating to source codes, software products or other intellectual property belonging to our customers. As a result, if our customers’ proprietary rights are misappropriated by us or our employees, our customers may consider us liable for such act and seek damages and compensation from us.

 

Assertions of infringement of intellectual property or misappropriation of confidential information against us, if successful, could have a material adverse effect on our business, financial condition and results of operations. Protracted litigation could also result in existing or potential customers deferring or limiting their purchase or use of our services until resolution of such litigation. Even if such assertions against us are unsuccessful, they may cause us to lose existing and future business and incur reputational harm and substantial legal fees.

 

21



Table of Contents

 

We rely on third-party suppliers for key elements of our network infrastructure and software.

 

We contract with third parties for the supply of hardware, such as servers and other equipment, that we use in the provision of our services to our customers and that we sell to our customers in some cases. The loss of a significant supplier could delay expansion of the data center facilities that we operate, impact our ability to sell our services and hardware and increase our costs. If we are unable to purchase the hardware or obtain a license for the software that our services depend on, our business could be significantly and adversely affected. In addition, if our suppliers are unable to provide products that meet evolving industry standards or that are unable to effectively interoperate with other products or services that we use, then we may be unable to meet all or a portion of our customer service commitments, which could materially and adversely affect our results of operations.

 

We engage third-party contractors to carry out various services relating to our data center facilities, including security services.

 

We engage third-party contractors to carry out various services relating to our data center facilities, including security services. We endeavor to engage third-party companies with a strong reputation and proven track record, high-performance reliability and adequate financial resources. However, any such third-party contractor may still fail to provide satisfactory security services at the level of quality required by us, resulting in inappropriate access to our facilities.

 

Any difficulties in identifying and consummating future acquisitions may expose us to potential risks and have an adverse effect on our business, results of operations or financial condition.

 

We may seek to make strategic acquisitions and enter into alliances to further expand our business. If we are presented with appropriate opportunities, we may acquire additional businesses, services, resources, or assets, including data centers, that are complementary to our core business. Our integration of the acquired entities or assets into our business may not be successful and may not enable us to expand into new services, customer segments or operating locations as well as we expect. This would significantly affect the expected benefits of these acquisitions. Moreover, the integration of any acquired entities or assets into our operations could require significant attention from our management. The diversion of our management’s attention and any difficulties encountered in any integration process could have an adverse effect on our ability to manage our business. In addition, we may face challenges trying to integrate new operations, services and personnel with our existing operations. Our possible future acquisitions may also expose us to other potential risks, including risks associated with unforeseen or hidden liabilities, the diversion of resources from our existing businesses and technologies, our inability to generate sufficient revenue to offset the costs, expenses of acquisitions and potential loss of, or harm to, relationships with employees and customers as a result of our integration of new businesses. The occurrence of any of these events could have a material and adverse effect on our ability to manage our business, our financial condition and our results of operations.

 

The uncertain economic environment may have an adverse impact on our business and financial condition.

 

The uncertain economic environment could have an adverse effect on our liquidity. While we believe we have a strong customer base, if the current market conditions were to worsen, some of our customers may have difficulty paying us and we may experience increased churn in our customer base and reductions in their commitments to us. We may also be required to make allowances for doubtful accounts and our results would be negatively impacted. Our sales cycle could also be lengthened if customers reduce spending on, or delay decision-making with respect to, our services, which could adversely affect our revenue growth and our ability to recognize net revenue. We could also experience pricing pressure as a result of economic conditions if our competitors lower prices and attempt to lure away our customers with lower cost solutions. Finally, our ability to access the capital markets may be severely restricted at a time when we would like, or need, to do so, which could have an impact on our flexibility to pursue additional expansion opportunities and maintain our desired level of revenue growth in the future.

 

22



Table of Contents

 

Our success depends to a substantial degree upon our senior management, including Mr. William Wei Huang, and key personnel, and our business operations may be negatively affected if we fail to attract and retain highly competent senior management.

 

We depend to a significant degree on the continuous service of Mr. William Wei Huang, our founder, chairman and chief executive officer, and our experienced senior management team and other key personnel such as project managers and other middle management. If one or more members of our senior management team or key personnel resigns, it could disrupt our business operations and create uncertainty as we search for and integrate a replacement. If any member of our senior management leaves us to join a competitor or to form a competing company, any resulting loss of existing or potential clients to any such competitor could have a material adverse effect on our business, financial condition and results of operations. Additionally, there could be unauthorized disclosure or use of our technical knowledge, practices or procedures by such personnel. We have entered into employment agreements with our senior management and key personnel. We have also entered into confidentiality agreements with our personnel which contain nondisclosure covenants that survive indefinitely as to our trade secrets. Additionally, pursuant to these confidentiality agreements, any inventions and creations of our employees relating to the company’s business that are completed within twelve months after termination of employment shall be transferred to the company without payment of consideration, and the employees shall assist the company in applying for corresponding patents or other rights. However, these employment agreements do not ensure the continued service of these senior management and key personnel, and we may not be able to enforce the confidentiality agreements we have with our personnel. In addition, we do not maintain key man life insurance for any of the senior members of our management team or our key personnel.

 

Competition for employees is intense, and we may not be able to attract and retain the qualified and skilled employees needed to support our business.

 

We believe our success depends on the efforts and talent of our employees, including data center design, construction management, operations, engineering, IT, risk management, and sales and marketing personnel. Our future success depends on our continued ability to attract, develop, motivate and retain qualified and skilled employees. Competition for highly skilled personnel is extremely intense. We may not be able to hire and retain these personnel at compensation levels consistent with our existing compensation and salary structure. Some of the companies with which we compete for experienced employees have greater resources than we have and may be able to offer more attractive terms of employment.

 

In addition, we invest significant time and expenses in training our employees, which increases their value to competitors who may seek to recruit them. If we fail to retain our employees, we could incur significant expenses in hiring and training their replacements, and the quality of our services and our ability to serve our customers could diminish, resulting in a material adverse effect to our business.

 

Our operating results may fluctuate, which could make our future results difficult to predict, and may fall below investor or analyst expectations.

 

Our operating results may fluctuate due to a variety of factors, including many of the risks described in this section, which are outside of our control. You should not rely on our operating results for any prior periods as an indication of our future operating performance. Fluctuations in our net revenue can lead to even greater fluctuations in our operating results. Our budgeted expense levels depend in part on our expectations of long-term future net revenue. Given relatively large fixed cost of revenue for services, other than utility costs, any substantial adjustment to our costs to account for lower than expected levels of net revenue will be difficult. Consequently, if our net revenue does not meet projected levels, our operating performance will be negatively affected. If our net revenue or operating results do not meet or exceed the expectations of investors or securities analysts, the price of our ADSs may decline.

 

Declining fixed asset valuations could result in impairment charges, the determination of which involves a significant amount of judgment on our part. Any impairment charge could have a material adverse effect on us.

 

We review our fixed assets for impairment on an annual basis and whenever events or changes in circumstances indicate that the carrying amount may not be recoverable. Indicators of impairment include, but are not limited to, a sustained significant decrease in the market price of or the cash flows expected to be derived from a property. A significant amount of judgment is involved in determining the presence of an indicator of impairment. If the total of the expected undiscounted future cash flows is less than the carrying amount of a property on our balance sheet, a loss is recognized for the difference between the fair value and carrying value of the asset. The evaluation of anticipated cash flows requires a significant amount of judgment regarding assumptions that could differ materially from actual results in future periods, including assumptions regarding future occupancy, contract rates and estimated costs to service the contracts. Any impairment charge could have a material adverse effect on us.

 

23



Table of Contents

 

Failure to commence or resume development of land that we have been granted right to use within the required timeframe may subject us to default liabilities under land use right grant contracts and cause us to lose such land use rights.

 

We have two parcels of land, one in Chengdu and one in Kunshan, over which we have obtained land use rights, but which may be treated as “idle land” by the respective local government authorities. According to the relevant PRC regulations, the PRC government may impose an “idle land fee” equal to 20% of the land premium on land use if the relevant construction land has been identified as “idle land”. The construction land may be identified as “idle land” under any of the following circumstances: (i) where development of and construction on the land failed to commence for more than one year from the construction commencement date prescribed in the land grant contract; or (ii) the development and construction on the land have commenced but have been suspended when the area of the developed land is less than one-third of the total area to be developed or the invested amount is less than 25% of the total amount of investment, and the suspension of development attains for one year. Furthermore, the PRC government has the authority to confiscate any land without compensation if the construction does not commence within two years after the construction commencement date specified in the land grant contract, unless the delay is caused by force majeure, governmental action or preliminary work necessary for the commencement of construction.

 

We suspended the development of one parcel of the land in Chengdu after completion of the construction of the then existing buildings thereon in November 2010, and upon such suspension, the area of the developed land was less than one third of the total land area. As of the date of this annual report on Form 20-F, we have already commenced and are in the process of developing the rest of such land parcel in Chengdu; and we have not commenced the development of one parcel of the land in Kunshan, which was required to commence in December 2012. We are in the process of resuming the development of this parcel of the land. Therefore, the PRC government may treat the land parcel in Kunshan as idle land and treat the land parcel in Chengdu as being idle land in the past, in which case we may be required to pay idle land fees or penalties, change the planned use of the land, find another parcel of land, or even be required to forfeit the land to PRC government. We may further be subject to penalties for breach of relevant land use right grant contracts and be required to pay damages.

 

We have not been subject to any penalties or required to forfeit any land as a result of failing to commence or resume development pursuant to the relevant land grant contract. However, we cannot assure you that we will not be subject to penalties as a result of any failure to commence development in accordance with the relevant land grant contract. If this occurs, our financial condition and results of operations could be materially and adversely affected.

 

We may experience impairment of goodwill in connection with our acquisition of entities or other assets.

 

We are required to perform an annual goodwill impairment test. For example, in connection with acquiring EDC Holding in June 2014, we recorded a substantial amount of goodwill in our consolidated financial statements. As of December 31, 2017, we carried RMB1,570.8 million (US$241.4 million) of goodwill on our balance sheet. However, goodwill can become impaired. We test goodwill for impairment annually or more frequently if events or changes in circumstances indicate possible impairment, but the fair value estimates involved require a significant amount of difficult judgment and assumptions. Our actual results may differ materially from our projections, which may result in the need to recognize impairment of some or all of the goodwill we recorded.

 

24



Table of Contents

 

We are subject to anti-corruption laws of China and Hong Kong as well as the U.S. Foreign Corrupt Practices Act. Our failure to comply with these laws could result in penalties, which could harm our reputation and have an adverse effect on our business, results of operations and financial condition.

 

We operate our business in China and Hong Kong and are thus subject to PRC and Hong Kong laws and regulations related to anti-corruption, which prohibit bribery to government agencies, state or government owned or controlled enterprises or entities, to government officials or officials that work for state or government owned enterprises or entities, as well as bribery to non-government entities or individuals. We are also subject to the U.S. Foreign Corrupt Practices Act, or the FCPA, which generally prohibits companies and any individuals or entities acting on their behalf from offering or making improper payments or providing benefits to foreign officials for the purpose of obtaining or keeping business, along with various other anti-corruption laws. Our existing policies prohibit any such conduct and we have implemented and conducted additional policies and procedures designed, and providing training, to ensure that we, our employees, business partners and other third parties comply with PRC anti-corruption laws and regulations, the FCPA and other anti-corruption laws to which we are subject. There is, however, no assurance that such policies or procedures will work effectively all the time or protect us against liability under the FCPA or other anti-corruption laws. There is no assurance that our employees, business partners and other third parties would always obey our policies and procedures. Further, there is discretion and interpretation in connection with the implementation of PRC anti-corruption laws. We could be held liable for actions taken by our employees, business partners and other third parties with respect to our business or any businesses that we may acquire. We operate in the data center services industry in China and generally purchase our colocation facilities and telecommunications resources from state or government-owned enterprises and sell our services domestically to customers that include state or government-owned enterprises or government ministries, departments and agencies. This puts us in frequent contact with persons who may be considered “foreign officials” under the FCPA, resulting in an elevated risk of potential FCPA violations. If we are found not to be in compliance with PRC anti-corruption laws, the FCPA and other applicable anti-corruption laws governing the conduct of business with government entities, officials or other business counterparties, we may be subject to criminal, administrative, and civil penalties and other remedial measures, which could have an adverse impact on our business, financial condition and results of operations. Any investigation of any potential violations of the FCPA or other anti-corruption laws by U.S., Chinese or Hong Kong authorities or the authorities of any other foreign jurisdictions, could adversely impact our reputation, cause us to lose customer sales and access to colocation facilities and telecommunications resources, and lead to other adverse impacts on our business, financial condition and results of operations.

 

We face risks related to natural disasters, health epidemics and other outbreaks, which could significantly disrupt our operations.

 

On May 12, 2008 and April 14, 2010, severe earthquakes hit part of Sichuan province in southeastern China and part of Qinghai province in western China, respectively, resulting in significant casualties and property damage. While we did not suffer any loss or experience any significant increase in cost resulting from these earthquakes, if a similar disaster were to occur in the future that affected Shanghai, Beijing, Shenzhen, Guangzhou, Chengdu or another city where we have data centers or are in the process of developing data centers, our operations could be materially and adversely affected due to loss of personnel and damages to property. In addition, a similar disaster affecting a larger, more developed area could also cause an increase in our costs resulting from the efforts to resurvey the affected area. Even if we are not directly affected, such a disaster could affect the operations or financial condition of our customers and suppliers, which could harm our results of operations.

 

In addition, our business could be materially and adversely affected by natural disasters or public health emergencies, such as the outbreak of avian influenza, severe acute respiratory syndrome, or SARS, Zika virus, Ebola virus, or another epidemic. If any of our employees is suspected of having contracted any contagious disease, we may under certain circumstances be required to quarantine such employees and the affected areas of our premises. Therefore, we may have to temporarily suspend part of or all of our operations. Furthermore, any future outbreak may restrict economic activities in affected regions, resulting in temporary closure of our offices or prevent us and our customers from traveling. Such closures could severely disrupt our business operations and adversely affect our results of operations.

 

25



Table of Contents

 

If we fail to maintain proper and effective internal controls, our ability to produce accurate financial statements on a timely basis could be impaired.

 

We are subject to the reporting requirements of the U.S. Securities Exchange Act of 1934, as amended, or the Exchange Act, the Sarbanes-Oxley Act of 2002, or the Sarbanes-Oxley Act, and the rules and regulations of Nasdaq. The Sarbanes-Oxley Act requires, among other things, that we maintain effective disclosure controls and procedures and internal controls over financial reporting. Commencing with our year ended December 31, 2017, we must perform system and process evaluation and testing of our internal controls over financial reporting to allow management to report on the effectiveness of our internal controls over financial reporting in our Form 20-F filing for that year, as required by Section 404 of the Sarbanes-Oxley Act. In addition, once we cease to be an “emerging growth company” as the term is defined in the JOBS Act, our independent registered public accounting firm must attest to and report on the effectiveness of our internal control over financial reporting. Our management may conclude that our internal control over financial reporting is not effective. Moreover, even if our management concludes that our internal control over financial reporting is effective, our independent registered public accounting firm, after conducting its own independent testing, may issue a report that is qualified if it is not satisfied with our internal controls or the level at which our controls are documented, designed, operated or reviewed, or if it interprets the relevant requirements differently from us. This will require that we incur substantial additional professional fees and internal costs to expand our accounting and finance functions and that we expend significant management efforts. We may experience difficulty in meeting these reporting requirements in a timely manner. Also, we are in the process of enhancing our accounting personnel and other resources to address our internal controls and procedures. Our management has not completed an assessment of the effectiveness of our internal control over financial reporting and our independent registered public accounting firm has not conducted an audit of our internal control over financial reporting.

 

In addition, our internal control over financial reporting will not prevent or detect all errors and all fraud. A control system, no matter how well designed and operated, can provide only reasonable, not absolute, assurance that the control system’s objectives will be met. Because of the inherent limitations in all control systems, no evaluation of controls can provide absolute assurance that misstatements due to error or fraud will not occur or that all control issues and instances of fraud will be detected.

 

If we are not able to comply with the requirements of Section 404 of the Sarbanes-Oxley Act in a timely manner, or if we are unable to maintain proper and effective internal controls, we may not be able to produce timely and accurate financial statements. If that were to happen, the market price of our ADSs could decline and we could be subject to sanctions or investigations by the SEC, Nasdaq, or other regulatory authorities.

 

Compliance with rules and requirements applicable to public companies has caused us to incur increased costs, which may negatively affect our results of operations.

 

As a public company, we have incurred significant legal, accounting and other expenses that we did not incur as a private company. In addition, the Sarbanes-Oxley Act, as well as rules subsequently implemented by the SEC and Nasdaq, have required changes in corporate governance practices of public companies. These rules and regulations have increased our legal, accounting and financial compliance costs and made certain corporate activities more time-consuming and costly. Complying with these rules and requirements may be especially difficult and costly for us because we may have difficulty locating sufficient personnel in China with experience and expertise relating to U.S. GAAP and U.S. public company reporting requirements, and such personnel may command higher salaries relative to what similarly experienced personnel would command in the United States. If we cannot employ sufficient personnel to ensure compliance with these rules and regulations, we may need to rely more on outside legal, accounting and financial experts, which may be expensive. In addition, we have incurred additional costs associated with our public company reporting requirements. We continuously evaluate and monitor developments with respect to these rules, and we cannot predict or estimate the amount of additional costs we may incur or the timing of such costs.

 

Risks Related to Our Corporate Structure

 

If the PRC government deems that the contractual arrangements in relation to our consolidated variable interest entities do not comply with PRC regulatory restrictions on foreign investment in the relevant industries, or if these regulations or the interpretation of existing regulations change in the future, we could be subject to severe penalties or be forced to relinquish our interests in those operations.

 

26



Table of Contents

 

The PRC government regulates telecommunications-related businesses through strict business licensing requirements and other government regulations. These laws and regulations also include limitations on foreign ownership of PRC companies that engage in telecommunications-related businesses. Specifically, foreign investors are not allowed to own more than a 50% equity interest in any PRC company engaging in value-added telecommunications businesses, with certain exceptions relating to e-commerce which does not apply to us. Any such foreign investor must also have experience and a good track record in providing value-added telecommunications services overseas.

 

Because we are a Cayman Islands company, we are classified as a foreign enterprise under PRC laws and regulations, and our wholly owned PRC subsidiaries, GDS (Shanghai) Investment Co.,Ltd. (formerly known as Shanghai Free Trade Zone GDS Management Co., Ltd.), or GDS Management Company, Shenzhen Yungang EDC Technology Co., Ltd., Beijing Wanguo Shu’an Science & Technology Development Co., Ltd., Beijing Hengpu’an Data Technology Development Co., Ltd., Guojin Technology (Kunshan) Co., Ltd., Shanghai Yungang EDC Technology Co., Ltd., Shenzhen Pingshan New Area Global Data Science & Technology Development Co., Ltd., EDC Technology (Suzhou) Co., Ltd., EDC (Chengdu) Industry Co., Ltd., EDC Technology (Kunshan) Co., Ltd., Wan Qing Teng Data (Shenzhen) Co., Ltd., Shanghai Shuyao Data Technology Co., Ltd., Shanghai Lingying Data Technology Co., Ltd., Guangzhou Wanxu Technology Services Co., Ltd., Shanghai Puchang Data Science and Technology Co., Ltd., Shanghai Shuchang Data Science and Technology Co., Ltd., Shanghai Wanshu Data Technology Co., Ltd., Beijing Hengchang Data Technology Co., Ltd. and Guangzhou Shi Wan Guo Yun Lan Data Technology Co., Ltd. are foreign-invested enterprises, or their subsidiaries. To comply with PRC laws and regulations, we conduct our business in China through contractual arrangements with our consolidated variable interest entities, or VIEs, and their shareholders. These contractual arrangements provide us with effective control over our consolidated VIEs and enable us to receive substantially all of the economic benefits of our consolidated VIEs in consideration for the services provided by our wholly-owned PRC subsidiaries, and have an exclusive option to purchase all of the equity interest in our consolidated VIEs when permissible under PRC laws. For a description of these contractual arrangements, see “Item 4. Information on the Company—C. Organizational Structure—Contractual Arrangements with Our Affiliated Consolidated Entities.”

 

We believe that our corporate structure and contractual arrangements comply with the current applicable PRC laws and regulations. Our PRC legal counsel, based on its understanding of the relevant laws and regulations, is of the opinion that each of the contracts among our wholly-owned PRC subsidiaries, our consolidated VIEs and their shareholders is valid, binding and enforceable in accordance with its terms. However, as there are substantial uncertainties regarding the interpretation and application of PRC laws and regulations, including the Regulations on Mergers and Acquisitions of Domestic Enterprises by Foreign Investors, or the M&A Rules, the telecommunications circular described above and the Telecommunications Regulations of the People’s Republic of China, or the Telecommunications Regulations, and the relevant regulatory measures concerning the telecommunications industry, there can be no assurance that the PRC government, such as the Ministry of Commerce, or the MOFCOM, the MIIT, or other authorities that regulates providers of data center service and other participants in the telecommunications industry would agree that our corporate structure or any of the above contractual arrangements comply with PRC licensing, registration or other regulatory requirements, with existing policies or with requirements or policies that may be adopted in the future. PRC laws and regulations governing the validity of these contractual arrangements are uncertain and the relevant government authorities have broad discretion in interpreting these laws and regulations.

 

If our corporate and contractual structure is deemed by the MIIT, the MOFCOM or other regulators having competent authority to be illegal, either in whole or in part, we may lose control of our consolidated VIEs and have to modify such structure to comply with regulatory requirements. However, there can be no assurance that we can achieve this without material disruption to our business. Further, if our corporate and contractual structure is found to be in violation of any existing or future PRC laws or regulations, the relevant regulatory authorities would have broad discretion in dealing with such violations, including:

 

·                  revoking our business and operating licenses;

 

27



Table of Contents

 

·                  levying fines on us;

 

·                  confiscating any of our income that they deem to be obtained through illegal operations;

 

·                  shutting down a portion or all of our networks and servers;

 

·                  discontinuing or restricting our operations in China;

 

·                  imposing conditions or requirements with which we may not be able to comply;

 

·                  requiring us to restructure our corporate and contractual structure;

 

·                  restricting or prohibiting our use of the proceeds from overseas offering to finance our PRC consolidated VIEs’ business and operations; and

 

·                  taking other regulatory or enforcement actions that could be harmful to our business.

 

Furthermore, new PRC laws, rules and regulations may be introduced to impose additional requirements that may be applicable to our corporate structure and contractual arrangements. See “—Substantial uncertainties exist with respect to the enactment timetable, interpretation and implementation of the draft PRC Foreign Investment Law, and its enactment may materially and adversely affect our business and financial condition.” Occurrence of any of these events could materially and adversely affect our business, financial condition and results of operations. In addition, if the imposition of any of these penalties or requirement to restructure our corporate structure causes us to lose the rights to direct the activities of our consolidated VIEs or our right to receive their economic benefits, we would no longer be able to consolidate in our consolidated financial statements such VIEs. However, we do not believe that such actions would result in the liquidation or dissolution of our company, our wholly-owned subsidiaries in China or our consolidated VIEs or their subsidiaries. For the years ended December 31, 2015, 2016 and 2017, our consolidated VIEs contributed 4.3%, 80.1% and 91.0%, respectively, of our total net revenue. Following our restructuring, we expect that, going forward, substantially all of our net revenue will be generated from our consolidated VIEs as we shift the revenue-generating aspects of our business to our consolidated VIEs in connection with the restructuring described in this annual report on Form 20-F. See “Item 4. Information on the Company—A. History and Development of the Company.”

 

Our contractual arrangements with our consolidated VIEs may result in adverse tax consequences to us.

 

We could face material and adverse tax consequences if the PRC tax authorities determine that our contractual arrangements with our consolidated VIEs were not made on an arm’s length basis and adjust our income and expenses for PRC tax purposes by requiring a transfer pricing adjustment. A transfer pricing adjustment could adversely affect us by (i) increasing the tax liabilities of our consolidated VIEs without reducing the tax liability of our subsidiaries, which could further result in late payment fees and other penalties to our consolidated VIEs for underpaid taxes; or (ii) limiting the ability of our consolidated VIEs to obtain or maintain preferential tax treatments and other financial incentives.

 

We rely on contractual arrangements with our consolidated VIEs and their shareholders for our China operations, which may not be as effective as direct ownership in providing operational control and otherwise have a material adverse effect as to our business.

 

We rely on contractual arrangements with our consolidated VIEs and their shareholders to operate our business in China. For a description of these contractual arrangements, see “Item 4. Information on the Company—C. Organizational Structure—Contractual Arrangements with Our Affiliated Consolidated Entities.” In 2015, 2016 and 2017, 4.3%, 80.1% and 91.0%, of our total net revenue, respectively, were attributed to our consolidated VIEs. See “Item 4. Information on the Company—A. History and Development of the Company.” These contractual arrangements may not be as effective as direct ownership in providing us with control over our consolidated VIEs. If our consolidated VIEs or their shareholders fail to perform their respective obligations under these contractual arrangements, our recourse to the assets held by our consolidated VIEs is indirect and we may have to incur substantial costs and expend significant resources to enforce such arrangements in reliance on legal remedies under PRC law. These remedies may not always be effective, particularly in light of uncertainties in the PRC legal system. Furthermore, in connection with litigation, arbitration or other judicial or dispute resolution proceedings, assets under the name of any of record holder of equity interest in our consolidated VIEs, including such equity interest, may be put under court custody. As a consequence, we cannot be certain that the equity interest will be disposed pursuant to the contractual arrangement or ownership by the record holder of the equity interest.

 

28



Table of Contents

 

All of these contractual arrangements are governed by PRC law and provide for the resolution of disputes through arbitration in the PRC. Accordingly, these contracts would be interpreted in accordance with PRC laws and any disputes would be resolved in accordance with PRC legal procedures. The legal environment in the PRC is not as developed as in other jurisdictions, such as the United States. As a result, uncertainties in the PRC legal system could limit our ability to enforce these contractual arrangements. In the event that we are unable to enforce these contractual arrangements, or if we suffer significant time delays or other obstacles in the process of enforcing these contractual arrangements, it would be very difficult to exert effective control over our consolidated VIEs, and our ability to conduct our business and our financial conditions and results of operation may be materially and adversely affected. See “—Risks Related to Doing Business in the People’s Republic of China—There are uncertainties regarding the interpretation and enforcement of PRC laws, rules and regulations.”

 

The shareholders of our consolidated VIEs may have potential conflicts of interest with us, which may materially and adversely affect our business and financial condition.

 

In connection with our operations in China, we rely on the shareholders of our consolidated VIEs to abide by the obligations under such contractual arrangements. In particular, Shanghai Shu’an Data Services Co., Ltd., or GDS Shanghai, is 99.90% owned by William Wei Huang, our chairman and chief executive officer, and 0.10% owned by Qiuping Huang, and Beijing Wanguo Chang’an Science & Technology Co., Ltd., or GDS Beijing, is approximately 99.97% owned by William Wei Huang, and approximately 0.03% owned by Qiuping Huang. The interests of William Wei Huang and Qiuping Huang in their individual capacities as the shareholders of GDS Shanghai and GDS Beijing may differ from the interests of our company as a whole, as what is in the best interests of GDS Shanghai and GDS Beijing, including matters such as whether to distribute dividends or to make other distributions to fund our offshore requirement, may not be in the best interests of our company. There can be no assurance that when conflicts of interest arise, any or all of these individuals will act in the best interests of our company or that conflicts of interest will be resolved in our favor. In addition, these individuals may breach or cause our consolidated VIEs and their subsidiaries to breach or refuse to renew the existing contractual arrangements with us.

 

Currently, we do not have arrangements to address potential conflicts of interest the shareholders of GDS Shanghai and GDS Beijing may encounter, on one hand, and as a beneficial owner of our company, on the other hand; provided that we could, at all times, exercise our option under the exclusive call option agreements to cause them to transfer all of their equity ownership in GDS Shanghai and GDS Beijing to a PRC entity or individual designated by us as permitted by the then applicable PRC laws. In addition, if such conflicts of interest arise, we could also, in the capacity of attorney-in-fact of the then existing shareholders of GDS Shanghai and GDS Beijing as provided under the shareholder voting rights proxy agreements, directly appoint new directors of GDS Shanghai and GDS Beijing. We rely on the shareholders of our consolidated VIEs to comply with PRC laws and regulations, which protect contracts and provide that directors and executive officers owe a duty of loyalty to our company and require them to avoid conflicts of interest and not to take advantage of their positions for personal gains, and the laws of the Cayman Islands, which provide that directors have a duty of care and a duty of loyalty to act honestly in good faith with a view to our best interests. However, the legal frameworks of China and Cayman Islands do not provide guidance on resolving conflicts in the event of a conflict with another corporate governance regime. If we cannot resolve any conflicts of interest or disputes between us and the shareholders of our consolidated VIEs, we would have to rely on legal proceedings, which could result in disruption of our business and subject us to substantial uncertainty as to the outcome of any such legal proceedings.

 

Our corporate actions are substantially controlled by our principal shareholders, including our founder, chairman and chief executive officer, William Wei Huang, who have the ability to control or exert significant influence over important corporate matters that require approval of shareholders, which may deprive you of an opportunity to receive a premium for your ADSs and materially reduce the value of your investment.

 

29



Table of Contents

 

Our amended articles of association provide that Class B ordinary shares are entitled to 20 votes per share at general meetings of our shareholders with respect to the election of a simple majority of our directors. Mr. William Wei Huang beneficially owns 100% of the Class B ordinary shares issued and outstanding, and any additional Class A ordinary shares which are acquired by the Class B shareholders will be converted into Class B ordinary shares. In addition, for so long as there are Class B ordinary shares outstanding, the Class B shareholders are entitled (i) to nominate one less than a simple majority, or five, of our directors, and (ii) to have 20 votes per share with respect to the election and removal of a simple majority, or six, of our directors. In addition, our amended articles of association provide that STT GDC Pte Ltd, or STT GDC (a wholly owned subsidiary of Singapore Technologies Telemedia Pte Ltd, or ST Telemedia), has the right to appoint up to three directors to our board of directors for so long as they beneficially own certain percentages of our issued share capital. Such appointments will not be subject to a vote by our shareholders. See “Item 6. Directors, Senior Management and Employees—C. Board Practices—Appointment, Nomination and Terms of Directors.”

 

Furthermore, as of the date of this annual report on Form 20-F, three of our principal shareholders—STT GDC, SBCVC Holdings Limited (SBCVC), and William Wei Huang, our founder, chairman and chief executive officer—owned or exercised voting and investment control over approximately 34.5%, 7.3% and 7.9% (including ordinary shares underlying share options exercisable within 60 days beneficially owned by Mr. Huang), respectively, of our outstanding ordinary shares, and approximately 37.0% and 7.8% of our outstanding Class A ordinary shares, and 100% of our outstanding Class B ordinary shares, respectively.

 

As a result of these appointment rights, nomination rights, dual-class ordinary share structure and ownership concentration, these shareholders have the ability to control or exert significant influence over important corporate matters, investors may be prevented from affecting important corporate matters involving our company that require approval of shareholders, including:

 

·                  the composition of our board of directors and, through it, any determinations with respect to our operations, business direction and policies, including the appointment and removal of officers;

 

·                  any determinations with respect to mergers or other business combinations;

 

·                  our disposition of substantially all of our assets; and

 

·                  any change in control.

 

These actions may be taken even if they are opposed by our other shareholders, including the holders of the ADSs.

 

Furthermore, this concentration of ownership may also discourage, delay or prevent a change in control of our company, which could have the dual effect of depriving our shareholders of an opportunity to receive a premium for their shares as part of a sale of our company and reducing the price of the ADSs. As a result of the foregoing, the value of your investment could be materially reduced.

 

If the custodians or authorized users of our controlling non-tangible assets, including chops and seals, fail to fulfill their responsibilities, or misappropriate or misuse these assets, our business and operations may be materially and adversely affected.

 

Under PRC law, legal documents for corporate transactions, including agreements and contracts such as the leases and sales contracts that our business relies on, are executed using the chop or seal of the signing entity or with the signature of a legal representative whose designation is registered and filed with the relevant local branch of the SAIC. We generally execute legal documents by affixing chops or seals, rather than having the designated legal representatives sign the documents.

 

30



Table of Contents

 

We have three major types of chops—corporate chops, contract chops and finance chops. We use corporate chops generally for documents to be submitted to government agencies, such as applications for changing business scope, directors or company name, and for legal letters. We use contract chops for executing leases and commercial, contracts. We use finance chops generally for making and collecting payments, including, but not limited to issuing invoices. Use of corporate chops and contract chops must be approved by our legal department and administrative department, and use of finance chops must be approved by our finance department. The chops of our subsidiaries and consolidated VIEs are generally held by the relevant entities so that documents can be executed locally. Although we usually utilize chops to execute contracts, the registered legal representatives of our subsidiaries and consolidated VIEs have the apparent authority to enter into contracts on behalf of such entities without chops, unless such contracts set forth otherwise.

 

In order to maintain the physical security of our chops, we generally have them stored in secured locations accessible only to the designated key employees of our legal, administrative or finance departments. Our designated legal representatives generally do not have access to the chops. Although we have approval procedures in place and monitor our key employees, including the designated legal representatives of our subsidiaries and consolidated VIEs, the procedures may not be sufficient to prevent all instances of abuse or negligence. There is a risk that our key employees or designated legal representatives could abuse their authority, for example, by binding our subsidiaries and consolidated VIEs with contracts against our interests, as we would be obligated to honor these contracts if the other contracting party acts in good faith in reliance on the apparent authority of our chops or signatures of our legal representatives. If any designated legal representative obtains control of the chop in an effort to obtain control over the relevant entity, we would need to have a shareholder or board resolution to designate a new legal representative and to take legal action to seek the return of the chop, apply for a new chop with the relevant authorities, or otherwise seek legal remedies for the legal representative’s misconduct. If any of the designated legal representatives obtains and misuses or misappropriates our chops and seals or other controlling intangible assets for whatever reason, we could experience disruption to our normal business operations. We may have to take corporate or legal action, which could involve significant time and resources to resolve while distracting management from our operations, and our business and operations may be materially and adversely affected.

 

Substantial uncertainties exist with respect to the enactment timetable, interpretation and implementation of the draft PRC Foreign Investment Law, and its enactment may materially and adversely affect our business and financial condition.

 

The MOFCOM published a discussion draft of the proposed Foreign Investment Law in January 2015 aiming to, upon its enactment, replace the major existing laws and regulations governing foreign investment in China. While the MOFCOM solicited comments on this draft, substantial uncertainties exist with respect to the enactment timetable, interpretation and implementation of the proposed legislation and the extent of revision to the currently proposed draft. The draft Foreign Investment Law, if enacted as proposed, may materially impact the entire legal framework regulating foreign investments in China.

 

Among other things, the draft Foreign Investment Law purports to introduce the principle of “actual control” in determining whether a company is considered a foreign invested enterprise, or an FIE. The draft Foreign Investment Law specifically provides that entities established in China but “controlled” by foreign investors will be treated as FIEs, whereas an entity organized in a foreign jurisdiction, but cleared by the MOFCOM as “controlled” by PRC entities and/or citizens, would nonetheless be treated as a PRC domestic entity for investment in the “restriction category” or similar category that could appear on any such “negative list.” In this connection, “control” is broadly defined in the draft law to cover any of the following summarized categories:

 

·                  holding 50% or more of the voting rights or similar rights and interests of the subject entity;

 

·                  holding less than 50% of the voting rights or similar rights and interests of the subject entity but having the power to directly or indirectly appoint or otherwise secure at least 50% of the seats on the board or other equivalent decision-making bodies, or having the voting power to materially influence the board, the shareholders’ meeting or other equivalent decision-making bodies; or

 

31



Table of Contents

 

·                  having the power to exert decisive influence, via contractual or trust arrangements, over the subject entity’s operations, financial, staffing and technology matters.

 

Once an entity is determined to be an FIE, and its investment amount exceeds certain thresholds or its business operation falls within a “negative list” purported to be separately issued by the State Council in the future, market entry clearance by the MOFCOM or its local counterparts would be required.

 

The “variable interest entity” structure, or VIE structure, has been adopted by many PRC-based companies, including us, to obtain necessary licenses and permits in the industries that are currently subject to foreign investment restrictions in China. Under the draft Foreign Investment Law, VIEs that are controlled via contractual arrangements would also be deemed as FIEs, if they are ultimately “controlled” by foreign investors. For any companies with a VIE structure in an industry category that is in the “restriction category” or similar category that could appear on any such “negative list,” the existing VIE structure may be deemed legitimate only if the ultimate controlling person(s) is/are of PRC nationality (either PRC state owned enterprises or agencies, or PRC citizens). Conversely, if the actual controlling person(s) is/are of foreign nationalities, then the VIEs will be treated as FIE, in which case, the existing VIE structures will likely to be scrutinized and subject to foreign investment restrictions and approval from the MOFCOM and other supervising authorities such as MIIT. Any operation in the industry category on the “negative list” without market entry clearance may be considered as illegal.

 

However, there are significant uncertainties as to how the control status of our company, our consolidated VIEs would be determined under the enacted version of the Foreign Investment Law. In addition, it is uncertain whether any of the businesses that we currently operate or plan to operate in the future through our consolidated VIEs and the businesses operated by our equity investees with a VIE structure would be on the to-be-issued “negative list” and therefore be subject to any foreign investment restrictions or prohibitions. We also face uncertainties as to whether the enacted version of the Foreign Investment Law and the final “negative list” would mandate further actions, such as MOFCOM market entry clearance, to be completed by companies with existing VIE structure and whether such clearance can be timely obtained, or at all. If we or our equity investees with a VIE structure were not considered as ultimately controlled by PRC domestic investors under the enacted version of the Foreign Investment Law, further actions required to be taken by us or such equity investees under the enacted Foreign Investment Law may materially and adversely affect our business and financial condition.

 

In addition, our corporate governance practice may be materially impacted and our compliance costs could increase if we were not considered as ultimately controlled by PRC domestic investors under the Foreign Investment Law, if enacted as currently proposed. For instance, the draft Foreign Investment Law as proposed purports to impose stringent ad hoc and periodic information reporting requirements on foreign investors and the applicable FIEs. Aside from investment implementation report and investment amendment report that would be required for each investment and alteration of investment specifics, an annual report would be mandatory, and large foreign investors meeting certain criteria would be required to report on a quarterly basis. Any company found to be non-compliant with these information reporting obligations could potentially be subject to fines and/or administrative or criminal liabilities, and the persons directly responsible could be subject to criminal liabilities.

 

Risks Related to Doing Business in the People’s Republic of China

 

We may be regarded as being non-compliant with the regulations on VATS due to the lack of IDC licenses for which penalties may be assessed that may materially and adversely affect our business, financial condition, growth strategies and prospects.

 

The laws and regulations regarding value-added telecommunications services, or VATS, licenses in the PRC are relatively new and are still evolving, and their interpretation and enforcement involve significant uncertainties. Investment activities in the PRC by foreign investors are principally governed by the Industry Catalog Relating to Foreign Investment, or the Catalog. The Catalog divides industries into three categories: encouraged, restricted and prohibited. Industries not included in the Catalog are permitted industries. Industries such as VATS, including Internet data center services, or IDC services, restrict foreign investment. Specifically, the Administrative Regulations on Foreign-Invested Telecommunications Enterprises restrict the ultimate capital contribution percentage held by foreign investor(s) in a foreign-invested VATS enterprise to 50% or less. See “Item 4. Information on the Company—B. Business Overview—Regulatory Matters—Regulation on Foreign Investment Restrictions” for additional details. Under the Telecommunications Regulations, telecommunications service providers are required to procure operating licenses prior to their commencement of operations. The Administrative Measures for Telecommunications Business Operating License, which took effect on April 10, 2009 and was amended on September 1, 2017, set forth the types of licenses required to provide telecommunications services in China and the procedures and requirements for obtaining such licenses.

 

32



Table of Contents

 

Before 2013, the definition of the IDC services was subject to interpretation as to whether our services would fall within its scope. In addition, authorities in different localities had different interpretations. According to the Telecom Catalogue publicized in February 2003 by the Ministry of Information Industry, or MII, the predecessor of the MIIT, which took effect in April 2003, and our consultations with the MIIT, IDC services should be rendered through the connection with the Internet or other public telecommunications networks.

 

On May 6, 2013, the “Q&A on the Application of IDC/ISP Business”, the Q&A, was published on the website of China Academy of Telecom Research, an affiliate of the MIIT. The Q&A was issued together with the draft revised Telecom Catalogue of the 2013 version, which although not an official law or regulation, reflected the evolving attitude of the MIIT towards the legal requirements as to applications for IDC licenses. A national consulting body and certain telephone numbers, the Designated Numbers, are provided in the Q&A to answer any questions arising from the application of IDC licenses. Since then, even though the definition of IDC services under the Q&A is identical to that under the Telecom Catalogue, whether a business model should be deemed to be IDC services is subject to the unified clarifications under the Q&A and replies obtained from such Designated Numbers, rather than different replies which may be obtained from different officials from MIIT or its local branches. The draft revised Telecom Catalogue did not come into effect until March 2016, when it was further revised to adapt to developments in the telecommunications industry. During such period, we closely followed legislative developments and conducted feasibility studies for restructuring our business. Based on the Q&A and our consultation with both the Designated Numbers and MIIT officials in 2014 and 2015, IDC services which did not utilize public telecommunication networks would also require an IDC license and that IDC services could only be provided by a holder of an IDC license, or a subsidiary of such holder, with the authorization of the holder.

 

GDS Beijing obtained a cross-regional IDC license in November 2013, the scope of which now includes Shanghai, Suzhou, Beijing, Shenzhen, Chengdu and Guangzhou. In order to adapt to the new regulatory requirements and address pre-existing customer contracts, we converted Global Data Solutions Co., Ltd., or GDS Suzhou, into a domestic company wholly owned by GDS Beijing by acquiring all of the equity interests in GDS Suzhou from Further Success Limited, or FSL, a limited liability company established in the British Virgin Islands, in order to enable GDS Suzhou to provide IDC services with the authorization of GDS Beijing, and under the auspices of an IDC license held by GDS Beijing. MIIT has approved GDS Beijing’s application to expand its IDC license coverage to include GDS Suzhou and Kunshan Wanyu Data Service Co., Ltd., or Kunshan Wanyu, so that they are now authorized to provide IDC services. See “Item 4. Information on the Company—A. History and Development of the Company—2016 VIE Restructuring.” As part of the VIE restructuring, we have converted and changed the shareholding of Shanghai Waigaoqiao EDC Technology Co, Ltd., or EDC Shanghai Waigaoqiao, in the same way as GDS Suzhou, and MIIT has approved GDS Beijing’s application to expand its IDC license coverage to include EDC Shanghai Waigaoqiao so that EDC Shanghai Waigaoqiao is also authorized to provide IDC services. In addition, with regard to the other WFOEs that have not contributed substantial revenue, we are deliberating different measures to ensure that any business activity that may have to be conducted by IDC license holders will be conducted by our IDC license holders, which are our consolidated VIEs. See “Item 4. Information on the Company—B. Business Overview—Regulatory Matters—Regulations Related to Value-Added Telecommunications Business” for additional details.

 

However, there can be no assurance that our contracts signed before the completion of the VIE restructuring with any of our WFOEs as the service provider will not be deemed as historical non-compliance. If the MIIT regards us as existing in a state of non-compliance, penalties could potentially be assessed against us. It is possible that the amount of any such penalties may be several times more than the net revenue generated from these services. Our business, financial condition, expected growth and prospects would be materially and adversely affected if such penalties were to be assessed upon us. It is also possible that the PRC government may prohibit a non-compliant entity from continuing to carry on its business, which would materially and adversely affect our results of operations, expected growth and prospects.

 

33



Table of Contents

 

Some of our consolidated VIEs may be regarded as being non-compliant with the regulations on VATS, due to operating beyond the permitted scope of their IDC licenses.

 

One of our consolidated VIEs, GDS Shanghai, obtained a regional IDC license for the Shanghai area in January 2012. Nevertheless, GDS Shanghai provided IDC services in cities outside of Shanghai, which were beyond the scope of its then-effective IDC license. GDS Shanghai upgraded its IDC license to a cross-regional license in April 2016, according to which GDS Shanghai is allowed to provide IDC services in Beijing, Shanghai, Suzhou, Shenzhen and Chengdu. Another one of our consolidated VIEs, GDS Suzhou, is authorized to provide general IDC services under the auspices of an IDC license held by GDS Beijing but such authorization approved by MIIT does not include Internet resources collaboration services. However, GDS Suzhou has signed contracts with clients to provide Internet resources collaboration services, and we are in the process of applying to further expand GDS Beijing’s authorization to GDS Suzhou so that GDS Suzhou also is allowed to provide Internet resources collaboration services. In addition, in 2016 and 2017, GDS Beijing and GDS Suzhou entered into an IDC service agreement with relevant customers respectively, according to which GDS Beijing and GDS Suzhou have been providing IDC services to their respective customers through third-party data centers in Tianjin. As GDS Beijing’s IDC license and its authorization granted to GDS Suzhou do not include the Tianjin area, GDS Beijing and GDS Suzhou may be regarded as being non-compliant with the regulations on VATS due to operating beyond the permitted geographic scope of their IDC licenses. GDS Beijing intends to apply to expand its IDC license to cover the Tianjin area. Once GDS Beijing has upgraded its IDC license to cover a broader geographic scope, we will then apply to further expand GDS Beijing’s authorization to GDS Suzhou so that GDS Suzhou also will be allowed to provide IDC services in Tianjin. We cannot assure you that GDS Beijing and GDS Suzhou will be able to obtain approvals from the MIIT for the foregoing expanded permitted geographic scope and authorizations, and even if such approvals are obtained, any agreements signed before GDS Beijing and GDS Suzhou obtained such approvals could be deemed as historical non-compliance. If the MIIT regards GDS Shanghai, GDS Suzhou and GDS Beijing as being historically non-compliant, penalties which could be several times more than the net revenue generated from these services, could potentially be assessed against us, and as a result, our business, financial condition, expected growth and prospects would be materially and adversely affected. It is also possible that the PRC government may prohibit a historically non-compliant entity from continuing to carry on its business, which would materially and adversely affect our results of operations, expected growth and prospects.

 

One of our subsidiaries, GDS (HK) Limited, has entered into IDC service agreements with customers outside China, which may be regarded as non-compliance with the regulations on foreign investment restriction and value-added telecommunications services, by providing IDC service without qualification.

 

In 2015 and 2016, GDS (HK) Limited, or GDS HK, which is one of our Hong Kong—incorporated subsidiaries, entered into IDC service agreements with a few customers outside China, while the actual service provider was intended to be GDS Beijing or EDC Shanghai Waigaoqiao. These IDC service agreements may be regarded as non-compliant because the law prohibits foreign entities providing IDC services in the PRC.

 

We are in the process of amending the IDC service agreements so that GDS Beijing or its subsidiary is the contracted service provider. As of the date of this annual report on Form 20-F, we have amended most of such IDC service agreements. However, we cannot assure you that our agreements as they were in effect prior to such amendment will not be found to have been non-compliant. If the MIIT regards such agreements as non-compliant, penalties could potentially be assessed against us, and as a result, our business, financial condition, expected growth and prospects would be materially and adversely affected.

 

We may fail to obtain, maintain and update licenses and permits necessary to conduct our operations in the PRC, and our business may be materially and adversely affected as a result of any changes in the laws and regulations governing the VATS industry in the PRC.

 

There can be no assurance that we will be able to maintain our existing licenses or permits necessary to provide our current IDC services in the PRC, renew any of them when their current term expires, or update existing licenses or obtain additional licenses necessary for our future business expansion. The failure to obtain, retain, renew or update any license or permit generally, and our IDC licenses in particular, could materially and adversely disrupt our business and future expansion plans.

 

34



Table of Contents

 

For example, the revised Telecom Catalogue came into effect in March 2016 in which the definition of the IDC business also covers the Internet resources collaboration services business to reflect the developments in the telecommunications industry in China and covers cloud-based services. Also, in January 2017, the MIIT issued Circular of the Ministry of Industry and Information Technology on Clearing up and Regulating the Internet Access Service Market, or the 2017 MIIT Circular, according to which an enterprise that obtained its IDC license prior to the implementation of the revised Telecom Catalogue and has actually carried out Internet resources collaboration services shall make a written commitment to its original license issuing authority before March 31, 2017 to meet the relevant requirements for business licensing and obtain the corresponding telecommunication business license by the end of 2017. The 2017 MIIT Circular also requires that companies providing IDC services shall not construct communication transmission facilities without permission. Although we have successfully expanded the scope of our IDC licenses to cover Internet resources collaboration services, fixed network domestic data transmission services and domestic Internet virtual private network services as required under the 2017 MIIT Circular, changes in the regulatory environment of this kind can be disruptive to our business as they may require us to modify the way we conduct our business in order to receive licenses or otherwise comply with such requirements. We may also be deemed in non-compliance for failure to update our operation licenses in a timely manner according to such new regulatory requirements. Any such changes could increase our compliance costs, divert management’s attention or interfere with our ability to serve customers, any of which could harm our results of operations and lower the price of our ADSs.

 

In addition, if future PRC laws or regulations governing the VATS industry require that we obtain additional licenses or permits or update existing licenses in order to continue to provide our IDC services, there can be no assurance that we would be able to obtain such licenses or permits or update existing licenses in a timely fashion, or at all. If any of these situations occur, our business, financial condition and prospects would be materially and adversely affected.

 

Third-party data center providers from whom we lease data center space on a wholesale basis may fail to maintain licenses and permits necessary to conduct their operations in the PRC, and our business may be materially and adversely affected.

 

As of December 31, 2017, we operated an aggregate net floor area of 11,464 sqm that we lease on a wholesale basis from other data center providers, and which we refer to as our third-party data centers. There can be no assurance that the wholesale data center providers from whom we lease will be able to maintain their existing licenses or permits necessary to provide our current IDC services in the PRC or renew any of them when their current term expires. Their failure to obtain, retain or renew any license or permit generally, and their IDC licenses in particular, could materially and adversely disrupt our business.

 

In addition, if future PRC laws or regulations governing the VATS industry require that the wholesale data center providers from whom we lease obtain additional licenses or permits in order to continue to provide their IDC services, there can be no assurance that they would be able to obtain such licenses or permits in a timely fashion, or at all. If any of these situations occur, our business, financial condition and prospects could be materially and adversely affected.

 

Changes in the political and economic policies of the PRC government may materially and adversely affect our business, financial condition and results of operations and may result in our inability to sustain our growth and expansion strategies.

 

Substantially all of our operations are conducted in the PRC and a substantial majority of our net revenue is sourced from the PRC. Accordingly, our financial condition and results of operations are affected to a significant extent by economic, political and legal developments in the PRC.

 

The PRC economy differs from the economies of most developed countries in many respects, including the extent of government involvement, level of development, growth rate, and control of foreign exchange and allocation of resources. Although the PRC government has implemented measures emphasizing the utilization of market forces for economic reform, the reduction of state ownership of productive assets, and the establishment of improved corporate governance in business enterprises, a substantial portion of productive assets in China is still owned by the government. In addition, the PRC government continues to play a significant role in regulating industry development by imposing industrial policies. The PRC government also exercises significant control over China’s economic growth by allocating resources, controlling payment of foreign currency-denominated obligations, setting monetary policy, regulating financial services and institutions and providing preferential treatment to particular industries or companies.

 

35



Table of Contents

 

While the PRC economy has experienced significant growth in the past three decades, growth has been uneven, both geographically and among various sectors of the economy. The PRC government has implemented various measures to encourage economic growth and guide the allocation of resources. Some of these measures may benefit the overall PRC economy, but may also have a negative effect on us. Our financial condition and results of operation could be materially and adversely affected by government control over capital investments or changes in tax regulations that are applicable to us. In addition, the PRC government has implemented in the past certain measures to control the pace of economic growth. These measures may cause decreased economic activity, which in turn could lead to a reduction in demand for our services and consequently have a material adverse effect on our businesses, financial condition and results of operations.

 

There are uncertainties regarding the interpretation and enforcement of PRC laws, rules and regulations.

 

Substantially all of our operations are conducted in the PRC, and are governed by PRC laws, rules and regulations. Our PRC subsidiaries and consolidated VIEs are subject to laws, rules and regulations applicable to foreign investment in China. The PRC legal system is a civil law system based on written statutes. Unlike the common law system, prior court decisions may be cited for reference but have limited precedential value.

 

In 1979, the PRC government began to promulgate a comprehensive system of laws, rules and regulations governing economic matters in general. The overall effect of legislation over the past three decades has significantly enhanced the protections afforded to various forms of foreign investment in China. However, China has not developed a fully integrated legal system, and recently enacted laws, rules and regulations may not sufficiently cover all aspects of economic activities in China or may be subject to significant degrees of interpretation by PRC regulatory agencies. In particular, because these laws, rules and regulations are relatively new, and because of the limited number of published decisions and the nonbinding nature of such decisions, and because the laws, rules and regulations often give the relevant regulator significant discretion in how to enforce them, the interpretation and enforcement of these laws, rules and regulations involve uncertainties and can be inconsistent and unpredictable. In addition, the PRC legal system is based in part on government policies and internal rules, some of which are not published on a timely basis or at all, and which may have a retroactive effect. As a result, we may not be aware of our violation of these policies and rules until after the occurrence of the violation.

 

Any administrative and court proceedings in China may be protracted, resulting in substantial costs and diversion of resources and management attention. Since PRC administrative and court authorities have significant discretion in interpreting and implementing statutory and contractual terms, it may be more difficult to evaluate the outcome of administrative and court proceedings and the level of legal protection we enjoy than in more developed legal systems. These uncertainties may impede our ability to enforce the contracts we have entered into and could materially and adversely affect our business, financial condition and results of operations.

 

Our business operations are extensively impacted by the policies and regulations of the PRC government. Any policy or regulatory change may cause us to incur significant compliance costs.

 

We are subject to extensive national, provincial and local governmental regulations, policies and controls. Central governmental authorities and provincial and local authorities and agencies regulate many aspects of Chinese industries, including, among others and in addition to specific industry-related regulations, the following aspects:

 

·                  construction or development of new data centers or rebuilding or expansion of existing data centers;

 

·                  banking regulations, as a result of the colocation services we provide to banks and financial institutions, including regulations governing the use of subcontractors in the management and maintenance of facilities;

 

36



Table of Contents

 

·                  environment laws and regulations;

 

·                  security laws and regulations;

 

·                  establishment of or changes in shareholder of foreign investment enterprises;

 

·                  foreign exchange;

 

·                  taxes, duties and fees;

 

·                  customs;

 

·                  land planning and land use rights; and

 

·                  cyber security and information protection laws and regulations, including the Cyber Security Law of the People’s Republic of China, or the Cyber Security Law.

 

The liabilities, costs, obligations and requirements associated with these laws and regulations may be material, may delay the commencement of operations at our new data centers or cause interruptions to our operations. Failure to comply with the relevant laws and regulations in our operations may result in various penalties, including, among others the suspension of our operations and thus adversely and materially affect our business, prospects, financial condition and results of operations. Additionally, there can be no assurance that the relevant government agencies will not change such laws or regulations or impose additional or more stringent laws or regulations. For example, see “Item 4. Information on the Company—B. Business Overview—Regulatory Matters—Regulations Related to Information Technology Outsourcing Services Provided to Banking Financial Institutions” for information regarding regulations of banking and financial institutions that outsource their data center services to us, and “—Regulations Related to Land Use Rights” for information regarding restrictions on the new construction or expansion of data centers within the boundaries of the Beijing municipality. Compliance with such laws or regulations may require us to incur material capital expenditures or other obligations or liabilities.

 

Additionally, the Cyber Security Law came into effect on June 1, 2017, which provides certain rules and requirements applicable to network service providers in China. The Cyber Security Law requires network operators to perform certain functions related to cyber security protection and the strengthening of network information management through taking technical and other necessary measures as required by laws and regulations to safeguard the operation of networks, responding to network security effectively, preventing illegal and criminal activities, and maintaining the integrity and confidentiality and usability of network data. In addition, the Cyber Security Law imposes certain requirements on network operators of key information infrastructure, for example, network operators of key information infrastructure generally shall, during their operations in the PRC, store the personal information and important data collected and produced within the territory of PRC, and shall perform certain security obligations as required under the Cyber Security Law. However, the Cyber Security Law still leaves a series of gaps to be filled due to the complex and sensitive nature of this regulatory area. While the Cyber Security law sets out a broad set of principles, certain key terms and clauses are uncertain and ambiguous, which appear intended to be clarified through a series of implementing regulations and guidelines to be issued by relevant authorities. For example, implementing regulations dealing with “personal information protection”, “security assessment of cross-border transfer of personal information and important data” and “protection of critical information infrastructure (CII)” are being formulated. Currently, the Cyber Security Law has not directly impacted our operations, but in light of rapid advances in its implementation, we believe the implementation of the Cyber Security Law involves potential risks to our business because we may be deemed as the network operator of key information infrastructure thereunder. We plan to further strengthen our information management and the operational security of our data center infrastructure. However, we cannot assure you that the measures we have taken or will take are adequate under the Cyber Security Law. If further changes in our business practices are required under China’s evolving regulatory framework for the protection of information in cyberspace, our business, financial condition and results of operations may be adversely affected.

 

37



Table of Contents

 

The approval of the China Securities Regulatory Commission, or the CSRC, may be required under a PRC regulation. The regulation also establishes more complex procedures for acquisitions conducted by foreign investors that could make it more difficult for us to grow through acquisitions.

 

On August 8, 2006, six PRC regulatory agencies, including the MOFCOM, the State-Owned Assets Supervision and Administration Commission, or the SASAC, the State Administration of Taxation, the State Administration for Industry and Commerce, or the SAIC, the CSRC, and the SAFE, jointly adopted the Regulations on Mergers and Acquisitions of Domestic Enterprises by Foreign Investors, or the M&A Rules, which came into effect on September 8, 2006 and were amended on June 22, 2009. The M&A Rules include, among other things, provisions that purport to require that an offshore special purpose vehicle formed for the purpose of an overseas listing of securities in a PRC company obtain the approval of the CSRC prior to the listing and trading of such special purpose vehicle’s securities on an overseas stock exchange. On September 21, 2006, the CSRC published on its official website procedures regarding its approval of overseas listings by special purpose vehicles. However, substantial uncertainty remains regarding the scope and applicability of the M&A Rules to offshore special purpose vehicles.

 

While the application of the M&A Rules remains unclear, we believe, based on the advice of our PRC counsel, King & Wood Mallesons, that the CSRC approval was not required in the context of our initial public offering or follow-on public offering because we had not acquired any equity interests or assets of a PRC company owned by its controlling shareholders or beneficial owners who are PRC companies or individuals, as such terms are defined under the M&A Rules. There can be no assurance that the relevant PRC government agencies, including the CSRC, would reach the same conclusion as our PRC counsel. If the CSRC or another PRC regulatory body subsequently determines that its approval was needed for our initial public offering or follow-on public offering or such approval is needed for any future offerings, we may face adverse actions or sanctions by the CSRC or other PRC regulatory agencies. In any such event, these regulatory agencies may impose fines and penalties on our operations in China, limit our operating privileges in China, delay or restrict the repatriation of the proceeds from our initial public offering or follow-on public offering into the PRC or take other actions that could have a material adverse effect on our business, financial condition, results of operations, reputation and prospects, as well as the trading price of our ADSs.

 

The new regulations also established additional procedures and requirements that are expected to make merger and acquisition activities in China by foreign investors more time-consuming and complex, including requirements in some instances that the MOFCOM be notified in advance of any change-of-control transaction in which a foreign investor takes control of a PRC domestic enterprise, or that the approval from the MOFCOM be obtained in circumstances where overseas companies established or controlled by PRC enterprises or residents acquire affiliated domestic companies. We may grow our business in part by acquiring other companies operating in our industry. Complying with the requirements of the new regulations to complete such transactions could be time-consuming, and any required approval processes, including approval from the MOFCOM, may delay or inhibit our ability to complete such transactions, which could affect our ability to expand our business or maintain our market share. See “Item 4. Information on the Company—B. Business Overview—Regulatory Matters—Regulations Related to M&A and Overseas Listings.”

 

PRC regulations relating to investments in offshore companies by PRC residents may subject our PRC-resident beneficial owners or our PRC subsidiaries to liability or penalties, limit our ability to inject capital into our PRC subsidiaries or limit our PRC subsidiaries’ ability to increase their registered capital or distribute profits.

 

SAFE promulgated the Circular on Relevant Issues Concerning Foreign Exchange Control on Domestic Residents’ Offshore Investment and Financing and Roundtrip Investment through Special Purpose Vehicles, or SAFE Circular 37, on July 4, 2014, which replaced the former circular commonly known as “SAFE Circular 75” promulgated by SAFE on October 21, 2005. SAFE Circular 37 requires PRC residents to register with local branches of SAFE in connection with their direct establishment or indirect control of an offshore entity, for the purpose of overseas investment and financing, with such PRC residents’ legally owned assets or equity interests in domestic enterprises or offshore assets or interests, referred to in SAFE Circular 37 as a “special purpose vehicle.” SAFE Circular 37 further requires amendment to the registration in the event of any significant changes with respect to the special purpose vehicle, such as increase or decrease of capital contributed by PRC individuals, share transfer or exchange, merger, division or other material event. In the event that a PRC shareholder holding interests in a special purpose vehicle fails to fulfill the required SAFE registration, the PRC subsidiaries of that special purpose vehicle may be prohibited from making profit distributions to the offshore parent and from carrying out subsequent cross-border foreign exchange activities, and the special purpose vehicle may be restricted in its ability to contribute additional capital into its PRC subsidiary. Moreover, failure to comply with the various SAFE registration requirements described above could result in liability under PRC law for evasion of foreign exchange controls. According to the Notice on Further Simplifying and Improving Policies for the Foreign Exchange Administration of Direct Investment released on February 13, 2015 by SAFE, local banks will examine and handle foreign exchange registration for overseas direct investment, including the initial foreign exchange registration and amendment registration, under SAFE Circular 37 from June 1, 2015.

 

38



Table of Contents

 

Mr. William Wei Huang has completed the initial SAFE registration pursuant to SAFE Circular 75 in 2012 and is in the process of applying for amendment of such registration. We have notified substantial beneficial owners of ordinary shares who we know are PRC residents of their filing obligation. Nevertheless, we may not be aware of the identities of all of our beneficial owners who are PRC residents. We do not have control over our beneficial owners and there can be no assurance that all of our PRC-resident beneficial owners will comply with SAFE Circular 37 and subsequent implementation rules, and there is no assurance that the registration under SAFE Circular 37 and any amendment will be completed in a timely manner or will be completed at all. The failure of our beneficial owners who are PRC residents to register or amend their foreign exchange registrations in a timely manner pursuant to SAFE Circular 37 and subsequent implementation rules, or the failure of future beneficial owners of our company who are PRC residents to comply with the registration procedures set forth in SAFE Circular 37 and subsequent implementation rules, may subject such beneficial owners or our PRC subsidiaries to fines and legal sanctions. Failure to register or comply with relevant requirements may also limit our ability to contribute additional capital to our PRC subsidiaries and limit our PRC subsidiaries’ ability to distribute dividends to our company. These risks may have a material adverse effect on our business, financial condition and results of operations.

 

Any failure to comply with PRC regulations regarding our employee share incentive plans may subject the PRC plan participants or us to fines and other legal or administrative sanctions.

 

Pursuant to SAFE Circular 37, PRC residents who participate in share incentive plans in overseas non-publicly-listed companies due to their position as director, senior management or employees of the PRC subsidiaries of the overseas companies may submit applications to SAFE or its local branches for the foreign exchange registration with respect to offshore special purpose companies. Our directors, executive officers and other employees who are PRC residents and who were granted options may follow SAFE Circular 37 to apply for the foreign exchange registration before our company became an overseas listed company. Since our company became an overseas listed company upon completion of our initial public offering, we and directors, executive officers and other employees of our PRC subsidiaries and consolidated VIEs and who have been granted options have been subject to the Notice on Issues Concerning the Foreign Exchange Administration for Domestic Individuals Participating in Stock Incentive Plan of Overseas Publicly Listed Company, issued by SAFE in February 2012, or SAFE Circular 7, according to which, among others, employees, directors, supervisors and other management members of PRC companies participating in any stock incentive plan of an overseas publicly listed company who are domestic individuals as defined therein are required to register and make regular periodic filings with SAFE through a domestic qualified agent, which could be a PRC subsidiary of such overseas listed company, and complete certain other procedures. We have been making efforts to comply with these requirements stipulated in SAFE Circular 7 since the completion of our initial public offering. However, there can be no assurance that they can successfully register with SAFE in full compliance with the rules. Failure to complete the SAFE registrations or meet other requirements may subject them to fines and legal sanctions and may also limit the ability to make payment under our share incentive plans or receive dividends or sales proceeds related thereto, or our ability to contribute additional capital into our wholly-foreign owned enterprises in China and limit our wholly-foreign owned enterprises’ ability to distribute dividends to us. We also face regulatory uncertainties that could restrict our ability to adopt additional share incentive plans for our directors and employees under PRC law.

 

39



Table of Contents

 

The enforcement of the Labor Contract Law of the People’s Republic of China, or the PRC Labor Contract Law, and other labor-related regulations in the PRC may increase our labor costs, impose limitations on our labor practices and adversely affect our business and our results of operations.

 

On June 29, 2007, the Standing Committee of the National People’s Congress of China enacted the PRC Labor Contract Law, which became effective on January 1, 2008 and was amended on December 28, 2012. The PRC Labor Contract Law introduces specific provisions related to fixed-term employment contracts, part-time employment, probation, consultation with labor unions and employee assemblies, employment without a written contract, dismissal of employees, severance, and collective bargaining, which together represent enhanced enforcement of labor laws and regulations. According to the PRC Labor Contract Law, an employer is obliged to sign an unfixed-term labor contract with any employee who has worked for the employer for 10 consecutive years. Further, if an employee requests or agrees to renew a fixed-term labor contract that has already been entered into twice consecutively, the resulting contract must have an unfixed term, with certain exceptions. The employer must pay economic compensation to an employee where a labor contract is terminated or expires in accordance with the PRC Labor Contract Law, except for certain situations which are specifically regulated. In addition, the government has issued various labor-related regulations to further protect the rights of employees. According to such laws and regulations, employees are entitled to annual leave ranging from five to 15 days and are able to be compensated for any untaken annual leave days in the amount of three times their daily salary, subject to certain exceptions. In the event that we decide to change our employment or labor practices, the PRC Labor Contract Law and its implementation rules may also limit our ability to effect those changes in a manner that we believe to be cost-effective. In addition, as the interpretation and implementation of these new regulations are still evolving, our employment practices may not be at all times deemed in compliance with the new regulations. If we are subject to severe penalties or incur significant liabilities in connection with labor disputes or investigations, our business and financial conditions may be adversely affected.

 

We rely to a significant extent on dividends and other distributions on equity paid by our principal operating subsidiaries to fund offshore cash and financing requirements.

 

We are a holding company and rely to a significant extent on dividends and other distributions on equity paid by our principal operating subsidiaries and on remittances from the consolidated VIEs, for our offshore cash and financing requirements, including the funds necessary to pay dividends and other cash distributions to our shareholders, fund inter-company loans, service any debt we may incur outside of China and pay our expenses. When our principal operating subsidiaries or the consolidated VIEs incur additional debt, the instruments governing the debt may restrict their ability to pay dividends or make other distributions or remittances to us. Furthermore, the laws, rules and regulations applicable to our PRC subsidiaries and certain other subsidiaries permit payments of dividends only out of their retained earnings, if any, determined in accordance with applicable accounting standards and regulations.

 

Under PRC laws, rules and regulations, each of our subsidiaries incorporated in China is required to set aside at least 10% of its net income each year to fund certain statutory reserves until the cumulative amount of such reserves reaches 50% of its registered capital. These reserves, together with the registered capital, are not distributable as cash dividends. As a result of these laws, rules and regulations, our subsidiaries incorporated in China are restricted in their ability to transfer a portion of their respective net assets to their shareholders as dividends, loans or advances. As of December 31, 2017, the restricted assets were RMB2,495.1 million (US$383.5 million), which mainly consisted of registered capital. Our subsidiaries did not have any retained earnings available for distribution in the form of dividends as of December 31, 2017. In addition, registered share capital and capital reserve accounts are also restricted from withdrawal in the PRC, up to the amount of net assets held in each operating subsidiary.

 

Limitations on the ability of VIEs to make remittance to the wholly-foreign owned enterprise and on the ability of our subsidiaries to pay dividends to us could limit our ability to access cash generated by the operations of those entities, including to make investments or acquisitions that could be beneficial to our businesses, pay dividends to our shareholders or otherwise fund and conduct our business.

 

In January 2017, SAFE promulgated the Circular on Further Improving Reform of Foreign Exchange Administration and Optimizing Genuineness and Compliance Verification, or Circular 3, which stipulates several capital control measures with respect to the outbound remittance of profit from domestic entities to offshore entities, including (i) under the principle of genuine transactions, banks shall check board resolutions regarding profit distribution, original copies of tax filing records and audited financial statements; and (ii) domestic entities shall hold income to account for previous years’ losses before remitting any profits. Moreover, pursuant to Circular 3, domestic entities shall make detailed explanations of their sources of capital and utilization arrangements, and provide board resolutions, contracts and other proof when completing the registration procedures in connection with any outbound investment.

 

40



Table of Contents

 

We may be treated as a resident enterprise for PRC tax purposes under the PRC Enterprise Income Tax Law, and we may therefore be subject to PRC income tax on our global income.

 

Under the PRC Enterprise Income Tax Law and its implementing rules, enterprises established under the laws of jurisdictions outside of China with “de facto management bodies” located in China may be considered PRC tax resident enterprises for tax purposes and may be subject to the PRC enterprise income tax at the rate of 25% on their global income. “De facto management body” refers to a managing body that exercises substantive and overall management and control over the production and business, personnel, accounting books and assets of an enterprise. The State Administration of Taxation issued the Notice Regarding the Determination of Chinese-Controlled Offshore-Incorporated Enterprises as PRC Tax Resident Enterprises on the Basis of De Facto Management Bodies, or Circular 82, on April 22, 2009. Circular 82 provides certain specific criteria for determining whether the “de facto management body” of a Chinese-controlled offshore-incorporated enterprise is located in China. Although Circular 82 only applies to offshore enterprises controlled by PRC enterprises, not those controlled by foreign enterprises or individuals, the determining criteria set forth in Circular 82 may reflect the State Administration of Taxation’s general position on how the “de facto management body” test should be applied in determining the tax resident status of offshore enterprises, regardless of whether they are controlled by PRC enterprises. If we were to be considered a PRC resident enterprise, we would be subject to PRC enterprise income tax at the rate of 25% on our global income. In such case, our profitability and cash flow may be materially reduced as a result of our global income being taxed under the Enterprise Income Tax Law. We believe that none of our entities outside of China is a PRC resident enterprise for PRC tax purposes. However, the tax resident status of an enterprise is subject to determination by the PRC tax authorities and uncertainties remain with respect to the interpretation of the term “de facto management body.”

 

We may not be able to obtain certain benefits under the relevant tax treaty on dividends paid by our PRC subsidiary to us through our Hong Kong subsidiary.

 

We are a holding company incorporated under the laws of the Cayman Islands and as such rely on dividends and other distributions on equity from our PRC subsidiary to satisfy part of our liquidity requirements. Pursuant to the PRC Enterprise Income Tax Law, a withholding tax rate of 10% currently applies to dividends paid by a PRC “resident enterprise” to a foreign enterprise investor, unless any such foreign investor’s jurisdiction of incorporation has a tax treaty with China that provides for preferential tax treatment. Pursuant to the Arrangement between Mainland China and the Hong Kong Special Administrative Region for the Avoidance of Double Taxation and Prevention of Fiscal Evasion with Respect to Taxes on Income, such withholding tax rate may be lowered to 5% if a Hong Kong resident enterprise owns no less than 25% of a PRC enterprise. However, the 5% withholding tax rate does not automatically apply and certain requirements must be satisfied, including without limitation that (a) the Hong Kong enterprise must be the beneficial owner of the relevant dividends; and (b) the Hong Kong enterprise must directly hold no less than 25% share ownership in the PRC enterprise during the 12 consecutive months preceding its receipt of the dividends.

 

Dividends payable to our foreign investors and gains on the sale of our ADSs or Class A ordinary shares by our foreign investors may become subject to PRC tax.

 

Under the Enterprise Income Tax Law and its implementation regulations issued by the State Council, a 10% PRC withholding tax is applicable to dividends payable to investors that are non-resident enterprises, which do not have an establishment or place of business in the PRC or which have such establishment or place of business but the dividends are not effectively connected with such establishment or place of business, to the extent such dividends are derived from sources within the PRC. Similarly, any gain realized on the transfer of ADSs or Class A ordinary shares by such investors is also subject to PRC tax at a current rate of 10%, subject to any reduction or exemption set forth in applicable tax treaties or under applicable tax arrangements between jurisdictions, if such gain is regarded as income derived from sources within the PRC. If we are deemed a PRC resident enterprise, dividends paid on our Class A ordinary shares or ADSs, and any gain realized from the transfer of our Class A ordinary shares or ADSs, would be treated as income derived from sources within the PRC and would as a result be subject to PRC taxation. Furthermore, if we are deemed a PRC resident enterprise, dividends payable to individual investors who are non-PRC residents and any gain realized on the transfer of ADSs or Class A ordinary shares by such investors may be subject to PRC tax at a current rate of 20%, subject to any reduction or exemption set forth in applicable tax treaties or under applicable tax arrangements between jurisdictions. If we or any of our subsidiaries established outside China are considered a PRC resident enterprise, it is unclear whether holders of our ADSs or Class A ordinary shares would be able to claim the benefit of income tax treaties or agreements entered into between China and other countries or areas. If dividends payable to our non-PRC investors, or gains from the transfer of our ADSs or Class A ordinary shares by such investors, are deemed as income derived from sources within the PRC and thus are subject to PRC tax, the value of your investment in our ADSs or Class A ordinary shares may decline significantly.

 

41



Table of Contents

 

We and our shareholders face uncertainties with respect to indirect transfers of equity interests in PRC resident enterprises or other assets attributed to a Chinese establishment of a non-Chinese company, or immovable properties located in China owned by non-Chinese companies.

 

On February 3, 2015, the State Administration of Taxation issued the Bulletin on Issues of Enterprise Income Tax on Indirect Transfers of Assets by Non-PRC Resident Enterprises, or Bulletin 7, which replaced or supplemented previous rules under the Notice on Strengthening Administration of Enterprise Income Tax for Share Transfers by Non-PRC Resident Enterprises, or Circular 698, issued by the State Administration of Taxation, on December 10, 2009. Pursuant to Bulletin 7, an “indirect transfer” of assets, including equity interests in a PRC resident enterprise, by non-PRC resident enterprises may be recharacterized and treated as a direct transfer of PRC taxable assets if such arrangement does not have a reasonable commercial purpose and was established for the purpose of avoiding payment of PRC enterprise income tax. As a result, gains derived from such indirect transfer may be subject to PRC enterprise income tax. According to Bulletin 7, “PRC taxable assets” include assets attributed to an establishment in China, immoveable properties located in China, and equity investments in PRC resident enterprises, in respect of which gains from their transfer by a direct holder, being a non-PRC resident enterprise, would be subject to PRC enterprise income taxes. When determining whether there is a “reasonable commercial purpose” of the transaction arrangement, features to be taken into consideration include: whether the main value of the equity interest of the relevant offshore enterprise derives from PRC taxable assets; whether the assets of the relevant offshore enterprise mainly consists of direct or indirect investment in China or if its income mainly derives from China; whether the offshore enterprise and its subsidiaries directly or indirectly holding PRC taxable assets have real commercial nature which is evidenced by their actual function and risk exposure; the duration of existence of the business model and organizational structure; the replicability of the transaction by direct transfer of PRC taxable assets; and the tax situation of such indirect transfer and applicable tax treaties or similar arrangements. In respect of an indirect offshore transfer of assets of a PRC establishment, the resulting gain is to be included with the enterprise income tax filing of the PRC establishment or place of business being transferred, and would consequently be subject to PRC enterprise income tax at a rate of 25%. Where the underlying transfer relates to the immoveable properties located in China or to equity investments in a PRC resident enterprise, which is not related to a PRC establishment or place of business of a non-resident enterprise, a PRC enterprise income tax of 10% would apply, subject to available preferential tax treatment under applicable tax treaties or similar arrangements, and the party who is obligated to make the transfer payments has the withholding obligation. Where the payor fails to withhold any or sufficient tax, the transferor shall declare and pay such tax to the tax authority by itself within the statutory time limit. Late payment of applicable tax will subject the transferor to default interest. Bulletin 7 does not apply to transactions of sale of shares by investors through a public stock exchange where such shares were acquired from a transaction through a public stock exchange.

 

On October 17, 2017, the State Administration of Taxation issued the Announcement on Issues Relating to Withholding at Source of Income Tax of Non-resident Enterprises, or SAT Circular 37. SAT Circular 37 supersedes Circular 698 in its entirety, and amends certain provisions in Bulletin 7, but does not touch upon other provisions of Bulletin 7, which remain in full force. SAT Circular 37 purports to clarify certain issues in the implementation of the above regime, by providing, among others, the definitions of equity transfer income and tax basis, the foreign exchange rate to be used in the calculation of withholding amounts and the date of occurrence of the withholding obligation. Specially, SAT Circular 37 provides that where the transfer income subject to withholding at its source is derived by a non-PRC resident enterprise by way of instalments, the instalments may first be treated as recovery of costs of previous investments; upon recovery of all costs, the tax amount to be withheld shall then be computed and withheld.

 

42



Table of Contents

 

There is uncertainty as to the application of Bulletin 7 and SAT Circular 37. Bulletin 7 and SAT Circular 37 may be determined by the tax authorities to be applicable to our historical or future offshore restructuring transactions or sale of our shares or ADSs or those of our offshore subsidiaries with non-resident enterprises being the transferors. We may be subject to filing obligations or taxed as the transferor, or subject to withholding obligations as the transferee, in such transactions. For transfer of our shares or ADSs by investors that are non-PRC resident enterprises, our PRC subsidiaries may be requested to assist with filings under Bulletin 7 and SAT Circular 37. For example, in the past, we acquired EDC Holding by issuing shares of GDS Holdings Limited, or GDS Holdings, to its shareholders in exchange for all of the outstanding shares of EDC Holding that were not held by us then. In addition, certain of our direct and indirect shareholders transferred some or all of their equity interest in us through indirect transfers conducted by their respective overseas holding companies which held shares in us. As a result, the transferors and transferees in these transactions, including us may be subject to the tax filing and withholding or tax payment obligation, while our PRC subsidiaries may be requested to assist in the filing. Furthermore, we, our non-resident enterprises and PRC subsidiaries may be required to spend valuable resources to comply with Bulletin 7 and SAT Circular 37 or to establish that we and our non-resident enterprises should not be taxed under Bulletin 7 and SAT Circular 37, for our previous and future restructuring or disposal of shares of our offshore subsidiaries, which may have a material adverse effect on our financial condition and results of operations.

 

Restrictions on currency exchange may limit our ability to utilize our net revenue effectively.

 

Substantially all of our net revenue is denominated in Renminbi. The Renminbi is currently convertible under the “current account,” which includes dividends, trade and service-related foreign exchange transactions, but not under the “capital account,” which includes foreign direct investment and loans, including loans we may secure from our onshore subsidiaries or consolidated VIEs. Currently, certain of our PRC subsidiaries, may purchase foreign currency for settlement of “current account transactions,” including payment of dividends to us, without the approval of SAFE by complying with certain procedural requirements. However, the relevant PRC governmental authorities may limit or eliminate our ability to purchase foreign currencies in the future for current account transactions. Foreign exchange transactions under the capital account remain subject to limitations and require approvals from, or registration with, SAFE and other relevant PRC governmental authorities. Since a significant amount of our future net revenue will be denominated in Renminbi, any existing and future restrictions on currency exchange may limit our ability to utilize net revenue generated in Renminbi to fund our business activities outside of the PRC or pay dividends in foreign currencies to our shareholders, including holders of our ADSs, and may limit our ability to obtain foreign currency through debt or equity financing for our subsidiaries and consolidated VIEs.

 

Fluctuations in exchange rates could result in foreign currency exchange losses and could materially reduce the value of your investment.

 

The value of the Renminbi against the U.S. dollar and other currencies may fluctuate and is affected by, among other things, changes in political and economic conditions and the foreign exchange policy adopted by the PRC government. On July 21, 2005, the PRC government changed its policy of pegging the value of the Renminbi to the U.S. dollar. Following the removal of the U.S. dollar peg, the Renminbi appreciated more than 20% against the U.S. dollar over the following three years. Between July 2008 and June 2010, this appreciation halted and the exchange rate between the RMB and the U.S. dollar remained within a narrow band. Since June 2010, the RMB has started to appreciate slowly against the U.S. dollar, though there have been periods when the U.S. dollar has appreciated against the RMB. On August 11, 2015, the People’s Bank of China, or the PBOC, allowed the RMB to depreciate by approximately 2% against the U.S. dollar. Since then and until the end of 2016, the RMB has depreciated against the U.S. dollar by approximately 10%. It is difficult to predict how long such depreciation of RMB against the U.S. dollar may last and when and how the relationship between the RMB and the U.S. dollar may change again.

 

Substantially all of our net revenue and costs are denominated in Renminbi. We are a holding company and we rely on dividends paid by our operating subsidiaries in China for our cash needs. Any significant revaluation of the Renminbi may materially reduce any dividends payable on, our ADSs in U.S. dollars. To the extent that we need to convert U.S. dollars we received from our initial public offering into Renminbi for our operations, appreciation of the Renminbi against the U.S. dollar would have an adverse effect on the Renminbi amount we would receive. Conversely, if we decide to convert our Renminbi into U.S. dollars for the purpose of making payments for dividends on our Class A ordinary shares or ADSs or for other business purposes, appreciation of the U.S. dollar against the Renminbi would have a negative effect on the U.S. dollar amount.

 

43



Table of Contents

 

The audit report included in this annual report on Form 20-F is prepared by an auditor who is not inspected by the Public Company Accounting Oversight Board and, as such, our investors are deprived of the benefits of such inspection.

 

Our independent registered public accounting firm that issues the audit report included elsewhere in this annual report on Form 20-F filed with the SEC, as auditors of companies that are traded publicly in the United States and a firm registered with the U.S. Public Company Accounting Oversight Board, or the PCAOB, is required by the laws of the United States to undergo regular inspections by the PCAOB to assess its compliance with the laws of the United States and professional standards. Because our auditors are located in the Peoples’ Republic of China, a jurisdiction where the PCAOB is currently unable to conduct inspections without the approval of the Chinese authorities, our auditors are not currently inspected by the PCAOB.

 

Inspections of other firms that the PCAOB has conducted outside China have identified deficiencies in those firms’ audit procedures and quality control procedures, which may be addressed as part of the inspection process to improve future audit quality. This lack of PCAOB inspections in China prevents the PCAOB from regularly evaluating our auditor’s audits and its quality control procedures. As a result, investors may be deprived of the benefits of PCAOB inspections.

 

The inability of the PCAOB to conduct inspections of auditors in China makes it more difficult to evaluate the effectiveness of our auditor’s audit procedures or quality control procedures as compared to auditors outside of China that are subject to PCAOB inspections. Investors may lose confidence in our reported financial information and procedures and the quality of our financial statements.

 

If additional remedial measures are imposed on the “big four” PRC-based accounting firms, including our independent registered public accounting firm, in administrative proceedings brought by the SEC alleging such firms’ failure to meet specific criteria set by the SEC with respect to requests for the production of documents, we could be unable to timely file future financial statements in compliance with the requirements of the Exchange Act.

 

Starting in 2011 the Chinese affiliates of the “big four” accounting firms, including our independent registered public accounting firm, were affected by a conflict between U.S. and Chinese law. Specifically, for certain U.S. listed companies operating and audited in mainland China, the SEC and the PCAOB sought to obtain from the Chinese accounting firms access to their audit work papers and related documents. The firms were, however, advised and directed that under Chinese law they could not respond directly to the U.S. regulators on those requests, and that requests by foreign regulators for access to such papers in China had to be channeled through the CSRC.

 

In late 2012 this impasse led the SEC to commence administrative proceedings under Rule 102(e) of its Rules of Practice and also under the Sarbanes-Oxley Act against the Chinese accounting firms, including our independent registered public accounting firm. In January 2014, the administrative law judge reached an initial decision to impose penalties on the firms including a temporary suspension of their right to practice before the SEC. The accounting firms filed a petition for review of the initial decision. On February 6, 2015, before a review by the commissioners of the SEC had taken place, the firms reached a settlement with the SEC. Under the settlement, the SEC accepts that future requests by the SEC for the production of documents will normally be made to the CSRC. The firms will receive matching Section 106 requests and are required to abide by a detailed set of procedures with respect to such requests, which in substance require them to facilitate production via the CSRC. If they fail to meet specified criteria, the SEC retains authority to impose a variety of additional remedial measures on the firms depending on the nature of the failure. Remedies for any future noncompliance could include, as appropriate, an automatic six-month bar on a single firm’s performance of certain audit work, commencement of a new proceeding against a firm, or in extreme cases the resumption of the current proceeding against all four firms.

 

44



Table of Contents

 

In the event that the SEC restarts the administrative proceedings, depending upon the final outcome, listed companies in the United States with major PRC operations may find it difficult or impossible to retain auditors in respect of their operations in the PRC, which could result in financial statements being determined to not be in compliance with the requirements of the Exchange Act, including possible delisting. Moreover, any negative news about any such future proceedings against these audit firms may cause investor uncertainty regarding China-based, United States-listed companies and the market price of our ADSs may be adversely affected.

 

If our independent registered public accounting firm were denied, even temporarily, the ability to practice before the SEC and we were unable to timely find another registered public accounting firm to audit and issue an opinion on our financial statements, our financial statements could be determined not to be in compliance with the requirements of the Exchange Act. Such a determination could ultimately lead to the delisting of our Class A ordinary shares from Nasdaq or deregistration from the SEC, or both, which would substantially reduce or effectively terminate the trading of our ADSs in the United States.

 

Risks Related to Our ADSs

 

The trading price of our ADSs may be volatile, which could result in substantial losses to you.

 

The trading prices of our ADSs have been, and are likely to continue to be, volatile and could fluctuate widely due to factors beyond our control. This may happen because of broad market and industry factors, like the performance and fluctuation in the market prices or the underperformance or deteriorating financial results of other listed companies based in China. The securities of some of these companies have experienced significant volatility since their initial public offerings, including, in some cases, substantial price declines in the trading prices of their securities. The trading performances of other Chinese companies’ securities after their offerings, including Internet and e-commerce companies, may affect the attitudes of investors toward Chinese companies listed in the United States, which consequently may impact the trading performance of our ADSs, regardless of our actual operating performance. In addition, any negative news or perceptions about inadequate corporate governance practices or fraudulent accounting, corporate structure or matters of other Chinese companies may also negatively affect the attitudes of investors towards Chinese companies in general, including us, regardless of whether we have conducted any inappropriate activities. In addition, securities markets may from time to time experience significant price and volume fluctuations that are not related to our operating performance, such as the large decline in share prices in the United States, China and other jurisdictions in late 2008, early 2009, the second half of 2011 and in 2015, which may have a material and adverse effect on the trading price of our ADSs.

 

In addition to the above factors, the price and trading volume of our ADSs may be highly volatile due to multiple factors, including the following:

 

·                  regulatory developments affecting us or our industry, customers or suppliers;

 

·                  announcements of studies and reports relating to the quality of our service offerings or those of our competitors;

 

·                  changes in the economic performance or market valuations of other data center services companies;

 

·                  actual or anticipated fluctuations in our quarterly results of operations and changes or revisions of our expected results;

 

·                  changes in financial estimates by securities research analysts;

 

·                  conditions in the market for data center services;

 

45



Table of Contents

 

·                  announcements by us or our competitors of new product and service offerings, acquisitions, strategic relationships, joint ventures, capital raisings or capital commitments;

 

·                  additions to or departures of our senior management;

 

·                  fluctuations of exchange rates between the RMB and the U.S. dollar;

 

·                  release or expiry of lock-up or other transfer restrictions on our outstanding shares or ADSs; and

 

·                  sales or perceived potential sales of additional Class A ordinary shares or ADSs.

 

If securities or industry analysts do not publish research or publish inaccurate or unfavorable research about our business, the market price for our ADSs and trading volume could decline.

 

The trading market for our ADSs depends in part on the research and reports that securities or industry analysts publish about us or our business. If research analysts do not establish and maintain adequate research coverage or if one or more of the analysts who covers us downgrades our ADSs or publishes inaccurate or unfavorable research about our business, the market price for our ADSs would likely decline. If one or more of these analysts cease coverage of our company or fail to publish reports on us regularly, we could lose visibility in the financial markets, which, in turn, could cause the market price or trading volume for our ADSs to decline.

 

Techniques employed by short sellers may drive down the market price of our ADSs.

 

Short selling is the practice of selling securities that the seller does not own but rather has borrowed from a third party with the intention of buying identical securities back at a later date to return to the lender. The short seller hopes to profit from a decline in the value of the securities between the sale of the borrowed securities and the purchase of the replacement shares, as the short seller expects to pay less in that purchase than it received in the sale. As it is in the short seller’s best interests for the price of the stock to decline, many short sellers publish, or arrange for the publication of, negative opinions regarding the relevant issuer and its business prospects in order to create negative market momentum and generate profits for themselves after selling a stock short. These short attacks have, in the past, led to selling of shares in the market.

 

Public companies that have substantially all of their operations in China have been the subject of short selling. Much of the scrutiny and negative publicity has centered on allegations of a lack of effective internal control over financial reporting resulting in financial and accounting irregularities and mistakes, inadequate corporate governance policies or a lack of adherence thereto and, in many cases, allegations of fraud. As a result, many of these companies are now conducting internal and external investigations into the allegations and, in the interim, are subject to shareholder lawsuits and/or SEC enforcement actions.

 

It is not clear what effect such negative publicity could have on us. If we were to become the subject of any unfavorable allegations, whether such allegations are proven to be true or untrue, we could have to expend a significant amount of resources to investigate such allegations and/or defend ourselves. While we would strongly defend against any such short seller attacks, we may be constrained in the manner in which it can proceed against the relevant short seller by principles of freedom of speech, applicable state law or issues of commercial confidentiality. Such a situation could be costly and time-consuming and could distract our management from growing our business. Even if such allegations are ultimately proven to be groundless, allegations against us could severely impact its business operations and stockholders equity, and any investment in our ADSs could be greatly reduced or rendered worthless.

 

Because we do not expect to pay dividends in the foreseeable future, you must rely on price appreciation of our ADSs for return on your investment.

 

We currently intend to retain most, if not all, of our available funds and any future earnings to fund the development and growth of our business. As a result, we do not expect to pay any cash dividends in the foreseeable future. See “Item 8. Financial Information—A. Consolidated Statements and Other Financial Information—Dividend Policy and Distributions.” Therefore, you should not rely on an investment in our ADSs as a source for any future dividend income.

 

46



Table of Contents

 

Our board of directors has complete discretion as to whether to distribute dividends. Even if our board of directors decides to declare and pay dividends, the timing, amount and form of future dividends, if any, will depend on, among other things, our future results of operations and cash flow, our capital requirements and surplus, the amount of distributions, if any, received by us from our subsidiaries, our financial condition, contractual restrictions and other factors deemed relevant by our board of directors. Accordingly, the return on your investment in our ADSs will likely depend entirely upon any future price appreciation of our ADSs. There is no guarantee that our ADSs will appreciate in value or even maintain the price at which you purchased the ADSs. You may not realize a return on your investment in our ADSs and you may even lose your entire investment in our ADSs.

 

Substantial future sales or perceived potential sales of our ADSs in the public market could cause the price of our ADSs to decline.

 

Sales of our ADSs in the public market, or the perception that these sales could occur, could cause the market price of our ADSs to decline significantly. As of the date of this annual report on Form 20-F, we currently have 1,007,069,664 ordinary shares outstanding, comprising 939,479,328 Class A ordinary shares (including 15,863,088 Class A ordinary shares held by JPMorgan Chase Bank, N.A., as depositary, which are reserved for future delivery upon exercise or vesting of share awards granted under our share incentive plans) and 67,590,336 Class B ordinary shares. All ADSs representing our Class A ordinary shares sold in the offering are freely transferable by persons other than (i) our “affiliates” without restriction or additional registration under the U.S. Securities Act of 1933, as amended, or the Securities Act, and (ii) 3,009,857 ADSs purchased by STT GDC in the offering together with 2,527,964 ADSs held by STT GDC prior to the offering, all of which are subject to a 90-day lock-up agreement described below. Approximately 46.3% of our Class A ordinary shares and all of our Class B ordinary shares beneficially owned by persons or entities who are subject to the lock-up agreement, including the 3,009,857 ADSs purchased and other ADSs held by STT GDC, after our follow-on public offering are restricted as a result of lock-up agreements but will become eligible to be sold at various times beginning 90 days after the offering. An additional 64,257,028 Class A ordinary shares are restricted as a result of a market stand-off agreement between us and CyrusOne Inc., or CyrusOne, but will become eligible to be sold at various times beginning on October 23, 2018. Our other ordinary shares may be available for sale, subject to volume and other restrictions as applicable under Rules 144 and 701 under the Securities Act. Any or all of these ordinary shares may be released prior to the expiration of the applicable lock-up period or market stand-off period at the discretion of the RBC Capital Markets, LLC, J.P. Morgan Securities LLC and Citigroup Global Markets Inc., or our board of directors, respectively. To the extent shares are released before the expiration of the applicable lock-up period and sold into the market, the market price of our ADSs could decline significantly.

 

Certain major holders of our Class A ordinary shares have the right to cause us to register under the Securities Act the sale of their shares, subject to the applicable lock-up periods in connection with our initial public offering. Registration of these shares under the Securities Act would result in ADSs representing these shares becoming freely tradable without restriction under the Securities Act immediately upon the effectiveness of the registration. Sales of these registered shares in the form of ADSs in the public market could cause the price of our ADSs to decline significantly.

 

We have adopted share incentive plans, under which we have the discretion to grant a broad range of equity-based awards to eligible participants. See “Item 6. Directors, SeniorManagement and Employees—B. Compensation—Share Incentive Plans.” We intend to register all ordinary shares that we may issue under these share incentive plans. Once we register these ordinary shares, they can be freely sold in the public market in the form of ADSs upon issuance, subject to volume limitations applicable to affiliates. If a large number of our ordinary shares or securities convertible into our ordinary shares are sold in the public market in the form of ADSs after they become eligible for sale, the sales could reduce the trading price of our ADSs and impede our ability to raise future capital. In addition, any ordinary shares that we issue under our share incentive plans would dilute the percentage ownership held by the investors who purchased ADSs in our follow-on public offering.

 

47



Table of Contents

 

Our dual-class voting structure and concentrated ownership limits your ability to influence corporate matters and could discourage others from pursuing any change of control transactions that holders of our Class A ordinary shares and ADSs may view as beneficial.

 

As discussed under “—Risks Related to Our Corporate Structure—Our corporate actions are substantially controlled by our principal shareholders, including our founder, chairman and chief executive officer, William Wei Huang, who have the ability to control or exert significant influence over important corporate matters that require approval of shareholders, which may deprive you of an opportunity to receive a premium for your ADSs and materially reduce the value of your investment” above, Mr. William Wei Huang, our founder, chairman and chief executive officer and our other principal shareholders have considerable influence over matters requiring shareholder approval. To the extent that their interests differ from yours, you may be disadvantaged by any action that they may seek to pursue. This concentrated control could also discourage others from pursuing any potential merger, takeover or other change of control transactions, which could have the effect of depriving the holders of our Class A ordinary shares and our ADSs of the opportunity to sell their shares at a premium over the prevailing market price.

 

You, as holders of ADSs, may have fewer rights than holders of our ordinary shares and must act through the depositary to exercise those rights.

 

Holders of ADSs do not have the same rights of our shareholders and may only exercise the voting rights with respect to the underlying Class A ordinary shares in accordance with the provisions of the deposit agreement. Under our amended articles of association, the minimum notice period required to convene a general meeting will be 10 days. When a general meeting is convened, you may not receive sufficient notice of a shareholders’ meeting to permit you to withdraw your Class A ordinary shares to allow you to cast your vote with respect to any specific matter. In addition, the depositary and its agents may not be able to send voting instructions to you or carry out your voting instructions in a timely manner. We will make all reasonable efforts to cause the depositary to extend voting rights to you in a timely manner, but there can be no assurance that you will receive the voting materials in time to ensure that you can instruct the depositary to vote your ADSs. Furthermore, the depositary and its agents will not be responsible for any failure to carry out any instructions to vote, for the manner in which any vote is cast or for the effect of any such vote. As a result, you may not be able to exercise your right to vote and you may lack recourse if your ADSs are not voted as you requested. In addition, in your capacity as an ADS holder, you will not be able to call a shareholders’ meeting.

 

Your right to participate in any future rights offerings may be limited, which may cause dilution to your holdings.

 

We may from time to time distribute rights to our shareholders, including rights to acquire our securities. However, we cannot make rights available to you in the United States unless we register both the rights and the securities to which the rights relate under the Securities Act or an exemption from the registration requirements is available. Under the deposit agreement, the depositary will not make rights available to you unless both the rights and the underlying securities to be distributed to ADS holders are either registered under the Securities Act or exempt from registration under the Securities Act. We are under no obligation to file a registration statement with respect to any such rights or securities or to endeavor to cause such a registration statement to be declared effective and we may not be able to establish a necessary exemption from registration under the Securities Act. Accordingly, you may be unable to participate in our rights offerings and may experience dilution in your holdings.

 

You may not receive cash dividends if the depositary decides it is impractical to make them available to you.

 

The depositary will pay cash dividends on the ADSs only to the extent that we decide to distribute dividends on our ordinary shares or other deposited securities, and we do not have any present plan to pay any cash dividends in the foreseeable future. See “Item 8. Financial Information—A. Consolidated Statements and Other Financial Information—Dividend Policy and Distributions.” To the extent that there is a distribution, the depositary of our ADSs has agreed to pay to you the cash dividends or other distributions it or the custodian receives on our ordinary shares or other deposited securities after deducting its fees and expenses. You will receive these distributions in proportion to the number of Class A ordinary shares your ADSs represent. However, the depositary may, at its discretion, decide that it is inequitable or impractical to make a distribution available to any holders of ADSs. For example, the depositary may determine that it is not practicable to distribute certain property through the mail, or that the value of certain distributions may be less than the cost of mailing them. In these cases, the depositary may decide not to distribute such property to you.

 

48



Table of Contents

 

You may be subject to limitations on transfer of your ADSs.

 

Your ADSs are transferable on the books of the depositary. However, the depositary may close its transfer books at any time or from time to time when it deems expedient in connection with the performance of its duties. In addition, the depositary may refuse to deliver, transfer or register transfers of ADSs generally when our books or the books of the depositary are closed, or at any time if we or the depositary deems it advisable to do so because of any requirement of law or of any government or governmental body, or under any provision of the deposit agreement, or for any other reason.

 

Certain judgments obtained against us by our shareholders may not be enforceable.

 

We are a company incorporated under the laws of the Cayman Islands. We conduct our operations outside the United States and substantially all of our assets are located outside the United States. In addition, all of our directors and executive officers and the experts named in this annual report on Form 20-F reside outside the United States, and most of their assets are located outside the United States. As a result, it may be difficult or impossible for you to bring an action against us or against them in the United States in the event that you believe that your rights have been infringed under the U.S. federal securities laws or otherwise. Even if you are successful in bringing an action of this kind, the laws of the Cayman Islands, the PRC or other relevant jurisdiction may render you unable to enforce a judgment against our assets or the assets of our directors and officers.

 

You may face difficulties in protecting your interests, and your ability to protect your rights through U.S. courts may be limited, because we are incorporated under Cayman Islands law.

 

We are an exempted company limited by shares incorporated under the laws of the Cayman Islands. Our corporate affairs are governed by our memorandum and articles of association, the Companies Law (2016 Revision) of the Cayman Islands and the common law of the Cayman Islands. The rights of shareholders to take action against the directors, actions by minority shareholders and the fiduciary duties of our directors to us under Cayman Islands law are to a large extent governed by the common law of the Cayman Islands. The common law of the Cayman Islands is derived in part from comparatively limited judicial precedent in the Cayman Islands as well as from the common law of England, the decisions of whose courts are of persuasive authority, but are not binding, on a court in the Cayman Islands. The rights of our shareholders and the fiduciary duties of our directors under Cayman Islands law are not as clearly established as they would be under statutes or judicial precedent in some jurisdictions in the United States. In particular, the Cayman Islands has a less developed body of securities laws than the United States. Some U.S. states, such as Delaware, have more fully developed and judicially interpreted bodies of corporate law than the Cayman Islands. In addition, Cayman Islands companies may not have standing to initiate a shareholder derivative action in a federal court of the United States.

 

Shareholders of Cayman Islands exempted companies like us have no general rights under Cayman Islands law to inspect corporate records or to obtain copies of lists of shareholders of these companies. Our directors will have discretion under the post-offering memorandum and articles of association we expect to adopt, to determine whether or not, and under what conditions, our corporate records may be inspected by our shareholders, but are not obliged to make them available to our shareholders. This may make it more difficult for you to obtain the information needed to establish any facts necessary for a shareholder resolution or to solicit proxies from other shareholders in connection with a proxy contest.

 

As a result of all of the above, our public shareholders may have more difficulty in protecting their interests in the face of actions taken by management, members of the board of directors or controlling shareholders than they would as public shareholders of a company incorporated in the United States.

 

49



Table of Contents

 

Our articles of association contain anti-takeover provisions that could discourage a third party from acquiring us, which could limit our shareholders’ opportunity to sell their shares, including Class A ordinary shares represented by our ADSs, at a premium.

 

We have adopted amended and restated articles of association that contain provisions to limit the ability of others to acquire control of our company or cause us to engage in change-of-control transactions. These provisions could have the effect of depriving our shareholders of an opportunity to sell their shares at a premium over prevailing market prices by discouraging third parties from seeking to obtain control of our company in a tender offer or similar transaction. For example, our board of directors has the authority, without further action by our shareholders, to issue preferred shares in one or more series and to fix their designations, powers, preferences, privileges, and relative participating, optional or special rights and the qualifications, limitations or restrictions, including dividend rights, conversion rights, voting rights, terms of redemption and liquidation preferences, any or all of which may be greater than the rights associated with our ordinary shares, in the form of ADS or otherwise. Preferred shares could be issued quickly with terms calculated to delay or prevent a change in control of our company or make removal of management more difficult. If our board of directors decides to issue preferred shares, the price of our ADSs may fall and the voting and other rights of the holders of our ordinary shares and ADSs may be materially and adversely affected. In addition, our amended articles of association contain other provisions that could limit the ability of third parties to acquire control of our company or cause us to engage in a transaction resulting in a change of control, as defined in our amended articles of association, including: a provision that entitles Class B ordinary shares to 20 votes per share at general meetings of our shareholders with respect to the election of a simple majority of our directors; a provision that entitles Class B shareholders to nominate one less than a simple majority, or five of our directors; a provision that allows one of our principal shareholders to appoint up to three directors to our board of directors for so long as they beneficially own certain percentages of our issued share capital; and a classified board with staggered terms for our directors, which will prevent the replacement of a majority of directors at one time.

 

These provisions could have the effect of depriving our shareholders of an opportunity to sell their shares at a premium over prevailing market prices by discouraging third parties from seeking to obtain control of our company in a tender offer or similar transaction.

 

We are an emerging growth company within the meaning of the Securities Act and may take advantage of certain reduced reporting requirements.

 

We are an “emerging growth company,” as defined in the JOBS Act, and we may take advantage of certain exemptions from various requirements applicable to other public companies that are not emerging growth companies including, most significantly, not being required to comply with the auditor attestation requirements of Section 404 of the Sarbanes-Oxley Act for so long as we are an emerging growth company. As a result, if we elect not to comply with such auditor attestation requirements, our investors will not have access to certain information they may deem important.

 

The JOBS Act also provides that an emerging growth company does not need to comply with any new or revised financial accounting standards until such date that a private company is otherwise required to comply with such new or revised accounting standards. However, we have elected to “opt out” of this provision and, as a result, we will comply with new or revised accounting standards as required when they are adopted for public companies. This decision to opt out of the extended transition period under the JOBS Act is irrevocable.

 

We are a foreign private issuer within the meaning of the rules under the Exchange Act, and as such we are exempt from certain provisions applicable to U.S. domestic public companies.

 

Because we qualify as a foreign private issuer under the Exchange Act, we are exempt from certain provisions of the securities rules and regulations in the United States that are applicable to U.S. domestic issuers, including:

 

·                  the rules under the Exchange Act requiring the filing with the SEC of quarterly reports on Form 10-Q or current reports on Form 8-K;

 

50



Table of Contents

 

·                  the sections of the Exchange Act regulating the solicitation of proxies, consents, or authorizations in respect of a security registered under the Exchange Act;

 

·                  the sections of the Exchange Act requiring insiders to file public reports of their stock ownership and trading activities and liability for insiders who profit from trades made in a short period of time; and

 

·                  the selective disclosure rules by issuers of material nonpublic information under Regulation FD.

 

We are required to file an annual report on Form 20-F within four months of the end of each fiscal year. In addition, we intend to publish our results on a quarterly basis as press releases, distributed pursuant to the rules and regulations of Nasdaq. Press releases relating to financial results and material events will also be furnished to the SEC on Form 6-K. However, the information we are required to file with or furnish to the SEC will be less extensive and less timely compared to that required to be filed with the SEC by U.S. domestic issuers. As a result, you may not be afforded the same protections or information that would be made available to you were you investing in a U.S. domestic issuer.

 

As a company incorporated in the Cayman Islands, we are permitted to adopt certain home country practices in relation to corporate governance matters that differ significantly from the Nasdaq corporate governance listing standards; these practices may afford less protection to shareholders than they would enjoy if we complied fully with the Nasdaq corporate governance listing standards.

 

As a Cayman Islands company listed on the Nasdaq Global Market, we are subject to the Nasdaq corporate governance listing standards. However, Nasdaq Stock Market Rules permit a foreign private issuer like us to follow the corporate governance practices of its home country. Certain corporate governance practices in the Cayman Islands, which is our home country, may differ significantly from the Nasdaq corporate governance listing standards.

 

For instance, we are not required to:

 

·                  have a majority of the board be independent (although all of the members of the audit committee must be independent under the Exchange Act);

 

·                  have a compensation committee or a nominations or corporate governance committee consisting entirely of independent directors; or

 

·                  have regularly scheduled executive sessions with only independent directors each year.

 

We have relied on and intend to continue to rely on some of these exemptions. As a result, you may not be provided with the benefits of certain corporate governance requirements of Nasdaq.

 

We may become a passive foreign investment company, or PFIC, which could result in adverse United States federal income tax consequences to United States investors.

 

Based on the past and projected composition of our income and assets, and the valuation of our assets, including goodwill, we do not believe we were a PFIC for our most recent taxable year and we do not expect to become one in the future, although there can be no assurance in this regard. The determination of whether or not we are a PFIC is made on an annual basis and will depend on the composition of our income and assets from time to time. Specifically, for any taxable year, we will be classified as a PFIC for United States federal income tax purposes if either (i) 75% or more of our gross income in that taxable year is passive income or (ii) the average percentage of our assets (which includes cash) by value in that taxable year which produce, or are held for the production of, passive income is at least 50%. The calculation of the value of our assets will be based, in part, on the quarterly market value of our ADSs, which is subject to change. See “Item 10. Additional Information—E. Taxation—Material United States Federal Income Tax Considerations—Passive Foreign Investment Company.”

 

51



Table of Contents

 

In addition, there is uncertainty as to the treatment of our corporate structure and ownership of our consolidated VIEs for United States federal income tax purposes. For United States federal income tax purposes, we consider ourselves to own the stock of our consolidated VIEs. If it is determined, contrary to our view, that we do not own the stock of our consolidated VIEs for United States federal income tax purposes (for instance, because the relevant PRC authorities do not respect these arrangements), we may be treated as a PFIC.

 

If we are a PFIC for any taxable year during which you hold our ADSs or Class A ordinary shares, our PFIC status could result in adverse United States federal income tax consequences to you if you are a United States Holder, as defined under “Taxation—Material United States Federal Income Tax Considerations.” For example, if we are or become a PFIC, you may become subject to increased tax liabilities under United States federal income tax laws and regulations and will become subject to burdensome reporting requirements. See “Item 10. Additional Information—E. Taxation—Material United States Federal Income Tax Considerations—Passive Foreign Investment Company.” There can be no assurance that we will not be a PFIC for 2018 or any future taxable year. Simpson Thacher & Bartlett LLP, our United States counsel, does not express any opinion about our status as a PFIC in any taxable year.

 

We will continue to incur increased costs as a result of being a public company, particularly after we cease to qualify as an “emerging growth company.”

 

Since the completion of our initial public offering, we have incurred significant legal, accounting and other expenses that we did not incur as a private company. The Sarbanes-Oxley Act, as well as rules subsequently implemented by the SEC and Nasdaq, impose various requirements on the corporate governance practices of public companies. As a company with less than US$1.07 billion in net revenue for our last fiscal year, we qualify as an “emerging growth company” pursuant to the JOBS Act. An emerging growth company may take advantage of specified reduced reporting and other requirements that are otherwise applicable generally to public companies. These provisions include exemption from the auditor attestation requirement under Section 404 of the Sarbanes-Oxley Act in the assessment of the emerging growth company’s internal control over financial reporting and permission to delay adopting new or revised accounting standards until such time as those standards apply to private companies. However, we have elected to “opt out” of the provision that allow us to delay adopting new or revised accounting standards and, as a result, we will comply with new or revised accounting standards as required when they are adopted for public companies. This decision to opt out of the extended transition period under the JOBS Act is irrevocable.

 

These rules and regulations have increased our legal and financial compliance costs and made some corporate activities more time-consuming and costly. After we are no longer an “emerging growth company,” we expect to incur significant expenses and devote substantial management effort toward ensuring compliance with the requirements of Section 404 of the Sarbanes-Oxley Act and the other rules and regulations of the SEC. Operating as a public company has also made it more difficult and more expensive for us to obtain director and officer liability insurance, and we may be required to accept reduced policy limits and coverage or incur substantially higher costs to obtain the same or similar coverage. In addition, we have incurred additional costs associated with our public company reporting requirements. It may also be more difficult for us to find qualified persons to serve on our board of directors or as executive officers. We are currently evaluating and monitoring developments with respect to these rules and regulations, and we cannot predict or estimate with any degree of certainty the amount of additional costs we may incur or the timing of such costs.

 

In the past, shareholders of a public company often brought securities class action suits against the company following periods of instability in the market price of that company’s securities. If we were involved in a class action suit, it could divert a significant amount of our management’s attention and other resources from our business and operations, which could harm our results of operations and require us to incur significant expenses to defend the suit. Any such class action suit, whether or not successful, could harm our reputation and restrict our ability to raise capital in the future. In addition, if a claim is successfully made against us, we may be required to pay significant damages, which could have a material adverse effect on our financial condition and results of operations.

 

52



Table of Contents

 

ITEM 4.        INFORMATION ON THE COMPANY

 

A.                                    History and Development of the Company

 

We are an exempted company and were incorporated in the Cayman Islands in 2006. We own 100% of the shares in EDC Holding, an exempted company also incorporated in the Cayman Islands, through which we indirectly hold 100% of the equity interests in holding companies in Hong Kong, many of which own our data centers through one or more data center companies. Through EDC Holding we also indirectly hold 100% of the equity interests in GDS Management Company.

 

Due to PRC regulations that limit foreign equity ownership of entities providing VATS at 50%, and the inclusion of IDC services within the scope of VATS, we conduct a substantial part of our operations in China through contractual arrangements among GDS Management Company, our data center companies and two VIEs that hold licenses required to operate our business, GDS Beijing and GDS Shanghai, and their shareholders. As a result of these contractual arrangements, we control GDS Shanghai, GDS Beijing and its subsidiaries, including EDC Shanghai Waigaoqiao, GDS Suzhou, Kunshan Wanyu, Weiteng Construction, Beijing Wanguo Yixin Science & Technology Co., Ltd., or Beijing Yixin, Zhangbei Yuntong Data Network Science & Technology Co., Ltd., or Zhangbei Yuntong, Shenzhen Yaode Data Services Co., Ltd., or Shenzhen Yaode, Shenzhen Jinyao Science & Technology Co., Ltd., or Shenzhen Jinyao, Guangzhou Weiteng Network Technology Co., Ltd., or Weiteng Network, and Shanghai Jinkai Data Technology Co., Ltd., or Shanghai Jinkai and have consolidated the financial information of these VIEs in our consolidated financial statements in accordance with U.S. GAAP. MIIT has approved GDS Beijing’s application to expand its IDC license coverage to include GDS Suzhou and Kunshan Wanyu so that they are now authorized to provide IDC services. See “—2016 VIE Restructuring.” As part of the VIE restructuring, we have converted and changed the shareholding of EDC Shanghai Waigaoqiao in the same way as GDS Suzhou, and MIIT has approved GDS Beijing’s application to expand its IDC license coverage to include EDC Shanghai Waigaoqiao so that EDC Shanghai Waigaoqiao is also authorized to provide IDC services. In addition, with regard to the other WFOEs that have not contributed substantial revenue, we are deliberating different measures to ensure that any business activity that may have to be conducted by IDC license holders will be conducted by our IDC license holders, which are consolidated VIEs. See “Item 4. Information on the Company—B. Business Overview—Regulatory Matters—Regulations Related to Value-Added Telecommunications Business” for additional details.

 

Historically, in 2014 and 2015 prior to our VIE restructuring, our consolidated VIEs, GDS Beijing and GDS Shanghai, contributed 2.0% and 4.3% of our total net revenue, and we conducted the substantial majority of our operations through GDS Suzhou when it was a WFOE under PRC law. See “—2016 VIE Restructuring” and “Item 3. Key Information—D. Risk Factors—Risks Related to Doing Business in the People’s Republic of China—We may be regarded as existing, in a state of historical non-compliance with the regulations on foreign investment restriction and value-added telecommunications services, for which penalties may be assessed that may materially and adversely affect our business, financial condition, growth strategies and prospects.” As a result of our internal restructuring, GDS Suzhou and EDC Shanghai Waigaoqiao became domestic-owned enterprises under PRC law and operating subsidiaries of GDS Beijing. GDS Suzhou and EDC Shanghai Waigaoqiao have received approval from the MIIT for providing IDC services with authorization from GDS Beijing under its IDC license. As of the date of this annual report on Form 20-F, we conducted the substantial majority of our operations in China through GDS Beijing and its subsidiaries. Accordingly, going forward we expect that substantially all of our net revenue will be generated through our consolidated VIEs, GDS Shanghai, GDS Beijing and its subsidiaries.

 

In 2003, some of our principal shareholders, including our founder, Mr. William Wei Huang, established Global Data Solutions Limited, a Cayman Islands exempted company. In 2001, FSL acquired GDS Suzhou, which was established by third parties in 2000. In 2006, GDS Beijing and GDS Holdings were established under the laws of the PRC and Cayman Islands, respectively. In 2009, we underwent restructuring with respect to GDS Beijing, which became a consolidated VIE. In 2010, GDS Suzhou was relocated from Shenzhen to Suzhou. In 2014, GDS Shanghai, which was established in 2011, also became a consolidated VIE.

 

53



Table of Contents

 

Acquisition of EDC Holding

 

EDC Holding was established in 2008 and is principally engaged in data center infrastructure services in the PRC. We held approximately 7% equity interests in EDC Holding on a fully diluted basis prior to the acquisition. In June 2014, in an effort to enhance our service offerings and to increase business synergy, we acquired all the equity interests in EDC Holding (preferred and ordinary shares) we did not already own by issuing 199,163,164 shares to the then-shareholders of EDC Holding.

 

Acquisition of GZ1

 

In May 2016, we, through GDS Beijing, acquired all the equity interest in Weiteng Construction from a third party for an aggregate purchase price of RMB129.5 million, subject to adjustment, if any, pursuant to the terms and conditions of the equity purchase agreement. Weiteng Construction is a limited liability company organized and existing under the PRC law, operates GZ1 in Guangzhou, China, and has its own IDC license.

 

Acquisition of SZ5

 

In June 2017, we consummated an acquisition of all the equity interests in a target group from a third party for an aggregate contingent purchase price of RMB312.0 million (US$48.0 million), subject to adjustment, if any, pursuant to the terms and conditions of the equity purchase agreement. The target group owns SZ5 in Shenzhen, China. As of the date of the acquisition, the data center had just commenced its operations. The company operating the data center has been authorized by GDS Beijing to provide IDC services under GDS Beijing’s IDC license.

 

Acquisition of GZ2

 

In October 2017, we consummated an acquisition of all equity interests in a target group from a third party for a cash consideration of RMB234.0 million (US$36.0 million). The target group owns GZ2 in Guangzhou, China. At the date of the acquisition, the data center was fully operational. The company operating the data center has its own IDC license.

 

2016 VIE Restructuring

 

The laws and regulations regarding VATS licenses in the PRC, especially those in relation to IDC services, are relatively new and are still evolving, and their interpretation and enforcement involve significant uncertainties. PRC laws and regulations restrict foreign equity ownership of entities that hold VATS licenses, and such licenses have been denied to entities whose foreign equity ownership exceeds permitted thresholds.

 

Before 2013, the definition of IDC service did not offer clear guidance as to whether our business at the time fell within its scope. Between 2010 and 2012, in order to comply with then-effective laws and administrative practice, we consulted relevant officials of local branches of the MIIT. Based on such consultations, we understood that we were not required to hold an IDC license in order for us to operate our business lawfully, and we entered into most of our customer contracts through GDS Suzhou, a WFOE, because we believed that restrictions on foreign investment in IDC services did not apply in our case.

 

On May 6, 2013, the Q&A was published on the website of China Academy of Telecom Research, an affiliate of the MIIT. The Q&A was issued together with the draft revised Telecom Catalogue of the 2013 version, which although not an official law or regulation, reflected the evolving attitude of the MIIT towards the legal requirements as to applications for VATS licenses, especially with regards to IDC services. A national consulting body and certain Designated Numbers are provided in the Q&A to answer any questions arising from the application of IDC licenses. Since then, even though the definition of IDC services under the Q&A is identical to that under the Telecom Catalogue, whether a business model should be deemed to be an IDC service is subject to the unified clarifications under the Q&A and replies obtained from such Designated Numbers, rather than different replies which may be obtained from different officials from the MIIT or its local branches. The draft revised Telecom Catalogue did not come into effect until March 2016, when it was further revised to adapt to developments in the telecommunications industry. During this period, we closely followed legislative developments and conducted feasibility studies for restructuring our business. Based on the Q&A and our consultation with both the Designated Numbers and MIIT officials in 2014 and 2015, most of our services would be deemed IDC services, and that such services could only be provided by a holder of an IDC license, or a subsidiary of such holder, with the authorization of the holder.

 

54



Table of Contents

 

GDS Beijing obtained a cross-regional IDC license in November 2013, the scope of which now includes Shanghai, Suzhou, Beijing, Shenzhen, Chengdu and Guangzhou. In order to adapt to the new regulatory requirements and address pre-existing customer contracts, we converted GDS Suzhou into a domestic company wholly owned by GDS Beijing by way of transferring all of the equity interests in GDS Suzhou from FSL to GDS Beijing in order to enable GDS Suzhou to engage in the provision of IDC services with the authorization of GDS Beijing, and under the auspices of an IDC license held by GDS Beijing. As part of the VIE restructuring, we have converted and changed the shareholding of EDC Shanghai Waigaoqiao in the same way as GDS Suzhou, and MIIT has approved GDS Beijing’s application to expand its IDC license coverage to include EDC Shanghai Waigaoqiao so that EDC Shanghai Waigaoqiao is also authorized to provide IDC services. In addition, with regard to the other WFOEs that have not contributed substantial revenue, we are considering measures to ensure that any services that may have to be provided by IDC license holders will be conducted by our IDC license holders, which are our consolidated VIEs. See “Item 4. Information on the Company—B. Business Overview—Regulatory Matters—Regulations Related to Value-Added Telecommunications Business” for additional details.

 

Public Offering

 

On November 2, 2016, our ADSs began trading on the NASDAQ Global Market under the ticker symbol “GDS.” We completed our initial public offering on November 7, 2016 and subsequently the underwriters partially exercised their over-allotment option on December 6, 2016. We issued and sold a total of 20,070,735 ADSs in these transactions, representing 160,565,880 Class A ordinary shares in the form of ADSs, raising US$186.7 million in proceeds to us before expenses but after underwriting discounts and commissions.

 

On January 30, 2018, we completed our follow-on public offering of 12,650,000 ADSs (including full exercise of the underwriters’ option to purchase additional ADSs), comprising 8,225,000 ADSs offered and sold by us and 4,425,000 ADSs offered and sold by certain selling shareholder entities affiliated with SBCVC Holdings Limited, or SBCVC, representing an aggregate of 101,200,000 Class A ordinary shares, raising US$204.8 million in proceeds to us and US$110.2 million in proceeds to SBCVC before expenses but after underwriting discounts and commissions. We did not receive any of the proceeds from the sale of ADSs by SBCVC.

 

Investment from CyrusOne

 

In October 2017, we formed a new strategic partnership with CyrusOne, a premier global data center REIT company, through the execution of a commercial agreement, and the issuance to CyrusOne of 64,257,028 Class A ordinary shares, equivalent to approximately 8.0 million ADSs, at a purchase price of $1.55625 per ordinary share, or US$12.45 per ADS, for a total consideration of US$100 million. Pursuant to the commercial agreement, the parties intend to exchange best practices as to sales and marketing, data center design and construction, supply chain management, customer relationship management, as well as operations, leveraging the core competencies of both companies in order to deliver data center solutions to their respective customers and assist in their global expansion.

 

Conversion of Convertible Bonds

 

In November 2017, our outstanding convertible bonds in an aggregate principal amount of US$150.0 million, together with the accrued interest thereon, were voluntarily converted into approximately 97.9 million additional Class A ordinary shares, equivalent to approximately 12.2 million ADS and representing 10.4% of our enlarged issued share capital immediately after completion of the conversion.

 

Partnership with SDIC, China Unicom and China Telecom

 

In January 2018, we entered into a non-binding letter of intent with State Development Investment Corporation, or SDIC, the largest state-owned investment holding company in China, China United Network Communications Corporation Limited, or China Unicom, and China Telecommunications Corporation Limited, or China Telecom, for the joint development of data centers in selected upcoming markets in China. We believe that this positions us to capture a growing market opportunity outside our core geographic markets. The parties intend to prioritize an initial pilot project in the Tianjin market.

 

Upgrade of GDS Management Company to an Investment Holding Company

 

On March 28, 2018, we completed the regulatory filing and registration to upgrade GDS Management Company to a foreign invested investment holding company in the PRC by changing its name from “Shanghai Free Trade Zone GDS Management Co., Ltd.” to “GDS (Shanghai) Investment Co., Ltd.” and expanding its business scope to include, among other things, equity investment. We expect that the upgrade of GDS Management Company to a foreign invested investment holding company will further facilitate our future investment activities in China.

 

Principal Offices

 

Our principal executive offices are located at 2/F, Tower 2, Youyou Century Place, 428 South Yanggao Road, Pudong, Shanghai 200127, People’s Republic of China. Our telephone number at this address is +86-21-2033-0303. Our registered office in the Cayman Islands is located at the offices of Codan Trust Company (Cayman) Limited, Cricket Square, Hutchins Drive, P.O. Box 2681, Grand Cayman, KY1-1111, Cayman Islands. Our agent for service of process in the United States is Law Debenture Corporate Services Inc. located at 801 2nd Avenue, Suite 403, New York, New York 10017, U.S.A.

 

55



Table of Contents

 

B.                                    Business Overview

 

We are a leading developer and operator of high-performance data centers in China. Our facilities are strategically located in China’s primary economic hubs where demand for high-performance data center services is concentrated. Our data centers have large net floor area, high power capacity, density and efficiency, and multiple redundancy across all critical systems. We are carrier and cloud-neutral, which enables our customers to connect to all major PRC telecommunications carriers, and to access a number of the largest PRC cloud service providers, whom we host in our facilities. We offer colocation and managed services, including direct private connection to major public cloud platforms. We have a 17-year track record of service delivery, successfully fulfilling the requirements of some of the largest and most demanding customers for outsourced data center services in China. Our base of approximately 500 customers consists predominantly of cloud service providers, large Internet companies, financial institutions, telecommunications and IT service providers, and large domestic private sector and multinational corporations. As of December 31, 2017, we had an aggregate net floor area of 101,258 sqm in service, 91.8% of which was committed, and an aggregate net floor area of 24,505 sqm under construction, 39.0% of which was pre-committed.

 

The market for high-performance data center services in China is experiencing strong growth. Demand is driven by the confluence of several secular economic and industry trends, including: rapid growth of the Internet, e-commerce, e-payments and big data; rising adoption of cloud computing and server virtualization, which requires data centers with higher power capacity, density and efficiency; increasing criticality of information technology and data in the enterprise environment which requires data centers with higher reliability; and growing reliance by enterprises on outsourcing as a solution to the increasing complexity and cost of managing mission-critical IT infrastructure. We believe that, as a result of this strong demand and the challenges of sourcing, developing and operating new facilities that meet the required standard, there is a relative scarcity of high-performance data center capacity in China.

 

Our portfolio of data centers and secured expansion capacity are strategically located to address this growing demand. We operate our data centers to service our customers predominantly in Shanghai, Beijing, Shenzhen, Guangzhou and Chengdu, the primary financial, commercial, industrial and communications hubs in each region of China. We have also established a presence in Hong Kong which we believe is another important market for our customers. Our data centers are located in close proximity to the corporate headquarters and key operation centers of many large enterprises, providing convenient access for our customers. Furthermore, the extensive multi-carrier telecommunications networks in these markets enable our customers to enhance the performance and lower the cost of connectivity to our facilities. In addition to our presence in core markets, we recently entered in an agreement with one of our largest customers for the development and operation of a data center campus in Hebei province, China.

 

Our data centers are large-scale, highly reliable and highly efficient facilities that provide a flexible, modular and secure operating environment in which our customers can house, power and cool the computer systems and networking equipment that support their mission-critical IT infrastructure. We install large power capacity and optimize power usage efficiency, which enables our customers to deploy their IT infrastructure more efficiently and reduce their operating and capital costs. As a result of our advanced data center design, high technical specifications and robust operating procedures, we are able to make service level commitments related to service availability and other key metrics that meet our customers’ required standards.

 

We currently serve approximately 500 customers, including cloud service providers and large Internet companies, a diverse community of financial institutions, telecommunications and IT service providers and large domestic private sector and multinational corporations, many of which are leaders in their respective industries. We host a number of the largest cloud service providers operating in China, including Aliyun, the cloud computing unit of Alibaba, which are present in several of our data centers. Contracts with our cloud service provider and large Internet customers have terms of three to ten years, while contracts with our financial institution and enterprise customers typically have terms of one to five years.

 

Capturing demand from cloud adoption in China is an important part of our business, and we believe it will remain central to our growth strategy going forward. During the past three years, cloud service providers have grown to account for nearly 60% of our total area committed as of December 31, 2017. Cloud service providers are driving increased global demand for data center capacity, and we believe that leading cloud service providers represent the majority of such new demand in China. Our total area committed increased from 61,043 sqm as of December 31, 2016 to 102,528 sqm as of December 31, 2017, representing an increase of 68.0%. This sales increase was driven primarily by increased cloud adoption in China and higher demand from cloud service providers, as well as new commitments from large Internet, financial service institution and enterprise customers. As we strengthen partnerships with cloud service providers and supply data center capacity that meets their needs, we believe that our service offerings will also be more attractive to enterprise customers.

 

56



Table of Contents

 

As of December 31, 2017, we operated sixteen self-developed data centers with an aggregate net floor area of 89,794 sqm in service. We also operated capacity at approximately twenty third-party data centers with an aggregate net floor area of 11,464 sqm in service, which we lease on a wholesale basis and use to provide colocation and managed services to our customers. As of the same date, we had a further four new self-developed data centers, and one phase of an existing data center, which collectively have an aggregate net floor area of 24,505 sqm, under construction. In addition, we had an estimated aggregate developable net floor area of approximately 46,000 sqm held for future development and had entered into four memoranda of understanding for leasing up to of eight data center shell buildings that we expect to provide us with additional net floor area of approximately 46,000 sqm. Our net revenue and results of operations are largely determined by the degree to which data center space is committed or pre-committed as well as its utilization. We had commitment rates of 87.5%, 89.0% and 91.8% as of December 31, 2015 and 2016 and 2017, respectively. We had utilization rates of 59.1%, 60.8% and 60.9% as of December 31, 2015, 2016 and 2017, respectively. The difference between commitment rate and utilization rate is primarily attributable to customers who have entered into agreements but have not yet started to use revenue generating services.

 

Our net revenue grew from RMB703.6 million in 2015 to RMB1,056.0 million in 2016, representing an increase of 50.1%, and increased to RMB1,616.2 million (US$248.4 million) in 2017, representing an increase of 53.1%.  Our adjusted EBITDA increased from RMB164.7 million in 2015 to RMB270.5 million in 2016, and further increased to RMB512.3 million (US$78.7 million) in 2017. Our net loss increased from RMB98.6 million in 2015 to RMB276.4 million in 2016, and increased to RMB326.9 million (US$50.2 million) in 2017. As of December 31, 2016, and 2017, our accumulated deficit was RMB858.7 million and RMB1,185.6 million (US$182.2 million), respectively.

 

Our Business Model and the Data Center Lifecycle

 

Our core business operations entail the planning and sourcing of new data center sites, developing such sites, securing customer commitments, providing our colocation services and managed services to customers, and maintaining high levels of service and customer satisfaction to develop and maintain long-term relationships with our customers. We focus on developing and operating what we refer to as high-performance data centers. These are data centers that feature large net floor area, high power capacity, density, and efficiency, and multiple redundancy across all critical systems.

 

Our strong customer and industry relationships afford us insight into the size, timing, and location of future demand which is reflected in our data center resource development plan. We source new data center resources by: (1) acquiring or leasing property which we develop for use as data center facilities, whether through constructing on greenfield sites or converting existing industrial buildings; (2) leasing existing data center capacity from third-party wholesale providers; and, (3) acquiring high performance data centers from other companies. Regardless of the source of our data center resource, we ensure that the facilities meet the high-performance standards required by our target customers. After procuring greenfield sites or existing buildings for conversion, we design and, through cooperation with developers, contractors, and suppliers, build out the facility to our advanced design and high technical specifications.

 

57



Table of Contents

 

We take a modular approach to developing, commissioning, equipping and fitting out of facilities, so that we can cater to a range of customer requirements with regard to redundancy, power density, cooling, rack configuration and other technical specifications. In addition, by taking a modular approach, we are able to phase our capital expenditures related to equipping and fitting out resource in accordance with proven sales demand or contractual delivery commitments to customers.

 

We commence marketing new data center facilities several quarters prior to completion of construction. We aim to secure pre-commitments from customers for a portion of the area under construction, typically from anchor customers who require large-scale capacity. Through securing such pre-commitments, we are able to reduce investment risk and optimize resource planning. Our contracts provide flexibility to our customers with regard to utilization and the commencement of billing. Anchor customers with large-scale commitments usually move in over 12 to 24 months, whereas enterprise customers usually move in over a period of three to six months. During the period when customers are moving into our data centers, we bill our customers for services based on a fixed amount which is the higher of actual utilization and minimum contractual customer commitments. See “—Contracts Terms and Pricing.”

 

Once data center resource becomes billable, customers are charged a fixed price over the life of the contract for colocation services and managed services. In certain contracts, the customer are also charged for actual power consumed. Area committed is included in area utilized when we commence generating revenue from the customer under the terms of the contract.

 

For our in-service data centers, we aim to maintain high levels of long-term utilization. As of December 31, 2017, our commitment rate was 91.8% of aggregate net floor area in service, while our utilization rate was 60.9%. The difference between commitment rate and utilization rate reflects the contracts which were still in the process of moving into our data centers. If we secure pre-commitments from customers, particularly large-scale capacity commitments from anchor customers, we expect that our utilization rate will continue to lag our commitment rate due to the longer time taken to move in associated with these types of contracts.

 

Our business model provides us with high levels of revenue visibility due to the long-term nature of our customer contracts and substantial backlog. We endeavor to provide high levels of customer service, support, and satisfaction so as to maintain long-term customer relationships and high rates of contract renewals for our services.

 

Our Data Centers

 

Our data centers are large-scale, highly reliable and highly efficient facilities that provide a flexible, modular and secure operating environment in which our customers can house, power and cool the computer systems and networking equipment that support their mission-critical IT infrastructure. We install large power capacity, together with engineering technologies to optimize power usage efficiency, enabling our customers to deploy their IT infrastructure more efficiently and reduce their operating and capital costs. Our data centers are located in close proximity to the corporate headquarters and key operations centers of many large enterprises, providing convenient access for our customers, as well as in areas where there are extensive telecommunications networks enabling our customers to enhance the performance and lower the cost of connectivity to our data centers. Our data centers are strategically located in Shanghai, Beijing, Shenzhen, Guangzhou and Chengdu, which are the primary financial, commercial, industrial and communications hubs in each region of China, and where demand is concentrated. In 2017, we entered in an agreement for a new data center campus development project in Hebei province, China. We continue to source and secure additional data center resources in China’s primary economic hubs.

 

The following table presents certain information relating to our data center portfolio as of December 31, 2017:

 

58



Table of Contents

 

(Sqm)

 

Area
in service

 

Area under
construction

 

Area held for
development

 

Location

 

 

 

 

 

 

 

Shanghai

 

37,552

 

9,113

 

19,615

 

Shenzhen

 

22,296

 

5,000

 

5,268

 

Guangzhou

 

14,716

 

0

 

0

 

Beijing

 

19,464

 

0

 

8,970

 

Hong Kong region

 

943

 

0

 

0

 

Chengdu

 

6,287

 

5,400

 

12,092

 

Hebei province

 

0

 

4,992

 

0

 

 

 

 

 

 

 

 

 

Total

 

101,258

 

24,505

 

45,945

 

Type

 

 

 

 

 

 

 

Self-developed

 

89,794

 

24,505

 

45,945

 

Third party

 

11,464

 

0

 

0

 

 

 

 

 

 

 

 

 

Total

 

101,258

 

24,505

 

45,945

 

 

As of December 31, 2017, our total area committed was 102,528 sqm, of which 92,961 sqm and 9,567 sqm related to data centers in service and data centers under construction, respectively.

 

Self-developed Data Centers

 

As of December 31, 2017, we operated sixteen self-developed data centers with an aggregate net floor area of 89,794 sqm in service. We also operated capacity at approximately twenty third-party data centers with an aggregate net floor area of 11,464 sqm in service, which we lease on a wholesale basis and use to provide colocation and managed services to our customers. As of the same date, we had a further four new self-developed data centers, and one phase of an existing data center, which collectively have an aggregate net floor area of 24,505 sqm, under construction. In addition, we had an estimated aggregate developable net floor area of approximately 46,000 sqm held for future development and had entered into four memoranda of understanding for leasing up to of eight data center shell buildings that we expect to provide us with additional net floor area of approximately 46,000 sqm.

 

High-Performance Features.   Our self-developed data centers generally feature:

 

·                  High Availability.   Our data centers are equipped with redundant delivery paths for power, cooling and other critical systems, sufficient to satisfy or exceed the Tier III standard as defined by the Uptime Institute. High availability data centers are suitable for housing mission-critical IT infrastructure. We operate our facilities so as to deliver the levels of service availability required by the most demanding customers.

 

·                  High Power Density.   Our self-developed data centers in service and under construction have an average power density of approximately 2.0 kW/m2. High power density enables customers to deploy their IT infrastructure more efficiently and to optimize their IT infrastructure performance.

 

·                  High Power Efficiency.   Our self-developed data centers are designed to achieve high power efficiency, which is expressed conversely by a low PUE ratio. Our self-developed data centers had around 1.5 times PUE in stabilized operation, compared with an average of 1.7 times for data centers built from 2011 to mid-2013 in China and a PUE of more than 2.0 times for some older data centers, according to the MIIT. High power efficiency reduces operating costs, for the benefit of our customers and ourselves.

 

In addition to the high-performance features described above, our data centers provide flexible fit-out, sufficient floor load bearing strength and clear slab-to-slab height to support dense deployment of IT hardware, multiple layers of physical security, early fire detection monitoring and fire suppression systems, diverse connectivity, and other amenities.

 

This combination of high availability, high power density, high power efficiency and other features enables us to serve the most sophisticated and demanding users of data center services who seek cost efficient solutions for their requirements, without compromise on performance across multiple operating parameters.

 

59



Table of Contents

 

Types of Data Centers.     We have a diversified and flexible approach to developing our data center portfolio. We categorize our data centers into the following two types:

 

·                  Purpose-Built.   Purpose-built data centers are facilities which are designed and constructed specifically for use as data centers. Our purpose-built facilities comprise those that we design ourselves and for which we directly oversee the construction and fit out, as well as certain of the facilities that we lease or have acquired from third-parties. Purpose-built facilities represent approximately 53.2% by aggregate net floor area of our self-developed data centers in service and under construction as of December 31, 2017.

 

·                  Converted.   Conversion involves repurposing existing industrial buildings for use as data centers. We undertake conversions in order to fulfill demand where time-to-market and site opportunity do not allow us to purpose-build. We carefully select such buildings based on their suitability for use as data centers. We design and construct to the same high technical specifications as our purpose-built data centers, so as to ensure that the end-product is of a comparable standard. Converted facilities represent approximately 46.8% by aggregate net floor area of our self-developed data centers in service and under construction as of December 31, 2017.

 

Data Center Tenure.     We hold our data centers either through direct ownership or lease. In China, land cannot be owned outright, but is secured through land use rights. For self-developed data centers that we own, we have rights to use the underlying land for up to 42 years, which is close to the longest permissible period, plus ownership of the buildings and other fixed assets comprising the data center. For self-developed data centers that we lease, we enter into long-term leases with the owners of the building generally for periods of fifteen to twenty years, which is the longest permitted lease period under PRC law. For third-party data centers where we lease capacity on a wholesale basis, we typically enter into leases for fixed terms of three to ten years.

 

Stage of Development.     We categorize our data centers, and the corresponding net floor area, according to the following stages of development:

 

·                  In Service.   Data centers are categorized as in service once the construction of the building is complete, critical systems have been installed, the facility has passed rigorous integrated system testing, and one or more modules have been equipped and fitted out ready for utilization by customers. Once this stage has been reached, we categorize the net floor area of the data center as area in service, including the net floor area which may require additional capex for equipping and fitting out prior to utilization by customers.

 

·                  Under Construction.   Data centers are categorized as under construction once we have secured control of the site, obtained the necessary construction and other permits, established the design, and building and engineering works are in progress. When we successfully secure pre-commitments from customers, we calculate pre-commitment rate based on the area under construction.

 

·                  Held for Future Development.   Area held for future development consist of the estimated data center net floor area that we expect to be able to develop on land which we have secured, at buildings which we have constructed or leased and pursuant to development or lease agreements we have entered into, but which, in each case, are not under construction. The developable net floor area estimates are subject to a number of contingencies and uncertainties.

 

Self-Developed Data Centers in Service:     The following table sets forth additional details concerning our portfolio of self-developed data centers in service as of December 31, 2017:

 

 

 

Shanghai

 

Shenzhen

 

Guangzhou

 

Beijing

 

Chengdu

 

 

 

KS1

 

SH1

 

SH2

 

SH3

 

SH4

 

SZ1

 

SZ2

 

SZ3

 

SZ4
(Phase 1)

 

(3)

 

SZ5
(Phase 1)

 

(3)

 

GZ1

 

GZ2

 

BJ1

 

BJ2

 

BJ3

 

CD1

 

Date ready for service (HHYY)

 

2H10

 

2H11

 

2H15

 

2H16

 

2H17

 

2H14

 

1H16

 

2H16

 

2H17

 

1H17

 

1H16

 

2H17

 

2H15

 

2H17

 

2H17

 

1H17

 

Type

 

Purpose-built

 

Purpose-built

 

Purpose-built

 

Purpose-built

 

Purpose-built

 

Converted

 

Converted

 

Converted

 

Converted

 

Converted

 

Converted

 

Converted

 

Converted

 

Converted

 

Converted

 

Purpose-built

 

Tenure

 

Owned

 

Leased

 

Leased

 

Leased

 

Leased

 

Leased

 

Leased

 

Leased

 

Leased

 

Leased

 

Leased

 

Leased

 

Leased

 

Leased

 

Leased

 

Owned

 

Area in service

 

6,546

 

6,432

 

7,712

 

7,950

 

8,394

 

4,286

 

4,308

 

2,678

 

4,677

 

5,000

 

6,521

 

6,131

 

2,435

 

6,177

 

4,260

 

6,287

 

Area committed

 

6,490

 

6,369

 

7,643

 

7,816

 

4,925

 

4,278

 

4,038

 

1,601

 

4,555

 

5,000

 

6,521

 

6,131

 

2,429

 

5,285

 

4,260

 

6,193

 

Commitment rate(1)

 

99%

 

99%

 

99%

 

98%

 

59%

 

100%

 

94%

 

60%

 

97%

 

100%

 

100%

 

100%

 

100%

 

86%

 

100%

 

99%

 

Area utilized

 

6,296

 

5,911

 

6,949

 

4,611

 

0

 

4,278

 

3,310

 

1,534

 

0

 

3,710

 

5,889

 

6,131

 

2,363

 

917

 

946

 

1,471

 

Utilization rate(2)

 

96%

 

92%

 

90%

 

58%

 

0%

 

100%

 

77%

 

57%

 

0%

 

74%

 

90%

 

100%

 

97%

 

15%

 

22%

 

23%

 

 

60



Table of Contents

 


(1)         The ratio of area committed to area in service.

 

(2)         The ratio of area utilized to area in service.

 

(3)         We are developing our SZ4 and SZ5 data centers in phases. The categorization of data centers by stage of development is applied to each phase of the SZ4 and SZ5 project.

 

As of December 31, 2017, we had invested an aggregate RMB5,422.3 million (US$833.4 million) in our data centers in service and expect to invest approximately an additional RMB198.3 million (US$30.5 million) to complete fitting out these data centers.

 

Self-Developed Data Centers Under Construction.     The following data table presents certain information relating to our self-developed data centers under construction as of December 31, 2017:

 

 

 

Shanghai

 

Shenzhen

 

Chengdu

 

Hebei
province

 

 

 

SH5 (Phase1)(2)

 

SH6

 

SZ5 (Phase 2)(2)

 

CD2(Phase 1)(2)

 

HB1(3)

 

Estimated date ready for service (HHYY)

 

1H18

 

2H18

 

1H18

 

2H18

 

1H18

 

Type

 

Converted

 

Purpose-built

 

Converted

 

Purpose-built

 

Purpose-built

 

Tenure

 

Leased

 

Leased

 

Leased

 

Owned

 

Leased

 

Area under construction

 

2,042

 

7,071

 

5,000

 

5,400

 

4,992

 

Area pre-committed

 

0

 

3,200

 

0

 

1,375

 

4,992

 

Pre-commitment rate(1)

 

0%

 

45%

 

0%

 

25%

 

100%

 

 


(1)             The ratio of area pre-committed divided by the area under construction.

 

(2)             We are developing our SH5, SZ5 and CD2 data centers in phases. The categorization of data centers by stage of development is applied to each phase of SH5, SZ5 and CD2 development.

 

(3)             Adjacent to HB1, we recently secured and initiated construction of two additional data centers, named HB2 and HB3, in early 2018. HB2 and HB3 are fully pre-committed by one of our largest customers.

 

As of December 31, 2017, we had invested RMB761.6 million (US$117.1 million) in our data centers under construction and expect to invest approximately an additional RMB1,198.4 million (US$184.2 million) to complete construction in these data centers.

 

Self-Developed Data Center Resources Held for Future Development. We have also secured data center resources that we classify as held for future development. We have entered into leases and development agreements or secured land which could potentially be developed into data centers with an estimated aggregate developable net floor area of approximately 46,000 sqm. Self-developed data center resources held for future development include: (1) SZ4 (Phase 2), an existing building in Shenzhen which we have leased and which we are developing in two phases; (2) a site in Beijing for a purpose-built facility that is subject to the local power bureau relocating overhead power supply lines which affect the use of the site; (3) a site in Kunshan adjacent to KS1 for which we have secured land use rights; (4) CD2 (Phase 2) for which we have secured land use rights; (5) SH5 (Phase 2), extension of an existing building in Shanghai which we have leased and are developing in two phases; (6) SH7, a building under construction by the developer in Shanghai which we have leased, but not yet taken delivery; (7) SH8, an existing building in Shanghai which we have leased and where we have initiated construction in January 2018.

 

61



Table of Contents

 

In September 2016, we entered into a memorandum of understanding with a property development company for the lease of three data center shell buildings to be built-to-suit in phases on a site in the Shanghai Waigaoqiao Free Trade Zone in close proximity to our existing data centers. Once the built-to-suit lease agreements are finalized, we expect these buildings to provide us with additional data center net floor area of approximately 30,000 sqm.

 

In January 2017, we entered into a memorandum of understanding with a property development company for the lease of two data center shell buildings to be converted in phases also on a site in the Shanghai Waigaoqiao Free Trade Zone. Once the lease agreements are finalized, we expect these buildings to provide us with additional data center net floor area of approximately 7,800 sqm.

 

In March 2017, we entered into a memorandum of understanding with an industry trade company for the lease of one data center shell building to be converted in phases also on a site in the Shanghai Waigaoqiao Free Trade Zone. Once the lease agreements are finalized, we expect this building to provide us with additional data center net floor area of approximately 3,500 sqm.

 

In November 2017, we entered into a letter of intent with a third party in respect of a potential acquisition of a company which is in the process of developing a data center located in Beijing. The execution of the definitive agreement for the acquisition is subject to the satisfactory completion of our due diligence. We expect that the completion of the foregoing acquisition would provide us with additional net floor area of approximately 4,500 sqm.

 

Subsequent to the 2017 year end, we have further secured several letters of intent or equivalent legal documents with relevant third parties in respect of potential acquisitions of companies which are in the process of developing data centers, or potential leases or purchases of properties for the development of self-developed data centers in Beijing and Guangzhou, respectively. The execution of definitive agreements for any such acquisition, lease or purchase is subject to satisfactory completion of our due diligence. We expect that the completion of the foregoing acquisitions would provide us with additional developed and developable net floor area of approximately 80,000 sqm.

 

Third-party data centers

 

In addition to operating and providing services in our self-developed data centers, we also provide data center services with respect to net floor area that we lease from third-party data center providers on a wholesale basis and use to provide colocation and managed services to our customers. As of December 31, 2017, we operated capacity at approximately twenty third-party data centers with an aggregate net floor area of 11,464 sqm in service.

 

The third-party data centers where we lease capacity on a wholesale basis were not purpose-built or converted according to our design and technical specification. However, on a selective basis, we may carry out improvement work at third-party data centers in order to attain the performance levels required to serve our customers. In particular, one of our third-party data centers is a facility in which we leased increasing amounts of space over time, so that we now lease the entire data center. As we accumulated leased data center space in the data center over time, and we never conducted any comprehensive conversion or repurposing of the facility, we continue to categorize that data center as a third-party data center.

 

Lease Agreements Relating to Our Data Centers

 

We enter into leases in connection with our self-developed data centers. In addition, certain third-party data centers in which we lease capacity on a wholesale basis are subject to property lease agreements. Under relevant PRC laws and regulations, lease agreements are required to be registered or filed with the relevant housing authorities. Among the data centers that we lease, including those under construction, a majority of the lease agreements have not been filed with relevant authorities in accordance with the applicable PRC laws and regulations. The failure to register or file the lease will not affect the legal validity of the lease agreements but may subject us to fines. In order to address the situations where the relevant leases have not been registered by the lessors, we have communicated with the relevant lessors with regard to completing the registration of the relevant lease agreements to the extent practicable. However, there is no guarantee that the lessors will respond to our requests or take remedial action with regard to the lack of registration and filing, and we, or the third-party lessors, may be liable if timely rectifications are not made. A portion of any such losses will be recoverable from the lessors according to the terms of certain of the lease agreements. See “Item 3. Key Information—D. Risk Factors—Risk Factors Relating to Our Business and Industry—Our failure to comply with regulations applicable to our leased data centers may materially and adversely affect our ability to use such data centers.”

 

62



Table of Contents

 

Our Services

 

We offer a broad range of services including colocation services and managed services, which includes managed hosting services and managed cloud services. We also provide certain other services, including consulting services.

 

Colocation Services

 

We offer our customers a highly secure, reliable and fault-tolerant environment in which to house their servers and related IT equipment. Our core colocation services primarily comprise the provision of critical facilities space, customer-available power, racks and cooling. Our customers have several choices for hosting their servers, networking and storage equipment. They can place their equipment in a shared or private space that can be customized to their requirements. We offer a variety of power options to suit individual customer requirements, including high power density racks. In some instances, colocation customers will request that we provide IT equipment for their use in our data centers. In such cases, we will sell such IT equipment to the colocation customer.

 

Managed Services

 

Managed Hosting Services.     Our managed hosting services comprise a broad range of value-added services, covering each layer of the data center IT value chain. Our suite of managed hosting services includes business continuity and disaster recovery, or BCDR, solutions, network management services, data storage services, system security services, operating system services, database services and server middleware services. Our managed hosting services are tailored to meet the specific objectives of individual customers. We help our customers reduce their costs, re-engineer existing processes, improve the quality of service delivery and realize a better return on their investment.

 

Our network management services help our customers to design and maintain their private network systems. Our data storage services provide storage architecture design and customization for specific requirements. Our system security services include identity and access control, firewall management, intrusion protection and vulnerability protection services. Our operating system services provide pro-active administration, management, monitoring and reporting across a wide range of operating systems. Our database services provide database customization and performance tuning operation, administration and monitoring services across a range of database platforms. Our server middleware services provide customization and performance tuning services across a range of platforms. We also offer consulting services for customers who request additional know-how and guidance relating to disaster recovery and other aspects of our managed hosting services. Our managed hosting services are provided on a continuous basis over the term of the contract.

 

Managed Cloud Services.     The adoption of cloud computing continues to rise and has become a key element of IT strategy for enterprises globally. We believe that our data centers are well-suited for the hosting of cloud platforms. As a result, we have succeeded in attracting a number of the largest PRC cloud service providers to colocate their public cloud platforms in our data centers, including those operated by Aliyun, the cloud computing unit of Alibaba.

 

The presence in our data centers of major public cloud platforms enables us to offer our enterprise customers efficient and reliable access to the high capacity cloud resources of their choosing. On a reciprocal basis, we are able to assist our cloud service provider customers to access the enterprise customers which are present in our data centers. We believe that this established presence in our data centers creates a network effect which will attract other cloud service providers, as well as additional enterprise customers, to colocate in our data centers.

 

Large enterprises are increasingly deploying a combination of multiple private, hosted, or public cloud services, a configuration known as hybrid cloud. We expect that hybrid clouds will become increasingly prevalent in China. While this configuration can provide enterprises with greater flexibility, scalability, security and cost efficiency, it also presents new challenges in integrating and operating multiple systems. Leveraging our long track record as a provider of IT managed services, we are developing an innovative service platform to assist our enterprise customers in the management of their hybrid clouds, which we refer to as CloudConnect and CloudMix. CloudMix provides a robust management interface enabling enterprises to integrate and control every aspect of their hybrid cloud computing environment across their private servers and one or more public cloud service providers. We also architect cloud-based solutions tailored to the unique requirements of each customer. CloudConnect provides direct private connection to major public cloud platforms hosted in our data centers and across our network infrastructure. In addition, as part of our managed cloud services we also offer consulting services for customers who request additional know-how and assistance concerning the implementation of cloud-based solutions, such as migration from physical to cloud-based hosting.

 

63



Table of Contents

 

Data Center Sourcing and Development

 

We believe that the size, location, and quality of our facilities are key to maintaining our competitiveness. We apply the same rigor to the process of sourcing, design and construction as we do to our operations. We have a substantial in-house team dedicated to sourcing, feasibility analysis, technical design, costing and project management. The process is comprised of the following steps:

 

·                  Planning and Sourcing.   Our strong customer and industry relationships, combined with our data center presence in key markets in each region and direct sales force, afford us insight into the size, timing, and location of future demand. We incorporate this insight into a multi-year resource plan for each of the key markets. Our in-house team begins sourcing potential sites up to three or more years in advance of planned delivery. We seek to secure sites both in close proximity to central business districts or to areas where there is a concentration of enterprise operations centers so as to satisfy the location preferences of our target customer segments. We consider both greenfield sites when available, and also existing industrial buildings suitable for conversion. We require security of tenure for a minimum of ten years. Our team works closely with local government authorities to obtain necessary permits and approvals, with electric utilities to obtain sufficient power infrastructure and supply, and with telecommunications carriers to ensure multi-carrier connectivity to our data centers. We generally seek to secure sites that can support a net floor area of at least 5,000 square meters per data center building and sufficient power capacity to fulfill the requirements of the customer segments which we expect to serve in the facility.

 

·                  Design and Construction.   We undertake the technical design, specification and costing in-house as we believe that these are important to ensuring the data center meets our strategic requirements. This also enables us to achieve a level of design standardization. We continuously study new engineering and technologies to maintain an advanced design. Our in-house team also takes responsibility for construction project management, which includes scheduling, vendor selection, procurement, budget control and cost analysis, and quality supervision and assurance. We believe that these elements are important to ensuring the project is completed on time, within budget and to the required quality standard.

 

·                  Commissioning and Fit Out.   After the shell and core of a building are completed, we work with our contractors and suppliers to make the data center ready for service, or RFS. This involves: (1) obtaining necessary operating permits and approvals; (2) equipping and fitting out the critical facilities area for utilization by customers; and, (3) pre-operational testing, also referred to as commissioning, to ensure that the facility is fully functioning and capable of providing the required service levels. We have a team dedicated to testing and commissioning before operations commence.

 

Operations

 

We have separate teams for data center operations and service delivery. Our data center operations team is responsible for directing, coordinating and monitoring the daily operation of our data center facilities. Our service delivery team is responsible for delivery of the services which we provide to customers on a 24/7 basis. Our teams are deployed in regional operations centers, as well as on site, in order to provide two layers of management and support.

 

We undertake in-house all technical functions which impact data center performance, including floor planning, equipment lifecycle management, optimizing data center efficiency, surveillance of the critical facilities environment and network performance, incident response management and rectification. We also undertake in-house all activities which have a direct bearing on customers, including support for set up of customer IT equipment, remote hands services, outsourced IT operations, incident and compliance reporting, and response to customer requests.

 

64



Table of Contents

 

We have developed a proprietary Data Center Operation Management Platform which provides real-time information on many aspects of data center operating performance and enables us to streamline our data center management processes. We also have developed robust operating procedures, protocols and standards which enable us to meet or exceed the performance and quality levels specified in our service level agreements, or SLAs, with the most sophisticated customers. We have been certified ISO9001, ISO20000 and ISO27001 for almost 10 years, and received certification for ISO 22301 in June 2016. In October 2016, the Uptime Institute, an unbiased advisory organization focused on improving the performance, efficiency, and reliability of business critical infrastructure, awarded five of our data centers with their “Management and Operations (“M&O”) Approved Site” awards. We believe that our standard of data center operations, which reflects our history and culture as an IT service provider, set us apart from many data center service providers in China.

 

Our Customers

 

We consider our customers to be the end users of our data center services. We may enter into contracts directly with our end user customers or through intermediate contracting parties. We have long-standing relationships with all the major PRC telecommunications carriers who are both partners providing network services to our customers as well as intermediate contracting parties for the sale of colocation services to our customers. Because we negotiate with, maintain and support each of the end users of our services, even where the actual data center contract is made with the telecommunications carrier, we consider the end user to be our end customer. The end user customer generally has separate decision-making authority and a services procurement budget that is distinct from that of the telecommunications carriers with whom we contract.

 

We currently serve approximately 500 customers, including cloud service providers and large Internet companies, a diverse community of PRC and foreign financial institutions as well as telecommunications and IT service providers and large domestic private sector and multinational corporations, many of which are leaders in their respective industry verticals. We host a number of the largest cloud service providers operating in China, including Aliyun, the cloud computing unit of Alibaba, which are present in several of our data centers.

 

Our cloud service provider, large Internet and financial institution end user customers accounted for 57.9%, 21.2% and 13.1% of our total area committed as of December 31, 2017, respectively. Our three largest end user customers accounted for 34.9%, 17.7% and 13.5%, respectively, of our total area committed as of December 31, 2017. No other end user customer accounted for 10% or more of our total area committed as of that date.

 

The following table presents the total area committed of our top five end user customers, all of which are Internet companies, as of December 31, 2017:

 

End User
Customer

 

Total area committed
(sqm)
(1)

 

Total area committed
(%)

 

Customer 1

 

35,776

 

34.9

%

Customer 2

 

18,133

 

17.7

%

Customer 3

 

13,858

 

13.5

%

Customer 4

 

3,895

 

3.8

%

Customer 5

 

3,200

 

3.1

%

 


(1)            Includes data center area for which we have entered into non-binding agreements or letters of intent, or have received other confirmations from, certain customers.

 

We endeavor to establish strategic relationships with key customers, particularly large Internet companies and cloud service providers who have large data center capacity requirements and who can help enhance the value of our data center ecosystem.

 

65



Table of Contents

 

Contract Terms and Pricing

 

Pricing in our contracts is for a fixed amount which usually includes a stated amount of space, power commitment and other bundled services. Power commitment means the right to use a stated amount of power. Pricing is generally flat over the contract term but subject to adjustments when power tariffs change. Where power tariffs change, we adjust the pricing to reflect the change in power cost going forward. For some customers, we charge for actual power consumed.

 

A substantial majority of our customer contracts are multi-year contracts. Contracts for our cloud service provider and large Internet customers have terms of three to ten years, while contracts with our financial institution and enterprise customers are for between one to five years. Our typical service contract provides a notice period of one to six months for early termination, and in certain cases, we are entitled to a substantial amount of early termination damages equivalent to up to 12 months’ service fee, in addition to payment for our services already provided before such early termination.

 

Sales and Marketing

 

Sales.     Our sales activities are mainly conducted through our direct sales force. We organize our direct sales force into four geographic regions, Northern China, Southern China, Eastern China and Western China. We incentivize our sales force to meet their annual targets through performance-based bonuses. For new customers, our sales cycle typically begins with creating a sales plan for a particular region or industry and then identifying new customers in these regions or industries. We also receive referrals from our vendors and other relationships, and often our reputation attracts customers to our services without any directed sales efforts. For our existing customers, our sales team focuses on identifying upsell opportunities.

 

Many of our customer contracts are won through a competitive bidding process. For new customers, the bidding process begins with evaluation of the potential customer’s requirements. We formulate a service proposal based on these requirements. Our team representing multiple departments prepares a proposal to meet the required service scope and level. We negotiate the contract and service details.

 

Marketing.     To support our sales effort and to actively promote our brand, we conduct wide-ranging marketing programs. Our marketing strategies include active public relations and ongoing customer communications programs. We participate in a variety of IT industry and financial services industry conferences and workshops to raise awareness about the value of data center services. We also build our brand recognition by participating in industry and government workshops and industry standard-setting bodies, such as the China National Institute of Standardization Committee on Disaster Recovery for Information Systems.

 

Technology and Intellectual Property

 

We rely on a combination of copyright, trademark, trade secrets and other intellectual property laws, nondisclosure agreements and other measures to protect our intellectual property, such as our proprietary storage and management system, for which we have registered a copyright. We also promote protection through contractual prohibitions, such as requiring our employees to enter into confidentiality and non-compete agreements which are applicable to selected employees. We derive most our revenues in China and use  , our figure trademark, in a majority of our services. We have registered the figure trademark in China in several categories that cover our service areas and we plan to register the figure trademark in China in certain additional categories. We have also registered the pure text of “GDS” as a trademark in several categories that cover our services areas, however, a third party has also registered the pure text of “GDS” as a trademark in certain IT-related services. It is our belief, based on our industrial experience, that our business is different from the services for which the third party registered its trademark. Nevertheless, since the services for which the third party trademark is registered are also IT-related and could be deemed as similar to ours to some extent, we cannot assure you that a government authority or court will hold the same view with us that such similarity will not cause confusion in the market. In such a case, if we are to use the pure text of GDS as our trademark, we may be required to explore the possibility of acquiring this trademark, or entering into an exclusive licensing agreement with the third party, which will cause us to incur additional cost. See “Item 3. Key Information—D. Risk Factors—Risk Factors Relating to Our Business and Industry—We may be subject to third-party claims of intellectual property infringement.”

 

66



Table of Contents

 

Competition

 

We offer a broad range of data center services and, as a result, we may compete with a wide range of data center service providers for some or all of the services we offer.

 

We face competition from the state-owned telecommunications carriers, namely China Telecom, China Unicom and China Mobile. One of the main purposes for which these carriers develop data centers is in order to facilitate the sale of related telecommunications services. In locations outside of the key economic hubs, these three carriers may sometimes be the only available provider of data center services. We distinguish ourselves from these carriers because we are carrier-neutral, enabling our customers to connect within our facilities with all three carriers based on their cost and/or network and application requirements. We compete on the basis of our data center quality, operating track record and differentiated managed and cloud service capabilities. Although we compete with carriers for colocation customers, our customers also rely on the connectivity that carriers provide. We believe that we also have a mutually beneficial relationship with these carriers since our data center services often help carriers attract more customers for their telecommunications services.

 

We also compete with other carrier-neutral data center service providers, including:

 

·                  Domestic carrier-neutral data center service providers.   We compete with domestic carrier-neutral data center service providers with a presence in some of our markets, such as Sinnet, Dr. Peng and 21Vianet. We believe that we are well positioned in terms of our operational track record and our ability to: deliver high-performance data center services in all key markets; maintain consistently high facility and service quality; continue capacity expansion in all key markets to accommodate growing demand; and provide differentiated managed service offerings with a unique value proposition.

 

·                  International carrier-neutral data center service providers.   We compete to a lesser extent with foreign carrier-neutral data center service providers such as Equinix, KDDI and NTTCom, each of which has a presence in Shanghai and/or Beijing and primarily serve their international customers. We believe that we distinguish ourselves by our larger capacity and more extensive market presence across the key economics hubs in China, deep operating knowledge and long track record in the China market, and long-term relationships with the telecommunications carriers.

 

Employees and Training

 

We had 617, 609 and 740 employees as of December 31, 2015, 2016 and 2017, respectively. The following table sets forth the number of our employees by function as of December 31, 2017:

 

 

 

Number of
Employees

 

% of Total

 

Colocation services

 

358

 

48.4

%

Managed services

 

98

 

13.2

%

Sales and marketing

 

80

 

10.8

%

Management, finance and administration

 

204

 

27.6

%

Total

 

740

 

100.0

%

 

To maintain the highest level of service, employee training and certification is essential to ensure that our employees meet and exceed industry requirements. Many of our engineering employees have received training and certifications from globally-recognized IT service organizations, such as IBM AS/400 certifications.

 

We pay most of our employees a base salary and performance-based bonuses and provide welfare and other benefits required by law. In addition, we plan to provide some of our employees with stock option to align their interests more closely with our shareholders. We believe that our compensation and benefits packages are competitive within our industry. We have not had any labor disputes that materially interfered with our operations and we believe that our employee relations are good.

 

67



Table of Contents

 

We also outsource certain operations, primarily on-site security, to reputable third-party service providers.

 

Facilities

 

Our headquarters are located at 2/F, Tower 2, Youyou Century Place, 428 South Yanggao Road, Pudong, Shanghai 200127, People’s Republic of China. We have additional offices in Beijing, Suzhou, Shenzhen, Guangzhou, Hong Kong and Chengdu.

 

Our offices are located on leased premises totaling approximately 4,400 sqm across China. We lease our office premises from unrelated third parties.

 

Insurance

 

We have in place insurance coverage up to a level which we consider to be reasonable and which covers the type of risks usually insured by companies on the same or similar types of business as ours in China. Our insurance broadly falls under the following four categories: business interruption for lost profits, property and casualty, public liability, and commercial employee insurance.

 

Legal Proceedings

 

We may become subject to legal proceedings, investigations and claims incidental to the conduct of our business from time to time. We are not currently a party to, nor are we aware of, any legal proceeding, investigation or claim which, in the opinion of our management, is likely to have a material adverse effect on our business, financial condition or results of operation.

 

Regulatory Matters

 

The following is a summary of the material laws and regulations or requirements that affect our business activities in China or the rights of our shareholders to receive dividends and other distributions from us.

 

Our Internet data center businesses are classified as value-added telecommunication businesses by the PRC government. Current PRC laws, rules and regulations restrict foreign ownership in value-added telecommunication services. As a result, we operate our Internet data center businesses through our consolidated VIEs, each of which is owned by PRC citizens and certain of which hold the licenses associated with these businesses. As the development of the Internet and telecommunications industry in China is still evolving, new laws and regulations may be adopted from time to time that will require us to obtain additional licenses and permits in addition to those that we currently have, and to address new issues that arise from time to time. As a result, substantial uncertainties exist regarding the interpretation and implementation of current and future Chinese laws and regulations applicable to the data center services industry. See “Item 3. Key Information—D. Risk Factors—Risk Relating to Doing Business in the People’s Republic of China.”

 

Regulation on Foreign Investment Restrictions

 

Investment activities in the PRC by foreign investors are principally governed by the Industry Catalog Relating to Foreign Investment, or the Catalog, which was promulgated and is amended from time to time by the Ministry of Commerce and the National Development and Reform Commission. The Catalog divides industries into three categories: encouraged, restricted and prohibited. Industries not listed in the Catalog are generally deemed as constituting a fourth “permitted” category and open to foreign investment unless specifically restricted by other PRC regulations. Industries such as value-added telecommunication services, including Internet data center services, are restricted to foreign investment.

 

According to the Administrative Regulations on Foreign-Invested Telecommunications Enterprises issued by the PRC State Council on December 11, 2001 and amended on September 10, 2008 and February 6, 2016 respectively, foreign-invested value-added telecommunications enterprises must be in the form of a Sino-foreign equity joint venture. The regulations restrict the ultimate capital contribution percentage held by foreign investor(s) in a foreign-invested value-added telecommunications enterprise to 50% or less and require the primary foreign investor in a foreign invested value-added telecommunications enterprise to have a good track record and operational experience in the VATS industry.

 

68



Table of Contents

 

In July 2006, the MIIT issued the Circular of the Ministry of Information Industry on Strengthening the Administration of Foreign Investment in Value-added Telecommunications Business, or the MIIT Circular, according to which, a foreign investor in the telecommunications service industry of China must establish a foreign invested enterprise and apply for a telecommunications businesses operation license. The MIIT Circular further requires that: (i) PRC domestic telecommunications business enterprises must not, through any form, lease, transfer or sell a telecommunications businesses operation license to a foreign investor, or provide resources, offices and working places, facilities or other assistance to support the illegal telecommunications services operations of a foreign investor; (ii) value-added telecommunications business enterprises or their shareholders must directly own the domain names and trademarks used by such enterprises in their daily operations; (iii) each value-added telecommunications business enterprise must have the necessary facilities for its approved business operations and to maintain such facilities in the regions covered by its license; and (iv) all VATS providers are required to maintain network and Internet security in accordance with the standards set forth in relevant PRC regulations. If a license holder fails to comply with the requirements in the MIIT Circular and cure such non-compliance, the MIIT or its local counterparts have the discretion to take measures against such license holder, including revoking its value-added telecommunications business operation license.

 

In light of the above restrictions and requirements, we conduct our value-added telecommunications businesses through our consolidated VIEs.

 

Regulations Related to Value-Added Telecommunications Business

 

Among all of the applicable laws and regulations, the Telecommunications Regulations of the People’s Republic of China, or the Telecom Regulations, promulgated by the PRC State Council in September 2000 and amended on July 29, 2014 and February 6, 2016 respectively, is the primary governing law, and sets out the general framework for the provision of telecommunications services by domestic PRC companies. Under the Telecom Regulations, telecommunications service providers are required to procure operating licenses prior to their commencement of operations. The Telecom Regulations distinguish “basic telecommunications services” from “VATS.” VATS are defined as telecommunications and information services provided through public networks.

 

The Telecom Catalogue, was issued as an attachment to the Telecom Regulations to categorize telecommunications services as either basic or value-added. In February 2003 and December 2015, the Telecom Catalogue was updated respectively, categorizing online data and transaction processing, on-demand voice and image communications, domestic Internet virtual private networks, Internet data centers, message storage and forwarding (including voice mailbox, e-mail and online fax services), call centers, Internet access and online information and data search and etc. as VATS. The “Internet data center” business is categorized as a value-added telecommunications business and is defined under the Telecom Catalogue as a business that (i) uses relevant infrastructure facilities in order to render outsourcing services for housing, maintenance, system configuration and management services for clients’ Internet or other network related equipment such as servers, (ii) provides the leasing of equipment, such as database systems or servers, and the storage space housing the equipment and (iii) provides lease agency services of connectivity lines and bandwidth of infrastructure facilities and other application services. Also, Internet resources collaboration services business is incorporated into the definition of Internet data center business under the 2015 Telecom Catalogue (which took effect from March 1, 2016), and defined as “the data storage, Internet application development environment, Internet application deployment and running management and other services provided for users through Internet or other networks in the manners of access at any time and on demand, expansion at any time and coordination and sharing, by using the equipment and resources built on database centers”. Under the 2015 Telecom Catalogue, “fixed network domestic data transmission services” is categorized as a basic telecommunications business and is defined as “a domestic end-to-end data transfer business by wired mode under fixed-net, except for the Internet data transfer business,” and the “domestic Internet virtual private networks service” is categorized as a value-added telecommunications business and is defined as “a customization business of Internet closed user group network for domestic users by self-owned or leased Internet network resources of the operators and adopting TCP/IP agreement.”

 

69



Table of Contents

 

On March 1, 2009, the MIIT promulgated the Administrative Measures for Telecommunications Business Operating License, or the Telecom License Measures, which took effect on April 10, 2009. The Telecom License Measures set forth the types of licenses required to provide telecommunications services in China and the procedures and requirements for obtaining such licenses. With respect to licenses for value-added telecommunications businesses, the Telecom License Measures distinguish between licenses for business conducted in a single province, which are issued by the provincial-level counterparts of the MIIT and licenses for cross-regional businesses, which are issued by the MIIT. The licenses for foreign invested telecommunications business operators need to be applied with MIIT. An approved telecommunications services operator must conduct its business in accordance with the specifications stated on its telecommunications business operating license. Pursuant to the Telecom License Measures, cross-regional VATS licenses shall be approved and issued by the MIIT with five-year terms. On July 3, 2017, the MIIT amended the Telecom License Measures, which took effect on September 1, 2017. The amendment mainly includes, among others, (i) the establishment of a telecommunications business integrated management online platform; (ii) provisions allowing the holder of a telecommunications business license (including the IDC license) to authorize a company, of which such license holder holds at least 51% of the equity interests indirectly, to engage in the relevant telecommunications business; and (iii) the cancellation of the requirement of an annual inspection of telecommunications business licenses, instead requiring license holders to complete an annual report.

 

On December 1, 2012, the MIIT issued the Circular of the Ministry of Industry and Information Technology of the People’s Republic of China on Further Standardizing the Market Access-related Work for Businesses Concerning Internet Data Centers and Internet Service Providers which clarifies the application requirements and verification procedures for the licensing of IDC and Internet service provider, or ISP, businesses and states that entities intending to engage in the IDC or ISP business could apply for a license since December 1, 2012.

 

On May 6, 2013, the Q&A was published on the website of China Academy of Telecom Research. The Q&A, although not an official law or regulation, is deemed by the market as a guideline in practice which reflected the attitude of MIIT as to the application for VATS licenses, especially as to IDC services.

 

To comply with the above restrictions and requirements, GDS Beijing has obtained a cross-regional value-added telecommunications license which permits it to provide data center services across six cities in China: Beijing, Chengdu, Shanghai, Shenzhen, Suzhou and Guangzhou, and GDS Shanghai has obtained a cross-regional telecommunications license which permits it to provide data center services across five cities in China: Beijing, Chengdu, Shanghai, Shenzhen and Suzhou.

 

On January 17, 2017, the MIIT issued the Circular of the Ministry of Industry and Information Technology on Clearing up and Regulating the Internet Access Service Market, or the 2017 MIIT Circular, according to which the MIIT determined to clear up and regulate the Internet access service market nationwide from the issuance date of the 2017 MIIT Circular until March 31, 2018. The 2017 MIIT Circular provides, among others, that (i) an enterprise that holds the corresponding telecom business license, including the relevant VAT license, shall not provide, in the name of technical cooperation or other similar ways, qualifications or resources to any unlicensed enterprises for their illegal operation of the telecom business, (ii) if an enterprise with its IDC license obtained prior to the implementation of 2015 Telecom Catalogue issued on March 1, 2016, has actually carried out Internet resources collaboration services, it shall make a written commitment to its original license issuing authority before March 31, 2017 to meet the relevant requirements for business licensing and obtain the corresponding telecom business license by the end of 2017, failure of which will result in such enterprise not being able to continue operating the business of Internet resources collaboration services as it currently does as of January 1, 2018, and (iii) without the approval of the MIIT, enterprises are not allowed to carry out cross-border business operations by setting up on its own or leasing private network circuits (including virtual private networks, or VPNs) or other information channels.

 

As of December 31, 2017, we had received the approvals from the MIIT, to expand the scope of IDC licenses, to cover Internet resources collaboration services, fixed network domestic data transmission services and domestic Internet virtual private networks service which, among other things, enable us to provide connectivity services over our own network to cloud and enterprise customers colocated in all of our data centers.

 

70



Table of Contents

 

Regulations Related to Information Technology Outsourcing Services Provided to Banking Financial Institutions

 

On June 4, 2010, the CBRC issued the Guidelines on the Management of Outsourcing Risks of Banking Financial Institutions , or the Guidelines, which requires that the banking financial institutions should manage risks in relation to outsourcing services, and thus, outsourcing services providers should meet the relevant standards and requirements with respect to their technical strength, service capacity, emergency response capacity, familiarity to the banking industry and etc., to pass the due diligence investigations conducted by the banking financial institutions pursuant to the Guidelines, and should also make commitments as to fulfilling reporting, cooperating, or other obligations as may be required by the banking financial institutions under the Guidelines.

 

On February 16, 2013, the CBRC issued the Circular of the China Banking Regulatory Commission on Printing and Distributing the Guidelines for the Regulation of Information Technology Outsourcing Risks of Banking Financial Institutions, or Circular 5. According to Circular 5, the CBRC is responsible for supervising banking financial institutions in their access management of information technology outsourcing service providers, organizing relevant banking financial institutions to establish service management records for such service providers, and conducting risk assessment and rating of them. For the outsourcing services providers, including those that are engaged in providing outsourcing services of system operation and maintenance, such as outsourcing of operation and maintenance of data centers, disaster recovery centers, machine room ancillary facilities, and etc., a banking financial institution shall submit a report to the CBRC or the local CBRC office 20 business days before entering into an outsourcing contract, and the CBRC or the local CBRC office may take measures, such as risk alert, interview or regulatory inquiry, for outsourcing risks of the banking financial institution. Outsourcing service providers may not subcontract material services to others. In certain circumstances, including, among others, where the outsourcing service provider (i) commits a serious violation of applicable PRC laws, regulations or regulatory policies, (ii) fails to make rectification within prescribed time period for identified defects or insufficiency in service, (iii) engages in repeated occurrences of service interruption of important information systems or data destruction, loss or divulgence due to such service provider’s negligence in management, (iv) provides low quality services which causes losses to multiple banking financial institutions, and fails to make rectification after being warned repeatedly, or (v) there is an occurrence of other severe information technology risk incident as determined by the CBRC, the CBRC may prohibit the banking financial institutions from engaging the services of such outsourcing service provider for a period of at least two years, and such prohibition period may be extended if such outsourcing service provider has not made rectification within two years.

 

In addition, the CBRC promulgated the Notice of the General Office of China Banking Regulatory Commission on Strengthening the Management of Risks Involved in the Offsite and Centralized Information Technology Outsourcing of Banking Financial Institutions on July 1, 2014, and the Circular of the General Office of the China Banking Regulatory Commission on Performing Supervision over and Evaluation on Offsite and Centralized Information Technology Outsourcing of Banking Financial Institutions on December 2, 2014. Pursuant to these regulations, in order to further administrate and supervise the offsite and centralized information technology outsourcing provided by the outsourcing services providers to the banking financial institutions, the CBRC requires the contracts between the outsourcing services providers and the banking financial institutions specify, among other things, that outsourcing services providers should comply with the laws and regulations and other regulatory requirements, and accept the supervision and review as conducted by the CBRC. Outsourcing service providers can voluntarily apply to CBRC to incorporate their services into the supervision and evaluation scope of CBRC and such service providers, if they pass the inspection of CBRC, may have priority in being selected to provide outsourcing services to banking financial institutions. However, failure to comply with these regulatory requirements and other incidents, including, among others, (i) violation of applicable PRC laws, regulations or regulatory policies, (ii) failure to make rectification within the prescribed time period for identified defects or insufficiency in services, (iii) repeated occurrences of service interruption of important information systems or data destruction, loss or divulgence due to the service provider’s negligence in management, (iv) low quality services which cause losses to multiple banking financial institutions, or breaches of undertakings or obligations pertinent to such application to CBRC, and failure to make rectification after repeated warning, or (v) complaints from three or more banking financial institutions about negligence in management or low service quality, would cause such outsourcing services providers to be disqualified for incorporating their services into the supervision and evaluation scope of CBRC, and CBRC will not accept their applications for incorporating their outsourcing services into its supervision and evaluation scope within five years. Banking financial institutions are required to gradually terminate their cooperation with any such disqualified service providers.

 

71



Table of Contents

 

Regulations Related to Land Use Rights and Construction

 

On June 11, 2003, the Ministry of Land and Resources, or the MLR promulgated the Regulation on Grant of State-owned Land Use Rights by Agreement, which became effective on August 1, 2003. According to such regulation, the land use rights (excluding land use rights of properties to be used for business purposes, such as commercial, tourism, entertainment and commodity residential properties, which land use rights must be granted by way of tender, auction or listing-for-sale according to relevant laws and regulations) may be granted by way of agreement. The local land bureau and the intended user will negotiate the land premium which shall not be lower than the minimum price approved by the relevant government and enter into the grant contract. Upon signing of the contract for the grant of land use rights, the grantee is required to pay the land premium pursuant to the terms of the contract and the contract is then submitted to the relevant local land bureau for the issue of the land use right certificate. Upon expiration of the term of grant, the grantee may apply for renewal of the term. Upon approval by the relevant local land bureau, a new contract shall be entered into to renew the grant, and a grant premium shall be paid.

 

If two or more entities are interested in the land use rights proposed to be granted, such land use rights shall be granted by way of tender, auction or listing-for-sale. Furthermore, according to the Provisions on the Grant of State-owned Construction Land Use Right by Way of Tender, Auction and Listing-for-Sale, which is effective from November 1, 2007, land use rights for properties for commercial use, tourism, entertainment and commodity residential purposes can only be granted through tender, auction and listing-for-sale.

 

After land use rights relating to a particular area of land have been granted by the State, unless any restriction is imposed, the party to whom such land use rights are granted may transfer (for a term not exceeding the term which has been granted by the State), lease or mortgage such land use rights on the conditions provided by laws and regulations. Upon a transfer of land use rights, all rights and obligations contained in the contract pursuant to which the land use rights were originally granted by the State are assigned from the transferor to the transferee.

 

According to the Land Registration Regulations promulgated by the State Land Administration Bureau, the predecessor of the MLR, on December 28, 1995 and implemented on February 1, 1996, all land use rights which are duly registered are protected by the law, and the land registration is achieved by the issue of a land use right certificate by the relevant authority to the land user.

 

Under the Administration Law of Urban Real Property of the People’s Republic of China, which was most recently amended by the Standing Committee of the National People’s Congress on August 27, 2009, the land must be developed in line with the purposes of the land and the deadline for commencement of construction as stipulated in the grant contract. Where construction does not commence within one year of commencement of construction as stipulated in the grant contract, an idle land fee may be charged at a rate of not more than 20% of the fee for the grant of land use rights. Where construction does not commence within two years, land use rights may be forfeited without compensation, except where the commencement of construction is delayed due to force majeure, an act of the government or relevant government departments, or preliminary work necessary for the commencement of construction.

 

On July 21, 2014, General Office of the People’s Government of Beijing Municipality, or the GOPGB, issued the Beijing Municipality’s Catalogue for the Prohibition and Restriction of Newly Increased Industries (2014 Edition), or the 2014 Catalogue, according to which new construction or expansion of data centers is prohibited within Beijing’s municipal boundaries, except for cloud computing data centers with PUE lower than 1.5.

 

On August 17, 2015, the GOPGB issued the Beijing Municipality’s Catalogue for the Prohibition and Restriction of Newly Increased Industries (2015 Edition) , or the 2015 Catalogue, which is a revised edition of the 2014 Catalogue and provides comparatively stricter prohibition on the new construction or expansion of data centers. According to the 2015 Catalogue, new construction or expansion of data centers remains prohibited within Beijing’s municipal boundaries, except for cloud computing data centers with PUE lower than 1.5. In addition, within the boundaries of Beijing’s Dongcheng District, Xicheng District, Chaoyang District, Haidian District, Fengtai District and Shijingshan District, new construction or expansion of cloud computing data centers with PUE lower than 1.5 is also prohibited.

 

72



Table of Contents

 

Regulations Related to Information Security and Confidentiality of User Information

 

Internet activities in China are regulated and restricted by the PRC government and are subject to penalties under the Decision Regarding the Protection of Internet Security.

 

The Ministry of Public Security, or the MPS, has promulgated measures that prohibit use of the Internet in ways that, among other things, divulge government secrets or disseminate socially destabilizing content. The MPS and its local counterparts have authority to supervise and inspect domestic websites to implement its measures. Internet information service providers that violate these measures may have their licenses revoked and their websites shut down.

 

On June 22, 2007, the MPS, the State Secrecy Administration and other relevant authorities jointly issued the Administrative Measures for the Hierarchical Protection of Information Security, which divides information systems into five categories and requires the operators of information systems ranking above Grade II to file an application with the local Bureau of Public Security within 30 days of the date of its security protection grade determination or since its operation.

 

The PRC government regulates the security and confidentiality of Internet users’s information.  The Administrative Measures on Internet Information Service, the Regulations on Technical Measures of Internet Security Protection and the Provisions on Protecting Personal Information of Telecommunication and Internet Users set forth strict requirements to protect personal information of Internet users and require Internet information service providers to maintain adequate systems to protect the security of such information.  Personal information collected must be used only in connection with the services provided by the Internet information service provider. Moreover, the Rules for Regulating the Order in the Market for Internet Information Service also protect Internet users’s personal information by (i) prohibiting Internet information service providers from unauthorized collection, disclosure or use of their users’s personal information and (ii) requiring Internet information service providers to take measures to safeguard their users’s personal information.

 

The Cyber Security Law of the People’s Republic of China, or the Cyber Security Law, which was approved by the Standing Committee of the National People’s Congress came into effect on June 1, 2017, which provides certain rules and requirements applicable to network service providers in China. The Cyber Security Law requires network operators to perform certain functions related to cyber security protection and strengthening network information management by taking technical and other necessary measures as required by laws and regulations to safeguard the operation of networks, effectively addressing network security, preventing illegal and criminal activities, and maintaining the integrity, confidentiality and usability of network data. In addition, the Cyber Security Law imposes certain requirements on network operators of key information infrastructure, including that such network operators with operations in the PRC shall store personal information and important data collected and produced within the territory of PRC, and shall perform certain security obligations as required under the Cyber Security Law.

 

Regulations Related to Leases

 

According to the Contract Law of the People’s Republic of China promulgated by the National People’s Congress on March 15, 1999 and effective from October 1, 1999, the lease agreement shall be in writing if its term is over six months, and the term of any lease agreement shall not exceed twenty years. During the lease term, any change of ownership to the leased property does not affect the validity of the lease contract. The tenant may sub-let the leased property if it is agreed by the landlord and the lease agreement between the landlord and the tenant is still valid and binding. When the landlord is to sell a leased housing under a lease agreement, it shall give the tenant a reasonable advance notice before the sale, and the tenant has the priority to buy such leased housing on equal conditions. The tenant must pay rent on time in accordance with the lease contract. In the event of default of rental payment without reasonable cause, the landlord may ask the tenant to pay within a reasonable period of time, failing which the landlord may terminate the lease. The landlord has the right to terminate the lease agreement if the tenant sub-lets the property without consent from the landlord, or causes loss to the leased properties resulting from its using the property not in compliance with the usage as stipulated in the lease agreement, or defaults in rental payment after the reasonable period as required by the landlord, or other circumstances occurs allowing the landlord terminate the lease agreement under relevant PRC laws and regulations, or otherwise, if the landlord wishes to terminate the lease before its expiry date, prior consent shall be obtained from the tenants.

 

73



Table of Contents

 

On December 1, 2010, Ministry of Housing and Urban-Rural Development promulgated the Administrative Measures for Leasing of Commodity Housing, which became effective on February 1, 2011. According to such measures, the landlords and tenants are required to enter into lease contracts which must contain specified provisions, and the lease contract should be registered with the relevant construction or property authorities at municipal or county level within 30 days after its conclusion. If the lease contract is extended or terminated or if there is any change to the registered items, the landlord and the tenant are required to effect alteration registration, extension of registration or deregistration with the relevant construction or property authorities within 30 days after the occurrence of the extension, termination or alteration.

 

Regulations Related to Intellectual Property Rights

 

The State Council and the National Copyright Administration, or the NCAC, have promulgated various rules and regulations relating to the protection of software in China. Under these rules and regulations, software owners, licensees and transferees may register their rights in software with the NCAC or its local branches and obtain software copyright registration certificates. Although such registration is not mandatory under PRC law, software owners, licensees and transferees are encouraged to go through the registration process to enjoy the better protections afforded to registered software rights.

 

The PRC Trademark Law, adopted in 1982 and revised in 1993, 2001 and 2013 respectively, with its implementation rules adopted in 2002 and revised in 2014, protects registered trademarks. The PRC Trademark Office of the State Administration for Industry and Commerce, handles trademark registrations and grants a protection term of ten years to registered trademarks.

 

The MIIT amended its Administrative Measures on China Internet Domain Names in 2004 and replaced these measures with the Administration Measures of Internet Domain Names, which took effect on November 1, 2017. According to these measures, the MIIT is in charge of the overall administration of domain names in China. The registration of domain names in PRC is on a “first-apply-first-registration” basis. A domain name applicant will become the domain name holder upon the completion of the application procedure.

 

On March 12, 1984, the Standing Committee of the National People’s Congress promulgated the Patent Law, which was amended in 1992, 2000 and 2008. On June 15, 2001, the State Council promulgated the Implementation Regulation for the Patent Law, which was amended on January 9, 2010. According to these laws and regulations, the State Intellectual Property Office is responsible for administering patents in the PRC.  The Chinese patent system is premised upon the “first to file” principle, which means that where more than one person files a patent application for the same invention, a patent will be granted to the person who filed the application first. To be patentable, invention or utility models must meet three conditions: novelty, inventiveness and practical applicability. A patent is valid for 20 years in the case of an invention, and for 10 years in the case of utility models and designs. A third-party user must obtain consent or a proper license from the patent owner in order to use the patent. One of our consolidated VIEs obtained three utility models in 2016.

 

Regulations Related to Employment

 

On June 29, 2007, the Standing Committee of the National People’s Congress, or SCNPC, adopted the Labor Contract Law, or LCL, which became effective as of January 1, 2008 and was revised in 2012. The LCL requires employers to enter into written contracts with their employees, restricts the use of temporary workers and aims to give employees long-term job security.

 

Pursuant to the LCL, employment contracts lawfully concluded prior to the implementation of the LCL and continuing as of the date of its implementation will continue to be performed. Where an employment relationship was established prior to the implementation of the LCL but no written employment contract was concluded, a contract must be concluded within one month after the LCL’s implementation.

 

74



Table of Contents

 

According to the Social Insurance Law promulgated by SCNPC and effective from July 1, 2011, the Regulation of Insurance for Work-Related Injury , the Provisional Measures on Insurance for Maternity of Employees, Regulation of Unemployment Insurance , the Decision of the State Council on Setting Up Basic Medical Insurance System for Staff Members and Workers in Cities and Towns , the Interim Regulation on the Collection and Payment of Social Insurance Premiums and the Interim Provisions on Registration of Social Insurance , an employer is required to contribute the social insurance for its employees in the PRC, including the basic pension insurance, basic medical insurance, unemployment insurance, maternity insurance and injury insurance.

 

Under the Regulations on the Administration of Housing Funds, promulgated by the State Council on April 3, 1999 and as amended on March 24, 2002, an employer is required to make contributions to a housing fund for its employees.

 

Regulations Related to Foreign Currency Exchange and Dividend Distribution

 

Foreign Currency Exchange

 

The principal regulations governing foreign currency exchange in China are the Foreign Exchange Administration Regulations, as amended in August 2008. Under this regulation, the Renminbi is freely convertible for current account items, including the trade and service-related foreign exchange transactions and other current exchange transactions, but not for capital account items, such as direct investments, loans, repatriation of investments and investments in securities, unless the prior approval of the SAFE is obtained and prior registration with the SAFE is made.

 

Pursuant to the Administration Rules of the Settlement, Sale and Payment of Foreign Exchange promulgated on June 20, 1996 by the People’s Bank of China, foreign-invested enterprises in China may purchase or remit foreign currency for settlement of current account transactions without the approval of the SAFE. Foreign currency transactions under the capital account are still subject to limitations and require approvals from, or registration with, the SAFE and other relevant PRC governmental authorities.

 

In addition, the Notice of the General Affairs Department of SAFE on The Relevant Operation Issues Concerning the Improvement of the Administration of Payment and Settlement of Foreign Currency Capital of Foreign-invested Enterprises, or Circular 142, which was promulgated on August 29, 2008 by SAFE, regulates the conversion by foreign-invested enterprises of foreign currency into Renminbi by restricting how the converted Renminbi may be used. Circular 142 requires that Renminbi converted from the foreign currency-denominated capital of a foreign-invested enterprise may only be used for purposes within the business scope approved by the relevant government authority and may not be used to make equity investments in PRC, unless specifically provided otherwise. The SAFE further strengthened its oversight over the flow and use of Renminbi funds converted from the foreign currency-denominated capital of a foreign-invested enterprise. The use of such Renminbi may not be changed without approval from the SAFE, and may not be used to repay Renminbi loans if the proceeds of such loans have not yet been used. Any violation of Circular 142 may result in severe penalties, including substantial fines.

 

In November 2012, SAFE promulgated the Circular of Further Improving and Adjusting Foreign Exchange Administration Policies on Foreign Direct Investment, which substantially amends and simplifies the current foreign exchange procedure. Pursuant to this circular, the opening of various special purpose foreign exchange accounts, such as pre-establishment expenses accounts, foreign exchange capital accounts and guarantee accounts, the reinvestment of Renminbi proceeds by foreign investors in the PRC, and remittance of foreign exchange profits and dividends by a foreign-invested enterprise to its foreign shareholders no longer require the approval or verification of SAFE, and multiple capital accounts for the same entity may be opened in different provinces, which was not possible previously. In addition, SAFE promulgated the Circular on Printing and Distributing the Provisions on Foreign Exchange Administration over Domestic Direct Investment by Foreign Investors and the Supporting Documents in May 2013, which specifies that the administration by SAFE or its local branches over direct investment by foreign investors in the PRC shall be conducted by way of registration and banks shall process foreign exchange business relating to the direct investment in the PRC based on the registration information provided by SAFE and its branches.

 

75



Table of Contents

 

In July 2014, SAFE decided to further reform the foreign exchange administration system in order to satisfy and facilitate the business and capital operations of foreign invested enterprises, and issued the Circular on the Relevant Issues Concerning the Launch of Reforming Trial of the Administration Model of the Settlement of Foreign Currency Capital of Foreign-Invested Enterprises in Certain Areas, or Circular 36, on August 4, 2014. This circular suspends the application of Circular 142 in certain areas and allows a foreign-invested enterprise registered in such areas to use the Renminbi capital converted from foreign currency registered capital for equity investments within the PRC.

 

On March 30, 2015, SAFE released the Notice on the Reform of the Management Method for the Settlement of Foreign Exchange Capital of Foreign-invested Enterprises, or Circular 19, which has made certain adjustments to some regulatory requirements on the settlement of foreign exchange capital of foreign-invested enterprises, lifted some foreign exchange restrictions under Circular 142, and annulled Circular 142 and Circular 36. However, Circular 19 continues to, prohibit foreign-invested enterprises from, among other things, using Renminbi fund converted from its foreign exchange capitals for expenditure beyond its business scope, providing entrusted loans or repaying loans between non-financial enterprises.

 

On June 19, 2016, SAFE issued the Circular of the State Administration of Foreign Exchange on Reforming and Regulating Policies on the Control over Foreign Exchange Settlement of Capital Accounts, or Circular 16, which took effect on the same day. Compared to Circular 19, Circular 16 not only provides that, in addition to foreign exchange capital, foreign debt funds and proceeds remitted from foreign listings should also be subject to the discretional foreign exchange settlement, but also lifted the restriction, that foreign exchange capital under the capital accounts and the corresponding Renminbi capital obtained from foreign exchange settlement should not be used for repaying the inter-enterprise borrowings (including advances by the third party) or repaying the bank loans in Renminbi that have been sub-lent to the third party.

 

In January 2017, SAFE promulgated the Circular on Further Improving Reform of Foreign Exchange Administration and Optimizing Genuineness and Compliance Verification, or Circular 3, which stipulates several capital control measures with respect to the outbound remittance of profit from domestic entities to offshore entities, including (i) under the principle of genuine transactions, banks shall check board resolutions regarding profit distribution, original copies of tax filing records and audited financial statements; and (ii) domestic entities shall hold income to account for previous years’ losses before remitting any profits. Moreover, pursuant to Circular 3, domestic entities shall make detailed explanations of their sources of capital and utilization arrangements, and provide board resolutions, contracts and other proof when completing the registration procedures in connection with any outbound investments.

 

Circular 37

 

On July 4, 2014, SAFE promulgated the Circular on Relevant Issues Concerning Foreign Exchange Control on Domestic Residents’ Offshore Investment and Financing and Roundtrip Investment through Special Purpose Vehicles, or Circular 37, which replaced the former circular commonly known as Circular 75 promulgated by SAFE on October 21, 2005. Circular 37 requires PRC residents to register with local branches of SAFE in connection with their direct establishment or indirect control of an offshore entity, for the purpose of overseas investment and financing, with such PRC residents’ legally owned assets or equity interests in domestic enterprises or offshore assets or interests, referred to in Circular 37 as a “special purpose vehicle.” Circular 37 further requires amendment to the registration in the event of any significant changes with respect to the special purpose vehicle, such as increase or decrease of capital contributed by PRC individuals, share transfer or exchange, merger, division or other material event. In the event that a PRC shareholder holding interests in a special purpose vehicle fails to fulfill the required SAFE registration, the PRC subsidiaries of that special purpose vehicle may be prohibited from making profit distributions to the offshore parent and from carrying out subsequent cross-border foreign exchange activities, and the special purpose vehicle may be restricted in its ability to contribute additional capital into its PRC subsidiary. Furthermore, failure to comply with the various SAFE registration requirements described above could result in liability under PRC law for evasion of foreign exchange controls.

 

76



Table of Contents

 

On February 13, 2015, SAFE released the Notice on Further Simplifying and Improving Policies for the Foreign Exchange Administration of Direct Investment, or Circular 13, which has amended Circular 37 by requiring PRC residents or entities to register with qualified banks rather than SAFE or its local branch in connection with their establishment or control of an offshore entity established for the purpose of overseas investment or financing.

 

Share Option Rules

 

Under the Administration Measures on Individual Foreign Exchange Control issued by the PBOC on December 25, 2006, all foreign exchange matters involved in employee share ownership plans and share option plans in which PRC citizens participate require approval from SAFE or its authorized branch. Pursuant to Circular 37, PRC residents who participate in share incentive plans in overseas non-publicly-listed companies may submit applications to SAFE or its local branches for the foreign exchange registration with respect to offshore special purpose companies. In addition, under the Notices on Issues concerning the Foreign Exchange Administration for Domestic Individuals Participating in Share Incentive Plans of Overseas Publicly-Listed Companies issued by SAFE on February 15, 2012, or the Share Option Rules, PRC residents who are granted shares or share options by companies listed on overseas stock exchanges under share incentive plans are required to (i) register with SAFE or its local branches, (ii) retain a qualified PRC agent, which may be a PRC subsidiary of the overseas listed company or another qualified institution selected by the PRC subsidiary, to conduct the SAFE registration and other procedures with respect to the share incentive plans on behalf of the participants, and (iii) retain an overseas institution to handle matters in connection with their exercise of share options, purchase and sale of shares or interests and funds transfers.

 

Dividend Distribution

 

The principal regulations governing distribution of dividends of foreign holding companies include the Foreign Investment Enterprise Law, issued in 1986 and amended in 2000 and 2016 respectively, and the Implementation Rules under the Foreign Investment Enterprise Law, issued in 1990 and amended in 2001 and 2014 respectively. Under these regulations, foreign investment enterprises in the PRC may pay dividends only out of their accumulated profits, if any, determined in accordance with PRC accounting standards and regulations. In addition, foreign investment enterprises in the PRC are required to allocate at least 10% of their respective accumulated profits each year, if any, to fund certain reserve funds unless these reserves have reached 50% of the registered capital of the enterprises. These reserves are not distributable as cash dividends. A PRC company is not permitted to distribute any profits until any losses from prior fiscal years have been offset. Profits retained from prior fiscal years may be distributed together with distributable profits from the current fiscal year.

 

Regulations Related to Taxation

 

Enterprise Income Tax

 

Prior to January 1, 2008, entities established in the PRC were generally subject to a 30% national and 3% local enterprise income tax rate. Various preferential tax treatments promulgated by PRC tax authorities were available to foreign-invested enterprises.

 

In March 2007, the National People’s Congress enacted the Enterprise Income Tax Law, which was amended in February 2017, and in December 2007 the State Council promulgated the Implementing Rules of the Enterprise Income Tax Law, or the Implementing Rules, both of which became effective on January 1, 2008. The Enterprise Income Tax Law (i) reduces the top rate of enterprise income tax from 33% to a uniform 25% rate applicable to both foreign-invested enterprises and domestic enterprises and eliminates many of the preferential tax policies afforded to foreign investors, (ii) permits companies to continue to enjoy their existing tax incentives, subject to certain transitional phase-out rules and (iii) introduces new tax incentives, subject to various qualification criteria.

 

The Enterprise Income Tax Law also provides that enterprises organized under the laws of jurisdictions outside China with their “de facto management bodies” located within China may be considered PRC resident enterprises and therefore be subject to PRC enterprise income tax at the rate of 25% on their worldwide income. The Implementing Rules further define the term “de facto management body” as the management body that exercises substantial and overall management and control over the production and operations, personnel, accounts and properties of an enterprise. If an enterprise organized under the laws of jurisdiction outside China is considered a PRC resident enterprise for PRC enterprise income tax purposes, a number of unfavorable PRC tax consequences could follow. First, it would be subject to the PRC enterprise income tax at the rate of 25% on its worldwide income. Second, a 10% withholding tax would be imposed on dividends it pays to its non-PRC enterprise shareholders and with respect to gains derived by its non-PRC enterprise shareholders from transfer of its shares.

 

77



Table of Contents

 

Prior to January 1, 2008, dividends derived by foreign enterprises from business operations in China were exempted from PRC enterprise income tax. However, such exemption was revoked by the Enterprise Income Tax Law and dividends generated after January 1, 2008 and payable by a foreign-invested enterprise in China to its foreign enterprise investors are subject to a 10% withholding tax, unless any such foreign investor’s jurisdiction of incorporation has a tax treaty with China that provides for a preferential withholding arrangement. Pursuant to the Notice of the State Administration of Taxation on Negotiated Reduction of Dividends and Interest Rates , which was issued on January 29, 2008 and supplemented and revised on February 29, 2008, and the Arrangement between Mainland China and the Hong Kong Special Administrative Region for the Avoidance of Double Taxation and Prevention of Fiscal Evasion with Respect to Taxes on Income , which became effective on December 8, 2006 and applies to income derived in any year of assessment commencing on or after April 1, 2007 in Hong Kong and in any year commencing on or after January 1, 2007 in the PRC, such withholding tax rate may be lowered to 5% if a Hong Kong enterprise is deemed the beneficial owner of any dividend paid by a PRC subsidiary by PRC tax authorities and holds at least 25% of the equity interest in that particular PRC subsidiary at all times within the 12-month period immediately before distribution of the dividends. Furthermore, the State Administration of Taxation promulgated the Notice on the Interpretation and Recognition of Beneficial Owners in Tax Treaties in October 2009, which stipulates that non-resident enterprises that cannot provide valid supporting documents as “beneficial owners” may not be approved to enjoy tax treaty benefits. Specifically, it expressly excludes an agent or a “conduit company” from being considered as a “beneficial owner” and a “beneficial owner” analysis shall be conducted on a case-by-case basis following the “substance-over-the-form” principle.

 

Value-Added Tax and Business Tax

 

Pursuant to applicable PRC tax regulations, any entity or individual conducting business in the service industry is generally required to pay a business tax at the rate of 5% on the revenues generated from providing such services. However, if the services provided are related to technology development and transfer, such business tax may be exempted subject to approval by the relevant tax authorities.

 

Whereas, pursuant to the Provisional Regulations on Value-Added Tax of the PRC and its implementation regulations, unless otherwise specified by relevant laws and regulations, any entity or individual engaged in the sales of goods, provision of processing, repairs and replacement services, sales of services, intangible assets and real properties, and importation of goods are generally required to pay a value-added tax, or VAT.

 

In November 2011, the Ministry of Finance and the State Administration of Taxation promulgated the Pilot Plan for Imposition of Value-Added Tax to Replace Business Tax. In March 2016, the Ministry of Finance and the State Administration of Taxation further promulgated the Notice on Fully Promoting the Pilot Plan for Replacing Business Tax by Value-Added Tax, which became effective on May 1, 2016. Pursuant to the pilot plan and relevant notices, VAT is generally imposed in the modern service industries, including the VATS, on a nationwide basis. VAT of a rate of 6% applies to revenue derived from the provision of some modern services. Unlike business tax, a taxpayer is allowed to offset the qualified input VAT paid on taxable purchases against the output VAT chargeable on the modern services provided.

 

Regulations Related to M&A and Overseas Listings

 

On August 8, 2006, six PRC regulatory agencies, including the MOFCOM, the State-owned Assets Supervision and Administration Commission, the SAT, the SAIC, the China Securities Regulatory Commission, or CSRC, and the SAFE, jointly issued the Regulations on Mergers and Acquisitions of Domestic Enterprises by Foreign Investors, or the M&A Rules, which became effective on September 8, 2006 and was amended on June 22, 2009. The M&A Rules, among other things, require that (i) PRC entities or individuals obtain MOFCOM approval before they establish or control a special purpose vehicle, or SPV, overseas, provided that they intend to use the SPV to acquire their equity interests in a PRC company at the consideration of newly issued share of the SPV, or Share Swap, and list their equity interests in the PRC company overseas by listing the SPV in an overseas market; (ii) the SPV obtains MOFCOM’s approval before it acquires the equity interests held by the PRC entities or PRC individual in the PRC company by Share Swap; and (iii) the SPV obtains CSRC approval before it lists overseas.

 

78



Table of Contents

 

C.                                    Organizational Structure

 

Our Corporate Structure

 

The following diagrams illustrate our corporate structure as of December 31, 2017. They omit certain entities that are immaterial to our results of operations, business and financial condition. Equity interests depicted in this diagram are held as to 100%. The relationships between each of GDS Shanghai and GDS Beijing and GDS Management Company as illustrated in this diagram are governed by contractual arrangements and do not constitute equity ownership.

 

79



Table of Contents

 

GRAPHIC

 


(1)                       Includes 22 subsidiaries and consolidated entities (aside from EDSUZ (HK) Limited, shown above) incorporated in Hong Kong, 11 of which hold our PRC-incorporated data center companies, and two additional subsidiaries incorporated in BVI and Macau, but excludes dormant or immaterial entities with no material business. See the chart below for details on the data center holding companies.

(2)                       Includes 14 additional subsidiaries and consolidated entities incorporated in China. See the chart below for details on the data center companies.

(3)                       Holds equity interests of 99.90% in GDS Shanghai, and of approximately 99.97% in GDS Beijing.

(4)                       Holds equity interests of 0.10% in GDS Shanghai, and of approximately 0.03% in GDS Beijing.

(5)                       GDS Beijing holds equity interests of 1% in Zhangbei Yuntong, and GDS Suzhou holds equity interests of 99% in Zhangbei Yuntong.

 

80



Table of Contents

 

Weiteng Construction, Weiteng Network, Shenzhen Yaode, EDC Shanghai Waigaoqiao and Zhangbei Yuntong operate the GZ1, GZ2, SZ5, SH1/SH2 and HB1 data centers, respectively. Other data centers are operated by the data center companies indicated in the diagram above, which in turn are held by data center holding companies indicated in the diagram above. The following diagram illustrates the structure of these data center holding companies and their data center companies:

 

 

The following table sets forth the full legal names of the data center holding companies and corresponding project companies:

 

Data center holding
company

 

Data center company

 

Data center

EDS (HK) Limited

 

Shenzhen Yungang EDC Technology Co., Ltd., or EDC Shenzhen

 

Shenzhen data centers SZ1, SZ2 and SZ3

EDB (HK) Limited

 

Beijing Wanguo Shu’an Science & Technology Development Co., Ltd., or EDC Beijing Wanguo Shu’an

 

Site in Beijing for future development

EDB II (HK) Limited

 

Beijing Hengpu’an Data Technology Development Co., Ltd., or EDC Beijing Heng Pu An

 

Beijing data centers BJ1 and BJ2

 

 

Beijing Hengchang Data Technology Co., Ltd., or EDC Beijing Hengchang

 

Beijing data center BJ3

FEP (HK) Limited

 

Guojin Technology (Kunshan) Co., Ltd., or EDC Guojin

 

Site in Kunshan for future development

EDE I (HK) Limited

 

Shanghai Yungang EDC Technology Co., Ltd., or EDC Shanghai Yungang

 

Shanghai data center SH3

EDKS (HK) Limited

 

Shenzhen Pingshan New Area Global Data Science & Technology Development Co., Ltd., or EDC Shenzhen Pingshan

 

Shenzhen data center SZ4

EDC China Holdings Limited

 

EDC Technology (Suzhou) Co., Ltd., or EDC Suzhou

 

 

 

EDC (Chengdu) Industry Co., Ltd., or EDC Chengdu

 

Chengdu data center CD1 and CD2

 

 

EDC Technology (Kunshan) Co., Ltd., or EDC Kunshan

 

Kunshan data center KS1

EDH (HK) Limited

 

Shanghai Shuchang Data Science & Technology Co., Ltd., or Shanghai Shuchang

 

Shanghai data center SH4

EDE II (HK) Limited

 

Shanghai Wanshu Data Technology Co., Ltd., or EDC Shanghai Wanshu

 

Shanghai data center SH5

EDCD (HK) Limited

 

Shanghai Puchang Data Science & Technology Co., Ltd., or Shanghai Puchang

 

Shanghai data centers SH6 and SH7

EBSD (HK) Limited

 

Shangahi Shuyao Data Technology Co., Ltd., or Shanghai Shuyao

 

Shanghai data center SH8

 

81



Table of Contents

 

Contractual Arrangements with Our Affiliated Consolidated Entities

 

Contractual Arrangements among GDS Management Company, GDS Beijing and GDS Shanghai

 

Due to PRC legal restrictions on foreign ownership and investment in VATS, and IDC services in particular, we currently conduct these activities mainly through GDS Suzhou, an operating subsidiary of GDS Beijing that is now authorized by GDS Beijing to provide IDC services. Each of GDS Beijing and GDS Shanghai holds an IDC license which is required to operate our business. We effectively control GDS Beijing and GDS Shanghai through a series of contractual arrangements between these consolidated VIEs, their shareholders and GDS Management Company. These contractual arrangements allow us to:

 

·                  exercise effective control over our consolidated VIEs, namely GDS Shanghai, GDS Beijing and GDS Beijing’s subsidiaries, namely EDC Shanghai Waigaoqiao, GDS Suzhou, Kunshan Wanyu, Weiteng Construction, Beijing Yixin, Zhangbei Yuntong, Shenzhen Yaode, Shenzhen Jinyao, Shanghai Jinkai and Weiteng Network;

 

·                  receive substantially all of the economic benefits of our variable interest entities; and

 

·                  have an exclusive option to purchase all or part of the equity interests in GDS Beijing and GDS Shanghai when and to the extent permitted by PRC law.

 

As a result of these contractual arrangements, we are the primary beneficiary of GDS Beijing, GDS Shanghai, and their subsidiaries. We have consolidated their financial results in our consolidated financial statements in accordance with U.S. GAAP.

 

The following is a summary of the currently effective contractual arrangements by and among our wholly-owned subsidiary, GDS Management Company, our consolidated VIEs, GDS Beijing and GDS Shanghai, and the shareholders of each of GDS Beijing and GDS Shanghai.

 

Agreements that Provide us with Effective Control over our Consolidated VIEs

 

Equity Interest Pledge Agreements.     Pursuant to the equity interest pledge agreements, each shareholder of each of GDS Beijing and GDS Shanghai has pledged all of his or her equity interest in GDS Beijing or GDS Shanghai as a continuing first priority security interest, as applicable, to respectively guarantee GDS Beijing’s and its shareholders’ performance of their obligations under the relevant contractual arrangement, which include the exclusive technology license and service agreement, loan agreement, exclusive call option agreement, and shareholder voting rights proxy agreement, as well as GDS Shanghai’s and its shareholders’ performance of their obligations under the other relevant contractual arrangement, which include the exclusive technology license and service agreement, loan agreement, exclusive call option agreement, and shareholder voting rights proxy agreement, and intellectual property rights license agreement. If GDS Beijing or GDS Shanghai or any of its shareholders breaches their contractual obligations under these agreements, GDS Management Company, as pledgee, will be entitled to certain rights regarding the pledged equity interests, including receiving proceeds from the auction or sale of all or part of the pledged equity interests of GDS Beijing and GDS Shanghai in accordance with PRC law. Each of the shareholders of GDS Beijing and GDS Shanghai agrees that, during the term of the equity interest pledge agreements, he or she will not dispose of the pledged equity interests or create or allow creation of any encumbrance on the pledged equity interests without the prior written consent of GDS Management Company. The equity interest pledge agreements remain effective until GDS Beijing and GDS Shanghai and its shareholders discharge all their obligations under the contractual arrangements. We have registered the equity pledge by both GDS Beijing and GDS Shanghai in favor of GDS Management Company with the relevant office of the Administration for Industry and Commerce in accordance with the PRC Property Rights Law.

 

82



Table of Contents

 

Shareholder Voting Rights Proxy Agreement.     Pursuant to the shareholder voting rights proxy agreements, each shareholder of GDS Beijing and GDS Shanghai has irrevocably appointed the PRC citizen(s) as designated by GDS Management Company to act as such shareholder’s exclusive attorney-in-fact to exercise all shareholder rights, including, but not limited to, voting on all matters of GDS Beijing and GDS Shanghai requiring shareholder approval, and appointing directors and executive officers. GDS Management Company is also entitled to change the appointment by designating another PRC citizen(s) to act as exclusive attorney-in-fact of the shareholders of GDS Beijing and GDS Shanghai with prior notice to such shareholders. Each shareholder voting rights proxy agreement will remain in force for so long as the shareholder remains a shareholder of GDS Beijing or GDS Shanghai, as applicable.

 

Agreements that Allow us to Receive Economic Benefits from our Consolidated VIEs

 

Exclusive Technology License and Service Agreements.     Under the exclusive technology license and service agreements, GDS Management Company licenses certain technology to each of GDS Beijing and GDS Shanghai and GDS Management Company has the exclusive right to provide GDS Beijing and GDS Shanghai with technical support, consulting services and other services. Without GDS Management Company’s prior written consent, each of GDS Beijing and GDS Shanghai agrees not to accept the same or any similar services provided by any third party. Each of GDS Beijing and GDS Shanghai agrees to pay service fees on a yearly basis and at an amount equivalent to all of its net profits as confirmed by GDS Management Company. GDS Management Company owns the intellectual property rights arising out of its performance of these agreements. In addition, each of GDS Beijing and GDS Shanghai has granted GDS Management Company an exclusive right to purchase or to be licensed with any or all of the intellectual property rights of either GDS Beijing or GDS Shanghai at the lowest price permitted under PRC law. Unless otherwise agreed by the parties, these agreements will continue remaining effective.

 

Intellectual Property Rights License Agreement.     Pursuant to an intellectual property rights license agreement between GDS Management Company and GDS Shanghai, dated April 13, 2016, GDS Shanghai has granted GDS Management Company an exclusive license to use for free any or all of the intellectual property rights owned by GDS Shanghai from time to time, and without the parties’ prior written consent, GDS Shanghai cannot take any actions, including without limitation to, transferring or licensing outside its ordinary course of business any intellectual property rights to any third parties, which may affect or undermine GDS Management Company’s use of the licensed intellectual property rights from GDS Shanghai. The parties have also agreed under the agreement that GDS Management Company should own the new intellectual property rights developed by it regardless whether such development is dependent on any of the intellectual property rights owned by GDS Shanghai. This agreement can only be early terminated by prior mutual consent of the parties and need to be renewed upon GDS Management Company’s unilateral request.

 

Agreements that Provide Us with the Option to Purchase the Equity Interest in GDS Beijing and GDS Shanghai

 

Exclusive Call Option Agreements.     Pursuant to the exclusive call option agreements, each shareholder of GDS Beijing and GDS Shanghai has irrevocably granted GDS Management Company an exclusive option to purchase, or have its designated person or persons to purchase, at its discretion, to the extent permitted under PRC law, all or part of such shareholder’s equity interests in GDS Beijing and GDS Shanghai. The purchase price should equal to the minimum price required by PRC law or such other price as may be agreed by the parties in writing. Without GDS Management Company’s prior written consent, the shareholders of each of GDS Beijing and GDS Shanghai have agreed that each of GDS Beijing and GDS Shanghai shall not amend its articles of association, increase or decrease the registered capital, sell or otherwise dispose of its assets or beneficial interest, create or allow any encumbrance on its assets or other beneficial interests, provide any loans, distribute dividends to the shareholders and etc. These agreements will remain effective until all equity interests of GDS Beijing and GDS Shanghai held by their shareholders have been transferred or assigned to GDS Management Company or its designated person(s).

 

83



Table of Contents

 

Loan Agreements.     Pursuant to the loan agreements between GDS Management and the shareholders of each of GDS Beijing and GDS Shanghai, GDS Management has agreed to extend loans in an aggregate amount of RMB310.1 million to the shareholders of GDS Beijing and GDS Shanghai solely for the capitalization of GDS Beijing and GDS Shanghai. Pursuant to the loan agreements, GDS Management Company has the right to require repayment of the loans upon delivery of thirty-day’s prior notice to the shareholders, and the shareholders can repay the loans by either sale of their equity interests in GDS Beijing and GDS Shanghai to GDS Management Company or its designated person(s) pursuant to their respective exclusive call option agreements, or other methods as determined by GDS Management Company pursuant to its articles of association and the applicable PRC laws and regulations.

 

In the opinion of King & Wood Mallesons, our PRC counsel:

 

·                  the ownership structures of GDS Management Company, GDS Shanghai and GDS Beijing, currently do not violate any of the applicable PRC laws or regulations currently in effect; and

 

·                  the contractual arrangements among GDS Management Company, GDS Shanghai, GDS Beijing, and the shareholders of GDS Shanghai and GDS Beijing, are governed by PRC law, and are currently valid, binding and enforceable in accordance with the applicable PRC laws or regulations currently in effect, and do not violate any of the applicable PRC laws or regulations currently in effect.

 

However, there are substantial uncertainties regarding the interpretation and application of current and future PRC laws, regulations and rules. In particular, in January 2015, MOFCOM published a discussion draft of the proposed Foreign Investment Law for public review and comments. Among other things, the draft Foreign Investment Law expands the definition of foreign investment and introduces the principle of “actual control” in determining whether a company is considered a foreign-invested enterprise, or an FIE. Under the draft Foreign Investment Law, VIEs would also be deemed as FIEs, if they are ultimately “controlled” by foreign investors, and be subject to restrictions on foreign investments. However, the draft law has not arrived at a position on what actions will be taken with respect to the existing companies with the “variable interest entity” structure, whether or not these companies are controlled by Chinese parties. It is uncertain when the draft may be signed into law, if at all, and whether any final version would have substantial changes from the draft. Accordingly, the PRC regulatory authorities may in the future take a view that is contrary to the above opinion of our PRC counsel. If the PRC government finds that the agreements that establish the structure for providing our IDC services do not comply with PRC government restrictions on foreign investment in IDC services, we could be subject to severe penalties, including being prohibited from continuing operations.

 

Subsidiaries of GDS Holdings Limited

 

An exhibit containing a list of our significant subsidiaries has been filed with this annual report.

 

D.                                    Property, Plants and Equipment

 

Please refer to “B. Business Overview—Our Data Centers” for a discussion of our property, plants and equipment.

 

84



Table of Contents

 

ITEM 4A.                                       UNRESOLVED STAFF COMMENTS

 

None.

 

ITEM 5.                        OPERATING AND FINANCIAL REVIEW AND PROSPECTS

 

Unless otherwise stated, the discussion and analysis of our financial condition and results of operations in this section apply to our financial information as prepared in accordance with U.S. GAAP. You should read the following discussion and analysis of our financial position and results of operations in conjunction with our consolidated financial statements and the related notes included elsewhere in this annual report on Form 20-F. This discussion contains forward-looking statements that involve risks and uncertainties. Our actual results and the timing of selected events could differ materially from those anticipated in these forward-looking statements as a result of various factors, including those set forth under “Item 3. Key Information—D. Risk Factors” and elsewhere in this annual report on Form 20-F.

 

Overview

 

We are a leading developer and operator of high-performance data centers in China. Our facilities are strategically located in China’s primary economic hubs where demand for high-performance data center services is concentrated. Our data centers have large net floor area, high power capacity, density and efficiency, and multiple redundancy across all critical systems. We are carrier and cloud-neutral, which enables our customers to connect to all major PRC telecommunications carriers, and to access a number of the largest PRC cloud service providers, whom we host in our facilities. We offer colocation and managed services, including a unique and innovative managed cloud value proposition. We have a 17-year track record of service delivery, successfully fulfilling the requirements of some of the largest and most demanding customers for outsourced data center services in China. As of December 31, 2017, we had an aggregate net floor area of 101,258 sqm in service, 91.8% of which was committed, and an aggregate net floor area of 24,505 sqm under construction, 39.0% of which was pre-committed.

 

We have experienced significant growth in recent years. Our net revenue grew from RMB703.6 million in 2015 to RMB1,056.0 million in 2016, representing an increase of 50.1%, and increased to RMB 1,616.2 million (US$248.4 million) in 2017, representing an increase of 53.1%. Revenues from colocation services grew from RMB500.9 million in 2015 to RMB770.1 million in 2016, and further grew to RMB1,219.1 million (US$187.4 million) in 2017, representing 71.2%, 72.9% and 75.4% of total net revenue, respectively. Revenue from managed services grew from RMB142.6 million in 2015 to RMB224.6 million in 2016, and further grew to RMB364.4 million (US$56.0 million) in 2017, representing 20.3%, 21.3% and 22.6% of total net revenue, respectively. Revenue from consulting services decreased from RMB10.1 million in 2015 to RMB8.3 million in 2016, and slightly increased to RMB8.4 million (US$1.3 million) in 2017, representing 1.4%, 0.8% and 0.5% of total net revenue, respectively. Revenue from IT equipment sales grew from RMB50.0 million in 2015 to RMB53.0 million in 2016, and decreased to RMB24.3 million (US$3.7 million) in 2017, representing 7.1%, 5.0% and 1.5% of total net revenue, respectively. Our adjusted EBITDA increased from RMB164.7 million in 2015 to RMB270.5 million in 2016, and further increased to RMB512.3 million (US$78.7 million) in 2017. Our net loss increased from RMB98.6 million in 2015 to RMB276.4 million in 2016, and increased to RMB326.9 million (US$50.2 million) in 2017. As of December 31, 2016 and 2017, our accumulated deficit was RMB858.7 million and RMB1,185.6 million (US$182.2 million), respectively.

 

Key Factors Affecting Our Results of Operations

 

Our business and results of operations are generally affected by the development of China’s data center services market. We have benefited from rapid growth in this market during recent years and any adverse changes in the data center services market in China may harm our business and results of operations. In addition, we believe that our results of operations are directly affected by the following key factors.

 

85



Table of Contents

 

Ability to Source and Develop Data Centers

 

Our revenue growth depends on our ability to source and develop additional data centers. As it typically takes a minimum of twelve to eighteen months to develop a data center together with racks and equipment installed, we must commit to development in advance of realizing a benefit from our investment. We endeavor to ensure continuous availability of data center capacity to satisfy customer demand by maintaining a supply of high-performance data centers in various stages of development—from identified sites, to data centers under construction to available net floor areas in existing data centers. We expand our sourcing of new data center area by (1) acquiring or leasing property which we develop for use as data center facilities, whether through constructing on greenfield sites or converting existing industrial buildings, (2) leasing existing data center capacity from third-party wholesale providers, and (3) acquiring high-performance data centers from other companies. Our ability to maintain a growing supply of data center assets directly affects our revenue growth potential.

 

If we are unable to identify suitable land or facilities for new data centers or to do so at an acceptable cost to us or experience delays or increased costs during the data center design and construction development process, our ability to grow our revenue and improve our results of operations would be negatively affected. Additionally, if demand slows unexpectedly or we source and develop data centers too rapidly, the resulting overcapacity would adversely affect our results of operations.

 

Ability to Secure Commitments for Data Center Services from Our Customers and Minimize Move-in Periods

 

Due to the lengthy time period required to build data centers and the long-term nature of these investments, if we overestimate market demand for data center resources, our utilization rate, which is the ratio of area utilized to area in service would be reduced, which would adversely affect our results of operations. Our revenue growth depends on our ability to secure commitments for our data center services. We focus on obtaining these commitments during the construction phase by entering into pre-commitment agreements with customers and endeavor to maximize total area committed. While providing flexibility to customers, we also aim to minimize move-in period so as to provide billable services and to start generating revenue. Accordingly, our results of operations are highly influenced by our ability to maintain a high utilization rate. Our total area committed increased from 35,918 sqm as of December 31, 2015 to 61,043 sqm as of December 31, 2016 and further to 102,528 sqm as of December 31, 2017, while area utilized increased from 22,365 sqm as of December 31, 2015 to 37,082 sqm as of December 31, 2016, and further to 61,713 sqm as of December 31, 2017. Move-in periods, and minimum commitments over the move-in period, vary significantly from customer to customer. We strive to optimize our customer mix to achieve high commitment rates and utilization rates and a high proportion of long-term relationships.

 

Pricing Structure and Power Costs

 

Our results of operations will be affected by our ability to operate our data centers efficiently in terms of power consumption. Our data centers require significant levels of power supply to support their operations. Depending on the contract, we agree with our customer to either charge them for actual power consumed or we factor it into a fixed price. The majority of our customers select pricing for a fixed amount over the contracts’ service period. Accordingly, the customer’s actual power usage during the life of the contract will affect its profitability to us. Optimal configuration of customers and power usage within each data center will affect our results of operations.

 

Utilization of Existing Capacity

 

Our ability to maximize profitability depends on attaining high utilization of data center net floor area and power capacity. A substantial majority of our cost of revenue and operating expenses are fixed in nature. Such costs increase with each new data center and entail additional power commitment costs, depreciation from new property plant and equipment, rental costs on leased facilities, personnel costs and start-up costs. By adopting a modular development approach, we aim to optimize resource utilization and maximize capital efficiency to improve profitability.

 

86



Table of Contents

 

Cost Structure Depending on Data Center Tenure and Location

 

We hold our data centers through a mix of those that we own or lease. The leases typically range from three years for third-party data centers to twenty years for self-developed data centers, all with different renewal periods. The tenure of the leases and the periods during which the amount are fixed or capped under the leases will affect our cost structure in the future. In addition, if many of our data centers continue to be located close to central business districts, where rental costs are generally higher, our cost structure will also be affected.

 

Data Center Development and Financing Costs

 

Our revenue growth depends on our ability to develop data centers at commercially acceptable terms. We have historically funded data center development through additional equity or debt financing. We expect to continue to fund future developments through debt financing or through the issuance of additional equity securities if necessary and when market conditions permit. Such additional financing may not be available, may not be on commercially acceptable terms or may result in an increase to our financing costs. In addition, we may encounter development delays, excess development costs, or challenges in attracting or retaining customers to use our data center services. We also may not be able to identify suitable land or facilities for new data centers or at a cost or terms acceptable to us.

 

Key Performance Indicators

 

Our net revenue and results of operations are largely determined by the amount of data center area in service, the degree to which data center space is committed or pre-committed as well as its utilization. Accordingly, our management uses the following key performance indicators as measures to evaluate our performance:

 

Area in service:    the net floor area of data centers in service for which one or more modules have been equipped and fitted out ready for utilization by customers.

 

Area under construction:    the net floor area of data centers which are under construction and are not yet ready for service.

 

Area committed:    the net floor area of data centers in service for which agreements from customers remain in effect.

 

Area pre-committed:    the net floor area of data centers under construction for which agreements from customers remain in effect.

 

Total area committed:    the sum of area committed and area pre-committed.

 

Commitment rate:    the ratio of area committed to area in service.

 

Pre-commitment rate:    the ratio of area pre-committed to area under construction.

 

Area utilized:    the net floor area of data centers in service that is also revenue generating pursuant to customer agreements in effect.

 

Utilization rate:    the ratio of area utilized to area in service.

 

The following table sets forth our key performance indicators as of December 31, 2015, 2016 and 2017.

 

87



Table of Contents

 

 

 

As of December 31,

 

(Sqm, %)

 

2015

 

2016

 

2017

 

Area in service

 

37,869

 

60,982

 

101,258

 

Area under construction

 

35,525

 

25,055

 

24,505

 

Area committed

 

33,140

 

54,258

(1)

92,961

(1)

Area pre-committed

 

2,778

 

6,785

(1)

9,567

(1)

Total area committed

 

35,918

 

61,043

(1)

102,528

(1)

Commitment rate

 

87.5

%

89.0

%

91.8

%

Pre-commitment rate

 

7.8

%

27.1

%

39.0

%

Area utilized

 

22,365

 

37,082

 

61,713

 

Utilization rate

 

59.1

%

60.8

%

60.9

%

 


(1)                                     Includes data center area for which we have entered into non-binding agreements or letters of intent with, or have received other confirmations from, certain customers.

 

Description of Selected Statement of Operations Items

 

The following table sets forth our net revenue, cost of revenue and gross profit, both in an absolute amount and as a percentage of net revenue, for the years indicated.

 

 

 

Year Ended December 31,

 

 

 

2015

 

2016

 

2017

 

 

 

RMB

 

% of Net
Revenue

 

RMB

 

% of Net
Revenue

 

RMB

 

US$

 

% of Net
Revenue

 

 

 

(in thousands, except for percentages)

 

Net revenue

 

 

 

 

 

 

 

 

 

 

 

 

 

 

 

Service revenue

 

653,591

 

92.9

 

1,003,015

 

95.0

 

1,591,860

 

244,664

 

98.5

 

IT equipment sales

 

50,045

 

7.1

 

52,945

 

5.0

 

24,306

 

3,736

 

1.5

 

 

 

 

 

 

 

 

 

 

 

 

 

 

 

 

 

Total

 

703,636

 

100.0

 

1,055,960

 

100.0

 

1,616,166

 

248,400

 

100.0

 

 

 

 

 

 

 

 

 

 

 

 

 

 

 

 

 

Cost of revenue

 

(514,997

)

(73.2

)

(790,286

)

(74.8

)

(1,207,694

)

(185,619

)

(74.7

)

 

 

 

 

 

 

 

 

 

 

 

 

 

 

 

 

Gross profit

 

188,639

 

26.8

 

265,674

 

25.2

 

408,472

 

62,781

 

25.3

 

 

Net Revenue

 

We derive net revenue primarily from colocation services and, to a lesser extent, managed services, including managed hosting and managed cloud services. In addition, from time to time, we also sell IT equipment on a stand-alone basis or bundled in a managed service contract arrangement to customers and provide consulting services. Substantially all of our service revenue is recognized on a recurring basis.

 

Our colocation services primarily comprise the provision of space, power and cooling to our customers for housing servers and related IT equipment. Our customers have several choices for hosting their networking, server and storage equipment. They can place the equipment in a shared or private space that can be customized to their requirements. We offer power options customized to a customer’s individual power requirement. Colocation services are provided to customers for a fixed amount over the contract service period. Revenue from colocation services is recognized ratably over the term of the contractual service period.

 

Our managed services include managed hosting and managed cloud services. Our managed hosting offering comprises a broad range of value-added services, covering each layer of the data center IT value chain. Our suite of managed hosting services includes technical services, network management services, data storage services, system security services, database services and server middleware services. The majority of our managed hosting services revenue is provided to customers for a fixed amount over the contract service period and billed on a monthly or quarterly basis. Revenue from managed hosting services is recognized ratably over the term of the contractual service period. Our suite of managed cloud services includes direct private connection to major cloud platforms, the provision of cloud infrastructure, and solutions to assist our customers in managing their hybrid clouds.

 

88



Table of Contents

 

We are subject to VAT at a rate of 6% on the IDC services we provide, less any deductible VAT we have already paid or borne. We are also subject to surcharges on VAT payments in accordance with PRC law. During the periods presented, we were not subject to business tax on the services we provide.

 

We consider our customers to be the end users of our data center services. We may enter into contracts directly with our end user customers or through intermediate contracting parties. We have in the past derived, and believe that we will continue to derive, a significant portion of our total net revenue from a limited number of customers. We had two end user customers that generated 20.1% and 10.3% of our total net revenue, respectively, in 2015, 18.6% and 14.6% of our total net revenue in 2016, and one customer that generated 25.2% of our total net revenue in 2017, respectively. No other end user customer accounted for 10% or more of our total net revenue during the periods. We expect our total net revenue will continue to be highly dependent on a limited number of end user customers who account for a large percentage of our total area committed. As of December 31, 2017, we had three end user customers who accounted for 34.9%, 17.7% and 13.5%, respectively, of our total area committed. No other end user customer accounted for 10% or more of our total area committed.

 

Cost of Revenue

 

Our cost of revenue consists primarily of utility costs, depreciation of property and equipment, rental costs, labor costs and others. Utility costs refer primarily to the cost of power needed to carry out our data center services. Depreciation of property and equipment primarily relates to depreciation of data center property and equipment, such as assets acquired under capital leases, leasehold improvements to data centers and other long-lived assets. Rental costs relate to the data center space we lease and use in providing services to our customers. Labor costs refer to compensation and benefit expenses for our engineering and operations personnel. These costs are largely fixed costs other than utility costs, for which there is a portion that varies proportionally to each customer’s power and utility consumption and a fixed portion consisting of a monthly power commitment fee. When a new data center comes into service, we mainly incur a level of fixed utility costs that are not directly correlated with net revenue.

 

We expect that our cost of revenue will continue to increase as our business expands and we expect that utility costs, depreciation and amortization and rental costs will continue to comprise the largest portion of our cost of revenue. In addition, in any given period, the increase in our cost of revenue may also outpace the growth of our net revenue depending on the timing of the development of our data centers, our ability to secure customer contracts and the utilization rate of our data centers during the period. While we strive to both secure customer commitments to our data center services so that the most data center space will be utilized as possible and also to minimize the time as to when our data center area becomes operational and the customer occupies that area, these timing differences may result in fluctuation of our cost of revenue as a percentage of our net revenue between periods.

 

Operating Expenses

 

Our operating expenses consist of selling and marketing expenses, general and administrative expenses, and research and development expenses. The following sets forth our selling and marketing expenses, general and administrative expenses and research and development expenses, both in an absolute amount and as a percentage of net revenue, for the years indicated.

 

 

 

Year Ended December 31,

 

 

 

2015

 

2016

 

2017

 

 

 

RMB

 

% of Net
Revenue

 

RMB

 

% of Net
Revenue

 

RMB

 

US$

 

% of Net
Revenue

 

 

 

(in thousands, except for percentages)

 

Selling and marketing expenses

 

57,588

 

8.2

 

71,578

 

6.8

 

90,118

 

13,851

 

5.6

 

General and administrative expenses

 

128,714

 

18.3

 

227,370

 

21.5

 

228,864

 

35,176

 

14.2

 

Research and development expenses

 

3,554

 

0.5

 

9,100

 

0.9

 

7,261

 

1,116

 

0.4

 

 

 

 

 

 

 

 

 

 

 

 

 

 

 

 

 

Total operating expenses

 

189,856

 

27.0

 

308,048

 

29.2

 

326,243

 

50,143

 

20.2

 

 

89



Table of Contents

 

Selling and Marketing Expenses

 

Our selling and marketing expenses consist primarily of compensation, including share-based compensation, and benefit expenses for our selling and marketing personnel, business development and promotion expenses and office and traveling expenses. As our business grows, we intend to increase the headcount of our selling and marketing staff and to continue to pursue aggressive branding and marketing campaigns and, as a result, our sales and marketing expenses are expected to increase.

 

General and Administrative Expenses

 

Our general and administrative expenses consist primarily of compensation, including share-based compensation, and benefit expenses for management and administrative personnel, start-up costs incurred prior to the operation of new data centers, depreciation and amortization, office and traveling expenses, professional fees and other fees. Depreciation relates primarily to our office equipment and facilities used by our management and staff in the administrative department. Start-up costs consist of costs incurred prior to commencement of operations of a new data center, including rental costs incurred pursuant to operating leases of buildings during the construction of leasehold improvements and other miscellaneous costs. Professional fees relate primarily to audit and legal expenses. We expect our general and administrative expenses to increase as we continue to increase our staff and office space as our business grows.

 

In addition, as a public company, we have incurred legal, accounting and other expenses that we did not incur previously as a private company, including costs associated with public company reporting requirements. We have also incurred costs in order to comply with the Sarbanes-Oxley Act of 2002 and the related rules and regulations implemented by the SEC and Nasdaq. We expect that such compliance, together with the growth and expansion of our business, will cause our general and administrative expenses to increase.

 

Research and Development Expenses

 

Research and development expenses consist primarily of compensation and benefit expenses for our research and development personnel.

 

Share-Based Compensation

 

The table below shows the effect of the share-based compensation expenses on our cost of revenue and operating expense line items, both in an absolute amount and as a percentage of net revenues, for the years indicated.

 

 

 

Year Ended December 31,

 

 

 

2015

 

2016

 

2017

 

 

 

RMB

 

% of Net
Revenue

 

RMB

 

% of Net
Revenue

 

RMB

 

US$

 

% of Net
Revenue

 

 

 

(in thousands, except for percentages)

 

Cost of revenue

 

484

 

0.1

 

2,114

 

0.2

 

9,941

 

1,528

 

0.6

 

Selling and marketing

 

325

 

0.0

 

6,590

 

0.6

 

18,390

 

2,826

 

1.1

 

General and administrative

 

3,252

 

0.5

 

55,409

 

5.2

 

30,866

 

4,744

 

1.9

 

Research and development

 

 

 

52

 

0.0

 

646

 

99

 

0.1

 

 

 

 

 

 

 

 

 

 

 

 

 

 

 

 

 

Total share-based compensation expenses

 

4,061

 

0.6

 

64,165

 

6.0

 

59,843

 

9,197

 

3.7

 

 

90



Table of Contents

 

We incurred lower share-based compensation expenses in 2017 as compared to 2016 which was due to us granting shares in May 2016 to employees, officers and directors for their past services. We expect to continue to grant share options, restricted shares and other share-based awards under our share incentive plans and incur further share-based compensation expenses in future periods.

 

See “—Critical Accounting Policies—Share-based Compensation” in this section for a description of what we account for the compensation cost from share-based payment transactions.

 

Taxation

 

Cayman Islands

 

We are an exempted company incorporated in the Cayman Islands and conduct substantially all of our business through our PRC subsidiaries in the PRC. Under the current laws of the Cayman Islands, we are not subject to tax on income or capital gains. In addition, upon payment of dividends by us to our shareholders, no Cayman Islands withholding tax will be imposed.

 

British Virgin Islands

 

Under the current laws of BVI, we are not subject to tax on income or capital gains. In addition, upon payments of dividends by us to our shareholders, no BVI withholding tax will be imposed.

 

Hong Kong

 

Our subsidiaries in Hong Kong are subject to the Hong Kong Profits Tax rate of 16.5%.

 

PRC

 

Generally, our subsidiaries and consolidated VIEs in China are subject to enterprise income tax on their taxable income in China at a rate of 25%. The enterprise income tax is calculated based on the entity’s global income as determined under PRC tax laws and accounting standards.

 

Dividends paid by our wholly foreign-owned subsidiaries in China to our intermediary holding companies in Hong Kong will be subject to a withholding tax rate of 10%, unless the relevant Hong Kong entity satisfies all the requirements under the Arrangement between Mainland China and the Hong Kong Special Administrative Region for the Avoidance of Double Taxation and Prevention of Fiscal Evasion with Respect to Taxes on Income and receives approval from the relevant tax authority. If our Hong Kong subsidiary satisfies all the requirements under the tax arrangement and receives approval from the relevant tax authority, then the dividends paid to the Hong Kong subsidiary would be subject to withholding tax at the standard rate of 5%.

 

If our holding company in the Cayman Islands or any of our subsidiaries outside of China were deemed to be a “resident enterprise” under the PRC Enterprise Income Tax Law, it would be subject to enterprise income tax on its worldwide income at a rate of 25%. See “Item 3. Key Information—D. Risk Factors—Risks Related to Doing Business in the People’s Republic of China—We may be treated as a resident enterprise for PRC tax purposes under the PRC Enterprise Income Tax Law, and we may therefore be subject to PRC income tax on our global income.”

 

91



Table of Contents

 

Critical Accounting Policies

 

We prepare our financial statements in conformity with U.S. GAAP, which requires us to make judgments, estimates and assumptions. We continually evaluate these estimates and assumptions based on the most recently available information, our own historical experience and various other assumptions that we believe to be reasonable under the circumstances. Since the use of estimates is an integral component of the financial reporting process, actual results could differ from our expectations as a result of changes in our estimates.

 

An accounting policy is considered critical if it requires an accounting estimate to be made based on assumptions about matters that are highly uncertain at the time such estimate is made, and if different accounting estimates that reasonably could have been used, or changes in the accounting estimates that are reasonably likely to occur, could materially impact the consolidated financial statements. We believe that the following accounting policies involve a higher degree of judgment and complexity in their application and require us to make significant accounting estimates. The following descriptions of critical accounting policies, judgments and estimates should be read in conjunction with our consolidated financial statements and other disclosures included in this annual report on Form 20-F.

 

Consolidation of VIEs

 

We account for entities qualifying as VIEs in accordance with Financial Accounting Standards Boards, or FASB, Accounting Standards Codification Topic 810, Consolidation, or ASC 810. Our operations are primarily conducted through our VIEs, GDS Beijing and GDS Shanghai, to comply with relevant PRC laws and regulations, which prohibit foreign investment in companies that are engaged in data center-related businesses in those regions. Individuals acting as nominee equity holders hold the legal equity interests of GDS Beijing and GDS Shanghai on our behalf. The equity holders of GDS Beijing and GDS Shanghai are William Wei Huang, our chairman and chief executive officer, and Qiuping Huang.

 

A series of contractual agreements, including equity interest pledge agreements, shareholder voting rights proxy agreements, exclusive technology license and service agreements, intellectual property rights license agreements, exclusive call option agreements and loan agreements, collectively, the VIE Agreements, were entered among our company, GDS Beijing, GDS Shanghai, and the equity holders of GDS Beijing and GDS Shanghai. Through these agreements, the equity holders of GDS Beijing and GDS Shanghai have granted all their legal rights, including voting rights, dividends rights, and disposition rights, of their equity interests in GDS Beijing and GDS Shanghai to us. Accordingly, the equity holders of GDS Beijing and GDS Shanghai do not have (i) rights to make decisions about the activities of GDS Beijing and GDS Shanghai or (ii) rights to receive the expected residual returns of GDS Beijing and GDS Shanghai.

 

Under the terms of the VIE Agreements, we have (i) the right to receive service fees on a yearly basis at an amount equivalent to all of the net profits of GDS Beijing and GDS Shanghai under the exclusive service agreements when such services are provided; (ii) the right to receive all dividends declared by GDS Beijing and GDS Shanghai and the right to all undistributed earnings of GDS Beijing and GDS Shanghai; (iii) the right to receive the residual benefits of the GDS Beijing and GDS Shanghai through its exclusive option to acquire 100% of the equity interests in GDS Beijing and GDS Shanghai, to the extent permitted under PRC law; and (iv) the right to require the shareholders of GDS Beijing and GDS Shanghai to appoint the PRC citizen(s) as designated by us to act as such shareholder’s exclusive attorney-in-fact to exercise all shareholder rights, including, but not limited to, voting on all matters of GDS Beijing and GDS Shanghai requiring shareholder approval, disposing of all or part of the shareholder’s equity interest in GDS Beijing and GDS Shanghai, and appointing directors and executive officers. During the periods presented, we provided loans to GDS Beijing and GDS Shanghai to support their working capital requirements and for capitalization purposes.

 

In accordance with ASC 810, we have a controlling financial interest in GDS Beijing and GDS Shanghai because we have (i) the power to direct activities of GDS Beijing and GDS Shanghai that most significantly impact their economic performance; and (ii) the obligation to absorb the expected losses and the right to receive expected residual return of GDS Beijing and GDS Shanghai that could potentially be significant to GDS Beijing and GDS Shanghai.

 

92



Table of Contents

 

The significant judgments used and assumptions made in our determination that we are the primary beneficiary of GDS Beijing and GDS Shanghai were the terms of the VIE Agreements and our financial support to GDS Beijing and GDS Shanghai. Accordingly, we have included the financial statements of GDS Beijing and GDS Shanghai in our consolidated financial statements.

 

Our PRC legal counsel, based on its understanding of the relevant laws and regulations, is of the opinion that each of the contracts among our wholly-owned PRC subsidiaries, our consolidated VIEs and their shareholders is valid, binding and enforceable in accordance with its terms. However, there are substantial uncertainties regarding the interpretation and application of PRC laws and future PRC laws and regulations. Any changes in PRC laws and regulations that affect our ability to control our PRC VIEs may preclude us from consolidating these companies in the future.

 

Revenue Recognition

 

We recognize revenue when delivery of the service or product has occurred, collection of the relevant receivable is probable, persuasive evidence of an arrangement exists and the sales price is fixed or determinable.

 

These criteria as they relate to each of the following major revenue generating activities are described below.

 

We derive revenue primarily from the delivery of (i) colocation services; (ii) managed hosting services and; (iii) managed cloud services. The remainder of our revenue is from IT equipment sales that are either sold on a stand-alone basis or bundled in a managed hosting service contract arrangement and consulting services.

 

Colocation services are services where we provide space, power and cooling to customers for housing and operating their IT system equipment in our data centers. Colocation services are provided to customers for a fixed consideration amount over the contract service period, ranging from one to ten years. Revenue from colocation services is recognized on a straight-line basis over the term of the contract. We have determined that our performance pattern to be straight-line since the customer receives value as the services are rendered continuously during the term of the contract, the earning process is straight-line, and there is no other discernible performance pattern of recognition.

 

Managed hosting services are services where we provide outsourced services to manage the customers’ data center operations, including data migration, IT operations, security and data storage. Managed hosting services are primarily provided to financial institution customers as a business continuity and disaster recovery solution for a fixed amount over the contract service period ranging from one to six years. Revenue from managed hosting services is recognized on a straight-line basis over the term of the contract. We have determined that its performance pattern to be straight-line since the customer receives value as the services are rendered continuously during the term of the contract, the earning process is straight-line, and there is no other discernible performance pattern of recognition.

 

In certain colocation and managed hosting service contracts, we agree to charge the customer for actual power consumed. We record the chargeable power consumption as service revenue in the consolidated statements of operations.

 

Revenue recognized for colocation or managed hosting and cloud services delivered prior to billing is recorded within accounts receivable. We generally bill the customer in equal instalments on a monthly or quarterly basis.

 

Cash received in advance from customers prior to the delivery of the colocation or managed hosting and cloud services is recorded as deferred revenue.

 

Managed cloud services are services where we deliver virtual storage and computing services to customers, including offering direct private connections to major cloud platforms and providing cloud infrastructure and solutions to assist customers with managing their hybrid clouds. Managed cloud services are provided to customers for a fixed amount over the subscription period, ranging from one to three years. Revenue from managed cloud services is recognized ratably over the subscription period once all requirements for recognition have been met, including provisioning the service so that it is available to the customers.

 

93



Table of Contents

 

The sale of IT equipment is recognized when delivery has occurred and the customer accepts the equipment and we have no performance obligation after the delivery.

 

In certain managed hosting service contracts, we sell and deliver IT equipment such as servers and computer terminals prior to the delivery of the services. Since the delivered item has value to the customer on a standalone basis and there is no general right of return for the equipment, the equipment is considered a separate unit of accounting. Accordingly, the contract consideration is allocated to the equipment and the managed hosting services based on their relative standalone selling prices. The consideration allocated to the delivered equipment is not contingent on the delivery of the services or meeting other specified performance conditions. That is, payment on the equipment is due upon the delivery of the equipment and is not contingent upon the delivery of the undelivered services.

 

Consulting services are provided to customers for a fixed amount over the service period, usually less than one year. Our consulting contracts do not specify any interim milestones (other than for payment based on passage of time), or deliverables. We recognize revenue from consulting services using the proportional performance method based on the pattern of service provided to the customers.

 

Sales taxes collected from customers and remitted to governmental authorities are excluded from net revenue in the consolidated statements of operations.

 

Leases

 

Leases are classified at the lease inception date as either a capital lease or an operating lease. A lease is a capital lease if any of the following conditions exists: (a) ownership is transferred to the lessee by the end of the lease term, (b) there is a bargain purchase option, (c) the lease term is at least 75% of the property’s estimated remaining economic life, or (d) the present value of the minimum lease payments at the beginning of the lease term is 90% or more of the fair value of the leased property to the lessor at the inception date. We record a capital lease as an asset and an obligation at an amount equal to the present value at the beginning of the lease term of minimum lease payments during the lease term.

 

If at any time the lessee and lessor agree to amend the provisions of the lease, other than by renewing the lease or extending its term, in a manner that would have resulted in a different classification of the lease under the lease classification criteria had the amended provisions been in effect at the inception of the lease, the amended agreement shall be considered as a new agreement over its term, and the lease classification criteria shall be applied for purposes of classifying the new lease.

 

We record an asset and related financing obligation for the estimated construction costs under build-to-suit lease arrangements where we are considered to be the owner for accounting purposes, to the extent we are involved in the construction of the building or structural improvements or we bear construction risk prior to commencement of a lease. Upon completion of the construction and commencement of the lease terms, we assess whether these arrangements qualify for sales recognition under the deemed sale-leaseback transaction. If the arrangements do not qualify for sales recognition under the sale-leaseback accounting guidance, we continue to be the deemed owner of the build-to-suit assets for financial reporting purposes. We keep the construction costs of the assets on our balance sheet. In addition, lease payments less the portion considered to be interest expense decrease the financing liability on our balance sheet.

 

Rental costs on operating leases are charged to expense on a straight-line basis over the lease term. Certain operating leases contain rent holidays and escalating rent. Rent holidays and escalating rent are considered in determining the straight-line rent expense to be recorded over the lease term. Rental costs associated with building operating leases that are incurred during the construction of leasehold improvements and to otherwise ready the property for our intended use are recognized as rental expenses and are not capitalized.

 

94



Table of Contents

 

Goodwill

 

Goodwill is an asset representing the future economic benefits arising from other assets acquired that are not individually identified and separately recognized.

 

Goodwill is not amortized but is tested for impairment annually or more frequently if events or changes in circumstances indicate that it might be impaired. Goodwill is tested for impairment at the reporting unit level on an annual basis and between annual tests if an event occurs or circumstances change that would more likely than not reduce the fair value of a reporting unit below its carrying value. These events or circumstances could include a significant change in the stock prices, business climate, legal factors, operating performance indicators, competition, or sale or disposition of a significant portion of a reporting unit. Application of the goodwill impairment test requires judgment, including the identification of the reporting unit, assignment of assets and liabilities to the reporting unit, assignment of goodwill to the reporting unit, and determination of the fair value of each reporting unit.

 

We have the option to perform a qualitative assessment to determine whether it is more-likely-than not that the fair value of a reporting unit is less than its carrying value prior to performing the two-step goodwill impairment test. If it is more-likely-than-not that the fair value of a reporting unit is greater than its carrying amount, the two-step goodwill impairment test is not required. If the two-step goodwill impairment test is required, first, the fair value of the reporting unit is compared with its carrying amount (including goodwill). If the fair value of the reporting unit is less than its carrying amount, an indication of goodwill impairment exists for the reporting unit and we perform step two of the impairment test (measurement). Under step two, an impairment loss is recognized for any excess of the carrying amount of the reporting unit’s goodwill over the implied fair value of that goodwill. The implied fair value of goodwill is determined by allocating the fair value of the reporting unit in a manner similar to a purchase price allocation and the residual fair value after this allocation is the implied fair value of the reporting unit goodwill. We perform our annual impairment review of goodwill at December 31 of each year.

 

Impairment of Long-Lived Assets

 

Long-lived assets, such as property and equipment, intangible assets subject to amortization and prepaid land use rights are reviewed for impairment whenever events or changes in circumstances indicate that the carrying amount of an asset may not be recoverable. If circumstances require a long-lived asset or asset group be tested for possible impairment, we first compare undiscounted cash flows expected to be generated by that asset or asset group to its carrying amount. If the carrying amount of the long-lived asset or asset group is not recoverable on an undiscounted cash flow basis, an impairment is recognized to the extent that the carrying amount exceeds its fair value. Fair value is determined through various valuation techniques including discounted cash flow models, quoted market values and third-party independent appraisals, as considered necessary.

 

Share-based Compensation

 

We adopted an equity incentive plan in July 2014, or the 2014 share incentive plan, for the granting of share options to key employees, directors and external consultants in exchange for their services. The total number of shares that may be issued under the 2014 share incentive plan is 29,240,000 ordinary shares.

 

We adopted a second equity incentive plan in August 2016, or the 2016 share incentive plan, for the granting of share options and other equity awards to key employees and directors in exchange for their services. The total number of shares that may be issued under the 2016 share incentive plan is 56,707,560 ordinary shares.

 

Options to Directors, Officers and Employees

 

On May 1, 2016, we granted 11,084,840 share options to employees, officers and directors. These share options were fully vested upon the date of grant for past services and had an exercise price of US$0.7792 (RMB5.038) per option. The options have a contractual term of five years.

 

95



Table of Contents

 

Options to Non-employee Consultants

 

In January 2015, we granted 1,000,000 share options to an external consultant at an exercise price of US$0.7792 (RMB4.8) per option. The options vest every six months in six equal instalments for future ongoing services. The options have a contractual term of five years. As of December 31, 2016 and 2017, 333,334 and nil forfeitable and unvested non-employee options remained unvested, respectively.

 

A summary of the share option activities is as follows:

 

 

 

Number
of options

 

Options outstanding at January 1, 2015

 

17,463,207

 

Granted

 

519,271

 

Forfeited

 

(788,944

)

 

 

 

 

Options outstanding at December 31, 2015

 

17,193,534

 

Granted

 

11,551,507

 

Forfeited

 

(155,259

)

 

 

 

 

Options outstanding at December 31, 2016

 

28,589,782

 

Granted

 

333,334

 

Exercised

 

(816,880

)

Forfeited

 

(19,000

)

 

 

 

 

Options outstanding at December 31, 2017

 

28,087,236

 

 

As of December 31, 2016, and 2017, 600,000 and 266,666 forfeitable and unvested non-employee options were treated as unissued for accounting purposes and were not included in the table above.

 

We estimated the fair value of share options using the binomial option-pricing model with the assistance from an independent valuation firm. The fair value of each option grant up to May 2016 is estimated on the date of grant with the following assumptions.

 

Grant date:

 

January 2015

 

May 2016

 

Risk-free rate of return

 

2.27

%

1.98

%

Volatility

 

29.80

%

28.50

%

Expected dividend yield

 

 

 

Exercise multiple

 

2.20

 

2.2

 

Fair value of underlying ordinary share

 

US$0.90

 

US$1.51

 

Expected term

 

5 years

 

5 years

 

Discount for lack of marketability

 

10.00

%

9.00

%

Discount rate

 

11.40

%

11.40

%

 

Determining the fair value of our ordinary shares required us to make complex and subjective judgments, assumptions and estimates, which involved inherent uncertainty. Had we used different assumptions and estimates, the resulting fair value of our ordinary shares and the resulting share-based compensation expenses could have been different.

 

The following table sets forth the fair value of our ordinary shares estimated at different times with the assistance from an independent valuation firm.

 

96



Table of Contents

 

Date

 

Fair Value per
Ordinary Shares

 

Discount for
Lack of
Marketability

 

Discount
Rate

 

Purpose of Valuation

 

 

 

(US$)

 

 

 

 

 

 

 

January 2015

 

0.90

 

10

%

11.4

%

Share options grant

 

May 2016

 

1.51

 

9

%

11.4

%

Share options grant

 

 

In determining the fair value of our ordinary shares, we applied the income approach / discounted cash flow, or DCF, analysis based on our projected cash flow using management’s best estimate as of the valuation date. The determination of the fair value of our ordinary shares requires complex and subjective judgments to be made regarding our projected financial and operating results, our unique business risks, the liquidity of our shares and our operating history and prospects at the time of valuation.

 

The major assumptions used in calculating the fair value of ordinary shares include:

 

·                  Weighted average cost of capital, or WACC:   WACCs of 11.4% and 11.4% were used for dates as of January 2015 and May 2016, respectively. The WACCs were determined based on a consideration of the factors including risk-free rate, comparative industry risk, equity risk premium, company size and non-systematic risk factors.

 

·                  Comparable companies:   In deriving the WACCs, which are used as the discount rates under the income approach, ten publicly traded companies were selected for reference as our guideline companies. The guideline companies were selected based on the following criteria: (i) operate data centers or providing Internet data center services and (ii) China-based companies that are publicly listed in the United States or United States based and publicly listed companies.

 

·                  Discount for lack of marketability, or DLOM:   DLOM was quantified by the binominal option pricing model. The farther the valuation date is from an expected liquidity event, the higher the put option value and thus the higher the implied DLOM. The lower DLOM is used for the valuation, the higher is the determined fair value of the ordinary shares. DLOM remained 10% in the period from 2014 to 2015 and decreased to 9% in May 2016.

 

The income approach involves applying appropriate discount rates to estimated cash flows that are based on earnings forecasts. Our net revenue growth rates, as well as major milestones that we have achieved, contributed to the increase in the fair value of our ordinary shares from January 2015 to May 2016. However, these fair values are inherently uncertain and highly subjective. The assumptions used in deriving the fair values are consistent with our business plan. These assumptions include: no material changes in the existing political, legal and economic conditions in China; our ability to retain competent management, key personnel and staff to support our ongoing operations; and no material deviation in market conditions from economic forecasts. These assumptions are inherently uncertain. The risk associated with achieving our forecasts were assessed in selecting the appropriate discount rates.

 

Settlement of liability-classified restricted shares award

 

In May 2016, the Board resolved to pay RMB11.7 million to its directors, of which RMB4.2 million will be settled in cash and RMB7.5 million will be settled by issuing of a variable number of our shares that have an equal value. Accordingly, we recorded an expense in general and administrative expenses and a liability of RMB11.7 million. In August 2016, we paid cash of RMB4.2 million and issued 877,400 fully vested restricted shares to its directors to fully settle such obligation. Fifty percent (50%) of the restricted shares may not be sold or otherwise disposed of for one year from the grant date. The number of restricted shares required to be issued was determined by the fair value of the restricted shares on the date of settlement and the share-settled portion of the liability of RMB7.5 million. In May, August and November 2017, we issued a total of 502,000 fully vested restricted shares to our directors to settle a portion of their remuneration for services provided by the directors, which had been recorded in general and administrative expenses. The number of restricted shares issued was determined by the fair value of the restricted shares on the date of settlement and the share-settled portion of the liability of RMB4.5 million (US$0.7 million). Upon issuance of the shares to settle the obligation, equity is increased by the amount of the liability settled in shares and no additional share-based compensation expense was recorded.

 

97



Table of Contents

 

Restricted shares to directors, officers and employees

 

In December 2016 and July 2017, we granted 12,910,080 and 13,475,060 non-vested restricted shares, respectively, to employees, officers and directors. The restricted share awards were granted subject to service and market conditions, or service and performance conditions, which are tied to our financial performance. For restricted shares granted, the value of the restricted shares was determined by the fair value of the restricted shares on the acquisition date, on which all criteria for establishing the grant dates were satisfied. The value of restricted shares subject to service conditions is recognized as a compensation expense using the graded-vesting method. The value of restricted shares subject to performance conditions is recognized as a compensation expense using the graded-vesting method only when achievement of the performance conditions becomes probable.

 

The fair value of the restricted shares was determined by the closing sale price of the shares as quoted on the stock exchange market on the grant date. The total fair value of restricted shares granted during the years ended December 31, 2016 and 2017 was RMB77.4 million and RMB73.3 million (US$11.3 million), respectively, based on the fair value of the respective vesting dates.

 

A summary of the restricted share activity is as follows:

 

 

 

Number of
Shares

 

 

 

 

 

Unvested at January 1, 2016

 

 

Granted

 

13,787,480

 

Vested

 

(877,400

)

Forfeited

 

 

 

 

 

 

Unvested at December 31, 2016

 

12,910,080

 

Granted

 

13,977,060

 

Vested

 

(2,123,120

)

Forfeited

 

(238,400

)

 

 

 

 

Unvested at December 31, 2017

 

24,525,620

 

 

We recognized restricted share related share-based compensation expenses of RMB4.7 million and RMB56.2 million (US$8.6 million) for the years ended December 31, 2016 and 2017, respectively. As of December 31, 2017, total unrecognized compensation expense relating to the unvested shares was RMB81.3 million (US$12.5 million). The expense is expected to be recognized over a weighted average period of 1.88 years using the graded-vesting attribution method. We did not capitalize any of the share-based compensation expenses as part of the cost of any asset for the years ended December 31, 2016 and 2017.

 

The fair value of the restricted shares granted is estimated on the date of grant using the Monte Carlo simulation model with the following assumptions used.

 

Grant date:

 

December 2016

 

July 2017

 

Risk-free rate of return

 

0.68~1.65%

 

1.29~1.63%

 

Volatility

 

22.35~24.80%

 

20.43~21.48%

 

Expected dividend yield

 

 

 

Share price at grant date

 

US$1.24

 

US$1.191

 

 

 

(RMB8.6)

 

(RMB8.0)

 

Expected term

 

1~5 years

 

2~4 years

 

 

(1)                                 Volatility

 

Expected volatility is assumed based on the historical volatility of our comparable companies in the period equal to the expected term of each grant.

 

98



Table of Contents

 

(2)                                 Risk-free interest rate

 

Risk-free rate equal to the implied yield of zero-coupon United States Government Bond as obtained from Bloomberg, for a term equal to the remaining expected term.

 

(3)                                 Dividend yield

 

We estimated the dividend yield based on our expected dividend policy over the expected terms of the restricted shares.

 

Income Taxes

 

Income taxes are accounted for under the asset and liability method. Deferred tax assets and liabilities are recognized for the future tax consequences attributable to differences between the financial statement carrying amounts of existing assets and liabilities and their respective tax bases and operating loss and tax credit carry forwards. Deferred tax assets and liabilities are measured using enacted tax rates expected to apply to taxable income in the years in which those temporary differences are expected to be recovered or settled. The effect on deferred tax assets and liabilities of a change in tax rates is recognized in income in the period that includes the enactment date. We recognize the effect of income tax positions only if those positions are more likely than not of being sustained. Recognized income tax positions are measured at the largest amount that is greater than 50% likely of being realized. Changes in recognition or measurement are reflected in the period in which the change in judgment occurs. We record interest related to unrecognized tax benefits in interest expense and penalties in general and administrative expenses.

 

In the fourth quarter of 2016, we early adopted Accounting Standards Update No. 2015-17, Income Taxes (Topic 740): Balance Sheet Classification of Deferred Taxes, and our financial statements for prior periods were not retrospectively adjusted.

 

Uncertainties exist with respect to how the current income tax law in the PRC applies to our overall operations, and more specifically, with regard to tax residency status. The Enterprise Income Tax Law includes a provision specifying that legal entities organized outside the PRC are considered residents for Chinese income tax purposes if the place of effective management or control is within the PRC. The implementation rules to the Enterprise Income Tax Law provide that non-resident legal entities are considered PRC residents if substantial and overall management and control over the manufacturing and business operations, personnel, accounting, properties, etc., occurs within the PRC. Despite the present uncertainties resulting from the limited PRC tax guidance on the issue, we do not believe that the legal entities organized outside the PRC should be treated as residents for Enterprise Income Tax Law purposes. If the PRC tax authorities subsequently determine that we and our subsidiaries registered outside the PRC are deemed resident enterprises, we and our subsidiaries registered outside the PRC will be subject to the PRC income tax at a rate of 25%.

 

If we were to be non-resident for PRC tax purposes, dividends paid to us from profits earned by the PRC subsidiaries after January 1, 2008 would be subject to a withholding tax. The PRC Corporate Income Tax, or CIT law, and its relevant regulations impose a withholding tax at 10%, unless reduced by a tax treaty or agreement, for dividends distributed by a PRC-resident enterprise to its non-PRC-resident corporate investor for earnings generated beginning on January 1, 2008. Undistributed earnings generated prior to January 1, 2008 are exempt from such withholding tax. We have not recognized any deferred tax liability for the undistributed earnings of the PRC-resident enterprise as of December 31, 2015, 2016 and 2017, as we plan to permanently reinvest these earnings in the PRC. See “Item 3. Key Information—D. Risk Factors—Risks Related to Doing Business in the People’s Republic of China—Dividends payable to our foreign investors and gains on the sale of our ADSs or Class A ordinary shares by our foreign investors may become subject to PRC tax” and “—We and our shareholders face uncertainties with respect to indirect transfers of equity interests in PRC resident enterprises or other assets attributed to a Chinese establishment of a non-Chinese company, or immovable properties located in China owned by non-Chinese companies.”

 

99



Table of Contents

 

Recently Issued Accounting Standards

 

In May 2017, Financial Accounting Standards Board (“FASB”) issued Accounting Standards Update (“ASU”) No. 2017-09, Compensation—Stock Compensation (Topic 718). This ASU was issued primarily to provide clarity and reduce both diversity in practice and cost and complexity when applying the guidance in Topic 718 to a change to the terms or conditions of a share-based payment award. This ASU affects any entity that changes the terms or conditions of a share-based payment award. This ASU provides guidance about which changes to the terms or conditions of a share-based payment award require an entity to apply modification accounting in Topic 718. This ASU is effective for annual or any interim reporting periods beginning after December 15, 2017 with early adoption permitted. The adoption of this standard is not expected to have a significant impact on our consolidated financial statements.

 

In January 2017, FASB issued ASU No. 2017-04, Intangibles - Goodwill and Other (Topic 350): Simplifying the Test for Goodwill Impairment. This ASU is to simplify the subsequent measurement of goodwill. The ASU eliminates step 2 from the goodwill impairment test and the requirements for any reporting unit with a zero or negative carrying amount to perform a qualitative assessment and, if it fails that qualitative test, to perform step 2 of the goodwill impairment test. An entity still has the option to perform the qualitative assessment for a reporting unit to determine if the quantitative impairment test is necessary. This ASU should be applied on a prospective basis. This ASU is effective for the Company for its annual or any interim goodwill impairment tests in fiscal years beginning after December 15, 2019. Early adoption is permitted for interim or annual goodwill impairment tests performed on testing dates after January 1, 2017. We are currently evaluating the impact that the adoption of this standard will have on our consolidated financial statements.

 

In January 2017, FASB issued ASU No. 2017-03, Accounting Changes and Error Corrections (Topic 250). The ASU adds SEC disclosure requirements for both the quantitative and qualitative impacts that certain recently issued accounting standards will have on the financial statements of a registrant when such standards are adopted in a future period. Specially, these disclosure requirements apply to the adoption of ASU No. 2014-09, Revenue from Contracts with Customers (Topic 606); ASU No. 2016-02, Leases (Topic 842); and ASU No. 2016-13, Financial Instruments-Credit Losses (Topic 326): Measurement of Credit Losses on Financial Instruments. This ASU is effective immediately.

 

In January 2017, FASB issued ASU No. 2017-01, Business Combinations (Topic 805): Clarifying the Definition of a Business. The ASU affects all companies and other reporting organizations that must determine whether they have acquired or sold a business. The definition of a business affects many areas of accounting including acquisitions, disposals, goodwill, and consolidation. The ASU is effective for annual periods beginning after December 15, 2017, including interim periods within those periods with early adoption being permitted. The adoption of this standard is not expected to have a significant impact on our consolidated financial statements.

 

In November 2016, FASB issued ASU No. 2016-18, Statement of Cash Flows (Topic 230): Restricted Cash. This ASU applies to all entities that have restricted cash or restricted cash equivalents and are required to present a statement of cash flows. The ASU requires that a statement of cash flows explain the change during the period in the total of cash, cash equivalents, and amounts generally described as restricted cash or restricted cash equivalents. This ASU is effective for the Company for its fiscal years beginning after December 15, 2017, and interim periods within those fiscal years with early adoption being permitted. The amendments in this update should be applied using a retrospective transition method to each period presented. The adoption of this ASU will affect the presentation of restricted cash of RMB27.7 million and RMB74.2 million (US$11.4 million) as of December 31, 2016 and December 31, 2017, respectively.

 

In October 2016, FASB issued ASU 2016-16, Income Taxes (Topic 740): Intra-Entity Transfers of Assets Other Than Inventory. This ASU requires the recognition of the income tax consequences of an intra-entity transfer of an asset other than inventory when the transfer occurs. This ASU is effective for fiscal years and interim period within those fiscal years, beginning after December 15, 2017, with early adoption permitted. The adoption of this standard is not expected to have a significant impact on our consolidated financial statements.

 

In August 2016, FASB issued ASU 2016-15, Statement of Cash Flows (Topic 230): Classification of Certain Cash Receipts and Cash Payments. This ASU provides guidance on the classification of eight cash flow

 

100



Table of Contents

 

issues to reduce the existing diversification in practice, including (a) debt prepayment or debt extinguishment costs; (b) settlement of zero-coupon debt instruments or other debt instruments with coupon interest rates that are insignificant in relation to the effective interest rate of the borrowing; (c) contingent consideration payments made after a business combination; (d) proceeds from settlement of insurance claims; (e) proceeds from the settlement of corporate-owned life insurance policies, including bank-owned life insurance policies; (f) distributions received from equity method investees; (g) beneficial interests in securitization transactions; and (h) separately identifiable cash flows and application of the predominance principle. The ASU is effective for fiscal years and interim period within those fiscal years, beginning after December 15, 2017, with early adoption permitted. The adoption of this standard is not expected to have a significant impact on our consolidated financial statements.

 

In February 2016, the FASB issued ASU 2016-02, Leases (Topic 842) (“ASU 2016-02”). Under the new guidance, lessees will be required to recognize the following for all leases (with the exception of short-term leases) at the commencement date: (1) a lease liability, which is a lessee’s obligation to make lease payments arising from a lease, measured on a discounted basis; and (2) a right-of-use asset, which is an asset that represents the lessee’s right to use, or control the use of, a specified asset for the lease term. Under the new guidance, lessor accounting is largely unchanged. Certain targeted improvements were made to align, where necessary, lessor accounting with the lessee accounting model and Topic 606, Revenue from Contracts with Customers. The new lease guidance simplified the accounting for sale and leaseback transactions primarily because lessees must recognize lease assets and lease liabilities. Lessees (for capital and operating leases) and lessors (for sales-type, direct financing, and operating leases) must apply a modified retrospective transition approach for leases existing at, or entered into after, the beginning of the earliest comparative period presented in the financial statements. The modified retrospective approach would not require any transition accounting for leases that expired before the earliest comparative period presented. Lessees and lessors may not apply a full retrospective transition approach. ASU 2016-02 is effective for fiscal years beginning after December 15, 2018, including interim periods within those fiscal years, with early adoption permitted. While we are currently evaluating the impact that the adoption of this standard will have on its consolidated financial statements, we currently believe the most significant changes relate to the recognition of right-of-use (“ROU”) assets and lease liabilities on our balance sheet for operating leases of the building of certain data centers. As of December 31, 2017, we had operating lease commitments expiring within 20 years from the inception of the leases. The total amount of the future minimum lease payments under operating leases was RMB760.4 million (US$116.9 million) as of December 31, 2017.

 

In May 2014, the FASB issued ASU 2014-09, Revenue from Contracts with Customers (“ASU 2014-09”) Topic 606 and issued subsequent amendments to the initial guidance within ASU 2015-14, ASU 2016-08, ASU 2016-10, ASU 2016-12, ASU 2016-20, ASU 2017-13 and ASU 2017-14 collectively referred as “Topic 606”.  Topic 606 will replace most existing revenue recognition guidance in U.S. GAAP. The core principle of Topic 606 is that an entity should recognize revenue for the transfer of goods or services equal to the amount that it expects to be entitled to receive for those goods or services. Topic 606 requires additional disclosure about the nature, amount, timing and uncertainty of revenue and cash flows arising from customer contracts, including significant judgments and changes in judgments.

 

Topic 606 allows entities to adopt with one of these two methods: full retrospective, which applies retrospectively to each prior reporting period presented, or modified retrospective, which recognizes the cumulative effect of initially applying the revenue standard as an adjustment to the opening balance of retained earnings in the period of initial application. We currently anticipate adopting the standard using the modified retrospective method.

 

Topic 606, as amended, is effective for annual reporting periods beginning after December 15, 2017, including interim reporting periods therein (i.e., January 1, 2018, for a calendar year entity). Early application is permitted only as of annual reporting periods beginning after December 15, 2016, including interim reporting periods within that reporting period. We will adopt the standard on January 1, 2018.

 

Based on the revenue of its customer contracts, we expect that revenue on the majority of our customer contracts will continue to be recognized over the contract terms, consistent with our current revenue recognition accounting policy. The adoption of this standard is not expected to have a significant impact on our consolidated financial statements.

 

101



Table of Contents

 

A.                                    Results of Operations

 

Selected Consolidated Financial Information

 

The following table sets forth a summary of our consolidated results of operations for the years ended December 31, 2015, 2016 and 2017. This information should be read together with our audited consolidated financial statements as of December 31, 2016 and 2017 and for the years ended December 31, 2015, 2016 and 2017 and related notes included elsewhere in this annual report on Form 20-F. The operating results in any period are not necessarily indicative of the results that may be expected for any future period.

 

 

 

For the Year Ended December 31,

 

 

 

2015

 

2016

 

2017

 

 

 

RMB

 

%

 

RMB

 

%

 

RMB

 

US$

 

%

 

 

 

(in thousands, except for percentages)

 

Consolidated Statements of Operations Data:

 

 

 

 

 

 

 

 

 

 

 

 

 

 

 

Net revenue

 

703,636

 

100.0

 

1,055,960

 

100.0

 

1,616,166

 

248,400

 

100.0

 

Cost of revenue

 

(514,997

)

(73.2

)

(790,286

)

(74.8

)

(1,207,694

)

(185,619

)

(74.7

)

 

 

 

 

 

 

 

 

 

 

 

 

 

 

 

 

Gross profit

 

188,639

 

26.8

 

265,674

 

25.2

 

408,472

 

62,781

 

25.3

 

Operating expenses

 

 

 

 

 

 

 

 

 

 

 

 

 

 

 

Selling and marketing expenses

 

(57,588

)

(8.2

)

(71,578

)

(6.8

)

(90,118

)

(13,851

)

(5.6

)

General and administrative expenses

 

(128,714

)

(18.3

)

(227,370

)

(21.5

)

(228,864

)

(35,176

)

(14.2

)

Research and development expenses

 

(3,554

)

(0.5

)

(9,100

)

(0.9

)

(7,261

)

(1,116

)

(0.4

)

 

 

 

 

 

 

 

 

 

 

 

 

 

 

 

 

(Loss) Income from operations

 

(1,217

)

(0.2

)

(42,374

)

(4.0

)

82,229

 

12,638

 

5.1

 

Other income (expenses)

 

 

 

 

 

 

 

 

 

 

 

 

 

 

 

Net interest expense

 

(125,546

)

(17.9

)

(263,164

)

(24.9

)

(406,403

)

(62,463

)

(25.1

)

Foreign currency exchange (loss) gain, net

 

11,107

 

1.6

 

18,310

 

1.7

 

(12,299

)

(1,890

)

(0.8

)

Government grants

 

3,915

 

0.6

 

2,217

 

0.2

 

3,062

 

470

 

0.2

 

Others, net

 

1,174

 

0.2

 

284

 

0.0

 

435

 

67

 

0.0

 

 

 

 

 

 

 

 

 

 

 

 

 

 

 

 

 

Loss before income taxes

 

(110,567

)

(15.7

)

(284,727

)

(27.0

)

(332,976

)

(51,178

)

(20.6

)

Income tax benefits

 

11,983

 

1.7

 

8,315

 

0.8

 

6,076

 

934

 

0.4

 

 

 

 

 

 

 

 

 

 

 

 

 

 

 

 

 

Net loss

 

(98,584

)

(14.0

)

(276,412

)

(26.2

)

(326,900

)

(50,244

)

(20.2

)

 

Effect of Acquisition of GZ1

 

On May 19, 2016, we, through GDS Beijing, acquired all of the equity interest in Weiteng Construction from a third party for a cash consideration of RMB129.5 million, subject to adjustment, if any, pursuant to the terms of conditions of the equity purchase agreement. Cash consideration of RMB25.9 million was outstanding as of December 31, 2016 which was paid in 2017. Weiteng Construction is a limited liability company organized and existing under PRC law and owns a data center in Guangzhou. As of the date of the acquisition, the data center had just commenced operation. After the acquisition, Weiteng Construction has been consolidated with our results of operations. Weiteng Construction had a net revenue of RMB36.9 million and a net loss of RMB2.9 million for the period from May 20, 2016 to December 31, 2016, which is included in our results of operations for the year ended December 31, 2016.

 

102



Table of Contents

 

Effect of Acquisition of SZ5

 

On June 29, 2017, we consummated an acquisition of all the equity interests in a target group from a third party for an aggregate contingent purchase price of RMB312.0 million (US$48.0 million), of which RMB69.8 (US$10.7 million) was paid as of December 31, 2017. As of December 31, 2017, we expected that all specified conditions would be met and we would be obligated to settle the full amount of the purchase price under the share purchase agreement of RMB312.0 million (US$48.0 million). The target group owns a data center project in Shenzhen, China. As of the date of the acquisition, the data center had just commenced its operations. After the acquisition, this target group had a net revenue of RMB42.1 million (US$6.5 million) and a net loss of RMB23.9 million (US$3.7 million) for the period from June 30, 2017 to December 31, 2017, which is included in our results of operations for the year ended December 31, 2017.

 

Effect of Acquisition of GZ2

 

On October 9, 2017, we consummated an acquisition of all the equity interests in a target group from a third party for an aggregate cash consideration of RMB234.0 million (US$36.0 million), of which RMB184.2 (US$28.3 million) was paid as of December 31, 2017. The target group owns a data center project in Guangzhou, China. As of the date of the acquisition, the data center was fully operational. After the acquisition, this target group had a net revenue of RMB26.6 million (US$4.1 million) and a net income of RMB2.7 million (US$0.4 million) for the period from October 10, 2017 to December 31, 2017, which is included in our results of operations for the year ended December 31, 2017.

 

Year Ended December 31, 2017 Compared to Year Ended December 31, 2016

 

Net Revenue

 

Our net revenue increased by 53.1% to RMB1,616.2 million (US$248.4 million) in 2017 from RMB1,056.0 million in 2016. This increase was due to an increase in service revenue of RMB588.9 million, partially offset by a decrease in IT equipment sales of RMB28.7 million. The increase in service revenue consisted of an increase in revenue from colocation services of RMB449.0 million, an increase in revenue from managed services of RMB139.8 million and an increase in revenue from consulting services of RMB0.1 million. These increases in service revenue were mainly due to (i) an increase in area utilized from 37,082 sqm as of December 31, 2016 to 61,713 sqm as of December 31, 2017 as customers with commitments moved into the data center area, (ii) the signing of new service contracts by customers who commenced utilizing services during the period, (iii) the commencement of operations of new data centers since December 31, 2016 and (iv) the acquisition of one data center in Guangzhou in May 2016, and two data centers in Shenzhen and Guangzhou in 2017, respectively.

 

Cost of Revenue

 

Our cost of revenue increased by 52.8% to RMB1,207.7 million (US$185.6 million) in 2017 from RMB790.3 million in 2016. This increase was primarily due to an increase of 60.5% in utility costs to RMB363.3 million (US$55.8 million) in 2017 from RMB226.3 million in 2016, and an increase of 67.1% in depreciation and amortization costs to RMB345.4 million (US$53.1 million) in 2017 from RMB206.7 million in 2016. Increases in both utility costs and depreciation and amortization costs were largely a result of an increase in new data center facilities. In addition, the increase in cost of revenue was due to (i) an increase of RMB34.8 million in rental expense for operating lease, (ii) an increase in personnel costs of RMB17.4 million in connection with more data centers coming into service, (iii) an increase of RMB12.5 million for network cost, and (iv) an increase of RMB103.9 million for maintenance and other costs. The increase was partially offset by a decrease in cost of equipment sold of RMB26.9 million. Cost of revenue as percentage of net revenue slightly decreased to 74.7% in 2017 from 74.8% in 2016.

 

Operating Expenses

 

Our total operating expenses increased by 5.9% to RMB326.2 million (US$50.1 million) in 2017 as compared to RMB308.0 million in 2016. The increase was primary due to an increase in personnel cost of RMB16.6 million and an increase in office and traveling expenses of RMB13.5 million, which was partially offset by a decrease in share-based compensation expenses of RMB12.1 million. Our total operating expenses as a percentage of our net revenue decreased to 20.2% in 2017 from 29.2% in 2016.

 

103



Table of Contents

 

Selling and Marketing Expenses.    Our selling and marketing expenses increased by 25.9% to RMB90.1 million (US$13.9 million) in 2017 from RMB71.6 million in 2016. This increase was primarily attributable to (i) an increase in share-based compensation expenses of RMB11.8 million, and (ii) an increase in personnel costs of RMB7.8 million, related to bonuses and the hiring of sales personnel.

 

General and Administrative Expenses.    Our general and administrative expenses increased by 0.7% to RMB228.9 million (US$35.2 million) in 2017 from RMB227.4 million in 2016. This increase was primarily a result of (i) an increase in personnel costs of RMB12.1 million, (ii) an increase in office and traveling expenses of RMB12.1 million, and (iii) an increase in depreciation and amortization expenses of RMB12.3 million due to the expansion of our business. The increase was partially offset by (i) a decrease in share-based compensation expenses of RMB24.5 million, (ii) a decrease in directors’ fees of RMB6.4 million and (iii) a decrease in start-up costs of RMB5.5 million.

 

Research and Development Expenses.    Our research and development expenses decreased by 20.2% to RMB7.3 million (US$1.1 million) in 2017 from RMB9.1 million in 2016, which was primarily due to the decrease in research and development projects.

 

Other Income (Expenses)

 

Interest Income.     Our interest income increased by 170.5% to RMB5.6 million (US$0.9 million) in 2017 from RMB2.1 million in 2016. The increase was primarily a result of an increase in cash balance.

 

Interest Expenses.     Our interest expenses increased by 55.3% to RMB412.0 million (US$63.3 million) from RMB265.2 million in 2016. This increase was primarily a result of an increase of borrowings and capital lease and other financing obligations.

 

Government Grants.     Income from government grants increased by 38.1% to RMB3.1 million in 2017 from RMB2.2 million in 2016.

 

Foreign Currency Exchange Gain (Loss), net.    Changes in currency rates resulted in a loss of RMB12.3 million (US$1.9 million) in 2017 as compared to a gain of RMB18.3 million in 2016, primarily due to the depreciation of the U.S. dollar relative to Renminbi.

 

Income Tax Benefits.    Income tax benefits decreased to RMB6.1 million (US$0.9 million) in 2017 from RMB8.3 million in 2016. This decrease was primarily due to an increase in the valuation allowance of deferred tax assets.

 

Net Loss.    As a result of the foregoing, net loss increased to RMB326.9 million (US$50.2 million) in 2017 from RMB276.4 million in 2016.

 

Year Ended December 31, 2016 Compared to Year Ended December 31, 2015

 

Net Revenue

 

Our net revenue increased by 50.1% to RMB1,056.0 million in 2016 from RMB703.6 million in 2015. This increase was due to an increase in service revenue of RMB349.4 million, as well as an increase in IT equipment sales of RMB2.9 million. The increase in service revenue consisted of an increase in revenue from colocation services of RMB269.2 million and an increase in revenue from managed services of RMB82.0 million, which was offset by a decrease in revenue from consulting services of RMB1.8 million. These increases in service revenue were mainly due to (i) an increase in area utilized from 22,365 sqm to 37,082 sqm from December 31, 2015 to December 31, 2016 as customers with commitments moved into the data center area, (ii) the signing of new service contracts by customers who commenced utilizing services during the period, (iii) the commencement of operations of two new data centers in Shanghai and Beijing in the second half year of 2015 and another three new data centers in Shanghai and Shenzhen in 2016, and (iv) the addition of a new data center in Guangzhou through the acquisition of Weiteng Construction.

 

104



Table of Contents

 

Cost of Revenue

 

Our cost of revenue increased by 53.5% to RMB790.3 million in 2016 from RMB515.0 million in 2015. This increase was primarily due to an increase of 62.2% in utility costs to RMB226.3 million from RMB140.0 million in 2015, and an increase of 57.7% in depreciation and amortization costs to RMB206.7 million in 2016 from RMB131.1 million in 2015. Increases in both utility costs and depreciation and amortization costs were largely a result of increase in new data center facilities. In addition, the increase in cost of revenue was due to (1) an increase of RMB16.6 million for the cost of equipment sold in 2016, (2) an increase in personnel costs of RMB24.3 million in connection with more data centers coming into service in 2016, (3) an increase of RMB22.6 million for network cost and (4) an increase of RMB50.8 million for maintenance and other costs in connection with more data centers coming into service in 2016. Cost of revenue as percentage of net revenue slightly increased to 74.8% in 2016 from 73.2% in 2015.

 

Operating Expenses

 

Our operating expenses increased by 62.3% to RMB308.0 million in 2016 from RMB189.9 million in 2015. This increase was primarily due to an increase in share-based compensation expenses of RMB58.5 million and an increase in personnel costs and directors’ fees of RMB38.5 million. Our operating expenses as a percentage of our net revenue increased to 29.2% in 2016 from 27.0% in 2015.

 

Selling and Marketing Expenses.     Our selling and marketing expenses increased 24.3% to RMB71.6 million in 2016 from RMB57.6 million in 2015. This increase was primarily attributable to (i) an increase in share-based compensation expenses of RMB6.3 million, and (ii) an increase in marketing expenses of RMB4.8 million. Our selling and marketing expenses as a percentage of net revenue decreased to 6.8% in 2016 from 8.2% in 2015.

 

General and Administrative Expenses.     Our general and administrative expenses increased by 76.6% to RMB227.4 million in 2016 from RMB128.7 million in 2015. This increase was primarily due to (i) an increase in share-based compensation expenses of RMB52.2 million related to the fully vested share options granted in May 2016 and the grant of restricted shares under 2016 incentive plan, (ii) an increase in personnel costs and directors’ fees of RMB33.9 million and (iii) an increase in professional fee of RMB13.6 million. Our general and administrative expenses as a percentage of net revenue increased to 21.5% in 2016 from 18.3% in 2015.

 

Research and Development Expenses.     Our research and development expenses increased by 156.0% to RMB9.1 million in 2016 from RMB3.6 million in 2015. This increase was primarily a result of increased payroll and personnel related costs as we hired additional research and development personnel. Our research and development expenses as a percentage of net revenue increased to 0.9% in 2016 from 0.5% in 2015.

 

Other Income (Expenses)

 

Interest Income.     Our interest income increased by 52.8% to RMB2.1 million in 2016 from RMB1.4 million in 2015. The increase was primarily a result of an increase in cash balance.

 

Interest Expenses.     Our interest expenses increased by 109.0% to RMB265.2 million in 2016 from RMB126.9 million in 2015. This increase was primarily a result of the convertible bonds we issued in December 2015 and January 2016 and increased balance of loans and borrowings.

 

Foreign Currency Exchange Gain (Loss), net.     Changes in currency rates resulted in a gain of RMB18.3 million in 2016 as compared to a gain of RMB11.1 million in 2015, primarily due to the appreciation of the U.S. dollar relative to Renminbi in 2016.

 

105



Table of Contents

 

Government Grants.     Income from government grants decreased by 43.4% to RMB2.2 million in 2016 from RMB3.9 million in 2015.

 

Income Tax Benefits.     Income tax benefits decreased to RMB8.3 million in 2016 from RMB12.0 million in 2015. This decrease was primarily due to an increase in the valuation allowance of deferred tax assets provided in 2016 compared to 2015.

 

Net Loss.     As a result of the foregoing, net loss increased to RMB276.4 million in 2016 from RMB98.6 million in 2015.

 

B.                                    Liquidity and Capital Resources

 

Our primary sources of liquidity have been cash flow from short-term and long-term borrowings, including borrowings from related parties, and issuance of debt and equity securities, including in our initial public offering, follow-on public offering, private placement and convertible bonds, which have historically been sufficient to meet our working capital and substantially all of our capital expenditure requirements. Historically, we also have had capital lease and other financing obligations. As of December 31, 2017, we had cash of RMB1,873.4 million (US$287.9 million). In addition, as of December 31, 2017, total short-term debt was RMB888.4 million (US$136.5 million), comprised of short-term borrowings and the current portion of long-term borrowings of RMB790.5 million (US$121.5 million) and the current portion of capital lease and other financing obligations of RMB97.9 million (US$15.0 million). As of the same date, total long-term debt was RMB5,762.8 million (US$885.7 million), comprised of long-term borrowings (excluding current portion) of RMB3,459.8 million (US$531.7 million) and the non-current portion of capital lease and other financing obligations of RMB2,303.0 million (US$354.0 million).

 

Based on our current level of operations and available cash, including the proceeds we received from our initial public offering and follow-on public offering, we believe our available cash, cash flows from operations, will provide sufficient liquidity to fund our current obligations, projected working capital requirements, debt service requirements and capital spending requirements at least for the next 12 months. However, we may require additional cash resources due to changing business conditions or other future developments, including any investments or acquisitions we may decide to selectively pursue. If our existing cash resources are insufficient to meet our requirements, we may seek to sell equity or equity-linked securities, debt securities or borrow from banks. We cannot assure you that financing will be available in the amounts we need or on terms acceptable to us, if at all. The sale of additional equity securities, including convertible debt securities, would result in additional dilution to our shareholders. The incurrence of indebtedness and issuance of debt securities would result in debt service obligations and could result in operating and financial covenants that restrict our operations and our ability to pay dividends to our shareholders. If we were unable to obtain additional equity or debt financing as required, our business, operations and prospects and our ability to maintain our desired level of revenue growth may suffer materially.

 

As a holding company with no material operations of our own, we are a corporation separate and apart from our subsidiaries and our consolidated VIEs and, therefore, provide for our own liquidity. We conduct our operations primarily through our PRC subsidiaries in China. As a result, our ability to pay dividends and to finance any debt we may incur depends upon dividends paid by our subsidiaries. If our PRC subsidiaries, or any newly formed PRC subsidiaries, incur debt on their own behalf in the future, the instruments governing their debt may restrict their ability to pay dividends to us. In addition, our PRC subsidiaries are permitted to pay dividends to us only out of their respective retained earnings, if any, as determined in accordance with PRC accounting standards and regulations. Under applicable PRC laws and regulations, our PRC subsidiaries are each required to set aside a portion of their after-tax profits each year to fund certain statutory reserves, and funds from such reserves may not be distributed to us as cash dividends except in the event of liquidation of such subsidiaries.

 

The PRC government imposes controls on the convertibility of the RMB into foreign currencies and, in certain cases, the remittance of currency out of China. We receive substantially all of our revenues in RMB. Under our current corporate structure, our company in the Cayman Islands may rely on dividend payments from our PRC subsidiaries to fund any of our cash and financing requirements. Under China’s existing foreign exchange regulations, our PRC subsidiaries are able to make payments of current accounts, such as dividends, to their offshore holding companies, in foreign currencies, without prior approval from SAFE, by complying with certain procedural requirements. However, approval from appropriate government authorities will be required where RMB is to be converted into foreign currency and remitted out of China to pay capital expenses such as the repayment of loans denominated in foreign currencies. There is no requirement imposed on investors to complete registration or obtain approval from appropriate government authorities before they can receive dividend payments from our company in the Cayman Islands. See “Item 3. Key Information—D. Risk Factors—Risks Related to Doing Business in the People’s Republic of China—Restrictions on currency exchange may limit our ability to utilize our net revenue effectively.” These statutory limitations affect, and future covenant debt limitations might affect, our PRC subsidiaries’ ability to pay dividends to us.

 

106



Table of Contents

 

As of December 31, 2017, our cash and restricted cash were deposited in major financial institutions located in PRC, Hong Kong, and the Cayman Islands. We currently believe that such limitations will not impact our ability to meet our ongoing short-term cash obligations although we cannot assure you that such limitations will not affect our ability in the future to meet our short-term cash obligations and to distribute dividends to our shareholders. See “Item 3. Key Information—D. Risk Factors—Risks Related to Doing Business in the People’s Republic of China—We rely to a significant extent on dividends and other distributions on equity paid by our principal operating subsidiaries to fund offshore cash and financing requirements” and “—Statutory Reserves.”

 

We do not plan for our PRC subsidiaries to pay dividends in the foreseeable future and we intend for those subsidiaries to retain any future earnings for use in the operation and expansion of our business in China. Accordingly, our ability to pay dividends and finance debt will be affected by this current plan. In the future, we may take advantage of financing options available to us in connection with any dividend payments we may make or repayments of any offshore indebtedness we may incur. For example, we may fund dividend payments through offshore debt, whether unsecured or secured by the assets of our onshore consolidated entities. In order to service offshore debt, we may rely upon financing options through the capital markets, including issuances of equity or debt securities, the proceeds of which we may use to service offshore debt.

 

Pursuant to the PRC Enterprise Income Tax Law, a withholding tax rate of 10% currently applies to dividends paid by a PRC “resident enterprise” to a foreign enterprise investor, unless any such foreign investor’s jurisdiction of incorporation has a tax treaty with China that provides for preferential tax treatment. Accordingly, if in the future our PRC subsidiaries that are considered “resident enterprises” pay dividends to the Hong Kong subsidiary that holds such PRC subsidiary, any such dividend may be subject to a withholding tax of 10%. Such withholding tax rate may be lowered to 5% if a Hong Kong resident enterprise owns no less than 25% of a PRC enterprise. However, the 5% withholding tax rate does not automatically apply and certain requirements must be satisfied. See “Item 3. Key Information—D. Risk Factors—Risks Related to Doing Business in the People’s Republic of China—We may not be able to obtain certain benefits under the relevant tax treaty on dividends paid by our PRC subsidiary to us through our Hong Kong subsidiary.”

 

As a result of these laws, rules and regulations relating to statutory reserves, foreign exchange conversion and withholding taxes described above, our subsidiaries incorporated in China are restricted in their ability to transfer a portion of their respective net assets to their offshore holding companies as dividends, loans or advances. As of December 31, 2017, we had restricted assets of RMB2,495.1 million (US$383.5 million), which mainly consisted of registered capital.

 

In October 2017, as part of our efforts to explore various financing options, we received from the NDRC the Foreign Debt Registration Certificate which allows us to issue foreign currency denominated bonds of up to US$300 million or the equivalent thereof in other foreign currencies subject to certain conditions. We applied for and have received NDRC approval of certain amendments to the conditions of the Foreign Debt Registration Certificate, and such approval is effective until the end of December 2018.

 

107



Table of Contents

 

The following table sets forth a summary of our cash flows for the years indicated.

 

 

 

For the Year Ended December 31,

 

 

 

2015

 

2016

 

2017

 

 

 

RMB

 

RMB

 

RMB

 

US$

 

 

 

(in thousands)

 

Net cash used in operating activities

 

(80,298

)

(150,228

)

(174,612

)

(26,837

)

Net cash used in investing activities

 

(731,905

)

(1,147,064

)

(2,035,778

)

(312,893

)

Net cash provided by financing activities

 

1,127,685

 

2,128,614

 

2,346,767

 

360,692

 

Effect of exchange rate changes on cash

 

2,258

 

55,499

 

(74,250

)

(11,414

)

Net increase in cash

 

317,740

 

886,821

 

62,127

 

9,548

 

Cash at beginning of year

 

606,758

 

924,498

 

1,811,319

 

278,395

 

Cash at end of year

 

924,498

 

1,811,319

 

1,873,446

 

287,943

 

 

Operating Activities

 

Cash used in operating activities was RMB174.6 million (US$26.8 million) in 2017, primarily due to a net loss of RMB326.9 million (US$50.2 million), adjusted for (i) depreciation and amortization of RMB378.1 million (US$58.1 million), primarily relating to our data center property and equipment; (ii) share-based compensation expenses of RMB59.8 million (US$9.2 million), (iii) amortization of debt issuance cost and debt discount of RMB48.1 million (US$7.4 million), (iv) deferred tax benefits of RMB11.6 million (US$1.8 million), and (v) changes in working capital. Adjustments for changes in working capital primarily consisted of (i) an increase in accounts receivable of RMB134.6 million (US$20.7 million) due to increased revenue, (ii) an increase in VAT recoverable of RMB194.3 million (US$29.9 million) as a result of the expansion of our business, and (iii) a decrease in accrued expenses and other payables of RMB80.3 million (US$12.3 million) mainly due to the settlement of interest in the period, partially offset by (i) an increase in other long-term liabilities of RMB59.1 million (US$9.1 million) primarily for the interest of the convertible bonds before conversion into ordinary shares in November 2017, (ii) an increase in accounts payable of RMB33.9 million (US$5.2 million) for operating expenses, and (iii) a decrease in other current assets of RMB11.5 million (US$1.8 million) primary for receipt of deposits.

 

Cash flow used in operating activities was RMB150.2 million in 2016, primary due to a net loss of RMB276.4 million, adjusted for (i) depreciation and amortization of RMB227.4 million, primarily relating to our data center property and equipment; (ii) deferred tax benefit of RMB10.6 million, (iii) stock compensation expenses of RMB64.2 million mainly as a result of increases in personnel as our operations expanded, and (iv) changes in working capital. Adjustments for changes in working capital primarily consisted of (i) an increase of VAT recoverable of RMB94.6 million due to an increase in payment of VAT as a result of the increase in construction activities that allows input VAT from construction to be deductible; (ii) an increase of accounts receivable of RMB79.4 million due to increased sales; (iii) an increase in restricted cash of RMB21.2 million for interest payment purpose; and (iv) increase in other current assets of RMB20.5 million and other non-current assets of RMB24.8 million, respectively, due to an increase in various kinds of deposits paid, partially offset by (i) an increase in accounts payable of RMB43.8 million due to increase in purchases, (ii) an increase in accrued expenses and other liabilities of RMB22.0 million due to the increase in interests and utilities expenses, and (iii) an increase in other long-term liabilities of RMB23.8 million due to the increase in interests which are contractually due after one year.

 

Cash flow used in operating activities was RMB80.3 million in 2015, primarily due to a net loss of RMB98.6 million, adjusted for (i) depreciation and amortization of RMB145.4 million, primarily relating to our data center property and equipment; (ii) deferred tax benefits of RMB10.6 million, (iii) stock compensation expenses of RMB4.1 million mainly as a result of increases in personnel as our operations expanded, and (iv) changes in working capital. Adjustments for changes in working capital primarily consisted of (i) an increase of VAT recoverable of RMB41.4 million due to an increase in payment of VAT as a result of the expansion of our business; (ii) an increase of accounts receivable of RMB37.6 million due to increased sales; (iii) an increase in non-current assets of RMB22.8 million due to more rental deposits paid for newly rented data centers; (iv) an increase in prepaid expense of RMB15.0 million due to increased prepayments for utility and network expenses; and (v) an increase of other current assets of RMB12.3 million due to an increase of purchased IT equipment awaiting sale, partially offset by an increase in other long-term liabilities of RMB15.3 million due to the increase in accrued interest.

 

Investing Activities

 

Net cash used in investing activities was RMB2,035.8 million (US$312.9 million) in 2017, which was primarily due to the deposits and payments for purchase of property and equipment of RMB1,760.2 million (US$270.5 million) for the development of our data centers and payments related to acquisitions of RMB275.6 million (US$42.4 million).

 

108



Table of Contents

 

Net cash used in investing activities was RMB1,147.1 million in 2016, which was primarily due to payments for purchase of property and equipment of RMB987.8 million in the development of our data centers and payments related to acquisitions of RMB159.4 million.

 

Net cash used in investing activities was RMB731.9 million in 2015, which was primarily due to payments for purchase of property and equipment of RMB733.0 million in the development of our data centers, partially offset by the release of restricted cash related to purchase of property and equipment of RMB1.0 million.

 

Financing Activities

 

Net cash provided by financing activities was RMB2,346.8 million (US$360.7 million) in 2017, which was primarily due to proceeds from short-term and long-term borrowings, net of issuance cost, of RMB3,577.4 million (US$549.8 million) and net proceeds from issuance of ordinary shares to CyrusOne of RMB649.8 million (US$99.9 million), partially offset by repayment of short-term and long-term borrowings of RMB1,782.1 million (US$273.9 million), payment under capital lease and other financing obligations of RMB68.7 million (US$10.6 million) and restricted cash deposited for borrowings of RMB33.1 million (US$5.1 million).

 

Net cash provided by financing activities was RMB2,128.6 million in 2016, which was primarily due to proceeds from short-term and long-term borrowings, net of issuance cost, of RMB1,552.3 million, proceeds from issuance of bonds payable of RMB327.6 million and net proceeds from issuance of shares in connection with our initial public offering of RMB1,221.5 million, which was partially offset by repayment of short-term and long-term borrowings of RMB806.9 million, payment of preferred shares dividends of RMB76.5 million, repayment of a related party loan of RMB65.5 million and payment under capital lease and other financing obligations of RMB23.9 million.

 

Net cash provided by financing activities was RMB1,127.7 million in 2015, which was primarily due to proceeds from short-term and long-term borrowings, net of issuance cost, of RMB893.2 million, proceeds from issuance of bonds payable of RMB649.0 million and proceeds from a related party loan of RMB64.9 million, which was partially offset by repayment of short-term and long-term borrowings of RMB426.7 million, repayment of bonds payable of RMB14.3 million, repurchase of redeemable preferred shares of RMB23.3 million and payment under capital lease and other financing obligations of RMB17.9 million.

 

Statutory Reserves

 

Under applicable PRC laws and regulations, foreign-invested enterprises in China are required to provide for certain statutory reserves, namely a general reserve, an enterprise expansion fund and a staff welfare and bonus fund. Pursuant to such laws and regulations, we may pay dividends only out of our after-tax profits, if any, determined in accordance with PRC accounting standards and regulations. Further, we are required to allocate at least 10% of our after-tax profits to fund the general reserve until such reserve has reached 50% of our registered capital. In addition, we may also set aside, at our or our Board’s discretion, a portion of our after-tax profits to fund the employee welfare and bonus fund. These reserves may only be used for specific purposes and are not distributable to us in the form of loans, advances, or cash dividends.

 

As of December 31, 2015, 2016 and 2017, we had nil, nil and RMB0.2 million (US$0.03 million) respectively, in our statutory reserves.

 

Capital Expenditures

 

We had capital expenditures, excluding payments related to acquisitions, of RMB733.0 million, RMB987.8 million and RMB1,760.2 million (US$270.5 million) in 2015, 2016 and 2017, respectively. Our capital expenditures were primarily for the purchase of equipment as well as land use rights and leasehold-improvement of data centers. Our capital expenditures have been primarily funded by net cash provided by financing activities.

 

109



Table of Contents

 

Convertible Bonds

 

On December 30, 2015 and January 29, 2016, we issued and sold convertible and redeemable bonds due in 2019 in an initial aggregate principal amount of US$150.0 million, which bonds were subscribed by Ping An Insurance and STT GDC, as to US$100.0 million and US$50.0 million, respectively.

 

On November 17, 2017, the full principal amount of the outstanding US$150.0 million convertible bonds was voluntarily converted into ordinary shares by Ping An Insurance and STT GDC at a set conversion price of US$1.675262 per ordinary share, or US$13.40 per ADS. Upon conversion of the principal amount of and interest accrued on the convertible bonds, we issued approximately 97.9 million additional Class A ordinary shares, representing 10.4% of our enlarged issued share capital.

 

Long-term borrowings

 

As of December 31, 2017, we had total working capital and project financing credit facilities of RMB5,371.6 million (US$825.6 million) from various banks, of which the unused amount was RMB986.9 million (US$151.7 million). As of December 31, 2017, we had drawn down RMB4,384.6 million (US$673.9 million), of which RMB462.9 million (US$71.2 million) was recorded in short-term loans and borrowings and RMB3,787.3 million (US$582.1 million) (net of debt issuance costs of RMB134.4 million (US$20.7 million)) was recorded in long-term loans and borrowings, respectively. Drawdowns from the credit facility are subject to approval of the relevant lending banks and are subject to the terms and conditions of each agreement.

 

A subsidiary of ours had an outstanding entrust loan of RMB199.8 million and RMB199.6 million as of December 31, 2015 and 2016, respectively, through a third-party bank that contains financial covenants. As of December 31, 2015 and 2016, we were in compliance with such covenants. In January 2017, we repaid the principal of the aforesaid entrust loan in full.

 

In November 2017, one of our subsidiaries entered into a financing arrangement with a third-party financier which was then amended in December 2017. Under such arrangement, the subsidiary assigned certain existing and future receivables as security in exchange for a cash payment of RMB200 million (US$30.7 million), which had been received by the subsidiary as of December 31, 2017. The subsidiary is obligated to repay the RMB200 million (US$30.7 million), together with interest at an effective rate of 9.70% per annum, within five years.

 

Beijing Loan Facilities

 

On October 28, 2015, our subsidiary Beijing Hengpu’an Data Technology Development Co., Ltd., or BJ Hengpu’an, entered into a term loan facility agreement with United Overseas Bank Limited for a principal amount of RMB120.0 million for financing borrower’s Beijing data center phase 1, or BJ1. The interest rate agreed under said term loan facility agreement is a fixed rate of 6.5625% per annum or 1.25x of PBOC’s base rate (as applicable based on the tranches of facilities utilized under the agreement) with a tenor of five years from the first utilization date of said facility (which, however, is to be no later than December 21, 2020). Such loan facilities have been fully repaid in July 2017.

 

On December 14, 2016, our subsidiary BJ Hengpu’an entered into a facility agreement with Standard Chartered Bank (China) Limited, Beijing Branch, pursuant to which the bank agreed to make available to the subsidiary loan facilities in a total amount of RMB380.0 million for repayment of borrower’s outstanding loan and financing borrower’s Beijing data center, BJ2. Such loan facilities have been fully refinanced as mentioned below.

 

110



Table of Contents

 

On September 30, 2017, our subsidiary BJ Hengpu’an and Beijing Hengchang Data Science & Technology Development Co., Ltd., or BJ Hengchang, entered into a facility agreement with Standard Chartered Bank (China) Limited, Beijing Branch, or SCB, and BNP Paribas (China) Limited, or BNPP, pursuant to which the banks agreed to make available to the subsidiary loan facilities in a total amount of RMB570.0 million for the repayment of the outstanding existing bank loan and financing borrowers’ Beijing data centers, BJ1, BJ2 and BJ3. The interest rate agreed on each loan made by BNPP to the borrowers under the relevant tranches is 130% of PBOC base rate, and the interest rate agreed on each loan made by SCB to the borrowers under the relevant tranches is 6.3% per annum, with a term of up to sixty (60) months from the date of the facility agreement. The security for the loan includes, among others, a guarantee from the borrowers’ ultimate parent company, GDS Holdings Limited, pledge of entire shares of EDB II (HK) Limited (the shareholder of BJ Hengpu’an), pledge of BJ Hengpu’an’s 100% equity interests by EDB II, pledge of BJ Hengchang’s 100% equity interests by BJ Hengpu’an and the receivables under the service contracts with customers with respect to the borrowers’ data centers, mortgage of all movable assets in relation to the borrowers’ data centers and assignment of all insurance interests over such mortgaged assets, assignments of the borrowers’ rights under the building lease of the borrowers’ data centers, among other terms. The loan is required to be repaid in full prior to the maturity date in the event (i) STT Communications Ltd. ceases to, directly or indirectly, own at least 50.1% of equity interests of STT GDC, (ii) STT GDC ceases to own and control, directly or indirectly, at least 25% of our equity interests or have the power to cast, or control the casting of, at least 25% of the votes that may be cast at a meeting of our board of directors (or similar governing body), or ceases to be our single largest shareholder, (iii) we cease to, directly or indirectly, own 100% of the equity interests of the borrowers and have the power to control the borrowers, (iv) we cease to, directly or indirectly, own 100% of the equity interests of GDS Management Company and have the power to control GDS Management Company, (v) GDS Management Company ceases to, directly or indirectly, be the beneficial owner of 100% of equity interests of GDS Beijing and GDS Suzhou and have the power to control GDS Beijing and GDS Suzhou, (vi) GDS Beijing ceases to, directly or indirectly, be the legal and beneficial owner of 100% of equity interests of GDS Suzhou and have the power to control GDS Suzhou, (vii) BJ Hengpu’an ceases to, directly or indirectly, be the legal and beneficial owner of 100% of equity interests of BJ Hengchang and have the power to control BJ Hengchang, (viii)William Wei Huang ceases to directly own at least 99.9% of the equity interests of GDS Beijing, or (ix) GDS Beijing fails to renew its IDC License or the authorization by GDS Beijing to GDS Suzhou to operate the business in relation to BJ1, BJ2 and BJ3 pursuant to its IDC License on or before the date of its expiry date. The loan facilities contain financial covenants that limit certain financial ratios, such as the debt service coverage ratio, debt to equity ratio and gross leverage ratio, during the relevant period, as defined in the facilities. In addition, the loan facility includes a cross default provision which would be triggered if we fail to repay any financial indebtedness in an aggregate amount of RMB50.0 million or more when due or within any originally applicable grace period. As of December 31, 2017, we had drawn down RMB530.8 million (US$81.6 million) under such facilities, which mature from October 2018 to September 2022, with a weighted average effective interest rate of 6.25% per annum, not taking issuance cost into consideration. The proceeds from the loan are being used for repayment of the loans under an existing term loan facility agreement entered into on August 4, 2017 and the construction, renovation and fitting-out of, as well as equipment for, the premises of the Beijing data center projects and working capital purposes. From January 1, 2018 to the date of this annual report, we drew down an additional RMB32.2 million (US$4.9 million) under these facilities.

 

Shenzhen Loan Facilities

 

On September 17, 2015, our subsidiary Shenzhen Yungang EDC Technology Co., Ltd. entered into a term loan facility agreement with United Overseas Bank (China) Limited, Shenzhen Branch and Credit Agricole Corporate and Investment Bank (China) Limited for a principal amount of RMB430.0 million for the subsidiary’s Shenzhen data centers SZ1 and SZ2 and respectively, and an amendment agreement dated August 5, 2016 to extend an additional term loan facility with principal loan amount of RMB100.0 million for financing the borrower’s Shenzhen data center, SZ3. The interest rate agreed under the term loan facility agreements is 1.2x or 1.3x of PBOC’s base rate for loans, as applicable, with a tenor of five years from respective facility utilization date, which is to be no later than September 18, 2020. Such loan facilities have been fully refinanced as mentioned below.

 

111



Table of Contents

 

On March 30, 2017, our subsidiaries EDKS (HK) Limited and EDS (HK) Limited entered into a facility agreement with Credit Agricole Corporate and Investment Bank and United Overseas Bank Limited pursuant to which the banks agreed to make available to the subsidiaries loan facilities in a total amount of US$45 million for Shenzhen data centers SZ1, SZ2, SZ3 and SZ4 of the borrowers’ subsidiaries: Shenzhen Pingshan New Area Global Shenzhen Data Centre Science & Technology Development Co., Ltd., or EDC PS, and Shenzhen Yungang EDC Technology Co., Ltd, or EDC YG. The interest rate agreed under the facility agreement is the aggregate of the applicable 4.25% per annum and the London Interbank Offered Rate, or LIBOR, for U.S. dollars, with a term of up to 18 months from each respective facility utilization date, which term can be conditionally extended. The security for the loan includes, among others, a guarantee from the borrowers’ ultimate parent company, GDS Holdings Limited, pledge of the borrowers’ all present and future assets respectively, pledge of all equity interests of EDKS, pledge of all equity interests of EDC PS, and pledge of all receivables in connection with the shareholders’ loans of the borrowers to EDC PS and EDC YG respectively. The loan is required to be repaid in full prior to the maturity date in the event (i) STT Communications Ltd. ceases to, directly or indirectly, own at least 50.1% of equity interests of STT GDC, (ii) STT GDC ceases to own and control, directly or indirectly, at least 30% of our equity interests or ceases to be our single largest shareholder, (iii) we cease to, directly or indirectly, own or control 100% of the equity interests of our borrowers; (iv) EDKS ceases to, directly or indirectly, own or control 100% of the equity interests of EDC PS, (v) EDS ceases to, directly or indirectly, own or control 100% of the equity interests of EDC YG, or (vi) William Wei Huang ceases to, directly or indirectly, own at least 99.9% of the equity interests of GDS Beijing. The loan facilities contain financial covenants that limit certain financial ratios, such as the debt to equity ratio, during the relevant period, as defined in the facilities. On December 29, 2017, the parties to the facility agreement entered into an amendment agreement to the facility agreement, pursuant to which the maturity date under the facility agreement was amended to April 20, 2020, the amount of facility A and facility B under the facility agreement was reallocated to be fully used for Shenzhen data centers SZ4 by EDC PS, and subject to the prior consent of all the banks and satisfaction of the relevant conditions under the amendment agreement, EDS (HK) Limited may cease to be a borrower and a guarantor under the facility agreement and EDC YG may cease to be an onshore obligor thereunder. As of December31, 2017, we fully drew down the loans under such facilities of US$45 million, of which, facility A of US$20 million was used for SZ1, SZ2 and SZ3 and facility B of US$25 million was used for SZ4. The loans bear an effective interest rate of 5.52% per annum and will mature on April 10, 2020.

 

On November 15, 2017, our subsidiary Shenzhen Yungang EDC Technology Co., Ltd. entered into a facility agreement with Bank of China, Shenzhen Nantou Branch, pursuant to which the bank agreed to make available to the subsidiary loan facilities in a total amount of RMB428.0 million for replacement of the borrower’s outstanding loans for Shenzhen data centers SZ1, SZ2, SZ3. The interest rate mechanism agreed under the facility agreement is floating interest rate mechanism, with an initial interest rate equals to the aggregate of the average rate of the loan prime rate quote issued by the National Interbank Borrowing Center on the working day preceding the first utilization date of the facility and 2.07%, which will be adjusted every twelve (12) months. The term of the loan is seventy-two (72) months from the first utilization date. The security for the loan includes guarantees provided by GDS Holdings Limited and GDS Beijing, pledge of all equity interests of the borrower, the pledge of the receivables and assignment of insurance interests. The loan may be required to be repaid in full prior to the maturity date in certain events, which includes, among others, the borrower fails to use the loan in accordance with the use of proceeds as provided in the facility agreement, the borrower violates or fails to perform any of its commitments under the facility agreement, or any adverse change occurs in relation to the borrower’s credit, business operation or repayment ability. As of December 31, 2017, we had drawn down RMB402.3 million (US$61.8 million) under such term loan facilities, which mature from June 2018 to December 2023, with an effective interest rate of 6.37% per annum, not taking issuance cost into consideration. The proceeds from the loan are being used for repayment of the loans under an existing term loan facility agreement entered into on September 17, 2015 and for the repayment of an existing shareholder loan from EDS (HK) Limited to SZ YG. From January 1, 2018 to the date of this annual report, we did not draw down any additional loans under these facilities.

 

112



Table of Contents

 

On June 16, 2017, our subsidiary Guangzhou Wan Guo Yun Lan Data Technology Co., Ltd. entered into a facility agreement with DBS Bank (China) Limited, Shanghai Branch and Standard Chartered Bank (China) Limited, Shenzhen Branch, pursuant to which the banks agreed to make available to the subsidiary loan facilities in a total amount of RMB644.0 million for repayment of borrower’s outstanding loan and financing borrower’s Shenzhen data center, SZ5. The interest rate agreed under the facility agreement is 6.3% per annum, with a term of up to sixty (60) months from the first utilization date of said facility. The security for the loan includes, among others, a guarantee from the borrower’s ultimate parent company, GDS Holdings Limited, pledge of entire shares of the borrower’s shareholder, RDTJ Limited, pledge of all equity interests of Shenzhen Yaode, and Shenzhen Jinyao, pledge of all equity interests of the borrower and the receivables under the service contracts with customers with respect to the borrower’s data center, mortgage of all movable assets in relation to SZ5 and assignment of all insurance interests over such mortgaged assets, assignments of the borrower’s rights under the building lease of SZ5, among other terms. The loan is required to be repaid in full prior to the maturity date in the event (i) STT Communications Ltd. ceases to, directly or indirectly, own at least 50.1% of equity interests of STT GDC, (ii) STT GDC ceases to own and control, directly or indirectly, at least 25% of our equity interests or have the power to cast, or control the casting of, at least 25% of the votes that may be cast at a meeting of our board of directors (or similar governing body), or ceases to be our single largest shareholder, (iii) we cease to, directly or indirectly, own 100% of the equity interests of the borrower and have the power to control the borrower, (iv) we cease to, directly or indirectly, own 100% of the equity interests of GDS Management Company and have the power to control GDS Management Company, (v) William Wei Huang ceases to, directly or indirectly, own at least 99.9% of the equity interests of GDS Beijing, (vi) GDS Management Company ceases to, directly or indirectly, have the power to control GDS Beijing, (vii) GDS Beijing ceases to, directly or indirectly, own 100% of the equity interests of Shenzhen Yaode and have the power to control Shenzhen Yaode, or (viii) GDS Beijing fails to renew its IDC License or the authorization by GDS Beijing to Shenzhen Yaode to operate the business in relation to SZ5 pursuant to its IDC License on or before the date of its expiry date. The loan facilities contain financial covenants that limit certain financial ratios, such as the debt service coverage ratio, debt to equity ratio and gross leverage ratio, during the relevant period, as defined in the facilities. In addition, the loan facility includes a cross default provision which would be triggered if we fail to repay any financial indebtedness in an aggregate amount of RMB50.0 million or more when due or within any originally applicable grace period. As of December 31, 2017, the outstanding loans under such term loan facilities were RMB477.2 million (US$73.3 million), maturing from July 2018 to June 2022, with an effective interest rate of 6.3% per annum, not taking issuance cost into consideration. The proceeds from the loan are being used for the construction, renovation and fitting-out of, as well as equipment for, the premises of the Shenzhen data center projects and working capital purposes.  From January 1, 2018 to the date of this annual report, we drew down an additional RMB128.0 million (US$19.7 million) under these facilities.

 

Shanghai Loan Facilities

 

On September 29, 2016, our subsidiaries EDC Shanghai Waigaoqiao and EDC Shanghai Yungang jointly entered into a term loan facility agreement with Credit Agricole Corporate and Investment Bank (China) Limited Shanghai Branch, United Overseas Bank (China) Limited, Shanghai Pilot Free Trade Zone Sub-branch, DBS Bank (China) Ltd, Shanghai Branch, Shanghai HuaRui Bank Co., LTD and Australia and New Zealand Bank (China) Company Limited, Shanghai Branch, pursuant to which the banks agreed to make available to the subsidiaries (i) four term loan facilities in a total amount of RMB1,135.0 million and (ii) subject to the term and conditions otherwise agreed between the relevant parties, an additional facility in the amount of RMB340.0 million for the purpose of (i) replacing an existing term loan facility agreement entered into on June 30, 2016 between the subsidiaries, Credit Agricole Corporate and Investment Bank (China) Limited Shanghai Branch and United Overseas Bank (China) Limited, Shanghai Pilot Free Trade Zone Sub-branch, and (ii) financing the subsidiaries’ Shanghai data center projects SH1, SH2 and SH3, and working capital requirements. The interest rate agreed under the term loan facility agreement is 1.2x or 1.3x of PBOC’s base rate for loans, as applicable, with a term of up to five years from the respective utilization date of said facility. The security for the loan includes, among others, guarantee from the borrower’s ultimate parent company, GDS Holdings Limited, pledge of all equity interests of the borrowers and the receivables under the service contracts with customers with respect to borrowers’ data centers, mortgage of all movable assets of the borrowers and assignment of all insurance interests over such mortgaged assets, assignments of the borrowers’ rights under the building lease of borrowers’ data centers, among other terms. The loans are required to be repaid in full prior to the maturity date in the event (i) STT Communications Ltd. ceases to, directly or indirectly, own at least 50.1% of equity interests of STT GDC, (ii) STT GDC ceases to own and control, directly or indirectly, at least 30% of our equity interests following our initial public offering, or ceases to be our single largest shareholder, (iii) we cease to, directly or indirectly, own or control 100% of our borrowing subsidiaries, (iv) there are changes in the shareholding structure of a principal operating subsidiary, as defined in the facilities, or, (v) William Wei Huang ceases to, directly or indirectly, own at least 99.9% of the equity interests of GDS Beijing. The loan facilities contain financial covenants that limit certain financial ratios, such as the interest coverage ratio and gross leverage ratio, during the relevant period, as defined in the facilities. In addition, the loan facilities include a cross default provision which would be triggered if we fail to repay any financial indebtedness in an aggregate amount of RMB50.0 million or more when due or within any originally applicable grace period. As of December 31, 2017, the outstanding loans under such term loan facilities were RMB1,058.2 million (US$162.6 million), maturing from January 2018 to September 2021, with a weighted average effective interest rate of 6.16% per annum, not taking issuance cost into consideration. The proceeds from the loan are being used for repayment of the loans under an existing term loan facility agreement entered into on June 30, 2016 and the construction, renovation and fitting-out of, as well as equipment for, the premises of the Shanghai data center projects and working capital purposes. From January 1, 2018 to the date of this annual report, we drew down an additional RMB45.7 million (US$7.0 million) under these facilities.

 

113



Table of Contents

 

On December 25, 2017, our subsidiary Shanghai Wanshu Data Technology Co., Ltd. entered into a facility agreement with Shanghai Rural Commercial Bank, Pudong Branch, pursuant to which the bank agreed to make available to the subsidiary loan facilities in a total amount of RMB100.0 million for financing borrower’s Shanghai data center, SH5. The interest rate agreed under the facility agreement is 5.88% per annum, with a term from December 28, 2017 to December 27, 2027. The security for the loan includes a guarantee provided by GDS Holdings Limited and GDS Beijing, pledge of Shanghai Wanshu Data Technology Co., Ltd.’s 100% equity interests by EDE II (HK) Limited, the pledge of the receivables and assignment of insurance interests. The loan is required to be repaid in full prior to the maturity date in certain events, which includes, among others, the borrower fails to use the loan in accordance with the use of proceeds as provided in the facility agreement, the borrower violates or fails to perform any of its commitments under the facility agreement, or any material government approval or filing is terminated, cancelled or held to be invalid or illegal. As of December 31, 2017, we had drawn down RMB57.1 million (US$8.8 million) under such term loan facilities, which mature from June 2020 to December 2027. From January 1, 2018 to the date of this annual report, we drew down an additional RMB23.3 million (US$3.6 million) under these facilities.

 

Guangzhou Loan Facilities

 

On September 22, 2016, our subsidiary Weiteng Construction entered into a facility agreement with DBS Bank (China) Limited Shanghai Branch, pursuant to which the bank agreed to make available to the subsidiary loan facilities in a total amount of RMB220.0 million. The interest rate agreed under the facility agreement is 1.25x or 1.35x of PBOC’s base rate for loans, as applicable, with a term of up to five years from the respective utilization date of said facility. The security for the loan includes, among others, guarantee from the borrower’s ultimate parent company, GDS Holdings Limited, pledge of all equity interests of the borrower and the receivables under the service contracts with customers with respect to the borrower’s data center, mortgage of all movable assets of the borrower and assignment of all insurance interests over such mortgaged assets, assignments of the borrower’s rights under the building lease of the borrower’s data center, among other terms. The loan is required to be repaid in full prior to the maturity date in the event (i) STT Communications Ltd. ceases to, directly or indirectly, own at least 50.1% of equity interests of STT GDC, (ii) STT GDC ceases to own and control, directly or indirectly, at least 30% of our equity interests following our initial public offering, or ceases to be our single largest shareholder, (iii) we cease to, directly or indirectly, own or control 100% of our borrowing subsidiary, (iv) there are changes in the shareholding structure of a principal operating subsidiary, as defined in the facilities, or (v) William Wei Huang ceases to, directly or indirectly, own at least 99.9% of the equity interests of GDS Beijing. The loan facilities contain financial covenants that limit certain financial ratios, such as the interest coverage ratio and gross leverage ratio, during the relevant period, as defined in the facilities. In addition, the loan facility includes a cross default provision which would be triggered if we fail to repay any financial indebtedness in an aggregate amount of RMB50.0 million or more when due or within any originally applicable grace period. As of December 31, 2017, the outstanding loans under such facilities were RMB202.7 million (US$31.2 million), maturing in September 2021, with a weighted average effective interest rate of 6.37% per annum, not taking issuance cost into consideration. The proceeds from the loan are being used for the construction, renovation and fitting-out of, as well as equipment for, the premises of the Guangzhou data center project GZ1 and working capital purposes. From January 1, 2018 to the date of this annual report, we drew down an additional RMB1.1 million (US$0.2 million) under these facilities.

 

114



Table of Contents

 

On October 29, 2017, our subsidiary EDSUZ (HK) Limited entered into a facility agreement with United Overseas Bank Limited, pursuant to which the bank agreed to make available to the subsidiary loan facilities in a total amount up to USD25.0 million for payment of 75% of the consideration for the acquisition under the share purchase agreement dated September 27, 2017 to purchase all the equity interests in Raojin Limited, or Raojin and Weiteng Network, or the GZ2 Acquisition, and funding the ISRA Required Balance (as defined in the facilities) on the first utilization date or the general corporate purposes and working capital purposes of GDS Holdings Limited and its subsidiaries. The interest rate agreed under the facility agreement is the aggregate of 4.25% per annum and applicable LIBOR, as defined in the facilities, with a term of up to forty-two (42) months from the first utilization date of the facility. The security for the loan includes, among others, a guarantee from GDS Holdings Limited, pledge of all equity interests of WQT Data Shenzhen Ltd., or WQT, and EDF (HK) Limited, or EDF, debentures in respect of all assets of the borrower and EDF, pledge of the receivables under the data center outsourcing service agreement dated June 30, 2017 between Beijing XiaoJuJi Technology Co., Ltd. and GDS Suzhou (which shall be released on the completion date of the GZ2 Acquisition) and pledge of the receivables under service contracts entered into or expected to be entered into between the borrower and Weiteng Network. The loan is required to be repaid in full prior to the maturity date in the event (i) STT Communications Ltd. ceases to, directly or indirectly, own at least 50.1% of equity interests of STT GDC, (ii) STT GDC ceases to own and control, directly or indirectly, at least 25% of our equity interests or have the power to cast, or control the casting of, at least 25% of the votes that may be cast at a meeting of our board of directors (or similar governing body), or ceases to be our single largest shareholder, (iii) we cease to, directly or indirectly, own 100% of the equity interests of the borrower or EDF and have the power to control the borrower or EDF, (iv) EDF ceases to own 100% of the equity interests of WQT and have the power to control WQT, (v) GDS Suzhou ceases to own 100% of the equity of Weiteng Network and have the power to control Weiteng Network, (vi) William Wei Huang ceases to, directly or indirectly, own at least 99.9% of the equity interests of GDS Beijing or GDS Suzhou and have the power to control GDS Beijing or GDS Suzhou, (vii) the Borrower ceases to control Weiteng Network, (viii) the GZ2 Acquisition does not occur by the long-stop date or the relevant transaction documents are terminated or rescinded or purported to be rescinded or repudiated or purported to be repudiated in whole or in part by any party thereof, or (ix) the IDC license of GDS Beijing or Weiteng Network is cancelled prior to its expiry date. The loan facilities contain financial covenants that limit the debt service cover ratio during the relevant period, as defined in the facilities. In addition, the facility agreement includes a cross default provision which would be triggered if we fail to repay any financial indebtedness in an aggregate amount of USD4.5 million or more when due or within any originally applicable grace period. As of December 31, 2017, we had fully drawn down the loan under the facilities which mature from March 2018 to April 2021.

 

On November 15, 2017, our subsidiary Weiteng Network entered into a facility agreement with United Overseas Bank (China) Limited Guangzhou Branch, pursuant to which the bank agreed to make available to the subsidiary loan facilities in a total amount up to RMB180.0 million for repayment of the borrower’s outstanding loan, financing the borrower’s Guangzhou data center, GZ2, and working capital requirements. The interest rate agreed under the facility agreement is 1.2x or 1.3x of PBOC’s base rate for loans, as applicable, with a term of up to five years from the first utilization date of Facility A for Facility A or twelve (12) months after the date of the facility agreement for Facility B (which could be extended), as defined in the facilities. The security for the loan includes, among others, a guarantee from the borrower’s ultimate parent company, GDS Holdings Limited, pledge of all equity interests of the borrower and the receivables under the service contracts with customers with respect to GZ2, mortgage of all movable assets in relation to GZ2 and assignment of all insurance interests over such mortgaged assets and assignments of the borrower’s rights under the building lease of GZ2. The loan is required to be repaid in full prior to the maturity date in the event (i) STT Communications Ltd. ceases to, directly or indirectly, own at least 50.1% of equity interests of STT GDC, (ii) STT GDC ceases to own and control, directly or indirectly, at least 25% of our equity interests or have the power to cast, or control the casting of, at least 25% of the votes that may be cast at a meeting of our board of directors (or similar governing body), or ceases to be our single largest shareholder, (iii) we cease to, directly or indirectly, own 100% of the equity interests of borrower and have the power to control the borrower, (iv) we cease to, directly or indirectly, own 100% of the equity interests of GDS Management Company and have the power to control GDS Management Company, (v) GDS Management Company ceases to, directly or indirectly, own 100% of the equity interests of GDS Suzhou or GDS Beijing and have the power to control GDS Suzhou or GDS Beijing, (vi) GDS Beijing ceases to, directly or indirectly, own 100% of the equity of GDS Suzhou and have the power to control GDS Suzhou, (vii) GDS Suzhou ceases to, directly or indirectly, own 100% of the equity of the borrower and have the power to control the borrower, (viii) William Wei Huang ceases to, directly or indirectly, own at least 99.9% of the equity interests of GDS Beijing, or (ix) GDS Beijing or the borrower fails to renew its IDC License on or before the date of its expiry date. The loan facilities contain financial covenants that limit certain financial ratios, such as the debt service coverage ratio and gross leverage ratio, during the relevant period, as defined in the facilities. In addition, the facility agreement includes a cross default provision which would be triggered if we fail to repay any financial indebtedness in an aggregate amount of RMB50.0 million or more when due or within any originally applicable grace period. As of December 31, 2017, we had drawn down RMB175.8 million (US$27.0 million) under such facilities, which mature from November 2018 to November 2022, with a weighted average effective interest rate of 6.13% per annum, not taking issuance cost into consideration. The proceeds from the loan are being used for the construction, renovation and fitting-out of, as well as equipment for, the premises of the Guangzhou data center project GZ2 and working capital purposes. From January 1, 2018 to the date of this annual report, we drew down an additional RMB4.2 million (US$0.6 million) under these facilities.

 

Chengdu Loan Facilities

 

On December 16, 2016, our subsidiary EDC Chengdu entered into a facility agreement with DBS Bank (China) Limited Shanghai Branch and Shanghai HuaRui Bank Co., Ltd, pursuant to which the banks agreed to make available to the subsidiary loan facilities in a total amount of RMB310.0 million for financing borrower’s Chengdu Data center, CD1. The interest rate agreed under the agreement is 1.2x or 1.3x of PBOC’s base rate for loans, as applicable, with a term of up to five years from the respective facility utilization date of said facility. Such loan facility has been fully refinanced as mentioned below.

 

115



Table of Contents

 

On December 6, 2017, our subsidiary EDC Chengdu entered into a facility agreement with Jiangsu International Trust Co., Ltd., pursuant to which the trust company agreed to make available to EDC Chengdu loan facilities in a total amount of RMB1,010.0 million for financing the borrower’s Chengdu data center projects CD1 and CD2, repayment of the borrower’s outstanding debts (except for the outstanding shareholder’s loans) and supplement of working capital. The initial interest rate agreed under the facility agreement is 7.35% per annum, with a term of eighty-four (84) months from the first utilization date of the facility. The security for the loan includes, among others, the pledge of the real estates and the land use right in relation to the borrower’s Chengdu data center project, pledge of all equity interests of the borrower, pledge of the receivables under the data center outsourcing service contracts between the borrower and GDS Beijing or GDS Suzhou, the data storage related service contracts between GDS Beijing and its customers and the project operation and management related service contracts between the borrower and GDS Suzhou in relation to the Chengdu data center project and guarantees provided by GDS Holdings Limited and GDS Beijing. The loan may be required to be repaid in full prior to the maturity date in certain events, which includes, among others, the borrower fails to use the loan in accordance with the use of proceeds as provided in the facility agreement, the borrower violates or fails to perform any of its commitments or obligations under the facility agreement and the violation or failure has material adverse effect on the ability of the borrower to perform the facility agreement, the IDC license of GDS Beijing is terminated or cancelled, or any adverse change occurs in relation to the borrower’s business operation, cash flow or repayment ability. As of December 31, 2017, we had drawn down RMB345.0 million (US$53.0 million) under such facilities, which mature from December 2020 to December 2024, with an effective interest rate of 7.35% per annum, not taking issuance cost into consideration. The proceeds from the loan are being used for repayment of the loans under an existing term loan facility agreement entered into on December 16, 2016 and the construction, renovation and fitting-out of, as well as equipment for, the premises of the Chengdu data center project and working capital purposes. From January 1, 2018 to the date of this annual report, we drew down an additional RMB500.0 million (US$76.8 million) under these facilities.

 

C.                                    Research and Development, Patents and Licenses, etc.

 

Sourcing and Development

 

See “Item 4. Information on the Company—B. Business Overview—Data Center Sourcing and Development.”

 

Intellectual Property

 

See “Item 4. Information on the Company—B. Business Overview—Technology and Intellectual Property.”

 

D.                                    Trend Information

 

Please refer to “—A. Results of Operations” for a discussion of the most recent trends in our services, sales and marketing since the end of 2017. In addition, please refer to discussions included in such Item for a discussion of known trends, uncertainties, demands, commitments or events that we believe are reasonably likely to have a material effect on our net sales and operating revenues, income from continuing operations, profitability, liquidity or capital resources, or that would cause reported financial information to be not necessarily indicative of our future operating results or financial condition.

 

116



Table of Contents

 

E.                                    Off-Balance Sheet Arrangements

 

Other than the obligations set forth in the table below, we have not entered into any financial guarantees or other commitments to guarantee the payment obligations of any third parties. We have not entered into any derivative contracts that are indexed to our shares and classified as shareholder’s equity, or that are not reflected in our consolidated financial statements. Furthermore, we do not have any retained or contingent interest in assets transferred to an unconsolidated entity that serves as credit, liquidity or market risk support to such entity. Moreover, we do not have any variable interest in any unconsolidated entity that provides financing, liquidity, market risk or credit support to us or engages in leasing, hedging or research and development services with us.

 

F.                                     Tabular Disclosure of Contractual Obligations

 

The following table sets forth our contractual obligations as of December 31, 2017:

 

 

 

Payment due by period

 

 

 

Total

 

Less than
1 Year

 

1 - 3 Years

 

3 - 5 Years

 

More than
5 Years

 

 

 

(in thousands of RMB)

 

Short-term borrowings and interests (1)

 

475,322

 

475,322

 

 

 

 

Long-term borrowings and interests (1)

 

4,728,140

 

511,954

 

1,936,844

 

1,933,612

 

345,730

 

Capital lease and other financing obligations (2)

 

4,746,925

 

257,787

 

675,604

 

443,472

 

3,370,062

 

Operating lease commitments (2)

 

760,355

 

135,599

 

189,739

 

97,662

 

337,355

 

Capital commitments (3)

 

1,065,551

 

144,393

 

162,613

 

152,808

 

605,737

 

Other liabilities (4)

 

291,999

 

168,499

 

123,500

 

 

 

Total

 

12,068,292

 

1,693,554

 

3,088,300

 

2,627,554

 

4,658,884

 

 


(1)         The interests are calculated using the effective interest rate as of December 31, 2017 for each loan.

(2)         Represent minimum lease payments.

(3)         Capital commitments primarily represent purchases of equipment and maintenance services.

(4)         Other liabilities represent consideration payables for the acquisition of GZ2 and SZ5.

 

G.                                   Safe Harbor

 

This annual report on Form 20-F contains forward-looking statements that involve risks and uncertainties, including statements based on our current expectations, assumptions, estimates and projections about us and our industry. These statements involve known and unknown risks, uncertainties and other factors that may cause our actual results, performance or achievements to be materially different from those expressed or implied by the forward-looking statements. In some cases, these forward-looking statements can be identified by words or phrases such as “may,” “will,” “expect,” “anticipate,” “aim,” “estimate,” “intend,” “plan,” “believe,” “potential,” “continue,” “is/are likely to” or other similar expressions. The forward-looking statements included in this annual report on Form 20-F relate to, among others:

 

117



Table of Contents

 

·                  our goals and strategies;

 

·                  our expansion plans;

 

·                  our future business development, financial condition and results of operations;

 

·                  the expected growth of the data center and cloud services market;

 

·                  our expectations regarding demand for, and market acceptance of, our services;

 

·                  our expectations regarding keeping and strengthening our relationships with customers; and

 

·                  general economic and business conditions in the regions where we operate.

 

The forward-looking statements made in this annual report on Form 20-F relate only to events or information as of the date on which the statements are made in this annual report on Form 20-F. We undertake no obligation to update or revise publicly any forward-looking statements, whether as a result of new information, future events or otherwise, after the date on which the statements are made or to reflect the occurrence of unanticipated events. You should read this annual report on Form 20-F and the documents that we reference in this annual report on Form 20-F and have filed as exhibits hereto with the understanding that our actual future results may be materially different from what we expect. You should not rely upon forward-looking statements as predictions of future events.

 

Other sections of this annual report on Form 20-F include additional factors that could adversely impact our business and financial performance. Moreover, we operate in an evolving environment. New risk factors and uncertainties emerge from time to time and it is not possible for our management to predict all risk factors and uncertainties, nor can we assess the impact of all factors on our business or the extent to which any factor, or combination of factors, may cause actual results to differ materially from those contained in any forward-looking statements.

 

ITEM 6.                        DIRECTORS, SENIOR MANAGEMENT AND EMPLOYEES

 

A.                                    Directors and Senior Management

 

The following table sets forth certain information relating to our directors, executive officers and senior management.

 

Name

 

Age

 

Position/Title

William Wei Huang‡

 

50

 

Chairman and chief executive officer

Daniel Newman

 

57

 

Chief financial officer

Sio Tat Hiang†

 

70

 

Vice-chairman

Erik Siao‡

 

67

 

Independent director

Peter Ping Hua‡

 

54

 

Director

Satoshi Okada‡

 

59

 

Director

Bruno Lopez†

 

53

 

Director

Lee Choong Kwong†

 

61

 

Director

Lim Ah Doo‡

 

68

 

Independent director

Bin Yu°°

 

48

 

Independent director

Zulkifli Baharudin

 

58

 

Independent director

Chang Sun

 

61

 

Independent director

Jonathan King

 

41

 

Member of the executive committee

Xu Wei

 

45

 

Senior vice president, sales

Yilin Chen

 

47

 

Senior vice president, product and service

Liang Chen

 

43

 

Senior vice president, design

Yan Liang

 

42

 

Senior vice president, operation and delivery

 


                                         Designated as an STT GDC appointee.

 

                                         Designated as a Class B director nominee and subject to Class B 20-vote-per-share voting.

 

°°                                      Designated as a director subject to Class B 20-vote-per-share voting.

 

118



Table of Contents

 

Mr. William Wei Huang is our founder, chairman of our board of directors and, since 2002, has served as our chief executive officer. Since 2004, Mr. Huang has also served as a director of Haitong-Fortis Private Equity Fund Management Co., Ltd., a domestic private equity fund management company in China. Prior to founding our company, he served as a senior vice president of Shanghai Meining Computer Software Co., Ltd., which operates StockStar.com, a website primarily providing finance and securities related information and services in China, as a vice president of Ego Electronic Commerce Co., Ltd., and as general manager of Shanghai Huayang Computer Co., Ltd.

 

Mr. Daniel Newman has served as the chief financial officer of GDS since September 2011. Prior to joining us in this capacity, Mr. Newman acted as an advisor to GDS from 2009 to 2011. From 2008 to 2009, Mr. Newman served as a managing director at Bank of America Merrill Lynch with responsibility for investment banking clients in the telecom, media, and technology sectors in Asia. From 2005 to 2007, Mr. Newman acted as an advisor in the chairman’s office of Reliance Communications in Mumbai, India. From 2001 to 2005, Mr. Newman served as a managing director at Deutsche Bank with responsibility for investment banking clients in the telecom and media sectors in Asia. Mr. Newman previously worked as an investment banker at Salomon Brothers (and its successors) from 1997 to 2001 and at S.G. Warburg (and its successors) from 1983 to 1997 in London and Hong Kong. Mr. Newman received his bachelor’s degree in history from Bristol University in the UK in 1983.

 

Mr. Sio Tat Hiang is vice-chairman of our board of directors and has been a director of our company since 2014. Mr. Sio is the chairman and director of STT GDC as well as an advisor to ST Telemedia. Mr. Sio currently also sits on the Boards of U Mobile Sdn Bhd, Virtus HoldCo Limited and STT Global Data Centres India Private Limited. Prior to ST Telemedia, Mr. Sio served as vice president of Corporate Finance at Singapore Technologies Pte. Ltd., where he oversaw its treasury and investment management functions. His role was later expanded to include director of Strategic Investment and Group Treasurer. He graduated with a bachelor’s degree in business administration with honors from the National University of Singapore and attended the London Business School Senior Management Programme.

 

Mr. Erik Siao has been a director of our company since 2007. Between 2002 and 2007, Mr. Siao worked as an investment consultant. For more than ten years prior to 2002, Mr. Siao served as the senior vice president and director of China Operation at Ecoban Finance Limited in New York, which was a member of SK Group of South Korea. Prior to 1987, Mr. Siao served as the vice president of ContiTrade Services Corp. in New York (also known as Merban Corp.), which was a member of Continental Grain Company. Mr. Siao received a master’s degree in international management with distinction from The American Graduate School of International Management, also known as Thunderbird, in 1982.

 

Dr. Peter Ping Hua has been a director of our company since 2007. Dr. Hua is currently a managing partner of SBCVC. Starting from 2000, he has led the investment into many high-tech companies in IT, healthcare, and cleaner technologies sectors, including Dian Diagnostics, BGI, Edan, Navinfo, Shenwu, Longxin, GDS Holdings and PPTV. Prior to joining SBCVC, he was with McKinsey & Company and Siemens (USA). Dr. Hua holds a bachelor’s degree from Shanghai Jiao Tong University, a MBA from the Kellogg School of Management, Northwestern University, and a Ph.D. from the University of Wisconsin.

 

Mr. Satoshi Okada has been a director of our company since 2014. Mr. Okada previously served as executive vice president of the SOFTBANK Group’s e-commerce business planning in Japan since April 2000. Prior to that, he held various management positions within the SOFTBANK Group. He also serves as a director of Alibaba Japan, which is engaged in the business of e-commerce services. Mr. Okada also represented the SOFTBANK Group as a director on the board of Baozun Inc., a Nasdaq-listed company, and Alibaba.com while it was a public company in Hong Kong. Before joining the SOFTBANK Group, Mr. Okada served as chief executive officer and president of NetIQ KK. Mr. Okada is also renowned in the storage management industry for his success in establishing Cheyenne Software KK and Computer Associates Japan as industry leaders in the Japanese market.

 

119



Table of Contents

 

Mr. Bruno Lopez has been a director of our company since 2014. Mr. Lopez is the group chief executive officer of ST Telemedia’s data center business—STT GDC. Since joining ST Telemedia in 2014, Mr. Lopez has led STT GDC in its strategy to build a large portfolio of integrated data centers across a global platform in Singapore, UK, India and in China through GDS Holdings. He is a board member and the chairman of the executive committee in GDS Holdings as well as in all these other operational platforms owned by STT GDC. An industry veteran in the telecommunications and data center sectors with more than 25 years of experience, Mr. Lopez was the chief executive officer and executive director of Keppel Data Centres where he was instrumental in leading the company’s growth and business expansion in Asia and Europe. He was also responsible for setting up Securus Data Property Fund, an investment fund focused on developing data center assets in the Asia-Pacific region, Europe and the Middle East, which was eventually merged with Keppel Data Centres’ assets as part of the company’s SGX listing. He holds a bachelor’s degree with honors from the National University of Singapore and a master’s degree in human resources from Rutgers University.

 

Mr. Lee Choong Kwong has been a director of our company since 2014. Mr. Lee was ST Telemedia’s executive vice president for China. He was responsible for China investments and business development. Mr. Lee brings with him more than 20 years of China business experience. He played a key role in ST Telemedia’s investments in China. Prior to joining ST Telemedia, Mr. Lee led ST Electronics & Engineering’s research and development team. Mr. Lee holds a bachelor’s degree in electrical and electronic engineering from the National University of Singapore, and a UCLA-NUS Executive MBA degree.

 

Mr. Lim Ah Doo has been a director of our company since 2014. Mr. Lim is currently the chairman and independent non-executive director of Olam International Limited and Singapore Technologies Marine Ltd, as well as an independent non-executive director of ARA-CWT Trust Management (Cache) Limited, GP Industries Limited, Sembcorp Marine Ltd, Singapore Technologies Engineering Ltd (STE), STT GDC, STT Global Data Centres India Private Limited, or GDC India, Virtus Holdco Ltd (VHL) and U Mobile Sdn Bhd. He also chairs the audit committees of ARA-CWT Trust Management (Cache), GP Industries, STT GDC, GDC India, VHL and U Mobile, and is also a member of the audit committee of STE and Sembcorp Marine Ltd. During his 18-year distinguished banking career in Morgan Grenfell, Mr. Lim held several key positions including chairing Morgan Grenfell (Asia). He also chaired the Singapore Investment Banking Association in 1994. From 2003 to 2008, he was president and then vice chairman of the RGM group, a leading global resource-based group. Mr. Lim holds a bachelor’s degree in engineering with honors from the Queen Mary College, University of London, and a MBA from the Cranfield School of Management.

 

Ms. Bin Yu has served as our independent director since November 2016. She has served as the chief financial officer for Lingochamp Information Technology (Shanghai) Co., Ltd., a company engaged in AI driven education since September 2017. Ms. Yu has served as an independent director of Baozun Inc., a Nasdaq-listed brand e-commerce solutions provider based in China, and an independent director of Tian Ge Interactive Holdings Limited, a live social video platform in China listed on the Hong Kong Stock Exchange. From 2015 to May 2016, she served as the chief financial officer of Innolight Technology Corp. From 2013 to 2015, she served as a director and the chief financial officer of Star China Media Limited, a company engaged in the entertainment TV programs business. From 2012 to 2013, she was a senior vice president of Youku Tudou Inc., and had responsibility for the company’s investments in content production, mergers and acquisitions and strategic investments. She previously served as the chief financial officer from 2012 to 2013, and the vice president of finance from 2010 to 2011, of Youku Tudou’s predecessor, Tudou Holdings Limited. Prior to that, she worked at KPMG from 1999 to 2010 and was a senior manager of KPMG’s Greater China region. Ms. Yu received a master’s degree in accounting from the University of Toledo, and an EMBA from Tsinghua University and INSEAD, respectively. Ms. Yu is a Certified Public Accountant in the United States admitted by the Accountancy Board of Ohio, a member of American Institute of Certified Public Accountants and a member of Chartered Global Management Accountant.

 

Mr. Zulkifli Baharudin has served as our independent director since November 2016. He is currently the executive chairman of Indo-Trans Corporation, a logistics and supply chain company. He also serves as a managing director of Global Business Integrators Pte Ltd. Mr. Zulkifli is the non-executive independent director and nominating committee chairman at Singapore Post Limited and the non-executive independent director at Ascott Residence Trust Management Limited. Mr. Zulkifli also serves as a director on the Board of Ang Mo Kio Thye Hua Kwan Hospital Ltd., Thye Hua Kwan Moral Charities Limited and Thye Hua Kwan Nursing Home Limited. Mr. Zulkifli also serves as a trustee of the Singapore Management University and is Singapore’s Non-Resident Ambassador to Kazakhstan and Uzbekistan. From 1997 to 2001, he also served as a nominated member of Parliament in Singapore. Mr. Zulkifli received his bachelor’s degree in estate management from the National University of Singapore.

 

120



Table of Contents

 

Mr. Chang Sun has served as our independent director since April 2017. Mr. Sun is the managing partner for China at TPG, a global alternative investment firm. Prior to joining TPG, he founded and was the chairman of Black Soil Group Ltd., an agriculture impact investing company. Prior to founding Black Soil, Mr. Sun was the chairman of Asia Pacific at Warburg Pincus, a global private equity firm, where he had served for 20 years. Mr. Sun is also the founder and current chairman of the China Venture Capital Association and the founder and executive vice chairman of the China Real Estate Developers and Investor’s Association. He is also a member of the Asia Executive Board of the Wharton School and a member of the Asia Pacific Council of the Nature Conservancy. Mr. Sun received his bachelor of arts degree from the Beijing Foreign Studies University and completed a post-graduate international affairs program offered by the United Nations, where he worked as a staff translator in New York for three years. Mr. Sun earned a joint degree of MA/MBA from the Joseph Lauder Institute of International Management and the Wharton School of the University of Pennsylvania.

 

Mr. Jonathan King has been a member of our executive committee since October 2016 and has been involved with our company since 2014, in his role as chief operating officer of ST Telemedia’s data center business—STT GDC. From 2009 to 2014, Mr. King was the co-fund manager of Securus Data Property Fund, an investment fund focused on the acquisition and management of high quality data center assets in Asia-Pacific region and Europe. During that time, Mr. King played a key role in developing the portfolio of data centers that was eventually listed as Keppel DC REIT on the Singapore Exchange. From 2004 to 2009, Mr. King was an associate director with Macquarie Bank’s real estate group. He holds a bachelor’s degree in engineering from the University of Sydney and a graduate diploma in finance and investment from the Financial Services Institute of Australasia.

 

Mr. Xu Wei joined our company in 2013 as our senior vice president of sales, and is responsible for sales operations and management. Prior to joining us, Mr. Wei was a general manager of Beijing VPro Intellectual Technology Limited Company from 2011 to 2013, with responsibility for mobile value-added business promotion and software development. From 2005 to 2010, Mr. Wei served as a general manager of Shenzhen VPro Technology Limited Company, with responsibility for operations and software development and integration. From 1998 to 2005, Mr. Wei held various roles at Zhong Lian Group, including technical director, business development manager and division general manager, engaged in sales and management of core systems. From 1996 to 1998, Mr. Wei served as an engineer at Beijing Electronic Office, with responsibility for network-building and management. Mr. Wei received a bachelor’s degree in physics from Shandong University.

 

Ms. Yilin Chen joined our company in 2008 and now serves as our senior vice president for product and service business. Prior to joining us, Ms. Chen held various roles in consulting, business planning and analysis, product and operations. Ms. Chen worked at HP China for 12 years, holding leadership roles related to IT solutions and service, outsourcing, business development and management. From 1992 to 1995, Ms. Chen worked at the East China Institute of Computer and Science. She graduated from Shanghai Science and Technology University with a bachelor’s degree in computer science.

 

Ms. Liang Chen joined our company in 2015 with responsibility for product strategy management and the delivery of data center projects, design and construction. Due to the rapid growth of our business, since September 2017, Ms. Chen responsibilities have focused on data center design and she is leading our company in designing and building multiple data centers. Prior to joining us, Ms. Chen worked with IBM Global Technology Service for 14 years. Ms. Chen held several leadership roles in IBM, including manager of IBM’s China data center solution design team, general manager of IBM’s data center consulting and design department and service product line manager of IBM’s Greater China data center department. Prior to joining IBM, Ms. Chen spent seven years at the East China Architectural Design and Research Institute. Ms. Chen holds a bachelor’s degree in electrical and electronic engineering from Shanghai University and a master’s degree in electrical and electronic engineering from Tongji University.

 

Ms. Yan Liang has served as our senior vice president of operation and delivery since 2010 with responsibility for establishing the operation governance system and management platform for data centers. Ms. Liang currently also serves on the China Data Center Committee as vice chairman with responsibility for contributing to white papers for the operation and maintenance management technology of data centers and promoting maintenance and operation in data center industry. Prior to joining us, Ms. Liang served as a director of operations and business development with COSCO’s global data center business where she had responsibility for information system centralization, construction of large data centers, establishment and promotion of ITIL operation management systems and global disaster recovery. Prior to COSCO, Ms. Liang was a distinguished lecturer at HP Management School. Ms. Liang received a bachelor’s degree from Shanghai Tie Dao University and a MBA from Fudan University.

 

121



Table of Contents

 

Board Observer

 

In accordance with the Investor Rights Agreement entered into among CyrusOne, Mr. William Wei Huang and our company, we have agreed that an observer selected by CyrusOne may join meetings of the board as an observer. Mr. Gary Wojtaszek, chairman and chief executive officer of CyrusOne, was designated by CyrusOne after the completion of CyrusOne’s investment to join meetings of our board of directors as an observer.

 

Mr. Gary J. Wojtaszek has been an observer of our board of directors since October 2017. He is the president and chief executive officer and has served as a member of the board of directors of CyrusOne since July 2012. Mr. Wojtaszek was a director of Cincinnati Bell Inc. (“CBI”) from July 2011 to January 2013, Mr. Wojtaszek served as chief financial officer of CBI beginning in July 2008 and as senior vice president, treasurer and chief accounting officer for the Laureate Education Corporation in Baltimore, Maryland from 2006 to 2008. Prior to that, Mr. Wojtaszek worked from 2001 to 2008 at Agere Systems, the semiconductor and optical electronics communications division of Lucent Technologies, which was subsequently spun-off through an initial public offering. While at Agere Systems, Mr. Wojtaszek worked in a number of finance positions, ultimately serving as the vice president of corporate finance, overseeing all controllership, tax and treasury functions. Mr. Wojtaszek started his career in General Motors Company’s New York treasury group and joined Delphi Automotive Systems as the regional European treasurer in connection with the initial public offering and spin-off of Delphi Automotive Systems from General Motors.

 

B.                                    Compensation

 

For the year ended December 31, 2017, we and our subsidiaries paid aggregate compensation of approximately US$4.0 million to our directors and executive officers as a group, of which, US$3.3 million was settled in cash and US$0.7 million was settled in restricted shares issued under our 2016 share incentive plan. We did not pay any other cash compensation or benefits in kind to our directors and executive officers. We set aside an aggregate of US$0.1 million for pensions, retirement or other benefits for our directors and executive officers in 2017.

 

For information regarding options granted to our directors and executive officers, see “—Share Incentive Plans.”

 

Share Incentive Plans

 

2014 Share Incentive Plan

 

Our equity incentive plan adopted in 2014, or the 2014 share incentive plan, provides for the grant of options, share appreciation rights or other share-based awards, which we refer to collectively as equity awards. Up to 29,240,000 ordinary shares upon exercise of equity awards may be granted under the 2014 share incentive plan. We believe that the plan will aid us in recruiting, retaining and motivating key employees, directors and consultants of outstanding ability through the granting of equity awards.

 

Administration

 

The 2014 share incentive plan is administered by our board of directors (only with respect to options granted on the date of the completion of our initial public offering), the remuneration committee, or any subcommittee thereof to whom the board or the remuneration committee shall delegate the authority to grant or amend equity awards. The plan administrator is authorized to interpret the plan, to establish, amend and rescind any rules and regulations relating to the plan, and to make any other determinations that it deems necessary or desirable for the administration of the plan, as well as determine the provisions, terms and conditions of each award consistent with the provisions of the plan.

 

122



Table of Contents

 

Change in Control

 

In the event of a change in control, any outstanding awards that are unexercisable or otherwise unvested or subject to lapse restrictions, as determined by the plan administrator, will automatically be deemed exercisable or otherwise vested or no longer subject to lapse restrictions, as the case may be, immediately prior to such change in control. The plan administrator may also, in its sole discretion, decide to cancel such awards for fair value, provide for the issuance of substitute awards that will substantially preserve the otherwise applicable terms of any affected awards previously granted or provide that affected options will be exercisable for a period of at least 15 days prior to the change in control but not thereafter. A “change in control” under the 2014 share incentive plan is defined as (1) the sale of all or substantially all of our assets, (2) any person or group (other than certain permitted holders) becomes the beneficial owner of more than 50% of the total voting power of our voting stock or (3) a majority of our board of directors cease to be continuing directors during any period of two consecutive years.

 

Term

 

Unless terminated earlier, the 2014 share incentive plan will continue in effect for a term of five years from the date of its adoption.

 

Vesting Schedule

 

In general, the plan administrator determines, or the award agreement specifies, the vesting schedule.

 

Amendment and Termination of Plan

 

Our board of directors may at any time amend, alter or discontinue the 2014 share incentive plan, subject to certain exceptions.

 

Granted Options

 

The total number of shares that may be issued under the 2014 share incentive plan is 29,240,000. As of the date of this annual report on Form 20-F, options to purchase 28,089,414 ordinary shares had been granted out of which 27,822,748 share options were fully vested and outstanding, and 266,666 share options were not vested.

 

The table below summarizes, as of the date of this annual report on Form 20-F, the options we have granted to our directors and executive officers.

 

 

 

 

 

Number of

 

 

 

 

 

 

 

 

 

 

 

Securities

 

 

 

 

 

 

 

 

 

 

 

underlying

 

 

 

 

 

 

 

 

 

 

 

unexercised

 

Option

 

 

 

Option

 

 

 

 

 

options

 

Exercise

 

 

 

Expiration

 

Name

 

Position

 

exercisable (1)

 

Price

 

Grant Date

 

Date

 

William Wei Huang

 

Chairman and chief executive officer

 

4,186,253

7,114,840

 

US$

US$

0.7792

0.7792

 

July 1, 2014

May 1, 2016

 

July 1, 2019

May 1, 2021

 

Daniel Newman

 

Chief financial officer

 

*

 

US$

0.7792

 

July 1, 2014

 

July 1, 2020

 

Satoshi Okada

 

Director

 

*

 

US$

0.7792

 

July 1, 2014

 

July 1, 2019

 

Xu Wei

 

Senior vice president, sales

 

*

 

US$

0.7792

 

May 1, 2016

 

May 1, 2021

 

Yilin Chen

 

Senior vice president, product and service

 

*

 

US$

0.7792

 

July 1, 2014

 

July 1, 2019

 

Yan Liang

 

Senior vice president, operation and delivery

 

*

 

US$

US$

0.7792

0.7792

 

July 1, 2014

May 1, 2016

 

July 1, 2019

May 1, 2021

 

 


*                 Less than 1% of our outstanding Class A ordinary shares.

(1)             Note: Fully vested.

 

123



Table of Contents

 

As of the date of this annual report on Form 20-F, individuals other than our directors and executive officers as a group held options to purchase a total of 11,184,655 ordinary shares of our company, with an exercise price of US$0.7792 per ordinary share.

 

2016 Share Incentive Plan

 

Our second equity incentive plan adopted in 2016, or the 2016 share incentive plan, provides for the grant of share options, share appreciation rights, restricted share units, restricted shares or other share-based awards, which we refer to collectively as equity awards. Up to 56,707,560 ordinary shares may be granted pursuant to equity awards under the 2016 share incentive plan. We believe that the 2016 share incentive plan will aid us in recruiting, retaining and motivating key employees and directors of outstanding ability through the granting of equity awards.

 

Administration

 

The 2016 share incentive plan is administered by our board of directors (only with respect to equity awards granted on the date of the completion of our initial public offering), the remuneration committee, or any subcommittee thereof to whom the board or the remuneration committee shall delegate the authority to grant or amend equity awards. The plan administrator is authorized to interpret the plan, to establish, amend and rescind any rules and regulations relating to the plan, and to make any other determinations that it deems necessary or desirable for the administration of the plan, as well as determine the provisions, terms and conditions of each award consistent with the provisions of the plan.

 

Change in Control

 

In the event of a change in control (as defined below), if determined by the plan administrator in an award agreement or otherwise, any outstanding equity awards that are unexercisable or otherwise unvested or subject to lapse restrictions, will automatically be deemed exercisable or otherwise vested or no longer subject to lapse restrictions, as the case may be, immediately prior to such change in control. The plan administrator may also, in its sole discretion, decide to cancel such equity awards for fair value, provide for the issuance of substitute awards that will substantially preserve the otherwise applicable terms of any affected awards previously granted or provide that affected share options or share appreciation rights will be exercisable for a period of at least 15 days prior to the change in control and terminated upon the change in control if not previously exercised. A “change in control” under the 2016 share incentive plan is generally defined as (1) the sale of all or substantially all of our assets to any person or group (other than certain permitted holders), unless the primary purpose of the sale is to create a holding entity for us that will be directly or indirectly owned in substantially the same proportions by the same persons that held our shares immediately prior to the consummation of such sale, or (2) one or more related transactions whereby any person or group (other than certain permitted holders) becomes the beneficial owner of more than 50% of the total voting power of our voting shares and controls the composition of a majority of our board of directors, unless the primary purpose of such transaction or transactions, as applicable, is to create a holding entity for us that will be directly or indirectly owned in substantially the same proportions by the same persons that held our shares immediately prior to the consummation of such transaction.

 

Term

 

Unless terminated earlier, the 2016 share incentive plan will continue in effect for a term of ten years from the date of its adoption.

 

124



Table of Contents

 

Award Agreements

 

Generally, equity awards granted under the 2016 share incentive plan are evidenced by an award agreement providing for the number of ordinary shares subject to the award, and the terms and conditions of the award, which must be consistent with the 2016 share incentive plan.

 

Vesting Schedule

 

The plan administrator determines the vesting schedule of each equity award granted under the 2016 share incentive plan, which vesting schedule will be set forth in the award agreement for such equity award.

 

Amendment and Termination of Plan

 

Our board of directors may at any time amend, alter or discontinue the 2016 share incentive plan, subject to certain exceptions.

 

Granted Restricted Shares

 

The total number of shares that may be issued under the 2016 share incentive plan is 56,707,560. In August 2016, we granted 877,400 restricted shares to directors pursuant to equity awards under the 2016 share incentive plan. These restricted shares were fully vested upon the date of grant in lieu of cash to our directors to settle a portion of their remuneration for services provided by the directors in the past.

 

In December 2016, we granted 12,910,080 non-vested restricted shares to employees, officers and directors. The restricted share awards were granted subject to service and market conditions, or service and performance conditions, which are tied to our financial performance.

 

In May, August and November 2017 and in March 2018, we issued an aggregate of 567,920 restricted shares to directors pursuant to equity awards under the 2016 share incentive plan. These restricted shares were fully vested upon the date of grant, and were granted to our directors in lieu of cash to settle a portion of remuneration for their services previously rendered.

 

In July 2017, we granted 13,475,060 non-vested restricted shares to employees, officers and directors. These restricted share awards were granted subject to service and market conditions, or service and performance conditions, which are tied to our financial performance.

 

125



Table of Contents

 

The table below summarizes, as of the date of this annual report on Form 20-F, the restricted shares we have granted to our directors and executive officers:

 

Name

 

Position

 

Numbers of Restricted Shares

 

Grant Date

William Wei Huang

 

Chairman and chief executive officer

 

*

 

December 5, 2016 and July 17, 2017

Daniel Newman

 

Chief financial officer

 

*

 

December 5, 2016 and July 17, 2017

Sio Tat Hiang

 

Vice-chairman

 

*

 

August 29, 2016, May 9, 2017, August 8, 2017, November 9, 2017 and March 13, 2018

Erik Siao

 

Independent Director

 

*

 

August 29, 2016, May 9, 2017, August 8, 2017, November 9, 2017 and March 13, 2018

Peter Ping Hua

 

Director

 

*

 

August 29, 2016, May 9, 2017, August 8, 2017 November 9, 2017 and March 13, 2018

Satoshi Okada

 

Director

 

*

 

August 29, 2016, May 9, 2017, August 8, 2017, November 9, 2017 and March 13, 2018

Bruno Lopez

 

Director

 

*

 

August 29, 2016, May 9, 2017, August 8, 2017, November 9, 2017 and March 13, 2018

Lee Choong Kwong

 

Director

 

*

 

August 29, 2016, May 9, 2017, August 8, 2017, November 9, 2017 and March 13, 2018

Lim Ah Doo

 

Independent Director

 

*

 

August 29, 2016, May 9, 2017, August 8, 2017, November 9, 2017 and March 13, 2018

Bin Yu

 

Independent Director

 

*

 

May 9, 2017, August 8, 2017, November 9, 2017 and March 13, 2018

Zulkifli Baharudin

 

Independent Director

 

*

 

May 9, 2017, August 8, 2017, November 9, 2017 and March 13, 2018

Chang Sun

 

Independent Director

 

*

 

August 8, 2017, November 9, 2017 and March 14, 2018

Jonathan King

 

Member of the executive committee

 

*

 

May 9, 2017, August 8, 2017, November 9, 2017 and March 13, 2018

Xu Wei

 

Senior vice president, sales

 

*

 

December 5, 2016 and July 17, 2017

Yilin Chen

 

Senior vice president, product and service

 

*

 

December 5, 2016 and July 17, 2017

Liang Chen

 

Senior vice president, product strategy management and the delivery of data center projects, design and construction

 

*

 

December 5, 2016 and July 17, 2017

Yan Liang

 

Senior vice president, operation and delivery

 

*

 

December 5, 2016 and July 17, 2017

 


* Less than 1% of our outstanding ordinary shares assuming conversion of all restricted shares into ordinary shares.

 

126



Table of Contents

 

As of the date of this annual report on Form 20-F, individuals as a group held a total of 16,416,316 restricted shares of our company, subject to various vesting schedules and conditions.

 

C.                                    Board Practices

 

Duties of Directors

 

Under Cayman Islands law, our directors have a fiduciary duty to act honestly in good faith with a view to our best interests. Our directors also have a duty to exercise the care, diligence and skill that a reasonably prudent person would exercise in comparable circumstances. In fulfilling their duty of care to us, our directors must ensure compliance with our Amended and Restated Memorandum and Articles of Association. A shareholder has the right to seek damages if a duty owed by our directors is breached.

 

The functions and powers of our board of directors include, among others:

 

·                  conducting and managing the business of our company;

 

·                  representing our company in contracts and deals;

 

·                  appointing attorneys for our company;

 

·                  select senior management such as managing directors and executive directors;

 

·                  providing employee benefits and pension;

 

·                  managing our company’s finance and bank accounts;

 

·                  exercising the borrowing powers of our company and mortgaging the property of our company; and

 

·                  exercising any other powers conferred by the shareholders meetings or under our Amended and Restated Memorandum and Articles of Association.

 

Appointment, Nomination and Terms of Directors

 

Pursuant to our amended articles of association, our board of directors are classified into three classes of directors designated as Class I, Class II and Class III, each generally serving a three-year term unless earlier removed and except as described below. The Class I directors consist of Erik Siao, Satoshi Okada and Bruno Lopez; the Class II directors consist of Peter Ping Hua, Lee Chong Kwong Lim Ah Doo and Chang Sun; and the Class III directors consist of William Wei Huang, Sio Tat Hiang, Bin Yu and Zulkifli Baharudin. Class I directors will initially retire from office by rotation and be up for re-election one year after the completion of our initial public offering. Class II directors will initially retire from office by rotation and be up for re-election two years after the completion of our initial public offering. Class III directors will initially retire from office by rotation and be up for re-election three years after the completion of our initial public offering.

 

Our board currently consists of eleven (11) directors. Unless otherwise determined by us in a general meeting, our board will consist of not less than two (2) directors. There is no maximum number of directors unless otherwise determined by our shareholders in a general meeting, provided, however, that for so long as STT GDC has the right to appoint one or more directors to our board of directors, any change in the total number of directors on our board shall require the prior approval of the director or directors appointed by STT GDC.

 

Our amended articles of association provide that for so long as STT GDC beneficially owns: not less than 25% of our issued and outstanding share capital, they may appoint three directors to our board of directors, including our vice-chairman; less than 25%, but not less than 15%, of our issued and outstanding share capital, they may appoint two directors to our board of directors, including our vice-chairman; and less than 15%, but not less than 8%, of our issued and outstanding share capital, they may appoint one director to our board of directors, including our vice-chairman, none of which appointments will be subject to a vote by our shareholders. In addition, the above rights of STT GDC may not be amended without the approval of STT GDC. Where STT GDC beneficially owns: less than 25%, but 15% or more, of our issued and outstanding share capital, then of the directors appointed by STT GDC, only two may remain in office, and the other director, who shall be determined by STT, or failing which shall be the director whose term is due to expire soonest, shall retire at the expiry of his/her term; less than 15%, but 8% or more, of our issued and outstanding share capital, then of the directors appointed by STT GDC, only one may remain in office, and the other directors, who shall be determined by STT, or failing which shall be the directors whose terms are due to expire soonest, shall retire at the expiry of their respective terms; less than 8% of our issued and outstanding share capital, then the directors appointed by STT GDC may not remain in office and all shall retire at the expiry of their respective terms. Any director appointed by STT GDC who retires pursuant to the foregoing sentence may, in the sole discretion of our nominating and corporate governance committee, be re-nominated and subject to re-election at the next general meeting of our shareholders.

 

127



Table of Contents

 

Our amended articles of association further provide that for so long as there are Class B ordinary shares outstanding, of the simple majority of directors with respect to which Class B ordinary shares will be entitled to 20 votes per share: (i) the Class B shareholders shall nominate all but one of such directors; and (ii) the nominating and corporate governance committee shall nominate one director, which one shall satisfy the requirements for an “independent director” within the meaning of the NASDAQ Stock Market Rules including the requirements for audit committee independence. As of and after such time as there cease to be any Class B ordinary shares outstanding, all of the directors nominated by Class B shareholders shall retire from office at the expiry of their respective terms, and, if re-nominated, be subject to re-election at a subsequent general meeting of shareholders. Prior to such time, if any of the directors nominated by or subject to election by Class B shareholders at 20 votes per share (i) is not elected or (ii) ceases to be a director, then the Class B shareholders may appoint an interim replacement for each such director. Any person so appointed shall hold office until the next general meeting of our shareholders and be subject to re-nomination and re-election at such meeting.

 

Subject to the abovementioned appointment rights, we may nominate, and shareholders may by ordinary resolution elect (with Class A ordinary shares and Class B ordinary shares each being entitled to one vote per share), any person to be a director to fill a casual vacancy on our board.

 

Board Committees

 

Our board of directors has established an audit committee, a compensation committee, a nominating and corporate governance committee and an executive committee. As a foreign private issuer, we are permitted to follow home country corporate governance practices under NASDAQ Stock Market Rules.

 

Audit Committee

 

Our audit committee consists of Lim Ah Doo, Bin Yu and Erik Siao. Lim Ah Doo is the chairman of our audit committee. Each of Lim Ah Doo and Bin Yu satisfies the criteria of an audit committee financial expert as set forth under the applicable rules of the SEC and satisfies the requirements for an “independent director” within the meaning of NASDAQ Stock Market Rules and meets the criteria for independence set forth in Rule 10A-3 of the Exchange Act. Our audit committee consists solely of independent directors.

 

The audit committee oversees our accounting and financial reporting processes and the audits of our financial statements. Our audit committee is responsible for, among other things:

 

·                  selecting the independent auditor;

 

·                  pre-approving auditing and non-auditing services permitted to be performed by the independent auditor;

 

·                  annually reviewing the independent auditor’s report describing the auditing firm’s internal quality control procedures, any material issues raised by the most recent internal quality control review, or peer review, of the independent auditors and all relationships between the independent auditor and our company;

 

128



Table of Contents

 

·                  setting clear hiring policies for employees and former employees of the independent auditors;

 

·                  reviewing with the independent auditor any audit problems or difficulties and management’s response;

 

·                  reviewing and, if material, approving all related party transactions on an ongoing basis, including transactions with EDC Holding or any of its subsidiaries;

 

·                  reviewing and discussing the annual audited financial statements with management and the independent auditor;

 

·                  reviewing and discussing with management and the independent auditors major issues regarding accounting principles and financial statement presentations;

 

·                  reviewing reports prepared by management or the independent auditors relating to significant financial reporting issues and judgments;

 

·                  discussing earnings press releases with management, as well as financial information and earnings guidance provided to analysts and rating agencies;

 

·                  reviewing with management and the independent auditors the effect of regulatory and accounting initiatives, as well as off-balance sheet structures, on our financial statements;

 

·                  discussing policies with respect to risk assessment and risk management with management, internal auditors and the independent auditor;

 

·                  timely reviewing reports from the independent auditor regarding all critical accounting policies and practices to be used by our company, all alternative treatments of financial information within U.S. GAAP that have been discussed with management and all other material written communications between the independent auditor and management;

 

·                  establishing procedures for the receipt, retention and treatment of complaints received from our employees regarding accounting, internal accounting controls or auditing matters and the confidential, anonymous submission by our employees of concerns regarding questionable accounting or auditing matters;

 

·                  annually reviewing and reassessing the adequacy of our audit committee charter;

 

·                  such other matters that are specifically delegated to our audit committee by our board of directors from time to time;

 

·                  meeting separately, periodically, with management, internal auditors and the independent auditor; and

 

·                  reporting regularly to the full board of directors.

 

Compensation Committee

 

Our compensation committee consists of Sio Tat Hiang, William Wei Huang and Zulkifli Baharudin. Sio Tat Hiang is the chairman of our compensation committee. Zulkifli Baharudin satisfies the requirements for an “independent director” within the meaning of NASDAQ Stock Market Rules. Peter Ping Hua serves as an observer on our compensation committee.

 

129



Table of Contents

 

Our compensation committee is responsible for, among other things:

 

·                  reviewing, evaluating and, if necessary, revising our overall compensation policies;

 

·                  reviewing and evaluating the performance of our directors and senior officers and determining the compensation of our senior officers;

 

·                  reviewing and approving our senior officers’ employment agreements with us;

 

·                  setting performance targets for our senior officers with respect to our incentive—compensation plan and equity-based compensation plans;

 

·                  administering our equity-based compensation plans in accordance with the terms thereof; and

 

·                  such other matters that are specifically delegated to the remuneration committee by our board of directors from time to time.

 

Nominating and Corporate Governance Committee

 

Our nominating and corporate governance committee consists of William Wei Huang, Sio Tat Hiang and Zulkifli Baharudin. William Wei Huang is the chairman of our nominating and corporate governance committee. Zulkifli Baharudin satisfies the requirements for an “independent director” within the meaning of NASDAQ Stock Market Rules.

 

The nominating and corporate governance committee is generally responsible for reviewing, evaluating and, if necessary, revising our corporate governance guidelines, reviewing and evaluating any instance of deviation from our corporate governance guidelines, as well as issuing and reviewing nominations of persons to be appointed as certain of our directors as described herein and of our officers. The nominating and corporate governance committee shall have the right nominate three directors, all of whom shall satisfy the requirements for an “independent director” within the meaning of the NASDAQ Stock Market Rules including the requirements for audit committee independence. If any of the directors nominated by the nominating and corporate governance committee (i) is not elected or (ii) ceases to be a director, then nominating and corporate governance committee or the Class B holders, as applicable, may appoint an interim replacement for such director. Any person so appointed shall hold office until the next general meeting of our shareholders. These three directors shall be subject to election at general meetings of shareholders as described under “—Appointment, Nomination and Terms of Directors”.

 

Executive Committee

 

Our executive committee consists of Bruno Lopez, William Wei Huang, Peter Ping Hua and Jonathan King. Bruno Lopez is the chairman of our executive committee.

 

The executive committee functions primarily as an advisory body to our board of directors to oversee the business of our group companies. The executive committee shall also provide consultation and recommendations to our board of directors on operating and strategic matters for any of our group companies, acting within authorities delegated to it by our board of directors. In addition, the executive committee shall have such other authority as may be delegated to it by our board of directors from time to time. Our executive committee is responsible for, among other things, advising, providing consultation and recommendations to our board of directors on:

 

·                  operational performance of any of our group companies;

 

·                  appropriate strategies for any of our group companies;

 

·                  strategic business and financing plans and annual budget of any of the group companies;

 

130



Table of Contents

 

·                  acquisitions, dispositions, investments and other potential growth and expansion opportunities for any of our group companies;

 

·                  capital structure and financing strategy of our group companies, including any debt, equity or equity-linked financing transactions, as well as any issuance, repurchase, conversion or redemption of any equity interests or debt of any of our group companies;

 

·                  any material litigation or other legal or administrative proceedings to which any of our group companies is a party;

 

·                  entry into any material contracts exceeding the approval authority of our chief executive officer or its equivalent, the chief financial officer, and all the other senior officers of any of our group companies reporting directly to the chief executive officer;

 

·                  entry into or agreeing to any transaction between any of our group companies and any shareholder, director, officer or affiliate of us or of any affiliate thereof;

 

·                  the approval of the incurrence of debt above certain thresholds;

 

·                  reporting regularly to our board of directors; and

 

·                  any other responsibilities as are delegated to the executive committee by our board of directors from time to time.

 

Corporate Governance

 

Our board of directors has adopted a code of business conduct, which is applicable to all of our directors, officers and employees. We have made our code of business conduct publicly available on our web site.

 

In addition, our board of directors has adopted a set of corporate governance guidelines. The guidelines reflect certain guiding principles with respect to our board’s structure, procedures and committees. The guidelines are not intended to change or interpret any law, or our amended and restated memorandum and articles of association.

 

Remuneration and Borrowing

 

The directors may determine remuneration to be paid to the directors. The compensation committee will assist the directors in reviewing and approving the compensation structure for the directors. The directors may exercise all the powers of our company to borrow money, mortgage or charge its undertaking, property and uncalled capital and issue debentures or other securities whether outright or as security for any debt obligations of our company or of any third party.

 

Qualification

 

There is no requirement for our directors to own any shares in our company in order for them to qualify as a director.

 

Employment Agreements

 

We have entered into employment agreements with each of our executive officers. We may terminate their employment for cause at any time without remuneration for certain acts, such as a material breach of our company’s employment principles, policies or rules, a material failure to perform his or her duties or misappropriation or embezzlement or a criminal conviction. We may also terminate any executive officer’s employment without cause or due to a change of control event involving our company by giving written notice. In such cases, an executive officer is entitled to severance payments and benefits. An executive officer may terminate his or her employment at any time by giving written notice, in which case the executive officer will not be entitled to any severance payments or benefits.

 

131



Table of Contents

 

Our executive officers have also agreed not to engage in any activities that compete with us or to directly or indirectly solicit the services of any of our employees, for a certain period after the termination of employment. Each executive officer has agreed to hold in strict confidence any trade secrets of our company, including technical secrets, marketing information, management information, legal information, third-party business secrets and other kinds of confidential information. Each executive officer also agrees to perform his or her confidentiality obligation and protect our company’s trade secrets in a way consistent with the policies, rules and practices of our company. Breach of the above confidentiality obligations would be deemed as material breach of our company’s employment policies and we are entitled to seek legal remedies.

 

D.                                    Employees

 

See “Item 4. Information on the Company—B. Business Overview—Employees and Training.”

 

E.                                    Share Ownership

 

The following table sets forth information as of the date of this annual report on Form 20-F with respect to the beneficial ownership of our ordinary shares by:

 

·                  each of our directors and executive officers; and

 

·                  each person known to us to own beneficially 5.0% or more of our ordinary shares.

 

Beneficial ownership is determined in accordance with the rules of the SEC and includes voting or investment power with respect to, or the power to receive the economic benefit of ownership of, the securities. In computing the number of shares beneficially owned by a person and the percentage ownership of that person, we have included shares that the person has the right to acquire within 60 days, including through the exercise of any option or other right or the conversion of any other security.

 

The total number of ordinary shares outstanding as of the date of this annual report on Form 20-F is 1,007,069,664, comprising 939,479,328 Class A ordinary shares (including 15,863,088 Class A ordinary shares held by JPMorgan Chase Bank, N.A., as depositary, which are reserved for future delivery upon exercise or vesting of share awareds granted under our share incentive plans) and 67,590,336 Class B ordinary shares, but excludes ordinary shares issuable upon the exercise of outstanding share options, vested but not yet issued restricted shares and ordinary shares reserved for future issuance under our share incentive plans.

 

132



Table of Contents

 

 

 

 

 

 

 

 

 

 

 

% of Aggregate
Voting Power
with Class A
and Class B
Ordinary
Shares

 

% of
Aggregate
Voting
Power
with
Class A
and
Class B
Ordinary
Shares
Voting on

 

 

 

Class A

 

Class B

 

Voting on a

 

a

 

 

 

Number

 

Percent

 

Number

 

Percent

 

1:20 Basis***

 

1:1 Basis

 

Directors and Executive Officers**:

 

 

 

 

 

 

 

 

 

 

 

 

 

William Wei Huang (1)

 

 

 

78,891,429

 

100.0

%

59.4

%

6.8

%

Daniel Newman

 

*

 

*

 

 

 

*

 

*

 

Sio Tat Hiang

 

*

 

*

 

 

 

*

 

*

 

Erik Siao

 

*

 

*

 

 

 

*

 

*

 

Peter Ping Hua

 

*

 

*

 

 

 

*

 

*

 

Satoshi Okada

 

*

 

*

 

 

 

*

 

*

 

Bruno Lopez

 

*

 

*

 

 

 

*

 

*

 

Lee Choong Kwong

 

*

 

*

 

 

 

*

 

*

 

Lim Ah Doo

 

*

 

*

 

 

 

*

 

*

 

Bin Yu

 

*

 

*

 

 

 

*

 

*

 

Zulkifli Baharudin

 

*

 

*

 

 

 

*

 

*

 

Chang Sun

 

*

 

*

 

 

 

*

 

*

 

Jonathan King

 

*

 

*

 

 

 

*

 

*

 

Xu Wei

 

*

 

*

 

 

 

*

 

*

 

Yilin Chen

 

*

 

*

 

 

 

*

 

*

 

Liang Chen

 

*

 

*

 

 

 

*

 

*

 

Yan Liang

 

*

 

*

 

 

 

*

 

*

 

 

133



Table of Contents

 

 

 

 

 

 

 

 

 

 

 

% of Aggregate
Voting Power
with Class A
and Class B
Ordinary
Shares

 

% of
Aggregate
Voting
Power
with
Class A
and
Class B
Ordinary
Shares
Voting on

 

 

 

Class A

 

Class B

 

Voting on a

 

a

 

 

 

Number

 

Percent

 

Number

 

Percent

 

1:20 Basis***

 

1:1 Basis

 

Directors and Executive Officers as a Group (2)

 

16,309,423

 

1.8

%

78,891,429

 

100

%

59.8

%

7.7

%

Principal Shareholders:

 

 

 

 

 

 

 

 

 

 

 

 

 

STT GDC (3)

 

341,737,732

 

37.0

%

 

 

15.0

%

34.5

%

SBCVC Holdings Limited (4)

 

72,492,246

 

7.8

%

 

 

3.2

%

7.3

%

CyrusOne Inc. (5)

 

64,257,028

 

7.0

%

 

 

2.8

%

6.5

%

Ping An Insurance (6)

 

63,369,856

 

6.9

%

 

 

2.8

%

6.4

%

EDC Group Limited (7)

 

 

 

42,975,884

 

54.5

%

37.8

%

4.3

%

 


*                              Beneficially owns less than 1% of our outstanding shares.

 

**                       The business address for our directors and executive officers is at 2/F, Tower 2, Youyou Century Place, 428 South Yanggao Road, Pudong, Shanghai 200127, People’s Republic of China.

 

***                For each person or group included in this column, the percentage of total voting power represents voting power based on all ordinary shares beneficially owned by such person or group, with respect to (i) the election of a simple majority of our directors and (ii) any change to our amended articles of association that would adversely affect the rights of the holders of Class B ordinary shares, at general meetings of our shareholders, where each Class A ordinary share is entitled to one vote per share, and each Class B ordinary share is entitled to 20 votes per share. With respect to any other matters at general meetings of our shareholders, each Class A ordinary share is entitled to one vote, and each Class B ordinary share is entitled to one vote, voting together as a combined class, and accordingly, percentages of total voting power on such matters correspond to the percentages in the adjacent column, “% of Aggregate Voting Power with Class A and Class B Ordinary Shares Voting on a 1:1 Basis”. Class B ordinary shares are convertible into Class A ordinary shares.

 

(1)                          The number of ordinary shares beneficially owned is as of December 31, 2016, as reported in a Schedule 13G filed by Mr. William Wei Huang on February 14, 2017, and consists of (i) 3,286,144 Class B ordinary shares held by Solution Leisure Investment Limited, a limited liability company established in the British Virgin Islands, (ii) 42,975,884 Class B ordinary shares held by EDC Group Limited, a limited liability company established in the British Virgin Islands, (iii) 21,328,308 Class B ordinary shares held by GDS Enterprises Limited, a limited liability company established in the British Virgin Islands, and (iv) 11,301,093 of Class B ordinary shares underlying share options exercisable within 60 days after the date of this annual report on Form 20-F held by Treasure Luck Investment Corporation, a limited liability company established in the British Virgin Islands. Solution Leisure Investment Limited is indirectly wholly owned by a trust of which Mr. Huang’s family is the beneficiary. Each of EDC Group Limited and Treasure Luck Investment Corporation is wholly owned by Solution Leisure Investment Limited. GDS Enterprises Limited is indirectly wholly owned by a trust of which Mr. Huang’s family is a beneficiary. The registered address of Solution Leisure Investment Limited is Portcullis TrustNet Chambers, P.O. Box 3444, Road Town, Tortola, British Virgin Islands. EDC Group Limited is further described in footnote 7 below.

 

134



Table of Contents

 

(2)                          Represents ordinary shares beneficially held by all of our directors and executive officers as a group and ordinary shares issuable upon exercise of options and vesting of restricted share units within 60 days after the date of this annual report on Form 20-F held by all of our directors and executive officers as a group.

(3)                          The number of ordinary shares beneficially owned is as of January 30, 2018, as reported in a Schedule 13D filed by Singapore Technologies Telemedia Pte Ltd on February 1, 2018, and consists of 341,737,732 Class A Shares (directly or in the form of ADSs) owned by STT GDC. STT GDC is wholly-owned by STT Communications Ltd (“STTC”). STTC is wholly-owned by Singapore Technologies Telemedia Pte Ltd (“ST Telemedia”). Each of STT GDC, STTC and ST Telemedia is a company organized under the laws of the Republic of Singapore. The address of the principal business office of STT GDC is 3 Temasek Avenue, #28-01, Centennial Tower, Singapore 039190. The address of the principal business office of each of ST Telemedia and STTC is 1 Temasek Avenue, #33-01, Millenia Tower, Singapore 039192. On November 14, 2017, STT GDC exercised its option to convert, and converted, the convertible bonds in a principal amount of US$50.0 million due December 30, 2019 (the “Convertible Bonds”) then held by it, together with interest accrued thereon of $4,513,889.00, into 32,540,515 Class A ordinary shares, at a conversion price of $1.675262 per Class A ordinary share pursuant to and in accordance with the terms and conditions of the Convertible Bonds. On January 30, 2018, we completed our public offering of 12,650,000 ADSs, comprising 8,225,000 ADSs offered by us and 4,425,000 ADSs offered by certain selling shareholders, at a public offering price of $26.00 per ADS (the “January 2018 Offering”). STT GDC purchased an aggregate of 3,009,857 ADSs in the January 2018 Offering at the public offering price.

(4)                          The number of ordinary shares beneficially owned as of December 31, 2016, as reported in a Schedule 13G filed by SBCVC Holdings Limited on February 14, 2017, was unchanged as of December 31, 2017. On January 30, 2018, we completed our public offering of 12,650,000 ADSs, comprising 8,225,000 ADSs offered by us and 4,425,000 ADSs offered by certain selling shareholder entities affiliated with SBCVC Holdings Limited, at a public offering price of $26.00 per ADS (the “January 2018 Offering”). Upon completion of the January 2018 Offering and as of the date of this annual report on Form 20-F, the number of Class A ordinary shares beneficially owned by SBCVC Holdings Limited consists of (i) 1,252,003 Class A ordinary shares held by SBCVC Fund II-Annex, L.P., a Cayman Islands limited partnership of which SBCVC Management II-Annex, L.P. is the general partner, (ii) 2,800,863 Class A ordinary shares held by SBCVC Venture Capital, a People’s Republic of China company, treated as a partnership for tax purposes, of which SBCVC Limited is the general partner, (iii) 11,232,931 Class A ordinary shares held by SBCVC Company Limited, a Hong Kong company which is wholly-owned by SBCVC Fund II, L.P. (“SBCVC Fund II”), (iv) 10,614,811 Class A ordinary shares held by SBCVC Fund II, a Cayman Islands limited partnership of which SBCVC Management II, L.P. (“SBCVC Management II”) is the general partner, and (v) 46,591,638 Class A ordinary shares held by SBCVC Fund III, L.P. (“SBCVC Fund III”), a Cayman Islands limited partnership of which SBCVC Management III, L.P. (“SBCVC Management III”) is the general partner. Each of SBCVC Management II-Annex, L.P., SBCVC Management II and SBCVC Management III is a Cayman Islands limited partnership of which SBCVC Limited is the general partner. SBCVC Limited is a Cayman Islands company that is majority-owned by Star Pioneer Investment Holdings Limited (“Star Pioneer”), a British Virgin Islands company. Star Pioneer is wholly-owned by Lin Ye Song, a citizen of Australia. The voting and investment decisions made by SBCVC Limited are executed by SBCVC Holdings Limited (“SBCVC Holdings”), a British Virgin Islands company, by means of management agreements by and between SBCVC Holdings and each of the following entities: SBCVC Management II-Annex, L.P., SBCVC Venture Capital, SBCVC Management II and SBCVC Management III. The power to execute SBCVC Limited’s voting and investment decisions is exercised by the board of directors of SBCVC Holdings. SBCVC Holdings executes voting and investment decisions made by SBCVC Limited as to the shares beneficially owned by it and its subsidiary general partners by means of multiple management agreements, but decision-making power remains with SBCVC Limited and its subsidiary general partners. The address of the principal business office of each of SBCVC Fund II and SBCVC Fund III is Codan Services, Cricket Square, Hutchins Drive, P.O. Box 2681GT, Grand Cayman KY1-111, Cayman Islands. The address of the principal business office of each of SBCVC Management II, SBCVC Management III and SBCVC Limited is Cricket Square, Hutchins Dr., PO Box 2681GT, George Town, Grand Cayman, Cayman Islands KY1-111. The address of the principal business office of Star Pioneer is OMC Chambers, P.O. Box 3152, Road Town, Tortola, British Virgin Islands. The address of the principal business office of SBCVC Holdings is OMC Chambers, Wickham Cay 1, Road Town, Tortola, British Virgin Islands.

 

135



Table of Contents

 

(5)                          The number of ordinary shares beneficially owned is as of October 23, 2017, as reported in a Schedule 13D filed by CyrusOne Inc. on November 2, 2017, and consists of 64,257,028 Class A ordinary shares that are held by Cheetah Asia Holdings LLC, a Delaware company and a wholly owned subsidiary of CyrusOne Inc., a Maryland corporation listed on Nasdaq. The address of the principal business and the principal office of each of Cheetah Asia Holdings LLC and CyrusOne Inc. is 2101 Cedar Springs Road, Suite 900, Dallas, TX 75201, United States.

(6)                          The number of ordinary shares beneficially owned is as of December 31, 2017, as reported in a Schedule 13G filed by Falcon Vision Global Limited on February 13, 2018, and consists of 63,369,856 Class A ordinary shares held by Falcon Vision Global Limited (“Falcon”), a company incorporated under the laws of the British Virgin Islands. Falcon is wholly-owned by Ping An Life Insurance Company of China, Ltd. (“Ping An Life”) directly. Ping An Life is directly owned and controlled by Ping An Insurance (Group) Company of China, Ltd. (“Ping An Insurance”), a company listed on the Hong Kong Stock Exchange and the Shanghai Stock Exchange. Ping An Insurance is a company incorporated under the laws of the People’s Republic of China. The address of the principal business office of Falcon is Vistra Corporation Services Centre, Wickhams Cay II, Road Town, Tortola, VG1110, British Virgin Islands. The address of the principal business office of Ping An Insurance is 15, 16, 17, 18 Floors, Galaxy Development Center, Fu Hua No. 3 Road, Futian District, Shenzhen, Guang Dong Province, People’s Republic of China. On November 14, 2017, Perfect Success Limited (“Perfect Success”), a company incorporated under the laws of the Cayman Islands, exercised its option to convert the convertible bonds in a principal amount of US$100.0 million due December 30, 2019 (the “Convertible Bonds”) then held by it, together with interest accrued thereon, into 65,329,748 Class A ordinary shares, at a conversion price of US$1.675262 per Class A ordinary share pursuant to and in accordance with the terms and conditions of the Convertible Bonds, of which 63,369,856 Class A ordinary shares were allotted to Falcon and 1,959,892 Class A ordinary shares were allotted to another entity.

(7)                          EDC Group Limited is a limited liability company established in the British Virgin Islands wholly owned by Solution Leisure Investment Limited, a limited liability company established in the British Virgin Islands which is indirectly wholly owned by a trust of which the family of Mr. William Wei Huang, our chairman and chief executive officer, is the beneficiary. The registered address of EDC Group Limited is OMC Chambers, Wickhams Cay 1, Road Town, Tortola, British Virgin Islands.

 

In October 2017, we formed a new strategic partnership with CyrusOne Inc., or CyrusOne, a premier global data center REIT company, through the execution of a commercial agreement, and the issuance to CyrusOne of 64,257,028 Class A ordinary shares, equivalent to approximately 8.0 million ADSs, at a purchase price of $1.55625 per ordinary share, or US$12.45 per ADS, for a total consideration of US$100 million.

 

On January 30, 2018, we completed our follow-on public offering of 12,650,000 ADSs (including full exercise of the underwriters’ option to purchase additional ADSs), comprising 8,225,000 ADSs offered and sold by us and 4,425,000 ADSs offered and sold by certain selling shareholder entities affiliated with SBCVC Holdings Limited, or SBCVC, representing an aggregate of 101,200,000 Class A ordinary shares, raising US$204.8 million in proceeds to us and US$110.2 million in proceeds to SBCVC before expenses but after underwriting discounts and commissions. We did not receive any of the proceeds from the sale of ADSs by SBCVC.Investment from CyrusOne Inc.

 

136



Table of Contents

 

Except as stated in the footnotes to the table above, we are not aware of any of our shareholders being affiliated with a registered broker-dealer or being in the business of underwriting securities.

 

Except as otherwise disclosed in this annual report on Form 20-F, none of our existing shareholders has voting rights that differ from the voting rights of other shareholders. We are not aware of any arrangement that may, at a subsequent date, result in a change of control of our company.

 

ITEM 7.                        MAJOR SHAREHOLDERS AND RELATED PARTY TRANSACTIONS

 

A.                                    Major Shareholders

 

See “Item 6. Directors, Senior Management and Employees—E. Share Ownership.”

 

B.                                    Related Party Transactions

 

Transactions with Certain Directors, Shareholders, Affiliates and Key Management Personnel

 

Long-term loans of RMB9.5 million and nil as of December 31, 2016 and 2017 were guaranteed by Mr. William Wei Huang.

 

Our WFOEs provided outsourcing and other services to the VIEs within our company with revenues being recognized by the WFOEs, and costs being recognized by the VIEs, of RMB343.3 million and RMB658.6 million (US$101.2 million) in 2016 and 2017, respectively. These inter-company transactions are eliminated on a consolidated basis.

 

Transactions with Our Shareholders

 

In August 2014, we repurchased 13,905,901 Series A preferred shares, 4,403,119 Series A* preferred shares, 1,640,183 Series B preferred shares, 7,338,532 Series B1 preferred shares, 6,643,303 Series B2 preferred shares and 8,961,143 Series B4 preferred shares at US$1.0365 per share, for a cash consideration of US$44.5 million, from SBCVC Company Limited, SBCVC Fund II-Annex, L.P., SBCVC Venture Capital, SBCVC Fund II, L.P., and SBCVC Fund III, L.P. As of December 31, 2014, outstanding consideration payable to certain of these SBCVC entities amounted to RMB23.3 million, which was fully settled in 2015.

 

Upon completion of our initial public offering on November 2, 2016, we settled the preference dividend totaling US$50.8 million to preference shareholders, of which US$11.4 million was paid in cash and US$39.4 million was paid by issuing an aggregate of 31,490,164 ordinary shares to the holders of the preferred shares, respectively, based on the initial public offering price of US$10.00 per American Depositary Share (ADS), or US$1.25 per ordinary share.

 

During the year ended December 31, 2015, we borrowed a loan of US$10.0 million from STT GDC. The interest expenses on the loan amounted to US$0.4 million. As of December 31, 2015, the amount due to STT GDC comprised an outstanding short-term loan balance of US$10.0 million and accrued loan interest of US$0.4 million.

 

On January 29, 2016, we received the second tranche of US$50.0 million from STT GDC to subscribe for convertible and redeemable bonds due 2019, of which US$10.5 million was used to settle the outstanding short-term loan of US$10.0 million and related interest payable of US$0.5 million.

 

During the years ended December 31, 2016 and 2017, the related interest expenses arising from the convertible bonds due 2019 subscribed by STT GDC amounted to US$4.7 million and US$4.4 million, respectively.

 

In November 2017, the convertible bonds due 2019 and the interest accrued thereon due to STT GDC were fully converted into 32,540,515 newly issued Class A ordinary shares at the conversion price of $1.675262. In addition, upon conversion, the accrued but unpaid cash interest due to STT GDC of US$0.8 million was relinquished.

 

137



Table of Contents

 

Contractual Arrangements with Our Affiliated Consolidated Entities and their Shareholders

 

See “Item 4. Information on the Company—C. Organizational Structure—Contractual Arrangements with Our Affiliated Consolidated Entities.”

 

Securities Issuances

 

The following is a summary of our securities issuances since January 1, 2015.

 

Ordinary Shares

 

On November 7, 2016, we completed our initial public offering in which we offered and sold 19,250,000 ADSs representing 154,000,000 Class A ordinary shares, raising US$179.0 million in proceeds to us before expenses but after underwriting discounts and commissions. On December 6, 2016, the underwriters exercised their option to purchase from us 820,735 additional ADSs representing 6,565,880 Class A ordinary shares, and we thereby raised an additional US$7.6 million in proceeds to us before expenses but after underwriting discounts and commissions.

 

In October 2017, we formed a new strategic partnership with CyrusOne Inc., or CyrusOne, a premier global data center REIT company, through the execution of a commercial agreement, and the issuance to CyrusOne of 64,257,028 Class A ordinary shares, equivalent to approximately 8.0 million ADSs, at a purchase price of $1.55625 per ordinary share, or US$12.45 per ADS, for a total consideration of US$100 million. Pursuant to the commercial agreement, the parties intend to exchange best practices as to sales and marketing, data center design and construction, supply chain management, customer relationship management, as well as operations, leveraging the core competencies of both companies in order to deliver data center solutions to their respective customers and assist in their global expansion. In connection with its investment, CyrusOne president and chief executive officer Gary Wojtaszek joined our board of directors as an observer and will be elected as a director in future. In October 2017, we also agreed to grant to STT GDC and SBCVC, two of our major shareholders, preemptive rights with respect to future private issuances of equity or equity-linked securities we conduct anytime in the eighteen months following CyrusOne’s investment, whereby STT GDC and SBCVC will have the right to subscribe for pro rata portions of any such future offerings based on their shareholdings at the time of the agreement.

 

On December 22, 2017, we convened an extraordinary general meeting of our shareholders, or the EGM, at which our shareholders passed ordinary resolutions authorizing our board of directors to allot or issue, in the 12-month period from the date of the EGM, ordinary shares or other equity-linked securities up to an aggregate twenty per cent (20%) of our existing issued share capital at the date of the EGM, whether in a single transaction or a series of transactions (other than any allotment or issues of shares on the exercise of any options that have been granted by us).

 

On January 30, 2018, we completed our follow-on public offering of 12,650,000 ADSs (including full exercise of the underwriters’ option to purchase additional ADSs), comprising 8,225,000 ADSs offered and sold by us and 4,425,000 ADSs offered and sold by certain selling shareholder entities affiliated with SBCVC Holdings Limited, or SBCVC, representing an aggregate of 101,200,000 Class A ordinary shares, raising US$204.8 million in proceeds to us and US$110.2 million in proceeds to SBCVC before expenses but after underwriting discounts and commissions. We did not receive any of the proceeds from the sale of ADSs by SBCVC.

 

Preferred Shares

 

Conversion of Preferred Shares and Preference Dividend.     Prior to the closing of our initial public offering, holders of each series of preferred shares were entitled to elect to convert part or all of the preferred shares held by them into our ordinary shares at a 1:1 share conversion ratio. Each preferred share not so converted automatically converted into our ordinary shares at the 1:1 share conversion ratio immediately prior to the closing of our initial public offering, which resulted in the conversion of 349,087,677 preference shares into 349,087,677 ordinary shares. All preferred shares converted into ordinary shares are subject to a lock-up period of 180 days after the date of the completion of our initial public offering.

 

138



Table of Contents

 

Upon completion of our initial public offering on November 7, 2016, we settled the preference dividend totaling US$50.8 million to preference shareholders, of which US$11.4 million was paid in cash and US$39.4 million was paid by issuing an aggregate of 31,490,164 ordinary shares to the holders of the preferred shares, respectively, based on the initial public offering price of US$10.00 per American Depositary Share (ADS), or US$1.25 per ordinary share.

 

Convertible Bonds

 

On December 30, 2015 and January 29, 2016, we issued and sold convertible and redeemable bonds due 2019 in aggregate principal amount of US$150.0 million, which bonds were subscribed by Ping An Insurance and STT GDC as to US$100.0 million and US$50.0 million, respectively.

 

On November 17, 2017, the full principal amount of the outstanding US$150.0 million convertible bonds was voluntarily converted into ordinary shares by Ping An Insurance and STT GDC at a set conversion price of US$1.675262 per ordinary share, or US$13.40 per ADS. Upon conversion of the principal amount of and interest accrued on the convertible bonds, we issued approximately 97.9 million additional Class A ordinary shares, representing 10.4% of our enlarged issued share capital.

 

Share Options and Restricted Shares

 

We adopted our 2014 share incentive plan in July 2014. In May 2016, we granted 11,084,840 share options to employees, officers and directors.

 

We adopted our 2016 share incentive plan in August 2016. In August 2016, we granted 877,400 fully vested restricted shares in lieu of cash to our directors to settle a portion of their remuneration for services provided by the directors in the past.

 

In December 2016, we granted 12,910,080 non-vested restricted shares to employees, officers and directors. The restricted share awards contained service and market conditions, or service and performance conditions, which are tied to our financial performance.

 

In May, August and November 2017 and in March 2018, we issued an aggregate of 567,920 restricted shares to directors pursuant to equity awards under the 2016 share incentive plan. These restricted shares were fully vested upon the date of grant, and were granted to our directors in lieu of cash to settle a portion of remuneration for their services previously rendered.

 

In July 2017, we granted 13,475,060 non-vested restricted shares to employees, officers and directors. These restricted share awards were granted subject to service and market conditions, or service and performance conditions, which are tied to our financial performance.

 

Members (Shareholders) Agreements

 

Pursuant to our amended members agreement entered into on May 19, 2016, we granted the holders of our registrable securities certain preferential rights, including registration rights, information and inspection rights, drag-along rights and pre-emptive rights. The amended members agreement also provides that our board of directors consists of nine directors, including (i) four directors appointed by STT GDC, (ii) two directors appointed by holders of 75% of our then outstanding preferred shares other than the Series C preferred shares, such holders voting together as a separate class on an as-converted basis, and (iii) three directors appointed by holders of a majority of our then outstanding ordinary shares, such holders voting as a separate class. The board composition arrangements under the amended members agreement will terminate immediately prior to the effectiveness of this registration statement. In addition, pursuant to our amended voting agreement entered into on May 19, 2016, the holders of our registrable securities have agreed to exercise voting rights so as to maintain the composition of the board of directors as set forth in the amended members agreement and described above. The amended voting agreement terminated on the date of the closing of our initial public offering.

 

139



Table of Contents

 

The drag-along rights terminated effective upon the closing of our initial public offering. The pre-emptive rights terminated immediately prior to the closing of our initial public offering.

 

On November 7, 2016, we entered into an information rights agreement with STT GDC, pursuant to which we granted certain information rights to STT GDC for so long as it has the right to appoint directors under our articles of association. A copy of the information rights agreement has been filed with this annual report.

 

Registration Rights

 

Pursuant to our amended members agreement, we have also granted certain registration rights to holders of our registrable securities, which include our preferred shares and ordinary shares converted from preferred shares, for a period of up to five years from the closing of the offering. Set forth below is a description of the registration rights under the amended members agreement.

 

Demand Registration Rights

 

Under the terms of the amended members agreement dated May 19, 2016, among us and our existing shareholders, certain holders of our registrable securities, at any time from after the earlier of (i) six months after our initial public offering and (ii) three years after August 13, 2014, until the date that is five years after the closing of our initial public offering, have the right to demand that we file a registration statement under the Securities Act covering the registration of all or part of their registrable securities. We, however, are not obligated to effect a demand registration if, among other things, we have already effected two demand registrations. We have the right to defer filing of a registration statement for up to 90 days if our board of directors determine in good faith that filing of a registration will be materially detrimental to us, but we cannot exercise the deferral right more than once in any twelve-month period.

 

Piggyback Registration Rights

 

If we propose to file a registration statement in connection with a public offering of securities of our company other than relating to an employee incentive plan, corporate reorganization, demand registration or Form S-3/F-3 registration then we must offer each holder of the registrable securities the opportunity to include their shares in the registration statement. Such requests for registrations are not counted as demand registrations.

 

Form S-3/F-3 Registration Rights

 

When eligible for use of form S-3/F-3, holders of our registrable securities then outstanding may request in writing that we effect a registration on Form S-3/F-3 so long, among other things, the gross proceeds of the securities to be sold under the registration statement exceeds US$1 million. We, however, are not obligated to effect a registration on Form S-3/F-3 if, among other things, we have already effected a registration within any six-month period preceding the date of the registration request. We have the right to defer filing of a registration statement for up to 90 days if our board of directors determine in good faith that filing of a registration will be materially detrimental to us, but we cannot exercise the deferral right more than once in any twelve-month period.

 

Registration pursuant to Form S-3/F-3 registration rights is not deemed to be a demand registration, and there is no limit on the number of times the holders may exercise their Form S-3/F-3 registration rights.

 

Expenses of Registration

 

We will pay all expenses incurred by us relating to any demand, piggyback or Form S-3/F-3 registration, except that the requesting holders shall bear the expense of any underwriting discounts and selling commissions relating to the offering of their securities. We will not be required to pay for any expenses of any registration proceeding begun pursuant to demand registration rights, unless subject to certain exception, if the registration request is subsequently withdrawn at the request of a majority of the holders of the registrable securities to be registered.

 

140



Table of Contents

 

Investor Rights Agreements

 

In October 2017, in connection with an investment from CyrusOne Inc., or CyrusOne, of US$100 million, we granted to CyrusOne, now a major shareholder of ours, registration rights substantially similar to the foregoing registration rights granted to holders of our registrable securities pursuant to our amended members agreement described above. In October 2017, we also agreed to grant to STT GDC and SBCVC, two of our major shareholders, preemptive rights with respect to future private issuances of equity or equity-linked securities we conduct anytime in the eighteen months following CyrusOne’s investment, whereby STT GDC and SBCVC will have the right to subscribe for pro rata portions of any such future offerings based on their shareholdings at the time of the agreement. Copies of these rights agreements have been filed with this annual report.

 

Share Options

 

See “Item 6. Directors, Senior Management and Employees—B. Compensation—Share Incentive Plans.”

 

C.                                    Interests of Experts and Counsel

 

Not applicable.

 

ITEM 8.                        FINANCIAL INFORMATION

 

A.                                    Consolidated Statements and Other Financial Information

 

Please refer to Item 18 for a list of our annual consolidated financial statements filed as part of this annual report on Form 20-F.

 

Legal Proceedings

 

See “Item 4. Information on the Company—B. Business Overview—Legal Proceedings.”

 

Dividend Policy and Distributions

 

Since our inception, we have not declared or paid any dividends on our shares. We do not have any present plan to pay any dividends on our Class A ordinary shares or ADSs in the foreseeable future. We intend to retain most, if not all, of our available funds and any future earnings to operate and expand our business.

 

Any future determination to pay dividends will be made at the discretion of our board of directors and may be based on a number of factors, including our future operations and earnings, capital requirements and surplus, general financial condition, contractual restrictions and other factors that the board of directors may deem relevant. If we pay any dividends, we will pay our ADS holders to the same extent as holders of our Class A ordinary shares, subject to the terms of the deposit agreement, including the fees and expenses payable thereunder. Cash dividends on our ordinary shares, if any, will be paid in U.S. dollars.

 

We are an exempted company incorporated in the Cayman Islands. In order for us to distribute any dividends to our shareholders and ADS holders, we may rely on dividends distributed by our PRC subsidiaries. Certain payments from our PRC subsidiaries to us may be subject to PRC withholding income tax. In addition, regulations in the PRC currently permit payment of dividends of a PRC company only out of accumulated distributable after-tax profits as determined in accordance with its articles of association and the accounting standards and regulations in China. Each of our PRC subsidiaries is required to set aside at least 10% of its after-tax profit based on PRC accounting standards every year to a statutory common reserve fund until the aggregate amount of such reserve fund reaches 50% of the registered capital of such subsidiary. Such statutory reserves are not distributable as loans, advances or cash dividends.

 

141



Table of Contents

 

B.                                    Significant Changes

 

We have not experienced any significant changes since the date of our audited consolidated financial statements included in this annual report.

 

ITEM 9.                        THE OFFER AND LISTING

 

A.                                    Offer and Listing Details

 

Our ADSs, each representing eight of our Class A ordinary shares, have been listed on the NASDAQ Global Market since November 2, 2016 under the ticker symbol “GDS.” The table below shows, for the periods indicated, the high and low market prices on the NASDAQ Global Market for our ADSs.

 

 

 

Market Price for Each ADS

 

 

 

High

 

Low

 

 

 

US$

 

US$

 

Annual highs and lows

 

 

 

 

 

2016

 

10.76

 

7.54

 

2017

 

23.76

 

6.90

 

Quarterly highs and lows

 

 

 

 

 

Fourth quarter 2016

 

10.76

 

7.54

 

First quarter 2017

 

9.17

 

7.57

 

Second quarter 2017

 

9.60

 

6.90

 

Third quarter 2017

 

12.38

 

8.20

 

Fourth quarter 2017

 

23.76

 

11.18

 

First quarter 2018 (through March 23, 2018)

 

31.77

 

20.03

 

Monthly highs and lows

 

 

 

 

 

September 2017

 

12.38

 

9.10

 

October 2017

 

16.55

 

11.18

 

November 2017

 

20.80

 

15.00

 

December 2017

 

23.76

 

17.08

 

January 2018

 

30.54

 

20.03

 

February 2018

 

31.17

 

22.60

 

March 2018 (through March 23, 2018)

 

31.77

 

22.94

 

 

B.                                    Plan of Distribution

 

Not applicable.

 

C.                                    Markets

 

Our ADSs, each representing eight of our Class A ordinary shares, have been trading on the NASDAQ Global Market since November 2, 2016 under the ticker symbol “GDS.”

 

D.                                    Selling Shareholders

 

Not applicable.

 

E.                                    Dilution

 

Not applicable.

 

F.                                     Expenses of the Issue

 

Not applicable.

 

142



Table of Contents

 

ITEM 10.                 ADDITIONAL INFORMATION

 

A.                                    Share Capital

 

Not applicable.

 

B.                                    Memorandum and Articles of Association

 

We incorporate by reference into this annual report the description of our eighth amended and restated memorandum and articles of association contained in our Form F-1 registration statement (File No. 333-213951), as amended, initially filed with the SEC on October 4, 2016. Our shareholders conditionally adopted our eighth amended and restated memorandum and articles of association by way of a special resolution passed on October 18, 2016. Our eighth amended and restated memorandum and articles of association became effective immediately upon the completion of our initial public offering on December 6, 2016.

 

C.                                    Material Contracts

 

In the past three fiscal years, we have not entered into any material contracts other than in the ordinary course of business or other than those described elsewhere in this annual report.

 

D.                                    Exchange Controls

 

See “Item 4. Information on the Company—B. Business Overview—Regulatory Matters—Regulations Related to Foreign Currency Exchange and Dividend Distribution.”

 

E.                                    Taxation

 

Cayman Islands Taxation

 

The Cayman Islands currently levies no taxes on individuals or corporations based upon profits, income, gains or appreciation and there is no taxation in the nature of inheritance tax or estate duty or withholding tax applicable to us or to any holder of our ADSs and ordinary shares. There are no other taxes likely to be material to us levied by the Government of the Cayman Islands except for stamp duties which may be applicable on instruments executed in, or after execution brought within the jurisdiction of the Cayman Islands. No stamp duty is payable in the Cayman Islands on transfers of shares of Cayman Islands companies except those which hold interests in land in the Cayman Islands. The Cayman Islands is a party to a double tax treaty entered with the United Kingdom in 2010 but is otherwise not party to any double tax treaties. There are no exchange control regulations or currency restrictions in the Cayman Islands.

 

Pursuant to Section 6 of the Tax Concessions Law (1999 Revision) of the Cayman Islands, we have obtained an undertaking from the Governor-in-Council:

 

(1) that no law which is enacted in the Cayman Islands imposing any tax to be levied on profits or income or gains or appreciation shall apply to us or our operations; and

 

(2) that the aforesaid tax or any tax in the nature of estate duty or inheritance tax shall not be payable on our shares, debentures or other obligations.

 

The undertaking for us is for a period of twenty years from June 8, 2004.

 

People’s Republic of China Taxation

 

In March 2007, the National People’s Congress of China enacted the Enterprise Income Tax Law, which became effective on January 1, 2008 and was amended on February 24, 2017. The Enterprise Income Tax Law provides that enterprises organized under the laws of jurisdictions outside China with their “de facto management bodies” located within China may be considered PRC resident enterprises and therefore subject to PRC enterprise income tax at the rate of 25% on their worldwide income. The Implementation Rules of the Enterprise Income Tax Law further defines the term “de facto management body” as the management body that exercises substantial and overall management and control over the business, personnel, accounts and properties of an enterprise. While we do not currently consider our company or any of our overseas subsidiaries to be a PRC resident enterprise, there is a risk that the PRC tax authorities may deem our company or any of our overseas subsidiaries as a PRC resident enterprise since a substantial majority of the members of our management team as well as the management team of some of our overseas subsidiaries are located in China, in which case we or the overseas subsidiaries, as the case may be, would be subject to the PRC enterprise income tax at the rate of 25% on worldwide income. If the PRC tax authorities determine that our Cayman Islands holding company is a “resident enterprise” for PRC enterprise income tax purposes, a number of unfavorable PRC tax consequences could follow. One example is a 10% withholding tax would be imposed on dividends we pay to our non-PRC enterprise shareholders and with respect to gains derived by our non-PRC enterprise shareholders from transferring our shares or ADSs. It is unclear whether, if we are considered a PRC resident enterprise, holders of our shares or ADSs would be able to claim the benefit of income tax treaties or agreements entered into between China and other countries or areas.

 

143



Table of Contents

 

Material United States Federal Income Tax Considerations

 

The following summary describes the material United States federal income tax consequences of the purchase, ownership and disposition of our ADSs and ordinary shares as of the date hereof. This summary is only applicable to ADSs and ordinary shares held as capital assets by a United States Holder (as defined below).

 

As used herein, the term “United States Holder” means a beneficial owner of our ADSs or ordinary shares that is for United States federal income tax purposes:

 

·                  an individual citizen or resident of the United States;

 

·                  a corporation (or other entity treated as a corporation for United States federal income tax purposes) created or organized in or under the laws of the United States, any state thereof or the District of Columbia;

 

·                  an estate the income of which is subject to United States federal income taxation regardless of its source; or

 

·                  a trust if it (1) is subject to the primary supervision of a court within the United States and one or more United States persons have the authority to control all substantial decisions of the trust or (2) has a valid election in effect under applicable United States Treasury regulations to be treated as a United States person.

 

The discussion below is based upon the provisions of the Internal Revenue Code of 1986, as amended, or the Code, and regulations, rulings and judicial decisions thereunder as of the date hereof, and such authorities may be replaced, revoked or modified so as to result in United States federal income tax consequences different from those discussed below. In addition, this summary is based, in part, upon representations made by the depositary to us and assumes that the deposit agreement, and all other related agreements, will be performed in accordance with their terms.

 

This summary does not represent a detailed description of the United States federal income tax consequences applicable to you if you are subject to special treatment under the United States federal income tax laws, including if you are:

 

·                  a dealer in securities or currencies;

 

·                  a financial institution;

 

·                  a regulated investment company;

 

144



Table of Contents

 

·                  a real estate investment trust;

 

·                  an insurance company;

 

·                  a tax-exempt organization;

 

·                  a person holding our ADSs or ordinary shares as part of a hedging, integrated or conversion transaction, a constructive sale or a straddle;

 

·                  a trader in securities that has elected the mark-to-market method of accounting for your securities;

 

·                  a person liable for alternative minimum tax;

 

·                  a person who owns or is deemed to own 10% or more of our stock (by vote or value);

 

·                  a partnership or other pass-through entity for United States federal income tax purposes; 

 

·                  a person required to accelerate the recognition of any item of gross income with respect to our ADSs or ordinary shares as a result of such income being recognized on an applicable financial statement; or

 

·                  a person whose “functional currency” is not the United States dollar.

 

If a partnership (or other entity treated as a partnership for United States federal income tax purposes) holds our ADSs or ordinary shares, the tax treatment of a partner will generally depend upon the status of the partner and the activities of the partnership. If you are a partner of a partnership holding our ADSs or ordinary shares, you should consult your tax advisors.

 

This summary does not contain a detailed description of all the United States federal income tax consequences to you in light of your particular circumstances and does not address the Medicare tax on net investment income or the effects of any state, local or non-United States tax laws. If you are considering the purchase, ownership or disposition of our ADSs or ordinary shares, you should consult your own tax advisors concerning the United States federal income tax consequences to you in light of your particular situation as well as any consequences arising under the laws of any other taxing jurisdiction.

 

ADSs

 

If you hold ADSs, for United States federal income tax purposes, you generally will be treated as the owner of the underlying ordinary shares that are represented by such ADSs. Accordingly, deposits or withdrawals of ordinary shares for ADSs will not be subject to United States federal income tax.

 

Taxation of Dividends

 

Subject to the discussion under “—Passive Foreign Investment Company” below, the gross amount of any distributions on the ADSs or ordinary shares (including any amounts withheld to reflect PRC withholding taxes) will be taxable as dividends, to the extent paid out of our current or accumulated earnings and profits, as determined under United States federal income tax principles. Such income (including withheld taxes) will be includable in your gross income as ordinary income on the day actually or constructively received by you, in the case of the ordinary shares, or by the depositary, in the case of ADSs. Such dividends will not be eligible for the dividends received deduction allowed to corporations under the Code.

 

145



Table of Contents

 

With respect to non-corporate United States Holders, certain dividends received from a qualified foreign corporation may be subject to reduced rates of taxation. A foreign corporation is treated as a qualified foreign corporation with respect to dividends received from that corporation on ordinary shares (or ADSs backed by such shares) that are readily tradable on an established securities market in the United States. Our ADSs are listed on the NASDAQ. United States Treasury Department guidance indicates that our ADSs are readily tradable on an established securities market in the United States. Thus, subject to the discussion under “—Passive Foreign Investment Company” below, we believe that dividends we pay on our ADSs will meet the conditions required for the reduced tax rate. Since we do not expect that our ordinary shares will be listed on an established securities market, we do not believe that dividends that we pay on our ordinary shares that are not represented by ADSs will meet the conditions required for these reduced tax rates. There also can be no assurance that our ADSs will continue to be readily tradable on an established securities market in later years. Consequently, there can be no assurance that our ADSs will continue to be afforded the reduced tax rates. A qualified foreign corporation also includes a foreign corporation that is eligible for the benefits of certain income tax treaties with the United States. In the event that we are deemed to be a PRC resident enterprise under the PRC tax law (see “—People’s Republic of China Taxation” above), we may be eligible for the benefits of the income tax treaty between the United States and the PRC, or the Treaty. In that case, dividends we pay on our ordinary shares would be eligible for the reduced rates of taxation whether or not the shares are readily tradable on an established securities market in the United States, and whether or not the shares are represented by ADSs. Non-corporate United States Holders that do not meet a minimum holding period requirement during which they are not protected from the risk of loss or that elect to treat the dividend income as “investment income” pursuant to Section 163(d)(4) of the Code will not be eligible for the reduced rates of taxation regardless of our status as a qualified foreign corporation. In addition, the rate reduction will not apply to dividends if the recipient of a dividend is obligated to make related payments with respect to positions in substantially similar or related property. This disallowance applies even if the minimum holding period has been met. You should consult your own tax advisors regarding the application of these rules given your particular circumstances.

 

Non-corporate United States Holders will not be eligible for reduced rates of taxation on any dividends received from us if we are a passive foreign investment company, or PFIC, in the taxable year in which such dividends are paid or in the preceding taxable year (see “—Passive Foreign Investment Company” below).

 

In the event that we are deemed to be a PRC resident enterprise under the PRC tax law, you may be subject to PRC withholding taxes on dividends paid to you with respect to the ADSs or ordinary shares. See “—People’s Republic of China Taxation.” In that case, subject to certain conditions and limitations (including a minimum holding period requirement), PRC withholding taxes on dividends may be treated as foreign taxes eligible for credit against your United States federal income tax liability. For purposes of calculating the foreign tax credit, dividends paid on the ADSs or ordinary shares will be treated as foreign-source income and will generally constitute passive category income. The rules governing the foreign tax credit are complex. You are urged to consult your tax advisor regarding the availability of the foreign tax credit under your particular circumstances.

 

To the extent that the amount of any distribution exceeds our current and accumulated earnings and profits, as determined under United States federal income tax principles, the distribution ordinarily would be treated, first, as a tax-free return of capital, causing a reduction in the adjusted basis of the ADSs or ordinary shares (thereby increasing the amount of gain, or decreasing the amount of loss, to be recognized by you on a subsequent disposition of the ADSs or ordinary shares), and, second, the balance in excess of adjusted basis ordinarily would be taxed as capital gain recognized on a sale or exchange. However, we do not expect to determine our earnings and profits in accordance with United States federal income tax principles. Therefore, you should expect that distributions will generally be reported to the Internal Revenue Service, or IRS, and taxed to you as dividends (as discussed above), even if they might ordinarily be treated as a tax-free return of capital or as capital gain.

 

Passive Foreign Investment Company

 

Based on the past and projected composition of our income and assets, and the valuation of our assets, including goodwill, we do not believe we were a PFIC for our taxable year ended December 31, 2017 and we do not expect to be a PFIC for our taxable year ending December 31, 2018 or in future taxable years, although there can be no assurance in this regard, since the determination of our PFIC status cannot be made until the end of a taxable year and depends significantly on the composition of our assets and income throughout the year.

 

In general, we will be a PFIC for any taxable year in which:

 

·                  at least 75% of our gross income is passive income, or

 

·                  at least 50% of the value (based on a quarterly average) of our assets is attributable to assets that produce or are held for the production of passive income.

 

146



Table of Contents

 

For this purpose, passive income generally includes dividends, interest, royalties and rents (other than royalties and rents derived in the active conduct of a trade or business and not derived from a related person), as well as gains from the sale of assets (such as stock) that produce passive income, foreign currency gains, and certain other categories of income. If we own at least 25% (by value) of the stock of another corporation, we will be treated, for purposes of determining whether we are a PFIC, as owning our proportionate share of the other corporation’s assets and receiving our proportionate share of the other corporation’s income. However, it is not entirely clear how the contractual arrangements between us and our consolidated VIEs will be treated for purposes of the PFIC rules. For United States federal income tax purposes, we consider ourselves to own the stock of our consolidated VIEs. If it is determined, contrary to our view, that we do not own the stock of our consolidated VIEs for United States federal income tax purposes (for instance, because the relevant PRC authorities do not respect these arrangements), that would alter the composition of our income and assets for purposes of testing our PFIC status, and may cause us to be treated as a PFIC.

 

The determination of whether we are a PFIC is made annually. Accordingly, it is possible that we may become a PFIC in the current or any future taxable year due to changes in our asset or income composition. The calculation of the value of our assets will be based, in part, on the quarterly market value of our ADSs, which is subject to change. The composition of our income and our assets will also be affected by how, and how quickly, we spend the cash raised in our initial public offering. If the cash is not deployed for active purposes, our risk of becoming a PFIC may increase.

 

If we are a PFIC for any taxable year during which you hold our ADSs or ordinary shares and you do not make a timely mark-to-market election, as described below, you will be subject to special—and generally very unfavorable—tax rules with respect to any “excess distribution” received and any gain realized from a sale or other disposition, including a pledge, of ADSs or ordinary shares. Distributions received in a taxable year that are greater than 125% of the average annual distributions received during the shorter of the three preceding taxable years or your holding period for the ADSs or ordinary shares will be treated as excess distributions. Under these special tax rules:

 

·                  the excess distribution or gain will be allocated ratably over your holding period for the ADSs or ordinary shares,

 

·                  the amount allocated to the current taxable year, and any taxable year prior to the first taxable year in which we were a PFIC, will be treated as ordinary income, and

 

·                  the amount allocated to each other year will be subject to tax at the highest tax rate in effect for that year and the interest charge generally applicable to underpayments of tax will be imposed on the resulting tax attributable to each such year.

 

Although the determination of whether we are a PFIC is made annually, if we are a PFIC for any taxable year in which you hold our ADSs or ordinary shares, you will generally be subject to the special tax rules described above for that year and for each subsequent year in which you hold the ADSs or ordinary shares (even if we do not qualify as a PFIC in any subsequent years). However, if we cease to be a PFIC, you can avoid the continuing impact of the PFIC rules by making a special election to recognize gain as if your ADSs or ordinary shares had been sold on the last day of the last taxable year during which we were a PFIC. You are urged to consult your own tax advisor about this election.

 

In certain circumstances, in lieu of being subject to the special tax rules discussed above, you may make a mark-to-market election with respect to your ADSs or ordinary shares provided such ADSs or ordinary shares are treated as “marketable stock.” The ADSs or ordinary shares generally will be treated as marketable stock if the ADSs or ordinary shares are “regularly traded” on a “qualified exchange or other market” (within the meaning of the applicable Treasury regulations). Under current law, the mark-to-market election may be available to holders of ADSs as the ADSs are listed on the NASDAQ, which constitutes a qualified exchange, although there can be no assurance that the ADSs will be “regularly traded” for purposes of the mark-to-market election. It should also be noted that only the ADSs and not the ordinary shares are listed on the NASDAQ. Consequently, if you are a holder of ordinary shares that are not represented by ADSs, you generally will not be eligible to make a mark-to-market election.

 

147



Table of Contents

 

If you make an effective mark-to-market election, for each taxable year that we are a PFIC, you will include as ordinary income the excess of the fair market value of your ADSs at the end of the year over your adjusted basis in the ADSs. You will be entitled to deduct as an ordinary loss in each such year the excess of your adjusted basis in the ADSs over their fair market value at the end of the year, but only to the extent of the net amount previously included in income as a result of the mark-to-market election. If you make an effective mark-to-market election, any gain you recognize upon the sale or other disposition of your ADSs in a year that we are a PFIC will be treated as ordinary income and any loss will be treated as ordinary loss, but only to the extent of the net amount previously included in income as a result of the mark-to-market election.

 

Your adjusted basis in the ADSs will be increased by the amount of any income inclusion and decreased by the amount of any deductions under the mark-to-market rules. If you make a mark-to-market election it will be effective for the taxable year for which the election is made and all subsequent taxable years unless the ADSs are no longer regularly traded on a qualified exchange or other market, or the IRS consents to the revocation of the election. You are urged to consult your tax advisor about the availability of the mark-to-market election, and whether making the election would be advisable in your particular circumstances.

 

A different election, known as the “qualified electing fund” or “QEF” election is generally available to holders of PFIC stock, but requires that the corporation provide the holders with a “PFIC Annual Information Statement” containing certain information necessary for the election, including the holder’s pro rata share of the corporation’s earnings and profits and net capital gains for each taxable year, computed according to United States federal income tax principles. We do not intend, however, to determine our earnings and profits or net capital gain under United States federal income tax principles, nor do we intend to provide United States Holders with a PFIC Annual Information Statement. Therefore, you should not expect to be eligible to make this election.

 

If we are a PFIC for any taxable year during which you hold our ADSs or ordinary shares and any of our non-United States subsidiaries is also a PFIC, you will be treated as owning a proportionate amount (by value) of the shares of the lower-tier PFIC for purposes of the application of these rules. You are urged to consult your tax advisors about the application of the PFIC rules to any of our subsidiaries.

 

You will generally be required to file IRS Form 8621 if you hold our ADSs or ordinary shares in any year in which we are classified as a PFIC. You are urged to consult your tax advisors concerning the United States federal income tax consequences of holding ADSs or ordinary shares if we are considered a PFIC in any taxable year.

 

Taxation of Capital Gains

 

For United States federal income tax purposes, you will recognize taxable gain or loss on any sale or exchange of ADSs or ordinary shares in an amount equal to the difference between the amount realized for the ADSs or ordinary shares and your adjusted basis in the ADSs or ordinary shares. Subject to the discussion under “—Passive Foreign Investment Company” above, such gain or loss will generally be capital gain or loss and will generally be long-term capital gain or loss if you have held the ADSs or ordinary shares for more than one year. Long-term capital gains of non-corporate United States Holders (including individuals) are eligible for reduced rates of taxation. The deductibility of capital losses is subject to limitations. Any gain or loss recognized by you will generally be treated as United States source gain or loss. However, if we are treated as a PRC resident enterprise for PRC tax purposes and PRC tax is imposed on any gain, and if you are eligible for the benefits of the Treaty, you may elect to treat such gain as PRC source gain. If you are not eligible for the benefits of the Treaty or you fail to make the election to treat any gain as PRC source, then you may not be able to use the foreign tax credit arising from any PRC tax imposed on the disposition of our ADSs or ordinary shares unless such credit can be applied (subject to applicable limitations) against United States federal income tax due on other income derived from foreign sources in the same income category (generally, the passive category). You are urged to consult your tax advisors regarding the tax consequences if any PRC tax is imposed on gain on a disposition of our ordinary shares or ADSs, including the availability of the foreign tax credit and the election to treat any gain as PRC source, under your particular circumstances.

 

148



Table of Contents

 

Information Reporting and Backup Withholding

 

In general, information reporting will apply to dividends in respect of our ADSs or ordinary shares and the proceeds from the sale, exchange or other disposition of our ADSs or ordinary shares that are paid to you within the United States (and in certain cases, outside the United States), unless you are an exempt recipient such as a corporation. A backup withholding tax may apply to such payments if you fail to provide a taxpayer identification number or certification of other exempt status or fail to report in full dividend and interest income.

 

Backup withholding is not an additional tax and any amounts withheld under the backup withholding rules will be allowed as a refund or a credit against your United States federal income tax liability provided the required information is furnished to the IRS in a timely manner.

 

Certain United States Holders are required to report information relating to our ADSs or ordinary shares by attaching a complete Form 8938, Statement of Specified Foreign Financial Assets, with their tax returns for each year in which they hold ADSs or ordinary shares. Significant penalties can apply if you are required to file this form and you fail to do so. You are urged to consult your own tax advisor regarding this and other information reporting requirements relating to your ownership of the ADSs or ordinary shares.

 

F.                                     Dividends and Paying Agents

 

Not applicable.

 

G.                                   Statement by Experts

 

Not applicable.

 

H.                                   Documents on Display

 

We have filed this annual report on Form 20-F, including exhibits, with the SEC. As allowed by the SEC, in Item 19 of this annual report, we incorporate by reference certain information we filed with the SEC. This means that we can disclose important information to you by referring you to another document filed separately with the SEC. The information incorporated by reference is considered to be part of this annual report.

 

You may read and copy this annual report, including the exhibits incorporated by reference in this annual report, at the SEC’s Public Reference Room at 100 F Street, N.E., Washington, D.C. 20549 and at the SEC’s regional offices in New York, New York, and Chicago, Illinois. You can also request copies of this annual report, including the exhibits incorporated by reference in this annual report, upon payment of a duplicating fee, by writing to the SEC’s Public Reference Room for information.

 

The SEC also maintains a website that contains reports, proxy statements and other information about issuers, such as us, who file electronically with the SEC. The address of that website is http://www.sec.gov. The information on that website is not a part of this annual report.

 

I.                                        Subsidiary Information

 

Not applicable.

 

ITEM 11.                 QUANTITATIVE AND QUALITATIVE DISCLOSURES ABOUT MARKET RISK

 

Interest Rate Risk

 

Our exposure to interest rate risk primarily relates to interest expenses incurred in respect of bank borrowings, bonds payable and capital lease and other financing obligations and interest income generated by excess cash, which is mostly held in interest-bearing bank deposits. We have not used derivative financial instruments in our investment portfolio. Interest earning instruments and interest-bearing obligations carry a degree of interest rate risk. We have not been exposed to, nor do we anticipate being exposed to, material risks due to changes in market interest rates. However, our future interest income and interest expenses may fluctuate due to changes in market interest rates.

 

149



Table of Contents

 

Foreign Exchange Risk

 

All of our revenue and substantially all of our expenses are denominated in Renminbi. We do not believe that we currently have any significant direct foreign exchange risk and have not used any derivative financial instruments to hedge exposure to such risk. Although in general our exposure to foreign exchange risks should be limited, the value of your investment in our ADSs will be affected by the exchange rate between the U.S. dollar and the Renminbi because the value of our business is effectively denominated in Renminbi, while our ADSs will be traded in U.S. dollars.

 

The conversion of Renminbi into foreign currencies, including U.S. dollars, is based on rates set by the PBOC. The PRC government allowed the Renminbi to appreciate by more than 20% against the U.S. dollar between July 2005 and July 2008. Between July 2008 and June 2010, the exchange rate between the Renminbi and the U.S. dollar had been stable and traded within a narrow band. Since June 2010, the Renminbi has fluctuated against the U.S. dollar, at times significantly and unpredictably. On November 30, 2015, the Executive Board of the International Monetary Fund (IMF) completed the regular five-year review of the basket of currencies that make up the Special Drawing Right, or the SDR, and decided that with effect from October 1, 2016, Renminbi is determined to be a freely usable currency and will be included in the SDR basket as a fifth currency, along with the U.S. dollar, the Euro, the Japanese yen and the British pound. In the fourth quarter of 2016, the Renminbi has depreciated significantly in the backdrop of a surging U.S. dollar and persistent capital outflows of China. With the development of the foreign exchange market and progress towards interest rate liberalization and Renminbi internationalization, the PRC government may in the future announce further changes to the exchange rate system, and we cannot assure you that the Renminbi will not appreciate or depreciate significantly in value against the U.S. dollar in the future. It is difficult to predict how market forces or PRC or U.S. government policy may impact the exchange rate between the Renminbi and the U.S. dollar in the future.

 

To the extent that we need to convert U.S. dollars into Renminbi for our operations, appreciation of the Renminbi against the U.S. dollar would have an adverse effect on the Renminbi amount we receive from the conversion. Conversely, if we decide to convert Renminbi into U.S. dollars for the purpose of making payments for dividends on our ordinary shares or ADSs or for other business purposes, appreciation of the U.S. dollar against the Renminbi would have a negative effect on the U.S. dollar amounts available to us.

 

Inflation

 

Since our inception, inflation in China has not materially affected our results of operations. According to the National Bureau of Statistics of China, the consumer price index in China increased by 0.4% from 2015 to 2017. Although we have not been materially affected by inflation in the past, we may be affected if China experiences higher rates of inflation in the future.

 

ITEM 12.                 DESCRIPTION OF SECURITIES OTHER THAN EQUITY SECURITIES

 

A.                                    Debt Securities

 

Not applicable.

 

B.                                    Warrants and Rights

 

Not applicable.

 

C.                                    Other Securities

 

Not applicable.

 

150



Table of Contents

 

D.                                    American Depositary Shares

 

Fees and Charges

 

As an ADS holder, you will be required to pay the following service fees to the depositary bank:

 

Service:

 

Fee:

Issuance of ADSs, including issuances resulting from a distribution of shares or rights or other property

 

$5.00 for each 100 ADSs (or portion thereof) issued

 

 

 

Cancellation of ADSs, including in the case of termination of the deposit agreement

 

$5.00 for each 100 ADSs (or portion thereof) cancelled

 

 

 

Distribution of cash dividends or other cash distributions

 

Up to $0.05 per ADS held

 

 

 

Distribution of ADSs pursuant to share dividends, free share distributions or exercise of rights

 

Up to $0.05 per ADS held

 

 

 

Distribution of securities other than ADSs or rights to purchase ADSs or additional ADSs

 

A fee being in an amount equal to the fee for the execution and delivery of ADSs which would have been charged as a result of the deposit of such securities

 

 

 

Depositary services

 

An aggregate fee of U.S.$0.05 per ADS per calendar year (or portion thereof) for services performed by the Depositary in administering the ADRs

 

 

 

Transfer of ADRs

 

$1.50 per certificate presented for transfer

 

As an ADS holder, you will also be responsible to pay certain fees and expenses incurred by the depositary bank and certain taxes and governmental charges such as:

 

Fees for the transfer and registration of ordinary shares charged by the registrar and transfer agent for the ordinary shares in the Cayman Islands (i.e., upon deposit and withdrawal of ordinary shares).

 

·                  Expenses incurred for converting foreign currency into U.S. dollars.

 

·                  Expenses for cable, telex and fax transmissions and for delivery of securities.

 

·                  Taxes and duties upon the transfer of securities, including any applicable stamp duties, any stock transfer charges or withholding taxes (i.e., when ordinary shares are deposited or withdrawn from deposit).

 

·                  Fees and expenses incurred in connection with the delivery or servicing of ordinary shares on deposit.

 

·                  Fees and expenses incurred in connection with complying with exchange control regulations and other regulatory requirements applicable to ordinary shares, deposited securities, ADSs and ADRs.

 

·                  Any applicable fees and penalties thereon.

 

The depositary fees payable upon the issuance and cancellation of ADSs are typically paid to the depositary bank by the brokers (on behalf of their clients) receiving the newly issued ADSs from the depositary bank and by the brokers (on behalf of their clients) delivering the ADSs to the depositary bank for cancellation. The brokers in turn charge these fees to their clients. Depositary fees payable in connection with distributions of cash or securities to ADS holders and the depositary services fee are charged by the depositary bank to the holders of record of ADSs as of the applicable ADS record date.

 

151



Table of Contents

 

The depositary fees payable for cash distributions are generally deducted from the cash being distributed or by selling a portion of distributable property to pay the fees. In the case of distributions other than cash (i.e., share dividends, rights), the depositary bank charges the applicable fee to the ADS record date holders concurrent with the distribution. In the case of ADSs registered in the name of the investor (whether certificated or uncertificated in direct registration), the depositary bank sends invoices to the applicable record date ADS holders. In the case of ADSs held in brokerage and custodian accounts (via DTC), the depositary bank generally collects its fees through the systems provided by DTC (whose nominee is the registered holder of the ADSs held in DTC) from the brokers and custodians holding ADSs in their DTC accounts. The brokers and custodians who hold their clients’ ADSs in DTC accounts in turn charge their clients’ accounts the amount of the fees paid to the depositary banks.

 

In the event of refusal to pay the depositary fees, the depositary bank may, under the terms of the deposit agreement, refuse the requested service until payment is received or may set off the amount of the depositary fees from any distribution to be made to the ADS holder.

 

The depositary has agreed to reimburse us for a portion of certain expenses we incur that are related to establishment and maintenance of the ADR program, including investor relations expenses. There are limits on the amount of expenses for which the depositary will reimburse us, but the amount of reimbursement available to us is not related to the amounts of fees the depositary collects from investors. Further, the depositary has agreed to reimburse us certain fees payable to the depositary by holders of ADSs. Neither the depositary nor we can determine the exact amount to be made available to us because (i) the number of ADSs that will be issued and outstanding, (ii) the level of service fees to be charged to holders of ADSs and (iii) our reimbursable expenses related to the program are not known at this time.

 

Payments by Depositary

 

In 2017, we received total payments of US$1.6 million from JPMorgan Chase Bank, N.A., the depositary bank for our ADR program, for reimbursement of investor relations expenses and other program related expenses.

 

152



Table of Contents

 

PART II.

 

ITEM 13.                 DEFAULTS, DIVIDEND ARREARAGES AND DELINQUENCIES

 

None of these events occurred in any of the years ended December 31, 2015, 2016 and 2017.

 

ITEM 14.                 MATERIAL MODIFICATIONS TO THE RIGHTS OF SECURITY HOLDERS AND USE OF PROCEEDS

 

A.                                    Modifications of Rights

 

In October 2017, in connection with an investment from CyrusOne Inc., or CyrusOne, of US$100 million, we granted to CyrusOne, now a major shareholder of ours, registration rights substantially similar to the registration rights granted to holders of our registrable securities pursuant to our amended members agreement. See “Item 10. Additional Information—B. Memorandum and Articles of Association” for a description of the rights of securities holders. In October 2017, we also agreed to grant to STT GDC and SBCVC, two of our major shareholders, preemptive rights with respect to future private issuances of equity or equity-linked securities we conduct anytime in the eighteen months following CyrusOne’s investment, whereby STT GDC and SBCVC will have the right to subscribe for pro rata portions of any such future offerings based on their shareholdings at the time of the agreement. Copies of these rights agreements have been filed with this annual report.

 

B.                                    Use of Proceeds

 

On November 7, 2016, we completed our initial public offering in which we offered and sold 19,250,000 ADSs, raising US$179.0 million in proceeds to us before expenses but after underwriting discounts and commissions. On December 6, 2016, the underwriters exercised their option to purchase 820,735 additional ADSs from us, and we thereby raised an additional US$7.6 million in proceeds to us before expenses but after underwriting discounts and commissions. Apart from underwriting discounts and commissions of US$14.0 million, our other expenses incurred in connection with the issuance and distribution of our ADSs in our initial public offering totaled US$6.0 million.

 

The effective date of our registration statement on Form F-1 (File number 333-213951) was November 1, 2016.

 

As of December 31, 2016, we had used a portion of the net proceeds received from our initial public offering, which consisted of US$11.4 million used for payment of preference dividends to holders of our preferred shares and US$15.0 million for the repayment of a portion of our outstanding indebtedness.

 

As of December 31, 2017, we had used majority portion of the net proceeds received from our initial public offering, which consisted of US$11.4 million used for payment of preference dividends to holders of our preferred shares and US$20.8 million for the repayment of a portion of our outstanding indebtedness.

 

On January 30, 2018, we completed our follow-on public offering of 12,650,000 ADSs (including full exercise of the underwriters’ option to purchase additional ADSs), comprising 8,225,000 ADSs offered and sold by us and 4,425,000 ADSs offered and sold by certain selling shareholder entities affiliated with SBCVC Holdings Limited, or SBCVC, representing an aggregate of 101,200,000 Class A ordinary shares, raising US$204.8 million in proceeds to us and US$110.2 million in proceeds to SBCVC before expenses but after underwriting discounts and commissions. We did not receive any of the proceeds from the sale of ADSs by SBCVC.

 

ITEM 15.                 CONTROLS AND PROCEDURES

 

Evaluation of Disclosure Controls and Procedures

 

As of the end of the period covered by this annual report, an evaluation has been carried out under the supervision and with the participation of our management, including our chief executive officer and our chief financial officer, of the effectiveness of the design and operation of our disclosure controls and procedures, as such term is defined under Rules 13a-15(e) and 15d-15(e) promulgated under the Exchange Act. Based on that evaluation, our chief executive officer and chief financial officer have concluded that our disclosure controls and procedures are effective in ensuring that material information required to be disclosed in this annual report is recorded, processed, summarized and reported to them for assessment, and required disclosure is made within the time period specified in the rules and forms of the SEC.

 

153



Table of Contents

 

Management’s Annual Report on Internal Control over Financial Reporting

 

Our management is responsible for establishing and maintaining adequate internal control over financial reporting, as such term is defined in Rule 13a-15(f) under the Securities Exchange Act of 1934, as amended, for our company. Internal control over financial reporting is a process designed to provide reasonable assurance regarding the reliability of financial reporting and the preparation of consolidated financial statements in accordance with generally accepted accounting principles and includes those policies and procedures that (1) pertain to the maintenance of records that, in reasonable detail, accurately and fairly reflect the transactions and dispositions of our assets, (2) provide reasonable assurance that transactions are recorded as necessary to permit preparation of consolidated financial statements in accordance with U.S. GAAP and that a company’s receipts and expenditures are being made only in accordance with authorizations of our management and directors, and (3) provide reasonable assurance regarding prevention or timely detection of unauthorized acquisition, use, or disposition of our assets that could have a material effect on our consolidated financial statements.

 

Because of its inherent limitations, a system of internal control over financial reporting can provide only reasonable assurance with respect to consolidated financial statements preparation and presentation and may not prevent or detect misstatements. Also, projections of any evaluation of effectiveness to future periods are subject to the risk that controls may become inadequate because of changes in conditions, or that the degree of compliance with the policies or procedures may deteriorate.

 

As required by Section 404 of the Sarbanes-Oxley Act of 2002 and related rules as promulgated by the Securities and Exchange Commission, our management including our Chief Executive Officer and Chief Financial Officer assessed the effectiveness of internal control over financial reporting as of December 31, 2017 using the criteria set forth in the report “Internal Control—Integrated Framework” published by the Committee of Sponsoring Organizations of the Treadway Commission (known as COSO). Based on this evaluation, management concluded that our internal control over financial reporting was effective as of December 31, 2017.

 

Changes in Internal Control over Financial Reporting

 

There were no changes in our internal control over financial reporting that occurred during the period covered by this annual report that have materially affected, or are reasonably likely to materially affect, our internal control over financial reporting.

 

ITEM 16A.                                AUDIT COMMITTEE FINANCIAL EXPERT

 

Our Board of Directors has determined that each of Lim Ah Doo and Bin Yu, who are independent directors, satisfies the criteria of an audit committee financial expert as defined in Item 16A of the instruction to Form 20-F.

 

ITEM 16B.                                CODE OF ETHICS

 

We have adopted a code of business conduct which applies to our directors, employees, advisors and officers, including our Chief Executive Officer and Chief Financial Officer. No changes have been made to the code of business conduct since its adoption and no waivers have been granted therefrom to our directors or employees. We have filed our code of business conduct as an exhibit to our F-1 registration statement (File No. 333-213951), as amended, initially filed with the SEC on October 4, 2016, and a copy is available to any shareholder upon request. This code of business conduct is also available on our website at investors.gds-services.com.

 

154



Table of Contents

 

ITEM 16C.                                PRINCIPAL ACCOUNTANT FEES AND SERVICES

 

KPMG Huazhen LLP has served as our independent public accountant for each of the fiscal years in the three-year period ended December 31, 2017, for which audited financial statements appear in this annual report.

 

The following table sets forth the aggregate fees by categories specified below in connection with certain professional services rendered by KPMG Huazhen LLP, for the years indicated.

 

 

 

For the Year Ended
December 31,

 

 

 

2016

 

2017

 

 

 

(In thousands of US dollars)

 

Audit Fees (1)

 

1,671

 

1,265

 

Audit-related Fees (2)

 

38

 

87

 

Tax Fees (3)

 

45

 

79

 

All Other Fees (4)

 

23

 

 

Total

 

1,777

 

1,431

 

 


(1)                                     “Audit Fees” represents the aggregate fees billed for each of the fiscal years listed for professional services rendered by our principal auditors for the audit of our annual financial statements, issue of comfort letters in connection with our initial public offering, assistance with and review of documents filed with the SEC and other statutory and regulatory filings.

(2)                                     “Audit-related Fees” represents the aggregate fees billed for each of the fiscal years listed for the assurance and related services rendered by our principal auditors that are reasonably related to the performance of the audit or review of our financial statements and not reported under “Audit Fees.”

(3)                                     “Tax Fees” represents the aggregate fees billed for each of the fiscal years listed for the professional tax services rendered by our principal auditors.

(4)                                     “All Other Fees” represents the aggregate fees for services rendered by our principal auditors other than services reported under “Audit Fees,” “Audit-related Fees” and “Tax Fees.”

 

Pre-Approval Policies and Procedures

 

Our audit committee is responsible for the oversight of our independent accountants’ work. The policy of our audit committee is to pre-approve all audit and non-audit services provided by KPMG Huazhen LLP, including audit services, audit-related services, tax services and other services, as described above.

 

ITEM 16D.                                EXEMPTIONS FROM THE LISTING STANDARDS FOR AUDIT COMMITTEES

 

None.

 

ITEM 16E.                                PURCHASE OF EQUITY SECURITIES BY THE ISSUER AND AFFILIATED PURCHASERS

 

None.

 

ITEM 16F.                                 CHANGE IN REGISTRANT’S CERTIFYING ACCOUNTANT

 

Not applicable.

 

ITEM 16G.                               CORPORATE GOVERNANCE

 

We are a “foreign private issuer” (as such term is defined in Rule 3b-4 under the Exchange Act), and our ADSs, each representing eight ordinary shares, are listed on the NASDAQ Global Market. NASDAQ Stock Market Rules permit a foreign private issuer like us to follow the corporate governance practices of its home country. Certain corporate governance practices in the Cayman Islands, which is our home country, may differ significantly from the NASDAQ corporate governance listing standards. For instance, we are not required to:

 

155



Table of Contents

 

·                  have a majority of the board be independent (although all of the members of the audit committee must be independent under the Exchange Act);

 

·                  have a compensation committee or a nominations or corporate governance committee consisting entirely of independent directors; or

 

·                  have regularly scheduled executive sessions with only independent directors each year.

 

We have relied on and intend to continue to rely on some of these exemptions.

 

ITEM 16H.                               MINE SAFETY

 

Not applicable.

 

156



Table of Contents

 

PART III.

 

ITEM 17.      FINANCIAL STATEMENTS

 

The Registrant has elected to provide the financial statements and related information specified in Item 18.

 

ITEM 18.      FINANCIAL STATEMENTS

 

The consolidated financial statements of GDS Holdings Limited are included at the end of this annual report.

 

ITEM 19.      EXHIBIT INDEX

 

Exhibit Number

 

Description of Exhibits

 

 

 

1.1**

 

Eighth Amended and Restated Memorandum and Articles of Association of the Registrant (incorporated by reference Exhibit 3.2 to our Registration Statement on Form F-1 (File No. 333-213951), initially filed with the Securities and Exchange Commission on October 4, 2016).

 

 

 

2.1**

 

Registrant’s Specimen American Depositary Receipt evidencing American Depositary Shares (included in Exhibit 4.2) (incorporated by reference Exhibit 4.3 to our Registration Statement on Form F-1 (File No. 333-213951), initially filed with the Securities and Exchange Commission on October 4, 2016).

 

 

 

2.2**

 

Registrant’s Specimen Class A Ordinary Share Certificate (incorporated by reference Exhibit 4.1 to our Registration Statement on Form F-1 (File No. 333-213951), initially filed with the Securities and Exchange Commission on October 4, 2016).

 

 

 

2.3***

 

Form of Deposit Agreement, between the Registrant, JPMorgan Chase Bank, N.A., as depositary and holders of the American Depositary Receipts (incorporated by reference Exhibit (a) to our Registration Statement on Form F-6 (File No. 333-214177) with respect to American depositary shares representing our Class A ordinary shares, filed with the Securities and Exchange Commission on October 19, 2016).

 

 

 

4.1**

 

Amendment Agreement Dated August 5, 2016 Between Shenzhen Yungang EDC Technology Co., Ltd. as Borrower, and GDS Holdings Limited as Ultimate Parent, and Beijing Wanguo Changan Technology Co., Ltd. as Guarantor, arranged by Credit Agricole Corporate and Investment Bank (China) Limited, United Overseas Bank (China) Limited Shenzhen Branch as Mandated Lead Arrangers with United Overseas Bank (China) Limited Shenzhen Branch acting as Facility Agent and Security Agent and United Overseas Bank (China) Limited Shenzhen Branch acting as Account Bank, relating to a RMB 430,000,000 Term Loan Facility Agreement dated September 17, 2015 (incorporated by reference Exhibit 4.4 to our Registration Statement on Form F-1 (File No. 333-213951), initially filed with the Securities and Exchange Commission on October 4, 2016).

 

 

 

4.2**

 

Sixth Amended and Restated Members Agreement, dated May 19, 2016 (incorporated by reference Exhibit 4.5 to our Registration Statement on Form F-1 (File No. 333-213951), initially filed with the Securities and Exchange Commission on October 4, 2016).

 

 

 

4.3**

 

Sixth Amended and Restated Voting Agreement, dated May 19, 2016 (incorporated by reference Exhibit 4.6 to our Registration Statement on Form F-1 (File No. 333-213951), initially filed with the Securities and Exchange Commission on October 4, 2016).

 

 

 

4.4**

 

Sixth Amended and Restated Right of First Refusal And Co-sale Agreement, dated May 19, 2016 (incorporated by reference Exhibit 4.7 to our Registration Statement on Form F-1 (File No. 333-213951), initially filed with the Securities and Exchange Commission on October 4, 2016).

 

157



Table of Contents

 

Exhibit Number

 

Description of Exhibits

 

 

 

4.5**

 

Agreement Dated June 30, 2016 Between Shanghai Waigaoqiao EDC Technology Co., Ltd. and Shanghai Yungang EDC Technology Co. Ltd. as Borrowers and GDS Holdings Limited as Ultimate Parent, arranged by Credit Agricole Corporate and Investment Bank (China) Limited, United Overseas Bank (China) Limited Shanghai Pilot Free Trade Zone Sub-Branch as Mandated Lead Arrangers with United Overseas Bank (China) Limited Shanghai Pilot Free Trade Zone Sub-Branch acting as Facility Agent and Security Agent and United Overseas Bank (China) Limited Shanghai Pilot Free Trade Zone Sub-Branch acting as Account Bank, and Credit Agricole Corporate and Investment Bank (China) Limited and United Overseas Bank Limited acting as Coordinating Banks relating to Term Loan Facilities (incorporated by reference Exhibit 4.8 to our Registration Statement on Form F-1 (File No. 333-213951), initially filed with the Securities and Exchange Commission on October 4, 2016).

 

 

 

4.6**

 

Agreement Dated September 29, 2016 Between Shanghai Waigaoqiao EDC Technology Co., Ltd. and Shanghai Yungang EDC Technology Co. Ltd. as Borrowers and GDS Holdings Limited as Ultimate Parent, arranged by Credit Agricole Corporate and Investment Bank, United Overseas Bank (China) Limited Shanghai Pilot Free Trade Zone Sub-Branch, DBS Bank (China) Ltd, Shanghai Branch, Shanghai HuaRui Bank Co., Ltd. and Australia and New Zealand Bank (China) Company Limited, Shanghai Branch as Mandated Lead Arrangers with United Overseas Bank (China) Limited Shanghai Pilot Free Trade Zone Sub-Branch acting as Facility Agent and Security Agent and United Overseas Bank (China) Limited Shanghai Pilot Free Trade Zone Sub-Branch acting as Account Bank, and Credit Agricole Corporate and Investment Bank and United Overseas Bank Limited acting as Coordinating Banks relating to Term Loan Facilities (incorporated by reference Exhibit 4.9 to our Registration Statement on Form F-1 (File No. 333-213951), initially filed with the Securities and Exchange Commission on October 4, 2016).

 

 

 

4.7**

 

Share Swap Agreement among the Registrant, EDC Holding and the shareholders of EDC Holding, dated June 12, 2014 (incorporated by reference Exhibit 10.1 to our Registration Statement on Form F-1 (File No. 333-213951), initially filed with the Securities and Exchange Commission on October 4, 2016).

 

 

 

4.8**

 

Subscription Agreement for up to US$250,000,000 10% Convertible and Redeemable Bond due 2019 convertible into shares in GDS Holdings, among GDS Holdings, Perfect Success Limited and STT GDC Pte. Ltd., dated December 30 2015 (incorporated by reference Exhibit 10.2 to our Registration Statement on Form F-1 (File No. 333-213951), initially filed with the Securities and Exchange Commission on October 4, 2016).

 

 

 

4.9**

 

Equity Interest Pledge Agreement concerning GDS Beijing, among William Wei Huang, Qiuping Huang and GDS Management Company, dated April 13, 2016 (English Translation) (incorporated by reference Exhibit 10.3 to our Registration Statement on Form F-1 (File No. 333-213951), initially filed with the Securities and Exchange Commission on October 4, 2016).

 

 

 

4.10**

 

Shareholder Voting Rights Proxy Agreement concerning GDS Beijing, among GDS Management Company, GDS Beijing, William Wei Huang and Qiuping Huang, dated April 13, 2016 (English Translation) (incorporated by reference Exhibit 10.4 to our Registration Statement on Form F-1 (File No. 333-213951), initially filed with the Securities and Exchange Commission on October 4, 2016).

 

 

 

4.11**

 

Exclusive Call Option Agreement concerning GDS Beijing, among William Wei Huang, Qiuping Huang and GDS Management Company, dated April 13, 2016 (English Translation) (incorporated by reference Exhibit 10.5 to our Registration Statement on Form F-1 (File No. 333-213951), initially filed with the Securities and Exchange Commission on October 4, 2016).

 

158



Table of Contents

 

Exhibit Number

 

Description of Exhibits

 

 

 

4.12**

 

Loan Agreement between William Wei Huang, Qiuping Huang and GDS Management Company, dated April 13, 2016 (English Translation) (incorporated by reference Exhibit 10.6 to our Registration Statement on Form F-1 (File No. 333-213951), initially filed with the Securities and Exchange Commission on October 4, 2016).

 

 

 

4.13**

 

Exclusive Technology License and Service Agreement between GDS Beijing and GDS Management Company, dated April 13, 2016 (English Translation) (incorporated by reference Exhibit 10.7 to our Registration Statement on Form F-1 (File No. 333-213951), initially filed with the Securities and Exchange Commission on October 4, 2016).

 

 

 

4.14**

 

Equity Interest Pledge Agreement concerning GDS Shanghai, among William Wei Huang, Qiuping Huang and GDS Management Company, dated April 13, 2016 (English Translation) (incorporated by reference Exhibit 10.8 to our Registration Statement on Form F-1 (File No. 333-213951), initially filed with the Securities and Exchange Commission on October 4, 2016).

 

 

 

4.15**

 

Shareholder Voting Rights Proxy Agreement concerning GDS Shanghai, among GDS Management Company, GDS Shanghai, William Wei Huang and Qiuping Huang, dated April 13, 2016 (English Translation) (incorporated by reference Exhibit 10.9 to our Registration Statement on Form F-1 (File No. 333-213951), initially filed with the Securities and Exchange Commission on October 4, 2016).

 

 

 

4.16**

 

Intellectual Property Rights License Agreement between GDS Shanghai and GDS Management Company, dated April 13, 2016 (English Translation) (incorporated by reference Exhibit 10.10 to our Registration Statement on Form F-1 (File No. 333-213951), initially filed with the Securities and Exchange Commission on October 4, 2016).

 

 

 

4.17**

 

Exclusive Call Option Agreement concerning GDS Shanghai, among William Wei Huang, Qiuping Huang, GDS Shanghai and GDS Management Company, dated April 13, 2016 (English Translation) (incorporated by reference Exhibit 10.11 to our Registration Statement on Form F-1 (File No. 333-213951), initially filed with the Securities and Exchange Commission on October 4, 2016).

 

 

 

4.18**

 

Exclusive Technology License and Service Agreement between GDS Shanghai and GDS Management Company, dated April 13, 2016 (English Translation) (incorporated by reference Exhibit 10.12 to our Registration Statement on Form F-1 (File No. 333-213951), initially filed with the Securities and Exchange Commission on October 4, 2016).

 

 

 

4.19**

 

Loan Agreement among William Wei Huang, Qiuping Huang and GDS Management Company, dated April 13, 2016 (English Translation) (incorporated by reference Exhibit 10.13 to our Registration Statement on Form F-1 (File No. 333-213951), initially filed with the Securities and Exchange Commission on October 4, 2016).

 

 

 

4.20**

 

Form of Indemnification Agreement between the Registrant and its directors and executive officers (incorporated by reference Exhibit 10.14 to our Registration Statement on Form F-1 (File No. 333-213951), initially filed with the Securities and Exchange Commission on October 4, 2016).

 

 

 

4.21**

 

Forms of Employment Agreements between the Registrant and its executive officers (incorporated by reference Exhibit 10.15 to our Registration Statement on Form F-1 (File No. 333-213951), initially filed with the Securities and Exchange Commission on October 4, 2016).

 

159



Table of Contents

 

Exhibit Number

 

Description of Exhibits

 

 

 

4.22**

 

GDS Holdings Limited 2014 Equity Incentive Plan (incorporated by reference Exhibit 10.16 to our Registration Statement on Form F-1 (File No. 333-213951), initially filed with the Securities and Exchange Commission on October 4, 2016).

 

 

 

4.23**

 

Data Center Outsourcing Service Agreement (English Translation) (incorporated by reference Exhibit 10.17 to our Registration Statement on Form F-1 (File No. 333-213951), initially filed with the Securities and Exchange Commission on October 4, 2016).

 

 

 

4.24**†

 

Premises and Warehouse Lease Agreement dated December 26, 2008 (English Translation) (incorporated by reference Exhibit 10.18 to our Registration Statement on Form F-1 (File No. 333-213951), initially filed with the Securities and Exchange Commission on October 4, 2016).

 

 

 

4.25**†

 

Premises and Warehouse Lease Agreement dated April 15, 2011 (English Translation) (incorporated by reference Exhibit 10.19 to our Registration Statement on Form F-1 (File No. 333-213951), initially filed with the Securities and Exchange Commission on October 4, 2016).

 

 

 

4.26**†

 

Premise Lease Agreement dated July 16, 2012 (English Translation) (incorporated by reference Exhibit 10.20 to our Registration Statement on Form F-1 (File No. 333-213951), initially filed with the Securities and Exchange Commission on October 4, 2016).

 

 

 

4.27**†

 

Premise Lease Agreement dated March 9, 2015 (English Translation) (incorporated by reference Exhibit 10.21 to our Registration Statement on Form F-1 (File No. 333-213951), initially filed with the Securities and Exchange Commission on October 4, 2016).

 

 

 

4.28**†

 

Premise Lease Agreement dated July 6, 2015 (English Translation) (incorporated by reference Exhibit 10.22 to our Registration Statement on Form F-1 (File No. 333-213951), initially filed with the Securities and Exchange Commission on October 4, 2016).

 

 

 

4.29**†

 

Tenement Lease Agreement dated April 1, 2015 (English Translation) (incorporated by reference Exhibit 10.23 to our Registration Statement on Form F-1 (File No. 333-213951), initially filed with the Securities and Exchange Commission on October 4, 2016).

 

 

 

4.30**†

 

Premise Lease Agreement dated November 27, 2013 (English Translation) (incorporated by reference Exhibit 10.24 to our Registration Statement on Form F-1 (File No. 333-213951), initially filed with the Securities and Exchange Commission on October 4, 2016).

 

 

 

4.31**†

 

Premise Lease Agreement dated August 1, 2015 (English Translation) (incorporated by reference Exhibit 10.25 to our Registration Statement on Form F-1 (File No. 333-213951), initially filed with the Securities and Exchange Commission on October 4, 2016).

 

 

 

4.32**

 

GDS Holdings Limited 2016 Equity Incentive Plan (incorporated by reference Exhibit 10.26 to our Registration Statement on Form F-1 (File No. 333-213951), initially filed with the Securities and Exchange Commission on October 4, 2016).

 

 

 

4.33

 

Information Rights Letter dated November 7, 2016 from the Registrant to STT GDC (incorporated by reference to Exhibit 4.33 to our Annual Report on Form 20-F for the Fiscal Year Ended December 31, 2016 (File No. 001-37925), initially filed with the Securities and Exchange Commission on April 19, 2017).

 

160



Table of Contents

 

Exhibit Number

 

Description of Exhibits

 

 

 

4.34

 

Investor Rights Agreement, dated October 23, 2017, between the Registrant, Cheetah Asia Holdings LLC, CyrusOne LLC and Mr. William Wei Huang (only with respect to Article I (insofar as and only to the extent to which such Definitions are used in the other sections with respect to which Mr. Huang is entering into this Agreement), Section 2.2, and Article VI) (incorporated by reference to Exhibit 99.2 to our report on Form 6-K (File No. 001-37925), initially filed with the Securities and Exchange Commission on October 24, 2017).

 

 

 

4.35

 

Investor Rights Agreement, dated October 23, 2017, between the Registrant and STT GDC Pte. Ltd. (incorporated by reference to Exhibit 99.3 to our report on Form 6-K (File No. 001-37925), initially filed with the Securities and Exchange Commission on October 24, 2017).

 

 

 

4.36

 

Investor Rights Agreement, dated October 23, 2017, between the Registrant, SBCVC Fund II, L.P., SBCVC Company Limited, SBCVC Fund II-Annex, L.P., SBCVC Venture Capital and SBCVC Fund III, L.P. (incorporated by reference to Exhibit 99.4 to our report on Form 6-K (File No. 001-37925), initially filed with the Securities and Exchange Commission on October 24, 2017).

 

 

 

*8.1

 

List of Subsidiaries of the Registrant

 

 

 

11.1**

 

Code of Business Conduct of the Registrant (incorporated by reference Exhibit 99.1 to our Registration Statement on Form F-1 (File No. 333-213951), initially filed with the Securities and Exchange Commission on October 4, 2016).

 

 

 

*12.1

 

Certification of our Chief Executive Officer pursuant to Section 302 of the Sarbanes-Oxley Act of 2002

 

 

 

*12.2

 

Certification of our Chief Financial Officer pursuant to Section 302 of the Sarbanes-Oxley Act of 2002

 

 

 

*13.1

 

Certification of our Chief Executive Officer pursuant to 18 U.S.C. Section 1350 as adopted pursuant to Section 906 of the Sarbanes-Oxley Act of 2002

 

 

 

*13.2

 

Certification of our Chief Financial Officer pursuant to 18 U.S.C Section 1350 as adopted pursuant to Section 906 of the Sarbanes-Oxley Act of 2002

 

 

 

*15.1

 

Consent of Independent Registered Public Accounting Firm

 

 

 

*15.2

 

Consent of King & Wood Mallesons

 

 

 

*101.INS

 

XBRL Instance Document.

 

 

 

*101.SCH

 

XBRL Taxonomy Extension Schema Document.

 

 

 

*101.CAL

 

XBRL Taxonomy Extension Calculation Linkbase Document.

 

 

 

*101.DEF

 

XBRL Taxonomy Extension Definition Linkbase Document.

 

 

 

*101.LAB

 

XBRL Taxonomy Extension Labels Linkbase Document.

 

 

 

*101.PRE

 

XBRL Taxonomy Extension Presentation Linkbase Document.

 


*              Filed herewith.

 

161



Table of Contents

 

**           Previously filed as an exhibit to our Registration Statement on Form F-1 (File No. 333-213951), which was initially filed with the Securities and Exchange Commission on October 4, 2016.

***         Previously filed as an exhibit to our Registration Statement on Form F-6 (File No. 333-214177) with respect to American depositary shares representing our Class A ordinary shares, filed with the Securities and Exchange Commission on October 19, 2016.

As permitted by Item 601(b)(4)(iii)(A) of Regulation S-K, the Company has not filed with this registration statement certain instruments defining the rights of holders of long-term debt of the Company and its subsidiaries because the total amount of securities authorized under any such instruments does not exceed 10% of the total assets of the Company and its subsidiaries on a consolidated basis. The Company agrees to furnish a copy of any such agreement to the Securities and Exchange Commission upon request.

†              Confidential treatment has been granted for portions of this document.

 

162



Table of Contents

 

SIGNATURES

 

The registrant hereby certifies that it meets all of the requirements for filing on Form 20-F and that it has duly caused and authorized the undersigned to sign this annual report on its behalf.

 

 

GDS Holdings Limited

 

 

 

 

By:

/s/ William Wei Huang

 

 

Name:

William Wei Huang

 

 

Title:

Chief Executive Officer

 

 

Date:  March 29, 2018

 

 

163




Table of Contents

 

Report of Independent Registered Public Accounting Firm

 

The Board of Directors and Shareholders

GDS Holdings Limited:

 

Opinion on the Consolidated Financial Statements

 

We have audited the accompanying consolidated balance sheets of GDS Holdings Limited and subsidiaries (“the Company”) as of December 31, 2016 and 2017, and the related consolidated statements of operations, comprehensive loss, changes in shareholders’ equity (deficit), and cash flows for each of the years in the three-year period ended December 31, 2017, and the related notes (collectively, the “consolidated financial statements”). In our opinion, the consolidated financial statements present fairly, in all material respects, the financial position of the Company as of December 31, 2016 and 2017, and the results of its operations and its cash flows for each of the years in the three-year period ended December 31, 2017, in conformity with U.S. generally accepted accounting principles.

 

Basis for Opinion

 

These consolidated financial statements are the responsibility of the Company’s management. Our responsibility is to express an opinion on these consolidated financial statements based on our audit. We are a public accounting firm registered with the Public Company Accounting Oversight Board (United States) (PCAOB) and are required to be independent with respect to the Company in accordance with the U.S. federal securities laws and the applicable rules and regulations of the Securities and Exchange Commission and the PCAOB.

 

We conducted our audits in accordance with the standards of the PCAOB. Those standards require that we plan and perform the audit to obtain reasonable assurance about whether the consolidated financial statements are free of material misstatement, whether due to error or fraud. The Company is not required to have, nor were we engaged to perform, an audit of its internal control over financial reporting. As part of our audits, we are required to obtain an understanding of internal control over financial reporting but not for the purpose of expressing an opinion on the effectiveness of the Company’s internal control over financial reporting. Accordingly, we express no such opinion.

 

Our audits included performing procedures to assess the risks of material misstatement of the consolidated financial statements, whether due to error or fraud, and performing procedures that respond to those risks. Such procedures included examining, on a test basis, evidence regarding the amounts and disclosures in the consolidated financial statements. Our audits also included evaluating the accounting principles used and significant estimates made by management, as well as evaluating the overall presentation of the consolidated financial statements. We believe that our audits provide a reasonable basis for our opinion.

 

/s/ KPMG Huazhen LLP

 

We have served as the Company’s auditor since 2015.

 

Shanghai, China

March 29, 2018

 

F-2



Table of Contents

 

GDS HOLDINGS LIMITED AND SUBSIDIARIES

CONSOLIDATED BALANCE SHEETS

(In thousands, except share data and per share data, or otherwise noted)

 

 

 

 

 

As of December 31,

 

 

 

Note

 

2016

 

2017

 

Assets

 

 

 

 

 

 

 

Current assets

 

 

 

 

 

 

 

Cash (including cash of VIEs of RMB397,948 and RMB266,560 as of December 31, 2016 and 2017, respectively)

 

 

 

1,811,319

 

1,873,446

 

Restricted cash (including restricted cash of VIEs of RMB10,091 and RMB10,837 as of December 31, 2016 and 2017, respectively)

 

 

 

27,673

 

10,837

 

Accounts receivable, net of allowance for doubtful accounts (including accounts receivable, net of allowance for doubtful accounts, of VIEs of RMB172,538 and RMB348,536 as of December 31, 2016 and 2017, respectively)

 

3

 

198,851

 

364,654

 

Value-added-tax (“VAT”) recoverable (including VAT recoverable of VIEs of RMB13,399 and RMB27,596 as of December 31, 2016 and 2017, respectively)

 

 

 

72,958

 

112,067

 

Prepaid expenses (including prepaid expenses of VIEs of RMB28,466 and RMB32,919 as of December 31, 2016 and 2017, respectively)

 

 

 

50,361

 

50,373

 

Other current assets (including other current asset of VIEs of RMB1,201 and RMB7,283 as of December 31, 2016 and 2017, respectively)

 

4

 

49,151

 

42,651

 

Total current assets

 

 

 

2,210,313

 

2,454,028

 

 

 

 

 

 

 

 

 

Property and equipment, net (including property and equipment, net of VIEs of RMB1,421,036 and RMB2,164,121 as of December 31, 2016 and 2017, respectively)

 

5

 

4,322,891

 

8,165,601

 

Intangible assets, net (including intangible assets, net of VIEs of RMB54,558 and RMB143,151 as of December 31, 2016 and 2017, respectively)

 

6

 

92,569

 

348,466

 

Prepaid land use rights, net

 

7

 

26,792

 

26,245

 

Goodwill

 

8

 

1,341,087

 

1,570,755

 

Deferred tax assets (including deferred tax assets of VIEs of RMB8,178 and RMB11,846 as of December 31, 2016 and 2017, respectively)

 

20

 

12,626

 

14,305

 

Restricted cash (including restricted cash of VIEs of nil and RMB23,592 as of December 31, 2016 and 2017, respectively)

 

 

 

 

63,317

 

VAT recoverable (including VAT recoverable of VIEs of RMB12,094 and RMB26,235 as of December 31, 2016 and 2017, respectively)

 

 

 

98,863

 

290,065

 

Other non-current assets (including other non-current assets of VIEs of RMB36,357 and RMB80,763 as of December 31, 2016 and 2017, respectively)

 

9

 

98,725

 

211,785

 

Total assets

 

 

 

8,203,866

 

13,144,567

 

 

 

 

 

 

 

 

 

Liabilities and Shareholders’ Equity

 

 

 

 

 

 

 

Current liabilities

 

 

 

 

 

 

 

Short-term borrowings and current portion of long-term borrowings (including short-term borrowings and current portion of long-term borrowings of VIEs of RMB413,600 and RMB232,000 as of December 31, 2016 and 2017, respectively)

 

10

 

628,478

 

790,484

 

Accounts payable (including accounts payable of VIEs of RMB152,192 and RMB339,175 as of December 31, 2016 and 2017, respectively)

 

 

 

513,543

 

1,110,411

 

Accrued expenses and other payables (including accrued expenses and other payables of VIEs of RMB125,989 and RMB91,542 as of December 31, 2016 and 2017, respectively)

 

12

 

207,950

 

368,624

 

Deferred revenue (including deferred revenue of VIEs of RMB30,033 and RMB46,526 as of December 31, 2016 and 2017, respectively)

 

 

 

40,657

 

55,609

 

Capital lease and other financing obligations, current (including capital lease and other financing obligations, current of VIEs of RMB55,311 and RMB84,771 as of December 31, 2016 and 2017, respectively)

 

13

 

88,593

 

97,943

 

 

 

 

 

 

 

 

 

Total current liabilities

 

 

 

1,479,221

 

2,423,071

 

 

 

 

 

 

 

 

 

Long-term borrowings, excluding current portion (including long-term borrowings, excluding current portion of VIEs of nil and RMB85,250 as of December 31, 2016 and 2017, respectively)

 

10

 

1,509,676

 

3,459,765

 

Convertible bonds payable

 

11

 

1,040,550

 

 

Capital lease and other financing obligations, non-current (including capital lease and other financing obligations, non-current of VIEs of RMB631,874 and RMB879,685 as of December 31, 2016 and 2017, respectively)

 

13

 

1,022,959

 

2,303,044

 

Deferred tax liabilities (including deferred tax liabilities of VIEs of RMB39,426 and RMB70,030 as of December 31, 2016 and 2017, respectively)

 

20

 

53,280

 

124,277

 

Other long-term liabilities (including other long-term liabilities of VIEs of RMB8,717 and RMB13,145 as of December 31, 2016 and 2017, respectively)

 

14

 

111,706

 

358,898

 

Total liabilities

 

 

 

5,217,392

 

8,669,055

 

 

 

 

 

 

 

 

 

Shareholders’ Equity

 

 

 

 

 

 

 

Ordinary shares (US$0.00005 par value; 2,002,000,000 shares authorized; 760,009,043 and 941,269,679 shares issued and outstanding as of December 31, 2016 and 2017, respectively)

 

17

 

260

 

320

 

Additional paid-in capital

 

 

 

4,036,959

 

5,861,445

 

Accumulated other comprehensive loss

 

 

 

(192,080

)

(200,688

)

Accumulated deficit

 

21

 

(858,665

)

(1,185,565

)

Total shareholders’ equity

 

 

 

2,986,474

 

4,475,512

 

Commitments and contingencies

 

25

 

 

 

 

 

 

 

 

 

 

 

 

 

Total liabilities and shareholders’ equity

 

 

 

8,203,866

 

13,144,567

 

 

See accompanying notes to consolidated financial statements.

 

F-3



Table of Contents

 

GDS HOLDINGS LIMITED AND SUBSIDIARIES

CONSOLIDATED STATEMENTS OF OPERATIONS

(In thousands, except share data and per share data, or otherwise noted)

 

 

 

 

 

Years ended December 31,

 

 

 

Note

 

2015

 

2016

 

2017

 

 

 

 

 

 

 

 

 

 

 

Net revenue

 

19

 

703,636

 

1,055,960

 

1,616,166

 

Cost of revenue

 

 

 

(514,997

)

(790,286

)

(1,207,694

)

Gross profit

 

 

 

188,639

 

265,674

 

408,472

 

 

 

 

 

 

 

 

 

 

 

Operating expenses

 

 

 

 

 

 

 

 

 

Selling and marketing expenses

 

 

 

(57,588

)

(71,578

)

(90,118

)

General and administrative expenses

 

 

 

(128,714

)

(227,370

)

(228,864

)

Research and development expenses

 

 

 

(3,554

)

(9,100

)

(7,261

)

(Loss) Income from operations

 

 

 

(1,217

)

(42,374

)

82,229

 

 

 

 

 

 

 

 

 

 

 

Other income (expenses):

 

 

 

 

 

 

 

 

 

Interest income

 

 

 

1,355

 

2,070

 

5,600

 

Interest expenses

 

 

 

(126,901

)

(265,234

)

(412,003

)

Foreign currency exchange gain (loss), net

 

 

 

11,107

 

18,310

 

(12,299

)

Government grants

 

 

 

3,915

 

2,217

 

3,062

 

Others, net

 

 

 

1,174

 

284

 

435

 

Loss before income taxes

 

 

 

(110,567

)

(284,727

)

(332,976

)

 

 

 

 

 

 

 

 

 

 

Income tax benefits

 

20

 

11,983

 

8,315

 

6,076

 

Net loss

 

 

 

(98,584

)

(276,412

)

(326,900

)

 

 

 

 

 

 

 

 

 

 

Net loss

 

 

 

(98,584

)

(276,412

)

(326,900

)

Change in redemption value of redeemable preferred shares

 

15

 

(110,926

)

205,670

 

 

(Cumulative) Dividend on preferred shares

 

22

 

(7,127

)

(332,660

)

 

Net loss attributable to ordinary shareholders

 

 

 

(216,637

)

(403,402

)

(326,900

)

 

 

 

 

 

 

 

 

 

 

Loss per ordinary share

 

 

 

 

 

 

 

 

 

Basic and diluted

 

22

 

(0.99

)

(1.35

)

(0.42

)

 

 

 

 

 

 

 

 

 

 

Weighted average number of ordinary share outstanding

 

 

 

 

 

 

 

 

 

Basic and diluted

 

22

 

217,987,922

 

299,093,937

 

784,566,371

 

 

See accompanying notes to consolidated financial statements.

 

F-4



Table of Contents

 

GDS HOLDINGS LIMITED AND SUBSIDIARIES

CONSOLIDATED STATEMENTS OF COMPREHENSIVE LOSS

(In thousands, except share data and per share data, or otherwise noted)

 

 

 

Years ended December 31,

 

 

 

2015

 

2016

 

2017

 

 

 

 

 

 

 

 

 

Net loss

 

(98,584

)

(276,412

)

(326,900

)

Other comprehensive loss

 

 

 

 

 

 

 

Foreign currency translation adjustments, net of nil tax

 

(118,491

)

(130,131

)

(8,608

)

 

 

 

 

 

 

 

 

Comprehensive loss

 

(217,075

)

(406,543

)

(335,508

)

 

See accompanying notes to consolidated financial statements.

 

F-5



Table of Contents

 

GDS HOLDINGS LIMITED AND SUBSIDIARIES

CONSOLIDATED STATEMENT OF CHANGES IN SHAREHOLDERS’ EQUITY (DEFICIT)

(In thousands, except share data and per share data, or otherwise noted)

 

 

 

 

 

 

 

 

 

Additional

 

Accumulated
other

 

 

 

Total

 

 

 

 

 

Ordinary Shares

 

paid-in

 

comprehensive

 

Accumulated

 

equity

 

 

 

Note

 

Number

 

Amount

 

capital

 

income (loss)

 

deficit

 

(deficit)

 

 

 

 

 

 

 

 

 

 

 

 

 

 

 

 

 

Balance at January 1, 2015

 

 

 

217,987,922

 

76

 

410,486

 

56,542

 

(483,669

)

(16,565

)

 

 

 

 

 

 

 

 

 

 

 

 

 

 

 

 

Loss for the year

 

 

 

 

 

 

 

(98,584

)

(98,584

)

Other comprehensive loss

 

 

 

 

 

 

(118,491

)

 

(118,491

)

Total comprehensive loss

 

 

 

 

 

 

(118,491

)

(98,584

)

(217,075

)

 

 

 

 

 

 

 

 

 

 

 

 

 

 

 

 

Change in redemption value of redeemable preferred shares

 

15

 

 

 

(110,926

)

 

 

(110,926

)

Share-based compensation

 

18

 

 

 

4,061

 

 

 

4,061

 

 

 

 

 

 

 

 

 

 

 

 

 

 

 

 

 

Balance at December 31, 2015 and January 1, 2016

 

 

 

217,987,922

 

76

 

303,621

 

(61,949

)

(582,253

)

(340,505

)

 

 

 

 

 

 

 

 

 

 

 

 

 

 

 

 

Loss for the year

 

 

 

 

 

 

 

(276,412

)

(276,412

)

Other comprehensive loss

 

 

 

 

 

 

(130,131

)

 

(130,131

)

Total comprehensive loss

 

 

 

 

 

 

(130,131

)

(276,412

)

(406,543

)

 

 

 

 

 

 

 

 

 

 

 

 

 

 

 

 

Issuance of ordinary shares - initial public offering

 

17

 

160,565,880

 

54

 

1,221,464

 

 

 

1,221,518

 

Declaration of preference dividend in ordinary shares

 

15

 

 

 

(343,296

)

 

 

(343,296

)

Settlement of preference dividend in ordinary shares

 

15

 

31,490,164

 

11

 

266,783

 

 

 

266,794

 

Change in redemption value of redeemable preferred shares

 

15

 

 

 

205,670

 

 

 

205,670

 

Conversion of redeemable preference shares

 

15

 

349,087,677

 

118

 

2,311,014

 

 

 

2,311,132

 

Settlement of liability-classified restricted shares award

 

18

 

877,400

 

1

 

7,538

 

 

 

 

 

7,539

 

Share-based compensation

 

18

 

 

 

64,165

 

 

 

64,165

 

 

 

 

 

 

 

 

 

 

 

 

 

 

 

 

 

Balance at December 31, 2016 and January 1, 2017

 

 

 

760,009,043

 

260

 

4,036,959

 

(192,080

)

(858,665

)

2,986,474

 

 

 

 

 

 

 

 

 

 

 

 

 

 

 

 

 

Loss for the year

 

 

 

 

 

 

 

(326,900

)

(326,900

)

Other comprehensive loss

 

 

 

 

 

 

(8,608

)

 

(8,608

)

Total comprehensive loss

 

 

 

 

 

 

(8,608

)

(326,900

)

(335,508

)

 

 

 

 

 

 

 

 

 

 

 

 

 

 

 

 

Issuance of ordinary shares

 

17

 

64,257,028

 

21

 

649,813

 

 

 

649,834

 

Conversion of convertible bonds

 

11

 

97,870,263

 

32

 

1,106,195

 

 

 

1,106,227

 

Shares surrendered

 

 

 

(866,655

)

 

 

 

 

 

Shares issued to depository bank

 

22

 

20,000,000

 

7

 

(7

)

 

 

 

Share-based compensation

 

18

 

 

 

59,843

 

 

 

59,843

 

Exercise of share options

 

18

 

816,880

 

 

4,180

 

 

 

4,180

 

Vesting of restricted shares

 

18

 

1,621,120

 

 

 

 

 

 

Settlement of liability-classified restricted shares award

 

18

 

502,000

 

 

4,462

 

 

 

4,462

 

Settlement of share options and restricted share awards with shares held by depository bank

 

18

 

(2,940,000

)

 

 

 

 

 

 

 

 

 

 

 

 

 

 

 

 

 

 

 

 

 

Balance at December 31, 2017

 

 

 

941,269,679

 

320

 

5,861,445

 

(200,688

)

(1,185,565

)

4,475,512

 

 

See accompanying notes to consolidated financial statements.

 

F-6



Table of Contents

 

GDS HOLDINGS LIMITED AND SUBSIDIARIES

CONSOLIDATED STATEMENTS OF CASH FLOWS

(In thousands, except share data and per share data, or otherwise noted)

 

 

 

 

 

Years ended December 31,

 

 

 

Note

 

2015

 

2016

 

2017

 

 

 

 

 

 

 

 

 

 

 

Cash flows from operating activities:

 

 

 

 

 

 

 

 

 

Net loss

 

 

 

(98,584

)

(276,412

)

(326,900

)

Adjustments to reconcile net loss to net cash used in operating activities:

 

 

 

 

 

 

 

 

 

Amortization of debt issuance cost and debt discount

 

 

 

 

5,917

 

48,100

 

Depreciation and amortization

 

 

 

145,406

 

227,355

 

378,130

 

Net gain on disposal of property and equipment

 

 

 

 

(62

)

 

Share-based compensation expense

 

 

 

4,061

 

64,165

 

59,843

 

Reversal of allowance for doubtful accounts

 

 

 

 

(2,156

)

 

Deferred tax benefit

 

 

 

(10,589

)

(10,624

)

(11,622

)

 

 

 

 

 

 

 

 

 

 

Changes in operating assets and liabilities, net of effect of acquisitions:

 

 

 

 

 

 

 

 

 

Increase of accounts receivable

 

 

 

(37,647

)

(79,383

)

(134,631

)

Increase of VAT recoverable

 

 

 

(41,431

)

(94,588

)

(194,335

)

(Increase) decrease of prepaid expenses

 

 

 

(15,017

)

1,034

 

520

 

Increase of restricted cash

 

 

 

(6,425

)

(21,248

)

(9,762

)

(Increase) decrease of other current assets

 

 

 

(12,287

)

(20,534

)

11,500

 

Increase of other non-current assets

 

 

 

(22,766

)

(24,820

)

(23,111

)

(Decrease) increase of accounts payable

 

 

 

(5,150

)

43,844

 

33,903

 

Increase (decrease) of due to related parties

 

 

 

2,668

 

(2,668

)

 

Increase (decrease) of deferred revenue

 

 

 

3,207

 

(5,851

)

14,952

 

(Decrease) increase of accrued expenses and other payables

 

 

 

(1,071

)

22,018

 

(80,294

)

Increase of other long-term liabilities

 

 

 

15,327

 

23,785

 

59,095

 

 

 

 

 

 

 

 

 

 

 

Net cash used in operating activities

 

 

 

(80,298

)

(150,228

)

(174,612

)

 

See accompanying notes to consolidated financial statements.

 

F-7



Table of Contents

 

GDS HOLDINGS LIMITED AND SUBSIDIARIES

CONSOLIDATED STATEMENTS OF CASH FLOWS - CONTINUED

(In thousands, except share data and per share data, or otherwise noted)

 

 

 

 

 

Years ended December 31,

 

 

 

Note

 

2015

 

2016

 

2017

 

Cash flows from investing activities

 

 

 

 

 

 

 

 

 

Payments for purchase of property and equipment

 

 

 

(732,979

)

(987,763

)

(1,720,165

)

Payments for purchase of intangible assets

 

 

 

 

 

(6,000

)

Loans advanced to subsidiaries prior to acquisitions

 

8

 

 

(42,000

)

(6,025

)

Cash acquired from the acquisition of subsidiaries

 

8

 

 

1,237

 

21,297

 

Cash paid for the acquisition of subsidiaries

 

8

 

 

(103,600

)

(279,885

)

Deposit paid for potential acquisitions

 

 

 

 

(15,000

)

(5,000

)

Proceeds from sale of property and equipment

 

 

 

52

 

62

 

 

Deposits paid for construction of property and equipment

 

 

 

 

 

(40,000

)

Release of restricted cash related to purchase of property and equipment

 

 

 

1,022

 

 

 

 

 

 

 

 

 

 

 

 

 

Net cash used in investing activities

 

 

 

(731,905

)

(1,147,064

)

(2,035,778

)

 

 

 

 

 

 

 

 

 

 

Cash flows from financing activities:

 

 

 

 

 

 

 

 

 

Proceeds from short-term borrowings

 

 

 

333,000

 

339,777

 

553,490

 

Proceeds from long-term borrowings

 

 

 

584,457

 

1,269,996

 

3,086,390

 

Repayment of short-term borrowings

 

 

 

(289,000

)

(433,000

)

(381,071

)

Repayment of long-term borrowings

 

 

 

(137,709

)

(373,946

)

(1,401,023

)

Payment of issuance cost of borrowings

 

 

 

(24,310

)

(57,438

)

(62,460

)

Proceeds from exercise of stock options

 

 

 

 

 

3,377

 

Proceeds from issuance of convertible bonds

 

11

 

648,950

 

327,580

 

 

Repayment of bonds payable

 

11

 

(14,330

)

 

 

Proceeds from a related party loan

 

26

 

64,936

 

 

 

Repayment of a related party loan

 

26

 

 

(65,474

)

 

Net proceeds from issuance of ordinary shares

 

17

 

 

1,221,518

 

649,834

 

Payment of preferred shares dividends

 

15

 

 

(76,502

)

 

Repurchase of redeemable preferred shares

 

15

 

(23,300

)

 

 

Payment under capital lease and other financing obligations

 

 

 

(17,934

)

(23,897

)

(68,670

)

Restricted cash deposited related to borrowings

 

 

 

 

 

(33,100

)

Restricted cash released upon repayment of borrowings

 

 

 

2,925

 

 

 

 

 

 

 

 

 

 

 

 

 

Net cash provided by financing activities

 

 

 

1,127,685

 

2,128,614

 

2,346,767

 

 

 

 

 

 

 

 

 

 

 

Effect of exchange rate changes on cash

 

 

 

2,258

 

55,499

 

(74,250

)

 

 

 

 

 

 

 

 

 

 

Net increase in cash

 

 

 

317,740

 

886,821

 

62,127

 

Cash at beginning of year

 

 

 

606,758

 

924,498

 

1,811,319

 

 

 

 

 

 

 

 

 

 

 

Cash at end of year

 

 

 

924,498

 

1,811,319

 

1,873,446

 

 

See accompanying notes to consolidated financial statements.

 

F-8



Table of Contents

 

GDS HOLDINGS LIMITED AND SUBSIDIARIES

CONSOLIDATED STATEMENTS OF CASH FLOWS - CONTINUED

(In thousands, except share data and per share data, or otherwise noted)

 

 

 

 

 

Years ended December 31,

 

 

 

Note

 

2015

 

2016

 

2017

 

Supplemental disclosures of cash flow information

 

 

 

 

 

 

 

 

 

Interest paid

 

 

 

81,216

 

228,678

 

358,748

 

Income tax paid

 

 

 

853

 

5,645

 

1,369

 

Supplemental disclosures of non-cash investing and financing activities

 

 

 

 

 

 

 

 

 

(Settlement of) payables for purchase of property and equipment

 

 

 

20,402

 

128,901

 

(287,327

)

Purchase of property and equipment through capital leases and other financing arrangement

 

 

 

205,000

 

568,984

 

828,452

 

Changes in consideration payable for the acquisition of subsidiaries

 

8

 

 

25,900

 

254,470

 

Issuance of ordinary shares to settle preference dividend

 

15

 

 

266,794

 

 

Conversion of convertible bonds

 

11

 

 

 

1,106,227

 

 

See accompanying notes to consolidated financial statements.

 

F-9



Table of Contents

 

GDS HOLDINGS LIMITED AND SUBSIDIARIES

NOTES TO CONSOLIDATED FINANCIAL STATEMENTS

(In thousands, except share data and per share data, or otherwise noted)

 

1                 DESCRIPTION OF BUSINESS AND BASIS OF PRESENTATION

 

(a)         Description of business

 

GDS Holdings Limited (the “Parent” or “GDS Holdings”) was incorporated in the Cayman Islands on December 1, 2006. GDS Holdings and its consolidated subsidiaries and consolidated variable interest entities (collectively referred to as “the Company”) are principally engaged in providing colocation, managed hosting and managed cloud services in the People’s Republic of China (the “PRC”). The Company operates its data centers in Hong Kong Special Administrative Region, Shanghai Municipality, Beijing Municipality, Jiangsu Province, Guangdong Province, Sichuan Province and Hebei Province of the PRC and serves customers that primarily operate in the internet and banking industries.

 

(b)         Basis of presentation

 

The accompanying consolidated financial statements have been prepared in accordance with U.S. generally accepted accounting principles (“US GAAP”).

 

The consolidated financial statements are presented in Renminbi (“RMB”), rounded to the nearest thousand.

 

2.              SUMMARY OF SIGNIFICANT ACCOUNTING POLICIES

 

(a)         Principles of Consolidation

 

The accompanying consolidated financial statements include the financial statements of GDS Holdings Limited, its subsidiaries and consolidated variable interest entities (“VIEs”) for which the Company is the primary beneficiary. The VIEs are Beijing Wanguo Chang’an Science and Technology Co., Ltd. (“GDS Beijing”) and Shanghai Shu’an Data Services Co., Ltd. (“GDS Shanghai”).

 

In certain regions of the PRC, the Company’s operations are conducted through VIEs to comply with the PRC laws and regulations, which prohibit foreign investments in companies that are engaged in data center related business in those regions. Individuals acting as nominee equity holders hold the legal equity interests of the VIEs on behalf of the Company. The equity holders of the VIEs are the CEO of the Company and his relative.

 

F-10



Table of Contents

 

GDS HOLDINGS LIMITED AND SUBSIDIARIES

NOTES TO CONSOLIDATED FINANCIAL STATEMENTS

(In thousands, except share data and per share data, or otherwise noted)

 

Prior to the internal restructuring (the “2016 Variable Interest Entity Restructuring”), the Company primarily conducted its operations through Global Data Solutions Co., Ltd. (“GDS Suzhou”), a wholly owned subsidiary. Shanghai Waigaoqiao EDC Technology Co, Ltd., or EDC Shanghai Waigaoqiao also conducted certain data center related operations. In order to adapt to the new regulatory requirements in China, the Company completed the 2016 Variable Interest Entity Restructuring whereby GDS Suzhou and EDC Shanghai Waigaoqiao were converted into PRC domestic companies that are wholly owned by GDS Beijing on April 13, 2016 and August 9, 2016, respectively. Prior to the internal restructuring, GDS Beijing was a VIE of GDS Suzhou through a series of contractual agreements, including the equity interest pledge agreements, shareholder voting rights proxy agreement, exclusive technology license and service agreements, exclusive call option agreements and loan agreements (collectively, the “VIE Agreements”). The conversion of GDS Suzhou and EDC Shanghai Waigaoqiao into PRC domestic companies were accomplished by way of transferring all of the equity interests in GDS Suzhou and EDC Shanghai Waigaoqiao to GDS Beijing. In connection with the internal restructuring, the VIE Agreements between GDS Beijing and GDS Suzhou were terminated and concurrently, new contractual VIE Agreements were entered into between GDS Beijing and GDS (Shanghai) Investment Co., Ltd. (formerly known as Shanghai Free Trade Zone GDS Management Co., Ltd.) (“GDS Management Company”), a newly-established subsidiary of the Company. The terms of the new contractual arrangements between GDS Beijing and GDS Management Company are identical to the terms of the VIE Agreements between GDS Beijing and GDS Suzhou. The Company continues to be the primary beneficiary of the VIEs following the completion of the internal restructuring.

 

Since the entities involved in the 2016 Variable Interest Entity Restructuring are all under common control and the Company is the primary beneficiary of GDS Beijing at the time of transfer, the net assets of GDS Suzhou and EDC Shanghai Waigaoqiao transferred to GDS Beijing is recorded at the same amounts at which the assets and liabilities would have been measured if they had not been transferred. That is, no gain or loss is recognized because of such transfer.

 

The following is a summary of the contractual VIE Agreements entered among GDS Management Company, the VIEs, and the shareholders of the VIEs.

 

Equity Interest Pledge Agreements. Pursuant to the equity interest pledge agreements, each shareholder of the VIEs has pledged all of his or her equity interest in the VIEs as a continuing first priority security interest, as applicable, to respectively guarantee the VIEs and their shareholders’ performance of their obligations under the relevant contractual arrangement, which include the exclusive technology license and service agreement, loan agreement, exclusive call option agreement, shareholder voting rights proxy agreement and intellectual property rights license agreement. If the VIEs or any of their shareholders breach their contractual obligations under these agreements, GDS Management Company, as pledgee, will be entitled to certain rights regarding the pledged equity interests, including receiving proceeds from the auction or sale of all or part of the pledged equity interests of the VIEs in accordance with PRC law. Each of the shareholders of the VIEs agrees that, during the term of the equity interest pledge agreements, he or she will not dispose of the pledged equity interests or create or allow creation of any encumbrance on the pledged equity interests without the prior written consent of GDS Management Company. The equity interest pledge agreements remain effective until the VIEs and their shareholders discharge all their obligations under the contractual arrangements.

 

F-11



Table of Contents

 

GDS HOLDINGS LIMITED AND SUBSIDIARIES

NOTES TO CONSOLIDATED FINANCIAL STATEMENTS

(In thousands, except share data and per share data, or otherwise noted)

 

Shareholder Voting Rights Proxy Agreement. Pursuant to the shareholder voting rights proxy agreements, each shareholder of the VIEs has irrevocably appointed the PRC citizen(s) as designated by GDS Management Company to act as such shareholder’s exclusive attorney-in-fact to exercise all shareholder rights, including, but not limited to, voting on all matters of the VIEs requiring shareholder approval, disposing of all or part of the shareholder’s equity interest in the VIEs, and appointing directors and executive officers. GDS Management Company is also entitled to change the appointment by designating another PRC citizen(s) to act as exclusive attorney-in-fact of the shareholders of the VIEs with prior notice to such shareholders. Each shareholder voting rights proxy agreement will remain in force for so long as the shareholder remains a shareholder of the VIE.

 

Exclusive Technology License and Service Agreements. Under the exclusive technology license and service agreements, GDS Management Company licenses certain technology to the VIEs and GDS Management Company has the exclusive right to provide the VIEs with technical support, consulting services and other services. Without GDS Management Company’s prior written consent, the VIEs agree not to accept the same or any similar services provided by any third party.  The VIEs agree to pay service fees on a yearly basis and at an amount equivalent to all of its net profits as confirmed by GDS Management Company.  GDS Management Company owns the intellectual property rights arising out of its performance of these agreements. In addition, the VIEs have granted GDS Management Company an exclusive right to purchase or to be licensed with any or all of the intellectual property rights of the VIEs at the lowest price permitted under PRC law. Unless otherwise agreed by the parties, these agreements will continue to remain effective at all times.

 

Intellectual Property Rights License Agreement. Pursuant to an intellectual property rights license agreement between GDS Management Company and GDS Shanghai, GDS Shanghai has granted GDS Management Company an exclusive license to use for free any or all of the intellectual property rights owned by GDS Shanghai  from time to time, and without the parties’  prior  written consent, GDS  Shanghai cannot take any actions, including without limitation to, transferring or licensing outside its ordinary course of business any intellectual property rights to any third parties, which may affect or undermine GDS Management Company’s use of the licensed intellectual property rights from GDS Shanghai. The parties have also agreed under the agreement that GDS Management Company should own the new intellectual property rights developed by it regardless whether such development is dependent on any of the intellectual property rights owned by GDS Shanghai. This agreement can only be early terminated by prior mutual consent of the parties and need to be renewed upon GDS Management Company’s unilateral request.

 

Exclusive Call Option Agreements. Pursuant to the exclusive call option agreements, the shareholders of the VIEs have irrevocably granted GDS Management Company an exclusive option to purchase, or have its designated person or persons to purchase, at its discretion, to the extent permitted under PRC law, all or part of such shareholders’ equity interests in the VIEs. The purchase price should equal to the minimum price required by PRC law or such other price as may be agreed by the parties in writing. Without GDS Management Company’s prior written consent, the shareholders of the VIEs have agreed that the VIEs shall not amend the articles of association, increase or decrease the registered capital, sell or otherwise dispose of their assets or beneficial interest, create or allow any encumbrance on their assets or other beneficial interests, provide any loans, or distribute dividends to the shareholders. These agreements will remain effective until all equity interests of the VIEs have been transferred or assigned to GDS Management Company or its designated person(s).

 

F-12



Table of Contents

 

GDS HOLDINGS LIMITED AND SUBSIDIARIES

NOTES TO CONSOLIDATED FINANCIAL STATEMENTS

(In thousands, except share data and per share data, or otherwise noted)

 

Loan Agreements. Pursuant to the loan agreements between GDS Management and the shareholders of the VIEs, GDS Management agrees to extend loans in an aggregate amount of RMB310,100 to the shareholders of the VIEs solely for their capitalization or equity contribution into the VIEs. Pursuant to the loan agreements, GDS Management Company has the right to require  repayment of the loans upon delivery of thirty-day’s prior notice to the shareholders, and the shareholders can repay the loans by either sale of their equity interests in the VIEs to GDS Management Company or its designated person(s) pursuant to their respective exclusive option agreements, or other methods as determined by GDS Management Company pursuant to its articles of association and the applicable PRC laws and regulations.

 

Under the terms of the VIE Agreements, the Company has (i) the right to receive service fees on a yearly basis  at an amount equivalent to all of the net profits of the VIEs under the exclusive technology license and services agreements when such services are provided; (ii) the right to receive all dividends declared by the VIEs and the right to all undistributed earnings of the VIEs; (iii) the right to receive the residual benefits of the VIEs through its exclusive option to acquire 100% of the equity interests in the VIEs, to the extent permitted under PRC law; and (iv) the right to require each of the shareholder of the VIEs to appoint the PRC citizen(s) as designated by GDS Management Company to act as such shareholder’s exclusive attorney-in-fact to exercise all shareholder rights, including, but not limited to, voting on all matters of the VIEs requiring shareholder approval, disposing of all or part of the shareholder’s equity interest in the VIEs, and appointing directors and executive officers.

 

In accordance with Accounting Standards Codification (“ASC”) 810-10-25-38A, the Company has a controlling financial interest in the VIEs because the Company has (i) the power to direct activities of the VIEs that most significantly impact the economic performance of the VIEs; and (ii) the obligation to absorb the expected losses and the right to receive expected residual return of the VIEs that could potentially be significant to the VIEs. The terms of the VIE Agreements and the Company’s financial support to the VIEs were considered in determining that the Company is the primary beneficiary of the VIEs. Accordingly, the financial statements of the VIEs are consolidated in the Company’s consolidated financial statements.

 

Under the terms of the VIE Agreements, the VIEs’ equity holders have no rights to the net assets nor have the obligations to fund the deficit, and such rights and obligations have been vested to the Company. All of the equity (net assets) or deficits (net liabilities) and net income (loss) of the VIEs are attributed to the Company.

 

The Company has been advised by its PRC legal counsel that each of the VIE agreements is valid, binding and enforceable in accordance with its terms and applicable PRC laws and the ownership structure of the VIEs does not violate applicable PRC Laws. However, there are substantial uncertainties regarding the interpretation and application of PRC laws and future PRC laws and regulations. There can be no assurance that the PRC authorities will take a view that is not contrary to or otherwise different. If the current ownership structure of the Company and the VIE Agreements are determined to be in violation of any existing or future PRC laws and regulations, the PRC government could:

 

·       Levy fines on the Company or confiscate income of the Company;

·       Revoke or suspend the VIEs’ business or operating licenses;

·       Discontinue or place restrictions or onerous conditions on VIE’s operations;

·       Require the Company to discontinue their operations in the PRC;

·       Require the Company to undergo a costly and disruptive restructuring;

·       Take other regulatory or enforcement actions that could be harmful to the Company’s business.

 

F-13



Table of Contents

 

GDS HOLDINGS LIMITED AND SUBSIDIARIES

NOTES TO CONSOLIDATED FINANCIAL STATEMENTS

(In thousands, except share data and per share data, or otherwise noted)

 

The imposition of any of these government actions could result in the termination of the VIE agreements, which would result in the Company losing the (i) ability to direct the activities of the VIEs and (ii) rights to receive substantially all the economic benefits and residual returns from the VIEs and thus result in the deconsolidation of the VIEs in the Company’s consolidated financial statements.

 

The assets and liabilities of the VIEs are presented parenthetically on the face of the consolidated balance sheets. Net revenue, net income, operating, investing and financing cash flows of the VIEs that were included in the Company’s consolidated financial statements for the years ended December 31, 2015, 2016 and 2017 are as follows:

 

 

 

Years ended December 31,

 

 

 

2015

 

2016

 

2017

 

 

 

 

 

 

 

 

 

Net revenue

 

30,598

 

846,168

 

1,469,929

 

Net (loss) income

 

(5,327

)

22,246

 

44,541

 

Net cash provided by operating activities

 

8,631

 

239,624

 

183,180

 

Net cash used in investing activities

 

(1,456

)

(158,681

)

(286,476

)

Net cash provided by (used in) financing activities

 

 

304,973

 

(28,092

)

 

The unrecognized revenue producing assets that are held by the VIEs comprise of internally developed software, intellectual property and trademarks which were not recorded on the Company’s consolidated balance sheets as they do not meet all the capitalization criteria.

 

Costs recognized by the VIEs for outsourcing and other services provided by other entities within the Company were RMB7,506, RMB343,271 and RMB658,617 for the years ended December 31, 2015, 2016 and 2017, respectively.

 

(b)         Use of estimates

 

The preparation of consolidated financial statements in conformity with U.S. generally accepted accounting principles requires management to make estimates and assumptions that affect the reported amounts of assets and liabilities and disclosure of contingent assets and liabilities at the date of the consolidated financial statements and the reported amounts of revenues and expenses during the reporting period. Actual results could differ from those estimates. Significant items subject to such estimates and assumptions include, but are not limited to, the useful lives of long-lived assets, the fair values of assets acquired and liabilities assumed and the consideration transferred in a business combination, the fair value of the reporting unit for the goodwill impairment test, the allowance for doubtful accounts receivable, the realization of deferred income tax assets, the fair value of share-based compensation awards, the recoverability of long-lived assets, the fair value of leased property and the fair value of the asset retirement obligation. Changes in facts and circumstances may result in revised estimates. Actual results could differ from those estimates, and as such, differences may be material to the consolidated financial statements.

 

(c)          Cash and cash equivalents

 

The Company considers all highly liquid investments with a maturity of three months or less when purchased to be cash equivalents. The Company does not have any cash equivalents as of December 31, 2016 and 2017.

 

F-14



Table of Contents

 

GDS HOLDINGS LIMITED AND SUBSIDIARIES

NOTES TO CONSOLIDATED FINANCIAL STATEMENTS

(In thousands, except share data and per share data, or otherwise noted)

 

(d)         Restricted cash

 

Restricted cash represents amounts held by banks, which are not available for the Company’s use, as security for issuance of commercial acceptance notes relating to purchase of property and equipment, letters of guarantee or bank borrowings and the related interest. Upon maturity of the commercial acceptance notes, letters of guarantee and repayment of bank borrowings, the deposits are released by the bank and available for general use by the Company.  Restricted cash is reported within cash flows from operating, investing or financing activities in the consolidated statements of cash flows with reference to the purpose of the restriction.

 

(e)          Fair value of financial instruments

 

The Company utilizes valuation techniques that maximize the use of observable inputs and minimize the use of unobservable inputs to the extent possible. The Company determines fair value based on assumptions that market participants would use in pricing an asset or liability in the principal or most advantageous market. When considering market participant assumptions in fair value measurements, the following fair value hierarchy distinguishes between observable and unobservable inputs, which are categorized in one of the following levels (note 16 to the consolidated financial statements):

 

·        Level 1 Inputs: Unadjusted quoted prices in active markets for identical assets or liabilities accessible to the reporting entity at the measurement date.

·        Level 2 Inputs: Other than quoted prices included in Level 1 inputs that are observable for the asset or liability, either directly or indirectly, for substantially the full term of the asset or liability.

·        Level 3 Inputs: Unobservable inputs for the asset or liability used to measure fair value to the extent that observable inputs are not available, thereby allowing for situations in which there is little, if any, market activity for the asset or liability at the measurement date.

 

(f)            Accounts receivable

 

Accounts receivable are recorded at the invoiced amount and do not bear interest. Amounts collected on trade accounts receivable are included in net cash provided by operating activities in the consolidated statements of cash flows. The Company maintains an allowance for doubtful accounts for estimated losses inherent in its accounts receivable portfolio. In establishing the required allowance, management considers historical losses adjusted to take into account current market conditions and customers’ financial condition, the amount of receivables in dispute, the accounts receivable aging, and the customers’ repayment patterns. The Company reviews its allowance for doubtful accounts on a customer-by-customer basis. Account balances are charged off against the allowance after all means of collection have been exhausted and the potential for recovery is considered remote. The Company does not have any off-balance-sheet credit exposure related to its customers.

 

(g)         Property and equipment

 

Property and equipment are carried at cost less accumulated depreciation and any recorded impairment. Property and equipment acquired under capital leases are initially recorded at the present value of minimum lease payments.

 

Gains or losses arising from the disposal of an item of property and equipment are determined based on the difference between the net disposal proceeds and the carrying amount of the item and are recognized in profit or loss on the date of disposal.

 

F-15



Table of Contents

 

GDS HOLDINGS LIMITED AND SUBSIDIARIES

NOTES TO CONSOLIDATED FINANCIAL STATEMENTS

(In thousands, except share data and per share data, or otherwise noted)

 

The estimated useful lives are presented below.

 

Buildings

 

20 - 30 years

 

Data center equipment

 

 

 

· Machinery

 

10 - 20 years

 

· Other equipment

 

3 - 5 years

 

Leasehold improvement

 

Shorter of the lease term and the

 

 

 

estimated useful lives of the assets

 

Furniture and office equipment

 

3 - 5 years

 

Vehicles

 

5 years

 

 

Construction in progress primarily consists of the cost of data center buildings and the related construction expenditures that are required to prepare the data center buildings for their intended use.

 

No depreciation is provided in respect of construction in progress until it is substantially completed and ready for its intended use. Once a data center building is ready for its intended use and becomes operational, construction in progress is allocated to the property and equipment categories and is depreciated over the estimated useful life of the underlying assets.

 

Depreciation on property and equipment is calculated on the straight-line method over the estimated useful lives of the assets. For assets acquired under a capital lease, the assets are amortized in a manner consistent with the Company’s normal depreciation policy for owned assets if the lease transfers ownership to the Company by the end of the lease term or contains a bargain-purchase-option. Otherwise, assets acquired under a capital lease are amortized over the lease term.

 

(h)         Long-lived assets held for sale

 

Long-lived assets are classified as held-for-sale if: (1) the Company has committed to a plan to sell the assets that are available for sale in its present condition, including initiating actions to complete the sale that is probable to qualify for as a completed sale within one year; (2) it is unlikely that significant changes to the plan will be made or the plan will be withdrawn; (3) the assets are being marketed for sale at a price that is reasonable in related to its current value. Long-lived assets held for sale are recorded at the lower of carrying value and fair value less cost to sell. A loss shall be recognized for any initial or subsequent write-down to fair-value less cost to sell. Long-lived assets held for sale are not depreciated while classified as held for sale.

 

In August 2014, the Company entered into an agreement with a customer for the development, construction and sale of an ancillary property and the related land right. As of December 31, 2017, all the conditions precedent to the sale of the property have not been performed, and therefore no revenue or income was recognized during the periods presented. The cost of the property held for sale of RMB9,075 is recorded in other current assets (note 4).

 

(i)            Leases

 

Leases are classified at the lease inception date as either a capital lease or an operating lease. A lease is a capital lease if any of the following conditions exists: a) ownership is transferred to the lessee by the end of the lease term, b) there is a bargain purchase option, c) the lease term is at least 75% of the property’s estimated remaining economic life, or d) the present value of the minimum lease payments at the beginning of the lease term is 90% or more of the fair value of the leased property to the lessor at the inception date. The Company records a capital lease as an asset and an obligation at an amount equal to the present value at the beginning of the lease term of minimum lease payments during the lease term.

 

F-16



Table of Contents

 

GDS HOLDINGS LIMITED AND SUBSIDIARIES

NOTES TO CONSOLIDATED FINANCIAL STATEMENTS

(In thousands, except share data and per share data, or otherwise noted)

 

If at any time the lessee and lessor agree to change the provisions of the lease, other than by renewing the lease or extending its term, in a manner that would have resulted in a different classification of the lease under the lease classification criteria had the changed terms been in effect at lease inception, the revised agreement shall be considered as a new agreement over its term, and the lease classification criteria shall be applied for purposes of classifying the new lease.

 

The Company records an asset and related financing obligation for the estimated construction costs under build-to-suit lease arrangements where it is considered the owner for accounting purposes, to the extent the Company is involved in the construction of the building or structural improvements or has construction risk prior to commencement of a lease. Upon completion of the construction and commencement of the lease terms, the Company assesses whether these arrangements qualify for sales recognition under the deemed sale-leaseback transaction. If the arrangements do not qualify for sales recognition under the sale-leaseback accounting guidance, the Company continues to be the deemed owner of the build-to-suit assets for financial reporting purposes. The Company keeps the construction costs of the assets on its balance sheet. In addition, lease payments less the portion considered to be interest expense decrease the financing liability.

 

As of December 31, 2016 and 2017, assets under capital leases and other financing obligations represent data center buildings and data center equipment.

 

Rental costs on operating leases are charged to expense on a straight-line basis over the lease term. Certain operating leases contain rent holidays and escalating rent. Rent holidays and escalating rent are considered in determining the straight-line rent expense to be recorded over the lease term. Rental costs associated with building operating leases that are incurred during the construction of leasehold improvements and to otherwise ready the property for the Company’s intended use are recognized as rental expenses and are not capitalized.

 

(j)            Asset retirement costs

 

The Company’s asset retirement obligations are primarily related to its data center buildings, of which the majority are leased under long-term arrangements, and, in certain cases, are required to be returned to the landlords in their original condition.

 

The fair value of a liability for an asset retirement obligation is recognized in the period in which it is incurred. The corresponding asset retirement costs are capitalized as part of the cost of leasehold improvements and are depreciated over the shorter of the asset or the term of the lease subsequent to the initial measurement. The Company accretes the liability in relation to the asset retirement obligations over time and the accretion expense is recorded in cost of revenue.

 

Asset retirement obligations are recorded in other long-term liabilities. The following table summarizes the activity of the asset retirement obligation liability:

 

Asset retirement obligations as of January 1, 2015

 

2,221

 

Additions

 

3,299

 

Accretion expense

 

255

 

Asset retirement obligations as of December 31, 2015

 

5,775

 

Additions

 

2,942

 

Accretion expense

 

588

 

Asset retirement obligations as of December 31, 2016

 

9,305

 

Additions

 

7,394

 

Accretion expense

 

949

 

Asset retirement obligations as of December 31, 2017

 

17,648

 

 

(k)         Intangible assets

 

Intangible assets acquired in the acquisition comprised of customer relationships, favorable leases and licenses.

 

F-17



Table of Contents

 

GDS HOLDINGS LIMITED AND SUBSIDIARIES

NOTES TO CONSOLIDATED FINANCIAL STATEMENTS

(In thousands, except share data and per share data, or otherwise noted)

 

The weighted-average amortization period by major intangible asset class is as follows:

 

Customer relationships

 

5-15 years

 

Favorable leases

 

20 years

 

Licenses

 

20 years

 

 

Customer relationships represent the orders, backlog and customer lists, which arise from contractual rights or through means other than contracts. Customer relationships are amortized using a straight-line method, as the pattern in which the economic benefits of the intangible assets are consumed or used up cannot be reliably determined.

 

Favorable lease is recognized as an intangible asset if the terms of the acquiree’s operating lease are favorable relative to market terms. Favorable lease is amortized on a straight-line method over the lease term.

 

Licenses are amortized using a straight-line method over the estimated beneficial period.

 

(l)            Prepaid land use rights

 

The land use rights represent the amounts paid and relevant costs incurred for the rights to use land in the PRC and are carried at cost less accumulated amortization. Amortization is provided on a straight-line basis over the term of the land use right of 50 years.

 

(m)      Goodwill

 

Goodwill is an asset representing the future economic benefits arising from other assets acquired in the acquisition that are not individually identified and separately recognized.

 

Goodwill is not amortized but is tested for impairment annually or more frequently if events or changes in circumstances indicate that it might be impaired. Goodwill is tested for impairment at the reporting unit level on an annual basis and between annual tests if an event occurs or circumstances change that would more likely than not reduce the fair value of a reporting unit below its carrying value. These events or circumstances could include a significant change in the stock prices, business climate, legal factors, operating performance indicators, competition, or sale or disposition of a significant portion of a reporting unit. Application of the goodwill impairment test requires judgment, including the identification of the reporting unit, assignment of assets and liabilities to the reporting unit, assignment of goodwill to the reporting unit, and determination of the fair value of each reporting unit.

 

The Company has the option to perform a qualitative assessment to determine whether it is more-likely-than not that the fair value of a reporting unit is less than its carrying value prior to performing the two-step goodwill impairment test. If it is more-likely-than-not that the fair value of a reporting unit is greater than its carrying amount, the two-step goodwill impairment test is not required. If the two-step goodwill impairment test is required, first, the fair value of the reporting unit is compared with its carrying amount (including goodwill). If the fair value of the reporting unit is less than its carrying amount, an indication of goodwill impairment exists for the reporting unit and the Company performs step two of the impairment test (measurement). Under step two, an impairment loss is recognized for any excess of the carrying amount of the reporting unit’s goodwill over the implied fair value of that goodwill. The implied fair value of goodwill is determined by allocating the fair value of the reporting unit in a manner similar to a purchase price allocation and the residual fair value after this allocation is the implied fair value of the reporting unit goodwill. No impairment losses were recorded for goodwill for the years ended December 31, 2015, 2016 and 2017.

 

F-18



Table of Contents

 

GDS HOLDINGS LIMITED AND SUBSIDIARIES

NOTES TO CONSOLIDATED FINANCIAL STATEMENTS

(In thousands, except share data and per share data, or otherwise noted)

 

(n)         Impairment of long-lived assets

 

Long-lived assets, such as property and equipment, intangible assets subject to amortization and prepaid land use rights are reviewed for impairment whenever events or changes in circumstances indicate that the carrying amount of an asset may not be recoverable. If circumstances require a long-lived asset or asset group be tested for possible impairment, the Company first compares undiscounted cash flows expected to be generated by that asset or asset group to its carrying amount. If the carrying amount of the long-lived asset or asset group is not recoverable on an undiscounted cash flow basis, an impairment is recognized to the extent that the carrying amount exceeds its fair value. Fair value is determined through various valuation techniques including discounted cash flow models, quoted market values and third-party independent appraisals, as considered necessary. No impairment losses were recorded for long-lived assets for the years ended December 31, 2015, 2016 and 2017.

 

(o)         Value-added-tax (“VAT”)

 

Entities that are VAT general taxpayers are permitted to offset qualified input VAT paid to suppliers against their output VAT upon receipt of appropriate supplier VAT invoices on an entity by entity basis. When the output VAT exceeds the input VAT, the difference is remitted to tax authorities, usually on a monthly basis; whereas when the input VAT exceeds the output VAT, the difference is treated as VAT recoverable which can be carried forward indefinitely to offset future net VAT payables. VAT related to purchases and sales which have not been settled at the balance sheet date is disclosed separately as an asset and liability, respectively, in the consolidated balance sheets.

 

As of December 31, 2017, the Company recorded a VAT recoverable of RMB112,067 (2016: RMB72,958) in current assets and RMB290,065 (2016: RMB98,863) in non-current assets and VAT payables of RMB11,213 (2016: RMB5,954) in accrued expenses and other payables, in the consolidated balance sheets.

 

(p)         Derivative financial instruments

 

Derivative financial instruments are recognized initially at fair value. At the end of each reporting period, the fair value is remeasured. The gain or loss on remeasurement to fair value is recognized immediately in profit or loss.

 

(q)         Commitment and contingencies

 

Liabilities for loss contingencies arising from claims, assessments, litigation, fines, and penalties and other sources are recorded when it is probable that a liability has been incurred and the amount can be reasonably estimated. Legal costs incurred in connection with loss contingencies are expensed as incurred.

 

(r)           Revenue recognition

 

The Company recognizes revenue when delivery of the service or product has occurred, collection of the relevant receivable is probable, persuasive evidence of an arrangement exists and the sales price is fixed or determinable.

 

These criteria as they relate to each of the following major revenue generating activities are described below.

 

F-19



Table of Contents

 

GDS HOLDINGS LIMITED AND SUBSIDIARIES

NOTES TO CONSOLIDATED FINANCIAL STATEMENTS

(In thousands, except share data and per share data, or otherwise noted)

 

The Company derives revenue primarily from the delivery of (i) colocation services; (ii) managed hosting services and; (iii) managed cloud services. The remainder of the Company’s revenue is from IT equipment sales that are either sold on a stand-alone basis or bundled in a managed hosting service contract arrangement and consulting services.

 

Colocation services are services where the Company provides space, power and cooling to customers for housing and operating their IT system equipment in the Company’s data centers. Colocation services are provided to customers for a fixed amount over the contract service period, ranging from 1 to 10 years. Revenues from colocation services are recognized on a straight-line basis over the term of the contract. The Company has determined that its performance pattern to be straight-line since the customer receives value as the services are rendered continuously during the term of the contract, the earning process is straight-line, and there is no other discernible performance pattern of recognition.

 

Managed hosting services are services where the Company provides outsourced services to manage the customers’ data center operations, including data migration, IT operations, security and data storage. Managed hosting services are primarily provided to financial institution customers as a business continuity and disaster recovery solution. Managed hosting services are provided to customers for a fixed amount over the contract service period ranging from 1 to 6 years. Revenues from managed hosting services are recognized on a straight-line basis over the term of the contract. The Company has determined that its performance pattern to be straight-line since the customer receives value as the services are rendered continuously during the term of the contract, the earning process is straight-line, and there is no other discernible performance pattern of recognition.

 

In certain colocation and managed hosting service contracts, the Company agrees with the customers that the Company will charge the customers for the actual power consumption. The Company records the chargeable power consumption as service revenue in the consolidated statements of operations.

 

Revenue recognized for colocation or managed hosting and cloud services delivered prior to billing is recorded within accounts receivable. The Company generally bills the customer in equal instalments on a monthly or quarterly basis.

 

Cash received in advance from customers prior to the delivery of the colocation or managed hosting and cloud services is recorded as deferred revenue.

 

Managed cloud services are services where the Company delivers virtual storage and computing services to customers, including offering direct private connection to major Cloud platforms and providing Cloud infrastructure and solutions to assist customers in managing their hybrid Clouds. Managed cloud services are provided to customers for a fixed amount over the subscription period, ranging from 1 to 3 years. Revenues from managed cloud services are recognized ratably over the subscription period once all requirements for recognition have been met, including provisioning the service so that it is available to the customers.

 

The sale of IT equipment is recognized when delivery has occurred and the customer accepts the equipment and the Company has no performance obligation after the delivery.

 

F-20



Table of Contents

 

GDS HOLDINGS LIMITED AND SUBSIDIARIES

NOTES TO CONSOLIDATED FINANCIAL STATEMENTS

(In thousands, except share data and per share data, or otherwise noted)

 

In certain managed hosting service contracts, the Company sells and delivers IT equipment such as servers and computer terminals prior to the delivery of the services. Since the delivered item has value to the customer on a standalone basis and there is no general right of return for the equipment, the equipment is considered a separate unit of accounting. Accordingly, the contract consideration is allocated to the equipment and the managed hosting services based on their relative standalone selling prices. The consideration allocated to the delivered equipment is not contingent on the delivery of the services or meeting other specified performance conditions. That is, payment on the equipment is due upon the delivery of the equipment and is not contingent upon the delivery of the undelivered services.

 

Consulting services are provided to customers for a fixed amount over the service period, usually less than one year. The Company’s consulting contracts do not specify any interim milestones, (other than for payment based on passage of time), or deliverables. The Company recognizes revenues from consulting services using the proportional performance method based on the pattern of service provided to the customers.

 

Sales taxes collected from customers and remitted to governmental authorities are excluded from revenues in the consolidated statements of operations.

 

(s)           Cost of revenues

 

Cost of revenues consists primarily of utility costs, depreciation of property and equipment, rental costs, labor costs and other costs directly attributable to the provision of the service revenue.

 

(t)            Research and development and advertising costs

 

Research and development and advertising costs are expensed as incurred. Research and development costs amounted to RMB3,554, RMB9,100 and RMB7,261 in 2015, 2016 and 2017, respectively. Research and development costs consist primarily of payroll and related personnel costs for developing or significantly improving the Company’s services and products.

 

Advertising costs amounted to RMB4,128, RMB8,942 and RMB10,189 in 2015, 2016 and 2017, respectively.

 

(u)         Start-up costs

 

Pre-operating or start-up costs incurred prior to operating a new data center are expensed as incurred and consist primarily of rental costs of operating leases of buildings during the construction of leasehold improvements and other miscellaneous costs incurred prior to the operation of the data centers. Start-up costs amounted to RMB25,659, RMB12,976 and RMB7,469 were recorded in general and administrative expenses in 2015, 2016 and 2017, respectively.

 

(v)          Government grants

 

Government grants are recognized when received and when all the conditions for their receipt have been met. Subsidies that compensate the Company for expenses incurred are recognized as a reduction of expenses in the consolidated statements of operations. Subsidies that are not associated with expenses are recognized as other income.

 

F-21



Table of Contents

 

GDS HOLDINGS LIMITED AND SUBSIDIARIES

NOTES TO CONSOLIDATED FINANCIAL STATEMENTS

(In thousands, except share data and per share data, or otherwise noted)

 

Subsidies for the acquisition of property and equipment are recorded as a liability until earned and then depreciated over the useful life of the related assets as a reduction of the depreciation charges. Subsidies for obtaining the rights to use land are recorded as a liability until earned and then amortized over the land use right period as a reduction of the amortization charges of the related land use rights. In 2010 and 2011, the Company received government subsidies that required the Company to operate in a particular area for a certain period. The Company recorded the subsidies in other long-term liabilities when the subsidies were received and subsequently recognized as government subsidy income ratably over the period the Company is required to operate in the area. In 2017, the Company received government subsidies that required the Company to pass certain inspection on the related project by March 31, 2019. The Company recorded such subsidies in other long-term liabilities when received and will be recorded as government subsidy income when the conditions are met.

 

As of December 31, 2016 and 2017, deferred government grants of RMB14,051 and RMB16,789, respectively, are recorded in other long-term liabilities in the consolidated balance sheets.

 

(w)       Capitalized interest

 

A reconciliation of total interest costs to “Interest expenses” as reported in the consolidated statements of operations for 2015, 2016 and 2017 is as follows:

 

 

 

Years ended December 31,

 

 

 

2015

 

2016

 

2017

 

 

 

 

 

 

 

 

 

Total interest costs

 

138,260

 

324,085

 

466,460

 

Less: interest costs capitalized

 

(11,359

)

(58,851

)

(54,457

)

Interest expenses

 

126,901

 

265,234

 

412,003

 

 

Interest costs that are directly attributable to the construction of an asset which necessarily takes a substantial period of time to get ready for its intended use or sale are capitalized as part of the cost of that asset. The capitalization of interest costs as part of the cost of a qualifying asset commences when expenditure for the asset is being incurred, interest costs are being incurred and activities that are necessary to prepare the asset for its intended use or sale are in progress. Capitalization of interest costs is ceased when the asset is substantially complete and ready for its intended use.

 

(x)         Debt issuance costs

 

Debt issuance costs are capitalized and are amortized over the life of the related loans based on the effective interest method. Such amortization is included as a component of interest expense.

 

Unamortised debt issuance costs of RMB74,246 and RMB134,395 are presented as a reduction of debt as of December 31, 2016 and 2017, respectively.

 

F-22



Table of Contents

 

GDS HOLDINGS LIMITED AND SUBSIDIARIES

NOTES TO CONSOLIDATED FINANCIAL STATEMENTS

(In thousands, except share data and per share data, or otherwise noted)

 

(y)          Income tax

 

Income taxes are accounted for under the asset and liability method. Deferred tax assets and liabilities are recognized for the future tax consequences attributable to differences between the financial statement carrying amounts of existing assets and liabilities and their respective tax bases and operating loss and tax credit carry forwards. Deferred tax assets and liabilities are measured using enacted tax rates expected to apply to taxable income in the years in which those temporary differences are expected to be recovered or settled. The effect on deferred tax assets and liabilities of a change in tax rates is recognized in income in the period that includes the enactment date. The Company recognizes the effect of income tax positions only if those positions are more likely than not of being sustained. Recognized income tax positions are measured at the largest amount that is greater than 50% likely of being realized. Changes in recognition or measurement are reflected in the period in which the change in judgment occurs. The Company records interest related to unrecognized tax benefits in interest expense and penalties in general and administrative expenses.

 

In the fourth quarter of 2016, the Company early adopted Accounting Standards Update (“ASU”) No. 2015-17, Income Taxes (Topic 740): Balance Sheet Classification of Deferred Taxes, and prior periods were not retrospectively adjusted.

 

(z)           Share-based compensation

 

The Company accounts for the compensation cost from share-based payment transactions with employees based on the grant-date fair value of the equity instrument issued. The grant-date fair value of the award is recognized as compensation expense, net of estimated forfeitures, over the period during which an employee is required to provide service in exchange for the award, which is generally the vesting period. When no future services are required to be performed by the employee in exchange for an award of equity instruments, and if such award does not contain a performance or market condition, the cost of the award is expensed on the grant date. The Company recognizes compensation cost for an award with only service conditions that has a graded vesting schedule on a straight-line basis over the requisite service period for the entire award, provided that the cumulative amount of compensation cost recognized at any date at least equals the portion of the grant-date value of such award that is vested at that date.

 

Awards granted to employees with performance conditions attached are measured at fair value on the grant date and are recognized as the compensation expenses in the period and thereafter when the performance goal becomes probable to achieve. Awards granted to employees with market conditions attached are measured at fair value on the grant date and are recognized as the compensation expenses over the estimated requisite service period, regardless of whether the market condition has been satisfied if the requisite service period is fulfilled.

 

The Company recognizes the estimated compensation cost of service-based restricted share based on the fair value of its ordinary shares on the date of the grant. The Company recognizes the compensation cost, net of estimated forfeitures, over its respective vesting term. The Company recognizes the estimated compensation cost of performance-based restricted share based on the fair value of its ordinary shares on the date of the grant. The rewards are earned upon attainment of identified performance goals. The Company recognizes the compensation cost, net of forfeitures, over the performance period. The Company also adjusts the compensation cost based on the probability of performance goal achievement at the end of each reporting period.

 

Forfeitures are estimated at the time of grant and revised in subsequent periods if actual forfeitures differ from those estimates. The Company uses historical data to estimate pre-vesting option and restricted share units forfeitures and record stock-based compensation expense only for those awards that are expected to vest.

 

F-23



Table of Contents

 

GDS HOLDINGS LIMITED AND SUBSIDIARIES

NOTES TO CONSOLIDATED FINANCIAL STATEMENTS

(In thousands, except share data and per share data, or otherwise noted)

 

Share-based payment transactions with nonemployees in which goods or services are received in exchange for equity instruments are accounted for based on the fair value of the consideration received or the fair value of the equity instrument issued, whichever is more reliably measurable. The measurement date of the fair value of the equity instrument issued is the earlier of either the date on which the counterparty’s performance is complete or the date at which a commitment for performance by the counterparty to earn the equity instrument is reached.

 

For further information on share-based compensation, see Note 18 below.

 

(aa)  Employee benefits

 

Pursuant to relevant PRC regulations, the Company is required to make contributions to various defined contribution plans organized by municipal and provincial PRC governments. The contributions are made for each PRC employee at rates ranging from 28% to 49% on a standard salary base as determined by local social security bureau. Contributions to the defined contribution plans are charged to the consolidated statements of operations when the related service is provided.

 

(bb)  Foreign currency translation and foreign currency risks

 

The functional currency of GDS Holdings is the USD, whereas the functional currency of its PRC subsidiaries and consolidated VIEs is the RMB.

 

Foreign currency transactions during the period are translated at the foreign exchange rates ruling at the transaction dates. Monetary assets and liabilities denominated in foreign currencies are translated at the foreign exchange rates ruling at the end of the reporting period. Exchange gains and losses are recognized in profit or loss and are reported in foreign currency exchange gain (loss) on a net basis.

 

The results of foreign operations are translated into RMB at the exchange rates approximating the foreign exchange rates ruling at the dates of the transactions. Assets and liabilities are translated at the exchange rates at the balance sheet date, equity accounts are translated at historical exchange rates and revenues, expenses, gains and losses are translated using the average rate for the year.

 

Translation adjustments are reported in other comprehensive income and accumulated in the translation adjustment component of equity until the sale or liquidation of the foreign entity.

 

The RMB is not a freely convertible currency. The PRC State Administration for Foreign Exchange, under the authority of the PRC government, controls the conversion of RMB to foreign currencies. The value of the RMB is subject to changes of central government policies and international economic and political developments affecting supply and demand in the China foreign exchange trading system market. The Company’s cash and restricted cash denominated in RMB amounted to RMB501,125 and RMB458,971 as of December 31, 2016 and 2017, respectively.

 

F-24



Table of Contents

 

GDS HOLDINGS LIMITED AND SUBSIDIARIES

NOTES TO CONSOLIDATED FINANCIAL STATEMENTS

(In thousands, except share data and per share data, or otherwise noted)

 

As of December 31, 2017, the Company’s cash and restricted cash were deposited in major financial institutions located in PRC and Hong Kong financial institutions, and were denominated in the following currencies:

 

 

 

RMB

 

USD

 

HKD

 

JPY

 

EUR

 

In PRC

 

446,621

 

34,437

 

 

 

 

In Hong Kong

 

12,350

 

189,632

 

27,126

 

10,630

 

158

 

Total in original currency

 

458,971

 

224,069

 

27,126

 

10,630

 

158

 

RMB equivalent

 

458,971

 

1,464,108

 

22,675

 

615

 

1,231

 

 

(cc)    Concentration of credit risk

 

Financial instruments that potentially expose the Company to concentrations of credit risk consist principally of cash and cash equivalent, restricted cash, and accounts receivable. The Company’s investment policy requires cash and cash equivalents and restricted cash to be placed with high-quality financial institutions and to limit the amount of credit risk from any one issuer. The Company regularly evaluates the credit standing of the counterparties or financial institutions.

 

The Company conducts credit evaluations on its customers prior to delivery of goods or services. The assessment of customer creditworthiness is primarily based on historical collection records, research of publicly available information and customer on-site visits by senior management. Based on this analysis, the Company determines what credit terms, if any, to offer to each customer individually. If the assessment indicates a likelihood of collection risk, the Company will not deliver the services or sell the products to the customer or require the customer to pay cash, post letters of credit to secure payment or to make significant down payments. Historically, credit losses on accounts receivable have been insignificant.

 

(dd)  Earnings (loss) per share

 

Basic earnings (loss) per ordinary share is computed by dividing net income (loss) attributable to the Company’s ordinary shareholders by the weighted average number of ordinary shares outstanding during the year using the two-class method. Under the two-class method, net income (loss) attributable to the Company’s ordinary shareholders is allocated between ordinary shares and other participating securities based on participating rights in undistributed earnings. The Company’s preferred shares (note 15) are participating securities since the holders of these securities participate in dividends on the same basis as ordinary shareholders. These participating securities are not included in the computation of basic loss per ordinary share in periods when the Company reports net loss, because these participating security holders have no obligation to share in the losses of the Company.

 

Diluted earnings (loss) per share is calculated by dividing net income (loss) attributable to the Company’s ordinary shareholders as adjusted for the effect of dilutive ordinary share equivalents, if any, by the weighted average number of ordinary and dilutive ordinary share equivalents outstanding during the year.  Ordinary share equivalents include the ordinary shares issuable upon the exercise of the outstanding share options (using the treasury stock method) and conversion of redeemable preferred shares and convertible bonds (using the as-if-converted method). Potential dilutive securities are not included in the calculation of diluted earnings (loss) per share if the impact is anti-dilutive.

 

F-25



Table of Contents

 

GDS HOLDINGS LIMITED AND SUBSIDIARIES

NOTES TO CONSOLIDATED FINANCIAL STATEMENTS

(In thousands, except share data and per share data, or otherwise noted)

 

(ee)    Recently Issued Accounting Standards

 

In May 2017, Financial Accounting Standards Board (“FASB”) issued Accounting Standards Update (“ASU”) No. 2017-09, Compensation—Stock Compensation (Topic 718). This ASU was issued primarily to provide clarity and reduce both diversity in practice and cost and complexity when applying the guidance in Topic 718 to a change to the terms or conditions of a share-based payment award. This ASU affects any entity that changes the terms or conditions of a share-based payment award. This ASU provides guidance about which changes to the terms or conditions of a share-based payment award require an entity to apply modification accounting in Topic 718. This ASU is effective for annual or any interim reporting periods beginning after December 15, 2017 with early adoption permitted. The adoption of this standard is not expected to have a significant impact on the Company’s consolidated financial statements.

 

In January 2017, FASB issued ASU No. 2017-04, Intangibles - Goodwill and Other (Topic 350): Simplifying the Test for Goodwill Impairment. This ASU is to simplify the subsequent measurement of goodwill. The ASU eliminates step 2 from the goodwill impairment test and the requirements for any reporting unit with a zero or negative carrying amount to perform a qualitative assessment and, if it fails that qualitative test, to perform step 2 of the goodwill impairment test. An entity still has the option to perform the qualitative assessment for a reporting unit to determine if the quantitative impairment test is necessary. This ASU should be applied on a prospective basis. This ASU is effective for the Company for its annual or any interim goodwill impairment tests in fiscal years beginning after December 15, 2019. Early adoption is permitted for interim or annual goodwill impairment tests performed on testing dates after January 1, 2017. The Company is currently evaluating the impact that the adoption of this standard will have on the its consolidated financial statements.

 

In January 2017, FASB issued ASU No. 2017-03, Accounting Changes and Error Corrections (Topic 250). The ASU adds SEC disclosure requirements for both the quantitative and qualitative impacts that certain recently issued accounting standards will have on the financial statements of a registrant when such standards are adopted in a future period. Specially, these disclosure requirements apply to the adoption of ASU No. 2014-09, Revenue from Contracts with Customers (Topic 606); ASU No. 2016-02, Leases (Topic 842); and ASU No. 2016-13, Financial Instruments-Credit Losses (Topic 326): Measurement of Credit Losses on Financial Instruments. This ASU is effective immediately.

 

In January 2017, FASB issued ASU No. 2017-01, Business Combinations (Topic 805): Clarifying the Definition of a Business. The ASU affects all companies and other reporting organizations that must determine whether they have acquired or sold a business. The definition of a business affects many areas of accounting including acquisitions, disposals, goodwill, and consolidation. The ASU is effective for annual periods beginning after December 15, 2017, including interim periods within those periods with early adoption being permitted. The adoption of this standard is not expected to have a significant impact on the Company’s consolidated financial statements.

 

F-26



Table of Contents

 

GDS HOLDINGS LIMITED AND SUBSIDIARIES

NOTES TO CONSOLIDATED FINANCIAL STATEMENTS

(In thousands, except share data and per share data, or otherwise noted)

 

In November 2016, FASB issued ASU No. 2016-18, Statement of Cash Flows (Topic 230): Restricted Cash. This ASU applies to all entities that have restricted cash or restricted cash equivalents and are required to present a statement of cash flows. The ASU requires that a statement of cash flows explain the change during the period in the total of cash, cash equivalents, and amounts generally described as restricted cash or restricted cash equivalents. This ASU is effective for the Company for its fiscal years beginning after December 15, 2017, and interim periods within those fiscal years with early adoption being permitted. The amendments in this update should be applied using a retrospective transition method to each period presented. The adoption of this ASU will affect the presentation of restricted cash of RMB27,673 and RMB74,154 as of December 31, 2016 and December 31, 2017, respectively.

 

In October 2016, FASB issued ASU 2016-16, Income Taxes (Topic 740): Intra-Entity Transfers of Assets Other Than Inventory. This ASU requires the recognition of the income tax consequences of an intra-entity transfer of an asset other than inventory when the transfer occurs. This ASU is effective for fiscal years and interim period within those fiscal years, beginning after December 15, 2017, with early adoption permitted. The adoption of this standard is not expected to have a significant impact on the Company’s consolidated financial statements.

 

In August 2016, FASB issued ASU 2016-15, Statement of Cash Flows (Topic 230): Classification of Certain Cash Receipts and Cash Payments. This ASU provides guidance on the classification of eight cash flow issues to reduce the existing diversification in practice, including (a) debt prepayment or debt extinguishment costs; (b) settlement of zero-coupon debt instruments or other debt instruments with coupon interest rates that are insignificant in relation to the effective interest rate of the borrowing; (c) contingent consideration payments made after a business combination; (d) proceeds from settlement of insurance claims; (e) proceeds from the settlement of corporate-owned life insurance policies, including bank-owned life insurance policies; (f) distributions received from equity method investees; (g) beneficial interests in securitization transactions; and (h) separately identifiable cash flows and application of the predominance principle. The ASU is effective for fiscal years and interim period within those fiscal years, beginning after December 15, 2017, with early adoption permitted. The adoption of this standard is not expected to have a significant impact on the Company’s consolidated financial statements.

 

F-27



Table of Contents

 

GDS HOLDINGS LIMITED AND SUBSIDIARIES

NOTES TO CONSOLIDATED FINANCIAL STATEMENTS

(In thousands, except share data and per share data, or otherwise noted)

 

In February 2016, the FASB issued ASU 2016-02, Leases (Topic 842) (“ASU 2016-02”). Under the new guidance, lessees will be required to recognize the following for all leases (with the exception of short-term leases) at the commencement date: (1) a lease liability, which is a lessee’s obligation to make lease payments arising from a lease, measured on a discounted basis; and (2) a right-of-use asset, which is an asset that represents the lessee’s right to use, or control the use of, a specified asset for the lease term. Under the new guidance, lessor accounting is largely unchanged. Certain targeted improvements were made to align, where necessary, lessor accounting with the lessee accounting model and Topic 606, Revenue from Contracts with Customers. The new lease guidance simplified the accounting for sale and leaseback transactions primarily because lessees must recognize lease assets and lease liabilities. Lessees (for capital and operating leases) and lessors (for sales-type, direct financing, and operating leases) must apply a modified retrospective transition approach for leases existing at, or entered into after, the beginning of the earliest comparative period presented in the financial statements. The modified retrospective approach would not require any transition accounting for leases that expired before the earliest comparative period presented. Lessees and lessors may not apply a full retrospective transition approach. ASU 2016-02 is effective for fiscal years beginning after December 15, 2018, including interim periods within those fiscal years, with early adoption permitted. While the Company is currently evaluating the impact that the adoption of this standard will have on its consolidated financial statements, the Company currently believes the most significant changes relate to the recognition of right-of-use (“ROU”) assets and lease liabilities on its balance sheet for operating leases of the building of certain data centers. As of December 31, 2017, the Company had operating lease commitments expiring within 20 years from the inception of the leases. The total amount of the Company’s future minimum lease payments under operating leases was RMB760,355 as of December 31, 2017.

 

In May 2014, the FASB issued ASU 2014-09, Revenue from Contracts with Customers (“ASU 2014-09”) Topic 606 and issued subsequent amendments to the initial guidance within ASU 2015-14, ASU 2016-08, ASU 2016-10, ASU 2016-12, ASU 2016-20, ASU 2017-13 and ASU 2017-14 collectively referred as “Topic 606”. Topic 606 will replace most existing revenue recognition guidance in U.S. GAAP. The core principle of Topic 606 is that an entity should recognize revenue for the transfer of goods or services equal to the amount that it expects to be entitled to receive for those goods or services. Topic 606 requires additional disclosure about the nature, amount, timing and uncertainty of revenue and cash flows arising from customer contracts, including significant judgments and changes in judgments.

 

Topic 606 allows entities to adopt with one of these two methods: full retrospective, which applies retrospectively to each prior reporting period presented, or modified retrospective, which recognizes the cumulative effect of initially applying the revenue standard as an adjustment to the opening balance of retained earnings in the period of initial application. The Company currently anticipates adopting the standard using the modified retrospective method.

 

Topic 606, as amended, is effective for annual reporting periods beginning after December 15, 2017, including interim reporting periods therein (i.e., January 1, 2018, for a calendar year entity). Early application is permitted only as of annual reporting periods beginning after December 15, 2016, including interim reporting periods within that reporting period. The Company will adopt the standard on January 1, 2018.

 

F-28



Table of Contents

 

GDS HOLDINGS LIMITED AND SUBSIDIARIES

NOTES TO CONSOLIDATED FINANCIAL STATEMENTS

(In thousands, except share data and per share data, or otherwise noted)

 

Based on the revenue of its customer contracts, the Company expects that revenue on the majority of its customer contracts will continue to be recognized over the contract terms, consistent with its current revenue recognition accounting policy. The adoption of this standard is not expected to have a significant impact on the Company’s consolidated financial statements.

 

3                 ACCOUNTS RECEIVABLE, NET

 

Accounts receivable, net consisted of the following:

 

 

 

As of December 31,

 

 

 

2016

 

2017

 

 

 

 

 

 

 

Accounts receivable

 

198,851

 

364,654

 

Less: allowance for doubtful accounts

 

 

 

Accounts receivable, net

 

198,851

 

364,654

 

 

The Company generally invoices its customers on a monthly or quarterly basis in accordance with the contract terms. Due to the timing difference between the billing and revenue recognition, accounts receivable included an unbilled portion of RMB117,192 and RMB253,724 as of December 31, 2016 and 2017, respectively.

 

Accounts receivable of RMB87,347 and RMB136,043 was pledged as security for bank loans (note 10) as of December 31, 2016 and 2017, respectively.

 

An allowance for doubtful accounts is provided based on the Company’s best estimate of the amount of probable credit losses in the Company’s existing accounts receivable. The Company assesses the collectability of accounts receivable by analyzing specific customer accounts that have known or potential doubt as to collectability. The following table presents the movement of the allowance for doubtful accounts:

 

 

 

Years ended December 31,

 

 

 

2015

 

2016

 

2017

 

 

 

 

 

 

 

 

 

Balance at the beginning of the year

 

2,156

 

2,156

 

 

Allowance made during the year

 

 

 

 

Reversal during the year

 

 

(2,156

)

 

Balance at the end of the year

 

2,156

 

 

 

 

During the year ended December 31, 2016, the Company reversed allowance for doubtful accounts on a receivable from a customer of RMB2,156 due to the collection of such balance during 2016. Management believes all other accounts receivable as of December 31, 2016 and 2017 are to be collected in full.

 

F-29



Table of Contents

 

GDS HOLDINGS LIMITED AND SUBSIDIARIES

NOTES TO CONSOLIDATED FINANCIAL STATEMENTS

(In thousands, except share data and per share data, or otherwise noted)

 

4                 OTHER CURRENT ASSETS

 

Other current assets consisted of the following:

 

 

 

As of December 31,

 

 

 

2016

 

2017

 

 

 

 

 

 

 

Rental and other deposits

 

30,136

 

23,866

 

Assets held for sale

 

18,531

 

18,531

 

Others

 

484

 

254

 

 

 

49,151

 

42,651

 

 

Assets held for sale included property held for sale of RMB9,075 and IT equipment awaiting for sale of RMB9,456, for which the Company has entered into sale contracts with the customer.

 

Others mainly represented miscellaneous receivables due from employees.

 

5                 PROPERTY AND EQUIPMENT, NET

 

Property and equipment consisted of the following:

 

 

 

As of
December 31, 2016

 

As of
December 31, 2017

 

 

 

 

 

 

 

At cost:

 

 

 

 

 

Buildings

 

1,652,641

 

2,693,843

 

Data center equipment

 

1,349,069

 

2,202,247

 

Leasehold improvement

 

1,202,979

 

2,243,691

 

Furniture and office equipment

 

31,270

 

36,762

 

Vehicles

 

3,199

 

2,972

 

 

 

4,239,158

 

7,179,515

 

Less: Accumulated depreciation

 

(613,658

)

(965,758

)

 

 

3,625,500

 

6,213,757

 

Construction in progress

 

697,391

 

1,951,844

 

Property and equipment, net

 

4,322,891

 

8,165,601

 

 

(1)         The carrying amounts of the Company’s property and equipment acquired under capital leases and other financing arrangement at the respective balance sheet dates were as follows:

 

 

 

As of
December 31, 2016

 

As of
December 31, 2017

 

 

 

 

 

 

 

At cost (note):

 

 

 

 

 

Buildings

 

1,286,079

 

2,488,522

 

Data center equipment

 

26,375

 

192,946

 

 

 

1,312,454

 

2,681,468

 

Less: Accumulated depreciation

 

(64,151

)

(141,948

)

 

 

1,248,303

 

2,539,520

 

 

F-30



Table of Contents

 

GDS HOLDINGS LIMITED AND SUBSIDIARIES

NOTES TO CONSOLIDATED FINANCIAL STATEMENTS

(In thousands, except share data and per share data, or otherwise noted)

 

Note: This item included buildings under construction of RMB313,721 and RMB476,489 and data center equipment under construction of nil and RMB180,228, respectively, as of December 31, 2016 and 2017,

 

(2)         Depreciation of property and equipment (including assets acquired under capital leases and other financing arrangement) was RMB135,864, RMB212,873 and RMB352,480 for the years ended December 31, 2015, 2016 and 2017, respectively, and included in the following captions:

 

 

 

Years ended December 31,

 

 

 

2015

 

2016

 

2017

 

 

 

 

 

 

 

 

 

Cost of revenue

 

131,097

 

206,724

 

345,025

 

General and administrative expenses

 

4,767

 

5,425

 

6,902

 

Research and development expenses

 

 

724

 

553

 

 

 

135,864

 

212,873

 

352,480

 

 

(3)         Property and equipment with net a book value of RMB512,566 and RMB698,922 was pledged as security for bank loans (note 10) as of December 31, 2016 and 2017, respectively.

 

(4)         As of December 31, 2016 and 2017, payables for purchase of property and equipment that are contractually due beyond one year of RMB37,126 and RMB195,749 are recorded in other long-term liabilities in the consolidated balance sheets.

 

6                 INTANGIBLE ASSETS, NET

 

Intangible assets consisted of the following:

 

 

 

Note

 

As of
December 31, 2016

 

As of
December 31, 2017

 

 

 

 

 

 

 

 

 

Customer relationships

 

8

 

104,322

 

379,322

 

Favorable leases

 

8

 

15,500

 

15,500

 

Licenses

 

 

 

 

6,000

 

 

 

 

 

119,822

 

400,822

 

Less: accumulated amortization

 

 

 

(27,253

)

(52,356

)

Intangible assets, net

 

 

 

92,569

 

348,466

 

 

The Company’s customer relationships and favorable leases were acquired in business combinations (note 8).

 

Amortization of intangible assets was RMB8,925, RMB13,866 and RMB25,103 for the years ended December 31, 2015, 2016 and 2017, respectively.

 

F-31



Table of Contents

 

GDS HOLDINGS LIMITED AND SUBSIDIARIES

NOTES TO CONSOLIDATED FINANCIAL STATEMENTS

(In thousands, except share data and per share data, or otherwise noted)

 

Estimated future amortization expense related to these intangible assets is as follows:

 

Fiscal year ending December 31,

 

 

 

2018

 

37,829

 

2019

 

37,829

 

2020

 

29,680

 

2021

 

29,680

 

2022

 

29,680

 

Thereafter

 

183,768

 

Total

 

348,466

 

 

7                 PREPAID LAND USE RIGHTS

 

Prepaid land use rights consisted of the following:

 

 

 

As of December 31,

 

 

 

2016

 

2017

 

 

 

 

 

 

 

Prepaid land use rights

 

28,370

 

28,370

 

Less: Accumulated amortization

 

(1,578

)

(2,125

)

Prepaid land use rights, net

 

26,792

 

26,245

 

 

Amortization of prepaid land use rights was RMB617, RMB616 and RMB547 for the years ended December 31, 2015, 2016 and 2017, respectively.

 

Prepaid land use rights with a net book value of RMB20,735 and RMB6,091 were pledged as security for bank loans (note 10) as of December 2016 and 2017, respectively.

 

8                 BUSINESS COMBINATIONS

 

The movement of goodwill is set out as below:

 

 

 

As of December 31,

 

 

 

2016

 

2017

 

 

 

 

 

 

 

Balance at the beginning of the year

 

1,294,664

 

1,341,087

 

Addition during the year

 

46,423

 

229,668

 

Balance at end of year

 

1,341,087

 

1,570,755

 

 

Goodwill represents the excess of the purchase price over the fair value of the net tangible and intangible assets acquired in the acquisition. The goodwill is not deductible for tax purposes. Goodwill is assigned to the design, build-out and operation of data centers reporting unit.

 

Guangzhou 1 Acquisition

 

On May 19, 2016, the Company acquired all of the equity interests in Guangzhou Weiteng Construction Co., Ltd. (“Weiteng Construction”) from a third party for an aggregate purchase price of RMB129,500. In May 2016, the Company paid consideration of RMB103,600 and the remaining consideration of RMB25,900 were paid in 2017.

 

F-32



Table of Contents

 

GDS HOLDINGS LIMITED AND SUBSIDIARIES

NOTES TO CONSOLIDATED FINANCIAL STATEMENTS

(In thousands, except share data and per share data, or otherwise noted)

 

Weiteng Construction is a limited liability company organized and existing under the PRC law and owns a data center project (“Guangzhou 1”) in Guangzhou, China. At the date of acquisition, the data center has just commenced its operations.

 

The identifiable assets acquired and liabilities assumed in the business combination were recorded at their fair value on the acquisition date and consisted of the following major items.

 

 

 

Note

 

 

 

Fair value of consideration

 

 

 

129,500

 

Effective settlement of pre-existing relationships upon consolidation

 

(i)

 

43,161

 

Recognized amounts of identifiable assets acquired and liabilities assumed:

 

 

 

 

 

Cash

 

 

 

(1,237

)

Property and equipment

 

(ii)

 

(281,437

)

Identifiable intangible assets

 

(iii)

 

(59,500

)

Other assets

 

 

 

(25,363

)

Accounts payable

 

 

 

131,114

 

Capital lease and other financing obligations, current

 

 

 

12,097

 

Capital lease and other financing obligations, non-current

 

 

 

68,584

 

Deferred tax liabilities

 

 

 

21,143

 

Other liabilities

 

 

 

8,361

 

Total identifiable net assets

 

 

 

(126,238

)

Goodwill

 

(iv)

 

46,423

 

 


Note (i):                            Prior to the acquisition, in February and May 2016, the Company lent short-term loans of RMB40,000 and RMB2,000, respectively, to Weiteng Construction. The loans bear an interest rate of 10% per annum and mature in September 2016. No gain or loss was recognized from the effective settlement of such pre-existing relationship between the Company and Weiteng Construction. At the acquisition date, the amount due from Weiteng Construction of RMB43,161, including loan principal of RMB42,000 and interest receivable of RMB1,161, is eliminated upon consolidation.

 

Note (ii):                     Property and equipment acquired included properties and equipment acquired under capital lease and other financing arrangement of RMB102,785, data center equipment of RMB19,895, leasehold improvement of RMB132,462 and construction in progress of RMB26,295.

 

Note (iii):                  Identifiable intangible assets acquired consisted of customer relationships of RMB59,500 with an estimated useful life of 7 to 8 years.

 

Note (iv):                 Goodwill represents the excess of the purchase price over the fair value of the net tangible and intangible assets acquired in the acquisition. Goodwill is assigned to the design, build-out and operation of data centers reporting unit. Goodwill primarily represents the expected synergies from combining operations of Weiteng Construction with those of the Company and intangible assets that do not qualify for separate recognition and is not deductible for tax purposes. In accordance with ASC350, goodwill is not amortized but is tested for impairment.

 

The amounts of net revenue and net loss of Weiteng Construction included in the Company’s consolidated statements of operations from the acquisition date to December 31, 2016 amounted to RMB36,924 and RMB2,861, respectively.

 

F-33



Table of Contents

 

GDS HOLDINGS LIMITED AND SUBSIDIARIES

NOTES TO CONSOLIDATED FINANCIAL STATEMENTS

(In thousands, except share data and per share data, or otherwise noted)

 

Shenzhen 5 Acquisition

 

On June 29, 2017, the Company consummated an acquisition of all equity interests in a target group from a third party for an aggregate contingent purchase price of RMB312,000, of which RMB69,832 was paid up to December 31, 2017. The Company estimated that, pursuant to the share purchase agreement, all specified conditions would be met and the Company would be obligated to settle full amount of the purchase price of RMB312,000.

 

The target group owns a data center project (“Shenzhen 5”) in Shenzhen, China. At the date of acquisition, the data center had just commenced its operations.

 

The identifiable assets acquired and liabilities assumed in the business combination were recorded at their fair value on the acquisition date and consisted of the following major items.

 

 

 

Note

 

 

 

Fair value of consideration

 

(i)

 

294,491

 

Effective settlement of pre-existing relationships upon consolidation

 

(ii)

 

6,025

 

Recognized amounts of identifiable assets acquired and liabilities assumed:

 

 

 

 

 

Cash

 

 

 

(11,153

)

Property and equipment

 

(iii)

 

(821,405

)

Identifiable intangible assets

 

(iv)

 

(176,500

)

Other assets

 

 

 

(59,520

)

Accounts payable

 

 

 

219,207

 

Capital lease and other financing obligations, current

 

 

 

23,156

 

Capital lease and other financing obligations, non-current

 

 

 

363,380

 

Long-term borrowings

 

 

 

217,790

 

Deferred tax liabilities

 

 

 

45,931

 

Other liabilities

 

 

 

55,299

 

Total identifiable net assets

 

 

 

(143,815

)

Goodwill

 

(v)

 

156,701

 

 


Note (i):                        The fair value of consideration represents the present value of the purchase price of RMB312,000, of which RMB69,832 was paid up to December 31, 2017. As of December 31, 2017, total consideration payable for the acquisition was RMB230,539. The payment schedule of remaining consideration is based on the milestone related to the achievement of all specified conditions. RMB109,658 and RMB120,881 were recorded in other payables and other long-term liabilities, respectively as of December 31, 2017.

 

Note (ii):                     Prior to the acquisition, the Company had other receivables from the target group of RMB6,025, which was effectively settled with the seller upon completion of the acquisition.

 

Note (iii):                  Property and equipment acquired included properties and equipment acquired under capital lease and other financing arrangement of RMB416,000, data center equipment of RMB174,292, leasehold improvements of RMB118,368 and construction in progress of RMB112,745.

 

Note (iv):                 Identifiable intangible assets acquired consisted of customer relationships of RMB176,500 with an estimated useful life of 14.4 years.

 

Note (v):                    Goodwill represents the excess of the purchase price over the fair value of the net tangible and intangible assets acquired in the acquisition. Goodwill is assigned to the design, build-out and operation of data centers reporting unit. Goodwill primarily represents the expected synergies from combining operations of the target group with those of the Company and intangible assets that do not qualify for separate recognition and is not deductible for tax purposes. In accordance with ASC 350, goodwill is not amortized but is tested for impairment.

 

F-34



Table of Contents

 

GDS HOLDINGS LIMITED AND SUBSIDIARIES

NOTES TO CONSOLIDATED FINANCIAL STATEMENTS

(In thousands, except share data and per share data, or otherwise noted)

 

The amounts of net revenue and net loss of the target group included in the Company’s consolidated statements of operations from the acquisition date to December 31, 2017 amounted to RMB42,072 and RMB23,859, respectively.

 

Supplemental pro forma financial information as if the acquisition had occurred as of the earliest date presented has not been provided as the acquisition is not material to the Company’s results of operations.

 

Guangzhou 2 Acquisition

 

On October 9, 2017, the Company consummated an acquisition of all equity interests in a target group from a third party for a cash consideration of RMB233,984, of which RMB184,153 was paid up to December 31, 2017 and the remaining consideration payable was recorded in accrued expenses and other payables.

 

The target group owns a data center project (“Guangzhou 2”) in Guangzhou, China.

 

The identifiable assets acquired and liabilities assumed in the business combination were recorded at their fair value on the acquisition date and consisted of the following major items.

 

 

 

Note

 

 

 

Fair value of consideration

 

 

 

233,984

 

Effective settlement of pre-existing relationships upon consolidation

 

(i)

 

(1,807

)

Recognized amounts of identifiable assets acquired and liabilities assumed:

 

 

 

 

 

Cash

 

 

 

(10,144

)

Accounts receivable

 

 

 

(25,177

)

Property and equipment

 

(ii)

 

(319,943

)

Identifiable intangible assets

 

(iii)

 

(98,500

)

Other assets

 

 

 

(14,135

)

Accounts payable

 

 

 

56,431

 

Capital lease and other financing obligations, current

 

 

 

5,958

 

Capital lease and other financing obligations, non-current

 

 

 

101,875

 

Short-term borrowings

 

 

 

50,750

 

Long-term borrowings

 

 

 

52,999

 

Deferred tax liabilities

 

 

 

35,097

 

Other liabilities

 

 

 

5,579

 

Total identifiable net assets

 

 

 

(159,210

)

Goodwill

 

(iv)

 

72,967

 

 


Note (i):                        Prior to the acquisition, the Company had payables to the target group of RMB1,807, which was effectively settled with the seller upon completion of the acquisition.

 

Note (ii):                     Property and equipment acquired included properties and equipment acquired under capital lease and other financing arrangement of RMB106,000, data center equipment of RMB57,932, leasehold improvement of RMB155,149 and furniture and office equipment of RMB862.

 

Note (iii):                  Identifiable intangible assets acquired consisted of customer relationships of RMB98,500 with an estimated useful life of 11.8 years.

 

F-35



Table of Contents

 

GDS HOLDINGS LIMITED AND SUBSIDIARIES

NOTES TO CONSOLIDATED FINANCIAL STATEMENTS

(In thousands, except share data and per share data, or otherwise noted)

 

Note (iv):                 Goodwill represents the excess of the purchase price over the fair value of the net tangible and intangible assets acquired in the acquisition. Goodwill is assigned to the design, build-out and operation of data centers reporting unit. Goodwill primarily represents the expected synergies from combining operations of the target group with those of the Company and intangible assets that do not qualify for separate recognition and is not deductible for tax purposes. In accordance with ASC 350, goodwill is not amortized but is tested for impairment.

 

The amounts of net revenue and net income of the target group included in the Company’s consolidated statements of operations from the acquisition date to December 31, 2017 amounted to RMB26,573 and RMB2,734, respectively.

 

Supplemental pro forma financial information as if the acquisition had occurred as of the earliest date presented has not been provided as the acquisition is not material to the Company’s results of operations.

 

9                 OTHER NON-CURRENT ASSETS

 

Other non-current assets consisted of the following:

 

 

 

As of December 31,

 

 

 

2016

 

2017

 

 

 

 

 

 

 

Rental and other deposits

 

77,985

 

193,626

 

Others

 

20,740

 

18,159

 

 

 

98,725

 

211,785

 

 

Rental and other deposits amounted to RMB77,985 and RMB193,626 as of December 31, 2016 and 2017, respectively, which were expected to be refunded after one year of the balance sheet date. Rental and other deposits expected to be refunded within one year of the balance sheet date, are recorded in other current assets.

 

10          LOANS AND BORROWINGS

 

The Company’s borrowings consisted of the following:

 

 

 

As of
December 31, 2016

 

As of
December 31, 2017

 

 

 

 

 

 

 

Short-term borrowings

 

239,777

 

462,946

 

Current portion of long-term borrowings

 

388,701

 

327,538

 

Sub-total

 

628,478

 

790,484

 

Long-term borrowings, excluding current portion

 

1,509,676

 

3,459,765

 

Total loans and borrowings

 

2,138,154

 

4,250,249

 

 

F-36



Table of Contents

 

GDS HOLDINGS LIMITED AND SUBSIDIARIES

NOTES TO CONSOLIDATED FINANCIAL STATEMENTS

(In thousands, except share data and per share data, or otherwise noted)

 

Short-term borrowings

 

The Company’s short-term borrowings consisted of the following:

 

 

 

As of
December 31, 2016

 

As of
December 31, 2017

 

 

 

 

 

 

 

Unsecured short-term loans and borrowings

 

 

230,000

 

Secured short-term loans and borrowings

 

239,777

 

232,946

 

 

 

239,777

 

462,946

 

 

Short-term borrowings were secured by the following assets:

 

 

 

As of
December 31, 2016

 

As of
December 31, 2017

 

 

 

 

 

 

 

Accounts receivable

 

19,914

 

11,615

 

 

The weighted average interest rates of short-term borrowings outstanding as of December 31, 2016 and 2017 were 5.27% and 7.93% per annum, respectively.

 

Long-term borrowings

 

The Company’s long-term borrowings consisted of the following:

 

 

 

As of
December 31, 2016

 

As of
December 31, 2017

 

 

 

 

 

 

 

Unsecured long-term loans and borrowings

 

 

167,250

 

Secured long-term loans and borrowings

 

1,898,377

 

3,620,053

 

 

 

1,898,377

 

3,787,303

 

 

The weighted average interest rates of long-term borrowings as of December 31, 2016 and 2017 were 8.16% and 6.93% per annum, respectively.

 

Long-term borrowings were secured by the following assets:

 

 

 

As of
December 31, 2016

 

As of
December 31, 2017

 

 

 

 

 

 

 

Accounts receivable

 

67,433

 

124,428

 

Property and equipment, net

 

512,566

 

698,922

 

Prepaid land use rights, net

 

20,735

 

6,091

 

 

 

600,734

 

829,441

 

 

Long-term loans of RMB9,500 and nil as of December 31, 2016 and 2017 are guaranteed by William Wei Huang.

 

F-37



Table of Contents

 

GDS HOLDINGS LIMITED AND SUBSIDIARIES

NOTES TO CONSOLIDATED FINANCIAL STATEMENTS

(In thousands, except share data and per share data, or otherwise noted)

 

The aggregate maturities of the above long-term borrowings for each for the five years and thereafter subsequent to December 31, 2017 are as follows:

 

Twelve-months ending December 31 ,

 

Long-term borrowings

 

2018

 

327,538

 

2019

 

571,091

 

2020

 

839,502

 

2021

 

1,022,698

 

2022

 

715,457

 

Thereafter

 

311,017

 

 

 

3,787,303

 

 

As of December 31, 2016 and 2017, the particulars of the total secured long-term loans and borrowings of RMB1,898,377 and RMB3,620,053 and the related facilities, were as follows:

 

i)                    In 2009, a subsidiary of the Company entered into a thirteen-year entrusted credit facility for a principal amount of RMB322,000 with a local government through a third party bank. As of December 31, 2016 and 2017, the outstanding loans under such credit facility were RMB189,179 and RMB161,000, respectively, and the effective interest rate of the loans was 4.9% per annum. The facility was secured by prepaid land use right with a carrying amount of RMB6,091 as of December 31, 2017 (2016: RMB6,235).

 

ii)                 In 2014, a subsidiary of the Company entered into an entrusted credit facility of RMB200,000 with a third party lender through a third party bank. As of December 31, 2016, the outstanding loan under such credit facility was RMB199,600 with an effective interest rate of 18.00% per annum. The facility was secured by accounts receivable with a carrying amount of RMB13,367 as of December 31, 2016. In 2017, the Company fully repaid the outstanding loan.

 

iii)              In 2015 and 2016, two subsidiaries of the Company entered into loan facilities with third party banks in the aggregate amount of RMB650,000. As of December 31, 2016, the outstanding loans under such credit facilities were RMB415,048 (net of debt issuance costs), and the effective interest rate of the loans was 7.72%-7.82% per annum as of December 31, 2016. The outstanding loans under such credit facilities were secured by accounts receivable and property and equipment with a carrying amount of RMB13,305 and RMB153,653 as of December 31, 2016. The Company fully repaid the outstanding loans in 2017.

 

F-38



Table of Contents

 

GDS HOLDINGS LIMITED AND SUBSIDIARIES

NOTES TO CONSOLIDATED FINANCIAL STATEMENTS

(In thousands, except share data and per share data, or otherwise noted)

 

iv)             In September 2016, two subsidiaries of the Company entered into loan facilities with third party banks in a total amount of RMB1,135,000, for the purpose of (i) replacing an existing term loan facility agreement entered into in June 2016, and (ii) financing the subsidiaries’ data center projects and working capital requirements. As of December 31, 2016, the outstanding loans under such facility were RMB866,983 (consisting of a short term working capital loan of RMB12,629 with an effective interest rate of 5.66% per annum and long term loans of RMB854,354 (net of debt issuance costs) with effective interest rates of 7.02%-7.34% per annum). As of December 31, 2017, the outstanding loans under such facility were RMB1,024,533 (consisting of a short term working capital loan of RMB45,500 with an effective interest rate of 5.66% per annum and long term loans of RMB979,033 (net of debt issuance costs) with effective interest rates of 7.05%-7.11% per annum). The outstanding loans under such facilities were secured by 1) accounts receivable with a carrying amount of RMB35,185 and RMB8,185 as of December 31, 2017 and 2016, respectively and 2) property and equipment with a carrying amount of RMB92,102 and RMB110,831 as of December 31, 2017 and 2016, respectively. The loans are required to be repaid in full prior to the maturity date in the event (i) STT Communications Ltd. ceases to, directly or indirectly, own at least 50.1% of equity interests of STT GDC, (ii) STT GDC ceases to own and control, directly or indirectly, at least 40% of the equity interests in the Company prior to an IPO or 30% of the equity interests in the Company after an IPO, or ceases to be the single largest shareholder of the Company, (iii) the Company ceases to, directly or indirectly, own or control 100% of the borrowing subsidiary, (iv) there are changes in the shareholding structure of a principal operating subsidiary, as defined in the loan agreement or (v) William Wei Huang ceases to,  directly or indirectly, own at least 99.9% of the equity interests of GDS Beijing ((i), (ii), (iii), (iv) and (v) are referred to as “the Early Repayment Events”). The loan facilities contain financial covenants that limit certain financial ratios, such as the interest coverage ratio and gross leverage ratio, during the relevant period, as defined in the facilities. In addition, the loan facility includes a cross default provision which would be triggered if the Company fails to repay any financial indebtedness in an aggregate amount of RMB50,000 or more when due or within any originally applicable grace period. The outstanding long-term loans mature in 2021. As of December 31, 2016 and 2017, the Company was in compliance with these covenants.

 

v)                In September 2016, a subsidiary of the Company entered into a facility agreement with a third party bank for a total amount of RMB220,000. As of December 31, 2016, the outstanding loans under such facility were RMB137,334 (consisting of a short term working capital loan of RMB12,611 with an effective interest rate of 5.87% per annum and long term loans of RMB124,723 (net of debt issuance costs) with an effective interest rate of 7.63% per annum). As of December 31, 2017, the outstanding loans under such facility were RMB196,708 (consisting of a short term working capital loan of RMB9,190 with an effective interest rate of 5.87% per annum and long term loans of RMB 187,518 (net of debt issuance costs) with an effective interest rate of 7.24% per annum). The outstanding loans under such facilities were secured by 1) accounts receivable with a carrying amount of RMB25,368 and RMB30,110 as of December 31, 2017 and 2016, respectively and 2) property and equipment with a carrying amount of RMB80,124 and RMB85,765 as of December 31, 2017 and 2016, respectively. The loans are required to be repaid in full prior to the maturity date upon the occurrence of any of the Early Repayment Events. The loan facilities contain financial covenants that limit certain financial ratios, such as the interest coverage ratio and gross leverage ratio, during the relevant period, as defined in the facilities. In addition, the loan facility includes a cross default provision which would be triggered if the Company fails to repay any financial indebtedness in an aggregate amount of RMB50,000 or more when due or within any originally applicable grace period. The outstanding long-term loans mature in 2021. As of December 31, 2016 and 2017, the Company was in compliance with these covenants.

 

F-39



Table of Contents

 

GDS HOLDINGS LIMITED AND SUBSIDIARIES

NOTES TO CONSOLIDATED FINANCIAL STATEMENTS

(In thousands, except share data and per share data, or otherwise noted)

 

vi)             In December 2016, a subsidiary of the Company entered into a facility agreement with third party banks for a total amount of RMB310,000. As of December 31, 2016, the outstanding loans under such facility were RMB106,510 (consisting of a short term working capital loan of RMB537 with an effective interest rate of 5.66% per annum and long-term loans of RMB105,973 (net of debt issuance costs) with an effective interest rate of 6.32% per annum) which mature in 2021. The outstanding loans under such facilities were secured by accounts receivable, property and equipment and prepaid land use right with a carrying value of RMB2,466, RMB138,941 and RMB14,500, as of December 31, 2016, respectively. In 2017, the Company fully repaid the outstanding loans.

 

vii)          As of December 31, 2016, secured long-term loans and borrowings amounted to RMB9,500 with effective interest rate of 5.39% per annum were secured by property and equipment with carrying amount of RMB23,376 and guaranteed by William Wei Huang, Director and CEO of the Company. The Company fully repaid the loans in 2017.

 

viii)       In March 2017, two subsidiaries of the Company entered into a loan facility agreement with third party banks for a total amount of US$45,000. As of December 31, 2017, the outstanding loans under such agreement were RMB288,872 (net of debt issuance costs) with an effective interest rate of 6.48% per annum. The facility, as amended, mature in April 2020. The loans are required to be repaid in full prior to the maturity date in the event of (a) condition (i), (ii), (iii) and (v) of the Early Repayment Events, or (b) the borrowing subsidiaries cease to, directly or indirectly, own or control 100% of the equity interests of two subsidiaries of the Company. The loan facilities contain financial covenants that limit certain financial ratios, such as the debt to equity ratio, during the relevant period, as defined in the facilities. As of December 31, 2017, the Company was in compliance with these covenants.

 

ix)             In June 2017, a subsidiary of the Company entered into a project loan facility agreement with a third party bank for a total amount of RMB644,000. As of December 31, 2017, the outstanding loans under such facility were RMB456,706 (net of debt issuance costs), consisting of a short-term working capital loan of RMB22,473 with an effective interest rate of 6.30% per annum and long-term loans of RMB434,233 (net of debt issuance costs) with an effective interest rate of 6.82% per annum. The outstanding long-term loans mature in 2022. The loans were secured by accounts receivable and property and equipment with a carrying amount of RMB14,831 and RMB94,390 as of December 31, 2017, respectively. The loans are required to be repaid in full prior to the maturity date in the event (a) condition (i), (iii) and (v) of the Early Repayment Events, (b) STT GDC ceases to own and control, directly or indirectly, at least 25% of the equity interests of the Company or have the power to cast, or control the casting of, at least 25% of the votes that may be cast at a meeting of the Company’s board of directors (or similar governing body), or ceases to be the single largest shareholder of the Company, (c) the Company ceases to, directly or indirectly, own 100% of the equity interests of GDS Management Company and have the power to control GDS Management Company, (d) GDS Management Company ceases to, directly or indirectly, have the power to control GDS Beijing, (e) GDS Beijing ceases to, directly or indirectly, own 100% of the equity interests of and have the power to control a subsidiary of the Company, or (f) GDS Beijing fails to renew its internet data center (“IDC”) license or the authorization by GDS Beijing to a subsidiary of the Company to operate the business in relation to the related data center pursuant to its IDC license on or before the date of its expiry date. The loan facility contains financial covenants that limit certain financial ratios, including debt service coverage ratio, gross leverage ratio, debt to equity ratio and capital expenditure, as defined in the facility agreement. In addition, the loan includes a cross default if the aggregate amount of Financial Indebtedness or commitment for Financial Indebtedness of any Obligor Party or any other member of the Company is more than RMB50,000. As of December 31, 2017, the Company was in compliance with these covenants.

 

F-40



Table of Contents

 

GDS HOLDINGS LIMITED AND SUBSIDIARIES

NOTES TO CONSOLIDATED FINANCIAL STATEMENTS

(In thousands, except share data and per share data, or otherwise noted)

 

x)                In September 2017, two subsidiaries of the Company entered into a five-year facility agreement with third party banks for a total amount of RMB570,000 for repayment of borrower’s outstanding loans and financing borrower’s data center located in Beijing. As of December 31, 2017, the outstanding loans under such facility were RMB511,017 (net of debt issuance costs), consisting of a short-term working capital loan of RMB20,000 with an effective interest rate of 5.66%-6.30% per annum and long-term loans of RMB491,017 (net of debt issuance costs) with an effective interest rate of 6.26%-7.13% per annum. The outstanding long-term loans mature in 2022. The loans were secured by accounts receivable and property and equipment with a carrying amount of RMB17,649 and RMB248,377 as of December 31, 2017, respectively. The loans are required to be repaid in full prior to the maturity date in the event (a) condition (i), (iii) and (v) of the Early Repayment Events, (b) STT GDC ceases to own and control, directly or indirectly, at least 25% of the equity interests of the Company or have the power to cast, or control the casting of, at least 25% of the votes that may be cast at a meeting of the Company’s board of directors (or similar governing body), or ceases to be the single largest shareholder of the Company, (c) the Company ceases to, directly or indirectly, own 100% of the equity interests of GDS Management Company and have the power to control GDS Management Company, (d) GDS Management Company ceases to, directly or indirectly, be the beneficial owner of 100% of equity interests of GDS Beijing and GDS Suzhou and have the power to control GDS Beijing and GDS Suzhou, (e) GDS Beijing ceases to, directly or indirectly, be the legal and beneficial owner of 100% of equity interests of GDS Suzhou and have the power to control GDS Suzhou, (f) Beijing Hengpu’an Data Technology Development Co., Ltd. (“BJ Hengpu’an”) ceases to, directly or indirectly, be the legal and beneficial owner of 100% of equity interests of BJ Hengchang and have the power to control Beijing Hengchang Data Science & Technology Development Co., Ltd., or (g) GDS Beijing fails to renew its IDC license or the authorization by GDS Beijing to GDS Suzhou to operate the business in relation to the related data centers pursuant to its IDC license on or before the date of its expiry date. The loan facility contains financial covenants that limit certain financial ratios, including debt service coverage ratio, gross leverage ratio, debt to equity ratio and capital expenditure, as defined in the facility agreement. In addition, the loan facility includes a cross default provision which would be triggered if the Company fails to repay any financial indebtedness in an aggregate amount of RMB50,000 or more when due or within any originally applicable grace period. As of December 31, 2017, the Company was in compliance with these covenants.

 

F-41



Table of Contents

 

GDS HOLDINGS LIMITED AND SUBSIDIARIES

NOTES TO CONSOLIDATED FINANCIAL STATEMENTS

(In thousands, except share data and per share data, or otherwise noted)

 

xi)             In October 2017, a subsidiary of the Company entered into a 42-month facility agreement with a third-party bank for a total amount of US$25,000. As of December 31, 2017, the outstanding loan under such facility was RMB159,941 (net of debt issuance costs), which was a long-term loan with an effective interest rate of 6.87% per annum. The outstanding long-term loan matures in 2021. The loan was secured by accounts receivable with a carrying amount of RMB3,015 as of December 31, 2017. The loan is required to be repaid in full prior to the maturity date in the event (i) STT Communications Ltd. ceases to, directly or indirectly, own at least 50.1% of equity interests of STT GDC, (ii) STT GDC ceases to own and control, directly or indirectly, at least 25% of the Company’s equity interests or have the power to cast, or control the casting of, at least 25% of the votes that may be cast at a meeting of the Company’s board of directors (or similar governing body), or ceases to be the Company’s single largest shareholder, (iii) the Company cease to, directly or indirectly, own 100% of the equity interests of and have the power to control the target group in Guangzhou 2 Acquisition, (iv) William Wei Huang ceases to, directly or indirectly, own at least 99.9% of the equity interests of GDS Beijing or GDS Suzhou and have the power to control GDS Beijing or GDS Suzhou, (v) the Guangzhou 2 Acquisition does not occur by the long-stop date or the relevant transaction documents are terminated or rescinded or purported to be rescinded or repudiated or purported to be repudiated in whole or in part by any party thereof, or (vi) the IDC license of GDS Beijing or the borrowing subsidiary is cancelled prior to its expiry date. The loan facilities contain financial covenants that limit the debt service cover ratio during the relevant period, as defined in the facilities. In addition, the facility agreement includes a cross default provision which would be triggered if the Company fails to repay any financial indebtedness in an aggregate amount of US$4,500 or more when due or within any originally applicable grace period. As of December 31, 2017, the Company was in compliance with these covenants.

 

xii)          In November 2017, a subsidiary of the Company entered into a 5-year facility agreement with a third-party bank for a total amount of RMB180,000. As of December 31, 2017, the outstanding loans under such facility were RMB169,984 (net of debt issuance costs), consisting of a short-term working capital loan of RMB15,782 with an effective interest rate of 5.66% per annum and a long-term loan of RMB154,202 (net of debt issuance costs) with an effective interest rate of 6.92% per annum. The outstanding long-term loans mature in 2022. The loans were secured by accounts receivable and property and equipment with a carrying amount of RMB27,003 and RMB183,929 as of December 31, 2017, respectively. The loan is required to be repaid in full prior to the maturity date in the event (a) condition (i), (iii) and (v) of the Early Repayment Events, (b) STT GDC ceases to own and control, directly or indirectly, at least 25% of the Company’s equity interests or have the power to cast, or control the casting of, at least 25% of the votes that may be cast at a meeting of the Company’s board of directors (or similar governing body), or ceases to be the Company’s single largest shareholder, (c) the Company ceases to, directly or indirectly, own 100% of the equity interests of and have the power to control GDS Management Company, GDS Suzhou or GDS Beijing, or (d) GDS Beijing or the borrowing subsidiary fails to renew its IDC License on or before the date of its expiry date. The loan facilities contain financial covenants that limit certain financial ratios, such as the debt service coverage ratio and gross leverage ratio, during the relevant period, as defined in the facilities. In addition, the facility agreement includes a cross default provision which would be triggered if the Company fails to repay any financial indebtedness in an aggregate amount of RMB50,000 or more when due or within any originally applicable grace period. As of December 31, 2017, the Company was in compliance with these covenants.

 

F-42



Table of Contents

 

GDS HOLDINGS LIMITED AND SUBSIDIARIES

NOTES TO CONSOLIDATED FINANCIAL STATEMENTS

(In thousands, except share data and per share data, or otherwise noted)

 

xiii)       In November 2017, a subsidiary of the Company entered into a 6-year facility agreement with a third-party bank for a total amount of RMB428,000 for replacement of existing loans. As of December 31, 2017, the outstanding loans under such facility were RMB402,057 (net of debt issuance costs), which were long-term loans with an effective interest rate of 6.38% per annum. The outstanding long-term loans mature in 2023.

 

xiv)      In November 2017, a subsidiary of the Company entered into a financing arrangement with a third-party financer, which was amended in December 2017. Under such arrangement, the subsidiary assigned certain existing and future receivables as security in exchange for a cash payment of RMB200,000, which had not been received as of December 31, 2017. The subsidiary is obligated to repay RMB 200,000 together with an effective interest rate of 9.70% per annum within 5 years.

 

xv)         In December 2017, a subsidiary of the Company entered into a 7-year facility agreement with a third-party bank for a total amount of RMB1,010,000 for the purpose of (i) replacing an existing term loan facility agreement entered into in December 2016 and (ii) financing the subsidiaries’ data center projects and working capital requirements. As of December 31, 2017, the outstanding loan under such facility was RMB309,708 (net of debt issuance costs), which was a long-term loan mature in 2024. As of December 31, 2017, the effective interest rate of the outstanding loan was 7.35% per annum. The Company is required to pay issuance cost of  RMB35,540.  The loans are secured by accounts receivable with a carrying amount of RMB1,377 as of December 31, 2017.

 

xvi)      In December 2017, a subsidiary of the Company entered into a 10-year facility agreement with a third-party bank for a total amount of RMB100,000. As of December 31, 2017, the outstanding loan under such facility was RMB52,472 (net of debt issuance costs), which was a long-term loan with an effective interest rate of 6.69% per annum. The outstanding long-term loan matures in 2027.

 

As of December 31, 2017, the particulars of unsecured long-term loans and borrowings are as follows:

 

i)                    In March 2017, a subsidiary of the Company entered into an agreement with a third party bank for a total amount of RMB9,000. As of December 31, 2017, the outstanding loan was RMB7,250, which is a long-term working capital loan with an effective interest rate of 5.70% per annum and matures in 2019.

 

ii)                 In October 2017, a subsidiary of the Company entered into two facility agreements with third-party banks for a total amount of RMB100,000 and RMB10,000, respectively. As of December 31, 2017, the outstanding loans under such facilities were RMB100,000 and RMB10,000 with an effective interest rate of 5.23% and 7.00%, respectively. The loans mature in October 2019.

 

iii)              In December 2017, a subsidiary of the Company entered into a facility agreement with a third-party bank for a total amount of RMB50,000. As of December 31, 2017, the outstanding loan under such facility was RMB50,000. The loan bears an effective interest rate of 5.87% and matures in June 2019.

 

As of December 31, 2017, the Company had total working capital and project financing credit facilities of RMB5,371,555 from various banks, of which the unused amount was RMB986,911. As of December 31, 2017, the Company had drawn down RMB4,384,644, of which RMB462,946 was recorded in short-term loans and borrowings and RMB3,787,303 (net of debt issuance costs of RMB134,395) was recorded in long-term loans and borrowings, respectively. Drawdowns from the credit facility are subject to the approval of the banks and are subject to the terms and conditions of each agreement.

 

F-43



Table of Contents

 

GDS HOLDINGS LIMITED AND SUBSIDIARIES

NOTES TO CONSOLIDATED FINANCIAL STATEMENTS

(In thousands, except share data and per share data, or otherwise noted)

 

11   CONVERTIBLE BONDS PAYABLE

 

Convertible Bonds due December 30, 2019 issued by the Company (“Convertible Bonds due 2019”)

 

On December 30, 2015, the Company entered into a subscription agreement with two investors (referred to as “PA investor” and STT GDC Pte. Ltd. or “STT GDC”) for Convertible Bonds due 2019 in an aggregate principal amount of US$250,000 in four tranches. On December 30, 2015 and January 29, 2016, the Company received the first tranche of US$100,000 (RMB648,950) from PA investor and the second tranche of US$50,000 (RMB324,475) from STT GDC, respectively. The subscription for the remaining third and fourth tranches of the Convertible Bonds due 2019 in the aggregate principal amount of US$100,000 (RMB648,950) expired on September 30, 2016. The Company pledged 100% of the equity interests in a subsidiary to the investors.

 

The key terms of the Convertible Bonds due 2019 are summarized as follows:

 

Maturity Date

 

·      December 30, 2019

 

Interest

 

·                  A simple rate of 5% per annum on the outstanding principal amount, payable by the Company semi-annually (the “Cash Interest”).

 

·                  In the event that the bond holder has redeemed or converted part or whole of the principal amount, the bond holder shall be entitled to additional interest with a simple rate of 5% per annum (the “Accrued Interest”), payable in cash on the Maturity Date in the case of redemption or by issuance of ordinary shares of the Company at the Conversion Price on the Conversion Date in the case of conversion.

 

F-44



Table of Contents

 

GDS HOLDINGS LIMITED AND SUBSIDIARIES

NOTES TO CONSOLIDATED FINANCIAL STATEMENTS

(In thousands, except share data and per share data, or otherwise noted)

 

Conversion of the Convertible Bonds due 2019

 

·                  If the Company completes a QIPO, the bond holder, at any time between the date of completion of such QIPO (the “QIPO Completion Date”) and the Maturity Date (the “Conversion Period”), have the right to convert up to 100% of the principal amount of the bond (in multiples of US$10,000), together with the Accrued Interest thereon, into ordinary shares of the Company. The conversion price shall be US$1.675262 subject to adjustments for situations such as share dividend, share split, consolidation, recapitalization, exchange or substitution of ordinary shares at any time or from time to time. The Company determined that there was no embedded beneficial conversion feature (“BCF”) attributable to Convertible Bonds due 2019 at the commitment date because the initial conversion price of Convertible Bonds due 2019 was greater than the estimated fair value of the Company’s ordinary shares as of December 30, 2015. The estimated fair value of the underlying ordinary shares on December 30, 2015 was determined by management with the assistance of an independent valuation firm. The valuation used an income approach, which requires the estimation of future cash flows and the application of an appropriate discount rate with reference to comparable listed companies engaged in a similar industry to convert such future cash flows to a single present value.

 

·                  The Company determined that the embedded conversion option of the Convertible Bonds due 2019 was not required to be accounted for as an embedded derivative for periods prior to the Company’s IPO, as the underlying ordinary shares were not publicly traded or otherwise readily convertible into cash. Upon the listing of the Company’s ordinary shares on November 2, 2016, the embedded conversion option has been accounted for separately as an embedded derivative with changes in its fair value recognized through the consolidated statement of operations.  With the assistance of an independent appraiser, the Company determined that the fair value of the embedded conversion feature as a derivative liability was immaterial as of November 2, 2016 and December 31, 2016. Accordingly, no gain or loss was recognized in respect of the change in the fair value of such derivative liability for the year ended December 31, 2016.

 

·                  If the Company completes a QIPO and the closing price of its shares is at or above 125% of the conversion price (i.e. 25% premium to the conversion price) for a period of at least ten consecutive trading days, the Company may, at its unilateral option, notify the bondholder that the bond then outstanding will be mandatorily converted at the end of the notice period in accordance with the terms and conditions of the bond.

 

Redemption on maturity

 

·                  Unless previously converted or purchased and cancelled in the circumstances, the bond will be redeemed on December 30, 2019 at its principal amount, plus Accrued Interest thereon.

 

In November 2017, the bond holders of the Convertible Bonds due 2019, exercised the right to convert 100% of the principal amount of the bonds, together with the Accrued Interest thereon into 97,870,263 newly issued Class A ordinary shares at the conversion price of $1.675262 pursuant to the terms of the bonds. Concurrent with the conversion, the accrued but unpaid Cash Interest was relinquished. The difference between par value of the shares issued of RMB32 and the carrying value of the convertible bonds, Accrued Interest and unpaid Cash Interest of RMB1,106,195 were recorded as additional paid-in capital upon conversion.

 

F-45



Table of Contents

 

GDS HOLDINGS LIMITED AND SUBSIDIARIES

NOTES TO CONSOLIDATED FINANCIAL STATEMENTS

(In thousands, except share data and per share data, or otherwise noted)

 

12   ACCRUED EXPENSES AND OTHER PAYABLES

 

Accrued expenses and other payables consisted of the following:

 

 

 

As of December 31,

 

 

 

2016

 

2017

 

 

 

 

 

 

 

Accrued interest expenses

 

67,324

 

21,114

 

Accrued debt issuance costs

 

 

34,194

 

Income tax payable (note 20)

 

15,265

 

20,122

 

Consideration payables for acquisitions (note 8)

 

25,900

 

159,489

 

Other accrued expenses

 

71,924

 

101,275

 

Other payables

 

27,537

 

32,430

 

 

 

207,950

 

368,624

 

 

Other payables represent amounts due to service providers for various services received by the Company.

 

13   LEASE

 

Capital lease and other financing obligations

 

The Company’s capital lease and other financing obligations are summarized as follows:

 

 

 

December 31, 2016

 

December 31, 2017

 

 

 

Capital
lease
obligations

 

Other
financing
obligations

 

Total

 

Capital lease
obligations

 

Other
financing
obligations

 

Total

 

Within 1 year

 

71,300

 

22,044

 

93,344

 

212,780

 

45,007

 

257,787

 

After 1 year but within 2 years

 

85,783

 

38,443

 

124,226

 

220,293

 

63,151

 

283,444

 

After 2 years but within 3 years

 

92,677

 

39,548

 

132,225

 

316,475

 

75,685

 

392,160

 

After 3 years but within 4 years

 

193,202

 

41,586

 

234,788

 

144,052

 

76,678

 

220,730

 

After 4 years but within 5 years

 

71,501

 

42,287

 

113,788

 

141,910

 

80,832

 

222,742

 

After 5 years

 

716,089

 

725,178

 

1,441,267

 

1,900,744

 

1,469,318

 

3,370,062

 

Total

 

1,230,552

 

909,086

 

2,139,638

 

2,936,254

 

1,810,671

 

4,746,925

 

 

 

 

 

 

 

 

 

 

 

 

 

 

 

Less total future interest

 

(552,060

)

(450,670

)

(1,002,730

)

(1,209,120

)

(905,590

)

(2,114,710

)

Less: estimated building costs

 

 

(25,356

)

(25,356

)

 

(231,228

)

(231,228

)

Present value of lease and other financing obligations

 

678,492

 

433,060

 

1,111,552

 

1,727,134

 

673,853

 

2,400,987

 

Including:

 

 

 

 

 

 

 

 

 

 

 

 

 

Current portion

 

 

 

 

 

88,593

 

 

 

 

 

97,943

 

Non-current portion

 

 

 

 

 

1,022,959

 

 

 

 

 

2,303,044

 

 

The Company’s capital and build-to-suit leases expire at various dates ranging from 2020 to 2037. The weighted average effective interest rate of the Company’s capital and build-to-suit leases was 8.04% and 7.28% as of December 31, 2016 and 2017, respectively.

 

F-46



Table of Contents

 

GDS HOLDINGS LIMITED AND SUBSIDIARIES

NOTES TO CONSOLIDATED FINANCIAL STATEMENTS

(In thousands, except share data and per share data, or otherwise noted)

 

The Company recognized the capital lease and other financing obligations assumed in the business combination at the acquisition-date fair value. In addition, the Company entered into the following capital lease arrangements during the year ended December 31, 2017:

 

Beijing 2 Lease

 

In August 2017, the Company entered into an amendment agreement in respect of an existing lease of a building in Beijing, China, from a third-party lessor (the “Beijing 2 Lease”). Beijing 2 Lease was originally classified as an operating lease. As a result of the lease modification, the revised agreement was considered as a new lease pursuant to ASC 840-10-25 and was classified as a capital lease as the present value of minimum lease payments excessed 90% of the fair value of the leased assets. Accordingly, the Company recorded capital lease assets and capital lease obligations at an amount equal to the present value of the remaining minimum lease payments of RMB157,000.

 

Shanghai 5 Lease

 

In April 2017, the Company entered into a lease agreement for an existing building in Shanghai, China from a third party lessor (the “Shanghai 5 Lease”). Shanghai 5 Lease has a lease term of 20 years and 3 months from July 2017 to September 2037. The Company determined that the lease is a capital lease as the present value of the minimum lease payments exceeded 90% of the fair value of the leased property at the inception of the lease.

 

Shanghai 8 Lease

 

In November 2017, the Company entered into a lease agreement for an existing building in Shanghai, China from a third party lessor (the “Shanghai 8 Lease”). Shanghai 8 Lease has a lease term of 20 years from November 2017 to November 2037. The Company determined that the lease is a capital lease as the present value of the minimum lease payments exceeded 90% of the fair value of the leased property at the inception of the lease.

 

Accordingly, on the lease commencement date, the Company recorded capital lease assets and capital lease obligations at an amount equal to the present value of the minimum lease payments in the aggregate amount of RMB262,206 for Shanghai 5 Lease and Shanghai 8 Lease.

 

Hebei Equipment Lease

 

In November 2017, the Company entered into a lease agreement with a third party lessor in respect of certain data center equipment (the “Hebei Equipment Lease”). Hebei Equipment Lease has a lease term of 3 years from November 2017 to November 2020. The Company determined that the lease is a capital lease as the present value of the minimum lease payments exceeded 90% of the fair value of the leased equipment at the inception of the lease. Accordingly, on the lease commencement date, the Company recorded capital lease assets and capital lease obligations at an amount equal to the present value of the minimum lease payments of RMB177,922.

 

F-47



Table of Contents

 

GDS HOLDINGS LIMITED AND SUBSIDIARIES

NOTES TO CONSOLIDATED FINANCIAL STATEMENTS

(In thousands, except share data and per share data, or otherwise noted)

 

Build-to-suit leases

 

Shanghai 6 Lease and Shanghai 7 Lease

 

In October 2017, the Company entered into a lease agreement with a third party developer-lessor for the development, construction and the lease (build-to-suit lease) of two brand new buildings (the “Shanghai 6 Lease” and “Shanghai 7 Lease”) in Shanghai, China. The Company paid a deposit for the two leases to the developer-lessor. Both the Shanghai 6 Lease and Shanghai 7 Lease have a lease term of 20 years commencing upon the delivery of the respective completed building to the Company. The two buildings will be constructed based on the Company’s specifications and will not include any interior elements, such as electrical wiring, interior walls, ventilation and air conditioning systems, flooring or normal tenant improvements. That is, the developer-lessor will hand over two cold-shell buildings to the Company upon completion of construction. Upon the delivery of the cold-shell buildings, the Company will convert the two buildings into data centers. No rent is paid by the Company during the construction of the two buildings. All project hard costs are to be paid by the developer-lessor, including site preparation and construction costs. In the event of termination of the lease agreements during the lease term, the Company is obligated to pay 50% of the remaining minimum lease payments. In addition, if the Company terminates the agreements before the construction of the buildings are completed, the Company is obligated to reimburse the developer-lessor for costs incurred during the construction period, including but not limited to project application costs, project design fees, ground preparation and levelling costs.

 

In accordance with ASC 840-40-55, the Company has determined that it is the owner of the two buildings during the construction period for financial reporting purposes as it has substantially all of the construction period risks based on the maximum guarantee test (without considering probability that the Company having to make the payments). Accordingly, the Company records an asset for the estimated incurred construction costs of the project and a liability for those costs funded by the lessor-developer during the construction period.

 

Upon completion of the construction and commencement of the lease terms, the Company assesses whether these arrangements qualify for sales recognition under the deemed sale-leaseback transaction. If the arrangements do not qualify for sales recognition under the sale-leaseback accounting guidance, the Company continues to be the deemed owner of the build-to-suit assets for financial reporting purposes. The Company keeps the construction costs of the assets on its balance sheet. In addition, lease payments less the portion considered to be interest expense decrease the financing liability.

 

Operating leases

 

The Company leases data centers, offices and other equipment that are classified as operating leases. The majority of the Company’s operating leases expire at various dates though 2037.

 

Future minimum operating lease payments as of December 31, 2017 are summarized as follow:

 

Twelve-months ending December 31,

 

 

 

2018

 

135,599

 

2019

 

101,152

 

2020

 

88,587

 

2021

 

48,939

 

2022

 

48,723

 

Thereafter

 

337,355

 

Total

 

760,355

 

 

F-48



Table of Contents

 

GDS HOLDINGS LIMITED AND SUBSIDIARIES

NOTES TO CONSOLIDATED FINANCIAL STATEMENTS

(In thousands, except share data and per share data, or otherwise noted)

 

Rental expenses were approximately RMB131,875, RMB124,712 and RMB155,148 for the years ended December 31, 2015, 2016 and 2017, respectively. The Company did not sublease any of its operating leases for the periods presented.

 

14   OTHER LONG-TERM LIABILITIES

 

Other long-term liabilities consisted of the following:

 

 

 

As of
December 31, 2016

 

As of
December 31, 2017

 

 

 

 

 

 

 

Consideration payable for an acquisition (Note 8)

 

 

120,881

 

Payables for purchase of property and equipment

 

37,126

 

195,749

 

Accrued interests

 

51,112

 

 

Deferred government grants

 

14,051

 

16,789

 

Others

 

9,417

 

25,479

 

Total

 

111,706

 

358,898

 

 

F-49



Table of Contents

 

GDS HOLDINGS LIMITED AND SUBSIDIARIES

NOTES TO CONSOLIDATED FINANCIAL STATEMENTS

(In thousands, except share data and per share data, or otherwise noted)

 

15   REDEEMABLE PREFERRED SHARES

 

 

 

Series A

 

Series A*

 

Series B

 

Series B1

 

Series B2

 

Series B4

 

Series B5

 

Series C

 

Total

 

 

 

Shares

 

RMB’000

 

Shares

 

RMB’000

 

Shares

 

RMB’000

 

Shares

 

RMB’000

 

Shares

 

RMB’000

 

Shares

 

RMB’000

 

Shares

 

RMB’000

 

Shares

 

RMB’000

 

Shares

 

RMB’000

 

Balance at January 1, 2015

 

29,635,045

 

97,274

 

6,916,645

 

39,575

 

2,576,483

 

15,080

 

11,527,742

 

80,148

 

10,435,639

 

67,419

 

14,076,620

 

87,477

 

35,393,262

 

229,683

 

238,526,241

 

1,547,383

 

349,087,677

 

2,164,039

 

Changes in redemption value

 

 

4,029

 

 

 

 

754

 

 

 

 

 

 

 

 

13,715

 

 

92,428

 

 

110,926

 

Foreign exchange impact

 

 

6,125

 

 

 

 

955

 

 

 

 

 

 

 

 

14,640

 

 

98,629

 

 

120,349

 

Balance at December 31, 2015 and January 1, 2016

 

29,635,045

 

107,428

 

6,916,645

 

39,575

 

2,576,483

 

16,789

 

11,527,742

 

80,148

 

10,435,639

 

67,419

 

14,076,620

 

87,477

 

35,393,262

 

258,038

 

238,526,241

 

1,738,440

 

349,087,677

 

2,395,314

 

Changes in redemption value

 

 

(39,098

)

 

 

 

(3,921

)

 

 

 

 

 

 

 

(21,016

)

 

(141,635

)

 

(205,670

)

Conversion to ordinary shares

 

(29,635,045

)

(72,965

)

(6,916,645

)

(43,564

)

(2,576,483

)

(13,600

)

(11,527,742

)

(88,221

)

(10,435,639

)

(74,209

)

(14,076,620

)

(96,287

)

(35,393,262

)

(248,455

)

(238,526,241

)

(1,673,831

)

(349,087,677

)

(2,311,132

)

Foreign exchange impact

 

 

4,635

 

 

3,989

 

 

732

 

 

8,073

 

 

6,790

 

 

8,810

 

 

11,433

 

 

77,026

 

 

121,488

 

Balance at December 31, 2016

 

 

 

 

 

 

 

 

 

 

 

 

 

 

 

 

 

 

 

 

The Series A, Series B Shares, Series A* Shares, Series B1 Shares, Series B2 Shares, Series B3 Shares, Series B4 Shares, Series B5 Shares and Series C Shares are collectively referred to as the “preferred shares”. The preferred shares are denominated in US$, which is the functional currency of the issuer, GDS Holdings.

 

F-50



Table of Contents

 

GDS HOLDINGS LIMITED AND SUBSIDIARIES

NOTES TO CONSOLIDATED FINANCIAL STATEMENTS

(In thousands, except share data and per share data, or otherwise noted)

 

In January 2007, the Company issued 53,625,000 Series A redeemable preferred shares (“Series A Shares”) to a group of investors unrelated to the Company at US$0.3636 (RMB2.8279) per share. Concurrent with the issuance, a holder of bonds payable converted bonds payable of US$3,500 (RMB27,222) into 9,625,000 Series A Shares.

 

In March 2011, the Company issued 11,550,000 Series B redeemable preferred shares (“Series B Shares”) to a group of investors unrelated to the Company at US$0.7792 (RMB5.1087) per share.

 

In June 2014, the Company issued 88,352,558 ordinary shares, 14,149,705 Series A* Shares, 33,959,293 Series B1 Shares, 25,618,413 Series B2 Shares, 14,045,432 Series B3 Shares and 23,037,763 Series B4 Shares in connection with the acquisition of EDC Holding Limited (“EDC Holding”). Series B1, B2, B3, B4 Shares are collectively referred to as Series B* Shares.

 

On August 13, 2014, the Company issued 238,526,241 Series C redeemable preferred shares (“Series C Shares”) to an investor unrelated to the Company at US$1.0365 (RMB6.3779) per share, for cash consideration of US$247,238 (RMB1,521,295). The Company incurred issuance costs of US$3,271 (RMB20,128), which were recorded as a reduction in the carrying amount of the redeemable preferred shares.

 

Prior to the completion of the IPO, the Company concluded that it was probable that the redeemable preferred shares will become redeemable. The Company has elected to recognize changes in the redemption value immediately as they occur and adjust the carrying amount of the redeemable preferred shares to equal the redemption value at the end of each reporting period. Increases in the carrying amount of the redeemable preferred shares are recorded by charges against retained earnings or, in the absence of retained earnings, by charges against paid-in capital. Reductions in the carrying amount of the redeemable preferred shares are recognized only to the extent that increases to the initial carrying amount of the redeemable preferred shares were previously recorded. The resulting increases or decreases in the carrying amount of redeemable preferred shares increases or decreases net loss attributable to ordinary shareholders in the calculation of earnings per share. The increase in redemption value of the redeemable preferred shares was RMB69,116 and RMB110,926 for the years ended December 31, 2014 and 2015, respectively. The decrease in redemption value of the redeemable preferred shares was RMB205,670 for the year ended December 31, 2016 as a result of the preference dividend declared and paid upon the completion of the IPO.

 

Extinguishment of preferred shares

 

In connection with the issuance of Series C Shares, on August 13, 2014, the Company repurchased 23,533,064 Series A Shares, 5,503,899 Series A* Shares, 8,413,412 Series B Shares, 13,209,358 Series B1 Shares, 9,964,954 Series B2 Shares, 5,463,340 Series B3 Shares and 8,961,143 Series B4 Shares at US$1.0365 (RMB6.3779) per share, for cash consideration of US$77,790 (RMB478,666), of which RMB455,366 was paid in 2014 and the remaining RMB23,300 was paid in 2015. The Company made the offer for the repurchase to all existing preferred shareholders on that date. The reason for the repurchase of these various series of preferred shares and the ordinary shares was so that the Series C shareholder would hold no less than 40% of the Company’s issued share capital on a fully diluted basis.

 

In accordance with ASC 260-10-S99, the difference between the cash consideration transferred to the holders of the preferred shares and the carrying amount of the preferred shares (net of issuance costs) is added to net loss to arrive at loss attributable to ordinary shareholders in the calculation of loss per share. The Company recorded the difference of US$12,497 (RMB76,900) between the repurchase price of US$77,790 (RMB478,666) and the carrying amount of such preferred shares of US$65,293 (RMB401,766) against additional paid-in capital, in the absence of retained earnings.

 

F-51



Table of Contents

 

GDS HOLDINGS LIMITED AND SUBSIDIARIES

NOTES TO CONSOLIDATED FINANCIAL STATEMENTS

(In thousands, except share data and per share data, or otherwise noted)

 

On August 13, 2014 and December 22, 2014, the Company exchanged a total of 35,393,262 preferred shares, comprising of 10,081,891 Series A Shares, 1,729,161 Series A* Shares, 560,105 Series B Shares and 23,022,105 Series B* Shares (collectively, the “Exchanged Shares”) by re-designating those shares into 35,393,262 newly issued Series B5 redeemable preferred shares (“Series B5 Shares”) to facilitate the sale of the Exchanged Shares held by certain selling preferred shareholders. Concurrently, the holders sold the 35,393,262 Series B5 Shares to one investor (B5 Holder), at the purchase price of US$1.0365 (RMB6.3779) per share for a total cash consideration of US$36,685 (RMB225,198). The terms of the B5 Shares were identical to the terms of the Series C Shares.

 

The exchange, in substance, is the same as a repurchase of the Exchanged Shares from the selling preferred shareholders and a concurrent issuance of Series B5 Shares to the B5 Holder. Accordingly, the Company accounted for the exchange or re-designation of the Exchanged Shares for Series B5 Shares as an extinguishment. The difference of US$4,812 (RMB29,615) between the fair value of the Series B5 Shares of US$36,685 (RMB225,198) and the carrying amount of the Exchanged Shares of US$31,873 (RMB195,583) was recorded against additional paid-in capital, in the absence of retained earnings. In accordance with ASC 260-10-S99, the difference was added to net loss to arrive at loss attributable to ordinary shareholders in the calculation of loss per share.

 

Modification of preferred shares

 

In connection with the issuance of Series C Shares on August 13, 2014, the Company and the holders of the remaining Series A, A*, B, B1, B2, B3 and B4 Shares (after the above extinguishment) agreed to modify the terms of their respective preferred shares. The redemption date of these Series A, A*, B, B1, B2, B3 and B4 Shares was extended to the same redemption date as Series C Shares. The holders also agreed to modify the redemption price by reducing the annual rate of return of their respective preferred shares.

 

The Company determines whether an amendment or modification to the terms of its redeemable convertible preferred shares represents an extinguishment based on a fair value approach. If the fair value of the preferred shares immediately before and after the amendment is significantly different (by more than 10%), the amendment or modification represents an extinguishment. The Company has determined that the amendment to the terms of the preferred shares did not represent an extinguishment, and therefore modification accounting was applied by analogy to the modification guidance contained in ASC 718-20, Compensation—Stock Compensation. Based on a comparison of the fair value of the preferred shares after the amendment to the fair value of the preferred shares immediately before the amendment, the additional fair value change was immaterial. The fair value of the preferred shares before and after the amendment or modification was determined by management with the assistance of a third party valuation firm.

 

F-52



Table of Contents

 

GDS HOLDINGS LIMITED AND SUBSIDIARIES

NOTES TO CONSOLIDATED FINANCIAL STATEMENTS

(In thousands, except share data and per share data, or otherwise noted)

 

Preference Dividend

 

On September 29, 2016, the Board of Directors of the Company declared and approved the payment of the preference dividend on the Company’s preferred shares. The entitlement to, and payment of the dividend is conditional on the completion of the Qualified IPO. The amount of the preference dividend to be paid is determined based on the annual rate of 6% from the date of the issuance of the respective preferred shares to the date of the Qualified IPO plus a special rate of return on Series A*, B1, B2 and B4 Shares. The preference dividend is to be paid in either cash or ordinary shares of the Company as elected by each preferred shareholder. The number of ordinary shares to be issued to pay the preference dividends is determined based on the initial public offering price of the Company’s ordinary shares and the dividend amount elected by the preferred shareholder to be paid in ordinary shares. The shareholders of Series A, A*, B, B1, B2 redeemable preferred shares have elected to receive the dividend in cash upon the completion of the Qualified IPO, and the shareholders of Series B4, B5 and C redeemable preferred shares have elected to receive the dividend in ordinary shares of the Company upon the completion of the Qualified IPO.

 

Upon completion of the IPO on November 7, 2016, the Company paid the preference dividend in an aggregate amount of US$50,812 (RMB343,296), of which US$11,449 (RMB76,502) was paid in cash and US$39,363 (RMB266,794) was paid by issuing an aggregate 31,490,164 ordinary shares to the holders of the preferred shares based on the initial public offering price of US$10.00 per ADS, or US$1.25 per ordinary share.

 

Terms of the preferred shares

 

Key terms of the preferred shares are summarized as follows:

 

Dividends

 

Holders of the preferred shares are entitled to receive preference dividends at an annual rate of 6% per annum of the respective preferred shares issue price, out of any funds legally available for this purpose, when, as and if declared by the Board of Directors of GDS Holdings. Payment of dividends to certain series of preferred shares is in preference and priority to any declaration or payment of any distribution on other series of preferred shares, details of which are set out in the Company’s Memorandum of Association. The right to receive dividends on the preferred shares shall be cumulative, and the right to such dividends shall accrue to holders of the preferred shares notwithstanding the fact that dividends on said shares are not declared or paid in any calendar year.

 

Conversion

 

The holders of preferred shares have the right to convert all or any portion of their holdings into ordinary shares of GDS Holdings at any time. Each preferred share is convertible into one ordinary share, subject to adjustment such as share dividend, share split, consolidation, and recapitalization.

 

In addition, each preferred share shall (a) automatically be converted into ordinary share at then-effective conversion price immediately prior to the closing of a QIPO, or (b) be converted in to ordinary share at then-effective conversion price with the vote or written consent of the holders of at least 85% of the then outstanding Series A Shares, Series A* Shares, Series B Shares, Series B1 Shares, Series B2 Shares, Series B4 Shares and Series B5 Shares (voting together as a separate class) and the holders of at least 75% of the then outstanding Series C Shares, in each case on an as converted basis.

 

F-53



Table of Contents

 

GDS HOLDINGS LIMITED AND SUBSIDIARIES

NOTES TO CONSOLIDATED FINANCIAL STATEMENTS

(In thousands, except share data and per share data, or otherwise noted)

 

For the purposes of conversion of preferred shares, QIPO refers to a firm commitment underwritten IPO on an internationally recognized securities exchange (i) with gross cash proceeds to the Company of at least US$100,000, (ii) at an issue price per share being not less than twenty-five percent (25%) above US$1.0365, as adjusted for any recapitalization from time to time, and (iii) resulting in a free float of not less than twenty percent (20%) of the Company’s share capital.

 

The Company evaluated the embedded conversion option in the convertible preferred shares to determine if the embedded conversion option require bifurcation and accounted for as a derivative. The Company concluded the embedded conversion option did not require it to be bifurcated pursuant to ASC 815. The Company also determined that there was no beneficial conversion feature (“BCF”) attributable to the convertible preferred shares because the initial conversion price was higher than the fair value of the Company’s ordinary shares. The fair value of the Company’s ordinary shares on the commitment date was estimated by management with the assistance of an independent valuation firm. The Company also determined there was no other embedded derivative to be separated from the convertible preferred share.

 

Upon completion of the IPO on November 7, 2016, 349,087,677 preferred shares were automatically converted into 349,087,677 ordinary shares on a one-to-one basis. Upon conversion, the carrying amounts of the Series A, A*, B, B1, B2, B4, B5 and C redeemable preferred shares have been reclassified as shareholders’ equity under ordinary shares (for the par value) and additional paid-in capital (for the excess of the carrying value of the redeemable preferred shares over the par value).

 

Voting rights

 

The holders of the preferred shares have voting rights equivalent to the ordinary shareholders on an “if converted” basis.

 

Liquidation preference

 

In the event of any liquidation, dissolution or winding up of the affairs of the Company, whether voluntary or involuntary, the holders of preferred shares shall be entitled to be paid out of the assets of the Company available for distributions a liquidation preference in the amount per preferred share equal to the redemption amount plus all accrued or declared but unpaid dividends.

 

Payment of liquidation preference on certain series of preferred shares is prior and in preference to any payment on other series of preferred shares, and the liquidation preference in order of priority is Series C, Series B5, Series B*, Series B, Series A*, and Series A, details of which are set out in the Company’s Memorandum of Association.

 

Redemption

 

Subject to other redemption requirements set out in the Company’s Memorandum of Association, on or after the 4th anniversary of the original issue date of Series C Shares, the holders of preferred shares may, at the election of the holders of at least 75% of each series of outstanding preferred shares voting together as a separate class on an as converted basis, to the extent permitted by applicable laws, redeem all or any portion of the then outstanding preferred shares at a redemption price equal to the redemption amount, plus an amount equal to all accrued or declared but unpaid dividends thereon, including the 6% cumulative preference dividends whether declared or not.

 

F-54



Table of Contents

 

GDS HOLDINGS LIMITED AND SUBSIDIARIES

NOTES TO CONSOLIDATED FINANCIAL STATEMENTS

(In thousands, except share data and per share data, or otherwise noted)

 

The redemption amount, shall mean, with respect to the Series A Shares, US$0.363636 per share; with respect to the Series B Shares, US$0.77922 per share, with respect to the Series A* Shares, US$0.1060 per share; with respect to the Series B1 Shares, US$0.5300 per share; with respect to the Series B2 Shares, US$0.5855 per share; with respect to the Series B4 Shares, US$0.4340 per share; with respect to the Series B5 Shares, US$1.036522 per share; and with respect to the Series C Shares, US$1.036522 per share.

 

16          FAIR VALUE MEASUREMENT

 

As of December 31, 2016 and 2017, there was no asset or liability that was measured at fair value on a recurring basis in periods subsequent to their initial recognition.

 

Following is a description of the valuation techniques that the Company uses to measure fair value of financial assets and financial liabilities:

 

·                  Short-term financial instruments (restricted cash, accounts receivable and payable, short-term borrowings, and accrued expenses and other payables)—cost approximates fair value because of the short maturity period.

 

·                  Long-term borrowings—fair value is based on the amount of future cash flows associated with each debt instrument discounted at the Company’s current borrowing rate for similar debt instruments of comparable terms. The carrying values of the long-term borrowings approximate their fair values as all the long-term debt carry variable interest rates which approximate rates currently offered by the Company’s bankers for similar debt instruments of comparable maturities.

 

·                  Convertible bonds payable—the estimated fair value approximated the carrying value of RMB1,040,550 as of December 31, 2016. The fair value was measured based on the best information available in the circumstances, including expected cash flows and appropriately risk-adjusted discount rates.

 

17          ORDINARY SHARES

 

Upon incorporation in 2006, the Company issued 110,000,001 ordinary shares with a par value of US$0.00005 (RMB0.000404) each.

 

In June 2014, the Company issued 88,352,558 ordinary shares with a fair value of RMB472,945 to the shareholders of EDC Holding as part of the consideration to acquire EDC Holding.

 

In August 2014, the holder of the Bonds due 2015 exchanged principal amount of US$27,860 (RMB171,431) for 38,397,655 ordinary shares.

 

In connection with the issuance of Series C Shares, on August 13, 2014, the Company repurchased 18,762,292 ordinary shares from certain shareholders at US$1.0365 (RMB6.3779) per share, for a total consideration of US$19,448 (RMB119,664). Upon the repurchase, the Company cancelled such shares. The reason for the repurchase of the various series of preferred shares (note 15) and these ordinary shares was so that the Series C shareholder would hold no less than 40% of the Company’s issued share capital on a fully diluted basis.

 

In August 2016, the Company granted 877,400 fully vested restricted shares to its directors to settle a portion of its remuneration obligation to such directors (note 18).

 

F-55



Table of Contents

 

GDS HOLDINGS LIMITED AND SUBSIDIARIES

NOTES TO CONSOLIDATED FINANCIAL STATEMENTS

(In thousands, except share data and per share data, or otherwise noted)

 

On October 18, 2016, the Board approved the reclassification and redesignation of the Company’s existing preferred shares and ordinary shares into Class A ordinary shares and Class B ordinary shares, whereby immediately prior to the completion of the Company’s initial public offering, (i) all of the Company’s then issued and outstanding preferred shares and ordinary shares were converted into an equal number of Class A ordinary shares, and (ii) all of the Class A ordinary shares then beneficially owned by Mr. William Wei Huang, the founder, chairman and chief executive officer, or entities controlled by him, were converted into an equal number of Class B ordinary shares. All options, regardless of grant date, entitle their holders to receive the equivalent number of Class A ordinary shares once the conditions to vesting and exercise of such share-based compensation awards have been met. Class A ordinary shares and Class B ordinary shares carry equal rights, generally rank pari passu with one another and are entitled to one vote per share at general meetings of shareholders, except for only the following matters at general meetings of shareholders, with respect to which Class B ordinary shares are entitled to 20 votes per share: (i) the election of a simple majority, or six, of our directors; and (ii) any change to our articles of association that would adversely affect the rights of Class B shareholders. With respect to any other matters at general meetings of our shareholders, each Class A ordinary share is entitled to one vote, and each Class B ordinary share is entitled to one vote. For so long as there are Class B ordinary shares outstanding, the holders of Class B ordinary shares will also have the right to nominate one less than a simple majority, or five, of the directors to our board of directors, which directors shall be subject to the voting arrangements described above.  Class B ordinary shares are convertible into Class A ordinary shares, and will automatically convert into Class A ordinary shares under certain circumstances. Any Class A ordinary shares which Class B shareholders acquire, including upon the exercise of options, will be converted into Class B ordinary shares.

 

On November 7, 2016 and December 6, 2016, the Company successfully completed its IPO of 19,250,000 ADS (or 154,000,000 Class A ordinary shares) and the underwriters exercised their option to purchase 820,735 additional ADSs (or 6,565,880 Class A ordinary shares), each representing eight of its Class A ordinary shares. Upon completion of the IPO, 349,087,677 preferred shares were automatically converted into 349,087,677 Class A ordinary shares on a one-to-one basis. In addition, an aggregate 31,490,164 Class A ordinary shares were issued to the holders of the preferred shares as a portion of settlement of total preference shares dividend (note 15).

 

In October 2017, the Company issued 64,257,028 Class A ordinary shares to CyrusOne Inc., a third party investor, at the price of $1.55625 per share.

 

In November 2017, the bond holders of the Convertible Bonds due 2019, exercised the right to convert 100% of the principal amount of the bonds, together with the Accrued Interest thereon into 97,870,263 newly issued Class A ordinary shares at the conversion price of $1.675262 pursuant to the terms of the bonds (note 11).

 

As of December 31, 2017, the Company’s outstanding share capital consisted of 873,679,343 Class A ordinary shares and 67,590,336 Class B ordinary shares.

 

18          SHARE-BASED COMPENSATION

 

Equity Incentive Plans

 

The Company adopted the 2014 Equity Incentive Plan (“the 2014 Plan”) in July 2014 for the granting of share options to key employees, directors and external consultants in exchange for their services. The total number of shares, which may be issued under the 2014 Plan, is 29,240,000 shares.

 

F-56



Table of Contents

 

GDS HOLDINGS LIMITED AND SUBSIDIARIES

NOTES TO CONSOLIDATED FINANCIAL STATEMENTS

(In thousands, except share data and per share data, or otherwise noted)

 

The Company adopted the 2016 Equity Incentive Plan (“the 2016 Plan”) in August 2016 for the granting of share options, stock appreciation rights and other stock-based award (collectively referred to as the “Awards”) to key employees and directors. The maximum aggregate number of shares, which may be subject to Awards under the Plan, is 56,707,560.

 

Options to directors, officers and employees

 

On May 1, 2016, the Company granted 11,084,840 share options to employees, officers and directors. These share options were fully vested upon the date of grant for past services and had an exercise price of US$0.7792 (RMB5.0328) per option. The options have a contractual term of five years.

 

Options to non-employee consultants

 

In January 2015, the Company granted 1,000,000 share options to an external consultant at an exercise price of US$0.7792 (RMB4.8) per option. The options vest every six months in six equal instalments for future ongoing services. The options have a contractual term of five years. As of December 31, 2016 and 2017, 333,334 and nil forfeitable and unvested non-employee options remained unvested, respectively.

 

A summary of the option activity is as follows:

 

 

 

 

 

 

 

Weighted 

 

 

 

 

 

 

 

average

 

 

 

 

 

Weighted

 

grant-date

 

 

 

Number

 

average

 

fair value

 

 

 

of options

 

exercise price

 

per option

 

 

 

 

 

(RMB)

 

(RMB)

 

Options outstanding at January 1, 2015

 

17,463,207

 

 

 

 

 

Granted

 

519,271

 

4.8

 

1.9

 

Forfeited

 

(788,944

)

4.8

 

1.9

 

Options outstanding at December 31, 2015

 

17,193,534

 

4.8

 

1.9

 

 

 

 

 

 

 

 

 

Granted

 

11,551,507

 

5.2

 

4.9

 

Forfeited

 

(155,259

)

4.8

 

1.9

 

Options outstanding at December 31, 2016

 

28,589,782

 

5.2

 

3.2

 

 

 

 

 

 

 

 

 

Granted

 

333,334

 

5.2

 

10.6

 

Exercised

 

(816,880

)

5.3

 

1.9

 

Forfeited

 

(19,000

)

5.3

 

1.9

 

Options outstanding at December 31, 2017

 

28,087,236

 

5.1

 

3.2

 

 

 

 

 

 

 

 

 

Options vested and expect to vest at December 31, 2017

 

28,087,236

 

5.1

 

3.2

 

 

F-57



Table of Contents

 

GDS HOLDINGS LIMITED AND SUBSIDIARIES

NOTES TO CONSOLIDATED FINANCIAL STATEMENTS

(In thousands, except share data and per share data, or otherwise noted)

 

The following table summarizes information with respect to stock options outstanding and stock options exercisable as of December 31, 2017:

 

 

 

 

 

Weighted

 

 

 

 

 

 

 

average

 

Weighted

 

 

 

Number

 

remaining

 

average

 

 

 

of shares

 

contractual life

 

exercise price

 

 

 

 

 

(years)

 

(RMB)

 

Options outstanding and exercisable

 

28,087,236

 

2.2

 

5.1

 

 

As of December 31, 2016 and 2017, 600,000 and 266,666 forfeitable and unvested non-employee options, respectively, were treated as unissued for accounting purposes and were not included in the table above. As of December 31, 2016 and 2017, there were no unvested employee stock options.

 

The fair value of the options granted is estimated on the date of grant using the binomial option pricing model with the following assumptions used.

 

Grant date:

 

January 2015

 

May 2016

 

Risk-free rate of return

 

2.27%

 

1.98%

 

Volatility

 

29.80%

 

28.50%

 

Expected dividend yield

 

 

 

Exercise multiple

 

2.20

 

2.20

 

Fair value of underlying ordinary share

 

US$0.90

 

US$1.51

 

 

 

(RMB 5.5)

 

(RMB 9.8)

 

Expected term

 

5 years

 

5 years

 

 

(1)         Volatility

 

The volatility of the underlying ordinary shares during the lives of the options was estimated based on the historical stock price volatility of comparable listed companies over a period comparable to the expected term of the options.

 

(2)         Risk-free interest rate

 

Risk-free interest rate was estimated based on the yield to maturity of China international government bonds with a maturity period close to the expected term of the options.

 

(3)         Dividend yield

 

The dividend yield was estimated by the Company based on its expected dividend policy over the expected term of the options.

 

(4)         Exercise multiple

 

Exercise multiple represents the value of the underlying share as a multiple of exercise price of the option, which, if achieved, results in exercise of the option.

 

F-58



Table of Contents

 

GDS HOLDINGS LIMITED AND SUBSIDIARIES

NOTES TO CONSOLIDATED FINANCIAL STATEMENTS

(In thousands, except share data and per share data, or otherwise noted)

 

(5)         Fair value of underlying ordinary shares

 

The estimated fair value of the ordinary shares underlying the options as of the respective grant dates was determined based on a retrospective valuation with the assistance of a third party appraiser.

 

Settlement of liability-classified restricted shares award

 

In May 2016, the Board resolved to pay RMB 11,733 to its directors, of which RMB 4,194 will be settled in cash and RMB7,539 will be settled by issuing of a variable number of the Company’s shares that have an equal value. Accordingly, the Company recorded an expense in general and administrative expenses and a liability of RMB11,733. In August 2016, the Company paid cash of RMB4,194 and issued 877,400 fully vested restricted shares to its directors to fully settle such obligation. Fifty percent (50%) of the restricted shares may not be sold or otherwise disposed of for one year from the grant date. The number of restricted shares required to be issued was determined by the fair value of the restricted shares on the date of settlement and the share-settled portion of the liability of RMB7,539. Upon issuance of the shares to settle the obligation, equity is increased by the amount of the liability settled in shares and no additional share-based compensation expense was recorded.

 

In May, August and November 2017, the Company issued a total of 502,000 fully vested restricted shares to its directors to settle a portion of their remuneration for services provided by the directors, which had been recorded in general and administrative expenses. The number of restricted shares issued was determined by the fair value of the restricted shares on the date of settlement and the share-settled portion of the liability of RMB4,462. Upon issuance of the shares to settle the obligation, equity is increased by the amount of the liability settled in shares and no additional share-based compensation expense was recorded.

 

Restricted shares to directors, officers and employees

 

In December 2016 and July 2017, the Company granted non-vested restricted shares of 12,910,080 and 13,475,060, respectively, to employees, officers and directors. The restricted share awards contained service and market conditions, or service and performance condition, which are tied to the financial performance of the Company. For restricted shares granted, the value of the restricted shares is determined on the fair value of the acquisition date, on which all criteria for establishing the grant dates were satisfied. The value of restricted shares subject to service condition attached is recognized as the compensation expense using the graded-vesting method. The value of restricted shares with performance conditions attached is recognized as compensation expense using the graded-vesting method only when the achievement of performance conditions becomes probable.

 

F-59



Table of Contents

 

GDS HOLDINGS LIMITED AND SUBSIDIARIES

NOTES TO CONSOLIDATED FINANCIAL STATEMENTS

(In thousands, except share data and per share data, or otherwise noted)

 

A summary of the restricted share activity is as follows:

 

 

 

Number of
Shares

 

Weighted average grant-
date fair value per share
(RMB)

 

 

 

 

 

 

 

Unvested at January 1, 2016

 

 

 

 

Granted

 

13,787,480

 

6.1

 

Vested

 

(877,400

)

8.6

 

Forfeited

 

 

 

 

 

 

 

 

 

Unvested at December 31, 2016

 

12,910,080

 

6.0

 

Granted

 

13,977,060

 

5.2

 

Vested

 

(2,123,120

)

8.5

 

Forfeited

 

(238,400

)

6.8

 

 

 

 

 

 

 

Unvested at December 31, 2017

 

24,525,620

 

5.3

 

 

The Company recognized share-based compensation expenses of RMB4,697 and RMB56,237 for the years ended December 31, 2016 and 2017, respectively, for the restricted share awards. As of December 31, 2017, total unrecognized compensation expense relating to the unvested shares was RMB81,306. The expense is expected to be recognized over a weighted average period of 1.88 years using the graded-vesting attribution method. The Company did not capitalize any of the share-based compensation expenses as part of the cost of any asset for the years ended December 31, 2016 and 2017.

 

The fair value of the restricted shares granted is estimated on the date of grant using the Monte Carlo simulation model with the following assumptions used.

 

Grant date:

 

December 2016

 

July 2017

 

Risk-free rate of return

 

0.68 - 1.65%

 

1.29 - 1.63%

 

Volatility

 

22.35 - 24.80%

 

20.43 - 21.48%

 

Expected dividend yield

 

 

 

Share price at grant date

 

US$1.24

 

US$1.191

 

 

 

(RMB8.6)

 

(RMB8.0)

 

Expected term

 

1 - 5 years

 

2 - 4 years

 

 

(1)         Volatility

 

Expected volatility is assumed based on the historical volatility of the Company’s comparable companies in the period equal to the expected term of each grant.

 

(2)         Risk-free interest rate

 

Risk-free rate equal to the implied yield of zero-coupon United States Government Bond for a term equal to the remaining expected term.

 

(3)         Dividend yield

 

The dividend yield was estimated by the Company based on its expected dividend policy over the expected term of the restricted shares.

 

F-60



Table of Contents

 

GDS HOLDINGS LIMITED AND SUBSIDIARIES

NOTES TO CONSOLIDATED FINANCIAL STATEMENTS

(In thousands, except share data and per share data, or otherwise noted)

 

A summary of share-based compensation expenses for the years ended December 31, 2015, 2016 and 2017 is as follows:

 

 

 

Years ended December 31,

 

 

 

2015

 

2016

 

2017

 

 

 

 

 

 

 

 

 

Costs of revenue

 

484

 

2,114

 

9,941

 

Selling and marketing expenses

 

325

 

6,590

 

18,390

 

General and administrative expenses

 

3,252

 

55,409

 

30,866

 

Research and development expenses

 

 

52

 

646

 

Total share-based compensation expenses

 

4,061

 

64,165

 

59,843

 

 

19          REVENUE

 

Net revenue consisted of the following:

 

 

 

Years ended December 31,

 

 

 

2015

 

2016

 

2017

 

 

 

 

 

 

 

 

 

Service revenue

 

653,591

 

1,003,015

 

1,591,860

 

Equipment sales

 

50,045

 

52,945

 

24,306

 

 

 

703,636

 

1,055,960

 

1,616,166

 

 

20          INCOME TAX

 

Pursuant to the rules and regulations of the Cayman Islands, GDS Holdings is not subject to any income tax in the Cayman Islands.

 

The Company’s PRC entities are subject to the PRC Corporate Income Tax (“CIT”) rate of 25%.

 

The Company’s Hong Kong entities are subject to the Hong Kong Profits Tax rate of 16.5%.

 

F-61



Table of Contents

 

GDS HOLDINGS LIMITED AND SUBSIDIARIES

NOTES TO CONSOLIDATED FINANCIAL STATEMENTS

(In thousands, except share data and per share data, or otherwise noted)

 

The operating results before income tax and the provision for income taxes by tax jurisdictions for the years ended December 31, 2015, 2016 and 2017 are as follows:

 

 

 

Years ended December 31,

 

 

 

2015

 

2016

 

2017

 

Loss before income taxes:

 

 

 

 

 

 

 

PRC

 

94,190

 

144,158

 

130,961

 

Other jurisdictions

 

16,377

 

140,569

 

202,015

 

Total loss before income taxes

 

110,567

 

284,727

 

332,976

 

 

 

 

 

 

 

 

 

Current tax expenses:

 

 

 

 

 

 

 

PRC

 

(1,650

)

311

 

5,546

 

Other jurisdictions

 

256

 

1,998

 

 

Total current tax (benefits) expenses

 

(1,394

)

2,309

 

5,546

 

 

 

 

 

 

 

 

 

Deferred tax benefits:

 

 

 

 

 

 

 

PRC

 

(10,589

)

(10,935

)

(11,683

)

Other jurisdictions

 

 

311

 

61

 

Total deferred tax benefits

 

(10,589

)

(10,624

)

(11,622

)

 

 

 

 

 

 

 

 

Total income taxes benefits

 

(11,983

)

(8,315

)

(6,076

)

 

The actual income tax expense reported in the consolidated statements of operations differs from the amount computed by applying the PRC statutory income tax rate to loss before income taxes due to the following:

 

 

 

Years ended December 31,

 

 

 

2015

 

2016

 

2017

 

 

 

 

 

 

 

 

 

PRC enterprise income tax rate

 

25.0

%

25.0

%

25.0

%

Non-PRC entities not subject to income tax

 

(3.8

)%

(13.7

)%

(14.8

)%

Tax differential for entities in non-PRC jurisdiction

 

0.0

%

0.5

%

(0.8

)%

Tax effect of permanent differences

 

(0.6

)%

(0.3

)%

0.0

%

Change in valuation allowance

 

(9.4

)%

(8.4

)%

(7.8

)%

Return to provision adjustment

 

(0.4

)%

(0.2

)%

0.2

%

 

 

10.8

%

2.9

%

1.8

%

 

F-62



Table of Contents

 

GDS HOLDINGS LIMITED AND SUBSIDIARIES

NOTES TO CONSOLIDATED FINANCIAL STATEMENTS

(In thousands, except share data and per share data, or otherwise noted)

 

The components of deferred tax assets and liabilities are as follows:

 

 

 

As of December 31,

 

 

 

2016

 

2017

 

Deferred tax assets:

 

 

 

 

 

Government subsidy

 

3,763

 

4,197

 

Accrued expenses

 

23,324

 

14,024

 

Asset retirement obligation

 

2,377

 

4,412

 

Net operating loss carry forwards

 

141,749

 

170,267

 

Total gross deferred tax assets

 

171,213

 

192,900

 

Valuation allowance on deferred tax assets

 

(134,935

)

(152,241

)

Deferred tax assets, net of valuation allowance

 

36,278

 

40,659

 

 

 

 

 

 

 

Deferred tax liabilities:

 

 

 

 

 

Property and equipment

 

(36,644

)

(52,417

)

Intangible assets

 

(22,914

)

(82,305

)

Prepaid land use rights

 

(1,733

)

(1,693

)

Obligation under capital lease and other financing obligations

 

(15,641

)

(14,216

)

Total deferred tax liabilities

 

(76,932

)

(150,631

)

 

 

 

 

 

 

Net deferred tax liabilities

 

(40,654

)

(109,972

)

 

 

 

 

 

 

Analysis as:

 

 

 

 

 

Deferred tax assets

 

12,626

 

14,305

 

Deferred tax liabilities

 

(53,280

)

(124,277

)

Net deferred tax liabilities

 

(40,654

)

(109,972

)

 

The following table presents the movement of the valuation allowance for the deferred tax assets:

 

 

 

Years ended December 31,

 

 

 

2015

 

2016

 

2017

 

 

 

 

 

 

 

 

 

Balance at the beginning of the year

 

116,403

 

118,952

 

134,935

 

Increase during the year

 

2,549

 

15,983

 

17,306

 

Balance at the end of the year

 

118,952

 

134,935

 

152,241

 

 

Management believes it is more likely than not that the deferred tax asset, net of the valuation allowance as of December 31, 2017, will be realized. However, the amount of the deferred tax assets considered realizable could be reduced in the near term if estimates of future taxable income during the carry forward period are reduced. As of December 31, 2017, the valuation allowance of RMB152,241 was related to the deferred income tax asset of certain subsidiaries of the Company. These entities were in a cumulative loss position, which is a significant negative indicator to overcome that sufficient income will be generated over the periods in which the deferred income tax assets are deductible or utilized. The ultimate realization of deferred income tax assets is dependent upon the generation of future taxable income during the periods in which those temporary differences become deductible or utilized. Management considers the scheduled reversal of deferred income tax liabilities, projected future taxable income and tax planning strategies in making this assessment.

 

F-63



Table of Contents

 

GDS HOLDINGS LIMITED AND SUBSIDIARIES

NOTES TO CONSOLIDATED FINANCIAL STATEMENTS

(In thousands, except share data and per share data, or otherwise noted)

 

The net operating losses carry forwards of the Company’s PRC subsidiaries amounted to RMB652,043 as of December 31, 2017, of which RMB193,880, RMB60,137, RMB113,187, RMB76,752 and RMB208,087 will expire if unused by December 31, 2018, 2019, 2020, 2021 and 2022, respectively.

 

Uncertainties exist with respect to how the current income tax law in the PRC applies to the Company’s overall operations, and more specifically, with regard to tax residency status. The 2008 EIT Law includes a provision specifying that legal entities organized outside the PRC are considered residents for Chinese income tax purposes if the place of effective management or control is within the PRC.  The implementation rules to the New EIT Law provide that non-resident legal entities are considered PRC residents if substantial and overall management and control over the manufacturing and business operations, personnel, accounting, properties, etc., occurs within the PRC. Despite the present uncertainties resulting from the limited PRC tax guidance on the issue, the Company does not believe that the legal entities organized outside the PRC should be treated as residents for 2008 EIT law purposes.  If the PRC tax authorities subsequently determine that the Company and its subsidiaries registered outside the PRC are deemed resident enterprises, the Company and its subsidiaries registered outside the PRC will be subject to the PRC income tax at a rate of 25%.

 

If the Company were to be non-resident for PRC tax purposes, dividends paid to it from profits earned by the PRC subsidiaries after January 1, 2008 would be subject to a withholding tax. The CIT law and its relevant regulations impose a withholding tax at 10%, unless reduced by a tax treaty or agreement, for dividends distributed by a PRC-resident enterprise to its non-PRC-resident corporate investor for earnings generated beginning on January 1, 2008. Undistributed earnings generated prior to January 1, 2008 are exempt from such withholding tax. The Company has not recognized any deferred tax liability for the undistributed earnings of the PRC-resident enterprise as of December 31, 2016 and 2017, as the Company plans to permanently reinvest these earnings in the PRC. Each of the PRC subsidiaries does not have a plan to pay dividends in the foreseeable future and intends to retain any future earnings for use in the operation and expansion of its business in the PRC.

 

21          DISTRIBUTION OF PROFIT

 

Pursuant to the laws and regulations of the PRC, the Company’s PRC entities are required to allocate at least 10% of their after tax profits, after making good of accumulated losses as reported in their PRC statutory financial statements, to the general reserve fund and have the right to discontinue allocations to the general reserve fund if the balance of such reserve has reached 50% of their registered capital. The general reserves are not available for distribution to the shareholders (except in liquidation) and may not be transferred in the form of loans, advances, or cash dividend.

 

These PRC entities are restricted in their ability to transfer the registered capital and general reserve fund to GDS Holdings in the form of dividends, loans or advances. The restricted portion amounted to RMB1,975,175 and RMB2,495,075 as of December 31, 2016 and 2017, respectively, including non-distributable general reserve fund of nil and RMB214 as of December 31, 2016 and 2017, respectively. The parent company financial information of GDS Holdings is disclosed in note 27.

 

F-64



Table of Contents

 

GDS HOLDINGS LIMITED AND SUBSIDIARIES

NOTES TO CONSOLIDATED FINANCIAL STATEMENTS

(In thousands, except share data and per share data, or otherwise noted)

 

22      LOSS PER ORDINARY SHARE

 

The computation of basic and diluted loss per share is as follows:

 

 

 

Years ended December 31,

 

 

 

2015

 

2016

 

2017

 

 

 

 

 

 

 

 

 

Net loss

 

98,584

 

276,412

 

326,900

 

 

 

 

 

 

 

 

 

Change in redemption value of redeemable preferred shares (i)

 

110,926

 

(205,670

)

 

(Cumulative) Dividend on preferred shares (ii)

 

7,127

 

332,660

 

 

Net loss attributable to ordinary shareholders

 

216,637

 

403,402

 

326,900

 

 

 

 

 

 

 

 

 

Weighted average number of ordinary shares outstanding-basic and diluted (iii)

 

217,987,922

 

299,093,937

 

784,566,371

 

 

 

 

 

 

 

 

 

Loss per ordinary share - basic and diluted

 

(0.99

)

(1.35

)

(0.42

)

 


Note (i):                         The amount of change in redemption value of redeemable preferred shares for the year ended December 31, 2016 represents the net effect of the accretion to redemption value through the date of automatic conversion into ordinary shares of RMB97,274 and the reduction related to the preference dividends (note 15) declared in respect of those redeemable preferred shares of RMB302,944 for which accretion to redemption was previously recorded.

 

Note (ii):                      For the year ended December 31, 2015, the amounts represent undeclared dividends on redeemable preferred shares that are cumulative and not included in the carrying amount of the redeemable preferred shares. For the year ended December 31, 2016, the amount represented the preference dividend declared and paid of RMB343,296 (note 15) upon the IPO less the cumulative dividend on preferred shares amounting to RMB7,127 for the year ended December 31, 2015.

 

Note (iii):                   During the year ended December 31, 2017, the Company issued 20,000,000 ordinary shares to its share depository bank which have been and will continue to be used to settle stock option and restricted share awards upon their exercise. No consideration was received by the Company for this issuance of ordinary shares. These ordinary shares are legally issued and outstanding but are treated as escrowed shares for accounting purposes and, therefore, have been excluded from the computation of loss per ordinary share. Any ordinary shares not used in the settlement of stock option and restricted share awards will be returned to the Company.

 

F-65



Table of Contents

 

GDS HOLDINGS LIMITED AND SUBSIDIARIES

NOTES TO CONSOLIDATED FINANCIAL STATEMENTS

(In thousands, except share data and per share data, or otherwise noted)

 

The following securities were excluded from the computation of diluted loss per share as inclusion would have been anti-dilutive.

 

 

 

Years ended December 31,

 

 

 

2015

 

2016

 

2017

 

 

 

 

 

 

 

 

 

Share options/restricted shares

 

17,193,534

 

41,499,862

 

52,612,856

 

Convertible bonds payable

 

59,692,156

 

93,977,837

 

 

Redeemable preferred shares

 

349,087,677

 

 

 

Total

 

425,973,367

 

135,477,699

 

52,612,856

 

 

23      SEGMENT INFORMATION

 

The Company has one operating segment, which is the design, build-out and operation of data centers. The Company’s chief operating decision maker is the chief executive officer of the Company who reviews the Company’s consolidated results of operations in assessing performance of and making decisions about allocations to this segment. Accordingly, no reportable segment information is presented.

 

Substantially all of the Company’s operations and assets are in the PRC. Consequently, no geographic information is presented.

 

24      MAJOR CUSTOMERS

 

During the year ended December 31, 2015, the Company had one customer, which generated over 10% of the Company’s total revenues or RMB141,711. During the year ended December 31, 2016, the Company had two customers, which generated over 10% of the Company’s total revenues or RMB169,052 and RMB153,863, respectively. During the year ended December 31, 2017, the Company had three customers, which generated over 10% of the Company’s total revenues or RMB318,359, RMB166,384 and RMB163,719, respectively.

 

25      COMMITMENTS

 

(a)            Capital commitments

 

Capital commitments outstanding at December 31, 2016 and 2017 not provided for in the financial statements were as follows:

 

 

 

As of
December 31, 2016

 

As of
December 31, 2017

 

 

 

 

 

 

 

Contracted for

 

510,999

 

1,065,551

 

 

(b)            Lease commitments

 

The Company’s lease commitments are disclosed in note 13.

 

F-66



Table of Contents

 

GDS HOLDINGS LIMITED AND SUBSIDIARIES

NOTES TO CONSOLIDATED FINANCIAL STATEMENTS

(In thousands, except share data and per share data, or otherwise noted)

 

26      RELATED PARTY TRANSACTIONS

 

In addition to the related party information disclosed elsewhere in the consolidated financial statements, the Company entered into the following material related party transactions.

 

In 2015, 2016 and 2017, the related parties of the Company are as follows:

 

Name of party

 

Relationship

 

 

 

William Wei Huang (Mr. Huang)

 

Director and CEO of the Company

STT GDC

 

Principal ordinary shareholder of the Company

Global Data Solutions Ltd.

 

Principal ordinary shareholder of the Company

SBCVC Holdings Limited (“SBCVC”)

 

Principal ordinary shareholder of the Company

 

(a)                          Major transactions with related parties

 

 

 

 

 

Years ended December 31,

 

 

 

 

 

2015

 

2016

 

2017

 

 

 

 

 

 

 

 

 

 

 

Preference dividends

 

 

 

 

 

 

 

 

 

STT GDC

 

(i)

 

 

223,225

 

 

SBCVC

 

 

 

 

109,665

 

 

Other non-principal preferred shareholders

 

 

 

 

10,406

 

 

 

 

 

 

 

343,296

 

 

 

 

 

 

 

 

 

 

 

 

Loan from a related party

 

(ii)

 

64,936

 

 

 

 

 

 

 

 

 

 

 

 

 

Repayment of a related party loan

 

(ii)

 

 

65,474

 

 

 

 

 

 

 

 

 

 

 

 

Convertible bonds from a related party

 

(ii)

 

 

327,580

 

 

 

 

 

 

 

 

 

 

 

 

Conversion of convertible bonds from a related party

 

(ii)

 

 

 

366,958

 

 

 

 

 

 

 

 

 

 

 

Interest expenses

 

 

 

 

 

 

 

 

 

STT GDC

 

(ii)

 

2,579

 

32,245

 

30,078

 

 

F-67



Table of Contents

 

GDS HOLDINGS LIMITED AND SUBSIDIARIES

NOTES TO CONSOLIDATED FINANCIAL STATEMENTS

(In thousands, except share data and per share data, or otherwise noted)

 

(b)                          Balances with related parties

 

As of December 31, 2016 and 2017, the Company did not have any significant balances with related parties.

 


Note (i):          Upon completion of the IPO on November 7, 2016, the Company paid the preference dividend in an aggregate amount of US$50,812 (RMB343,296), of which US$11,449 (RMB76,502) was paid in cash and US$39,363 (RMB266,794) was paid by issuing an aggregate 31,490,164 ordinary shares to the holders of the preferred shares based on the initial public offering price of US$10.00 per ADS, or US$1.25 per ordinary share.

 

Note (ii):       During the year ended December 31, 2015, the Company borrowed a loan of US$10,000 (RMB64,936) from STT GDC. The interest expenses on the loan amounted to US$397(RMB2,579).

 

On January 29, 2016, the Company received the second tranche of US$50,000 (RMB327,580) from STT GDC for subscription of Convertible Bonds due 2019, of which US$10,000 (RMB65,474) was used to settle the outstanding short-term loan of US$10,000 (RMB65,474).

 

During the years ended December 31, 2016 and 2017, the related interest expense arising from the Convertible Bonds due 2019 subscribed by STT GDC amounted to RMB32,245 and RMB30,078, respectively.

 

In November 2017, the Convertible Bonds due 2019 and the Accrued Interest thereon due to STT GDC were fully converted into 32,540,515 newly issued Class A ordinary shares at the conversion price of $1.675262. In addition, upon conversion, the accrued but unpaid Cash Interest due to STT GDC of RMB4,991 was relinquished.

 

27      PARENT ONLY FINANCIAL INFORMATION

 

The following condensed parent company financial information of GDS Holdings has been prepared using the same accounting policies as set out in the accompanying consolidated financial statements except that the equity method has been used to account for investments in its subsidiaries. As of December 31, 2017, there were no material contingencies, significant provisions of long-term obligations, mandatory dividend or redemption requirements of redeemable stocks or guarantees of GDS Holdings, except for those, which have been separately disclosed in the consolidated financial statements.

 

F-68



Table of Contents

 

GDS HOLDINGS LIMITED AND SUBSIDIARIES

NOTES TO CONSOLIDATED FINANCIAL STATEMENTS

(In thousands, except share data and per share data, or otherwise noted)

 

Condensed Balance Sheets

 

 

 

As of December 31,

 

 

 

2016

 

2017

 

Assets

 

 

 

 

 

 

 

 

 

 

 

Current assets

 

 

 

 

 

Cash

 

1,030,627

 

999,194

 

Prepaid expenses

 

1,011

 

6,295

 

Total current assets

 

1,031,638

 

1,005,489

 

Investment and loans to subsidiaries

 

3,054,835

 

3,477,331

 

Other non-current assets

 

15,856

 

14,936

 

Total assets

 

4,102,329

 

4,497,756

 

 

 

 

 

 

 

Liabilities and Shareholders’ Equity

 

 

 

 

 

 

 

 

 

 

 

Current liabilities

 

 

 

 

 

Accounts payable

 

 

3,597

 

Accrued expenses and other payables

 

23,266

 

9,973

 

Due to subsidiaries

 

927

 

843

 

Total current liabilities

 

24,193

 

14,413

 

 

 

 

 

 

 

Convertible bonds payable

 

1,040,550

 

 

Other long-term liabilities

 

51,112

 

7,831

 

Total liabilities

 

1,115,855

 

22,244

 

 

 

 

 

 

 

Shareholders’ equity

 

 

 

 

 

Ordinary shares (US$0.00005 par value; 2,002,000,000 shares authorized; 760,009,043 and 941,269,679 shares issued and outstanding as of December 31, 2016 and 2017, respectively)

 

260

 

320

 

Additional paid-in capital

 

4,036,959

 

5,861,445

 

Accumulated other comprehensive loss

 

(192,080

)

(200,688

)

Accumulated deficit

 

(858,665

)

(1,185,565

)

Total shareholders’ equity

 

2,986,474

 

4,475,512

 

Commitments and contingencies

 

 

 

 

 

 

 

 

 

 

 

Total liabilities and shareholders’ equity

 

4,102,329

 

4,497,756

 

 

F-69



Table of Contents

 

GDS HOLDINGS LIMITED AND SUBSIDIARIES

NOTES TO CONSOLIDATED FINANCIAL STATEMENTS

(In thousands, except share data and per share data, or otherwise noted)

 

Condensed Statements of Operations

 

 

 

Years ended December 31,

 

 

 

2015

 

2016

 

2017

 

 

 

 

 

 

 

 

 

Net revenue

 

 

 

 

Cost of revenue

 

 

(2,381

)

(10,392

)

Gross loss

 

 

(2,381

)

(10,392

)

 

 

 

 

 

 

 

 

Operating expenses

 

 

 

 

 

 

 

Selling and marketing expenses

 

(1,566

)

(8,914

)

(22,528

)

General and administrative expenses

 

(14,665

)

(82,794

)

(59,500

)

Research and development expenses

 

 

(52

)

(646

)

Loss from operations

 

(16,231

)

(94,141

)

(93,066

)

 

 

 

 

 

 

 

 

Other income (expenses):

 

 

 

 

 

 

 

Interest income

 

 

16

 

3,901

 

Interest expenses

 

(3,297

)

(97,603

)

(90,408

)

Equity in loss of subsidiaries

 

(79,056

)

(84,952

)

(147,340

)

Others, net

 

 

268

 

13

 

Loss before income taxes

 

(98,584

)

(276,412

)

(326,900

)

 

 

 

 

 

 

 

 

Income tax expenses

 

 

 

 

Net loss

 

(98,584

)

(276,412

)

(326,900

)

 

Condensed Statements of Comprehensive Loss

 

 

 

Years ended December 31,

 

 

 

2015

 

2016

 

2017

 

 

 

 

 

 

 

 

 

Net loss

 

(98,584

)

(276,412

)

(326,900

)

Other comprehensive loss:

 

 

 

 

 

 

 

Foreign currency translation adjustments, net of nil tax

 

(118,491

)

(130,131

)

(8,608

)

Comprehensive loss

 

(217,075

)

(406,543

)

(335,508

)

 

F-70



Table of Contents

 

GDS HOLDINGS LIMITED AND SUBSIDIARIES

NOTES TO CONSOLIDATED FINANCIAL STATEMENTS

(In thousands, except share data and per share data, or otherwise noted)

 

Condensed Statements of Cash Flows

 

 

 

Years ended December 31,

 

 

 

2015

 

2016

 

2017

 

 

 

 

 

 

 

 

 

Operating activities:

 

 

 

 

 

 

 

Net cash used in operating activities

 

(4,895

)

(62,591

)

(58,068

)

 

 

 

 

 

 

 

 

Investing activities

 

 

 

 

 

 

 

Deposit paid for a potential acquisition

 

 

(15,000

)

 

Increase of due from subsidiaries

 

(93,101

)

(990,617

)

(588,768

)

Net cash used in investing activities

 

(93,101

)

(1,005,617

)

(588,768

)

 

 

 

 

 

 

 

 

Financing activities:

 

 

 

 

 

 

 

Proceeds from exercise of stock options

 

 

 

3,377

 

Proceeds from issuance of convertible bonds

 

648,950

 

327,580

 

 

Repayment of bonds payable

 

(14,330

)

 

 

Proceeds from a related party loan

 

64,936

 

 

 

Repayment of a related party loan

 

 

(65,474

)

 

Net proceeds from issuance of ordinary shares

 

 

1,221,518

 

649,834

 

Payment of preferred shares dividends

 

 

(76,502

)

 

Repurchase of redeemable preferred shares

 

(23,300

)

 

 

Net cash provided by financing activities

 

676,256

 

1,407,122

 

653,211

 

Effect of exchange rate changes on cash

 

57,565

 

47,787

 

(37,808

)

 

 

 

 

 

 

 

 

Net increase (decrease) in cash

 

635,825

 

386,701

 

(31,433

)

Cash at beginning of year

 

8,101

 

643,926

 

1,030,627

 

Cash at end of year

 

643,926

 

1,030,627

 

999,194

 

 

 

 

 

 

 

 

 

Supplemental disclosures of cash flow information

 

 

 

 

 

 

 

Interest paid

 

3,463

 

45,495

 

33,920

 

 

 

 

 

 

 

 

 

Supplemental disclosures of non-cash investing and financing activities

 

 

 

 

 

 

 

Issuance of ordinary shares to settle preference dividend

 

 

266,794

 

 

Conversion of convertible bonds

 

 

 

1,106,227

 

 

28      SUBSEQUENT EVENTS

 

Issuance of ordinary shares

 

On January 26, 2018, the Company completed a public offering in which the Company offered and sold 8,000,000 ADSs (or 64,000,000 Class A ordinary shares), and SBCVC, one of the Company’s principal shareholders, sold 3,000,000 ADSs (or 24,000,000 Class A ordinary shares), at a price of US$26.00 per ADS. On January 29, 2018, the underwriters exercised their option to purchase from the Company and SBCVC additional 225,000 ADSs (or 1,800,000 Class A ordinary shares) and 1,425,000 ADSs (or 11,400,000 Class A ordinary shares), respectively. The Company raised a total of approximately US$213,850 in proceeds from this public offering, before deducting underwriting discounts and commissions and other issuance costs.

 

F-71