10-K 1 d267556d10k.htm FORM 10-K Form 10-K
Table of Contents

 

 

UNITED STATES SECURITIES AND EXCHANGE COMMISSION

WASHINGTON, D.C. 20549

FORM 10-K

(Mark One)

 

þ   

ANNUAL REPORT PURSUANT TO SECTION 13 OR 15(d) OF THE

SECURITIES EXCHANGE ACT OF 1934

  
   For the fiscal year ended December 31, 2011   
   or   
¨   

TRANSITION REPORT PURSUANT TO SECTION 13 OR 15(d) OF THE

SECURITIES EXCHANGE ACT OF 1934

  

For the transition period from          to         

Commission file number: 1-35229

Xylem Inc.

(Exact name of registrant as specified in its charter)

 

Indiana   45-2080495

(State or other jurisdiction of incorporation or

organization)

  (I.R.S. Employer Identification No.)
1133 Westchester Avenue, Suite N200, White Plains, NY   10604
(Address of principal executive offices)   (Zip Code)
Registrant’s telephone number, including area code: (914) 323-5700
Securities registered pursuant to Section 12(b) of the Act:

Title of each class

 

Name of each exchange on which registered

Common Stock, par value $0.01 per share   New York Stock Exchange
Securities registered pursuant to Section 12(g) of the Act: None

Indicate by check mark if the registrant is a well-known seasoned issuer, as defined in Rule 405 of the Securities Act.  Yes  ¨  No  þ

Indicate by check mark if the registrant is not required to file reports pursuant to Section 13 or Section 15(d) of the Act.  Yes  ¨  No  þ

Indicate by check mark whether the registrant (1) has filed all reports required to be filed by Section 13 or 15(d) of the Securities Exchange Act of 1934 during the preceding 12 months (or for such shorter period that the registrant was required to file such reports), and (2) has been subject to such filing requirements for the past 90 days.  Yes  þ  No  ¨

Indicate by check mark whether the registrant has submitted electronically and posted on its corporate Website, if any, every Interactive Data File required to be submitted and posted pursuant to Rule 405 of Regulation S-T (§232.405 of this chapter) during the preceding 12 months (or for such shorter period that the registrant was required to submit and post such files).  Yes  þ  No  ¨

Indicate by check mark if disclosure of delinquent filers pursuant to Item 405 of Regulation S-K is not contained herein, and will not be contained, to the best of registrant’s knowledge, in definitive proxy or information statements incorporated by reference in Part III of this Form 10-K or any amendment to this Form 10-K.    ¨

Indicate by check mark whether the registrant is a large accelerated filer, an accelerated filer, a non-accelerated filer, or a smaller reporting company. See definitions of “large accelerated filer,” “accelerated filer,” and “smaller reporting company” in Rule 12b-2 of the Exchange Act. (Check one):

Large Accelerated Filer  ¨        Accelerated Filer  ¨        Non-Accelerated Filer  þ        Smaller reporting company  ¨

(Do not check if a smaller reporting company)

Indicate by check mark whether the registrant is a shell company (as defined in Rule 12b-2 of the Act).  Yes  ¨  No  þ

As of January 31, 2012, there were 184,722,909 outstanding shares of the registrant’s common stock, par value $0.01 per share. As of June 30, 2011 (the last business day of registrant’s most recently completed second fiscal quarter), all shares of Xylem Inc.’s common stock were held by ITT Corporation. Xylem Inc.’s Spin-off from ITT Corporation, pursuant to which shares of Xylem Inc.’s common stock were distributed to holders of voting stock of ITT Corporation, was completed on October 31, 2011.

DOCUMENTS INCORPORATED BY REFERENCE

The information required by Part III of this Report is incorporated herein by reference from the registrant’s definitive proxy statement relating to its annual meeting of stockholders to be held on May 10, 2012.

 

 

 


Table of Contents

Xylem Inc.

ANNUAL REPORT ON FORM 10-K

For the fiscal year ended December 31, 2011

Table of Contents

 

ITEM

   PAGE  
PART I   

1.

  

Business

     3   

1A.

  

Risk Factors

     17   

1B.

  

Unresolved Staff Comments

     26   

2.

  

Properties

     27   

3.

  

Legal Proceedings

     27   

4.

  

Mine Safety Disclosures

     28   

*

  

Executive Officers of the Registrant

     29   
PART II   

5.

   Market for Registrant’s Common Equity, Related Stockholder Matters and Issuer Purchases of Equity Securities      30   

6.

   Selected Financial Data      32   

7.

   Management’s Discussion and Analysis of Financial Condition and Results of Operations      33   

7A.

   Quantitative and Qualitative Disclosures About Market Risk      49   

8.

   Financial Statements and Supplementary Data      51   

9.

   Changes In and Disagreements With Accountants on Accounting and Financial Disclosure      97   

9A.

   Controls and Procedures      97   

9B.

   Other Information      97   
PART III   

10.

   Directors, Executive Officers and Corporate Governance      98   

11.

   Executive Compensation      98   

12.

   Security Ownership of Certain Beneficial Owners and Management and Related Stockholder Matters      98   

13.

   Certain Relationships and Related Transactions, and Director Independence      98   

14.

   Principal Accounting Fees and Services      98   
PART IV   

15.

  

Exhibits, Financial Statement Schedules

     99   

Signatures

     100   

Exhibit Index

     101   

 

 

* Included pursuant to Instruction 3 of Item 401(b) of Regulation S-K.

 

2


Table of Contents

PART I

This Report contains information that may constitute “forward-looking statements.” Forward-looking statements by their nature address matters that are, to different degrees, uncertain. Generally, the words “anticipate,” “estimate,” “expect,” “project,” “intend,” “plan,” “believe,” “target” and similar expressions identify forward-looking statements, which generally are not historical in nature. However, the absence of these words or similar expressions does not mean that a statement is not forward-looking.

These forward-looking statements include, but are not limited to, statements about the separation of Xylem Inc. (the “Company”) from ITT Corporation, the terms and the effect of the separation, the nature and impact of the separation, capitalization of the Company, future strategic plans and other statements that describe the Company’s business strategy, outlook, objectives, plans, intentions or goals, and any discussion of future operating or financial performance. All statements that address operating performance, events or developments that we expect or anticipate will occur in the future — including statements relating to orders, sales, operating margins and earnings per share growth, and statements expressing general views about future operating results — are forward-looking statements.

Caution should be taken not to place undue reliance on any such forward-looking statements because they involve risks, uncertainties and other factors that could cause actual results to differ materially from those expressed or implied in, or reasonably inferred from, such statements. The Company undertakes no obligation to publicly update or revise any forward-looking statements, whether as a result of new information, future events or otherwise, except as required by law. In addition, forward-looking statements are subject to certain risks and uncertainties that could cause actual results to differ materially from the Company’s historical experience and our present expectations or projections. These risks and uncertainties include, but are not limited to, those set forth in this Report, and those described from time to time in subsequent reports filed with the Securities and Exchange Commission.

The following discussion should be read in conjunction with the consolidated and combined financial statements, including the notes thereto, included elsewhere in this Report. Except as otherwise indicated or unless the context otherwise requires, “Xylem,” “we,” “us,” “our” and “the Company” refer to Xylem Inc. and its subsidiaries. References to the consolidated and combined financial statements to “ITT” or “parent” refers to ITT Corporation and its consolidated subsidiaries (other than Xylem Inc.).

 

ITEM 1. BUSINESS

Separation from ITT Corporation (“ITT”)

On October 31, 2011, ITT Corporation completed the previously announced Spin-off (the “Spin-off”) of Xylem, formerly ITT’s water equipment and services businesses. Effective as of 12:01 a.m., Eastern time on October 31, 2011 (the “Distribution Date”), the common stock of Xylem was distributed, on a pro rata basis, to ITT’s shareholders of record as of the close of business on October 17, 2011 (the “Record Date”). On the Distribution Date, each of the shareholders of ITT received one share of Xylem common stock for every one share of common stock of ITT held on the Record Date. The Spin-off was completed pursuant to the Distribution Agreement, dated as of October 25, 2011, among ITT, Exelis Inc. (“Exelis”) and Xylem. After the Distribution Date, ITT did not beneficially own any shares of Xylem common stock and, following such date, financial results of Xylem will not be consolidated in ITT’s financial reporting. Xylem’s Registration Statement on Form 10 filed with the U.S. Securities and Exchange Commission (“SEC”) was declared effective on October 6, 2011. Xylem’s common stock began “regular-way” trading on the New York Stock Exchange on November 1, 2011 under the symbol “XYL”.

Business Overview

Xylem, with 2011 revenue of $3.8 billion, is a world leader in the design, manufacturing, and application of highly engineered technologies for the water industry. We are a leading equipment and service provider for water and wastewater applications with a broad portfolio of products and services addressing the full cycle of water, from collection, distribution and use to the return of water to the environment. We have leading market

 

3


Table of Contents

positions among equipment and service providers in the core application areas of the water equipment industry: transport, treatment, test, building services, industrial processing and irrigation. Our Company’s brands, such as Bell & Gossett and Flygt, are well known throughout the industry and have served the water market for many years.

We operate in two segments, Water Infrastructure and Applied Water. The Water Infrastructure segment focuses on the transportation, treatment and testing of water, offering a range of products including water and wastewater pumps, treatment and testing equipment, and controls and systems. Key brands in this segment include Flygt, Wedeco, Godwin Pumps, WTW, Sanitaire, AADI and Leopold. The Applied Water segment encompasses the uses of water and focuses on the residential, commercial, industrial and agricultural markets. The segment’s major products include pumps, valves, heat exchangers, controls and dispensing equipment. Key brands in this segment include Goulds Water Technology (“Goulds”), Bell & Gossett, AC Fire, Standard, Flojet, Lowara, Jabsco and Flowtronex. In both our segments, we benefit from a large and growing installed base of products driving growth in aftermarket revenue for replacement parts and services.

We serve a global customer base across diverse end markets while offering localized expertise. We sell our products in more than 150 countries through a balanced distribution network consisting of our direct sales force and independent channel partners. In 2011, approximately 64% of our revenues were generated outside the United States.

Our Industry

Our planet faces a serious water challenge. Less than 1% of the total water available on earth is fresh water, which is declining due to factors such as the draining of aquifers, increased pollution and climate change. In addition to this declining supply, demand is rising rapidly due to population growth, industrial expansion, and increased agricultural development, with consumption estimated to double every 20 years. By 2025, over 30% of the world’s population is expected to live in areas without adequate water supply. Even in developed countries with sufficient supply, existing infrastructure for water supply is relatively underfunded and aging. In the United States, degrading pipe systems leak one out of every six gallons of water, on average, on its way from a treatment plant to the customer. These challenges are driving opportunities for growth in the global water industry, which we estimate to have a total market size of $500 billion.

The water industry supply chain is comprised of Equipment and Services companies, Design and Build service providers, and water utilities. Equipment and Service providers serve two distinct customer types. The first, utilities, supplies water through an infrastructure network. Companies that operate on this side of the supply chain provide single, or sometimes combined, functions from equipment manufacturing and services to facility design (engineering, procurement and construction, or “EPC” firms) to plant operations (utilities), as depicted below in Figure 1. The utility and EPC customers are looking for technology and application expertise from their Equipment and Services providers, due to trends such as rising pollution, stricter regulations, and the increased outsourcing of process knowledge by utilities. The second customer type, the end users of water, comprises a wide array of entities, ranging from farms to power plants to residential homes. These customers are predominately served through specialized distributors and original equipment manufacturers (“OEMs”).

 

4


Table of Contents

 

LOGO

 

Figure 1: Water Industry Supply Chain, based upon Global Water Intelligence’s “Global Water Market 2011” and Management Estimates

Our business focuses on the beginning of the supply chain, by providing technology-intensive equipment and services. We sell our equipment and services via direct and indirect channels that serve the needs of each customer type. On the utility side, we provide over 70% direct sales with strong application expertise, with the remaining amount going through distribution partners. To end users of water, we provide over 85% of our sales through long-standing relationships with the world’s leading distributors, with the remainder going direct to customers. The total market opportunity for this Equipment and Services portion of the water industry supply chain is estimated at $280 billion.

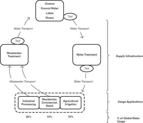
The Equipment and Services market addresses the key processes of the water industry, which is best illustrated through the cycle of water, as depicted in Figure 2, below. We believe this industry has two distinct sectors within the cycle of water: Supply Infrastructure and Usage Applications. The key processes of this cycle begin when raw water is extracted by pumps, which provide the necessary pressure and flow, to move, or Transport, this water from natural sources, such as lakes, oceans or aquifers, through pipes to a treatment facility. Treatment facilities can provide many forms of treatment, such as filtration, disinfection and desalination, to remove solids, bacteria, and salt, respectively. A network of pipes and pumps again Transports this clean water to where it is needed, such as to crops for Irrigation, to power plants to provide cooling in Industrial Water, or to an apartment building as drinking water in Residential and Commercial Building Services. After usage, the wastewater is collected by a separate network of pipes and pumps and transported to a wastewater treatment facility, where processes such as digestion deactivate and reduce the volume of solids, and disinfection purifies effluent water. Once treated, analytical instruments Test the treated water to ensure regulatory requirements are met so that it can be discharged back to the environment, thereby completing the cycle.

 

5


Table of Contents

 

LOGO

 

Figure 2: Cycle of Water

Our two operating segments are aligned with each of the sectors in the cycle of water: Water Infrastructure serves the Supply Infrastructure sector, and Applied Water serves Usage Applications. Within the Supply Infrastructure sector, our pump systems Transport water from aquifers, lakes, rivers and seas. From there, our filtration, UV and ozone systems provide Treatment, making the water fit for use. After consumption, our pump lift stations move the wastewater to treatment facilities where our mixers, biological treatment, monitoring, and control systems provide the primary functions in the treatment process. Throughout each of these stages, our analytical systems Test and ensure water quality, allowing the water to be consumed and returned to nature. Our served market size in this sector is approximately $16 billion.

In the Usage Applications sector, we participate in all major areas of water demand. Irrigation is approximately 70% of all water usage globally. Examples of what we provide include: boosting systems for farming irrigation, pumps for dairy operations, and rainwater reuse systems for small scale crop and turf irrigation. Industrial Water applications account for 20% of global consumption. Our pumps, heat exchangers, valves and controls provide cooling to power plants and manufacturing facilities, as well as circulation for food and beverage processing. The remaining 10% of global water use resides in human and building consumption, where we deliver water boosting systems for drinking, heating, ventilation and air conditioning (HVAC) and fire protection systems to Residential and Commercial Building Services. Our served market size in this sector is estimated at $14 billion.

Customers in the water industry vary by end market. Two end markets exist within the Supply Infrastructure sector: public utility and industrial, representing 85% and 15% of the total equipment and services market, respectively. The public utility market comprises public, private and public-private institutions that handle water and wastewater for mostly residential and commercial purposes. The industrial market involves the supply of water and removal of wastewater for industrial facilities. We view the main macro drivers of this sector to be water quality, the desire for energy-efficient products, water scarcity and infrastructure needs, for both the

 

6


Table of Contents

repair of aging systems in developed countries and new installations in developing countries. These markets tend to be less cyclical and are estimated to grow annually in the mid-single digits through 2015, according to management estimates.

In the Usage Applications sector, end-use customers fall into four main markets: residential, commercial, industrial and agricultural. Homeowners represent the end users in the residential market. Owners and managers of properties such as apartment buildings, retail stores, restaurants, hospitals, and hotels are examples of end users in the commercial market. The industrial market is wide ranging, involving developers and managers of facilities operated by electrical power generators, chemical manufacturers, machine shops, clothing manufacturers, beverage production and dispensing firms and car washes. The agricultural market end users are owners and operators of businesses such as crop and livestock farms, aquaculture, golf courses, and other turf applications. We believe population growth and urbanization are the two primary macro drivers of these markets, as these trends drive the need for housing, food, community services and retail goods within growing city centers. Water reuse and conservation are driving the need for new technologies. Annual total market growth in these industrial, commercial, residential, and agricultural markets is estimated to be in the low- to mid-single digits through 2015, according to management estimates.

Business Strategy

Our strategy is focused on enhancing shareholder value by providing solutions for our customers and by growing revenues, both organically and through strategic acquisitions. Key elements of our strategy are summarized below:

 

 

Grow Our Product Offerings and Solutions through Portfolio Differentiation. We will continue to extend leading market positions where we have a strong competitive position, cost leadership and proven technology. In addition, we will invest in the differentiation of our core product lines to build on our strong product and application expertise. We also plan to expand into adjacent and complementary technologies as demonstrated by the recent acquisitions of analytical instrumentation and dewatering solutions businesses.

 

 

Focus on Organic Growth Initiatives. We have launched a global commercial excellence initiative, deploying people, processes and tools to make our sales and marketing teams more effective and efficient. We have trained over 500 front-line sales agents under this initiative and have 30 dedicated commercial excellence leaders to service our most profitable accounts. In addition, we have launched digital selling tools, which improve our value propositions, and have built a strategic accounts program to focus on our most important customers. These efforts have already improved the revenues generated per sales agent across our businesses. We will continue to make investments in customer relationship management, mobile technologies, customer applications and other technologies that improve our knowledge of customers and the critical activities that drive growth.

 

 

Investing in New Technology and Innovation. We will continue to make targeted investments in research and development activities to develop breakthrough products and solutions. We will pursue and execute a robust pipeline of opportunities in core and emerging markets. We have established a wastewater Center of Excellence in Stockholm, Sweden, with over 100 research, development and engineering employees. We have also launched engineering Centers of Excellence in India and China, where we are accelerating the customization of our application expertise to local needs. Our engineers will continue to work closely with our customers in an effort to identify new applications for our products and develop new technologies and solutions to expand our current portfolio further.

 

 

Build on Our Presence in Fast-Growing Emerging Markets. Urbanization trends and growth in the middle class in developing countries are generating significant demand for water applications. We intend to continue to capture this growth by further expanding into emerging markets, such as China, India and Brazil, increasing our existing presence of over 40 facilities. We plan to leverage our strong global reach, manufacturing footprint and extensive distribution network to capitalize on growth opportunities in these regions. We will continue to establish and reinforce local capabilities by growing our local presence in these markets with investments in sales, marketing and manufacturing capabilities globally.

 

 

Growth through Disciplined Acquisitions. Acquisitions are an important part of our growth strategy. Certain segments of the global water industry we serve are highly fragmented, providing numerous acquisition

 

7


Table of Contents
 

opportunities. We have completed and integrated 20 acquisitions over the past five years, including Godwin Pumps, Nova Analytics, YSI Incorporated and OI Corporation, and we will selectively pursue highly targeted acquisitions that will broaden our core product portfolio, expand our geographic footprint and enhance our position in strategic markets.

Business Segments

We operate in two business segments that are aligned with the cycle of water and the key strategic market applications they provide: Water Infrastructure (collection, distribution, return) and Applied Water (usage). See Note 15, “Industry Segment and Geographic Data” in the notes to the consolidated financial statements for financial information about segments and geographic areas.

The table and descriptions below provide an overview of our business segments.

 

Segment

 

Market
Applications

  2011
Revenue
    %
Revenue
   

Major Products

 

Primary Brands

Water Infrastructure

  Transport   $ 1,771        73  

•   Water and wastewater pumps

•   Filtration, disinfection and biological treatment equipment

•   Test equipment

•   Controls

 

•   Flygt

•   Wedeco

•   Godwin Pumps

•   WTW

•   Sanitaire

•   AADI

•   Leopold

  Treatment     425        18    
  Test     220        9    
   

 

 

   

 

 

     
    $   2,416        100    
   

 

 

   

 

 

     
         
         
         

Applied Water

  Building Services   $ 743        51  

 

•   Pumps

•   Valves

•   Heat exchangers

•   Controls

•   Dispensing

equipment systems

 

 

•   Goulds

•   Bell & Gossett

•   AC Fire

•   Standard

•   Lowara

•   Jabsco

•   Flojet

•   Flowtronex

  Industrial Water     603        42    
  Irrigation     98        7    
   

 

 

   

 

 

     
    $   1,444        100    
   

 

 

   

 

 

     
         
         

In recent years, we have expanded our capabilities in Treatment, the cleaning of water and wastewater, and Test, the measurement of water characteristics such as quality. Both of these application areas, Treatment and Test, reside within the Water Infrastructure segment.

Water Infrastructure

Water Infrastructure involves the process that collects water from a source and distributes it to users, and then returns the wastewater responsibly to the environment. Water Infrastructure serves three basic closely-linked applications: Transport, Treatment and Test of water and wastewater for two types of customers: public utilities and industrial facilities.

Transport

The Transport application includes all of the equipment and services involved in the safe and efficient movement of water from sources, such as oceans, lakes, rivers and ground water, to treatment facilities, and then to users. It also includes the movement of wastewater from the point of use to a treatment facility and then back into the environment. We serve the higher-value equipment markets, such as water and wastewater submersible pumps, monitoring controls, and application solutions; we do not serve the market for lower-value equipment such as pipes and fittings. We believe our business is the largest player in this served market based on management estimates. With operations on six continents, we also have the world’s largest dewatering rental fleet, serviced with our Flygt and Godwin brands. In our Water Infrastructure Segment, Transport accounted for approximately 73% of our consolidated revenue in 2011 and 74% of our consolidated revenue in 2010.

 

8


Table of Contents

Flygt — Flygt is the world’s premier manufacturer of submersible pumps, mixers, and aeration equipment for use in environments such as water and wastewater treatment, raw water supply, abrasive or contaminated industrial processes, mining and crop irrigation. The Flygt brand was founded in 1901 in Lindås, Sweden and developed the world’s first submersible close-coupled motor-driven pump. Flygt products have leading non-clogging capabilities and innovative N-technology, which provide customers with highly sustainable efficiencies and lowest total cost of ownership. Flygt products have applications in various markets, including wastewater lift stations, water and wastewater treatment facilities, pressurized sewage systems, oil and gas, steel, mining and leisure markets. Customers include public utility wastewater and clean water treatment facilities, oil and gas platforms, and steel manufacturing companies. As an example, Flygt recently served the village of Hartland, WI, population 8,350, located in Wisconsin’s Lake Country. The Hartland Department of Public Works (DPW) is, among other things, responsible for operation and maintenance of sanitary sewers, lift stations and manholes. The DPW had experienced a range of problems resulting from ongoing clogging of the pumps in their collection-system lift stations. Replacing the pumps with self-cleaning Flygt N-pumps eliminated the clogging as well as unscheduled and costly service calls.

Godwin Pumps — With more than 30 years as a leader in pump manufacturing, Godwin Pumps has established itself as a well-recognized and respected brand in the global portable pump market for removal of temporary, unwanted water. It manufactures, sells, rents and services products that are economical, reliable and customized to the specific needs of its clients. Founded in Quenington, England, Godwin Pumps is currently headquartered in Bridgeport, NJ. Godwin Pumps’ products include the fully automatic self-priming Dri-Prime pump, a range of Sub-Prime electric and Heidra hydraulic submersible pumps, Wet-Prime gasoline-powered contractor pumps and a broad line of generators and portable light towers. Godwin products are primarily used in construction, disaster recovery, flooding, heavy industry, marine use, mining, oil, gas and chemical extraction, refineries, temporary fire protection and water and wastewater transport. Customers include industrial plants, construction contractors, public utility wastewaters and clean water treatment and transportation facilities, oil, gas and chemical drilling outfits, and refineries. Godwin’s fleet of equipment is rented through 33 U.S. branches and a global network of distributors.

Treatment

The Treatment application includes equipment and services that treat both water for consumption and wastewater to be returned responsibly to the environment. While there are several treatment solutions in the market today, we focus on three basic treatment types: (i) filtration, (ii) disinfection and (iii) biological treatment systems. Filtration uses gravity-based media filters and clarifiers to clean both water and wastewater. Leopold, with more than 80 years of experience, is our leading filtration brand. Disinfection systems, both ultraviolet (UV) and ozone oxidation, treat both public utility drinking water and wastewater, as well as industrial process water, and are provided through our WEDECO brand. Biological treatment systems are key to the treatment of solids in wastewater plants, which is provided through our Sanitaire brand. We believe our business is the largest player in this served market based on management estimates. In our Water Infrastructure Segment, Treatment accounted for approximately 18% of our consolidated net sales in 2011 and 20% of our consolidated net sales in 2010.

Sanitaire — Launched in 1967, the Sanitaire brand provides complete biological wastewater treatment solutions for public utility and industrial applications. Sanitaire’s comprehensive offering includes diffused aeration, sequencing batch reactors, drum filters and state-of-the-art controls. Sanitaire is regarded as a leading brand in diffused aeration, which is a process that introduces air into a liquid, providing an aerobic environment for degradation of organic matter. Fine-pore diffusion of air is highly competitive due to its high oxygen transfer efficiency and lower energy costs. Sanitaire wide-band aeration systems are used in applications such as grit chambers and sludge that require non-clogging, maintenance-free systems. Principal Sanitaire customers are public utility and industrial wastewater treatment facilities.

WEDECO — WEDECO was founded in 1975 in Herford, Germany to develop chemical-free and environmentally friendly water treatment technologies, including ultraviolet light and ozone systems. There are over 250,000 installed WEDECO systems for UV disinfection and ozone oxidation globally in private, public utility and industrial locations. WEDECO introduced ozone technology in 1988 and has been expanding internationally ever since. UV disinfection systems have a number of applications including water treatment

 

9


Table of Contents

and aquaculture. Ozone disinfection systems have applications in drinking water, wastewater, process water, product polishing, bleaching, ozonolysis/synthesis and desodoration. Customers include public utility wastewater and clean water treatment facilities, power plants, pulp and paper mills, food products manufacturers and aquaculture facilities.

Leopold — Founded in 1924 in Pittsburgh, PA, Leopold is a leader in rapid gravity media filtration and clarification solutions for the water and wastewater industry. In Potable Drinking Water treatment plants, the Clari-DAF system is used to clarify raw water to remove contaminants such as turbidity, algae, color, iron/ manganese, organics, and taste and odor compounds. In public utility wastewater treatment plants, the ClariVAC system is used in final clarifiers to remove the sludge solids. For those areas where nitrogen and phosphorus nutrient removal is required, we provide elimi-NITE systems which convert the filters to become biologically active so that the effluent meets the mandated nitrate and phosphorus levels. In desalination systems, Leopold Clari-DAF systems and Filterworx systems are provided to remove contaminants that will harm reverse osmosis membranes, so that salt can be removed from the seawater to make it potable. Primary customers are public utility water and wastewater systems, as well as desalination plant facilities.

Test

Analytical instrumentation is used across most industries to ensure regulatory requirements are met. Growth in this market is primarily driven by increasing regulation of water and wastewater in North America, Europe and Asia. Largely through our 2010 acquisition of Nova Analytics, our served market is predominately focused on water and the environment for quality levels throughout the water infrastructure loop. Analytical systems are applied in three primary ways: in the field, in a facility laboratory, or real time, online monitoring in a treatment facility process. We believe we have a leading position in this served market based on management estimates. In our Water Infrastructure Segment, Test accounted for approximately 9% of our consolidated net sales in 2011 and 6% of our consolidated net sales in 2010.

WTW — In wastewater treatment facilities, WTW-branded systems monitor parameters such as dissolved oxygen, pH, and turbidity throughout the water process to ensure regulatory standards are met before water is discharged back into the environment. Founded in 1945 as a major brand in Europe, WTW has particularly strong market penetration in the environmental, water and wastewater segments. WTW holds leading market positions in both field and on-line instrumentation and manufactures premium positioned robust and reliable analysis products for the measurement of pH, dissolved oxygen, conductivity, total dissolved solids, turbidity, specific ions and biological oxygen demand. WTW’s product offering includes meters, sensors, data-loggers, photometers and software providing customers solutions to even the most challenging applications.

AADI — Aanderaa Data Instruments AS (AADI), founded in 1966 and headquartered in Bergen, Norway, offers sensors, instruments and systems for measuring and monitoring in the most demanding environments such as rivers, oceans and the polar regions through fully networked systems using wireless technology that monitors temperature, salinity, oxygen, turbidity, current and waves for ecosystem health. The main market areas are marine transportation, environmental and ocean research, oil and gas, aquaculture, road and traffic, and construction. AADI’s new technologies underlie the most advanced distributed instrumentation for underwater and atmospheric measurements. Hydro-acoustic, electro-optical, electro-chemical, pressure, temperature and meteorological data are captured by observing networks and self-contained instrumentation using real-time communication. Key customers include many oceanographic institutes, universities, geophysical surveyors, navies, offshore oil and gas companies, drilling companies, port and harbor authorities, government agencies, water authorities and electric power utilities internationally.

OI Analytical — Oceanography International Corporation (OI Analytical) provides innovative products used for chemical analysis. We develop, manufacture, sell, and service analytical instruments that detect, measure, analyze, and monitor chemicals in liquids, solids, and gases. OIC was originally focused on oceanography equipment. This led to OIC’s production of water-quality measurement instrumentation, as oceanography equipment sales declined. In 1969, O.I. Corporation developed the Company’s first total organic carbon analyzer. Since that time, the Company has become recognized worldwide as a provider of quality analytical instrumentation. We also provide products used to digest, extract, and separate components of chemical mixtures.

 

10


Table of Contents

YSI — Yellow Springs Instrument Company (YSI), founded in 1948, develops and manufactures sensors, instruments, software and data collection platforms for environmental and coastal water quality monitoring and testing. YSI also offers Life Sciences products including biochemical analyzers for bioprocess monitoring, food and beverage processing, and sports physiology. The main market areas are marine transportation, environmental and ocean research, oil and gas, aquaculture, road and traffic, and construction.

Applied Water

Applied Water encompasses all the uses of water. Since water is used to some degree in almost every aspect of human, economic and environmental activity, this segment has innumerable applications. Our served market today consists of the main uses of global water: Building Services, Industrial Water and Irrigation.

Building Services

This business is defined by four main uses of water in building services applications, such as in residential homes and commercial buildings, including offices, hotels, restaurants and malls. The first is the supply of potable water for consumption, such as for drinking and hygiene. The Goulds brand is a leader in pumps and boosting systems utilized within buildings, sourcing water from distribution networks or from wells. The second application is wastewater removal with sump and sewage pumps. The third application is in heating, ventilation and air conditioning (HVAC), where Bell & Gossett specializes in pumps and valves that are used in water-based heating and cooling systems. The fourth water-related building service area is fire protection, where our AC Fire brand supplies full pump systems for emergency fire suppression. In Europe, Lowara is a leading brand in the commercial and residential water market with applications in the four main uses of water. We believe our business is the second largest player in this served market based on management estimates. In our Applied Water Segment, Building Services accounted for approximately 51% of our consolidated net sales in 2011 and 55% of our consolidated net sales in 2010.

Industrial Water

Water is used in most industrial facilities to provide processing steps such as cooling, cleaning and mixing. Our Goulds brand supplies vertical multistage pumps to boost pressure for purposes such as circulating water through a manufacturing facility to cool machine tools. Our Lowara brand focuses on water treatment, industrial washing equipment and machine tool cooling. The Standard brand delivers heat exchangers for combined heat and power (CHP) applications within power generation plants. We also provide niche applications such as flexible impeller pumps for wine processing facilities served by our Jabsco brand, and water-based detergent dispensing and water circulation within car washes served by Flojet and Goulds air-operated diaphragm and end suction pumps. Across all these various end applications, we believe our business is the second largest player in this served market based on management estimates. In our Applied Water Segment, Industrial Water accounted for approximately 42% of our consolidated net sales in 2011 and 38% of our consolidated net sales in 2010.

Irrigation

The irrigation business consists of irrigation-related equipment and services associated with bringing water from a source to the plant or livestock need, including hoses, sprinklers, center pivot and drip irrigation. We focus on the pumps and boosting systems that supply this ancillary equipment with water. Our Goulds brand brings mixed flow pumps, and our Flowtronex group specializes in equipment solutions such as the Hydrovar boosting system, which incorporates monitoring and controls to optimize energy efficiency in irrigation delivery. Our Lowara brand also produces pumps for agriculture applications and irrigation of gardens and parks. We believe we have a leading position in this served market based on management estimates. In our Applied Water Segment, Irrigation accounted for approximately 7% of our consolidated net sales in 2011 and 2010.

 

11


Table of Contents

As described above, the following brands and products are used across the applications in our Applied Water segment:

Our Brands

Goulds — With origins dating back over 150 years, Goulds is a leading brand of centrifugal and turbine pumps, controllers, variable frequency drives and accessories for residential and commercial water supply and wastewater applications. Goulds is a leader in the water technologies market with its line of residential water well pumps. The Goulds product portfolio includes submersible and line shaft turbine, 4” submersible, jet, sump, effluent, sewage and centrifugal pumps for residential, agriculture and irrigation, sewage and drainage, commercial and light industrial use. Goulds submersible, deepwell or other pumps can be found in more than a quarter of the existing 15 million household wells and more than 380,000 public and community wells in the United States. Products for commercial wastewater include sewage, effluent and grinder pumps and packages. Agriculture products include pump and control products for irrigation, stockwater, wash systems, cooling systems and waste management, with turf irrigation products including submersible and surface pumps for landscape and turf irrigation systems. We serve the building trades market with filtration, chilling, pressure boost, wash system, water, supply, wastewater and boiler feed applications. We also have a range of standard cast iron and bronze end-suction and multistage pumps for various commercial applications.

Lowara — Founded in 1968, and headquartered in Vicenza, Italy, Lowara is a leader in stainless steel pump manufacturing technology for water technology applications. The Lowara range includes submersible, sump, effluent, sewage, centrifugal pumps and booster packages for water supply and water pumping needs in the residential, agriculture, industrial, public utility, building service and commercial markets worldwide, with particular strength in Europe. Residential applications include pumps for pressurization, conditioning, fire-fighting systems, lifting stations and dewatering. Agriculture applications include pumps for irrigation of gardens and parks. Industrial applications include drinking water, water treatment, industrial washing equipment and machine tool cooling. As an example of how Lowara has served the commercial building services market, seven Lowara water booster sets are used for even pressure water supply in the world’s tallest building, the “Burj Khalifa” in the United Arab Emirates.

Bell & Gossett — Founded in 1916 in Chicago, IL, Bell & Gossett has been headquartered in Morton Grove, IL since 1941. Bell & Gossett, or B&G, is a leader in plumbing and water-based heating and air conditioning markets. Products are used in residential applications where single- or multi-family homes are heated with hot water or steam. Key products include circulating pumps, valves, and specialty products used in these systems. B&G also sells wastewater pumps for residential applications. In commercial applications, B&G provides a broad range of products, including a wide variety of pumps, heat exchangers, valves and controls for heating and air-conditioning systems, sump pumps for wastewater systems, condensate pumping systems for steam heating systems and a comprehensive line of energy-saving variable speed controls. Training is provided for Building System Design Engineers at B&G’s industry renowned Little Red Schoolhouse in Morton Grove. Key commercial building types include hospitals, schools, and data centers. B&G products are sold globally by independent manufacturer representatives and distributed locally by heating, ventilating and air conditioning, or HVAC, wholesalers. B&G recently sold some of its largest pumps to the new Children’s Memorial Hospital building in Chicago, IL. These pumps will circulate chilled water throughout the building to provide air-conditioning for the occupants.

AC Fire — Allis-Chalmers Company was founded in the 1840s in Milwaukee, WI. It offers turnkey fire pump systems for commercial, residential and industrial applications. We design and custom-build a wide range of fire pump systems including prefabricated packages and house units that meet every fire protection need. AC Fire products include In-Line Pumps, Vertical Turbine, Package Systems, Split Case (various series) and 13D Home Defender for residential fire pump service. The 13D Home Defender is designed to boost water pressure for automatic residential sprinkler systems. In addition to residential applications, turnkey fire pumping systems from A-C Pump protect an increasing number of petrochemical facilities, commercial buildings and factories around the world.

Flowtronex — Flowtronex, founded in 1974 as Pumping Systems, Inc., began by producing some of the golf industry’s first prefabricated water pumping systems. The Silent Storm package and Pace Integrated Pump

 

12


Table of Contents

Controller are our two primary products sold into the golf market. In landscape, Flowtronex products, primarily the Floboy system, are sold to customers such as cities and nurseries. In golf, Flowtronex products are sold to golf course superintendents through our Toro Distribution partnership. Retrofit sales of golf pumping systems are sold through our FlowNet Service Network, a group of factory authorized service technicians that provide set up and start up and service and repair of Flowtronex pump stations.

Standard — For close to 90 years Standard has been the leader in the design and manufacture of shell and tube heat exchangers. Standard is the brand of our complete line of heat transfer products used in industrial and process applications such as heating or cooling liquids or gases, heat recovery in chemical processing, power and co-generation, paper and pulp, OEM and commercial marine markets. Products include basic shell-and-tube heat exchangers, air coolers, heat transfer coils, compact brazed, welded, gasketed plate units and packaged steam condensers.

Jabsco — The Jabsco brand is known for its marine, industrial, and hygienic/sanitary pumps and systems that are used in many industries, including marine, industrial, healthcare and food processing. It was founded in 1941 by the inventors of the flexible impeller pump. Jabsco is a leader in the leisure marine market, with a broad range of products including water system, engine cooling pumps, searchlights and marine waste systems. Jabsco also offers industrial pumps for hygienic applications, fluid transfer in chemical processing, laboratory, paint processing, plating, and construction. Jabsco rotary lobe pumps offer outstanding performance with unique capabilities. Jabsco Hy-line and Ultima rotary lobe pumps support food and dairy product production, healthcare, chemical, pharmaceutical and biotech applications, whether the product is thin, viscous or fragile. Jabsco also offers multi-purpose and specialized flexible impeller, diaphragm and sliding vane pumps for chemical and general transfer applications.

Flojet — Established in 1975, the Flojet brand encompasses a broad range of small pumps, motors and dispensing pumps for the beverage, industrial, RV, marine and food processing markets. Flojet is a leader in the small pump market, offering a versatile range of products serving the beverage market, including both air- and motor-operated diaphragm pumps and centrifugal chilling pumps, as well as booster systems and accumulator tanks. Flojet’s beverage pumps can be found in applications such as beer dispensing, syrup mixing for carbonated drinks, re-circulation in vending machines and refrigerators, bottled water dispensers, icemakers and coffee machines. In addition to significant beverage applications, Flojet’s electric and air-operated diaphragm pumps are utilized in street sweepers, car washes, carpet cleaners, parts washers, agricultural spraying and road rollers. Flojet’s positive displacement diaphragm pumps can be driven by air, electric motor or solenoid. The positive displacement diaphragm design of Flojet pumps makes them ideal for use in conditions that require self-priming and dry running capability for short periods of time. Additionally, the compact size of these pumps makes them very useful in tight spaces where one cannot ensure a flooded suction. Flojet pumps are designed to be more efficient and are often the choice of customers for applications where low power consumption is critical.

Geographic Profile

In addition to the traditional markets of the United States and Western Europe, opportunities in emerging markets within Asia Pacific, Eastern Europe, Latin America and other countries are growing. Revenue derived from emerging markets comprised 19% of our revenue in 2011 including growth in Latin America and the Middle East.

The table below illustrates the annual revenue and long-lived assets, by geographic area, for the three years ended December 31, 2011.

 

(in millions)    Revenue      Property, Plant & Equipment  
     2011      2010      2009         2011            2010            2009     

United States

   $ 1,363       $ 1,125       $ 956       $ 178       $ 168       $ 73   

Europe

     1,422         1,262         1,217         209         219         196   

Asia Pacific

     426         343         269         57         49         46   

Other

     592         472         407         19         18         19   
  

 

 

    

 

 

    

 

 

    

 

 

    

 

 

    

 

 

 

Total

   $   3,803       $   3,202       $   2,849       $   463       $   454       $   334   
  

 

 

    

 

 

    

 

 

    

 

 

    

 

 

    

 

 

 

 

13


Table of Contents

Percentage of revenue by geographic area

 

     2011     2010     2009  

United States

     36     35     34

Europe

     37     39     43

Asia Pacific

     11     11     9

Other

     16     15     14

Distribution, Training and End Use

Water Infrastructure provides more than 70% of its sales through direct channels with remaining sales through indirect channels and service capabilities. Both public utility and industrial facility customers increasingly require our teams’ global but locally proficient expertise to use our equipment in their specific applications. Several trends are increasing the need for this application expertise: (i) the increase in type and amount of contaminants in water supply, (ii) increasing environmental regulations, (iii) the need to increase system efficiencies due to rising energy costs, and (iv) the retirement of a largely aging water industry workforce not systematically replaced at utilities.

In the Applied Water segment, many end-use areas are widely different, so specialized distribution partners are often preferred. Our commercial teams have built long-standing relationships around our brands in many of these industries through which we can continue to leverage new product and service applications. Revenue opportunities are balanced between OEM and after-market customers. Our products in the Applied Water segment are sold through our global direct sales and world-class indirect channels with more than 85% of revenue going through indirect channels. We have long-standing relationships with the leading independent distributors in the markets we serve, and we provide incentives to distributors, such as specialized training programs, to exclusively sell our products.

Aftermarket Parts and Service

We have more than 120 service centers around the world which employ approximately 600 service employees to provide aftermarket parts and services to our customers. During their lifecycle, installed products require maintenance, repair services and parts due to the harsh environments in which they operate.

In addition, depending on the type of product, median lifecycles range from 5 years to over 50 years, at which time they must be replaced. Many of our products are precisely selected and applied within a larger network of equipment driving a strong preference by customers and installers to replace them with the same exact brand and model when they reach the end of their lifecycle. This dynamic establishes a large recurring revenue stream for our business.

Supply and Seasonality

We have a global manufacturing footprint, with production facilities in Europe, North America, Latin America, and Asia. In addition, we maintain a global network of service centers providing after-market customer care. Service centers offer an array of integrated service solutions for the industry including: preventive monitoring, contract maintenance, emergency field service, engineered upgrades, inventory management, and overhauls for pumps and other rotating equipment.

We offer a wide range of highly engineered products. We primarily employ configure-to-order capabilities to maximize manufacturing and logistics efficiencies by producing high volumes of basic product configurations. When we provide a configure-to-order solution, we configure a standard product to our customers’ specifications. To a lesser extent, we provide engineer-to-order products to meet the customization requirements of our customers. This process requires that we apply our technical expertise and production capabilities to provide a non-standard solution to the customer.

Our inventory management and distribution practices seek to minimize inventory holding periods by taking delivery of the inventory and manufacturing immediately prior to the sale or distribution of products to our

 

14


Table of Contents

customers. All of our businesses require various parts and raw materials, the availability and prices of which may fluctuate. Parts and raw materials commonly used in our products include motors, fabricated parts, castings, bearings, seals, nickel, copper, aluminum, and plastics. While we may recover some cost increases through operational improvements, we are still exposed to some pricing risk. We attempt to control costs through fixed-priced contracts with suppliers and various other programs, such as our global strategic sourcing initiative.

Our business relies on third-party suppliers, contract manufacturing and commodity markets to secure raw materials, parts and components used in our products. We typically acquire materials and components through a combination of blanket and scheduled purchase orders to support our materials requirements. For most of our products, we have existing alternate sources of supply, or such sources are readily available.

We may experience price volatility or supply constraints for materials that are not available from multiple sources. From time to time, we acquire certain inventory in anticipation of supply constraints or enter into longer-term pricing commitments with vendors to improve the priority, price and availability of supply. There have been no raw material shortages that have had a significant adverse impact on our business as a whole.

Customers

Our business is not dependent on any single customer or a few customers, the loss of which would have a material adverse effect on the respective market or on us as a whole. No individual customer accounted for more than 10% of our consolidated 2011 revenue.

Backlog

Delivery schedules vary from customer to customer based upon their requirements. Typically, large projects require longer lead production cycles and delays can occur from time to time. Total backlog was $651 million at December 31, 2011 and $620 million at December 31, 2010. We anticipate that in excess of 80% of the backlog at December 31, 2011 will be recognized as revenue during 2012.

Competition

Given the highly fragmented nature of the water industry, Water Infrastructure competes with a large number of businesses. Competition in the water transport and treatment technologies markets focuses on product performance, application expertise, design, quality, delivery, and price. In the sale of products and services, we benefit from our large installed base of pumps and complementary products, which require maintenance, repair and replacement parts due to the nature of the products and the conditions under which they operate. Timeliness of delivery, quality and the proximity of service centers are important customer considerations when selecting a provider for after-market products and services as well as equipment rentals. In geographic regions where we are locally positioned to provide a quick response, customers have historically relied on us, rather than our competitors, for after-market products relating to our highly engineered and customized solutions.

Competition in the Applied Water segment focuses on brand names, application expertise, product delivery and performance, quality, and price. We compete by offering a wide variety of innovative and high quality products, coupled with world-class application expertise. We believe our distribution through well-established channels and our reputation for quality significantly enhance our market position. Our ability to deliver innovative product offerings has allowed us to compete effectively, to cultivate and maintain customer relationships and to serve and to expand into many niche and new markets.

Research and Development

Research and development (“R&D”) is a key element of our engineering culture and is generally focused on the design and development of products and application know-how that anticipate customer needs and emerging trends. Our engineers are involved in new product development and improvement of existing products. Our businesses invest substantial resources for R&D. We anticipate we will continue to develop and invest in our R&D capabilities to promote a steady flow of innovative, high-quality and reliable products and applications to further strengthen our position in the markets we serve. We invested $100 million, $74 million, and $63 million for the years ended December 31, 2011, 2010 and 2009, respectively, towards R&D.

 

15


Table of Contents

We have over 600 engineering and research employees in more than 40 technology centers around the world. R&D activities are initially conducted in our technology centers, located in conjunction with some of our major manufacturing facilities to ensure an efficient development process. We have established a wastewater Center of Excellence in Stockholm, Sweden, with over 100 research, development and engineering employees. We have launched Centers of Excellence in India and China, where we are accelerating the customization of our application expertise to local needs. In the scale-up process, our R&D activities are conducted at our piloting and testing facilities or at strategic customer sites. These piloting and testing facilities enable us to serve our strategic markets in each region of the world.

We generally seek patent protection for those inventions and improvements likely to be incorporated into our products or where proprietary rights will improve our competitive position. We believe that our patents and applications are important for maintaining the competitive differentiation of our products and improving our return on research and development investments. While we own, control or license a significant number of patents, trade secrets, confidential information, trademarks, trade names, copyrights, and other intellectual property rights which, in the aggregate, are of material importance to our business, management believes that our business, as a whole, as well as each of our core business segments, is not materially dependent on any one intellectual property right or related group of such rights.

Patents, patent applications, and license agreements expire or terminate over time by operation of law, in accordance with their terms or otherwise. As the portfolio of our patents, patent applications, and license agreements has evolved over time, we do not expect the expiration of any specific patent to have a material adverse effect on our financial position, results of operations or cash flows.

Environmental Matters and Regulation

Our manufacturing operations worldwide are subject to many requirements under environmental laws. In the United States, the Environmental Protection Agency and similar state agencies administer laws and regulations concerning air emissions, water discharges, waste disposal, environmental remediation, and other aspects of environmental protection. Such environmental laws and regulations in the United States include, for example, the Federal Clean Air Act, the Clean Water Act, the Resource, Conservation and Recovery Act, and the Comprehensive Environmental Response, Compensation and Liability Act. Environmental requirements significantly affect our operations. We have established an internal program to address compliance with applicable environmental requirements and, as a result, management believes that we are in substantial compliance with current environmental regulations.

While environmental laws and regulations are subject to change, such changes can be difficult to predict reliably and the timing of potential changes is uncertain. Management does not believe, based on current circumstances, that compliance costs pursuant to such regulations will have a material adverse effect on our financial position, results of operations or cash flows. However, the effect of future legislative or regulatory changes could be material to our financial condition or results of operations.

Accruals for environmental matters are recorded on a site-by-site basis when it is probable that a liability has been incurred and the amount of the liability can be reasonably estimated, based on current law and existing technologies. It can be difficult to estimate reliably the final costs of investigation and remediation due to various factors. Our accrued liabilities for these environmental matters represent the best estimates related to the investigation and remediation of environmental media such as water, soil, soil vapor, air and structures, as well as related legal fees based upon the facts and circumstances as currently known to us. These estimates, and related accruals, are reviewed quarterly and updated for progress of investigation and remediation efforts and changes in facts and legal circumstances. Liabilities for these environmental expenditures are recorded on an undiscounted basis. We do not anticipate these liabilities will have a material adverse effect on our consolidated and combined financial position, results of operations or cash flows. We cannot make assurances that other sites, or new details about sites known to us, that could give rise to environmental liabilities with such material adverse effects on us will not be identified in the future. At December 31, 2011, we had estimated and accrued $15 million related to environmental matters.

 

16


Table of Contents

Employees

As of December 31, 2011, Xylem had approximately 12,500 employees worldwide. We believe that our facilities are in favorable labor markets with ready access to adequate numbers of workers, and we believe our relations with our employees are good.

Available Information

Xylem’s website address is www.xyleminc.com. We make available free of charge on or through investors.xyleminc.com our Annual Report on Form 10-K, Quarterly Reports on Form 10-Q, Current Reports on Form 8-K, and all amendments to those reports as soon as reasonably practicable after such material is electronically filed with or furnished to the Securities and Exchange Commission (“SEC”). Information contained on our website is not incorporated by reference unless specifically stated therein.

In addition, the public may read or copy any materials filed with the SEC at the SEC’s Public Reference Room located at 100 F Street NE, Washington, D.C. 20549. The public may also obtain information on the operation of the Public Reference Room by calling the SEC at 1-800-SEC-0330. These reports and other information are also available, free of charge, at www.sec.gov.

 

ITEM 1A. RISK FACTORS

Each of the following risks should be carefully considered, along with all of the other information in this Annual Report on Form 10-K. We believe these risks to be the principal ones we face and of which we are currently aware. Some of the risks described below relate to our business, while others relate to the Spin-off. Other risks relate principally to the securities markets and ownership of our common stock.

Should any of the following risks and uncertainties develop into actual events, our business, financial condition or results of operations could be materially and adversely affected, the trading price of our common stock could decline, and you could lose part or all of your investment.

Risks Related to Our Operations

Failure to compete successfully in our markets could adversely affect our business.

We provide products and services into competitive markets. We believe the principal points of competition in our markets are product performance, reliability and innovation, application expertise, brand reputation, energy efficiency, product life cycle cost, timeliness of delivery, proximity of service centers, effectiveness of our distribution channels and price. Maintaining and improving our competitive position will require continued investment by us in manufacturing, research and development, engineering, marketing, customer service and support, and our distribution networks. We may not be successful in maintaining our competitive position. Our competitors may develop products that are superior to our products, or may develop more efficient or effective methods of providing products and services or may adapt more quickly than we do to new technologies or evolving customer requirements. Pricing pressures also could cause us to adjust the prices of certain products to stay competitive. We may not be able to compete successfully with our existing or new competitors. Failure to continue competing successfully could adversely affect our business, financial condition, results of operations and cash flow.

Our business could be adversely affected by the inability of suppliers to meet delivery requirements.

Our business relies on third-party suppliers, contract manufacturing and commodity markets to secure raw materials, parts and components used in our products. Parts and raw materials commonly used in our products include motors, fabricated parts, castings, bearings, seals, nickel, copper, aluminum, and plastics. We are exposed to the availability of these materials, which may be subject to curtailment or change due to, among other things, interruptions in production by suppliers, labor disputes, the impaired financial condition of a particular supplier, suppliers’ allocations to other purchasers, changes in exchange rates and prevailing price levels, ability to meet regulatory requirements, weather emergencies or acts of war or terrorism. Any delay in our suppliers’ abilities to provide us with necessary materials could impair our ability to deliver products to our customers and, accordingly, could have a material adverse effect on our business, financial condition, results of operations and cash flow.

 

17


Table of Contents

Our strategy includes acquisitions, and we may not be able to make acquisitions of suitable candidates or integrate acquisitions successfully.

Our historical growth has included acquisitions. As part of our growth strategy, we plan to pursue the acquisition of other companies, assets and product lines that either complement or expand our existing business. We cannot assure you, however, that we will be able to identify suitable candidates successfully, negotiate appropriate acquisition terms, obtain financing that may be needed to consummate those acquisitions, complete proposed acquisitions, successfully integrate acquired businesses into our existing operations or expand into new markets. In addition, we cannot assure you that any acquisition, once successfully integrated, will perform as planned, be accretive to earnings, or prove to be beneficial to our operations or cash flow.

Acquisitions involve a number of risks and present financial, managerial and operational challenges, including: diversion of management attention from existing businesses and operations; integration of technology, operations personnel, and financial and other systems; potentially insufficient internal controls over financial activities or financial reporting at an acquired entity that could impact us on a combined basis; the failure to realize expected synergies; the possibility that we have acquired substantial undisclosed liabilities; and the loss of key employees of the acquired businesses.

Our business could be adversely affected by inflation and other manufacturing and operating cost increases.

Our operating costs are subject to fluctuations, particularly due to changes in commodity prices, raw materials, energy and related utilities, freight, and cost of labor. In order to remain competitive, we may not be able to recuperate all or a portion of these higher costs from our customers through product price increases. Further, our ability to realize financial benefits from Six Sigma and Lean projects may not be able to mitigate fully or in part these manufacturing and operating cost increases and, as a result, could negatively impact our profitability.

Changes in our effective tax rates may adversely affect our financial results.

We sell our products in more than 150 countries and approximately 64% of our revenue was generated outside the United States in 2011. Given the global nature of our business, a number of factors may increase our future effective tax rates, including:

 

 

our decision to repatriate non-U.S. earnings for which we have not previously provided for U.S. taxes;

 

 

the jurisdictions in which profits are determined to be earned and taxed;

 

 

sustainability of historical income tax rates in the jurisdictions in which we conduct business;

 

 

the resolution of issues arising from tax audits with various tax authorities; and

 

 

changes in the valuation of our deferred tax assets and liabilities, and changes in deferred tax valuation allowances.

Any significant increase in our future effective tax rates could reduce net income for future periods.

Failure to comply with the U.S. Foreign Corrupt Practices Act or other applicable anti-corruption legislation could result in fines, criminal penalties and an adverse effect on our business.

We operate in a number of countries throughout the world, including countries known to have a reputation for corruption. We are committed to doing business in accordance with applicable anti-corruption laws. We are subject, however, to the risk that we, our affiliated entities or our or their respective officers, directors, employees and agents may take action determined to be in violation of such anti-corruption laws, including the U.S. Foreign Corrupt Practices Act of 1977, the U.K. Bribery Act of 2010 and others. Any such violation could result in substantial fines, sanctions, civil and/or criminal penalties, and curtailment of operations in certain jurisdictions, and might adversely affect our business, results of operations or financial condition. In addition, actual or alleged violations could damage our reputation and ability to do business. Furthermore, detecting, investigating, and resolving actual or alleged violations is expensive and can consume significant time and attention of our senior management.

 

18


Table of Contents

We may be negatively impacted by litigation and regulatory proceedings.

We are subject to laws, regulations and potential liability relating to claims, complaints and proceedings, including those related to antitrust, environmental, product, and other matters.

We are subject to various laws, ordinances, regulations and other requirements of government authorities in foreign countries and in the United States, any violations of which could potentially create a substantial liability for us, and also could cause harm to our reputation. Changes in laws, ordinances, regulations or other government policies, the nature, timing, and effect of which are uncertain, may significantly increase our expenses and liabilities.

From time to time, we are involved in legal proceedings that are incidental to the operation of our businesses. Some of these proceedings seek remedies relating to environmental matters, intellectual property matters, product liability and personal injury claims, employment and pension matters, government contract issues and commercial or contractual disputes, sometimes related to acquisitions or divestitures. We may become subject to significant claims of which we are currently unaware, or the claims of which we are aware may result in our incurring a significantly greater liability than we anticipate or can estimate. Additionally, we may receive fines or penalties or be required to change or cease operations at one or more facilities if a regulatory agency determines that we have failed to comply with laws, regulations or orders applicable to our business.

Our business could be adversely affected by interruptions in information technology, communications networks and operations.

Our business operations rely on information technology and communications networks, and operations that are vulnerable to damage or disturbance from a variety of sources. Regardless of protection measures, essentially all systems are susceptible to disruption due to failure, vandalism, computer viruses, security breaches, natural disasters, power outages and other events. In addition, cybersecurity threats are evolving and include, among others, malicious software, attempts to gain unauthorized access to data, and other electronic security breaches that could lead to disruptions in our systems, unauthorized release of confidential or otherwise protected information and corruption of data. We also have a concentration of operations on certain sites, e.g. production, and shared services centers, where business interruptions could cause material damage and costs. Transport of goods from suppliers, and to customers, could also be hampered for the reasons stated above. Although we have assessed these risks, implemented controls, and performed business continuity planning, we cannot be sure that interruptions with material adverse effects will not occur.

Risks Related to Liquidity

Our indebtedness may affect our business and may restrict our operational flexibility.

As of December 31, 2011, our total outstanding indebtedness was $1,206 million including our 3.55% Senior Notes of $600 million aggregate principal amount due September 2016 and 4.875% Senior Notes of $600 million aggregate principal amount due October 2021. We have an existing Four Year Competitive Advance and Revolving Credit Facility (the “Credit Facility”), which provides for an aggregate principal amount of up to $600 million.

Our indebtedness could:

 

 

increase our vulnerability to general adverse economic and industry conditions;

 

 

limit our ability to obtain additional financing or borrow additional funds;

 

 

limit our ability to pay future dividends;

 

 

limit our flexibility in planning for, or reacting to, changes in our business and the industry in which we operate;

 

 

require that a substantial portion of our cash flow from operations be used for the payment of interest on our indebtedness instead of funding working capital, capital expenditures, acquisitions or other general corporate purposes; and

 

19


Table of Contents
 

increase the amount of interest expense that we must pay because some of our borrowings are at variable interest rates, which, as interest rates increase, would result in a higher interest expense.

In addition, there can be no assurance that future borrowings or equity financing will be available to us on favorable terms or at all for the payment or refinancing of our indebtedness. If we incur additional debt or raise equity through the issuance of our preferred stock, the terms of the debt or our preferred stock issued may give the holders rights, preferences and privileges senior to those of holders of our common stock, particularly in the event of liquidation. The terms of the debt may also impose additional and more stringent restrictions on our operations than we currently have. Also, regardless of the terms of our debt or equity financing, the amount of our stock that we can issue may be limited because the issuance of our stock may cause the distribution to be a taxable event for ITT under Section 355(e) of the Internal Revenue Code of 1986, as amended (the “Code”), and under the Tax Matters Agreement entered into by ITT in connection with the Spin-off (the “Tax Matters Agreement”), we could be required to indemnify ITT for that tax.

Our ability to make scheduled principal payments of, to pay interest on, or to refinance our indebtedness and to satisfy our other debt obligations will depend on our future operating performance, which may be affected by factors beyond our control. If we are unable to service our indebtedness, our business, financial condition and results of operations would be materially adversely affected.

Risks Related to External Factors

Our results of operations and financial condition may be adversely affected by global economic and financial market conditions.

We compete around the world in various geographic and product markets. In 2011, 37% and 36% of our total revenue was from customers located in Europe and the United States, respectively. We expect revenue from these markets to be significant for the foreseeable future. Important factors impacting our businesses include the overall strength of these economies and our customers’ confidence in both local and global macro-economic conditions; industrial and federal, state, local and municipal governmental spending; the strength of the residential and commercial real estate markets; interest rates; availability of commercial financing for our customers and end-users; and unemployment rates. A slowdown or downturn in these financial or macro-economic conditions could have a significant adverse effect on our business, financial condition, results of operations and cash flow.

We have experienced and expect to continue to experience fluctuations in revenues and operating results due to economic and business cycles, particularly within the portion of our business that provides products and services used in residential and commercial buildings. We believe our level of business activity is influenced by residential and commercial building starts and renovations, which are heavily influenced by interest rates, consumer debt levels, changes in disposable income, employment growth and consumer confidence. Credit market conditions greatly affect the ability of residential and commercial builders to obtain the necessary capital to complete and begin new projects. We closely monitor the credit worthiness of our customers, and evaluate their financial ability to pay for those products and services we provide to them. As it relates to our customers’ ability to pay for products and services, we have not experienced any significant negative impact as a result of the recent economic downturn. If market conditions worsen, it may result in the delay or cancellation of orders from our customers or potential customers and adversely affect our revenues and our ability to manage inventory levels, collect customer receivables and maintain current levels of profitability.

Economic and other risks associated with international sales and operations could adversely affect our business.

In 2011, 64% of our total revenue was from customers outside the United States. We expect our international operations and export sales to continue to be a significant portion of our revenue. Both our sales from international operations and export sales are subject in varying degrees to risks inherent to doing business outside the United States. These risks include the following:

 

 

possibility of unfavorable circumstances arising from host country laws or regulations;

 

 

currency exchange rate fluctuations and restrictions on currency repatriation;

 

20


Table of Contents
 

potential negative consequences from changes to taxation policies;

 

 

disruption of operations from labor and political disturbances;

 

 

changes in tariff and trade barriers and import and export licensing requirements; and

 

 

insurrection or war.

Any payment of distributions, loans or advances to us by our foreign subsidiaries could be subject to restrictions on, or taxation of, dividends on repatriation of earnings under applicable local law, monetary transfer restrictions and foreign currency exchange regulations in the jurisdictions in which our subsidiaries operate. In addition to the general risks that we face outside the United States, we now conduct more of our operations in emerging markets than we have in the past, which could involve additional uncertainties for us, including risks that governments may impose limitations on our ability to repatriate funds; governments may impose withholding or other taxes on remittances and other payments to us, or the amount of any such taxes may increase; an outbreak or escalation of any insurrection or armed conflict may occur; governments may seek to nationalize our assets; or governments may impose or increase investment barriers or other restrictions affecting our business. In addition, emerging markets pose other uncertainties, including the protection of our intellectual property, pressure on the pricing of our products, and risks of political instability. We cannot predict the impact such future, largely unforeseeable events might have on our business, financial condition, results of operations and cash flow.

Our business could be adversely affected by significant movements in foreign currency exchange rates.

We are exposed to fluctuations in foreign currency exchange rates, particularly with respect to the Euro, Swedish Krona, British Pound, Australian Dollar, Canadian Dollar, Polish Zloty, and Hungarian Forint. Any significant change in the value of currencies of the countries in which we do business relative to the value of the U.S. Dollar could affect our ability to sell products competitively and control our cost structure, which could have a material adverse effect on our business, financial condition, results of operations and cash flow.

The level of returns on postretirement benefit plan assets, changes in interest rates and other factors could affect our earnings and cash flows in future periods.

Certain members of our current and retired employee population are covered by pension and other employee-related defined benefit plans (collectively, postretirement benefit plans). We may experience significant fluctuations in costs related to our postretirement benefit plans as a result of macro-economic factors, such as interest rates, that are beyond our control. The cost of our postretirement plans is incurred over long periods of time and involves factors and uncertainties during those periods which can be volatile and unpredictable, including rates of return on postretirement benefit plan assets, discount rates used to calculate liabilities and expenses and rates of future compensation increases. Management develops each assumption using relevant plan and Company experience and expectations in conjunction with market-related data. Our liquidity, financial position (including shareholders’ equity) and results of operations could be materially affected by significant changes in key economic indicators, actuarial experience, financial market volatility, future legislation and other governmental regulatory actions.

We make contributions to fund our postretirement benefit plans when considered necessary or advantageous to do so. The macro-economic factors discussed above, including the return on postretirement benefit plan assets and the minimum funding requirements established by local government funding or taxing authorities, or established by other agreement, may influence future funding requirements. A significant decline in the fair value of our plan assets, or other adverse changes to our overall pension and other employee-related benefit plans, could require us to make significant funding contributions and affect cash flows in future periods.

Weather conditions may adversely affect our financial results.

Weather conditions, particularly heavy flooding and droughts, can benefit portions of our business which provide equipment with dewatering and irrigation applications. Pumps provided through our Godwin brand are used to remove excess or unwanted water. Heavy flooding due to weather conditions drives increased demand

 

21


Table of Contents

for these applications. Drought conditions drive higher demand for pumps used in agricultural and turf irrigation applications, such as those provided by our Goulds, Flowtronex and Lowara brands. We cannot assure you that weather conditions will not have a material adverse effect on our results of operations.

Unforeseen environmental issues could impact our financial position, results of operations, or cash flows.

Our operations are subject to and affected by many federal, state, local and foreign environmental laws and regulations. In addition, we could be affected by future environmental laws or regulations, including, for example, those imposed in response to climate change concerns. Compliance with current and future environmental laws and regulations currently requires and is expected to continue to require operating and capital expenditures.

Environmental laws and regulations may authorize substantial fines and criminal sanctions as well as facility shutdowns to address violations, and may require the installation of costly pollution control equipment or operational changes to limit emissions or discharges. We also incur, and expect to continue to incur, costs to comply with current environmental laws and regulations related to remediation of conditions in the environment.

Developments such as the adoption of new environmental laws and regulations, stricter enforcement of existing laws and regulations, violations by us of such laws and regulations, discovery of previously unknown or more extensive contamination, litigation involving environmental impacts, our inability to recover costs associated with any such developments, or financial insolvency of other responsible parties could in the future have a material adverse effect on our financial position, results of operations, or cash flows.

Risks Related to our Recent Separation

If the Spin-off were to fail to qualify as a tax-free transaction under the Internal Revenue Code, then we and/or our former parent and our stockholders could be subject to significant tax liability.

In connection with the Spin-off, we and our former parent, ITT Corporation, received an IRS ruling (the “IRS Ruling”) stating that ITT and its shareholders will not recognize any taxable income, gain or loss for U.S. Federal income tax purposes as a result of the Spin-off. In addition, ITT received an opinion of tax counsel as to the satisfaction of certain requirements necessary for the Spin-off to receive tax-free treatment upon which the IRS did not rule. The IRS Ruling, while generally binding upon the IRS, was based on certain factual statements and representations. If any such factual statements or representations were incomplete or untrue in any material respect, or if the facts on which the IRS Ruling were based were materially different from the facts at the time of the Spin-off, the IRS could modify or revoke the IRS Ruling retroactively.

As discussed above, certain requirements for tax-free treatment that are not covered in the IRS Ruling were addressed in the opinion of counsel. The opinion of counsel is not binding on the IRS. Accordingly, the IRS may reach conclusions with respect to the Spin-off that are different from the conclusions reached in the opinion. Like the IRS Ruling, the opinion was based on certain factual statements and representations, which, if incomplete or untrue in any material respect, could alter counsel’s conclusions.

If all or a portion of the Spin-off does not qualify as a tax-free transaction because any of the factual statements or representations in the IRS Ruling or the legal opinion are incomplete or untrue, or because the facts upon which the IRS Ruling is based were materially different from the facts at the time of the Spin-off, ITT would recognize a substantial gain for U.S. Federal income tax purposes. In such case, under U.S. Treasury regulations each member of the ITT consolidated group at the time of the Spin-off (including us and our subsidiaries), would be jointly and severally liable for the entire amount of any resulting U.S. Federal income tax liability.

Notwithstanding the foregoing, the Spin-off will be taxable to ITT (but not to ITT shareholders) pursuant to Section 355(e) of the Internal Revenue Code if there are one or more acquisitions (including issuances) of the stock of either us or ITT, representing 50% or more, measured by vote or value, of the then-outstanding stock

 

22


Table of Contents

of either corporation and the acquisition or acquisitions are deemed to be part of a plan or series of related transactions that include the Spin-off. Any acquisition of our common stock within two years before or after the Spin-off (with exceptions, including public trading by less-than-5% shareholders and certain compensatory stock issuances) generally will be presumed to be part of such a plan unless that presumption is rebutted. The tax liability resulting from the application of Section 355(e) would be substantial. In addition, under U.S. Treasury regulations, each member of the ITT consolidated group at the time of the Spin-off (including us and our subsidiaries) would be severally liable for the resulting U.S. Federal income tax liability.

We have agreed not to enter into any transaction that could cause any portion of the Spin-off to be taxable to ITT, including under Section 355(e). Pursuant to the Tax Matters Agreement, dated as of October 25, 2011 among ITT, Exelis and Xylem, we have also agreed to indemnify ITT and Exelis for any tax liabilities resulting from such transactions, and ITT and Exelis have agreed to indemnify us for any tax liabilities resulting from such transactions entered into by ITT or Exelis. These obligations may discourage, delay or prevent a change of control of our Company.

We may be unable to achieve some or all of the benefits that we expect to achieve from the Spin-off.

As an independent, publicly traded company, we believe that our business will benefit from, among other things, (i) greater strategic focus of financial resources and management’s efforts, (ii) enhanced customer focus, (iii) direct and differentiated access to capital resources, (iv) enhanced investor choices by offering investment opportunities in a separate entity from ITT, (v) improved management incentive tools, and (vi) utilization of stock as an acquisition currency. However, as a result of separating from ITT, we may be more susceptible to market fluctuations and other adverse events than we would have been as a part of ITT. In addition, we may not be able to achieve some or all of the benefits that we expect to achieve as an independent company in the time we expect, if at all.

We may incur greater costs as an independent company than we did when we were part of ITT.

As a part of ITT, we had the advantage of ITT’s size and purchasing power in procuring certain goods and services such as insurance and health care benefits, and technology such as computer software licenses. We also relied on ITT to provide various corporate functions. As a separate, independent entity, we may be unable to obtain these goods, services and technologies at prices or on terms as favorable to us as those we obtained prior to the distribution. We may also incur costs for functions previously performed by ITT that are higher than the amounts reflected in our historical financial statements, which may cause our profitability to decrease.

We do not have a recent operating history as an independent company and our historical financial information may not be a reliable indicator of our future results.

The historical financial information we have included in this Annual Report has been prepared on a “carve-out” basis from ITT’s consolidated financial statements and does not necessarily reflect what our financial position, results of operations and cash flows would have been as a separate, stand-alone entity during the periods presented. ITT did not account for us, and we were not operated, as a single stand-alone entity or segment for all the periods presented. In addition, the historical information is not necessarily indicative of what our results of operations, financial position and cash flows will be in the future. While we were profitable as part of ITT, we cannot assume that as a stand-alone company our profits will continue at a similar level.

Our customers, prospective customers and suppliers will need assurances that our financial stability on a stand-alone basis is sufficient to satisfy their requirements for doing or continuing to do business with them.

Some of our customers, prospective customers, and suppliers will need assurances that our financial stability on a stand-alone basis is sufficient to satisfy their requirements for doing or continuing to do business with them. If our customers, prospective customers or suppliers are not satisfied with our financial stability, it could have a material adverse effect on our ability to bid for and obtain or retain projects, our business, financial condition or results of operations.

 

23


Table of Contents

Our accounting and other management systems and resources may not be adequately prepared to meet the financial reporting and other requirements to which we are subject as a new independent, publicly traded company.

Our financial results previously were included within the consolidated results of ITT, and we believe that our financial reporting and internal controls were appropriate for those of subsidiaries of a public company. However, we were not directly subject to the reporting and other requirements of the Securities Exchange Act of 1934, as amended (the “Exchange Act”). As an independent, publicly traded company, we are subject to reporting and other obligations under the Exchange Act. Beginning with our Annual Report on Form 10-K for the year ending December 31, 2012, we will be required to comply with Section 404 of the Sarbanes-Oxley Act of 2002 (the “Sarbanes-Oxley Act”), which will require annual management assessments of the effectiveness of our internal control over financial reporting and a report by our independent registered public accounting firm addressing these assessments. These reporting and other obligations may place significant demands on our management, administrative and operational resources, including accounting systems and resources.

The Exchange Act requires that we file annual, quarterly and current reports with respect to our business and financial condition. Under the Sarbanes-Oxley Act, we are required to maintain effective disclosure controls and procedures and internal controls over financial reporting. We expect to incur additional annual expenses for the purpose of addressing these requirements, and those expenses may be significant. If we are unable to upgrade our financial and management controls, reporting systems, information technology systems and procedures in a timely and effective fashion, our ability to comply with our financial reporting requirements and other rules that apply to reporting companies under the Exchange Act could be impaired. Any failure to achieve and maintain effective internal controls could have a material adverse effect on our financial condition, results of operations or cash flows.

The Spin-off may expose us to potential liabilities arising out of state and federal fraudulent conveyance laws and legal distribution requirements.

The Spin-off could be challenged under various state and federal fraudulent conveyance laws. An unpaid creditor or an entity vested with the power of such creditor (such as a trustee or debtor-in-possession in a bankruptcy) could claim that the Spin-off left us, ITT and/or Exelis insolvent or with unreasonably small capital or that we, ITT and/or Exelis intended or believed it would incur debts beyond its ability to pay as they mature and that ITT did not receive fair consideration or reasonably equivalent value in the Spin-off. If a court were to agree with such a plaintiff, then such court could void the Spin-off as a fraudulent transfer and could impose a number of different remedies, which could adversely affect our financial condition and our results of operations. Among other things, the court could require the return of assets or our shares to ITT, voiding the liens of Xylem and claims against ITT, or providing ITT with a claim for money damages against us.

The measure of insolvency for purposes of the fraudulent conveyance laws will vary depending on which jurisdiction’s law is applied. Generally, however, an entity would be considered insolvent if either the fair saleable value of its assets is less than the amount of its liabilities (including the probable amount of contingent liabilities), or it is unlikely to be able to pay its liabilities as they become due. No assurance can be given as to what standard a court would apply to determine insolvency or that a court would determine that we, ITT or Exelis were solvent at the time of or after giving effect to the Spin-off.

The Spin-off could also be challenged under state corporate distribution statutes. Under the Indiana Business Corporation Law, a corporation may not make distributions to its shareholders if, after giving effect to the distribution, (i) the corporation would not be able to pay its debts as they become due in the usual course of business; or (ii) the corporation’s total assets would be less than the sum of its total liabilities. No assurance can be given that a court will not later determine that the distribution of our shares in connection with the Spin-off was unlawful.

Under the Distribution Agreement, from and after the Spin-off, we will be responsible for the debts, liabilities and other obligations related to the business or businesses which we own and operate following the consummation of the Spin-off. Although we do not expect to be liable for any of these or other obligations not expressly assumed by us pursuant to the Distribution Agreement, it is possible that we could be required to assume responsibility for certain obligations retained by ITT or Exelis should ITT or Exelis fail to pay or perform its retained obligations (for example, tax, asbestos and/or environmental liabilities).

 

24


Table of Contents

In connection with our separation, ITT and Exelis will indemnify us for certain liabilities and we will indemnify ITT or Exelis for certain liabilities. If we are required to indemnify ITT or Exelis, we may need to divert cash to meet those obligations and our financial results could be negatively impacted. In the case of ITT’s or Exelis’s indemnity, there can be no assurance that those indemnities will be sufficient to insure us against the full amount of such liabilities, or as to ITT’s or Exelis’s ability to satisfy its indemnification obligations in the future.

Pursuant to the Distribution Agreement and certain other agreements with ITT and Exelis, ITT and Exelis agreed to indemnify us from certain liabilities, and we agreed to indemnify ITT and Exelis for certain liabilities. Indemnities that we may be required to provide ITT and Exelis may be significant and could negatively impact our business, particularly indemnities relating to our actions that could impact the tax-free nature of the Spin-off. Third parties could also seek to hold us responsible for any of the liabilities that ITT or Exelis has agreed to retain. Further, there can be no assurance that the indemnities from ITT and Exelis will be sufficient to protect us against the full amount of such liabilities, or that ITT and Exelis will be able to fully satisfy its indemnification obligations. Moreover, even if we ultimately succeed in recovering from ITT and Exelis any amounts for which we are held liable, we may be temporarily required to bear these losses ourselves. Each of these risks could negatively affect our business, results of operations and financial condition.

Risks Relating to Our Common Stock

You face the following risks in connection with ownership of our common stock:

There is not a long market history for our common stock and the market price of our common stock may fluctuate significantly.

We cannot predict the prices at which our common stock may trade. The market price of our common stock may fluctuate widely, depending on many factors, some of which may be beyond our control, including:

 

 

actual or anticipated fluctuations in our operating results due to factors related to our business;

 

 

success or failure of our business strategy;

 

 

our quarterly or annual earnings, or those of other companies in our industry;

 

 

our ability to obtain financing as needed;

 

 

announcements by us or our competitors of significant new business awards;

 

 

announcements by us or our competitors of significant acquisitions or dispositions;

 

 

changes in accounting standards, policies, guidance, interpretations or principles;

 

 

changes in earnings estimates by securities analysts or our ability to meet those estimates;

 

 

the operating and stock price performance of other comparable companies;

 

 

natural or environmental disasters that investors believe may affect us;

 

 

overall market fluctuations;

 

 

fluctuations in the budgets of federal, state and local governmental entities around the world;

 

 

results from any material litigation or government investigation;

 

 

changes in laws and regulations affecting our business; and

 

 

general economic conditions and other external factors.

Stock markets in general have experienced volatility that has often been unrelated to the operating performance of a particular company. These broad market fluctuations could adversely affect the trading price of our common stock.

 

25


Table of Contents

We cannot assure you that we will pay dividends on our common stock, and our indebtedness could limit our ability to pay dividends on our common stock.

The timing, declaration, amount and payment of future dividends to our shareholders fall within the discretion of our Board of Directors and will depend on many factors, including our financial condition, results of operations and capital requirements, as well as applicable law, regulatory constraints, industry practice and other business considerations that our Board of Directors considers relevant. There can be no assurance that we will pay a dividend in the future or continue to pay dividends.

Additionally, if we cannot generate sufficient cash flow from operations to meet our debt-payment obligations, then our ability to pay dividends, if so determined by the Board of Directors, will be impaired and we may be required to attempt to restructure or refinance our debt, raise additional capital or take other actions such as selling assets, reducing or delaying capital expenditures or reducing our dividend. There can be no assurance, however, that any such actions could be effected on satisfactory terms, if at all, or would be permitted by the terms of our debt or our other credit and contractual arrangements.

Anti-takeover provisions in our organizational documents and Indiana law could delay or prevent a change in control.

Certain provisions of our amended and restated articles of incorporation and our amended and restated by-laws may delay or prevent a merger or acquisition that a shareholder may consider favorable. For example, the amended and restated articles of incorporation and the amended and restated by-laws, among other things, provide for a classified board and require advance notice for shareholder proposals and nominations, do not permit shareholders to convene special meetings and do not permit action by written consent of the shareholders. In addition, the amended and restated articles of incorporation authorize our Board of Directors to issue one or more series of preferred stock. These provisions may also discourage acquisition proposals or delay or prevent a change in control, which could harm our stock price. Indiana law also imposes some restrictions on mergers and other business combinations between any holder of 10% or more of our outstanding common stock and us, as well as certain restrictions on the voting rights of “control shares” of an “issuing public corporation.”

Under the Tax Matters Agreement, we have agreed not to enter into any transaction involving an acquisition (including issuance) of Xylem common stock or any other transaction (or, to the extent we have the right to prohibit it, to permit any such transaction) that could cause the Spin-off to be taxable to ITT. We have also agreed to indemnify ITT for any tax resulting from any such transactions. Generally, ITT will recognize taxable gain on the Spin-off if there are one or more acquisitions (including issuances) of our capital stock, directly or indirectly, representing 50% or more, measured by vote or value, of our then-outstanding capital stock, and the acquisitions or issuances are deemed to be part of a plan or series of related transactions that include the Spin-off. Any such shares of our common stock acquired, directly or indirectly, within two years before or after the Spin-off (with exceptions, including public trading by less-than-5% shareholders and certain compensatory stock issuances) will generally be presumed to be part of such a plan unless that presumption is rebutted. As a result, our obligations may discourage, delay or prevent a change of control of our company.

 

ITEM 1B. UNRESOLVED STAFF COMMENTS.

None.

 

26


Table of Contents
ITEM 2. PROPERTIES

We have over 320 locations in over 40 countries. These properties total approximately 8.5 million square feet, of which over 280 locations, or approximately 4.9 million square feet, are leased. We consider the many offices, plants, warehouses, and other properties that we own or lease to be in good condition and generally suitable for the purposes for which they are used. The following table shows the significant locations by segment.

 

Location

   State or
Country
  

Principal Business Activity

   Approx.
Square
Feet
     Owned or
Expiration
Date
of Lease
Water Infrastructure

Emmaboda

   Sweden    Administration and Manufacturing      1,156,000       Owned

Shenyang

   China    Manufacturing      394,000       Owned

Stockholm

   Sweden    Administration and Research and Development      172,000       2019
Applied Water

Morton Grove

   Illinois    Administration and Manufacturing      530,000       Owned

Montecchio

   Italy    Manufacturing      379,000       Owned

Nogales

   Mexico    Manufacturing      358,000       2013

Auburn

   NY    Manufacturing      298,000       Owned

Lubbock

   TX    Manufacturing      229,000       Owned

Cheektowaga

   NY    Manufacturing      200,000       Owned
Corporate Headquarters

White Plains

   NY    Administration      46,000       2013

Our corporate headquarters is currently located at 1133 Westchester Avenue, Suite N200, White Plains, New York. We are currently located in the same building as our former parent, ITT, but occupy an independent space on separate floors with each company having its own entrance, security and maintenance systems. We have agreed to lease this space directly from the third-party building owner at market rates for a two-year period through 2013.

 

ITEM 3. LEGAL PROCEEDINGS

From time to time, we are involved in legal proceedings that are incidental to the operation of our businesses. Some of these proceedings seek remedies relating to environmental matters, intellectual property matters, product liability and personal injury claims, employment and pension matters, government contract issues and commercial or contractual disputes, sometimes related to acquisitions or divestitures. Although we cannot predict the outcome of these and other proceedings, including the cases below, with certainty, we believe that they will not have a material adverse effect on our consolidated financial position, results of operations or cash flows.

On December 20, 2011, the Ad Hoc Committee of ITT Bondholders filed a Complaint in New York State court alleging that ITT breached the early redemption provisions of certain bonds issued in 2009. In 2009, ITT issued $500 million in bonds with a 10-year maturity date in 2019 and an interest rate of 6.125%. The documents governing the bonds contained certain provisions governing early redemptions. On September 20, 2011, ITT notified the holders of the debt that it intended to redeem the bonds on October 20, 2011 in accordance with the terms of the governing documents. On October 18, 2011, the redemption price was disclosed. The Plaintiffs contend that ITT used an inappropriate discount rate in calculating the redemption price and otherwise failed to comply with required redemption procedures. If the plaintiffs’ claims are sustained, ITT could have to pay over $5 million in additional redemption fees and interest. Costs associated with this matter, if any, are shared with the Company and Exelis, in accordance with the Distribution Agreement.

On October 26, 2011, the Company and ITT filed a declaratory judgment action against Xylem Group LLC in the U.S. District Court for the Northern District of Georgia, seeking a declaration of non-infringement regarding the Company’s use of the name Xylem. The suit was filed in response to a letter received in July 2011 from Xylem Group LLC, a supplier of bath furniture and fixtures, demanding that the Company cease and desist

 

27


Table of Contents

using the “XYLEM” mark worldwide for its water treatment business. The Company seeks an order declaring its use of “XYLEM” does not infringe upon Xylem Group LLC’s trademark rights, and Xylem Group LLC, in its counterclaim, seeks an order enjoining the Company from further use of the “XYLEM” mark in certain markets and unspecified monetary damages.

On or about February 17, 2009, following a statement submitted to the Spanish Competition Authority (Comision Nacional de la Competencia, “CNC”) by Grupo Industrial Ercole Marelli, S.A. regarding a cartel in which it said it had been participating, the CNC conducted an investigation at the offices of ITT Water & Wastewater Espana S.A. (now named Xylem Water Solutions Espana S.A.) and the offices of other members of the Spanish Association of Fluid Pump Manufacturers. On September 16, 2009, the Investigations Division of the CNC commenced formal proceedings for alleged restrictive practices, such as agreement on general terms and conditions of sale, prohibited under applicable law. Following the conclusion of the formal proceedings, the CNC Council imposed fines on nineteen Spanish manufacturers and distributors of fluid pumps, including a fine of Euro 2,373,675 applied to ITT Water & Wastewater Espana S.A. and ITT Corporation. The Company has appealed the findings to the court, Audiencia Nacional, and is vigorously defending the case.

 

ITEM 4. MINE SAFETY DISCLOSURES

Pursuant to the reporting requirements under Section 1503(a) of the Dodd-Frank Act, the Company is providing the following information: one facility owned and operated by Xylem Water Solutions Zelienople LLC (f/k/a ITT Water and Wastewater Leopold, Inc.) is regulated by the Federal Mine Health and Safety Act (MHSA). This facility is a coal processing facility located in Watsontown, Pennsylvania. In December 2010, the Watsontown facility was inspected by the MHSA and was issued a minor citation. Corrective actions have been taken and this citation was terminated by the MHSA inspector in March 31, 2011.

 

28


Table of Contents

EXECUTIVE OFFICERS OF THE REGISTRANT

The following information is provided regarding the executive officers of Xylem. Each of the executive officers was elected to his or her position by the Company’s Board of Directors in connection with the Spin-off.

 

NAME   AGE     CURRENT TITLE   PREVIOUS BUSINESS EXPERIENCE

Gretchen W. McClain

    49      President and Chief Executive Officer   President, ITT Fluid and Motion Control

Michael T. Speetzen

    42      Senior VP and Chief Financial Officer   VP of Finance, ITT Fluid and Motion Control

Frank R. Jimenez

    47      Senior VP, General Counsel and Corporate Secretary   VP and General Counsel, ITT

Angela A. Buonocore

    54      Senior VP and Chief Communications Officer   Senior VP and Chief Communications Officer, ITT

Kenneth Napolitano

    50      Senior VP and President, Residential and Commercial Water   President, ITT Industrial Process Business

Michael L. Kuchenbrod

    47      Senior VP and President, Water Solutions   President, ITT China Operations

Christopher R. McIntire

    48      Senior VP and President, Analytics   President and Chief Operating Officer, Nova Analytics

Robyn T. Mingle

    46      Senior VP and Chief Human Resources Officer   Senior VP of Human Resources, Hovnanian Enterprises, Inc.

Colin R. Sabol

    44      Senior VP and Chief Strategy and Growth Officer   VP of Marketing and Business Development, ITT Fluid and Motion Control

Robert E. Wolpert

    53      Senior VP, and President, Flow Control and China/India   VP and General Manager, ITT Interconnect Solutions
 

 

29


Table of Contents

PART II

 

ITEM 5. MARKET FOR THE REGISTRANT’S COMMON EQUITY, RELATED STOCKHOLDER MATTERS AND ISSUER PURCHASES OF EQUITY SECURITIES

Our common stock trades publicly on the New York Stock Exchange under the trading symbol “XYL.” The following table shows the high and low sales prices per share of our common stock as reported by the New York Stock Exchange and the dividends declared per share for the periods indicated. Data is provided only for the fourth quarter of 2011 because Xylem became a publicly traded company on November 1, 2011.

 

     High      Low      Dividend  

Fiscal Year ended December 31, 2011

        

First Quarter

     NA         NA         NA   

Second Quarter

     NA         NA         NA   

Third Quarter

     NA         NA         NA   

Fourth Quarter

   $ 28.28       $ 22.67       $ 0.10   

The closing price of our common stock on the NYSE on January 31, 2012 was $25.91 per share. As of January 31, 2012, there were 18,680 holders of record of our common stock.

Dividends are declared and paid on the common stock at the discretion of our Board of Directors and depend on our profitability, financial condition, capital needs, future prospects, and other factors deemed relevant by our board. Therefore, there can be no assurance as to what level of dividends, if any, will be paid in the future. In the first quarter of 2012, we declared a dividend of $0.1012 per share for shareholders of record on March 5, 2012.

There have been no unregistered offerings nor any repurchases of our common stock during the fourth quarter of 2011.

 

30


Table of Contents

 

PERFORMANCE GRAPH

CUMULATIVE TOTAL RETURN

The following graph compares the relative performance of our common stock, the S&P 500 Index and the S&P 500 Industrials Index. This graph covers the period from October 13, 2011 (the first day our common stock began “when-issued” trading on the NYSE) through December 31, 2011. Our common stock began “regular-way” trading in connection with the Spin-off on November 1, 2011.

 

LOGO

 

     XYL      S&P 500      S&P 1500
Industrials

Index
 

October 13, 2011

     100         100         100   

October 31, 2011

     110         104         106   

November 30, 2011

     99         104         107   

December 31, 2011

     106         105         108   

The graph is not, and is not intended to be, indicative of future performance of our common stock.

This performance graph shall not be deemed “filed” with the SEC or subject to the liabilities of Section 18 of the Securities Exchange Act of 1934, and should not be deemed incorporated by reference into any of our prior or subsequent filings under the Securities Act of 1933 or the Securities Exchange Act of 1934, except as shall be expressly set forth by specific reference in such filing.

 

31


Table of Contents
ITEM 6. SELECTED FINANCIAL DATA

The following table sets forth selected consolidated financial data for the five years ended December 31, 2011. This selected consolidated financial data should be read in conjunction with “Management’s Discussion and Analysis of Financial Condition and Results of Operations” and the financial statements and the notes thereto.

 

     Year Ended
December 31,
 
     2011 (3)     2010 (2)     2009     2008     2007  
     (Dollars in millions, except per share data)  

Results of Operations Data:

          

Revenue

   $ 3,803      $   3,202      $   2,849      $   3,291      $   3,068   

Gross profit

     1,461        1,214        1,037        1,141        1,057   

Gross margin

     38.4     37.9     36.4     34.7     34.5

Operating income

     395        388        276        315        288   

Operating margin

     10.4     12.1     9.7     9.6     9.4

Net income

     279        329        263        224        219   

Per Share Data:

          

Earnings per share:

          

Basic

   $ 1.51      $ 1.78      $ 1.42      $ 1.22      $ 1.19   

Diluted

     1.50        1.78        1.42        1.22        1.19   

Basic shares outstanding (1)

     185.1        184.6        184.6        184.6        184.6   

Diluted shares outstanding (1)

     185.3        184.6        184.6        184.6        184.6   

Cash dividends per share

   $   0.1012                               

Balance Sheet Data (at period end):

          

Cash and cash equivalents

   $ 318      $ 131      $ 81      $ 81      $ 104   

Working capital

     860        770        622        652        767   

Total assets

     4,393        3,735        2,535        2,530        2,832   

Total debt

     1,206        4        4        5        6   

 

(1) On October 31, 2011, the Spin-off was completed through a tax-free stock dividend to ITT’s shareholders. ITT shareholders received one share of Xylem common stock for each share of ITT common stock. As a result on October 31, 2011, we had 184.6 million shares of common stock outstanding and this share amount is being utilized to calculate earnings per share and diluted earnings per share for all prior periods presented.

 

(2) In 2010, we acquired Godwin Pumps of America, Inc. and Nova Analytics Corporation. These businesses in the aggregate contributed 2010 revenue of $247 million and $1,070 million of total assets, respectively, on date of acquisition.

 

(3) In 2011, we acquired YSI Incorporated, which contributed $371 million of total assets.

 

32


Table of Contents
ITEM 7. MANAGEMENT’S DISCUSSION AND ANALYSIS OF FINANCIAL CONDITION AND RESULTS OF OPERATIONS

The following discussion should be read in conjunction with our consolidated financial statements and the notes thereto. This discussion summarizes the significant factors affecting our results of operations and the financial condition of our business during each of the fiscal years in the three year period ended December 31, 2011. Except as otherwise indicated or unless the context otherwise requires, “Xylem,” “we,” “us,” “our” and “the Company” refer to Xylem Inc. and its subsidiaries. References in the consolidated and combined financial statements to “ITT” or “parent” refer to ITT Corporation and its consolidated subsidiaries (other than Xylem Inc.).

On and prior to October 31, 2011, our financial position, results of operations and cash flows consisted of the water equipment and services businesses of ITT Corporation (“WaterCo”) and have been derived from ITT’s historical accounting records and are presented on a carve-out basis through our Distribution Date, while our financial results for Xylem post Spin-off are prepared on a stand-alone basis. In addition, financial information for the twelve months ended December 31, 2011 consists of the consolidated results of Xylem on a stand-alone basis for the two months of November and December and the combined results of operations of WaterCo for ten months on a carve-out basis. The twelve months ended December 31, 2010 and 2009 consist entirely of the combined results of WaterCo on a carve-out basis.

Overview

Xylem Inc. (“Xylem” or the “Company”) is a leading equipment and service provider for water and wastewater applications with a broad portfolio of products and services addressing the full cycle of water, from collection, distribution and use to the return of water to the environment. Xylem operates in two segments, Water Infrastructure and Applied Water. The Water Infrastructure segment focuses on the transportation, treatment and testing of water, offering a range of products including water and wastewater pumps, treatment and testing equipment, and controls and systems. The Applied Water segment encompasses all the uses of water and focuses on the residential, commercial, industrial and agricultural markets. The segment’s major products include pumps, valves, heat exchangers, controls and dispensing equipment. Xylem Inc. (f/k/a ITT WCO, Inc.) was incorporated in Indiana on May 4, 2011. The name of the Company was changed from ITT WCO, Inc. to Xylem Inc. on July 14, 2011.

Our business focuses on providing technology-intensive equipment and services. We sell our equipment and services via direct and indirect channels that serve the needs of each customer type. On the utility side, we provide over 70% direct sales with strong application expertise, with the remaining amount going through distribution partners. To end users of water, we provide over 85% of our sales through long-standing relationships with the world’s leading distributors, with the remainder going direct to customers. The total market opportunity for this Equipment and Services portion of the water industry supply chain is estimated at $280 billion.

Our product and service offerings are organized into two segments: Water Infrastructure and Applied Water. Our segments are aligned with each of the sectors in the cycle of water, supply infrastructure and usage applications.

 

 

Water Infrastructure serves the supply infrastructure sector with pump systems that transport water from aquifers, lakes, rivers and seas; with filtration, ultraviolet and ozone systems that provide treatment, making the water fit to use; and providing pump lift stations that move the wastewater to treatment facilities where our mixers, biological treatment, monitoring, and control systems provide the primary functions in the treatment process.

 

 

Applied Water serves the usage applications sector with boosting systems for farming irrigation, pumps for dairy operations, and rainwater reuse systems for small scale crop and turf irrigation. In addition, our pumps, heat exchangers, valves and controls provide cooling to power plants and manufacturing facilities, as well as circulation for food and beverage processing.

 

33


Table of Contents

Separation from ITT Corporation (“ITT”)

On October 31, 2011, ITT Corporation completed the previously announced Spin-off (the “Spin-off”) of Xylem, formerly ITT’s water equipment and services businesses. Effective as of 12:01 a.m., Eastern time on October 31, 2011 (the “Distribution Date”), the common stock of Xylem was distributed, on a pro rata basis, to ITT’s shareholders of record as of the close of business on October 17, 2011 (the “Record Date”). On the Distribution Date, each of the shareholders of ITT received one share of Xylem common stock for every one share of common stock of ITT held on the Record Date. The Spin-off was completed pursuant to the Distribution Agreement, dated as of October 25, 2011, among ITT, Exelis Inc. and Xylem. After the Distribution Date, ITT does not beneficially own any shares of Xylem common stock and, following such date, financial results of Xylem will not be consolidated in ITT’s financial reporting. Xylem’s Registration Statement on Form 10 filed with the U.S. Securities and Exchange Commission was declared effective on October 6, 2011. Xylem’s common stock began “regular-way” trading on the New York Stock Exchange on November 1, 2011 under the symbol “XYL”.

Executive Summary

Xylem reported revenue for 2011 of $3,803 million, an increase of 18.8% from $3,202 million reported in 2010, due to broad-based growth across both segments. Operating income for the year ended 2011, excluding costs of $87 million incurred to execute the separation from ITT, was $482 million, reflecting an increase of $94 million or 24.2% compared to $388 million in 2010.

Additional financial highlights for 2011 include the following:

 

 

Net income of $279 million, or $1.50 per diluted share

 

 

Order growth of 18.8% over the prior year; organic orders were up 6.7%

 

 

Revenue increase of 18.8% from 2010; organic revenue was up 7.1%

 

 

Completion of the YSI Incorporated (“YSI”) acquisition, which contributed approximately $35 million of revenue to the Water Infrastructure segment results

 

 

Adjusted net income of $358 million, an increase of $72 million from 2010’s adjusted net income

 

 

Free cash flow generation of $388 million, up $87 million from 2010

Key Performance Indicators and Non-GAAP Measures

Management reviews key performance indicators including revenue, segment operating income and margins, earnings per share, orders growth, and backlog, among others. In addition, we consider certain measures to be useful to management and investors evaluating our operating performance for the periods presented, and provide a tool for evaluating our ongoing operations, liquidity and management of assets. This information can assist investors in assessing our financial performance and measures our ability to generate capital for deployment among competing strategic alternatives and initiatives, including, but not limited to, dividends, acquisitions, share repurchases and debt repayment. These metrics, however, are not measures of financial performance under accounting principles generally accepted in the United States of America (“GAAP”) and should not be considered a substitute for revenue, operating income, net income, earnings per diluted share or net cash from continuing operations as determined in accordance with GAAP. We consider the following non-GAAP measures, which may not be comparable to similarly titled measures reported by other companies, to be key performance indicators:

 

 

“organic revenue” and “organic orders” defined as revenue and orders, respectively, excluding the impact of foreign currency fluctuations, intercompany transactions and contributions from acquisitions and divestitures. Divestitures include sales of insignificant portions of our business that did not meet the criteria for classification as a discontinued operation. The period-over-period change resulting from foreign currency fluctuations assumes no change in exchange rates from the prior period.

 

34


Table of Contents
 

“adjusted net income” and “adjusted earnings per share” defined as net income and earnings per share, respectively, adjusted to exclude non-recurring separation costs associated with the Spin-off and tax-related special items. A reconciliation of adjusted net income is provided below.

 

  (in millions, except per share data)    2011      2010  

    Net income

   $ 279       $ 329   

    Separation costs, net of tax

     72           

    Tax-related special items

     7         (43

    Adjusted net income

   $ 358       $ 286   

    Weighted average number of shares — Diluted

         185.3             184.6   

    Adjusted earnings per diluted share (a)

   $ 1.93       $ 1.55   

 

(a) Subsequent to the Spin-off, on October 31, 2011, we had 184.6 million shares of common stock outstanding and this share amount is being utilized to calculate diluted earnings per share for all periods prior to October 31, 2011 presented.

 

 

“operating expenses excluding separation costs” defined as operating expenses, adjusted to exclude non-recurring costs incurred in connection with the separation.

 

 

“adjusted segment operating income” defined as segment operating income, adjusted to exclude non-recurring costs incurred in connection with the separation and “adjusted segment operating margin” defined as adjusted segment operating income divided by total segment revenue.

 

 

“free cash flow” defined as net cash provided by operating activities less capital expenditures and other significant items that impact current results which management believes are not related to our ongoing operations and performance. Our definition of free cash flow does not consider certain non-discretionary cash payments, such as debt. The following table provides a reconciliation of free cash flow for the three year period ended December 31, 2011.

 

  (in millions)    2011     2010  

    Net cash provided by operating activities

   $     449      $     395   

    Capital expenditures

     (126 )      (94

    Separation cash payments (a)

     65          

    Free cash flow

   $     388      $ 301   

 

(a) Includes the separation costs allocated by ITT that have been treated as though they were settled in cash, and capital expenditures associated with the spin-off of $11 million.

Results of Operations:

(in millions)

 

     2011     2010     2009     2011 v.
2010
    2010 v.
2009
 

Revenue

   $   3,803      $   3,202      $   2,849        18.8     12.4

Gross profit

     1,461        1,214        1,037        20.3     17.1

  Gross margin

     38.4     37.9     36.4    

Operating expenses excluding separation costs

     979        826        761        18.5     8.5

  Expense to revenue ratio

     25.7     25.8     26.7    

Separation costs

     87                               

Total operating expenses

     1,066        826        761        29.1     8.5

Operating income

     395        388        276        1.8     40.6

  Operating margin

     10.4     12.1     9.7    

Interest and other non-operating expense, net

     12               1                 

Income tax expense

     104        59        14        76.3     321.4

  Tax rate

     27.4     15.2     5.0    

Net income

   $ 279      $ 329      $ 263        (15.2 )%      25.1

 

35


Table of Contents

Year Ended December 31, 2011 Compared to Year Ended December 31, 2010

Revenue

Revenue generated for 2011 was $3,803 million, an increase of $601 million, or 18.8%, compared to $3,202 million in the same period of 2010. The following table illustrates the impact from organic growth, recent acquisitions, and fluctuations in foreign currency, in relation to revenue during the annual 2011 period.

(in millions)

 

     $ Change      % Change  

2010 Revenue

   $     3,202      

Organic Growth

     226         7.1

Acquisitions/(Divestitures), net

     264         8.2

Foreign currency translation

     111         3.5
  

 

 

    

 

 

 

Total change in revenue

     601         18.8
  

 

 

    

2011 Revenue

   $ 3,803      
  

 

 

    

The following table summarizes revenue by segment for 2011 and 2010:

(in millions)

 

     2011     2010     Change  

Water Infrastructure

   $     2,416      $     1,930            25.2%   

Applied Water

     1,444        1,327        8.8%   

Eliminations

     (57     (55        

Total

   $ 3,803      $ 3,202        18.8%   

Water Infrastructure

Water Infrastructure’s revenue increased $486 million, or 25.2% in 2011, including incremental revenue of $264 million from acquisitions, including Godwin and Nova in 2010 and YSI in September 2011. Our 2011 acquisition of YSI contributed $35 million and continued our expansion in the analytical instrumentation market.

Organic revenue growth of $137 million or 7.1% during the year was primarily attributable to transport and treatment applications. Transport increased due to dewatering equipment volume from both the public utility and industrial sectors. The results also reflect increased public utility investment in treatment projects in Latin America and the Middle East. Overall growth was partially offset by decreased volume in Southern Europe, which continues to present challenging economic conditions.

Foreign currency translation was favorable by $87 million for the annual period ended December 31, 2011, as compared to 2010.

Applied Water

Applied Water’s revenue increased $117 million, or 8.8% in 2011, driven by organic revenue growth of $88 million or 6.6%. The organic revenue growth reflects gains across all regions lead by double-digit growth rates in Eastern Europe, Latin America, China and the Middle East, primarily due to increased volume in light industrial and building service applications as a result of new products such as e-SV, a high-efficiency vertical multi-stage pump, and increased volume in the irrigation applications as a result of favorable weather conditions in the United States. Pricing initiatives executed throughout the period also contributed to the revenue growth.

Foreign currency translation was favorable by $28 million for 2011, as compared to 2010.

 

36


Table of Contents

Orders/Backlog

Orders received during 2011 increased by $610 million, or 18.8% to $3,847 million, including benefits of $272 million from acquisitions and $120 million from foreign currency translation adjustments. Organic order growth was 6.7% for the year. The Water Infrastructure segment generated order growth of $513 million, or 26.4% to $2,454 million, including $272 million and $96 million from acquisitions and favorable foreign currency, respectively. Order growth in our Applied Water segment was $100 million or 7.4% to $1,452 million, driven by 5.3% organic order growth and $27 million of favorable foreign currency translation due to increased activity in the light industrial, agriculture and heat transfer markets.

Delivery schedules vary from customer to customer based upon their requirements. Typically, large projects require longer lead production cycles and delays can occur from time to time. Total backlog was $651 million at December 31, 2011 and $620 million at December 31, 2010. We anticipate that in excess of 80% of the backlog at December 31, 2011 will be recognized as revenue during 2012.

Gross Margin

Gross margins, as a percentage of consolidated revenue, increased to 38.4% in 2011 from 37.9% in 2010. The increase is attributable to benefits from productivity and price realization initiatives offset, in part, by rising commodity costs and higher labor and overhead costs due to increased spending related to additional volume.

Operating Expenses excluding Separation Costs

(in millions)

 

     2011     2010     Change  

Selling, General and Administrative (SG&A)

   $ 877      $ 737            19.0%   

SG&A as a % of revenue

         23.1         23.0     10bp   

Research and Development (R&D)

     100        74        35.1%   

R&D as a % of revenue

     2.6     2.3     30bp   

Restructuring and asset impairment charges, net

     2        15        (86.7)%   

Operating expenses excluding separation costs

     979        826        18.5%   

Expense to revenue ratio

     25.7     25.8     (10)bp   

Selling, General and Administrative Expenses

SG&A increased by $140 million to $877 million or 23.1% of revenue in 2011, as compared to $737 million or 23.0% of revenue in 2010. The increase in SG&A expenses is principally due to sales volume related increases in selling, marketing and distribution expenses, including the impact of recent acquisitions.

Research and Development Expenses

R&D spending increased $26 million to $100 million or 2.6% of revenue for 2011 as compared to $74 million or 2.3% of revenue in 2010. These increases were primarily due to $11 million incremental expense from recent acquisitions and programs as we continued to invest in new product developments.

Restructuring and Asset Impairment Charges, net

During 2011, we incurred a $2 million charge related to the impairment of a facility in our Applied Water segment. During 2010, we recognized restructuring charges totaling $15 million as part of an initiative to improve effectiveness and efficiency of operations. As of December 31, 2011, we consider these restructuring initiatives to be substantially completed, with a remaining liability of $1 million.

 

37


Table of Contents

Separation Costs

We had non-recurring pre-tax separation costs of $87 million, or $72 million after tax, during 2011. The components of separation costs incurred during these periods is presented below (in millions).

 

IT costs

   $         19   

Advisory fees

     18   

Employee retention and hiring costs

     14   

Rebranding and marketing costs

     13   

Lease termination and other real estate costs

     10   

Non-cash asset impairments (a)

     8   

Other

     5   
  

 

 

 

Total separation costs in operating income

     87   

Tax-related separation costs

     6   

Income tax benefit

     (21
  

 

 

 

Total separation costs, net of tax

   $ 72   
  

 

 

 

 

(a) During the third quarter, we recorded an impairment charge of $8 million on one of our facilities in China within our Applied Water segment. Prior to the separation this was a shared facility among certain Xylem and ITT businesses and in connection with the separation, the removal of certain ITT operations triggered an impairment evaluation. The fair value of the applicable assets was calculated using the cost approach.

Our current estimate of the pre-tax cash impact of the remaining activities associated with the separation ranges from approximately $15 million to $20 million.

Operating Income

We generated operating income of $395 million during 2011, a 1.8% increase from the prior year, primarily reflecting increased revenues offset, in part, by non-recurring separation costs of $87 million. The following table illustrates operating income results by business segments for 2011 and 2010.

 

(in millions)

  
     2011     2010     Change  

Water Infrastructure

   $     343      $     276            24.3%   

Applied Water

     160        158        1.3%   

Segment operating income

     503        434     

Corporate and Other

     (108     (46        

Total operating income

   $ 395      $ 388        1.8%   

 

38


Table of Contents

The table included below provides a reconciliation from segment operating income to adjusted operating income, and a calculation of the corresponding adjusted operating margin.

 

(in millions)

  
     2011     2010     Change  

Water Infrastructure

      

Operating income

   $       343      $       276              24.3%   

Separation costs

     16            
  

 

 

   

Adjusted operating income

   $ 359      $ 276        30.1%   

Adjusted operating margin

     14.9     14.3     60bp   

Applied Water

      

Operating income

   $ 160      $ 158        1.3%   

Separation costs

     13            
  

 

 

   

Adjusted operating income

   $ 173      $ 158        9.5%   

Adjusted operating margin

     12.0     11.9     10bp   

Total Xylem

      

Operating income

   $ 395      $ 388        1.8%   

Separation costs

     87 (a)          
  

 

 

   

Adjusted operating income

   $ 482      $ 388        24.2%   

Adjusted operating margin

     12.7     12.1     60bp   

 

(a) Comprised of non-recurring separation costs of $29 million in our business segments and $58 million within Corporate.

Water Infrastructure

Operating income for our Water Infrastructure segment increased $67 million or 24.3% ($83 million or 30.1% excluding separation costs) compared with the prior year. This increase is led by incremental operating income of $42 million from acquisitions over the same period. Also contributing to the increase were higher sales volumes, lower restructuring expense and benefits from productivity and material costs savings initiatives, partially offset by higher labor and overhead costs, material inflation and unfavorable mix.

Applied Water

Operating income for our Applied Water segment increased $2 million or 1.3% ($15 million or 9.5% excluding separation costs) compared to the prior year as higher sales volume and price realization was partially offset by increased spend on research and development and the unfavorable impacts of inflation, and customer and product mix.

Interest Expense

Interest expense increased to $17 million in 2011, primarily reflecting interest related to the issuance of $1.2 billion aggregate principal amount of senior notes issued in September 2011. Refer to Note 8, “Credit Facilities and Long-Term Debt,” for further details.

Income Tax Expense

The income tax provision for 2011 was $104 million at an effective tax rate of 27.4% compared to $59 million at an effective tax rate of 15.2% in 2010. The 2011 effective tax rate is higher than 2010 as a result of the unfavorable impact of recording a deferred tax liability on the excess of financial reporting over the tax basis of investments in certain foreign subsidiaries that has not been permanently reinvested, non deductible separation costs, increase in valuation allowances on certain foreign losses offset in part by tax examination settlements and increased tax exempt interest.

 

39


Table of Contents

Year Ended December 31, 2010 Compared to Year Ended December 31, 2009

Revenue

Revenue generated during the year ended December 31, 2010 was $3,202 million reflecting an increase of $353 million or 12.4% as compared to prior year. Our 2010 revenue was marked by growth from strategic acquisitions, a level of economic recovery within the majority of our served markets and foreign currency translation.

The following table illustrates the impact from organic growth, recent acquisitions, and fluctuations in foreign currency, in relation to revenue during 2010.

(in millions)

 

     $ Change     % Change  

2009 Revenue

   $         2,849     

Organic Growth

     96        3.4%   

Acquisitions/(Divestitures), net

     263        9.2%   

Foreign currency translation

     (6 )     (0.2)%   
  

 

 

   

 

 

 

Total change in revenue

     353        12.4%   
  

 

 

   

2010 Revenue

   $ 3,202     
  

 

 

   

The following table summarizes revenue by segment for 2010 and 2009:

(in millions)

 

     2010     2009     Change  

Water Infrastructure

   $     1,930      $     1,651            16.9%   

Applied Water

     1,327        1,254        5.8%   

Eliminations

     (55     (56  
  

 

 

 

Total

   $ 3,202      $ 2,849        12.4%   
  

 

 

 

Water Infrastructure

Revenue generated by our Water Infrastructure segment for the year ended December 31, 2010 was $1,930 million reflecting an increase of $279 million, or 16.9% as compared to the prior year. This increase was primarily driven by incremental revenue from acquisitions, including Godwin and Nova, which in the aggregate contributed $247 million.

Organic revenue increased 1.5% in 2010 reflecting mixed regional results. Market share gains and favorable economic conditions drove improved performance for treatment applications in Northern Europe and in emerging markets such as Asia Pacific, Eastern Europe and Latin America. However, unfavorable economic conditions and uncertainty within the region continued to negatively impact performance across our Southern European markets.

Foreign exchange translation was favorable by $8 million for 2010, as compared to 2009.

Applied Water

Applied Water’s revenue increased $73 million, or 5.8%, for 2010 compared to 2009, as contributions from the 2009 Laing acquisition of $19 million were partially offset by a decline in revenues from businesses divested of $3 million.

Despite relatively weak market conditions throughout the year, we recorded organic revenue growth of $72 million or 5.8% over 2009. This growth was primarily attributable to European and emerging market share gains as well as the impact from new product launches, including energy efficient pumps and new beverage applications. We also benefited from price realization initiatives. Organic revenue growth was partially offset by unfavorable weather conditions in North America, which negatively impacted our sales of irrigation applications.

Foreign exchange translation was unfavorable by $16 million for 2010, as compared to 2009.

 

40


Table of Contents

Gross Margin

Gross margins as a percentage of revenue increased 150 basis points to 37.9% in 2010 compared to 36.4% in 2009. The increase includes gross profits driven by increased organic sales volume, and benefits from productivity and price realization initiatives.

Operating Expenses

(in millions)

 

     2010     2009     Change  

Selling, General and Administrative (SG&A)

   $       737      $       667              10.5%   

SG&A as a % of revenue

     23.0     23.4     (40)bp   

Research and Development (R&D)

     74        63        17.5%   

R&D as a % of revenue

     2.3     2.2     10bp   

Restructuring and asset impairment charges, net

     15        31        (51.6)%   

Operating expenses

     826        761        8.5%   

Expense to revenue ratio

     25.8     26.7     (90)bp   

Selling, General and Administrative Expenses

SG&A increased by $70 million to $737 million or 23% of revenue in 2010 as compared to $667 million or 23.4% of revenue in 2009. The increase in SG&A expenses is principally due to additional costs of $55 million in each period related primarily to our newly acquired Godwin and Nova businesses, as well as costs attributable to an increase in sales volumes, and additional spending on various strategic investments.

Research and Development Expenses

R&D spending increased $11 million to $74 million or 2.3% of revenue in 2010 as compared to $63 million or 2.2% in 2009 primarily due to our newly acquired Nova business.

Restructuring and Asset Impairment Charges, net

During 2010, we recognized net restructuring charges of $15 million, representing a $16 million or 51.6% decrease as compared to the prior year. During 2009, we initiated several actions, primarily within our Applied Water segment in response to declining market conditions. The frequency and overall impact of such actions subsided and as a result we incurred less cost during 2010.

Operating Income

We generated operating income of $388 million in 2010, which reflects an increase from the prior year of 40.6%. Operating margin increased to 12.1%, a year-over-year increase of 240 basis points. The following table illustrates operating income results of our business segments, including operating margin results for 2010 and 2009.

(in millions)

 

     2010     2009     Change  

Water Infrastructure

   $         276      $         227                21.6

Applied Water

     158        109        45.0
  

 

 

 

Segment operating income

     434        336        29.2

Corporate and Other

     (46     (60  
  

 

 

 

Total operating income

   $ 388      $ 276        40.6
  

 

 

 

Operating margin:

      

Water Infrastructure

     14.3     13.7     60 bp   

Applied Water

     11.9     8.7     320 bp   

Total Xylem

     12.1     9.7     240 bp   

 

41


Table of Contents

Water Infrastructure

Operating income for our Water Infrastructure segment increased $49 million or 21.6% for 2010 compared with 2009. This increase is primarily attributable to contributions from the Nova and Godwin acquisitions, which provided combined incremental operating income of $28 million during 2010. Operating productivity and lower restructuring expense more than offset incremental strategic investments, higher pension costs, and unfavorable foreign currency impacts. As a result, we saw operating margin expansion of 60 basis points over 2009.

Applied Water

Operating income for our Applied Water segment increased $49 million or 45.0% for the year ended December 31, 2010 compared with the prior year. Operating productivity, including increased volume, increased price, benefits from our cost savings initiatives, and lower restructuring charges of $12 million more than offset incremental costs associated with strategic initiatives. Operating margin expansion of 320 basis points over 2009 was largely attributable to these same factors.

Income Tax Expense

In 2010 and 2009, we recorded an income tax provision of $59 million and $14 million, respectively, which represents effective tax rates of 15.2% and 5.0%, respectively. For 2010, the effective tax rate is lower than the federal statutory rate of 35% due principally to a lower rate incurred on foreign earnings and the favorable impact of the repatriation of foreign earnings net of foreign tax credits. For 2009, the effective tax rate is lower than the federal statutory rate of 35% due principally to a lower rate incurred on foreign earnings and the favorable impact of the restructuring of certain legal entities.

During 2009, the Company implemented an international restructuring in which it transferred the ownership of its Canadian operations to its Luxembourg holding company. The transfer will allow the Company to recover, in a more tax efficient manner, the earnings and book-to-tax basis differences attributable to our Canadian investment. As a result, the Company reduced the deferred tax liability related to our investment in Canada.

Liquidity and Capital Resources

The following table summarizes our sources and uses of cash for the three years ended December 31, 2011.

 

     2011     2010     2009  
     (in millions)  

Operating activities

   $ 449      $ 395      $ 370   

Investing activities

     (423     (1,093     (84

Financing activities

     172                745        (292

Foreign exchange

     (11     3                  6   

Net cash flow

   $     187      $ 50      $   

Sources and Uses of Liquidity

Operating Activities

During 2011, net cash provided by operating activities was $449 million, compared to $395 million in 2010. The $54 million year-over-year increase is primarily the result of lower tax and restructuring payments. This increase was partially offset by net increased uses of cash in working capital driven by spending to support increased sales volumes.

During 2010, net cash provided by operating activities increased by $25 million as compared to 2009, primarily attributable to a $88 million increase in net income, excluding non-cash increases in depreciation and amortization, partially offset by a reduced source of cash from working capital.

 

42


Table of Contents

Investing Activities

Cash used in investing activities was $423 million for 2011, compared to $1,093 million in 2010 and $84 million in 2009. We invested $309 million related to the acquisition of YSI in 2011 and $385 million and $580 million related to the acquisitions of Nova and Godwin Pumps, respectively, in 2010. Capital expenditures in 2011 were $126 million compared to $94 million in 2010 and $62 million in 2009. The $32 million year-over-year increase in capital expenditures in 2011 is primarily due to investments to increase productivity and the expansion of the Godwin business.

Financing Activities

During 2011, cash provided by financing activities was $172 million, compared to cash provided by financing activities of $745 million in 2010 and cash used in financing activities of $292 million in 2009. The decline in 2011 is due to net transfers to our former parent, ITT, as the net proceeds from the issuance of $1.2 billion aggregate amount of senior notes (described below) funded a net cash transfer to ITT that included the repayment of funds used in the acquisition of YSI. In general, the components of net transfers include: (i) cash transfers from the Company to parent, (ii) cash investments from our parent used to fund operations, capital expenditures and acquisitions, (iii) charges (benefits) for income taxes, and (iv) allocations of the parent company’s corporate expenses described in this Report. Dividends of $19 million were paid in 2011. No dividends were paid in 2010 and 2009.

Funding and Liquidity Strategy

Prior to the Spin-off, the majority of our operations participated in U.S. and international cash management and funding arrangements managed by ITT where cash was swept from our balance sheet daily, and cash to meet our operating and investing needs was provided as needed from ITT. Transfers of cash both to and from these arrangements are reflected as a component of “Parent company investment” in the Consolidated and Combined Balance Sheets. The cash presented on our balance sheet prior to the Spin-off consists primarily of U.S. and international cash from subsidiaries that do not participate in these arrangements.

As a result of the separation, our capital structure and sources of liquidity changed significantly. We no longer participate in cash management and funding arrangements with ITT. Instead, our ability to fund our capital needs depends on our ongoing ability to generate cash from operations, and access to the bank and capital markets.

Historically, we have generated operating cash flow sufficient to fund our primary cash needs centered on operating activities, working capital, capital expenditures, and strategic investments. Subsequent to the separation, while our ability to forecast future cash flows is more limited, we expect to fund our ongoing working capital, capital expenditures and financing requirements through cash flows from operations via access to cash on hand and capital markets. If our cash flows from operations are less than we expect, we may need to incur debt or issue equity. From time to time we may need to access the long-term and short-term capital markets to obtain financing. Our access to, and the availability of, financing on acceptable terms and conditions in the future will be impacted by many factors, including: (i) our credit ratings or absence of a credit rating, (ii) the liquidity of the overall capital markets, and (iii) the current state of the economy. There can be no assurance that we will continue to have access to the capital markets on terms acceptable to us. We cannot assure that such financing will be available to us on acceptable terms or that such financing will be available at all.

We anticipate that our present sources of funds, including funds from operations and additional borrowings, will provide us with sufficient liquidity and capital resources to meet our liquidity and capital needs in both the United States and outside of the United States over the next twelve months.

On September 20, 2011, we issued $1.2 billion aggregate principal amount of Senior Notes, of which $600 million aggregate principal amount of 3.55% Senior Notes will mature on September 20, 2016 and $600 million aggregate principal amount of 4.875% Senior Notes will mature on October 1, 2021, the net proceeds of which funded a net cash transfer to ITT in connection with the Spin-off with the balance used for general corporate

 

43


Table of Contents

purposes. The Senior Notes are our senior unsecured obligations and rank equally with all our existing and future senior unsecured indebtedness. The notes were initially guaranteed on a senior unsecured basis by ITT. The guarantee terminated and was automatically and unconditionally released upon the distribution of the common stock of Xylem to the holders of ITT’s common stock in connection with the separation.

Our credit ratings as of December 31, 2011 are as follows:

 

Rating Agency   

Short-Term

Ratings

  

Long-Term

Ratings

Standard & Poor’s

   A-2    BBB

Moody’s Investors Service

   P-2    Baa2

Fitch Ratings

   F-2    BBB

In connection with the Spin-off, as of October 31, 2011, Xylem and its subsidiaries entered into a Four Year Competitive Advance and Revolving Credit Facility with JPMorgan Chase Bank, N.A., as agent, and a syndicate of lenders. The credit facility provides for an aggregate principal amount of up to $600 million of (i) a competitive advance borrowing option which will be provided on an uncommitted competitive advance basis through an auction mechanism (the “competitive loans”), (ii) revolving extensions of credit (the “revolving loans”) outstanding at any time and (iii) the issuance of letters of credits in a face amount not in excess of $100 million outstanding at any time. As of December 31, 2011, there were no borrowings under the Credit Facility.

For the years ended 2011 and 2010, we generated approximately 64% and 65%, respectively, of our revenue from non-U.S. operations. As we continue to grow our operations in the emerging markets and elsewhere outside of the United States, we expect to continue to generate significant revenue from non-U.S. operations and we expect our cash will be predominately held by our foreign subsidiaries. We expect to manage our worldwide cash requirements considering available funds among the many subsidiaries through which we conduct business and the cost effectiveness with which those funds can be accessed. We may transfer cash from certain international subsidiaries to the U.S. and other international subsidiaries when it is cost effective to do so. Our intent is to indefinitely reinvest all but $100 million of these funds outside of the United States. However, we continually review our domestic and foreign cash profile, expected future cash generation and investment opportunities which support our current designation of these funds as being indefinitely reinvested and reassess whether there is a demonstrated need to repatriate funds held internationally to support our U.S. operations. If, as a result of our review, it is determined that all or a portion of the funds may be needed for our operations in the United States, we would be required to accrue U.S. taxes related to future tax payments associated with the repatriation of these funds. As of December 31, 2011, our foreign subsidiaries were holding $279 million in cash or marketable securities.

As of December 31, 2011, our excess of financial reporting over the tax basis of investments in certain foreign subsidiaries totaled $1.6 billion. We have not asserted that $100 million of our excess basis difference will be permanently reinvested and have therefore provided for United States or additional foreign withholding taxes for that portion. Generally, such amounts become subject to U.S. taxation upon the remittance of dividends and under certain other circumstances.

Contractual Obligations

The following table summarizes our contractual commitments as of December 31, 2011:

 

(in millions)    2012      1-3 Years      3-5 Years      5+ Years      Total  

Debt and capital lease obligations (1)

   $ 5       $ 1       $       $ 1,200       $ 1,206   

Interest payments (2)

     51         101         101         168         421   

Operating lease obligations

     139         218         117         211         685   

Purchase obligations (3)

     83         5         1                 89   

Postretirement benefits

     31         61         70         194         356   

Other long-term obligations reflected on the balance sheet (4)

     4         8         6         8         26   
  

 

 

    

 

 

    

 

 

    

 

 

    

 

 

 

Total commitments

   $     313       $     394       $     295       $     1,781       $     2,783   
  

 

 

    

 

 

    

 

 

    

 

 

    

 

 

 

 

44


Table of Contents

In addition to the amounts presented in the table above, we have recorded liabilities for uncertain tax positions of $5 million. These amounts have been excluded from the contractual obligations table due to an inability to reasonably estimate the timing of such payments in individual years.

 

(1) Refer to Note 8, “Credit Facilities and Long-Term Debt,” in the notes to the consolidated financial statements for discussion of the use and availability of debt and revolving credit agreements. Amounts represent principal payments of long-term debt including current maturities and exclude unamortized discounts.

 

(2) Amounts represent estimate of future interest payments on long-term debt outstanding as of December 31, 2011.

 

(3) Represents unconditional purchase agreements that are enforceable and legally binding and that specify all significant terms to purchase goods or services, including fixed or minimum quantities to be purchased; fixed, minimum or variable price provisions; and the approximate timing of the transaction. Purchase agreements that are cancellable without penalty have been excluded.

 

(4) Other long-term obligations include estimated environmental payments. We estimate, based on historical experience, that we will spend between $2 million and $4 million per year on environmental investigation and remediation. At December 31, 2011, we had estimated and accrued $15 million related to environmental matters.

Off-Balance Sheet Arrangements

As of December 31, 2011, we have issued guarantees for the debt and other obligations of consolidated subsidiaries. We do not consider the maximum exposure to be material either individually or in the aggregate.

Critical Accounting Estimates

The preparation of financial statements in conformity with GAAP requires management to make estimates and assumptions that affect the reported amounts of assets, liabilities, revenues and expenses, and the disclosure of contingent liabilities. Management bases its estimates on historical experience and on various other assumptions that it believes to be reasonable under the circumstances, the results of which form the basis for making judgments about the carrying values of assets and liabilities that are not readily apparent from other sources.

Significant accounting policies used in the preparation of the Consolidated Financial Statements are discussed in Note 1, “Summary of Significant Accounting Policies,” in the notes to the consolidated financial statements. Accounting estimates and assumptions discussed in this section are those that we consider most critical to an understanding of our financial statements because they are inherently uncertain, involve significant judgments, include areas where different estimates reasonably could have been used, and changes in the estimate that are reasonably possible could materially impact the financial statements. Management believes that the accounting estimates employed and the resulting balances are reasonable; however, actual results in these areas could differ from management’s estimates under different assumptions or conditions.

Revenue Recognition. We recognize revenue when persuasive evidence of an arrangement exists, delivery has occurred, the sales price is fixed or determinable, and collectability of the sales price is reasonably assured. For product sales, delivery does not occur until the products have been shipped, risk of loss has been transferred to the customer and the contractual terms have been fulfilled. In instances where contractual terms include a provision for customer acceptance, revenue is recognized when either (i) we have previously demonstrated that the product meets the specified criteria based on either seller- or customer-specified objective criteria or (ii) upon formal acceptance received from the customer where the product has not been previously demonstrated to meet customer-specified objective criteria. Revenue on service and repair contracts is recognized after services have been agreed to by the customer and rendered.

 

We enter into contracts to sell our products and services, and while the majority of our sales agreements contain standard terms and conditions, certain agreements contain multiple elements or non-standard terms and conditions. Where sales agreements contain multiple elements or non-standard terms and conditions,

 

45


Table of Contents

judgment is required to determine the appropriate accounting, including whether the deliverables specified in these agreements should be treated as separate units of accounting for revenue recognition purposes, and, if so, how the transaction price should be allocated among the elements and when to recognize revenue for each element. When a sale involves multiple deliverables, the total revenue from the arrangement is allocated to each unit of accounting based on the relative selling price of the deliverable to all other deliverables in the contract. Revenue for multiple element arrangements is recognized when the appropriate revenue recognition criteria for the individual deliverable have been satisfied. The allocation of sales price between elements may impact the timing of revenue recognition, but will not change the total revenue recognized on the arrangement. For delivered elements accounted for as separate units of accounting in a multiple element arrangement, revenue is recognized only when the delivered elements have standalone value, there are no uncertainties regarding customer acceptance and there are no customer-negotiated refund or return rights affecting the sales recognized.

Certain businesses enter into long-term construction-type sales contracts for which revenue is recognized under the percentage-of-completion method based upon percentage of costs incurred to total costs.

We record a reduction in revenue at the time of sale for estimated product returns, rebates and other allowances, based on historical experience and known trends.

Warranty Accrual. Accruals for estimated expenses related to warranties are made at the time products are sold or services are rendered and are recorded as a component of cost of revenue. These accruals are established using historical information on the nature, frequency and average cost of warranty claims and consider any factors that may cause differences in expected future warranty costs as compared to historical claim experience. While we engage in extensive product quality programs and processes, we base our estimated warranty obligation on product warranty terms offered to customers, ongoing product failure rates, material usage and service delivery costs incurred in correcting a product failure, as well as specific product class failures outside of our baseline experience. We assess the adequacy of our recorded warranty liabilities quarterly and adjust amounts as necessary.

Income Taxes. Deferred tax assets and liabilities are determined based on temporary differences between the financial reporting and tax bases of assets and liabilities, applying enacted tax rates in effect for the year in which we expect the differences will reverse. Based on the evaluation of available evidence, we recognize future tax benefits, such as net operating loss carryforwards, to the extent that we believe it is more likely than not we will realize these benefits. We periodically assess the likelihood that we will be able to recover our deferred tax assets and reflect any changes to our estimate of the amount we are more likely than not to realize in the valuation allowance, with a corresponding adjustment to earnings or other comprehensive income, as appropriate.

In assessing the need for a valuation allowance, we look to the future reversal of existing taxable temporary differences, taxable income in carryback years and the feasibility of tax planning strategies and estimated future taxable income. The valuation allowance can be affected by changes to tax laws, changes to statutory tax rates and changes to future taxable income estimates.

Our effective tax rate reflects the impact of certain undistributed foreign earnings for which we have not provided U.S. taxes because we plan to reinvest such earnings indefinitely outside the United States. We plan foreign earnings remittance amounts based on projected cash flow needs, as well as the working capital and long-term investment requirements of our foreign subsidiaries and our domestic operations. Based on these assumptions, we estimate the amount we will distribute to the United States and provide the U.S. federal taxes due on these amounts. Material changes in our estimates of cash, working capital and long-term investment requirements in the various jurisdictions in which we do business could impact our effective tax rate.

The calculation of our tax liabilities involves dealing with uncertainties in the application of complex tax regulations in a multitude of jurisdictions across our global operations. We recognize potential liabilities and record tax liabilities for anticipated tax audit issues in the U.S. and other tax jurisdictions based on our estimate of whether, and to the extent to which, additional taxes will be due. Furthermore, we recognize the tax benefit from an uncertain tax position only if it is more likely than not that the tax position will be sustained on

 

46


Table of Contents

examination by the taxing authorities, based on the technical merits of the position. The tax benefits recognized in the financial statements from such a position are measured based on the largest benefit that has a greater than 50% likelihood of being realized upon ultimate settlement.

We adjust our liability for uncertain tax positions in light of changing facts and circumstances; however, due to the complexity of some of these uncertainties, the ultimate resolution may result in a payment that is materially different from our current estimate of the tax liabilities. If our estimate of tax liabilities proves to be less than the ultimate assessment, an additional tax expense would result. If a payment of these amounts ultimately proves to be less than the recorded amounts, the reversal of the liabilities would result in tax benefits being recognized in the period when we determine the liabilities are no longer necessary.

Goodwill and Intangible Assets. We review goodwill and indefinite-lived intangible assets for impairment annually and whenever events or changes in circumstances indicate the carrying value of an asset may not be recoverable. We also review the carrying value of our finite-lived intangible assets for potential impairment when impairment indicators arise. We conduct our annual impairment test as of the first day of the fourth quarter. We perform a two-step impairment test for goodwill. In the first step, we compare the estimated fair value of each reporting unit to its carrying value. If the estimated fair value of the reporting unit exceeds the carrying value of the net assets assigned to that reporting unit, goodwill is not impaired and we are not required to perform further testing. If the carrying value of the net assets assigned to the reporting unit exceeds its fair value, then we must perform the second step of the impairment test in order to measure the impairment loss to be recorded. If the carrying value of a reporting unit’s goodwill exceeds its implied fair value, then we record an impairment loss equal to the difference. In our annual impairment test for indefinite-lived intangible assets, we compare the fair value of those assets to their carrying value. We recognize an impairment loss when the estimated fair value of the indefinite-lived intangible asset is less than its carrying value. We estimate the fair value of our reporting units and intangible assets with indefinite lives using an income approach. Under the income approach, we calculate fair value based on the present value of estimated future cash flows.

Determining the fair value of a reporting unit or an indefinite-lived intangible asset is judgmental in nature and involves the use of significant estimates and assumptions, particularly related to future operating results and cash flows. These estimates and assumptions include, but are not limited to, revenue growth rates and operating margins used to calculate projected future cash flows, risk-adjusted discount rates, assumed royalty rates, future economic and market conditions and identification of appropriate market comparable data. In addition, the identification of reporting units and the allocation of assets and liabilities to the reporting units when determining the carrying value of each reporting unit also require judgment. Goodwill is tested for impairment at either the operating segment identified in Note 15, “Industry Segment and Geographic Data,” to our notes to the consolidated financial statements, or one level below. The fair value of our reporting units and indefinite-lived intangible assets are based on estimates and assumptions that are believed to be reasonable. Significant changes to these estimates and assumptions could adversely impact our conclusions. Actual future results may differ from those estimates.

Our 2011 annual goodwill impairment analysis indicated the estimated fair value of our reporting units significantly exceeded their carrying value, and accordingly, no impairment charges were recorded. In order to evaluate the sensitivity of the fair value estimates on the goodwill impairment test, we applied a hypothetical 100 basis point increase to the discount rates utilized, a ten percent reduction in expected future cash flows, and reduced the assumed future growth rates of each reporting unit by 100 basis points. These hypothetical changes did not result in any reporting unit failing step one of the impairment test. Further, our 2011 annual indefinite-lived intangible asset impairment test did not result in an impairment charge as the estimated fair value of the assets exceeded their carrying value.

Postretirement Plans. Prior to the Spin-off, employees who met certain eligibility requirements participated in various retirement plans administered by ITT. In connection with the Spin-off, we entered into a Benefit and Compensation Matters Agreement with ITT whereby Xylem agreed to adopt or assume sponsorship of certain defined benefit plans and replicate certain ITT defined contribution plans to allow for continuation of those benefits. Under this agreement, assets and liabilities attributable to Xylem employees were transferred from ITT to our qualified defined benefit and defined contribution plans.

 

 

47


Table of Contents

Company employees around the world participate in numerous defined benefit pension plans. The determination of projected benefit obligations and the recognition of expenses related to these pension plans are dependent on various assumptions. These major assumptions primarily relate to discount rates, expected long-term rates of return on plan assets, rate of future compensation increases, mortality, health care inflation and termination (some of which are disclosed in Note 12, “Postretirement Benefit Plans,” in the notes to the consolidated and combined financial statements) and other factors. Actual results that differ from our assumptions are accumulated and are amortized generally over the estimated future working life of the plan participants, or for plans with all or substantially all inactive participants, over the average remaining life expectancy.

Significant Assumptions

Management develops each assumption using relevant Company experience, in conjunction with market-related data for each individual country in which such plans exist. All assumptions are reviewed annually with third-party consultants and adjusted as necessary. The table included below provides the weighted average assumptions used to estimate our defined benefit pension obligations and costs as of and for the years ended 2011 and 2010.

 

     2011      2010 (a)  
     U.S.     Int’l      U.S.     Int’l  

Obligation Assumptions:

         

Discount rate

     4.87     4.76      5.83     5.18

Rate of future compensation increase

     4.50     3.58      4.00     3.40

Cost Assumptions:

         

Discount rate

     5.83     5.53      6.00     5.55

Expected long-term rate of return on plan assets

     9.00     7.34      9.00     7.20

Rate of future compensation increase

     4.50     3.37      4.00     3.41

 

(a) Represents pre Spin-off from ITT and does not include plans transferred from ITT upon Spin-off.

We determine the expected long-term rate of return on plan assets by evaluating both historical returns and estimates of future returns. Specifically, the Company analyzes the estimated future returns based on independent estimates of asset class returns and evaluates historical broad market returns over long-term timeframes based on the strategic asset allocation, which is detailed in Note 12, “Postretirement Benefit Plans,” in the notes to the consolidated financial statements.

Based on the approach described above, the chart below shows weighted average actual returns versus the weighted average expected long-term rates of return for our pension plans that were utilized in the calculation of the net periodic pension cost for each respective year.

 

     2011     2010 (a)     2009 (a)  

Expected long-term rate of return on plan assets

         7.52         8.20         8.63

Actual rate of return on plan assets

     (1.40 )%      15.34     33.96

 

(a) Represents pre Spin-off from ITT and does not include returns on plans transferred from ITT upon Spin-off.

For the recognition of net periodic pension cost, the calculation of the expected long-term rate of return on plan assets is generally derived using a market-related value of plan assets based on average asset values at the measurement date over the last five years. The use of fair value, rather than a calculated value, could materially affect net periodic pension cost. Our weighted average expected long-term rate of return on plan assets for all pension plans, effective January 1, 2012 is 7.42%. We estimate that every 25 basis point change in the expected return on plan assets impacts the expense by $1 million.

The discount rate reflects our expectation of the present value of expected future cash payments for benefits at the measurement date. A decrease in the discount rate increases the present value of benefit obligations and increases pension expense. We base the discount rate assumption on current investment yields of high-quality

 

48


Table of Contents

fixed income investments during the retirement benefits maturity period. The pension discount rate was determined by considering an interest rate yield curve comprising AAA/AA bonds, with maturities between zero and thirty years, developed by the plan’s actuaries. Annual benefit payments are then discounted to present value using this yield curve to develop a single-point discount rate matching the plan’s characteristics. Our weighted average discount rate for all pension plans effective January 1, 2012, is 4.77%. We estimate that every 25 basis point change in the discount rate impacts the expense by $1 million.

The rate of future compensation increase assumption reflects our long-term actual experience and future and near-term outlook. Effective January 1, 2012, our expected rate of future compensation is 3.65% for all pension plans. The estimated impact of a 25 basis point change in the expected rate of future compensation is less than $1 million.

The assumed rate of future increases in the per capita cost of health care (the health care trend rate) is 7.4% for 2012, decreasing ratably to 5% in 2019. An increase or decrease in the health care trend rates by one percent per year would not have a material effect on the benefit obligation or the aggregate annual service and interest components. To the extent that actual experience differs from these assumptions, the effect will be amortized over the average future service of the covered active employees.

Funded Status

Funded status is derived by subtracting the respective year-end values of the projected benefit obligations from the fair value of plan assets. We estimate that every 25 basis point change in the discount rate impacts the funded status by approximately $20 million.

Fair Value of Plan Assets

The plan assets of our pension plans comprise a broad range of investments, including domestic and foreign equity securities, interests in private equity and hedge funds, fixed income investments, insurance contracts, real estate, and cash and cash equivalents.

A portion of our pension benefit plan assets portfolio comprises investments in private equity and hedge funds. The private equity and hedge fund investments are generally measured at net asset value. However, in certain instances, the values reported by the asset managers were not current at the measurement date. Accordingly, we made estimate adjustments to the last reported value where necessary to measure the assets at fair value at the measurement date. These adjustments consider information received from the asset managers, as well as general market information. There were no adjustments recorded for these assets at December 31, 2011. Asset values for other positions were generally measured using market observable prices. We estimate that a 5% change in asset values will impact funded status by approximately $19 million.

New Accounting Pronouncements

See Note 2, “Recently Issued Accounting Pronouncements,” in the notes to the consolidated and combined financial statements for a complete discussion of recent accounting pronouncements. There were no new pronouncements which we expect to have a material impact on our financial condition and results of operations in future periods.

 

ITEM 7A. QUANTITATIVE AND QUALITATIVE DISCLOSURES ABOUT MARKET RISK

We are exposed to market risk, primarily related to foreign currency exchange and interest rates. These exposures are actively monitored by management. Our exposure to foreign exchange rate risk is due to certain costs, revenues and borrowings being denominated in currencies other than one of our subsidiary’s functional currency. Similarly, we are exposed to market risk as the result of changes in interest rates which may affect the cost of our financing. It is our policy and practice to use derivative financial instruments only to the extent necessary to manage exposures.

 

49


Table of Contents

Foreign Currency Exchange Rate Risk

Our foreign currency exchange rate risk relates to receipts from customers, payments to suppliers and intercompany transactions denominated in foreign currencies. We may use derivative financial instruments to offset risk related to receipts from customers and payments to suppliers, when it is believed that the exposure will not be limited by our normal operating and financing activities. In January 2012, we began to periodically enter into currency forward contracts in order to manage the exchange rate fluctuation risk on certain intercompany transactions. Our principal currency exposures relate to the Euro, Swedish Krona, British Pound, Australian Dollar, Canadian Dollar, Polish Zloty, and Hungarian Forint. We estimate that a hypothetical 10% adverse movement in foreign currency exchange rates would not be material to Xylem’s financial position, results of operations or cash flows.

Interest Rate Risk

As of December 31, 2011, we do not have a material exposure to interest rate risk as our debt portfolio entirely comprises long-term, fixed-rate instruments. We do not account for our long-term debt using the fair value option.

Commodity Price Exposures

Portions of our business are exposed to volatility in the prices of certain commodities, such as copper, nickel and aluminum, among others. Our primary exposure to this volatility resides with the use of these materials in purchased component parts. We generally maintain long-term fixed price contracts on raw materials and component parts; however, we are prone to exposure as these contracts expire. We estimate that a hypothetical 10% adverse movement in prices for raw metal commodities would not be material to our financial position, results of operations or cash flows.

 

50


Table of Contents
ITEM 8. FINANCIAL STATEMENTS AND SUPPLEMENTARY DATA

INDEX TO CONSOLIDATED AND COMBINED FINANCIAL STATEMENTS

 

     Page
No.
 

Audited Consolidated and Combined Financial Statements:

  

Report of Independent Registered Public Accounting Firm

     52   

Consolidated and Combined Income Statements for the Years Ended December 31, 2011, 2010 and 2009

     53   

Consolidated and Combined Balance Sheets as of December 31, 2011 and December 31, 2010

     54   

Consolidated and Combined Statements of Cash Flows for the Years Ended December 31, 2011, 2010 and 2009

     55   

Consolidated and Combined Statement of Stockholders’ Equity and Comprehensive Income for the Years Ended December 31, 2011, 2010 and 2009

     56   

Notes to consolidated and combined financial statements

     57   

Note 1 Summary of Significant Accounting Policies

     57   

Note 2 Recently Issued Accounting Pronouncements

     65   

Note 3 Acquisitions

     66   

Note 4 Separation Costs

     70   

Note 5 Inventories

     70   

Note 6 Property, Plant and Equipment

     70   

Note 7 Goodwill and Other Intangible Assets

     71   

Note 8 Credit Facilities and Long-Term Debt

     72   

Note 9 Accrued and Other Current Liabilities

     74   

Note 10 Comprehensive Income

     74   

Note 11 Stock-Based Compensation

     74   

Note 12 Postretirement Benefit Plans

     77   

Note 13 Other Non-Operating Income, Net

     84   

Note 14 Income Taxes

     84   

Note 15 Industry Segment and Geographic Data

     89   

Note 16 Related Party Transactions and Parent Company Equity

     91   

Note 17 Commitments and Contingencies

     93   

Note 18 Supplemental Information

     95   

Note 19 Quarterly Financial Data

     96   

 

51


Table of Contents

REPORT OF INDEPENDENT REGISTERED PUBLIC ACCOUNTING FIRM

The Board of Directors and Stockholders of

Xylem Inc.

White Plains, New York

We have audited the accompanying consolidated and combined balance sheets of Xylem Inc. and subsidiaries (the “Company”) as of December 31, 2011 and 2010, and the related consolidated and combined statements of income, stockholders’ equity, and cash flows for each of the three years in the period ended December 31, 2011. These financial statements are the responsibility of the Company’s management. Our responsibility is to express an opinion on the financial statements based on our audits.

We conducted our audits in accordance with the standards of the Public Company Accounting Oversight Board (United States). Those standards require that we plan and perform the audit to obtain reasonable assurance about whether the financial statements are free of material misstatement. The Company is not required to have, nor were we engaged to perform, an audit of its internal control over financial reporting. Our audits included consideration of internal control over financial reporting as a basis for designing audit procedures that are appropriate in the circumstances, but not for the purpose of expressing an opinion on the effectiveness of the Company’s internal control over financial reporting. Accordingly, we express no such opinion. An audit also includes examining, on a test basis, evidence supporting the amounts and disclosures in the financial statements, assessing the accounting principles used and significant estimates made by management, as well as evaluating the overall financial statement presentation. We believe that our audits provide a reasonable basis for our opinion.

In our opinion, such consolidated and combined financial statements present fairly, in all material respects, the financial position of Xylem Inc. and subsidiaries as of December 31, 2011 and 2010, and the results of their operations and their cash flows for each of the three years in the period ended December 31, 2011, in conformity with accounting principles generally accepted in the United States of America.

As described in Note 1 to the consolidated and combined financial statements, prior to October 31, 2011, the accompanying financial statements were derived from the accounting records of the water equipment and services businesses of ITT Corporation. For periods prior to October 31, 2011, the financial statements include expense allocations for certain corporate functions historically provided by ITT Corporation. These allocations may not be reflective of the actual expenses which would have been incurred had the Company operated as a separate entity apart from ITT Corporation. Included in Note 16 to the consolidated and combined financial statements is a summary of transactions with related parties.

/s/ Deloitte & Touche LLP

Stamford, Connecticut

February 28, 2012

 

52


Table of Contents

XYLEM INC. AND SUBSIDIARIES

CONSOLIDATED AND COMBINED INCOME STATEMENTS

(In Millions, except per share data)

 

Year Ended December 31,    2011      2010      2009  

Revenue

   $ 3,803       $ 3,202       $ 2,849   

Cost of revenue

     2,342         1,988         1,812   
  

 

 

    

 

 

    

 

 

 

Gross profit

     1,461         1,214         1,037   

Selling, general and administrative expenses

     877         737         667   

Research and development expenses

     100         74         63   

Separation costs

     87                   

Restructuring and asset impairments charges, net

     2         15         31   
  

 

 

    

 

 

    

 

 

 

Operating income

     395         388         276   

Interest expense

     17                   

Other non-operating income, net

     5                 1   
  

 

 

    

 

 

    

 

 

 

Income before taxes

     383         388         277   

Income tax expense

     104         59         14   
  

 

 

    

 

 

    

 

 

 

Net income

   $ 279       $ 329       $ 263   
  

 

 

    

 

 

    

 

 

 

Earnings per share:

        

Basic

   $ 1.51       $ 1.78       $ 1.42   

Diluted

   $ 1.50       $ 1.78       $ 1.42   

Weighted average number of shares – Basic

     185.1         184.6         184.6   

Weighted average number of shares – Diluted

         185.3             184.6             184.6   

See accompanying notes to consolidated and combined financial statements.

 

53


Table of Contents

XYLEM INC. AND SUBSIDIARIES

CONSOLIDATED AND COMBINED BALANCE SHEETS

(In Millions, except per share amounts)

 

December 31,    2011      2010  

ASSETS

     

Current assets:

     

Cash and cash equivalents

   $ 318       $ 131   

Receivable, less allowances for discounts and doubtful accounts of $37 and $32 in 2011 and 2010, respectively

     756         690   

Inventories, net

     426         389   

Prepaid and other current assets

     97         79   

Deferred income tax assets

     45         47   
  

 

 

    

 

 

 

Total current assets

     1,642         1,336   

Property, plant and equipment, net

     463         454   

Goodwill

     1,610         1,437   

Other intangible assets, net

     505         416   

Other non-current assets

     173         92   
  

 

 

    

 

 

 

Total assets

   $ 4,393       $ 3,735   
  

 

 

    

 

 

 

LIABILITIES AND STOCKHOLDERS’ EQUITY

     

Current liabilities:

     

Accounts payable

   $ 322       $ 309   

Accrued and other current liabilities

     490         340   

Short-term borrowings and current maturities of long-term debt

     5           
  

 

 

    

 

 

 

Total current liabilities

     817         649   

Long-term debt

     1,201         4   

Accrued postretirement benefits

     316         163   

Deferred income tax liabilities

     165         99   

Other non-current accrued liabilities

     67         101   
  

 

 

    

 

 

 

Total liabilities

     2,566         1,016   
  

 

 

    

 

 

 

Commitments and contingencies

Stockholders’ equity:

     

Common Stock — par value $0.01 per share:

     

Authorized 750.0 shares, issued 184.6 shares

     2           

Capital in excess of par value

     1,663           

Retained earnings

     40           

Parent company investment

             2,682   

Accumulated other comprehensive income

     122         37   
  

 

 

    

 

 

 

Total stockholders’ equity

     1,827         2,719   
  

 

 

    

 

 

 

Total liabilities and stockholders’ equity

   $     4,393       $     3,735   
  

 

 

    

 

 

 

See accompanying notes to consolidated and combined financial statements.

 

54


Table of Contents

XYLEM INC. AND SUBSIDIARIES

CONSOLIDATED AND COMBINED STATEMENTS OF CASH FLOWS

(In Millions)

 

Year Ended December 31,    2011     2010     2009  

  Operating Activities

      

  Net income

   $ 279      $ 329      $ 263   

  Adjustments to reconcile net income to net cash provided by operating activities:

      

  Depreciation and amortization

     137        92        70   

  Deferred income taxes

     8        (31     (36

  Share-based compensation

     13        9        9   

  Non-cash separation costs

     10                 

  Restructuring charges, net

     2        15        31   

  Payments of restructuring

     (7     (22     (40

  Changes in assets and liabilities (net of acquisitions):

      

  Changes in receivables

     (61     (45     45   

  Changes in inventories

     (18     7        62   

  Changes in accounts payable

     (9     41        (38

  Changes in accrued liabilities

     53        12        (11

  Changes in accrued taxes

     56        (17     (1

  Net changes in other assets and liabilities

     (14     5        16   

    Net Cash — Operating activities

     449        395        370   

  Investing Activities

      

Capital expenditures

     (126     (94     (62

Proceeds from the sale of property, plant and equipment

     11        4        11   

Acquisitions of businesses and assets, net of cash acquired

     (309     (1,004     (33

Other, net

     1        1          

    Net Cash — Investing activities

     (423     (1,093     (84

  Financing Activities

      

Net transfer (to)/from parent

     (995     745        (292

Issuance of short-term debt

     5                 

Issuance of senior notes, net of discount

     1,198                 

Principal payments of long-term debt and capital lease obligations

     (8              

Proceeds from exercise of employee stock options

     1                 

Payments of debt issuance costs

     (10              

Dividends paid

     (19              

  Net Cash — Financing activities

     172        745        (292

    Effect of exchange rate changes on cash

     (11     3        6   

  Net change in cash and cash equivalents

     187        50          

    Cash and cash equivalents at beginning of year

     131        81        81   

  Cash and cash equivalents at end of year

   $ 318      $ 131      $ 81   

  Supplemental disclosure of cash flow information:

      

Cash paid during the year for:

      

  Income taxes (net of refunds received)

   $ 64      $ 110      $ 52   

See accompanying notes to consolidated and combined financial statements.

 

55


Table of Contents

XYLEM INC. AND SUBSIDIARIES

CONSOLIDATED AND COMBINED STATEMENTS OF CHANGES IN STOCKHOLDERS’

EQUITY AND COMPREHENSIVE INCOME

(In Millions, except per share amounts)

 

    Common
Stock
    Additional
Paid-In
Capital
    Retained
Earnings
    Accumulated
Other
Comprehensive
Income (Loss)
    Parent
Company
Investment
    Total  

BALANCE AT DECEMBER 31, 2008

  $      $      $      $ (6   $ 1,642      $ 1,636   

Comprehensive income:

           

Net income

            263        263   

Foreign currency translation adjustment

          81          81   

Net change in postretirement benefit plans, net of tax of $2

          (3       (3
           

 

 

 

Total comprehensive income

              341   

Change in parent company investment

            (290     (290
 

 

 

 

BALANCE AT DECEMBER 31, 2009

                         72        1,615        1,687   

Comprehensive Income:

           

Net income

            329        329   

Foreign currency translation adjustment

          (31       (31

Net change in postretirement benefit plans, net of tax of $3

          (4       (4
           

 

 

 

Total comprehensive income

              294   

Change in parent company investment

            738        738   
 

 

 

 

BALANCE AT DECEMBER 31, 2010

                         37        2,682        2,719   

Comprehensive Income:

           

Net income to October 30, 2011

            220        220   

Net income from October 31, 2011

        59            59   

Foreign currency translation adjustment

          (61       (61

Net change in postretirement benefit plans, net of tax of $14

          (57       (57
           

 

 

 

Total comprehensive income

              161   

Assumption of accumulated unrealized gains (losses) on postretirement benefit plans, net of tax of $32

          (73       (73

Contributed currency translation adjustment

          276          276   

Change in parent company investment

            (1,240     (1,240

Conversion of net investment

    2        1,660              (1,662       

Cash dividends paid ($0.1012 per share)

        (19         (19

Stock incentive plans and related tax benefits

      3              3   
 

 

 

 

BALANCE AT DECEMBER 31, 2011

  $   2      $   1,663      $   40      $   122      $      $   1,827   
 

 

 

   

 

 

   

 

 

   

 

 

   

 

 

   

 

 

 

See accompanying notes to consolidated and combined financial statements

 

56


Table of Contents

XYLEM INC. AND SUBSIDIARIES

NOTES TO CONSOLIDATED AND COMBINED FINANCIAL STATEMENTS

Note 1. Summary of Significant Accounting Policies

Xylem Inc. (“Xylem” or the “Company”) is a leading equipment and service provider for water and wastewater applications with a broad portfolio of products and services addressing the full cycle of water, from collection, distribution and use to the return of water to the environment. Xylem operates in two segments, Water Infrastructure and Applied Water. The Water Infrastructure segment focuses on the transportation, treatment and testing of water, offering a range of products including water and wastewater pumps, treatment and testing equipment, and controls and systems. The Applied Water segment encompasses all the uses of water and focuses on the residential, commercial, industrial and agricultural markets. The segment’s major products include pumps, valves, heat exchangers, controls and dispensing equipment. Xylem Inc. (f/k/a ITT WCO, Inc.) was incorporated in Indiana on May 4, 2011. The name of the Company was changed from ITT WCO, Inc. to Xylem Inc. on July 14, 2011.

On October 31, 2011, ITT Corporation (“ITT”) completed the previously announced Spin-off (the “Spin-off”) of Xylem, formerly ITT’s water equipment and services businesses. Effective as of 12:01 a.m., Eastern time on October 31, 2011 (the “Distribution Date”), the common stock of Xylem was distributed, on a pro rata basis, to ITT’s shareholders of record as of the close of business on October 17, 2011 (the “Record Date”). On the Distribution Date, each of the shareholders of ITT received one share of Xylem common stock for every one share of common stock of ITT held on the Record Date. The Spin-off was completed pursuant to the Distribution Agreement, dated as of October 25, 2011 (the “Distribution Agreement”), among ITT, Exelis Inc. (“Exelis”) and Xylem. After the Distribution Date, ITT did not beneficially own any shares of Xylem common stock and, following such date, financial results of Xylem will not be consolidated in ITT’s financial reporting. Xylem’s Registration Statement on Form 10 filed with the U.S. Securities and Exchange Commission (“SEC”) was declared effective on October 6, 2011. Xylem’s common stock began “regular-way” trading on the New York Stock Exchange on November 1, 2011 under the symbol “XYL”.

Hereinafter, except as otherwise indicated or unless the context otherwise requires, “Xylem,” “we,” “us,” “our” and “the Company” refer to Xylem Inc. and its subsidiaries. References in the notes to the consolidated and combined financial statements to “ITT” or “parent” refers to ITT Corporation and its consolidated subsidiaries (other than Xylem Inc.).

Basis of Presentation

The consolidated and combined financial statements reflect our financial position, results of operations and cash flows in conformity with accounting principles generally accepted in the United States of America (“GAAP”). All intracompany transactions between our businesses have been eliminated. On and prior to October 31, 2011, our financial position, results of operations and cash flows consisted of the water equipment and services businesses of ITT Corporation (“WaterCo”) and have been derived from ITT’s historical accounting records and are presented on a carve-out basis through our Distribution Date, while our financial results for Xylem post Spin-off are prepared on a stand-alone basis. As such, our Consolidated and Combined Statements of Income and Cash Flows for the twelve months ended December 31, 2011 consist of the consolidated results of Xylem on a stand-alone basis for two months of November and December and the combined results of operations of WaterCo for ten months on a carve-out basis. The twelve months ended December 31, 2010 and 2009 consist entirely of the combined results of WaterCo on a carve-out basis.

For periods prior to the Spin-off, our consolidated and combined financial statements include expense allocations for (i) certain corporate functions historically provided by ITT, including, but not limited to, finance, legal, information technology, human resources, communications, ethics and compliance, and shared services, (ii) employee benefits and incentives, and (iii) share-based compensation. These expenses have been allocated to us on the basis of direct usage when identifiable, with the remainder allocated on the basis of revenue, headcount or other measures.

 

57


Table of Contents

XYLEM INC. AND SUBSIDIARIES

NOTES TO CONSOLIDATED AND COMBINED FINANCIAL STATEMENTS (continued)

 

Both we and ITT consider the basis on which the expenses have been allocated to be a reasonable reflection of the utilization of services provided to or the benefit received by us during the periods presented. The allocations may not, however, reflect the expense we would have incurred as an independent, publicly traded company for the periods presented. Actual costs that may have been incurred if we had been a stand-alone company would depend on a number of factors, including the chosen organizational structure, what functions were outsourced or performed by employees and strategic decisions made in areas such as information technology and infrastructure. Following the Spin-off, we will perform these functions using our own resources or purchased services, certain of which may be provided by ITT under the Transition Services Agreement that is expected to extend for a period of 3 to 24 months from the Distribution Date in most circumstances.

Use of Estimates

The preparation of financial statements in conformity with GAAP requires management to make estimates and assumptions that affect the reported amounts of assets and liabilities, the disclosure of contingent assets and liabilities at the date of the financial statements, and the reported amounts of revenue and expenses during the reporting period. Estimates are revised as additional information becomes available. Estimates and assumptions are used for, but not limited to, postretirement obligations and assets, revenue recognition, income tax contingency accruals and valuation allowances, goodwill impairment testing and contingent liabilities. Actual results could differ from these estimates.

Consolidation Principles

We consolidate companies in which we have a controlling financial interest or when Xylem is considered the primary beneficiary of a variable interest entity. We account for investments in companies over which we have the ability to exercise significant influence but do not hold a controlling interest under the equity method, and we record our proportionate share of income or losses in the Consolidated and Combined Income Statements. Equity method investments are reviewed for impairment when events or circumstances indicate the investment may be other-than-temporarily impaired. This requires significant judgment, including an assessment of the investee’s financial condition, the possibility of subsequent rounds of financing, and the investee’s historical and projected results of operations and cash flows. If the actual results of operations or cash flows for the investee are significantly different from projections, we may incur future charges for the impairment of these investments.

Foreign Currency Translation

The national currencies of our foreign companies are generally the functional currencies. Balance sheet accounts are translated at the exchange rate in effect at the end of each period; income statement accounts are translated at the average rates of exchange prevailing during the period. Gains and losses on foreign currency translations are reflected in the cumulative translation adjustments component of shareholders’ equity. Net gains or losses from foreign currency transactions are reported currently in selling, general and administrative expenses.

Revenue Recognition

Revenue is recognized when persuasive evidence of an arrangement exists, the price is fixed or determinable, collectability is reasonably assured and delivery has occurred or services have been rendered. For product sales, other than long-term construction-type contracts, we recognize revenue at the time title and risks and rewards of ownership pass, which is generally when products are shipped. Certain contracts with customers require delivery, installation, testing, certification or other acceptance provisions to be satisfied before revenue is recognized. We recognize revenue on product sales to channel partners, including resellers, distributors or value-added solution providers at the time of sale when the channel partners have economic substance apart from Xylem and Xylem has completed its obligations related to the sale. Revenue from the rental of equipment is recognized over the rental period. Service revenue is recognized as services are performed.

 

58


Table of Contents

XYLEM INC. AND SUBSIDIARIES

NOTES TO CONSOLIDATED AND COMBINED FINANCIAL STATEMENTS (continued)

 

For agreements that contain multiple deliverables, we recognize revenue based on the relative selling price if the deliverable has stand-alone value to the customer and, in arrangements that include a general right of return relative to the delivered element, performance of the undelivered element is considered probable and substantially in the Company’s control. The selling price for a deliverable is based on vendor-specific objective evidence of selling price (“VSOE”), if available, third-party evidence of selling price (“TPE”), if VSOE is not available, or best estimated selling price (“BESP”), if neither VSOE nor TPE is available.

The deliverables in our arrangements with multiple elements include various products and may include related services, such as installation and start-up services. We allocate arrangement consideration based on the relative selling prices of the separate units of accounting determined in accordance with the hierarchy described above. For deliverables that are sold separately, we establish VSOE based on the price when the deliverable is sold separately. We establish TPE, generally for services, based on prices similarly situated customers pay for similar services from third-party vendors. For those deliverables for which we are unable to establish VSOE or TPE, we estimate the selling price considering various factors including market and pricing trends, geography, product customization, and profit objectives. Revenue for multiple element arrangements is recognized when the appropriate revenue recognition criteria for the individual deliverable have been satisfied.

Certain businesses enter into long-term construction-type sales contracts for which revenue is recognized under the percentage-of-completion method based upon percentage of costs incurred to total estimated costs.

Shipping and Handling Costs

Shipping and handling costs are recorded as a component of costs of sales.

Share-Based Compensation

Share-based awards issued to employees include non-qualified stock options, restricted stock awards and certain liability-based awards. Compensation costs resulting from share-based payment transactions are recognized primarily within selling, general and administrative expenses, at fair value over the requisite service period (typically three years) on a straight-line basis. The calculated compensation cost is adjusted based on an estimate of awards ultimately expected to vest. The fair value of a non-qualified stock option is determined on the date of grant using a binomial lattice pricing model incorporating multiple and variable assumptions over time, including assumptions such as employee exercise patterns, stock price volatility and changes in dividends. The fair value of restricted stock awards is determined using the closing price of our common stock on date of grant. The fair value of certain liability-based awards is remeasured at the end of each reporting period.

Research and Development

We conduct research and development activities, which consists primarily of the development of new products, product applications, and manufacturing processes. These costs are charged to expense as incurred.

Exit and Disposal Costs

We periodically initiate management approved restructuring activities to achieve cost savings through reduced operational redundancies and to strategically position ourselves in the market in response to prevailing economic conditions and associated customer demand. Costs associated with restructuring actions can include severance, infrastructure charges to vacate facilities or consolidate operations, contract termination costs and other related charges. For involuntary separation plans, a liability is recognized when it is probable and reasonably estimable. For voluntary separation plans, a liability is recognized when the employee irrevocably accepts the voluntary termination. For one-time termination benefits, such as additional severance pay or benefit payouts, and other exit costs, such as lease termination costs, the liability is measured and recognized initially at fair value in the period in which the liability is incurred, with subsequent changes to the

 

59


Table of Contents

XYLEM INC. AND SUBSIDIARIES

NOTES TO CONSOLIDATED AND COMBINED FINANCIAL STATEMENTS (continued)

 

liability recognized as adjustments in the period of change. We recognized restructuring expense of $2 million, $15 million, and $31 million for 2011, 2010 and 2009, respectively, related to severance and certain other charges. The 2009 charge relates to severance charges associated with an action to reduce headcount across our businesses in response to declining economic conditions. The charges by segment were: Water Infrastructure $15 million, Applied Water $15 million, and Corporate and other $1 million. As of December 31, 2011, we consider these restructuring initiatives to be substantially completed, with a remaining liability of $1 million.

Deferred Financing Costs

Deferred financing costs represent costs incurred in conjunction with our debt financing activities and are capitalized in other assets and amortized over the life of the related financing arrangements. If the debt is retired early, the related unamortized deferred financing costs are written off in the period the debt is retired and are recorded in the statement of operations under the caption “other non-operating income, net.”

Income Taxes

Income taxes are calculated using the asset and liability method. Deferred tax assets and liabilities are determined based on the estimated future tax effects of temporary differences between the financial statement carrying amounts and the tax bases of assets and liabilities, as measured by the current enacted tax rates.

We maintain valuation allowances when it is more likely than not that all or a portion of a deferred asset will not be realized. The valuation allowance is intended in part to provide for the uncertainty regarding the ultimate utilization of our U.S. capital loss carryforwards, U.S. foreign tax credit carryovers, and foreign net operating loss carryforwards. In determining whether a valuation allowance is warranted, we consider all positive and negative evidence and all sources of taxable income such as prior earnings history, expected future earnings, carryback and carryforward periods and tax strategies to estimate if sufficient future taxable income will be generated to realize the deferred tax asset. The assessment of the adequacy of our valuation allowance is based on our estimates of taxable income by jurisdiction in which we operate and the period over which our deferred tax assets will be recoverable. In the event that actual results differ from these estimates, or we adjust these estimates in future periods for current trends or expected changes in our estimating assumptions, we may need to modify the level of valuation allowance which could materially impact our business, financial condition and results of operations.

Our effective tax rate reflects the impact of certain undistributed foreign earnings for which we have not provided U.S. taxes because we plan to reinvest such earnings indefinitely outside the United States. We plan foreign earnings remittance amounts based on projected cash flow needs, as well as the working capital and long-term investment requirements of our foreign subsidiaries and our domestic operations. Based on these assumptions, we estimate the amount we will distribute to the United States and provide the U.S. federal taxes due on these amounts. Material changes in our estimates of cash, working capital and long-term investment requirements in the various jurisdictions in which we do business could impact our effective tax rate.

Tax benefits are recognized for an uncertain tax position when, in management’s judgment, it is more likely than not that the position will be sustained upon examination by a taxing authority. For a tax position that meets the more-likely-than-not recognition threshold, the tax benefit is measured as the largest amount that is judged to have a greater than 50% likelihood of being realized upon ultimate settlement with a taxing authority. The liability associated with unrecognized tax benefits is adjusted periodically due to changing circumstances and when new information becomes available. Such adjustments are recognized entirely in the period in which they are identified. The effective tax rate includes the net impact of changes in the liability for unrecognized tax benefits and subsequent adjustments as considered appropriate by management. While it is often difficult to predict the final outcome or the timing of resolution of any particular tax matter, we believe our liability for unrecognized tax benefits is adequate. Interest and penalties recognized on the liability for unrecognized tax benefits are recorded as income tax expense.

 

60


Table of Contents

XYLEM INC. AND SUBSIDIARIES

NOTES TO CONSOLIDATED AND COMBINED FINANCIAL STATEMENTS (continued)

 

Earnings Per Share

We present two calculations of earnings per share (“EPS”). “Basic” earnings per share equals net income divided by weighted average shares outstanding during the period. “Diluted” earnings per share equals net income divided by the sum of weighted average common shares outstanding during the period plus potentially dilutive shares. Potentially dilutive common shares that are anti-dilutive are excluded from net earnings per share.

Basic and Diluted EPS for all periods prior to the Spin-off reflect the number of distributed shares on the Distribution Date, or 184.6 million shares. For our 2011 year to date calculations, these shares are treated as issued and outstanding from January 1, 2011 for purposes of calculating historical basic EPS. At the time of the Spin-off, ITT stock options and restricted stock awards were converted to awards of Xylem, and therefore there were no dilutive securities outstanding for historical periods. For 2011, the Company determined our weighted average dilutive share outstanding assuming that the date of our separation from ITT was the beginning of the period.

The following is a reconciliation of the shares used in calculating basic and diluted net earnings per share.

 

(in thousands)    2011      2010      2009  

Weighted average common shares outstanding

     184,574         184,570         184,570   

Add: Participating securities (a)

     485                   

Weighted average common shares outstanding — Basic

     185,059         184,570         184,570   

Plus incremental shares from assumed conversions: (b)

        

Dilutive effect of restricted stock

     63                   

Dilutive effect of stock options

     202                   
  

 

 

    

 

 

    

 

 

 

Weighted average common shares outstanding — Diluted

     185,324         184,570         184,570   
  

 

 

    

 

 

    

 

 

 

 

(a) Restricted stock awards containing rights to non-forfeitable dividends which participate in undistributed earnings with common shareholders are considered participating securities for purposes of computing earnings per share.

 

(b) Incremental shares from stock options and restricted stock are computed by the treasury stock method. The average shares listed below were not included in the computation of diluted earnings per share because to do so would have been anti-dilutive for the periods presented or because they were excluded under the treasury stock method. The treasury stock method calculates dilution assuming the exercise of all in-the-money options and vesting of restricted stock awards, reduced by the repurchase of shares with the proceeds from the exercise, unrecognized compensation expense for those awards and the estimated tax benefit of the assumed exercises.

 

(in millions)    2011      2010      2009  

Stock options

     4.4                   

Restricted shares

     0.7                   

Cash Equivalents

We consider all liquid investments purchased with an original maturity of three months or less to be cash equivalents.

Receivables and Allowance for Doubtful Accounts and Cash Discounts

Trade receivables primarily comprise uncollected amounts owed to us from transactions with customers and are presented net of allowances for doubtful accounts and cash discounts.

We determine our allowance for doubtful accounts using a combination of factors to reduce our trade receivable balances to their estimated net realizable amount. We maintain an allowance for doubtful accounts

 

61


Table of Contents

XYLEM INC. AND SUBSIDIARIES

NOTES TO CONSOLIDATED AND COMBINED FINANCIAL STATEMENTS (continued)

 

based on a variety of factors, including the length of time receivables are past due, macroeconomic trends and conditions, significant one-time events, historical experience and the financial condition of customers. We record a specific reserve for individual accounts when we become aware of specific customer circumstances, such as in the case of bankruptcy filings or deterioration in the customer’s operating results or financial position. The past due or delinquency status of a receivable is based on the contractual payment terms of the receivable. If circumstances related to the specific customer change, we adjust estimates of the recoverability of receivables as appropriate. We determine our allowance for cash discounts primarily based on historical experience with customers.

Credit risk with respect to accounts receivable is generally diversified due to the large number of entities comprising our customer base and their dispersion across many different geographical regions. We perform ongoing credit evaluations of the financial condition of our third-party distributors, resellers and other customers and require collateral, such as letters of credit and bank guarantees, in certain circumstances. As of December 31, 2011 and 2010 we do not believe we have any significant concentrations of credit risk.

Inventories

Inventories, which include the costs of material, labor and overhead, are stated at either the lower of cost or market using either the first-in, first-out (FIFO) method or the last-in, first-out (LIFO) method. Certain inventories are accounted under the LIFO method primarily because this method was elected for tax purposes. Inventories valued under the LIFO method represent 9% and 8% of total 2011 and 2010 inventories, respectively. If inventories valued using the LIFO method had been valued under the FIFO method, they would have been higher by $7 million and $6 million for December 31, 2011 and 2010, respectively. Estimated losses from obsolete and slow-moving inventories are recorded to reduce inventory values to their estimated net realizable value. Our manufacturing operations recognize costs of sales using standard costs with full overhead absorption, which generally approximates actual cost.

Property, Plant and Equipment

These assets are recorded at historical cost and are depreciated using the straight-line method of depreciation over the estimated useful lives as follows:

 

     Estimated Life

Buildings and improvements

   5 to 40 years

Machinery and equipment

   2 to 10 years

Furniture and fixtures

   3 to 7 years

Equipment held for lease or rental

   2 to 10 years

Leasehold improvements are depreciated over the shorter of the estimated useful life or the term of the lease. Costs related to maintenance and repairs which do not prolong the assets useful lives are expensed as incurred.

We assess our property, plant and equipment to be held and used for impairment when indicators are present that the carrying value may not be recoverable. Should projected undiscounted future cash flows be less than the carrying amount of the asset or asset group, an impairment charge reducing the carrying amount to fair value is required.

Goodwill and Intangible Assets

Goodwill represents purchase consideration paid in a business combination that exceeds the values assigned to the net assets of acquired businesses. Intangible assets include customer relationships, proprietary technology, brands and trademarks, patents and other intangible assets. Intangible assets with a finite life are

 

62


Table of Contents

XYLEM INC. AND SUBSIDIARIES

NOTES TO CONSOLIDATED AND COMBINED FINANCIAL STATEMENTS (continued)

 

amortized on a straight-line basis over an estimated economic useful life which ranges from 10 to 40 years and is included in selling, general and administrative expense. Certain of our intangible assets have an indefinite life and are not amortized, namely certain brands and trademarks.

Long-Lived Asset Impairment

Long-lived assets, including intangible assets with finite lives, are amortized and tested for impairment whenever events or changes in circumstances indicate their carrying value may not be recoverable. We assess the recoverability of long-lived assets based on the undiscounted future cash flow the assets are expected to generate and recognize an impairment loss when estimated undiscounted future cash flows expected to result from the use of the asset plus net proceeds expected from disposition of the asset, if any, are less than the carrying value of the asset. When an impairment is identified, we reduce the carrying amount of the asset to its estimated fair value based on a discounted cash flow approach or, when available and appropriate, to comparable market values.

Goodwill and indefinite-lived intangible assets are not amortized, but rather are tested for impairment annually (or more frequently if impairment indicators arise, such as changes to the reporting unit structure, significant adverse changes in the business climate or an adverse action or assessment by a regulator). We conduct our annual impairment testing on the first day of our fourth quarter. For goodwill, the impairment test is a two-step test. In the first step, the estimated fair value of each reporting unit is compared to the carrying value of the net assets assigned to that reporting unit. If the estimated fair value of the reporting unit exceeds its carrying value, goodwill is not impaired and the second step of the impairment test is not performed. If the carrying value of the reporting unit exceeds its estimated fair value, then the second step of the impairment test is performed in order to measure the impairment loss to be recorded, if any. If the carrying value of a reporting unit’s goodwill exceeds its implied fair value, then we record an impairment loss equal to the difference. We estimate the fair value of our reporting units and indefinite-lived intangible assets using an income approach. Under the income approach, we estimate fair value based on the present value of estimated future cash flows.

Product Warranties

We accrue for the estimated cost of product warranties at the time revenue is recognized and record it as a component of cost of sales. Our product warranty liability reflects our best estimate of probable liability under the terms and conditions of our product warranties offered to customers. We estimate the liability based on our standard warranty terms, the historical frequency of claims and the cost to replace or repair our products under warranty. Factors that impact our warranty liability include the number of units sold, the length of warranty term, historical and anticipated rates of warranty claims and cost per claim. We assess the adequacy of our recorded warranty liabilities quarterly and adjust amounts as necessary.

Postretirement Benefit Plans

The determination of defined benefit pension and postretirement plan obligations and their associated costs requires the use of actuarial computations to estimate participant plan benefits to which the employees will be entitled. The significant assumptions primarily relate to discount rates, expected long-term rates of return on plan assets, rate of future compensation increases, mortality, termination, and other factors. We develop each assumption using relevant company experience in conjunction with market-related data for each individual country in which such plans exist. All actuarial assumptions are reviewed annually with third-party consultants and adjusted as necessary. For the recognition of net periodic postretirement cost, the calculation of the expected long-term rate of return on plan assets is generally derived using a market-related value of plan assets based on average asset values at the measurement date over the last five years. Actual results that differ from our assumptions are accumulated and amortized on a straight line basis only to the extent they exceed 10% of the higher of the market-related value or the projected benefit obligation, over the estimated remaining service period of active participants, or for plans with all or substantially all inactive active

 

63


Table of Contents

XYLEM INC. AND SUBSIDIARIES

NOTES TO CONSOLIDATED AND COMBINED FINANCIAL STATEMENTS (continued)

 

participants, over the average remaining life expectancy. The fair value of plan assets is determined based on market prices or estimated fair value at the measurement date. See Note 12, “Postretirement Benefit Plans,” for further information.

Business Combinations

We allocate the purchase price of acquisitions to the tangible and intangible assets acquired, liabilities assumed, and non-controlling interests acquired based on their estimated fair value at the acquisition date. Changes to the acquisition date fair values prior to the expiration of the measurement period, a period not to exceed 12 months from date of acquisition, are recorded as an adjustment to the associated goodwill. Changes to the acquisition date fair values after expiration of the measurement period are recorded in earnings. The excess of the acquisition price over those estimated fair values is recorded as goodwill. Acquisition-related expenses and restructuring costs, if any, are recognized separately from the business combination and are expensed as incurred.

Commitments and Contingencies

We record accruals for commitments and loss contingencies for those which are both probable and the amount can be reasonably estimated. In addition, legal fees are accrued for cases where a loss is probable and the related fees can be reasonably estimated. Significant judgment is required to determine both probability and the estimated amount of loss. We review these accruals quarterly and adjust the accruals to reflect the impact of negotiations, settlements, rulings, advice of legal counsel, and other current information.

Accruals for environmental matters are recorded on a site-by-site basis when it is probable that a liability has been incurred and the amount of the liability can be reasonably estimated, based on current law and existing technologies. Our estimated liability is reduced to reflect the anticipated participation of other potentially responsible parties in those instances where it is probable that such parties are legally responsible and financially capable of paying their respective shares of the relevant costs. These accruals are reviewed quarterly and are adjusted as assessment and remediation efforts progress or as additional technical or legal information becomes available. Actual costs to be incurred at identified sites in future periods may vary from the estimates, given inherent uncertainties in evaluating environmental exposures. Accruals for environmental liabilities are primarily included in other non-current liabilities at undiscounted amounts and exclude claims for recoveries from insurance companies or other third parties.

Concentrations of Credit Risk

Financial instruments that potentially subject us to significant concentrations of credit risk consist principally of cash and cash equivalents, and accounts receivable from trade customers. We maintain cash and cash equivalents and derivative contracts with various financial institutions. These financial institutions are located in many different geographical regions, and our policy is designed to limit exposure with any one institution. As part of our cash and risk management processes, we perform periodic evaluations of the relative credit standing of the financial institutions. We have not sustained any material credit losses during the previous three years from instruments held at financial institutions. We may utilize forward contracts to protect against the effects of foreign currency fluctuations. Such contracts involve the risk of non-performance by the counterparty. Credit risk with respect to accounts receivable is generally diversified due to the large number of entities comprising our customer base and their dispersion across many different industries and geographic regions. We perform ongoing credit evaluations of the financial condition of our third-party distributors, resellers and other customers and require collateral, such as letters of credit and bank guarantees, in certain circumstances.

Substantially all of the cash and cash equivalents, including foreign cash balances, at December 31, 2011 and 2010 were uninsured. Foreign cash balances at December 31, 2011 and 2010 were $279 million and $131 million, respectively.

 

64


Table of Contents

XYLEM INC. AND SUBSIDIARIES

NOTES TO CONSOLIDATED AND COMBINED FINANCIAL STATEMENTS (continued)

 

Fair Value Measurements

We determine fair value as the price that would be received to sell an asset or paid to transfer a liability in an orderly transaction between market participants at the measurement date. We use a hierarchical structure to prioritize the inputs to valuation techniques used to measure fair value into three broad levels. The fair value hierarchy gives the highest priority to quoted prices in active markets for identical assets or liabilities (Level 1), then to quoted market prices for similar assets or liabilities in active markets (Level 2) and gives the lowest priority to unobservable inputs (Level 3).

Note 2. Recently Issued Accounting Pronouncements

Recently Adopted Pronouncements

In December 2010, the Financial Accounting Standards Board (“FASB”) issued additional guidance applicable to the testing of goodwill for potential impairment. Specifically, for reporting units with zero or negative carrying amounts, an entity is required to perform the second step of the goodwill impairment test (a comparison between the carrying amount of a reporting unit’s goodwill to its implied fair value) if it is more likely than not that a goodwill impairment exists, considering any adverse qualitative factors. This guidance is effective for fiscal years, and interim periods within those years, beginning after December 15, 2010. As of the date of our most recent goodwill impairment test, none of our reporting units would have been affected by the application of this guidance as each reporting unit had a carrying amount that exceeded zero.

In April 2010, the FASB issued authoritative guidance permitting use of the milestone method of revenue recognition for research or development arrangements that contain payment provisions or consideration contingent on the achievement of specified events. On January 1, 2011, we adopted the new guidance on a prospective basis. The adoption of this guidance did not have a material impact on our financial condition, results of operations or cash flows.

In October 2009, the FASB issued amended guidance on the accounting for revenue arrangements that contain multiple elements by eliminating the criteria that objective and reliable evidence of fair value for undelivered products or services needs to exist in order to be able to account separately for deliverables and eliminating the use of the residual method of allocating arrangement consideration. The amendments establish a hierarchy for determining the selling price of a deliverable and will allow for the separation of products and services in more instances than previously permitted.

We adopted the new multiple element guidance effective January 1, 2011 for new arrangements entered into or arrangements materially modified on or after that date on a prospective basis. In connection with the adoption of the revised multiple element arrangement guidance, we revised our revenue recognition accounting policies. For multiple deliverable arrangements entered into or materially modified on or after January 1, 2011, we recognize revenue for a delivered element based on the relative selling price if the deliverable has stand-alone value to the customer and, in arrangements that include a general right of return relative to the delivered element, performance of the undelivered element is considered probable and substantially in the Company’s control. The selling price for a deliverable is based on vendor-specific objective evidence of selling price (“VSOE”), if available, third-party evidence of selling price (“TPE”), if VSOE is not available, or best estimated selling price (“BESP”), if neither VSOE nor TPE is available.

The deliverables in our arrangements with multiple elements include various products and may include related services, such as installation and start-up services. For multiple element arrangements entered into or materially modified after adoption of the revised multiple element arrangement guidance, we allocate arrangement consideration based on the relative selling prices of the separate units of accounting determined in accordance with the hierarchy described above. For deliverables that are sold separately, we establish VSOE based on the price when the deliverable is sold separately. We establish TPE, generally for services, based on prices similarly situated customers pay for similar services from third-party vendors. For those

 

65


Table of Contents

XYLEM INC. AND SUBSIDIARIES

NOTES TO CONSOLIDATED AND COMBINED FINANCIAL STATEMENTS (continued)

 

deliverables for which we are unable to establish VSOE or TPE, we estimate the selling price considering various factors including market and pricing trends, geography, product customization, and profit objectives. Revenue allocated to products and services is generally recognized as the products are delivered and the services are performed, provided all other revenue recognition criteria have been satisfied. The adoption of the new multiple element guidance did not result in a material change in either the units of accounting or the pattern or timing of revenue recognition. Additionally, the adoption of the revised multiple element arrangement guidance did not have a material impact on our financial condition, results of operations or cash flows.

Pronouncements Not Yet Adopted

In September 2011, the FASB provided companies with the option to make an initial qualitative evaluation, based on the entity’s events and circumstances, to determine the likelihood of goodwill impairment. The results of this qualitative assessment determine whether it is necessary to perform the currently required two-step impairment test. If it is more likely than not that the fair value of a reporting unit is less than its carrying amount, a company would be required to perform the two-step impairment test. This guidance is effective for annual and interim goodwill impairment tests performed for fiscal years beginning after December 15, 2011, with early adoption permitted. The Company could apply the option to any goodwill impairment test performed after December 31, 2011. The amendments are not expected to have any effect on the Company’s consolidated and combined financial statements.

In May 2011, the FASB issued guidance intended to achieve common fair value measurements and related disclosures between U.S. GAAP and international accounting standards. The amendments primarily clarify existing fair value guidance and are not intended to change the application of existing fair value measurement guidance. However, the amendments include certain instances where a particular principle or requirement for measuring fair value or disclosing information about fair value measurements has changed. This guidance is effective for the periods beginning after December 15, 2011 and early application is prohibited. We will adopt these amendments effective January 1, 2012; however, the requirements are not expected to have a material effect on the Company’s consolidated and combined financial statements.

Note 3. Acquisitions

2011 Acquisitions

YSI Corporation

On September 1, 2011, we acquired 100% of the outstanding shares of YSI Incorporated (“YSI”) for a purchase price of $309 million, net of cash acquired. YSI, which reported 2010 revenue of $101 million, is a leading developer and manufacturer of sensors, instruments, software, and data collection platforms for environmental water monitoring. YSI employs 390 people at facilities in the United States, Europe and Asia. Our financial statements include YSI’s results of operations and cash flows prospectively from September 1, 2011 within the Water Infrastructure segment; however, the acquisition was not material to results of operations and accordingly, pro forma results of operations reflecting YSI’s results prior to acquisition have not been presented.

The purchase price for YSI was allocated to the net tangible and intangible assets acquired and liabilities assumed based on their fair values as of September 1, 2011. The excess of the purchase price over the assets acquired and liabilities assumed was recorded as goodwill. A charge in the amount of $3 million is included in selling, general and administrative expense related to acquisition-related costs.

 

66


Table of Contents

XYLEM INC. AND SUBSIDIARIES

NOTES TO CONSOLIDATED AND COMBINED FINANCIAL STATEMENTS (continued)

 

The following table presents the allocation of the purchase price to the assets acquired and liabilities assumed, based on their fair values (in millions):

 

    Purchase Price

                $ 309       

    Assets acquired and liabilities assumed:

         

    Accounts receivable

       15        

    Inventory

       15        

    Property, plant and equipment

       9        

    Goodwill

       190        

    Intangible assets

       125        

    Other current and non-current assets

       17        

    Other current and non-current liabilities

       (62)              

    Net assets acquired

                $ 309       

Goodwill of $190 million arising from the acquisition consists largely of the planned expansion of YSI to new geographic markets, synergies and economies of scale. The goodwill related to this acquisition has been assigned to our Water Infrastructure segment and is not expected to be deductible for income tax purposes. In addition, of the $125 million that was allocated to intangible assets, $41 million was assigned to customer relationships and will be amortized on a straight line basis over the estimated useful life of 16 years; $35 million was assigned to proprietary technology and will be amortized on a straight line basis over the weighted average useful life of 16 years; and the remaining $49 million of acquired intangible assets was assigned to trademarks, which is not subject to amortization as they were determined to have indefinite useful lives.

2010 Acquisitions

During 2010, we spent an aggregate of approximately $1 billion, net of cash acquired, primarily on the acquisitions of Godwin Pumps of America, Inc. and Godwin Holdings Limited (collectively referred to as Godwin) and Nova Analytics Corporation (Nova). The results of operations and cash flows from our 2010 acquisitions have been included in our consolidated and combined financial statements prospectively from their date of acquisition. With the exception of Godwin, pro forma results of operations for acquisitions completed in 2010 and 2009 have not been presented because they are not significant, either individually or in the aggregate. Due to the significant nature of the Godwin acquisition, pro forma results of operations are presented below as if Godwin was acquired on January 1, 2009.

Godwin Pumps

On August 3, 2010, we acquired 100% of the privately held stock of Godwin for a purchase price of $580 million, net of cash acquired. Godwin is a supplier and servicer of automatic self-priming and on-demand pumping solutions serving the global industrial, construction, mining, municipal, oil and gas and dewatering markets.

 

67


Table of Contents

XYLEM INC. AND SUBSIDIARIES

NOTES TO CONSOLIDATED AND COMBINED FINANCIAL STATEMENTS (continued)

 

The following table presents the allocation of the purchase price to the assets acquired and liabilities assumed, based on their fair values (in millions):

 

    Purchase Price

                $ 580       

    Assets acquired and liabilities assumed:

         

    Accounts receivable

       44        

    Inventory

       56        

    Property, plant and equipment

       82        

    Deferred income taxes

       1        

    Goodwill

       252        

    Intangible assets

       167        

    Other current and non-current assets

       7        

    Other current and non-current liabilities

       (29)              

    Net assets acquired

                $ 580       

Goodwill of $252 million arising from the acquisition consists largely of the value expected to be obtained from the ability to be more competitive through the offering of a more complete dewatering pumps portfolio and from leveraging our current sales, distribution and service network. The goodwill related to this acquisition is recorded in the Water Infrastructure segment, a significant portion of which is expected to be deductible for income tax purposes. In addition, of the $167 million that was allocated to intangible assets, $107 million was assigned to customer relationships and will be amortized on a straight line basis over the estimated useful life of 10 years; $14 million was assigned to proprietary technology and will be amortized on a straight line basis over the weighted average useful life of 20 years; and the remaining $46 million of acquired intangible assets was assigned to trademarks, which is not subject to amortization as they were determined to have indefinite useful lives.

Godwin generated approximately $145 million and $26 million in revenue and pre-tax operating income, respectively, from January 1 through August 2, 2010. Subsequent to our acquisition of Godwin in August 2010, the revenue and expenses of Godwin have been included in our Consolidated and Combined Income Statements. Our 2010 results of operations include revenue and pre-tax operating income from Godwin of $125 million and $16 million, respectively. The following unaudited pro-forma information assumes that the acquisition of Godwin was completed as of January 1, 2009 (in millions):

 

2009

   As Reported      Pre-Acquisition
Godwin
Operations (a)
     Incremental
Depreciation and
Amortization
Expense (b)
    Transaction
Costs
(c)
     Income
Taxes (d)
    Pro Forma  

Revenue

   $ 2,849         197              $ 3,046   

Net income

     263         50         (16             (15     282   

2010

   As Reported      Pre-Acquisition
Godwin
Operations (a)
     Incremental
Depreciation and
Amortization
Expense (b)
    Transaction
Costs
(c)
     Income
Taxes (d)
    Pro Forma  

Revenue

   $ 3,202         145              $ 3,347   

Net income

     329         25         (10     3         (6     341   

 

(a) Godwin recognized revenue of $197 million and $270 million during 2009 and 2010, respectively.

 

(b) Incremental depreciation and amortization expense associated with the purchase price allocation to plant, property and equipment and finite-lived intangible assets recognized as a result of the acquisition.

 

(c) Reflects the reversal of transaction costs directly related to the acquisition of Godwin.

 

(d) Reflects income tax impact of pro-forma adjustments and change in income tax status of Godwin Pumps of America, Inc.

 

68


Table of Contents

XYLEM INC. AND SUBSIDIARIES

NOTES TO CONSOLIDATED AND COMBINED FINANCIAL STATEMENTS (continued)

 

Nova Analytics

On March 23, 2010, we acquired 100% of the outstanding stock of Nova, for a purchase price of $385 million, net of cash acquired. Nova provides us with analytical instrumentation brands and technologies, which when combined within our Water Infrastructure segment, provide our customers the ability to procure, from a single source, a full suite of transport, treatment and testing products and solutions.

The following table presents the allocation of the purchase price to the assets acquired and liabilities assumed, based on their fair values (in millions):

 

    Purchase Price

                $ 385       

    Assets acquired and liabilities assumed:

         

    Accounts receivable

       16        

    Inventory

       29        

    Property, plant and equipment

       14        

    Goodwill

       232        

    Intangible assets

       164        

    Other current and non-current assets

       6        

    Deferred income taxes

       (53)        

    Other current and non-current liabilities

       (23)              

    Net assets acquired

                $ 385       

Goodwill of $232 million arising from the acquisition consists largely of the planned expansion of the Nova footprint to new geographic markets, synergies and economies of scale. The goodwill related to this acquisition has been assigned to our Water Infrastructure segment and is not expected to be deductible for income tax purposes. In addition, of the $164 million that was allocated to intangible assets, $112 million was assigned to distributor relationships and will be amortized on a straight line basis over the estimated useful life of 20 years; $10 million was assigned to proprietary technology and will be amortized on a straight line basis over the weighted average useful life of 10 years; and the remaining $42 million of acquired intangible assets was assigned to trademarks, which is not subject to amortization as they were determined to have indefinite useful lives.

2009 Acquisitions

During 2009, we spent $33 million, net of cash acquired, on acquisitions that were not material individually or in the aggregate to our results of operations or financial position. The most significant of these acquisitions was Laing GmbH (Laing), which we acquired in May of 2009. Laing, a privately-held producer of energy-efficient circulator pumps primarily used in residential and commercial plumbing and heating, ventilating and air conditioning systems, was fully integrated into the Applied Water segment during 2009.

 

69


Table of Contents

XYLEM INC. AND SUBSIDIARIES

NOTES TO CONSOLIDATED AND COMBINED FINANCIAL STATEMENTS (continued)

 

Note 4. Separation Costs

We had non-recurring pre-tax separation costs of $87 million, or $72 million after tax, during 2011. The components of separation costs incurred during these periods is presented below (in millions).

 

IT costs

   $ 19   

Advisory fees

     18   

Employee retention and hiring costs

     14   

Rebranding and marketing costs

     13   

Lease termination and other real estate costs

     10   

Non-cash asset impairments (a)

     8   

Other

     5   
  

 

 

 

Total separation costs in operating income

     87   

Tax-related separation costs

     6   

Income tax benefit

     (21
  

 

 

 

Total separation costs, net of tax

   $ 72   
  

 

 

 
(a) During the third quarter, we recorded an impairment charge of $8 million on one of our facilities in China within our Applied Water segment. Prior to the separation this was a shared facility among certain Xylem and ITT businesses and in connection with the separation, the removal of certain ITT operations triggered an impairment evaluation. The fair value of the applicable assets was calculated using the cost approach.

Note 5. Inventories

 

(in millions)      2011        2010  

Finished goods

     $ 168         $ 166   

Work in process

       31           32   

Raw materials

       227           191   
    

 

 

      

 

 

 

Total inventories, net

     $ 426         $ 389   
    

 

 

      

 

 

 

Note 6. Property, Plant and Equipment

 

(in millions)      2011        2010  

Land, buildings and improvements

     $ 237         $ 220   

Machinery and equipment

       598           567   

Equipment held for lease or rental

       152           129   

Furniture and fixtures

       86           81   

Construction work in progress

       53           51   

Other

       21           15   
    

 

 

      

 

 

 
       1,147           1,063   

Less accumulated depreciation

       684           609   
    

 

 

      

 

 

 

Total property, plant and equipment, net

     $ 463         $ 454   
    

 

 

      

 

 

 

Depreciation expense was $93 million, $63 million, and $51 million for 2011, 2010, and 2009, respectively.

 

70


Table of Contents

XYLEM INC. AND SUBSIDIARIES

NOTES TO CONSOLIDATED AND COMBINED FINANCIAL STATEMENTS (continued)

 

Note 7. Goodwill and other Intangible Assets

Changes in the carrying value of goodwill by operating segment during the years ended December 31, 2011 and 2010 are as follows (in millions):

 

     Water
Infrastructure
    Applied Water     Total  

Balance as of December 31, 2009

   $ 389      $ 581      $ 970   

Activity in 2010

      

Acquisitions

     493               493   

Foreign currency and other

     (9     (17     (26

Balance as of December 31, 2010

   $ 873      $ 564      $ 1,437   

Activity in 2011

      

Acquisitions

     190               190   

Foreign currency and other

     (9     (8     (17

Balance as of December 31, 2011

   $ 1,054      $ 556      $ 1,610   

In connection with the YSI acquisition, the excess of the preliminary purchase price over the fair value of net assets acquired was $190 million (which is not expected to be deductible for income tax purposes). The goodwill arising from the acquisition consists largely of the planned expansion of the YSI footprint to new geographic markets, synergies and economies of scale. Goodwill acquired during 2010 primarily relates to the Godwin and Nova acquisitions.

Based on the results of our annual impairment tests, we determined that no impairment of goodwill existed as of the measurement date in 2011 or 2010. However, future goodwill impairment tests could result in a charge to earnings. We will continue to evaluate goodwill on an annual basis as of the beginning of our fourth quarter and whenever events and changes in circumstances indicate there may be a potential impairment.

Other Intangible Assets

Information regarding our other intangible assets is as follows:

 

(in millions)    December 31, 2011      December 31, 2010  
     Carrying
Amount
     Accumulated
Amortization
    Net
Intangibles
     Carrying
Amount
     Accumulated
Amortization
    Net
Intangibles
 

Customer and distributor relationships

   $ 309       $ (51   $ 258       $ 270       $ (29   $ 241   

Proprietary technology

     102         (23     79         68         (18     50   

Trademarks

     32         (11     21         33         (9     24   

Patents and other

     21         (15     6         21         (13     8   

Indefinite-lived intangibles

     141               —        141         93               —        93   
  

 

 

    

 

 

   

 

 

    

 

 

    

 

 

   

 

 

 

Other intangibles

   $     605       $ (100   $     505       $     485       $ (69   $     416   
  

 

 

    

 

 

   

 

 

    

 

 

    

 

 

   

 

 

 

Based on the results of our annual impairment tests, we determined that no impairment of the indefinite-lived intangibles existed as of the measurement date in 2011 or 2010. However, future impairment tests could result in a charge to earnings. We will continue to evaluate the indefinite-lived intangible assets on an annual basis as of the beginning of our fourth quarter and whenever events and changes in circumstances indicate there may be a potential impairment.

Customer and distributor relationships, proprietary technology, trademarks, patents and other are amortized over weighted average lives of approximately 14 years, 19 years, 16 years and 10 years, respectively.

Total amortization expense for intangible assets was $31 million, $21 million, and $10 million for 2011, 2010 and 2009, respectively.

 

71


Table of Contents

XYLEM INC. AND SUBSIDIARIES

NOTES TO CONSOLIDATED AND COMBINED FINANCIAL STATEMENTS (continued)

 

Estimated amortization expense for each of the five succeeding years is as follows (in millions):

 

2012

   $     33   

2013

     33   

2014

     31   

2015

     31   

2016

     30   

Note 8. Credit Facilities and Long-Term Debt

Total debt outstanding is summarized as follows:

 

(in millions)    2011     2010  

Short-term borrowings and current maturities of long-term debt

   $ 5      $   

3.55% Senior Notes due 2016 (a)

     600          

4.875% Senior Notes due 2021 (a)

     600          

Other

     2        4   

Unamortized discount (b)

     (1       
  

 

 

   

 

 

 

Long-term debt

   $ 1,201      $     4   
  

 

 

   

 

 

 

Total Debt

   $     1,206      $ 4   
  

 

 

   

 

 

 

 

(a) The fair value of our Senior Notes was primarily determined using prices for the identical security obtained from an external pricing service, which is considered a Level 2 input. As of December 31, 2011, the fair value of our Senior Notes due 2016 was $625 million and the fair value of our Senior Notes due 2021 was $642 million.

 

(b) The unamortized discount is recognized as a reduction in the carrying value of the Senior Notes in the Consolidated and Combined Balance Sheets and is being amortized to interest expense in our Consolidated and Combined Income Statements over the expected remaining terms of the Senior Notes.

Deferred Financing Costs

We had deferred financing costs of $10 million as of December 31, 2011 related to our revolving credit facility and Senior Notes. Scheduled amortization for future years, assuming no further prepayments of principal, are $2 million in 2012, $2 million in 2013, $2 million in 2014, $1 million in 2015, $1 million in 2016 and $2 million thereafter.

Senior Notes

On September 20, 2011, we issued 3.55% Senior Notes of $600 million aggregate principal amount due September 2016 (the “2016 Notes”) and 4.875% Senior Notes of $600 million aggregate principal amount due October 2021 (the “2021 Notes” and together with the 2016 Notes, the “Senior Notes”). The issuance resulted in gross proceeds of $1.2 billion, offset by $9 million in debt issuance costs which were capitalized and are included within other assets. The Senior Notes include covenants which restrict our ability, subject to exceptions, to incur debt secured by liens and engage in sale and lease-back transactions, as well as provide for customary events of default (subject, in certain cases, to receipt of notice of default and/or customary grace and cure periods), including but not limited to, (i) failure to pay interest for 30 days, (ii) failure to pay principal when due, (iii) failure to perform any other covenant for 90 days after receipt of notice from the trustee or from holders of 25% of the outstanding principal amount and (iv) certain events of bankruptcy, insolvency or reorganization. We may redeem the Senior Notes, as applicable, in whole or in part, at any time at a redemption price equal to the principal amount of the Senior Notes to be redeemed, plus a make-whole premium. As of December 31, 2011, we were in compliance with all covenants. If a change of control of Xylem triggering event occurs, we will be required to make an offer to purchase the Senior Notes at a price equal to 101% of their principal amount plus accrued and unpaid interest to the date of repurchase.

 

72


Table of Contents

XYLEM INC. AND SUBSIDIARIES

NOTES TO CONSOLIDATED AND COMBINED FINANCIAL STATEMENTS (continued)

 

Interest on the Senior Notes accrues from September 20, 2011. Interest on the 2016 Notes is payable on March 20 and September 20 of each year, commencing on March 20, 2012. Interest on the 2021 Notes is payable on April 1 and October 1 of each year, commencing on April 1, 2012.

The net proceeds received from the offering of the Senior Notes was used to pay a special cash dividend to ITT, to repay indebtedness incurred to fund the Company’s acquisition of YSI and for general corporate purposes.

On September 20, 2011, ITT, Xylem and the initial purchasers of the Senior Notes entered into a registration rights agreement with respect to the Senior Notes (“Registration Rights Agreement”). Xylem agreed to (i) file a registration statement on an appropriate registration form with respect to a registered offer to exchange the Senior Notes for new notes, with terms substantially identical in all material respects and (ii) cause the registration statement to be declared effective under the Securities Act.

If the exchange offer is not completed within 365 days after the issue date, we will use our reasonable best efforts to file and to have declared effective a shelf registration statement relating to the resale of the Senior Notes.

If we fail to satisfy this obligation (a registration default) under the Registration Rights Agreement, the annual interest rate on the Senior Notes will increase by 0.25% and increase by an additional 0.25% for each subsequent 90-day period during which the registration default continues, up to a maximum additional interest rate of 1.00% per year. If the registration default is corrected, the applicable interest rate will revert to the original level.

In the event that we must pay additional interest, it will be paid to the holders of the Senior Notes in cash on the same dates that it makes other interest payments on the Senior Notes until the registration default is corrected.

Four Year Competitive Advance and Revolving Credit Facility

Effective October 31, 2011, Xylem and its subsidiaries entered into a Four Year Competitive Advance and Revolving Credit Facility (the “Credit Facility”) with JPMorgan Chase Bank, N.A., as agent, and a syndicate of lenders. The credit facility provides for an aggregate principal amount of up to $600 million of (i) a competitive advance borrowing option which will be provided on an uncommitted competitive advance basis through an auction mechanism (the “competitive loans”), (ii) revolving extensions of credit (the “revolving loans”) outstanding at any time and (iii) the issuance of letters of credits in a face amount not in excess of $100 million outstanding at any time.

At our election, the interest rate per annum applicable to the competitive advances will be based on either (i) a Eurodollar rate determined by reference to LIBOR, plus an applicable margin offered by the lender making such loans and accepted by us or (ii) a fixed percentage rate per annum specified by the lender making such loans. At our election, interest rate per annum applicable to the revolving loans will be based on either (i) a Eurodollar rate determined by reference to LIBOR, adjusted for statutory reserve requirements, plus an applicable margin or (ii) a fluctuating rate of interest determined by reference to the greatest of (a) the prime rate of JPMorgan Chase Bank, N.A., (b) the U.S. Federal Funds effective rate plus half of 1% or (c) the Eurodollar rate determined by reference to LIBOR, adjusted for statutory reserve requirements, in each case, plus an applicable margin.

In accordance with the terms, we may not exceed a maximum leverage ratio of 3.50 (based on a ratio of total debt to EBITDA) throughout the term. The Credit Facility also contains limitations on, among other things, incurring debt, granting liens, and entering sale and leaseback transactions. In addition, the Credit Facility contains other terms and conditions such as customary representations and warranties, additional covenants and customary events of default.

 

73


Table of Contents

XYLEM INC. AND SUBSIDIARIES

NOTES TO CONSOLIDATED AND COMBINED FINANCIAL STATEMENTS (continued)

 

Note 9. Accrued and other current liabilities

 

(in millions)    2011      2010  

Compensation and other employee-benefits

   $ 211       $ 175   

Customer-related liabilities

     53         37   

Accrued warranty costs

     42         38   

Accrued income taxes

     77         21   

Deferred income tax liability

     8         12   

Other accrued liabilities

     99         57   
  

 

 

    

 

 

 

Total accrued and other current liabilities

   $     490       $     340   
  

 

 

    

 

 

 

We have adjusted certain balances in the above table as of December 31, 2010 by immaterial amounts to reflect them within the appropriate categories.

Note 10. Comprehensive Income

The following table provides the components of comprehensive income, net of tax, for 2011, 2010 and 2009.

 

(in millions)    2011     2010     2009  

Net income

   $ 279      $ 329      $ 263   

Foreign currency translation adjustment

     (61     (31     81   

Postretirement benefit plans:

      

Prior service cost from plan amendment

            (2     (1

Net actuarial gain (loss), net

     (59     (4     (3

Reclassification adjustment for recognition of prior period amounts

     2        2        1   
  

 

 

   

 

 

   

 

 

 

Comprehensive income

   $     161      $     294      $     341   
  

 

 

   

 

 

   

 

 

 

Accumulated other comprehensive income is comprised of the following:

 

(in millions)    2011     2010  

Cumulative foreign currency translation adjustment

   $ 288      $ 73   

Postretirement benefit plans

     (166     (36
  

 

 

   

 

 

 

Total

   $     122      $     37   
  

 

 

   

 

 

 

Note 11. Stock-Based Compensation Plans

Our stock-based compensation program is a broad-based program designed to attract and retain employees while also aligning employees’ interests with the interests of our shareholders. In addition, members of our Board of Directors participate in our stock-based compensation program in connection with their service on our board. Share-based awards issued to employees include non-qualified stock options, restricted stock awards and certain liability-based awards. Compensation costs resulting from share-based payment transactions are recognized primarily within selling, general and administrative expenses, at fair value over the requisite service period (typically three years) on a straight-line basis. Under the 2011 Omnibus Incentive Plan, the number of shares initially available for awards was 9.2 million. At December 31, 2011, there were an aggregate of 1.9 million shares of options or restricted stock grants issued, net of forfeitures, and 7.3 million shares of common stock available for future grants.

We measure the cost of employee services received in exchange for an award of equity instruments based on the grant-date fair value of the award. The calculated compensation cost is adjusted based on an estimate of awards ultimately expected to vest. The fair value of a non-qualified stock option is determined on the date of grant using a binomial lattice pricing model incorporating multiple and variable assumptions over time, including

 

74


Table of Contents

XYLEM INC. AND SUBSIDIARIES

NOTES TO CONSOLIDATED AND COMBINED FINANCIAL STATEMENTS (continued)

 

assumptions such as employee exercise patterns, stock price volatility and changes in dividends. The fair value of restricted stock awards is determined using the closing price on date of grant. The fair value of certain liability-based awards is remeasured at the end of each reporting period. Forfeitures are estimated at 7.1% for employees and 5.3% for executives and Board members, respectively, based on evaluation of historical and expected future turnover.

Total share-based compensation costs recognized for 2011, 2010 and 2009 were $13 million, $7 million and $9 million, respectively. A significant component of these charges related to costs allocated to Xylem for ITT Corporate employees as well as other ITT employees not solely dedicated to Xylem. As of December 31, 2010 and 2009 there were approximately 1.0 million and 1.1 million of ITT stock options and restricted stock shares, respectively, outstanding related to Xylem specific employees. These awards and related amounts are not necessarily indicative of awards and amounts that would have been granted if we were an independent, publicly traded company for the periods presented. The following table provides further detail related to share-based compensation expense (in millions).

 

    2011     2010     2009  

Compensation Cost

  Xylem
Employees
    Other
Employee
Allocations
    2011
Total
    Xylem
Employees
    Other
Employee
Allocations
    2010
Total
    Xylem
Employees
    Other
Employee
Allocations
    2009
Total
 

Equity — based awards

  $ 6      $ 7      $ 13      $ 4      $ 5      $ 9      $ 4      $ 5      $ 9   

Liability — based awards

      —          —          —          —        (2     (2       —          —          —   
 

 

 

   

 

 

   

 

 

   

 

 

   

 

 

   

 

 

   

 

 

   

 

 

   

 

 

 

Total

  $ 6      $ 7      $ 13      $ 4      $    3      $    7      $ 4      $ 5      $ 9   
 

 

 

   

 

 

   

 

 

   

 

 

   

 

 

   

 

 

   

 

 

   

 

 

   

 

 

 

The unamortized compensation expense related to our stock options and restricted shares was $13 million and $23 million, respectively, at December 31, 2011 and is expected to be recognized over a weighted average period of 2.6 and 2.2 years, respectively.

The amount of cash received from the exercise of stock options was $1 million for 2011 with a tax benefit of $0.1 million realized associated with stock option exercises and lapses of restricted stock. We classify as a financing activity the cash flows attributable to excess tax benefits arising from stock option exercises and restricted stock lapses.

Stock Option Grants

Options are awarded with a contractual term of ten years and generally vest over or at the conclusion of a three-year period and are exercisable in seven to ten-year periods, except in certain instances of death, retirement or disability. The exercise price per share is the fair market value of the underlying common stock on the date each option is granted. At December 31, 2011, there were options to purchase an aggregate of 4.6 million shares of common stock. The following is a summary of the changes in outstanding stock options for 2011:

 

(in thousands, except for per share amounts)    Shares    

Weighted

Average
Exercise

Price / Share

     Weighted Average
Remaining
Contractual
Term (Years)
 

Outstanding at December 31, 2010

                      

Converted (a)

     3,354      $ 26.15         3.5  

Granted

     1,298      $ 24.58         9.9  

Exercised

     (62   $ 16.85         0.1  

Outstanding at December 31, 2011

     4,590      $ 25.83         5.4   

Options exercisable at December 31, 2011

     2,182      $ 25.62         1.8   

 

 

75


Table of Contents

XYLEM INC. AND SUBSIDIARIES

NOTES TO CONSOLIDATED AND COMBINED FINANCIAL STATEMENTS (continued)

 

(a) Upon consummation of the Spin-off, Xylem converted into Xylem securities awards held by ITT employees that joined Xylem with the number and exercise price systematically determined to preserve the intrinsic value of the previously held securities of ITT as of the Spin-off date. Approximately 1.3 million stock options held by ITT Board members were converted to an equivalent number of Xylem securities. These modifications resulted in an increase in the fair value of the share based awards of $4 million of which $2 million was recognized immediately as a part of separation costs and $2 million which will be recognized as compensation expense over the awards’ remaining vesting period.

The aggregate intrinsic value of all outstanding stock options as of December 31, 2011 was $4 million. The total intrinsic value of options exercised (which is the amount by which the stock price exceeded the exercise price of the options on the date of exercise) during 2011 was $0.5 million.

Stock Option Fair Value

The fair value of each option grant was estimated on the date of grant using the binomial lattice pricing model which incorporates multiple and variable assumptions over time, including assumptions such as employee exercise patterns, stock price volatility and changes in dividends. The following are weighted-average assumptions for 2011.

 

     2011  

Dividend yield

     1.51

Volatility

     36.3

Risk-free interest rate

     1.50

Expected term (in years)

     6.4   

Weighted-average fair value

   $ 7.88   

Expected volatility is calculated based on an analysis of historic and implied volatility measures for a set of peer companies. We use historical data to estimate option exercise and employee termination behavior within the valuation model. Employee groups and option characteristics are considered separately for valuation purposes. The expected term represents an estimate of the period of time options are expected to remain outstanding. The expected term provided above represents the weighted average of expected behavior for certain groups of employees who have historically exhibited different behavior. The risk-free rate is based on the U.S. Treasury yield curve in effect at the time of option grant.

Restricted Stock Grants

As part of the 2011 Omnibus Incentive Plan, we are authorized to issue shares of restricted and/or performance-based stock to eligible employees and directors. Restricted shares granted to employees become fully vested upon the third anniversary of the date of grant, and certain liability-based restricted shares to international employees settle in cash. Prior to the time a restricted share becomes fully vested or a performance share is issued, the awardees cannot transfer, pledge, hypothecate or encumber such shares. Prior to the time a restricted share is fully vested, the awardees have certain rights of a stockholder and may include the right to vote and receive dividends. If an employee leaves prior to vesting, whether through resignation or termination for cause, the restricted stock and related accrued dividends is forfeited. If an employee retires or is terminated other than for cause, a pro rata portion of the restricted stock may vest. Restricted shares granted to Board members become fully vested upon the first anniversary of the date of grant.

 

76


Table of Contents

XYLEM INC. AND SUBSIDIARIES

NOTES TO CONSOLIDATED AND COMBINED FINANCIAL STATEMENTS (continued)

 

Our restricted stock activity was as follows for 2011:

 

(in thousands, except per share amounts)    Shares     Weighted Average
Grant Date Fair
Value Per Share
 

Balance at December 31, 2010

          $   

Converted (a)

     1,064      $ 26.50   

Granted

     442      $ 24.58   

Vested

     (6   $ 26.58   

Forfeited

     (12   $ 26.24   

Balance at December 31, 2011

     1,488      $     25.93   

 

(a) Upon consummation of the Spin-off, Xylem converted into Xylem securities awards held by ITT employees that joined Xylem with the number and exercise price systematically determined to preserve the intrinsic value of the previously held securities of ITT as of the Spin-off date. Approximately 65 thousand restricted stock units held by ITT Board members were converted to an equivalent number of Xylem securities.

Note 12. Postretirement Benefit Plans

Defined contribution plans – Prior to the Spin-off, employees who met certain eligibility requirements participated in various defined contribution plans administered by ITT. In connection with the Spin-off, we entered into a Benefit and Compensation Matters Agreement with ITT whereby Xylem agreed to replicate certain ITT defined contribution plans to allow for continuation of those benefits. Under this agreement, assets attributable to Xylem specific employees were transferred from ITT to our domestic and international qualified defined contribution plans. The assets transferred into Xylem were $144 million in 29 different investment options, including the Xylem Stock Fund. Xylem’s U.S. plan also provides for transition credits for eligible U.S. employees for the first five years of the plan to supplement retirement benefits in the absence of a defined benefit plan. Age plus years of eligible service greater than or equal to 60, entitles an employee to transition credits. The liability for transition credits is approximately $1 million at December 31, 2011.

Xylem and certain of our subsidiaries maintain various defined contribution savings plans, which allow employees to contribute a portion of their pre-tax and/or after-tax income in accordance with specified guidelines. Several of the plans require us to match a percentage of the employee contributions up to certain limits, generally between 3.0% – 7.0% of employee base pay. Matching obligations, the majority of which were funded in cash in connection with the plans, are as follows:

 

     Defined Contribution  

(in millions)

  

2011

   $     28   

2010

     21   

2009

     4   

The Xylem Stock Fund, an investment option under the defined contribution plan in which Company employees participate is considered an Employee Stock Ownership Plan. As a result, participants in the Xylem Stock Fund may receive dividends in cash or may reinvest such dividends into the Xylem Stock Fund. Company employees held approximately 552 thousand shares of Xylem common stock in the Xylem Stock Fund at December 31, 2011.

Defined benefit pension plans and other postretirement plans – We historically have maintained qualified and nonqualified defined benefit retirement plans covering certain current and former employees, including hourly and union plans as well as salaried plans, which generally require up to 5 years of service to be vested and for which the benefits are determined based on years of credited service and either specified rates, final pay, or final average pay. The other postretirement benefit plans are all unfunded U.S. plans.

 

77


Table of Contents

XYLEM INC. AND SUBSIDIARIES

NOTES TO CONSOLIDATED AND COMBINED FINANCIAL STATEMENTS (continued)

 

Prior to the Spin-off, employees who met certain eligibility requirements participated in various defined benefit pension plans and other postretirement benefit plans administered and sponsored by ITT. These plans were accounted for under a multi-employer plan and as such, we recorded expense of $49 million, $24 million and $14 million in 2011, 2010 and 2009, respectively, to reflect our allocation of pension and other postretirement benefit costs related to shared plans.

Pursuant to the Benefit and Compensation Matters Agreement, the assets and liabilities of certain defined benefit plans and other post retirement benefit plans, allocable to Xylem employees, were transferred to Xylem. Assets of $337 million, projected obligation of $400 million and $105 million of other comprehensive income ($73 million net of tax) were recorded for the plans transferred by ITT. In the U.S., the new Xylem Investment Master Trust (U.S. Master Trust) was created at the time of the Spin-off and $45 million of assets were transferred from the ITT Master Trust related to the Xylem U.S. defined benefit pension plans for hourly employees.

Benefits accrued for Xylem specific participants under the ITT Salaried Retirement Plan ceased on October 31, 2011. As a result a curtailment was recorded by ITT during the third quarter of 2011, of which we were allocated a charge of $1 million. As of December 31, 2011 and 2010, there were no required contributions outstanding. The Company does not offer a defined benefit plan for salaried employees in the United States.

The ITT Industries General Pension Plan (UK) for salaried employees was amended, effective December 31, 2011, to eliminate the crediting of future benefits relating to service. A curtailment was recorded during the quarter ended September 30, 2011. As a result the applicable plan assets and obligations were remeasured. The remeasurement included a $9 million ($6 million net of tax) increase in deferred losses within accumulated other comprehensive income and a corresponding decrease to the funded status of the plan, as well as updated asset values, and a change in the discount rate from 6.00% to 5.75%. In addition, all participants were reclassified as inactive for benefit plan purposes and actuarial gains and losses will be amortized over the expected weighted-average remaining lives of plan participants (27 years).

Amounts recognized in the Consolidated and Combined Balance Sheets for pension and other employee-related benefit plans (collectively, postretirement plans) reflect the funded status of the postretirement benefit plans. The following table provides a summary of the funded status of our postretirement plans, the presentation of such balances and a summary of amounts recorded within accumulated other comprehensive income.

 

(in millions)    December 31, 2011     December 31, 2010  
     Pension     Other     Total     Pension     Other     Total  

Fair value of plan assets

   $ 417      $      $ 417      $ 78      $      $ 78   

Projected benefit obligation

     (670     (46     (716         (233     (13     (246
  

 

 

   

 

 

 

Funded status

   $ (253   $ (46   $ (299   $ (155   $ (13   $ (168
  

 

 

   

 

 

 

Amounts recognized in the balance sheet

            

Other non-current assets

   $ 28      $      $ 28      $      $     —      $   

Accrued and other current liabilities

     (9     (2     (11     (4     (1     (5

Accrued postretirement benefits

   $ (272   $ (44   $ (316   $ (151   $ (12   $ (163
  

 

 

   

 

 

 

Net amount recognized

   $ (253   $ (46   $ (299   $ (155   $ (13   $     (168
  

 

 

   

 

 

 

Accumulated other comprehensive income:

            

Net actuarial losses

   $ 211      $ 11      $ 222      $ 47      $      $ 47   

Prior service cost

     5               5        4               4   
  

 

 

   

 

 

 

Total

   $     216      $     11      $     227      $ 51      $      $ 51   
  

 

 

   

 

 

 

 

78


Table of Contents

XYLEM INC. AND SUBSIDIARIES

NOTES TO CONSOLIDATED AND COMBINED FINANCIAL STATEMENTS (continued)

 

The unrecognized amounts recorded in accumulated other comprehensive income will be subsequently recognized as expense on a straight line basis over the average remaining service period of active participants, or for plans with all or substantially all inactive participants, over the average remaining life expectancy. Actuarial gains and losses incurred in future periods and not recognized as expense in those periods will be recognized as increases or decreases in other comprehensive income, net of tax.

The prior service cost and net actuarial losses included in accumulated other comprehensive income at the end of 2011 and expected to be recognized in net periodic benefit cost during 2012 are $0.6 million and $10 million ($0.4 million and $7 million, net of tax), respectively.

The benefit obligation, fair value of plan assets, funded status, and amounts recognized in the consolidated and combined financial statements for our defined benefit domestic and international pension plans, as of and for the years ended December 31, 2011 and 2010, were:

 

(in millions)    Domestic Plans     International Plans  
       2011         2010           2011             2010      

Change in benefit obligation:

        

Benefit obligation at beginning of year

   $ 61      $ 58      $ 172      $ 125   

Service cost

     2        2        6        3   

Interest cost

     3        3        12        7   

Plan amendment

            2                 

Special termination benefit

                   1          

Benefits paid

     (3     (3     (8     9   

Actuarial loss (gain)

     8        (1     48        (5

Liabilities from acquisition

                          29   

Liabilities assumed from Spin-off

                   371          

Foreign currency translation

                   (3     4   

Benefit obligation at end of year

   $ 71      $ 61      $ 599      $ 172   

Change in plan assets:

        

Fair value of plan assets at beginning of year

   $ 43        41      $ 35      $ 9   

Employer contributions

     6               9        2   

Actual return on plan assets

     (2     5               3   

Benefits paid

     (3     (3     (8       

Assets from acquisition

                          21   

Assets received from Spin-off

                   337          

Fair value of plan assets at end of year

   $ 44      $ 43      $ 373      $ 35   

Funded (unfunded) status of the plans

   $ (27   $ (18   $ (226   $ (137

The following table provides a rollforward of the projected benefit obligation for the U.S. based other postretirement employee benefit plans for the years ended December 31, 2011 and 2010:

 

(in millions)    2011     2010  

Change in benefit obligation:

    

Benefit obligation at beginning of year

   $ 13      $ 11   

Service cost

     1            —   

Interest cost

     1        1   

Actuarial loss

     3        2   

Benefits paid

     (1     (1

Liabilities assumed from Spin-off

     29          
  

 

 

   

 

 

 

Benefit Obligation at the end of year

   $     46      $ 13   
  

 

 

   

 

 

 

 

79


Table of Contents

XYLEM INC. AND SUBSIDIARIES

NOTES TO CONSOLIDATED AND COMBINED FINANCIAL STATEMENTS (continued)

 

The accumulated benefit obligation (“ABO”) for all the defined benefit pension plans was $634 million and $213 million at December 31, 2011 and 2010, respectively. For defined benefit pension plans in which the accumulated benefit obligation was in excess of the fair value of the plans’ assets, the projected benefit obligation (“PBO”), ABO and fair value of the plans’ assets as of December 31, 2011 and 2010 were as follows:

 

(in millions)    2011      2010  

Projected benefit obligation

   $     448       $     209   

Accumulated benefit obligation

     412         192   

Fair value of plan assets

     167         54   

The components of net periodic benefit cost and other amounts recognized in other comprehensive income for our domestic and international defined benefit pension plans are as follows:

 

(in millions)    2011     2010 (a)     2009 (a)  

Domestic defined benefit pension plans

      

Net periodic benefit cost:

      

Service cost

   $ 2      $ 2      $ 2   

Interest cost

     3        3        3   

Expected return on plan assets

     (4     (4     (4

Amortization of prior service cost

     1        1        1   
  

 

 

   

 

 

   

 

 

 

Net periodic benefit cost

     2        2        2   
  

 

 

   

 

 

   

 

 

 

Other changes in plan assets and benefit obligations recognized in other comprehensive income

      

Net loss (gain)

     14        (2     (1

Prior service cost

     0        2        0   

Amortization of prior service cost

     (1     (1     (1
  

 

 

   

 

 

   

 

 

 

Change recognized in other comprehensive income

   $ 13      $ (1   $ (2
  

 

 

   

 

 

   

 

 

 

International defined benefit pension plans:

Net Periodic Benefit Cost

      

Service cost

   $ 6      $ 3      $ 3   

Interest cost

     12        7        6   

Expected return on plan assets

     (6     (1     (1

Amortization of net actuarial loss

     2        1        1   

Special termination benefits

     1        —          —     
  

 

 

   

 

 

   

 

 

 

Net periodic benefit cost

   $ 15      $ 10      $ 9   
  

 

 

   

 

 

   

 

 

 

Other changes in plan assets and benefit obligations recognized in other comprehensive income

      

Net loss

   $ 57      $ 6      $ 6   

Amortization of net actuarial loss

     (2     (1     (1
  

 

 

   

 

 

   

 

 

 

Change recognized in other comprehensive income(b)

   $ 55      $ 5      $ 5   
  

 

 

   

 

 

   

 

 

 

Totals:

      

Net periodic benefit cost

   $ 17      $ 12      $ 11   

Recognized in other comprehensive income

   $ 68      $ 4      $ 3   
  

 

 

   

 

 

   

 

 

 

Total recognized in comprehensive income

   $ 85      $ 16      $ 14   
  

 

 

   

 

 

   

 

 

 

 

(a) Represents pre Spin-off from ITT and does not include plans transferred from ITT upon Spin-off.
(b) Excludes $97 million ($68 million net of tax) deferred losses assumed from Spin-off in 2011.

 

80


Table of Contents

XYLEM INC. AND SUBSIDIARIES

NOTES TO CONSOLIDATED AND COMBINED FINANCIAL STATEMENTS (continued)

 

The following table provides the weighted-average assumptions used to determine projected benefit obligations and net periodic benefit cost, as they pertain to our pension plans.

 

     2011     2010     2009  
     U.S.     Int’l     U.S.     Int’l     U.S.     Int’l  

Benefit Obligation Assumptions

            

Discount rate

     4.87     4.76     5.83     5.18     6.00     5.55

Rate of future compensation increase

     4.50     3.58     4.00     3.40     4.00     3.48

Net Periodic Benefit Cost Assumptions

            

Discount rate

     5.83     5.53     6.00     5.55     6.25     5.79

Expected long-term return on plan assets

     9.00     7.34     9.00     7.20     9.00     6.97

Rate of future compensation increase

     4.50     3.37     4.00     3.41     4.00     3.48

Management develops each assumption using relevant company experience in conjunction with market-related data for each individual country in which plans exist. Assumptions are reviewed annually and adjusted as necessary.

The expected long-term rate of return on assets reflects the expected returns for each major asset class in which the plans hold investments, the weight of each asset class in the target mix, the correlations among asset classes and their expected volatilities. The assets of the pension plans are held by a number of independent trustees, managed by several investment institutions and are accounted for separately in the Company’s pension funds.

Our expected return on plan assets is estimated by evaluating both historical returns and estimates of future returns. Specifically, we analyze the plans’ actual historical annual return on assets, net of fees, over the past 15, 20 and 25 years; estimate future returns based on independent estimates of asset class returns; and evaluate historical broad market returns over long-term timeframes based on our asset allocation range. For the new U.S. Master Trust, historical returns were estimated using a constructed portfolio that reflects the Company’s strategic asset allocation and the historical compound geometric returns of each asset class for the longest time period available. Based on this approach, the weighted average expected long-term rate of return on assets for all plan assets effective January 1, 2012 is estimated at 7.42%.

The table below provides the weighted average actual rate of return generated on plan assets during each of the years presented as compared to the weighted average expected long-term rates of return utilized in calculating the net periodic benefit costs.

 

     2011     2010 (a)     2009 (a)  

Expected long-term rate of return on plan assets

     7.52     8.20     8.63

Actual rate of return on plan assets

     (1.40 )%      15.34     33.96

 

(a) Represents pre Spin-off from ITT and does not include returns on plans transferred from ITT upon Spin-off.

The assumed rate of future increases in the per capita cost of health care (the health care trend rate) is 7.4% for 2012, decreasing ratably to 5% in 2019. An increase or decrease in the health care trend rates by one percent per year would not have a material effect on the benefit obligation or the aggregate annual service and interest components. To the extent that actual experience differs from these assumptions, the effect will be amortized over the average future service of the covered active employees.

The determination of the assumptions related to postretirement benefit plans are based on the provisions of the applicable accounting pronouncements, the review of various market data and discussion with our actuaries.

 

81


Table of Contents

XYLEM INC. AND SUBSIDIARIES

NOTES TO CONSOLIDATED AND COMBINED FINANCIAL STATEMENTS (continued)

 

Investment Policy

The investment strategy for managing worldwide postretirement benefit plan assets is to seek an optimal rate of return relative to an appropriate level of risk for each plan. Investment strategies vary by plan, depending on the specific characteristics of the plan, such as plan size and design, funded status, liability profile and legal requirements. In general, the plans are managed closely to their strategic allocations.

The following table provides the actual asset allocations of plan assets as of December 31, 2011 and 2010, and the related asset target allocation ranges by asset category.

 

     2011     2010 (a)     Target
Allocation
Ranges
 

Equity securities

     42.2     53.8     40-60

Fixed income

     41.5     11.5     35-45

Hedge funds

     8.9     10.3     0-20

Private equity

     5.8     16.7     0-20

Cash and other

     1.6     7.7     0-10

 

(a) Represents pre Spin-off from ITT and does not include plans transferred from ITT upon Spin-off.

Fair Value of Plan Assets

In measuring plan assets at fair value, a fair value hierarchy is applied which categorizes and prioritizes the inputs used to estimate fair value into three levels. The fair value hierarchy is based on maximizing the use of observable inputs and minimizing the use of unobservable inputs when measuring fair value. Classification within the fair value hierarchy is based on the lowest level input that is significant to the fair value measurement. The three levels of the fair value hierarchy are defined as follows:

 

 

Level 1 inputs are quoted prices (unadjusted) in active markets for identical assets or liabilities.

 

 

Level 2 inputs are other than quoted prices included within level 1 that are observable for the asset or liability, either directly or indirectly. Level 2 inputs include quoted prices (in non-active markets or in active markets for similar assets or liabilities), inputs other than quoted prices that are observable, and inputs that are derived principally from or corroborated by observable market data by correlation or other means.

 

 

Level 3 inputs are unobservable inputs for the assets or liabilities.

In certain instances, fair value is estimated using quoted market prices obtained from external pricing services. In obtaining such data from the pricing service, we have evaluated the methodologies used to develop the estimate of fair value in order to assess whether such valuations are representative of fair value, including net asset value (NAV). Additionally, in certain circumstances, the NAV reported by an asset manager may be adjusted when sufficient evidence indicates NAV is not representative of fair value.

The following is a description of the valuation methodologies and inputs used to measure fair value for major categories of investments.

 

 

Equity securities — Equities (including common and preferred shares, domestic listed and foreign listed, closed end mutual funds and exchange traded funds) are generally valued at the closing price reported on the major market on which the individual securities are traded at the measurement date. Equity securities held by the Company that are publicly traded in active markets are classified within Level 1 of the fair value hierarchy. Those equities that are held in proprietary funds pooled with other investor accounts are generally classified within Level 2 of the hierarchy.

 

 

Fixed income — United States government securities are generally valued using quoted prices of securities with similar characteristics. Corporate bonds and notes are generally valued by using pricing models (e.g. discounted cash flows), quoted prices of securities with similar characteristics or broker quotes. Fixed income securities are generally classified in Level 2 of the fair value hierarchy, however, bond funds listed on active markets are classified in Level 1.

 

82


Table of Contents

XYLEM INC. AND SUBSIDIARIES

NOTES TO CONSOLIDATED AND COMBINED FINANCIAL STATEMENTS (continued)

 

 

Absolute return (hedge funds) — The valuation of limited partnership interests in hedge funds may require significant management judgment. The NAV reported by the asset manager is adjusted when it is determined that NAV is not representative of fair value. In making such an assessment, a variety of factors are reviewed, including, but not limited to, the timeliness of NAV as reported by the asset manager and changes in general economic and market conditions subsequent to the last NAV reported by the asset manager. Depending on how these investments can be redeemed and the extent of any adjustments to NAV, hedge funds are classified within either Level 2 (redeemable within 90 days) or Level 3 (redeemable beyond 90 days) of the fair value hierarchy.

 

 

Private equity — The valuation of limited partnership interests in private equity funds may require significant management judgment. The NAV reported by the asset manager is adjusted when it is determined that NAV is not representative of fair value. In making such an assessment, a variety of factors are reviewed, including, but not limited to, the timeliness of NAV as reported by the asset manager and changes in general economic and market conditions subsequent to the last NAV reported by the asset manager. These funds are generally classified within Level 3 of the fair value hierarchy.

The following table provides the fair value of plan assets held by our pension benefit plans, at December 31, 2011 and 2010, by asset class.

 

     2011      2010 (c)  
(in millions)    Total      Level 1      Level 2      Level 3      Total      Level 1      Level 2      Level 3  

Asset Category

                       

Equity securities

                       

Global stock funds/securities

   $   131       $   109       $ 20       $ 2       $ 30       $ 24       $ 5       $ 1   

Index funds

     38                 38                                           

Emerging markets funds

     8         8                         12         8         3         1   

Fixed income

                       

Corporate bonds

     167         51         116                 9                 8         1   

Government bonds

     5                 5                                           

Absolute return (hedge funds) (a)

     37                         37         8                 3         5   

Private equity (b)

     24                         24         13                 2         11   

Insurance contracts and other

     7         3                 4         6         1         5           
  

 

 

    

 

 

    

 

 

    

 

 

    

 

 

    

 

 

    

 

 

    

 

 

 

Total

   $ 417       $ 171       $   179       $   67       $   78       $   33       $   26       $   19   
  

 

 

    

 

 

    

 

 

    

 

 

    

 

 

    

 

 

    

 

 

    

 

 

 

 

(a) Absolute return hedge funds primarily include funds of funds that invest in a diversified portfolio of other hedge funds that employ a range of investment strategies and fixed income/multi-strategy absolute return funds, which invest in multiple investment strategies with the intent of diversifying risk and reducing volatility. Strategies include event driven, tactical trading, credit driven, interest rate driven and equity long-short trading.

 

(b) Private equity includes a diversified range of strategies, including buyout funds, distressed funds, venture and growth equity funds and mezzanine funds.

 

(c) Represents pre Spin-off from ITT and does not include plans assets transferred from ITT upon Spin-off.

 

83


Table of Contents

XYLEM INC. AND SUBSIDIARIES

NOTES TO CONSOLIDATED AND COMBINED FINANCIAL STATEMENTS (continued)

 

The following table presents a reconciliation of the beginning and ending balances of fair value measurement within our pension plans using significant unobservable inputs (Level 3).

 

(in millions)    Equity
Securities
    Private
Equity
    Absolute
Return
    Other     Total  

Balance, December 31, 2009

   $ 2      $ 11      $ 5      $ 1      $ 19   

Realized gains

            1                      1   

Net transfers

            (1                   (1
  

 

 

   

 

 

   

 

 

   

 

 

   

 

 

 

Balance, December 31, 2010

     2        11        5        1        19   

Purchases, sales, settlements

     (2     (12     (5     (1     (20

Assets received from Spin-off

            24        38               62   

Unrealized loss

                   (1            (1

Realized gains

            1                      1   

Net transfers

     2                      4        6   
  

 

 

   

 

 

   

 

 

   

 

 

   

 

 

 

Balance, December 31, 2011

   $     2      $     24      $     37      $     4      $     67   
  

 

 

   

 

 

   

 

 

   

 

 

   

 

 

 

Contributions and Estimated Future Benefit Payments

Funding requirements under Internal Revenue Service rules are a major consideration in making contributions to our postretirement plans. We made contributions of $15 million and $2 million to pension plans during 2011 and 2010, respectively. We currently anticipate making contributions to our pension plans in the range of $30 million to $40 million during 2012, of which $8 million is expected to be made in the first quarter.

The following benefit payments, which reflect expected future service, as appropriate, are expected to be paid as follows:

 

(in millions)    Pension      Other Benefits  

2012

   $ 29       $ 2   

2013

     28         2   

2014

     29         2   

2015

     31         3   

2016

     33         3   

Years 2017 – 2021

   $     179       $     15   

Note 13. Other Non-Operating Income, Net

The components of other non-operating income, net are as follows:

 

(in millions)    2011     2010     2009  

Interest and dividend income

   $ 3      $      $   

Income from joint ventures

     4        2            —   

Other income (expense) – net

     (2     (2     1   
  

 

 

 

Total other non-operating income, net

   $     5      $     —      $ 1   
  

 

 

 

Note 14. Income Taxes

Prior to the Spin-off, Xylem was a member of ITT’s consolidated federal and state tax returns, and therefore current and deferred tax expense has been computed for the Company on a separate return basis. Subsequent to the Spin-off the Company files its own consolidated federal and state tax returns.

 

84


Table of Contents

XYLEM INC. AND SUBSIDIARIES

NOTES TO CONSOLIDATED AND COMBINED FINANCIAL STATEMENTS (continued)

 

The source of pre-tax income and the components of income tax expense are as follows:

 

(in millions)    2011     2010     2009  

Income components:

      

Domestic

   $ 46      $ 65      $ 23   

Foreign

     337        323        254   
  

 

 

 

Total pre-tax income

   $ 383      $ 388      $     277   
  

 

 

 

Current:

      

Domestic – federal

   $ 20      $ 29      $ (2

Domestic – state and local

     5        3          

Foreign

     71        58        52   
  

 

 

 

Total Current

     96        90        50   
  

 

 

 

Deferred:

      

Domestic – federal

   $ 21      $ (41   $ (44

Domestic – state and local

     3               1   

Foreign

     (16     10        7   
  

 

 

 

Total Deferred

     8        (31     (36
  

 

 

 

Total income tax provision

   $ 104      $ 59      $ 14   
  

 

 

 

Effective income tax rate

         27.4         15.2     5.0
  

 

 

 

Reconciliations between taxes at the U.S. federal income tax rate and taxes at our effective income tax rate on earnings before income taxes are as follows:

 

     2011     2010     2009  

Tax provision at U.S. statutory rate

     35.0     35.0     35.0

Increase (decrease) in tax rate resulting from:

      

Foreign restructurings

     1.5               (20.8

State income taxes

     1.3        0.8        0.4   

Settlements of tax examinations

     (4.7     (0.3     (0.7

Valuation allowance

     4.7        (0.8     (3.2

Tax exempt interest

     (14.6     (5.7     (2.2

Foreign tax rate differential

     (4.6     (5.1     (4.7

Repatriation of foreign earnings, net of foreign tax credits

     3.7        (8.8     0.2   

Non-deductible separation costs

     2.6                 

Other – net

     2.5        0.1        1.0   
  

 

 

   

 

 

   

 

 

 

Provision for income taxes

     27.4     15.2     5.0
  

 

 

   

 

 

   

 

 

 

Deferred tax assets and liabilities are determined based on temporary differences between the financial reporting and tax bases of assets and liabilities, applying enacted tax rates in effect for the year in which we expect the differences will reverse.

 

85


Table of Contents

XYLEM INC. AND SUBSIDIARIES

NOTES TO CONSOLIDATED AND COMBINED FINANCIAL STATEMENTS (continued)

 

The following is a summary of the components of the net deferred tax assets and liabilities recognized in the accompanying consolidated balance sheets:

 

(in millions)    2011     2010  

Deferred tax assets:

    

Employee benefits

   $ 132      $ 33   

Accrued expenses

     6        24   

Loss carryforward

     199        76   

Inventory

     5        3   

Foreign tax credit carryforwards

     17        51   

Other

     4        4   
  

 

 

   

 

 

 
   $ 363      $ 191   
  

 

 

   

 

 

 

Valuation allowance

     (195     (68
  

 

 

   

 

 

 

Net deferred tax asset

   $ 168      $ 123   
  

 

 

   

 

 

 

Deferred tax liabilities:

    

Intangibles

   $ 172      $ 122   

Investment in foreign subsidiaries

     15          

Property, plant, and equipment

     12        13   

Other

     21          
  

 

 

   

 

 

 

Total deferred tax liabilities

   $     220      $     135   
  

 

 

   

 

 

 

Management assesses the available positive and negative evidence to estimate if sufficient future taxable income will be generated to realize existing deferred tax assets. On the basis of this evaluation, as of December 31, 2011, a valuation allowance of approximately $195 million has been established to reduce the deferred income tax asset related to certain U.S. and foreign net operating losses and U.S. capital loss carryforwards. During 2011, the valuation allowance increased by $154 million as a result of losses from certain foreign operations, decreased by $93 million as a result of the utilization of certain operating losses and increased by $66 million as a result of net operating losses contributed by ITT.

Deferred taxes are classified in the Consolidated and Combined Balance Sheets as follows:

 

(in millions)    2011     2010  

Current assets

   $ 45      $     47   

Non-current assets

     76        52   

Current liabilities

     (8     (12

Non-current liabilities

         (165     (99
  

 

 

   

 

 

 

Total deferred taxes

   $ (52   $ (12
  

 

 

   

 

 

 

Tax attributes available to reduce future taxable income begin to expire as follows:

 

(in millions)    Amount     

First Year of Expiration

U.S. net operating loss

   $ 28       December 31, 2023

State net operating loss

     65       December 31, 2012

U.S. tax credits

     16       December 31, 2020

Foreign net operating loss

         693       December 31, 2013

As of December 31, 2011, we have provided a deferred tax liability of $15 million on the excess of $100 million of financial reporting over the tax basis of investments in certain foreign subsidiaries that has not been permanently reinvested. In addition, we have not provided for deferred taxes on the excess of financial

 

86


Table of Contents

XYLEM INC. AND SUBSIDIARIES

NOTES TO CONSOLIDATED AND COMBINED FINANCIAL STATEMENTS (continued)

 

reporting over the tax basis of investments in certain foreign subsidiaries in the amount of $1.5 billion because we plan to reinvest such amounts indefinitely outside the U.S. The determination of the amount of federal and state income taxes is not practicable because of complexities of the hypothetical calculation.

Unrecognized Tax Benefits

We recognize tax benefits from uncertain tax positions only if it is more likely than not that the tax position will be sustained on examination by the taxing authorities, based on the technical merits of the position. The tax benefits recognized in the consolidated financial statements from such positions are measured based on the largest benefit that has a greater than 50% likelihood of being realized upon ultimate settlement. A reconciliation of the beginning and ending amount of unrecognized tax benefits is as follows (in millions):

 

     2011     2010     2009  

Unrecognized tax benefits — January 1

   $     43      $     19      $     20   

Additions for:

      

Current year tax positions

            20        1   

Business combinations

            5          

Reductions for:

      

Assumption by ITT

     (24              

Settlements

     (14     (1     (2
  

 

 

   

 

 

   

 

 

 

Unrecognized tax benefits — December 31

   $ 5      $ 43      $ 19   
  

 

 

   

 

 

   

 

 

 

During 2011, the amount of unrecognized tax benefits decreased by $24 million as a result of the spin-off from ITT and the associated Tax Matters Agreement, as described below, which provides that ITT assumes all consolidated tax liabilities and related interest and penalties for the pre-spin period.

The amount of unrecognized tax benefits at December 31, 2011, includes $5 million of unrecognized tax benefits which, if ultimately recognized, will reduce our annual effective tax rate. We do not believe that the unrecognized tax benefits will significantly change within the next twelve months.

In many cases, unrecognized tax benefits are related to tax years that remain subject to examination by the relevant taxing authorities. By virtue of previously filed separate company and consolidated tax returns with ITT, we are routinely under audit by federal, state, local and foreign taxing authorities. These audits include questioning the timing and the amount of deductions and the allocation of income among various tax jurisdictions. Income taxes payable include amounts considered sufficient to pay assessments that may result from examination of prior year returns; however, the amount paid upon resolution of issues raised may differ from the amount provided. Differences between the reserves for tax contingencies and the amounts owed by the company are recorded in the period they become known. Under the Tax Matters Agreement, as discussed below, ITT assumes all consolidated tax liabilities and related interest and penalties for the pre-spin period. The following table summarizes the earliest open tax years by major jurisdiction:

 

Jurisdiction

   Earliest
Open Year
 

Austria

     2008   

Canada

     2008   

Germany

     2005   

Italy

     2007   

Netherlands

     2008   

Sweden

     2006   

United Kingdom

     2008   

United States

     2007   

 

 

87


Table of Contents

XYLEM INC. AND SUBSIDIARIES

NOTES TO CONSOLIDATED AND COMBINED FINANCIAL STATEMENTS (continued)

 

We classify interest relating to unrecognized tax benefits as a component of other non-operating income, net and tax penalties as a component of income tax expense in our Consolidated and Combined Income Statements. During 2011, interest was reduced by $4 million from the assumption by ITT of $2 million and recognition of net interest income of $2 million. As of December 31, 2011, 2010, and 2009, we had less than $1 million, $5 million, and $4 million of interest accrued for unrecognized tax benefits, respectively.

In connection with the Spin-off, Xylem, ITT and Exelis entered into a Tax Matters Agreement. Under the agreement, we may be obligated to make payments to ITT and Exelis under certain conditions. These conditions include a payment to ITT in the event audit settlement payments exceed amounts specified in the agreement. We also may be obligated to make payments in the event the Spin-off is determined to be taxable. Finally, we are obligated to share in the cost of preparing certain tax returns.

Tax Matters Agreement

The Tax Matters Agreement governs the respective rights, responsibilities and obligations of ITT, Xylem and the other Spincos (members of the ITT group that were spun-off, including Xylem are collectively referred to as “Spincos”) with respect to taxes for periods ending on or before the spin-off. In general, pursuant to the Tax Matters Agreement, ITT will prepare and file the consolidated federal income tax return, and any other tax returns that include ITT (or any of its subsidiaries) and Xylem (or any of its subsidiaries) for all taxable periods ending on or prior to, or including, October 31, 2011, with the appropriate tax authorities, and, except as otherwise set forth below, ITT will pay any taxes relating thereto to the relevant tax authority. In connection with any audit adjustments with respect to such returns, we have agreed to indemnify ITT for a portion of such tax liability to the extent it exceeds an agreed threshold.

We will file all tax returns that include solely Xylem and/or its subsidiaries and any separate company tax returns for Xylem and/or its subsidiaries for all taxable periods ending on or prior to, or including, October 31, 2011, and will pay all taxes due with respect to such tax returns (including any taxes attributable to an audit adjustment with respect to such returns). In general, ITT controls all audits and administrative matters and other tax proceedings relating to the consolidated federal income tax return of the ITT group and any other tax returns for which the ITT group is responsible.

Under the Tax Matters Agreement, we have agreed not to enter into any transaction involving an acquisition (including issuance) of Xylem common stock or any other transaction (or, to the extent we have the right to prohibit it, to permit any such transaction) that could cause the Spin-off to be taxable to ITT. We have also agreed to indemnify ITT for any tax resulting from any such transactions. Generally, ITT will recognize taxable gain on the Spin-off if there are one or more acquisitions (including issuances) of our capital stock, directly or indirectly, representing 50% or more, measured by vote or value, of our then-outstanding capital stock, and the acquisitions or issuances are deemed to be part of a plan or series of related transactions that include the Spin-off. Any such shares of our common stock acquired, directly or indirectly, within two years before or after the Spin-off (with exceptions, including public trading by less-than-5% shareholders and certain compensatory stock issuances) will generally be presumed to be part of such a plan unless that presumption is rebutted. As a result, our obligations may discourage, delay or prevent a change of control of our company.

Notwithstanding the receipt of any such IRS ruling, tax opinion or officer’s certificate, generally Xylem and each other Spinco must indemnify ITT and each other Spinco for any taxes and related losses resulting from (i) any act or failure to act by such Spinco described in the covenants above, (ii) any acquisition of equity securities or assets of such Spinco or any member of its group, and (iii) any breach by such Spinco or any member of its group of any representation or covenant contained in the separation documents or the documents relating to the IRS private letter ruling or tax opinion concerning the spin-off of such Spinco.

Under U.S. federal income tax law, ITT and the Spincos are severally liable for all of ITT’s federal income taxes attributable to periods prior to and including the current taxable year of ITT, which ends on December 31, 2011.

 

88


Table of Contents

XYLEM INC. AND SUBSIDIARIES

NOTES TO CONSOLIDATED AND COMBINED FINANCIAL STATEMENTS (continued)

 

Thus, if ITT failed to pay the federal income taxes attributable to it under the Tax Matters Agreement for periods prior to and including the current taxable year of ITT, the Spincos would be severally liable for such taxes. In the event a Spinco is required to make a payment in respect of a spin-off related tax liability of the ITT consolidated federal income tax return group under these rules for which such Spinco is not responsible under the Tax Matters Agreement and full indemnification cannot be obtained from the Spinco responsible for such payment under the Tax Matters Agreement, ITT will indemnify the Spinco that was required to make the payment from and against the portion of such liability for which full indemnification cannot be obtained from the Spinco responsible for such payment under the Tax Matters Agreement.

The Tax Matters Agreement also contains provisions regarding the apportionment of tax attributes of the ITT consolidated federal income tax return group, authority to make tax elections, cooperation, and other customary matters.

Note 15. Industry Segment and Geographic Data

Our business is organized into two segments: Water Infrastructure and Applied Water. The Water Infrastructure segment, comprising our Water Solutions (f/k/a Water & Wastewater) and Analytics operating units, focuses on the transportation, treatment and testing of water, offering a range of products including water and wastewater pumps, treatment and testing equipment, and controls and systems. The Applied Water segment, comprising of our Residential & Commercial Water and Flow Control operating units, encompasses the uses of water and focuses on the residential, commercial, industrial and agricultural markets offering a wide range of products including pumps valves and heat exchangers. Corporate and other consists of corporate office expenses including compensation, benefits, occupancy, depreciation, and other administrative costs, as well as charges related to certain matters, such as the Spin-off transaction and environmental matters that are managed at a corporate level and are not included in the business segments in evaluating performance or allocating resources.

 

89


Table of Contents

XYLEM INC. AND SUBSIDIARIES

NOTES TO CONSOLIDATED AND COMBINED FINANCIAL STATEMENTS (continued)

 

The accounting policies of each segment are the same as those described in the summary of significant accounting policies (see Note 1). The following tables contain financial information for each reportable segment for 2011, 2010 and 2009 (in millions):

 

     2011     2010     2009  

Revenue:

      

Water Infrastructure

   $ 2,416      $ 1,930      $ 1,651   

Applied Water

     1,444        1,327        1,254   

Eliminations

     (57     (55     (56
  

 

 

   

 

 

   

 

 

 

Total

   $ 3,803      $ 3,202      $ 2,849   
  

 

 

   

 

 

   

 

 

 

Operating income:

      

Water Infrastructure

   $ 343      $ 276      $ 227   

Applied Water

     160        158        109   

Corporate and other

     (108     (46     (60
  

 

 

   

 

 

   

 

 

 

Total operating income

   $ 395        388        276   

Other non-operating income

     5               1   

Interest expense

     17                 
  

 

 

   

 

 

   

 

 

 

Income before taxes

   $ 383      $ 388      $ 277   
  

 

 

   

 

 

   

 

 

 

Depreciation and amortization:

      

Water Infrastructure

   $ 104      $ 60      $ 38   

Applied Water

     31        30        30   

Corporate and other

     2        2        2   
  

 

 

   

 

 

   

 

 

 

Total

   $ 137      $ 92      $ 70   
  

 

 

   

 

 

   

 

 

 

Capital expenditures:

      

Water Infrastructure

   $ 91      $ 55      $ 33   

Applied Water

     31        38        27   

Corporate and other

     4        1        2   
  

 

 

   

 

 

   

 

 

 

Total

   $ 126      $ 94      $ 62   
  

 

 

   

 

 

   

 

 

 

The following table illustrates revenue by product category, net of intercompany balances.

 

(in millions)    2011      2010      2009  

Pumps, accessories, parts and service

   $ 3,093       $ 2,671       $ 2,376   

Other (a)

     710         531         473   
  

 

 

    

 

 

    

 

 

 

Total

   $ 3,803       $ 3,202       $ 2,849   
  

 

 

    

 

 

    

 

 

 

 

(a) Other includes treatment equipment, analytical instrumentation, valves, heat exchangers and controls.

The following table contains the total assets for each reportable segment as of December 31, 2011 and 2010.

 

     Total Assets  
(in millions)    2011      2010  

Water Infrastructure

   $ 2,745       $ 2,377   

Applied Water

     1,234         1,209   

Corporate and other

     414         149   
  

 

 

    

 

 

 

Total

   $ 4,393       $ 3,735   
  

 

 

    

 

 

 

 

90


Table of Contents

XYLEM INC. AND SUBSIDIARIES

NOTES TO CONSOLIDATED AND COMBINED FINANCIAL STATEMENTS (continued)

 

Corporate and other consists of items pertaining to our corporate headquarters function, which principally consist of deferred tax assets and certain property, plant and equipment.

Geographical Information

Revenues are attributed to countries based upon the location of the customer. Property, Plant & Equipment, as of December 31, is attributed to countries based upon the location of the assets.

 

     Revenues  
(in millions)    2011      2010      2009  

United States

   $ 1,363       $ 1,125       $ 956   

Europe

     1,422         1,262         1,217   

Asia Pacific

     426         343         269   

Other

     592         472         407   
  

 

 

    

 

 

    

 

 

 

Total

   $ 3,803       $ 3,202       $ 2,849   
  

 

 

    

 

 

    

 

 

 

 

     Property, Plant & Equipment  
(in millions)       2011            2010            2009     

United States

   $ 178       $ 168       $ 73   

Europe

     209         219         196   

Asia Pacific

     57         49         46   

Other

     19         18         19   
  

 

 

    

 

 

    

 

 

 

Total

   $ 463       $ 454       $ 334   
  

 

 

    

 

 

    

 

 

 

Note 16. Related Party Transactions and Parent Company Equity

Net transfers from/(to) parent are included within parent company investment on the Consolidated and Combined Statements of Changes in Stockholders’ Equity and Comprehensive Income. The components of the net transfers from/(to) parent for 2011, 2010 and 2009 are as follows:

 

     December 31,  
     2011     2010     2009  
     (In millions)  

Intercompany sales and purchases, net

   $      $ 1      $ 5   

Intercompany dividends

     (87     (180     (110

Cash pooling and general financing activities

     (1,355     (257     (339

Cash transfers for acquisitions, divestitures and investments

            1,012        29   

Corporate allocations including income taxes

     182        162        125   

Contribution of assets and liabilities upon spin-off

     20                 
  

 

 

   

 

 

   

 

 

 

Total net transfers from/(to) parent

   $ (1,240   $ 738      $ (290
  

 

 

   

 

 

   

 

 

 

For periods prior to October 31, 2011, cash and cash equivalents held by ITT at the corporate level were not specifically identifiable to Xylem and therefore were not allocated to us for any of the periods presented. As such, cash and cash equivalents at December 31, 2010 primarily represent cash held locally by entities included in the consolidated and combined financial statements. Transfers of cash to and from ITT’s cash management system are reflected as a component of parent company investment on the Consolidated and Combined Balance Sheets.

 

91


Table of Contents

XYLEM INC. AND SUBSIDIARIES

NOTES TO CONSOLIDATED AND COMBINED FINANCIAL STATEMENTS (continued)

 

All significant intercompany transactions between us and ITT have been included in these consolidated and combined financial statements and are considered to be effectively settled for cash at the time the transaction is recorded, when the underlying transaction is to be settled in cash by ITT. The total net effect of the settlement of these intercompany transactions is reflected in the Consolidated and Combined Statements of Cash Flow as a financing activity and in the Consolidated and Combined Balance Sheets as parent company investment.

During 2011, 2010 and 2009 we sold inventory to other ITT business in the aggregate amount of $10 million, $11 million and $10 million, respectively, which is included in revenue in our consolidated and combined financial statements. In addition, we recognized cost of sales from the inventory purchased from other ITT businesses of $10 million, $12 million and $15 million for 2011, 2010 and 2009, respectively.

The consolidated and combined financial statements include expense allocations for certain functions provided by ITT as well as other ITT employees not solely dedicated to Xylem, including, but not limited to, general corporate expenses related to finance, legal, information technology, human resources, communications, ethics and compliance, shared services, employee benefits and incentives, and share-based compensation. These expenses have been allocated to us on the basis of direct usage when identifiable, with the remainder allocated on the basis of revenue, headcount or other measure. We were allocated $129 million, which includes $44 million of separation costs, of general corporate expenses incurred by ITT which is included within selling, general and administrative expenses in the Consolidated and Combined Income Statements for 2011, and $108 million and $105 million for 2010 and 2009, respectively.

The expense allocations have been determined on a basis that we consider to be a reasonable reflection of the utilization of services provided or the benefit received by us during the periods presented. The allocations may not, however, reflect the expense we would have incurred as an independent, publicly traded company for the periods presented. Actual costs that may have been incurred if we had been a standalone company would depend on a number of factors, including the chosen organizational structure, what functions were outsourced or performed by employees and strategic decisions made in areas such as information technology and infrastructure.

We recorded sales to unconsolidated affiliates during 2011, 2010, and 2009 totaling $14 million, $14 million and $12 million, respectively. Additionally, we purchased $21 million, $22 million and $15 million of products from unconsolidated affiliates during 2011, 2010 and 2009, respectively.

During the fourth quarter of 2011 we determined that certain historical foreign currency translation adjustment balances that had been allocated to Xylem as part of the preparation of Xylem’s combined financial statements needed to be adjusted. The applicable adjustments impacted “Accumulated other comprehensive income,” “Parent company investment” and “Comprehensive income.” The adjustments did not impact the Combined and Consolidated Income Statements, the Combined and Consolidated Statements of Cash Flows or Parent Company Equity.

The adjustments, which have been reflected in Xylem’s consolidated and combined financial statements, are as follows (in millions):

 

     Summary of Adjustments – Increase / (Decrease)  
     Accumulated
Other
Comprehensive
Income
    Parent
Company
Investment
    Comprehensive
Income
 

December 31, 2008

   $ (343   $ 343      $   
  

 

 

   

 

 

   

 

 

 

December 31, 2009

     (343     343          
  

 

 

   

 

 

   

 

 

 

2010 Comprehensive Income

     22        (22     22   
  

 

 

   

 

 

   

 

 

 

December 31, 2010

   $ (321   $ 321     
  

 

 

   

 

 

   

 

92


Table of Contents

XYLEM INC. AND SUBSIDIARIES

NOTES TO CONSOLIDATED AND COMBINED FINANCIAL STATEMENTS (continued)

 

Although not presented herein, Accumulated Other Comprehensive Income, Parent Company Investment and Comprehensive Income for the period ended September 30, 2011 have also been adjusted by $(266) million, $266 million and $55 million, respectively.

We believe that the adjustments are not material to previously issued financial statements; however, we decided to correct the historical amounts.

Note 17. Commitments and Contingencies

General

From time to time, we are involved in legal proceedings that are incidental to the operation of our businesses. Some of these proceedings seek remedies relating to environmental matters, intellectual property matters, product liability and personal injury claims, employment and pension matters, government contract issues and commercial or contractual disputes, sometimes related to acquisitions or divestitures. Although we cannot predict the outcome of these and other proceedings with certainty, we believe that they will not have a material adverse effect on our consolidated financial position, results of operations or cash flows.

On December 20, 2011, the Ad Hoc Committee of ITT Bondholders filed a Complaint in New York State court alleging that ITT breached the early redemption provisions of certain bonds issued in 2009. In 2009, ITT issued $500 million in bonds with a 10-year maturity date in 2019 and an interest rate of 6.125%. The documents governing the bonds contained certain provisions governing early redemptions. On September 20, 2011, ITT notified the holders of the debt that it intended to redeem the bonds on October 20, 2011 in accordance with the terms of the governing documents. On October 18, 2011, the redemption price was disclosed. The Plaintiffs contend that ITT used an inappropriate discount rate in calculating the redemption price and otherwise failed to comply with required redemption procedures. If the plaintiffs’ claims are sustained, ITT could have to pay over $5 million in additional redemption fees and interest. Costs associated with this matter, if any, are shared with the Company and Exelis, in accordance with the Distribution Agreement.

While very few claims have been asserted against Xylem alleging injury caused by any of our products resulting from asbestos exposure, it is possible that additional claims could be filed in the future. We believe there are numerous legal defenses available for such claims and would defend ourselves vigorously. Pursuant to the Distribution Agreement, ITT will indemnify Xylem for asbestos product liability matters, including settlements, judgments, and legal defense costs associated with all pending and future claims that may arise from past sales of ITT’s legacy products. We believe ITT remains a substantial entity with sufficient financial resources to honor its obligations to us.

Although the ultimate outcome of any legal matter cannot be predicted with certainty, based on present information, including our assessment of the merits of the particular claims, we do not expect that any asserted or unasserted legal claims or proceedings, individually or in aggregate, will have a material adverse effect on our cash flow, results of operations, or financial condition.

Indemnifications

As part of the Spin-off, ITT, Exelis and Xylem will indemnify each of the other parties with respect to such parties’ assumed or retained liabilities under the Distribution Agreement and breaches of the Distribution Agreement or related spin agreements. ITT’s indemnification obligations include asserted and unasserted asbestos and silica liability claims that relate to the presence or alleged presence of asbestos or silica in products manufactured, repaired or sold prior to the Distribution Date, subject to limited exceptions with respect to certain employee claims, or in the structure or material of any building or facility, subject to exceptions with respect to employee claims relating to Xylem buildings or facilities. The indemnification associated with pending and future asbestos claims does not expire. Xylem has not recorded a liability for matters for which we will be indemnified by ITT or Exelis through the Distribution Agreement and we are not aware of any claims or other circumstances that would give rise to material payments from us under such indemnifications.

 

93


Table of Contents

XYLEM INC. AND SUBSIDIARIES

NOTES TO CONSOLIDATED AND COMBINED FINANCIAL STATEMENTS (continued)

 

Environmental

In the ordinary course of business, we are subject to federal, state, local, and foreign environmental laws and regulations. We are responsible, or are alleged to be responsible, for ongoing environmental investigation and remediation of sites in various countries. These sites are in various stages of investigation and/or remediation and in many of these proceedings our liability is considered de minimis. We have received notification from the U.S. Environmental Protection Agency, and from similar state and foreign environmental agencies, that a number of sites formerly or currently owned and/or operated by Xylem, and other properties or water supplies that may be or have been impacted from those operations, contain disposed or recycled materials or wastes and require environmental investigation and/or remediation. These sites include instances where we have been identified as a potentially responsible party under federal and state environmental laws and regulations.

Accruals for environmental matters are recorded on a site-by-site basis when it is probable that a liability has been incurred and the amount of the liability can be reasonably estimated, based on current law and existing technologies. Our accrued liabilities for these environmental matters represent the best estimates related to the investigation and remediation of environmental media such as water, soil, soil vapor, air and structures, as well as related legal fees. These estimates, and related accruals, are reviewed quarterly and updated for progress of investigation and remediation efforts and changes in facts and legal circumstances. Liabilities for these environmental expenditures are recorded on an undiscounted basis. We have estimated and accrued $15 million and $8 million as of December 31, 2011 and 2010, respectively, for environmental matters.

It is difficult to estimate the final costs of investigation and remediation due to various factors, including incomplete information regarding particular sites and other potentially responsible parties, uncertainty regarding the extent of investigation or remediation and our share, if any, of liability for such conditions, the selection of alternative remedial approaches, and changes in environmental standards and regulatory requirements. In our opinion, the total amount accrued is reasonable based on existing facts and circumstances.

Operating Leases

We lease certain offices, manufacturing buildings, machinery, computers and other equipment. Such leases expire at various dates through 2047 and may include renewal and payment escalation clauses. We often pay maintenance, insurance and tax expense related to leased assets. Total rent expense for the three years ended December 31, 2011 was as follows (in millions):

 

     Total  

2011

   $ 99   

2010

     54   

2009

     47   

At December 31, 2011, we are obligated to make minimum rental payments under operating leases which are as follows (in millions):

 

     2012      2013      2014      2015      2016      Thereafter  

Minimum rental payments

   $ 139       $ 126       $ 92       $ 62       $ 55       $ 211   

 

94


Table of Contents

XYLEM INC. AND SUBSIDIARIES

NOTES TO CONSOLIDATED AND COMBINED FINANCIAL STATEMENTS (continued)

 

Warranties

We warrant numerous products, the terms of which vary widely. In general, we warrant products against defect and specific non-performance. Warranty expense was $35 million, $30 million, and $20 million for 2011, 2010 and 2009, respectively. The table below provides changes in the product warranty accrual over each period.

 

       2011      2010  
       (in millions)  

Warranty accrual – January 1

     $ 38       $ 34   

Net changes for product warranties in the period

       35         30   

Settlement of warranty claims

       (32      (28

Other

       1         2   
    

 

 

    

 

 

 

Warranty accrual – December 31

     $ 42       $ 38   
    

 

 

    

 

 

 

Note 18. Supplemental Information

 

(in millions)    Balance at
beginning of
year
     Additions
charged to
expense
     Deductions     Balance at
end of year
 

Allowance for Doubtful Accounts:

          

Year Ended December 31, 2011

   $ 25       $ 11       $ (7   $ 29   

Year Ended December 31, 2010

   $ 24       $ 6       $ (5   $ 25   

Year Ended December 31, 2009

   $ 16       $ 11       $ (3   $ 24   

Inventory Valuation:

          

Year Ended December 31, 2011

   $ 40       $ 17       $ (11   $ 46   

Year Ended December 31, 2010

   $ 50       $ 9       $ (19   $ 40   

Year Ended December 31, 2009

   $ 39       $ 18       $ (7   $ 50   

 

95


Table of Contents

XYLEM INC. AND SUBSIDIARIES

NOTES TO CONSOLIDATED AND COMBINED FINANCIAL STATEMENTS (continued)

 

Note 19. Quarterly Financial Data (Unaudited)

 

     2011 Quarter Ended (1)  
       Dec. 31          Sept. 30          June 30          Mar. 31    
      (In millions, except per share amounts)  

Revenue

   $ 1,003       $ 939       $ 971       $ 890   

Gross profit

     380         365         379         337   

Operating income

     100         79         116         100   

Net income

   $ 52       $ 77       $ 72       $ 78   

Earnings per share:

  

Basic

   $ 0.28       $ 0.42       $ 0.39       $ 0.42   

Diluted

   $ 0.28       $ 0.42       $ 0.39       $ 0.42   

 

     2010 Quarter Ended (1)  
       Dec. 31          Sept. 30          June 30          Mar. 31    
      (In millions, except per share amounts)  

Revenue

   $ 935       $ 806       $ 775       $ 686   

Gross profit

     359         309         291         255   

Operating income

     111         107         101         69   

Net income

   $ 97       $ 91       $ 85       $ 56   

Earnings per share:

  

Basic

   $ 0.53       $ 0.49       $ 0.46       $ 0.30   

Diluted

   $ 0.53       $ 0.49       $ 0.46       $ 0.30   

 

(1) The Spin-off was completed on October 31, 2011, and we issued 184.6 million shares of common stock. This initial share amount is being utilized to calculate earnings per share for all periods prior to the Spin-off.

 

96


Table of Contents
ITEM 9. CHANGES IN AND DISAGREEMENTS WITH ACCOUNTANTS ON ACCOUNTING AND FINANCIAL DISCLOSURE

None.

 

ITEM 9A. CONTROLS AND PROCEDURES

This annual report does not include a report of management’s assessment regarding internal control over financial reporting or an attestation report of the company’s registered public accounting firm due to a transition period established by the rules of the Securities and Exchange Commission for newly public companies. Under the rules and regulations of the Securities and Exchange Commission, we are not required to comply with the requirements of Section 404 of the Sarbanes-Oxley Act of 2002 until we file our Annual Report on Form 10-K for our fiscal year ending December 31, 2012, so long as we continue to meet the definition of a non-accelerated filer. In our Annual Report on Form 10-K for the year ending December 31, 2012, management and our independent registered public accounting firm will be required to provide an assessment as to the effectiveness of our internal controls over financial reporting as of December 31, 2012.

Evaluation of Disclosure Controls and Procedures.

Our management, with the Chief Executive Officer and Chief Financial Officer of the Company, have evaluated the effectiveness of our disclosure controls and procedures (as defined in Rules 13a-15(e) and 15d-15(e) under the Exchange Act) as of the end of the period covered by this report. Any controls and procedures, no matter how well designed and operated, can provide only reasonable assurance of achieving the desired control objectives. Based on such evaluation, such officers have concluded that, as of the end of the period covered by this report, the Company’s disclosure controls and procedures are effective at the reasonable assurance level.

Changes in Internal Control Over Financial Reporting.

Before the Spin-off, the Company relied on certain financial information and resources of ITT to manage certain aspects of the Company’s business and report results. These included investor relations, corporate communications, accounting, tax, legal, human resources, benefit plan administration, benefit plan reporting, general management, real estate, treasury, insurance and risk management, and oversight functions, such as Board of Directors and internal audit which includes Sarbanes Oxley compliance. In conjunction with the Company’s separation from ITT, the Company enhanced its own financial, administrative, and other support systems. The Company expanded its internal accounting, reporting, legal, and internal audit departments and reformed its policies and systems, as needed, to meet all regulatory requirements on a stand-alone basis. While, most of these changes in staffing, policies and systems were accomplished prior to December 31, 2011, we continue to review, document and test our internal controls over financial reporting, and may from time to time make changes aimed at enhancing their effectiveness and to ensure that our systems evolve with our business. These efforts may lead to changes in our internal control over financial reporting.

Other than those noted above, there were no changes in the Company’s internal control over financial reporting during the year ended December 31, 2011 that have materially affected, or are reasonably likely to materially affect, the Company’s internal control over financial reporting.

 

ITEM 9B. OTHER INFORMATION

None

 

97


Table of Contents

PART III

 

ITEM 10. DIRECTORS, EXECUTIVE OFFICERS AND CORPORATE GOVERNANCE

The information required by this Item is incorporated herein by reference to the information in our Definitive Proxy Statement to be filed with the SEC in connection with our 2012 Annual Meeting of Stockholders (the “2012 Proxy Statement”) set forth under the captions “Election of Directors,” “Management Information,” “Corporate Governance” and “Section 16(a) Beneficial Ownership Reporting Compliance.”

The information called for by Item 10 with respect to executive officers is set forth above in Part I under the caption “Executive Officers of the Registrant.”

We have adopted corporate governance principles and charters for each of our standing committees. The principles address director qualification standards, responsibilities, access to management and independent advisors, compensation, orientation and continuing education, management succession principles and board and committee self-evaluation. The corporate governance principles and charters are available on the company’s website at http://investors.xyleminc.com. A copy of the corporate governance principles and charters is also available to any shareholder who requests a copy from the Company’s corporate secretary.

We have also adopted a written code of ethics, the “Code of Conduct,” which is applicable to all our directors, officers and employees, including the Company’s Chief Executive Officer, Chief Financial Officer, and Chief Accounting Officer and other executive officers identified pursuant to this Item 10 (collectively, the “Selected Officers”). In accordance with the SEC’s rules and regulations, a copy of the code has been posted to our website and a copy of the code is also available to any shareholder who requests it. We intend to disclose any changes in our code of ethics by posting a revised version on our website at www.xyleminc.com.

 

ITEM 11. EXECUTIVE COMPENSATION

The information required by this Item is incorporated herein by reference to the information in our 2012 Proxy Statement set forth under captions “Corporate Governance,” “Executive Compensation and Related Information” and “Leadership Development & Compensation Committee Report.”

 

ITEM 12. SECURITY OWNERSHIP OF CERTAIN BENEFICIAL OWNERS AND MANAGEMENT AND RELATED STOCKHOLDER MATTERS

The information required by this Item is incorporated herein by reference to the information in our 2012 Proxy Statement set forth under the captions “Executive Compensation and Related Information” and “Security Ownership of Certain Beneficial Owners and Management.”

 

ITEM 13. CERTAIN RELATIONSHIPS AND RELATED TRANSACTIONS, AND DIRECTOR INDEPENDENCE

The information required by this Item is incorporated herein by reference to the information in our 2012 Proxy Statement set forth under the captions “Corporate Governance” and “Executive Compensation and Related Information.”

 

ITEM 14. PRINCIPAL ACCOUNTING FEES AND SERVICES

The information required by this Item is incorporated herein by reference to the information in our 2012 Proxy Statement set forth under the captions “Audit and Non-Audit Fees.”

 

98


Table of Contents

PART IV

 

ITEM 15. EXHIBITS, FINANCIAL STATEMENT SCHEDULES

 

  (a)    (1) The Index to Consolidated and Combined Financial Statements of the Registrant under Item 8 of this Report is incorporated herein by reference as the list of Financial Statements required as part of this Report.

 

          (2) Financial Statement Schedules — All financial statement schedules have been omitted because they are not applicable or the required information is shown in the financial statements or notes thereto.

 

          (3) Exhibits — The exhibit list in the Exhibit Index is incorporated by reference as the list of exhibits required as part of this Report.

 

99


Table of Contents

SIGNATURES

Pursuant to the requirements of Section 13 or 15(d) of the Securities Exchange Act of 1934, the Registrant has duly caused this Report to be signed on its behalf by the undersigned, thereunto duly authorized.

 

XYLEM INC.
(Registrant)

 

/s/ John P. Connolly
John P. Connolly
Vice President and Chief Accounting Officer
(Principal Accounting Officer)

February 28, 2012

Pursuant to the requirements of the Securities Exchange Act of 1934, this Report has been signed below by the following persons on behalf of the Registrant and in the capacities and on the dates indicated:

 

February 28, 2012   /s/ Gretchen W. McClain
       Gretchen W. McClain
       President and Chief Executive Officer
       (Principal Executive Officer)
February 28, 2012   /s/ Michael T. Speetzen
       Michael T. Speetzen
       Senior Vice President and Chief Financial Officer
       (Principal Financial Officer)
February 28, 2012   /s/ Markos I. Tambakeras
       Markos I. Tambakeras, Chairman
February 28, 2012   /s/ Curtis J. Crawford
       Curtis J. Crawford, Director
February 28, 2012   /s/ John J. Hamre
       John J. Hamre, Director
February 28, 2012   /s/ Victoria D. Harker
       Victoria D. Harker, Director
February 28, 2012   /s/ Sten E. Jakobsson
       Sten E. Jakobsson, Director
February 28, 2012   /s/ Steven R. Loranger
       Steven R. Loranger, Director
February 28, 2012   /s/ Edward J. Ludwig
       Edward J. Ludwig, Director
February 28, 2012   /s/ Surya N. Mohapatra
       Surya N. Mohapatra, Director

 

100


Table of Contents

 

Exhibit
Number
     Description    Location
  (3.1)       Amended and Restated Articles of Incorporation of Xylem Inc.    Incorporated by reference to Exhibit 3.1 of Xylem Inc.’s Form 8-K Current Report filed on October 13, 2011 (CIK No. 1524472, File
No. 1-35229).
  (3.2)       By-laws of Xylem Inc.    Incorporated by reference to Exhibit 3.2 of Xylem Inc.’s Form 8-K Current Report filed on October 13, 2011 (CIK No. 1524472, File
No. 1-35229).
  (4.1)       Indenture, dated as of September 20, 2011, between Xylem Inc., ITT Corporation, as initial guarantor, and Union Bank, N.A., as trustee    Incorporated by reference to Exhibit 4.2 of ITT Corporation’s Form 8-K Current Report filed on September 21, 2011 (CIK No. 216228, File
No. 1-5672).
  (4.2)       Form of Xylem Inc. 3.550% Senior Notes due 2016    Incorporated by reference to Exhibit 4.5 of ITT Corporation’s Form 8-K Current Report filed on September 21, 2011 (CIK No. 216228, File
No. 1-5672).
  (4.3)       Form of Xylem Inc. 4.875% Senior Notes due 2021    Incorporated by reference to Exhibit 4.6 of ITT Corporation’s Form 8-K Current Report filed on September 21, 2011 (CIK No. 216228, File
No. 1-5672).
  (4.4)       Registration Rights Agreement, dated as of September 20, 2011, between Xylem Inc., ITT Corporation and J.P. Morgan Securities LLC, RBS Securities Inc. and Wells Fargo Securities, LLC as representatives of the Initial Purchasers    Incorporated by reference to Exhibit 4.8 of ITT Corporation’s Form 8-K Current Report filed on September 21, 2011 (CIK No. 216228, File
No. 1-5672).
  (10.1)       Distribution Agreement, dated as of October 25, 2011, among ITT Corporation, Exelis Inc. and Xylem Inc.    Incorporated by reference to Exhibit 10.1 of ITT Corporation’s Form 10-Q Quarterly Report filed on October 28, 2011 (CIK No. 216228, File
No. 1-5672).
  (10.2)       Benefits and Compensation Matters Agreement, dated as of October 25, 2011, among ITT Corporation, Exelis Inc. and Xylem Inc.    Incorporated by reference to Exhibit 10.2 of ITT Corporation’s Form 10-Q Quarterly Report filed on October 28, 2011 (CIK No. 216228, File
No. 1-5672).
  (10.3)       Tax Matters Agreement, dated as of October 25, 2011, among ITT Corporation, Exelis Inc. and Xylem Inc.    Incorporated by reference to Exhibit 10.3 of ITT Corporation’s Form 10-Q Quarterly Report filed on October 28, 2011 (CIK No. 216228, File
No. 1-5672).
  (10.4)       Master Transition Services Agreement, dated as of October 25, 2011, among ITT Corporation, Exelis Inc. and Xylem Inc.    Incorporated by reference to Exhibit 10.4 of ITT Corporation’s Form 10-Q Quarterly Report filed on October 28, 2011 (CIK No. 216228, File
No. 1-5672).
  (10.5)       Four-Year Competitive Advance and Revolving Credit Facility Agreement, dated as of October 25, 2011, among Xylem Inc., the Lenders Named Therein, J.P. Morgan Chase Bank, N.A., as Administrative Agent and Citibank, N.A., as Syndication Agent.    Incorporated by reference to Exhibit 10.5 of Xylem Inc.’s Form 10-Q Quarterly Report filed on November 11, 2011 (CIK No. 1524472, File
No. 1-35229).

 

101


Table of Contents
Exhibit
Number
     Description    Location
  (10.6)         Xylem 2011 Omnibus Incentive Plan    Incorporated by reference to Exhibit 4.3 of Xylem Inc.’s Registration Statement on Form S-8 filed on October 28, 2011 (CIK
No. 1524472, File No. 333-177607).
  (10.7)         Xylem 1997 Long-Term Incentive Plan    Incorporated by reference to Exhibit 10.7 of Xylem Inc.’s Form 10-Q Quarterly Report filed on November 11, 2011 (CIK No. 1524472, File
No. 1-35229).
  (10.8)         Xylem 1997 Annual Incentive Plan    Incorporated by reference to Exhibit 10.8 of Xylem Inc.’s Form 10-Q Quarterly Report filed on November 11, 2011 (CIK No. 1524472, File
No. 1-35229).
  (10.9)         Xylem Annual Incentive Plan for Executive Officers    Incorporated by reference to Exhibit 10.9 of Xylem Inc.’s Form 10-Q Quarterly Report filed on November 11, 2011 (CIK No. 1524472, File
No. 1-35229).
  (10.10)       Xylem Retirement Savings Plan for Salaried Employees    Incorporated by reference to Exhibit 4.4 of Xylem Inc.’s Registration Statement on
Form S-8 filed on October 28, 2011 (CIK
No. 1524472, File No. 333-177607).
  (10.11)       Xylem Supplemental Retirement Savings Plan for Salaried Employees    Incorporated by reference to Exhibit 10.11 of Xylem Inc.’s Form 10-Q Quarterly Report filed on November 11, 2011 (CIK No. 1524472, File No. 1-35229).
  (10.12)       Xylem Deferred Compensation Plan    Incorporated by reference to Exhibit 4.5 of Xylem Inc.’s Registration Statement on
Form S-8 filed on October 28, 2011 (CIK
No. 1524472, File No. 333-177607).
  (10.13)       Xylem Deferred Compensation Plan for
Non-Employee Directors
   Incorporated by reference to Exhibit 10.13 of Xylem Inc.’s Form 10-Q Quarterly Report filed on November 11, 2011 (CIK No. 1524472, File No. 1-35229).
  (10.14)       Xylem Enhanced Severance Pay Plan    Incorporated by reference to Exhibit 10.14 of Xylem Inc.’s Form 10-Q Quarterly Report filed on November 11, 2011 (CIK No. 1524472, File No. 1-35229).
  (10.15)       Xylem Special Senior Executive Severance Pay Plan    Incorporated by reference to Exhibit 10.15 of Xylem Inc.’s Form 10-Q Quarterly Report filed on November 11, 2011 (CIK No. 1524472, File No. 1-35229).
  (10.16)       Xylem Senior Executive Severance Pay Plan    Incorporated by reference to Exhibit 10.16 of Xylem Inc.’s Form 10-Q Quarterly Report filed on November 11, 2011 (CIK No. 1524472, File No. 1-35229).
  (10.17)       Form of Xylem 2011 Omnibus Incentive Plan 2011 Non-Qualified Stock Option Award Agreement — Founders Grant    Incorporated by reference to Exhibit 10.17 of Xylem Inc.’s Form 10-Q Quarterly Report filed on November 11, 2011 (CIK No. 1524472, File No. 1-35229).

 

102


Table of Contents
Exhibit
Number
     Description    Location
  (10.18)       Form of Xylem 2011 Omnibus Incentive Plan Non-Qualified Stock Option Award Agreement — General Grant    Incorporated by reference to Exhibit 10.18 of Xylem Inc.’s Form 10-Q Quarterly Report filed on November 11, 2011 (CIK No. 1524472, File No. 1-35229).
  (10.19)       Form of Xylem 2011 Omnibus Incentive Plan Restricted Stock Unit Agreement — 2010 TSR Replacement    Incorporated by reference to Exhibit 10.19 of Xylem Inc.’s Form 10-Q Quarterly Report filed on November 11, 2011 (CIK No. 1524472, File No. 1-35229).
  (10.20)       Form of Xylem 2011 Omnibus Incentive Plan Restricted Stock Unit Agreement — 2011 TSR Replacement    Incorporated by reference to Exhibit 10.20 of Xylem Inc.’s Form 10-Q Quarterly Report filed on November 11, 2011 (CIK No. 1524472, File No. 1-35229).
  (10.21)       Form of Xylem 2011 Omnibus Incentive Plan Restricted Stock Unit Agreement — Founders Grant    Incorporated by reference to Exhibit 10.21 of Xylem Inc.’s Form 10-Q Quarterly Report filed on November 11, 2011 (CIK No. 1524472, File No. 1-35229).
  (10.22)       Form of Xylem 2011 Omnibus Incentive Plan Restricted Stock Unit Agreement — General Grant    Incorporated by reference to Exhibit 10.22 of Xylem Inc.’s Form 10-Q Quarterly Report filed on November 11, 2011 (CIK No. 1524472, File No. 1-35229).
  (10.23)       Form of Xylem 2011 Omnibus Incentive Plan Restricted Stock Unit Award Agreement — Non-Employee Director    Incorporated by reference to Exhibit 10.23 of Xylem Inc.’s Form 10-Q Quarterly Report filed on November 11, 2011 (CIK No. 1524472, File No. 1-35229).
  (10.24)       Form of Director’s Indemnification Agreement    Incorporated by reference to Exhibit 10.24 of Xylem Inc.’s Form 10-Q Quarterly Report filed on November 11, 2011 (CIK No. 1524472, File No. 1-35229).
  (10.25)       Form of Xylem 2011 Omnibus Incentive Plan 2012 Restricted Stock Unit Agreement    Filed herewith.
  (10.26)       Form of Xylem 2011 Omnibus Incentive Plan 2012 Restricted Stock Unit Award Agreement — Non-Employee Director    Filed herewith.
  (10.27)       Form of Xylem 2011 Omnibus Incentive Plan 2012 Non-Qualified Stock Option Award Agreement    Filed herewith.
  (11)            Statement re computation of per share earnings    Information required to be presented in Exhibit 11 is provided under "Earnings Per Share" in Note 1 to the consolidated financial statements in Part II, Item 8. “Financial Statements and Supplementary Data” of this Annual Report on Form 10-K in accordance with the provisions of Financial Accounting Standards Board Accounting Standards Codification 260, Earnings Per Share.
  (12)            Statements re computation of ratios    Not required to be filed herewith.
  (21)            Subsidiaries of the Registrant    Filed herewith.
  (23)            Consent of Independent Registered Public Accounting Firm    Filed herewith.

 

103


Table of Contents
Exhibit
Number
     Description    Location
  (31.1)         Certification pursuant to Rule 13a-14(a)/15d-14(a) of the Securities Exchange Act of 1934, as adopted pursuant to Section 302 of the Sarbanes-Oxley Act of 2002    Filed herewith.
  (31.2)         Certification pursuant to Rule 13a-14(a)/15d-14(a) of the Securities Exchange Act of 1934, as adopted pursuant to Section 302 of the Sarbanes-Oxley Act of 2002    Filed herewith.
  (32.1)       Certification Pursuant to 18 U.S.C. Section 1350, as adopted pursuant to Section 906 of the Sarbanes-Oxley Act of 2002    This Exhibit is intended to be furnished in accordance with Regulation S-K Item 601(b) (32) (ii) and shall not be deemed to be filed for purposes of Section 18 of the Securities Exchange Act of 1934 or incorporated by reference into any filing under the Securities Act of 1933 or the Securities Exchange Act of 1934, except as shall be expressly set forth by specific reference.
  (32.2)       Certification Pursuant to 18 U.S.C. Section 1350, as adopted pursuant to Section 906 of the Sarbanes-Oxley Act of 2002    This Exhibit is intended to be furnished in accordance with Regulation S-K Item 601(b) (32) (ii) and shall not be deemed to be filed for purposes of Section 18 of the Securities Exchange Act of 1934 or incorporated by reference into any filing under the Securities Act of 1933 or the Securities Exchange Act of 1934, except as shall be expressly set forth by specific reference.
  (101)        The following materials from Xylem Inc.’s Annual Report on Form 10-K for the year ended December 31, 2011, formatted in XBRL (Extensible Business Reporting Language): (i) Combined Condensed Income Statements, (ii) Combined Condensed Statements of Comprehensive Income, (iii) Combined Condensed Balance Sheets, (iv) Combined Condensed Statements of Cash Flows and (v) Notes to Combined Condensed Financial Statements    Submitted electronically with this report.

 

104