20-F 1 a12-8310_120f.htm 20-F

Table of Contents

 

UNITED STATES

SECURITIES AND EXCHANGE COMMISSION

WASHINGTON, D.C. 20549

 


 

FORM 20-F

 


 

(Mark One)

 

o

REGISTRATION STATEMENT PURSUANT TO SECTION 12(b) OR (g) OF THE SECURITIES EXCHANGE ACT OF 1934

 

 

OR

 

 

x

ANNUAL REPORT PURSUANT TO SECTION 13 OR 15(d) OF THE SECURITIES EXCHANGE ACT OF 1934
For the fiscal year ended February 29, 2012.

 

 

OR

 

 

o

TRANSITION REPORT PURSUANT TO SECTION 13 OR 15(d) OF THE SECURITIES EXCHANGE ACT OF 1934

 

 

 

For the transition period from                       to                        .

 

OR

 

 

o

SHELL COMPANY REPORT PURSUANT TO SECTION 13 OR 15(d) OF THE SECURITIES EXCHANGE ACT OF 1934

 

Date of event requiring this shell company report . . . . . . . . . . . . . . . . . . .

 

Commission file number: 001-34900

 


 

TAL Education Group

(Exact name of Registrant as specified in its charter)

 


 

N/A

(Translation of Registrant’s name into English)

 

Cayman Islands

(Jurisdiction of incorporation or organization)

 

18/F, Hesheng Building

32 Zhongguancun Avenue, Haidian District

Beijing 100080

People’s Republic of China

(Address of principal executive offices)

 

Joseph Kauffman, Chief Financial Officer

Telephone: +86-10-5292-6658

Email: ir@xueersi.com

18/F, Hesheng Building

32 Zhongguancun Avenue, Haidian District

Beijing 100080

People’s Republic of China

(Name, Telephone, E-mail and/or Facsimile number and Address of Company Contact Person)

 


 

Securities registered or to be registered pursuant to Section 12(b) of the Act.

 

Title of each class

 

Name of each exchange on which registered

American Depositary Shares, each representing two Class A common shares

Class A common shares, par value US$0.001 per share*

 

The New York Stock Exchange

 


*                           Not for trading, but only in connection with the listing on The New York Stock Exchange of American depositary shares (“ADSs”). Currently, each ADS represents two Class A common shares.

 


 

Securities registered or to be registered pursuant to Section 12(g) of the Act.

 

None

(Title of Class)

 



Table of Contents

 

Securities for which there is a reporting obligation pursuant to Section 15(d) of the Act.

 

None

(Title of Class)

 


 

Indicate the number of outstanding shares of each of the issuer’s classes of capital or common stock as of the close of the period covered by the annual report.

 

 

 

 

 

As of February 29, 2012, 45,277,044 Class A common shares, par value US$0.001 per share and 109,681,000 Class B common shares, par value US$0.001 per share were outstanding.

 

Indicate by check mark if the registrant is a well-known seasoned issuer, as defined in Rule 405 of the Securities Act.

o Yes   x No

 

If this report is an annual or transition report, indicate by check mark if the registrant is not required to file reports pursuant to Section 13 or 15(d) of the Securities Exchange Act of 1934.

o Yes   x No

 

Indicate by check mark whether the registrant (1) has filed all reports required to be filed by Section 13 or 15(d) of the Securities Exchange Act of 1934 during the preceding 12 months (or for such shorter period that the registrant was required to file such reports), and (2) has been subject to such filing requirements for the past 90 days.

x Yes   o No

 

Indicate by check mark whether the registrant has submitted electronically and posted on its corporate Web site, if any, every Interactive Data File required to be submitted and posted pursuant to Rule 405 of Regulation S-T (§232.405 of this chapter) during the preceding 12 months (or for such shorter period that the registrant was required to submit and post such files).

o Yes   o No

 

Indicate by check mark whether the registrant is a large accelerated filer, an accelerated filer, or a non-accelerated filer. See definition of “accelerated filer and large accelerated filer” in Rule 12b-2 of the Exchange Act. (Check one):

 

Large accelerated filer o

 

Accelerated filer x

 

Non-accelerated filer o

 

Indicate by check mark which basis of accounting the registrant has used to prepare the financial statements included in this filing:

 

U.S. GAAP x

 

International Financial Reporting Standards as issued
by the International Accounting Standards Board
o

 

Other o

 

If “Other” has been checked in response to the previous question, indicate by check mark which financial statement item the registrant has elected to follow.

o Item 17   o Item 18

 

If this is an annual report, indicate by check mark whether the registrant is a shell company (as defined in Rule 12b-2 of the Exchange Act).

o Yes   x No

 

(APPLICABLE ONLY TO ISSUERS INVOLVED IN BANKRUPTCY PROCEEDINGS DURING THE PAST FIVE YEARS)

 

Indicate by check mark whether the registrant has filed all documents and reports required to be filed by Sections 12, 13 or 15(d) of the Securities Exchange Act of 1934 subsequent to the distribution of securities under a plan confirmed by a court.

 

o Yes   o No

 



Table of Contents

 

TABLE OF CONTENTS

 

INTRODUCTION

1

 

 

FORWARD-LOOKING STATEMENTS

2

Item 1.

Identity of Directors, Senior Management and Advisers

3

Item 2.

Offer Statistics and Expected Timetable

3

Item 3.

Key Information

3

Item 4.

Information on the Company

37

Item 4A.

Unresolved Staff Comments

63

Item 5.

Operating and Financial Review and Prospects

63

Item 6.

Directors, Senior Management and Employees

85

Item 7.

Major Shareholders and Related Party Transactions

94

Item 8.

Financial Information

95

Item 9.

The Offer and Listing

96

Item 10.

Additional Information

97

Item 11.

Quantitative and Qualitative Disclosures About Market Risk

108

Item 12.

Description of Securities Other than Equity Securities

109

 

 

 

PART II

 

111

Item 13.

Defaults, Dividend Arrearages and Delinquencies

111

Item 14.

Material Modifications to the Rights of Security Holders and Use of Proceeds

111

Item 15.

Controls and Procedures

111

Item 16.

Reserved

113

Item 16A.

Audit Committee Financial Expert

113

Item 16B.

Code of Ethics

113

Item 16C.

Principal Accountant Fees and Services

113

Item 16D.

Exemptions from the Listing Standards for Audit Committees

114

Item 16E.

Purchases of Equity Securities by the Issuer and Affiliated Purchasers

114

Item 16F.

Change in Registrant’s Certifying Accountant

114

Item 16G.

Corporate Governance

114

Item 16H.

Mine Safety Disclosure

114

 

 

 

PART III

 

115

Item 17.

Financial Statements

115

Item 18.

Financial Statements

115

Item 19.

Exhibits

115

 

i



Table of Contents

 

INTRODUCTION

 

In this annual report, except where the context otherwise requires and for purposes of this annual report only:

 

·                  China” or “PRC” refers to the People’s Republic of China, excluding Taiwan, Hong Kong and Macau;

 

·                  “we,” “us,” “our company” and “our” refer to TAL Education Group, a Cayman Islands company, and its subsidiaries and Consolidated Affiliated Entities (as defined below);

 

·                  “shares” or “common shares” refers to our Class A and Class B common shares, par value $0.001 per share, and “preferred shares” or “Series A preferred shares” refers to our Series A convertible redeemable preferred shares, par value $0.001 per share, which were automatically converted into Class A common shares upon the completion of our company’s initial public offering in October 2010;

 

·                  “ADSs” refers to our American depositary shares, each of which represents two Class A common shares;

 

·                  “Variable Interest Entities,” or “VIEs,” refers to Beijing Xueersi Network Technology Co., Ltd., or Xueersi Network, Beijing Xueersi Education Technology Co., Ltd., or Xueersi Education, and Beijing Dongfangrenli Science & Commerce Co., Ltd., or Beijing Dongfangrenli, all of which are domestic PRC companies in which we do not have equity interests but whose financial results have been (or will be, in the case of Beijing Dongfangrenli) consolidated into our consolidated financial statements in accordance with U.S. GAAP due to our having effective control over, and our being the primary beneficiary of, these companies; and “Consolidated Affiliated Entities” refers to our Variable Interest Entities and the Variable Interest Entities’ direct and indirect subsidiaries and schools;

 

·                  “U.S. GAAP” refers to generally accepted accounting principles in the United States;

 

·                  “student enrollments” refers to the total number of courses enrolled in and paid for by our students across each of our business formats, comprised of small classes, personalized premium services, and online courses, including multiple courses enrolled in and paid for by the same student;

 

·                  “K-12” refers to the year before the first grade through the last year of high school; and

 

·                  “RMB” or “Renminbi” refers to the legal currency of China; “$,” “dollars,” “US$” and “U.S. dollars” refers to the legal currency of the United States.

 

1



Table of Contents

 

FORWARD-LOOKING STATEMENTS

 

This annual report contains forward-looking statements that reflect our current expectations and views of future events. These forward looking statements are made under the “safe-harbor” provisions of the U.S. Private Securities Litigation Reform Act of 1995. These statements involve known and unknown risks, uncertainties and other factors that may cause our actual results, performance or achievements to be materially different from those expressed or implied by these forward-looking statements.

 

You can identify some of these forward-looking statements by words or phrases such as “may,” “will,” “expect,” “anticipate,” “aim,” “estimate,” “intend,” “plan,” “believe,” “is/are likely to” or other similar expressions. These forward-looking statements include statements relating to:

 

·                  our anticipated growth strategies;

 

·                  competition in the K-12 after-school tutoring market;

 

·                  our future business development, results of operations and financial condition;

 

·                  expected changes in our revenues and certain cost and expense items;

 

·                  our ability to increase student enrollments and course fees and expand course offerings;

 

·                  risks associated with the expansion of our geographic reach;

 

·                  the expected increase in spending on private education in China; and

 

·                  PRC laws, regulations and policies relating to private education and providers of after-school tutoring services.

 

We have based these forward-looking statements largely on our current expectations and projections about future events and financial trends that we believe may affect our financial condition, results of operations, business strategy and financial needs. Although we believe that our expectations expressed in these forward-looking statements are reasonable, our expectations may later be found to be incorrect. You should read this annual report and the documents that we refer to in this annual report completely and with the understanding that our actual future results may be materially different from and worse than what we expect. We qualify all of our forward-looking statements with these cautionary statements.

 

The forward-looking statements made in this annual report relate only to events or information as of the date on which the statements are made in this annual report. Except as required by law, we undertake no obligation to update or revise publicly any forward-looking statements, whether as a result of new information, future events or otherwise, after the date on which the statements are made or to reflect the occurrence of unanticipated events.

 

2



Table of Contents

 

PART I

 

Item 1.            Identity of Directors, Senior Management and Advisers

 

Not applicable.

 

Item 2.            Offer Statistics and Expected Timetable

 

Not applicable.

 

Item 3.            Key Information

 

A.                                    Selected Financial Data

 

Our Selected Consolidated Financial Data

 

The following selected consolidated statement of operations data for our company for the fiscal years ended February 28, 2010, February 28, 2011 and February 29, 2012 and the selected consolidated balance sheet data as of February 28, 2011 and February 29, 2012 are derived from our audited consolidated financial statements included elsewhere in this annual report. The selected consolidated statement of operations data for our company for the fiscal years ended February 29, 2008 and February 28, 2009 and the selected consolidated balance sheet data as of February 29, 2008, February 28, 2009 and February 28, 2010 are derived from our audited consolidated financial statements not included in this annual report.

 

The selected consolidated financial data should be read in conjunction with, and are qualified in their entirety by reference to, our consolidated financial statements and related notes and “Item 5—Operating and Financial Review and Prospects” included elsewhere in this annual report. Our consolidated financial statements are prepared and presented in accordance with generally accepted accounting principles in the United States of America, or U.S. GAAP.

 

Our historical results are not necessarily indicative of results to be expected in any future period.

 

 

 

For the Year Ended February 29/28,

 

 

 

2008

 

2009

 

2010

 

2011

 

2012

 

 

 

(in thousands of $, except for share, per share and per ADS data)

 

Consolidated Statements of Operations Data:

 

 

 

 

 

 

 

 

 

 

 

Net revenues

 

$

8,882

 

$

37,233

 

$

69,289

 

$

110,588

 

$

177,520

 

Cost of revenues(1) 

 

(4,367

)

(18,242

)

(37,434

)

(56,143

)

(95,587

)

Gross profit

 

4,515

 

18,991

 

31,855

 

54,445

 

81,933

 

Operating expenses

 

 

 

 

 

 

 

 

 

 

 

Selling and marketing(1) 

 

(370

)

(2,344

)

(5,591

)

(9,935

)

(23,166

)

General and administrative(1) 

 

(2,478

)

(5,884

)

(10,854

)

(19,085

)

(37,815

)

Impairment losses on intangible assets and goodwill

 

 

(1,615

)

 

 

(140

)

Total operating expenses

 

(2,848

)

(9,843

)

(16,445

)

(29,020

)

(61,121

)

Government subsidies

 

 

 

 

149

 

213

 

Income from operations

 

1,667

 

9,148

 

15,410

 

25,574

 

21,025

 

Interest income

 

11

 

120

 

324

 

1,346

 

3,500

 

Interest expense

 

 

(43

)

(41

)

(58

)

 

Other (expenses) / income

 

 

(142

)

(124

)

1

 

4,180

 

Impairment loss on long-term investment

 

 

 

 

 

(235

)

 

3



Table of Contents

 

 

 

For the Year Ended February 29/28,

 

 

 

2008

 

2009

 

2010

 

2011

 

2012

 

 

 

(in thousands of $, except for share, per share and per ADS data)

 

Impairment loss on available-for-sale securities

 

 

(363

)

 

 

 

Gain from sales of available-for-sale securities

 

 

 

 

6

 

 

Gain on extinguishment of liabilities

 

 

731

 

 

134

 

 

Income before income tax provision

 

1,678

 

9,451

 

15,569

 

27,003

 

28,470

 

Provision for income tax

 

(165

)

(2,039

)

(1,365

)

(2,628

)

(4,156

)

Net income from continuing operations

 

1,513

 

7,412

 

14,204

 

24,375

 

24,314

 

Net income/(loss) from discontinued operations, net of taxes

 

 

(131

)

41

 

(334

)

 

Net income

 

1,513

 

7,281

 

14,245

 

24,041

 

24,314

 

Deemed dividends on Series A convertible redeemable preferred shares-accretion of redemption premium

 

 

(4,113

)

 

 

 

Net income attributable to common shareholders of TAL Education Group

 

1,513

 

3,168

 

14,245

 

24,041

 

24,314

 

Net income per common share

 

 

 

 

 

 

 

 

 

 

 

Basic from continuing operations

 

$

0.01

 

$

0.03

 

$

0.11

 

$

0.18

 

$

0.16

 

Basic from discontinued operations

 

 

$

(0.00

)

$

0.00

 

$

(0.00

)

 

 

Total—Basic

 

$

0.01

 

$

0.03

 

$

0.11

 

$

0.18

 

$

0.16

 

Diluted from continuing operations

 

$

0.01

 

$

0.03

 

$

0.11

 

$

0.18

 

$

0.16

 

Diluted from discontinued operations

 

 

$

(0.00

)

$

0.00

 

$

(0.00

)

 

 

Total—Diluted

 

$

0.01

 

$

0.03

 

$

0.11

 

$

0.18

 

$

0.16

 

Net income per ADS(2)

 

 

 

 

 

 

 

 

 

 

 

Basic from continuing operations

 

$

0.03

 

$

0.05

 

$

0.23

 

$

0.36

 

$

0.32

 

Basic from discontinued operations

 

 

$

(0.00

)

$

0.00

 

$

(0.00

)

 

 

Total—Basic

 

$

0.03

 

$

0.05

 

$

0.23

 

$

0.36

 

$

0.32

 

Net income per ADS(2)

 

 

 

 

 

 

 

 

 

 

 

Diluted from continuing operations

 

$

0.03

 

$

0.05

 

$

0.23

 

$

0.35

 

$

0.31

 

Diluted from discontinued operations

 

 

$

(0.00

)

$

0.00

 

$

(0.00

)

 

 

Total—Diluted

 

$

0.03

 

$

0.05

 

$

0.23

 

$

0.35

 

$

0.31

 

Cash Dividends per Class B common share

 

 

 

 

$

0.24

(3)

 

 

Weighted average shares used in calculating net income per common share and dividends per common share

 

 

 

 

 

 

 

 

 

 

 

Basic

 

120,000,000

 

120,000,000

 

120,000,000

 

131,911,539

 

154,000,219

 

Diluted

 

120,000,000

 

120,000,000

 

125,000,000

 

136,445,635

 

155,874,381

 

 


(1)               Includes share-based compensation expenses as follows:

 

 

 

For the Year Ended February 29/28,

 

 

 

2008

 

2009

 

2010

 

2011

 

2012

 

 

 

(in thousands of $)

 

Cost of revenues

 

 

 

 

$

521

 

$

418

 

Selling and marketing

 

 

 

 

975

 

1,497

 

General and administrative

 

 

 

 

3,810

 

5,986

 

Total

 

 

 

 

5,306

 

7,901

 

 

(2)               Each ADS represents two Class A common shares.

 

(3)               In November 2010, we paid a $30 million cash dividend to our shareholders of record as of September 29, 2010. Our issued and outstanding share capital as of September 29, 2010 consisted of 120,000,000 Class B common shares and 5,000,000 Class A preferred shares. The 5,000,000 Class A preferred shares were converted into 5,000,000 Class B common shares upon the completion of our initial public offering.

 

4



Table of Contents

 

 

 

As of February 29/28,

 

 

 

2008

 

2009

 

2010

 

2011

 

2012

 

 

 

(in thousands of $)

 

Summary Consolidated Balance Sheet Data:

 

 

 

 

 

 

 

 

 

 

 

Cash and cash equivalents

 

$

5,704

 

$

29,693

 

$

50,752

 

$

173,166

 

$

188,580

 

Total assets

 

8,131

 

38,553

 

65,504

 

217,770

 

294,653

 

Deferred revenue

 

5,714

 

18,023

 

29,408

 

50,678

 

85,594

 

Total liabilities

 

7,012

 

26,198

 

38,578

 

62,719

 

104,536

 

Net assets

 

1,119

 

12,355

 

26,926

 

155,051

 

190,117

 

Series A convertible redeemable preferred shares

 

 

9,000

 

9,000

 

 

 

Total equity

 

1,119

 

3,355

 

17,926

 

155,051

 

190,117

 

 

B.                                    Capitalization and Indebtedness

 

Not applicable.

 

C.                                    Reasons for the Offer and Use of Proceeds

 

Not applicable.

 

D.                                    Risk Factors

 

Risks Related to Our Business

 

If we are not able to continue to attract students to enroll in our courses, our business and prospects will be materially and adversely affected.

 

The success of our business depends primarily on the number of students enrolled in our courses. Therefore, our ability to continue to attract students to enroll in our courses is critical to the continued success and growth of our business. This in turn will depend on several factors, including our ability to develop new programs and enhance existing programs to respond to changes in market trends and student demands, expand our geographic reach, manage our growth while maintaining consistent and high teaching quality, effectively market our programs to a broader base of prospective students, develop additional high-quality educational content and respond effectively to competitive pressures. If we are unable to continue to attract students to enroll in our courses, our revenues may decline, which may have a material adverse effect on our business, financial condition and results of operations.

 

We may not be able to continue to recruit, train and retain qualified teachers, who are critical to the success of our business and effective delivery of our tutoring services to students.

 

Our teachers are critical to maintaining the quality of our services and our reputation. We seek to hire highly qualified teachers who are dedicated to teaching and are able to deliver effective and inspirational instruction. There is a limited pool of teachers with these attributes, and we must provide highly competitive compensation packages to attract and retain such qualified teachers. We must also provide continued training to our teachers to ensure that they stay abreast of changes in student demands, academic standards and other key trends necessary to teach effectively. Although we have not experienced major difficulties in recruiting, training or retaining qualified teachers in the past, we may not always be able to recruit, train and retain enough qualified teachers in the future to keep pace with our growth while maintaining consistent teaching quality in the different markets we serve. A shortage of qualified teachers or a decrease in the quality of our teachers’ classroom performance, whether actual or perceived, or a significant increase in compensation we must pay to retain qualified teachers, would have a material adverse effect on our business, financial condition and results of operations.

 

5



Table of Contents

 

We may not be able to improve the content of our existing courses or to develop new courses or services on a timely basis and in a cost-effective manner.

 

We constantly update and improve the content of our existing courses and develop new courses or new services to meet market demands. Revisions to our existing courses and our newly developed courses or services may not always be well received by existing or prospective students or their parents. If we cannot respond effectively to changes in market demands, our business may be adversely affected. Even if we are able to develop new courses or services that are well received, we may not be able to introduce them as quickly as our students may require. If we do not respond adequately to changes in market requirements, our ability to attract and retain students could be impaired and our financial results could suffer.

 

Offering new courses or services or modifying existing courses may require us to make investments in content development, increase marketing efforts and re-allocate resources away from other uses. We may have limited experience with the content of new courses or new services and may need to modify our systems and strategies to incorporate new courses or new services into our existing offerings. If we are unable to improve the content of our existing courses, offer new courses or new services on a timely basis and in a cost-effective manner, our results of operations and financial condition could be adversely affected.

 

If we are not able to maintain and enhance our brand, our business and operating results may be harmed.

 

We believe that market awareness of our “Xueersi” brand has contributed significantly to the success of our business, and that maintaining and enhancing our brand is critical to maintaining our competitive advantage. If we are unable to successfully promote and market our brand and services, our ability to attract and enroll new students could be adversely impacted and, consequently, our financial performance could suffer. We mainly rely on word-of-mouth referrals to attract prospective students. We also use marketing tools such as the Internet, public lectures, outdoor advertising campaigns and distribution of marketing materials to promote our brand and service offerings. In order to maintain and increase our brand recognition and promote our new service offerings, we have increased our marketing personnel and expenses over the last several years. We have also sought to strengthen brand recognition for the brands through which we offer certain services and products, such as our “Zhikang” brand, through which we offer personalized premium services, and our “Mobby” brand, through which we offer preschool tutoring services. A number of factors could prevent us from successfully promoting our brand, including student dissatisfaction with our services and the failure of our marketing tools and strategies to attract prospective students. If we are unable to maintain and enhance our “Xueersi” brand, successfully develop additional brands under our Xueersi brand or utilize marketing tools in a cost-effective manner, our revenues and profitability may suffer.

 

Moreover, we offer a variety of courses to primary, middle and high school students in some of the largest cities in China. As we continue to grow in size, expand our course offerings and extend our geographic reach, it may be more difficult to maintain quality and uniform standards of our services and to protect and promote our brand name.

 

We cannot provide assurance that our sales and marketing efforts will be successful in further promoting our brand in a competitive and cost-effective manner. If we are unable to further enhance our brand recognition and increase awareness of our services, or if we incur excessive sales and marketing expenses, our business and results of operations may be materially and adversely affected.

 

Our historical financial and operating results, growth rates and profitability may not be indicative of future performance.

 

Although we commenced operations in 2003, our significant growth in terms of employees, operations and revenues has occurred in recent years. Our total net revenues increased from $69.3 million in the fiscal year ended February 28, 2010 to

 

6



Table of Contents

 

$177.5 million in the fiscal year ended February 29, 2012. Any evaluation of our business and our prospects must be considered in light of the risks and uncertainties encountered by companies at our stage of development. In addition, the after-school tutoring service market in China is still at the early stage of development, which makes it difficult to evaluate our business and future prospects. Furthermore, our results of operations may vary from period to period in response to a variety of other factors beyond our control, including general economic conditions and regulations or government actions pertaining to the private education service sector in China, changes in spending on private education, our ability to control cost of revenues and operating expenses, and non-recurring charges incurred in connection with acquisitions or other extraordinary transactions or under unexpected circumstances. Due to the above factors, we believe that our historical financial and operating results, growth rates and profitability may not be indicative of our future performance and you should not rely on our past results or our historic growth rates as indications of our future performance.

 

If our students’ level of performance falls or satisfaction with our services declines, they may decide not to continue to enroll in our courses and request refunds and our business, financial condition, results of operations and reputation would be adversely affected.

 

The success of our business depends on our ability to deliver a satisfactory learning experience and improved academic results. Our tutoring services may fail to improve a student’s academic performance and a student may perform below expectations even after completing our courses. Additionally, student and parent satisfaction with our services may decline. A student’s learning experience may also suffer if his or her relationship with our teachers does not meet expectations. We generally offer refunds for remaining classes to students who decide to withdraw from a course. If a significant number of students fail to improve their performance after attending our courses or if their learning experiences with us are unsatisfactory, they may decide not to continue to enroll in our courses and request refunds, and our business, financial condition, results of operations and reputation would be adversely affected.

 

We face significant competition, and if we fail to compete effectively, we may lose our market share and our profitability may be adversely affected.

 

The private education market in China is rapidly evolving, highly fragmented and competitive, and we expect competition to persist and intensify. We face competition in each type of services we offer and in each geographic market in which we operate. Our competitors at the national level include New Oriental Education & Technology Group Inc., Xueda Education Group, Juren Education, Ambow Education Holding Ltd. and ChinaEdu Corporation.

 

Our student enrollments may decrease due to intense competition. Some of our competitors may have more resources than we do. These competitors may be able to devote greater resources than we can to the development, promotion and sale of their programs, services and products and respond more quickly than we can to changes in student needs, testing materials, admission standards, market trends or new technologies. In addition, some smaller local companies may be able to respond more quickly to changes in student preferences in some of our targeted markets. Moreover, the increasing use of the Internet and advances in Internet- and computer-related technologies, such as web video conferencing and online testing simulators, are eliminating geographic and physical facility-related entry barriers to providing private education services. As a result, smaller local companies may be able to use the Internet to quickly and cost-effectively offer their programs, services and products to a large number of students with less capital expenditure than previously required. Consequently, we may be required to reduce course fees or increase spending in response to competition in order to retain or attract students or pursue new market opportunities, which could result in a decrease in our revenues and profitability. We will also face increased competition as we expand our operations. We cannot assure you that we will be able to compete successfully against current or future competitors. If we are unable to maintain our competitive position or otherwise respond to competitive pressure effectively, we may lose our market share and our profitability may be adversely affected.

 

7



Table of Contents

 

Failure to effectively and efficiently manage the expansion of our service network may materially and adversely affect our ability to capitalize on new business opportunities.

 

Our business has experienced significant growth in recent years. The number of our learning centers increased from 98 as of February 28, 2010 to 270 as of February 29, 2012. We plan to continue to expand our operations in different geographic markets in China. Establishing new learning centers poses challenges and requires us to make investments in management, capital expenditures, marketing expenses and other resources. The expansion has resulted, and will continue to result, in substantial demands on our management and staff as well as our financial, operational, technological and other resources. In addition, our new learning centers typically incur pre-opening costs and may incur losses during the initial ramp-up stage since we incur rent, salary and other operating expenses for new learning centers regardless of any revenues we may generate. If the ramp-up of our new learning centers is slower than expected, whether due to our inability to attract sufficient student enrollments or charge hourly rates for our courses that are high enough for us to recover our costs, our overall financial performance may be materially and adversely affected. Our planned expansion will also place significant pressure on us to maintain the teaching quality and uniform standards, controls and policies to ensure that our brand does not suffer as a result of any decrease, whether actual or perceived, in the quality of our programs. To manage and support our expansion, we must improve our existing operational, administrative and technological systems and our financial and management controls, and recruit, train and retain additional qualified teachers and management personnel as well as other administrative and marketing personnel. We cannot assure you that we will be able to effectively and efficiently manage the growth of our operations, maintain or accelerate our current growth rate, maintain or increase our gross and operating profit margins, recruit and retain qualified teachers and management personnel, successfully integrate new learning centers into our operations and otherwise effectively manage our growth. If we are not successful in effectively and efficiently managing our expansion, we may not be able to capitalize on new business opportunities, which may have a material and adverse impact on our financial condition and results of operations.

 

If we fail to successfully execute our growth strategies, our business and prospects may be materially and adversely affected.

 

Our growth strategies include further penetrating our existing markets, extending the geographic scope of our network into attractive markets, expanding personalized premium services, further developing our online course offerings and online education platform, and entering the preschool tutoring business. We may not succeed in executing our growth strategies due to a number of factors, including, without limitation, the following:

 

·                  we may fail to identify new cities with sufficient growth potential into which to expand our network;

 

·                  it may be difficult to increase the number of learning centers in more developed cities;

 

·                  we may fail to effectively market our services in new markets or promote new courses in existing markets;

 

·                  we may fail to achieve the benefits we expect from our expansion;

 

·                  we may not be able to continue to replicate our successful growth model in Beijing and Shanghai to other geographic markets;

 

·                  our analysis for selecting suitable new locations may not be accurate and the demand for our services at such new locations may not materialize or increase as rapidly as we expect;

 

·                  we may fail to obtain the requisite licenses and permits necessary to open learning centers at our desired locations from local authorities;

 

8



Table of Contents

 

·                  we may not be able to manage our expansion in personalized premium services efficiently and cost-effectively;

 

·                  we may not be able to continue to enhance our online course offerings, generate profits from online courses, or adapt online courses to changing student needs and technological advances;

 

·                  we may not be successful in expanding our online education platform to new markets, such platform may not be effective in helping us to reduce student acquisition costs in the markets we enter, and such platform may never be successfully monetized; and

 

·                  we may fail to be profitable in the preschool tutoring business and may encounter obstacles in expanding our preschool tutoring business to other markets.

 

If we fail to successfully execute our growth strategies, we may not be able to maintain our growth rate and our business and prospects may be materially and adversely affected as a result.

 

At present, we derive a majority of our revenues from Beijing and Shanghai. Any event negatively affecting the private education market in Beijing or Shanghai, or any increase in the level of competition for the types of services we offer in these two cities, could have a material adverse effect on our overall business and results of operations.

 

Our services in Beijing and Shanghai currently contribute most of our revenues. We derived approximately 98.5%, 96.2% and 88.5% of our total net revenues for the fiscal years ended February 28, 2010, February 28, 2011 and February 29, 2012, respectively, from these two cities.  Although revenues from our services provided in cities other than Beijing and Shanghai have grown in recent years, we expect that our services in Beijing and Shanghai will continue to be the main source of our revenues for the foreseeable future. If either city experiences an event negatively affecting its private education market, such as a serious economic downturn, natural disaster or outbreak of contagious disease, adopts regulations relating to private education that place additional restrictions or burdens on us, or experiences an increase in the level of competition for the types of services we offer, our overall business and results of operations may be materially and adversely affected.

 

If we fail to expand our personalized premium services efficiently and cost-effectively, our business and prospects could be harmed.

 

One of our growth strategies is to further expand our personalized premium services in Beijing and replicate that model in other geographic regions in China. The expansion has and may continue to entail significant investment of human capital, financial resources and management time and attention as such one-on-one tutoring services impose a different set of requirements on our teachers and many other aspects of our operations than small classes, which currently constitute the main format of our service offerings. If we fail to manage our expansion in personalized premium services efficiently and cost-effectively, it could have an adverse effect on our business and prospects.

 

Accidents or injuries suffered by our students or other people on our premises may adversely affect our reputation, subject us to liability and cause us to incur substantial costs.

 

Although we carry certain liability insurance for our students and their parents, in the event of accidents or injuries or other harm to students or other people on our premises, including those caused by or otherwise arising

 

9



Table of Contents

 

from the actions of our employees or contractors on our premises, our facilities may be perceived to be unsafe, which may discourage prospective students from attending our classes. We could also face claims alleging that we were negligent, provided inadequate supervision to our employees or contractors and therefore should be held jointly liable for harm caused by them or are otherwise liable for injuries suffered by our students or other people on our premises. For instance, in 2011, a student was injured while attending our classes in a learning center in Shanghai and claimed that we were negligent and thus liable for the injury. Although that incident was resolved without any material damages to our reputation or business, there may be similar incidents in the future. A liability claim against us or any of our teachers or independent contractors could adversely affect our reputation, enrollment and revenues. Even if unsuccessful, such a claim could create unfavorable publicity, cause us to incur substantial expenses and divert the time and attention of our management.

 

Failure to adequately and promptly respond to changes in examination systems, admission standards and technologies in China could render our courses and services less attractive to students.

 

Under China’s education system, school admissions rely heavily on examination results. College and high school entrance examinations in most cases are mandatory for graduating seniors in high schools and middle schools in order to gain admission to colleges and high schools, respectively, and therefore, a student’s performance in those examinations is critical to his or her education career and future employment prospects. Although examinations are not required for entering middle schools, many key middle schools administer their own assessment tests to disqualify prospective students. It is therefore common for students to take after-school tutoring classes to improve test performance, and the success of our business to a large extent depends on the continued use of assessment tests by schools and colleges in their admissions. However, such heavy emphasis on examination scores may decline or fall out of favor with educational institutions or education authorities in China. For example, education authorities in Yunnan Province stopped administering provincial-level high school entrance examinations in 2010. Instead, high schools will start to admit students based on a combination of middle school examination results that have replaced raw scores with letter grades and comprehensive evaluations of students’ aptitude and performance by their middle schools. Yunnan Province also prohibits subject competitions in primary and middle schools. Although we do not offer after-school tutoring services in Yunnan Province, nor do we expect to do so in the near future, it is possible that the local governments in the areas where we have operations may adopt similar measures. Furthermore, approximately 80 universities in China have been allowed to recruit generally no more than 5% of their students through independently administered examinations and admission procedures in recent years. In some provinces, such as Hubei, this proportion was allowed to increase to 8% in 2012. Candidates for admission to those universities are still required to take college entrance examinations and meet certain threshold requirements for minimum scores, but their college entrance exam scores are no longer the sole determining factor in the admission processes of those universities. If we fail to adjust our services to respond to any such material changes, our business may be materially and adversely affected. In addition, admission and assessment tests in China constantly undergo changes and development in terms of subject and skill focus, question type, examination format and the manner in which tests are administered. We therefore must continually update and improve our course materials and our teaching methods. A failure to track and respond to any such changes in a timely and cost-effective manner could make our courses and services less attractive to students, which may materially and adversely affect our reputation and ability to continue to attract students and in turn have a material adverse effect on our business, financial condition and results of operations.

 

Our new courses and services may compete with our existing offerings.

 

We are constantly developing new courses and services to meet changes in student demands, testing materials, admission standards, market trends and technologies. While some of the courses and services that we develop will expand our current offerings and increase student enrollment, others may compete with or render obsolete our existing offerings without increasing our total student enrollment. For example, our online courses might attract students away from our classroom-based courses. If we are unable to increase our total student enrollment and profitability as we expand our course and service offerings, our business and growth may be adversely affected.

 

10



Table of Contents

 

If we are not able to continually enhance our online courses and services and adapt to rapid changes in technological demands and student needs, we may lose market share and our business could be adversely affected.

 

Widespread use of the Internet for educational purposes is a relatively recent occurrence, and the market for Internet-based courses and services is characterized by rapid technological changes and innovations, as well as unpredictable product life cycles and user preferences. We have limited experience with generating revenues from online courses and services, and their results are largely uncertain. We must be able to adapt quickly to changing student needs and preferences, technological advances and evolving Internet practices in order to compete successfully in online education. Ongoing enhancement of our online offerings and technologies may entail significant expenses and technological risks, and we may not be able to use new technologies effectively and may fail to adapt to changes in the online education market on a timely and cost-effective basis. We began offering online courses in 2010 and revenues generated from our online course offerings accounted for 1.8% and 3.2% of our total net revenues in the fiscal years ended February 28, 2011 and February 29, 2012, respectively. We expect that revenues from our online course offerings will increase. However, if improvements to our online offerings and technologies are delayed, result in systems interruptions or are not aligned with market expectations or preferences, we may not gain market share and our growth prospects could be adversely affected.

 

Our success depends on the continuing efforts of our senior management team and other key personnel and our business may be harmed if we lose their services.

 

Our future success depends heavily upon the continuing services of the members of our senior management team, which includes Bangxin Zhang, our chairman and chief executive officer, Yachao Liu, our senior vice president, Yunfeng Bai, our senior vice president and Joseph Kauffman, our chief financial officer. If any members of our senior management team leaves us and we fail to effectively manage a transition to new personnel in the future or if we fail to attract and retain qualified and experienced professionals on acceptable terms, our business, financial condition and results of operations could be adversely affected. Competition for experienced management personnel in the education industry is intense, and we may not be able to retain the services of our senior executives or key personnel, or to attract and retain high quality senior executives or key personnel in the future.

 

Our success also depends on our having highly trained financial, technical, human resource, sales and marketing staff, management personnel and qualified teachers for local markets. We will need to continue to hire additional personnel as our business grows. A shortage in the supply of personnel with requisite skills or our failure to recruit them could impede our ability to increase revenues from our existing courses and services, to launch new course and service offerings and to expand our operations, and would have an adverse effect on our business and financial results.

 

Failure to control rental costs, obtain leases at desired locations at reasonable prices or protect our leasehold interests could materially and adversely affect our business.

 

Our office space and service and learning centers are presently located on leased premises. We purchased 7,582 square meters of building space in Beijing in July 2011, which we plan to renovate as offices in the near future. With respect to our leased premises, at the end of each lease term, which generally ranges from two to five years, we must negotiate an extension of the lease and if we are not able to negotiate an extension on terms acceptable to us, we will be forced to move to a different location, or the rent may increase significantly. This could disrupt our operations and adversely affect our profitability. All of our leases are subject to renewal at market prices, which could result in a substantial rent increase at each time of renewal. We compete with many other businesses for sites in certain highly desirable locations and some landlords may have entered into long-term leases with our competitors for prime locations. As a result, we may not be able to obtain new leases at desirable locations or renew our existing leases on acceptable terms or at all, which could adversely affect our business. In addition, we have not been able to receive from our lessors copies of title certificates or proof of authorization to lease the properties to us for five of our leased properties of approximately 2,400 square meters in total involving aggregate annual rentals of

 

11



Table of Contents

 

approximately RMB 2.3 million. Operations on these five leased properties contributed approximately 2.2% and 1.6% of our total net revenues for the fiscal years ended February 28, 2011 and February 29, 2012, respectively. As of the date of this annual report, we are not aware of any actions, claims or investigations threatened against us or our lessors with respect to the defects in our leasehold interests. However, if any of our leases are terminated as a result of challenges by third parties or governmental authorities for lack of title certificates or proof of authorization to lease, we do not expect to be subject to any fines or penalties but we may be forced to relocate the affected learning centers and incur additional expenses relating to such relocation. If we fail to find suitable replacement sites in a timely manner or on terms acceptable to us, our business and results of operations could be materially and adversely affected. We were aware of the defects when we entered into those leases. In many cases, we entered into leases upon promises from the lessors that relevant certificates and authorizations would be delivered at a later time, which did not eventually materialize. Our business and legal teams followed an internal guideline to identify and assess risks in connection with leasing the properties, and a final business decision was made after our analysis of the likely impact of the defects on the leasehold interests and the value of the properties to our expansion plan. However, there is no assurance that our decision would always lead to the favorable outcome we expected to achieve.

 

Capacity constraints of our teaching facilities could cause us to lose students to our competitors.

 

The teaching facilities of our physical network are limited in size and number of classrooms. We may not be able to admit all students who would like to enroll in our courses due to the capacity constraints of our teaching facilities. This would deprive us of the opportunity to serve them and to potentially develop a long-term relationship with them for continued services. If we fail to expand our physical capacity as quickly as the demand for our classroom-based services grows, we could lose potential students to our competitors, and our results of operations and business prospects could suffer as a result.

 

If we fail to protect our intellectual property rights, our brand and business may suffer.

 

We consider our copyrights, trademarks, trade names and Internet domain names invaluable to our ability to continue to develop and enhance our brand recognition. Unauthorized use of our copyrights, trademarks, trade names and domain names may damage our reputation and brand. Our major brand names and logos are registered trademarks in China. Our proprietary curricula and course materials are protected by copyrights. However, preventing copyright, trademark and trade name infringement or misuse could be difficult, costly and time-consuming, particularly in China. The measures we take to protect our copyrights, trademarks and other intellectual property rights are currently based upon a combination of trademark and copyright laws in China and may not be adequate to prevent unauthorized uses. Furthermore, application of laws governing intellectual property rights in China is uncertain and evolving, and could involve substantial risks to us. There have been several incidents in the past where third parties used our brand “Xueersi” without our authorization, and on occasion we have needed to resort to litigation to protect our intellectual property rights. If we are unable to adequately protect our trademarks, copyrights and other intellectual property rights in the future, we may lose these rights, our brand name may be harmed, and our business may suffer materially. Furthermore, our management’s attention may be diverted by violations of our intellectual property rights, and we may be required to enter into costly litigation to protect our proprietary rights against any infringement or violation.

 

We may encounter disputes from time to time relating to our use of the intellectual property of third parties.

 

We cannot assure you that our course materials, online platform or other intellectual property developed or used by us do not or will not infringe upon valid copyrights or other intellectual property rights held by third parties. We may encounter disputes from time to time over rights and obligations concerning intellectual property, and we may not prevail in those disputes. Our teachers may, against our policies, use third-party copyrighted materials without proper authorization in our classes or our students may post unauthorized third-party content on our websites. We may incur liability for unauthorized duplication or distribution of materials posted on our websites or used in our classes. Third parties may bring claims against us alleging our infringement of their intellectual property rights. Any such intellectual property infringement claim could result in costly litigation and divert our management attention and resources.

 

12



Table of Contents

 

If we fail to negotiate or integrate successfully any future acquisitions, our business and operating results could be adversely affected.

 

We may acquire additional businesses in the future. If we are unable to successfully integrate the acquired businesses, it could harm our business and operating results. In addition, if the businesses we acquire do not subsequently generate the anticipated financial performance or if another goodwill impairment test triggering event occurs, we may need to revalue or write down the value of goodwill and other intangible assets in connection with such acquisitions, which would harm our results of operations. For example, in July 2008 we acquired three schools in China in three separate transactions for a total consideration of $2.0 million.  However, as subsequent financial performance at two of these schools was not in line with our expectations at the time of purchase, we recognized an aggregate impairment loss on goodwill of $1.2 million on these acquisitions in the fiscal year ended February 28, 2009. During the fiscal year ended February 28, 2011, we discontinued our operation of these two schools.  In addition, in the fiscal year ended February 29, 2012, we recognized a goodwill impairment loss of $0.1 million relating to a purchase of a business in Tianjin in March 2008.

 

In addition, we may find it necessary or desirable to acquire other businesses to remain competitive or to expand our business, but may be unable to identify appropriate acquisition targets. If we identify an appropriate acquisition target, we may not be able to negotiate the terms of the acquisition successfully, finance the acquisition or integrate the acquired businesses into our existing business and operations. Furthermore, completing a potential acquisition and integrating an acquired business may strain our resources and require significant management time.

 

Seasonal and other fluctuations in our results of operations could adversely affect the trading price of our ADSs.

 

Our revenues and operating results may fluctuate as a result of seasonal variations in our business, principally due to changes in student enrollments. The fluctuations may result in volatility or have an adverse effect on the market price of our ADSs. In addition, comparisons of our operating results between different periods within a single financial year, or between the same periods in different financial years, may not be meaningful and should not be relied upon as good indicators of our performance.

 

We have limited liability insurance coverage and do not carry business disruption insurance.

 

We have limited liability insurance coverage for our students and their parents in our major learning centers. A successful liability claim against us due to injuries suffered by our students or other people on our premises could materially and adversely affect our financial conditions, results of operations and reputation. Even if unsuccessful, such a claim could cause adverse publicity to us, require substantial cost to defend and divert the time and attention of our management. In addition, we do not have any business disruption insurance. Any business disruption event could result in substantial cost to us and diversion of our resources.

 

System disruptions to our websites or computer systems or a leak of student data could damage our reputation and limit our ability to retain students and increase student enrollment.

 

The performance and reliability of our websites and computer systems is critical to our reputation and ability to retain students and increase student enrollment. Any system error or failure, or a sudden and significant increase in online traffic, could disrupt or slow access to our websites. We cannot assure you that we will be able to expand our online infrastructure in a timely and cost-effective

 

13



Table of Contents

 

manner to meet the increasing demands of our students and their parents. In addition, our computer systems store and process important information including, without limitation, class schedules, registration information and student data and could be vulnerable to interruptions or malfunctions due to events beyond our control, such as natural disasters and technology failures. For instance, we have in the past experienced interruptions to our operations due to temporary computer system failures. Although we have a daily backup system that runs on different servers for our operating data, we may still lose important student data or suffer disruption to our operations if there is a failure of the database system or the backup system. Moreover, we would suffer economic and reputational damages if a technical failure of our systems causes a leak of student data, including identification or contact information, although there has not been any such leak in the past. Any disruption to our computer systems could therefore have a material adverse effect on our on-site operations and ability to retain students and increase student enrollments.

 

We face risks related to natural disasters, health epidemics and other outbreaks, which could significantly disrupt our operations.

 

Our business could be materially and adversely affected by natural disasters or widespread epidemics. On May 12, 2008 and April 14, 2010, severe earthquakes affected parts of Sichuan province in southeastern China and parts of Qinghai province in western China, respectively, resulting in significant numbers of casualties and property damages. While we did not suffer any loss or experience any significant increase in costs as a result of the earthquakes, if a similar disaster were to occur in the future affecting any of the cities in which we have major operations, our business could be materially and adversely affected. In April 2009, a new strain of influenza A virus subtype H1N1, commonly known as “swine flu,” was first discovered in North America and quickly spread to other parts of the world, including China. In early June 2009, the World Health Organization declared the outbreak to be a pandemic. Any outbreak of similar epidemics in China, including severe acute respiratory syndrome, could require temporary closure of our learning centers and have a material and adverse effect on our business operations.

 

Failure to achieve and maintain effective internal controls over financial reporting could cause us to inaccurately report our financial result or fail to prevent fraud and have a material adverse effect on our business, results of operations and the trading price of our ADSs.

 

We are subject to the reporting obligations under U.S. securities laws. Section 404 of the Sarbanes-Oxley Act of 2002 and related rules require public companies to include a report of management on their internal control over financial reporting in their annual reports. This report must contain an assessment by management of the effectiveness of a public company’s internal control over financial reporting. In addition, an independent registered public accounting firm for a public company must attest to and report on management’s assessment of the effectiveness of the company’s internal control over financial reporting. Our efforts to implement standardized internal control procedures and develop the internal tests necessary to verify the proper application of the internal control procedures and their effectiveness are a key area of focus for our board of directors, our audit committee and senior management.

 

Our management has concluded that our internal control over financial reporting was effective as of February 29, 2012. See “Item 15. Control and Procedures.” Our independent registered public accounting firm has issued an attestation report, which concludes that our internal control over financial reporting was effective in all material aspects as of February 29, 2012. However, if we fail to maintain effective internal control over financial reporting in the future, our management and our independent registered public accounting firm may not be able to conclude that we have effective internal control over financial reporting at a reasonable assurance level. Moreover, effective internal controls over financial reporting are necessary for us to produce reliable financial reports and are important to help prevent fraud. As a result, a failure to achieve and maintain effective internal controls over financial reporting could in turn result in the loss of investor confidence in the reliability of our financial statements and negatively impact the trading price of our ADSs. Furthermore, we have incurred and anticipate that we will continue to incur considerable costs, management time and other resources in an effort to continue to comply with Section 404 and other requirements of the Sarbanes-Oxley Act.

 

14



Table of Contents

 

Increases in labor costs in the PRC may adversely affect our business and our profitability.

 

The economy of China has been experiencing increases in inflation and labor costs in recent years. China’s consumer price index, the broadest measure of inflation, rose 3.2% in February 2012 from the level in February 2011. China’s overall economy and the average wage in the PRC are expected to continue to grow. The average wage level for our employees has also increased in recent years. In addition, we are required by PRC laws and regulations to pay various statutory employee benefits, including pensions, housing fund, medical insurance, work-related injury insurance, unemployment insurance and childbearing insurance to designated government agencies for the benefit of our employees. It is up to the relevant government agencies to determine whether an employer has made adequate payments of the requisite statutory employee benefits, and those employers who fail to make adequate payments may be subject to late payment fees, fines and/or other penalties. We expect that our labor costs, including wages and employee benefits, will continue to increase. Unless we are able to pass on these increased labor costs to our students by increasing prices for our services or improving the utilization of our teachers and our staff, our profitability and results of operations may be materially and adversely affected.

 

We may be the subject of anti-competitive, harassing, or other detrimental conduct by third parties including anonymous allegations, negative blog postings, and the public dissemination of malicious assessments of our business that could cause us to incur significant time and costs to address these allegations, harm our reputation and adversely affect the price of our ADSs.

 

We may be the target of anti-competitive, harassing, or other detrimental conduct by third parties. Such conduct includes allegations, anonymous or otherwise, sent to our auditors and/or other third parties regarding our operations, accounting, revenues, business relationships, business prospects and business ethics. Additionally, allegations, directly or indirectly against us, may be posted in internet chat-rooms or on blogs or any websites by anyone, whether or not related to us, on an anonymous basis. We may be subject to government or regulatory investigation as a result of such third-party conduct and may be required to expend significant time and incur substantial costs to address such third-party conduct, and there is no assurance that we will be able to conclusively refute each of the allegations within a reasonable period of time, or at all. Our reputation may also be negatively affected as a result of the public dissemination of anonymous allegations or malicious statements about our business, which in turn may adversely affect the price of our ADSs.

 

We may be classified as a passive foreign investment company under US tax law, which could result in adverse U.S. federal income tax consequences to U.S. holders of our ADSs.

 

Depending upon the value of our assets based, in part, on the market value of our common shares and ADSs and the nature of our assets and income over time, we could be classified as a passive foreign investment company, or PFIC, for U.S. federal income tax purposes. Based on our current income and assets and projections as to the value of our common shares and ADSs, we do not expect to be classified as a PFIC for the current taxable year. While we do not anticipate becoming a PFIC, fluctuations in the market price of our ADSs or common shares may cause us to become a PFIC for the current or any subsequent taxable year.

 

We will be classified as a PFIC for any taxable year if either (i) at least 75% of our gross income for the taxable year is passive income or (ii) at least 50% of the value of our assets (determined on the basis of a quarterly average) is attributable to assets that produce or are held for the production of passive income. Although the law in this regard is unclear, we treat our Variable Interest Entities and their respective subsidiaries as being owned by us for United States federal income tax purposes, not only because we control their management decisions but also because we are entitled to substantially all of the economic benefits associated with these entities, and, as a result, we consolidate their operating results in our consolidated U.S. GAAP financial statements. If it were determined, however, that we are not the owner of the Variable Interest Entities and their respective subsidiaries for United States federal income tax purposes, we would likely be treated as a PFIC for our current and any subsequent taxable year. Because of the uncertainties in the application of the relevant rules and because PFIC status is a factual determination made annually after the close of each taxable year on the basis of the composition of our income and the value of our active versus passive assets, there can be no assurance that we will not be a PFIC for the current or any future taxable year.

 

If we were to be or become classified as a PFIC, a U.S. Holder (as defined in “Item 10.E—Additional Information—Taxation—Material United States Federal Income Tax Considerations—General”) may be subject to reporting requirements and may incur significantly increased United States income tax on gain recognized on the sale or other disposition of the ADSs or common shares and on the receipt of distributions on the ADSs or common shares to the extent such gain or distribution is treated as an “excess distribution” under the United States federal income tax rules. Further, if we were a PFIC for any year during which a U.S. Holder held our ADSs or common shares, we generally would continue to be treated as a PFIC for all succeeding years during which such U.S. Holder held our ADSs or common shares. You are urged to consult your tax advisor concerning the United States federal income tax consequences of acquiring, holding, and disposing of ADSs or common shares if we are or become classified as a PFIC. For more information see “Item 10.E—Additional Information—Taxation—Material United States Federal Income Tax Considerations—PFIC Considerations” and “Item 10.E—Additional Information—Taxation—Material United States Federal Income Tax Considerations—PFIC Rules.”

 

15



Table of Contents

 

We have granted and will continue to grant restricted shares, share options and other share-based awards in the future, which may materially reduce our net income.

 

We adopted a share incentive plan in June 2010 that permits granting of options to purchase our Class A common shares, restricted shares, restricted share units, share appreciation rights, dividend equivalent rights and other instruments as deemed appropriate by the administrator under the plan. The maximum aggregate number of Class A common shares that may be issued pursuant to all awards under our share incentive plan is 18,750,000. As of June 20, 2012, 10,169,810 non-vested restricted shares under our share incentive plan previously granted to our employees, directors and consultants are outstanding. As a result of these grants and potential future grants under the plan, we have incurred and will continue to incur share-based compensation expenses. We had share-based compensation expenses of $nil, $5.3 million and $7.9 million for the fiscal years ended February 28, 2010, February 28, 2011 and February 29, 2012, respectively. As of February 29, 2012, the unrecognized compensation expenses related to the non-vested restricted shares amounted to $10.9 million, which will be recognized over a weighted-average period of 1.6 years. Expenses associated with share-based compensation awards granted under our share incentive plan may materially reduce our future net income. However, if we limit the size of grants under our share incentive plan to minimize share-based compensation expenses, we may not be able to attract or retain key personnel.

 

Risks Related to Our Corporate Structure

 

If the PRC government determines that the agreements that establish the structure for operating our business in China are not in compliance with applicable PRC laws and regulations, we could be subject to severe penalties.

 

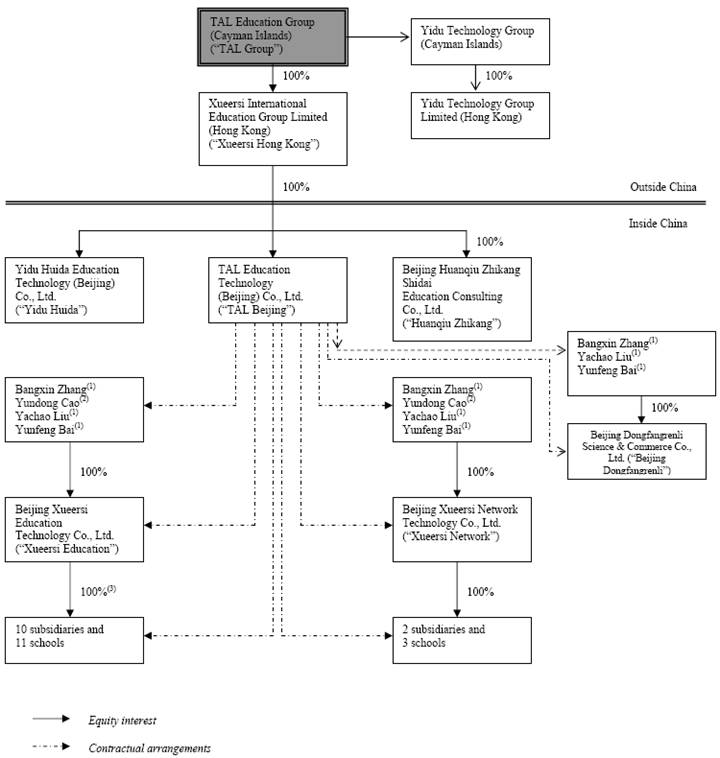
PRC laws and regulations currently require any foreign entity that invests in the education business in China to be an educational institution with relevant experience in providing education services outside China. None of our offshore holding companies is an educational institution or provides education services. To comply with PRC laws and regulations, we have entered into a series of contractual arrangements among TAL Education Technology (Beijing) Co., Ltd., or TAL Beijing, on the one hand, and Xueersi Network, Xueersi Education, Beijing Dongfangrenli and their respective shareholders, subsidiaries and schools, on the other hand.  We rely on the series of contractual arrangements among TAL Beijing, Xueersi Education and Xueersi Network, and their respective shareholders, subsidiaries and schools to conduct most of our tutoring services in China.  We have been and are expected to continue to be dependent on our Consolidated Affiliated Entities in China to operate our education business until we qualify for direct ownership of educational businesses in China. Pursuant to our contractual arrangements with our Consolidated Affiliated Entities, we, through our wholly owned subsidiaries in China, exclusively provide comprehensive intellectual property licensing, technical and business support services to our Consolidated Affiliated Entities in exchange for payments from them. In addition, we have entered into agreements with Xueersi Education, Xueersi Network, Beijing Dongfangrenli and each of their respective shareholders, which provide us with the ability to effectively control Xueersi Education, Xueersi Network, Beijing Dongfangrenli and their respective existing and future subsidiaries and schools.

 

Various media sources have recently reported that the China Securities Regulatory Commission, or the CSRC, has conducted a study and prepared a report for the State Council that contemplates new regulations on the use of contractual arrangements in the context of foreign investment in China and overseas listings of Chinese entities. However, it is unclear whether the CSRC has officially submitted this report to the State Council, what specific content such report contains, what views other government authorities take on the use of such contractual arrangements and whether and when any action may be taken by the State Council, the CSRC, the Ministry of Commerce or any other PRC government authority in this respect.

 

If the corporate structure and contractual arrangements through which we conduct our business in China are found to be in violation of any existing or future PRC laws or regulations, or if we fail to obtain or maintain any of the required permits or approvals, we would be subject to potential actions by the relevant PRC regulatory authorities with broad discretion, which actions could include:

 

·                  revoke our business and operating licenses;

 

16



Table of Contents

 

·                  require us to discontinue or restrict our operations;

 

·                  limit our business expansion in China by way of entering into contractual arrangements;

 

·                  restrict our right to collect revenues;

 

·                  block our websites;

 

·                  require us to restructure our operations in such a way as to compel us to establish a new enterprise, re-apply for the necessary licenses or relocate our businesses, staff and assets;

 

·                  impose additional conditions or requirements with which we may not be able to comply; or

 

·                  take other regulatory or enforcement actions against us that could be harmful to our business.

 

The imposition of any of these penalties could result in a material adverse effect on our ability to conduct our business.

 

We rely on contractual arrangements with our Consolidated Affiliated Entities for our China operations, which may not be as effective in providing operational control as direct ownership.

 

We have relied and expect to continue to rely on contractual arrangements with our Consolidated Affiliated Entities to operate our education business. For a description of these contractual arrangements, see “Item 4.C—Information on the Company—Organizational Structure—Contractual Arrangements with Our Consolidated Affiliated Entities.”  These contractual arrangements may not be as effective in providing us with control over our Consolidated Affiliated Entities as direct ownership. If we had direct ownership of the Consolidated Affiliated Entities, we would be able to exercise our rights as a shareholder to effect changes in the board of directors of these entities, which in turn could effect changes, subject to any applicable fiduciary obligations, at the management level. However, under the current contractual arrangements, we rely on the performance by our Consolidated Affiliated Entities and their respective shareholders of their obligations under the contracts to exercise control over our Consolidated Affiliated Entities. In addition, the legal owners of the Variable Interest Entities may not act in the best interests of our company when conflicts of interest arise. Therefore, our contractual arrangements with our Consolidated Affiliated Entities may not be as effective in ensuring our control over our China operations as direct ownership would be.

 

Any failure by our Variable Interest Entities or their respective shareholders to perform their obligations under our contractual arrangements with them would have a material adverse effect on our business and financial condition.

 

If our Variable Interest Entities or any of their respective subsidiaries or schools or any of their respective shareholders fails to perform its obligations under the contractual arrangements, we may have to incur substantial costs and resources to enforce our rights under the contracts, and rely on legal remedies under the PRC law, including seeking specific performance or injunctive relief and claiming damages, which may not be effective. For example, if the shareholders of our Variable Interest Entities were to refuse to transfer their equity interest in these entities to us or our designee when we exercise the call option pursuant to these contractual arrangements, or if they were otherwise to act in bad faith toward us, then we may have to take legal actions to compel them to perform their contractual obligations.

 

17



Table of Contents

 

All the material agreements under our contractual arrangements are governed by PRC law and provide for the resolution of disputes under the agreements through arbitration in Beijing. Accordingly, these contracts would be interpreted in accordance with PRC law and any disputes would be resolved in accordance with PRC legal procedures. The legal system in the PRC is not as developed as some other jurisdictions, such as the United States. As a result, uncertainties in the PRC legal system could limit our ability to enforce these contractual arrangements. Under PRC law, rulings by arbitrators are final, parties cannot appeal the arbitration results in courts, and the prevailing parties may only enforce the arbitration awards in PRC courts through arbitration award recognition proceedings, which would incur additional expenses and delay. In the event we are unable to enforce these contractual arrangements, we may not be able to exert effective control over our Consolidated Affiliated Entities, and our ability to conduct our business may be negatively affected.

 

The legal owners of our Variable Interest Entities may have potential conflicts of interest with us, which may materially and adversely affect our business and financial condition.

 

The four legal owners of Xueersi Education and Xueersi Network are Mr. Bangxin Zhang, Mr. Yachao Liu, Mr. Yunfeng Bai, and Mr. Yundong Cao, and the three legal owners of Beijing Dongfangrenli are Mr. Bangxin Zhang, Mr. Yachao Liu and Mr. Yunfeng Bai.  Mr. Zhang, Mr. Liu and Mr. Bai are our beneficial shareholders and directors or officers of TAL Education Group. Mr. Cao is a beneficial owner of TAL Education Group. Mr. Bangxin Zhang, one of these legal owners, is a director of TAL Education Group and is also a director of Xueersi Education, Xueersi Network and Beijing Dongfangrenli. We cannot assure you that when conflicts of interest arise, any or all of these individuals will act in the best interests of our company or such conflicts will be resolved in our favor. In addition, these individuals may breach, or cause our Consolidated Affiliated Entities to breach, or refuse to renew, the existing contractual arrangements we have with them and our Consolidated Affiliated Entities. Currently, we do not have any arrangements to address potential conflicts of interest between these individuals and our company. We rely on these individuals to abide by the laws of the Cayman Islands and China, which provide that directors and officers owe a fiduciary duty to the company that requires them to act in good faith and in the best interests of the company and not to use their positions for personal gains. If we cannot resolve any conflict of interest or dispute between us and the legal owners of Xueersi Network, Xueersi Education or Beijing Dongfangrenli, we would have to rely on legal proceedings, which could result in disruption of our business and subject us to substantial uncertainty as to the outcome of any such legal proceedings.

 

If the custodians or authorized users of our controlling non-tangible assets, including chops and seals, fail to fulfill their responsibilities, or misappropriate or misuse these assets, our business and operations could be materially and adversely affected.

 

Under PRC law, legal documents for corporate transactions, including agreements and contracts such as the leases and sales contracts that our business relies on, are executed using the chop or seal of the signing entity or with the signature of a legal representative whose designation is registered and filed with the relevant Administration of Industry and Commerce. We generally execute legal documents by affixing chops or seals, rather than having the designated legal representatives sign the documents.

 

We have three major types of chops—corporate chops, contract chops and finance chops. We use corporate chops generally for documents to be submitted to government agencies, such as applications for changing business scope, directors or company name, and for legal letters. We use corporate chops or contract chops for executing leases and commercial contracts. We use finance chops generally for making and collecting payments, including, but not limited to issuing invoices. Use of chops must be approved by the responsible departments and follow our internal procedure. Although we usually utilize chops to execute contracts, the registered legal representative of each of our PRC operating subsidiaries and Consolidated Affiliated Entities have the apparent authority to enter into contracts on behalf of such entities without chops.

 

18



Table of Contents

 

In order to maintain the physical security of our chops, we generally have them stored in secured locations accessible only to authorized employees. Our designated legal representatives generally do not have access to the chops. Although we monitor such employees and the designated legal representatives, the procedures may not be sufficient to prevent all instances of abuse or negligence. There is a risk that our employees or designated legal representatives could abuse their authority, for example, by binding the relevant subsidiary or Consolidated Affiliated Entity with contracts against our interests, as we would be obligated to honor these contracts if the other contracting party acts in good faith in reliance on the apparent authority of our chops or signatures of our legal representatives. If any designated legal representative obtains control of the chop in an effort to obtain control over the relevant entity, we would need to have a shareholder or board resolution to designate a new legal representative and to take legal action to seek the return of the chop, apply for a new chop with the relevant authorities, or otherwise seek legal remedies for the legal representative’s violation of the duties to us.

 

If any of the authorized employees or designated legal representatives obtain and misuse or misappropriate our chops and seals or other controlling intangible assets for whatever reason, we could experience disruption to our normal business operations. We may have to take corporate or legal action, which could involve significant time and resources to resolve while distracting management from our operations.

 

Our Consolidated Affiliated Entities may be subject to significant limitations on their ability to operate private schools or make payments to related parties, or otherwise be materially and adversely affected by changes in PRC laws governing private education providers.

 

The principal regulations governing private education in China are The Law for Promoting Private Education (2003) and The Implementation Rules for The Law for Promoting Private Education (2004). Under these regulations, a private school may elect to be a school that does not require reasonable returns or a school that requires reasonable returns. At the end of each fiscal year, every private school is required to allocate a certain amount to its development fund for the construction or maintenance of the school or procurement or upgrade of educational equipment. In the case of a private school that requires reasonable returns, this amount shall be no less than 25% of annual net balance of the school, while in the case of a private school that does not require reasonable returns, this amount shall be equivalent to no less than 25% of the annual increase in the net assets of the school, if any. A private school that requires reasonable returns must publicly disclose such election and additional information required under the regulations. A private school shall consider factors such as the school’s tuition, ratio of the funds used for education-related activities to the course fees collected, admission standards and educational quality when determining the percentage of the school’s net income that would be distributed to the investors as reasonable returns. However, none of the current PRC laws and regulations provides a formula or guidelines for determining “reasonable returns.” In addition, none of the current PRC laws and regulations sets forth clear requirements or restrictions on a private school’s ability to operate its education business based on such school’s status as a school that requires reasonable returns or a school that does not require reasonable returns.

 

Our schools are registered as schools that require reasonable returns in some cities and as schools that do not require reasonable returns in others. As of the date of this annual report, we have 14 affiliated schools, among which 11 have elected not to require reasonable returns and the remaining three have elected to require reasonable returns. The respective sponsor of each school will make such election and determine the amounts to be allocated to each school’s development fund in accordance with PRC laws and regulations. We do not believe that the election to be a school that does or does not require reasonable returns will affect amounts that may be distributed to us by means of different fee payments such as service fees. As a holding company, we rely on dividends and other distributions from our PRC subsidiaries, including TAL Beijing.  TAL Beijing and its designated affiliates are entitled to receive service fees from the schools according to the relevant exclusive business cooperation agreements. We do not believe that TAL Beijing and its designated affiliates’ right to receive the service fees from the schools will be affected by such election, but if our judgment turns out to be incorrect, TAL Beijing and our other PRC subsidiaries’ ability to make distributions or pay dividends to us may be materially and adversely impacted. If a school elects to be a school that does not require reasonable return but in fact pays reasonable return to its sponsor, in extreme cases, PRC governmental authorities have the right to suspend the operations of the relevant school and

 

19



Table of Contents

 

stop student enrollment and perhaps even to de-register the operating permits of such schools altogether, which may materially and adversely impact our business, financial condition and results of operations.

 

Contractual arrangements our subsidiaries have entered into with our Consolidated Affiliated Entities may be subject to scrutiny by the PRC tax authorities and a finding that we or our Consolidated Affiliated Entities owe additional taxes could substantially reduce our consolidated net income and the value of your investment.

 

Under PRC laws and regulations, arrangements and transactions among related parties may be subject to audit or challenge by the PRC tax authorities within ten years after the taxable year when the transactions are conducted. We could face material and adverse tax consequences if the PRC tax authorities determine that the contractual arrangements between our wholly owned subsidiaries in China and our Consolidated Affiliated Entities do not represent an arm’s-length price and consequently adjust our Consolidated Affiliated Entities’ income in the form of a transfer pricing adjustment. A transfer pricing adjustment could, among other things, result in a reduction, for PRC tax purposes, of expense deductions recorded by our Consolidated Affiliated Entities, which could in turn increase their tax liabilities. In addition, the PRC tax authorities may impose late payment fees and other penalties to our Consolidated Affiliated Entities for unpaid taxes. Our consolidated net income may be materially and adversely affected if our Consolidated Affiliated Entities’ tax liabilities increase or if they are subject to late payment fees or other penalties.

 

If any of our PRC subsidiaries or Consolidated Affiliated Entities becomes the subject of a bankruptcy or liquidation proceeding, we may lose the ability to use and enjoy certain important assets, which could reduce the size of our operations and materially and adversely affect our business, ability to generate revenue and the market price of our ADSs.

 

We currently conduct our operations in China mainly through contractual arrangements with our Consolidated Affiliated Entities. As part of these arrangements, our Consolidated Affiliated Entities hold operating permits and licenses and some of the assets that are important to the operation of our business. If any of these entities goes bankrupt and all or part of their assets become subject to liens or rights of third-party creditors, we may be unable to continue some or all of our business activities, which could materially and adversely affect our business, financial condition and results of operations.

 

Risks Related to Doing Business in China

 

Uncertainties with respect to the PRC legal system could have a material adverse effect on us.

 

The PRC legal system is a civil law system based on written statutes. Unlike the common law system, prior court decisions in a civil law system may be cited for reference but have limited precedential value. Since 1979, PRC legislation and regulations have significantly enhanced the protections afforded to various forms of foreign investments in China. However, since these laws and regulations are relatively new and the PRC legal system continues to rapidly evolve, the interpretations of many laws, regulations and rules are not always consistent, and enforcement of these laws, regulations and rules involve uncertainties, which may limit the available legal protections. In addition, the PRC administrative and court authorities have significant discretion in interpreting and implementing or enforcing statutory rules and contractual terms, and it may be more difficult to predict the outcome of administrative and court proceedings and the level of legal protection we may enjoy in the PRC than under some more developed legal systems. These uncertainties may affect our judgment on the relevance of legal requirements and our decisions on the measures and actions to be taken to fully comply therewith and may affect our ability to enforce our contractual or tort rights. In addition, the regulatory uncertainties may be exploited through unmerited legal actions or threats in an attempt to extract payments or benefits from us. Such uncertainties may therefore increase our operating expenses and costs, and materially and adversely affect our business and results of operations.

 

20



Table of Contents

 

Uncertainties with respect to PRC laws and regulations on school curriculum, testing materials and admission standards may have a material adverse effect on us.

 

There are continuous changes in the focus of the subjects and questions tested in high school and college entrance exams in China, the format of the tests, the manner in which the tests are administered and college admission standards in China. These changes require us to continually update and enhance our curriculum, course materials and teaching methods. Any inability to track and respond to these changes in a timely and cost-effective manner would make our services and products less attractive to students, which may materially and adversely affect our reputation and ability to continue to attract students without a significant decrease in course fees. For example, the Chinese Ministry of Education, or the MOE,  has recently promulgated new curriculum standards for primary and secondary schools in China covering 19 subjects, including mathematics, Chinese and English.  These new curriculum standards are scheduled to begin taking effect in the fall semester of 2012.  We are in the process of adapting our tutoring programs and materials to these new curriculum requirements.  Failure to respond in a timely manner to such changes will adversely impact the marketability of our services and products.

 

A substantial number of our students enroll in our tutoring program to achieve better exam performance in school and in entrance exams. However, educational institutions and government authorities in China have initiated discussions and conducted some early experiments in China on school admissions. Generally, these discussions and experiments exhibit a trend of basing admissions decisions less on entrance exam scores and more on a combination of other factors, such as past academic record, extracurricular activities and comprehensive aptitude evaluations. There have been certain changes in some geographic areas in the way the high school entrance exam is administered. In 2009, 76 universities and colleges were allowed to recruit generally up to 5% of their students through independently administered tests according to a notice promulgated by the MOE, and in 2012, the 5% threshold was raised to 8% in certain provinces, including Hubei; provided that students admitted in this manner still need to meet certain thresholds in the national college entrance exam. It has been reported that the number of such universities and colleges will further increase.  If the use of admissions tests in China declines or falls out of favor with educational institutions and government authorities and if we fail to respond to these changes, the demand for our tutoring services may decline, and our business may be materially and adversely affected.

 

Regulations and policies which de-emphasize international scholastic competition achievements in college, high school and junior high school admissions may have an impact on our enrollments. For example, in November, 2010, the PRC Ministry of Education amended its “extra credit policy” by limiting the number of extra credits awarded to Olympiad competition winners which can be applied toward a student’s college entrance examination test score. Similarly, in March 2011, the Shanghai Municipal Education Commission promulgated the Opinions Regarding the Implementation of Work in Connection with Compulsory Education Schools Enrollment in Shanghai for 2011, which stated, among other things, that private middle schools in Shanghai may not consider any kind of contest certificate, including Olympiad math competition achievement certificates, as an advantage in the admissions process for private middle schools in Shanghai. We do not believe policies such as these have had, or are likely in the future to have, a material impact on our results of operations, as revenue derived from our math competition classes (including Olympiad-focused classes) is immaterial to our total revenue and we believe that many parents still view Olympiad classes and competitions as an effective way for their kids to gain an edge in China’s increasingly competitive educational environment, and believe that many parents will continue to enroll their children in our primary school math courses. However, we cannot assure you that regulatory and policy changes such as these will not result in a material decrease in our student enrollments, and should such a decrease result, our business, financial condition and results of operations would be materially and adversely affected.

 

Uncertainties with respect to PRC regulatory restrictions on after-school services could have a material adverse effect on us.

 

In 2009, the Ministry of Education, together with a few other PRC government agencies, issued implementation rules on administration of education-related fee collection, which provide, among other things, that schools that are part of the compulsory education system are not allowed to charge students additional fees for any type of after-school tutoring classes, and that public

 

21



Table of Contents

 

schools and their teachers, whether or not in cooperation with private schools, are prohibited from offering any type of after-school tutoring or training classes for a fee outside the school. Private schools, which are not part of the compulsory education system, generally are permitted to offer after-school tutoring services pursuant to their private school operating permits issued by the relevant PRC governmental authorities pursuant to the Law for Promoting Private Education and implementation rules promulgated thereunder. However, several provincial government agencies issued notices or rules applicable in their respective provinces expressly prohibiting even private schools from offering after-school tutoring classes to primary and secondary school students. Among the areas where we offer after-school tutoring services, local governments in Shanghai and Tianjin issued notices in 2004 and 2005, respectively, prohibiting private schools from offering after-school tutoring services to primary and secondary school students. Nevertheless, we are not aware of any instances in Shanghai or Tianjin where the governmental authorities took actions enforcing the aforementioned notices; nor have we received any notices, warnings or inquiries from these governmental authorities with respect to our tutoring services.  The aforementioned notices do not provide any monetary penalties for violations and thus we are not able to quantify the penalties that we may be subject to if we are deemed not to be in compliance with these notices. We are not aware of any imminent risks in connection with the aforementioned notices. However, since PRC regulatory authorities have significant discretion in interpreting and implementing rules and regulations and that regulatory enforcements can be inconsistent, we cannot assure you that we will not in the future be subject to the above mentioned regulations, fined or otherwise penalized by government authorities for offering such classes, in which case our business and operations could be materially and adversely affected.

 

We are required to obtain various operating licenses and permits and to make registrations and filings for our after-school tutoring services in China; failure to comply with these requirements may materially and adversely affect our business and results of operations.

 

We are required to obtain and maintain various licenses and permits and fulfill registration and filing requirements in order to operate our after-school tutoring business. For instance, a duly approved private school will be granted a private school operating permit, and shall be registered with the Ministry of Civil Affairs or its local bureaus as a privately run non-enterprise institution. In addition, learning centers of schools must make filings with the Ministry of Education or its local bureaus. As of the date of this annual report, 51 of our 270 learning centers in operation may be subject to material fines or other material penalties due to their failure to obtain the requisite operating permits from the relevant governmental authorities. These 51 learning centers in the aggregate accounted for 13.8% of our total net revenues for the fiscal year ended February 29, 2012.

 

We are in the process of preparing filings and applying for permits for these learning centers but do not expect to complete all such filings and obtain all such permits in the near term. We have been taking steps to meet these requirements, but there is no assurance that our efforts will result in full compliance given the significant amount of discretion PRC governmental authorities have in interpreting, implementing and enforcing rules and regulations and due to other factors beyond our control. For example, Shenzhen Municipal Education Bureau ceased accepting applications for the establishment of new private schools between the year of 2006 and December 7, 2010. While we were preparing the application to the Shenzhen educational authorities for the operating permits in Shenzhen, two of our learning centers received notices from the local city administrative departments in March 2012 which requested us to obtain the operating permits before we may continue our business in Shenzhen. Revenues from the Shenzhen area contributed 2.8% of our total revenues for the fiscal year ended February 29, 2012. As of the date of this annual report, our applications for the private school operating permits in Shenzhen have been accepted by Shenzhen Municipal Education Bureau and we expect to obtain these permits in the near future.

 

We have been making efforts to ensure compliance with applicable rules and regulations in establishing new learning centers, as well as to remediate non-compliances relating to our existing learning centers.  In addition, our business and legal teams follow an internal guideline to make necessary filings and obtain necessary permits for new learning centers on a timely basis, and final business decisions are made taking into account the business and legal risks and uncertainties in our expansion plan.  However, if we fail to comply with the applicable legal requirements concerning obtaining and maintaining applicable licenses and permits and fulfilling applicable registration and filing requirements to operate our after-school tutoring business, including any failure to cure non-

 

22



Table of Contents

 

compliances in a timely manner, we may be subject to fines, confiscation of the gains derived from our noncompliant operations or the suspension of our noncompliant operations, which may materially and adversely affect our business and results of operations.

 

If the relevant PRC regulatory authorities subsequently determine that personalized premium services must be operated through schools or educational institutions, our personalized premium services business would be exposed to increased risks, which may materially and adversely affect our business and results of operations.

 

Substantially all of the personalized premium tutoring services we offer in Beijing are offered through Huanqiu Zhikang Shidai Education Consulting Co., Ltd., or Huanqiu Zhikang, our wholly owned subsidiary, which is a foreign-invested company under PRC laws. Huanqiu Zhikang and its branches have obtained business licenses from the Beijing Administration of Industry and Commerce, or AIC, expressly permitting them to conduct “educational consulting services,” which we believe covers our personalized premium services in Beijing and are not under the jurisdiction of the Beijing Municipal Education Commission based on telephone inquiries we and our PRC counsel have made to the Beijing Municipal Education Commission. For the fiscal year ended February 29, 2012, revenues from the personalized premium tutoring services of Huanqiu Zhikang contributed approximately 19.7% of our total net revenues.

 

In cities other than Beijing, our personalized premium tutoring services are offered mostly through the subsidiaries of our Variable Interest Entities, and such subsidiaries have obtained business licenses from the local AIC office permitting them to conduct consulting services.  For the fiscal year ended February 29, 2012, revenues from the personalized premium tutoring services of such subsidiaries of our Variable Interest Entities contributed approximately 2.3% of our total net revenues.

 

We believe that our personalized premium services fall within the scope of “for-profit training activities” and are not “educational activities” that must be under the jurisdiction of the educational authorities and thus offered through schools or educational institutions. However, the differences between “educational activities,” on the one hand, and “for-profit training activities” and “educational consulting services,” on the other hand, remain unclear under applicable PRC laws and regulations. The Law for Promoting Private Education provides that “educational activities,” which are required to be conducted through schools or educational institutions, shall be regulated by the Ministry of Education whereas “for-profit training activities” shall be regulated by the AIC in accordance with separate regulations to be issued by the State Council. To date, the State Council has not promulgated any regulations with respect to “for-profit training activities.” In July 2010, the MOE issued the National Guidance on Mid- to Long-term Education Reform and Development, which is the first guidance expressly encouraging the applicable PRC governmental authorities to classify, through implementing rules or regulations, activities as “for-profit training activities” to be conducted only by for-profit entities or “non-profit training or educational activities” to be conducted only by certain schools.  However, to date, the AIC and MOE have not issued any such rules or regulations, and in practice, regulators in different local jurisdictions may still have different views and administrative policies on one-on-one tutoring activities. Therefore, we cannot be certain that the relevant government authorities will reach the same conclusion in the future as we have that our personalized premium tutoring services fall within the scope of “for-profit training activities” and are not “educational activities.”

 

If the relevant PRC regulatory authorities subsequently determine that our personalized premium services must be operated through schools or educational institutions, as opposed to through companies, we may be required to restructure our operations to offer personalized premium services through the schools owned by our Variable Interest Entities.   We may also be subject to fines of up to RMB100,000 for each of our subsidiaries that offers personalized premium services, suspension of our personalized premium services or other penalties, which may materially and adversely affect our business and results of operations.

 

23



Table of Contents

 

Adverse changes in political and economic policies of the PRC government could have a material adverse effect on the overall economic growth of China, which could reduce the demand for our products and services and materially and adversely affect our competitive position.

 

All of our business operations are conducted in China and all of our sales are made in China. Accordingly, our business, financial condition, results of operations and prospects are affected significantly by economic, political and legal developments in China. The economy in China differs from the economies of most developed countries in many respects, including:

 

·                  degree of government involvement;

 

·                  level of development;

 

·                  rate of economic growth;

 

·                  control of foreign exchange rates and currency conversion;

 

·                  access to financing; and

 

·                  allocation of resources.

 

Although China has been transitioning from a planned economy to a more market-oriented economy since the 1970s, the PRC government continues to exercise significant control over China’s economy through resource allocation, foreign exchange control, monetary policies and administrative regulations of certain industries and entities. In recent years, the PRC government has implemented measures emphasizing the reliance on market forces to promote economic reform, reduce state ownership of productive assets and establish corporate governance structures in business enterprises. Nevertheless, a substantial portion of the productive assets in China are still owned by the PRC government. The continued control of these assets and other aspects of the national economy by the government could materially and adversely affect our business.

 

While the PRC economy has grown significantly in the past 30 years, the growth has been uneven geographically, among various sectors of the economy and during different periods. We cannot assure you that the PRC economy will continue to grow, or that if there is growth, such growth will be steady and uniform, or that any slowdowns in growth will not have a negative effect on our business, financial condition or results of operations.

 

We may rely on dividends paid by our subsidiaries for our cash needs, and any limitation on the ability of our subsidiaries to make payments to us could limit our ability to pay dividends to holders of our ADSs and common shares.

 

We are a holding company and conduct substantially all of our business through our operating subsidiaries and Consolidated Affiliated Entities, which are limited liability companies established in China. We may rely on dividends paid by our subsidiaries for our cash needs, including the funds necessary to pay dividends and other cash distributions to our shareholders, to service any debt we may incur and to pay our operating expenses. The payment of dividends by entities organized in China is subject to limitations. In particular, regulations in China currently permit payment of dividends only out of accumulated profits as determined in accordance with PRC accounting standards and regulations. PRC companies are also required to set aside at least 10% of their after-tax profit based on PRC accounting standards each year to their statutory surplus reserves until the accumulative amount of such reserves reaches 50% of

 

24



Table of Contents

 

their registered capital. These reserves are not distributable as cash dividends. In addition, PRC companies may allocate a portion of their after-tax profit to their staff welfare and bonus fund at the discretion of their boards of directors. Our PRC subsidiaries and Consolidated Affiliated Entities historically have not allocated any of their after-tax profits to staff welfare and bonus funds, since there is no legal requirement to do so, but they may nevertheless decide to set aside such funds in the future. There is no maximum amount of after-tax profit that a company may contribute to such funds. Moreover, each of our affiliated schools is required to allocate certain amount of profits to its development fund for the construction or maintenance of school facilities or procurement or upgrade of educational equipment at the end of each fiscal year. See “Item 4.B. Information On the Company—Business Overview—PRC Regulation—Regulation on Private Education—The Law for Promoting Private Education (2003) and the Implementation Rules for the Law for Promoting Private Education (2004)” for a discussion on the requirements for private schools to make allocations to school development funds. Any direct or indirect limitation on the ability of our PRC subsidiaries to distribute dividends and other distributions to us could materially and adversely limit our ability to make investments or acquisitions at the holding company level, pay dividends or otherwise fund and conduct our business.

 

PRC laws and regulations may limit the use of the proceeds we received from our initial public offering for our expansion or operations.

 

In utilizing the proceeds we received from our initial public offering in October 2010 or from other financing activities, as an offshore holding company with PRC subsidiaries, we may (i) make additional capital contributions to our PRC subsidiaries, (ii) establish new PRC subsidiaries and make capital contributions to these new PRC subsidiaries, (iii) make loans to our PRC subsidiaries or our Variable Interest Entities, or (iv) acquire offshore entities with business operations in China in an offshore transaction. However, most of these uses are subject to PRC regulations and approvals. For example:

 

·                  capital contributions to our subsidiaries in China, whether existing ones or newly established ones, must be approved by the PRC Ministry of Commerce or its local bureaus;

 

·                  loans by us to our subsidiaries in China, each of which is a foreign-invested enterprise, to finance their activities cannot exceed statutory limits and must be registered with the PRC State Administration of Foreign Exchange, or SAFE, or its local bureaus; and

 

·                  loans by us to our Consolidated Affiliated Entities, which are domestic PRC entities, must be approved by the National Development and Reform Commission and must also be registered with SAFE or its local bureaus.

 

In addition, on August 29, 2008, SAFE promulgated Circular 142, a notice regulating the conversion by a foreign-invested company of its capital contribution in foreign currency into Renminbi. It requires that Renminbi converted from foreign currency-denominated capital of a foreign-invested enterprise may only be used for purposes within the business scope approved by the relevant government authority and may not be used to make equity investments in China, unless specifically provided otherwise. Moreover, the approved use of such Renminbi funds may not be changed without approval from SAFE. Renminbi funds converted from foreign exchange may not be used to repay loans in Renminbi if the proceeds of such loans have not yet been used. Any violation of Circular 142 may result in severe penalties, including substantial fines.  We expect that if we convert the net proceeds from our initial public offering into Renminbi pursuant to Circular 142, our use of Renminbi funds will be for purposes within the approved business scope of our PRC subsidiaries. However, we may not be able to use such Renminbi funds to make equity investments in the PRC through our PRC subsidiaries.

 

Furthermore, SAFE promulgated a circular on November 9, 2010, or Circular 59, which, among other things, requires the authenticity of settlement of net proceeds from offshore offerings to be closely examined and the net proceeds to be settled in the

 

25



Table of Contents

 

manner described in the offering documents, or otherwise approved by the board of directors. Accordingly, as we use the proceeds from our initial public offering in October 2010, they need to be used in accordance with the section entitled “Use of Proceeds” in our initial public offering final prospectus, or when the proposed use of the proceeds is inconsistent with what is set forth in the section entitled “Use of Proceeds”, we need to submit the board resolution in relation to such proposed use of proceeds to SAFE and the settlement of foreign exchange for such use of proceeds shall comply with the regulations of the PRC in relation to foreign exchange.

 

We expect that PRC laws and regulations may continue to limit our use of proceeds from our initial public offering or from other financing sources. There are no costs associated with registering loans or capital contributions with relevant PRC governmental authorities, other than nominal processing charges. Under PRC laws and regulations, the PRC governmental authorities are required to process such approvals or registrations or deny our application within a prescribed period which is usually less than 90 days. The actual time taken, however, may be longer due to administrative delay. We cannot assure you that we will be able to obtain these government registrations or approvals on a timely basis, if at all, with respect to our future plans to use the U.S. dollar proceeds we receive from our initial public offering for our expansion and operations in China. If we fail to receive such registrations or approvals, our ability to use the proceeds of our initial public offering and to capitalize our PRC operations may be negatively affected, which could materially and adversely affect our liquidity and ability to fund and expand our business.

 

PRC regulations relating to the establishment of offshore special purpose companies by PRC residents may subject our PRC resident beneficial owners to personal liability and limit our ability to acquire PRC companies or to inject capital into our PRC subsidiary, limit our PRC subsidiary’s ability to distribute profits to us, or otherwise materially and adversely affect us.

 

The State Administration of Foreign Exchange, or SAFE, issued Circular 75, requiring PRC residents, including both legal persons and natural persons, to register with the relevant local branch of SAFE before establishing or controlling any company outside of China, referred to as an “offshore special purpose company,” for the purpose of raising funds from overseas to acquire assets of, or equity interest in, PRC companies. In addition, any PRC resident that is the beneficial owner of an offshore special purpose company is required to amend his or her registration with the local branch of SAFE, with respect to that offshore special purpose company in connection with any increase or decrease in its capital, transfer of shares, merger, division, equity investment or creation of any security interest over any assets located in China. Any failure to comply with the above registration requirements could result in PRC subsidiaries being prohibited from distributing their profits and proceeds from any reduction in capital, share transfer or liquidation to their offshore parent companies, offshore parent companies being restricted in their ability to contribute additional capital into their PRC subsidiaries, and other liabilities under PRC laws for evasion of foreign exchange restrictions.

 

We believe that all of our shareholders who are PRC citizens or residents have completed their required registrations with SAFE in accordance with Circular 75 prior to, and immediately after, the completion of our initial public offering in October 2010. However, we may not at all times be fully aware or informed of the identities of all of our beneficial owners who are PRC citizens or residents, and we may not always be able to compel our beneficial owners to comply with Circular 75; nor can we ensure you that their registrations, if they choose to apply, will be successful. The failure or inability of our PRC resident beneficial owners to make any required registrations or comply with these requirements may subject such beneficial owners to fines and legal sanctions and may also limit our ability to contribute additional capital into or provide loans (including proceeds from our initial public offering in October 2010) to our China operations, limit our PRC subsidiary’s ability to pay dividends or otherwise distribute profits to us, or otherwise materially and adversely affect us.

 

26



Table of Contents

 

The M&A rules establish complex procedures for some acquisitions of Chinese companies by foreign investors, which could make it more difficult for us to pursue growth through acquisitions in China.

 

On August 8, 2006, six PRC regulatory agencies, namely the Ministry of Commerce, the State Assets Supervision and Administration Commission, the State Administration for Taxation, the State Administration for Industry and Commerce, the CSRC and SAFE, jointly adopted regulations, commonly referred to as the M&A Rules, which became effective on September 8, 2006. The M&A Rules establish procedures and requirements that could make some acquisitions of Chinese companies by foreign investors more time-consuming and complex, including requirements in some instances that the Ministry of Commerce be notified in advance of any change-of-control transaction in which a foreign investor takes control of a Chinese domestic enterprise. We may expand our business in part by acquiring complementary businesses. Complying with the requirements of the M&A Rules to complete such transactions could be time-consuming, and any required approval processes, including obtaining approval from the Ministry of Commerce, may delay or inhibit our ability to complete such transactions, which could affect our ability to expand our business or maintain our market share.

 

The discontinuation of any of the preferential tax treatments currently available to us in China could adversely affect our overall results of operations.

 

Under the PRC Enterprise Income Tax Law, or the EIT Law, which became effective on January 1, 2008, the statutory enterprise income tax rate is 25%, except where a special preferential rate applies. Our Variable Interest Entity, Xueersi Education, was qualified as a “High and New Technology Enterprise,” under the EIT Law effective January 1, 2008 and therefore was qualified for a preferential tax rate of 15%. In addition, since Xueersi Education is located in a high and new technology industrial zone in Beijing and qualified as a High and New Technology Enterprise, it was entitled to a three-year exemption from the enterprise income tax from calendar year 2006 to 2008 and a further tax reduction to a rate of 7.5% from calendar year 2009 to 2011. From January 1, 2011, Xueersi Education is eligible for re-examination of High and New Technology Enterprise status at a preferential tax rate of 15% until the end of calendar year of 2013.  Our wholly owned subsidiary, TAL Beijing, was qualified as a “Newly Established Software Enterprise” under the EIT Law and therefore entitled to a two-year exemption from the enterprise income tax from calendar year 2009 to 2010 and a further tax reduction to 50% of the applicable rate from calendar year 2011 to 2013.  Having qualified as a “Newly Established Software Enterprise” under the EIT Law, our wholly owned subsidiary, Yidu Huida Education Technology (Beijing) Co., Ltd., or Yidu Huida, is entitled to a two-year exemption from the enterprise income tax from calendar year 2011 to 2012 and a further tax reduction to 50% of the applicable rate from calendar year 2013 to 2015.

 

On April 21, 2010, the State Administration of Taxation issued Circular 157, Further Clarification on Implementation of Preferential EIT Rate during Transition Periods, or Circular 157. Circular 157 seeks to provide additional guidance on the interaction of certain preferential tax rates under the transitional rules of the EIT Law. Prior to Circular 157, we interpreted the law to mean that if a “high and new technology enterprise strongly supported by the state” or “High and New Technology Enterprise” was in a tax holiday period that provides for “2-year exemption plus 3-year half rate” or “5-year exemption plus 5-year half rate” or other tax exemptions and reductions, where it was entitled to a 50% reduction in the tax rate and was also entitled to a 15% rate of tax due to its High and New Technology Enterprise status under the EIT Law, then it was entitled to pay tax at the rate of 7.5%. Circular 157 appears to have the effect that such an entity is entitled to pay tax at the lower of 15% and 50% of the standard PRC tax rate, which is currently 25%. Based on the interpretation of Circular 157 from the relevant local tax authority, we believe that entities that are qualified for “3-year exemption plus 3-year half rate” tax holiday as High and New Technology Enterprises and are registered in the Zhongguancun High and New Technology Industrial Zone of Beijing will continue to pay income tax at a rate of 7.5%. Since Xueersi Education enjoys a “3-year exemption plus 3-year half rate” and is a High and New Technology Enterprise registered in the Zhongguancun High and New Technology Industrial Zone of Beijing, Xueersi Education paid income tax at the rate of 7.5% through calendar year 2011, and from January 1, 2012 to the end of calendar year of 2013 Xueersi Education has a preferential tax rate of 15% due to its having passed the annual re-examination of High and New Technology Enterprise status.  We cannot assure you, however, that the tax authorities will not in the future change their position on our preferential tax treatments or that our subsidiaries and Consolidated Affiliated Entities will be able to pass their respective annual re-examination and obtain preferential tax treatment.

 

27



Table of Contents

 

Further, the preferential tax treatments granted to us by governmental authorities may be adjusted or revoked at any time in the future.  The discontinuation of any preferential tax treatments currently available to us will cause our effective tax rate to increase, which will increase our income tax expenses and in turn decrease our net income.

 

Under the EIT Law, we may be classified as a “resident enterprise” of China. Such classification could result in unfavorable tax consequences to us and our non-PRC shareholders.

 

Under the EIT Law, an enterprise established outside of China with “de facto management body” within China is considered a “resident enterprise,” meaning that it can be treated in a manner similar to a Chinese enterprise for enterprise income tax purposes, although the dividends paid to one resident enterprise from another may be qualified as “tax-exempt income.” The implementing rules of the EIT Law define de facto management as “substantial and overall management and control over the production and operations, personnel, accounting, and properties” of the enterprise. A circular issued by the State Administration of Taxation on April 22, 2009 provides that a foreign enterprise controlled by a PRC company or a PRC company group will be classified as a “resident enterprise” with its “de facto management body” located within China if all of the following requirements are satisfied: (i) the senior management and core management departments in charge of its daily operations function are mainly in the PRC; (ii) its financial and human resources decisions are subject to determination or approval by persons or bodies in the PRC; (iii) its major assets, accounting books, company seals, and minutes and files of its board and shareholders’ meetings are located or kept in the PRC; and (iv) at least half of the enterprise’s directors with voting right or senior management reside in the PRC.

 

In addition, the SAT issued a bulletin on August 3, 2011, effective as of September 1, 2011, to provide more guidance on the implementation of the above circular. The bulletin clarified certain matters relating to resident status determination, post-determination administration and competent tax authorities. It also specifies that when provided with a copy of a PRC tax resident determination certificate from a resident PRC-controlled offshore incorporated enterprise, the payer should not withhold 10% income tax when paying the PRC-sourced dividends, interest and royalties to the PRC-controlled offshore incorporated enterprise. Although both the circular and the bulletin only apply to offshore enterprises controlled by PRC enterprises and not those by PRC individuals, the determination criteria set forth in the circular and administration clarification made in the bulletin may reflect the SAT’s general position on how the “de facto management body” test should be applied in determining the tax residency status of offshore enterprises and the administration measures should be implemented, regardless of whether they are controlled by PRC enterprises or PRC individuals.

 

Based on the advice of our PRC counsel, Tian Yuan Law Firm, we do not believe that any of our offshore holding companies meets all of the conditions above. In addition, we are not aware of any offshore holding companies with a similar corporate structure as ours ever having been deemed to be PRC “resident enterprises” by the PRC tax authorities. Therefore, based on our PRC counsel’s advice, we believe that none of our offshore holding companies should be treated as a “resident enterprise” for PRC tax purposes. However, as the tax resident status of an enterprise is subject to determination by the PRC tax authorities, there are uncertainties and risks associated with this issue. If the PRC tax authorities determine that any of our offshore holding companies are “resident enterprises” for PRC enterprise income tax purposes, a number of unfavorable PRC tax consequences could follow. First, we may be subject to enterprise income tax at a rate of 25% on our worldwide taxable income, as well as PRC enterprise income tax reporting obligations. Second, although under the EIT Law and its implementing rules, dividend income between qualified resident enterprises is a “tax-exempt income,” we cannot guarantee that dividends paid to TAL Group from our PRC subsidiaries through Xueersi Hong Kong would qualify as “tax-exempt income” and will not be subject to withholding tax, as the PRC foreign exchange control authorities, which enforce the withholding tax, have not yet issued guidance with respect to the processing of outbound remittances to entities that are treated as “resident enterprises” for PRC enterprise income tax purposes. Finally, the “resident enterprise” classification could result in a situation in which a 10% withholding tax is imposed on dividends we pay to our non-PRC enterprise shareholders and with respect to gains derived by our non-PRC enterprise shareholders from transferring our shares or ADSs, if such income is considered PRC-sourced income by the relevant PRC authorities. This could have the effect of increasing our and our shareholders’ effective income tax rates and may require us to deduct withholding tax from any dividends we pay to our non-PRC shareholders. In addition to the uncertainties regarding how the “resident enterprise” classification may apply, it is also possible that the rules may change in the future, possibly with retroactive effect.

 

28



Table of Contents

 

Dividends we receive from our operating subsidiaries located in the PRC may be subject to PRC withholding tax.

 

Pursuant to the Arrangement between the PRC and Hong Kong Special Administrative Region on the Avoidance of Double Taxation and Prevention of Fiscal Evasion, dividends declared after January 1, 2008 and distributed to our Hong Kong subsidiary by our PRC subsidiaries are subject to withholding tax at a rate of 5%, provided that our Hong Kong subsidiary is deemed by the relevant PRC tax authorities to be a “non-resident enterprise” under the EIT Law and holds at least 25% of the equity interest of our PRC subsidiaries. The State Administration for Taxation promulgated the Notice on How to Understand and Determine the Beneficial Owners in Tax Agreement on October 27, 2009, or SAT Circular 601, which provides guidance for determining whether a resident of a jurisdiction with tax treaties with the PRC is the “beneficial owner” of an item of income under PRC tax treaties and tax arrangements. According to SAT Circular 601, a beneficial owner generally must engage in substantive business activities. An agent or conduit company will not be regarded as a beneficial owner and, therefore, will not qualify for treaty benefits. A conduit company normally refers to a company that is set up for the purpose of avoiding or reducing taxes or transferring or accumulating profits. Although we may use Xueersi Hong Kong as a platform to expand our business in the future, Xueersi Hong Kong currently does not engage in any substantive business activities and thus it is possible that Xueersi Hong Kong may not be regarded as a “beneficial owner” for the purposes of SAT Circular 601 and the dividends it receives from our PRC subsidiaries would be subject to withholding tax at a rate of 10%.

 

We face uncertainties with respect to application of the Circular on Strengthening the Administration of Enterprise Income Tax for Share Transfer of Non-PRC Resident Enterprises.

 

Pursuant to the Notice on Strengthening Administration of Enterprise Income Tax for Share Transfers by Non-PRC Resident Enterprises, or Circular 698, issued by the State Administration of Taxation on December 10, 2009, where a foreign investor transfers the equity interests of a PRC resident enterprise indirectly via disposition of the equity interests of an overseas holding company, or an “Indirect Transfer,” and such overseas holding company is located in a tax jurisdiction that (i) has an effective tax rate less than 12.5% or (ii) does not tax foreign income of its residents, the foreign investor shall report the Indirect Transfer to the competent tax authority. The PRC tax authority will examine the true nature of the Indirect Transfer, and if the tax authority considers that the foreign investor has adopted an “abusive arrangement” in order to avoid PRC tax, it may disregard the existence of the overseas holding company and re-characterize the Indirect Transfer and as a result, gains derived from such Indirect Transfer may be subject to PRC withholding tax at a rate of up to 10%. Circular 698 also provides that, where a non-PRC resident enterprise transfers its equity interests in a PRC resident enterprise to its related parties at a price lower than the fair market value, the competent tax authority has the power to make a reasonable adjustment to the taxable income of the transaction. Circular 698 is retroactively effective from January 1, 2008. Although several issues related to Circular 698 were clarified through the Public Notice dated March 28, 2011 by the State Administration of Taxation, there is little guidance and practical experience regarding the application of this tax circular. In recent cases, some intermediary holding companies were actually looked through by the PRC tax authorities, and consequently the non PRC resident investors were deemed to have transferred the PRC subsidiaries and PRC corporate taxes were assessed accordingly. It is possible that we or our non-resident investors may become at risk of being taxed under Circular 698 and may be required to expend valuable resources to comply with Circular 698 or to establish that we or our non-resident investors should not be taxed under Circular 698, which may have an adverse effect on our financial condition and results of operations or such non-resident investors’ investment in us.

 

29



Table of Contents

 

We face risks and uncertainties with respect to the licensing requirement for Internet audio-video programs.

 

On December 20, 2007, the State Administration of Radio, Film and Television, or SARFT, and the Ministry of Information Industry, or MII, issued the Administrative Measures Regarding Internet Audio-Video Program Services, or the Internet Audio-Video Program Measures, which became effective on January 31, 2008. Among other things, the Internet Audio-Video Program Measures stipulate that no entities or individuals may provide Internet audio-video program services without a “License for Disseminating Audio-Video Programs through Information Network” issued by SARFT or its local bureaus or completing the relevant registration with SARFT or its local bureaus, and only entities wholly owned or controlled by the PRC government may engage in the production, editing, integration or consolidation, and transmission to the public through the Internet, of audio-video programs, or the provision of audio-video program uploading and transmission services. On February 3, 2008, SARFT and MII jointly held a press conference in response to inquiries related to the Internet Audio-Video Program Measures, during which SARFT and MII officials indicated that providers of audio-video program services established prior to the promulgation date of the Internet Audio-Video Program Measures that do not have any regulatory non-compliance records can re-register with the relevant government authorities to continue their current business operations. After the conference, the two authorities published a press release that confirmed the above guidelines. There are still significant uncertainties relating to the interpretation and implementation of the Internet Audio-Video Program Measures, in particular, the scope of “Internet Audio-Video Programs.”

 

Furthermore, on April 1, 2010, SARFT promulgated the Test Implementation of the Tentative Categories of Internet Audio-Visual Program Services, or the Categories, which clarified the scope of Internet audio-video programs services. According to the Categories, there are four categories of Internet audio-visual program services which are further divided into seventeen sub-categories. The third sub-category to the second category covers the making and editing of certain specialized audio-video programs concerning, among other things, educational content, and broadcasting such content to the general public online.

 

We began offering online courses in 2010, and in the fiscal years ended February 28, 2011 and February 29, 2012, revenues derived from audio-video program services that may be subject to the Audio-Video Program Measures were 1.8% and 3.2%, respectively, of our total net revenues.  In the course of offering online tutoring services, we transmit our audio-video educational courses and programs through the Internet only to enrolled course participants, not to the general public. The limited scope of our audience distinguishes us from general online audio-video broadcasting companies, such as companies operating user-generated content websites. In addition, we do not provide audio-video program uploading and transmission services. As a result, we believe that we are not subject to the Internet Audio-Video Program Measures. However, there is no further official or publicly available interpretation of these definitions, especially the scope of “Internet audio-video program service.” If the governmental authorities determine that our provision of online tutoring services falls within the Internet Audio-Video Program Measures, we may not be able to obtain the License for Disseminating Audio-Video Programs through Information Network. If this occurs, we may become subject to significant penalties, fines, legal sanctions or an order to suspend our use of audio-video content.

 

Fluctuations in exchange rates could have a material adverse effect on our results of operations and the value of your investment.

 

Substantially all of our revenues and costs are denominated in RMB. The value of the RMB against the U.S. dollar and other currencies is affected by, among other things, changes in China’s political and economic conditions and China’s foreign exchange policies. The conversion of Renminbi into foreign currencies, including U.S. dollars, is based on rates set by the People’s Bank of China. The PRC government allowed the Renminbi to appreciate by more than 20% against the U.S. dollar between July 2005 and July 2008. Between July 2008 and June 2010, this appreciation was halted and the exchange rate between the Renminbi and the U.S. dollar remained within a narrow band. As a consequence, the RMB fluctuated significantly during that period against other freely traded currencies, in tandem with the U.S. dollar. Since June 2010, the PRC government has allowed the Renminbi to appreciate slowly against the U.S. dollar again. It is difficult to predict how market forces or PRC or U.S. government policy may impact the exchange rate between the Renminbi and the U.S. dollar in the future.

 

30



Table of Contents

 

There remains significant international pressure on the PRC government to adopt a substantial liberalization of its currency policy, which could result in further appreciation in the value of the RMB against the U.S. dollar. To the extent that we need to convert U.S. dollars into RMB for capital expenditures and working capital and other business purposes, appreciation of the RMB against the U.S. dollar would have an adverse effect on the RMB amount we would receive from the conversion. Conversely, if we decide to convert RMB into U.S. dollars for the purpose of making payments for dividends on our ordinary shares or ADSs, strategic acquisitions or investments or other business purposes, appreciation of the U.S. dollar against the RMB would have a negative effect on the U.S. dollar amount available to us.

 

Very limited hedging options are available in China to reduce our exposure to exchange rate fluctuations. To date, we have not entered into any hedging transactions in an effort to reduce our exposure to foreign currency exchange risk. While we may decide to enter into hedging transactions in the future, the availability and effectiveness of these hedges may be limited and we may not be able to adequately hedge our exposure or at all. In addition, our currency exchange losses may be magnified by PRC exchange control regulations that restrict our ability to convert RMB into foreign currency. As a result, fluctuations in exchange rates may have a material adverse effect on your investment.

 

Governmental control of currency conversion may affect the value of your investment.

 

The PRC government imposes controls on the convertibility of the Renminbi into foreign currencies and, in certain cases, the remittance of currency out of China. Under our current corporate structure, our income will be primarily derived from a share of the earnings from our PRC subsidiaries. Revenues of our PRC subsidiaries are all denominated in Renminbi. Shortages in the availability of foreign currency may restrict the ability of our PRC subsidiaries to remit sufficient foreign currency to pay dividends or other payments to us, or otherwise satisfy their foreign currency-denominated obligations. Under existing PRC foreign exchange regulations, payments of current account items, including profit distributions, interest payments and expenditures from trade-related transactions, can be made in foreign currencies without prior approval from SAFE by complying with certain procedural requirements. However, for any PRC company, dividends can be declared and paid only out of the retained earnings of that company under PRC law. Furthermore, approval from SAFE or its local branch is required where Renminbi is to be converted into foreign currency and remitted out of China to pay capital expenses, such as the repayment of loans denominated in foreign currencies. Specifically, under the existing exchange restrictions, without a prior approval of SAFE, cash generated from the operations of our subsidiaries in China may be used to pay dividends by our PRC subsidiaries to TAL Group through Xueersi International Education Group Limited (Hong Kong), or Xueersi Hong Kong, and pay employees of our PRC subsidiaries who are located outside China in a currency other than the Renminbi. With a prior approval from SAFE, cash generated from the operations of our PRC subsidiaries and Consolidated Affiliated Entities may be used to pay off debt in a currency other than the Renminbi owed by our subsidiaries and Consolidated Affiliated Entities to entities outside China, and make other capital expenditures outside China in a currency other than the Renminbi. The PRC government may also at its discretion restrict access in the future to foreign currencies for current account transactions. If the foreign exchange control system prevents us from obtaining sufficient foreign currency to satisfy our currency demands, we may not be able to pay dividends in foreign currencies to our shareholders, including holders of our ADSs.

 

The audit report included in this annual report is prepared by auditors who are not inspected by the Public Company Accounting Oversight Board and, as such, you are deprived of the benefits of such inspection.

 

Our independent registered public accounting firm that issues the audit reports included in our annual reports filed with the U.S. Securities and Exchange Commission, as auditors of companies that are traded publicly in the United States and a firm registered with the U.S. Public Company Accounting Oversight Board (United States) (the “PCAOB”), is required by the laws of the United States to undergo regular inspections by the PCAOB to assess its compliance with the laws of the United States and professional standards.  Because our auditors are located in the Peoples’ Republic of China, a jurisdiction where the PCAOB is currently unable to conduct inspections without the approval of the Chinese authorities, our auditors are not currently inspected by the PCAOB.

 

31



Table of Contents

 

Inspections of other firms that the PCAOB has conducted outside China have identified deficiencies in those firms’ audit procedures and quality control procedures, which may be addressed as part of the inspection process to improve future audit quality.  This lack of PCAOB inspections in China prevents the PCAOB from regularly evaluating our auditors’ audits and their quality control procedures.  As a result, investors may be deprived of the benefits of PCAOB inspections.

 

The inability of the PCAOB to conduct inspections of auditors in China makes it more difficult to evaluate the effectiveness of our auditors’ audit procedures or quality control procedures as compared to auditors outside of China that are subject to PCAOB inspections. Investors may lose confidence in our reported financial information and procedures and the quality of our financial statements.

 

Employee participants in our share incentive plan who are PRC citizens may be required to register with SAFE. We also face regulatory uncertainties in China that could restrict our ability to grant restricted shares or share options to our employees who are PRC citizens.

 

To implement the Administrative Rule on Foreign Exchange Matters of Individuals promulgated by the People’s Bank of China and its related implementing rule provided by SAFE, on March 28, 2007, SAFE issued the Operating Procedures for Administration of Domestic Individuals Participating in the Employee Stock Incentive Plan and Stock Option Plan of An Overseas Listed Company, or Circular 78. For any plans adopted by an overseas listed company that are covered by Circular 78, Circular 78 requires the employee participants who are PRC citizens to register, through a PRC agent or PRC subsidiary of the overseas listed company, with SAFE or its local branch. In addition, Circular 78 also requires the employee participants who are PRC citizens to follow a series of requirements, including applications for foreign exchange purchase quotas, opening of special bank accounts and filings with SAFE or its local branch before they exercise their stock options. On January 7, 2008, SAFE issued Notice on Relinquishing Power of Approving the First-time Application of Foreign Exchange Purchase Quotas, Opening of Special Bank Accounts. According to this notice, SAFE’s local branches at provincial level have the authority to approve certain foreign exchange transactions in connection with equity compensation plans or incentive plans.

 

Pursuant to the Notices on Issues concerning the Foreign Exchange Administration for Domestic Individuals Participating in a Stock Incentive Plan of an Overseas Publicly-Listed Company issued by the SAFE on February 15, 2012 , or Circular 7, which terminated both Circular 78 and the Notice on Relinquishing Power of Approving the First-time Application of Foreign Exchange Purchase Quotas, Opening of Special Bank Accounts issued by the SAFE on January 7, 2008, a qualified PRC agent (which could be the PRC subsidiary of the overseas-listed company) is required to file, on behalf of “domestic individuals” (both PRC residents and non-PRC residents who reside in the PRC for a continuous period of not less than one year, excluding the foreign diplomatic personnel and representatives of international organizations) who are granted shares or share options by the overseas-listed company according to its stock incentive plan, an application with SAFE to conduct the SAFE registration with respect to such stock incentive plan, and obtain approval for an annual allowance with respect to the purchase of foreign exchange in connection with the stock purchase or stock option exercise.  Such PRC individuals’ foreign exchange income received from the sale of stocks and dividends distributed by the overseas listed company and any other income shall be fully remitted into a collective foreign currency account in the PRC opened and managed by the PRC domestic agent before distribution to such individuals.  In addition, such domestic individuals must also retain an overseas entrusted institution to handle matters in connection with their exercise of stock options and their purchase and sale of stock.

 

Prior to the issuance of Circular 7, we received approval from the SAFE’s Beijing branch in January 2012 in regards to applications we had submitted on behalf of certain of our employees who hold a significant number of restricted shares.  Upon the issuance of Circular 7, Circular 78 ceased to be applicable for such registration. Since Circular 7 is relatively new and the interpretations and application of this circular involves uncertainties, we may not always be able to make applications on behalf of our employees who hold our restricted shares in compliance with Circular 7, nor can we ensure you that such applications will be successful.  If we or the participants of our share incentive plan who are PRC citizens fail to comply with Circular 7, we and/or such participants of our share incentive plan may be subject to fines and legal sanctions, there may be additional restrictions on the ability of such participants to exercise their stock options or remit proceeds gained from sale of their stock into the PRC, and we may be prevented from further granting restricted shares or from granting options under our share incentive plan to our employees who are PRC citizens. Such events could adversely affect our business operations.

 

32



Table of Contents

 

Risks Related to Our ADSs

 

The market price for our ADSs may be volatile.

 

The market price for our ADSs has fluctuated significantly since we first listed our ADSs. Since our ADSs became listed on the New York Stock Exchange on October 20, 2010, the closing prices of our ADSs have ranged from $8.61 to $18.00 per ADS, and the last reported trading price on June 26, 2012 was $10.02 per ADS.

 

The market price for our ADSs is likely to be highly volatile and subject to wide fluctuations in response to factors such as:

 

·                  actual or anticipated fluctuations in our operating results,

 

·                  changes in financial estimates by securities research analysts,

 

·                  changes in the economic performance or market valuation of other education companies,

 

·                  announcements by us or our competitors of material acquisitions, strategic partnerships, joint ventures or capital commitments,

 

·                  addition or departure of our executive officers and key personnel,

 

·                  detrimental negative publicity about us, our competitors or our industry,

 

·                  intellectual property litigation, and

 

·                  general economic, regulatory or political conditions in China and the U.S.

 

In addition, the stock market in general, and the market prices for companies with operations in China in particular, have experienced volatility that often has been unrelated to the operating performance of such companies. The securities of some China-based companies that have listed their securities in the United States have experienced significant volatility since their initial public offerings, including, in some cases, substantial price declines in the trading prices of their securities. The trading performances of these Chinese companies’ securities after their offerings may affect the attitudes of investors toward Chinese companies listed in the United States, which consequently may impact the trading performance of our ADSs, regardless of our actual operating performance. In addition, any negative news or perceptions about inadequate corporate governance practices or fraudulent accounting, corporate structure or other matters of other Chinese companies may also negatively affect the attitudes of investors towards Chinese companies in general, including us, regardless of whether we have conducted any inappropriate activities.  Further, the global financial crisis and the ensuing economic recessions in many countries have contributed and may continue to contribute to extreme volatility in the global stock markets. These broad market and industry fluctuations may adversely affect operating performance. Volatility or a lack of positive performance in our ADS price may also adversely affect our ability to retain key employees, some of whom have been granted restricted shares under our share incentive plan.

 

33



Table of Contents

 

Our dual-class voting structure will limit your ability to influence corporate matters and could discourage others from pursuing any change of control transactions that holders of our Class A common shares and ADSs may view as beneficial.

 

Our common shares are divided into Class A common shares and Class B common shares. Holders of Class A common shares are entitled to one vote per share, while holders of Class B common shares are entitled to ten votes per share. We issued Class A common shares represented by our ADSs in our initial public offering. As part of the redesignation of our capital structure at the time of our initial public offering, all of our existing shareholders as of September 29, 2010, including our founders, received Class B common shares, and our outstanding preferred shares were automatically converted into Class B common shares immediately prior to the completion of our initial public offering in October 2010. Each Class B common share is convertible into one Class A common share at any time by the holder thereof. Class A common shares are not convertible into Class B common shares under any circumstances.

 

Upon any transfer of Class B common shares by a holder thereof to any person or entity which is not an affiliate of such holder, such Class B common shares shall be automatically and immediately converted into the equal number of Class A common shares. In addition, if at any time, any of the persons who held Class B common shares immediately before our initial public offering and their affiliates collectively own less than 5% of the total number of the issued and outstanding Class B common shares, each issued and outstanding Class B common share owned by such Class B holder shall be automatically and immediately converted into one share of Class A common share, and no Class B common shares shall be issued by us thereafter. Due to the disparate voting powers attached to these two classes, as of June 20, 2012, holders of our Class B common shares (excluding any Class A common shares such holder may hold in the form of ADSs) collectively hold approximately 92.9% the voting power of our outstanding shares and have considerable influence over matters requiring shareholder approval, including election of directors and significant corporate transactions, such as a merger or sale of our company or our assets. This concentrated control will limit your ability to influence corporate matters and could discourage others from pursuing any potential merger, takeover or other change of control transactions that holders of Class A common shares and ADSs may view as beneficial.

 

Our corporate actions are substantially controlled by our officers, directors and their affiliated entities.

 

As of June 20, 2012, our executive officers, directors and their affiliated entities beneficially own approximately 48.0% of our total outstanding shares, representing 77.6% of our total voting power. These shareholders, if they acted together, could exert substantial influence over matters requiring approval by our shareholders, including electing directors and approving mergers or other business combination transactions and they may not act in the best interests of other minority shareholders. This concentration of ownership may also discourage, delay or prevent a change in control of our company, which could deprive our shareholders of an opportunity to receive a premium for their shares as part of a sale of our company and might reduce the price of our ADSs. These actions may be taken even if they are opposed by our other shareholders.

 

If securities or industry analysts publish negative reports about our business, the price and trading volume of our securities could decline.

 

The trading market for our securities depends, in part, on the research reports and ratings that securities or industry analysts or ratings agencies publish about us, our business and the K-12 after-school tutoring market in China in general. We do not have any control over these analysts or agencies. If one or more of the analysts or agencies who cover us downgrades us or our securities, the price of our securities may decline. If one or more of these analysts cease coverage of our company or fail to regularly publish reports on us, we could lose visibility in the financial markets, which could cause the price of our securities or trading volume to decline.

 

34



Table of Contents

 

Substantial future sales or the expectation of substantial sales of our ADSs in the public market could cause the price of our ADSs to decline.

 

Sales of our ADSs in the public market or the perception that these sales could occur may cause the market price of our ADSs to decline and could materially impair our ability to raise capital through equity offerings in the future. We have Class A and Class B common shares outstanding, including Class A common shares represented by ADSs. All of our ADSs are freely transferable without restriction or additional registration under the U.S. Securities Act of 1933, as amended, or the Securities Act. Class A common shares not represented by ADS, such as grants of restricted Class A common shares which have vested, and Class B common shares are available for sale subject to volume and other restrictions as applicable under Rule 144 and Rule 701 under the Securities Act. To the extent shares are sold into the market, the market price of our ADSs could decline.

 

In addition, several of our shareholders have the right to cause us to register the sale of their shares under the Securities Act upon the occurrence of certain circumstances. Registration of these shares under the Securities Act would result in these shares becoming freely tradable without restriction under the Securities Act immediately upon the effectiveness of the registration of these shares. Sales of these registered shares in the public market could cause the price of our ADSs to decline.

 

Our articles of association contain anti-takeover provisions that could discourage a third party from acquiring us, which could limit our shareholders’ opportunity to sell their shares, including Class A common shares represented by our ADSs, at a premium.

 

Our articles of association contain provisions that limit the ability of others to acquire control of our company or cause us to engage in change-of-control transactions. These provisions could have the effect of depriving our shareholders of an opportunity to sell their shares at a premium over prevailing market prices by discouraging third parties from seeking to obtain control of our company in a tender offer or similar transaction. For example, our board of directors has the authority, without further action by our shareholders, to issue preferred shares. These preferred shares may have better voting rights than our Class A common shares, in the form of ADSs or otherwise, and could be issued quickly with terms calculated to delay or prevent a change in control of our company or make removal of management more difficult. If our board of directors decides to issue preferred shares, the price of our ADSs may fall and the voting rights of the holders of our common shares and ADSs may be diluted.

 

Holders of ADSs have fewer rights than shareholders and must act through the depositary to exercise those rights.

 

Holders of ADSs do not have the same rights of our shareholders and may only exercise the voting rights with respect to the underlying Class A common shares in accordance with the provisions of the deposit agreement. Under our memorandum and articles of association, the minimum notice period required to convene a general meeting is ten days. When a general meeting is convened, you may not receive sufficient notice of a shareholders’ meeting to permit you to withdraw your common shares to allow you to cast your vote with respect to any specific matter. In addition, the depositary and its agents may not be able to send voting instructions to you or carry out your voting instructions in a timely manner. We will make all reasonable efforts to cause the depositary to extend voting rights to you in a timely manner, but we cannot assure you that you will receive the voting materials in time to ensure that you can instruct the depositary to vote your ADSs. Furthermore, the depositary and its agents will not be responsible for any failure to carry out any instructions to vote, for the manner in which any vote is cast or for the effect of any such vote. As a result, you may not be able to exercise your right to vote and you may lack recourse if your ADSs are not voted as you requested. In addition, in your capacity as an ADS holder, you will not be able to call a shareholders’ meeting.

 

35



Table of Contents

 

You may not receive distributions on our common shares or any value for them if such distribution is illegal or if any required government approval cannot be obtained in order to make such distribution available to you.

 

The depositary of our ADSs has agreed to pay to you the cash dividends or other distributions it or the custodian receives on common shares or other deposited securities underlying our ADSs, after deducting its fees and expenses. You will receive these distributions in proportion to the number of Class A common shares your ADSs represent. However, the depositary is not responsible if it decides that it is unlawful, inequitable or impractical to make a distribution available to any holders of ADSs. For example, it would be unlawful to make a distribution to a holder of ADSs if it consists of securities that require registration under the Securities Act but that are not properly registered or distributed under an applicable exemption from registration. The depositary may also determine that it is not feasible to distribute certain property through the mail. Additionally, the value of certain distributions may be less than the cost of mailing them. In these cases, the depositary may determine not to distribute such property. We have no obligation to register under U.S. securities laws any ADSs, common shares, rights or other securities received through such distributions. We also have no obligation to take any other action to permit the distribution of ADSs, common shares, rights or anything else to holders of ADSs. This means that you may not receive distributions we make on our common shares or any value for them if it is illegal or impractical for us to make them available to you. These restrictions may cause a material decline in the value of our ADSs.

 

You may be subject to limitations on transfers of your ADSs.

 

Your ADSs are transferable on the books of the depositary. However, the depositary may close its transfer books at any time or from time to time when it deems expedient in connection with the performance of its duties. In addition, the depositary may refuse to deliver, transfer or register transfers of ADSs generally when our books or the books of the depositary are closed, or at any time if we or the depositary deem it advisable to do so because of any requirement of law or of any government or governmental body, or under any provision of the deposit agreement, or for any other reason.

 

Your right to participate in any future rights offerings may be limited, which may cause dilution to your holdings.

 

We may from time to time distribute rights to our shareholders, including rights to acquire our securities. However, we cannot make rights available to you in the United States unless we register the rights and the securities to which the rights relate under the Securities Act or an exemption from the registration requirements is available. Also, under the deposit agreement, the depositary will not make rights available to you unless the distribution to ADS holders of both the rights and any related securities are either registered under the Securities Act, or exempted from registration under the Securities Act. We are under no obligation to file a registration statement with respect to any such rights or securities or to endeavor to cause such a registration statement to be declared effective. Moreover, we may not be able to establish an exemption from registration under the Securities Act. Accordingly, you may be unable to participate in our rights offerings and may experience dilution in your holdings.

 

We are a Cayman Islands company and, because judicial precedent regarding the rights of shareholders is more limited under Cayman Islands law than that under U.S. law, you may have less protection for your shareholder rights than you would under U.S. law.

 

Our corporate affairs are governed by our memorandum and articles of association, as amended and restated from time to time, the Cayman Islands Companies Law (as amended) and the common law of the Cayman Islands. The rights of shareholders to take action against the directors, actions by minority shareholders and the fiduciary responsibilities of our directors to us under Cayman Islands law are to a large extent governed by the common law of the Cayman Islands. The common law of the Cayman Islands is derived in part from comparatively limited judicial precedent in the Cayman Islands as well as that from English common law, which has persuasive, but not binding, authority on a court in the Cayman Islands. The rights of our shareholders and the fiduciary responsibilities of our directors under Cayman Islands law are not as clearly established as they would be under statutes or judicial precedent in some jurisdictions in the United States. In particular, the Cayman Islands has a less developed body of securities laws than the United States. In addition, some U.S. states, such as Delaware, have more fully developed and judicially interpreted bodies of corporate law than the Cayman Islands.

 

36



Table of Contents

 

As a result of all of the above, public shareholders may have more difficulty in protecting their interests in the face of actions taken by management, members of the board of directors or controlling shareholders than they would as shareholders of a U.S. public company.

 

You may experience difficulties in effecting service of legal process, enforcing foreign judgments or bringing original actions in China against us or our management.

 

We are a Cayman Islands company and substantially all of our assets are located outside of the United States. All of our current operations are conducted in the PRC. In addition, most of our directors and officers are nationals and residents of the PRC. As a result, it may be difficult for you to effect service of process within the United States or elsewhere outside China upon these persons. It may also be difficult for you to enforce in U.S. courts judgments obtained in U.S. courts based on the civil liability provisions of the U.S. federal securities laws against us and our officers and directors, most of whom are not residents in the United States and the substantial majority of whose assets are located outside of the United States. In addition, there is uncertainty as to whether the courts of the Cayman Islands or the PRC would recognize or enforce judgments of U.S. courts against us or such persons predicated upon the civil liability provisions of the securities laws of the United States or any state and it is uncertain whether such Cayman Islands or PRC courts would be competent to hear original actions brought in the Cayman Islands or the PRC against us or such persons predicated upon the securities laws of the United States or any state. In addition, since we are incorporated under the laws of the Cayman Islands and our corporate affairs are governed by the laws of the Cayman Islands, it is difficult for you to bring an action against us based upon PRC laws in the event that you believe that your rights as a shareholder have been infringed.

 

Item 4.           Information on the Company

 

A.                                    History and Development of the Company

 

We started our operation in 2005 with the establishment of Xueersi Education, a domestic company in China. We then incorporated TAL Group to become our offshore holding company under the laws of the Cayman Islands on January 10, 2008, in order to facilitate foreign investment in our company. TAL Group established Xueersi Hong Kong in Hong Kong in March 2008 as our intermediary holding company. Xueersi Hong Kong subsequently established three wholly owned subsidiaries in China: TAL Beijing in May 2008, Huanqiu Zhikang in September 2009 and Yidu Huida in November 2009.

 

For information on our capital expenditures, see “Item 5.B—Operating and Financial Review and Prospects—Liquidity and Capital Resources—Capital Expenditures.”

 

We completed an initial public offering of 13,800,000 ADSs in October 2010. On October 20, 2010, we listed our ADSs on the New York Stock Exchange under the symbol “XRS.”

 

Our principal executive offices are located at 18/F, Hesheng Building, 32 Zhongguancun Avenue, Haidian District, Beijing 100080, People’s Republic of China. Our telephone number at this address is +86 (10) 5292 6669. Our registered office in the Cayman Islands is located at Maples Corporate Services Limited, PO Box 309, Ugland House, Grand Cayman, KY1-1104, Cayman Islands. In addition, as of the date of this annual report, we have branch offices in 15 cities in China. Our agent for service of process in the United States in connection with our registration statement on Form F-1 for our initial public offering in October 2010 is Law Debenture Corporate Services Inc., located at 400 Madison Avenue, 4th Floor, New York, New York 10017.

 

37



Table of Contents

 

B.                                    Business Overview

 

Overview

 

We are a leading K-12 after-school tutoring services provider in China. We offer comprehensive tutoring services to K-12 students covering core academic subjects, including mathematics, English, Chinese, physics, chemistry, biology, history, political science and geography. We have successfully established “Xueersi” as a leading brand in China’s K-12 private education market closely associated with high teaching quality and academic excellence in China, as evidenced by our students’ academic performance, our ability to recruit most of our students through word-of-mouth referrals as well as the numerous recognitions and awards we have received.

 

We deliver our tutoring services primarily through small classes, personalized premium services (i.e., one-on-one tutoring) and online course offerings. As of February 29, 2012, our extensive network consisted of 270 learning centers and 247 service centers in 14 cities throughout China, with most of these learning centers and service centers located in Beijing and Shanghai, as well as our online platform. Our student enrollments increased from approximately 382,500 in the fiscal year ended February 28, 2010 to approximately 690,300 in the fiscal year ended February 29, 2012, representing a compound annual growth rate, or CAGR, of 34.3%.

 

We are committed to providing our students with high-quality services and an exceptional learning experience. Our commitment is reflected in our continual focus on recruiting, training and retaining teachers with strong academic credentials, relevant experience and a passion for education; our emphasis on developing, updating and improving our curricula and course materials; and our stress on standardizing operating procedures throughout our network. This in turn has led to a strong track record of outstanding student achievement.

 

We also operate www.eduu.com, a leading online education platform in China. It provides our existing and potential students access to learning resources beyond our physical network and supports the promotion of our services through word-of-mouth referrals. In addition, our online platform enables us to continue to roll out and expand our online course offerings. Our online platform is protected by a combination of PRC laws and regulations that protect trademarks, copyrights, domain names, know-how and trade secrets, as well as confidentiality agreements.

 

We have experienced significant growth in recent years. Our total net revenues increased from $69.3 million in the fiscal year ended February 28, 2010 to $177.5 million in the fiscal year ended February 29, 2012, representing a CAGR of 60.1%. Our net income increased from $14.2 million in the fiscal year ended February 28, 2010 to $24.3 million in the fiscal year ended February 29, 2012, representing a CAGR of 30.6%.

 

Due to PRC legal restrictions on foreign ownership and investment in the education business in China, we operate our after-school tutoring service business primarily through our Variable Interest Entities and their subsidiaries and schools in China. We do not hold equity interests in our Variable Interest Entities; however, through a series of contractual arrangements with these Variable Interest Entities and their respective shareholders, we effectively control and are able to derive substantially all of the economic benefits from these variable interest entities and their subsidiaries and schools.

 

38



Table of Contents

 

Our Mission and Educational Philosophy

 

Our approach to education is reflected in our mission “giving children an education that will benefit them for a lifetime.” Our educational philosophy is based on the three guiding principles of inspiring interests, developing good habits and building character, as set forth in more detail below:

 

·                  Inspiring Interests:  Interest is the best teacher. By inspiring students’ interest in learning, we help them gain self-confidence, enjoy a sense of achievement and enhance their motivation to learn.

 

·                  Developing Good Habits:  By helping students develop good learning habits and life skills, we empower them to develop and flourish in all aspects of life.

 

·                  Building Character:  We strive to help our students to shape their thinking and transform their actions, motivations, learning environment, and learning capabilities, and in so doing, build their overall character.

 

Our Tutoring Services

 

We deliver our tutoring services to our students through small-class settings, personalized premium services (i.e., one-on-one tutoring) and online course offerings.

 

Small classes

 

We have been delivering courses in small-class settings since the inception of our company.  K-12 small classes, which typically have 15 to 35 students, remain our main form of service offering in terms of revenue and number of student enrollments. As of February 29, 2012, 159 of our 270 learning centers and 136 of our 247 service centers nationwide offer small classes. A typical K-12 small-class course consists of 15 or 16 sessions during each spring and fall school semester and seven to 15 sessions during each summer and winter break. Each K-12 small-class session typically lasts two to three hours with course fees ranging from RMB30 to RMB80 per hour.

 

We keep the size of our classes comparatively small so that students can receive more individual attention from teachers than what they would typically experience in a large class setting and are able to learn in an interactive group environment. We design curricula catering to our students’ different educational requirements and needs. Many of our classes for the same subject and grade level are offered at different levels of difficulty to better cater to the different needs of our students. For instance, we offer math tutoring in the form of basic classes, advanced classes, which are taught at a faster pace than basic classes, intensive classes, which are conducted at an even more accelerated pace, and specialized classes, which cater to the needs of advanced students and focus on specialized training for math competitions. We periodically assess our students’ progress, and based on the results of such assessment, reassign students to different classes on an as-needed basis such that each student’s situation and needs are taken into consideration.

 

In March 2011, we began offering tutoring services to preschool children, aged three to six years old, under our “Mobby” brand.  Our preschool tutoring services are offered in small-class format of up to 12 children per class and focus primarily on mathematics.  A typical preschool small-class course consists of 24 sessions taking place from the spring semester through the summer holiday or the fall semester through the winter holiday, or ten to 12 sessions during each school semester or summer or winter break.  Each session typically lasts one and a half hours, with course fees of RMB200 per session.  As of February 29, 2012, four of our learning centers offered preschool small classes.

 

39



Table of Contents

 

To maximize transparency, improve learning experience and build trust with students and parents, we allow parents to audit most of the small classes their children attend, and for many of our K-12 small classes, also offer unconditional refunds for any remaining unattended classes if notified by the student or parent within the first two-thirds of each course.

 

In November 2010, we launched Intelligent Classroom System, or ICS, a proprietary classroom teaching solution used in small-class instruction. Through ICS, teachers at each of our learning centers are able to upload over the Internet all of our internally developed multi-media teaching content, including instructional videos and audio materials, and project this content onto white boards to make the instructional process more efficient and the learning experience more interactive and stimulating.

 

Personalized Premium Services

 

We began to offer personalized premium services in September 2007 under our “Zhikang” brand. As of February 29, 2012, our Zhikang network expanded to include 111 learning centers and 111 service centers in Beijing, Shanghai, Tianjin, Guangzhou, Shenzhen, Wuhan, Hangzhou, Nanjing, Xi’an and Chengdu. The course fees for our personalized premium services range from RMB150 to RMB1,000 per hour.

 

Our personalized premium services provide customized curricula and course materials and flexible schedules to suit each student’s educational focus in a one-on-one student-teacher setting. We provide personalized premium services to cater to the specific requirements of our students, such as addressing weaknesses in particular subjects or topics, providing intensive examination or competition preparation and tailoring the pace of learning to accommodate above- or below-average learning curves.

 

Key features of our personalized premium services include:

 

Customized tutoring solution. Each prospective student of our personalized premium services must meet with our course consultant and undergo a diagnostic assessment of the student’s strengths, weaknesses and potential. We then design and recommend a customized tutoring solution to the student in consultation with the student’s parents with respect to timing, cost and other considerations specific to the students’ circumstances. During the entire course of our personalized premium services for a student, we actively monitor the student’s progress and adjust the curriculum and learning pace for the student when necessary.

 

Tailor-made course materials. The course materials used in our personalized premium services are selected by subject teachers from our comprehensive course material database for the benefits of each student. We leverage our strong curriculum and course material development capability to provide high quality course materials to our students.

 

One-on-one student-teacher setting, supported by a team of experienced teachers. Each student in our personalized premium service has access to a large pool of experienced teachers. Teachers are chosen by students and their parents based on the interests and needs of each student. Each of our personalized premium tutoring sessions is conducted in a one-on-one student-teacher setting.

 

Personalized attention. We assign each student a coordinator, who routinely communicates with the student and the student’s parents to address their questions and concerns and to closely monitor the quality of our services. The coordinator also solicits monthly feedback from students and parents. We also accommodate any request by students or parents to change teachers to the extent practicable.

 

40



Table of Contents

 

Online Courses

 

We began to offer online courses in January 2010. We currently offer online courses in math, English, Chinese, physics, chemistry, biology and history on our online course website, www.xueersi.com. The online course fees range from RMB20 to RMB100 per hour.

 

Online courses enable us to leverage our proprietary curricula and course materials and high quality teachers to target markets beyond the reach of our physical network. It also enables our students to access our courses through the Internet at times and places most convenient for them.

 

Key features of our online courses include:

 

High quality audio-video lectures. Our online courses mainly feature high quality audio-video lectures by experienced teachers. They are delivered through a multimedia web interface using streaming media and other technologies. The audio-video lectures are accompanied by high resolution animated slides to create a stimulating learning environment for our students.

 

Teachers with superior communication skills. We select lecturers for our online courses from among top teachers. We seek to engage teachers who have a strong command of the respective subject areas and superior communication skills. In particular, we seek teachers capable of, and preferably experienced in, delivering effective instructions through audio-video format. All teachers for online courses are required to undergo trial classes before recording their lectures.

 

Quality course-related support. Our online courses are supplemented by our proprietary course materials, online assignments, exercises, mock examinations and other forms of course-related support. We require students of our online courses to complete exercise questions as homework.

 

Comprehensive student supports. Each student’s performance is monitored by a class coordinator who communicates with the student and the student’s parents to follow up on the student’s progress.

 

We plan to further develop our online course offerings to extend our market reach and maximize the potential of our services. In particular, we intend to expand our course offerings to include more subjects and grade levels.

 

Student Services

 

We strive to provide a supportive learning environment to our students through our teachers, class coordinators, call centers and online platform.

 

Our teachers keep track of the students’ performance and progress and regularly communicate with the students and parents. Moreover, each of our students in the personalized premium services is assigned a class coordinator who is in close contact with the students and parents regarding scheduling and other logistical issues, receives feedback on teaching quality and arranges teacher replacements where necessary.

 

We have call centers in Beijing, Shanghai, Tianjin, Guangzhou and Shenzhen, the main functions of which include receiving enquiries, accepting registrations, addressing course-related issues and facilitating communication with existing and prospective students for our center-based offerings and the parents of such students, In addition, we have a call center to regularly reach out to students of our online courses and keep track of their progress. We have a total of 133 operators at these call centers. All of our call centers are open during business hours, and our Beijing and Shanghai call centers also remain open until 9 pm and 9:30 pm in the evening, respectively.

 

41



Table of Contents

 

In addition, the online platform, among other things, provides an efficient channel for the students and parents to submit study questions to our subject experts.

 

Our Curricula and Course Materials

 

Curricula

 

The curricula for our K-12 tutoring services covers the core K-12 subjects and is described in more detail in the table below. We started our business by offering tutoring classes in mathematics and then gradually rolled out courses in other subjects over the past several years. In terms of grade levels, we initially focused on serving primary school students and over time expanded our course offerings into higher grade levels. The following table provides a list of our current K-12 course offerings:

 

 

 

Primary School

 

Middle School

 

High School

 

 

 

K

 

1

 

2

 

3

 

4

 

5

 

6

 

7

 

8

 

9

 

10

 

11

 

12

 

Mathematics

 

·

 

·

 

·

 

·

 

·

 

·

 

·

 

·

 

·

 

·

 

·

 

·

 

·

 

English

 

·

 

·

 

·

 

·

 

·

 

·

 

·

 

·

 

·

 

·

 

·

 

·

 

·

 

Chinese

 

·

 

·

 

·

 

·

 

·

 

·

 

·

 

·

 

·

 

·

 

·

 

·

 

·

 

Physics

 

-

 

-

 

-

 

-

 

-

 

-

 

-

 

-

 

·

 

·

 

·

 

·

 

·

 

Chemistry

 

-

 

-

 

-

 

-

 

-

 

-

 

-

 

-

 

-

 

·

 

·

 

·

 

·

 

Biology

 

-

 

-

 

-

 

-

 

-

 

-

 

-

 

-

 

-

 

-

 

·

 

·

 

·

 

History

 

-

 

-

 

-

 

-

 

-

 

-

 

-

 

-

 

-

 

-

 

·

 

·

 

·

 

Political Science

 

-

 

-

 

-

 

-

 

-

 

-

 

-

 

-

 

-

 

-

 

·

 

·

 

·

 

Geography

 

-

 

-

 

-

 

-

 

-

 

-

 

-

 

-

 

-

 

-

 

·

 

·

 

·

 

 


·                       Currently offered.

-                         Represents that there is no requirement to provide such curriculum for this grade level in public schools in China, and we do not provide such curriculum for this grade level.

 

The history, political science and geography courses set forth in the table above are offered mainly through personalized premium tutoring services under our “Zhikang” brand.

 

The curricula for our preschool tutoring services, which we began in March 2011, focuses primarily on mathematics.

 

Curriculum and Course Material Development

 

Substantially all of our education content is developed in-house. As of February 29, 2012, we have a team of over 219 full-time employees who are responsible for developing, updating and improving our curricula and course materials. The team is further divided based on subjects covered, with each subject team led by a director who has significant teaching experience in the subject. Our team works closely with experts in different subject fields to keep up with changing academic and examination requirements in China’s K-12 education system and solicits feedback from our teachers based on their classroom experience.

 

The development process of our curricula and course materials typically starts with reviewing and referencing recent teaching materials and teachers’ training materials from leading public schools as well as any new examination requirements to analyze the

 

42



Table of Contents

 

latest market trends and needs. Our development team is able to identify subjects and concepts that are difficult for students and focuses on the most important and difficult concepts and skills in the curricula. To address different educational requirements and needs of our students at each grade level, we have also developed curricula and course materials tailored for classes of different difficulty levels based on that group of students’ learning curves as well as their strengths and weaknesses. We evaluate, update and improve course materials based upon usage rate, feedback from teachers, students and parents as well as student performance.

 

Most of our curricula and course materials are developed at our corporate level in Beijing and adopted by other locations with modifications to meet local requirements and demands. We have modularized a portion of our course materials based on specific topics so that centrally developed content can be more easily adopted locally and make our services more scalable, and we are in the process of modularizing other portions of our course materials. In addition, we have signed agreements with McGraw-Hill Education whereby we have cooperated to co-develop and co-brand English language educational materials.  In April 2012, McGraw-Hill Education and our company completed the development of a set of materials for use in small classes, and teachers at our small group classes have begun using these materials.

 

Our Teachers

 

Our teaching staff is critical to maintaining the quality of our services and to promoting our brand and reputation. We have a team of dedicated and highly qualified teachers with a strong passion for education, whom we believe are essential to our success. We are committed to maintaining consistent and high teaching quality across our business. This commitment is reflected in our highly selective teacher hiring process, our emphasis on continued teacher training and rigorous evaluation, competitive performance-based compensation and opportunities for career advancement. We had 647, 1,169 and 2,451 full-time teachers and 2,460, 1,610 and 1,455 contract teachers as of February 28, 2010, February 28, 2011 and February 29, 2012, respectively. We have moved to greater numbers of full-time teachers in order to establish stronger ties with our key teaching staff and draw upon their experience to support our content development, marketing and other management efforts.

 

We recruit teachers from Chinese university graduates, including many top-tier universities in China, as well as experienced teachers with a solid track record and strong reputation from other schools. Each of our newly hired full-time teachers is required to undergo certain standard and customized trainings that focus on education content, teaching skills and techniques as well as our corporate culture and values. In addition, our teachers are regularly evaluated for their classroom performance and teaching results. Our teachers’ retention, compensation and promotion are to a large extent based on the results of such evaluations. The evaluation process is highly rigorous and, for our small-class business, it is based mainly on four factors: student retention rate, refund rate, class fulfillment rate and student and parent satisfaction rate.

 

We offer our teachers competitive and performance-based compensation packages and provide them with prospects of career advancement within the company. Our best teachers may be promoted to become directors of our operations in new geographic markets outside Beijing, invited to participate in our educational content development effort and even considered for senior management positions.

 

In an effort to maintain a uniform standard of teaching quality and consistent company culture as we expand, we typically select the school head for a new city we may enter from a pool of our top small-class teachers in Beijing and other more mature cities who have demonstrated management talent. We require managers for new schools to participate in training sessions at our Beijing headquarters, which are designed to share best practices and disseminate policies, guidelines and standards to each of our locations.

 

43



Table of Contents

 

Our Network

 

As of February 29, 2012, our extensive network consists of 270 learning centers and 247 service centers in Beijing, Shanghai, Shenzhen, Guangzhou, Tianjin, Wuhan, Hangzhou, Nanjing, Xi’an, Chengdu, Taiyuan, Chongqing, Suzhou and Zhengzhou, five call centers in Beijing, Shanghai, Tianjin, Guangzhou and Shenzhen, as well as our online platform. Our learning centers are physical locations where classes are conducted. Our service centers offer consultation, course selection, registration and other services, most of which are also provided by our call centers.

 

The following table sets forth the number of learning centers and service centers in each of the 14 cities in our physical network as of February 29, 2012.

 

City

 

Number of Learning Centers

 

Number of Service Centers

 

Beijing

 

137

 

121

 

Shanghai

 

46

 

42

 

Guangzhou

 

18

 

18

 

Tianjin

 

17

 

15

 

Shenzhen

 

11

 

11

 

Wuhan

 

10

 

9

 

Chengdu

 

8

 

8

 

Nanjing

 

7

 

7

 

Xi’an

 

7

 

7

 

Hangzhou

 

5

 

5

 

Taiyuan

 

1

 

1

 

Chongqing

 

1

 

1

 

Suzhou

 

1

 

1

 

Zhengzhou

 

1

 

1

 

 

We intend to open new learning and service centers both in our existing and newly identified geographic markets to capitalize on growth opportunities. We have adopted a systematic approach for expansion of our learning centers and geographic markets. The decision on whether to enter a new city is typically made at the corporate business unit level and involves a well-established process requiring participation by different levels of management personnel within our organizational structure. Our process in identifying a new market involves developing plans for promoting our brand locally, recruiting teachers and other staff and commencing course offerings with an initial focus on certain core subjects and grades. In then selecting the locations for new learning centers, we perform studies of each location by gathering education statistics, demographic data, public transportation information and other data.

 

We operate www.eduu.com, a leading online education platform in China. The website serves as a gateway to our online courses and 11 other websites dedicated to specific topics, including college entrance examinations, high school entrance examinations, preschool education, personalized premium services, study abroad, mathematics, English, Chinese composition, small-class training, preschool training under our “Mobby” brand, and raising infants and toddlers.

 

Marketing and Student Recruitment

 

We recruit students for our small-class business primarily through word-of-mouth referrals. Our reputation and brand have also greatly facilitated our student recruitment. Moreover, we engage in a range of marketing activities to enhance our brand recognition among prospective students and their parents, generate interest in our service offerings and further stimulate referrals. In the fiscal years ended February 28, 2010, February 28, 2011 and February 29, 2012, our selling and marketing expenses were $5.6 million, $9.9 million and $23.2 million, respectively, accounting for 8.1%, 9.0% and 13.0% of our total net revenues, respectively.

 

44



Table of Contents

 

Referrals

 

We believe the single greatest contributor to our success in small-class student recruitment has been word-of-mouth referrals by our students and their parents who share their learning experiences at Xueersi with others. Our recruitment through word-of-mouth referrals has enjoyed a strong network effect with the rapid growth in our student base, and benefits from our reputation, brand and the performance track record of our students.

 

Online Platform

 

Our online platform is an important component of our marketing and branding efforts. It also facilitates direct and frequent communications with and among our prospective students, existing students and parents, supporting our overall sales and marketing efforts.

 

Public Lectures, Seminars, Diagnostic Sessions and Media Interviews

 

We frequently offer free public lectures, seminars and diagnostic sessions to students and parents as a way of providing useful information to our prospective students and relevant experience for them to evaluate our offerings. In addition, our approach to teaching quality and the track record of our student performance has been covered by traditional and new media, which we believe has further enhanced our reputation and brand.

 

Advertisement and Others

 

We advertise through leading search engines in China and our cooperative relationships with other education websites targeting Chinese students. We also have advertising arrangements with well-known newspapers in Beijing and use other advertising channels such as outdoor advertising campaigns. In addition, we distribute marketing materials such as brochures, posters and flyers to current and prospective students and their parents in our learning centers, service centers and outside public school campuses. We also participate in various education services and products exhibitions and conventions.

 

Competition

 

The after-school tutoring service sector in China is rapidly evolving, highly fragmented and competitive. We face competition in each type of service we offer and each geographic market in which we operate. Our competitors at the national level include New Oriental Education & Technology Group Inc., Xueda Education Group, Juren Education, Ambow Education Holding Ltd. and ChinaEdu Corporation.

 

We believe the principal competitive factors in our business include the following:

 

·                  brand;

 

·                  student achievements;

 

·                  price-to-value;

 

·                  type and quality of tutoring services offered; and

 

45



Table of Contents

 

·                  ability to effectively tailor service offerings to the needs of students, parents and educators.

 

We believe that we compete favorably with our competitors on the basis of the above factors. However, some of our competitors may have more resources than we do, and may be able to devote greater resources than we can to expand their business and market shares. See “Item 3.D—Key Information—Risk Factors—Risks Related to Our Business—We face significant competition, and if we fail to compete effectively, we may lose our market share and our profitability may be adversely affected.”

 

Intellectual Property

 

Our brands, trademarks, service marks, copyrights and other intellectual property rights distinguish and protect our course offerings and services from infringement, and contribute to our competitive advantages in the after-school tutoring service sector in China. Our intellectual property rights include the following:

 

·                  32 trademark registrations for our brand and logo in China and Hong Kong;

 

·                  domain names;

 

·                  copyrights to substantially all of the course content we developed in house, including all of our online courses; and

 

·                  copyright registration certificates for 61 software programs developed by us relating to different aspects of our operations.

 

In particular, among the domain names we have registered, several are highly valued unique assets of our online platform as the domain name incorporates the Chinese spelling of the theme of the corresponding website, and is therefore easy to remember. Our domain names include the following:

 

Website Domain Name

 

Topic

 

www.eduu.com

 

Our main webpage which has links to the websites listed below

 

www.xueersi.com

 

Online courses

 

www.gaokao.com

 

College entrance examinations

 

www.zhongkao.com

 

High school entrance examinations

 

www.jiajiaoban.com

 

Personalized premium services

 

www.aoshu.com

 

Mathematics for primary and middle schools; specialized training for competition mathematics

 

www.yingyu.com

 

English language

 

www.zuowen.com

 

Chinese composition

 

www.youjiao.com

 

Preschool and kindergarten education

 

www.liuxue.com

 

Study abroad

 

www.speiyou.com

 

Small-class training

 

www.mobby.cn

 

Preschool training under Mobby brand

 

www.yuer.com

 

Raising infants and toddlers

 

 

To protect our brand and other intellectual property, we rely on a combination of trademark, copyright, domain names, know-how and trade secret laws as well as confidentiality agreements with our employees, contractors and others. We cannot be certain that our efforts to protect our intellectual property rights will be adequate or that third parties will not infringe or misappropriate these rights. See “Item 3.D—Key Information—Risk Factors—Risks Related to Our Business—If we fail to protect our intellectual property rights, our brand and business may suffer.”

 

46



Table of Contents

 

Insurance

 

We maintain various insurance policies to safeguard against risks and unexpected events, including accidents which occur on the properties where we conduct our operations and in our office spaces. We have purchased limited liability insurance for our students and their parents covering our learning centers in all cities except for Zhengzhou. We do not maintain business disruption insurance, product liability insurance or key-man life insurance. We consider our insurance coverage to be in line with that of other private education providers of a similar size in China.

 

Legal Proceedings

 

From time to time, we may be subject to various legal proceedings, investigations and claims arising in the ordinary course of business. We are not currently involved in any material litigation, arbitration or administrative proceedings that could have a material adverse effect on our financial condition or results of operations, and we are not aware of any material legal or administrative proceedings threatened against us.

 

PRC Regulation

 

This section summarizes the principal PRC regulations relating to our businesses.

 

We operate our business in China under a legal regime consisting of the National People’s Congress, which is the country’s highest legislative body, the State Council, which is the highest authority of the executive branch of the PRC central government, and several ministries and agencies under its authority, including the Ministry of Education, the General Administration of Press and Publication, the Ministry of Industry and Information Technology, the State Administration for Industry and Commerce, the Ministry of Civil Affairs and their respective local offices.

 

Regulations on Private Education

 

The principal laws and regulations governing private education in China consist of the Education Law of the PRC, The Law for Promoting Private Education (2003) and The Implementation Rules for the Law for Promoting Private Education (2004), and the Regulations on Chinese-Foreign Cooperation in Operating Schools. Below is a summary of relevant provisions of these regulations.

 

Education Law of the PRC

 

On March 18, 1995, the National People’s Congress enacted the Education Law of the PRC. The Education Law sets forth provisions relating to the fundamental education systems of the PRC, including a school system of preschool education, primary education, secondary education (including middle and high schools) and higher education, a system of nine-year compulsory education and a system of education certificates. The Education Law stipulates that the government formulates plans for the development of education, and establishes and operates schools and other institutions of education. Under the Education Law, enterprises, social organizations and individuals are in principle encouraged to operate schools and other types of educational organizations in accordance with PRC laws and regulations. Meanwhile, no organization or individual may establish or operate a school or any

 

47



Table of Contents

 

other institution of education for profit-making purposes. However, private schools may be operated for “reasonable returns,” as described in more detail below.

 

The Law for Promoting Private Education (2003) and the Implementation Rules for the Law for Promoting Private Education (2004)

 

The Law for Promoting Private Education (2003) became effective on September 1, 2003. The Implementation Rules for the Law for Promoting Private Education (2004) became effective on April 1, 2004. Under these regulations, “private schools” are defined as schools established by non-governmental organizations or individuals using non-government funds. In addition, under the regulations, private schools providing certifications, pre-school education, self-study aid and other academic education are subject to approval by the education authorities, while private schools engaging in occupational qualification training and occupational skill training are subject to approval by the authorities in charge of labor and social welfare. A duly approved private school will be granted a private school operating permit, and shall be registered with the Ministry of Civil Affairs or its local bureaus as a privately run non-enterprise institution. In addition, learning centers of schools must make filings with the Ministry of Education or its local bureaus. Our 14 affiliated schools have all obtained and maintained their respective private school operating permit.

 

Under the above regulations, private schools have the same status as public schools, though private schools are prohibited from providing military, police, political and other kinds of education that are of a special nature. Government-run schools that provide compulsory education are not permitted to be converted into private schools. In addition, operation of a private school is highly regulated. For example, the types and amounts of fees charged by a private school providing certifications shall be approved by the pricing authority and be publicly disclosed. A private school that does not provide certifications shall file its pricing information with the pricing authority and publicly disclose such information. We do not offer any degree or certification course and thus we shall file our pricing information with the relevant pricing authorities in the school districts where we have operations. We disclose all our pricing information for all our services to the public.

 

Private education is treated as a public welfare undertaking under the regulations. Nonetheless, investors of a private school may choose to require “reasonable returns” from the annual net balance of the school net of costs, donations received, government subsidies, if any, the reserved development fund and other expenses as required by the regulations. Private schools fall into three categories, including private schools established with donated funds, private schools that require reasonable returns and private schools that do not require reasonable returns.

 

The election to establish a private school requiring reasonable returns shall be provided in the articles of association of the school. The percentage of the school’s annual net balance that can be distributed as reasonable return shall be determined by the school’s board of directors, taking into consideration the following factors: (i) school fee types and collection criteria, (ii) the ratio of the school’s expenses in connection with educational activities and improvement of educational conditions to the total fees collected; and (iii) the admission standards and educational quality. The relevant information relating to the above factors shall be publicly disclosed before the school’s board may determine the percentage of the school’s annual net balance to be distributed as reasonable returns. Such information and the decision to distribute reasonable returns shall also be filed with the relevant government authorities within 15 days of the board decision. However, none of the current PRC laws and regulations provides any specific formula or guideline for determining “reasonable returns.” In addition, none of the current PRC laws and regulations sets forth clear requirements or restrictions on a private school’s ability to operate its education business as a school that requires reasonable returns or as a school that does not require reasonable returns.

 

At the end of each fiscal year, every private school is required to allocate a certain amount to its development fund for the construction or maintenance of school facilities or procurement or upgrade of educational equipment. In the case of a private school that requires reasonable returns, this amount shall be no less than 25% of the annual net balance of the school, while in the case of a private school that does not require reasonable returns, this amount shall be equal to no less than 25% of the annual increase in the net assets of the school, if any. Private schools that do not require reasonable returns shall be entitled to the same preferential tax treatment as public schools, while the preferential tax treatment policies applicable to private schools requiring reasonable returns shall be formulated by the finance authority, taxation authority and other authorities under the State Council. To date, however, no regulations have been promulgated by the relevant authorities in this regard. To date, among our 14 affiliated schools, 11 have elected not to require reasonable returns and the remaining three have elected to require reasonable returns. None of our 14 affiliated schools enjoys any preferential tax treatments pursuant to the requirements of local governmental authorities. All of them have allocated certain amounts to their development funds in compliance with the aforesaid provisions.

 

48



Table of Contents

 

Regulations on Chinese-Foreign Cooperation in Operating Schools

 

Chinese-foreign cooperation in operating schools or training courses is specifically governed by the Regulations on Chinese—Foreign Cooperation in Operating Schools, promulgated by the State Council in 2003 in accordance with the Education Law, the Occupational Education Law and the Law for Promoting Private Education, and the Implementing Rules for the Regulations on Chinese—Foreign Cooperation in Operating Schools, or the Implementing Rules, which were issued by the Ministry of Education in 2004.

 

The Regulations on Chinese—Foreign Cooperation in Operating Schools and its Implementing Rules encourage substantive cooperation between overseas educational organizations with relevant qualifications and experience in providing high-quality education and Chinese educational organizations to jointly operate various types of schools in the PRC. Cooperation in the areas of higher education and occupational education is especially encouraged. Chinese-foreign cooperative schools are not permitted, however, to engage in compulsory education or military, police, political and other kinds of education that are of a special nature in the PRC.

 

Permits for schools jointly operated by Chinese and foreign entities shall be obtained from the relevant education authorities or the authorities that regulate labor and social welfare in the PRC. We are not required to apply for such permits as all of our schools are operated by Xueersi Network, Xueersi Education or their respective subsidiaries, which are Chinese entities.

 

Regulations on Online and Distance Education

 

Pursuant to the Administrative Regulations on Educational Websites and Online and Distance Education Schools issued by the Ministry of Education in 2000, educational websites and online education schools may provide education services in relation to higher education, secondary education, primary education, preschool education, education for teachers, occupational education, adult education, other education and public educational information services. “Educational websites” refer to organizations providing education or education-related information services to website visitors by means of a database or online education platform connected via the Internet or an educational television station through an Internet service provider, or ISP. “Online education schools” refer to education websites providing academic education services or training services that issue education certificates.

 

Setting up educational websites and online education schools is subject to approval from relevant education authorities, depending on the specific type of education provided. Any education website and online education school shall, upon receipt of the approval, indicate on its website such approval information as well as the approval date and file number.

 

According to the Administrative License Law promulgated by the Standing Committee of the National People’s Congress, or NPC, on August 27, 2003, which became effective on July 1, 2004, only laws promulgated by NPC and regulations and decisions promulgated by the State Council may eliminate the requirement for any administrative license. According to a regulation promulgated by the State Council on June 29, 2004, and later amended on January 29, 2009, operators of “online education schools” must obtain administrative licenses from the government, while no administrative license is required to operate “educational websites.” Accordingly, Xueersi Education and Xueersi Network, our Variable Interest Entities engaging in online education-related services, are not required to obtain approval to operate “educational websites” from the Ministry of Education. In addition, Xueersi Education is not required to obtain a license to operate “online education schools”, as it does not directly offer government accredited degrees or certifications through its online education or training services.

 

49



Table of Contents

 

Regulations on Publishing and Distribution of Publications

 

On December 25, 2001, the State Council promulgated the Administrative Regulations on Publication, or the Publication Regulations, which became effective on February 1, 2002, and which was later amended on March 19, 2011. The Publication Regulations apply to publication activities, i.e., the publishing, printing, copying, importation or distribution of publications, including books, newspapers, periodicals, audio and video products and electronic publications, each of which requires approval from the relevant publication administrative authorities.

 

On April 13, 2005, the State Council announced a policy on private investments in China relating to cultural matters, which affects private investments in businesses that involve publishing. The policy authorizes the Ministry of Culture and several other central government authorities to adopt detailed rules to implement the policy. In July 2005, the Ministry of Culture, together with other central government authorities, issued a regulation that prohibits private and foreign investors from engaging in the publishing business. Our subsidiaries and Consolidated Affiliated Entities are not permitted to engage in the publishing business under this regulation.

 

Subsequent to the implementation of the Publication Regulations, the General Administration of Press and Publication issued the Administrative Regulations on Publications Market, which became effective on September 1, 2003 and which was amended on June 16, 2004. According to the Administrative Regulations on Publications Market, any organization or individual engaged in general wholesale or retail distribution of publications shall obtain a Permit for Operating Publications Business. Distribution of publications in the PRC is regulated on different administrative levels. An entity engaged in general distribution of publications shall obtain such permit from the General Administration of Press and Publication and may conduct general distribution of the publications in the PRC. An entity engaged in wholesaling of publications shall obtain such permit from the provincial office of the General Administration of Press and Publication and may not engage in general distribution in the PRC. An entity engaged in retail distribution of publications shall obtain such permit from the local office of the Administration of Press and Publication and may not conduct general distribution or wholesaling of publications in the PRC.

 

In addition, pursuant to the Administrative Regulations on Publishing Audio-Video Products promulgated by the State Council on December 25, 2001, which became effective as of February 1, 2002, any entity engaged in the wholesale or retail distribution of audio-video products shall secure a Permit for Publishing Audio-Video Products from the relevant culture authorities.

 

During the term of the above-mentioned permits, the General Administration of Press and Publication or its local bureaus or other competent authorities may conduct annual or spot examinations or inspections to ascertain their compliance with applicable regulations and may require changes in or renewal of such permits.

 

The Administrative Regulations on Publishing Audio-Video Products was later amended on March 19, 2011, pursuant to which the Permit for Operating Audio-Video Products is replaced by the Permit for Operating Publications Business. In addition, the General Administration of Press and Publication and the Ministry of Commerce jointly issued the Administrative Regulations on Publication Market, which became effective on March 25, 2011, or the New Administrative Regulations on Publication Market. According to the New Administrative Regulations on Publication Market, the distribution of publications is still subject to the same license system provided in the Administrative Regulations on Publication Market, except that the scope of publications is widened to include audio and video products. Upon the effectiveness of the New Administrative Regulations on Publication Market, the Administrative Regulations on Publication Market ceased to be effective, and entities or individuals engaging in distribution of publications, including audio-video products, shall only need to hold a Permit for Operating Publications Business, while a Permit for Publishing Audio-Video Products shall no longer be needed.

 

50



Table of Contents

 

Xueersi Education and Xueersi Network, our Variable Interest Entities engaging in retailing teaching materials and audio-video products to our students, have obtained the Permit for Operating Publications Business for retail services.

 

Regulations on Internet Information Services

 

Subsequent to the State Council’s promulgation of the Telecom Regulations and the Internet Information Services Administrative Measures on September 25, 2000, or the Internet Information Measures, the Ministry of Information Industry and other regulatory authorities formulated and implemented a number of Internet-related regulations, including but not limited to the Internet Electronic Bulletin Board Service Administrative Measures, or the BBS Measures.

 

The Internet Information Measures require that commercial Internet content providers, or ICP providers, obtain a license for Internet information services, or ICP license, from the appropriate telecommunications authorities in order to offer any commercial Internet information services in the PRC. ICP providers shall display their ICP license number in a conspicuous location on their home page. In addition, the Internet Information Measures also provide that ICP providers that operate in sensitive and strategic sectors, including news, publishing, education, health care, medicine and medical devices, must obtain additional approvals from the relevant authorities regulating those sectors as well. The BBS Measures provide that any ICP provider engaged in providing online bulletin board services, or BBS, is subject to a special approval and filing requirement with the relevant telecommunications industry authorities.

 

In July 2006, the MII posted a notice on its website entitled “Notice on Strengthening Management of Foreign Investment in Operating Value-Added Telecom Services.” The notice prohibits PRC Internet content providers from leasing, transferring or selling their ICP licenses or providing facilities or other resources to any illegal foreign investors. The notice states that PRC Internet content providers should directly own the trademarks and domain names for websites operated by them, as well as servers and other infrastructure used to support these websites. The notice also states that PRC Internet content providers have until November 1, 2006 to evaluate their compliance with the notice and correct any non-compliance. A PRC Internet content provider’s failure to do so by November 1, 2006 may result in revocation of its ICP license.

 

Xueersi Education and Xueersi Network, which engage in providing Internet information services and providing online bulletin board services, respectively, have each obtained an ICP license from the Beijing bureau of MII and the approval for providing online BBS services from the Beijing bureau of MII.

 

Regulations on Broadcasting Audio-Video Programs through the Internet or Other Information Network

 

The State Administration of Radio, Film and Television, or SARFT, promulgated the Rules for Administration of Broadcasting of Audio-Video Programs through the Internet and Other Information Networks, or the Broadcasting Rules, in 2004, which became effective on October 11, 2004. The Broadcasting Rules apply to the activities of broadcasting, integration, transmission, downloading of audio-video programs with computers, televisions or mobile phones as main terminals and through various types of information networks. Pursuant to the Broadcasting Rules, a Permit for Broadcasting Audio-Video Programs via Information Network is required for engaging in Internet broadcasting activities. On April 13, 2005, the State Council announced a policy on private

 

51



Table of Contents

 

investments in businesses in China that relate to cultural matters, which prohibits private investments in businesses relating to the dissemination of audio-video programs through information networks.

 

On December 20, 2007, SARFT and MII issued the Internet Audio-Video Program Measures, which became effective on January 31, 2008. Among other things, the Internet Audio-Video Program Measures stipulate that no entities or individuals may provide Internet audio-video program services without a License for Disseminating Audio-Video Programs through Information Network issued by SARFT or its local bureaus or completing the relevant registration with SARFT or its local bureaus and only entities wholly owned or controlled by the PRC government may engage in the production, editing, integration or consolidation, and transmission to the public through the Internet, of audio-video programs, and the provision of audio-video program uploading and transmission services. There are significant uncertainties relating to the interpretation and implementation of the Internet Audio-Video Program Measures, in particular, the scope of “Internet Audio-Video Programs.” However, on April 1, 2010, SARFT promulgated the Tentative Categories of Internet Audio-Visual Program Service, or the Categories, which clarified the scope of Internet Audio-Video Programs. According to the Categories, there are four categories of Internet audio-visual program service which in turn are divided into seventeen sub-categories. The third sub-category of the second category covers the making and broadcasting of certain specialized audio-visual programs concerning art, culture, technology, entertainment, finance, sports, and education.

 

In the fiscal year ended February 29, 2012, 3.2% of our total net revenues were derived from audio-video program services that may be subject to the Audio-Video Program Measures. In the course of offering online tutoring services, we transmit our audio-video educational courses and programs through the Internet only to enrolled course participants, not to the general public. The limited scope of our audience distinguishes us from general online audio-video broadcasting companies, such as companies operating user-generated content websites. In addition, we do not provide audio-video program uploading and transmission services. As a result, we believe that we are not subject to the Internet Audio-Video Program Measures. However, there is no further official or publicly available interpretation of these definitions, especially the scope of “Internet audio-video program service.” If the governmental authorities determine that our provision of online tutoring services falls within the Internet Audio-Video Program Measures, we may not be able to obtain the License for Disseminating Audio-Video Programs through Information Network. If this occurs, we may become subject to significant penalties, fines, legal sanctions or an order to suspend our use of audio-video content.

 

Regulations on Protection of the Right of Dissemination through Information Networks

 

On May 18, 2006, the State Council promulgated the Regulations on Protection of the Right of Dissemination through Information Networks, which became effective on July 1, 2006. These regulations require that every organization or individual who disseminates a third party’s work, performance, audio or visual recording products to the public through information networks shall obtain permission from, and pay compensation to, the legitimate copyright owner of such products, unless otherwise provided under relevant laws and regulations. The legitimate copyright owner may take technical measures to protect his or her copyright and any organization or individual shall not intentionally jeopardize, destroy or otherwise assist others in jeopardizing such protective measures unless otherwise permitted under law. The regulations also provide that permission from and compensation to the copyright owner is not required in the case of limited dissemination to teaching or research staff for the purpose of school instruction or scientific research only.

 

Xueersi Education, Xueersi Network and Haidian School are the operators of our website engaged in the dissemination of educational content through the Internet in China. We have established policies related to intellectual property rights protection in accordance with applicable PRC laws and regulations.

 

52



Table of Contents

 

Regulations on Consulting Services for Overseas Studies

 

With respect to intermediate and consulting business activities relating to self-funded overseas studies, the MOE and the State Administration for Industry and Commerce jointly issued the Administrative Regulations on the Intermediate Services for Self-funded Overseas Studies in August 1998 and its Implementing Rules in August 1999, which require that any intermediate service organization engaged in such services shall satisfy certain requirements set up therein, including having employees with experience in educational services, having established stable and cooperative relations with an overseas educational institution, and having sufficient funds to protect the rights and interests of customers. The intermediate service organizations which satisfy such requirements may apply with the MOE for the Recognition on the Intermediate Service Organization for Self-funded Overseas Studies. Organizations or individuals without such Recognition from the MOE are not allowed to engage in any intermediate and consulting business activities relating to self-funded overseas studies.

 

Beijing Dongfangrenli, which engages in intermediate and consulting business activities relating to self-funded overseas studies, has obtained the Recognition on the Intermediate Service Organization for Self-funded Overseas Studies from the MOE. Following our acquisition of Beijing Dongfangrenli in September 2011, we are in the process of changing the legal representative recorded in such Recognition.

 

Regulations on Copyright and Trademark Protection

 

China has adopted legislation governing intellectual property rights, including copyrights and trademarks. China is a signatory to major international conventions on intellectual property rights and is subject to the Agreement on Trade Related Aspects of Intellectual Property Rights as a result of its accession to the World Trade Organization in December 2001.

 

Copyright. The National People’s Congress amended the Copyright Law in 2001 and 2010 to widen the scope of works and rights that are eligible for copyright protection. The amended Copyright Law extends copyright protection to Internet activities, products disseminated over the Internet and software products. In addition, there is a voluntary registration system administered by the China Copyright Protection Center.

 

To address copyright infringement related to content posted or transmitted over the Internet, the National Copyright Administration and MII jointly promulgated the Administrative Measures for Copyright Protection Related to the Internet on April 30, 2005. These measures became effective on May 30, 2005.

 

Trademark. The PRC Trademark Law, adopted in 1982 and revised in 2001, protects the proprietary rights to registered trademarks. The Trademark Office under the State Administration for Industry and Commerce handles trademark registrations and may grant a term of ten years for registered trademarks, which may be extended for another ten years upon request. Trademark license agreements must be filed with the Trademark Office for record. In addition, if a registered trademark is recognized as a well-known trademark, the protection of the proprietary right of the trademark holder may reach beyond the specific sector of the relevant products or services. We have registered 31 trademarks with the Trademark Office. We have filed applications for registration of 48 other trademarks and logos with the Trademark Office. We are in the process of registering additional marks and logos.

 

Domain names. On November 5, 2004, the MII amended the Measures for Administration of Domain Names for the Internet, or the Domain Name Measures. The Domain Name Measures regulate the registration of domain names. In February 2006, China Internet Network Information Center, or CNNIC, issued the Implementing Rules for Domain Name Registration and the Measures on Domain Name Dispute Resolution. We have registered and will continue to register domain names in connection with our business operations with CNNIC.

 

53



Table of Contents

 

Regulations on Foreign Exchange Registration of Overseas Investment by PRC Residents.

 

The Notice on Relevant Issues Concerning Foreign Exchange Administration for Domestic Residents to Engage in Overseas Financing and Round Trip Investment via Overseas Special Purpose Vehicles, or Circular 75, issued by the State Administration of Foreign Exchange and effective on November 1, 2005, regulates foreign exchange matters in relation to the use of SPVs, by PRC residents to seek offshore equity financing and conduct “round trip investment” in China. Under Circular 75, a “special purpose vehicle” refers to an offshore entity established or controlled, directly or indirectly, by PRC residents or PRC entities for the purpose of seeking offshore equity financing using assets or interests owned by such PRC residents or PRC entities in onshore companies, while “round trip investment” refers to the direct investment in China by PRC residents through SPVs, including, without limitation, establishing foreign-invested enterprises and using such foreign-invested enterprises to purchase or control onshore assets through contractual arrangements. Circular 75 requires that, before establishing or controlling an SPV, PRC residents and PRC entities are required to complete foreign exchange registration with the local bureaus of the State Administration of Foreign Exchange for their overseas investments.

 

Circular 75 applies retroactively. PRC residents who have established or acquired control of SPVs that have completed “round-trip investments” before the implementation of the Circular 75 shall register their ownership interests or control in such SPVs with the local bureaus of the State Administration of Foreign Exchange before March 31, 2006. An amendment to the registration is required if there is a material change in the SPV registered, such as increase or reduction of share capital or transfer of shares. Failure to comply with the registration procedures set forth in Circular 75 may result in restrictions on the foreign exchange activities of the relevant foreign-invested enterprises, including payment of dividends and other distributions, such as proceeds from any reduction in capital, share transfer or liquidation, to its offshore parent or affiliate, and the capital inflow from the offshore parent, and may also subject relevant PRC residents to penalties under PRC foreign exchange administration regulations.

 

We believe that all of our shareholders who are PRC citizens or residents completed their required registrations with SAFE in accordance with Circular 75 prior to the completion of our initial public offering in October 2010, and we have filed with SAFE amendments related to our listing on the New York Stock Exchange.

 

Regulations on Loans to and Direct Investment in the PRC Entities by Offshore Holding Companies

 

According to the Implementation Rules for the Provisional Regulations on Statistics and Supervision of Foreign Debt promulgated by SAFE on September 24, 1997 and the Interim Provisions on the Management of Foreign Debts, or the Provisions, promulgated by SAFE, the National Development and Reform Commission and the Ministry of Finance, which was effective from March 1, 2003, loans by foreign companies to their subsidiaries in China, which are foreign-invested enterprises, are considered foreign debt, and such loans must be registered with the local bureaus of SAFE. Under the Provisions, these foreign-invested enterprises must submit registration applications to the local bureaus of SAFE within 15 days following execution of foreign loan agreements, and the registration should be completed within 20 business days from the date of receipt of the application. In addition, the total amount of accumulated medium-term and long-term foreign debt and the balance of short-term debt borrowed by a foreign-invested enterprise is limited to the difference between the total investment and the registered capital of the foreign-invested enterprise. Total investment of a foreign-invested enterprise is the total amount of capital that can be used for the operation of the foreign-invested enterprise, as approved by the Ministry of Commerce or its local bureau, and may be increased or decreased upon approval by the Ministry of Commerce or its local bureau. Registered capital of a foreign-invested enterprise is the total amount of capital contributions to the foreign-invested enterprise by its foreign holding company or owners, as approved by the Ministry of Commerce or its local bureau and registered at the State Administration for Industry and Commerce or its local bureau.

 

According to applicable PRC regulations on foreign-invested enterprises, capital contributions from a foreign holding company to its PRC subsidiaries, which are considered foreign-invested enterprises, may only be made when approval by the Ministry of Commerce or its local bureau has been obtained. In approving such capital contributions, the Ministry of Commerce or its local bureau examines the business scope of each foreign invested enterprise under review to ensure it complies with the Foreign-Investment Industrial Guidance Catalog, which classifies industries in China into three categories, namely “encouraged foreign investment industries,” “restricted foreign investment industries” and “prohibited foreign investment industries.”

 

54



Table of Contents

 

Each of our PRC subsidiaries is a foreign-invested enterprise, is not engaged in any prohibited or restricted businesses listed in the Foreign-Investment Industrial Guidance Catalog and has not incurred any foreign debt.

 

Regulations on Employee Share Incentive Awards Granted by Listed Companies

 

The Operating Procedures for Administration of PRC Individuals Participating in the Employee Share Ownership Plan of Offshore Listed Companies, or Circular 78, regulate the foreign exchange matters associated with employee stock ownership plans granted to PRC residents by companies whose shares are listed on overseas stock exchanges. PRC individuals who are granted share incentive awards by companies listed on overseas stock exchanges based on an employee stock ownership plan are required to register with SAFE or its local bureaus. Pursuant to Circular 78, PRC individuals participating in the employee stock ownership plans of the foreign-listed companies shall entrust their employers, including foreign-listed companies and their subsidiaries or branch offices, or engage PRC agents, to handle various foreign exchange matters associated with their employee stock ownership plans. The PRC agents or the employers shall, on behalf of the PRC individuals who have the right to exercise the employee share options, apply annually to SAFE or its local bureaus for a quota for conversion and/or payment of foreign currencies in connection with the PRC individuals’ exercise of the employee share options if necessary. The foreign exchange proceeds received by the PRC individuals from the sale of shares under the stock ownership plans granted by the foreign-listed companies must be remitted to bank accounts in China opened by their employers or PRC agents.

 

Further, a notice concerning individual income tax on earnings from employee share incentive awards, jointly issued by the Ministry of Finance and the State Administration of Taxation, provides that companies that implement employee stock ownership programs shall file the employee stock ownership plans and other relevant documents with the local tax authorities having jurisdiction over such companies before implementing such plans, and shall file share option exercise notices and other relevant documents with local tax authorities before exercise by their employees of any share options, and clarify whether the shares issuable under the employee share options referenced in the notice are shares of publicly listed companies.

 

On February 15, 2012, SAFE issued the Notices on Issues concerning the Foreign Exchange Administration for Domestic Individuals Participating in a Stock Incentive Plan of an Overseas Publicly-Listed Company, or Circular 7, which terminated both Circular 78 and the Notice on Relinquishing Power of Approving the First-time Application of Foreign Exchange Purchase Quotas, Opening of Special Bank Accounts issued by SAFE on January 7, 2008.  According to Circular 7, if “domestic individuals” (meaning both PRC residents and non-PRC residents who reside in the PRC for a continuous period of not less than one year, excluding the foreign diplomatic personnel and representatives of international organizations) participate in any stock incentive plan of an overseas listed company, a qualified PRC domestic agent, which could be the PRC subsidiaries of such overseas listed company, shall, among other things, file, on behalf of such individuals, an application with SAFE to conduct the SAFE registration with respect to such stock incentive plan, and obtain approval for an annual allowance with respect to the purchase of foreign exchange in connection with the stock purchase or stock option exercise.  Such PRC individuals’ foreign exchange income received from the sale of stocks and dividends distributed by the overseas listed company and any other income shall be fully remitted into a collective foreign currency account in the PRC opened and managed by the PRC domestic agent before distribution to such individuals. In addition, such domestic individuals must also retain an overseas entrusted institution to handle matters in connection with the exercise of their stock options and their purchase and sale of stock.

 

55



Table of Contents

 

Prior to the issuance of Circular 7, we received approval from the SAFE’s Beijing branch in January 2012 in regards to applications we had submitted on behalf of certain of our employees who hold a significant number of restricted shares.  Upon the issuance of Circular 7, Circular 78 ceased to be applicable for such registration.  Since Circular 7 is relatively new and the interpretations and application of this circular involves uncertainties, we may not always be able to make applications on behalf of our employees who hold our restricted shares in compliance with Circular 7, nor can we ensure you that such applications will be successful.  If we or the participants of our share incentive plan who are PRC citizens fail to comply with Circular 7, we and/or such participants of our share incentive plan may be subject to fines and legal sanctions, there may be additional restrictions on the ability of such participants to exercise their stock options or remit proceeds gained from sale of their stock into the PRC, and we may be prevented from further granting restricted shares or from granting options under our share incentive plan to our employees who are PRC citizens. Such events could adversely affect our business operations.

 

M&A Regulations

 

On August 8, 2006, six PRC regulatory agencies, namely the Ministry of Commerce, the State Assets Supervision and Administration Commission, the State Administration for Taxation, the State Administration for Industry and Commerce, the CSRC and SAFE, jointly adopted the M&A Rules, which became effective on September 8, 2006. The M&A Rules establish procedures and requirements that could make some acquisitions of Chinese companies by foreign investors more time-consuming and complex, including requirements in some instances that the Ministry of Commerce be notified in advance of any change-of-control transaction in which a foreign investor takes control of a Chinese domestic enterprise where any of the following situations exist: (i) the transaction involves an important industry in China, (ii) the transaction may affect national “economic security,” or (iii) the PRC domestic enterprise has a well-known trademark or historical Chinese trade name in China. Complying with the requirements of the M&A Rules to complete acquisitions of Chinese companies by foreign investors could be time-consuming, and any required approval processes, including obtaining approval from the Ministry of Commerce, may delay or inhibit the ability to complete such transactions.

 

Regulations on Foreign Currency Exchange

 

Pursuant to applicable PRC regulations on foreign currency exchange, the Renminbi is freely convertible to foreign currencies for current account items only, such as trade-related receipts and payments, interest and dividends. Conversion of Renminbi to foreign exchange for capital account items, such as direct equity investments, loans and repatriation of investments, require the prior approval of SAFE or its local bureaus. Payments for transactions that take place within the PRC must be made in Renminbi. Domestic companies or individuals can repatriate payments received from abroad in foreign currencies or deposit those payments abroad subject to the requirement that such payments be repatriated within a certain period of time. Foreign-invested enterprises may retain foreign exchange in accounts with designated foreign exchange banks. Foreign exchange on the current account can be either retained or sold to financial institutions that have foreign exchange settlement or sales business without prior approval from the SAFE, subject to certain regulations. Foreign exchange on the capital account can be retained or sold to financial institutions that have foreign exchange settlement and sales business with prior approval of SAFE, unless otherwise provided.

 

In utilizing the proceeds we received from our initial public offering, as an offshore holding company with PRC subsidiaries, we may (i) make additional capital contributions to our PRC subsidiaries, (ii) establish new PRC subsidiaries and make capital contributions to these new PRC subsidiaries, (iii) make loans to our PRC subsidiaries or our Consolidated Affiliated Entities, or (iv) acquire offshore entities with business operations in China in an offshore transaction. However, most of these uses are subject to PRC regulations and approvals. For example:

 

·                  capital contributions to our subsidiaries in China, whether existing ones or newly established ones, must be approved by the PRC Ministry of Commerce or its local bureaus;

 

56



Table of Contents

 

·                  loans by us to our subsidiaries in China, each of which is a foreign-invested enterprise, to finance their activities cannot exceed statutory limits and must be registered with SAFE or its local bureaus; and

 

·                  loans by us to our Consolidated Affiliated Entities, which are domestic PRC entities, must be approved by the National Development and Reform Commission and must also be registered with SAFE or its local bureaus.

 

In addition, on August 29, 2008, SAFE promulgated Circular 142, a notice regulating the conversion by a foreign-invested company of its capital contribution in foreign currency into Renminbi. Circular 142 restricts the use of Renminbi funds converted from foreign exchange. It requires that Renminbi converted from foreign currency-denominated capital of a foreign-invested enterprise may only be used for purposes within the business scope approved by the relevant government authority and may not be used to make equity investments in PRC, unless specifically provided otherwise. Moreover, the approved use of such Renminbi funds may not be changed without approval from SAFE. Renminbi funds converted from foreign exchange may not be used to repay loans in Renminbi if the proceeds of such loans have not yet been used. Any violation of Circular 142 may result in severe penalties, including substantial fines. Furthermore, SAFE promulgated a circular on November 9, 2010, or Circular 59, which, among other things, requires the authenticity of settlement of net proceeds from offshore offerings to be closely examined and the net proceeds to be settled in the manner described in the offering documents, or otherwise approved by the board. Accordingly, as we use the proceeds from our initial public offering in October 2010, they need to be used in accordance with the section entitled “Use of Proceeds” in our initial public offering final prospectus, or when the use of the proceeds is beyond the section entitled “Use of Proceeds”, we should submit the board resolution in relation to such use of proceeds to SAFE and the settlement of foreign exchange for such use of proceeds shall comply with the regulations of the PRC in relation to foreign exchange.

 

We expect that PRC regulations concerning loans and direct investment by offshore holding companies to PRC entities will continue to limit our use of proceeds from our initial public offering. There are no costs associated with registering loans or capital contributions with relevant PRC authorities, other than nominal processing charges. Under PRC laws and regulations, the PRC government authorities are required to process such approvals or registrations or deny our application within a maximum of 90 days. The actual time taken, however, may be longer due to administrative delay. We cannot assure you that we will be able to obtain these government registrations or approvals on a timely basis, if at all, with respect to our future plans to use the U.S. dollar proceeds we received from our initial public offering for our expansion and operations in China. If we fail to receive such registrations or approvals, our ability to use the proceeds from our initial public offering and to capitalize our PRC operations may be negatively affected, which could materially and adversely affect our liquidity and ability to fund and expand our business.

 

Regulations on Dividend Distribution

 

Under applicable PRC laws and regulations, companies in China may pay dividends only out of their accumulated profits, if any, determined in accordance with PRC accounting standards and regulations. In addition, companies in China are required to allocate at least 10% of their accumulated profits each year, if any, to fund statutory reserves of up to 50% of the registered capital of the enterprise. Statutory reserves are not distributable as cash dividends. Each of our subsidiaries, Variable Interest Entities and Variable Interest Entities’ subsidiaries in China are required to comply with this statutory reserves funding requirement. Although the statutory surplus reserves can be used, among other ways, to increase the registered capital and eliminate future losses in excess of retained earnings of the respective companies, the reserve funds are not distributable as cash dividends except in the event of liquidation.  In addition, at the end of each fiscal year, each of our affiliated schools in China is required to allocate a certain amount out of its annual net income, if any, to its development fund for the construction or maintenance of the school or procurement or upgrade of educational equipment.  For our three private schools which have elected to require reasonable returns, this amount shall be no less than 25% of the annual net income of the school, and for our 11 private schools which have elected not to require reasonable returns, this amount shall be equivalent to no less than 25% of the annual increase in the net assets of the school, if any. As a result of these PRC laws and regulations, as of February 29, 2012, we had $10.5 million in statutory surplus reserves and development fund, or

 

57



Table of Contents

 

5.5% of total equity, that are not distributable as cash dividends. We do not expect that the statutory surplus reserve requirement will materially limit our ability to pay dividends to our shareholders or our plan to expand our business because we are to date only required to set aside an additional $0.6 million to satisfy the maximum requirement of statutory surplus reserves for all of our PRC subsidiaries and our Consolidated Affiliated Entities.

 

C.                                    Organizational Structure

 

The following diagram sets out details of our significant subsidiaries and Consolidated Affiliated Entities as of the date of this annual report:

 

58



Table of Contents

 

 


Note: (1) Each person is an ultimate beneficial owner and also a director or executive officer of TAL Group.

(2) The person is an ultimate beneficial owner of TAL Group.

(3) Percentage ownership represents aggregate ownership of Xueersi Education and Xueersi Network.  Xueersi Education is the majority shareholder of six subsidiaries, and the minority shareholdings of each of the six subsidiaries are held by Xueersi Network.  Xueersi Education is the 100% shareholder of the remaining four subsidiaries and 11 schools.

 

59



Table of Contents

 

Contractual Arrangements with Our Consolidated Affiliated Entities

 

Due to PRC legal restrictions on foreign ownership and investment in the education business in China, we have entered into a series of contractual arrangements among TAL Beijing, one of our wholly owned PRC subsidiaries, Xueersi Education, Xueersi Network and Beijing Dongfangrenli, which we refer to as our Variable Interest Entities, and the respective shareholders, subsidiaries and schools of our Variable Interest Entities. We rely on the series of contractual arrangements among TAL Beijing, Xueersi Education and Xueersi Network, and their respective shareholders, subsidiaries and schools to conduct most of our tutoring services in China.  Substantially all of our personalized premium services in Beijing are offered through Huanqiu Zhikang.

 

The following is a summary of the material provisions of the agreements between TAL Beijing, our Variable Interest Entities and the respective shareholders, subsidiaries and schools of our Variable Interest Entities.

 

Agreements that Transfer Economic Benefits to Us

 

Exclusive Business Service Agreements. Pursuant to the Exclusive Business Cooperation Agreement entered into in June 2010 by and among TAL Beijing, Xueersi Education, Xueersi Network, and the shareholders of Xueersi Education and Xueersi Network, which supersedes all agreements among parties with respect to subject matters thereof, TAL Beijing or its designated affiliates have the exclusive right to provide each of Xueersi Education and Xueersi Network comprehensive intellectual property licensing and various technical and business support services. Pursuant to the Exclusive Service Agreement entered into by and among TAL Beijing, Beijing Dongfangrenli and its shareholders on December 27, 2011, TAL Beijing and its designated affiliates  have the exclusive right to provide Beijing Dongfangrenli and its subsidiaries (if any) comprehensive technical and business support services. The services under each of these agreements include, but are not limited to, employee training, technology development, transfer and consulting services, public relation services, market survey, research and consulting services, market development and planning services, human resource and internal information management, network development, upgrade and ordinary maintenance services, and software and trademark licensing and other additional services as the parties may mutually agree from time to time. Without the prior written consent of TAL Beijing, none of the Variable Interest Entities or their respective subsidiaries or schools may accept services provided by any third party which are covered by the agreements set forth above. TAL Beijing or its designated affiliates owns the exclusive intellectual property rights created as a result of the performance of these agreements. Our Consolidated Affiliated Entities agree to pay annual service fees to TAL Beijing or its designated affiliates and adjust the service fee rates from time to time at TAL Beijing’s discretion. The agreements will not expire unless terminated pursuant by a mutual agreement of parties. Each of these agreements entitle TAL Beijing or its designated affiliates to charge our Consolidated Affiliated Entities annual service fees that amount to substantially all of the net income of the Consolidated Affiliated Entities.

 

Call Option Agreement. Pursuant to a call option agreement, dated February 12, 2009, by and among TAL Beijing, Xueersi Education, Xueersi Network and the respective shareholders of Xueersi Education and Xueersi Network, the respective shareholders of Xueersi Education and Xueersi Network unconditionally and irrevocably granted TAL Beijing or its designated party an exclusive option to purchase from the shareholders part or all of the equity interests in Xueersi Education and Xueersi Network, as the case may be, for the minimum amount of consideration permitted by the applicable PRC laws and regulations under the circumstances where TAL Beijing or its designated party is permitted under PRC laws and regulations to own all or part of the equity interests of Xueersi Education and Xueersi Network or where we otherwise deem it necessary or appropriate to exercise the option. TAL Beijing, Beijing Dongfangrenli and the shareholders of Beijing Dongfangrenli have entered into an option agreement, dated December 27, 2011, the terms of which are substantially the same as the call option agreement summarized above. Under each of these agreements, TAL Beijing has sole discretion to decide when to exercise the option, and whether to exercise the option in part or in full. The key factor for us to decide whether to exercise the option is whether the current regulatory restrictions on foreign investment in the educational service business will be removed in the future, the likelihood of which we are not in a position to know or comment on.

 

60



Table of Contents

 

Equity Pledge Agreement. Pursuant to an equity pledge agreement, dated February 12, 2009, by and among TAL Beijing, Xueersi Education, Xueersi Network and the respective shareholders of Xueersi Education and Xueersi Network, the respective shareholders of Xueersi Education and Xueersi Network unconditionally and irrevocably pledged all of their equity interests in Xueersi Education and Xueersi Network to TAL Beijing to guarantee performance of the obligations of Xueersi Education and Xueersi Network and their respective subsidiaries and schools under the technology support and service agreements with TAL Beijing. The shareholders of Xueersi Education and Xueersi Network agree that, without the prior written consent of TAL Beijing, they will not transfer or dispose the pledged equity interests or create or allow any encumbrance on the pledged equity interests that would prejudice TAL Beijing’s interest. TAL Beijing, Beijing Dongfangrenli and the shareholders of Beijing Dongfangrenli have entered into an equity pledge agreement, dated December 27, 2011, the terms of which are substantially the same as the agreement summarized above. The above pledges of the equity interests in Xueersi Education and Xueersi Network have been registered with the relevant local branch of the State Administration for Industry and Commerce in China.  The pledge of the equity interest in Beijing Dongfangrenli has been submitted to the relevant local branch of the State Administration for Industry and Commerce in China for registration, which is expected to be completed soon.

 

Letter of Undertaking.  All of the shareholders of Xueersi Education and Xueersi Network have executed a letter of undertaking to covenant with and undertake to TAL Beijing that, if, as the respective shareholders of Xueersi Education and Xueersi Network, such shareholders receive any dividends, interests, other distributions or remnant assets upon liquidation from Xueersi Education and Xueersi Network, such shareholders shall, to the extent permitted by applicable laws, regulations and legal procedures, remit all such income after payment of any applicable tax and other expenses required by laws and regulations to TAL Beijing without any compensation therefore. All of the shareholders of Beijing Dongfangrenli have made similar undertakings in the option agreement, dated December 27, 2011, described above.

 

Agreements that Provide Effective Control over Our Consolidated Affiliated Entities

 

Power of Attorney. Each of the shareholders of our Variable Interest Entities has executed an irrevocable power of attorney appointing TAL Beijing, or any person designated by TAL Beijing as their attorney-in-fact to vote on their behalf on all matters of our Variable Interest Entities requiring shareholder approval under PRC laws and regulations and the articles of association of each of our Variable Interest Entities. The power of attorney remains effective as long as the relevant person remains a shareholder of the Variable Interest Entity.

 

The articles of association of each of our Variable Interest Entities states that the major rights of the shareholders in a shareholders’ meeting include the power to approve the operating strategy and investment plan, elect the members of board of directors and approve their compensation and review and approve the annual budget and earning distribution plan. Therefore, through the irrevocable power of attorney arrangement, TAL Beijing has the ability to exercise effective control over each of our Variable Interest Entities through shareholder votes and, through such votes, to also control the composition of the board of directors. In addition, the senior management team of each of our Variable Interest Entities is the same as that of, or is appointed and controlled by, TAL Beijing.  As a result of these contractual rights, we have the power to direct the activities of each of our Variable Interest Entities that most significantly impact their economic performance.

 

Spousal consent letter: The spouse of each shareholder of our VIEs has entered into a spousal consent letter to acknowledge that she is aware of, and consents to, the execution by her spouse of the equity pledge agreement, the call option agreement and the power of attorney described above. Each such spouse further agrees that she will not take any actions or raise any claims to interfere with performance by her spouse of the obligations under the above mentioned agreements.

 

In the opinion of Tian Yuan Law Firm, our PRC legal counsel:

 

61



Table of Contents

 

·                  the ownership structures of our Consolidated Affiliated Entities and wholly owned subsidiaries in China are in compliance with existing PRC laws and regulations; and

 

·                  the contractual arrangements among our wholly owned subsidiaries in China, our Consolidated Affiliated Entities, and the shareholders of our Variable Interest Entities are valid, binding and enforceable under, and will not result in any violation of, PRC laws or regulations currently in effect.

 

We have been advised by our PRC legal counsel, however, that there are substantial uncertainties regarding the interpretation and application of current and future PRC laws and regulations. Accordingly, there can be no assurance that the PRC regulatory authorities will not in the future take a view that is contrary to the above opinion of our PRC legal counsel. We have been further advised by our PRC counsel that if the PRC government finds that the agreements that establish the structure for operating our PRC education business do not comply with PRC government restrictions on foreign investment in the education business, we could be subject to severe penalties, which could include the PRC government:

 

·                  revoking our business and operating licenses;

 

·                  requiring us to discontinue or restrict our operations;

 

·                  limit our business expansion in China by way of entering into contractual arrangements;

 

·                  restricting our right to collect revenues;

 

·                  blocking our websites;

 

·                  requiring us to restructure our operations in such a way as to compel us to establish a new enterprise, re-apply for the necessary licenses or relocate our businesses, staff and assets;

 

·                  imposing additional conditions or requirements with which we may not be able to comply; or

 

·                  taking other regulatory or enforcement actions against us that could be harmful to our business.

 

The imposition of any of these penalties could result in a material adverse effect on our ability to conduct our business. See “Item 3.D—Key Information—Risk Factors—Risks Related to Our Corporate Structure—If the PRC government determines that the agreements that establish the structure for operating our business in China are not in compliance with applicable PRC laws and regulations, we could be subject to severe penalties” and “Item 3.D—Key Information—Risk Factors—Risks Related to Doing Business in China—Uncertainties with respect to the PRC legal system could have a material adverse effect on us.”

 

D.                                    Property, Plants and Equipment

 

Facilities

 

Our headquarters are located in Beijing, China.  As of February 29, 2012, we leased approximately 106,000 square meters in Beijing, consisting of approximately 96,700 square meters of learning center and service center space and approximately 9,300 square

 

62



Table of Contents

 

meters of office space.  As of February 29, 2012, we owned 7,582 square meters of building space in Beijing, which we purchased in July 2011 for a total cash consideration (including related taxes) of approximately $62.5 million, and which we plan to renovate as offices in the near future.

 

In addition to our learning center and service center space and office space leased in Beijing, as of February 29, 2012, we leased an aggregate of approximately 79,800 square meters of learning center and service center space and an aggregate of approximately 6,700 square meters of office space in 13 other cities throughout China.

 

For more information concerning the usage of our learning centers and service centers, please see “Item 4.B. Information On the Company—Business Overview—Our Network.”

 

Item 4A.         Unresolved Staff Comments

 

None.

 

Item 5.            Operating and Financial Review and Prospects

 

You should read the following discussion and analysis of our financial condition and results of operations in conjunction with the consolidated financial statements and the related notes included elsewhere in this annual report. This discussion contains forward-looking statements that involve risks and uncertainties. Our actual results and the timing of selected events could differ materially from those anticipated in these forward-looking statements as a result of various factors, including those set forth under “Item 3.D. Key Information—Risk Factors” and elsewhere in this annual report.

 

A.                                    Operating Results

 

Overview

 

Our extensive network of learning centers and service centers has increased from 98 and 80, respectively, in the fiscal year ended February 28, 2010, to 270 and 247, respectively, in the fiscal year ended February 29, 2012. Our student enrollments increased from approximately 382,500 in the fiscal year ended February 28, 2010 to approximately 690,300 in the fiscal year ended February 29, 2012, representing a compound annual growth rate, or CAGR, of 34.3%.

 

We have experienced significant growth in our business in recent years. Our total net revenues increased from $69.3 million in the fiscal year ended February 28, 2010 to $177.5 million in the fiscal year ended February 29, 2012, representing a CAGR of 60.1%. Our net income increased from $14.2 million in the fiscal year ended February 28, 2010 to $24.3 million in the fiscal year ended February 29, 2012, representing a CAGR of 30.6%.

 

Factors Affecting Our Results of Operations

 

We have benefited significantly from the overall economic growth, the increase in household disposable income, the rising household spending on private education and the intense competition for quality education in China, which has caused the K-12 after-school tutoring market in China to grow in recent years. We anticipate that the demand for K-12 after-school tutoring services will continue to grow. However, any adverse changes in the economic conditions in China that adversely affect the K-12 after-school tutoring service market in China may harm our business and results of operations.

 

63



Table of Contents

 

Our results of operations are also affected by the education system or policies relating to the after-school tutoring service market in China. Due to PRC legal restrictions on foreign ownership and investment in education businesses in China, we have entered into a series of contractual arrangements among TAL Beijing, on the one hand, and Xueersi Education, Xueersi Network, Beijing Dongfangrenli and their respective shareholders, subsidiaries and schools, on the other hand.  We rely on the series of contractual arrangements among TAL Beijing, Xueersi Education and Xueersi Network, and their respective shareholders, subsidiaries and schools to conduct most of our tutoring services in China.  Substantially all of our personalized premium services in Beijing are offered through Huanqiu Zhikang. We do not have equity interests in Xueersi Education, Xueersi Network and Beijing Dongfangrenli; however, as a result of these contractual arrangements, we are the primary beneficiary of these entities and treat them as our Variable Interest Entities under U.S. GAAP. In the opinion of Tian Yuan Law Firm, our PRC legal counsel, (i) the ownership structures of our Consolidated Affiliated Entities and wholly owned subsidiaries in China are in compliance with existing PRC laws and regulations, and (ii) the contractual arrangements among our wholly owned subsidiaries in China, our Consolidated Affiliated Entities and the shareholders of our Variable Interest Entities are valid, binding and enforceable under, and will not result in any violation of, PRC laws or regulations currently in effect. We have been advised by our PRC legal counsel, however, that there are substantial uncertainties regarding the interpretation and application of current and future PRC laws and regulations. See “Item 3.D—Key Information—Risk Factors—Risks Related to Our Corporate Structure—If the PRC government determines that the agreements that establish the structure for operating our business in China are not in compliance with applicable PRC laws and regulations, we could be subject to severe penalties” and “Item 3.D—Key Information—Risk Factors—Risks Related to Doing Business in China—Uncertainties with respect to the PRC legal system could have a material adverse effect on us.”

 

While our business is influenced by factors affecting the private education industry in China generally and by conditions in each of the geographic markets covered by our service network, we believe that our results of operations are more directly affected by company-specific factors, including the number of student enrollments, the pricing of our tutoring services and the amount of our costs and expenses.

 

Number of Student Enrollments

 

Our revenue growth is primarily driven by the increase in the number of student enrollments, which is directly affected by the number of our learning centers, the number and varieties of our courses and service offerings, including both our center-based and online courses offerings, our student retention rate, our ability to attract new students and the effectiveness of our cross-selling efforts.

 

In recent years, we have opened new learning centers to further penetrate our existing markets and enter new markets. The number of our learning centers grew from 98 in Beijing, Shanghai, Tianjin, Wuhan, Shenzhen and Guangzhou as of February 28, 2010, to 270 in Beijing, Shanghai, Shenzhen, Guangzhou, Tianjin, Wuhan, Chengdu, Nanjing, Xi’an, Hangzhou, Taiyuan, Chongqing, Suzhou and Zhengzhou as of February 29, 2012. We plan to open additional learning centers in these above cities and explore opportunities to open learning centers in other targeted geographic markets in China in order to continue to attract new student enrollments.

 

In addition, in recent years, we have significantly expanded our course offerings to cover new subjects and additional grade levels. In Beijing, we grew from primarily offering tutoring classes in mathematics to becoming a comprehensive after-school tutoring service provider, covering all core subjects in China’s school curricula at each grade level of the K-12 system. We initially offered only small-class tutoring services, and then added personalized premium services in September 2007 and began offering online courses in January 2010. Our expansion of courses and service offerings allows us to better attract new students with different needs and provides us greater cross-selling opportunities with respect to our existing students.

 

64



Table of Contents

 

Pricing

 

Our results of operations are also affected by the pricing for our tutoring services. We generally charge students based on the hourly rates of our courses and the total number of hours for all the courses taken by each student. We determine hourly rates for our courses primarily based on the demand for our courses, cost of our services, the geographic markets where the courses are offered, and the fees charged by our competitors for the same or similar courses. During the fiscal year ended February 28, 2011, we increased hourly rates for a portion of our small-class offerings in Beijing.  During the fiscal year ended February 29, 2012, we increased hourly rates and number of hours per course for a portion of our small class offerings.

 

Costs and Expenses

 

Our ability to maintain and increase profitability also depends on our ability to effectively control our costs and expenses. A significant component of our cost of revenues is compensation to our teachers. We offer competitive remunerations to our teachers in order to attract and retain top teaching talent. Fees and performance-linked bonuses to our teachers accounted for approximately 25%, 23% and 24% of our net revenues for the fiscal years ended February 28, 2010, February 28, 2011 and February 29, 2012, respectively. Another important component of our cost of revenues is rental expenses for our learning and service centers, which has ranged from approximately 14% to 15% of our net revenues in each of the three most recent fiscal years. For the fiscal years ended February 28, 2011 and February 29, 2012, we incurred share-based compensation expenses representing approximately 4.8% and 4.5%, respectively, of our net revenues, and we expect to continue to incur share-based compensation expenses in the future.

 

Our cost of revenues as a percentage of our total net revenues was 54.0%, 50.8% and 53.8% for the fiscal years ended February 28, 2010, February 28, 2011 and February 29, 2012, respectively. The decrease in our cost of revenues as a percentage of our total net revenues from fiscal year 2010 to fiscal year 2011 was largely a result of the increase in both hourly rate and the number of hours per class for many of our courses, which resulted in a higher revenue growth than the growth in compensation to our teachers, rental expenses and compensation to personnel providing educational service support. The increase in our cost of revenues as a percentage of our total net revenues from fiscal year 2011 to fiscal year 2012 was largely a result of the expansion of our physical network of learning centers and service centers and corresponding increase in teacher, staff, rental and other related costs incurred as part of the expansion of our business.

 

Our operating expenses include two key components, selling and marketing expenses and general and administrative expenses. Our total operating expenses as a percentage of our total net revenues was 23.7% , 26.2% and 34.4% for the fiscal years ended February 28, 2010, February 28, 2011 and February 29, 2012, respectively. Our selling and marketing expenses and our general and administrative expenses each grew over this time period. Our selling and marketing expenses grew primarily due to increases in our selling and marketing personnel and respective wage increases, share based compensation, office rental expenses, advertising expenses and office supplies. Our general and administrative expenses grew primarily due to increases in our general and administrative personnel, an increase in the average salaries and benefits provided to our general and administrative staff, share-based compensation, rental expenses and expenses in connection with being a public company. The growth of our selling and marketing expenses and our general administrative expenses during the past few years has also been a result of the expansion of our physical network of learning centers and service centers. Going forward, we expect that our total costs and expenses will continue to increase due to the expansion of our services and operations, as well as  costs and ongoing expenses associated with being a public company; however, such increase is likely to be partially offset by our increasing economies of scale and improved operating efficiency.

 

Key Components of Results of Operations

 

Net Revenues

 

In the fiscal years ended February 28, 2010, February 28, 2011 and February 29, 2012 we generated total net revenues of $69.3 million, $110.6 million and $177.5 million, respectively. We derive substantially all of our revenues from tutoring services, including small classes and personalized premium services.  Revenues generated from our online course offerings contributed 1.8% and 3.2% of our total net revenues in the fiscal years ended February 28, 2011 and February 29, 2012, respectively. Our revenues are presented net of business tax.

 

65



Table of Contents

 

We generally collect course fees in advance, which we initially record as deferred revenues. We recognize course fees as revenues proportionately as the tutoring courses are delivered. We had deferred revenues in the amounts of $29.4 million, $50.7 million and $85.6 million as of February 28, 2010, February 28, 2011 and February 29, 2012, respectively.

 

Generally, for K-12 small-class courses consisting of more than seven classes per course, we offer tuition refunds for any remaining unattended classes to students who decide to withdraw from a course, provided that the course is less than two-thirds completed at the time of withdrawal. For preschool small-class courses, if a student withdraws and the course is less than one-third completed at the time of withdrawal, we offer a refund of 60% of the courses fees received from the student. If over one-third of the course is completed, no refund will be provided. For personalized premium services, a student can withdraw at any time and receive a refund for the undelivered classes. Refunds are recorded as deductions to deferred revenues. For online courses, we offer refunds to the students who decide to withdraw from the subscribed courses within the course offer period, which generally ranges from one month to six months, and a proportional refund based on the percentage of untaken courses to the total courses offered

 

Cost of Revenues and Operating Expenses

 

The following table sets forth, for the periods indicated, our cost of revenues and operating expenses, in absolute amounts and as percentages of the total net revenues:

 

 

 

For the Year Ended February 28/29,

 

 

 

2010

 

2011

 

2012

 

 

 

$

 

%

 

$

 

%

 

$

 

%

 

 

 

(in thousands of $, except percentages)

 

Net revenues

 

$

69,289

 

100.0

%

$

110,588

 

100.0

%

$

177,520

 

100.0

%

Total cost of revenues(1) 

 

(37,434

)

(54.0

)

(56,143

)

(50.8

)

(95,587

)

(53.8

)

Operating expenses:

 

 

 

 

 

 

 

 

 

 

 

 

 

Selling and marketing(2) 

 

(5,591

)

(8.1

)

(9,935

)

(9.0

)

(23,166

)

(13.0

)

General and administrative(3) 

 

(10,854

)

(15.7

)

(19,085

)

(17.2

)

(37,815

)

(21.3

)

Impairment losses on intangible assets and goodwill

 

 

 

 

 

(140

)

(0.1

)

Total operating expenses

 

$

(16,445

)

(23.8

)%

$

(29,020

)

(26.2

)%

$

(61,121

)

(34.4

)%

 


(1)               Includes share-based compensation expenses of $nil, $0.5 million and $0.4 million for the fiscal years ended February 28, 2010, February 28, 2011 and February 29, 2012, respectively.

(2)               Includes share-based compensation expenses of $nil, $1.0 million and $1.5 million for the fiscal years ended February 28, 2010, February 28, 2011 and February 29, 2012, respectively.

(3)               Includes share-based compensation expenses of $nil, $3.8 million and $6.0 million for the fiscal years ended February 28, 2010, February 28, 2011 and February 29, 2012, respectively.

 

Cost of Revenues

 

Our cost of revenues primarily consists of teaching fees and performance-linked bonuses for our teachers and rental cost for our learning centers and service centers, compensation to personnel providing educational service support, and to a lesser extent, depreciation and amortization of property and equipment used in the provision of educational services, costs of course materials, and other office supplies. We expect our cost of revenues to increase as we further expand our network and operations by opening new learning centers and service centers and hiring additional teachers.

 

66



Table of Contents

 

Operating Expenses

 

Our operating expenses consist primarily of selling and marketing expenses and general and administrative expenses.

 

Our selling and marketing expenses primarily consist of compensation to our personnel involved in sales and marketing, expenses relating to our marketing and branding promotion activities, rental and utilities expenses relating to selling and marketing functions and, to a lesser extent, depreciation and amortization of property and equipment used in our selling and marketing activities. In anticipation of future growth, we increased the number of personnel in our selling and marketing functions in fiscal years 2010, 2011 and 2012, which contributed to an increase in selling and marketing expenses as a percentage of net revenues from 8.1% in the fiscal year ended February 28, 2010 to 9.0% in the fiscal year ended February 28, 2011 and to 13.0% for the fiscal year ended February 29, 2012. We expect that our selling and marketing expenses will continue to increase as we expand the breadth of our product offerings and geographic locations.

 

Our general and administrative expenses primarily consist of compensation paid to our management and administrative personnel, costs of third-party professional services, rental and utilities expenses relating to office and administrative functions, and, to a lesser extent, depreciation and amortization of property and equipment used in our administrative activities. Our general and administrative expenses as a percentage of our total net revenues increased from 15.7% in the fiscal year ended February 28, 2010 to 17.2% in the fiscal year ended February 28, 2011 and to 21.3% for the fiscal year ended February 29, 2012. We expect that our general and administrative expenses will increase in the near term as we hire additional personnel and incur additional expenses in connection with the expansion of our business operations, with our having become a publicly traded company, enhancing our internal controls and providing share-based compensation to our employees.

 

Taxation

 

Cayman Islands

 

We are incorporated in the Cayman Islands. Under the current law of the Cayman Islands, we are not subject to income or capital gains tax. In addition, dividend payments are not subject to withholding tax in the Cayman Islands.

 

Hong Kong

 

Each of our Hong Kong subsidiaries, namely Xueersi Hong Kong and Yidu Technology Group Limited, or Yidu Technology, is subject to Hong Kong profits tax on its activities conducted in Hong Kong. No provision for Hong Kong Profits tax has been made in our consolidated financial statements, as Xueersi Hong Kong and Yidu Technology have no assessable income for the fiscal years ended February 28, 2010, February 28, 2011 and February 29, 2012.

 

PRC

 

Our subsidiaries in China are companies incorporated under PRC law and, as such, are subject to PRC enterprise income tax on their taxable income in accordance with the relevant PRC income tax laws. Pursuant to the EIT Law, which became effective on January 1, 2008, a uniform 25% enterprise income tax rate is generally applicable to both foreign-invested enterprises and domestic enterprises, except where a special preferential rate applies.

 

67



Table of Contents

 

Xueersi Education, one of our Variable Interest Entities, was qualified as a “High and New Technology Enterprise” under the EIT Law effective January 1, 2008 and therefore was qualified for a preferential tax rate of 15%. From January 1, 2011, Xueersi Education is eligible for re-examination of High and New Technology Enterprise status at a preferential tax rate of 15% until the end of calendar year of 2013. In addition, since Xueersi Education is located in a high and new technology industrial zone in Beijing and qualified as a High and New Technology Enterprise, it was entitled to a three-year exemption from the enterprise income tax from calendar year 2006 to 2008 and a further tax reduction to a rate of 7.5% from calendar year 2009 to 2011. Our wholly owned subsidiary, TAL Beijing, was qualified as a “Newly Established Software Enterprise” under the EIT Law and therefore entitled to a two-year exemption from the enterprise income tax from calendar year 2009 to 2010 and a further tax reduction to 50% of the applicable rate from calendar year 2011 to 2013.  Our wholly owned subsidiary, Yidu Huida, was qualified as a “Newly Established Software Enterprise” under the EIT Law, and therefore is entitled to a two-year exemption from the enterprise income tax from calendar year 2011 to 2012 and a further tax reduction to 50% of the applicable rate from calendar year 2013 to 2015.

 

Preferential tax treatments granted to our Consolidated Affiliated Entities in the PRC by local governmental authorities are subject to review and may be adjusted or revoked at any time. The discontinuation of any preferential tax treatments currently available to us, will cause our effective tax rate to increase, which could have a material adverse effect on our results of operations.

 

As a Cayman Islands holding company, we may receive dividends from our PRC operating subsidiaries through Xueersi Hong Kong. The EIT Law and its implementing rules provide that dividends paid by a PRC entity to a non-resident enterprise for income tax purposes is subject to PRC withholding tax at a rate of 10%, subject to reduction by an applicable tax treaty with the PRC. According to the Arrangement between Mainland China and the Hong Kong Special Administrative Region for the Avoidance of Double Taxation and Prevention of Fiscal Evasion, dividends paid to shareholders residing in Hong Kong are subject to a reduced 5% rate of tax withholding provided the Hong Kong residents’ equity interests in the mainland dividend issuer is above 25%. However, the State Administration for Taxation promulgated SAT Circular 601 on October 27, 2009, which provides guidance for determining whether a resident of a contracting state is the “beneficial owner” of an item of income under China’s tax treaties and tax arrangements. According to SAT Circular 601, a beneficial owner generally must engage in substantive business activities. An agent or conduit company will not be regarded as a beneficial owner and, therefore, will not qualify for treaty benefits. A conduit company normally refers to a company that is set up for the purpose of avoiding or reducing taxes or transferring or accumulating profits. Although we may use Xueersi Hong Kong as a platform to expand our business in the future, Xueersi Hong Kong currently does not engage in any substantive business activities and thus it is possible that Xueersi Hong Kong may not be regarded as a “beneficial owner” for the purposes of SAT Circular 601 and the dividends it receives from our PRC subsidiaries would be subject to withholding tax at a rate of 10%. In addition, Xueersi Hong Kong may be considered a PRC resident enterprise for enterprise income tax purposes if the relevant PRC tax authorities determine that Xueersi Hong Kong’s “de facto management bodies” are within the PRC, in which case dividends received by it from our PRC subsidiaries would be exempt from PRC withholding tax because such income is exempted under the EIT Law for a PRC resident enterprise recipient. As there remain uncertainties regarding the interpretation and implementation of the EIT Law and its implementation rules, it is uncertain whether, if we are deemed a PRC resident enterprise, any dividends to be distributed by us to our non-PRC shareholders and ADS holders would be subject to any PRC withholding tax. For a detailed discussion of PRC tax issues related to resident enterprise status, see “Item 3.D—Key Information—Risk Factors—Risks Related to Doing Business in China—Under the EIT Law, we may be classified as a “resident enterprise” of China. Such classification could result in unfavorable tax consequences to us and our non-PRC shareholders.”

 

Discontinued Operations

 

In order to focus our operations on Wuhan School, in October 2010, we decided to exit our operations of Qianjing School and Jianli School. As a result, the businesses of Qianjiang School and Jianli School are accounted for as discontinued operations for all periods in our consolidated financial statements. A $128,522 impairment loss for the goodwill and a $53,122 impairment loss for the intangible assets of the two schools were recognized in the operating results of discontinued operations in the year ended February 28, 2011. By the fiscal year ended February 28, 2011, the liquidation process of the two schools had been completed and there were no remaining assets or liabilities associated with discontinued operations in the accompanying consolidated balance sheet at February 28, 2011. The gain or loss from the liquidation process of these two schools was immaterial. For the fiscal years ended February 28, 2010 and 2011, our discontinued operations in aggregate had a net income of $0.04 million and a net loss of $0.3 million, respectively.

 

68



Table of Contents

 

Critical Accounting Policies

 

We prepare our financial statements in accordance with U.S. GAAP, which requires us to make estimates and assumptions that affect our reporting of, among other things, assets and liabilities, contingent assets and liabilities and net revenues and expenses. We continually evaluate these estimates and assumptions based on the most recently available information, our own historical experiences and other factors that we believe to be relevant under the circumstances. Our management has discussed the development, selection and disclosure of these estimates with our board of directors. Since our financial reporting process inherently relies on the use of estimates and assumptions, actual results may differ from these estimates under different assumptions or conditions.

 

An accounting policy is considered to be critical if it requires an accounting estimate to be made based on assumptions about matters that are highly uncertain at the time the estimate is made, and if different estimates that could reasonably have been used, or changes in the accounting estimates that are reasonably likely to occur periodically, could materially impact the consolidated financial statements. We consider the policies discussed below to be critical to an understanding of our audited consolidated financial statements because they involve the greatest reliance on our management’s judgment. You should read the following descriptions of critical accounting policies, judgments and estimates in conjunction with our consolidated financial statements and other disclosures included with this prospectus.

 

Revenue recognition

 

We derive substantially all of our revenues from tutoring services, including small classes (which includes preschool courses), personalized premium services and online education services.

 

Tuition revenue is generally collected in advance and is initially recorded as deferred revenue. Tuition revenue is then recognized proportionately as the tutoring classes are delivered.

 

A typical K-12 small-class course consists of 15 to 16 classes during each of the school semesters and seven to 15 classes during each of the summer and winter breaks. Generally, K-12 for small-class courses consisting of more than seven classes per course, we offer refunds for any remaining classes to students who decide to withdraw from a course, provided the course is less than two-thirds completed at the time of withdrawal. After two-thirds of a course is delivered, no refund is allowed. For K-12 small-class courses with less than seven classes, no refund will be provided after the commencement of the courses. For preschool small-class courses, we offer refunds of 60% of courses fees received to students if the course is less than one-third completed at the time of withdrawal. If over one-third of the course is completed, no refund will be provided. For personalized premium services, a student can withdraw at any time and receive a refund for the undelivered classes. We have not experienced significant refunds on recognized revenues in the past.

 

We offer coupons to attract both existing and prospective students to enroll in our courses. The coupon has a fixed dollar amount and can only be redeemed against a future course. The coupon value, when utilized by an enrolling student, is accounted for as a reduction of revenue when the relevant revenue is recognized in the consolidated statements of operations.

 

69



Table of Contents

 

We began to offer online courses to students in 2010. Students enroll for online courses through the use of prepaid study cards or payment to online accounts. The proceeds collected from the online course education are initially recorded as deferred revenue. Revenues are recognized on a straight line basis over the subscription period from the date in which the students activate the courses to the date in which the subscribed courses end.  A proportional refund, based on the percentage of untaken courses to the total courses offered, is provided to students who decide to withdraw from the subscribed courses within the course offer period, which generally ranges from one month to six months.

 

We sell educational materials to students at our learning centers. Revenue is recognized when a service contract is signed, the price is fixed or determinable, the educational content or other educational materials are delivered, and collection of the receivables is reasonably assured.

 

Goodwill and Intangible Assets

 

Goodwill represents the cost of an acquired business in excess of the fair value of identifiable tangible and intangible net assets purchased. We generally seek the assistance of independent valuation firms in determining the fair value of the identifiable tangible and intangible net assets of the acquired business. We assign all the assets and liabilities of an acquired business, including goodwill, to reporting units.

 

There are several methods that can be used to determine the fair value of assets acquired and liabilities assumed. For intangible assets, we typically use the income method. This method starts with a forecast of all of the expected future net cash flows associated with a particular intangible asset. These cash flows are then adjusted to present value by applying an appropriate discount rate that reflects the risk factors associated with the cash flow streams. Some of the more significant estimates and assumptions inherent in the income method or other methods include the amount and timing of projected future cash flows; the discount rate selected to measure the risks inherent in the future cash flows; and the assessment of the asset’s economic life cycle and the competitive trends impacting the asset, including consideration of any technical, legal, regulatory or economic barriers to entry. Determining the useful life of an intangible asset also requires judgment as different types of intangible assets will have different useful lives and certain assets may even be considered to have indefinite useful lives.

 

Goodwill is tested for impairment at least once each year on the last day of February. Impairment is tested using a two-step process. The first step compares the fair value of each reporting unit to its carrying amount, including goodwill. If the fair value of each reporting unit exceeds its carrying amount, goodwill is not considered to be impaired and the second step will not be required. If the carrying amount of a reporting unit exceeds its fair value, the second step compares the implied fair value of goodwill to the carrying value of a reporting unit’s goodwill. The implied fair value of goodwill is determined in a manner similar to accounting for a business combination with the allocation of the assessed fair value determined in the first step to the assets and liabilities of the reporting unit. The excess of the fair value of the reporting unit over the amounts assigned to the assets and liabilities is the implied fair value of goodwill. An impairment loss is recognized for any excess in the carrying value of goodwill over the implied fair value of goodwill.

 

Estimating fair value is performed by utilizing various valuation techniques, with the primary technique being the discounted cash flow method.

 

We made five small business acquisitions in selected new geographic markets in 2008, namely: (i) the purchase of a  business in Tianjin in March 2008 for consideration of $0.2 million; (ii) the acquisition of Hubei Jianli Hafu English Training School, or Jianli School, in July 2008 for consideration $0.2 million; (iii) the acquisition of Hubei Qianjiang Xiaohafu English Training School, or Qianjing School, in July 2008 for consideration $0.2 million; (iv) the acquisition of Wuhan Jianghan District Xueersi Training School, or Wuhan Jianghan School, in July 2008 for consideration $1.6 million; and (v) the acquisition of Shanghai Lehai Science and Technology Information Co., Ltd., or Shanghai Lehai, and its 100% owned subsidiaries in Shanghai in August 2008 for total consideration of $1.0 million.

 

70



Table of Contents

 

The projected cash flow estimate included, among other things, an analysis of projected revenue growth, gross margins, and long-term growth rates. The income approach involves applying appropriate discount rates, based on earnings forecasts, to estimated cash flows. The assumptions used are inherently uncertain and subjective. The discount rates reflect the risks the management perceived as being associated with achieving the forecasts and are based on the estimated cost of capital of our reporting units, which was derived by using the capital asset pricing model, after taking into account systemic risks and non-systematic risks. The capital asset pricing model is a model commonly used by market participants for determining the fair values of assets that adds an assumed risk premium rate of return to an assumed risk-free rate of return.

 

Foreseeing the deterioration of their operations, we recorded further impairment loss for goodwill in respect of (i) Qianjiang School and Jianli School in the amount of $0.1 million in the fiscal year ended February 28, 2011 and (ii) Tianjin Branch in the amount of $0.1 million in the fiscal year ended February 29, 2012. We liquidated Qianjiang School and Jianli School in the fiscal year ended February 28, 2011.

 

As noted above, we tested goodwill impairment in the only two reporting units carrying assigned goodwill, namely Wuhan Jianghan School and Shanghai Lehai, as of February 29, 2012. Jianli School and Qianjiang School which previously carried goodwill were disposed in the year ended February 28, 2011.  In addition, in the fiscal year ended February 29, 2012, we recognized a goodwill impairment loss of $0.1 million relating to a purchase of a business in Tianjin in March 2008.

 

We evaluate intangible assets with finite useful life impairment whenever events or changes in circumstances indicate that their carrying amounts may not be recoverable. Recoverability of long-lived assets to be held and used is measured by a comparison of the carrying amount of an asset to the future undiscounted net cash flows expected to be generated by the asset. If these assets are considered to be impaired, the impairment to be recognized is measured by the amount by which the carrying value of the assets exceeds the fair value of the assets. Estimates of fair value result from a complex series of judgments about future events and uncertainties and rely heavily on estimates and assumptions at a point in time. The judgments made in determining an estimate of fair value can materially impact our results of operations. The valuations are based on information available as of the impairment review date and are based on expectations and assumptions that have been deemed reasonable by management. Any changes in key assumptions, including unanticipated events and circumstances, may affect the accuracy or validity of such estimates and could potentially result in an impairment charge.

 

For the year ended February 28, 2011, we recorded $53 thousand impairment loss of acquired partnership agreement and student base with a carrying amount of $53 thousand in Qianjiang School and Jianli School, for the performance of the operations were not as good as expected.

 

Income Taxes

 

As part of the process of preparing our consolidated financial statements, we are required to estimate our income taxes in each of the jurisdictions in which we operate. This process involves us estimating our actual current tax exposure together with assessing temporary differences resulting from differing treatment of items for tax and accounting purposes. These differences result in deferred tax assets and liabilities, which are included within our consolidated balance sheet. We must then assess the likelihood that our deferred tax assets will be recovered from future taxable income and, to the extent we believe that recovery is not likely, we must establish a valuation allowance. To the extent we establish a valuation allowance or increase this allowance in a certain period, we must include an expense within the tax provision in the statement of operations.

 

Significant management judgment is required in determining our provision for income taxes, our deferred tax assets and liabilities and any valuation allowance recorded against our net deferred tax assets. The valuation allowance is based on our estimates

 

71



Table of Contents

 

of taxable income by jurisdiction in which we operate and the period over which our deferred tax assets will be recoverable. In the event that actual results differ from these estimates or we adjust these estimates in future periods, we may need to establish an additional valuation allowance, which could materially impact our financial position and results of operations.

 

The impact of an uncertain income tax position on the income tax return is recognized at the largest amount that is more-likely-than-not to be sustained upon audit by the relevant tax authority. An uncertain income tax position will not be recognized if it has less than a 50% likelihood of being sustained. Interest and penalties on income taxes will be classified as a component of the provisions for income taxes. We have concluded that there are no significant uncertain tax positions requiring recognition in financial statements for the years ended February 28, 2010, February 28, 2011 and February 29, 2012. We did not incur any interest and penalties related to potential underpaid income tax expenses and also does not anticipate any significant increases or decreases in unrecognized tax benefits in the next 12 months. We have no material unrecognized tax benefits which would favorably affect the effective income tax rate in future periods.

 

According to the PRC Tax Administration and Collection Law, the applicable tax authorities may require the taxpayer or the withholding agent to make delinquent tax payments within three years if an underpayment of taxes results from the tax authority’s act or error. No late payment surcharge will be assessed under such circumstances.  The statute of limitation is three years if the underpayment of taxes is due to the computational errors made by the taxpayer or the withholding agent.  Late payment surcharge will be assessed in such case.  The statute of limitation will be extended to five years under special circumstances which are not clearly defined (but an underpayment of tax liability exceeding RMB0.1 million is specifically listed as a “special circumstance”).  Under the Implementing Rules of the EIT Law, the statute of limitations for transfer pricing related issues is ten years. Under the PRC Tax Administration and Collection Law, the statute of limitations for transfer pricing related issues is three years, provided that in special circumstances which are not clearly defined the statute of limitations is ten years.  There is no statute of limitation in the case of tax evasion.

 

Xueersi Education, one of our Variable Interest Entities, was qualified as a “High and New Technology Enterprise,” under the EIT Law effective January 1, 2008 and therefore was qualified for a preferential tax rate of 15%. In addition, since Xueersi Education is located in a high and new technology industrial zone in Beijing and qualified as a High and New Technology Enterprise, it was entitled to a three-year exemption from the enterprise income tax from calendar year 2006 to 2008 and a further tax reduction to a rate of 7.5% from calendar year 2009 to 2011. From January 1, 2011, Xueersi Education is eligible for re-examination of High and New Technology Enterprise status at a preferential tax rate of 15% until the end of calendar year of 2013.   Our wholly owned subsidiary, TAL Beijing, was qualified as a “Newly Established Software Enterprise” under the EIT Law and therefore entitled to a two-year exemption from the enterprise income tax from calendar year 2009 to 2010 and a further tax reduction to 50% of the applicable rate from calendar year 2011 to 2013. Our wholly owned subsidiary, Yidu Huida, has qualified as a “Newly Established Software Enterprise” under the EIT Law and is entitled to a two-year exemption from the enterprise income tax from calendar year 2011 to 2012 and a further tax reduction to 50% of the applicable rate from calendar year 2013 to 2015.

 

Uncertainties exist with respect to how the EIT Law applies to our overall operations, and more specifically, with regard to our tax residency status. The EIT Law includes a provision specifying that legal entities organized outside of the PRC will be considered residents for PRC income tax purposes if their “de facto management bodies” are within the PRC. The Implementation Rules define the term “de facto management bodies” as “establishments that carry out substantial and overall management and control over the manufacturing and business operations, personnel, accounting, properties, etc. of an enterprise.” Despite the present uncertainties resulting from the limited PRC tax guidance on the issue, we do not believe that our legal entities organized outside of the PRC should be treated as residents under the EIT Law. In addition, we are not aware of any offshore holding companies with a similar corporate structure as the Company’s ever having been deemed to be PRC “resident enterprises” by the PRC tax authorities. Therefore, we believe that none of TAL Group, Xueersi Hong Kong, Yidu Technology Group or Yidu Technology should be treated as a “resident enterprise” for PRC tax purposes. However, as the tax resident status of an enterprise is subject to determination by the PRC tax authorities, there are uncertainties and risks associated with this issue. See “Item 3D.—Key Information—Risk Factors—

 

72



Table of Contents

 

Risks Related to Doing Business in China—Under the EIT Law, we may be classified as a “resident enterprise” of China. Such classification could result in unfavorable tax consequences to us and our non-PRC shareholders.”

 

Fair Value of Our Common Shares and Share-Based Compensation

 

In June 2010, we adopted the 2010 Share Incentive Plan. The plan permits the grant of options to purchase Class A common shares, share appreciation rights, restricted shares, restricted share units, dividend equivalent rights and other instruments as deemed appropriate by the administrator under the plans. The maximum aggregate number of Class A common shares that may be issued pursuant to all awards under the plan is 18,750,000 Class A common shares. We have granted 12,851,400 shares as of June 20, 2012, among which, 5,419,000 shares were granted on July 26, 2010 and the remaining were granted after the closing of our initial public offering to some of our directors, executive officers and employees. These restricted shares will vest in accordance with the vesting schedule set out in the respective restricted share agreements with the grantees, which mainly ranges from one to eleven years.

 

We recognize share-based compensation expenses based on the fair value of equity awards on the date of the grant, using a straight-line method over the requisite service periods of the awards, which are generally the vesting periods.

 

Prior to our initial public offering in October 2010, we did not have quoted market prices for our Class A common shares. Accordingly, during that time we had to make an estimate of the fair value of our Class A common shares for the purposes of determining the fair value of our Class A common shares on the date of grant of share-based compensation awards to our employees. The estimated fair value of our Class A common shares was $4.05 per share as of July 26, 2010. We principally used the market approach. We considered the estimated initial public offering price of $9.00 per ADS (or $4.50 per Class A common share), the middle point of range shown on the front cover page of our preliminary prospectus dated October 6, 2010 and applied discount for lack of marketability, or DLOM, to reflect the fact that at that time there was no ready public market for our shares as we were a closely held private company. The DLOM of 10% applied for valuation of our Class A common shares as of July 26, 2010 was determined with the assistance of American Appraisal using the Black-Scholes option pricing model. Under the option-pricing method, the cost of the put option, which can hedge the price change before the privately held shares can be sold, was considered as a basis to determine DLOM.

 

For restricted shares granted after our initial public offering, the fair value of our ordinary shares on the grant date is determined by the closing quoted market price.

 

Results of Operations

 

The following table sets forth a summary of our consolidated results of operations for the periods indicated, both in absolute amounts and as percentages of our net revenues. This information should be read together with our consolidated financial statements and related notes included elsewhere in this annual report. The operating results in any period are not necessarily indicative of the results that may be expected for any future period.

 

73



Table of Contents

 

 

 

For the Year Ended February 28/29,

 

 

 

2010

 

2011

 

2012

 

 

 

$

 

%

 

$

 

%

 

$

 

%

 

 

 

(in thousands of $, except percentages)

 

Net revenues

 

$

69,289

 

100.0

%

$

110,588

 

100.0

%

$

177,520

 

100.0

%

Cost of revenues(1) 

 

(37,434

)

(54.0

)

(56,143

)

(50.8

)

(95,587

)

(53.8

)

Gross profit

 

31,855

 

46.0

 

54,445

 

49.2

 

81,933

 

46.2

 

Operating expenses

 

 

 

 

 

 

 

 

 

 

 

 

 

Selling and marketing(2)

 

(5,591

)

(8.1

)

(9,935

)

(9.0

)

(23,166

)

(13.0

)

General and administrative(3)

 

(10,854

)

(15.7

)

(19,085

)

(17.2

)

(37,815

)

(21.3

)

Impairment losses on intangible assets and goodwill

 

 

 

 

 

(140

)

(0.1

)

Total operating expenses

 

(16,445

)

(23.8

)

(29,020

)

(26.2

)

(61,121

)

(34.4

)

Government subsidies

 

 

 

149

 

0.1

 

213

 

0.0

 

Income from operations

 

15,410

 

22.2

 

25,574

 

23.1

 

21,025

 

11.8

 

Interest income, net

 

283

 

0.4

 

1,288

 

1.2

 

3,500

 

2.0

 

Other (expenses) / income

 

(124

)

(0.1

)

1

 

 

4,180

 

2.3

 

Gain from sales of available-for-sale securities

 

 

 

6

 

0.0

 

 

 

Gain on extinguishment of liabilities

 

 

 

134

 

0.1

 

 

 

Impairment loss on long-term investment

 

 

 

 

 

(235

)

(0.1

)

Income before income tax provision

 

15,569

 

22.5

 

27,003

 

24.4

 

28,470

 

16.0

 

Provision for income tax

 

(1,365

)

(2.0

)

(2,628

)

(2.4

)

(4,156

)

(2.3

)

Net income/(loss) from discontinued operations, net of tax

 

41

 

0.1

 

(334

)

(0.3

)

 

 

Net income

 

$

14,245

 

20.6

%

$

24,041

 

21.7

%

$

24,314

 

13.7

%

 


(1)               Includes share-based compensation expenses of $nil, $0.5 million and $0.4 million for the fiscal years ended February 28, 2010, February 28, 2011 and February 29, 2012, respectively.

(2)               Includes share-based compensation expenses of $nil, $1.0 million and $1.5 million for the fiscal years ended February 28, 2010, February 28, 2011 and February 29, 2012, respectively.

(3)               Includes share-based compensation expenses of $nil, $3.8 million and $6.0 million for the fiscal years ended February 28, 2010, February 28, 2011 and February 29, 2012, respectively.

 

Fiscal Year Ended February 29, 2012 Compared to Fiscal Year Ended February 28, 2011

 

Net Revenues

 

Our total net revenues increased by 60.5% from $110.6 million for the fiscal year ended February 28, 2011 to $177.5 million for the fiscal year ended February 29, 2012. This increase was primarily due to the increase in both the number of total student enrollments and the average selling price per enrollment. Average selling prices increased by 13.1% from $227 per enrollment in the fiscal year ended February 28, 2011 to $257 per enrollment in the fiscal year ended February 29, 2012, primarily due to an increase in the hourly rate and number of hours per course for a portion of our small-class offerings. The number of total student enrollments grew from approximately 486,400 as of February 28, 2011 to approximately 690,300 as of February 29, 2012, while the number of learning centers increased from 132 to 270.  In addition, revenues from cities other than Beijing and Shanghai grew from $4.2 million, or 3.8% of our total net revenues for the fiscal year ended February 28, 2011 to $20.4 million, or 11.5% of our total net revenues for the fiscal year ended February 29, 2012.

 

74



Table of Contents

 

Cost of Revenues

 

Our cost of revenues increased by 70.3% from $56.1 million for the fiscal year ended February 28, 2011 to $95.6 million for the fiscal year ended February 29, 2012. This increase was largely driven by teacher fees and performance-linked bonuses increasing from $25.6 million in the fiscal year ended February 28, 2011 to $42.1 million for the fiscal year ended February 29, 2012, primarily due to the number of our full-time teachers increasing from 1,169 for the fiscal year ending February 28, 2011 to 2,451 for the fiscal year ended February 29, 2012, as well as increases in average teacher fees and performance-linked bonuses.  The increase in full-time teachers was partially offset by a decline in part-time teachers from 1,610 to 1,455. Staff costs, which primarily consists of salaries, benefits and performance-linked bonuses for personnel providing educational service support, increased from $7.7 million for the fiscal year ended February 28, 2011 to $14.0 million for the fiscal year ended February 29, 2012, due to an increase in headcount by approximately 300 resulting from the expansion of our business and an increase in the average wages of our existing personnel providing educational service support. Rental costs for our facilities increased from $15.0 million in the fiscal year ended February 28, 2011 to $26.0 million for the fiscal year ended February 29, 2012 primarily due to our increasing the number of learning centers and service centers we lease from 132 and 108, respectively as of February 28, 2011, to 270 and 247, respectively, as of February 29, 2012. To a lesser extent, the increase in our cost of revenues was due to increases in the depreciation and amortization of our property and equipment, which was primarily a result of the expansion of our learning centers. Cost of revenues for the fiscal year ended February 29, 2012 included $0.4 million in share-based compensation expenses, as compared to $0.5 million for the fiscal year ended February 28, 2011.

 

Gross Profit

 

As a result of the foregoing, our gross profit increased by 50.5% from $54.4 million for the fiscal year ended February 28, 2011 to $81.9 million for the fiscal year ended February 29, 2012. Our gross profit margin was 46.2% for the fiscal year ended February 29, 2012, which decreased from 49.2% for the previous fiscal year. The decrease in our gross profit margin in the fiscal year ended February 29, 2012 was primarily due to an increase in cost of revenues in the fiscal year ended February 29, 2012 resulting from the expansion of our physical network of learning centers and service centers, and corresponding increase in teacher, staff, rental and other related costs incurred in this expansion of our business, which was greater than the increase in our revenues.

 

Operating Expenses

 

Our operating expenses increased by 110.6% from $29.0 million in the fiscal year ended February 28, 2011 to $61.1 million in the fiscal year ended February 29, 2012. This increase resulted from increases in both our selling and marketing expenses and general and administrative expenses in the fiscal year ended February 29, 2012.

 

Selling and Marketing Expenses. Our selling and marketing expenses increased by 133.2% from $9.9 million in the fiscal year ended February 28, 2011 to $23.2 million in the fiscal year ended February 29, 2012. This increase was primarily due to salaries and benefits for our selling and marketing personnel increasing from $6.5 million in the fiscal year ended February 28, 2011 to $13.8 million in the fiscal year ended February 29, 2012, primarily due to an increase in the number of our sales and marketing personnel by approximately 350 and respective wage increases during the fiscal year ended February 29, 2012 to support a greater number of program and service offerings and larger learning center network, as well as advertising expenses for marketing promotion increasing from $0.6 million for the fiscal year ended February 28, 2011 to $3.8 million for the fiscal year ended February 29, 2012. Selling and marketing expenses for the fiscal year ended February 29, 2012 included $1.5 million in share-based compensation expenses, as compared to $1.0 million for the fiscal year ended February 28, 2011.

 

General and Administrative Expenses. Our general and administrative expenses increased by 98.1% from $19.1 million in the fiscal year ended February 28, 2011 to $37.8 million in the fiscal year ended February 29, 2012.

 

75



Table of Contents

 

This increase was primarily due to salaries and benefits for our general and administrative personnel increasing from $10.8 million in the fiscal year ended February 28, 2011 to $22.6 million in the fiscal year ended February 29, 2012, primarily due to the number of our general and administrative employees having increased by approximately 450 to support our expanded operations and an increase in the average salaries and benefits provided to our general and administrative staff.  In addition, professional services fees increased from $2.0 million in the fiscal year ended February 28, 2011 to $4.0 million in the fiscal year ended February 29, 2012, primarily due to the payment of certain management consulting fees.  Rental expenses for office space for general corporate and administrative related functions increased from $1.9 million in the fiscal year ended February 28, 2011 to $3.3 million in the fiscal year ended February 29, 2012, primarily due to our renting additional facilities to support the expansion of our business.  General and administrative expenses for the fiscal year ended February 29, 2012 included $6.0 million in share-based compensation expenses, as compared to $3.8 million for the fiscal year ended February 28, 2011.

 

Impairment Losses on Intangible Assets and Goodwill. In the fiscal year ended February 29, 2012, we recognized a $139,660 impairment loss for goodwill, as compared to a $128,522 impairment loss for goodwill and $53,122 impairment loss for intangible assets which were recorded in operating results of discontinued operations in the fiscal year ended February 28, 2011.

 

Interest Income, Net

 

We had an interest income, net of $3.5 million for the fiscal year ended February 29, 2012, compared to $1.3 million for the fiscal year ended February 28, 2011. Our interest income, net in both years consisted primarily of interest earned on our cash and cash equivalents deposited in commercial banks.

 

Government Subsidies

 

We had government subsidies of $0.2 million for the fiscal year ended February 29, 2012, compared to $0.1 million for the fiscal year ended February 28, 2011. The government subsidies in the fiscal year ended February 29, 2012 was mainly attributable to a government grant we received relating to local business incentives, and the government subsidiaries in the fiscal year ended February 28, 2011 was attributable to a government grant relating to our initial public offering in October 2010.

 

Other (Expenses) / Income

 

We had $4.2 million of other income for the fiscal year ended February 29, 2012, compared to immaterial other income for the fiscal year ended February 28, 2011. Our other income in fiscal year 2012 was primarily attributable to a foreign exchange gain.

 

Gain on Extinguishment of Liabilities

 

Gain on extinguishment of liabilities was $nil for the fiscal year ended February 29, 2012, as compared to a $0.1 million gain for the fiscal year ended February 28, 2011 as a result of an acquisition payable for our Wuhan Jianghan School being waived.

 

Provision for Income Tax

 

Our provision for income tax increased by 58.2% from $2.6 million in the fiscal year ended February 28, 2011 to $4.2 million in the fiscal year ended February 29, 2012, primarily due to the exemption period of TAL Beijing having expired in calendar year 2010.  Beginning in calendar year 2011, TAL Beijing has become subject to a still preferential, but higher tax rate. Our effective tax rate increased from 9.7% for the fiscal year ended February 28, 2011 to 14.6% for the fiscal year ended February 29, 2012.

 

76



Table of Contents

 

Net Income / (Loss) from Discontinued Operations, Net of Tax

 

In the fiscal year ended February 28, 2011, we had a net loss of $0.3 million from discontinued operations, net of tax, as compared to $nil in the fiscal year ended February 29, 2012.  The net loss from discontinued operations, net of tax in the fiscal year ended February 28, 2011 reflected the operating results of Qianjiang School and Jianli School, which we liquidated during the fiscal year ended February 28, 2011.

 

Net Income

 

As a result of the foregoing, our net income increased by 1.1% from $24.0 million for the fiscal year ended February 28, 2011 to $24.3 million for the fiscal year ended February 29, 2012.

 

Fiscal Year Ended February 28, 2011 Compared to Fiscal Year Ended February 28, 2010

 

Net Revenues

 

Our total net revenues increased by 59.6% from $69.3 million for the fiscal year ended February 28, 2010 to $110.6 million for the fiscal year ended February 28, 2011. This increase was primarily due to the increase in both the number of total student enrollments and the average selling price per enrollment. Average selling prices increased by 24.7% from $182 per enrollment in fiscal year 2010 to $227 per enrollment in fiscal year 2011, primarily due to the increase in both hourly rate and the number of hours per class for many of our courses. The number of total student enrollments grew from approximately 382,500 as of February 28, 2010 to approximately 486,400 as of February 28, 2011, while the number of learning centers increased from 98 to 132.

 

Cost of Revenues

 

Our cost of revenues increased by 50.0% from $37.4 million for the fiscal year ended February 28, 2010 to $56.1 million for the fiscal year ended February 28, 2011. This increase was primarily due to teacher fees and performance-linked bonuses increasing from $17.4 million in the fiscal year ended February 28, 2010 to $25.6 million for the fiscal year ended February 28, 2011, due to the number of our full-time teachers increasing from 647 for the fiscal year ending February 28, 2010 to 1,169 for the fiscal year ended February 28, 2011, partially offset by a decline in the number of contract teachers from 2,460 for the fiscal year ended February 28, 2010 to 1,610 for the fiscal year ended February 28, 2011. We also experienced increases in the average teacher fees and performance-linked bonus per teacher as compared to the previous fiscal year. Staff costs, which primarily consist of salaries and benefits for personnel providing educational service support increased from $4.6 million in the fiscal year ended February 28, 2010 to $7.7 million for the fiscal year ended February 28, 2011, due to an increase in headcount resulting from the expansion of our business and an increase in average wages for our existing personnel providing educational service support. Rental costs for our facilities increased from $10.0 million in the fiscal year ended February 28, 2010 to $15.0 million for the fiscal year ended February 28, 2011 primarily due to our increasing the number of learning centers and service centers we lease from 98 and 80, respectively as of February 28, 2010, to 132 and 108, respectively, as of February 28, 2011. To a lesser extent, the increase in our cost of revenues was due to increases in our depreciation and amortization of property and equipment, which is a result of the expansion of our learning centers and upgrading of our classroom facilities technology systems, and an increase in office supply expenses. Cost of revenues for the fiscal year ended February 28, 2011 also included $0.5 million in share-based compensation expenses.

 

77



Table of Contents

 

Gross Profit

 

As a result of the foregoing, our gross profit increased by 70.9% from $31.9 million for the fiscal year ended February 28, 2010 to $54.4 million for the fiscal year ended February 28, 2011. Our gross profit margin was 49.2% for the fiscal year ended February 28, 2011, which increased from 46.0% for the previous fiscal year. The increase in our gross profit margin in the fiscal year ended February 28, 2011 was primarily due to the increase in both hourly rate and the number of hours per class for many of our courses, which resulted in a higher revenue growth than the growth in compensation to our teachers, rental expenses and compensation to personnel providing educational service support.

 

Operating Expenses

 

Our operating expenses increased by 76.5% from $16.4 million in the fiscal year ended February 28, 2010 to $29.0 million in the fiscal year ended February 28, 2011. This increase resulted from increases in both our selling and marketing expenses and general and administrative expenses in the fiscal year ended February 28, 2011.

 

Selling and Marketing Expenses. Our selling and marketing expenses increased by 77.7% from $5.6 million in the fiscal year ended February 28, 2010 to $9.9 million in the fiscal year ended February 28, 2011. This increase was primarily due to salaries and benefits for our selling and marketing personnel increasing from $3.4 million in the fiscal year ended February 28, 2010 to $6.5 million in the fiscal year ended February 28, 2011, primarily due to an increase in the number of our sales and marketing personnel and respective wage increases during the fiscal year ended February 28, 2011 to support our selling and marketing efforts, and $1.0 million in share-based compensation expenses for the fiscal year ended February 28, 2011.

 

General and Administrative Expenses. Our general and administrative expenses increased by 75.8% from $10.9 million in the fiscal year ended February 28, 2010 to $19.1 million in the fiscal year ended February 28, 2011. This increase was primarily due to salaries and benefits for our general and administrative personnel increasing from $4.9 million in the fiscal year ended February 28, 2010 to $10.8 million in the fiscal year ended February 28, 2011, primarily due to the number of our general and administrative employees having increased to support our expanded operations and increases in the average compensation per general and administrative staff, including $3.8 million in share-based compensation expenses for the fiscal year ended February 28, 2011. Rental expenses for office space for general corporate and administrative related functions increased from $1.2 million in the fiscal year ended February 28, 2010 to $1.9 million in the fiscal year ended February 28, 2011, due to our renting additional facilities to support the expansion of our business. In addition, professional expenses increased from $1.6 million in the fiscal year ended February 28, 2010 to $2.0 million for the fiscal year ended February 28, 2011, primarily due to expenses after our initial public offering which closed in October 2010.

 

Impairment Losses on Intangible Assets and Goodwill. In the year ended February 28, 2011, a $128,522 impairment loss for the goodwill and a $53,122 impairment loss for the intangible assets were recorded in operating results of discontinued operations. Besides that, no impairment loss on goodwill or intangible assets was recognized in the fiscal years ended February 28, 2010 and 2011.

 

Interest Income, Net

 

We had an interest income, net of $1.3 million for the fiscal year ended February 28, 2011, compared to $0.3 million for the fiscal year ended February 28, 2010. Our interest income, net in both years consisted primarily of interest earned on our cash and cash equivalents deposited in commercial banks, partially offset by interest expense from a convertible loan we took out in January 2010 and repaid in November 2010.

 

78



Table of Contents

 

Government Subsidies

 

We had government subsidies of $0.1 million for the fiscal year ended February 28, 2011, compared to $nil for the fiscal year ended February 28, 2010. The government subsidies were attributable to a government grant relating to our initial public offering in October 2010.

 

Other (Expenses) / Income

 

We had immaterial other income (expense) for the fiscal year ended February 28, 2011, compared to other expense of $0.1 million for the fiscal year ended February 28, 2010. Our other expenses in fiscal year 2010 were primarily attributable to our charitable donations to promote public education in rural areas.

 

Impairment Loss on Available-for-Sale Securities

 

Our impairment loss on available-for-sale securities was $nil for the fiscal years ended February 28, 2010 and 2011.

 

Gain on Extinguishment of Liabilities

 

We recognized a $0.1 million gain on extinguishment of liabilities for the fiscal year ended February 28, 2011 as a result of an acquisition payable for our Wuhan Jianghan School being waived. We had $nil gain on extinguishment of liabilities for the fiscal year ended February 28, 2010.

 

Provision for Income Tax

 

Our provision for income tax increased by 92.6% from $1.4 million in the fiscal year ended February 28, 2010 to $2.6 million in the fiscal year ended February 28, 2011, primarily due to an increase in taxable income resulting from the expanded scale of our business. In addition, our effective tax rate increased from 8.8% for the fiscal year ended February 28, 2010 to 9.7% for the fiscal year ended February 28, 2011.

 

Net Income / (Loss) from Discontinued Operations, Net of Tax

 

In the fiscal years ended February 28, 2011 and 2010, we had a net loss of $0.3 million and net income of $41 thousand, respectively, from discontinued operations, net of tax, which reflect the operating results of Qianjiang School and Jianli School during these periods. We liquidated Qianjiang School and Jianli School during the fiscal year ended February 28, 2011.

 

Net Income

 

As a result of the foregoing, our net income increased by 68.8% from $14.2 million for the fiscal year ended February 28, 2010 to $24.0 million for the fiscal year ended February 28, 2011.

 

79



Table of Contents

 

Inflation

 

According to the National Bureau of Statistics of China, the year-over-year percent changes in the consumer price index in China for February 2010, 2011 and 2012 were increases of 2.7%, 4.9% and 3.2%, respectively. Inflation has had some impact on our operations in recent years, in the form of higher salaries for our teachers and other staff and higher rental payments for certain of the office space and service center and learning center space we lease.  We can provide no assurance that we will not continue to be affected in the future by higher rates of inflation in China, or that we will be able to adjust our tuition rates to mitigate the impact of inflation on our results of operations.

 

Recent Accounting Pronouncements

 

In June 2011, the FASB issued an authoritative pronouncement to allow an entity the option to present the total of comprehensive income, the components of net income, and the components of other comprehensive income either in a single continuous statement of comprehensive income or in two separate but consecutive statements. In both choices, an entity is required to present each component of net income along with total net income, each component of other comprehensive income along with a total for other comprehensive income, and a total amount for comprehensive income. The guidance eliminates the option to present the components of other comprehensive income as part of the statement of changes in shareholders’ equity. These amendments do not change the items that must be reported in other comprehensive income or when an item of other comprehensive income must be reclassified to net income. The guidance should be applied retrospectively. For public entities, the amendments are effective for fiscal years and interim periods within those years, beginning after December 15, 2011. Early adoption is permitted. In December 2011, the FASB issued an authoritative pronouncement, deferral of the effective date for amendments to the presentation of reclassifications of items out of accumulated other comprehensive income in accounting standards update. This guidance allows the FASB to redeliberate whether to present on the face of the financial statements the effects of reclassifications out of accumulated other comprehensive income on the components of net income and other comprehensive income for all periods presented. While the FASB is considering the operational concerns about the presentation requirements for reclassification adjustments and the needs of financial statement users for additional information about reclassification adjustments, entities should continue to report reclassifications out of accumulated other comprehensive income consistent with the presentation requirements in effect before update the pronouncement issued in June 2011. We do not expect the adoption of this pronouncement to have a significant effect except for the presentation of comprehensive income on our consolidated financial statements.

 

In September 2011, the FASB issued an authoritative pronouncement related to testing goodwill for impairment. The guidance is intended to simplify how entities, both public and nonpublic, test goodwill for impairment. The guidance permits an entity to first assess qualitative factors to determine whether it is “more likely than not” that the fair value of a reporting unit is less than its carrying amount as a basis for determining whether it is necessary to perform the two-step goodwill impairment test. The guidance is effective for annual and interim goodwill impairment tests performed for fiscal years beginning after December 15, 2011. Early adoption is permitted, including for annual and interim goodwill impairment tests performed as of a date before September 15, 2011, if a public entity’s financial statements for the most recent annual or interim period have not yet been issued. We do not expect the adoption of this pronouncement to have a significant effect on our consolidated financial statements.

 

In December 2011, the FASB issued an authoritative pronouncement related to Disclosures about Offsetting Assets and Liabilities. The guidance requires an entity to disclose information about offsetting and related arrangements to enable users of its financial statements to understand the effect of those arrangements on its financial position. An entity is required to apply the amendments for annual reporting periods beginning on or after January 1, 2013, and interim periods within those annual periods. An entity should provide the disclosures required by those amendments retrospectively for all comparative periods presented. We do not expect the adoption of this pronouncement to have a significant effect on our consolidated financial statements.

 

B.                                    Liquidity and Capital Resources

 

Cash Flows and Working Capital

 

In recent years, we have financed our operations and the expansion of our business primarily through cash flows from operations and proceeds from our initial public offering in October 2010. As of February 29, 2012, we had $188.6 million in cash and cash equivalents, $10.3 million in bank term deposits and no bank borrowings. Our cash and cash equivalents consist of cash on hand and bank deposits that are placed with banks and other financial institutions and which are either unrestricted as to withdrawal or use, or have maturities of three months or less.

 

Although we consolidate the results of Xueersi Education and Xueersi Network and their respective subsidiaries and schools, and we will in the future consolidate the results of Beijing Dongfangrenli, our access to the cash balances or future earnings of Xueersi Education, Xueersi Network and Beijing Dongfangrenli and their respective subsidiaries and schools, as applicable, is only through our contractual arrangements with Xueersi Education, Xueersi Network, Beijing Dongfangrenli and their respective shareholders, subsidiaries and schools. See “Item 4.C—Information on the Company—Organizational Structure—Contractual Arrangements with Our Consolidated Affiliated Entities.” For restrictions and limitations on liquidity and capital resources as a result of our corporate structure, see “—Holding Company Structure.”

 

We believe that our current cash and cash equivalents, term deposits, available-for-sale securities, and anticipated cash flow from operations will be sufficient to meet our anticipated cash needs, including our cash needs for working capital and capital expenditures, for at least the next 12 months. However, we may need additional cash resources in the future if we experience changed business conditions or other developments or if we find and wish to pursue opportunities for investment, acquisition, strategic cooperation or other similar actions. If we determine that our cash requirements exceed our cash and cash equivalents on hand, we may seek to issue debt or equity securities or obtain a credit facility. Any issuance of equity securities could cause dilution of our shareholders. Any incurrence of indebtedness could increase our debt service obligations and cause us to be subject to restrictive operating and finance covenants. In addition, there can be no assurance that when we need additional cash resources, financing will be available to us on commercially acceptable terms and amount, or at all.

 

The following table sets forth a summary of our cash flows for the periods indicated.

 

80



Table of Contents

 

 

 

For the Year Ended February 28/29,

 

 

 

2010

 

2011

 

2012

 

 

 

(in thousands of $)

 

Net cash provided by operating activities

 

$

27,175

 

$

53,823

 

$

73,398

 

Net cash used in investing activities

 

(5,250

)

(29,568

)

(59,095

)

Net cash (used in) / provided by financing activities

 

(903

)

96,613

 

(470

)

Effect of foreign exchange rate changes

 

37

 

1,545

 

1,582

 

Net increase in cash and cash equivalents

 

21,059

 

122,413

 

15,415

 

Cash and cash equivalents at the beginning of the period

 

29,693

 

50,752

 

173,165

 

Cash and cash equivalents at end of the period

 

$

50,752

 

$

173,165

 

$

188,580

 

 

Operating Activities

 

Net cash provided by operating activities amounted to $73.4 million in the fiscal year ended February 29, 2012, as compared to $53.8 million in the fiscal year ended February 28, 2011. Net cash provided by operating activities in the fiscal year ended February 29, 2012 reflected net income of $24.3 million, adjusted by certain non-cash expenses, including depreciation of property and equipment of $5.2 million, amortization of intangible assets of $0.5 million and share-based compensation expenses of $7.9 million. Additional major factors affecting operating cash flow in the fiscal year ended February 29, 2012 included an increase in deferred revenues in the amount of $34.9 million due to the increased amount of course fees received during the period, an increase in accrued expenses and other current liabilities of $7.3 million, primarily due to an increase in accrued employee salary expenses and welfare benefits, an increase in our prepaid expenses and other current assets in the amount of $4.3 million, and a decrease in our income tax payable in the amount of $2.2 million.

 

Net cash provided by operating activities amounted to $53.8 million in the fiscal year ended February 28, 2011, as compared to $27.2 million in the fiscal year ended February 28, 2010 and $23.5 million in the fiscal year ended February 28, 2009. Net cash provided by operating activities in the fiscal year ended February 28, 2011 reflected net income of $24.0 million, adjusted by certain non-cash expenses, including depreciation of property and equipment of $2.8 million, amortization of intangible assets of $0.7 million and share-based compensation expenses of $5.3 million. Additional major factors affecting operating cash flow in the fiscal year ended February 28, 2011 included an increase in deferred revenues in the amount of $21.2 million due to the increased amount of course fees received during the period, an increase in our prepaid expenses and other current assets in the amount of $2.6 million, and an increase in our income tax payable in the amount of $2.4 million as a result of the increase in our taxable income due to the expansion of our business.

 

Net cash provided by operating activities amounted to $27.2 million in the fiscal year ended February 28, 2010. Net cash provided by operating activities in the fiscal year ended February 28, 2010 reflected net income of $14.2 million, adjusted by a non-cash charge of $2.1 million, which included depreciation of property and equipment of $1.3 million and amortization of intangible assets of $0.8 million. Additional major factors affecting operating cash flow in the fiscal year ended February 28, 2010 included an increase in deferred revenues in the amount of $11.3 million due to the increased amount of course fees received during the period, an increase in rental deposits in the amount of $1.2 million as a result of the additional premises we rented for our offices, learning centers and other services, an increase in accrued expenses and other current liabilities in the amount of $3.2 million in connection with accrued payroll and bonus and other taxes payables, and the decrease in our income tax payable in the amount of $2.1 million.

 

Investing Activities

 

Our cash used in investing activities is primarily related to purchase of office space, leasehold improvements, investments in equipment, technology and operating systems, investments in certain available-for-sale securities and term deposits, intangible assets and acquisitions.

 

81



Table of Contents

 

Net cash used in investing activities amounted to $59.1 million in the fiscal year ended February 29, 2012, as compared to $29.6 million in the fiscal year ended February 28, 2011. Net cash used in investing activities in the fiscal year ended February 29, 2012 primarily related to purchase of property and equipment of $72.6 million, which mainly related to the purchase of approximately 7,582 square meters of building space in Beijing in the amount of $62.5 million, and $1.9 million in purchases of intangible assets, which mainly related to the prepayment for English language education materials co-developed with McGraw Hill, partially offset by $15.5 million in proceeds from term deposits in commercial banks.

 

Net cash used in investing activities amounted to $29.6 million in the fiscal year ended February 28, 2011, as compared to $5.3 million in the fiscal years ended February 28, 2010. Net cash used in investing activities in the fiscal year ended February 28, 2011 primarily related to investments in term deposits in commercial banks in the amount of $25.9 million and leasehold improvements and purchases of computers, network equipment and software in the amount of $5.2 million in connection with the expansion of our network of learning centers and service centers, offset in part by sales of available-for-sale securities in the amount of $1.5 million.

 

Net cash used in investing activities amounted to $5.3 million in the fiscal year ended February 28, 2010. Net cash used in investing activities in the fiscal year ended February 28, 2010 primarily related to (i) leasehold improvements and purchases of equipment in the amount of $3.8 million in connection with the expansion of our network of learning centers and service centers, and (ii) our investment in the securities of a mutual fund in the amount of $1.5 million.

 

Financing Activities

 

Our financing activities consisted of proceeds of our initial public offering, a convertible loan, capital contributions from our founding shareholders, distributions and dividends to shareholders and acquisitions.

 

Net cash used in financing activities amounted to $0.5 million in the fiscal year ended February 29, 2012, as compared to net cash provided by financing activities in the amount of $96.6 million in the fiscal year ended February 28, 2011. Net cash used in financing activities in the fiscal year ended February 29, 2012 was attributable to a $0.4 million payment of issuance cost in connection with our initial public offering and a $0.1 million payment for previous acquisition.

 

Net cash provided by financing activities amounted to $96.6 million in the fiscal year ended February 28, 2011, as compared to net cash used in financing activities in the amount of $0.9 million in the fiscal year ended February 28, 2010. Net cash provided by financing activities in the fiscal year ended February 28, 2011 was primarily attributable to $129.4 million in proceeds from our initial public offering of American depositary shares on the New York Stock Exchange, which closed in October 2010, offset in part by $2.1 million payment of expenses related to initial public offering, and a $30.0 million cash dividend in November 2010 paid to our shareholders of record as of September 29, 2010.

 

Net cash used in financing activities amounted to $0.9 million in the fiscal year ended February 28, 2010. Net cash used in financial activities in the fiscal year ended February 28, 2010 was primarily attributable to the distribution payment by our Consolidated Affiliated Entity in the amount of $1.4 million to its shareholders in connection with our corporate reorganization, our acquisition activities in the amount of $0.2 million, partially offset by the $0.5 million proceeds from a convertible loan and $0.2 million of capital contributions by our founding shareholders.

 

82



Table of Contents

 

Holding Company Structure

 

Overview

 

We are a holding company with no material operations of our own. Aside from our personalized premium services conducted by our PRC subsidiary Huanqiu Zhikang, we conduct substantially all of our education business in China through contractual arrangements between our company, TAL Beijing, which is our wholly-owned PRC subsidiary, Xueersi Education, Xueersi Network and Beijing Dongfangrenli, which are or will be, our Consolidated Affiliated Entities in China, and the respective subsidiaries, schools and shareholders of each of Xueersi Education, Xueersi Network and Beijing Dongfangrenli. See “Item 4.C—Information on the Company—Organizational Structure—Contractual Arrangements with Our Consolidated Affiliated Entities” for a summary of these contractual arrangements.  In the fiscal years ended February 28, 2010, February 28, 2011 and February 29, 2012, our Consolidated Affiliated Entities contributed 99.3%, 87.4% and 80.3%, respectively, of our total net revenues, and Huanqiu Zhikang contributed 0.7%, 12.6% and 19.7%, respectively, of our total net revenues.

 

Conducting most of our operations through contractual arrangements with our Consolidated Affiliated Entities in China entails a risk that we may lose effective control over our Consolidated Affiliated Entities, which may result in our being unable to consolidate their financial results with our results and may impair our access to their cash flow from operations and thereby reduce our liquidity.  See “Item 3.D—Risk Factors—Risks Related to Our Corporate Structure” for more information, including the risk factors titled “If the PRC government determines that the agreements that establish the structure for operating our business in China are not in compliance with applicable PRC laws and regulations, we could be subject to severe penalties” and “We rely on contractual arrangements with our Consolidated Affiliated Entities for our China operations, which may not be as effective in providing operational control as direct ownership.”

 

Dividend Distributions

 

As a holding company, our ability to pay dividends and other cash distributions to our shareholders depends upon dividends and other distributions paid to us by our PRC subsidiaries.  The amount of dividends paid by our PRC subsidiaries to us primarily depends on the service fees paid to our PRC subsidiaries from our Consolidated Affiliated Entities, and, to a lesser degree, our PRC subsidiaries’ retained earnings.  In the fiscal years ended February 28, 2010, February 28, 2011 and February 29, 2012, TAL Beijing and its designated PRC subsidiaries collectively charged $9.9 million, $23.1 million and $35.3 million in service fees, respectively, to our Consolidated Affiliated Entities.

 

Under PRC law, each of our PRC subsidiaries and Consolidated Affiliated Entities in China is required to set aside at least 10% of its after-tax profits each year, if any, to fund a statutory surplus reserve until such reserve reaches 50% of its registered capital and to further set aside a portion of its after-tax profit to fund the reserve fund at the discretion of our board of directors. Although the statutory reserves can be used, among other ways, to increase the registered capital and eliminate future losses in excess of retained earnings of the respective companies, the reserve funds are not distributable as cash dividends except in the event of liquidation.  In addition, at the end of each fiscal year, each of the private schools our company owns in China is required to allocate a certain amount out of its annual net income, if any, to its development fund for the construction or maintenance of the school or procurement or upgrade of educational equipment.  For our three private schools which have elected to require reasonable returns, this amount shall be no less than 25% of the annual net income of the school, and for our 11 private schools which have elected not to require reasonable returns, this amount shall be equivalent to no less than 25% of the annual increase in the net assets of the school, if any.  Our PRC subsidiaries are permitted to pay dividends to us only out of their retained earnings, if any, as determined in accordance with PRC accounting standards and regulations.

 

Pursuant to contractual arrangements that TAL Beijing has with each of Xueersi Education, Xueersi Network and Beijing Dongfangrenli, the earnings and cash of each of Xueersi Education, Xueersi Network and Beijing Dongfangrenli (including dividends received from their respective subsidiaries and schools) are used to pay service fees in RMB to TAL Beijing or its designated affiliates, in the manner and amount set forth in these agreements. After paying the applicable withholding taxes, making appropriations for its statutory reserve requirement and retaining any profits from accumulated profits, the remaining net profits of TAL Beijing and its designated affiliates would be available for distribution to Xueersi Hong Kong, the sole shareholder of our PRC subsidiaries, and from Xueersi Hong Kong to our company, as we are the sole shareholder of Xueersi Hong Kong. As of February 29, 2012, the net assets of our PRC subsidiaries and Consolidated Affiliated Entities which were restricted due to statutory reserve requirements and other applicable laws and regulations, and thus not available for distribution, was in aggregate $20.9 million, and the net assets of our PRC subsidiaries and Consolidated Affiliated Entities which were unrestricted and thus available for distribution was in aggregate $79.5 million.

 

83



Table of Contents

 

We do not believe that these restrictions on the distribution of our net assets will have a significant impact on our ability to timely meet our financial obligations in the future.  See “Item 3.D—Risk Factors—Risks Related to Doing Business in China—We may rely on dividends paid by our subsidiaries for our cash needs, and any limitation on the ability of our subsidiaries to make payments to us could limit our ability to pay dividends to holders of our ADSs and common shares” for more information.

 

Furthermore, cash transfers from our PRC subsidiaries to Xueersi Hong Kong are subject to PRC government control of currency conversion. Restrictions on the availability of foreign currency may affect the ability of our PRC subsidiaries and our Consolidated Affiliated Entities to remit sufficient foreign currency to pay dividends or other payments to us, or otherwise satisfy their foreign currency denominated obligations. See “Item 3.D—Risk Factors—Risks Related to Doing Business in China—Governmental control of currency conversion may affect the value of your investment.”

 

Capital Expenditures

 

In recent years, our primary capital expenditures have been purchase of office space, leasehold improvements, investments in computers, network equipment, software, facilities, intangible assets and business acquisitions. Our capital expenditures were $3.8 million, $5.2 million and $74.3 million in the fiscal years ended February 28, 2010, February 28, 2011 and February 29, 2012, respectively, representing 5.5%, 4.7% and 41.8% of our total net revenues in such year, respectively.  The significant increase in capital expenditures in the fiscal year ended February 29, 2012 primarily related to the purchase of office space from a real estate developer, for which our company paid $62.5 million. Please see “Item 4. Information on the Company—D. Property, Plants and Equipment” for more information.

 

C.                                    Research and Development, Patents, and Licenses, etc.

 

We do not have significant research and development policies and expenditures. For general information about our product development, see “Item 4.B. Business Overview—Our Curricula and Course Materials” and “Item 4.B. Business Overview—Our Tutoring Services—Online Courses.”

 

D.                                    Trend Information

 

Other than as disclosed elsewhere in this annual report, we are not aware of any trends, uncertainties, demands, commitments or events for the fiscal year ended February 29, 2012 that are reasonably likely to have a material adverse effect on our net revenues, income, profitability, liquidity or capital resources, or that would cause the disclosed financial information to be not necessarily indicative of future operating results or financial conditions.

 

E.                                      Off-Balance Sheet Arrangements

 

We have not entered into any financial guarantees or other commitments to guarantee the payment obligations of any third parties. We have not entered into any derivative contracts that are indexed to our shares and classified as shareholders’ equity, or that are not reflected in our consolidated financial statements. Furthermore, we do not have any retained or contingent interest in assets transferred to an unconsolidated entity that serves as credit, liquidity or market risk support to such entity. We do not have any variable interest in any unconsolidated entity that provides financing, liquidity, market risk or credit support to us or engages in leasing, hedging or research and development services with us.

 

84



Table of Contents

 

F.                                      Tabular Disclosure of Contractual Obligations

 

The following table sets forth our contractual obligations as of February 29, 2012:

 

 

 

Payment due by period

 

 

 

Total

 

Less than 1 year

 

1-3 years

 

3-5 years

 

More than 5 years

 

 

 

(in thousand $)

 

Operating lease obligations(1)

 

$

74,691

 

$

27,880

 

$

35,773

 

$

9,876

 

$

1,162

 

Acquisition payables(2)

 

35

 

35

 

 

 

 

Total

 

$

74,726

 

$

27,915

 

$

35,773

 

$

9,876

 

$

1,162

 

 


Notes:

 

(1)               Represents our non-cancelable leases for our offices, learning centers and service centers.

 

(2)               Represents outstanding consideration payable, as of February 29, 2012, in connection with our acquisition of Wuhan Jianghan School.

 

G.                                   Safe Harbor

 

See “Forward Looking Statements” on page 2 of this annual report.

 

Item 6.            Directors, Senior Management and Employees

 

A.                                    Directors and Senior Management

 

The following table sets forth information regarding our directors and executive officers as of the date of this annual report.

 

Directors and Executive Officers

 

Age

 

Position/Title

 

Bangxin Zhang

 

31

 

Chairman of the Board of Directors and Chief Executive Officer

 

Jane Jie Sun

 

43

 

Independent Director

 

Tong Chen

 

45

 

Independent Director

 

Wei Wang

 

43

 

Independent Director

 

Joseph Kauffman

 

34

 

Chief Financial Officer

 

Yachao Liu

 

30

 

Senior Vice President

 

Yunfeng Bai

 

30

 

Senior Vice President

 

 

Bangxin Zhang is one of our founders and has served as our chairman and chief executive officer since our inception. Mr. Zhang has been instrumental to the development and success of our business. Mr. Zhang provides vision, overall management, and strategic decision-making relating to marketing, investment planning, and corporate development. Mr. Zhang received his bachelor’s degree in Life Sciences from Sichuan University in 2001, was in the postgraduate program of the Life Science School of Peking University from 2002 to 2007, and received an EMBA degree from China Europe International Business School in 2009.

 

Jane Jie Sun has served as our independent director since October 2010. Ms. Sun has extensive experience in SEC reporting, finance and accounting. She has served as the chief operating officer of Ctrip.com International, Ltd, or Ctrip, a NASDAQ-listed company, since May 2012, and as chief financial officer of Ctrip from December 2005 to April 2012.  Prior to joining Ctrip, Ms. Sun served as the head of the SEC and External Reporting Division of Applied Materials, Inc., where she worked from 1997 to 2005. Prior to joining Applied Materials, Inc., Ms. Sun worked with KPMG LLP in Silicon Valley, California for five years. Ms. Sun is a member of the American Institute of Certified Public Accountants and a member of the State of California Certified Public Accountants. Ms. Sun received her bachelor’s degree from the Business School of the University of Florida with High Honors. She also attended the undergraduate program at Beijing University Law School from 1987 to 1989.

 

85



Table of Contents

 

Tong Chen has served as our independent director since June 2011. Mr. Chen has served as the Executive Vice President and Chief Editor of SINA Corporation, a company listed on the NASDAQ, since February 2007. Mr. Chen served as the Senior Vice President and Chief Editor of SINA Corporation from November 2003 to February 2007, and from April 1997 to November 2003 he served in a number of management, broadcasting, and other positions with SINA Corporation. In 1997, Mr. Chen took part in the founding of SRSnet.com, a division of Beijing Stone Rich Sight Information Technology Co., Ltd. (currently known as Beijing SINA Information Technology Co. Ltd.), one of SINA Corporation’s subsidiaries. Mr. Chen received his MBA degree from China-Europe International Business School, a Masters of Arts degree in Journalism from Renmin University of China, a Masters of Arts degree in Communications from Beijing Institute of Technology and a bachelor’s degree in electronic engineering from Beijing University of Technology.

 

Wei Wang has served as our independent director since June 2011. Mr. Wang, also known by his pen name, Nian Chen, is the founder, chairman and chief executive officer of Vancl Corporation, a leading lifestyle brand and online retailer in China. Before founding Vancl in 2005, Mr. Wang co-founded Uooyoo.com, a mobile phone software company. Prior to his move into mobile phone software, Mr. Wang was involved in online bookselling, co-founding Joyo.com in 2000. Joyo.com was sold to Amazon in 2004, becoming known as Amazon China. Before Joyo.com, Mr. Wang founded the Book Review in 1998 and co-founded the Xishu Book Club, now Xishu Books, a major online book retailer, in 1997. Prior to these entrepreneurial activities, Mr. Wang was a reporter and columnist for the Beijing Youth Daily newspaper from 1995 to 1997. Mr. Wang studied international trade at the Dalian College of Economics and Management from 1988 to 1990.

 

Joseph Kauffman has served as our Chief Financial Officer since June 2010. Prior to joining us, Mr. Kauffman headed M&A and international business development at New Oriental Education & Technology Group Inc., where he joined the senior management team before its initial public offering on the New York Stock Exchange in 2006. Between 1999 and 2004, Mr. Kauffman was a senior manager at The Coca-Cola Company in China and held various operating, strategy and business development roles. Mr. Kauffman received his bachelor’s degree from Williams College in 1999 and an MBA degree from the Harvard Business School in 2006.

 

Yachao Liu has served as our senior vice president since April 2011. In this capacity, Dr. Liu is in charge of our enterprise planning division, information management center and our online course offerings.  From April 2011 to April 2012, Dr. Liu was in charge of our teaching and research division, teachers’ training school, information management center and network operation center. From January 2008 to April 2011, Dr. Liu was our vice president and was in charge of our online course offerings. From September 2005 to January 2008, Dr. Liu was director of our middle school division. Dr. Liu received his bachelor’s degree in Mechanics from Peking University in 2003 and Ph.D. from the Institute of Mechanics of the Chinese Academy of Science in 2008.

 

Yunfeng Bai has served as our senior vice president since April 2011. In this capacity, Mr. Bai is in charge of our small-class business throughout China. From June 2008 to April 2011, Mr. Bai served as our vice president, and in this capacity he oversaw our personalized premium services. Mr. Bai founded our high school division in 2005 and was the director of our Beijing operations from June 2006 through May 2008. Mr. Bai received his bachelor’s degree in Engineering Automation from Beijing University of Aeronautics and Astronautics in 2003, attended the CEO class of Guanghua Management School of Peking University between 2008 and 2009 and graduated from the EMBA program of China Europe International Business School in 2012.

 

Employment Agreements

 

We have entered into employment agreements with each of our executive officers. Under these agreements, each of our senior executive officers is employed for a specified time period. We may terminate employment for cause, at any time, without advance notice or remuneration, for certain acts of the executive officer, such as conviction or plea of guilty to a felony or any crime involving moral turpitude, negligent or dishonest acts to our detriment, or misconduct or a failure to perform agreed duties. We may also terminate an executive officer’s employment without cause upon one-month advance written notice. The executive officer may terminate the employment at any time with a one-month advance written notice under certain circumstances.

 

86



Table of Contents

 

Each executive officer has agreed to hold, both during and after the termination or expiry of his or her employment agreement, in strict confidence and not to use, except as required in the performance of his or her duties in connection with the employment, any of our confidential information or trade secrets, any confidential information or trade secrets of our clients or prospective clients, or the confidential or proprietary information of any third party received by us and for which we have confidential obligations. The executive officers have also agreed to disclose in confidence to us all inventions, designs and trade secrets which they conceive, develop or reduce to practice and to assign all right, title and interest in them to us, and assist us in obtaining patents, copyrights and other legal rights for these inventions, designs and trade secrets.

 

In addition, each executive officer has agreed to be bound by non-competition and non-solicitation restrictions during the term of his or her employment and for half a year following the last date of employment. Specifically, each executive officer has agreed not to (i) approach our clients, customers or contacts or other persons or entities introduced to the executive officer for the purpose of doing business with such persons or entities that will harm our business relationships with these persons or entities; (ii) assume employment with or provide services to any of our competitors, or engage, whether as principal, partner, licensor or otherwise, any of our competitors; or (iii) seek directly or indirectly, to solicit the services of any of our employees who is employed by us on or after the date of the executive officer’s termination, or in the year preceding such termination.

 

B.                                    Compensation

 

For the fiscal year ended February 29, 2012, the aggregate cash compensation we paid to our executive officers as a group was approximately $0.3 million. We do not pay our non-executive directors in cash for their services on our board. For the fiscal year ended February 28, 2011, we granted a total of 2,125,000 restricted Class A common shares to our executive officers.  For the fiscal year ended February 29, 2012, we granted a total of 208,000 restricted Class A common shares to our non-executive directors (24,000 of which were subsequently cancelled upon the resignation of one of our non-executive directors during the fiscal year ended February 29, 2012) and we did not grant any restricted Class A common shares to our executive officers. For the fiscal year ended February 29, 2012, we recognized a total share-based compensation expense of $2.5 million in regard to restricted Class A common shares that had been granted during the fiscal years ended February 28, 2011 and February 29, 2012. For more information, see “Item 6.B. Directors, Senior Management and Employees—Compensation—Share Incentive Plan.”

 

Share Incentive Plan

 

In June 2010, we adopted our 2010 Share Incentive Plan in order to attract and retain the best available personnel, provide additional incentives to employees, directors and consultants and promote the success of our business. The plans permit the grant of options to purchase our Class A common shares, restricted shares, restricted share units, share appreciation rights, dividend equivalent rights and other instruments as deemed appropriate by the administrator under the plans. The maximum aggregate number of Class A common shares that may be issued pursuant to all awards under our share incentive plan is 18,750,000 shares. As of June 20, 2012, we have granted 12,851,400 restricted Class A common shares under this plan to our employees, consultants and directors.

 

The following table summarizes, as of June 20, 2012, the restricted shares granted and outstanding under our share incentive plan to our directors and executive officers and to other individuals as a group.

 

87



Table of Contents

 

Name

 

Number of Class A
Restricted Shares

 

Date of Grant

 

Date of
Expiration

 

Yachao Liu

 

*

 

July 26, 2010

 

10 years from the date of the grant

 

 

 

 

 

 

 

 

 

Yunfeng Bai

 

*

 

July 26 2010

 

10 years from the date of the grant

 

 

 

 

 

 

 

 

 

Joseph Kauffman

 

*

 

July 26, 2010

 

10 years from the date of the grant

 

 

 

 

 

 

 

 

 

Jane Jie Sun

 

*

 

April 8, 2011/June 13, 2011

 

10 years from the date of the grant

 

 

 

 

 

 

 

 

 

Tong Chen

 

*

 

June 13, 2011

 

10 years from the date of the grant

 

 

 

 

 

 

 

 

 

Wei Wang

 

*

 

June 13, 2011

 

10 years from the date of the grant

 

 

 

 

 

 

 

 

 

Directors and officers as a group

 

1,705,750

 

 

10 years from the date of the grant

 

 

 

 

 

 

 

 

 

Other individuals as a group

 

8,464,060

 

 

10 or 11 years from the date of the grant

 

 

 

 

 

 

 

 

 

Total

 

10,169,810

 

 

 

 


*                      Less than 1% of the outstanding common shares.

 

The following paragraphs describe the principal terms of our share incentive plan:

 

Plan Administration. The plan is administered by our board of directors or our compensation committee. The compensation committee or the full board of directors, as appropriate, determines the provisions and terms and conditions of each award grant.

 

Awards and Award Agreement. Pursuant to our 2010 Share Incentive Plan, we may grant options, restricted shares, restricted share units, share appreciation rights, dividend equivalent rights or other instruments to our directors, employees or consultants. Awards granted under our plan are evidenced by award agreements that set forth the terms, conditions and limitations for each award, which may include the term of an award, the provisions applicable in the event the participant’s employment or service terminates, and our authority to unilaterally or bilaterally amend, modify, suspend, cancel or rescind an award.

 

Option Exercise Price. The exercise price of an option is determined by the plan administrator and set forth in the award agreement and may be a fixed or variable price related to the fair market value of the shares, to the extent not prohibited by applicable laws. Subject to certain limits set forth in the plan, the exercise price may be amended or adjusted in the absolute discretion of the plan administrator, the determination of which shall be final, binding and conclusive. To the extent not prohibited by applicable laws or any exchange rule, a downward adjustment of the exercise prices of options shall be effective without the approval of the shareholders or the approval of the affected participants.

 

88



Table of Contents

 

Eligibility. We may grant awards to our employees, directors and consultants or those of any of our related entities, which include our subsidiaries or any entities in which we hold a substantial ownership interest, as determined by our plan administrator. Awards other than incentive share options may be granted to our employees, directors and consultants. Incentive share options may be granted only to employees of our company or a parent or a subsidiary of our company.

 

Term of the Awards. The term of each award grant is determined by our plan administrator, provided that the term shall not exceed ten years from the date of the grant.

 

Vesting Schedule. In general, the plan administrator determines, or the award agreement specifies, the vesting schedule. We have the right to repurchase the restricted shares until vested.

 

Transfer Restrictions. Except as otherwise provided by our plan administrator, an award may not be transferred or otherwise disposed of by a participant other than by will or the laws of descent and distribution. Our plan administrator by express provision in the award or an amendment may permit an award (other than an incentive share option) to be transferred to or exercised by certain persons related to the participant.

 

Corporate Transactions. Except as may be provided otherwise in an individual award agreement or any other written agreement entered into by a participant and us, in the event of a change-of-control or other corporate transactions, our plan administrator may determine to provide for one or more of the following: (i) each award outstanding under the plan to terminate at a specific time in the future and give each participant the right to exercise the vested portion of the awards during a period of time as determined by our plan administrator; or (ii) termination of any award in exchange for an amount of cash equal to the amount that could have been attained upon the exercise of the award; or (iii) the replacement of such award with other rights or property selected by our plan administrator; or (iv) the assumption of or substitution of such award by our successor, parent or subsidiary, with appropriate adjustments; or (v) payment of an award in cash based on the value of shares on the date of the corporate transaction plus reasonable interest on the award.

 

Amendment and Termination of the Plan. With the approval of our board, our plan administrator may, at any time and from time to time, amend, modify or terminate the plan, provided, however, that no such amendment shall be made without the approval of the our shareholders to the extent such approval is required by applicable laws, or in the event that such amendment increases the number of shares available under our plan, permits our plan administrator to extend the term of our plan or the exercise period for an option beyond ten years from the date of grant, or results in a material increase in benefits or a change in eligibility requirements, unless we decides to follow home country practice.

 

C.                                    Board Practices

 

Composition of Board of Directors

 

Our board of directors consists of four directors. A director is not required to hold any shares in our company by way of qualification. A director may vote with respect to any contract or transaction in which he or she is materially interested provided the nature of the interest is disclosed prior to its consideration. Subject to our memorandum and articles of association, the directors may exercise all the powers of our company to borrow money, mortgage his or her undertaking, property and uncalled capital, and issue debentures or other securities whether outright or as security for any debt, liability or obligation of our company or of any third party.

 

89



Table of Contents

 

Code of Business Conduct and Ethics

 

Our code of business conduct and ethics provides that our directors and officers are expected to avoid any action, position or interest that conflicts with the interests of our company or gives the appearance of a conflict. Directors and officers have an obligation under our code of business conduct and ethics to advance our company’s interests when the opportunity to do so arises.

 

Duties of Directors

 

Under Cayman Islands law, our directors have a fiduciary duty to act honestly, in good faith and with a view to our best interests. Our directors also have a duty to exercise the skill they possess and such care and diligence that a reasonably prudent person would exercise in comparable circumstances. In fulfilling their duty of care to us, our directors must ensure compliance with our memorandum and articles of association, as amended and restated from time to time. Our company has the right to seek damages if a duty owed by our directors is breached.

 

Terms of Directors and Executive Officers

 

Our officers are elected by and serve at the discretion of the board of directors. Our directors are not subject to a term of office and hold office until such time as they are removed from office by special resolution or the unanimous written resolution of all shareholders. A director will be removed from office automatically if, among other things, the director (i) becomes bankrupt or makes any arrangement or composition with his creditors; or (ii) dies or is found by our company to be or becomes of unsound mind.

 

Committees of the Board of Directors

 

Our board of directors has three committees, namely the audit committee, the compensation committee and the nominating and corporate governance committee. We have adopted a charter for each of the three committees. Each committee’s members and functions are described below.

 

Audit Committee. Our audit committee consists of Ms. Jane Jie Sun, Mr. Tong Chen and Mr. Wei Wang. Ms. Sun, Mr. Chen and Mr. Wang satisfy the “independence” requirements of Section 303A of the Corporate Governance Rules of the New York Stock Exchange and Rule 10A-3 under the Exchange Act. Ms. Sun is the chair of our audit committee. Our board of directors has determined that Ms. Sun is an audit committee financial expert as defined in the instructions to Item 16A of Form 20-F.  Each of Mr. Chen and Mr. Wang are financially literate. The purpose of the audit committee is to assist our board of directors with its oversight responsibilities regarding: (i) the integrity of our financial statements, (ii) our compliance with legal and regulatory requirements, (iii) the independent auditor’s qualifications and independence and (iv) the performance of our internal audit function and independent auditor. The audit committee is responsible for, among other things:

 

·                  appointing the independent auditors and pre-approving all auditing and non-auditing services permitted to be performed by the independent auditors;

 

·                  reviewing with the independent auditors any audit problems or difficulties and management’s response;

 

·                  discussing the annual audited financial statements with management and the independent auditors;

 

90



Table of Contents

 

·                  reviewing the adequacy and effectiveness of our accounting and internal control policies and procedures and any steps taken to monitor and control major financial risk exposures;

 

·                  reviewing and approving all proposed related party transactions;

 

·                  meeting separately and periodically with management and the independent auditors; and

 

·                  monitoring compliance with our code of business conduct and ethics, including reviewing the adequacy and effectiveness of our procedures to ensure proper compliance.

 

Compensation Committee. Our compensation committee consists of Mr. Tong Chen, Mr. Wei Wang and Ms. Jane Jie Sun. Mr. Chen, Mr. Wang and Ms. Sun satisfy the “independence” requirements of Section 303A of the Corporate Governance Rules of the New York Stock Exchange. Mr. Chen is the chair of our compensation committee. The compensation committee assists the board in reviewing and approving the compensation structure, including all forms of compensation, relating to our directors and executive officers. Our chief executive officer may not be present at any committee meeting during which his compensation is deliberated. The compensation committee is responsible for, among other things:

 

·                  reviewing and approving, or recommending to the board for its approval, the compensation for our chief executive officer and other executive officers;

 

·                  reviewing and recommending to the board for determination with respect to the compensation of our non-employee directors; and

 

·                  reviewing periodically and approving any incentive compensation or equity plans, programs or similar arrangements.

 

Nominating and Corporate Governance Committee. Our nominating and corporate governance committee consists of Mr. Wei Wang, Mr. Tong Chen and Ms. Jane Jie Sun. Mr. Wang, Mr. Chen and Ms. Sun satisfy the “independence” requirements of Section 303A of the Corporate Governance Rules of the New York Stock Exchange. Mr. Wang is the chair of our nominating and corporate governance committee. The nominating and corporate governance committee assists the board of directors in selecting individuals qualified to become our directors and in determining the composition of the board and its committees. The nominating and corporate governance committee is responsible for, among other things:

 

·                  selecting and recommending to the board nominees for election by the shareholders or appointment by the board;

 

·                  reviewing annually with the board the current composition of the board with regards to characteristics such as independence, knowledge, skills, experience and diversity;

 

·                  making recommendations on the frequency and structure of board meetings and monitoring the functioning of the committees of the board; and

 

·                  advising the board periodically with regards to significant developments in the law and practice of corporate governance as well as our compliance with applicable laws and regulations, and making recommendations to the board on all matters of corporate governance and on any remedial action to be taken.

 

91



Table of Contents

 

D.                                    Employees

 

We had 2,342, 3,156 and 5,422 full-time employees as of February 28, 2010, February 28, 2011 and February 29, 2012, respectively. Of our total number of employees as of February 29, 2012, 3,802 were located in Beijing, 506 were located in Shanghai and 1,114 were located in other places in China.

 

In addition to full-time employees, from time to time, we also employ contract teachers, contract labor and engage independent consultants to support our teaching and curriculum and course material development activities. We remunerate our employees with basic salaries as well as performance-based bonuses. None of our employees are represented by collective bargaining arrangements. We believe that we maintain a good working relationship with our employees and we have not experienced any significant labor disputes.

 

E.                                      Share Ownership

 

The following table sets forth information with respect to the beneficial ownership of our common shares (including shares represented by our ADSs), as of June 20, 2012, by:

 

·                  each of our directors and executive officers; and

 

·                  each person known to us to own beneficially more than 5% of our common shares.

 

 

 

Shares Beneficially Owned

 

 

 

Number(1)

 

%(2)

 

% of Voting
Power
(3)

 

Directors and Executive Officers:

 

 

 

 

 

 

 

Bangxin Zhang(4)

 

59,550,000

 

38.4

%

63.0

%

Jane Jie Sun(5)

 

*

 

*

 

*

 

Tong Chen(6)

 

*

 

*

 

*

 

Wei Wang(7)

 

*

 

*

 

*

 

Yachao Liu(8)

 

9,125,000

 

5.9

%

9.4

%

Yunfeng Bai(9)

 

5,126,500

 

3.3

%

5.2

%

Joseph Kauffman(10)

 

*

 

*

 

*

 

All directors and executive officers as a group

 

74,361,500

 

48.0

%

77.6

%

Principal Shareholders:

 

 

 

 

 

 

 

Bright Unison Limited(11)

 

59,550,000

 

38.4

%

63.0

%

Tiger Global Five China Holdings and affiliate fund(12)

 

23,201,598

 

15.0

%

2.5

%

Central Glory Investments Limited(13)

 

14,550,000

 

9.4

%

15.4

%

Prime Capital Management Company Limited(14)

 

11,130,216

 

7.2

%

1.2

%

Perfect Wisdom International Limited(15)

 

8,812,500

 

5.7

%

9.3

%

 


*                      Less than 1% of our total outstanding shares.

 

(1)               Beneficial ownership is determined in accordance with the rules of the SEC and includes voting or investment power with respect to the securities. In computing the number of shares beneficially owned by a person and the percentage ownership of that person, we have included shares that the person has the right to acquire within 60 days, including through the exercise of any option, warrant, restricted shares or other right or the conversion of any other security. These shares, however, are not included in the computation of the percentage ownership of any other person.

 

92



Table of Contents

 

(2)               For each person and group included in this column, percentage ownership is calculated by dividing the number of shares beneficially owned by such person or group by the sum of (1) 155,006,044, being the number of common shares issued as of June 20, 2012, and (2) the number of restricted shares held by such person or group that will vest within 60 days after June 20, 2012.

 

(3)               Percentage of total voting power represents voting power with respect to all of our Class A and Class B common shares, as a single class. Each holder of our Class B common shares is entitled to ten votes per Class B common share and each holder of Class A common shares is entitled to one vote per Class A common share held by our shareholders on all matters submitted to them for a vote. Our Class A common shares and Class B common shares vote together as a single class on all matters submitted to a vote of our shareholders, except as may otherwise be required by law. Our Class B common shares are convertible at any time by the holder into Class A common shares on a 1:1 basis.

 

(4)               Consists of 59,550,000 Class B common shares held by Bright Unison Limited, a British Virgin Islands company. Bangxin Zhang is the sole shareholder and the sole director of Bright Unison Limited. Bangxin Zhang’s business address is c/o 18/F, Hesheng Building, 32 Zhongguancun Avenue, Haidian District, Beijing 100080, People’s Republic of China.

 

(5)               The business address of Ms. Sun is Ctrip Network Technology Building, No. 99 Fu Quan Road, Shanghai 200335, People’s Republic of China.

 

(6)               The business address of Mr. Chen is 19/F, Ideal Plaza, 58 North 4th Round West Road, Haidian District, Beijing 100080, People’s Republic of China.

 

(7)               The business address of Mr. Wang is 22/F, Building A , Le Cheng Central, 20 East 3rd Round Zhong Road, Chaoyang District, Beijing 100080, People’s Republic of China.

 

(8)               Consists of 8,812,500 Class B common shares held by Perfect Wisdom International Limited, a British Virgin Islands company, 156,250 Class A common shares and 156,250 Class A common shares which will vest on July 26, 2012. Yachao Liu is the sole shareholder and the sole director of Perfect Wisdom International Limited. Yachao Liu’s business address is c/o 18/F, Hesheng Building, 32 Zhongguancun Avenue, Haidian District, Beijing 100080, People’s Republic of China.

 

(9)               Consists of 4,893,500 Class B common shares held by Excellent New Limited, a British Virgin Islands company, 108,000 Class A common shares and 125,000 Class A common shares which will vest on July 26, 2012. Yunfeng Bai is the sole shareholder and the sole director of Excellent New Limited. Yunfeng Bai’s business address is do 18/F, Hesheng Building, 32 Zhongguancun Avenue, Haidian District, Beijing 100080, People’s Republic of China.

 

(10)         The business address of Mr. Kauffman is c/o 18/F, Hesheng Building, 32 Zhongguancun Avenue, Haidian District, Beijing 100080, People’s Republic of China.

 

(11)         Bright Unison Limited is a company incorporated in the British Virgin Islands. Bangxin Zhang is the sole shareholder and the sole director of Bright Unison Limited. Its registered office is at P.O. Box 957, Offshore Incorporations Centre, Road Town, Tortola, British Virgin Islands.

 

(12)         Based on the Schedule 13D/A filed with the SEC on January 11, 2012 and our share register as of June 20, 2012. Consists of 21,601,598 Class A common shares held by Tiger Global Five China Holdings, a company organized under the laws of Mauritius, and 1,600,000 Class A common shares held by Tiger Global Investments, L.P. Tiger Global Five China Holdings is a company organized under the laws of Mauritius and controlled by Tiger Global Five Parent Holdings, which is in turn controlled by Tiger Global Private Investment Partners V, L.P., or PIP V. PIP V is controlled by its general partner Tiger Global PIP Performance V, L.P., which is controlled by its general partner Tiger Global PIP Management V, Ltd., which is in turn controlled by Charles P. Coleman III. Tiger Global Performance, LLC owns equity interests in Tiger Global Investments, L.P. and, along with Charles P. Coleman III, may be deemed to beneficially own the Class A common shares held by Tiger Global Investments, L.P.  The registered office of Tiger Global Five China Holdings is Twenty Seven, Cybercity, Ebene, Mauritius and the principal business office of Mr. Coleman is c/o Tiger Global Management, LLC, 11 Park Avenue, 48th Floor, New York, New York 10178.

 

(13)        Based on the Schedule 13G filed with the SEC on February 14, 2011. Central Glory Investments Limited is a company incorporated in the British Virgin Islands. Yundong Cao is the sole shareholder and the sole director

 

93



Table of Contents

 

of Central Glory Investments Limited. Its registered address is P.O. Box 957, Offshore Incorporations Centre, Road Town, Tortola, British Virgin Islands.

 

(14)         Based on the Schedule 13F-HR filed with the SEC on May 23, 2012, and consists of 11,130,216 Class A common shares held by Prime Capital Management Company Limited.  The business address of Prime Capital Management Company Limited is Unit 2303,23/F, Low Block, Grand Millennium Plaza, 181 Queen’s Road, Central, Hong Kong.

 

(15)         Perfect Wisdom International Limited is a company incorporated in the British Virgin Islands. Yachao Liu is the sole shareholder and the sole director of Perfect Wisdom International Limited. Its registered office is at P.O. Box 957, Offshore Incorporations Centre, Road Town, Tortola, British Virgin Islands.

 

Our common shares are divided into Class A common shares and Class B common shares. Holders of Class A common shares are entitled to one vote per share, while holders of Class B common shares are entitled to ten votes per share. Holders of our Class B common shares may choose to convert their Class B common shares into the same number of Class A common shares at any time. See “Item 10.B—Additional Information—Memorandum and Articles of Association—Common Shares” for a more detailed description of our Class A common shares and Class B common shares.

 

To our knowledge, 44,598,446 of our Class A common shares were held by one record holder in the United States, which was JPMorgan Chase Bank, N.A., the depositary of our ADS program as of June 20, 2012. The number of beneficial owners of our ADSs in the United States is likely to be much larger than the number of record holders of our Class A common shares in the United States.

 

For the restricted Class A common shares granted to our directors, officers, employees and consultants, please refer to “Item 6. Directors, Senior Management and Employees—Compensation of Directors and Executive Officers.”

 

We are not aware of any arrangement that may, at a subsequent date, result in a change of control of our company.

 

Item 7.            Major Shareholders and Related Party Transactions

 

A.                                    Major Shareholders

 

Please refer to “Item 6.E.—Directors, Senior Management and Employees—Share Ownership.”

 

94



Table of Contents

 

B.                                    Related Party Transactions

 

Amount Due to Mr. Bangxin Zhang

 

In March 2009, Mr. Banxin Zhang paid acquisition consideration on behalf of our company in the amount of $79,893 in relation to our company’s acquisition of the Tianjin branch of Xueersi Education.  The amount was non-interest bearing and unsecured with no fixed repayment term, and was repaid in full in September 2011.

 

Contractual Arrangements with Our Consolidated Affiliated Entities

 

See “Item 4.C.—Information on the Company—Organizational Structure—Contractual Arrangements with Our Consolidated Affiliated Entities.”

 

Employment Agreement

 

Please refer to “Item 6.C.—Directors, Senior Management and Employees—Directors and Senior Management—Employment Agreements.”

 

Stock Incentives

 

Please refer to “Item 6.B—Directors, Senior Management and Employees—Compensation—Share Incentive Plan.”

 

C.                                    Interests of Experts and Counsel

 

Not applicable.

 

Item 8.            Financial Information

 

A.                                   Consolidated Statements and Other Financial Information

 

See “Item 18. Financial Statements.”

 

Legal Proceedings

 

See “Item 4.B.—Information On the Company—Business Overview—Legal Proceedings.”

 

Dividend Policy

 

In November 2010, we paid a $30 million cash dividend to our shareholders of record as of September 29, 2010, the date we declared this dividend. However, we do not have any present plan to pay any other cash dividends on our common shares in the foreseeable future. We currently intend to retain most, if not all, of our available funds and any future earnings to operate and expand our business.

 

95



Table of Contents

 

Our board of directors has complete discretion whether to declare dividends. Even if our board of directors decides to declare dividends, their form, frequency and amount will depend upon our future operations and earnings, capital requirements and surplus, general financial condition, contractual restrictions and other factors that the board of directors may deem relevant.

 

Holders of our ADSs will be entitled to receive dividends, if any, subject to the terms of the deposit agreement, to the same extent as the holders of our Class A common shares. Cash dividends will be paid to the depositary of our ADSs in U.S. dollars, which will distribute them to the holders of ADSs according to the terms of the deposit agreement. Other distributions, if any, will be paid by the depositary to the holders of ADSs in any means it deems legal, fair and practical.

 

We are a holding company incorporated in the Cayman Islands. We may rely on dividends from our subsidiaries in China for our cash needs. To pay dividends to us, our subsidiaries in China shall comply with the current PRC regulations. See “Item 3.D—Key Information—Risk Factors—Risks Related to Doing Business in China—We may rely on dividends paid by our subsidiaries for our cash needs, and any limitation on the ability of our subsidiaries to make payments to us could limit our ability to pay dividends to holders of our ADSs and common shares.”

 

B.                                    Significant Changes

 

Except as disclosed elsewhere in this annual report, we have not experienced any significant changes since the date of our audited consolidated financial statements included in this annual report.

 

Item 9.            The Offer and Listing

 

A.                                    Offering and Listing Details

 

See “—C. Markets”

 

B.                                    Plan of Distribution

 

Not applicable.

 

C.                                    Markets

 

Our ADSs, each representing two Class A common shares, have been listed on the New York Stock Exchange since October 20, 2010 and trade under the symbol “XRS.” The following table provides the high and low trading prices for our ADSs on the New York Stock Exchange for the periods indicated.

 

96



Table of Contents

 

 

 

Trading Price

 

 

 

High

 

Low

 

 

 

US$

 

US$

 

Annual High and Low

 

 

 

 

 

Fiscal Year Ended February 28, 2011 (from October 20, 2010)

 

18.34

 

10.20

 

Fiscal Year Ended February 29, 2012

 

14.20

 

8.41

 

Quarterly Highs and Lows

 

 

 

 

 

Third Fiscal Quarter of 2011 (from October 20, 2010)

 

18.34

 

13.22

 

Fourth Fiscal Quarter of 2011

 

16.92

 

10.20

 

First Fiscal Quarter of 2012

 

14.20

 

9.85

 

Second Fiscal Quarter of 2012

 

13.75

 

9.96

 

Third Fiscal Quarter of 2012

 

12.63

 

8.41

 

Fourth Fiscal Quarter of 2012

 

11.74

 

9.64

 

First Fiscal Quarter of 2013

 

12.00

 

10.52

 

Monthly Highs and Lows

 

 

 

 

 

December 2011

 

10.65

 

9.64

 

January 2012

 

11.21

 

9.96

 

February 2012

 

11.74

 

10.44

 

March 2012

 

12.00

 

10.95

 

April 2012

 

11.90

 

10.60

 

May 2012

 

11.51

 

10.52

 

June 2012 (through June 26, 2012)

 

11.37

 

9.88

 

 

D.                                    Selling Shareholders

 

Not applicable.

 

E.                                      Dilution

 

Not applicable.

 

F.                                      Expenses of the Issue

 

Not applicable.

 

Item 10.         Additional Information

 

A.                                    Share Capital

 

Not applicable.

 

B.                                    Memorandum and Articles of Association

 

We are a Cayman Islands company and our affairs are governed by our memorandum and articles of association, as amended from time to time, and the Companies Law (2011 Revision) of the Cayman Islands, which is referred to below as the Companies Law.

 

97



Table of Contents

 

The following are summaries of material provisions of our Fourth Amended and Restated Memorandum and Articles of Association and the Companies Law insofar as they relate to the material terms of our common shares.

 

Registered Office and Objects

 

Our registered office in the Cayman Islands is located at Maples Corporate Services Limited, PO Box 309, Ugland House, Grand Cayman, KY1-1104, Cayman Islands or at such other place within the Cayman Islands as our board of directors may from time to time decide. The objects for which our company is established are unrestricted and we have full power and authority to carry out any object not prohibited by the Companies Law (2011 Revision), as amended from time to time, or any other law of the Cayman Islands.

 

Board of Directors

 

See “Item 6.C. Directors, Senior Management and Employees—Board Practices—Composition of Board of Directors.”

 

Common Shares

 

General. Our common shares are divided into Class A common shares and Class B common shares. Holders of our Class A common shares and Class B common shares have the same rights except for voting and conversion rights. Our authorized share capital is $2,000,000 divided into 500,000,000 Class A common shares, with a par value of $0.001 each, 500,000,000 Class B common shares of $0.001 each and 1,000,000,000 undesignated shares with a par value of $0.001 each. Certificates representing the common shares are issued in registered form. Our shareholders who are nonresidents of the Cayman Islands may freely hold and vote their shares.

 

Dividends. The holders of our common shares are entitled to such dividends as may be declared by our board of directors subject to the Companies Law.

 

Conversion. Each Class B common share is convertible into one Class A common share at any time by the holder thereof. Class A common shares are not convertible into Class B common shares under any circumstances. Upon any transfer of Class B common shares by a holder thereof to any person or entity which is not an affiliate of such holder (as defined in our articles of association), such Class B common shares shall be automatically and immediately converted into an equal number of Class A common shares. In addition, if at any time, any of the persons who held Class B common shares immediately before our initial public offering and their affiliates collectively own less than 5% of the total number of the issued and outstanding Class B common shares, each issued and outstanding Class B common share owned by such Class B holder shall be automatically and immediately converted into one share of Class A common share.

 

Voting Rights. In respect of matters requiring shareholders’ vote, each Class A common share is entitled to one vote, and each Class B common share is entitled to ten votes. Shareholders may attend any shareholders’ meeting and vote in person or by proxy, and in the case of a corporation or other non-natural person, by its duly authorized representative or proxy; we currently do not allow shareholders to vote electronically. Voting at any shareholders’ meeting is by show of hands unless a poll is demanded. A poll may be demanded by the chairman of our board of directors or one or more shareholders holding at least 10% of the paid up voting share capital, present in person or by proxy.

 

98



Table of Contents

 

A quorum required for a meeting of shareholders consists of at least one shareholder present in person or by proxy or, if a corporation or other non-natural person, by its duly authorized representative, who holds no less than 10% of our voting share capital. Shareholders’ meetings are held annually and may be convened by our board of directors on its own initiative or upon a request to the directors by shareholders holding in aggregate at least one-third of our voting share capital. Advance notice of at least ten days is required for the convening of our annual general meeting and other shareholders’ meetings.

 

An ordinary resolution to be passed by the shareholders requires a simple majority of votes cast in a general meeting, while a special resolution requires no less than two-thirds of the votes cast. A special resolution is required for important matters such as a change of name. Our shareholders may effect certain changes by ordinary resolution, including increase the amount of our authorized share capital, consolidate and divide all or any of our share capital into shares of larger amount than our existing shares, and cancel any shares.

 

Transfer of Shares. Subject to the restrictions of our memorandum and articles of association, as applicable, any of our shareholders may transfer all or any of his or her common shares by an instrument of transfer in the usual or common form or any other form approved by our board.

 

Our board of directors may, in its sole discretion, decline to register any transfer of any common share which is not fully paid up or on which we have a lien. Our directors may also decline to register any transfer of any share unless (a) the instrument of transfer is lodged with us, accompanied by the certificate for the shares to which it relates and such other evidence as our board of directors may reasonably require to show the right of the transferor to make the transfer; (b) the instrument of transfer is in respect of only one class of shares; (c) the instrument of transfer is properly stamped, if required; (d) in the case of a transfer to joint holders, the number of joint holders to whom the share is to be transferred does not exceed four; (e) the shares conceded are free of any lien in favor of us; or (f) a fee of such maximum sum as the New York Stock Exchange may determine to be payable, or such lesser sum as our board of directors may from time to time require, is paid to us in respect thereof.

 

If our directors refuse to register a transfer they shall, within two months after the date on which the instrument of transfer was lodged, send to each of the transferor and the transferee notice of such refusal. The registration of transfers may, on 14 days’ notice being given by advertisement in such one or more newspapers or by electronic means, be suspended and the register closed at such times and for such periods as our board of directors may from time to time determine, provided, however, that the registration of transfers shall not be suspended nor the register closed for more than 30 days in any year.

 

Liquidation. On a return of capital on winding up or otherwise (other than on conversion, redemption or purchase of shares), assets available for distribution among the holders of common shares shall be distributed among the holders of the common shares on a pro rata basis. If our assets available for distribution are insufficient to repay all of the paid-up capital, the assets will be distributed so that the losses are borne by our shareholders proportionately.

 

Calls on Shares and Forfeiture of Shares. Our board of directors may from time to time make calls upon shareholders for any amounts unpaid on their shares in a notice served to such shareholders at least 14 days prior to the specified time of payment. The shares that have been called upon and remain unpaid on the specified time are subject to forfeiture.

 

Redemption of Shares. Subject to the provisions of the Companies Law, we may issue shares on terms that are subject to redemption, at our option or at the option of the holders, on such terms and in such manner as may be determined by our board or by special resolution.

 

99



Table of Contents

 

Variations of Rights of Shares. All or any of the special rights attached to any class of shares may, subject to the provisions of the Companies Law, be varied either with the written consent of the holders of a majority of the issued shares of that class or with the sanction of a special resolution passed at a general meeting of the holders of the shares of that class. The rights conferred upon the holders of the shares of any class shall not, unless otherwise expressly provided by the terms of issue of the shares of that class, be deemed to be varied by the creation or issue of further shares ranking in priority to or pari passu with such previously existing shares.

 

Inspection of Books and Records. Holders of our common shares will have no general right under Cayman Islands law to inspect or obtain copies of our list of shareholders or our corporate records. However, we will provide our shareholders with annual audited financial statements.

 

C.                                    Material Contracts

 

For the two years immediately preceding the date of this annual report, we have not entered into any material contracts, other than in the ordinary course of business or those described in “Item 4.C—Information on the Company—Organizational Structure—Contractual Arrangements with Our Consolidated Affiliated Entities,” “Item 4.D—Information on the Company—Property, Plants and Equipment” or elsewhere in this annual report on Form 20-F.

 

D.                                    Exchange Controls

 

The Cayman Islands currently have no exchange control restrictions. Also see “Item 4.B. Information on the Company—Business Overview—PRC Regulation—Regulations on Foreign Currency Exchange.”

 

E.                                      Taxation

 

The following discussion of the material Cayman Islands, PRC and United States federal tax consequences of an investment in the Class A common shares or ADSs is based upon laws and relevant interpretations thereof in effect as of the date of this annual report, all of which are subject to change. This discussion does not deal with all possible tax consequences relating to an investment in the shares or ADSs, such as the tax consequences under U.S. state, local and other tax laws.

 

Cayman Islands Taxation

 

We are an exempted company incorporated in the Cayman Islands. The Cayman Islands currently levies no taxes on individuals or corporations based upon profits, income, gains or appreciation and there is no taxation in the nature of inheritance tax or estate duty. Payments of dividends by our company will not be subject to taxation in the Cayman Islands and no withholding will be required on the payment of dividends to any shareholder of our company. There are no other taxes likely to be material to us levied by the Government of the Cayman Islands except for stamp duties which may be applicable on instruments executed in, or brought within the jurisdiction of the Cayman Islands. The Cayman Islands is not party to any double tax treaties that are applicable to any payments made to or by our company. There are no exchange control regulations or currency restrictions in the Cayman Islands.

 

100



Table of Contents

 

People’s Republic of China Taxation

 

PRC EIT Law

 

Under the PRC EIT Law, an enterprise established outside of China with “de facto management body” within China is considered a “resident enterprise,” meaning that it can be treated in a manner similar to a Chinese enterprise for enterprise income tax purposes, although the dividends paid to one resident enterprise from another may qualify as “tax-exempt income.” The implementing rules of the EIT Law define de facto management as “substantial and overall management and control over the production and operations, personnel, accounting, and properties” of the enterprise. A circular issued by the State Administration of Taxation on April 22, 2009 provides that a foreign enterprise controlled by a PRC company or a PRC company group will be classified as a “resident enterprise” with its “de facto management body” located within China if the following requirements are satisfied: (i) the senior management and core management departments in charge of its daily operations function are mainly in the PRC; (ii) its financial and human resources decisions are subject to determination or approval by persons or bodies in the PRC; (iii) its major assets, accounting books, company seals, and minutes and files of its board and shareholders’ meetings are located or kept in the PRC; and (iv) at least half of the enterprise’s directors with voting right or senior management reside in the PRC.

 

In addition, the SAT issued a bulletin on August 3, 2011, effective as of September 1, 2011, to provide more guidance on the implementation of the above circular. The bulletin clarified certain matters relating to resident status determination, post-determination administration and competent tax authorities. It also specifies that when provided with a copy of a PRC tax resident determination certificate from a resident PRC-controlled offshore incorporated enterprise, the payer should not withhold 10% income tax when paying the PRC-sourced dividends, interest and royalties to the PRC-controlled offshore incorporated enterprise. Although both the circular and the bulletin only apply to offshore enterprises controlled by PRC enterprises and not those by PRC individuals, the determination criteria set forth in the circular and administration clarification made in the bulletin may reflect the SAT’s general position on how the “de facto management body” test should be applied in determining the tax residency status of offshore enterprises and the administration measures should be implemented, regardless of whether they are controlled by PRC enterprises or PRC individuals.

 

Based on the advice of our PRC counsel, Tian Yuan Law Firm, we do not believe that any of our offshore holding companies meets all of the conditions above. In addition, we are not aware of any offshore holding companies with a similar corporate structure as ours ever having been deemed to be PRC “resident enterprises” by the PRC tax authorities. Therefore, based on our PRC counsel’s advice, we believe that none of our offshore holding companies should be treated as a “resident enterprise” for PRC tax purposes. However, as the tax resident status of an enterprise is subject to determination by the PRC tax authorities, there are uncertainties and risks associated with this issue. If the PRC tax authorities determine that any of our offshore holding companies are “resident enterprises,” a number of unfavorable PRC tax consequences could follow. First, we may be subject to enterprise income tax at a rate of 25% on our worldwide taxable income. Second, although under the EIT Law and its implementing rules, dividend income between qualified resident enterprises is a “tax-exempt income,” we cannot guarantee that dividends paid to TAL Group from our PRC subsidiaries through Xueersi Hong Kong would qualify as “tax-exempt income” and will not be subject to withholding tax, as the PRC foreign exchange control authorities, which enforce the withholding tax, have not yet issued guidance with respect to the processing of outbound remittances to entities that are treated as “resident enterprises” for PRC enterprise income tax purposes. Finally, the “resident enterprise” classification could result in a situation in which a 10% withholding tax is imposed on dividends we pay to our non-PRC enterprise shareholders and with respect to gains derived by our non-PRC enterprise shareholders from transferring our shares or ADSs, if such income is considered PRC-sourced income by the relevant PRC authorities. This could have the effect of increasing our and our shareholders’ effective income tax rates and may require us to deduct withholding tax from any dividends we pay to our non-PRC shareholders.

 

In addition to the uncertainty in how the “resident enterprise” classification could apply, it is also possible that the rules may change in the future, possibly with retroactive effect. We are actively monitoring the possibility of “resident enterprise” treatment for the current and future tax years and are evaluating appropriate organizational changes to avoid this treatment, to the extent possible.

 

101



Table of Contents

 

Circular on Strengthening the Administration of Enterprise Income Tax for Share Transfer by Non-PRC Resident Enterprises

 

Pursuant to the Notice on Strengthening Administration of Enterprise Income Tax for Share Transfers by Non-PRC Resident Enterprises, or Circular 698, issued by the State Administration of Taxation on December 10, 2009, where a foreign investor transfers the equity interests of a PRC resident enterprise indirectly via disposing of the equity interests of an overseas holding company, or an “Indirect Transfer,” and such overseas holding company is located in a tax jurisdiction that: (i) has an effective tax rate less than 12.5% or (ii) does not tax foreign income of its residents, the foreign investor shall report this Indirect Transfer to the competent tax authority. The PRC tax authority will examine the true nature of the Indirect Transfer, and if the tax authority considers that the foreign investor has adopted an “abusive arrangement” in order to avoid PRC tax, it may disregard the existence of the overseas holding company and re-characterize the Indirect Transfer and as a result, gains derived from such Indirect Transfer may be subject to PRC withholding tax at a rate of up to 10%. Circular 698 also provides that, where a non-PRC resident enterprise transfers its equity interests in a PRC resident enterprise to its related parties at a price lower than the fair market value, the competent tax authority has the power to make a reasonable adjustment to the taxable income of the transaction. Circular 698 is retroactively effective from January 1, 2008. The relevant PRC authority has not yet promulgated any formal provisions or formally declared or stated how to calculate the effective tax in a foreign jurisdiction and how a foreign investor shall report to the competent tax authority this Indirect Transfer. Although several issues related to Circular 698 were clarified through the Public Notice dated March 28, 2011 by the State Administration of Taxation, there is little guidance and practical experience regarding the application of this tax circular. It is possible that we or our non-resident investors may become at risk of being taxed under Circular 698 and may be required to expend valuable resources to comply with Circular 698 or to establish that we or our non-resident investors should not be taxed under Circular 698, which may have an adverse effect on our financial condition and results of operations or such non-resident investor’s investment in us.

 

Material United States Federal Income Tax Considerations

 

The following is a discussion of the material United States federal income tax consequences of the purchase, ownership and disposition of our ADSs or common shares by a U.S. Holder described below that will hold our ADSs or common shares as “capital assets” (generally, property held for investment) under the United States Internal Revenue Code of 1986, as amended (the “Code”). This discussion is based upon existing United States federal income tax law, which is subject to differing interpretations or change, possibly with retroactive effect. This discussion does not address all aspects of United States federal income taxation that may be important to particular investors in light of their individual investment circumstances, including investors subject to special tax rules (for example, financial institutions, insurance companies, broker-dealers, traders in securities that elect mark-to-market treatment, pension plans, regulated investment companies, real estate investment trusts, cooperatives, and tax-exempt organizations (including private foundations)), holders who are not U.S. Holders, holders who own (directly, indirectly, or constructively) 10% or more of our voting stock, investors that will hold their ADSs or common shares as part of a straddle, hedge, conversion, constructive sale, or other integrated transaction for United States federal income tax purposes, U.S. expatriates, persons liable for alternative minimum tax, or investors that have a functional currency other than the United States dollar, all of whom may be subject to tax rules that differ significantly from those summarized below. In addition, this discussion does not address any non-United States, state, or local, or estate or gift tax considerations. Each U.S. Holder is urged to consult its tax advisor regarding the United States federal, state, local, and non-United States income and other tax considerations of an investment in our ADSs or common shares.

 

102



Table of Contents

 

General

 

For purposes of this discussion, a “U.S. Holder” is a beneficial owner of our ADSs or common shares that is, for United States federal income tax purposes, (i) an individual who is a citizen or resident of the United States, (ii) a corporation (or other entity treated as a corporation for United States federal income tax purposes) created in, or organized under the law of, the United States or any state thereof or the District of Columbia, (iii) an estate the income of which is includible in gross income for United States federal income tax purposes regardless of its source, or (iv) a trust (A) the administration of which is subject to the primary supervision of a United States court and which has one or more United States persons who have the authority to control all substantial decisions of the trust or (B) that has otherwise elected to be treated as a United States person under the Code.

 

If a partnership (including any entity treated as a partnership for United States federal income tax purposes) is a beneficial owner of our ADSs or common shares, the tax treatment of a partner in the partnership will generally depend upon the status of the partner and the activities of the partnership. Partners of a partnership holding our ADSs or common shares are urged to consult their tax advisors regarding an investment in our ADSs or common shares.

 

Based in part on certain representation from the depositary bank, a U.S. Holder of ADSs will be treated as the beneficial owner for United States federal income tax purposes of the underlying shares represented by the ADSs. The U.S. Treasury has expressed concerns that parties to whom ADSs are pre-released before shares are delivered to the depositary, or intermediaries in the chain of ownership between holders of ADSs and the issuer of the security underlying the ADSs, may be taking actions that are inconsistent with the claiming of foreign tax credits by holders of ADSs. These actions would also be inconsistent with the claiming of the reduced rate of tax, described below, applicable to dividends received by certain non-corporate holders. Accordingly, the creditability of any PRC taxes, and the availability of the reduced tax rate for dividends received by certain non-corporate U.S. Holders, each described below, could be affected by actions taken by such parties or intermediaries.

 

PFIC Considerations

 

A non-United States corporation, such as our company, will be classified as a passive foreign investment company, or PFIC, for United States federal income tax purposes for any taxable year, if either (i) at least 75% of its gross income for such year consists of certain types of “passive” income or (ii) at least 50% of the value of its assets (determined on the basis of a quarterly average) during such year is attributable to assets that produce or are held for the production of passive income. Passive income generally includes dividends, interest, royalties, rent, annuities, net gains from the sale or exchange of property producing such income and net foreign currency gains. For this purpose, cash and assets readily convertible into cash are categorized as passive assets and the company’s unbooked intangibles are taken into account for determining the value of its assets. We will be treated as owning a proportionate share of the assets and earning a proportionate share of the income of any other corporation in which we own, directly or indirectly, more than 25% (by value) of the stock.

 

Although the law in this regard is unclear, we treat Xueersi Education, Xueersi Network, Beijing Dongfangrenli and their respective subsidiaries as being owned by us for United States federal income tax purposes, not only because we control their management decisions but also because we are entitled to substantially all of the economic benefits associated with these entities, and, as a result, we consolidate their results of operations in our consolidated U.S. GAAP financial statements. If it were determined, however, that we are not the owner of Xueersi Education, Xueersi Network, Beijing Dongfangrenli and their respective subsidiaries for United States federal income tax purposes, we would likely be treated as a PFIC for the current taxable year and any subsequent taxable year.

 

Accordingly, assuming that we are the owner of Xueersi Education, Xueersi Network, Beijing Dongfangrenli and their respective subsidiaries for United States federal income tax purposes, we believe that we primarily operate an active after-school tutoring business in China. Based on our current income and assets and projections as to the value of our assets based, in part, on the current and expected market value of our ADSs and outstanding common shares, we do not expect to be a PFIC for the current taxable year or in the foreseeable future. While we do not anticipate being a PFIC, because the value of the assets for purpose of the asset test may be determined by reference to the market price of our ADSs or ordinary shares, fluctuations in the market price of our ADSs or common shares may cause us to become a PFIC for the current or subsequent taxable year.

 

103



Table of Contents

 

Furthermore, because there are uncertainties in the application of the relevant rules, it is possible that the Internal Revenue Service may successfully challenge our classification of certain income and assets as non-passive or our valuation of our tangible and intangible assets, each of which may result in our company becoming classified as a PFIC for the current or subsequent taxable years. Because PFIC status is a fact-intensive determination made on an annual basis and will depend upon composition of our assets and income and the value of our tangible and intangible assets from time to time, no assurance can be given that we are not or will not become classified as a PFIC. If we are classified as a PFIC for any year during which a U.S. Holder holds our ADSs or common shares, we generally would continue to be treated as a PFIC for all succeeding years during which such U.S. Holder holds our ADSs or common shares unless we cease to be a PFIC and the U.S. Holder makes a “deemed sale” election with respect to the ADSs or ordinary shares.

 

The discussion below under “Dividends” and “Sale or Other Disposition of ADSs or Common Shares” assumes that we will not be classified as a PFIC for United States federal income tax purposes. The U.S. federal income tax rules that apply if we are classified as a PFIC for the current taxable year or any subsequent taxable year are generally discussed below under “PFIC Rules.”

 

Dividends

 

Subject to the PFIC rules discussed below, any cash distributions (including the amount of any PRC tax withheld) paid on our ADSs or common shares out of our current or accumulated earnings and profits, as determined under United States federal income tax principles, will generally be includible in the gross income of a U.S. Holder as dividend income on the day actually or constructively received by the U.S. Holder, in the case of common shares, or by the Depositary, in the case of ADSs. Because we do not intend to determine our earnings and profits on the basis of United States federal income tax principles, any distribution paid will generally be treated as a “dividend” for United States federal income tax purposes. Subject to the discussion above regarding concerns expressed by the U.S. Treasury, for taxable years beginning before January 1, 2013, a non-corporate recipient of dividend income generally will be subject to tax on dividend income from a “qualified foreign corporation” at a reduced United States federal tax rate rather than the marginal tax rates generally applicable to ordinary income provided that certain holding period requirements are met. U.S. Holders should consult their tax advisors regarding the availability of the reduced tax rate on dividends in their particular circumstances. Dividends received on our ADSs or common shares will not be eligible for the dividends received deduction allowed to corporations under the Code.

 

A non-United States corporation (other than a corporation that is classified as a PFIC for the taxable year in which the dividend is paid or the preceding taxable year) generally will be considered to be a qualified foreign corporation (i) if it is eligible for the benefits of a comprehensive tax treaty with the United States which the Secretary of Treasury of the United States determines is satisfactory for purposes of this provision and which includes an exchange of information program, or (ii) with respect to any dividend it pays on stock (or ADSs in respect of such stock) which is readily tradable on an established securities market in the United States. As our ADSs are listed on the New York Stock Exchange, we believe that we are a qualified foreign corporation for United States federal income tax purposes because the ADSs are readily tradable on the New York Stock Exchange, which is an established securities market in the United States. In addition, in the event that we are deemed to be a resident enterprise under the EIT Law, as discussed above under “—People’s Republic of China Taxation,” we may be eligible for the benefits of the United States-PRC income tax treaty (which the U.S. Treasury Department has determined is satisfactory for this purpose). However, the eligibility requirements for foreign corporations are technical and uncertain and therefore, each U.S. Holder is urged to consult its tax advisor regarding the impact of these provisions and the availability of the preferential rate in their particular circumstances.

 

104



Table of Contents

 

Dividends generally will be treated as income from foreign sources for United States foreign tax credit purposes and generally will constitute passive category income. In the event that we are deemed to be a PRC “resident enterprise” under the EIT Law, a U.S. Holder may be subject to PRC withholding taxes on dividends paid, if any, on our ADSs or common shares. See “—People’s Republic of China Taxation.” Depending on the U.S. Holder’s individual facts and circumstances, the U.S. Holder may be eligible to claim a foreign tax credit in respect of any foreign withholding taxes imposed on dividends received on our ADSs or common shares. A U.S. Holder who does not elect to claim a foreign tax credit for foreign tax withheld is permitted instead to claim a deduction, for United States federal income tax purposes, in respect of such withholdings, but only for a year in which such holder elects to do so for all creditable foreign income taxes. The rules governing the foreign tax credit are complex and their outcome depends in large part on the taxpayer’s individual facts and circumstances. Each U.S. Holder is urged to consult its tax advisors regarding the availability of the foreign tax credit under their particular circumstances.

 

Sale or Other Disposition of ADSs or Common Shares

 

Subject to the PFIC rules discussed below, a U.S. Holder will generally recognize capital gain or loss upon the sale or other disposition of ADSs or common shares in an amount equal to the difference between the amount realized upon the disposition and the U.S. Holder’s adjusted tax basis in such ADSs or common shares. Any capital gain or loss will be long-term if the ADSs or common shares have been held for more than one year and will generally be United States source gain or loss for United States foreign tax credit purposes. In the event that we are deemed to be a “resident enterprise” under the EIT Law and gain from the disposition of the ADSs or common shares is subject to tax in the PRC, such gain may be treated as PRC source gain for foreign tax credit purposes under the Treaty. If such gain is not treated as PRC source gain, however, a U.S. Holder generally will not be able to obtain a United States foreign tax credit for any PRC tax withheld or imposed unless such U.S. Holder has other foreign source income in the appropriate category for the applicable tax year. Net long-term capital gains of non-corporate U.S. Holders currently are eligible for reduced rates of taxation. The deductibility of a capital loss may be subject to limitations. Each U.S. Holder is urged to consult its tax advisors regarding the tax consequences if a foreign tax is imposed on a disposition of our ADSs or common shares, including the availability of the foreign tax credit under their particular circumstances.

 

PFIC Rules

 

If we are classified as a PFIC for any taxable year during which a U.S. Holder holds our ADSs or common shares, unless the U.S. Holder makes a mark-to-market election (as described below), the U.S. Holder will generally be subject to special tax rules that have a penalizing effect, regardless of whether we remain a PFIC, on (i) any excess distribution that we make to the U.S. Holder (which generally means any distribution paid during a taxable year to a U.S. Holder that is greater than 125% of the average annual distributions paid in the three preceding taxable years or, if shorter, the U.S. Holder’s holding period for the ADSs or common shares), and (ii) any gain realized on the sale or other disposition, including, under certain circumstances, a pledge, of ADSs or common shares. Under the PFIC rules:

 

·                  the excess distribution and/or gain will be allocated ratably over the U.S. Holder’s holding period for the ADSs or common shares;

 

·                  the amount allocated to the current taxable year and any taxable years in the U.S. Holder’s holding period prior to the first taxable year in which we are classified as a PFIC (a” pre-PFIC year”) will be taxable as ordinary income;

 

105



Table of Contents

 

·                  the amount allocated to each prior taxable year, other than a pre-PFIC year, will be subject to tax at the highest tax rate in effect applicable to the U.S. Holder for that year; and

 

·                  the interest charge generally applicable to underpayments of tax will be imposed on the tax attributable to each prior taxable year, other than a pre-PFIC year.

 

If we are a PFIC for any taxable year during which a U.S. Holder holds our ADSs or common shares and any of our non-United States subsidiaries is also a PFIC (i.e., a lower-tier PFIC), such U.S. Holder would be treated as owning a proportionate amount (by value) of the shares of the lower-tier PFIC and would be subject to the rules described above on certain distributions by a lower-tier PFIC and a disposition of shares of a lower-tier PFIC even though such U.S. Holder would not receive the proceeds of those distributions or dispositions. Each U.S. Holder is urged to consult its tax advisors regarding the application of the PFIC rules to any of our subsidiaries.

 

As an alternative to the foregoing rules, a U.S. Holder of “marketable stock” in a PFIC may make a mark-to-market election with respect to our ADSs, but not our common shares, provided that the ADSs are regularly traded. We anticipate that our ADSs should qualify as being regularly traded, but no assurances may be given in this regard. If a U.S. Holder makes this election, the U.S. Holder will generally (i) include as ordinary income for each taxable year that we are a PFIC the excess, if any, of the fair market value of ADSs held at the end of the taxable year over the adjusted tax basis of such ADSs and (ii) deduct as an ordinary loss the excess, if any, of the adjusted tax basis of the ADSs over the fair market value of such ADSs held at the end of the taxable year, but such deduction will only be allowed to the extent of the net amount previously included in income as a result of the mark-to-market election. The U.S. Holder’s adjusted tax basis in the ADSs would be adjusted to reflect any income or loss resulting from the mark-to-market election. If a U.S. Holder makes a mark-to-market election in respect of a corporation classified as a PFIC and such corporation ceases to be classified as a PFIC, the U.S. Holder will not be required to take into account the mark-to-market gain or loss described above during any period that such corporation is not classified as a PFIC. If a U.S. Holder makes a mark-to-market election, any gain such U.S. Holder recognizes upon the sale or other disposition of our ADSs in a year when we are a PFIC will be treated as ordinary income and any loss will be treated as ordinary loss, but such loss will only be treated as ordinary loss to the extent of the net amount previously included in income as a result of the mark-to-market election.

 

Because a mark-to-market election cannot be made for any lower-tier PFICs that we may own, a U.S. Holder may continue to be subject to the PFIC rules with respect to such U.S. Holder’s indirect interest in any investments held by us that are treated as an equity interest in a PFIC for United States federal income tax purposes.

 

We do not intend to provide information necessary for U.S. Holders to make qualified electing fund elections, which, if available, would result in tax treatment different from (and generally less adverse than) the general tax treatment for PFICs described above.

 

If a U.S. Holder owns our ADSs or common shares during any taxable year that we are a PFIC, the holder must file such reports as are required by the U.S. Treasury. In the case of a U.S. Holder who has held ADSs or common shares during any taxable year in respect of which we were classified as a PFIC and continues to hold such ADSs or common shares (or any portion thereof) and has not previously determined to make a mark-to-market election, and who later considers making a mark-to-market election, special tax rules may apply relating to purging the PFIC taint of such ADSs or common shares. Each U.S. Holder is urged to consult its tax advisor concerning the United States federal income tax consequences of purchasing, holding, and disposing ADSs or common shares if we are or become classified as a PFIC, including the possibility of making a mark-to-market election and the unavailability of the qualified electing fund election.

 

106



Table of Contents

 

Information Reporting and Backup Withholding

 

Pursuant to the Hiring Incentives to Restore Employment Act enacted on March 18, 2010, in taxable years beginning after the date of enactment, an individual U.S. Holder and certain entities may be required to submit to the Internal Revenue Service certain information with respect to his or her beneficial ownership of the ADSs or common shares, if such ADSs or common shares are not held on his or her behalf by a U.S. financial institution. This new law also imposes penalties if an individual U.S. Holder is required to submit such information to the Internal Revenue Service and fails to do so.

 

In addition, dividend payments with respect to the ADSs or common shares and proceeds from the sale, exchange or redemption of the ADSs or common shares may be subject to information reporting to the Internal Revenue Service and United States backup withholding. Backup withholding will not apply, however, to a U.S. Holder who furnishes a correct taxpayer identification number and makes any other required certification, or who is otherwise exempt from backup withholding. We will make, or cause to be made, all withholdings to the extent required by applicable law. Each U.S. Holder is urged to consult its tax advisors regarding the application of the United States information reporting and backup withholding rules. Backup withholding is not an additional tax. Amounts withheld as backup withholding may be credited against a U.S. Holder’s United States federal income tax liability, and a U.S. Holder generally may obtain a refund of any excess amounts withheld under the backup withholding rules by filing the appropriate claim for refund with the Internal Revenue Service in a timely manner and furnishing any required information.

 

F.                                      Dividends and Paying Agents

 

Not applicable.

 

G.                                    Statement by Experts

 

Not applicable.

 

H.                                    Documents on Display

 

We previously filed with the U.S. Securities and Exchange Commission, or SEC, a registration statement on Form F-1 under the Securities Act with respect to our initial public offering of our Class A common shares represented by ADSs.

 

We are subject to the periodic reporting and other informational requirements of the Securities Exchange Act of 1934, or the Exchange Act. Under the Exchange Act, we are required to file reports and other information with the SEC, including the annual filing of a Form 20-F within four months after the end of each fiscal year.  Our company’s fiscal year ends on February 28/29. The SEC maintains a website at www.sec.gov that contains reports, proxy and information statements, and other information regarding registrants that make electronic filings with the SEC using its EDGAR system. Copies of reports and other information, when filed, may also be inspected without charge and may be obtained at prescribed rates at the public reference facilities maintained by the SEC at 100 F Street, N.E., Room 1580, Washington, D.C. 20549. The public may obtain information regarding the Washington, D.C. Public Reference Room by calling the SEC at 1-800-SEC-0330. As a foreign private issuer, we are exempt from the rules under the Exchange Act prescribing the furnishing and content of quarterly reports and proxy statements, and officers, directors and principal shareholders are exempt from the reporting and short-swing profit recovery provisions contained in Section 16 of the Exchange Act.

 

107



Table of Contents

 

We will furnish JPMorgan Chase Bank, N.A., the depositary of our ADSs, with our annual reports, which will include a review of operations and annual audited consolidated financial statements prepared in conformity with U.S. GAAP, and all notices of shareholders’ meetings and other reports and communications that are made generally available to our shareholders. The depositary will make such notices, reports and communications available to holders of ADSs and, upon our request, will mail to all record holders of ADSs the information contained in any notice of a shareholders’ meeting received by the depositary from us. We will file our annual report on Form 20-F, including our audited financial statements, with the SEC. Form 20-F can be accessed on the SEC’s website as well the investor relations section of our website. Investors may request a hard copy of our annual report, free of charge, by contacting us.

 

I.                                         Subsidiary Information

 

Not applicable.

 

Item 11.         Quantitative and Qualitative Disclosures About Market Risk

 

Interest Rate Risk

 

As of February 29, 2012, we had no short-term or long-term borrowings. If we borrow money in future periods, we may be exposed to interest rate risk. Our exposure to interest rate risk primarily relates to the interest income generated by excess cash invested in liquid investments with original maturities of three months or less and term deposit with maturities of more than three months and less than a year. We have not used any derivative financial instruments to manage our interest risk exposure. Interest-earning instruments carry a degree of interest rate risk. We have not been exposed, nor do we anticipate being exposed, to material risks due to changes in interest rates. However, our future interest income may be lower than expected due to changes in market interest rates.

 

Foreign Exchange Risk

 

The value of the Renminbi against the U.S. dollar and other currencies is affected by, among other things, changes in China’s political and economic conditions and China’s foreign exchange policies. The conversion of the Renminbi into foreign currencies, including the U.S. dollar, has been based on exchange rates set by the People’s Bank of China. The PRC government allowed the Renminbi to appreciate by more than 20% against the U.S. dollar between July 2005 and July 2008. Between July 2008 and June 2010, this appreciation was halted and the exchange rate between the Renminbi and the U.S. dollar remained within a narrow band. As a consequence, the RMB fluctuated significantly during that period against other freely traded currencies, in tandem with the U.S. dollar. Since June 2010, the PRC government has allowed the Renminbi to appreciate slowly against the U.S. dollar again. It is difficult to predict how market forces or PRC or U.S. government policy may impact the exchange rate between the Renminbi and the U.S. dollar in the future. In addition, there remains significant international pressure on the PRC government to adopt a substantial liberalization of its currency policy, which could result in further appreciation in the value of the RMB against the U.S. dollar.

 

Appreciation or depreciation in the value of the RMB relative to the U.S. dollar would affect our financial results reported in U.S. dollar terms without giving effect to any underlying change in our business or results of operations. Fluctuations in the exchange rate will also affect the relative value of any dividend we issue that will be exchanged into U.S. dollars and earnings from, and the value of, any U.S. dollar-denominated investments we make in the future. We do not believe that we currently have any significant direct foreign exchange risk, and we have not hedged exposures denominated in foreign currencies or any other derivative financial instruments. Although in general, our exposure to foreign exchange risks should be limited, the value of your investment in our ADSs is affected by the foreign exchange rate between U.S. dollars and RMB because the value of our business is effectively denominated in RMB, while the ADSs is traded in U.S. dollars.

 

108



Table of Contents

 

Moreover, to the extent that we need to convert U.S. dollars into RMB for our operations, appreciation of the RMB against the U.S. dollar would have an adverse effect on the RMB amount we receive from the conversion. To the extent that we seek to convert Renminbi into U.S. dollars, depreciation of the Renminbi against the U.S. dollar would have an adverse effect. Assuming we had converted the U.S. dollar-denominated cash balance of $1.38 million as of February 29, 2012 into RMB at the exchange rate of $1.00 for RMB6.2935 as of February 29, 2012, this cash balance would have been RMB8.72 million. Assuming a 1.0% appreciation of the RMB against the U.S. dollar, this cash balance would have decreased to RMB8.63 million as of February 29, 2012.

 

Item 12.         Description of Securities Other than Equity Securities

 

A.                                   Debt Securities

 

Not applicable.

 

B.                                    Warrants and Rights

 

Not applicable.

 

C.                                    Other Securities

 

Not applicable.

 

D.                                    American Depositary Shares

 

Fees and Charges Our ADS holders May Have to Pay

 

The depositary may charge each person to whom ADSs are issued, including, without limitation, issuances against deposits of shares, issuances in respect of share distributions, rights and other distributions, issuances pursuant to a share dividend or share split declared by us or issuances pursuant to a merger, exchange of securities or any other transaction or event affecting the ADSs or deposited securities, and each person surrendering ADSs for withdrawal of deposited securities or whose ADRs are cancelled or reduced for any other reason, $5.00 for each 100 ADSs (or any portion thereof) issued, delivered, reduced, cancelled or surrendered, as the case may be. The depositary may sell (by public or private sale) sufficient securities and property received in respect of a share distribution, rights and/or other distribution prior to such deposit to pay such charge.

 

The following additional charges shall be incurred by the ADR holders, by any party depositing or withdrawing shares or by any party surrendering ADSs or to whom ADSs are issued (including, without limitation, issuance pursuant to a share dividend or share split declared by us or an exchange of shares regarding the ADRs or the deposited securities or a distribution of ADSs), whichever is applicable:

 

·                  a fee of $1.50 per ADR or ADRs for transfers of certificated or direct registration ADRs;

 

·                  a fee of up to $0.05 per ADS for any cash distribution made pursuant to the deposit agreement;

 

109



Table of Contents

 

·                  a fee of up to $0.05 per ADS per calendar year (or portion thereof) for services performed by the depositary in administering the ADRs (which fee may be charged on a periodic basis during each calendar year and shall be assessed against holders of ADRs as of the record date or record dates set by the depositary during each calendar year and shall be payable in the manner described in the next succeeding provision);

 

·                  reimbursement of such fees, charges and expenses as are incurred by the depositary and/or any of the depositary’s agents (including, without limitation, the custodian and expenses incurred on behalf of holders in connection with compliance with foreign exchange control regulations or any law or regulation relating to foreign investment) in connection with the servicing of the shares or other deposited securities, the delivery of deposited securities or otherwise in connection with the depositary’s or its custodian’s compliance with applicable law, rule or regulation (which charge shall be assessed on a proportionate basis against holders as of the record date or dates set by the depositary and shall be payable at the sole discretion of the depositary by billing such holders or by deducting such charge from one or more cash dividends or other cash distributions);

 

·                  a fee for the distribution of securities (or the sale of securities in connection with a distribution), such fee being in an amount equal to the fee for the execution and delivery of ADSs which would have been charged as a result of the deposit of such securities (treating all such securities as if they were shares) but which securities or the net cash proceeds from the sale thereof are instead distributed by the depositary to those holders entitled thereto;

 

·                  share transfer or other taxes and other governmental charges;

 

·                  cable, telex and facsimile transmission and delivery charges incurred at your request in connection with the deposit or delivery of shares;

 

·                  transfer or registration fees for the registration of transfer of deposited securities on any applicable register in connection with the deposit or withdrawal of deposited securities; and

 

·                  expenses of the depositary in connection with the conversion of foreign currency into U.S. dollars.

 

We will pay all other charges and expenses of the depositary and any agent of the depositary (except the custodian) pursuant to agreements from time to time between us and the depositary. The charges described above may be amended from time to time by agreement between us and the depositary.

 

Fees and Other Payments Made by the Depositary to Us

 

Our depositary has agreed to reimburse us for certain expenses we incur that are related to establishment and maintenance of the ADR program, including investor relations expenses and exchange application and listing fees. There are limits on the amount of expenses for which the depositary will reimburse us, and the amount of reimbursement available to us is not entirely related to the amounts of fees the depositary collects from investors. As of the date of this annual report, we have not received reimbursement from the depositary for expenses incurred in connection with the establishment and maintenance of the ADS program.

 

110



Table of Contents

 

PART II

 

Item 13.         Defaults, Dividend Arrearages and Delinquencies

 

None.

 

Item 14.         Material Modifications to the Rights of Security Holders and Use of Proceeds

 

Material Modifications to the Rights of Security Holders

 

See “Item 10. Additional Information” for a description of the rights of securities holders, which remain unchanged.

 

Use of Proceeds

 

The following “Use of Proceeds” information relates to the registration statement on Form F-1, as amended (File Number 333-169650) for our initial public offering of 13,800,000 ADSs representing 27,600,000 Class A common shares, which registration statement was declared effective by the SEC on October 19, 2010. Credit Suisse Securities (USA) LLC, Morgan Stanley & Co. International plc, Piper Jaffray & Co. and Oppenheimer & Co. Inc. were the underwriters for our initial public offering. We have received net proceeds (after deducting underwriting discounts and commissions and other expenses related to the offering) of approximately $127.0 million from the offering and sale of 13,800,000 ADSs in October 2010.

 

For the period from the effective date of the Form F-1 to February 29, 2012, we used $30.0 million in proceeds for a dividend distribution, $0.7 million for the acquisition of Yidu Technology Group and $1.0 million for various other general corporate purposes. As of February 29, 2012, we had approximately $95.3 million left from the net proceeds we received from our initial public offering in 2010.

 

Item 15.         Controls and Procedures

 

Disclosure Controls and Procedures

 

As of the end of the period covered by this annual report, our management, with the participation of our chief executive officer and chief financial officer, has performed an evaluation of the effectiveness of our disclosure controls and procedures within the meaning of Rules 13a-15(e) and 15d-15(e) of the Exchange Act. Based upon this evaluation, our management has concluded that, as of February 29, 2012, our existing disclosure controls and procedures were effective to provide reasonable assurance that material information required to be disclosed by us in the reports that we file with, or submit to, the SEC under the Exchange Act is recorded, processed, summarized and reported within the time periods specified in by the SEC’s rules and regulations.

 

Management’s Annual Report on Internal Control over Financial Reporting

 

Our management is responsible for establishing and maintaining adequate internal control over financial reporting. Our internal control system was designed to provide reasonable assurance regarding the reliability of financial reporting and the preparation and fair presentation of its published consolidated financial statements. All internal control systems, no matter how well designed, have inherent limitations. Therefore, even those systems determined to be effective may not prevent or detect misstatements and can provide only reasonable assurance with respect to financial statement preparation and presentation. Also, projections of any evaluation of effectiveness to future periods are subject to the risk that controls may become inadequate because of changes in conditions, or that the degree of compliance with the policies or procedures may deteriorate.

 

111



Table of Contents

 

Our management conducted an assessment of the design and operation effectiveness of our internal control over financial reporting as of February 29, 2012. In making this assessment, we used the criteria established within the Internal Control—Integrated Framework issued by the Committee of Sponsoring Organizations of the Treadway Commission (COSO). Based on this assessment, our management has concluded that, as of February 29, 2012, our internal control over financial reporting was effective.

 

Our independent registered public accounting firm, Deloitte Touche Tohmatsu CPA Ltd., has audited our internal control over financial reporting as of February 29, 2012 and has issued an attestation report set forth below.

 

Report of Independent Registered Public Accounting Firm

 

TO THE BOARD OF DIRECTORS AND SHAREHOLDERS OF TAL EDUCATION GROUP

 

We have audited the internal control over financial reporting of TAL Education Group, its subsidiaries, its variable interest entities (the “VIEs”) and its VIEs’ subsidiaries (collectively, the “Group”) as of February 29, 2012, based on the criteria established in Internal Control—Integrated Framework issued by the Committee of Sponsoring Organizations of the Treadway Commission. The Group’s management is responsible for maintaining effective internal control over financial reporting and for its assessment of the effectiveness of internal control over financial reporting, included in the accompanying Management’s Annual Report on Internal Control over Financial Reporting. Our responsibility is to express an opinion on the Group’s internal control over financial reporting based on our audit.

 

We conducted our audit in accordance with the standards of the Public Company Accounting Oversight Board (United States). Those standards require that we plan and perform the audit to obtain reasonable assurance about whether effective internal control over financial reporting was maintained in all material respects. Our audit included obtaining an understanding of internal control over financial reporting, assessing the risk that a material weakness exists, testing and evaluating the design and operating effectiveness of internal control based on the assessed risk, and performing such other procedures as we considered necessary in the circumstances. We believe that our audit provides a reasonable basis for our opinion.

 

A company’s internal control over financial reporting is a process designed by, or under the supervision of, the company’s principal executive and principal financial officers, or persons performing similar functions, and effected by the company’s board of directors, management and other personnel to provide reasonable assurance regarding the reliability of financial reporting and the preparation of financial statements for external purposes in accordance with generally accepted accounting principles. A company’s internal control over financial reporting includes those policies and procedures that (1) pertain to the maintenance of records that, in reasonable detail, accurately and fairly reflect the transactions and dispositions of the assets of the company; (2) provide reasonable assurance that transactions are recorded as necessary to permit preparation of financial statements in accordance with generally accepted accounting principles, and that receipts and expenditures of the company are being made only in accordance with authorizations of management and directors of the company; and (3) provide reasonable assurance regarding prevention or timely detection of unauthorized acquisition, use, or disposition of the company’s assets that could have a material effect on the financial statements.

 

Because of the inherent limitations of internal control over financial reporting, including the possibility of collusion or improper management override of controls, material misstatements due to error or fraud may not be prevented or detected on a timely basis. Also, projections of any evaluation of the effectiveness of the internal control over financial reporting to future periods are subject to the risk that the controls may become inadequate because of changes in conditions, or that the degree of compliance with the policies or procedures may deteriorate.

 

In our opinion, the Group maintained, in all material respects, effective internal control over financial reporting as of February 29, 2012, based on the criteria established in Internal Control—Integrated Framework issued by the Committee of Sponsoring Organizations of the Treadway Commission.

 

112



Table of Contents

 

We have also audited, in accordance with the standards of the Public Company Accounting Oversight Board (United States), the consolidated financial statements as of and for the year ended February 29, 2012 of the Group and our report dated June 27, 2012 expressed an unqualified opinion on those financial statements.

 

/s/ Deloitte Touche Tohmatsu CPA Ltd.

 

Beijing, the People’s Republic of China

 

June 27, 2012

 

Changes in Internal Control Over Financial Reporting

 

We have taken the following measures in the fiscal year ended February 29, 2012 to further strengthen our internal control over financial reporting: (i) engaging external consultants to help identify deficiencies in the design or operation of our internal controls and to assist us in designing and documenting our internal controls; (ii) developing a more comprehensive manual with detailed step by step guidance on accounting policies and procedures and continuing to update the manual as needed; and (iii) providing regular training to our accounting personnel that cover a broad range of accounting and financial reporting topics.

 

Except as described above, there were no changes in our internal controls over financial reporting that occurred during the period covered by this annual report that have materially affected, or are reasonably likely to materially affect, our internal controls over financial reporting.

 

Item 16.         Reserved

 

Item 16A.      Audit Committee Financial Expert

 

Our board of directors has determined that Ms. Jane Jie Sun, an independent director (under the standards set forth in Section 303A of the Corporate Governance Rules of the New York Stock Exchange and Rule 10A-3 under the Securities Exchange Act of 1934, as amended) qualifies as an “audit committee financial expert.”

 

Item 16B.      Code of Ethics

 

Our board has adopted a code of business conduct and ethics that provides that our directors and officers are expected to avoid any action, position or interest that conflicts with the interests of our company or gives the appearance of a conflict. Directors and officers have an obligation under our code of business conduct and ethics to advance our company’s interests when the opportunity to do so arises. We have posted a copy of our code of business conduct and ethics on our website at http://en.xueersi.org.

 

Item 16C.      Principal Accountant Fees and Services

 

The following table sets forth the aggregate fees by categories specified below in connection with certain professional services rendered by Deloitte Touche Tohmatsu CPA Ltd., our principal external auditors, for the periods indicated.

 

113



Table of Contents

 

 

 

For the Year Ended
February 28/29,

 

 

 

2011

 

2012

 

Audit fees(1) 

 

997,890

 

911,129

 

Tax fees(2) 

 

95,740

 

118,547

 

 


(1)               “Audit fees” means the aggregate fees in each of the fiscal years listed for professional services rendered by our principal auditors for the audit of our annual financial statements or services that are normally provided by the auditors in connection with statutory and regulatory filings or engagements.

 

(2)               “Tax fees” represents the aggregate fees for professional services rendered by our independent registered public accounting firm for tax compliance, tax advice, and tax planning.

 

All audit and non-audit services provided by our independent auditors must be pre-approved by our audit committee.

 

Item 16D.      Exemptions from the Listing Standards for Audit Committees

 

Not applicable.

 

Item 16E.       Purchases of Equity Securities by the Issuer and Affiliated Purchasers

 

On October 24, 2011, our board of directors authorized a share repurchase program, whereby our company may repurchase of up to $50.0 million of our ADSs during the period from October 24, 2011 through October 23, 2012. The share repurchase program was publicly announced on October 25, 2011.  As of the date of this annual report, we have not repurchased any of our ADSs under this share repurchase program.

 

Item 16F.       Change in Registrant’s Certifying Accountant

 

Not applicable.

 

Item 16G.      Corporate Governance

 

Certain corporate governance practices in the Cayman Islands, which is our home country, differ significantly from the New York Stock Exchange corporate governance listing standards. For example, neither the Companies Law of the Cayman Islands nor our memorandum and articles of association requires a majority of our directors to be independent and we could include non-independent directors as members of our compensation committee and nominating committee, and our independent directors would not necessarily hold regularly scheduled meetings at which only independent directors are present. In addition, under NYSE listing standards, listed companies are required to hold an annual shareholders’ meeting during each fiscal year. Under Cayman law, the Company is not obliged to hold an annual general meeting of shareholders.

 

Currently, we do not plan to rely on home country practice with respect to our corporate governance. However, if we choose to follow home country practice in the future, our shareholders may be afforded less protection than they otherwise would under the New York Stock Exchange corporate governance listing standards applicable to U.S. domestic issuers.

 

Item 16H.                   Mine Safety Disclosure

 

Not applicable.

 

114



Table of Contents

 

PART III

 

Item 17.         Financial Statements

 

We have elected to provide financial statements pursuant to Item 18.

 

Item 18.         Financial Statements

 

The consolidated financial statements of TAL Education Group and its subsidiaries and Consolidated Affiliated Entities are included at the end of this annual report.

 

Item 19.         Exhibits

 

Exhibit
Number

 

Description of Document

 

 

 

1.1

 

Fourth Amended and Restated Memorandum and Articles of Association of the Registrant (incorporated by reference to Exhibit 3.2 to the Registrant’s Amendment to Form F-1 (file no. 333-169650) filed with the Securities and Exchange Commission on October 6, 2010)

 

 

 

2.1

 

Registrant’s Form of Class A common share certificate (incorporated by reference to Exhibit 4.1 to the Registrant’s Amendment to Form F-1 Registration Statement (file no. 333-169650) filed with the Securities and Exchange Commission on September 29, 2010)

 

 

 

2.2

 

Deposit Agreement, dated October 19, 2010, among the Registrant, the depositary and holders of the American Depositary Receipts (incorporated by reference to Exhibit 2.2 to the Registrant’s annual report on Form 20-F for the fiscal year ended February 28, 2011 (file no. 001-34900) filed with the Securities and Exchange Commission on July 25, 2011)

 

 

 

2.3

 

Registrant’s Specimen American Depositary Receipt (included in Exhibit 2.2 filed with the Registrant’s annual report on Form 20-F for the fiscal year ended February 28, 2011 (file no. 001-34900), filed with the Securities and Exchange Commission on July 25, 2011 and which is incorporated herein by reference)

 

 

 

4.1

 

2010 Share Incentive Plan (incorporated by reference to Exhibit 10.1 of Form F-1 (file no. 333-169650) filed with the Securities and Exchange Commission on September 29, 2010)

 

 

 

4.2

 

Form of Indemnification Agreement with the Registrant’s directors and officers (incorporated by reference to Exhibit 10.5 of Form F-1 (file no. 333-169650) filed with the Securities and Exchange Commission on September 29, 2010)

 

 

 

4.3

 

Form of Employment Agreement with the Registrant’s officers (incorporated by reference to Exhibit 10.6 of Form F-1 (file no. 333-169650) filed with the Securities and Exchange Commission on September 29, 2010)

 

 

 

4.4

 

English translation of Exclusive Business Cooperation Agreement, dated June 25, 2010, by and among TAL Education Technology (Beijing) Co., Ltd., Beijing Xueersi Education Technology Co., Ltd., Beijing Xueersi Network Technology Co., Ltd., Bangxin Zhang, Yundong Cao, Yachao Liu, Yunfeng Bai, and other parties thereto (incorporated by reference to Exhibit 10.7 of Form F-1 (file no. 333-169650) filed with the Securities and Exchange Commission on September 29, 2010)

 

115



Table of Contents

 

Exhibit
Number

 

Description of Document

 

 

 

4.5

 

English translation of Call Option Agreement, dated February 12, 2009, by and among TAL Education Technology (Beijing) Co., Ltd., Beijing Xueersi Education Technology Co., Ltd., Beijing Xueersi Network Technology Co., Ltd., Bangxin Zhang, Yundong Cao, Yachao Liu and Yunfeng Bai (incorporated by reference to Exhibit 10.8 of Form F-1 (file no. 333-169650) filed with the Securities and Exchange Commission on September 29, 2010)

 

 

 

4.6

 

English translation of Equity Pledge Supplemental Agreement, dated June 25, 2010, by and among TAL Education Technology (Beijing) Co., Ltd., Beijing Xueersi Education Technology Co., Ltd., Bangxin Zhang, Yundong Cao, Yachao Liu and Yunfeng Bai (incorporated by reference to Exhibit 10.9 of Form F-1 (file no. 333-169650) filed with the Securities and Exchange Commission on September 29, 2010)

 

 

 

4.7

 

English translation of Equity Pledge Supplemental Agreement, dated June 25, 2010, by and among TAL Education Technology (Beijing) Co., Ltd., Beijing Xueersi Network Technology Ltd., Bangxin Zhang, Yundong Cao, Yachao Liu and Yunfeng Bai (incorporated by reference to Exhibit 10.10 of Form F-1 (file no. 333-169650) filed with the Securities and Exchange Commission on September 29, 2010)

 

 

 

4.8

 

English translation of Powers of Attorney, dated August 12, 2009, by Bangxin Zhang, Yundong Cao, Yachao Liu and Yunfeng Bai (incorporated by reference to Exhibit 10.11 of Form F-1 (file no. 333-169650) filed with the Securities and Exchange Commission on September 29, 2010)

 

 

 

4.9*

 

English translation of Exclusive Service Agreement, dated December 27, 2011, by and among TAL Education Technology (Beijing) Co., Ltd., Beijing Dongfangrenli Science & Commerce Co., Co., Ltd., Bangxin Zhang, Yachao Liu and Yunfeng Bai

 

 

 

4.10*

 

English translation of Option Agreement, dated December 27, 2011, by and among TAL Education Technology (Beijing) Co., Ltd., Beijing Dongfangrenli Science & Commerce Co., Co., Ltd., Bangxin Zhang, Yachao Liu and
Yunfeng Bai

 

 

 

4.11*

 

English translation of Equity Pledge Agreement, dated December 27, 2011, by and among TAL Education Technology (Beijing) Co., Ltd., Beijing Dongfangrenli Science & Commence, Co., Ltd., Bangxin Zhang, Yachao Liu and Yunfeng Bai

 

 

 

4.12*

 

English translation of Powers of Attorney, dated December 27, 2011, by Bangxin Zhang, Yachao Liu and Yunfeng Bai

 

 

 

4.13

 

Amended and Restated Shareholders’ Agreement among the Registrant, the Series A preferred holder, Tiger Global Five China Holdings and other parties thereto, dated August 12, 2009 (incorporated by reference to Exhibit 4.4 of Form F-1 (file no. 333-169650) filed with the Securities and Exchange Commission on September 29, 2011)

 

 

 

4.14

 

English translation of Form of Real Property Sale and Purchase Agreement (incorporated by reference to Exhibit 4.10 to the Registrant’s annual report on Form 20-F for the fiscal year ended February 28, 2011 (file no. 001-34900) filed with the Securities and Exchange Commission on July 25, 2011)

 

 

 

8.1*

 

List of Subsidiaries and Consolidated Affiliated Entities

 

 

 

11.1

 

Code of Business Conduct and Ethics (incorporated by reference to Exhibit 99.1 of the Registrant’s Registration Statement on Form F-1 (file no. 333-169650) filed with the Securities and Exchange Commission on September 29, 2010)

 

116



Table of Contents

 

Exhibit
Number

 

Description of Document

 

 

 

12.1*

 

Certification by Principal Executive Officer Pursuant to Section 302 of the Sarbanes-Oxley Act of 2002

 

 

 

12.2*

 

Certification by Principal Financial Officer Pursuant to Section 302 of the Sarbanes-Oxley Act of 2002

 

 

 

13.1**

 

Certification by Principal Executive Officer Pursuant to Section 906 of the Sarbanes-Oxley Act of 2002

 

 

 

13.2**

 

Certification by Principal Financial Officer Pursuant to Section 906 of the Sarbanes-Oxley Act of 2002

 

 

 

15.1*

 

Consent of Tian Yuan Law Firm

 

 

 

15.2*

 

Consent of Deloitte Touche Tohmatsu, CPA Ltd.

 

 

 

15.3*

 

Consent of American Appraisal China Limited

 

 

 

101.INS***

 

XBRL Instance Document

 

 

 

101.SCH***

 

XBRL Taxonomy Extension Schema Document

 

 

 

101.CAL***

 

XBRL Taxonomy Extension Calculation Linkbase Document

 

 

 

101.DEF***

 

XBRL Taxonomy Extension Definition Linkbase Document

 

 

 

101.LAB***

 

XBRL Taxonomy Extension Label Linkbase Document

 

 

 

101.PRE***

 

XBRL Taxonomy Extension Presentation Linkbase Document

 


*                      Filed herewith.

**               Furnished herewith.

***        XBRL (Extensible Business Reporting Language) information is furnished and not filed or a part of a registration statement or prospectus for purposes of Sections 11 or 12 of the Securities Act of 1933, as amended, is deemed not filed for purposes of Section 18 of the Exchange Act of 1934, as amended, and otherwise is not subject to liability under these sections.

 

117



Table of Contents

 

SIGNATURES

 

The registrant hereby certifies that it meets all of the requirements for filing its annual report on Form 20-F and that it has duly caused and authorized the undersigned to sign this annual report on its behalf.

 

 

TAL Education Group

 

 

 

 

By:

/s/ Bangxin Zhang

 

 

Name:

Bangxin Zhang

 

 

Title:

Chairman and Chief Executive Officer

 

 

 

Date: June 27, 2012

 

 

 

118



Table of Contents

 

TAL EDUCATION GROUP

 

INDEX TO CONSOLIDATED FINANCIAL STATEMENTS

FOR THE YEARS ENDED FEBRUARY 28, 2010,

FEBRUARY 28, 2011AND FEBRUARY 29, 2012

 

CONTENTS

 

PAGE(S)

 

 

 

REPORT OF INDEPENDENT REGISTERED PUBLIC ACCOUNTING FIRM

 

F-2

 

 

 

CONSOLIDATED BALANCE SHEETS AS OF FEBRUARY 28, 2011 AND FEBRUARY 29, 2012

 

F-3

 

 

 

CONSOLIDATED STATEMENTS OF OPERATIONS FOR THE YEARS ENDED FEBRUARY 28, 2010, FEBRUARY 28, 2011 AND FEBRUARY 29, 2012

 

F-5

 

 

 

CONSOLIDATED STATEMENTS OF CHANGES IN EQUITY AND COMPREHENSIVE INCOME FOR THE YEARS ENDED FEBRUARY 28, 2010, FEBRUARY 28, 2011 AND FEBRUARY 29, 2012

 

F-6

 

 

 

CONSOLIDATED STATEMENTS OF CASH FLOWS FOR THE YEARS ENDED FEBRUARY 28, 2010, FEBRUARY 28, 2011 AND FEBRUARY 29, 2012

 

F-7

 

 

 

NOTES TO CONSOLIDATED FINANCIAL STATEMENTS

 

F-9

 

F-1



Table of Contents

 

TAL EDUCATION GROUP

 

REPORT OF INDEPENDENT REGISTERED PUBLIC ACCOUNTING FIRM

 

TO THE BOARD OF DIRECTORS AND SHAREHOLDERS OF TAL EDUCATION GROUP

 

We have audited the accompanying consolidated balance sheets of TAL Education Group (the “Company”), its subsidiaries, its variable interest entities (the “VIEs”) and its VIEs’ subsidiaries (collectively, the “Group”) as of February 28, 2011 and February 29, 2012 and the related consolidated statements of operations, changes in equity and comprehensive income, and cash flows for each of the years ended February 28, 2010, February 28, 2011 and February 29, 2012. These financial statements are the responsibility of the Group’s management. Our responsibility is to express an opinion on these consolidated financial statements based on our audits.

 

We conducted our audits in accordance with the standards of the Public Company Accounting Oversight Board (United States). Those standards require that we plan and perform the audit to obtain reasonable assurance about whether the financial statements are free of material misstatement. An audit includes examining, on a test basis, evidence supporting the amounts and disclosures in the financial statements. An audit also includes assessing the accounting principles used and significant estimates made by management, as well as evaluating the overall financial statement presentation. We believe that our audits provide a reasonable basis for our opinion.

 

In our opinion, such consolidated financial statements present fairly, in all material respects, the financial position of the Group as of February 28, 2011 and February 29, 2012, and the results of its operations and its cash flows for each of the years in the period ended February 28, 2010, February 28, 2011 and February 29, 2012 in conformity with accounting principles generally accepted in the United States of America.

 

We have also audited, in accordance with the standards of the Public Company Accounting Oversight Board (United States), the Group’s internal control over financial reporting as of February 29, 2012, based on the criteria established in Internal Control-Integrated Framework issued by the Committee of Sponsoring Organizations of the Treadway Commission and our report dated June 27, 2012 expressed an unqualified opinion on the Group’s internal control over financial reporting.

 

/s/ Deloitte Touche Tohmatsu CPA Ltd.

 

 

 

Beijing, the People’s Republic of China

 

June 27, 2012

 

 

F-2



Table of Contents

 

TAL EDUCATION GROUP

 

CONSOLIDATED BALANCE SHEETS

(In U.S. dollars, except share and share related data)

 

 

 

As of

 

As of

 

 

 

February 28,

 

February 29,

 

 

 

2011

 

2012

 

 

 

 

 

 

 

ASSETS

 

 

 

 

 

 

 

 

 

 

 

Current assets

 

 

 

 

 

Cash and cash equivalents

 

$

173,165,661

 

$

188,579,767

 

Term deposits

 

25,870,071

 

10,328,116

 

Available-for-sale securities

 

465,709

 

361,803

 

Inventory

 

117,827

 

223,611

 

Deferred tax assets-current

 

1,082,932

 

1,729,758

 

Prepaid expenses and other current assets

 

4,746,929

 

9,011,975

 

 

 

 

 

 

 

Total current assets

 

205,449,129

 

210,235,030

 

 

 

 

 

 

 

Property and equipment, net

 

7,515,325

 

76,726,219

 

Deferred tax assets-non-current

 

668,096

 

490,222

 

Rental deposit

 

2,818,126

 

4,545,605

 

Intangible assets, net

 

656,785

 

183,523

 

Goodwill

 

662,583

 

548,825

 

Long-term prepayments

 

 

1,923,481

 

 

 

 

 

 

 

Total assets

 

$

217,770,044

 

$

294,652,905

 

 

 

 

 

 

 

LIABILITIES AND EQUITY

 

 

 

 

 

 

 

 

 

 

 

Current liabilities

 

 

 

 

 

Accounts payable (including accounts payable of the consolidated VIEs without recourse to TAL Education Group of 736,655 and 1,993,297 as of February 28, 2011 and February 29, 2012, respectively)

 

$

911,254

 

$

2,863,596

 

Deferred revenue (including deferred revenue of the consolidated VIEs without recourse to TAL Education Group of 34,169,473 and 50,395,945 as of February 28, 2011 and February 29, 2012, respectively)

 

50,678,025

 

85,594,032

 

Amounts due to related parties (including amounts due to related parties of the consolidated VIEs without recourse to TAL Education Group of 79,893 and nil as of February 28, 2011 and February 29, 2012, respectively)

 

79,893

 

 

Accrued expenses and other current liabilities (including accrued expenses and other current liabilities of the consolidated VIEs without recourse to TAL Education Group of 5,729,657 and 9,546,915 as of February 28, 2011 and February 29, 2012, respectively)

 

8,053,980

 

15,284,190

 

Income tax payable (including income tax payable of the consolidated VIEs without recourse to TAL Education Group of 2,650,269 and 2,206,266 as of February 28, 2011 and February 29, 2012, respectively)

 

2,877,887

 

637,302

 

 

 

 

 

 

 

Total current liabilities

 

62,601,039

 

104,379,120

 

 

 

 

 

 

 

Deferred tax liabilities-non-current (including deferred tax liabilities-non-current of the consolidated VIEs without recourse to TAL Education Group of 85,248 and 45,881 as of February 28, 2011 and February 29, 2012, respectively)

 

117,781

 

156,494

 

 

 

 

 

 

 

Total liabilities

 

62,718,820

 

104,535,614

 

 

F-3



Table of Contents

 

TAL EDUCATION GROUP

 

CONSOLIDATED BALANCE SHEETS - continued

(In U.S. dollars, except share and share related data)

 

 

 

As of

 

As of

 

 

 

February 28,

 

February 29,

 

 

 

2011

 

2012

 

Commitments and contingencies (Note16)

 

 

 

 

 

 

 

 

 

 

 

Equity

 

 

 

 

 

TAL Education Group Shareholders’ Equity

 

 

 

 

 

Class A common shares ($0.001 par value, 500,000,000 shares authorized, 27,600,000 shares and 45,277,044 shares issued and outstanding as of February 28, 2011 and February 29, 2012, respectively)

 

27,600

 

45,277

 

Class B common shares ($0.001 par value, 500,000,000 shares authorized, 125,000,000 shares and 109,681,000 shares issued and outstanding as of February 28, 2011 and February 29, 2012, respectively)

 

125,000

 

109,681

 

Additional paid-in capital

 

112,055,718

 

119,769,989

 

Statutory reserve

 

8,240,697

 

10,502,713

 

Retained earnings

 

32,727,630

 

54,779,267

 

Accumulated other comprehensive income

 

1,874,579

 

4,910,364

 

 

 

 

 

 

 

Total TAL Education Group’s Equity

 

155,051,224

 

190,117,291

 

 

 

 

 

 

 

Total liabilities and equity

 

$

217,770,044

 

$

294,652,905

 

 

The accompanying notes are an integral part of these consolidated financial statements.

 

F-4



Table of Contents

 

TAL EDUCATION GROUP

 

CONSOLIDATED STATEMENTS OF OPERATIONS

(In U.S. dollars, except share and share related data)

 

 

 

For the year ended

 

For the year ended

 

For the year ended

 

 

 

February 28,

 

February 28,

 

February 29,

 

 

 

2010

 

2011

 

2012

 

 

 

 

 

 

 

 

 

Net revenues

 

$

69,288,547

 

$

110,588,299

 

$

177,519,672

 

Cost of revenues

 

(37,433,811

)

(56,142,838

)

(95,587,218

)

 

 

 

 

 

 

 

 

Gross profit

 

31,854,736

 

54,445,461

 

81,932,454

 

 

 

 

 

 

 

 

 

Operating expenses

 

 

 

 

 

 

 

Selling and marketing

 

(5,591,218

)

(9,934,938

)

(23,166,231

)

General and administrative

 

(10,853,565

)

(19,085,014

)

(37,814,962

)

Impairment loss on intangible assets and goodwill

 

 

 

(139,660

)

 

 

 

 

 

 

 

 

Total operating expenses

 

(16,444,783

)

(29,019,952

)

(61,120,853

)

 

 

 

 

 

 

 

 

Government subsidies

 

 

148,537

 

213,270

 

Income from operations

 

15,409,953

 

25,574,046

 

21,024,871

 

 

 

 

 

 

 

 

 

Interest income

 

323,801

 

1,346,284

 

3,499,926

 

Interest expense

 

(40,643

)

(59,212

)

 

Other (expenses)/income

 

(124,839

)

1,718

 

4,180,703

 

Gain from sales of available-for-sale securities

 

 

6,429

 

 

Gain on extinguishment of liabilities

 

 

134,370

 

 

Impairment loss on long-term investment

 

 

 

(235,397

)

 

 

 

 

 

 

 

 

Income before income tax provision

 

15,568,272

 

27,003,635

 

28,470,103

 

Provision for income tax

 

(1,364,635

)

(2,628,090

)

(4,156,450

)

 

 

 

 

 

 

 

 

Net income from continuing operations

 

14,203,637

 

24,375,545

 

24,313,653

 

 

 

 

 

 

 

 

 

Net income/ (loss) from discontinued operations, net of tax effects of $(13,890), $81,391, and $nil for years ended February 28, 2010, February 28, 2011 and February 29, 2012, respectively

 

41,322

 

(334,395

)

 

 

 

 

 

 

 

 

 

Net income

 

14,244,959

 

24,041,150

 

24,313,653

 

 

 

 

 

 

 

 

 

Net income attributable to TAL Education Group shareholders

 

$

14,244,959

 

$

24,041,150

 

$

24,313,653

 

 

 

 

 

 

 

 

 

Net income per common share

 

 

 

 

 

 

 

Basic from continuing operations

 

$

0.11

 

$

0.18

 

$

0.16

 

Basic from discontinued operations

 

$

0.00

 

$

(0.00

)

$

 

 

 

 

 

 

 

 

 

Basic

 

$

0.11

 

$

0.18

 

$

0.16

 

 

 

 

 

 

 

 

 

Diluted from continuing operations

 

$

0.11

 

$

0.18

 

$

0.16

 

Diluted from discontinued operations

 

$

0.00

 

$

(0.00

)

$

 

 

 

 

 

 

 

 

 

Diluted

 

$

0.11

 

$

0.18

 

$

0.16

 

 

 

 

 

 

 

 

 

Weighted average shares used in calculating net income per common share

 

 

 

 

 

 

 

Basic

 

120,000,000

 

131,911,539

 

154,000,219

 

Diluted

 

125,000,000

 

136,445,635

 

155,874,381

 

 

The accompanying notes are an integral part of these consolidated financial statements.

 

F-5



Table of Contents

 

TAL EDUCATION GROUP

 

CONSOLIDATED STATEMENTS OF CHANGES IN EQUITY AND COMPREHENSIVE INCOME

(In U.S. dollars, except share and share related data)

 

 

 

 

 

 

 

 

 

 

 

 

 

 

 

 

 

 

 

 

 

 

 

 

 

 

 

 

 

 

 

 

 

 

 

 

Class A Common

 

 

 

 

 

Class B
Common
shares

 

Additional

 

 

 

 

 

Accumulated
other

 

Total TAL
Education
Group

 

 

 

 

 

shares

 

Class B Common shares

 

subscription

 

paid-in

 

Statutory

 

Retained

 

comprehensive

 

shareholders’

 

Total comprehensive

 

 

 

Shares

 

Amount

 

Shares

 

Amount

 

receivable

 

capital

 

reserve

 

earnings

 

income (loss)

 

equity

 

income for the year

 

Balance as of February 28, 2009

 

 

$

 

120,000,000

 

$

120,000

 

$

(120,000

)

$

559,898

 

$

2,660,818

 

$

21,400

 

$

113,229

 

$

3,355,345

 

$

 

Capital contribution

 

 

 

 

 

 

219,743

 

 

 

 

219,743

 

 

Net income

 

 

 

 

 

 

 

 

14,244,959

 

 

14,244,959

 

14,244,959

 

Provision for statutory reserve

 

 

 

 

 

 

 

2,196,625

 

(2,196,625

)

 

 

 

Foreign currency translation adjustment

 

 

 

 

 

 

 

 

 

21,493

 

21,493

 

21,493

 

Net unrealized gains on available-for-sale securities, net of tax effect of $(28,177)

 

 

 

 

 

 

 

 

 

84,531

 

84,531

 

84,531

 

Balance as of February 28, 2010

 

 

$

 

120,000,000

 

$

120,000

 

$

(120,000

)

$

779,641

 

$

4,857,443

 

$

12,069,734

 

$

219,253

 

$

17,926,071

 

$

14,350,983

 

Subscription received

 

 

 

 

 

120,000

 

 

 

 

 

120,000

 

 

Conversion of Series A convertible redeemable prefer shares upon initial public offering

 

 

 

5,000,000

 

5,000

 

 

8,995,000

 

 

 

 

9,000,000

 

 

Issuance of Class A common shares, net of issuance cost of $(2,430,995)

 

27,600,000

 

27,600

 

 

 

 

126,974,605

 

 

 

 

127,002,205

 

 

Net income

 

 

 

 

 

 

 

 

24,041,150

 

 

24,041,150

 

24,041,150

 

Provision for statutory reserve

 

 

 

 

 

 

 

3,383,254

 

(3,383,254

)

 

 

 

Dividends to shareholders

 

 

 

 

 

 

(30,000,000

)

 

 

 

(30,000,000

)

 

Share-based compensation

 

 

 

 

 

 

5,306,472

 

 

 

 

5,306,472

 

 

Foreign currency translation adjustment

 

 

 

 

 

 

 

 

 

1,658,010

 

1,658,010

 

1,658,010

 

Transfer to statements of operations of realized gains on available for sale securities, net of tax effect of $1,607

 

 

 

 

 

 

 

 

 

(4,822

)

(4,822

)

(4,822

)

Net unrealized gains on available-for-sale securities, net of tax effect of $(712)

 

 

 

 

 

 

 

 

 

2,138

 

2,138

 

2,138

 

 

 

 

 

 

 

 

 

 

 

 

 

 

 

 

 

 

 

 

 

 

 

 

 

Balance as of February 28, 2011

 

27,600,000

 

$

27,600

 

125,000,000

 

$

125,000

 

$

 

$

112,055,718

 

$

8,240,697

 

$

32,727,630

 

$

1,874,579

 

$

155,051,224

 

$

25,696,476

 

Conversion of Class B common shares to Class A common shares

 

15,319,000

 

15,319

 

(15,319,000

)

(15,319

)

 

 

 

 

 

 

 

Net income

 

 

 

 

 

 

 

 

24,313,653

 

 

24,313,653

 

24,313,653

 

Provision for statutory reserve

 

 

 

 

 

 

 

2,262,016

 

(2,262,016

)

 

 

 

Issuance of common shares pursuant to stock plan

 

2,358,044

 

2,358

 

 

 

 

(186,972

)

 

 

 

(184,614

)

 

Share-based compensation

 

 

 

 

 

 

7,901,243

 

 

 

 

7,901,243

 

 

Foreign currency translation adjustment

 

 

 

 

 

 

 

 

 

3,127,206

 

3,127,206

 

3,127,206

 

Net unrealized loss on available-for-sale securities, net of tax effect of $30,474

 

 

 

 

 

 

 

 

 

(91,421

)

(91,421

)

(91,421

)

Balance as of February 29, 2012

 

45,277,044

 

$

45,277

 

109,681,000

 

$

109,681

 

$

 

$

119,769,989

 

$

10,502,713

 

$

54,779,267

 

$

4,910,364

 

$

190,117,291

 

$

27,349,438

 

 

The accompanying notes are an integral part of these consolidated financial statements.

 

F-6



Table of Contents

 

TAL EDUCATION GROUP

 

CONSOLIDATED STATEMENTS OF CASH FLOWS

(In U.S. dollars, except share and share related data)

 

 

 

For the year ended

 

For the year ended

 

For the year ended

 

 

 

February 28,

 

February 28,

 

February 29,

 

 

 

2010

 

2011

 

2012

 

Cash flows from operating activities

 

 

 

 

 

 

 

Net income from continuing operations

 

$

14,203,637

 

$

24,375,545

 

$

24,313,653

 

Adjustments to reconcile net income to net cash provided by continuing operating activities

 

 

 

 

 

 

 

Depreciation of property and equipment

 

1,271,274

 

2,786,645

 

5,203,847

 

Amortization of intangible assets

 

790,849

 

678,933

 

490,883

 

Loss on disposal of property and equipment

 

 

 

70,637

 

Share-based compensation

 

 

5,306,472

 

7,901,243

 

Impairment loss on intangible assets and goodwill

 

 

 

139,660

 

Impairment loss on long-term investment

 

 

 

235,397

 

Gain on extinguishment of liabilities

 

 

(133,159

)

 

Changes in operating assets and liabilities

 

 

 

 

 

 

 

Amounts due from related parties

 

92,247

 

 

 

Inventory

 

(120,688

)

9,510

 

(105,784

)

Prepaid expenses and other current assets

 

(835,110

)

(2,639,484

)

(4,265,046

)

Deferred income taxes

 

(544,098

)

(673,512

)

(430,239

)

Rental deposit

 

(1,228,785

)

(667,358

)

(1,727,479

)

Accounts payable

 

987,204

 

(60,198

)

1,582,054

 

Deferred revenue

 

11,349,755

 

21,202,797

 

34,916,007

 

Amounts due to related parties

 

6,954

 

(28,626

)

 

Accrued expenses and other current liabilities

 

3,212,393

 

1,516,279

 

7,313,423

 

Income tax payable

 

(2,087,861

)

2,359,117

 

(2,240,585

)

 

 

 

 

 

 

 

 

Net cash provided by operating activities-continuing operations

 

27,097,771

 

54,032,961

 

73,397,671

 

Net cash provided by/(used in) operating activities-discontinued operations

 

77,502

 

(210,338

)

 

 

 

 

 

 

 

 

 

Net cash provided by operating activities

 

27,175,273

 

53,822,623

 

73,397,671

 

 

 

 

 

 

 

 

 

Cash flows from investing activities

 

 

 

 

 

 

 

Term deposits

 

 

(25,870,071

)

15,541,955

 

Purchase of property and equipment (building comprised of $nil, $nil, and $(62,474,175) for years ended February 28, 2010, February 28, 2011 and February 29, 2012)

 

(3,781,617

)

(5,164,709

)

(72,631,938

)

Proceeds from disposal of property and equipment

 

 

 

3,224

 

Prepayments for purchase of intangible assets

 

 

 

(1,891,637

)

Purchase of available-for-sale securities

 

(1,464,231

)

 

 

Sales of available-for-sale securities

 

 

1,470,660

 

 

Long-term investment in Holiday School

 

 

 

(117,363

)

 

 

 

 

 

 

 

 

Net cash used in investing activities-continuing operation

 

(5,245,848

)

(29,564,120

)

(59,095,759

)

Net cash used in investing activities-discontinued operations

 

(4,280

)

(3,829

)

 

 

 

 

 

 

 

 

 

Net cash used in investing activities

 

(5,250,128

)

(29,567,949

)

(59,095,759

)

 

 

 

 

 

 

 

 

Cash flows from financing activities

 

 

 

 

 

 

 

Proceeds from initial public offering

 

 

129,433,200

 

 

Payment of issuance cost in connection with IPO

 

 

(2,094,905

)

(387,000

)

Capital contributed from shareholders

 

219,743

 

 

 

Payment of deferred acquisition consideration

 

(180,345

)

(344,909

)

 

Distribution to shareholders

 

(1,442,020

)

 

 

Dividend to shareholders

 

 

(30,000,000

)

 

Class B common shares subscription received

 

 

120,000

 

 

Issuance/ (payback) of convertible loan

 

500,000

 

(500,000

)

 

Payment for previous acquisition

 

 

 

(83,022

)

 

F-7



Table of Contents

 

TAL EDUCATION GROUP

 

CONSOLIDATED STATEMENTS OF CASH FLOWS - continued

(In U.S. dollars, except share and share related data)

 

 

 

For the year ended

 

For the year ended

 

For the year ended

 

 

 

February 28,

 

February 28,

 

February 29,

 

 

 

2010

 

2011

 

2012

 

Net cash (used in)/provided by financing activities

 

(902,622

)

96,613,386

 

(470,022

)

 

 

 

 

 

 

 

 

Effect of exchange rate changes

 

37,057

 

1,545,120

 

1,582,216

 

 

 

 

 

 

 

 

 

Net increase in cash and cash equivalents

 

21,059,580

 

122,413,180

 

15,414,106

 

Cash and cash equivalents at the beginning of year

 

29,692,901

 

50,752,481

 

173,165,661

 

 

 

 

 

 

 

 

 

Cash and cash equivalents at the end of year

 

50,752,481

 

173,165,661

 

188,579,767

 

 

 

 

 

 

 

 

 

Less: cash and cash equivalents of discontinued operation at the end of year

 

113,689

 

 

 

 

 

 

 

 

 

 

 

Cash and cash equivalents of continuing operations at the end of year

 

$

50,638,792

 

$

173,165,661

 

$

188,579,767

 

 

 

 

 

 

 

 

 

Supplement disclosure of cash flow information:

 

 

 

 

 

 

 

Income tax paid

 

$

3,997,584

 

$

2,846,739

 

$

6,686,919

 

Interest expense paid

 

 

53,014

 

 

 

 

 

 

 

 

 

 

Non-cash investing and financing activities:

 

 

 

 

 

 

 

Payable for purchase of property and equipment

 

125,430

 

177,932

 

370,288

 

Payable for investment in Holiday School

 

$

 

$

 

$

119,171

 

 

The accompanying notes are an integral part of these consolidated financial statements.

 

F-8



Table of Contents

 

TAL EDUCATION GROUP

 

NOTES TO CONSOLIDATED FINANCIAL STATEMENTS

FOR THE YEARS ENDED FEBRUARY 28, 2010, FEBRUARY 28, 2011

AND FEBRUARY 29, 2012

(IN U.S. DOLLARS, EXCEPT SHARE AND SHARE RELATED DATA)

 

1.                                      ORGANIZATION AND PRINCIPAL ACTIVITIES

 

TAL Education Group (the “Company” or “TAL”) was incorporated in the Cayman Islands on January 10, 2008 to be the holding company for a group of companies engaged in provision of high quality after-school tutoring programs for primary and secondary school students in the People’s Republic of China (the “PRC”).  At the time of its incorporation and through the VIE arrangements as described below, the ownership interest of the Company was held by Bangxin Zhang, Yundong Cao, Yachao Liu and Yunfeng Bai (collectively , “the founding shareholders”).

 

The Company, its subsidiaries, its consolidated Variable Interest Entities (“VIEs”) and VIEs’ subsidiaries are collectively referred to as the “Group”.

 

As of February 29, 2012, details of the Company’s subsidiaries, its VIEs and VIEs’ subsidiaries are as follows:

 

 

 

 

 

Place of

 

 

 

 

 

 

Later of date of

 

incorporation (or

 

Percentage

 

 

 

 

incorporation

 

establishment)

 

of economic

 

 

Name

 

or acquisition

 

/operation

 

ownership

 

Principal activities

 

 

 

 

 

 

 

 

 

Subsidiaries:

 

 

 

 

 

 

 

 

 

 

 

 

 

 

 

 

 

Xueersi International Education Group Limited (“Xueersi Hong Kong”)

 

March 11, 2008

 

Hong Kong

 

100%

 

Holding company

 

 

 

 

 

 

 

 

 

TAL Education Technology (Beijing) Co., Ltd. (“TAL Beijing”)

 

May 8, 2008

 

Beijing

 

100%

 

Software sales, and consulting service

 

 

 

 

 

 

 

 

 

Beijing Huanqiu Zhikang Shidai Education Consulting Co., Ltd. (“Huanqiu Zhikang”)

 

September 17, 2009

 

Beijing

 

100%

 

Education and management consulting service

 

 

 

 

 

 

 

 

 

Beijing Yidu Huida Education Technology Co., Ltd. (“Yidu Huida”)

 

November 11, 2009

 

Beijing

 

100%

 

Software sales and consulting service

 

 

 

 

 

 

 

 

 

Yidu Technology Group (“Yidu Cayman”)

 

February 2, 2012

 

Cayman Islands

 

100%

 

Holding company

 

 

 

 

 

 

 

 

 

Variable interest entities:

 

 

 

 

 

 

 

 

 

 

 

 

 

 

 

 

 

Beijing Xueersi Education Technology Co., Ltd. (“Xueersi Education”)

 

December 31, 2005

 

Beijing

 

100%

 

Sales of educational materials and products

 

 

 

 

 

 

 

 

 

Beijing Xueersi Network Technology Co., Ltd. (“Xueersi Network”)

 

August 23, 2007

 

Beijing

 

100%

 

On-line education

 

 

 

 

 

 

 

 

 

Beijing Dongfangrenli Science & Commerce Co., Ltd. (“Beijing Dongfangrenli”)

 

September 28, 2011

 

Beijing

 

100%

 

Study aboard intermediary service

 

 

 

 

 

 

 

 

 

VIEs’ subsidiaries:

 

 

 

 

 

 

 

 

 

 

 

 

 

 

 

 

 

Beijing Haidian District Xueersi Training School (“Beijing Haidian School”)

 

July 3, 2006

 

Beijing

 

100%

 

After-school tutoring for primary and secondary school students

 

 

 

 

 

 

 

 

 

Beijing Dongcheng District Xueersi Training School (“Beijing Dongcheng School”)

 

March 21, 2008

 

Beijing

 

100%

 

After-school tutoring for primary and secondary school students

 

 

 

 

 

 

 

 

 

Beijing Zhikang Culture Distribution Co., Ltd. (“Zhikang”)

 

June 30, 2008

 

Beijing

 

100%

 

After- school tutoring for primary and secondary school students

 

 

 

 

 

 

 

 

 

Wuhan Jianghan District Xueersi English Training School (“Wuhan Jianghan School”) *

 

July 1, 2008

 

Wuhan

 

100%

 

Language education

 

 

 

 

 

 

 

 

 

Shanghai Lehai Science and Technology Information Co., Ltd. (“Shanghai Lehai”)

 

August 1, 2008

 

Shanghai

 

100%

 

Technology development and consulting service

 

F-9



Table of Contents

 

TAL EDUCATION GROUP

 

NOTES TO CONSOLIDATED FINANCIAL STATEMENTS - continued

FOR THE YEARS ENDED FEBRUARY 28, 2010, FEBRUARY 28, 2011

AND FEBRUARY 29, 2012

(IN U.S. DOLLARS, EXCEPT SHARE AND SHARE RELATED DATA)

 

1.             ORGANIZATION AND PRINCIPAL ACTIVITIES - continued

 

Shanghai Changning District Xueersi-Lejiale School (“Shanghai Changning School”)

 

August 1, 2008

 

Shanghai

 

100%

 

After-school tutoring for primary and secondary school students

 

 

 

 

 

 

 

 

 

Shanghai Minhang District Lejiale School (“Shanghai Minhang School”)

 

August 1, 2008

 

Shanghai

 

100%

 

Language education

 

 

 

 

 

 

 

 

 

Beijing Xicheng District Xueersi Training School (“Beijing Xicheng School”)

 

April 2, 2009

 

Beijing

 

100%

 

After-school tutoring for primary and secondary school students

 

 

 

 

 

 

 

 

 

Shanghai Xueersi Education Information Consulting Co., Ltd. (“Shanghai Education”)

 

July 2, 2009

 

Shanghai

 

100%

 

Educational information consulting and educational software development

 

 

 

 

 

 

 

 

 

Tianjin Xueersi Education Information Consulting Co., Ltd. (“Tianjin Education”)

 

August 14, 2009

 

Tianjin

 

100%

 

Educational information consulting service

 

 

 

 

 

 

 

 

 

Guangzhou Xueersi Education Technology Co., Ltd. (“Guangzhou Education”)

 

August 16, 2009

 

Guangzhou

 

100%

 

Educational technology research and development

 

 

 

 

 

 

 

 

 

Shenzhen Xueersi Education Technology Co., Ltd. (“Shenzhen Education”)

 

December 22, 2009

 

Shenzhen

 

100%

 

Teaching software research and development

 

 

 

 

 

 

 

 

 

Beijing Haidian District Lejiale Training School (“Beijing Lejiale School”)

 

March 22, 2010

 

Beijing

 

100%

 

After-school tutoring for primary and secondary school students

 

 

 

 

 

 

 

 

 

Tianjin Hexi District Xueersi Training School (“Hexi Xueersi School”)

 

August 3, 2010

 

Tianjin

 

100%

 

After-school tutoring for primary and secondary school students

 

 

 

 

 

 

 

 

 

Hangzhou Xueersi Education Consulting Co., Ltd. (“Hangzhou Education”)

 

December 1, 2010

 

Hangzhou

 

100%

 

Educational information consulting and educational software development

 

 

 

 

 

 

 

 

 

Wuhan Jiang’an District Xueersi Training School (“Wuhan Jiang’an School”)

 

December 16, 2010

 

Wuhan

 

100%

 

After-school tutoring for primary and secondary school students

 

 

 

 

 

 

 

 

 

Beijing Chaoyang District Xueersi Training School (“Beijing Chaoyang School”)

 

January 17, 2011

 

Beijing

 

100%

 

After-school tutoring for primary and secondary school students

 

 

 

 

 

 

 

 

 

Beijing Xueersi Nanjing Education Consulting Co., Ltd. (“Nanjing Education”)

 

January 24, 2011

 

Nanjing

 

100%

 

Educational information consulting and educational software development

 

 

 

 

 

 

 

 

 

Xi’an Xueersi Network Technology Co., Ltd. (“Xi’an Network”)

 

February 15, 2011

 

Xi’an

 

100%

 

Software sales, and consulting service

 

 

 

 

 

 

 

 

 

Shanghai Xueersi Network Technology Co., Ltd. (“Shanghai Network”)

 

March 10, 2011

 

Shanghai

 

100%

 

Software sales, and consulting service

 

 

 

 

 

 

 

 

 

Chengdu Xueersi Education Consulting Co., Ltd. (“Chengdu Education”)

 

March 18, 2011

 

Chengdu

 

100%

 

Educational information consulting and educational software development

 

 

 

 

 

 

 

 

 

Beijing Shijingshan District Xueersi Training School (“Beijing ShijingshanSchool”)

 

January 4, 2012

 

Beijing

 

100%

 

After-school tutoring for primary and secondary school students

 

 

 

 

 

 

 

 

 

TaiyuanYingze District Xueersi Training School (“ Taiyuan Yingze School”)

 

February 21, 2012

 

Taiyuan

 

100%

 

After-school tutoring for primary and secondary school students

 

 

 

 

 

 

 

 

 

Suzhou Xueersi Network Technology Co., Ltd. (“Suzhou Network”)

 

February 21, 2012

 

Suzhou

 

100%

 

Software sales, and consulting service

 

 

 

 

 

 

 

 

 

Chongqing Shapingba District Xueersi Education Training School (“Chongqing Shapingba School”)

 

February 24, 2012

 

Chongqing

 

100%

 

After-school tutoring for primary and secondary school students

 


*                                         Previously known as Wuhan Jianghanqu Xiaoxinxing EnglishTraining School and the name change permit granted by governmental authority in December 2010.

 

F-10



Table of Contents

 

TAL EDUCATION GROUP

 

NOTES TO CONSOLIDATED FINANCIAL STATEMENTS - continued

FOR THE YEARS ENDED FEBRUARY 28, 2010, FEBRUARY 28, 2011

AND FEBRUARY 29, 2012

(IN U.S. DOLLARS, EXCEPT SHARE AND SHARE RELATED DATA)

 

1.             ORGANIZATION AND PRINCIPAL ACTIVITIES - continued

 

The VIE arrangements

 

PRC laws and regulations currently require any foreign entity that invests in the education business in China to be an educational institution with relevant experience in providing education services outside China.  As a Cayman Islands company, the Company is deemed a foreign legal person under the PRC laws.

 

To comply with the PRC laws and regulations, the Group provides and plans to provide most of its services in the PRC through its VIEs, Xueersi Education, Xueersi Network, Beijing Dongfangrenli and their subsidiaries. To provide the Company the ability to receive the majority of the expected residual returns of the VIEs and their subsidiaries, the Company’s wholly owned subsidiary, TAL Beijing entered into a series of contractual arrangements with Xueersi Education Xueersi Network and their respective shareholders on February 12, 2009 with exclusive business cooperation agreement superseded by the new one entered into on June 25, 2010. In addition, on December 27, 2011, TAL Beijing entered into a series of contractual arrangements with Beijing Dongfangrenli and their respective shareholders.

 

·                                          Agreements that transfer economic benefits to TAL Beijing or its designated affiliates

 

Series of exclusive technology support and service agreements: Pursuant to Exclusive Business Cooperation Agreement entered into in June 2010, by and among TAL Beijing, Xueersi Education, Xueersi Network, and the shareholders of Xueersi Education and Xueersi Network, TAL Beijing or its designated affiliates have the exclusive right to provide each of Xueersi Education and Xueersi Network and their subsidiaries comprehensive intellectual property licensing and various technical and business support services. Pursuant to the Exclusive Service Agreement entered into by and among TAL Beijing, Beijing Dongfangrenli and its shareholders in December 2011, TAL Beijing and its designated affiliates have the exclusive right to provide Beijing Dongfangrenli and its subsidiaries (if any) comprehensive technical and business support services. The services under each of these agreements include, but are not limited to, employee training, technology development, transfer and consulting services, public relation services, market survey, research and consulting services, market development and planning services, human resource and internal information management, network development, upgrade and ordinary maintenance services, and software and trademark licensing and other additional services as the parties may mutually agree from time to time. TAL Beijing owns the exclusive intellectual property rights developed in the performance of these agreements.  As consideration for these services, TAL Beijing and its designated affiliates is entitled to charge the VIEs and VIEs’ subsidiaries annual service fees and adjust the service fee rates from time to time at its discretion. The agreements are effective within the operation term of TAL Beijing, the VIEs and VIEs’ subsidiaries according to PRC Law, unless earlier terminated by mutual agreement of all parties.

 

F-11



Table of Contents

 

TAL EDUCATION GROUP

 

NOTES TO CONSOLIDATED FINANCIAL STATEMENTS - continued

FOR THE YEARS ENDED FEBRUARY 28, 2010, FEBRUARY 28, 2011

AND FEBRUARY 29, 2012

(IN U.S. DOLLARS, EXCEPT SHARE AND SHARE RELATED DATA)

 

1.             ORGANIZATION AND PRINCIPAL ACTIVITIES - continued

 

The VIE arrangements- continued

 

Call option agreement: Pursuant to the call option agreement, by and among TAL Beijing, VIEs and their subsidiaries, the shareholders of VIEs unconditionally and irrevocably granted TAL Beijing or its designated party an exclusive option to purchase from VIEs’ shareholders, to the extent permitted under PRC law, part of or all the equity interests in the VIEs, as the case may be, for the minimum amount of consideration permitted by the applicable law without any other conditions.  TAL Beijing has sole discretion to decide when to exercise the option, whether in part or in full. Unless earlier terminated by mutual agreement of all parties, this agreement shall remain effective until TAL Beijing exercise its purchase right to purchase all VIEs’ equity interests according to this agreement.

 

Equity pledge agreement: Pursuant to the equity pledge agreement, the shareholders of the VIEs unconditionally and irrevocably pledged all of their equity interests, including the right to receive declared dividends and the voting rights, in the VIEs to TAL Beijing to guarantee VIEs’ performance of their obligations under the technology support and service agreements.  The shareholders of the VIEs agree that, without prior written consent of TAL Beijing, they will not transfer or dispose the pledged equity interests or create or allow any encumbrance on the pledged equity interests that would prejudice TAL Beijing’s interest. This agreement is effective over the same term as the exclusive technology support and service agreements and can only be terminated when all the obligations under the exclusive technology support and service agreements are completely fulfilled.

 

Letter of Undertaking.  All of the shareholders of Xueersi Education and Xueersi Network have executed a letter of undertaking to covenant with and undertake to TAL Beijing that, if, as the respective shareholders of Xueersi Education and Xueersi Network, such shareholders receive any dividends, interests, other distributions or remnant assets upon liquidation from Xueersi Education and Xueersi Network, such shareholders shall, to the extent permitted by applicable laws, regulations and legal procedures, remit all such income after payment of any applicable tax and other expenses required by laws and regulations to TAL Beijing without any compensation therefore. All of the shareholders of Beijing Dongfangrenli have made similar undertakings in the option agreement, date December 27, 2011, described above.

 

·                                          Agreements that provide TAL Beijing effective control over the VIEs

 

Power of attorney: The shareholders of the VIEs have executed an irrevocable power of attorney appointing TAL Beijing, or any person designated by TAL Beijing as their attorney-in-fact to vote on their behalf on all matters of the VIEs requiring shareholder approval under PRC laws and regulations and the articles of association of the VIEs.  This agreement remains effective during the entire period when they are shareholders of the VIEs.

 

The articles of associations of VIEs state that the major rights of the shareholders in shareholders’ meeting include the power to approve the operating strategy and investment plan, elect the members of board of directors and approve their compensation and review and approve annual budget and earning distribution plan.  Therefore, through the irrevocable power of attorney arrangement TAL Beijing has the ability to exercise effective control over VIEs through shareholder votes and through such votes to also control the composition of the board of directors.  In addition, the senior management team of VIEs is the same as that of TAL Beijing. As a result of these contractual rights, the Company has the power to direct the activities of the VIEs that most significantly impact their economic performance.

 

F-12



Table of Contents

 

TAL EDUCATION GROUP

 

NOTES TO CONSOLIDATED FINANCIAL STATEMENTS - continued

FOR THE YEARS ENDED FEBRUARY 28, 2010, FEBRUARY 28, 2011

AND FEBRUARY 29, 2012

(IN U.S. DOLLARS, EXCEPT SHARE AND SHARE RELATED DATA)

 

1.             ORGANIZATION AND PRINCIPAL ACTIVITIES - continued

 

The VIE arrangements- continued

 

Spousal consent letter: The spouse of each of the shareholders of the VIEs entered into a spousal consent letter to acknowledge that she is aware of, and consents to, the execution by her spouse of the equity pledge agreement, the call option agreement and the power of attorney described above. Each spouse further agrees that she will not take any actions or raise any claims to interfere with performance by her spouse of the obligations under the above mentioned agreements.

 

Through the above contractual arrangements, TAL Beijing has (1) the power to direct the activities of the VIEs that most significantly affect the VIEs’ economic performance and (2) the right to receive substantially all the benefits from the VIEs, it is considered the primary beneficiary of the VIEs and their subsidiaries, and accordingly, the results of operations, assets and liabilities of the VIEs and their subsidiaries are consolidated in the Group’s financial statements.

 

F-13



Table of Contents

 

TAL EDUCATION GROUP

 

NOTES TO CONSOLIDATED FINANCIAL STATEMENTS - continued

FOR THE YEARS ENDED FEBRUARY 28, 2010, FEBRUARY 28, 2011

AND FEBRUARY 29, 2012

(IN U.S. DOLLARS, EXCEPT SHARE AND SHARE RELATED DATA)

 

1.             ORGANIZATION AND PRINCIPAL ACTIVITIES - continued

 

The VIE arrangements - continued

 

·                                          Risks in relation to the VIE structure

 

The Company believes that TAL Beijing’s contractual arrangements with the VIEs and their respective subsidiaries, schools and shareholders are in compliance with PRC law and are legally enforceable.  However, uncertainties in the PRC legal system could limit the Company’s ability to enforce these contractual arrangements. If the legal structure and contractual arrangements were found to be in violation of any existing PRC laws and regulations, the Group would be subject to fines or potential actions by the relevant PRC regulatory authorities with broad discretions, which could include:

 

·                  revoke the Group’s business and operating licenses;

 

·                  require the Group to discontinue or restrict its operations;

 

·                  restrict the Group’s right to collect revenues;

 

·                  block the Group’s websites;

 

·                  require the Group to restructure the operations in such a way as to compel the Group to establish a new enterprise, re-apply for the necessary licenses or relocate its businesses, staff and assets;

 

·                  impose additional conditions or requirements with which the Group may not be able to comply; or

 

·                  take other regulatory or enforcement actions against the Group that could be harmful to its business.

 

The imposition of any of these penalties could result in a material adverse effect on the Company’s ability to conduct the Group’s business. In addition, if the imposition of any of these penalties causes the Company to lose the rights to direct the activities of the VIEs, VIEs’ subsidiaries and schools, or the right to receive their economic benefits, the Company would no longer be able to consolidate the VIEs, VIEs’ subsidiaries and schools. The Company does not believe that any penalties imposed or actions taken by the PRC government would result in the liquidation or dissolution of the Company, TAL Beijing, or the VIEs and their respective subsidiaries and schools.

 

F-14



Table of Contents

 

TAL EDUCATION GROUP

 

NOTES TO CONSOLIDATED FINANCIAL STATEMENTS - continued

FOR THE YEARS ENDED FEBRUARY 28, 2010, FEBRUARY 28, 2011

AND FEBRUARY 29, 2012

(IN U.S. DOLLARS, EXCEPT SHARE AND SHARE RELATED DATA)

 

1.             ORGANIZATION AND PRINCIPAL ACTIVITIES - continued

 

The following financial statement balances and amounts of the Company’s VIEs were included in the accompanying consolidated financial statements after the elimination of intercompany balances and transactions:

 

 

 

As of February 28,

 

As of February 29,

 

 

 

2011

 

2012

 

 

 

 

 

 

 

Total current assets

 

$

58,401,693

 

$

67,219,647

 

Total non-current assets

 

10,342,650

 

57,431,354

 

 

 

 

 

 

 

Total assets

 

68,744,343

 

124,651,001

 

 

 

 

 

 

 

Total current liabilities

 

43,365,947

 

64,142,423

 

Total non-current liabilities

 

85,248

 

45,881

 

 

 

 

 

 

 

Total liabilities

 

$

43,451,195

 

$

64,188,304

 

 

 

 

For the year ended

 

For the year ended

 

For the year ended

 

 

 

February 28,

 

February 28,

 

February 29,

 

 

 

2010

 

2011

 

2012

 

 

 

 

 

 

 

 

 

Net revenues

 

$

68,579,689

 

$

96,679,369

 

$

142,650,139

 

Net income

 

$

14,219,035

 

$

33,398,766

 

$

45,236,929

 

 

 

 

For the year ended

 

For the year ended

 

For the year ended

 

 

 

February 28,

 

February 28,

 

February 29,

 

 

 

2010

 

2011

 

2012

 

 

 

 

 

 

 

 

 

Net cash provided by operating activities

 

$

21,534,321

 

$

15,437,897

 

$

44,458,648

 

Net cash used in investing activities

 

$

(5,245,848

)

$

(2,558,536

)

$

(27,017,006

)

Net cash used in financing activities

 

$

(1,402,622

)

$

(344,909

)

$

 

 

There are no consolidated VIE assets that are collateral for the VIE’s obligations and can only be used to settle the VIE’s obligation.

 

F-15



Table of Contents

 

TAL EDUCATION GROUP

 

NOTES TO CONSOLIDATED FINANCIAL STATEMENTS - continued

FOR THE YEARS ENDED FEBRUARY 28, 2010, FEBRUARY 28, 2011

AND FEBRUARY 29, 2012

(IN U.S. DOLLARS, EXCEPT SHARE AND SHARE RELATED DATA)

 

1.             ORGANIZATION AND PRINCIPAL ACTIVITIES - continued

 

The following financial statement balances and amounts of the Company and its subsidiaries, excluding the Company’s VIEs, were included in the accompanying consolidated financial statements after the elimination of the inter-company transactions and balances:

 

 

 

As of February 28,

 

As of February 29,

 

 

 

2011

 

2012

 

 

 

 

 

 

 

Total current assets

 

$

147,047,436

 

$

143,015,383

 

Total non-current assets

 

1,978,265

 

26,986,521

 

 

 

 

 

 

 

Total assets

 

149,025,701

 

170,001,904

 

 

 

 

 

 

 

Total current liabilities

 

19,235,092

 

40,236,697

 

Total non-current liabilities

 

32,533

 

110,613

 

 

 

 

 

 

 

 

 

Total liabilities

 

$

19,267,625

 

$

40,347,310

 

 

 

 

For the year ended

 

For the year ended

 

For the year ended

 

 

 

February 28,

 

February 28,

 

February 29,

 

 

 

2010

 

2011

 

2012

 

 

 

 

 

 

 

 

 

Net revenues

 

$

708,858

 

$

13,908,930

 

$

34,869,533

 

Net income

 

$

25,924

 

$

(9,357,616

)

$

(20,923,276

)

 

 

 

For the year ended

 

For the year ended

 

For the year ended

 

 

 

February 28,

 

February 28,

 

February 29,

 

 

 

2010

 

2011

 

2012

 

 

 

 

 

 

 

 

 

Net cash provided by operating activities

 

$

5,640,952

 

$

38,384,726

 

$

28,939,023

 

Net cash used in investing activities

 

$

(4,280

)

$

(27,009,413

)

$

(32,078,753

)

Net cash provided by/ (used in) financing activities

 

$

500,000

 

$

96,958,295

 

$

(470,022

)

 

F-16



Table of Contents

 

TAL EDUCATION GROUP

 

NOTES TO CONSOLIDATED FINANCIAL STATEMENTS - continued

FOR THE YEARS ENDED FEBRUARY 28, 2010, FEBRUARY 28, 2011,

AND FEBRUARY 29, 2012

(IN U.S. DOLLARS, EXCEPT SHARE AND SHARE RELATED DATA)

 

2.             SIGNIFICANT ACCOUNTING POLICIES

 

Basis of presentation

 

The consolidated financial statements of the Group have been prepared in accordance with the accounting principles generally accepted in the United States of America (“U.S. GAAP”).

 

Basis of consolidation

 

The consolidated financial statements include the financial statements of the Company, its wholly owned subsidiaries and its VIEs and their subsidiaries.  All inter-company transactions and balances have been eliminated upon consolidation.

 

Use of estimates

 

The preparation of financial statements in conformity with U.S. GAAP requires management to make estimates and assumptions that affect reported amounts of assets, liabilities, revenue, costs, and expenses, and the disclosure of contingent assets and liabilities.  Actual results could differ from those estimates.  Significant accounting estimates reflected in the Group’s consolidated financial statements include the forfeiture rate for share-based compensation, valuation allowance for deferred tax assets, the useful lives of property and equipment and intangible assets, impairment of available-for-sale securities, intangible assets, long-lived assets, goodwill and long term investment.

 

Cash and cash equivalents

 

Cash and cash equivalents consist of cash on hand, demand deposits and highly liquid investments, which are unrestricted as to withdrawal or use, and which have remaining maturities of three months or less when purchased.

 

Term deposits

 

Term deposits consist of deposits placed with financial institutions with original maturities of greater than three months and less than one year.

 

Available-for-sale securities

 

Available-for-sale securities are carried at their fair value.  Unrealized gains and losses excluded from the changes in fair value are included in accumulated other comprehensive income.

 

F-17



Table of Contents

 

TAL EDUCATION GROUP

 

NOTES TO CONSOLIDATED FINANCIAL STATEMENTS - continued

FOR THE YEARS ENDED FEBRUARY 28, 2010, FEBRUARY 28, 2011

AND FEBRUARY 29, 2012

(IN U.S. DOLLARS, EXCEPT SHARE AND SHARE RELATED DATA)

 

2.             SIGNIFICANT ACCOUNTING POLICIES - continued

 

Available-for-sale securities-continued

 

The Group reviews its available-for-sale securities for other-than-temporary impairment in accordance with authoritative guidance based on the specific identification method. The Group considers available quantitative and qualitative evidence in evaluating the potential impairment of its available-for-sale securities.  If the cost of an investment exceeds the investment’s fair value, the Group considers, among other factors, general market conditions, expected future performance of the investees, the duration and the extent to which the fair value of the investment is less than the cost, and the Group’s intent and ability to hold the investment.  Other-than-temporary impairments below costs are recognized as a loss in the consolidated statements of operations.

 

Property and equipment, net

 

Property and equipment are stated at cost less accumulated depreciation and amortization.  Depreciation and amortization are calculated on a straight-line basis over the following estimated useful lives:

 

Building

 

35-40 years

 

Computer, network equipment and software

 

3 years

 

Vehicles

 

4-5 years

 

Office equipment and furniture

 

3-5 years

 

Leasehold improvement

 

Shorter of the lease term or estimated useful lives

 

 

Acquired intangible assets, net

 

Acquired intangible assets other than goodwill consist of domain names, partnership agreement, trade name, student base, non-compete agreement, and educational license, and are carried at cost, less accumulated amortization and impairment.  Amortization of finite-lived intangible assets is computed using the straight-line method over the estimated useful lives. Student base is amortized using the estimated attrition pattern and graduation rates of the acquired schools. The amortization periods by major intangible asset classes are as follows:

 

Trade name

 

10.0 years

 

Student base

 

3.5 years

 

Partnership agreement

 

2.6-3.5 years

 

Domain names

 

3.0 years

 

Non-compete agreement

 

2.0-3.0 years

 

Educational license

 

0.9-2.0 years

 

 

F-18



Table of Contents

 

TAL EDUCATION GROUP

 

NOTES TO CONSOLIDATED FINANCIAL STATEMENTS - continued

FOR THE YEARS ENDED FEBRUARY 28, 2010, FEBRUARY 28, 2011

AND FEBRUARY 29, 2012

(IN U.S. DOLLARS, EXCEPT SHARE AND SHARE RELATED DATA)

 

2.             SIGNIFICANT ACCOUNTING POLICIES - continued

 

Impairment of long-lived assets

 

The Group reviews its long-lived assets for impairment whenever events or changes in circumstances indicate that the carrying amount of an asset may no longer be recoverable.  When these events occur, the Group measures impairment by comparing the carrying value of the long-lived assets to the estimated undiscounted future cash flows expected to result from the use of the assets and their eventual disposition.  If the sum of the expected undiscounted cash flow is less than the carrying amount of the assets, the Group would recognize an impairment loss based on the fair value of the assets.

 

Impairment of goodwill

 

Goodwill is not amortized but tested for impairment on an annual basis and between annual tests in certain circumstances.  Goodwill impairment is tested using a two-step approach.  The first step compares the fair value of a reporting unit to its carrying amount, including goodwill.  If the fair value of the reporting unit is greater than its carrying amount, goodwill is not considered impaired and the second step is not required.  If the fair value of the reporting unit is less than its carrying amount, the second step of the impairment test measures the amount of the impairment loss, if any, by comparing the implied fair value of goodwill to its carrying amount.  If the carrying amount of goodwill exceeds its implied fair value, an impairment loss is recognized equal to that excess.  The implied fair value of goodwill is calculated in the same manner that goodwill is calculated in a business combination, whereby the fair value of the reporting unit is allocated to all of the assets and liabilities of that unit, with the excess purchase price over the amounts assigned to assets and liabilities representing the implied fair value of goodwill.  The Group performs its annual goodwill impairment test on the last day of each fiscal year.

 

Revenue recognition

 

Revenue is recognized when earned and is reported net of business tax.

 

The primary sources of the Group’s revenues are as follows:

 

(a)           Educational programs and services

 

The educational programs and services primarily consist of after-school group tutoring, after-school one-on-one tutoring and training courses for preschool children. Tuition revenue is generally collected in advance and is initially recorded as deferred revenue. Tuition revenue is recognized proportionately as the tutoring sessions are delivered. The revenue for educational programs and services for the years ended February 28 2010, February 28, 2011 and February 29, 2012 are $68,833,240, $108,341,605 and $171,331,866, respectively.

 

Generally, for small-class courses consisting of more than seven classes per course, the Group offers refunds for any remaining classes to students who decide to withdraw from a course, provided the course is less than two-thirds completed at the time of withdrawal.

 

F-19



Table of Contents

 

TAL EDUCATION GROUP

 

NOTES TO CONSOLIDATED FINANCIAL STATEMENTS - continued

FOR THE YEARS ENDED FEBRUARY 28, 2010, FEBRUARY 28, 2011

AND FEBRUARY 29, 2012

(IN U.S. DOLLARS, EXCEPT SHARE AND SHARE RELATED DATA)

 

2.             SIGNIFICANT ACCOUNTING POLICIES - continued

 

Revenue recognition - continued

 

The refund is equal to and limited to the amount related to the undelivered classes. After two-thirds of a small-class course is delivered, no refund will be provided. For small-class courses with less than seven classes, no refund will be provided after the commencement of the courses. For preschool courses, the Group offers refunds of 60% of courses fees received to students that withdraw from a course, provided the course is less than one-third completed at the time of withdrawal. After one-third of the course is completed, no refund will be provided. For personalized premium services, a student can withdraw at any time and receive a refund equal to and limited to the amount related to the undelivered classes.  The refund is recorded as a reduction of the related deferred revenue and has no impact on the recognized revenue. Historically, the Group has not experienced material refunds on the recognized revenue, and as such, no accrual for estimated refunds is deemed necessary.

 

The Group sends out coupons to attract both existing and prospective students to enroll in its courses.  The coupon has fixed dollar amounts and can only be used against future courses.  The coupon is accounted for as a reduction of revenue when the relevant revenue is recognized in the consolidated statements of operations.

 

(b)           Online education services

 

The online education services provided by the Group to its customers include audio-video course content. The revenue for online education services for the year ended February 28, 2010,  February 28, 2011 and February 29, 2012 are $nil, $1,967,882 and $5,736,664, respectively.

 

Customers enroll for online courses through the use of prepaid study cards or payment to the Group’s on-line accounts.  The proceeds collected from the online course education are initially recorded as deferred revenue.  Revenues are recognized on a straight line basis over the subscription period from the date in which the students activate the courses to the date in which the subscribed courses end. Refunds are provided to the students who decide to withdraw from the subscribed courses within the course offer period, which generally ranges from one month to six months, and a proportional refund is based on the percentage of untaken courses to the total courses offered. Historically, the Group has not experienced material refunds, and as such, no accrual for estimated refunds is deemed necessary.

 

(c)           Educational materials and others

 

The Group sells educational materials to students at the Group’s service centers. Revenue is recognized after a service contract is signed, the price is fixed or determinable, educational materials are delivered and collection of the receivables is reasonably assured. The revenue for educational materials and others for the year ended February 28, 2010, February 28, 2011 and February 29, 2012 are $455,307, $278,812 and $451,142, respectively.

 

F-20



Table of Contents

 

TAL EDUCATION GROUP

 

NOTES TO CONSOLIDATED FINANCIAL STATEMENTS - continued

FOR THE YEARS ENDED FEBRUARY 28, 2010, FEBRUARY 28, 2011

AND FEBRUARY 29, 2012

(IN U.S. DOLLARS, EXCEPT SHARE AND SHARE RELATED DATA)

 

2.             SIGNIFICANT ACCOUNTING POLICIES - continued

 

Share-based compensation

 

Share-based payment transactions with employees are measured based on the grant date fair value of the equity instrument issued and recognized as compensation expense net of a forfeiture rate on a straight-line basis, over the requisite service period, with a corresponding impact reflected in additional paid-in capital.

 

The estimate of forfeiture rate will be adjusted over the requisite service period to the extent that actual forfeiture rate differs, or is expected to differ, from such estimates.  Changes in estimated forfeiture rate will be recognized through a cumulative catch-up adjustment in the period of change.

 

Value added tax

 

TAL Beijing, Xueersi Education, Yidu Huida, Xian Network, Guangzhou Education, and Shenzhen Education are subject to value added tax (“VAT”), for the guidance materials and the inter-company sales of self-developed software in accordance with the PRC tax laws.  For small scale VAT payer, the VAT rate is 3% of the gross sales and for general VAT payer; the VAT rate is 17% of the gross sales generally.  TAL Beijing and Xueersi Education are deemed as general VAT payer since January 2010 and August 2010 respectivelyFor general VAT payer, VAT on sales is calculated at 17% on revenue from product sales and paid after deducting input VAT on purchases. The net VAT balance between input VAT and output VAT is reflected in the accounts under other taxes payable.

 

For certain software related products that are qualified as “software products” by PRC tax authorities; the Group can pay VAT at 17% first and then receive 14% refund after it is paid. The Group records VAT refund receivables on accrual basis.

 

For the calendar year 2009, TAL Beijing filed its VAT return at the rate of 3%.  For the calendar year 2010, 2011 and 2012, it files its VAT return at a rate of 17% and enjoys a 14% VAT refund. From August 2010, Xueersi Education filed its VAT return at the rate of 13% for the guidance books that enjoyed a preferential tax rate. Yidu Huida, Xian Network, Guangzhou Education and Shenzhen Education filed its VAT return at the rate of 3% from the date of their incorporation.

 

Business tax

 

The Company’s PRC subsidiaries, VIEs and VIEs’ subsidiaries are subject to business tax and surcharges at a rate of 3.3% to 5.6% on revenues related to certain types of services. The net revenues are presented net of those taxes incurred.

 

F-21



Table of Contents

 

TAL EDUCATION GROUP

 

NOTES TO CONSOLIDATED FINANCIAL STATEMENTS - continued

FOR THE YEARS ENDED FEBRUARY 28, 2010, FEBRUARY 28, 2011

AND FEBRUARY 29, 2012

(IN U.S. DOLLARS, EXCEPT SHARE AND SHARE RELATED DATA)

 

2.             SIGNIFICANT ACCOUNTING POLICIES - continued

 

Operating leases

 

Leases where substantially all the rewards and risks of the ownership of the assets remain with the leasing companies are accounted for as operating leases.  Payments made for the operating leases are charged to the consolidated statements of operations on a straight-line basis over the shorter of the lease term or estimated useful life, and have been included in the operating expenses in the consolidated statements of operations.

 

Advertising costs

 

The Group expenses advertising costs as incurred.  Total advertising costs incurred were $487,333, $271,484, and $2,718,675 for the years ended February 28, 2010, February 28, 2011 and February 29, 2012, respectively, and have been included in selling and marketing expenses in the consolidated statements of operations.

 

Government subsidies

 

The Group reports government subsidies as other operating income when received from local government authority. There is no limitation on the use of the subsidies so far received. And the receipt of such subsidies does not subject the Group to any additional governmental regulations, future obligations or performance requirement. Government subsidies received totaled $nil, $148,537 and $213,270 for the years ended February 28, 2010,February 28,2011, and February 29, 2012, respectively.

 

Foreign currency translation

 

The functional and reporting currency of the Company is the United States dollar. The functional currency of the Company’s PRC subsidiaries, VIEs and VIEs’ subsidiaries in the PRC is Renminbi (“RMB”).

 

Monetary assets and liabilities denominated in currencies other than the applicable functional currencies are translated into the functional currencies at the prevailing rates of exchange at the balance sheet date.  Nonmonetary assets and liabilities are re-measured into the applicable functional currencies at historical exchange rates.  Transactions in currencies other than the applicable functional currencies during the year are converted into the functional currencies at the applicable rates of exchange prevailing at the transaction dates.  Transaction gains and losses are recognized in the consolidated statements of operations. For the years ended February 28, 2010, February 28, 2011 and February 29, 2012 the Group recorded exchange losses of $9,480, $80,480 and a gain of $4,211,173 respectively in other income in the consolidated statements of operations.

 

F-22



Table of Contents

 

TAL EDUCATION GROUP

 

NOTES TO CONSOLIDATED FINANCIAL STATEMENTS - continued

FOR THE YEARS ENDED FEBRUARY 28, 2010, FEBRUARY 28, 2011

AND FEBRUARY 29, 2012

(IN U.S. DOLLARS, EXCEPT SHARE AND SHARE RELATED DATA)

 

2.             SIGNIFICANT ACCOUNTING POLICIES - continued

 

Foreign currency translation- continued

 

For translating the results of the PRC subsidiaries into the functional currency of the Company, assets and liabilities are translated from each subsidiary’s functional currency to the reporting currency at the exchange rate on the balance sheet date.  Equity amounts are translated at historical exchange rates, and revenues, expenses, gains and losses are translated using the average rate for the period.  Translation adjustments are reported as cumulative translation adjustments and are shown as a separate component of other comprehensive income in the consolidated statements of changes in equity and comprehensive income.

 

Foreign Currency Risk

 

The RMB is not a freely convertible currency. The State Administration for Foreign Exchange, under the authority of the People’s Bank of China, controls the conversion of RMB into other currencies. The value of the RMB is subject to changes in central government policies and to international economic and political developments affecting supply and demand in the China Foreign Exchange Trading System market. Cash and cash equivalents and term deposits of the Group included aggregate amounts of US$196,713,601 and US$197,522,897 at February 28, 2011 and February 29, 2012, respectively, which were denominated in RMB.

 

Income taxes

 

Deferred income taxes are recognized for temporary differences between the tax basis of assets and liabilities and their reported amounts in the financial statements, net of operating loss carry forwards and credits, by applying enacted statutory tax rates applicable to future years.  Deferred tax assets are reduced by a valuation allowance when, in the opinion of management, it is more likely than not that some portion or all of the deferred tax assets will not be realized.  Current income taxes are provided for in accordance with the laws and regulations applicable to the Group as enacted by the relevant tax authorities.  The components of the deferred tax assets and liabilities are individually classified as current and non-current based on the characteristics of the underlying assets and liabilities.

 

The impact of an uncertain income tax position on the income tax return is recognized at the largest amount that is more-likely-than-not to be sustained upon audit by the relevant tax authorities.  An uncertain income tax position will not be recognized if it has less than a 50% likelihood of being sustained.  Interest and penalties on income taxes will be classified as a component of the provisions for income taxes.

 

Comprehensive income

 

Comprehensive income includes net income, unrealized gain (loss) on available-for-sale securities, and foreign currency translation adjustments.  Comprehensive income is reported in the consolidated statements of changes in equity and comprehensive income.

 

F-23



Table of Contents

 

TAL EDUCATION GROUP

 

NOTES TO CONSOLIDATED FINANCIAL STATEMENTS - continued

FOR THE YEARS ENDED FEBRUARY 28, 2010, FEBRUARY 28, 2011

AND FEBRUARY 29, 2012

(IN U.S. DOLLARS, EXCEPT SHARE AND SHARE RELATED DATA)

 

2.             SIGNIFICANT ACCOUNTING POLICIES - continued

 

Concentration of credit risk

 

Financial instruments that potentially expose the Group to significant concentration of credit risk consist primarily of cash and cash equivalents and term deposits. The Group places its cash and cash equivalents and term deposits in financial institutions with high credit ratings.

 

Financial instruments

 

The Group’s financial instruments consist primarily of cash and cash equivalents, term deposits, available-for-sale securities, accounts payables, amounts due to related parties and income tax payable. The fair value of cash and cash equivalents, term deposits, accounts payables, and amounts due to related parties approximate their carrying amounts reported in the consolidated balance sheets due to the short-term maturity of these instruments. All highly liquid short-term investments purchased with original maturity of three months or less at the date of acquisition are included in cash and cash equivalents.

 

Net income per share

 

Basic net income per share is computed by dividing net income attributable to common shareholders of the Company by the weighted average number of common shares outstanding during the year. Diluted net income per share reflects the potential dilution that could occur if securities or other contracts to issue common shares were exercised into common shares.  Common share equivalents are excluded from the computation of the diluted net income per share in years when their effect would be anti-dilutive.

 

Fair value

 

Fair value is the price that would be received from selling an asset or paid to transfer a liability in an orderly transaction between market participants at the measurement date.  When determining the fair value measurements for assets and liabilities required or permitted to be recorded at fair value, the Group considers the principal or most advantageous market in which it would transact and it considers assumptions that market participants would use when pricing the asset or liability.

 

Authoritative literature provides a fair value hierarchy, which prioritizes the inputs to valuation techniques used to measure fair value into three broad levels.  The level in the hierarchy within which the fair value measurement in its entirety falls is based upon the lowest level of input that is significant to the fair value measurement as follows:

 

F-24



Table of Contents

 

TAL EDUCATION GROUP

 

NOTES TO CONSOLIDATED FINANCIAL STATEMENTS - continued

FOR THE YEARS ENDED FEBRUARY 28, 2010, FEBRUARY 28, 2011

AND FEBRUARY 29, 2012

(IN U.S. DOLLARS, EXCEPT SHARE AND SHARE RELATED DATA)

 

2.             SIGNIFICANT ACCOUNTING POLICIES - continued

 

Fair value-continued

 

Level 1

 

Level 1 applies to assets or liabilities for which there are quoted prices in active markets for identical assets or liabilities.

 

Level 2

 

Level 2 applies to assets or liabilities for which there are inputs other than quoted prices included within Level 1 that are observable for the assets or liabilities such as quoted prices for similar assets or liabilities in active markets; quoted prices for identical assets or liabilities in markets with insufficient volume or infrequent transactions (less active markets); or model-derived valuations in which significant inputs are observable or can be derived principally from, or corroborated by, observable market data.

 

Level 3

 

Level 3 applies to assets or liabilities for which there are unobservable inputs to the valuation methodology that are significant to the measurement of the fair value of the assets or liabilities.

 

As of February 28, 2011 and February 29, 2012, information about inputs for the fair value measurements of the Group’s assets that are measured at fair value on a recurring basis in periods subsequent to their initial recognition is as follows:

 

 

 

As of February 28, 2011

 

 

 

Level 1

 

Level 2

 

Level 3

 

Total

 

Assets:

 

 

 

 

 

 

 

 

 

Available-for-sale securities

 

$

465,709

 

$

 

$

 

$

465,709

 

Total

 

$

465,709

 

$

 

 

$

 

$

465,709

 

 

 

 

As of February 29, 2012

 

 

 

Level 1

 

Level 2

 

Level 3

 

Total

 

Assets:

 

 

 

 

 

 

 

 

 

Available-for-sale securities

 

$

361,803

 

$

 

$

 

$

361,803

 

Total

 

$

361,803

 

$

 

 

$

 

$

361,803

 

 

F-25



Table of Contents

 

TAL EDUCATION GROUP

 

NOTES TO CONSOLIDATED FINANCIAL STATEMENTS - continued

FOR THE YEARS ENDED FEBRUARY 28, 2010, FEBRUARY 28, 2011

AND FEBRUARY 29, 2012

(IN U.S. DOLLARS, EXCEPT SHARE AND SHARE RELATED DATA)

 

2.             SIGNIFICANT ACCOUNTING POLICIES - continued

 

Recently issued accounting standards

 

In June 2011, the FASB issued an authoritative pronouncement to allow an entity the option to present the total of comprehensive income, the components of net income, and the components of other comprehensive income either in a single continuous statement of comprehensive income or in two separate but consecutive statements. In both choices, an entity is required to present each component of net income along with total net income, each component of other comprehensive income along with a total for other comprehensive income, and a total amount for comprehensive income. The guidance eliminates the option to present the components of other comprehensive income as part of the statement of changes in shareholders’ equity. These amendments do not change the items that must be reported in other comprehensive income or when an item of other comprehensive income must be reclassified to net income. The guidance should be applied retrospectively. For public entities, the amendments are effective for fiscal years and interim periods within those years, beginning after December 15, 2011. Early adoption is permitted. In December 2011, the FASB issued an authoritative pronouncement, deferral of the effective date for amendments to the presentation of reclassifications of items out of accumulated other comprehensive income in accounting standards update. This guidance allows the FASB to redeliberate whether to present on the face of the financial statements the effects of reclassifications out of accumulated other comprehensive income on the components of net income and other comprehensive income for all periods presented. While the FASB is considering the operational concerns about the presentation requirements for reclassification adjustments and the needs of financial statement users for additional information about reclassification adjustments, entities should continue to report reclassifications out of accumulated other comprehensive income consistent with the presentation requirements in effect before update the pronouncement issued in June 2011. The Group does not expect the adoption of this pronouncement to have a significant effect except for the presentation of comprehensive income on its consolidated financial statements.

 

In September 2011, the FASB issued an authoritative pronouncement related to testing goodwill for impairment. The guidance is intended to simplify how entities, both public and nonpublic, test goodwill for impairment. The guidance permits an entity to first assess qualitative factors to determine whether it is “more likely than not” that the fair value of a reporting unit is less than its carrying amount as a basis for determining whether it is necessary to perform the two-step goodwill impairment test. The guidance is effective for annual and interim goodwill impairment tests performed for fiscal years beginning after December 15, 2011. Early adoption is permitted, including for annual and interim goodwill impairment tests performed as of a date before September 15, 2011, if a public entity’s financial statements for the most recent annual or interim period have not yet been issued. The Group does not expect the adoption of this pronouncement to have a significant effect on its consolidated financial statements.

 

In December 2011, the FASB issued an authoritative pronouncement related to Disclosures about Offsetting Assets and Liabilities. The guidance requires an entity to disclose information about offsetting and related arrangements to enable users of its financial statements to understand the effect of those arrangements on its financial position. An entity is required to apply the amendments for annual reporting periods beginning on or after January 1, 2013, and interim periods within those annual periods. An entity should provide the disclosures required by those amendments retrospectively for all comparative periods presented. The Group does not expect the adoption of this pronouncement to have a significant effect on its consolidated financial statements.

 

F-26



Table of Contents

 

TAL EDUCATION GROUP

 

NOTES TO CONSOLIDATED FINANCIAL STATEMENTS - continued

FOR THE YEARS ENDED FEBRUARY 28, 2010, FEBRUARY 28, 2011

AND FEBRUARY 29, 2012

(IN U.S. DOLLARS, EXCEPT SHARE AND SHARE RELATED DATA)

 

3.                                      DISCONTINUED OPERATIONS

 

In October 2010, the Group exited its operations in Qianjing School and Jianli School in order to focus its operation in Wuhan Jianghan School. Accordingly, the operating results of Qianjiang School and Jianli School are presented in the Consolidated Statements of Operations as discontinued operations, net of tax, for all periods presented. A $128,522 impairment loss for the goodwill and a $53,122 impairment loss for the intangible assets of the two schools were recorded in operating results of discontinued operations in the year ended February 28, 2011 (see Note 10).

 

By the fiscal year ended February 28, 2011, the liquidation process of the two schools has been finished and there were no remaining assets or liabilities associated with discontinued operations in the accompanying consolidated balance sheet as of February 28, 2011. The gain or loss from the liquidation process of the two schools was immaterial. Summarized operating results as discontinued operations in accompanying consolidated statements of operations were as follows for the years ended February 28, 2010, February 28, 2011 and February 29, 2012:

 

 

 

For the year ended

 

For the year ended

 

For the year ended

 

 

 

February 28,

 

February 28,

 

February 29,

 

 

 

2010

 

2011

 

2012

 

 

 

 

 

 

 

 

 

Net revenues

 

$

304,976

 

$

169,304

 

$

 

Pre-tax profit/ (loss)

 

$

55,212

 

$

(415,786

)

$

 

(Provision)/benefits for income taxes

 

$

(13,890

)

$

81,391

 

$

 

Net income/ (loss)

 

$

41,322

 

$

(334,395

)

$

 

 

F-27



Table of Contents

 

TAL EDUCATION GROUP

 

4.                                      EXTINGUISHMENT OF LIABILITIES

 

During the year ended February 28, 2009 the Group renegotiated with the sellers of Wuhan Jianghan School, acquired in July 2008, and $731,092 of acquisition consideration was waived and recorded as a gain resulting from extinguishment of liabilities. In December 2010, $134,370 of remaining unpaid consideration was subsequently waived and recorded as a gain on extinguishment of liabilities for the year ended February 28, 2011.

 

F-28



Table of Contents

 

TAL EDUCATION GROUP

 

NOTES TO CONSOLIDATED FINANCIAL STATEMENTS - continued

FOR THE YEARS ENDED FEBRUARY 28, 2010, FEBRUARY 28, 2011

AND FEBRUARY 29, 2012

(IN U.S. DOLLARS, EXCEPT SHARE AND SHARE RELATED DATA)

 

5.                                      IMPAIRMENT ON LONG-TERM INVESTMENT

 

On August 12, 2011, Zhikang acquired 15% equity interest in Beijing Haidian Holiday Culture Training School (“Holiday School”) with consideration of $235,397, recorded as a long-term investment. However, after the investment, Holiday School’s business unexpectedly and quickly deteriorated. Therefore, the long-term investment was fully impaired in the year ended February 29, 2012.

 

6.                                      AVAILABLE-FOR-SALE SECURITIES

 

In August 2007 and December 2009, the Group bought two securities in mutual funds named Wan Jia He Xie Financing Fund and Guo Du No. 1 An Xin Shou Yi, respectively.

 

The available-for-sale securities measured and recorded at fair value on a recurring basis were as follows:

 

Balances as of February 28, 2009

 

$

340,418

 

Purchase

 

1,464,231

 

Changes in fair value

 

112,708

 

Foreign exchange difference

 

799

 

 

 

 

 

Balance as of February 28, 2010

 

$

1,918,156

 

Disposed

 

(1,470,660

)

Changes in fair value

 

2,850

 

Foreign exchange difference

 

15,363

 

 

 

 

 

Balance as of February 28, 2011

 

$

465,709

 

 

 

 

 

Changes in fair value

 

(121,895

)

Foreign exchange difference

 

17,989

 

 

 

 

 

Balance as of February 29, 2012

 

$

361,803

 

 

The company has determined the changes in fair value are deemed to be temporary as of February 29, 2012.

 

The following provides additional information concerning the Group’s available-for-sale securities:

 

 

 

As of February 28, 2011

 

As of February 29, 2012

 

 

 

 

 

Gross

 

Gross

 

 

 

 

 

Gross

 

Gross

 

 

 

 

 

 

 

unrealized

 

unrealized

 

 

 

 

 

unrealized

 

unrealized

 

 

 

 

 

Cost

 

gains

 

(losses)

 

Fair value

 

Cost

 

gains

 

(losses)

 

Fair value

 

 

 

 

 

 

 

 

 

 

 

 

 

 

 

 

 

 

 

Mutual fund

 

$

356,580

 

$

109,129

 

 

$

465,709

 

$

374,569

 

 

$

(12,766

)

$

361,803

 

 

F-29



Table of Contents

 

TAL EDUCATION GROUP

 

NOTES TO CONSOLIDATED FINANCIAL STATEMENTS - continued

FOR THE YEARS ENDED FEBRUARY 28, 2010, FEBRUARY 28, 2011

AND FEBRUARY 29, 2012

(IN U.S. DOLLARS, EXCEPT SHARE AND SHARE RELATED DATA)

 

7.                                      PREPAID EXPENSES AND OTHER CURRENT ASSETS

 

Prepaid expenses and other current assets consisted of the following:

 

 

 

As of

 

As of

 

 

 

February 28,

 

February 29,

 

 

 

2011

 

2012

 

 

 

 

 

 

 

Prepaid rent

 

$

2,352,630

 

$

3,988,593

 

Prepayments to suppliers (1)

 

1,057,742

 

1,717,996

 

Deposit with third parties

 

 

858,028

 

Staff advances

 

440,703

 

559,793

 

Interest receivable

 

396,180

 

631,510

 

ADR receivable

 

108,444

 

368,711

 

Receivable from the sale of study cards

 

1,421

 

312,944

 

Others

 

389,809

 

574,400

 

 

 

$

4,746,929

 

$

9,011,975

 

 


(1)          Advance payments primarily for advertising and purchases of PPE.

 

8.                                      PROPERTY AND EQUIPMENT, NET

 

Property and equipment, net, consisted of the following:

 

 

 

As of

 

As of

 

 

 

February 28,

 

February 29,

 

 

 

2011

 

2012

 

 

 

 

 

 

 

Building

 

$

 

$

63,416,230

 

Leasehold improvement

 

5,351,588

 

10,196,222

 

Computer, network equipment and software

 

5,226,024

 

10,039,490

 

Vehicles

 

784,854

 

1,002,949

 

Office equipment and furniture

 

730,896

 

1,490,734

 

 

 

12,093,362

 

86,145,625

 

Less: accumulated depreciation and amortization

 

(4,578,037

)

(9,419,406

)

 

 

$

7,515,325

 

$

76,726,219

 

 

For the years ended February 28, 2010, February 28, 2011 and February 29, 2012, depreciation expenses were $1,272,074, $2,790,061, and $5,203,847, respectively.

 

F-30



Table of Contents

 

TAL EDUCATION GROUP

 

NOTES TO CONSOLIDATED FINANCIAL STATEMENTS - continued

FOR THE YEARS ENDED FEBRUARY 28, 2010, FEBRUARY 28, 2011

AND FEBRUARY 29, 2012

(IN U.S. DOLLARS, EXCEPT SHARE AND SHARE RELATED DATA)

 

9.                                      INTANGIBLE ASSETS, NET

 

Intangible assets, net, consisted of the following:

 

 

 

As of

 

As of

 

 

 

February 28,

 

February 29,

 

 

 

2011

 

2012

 

 

 

 

 

 

 

Domain names

 

$

1,846,858

 

$

1,846,858

 

Partnership agreement

 

405,475

 

349,783

 

Student base

 

315,545

 

221,082

 

Trade name

 

262,360

 

262,360

 

Non-compete agreement

 

19,200

 

17,012

 

Education license

 

9,902

 

4,509

 

 

 

 

 

 

 

Less: accumulated amortization

 

(2,252,379

)

(2,584,109

)

Add: foreign exchange difference

 

49,824

 

66,028

 

 

 

$

656,785

 

$

183,523

 

 

Domain names were acquired from third parties and the rest of intangible assets were recorded as a result of acquisitions in the year ended February 28, 2009.

 

The Group recorded amortization expense of $841,193, $715,038, and $490,883 for the years ended February 28, 2010, February 28,2011 and February 29, 2012, respectively.

 

Estimated amortization expenses of the existing intangible assets for the next five years are $28,601, $28,601, $28,601,$28,601, and $28,601, respectively.

 

10.                               GOODWILL

 

Changes in the carrying amount of goodwill for the years ended February 28, 2011 and February 29, 2012 consisted of the following:

 

 

 

As of
February 28,
20
11

 

As of
February 29,
201
2

 

Goodwill

 

 

 

 

 

Beginning balance

 

$

763,802

 

$

662,583

 

Impairment

 

(128,522

)

(139,660

)

Foreign exchange difference due to translation

 

27,303

 

25,902

 

 

 

 

 

 

 

 

 

Ending balance

 

$

662,583

 

$

548,825

 

 

 

 

 

 

 

Accumulated goodwill impairment

 

 

 

 

 

Beginning balance

 

$

(1,256,084

)

$

(1,384,606

)

Impairment

 

(128,522

)

(139,660

)

 

 

 

 

 

 

 

 

Ending balance

 

$

(1,384,606

)

$

(1,524,266

)

 

F-31



Table of Contents

 

TAL EDUCATION GROUP

 

NOTES TO CONSOLIDATED FINANCIAL STATEMENTS - continued

FOR THE YEARS ENDED FEBRUARY 28, 2010, FEBRUARY 28, 2011

AND FEBRUARY 29, 2012

(IN U.S. DOLLARS, EXCEPT SHARE AND SHARE RELATED DATA)

 

10.          GOODWILL-continued

 

On November 30, 2010 the Group made an impairment test on goodwill related to the purchase of Qianjiang and Jianli School, which was triggered by their deteriorating performance. As a result a $128,522 impairment loss for the goodwill from the acquisition of the two schools was recognized in operating results of discontinued operations. The two schools were liquidated in the year ended February 28, 2011(see Note 3).

 

On August 31, 2011 the Group made an impairment test on goodwill related to purchase of a business in Tianjin in the fiscal year ended February 28, 2009, which was triggered by their deteriorating performance. As a result, a $139,660 impairment loss for the goodwill was recognized in operating results for the year ended February 29, 2012.

 

The Group incurred $nil, $128,522, and $139,660 impairment loss on goodwill for the years ended February 28, 2010, February 28, 2011 and February 29, 2012, respectively.

 

11.                               LONG-TERM PREPAYMENTS

 

 

 

As of

 

As of

 

 

 

February 28,

 

February 29,

 

 

 

2011

 

2012

 

 

 

 

 

 

 

Prepaid for teaching materials development (1)

 

$

 

$

1,099,547

 

Prepaid for acquisition of license (2)

 

 

823,934

 

 

 

$

 

$

1,923,481

 

 


(1)          The Group signed two agreements with McGraw-Hill Hong Kong Limited to develop two sets of English teaching materials with the total amount of $1,636,609. As of February 29, 2012, the prepayment was $1,099,547, and subsequently in April 2012 the Group recorded intangible assets of $715,023 upon delivery of one set of the teaching materials. The remaining set of the teaching materials is expected to be delivered during the year ended February 28, 2013.

 

(2)          In September 2011, the Group entered into acquisition agreements to obtain the study-abroad intermediary service operating license, for which the Group prepaid $823,934. The Group is in the process of changing the legal representative recorded on the license and expects to complete the process during the year ended February 28, 2013.

 

F-32



Table of Contents

 

TAL EDUCATION GROUP

 

NOTES TO CONSOLIDATED FINANCIAL STATEMENTS - continued

FOR THE YEARS ENDED FEBRUARY 28, 2010, FEBRUARY 28, 2011

AND FEBRUARY 29, 2012

(IN U.S. DOLLARS, EXCEPT SHARE AND SHARE RELATED DATA)

 

12.                              ACCRUED EXPENSES AND OTHER CURRENT LIABILITIES

 

Accrued expenses and other current liabilities consisted of the following:

 

 

 

As of

 

As of

 

 

 

February 28,

 

February 29,

 

 

 

2011

 

2012

 

 

 

 

 

 

 

Accrued employee payroll and welfare benefits

 

$

4,815,701

 

$

9,614,318

 

Other taxes payable

 

1,770,780

 

2,362,052

 

Proceeds from employees’ transferring stocks (1)

 

 

885,869

 

Professional service fee payable

 

684,931

 

478,890

 

Enrollment fees collected for sponsors

 

307,536

 

281,293

 

Accrued teaching material costs

 

 

465,627

 

Accrued advertising expenses

 

 

231,600

 

Payable for acquisition of Wuhan Jianghan School

 

33,783

 

35,274

 

Payable for investment in Holiday School

 

 

95,337

 

Others

 

441,249

 

833,930

 

 

 

 

 

 

 

 

 

Total

 

$

8,053,980

 

$

15,284,190

 

 


(1)          During the year ended February 29, 2012, the Company acts as a custodian for non-vested shares awards granted to employees under the 2010 Share Incentive Plan. Subsequent to the vesting of such awards and at the request of an employee, the Company will sell the related shares and take delivery of the sale proceeds; upon the payment of related withholding taxes, the proceeds are forwarded to the employee, which is generally within a few weeks.

 

13.                               INCOME TAXES

 

Cayman Islands

 

The Company is a tax-exempted company incorporated in the Cayman Islands.

 

Hong Kong

 

Xueersi Hong Kong was established in Hong Kong and is subject to Hong Kong Profits Tax on its activities conducted in Hong Kong. It is subject to Hong Kong profit tax at 16.5%. No provision for Hong Kong Profits tax has been made in the consolidated financial statements as it has no assessable income for the years ended February 28, 2010, February 28, 2011 and February 29, 2012.

 

PRC

 

Effective from January 1, 2008, a new Enterprise Income Tax Law, or (“the New EIT Law”), combined the previous income tax laws for foreign invested and domestic invested enterprises in the PRC by the adoption a unified tax rate of 25% for most enterprises with the following exceptions.

 

F-33



Table of Contents

 

TAL EDUCATION GROUP

 

NOTES TO CONSOLIDATED FINANCIAL STATEMENTS - continued

FOR THE YEARS ENDED FEBRUARY 28, 2010, FEBRUARY 28, 2011

AND FEBRUARY 29, 2012

(IN U.S. DOLLARS, EXCEPT SHARE AND SHARE RELATED DATA)

 

13.                               INCOME TAXES - continued

 

Certain qualified high and new technology enterprises that meet the definition of “high and new technology enterprise strongly supported by the state” (“HNTE”) could benefit from a preferential tax rate of 15%.  Xueersi Education qualified as a HNTE under the New EIT Law effective from January 1, 2008 and was eligible for the re-examination of HNTE from January 1, 2011, therefore it would be entitled to a preferential tax rate of 15% until the calendar year of 2013.  In addition, since the entity is located in a high technology zone in Beijing and qualified as a high-tech company, it was entitled to a three-year exemption from EIT from calendar year 2006 to 2008 and a further reduction to 7.5% from calendar year 2009 to 2011.

 

TAL Beijing was qualified as “Newly Established Software Enterprise” and therefore it was entitled to a two-year exemption from EIT from calendar year 2009 to 2010 and a further reduction to 12.5% from calendar year 2011 to 2013.

 

Yidu Huida was qualified as “Newly Established Software Enterprise” and therefore it was entitled to a two-year exemption from EIT from calendar year 2011 to 2012 and a further reduction to 12.5% from calendar year 2013 to 2015.

 

F-34



Table of Contents

 

TAL EDUCATION GROUP

 

NOTES TO CONSOLIDATED FINANCIAL STATEMENTS - continued

FOR THE YEARS ENDED FEBRUARY 28, 2010, FEBRUARY 28, 2011

AND FEBRUARY 29, 2012

(IN U.S. DOLLARS, EXCEPT SHARE AND SHARE RELATED DATA)

 

13.                               INCOME TAXES - continued

 

Provision (credit) for income tax consisted of the following:

 

 

 

For the year ended

 

For the year ended

 

For the year ended

 

 

 

February 28,

 

February 28,

 

February 29,

 

 

 

2010

 

2011

 

2012

 

 

 

 

 

 

 

 

 

Current

 

 

 

 

 

 

 

- PRC income tax expenses

 

$

1,908,672

 

$

3,232,563

 

$

4,452,076

 

Deferred

 

 

 

 

 

 

 

- PRC income tax expenses

 

(544,037

)

(604,473

)

(295,626

)

 

 

 

 

 

 

 

 

 

 

 

Total

 

$

1,364,635

 

$

2,628,090

 

$

4,156,450

 

 

Deferred income taxes reflect the net tax effects of temporary differences between the carrying amount of assets and liabilities for financial reporting purposes and the amounts used for income tax purposes.  Significant components of the Group’s deferred tax assets and liabilities were as follows:

 

 

 

As of

 

As of

 

 

 

February 28,

 

February 29,

 

 

 

2011

 

2012

 

 

 

 

 

 

 

Current deferred tax assets:

 

 

 

 

 

Accrued payroll

 

$

1,062,994

 

$

1,730,992

 

Unrealized loss on available-for-sale securities

 

73,794

 

108,167

 

Less: valuation allowance

 

(53,856

)

(109,401

)

 

 

 

 

 

 

Current deferred tax assets, net

 

1,082,932

 

1,729,758

 

 

 

 

 

 

 

Non-current deferred tax assets:

 

 

 

 

 

Property and equipment

 

277,290

 

197,248

 

Intangible assets

 

273,324

 

317,169

 

Investment loss from discontinued operations (1)

 

120,528

 

 

Tax losses carry-forward deferred tax assets

 

261,031

 

727,105

 

Less: valuation allowance

 

(264,077

)

(751,300

)

 

 

 

 

 

 

Non-current deferred tax assets, net

 

668,096

 

490,222

 

 

 

 

 

 

 

Non-current deferred tax liabilities:

 

 

 

 

 

Intangible assets

 

85,248

 

45,881

 

Accrued ADR income

 

32,533

 

110,613

 

 

 

 

 

 

 

 

 

Non-current deferred tax liabilities

 

$

117,781

 

$

156,494

 

 

F-35


 


Table of Contents

 

TAL EDUCATION GROUP

 

NOTES TO CONSOLIDATED FINANCIAL STATEMENTS - continued

FOR THE YEARS ENDED FEBRUARY 28, 2010, FEBRUARY 28, 2011

AND FEBRUARY 29, 2012

(IN U.S. DOLLARS, EXCEPT SHARE AND SHARE RELATED DATA)

 

13.                               INCOME TAXES - continued

 


(1)                                  In February 2011, the liquidation of Qianjiang School and Jianli School were completed. Xueersi Network, the parent company of Qianjiang School and Jianli School, recognized $482,112 investment loss in its PRC statutory account. Corresponding tax benefit was realized in the year ended February 29, 2012 after approved by tax authorities.

 

As of February 29, 2012, tax loss carry-forward amounted to $2,908,420 and would expire by the end of calendar year 2017.  The Company operates its business through its subsidiaries, its VIEs and their subsidiaries.  The Group does not file combined or consolidated tax returns, therefore, losses from individual subsidiaries or the VIEs and their subsidiaries may not be used to offset other subsidiaries’ or VIEs’ earnings within the Group. Valuation allowance is considered on each individual subsidiary and VIE basis. A valuation allowance of $860,701 had been established as of February 29, 2012, in respect of certain deferred tax assets as it is considered more likely than not that the relevant deferred tax assets will not be realized in the foreseeable future.

 

Under U.S. GAAP, a deferred tax liability should be recorded for taxable temporary differences attributable to the excess of financial reporting amounts over tax basis amounts, including those differences attributable to a more than 50% interest in a domestic subsidiary.  However, recognition is not required in situations where the tax law provides a means by which the reported amount of that investment can be recovered tax-free and the enterprise expects that it will ultimately use that means.  The Company has not recorded any such deferred tax liability attributable to the undistributed earnings of its financial interest in VIEs because it believes such excess earnings can be distributed in a manner that would not be subject to income tax.

 

The impact of an uncertain income tax position on the income tax return is recognized at the largest amount that is more-likely-than-not to be sustained upon audit by the relevant tax authority.  An uncertain income tax position will not be recognized if it has less than a 50% likelihood of being sustained.  Interest and penalties on income taxes will be classified as a component of the provisions for income taxes.  The Group has concluded that there are no significant uncertain tax positions requiring recognition in financial statements for the years ended February 28, 2010, February 28, 2011 and February 29, 2012. The Group did not incur any significant interest and penalties related to potential underpaid income tax expenses and also does not anticipate any significant increases or decreases in unrecognized tax benefits in the next 12 months. The Group has no material unrecognized tax benefits which would favorably affect the effective income tax rate in future periods.

 

According to the PRC Tax Administration and Collection Law, the tax authority may require the taxpayer or the withholding agent to make delinquent tax payment within three years if the underpayment of taxes is resulted from the tax authority’s act or error. No late payment surcharge will be assessed under such circumstances.  The statute of limitation will be three years if the underpayment of taxes is due to the computational errors made by the taxpayer or the withholding agent.  Late payment surcharge will be assessed in such case.  The statute of limitation will be extended to five years under special circumstances which are not clearly defined (but an underpayment of tax liability exceeding RMB 0.1 million is specifically listed as a “special circumstance”).  The statute of limitation for transfer pricing related issue is ten years. There is no statute of limitation in the case of tax evasion.  Therefore, the Group is subject to examination by the PRC tax authorities based on the above.

 

F-36



Table of Contents

 

TAL EDUCATION GROUP

 

NOTES TO CONSOLIDATED FINANCIAL STATEMENTS - continued

FOR THE YEARS ENDED FEBRUARY 28, 2010, FEBRUARY 28, 2011

AND FEBRUARY 29, 2012

(IN U.S. DOLLARS, EXCEPT SHARE AND SHARE RELATED DATA)

 

13.                               INCOME TAXES - continued

 

Reconciliation between the provision for income taxes computed by applying the PRC EIT rates of 25% in fiscal year 2010, 2011 and 2012 to income before income taxes and the actual provision for income tax was as follows:

 

 

 

For the year ended

 

For the year ended

 

For the year ended

 

 

 

February 28,

 

February 28,

 

February 29,

 

 

 

2010

 

2011

 

2012

 

 

 

 

 

 

 

 

 

Net income before provision for income tax

 

$

15,568,272

 

$

27,003,635

 

$

28,470,103

 

PRC statutory tax rate

 

25

%

25

%

25

%

 

 

 

 

 

 

 

 

Income tax at statutory tax rate

 

3,892,068

 

6,750,909

 

7,117,526

 

 

 

 

 

 

 

 

 

Expenses not deductible

 

289,858

 

428,150

 

586,348

 

Effect of income tax exemptions

 

(3,070,154

)

(6,001,819

)

(4,752,840

)

Effect of income tax rate difference in other jurisdictions

 

3,850

 

1,523,418

 

670,220

 

Change in valuation allowance

 

249,013

 

(72,568

)

535,196

 

 

 

 

 

 

 

 

 

Provision for income tax

 

$

1,364,635

 

$

2,628,090

 

$

4,156,450

 

 

If Xueersi Education, Yidu Huida and TAL Beijing were not in a tax holiday period for the years ended February 28, 2010, February 28, 2011 and February 29, 2012, the increase in income tax expenses and net income per share amounts would be as follows:

 

 

 

For the year ended

 

For the year ended

 

For the year ended

 

 

 

February 28,

 

February 28,

 

February 29,

 

 

 

2010

 

2011

 

2012

 

 

 

 

 

 

 

 

 

 

 

 

Increase in income tax expenses

 

$

3,070,154

 

$

6,001,819

 

$

4,752,840

 

Net income per common share-basic

 

$

0.09

 

$

0.14

 

$

0.13

 

Net income per common share-diluted

 

$

0.09

 

$

0.13

 

$

0.13

 

 

New EIT Law includes a provision specifying that legal entities organized outside of the PRC will be considered residents for Chinese Income tax purposes if the place of effective management or control is within the PRC.  The implementation rules to the New EIT Law provide that non-resident legal entities will be considered PRC residents if substantial and overall management and control over the manufacturing and business operations, personnel, accounting, properties, etc, occurs within the PRC.  Despite the present uncertainties resulting from the limited PRC tax guidance on the issue, the Group does not believe that the legal entities organized outside of the PRC within the Group should be treated as residents for EIT law purposes.  If the PRC tax authorities subsequently determine that the Company and its subsidiaries registered outside the PRC should be deemed a resident enterprise, the Company and its subsidiaries registered outside the PRC will be subject to the PRC income tax at a rate of 25%.

 

F-37



Table of Contents

 

TAL EDUCATION GROUP

 

NOTES TO CONSOLIDATED FINANCIAL STATEMENTS - continued

FOR THE YEARS ENDED FEBRUARY 28, 2010, FEBRUARY 28, 2011

AND FEBRUARY 29, 2012

(IN U.S. DOLLARS, EXCEPT SHARE AND SHARE RELATED DATA)

 

13.                               INCOME TAXES - continued

 

If the Company were to be non-resident for PRC tax purpose, dividends paid to it out of profits earned after January 1, 2008 would be subject to a withholding tax.  In the case of dividends paid by PRC subsidiaries, the withholding tax would be 10%.

 

All undistributed earnings are presumed to be transferred to the parent company and are subject to withholding tax. However, the Chinese tax authorities clarified that distributions made out of earnings prior to but distributed after January 1, 2008 will not be subject to withholding tax. The aggregate undistributed earnings of the Company’s  subsidiaries, VIEs and VIEs’ subsidiaries located in the PRC that are available for distribution are $50,418,792 and $79,515,168 as of February 28, 2011 and February 29, 2012, respectively. Upon distribution of such earnings, the Company will be subject to PRC taxes, the amount of which is impractical to estimate. The Company did not record any withholding tax on any of the aforementioned undistributed earnings because it intends to permanently reinvest all earnings in China and the aforementioned subsidiaries do not intend to declare dividends to the Company.

 

14.                               COMMON SHARES

 

The Company presently has two classes of common shares, namely, Class A and Class B common shares, following the issuance of Class A common shares upon the IPO in October 2010.

 

Holders of Class A common shares and Class B common shares have the same rights except for voting and conversion rights.  In respect of matters requiring shareholders’ vote, each Class A common share is entitled to one vote, and each Class B common share is entitled to ten votes.  Each Class B common share is convertible into one Class A common share at any time by the holder thereof.  Class A common shares are not convertible into Class B common shares under any circumstances.

 

In January 2008, the Company issued 1,000 Class B common shares at par value of $0.001.

 

In January 2009, the Company issued 119,999,000 Class B additional common shares proportionally to the existing founding shareholders at par value.  This issuance is considered as an issuance with nominal consideration and has been therefore treated in a manner akin to a stock split and the computations of basic and diluted net income per share were adjusted retroactively for all periods presented.  The Class B common shares subscription receivable was fully paid by the founding shareholders in June 2010.

 

In October 2010, the Company issued 13,800,000 American Depository Shares (representing 27,600,000 Class A common shares in the IPO). The net proceeds from IPO are $127.0 million.  At the same time, 5,000,000 Series A convertible redeemable preferred shares were automatically converted into 5,000,000 Class B common shares.

 

F-38



Table of Contents

 

TAL EDUCATION GROUP

 

NOTES TO CONSOLIDATED FINANCIAL STATEMENTS - continued

FOR THE YEARS ENDED FEBRUARY 28, 2010, FEBRUARY 28, 2011

AND FEBRUARY 29, 2012

(IN U.S. DOLLARS, EXCEPT SHARE AND SHARE RELATED DATA)

 

14.       COMMON SHARES-continued

 

During the year ended February 29, 2012, pursuant to stock plan, 2,358,044 Class A common shares were issued to employees and converted into 1,179,022 American Depository Shares (ADS) (representing 2,358,044 Class A common shares).

 

During the year ended February 29, 2012, 15,319,000 Class B common shares were converted into 15,319,000 Class A common shares pursuant to the terms of the Article of Association.

 

During the year ended February 29, 2012, the board of directors authorized a share repurchase program, whereby the Company may repurchase of up to $50.0 million of ADSs during the period from October 24, 2011 through October 23, 2012. As of February 29, 2012, the Company has not repurchased any of the ADSs under this share repurchase program.

 

F-39



Table of Contents

 

TAL EDUCATION GROUP

 

NOTES TO CONSOLIDATED FINANCIAL STATEMENTS - continued

FOR THE YEARS ENDED FEBRUARY 28, 2010, FEBRUARY 28, 2011

AND FEBRUARY 29, 2012

(IN U.S. DOLLARS, EXCEPT SHARE AND SHARE RELATED DATA)

 

15.                               NET INCOME PER SHARE

 

 

 

For the year ended

 

For the year ended

 

For the year ended

 

 

 

February 28,

 

February 28,

 

February 29,

 

 

 

2010

 

2011

 

2012

 

 

 

 

 

 

 

 

 

Net income from continuing operations

 

$

14,203,637

 

$

24,375,545

 

$

24,313,653

 

Net income/ (loss) from discontinued operations

 

41,322

 

(334,395

)

 

 

 

 

 

 

 

 

 

Net income

 

$

14,244,959

 

$

24,041,150

 

$

24,313,653

 

 

 

 

 

 

 

 

 

Shares (denominator):

 

 

 

 

 

 

 

Weighted average shares outstanding Basic

 

120,000,000

 

131,911,539

 

154,000,219

 

Dilutive effect of preferred shares

 

5,000,000

 

3,173,077

 

 

Dilutive effect of non-vested shares award

 

 

1,361,019

 

1,874,162

 

Diluted

 

125,000,000

 

136,445,635

 

155,874,381

 

 

 

 

 

 

 

 

 

Net income per common share attributable to TAL Education Group shareholders-basic

 

 

 

 

 

 

 

Basic from continuing operations

 

$

0.11

 

$

0.18

 

$

0.16

 

Basic from discontinued operations

 

$

0.00

 

$

(0.00

)

$

 

 

 

 

 

 

 

 

 

Net income per common share attributable to TAL Education Group shareholders-basic(1)

 

$

0.11

 

$

0.18

 

$

0.16

 

 

 

 

 

 

 

 

 

Net income per common share attributable to TAL Education Group shareholders-diluted

 

 

 

 

 

 

 

Diluted from continuing operations

 

$

0.11

 

$

0.18

 

$

0.16

 

Diluted from discontinued operations

 

$

0.00

 

$

(0.00

)

$

 

 

 

 

 

 

 

 

 

Net income per common share attributable to TAL Education Group shareholders-diluted

 

$

0.11

 

$

0.18

 

$

0.16

 

 


(1)                                  Our common shares are divided into Class A common shares and Class B common shares.  Holders of our Class A common shares and Class B common shares have the same dividend rights. And therefore we have not presented earnings per share for each separate class.

 

F-40



Table of Contents

 

TAL EDUCATION GROUP

 

NOTES TO CONSOLIDATED FINANCIAL STATEMENTS - continued

FOR THE YEARS ENDED FEBRUARY 28, 2010, FEBRUARY 28, 2011

AND FEBRUARY 29, 2012

(IN U.S. DOLLARS, EXCEPT SHARE AND SHARE RELATED DATA)

 

16.                               COMMITMENTS AND CONTINGENCIES

 

Lease commitment

 

The Group leases certain office premises under non-cancellable leases, the term of which are ten years or less and are renewable upon negotiation.  Rental expenses under operating leases for the years ended February 28, 2010, February 28, 2011 and February 29, 2012 were $9,862,702, $15,457,321 and $26,212,907, respectively.

 

Future minimum payments under non-cancellable operating leases as of February 29, 2012 were as follows:

 

Fiscal year ending

 

 

 

February 2013

 

$

27,879,633

 

February 2014

 

21,484,200

 

February 2015

 

14,288,355

 

February 2016

 

7,075,978

 

February 2017 and after

 

3,963,074

 

Total

 

$

74,691,240

 

 

Contingencies

 

The Group is required to obtain and maintain various licenses and permits and fulfill registration and filing requirements in order to operate its after-school tutoring business. As of February 29, 2012, the Group is in the process of preparing filings and applying for the requisite operating permits for certain learning centers. If the Group fails to comply with the applicable legal requirements concerning obtaining and maintaining applicable licenses and permits and fulfilling applicable registration and filing requirements to operate its after-school tutoring business, including any failure to cure non- compliances in a timely manner, there is reasonable possibility that it may be subject to fines, confiscation of the gains derived from its noncompliant operations or the suspension of its noncompliant operations. Such contingent liability is not probable and cannot be reasonably estimated.

 

17.                               SEGMENT INFORMATION

 

The Group is mainly engaged in after-school tutoring in the PRC.  The Group’s chief operating decision maker (“CODM”) has been identified as the Chief Executive Officer who reviews results of operations by geographic location (i.e. city rather than learning centers), each location constituting a subsidiary of the Group, when making decisions about allocating resources and assessing performance of the Group.  Consequently, the Group has determined that each location represents an operating segment.  However, under the aggregation criteria set forth in the U.S. GAAP with respect to segment reporting, the Group operates in only one reportable segment as all of its operating segments have similar economic characteristics and provide the same tutoring services.

 

18.                               MAINLAND CHINA CONTRIBUTION PLAN

 

Full time employees of the Group in the PRC participate in a government-mandated multi-employer defined contribution plan pursuant to which certain pension benefits, medical care, unemployment insurance, employee housing fund and other welfare benefits are provided to employees.  The PRC labor regulations require the Group to accrue for these benefits based on certain percentages of the employees’ salaries.  Total provisions for such employee benefits were $1,819,178, $3,260,508, and $8,827,425 for the years ended February 28, 2010, February 28, 2011and February 29, 2012, respectively.

 

F-41



Table of Contents

 

TAL EDUCATION GROUP

 

NOTES TO CONSOLIDATED FINANCIAL STATEMENTS - continued

FOR THE YEARS ENDED FEBRUARY 28, 2010, FEBRUARY 28, 2011

AND FEBRUARY 29, 2012

(IN U.S. DOLLARS, EXCEPT SHARE AND SHARE RELATED DATA)

 

19.                               STATUTORY RESERVES AND RESTRICTED NET ASSETS

 

As stipulated by the relevant PRC laws and regulations, PRC entities are required to make appropriations from net income as determined in accordance with the PRC GAAP to non-distributable statutory reserve, which includes a statutory surplus reserve and a statutory welfare reserve (the “reserve fund”), and a development fundThe PRC laws and regulations require that annual appropriations of 10% of after-tax income should be set aside prior to payments of dividends as statutory surplus reserve until the balance reaches 50% of the PRC entity registered capital.

 

In private school sector, the PRC laws and regulations require that certain amount should be set aside prior to payments of dividend as development fund.  In the case of private school that requires reasonable returns, this amount should be no less than 25% of the annual net income of the school, while in the case of private school that does not require reasonable returns, this amount should be no less than 25% of annual increase in the net assets of the school, if any.

 

The statutory reserve may be applied against prior year losses, if any, and may be used for general business expansion and production or increase in registered capital of the entities.  For the years ended February 28, 2011 and February 29, 2012, the Group made apportions of $1,773,841 and $432,678 to the statutory surplus reserve, respectively, and $1,609,413 and $1,829,338 to the development fund, respectively.

 

As a result of these PRC laws and regulations and the requirement that distribution by PRC entities can only be paid out of distributable profits computed in accordance with PRC GAAP, the PRC entities are restricted from transferring a portion of their net assets to the Group.  Amounts restricted include paid-in capital and the statutory reserve of the Company’s PRC subsidiaries, VIEs and VIEs’ subsidiaries.  As of February 28, 2011 and February 29, 2012, paid-in capital of such entities was $8,663,643 and $10,434,331, respectively, and statutory reserve was $8,240,697 and $10,502,713, respectively. The total of restricted net assets was therefore $16,904,340, and $20,937,044, respectively.

 

F-42



Table of Contents

 

TAL EDUCATION GROUP

 

NOTES TO CONSOLIDATED FINANCIAL STATEMENTS - continued

FOR THE YEARS ENDED FEBRUARY 28, 2010, FEBRUARY 28, 2011

AND FEBRUARY 29, 2012

(IN U.S. DOLLARS, EXCEPT SHARE AND SHARE RELATED DATA)

 

20.                               RELATED PARTY TRANSACTIONS

 

The Group had the following balances with related parties as of February 28, 2011 and February 29, 2012, respectively:

 

(a)                                  Amount due to the founding shareholder

 

 

 

As of

 

As of

 

 

 

February 28,

 

February 29,

 

 

 

2011

 

2012

 

 

 

 

 

 

 

 

 

Founding shareholder

 

$

79,893

 

$

 

 

The amount as of February 28, 2011 represented acquisition consideration paid by one founding shareholder on behalf of the Group and it was repaid in September 2011.

 

F-43



Table of Contents

 

TAL EDUCATION GROUP

 

NOTES TO CONSOLIDATED FINANCIAL STATEMENTS - continued

FOR THE YEARS ENDED FEBRUARY 28, 2010, FEBRUARY 28, 2011

AND FEBRUARY 29, 2012

(IN U.S. DOLLARS, EXCEPT SHARE AND SHARE RELATED DATA)

 

21.                               SHARE-BASED COMPENSATION

 

In June 2010, the Company adopted the 2010 Share Incentive Plan. The plans permit the grant of options to purchase the Class A common shares, share appreciation rights, restricted shares, restricted share units, dividend equivalent rights and other instruments as deemed appropriate by the administrator under the plans.  The maximum aggregate number of Class A common shares that may be issued pursuant to all awards under the stock incentive plan is 18,750,000 shares.

 

On July 26, 2010, before its initial public offering, the Company granted 5,419,500 nonvested shares under this share incentive plan to executive officers and employees. The estimated fair value of the ordinary share on the grant date was $4.05 per share which was determined based on a valuation performed by American Appraisal China Limited. The market approach was used and the Company considered the estimated initial public offering price and applied a discount for the lack of marketability to reflect the fact that there was no ready public market for common shares before its IPO. These nonvested shares vest as follows: (1) 100% of 945,100 nonvested shares vest on the first anniversary of the date of grant, (2) 831,400 nonvested shares vest in two equal batches on each of the next two anniversaries of the date of grant, and (3) 3,643,000 nonvested shares vest in four equal batches on each of the next four anniversaries of the date of grant.

 

On February 19, 2011, the Company entered into an amendment with one officer to change the original 4 years’ vesting period to 1 year for his 70,000 nonvested shares. This modification did not result in any incremental expense and the remaining unrecognized compensation expense of $243,111 for this officer is recognized over the remaining service period.

 

On April 8, 2011, the Company granted 409,300 nonvested shares to employees and independent directors. These nonvested shares vests as follows: (1) 337,300 nonvested shares vest proportionally over the period beginning July 2011 through January 2015, and (2) 72,000 nonvested shares vest in three equal batches on October 19 of each year for three years subsequent to the date of grant.

 

In June 2011, the Company entered into an amendment with one of independent directors to change the vesting date for his 12,000 nonvested shares from the original date of October 19, 2011 to June 13, 2011. Additionally, on August 17, 2011, the Company modified the vesting period of another officer’s 52,500 nonvested shares, which was set to vest in three equal batches on July 27 for each of the next three years under its original terms, by stating it will all vest on August 22, 2012. Both of the modifications did not result in any incremental compensation cost and the remaining unrecognized compensation cost of $170,410 for these two persons is recognized over the remaining service period.

 

On June 13, 2011, the Company granted 136,000 nonvested shares to the independent directors. These nonvested shares vests as follows: (1) 120,000 nonvested shares vest in three equal batches on each of the next three anniversaries of the date of grant, and (2) 16,000 will vest in two equal batches on each of the next two anniversaries of the date of grant.

 

On July 26, 2011, the Company granted 40,800 nonvested shares to employees. For each of the next succeeding four anniversaries of the date of grant, 12,000, 10,200, 10,200 and 8,400 nonvested shares vest, respectively.

 

F-44



Table of Contents

 

TAL EDUCATION GROUP

 

NOTES TO CONSOLIDATED FINANCIAL STATEMENTS - continued

FOR THE YEARS ENDED FEBRUARY 28, 2010, FEBRUARY 28, 2011

AND FEBRUARY 29, 2012

(IN U.S. DOLLARS, EXCEPT SHARE AND SHARE RELATED DATA)

 

21.       SHARE-BASED COMPENSATION- continued

 

The total compensation expense is recognized on a straight-line basis over the respective vesting periods.  The Group recorded a related compensation expense of $5,306,472, and $7,901,243 for the year ended February 28, 2011 and February 29, 2012, respectively.

 

Table below shows the summary of share based compensation:

 

 

 

For the year ended

 

For the year ended

 

 

 

February 28,

 

February 29,

 

 

 

2011

 

2012

 

 

 

 

 

 

 

 

 

Cost of revenues

 

$

521,387

 

$

417,984

 

Selling and marketing

 

$

975,114

 

$

1,497,266

 

General and administrative

 

$

3,809,971

 

$

5,985,993

 

Total

 

$

5,306,472

 

$

7,901,243

 

 

The activities of non-vested shares granted under the 2010 Share Incentive Plan are summarized as follows:

 

 

 

Number of

 

Weighted

 

 

 

nonvested

 

average grant date

 

 

 

shares

 

fair value

 

 

 

 

 

 

 

Outstanding as of March 1, 2010

 

 

 

Granted

 

5,419,500

 

4.05

 

Forfeited

 

68,700

 

4.05

 

Vested

 

 

 

 

 

 

 

 

 

Outstanding as of February 28, 2011

 

5,350,800

 

4.05

 

 

 

 

 

 

 

Granted

 

586,100

 

5.40

 

Forfeited

 

154,550

 

4.42

 

Vested

 

2,379,740

 

4.10

 

 

 

 

 

 

 

Outstanding as of February 29, 2012

 

3,402,610

 

4.23

 

 

As of February 29, 2012, the unrecognized compensation expense related to the non-vested share awards amounted to $10,934,140, which will be recognized over a weighted-average period of 1.6 years. The total fair value of non-vested shares that vested during the years ended February 28, 2010, February 28, 2011 and February 29, 2012 was $nil, $nil and $9,756,934.

 

F-45



Table of Contents

 

TAL EDUCATION GROUP

 

NOTES TO CONSOLIDATED FINANCIAL STATEMENTS - continued

FOR THE YEARS ENDED FEBRUARY 28, 2010, FEBRUARY 28, 2011

AND FEBRUARY 29, 2012

(IN U.S. DOLLARS, EXCEPT SHARE AND SHARE RELATED DATA)

 

22.                               CAPITAL CONTRIBUTION

 

The founding shareholders contributed $219,743, $nil, and $nil capital during the years ended February 28, 2010, February 28, 2011 and February 29, 2012, respectively.

 

23.                               DISTRIBUTION TO SHAREHOLDERS

 

On September 29, 2010, a $30 million cash dividend was declared to the Company’s then existing shareholders and payable upon the completion of the IPO. Cayman Companies Law permits, subject to a solvency test and the provisions, if any, of the Company’s memorandum and articles of association, the payment of dividends and distributions out of the share premium account. The amount was paid in full as a reduction of additional paid-in capital.

 

24.                               SUBSEQUENT EVENTS

 

On March 1, 2012, the Company granted 6,845,800 non-vested shares to employees with vesting periods ranging from approximate 1 year to 11 years. The fair value per non-vested shares granted was $5.56, which is equal to the market closing price of the Company’s ADSs on the NewYork Stock Exchange as of the grant date.

 

On March 28, 2012, the Group obtained 6% equity interest in Beijing Century Mingde Education Technology Co., Ltd. with a consideration of RMB 15 million.

 

F-46