20-F 1 gprk-20191231x20f.htm 20-F gprk_Current_Folio_20F

 

 

UNITED STATES

SECURITIES AND EXCHANGE COMMISSION

Washington, D.C. 20549

 

FORM 20-F

(Mark One)

           REGISTRATION STATEMENT PURSUANT TO SECTION 12(b) OR (g) OF THE SECURITIES EXCHANGE ACT OF 1934

OR

           ANNUAL REPORT PURSUANT TO SECTION 13 OR 15(d) OF THE SECURITIES EXCHANGE ACT OF 1934

for the fiscal year ended December 31, 2019

OR

           TRANSITION REPORT PURSUANT TO SECTION 13 OR 15(d) OF THE SECURITIES EXCHANGE ACT OF 1934

For the transition period from ________________ to ________________

OR

           SHELL COMPANY REPORT PURSUANT TO SECTION 13 OR 15(d) OF THE SECURITIES EXCHANGE ACT OF 1934

Date of event requiring this shell company report

Commission file number:    001‑36298

GEOPARK LIMITED

(Exact name of Registrant as specified in its charter)

Bermuda

(Jurisdiction of incorporation)

Nuestra Señora de los Ángeles 179

Las Condes, Santiago, Chile

(Address of principal executive offices)

Pedro E. Aylwin Chiorrini

Director of Legal and Governance

GeoPark Limited

Nuestra Señora de los Ángeles 179

Las Condes, Santiago, Chile

Phone: +56 (2) 2242 9600

Fax: +56 (2) 2242 9600 ext. 201

(Name, Telephone, E-mail and/or Facsimile number and Address of Company Contact Person)

Copies to:

Maurice Blanco, Esq.

Yasin Keshvargar, Esq.

Davis Polk & Wardwell LLP

450 Lexington Avenue

New York, NY 10017

Phone: (212) 450 4000

Fax: (212) 701 5800

Securities registered or to be registered pursuant to Section 12(b) of the Act:

 

 

 

Title of each class

Trading Symbols

Name of each exchange on which registered

Common shares, par value US$0.001 per share

GPRK

New York Stock Exchange

 

Securities registered or to be registered pursuant to Section 12(g) of the Act:

None

(Title of Class)

Securities for which there is a reporting obligation pursuant to Section 15(d) of the Act:

None

(Title of Class)

Indicate the number of outstanding shares of each of the issuer’s classes of capital stock or common stock as of the close of business covered by the annual report.

Common shares: 59,167,584

Indicate by check mark if the registrant is a well-known seasoned issuer, as defined in Rule 405 of the Securities Act.

  Yes        No

If this report is an annual or transition report, indicate by check mark if the registrant is not required to file reports pursuant to Section 13 or 15(d) of the Securities Exchange Act of 1934.

  Yes       No

Indicate by check mark whether the registrant (1) has filed all reports required to be filed by Section 13 or 15(d) of the Securities Exchange Act of 1934 during the preceding 12 months (or for such shorter period that the registrant was required to file such reports), and (2) has been subject to such filing requirements for the past 90 days.

  Yes        No

Indicate by check mark whether the registrant has submitted electronically, every Interactive Data File required to be submitted pursuant to Rule 405 of Regulation S-T during the preceding 12 months (or for such shorter period that the registrant was required to submit such files).

  Yes        No

Indicate by check mark whether the registrant is a large accelerated filer, an accelerated filer, a non-accelerated filer,  or an emerging growth company. See definition of “large accelerated filer”, “accelerated filer”, and “emerging growth company” in Rule 12b‑2 of the Exchange Act.

 

 

 

 

Large accelerated filer  

Accelerated filer  

Non-accelerated filer  

Emerging growth company 

 

If an emerging growth company that prepares its financial statements in accordance with U.S. GAAP, indicate by check mark if the registrant has elected not to use the extended transition period for complying with any new or revised financial accounting standards† provided pursuant to Section 13(a) of the Exchange Act.             

† The term “new or revised financial accounting standard” refers to any update issued by the Financial Accounting Standards Board to its Accounting Standards Codification after April 5, 2012.

Indicate by check mark which basis of accounting the registrant has used to prepare the financial statements included in this filing:

US GAAP  

International Financial Reporting Standards
as issued by the International Accounting
Standards Board  

Other  

 

If “Other” has been checked in response to the previous question indicate by check mark which financial statement item the registrant has elected to follow.

  Item 17     Item 18

If this is an annual report, indicate by check mark whether the registrant is a shell company (as defined in Rule 12b‑2 of the Exchange Act).

  Yes        No

 

 

 

 

GEOPARK LIMITED

TABLE OF CONTENTS

 

 

Page

Glossary of oil and natural gas terms 

iii 

PRESENTATION OF FINANCIAL AND OTHER INFORMATION 

vii

FORWARD-LOOKING STATEMENTS 

x

PART I 

1

ITEM 1. IDENTITY OF DIRECTORS, SENIOR MANAGEMENT AND ADVISERS 

1

A. 

Directors and senior management

1

B. 

Advisers

1

C. 

Auditors

1

ITEM 2. OFFER STATISTICS AND EXPECTED TIMETABLE 

1

A. 

Offer statistics

1

B. 

Method and expected timetable

1

ITEM 3. KEY INFORMATION 

1

A. 

Selected financial data

1

B. 

Capitalization and indebtedness

5

C. 

Reasons for the offer and use of proceeds

5

D. 

Risk factors

5

ITEM 4. INFORMATION ON THE COMPANY 

35

A. 

History and development of the company

35

B. 

Business Overview

39

C. 

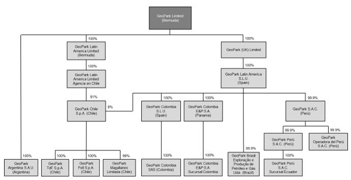
Organizational structure

104

D. 

Property, plant and equipment

104

ITEM 4A. UNRESOLVED STAFF COMMENTS 

105

ITEM 5. OPERATING AND FINANCIAL REVIEW AND PROSPECTS 

105

A. 

Operating results

105

B. 

Liquidity and capital resources

120

C. 

Research and development, patents and licenses, etc.

125

D. 

Trend information

125

E. 

Off-balance sheet arrangements

125

F. 

Tabular disclosure of contractual obligations

126

G. 

Safe harbor

126

ITEM 6. DIRECTORS, SENIOR MANAGEMENT AND EMPLOYEES 

126

A. 

Directors and senior management

126

B. 

Compensation

131

C. 

Board practices

134

D. 

Employees

137

E. 

Share ownership

137

ITEM 7. MAJOR SHAREHOLDERS AND RELATED PARTY TRANSACTIONS 

139

A. 

Major shareholders

139

B. 

Related party transactions

139

C. 

Interests of Experts and Counsel

140

ITEM 8. FINANCIAL INFORMATION 

140

A. 

Consolidated statements and other financial information

140

B. 

Significant changes

142

ITEM 9. THE OFFER AND LISTING 

142

A. 

Offering and listing details

142

B. 

Plan of distribution

142

C. 

Markets

142

D. 

Selling shareholders

142

E. 

Dilution

142

i

 

 

 

 

F. 

Expenses of the issue

142

ITEM 10. ADDITIONAL INFORMATION 

142

A. 

Share capital

142

B. 

Memorandum of association and bye-laws

142

Enforcement of Judgments 

149

C. 

Material contracts

150

D. 

Exchange controls

150

E. 

Taxation

150

F. 

Dividends and paying agents

154

G. 

Statement by experts

154

H. 

Documents on display

154

I. 

Subsidiary information

155

ITEM 11. QUANTITATIVE AND QUALITATIVE DISCLOSURES ABOUT MARKET RISK 

155

ITEM 12. DESCRIPTION OF SECURITIES OTHER THAN EQUITY SECURITIES 

155

A. 

Debt securities

155

B. 

Warrants and rights

155

C. 

Other securities

155

D. 

American Depositary Shares

155

PART II 

156

ITEM 13. DEFAULTS, DIVIDEND ARREARAGES AND DELINQUENCIES 

156

A. 

Defaults

156

B. 

Arrears and delinquencies

156

ITEM 14. MATERIAL MODIFICATIONS TO THE RIGHTS OF SECURITY HOLDERS AND USE OF PROCEEDS 

156

ITEM 15. CONTROLS AND PROCEDURES 

156

A. 

Disclosure Controls and Procedures

156

B. 

Management’s Annual Report on Internal Control over Financial Reporting

156

C. 

Attestation Report of the Registered Public Accounting Firm

157

D. 

Changes in Internal Control over Financial Reporting

157

ITEM 16. RESERVED 

157

ITEM 16A. Audit committee financial expert 

157

ITEM 16B. Code of Conduct 

157

ITEM 16C. Principal Accountant Fees and Services 

157

ITEM 16D. Exemptions from the listing standards for audit committees 

158

ITEM 16E. Purchases of equity securities by the issuer and affiliated purchasers. 

158

ITEM 16F. Change in registrant’s certifying accountant 

159

ITEM 16G. Corporate governance 

159

ITEM 16H. Mine safety disclosure 

161

PART III 

162

ITEM 17. Financial statements 

162

ITEM 18. Financial statements 

162

ITEM 19. Exhibits 

162

Index to Consolidated Financial Statements 

F-1

 

ii

GLOSSARY OF OIL AND NATURAL GAS TERMS

The terms defined in this section are used throughout this annual report:

“appraisal well” means a well drilled to further confirm and evaluate the presence of hydrocarbons in a reservoir that has been discovered.

“API” means the American Petroleum Institute’s inverted scale for denoting the “light” or “heaviness” of crude oils and other liquid hydrocarbons.

“bbl” means one stock tank barrel, of 42 U.S. gallons liquid volume, used herein in reference to crude oil, condensate or natural gas liquids.

“bcf” means one billion cubic feet of natural gas.

“bcm” means billion cubic meters.

“boe” means barrels of oil equivalent, with 6,000 cubic feet of natural gas being equivalent to one barrel of oil.

“boepd” means barrels of oil equivalent per day.

“bopd” means barrels of oil per day.

“British thermal unit” or “btu” means the heat required to raise the temperature of a one-pound mass of water from 58.5 to 59.5 degrees Fahrenheit.

“basin” means a large natural depression on the earth’s surface in which sediments generally brought by water accumulate.

“CEOP” (Contrato Especial de Operación) means a special operating contract the Chilean signs with a company or a consortium of companies for the exploration and exploitation of hydrocarbon wells.

“completion” means the process of treating a drilled well followed by the installation of permanent equipment for the production of natural gas or oil, or in the case of a dry hole, the reporting of abandonment to the appropriate agency.

“developed acreage” means the number of acres that are allocated or assignable to productive wells or wells capable of production.

“developed reserves” are expected quantities to be recovered from existing wells and facilities. Reserves are considered developed only after the necessary equipment has been installed or when the costs to do so are relatively minor compared to the cost of a well. Where required facilities become unavailable, it may be necessary to reclassify developed reserves as undeveloped.

“development well” means a well drilled within the proved area of an oil or gas reservoir to the depth of a stratigraphic horizon known to be productive.

“dry hole” means a well found to be incapable of producing hydrocarbons in sufficient quantities such that proceeds from the sale of such production exceed production expenses and taxes.

“E&P Contract” means exploration and production contract

“economic interest” means an indirect participation interest in the net revenues from a given block based on bilateral agreements with the concessionaires.

iii

“economically producible” means a resource that generates revenue that exceeds, or is reasonably expected to exceed, the costs of the operation.

“exploratory well” means a well drilled to find and produce oil or gas in an unproved area, to find a new reservoir in a field previously found to be productive of oil or gas in another reservoir, or to extend a known reservoir. Generally, an exploratory well is any well that is not a development well, a service well, or a stratigraphic test well as those items are defined below.

“field” means an area consisting of a single reservoir or multiple reservoirs all grouped on or related to the same individual geological structural feature and/or stratigraphic condition. There may be two or more reservoirs in a field that are separated vertically by intervening impervious strata, or laterally by local geologic barriers, or by both. Reservoirs that are associated by being in overlapping or adjacent fields may be treated as a single or common operational field. The geological terms structural feature and stratigraphic condition are intended to identify localized geological features as opposed to the broader terms of basins, trends, provinces, plays, areas-of-interest, etc.

“formation” means a layer of rock which has distinct characteristics that differ from nearby rock.

“mbbl” means one thousand barrels of crude oil, condensate or natural gas liquids.

“mboe” means one thousand barrels of oil equivalent.

“mcf” means one thousand cubic feet of natural gas.

“Measurements” include:

·

“m” or “meter” means one meter, which equals approximately 3.28084 feet;

·

“km” means one kilometer, which equals approximately 0.621371 miles;

·

“sq. km” means one square kilometer, which equals approximately 247.1 acres;

·

“bbl” “bo,” or “barrel of oil” means one stock tank barrel, which is equivalent to approximately 0.15898 cubic meters;

·

“boe” means one barrel of oil equivalent, which equals approximately 160.2167 cubic meters, determined using the ratio of 6,000 cubic feet of natural gas to one barrel of oil;

·

“cf” means one cubic foot;

·

“m,” when used before bbl, boe or cf, means one thousand bbl, boe or cf, respectively;

·

“mm,” when used before bbl, boe or cf, means one million bbl, boe or cf, respectively;

·

“b,” when used before bbl, boe or cf, means one billion bbl, boe or cf, respectively; and

·

“pd” means per day.

“metric ton” or “MT” means one thousand kilograms. Assuming standard quality oil, one metric ton equals 7.9 bbl.

“mmbbl” means one million barrels of crude oil, condensate or natural gas liquids.

“mmboe” means one million barrels of oil equivalent.

iv

“mmbtu” means one million British thermal units.

“NYMEX” means The New York Mercantile Exchange.

“net acres” means the percentage of total acres an owner has out of a particular number of acres, or a specified tract. An owner who has a 50% interest in 100 acres owns 50 net acres.

“productive well” means a well that is found to be capable of producing hydrocarbons in sufficient quantities such that proceeds from the sale of the production exceed production expenses and taxes.

“prospect” means a potential trap which may contain hydrocarbons and is supported by the necessary amount and quality of geologic and geophysical data to indicate a probability of oil and/or natural gas accumulation ready to be drilled. The five required elements (generation, migration, reservoir, seal and trap) must be present for a prospect to work and if any of them fail neither oil nor natural gas will be present, at least not in commercial volumes.

“proved developed reserves” means those proved reserves that can be expected to be recovered through existing wells and facilities and by existing operating methods.

“proved reserves” means estimated quantities of crude oil, natural gas, and natural gas liquids which geological and engineering data demonstrate with reasonable certainty to be economically recoverable in future years from known reservoirs under existing economic and operating conditions, as well as additional reserves expected to be obtained through confirmed improved recovery techniques, as defined in SEC Regulation S-X 4‑10(a)(2).

“proved undeveloped reserves” means are those proved reserves that are expected to be recovered from future wells and facilities, including future improved recovery projects which are anticipated with a high degree of certainty in reservoirs which have previously shown favorable response to improved recovery projects.

“reasonable certainty” means a high degree of confidence.

“recompletion” means the process of re-entering an existing wellbore that is either producing or not producing and completing new reservoirs in an attempt to establish or increase existing production.

“reserves” means estimated remaining quantities of oil and gas and related substances anticipated to be economically producible, as of a given date, by application of development projects to known accumulations. In addition, there must exist, or there must be a reasonable expectation that there will exist, a revenue interest in the production, installed means of delivering oil, gas, or related substances to market, and all permits and financing required to implement the project.

“reservoir” means a porous and permeable underground formation containing a natural accumulation of producible oil and/or gas that is confined by impermeable rock or water barriers and is individual and separate from other reservoirs.

“royalty” means a fractional undivided interest in the production of oil and natural gas wells or the proceeds therefrom, to be received free and clear of all costs of development, operations or maintenance.

“service well” means a well drilled or completed for the purpose of supporting production in an existing field. Specific purposes of service wells include gas injection, water injection, steam injection, air injection, saltwater disposal, water supply for injection, observation, or injection for in-situ combustion.

“shale” means a fine-grained sedimentary rock formed by consolidation of clay- and silt-sized particles into thin, relatively impermeable layers. Shale can include relatively large amounts of organic material compared with other rock types and thus has the potential to become rich hydrocarbon source rock. Its fine grain size and lack of permeability can allow shale to form a good cap rock for hydrocarbon traps.

“spacing” means the distance between wells producing from the same reservoir. Spacing is often expressed in terms of acres (e.g., 40‑acre spacing, and is often established by regulatory agencies).

v

“spud” means the very beginning of drilling operations of a new well, occurring when the drilling bit penetrates the surface utilizing a drilling rig capable of drilling the well to the authorized total depth.

“stratigraphic test well” means a drilling effort, geologically directed, to obtain information pertaining to a specific geologic condition. Such wells customarily are drilled without the intention of being completed for hydrocarbon production. This classification also includes tests identified as core tests and all types of expendable holes related to hydrocarbon exploration. Stratigraphic test wells are classified as (i) exploratory-type, if not drilled in a proved area, or (ii) development-type, if drilled in a proved area.

“tcm” means trillion cubic meters.

“undeveloped reserves” are quantities expected to be recovered through future investments: (1) from new wells on undrilled acreage in known accumulation, (2) from deepening existing wells to a different (but known) reservoir, (3) from infill wells that will increase recover, or (4) where a relatively large expenditure (e.g., when compared to the cost of drilling a new well) is required to (a) recomplete an existing well or (b) install production or transportation facilities for primary or improved recovery projects.

“unit” means the joining of all or substantially all interests in a reservoir or field, rather than a single tract, to provide for development and operation without regard to separate property interests. Also, the area covered by a unitization agreement.

“wellbore” means the hole drilled by the bit that is equipped for oil or gas production on a completed well. Also called well or borehole.

“working interest” means the right granted to the lessee of a property to explore for and to produce and own oil, gas, or other minerals. The working interest owners bear the exploration, development, and operating costs on either a cash, penalty, or carried basis.

“workover” means operations in a producing well to restore or increase production.

 

 

 

 

 

 

 

 

 

 

 

 

vi

PRESENTATION OF FINANCIAL AND OTHER INFORMATION

Certain definitions

Unless otherwise indicated or the context otherwise requires, all references in this annual report to:

·

“GeoPark Limited,” “GeoPark,” “we,” “us,” “our,” the “Company” and words of a similar effect, are to GeoPark Limited, an exempted company incorporated under the laws of Bermuda, together with its consolidated subsidiaries;

·

“Agencia” are to GeoPark Latin America Limited Agencia en Chile, an established branch, under the laws of Chile, of GeoPark Latin America Limited (“GeoPark Latin America”), an exempted company incorporated under the laws of Bermuda;

·

“GeoPark Chile S.p.A.”, a company incorporated under the laws of Chile, formally GeoPark Chile S.A.;

·

“GeoPark Colombia” are prior to our internal corporate reorganization to GeoPark Colombia Coöperatie U.A., a cooperative duly incorporated under the laws of the Netherlands and subsequent to such reorganization to GeoPark Colombia S.L.U., a sociedad limitada unipersonal incorporated under the laws of Spain;

·

“GeoPark Brazil” are to GeoPark Brasil Exploração e Produção de Petróleo e Gás Ltda.;

·

“GeoPark TdF S.A.”, a company incorporated under the laws of Chile;

·

“PetroPerú” are to Petróleos del Perú S.A.;

·

“LGI” are to LG International Corp., a company incorporated under the laws of Korea;

·

“YPF” are to YPF S.A.;

·

“Petroamazonas” are to Petroamazonas Ecuador S.A.;

·

“Petroecuador” are to Empresa Pública de hidrocarburos del Ecuador;

·

“Amerisur” are to Amerisur Resources Plc. and its subsidiaries;

·

“Notes due 2024” are to our 2017 issuance of US$425.0 million aggregate principal amount of 6.50% senior notes due 2024;

·

“Notes due 2027” are to our 2020 issuance of US$350.0 million aggregate principal amount of 5.50% senior notes due 2027;

·

“Banco Santander Loan” are to our loan agreement with Banco Santander from October 2018 for Brazilian reais 77.6 million (equivalent to US$20 million at the moment of the loan execution) to repay an existing intercompany loan, which matures in October 2020;

·

“US$” and “U.S. dollar” are to the official currency of the United States of America;

·

“Col$” is the official currency of Colombia;

·

“Ch$” and “Chilean pesos” are to the official currency of Chile;

vii

·

“AR$” and “Argentine pesos” are to the official currency of Argentina;

·

real,” “reais” and “R$” are to the official currency of Brazil;

·

“ANP” are to the Brazilian National Petroleum, Natural Gas and Biofuels Agency (Agência Nacional do Petróleo, Gás Natural e Biocombustíveis);

·

“ANH” are to the Colombian National Hydrocarbons Agency (Agencia Nacional de Hidrocarburos);

·

“ENAP” are to the Chilean National Petroleum Company (Empresa Nacional de Petróleo);

·

“UTA” are to Unidad Tributaria Anual; and

·

 “economic interest” are to an indirect participation interest in the net revenues from a given block based on bilateral agreements with the concessionaires.

Financial statements

Our historical financial data presented does not include any results or other financial information of any acquisitions, including the acquisition of Amerisur, prior to their incorporation into our financial statements.

Our consolidated financial statements

This annual report includes our audited consolidated financial statements as of December 31, 2019 and 2018 and for each of the years ended December 31, 2019, 2018 and 2017 (hereinafter “Consolidated Financial Statements”).

Our Consolidated Financial Statements are presented in US$ and have been prepared in accordance with International Financial Reporting Standards (“IFRS”), as issued by the International Accounting Standards Board (“IASB”).

Our Consolidated Financial Statements have been audited by Price Waterhouse & Co. S.R.L., Argentina (“PwC”), a member firm of PricewaterhouseCoopers Network, an independent registered public accounting firm, as stated in their report included elsewhere in this annual report.

Our fiscal year ends December 31. References in this annual report to a fiscal year, such as “fiscal year 2019,” relate to our fiscal year ended on December 31 of that calendar year.

Non IFRS financial measures

Adjusted EBITDA

Adjusted EBITDA is a supplemental non-IFRS financial measure that is used by management and external users of our financial statements, such as industry analysts, investors, lenders and rating agencies, to assess the performance of our Company and the operating segments.

We define Adjusted EBITDA as profit for the period (determined as if IFRS 16 Leases had not been adopted) before net finance cost, income tax, depreciation, amortization and certain non-cash items such as impairment charges or impairment reversals, write-offs of unsuccessful exploration and evaluation assets, accrual of stock options and stock awards, unrealized results in commodity risk management contracts and other items (such as geological and geophysical expenses allocated to capitalized projects and other expenses). Adjusted EBITDA is not a measure of profit or cash flows as determined by IFRS.

We believe Adjusted EBITDA is useful because it allows us to more effectively evaluate our operating performance and compare the results of our operations from period to period without regard to our financing methods or capital

viii

structure. We exclude the items listed above from profit for the period in arriving at Adjusted EBITDA because these amounts can vary substantially from company to company within our industry depending upon accounting methods and book values of assets, capital structures and the method by which the assets were acquired. Adjusted EBITDA should not be considered as an alternative to, or more meaningful than, profit for the period or cash flows from operating activities as determined in accordance with IFRS or as an indicator of our operating performance or liquidity. Certain items excluded from Adjusted EBITDA are significant components in understanding and assessing a company’s financial performance, such as a company’s cost of capital and tax structure and significant and/or recurring write-offs, as well as the historic costs of depreciable assets, or unrealized results in commodity risk management contracts, none of which are components of Adjusted EBITDA. Our computation of Adjusted EBITDA may not be comparable to other similarly titled measures of other companies.

For a reconciliation of Adjusted EBITDA to the IFRS financial measure of profit for the year, see Note 6 to our Consolidated Financial Statements as of and for the years ended 2019, 2018 and 2017.

Oil and gas reserves and production information

DeGolyer and MacNaughton 2019 Year-end Reserves Report

The information included elsewhere in this annual report regarding estimated quantities of proved reserves in Colombia, Chile, Brazil, Argentina and Peru is derived from estimates of the proved reserves as of December 31, 2019. The reserves estimates described herein are derived from the DeGolyer and MacNaughton Reserves Report (“D&M Reserves Report”), which was prepared for us by the independent reserves engineering team of DeGolyer and MacNaughton and is included as an exhibit to this annual report. The D&M Reserves Report presents oil and gas reserves estimates located in the Fell Block in Chile, Llanos 32 and Llanos 34 Blocks in Colombia, the BCAM‑40 (Manati) Block in Brazil, the Aguada Baguales, El Porvenir and Puesto Touquet Blocks in Argentina and the Morona Block in Peru.

Market share and other information

Market data, other statistical information, information regarding recent developments in Chile, Colombia, Brazil, Peru,  Argentina and Ecuador and certain industry forecast data used in this annual report were obtained from internal reports and studies, where appropriate, as well as estimates, market research, publicly available information and industry publications. Industry publications generally state that the information they include has been obtained from sources believed to be reliable, but that the accuracy and completeness of such information is not guaranteed. Similarly, internal reports and studies, estimates and market research, which we believe to be reliable and accurately extracted by us for use in this annual report, have not been independently verified. However, we believe such data is accurate and agree that we are responsible for the accurate extraction of such information from such sources and its correct reproduction in this annual report.

In addition, we have provided definitions for certain industry terms used in this annual report in the “Glossary of oil and natural gas terms” included as Appendix A to this annual report.

Rounding

We have made rounding adjustments to some of the figures included elsewhere in this annual report. Accordingly, numerical figures shown as totals in some tables may not be an arithmetic aggregation of the figures that precede them.

ix

FORWARD-LOOKING STATEMENTS

This annual report contains statements that constitute forward-looking statements. Many of the forward-looking statements contained in this annual report can be identified by the use of forward-looking words such as “anticipate,” “believe,” “could,” “expect,” “should,” “plan,” “intend,” “will,” “estimate” and “potential,” among others.

Forward-looking statements appear in a number of places in this annual report and include, but are not limited to, statements regarding our intent, belief or current expectations. Forward-looking statements are based on our management’s beliefs and assumptions and on information currently available to our management. Such statements are subject to risks and uncertainties, and actual results may differ materially from those expressed or implied in the forward-looking statements due to various factors, including, but not limited to, those identified under the section “Item 3. Key Information—D. Risk factors” in this annual report. These risks and uncertainties include factors relating to:

·

the volatility of oil and natural gas prices;

·

operating risks, including equipment failures and the amounts and timing of revenues and expenses;

·

termination of, or intervention in, concessions, rights or authorizations granted by the Chilean, Colombian, Brazilian, Peruvian,  Argentine and Ecuadorian governments to us;

·

uncertainties inherent in making estimates of our oil and natural gas data;

·

environmental constraints on operations and environmental liabilities arising out of past or present operations;

·

discovery and development of oil and natural gas reserves;

·

project delays or cancellations;

·

financial market conditions and the results of financing efforts;

·

political, legal, regulatory, governmental, administrative and economic conditions and developments in the countries in which we operate;

·

the recent social and political unrest, driven in many cases by populist groups, in many countries in which we operate;

·

fluctuations in inflation and exchange rates in Colombia, Chile, Brazil, Argentina, Peru, Ecuador and in other countries in which we may operate in the future;

·

availability and cost of drilling rigs, production equipment, supplies, personnel and oil field services;

·

contract counterparty risk;

·

projected and targeted capital expenditures and other cost commitments and revenues;

·

weather and other natural phenomena;

·

the impact of recent and future regulatory proceedings and changes, changes in environmental, health and safety and other laws and regulations to which our company or operations are subject, as well as changes in the application of existing laws and regulations;

·

current and future litigation;

x

·

our ability to successfully identify, integrate and complete pending or future acquisitions and dispositions;

·

our ability to retain key members of our senior management and key technical employees;

·

competition from other similar oil and natural gas companies;

·

market or business conditions and fluctuations in global and local demand for energy;

·

the direct or indirect impact on our business resulting from terrorist incidents or responses to such incidents, including the effect on the availability of and premiums on insurance;

·

the adverse effect which a substantial or extended decline in oil, natural gas and methanol price may have on our business;

·

the difficulty in integrating significant acquisitions or unexpected contingencies or changes in reserves estimates we discover following the completion of such acquisitions; and

·

other factors discussed under “Item 3. Key Information—D. Risk factors” in this annual report.

Forward-looking statements speak only as of the date they are made, and we do not undertake any obligation to update them in light of new information or future developments or to release publicly any revisions to these statements in order to reflect later events or circumstances or to reflect the occurrence of unanticipated events.

 

 

xi

PART I

ITEM 1.  IDENTITY OF DIRECTORS, SENIOR MANAGEMENT AND ADVISERS

A.    Directors and senior management

Not applicable.

B.    Advisers

Not applicable.

C.    Auditors

Not applicable.

ITEM 2.  OFFER STATISTICS AND EXPECTED TIMETABLE

A.    Offer statistics

Not applicable.

B.    Method and expected timetable

Not applicable.

ITEM 3.  KEY INFORMATION

A.    Selected financial data

We have derived our selected historical balance sheet data as of December 31, 2019 and 2018 and our consolidated statement of income and cash flow data for the years ended December 31, 2019, 2018 and 2017 from our consolidated financial statements included elsewhere in this annual report, which have been audited by Price Waterhouse & Co. S.R.L., Argentina (“PwC”). We have derived our selected balance sheet data as of December 31, 2017, 2016, and 2015 and our consolidated statement of income and cash flow data for the years ended December 31, 2016 and 2015 from our consolidated financial statements not included in this annual report.

We maintain our books and records in US$ and prepare our Consolidated Financial Statements in accordance with IFRS.

This financial information should be read in conjunction with “Presentation of Financial and Other Information,” “Item 5. Operating and Financial Review and Prospects” and our Consolidated Financial Statements and the related notes thereto.

The selected historical financial data set forth in this section does not include any results or other financial information of any acquisitions prior to their incorporation into our financial statements.

1

Consolidated Statement of Income data

 

 

 

 

 

 

 

 

 

 

 

 

 

For the year ended December 31, 

 

    

2019

    

2018

    

2017

    

2016

    

2015

 

 

(in thousands of US$, except per share numbers)

 

 

 

 

 

 

 

 

 

 

 

Revenue

 

 

 

 

 

 

 

 

 

 

Net oil sales

 

579,030

 

545,490

 

279,162

 

145,193

 

162,629

Net gas sales

 

49,877

 

55,671

 

50,960

 

47,477

 

47,061

Net revenue

 

628,907

 

601,161

 

330,122

 

192,670

 

209,690

Commodity risk management contracts

 

(22,523)

 

16,173

 

(15,448)

 

(2,554)

 

 —

Production and operating costs

 

(168,964)

 

(174,260)

 

(98,987)

 

(67,235)

 

(86,742)

Geological and geophysical expenses

 

(18,593)

 

(13,951)

 

(7,694)

 

(10,282)

 

(13,831)

Administrative expenses

 

(60,818)

 

(52,074)

 

(42,054)

 

(34,170)

 

(37,471)

Selling expenses

 

(14,113)

 

(4,023)

 

(1,136)

 

(4,222)

 

(5,211)

Depreciation

 

(105,532)

 

(92,240)

 

(74,885)

 

(75,774)

 

(105,557)

Write-off of unsuccessful exploration efforts

 

(18,290)

 

(26,389)

 

(5,834)

 

(31,366)

 

(30,084)

Impairment loss (recognized)/reversed for non-financial assets

 

(7,559)

 

4,982

 

 —

 

5,664

 

(149,574)

Other operating expense

 

(1,840)

 

(2,887)

 

(5,088)

 

(1,344)

 

(13,711)

Operating profit (loss)

 

210,675

 

256,492

 

78,996

 

(28,613)

 

(232,491)

Financial costs, net

 

(38,710)

 

(36,262)

 

(51,495)

 

(34,101)

 

(35,655)

Foreign exchange (loss) gain

 

(2,446)

 

(11,323)

 

(2,193)

 

13,872

 

(33,474)

Profit (Loss) before tax

 

169,519

 

208,907

 

25,308

 

(48,842)

 

(301,620)

Income tax (expense) benefit

 

(111,762)

 

(106,240)

 

(43,145)

 

(11,804)

 

17,054

Profit (Loss) for the year

 

57,757

 

102,667

 

(17,837)

 

(60,646)

 

(284,566)

Non-controlling interest

 

 —

 

30,252

 

6,391

 

(11,554)

 

(50,535)

Profit (Loss) attributable to owners of the Company

 

57,757

 

72,415

 

(24,228)

 

(49,092)

 

(234,031)

Earnings (Losses) per share for profit attributable to owners of the Company—Basic

 

0.96

 

1.19

 

(0.40)

 

(0.82)

 

(4.05)

Earnings (Losses) per share for profit attributable to owners of the Company—Diluted

 

0.92

 

1.11

 

(0.40)

 

(0.82)

 

(4.05)

Weighted average common shares outstanding—Basic

 

60,217,523

 

60,612,230

 

60,093,191

 

59,777,145

 

57,759,001

Weighted average common shares outstanding—Diluted

 

62,650,649

 

65,370,782

 

60,093,191

 

59,777,145

 

57,759,001

Common Shares outstanding at year-end

 

59,167,584

 

60,483,447

 

60,596,219

 

59,940,881

 

59,535,614

 

2

Balance sheet data

 

 

 

 

 

 

 

 

 

 

 

 

 

As of December 31, 

 

    

2019

    

2018

    

2017

    

2016

    

2015

 

 

(In thousands of US$)

Assets

 

  

 

  

 

  

 

  

 

  

Non-current assets

 

  

 

  

 

  

 

  

 

  

Property, plant and equipment

 

567,788

 

557,170

 

517,403

 

473,646

 

522,611

Other financial assets

 

10,985

 

10,570

 

22,110

 

19,547

 

13,306

Deferred income tax assets

 

26,934

 

31,793

 

27,636

 

23,053

 

34,646

Right-of-use assets

 

13,462

 

 —

 

 —

 

 —

 

 —

Prepayments and other receivables

 

7,031

 

3,494

 

4,058

 

3,093

 

1,392

Total non-current assets

 

626,200

 

603,027

 

571,207

 

519,339

 

571,955

Current assets

 

  

 

  

 

  

 

  

 

  

Other financial assets

 

14

 

898

 

21,378

 

2,480

 

1,118

Inventories

 

11,447

 

9,309

 

5,738

 

3,515

 

4,264

Trade receivables

 

44,178

 

16,215

 

19,519

 

18,426

 

13,480

Prepayments and other receivables

 

51,016

 

54,659

 

33,566

 

23,217

 

30,252

Derivative financial instrument assets

 

8,097

 

27,539

 

 —

 

 —

 

 —

Cash and cash equivalents

 

111,180

 

127,727

 

134,755

 

73,563

 

82,730

Assets held for sale

 

 —

 

23,286

 

 —

 

 —

 

 —

Total current assets

 

225,932

 

259,633

 

214,956

 

121,201

 

131,844

Total assets

 

852,132

 

862,660

 

786,163

 

640,540

 

703,799

 

 

  

 

  

 

  

 

  

 

  

Share capital

 

59

 

60

 

61

 

60

 

59

Share premium

 

173,716

 

237,840

 

239,191

 

236,046

 

232,005

Other

 

(40,890)

 

(94,879)

 

(154,327)

 

(130,341)

 

(85,412)

Equity attributable to owners of the Company

 

132,885

 

143,021

 

84,925

 

105,765

 

146,652

Equity attributable to non-controlling interest

 

 —

 

 —

 

41,915

 

35,828

 

53,515

Total equity

 

132,885

 

143,021

 

126,840

 

141,593

 

200,167

 

 

  

 

  

 

  

 

  

 

  

Liabilities

 

  

 

  

 

  

 

  

 

  

Non-current liabilities

 

  

 

  

 

  

 

  

 

  

Borrowings

 

420,138

 

429,027

 

418,540

 

319,389

 

343,248

Lease liabilities

 

5,801

 

 —

 

 —

 

 —

 

 —

Provisions for other long-term liabilities

 

62,062

 

42,577

 

46,284

 

42,509

 

42,450

Trade and other payables

 

5,475

 

14,789

 

25,921

 

34,766

 

19,556

Deferred income tax liabilities

 

10,850

 

14,801

 

2,286

 

2,770

 

16,955

Total non-current liabilities

 

504,326

 

501,194

 

493,031

 

399,434

 

422,209

Current liabilities

 

  

 

  

 

  

 

  

 

  

Borrowings

 

17,281

 

17,975

 

7,664

 

39,283

 

35,425

Lease liabilities

 

7,442

 

 —

 

 —

 

 —

 

 —

Derivative financial instrument liabilities

 

952

 

 —

 

19,289

 

3,067

 

 —

Current income tax liabilities

 

57,901

 

58,776

 

42,942

 

5,155

 

208

Trade and other payables

 

131,345

 

131,420

 

96,397

 

52,008

 

45,790

Liabilities associated with assets held for sale

 

-

 

10,274

 

 —

 

 —

 

 —

Total current liabilities

 

214,921

 

218,445

 

166,292

 

99,513

 

81,423

Total liabilities

 

719,247

 

719,639

 

659,323

 

498,947

 

503,632

Total equity and liabilities

 

852,132

 

862,660

 

786,163

 

640,540

 

703,799

 

Cash flow data

 

 

 

 

 

 

 

 

 

 

 

 

 

For the year ended December 31, 

 

    

2019

    

2018

    

2017

    

2016

    

2015

 

 

(In thousands of US$)

Cash provided by (used in)

 

  

 

  

 

  

 

  

 

  

Operating activities

 

235,429

 

256,206

 

142,158

 

82,884

 

25,895

Investing activities

 

(119,250)

 

(164,594)

 

(105,604)

 

(39,306)

 

(48,842)

Financing activities

 

(132,460)

 

(97,641)

 

23,968

 

(51,136)

 

(18,022)

Net (decrease) increase in cash and cash equivalents

 

(16,281)

 

(6,029)

 

60,522

 

(7,558)

 

(40,969)

 

3

Other financial data

 

 

 

 

 

 

 

 

 

 

 

 

 

 

For the year ended December 31, 

 

 

    

2019

    

2018

    

2017

    

2016

    

2015

    

Adjusted EBITDA(1) (US$ thousands)

 

363,335

 

330,556

 

175,776

 

78,321

 

73,787

 

Adjusted EBITDA margin(2)

 

57.8

%  

55.0

%  

53.2

%  

40.6

%  

35.2

%  

Adjusted EBITDA per boe(3)

 

26.4

 

26.5

 

18.4

 

10.2

 

10.5

 


(1)

Adjusted EBITDA is a non-IFRS financial measure. For a definition of Adjusted EBITDA and other information relating to this measure, see “Presentation of Financial and Other Information—Financial statements—Non-IFRS financial measures.” For a reconciliation of Adjusted EBITDA to the IFRS financial measure of profit for the year, see Note 6 to our Consolidated Financial Statements.

(2)

Adjusted EBITDA margin is defined as Adjusted EBITDA divided by net revenue.

(3)

Adjusted EBITDA per boe is defined as Adjusted EBITDA divided by total boe.

Exchange rates

In Colombia, Chile, Argentina, Peru and Ecuador the functional currency is the U.S. dollar, while in Brazil our functional currency is the real. The fluctuation of the local currencies of these countries against the U.S. dollar, except for Ecuador where the local currency is the U.S. dollar, does not impact the loans, costs and revenue held in U.S. dollars; but it does impact the balances denominated in local currencies. Such is the case of the prepaid taxes.

We minimize the local currency positions in Colombia, Chile, Argentina and Peru by seeking to balance local and foreign currency assets and liabilities. However, tax receivables (VAT) seldom match with local currency liabilities. Therefore, we maintain a net exposure to them, except for what it is described below.

In Brazil, the fluctuation of the U.S. dollar against the real does not impact the loans, costs and revenues held in reais; but it does impact the balances denominated in the U.S. dollar. Such is the case for the provision for asset retirement obligation and lease liabilities. The intercompany loan that was denominated in U.S. Dollars was fully cancelled in October 2018, reducing our exposure to foreign currency fluctuation.

Since December 2018, we decided to manage our future exposure to local currency fluctuation with respect to income tax balances in Colombia. Consequently, we entered into derivative financial instruments with local banks in Colombia, for an amount equivalent to US$ 83.7 million for the year ended December 31, 2019 (US$ 92.1 million for the year ended December 31, 2018), in order to hedge the currency fluctuation with respect to income taxes to be paid during the first half of the following year. These derivatives are accounted for as non-hedge derivatives as of December 31, 2019 and 2018 and therefore all changes in the fair values of these derivative contracts are recognized as gains or losses in the results of the periods in which they occur.

In relation to the cash consideration payable for the acquisition of Amerisur, we were exposed to fluctuations of the British pound sterling as of December 31, 2019. Consequently, we decided to manage this exposure by entering into a deal-contingent forward with a British bank, in order to hedge any currency fluctuation. See Note 38.1 to our Consolidated Financial Statements.

During 2019, the Col$ devalued by 1% (devalued by 9% in 2018) against the U.S. dollar. We recorded exchange rate losses amounting to US$3.8 million in Colombia partially offset by gains from currency risk management contracts amounting to US$3.7 million for the year ended December 31, 2019 (losses amounting to US$2.3 million for the year ended December 31, 2018) principally due to the devaluation of the Col$ and its impact on balances denominated on local currency. 

During 2019, the AR$ devalued by 59% (devalued by 102% in 2018) against the U.S. dollar. We recorded exchange rate losses amounting to US$1.3 million in Argentina for the year ended December 31, 2019, (losses amounting to US$2.9 million for the year ended December 31, 2018) principally due to the devaluation of the AR$ and its impact on balances denominated on local currency. 

4

The real may depreciate or appreciate substantially against the U.S. dollar. In Brazil, we recorded exchange rate losses amounting to US$0.7 million for the year ended December 31, 2019. We recorded exchange rate losses amounting to US$5.9 million for the year ended December 31, 2018, principally due to the devaluation of the real and its impact on U.S. dollar denominated intercompany debt cancelled by our Brazilian subsidiary in October 2018. See “—D. Risk factors—Risks relating to our business—Our results of operations could be materially adversely affected by fluctuations in foreign currency exchange rates.”

Exchange rate fluctuation may affect the US$ value of any distributions we make with respect to our common shares. See “—D. Risk factors—Risks relating to our business—Our results of operations could be materially adversely affected by fluctuations in foreign currency exchange rates.”

B.    Capitalization and indebtedness

Not applicable.

C.    Reasons for the offer and use of proceeds

Not applicable.

D.    Risk factors

Our business, financial condition and results of operations could be materially and adversely affected if any of the risks described below occur. As a result, the market price of our common shares could decline, and you could lose all or part of your investment. This annual report also contains forward-looking statements that involve risks and uncertainties. See “Forward-Looking Statements.” The risks below are not the only ones facing our Company. Additional risks not currently known to us or that we currently deem immaterial may also adversely affect us.

Risks relating to our business

A substantial or extended decline in oil, natural gas and methanol prices may materially adversely affect our business, financial condition or results of operations.

The prices that we receive for our oil and natural gas production heavily influence our revenues, profitability, access to capital and growth rate. Historically, the markets for oil, natural gas and methanol (which have influenced prices for almost all of our Chilean gas sales) have been volatile and will likely continue to be volatile in the future. International oil, natural gas and methanol prices have fluctuated widely in recent years and may continue to do so in the future.

The prices that we will receive for our production and the levels of our production depend on numerous factors beyond our control. These factors include, but are not limited, to the following:

·

global economic conditions;

·

changes in global supply and demand for oil, natural gas and methanol;

·

the actions of the Organization of the Petroleum Exporting Countries (“OPEC”);

·

political and economic conditions, including embargoes, in oil-producing countries or affecting other countries;

·

the level of oil- and natural gas-producing activities, particularly in the Middle East, Africa, Russia, South America and the United States;

·

the level of global oil and natural gas exploration and production activity;

5

·

the level of global oil and natural gas inventories;

·

the price of methanol;

·

availability of markets for natural gas;

·

weather conditions and other natural disasters;

·

technological advances affecting energy production or consumption;

·

domestic and foreign governmental laws and regulations, including environmental, health and safety laws and regulations;

·

proximity and capacity of oil and natural gas pipelines and other transportation facilities;

·

the price and availability of competitors’ supplies of oil and natural gas in captive market areas;

·

quality discounts for oil production based, among other things, on API, sulphur and mercury content;

·

taxes and royalties under relevant laws and the terms of our contracts;

·

our ability to enter into oil and natural gas sales contracts at fixed prices;

·

the level of global methanol demand and inventories and changes in the uses of methanol;

·

the price and availability of alternative fuels; and

·

future changes to our hedging policies.

These factors and the volatility of the energy markets make it extremely difficult to predict future oil, natural gas and methanol price movements. For example, recently, oil and natural gas prices have fluctuated significantly. From January 1, 2014 to December 31, 2019, Brent spot prices ranged from a low of US$27.9 per barrel to a high of US$118.9 per barrel, Henry Hub natural gas average spot prices ranged from a low of US$1.7 per mmbtu to a high of US$6.0 per mmbtu, US Gulf methanol spot barge prices ranged from a low of US$240.3 per metric ton to a high of US$635.1 per metric ton. Furthermore, oil, natural gas and methanol prices do not necessarily fluctuate in direct relationship to each other.

Further, a pandemic, epidemic or outbreak of an infectious disease would adversely affect the demand and price of oil, natural gas and methanol. The 2019 COVID-19 outbreak is currently having an indeterminable adverse impact on the world economy. While the COVID-19 has begun to have numerous worldwide effects on general commercial activity, one such effect is that the price of crude oil dropped. The Organization of the Petroleum Exporting Countries in March 2020 downwardly revised its outlook for global oil demand growth to 0.06 million barrels per day (bpd) in 2020, a reduction of 0.93 million bpd from the previous month’s estimate, citing the COVID-19 outbreak as a factor behind its decision to revise its outlook. At this time, given the uncertainty of the lasting effect of the COVID-19 outbreak, its impact on our business cannot be determined. In the medium to long term, if the spread of the COVID-19 is prolonged or if another pandemic, epidemic or outbreak of an infectious disease occurs, it could result in an economic downturn that could further reduce the demand for and price of oil, natural gas and methanol, which could materially adversely impact our business. During the first quarter of 2020, we were able to reduce the impact of COVID-19,  as we adjusted the capital expenditures program and, for the whole year 2020, we have secured an average of 33% of the estimated oil production, with a minimum average price of US$55 per barrel via three-way hedges (US$10/bbl wide put spread and call). Also, the current scenario has not impacted the approved credit lines and both Fitch and Standard & Poor´s maintained their credit ratings on our outstanding Notes due 2024 and our Notes due 2027.

6

During the first week of March 2020, OPEC and non-OPEC producers (sometimes referred to as OPEC+) met in Vienna, Austria, to discuss the prospect of extending or increasing oil production cuts, in light of a decrease in demand due to COVID-19. No consensus was reached among the 24 participating countries, effectively eliminating quotas and reduction targets as of April 1, 2020. As a consequence, Saudi Arabia, the world’s largest oil exporter, through its state-owned Company Saudi Aramco, decided to lower the OSP (Official Selling Price) of its Arab light crude by around US$8 per barrel, the largest monthly decrease in 20 years. Concurrently, it announced plans to increase production to at least 10 million barrels per day as of April. On the other hand, the sustained impact of the COVID-19 pandemic across the world has led to a sharp drop in demand since most countries continue to announce containment measures (border closures, flight cancellations, self-isolation and quarantine, large gathering restrictions and bar and restaurant closures, among others). The full extent and duration of such containment measures, and their impact on the world economy are yet uncertain. See Note 38.4 to our Consolidated Financial Statements.

For the year ended December 31, 2019,  92% of our revenues were derived from oil. Because we expect that our production mix will continue to be weighted towards oil, our financial results are more sensitive to movements in oil prices.

As of December 31, 2019, natural gas comprised 8% of our revenues. A decline in natural gas prices could negatively affect our future growth, particularly for future gas sales where we may not be able to secure or extend our current long-term contracts.

Lower oil and natural gas prices may impact our revenues on a per unit basis and may also reduce the amount of oil and natural gas that can be produced economically. In addition, changes in oil and natural gas prices can impact the valuation of our reserves and, in periods of lower commodity prices, we may curtail production and capital spending or may defer or delay drilling wells because of lower cash generation. Lower oil and natural gas prices could also affect our growth, including future and pending acquisitions. A substantial or extended decline in oil or natural gas prices could adversely affect our business, financial condition and results of operations.

For example, during 2014 and 2015, we evaluated the recoverability of our fixed assets affected by the oil price decline and recorded an impairment of non-financial assets amounting to, respectively, US$9.4 million and US$149.6 million. US$5.7 million of the impairment recorded in 2015 was reversed in 2016 due to increased estimated market prices for 2017 and 2018 and improvements in cost structure. After conducting an impairment test procedure for the year ended December 31, 2018 we recognized US$11.5 million as reversal of impairment losses due to the known fair value less costs of disposal of the La Cuerva and Yamu Blocks in Colombia, partially offset by an impairment loss in Chile of US$6.5 million due to the termination of the sales agreement for the TdF’s blocks, with no renovation in place as of the date of this annual report. After conducting an impairment test procedure for the year ended December 31, 2019, we recognized an impairment loss in Argentina of US$7.6 million due to a negative revision of reserves in the CN-V Block as a consequence of the works performed during the year. See Notes 3 and 37 to our Consolidated Financial Statements for details regarding oil price scenarios, discount rates considered, and sensitivity analysis affecting the impairment charges and Note 38.4 for details regarding the impact of COVID-19 and the oil price crisis in our business.

 

Continuing our hedging strategy, we entered into derivative financial instruments to manage exposure to oil price risk. These derivatives were zero-premium collars or zero premium three-way hedges (put, spread and call) and were placed with major financial institutions and commodity traders. We entered into the derivatives under ISDA Master Agreements and Credit Support Annexes, which provide credit lines for collateral posting thus alleviating possible liquidity needs under the instruments and protecting us from potential non-performance risk by our counterparties. See Note 8 to our Consolidated Financial Statements for details regarding Commodity Risk Management Contracts.

The oil price crisis has impacted our operations and corporate strategy.

We face limitations on our ability to increase prices or improve margins on the oil and natural gas that we sell. As a consequence of the oil price crisis which started in the second half of 2014 (WTI and Brent, the main international oil price markers, fell by more than 60% between August 2014 and March 2016), the Company took decisive measures to ensure its ability to both maximize ongoing projects and to preserve its cash. With the recent oil price decline (Brent fell by more than 55% between December 2019 and March 2020), we immediately took decisive measures, such as reducing

7

our work program and made adjustments to our operating and administrative costs, with continuous monitoring to adjust further if necessary. See “Item 4. Information on the Company –B. Business Overview—2020 Strategy and Outlook” and Note 38.4 to our Consolidated Financial Statements.”  

Funding our anticipated capital expenditures relies in part on oil prices remaining close to our estimates or higher levels and other factors to generate sufficient cash flow. Low oil prices affect our revenues, which in turn affect our debt capacity and the covenants in our financing agreements, as well as the amount of cash we can borrow using our oil reserves as collateral, the amount of cash we are able to generate from current operations and the amount of cash we can obtain from prepayment agreements. If we are not able to generate the sales which, together with our current cash resources, are sufficient to fund our capital program, we will not be able to efficiently execute our work program, which would cause us to further decrease our work program and would harm our business outlook, investor confidence and our share price.

In addition, actions taken by the company to maximize ongoing projects and to reduce expenses, including renegotiations and reduction of oil and gas service contracts and other initiatives such as cost cutting may expose us to claims and contingencies from interested parties that may have a negative impact on our business, financial condition, results of operations and cash flows. If oil prices are lower than expected, we may be unable to meet our contractual obligations with oil and service contracts and our suppliers. Equally, those third parties may be unable to meet their contractual obligations to us as a result of the oil price crisis, impacting on our operations.

In budgeting for our future activities, we have relied on a number of assumptions, including, with regard to our discovery success rate, the number of wells we plan to drill, our working interests in our prospects, the costs involved in developing or participating in the development of a prospect, the timing of third-party projects and our ability to obtain needed financing with respect to any further acquisitions and the availability of both suitable equipment and qualified personnel. These assumptions are inherently subject to significant business, political, economic, regulatory, environmental and competitive uncertainties, conditions in the financial markets, contingencies and risks, all of which are difficult to predict and many of which are beyond our control. In addition, we opportunistically seek out new assets and acquisition targets to complement our existing operations and have financed such acquisitions in the past through the incurrence of additional indebtedness, including additional bank credit facilities, equity issuances or the sale of minority stakes in certain operations to our partners. We may need to raise additional funds more quickly if one or more of our assumptions prove to be incorrect or if we choose to expand our hydrocarbon asset acquisition, exploration, appraisal or development efforts more rapidly than we presently anticipate, and we may decide to raise additional funds even before we need them if the conditions for raising capital are favorable. The ultimate amount of capital that we will expend may fluctuate materially based on market conditions, our continued production, decisions by the operators in blocks where we are not the operator, the success of our drilling results and future acquisitions. Our future financial condition and liquidity will be impacted by, among other factors, our level of production of oil and natural gas and the prices we receive from the sale thereof, the success of our exploration and appraisal drilling program, the number of commercially viable oil and natural gas discoveries made and the quantities of oil and natural gas discovered, the speed with which we can bring such discoveries to production and the actual cost of exploration, appraisal and development of our oil and natural gas assets.

Unless we replace our oil and natural gas reserves, our reserves and production will decline over time. Our business is dependent on our continued successful identification of productive fields and prospects and the identified locations in which we drill in the future may not yield oil or natural gas in commercial quantities.

Production from oil and gas properties declines as reserves are depleted, with the rate of decline depending on reservoir characteristics. Accordingly, our current proved reserves will decline as these reserves are produced. As of December 31, 2019, our reserves-to-production (or reserve life) ratio for net proved reserves in Colombia, Chile, Argentina, Brazil and Peru was 8.5 years. According to estimates, if on January 1, 2020 we ceased all drilling and development activities, including recompletions, refracs and workovers, our proved developed producing reserves base in Colombia, Chile, Brazil, Argentina and Peru would decline 31% during the first year.

Our future oil and natural gas reserves and production, and therefore our cash flows and income, are highly dependent on our success in efficiently developing our current reserves and using cost-effective methods to find or acquire additional recoverable reserves. While we have had success in identifying and developing commercially exploitable fields and drilling locations in the past, we may be unable to replicate that success in the future. We may not identify any more

8

commercially exploitable fields or successfully drill, complete or produce more oil or gas reserves, and the wells which we have drilled and currently plan to drill within our blocks or concession areas may not discover or produce any further oil or gas or may not discover or produce additional commercially viable quantities of oil or gas to enable us to continue to operate profitably. If we are unable to replace our current and future production, the value of our reserves will decrease, and our business, financial condition and results of operations will be materially adversely affected.

We derive a significant portion of our revenues from sales to a few key customers.

In Colombia, for the year ended December 31, 2019, we made 52% of our oil sales from operated blocks to C.I. Trafigura Petroleum Colombia S.A.S., a leading commodity trading and logistics company (“Trafigura”) and 38% to Ecopetrol (the Colombian state-owned oil and gas company),  with these two clients representing 78% of our consolidated revenues for the same period. Considering the expiration of our long-term contract with Trafigura in December 2018, we have begun diversifying our client base in Colombia, allocating sales on a competitive basis to leading industry participants including traders and other producers. The contracts extend through 2019 with no long-term delivery commitments in place. Delivery points include wellhead and other locations in the Colombian pipeline system. We manage the counterparty credit risk associated to sales contracts by including early payment conditions which minimize our exposure.

In Chile, 100% of our crude oil and condensate sales are made to ENAP. For the year ended December 31, 2019, sales to ENAP represented 2% of our total revenues. ENAP imports the majority of the oil it refines and partially supplements those imports with volumes supplied locally by its own operated fields and those operated by us. On April 21, 2017, we renewed our sales agreement with ENAP. As part of this agreement, ENAP has committed to purchase our oil production in the Fell Block in the amounts that we produce, subject to the limitation of available storage capacity at the Gregorio Terminal. The sales agreement provides us with the option to interrupt sales to ENAP periodically if conditions in the export markets allow for more competitive price levels. While the agreement renews automatically on an annual basis, we typically make an annual revision jointly with ENAP. During the fourth quarter or 2019, we extended our sales agreement with ENAP to cover the full year 2020. In addition, for the year ended December 31, 2019, all of our natural gas sales in Chile were made to Methanex Chile SpA., the Chilean subsidiary of the Methanex Corporation (“Methanex”), a leading global methanol producer, under a long-term contract (the “Methanex Gas Supply Agreement”), which will expire on December 31, 2026. Sales to Methanex represented 3% of our consolidated revenues for the year ended December 31, 2019.

In Brazil, all of our gas and condensate produced in the Manati Field is sold to Petróleo Brasileiro S.A. (“Petrobras”), the operator of the Manati Field, pursuant to a long-term gas off-take contract and a condensate purchase agreement. See “Item 4. Information on the Company—B. Business Overview—Significant Agreements—Brazil—Petrobras Natural Gas Purchase Agreement.” Since 2019, the crude oil production from the Recôncavo Basin (representing less than a 1% of our consolidated revenues) is sold to local customers in the states of Bahia and Espirito Santo or also to Petrobras.

In Argentina, most of the gas produced in 2019 was sold to Grupo Albanesi, a leading Argentine privately held conglomerate focused on the energy market that offers natural gas and power supply and transport services to its customers. We have an annual agreement with this client effective from May 2019 through April 2020. Gas sales in Argentina represented 1% of our consolidated revenue. The oil sales in Argentina are diversified across clients and delivery points: i) 42% of the oil produced in Argentina (2% of our total revenue) is sold locally in the Neuquén Province, delivered at well-head; and ii) 58% of the oil produced in Argentina (3% of our total revenues) is sold to major Argentine refineries, and delivered via pipeline.

Furthermore, the COVID-19 pandemic is currently having an indeterminable adverse impact on the world economy and has begun to have numerous worldwide effects on general commercial activity. At this time, given the uncertainty of the lasting effect of the COVID-19 pandemic, its impact on our buyers cannot be determined.

If any of our buyers were to decrease or cease purchasing oil or gas from us, or if any of them were to decide not to renew their contracts with us or to renew them at a lower sales price, this could have a material adverse effect on our business, financial condition and results of operations. For example, see “Item 4. Information on the Company—B. Business Overview—Significant Agreements—Colombia” and “Item 4. Information on the Company—B. Business Overview—Significant Agreements—Chile.”

9

Our results of operations could be materially adversely affected by fluctuations in foreign currency exchange rates.

Although a majority of our revenues is denominated in US$, unfavorable fluctuations in foreign currency exchange rates for certain of our expenses in Colombia, Chile, Brazil, Argentina and Peru could have a material adverse effect on our results of operations. An appreciation of local currencies can increase our costs and negatively impact our results from operations.

Because our Consolidated Financial Statements are presented in US$, we must translate revenues, expenses and income, as well as assets and liabilities, into US$ at exchange rates in effect during or at the end of each reporting period. Since December 2018, we decided to manage exposure to local currency fluctuation with respect to income tax balances in Colombia. Consequently, we entered into a derivative financial instrument with local banks in Colombia, for an amount equivalent to US$ 83.7 million as of December 31, 2019 (US$ 92.1 million as of December 31, 2018), in order to anticipate any currency fluctuation with respect to estimated income taxes to be paid during the first half of the following year.

Through our Brazilian operations, we are exposed to fluctuations in the real against the US$, as our Brazilian revenues and expenses are mostly denominated in reais. In the past, the Brazilian Central Bank has occasionally intervened to control unstable movements in foreign exchange rates. We cannot predict whether the Brazilian Central Bank or the Brazilian government will continue to permit the real to float freely or will intervene in the exchange rate market through the return of a currency band system or otherwise. Furthermore, Brazilian law provides that, whenever there is a serious imbalance in Brazil’s balance of payments or there are reasons to foresee a serious imbalance, temporary restrictions may be imposed on remittances of foreign capital abroad. We cannot assure you that such measures will not be taken by the Brazilian government in the future. The real has experienced frequent and substantial variations in relation to the US$ and other foreign currencies, which could materially and adversely affect the growth of the Brazilian economy and our business, financial condition and results of operations.

There are inherent risks and uncertainties relating to the exploration and production of oil and natural gas.

Our performance depends on the success of our exploration and production activities and on the existence of the infrastructure that will allow us to take advantage of our oil and gas reserves. Oil and natural gas exploration and production activities are subject to numerous risks beyond our control, including the risk that exploration activities will not identify commercially viable quantities of oil or natural gas. Our decisions to purchase, explore, develop or otherwise exploit prospects or properties will depend in part on the evaluation of seismic and other data obtained through geophysical, geochemical and geological analysis, production data and engineering studies, the results of which are often inconclusive or subject to varying interpretations.

Furthermore, the marketability of any oil and natural gas production from our projects may be affected by numerous factors beyond our control. These factors include, but are not limited to, proximity and capacity of pipelines and other means of transportation, the availability of upgrading and processing facilities, equipment availability and government laws and regulations (including, without limitation, laws and regulations relating to prices, sale restrictions, taxes, governmental stake, allowable production, importing and exporting of oil and natural gas, environmental protection and health and safety). The effect of these factors, individually or jointly, cannot be accurately predicted, but may have a material adverse effect on our business, financial condition and results of operations.

There can be no assurance that our drilling programs will produce oil and natural gas in the quantities or at the costs anticipated, or that our currently producing projects will not cease production, in part or entirely. Drilling programs may become uneconomic as a result of an increase in our operating costs or as a result of a decrease in market prices for oil and natural gas. Our actual operating costs or the actual prices we may receive for our oil and natural gas production may differ materially from current estimates. In addition, even if we are able to continue to produce oil and gas, there can be no assurance that we will have the ability to market our oil and gas production. See “—Our inability to access needed equipment and infrastructure in a timely manner may hinder our access to oil and natural gas markets and generate significant incremental costs or delays in our oil and natural gas production” below.

10

Our identified potential drilling location inventories are scheduled over many years, making them susceptible to uncertainties that could materially alter the occurrence or timing of their drilling.

Our management team has specifically identified and scheduled certain potential drilling locations as an estimation of our future multi-year drilling activities on our existing acreage. These identified potential drilling locations, including those without proved undeveloped reserves, represent a significant part of our growth strategy.

Our ability to drill and develop these identified potential drilling locations depends on a number of factors, including oil and natural gas prices, the availability and cost of capital, drilling and production costs, the availability of drilling services and equipment, drilling results, lease expirations, the availability of gathering systems, marketing and transportation constraints, refining capacity, regulatory approvals and other factors. Because of the uncertainty inherent in these factors, there can be no assurance that the numerous potential drilling locations we have identified will ever be drilled or, if they are, that we will be able to produce oil or natural gas from these or any other potential drilling locations.

Our business requires significant capital investment and maintenance expenses, which we may be unable to finance on satisfactory terms or at all.

Because the oil and natural gas industry is capital intensive, we expect to make substantial capital expenditures in our business and operations for the exploration and production of oil and natural gas reserves. See “Item 4. Information on the Company –B. Business Overview—2020 Strategy and Outlook.” We incurred capital expenditures of US$126 million and US$125 million during the years ended December 31, 2019 and 2018, respectively. See “Item 5. Operating and Financial Review and Prospects—A. Operating Results—Factors Affecting our Results of Operations—Discovery and exploitation of reserves.”

The actual amount and timing of our future capital expenditures may differ materially from our estimates as a result of, among other things, commodity prices, actual drilling results, the availability of drilling rigs and other equipment and services, and regulatory, technological and competitive developments. In response to changes in commodity prices, we may increase or decrease our actual capital expenditures. For example, as a result of the recent oil price decline (Brent fell by more than 55% between December 2019 and March 2020), we immediately reverted to a reduced base capital program, including capital cost-reduction measures.

We intend to finance our future capital expenditures through cash generated by our operations and potential future financing arrangements. However, our financing needs may require us to alter or increase our capitalization substantially through the issuance of debt or equity securities or the sale of assets.

If our capital requirements vary materially from our current plans, we may require further financing. In addition, we may incur significant financial indebtedness in the future, which may involve restrictions on other financing and operating activities. We may also be unable to obtain financing or financing on terms favorable to us. These changes could cause our cost of doing business to increase, limit our ability to pursue acquisition opportunities, reduce cash flow used for drilling and place us at a competitive disadvantage. A significant reduction in cash flows from operations or the availability of credit could materially adversely affect our ability to achieve our planned growth and operating results.

Oil and gas operations contain a high degree of risk and we may not be fully insured against all risks we face in our business.

Oil and gas exploration and production is speculative and involves a high degree of risk and hazards. In particular, our operations may be disrupted by risks and hazards that are beyond our control and that are common among oil and gas companies, including environmental hazards, blowouts, industrial accidents, occupational safety and health hazards, technical failures, labor disputes, community protests or blockades, unusual or unexpected geological formations, flooding, earthquakes and extended interruptions due to weather conditions, explosions and other accidents.

While we believe that we maintain customary insurance coverage for companies engaged in similar operations, we are not fully insured against all risks in our business. In addition, insurance that we do and plan to carry may contain significant exclusions from and limitations on coverage. We may elect not to obtain certain non-mandatory types of

11

insurance if we believe that the cost of available insurance is excessive relative to the risks presented. The occurrence of a significant event or a series of events against which we are not fully insured and any losses or liabilities arising from uninsured or underinsured events could have a material adverse effect on our business, financial condition or results of operations.

The development schedule of oil and natural gas projects is subject to cost overruns and delays.

Oil and natural gas projects may experience capital cost increases and overruns due to, among other factors, the unavailability or high cost of drilling rigs and other essential equipment, supplies, personnel and oil field services. The cost to execute projects may not be properly established and remains dependent upon a number of factors, including the completion of detailed cost estimates and final engineering, contracting and procurement costs. Development of projects may be materially adversely affected by one or more of the following factors:

·

shortages of equipment, materials and labor;

·

fluctuations in the prices of construction materials;

·

delays in delivery of equipment and materials;

·

labor disputes;

·

political events;

·

title problems;

·

obtaining easements and rights of way;

·

blockades or embargoes;

·

litigation;

·

compliance with governmental laws and regulations, including environmental, health and safety laws and regulations;

·

adverse weather conditions;

·

unanticipated increases in costs;

·

natural disasters;

·

epidemics or pandemics;

·

accidents;

·

transportation;

·

unforeseen engineering and drilling complications;

·

environmental or geological uncertainties; and

·

other unforeseen circumstances.

12

Any of these events or other unanticipated events could give rise to delays in development and completion of our projects and cost overruns.

For example, in 2019, the drilling and completion cost for the exploratory well Praia dos Castelhanos 1 in our REC-T-128 Block in Brazil was originally estimated at US$2.0 million, but the actual cost was US$2.8 million, mainly due to the long-term testing activities performed in the last quarter of 2019.

Furthermore, with the recent oil price decline (Brent fell by more than 55% between December 2019 and March 2020), we have begun to prioritize lower-risk, higher netback and quick cash flow generating projects, while implementing operating, administrative and capital cost-reduction measures.

Delays in the construction and commissioning of projects or other technical difficulties may result in future projected target dates for production being delayed or further capital expenditures being required. These projects may often require the use of new and advanced technologies, which can be expensive to develop, purchase and implement and may not function as expected. Such uncertainties and operating risks associated with development projects could have a material adverse effect on our business, results of operations or financial condition.

Competition in the oil and natural gas industry is intense, which makes it difficult for us to attract capital, acquire properties and prospects, market oil and natural gas and secure trained personnel.

We compete with the major oil and gas companies engaged in the exploration and production sector, including state-owned exploration and production companies that possess substantially greater financial and other resources than we do for researching and developing exploration and production technologies and access to markets, equipment, labor and capital required to acquire, develop and operate our properties. We also compete for the acquisition of licenses and properties in the countries in which we operate.

Our competitors may be able to pay more for productive oil and natural gas properties and exploratory prospects and to evaluate, bid for and purchase a greater number of properties and prospects than our financial or personnel resources permit. Our competitors may also be able to offer better compensation packages to attract and retain qualified personnel than we are able to offer. In addition, there is substantial competition for capital available for investment in the oil and natural gas industry. As a result of each of the aforementioned, we may not be able to compete successfully in the future in acquiring prospective reserves, developing reserves, marketing hydrocarbons, attracting and retaining quality personnel or raising additional capital, which could have a material adverse effect on our business, financial condition or results of operations. See “Item 4. Information on the Company—B. Business Overview—Our competition.”

Our estimated oil and gas reserves are based on assumptions that may prove inaccurate.

Our oil and gas reserves estimate in Colombia, Chile, Argentina, Brazil, and Peru as of December 31, 2019 are based on the D&M Reserves Report. Although classified as “proved reserves,” the reserves estimate set forth in the D&M Reserves Reports are based on certain assumptions that may prove inaccurate. DeGolyer and MacNaughton’s primary economic assumptions in estimates included oil and gas sales prices determined according to SEC guidelines, future expenditures and other economic assumptions (including interests, royalties and taxes) as provided by us.

Oil and gas reserves engineering is a subjective process of estimating accumulations of oil and gas that cannot be measured in an exact way, and estimates of other engineers may differ materially from those set out herein. Numerous assumptions and uncertainties are inherent in estimating quantities of proved oil and gas reserves, including projecting future rates of production, timing and amounts of development expenditures and prices of oil and gas, many of which are beyond our control. Results of drilling, testing and production after the date of the estimate may require revisions to be made. For example, if we are unable to sell our oil and gas to customers, this may impact the estimate of our oil and gas reserves. Accordingly, reserves estimates are often materially different from the quantities of oil and gas that are ultimately recovered, and if such recovered quantities are substantially lower than the initial reserves estimates, this could have a material adverse impact on our business, financial condition and results of operations.

13

Our inability to access needed equipment and infrastructure in a timely manner may hinder our access to oil and natural gas markets and generate significant incremental costs or delays in our oil and natural gas production.

Our ability to market our oil and natural gas production depends substantially on the availability and capacity of processing facilities, oil tankers, transportation facilities (such as pipelines, crude oil unloading stations and trucks) and other necessary infrastructure, which may be owned and operated by third parties. Our failure to obtain such facilities on acceptable terms or on a timely basis could materially harm our business. We may be required to shut down oil and gas wells because access to transportation or processing facilities may be limited or unavailable when needed. If that were to occur, then we would be unable to realize revenue from those wells until arrangements were made to deliver the production to the market, which could cause a material adverse effect on our business, financial condition and results of operations. In addition, the shutting down of wells can lead to mechanical problems upon bringing the production back on-line, potentially resulting in decreased production and increased remediation costs. The exploitation and sale of oil and natural gas and liquids will also be subject to timely commercial processing and marketing of these products, which depends on the contracting, financing, building and operating of infrastructure by third parties.

In Colombia, producers of crude oil have historically suffered from trucking transportation logistics issues and limited pipeline and storage capacity, which cause delays in delivery and transfer of title of crude oil. In order to reduce this exposure, we and our partner in the Llanos 34 Block have constructed a flowline to evacuate crude oil from the Jacana field, reducing transportation costs, blockage risks and supporting our sustainable performance by reducing carbon emissions. Otherwise, we can enable alternative delivery points if the Oleoducto de Los Llanos “ODL” (main delivery point for the Colombian production) has any maintenance or operational issues. Trucking transportation was key to our crude delivery strategy during 2019 and will continue to be in the future. Although we were able to enable alternative delivery points and transport oil by trucks, avoiding any negative impact in our production during this period, we cannot assure we would be able to do so in the future.

In Chile, we transport the crude oil we produce in the Fell Block by truck to ENAP’s processing, storage and selling facilities at the Gregorio Refinery. As of the date of this annual report, ENAP purchases all of the crude oil we produce in Chile. We rely upon the continued good condition, maintenance and accessibility of the roads we use to deliver the crude oil we produce. If the condition of these roads were to deteriorate or if they were to become inaccessible for any period of time, this could delay delivery of crude oil in Chile and materially harm our business.

In the Fell Block, we depend on ENAP-owned gas pipelines to deliver the gas we produce to Methanex, the principal purchaser of the gas we produce. If ENAP’s pipelines were unavailable, this could have a materially adverse effect on our ability to deliver and sell our product to Methanex, which could have a material adverse effect on our gas sales. In addition, gas production in some areas in the Tierra del Fuego Blocks and the Tranquilo Block could require us in the future to build a new network of gas pipelines in order for us to be able to deliver our product to market, which could require us to make significant capital investments.

While Brazil has a well-developed network of hydrocarbon pipelines, storage and loading facilities, we may not be able to access these facilities when needed. Pipeline facilities in Brazil are often full and seasonal capacity restrictions may occur, particularly in natural gas pipelines. Our gas production from the Manati Field is transported on Petrobras-operated pipelines. If those pipelines became unavailable, our overall production levels in the Manati Field would be negatively impaired. We use truck transportation to sell our crude production in the states of Espirito Santo and Bahia. If road conditions or accessibility deteriorate, our ability to transport our production could be adversely impacted.

In Ecuador, future production from blocks acquired in 2019 is expected to be transported through the existing pipeline infrastructure. While the Ecuadorian pipeline system is well-developed and has operated reliably in the past, we cannot guarantee this will continue in the future. Also, as production in Ecuador increases, available capacity may be limited.  An inability to access transport capacity could adversely affect our production levels or the transport costs associated with getting our production to the market.

In Peru, future production in the Morona Block is expected to be transported through the existing North Peruvian Pipeline, which was out of service in 2017 due to technical issues and presented some interruptions to service during 2018. Though the Peruvian government is implementing a program to maintain and modernize the pipeline, future technical

14

issues, other general infrastructure problems or social unrest affecting pipeline operation may adversely affect the recoverability of our future investments, our future production or revenues related to the Morona Block.

In addition, as the Morona Block is located in a remote area of the tropical rainforest, the development of the project involves significant infrastructure to be built, including processing facilities, storages tanks and a 37 kilometers-long flexible pipeline which is required to start production. In addition, the full development of the project would require a 97 kilometers-long pipeline from the site to the North Peruvian Pipeline. Also, as there are no roads available in the surrounding area, logistics will be performed by helicopters or barges. These issues may lead us to incur significant costs or investments that may not be recoverable through our commercial activities in the Morona Block.

In Argentina, we deliver a portion of our oil production and all of our gas production via existing pipeline infrastructure controlled by third parties. While both the oil and gas pipeline systems in Argentina are well-developed and have operated reliably in the past, we cannot guarantee this will continue in the future. In addition, as Argentina’s production grows, pipeline capacity may become insufficient. We also deliver a portion of our crude production at well-head. This volume is lifted from our loading facilities by third-party operated trucks contracted by our clients. The roads around our fields are in good condition but changes in those conditions could adversely affect our operations. Our failure to secure transportation or access to pipelines or other facilities on acceptable terms or on a timely basis could materially harm our business.

Through our Brazilian operations, we face operational risks relating to offshore drilling.

Our operations in the BCAM‑40 Concession in Brazil may include shallow-offshore drilling activity in one area in the Camamu-Almada Basin, which we expect will continue to be operated by Petrobras.

Offshore operations are subject to a variety of operating risks and laws and regulations, including, among other things, with respect to environmental, health and safety matters, specific to the marine environment, such as capsizing, collisions and damage or loss from hurricanes or other adverse weather conditions. These conditions can cause substantial damage to facilities and interrupt production. As a result, we could incur substantial liabilities, compliance costs, fines or penalties that could reduce or eliminate the funds available for exploration, development or leasehold acquisitions, or result in loss of equipment and properties. For example, the Manati Field has been subject to administrative infraction notices, which have resulted in fines against Petrobras in an aggregate amount of approximately US$12 million, all of which are pending a final decision of the Brazilian Institute for the Environment and Natural Renewable Resources (Instituto Brasileiro do Meio-Ambiente e dos Recursos Naturais Renováveis). Although the administrative fines were filed against Petrobras, as a party to the concession agreement governing the Manati Field, we may be liable up to our participation interest of 10%.

Additionally, offshore drilling generally requires more time and more advanced drilling technologies, involving a higher risk of technological failure and usually higher drilling costs. Offshore projects often lack proximity to existing oilfield service infrastructure, necessitating significant capital investment in flow line infrastructure before we can market the associated oil or gas of a commercial discovery, increasing both the financial and operational risk involved with these operations. Because of the lack and high cost of infrastructure, some offshore reserve discoveries may never be produced economically.

Further, because we are not the operator of our offshore fields, all of these risks may be heightened since they are outside of our control. We have a 10% interest in the Manati Field which limits our operating flexibility in such offshore fields. See “—We are not, and may not be in the future, the sole owner or operator of all of our licensed areas and do not, and may not in the future, hold all of the working interests in certain of our licensed areas. Therefore, we may not be able to control the timing of exploration or development efforts, associated costs, or the rate of production of any non-operated and, to an extent, any non-wholly owned, assets.”

We may suffer delays or incremental costs due to difficulties in negotiations with landowners and local communities, including native communities, where our reserves are located.

Access to the sites where we operate requires agreements (including, for example, assessments, rights of way and access authorizations) with landowners and local communities. If we are unable to negotiate agreements with landowners,

15

we may have to go to court to obtain access to the sites of our operations, which may delay the progress of our operations at such sites. In Chile and in Argentina, for example, we have negotiated the necessary agreements for many of our current operations in the Magallanes Basin, in Neuquén and in Mendoza, respectively. In Brazil, in the event that social unrest continues or intensifies, this may lead to delays or damage relating to our ability to operate the assets we have acquired or may acquire in the future.

In Colombia, although we have agreements with many landowners and are in negotiations with others, we expect our costs to increase following current and future negotiations regarding access to our blocks and our new operations due to the acquisition of Amerisur, as the economic expectations of landowners have generally increased, which may delay access to existing or future sites. In addition, the expectations and demands of local communities on oil and gas companies operating in Colombia may also increase. As a result, local communities have demanded that oil and gas companies invest in remediating and improving public access roads, compensate them for any damages related to use of such roads and, more generally, invest in infrastructure that was previously paid for with public funds. Due to these circumstances, oil and gas companies in Colombia, including us, are now dealing with increasing difficulties resulting from instances of social unrest, temporary road blockages and conflicts with landowners.

There can be no assurance that disputes with landowners and local communities will not delay our operations or that any agreements we reach with such landowners and local communities in the future will not require us to incur additional costs, thereby materially adversely affecting our business, financial condition and results of operations. Local communities may also protest or take actions that restrict or cause their elected government to restrict our access to the sites of our operations, which may have a material adverse effect on our operations at such sites.

In Peru, the Morona Block is located in land inhabited by native communities. Though we have already signed certain agreements with native communities authorizing the execution of the environmental impact assessment for the Morona Project, similar projects in the Peruvian rainforest have faced significant social conflicts and work delays due to community claims. Social conflicts or community claims could adversely affect the recoverability of our future investments, our future production and revenues related to the Morona Block.

In Ecuador, we are on an early diagnosis stage with local landowners and communities and we could suffer delays in the exploration and operation of the fields.

Under the terms of some of our various CEOPs, E&P contracts, production sharing agreements and concession agreements, we are obligated to drill wells, declare any discoveries and file periodic reports in order to retain our rights and establish development areas. Failure to meet these obligations may result in the loss of our interests in the undeveloped parts of our blocks or concession areas.

In order to protect our exploration and production rights in our license areas, we must meet various drilling and declaration requirements. In general, unless we make and declare discoveries within certain periods specified in our various special operation contracts (CEOPs, E&P contracts, production sharing agreements and concession agreements), our interests in the undeveloped parts of our license areas may lapse. Should the prospects we have identified under these contracts and agreements yield discoveries, we may face delays in drilling these prospects or be required to relinquish these prospects. The costs to maintain or operate the CEOPs, E&P contracts, production sharing agreements and concession agreements over such areas may fluctuate and may increase significantly, and we may not be able to meet our commitments under such contracts and agreements on commercially reasonable terms or at all, which may force us to forfeit our interests in such areas. For example, in 2016, after fulfilling the committed exploratory commitments, five exploratory blocks were relinquished to the ANP. See “Item 4. Information on the Company—B. Business Overview—Our operations—Operations in Brazil.”

In Peru, the rights to explore and produce hydrocarbons are granted through license contracts signed with Perupetro. The scope and schedule of such development will depend on us and Petroperu. The license contract could be terminated by Perupetro if the development obligations included in such agreement are not fulfilled. In addition, there is also an exploratory commitment consisting of the drilling of one exploratory well every two and a half years. Failure to fulfill the exploratory commitment will lead to acreage relinquishment materially affecting the project. Moreover, we have entered into a Joint Investment Agreement with Petroperu by which, subject to the economic and technical feasibility of the

16

Morona Project, we are obliged to bear 100% of capital cost required to carry out long test to existing well Situche Central 3X, and if we decide to continue with the project after that, to the existing well Situche Central 2X. In addition, we are required to cover any capital or operational expenditures associated with the project until December 31, 2020. We expect these expenditures to be substantially reimbursed by Petroperu from revenues associated with future sales. Failure to fulfill such obligations will result in the loss of our participating interest in the license contract of the Morona Block, and subject us to possible damage claims from Petroperu. Nevertheless, since June 15, 2019, the license contract related to the Morona Block is under force majeure. During a force majeure period,  contract terms are suspended (including the duration of the contract) as long as the party to the contract is fulfilling certain obligations. The term of the agreement will be extended by the same amount of time it has been suspended by a force majeure event.

For additional details regarding the status of our operations with respect to our various special contracts and concession agreements, see “Item 4. Information on the Company—B. Business Overview—Our operations—Operations in Peru—Morona Block.”

A significant amount of our reserves or production have been derived from our operations in certain blocks, including the Llanos 34 Block in Colombia, the Fell Block in Chile, the BCAM‑40 Concession in Brazil, the Aguada Baguales Block in Argentina and the Morona Block in Peru.

For the year ended December 31, 2019, the Llanos 34 Block contained 71% of our net proved reserves and generated 79% of our production, the Fell Block contained 6% of our net proved reserves and generated 8% of our total production, the BCAM‑40 Concession contained  2% of our net proved reserves and generated 5% of our production, the Aguada Baguales Block contained 2% of our proved reserves and generated 3% of our total production and the Morona Block contained 16% of our net proved reserves. While our continuing expansion with new exploratory blocks incorporated in our portfolio mean that the above-mentioned blocks may be expected to be a less significant component of our overall business, we cannot be sure that we will be able to continue diversifying our reserves and production. Resulting from these, any government intervention, impairment or disruption of our production due to factors outside of our control or any other material adverse event in our operations in such blocks would have a material adverse effect on our business, financial condition and results of operations.

Our contracts in obtaining rights to explore and develop oil and natural gas reserves are subject to contractual expiration dates and operating conditions, and our CEOPs, E&P contracts, production sharing agreements and concession agreements are subject to early termination in certain circumstances.

Under certain CEOPs, E&P contracts, production sharing contracts and concession agreements to which we are or may in the future become parties, we are or may become subject to guarantees to perform our commitments and/or to make payment for other obligations, and we may not be able to obtain financing for all such obligations as they arise. If such obligations are not complied with when due, in addition to any other remedies that may be available to other parties, this could result in cancelation of our CEOPs, E&P contracts,  production sharing contracts and concession agreements or dilution or forfeiture of interests held by us. As of December 31, 2019, the aggregate outstanding amount of this potential liability for guarantees was US$65 million, mainly related to capital commitments in Isla Norte, Campanario and Flamenco Blocks in Chile, rounds 11, 12,  13 and 14 concessions in Brazil, the Morona Block in Peru,  the VIM‑3, Llanos 34 and Llanos 87 Blocks in Colombia, and the Perico and Espejo Blocks in Ecuador. See “Item 4. Information on the Company—B. Business Overview—Our operations” and Note 33.2 to our Consolidated Financial Statements.

Additionally, certain of the CEOPs, E&P contracts,  production sharing contracts and concession agreements to which we are or may in the future become a party are subject to set expiration dates. Although we may want to extend some of these contracts beyond their original expiration dates, there is no assurance that we can do so on terms that are acceptable to us or at all, although some CEOPs contain provisions enabling exploration extensions.

In Colombia, our E&P contracts may be subject to early termination for a breach by the parties, a default declaration, application of any of the contracts’ unilateral termination clauses or pursuant to termination clauses mandated by Colombian law. Anticipated termination declared by the ANH results in the immediate enforcement of monetary guaranties against us and may result in an action for damages by the ANH and/or a restriction on our ability to engage in

17

contracts with the Colombian government during a certain period of time. See “Item 4. Information on the Company—B. Business Overview—Significant Agreements—Colombia—E&P Contracts.”

In Chile, our CEOPs provide for early termination by Chile in certain circumstances, depending upon the phase of the CEOP. For example, pursuant to the Fell Block CEOP, Chile has the right to terminate the CEOP under certain circumstances if we fail to perform. If the Fell Block CEOP is terminated in the exploitation phase, we will have to transfer to Chile, free of charge, any productive wells and related facilities, provided that such transfer does not interfere with our abandonment obligations and excluding certain pipelines and other assets. See “Item 4. Information on the Company—B. Business Overview—Significant Agreements—Chile—CEOPs—Fell Block CEOP.” If the CEOP is terminated early due to a breach of our obligations, we may not be entitled to compensation. Our CEOPs for the Tierra del Fuego Blocks, which are in the exploration phase, may be subject to early termination during this phase under certain circumstances, including if we fail to perform under the terms of the CEOPs, voluntarily relinquish all areas under the CEOPs or if we cease to operate in the CEOP area or declare bankruptcy. If the Tierra del Fuego Block CEOPs are terminated within the exploration phase, we are released from all obligations under the CEOPs, except for obligations regarding the abandonment of fields, if any. See “Item 4. Information on the Company—B. Business Overview—Significant Agreements—Chile—CEOPs.” There can be no assurance that the early termination of any of our CEOPs would not have a material adverse effect on us. In addition, according to the Chilean Constitution, Chile is entitled to expropriate our rights in our CEOPs for reasons of public interest. Although Chile would be required to indemnify us for such expropriation, there can be no assurance that any such indemnification will be paid in a timely manner or in an amount sufficient to cover the harm to our business caused by such expropriation.

In Brazil, concession agreements in the production phase generally may be renewed at the ANP’s discretion for an additional period, provided that a renewal request is made at least 12 months prior to the termination of the concession agreement and there has not been a breach of the terms of the concession agreement. We expect that all our concession agreements will provide for early termination in the event of: (i) government expropriation for reasons of public interest; (ii) revocation of the concession pursuant to the terms of the concession agreement; or (iii) failure by us or our partners to fulfill all of our respective obligations under the concession agreement (subject to a cure period). Administrative or monetary sanctions may also be applicable, as determined by the ANP, which shall be imposed based on applicable law and regulations. In the event of early termination of a concession agreement, the compensation to which we are entitled may not be sufficient to compensate us for the full value of our assets. Moreover, in the event of early termination of any concession agreement due to failure to fulfill obligations thereunder, we may be subject to fines and/or other penalties.

In Peru, license contracts for hydrocarbon exploitation are in force and will remain in effect for 30 years. This term is non-renewable. With regard to the Morona Block, approximately one-third of the contract term has already elapsed, and twenty years remain. Nevertheless, since June 15, 2019, the License Contract related to the Morona Block is under force majeure. During a force majeure period contract terms are suspended (including the term time) as long as the party to the contract is fulfilling certain obligations. The term of the agreement will be extended by the same amount of time it has been suspended by a force majeure event. The concession year expiration is related to the approval of the environmental impact assessment for the project’s development. The expiration of the license contract will occur twenty years after the approval of the environmental impact assessment. The license contract is also subject to early termination in case of our breach of contractual obligations. In such an event, all the existing facilities and wells located in the block will be transferred, without charge, to Perupetro, and we will have to carry out abandonment plans for remediation and restoration of any polluted area in the block and for de-commission the facilities that are no longer required for the block’s operations. For additional details regarding the status of our license contract in Peru, see “Item 4. Information on the Company—B. Business Overview—Our operations—Operations in Peru—Morona Block.”

In Argentina, hydrocarbon exploration permits and exploitation concessions are subject to termination for: (a) failure to pay any annual license fees within three months after they are due; (b) failure to pay royalties within three months after they are due; (c) material and unjustified failure to comply with the specified obligations in respect to productivity, conservation, investments, works or special benefits; (d) repeated infringement of the obligations to submit demandable information, to facilitate inspections by the competent authority or to employ the proper techniques for the execution of the works; (e) failure to request an exploitation concession after a commercial discovery or to submit a development program after obtaining an exploitation concession; (f) the bankruptcy of the holder declared by a court; (g) the death or liquidation of the holder; or, (h) failure to comply with the obligation to transport hydrocarbons for third parties under

18

open access conditions or repeated infringement of the tariff regime approved for such transport. Before declaring the termination under any of the grounds provided under items (a), (b), (c), (d), (e), and (h), notice shall be served, requiring the holder to remedy any such infringement. Upon expiration, relinquishment or termination of any permit or concession, the holder of such permit or concession shall surrender to the government the acreage together with all of the improvements, facilities, wells and other equipment that may have been used in the performance of the activities.

In Ecuador, our production sharing contracts may be subject to early termination in case of breach of the obligations under the contract, non-performance of the exploratory commitments or unjustified suspension of the operations, lack of remediation of environmental damages or unauthorized assignment of a working interest under the production sharing contracts, among others, as specified under the laws of the contract. The declaration of an early termination is subject to prior due process, which would allow us to remedy any hypothetical breach claimed against us, or to present our defense allegations. A declaration of early termination will cause forfeiture of equipment and facilities and enforcement of monetary guarantees. 

Early termination or nonrenewal of any CEOP, E&P contract, production sharing agreements or concession agreement could have a material adverse effect on our business, financial situation or results of operations.

We sell all of our natural gas in Chile to a single customer, who has in the past temporarily idled its principal facility.

For the year ended December 31, 2019, all of our natural gas sales in Chile were made to Methanex under a long-term contract, the Methanex Gas Supply Agreement, which expires on December 31, 2026. Under the agreement, Methanex committed to purchase up to 400,000 SCM/d of gas produced by us. Due to the decline in our gas production, the commitment was reduced to 315,000 SCM/d in 2018, according to the initial terms of our contract. The commitment has remained at 315,000 SCM/d for 2019. We also hold an option to deliver up to 15% above this volume. In 2019, we amended the gas supply agreement with Methanex to increase the purchase commitment up to 460,000 SCM/d of gas to accommodate increased production from our successful drilling in the Jauke project. Sales to Methanex represented 3% of our consolidated revenues for the year ended December 31, 2019. Methanex also buys gas from ENAP and a consortium that Methanex has formed with ENAP. If Methanex were to decrease or cease its purchase of gas from us, this would have a material adverse effect on our revenues derived from the sale of gas.

Methanex has two methanol producing facilities at its Cabo Negro production facility, near the city of Punta Arenas in southern Chile. Methanex has relied on local suppliers of natural gas, including ENAP, for its operations. We alone cannot supply Methanex with all the natural gas it requires for its operations. In 2018, Argentina approved export permits of natural gas to Chile, including deliveries to Methanex.

In the past, the Methanex plant was idled due to an anticipated insufficient supply of natural gas. In May 2017, the Methanex plant shut down because of a technical failure which affected our natural gas production and sales for 20 days. See “Item 4. Information on the Company—B. Business Overview—Marketing and delivery commitments—Chile.”

However, we cannot be sure that Methanex will continue to purchase the gas from us, including the above committed levels, or that its efforts to reduce the risk of future shut-downs will be successful, which could have a material adverse effect on our gas revenues. Additionally, we cannot be sure that Methanex will have sufficient supplies of gas to operate its plant and continue to purchase our gas production or that methanol prices would be sufficient to cover the operating costs. We cannot be sure that we would be able to sell our gas production to other parties or on similar terms, which could have a material adverse effect on our business, financial condition and results of operations.

We are not, and may not be in the future, the sole owner or operator of all of our licensed areas and do not, and may not in the future, hold all of the working interests in certain of our licensed areas. Therefore, we may not be able to control the timing of exploration or development efforts, associated costs, or the rate of production of any non-operated and, to an extent, any non-wholly owned, assets.

As of December 31, 2019, we are not the operator of 23% or sole owner of 45% of the blocks included in our portfolio. See “Item 4. Information on the Company—B. Business Overview—Operations in Colombia, Operations in Chile, Operations in Brazil, Operations in Peru,  Operations in Argentina and Operations in Ecuador.”

19

In addition, the terms of the joint operations agreements or association agreements governing our other partners’ interests in almost all of the blocks that are not wholly-owned or operated by us require that certain actions be approved by supermajority vote. The terms of our other current or future license or venture agreements may require at least the majority of working interests to approve certain actions. As a result, we may have limited ability to exercise influence over operations or prospects in the blocks operated by our partners, or in blocks that are not wholly-owned or operated by us. A breach of contractual obligations by our partners who are the operators of such blocks could eventually affect our rights in exploration and production contracts in some of our blocks in Colombia, Argentina, Ecuador and Brazil. Our dependence on our partners could prevent us from realizing our target returns for those discoveries or prospects.

Moreover, as we are not the sole owner or operator of all of our properties, we may not be able to control the timing of exploration or development activities or the amount of capital expenditures and may therefore not be able to carry out our key business strategies of minimizing the cycle time between discovery and initial production at such properties. The success and timing of exploration and development activities operated by our partners will depend on a number of factors that will be largely outside of our control, including:

·

the timing and amount of capital expenditures;

·

the operator’s expertise and financial resources;

·

approval of other block partners in drilling wells;

·

the scheduling, pre-design, planning, design and approvals of activities and processes;

·

selection of technology; and

·

the rate of production of reserves, if any.

This limited ability to exercise control over the operations on some of our license areas may cause a material adverse effect on our financial condition and results of operations.

Acquisitions that we have completed, including the acquisition of Amerisur, and any future acquisitions, strategic investments, partnerships or alliances could be difficult to integrate and/or identify, could divert the attention of key management personnel, disrupt our business, dilute stockholder value and adversely affect our financial results, including impairment of goodwill and other intangible assets.

One of our principal business strategies includes acquisitions of properties, prospects, reserves and leaseholds and other strategic transactions, including in jurisdictions in which we do not currently operate. The successful acquisition and integration of producing properties, including the acquisition of Amerisur, requires an assessment of several factors, including:

·

recoverable reserves;

·

future oil and natural gas prices;

·

development and operating costs; and

·

potential environmental and other liabilities.

The accuracy of these assessments is inherently uncertain. In connection with these assessments, we perform a review of the subject properties that we believe to be generally consistent with industry practices. Our review and the review of advisors and independent reserves engineers will not reveal all existing or potential problems, nor will it permit us or them to become sufficiently familiar with the properties to fully assess their deficiencies and potential recoverable reserves. Inspections may not always be performed on every well, and environmental conditions are not necessarily observable even

20

when an inspection is undertaken. We, advisors or independent reserves engineers may apply different assumptions when assessing the same field. Even when problems are identified, the seller may be unwilling or unable to provide effective contractual protection against all or part of the problems. We often are not entitled to contractual indemnification for environmental liabilities and acquire properties on an “as is” basis. Even in those circumstances in which we have contractual indemnification rights for pre-closing liabilities, it remains possible that the seller will not be able to fulfill its contractual obligations. There can be no assurance that problems related to the assets or management of the companies and operations we have acquired, or operations we may acquire or add to our portfolio in the future, will not arise in future, and these problems could have a material adverse effect on our business, financial condition and results of operations.

Significant acquisitions, including the acquisition of Amerisur, and other strategic transactions may involve other risks, including:

·

diversion of our management’s attention to evaluating, negotiating and integrating significant acquisitions and strategic transactions;

·

challenge and cost of integrating acquired operations, information management and other technology systems and business cultures with ours while carrying on our ongoing business;

·

contingencies and liabilities that could not be or were not identified during the due diligence process, including with respect to possible deficiencies in the internal controls of the acquired operations; and

·

challenge of attracting and retaining personnel associated with acquired operations.

It is also possible that we may not identify suitable acquisition targets or strategic investment, partnership or alliance candidates. Our inability to identify suitable acquisition targets, strategic investments, partners or alliances, or our inability to complete such transactions, may negatively affect our competitiveness and growth opportunities. Moreover, if we fail to properly evaluate acquisitions, alliances or investments, we may not achieve the anticipated benefits of any such transaction, and we may incur costs in excess of what we anticipate.

Future acquisitions financed with our own cash could deplete the cash and working capital available to adequately fund our operations. We may also finance future transactions through debt financing, the issuance of our equity securities, existing cash, cash equivalents or investments, or a combination of the foregoing. Acquisitions financed with the issuance of our equity securities could be dilutive, which could affect the market price of our stock. Acquisitions financed with debt could require us to dedicate a substantial portion of our cash flow to principal and interest payments and could subject us to restrictive covenants.

The PN-T‑597 Concession Agreement in Brazil may not close.

In Brazil, GeoPark Brazil is a party to a class action filed by the Federal Prosecutor’s Office regarding a concession agreement of exploratory Block PN-T‑597, which the ANP initially awarded GeoPark Brazil in the 12th oil and gas bidding round held in November 2013. The Brazilian Federal Court issued an injunction against the ANP and GeoPark Brazil in December 2013 that prohibited GeoPark Brazil’s execution of the concession agreement until the ANP conducted studies on whether drilling for unconventional resources would contaminate the dams and aquifers in the region. On July 17, 2015, GeoPark Brazil, at the instruction of the ANP, signed the concession agreement, which included a clause prohibiting GeoPark Brazil from conducting unconventional exploration activity in the area. Despite the clause containing the prohibition, the judge in the case concluded that the concession agreement should not be executed. Thus, GeoPark Brazil requested that the ANP comply with the decision and annul the concession agreement, which the ANP’s Board did on October 9, 2015. The annulment reverted the status of all parties to the status quo ante, which maintains GeoPark Brazil’s right to the block.

There is no assurance that we will be able to enter into a concession agreement in the PN-T‑597 Block that would be favorable to our exploration goals. See “Item 8—Financial Information—A. Consolidated statements and other financial information—Legal proceedings.”

21

The present value of future net revenues from our proved reserves will not necessarily be the same as the current market value of our estimated oil and natural gas reserves.

You should not assume that the present value of future net revenues from our proved reserves is the current market value of our estimated oil and natural gas reserves. For the year ended December 31, 2019, we have based the estimated discounted future net revenues from our proved reserves on the 12‑month unweighted arithmetic average of the first day-of-the-month price for the preceding 12 months. Actual future net revenues from our oil and natural gas properties will be affected by factors such as:

·

actual prices we receive for oil and natural gas;

·

actual cost of development and production expenditures;

·

the amount and timing of actual production; and

·

changes in governmental regulations, taxation or the taxation invariability provisions in our CEOPs.

The timing of both our production and our incurrence of expenses in connection with the development and production of oil and natural gas properties will affect the timing and amount of actual future net revenues from proved reserves, and thus their actual value. In addition, the 10% discount factor we use when calculating discounted future net revenues may not be the most appropriate discount factor based on interest rates in effect from time to time and risks associated with us or the oil and natural gas industry in general.

The development of our proved undeveloped reserves may take longer and may require higher levels of capital expenditures than we currently anticipate. Therefore, our proved undeveloped reserves ultimately may not be developed or produced.

As of December 31, 2019,  39% of our net proved reserves are developed. Development of our undeveloped reserves may take longer and require higher levels of capital expenditures than we currently anticipate. Additionally, delays in the development of our reserves or increases in costs to drill and develop such reserves will reduce the standardized measure value of our estimated proved undeveloped reserves and future net revenues estimated for such reserves, and may result in some projects becoming uneconomic, causing the quantities associated with these uneconomic projects to no longer be classified as reserves. This was due to the uneconomic status of the reserves, given the proximity to the end of the concessions for these blocks, which does not allow for future capital investment in the blocks. There can be no assurance that we will not experience similar delays or increases in costs to drill and develop our reserves in the future, which could result in further reclassifications of our reserves.

We are exposed to the credit risks of our customers and any material nonpayment or nonperformance by our key customers could adversely affect our cash flow and results of operations.

Our customers may experience financial problems that could have a significant negative effect on their creditworthiness. Severe financial problems encountered by our customers could limit our ability to collect amounts owed to us, or to enforce the performance of obligations owed to us under contractual arrangements.

The combination of declining cash flows as a result of declines in commodity prices, a reduction in borrowing basis under reserves-based credit facilities and the lack of availability of debt or equity financing may result in a significant reduction of our customers’ liquidity and limit their ability to make payments or perform on their obligations to us.

Some of our customers may be highly leveraged, and, in any event, are subject to their own operating expenses. Therefore, the risk we face in doing business with these customers may increase. Other customers may also be subject to regulatory changes, which could increase the risk of defaulting on their obligations to us. Financial problems experienced by our customers could result in the impairment of our assets, a decrease in our operating cash flows and may also reduce

22

or curtail our customers’ future use of our products and services, which may have an adverse effect on our revenues and may lead to a reduction in reserves.

Furthermore, the COVID-19 pandemic is currently having an indeterminable adverse impact on the world economy and has begun to have numerous worldwide effects on general commercial activity. At this time, given the uncertainty of the lasting effect of the COVID-19 pandemic, its impact on our customers cannot be determined.

We may not have the capital to develop our unconventional oil and gas resources.

We have identified opportunities for analyzing the potential of unconventional oil and gas resources in some of our blocks and concessions. Our ability to develop this potential depends on a number of factors, including the availability of capital, seasonal conditions, regulatory approvals, negotiation of agreements with third parties, commodity prices, costs, access to and availability of equipment, services and personnel and drilling results. In addition, as we have no previous experience in drilling and exploiting unconventional oil and gas resources, the drilling and exploitation of such unconventional oil and gas resources depends on our ability to acquire the necessary technology, to hire personnel and other support needed for extraction or to obtain financing and venture partners to develop such activities. Because of these uncertainties, we cannot give any assurance as to the timing of these activities, or that they will ultimately result in the realization of proved reserves or meet our expectations for success.

Our operations are subject to operating hazards, including extreme weather events, which could expose us to potentially significant losses.

Our operations are subject to potential operating hazards, extreme weather conditions and risks inherent to drilling activities, seismic registration, exploration, production, development and transportation and storage of crude oil, such as explosions, fires, car and truck accidents, floods, labor disputes, social unrest, community protests or blockades, guerilla attacks, security breaches, pipeline ruptures and spills and mechanical failure of equipment at our or third-party facilities. Any of these events could have a material adverse effect on our exploration and production operations or disrupt transportation or other process-related services provided by our third-party contractors.

We are highly dependent on certain members of our management and technical team, including our geologists and geophysicists, and on our ability to hire and retain new qualified personnel.

The ability, expertise, judgment and discretion of our management and our technical and engineering teams are key in discovering and developing oil and natural gas resources. Our performance and success are dependent to a large extent upon key members of our management and exploration team, and their loss or departure would be detrimental to our future success. In addition, our ability to manage our anticipated growth depends on our ability to recruit and retain qualified personnel. Our ability to retain our employees is influenced by the economic environment and the remote locations of our exploration blocks, which may enhance competition for human resources where we conduct our activities, thereby increasing our turnover rate. There is strong competition in our industry to hire employees in operational, technical and other areas, and the supply of qualified employees is limited in the regions where we operate and throughout Latin America generally. The loss of any of our key management or other key employees of our technical team or our inability to hire and retain new qualified personnel could have a material adverse effect on us.

We and our operations are subject to numerous environmental, social, health and safety laws and regulations which may result in material liabilities and costs.

We and our operations are subject to various international, foreign, federal, state and local environmental, health and safety laws and regulations governing, among other things, the emission and discharge of pollutants into the ground, air or water; the generation, storage, handling, use, transportation and disposal of regulated materials; and human health and safety. Our operations are also subject to certain environmental risks that are inherent in the oil and gas industry and which may arise unexpectedly and result in material adverse effects on our business, financial condition and results of operations. Breach of environmental laws could result in environmental administrative investigations and/or lead to the termination of our concessions and contracts. Other potential consequences include fines and/or criminal or civil environmental actions. For instance, non-governmental organizations seeking to preserve the environment may bring actions against us

23

or other oil and gas companies in order to, among other things, halt our activities in any of the countries in which we operate or require us to pay fines. Additionally, in Colombia, recent rulings have provided that environmental licenses are administrative acts subject to class actions that could eventually result in their cancellation, with potential adverse impacts on our E&P contracts.

We have not been and may not be at all times in complete compliance with environmental permits that we are required to obtain for our operations and the environmental and health and safety laws and regulations to which we are subject. If we fail to comply with such requirements, we could be fined or otherwise sanctioned by regulators, including through the revocation of our permits or the suspension or termination of our operations. If we fail to obtain, maintain or renew permits in a timely manner or at all, our operations could be adversely affected, impeded, or terminated, which could have a material adverse effect on our business, financial condition or results of operations. Some environmental licenses related to operation of the Manati Field production system and natural gas pipeline were not current as of October 2019. However, the operator submitted a request for renewal of those licenses and the Federal Environmental Agency renewed the licenses for a ten-year period.

We have contracted with and intend to continue to hire third parties to perform services related to our operations. We could be held liable for some or all environmental, health and safety costs and liabilities arising out of our actions and omissions as well as those of our block partners, third-party contractors, predecessors or other operators. To the extent we do not address these costs and liabilities or if we do not otherwise satisfy our obligations, our operations could be suspended, terminated or otherwise adversely affected. There is a risk that we may contract with third parties with unsatisfactory environmental, health and safety records or that our contractors may be unwilling or unable to cover any losses associated with their acts and omissions.

Releases of regulated substances may occur and can be significant. Under certain environmental laws and regulations applicable to us in the countries in which we operate, we could be held responsible for all of the costs relating to any contamination at our past and current facilities and at any third-party waste disposal sites used by us or on our behalf. Pollution resulting from waste disposal, emissions and other operational practices might require us to remediate contamination, or retrofit facilities, at substantial cost. We also could be held liable for any and all consequences arising out of human exposure to such substances or for other damage resulting from the release of hazardous substances to the environment, property or to natural resources, or affecting endangered species or sensitive environmental areas. We are currently required to, and in the future may need to, plug and abandon sites in certain blocks in each of the countries in which we operate, which could result in substantial costs.

In addition, we expect continued and increasing attention to climate change issues. Various countries and regions have agreed to regulate emissions of greenhouse gases including methane (a primary component of natural gas) and carbon dioxide (a byproduct of oil and natural gas combustion). The regulation of greenhouse gases and the physical impacts of climate change in the areas in which we, our customers and the end-users of our products operate could adversely impact our operations and the demand for our products.

In Peru, the beginning of the construction and development phase of the Morona Block is subject to the approval of an environmental impact assessment by the Peruvian environmental authority. If such environmental impact assessment is not approved, the beginning of the production stage of the Morona Project could be impacted. For additional details regarding the status of our environmental impact assessment in Peru, see “Item 4. Information on the Company—B. Business Overview—Our operations—Operations in Peru—Morona Block.”

Environmental, health and safety laws and regulations are complex and change frequently, and our costs of complying with such laws and regulations may adversely affect our results of operations and financial condition. See “Item 4. Information on the Company—B. Business Overview—Health, safety and environmental matters” and “Item 4. Information on the Company—B. Business Overview—Industry and regulatory framework.”

24

Legislation and regulatory initiatives relating to hydraulic fracturing and other drilling activities for unconventional oil and gas resources could increase the future costs of doing business, cause delays or impede our plans, and materially adversely affect our operations.

Hydraulic fracturing of unconventional oil and gas resources is a process that involves injecting water, sand, and small volumes of chemicals into the wellbore to fracture the hydrocarbon-bearing rock thousands of feet below the surface to facilitate a higher flow of hydrocarbons into the wellbore. We are contemplating such use of hydraulic fracturing in the production of oil and natural gas from certain reservoirs, especially shale formations. We currently are not aware of any proposals in Colombia, Chile, Brazil, Argentina,  Peru or Ecuador to regulate hydraulic fracturing beyond the regulations already in place. However, various initiatives in other countries with substantial shale gas resources have been or may be proposed or implemented to, among other things, regulate hydraulic fracturing practices, limit water withdrawals and water use, require disclosure of fracturing fluid constituents, restrict which additives may be used, or implement temporary or permanent bans on hydraulic fracturing. If any of the countries in which we operate adopts similar laws or regulations, which is something we cannot predict right now, such adoption could significantly increase the cost of, impede or cause delays in the implementation of any plans to use hydraulic fracturing for unconventional oil and gas resources.

Our indebtedness and other commercial obligations could adversely affect our financial health and our ability to raise additional capital and prevent us from fulfilling our obligations under our existing agreements and borrowing of additional funds.

As of January 31, 2020, we had US$784.1 million outstanding principal amount of indebtedness on a consolidated basis, consisting primarily of our US$425 million Notes due 2024 and our US$350 million Notes due 2027.

Our indebtedness could:

·

limit our capacity to satisfy our obligations with respect to our indebtedness, and any failure to comply with the obligations of any of our debt instruments, including restrictive covenants and borrowing conditions, could result in an event of default under the agreements governing our indebtedness;

·

require us to dedicate a substantial portion of our cash flow from operations to the payments on our indebtedness, thereby reducing the availability of our cash flow to fund acquisitions, working capital, capital expenditures and other general corporate purposes;

·

place us at a competitive disadvantage compared to certain of our competitors that have less debt;

·

limit our ability to borrow additional funds;

·

in the case of our secured indebtedness, lose assets securing such indebtedness upon the exercise of security interests in connection with a default;

·

make us more vulnerable to downturns in our business or the economy; and

·

limit our flexibility in planning for, or reacting to, changes in our operations or business and the industry in which we operate.

The indentures governing our Notes due 2024 and our Notes due 2027 include covenants restricting dividend payments. For a description, see “Item 5. Operating and Financial Review and Prospects—B. Liquidity and Capital Resources—Indebtedness.”

As a result of these restrictive covenants, we are limited in the manner in which we conduct our business, and we may be unable to engage in favorable business activities or finance future operations or capital needs. We have in the past been unable to meet incurrence tests under the indenture governing our prior notes, which limited our ability to incur

25

indebtedness. Failure to comply with the restrictive covenants included in our Notes due 2024 or our Notes due 2027 would not trigger an event of default.

Similar restrictions could apply to us and our subsidiaries when we refinance or enter into new debt agreements which could intensify the risks described above.

Our business could be negatively impacted by security threats, including cybersecurity threats as well as other disasters, and related disruptions.

Digital technologies have become an integral part of our business. The oil and gas industry has become increasingly dependent on computer and telecommunications systems to conduct exploration, development and production activities.

 As dependence on digital technologies has increased, cyber incidents, including deliberate attacks or unintentional events, have also escalated in the world. Our industry is subject to fast-evolving risks from cyber threat actors, including states, criminals, terrorists, hacktivists and insiders.

Although we have implemented a strong cyber security strategy and procedures to prevent and assure the confidentiality, availability and security of our data, we cannot guarantee that these measures will be enough for this purpose. A breach or failure of our digital infrastructure – including control systems – due to breaches of our cyber defenses, or those of third parties, negligence, intentional misconduct or other reasons, could seriously disrupt our operations. This could result in the loss or misuse of data or sensitive information, injury to people, disruption to our business, harm to the environment or our assets, legal or regulatory breaches and legal liability.

 

Furthermore, the rapid detection of attempts to gain unauthorized access to our digital infrastructure, often through the use of sophisticated and coordinated means, is a challenge we must face and any delay or failure to detect cyber incidents could compound these potential harms. This could result in significant losses including the cost of remediation and reputational consequences.

 

 Our employees have been and will continue to be targeted by parties using fraudulent “spam”, “scam”, “phishing” and “spoofing” emails to misappropriate information or to introduce viruses or other malware programs to our computers.

Although to date we have not experienced any significant cyber-attacks, there can be no assurance that we will not be the target of cyber-attacks in the future or suffer such losses related to any cyber-incident.

As cyber threats continue to evolve, we may be required to expend significant additional resources to continue modifying and enhancing our protective measures and to investigate and remediate any information security vulnerabilities.

We operate in an industry with significant environmental, social, governance (ESG) and climate related risks

Our operations in Latin America are in areas of significant biodiversity value and many have historical and current ties to indigenous peoples’ lands. Indigenous project affected communities have a growing expectation of the right to free, prior and informed consent based on the United Nations Declaration on the Rights of Indigenous Peoples and national legislation across Latin America increasingly recognizes the right to free, informed and prior consultation. These updates to laws and expectations introduce the need for greater resources put toward community engagement and understanding as well as benefit sharing mechanisms. We may be exposed challenges related to proper biodiversity management, as some operations exist in key biodiversity areas. This could delay and/or increase the cost of our exploration and development projects. Changes in laws, international norms, investor expectations and other stakeholder perceptions could result in increased liabilities and project expenses.

 

26

Amerisur’s exploration blocks carry significant costs related to biodiversity management and reputational risk due to overlapping claims of rightful ownership

With the acquisition of Amerisur in January 2020,  we have assumed significant and unpredictable costs for biodiversity management if we are to comply with best industry practices aligned to IFC’s Performance Standard 6. Costs related to mitigation measures to protect the habitat could be larger than currently anticipated due to unanticipated findings in baseline biodiversity studies.

Nine out of twelve of the Amerisur’s oil and gas development and exploration blocks in Colombia overlap with indigenous territories that are either formalized or are being considered for formal tribal land title under the Colombian land restitution law. In all instances we will take ownership and responsibility over the consultation process with indigenous groups and ensure that broad community support is achieved for our presence in these areas. Project completion and cost expectations could change depending on the agreements achieved. Prolonged negotiations with indigenous communities and affected communities more generally, could draw the attention of international non-profit organizations and potentially result in social unrest,  protests and blockades, which could provoke material cost overruns and impacts to our reputation.  

Risks relating to the countries in which we operate

Our operations may be adversely affected by political and economic circumstances in the countries in which we operate and in which we may operate in the future.

All of our current operations are located in South America. If local, regional or worldwide economic trends adversely affect the economy of any of the countries in which we have investments or operations, our financial condition and results from operations could be adversely affected.

Oil and natural gas exploration, development and production activities are subject to political and economic uncertainties (including but not limited to changes in energy policies or the personnel administering them), changes in laws and policies governing operations of foreign-based companies, expropriation of property, cancellation or modification of contract rights, revocation of consents or approvals, the obtaining of various approvals from regulators, foreign exchange restrictions, price controls, currency fluctuations, royalty increases and other risks arising out of foreign governmental sovereignty, as well as to risks of loss due to civil strife, acts of war and community-based actions, such as protests or blockades, guerilla activities, terrorism, acts of sabotage, territorial disputes and insurrection. In addition, we are subject both to uncertainties in the application of the tax laws in the countries in which we operate and to possible changes in such tax laws (or the application thereof), each of which could result in an increase in our tax liabilities. These risks are higher in developing countries, such as those in which we conduct our activities.

The main economic risks we face and may face in the future because of our operations in the countries in which we operate include the following:

·

difficulties incorporating movements in international prices of crude oil and exchange rates into domestic prices;

·

the possibility that a deterioration in Chile’s, Colombia’s, Argentina’s, Peru’s,  Ecuador’s and Brazil’s relations with multilateral credit institutions, such as the International Monetary Fund, will impact negatively on capital controls, and result in a deterioration of the business climate;

·

inflation, exchange rate movements (including devaluations), exchange control policies (including restrictions on remittance of dividends), price instability and fluctuations in interest rates;

·

liquidity of domestic capital and lending markets;

·

tax policies; and

27

·

the possibility that we may become subject to restrictions on repatriation of earnings from the countries in which we operate in the future.

In addition, our operations in these areas increase our exposure to risks of guerilla and other illegal armed group activities, social unrest, local economic conditions, political disruption, civil disturbance, community protests or blockades, expropriation, piracy, tribal conflicts and governmental policies that may: disrupt our operations; require us to incur greater costs for security; restrict the movement of funds or limit repatriation of profits; lead to U.S. government or international sanctions; limit access to markets for periods of time; or influence the market’s perception of the risk associated with investments in these countries.

Some countries in the geographic areas where we operate have experienced, and may experience in the future, political instability, and losses caused by these disruptions may not be covered by insurance. For example, during 2019, Chile, Peru and Colombia have experienced social and political turmoil, including riots, nationwide protests, strikes and street demonstrations against their governments which led to acts of violence and social and political tensions. Future protests could adversely and materially affect the Chilean, Peruvian and Colombian economy and our businesses in those countries. Consequently, our exploration, development and production activities may be substantially affected by factors which could have a material adverse effect on our results of operations and financial condition. We cannot guarantee that current programs and policies that apply to the oil and gas industry will remain in effect.

Our operations may also be adversely affected by laws and policies of the jurisdictions, including Bermuda, Colombia, Chile, Brazil, Argentina, Peru, Spain, the United Kingdom, the Netherlands, Ecuador and other jurisdictions in which we do business, that affect foreign trade and taxation, and by uncertainties in the application of, possible changes to (or to the application of) tax laws in these jurisdictions. For example, in 2019 the Argentine and the Colombian governments introduced tax reforms. See Note 16 to our Consolidated Financial Statements.

With regards to Chile, although our CEOPs have protection against tax changes through invariability tax clauses, potential issues may arise on certain aspects not clearly defined in current or future tax reforms.

Changes in any of these laws or policies or the implementation thereof, and uncertainty over potential changes in policy or regulations affecting any of the factors mentioned above or other factors in the future may increase the volatility of domestic securities markets and securities issued abroad by companies operating in these countries, which could materially and adversely affect our financial position, results of operations and cash flows. Furthermore, we may be subject to the exclusive jurisdiction of courts outside the United States or may not be successful in subjecting non-U.S. persons to the jurisdiction of courts in the United States, which could adversely affect the outcome of such dispute. Changes in tax laws may result in increases in our tax payments, which could materially adversely affect our profitability and increase the prices of our products and services, restrict our ability to do business in our existing and target markets and cause our results of operations to suffer. There can be no assurance that we will be able to maintain our projected cash flow and profitability following any increase in taxes applicable to us and to our operations.

The political and economic uncertainty in Brazil along with the ongoing “Lava Jato” investigations regarding corruption at Petrobras may hinder the growth of the Brazilian economy and could have an adverse effect on our business.

Our Brazilian operations represent 4% of our revenues as of December 31, 2019. The Brazilian economy has been experiencing a slowdown. Inflation, unemployment and interest rates have increased more recently and the Brazilian reais has weakened significantly in comparison to the US$. Our results of operations and financial condition may be adversely affected by the economic conditions in Brazil.

Petrobras and certain other Brazilian companies in the energy and infrastructure sectors are facing investigations by the Securities Commission of Brazil (Comissão de Valores Mobiliários), the U.S. Securities and Exchange Commission (the “SEC”), the Brazilian Federal Police and the Brazilian Federal Prosecutor’s Office in connection with corruption allegations (the “Lava Jato” investigations). Depending on the duration and outcome of such investigations, the companies involved may face downgrades from rating agencies, funding restrictions and a reduction in their revenues. Given the significance of the companies under investigation including Petrobras, this could adversely affect Brazil’s growth

28

prospects and could have a protracted effect on the oil and gas industry. In addition to the recent economic crisis, protests, strikes and corruption scandals have led to a fall in confidence.

We depend on maintaining good relations with the respective host governments and national oil companies in each of our countries of operation.

The success of our business and the effective operation of the fields in each of our countries of operation depend upon continued good relations and cooperation with applicable governmental authorities and agencies, including national oil companies such as Ecopetrol, ENAP, Petrobras, Petroperu,  YPF, Petroamazonas and Petroecuador. For instance, for the year ended December 31, 2019,  100% of our crude oil and condensate sales in Chile were made to ENAP, the Chilean state-owned oil company. In addition, our Brazilian operations in BCAM‑40 Concession provide us with a long-term off-take contract with Petrobras, the Brazilian state-owned company that covers 100% of net proved gas reserves in the Manati Field, one of the largest non-associated gas fields in Brazil. If we, the respective host governments and the national oil companies are not able to cooperate with one another, it could have an adverse impact on our business, operations and prospects.

Oil and natural gas companies in Colombia, Chile, Brazil, Argentina,  Peru and Ecuador do not own any of the oil and natural gas reserves in such countries.

Under Colombian, Chilean, Brazilian, Peruvian, Argentine and Ecuadorian law, all onshore and offshore hydrocarbon resources in these countries are owned by the respective sovereign. Although we are the operator of the majority of the blocks and concessions in which we have a working and/or economic interest and generally have the power to make decisions as how to market the hydrocarbons we produce, the Chilean, Colombian, Brazilian, Peruvian,  Argentine and Ecuadorian governments have full authority to determine the rights, royalties or compensation to be paid by or to private investors for the exploration or production of any hydrocarbon reserves located in their respective countries.

If these governments were to restrict or prevent concessionaires, including us, from exploiting oil and natural gas reserves, or otherwise interfered with our exploration through regulations with respect to restrictions on future exploration and production, price controls, export controls, foreign exchange controls, income taxes, expropriation of property, environmental legislation or health and safety, this could have a material adverse effect on our business, financial condition and results of operations.

Additionally, we are dependent on receipt of government approvals or permits to develop the concessions we hold in some countries. There can be no assurance that future political conditions in the countries in which we operate will not result in changes to policies with respect to foreign development and ownership of oil, environmental protection, health and safety or labor relations, which may negatively affect our ability to undertake exploration and development activities in respect of present and future properties, as well as our ability to raise funds to further such activities. Any delays in receiving government approvals in such countries may delay our operations or may affect the status of our contractual arrangements or our ability to meet contractual obligations.

Oil and gas operators are subject to extensive regulation in the countries in which we operate.

The Colombian, Chilean, Brazilian, Peruvian, Argentine and Ecuadorian hydrocarbons industries are subject to extensive regulation and supervision by their respective governments in matters such as the environment, social responsibility, tort liability, health and safety, labor, the award of exploration and production contracts, the imposition of specific drilling and exploration obligations, taxation, foreign currency controls, price controls, export and import restrictions, capital expenditures and required divestments. In some countries in which we operate, such as Colombia, we are required to pay a percentage of our expected production to the government as royalties. See “Item 4. Information on the Company—B. Business Overview—Industry and regulatory framework—Colombia” and see Note 33.1 to our Consolidated Financial Statements. In Argentina, energy regulation gives absolute priority to domestic gas supply, which in case of a gas shortage occurs, will restrict our ability to fulfill our export commitments, if any. This regulation also established subsidies to domestic gas prices, which may negatively affect our revenues considering market prices. See “Item 4. Information on the Company—B. Business Overview—Industry and regulatory framework—Argentina.”

29

For example, in Brazil there is potential liability for personal injury, property damage and other types of damages. Failure to comply with these laws and regulations also may result in the suspension or termination of operations or our being subjected to administrative, civil and criminal penalties, which could have a material adverse effect on our financial condition and expected results of operations. We expect to also operate in a consortium in some of our concessions, which, under the Brazilian Petroleum Law, establishes joint and strict liability among consortium members, and failure to maintain the appropriate licenses may result in fines from the ANP, ranging from R$10 to R$500 million. In addition, there is a contractual requirement in Brazilian concession agreements regarding local content, which has become a significant issue for oil and natural gas companies operating in Brazil given the penalties related with breaches thereof. The local content requirement will also apply to the production sharing contract regime. See “Item 4. Information on the Company—B. Business Overview—Our operations—Operations in Brazil.”

Significant expenditures may be required to ensure our compliance with governmental regulations related to, among other things, licenses for drilling operations, environmental matters, drilling bonds, reports concerning operations, the spacing of wells, unitization of oil and natural gas accumulations, local content policy and taxation.

Colombia has experienced and continues to experience internal security issues that have had or could have a negative effect on the Colombian economy.

In 2016, the Colombian government and the Revolutionary Armed Forces of Colombia (FARC) signed a peace agreement, pursuant to which the FARC agreed to demobilize its troops and to hand over its weapons to a United Nations mission. Our business, financial condition and results of operations could be adversely affected by rapidly changing economic or social conditions, including the Colombian government’s response to current peace agreements and negotiations with other groups, including the ELN, which may result in legislation that increases our tax burden or that of other Colombian companies.

ELN has targeted crude oil pipelines in Colombia, including the Caño Limón-Coveñas pipeline, and other related infrastructure, disrupting the activities of certain oil and natural gas companies and resulting in unscheduled shutdowns of transportation systems. These activities, their possible escalation and the effects associated with them have had and may have in the future a negative impact on the Colombian economy or on our business, which may affect our employees or assets.

In addition, from time to time, community protests and blockades may arise near our operations in Colombia, which could adversely affect our business, financial condition or results of operations.

Risks related to our common shares

An active, liquid and orderly trading market for our common shares may not develop and the price of our stock may be volatile, which could limit your ability to sell our common shares.

Our common shares began to trade on the New York Stock Exchange (the “NYSE”) on February 7, 2014, and as a result have a limited trading history. We cannot predict the extent to which investor interest in our company will maintain an active trading market on the NYSE, or how liquid that market will be in the future.

The market price of our common shares may be volatile and may be influenced by many factors, some of which are beyond our control, including:

·

our operating and financial performance and identified potential drilling locations, including reserve estimates;

·

quarterly variations in the rate of growth of our financial indicators, such as net income per common share, net income and revenues;

·

changes in revenue or earnings estimates or publication of reports by equity research analysts;

30

·

fluctuations in the price of oil or gas;

·

speculation in the press or investment community;

·

sales of our common shares by us or our shareholders, or the perception that such sales may occur;

·

involvement in litigation;

·

changes in personnel;

·

announcements by the company;

·

domestic and international economic, legal and regulatory factors unrelated to our performance;

·

variations in our quarterly operating results;

·

volatility in our industry, the industries of our customers and the global securities markets;

·

changes in our dividend policy;

·

risks relating to our business and industry, including those discussed above;

·

strategic actions by us or our competitors;

·

actual or expected changes in our growth rates or our competitors’ growth rates;

·

investor perception of us, the industry in which we operate, the investment opportunity associated with our common shares and our future performance;

·

adverse media reports about us or our directors and officers;

·

addition or departure of our executive officers;

·

change in coverage of our company by securities analysts;

·

trading volume of our common shares;

·

future issuances of our common shares or other securities;

·

terrorist acts; or

·

the release or expiration of transfer restrictions on our outstanding common shares.

Any decision to pay dividends in the future, and the amount of any distributions, is at the discretion of our board of directors and our shareholders, and will depend on many factors, such as our results of operations, financial condition, cash requirements, prospects and other factors.

On November 6, 2019, our Board of Directors declared the initiation of a quarterly cash dividend of US$0.0413 per share. The first one was paid on December 10, 2019 and the second one will be paid on April 8, 2020. The quarterly cash dividend supplements the existing share buyback program which as of December 31, 2019, has returned US$73.1 million in value to shareholders during 2018 and 2019.  However, both the quarterly cash dividend and the share buyback program

31

will be suspended following the April 8, 2020 distribution, as part of our revised work program for 2020 to help address the recent decline in oil prices.

Due to losses resulting from the oil price decline in previous years, accumulated losses amount to US$153.4 million as of December 31, 2019.

We are also subject to Bermuda legal constraints that may affect our ability to pay dividends on our common shares and make other payments. Under the Companies Act, 1981 (as amended) of Bermuda (“Bermuda Companies Act”), we may not declare or pay a dividend if there are reasonable grounds for believing that we are, or would after the payment be, unable to pay our liabilities as they become due or that the realizable value of our assets would thereafter be less than our liabilities. We are also subject to contractual restrictions under certain of our indebtedness.

We are a holding company and our only material assets are our equity interests in our operating subsidiaries and our other investments; as a result, our principal source of revenue and cash flow is distributions from our subsidiaries; our subsidiaries may be limited by law and by contract in making distributions to us.

As a holding company, our only material assets are our cash on hand, the equity interests in our subsidiaries and other investments. Our principal source of revenue and cash flow is distributions from our subsidiaries. Thus, our ability to service our debt, finance acquisitions and pay dividends to our stockholders in the future is dependent on the ability of our subsidiaries to generate sufficient net income and cash flows to make upstream cash distributions to us. Our subsidiaries are and will be separate legal entities, and although they may be wholly-owned or controlled by us, they have no obligation to make any funds available to us, whether in the form of loans, dividends, distributions or otherwise. The ability of our subsidiaries to distribute cash to us will also be subject to, among other things, restrictions that are contained in our subsidiaries’ financing and joint operations agreements, availability of sufficient funds in such subsidiaries and applicable state laws and regulatory restrictions. Claims of creditors of our subsidiaries generally will have priority as to the assets of such subsidiaries over our claims and claims of our creditors and stockholders. To the extent the ability of our subsidiaries to distribute dividends or other payments to us could be limited in any way, our ability to grow, pursue business opportunities or make acquisitions that could be beneficial to our businesses, or otherwise fund and conduct our business could be materially limited.

We may not be able to fully control the operations and the assets of our joint operations and we may not be able to make major decisions or take timely actions with respect to our joint operations unless our joint operation partners agree. We may, in the future, enter into joint operations agreements imposing additional restrictions on our ability to pay dividends.

Sales of substantial amounts of our common shares in the public market, or the perception that these sales may occur, could cause the market price of our common shares to decline.

We may issue additional common shares or convertible securities in the future, for example, to finance potential acquisitions of assets, which we intend to continue to pursue. Sales of substantial amounts of our common shares in the public market, or the perception that these sales may occur, could cause the market price of our common shares to decline. This could also impair our ability to raise additional capital through the sale of our equity securities. Under our memorandum of association, we are authorized to issue up to 5,171,949,000 common shares, of which 59,167,584 common shares were outstanding as of December 31, 2019. We cannot predict the size of future issuances of our common shares or the effect, if any, that future sales and issuances of shares would have on the market price of our common shares.

Provisions of the Notes due 2024 and Notes due 2027 could discourage an acquisition of us by a third party.

Certain provisions of the Notes due 2024 and the Notes due 2027 could make it more difficult or more expensive for a third party to acquire us or may even prevent a third party from acquiring us. For example, upon the occurrence of a change of control, holders of the Notes due 2024 will have the right, at their option, to require us to repurchase all of their notes at a purchase price equal to 101% of the principal amount thereof plus any accrued and unpaid interest (including any additional amounts, if any) to the date of purchase. By discouraging an acquisition of us by a third party, these

32

provisions could have the effect of depriving the holders of our common shares of an opportunity to sell their common shares at a premium over prevailing market prices.

Certain shareholders have substantial control over us and could limit your ability to influence the outcome of key transactions, including a change of control.

Mr. Gerald E. O’Shaughnessy, our Chairman, Mr. James F. Park, our Chief Executive Officer, Mr. Jamie Coulter, director, Mr. Constantin Papadimitriou, director, and Mr. Juan Cristóbal Pavez, director, control 35.7% of our outstanding common shares as of March 10, 2020, holding the shares either directly or through privately held funds. As a result, these shareholders, if acting together, would be able to influence or control matters requiring approval by our shareholders, including the election of directors and the approval of amalgamations, mergers or other extraordinary transactions. They may also have interests that differ from yours and may vote in a way with which you disagree, and which may be averse to your interests. The concentration of ownership may have the effect of delaying, preventing or deterring a change of control of our company, could deprive our stockholders of an opportunity to receive a premium for their common shares as part of a sale of our company and might ultimately affect the market price of our common shares. See “Item 7. Major Shareholders and Related Party Transactions—A. Major shareholders” for a more detailed description of our share ownership.

As a foreign private issuer, we are subject to different U.S. securities laws and NYSE governance standards than domestic U.S. issuers. This may afford less protection to holders of our common shares, and you may not receive corporate and company information and disclosure that you are accustomed to receiving or in a manner in which you are accustomed to receiving it.

As a foreign private issuer, the rules governing the information that we disclose differ from those governing U.S. corporations pursuant to the Securities Exchange Act of 1934, as amended (the “Exchange Act”). Although we intend to report quarterly financial results and report certain material events, we are not required to file quarterly reports on Form 10‑Q or provide current reports on Form 8‑K disclosing significant events within four days of their occurrence and our quarterly or current reports may contain less information than required under U.S. filings. In addition, we are exempt from the Section 14 proxy rules, and proxy statements that we distribute will not be subject to review by the SEC. Our exemption from Section 16 rules regarding sales of common shares by insiders means that you will have less data in this regard than shareholders of U.S. companies that are subject to the Exchange Act. As a result, you may not have all the data that you are accustomed to having when making investment decisions. For example, our officers, directors and principal shareholders are exempt from the reporting and “short-swing” profit recovery provisions of Section 16 of the Exchange Act and the rules thereunder with respect to their purchases and sales of our common shares. The periodic disclosure required of foreign private issuers is more limited than that required of domestic U.S. issuers and there may therefore be less publicly available information about us than is regularly published by or about U.S. public companies. See “Item 10. Additional Information—H. Documents on display.”

As a foreign private issuer, we are exempt from complying with certain corporate governance requirements of the NYSE applicable to a U.S. issuer, including the requirement that a majority of our board of directors consist of independent directors as well as the requirement that shareholders approve any equity issuance by us which represents 20% or more of our outstanding common shares. As the corporate governance standards applicable to us are different than those applicable to domestic U.S. issuers, you may not have the same protections afforded under U.S. law and the NYSE rules as shareholders of companies that do not have such exemptions.

There are regulatory limitations on the ownership and transfer of our common shares which could result in the delay or denial of any transfers you might seek to make.

The Bermuda Monetary Authority (the “BMA”), must specifically approve all issuances and transfers of securities of a Bermuda exempted company like us unless it has granted a general permission. We are able to rely on a general permission from the BMA to issue our common shares, and to freely transfer our common shares as long as the common shares are listed on the NYSE and/or other appointed stock exchange, to and among persons who are non-residents of Bermuda for exchange control purposes. Any other transfers remain subject to approval by the BMA and such approval may be denied or delayed.

33

We are a Bermuda company, and it may be difficult for you to enforce judgments against us or against our directors and executive officers.

We are incorporated as an exempted company under the laws of Bermuda and substantially all of our assets are located in Colombia, Chile, Argentina, Brazil, Ecuador and Peru. In addition, most of our directors and executive officers reside outside the United States and all or a substantial portion of the assets of such persons are located outside the United States. As a result, it may be difficult or impossible to effect service of process within the United States upon us, or to recover against us on judgments of U.S. courts, including judgments predicated upon the civil liability provisions of the U.S. federal securities laws. Further, no claim may be brought in Bermuda against us or our directors and officers in the first instance for violation of U.S. federal securities laws because these laws have no extraterritorial application under Bermuda law and do not have force of law in Bermuda. However, a Bermuda court may impose civil liability, including the possibility of monetary damages, on us or our directors and officers if the facts alleged in a complaint constitute or give rise to a cause of action under Bermuda law.

There is no treaty in force between the United States and Bermuda providing for the reciprocal recognition and enforcement of judgments in civil and commercial matters. As a result, whether a United States judgment would be enforceable in Bermuda against us or our directors and officers depends on whether the U.S. court that entered the judgment is recognized by the Bermuda court as having jurisdiction over us or our directors and officers, as determined by reference to Bermuda conflict of law rules. A judgment debt from a U.S. court that is final and for a sum certain based on U.S. federal securities laws will not be enforceable in Bermuda unless the judgment debtor had submitted to the jurisdiction of the U.S. court, and the issue of submission and jurisdiction is a matter of Bermuda (not U.S.) law.

In addition, and irrespective of jurisdictional issues, the Bermuda courts will not enforce a U.S. federal securities law that is either penal or contrary to Bermuda public policy. An action brought pursuant to a public or penal law, the purpose of which is the enforcement of a sanction, power or right at the instance of the state in its sovereign capacity, will not be entertained by a Bermuda court. Certain remedies available under the laws of U.S. jurisdictions, including certain remedies under U.S. federal securities laws, would not be available under Bermuda law or enforceable in a Bermuda court, as they would be contrary to Bermuda public policy.

The transfer of our common shares may be subject to capital gains taxes pursuant to indirect transfer rules in Chile.

In September 2012, Chile established “indirect transfer rules,” which impose taxes, under certain circumstances, on capital gains resulting from indirect transfers of shares, equity rights, interests or other rights in the equity, control or profits of a Chilean entity, as well as on transfers of other assets and property of permanent establishments or other businesses in Chile (“Chilean Assets”). As we indirectly own Chilean Assets, the indirect transfer rules would apply to transfers of our common shares provided certain conditions outside of our control are met. If such conditions were present and as a result the indirect transfer rules were to apply to sales of our common shares, such sales would be subject to indirect transfer tax on the capital gain realized in connection with such sales. For a description of the indirect transfer rules and the conditions of their application see “Item 10. Additional Information—E. Taxation—Chilean tax on transfers of shares.”

As an exempted company incorporated under Bermuda law, our operations may be subject to economic substance requirements.

On December 5, 2017, following an assessment of the tax policies of various countries by the Code of Conduct Group for Business Taxation of the European Union (the “COCG”), the Council of the EU approved and published Council conclusions containing a list of non-cooperative jurisdictions for tax purposes (the “Conclusions”). Although not considered so-called “non-cooperative jurisdictions,” certain countries, including Bermuda, were listed as having “tax regimes that facilitate offshore structures which attract profits without real economic activity.” In connection with the Conclusions, and to avoid being placed on the list of “non-cooperative jurisdictions,” the government of Bermuda, among others, committed to addressing COCG proposals relating to economic substance for entities doing business in or through their respective jurisdictions and to pass legislation to implement any appropriate changes by the end of 2018.

34

The Economic Substance Act 2018 and the Economic Substance Regulations 2018 of Bermuda (the “Economic Substance Act” and the “Economic Substance Regulations”, respectively) became operative on December 31, 2018. The Economic Substance Act applies to every registered entity in Bermuda that engages in a relevant activity and requires that every such entity shall maintain a substantial economic presence in Bermuda. Relevant activities for the purposes of the Economic Substance Act are banking business, insurance business, fund management business, financing business, leasing business, headquarters business, shipping business, distribution and service center business, intellectual property holding business and conducting business as a holding entity, which may include a pure equity holding entity.

The Bermuda Economic Substance Act provides that a registered entity that carries on a relevant activity complies with economic substance requirements if (a) it is directed and managed in Bermuda, (b) its core income-generating activities (as may be prescribed) are undertaken in Bermuda with respect to the relevant activity, (c) it maintains adequate physical presence in Bermuda, (d) it has adequate full time employees in Bermuda with suitable qualifications and (e) it incurs adequate operating expenditure in Bermuda in relation to the relevant activity.

A registered entity that carries on a relevant activity is obliged under the Bermuda Economic Substance Act to file a declaration in the prescribed form (the “Declaration”) with the Registrar of Companies (the “Registrar”) on an annual basis.

The Economic Substance Regulations provide that minimum economic substance requirements shall apply in relation to an entity if the entity is a pure equity holding entity which only holds or manages equity participations, and earns passive income from dividends, distributions, capital gains and other incidental income only. The minimum economic substance requirements include a) compliance with applicable corporate governance requirements set forth in the Bermuda Companies Act 1981 including keeping records of account, books and papers and financial statements and b) submission of an annual economic substance declaration form. Additionally, the Economic Substance Regulations provide that a pure equity holding entity complies with economic substance requirements where it also has adequate employees for holding and managing equity participations, and adequate premises in Bermuda.

If we fail to comply with our obligations under the Bermuda Economic Substance Act or any similar law applicable to us in any other jurisdictions, we could be subject to financial penalties and spontaneous disclosure of information to foreign tax officials in related jurisdictions and may be struck from the register of companies in Bermuda or such other jurisdiction. Any of these actions could have a material adverse effect on our business, financial condition and results of operations.

On March 12, 2019, Bermuda was placed by the EU on its list of non-cooperative jurisdictions for tax purposes due to an issue with Bermuda’s economic substance legislation which was not resolved in time for the EU’s deadline. On May 17, 2019, the European Union removed Bermuda from the EU list of non-cooperative jurisdictions after Bermuda committed to addressing EU concerns regarding tax transparency and tax legislation on collective investment funds. Although the EU list of non-cooperative jurisdictions is subject to constant changes and modifications, as of February 27, 2020, Bermuda remained off the list. Further, on December 24, 2019, the Bermuda’s Minister of Finance enacted a set of economic substance laws and related guidance, including the Economic Substance Amendment (No. 2) Act 2019 (“Amended ESA”), the Economic Substance Amendment (No. 3) Regulations 2019 (“Amended Regulations”), and the final version of the General Principles Guidance Notes (“Guidance Notes”). These new regulations were passed after discussions and consultation with the EU’s code of conduct group and the Organisation for Economic Co-operation and Development.

ITEM 4.  INFORMATION ON THE COMPANY

A.    History and development of the company

General

We were incorporated as an exempted company pursuant to the laws of Bermuda as GeoPark Holdings Limited in February 2006. On July 30, 2013, our shareholders approved a change in our name to GeoPark Limited, effective from July 31, 2013. We maintain a registered office in Bermuda at Clarendon House, 2 Church Street, Hamilton HM11, 

35

Bermuda. Our principal executive offices are located at Nuestra Señora de los Ángeles 179, Las Condes, Santiago, Chile, telephone number +562 2242 9600, Street 94 N° 11‑30, 8, 9, 8th floor, Bogotá, Colombia, telephone number +57 1 743 2337, and Florida 981, 1st floor, Buenos Aires, Argentina, telephone number +5411 4312 9400.

The SEC maintains an internet website that contains reports, proxy, information statements and other information about issuers, like us, that file electronically with the SEC. The address of that website is www.sec.gov. The Company’s website address is www.geo-park.com. The information contained on, or that can be accessed through, the Company’s website is not part of, and is not incorporated into, this Annual Report.

Our Company

We are a leading independent oil and natural gas exploration and production (“E&P”) company with operations in Latin America and a proven track record of growth in production and reserves since 2006. We operate in Colombia, Chile, Brazil, Argentina, Peru and Ecuador. We are focused on Latin America because we believe it is one of the most important regions globally in terms of hydrocarbon potential, with less presence of independent E&P companies compared to the United States and Canada. In this region, much of the acreage has historically been controlled or owned by state-owned companies. We believe that these factors create an opportunity for smaller, more agile companies like us to build a long-term business.

We produced a net average of 40.0 mboepd during the year ended December 31, 2019, of which 81%, 8%, 6% and 5% were, respectively, in Colombia, Chile, Argentina and Brazil, and of which 86% was oil. As of December 31, 2019, according to the ANH, we were ranked as the third largest oil operator in Colombia, where we made the largest new oil field discovery in the last 20 years. We are the first private oil and gas operator in Chile, and we are operating the inaugural project of Petroperu in its return to the upstream business in Peru. We partnered with Petrobras in one of Brazil’s largest producing gas fields and we have increased our activities in Argentina with the acquisition of three blocks in the Neuquén Basin in March 2018. During 2019 we signed the final participation contracts to start our operations in Ecuador.

We have built our company around three principal capabilities:

·

as an Explorer, which is our ability, experience, methodology and creativity to find and develop oil and gas reserves in the subsurface, based on the best science, solid economics and ability to take the necessary managed risks.

·

as an Operator, which is our ability to execute in a timely manner and to have the know-how to profitably drill for, produce, treat, transport and sell our oil and gas – with the drive and persistence to find solutions, overcome obstacles, seize opportunities and achieve results.

·

as a Consolidator, which is our ability and initiative to assemble the right balance and portfolio of upstream assets in the right hydrocarbon basins in the right regions with the right partners and at the right price – coupled with the visions and skills to transform and improve value above ground.

We believe that our risk and capital management policies have enabled us to compile a geographically diverse portfolio of properties that balances exploration, development and production of oil and gas. These attributes have also allowed us to raise capital and to partner with premier international companies. Most importantly, we believe we have developed a distinctive culture within our organization that promotes and rewards trust, partnership, entrepreneurship and merit. Consistent with this approach, all of our employees are eligible to participate in our long-term incentive program, which is the Performance-Based Employee Long-Term Incentive Program. See “Item 6. Directors, Senior Management and Employees—B. Compensation—Equity Incentive Compensation—Performance-Based Employee Long-Term Incentive Program.”

Our regional platform and risk-balanced portfolio has been built following a proactive but conservative long-term technical approach, converting projects into successful value-generating assets.

36

History

We were founded in 2002 by Gerald E. O’Shaughnessy and James F. Park, who have over 40 years of international oil and natural gas experience, respectively. Mr. O’Shaughnessy currently serves as our Chairman of the Board and Mr. Park currently serves as our Chief Executive Officer and Deputy Chairman of the Board.

We are a leading independent oil and natural gas exploration and production (“E&P”), company with operations in Latin America and a proven track record of growth in production and reserves since 2006. We operate in Colombia, Chile, Brazil, Argentina, Peru and Ecuador

Our History can be summarized by our growth in each country and our performance in the capital markets:

Chile

In 2006, after demonstrating our technical expertise and committing to an exploration and development plan, we obtained a 100% operating working interest in the Fell Block from the Republic of Chile. In 2008 and 2009, we continued our growth in Chile by acquiring operating working interests in each of the Otway and Tranquilo Blocks. Then, in 2011, ENAP awarded us the opportunity to obtain operating working interests in each of the Isla Norte, Flamenco and Campanario Blocks in Tierra del Fuego, Chile, which we refer to collectively as the Tierra del Fuego Blocks, and in 2012, jointly with ENAP, we entered into CEOPs with Chile for the exploration and exploitation of hydrocarbons within these blocks.

Also, in 2011, LGI acquired a 20% equity interest in GeoPark Chile and a 14% equity interest in GeoPark TdF for US$148.0 million.

Finally, in November 2018, we acquired all of LGI’s equity interest in GeoPark’s Chilean and Colombian subsidiaries. This acquisition increased GeoPark’s equity interest to 100% in its Colombian and Chilean businesses. The acquisition price includes a fixed payment of US$81 million already paid at closing, plus two equal installments of US$15 million each, paid in June 2019 and June 2020, respectively. Additionally, three contingent payments of US$5 million each could be payable over the next three years, subject to certain production thresholds being exceeded. As of the date of this Annual Report, the first installment of US$15 million was already paid, and the production threshold corresponding to the first contingent payment of US$5 million was not exceeded and therefore no payment was made.

Colombia

In the first quarter of 2012, we moved into Colombia by acquiring three privately held E&P companies: (i) Winchester Oil and Gas S.A., a Colombian branch of a sociedad anónima incorporated under the laws of Panama, which merged into GeoPark Colombia SAS (“Winchester”), (ii) La Luna Oil Company Limited S.A., a sociedad anónima incorporated under the laws of Panama, which merged into GeoPark Colombia SAS (“Luna”) and (iii) Hupecol Cuerva LLC, a limited liability company incorporated under the laws of the state of Delaware, which merged into GeoPark Colombia SAS (“Cuerva”). These acquisitions provided us with an attractive platform of reserves and resources in Colombia.

During 2019, jointly with Ecopetrol/Hocol, we acquired five low-cost, low-risk and high-potential exploration blocks in the Llanos Basin, surrounding the Llanos 34 Block, and we also executed an agreement with Parex to assume a 50% working interest in the Llanos 94 Block.

On January 16, 2020 we acquired the entire share capital of Amerisur, a company previously listed on the Alternative Investment Market (“AIM”) of the London Stock Exchange. The principal activities of Amerisur are exploration, development and production of oil and gas reserves in Latin America. Amerisur owns thirteen production, development and exploration blocks in Colombia (twelve operated blocks in the Putumayo basin and one non-operated block in the Llanos Basin) and an export oil pipeline from Colombia to Ecuador named Oleoducto Binacional Amerisur (“OBA”).

37

Brazil

Since 2013, we have participated in the Brazilian ANP Bid Rounds and have been awarded exploratory concessions in each one of them.

As of 2014, following the Rio das Contas acquisition, we have a 10% working interest in the BCAM‑40 Concession, which includes an interest in the Manati Gas Field operated by Petrobras.

Argentina

In August 2014, in partnership with Pluspetrol, a private oil and gas company with strong presence across Latin America, we were awarded two exploration licenses in the Sierra del Nevado and Puelen Blocks, as part of the 2014 Mendoza Bidding Round in Argentina.

In July 2015, we signed a farm-in agreement with Wintershall Dea Argentina S.A. (Wintershall) for the CN-V Block in the Mendoza Province.

Additionally, in December 2017, we agreed to purchase from Pluspetrol, a 100% working interest and operatorship of the Aguada Baguales, El Porvenir and Puesto Touquet blocks in Argentina. We entered into an asset purchase agreement with Pluspetrol, dated December 18, 2017 (the “APA”). The transaction closed on March 27, 2018.

Finally, in June 2018, we announced a partnership with YPF, the state-owned oil company of Argentina, on the Los Parlamentos block – a large high potential block in the Neuquén Basin with both conventional and unconventional prospects. The assignment of rights agreement was signed in October 2019.

Peru

In October 2014, we expanded our footprint into Peru by acquiring the Morona Block in a joint operation with Petroperu. This transaction awarded us a 75% working interest of the Morona Block. In December 2016, we obtained final regulatory approval for our acquisition of the Morona Block in Peru. The Joint Investment and Operating Agreement dated October 1, 2014 and its amendments were closed on December 1, 2016, following the issuance of Supreme Decree 031‑2016‑MEM. For additional details regarding the status of our license contract in Peru, see “Item 4. Information on the Company—B. Business Overview—Our operations—Operations in Peru—Morona Block.”

Ecuador

On May 22, 2019, we signed final participation contracts for the Espejo (GeoPark operated, 50% working interest) and Perico (GeoPark non-operated, 50% working interest) Blocks in Ecuador, which were awarded to GeoPark in the Intracampos Bid Round held in Quito, Ecuador in March 2019. We assumed a commitment of carrying out 3D seismic in the Espejo Block and drilling four exploration wells in each block, which amounts to US$29.7 million in capital expenditures for our working interest, over the next four years. 

 

Funding

In February 2013, we issued US$300 million aggregate principal amount of 7.50% senior secured notes due 2020 (the “Notes due 2020”). We repurchased US$284 million aggregate principal amount of the outstanding Notes due 2020 in September 2017 and redeemed the remaining US$16 million aggregate principal amount outstanding in October 2017.

In February 2014, we commenced trading on the NYSE and raised US$98 million (before underwriting commissions and expenses), including the over-allotment option granted to and exercised by the underwriters, through the issuance of 13,999,700 common shares.

38

In September 2017, we issued US$425.0 million aggregate principal amount of 6.50% senior notes due 2024. The net proceeds from the Notes were used by us (i) to make a capital contribution to our wholly-owned subsidiary, Agencia,   providing it with sufficient funds to fully repay the Notes due 2020 and to pay any related fees and expenses, including a call premium, and (ii) for general corporate purposes, including capital expenditures, such as the acquisition of Aguada Baguales, El Porvenir and Puesto Touquet blocks in the Neuquén Basin in Argentina and to repay existing indebtedness, including the Itaú loan.

In October 2018, our Brazilian subsidiary executed a loan agreement with Banco Santander for R$77.6 million (equivalent to US$ 20.0 million at the moment of the loan execution) to repay an existing US$-denominated intercompany loan to Agencia.

In January 2020, we issued US$350.0 million aggregate principal amount of 5.5% senior notes due 2027. The net proceeds from the Notes were used by us (i) to make an intercompany loan to our wholly-owned subsidiary, GeoPark Colombia S.A.S., providing it with sufficient funds to pay the total consideration for the acquisition of Amerisur (see Note 38.1 to our Consolidated Financial Statements) and to pay related fees and expenses, and (ii) for general corporate purposes.

B.    Business Overview

We have grown our business through drilling, developing and producing oil and gas, winning new licenses and acquiring strategic assets and businesses. Since our inception, we have supported our growth through our prospect development efforts, drilling program, long-term strategic partnerships and alliances with key industry participants, accessing debt and equity capital markets, developing and retaining a technical team with vast experience and creating a successful track record of finding and producing oil and gas in Latin America. A key factor behind our success ratio is our experienced team of geologists, geophysicists and engineers, including professionals with specialized expertise in the geology of Colombia, Chile, Brazil, Argentina, Peru and Ecuador.

39

The following map shows the countries in which we have blocks with working and/or economic interests as of December 31, 2019. For information on our working interests in each of these blocks, see “—Our assets” below.

Imagen que contiene texto, mapa

Descripción generada automáticamente


(1)

Subject to ANH approval. See “—Our operations—Operations in Colombia.”

(2)

We relinquished the REC-T-94, SEAL-T-268 and POT-T-747 Blocks in January 2020. See “—Our operations—Operations in Brazil.”

(3)

The PN-T‑597 is still subject to the execution of the concession agreement with the ANP and the absence of legal impediments. See “—Our operations—Operations in Brazil.”

(4)

As of December 31, 2019, the winning bids were subject to confirmation of qualification requirements by the ANP. The concessions agreements were signed in February 2020. See “—Our operations—Operations in Brazil.”

40

The following table sets forth our net proved reserves and other data as of and for the year ended December 31, 2019.

 

 

 

 

 

 

 

 

 

 

 

 

 

 

 

 

 

For the year ended December 31, 2019

 

 

    

 

    

 

    

Oil 

    

 

    

Revenues 

    

 

    

 

 

Oil

 

Gas

 

equivalent 

 

 

 

(in thousands 

 

% of total 

 

Country

 

(mmbbl)

 

(bcf)

 

(mmboe)

 

% Oil

 

of US$)

 

revenues

 

Colombia

 

90.6

 

2.3

 

91.0

 

100

%  

538,917

 

86

%

Chile

 

3.7

 

20.8

 

7.2

 

51

%  

32,336

 

 5

%

Brazil

 

 —

 

14.9

 

2.5

 

 —

%  

23,049

 

 4

%

Peru

 

19.2

 

 —

 

19.2

 

100

%  

 —

 

 —

%

Argentina

 

3.0

 

6.2

 

4.1

 

73

%  

34,605

 

 6

%

Total

 

116.5

 

44.2

 

124.0

 

94

%  

628,907

 

100

%

 

Our commitment to growth has translated into a strong compounded annual growth rate (“CAGR”), of 18% for production in the period from 2015 to 2019, as measured by boepd in the table below.

 

 

 

 

 

 

 

 

 

 

 

 

 

 

 

For the year ended December 31, 

 

 

    

2019

    

2018

    

2017

    

2016

    

2015

    

Average net production (mboepd)

 

40.0

 

36.0

 

27.6

 

22.4

 

20.4

 

% oil

 

86

%  

85

%  

83

%  

75

%  

74

%  

 

The following table sets forth our production of oil and natural gas in the blocks in which we have a working and/or economic interest as of December 31, 2019.

 

 

 

 

 

 

 

 

 

 

 

 

 

 

Average daily production

 

 

For the year ended December 31, 2019

 

    

Colombia

    

Chile

    

Brazil

    

Argentina

    

Total

Oil production

 

  

 

  

 

  

 

  

 

  

Total crude oil production (bopd)

 

32,127

 

656

 

57

 

1,603

 

34,443

Natural gas production

 

  

 

  

 

  

 

  

 

  

Total natural gas production (mcf/day)

 

1,063

 

14,917

 

12,806

 

4,834

 

33,620

Oil and natural gas production

 

  

 

  

 

  

 

  

 

  

Total oil and natural gas production (mboepd)

 

32,304

 

3,143

 

2,191

 

2,408

 

40,046


Our assets

We have a well-balanced portfolio of assets that includes working and/or economic interests in 31 hydrocarbon blocks, 30 of which are onshore blocks, including 8 in production as of December 31, 2019. Our assets give us access to more than 5.9 million gross exploratory and productive acres.

According to the D&M Reserves Report, as of December 31, 2019, the blocks in Colombia, Chile, Brazil, Argentina and Peru in which we have a working interest had 124.0 mmboe of net proved reserves, with 73%, 6%, 2%, 3% and 16% of such net proved reserves located in Colombia, Chile, Brazil, Argentina and Peru, respectively.

We produced a net average of 40.0 mboepd during the year ended December 31, 2019 of which 81%, 8%, 6% and 5%, were in Colombia, Chile, Argentina and Brazil, respectively, and of which 86% was oil.

Our strengths

We believe that we benefit from the following competitive strengths:

41

High quality and diversified asset base built through a successful track record of organic growth and acquisitions

Our assets include a diverse portfolio of oil and natural gas-producing reserves, operating infrastructure, operating licenses and valuable geological surveys in Latin America. Throughout our history, we have delivered continuous growth in our production, and our management team has been able to identify under-exploited assets and turn them into valuable, productive assets, and to allocate resources effectively based on prevailing conditions.

·

Colombia. In 2012, we acquired assets in Colombia at attractive prices, which gave us access to exploratory and productive acres with many prospects. In the Llanos Basin, we pioneered a new play type combining structural and stratigraphic traps. As a result, in the Llanos 34 Block our average daily production has grown from 0 at the time of acquisition to more than 32,600 bopd as of December 31, 2019. During 2019, jointly with Ecopetrol/Hocol, we acquired five low-cost, low-risk and high potential exploration blocks in the Llanos Basin, surrounding the Llanos 34 Block, and we also executed an agreement with Parex to assume a 50% working interest in the Llanos 94 Block. On January 16, 2020, we acquired the entire share capital of Amerisur, which owns thirteen production, development and exploration blocks in Colombia and an export oil pipeline from Colombia to Ecuador named Oleoducto Binacional Amerisur (“OBA”).

·

Chile. In 2002, we acquired a non-operating working interest in the Fell Block in Chile, which at the time had no material oil and gas production or reserves despite having been actively explored and drilled over the course of more than 50 years. Since 2006, when we became the operator of the Fell Block we performed active exploration and development drilling that resulted in multiple oil and gas discoveries.

·

Brazil. Since 2013, we have participated in the Brazilian ANP Bid Rounds and were awarded exploratory concessions in each one of them. In 2014, we acquired Rio das Contas, which gave us a 10% working interest in the BCAM‑40 Concession, including the shallow-depth offshore Manati Field in the Camamu-Almada Basin in the State of Bahia, which has consistently self-funded its operations. The Manati Field has provided up to 3.7% of total gas produced in Brazil.

·

Argentina. During 2014, GeoPark and Pluspetrol were awarded two exploration licenses in the Sierra del Nevado and Puelen Blocks as part of the 2014 Mendoza Bidding Round in Argentina, carried out by Empresa Mendocina de Energía S.A. (“EMESA”). In 2015, we acquired a 50% working interest in the CN-V Block in Mendoza from Wintershall. On December 18, 2017, we executed an asset purchase agreement (the “APA”) with Pluspetrol to acquire a 100% working interest and operatorship of the Aguada Baguales, El Porvenir and Puesto Touquet blocks in Argentina. Closing of the transaction occurred on March 27, 2018. In June 2018, we announced the acquisition of a 50% working interest in the Los Parlamentos exploratory block in partnership with YPF S.A. and in October 2019 we signed the final agreement.

·

Peru. In December 2016, we expanded our footprint into Peru by acquiring the Morona Block in a joint operation with Petroperu. The Morona Block contains the Situche Central proven oil field, which we believe offers extensive exploration potential with several potential high impact prospects and plays. See “—Our operations—Operations in Peru.”

·

Ecuador. On May 22, 2019, we signed final participation contracts for the Espejo (GeoPark operated, 50% working interest) and Perico (GeoPark non-operated, 50% working interest) Blocks in Ecuador, which were awarded to GeoPark in the Intracampos Bid Round held in Quito, Ecuador in March 2019.

Significant drilling inventory and resource potential from existing asset base

Our portfolio includes large land holdings in high-potential hydrocarbon basins and blocks with multiple drilling leads and prospects in different geological formations, which provide several attractive opportunities with varying levels of risk. Our drilling inventory and our development plans target locations that provide attractive economics and support a predictable production profile, as demonstrated by our expansions in Colombia.

42

Our geoscience team continues to identify new potential accumulations and expand our inventory of prospects and drilling opportunities.

Continue to grow a risk-balanced asset portfolio

We intend to continue to focus on maintaining a risk-balanced portfolio of assets, combining cash flow-generating assets with upside potential opportunities, and on increasing production and reserves through finding, developing and producing oil and gas reserves in the countries in which we operate. In general, when we enter a new country we look for a mix of three elements: (i) producing fields, or existing discoveries with near-term possibility of production, to generate cash flows; (ii) an inventory of adjacent low-risk prospects that can offer medium-term upside for steady growth; and (iii) a periphery of higher-risk projects which have a potential to generate significant upside in the long run.

For example, in Colombia, we acquired three companies simultaneously to pursue a risk-balanced approach: one company had mainly proven production and reserves to provide us with a steady cash flow base, and the remaining had highly prospective exploration license blocks. Within four years of entering Colombia, we made multiple oil discoveries in block Llanos 34 that allowed us to increase production and cash flows.

We believe this approach will allow us to sustain continuous and profitable growth and also participate in higher risk growth opportunities with upside potential. See “—Our operations.”

Platform and Funding

We are focused on continued growth utilizing a disciplined capital structure and a conservative financial philosophy. Due to the volatile nature of commodity prices, expenditure discipline and a focus on disciplined capital structure are critical to our business. Our multi-country platform and asset portfolio is managed through our capital allocation methodology, which also allows us to quickly adapt and grow. Under this methodology, each country, has a local team running the business who recommends and advocates for the projects with which they want to move forward. The corporate team then ranks all of the projects based on economic, technical and strategic criteria, for the purpose of comparing projects. This also creates opportunities for improvements in the projects that can, in turn, improve their ranking. Finally, once the production and reserve growth targets are defined, the corporate team decides the amount of capital to be invested and allocates that capital to the highest value-adding projects. As an example, for the 2020 capital allocation process, over 176 projects were presented with a final selection of 58 which comprise our 2020 work program, under the base capital program. Additionally, given the inherent oil price volatility, we design our work programs to be flexible, which means that they can be increased or decreased depending on the oil price scenario.

We have historically benefited from access to debt and equity capital markets and cash flows from operations, as well as other funding sources, which have provided us with funds to finance our organic growth and the pursuit of potential new opportunities.

We generated US$235.4 million and US$256.2 million in cash from operations in the years ended December 31, 2019 and 2018, respectively, and had US$111.2 million and US$127.7 million of cash and cash equivalents as of December 31, 2019 and 2018, respectively.

As of December 31, 2019, we had US$437.4 million of total outstanding indebtedness and over 98% of our debt is scheduled to mature in 2024.

In January 2020, we issued US$350.0 million aggregate principal amount of 5.50% senior notes due 2027 (the “Notes due 2027”).  The Notes due 2027 contain incurrence-based limitations on the amount of indebtedness we can incur, see Note 38.2 to our Consolidated Financial Statements.

During October 2018, we entered into a loan agreement with Banco Santander for R$77.6 million (equivalent to US$ 20 million at the moment of the loan execution) to repay an existing US dollar-denominated intercompany loan, which matures in October 2020. As a result of this transaction, our Brazilian subsidiary has significantly reduced its exposure to foreign currency fluctuation. 

43

In September 2017, we issued US$425.0 million aggregate principal amount of 6.50% senior notes due 2024 (the “Notes due 2024”). The Notes due 2024 contain incurrence-based limitations on the amount of indebtedness we can incur, see “Item 5. Operating and Financial Review and Prospects—Liquidity and capital resources—Indebtedness—Notes due 2024—Covenants.”

In December 2015, we entered into an offtake and prepayment agreement with Trafigura under which we sold and delivered a portion of our Colombian crude oil production to Trafigura. The offtake agreement also provided us with a  prepayment line of up to US$100 million, subject to applicable volumes corresponding to the terms of the agreement, in the form of prepaid future oil sales. The funds committed were repaid by us on a monthly basis through future oil deliveries until December 2018.

In February 2014, we commenced trading on the NYSE and raised US$98 million (before underwriting commissions and expenses), including the over-allotment option granted to and exercised by the underwriters, through the issuance of 13,999,700 common shares.

Strong cash flow

We benefit from a strong cash flow from operating activities. For the year ended December 31, 2019, cash provided by operating activities was US$235.4 million. Our cash flow from operating activities plays a significant role in funding our capital expenditures.

Maintain financial strength

We seek to maintain a prudent and sustainable capital structure and a strong financial position to allow us to maximize the development of our assets and capitalize on business opportunities as they arise. We intend to remain financially disciplined by limiting substantially all our debt incurrence to identified projects with repayment sources. We expect to continue benefiting from diverse funding sources such as our partners and customers in addition to the international capital markets.

Our cash flow generation is complemented by our financial hedging program. Since October 2016, we have entered into derivative financial instruments to manage our exposure to oil price risk. The purpose of our hedging strategy is to establish minimum oil prices to secure a stable cash flow and the execution of our work program. For the period from January 2018 to December 2018, we hedged between 13,000 and 14,000 bopd via zero premium collars and three-way hedges (US$10/bbl wide put spread and call), with a minimum average Brent price of US$55 per barrel and a maximum average price of US$73 per barrel, representing 44% of our oil production for that period. For the period from January 2019 to December 2019, we hedged between 13,000 and 15,000 bopd via zero premium collars and three-way hedges (US$10/bbl wide put spread and call) with a minimum average Brent price of US$55 per barrel and a maximum average price of US$85.5 per barrel. For the period from January 2020 to March 2020, we secured 18,000 bopd with a minimum average price of US$55 per barrel and a maximum average price of US$74.4 per barrel via three-way hedges (US$10/bbl wide put spread and call). For the period from April 2020 to December 2020, we secured 11,000 bopd with a minimum average price of US$55 per barrel and a maximum average price of US$70 per barrel via three-way hedges (US$10/bbl wide put spread and call).

In December 2018 we decided to manage our future exposure to local currency fluctuation with respect to income tax balances in Colombia. Consequently, we entered into a derivative financial instrument with a local bank in Colombia, for an amount equivalent to US$83.7 million in 2019 and US$ 92.1 million in 2018, in order to anticipate any currency fluctuation with respect to income taxes to be paid during the first half of the following year.

In relation to the cash consideration payable for the acquisition of Amerisur, we were exposed to fluctuations of the British pound sterling as of December 31, 2019. Consequently, we decided to manage this exposure by entering into a deal-contingent forward with a British bank, in order to anticipate any currency fluctuation. 

We believe that by maintaining a disciplined capital structure and a conservative financial philosophy, including limiting our debt incurrence to specified projects with repayment sources and our use of financial hedges, we are positioned

44

to maintain sufficient liquidity and remain flexible in volatile commodity price environments. Our financial flexibility also gives us the ability to pursue new opportunities through future potential acquisitions.

Pursue strategic acquisitions in Latin America

We have historically benefited from, and intend to continue to grow through, strategic acquisitions in Latin America. These acquisitions have provided us with additional attractive platforms in the region. Our Colombian acquisitions, for example, highlight our ability to identify and execute on attractive growth opportunities, as we have grown to become the third largest operator in Colombia. We acquired our interest in the Llanos 34 Block in the first quarter of 2012 for US$30 million and have achieved 1P reserve PV‑10 of US$1,268 million as of December 31, 2019. Our enhanced regional portfolio, including investment-grade countries and strong partnerships, position us as a regional consolidator. We intend to continue to grow through strategic acquisitions in other countries in Latin America, which we may consider from time to time. Our acquisition strategy is aimed at maintaining a balanced portfolio of lower-risk cash flow-generating properties and assets that have upside potential, keeping a balanced mix of oil and gas-producing assets (though we expect to remain weighted towards oil) and focusing on both assets and corporate targets.

On January 16, 2020 we acquired the entire share capital of Amerisur, a company listed on the Alternative Investment Market (“AIM”) of the London Stock Exchange. The principal activities of Amerisur are exploration, development and production for oil and gas reserves in Latin America. Amerisur owns thirteen production, development and exploration blocks in Colombia (twelve operated blocks in the Putumayo basin and one non-operated block in the Llanos Basin) and an export oil pipeline from Colombia to Ecuador named Oleoducto Binacional Amerisur (“OBA”).

Information relating to Amerisur

Amerisur has a strategic position in the underexplored Putumayo Basin that covers 12 operated blocks. These include Put-9, Mecaya, Terecay and Tacacho where it is operator and a 50% partner with Occidental Andina, LLC (“Occidental Andina”) and Put-36, which has been recently acquired. The partnership with Occidental Andina follows a farm-out agreement in November 2018. Subsequently, in March 2019, Amerisur entered into an agreement with Occidental Andina (conditional upon, among other things, the approval of the Colombian National Hydrocarbons Agency) to transfer a 50% working interest in the Put-8 block.

Amerisur’s Putumayo basin position also includes the operated and 100 per cent owned Platanillo oil field which produced an average of 3,603 BOPD in the first half of 2019. Production from the Platanillo oil field is exported through the OBA pipeline, a strategic infrastructure asset constructed by Amerisur, and onto the Esmeraldas Port in Ecuador through the RODA and SOTE pipeline systems.

The OBA pipeline has enabled Amerisur to reduce transportation costs from the Platanillo oil field from approximately US$15/bbl to less than US$4/bbl and improve operational uptime. The OBA pipeline has sufficient technical capacity to ship oil volumes produced by third party operators within the Putumayo basin, which started to generate additional revenues for Amerisur from May 2019.

In addition, Amerisur has a 30 per cent interest in CPO-5 in the Llanos Basin where it is partnered with operator ONGC.

Maintain a high degree of operatorship to control production costs

As of the date of this annual report, we are and intend to continue to be the operator of a majority of the blocks and concessions in which we have working interests. Operating the majority of our blocks and concessions gives us the flexibility to allocate our capital and resources opportunistically and efficiently within a diversified asset portfolio. We believe that this strategy has allowed, and will continue to allow us, to leverage our unique culture, focused on excellence, and our talented technical, operating and management teams. For example, as commodity prices were projected to decline throughout 2015, we announced in the first quarter of 2015 a decision to shift our development plan primarily to our operations in the Llanos 34 Block to focus on the Llanos Basin, which had demonstrated strong returns on capital. Our operating team reacted quickly to pivot our operations that were unburdened by drilling obligations and worked with our

45

service partners to coordinate a smooth and efficient transition to a new plan. Since then we were able to control production costs, as exemplified by our average operating costs for the Llanos 34 Block, which were US$4.6 per boe for the year ended December 31, 2019.

Long-term strategic partnerships and strong strategic relationships provide us with additional funding flexibility to pursue further acquisitions

We benefit from a number of strong partnerships and relationships. In Chile, we believe we have strong long-term commercial relationships with Methanex and ENAP, and in Colombia, we believe we have developed a strong relationship with Ecopetrol, the Colombian state-owned oil and gas company. In Brazil, we believe we will continue to derive benefits from the long-term relationship GeoPark Brazil has with Petrobras.

In February 2018, we announced the formation of a new long-term strategic partnership to jointly acquire, invest in, and create value from upstream oil and gas projects with the objective of building a large-scale, economically-profitable and risk-balanced portfolio of assets and operations across Latin America with ONGC Videsh, the wholly-owned subsidiary and international arm of Oil and Natural Gas Corporation Limited, India’s national oil company.

Maintain our commitment to environmental, safety and social responsibility

A major component of our business strategy is our focus on and commitment to our environmental and social responsibilities, in line with international standards. We see this as a fundamental element of ensuring long-term business initiatives. We are committed to minimizing the impact of our projects on the environment and aim to create mutually beneficial relationships with the local communities in which we operate in order to enhance our ability to create sustainable value in our projects. These commitments are embodied in our in-house designed Environmental, Health, Safety and Security management program, which we refer to as “S.P.E.E.D.” (Safety, Prosperity, Employees, Environment and Community Development). Our S.P.E.E.D. program was developed in accordance with several international quality standards, including ISO 14001 (for environmental management issues), OHSAS 18001 (for occupational health and safety management issues), ISO 26000 (for social accountability and workers’ rights issues), and applicable World Bank standards. See “—Health, safety and environmental matters.”

During 2016, we began the ISO 14001 certifying process through programs related to the efficient use of natural resources and compliance with environmental regulation. We have also provided training to our staff and the communities in which we operate with respect to these matters.

In August 2017, we obtained the ISO 14001:2015 certification for our environmental management process for the design, construction, operation, maintenance, modernization and dismantlement of GeoPark Colombia S.A.S.’s facilities, and the performance of exploration and oil and gas production activities in the Llanos 34 and VIM‑3 blocks with a commitment to continuously improve our processes. We obtained the ISO 14001:2015 re-certification in 2018.

To quantify and report GeoPark’s emissions of greenhouse gases in Colombia, the Colombian Institute of Technical Standards and Certification, ICONTEC, carried out a verification in 2017 based on the NTC-ISO 14064-3:2006 norm. GeoPark was the second private company to get this certification in Colombia, allowing us to draw a roadmap to reduce our emissions of greenhouse gases and help the country meet the commitment it took on at the 2015 United Nations Climate Change Conference.

In 2018, the Colombian government granted GeoPark the “Best Social Practices in the Energy Industry” award for our good neighbor social conflict prevention program. GeoPark’s model for community engagement was chosen out of 107 different initiatives by a panel composed of representatives from the Ministry of Mines and Energy, the National Hydrocarbons Agency and the United Nations Development Program. In 2019, we won the “Best Social Practices in the Energy Industry” award for the second year in a row, along with the “Best Socio-Laboral Practices” award, for our “Juntos Sumamos” program.

In 2018, we reported our S.P.E.E.D. and Environment, Social and Governance metrics within the framework of the Global Reporting Initiative Standards. Our 2018 sustainability report addresses the material topics that influence our

46

stakeholders, the environment and society at large, and connects them with the five components of our S.P.E.E.D. value system.

Among the material sustainability topics included in our 2018 S.P.E.E.D. and ESG report are: safety and health management, supply chain management, stakeholder relations, legal compliance, employee development and training, integrated water resources management, energy efficiency, emissions management, biodiversity protection, social risk assessment, and relationship with indigenous communities.

Highly committed founding shareholders and technical and management teams with proven industry expertise and technically-driven culture

Our founding shareholders, management and operating teams have significant experience in the oil and gas industry and a proven technical and commercial performance record in onshore fields, as well as complex projects in Latin America and around the world, including expertise in identifying acquisition and expansion opportunities. Moreover, we differentiate ourselves from other E&P companies through our technically-driven culture, which fosters innovation, creativity and timely execution. Our geoscientists, geophysicists and engineers are pivotal to the success of our business strategy, and we have created an environment and supplied the resources that enable our technical team to focus its knowledge, skills and experience on finding and developing oil and gas fields.

In addition, we strive to provide a safe and motivating workplace for employees in order to attract, protect, retain and train a quality team in the competitive marketplace for capable energy professionals.

Our CEO, Mr. James F. Park, has been involved in E&P projects in Latin America since 1978. He has been closely involved in grass-roots exploration activities, drilling and production operations, surface and pipeline construction, legal and regulatory issues, crude oil marketing and transportation and capital raising for the industry. As of March 10, 2020, Mr. Park held 13.7% of our outstanding common shares.

Our Chairman, Mr. Gerald O’Shaughnessy, has been actively involved in the oil and gas business internationally and in North America since 1976. As of March 10, 2020, Mr. O’Shaughnessy held 12.1% of our outstanding common shares.

Our management and operating team have an average experience in the energy industry of more than 25 years in companies such as Chevron, ENAP, Petrobras, Pluspetrol, San Jorge, Total and YPF, among others. Throughout our history, our management and operating team has had success in unlocking unexploited value from previously underdeveloped assets.

In addition, as of March 10, 2020, our executive directors and key management (excluding our founding shareholders, Mr. Gerald E. O’Shaughnessy and Mr. James F. Park) owned 1.7% of our outstanding common shares, aligning their interests with those of our shareholders and helping retain the talent we need to continue to support our business strategy. See “Item 6. Directors, Senior Management and Employees—B. Compensation.” Our founding shareholders are also involved in our daily operations and strategy.

Technically-driven culture and capitalization of local knowledge

We intend to continue to pursue strategies that maximize value. For this purpose, we intend to continue expanding our technical teams and to foster a culture that rewards talent according to results. For example, we have been able to maintain the technical teams we inherited through our Colombian and Brazilian acquisitions. We believe local technical and professional knowledge is key to operational and long-term success and intend to continue to secure local talent as we grow our business in different locations.

Innovation

We are committed to an innovation culture driven by the continuous search and application of state-of-the-art technologies, agile processes and creative new solutions to challenges in both our fields and our offices. Our guiding principle is that everyone can innovate, and this is promoted through a cross-collaborative and trust-based work

47

environment. To ensure that this is taken as a key priority, since 2018 we have included innovation as one of our metrics in our Balanced Scorecard. In 2019, our main achievements in innovation were related to drilling and completion, significantly reducing completion times and costs, as well as formation damage, for wells in the Llanos 34 Block with the implementation of Max R technology. We effectively inhibited scale through the use of chemical screen down hole technologies for artificial lifting systems. We performed higher quality perforations by using ultra high penetration charges and dynamic underbalance (PURE) and improved drilling costs with high performance mud motor technologies (NitroForce) to increase the rate of penetration (ROP) and run a Wedge XP 2.0 connection for the first time in Latin America and for the first time in  a 7-inch casing.

2020 Strategy and Outlook

Oil prices have been volatile since the end of 2014. In preparation for continued volatility, we have developed multiple scenarios for our 2020 capital expenditure program.

Our preliminary base capital program for 2020 considered a reference oil price assumption of US$60-65 per barrel and called for approximately US$180‑200 million to fund our exploration and development, including Amerisur’s assets. In addition, we have developed downside and upside work program scenarios based on different oil prices and project performance.

With the recent oil price decline (Brent fell by more than 55% between December 2019 and March 2020), we immediately reverted to a reduced program. Due to the severity of the current oil price outlook, additional adjustments have been made both to capital investment plans and operating and administrative costs, with continuous monitoring to adjust further if necessary.

Specifically, our program and strategy are guided by the following principles and priorities:

Keep Team Healthy: Protect workforce and families from the pandemic and its interruptions

Continuity of Field Operations: Ensure backup plans and teams in place to guarantee continuity of operations and business

Preserve Cash: Adjust the work program to maintain flexibility and balance sheet strength

Capital Allocation Discipline: Prioritize lower-risk, higher netback, and quick cash flow generating projects

Do More for Less: Implement operating, administrative and capital cost-reduction measures

Stay Agile: Continuous monitoring of work programs and adjustment, up or down, as necessary

Build for the Long-Term: Protect critical tools and capabilities necessary for the long-term

Examples of the ongoing cost-cutting initiatives already implemented and providing results include:

Renegotiation of all service contracts, as well as any other type of contract

Improvements in operational efficiency

Temporary suspension of certain marginal fields

Overall reduction of administrative and structure costs, starting with a voluntary salary and bonus reduction by our management team and Board of Directors, as well as general renegotiation of fees and expenses

48

Temporary suspension of quarterly cash dividends (following the payment scheduled for April 8, 2020) and share buybacks

Additional cost reductions are expected from reduced government royalties and a general depreciation of Latin American currencies, positively impacting our operating and administrative costs.

We have adjusted our 2020 capital expenditures program to US$70-80 million, which is approximately a 60% reduction from prior preliminary estimates (approximately $180-200 million including capital expenditures for Amerisur’s assets).

The bulk of the revised 2020 work program will be allocated to the Llanos Basin in Colombia to continue unlocking the potential of the Llanos 34 block and to carry out discretionary development, appraisal and exploration activities in the newly acquired CPO-5 block.

Our operations

We have a well-balanced portfolio of assets that includes working and/or economic interests in 31 hydrocarbon blocks, 30 of which are onshore blocks, including 8 in production as of December 31, 2019, as well as in an additional shallow-offshore concession in Brazil that includes the Manati Field. In addition, we have one concession in Brazil, the PN-T‑597 Block, that is subject to the entry into the concession agreement by the ANP and the REC-T-58, REC-T-67, REC-T-77 and the POT-T-834 Blocks for which the winning bids are subject to confirmation of qualifications requirements by the ANP, and one concession in Colombia, the Llanos 94 Block, that remains subject to regulatory approval by the ANH as of the date of this annual report.

Operations in Colombia

As of December 31, 2019, our Colombian assets gave us access to more than 940,000 gross exploratory and productive acres across 9 blocks in what we believe to be one of South America’s most attractive oil and gas geographies.

Since we entered Colombia in 2012, we have achieved consistent growth in our oil production and proved reserves in Colombia, mainly achieved through successful exploration and development activities we made at our operated Llanos 34 Block, which as of December 31, 2019 accounts for 98% of our production and 96% of our proved reserves in Colombia.

The table below shows average production and proved oil and gas reserves (derived from D&M Reserves Report) in Colombia for the years ended December 31, 2019, 2018 and 2017:

 

 

 

 

 

 

 

 

 

    

2019

    

2018

    

2017

Average net oil production (mboepd)

 

32.1

 

28.4

 

21.8

Net proved reserves at year-end (mmboe)

 

91.0

 

75.1

 

65.5

 

Highlights of the year ended December 31, 2019 related to our operations in Colombia included:

·

Successful drilling campaign with 20 gross wells drilled and put into production in the Jacana and Tigana oil fields in the Llanos 34 Block;

·

New oil field extension in the Llanos 34 block, following successful drilling and testing of the Tigui 18 well;

·

New Guaco oil field discovery in the Llanos 34 block, following successful drilling and testing of the Guaco 1 exploration well;

·

New Azogue light oil field discovery in the Llanos 32 block, located in the southern part of the block adjacent to the Llanos 34 block, where our working interest is 25% as per an additional agreement, by which we acquired a beneficial interest in a defined area within the block;

49

·

Average net oil production increased by 13%, to 32.1 mboepd in 2019 from 28.4 mboepd in 2018;

·

Proved oil and gas reserves increased by 21% to 91.0 mmboe at year-end 2019, from 75.1 mmboe at year-end 2018 after producing 10.7 mmboe;

·

Capital expenditures decreased by 21% to US$76.8 million in 2019 from US$97.0 million in 2018;

·

Decrease of operating costs levels per barrel from US$5.6 in 2018 to US$5.4 in 2019;

·

Flowline construction to connect the Llanos 34 block oil fields to regional pipeline infrastructure became fully operational during the second quarter of 2019;

·

Completion of the divestiture of the La Cuerva and Yamu blocks in Colombia in July 2019;

·

Acquisition of six new low-cost, low-risk exploration blocks in the Llanos Basin near core Llanos 34 block, five in partnership with Hocol (a 100% subsidiary of Ecopetrol), and one in partnership with Parex, and

·

The acquisition of the entire issued share capital of Amerisur on January 16, 2020.

Our interests in Colombia include working interests and economic interests. “Working interests” are direct participation interests granted to us pursuant to an E&P Contract with the ANH, whereas “economic interests” are indirect participation interests in the net revenues from a given block based on bilateral agreements with the concessionaires.

50

The map below shows the location of the blocks in Colombia in which we have working and/or economic interests.

Imagen que contiene texto, mapa

Descripción generada automáticamente


(1)

Subject to ANH approval. See “—Our operations—Operations in Colombia.”

(2)

Blocks related to the acquisition of Amerisur in January 2020 are not included.

 

 

51

 

The table summarizes information about the blocks in Colombia in which we have working interests as of and for the year ended December 31, 2019.

 

 

 

 

 

 

 

 

 

 

 

 

 

 

 

 

 

 

 

    

Gross acres

    

 

    

 

    

 

    

Net proved

    

 

    

 

    

 

 

 

(thousand

 

Working

 

 

 

 

 

reserves

 

Production

 

 

 

Concession

Block

 

acres)

 

interest(1)

 

Partners(2)

 

Operator

 

(mmboe)

 

(boepd)

 

Basin

expiration year

Llanos 34

 

63.5

 

45

%  

Verano Energy

 

GeoPark

 

87.7

 

31,540

 

Llanos

 

Exploitation: 2039-2042(3)

Llanos 32

 

50.2

 

12.5

%  

Verano Energy

 

Verano Energy

 

3.3

 

390

 

Llanos

 

Exploration: 2020

 

 

 

 

 

 

 

 

 

 

 

 

 

 

 

 

Exploitation: 2040

VIM-3

 

46.9

 

100

%  

 —

 

GeoPark

 

 —

 

 —

 

Magdalena

 

Exploitation: 2045

Llanos 86

 

255.5

 

50

%  

Hocol

 

GeoPark

 

 —

 

 —

 

Llanos

 

Phase zero

Llanos 87

 

107.6

 

50

%  

Hocol

 

GeoPark

 

 —

 

 —

 

Llanos

 

Exploration: 2022

Llanos 104

 

274.8

 

50

%  

Hocol

 

GeoPark

 

 —

 

 —

 

Llanos

 

Phase zero(4)

Llanos 123

 

88.3

 

50

%  

Hocol

 

GeoPark

 

 —

 

 —

 

Llanos

 

Phase zero(4)

Llanos 124

 

27.6

 

50

%  

Hocol

 

GeoPark

 

 —

 

 —

 

Llanos

 

Phase zero(4)

Llanos 94

 

89.2

 

50

%  

Parex

 

Parex

 

 —

 

 —

 

Llanos

 

Phase zero(4) (5)


(1)

Working interest corresponds to the working interests held by our respective subsidiaries in such block, net of any working interests held by other parties in such block.

(2)

Partners with working interests.

(3)

The concession expiration year is set on a field by field basis.

(4)

In this phase the Ministry of Interior must certify the presence or absence of indigenous communities and carry out a prior consultation process, if applicable. Only when this process has been completed and the corresponding regulatory approvals have been obtained, the blocks will enter into Phase 1, where the exploratory commitments become mandatory.

(5)

Subject to ANH approval.

 

The table summarizes information about the blocks in Colombia in which we have economic interests as of and for the year ended December 31, 2019

 

 

 

 

 

 

 

 

 

 

 

 

 

    

Gross acres

    

 

    

 

    

 

    

 

 

 

(thousand

 

Economic

 

 

 

Production

 

 

Block

 

acres)

 

interest(1)

 

Operator

 

(boepd)

 

Basin

Abanico

 

25.7

 

10

%  

Frontera

 

25

 

Magdalena


(1)Economic interest corresponds to indirect participation interests in the net revenues from the block, granted to us pursuant to a joint operating agreement.

Eastern Llanos Basin:

The Eastern Llanos Basin is a Cenozoic Foreland basin in the eastern region of Colombia. Two giant fields (Caño Limón and Castilla), three major fields (Rubiales, Apiay and Tame Complex) and approximately fifty minor fields had been discovered. The source rock for the basin is located beneath the east flank of the Eastern Cordillera, as a mixed marine-continental shale basinal facies of the Gachetá formation. The main reservoirs of the basin are represented by the Paleogene Carbonera and Mirador sandstones. Within the Cretaceous sequence, several sandstones are also considered to have good reservoirs.

Llanos 34 Block. We are the operator of, and have a 45% working interest in, the Llanos 34 Block, which covers approximately 63,529 gross acres (257 sq. km). We acquired an interest in and took operatorship of the block in the first quarter of 2012, which at that time had no production, reserves or wells drilled on it, and with 210 sq. km of existing 3D seismic data on which our team had mapped multiple exploration prospects. From 2012 to 2019 we engaged in exploration and development activities that resulted in multiple new oil fields discovered and increased production and proved reserves year by year. Average net production in 2019 was 31,540 bopd and net reserves of 87.7 mmboe. The remaining exploratory commitment was fulfilled on September 2019.

52

Our partner in the Llanos 34 Block is Verano Energy (a subsidiary of Parex), which has a 55% interest. See “—Our operations.” We operate in the block pursuant to an E&P Contract with the ANH. See “—Significant Agreements—Colombia—E&P Contracts—Llanos 34 Block E&P Contract.”

Llanos 32 Block. We have a 12.5% working interest in the Llanos 32 Block, as a result of our acquisition of an additional 2.5% interest on August 22, 2017. The Llanos 32 Block covers approximately 50,211 gross acres (203 sq. km). Verano Energy is the operator of this block and has a 87.5% working interest. Since 2015, the operator focused on the commissioning of a gas facility on this block to produce natural gas and light crude oil from the Une formation and to facilitate shipment of processed gas south to the adjacent Llanos 34 Block. For the year ended December 31, 2019, our average net production in the Llanos 32 Block was 390 bopd. In 2019 we executed an agreement with Verano Energy by which we obtained a 25% working interest in the remaining exploration areas of the block. On March 19, 2019 the ANH approved an extension of one year to phase 2 of the subsequent exploratory program in order to drill an exploratory well amounting to US$0.6 million. This commitment was fulfilled with the drilling of the Azogue-1 well on December 2019. On February 27, 2020, the ANH approved an extension of two years to phase 2 of the subsequent exploratory program in order to drill two exploratory wells amounting to US$3.4 million before February 20, 2022.

 

VIM‑3 Block.  On July 23, 2014 we were awarded an exploratory license during the 2014 Colombia Bidding Round, carried out by the ANH. We are entitled to operate the block, in which we have a 100% working interest. The VIM‑3 Block is located in the Lower Magdalena Basin. Our winning bid consisted of committing to a Royalty X Factor of 3% and a minimum investment program of 200 sq. km of 2D seismic data acquisition and drilling one exploratory well, with a total estimated investment of US$22.3 million during the initial exploratory period ending November 12, 2019. In 2018, we filed a request before the ANH to terminate the E&P Contract due to environmental restrictions in the block. These restrictions became apparent once the National Authority of Environmental Licenses issued the environmental license. As of the date of this annual report, the termination was approved by the ANH with a remaining commitment for an amount of US$9.3 million,  which can be transferred as investment to another block in Colombia.

Abanico Block. In October 1996, Ecopetrol and Explotaciones CMS Nomeco Inc. entered into the Abanico Block association contract. Pacific Rubiales Energy is the operator of, and has a 100% working interest in, the Abanico Block, which covers an area of approximately 25,658 gross acres (103 sq. km). We do not maintain a direct working interest in the Abanico Block, but rather have a 10% economic interest in the net revenues from the block pursuant to a joint operating agreement initially entered into with Kappa Resources Colombia Limited (now Pacific, who subsequently assigned its participation interest to Cespa de Colombia S.A., who then assigned the interest to Explotaciones CMS Oil & Gas), Maral Finance Corporation and Getionar S.A.

Llanos 86 and Llanos 104 Blocks.  We and Hocol (a subsidiary of Ecopetrol), each with fifty percent (50%) working interest executed an E&P contract over these blocks on July 11, 2019 as a result of the Permanent Competitive Process launched by ANH on 2019. We are the operator of these contracts that are currently in its preliminary phase and cover approximately 530,309 gross acres (2,146 sq. km). Hocol requested the Ministry of Interior to certify if there are indigenous communities present in the area and the Ministry confirmed the presence of such communities. Therefore, Hocol must develop the prior consultation process with the communities. Once this has concluded, the contract will enter into exploratory phase 1 in which the commitments are: acquisition of 3D seismic, reprocessing of 2D seismic and drilling of two exploratory wells for an estimated amount of US$ 8.9 million for Llanos 86 Block and US$7.9 million for Llanos 104 Block as of the date of this annual report.  

Llanos 87 Block. GeoPark and Hocol, each with fifty percent (50%) working interest executed an E&P contract over this block on July 11, 2019 as a result of the Permanent Competitive Process launched by ANH on 2019. The Ministry of Interior certified the absence of indigenous communities in the area. We are the operator of this contract that is currently in exploratory phase 1 and covers approximately 107,624 gross acres (435 sq. km). Phase 1 commitments are reprocessing of 3D seismic, drilling of four exploratory wells and acquisition of aero geophysics with an estimated amount of US$12.3 million as of the date of this annual report.  

Llanos 123 and Llanos 124 Blocks: GeoPark and Hocol, each with fifty percent (50%) working interest executed an E&P contract over this block on December 20, 2019 as a result of the Permanent Competitive Process launched by ANH

53

on 2019. We are the operator of these contracts that are currently in its preliminary phase and covers approximately 115,957 gross acres (469 sq. km). Hocol must request the Ministry of Interior to certify if there are indigenous communities present in the area. If the Ministry confirms the presence of such communities, Hocol must develop the prior consultation process with the communities, Once this has concluded, the contract will enter into exploratory phase 1 in which the commitments are:  reprocessing 3D seismic, acquiring geochemistry and drilling of two exploratory wells for Llanos 123 Block with an estimated amount of US$ 6.3 million and the acquisition of 3D seismic, reprocessing of 3D seismic, acquisition of geochemistry and drilling of three exploratory wells for Llanos 124 Block with an estimated amount of US$9.4 million.

Llanos 94 Block. On July 24, 2019 the E&P contract was awarded to Parex Energy as a result of the Permanent Competitive Process launched by ANH on 2019. This contract is currently in its preliminary phase and covers approximately 89,175 gross acres (360.8 sq. km). We acquired a 50% working interest subject to ANH’s approval. The contractor must request the Ministry of Interior to certificate if there are indigenous communities present in the area. If the Ministry confirms presence of such communities, Contractor must develop the prior consultation process with the communities. Once this has concluded, the contract will enter into exploratory phase 1 in which the commitments are: acquisition of 3D seismic, reprocessing of 3D seismic and drilling of 3 exploratory wells with an estimated amount of US$ 10.2 million.  

Operations in Chile

Our Chilean assets currently give us access to 808,000 of gross exploratory and productive acres across 5 blocks in a large fully-operated land base across the Magallanes Basin, with existing reserves, production and cash flows.

Our Chilean blocks are located in the provinces of Ultima Esperanza, Magallanes and Tierra del Fuego in the Magallanes Basin, a proven oil and gas-producing area. As of December 31, 2019, the Magallanes Basin accounted for all of Chile’s oil and gas production. Although this basin has been in production for over 60 years, we believe that it remains relatively underdeveloped.

Substantial technical data (seismic, geological, drilling and production information), developed by us and by ENAP, provides an informed base for new hydrocarbon exploration and development. Shut-in and abandoned fields may also have the potential to be put back in production by constructing new pipelines and plants. Our geophysical analyses suggest additional development potential in known fields and exploration potential in undrilled prospects and plays, including opportunities in the Springhill, Tertiary, Tobífera and Estratos con Favrella formations. The Springhill formation has historically been the source of production in the Fell Block, though the Estratos con Favrella shale formation is the principal source rock of the Magallanes Basin, and we believe it contains unconventional resource potential.

Highlights of the year ended December 31, 2019 related to our operations in Chile included:

·

Drilling of Jauke 2 gas well to a total depth of 9,686 feet in the Fell block, adding a new productive formation to the Jauke gas field;

·

New gas field discovery in the Fell block, following successful drilling of Jauke Oeste 1 exploration well;

·

Average net oil and gas production increased to 3,143 boepd in 2019 from 2,722 boepd in 2018;

·

Proved oil and gas reserves increased by 6% to 7.2 mmboe at year-end 2019, from 6.8 mmboe at year-end 2018 after producing 1.0 mmboe; and

·

Capital expenditures increased by 35% to US$10.7 million in 2019 from US$7.9 million in 2018.

54

The map below shows the location of the blocks in Chile in which we have working interests.

Imagen que contiene texto

Descripción generada automáticamente

55

The table below summarizes information about the blocks in Chile in which we have working interests as of and for the year ended December 31, 2019.

 

 

 

 

 

 

 

 

 

 

 

 

 

 

 

 

 

 

 

    

Gross

    

 

    

 

    

 

    

 

    

 

    

 

    

 

 

 

acres

 

 

 

 

 

 

 

Net proved

 

 

 

 

 

 

 

 

(thousand

 

Working

 

 

 

 

 

reserves

 

Production

 

 

 

Concession

Block

 

acres)

 

interest (1)

 

Partners (2)

 

Operator

 

(mmboe)

 

(boepd)

 

Basin

 

expiration year

Fell

 

367.8

 

100

%  

 —

 

GeoPark

 

7.2

 

3,143

 

Magallanes

 

Exploitation: 2032

Tranquilo

 

92.4

 

100

%

 —

 

GeoPark

 

 —

 

 —

 

Magallanes

 

Exploitation: 2043

Isla Norte

 

97.7

 

60

%  

ENAP

 

GeoPark

 

 —

 

 —

 

Magallanes

 

Exploration: 2020

 

 

 

 

 

 

 

 

 

 

 

 

 

 

 

 

Exploitation: 2044

Campanario

 

144.2

 

50

%  

ENAP

 

GeoPark

 

 —

 

 —

 

Magallanes

 

Exploration: 2021

 

 

 

 

 

 

 

 

 

 

 

 

 

 

 

 

Exploitation: 2045

Flamenco

 

105.9

 

50

%  

ENAP

 

GeoPark

 

 —

 

 —

 

Magallanes

 

Exploration: 2020

 

 

 

 

 

 

 

 

 

 

 

 

 

 

 

 

Exploitation: 2044


(1)

Working interest corresponds to the working interests held by our respective subsidiaries in such block, net of any working interests held by other parties in such block.

(2)

Partners with working interests.

Fell Block

In 2006, we became the operator and 100% interest owner of the Fell Block. When we first acquired an interest in the Fell Block in 2002, it had no material oil and gas production. Since then, we have completed more than 1,100 sq. km of 3D seismic surveys and drilled 119 exploration and development wells. In the year ended December 31, 2019, we produced an average of 3,143 boepd, in the Fell Block, consisting of 21% oil.

The Fell Block has an area of 367,800 gross acres (1,488 sq. km) and its center is located approximately 140 km northeast of the city of Punta Arenas. It is bordered on the north by the international border between Argentina and Chile and on the south by the Magellan Strait.

From 2006 through August 2011, we successfully explored and developed the Fell Block, which allowed us to transition approximately 84% of the Fell Block’s area from an exploration phase into an exploitation phase, which we expect will last through 2032. There are no minimum work and investment commitments under the Fell Block CEOP associated with the exploitation phase.

The Fell Block is located in the north-eastern part of the Magallanes Basin. The principal producing reservoir is composed of sandstones in the Springhill formation, at depths of 2,200 to 3,500 meters. Additional reservoirs have been discovered and put into production in the Fell Block—namely, Tobífera formation volcanoclastic rocks at depths of 2,900 to 3,600 meters, and Upper Tertiary and Upper Cretaceous sandstones, at depths of 700 to 2,000 meters.

The Fell Block also contains the Estratos con Favrella shale reservoir, which we believe represents a high-potential, unconventional resource play for shale oil, as a broad area within Fell Block (1,000 sq. km) which appears to be in the oil window for this play.

Tierra del Fuego Blocks (Isla Norte, Campanario and Flamenco Blocks)

In the first and second quarters of 2012, we entered into three CEOPs with ENAP and Chile granting us working interests in the Isla Norte, Campanario and Flamenco Blocks, located in the center-north of the Tierra del Fuego Province of Chile. We are the operator of all three of these blocks, with working interests of 60%, 50% and 50%, respectively. We believe that these three blocks, which collectively cover 347,700 gross acres (1,407 sq. km) and are geologically contiguous to the Fell Block, represent strategic acreage with resource potential. We have committed to paying 100% of the required minimum investment under the CEOPs covering these blocks, in an aggregate amount of US$101.4 million

56

through the end of the first exploratory periods for these blocks, which includes our covering of ENAP’s investment commitment corresponding to its working interest in the blocks.

Flamenco Block. We are the operator of, and have a 50% working interest in, the Flamenco Block, in partnership with ENAP. The block covers approximately 105,900 gross acres (428 sq. km). In June 2013, we discovered a new oil and gas field in the block following the successful testing of the Chercán 1 well, the first well drilled by us in Tierra del Fuego. We have completed all the committed activities for the first exploration period under the CEOP governing the Flamenco Block.

On June 30, 2017, the Chilean Ministry accepted our proposal to extend the second exploratory period for an additional period of 18 months. As of the date of this annual report, US$2.1 million investment commitments related to this block (corresponding to one exploratory well) remain outstanding and will be entirely assumed by us. On December 20, 2018, we proposed to extend the second exploratory period for an additional period of 18 months, ending November 7, 2020. Our proposal was accepted by the Chilean Ministry in May 2019.

Isla Norte Block. We are the operator of and have a 60% working interest in partnership with ENAP in the Isla Norte Block, which covers approximately 97,650 gross acres (395 sq. km). As of March 31, 2019, we had completed 100% of the committed 350 sq. km of 3D seismic surveys and drilled one exploratory well, which represents the first oil discovery within the block. As of the date of this annual report, outstanding investment commitments of US$2.9 million related to this block correspond to two exploratory wells. On December 20, 2018, we proposed to extend the second exploratory period for an additional period of 18 months, ending November 7, 2020. Our proposal was accepted by the Chilean Ministry in May 2019.

Campanario Block. We are the operator of, and have a 50% working interest in, the Campanario Block, in partnership with ENAP. The block covers approximately 144,150 gross acres (583 sq. km). As of March 31, 2019, we had completed 100% of the committed 578 sq. km of 3D seismic surveys and have also drilled five exploratory wells, including the Primavera Sur 1 well that marks the first discovery of an oil field on the Campanario Block in addition to one development well. On December 20, 2018, we proposed to extend the second exploratory period for an additional period of 18 months, ending January 11, 2021. Our proposal was accepted by the Chilean Ministry in May 2019. On November 21, 2019, we proposed to the Ministry of Energy the reduction of the outstanding commitments to two deeper exploratory wells, for an amount of US$ 5.0 million. On March 17, 2020 our proposal was accepted by the Chilean Ministry.

The drilling campaign relating to the committed wells of Flamenco, Isla Norte and Campanario Blocks started in February 2020.

Tranquilo Block. We completed a seismic program consisting of 163 sq. km of 3D seismic and 371 sq. km of 2D seismic survey work, and drilled four wells, including the Palos Quemados and Marcou Sur well. We discovered gas in the El Salto formation of the Palos Quemado well. At the Palos Quemados well, we completed a 22‑week commercial feasibility test aimed at defining its productive potential. As the test was not conclusive, we were granted permission by the Chilean Ministry of Energy to extend the testing period for an additional six months. Upon such testing period, we kept 4 provisional protection areas, which enabled continued analysis of the area prior the declaration of its commercial viability for a period of 5 years. In 2019, we increased our working interest to 100%, after the approval of the agreement with Pluspetrol by the Ministry of Energy in July 2019.

Operations in Brazil

Our Brazilian assets currently give us access to 68,600 of gross exploratory and productive acres across 7 blocks (6 exploratory blocks and the BCAM‑40 Concession, which is in production phase) in an attractive oil and gas geography.

Highlights of the year ended December 31, 2019 related to our operations in Brazil included:

·

Beginning of long-term testing activities in the Praia dos Castelhanos 1 well in the REC-T-128 Block in the third quarter of 2019;

57

·

Acquisition of four new attractive low-risk, low-cost blocks in Brazil (REC-T-58, REC-T-67, REC-T-77 and POT-T-834 Blocks), strengthening our existing portfolio in the Recôncavo and Potiguar basins and adjacent to existing producing fields;

·

An average net oil and gas production of 2,191 boepd (97% gas) in the year ended December 31, 2019, as compared to 2,925 boepd in 2018;

·

Proved oil and gas reserves decreased by 14% to 2.5 mmboe at year-end 2019, from 2.9 mmboe at year-end 2018 after producing 0.7 mmboe; and

·

Capital expenditures increased by 104% to US$4.7 million in 2019 from US$2.3 million in 2018.

The map below shows the location of our concessions in Brazil in which we have a current or future working interest:

Imagen que contiene texto

Descripción generada automáticamente


(1)

We relinquished the REC-T-94, SEAL-T-268 and POT-T-747 Blocks in January 2020.

58

(2)

The PN-T‑597 Block is subject to an injunction and our bid for the concession has been suspended. See “Item 3. Key Information—D. Risk factors—Risks relating to our business—The PN-T‑597 Concession Agreement in Brazil may not close.”

(3)

The winning bids are subject to confirmation of qualification requirements by the ANP.

The following table sets forth information as of December 31, 2019 on our concessions in Brazil in which we have a current or future working interest:

 

 

 

 

 

 

 

 

 

 

 

 

 

 

 

 

 

 

 

    

Gross acres

    

 

    

 

    

 

    

Net proved

    

 

    

 

 

 

 

 

(thousand

 

Working

 

 

 

 

 

reserves

 

Production

 

 

 

Concession expiration

Concession

 

acres)

 

interest(1)

 

Partners

 

Operator

 

(mmboe)

 

(boepd)

 

Basin

    

year

REC-T 94 (5)

 

7.7

 

100

%  

 —

 

GeoPark

 

 —

 

 —

 

Recôncavo

 

Exploration: 2020

 

 

 

 

 

 

 

 

 

 

 

 

 

 

 

 

Exploitation: 2047

POT-T 619

 

7.9

 

100

%  

 —

 

GeoPark

 

 —

 

 —

 

Potiguar

 

Exploration: 2020

 

 

 

 

 

 

 

 

 

 

 

 

 

 

 

 

Exploitation: 2045

PN-T-597(2)

 

188.7

 

100

%  

 —

 

GeoPark

 

 —

 

 —

 

Parnaíba

 

SEAL-T-268 (5)

 

7.8

 

100

%  

 —

 

GeoPark

 

 —

 

 —

 

Sergipe Alagoas

 

Exploration: 2020

 

 

 

 

 

 

 

 

 

 

 

 

 

 

 

 

Exploitation: 2047

REC-T-128

 

7.6

 

70

%  

Geosol

 

GeoPark

 

 —

 

27

 

Recôncavo

 

Exploration: 2020

 

 

 

 

 

 

 

 

 

 

 

 

 

 

 

 

Exploitation: 2047

POT-T-747 (5)

 

6.9

 

70

%

Geosol

 

GeoPark

 

 —

 

 —

 

Potiguar

 

Exploration: 2020

 

 

 

 

 

 

 

 

 

 

 

 

 

 

 

 

Exploitation: 2045

POT-T-785

 

7.9

 

70

%(3)  

Geosol

 

GeoPark

 

 —

 

 —

 

Potiguar

 

Exploration: 2023

 

 

 

 

 

 

 

 

 

 

 

 

 

 

 

 

Exploitation: 2050

REC-T 58 (4)

 

7.8

 

100

%  

 —

 

GeoPark

 

 —

 

 —

 

Recôncavo

 

Exploration: 2025

 

 

 

 

 

 

 

 

 

 

 

 

 

 

 

 

Exploitation:2052

REC-T 67 (4)

 

7.7

 

100

%  

 —

 

GeoPark

 

 —

 

 —

 

Recôncavo

 

Exploration: 2025

 

 

 

 

 

 

 

 

 

 

 

 

 

 

 

 

Exploitation:2052

REC-T 77 (4)

 

7.7

 

100

%  

 —

 

GeoPark

 

 —

 

 —

 

Recôncavo

 

Exploration: 2025

 

 

 

 

 

 

 

 

 

 

 

 

 

 

 

 

Exploitation:2052

POT-T 834 (4)

 

7.5

 

100

%  

 —

 

GeoPark

 

 —

 

 —

 

Potiguar

 

Exploration: 2025

 

 

 

 

 

 

 

 

 

 

 

 

 

 

 

 

Exploitation:2052

Manati

 

22.8

 

10

%  

Petrobras; Enauta; PetroRio

 

Petrobras

 

2.5

 

2,164

 

Camamu-Almada

 

Exploitation: 2029


(1)

Working interest corresponds to the working interests held by our respective subsidiaries, net of any working interests held by other parties in such concession. See “Item 3. Key Information—D. Risk factors—Risks relating to our business—The PN-T‑597 Concession Agreement in Brazil may not close.”

(2)

PN-T‑597 Block subject to the entry into the concession agreement by the ANP and absence of any legal impediments to signing. As of the date of this annual report, confirmation remains subject to final signing and local authority approval. See “Item 3. Key Information—D. Risk factors—Risks relating to our business—The PN-T‑597 Concession Agreement in Brazil may not close.”

(3)

A 30% working interest of proposed partners is subject to ANP approval.

(4)

As of December 31, 2019, the winning bids were subject to confirmation of qualification requirements by the ANP. The concessions agreements were signed in February 2020.

(5)

Relinquished in January 2020.

 

Manati Field

As a result of the Rio das Contas acquisition, we have a 10% working interest in the BCAM‑40 Concession, which originally included an interest in the Manati Field, which is located in the Camamu-Almada Basin. Petrobras is the operator of, and has a 35% working interest in, the BCAM‑40 Concession, which covers approximately 22,784 gross acres (92.2 sq. km). In addition to us, Petrobras’ partners in the block are PetroRio S.A. and Enauta Energia S.A. (Enauta), with 10%

59

and 45% working interests, respectively. Petrobras operates the BCAM‑40 Concession pursuant to a concession agreement with the ANP, executed on August 6, 1998. See “—Significant Agreements—Brazil—Overview of concession agreements—BCAM‑40 Concession Agreement.” In September 2009, Petrobras announced the relinquishment of BCAM‑40’s exploration area within the concession to the ANP, except for the Manati Field.

The Manati Field is located 65 km south of Salvador, offshore at a water depth of 35 meters. The field was discovered in October 2000, and, in 2002, Petrobras declared the field commercially viable. Production began in January 2007. As of December 31, 2019, 11 wells had been drilled in the Manati Field, 6 of which are productive and connected to a fixed production platform installed at a depth of 35 meters, located 9 km from the coast of the State of Bahia. From the platform, the gas flows by sea and land through a 125 km pipeline to the Estação Vandemir Ferreira or EVF gas treatment plant. The gas is sold to Petrobras up to a maximum volume as determined in the existing Petrobras Gas Sales Agreement (as defined below).

In 2019 we executed the 13th Amendment to the Petrobras Gas Sales Agreement adjusting the daily contractual delivery to be valid and in force as from 2020 and adjusting the total volume to be produced until the abandonment of the field.

Some environmental licenses related to operation of the Manati Field production system and natural gas pipeline were expired until October 2019. However, the operator submitted a request for renewal of those licenses and the Federal Environmental Agency renewed the licenses for a ten-year period.

REC-T 94 Concession

In the REC-T 94 we committed R$17.6 million (approximately US$ 4.4 million, at the December 31, 2019 exchange rate of R$4.03 to US$1.00) during the first exploratory period consisting of drilling two exploratory wells and 31 sq. km of 3D seismic surveys.

During the year 2014 we executed a 3D seismic survey. Seismic data interpretation in 2015 and 2016 defined two well locations, one of which was drilled in 2017. There is no pending commitment as of the date of this Annual Report. In January 2020 we relinquished the block to the ANP.

POT-T 619 Concession

In the POT-T 619 Concession we committed investments of R$2.3 million (approximately US$0.6 million at the December 31, 2019 exchange rate of R$4.03 to US$1.00) during the first exploratory period, equivalent to 46 km of 2D seismic work.

During the year 2014 we executed a 2D seismic survey. Seismic data processing was concluded in 2015. After seismic interpretation, we decided to continue to the second exploratory period in September 2016, which lasts for two years with a commitment to drill one exploratory well. The well was drilled during 2018 and was abandoned. There is no pending commitment as of the date of this annual report.

PN-T‑597 Concession

The Parnaiba Basin, which covers an area of approximately 148 million gross acres (600,000 sq. km), is a basin with large underexplored areas. As of December 31, 2019, the basin had two fields in production in the basin.

In the PN-T‑597 Concession we committed R$7.7 million (approximately US$1.9 million, at the December 31, 2019 exchange rate of R$4.03 to US$1.00) for the first exploratory period, equivalent to 180 km of 2D seismic.

The exploratory phase for this concession is divided into two exploratory periods. Given that Parnaiba Basin is considered as a “new frontier” area by the ANP, the first exploratory period lasts four years, and the second exploratory period, which is optional, can last for up to two years. 

60

PN-T‑597 Block is subject to the entry into the concession agreement by the ANP and the absence of any legal impediments to signing. As of the date of this annual report, confirmation remains subject to final signing and local authority approval.  See “Item 3. Key Information—D. Risk factors—Risks relating to our business—The PN-T‑597 may not close” and “—D. Risk factors—Risks relating to the countries in which we operate—Our operations may be adversely affected by political and economic circumstances in the countries in which we operate and in which we may operate in the future” for more information.

SEAL-T‑268 Concession

In the SEAL-T‑268 Concession we committed R$1.6 million (approximately US$0.4 million, at the December 31, 2019 exchange rate of R$4.03 to US$1.00) for the first exploratory period. The exploratory phase for this concession is divided into two exploratory periods, the first lasting three years, and the second, which is optional, could last for up to two years. During 2016, an electromagnetic survey acquisition of 70 stations and reprocessing of 58 km of vintage 2D seismic was performed and, after ANP approval of the extension of the first exploratory phase, we fulfilled the remaining committed work program. In January 2020 we relinquished the block to the ANP.

POT-T‑747 Concession

The POT-T‑747 block is located in the Potiguar Basin and encompasses an area of 6,900 acres (28 sq. km). Since 2017, 3D seismic has been reprocessed and two wells have been drilled in the POT-T‑747 block, which have been abandoned. All the commitments were fulfilled as of the date of this annual report. We relinquished the POT-T-747 block to the ANP in January 2020.

 

REC-T‑128 Concession

The block REC-T‑128 was bid for in partnership with Geosol with a 70% working interest for us and 30% working interest for Geosol. The total commitment to the ANP was R$10.7 million (approximately US$2.7 million at the December 31, 2019 exchange rate of R$4.03 to US$1.00) during the first exploratory period and consists of acquiring 9 km2 of 3D seismic, drilling one well and performing geochemical analysis at two geological levels.

During 2018, 3D reprocessing was performed in the REC-T‑128 block and we also drilled the Praia dos Castelhanos 1 exploration well that is currently under a long-term testing. As of December 31, 2019, the estimated remaining commitment amounts to US$1.3 million.

POT-T‑785 Concession

The POT-T‑785 block covers an area of 7,875 acres in the Potiguar Basin, surrounded by producing fields operated by Petrobras. Total commitment to the ANP was R$1.2 million (US$0.3 million, at the December 31, 2019 exchange rate of R$4.03 to US$1.00) during the first exploratory period and is equivalent to acquiring 4 km2 of 3D seismic and performing geochemical analysis before January 29, 2023. As of December 31, 2019, the estimated remaining commitment in the POT-T‑785 block amounts to US$0.1 million.

ANP’s First Open Acreage Bid Round

During ANP’s First Open Acreage Bid Round held in September 2019, we were awarded four exploratory blocks, one in the Potiguar Basin  (Block POT-T-834) and three on the Recôncavo Basin (Blocks REC-T-58, REC-T-67 and REC-T-77). The Concession Agreements were executed on February 2020. As of December 31, 2019, the estimated remaining commitment in the blocks amounted to US$0.6 million consisting of 3D seismic and electromagnetic survey before February 14, 2025.

61

Operations in Peru

In October 2014, we entered into an agreement to expand our footprint into Peru (our fifth country platform in Latin America) through the acquisition of Morona Block in a joint operation with Petroperu.

The Morona Block has DeGolyer and MacNaughton certified net proved reserves of 19.2 mmboe as of December 31, 2019, composed of 100% oil.

The map below shows the location of the Morona Block in Peru.

Imagen que contiene texto, mapa

Descripción generada automáticamente

62

The table below summarizes information about the block in Peru as of and for the year ended December 31, 2019.

 

 

 

 

 

 

 

 

 

 

 

 

 

 

 

 

 

 

 

    

Gross acres

    

 

    

 

 

 

    

Net proved

    

 

    

 

    

 

 

 

(thousand

 

Working

 

 

 

 

 

reserves

 

Production

 

 

 

Expiration

Block

 

acres)

 

interest(1)

 

Partner

 

Operator

 

(mmboe)

 

(boepd)

 

Basin

 

concession year

Morona

 

1,881

 

75

%  

Petroperu

 

GeoPark

 

19.2

 

 —

 

Marañon

 

20 years from EIA’s approval


(1)

Corresponds to the initial working interest. Petroperu will have the right to increase its working interest in the block by up to 50%, subject to the recovery of our investments in the block through agreed terms in the Petroperu SPA. See “Item 4. Information on the Company—B. Business Overview—Our operations—Operations in Peru—Morona Block.”

Morona Block

The Morona Block covers an area of approximately 1,881 thousand gross acres (7,600 sq. km). More than 1 billion barrels of oil have been produced from the surrounding blocks in the Marañon Basin.

On October 1, 2014, we entered into an agreement to acquire a 75% working interest in the Morona Block in Northern Peru. As stated above, this agreement includes a work program to be executed by us. This program includes 3 phases, and we may decide whether to continue or not at the end of each phase. On December 1, 2016, through Supreme Decree N° 031‑2016‑MEN, the Peruvian government approved the amendment to the License Contract of Morona Block appointing GeoPark as operator and holder of 75% of the License-Contract.

The Morona Block contains the Situche Central oil field, which has been delineated by two wells (with short term tests of approximately 2,400 and 5,200 bopd of 35‑36° API oil each) and by 3D seismic. In addition to the Situche Central field, the Morona Block has a large exploration potential with several high impact prospects and plays. The Morona Block includes geophysical surveys of 2,783 km (2D seismic) and 465 sq. km (3D seismic), and an operating field camp and logistics infrastructure. The area has undergone oil and gas exploration activities for the past 40 years, and there exist ongoing association agreements and cooperation projects with the local communities.

The expected work program and development plan for the Situche Central oil field is to be completed in three stages.

The goal of the initial two stages is to start production from the two wells already drilled in the field, in order to determine the most effective overall development plan and to begin to generate cash flow. These initial stages require an investment of approximately US$100 million to US$150 million and are expected to be completed after the approval of the  environmental impact assessment (EIA). We have committed to carry Petroperu, by paying its portion of the required investment in these initial phases. In addition, we are required to cover any capital or operational expenditures of Petroperu associated with the project until December 31, 2020. We expect these expenditures to be substantially reimbursed by Petroperu from revenues associated to future sales. The beginning of such activities is subject to the approval of an environmental impact assessment by the Peruvian environmental authority.

In June 2019, we withdrew our EIA application, as the Peruvian government has not determined whether a prior consultation process is needed for deforestation. As a result, Petroperu has granted us, effective June 15, 2019 and until the Peruvian government reaches a final determination regarding the prior consultation process, a force majeure relief of our obligations.

The third stage, which will be initiated once production has been established, is expected to focus on carrying out the full development of the Situche Central field, including transportation infrastructure.

The exploratory program entails drilling one exploratory well. Exploratory program capital expenditures will be borne exclusively by us. We do not expect significant capital expenditures in 2020 for the Morona Block .

63

Initially we will hold a 75% working interest in the block. However, according to the terms of the agreement, Petroperu has the right to increase its working interest in the block up to 50%, subject to the recovery of our investments in the block by certain agreed factors.

See “Item 3. Key Information—D. Risk factors—Risks relating to our business—Our inability to access needed equipment and infrastructure in a timely manner may hinder our access to oil and natural gas markets and generate significant incremental costs or delays in our oil and natural gas production” and “—We may suffer delays or incremental costs due to difficulties in negotiations with landowners and local communities, including native communities, where our reserves are located.”

64

Operations in Argentina

The map below shows the location of the blocks in Argentina in which we have working interests as of December 31, 2019.

Imagen que contiene texto, mapa

Descripción generada automáticamente

 

65

The table below summarizes information about the blocks in Argentina in which we have working interests as of and for the year ended December 31, 2019.

 

 

 

 

 

 

 

 

 

 

 

 

 

 

 

 

 

    

Gross

    

 

    

 

    

 

    

 

    

 

    

 

 

 

acres

 

 

 

 

 

Net proved

 

 

 

 

 

 

 

 

(thousand

 

Working

 

 

 

reserves

 

Production

 

 

 

Expiration

Block

 

acres)

 

interest (1)

 

Operator

 

(mmboe)

 

(boepd)

 

Basin

 

concession year

Puelen

 

260.2

 

18

%

Pluspetrol

 

 —

 

 —

 

Neuquén

 

Exploration: 2020 (2)

Sierra del Nevado

 

1,399.4

 

18

%

Pluspetrol

 

 —

 

 —

 

Neuquén

 

Exploration: 2019 (2)

Aguada Baguales

 

44.0

 

100

%

GeoPark

 

2.7

 

1,277

 

Neuquén

 

Exploitation: 2025

Puesto Touquet

 

34.2

 

100

%

GeoPark

 

0.8

 

569

 

Neuquén

 

Exploitation: 2027

El Porvenir

 

58.9

 

100

%

GeoPark

 

0.6

 

562

 

Neuquén

 

Exploitation: 2025

CN-V

 

57.2

 

50

%

Wintershall

 

 —

 

 —

 

Neuquén

 

Exploration: 2021

Los Parlamentos

 

330.9

 

50

%

YPF

 

 —

 

 —

 

Neuquén

 

Exploration: 2021


(1)

Working interest corresponds to the working interests held by our respective subsidiaries in such block, net of any working interests held by other parties in each block.

(2)

We are planning to relinquish these blocks during 2020.

Highlights of the year ended December 31, 2019 related to our operations in Argentina included:

·

An average net oil and gas production of 2,408 boepd in the year ended December 31, 2019, as compared to 1,835 boepd in 2018;

·

Proved oil and gas reserves decreased by 20% to 4.1 mmboe at year-end 2019, from 5.1 mmboe at year-end 2018 after producing 0.8 mmboe and writing off CN-V block reserves; and

·

Capital expenditures increased by 111% to US$19.0 million in 2019 from US$9.0 million in 2018.

Neuquén blocks

On March 27, 2018, we acquired a 100% working interest and operatorship of the Aguada Baguales, El Porvenir and Puesto Touquet Blocks, which are located in the Neuquén Basin, for a total consideration of US$52 million, less a working capital adjustment of US$3.1 million. The blocks include production facilities, such as hydrocarbons treatment, storage, and delivery infrastructure.

In 2019 we drilled two development wells in El Porvenir Block in Challaco Bajo with lower results than expected. Also, in 2019 we drilled the Aguada Baguales Sur 1 exploration well in the Aguada Baguales Block with stable production levels as of the date of this annual report.

Los Parlamentos Block Farm-in Agreement

In June 2018, we announced the acquisition of a 50% working interest in the Los Parlamentos exploratory block in partnership with YPF, the largest oil and gas producer in Argentina. In accordance with the partnership agreement, YPF assumed the operationship of the block and we assumed a commitment which includes two exploratory wells and additional 3D seismic, that amounts to US$6 million at our working interest, for the first exploratory period ending on October 30, 2021.

2014 Mendoza Bidding Round

On August 20, 2014, the consortium of Pluspetrol and us was awarded two exploration licenses in the Sierra del Nevado and Puelen Blocks, as part of the 2014 Mendoza Bidding Round in Argentina, carried out by Empresa Mendocina de Energía S.A. (“EMESA”).

66

The consortium consists of Pluspetrol (operator with a 72% working interest), EMESA (non-operator with a 10% working interest) and us (non-operator with an 18% working interest). In accordance with the terms of the bidding, all of the expenditures related to EMESA’s working interest will be carried by Pluspetrol and us proportionately to our respective working interests and will be recovered through EMESA’s participation in future potential production.

We have committed to a minimum aggregate investment of US$6.2 million for our working interest, which includes the work program commitment on both blocks during the first three years of the exploratory period. As of December 31, 2019, we fulfilled the commitments in the Puelen and Sierra del Nevado Blocks and we are planning to relinquish them in 2020.

CN-V Block Farm-in Agreement

On July 22, 2015, we signed a farm-in agreement with Wintershall for the CN-V Block in Argentina, which complements our existing acreage in the basin. Wintershall is Germany’s largest oil and gas producer and a subsidiary of BASF Group. Under the agreement, we committed to operate during the exploratory phase and receive a 50% working interest in the CN-V Block in exchange for having to drill and fully fund two exploratory wells for a total of US$10 million.

The CN-V Block covers an area of approximately 57.2 thousand gross acres and is located in the Neuquén Basin in southern Argentina. The block has 3D seismic coverage of 180 sq. km and is adjacent to the producing Loma Alta Sur oil field, a region and play-type well known to our team. The block includes upside potential in the developing Vaca Muerta unconventional play.

During 2017, we drilled the first exploratory well, Rio Grande Oeste 1, which resulted in the discovery of Rio Grande Oeste oil field. During 2018, we drilled the second exploratory well, Rio Grande Este 1, which was written off in 2019 after poor performance and no additional work will be performed. With these investments GeoPark Argentina has fulfilled the initial commitment of US$10 million and the operation of the block was transferred to Wintershall. As of the date of this annual report, we fulfilled the remaining commitment in the CN-V block.

 

 

 

 

 

 

 

 

 

 

 

67

Operations in Ecuador

The map below shows the location of the blocks in Ecuador in which we have working interests as of December 31, 2019.

Picture 1

The table below summarizes information about the blocks in Ecuador in which we have working interests as of December 31, 2019.

 

 

 

 

 

 

 

 

 

 

 

 

 

 

 

 

    

Gross

    

 

    

 

    

 

    

 

    

 

    

 

 

 

acres

 

 

 

 

 

Net proved

 

 

 

 

 

 

 

 

(thousand

 

Working

 

 

 

reserves

 

Production

 

 

 

Expiration

Block

 

acres)

 

interest (1)

 

Operator

 

(mmboe)

 

(boepd)

 

Basin

 

concession year

Espejo

 

15.7

 

50

%

GeoPark

 

 —

 

 —

 

Oriente

 

Exploration: 2023

 

 

 

 

 

 

 

 

 

 

 

 

 

 

Exploitation: 2043

Perico

 

17.7

 

50

%

Frontera

 

 —

 

 —

 

Oriente

 

Exploration: 2023

 

 

 

 

 

 

 

 

 

 

 

 

 

 

Exploitation: 2043


(1)

Working interest corresponds to the working interests held by our respective subsidiaries in such block, net of any working interests held by other parties in each block.

68

Highlights of the year ended December 31, 2019 related to our operations in Ecuador included:

·

Award of the Espejo and Perico Blocks in the Intracampos bid round in March; and

·

Capital expenditures of US$0.5 million;

Espejo and Perico blocks

On May 22, 2019, we signed final participation contracts for the Espejo and Perico Blocks which were awarded to us in the Intracampos Bid Round held in Quito, Ecuador in March 2019. We are the operator of the Espejo Block with a 50% working interest and Frontera is the operator of the Perico Block with 50% working interest. We assumed a commitment of carrying out 3D seismic and drilling four exploration wells in the Espejo Block for an estimated amount of US$17.6 million during the first exploratory period ending June 17, 2023 and drilling four exploratory wells in the Perico Block for an estimated amount of US$12.1 million during the first exploratory period ending June 16, 2023.

Oil and natural gas reserves and production

Overview

We have achieved consistent growth in oil and gas reserves from our investment activities since 2006, when we began production in the Fell Block in Chile, followed by successful acquisition, exploration and development activities in other countries in which we have a presence, including Colombia, Brazil, Argentina, Peru and Ecuador.

Our reserves

The following table sets forth our oil and natural gas net proved reserves as of December 31, 2019, which is based on the D&M Reserves Report.

 

 

 

 

 

 

 

 

 

 

 

 

 

Net proved reserves

 

 

 

As of December 31, 2019

 

 

 

 

 

 

 

Total net

 

 

 

 

 

 

 

 

 

proved

 

 

 

 

 

Oil

 

Natural gas

 

reserves

 

 

 

 

    

(mmbbl)

    

(bcf)

    

(mmboe)(1)

    

% Oil

 

Net proved developed

 

  

 

  

 

  

 

  

 

Colombia

 

39.4

 

2.3

 

39.8

 

99

%

Chile

 

0.9

 

14.4

 

3.3

 

27

%

Argentina

 

1.7

 

5.8

 

2.6

 

65

%

Brazil

 

 —

 

14.9

 

2.5

 

 —

%

Total net proved developed

 

42.0

 

37.4

 

48.2

 

87

%

 

 

  

 

  

 

  

 

  

 

Net proved undeveloped

 

  

 

  

 

  

 

  

 

Colombia

 

51.2

 

 —

 

51.2

 

100

%

Chile

 

2.8

 

6.4

 

3.9

 

72

%

Argentina

 

1.4

 

0.4

 

1.5

 

93

%

Peru

 

19.2

 

 —

 

19.2

 

100

%

Total net proved undeveloped(2)

 

74.6

 

6.8

 

75.8

 

98

%

 

 

  

 

  

 

  

 

  

 

Total net proved (Colombia, Chile, Peru, Argentina and Brazil)

 

116.6

 

44.2

 

124.0

 

94

%


(1)

We calculate one barrel of oil equivalent as six mcf of natural gas.

(2)

We plan to put 87% of our reported 2019 year-end proved undeveloped reserves into production through activities to be implemented within five years of initial disclosure.

69

We had net proved reserves of 124.0 mmboe at December 31, 2019, compared to net proved reserves of 108.4 mmboe as of December 31, 2018.

The 14% increase in net proved reserves in 2019, not including annual production, is mainly attributable to:

·

A technical revision of the expected results of future wells in Jacana and Tigana fields in the Llanos 34 Block that resulted in an increase of 12.3 mmboe.

·

Better than expected performance from existing wells from the Tigana and Jacana fields in the Llanos 34 Block, which added 6.4 mmboe, from the Aguada Baguales field which added 0.4 mmboe, from the Yagan Norte, Konawentru, Alakaluf,Yagan, Pampa Larga, Ache and Monte Aymond fields in the Fell Block which added an aggregate of 0.7 mmboe and from the Manati field which added 0.3 mmboe.

·

Extensions and discoveries that resulted in an increase of 9.1 mmboe due to the Tigana and Jacana appraisal wells and the Guaco oil field discovery in Llanos 34 Block, the Jauke gas field discovery in the Fell Block and the gas discovery of the Une Formation in the Llanos 32 Block.

·

An increase of 0.8 mmboe resulting from a change in proved oil reserves estimates resulting from an updated geological model for the Situche field in the Morona Block.

·

An increase of 0.2 mmboe due to better well types for the Kiaku, Loij and Konawentru oil fields in the Fell Block.

This was partially offset by:

·

Lower average prices in Colombia and Argentina, resulting in a 0.7 mmboe decrease.

·

Lower than expected performance from existing wells in the Fell Block  (mostly associated with an increase of water production in Ache Field), resulting in a 0.4 mmboe decrease.

·

A decrease of 0.2 mmboe due to an unsuccessful well drilled in Challaco Bajo field.

During the year ended December 31, 2019, we had 11.0 mmboe of our proved undeveloped reserves from December 31, 2018 converted to proved developed reserves due to development drilling in the Jacana and Tigana oil fields in the Llanos 34 Block. For further information relating to the reconciliation of our net proved reserves for the years ended December 31, 2019, 2018 and 2017, please see Table 5 included in Note 39 (unaudited) to our Consolidated Financial Statements.

Internal controls over reserves estimation process

We maintain an internal staff of petroleum engineers and geosciences professionals who work closely with our independent reserves engineers to ensure the integrity, accuracy and timeliness of data furnished to our independent reserves engineers in their estimation process and who have knowledge of the specific properties under evaluation. Our Director of Exploration, Salvador Minniti, is primarily responsible for overseeing the preparation of our reserves estimates and for the internal control over our reserves estimation. He has more than 35 years of industry experience as an E&P geologist, with broad experience in reserves assessment, field development, exploration portfolio generation and management and acquisition and divestiture opportunities evaluation. See “Item 6. Directors, Senior Management and Employees—A. Directors and senior management.”

In order to ensure the quality and consistency of our reserves estimates and reserves disclosures, we maintain and comply with a reserves process that satisfies the following key control objectives:

·

estimates are prepared using generally accepted practices and methodologies;

·

estimates are prepared objectively and free of bias;

70

·

estimates and changes therein are prepared on a timely basis;

·

estimates and changes therein are properly supported and approved; and

·

estimates and related disclosures are prepared in accordance with regulatory requirements.

Throughout each fiscal year, our technical team meets with Independent Qualified Reserves Engineers, who are provided with full access to complete and accurate information pertaining to the properties to be evaluated and all applicable personnel. This independent assessment of the internally-generated reserves estimates is beneficial in ensuring that interpretations and judgments are reasonable and that the estimates are free of preparer and management bias.

Recognizing that reserves estimates are based on interpretations and judgments, differences between the proved reserves estimates prepared by us and those prepared by an Independent Qualified Reserves Engineer of 10% or less, in aggregate, are considered to be within the range of reasonable differences. Differences greater than 10% must be resolved in the technical meetings. Once differences are resolved, the independent Qualified Reserves Engineer sends a preliminary copy of the reserves report to be reviewed by the Technical Committee and Directors of each country. A final copy of the Reserves Report is sent by the Independent Qualified Reserve Engineer to be approved and signed by the Technical Committee and our CEO and CFO. See “Item 6. Directors, Senior Management and Employees—C. Board Practices—Committees of our board of directors.”

Independent reserves engineers

Reserves estimates as of December 31, 2019 for Colombia, Chile, Brazil, Argentina and Peru included elsewhere in this annual report are based on the D&M Reserves Report, dated February 18, 2020 and effective as of December 31, 2019. The D&M Reserves Report, a copy of which has been filed as an exhibit to this annual report, was prepared in accordance with SEC rules, regulations, definitions and guidelines at our request in order to estimate reserves and for the areas and period indicated therein.

DeGolyer and MacNaughton, a Delaware corporation with offices in Dallas, Houston, Moscow, Algiers, Astana and Buenos Aires has been providing consulting services to the oil and gas industry since 1936. The firm has more than 200 professionals, including engineers, geologists, geophysicists, petrophysicists and economists that are engaged in the appraisal of oil and gas properties, the evaluation of hydrocarbon and other mineral prospects, basin evaluations, comprehensive field studies and equity studies related to the domestic and international energy industry. DeGolyer and MacNaughton restricts its activities exclusively to consultation and does not accept contingency fees, nor does it own operating interests in any oil, gas or mineral properties, or securities or notes of its clients. The firm subscribes to a code of professional conduct, and its employees actively support their related technical and professional societies. The firm is a Texas Registered Engineering Firm.

The D&M Reserves Report covered 100% of our total reserves. In connection with the preparation of the D&M Reserves Report, DeGolyer and MacNaughton prepared its own estimates of our proved reserves. In the process of the reserves evaluation, DeGolyer and MacNaughton did not independently verify the accuracy and completeness of information and data furnished by us with respect to ownership interests, oil and gas production, well test data, historical costs of operation and development, product prices, or any agreements relating to current and future operations of the fields and sales of production. However, if in the course of the examination something came to the attention of DeGolyer and MacNaughton that brought into question the validity or sufficiency of any such information or data, DeGolyer and MacNaughton did not rely on such information or data until it had satisfactorily resolved its questions relating thereto or had independently verified such information or data. DeGolyer and MacNaughton independently prepared reserves estimates to conform to the guidelines of the SEC, including the criteria of “reasonable certainty,” as it pertains to expectations about the recoverability of reserves in future years, under existing economic and operating conditions, consistent with the definition in Rule 4‑10(a)(2) of Regulation S-X. DeGolyer and MacNaughton issued the D&M Reserves Report based upon its evaluation. D&M’s primary economic assumptions in estimates included oil and gas sales prices determined according to SEC guidelines, future expenditures and other economic assumptions (including interests, royalties and taxes) as provided by us. The assumptions, data, methods and procedures used, including the percentage of our total reserves reviewed in connection with the preparation of the D&M Reserves Report were appropriate for the

71

purpose served by such report, and DeGolyer and MacNaughton used all methods and procedures as it considered necessary under the circumstances to prepare such reports.

However, uncertainties are inherent in estimating quantities of reserves, including many factors beyond our and our independent reserves engineers’ control. Reserves engineering is a subjective process of estimating subsurface accumulations of oil and natural gas that cannot be measured in an exact manner, and the accuracy of any reserves estimate is a function of the quality of available data and its interpretation. As a result, estimates by different engineers often vary, sometimes significantly. In addition, physical factors such as the results of drilling, testing and production subsequent to the date of an estimate, economic factors such as changes in product prices or development and production expenses, and regulatory factors, such as royalties, development and environmental permitting and concession terms, may require revision of such estimates. Our operations may also be affected by unanticipated changes in regulations concerning the oil and gas industry in the countries in which we operate, which may impact our ability to recover the estimated reserves. Accordingly, oil and natural gas quantities ultimately recovered will vary from reserves estimates.

Technology used in reserves estimation

According to SEC guidelines, proved reserves are those quantities of oil and gas which, by analysis of geoscience and engineering data, can be estimated with “reasonable certainty” to be economically producible—from a given date forward, from known reservoirs, and under existing economic conditions, operating methods and government regulations—prior to the time at which contracts providing the right to operate expire, unless evidence indicates that renewal is reasonably certain, regardless of whether deterministic or probabilistic methods are used for the estimation.

The project to extract the hydrocarbons must have commenced or the operator must be reasonably certain that it will commence the project within a reasonable time. The term “reasonable certainty” implies a high degree of confidence that the quantities of oil and/or natural gas actually recovered will equal or exceed the estimate. Reasonable certainty can be established using techniques that have been proved effective by actual production from projects in the same reservoir or an analogous reservoir or by other evidence using reliable technology that establishes reasonable certainty. Reliable technology is a grouping of one or more technologies (including computational methods) that have been field tested and have been demonstrated to provide reasonably certain results with consistency and repeatability in the formation being evaluated or in an analogous formation.

There are various generally accepted methodologies for estimating reserves including volumetrics, decline analysis, material balance, simulation models and analogies. Estimates may be prepared using either deterministic (single estimate) or probabilistic (range of possible outcomes and probability of occurrence) methods. The particular method chosen should be based on the evaluator’s professional judgment as being the most appropriate, given the geological nature of the property, the extent of its operating history and the quality of available information. It may be appropriate to employ several methods in reaching an estimate for the property.

Estimates must be prepared using all available information (open and cased hole logs, core analyses, geologic maps, seismic interpretation, production/injection data and pressure test analysis). Supporting data, such as working interest, royalties and operating costs, must be maintained and updated when such information materially changes.

Proved undeveloped reserves

As of December 31, 2019, we had 75.8 mmboe in proved undeveloped reserves, an increase of 8.8 mmboe, or 13%, over our December 31, 2018 proved undeveloped reserves of 67.0 mmboe. Changes for the year ended December 31 2019, include (i) an increase of 7.2 mmboe in Colombia due to the Tigana and Jacana appraisal wells, and the Guaco and Azogue field discoveries; (ii)  an increase of 12.4 mmboe due to the better than expected performance from existing wells from the Tigana and Jacana fields in the Llanos 34 Block in Colombia; (iii) an increase of 0.8 mmboe due to an updated geological model for the Situche field in the Morona Block in Peru partially offset by a removal of 0.2 mmboe of proved undeveloped reserves related to a worse than expected performance in the Fell Block in Chile; (iv) a decrease of 0.4 mmboe in Argentina due to an unsuccessful well in the Challaco field and (v) a decrease in reserves of 11.0 mmboe in Colombia due to the conversion of proved undeveloped reserves to proved developed reserves in the Llanos 34 Block.

72

Of our 75.8 mmboe of net proved undeveloped reserves, 51.2 mmboe (68%), 3.9 mmboe (5%), 1.5 mmboe (2%) and 19.2 mmboe (25%) were located in Colombia, Chile, Argentina and Peru, respectively.

During 2019, we incurred approximately US$41.3 million in capital expenditures to convert such proved undeveloped reserves to proved developed reserves,  of which approximately US$36.7 million and US$4.6 million were made in Colombia and Argentina, respectively.

No net proved undeveloped reserves were located in Brazil as of December 31, 2019.

The following table shows the evolution of total net proved undeveloped (“PUD”) reserves in the year ended December 31, 2019.

 

 

 

 

Total Net Proved Undeveloped (“PUD”) Reserves at December 31, 2018

 

67.0

(All amounts shown in mmboe)

 

 

 

 

 

Plus: Extensions, discoveries and acquisitions:

 

 

-Colombia

 

7.2

Less: PUD Reserves converted to proved developed reserves:

 

 

-Colombia

 

(11.0)

Plus/less: PUD Reserves revisions and movement to/from other categories:

 

 

-Colombia

 

12.4

-Chile

 

(0.2)

-Peru

 

0.8

-Argentina

 

(0.4)

Total Net Proved Undeveloped (“PUD”) Reserves at December 31, 2019

 

75.8

 

Production, revenues and price history

The following table sets forth certain information on our production of oil and natural gas in Colombia, Chile, Brazil and Argentina for each of the years ended December 31, 2019, 2018 and 2017.

 

 

 

 

 

 

 

 

 

 

 

 

 

 

 

 

 

 

 

 

 

 

 

 

 

 

Average daily production(1)

 

 

As of December 31, 

 

 

2019

    

2018

    

2017

 

    

Colombia

    

Chile

    

Brazil

    

Argentina

    

Colombia

    

Chile

    

Brazil

    

Argentina(3)

    

Colombia

    

Chile

    

Brazil

Oil production

 

  

 

  

 

  

 

  

 

  

 

  

 

  

 

  

 

  

 

  

 

  

Average crude oil production (bopd)

 

32,127

 

656

 

57

 

1,603

 

28,421

 

782

 

42

 

1,202

 

21,718

 

1,000

 

42

Average sales price of crude oil (US$/bbl)

 

50.4

 

56.2

 

70.3

 

53.1

 

52.6

 

62.3

 

79.1

 

65.0

 

36.1

 

45.7

 

60.1

Natural Gas production

 

 

 

 

 

 

 

 

 

  

 

  

 

  

 

  

 

  

 

  

 

  

Average natural gas production (mcfpd)

 

1,063

 

14,917

 

12,806

 

4,834

 

740

 

11,640

 

17,300

 

3,796

 

414

 

11,317

 

17,209

Average sales price of natural gas (US$/mcf)

 

5.7

 

4.2

 

5.1

 

3.4

 

2.6

 

5.4

 

5.0

 

5.0

 

5.9

 

4.5

 

5.8

Oil and gas production cost

 

 

 

 

 

 

 

 

 

  

 

  

 

  

 

  

 

  

 

  

 

  

Average operating cost (US$/boe)

 

5.4

 

17.7

 

5.6

 

26.7

 

5.6

 

22.8

 

6.1

 

31.2

 

5.6

 

20.3

 

7.8

Average royalties and Other (US$/boe)

 

5.0

 

1.1

 

2.5

 

6.5

 

6.3

 

1.6

 

2.9

 

7.5

 

3.2

 

1.4

 

3.2

Average production cost (US$/boe)(2)

 

10.4

 

18.9

 

8.1

 

33.2

 

11.9

 

24.4

 

9.0

 

38.7

 

8.8

 

21.7

 

11.0


73

(1)

We present production figures net of interests due to others, but before deduction of royalties, as we believe that net production before royalties is more appropriate in light of our foreign operations and the attendant royalty regimes.

(2)

Calculated pursuant to FASB ASC 932.

(3)

We acquired the Neuquén Blocks in March 2018. Production figures do not include production prior to their acquisition by us.

The following table sets forth certain information on our production of oil and natural gas by final product sold in Colombia, Chile, Brazil and Argentina for each of the years ended December 31, 2019, 2018 and 2017.

 

 

 

 

 

 

 

 

 

 

 

 

 

 

 

 

2019

 

2018

 

2017

 

    

Oil

    

Gas

    

Oil

    

Gas

    

Oil

    

Gas

 

 

Mbbl

 

MMcf

 

Mbbl

 

MMcf

 

Mbbl

 

MMcf

Tigana oil field(1)

 

5,205

 

 —

 

4,748

 

 —

 

2,767

 

 —

Jacana oil field(1)

 

3,716

 

 —

 

3,051

 

 —

 

2,566

 

 —

Rest of Colombia

 

1,657

 

719

 

1,590

 

 —

 

1,870

 

 —

Chile

 

188

 

5,167

 

280

 

3,703

 

347

 

3,745

Brazil

 

11

 

4,279

 

15

 

5,803

 

15

 

5,763

Argentina

 

565

 

1,355

 

470

 

1,071

 

 —

 

 —

Total

 

11,342

 

11,520

 

10,154

 

10,577

 

7,565

 

9,508

(1)

The Tigana (discovered in 2013) and Jacana (discovered in 2015) oil fields in Colombia are separately included in the table above as those oil fields individually contain more than 15% of our total proved reserves as of each of the years indicated above.

Drilling activities

The following table sets forth the exploratory wells we drilled as operators during the years ended December 31, 2019, 2018 and 2017.

 

 

 

 

 

 

 

 

 

 

 

 

 

 

 

 

 

 

 

 

 

 

 

 

 

 

Exploratory wells(1)

 

 

2019

 

2018

 

2017

 

    

Colombia

    

Chile

    

Brazil

    

Argentina

    

Colombia

    

Chile

    

Brazil

    

Argentina

    

Colombia

    

Chile

    

Brazil

Productive(2)

 

  

 

  

 

  

 

  

 

  

 

  

 

  

 

  

 

  

 

  

 

  

Gross

 

4.0

 

1.0

 

1.0

 

1.0

 

9.0

 

1.0

 

1.0

 

 —

 

5.0

 

1.0

 

 —

Net

 

1.8

 

1.0

 

0.7

 

1.0

 

4.1

 

1.0

 

0.7

 

 —

 

2.3

 

1.0

 

 —

Dry(3)

 

 

 

 

 

 

 

 

 

  

 

  

 

  

 

  

 

  

 

  

 

  

Gross

 

 —

 

 —

 

1.0

 

 —

 

2.0

 

 —

 

1.0

 

 —

 

1.0

 

 —

 

1.0

Net

 

 —

 

 —

 

1.0

 

 —

 

1.5

 

 —

 

1.0

 

 —

 

0.5

 

 —

 

1.0

Total

 

 

 

 

 

 

 

 

 

  

 

  

 

  

 

  

 

  

 

  

 

  

Gross

 

4.0

 

1.0

 

2.0

 

1.0

 

11.0

 

1.0

 

2.0

 

 —

 

6.0

 

1.0

 

1.0

Net

 

1.8

 

1.0

 

1.7

 

1.0

 

5.6

 

1.0

 

1.7

 

 —

 

2.8

 

1.0

 

1.0


(1)

Includes appraisal wells.

(2)

A productive well is an exploratory, development, or extension well that is not a dry well.

(3)

A dry well is an exploratory, development, or extension well that proves to be incapable of producing either oil or gas in sufficient quantities to justify completion as an oil or gas well.

74

The following table sets forth the development wells we drilled as operators during the years ended December 31, 2019, 2018 and 2017.

 

 

 

 

 

 

 

 

 

 

 

 

 

 

 

 

 

 

 

 

 

 

 

 

 

 

Development wells

 

 

2019

 

2018

 

2017

 

    

Colombia

    

Chile

    

Brazil

    

Argentina

    

Colombia

    

Chile

    

Brazil

    

Argentina

    

Colombia

    

Chile

    

Brazil

Productive(1)

 

  

 

  

 

  

 

  

 

  

 

  

 

  

 

  

 

  

 

  

 

  

Gross

 

21.0

 

1.0

 

 —

 

 —

 

16.0

 

 —

 

 —

 

 —

 

17.0

 

1.0

 

 —

Net

 

9.5

 

1.0

 

 —

 

 —

 

7.2

 

 —

 

 —

 

 —

 

7.7

 

1.0

 

 —

Dry(2)

 

 

 

 

 

 

 

 

 

  

 

  

 

  

 

  

 

  

 

  

 

  

Gross

 

1.0

 

 —

 

 —

 

2.0

 

 —

 

 —

 

 —

 

 —

 

1.0

 

 —

 

 —

Net

 

0.5

 

 —

 

 —

 

2.0

 

 —

 

 —

 

 —

 

 —

 

0.5

 

 —

 

 —

Total

 

 

 

 

 

 

 

 

 

  

 

  

 

  

 

  

 

  

 

  

 

  

Gross

 

22.0

 

1.0

 

 —

 

2.0

 

16.0

 

 —

 

 —

 

 —

 

18.0

 

1.0

 

 —

Net

 

10.0

 

1.0

 

 —

 

2.0

 

7.2

 

 —

 

 —

 

 —

 

8.2

 

1.0

 

 —


(1)

A productive well is an exploratory, development, or extension well that is not a dry well.

(2)

A dry well is an exploratory, development, or extension well that proves to be incapable of producing either oil or gas in sufficient quantities to justify completion as an oil or gas well.

Developed and undeveloped acreage

The following table sets forth certain information regarding our total gross and net developed and undeveloped acreage in Colombia, Chile, Brazil, Argentina and Peru as of December 31, 2019.

 

 

 

 

 

 

 

 

 

 

 

 

 

 

Acreage(1)

 

    

Colombia

    

Chile

    

Peru

    

Brazil

    

Argentina

 

 

(in thousands of acres)

Total developed acreage

 

  

 

  

 

  

 

  

 

  

Gross

 

15.5

 

6.2

 

 —

 

4.1

 

9.0

Net

 

6.5

 

6.2

 

 —

 

0.4

 

9.0

Total undeveloped acreage

 

  

 

 

 

 

 

 

 

 

Gross

 

1,013.8

 

801.8

 

1,881.0

 

283.9

 

2,175.8

Net

 

499.3

 

637.7

 

1,410.8

 

264.8

 

620.9

Total developed and undeveloped acreage

 

 

 

 

 

 

 

 

 

 

Gross

 

1,029.3

 

808.0

 

1,881.0

 

288.0

 

2,184.8

Net

 

505.8

 

643.9

 

1,410.8

 

265.2

 

629.9


(1)

Developed acreage is defined as acreage assignable to productive wells. Undeveloped acreage is defined as acreage on which wells have not been drilled or completed to a point that would permit the production of commercial quantities of oil or gas regardless of whether such acreage contains proved reserves. Net acreage based on our working interest.

75

Productive wells

The following table sets forth our total gross and net productive wells as of February 29, 2020. Productive wells consist of producing wells and wells capable of producing, including natural gas wells awaiting pipeline connections to commence deliveries and oil wells awaiting connection to production facilities. Gross wells are the total number of producing wells in which we have an interest, and net wells are the sum of our fractional working interests owned in gross wells.

 

 

 

 

 

 

 

 

 

 

 

 

Productive wells(1)

 

    

Colombia

    

Chile

    

Brazil

    

Argentina

Oil wells

 

  

 

  

 

  

 

  

Gross

 

139.0

 

20.0

 

1.0

 

142.0

Net

 

76.8

 

20.0

 

0.7

 

142.0

Gas wells

 

 

 

 

 

  

 

 

Gross

 

15.0

 

10.0

 

6.0

 

31.0

Net

 

1.7

 

10.0

 

0.6

 

31.0

(1)

Includes wells drilled by other operators, prior to our commencing operations, and wells drilled in blocks in which we are not the operator. A productive well is an exploratory, development, or extension well that is not a dry well.

Present activities

On January 16, 2020 we acquired the entire share capital of Amerisur, a company listed on the Alternative Investment Market (“AIM”) of the London Stock Exchange. The principal activities of Amerisur are exploration, development and production for oil and gas reserves in Latin America. Amerisur owns thirteen production, development and exploration blocks in Colombia (twelve operated blocks in the Putumayo basin and one non-operated block in the Llanos Basin) and an export oil pipeline from Colombia to Ecuador named Oleoducto Binacional Amerisur (“OBA”).

In January 2020, we issued US$350.0 million aggregate principal amount of 5.5% senior notes due 2027. The net proceeds from the Notes were used by us (i) to make an intercompany loan to our wholly-owned subsidiary, GeoPark Colombia S.A.S., providing it with sufficient funds to pay the total consideration for the acquisition of Amerisur (see Note 38.1 to our Consolidated Financial Statements) and to pay any related fees and expenses, and (ii) for general corporate purposes.

On February 10, 2020, our board of directors approved a program to repurchase up to 10% of our shares outstanding or approximately 5,930,000 shares. The repurchase program began on February 11, 2020 and will expire on December 31, 2020. These transactions have no impact on our results.

Marketing and delivery commitments

Colombia

Our production in Colombia consists primarily of crude oil which is sold according to price formulas based on market reference indices (Brent price and Vasconia differential) and discounts that consider transportation costs and quality adjustments.

With the expiration of the obligation to sell all of our Colombian production to Trafigura at the well-head, in 2019 we have diversified our client base in Colombia, allocating sales on a competitive basis to leading industry participants, including traders and other producers. We have also expanded the delivery points we sell at by including both well-head deliveries and sales at various points in the Colombian pipeline system.

 

Our sales strategy is aimed at securing the highest available pricing for our production while securing a reliable and safe path to market. To that end, we focus on developing synergies and strategic partnerships with both clients and the national transport systems, in order to obtain a reduction in costs and increased revenues by making use of the best

76

alternatives available. Such is the case of the implementation of an unloading facility at Jaguey Station in partnership with Oleoducto de Los Llanos (ODL) in 2015. This unloading facility is located 42 km away from the Llanos 34 block and allowed for reduced trucking distance and associated costs. Additionally, during 2019 we completed a project to connect the Llanos 34 Block to the ODL pipeline via a flowline. In the third quarter of 2019, we started sending our Jacana production volumes via this flowline to the ODL pipeline, eliminating trucking for that portion of our production and allowing further cost efficiencies and increased operational reliability. During 2019, we also filed permit applications to convert the flowline to a pipeline which will allow us to connect it to other fields in the Llanos 34 Block and to transport third party crudes.

If we were to lose any of our customers, the loss could temporarily delay production and sale of our oil in the corresponding block. However, given the wide availability of customers for Colombian crude, we believe we could identify a substitute customer to purchase the impacted production volumes in a very short period of time.

Chile

Our customer base in Chile is limited in number and primarily consists of ENAP and Methanex. For the year ended December 31, 2019 we sold 100% of our oil production in Chile to ENAP and 100% of our gas production to Methanex, with sales to ENAP and Methanex accounting for 2% and 3%, respectively, of our total revenues in the same period.

On April 21, 2017, we renewed our sales agreement with ENAP. As part of this agreement, ENAP has committed to purchase our oil production in the Fell Block in the amounts that we produce, subject to the limitation of available storage capacity at the Gregorio Terminal. The sales agreement provides us with the option to interrupt sales to ENAP periodically if conditions in the export markets allow for more competitive price levels. While the agreement renews automatically on an annual basis, we typically revise the agreement every year to reflect changes in the global oil market and make certain adjustments based on ENAP’s expenses related to storage at the Gregorio Terminal. During the fourth quarter or 2019, we extended our sales agreement with ENAP to cover the full year 2020.

 

General commercial conditions of our contract with ENAP have remained stable over time. We deliver the oil we produce in the Fell Block to ENAP at the Gregorio Terminal, where ENAP assumes responsibility for the oil transferred. ENAP owns two refineries in Chile in the north central part of the country and must ship any oil from the Gregorio Terminal to these refineries unless it is consumed locally.

In March 2017, we executed a new gas supply agreement with Methanex effective from May 1, 2017 to December 31, 2026. Under the agreement, Methanex commits to purchase up to 400,000 SCM/d of gas produced by us. In 2018, due to the decline in gas production, the commitment was reduced to 315,000 SCM/d. We also hold an option to deliver up to 15% above this volume. In 2019, we amended the gas supply agreement with Methanex to increase the purchase commitment up to 460,000 SCM/d of gas to accommodate increased production from our successful drilling in the Jauke project.

We gather the gas we produce in several wells through our own flow lines and inject it into several gas pipelines owned by ENAP. The transportation of the gas we sell to Methanex through these pipelines is pursuant to a private contract between Methanex and ENAP. We do not own any natural gas pipelines for the transportation of natural gas.

If we were to lose any one of our key customers in Chile, the loss could temporarily delay production and sale of our oil and gas in Chile. For a discussion of the risks associated with the loss of key customers, See “Item 3. Key Information—D. Risk factors—Risks relating to our business—We sell almost all of our natural gas in Chile to a single customer, who has in the past temporarily idled its principal facility” and “—We derive a significant portion of our revenues from sales to a few key customers.”

Brazil

Our production in Brazil consists of natural gas, condensate and crude oil. Natural gas production is sold through a long-term, extendable agreement with Petrobras, which provides for the delivery and transportation of the gas produced in the Manati Field to the EVF gas treatment plant in the State of Bahia. The contract is in effect until delivery of the

77

maximum committed volume or June 2030, whichever occurs first. The contract allows for sales above the maximum committed volume if mutually agreed by both seller and buyer. The price for the gas is fixed in reais and is adjusted annually in accordance with the Brazilian inflation index. In July 2015, we signed an amendment to the existing Gas Sales Agreement with Petrobras that covers 100% of the remaining gas reserves in the Manati Field.

The Manati Field is developed via a PMNT‑1 production platform, which is connected to the Estação Vandemir Ferreira, or EVF, gas treatment plant through an offshore and onshore pipeline with a capacity of 335.5 mmcfpd (9.5 mm3 per day). The existing pipeline connects the field’s platform to the EVF gas treatment plant, which is owned by the field’s current concession holders. During 2015, in order to improve the field gas recovery and production, Manatì’s consortium built an onshore compression plant that started operating in August 2015, which allowed us to classify all existing proved undeveloped reserves as proved developed as of December 31, 2016.

The BCAM‑40 Concession, which includes the Manati Field, also benefits from the advantages of Petrobras’ size. As the largest onshore and offshore operator in Brazil, Petrobras has the ability to mobilize the resources necessary to support its activities in the concession.

The condensate produced in the Manati Field is subject to a condensate purchase agreement with Petrobras, pursuant to which Petrobras has committed to purchase all of our condensate production in the Manati Field, but only in the amounts that we produce, without any minimum or maximum deliverable commitment from us. The agreement is valid through December 31, 2020 and can be renewed upon an amendment signed by Petrobras and the seller.

Our crude oil production in the Recôncavo Basin is sold to local customers in the states of Bahia and Espirito Santo. The production is either lifted by the client at the well-head or delivered by us at their facilities. All volumes are transported via trucks.

Peru

In Peru, oil production is generally traded on a free market basis and commercial conditions generally follow international markers, normally WTI and Brent. As per the Joint Operating Agreement executed with Petroperu, Petroperu has the first option to acquire oil produced by us in the Morona Block by matching any offer received by third parties regarding such production.

Future production in the Morona Block is expected to be transported through the existing North Peruvian Pipeline to be sold to the domestic or export markets at the Bayovar port. The North Peruvian Pipeline and the Bayovar port are owned and operated by Petroperu, and regulated and supervised by Osinergmin, the regulatory body in the hydrocarbons sector. Transportation rates are negotiated with Petroperu. However, if an agreement cannot be reached between Petroperu and us, transportation rates will be determined by Osinergmin. The North Peruvian pipeline transported an average of 12,000 bopd in the first 9 months of 2019. During 2019 there have been periods when the pipeline interrupted the transport service due to either operational contingencies or social conflicts. See “Item 3. Risk factors—Risks relating to our business—Our inability to access needed equipment and infrastructure in a timely manner may hinder our access to oil and natural gas markets and generate significant incremental costs or delays in our oil and natural gas production and “Item 3. Risk factors—Risks relating to our business—Our contracts in obtaining rights to explore and develop oil and natural gas reserves are subject to contractual expiration dates and operating conditions, and our CEOPs, E&P contracts, production sharing agreements and concession agreements are subject to early termination in certain circumstances.”

Argentina

Since 2018, all the gas produced in Argentina is sold to Grupo Albanesi, a leading Argentine privately held conglomerate focused on the energy market that offers natural gas and power supply and transport services to its customers. We have an annual agreement in effect from May 2019 through April 2020. According to local practices, gas is sold in annual agreements going from May to April of each year. There is an ample availability of buyers in the Argentine gas market that could purchase our gas.

78

Our oil sales in Argentina are diversified across clients and delivery points. 42% of our production in Argentina (2% of consolidated revenues) is sold locally in the Neuquén Province and delivered at well-head. The remaining 58% (3% of consolidated revenues) is sold to major refineries in Argentina and delivered through pipeline. As usual in the local market, the sales agreements are executed for short-term renewable periods from one to three months.

Ecuador

 

Ecuador has a well-developed crude oil market with broad access to international markets and an extensive pipeline transportation system. Future production from our recently acquired blocks in Ecuador is expected to be sold at the Esmeraldas port and linked to international benchmarks, namely Brent or WTI. We expect to transport our production on the Ecuadorean existing pipeline system which has available capacity and competitive tariffs.

 

Significant Agreements

Colombia

E&P Contracts

We have entered into E&P contracts granting us the right to explore and operate, as well as working interests in nine blocks in Colombia. These E&P contracts are generally divided into two periods: (1) the exploration period, which may be subdivided into various exploration phases and (2) the exploitation period, determined on a per-area basis and beginning on the date we declare an area to be commercially viable. Commercial viability is determined upon the completion of a specified evaluation program or as otherwise agreed by the parties to the relevant E&P Contract. The exploitation period for an area may be extended until such time as such area is no longer commercially viable and certain other conditions are met.

Pursuant to our E&P contracts, we are required, as are all oil and gas companies undertaking exploratory and production activities in Colombia, to pay a royalty to the Colombian government based on our production of hydrocarbons, as of the time a field begins to produce. Under Law 756 of 2002, as modified by Law 1530 of 2012, the royalties we must pay in connection with our production of light and medium oil are calculated on a field-by-field basis. See Note 33.1 to our Consolidated Financial Statements.

Additionally, in the event that an exploitation area has produced amounts in excess of an aggregate amount established in the E&P Contract governing such area, the ANH is entitled to receive a “windfall profit,” to be paid periodically, calculated pursuant to such E&P Contract.

In each of the exploration and exploitation periods, we are also obligated to pay the ANH a subsoil use fee. During the exploration period, this fee is scaled depending on the contracted acreage. During the exploitation period, the fee is assessed on the amount of hydrocarbons produced, multiplied by a specified dollar amount per barrel of oil produced or thousand cubic feet of gas produced. Further, the ANH has the right to receive an additional fee when prices for oil or gas, as the case may be, exceed the prices set forth in the relevant E&P contract.

Our E&P contracts are generally subject to early termination for a breach by the parties, a default declaration, application of any of the contract’s unilateral termination clauses or termination clauses mandated by Colombian law. Anticipated termination declared by the ANH results in the immediate enforcement of monetary guaranties against us and may result in an action for damages by the ANH. Pursuant to Colombian law, if certain conditions are met, the anticipated termination declared by the ANH may also result in a restriction on the ability to engage contracts with the Colombian government during a certain period of time. See “Item 3. Key Information—D. Risk factors—Risks relating to our business—Our contracts in obtaining rights to explore and develop oil and natural gas reserves are subject to contractual expiration dates and operating conditions, and our CEOPs, E&P contracts and concession agreements are subject to early termination in certain circumstances.”

79

Llanos 34 Block E&P Contract.  Pursuant to an E&P contract between Unión Temporal Llanos 34 (a consortium between Ramshorn and Winchester Oil and Gas - now GeoPark Colombia SAS) and the ANH that became effective as of March 13, 2009 (“Llanos 34 Block E&P Contract”), Unión Temporal Llanos 34 was granted the right to explore and operate the Llanos 34 Block, and we and Ramshorn were granted a 40% and a 60% working interest, respectively, in the Llanos 34 Block. We were also granted the right to operate the Llanos 34 Block. On December 16, 2009, Winchester Oil and Gas (now GeoPark Colombia) entered into a joint operating agreement with Ramshorn and P1 Energy with respect to our operations in the block. As of the date of this annual report, the members of the Union Temporal Llanos 34 are GeoPark Colombia SAS with 45%, and Parex Verano Limited with 55% working interest.

On September 19, 2019 the additional exploration period of the Llanos 34 Block E&P Contract ended (the E&P contract provides for two optional exploratory phases of 18 months each, in which the operator carries out exploratory activities in order to retain areas to explore) with an exploitation program in execution over certain areas. The E&P contract also provides for a six-year exploration period consisting of two three-year phases,  prior to the additional exploratory period mentioned before. It also provides for a 24‑year exploitation period for each commercial area, which begins on the date on which such area is declared commercially viable. The exploitation period may be extended for periods of up to 10 years at a time if certain conditions are met. The extension may be discretionally granted by the ANH. We have presented a declaration of commerciality for the Max, Túa, Tarotaro, Tigana, Jacana, Chachalaca, Tilo, Chiricoca, and Jacamar fields and an evaluation program for the Guaco field.

Pursuant to the Llanos 34 Block E&P Contract and applicable law, we are required to pay a royalty to the ANH based on hydrocarbons produced in the Llanos 34 Block. See Note 33.1 to our Consolidated Financial Statements.

Additionally, we are required to pay a subsoil use fee to the ANH. The ANH also has the right to receive an additional fee when prices for oil or gas, as the case may be, exceed the prices set forth in the Llanos 34 Block E&P Contract. The ANH also has an additional economic right equivalent to 1% of production, net of royalties.

In accordance with the Llanos 34 Block operation contract, when the accumulated production of each field, including the royalties’ volume, exceeds 5 million barrels and the WTI exceeds a defined base price, the Company should deliver to ANH a share of the production net of royalties in accordance with an established formula. See Note 33.1 to our Consolidated Financial Statements.

Winchester and Luna Stock Purchase Agreement

Pursuant to the stock purchase agreement entered into on February 10, 2012 (the “Winchester Stock Purchase Agreement”), we agreed to pay the Sellers a total consideration of US$30.0 million, adjusted for working capital. Additionally, under the terms of the Winchester Stock Purchase Agreement, we are obligated to make certain payments to the Sellers based on the production and sale of hydrocarbons discovered by exploration wells drilled after October 25, 2011. Once the maximum earn-out amount is reached, we pay the Sellers quarterly overriding royalties in an amount equal to 4% of our net revenues from any new discoveries of oil. For the year ended December 31, 2019, we accrued and paid US$24.7 million and US$18.2 million with regards to this agreement.

Chile

CEOPs

Currently, we have five CEOPs in effect with Chile, one for each of the blocks in which we operate, which grant us the right to explore and exploit hydrocarbons in these blocks, determine our working interests in the blocks and appoint the operator of the blocks. These CEOPs are divided into two phases: (1) an exploration phase, which is divided into two or more exploration periods, and which begins on the effectiveness date of the relevant CEOP, and (2) an exploitation phase, which is determined on a per-field basis, commencing on the date we declare a field to be commercially viable and ending with the term of the relevant CEOP. In order to transition from the exploration phase to an exploitation phase, we must declare a discovery of hydrocarbons to the Ministry of Energy. This is a unilateral declaration, which grants us the right to test a field for a limited period of time for commercial viability. If the field proves commercially viable, we must make a further unilateral declaration to the Ministry of Energy. In the exploration phase, we are obligated to fulfill a

80

minimum work commitment, which generally includes the drilling of wells, the performance of 2D or 3D seismic surveys, minimum capital commitments and guaranties or letters of credit, as set forth in the relevant CEOP. We also have relinquishment obligations at the end of each period in the exploration phase in respect of those areas in which we have not made a declaration of discovery. We can also voluntarily relinquish areas in which we have not declared discoveries of hydrocarbons at any time, at no cost to us. In the exploitation phase, we generally do not face formal work commitments, other than the development plans we file with the Chilean Ministry of Energy for each field declared to be commercially viable.

Our CEOPs provide us with the right to receive a monthly remuneration from Chile, payable in petroleum and gas, based either on the amount of petroleum and gas production per field or according to Recovery Factor, which considers the ratio of hydrocarbon sales to total cost of production (capital expenditures plus operating expenses). Pursuant to Chilean law, the rights contained in a CEOP cannot be modified without consent of the parties.

Our CEOPs are subject to early termination in certain circumstances, which vary depending upon the phase of the CEOP. During the exploration phase, Chile may terminate a CEOP in circumstances including a failure by us to comply with minimum work commitments at the termination of any exploration period, or a failure to communicate our intention to proceed with the next exploration period 30 days prior to its termination, a failure to provide the Chilean Ministry of Energy the performance bonds required under the CEOP, a voluntary relinquishment by us of all areas under the CEOP or a failure by us to meet the requirements to enter into the exploitation phase upon the termination of the exploration phase. In the exploitation phase, Chile may terminate a CEOP if we stop performing any of the substantial obligations assumed under the CEOP without cause and do not cure such nonperformance pursuant to the terms of the concession, following notice of breach from the Chilean Ministry of Energy. Additionally, Chile may terminate the CEOP due to force majeure circumstances (as defined in the relevant CEOP). If Chile terminates a CEOP in the exploitation phase, we must transfer to Chile, free of charge, any productive wells and related facilities, provided that such transfer does not interfere with our abandonment obligations and excluding certain pipelines and other assets. Other than as provided in the relevant CEOP, Chile cannot unilaterally terminate a CEOP without due compensation. See “Item 3. Key Information—D. Risk factors—Risks relating to our business—Our contracts in obtaining rights to explore and develop oil and natural gas reserves are subject to contractual expiration dates and operating conditions, and our CEOPs, E&P contracts and concession agreements are subject to early termination in certain circumstances.”

Fell Block CEOP. On November 5, 2002, we acquired a percentage of rights and interests of the CEOP for the Fell Block with Chile, or the Fell Block CEOP, and on May 10, 2006, we became the sole owners, with 100% of the rights and interest in the Fell Block CEOP. Chile had originally entered into a CEOP for the Fell Block with ENAP and Cordex Petroleum Inc., or Cordex, on April 29, 1997, which had an effective date of August 25, 1997. The Fell Block CEOP grants us the exclusive right to explore and exploit hydrocarbons in the Fell Block and has a term of 35 years, beginning on the effective date. The Fell Block CEOP provided for a 14‑year exploration period, composed of numerous phases that ended in 2011, and an up-to‑35‑year exploitation phase for each field.

The Fell Block CEOP provides us with a right to receive a monthly retribution from Chile payable in petroleum and gas, based on the following per-field formula: 95% of the oil produced in the field, for production of up to 5,000 bopd, ring fenced by field, and 97% of gas produced in the field, for production of up to 882.9 mmcfpd. In the event that we exceed these levels of production, our monthly retribution from Chile will decrease based on a sliding scale set forth under the Fell Block CEOP to a maximum of 50% of the oil and 60% of the gas that we produce per field.

TDF Blocks CEOPs. After an international bidding process led by ENAP and the Chilean Ministry of Energy, in March and April, 2012, we, together with ENAP, signed 3 new CEOPs for the Isla Norte, Campanario and Flamenco Blocks, all of them located in Tierra del Fuego (“TDF”), Magallanes region. Our working interest is 60% in Isla Norte and 50% in Campanario and Flamenco Blocks. The CEOPs have a term of 32 years, with an initial exploration phase which last for 7 years, including a first exploration period of 3 years in which we are committed to developing several exploration activities including 1,500 sq.  km of 3D seismic registration, and the drilling of 21 exploratory wells.

The hydrocarbon discoveries opened up an exploitation phase that lasts up to 32 years. We discovered hydrocarbon fields in the 3 blocks, starting in 2013 in the Flamenco Block, and in 2014 in both Campanario and Isla Norte Blocks. The CEOPs provide us with a right to receive a remuneration payable by means of a fraction of the production sold, which in

81

the TDF Blocks is based on a formula depending on the recovery of the total accumulated expenses incurred (capital expenditure plus operational expenditure plus administrative and general expenses). While the recovery factor is less than 1.0, the remuneration is 95% of the hydrocarbons produced, either oil or gas. If the recovery factor surpasses 1.0, a formula applies reducing gradually the remuneration fraction to a minimum of 75% when the recovery factor is 2.5 times the total accumulated expenses.

LGI Termination Agreement

Pursuant to the sale and purchase agreement entered into on November 28, 2018 (the “LGI Termination Agreement”), we agreed to pay LGI a total consideration of up to US$126 million for its entire equity interest in GeoPark Chile, GeoPark TdF and GeoPark Colombia. The acquisition price includes a fixed payment of US$81 million paid at closing, plus two equal installments of US$15 million each, to be paid in June 2019 and June 2020, respectively, and three contingent payments of US$5 million each, which could accrue over the next three years, subject to certain production thresholds being exceeded in the Llanos 34 Block. As of the date of this annual report, the first installment of US$15 million has already been paid, and the production threshold corresponding to the first contingent payment of US$5 million was not exceeded and therefore no payment was made.

As a consequence of the LGI Termination Agreement we have become sole shareholder of the entities referred to above. See “Item 7. Major Shareholders and Related Parties—B. Related Party Transactions—LGI Termination Agreement.”

Brazil

Overview of concession agreements

The Brazilian oil and gas industry is governed mainly by the Brazilian Petroleum Law, which provides for the granting of concessions to operate petroleum and gas fields in Brazil, subject to oversight by the ANP. A concession agreement is divided into two phases: (1) exploration and (2) development and production. The exploration phase, which is further divided into two subsequent exploratory periods, the first of which begins on the date of execution of the concession agreement, can last from three to eight years (subject to earlier termination upon the total return of the concession area or the declaration of commercial viability with respect to a given area), while the development and production phase, which begins for each field on the date a declaration of commercial viability is submitted to the ANP, can last up to 27 years. Upon each declaration of commercial viability, a concessionaire must submit to the ANP a development plan for the field within 180 days. The concessions may be renewed for an additional period equal to their original term if renewal is requested with at least 12 months’ notice and provided that a default under the concession agreement has not occurred and is then continuing. Even if obligations have been fulfilled under the concession agreement and the renewal request was appropriately filed, renewal of the concession is subject to the discretion of the ANP.

The main terms and conditions of a concession agreement are set forth in Article 43 of the Brazilian Petroleum Law, and include: (1) definition of the concession area; (2) validity and terms for exploration and production activities; (3) conditions for the return of concession areas; (4) guarantees to be provided by the concessionaire to ensure compliance with the concession agreement, including required investments during each phase; (5) penalties in the event of noncompliance with the terms of the concession agreement; (6) procedures related to the assignment of the agreement; and (7) rules for the return and vacancy of areas, including removal of equipment and facilities and the return of assets. Assignments of participation interests in a concession are subject to the approval of the ANP, and the replacement of a performance guarantee is treated as an assignment.

The main rights of the concessionaires (including us in our concession agreements) are: (1) the exclusive right of drilling and production in the concession area; (2) the ownership of the hydrocarbons produced; (3) the right to sell the hydrocarbons produced; and (4) the right to export the hydrocarbons produced. However, a concession agreement set forth that, in the event of a risk of a fuel supply shortage in Brazil, the concessionaire must fulfill the needs of the domestic market. In order to ensure the domestic supply, the Brazilian Petroleum Law granted the ANP the power to control the export of oil, natural gas and oil products.

82

Among the main obligations of the concessionaire are: (1) the assumption of costs and risks related to the exploration and production of hydrocarbons, including responsibility for environmental damages; (2) compliance with the requirements relating to acquisition of assets and services from domestic suppliers; (3) compliance with the requirements relating to execution of the minimum exploration program proposed in the winning bid; (4) activities for the conservation of reservoirs; (5) periodic reporting to the ANP; (6) payments for government participation; and (7) responsibility for the costs associated with the deactivation and abandonment of the facilities in accordance with Brazilian law and best practices in the oil industry.

A concessionaire is required to pay to the Brazilian government the following:

·

a license fee;

·

rent for the occupation or retention of areas;

·

a special participation fee;

·

royalties; and

·

taxes.

Rental fees for the occupation and maintenance of the concession areas are payable annually. For purposes of calculating these fees, the ANP takes into consideration factors such as the location and size of the relevant concession, the sedimentary basin and the geological characteristics of the relevant concession.

A special participation fee is an extraordinary charge that concessionaires must pay in the event of obtaining high production volumes and/or profitability from oil fields, according to criteria established by applicable regulations, and is payable on a quarterly basis for each field from the date on which extraordinary production occurs. This participation fee, whenever due, varies between 0% and 40% of net revenues depending on (1) the volume of production and (2) whether the concession is onshore or in shallow water or deep water. Under the Brazilian Petroleum Law and applicable regulations issued by the ANP, the special participation fee is calculated based on the quarterly net revenues of each field, which consist of gross revenues calculated using reference prices established by the ANP (reflecting international prices and the exchange rate for the period) less:

·

royalties paid;

·

investment in exploration;

·

operational costs; and

·

depreciation adjustments and applicable taxes.

The Brazilian Petroleum Law also requires that the concessionaire of onshore fields pay to the landowners a special participation fee that varies between 0.5% to 1.0% of the net operational income originated by the field production.

BCAM‑40 Concession Agreement. On August 6, 1998, the ANP and Petrobras executed the concession agreement governing the BCAM‑40 Concession, or the BCAM‑40 Concession Agreement, following the first round of bidding, referred to as Bid Round Zero, under the regime established by the Brazilian Petroleum Law. The exploitation phase will end in November 2029. On September 11, 2009, Petrobras announced the termination of BCAM‑40 Concession’s exploration phase and the return of the exploratory area of the concession to the ANP, except for the Manati Field and the Camarão Norte Field.

Under the BCAM‑40 Concession Agreement, the ANP is entitled to a monthly royalty payment equal to 7.5% of the production of oil and natural gas in the concession area. In addition, in case the special participation fee of 10% shall be

83

applicable for a field in any quarter of the calendar year, the concessionaire is obliged to make qualified research and development investments equivalent to one percent of the field’s gross revenue. Area retention payments are also applicable under the concession agreement. We acquired Rio das Contas’ 10% participation interest in the BCAM‑40 Concession on March 31, 2014.

Rounds 11, 12, 13 and 14 Concession Agreements.

Under the Rounds 11, 12, 13 and 14 Concession Agreements, the ANP is entitled to a monthly royalty corresponding to up to 10% of the production of oil and natural gas in the concession area, in addition to the special participation fee described above, the payment for the occupation of the concession area of approximately R$7,600 per year and the payment to the owners of the land of the concession equivalent to one percent of the oil and natural gas produced in the concession area.

During bidding, a work program offer is made in the form of work units and the ANP asks for a guarantee of a monetary amount proportional to the offered units. However, depending on the work performed by the operator, the actual work program investment might have a different value to the guaranteed value.

Overview of consortium agreements

A consortium agreement is a standard document describing consortium members’ respective percentages of participation and appointment of the operator. It generally provides for joint execution of oil and natural gas exploration, development and production activities in each of the concession areas. These agreements set forth the allocation of expenses for each of the parties with respect to their respective participation interests in the concession. The agreements are supplemented by joint operating agreements, which are private instruments that typically regulate the aggregation of funds, the sharing of costs, mitigation of operational risks, preemptive rights and the operator’s activities.

An important characteristic of the consortia for exploration and production of oil and natural gas that differs from other consortia (Article 278, paragraph 1, of the Brazilian Corporate Law) is the joint liability among consortium members as established in the Brazilian Petroleum Law (Article 38, item II).

BCAM‑40 Consortium Agreement

On January 14, 2000, Petrobras, Queiroz Galvão Perfurações (now Enauta) and Petroserv entered into a consortium agreement, or the BCAM‑40 Consortium Agreement, for the performance of the BCAM‑40 Concession Agreement. Petrobras is the operator of the BCAM‑40 concession, with a 35% participation interest. Enauta, PetroRio and GeoPark Brazil have a 45%, 10% and 10% participation interest, respectively. The BCAM‑40 Consortium Agreement has a specified term of 40 years, terminating on January 14, 2040 and, at the time the obligations undertaken in the agreement are fully completed, the parties will have the right to terminate it. The BCAM‑40 Concession consortium has also entered into a joint operating agreement, which sets out the rights and obligations of the parties in respect of the operations in the concession.

Petrobras Natural Gas Purchase Agreement

Enauta, GeoPark Brazil, PetroRio and Petrobras are party to a natural gas purchase agreement providing for the sale of natural gas by Enauta, GeoPark Brazil and PetroRio to Petrobras, in an amount of 812 billion cubic feet (“bcf”) over the term of agreement. The Petrobras Natural Gas Purchase Agreement is valid until the earlier of Petrobras’ receipt of this total contractual quantity or June 30, 2030. The agreement may not be fully or partially assigned except upon execution of an assignment agreement with the written consent of the other parties, which consent may not be unreasonably withheld provided that certain prerequisites have been met.

The agreement provides for the provision of “daily contractual quantities” to Petrobras peaking at 170.3 mmcfd in 2016 and progressively dropping until 2030. The parties may agree to lower volumes as dictated by Manati Field’s depletion. Pursuant to the agreement, the base price is denominated in reais and is adjusted annually for inflation pursuant to the general index of market prices (IGPM). Additionally, the gas price applicable on a given day is subject to reduction

84

as a result of the gas quantity acquired by Petrobras above the volume of the annual TOP commitment (85% of the daily contracted quantity) in effect on such day. The Petrobras Natural Gas Purchase Agreement provides that all of the Manati Field’s daily production be sold to Petrobras.

Peru

Morona Block

On October 1, 2014, we entered into an agreement with Petroperu to acquire an interest in and operate the Morona Block, located in Northern Peru. We assumed a 75% working interest of the Morona Block, with Petroperu retaining a 25% working interest. On December 1, 2016, through Supreme Decree N° 031‑2016‑MEN the Peruvian government approved the amendment to the License Contract of Block 64 (Morona Block) appointing GeoPark as operator and holder of 75% of the Contract.

In Peru, there is a 5‑20% sliding scale royalty rate, depending on production levels. Production less than 5,000 bopd is assessed at a royalty rate of 5%. For production between 5,000 and 100,000 bopd there is a linear sliding scale between 5% and 20%. Production over 100,000 bopd has a flat royalty of 20%.

See “Item 4. Information on the Company—B. Business Overview—Our operations—Operations in Peru—Morona Block.”

Argentina

Overview of exploration permits

Our exploration permits grant to us and our partners the exclusive right to explore for hydrocarbons and declare a commercial discovery within the acreage of our permits. Our exploration permits are made up of three subperiods, each lasting 3, 2 and 1 year(s), respectively, plus an extension period of up to 5 years.

We are bound to pursue specific minimum work or investment commitments during each of the subperiods of each exploration permit. Such exploration works are valued in work units assigned to each particular type of work under the applicable bidding conditions.

Work and investment programs for the permits are required to be assured by issuing a performance bond for the value of the committed work plan.

Under the terms of our exploration permits and concession agreements, we are entitled to our proportionate share of the hydrocarbons production lifted from each block. The Province of Mendoza’s state-owned company, EMESA, has a 10% carried interest in each of the Puelen and Sierra del Nevado permits and any future exploitation concessions, while there is no governmental participation in the CN-V Block. During the term of our exploration permits, we are also required, under Argentine law, to pay a 15% royalty to the province on both oil and gas sales. In case we progress to an exploitation concession, the applicable royalty rate will reduce to a 12% royalty. We also pay annual surface rental fees established under Hydrocarbons Law 17,319 (“Hydrocarbons Law”) and Resolution 588/98 of the Argentine Secretariat of Energy and Decree 1454/2007, and certain landowner fees. We are planning to relinquish the Puelen and Sierra del Nevado  blocks in 2020.

Our Argentine exploration permits have no change of control provisions, though any assignment of these concessions is subject to the prior authorization by the executive branch of the Province of Mendoza and rights of first refusal in favor of our partners and EMESA, in the case of the Puelen and Sierra del Nevado permits. Each of these permits or future concessions can be terminated for default in payment obligations and/or breach of material statutory or regulatory obligations. We are subject to the obligation to relinquish at least 50% of the acreage of each exploration permit at the end of each exploration subperiod. We may also voluntarily relinquish acreage to the provincial authorities.

85

Our Argentine exploration permits are governed by the laws of Argentina and the resolution of any disputes must be sought in the Mendoza Provincial Courts.

If and when we make a commercial discovery in one or more of our exploration permits, we will have the right to request and obtain an exploitation concession to produce hydrocarbons in the block for 25 years, with an optional extension of up to 10 years. We also receive the right to be granted a 35‑year oil transport concession to build and make use of pipelines or other transport facilities beyond the boundaries of the concession.

Additionally, oil and gas producers in Argentina must grant a privilege to the domestic market to the detriment of the export market, including hydrocarbon export restrictions, domestic price controls, export duties and domestic market supplier obligations.

Neuquén Exploitation Concessions.

After receiving authorization in March 27, 2018 from the Province of Neuquén under Provincial Decree 266/2018, we closed the acquisition of a 100% interest in the Aguada Baguales, El Porvenir and Puesto Touquet hydrocarbon exploitation concessions from Pluspetrol S.A., together with an ancillary transportation concession over a natural gas pipeline from Puesto Touquet to Plaza Huincul, all in the Neuquén Basin in Argentina. These concessions had been originally granted to Pluspetrol S.A. for a term of 25 years in 1990 (Aguada Baguales and El Porvenir Blocks) and 1992 (Puesto Touquet Block). In 2008, the Province of Neuquén granted a ten year extension of these concessions in consideration of an investment program which included development, exploration and environmental remediation programs and a payment of a cash bonus in proportion to the in-situ hydrocarbon reserves of the blocks. At least one year prior to the end of the current ten year extension period, we are entitled to request a further ten year extension to these concessions in consideration for continued investments, an incremental 3% royalty (resulting in an aggregate 18% royalty) and a cash bonus equal to 2% of the then existing in-situ reserves.

Under these concessions, we are entitled to the exclusive right to develop the entire acreage of the concessions, produce, freely dispose and market all hydrocarbons we lift under a royalty tax system.

Title to properties

In each of the countries in which we operate, the state is the exclusive owner of all hydrocarbon resources located in such country and has full authority to determine the rights, royalties or compensation to be paid by private investors for the exploration or production of any hydrocarbon reserves. In Chile, the Republic of Chile grants such rights through a CEOP. In Colombia, the Republic of Colombia grants such rights through E&P contracts or contracts of association. In Argentina, the Argentine Republic grants such rights through exploitation concessions. In Brazil, the Federative Republic of Brazil grants such rights pursuant to concession agreements. See “Item 3. Key Information—D. Risk factors—Risks relating to the countries in which we operate—Oil and natural gas companies in Colombia, Chile, Brazil, Argentina and Peru do not own any of the oil and natural gas reserves in such countries.” Other than as specified in this annual report, we believe that we have satisfactory rights to exploit or benefit economically from the oil and gas reserves in the blocks in which we have an interest in accordance with standards generally accepted in the international oil and gas industry. Our CEOPs, E&P contracts, contracts of association, exploitation concessions and concession agreements are subject to customary royalty and other interests, liens under operating agreements and other burdens, restrictions and encumbrances customary in the oil and gas industry that we believe do not materially interfere with the use of or affect the carrying value of our interests. See “Item 3. Key Information—D. Risk factors—Risks relating to our business—We are not, and may not be in the future, the sole owner or operator of all of our licensed areas and do not, and may not in the future, hold all of the working interests in certain of our licensed areas. Therefore, we may not be able to control the timing of exploration or development efforts, associated costs, or the rate of production of any non-operated and, to an extent, any non-wholly owned, assets.”

Our customers

In Colombia, our primary customers are Trafigura and Ecopetrol, who represented 52% and 38% of our total revenues for the year ended December 31, 2019 respectively. In Chile, our primary customers are ENAP and Methanex. As of

86

December 31, 2019, ENAP purchased all of our Chilean oil and condensate production and Methanex purchased all of our natural gas production in Chile, and represented 2% and 3%, respectively, of our total revenues for the year ended December 31, 2019. In Brazil, all of our hydrocarbons in Manati are sold to Petrobras. In Argentina, most of the gas produced is sold to Grupo Albanesi and represented 1% of our total revenues. Our oil production in Argentina is split between local buyers in the Neuquén Province, delivered at well-head (2% of consolidated revenues) and major refineries, delivered through pipeline (3% of consolidated revenues). In Peru, our potential customers are local refineries (Petroperu or Repsol) or the export market. Petroperu, has the first option to acquire the oil produced by us in the Morona Block by matching any offer received by third parties regarding such production.

Seasonality

Although there is some historical seasonality to the prices that we receive for our production, the impact of such seasonality has not been material. Seasonality has also not played a significant role in our ability to conduct our operations, including drilling and completion activities.

However, as the Morona Block is located in a remote area, the development of the project depends on significant infrastructure being built which can be impacted by seasonal weather patterns, including rain. Since there are no roads available in the surrounding area, logistics will be performed by helicopters or barges during specific seasons of the year.

We take such seasonality into account in planning for and conducting our operations, such that the impact on our overall business is not material.

Our competition

The oil and gas industry is competitive, and we may encounter strong competition from other independent operators and from major state-owned oil companies in acquiring and developing licenses in the countries where we operate or plan to operate.

Many of these competitors have financial and technical resources and personnel substantially larger than ours. As a result, our competitors may be able to pay more for desirable oil and natural gas assets, or to evaluate, bid for and purchase a greater number of licenses than our financial or personnel resources will permit. Furthermore, these companies may also be better able to withstand the financial pressures of unsuccessful wells, sustained periods of volatility in financial and commodities markets and generally adverse global and industry-wide economic conditions, and may be better able to absorb the burdens resulting from changes in relevant laws and regulations, which may adversely affect our competitive position. See “Item 3. Key Information—D. Risk factors—Risks relating to our business—Competition in the oil and natural gas industry is intense, which makes it difficult for us to attract capital, acquire properties and prospects, market oil and natural gas and secure trained personnel.”

We may also be affected by competition for drilling rigs and the availability of related equipment. Higher commodity prices generally increase the demand for drilling rigs, supplies, services, equipment and crews, and can lead to shortages of, and increasing costs for, drilling equipment, services and personnel. Shortages of, or increasing costs for, experienced drilling crews and equipment and services could restrict our ability to drill wells and conduct our operations.

Health, safety and environmental matters

General

Our operations are subject to various stringent and complex international, federal, state and local environmental, health and safety laws and regulations in the countries in which we operate. These laws and regulations govern matters including the emission and discharge of pollutants into the ground, air or water; the generation, storage, handling, use and transportation of regulated materials; and human health and safety. These laws and regulations may, among other things:

·

require the acquisition of various permits or other authorizations or the preparation of environmental assessments, studies or plans (such as well closure plans) before seismic or drilling activity commences;

87

·

enjoin some or all of the operations of facilities deemed not in compliance with permits;

·

restrict the types, quantities or concentration of various substances that can be released into the environment related to oil and natural gas drilling, production and transportation activities;

·

require establishing and maintaining bonds, reserves or other commitments to plug and abandon wells;

·

limit or prohibit seismic and drilling activities in certain locations lying within or near protected or environmentally sensitive areas;

·

require preventative measures to mitigate pollution from our operations, which, if not undertaken, could subject us to substantial penalties; and

·

require us to maintain a safe and healthy working environment for all employees, contractors and visitors in accordance with applicable regulations and industry best practices.

These laws and regulations may also restrict the rate of oil and natural gas production below the rate that would otherwise be possible. Compliance with these laws can be costly. The regulatory burden on the oil and gas industry increases the cost of doing business in the industry and consequently affects profitability.

Public interest in the protection of the environment continues to increase. Drilling in some areas has been opposed by certain community and environmental groups and, in other areas, has been restricted.

Climate change

Both our operations and the combustion of oil and natural gas-based products results in the emission of greenhouse gases, which may contribute to global climate change. Climate change regulation has gained momentum in recent years internationally and at the federal, regional, state and local levels. On the international level, various nations have committed to reducing their greenhouse gas emissions pursuant to the Kyoto Protocol. The Kyoto Protocol was set to expire in 2012. In late 2011, an international climate change conference in Durban, South Africa resulted in, among other things, an agreement to negotiate a new climate change regime by 2015 that would aim to cover all major greenhouse gas emitters worldwide, including the U.S., and take effect by 2020. In November and December 2012, at an international meeting held in Doha, Qatar, the Kyoto Protocol was extended by amendment until 2020. In addition, the Durban agreement to develop the protocol’s successor by 2015 and implement it by 2020 was reinforced. We are committed to controlling the emission of greenhouse gases and implementing available technologies to reduce the impact caused by our operations. For example, during 2016 we began a migration plan to replace diesel with natural gas and electric generation.

Our HSE Management System

Our health, safety and environmental management plan is focused on undertaking realistic and practical programs based on recognized world practices. Our emphasis is on building key principles and company-wide ownership and then expanding programs as we continue growing. Our S.P.E.E.D. philosophy and our HSE Plan have been developed with reference to ISO 14001 for environmental management issues, ISO 45000 for occupational health and safety management issues, SA 8000 for social accountability and workers’ rights issues and applicable World Bank Standards.

Our Environmental Policy

Our policy seeks to meet or exceed environmental regulations in the countries in which we operate. We believe that oil and gas can be produced in an environmentally responsible manner with proper care, understanding and management. Within our S.P.E.E.D. philosophy we have a team that is exclusively focused on securing the environmental authorizations and permits for the projects we undertake. This professional and trained team, specialized in environmental issues, is also responsible for the achievement of the environmental standards set by our Board of Directors and for training and

88

supporting our personnel. Our senior executives, personnel in the field, visitors and contractors have also received training in proper environmental management.

Our Health and Safety Policy

We continue looking for the best tools to manage our health and safety policy. In 2018 we started the implementation of our program called SOS (Safety Operational Standards) that contributes to building best practices to control and minimize risks in our daily operations. We are focused on a medium-term vision of three years based on the following pillars: continuously update our SOS program, maintain our reputational crisis protocol, conduct prevention campaigns to control diseases, and HSE training and job safety analysis, among others.

As of December 31, 2019, over the last 12 months, our HSE development statistics workforce shows that Lost Time Injury Frequency (LTIF) was 0.61(out of every 1,000,000 worked hours), our Total Recordable Incident Rate (TRIR) was 1.84 (out of every 1,000,000 worked hours) and we had no fatal incidents related to operations in 2019.

In 2016, we subscribed to the International Association of Oil and Gas Producers in order to align our Management System and policies with the best international standards.

Certain Bermuda law considerations

As a Bermuda exempted company, we and our Bermuda subsidiaries are subject to regulation in Bermuda. We have been designated by the BMA as a non-resident for Bermuda exchange control purposes. This designation allows us to engage in transactions in currencies other than the Bermuda dollar, and there are no restrictions on our ability to transfer funds (other than funds denominated in Bermuda dollars) in and out of Bermuda.

Under Bermuda’s law, “exempted” companies are companies formed for the purpose of conducting business outside Bermuda from a principal place of business in Bermuda. As exempted companies, we and our Bermuda subsidiaries may not, without a license or consent granted by the Minister of Finance of Bermuda, participate in certain business transactions, including transactions involving Bermuda landholding rights and the carrying on of business of any kind for which we or our Bermuda subsidiaries are not licensed in Bermuda.

Insurance

We maintain insurance coverage of types and amounts that we believe to be customary and reasonable for companies of our size and with similar operations in the oil and gas industry. However, as is customary in the industry, we do not insure fully against all risks associated with our business, either because such insurance is not available or because premium costs are considered prohibitive.

Currently, our insurance program includes, among other things, construction, fire, vehicle, technical, umbrella liability, director’s and officer’s liability and employer’s liability coverage. Our insurance includes various limits and deductibles or retentions, which must be met prior to or in conjunction with recovery. A loss not fully covered by insurance could have a materially adverse effect on our business, financial condition and results of operations. See “Item 3. Key Information—D. Risk factors—Risks relating to our business—Oil and gas operations contain a high degree of risk and we may not be fully insured against all risks we face in our business.”

Industry and regulatory framework

Colombia

Regulation of the oil and gas industry

The ANH is responsible for managing all exploration lands not subject to previously existing association contracts with Ecopetrol. The ANH began offering all undeveloped and unlicensed exploration areas in the country under E&P contracts and Technical Evaluation Agreements, or TEAs, which resulted in a significant increase in Colombian

89

exploration activity and competition, according to the ANH. The ANH is also in charge of negotiating and executing contracts through “direct negotiation” mechanisms with attention to special conditions in the areas to be explored, however the ANH has not issued the regulation for such direct granting of contracts. The regulatory landscape in Colombia has recently changed. The regime for ANH’s contracts is set forth in Agreement 008 of 2004 and Agreement 004 of 2012. Accord 008 of 2004 issued by the Directive Council of the ANH, as repealed and replaced by Accord 004 of 2012, sets forth the necessary steps for entering into E&P contracts with the ANH. This Agreement regulates E&P contracts entered into from May 4, 2012. E&P contracts entered into before that date are still regulated by Agreement 008 of 2004. Due to the oil price crisis of 2015, the ANH implemented transitory measures through Agreements 002, 003, 004 and 005 of 2015. On May 18, 2017, the ANH issued Agreement 002, which repealed and replaced Agreement 004 of 2012 and transitory measures adopted in 2014 and 2015. Agreement 002 of 2017 established rules for the allocation of hydrocarbon areas and adopted criteria for the exploration and exploitation of hydrocarbons owned by Colombia, including the selection of contractors, and management, execution, termination, liquidation, monitoring, control and supervision of corresponding contracts. Agreement 002 of 2017 regulates contracts entered into from May 18, 2017. E&P contracts entered into before that date are still regulated by the Agreements under which they were executed.

Regulatory framework

Regulation of exploration and production activities

Pursuant to Colombian law, the state is the exclusive owner of all hydrocarbon resources located in Colombia and has full authority to determine the rights, royalties or compensation to be paid by private investors for the exploration or production of any hydrocarbon reserves. The Ministry of Mines and Energy is the authority responsible for regulating all activities related to the exploration and production of hydrocarbons in Colombia.

Decree Law 1056 of 1953 (Código de Petróleos), or the Petroleum Code, establishes the general procedures and requirements that must be completed by a private investor and disclosure procedures that need to be followed during the performance of these activities.

Exploration and production activities were governed by Decree 1895 of 1973 until September 2009. Decree Law 2310 of 1974 (as complemented by Decree 743 of 1975) governed the contracts and contracting processes carried out by Ecopetrol and the rules applicable to such contracts, and also provided that Ecopetrol was responsible for administering the hydrocarbons resources in the Country. Decree 2310 of 1974 was replaced by Decree Law 1760 of 2003, but all agreements entered into by us prior to 2003 with other oil companies are still regulated by Decree 2310 of 1974.

Resolution 18‑1495 of 2009, modified by Resolution 40048 of 2015, establishes a series of regulations regarding hydrocarbon exploration and exploitation. In the E&P contracts, operators are afforded access to blocks by committing to an exploration work program. These E&P contracts provide companies with 100% of new production, less the participation of the ANH, which participation may differ for each E&P Contract and depends on the percentage that each company has offered to the ANH in order to be granted with a block, subject to an initial royalty payment of 8% and the payment of income taxes of 33%. In addition, the Colombian government also introduced TEAs, in which companies that enter into TEAs are the only ones to have the right to explore, evaluate and select desirable exploration areas by executing seismic and /or drilling stratigraphic wells and to propose work commitments on those areas, and have a preemptive right to enter into an E&P Contract, thereby providing companies with low-cost access to larger areas for preliminary evaluation prior to committing to broader exploration programs. A preemptive right is granted to convert the TEA into an E&P Contract. Exploration activities can only be carried out by the TEA contractor.

Pursuant to Colombian law, companies are obligated to pay royalties (a percentage of their production) to the ANH in kind or in money as per ANH’s instruction and pursuant to the E&P contracts, companies must pay the ANH an economic right called participating interest in the production, among other economic rights established in the E&P contracts (i.e. high price provision, technology transfer, use of the subsurface). Producing fields pay royalties in accordance with the applicable law at the time of the discovery.

Additionally, in February 2019 the ANH published the Terms of Reference for the Permanent Competitive Bidding Process (PCBP) in which initially 20 blocks were offered to interested qualified bidders. As a result of the first phase of

90

this competitive process, we and Hocol S.A. (as a temporary union, which, under Colombian law, is allowed to act as a contractor in E&P contracts) executed three contracts with ANH on July 11, 2019 in the Llanos Basin as follows: LLA-86, LLA-87 and LLA-104. We are the operator of these three contracts. In the second phase of this competitive process, ANH offered more than 50 blocks and we and Hocol S.A., again as a temporary union, executed two contracts with ANH on December 20, 2019 in the Llanos Basin as follows: LLA-123 and LLA-124.  We also operate these contracts. Additionally, we have requested ANH for the assignment of fifty percent interest in LLA-94 block, operated by Parex. This contract was awarded to Parex in the first phase of the PCBP. This assignment is subject to ANH approval.

Taxation

The Tax Statute and Law 9 of 1991 provide the primary features of the oil and gas industry’s tax and exchange system in Colombia. Generally, national taxes under the general tax statute apply to all taxpayers, regardless of industry.

The main taxes currently in effect—after the December 2019 tax reform discussed below—are the income tax (40% for 2017, 37% for 2018 and 33% for 2019), sales or value added tax (19%), and the tax on financial transaction (0.4%).

Additional regional taxes also apply. Colombia has entered into a number of international tax treaties to avoid double taxation and prevent tax evasion in matters of income tax and net asset tax.

Decree 2080 of 2000 (amended by Decree 4800 of 2010), or the international investment regime, regulates foreign capital investment in Colombia. Resolution 8 of the board of the Colombian Central Bank, or the Exchange Statute, and its amendments contain provisions governing exchange operations. Articles 48 to 52 of Resolution 8 provide for a special exchange regime for the oil industry that removes the obligation of repayment to the foreign exchange market currency from foreign currency sales made by foreign oil companies.

Such companies may not acquire foreign currency in the exchange market under any circumstances and must reinstate in the foreign exchange market the capital required in order to meet expenses in Colombian legal currency. Companies can avoid participating in this special oil and gas exchange regime, however, by informing the Colombian Central Bank, in which case they will be subject to the general exchange regime of Resolution 8 and may not be able to access the special exchange regime for a period of 10 years.

In December 2019, a new tax reform was enacted in Colombia. The legislation included significant changes in corporate income tax, other taxes and tax-related matters (such as procedural rules and special regimes). This tax reform became effective on January 1, 2020.

The legislation included the progressive reduction of the general corporate income tax rate, previously set at 40% for 2017 and 37% for 2018 and 33% for 2019, as follows:

32% in 2020, 31% in 2021 and 30% in 2022 and onwards.

Other changes that could affect us are the following:

·

The withholding tax rate on dividends for non-resident shareholders was increased from 7.5% to 10%.

·

The presumptive taxable income tax rate was reduced from 1.5% to 0.5% in 2020 and 0% in 2021.

·

Regarding thin capitalization for income tax purposes, the maximum amount of intragroup debt for which interest can be deducted was reduced from 3 to 2 times the net equity of the taxpayer as of December 31 of the previous year.

·

Transfers of participations in foreign entities that represent indirect disposals of assets in Colombia remain subject to income tax or to capital gains tax, depending on certain circumstances. The new law allows a step up in basis for an indirect purchaser.

91

·

Former restriction on the discount of VAT paid against corporate income tax for acquisition of productive fixed assets was ratified.

·

An audit benefit was granted by the reform, establishing that tax returns for fiscal years 2020 and 2021 showing a net income tax 30% or 20% higher, respectively, than the one declared in the previous year would be considered definitive 6 months or 12 months after they became due, also respectively, if there were no objections or requests from the tax authority.

Chile

Regulation of the oil and gas industry

Under the Chilean Constitution, the state is the exclusive owner of all mineral and fossil substances, including hydrocarbons, regardless of who owns the land on which the reserves are located. The exploration and exploitation of hydrocarbons may be carried out by the state, companies owned by the state or private entities through administrative concessions granted by the President of Chile by Supreme Decree or CEOPs executed by the Minister of Energy. Exploitation rights granted to private companies are subject to special taxes and/or royalty payments. The hydrocarbon exploration and exploitation industry is supervised by the Chilean Ministry of Energy.

In Chile, a participant is granted rights to explore and exploit certain assets under a CEOP. If a participant breaches certain obligations under a CEOP, the participant may lose the right to exploit certain areas or may be required to return all or a portion of the awarded areas to Chile with no right of compensation. Although the government of Chile cannot unilaterally modify the rights granted in the CEOP once it is signed, exploration and exploitation are nonetheless subject to significant government regulations, such as regulations concerning the environment, tort liability, health and safety and labor.

Regulatory framework

Regulation of exploration and production activities

Oil and gas exploration and development is governed by the Political Constitution of the Republic of Chile and Decree with Law Force No 2 of 1986 of the Ministry of Mines, which set forth the revised text of the Decree Law 1089 of 1975, on CEOPS. However, the right to explore and develop fields is granted for each area under a CEOP between Chile and the relevant contractors. The CEOP establishes the legal framework for hydrocarbon activities, including, among other things, minimum investment commitments, exploration and exploitation phase durations, compensation for the private company (either in cash or in kind) and the applicable tax regime. Accordingly, all the provisions governing the exploitation and development of our Chilean operations are contained in our CEOPs and the CEOPs constitute all the licenses that we need in order to own, operate, import and export any of the equipment used in our business and to conduct our gas and petroleum operations in Chile.

Under Chilean law, the surface landowners have no property rights over the minerals found under the surface of their land. Subsurface rights do not generate any surface rights, except the right to impose legal easements or rights of way. Easements or rights of way can be individually negotiated with individual surface landowners or can be granted without the consent of the landowner through judicial process. Pursuant to the Chilean Code of Mines, a judge can permit a party to use an easement pending final adjudication and settlement of compensation for the affected landowner.

Taxation

With regard to indirect taxes on hydrocarbon exploitation, the general rule is that hydrocarbons are transferred to the contractor (its retribution under the CEOP), and those re-acquisitions from the contractor performed by Chile or its enterprises, as well as their corresponding acts, contracts and documents, are tax exempt. In addition, hydrocarbon exports by the contractor are also tax exempt. With regard to income taxes, as provided by article 5 of Decree Law No. 1,089, the contractor is subject either to a single tax calculated on its retribution, equal to 50% of such retribution, or to the general income tax regime established in the Income Tax Law (Decree Law No. 824 of 1974), in force at the time of the execution

92

of the public deed which contains CEOPs, terms of which will be applicable and invariable throughout the duration of the contract. Income in Chile is subject to corporate tax on an accrual basis and has a current rate of 27% for fiscal year 2019. The applicable and invariable corporate income tax rates of our CEOPs range between 15% and 18.5%, as follows: the Fell Block is subject to a rate of 15%, the Tranquilo Block is subject to a rate of 17% and the Flamenco, Isla Norte and Campanario Blocks are subject to a rate of 18.5% for the income accrued or received during 2012 and 17% for the income accrued or received during 2013 and onward. Dividends or profits distributed to the foreign shareholders of the contractors are subject to 35% Additional Withholding Tax with a tax credit for the corporate income tax paid by the contractor. With regard to the value added tax, contractors may obtain as a refund the value added tax (which is 19% according to the Sales and Services Tax Law contained in Decree Law No. 825 of 1974) supported or paid on the import or purchase of goods or services used in connection with the exploration and exploitation activities. The applicable tax regime for each CEOP remains unchanged throughout the duration of the CEOP.

Brazil

Regulation of the oil and gas industry

Article 177 of the Brazilian Federal Constitution of 1988 provides for the Federal Government’s monopoly over the prospecting and exploration of oil, natural gas resources and other fluid hydrocarbon deposits, as well as over the refining, importation, exportation and sea or pipeline transportation of crude oil and natural gas. Initially, paragraph one of article 177 barred the assignment or concession of any kind of involvement in the exploration of oil or natural gas deposits to private industry. On November 9, 1995, however, Constitutional Amendment Number 9 altered paragraph one of article 177 so as to allow private or state-owned companies to engage in the exploration and production of oil and natural gas, subject to the conditions to be set forth by legislation.

Regulatory framework

Pricing policy

Until the enactment of the Brazilian Petroleum Law, the Brazilian government regulated all aspects of the pricing of oil and oil products in Brazil, from the cost of oil imported for use in refineries to the price of refined oil products charged to the consumer. Under the rules adopted following the Brazilian Petroleum Law, the Brazilian government changed its price regulation policies. Under these regulations, the Brazilian government: (1) introduced a new methodology for determining the price of oil products designed to track prevailing international prices denominated in U.S. dollars, and (2) gradually eliminated controls on wholesale prices.

Concessions

In addition to opening the Brazilian oil and natural gas industry to private investment, the Brazilian Petroleum Law created new institutions, including the ANP, to regulate and control activities in the sector. As part of this mandate, the ANP is responsible for licensing concession rights for the exploration, development and production of oil and natural gas in Brazil’s sedimentary basins through a transparent and competitive bidding process. The ANP has conducted 16 bidding rounds for exploration concessions from 1999 through 2019, 1st  open acreage bid round, 6th Production Sharing Bidding Round and Transfer of Right Surplus Bidding Round. Our PN-T‑597 is still subject to the entry into the concession agreement. See “—Our operations—Operations in Brazil” and “Item 3. Key information—D. Risk factors—Risks relating to our business—The PN-T‑597 concession is subject to an injunction and may not close” for more information.

Taxation

The Brazilian Petroleum Law introduced significant modifications and benefits to the taxation of oil and natural gas activities. The main component of petroleum taxation is the government take, comprised of license fees, fees payable in connection with the occupation or title of areas, royalties and a special participation fee. The introduction of the Brazilian Petroleum Law presents certain tax benefits primarily with respect to indirect taxes. Such indirect taxes are very complex and can add significantly to project costs. Direct taxes are mainly corporate income tax and social contribution on net profit.

93

With the effectiveness of the Brazilian Petroleum Law and the regulations promulgated by the ANP, concessionaires are required to pay the Brazilian federal government the following:

·

license fees;

·

rent for the occupation or retention of areas;

·

special participation fee; and

·

royalties on production.

The minimum value of the license fees is established in the bidding rules for the concessions, and the amount is based on the assessment of the potential, as conducted by the ANP. The license fees must be paid upon the execution of the concession contract. Additionally, concessionaires are required to pay a rental fee to landowners varying from 0.5% to 1.0% of the respective hydrocarbon production.

The special participation fee is an extraordinary charge that concessionaires must pay in the event of obtaining high production volumes and/or profitability from oil fields, according to criteria established by applicable regulation, and is payable on a quarterly basis for each field from the date on which extraordinary production occurs. This participation rate, whenever due, may reach up to 40% of net revenues depending on (i) volume of production and (ii) whether the block is onshore, shallow water or deep water. Under the Brazilian Petroleum Law and applicable regulations issued by the ANP, the special participation fee is calculated based upon quarterly net revenues of each field, which consist of gross revenues calculated using reference prices published by the ANP (reflecting international prices and the exchange rate for the period) less: royalties paid; investment in exploration; operational costs; and depreciation adjustments and applicable taxes.

The ANP is responsible for determining monthly minimum prices for petroleum produced in concessions for purposes of royalties payable with respect to production. Royalties generally correspond to a percentage ranging between 5% and 10% applied to reference prices for oil or natural gas, as established in the relevant bidding guidelines (edital de licitação) and concession agreement. In determining the percentage of royalties applicable to a particular concession, the ANP takes into consideration, among other factors, the geological risks involved, and the production levels expected.

State VAT (ICMS)

ICMS is a state sales tax. This tax is due on the local sale of oil and gas, based on the sale price, including the ICMS itself.

For intrastate transactions (carried out by a seller and a buyer located in the same Brazilian state) or imports, the ICMS rate is determined by the legislation of the state where the sale is made and generally varies from 17% to 20%. Interstate transactions (carried out between a seller and buyer located in different Brazilian states), in turn, are subject to reduced rates of 4% (if the products are imported and not submitted to a manufacturing process or, in case of further manufacturing, if the resulting product has a minimum imported content of 40%), 7% or 12%, depending on the states involved. One exception is that, due to the immunity established by the Brazilian Federal Constitution, ICMS is not due on interstate crude oil transactions when destined to industrialization and commercialization. On the other hand, in case of consumables or fixed assets, the buyer must pay to the state where the buyer is located, the ICMS DIFAL, which is calculated based on the difference between the interstate rate and the buyer’s own internal ICMS rate.

ICMS is calculated under the noncumulative regime, and therefore some input transactions could result in tax credits (for example the acquisition of inputs and fixed assets directly used in the company’s activity).

Social contribution taxes on gross revenue (PIS and COFINS)

PIS and COFINS are social contribution taxes charged on gross revenues earned by a Brazilian Federal Revenue noncumulative regime of calculation.

94

Under the noncumulative regime, PIS and COFINS are generally charged at a combined nominal rate of 9.25% (1.65% PIS and 7.6% COFINS) on national revenues earned by a legal entity. In that case, certain business costs result in tax credits to offset PIS and COFINS liabilities (e.g., input and services acquisitions, expenses of depreciation and amortization of machinery, equipment and other fixed assets acquired to be directly used in the company’s activities). PIS and COFINS paid upon the importation of certain inputs, assets and services contracted that are destined to the company’s activity are also creditable. Although upstream industries are generally subject to this regime, it is not clear yet when this benefit is applied according to the stage of the field, (exploration or production).

Since July 1, 2015, taxpayers subject to the noncumulative regime must calculate PIS and COFINS over certain financial revenues, applying rates of 0.65% and 4%, respectively.

Federal Industrialization VAT (IPI) and Municipality VAT (ISS)

IPI is a non-cumulative tax and may be due on goods acquisitions by importation or national transactions. The IPI rate will be applied depending on the NCM classification of the product according to TIPI (Table of IPI). On the acquisition of local goods subject to IPI, such tax is included in the price of the good. Considering that O&G activity (upstream) is not subject to IPI taxation, the amount of the tax cannot be considered as a credit (even though IPI is under the non-cumulative regime applicable for IPI’s taxpayers), which means that this will be a cost for the legal entity acquirer. In relation to the importation, the importer of record will be considered as the taxpayer and will be obliged to pay the IPI due on the transaction. For the same aforementioned reasons for the O&G companies (upstream), this will be considered as cost when the importation is subject to IPI.

ISS is a cumulative tax which is due on provided services and imported services. Usually, regarding local transactions, such tax is included in the price of the service charged by the service provider. In relation to the import of service, the Brazilian entity contractor is responsible for the payment of the ISS, which means that, depending on contractual arrangement, the tax burden may be supported by the Brazilian contractor or the foreign service provider.

ISS tax rate may vary from 2% to 5% and will depend on the nature of service, as well as where the service provider is located (in general, some exceptions may apply).

Additionally, GeoPark Brazil was granted in 2018 a tax benefit issued by SUDENE (Northeastern Development Superintendence), by means of the Constitutive Act No. 0069/2018, which approved the tax incentive to reduce by 75% the Income Tax and Additions, calculated over the company exploration profits, based on Article 1 of the Provisory Measure 2,199‑14 of August 24, 2001, in accordance with the requirements established by the Decree 6,539 of August 18, 2008.

The benefit will be valid for 10 years, starting from January 1, 2018, under the condition of modernizing the entire project on the SUDENE operating area, observing all provided legal conditions and requirements that includes compliance with labor and social law and with all environmental protection and control regulations, annual submission of a declaration of income and a restriction to the distribution to partners or shareholders of the tax amount which is not payed due to the tax exemption.

The noncompliance with the requirements provided constitutes a default of the beneficiary company in respect to SUDENE and shall be subject to the applicable penalties.

Peru

Regulation of the oil and gas industry

The hydrocarbons activities in Peru are mainly regulated by the General Hydrocarbons Law (Law 26,221), and several regulations enacted in order to develop the provisions included in such law.

According to the Hydrocarbons Law, oil and gas exploration and production activities are carried out under license or service contracts granted by the government. Under a license contract, the investor pays a royalty, whereas under a service

95

contract, the government pays remuneration to the contractor. As stated by the Peruvian Constitution and the Organic Law for Hydrocarbons, a license contract does not imply a transfer or lease of property over the area of exploration or exploitation. By virtue of the license contract, the contractor acquires the authorization to explore or to exploit hydrocarbons in a determined area, and Perupetro (the entity that holds the Peruvian state interest) transfers the property right in the extracted hydrocarbons to the contractor, who must pay a royalty to the state.

Regulatory framework

License and service contracts are approved by a supreme decree issued by the Peruvian Ministry of Economy and Finance, and the Peruvian Ministry of Energy and Mining, and can only be modified by a written agreement signed by the parties. Before initiating any negotiation, every oil and gas company must be duly qualified by Perupetro, in order to determine if it fulfills all the requirements needed to develop exploration and production activities under the contract form requirements mentioned above.

License and services agreements may be granted for just an exploitation stage -when a commercial discovery has been made- or for an exploration and exploitation stage –when such discovery has not been made yet. In this case, the exploration phase will last no more than 7 years, counted from the effective date of the contract (60 days after the signing date). This term can be divided into several periods as agreed in the contract, and all of them with a minimum work obligation that should be fulfilled by a contractor in order to access the next exploration period. The exploration phase will last until a declaration of commercial discovery is made by the contractor. The exploitation phase will last from the date of such declaration until 30 years from the date of the contract.

The Ministry of Energy and Mines may exceptionally authorize an extension of three years for the exploration stage, if the contractor has fulfilled with the minimum work program established in the contract, and also commits to fulfill an additional work program that justifies such extension. The contractor shall be responsible for providing the technical and economic resources required for the execution of the operations of this phase.

The Peruvian regulations also established the roles of the Peruvian government agencies that regulate, promote and supervise the oil and gas industry, including the Ministry of Energy and Mines, Perupetro and OSINERGMIN.

Taxation

The fiscal regime that applies in Peru to the oil and gas industry consists of a combination of corporate income tax, royalties and other levies.

In general terms, oil and gas companies are subject to the general corporate income tax regime that is stabilized in the applicable regime on the date of subscription of the original License Agreement (due to a tax stability contract); nevertheless, there are certain special tax provisions for the oil and gas sector (the approval of the new Organic Hydrocarbons Law is pending in order to encourage investments in license agreements that are already operating in Peru and to promote exploration; as well as defining what will be the treatment on VAT in hydrocarbon exploration projects). At the end of 2018, the Congress approved to extend the VAT refund to this type of projects to December 2019.

The stabilized income tax regime will only cover the activities of the License Agreement (exploration and/or exploitation activities), therefore, the related activities (i.e., activities related to oil and gas, but not carried out under the terms of the contract) and other activities (i.e., activities not related to oil and gas) will be governed by the income tax rules in force to date.

Resident companies (incorporated in Peru), are subject to income tax on their worldwide taxable income. Branches and permanent establishments of foreign companies that are located in Peru and non-resident entities are taxed on Peruvian source income only.

With respect to the Morona Agreement, in which we take part, the applicable income tax stabilized regime is from 1995, which is the year of subscription of the original License Agreement. The income tax rate in 1995 was 30% and there was no withholding income tax for dividends. Additionally, in 1995 it was stated that the income tax should not be lower

96

than 2% of the net assets of the Company (the “Minimum Income Tax”). The Minimum Income Tax was later declared unconstitutional, which is why, even when there was a tax stability contract, the Minimum Income Tax has been understood as not applicable or enforceable.

Taxable income is generally computed by reducing gross revenue by cost of goods sold and all expenses necessary to produce the income or maintain the source of income. Certain types of revenue, however, must be computed as specified in the tax law and some expenses are not fully deductible for tax purposes. Business transactions must be recorded in legally authorized accounting records that are in full compliance with the International Accounting Standards (IAS). Contractors in a license or services contract for the exploration or exploitation of hydrocarbons (Peruvian corporations and branches) are entitled to keep their accounting records in foreign currency, but taxes must be paid in Peruvian Soles (“PEN”).

Any investments in a contract area that did not reach the commercial extraction stage and that were totally released, can be accumulated with the same type of investments made in another contract area that has reached the stage of commercial extraction.

These investments are amortized in accordance with the amortization method chosen by the contractor. If the contractor has entered into a single contract, the accumulated investments are charged as a loss against the results of the contract for the year of total release of the area for any contract that did not reach the commercial extraction stage, with the exception of investments consisting of buildings, power installations, camps, means of communication, equipment and other goods that the contractor keeps or recovers to use in the same operations or in other operations of a different nature.

The contractor determines the tax base and the amount of the tax, separately and for each contract. If the contractor carries out related activities or other activities, the contractor is obligated to determine the tax base and the amount of tax, separately, and for each activity. The corresponding tax is determined based on the income tax provisions that apply in each case (subject to the tax stability provisions for contract activities and based on the regular regime for the related activities or other activities). The total income tax amount that the contractor must pay is the sum of the amounts calculated for each contract, for both the related activities and for the other activities. The forms to be used for tax statements and payments are determined by the tax administration. If the contractor has more than one contract, it may offset the tax losses generated by one or more contracts against the profits resulting from other contracts or related activities. Moreover, the tax losses resulting from related activities may be offset against the profits from one or more contracts.

It is possible to choose the allocation of tax losses to one or more of the contracts or related activities that have generated the profits, provided that the losses are depleted or compensated to the limit of the profits available. This means that if there is another contract or related activity, the taxpayer can continue compensating tax losses until they are completely offset. A contractor with tax losses from one or more contracts or related activities may not offset them against profits generated by the other activities. Furthermore, in no case may tax losses generated by the other activities be offset against the profits resulting from the contracts or the related activities.

During the exploration phase, operators are exempt from import duties and other forms of taxation applicable to goods intended for exploration activities. Exemptions are withdrawn at the production phase, but exceptions are made in certain instances, and the operator may be entitled to temporarily import goods tax-free for a two-year period (“Temporary Import”). A Temporary Import may be extended for additional one-year periods for up to two times upon the request of an operator, approval of the Ministry of Energy and Mines and authorization of the Superintendencia Nacional de Aduanas y de Administracion Tributaria (Peruvian Customs Agency).

Several Legislative Decrees were published on September 13, 2018, introducing modifications to the Income Tax Law and the Tax Code.

Income Tax Law: These dispositions are effective since January 1, 2019.

·

Legislative Decree 1369 allows companies to deduct the payment for technical assistance, assignment in use and other services provided by non-domiciled in the fiscal year that the service is paid, as long as the payment be made before the deadline for submitting the corresponding Income Tax Affidavit

97

Additionally, new transfer pricing rules were established: (i) the obligations to apply the benefit test is now only applicable to operations between related parties and no longer to operations with, towards or through tax havens; and (ii) the “cost+expense+mark-up” structure to deduct the expenses for services between related parties will now only be applicable to low added value services, and not to entirety of services between related parties.

·

Legislative Decree 1381 updates the concept of tax havens to include “non-cooperative” countries or countries that have a “preferential regime”. The law has established a criterion to qualify a country under this concept.

In addition, when applying the Comparable Uncontrolled Price (CUP) method to cross-border transactions involving commodities, the Legislative Decree establishes that the arm’s-length price for Peruvian income tax purposes must be determined by reference to a publicly quoted price. The actual pricing date or period of pricing dates should be used as a reference to determine the price for the transaction, as long as independent parties in comparable circumstances would have relied upon the same pricing date. The taxpayer needs to notify the SUNAT (i.e., Peruvian Tax Authority) of the actual pricing date or period of pricing dates used to determine the price for the transaction.

Legislative Decree 1424 extends the application of sub capitalization rules (maximum deductible interest determination) to unrelated parties.

Likewise, as of 2021, the interest generated in transactions with related or unrelated parties that exceeds 30% of EBITDA of the preceding year will not be deductible. Interest that is not deducted may be carried forward for up to four years.

On the other hand, this Legislative Decree introduces in the Income Tax Law scenarios in which Permanent Establishments are triggered.

Additionally, other provisions have been included in this Legislative Decree, for instance, that an indirect transfer of Peruvian shares will always be triggered if the amount paid for the shares of a non-resident entity that corresponds to the Peruvian shares is equivalent to or higher than 40,000 Tax Units (approximately US$ 50.3 million).

·

Legislative Decree 1425 establishes a general and specific rule to determine when to consider income or expenses as “accrued”.

Tax Code:

·

Legislative Decree 1422 includes provisions for the implementation of the General Anti-Avoidance Rule (GAAR) and will be applicable to facts, acts and situations from July 19, 2012 onwards and even to tax audits already started.

In case of entities with a Board of Directors, that Board of Directors will be responsible of approving the tax planning of the entity. That obligation cannot be delegated. The Board of Directors must evaluate the tax planning strategies implemented up to September 14, 2018 in order to ratify or modify them. The term for ratify or modify them will end on March 29, 2019.

·

Legislative Decree 1372 establishes the obligation for legal entities resident in Peru to identify, obtain, update, report on the identification of their final beneficiaries, maintain that information and present a declaration to the Tax Authority that provides the information that includes the chain of ownership or control, the percentage ownership, among others. This Legislative Decree is effective since August 03, 2018. In December 2019, the principal taxpayers were required to file the Ultimate Beneficial Owner declaration. In the case of other taxpayers, they are expected to file said declaration during 2020. The Resolution containing the applicable deadlines is still pending.

98

Environmental Regulation

Before initiating any hydrocarbon activity (e.g. seismic exploration, drilling of exploration wells, etc.) the contractor must file and obtain an approval for an Environmental Impact Study (EIS), which is the most important permit related to HSE for any hydrocarbon project. This study includes technical, environmental and social evaluations of the project to be executed in order to define the activities that should be required for preventing, minimizing, mitigating and remediation of the possible negative environmental and social impacts that the hydrocarbon project may generate.

There are general environmental regulations for the protection of water, soils, air, endangered species, biodiversity, natural protected areas, etc. In addition, there are specific environmental regulations applicable to the hydrocarbon industry.

Argentina

Regulatory framework

From the 1920s to 1989, the Argentine public sector dominated the upstream segment of the Argentine oil and gas industry and the midstream and downstream segment of the business.

The Hydrocarbon Law No. 17,319 enacted in 1967 continues in force until today, subject to amendments introduced by the Deregulation Decrees and Laws No. 24,145, 26,197 and 27,007.

The Hydrocarbon Law No. 17,319 provided for the existence of a state-owned oil & gas company (originally, YPF) for whom private companies served as service contractors or joint venture partners. But it also provided for a concession & royalty system which in practice was not used until after the YPF privatization.

In 1989, Argentina enacted certain laws aimed at privatizing the majority of its state-owned companies and issued a series of presidential decrees (namely, Decrees No. 1055/89, 1212/89 and 1589/89 (the “Oil Deregulation Decrees”), relating specifically to deregulation of energy activities). The Oil Deregulation Decrees eliminated restrictions on imports and exports of crude oil, deregulated the domestic oil industry, and effective January 1, 1991, the prices of oil and petroleum products were also deregulated. In 1992, Law No. 24,145, referred to as the Privatization Law, privatized YPF and provided for transfer of hydrocarbon reservoirs from the Argentine government to the provinces, subject to the existing rights of the holders of exploration permits and production concessions.

In October 2004, the Argentine Congress enacted Law No. 25,943, creating a new state-owned energy company, Energía Argentina S.A. (“ENARSA”). The corporate purpose of ENARSA was initially the exploration and exploitation of solid, liquid and gaseous hydrocarbons; the transport, storage, distribution, commercialization and industrialization of these products; as well as the transportation and distribution of natural gas, and the generation, transportation, distribution and sale of electricity. Moreover, Law No. 25,943 granted ENARSA all offshore areas located beyond 12 nautical miles from the coastline up to the outer boundary of the continental shelf that were vacant at the time of the effectiveness of this law (i.e. November 3, 2004). In 2014, all open acreage offshore exploration permits and exploitation concessions were conveyed to the National Energy Secretary (NSE) and all existing JV agreements entered into by ENARSA with private investors were conveyed by ENARSA to YPF in accordance with Section 30, New Hydrocarbons Act No. 27,007.

On May 3, 2012, the Argentine Congress passed the Hydrocarbons Sovereignty Act. This law declared achieving self-sufficiency in the supply of hydrocarbons, as well as in the exploitation, industrialization, transportation and sale of hydrocarbons, a national public interest and a priority for Argentina. In addition, the law expropriated 51% of the share capital of YPF, the largest Argentine oil company, from Repsol, the largest Spanish oil company.

On July 28, 2012, Presidential Decree 1277/2012, which regulated the Hydrocarbon Sovereignty Law, was released, creating a Strategic Planning and Coordination Committee for the National Hydrocarbon Investment Plan and vesting it with the power to set the sector’s reference prices and to develop investment plans for the country to increase production and reserves. The decree introduced important changes to the rules governing Argentina’s oil and gas industry, including the repeal of certain articles of Deregulation Decrees passed during 1989 relating to free marketability of hydrocarbons at

99

negotiated prices, the deregulation of the oil and gas industry, freedom to import and export hydrocarbons and the ability to keep proceeds from export sales in foreign bank accounts.

On January 4, 2016, immediately after President Macri’s administration took office, the Strategic Planning and Coordination Committee for the National Hydrocarbon Investment Plan was dissolved by Presidential Decree 272/2015.  

Other measures were also been taken by the previous administration aimed at reducing government intervention and reestablishing market forces in the oil & gas industry:

·

Effective October 1, 2017 both domestic oil prices at the wellhead and gasoline prices at the dispenser were allowed to float freely, ending floor pricing schemes sheltering the oil producers during low oil times.

·

Also, effective October 22, 2018, Resolution 103/2018 established a new framework governing natural gas export authorization proceedings, including long-term and short-term firm export authorizations, interruptible export authorizations, summer export authorizations and operational exchanges. These new natural gas exports were soon put in practice and natural gas exports by pipeline to neighboring countries resumed in 2018.

Despite the above mentioned efforts to establish free market conditions for hydrocarbons, after a sharp devaluation, on September 1, 2019 Emergency Decree 609/2019 was enacted (thereafter amended by Decree 69/2019) whereby all exporters of goods and services were required to bring to Argentina and clear through the Argentine Central Bank all proceeds from their exports within the timeframes provided by the Argentine Central Bank. Moreover, this Decree authorized the Argentine Central Bank to introduce foreign exchange restrictions. A number of Central Bank Communications ensued thereafter restricting the outflow of funds from Argentina, including the requirement to obtain the Central Bank's prior approval to access the local foreign exchange market for payment of profits and dividends to foreign shareholders.

Regarding the export regime, Argentina passed on September 3, 2018, Decree 793/2018, which established a 12% export duty on all exports of goods from Argentina until December 31, 2020, including hydrocarbons exports. Lastly, the Economic Emergency Law 27,541 enacted on December 21, 2019 reduced to 8% the maximum export duty authorized to be levied on hydrocarbon exports as provided under Decree 793/2018. Such reduction is in the process of being implemented as of the date of this annual report.

Domain and Jurisdiction of hydrocarbons resources

After a constitutional reform enacted in 1994, eminent domain over hydrocarbon resources lying in the territory of a provincial state is now vested in such provincial state, while eminent domain over hydrocarbon resources lying offshore on the continental platform beyond the jurisdiction of the coastal provincial states is vested in the federal state.

Thus, oil and gas exploration permits and exploitation concessions are now granted by each provincial government. A majority of the existing concessions were granted by the federal government prior to the enactment of Law No.26,197 and were thereafter transferred to the provincial states.

Hydrocarbon Exports and Self-Sufficiency

Achieving self-sufficiency has been an energy policy goal from the early days of the industry.

Section 6 of the Hydrocarbon Law No. 17,319 allows the National Executive Branch to authorize the export of hydrocarbons. At times when the domestic production of liquid hydrocarbons is insufficient to cover domestic needs, the delivery of the entire availability of such locally produced hydrocarbons to the domestic market shall be mandatory, with such exceptions as may be justified on technical grounds.

In turn, Section 3 of the Natural Gas Regulatory Framework 24,076 allows the National Executive Branch to authorize the export of natural gas. The granting of natural gas export permits is regulated in detail.

100

Supply privileges favoring the domestic market to the detriment of the export market, including hydrocarbon export restrictions, domestic price controls, export duties and domestic market supply obligations have been implemented several times.

Regulation of exploration and production activities

New Hydrocarbon Act:

In October 31, 2014 the Argentine Republic Official Gazette published the text of Law No. 27,007, amending the Hydrocarbon Law No. 17,319.

The most relevant aspects of the new law are as follows:

·

With regards to concessions, three types of concessions are provided, namely, conventional exploitation, unconventional exploitation, and exploitation in the continental shelf and territorial waters, establishing the respective terms for each type.

·

The terms for hydrocarbon transportation concessions were adjusted in order to comply with the exploitation concessions terms.

·

With regards to royalties, a maximum of 12% is established, which may reach 18% in the case of granted extensions, where the law also establishes the payment of an extension bond for a maximum amount equal to the amount resulting from multiplying the remaining proven reserves at the end of effective term of the concession by 2% of the average basin price applicable to the respective hydrocarbons over the 2 years preceding the time on which the extension was granted.

·

The extension of the Investment Promotion Regime for the Exploitation of Hydrocarbons (Decree No. 929/2013) is established for projects representing a direct investment in foreign currency of at least 250 million dollars, increasing the benefits for other type of projects.

Regulation of transportation activities

Exploitation concessionaires have the exclusive right to obtain a transportation concession for the transport of oil and gas from the provincial states or the federal government, depending on the applicable jurisdiction. Such transportation concessions include storage, ports, pipelines and other fixed facilities necessary for the transportation of oil, gas and by-products. Transportation facilities with surplus capacity must transport third parties’ hydrocarbons on an open-access basis, for a fee which is the same for all users on similar terms. As a result of the privatizations of YPF and Gas del Estado, a few common carriers of crude oil and natural gas were chartered and continue to operate to date.

Effective February 8, 2019, to promote transportation capacity expansions, Decree 115/2019 allowed interested shippers to reserve transportation capacity in new or expanded pipelines through freely negotiated capacity reservation agreements.

Taxation

Exploitation concessionaires are subject to the general federal and provincial tax regime. The most relevant federal taxes are the income tax (30%) and the value-added tax (21%). The most relevant provincial taxes are the turnover tax (3% on average) and stamp tax.

In December 2019, driven by a change of government, a tax reform was enacted in Argentina. The most relevant tax changes are the following:

 

With this tax reform, the corporate income tax, which was previously 30% has the following rate schedule:

101

·

Corporate income tax rate of 30% in 2020, as stated for 2018 and 2019. The preceding law established a rate reduction to 25% for 2020, but it is now postponed for 2021.

·

Dividend withholding tax rate of 7% in 2020, as stated for 2018 and 2019. The preceding law established a rate increase to 13%, but it has been postponed for 2021.

·

The amount determined as tax inflation adjustment for 2019 and 2020 is allocated equally over six years. For tax years beginning on or after January 1, 2021, taxpayers may deduct or tax 100% of the negative or positive inflation adjustment in the year in which the adjustment is calculated.

·

Indirect transfer of assets or shares located in Argentina between related parties is not treated as a taxable event.

·

The deductibility of foreign exchange differences is restricted up to 30% of taxable profit before interest and depreciation.

·

The tax rate on cash withdrawals from local bank accounts was increased from 0.6% to 1.2% for Argentine entities not considered as micro and small enterprises.

·

A new tax named “Tax for an inclusive and supportive Argentina” was created. This tax levies, for a five-year period, the following transactions:

-

Purchases of foreign currency (i.e., “constitution of foreign assets”) without a specific purpose by Argentine residents.

-

Purchases of goods or services from abroad or purchases by Argentine residents abroad through credit, debit or purchase cards, including cash withdrawals made outside Argentina.

-

Purchases made online through portals or virtual websites in foreign currency.

-

Purchases of services rendered abroad through Argentine travel agencies.

-

Purchases of ground, air and water passenger services with destinations outside Argentina.

The tax rate is 30% and applies to the amount of the taxable purchases. Argentine financial institutions, credit card issuers, travel agencies and transport companies act as collection agents of the tax.

Ecuador

Regulatory framework

Petroleum Ownership and Regulation

Oil, gas, minerals and natural resources underground belong to the Republic of Ecuador, in accordance with the Ecuadorian Constitution. This is a primary concept in both the Constitution and the law. However, the State can allow private investment to explore and produce hydrocarbons under different types of contract as provided under the law.

The Ministry of Energy and Non-Renewable Natural Resources is in charge of regulating and overseeing all hydrocarbon-related activities in the country, including exploration, production, transportation, refining and marketing. The Ministry has absorbed the functions and duties of the Secretariat of Hydrocarbons and, through the Vice-Ministry of Hydrocarbons, is in charge of awarding, executing and monitoring contracts with private companies for the exploration and production of hydrocarbons, and the Hydrocarbons Regulation and Oversight Agency (ARCH), which oversees all upstream and downstream hydrocarbon operations.

102

The Ministry of the Environment has competence for granting licenses for all oil and gas activities to ensure they are conducted in compliance with environmental laws and regulations. The Ministry of the Environment is independent from the Ministry of Energy.

Petroleum Laws and Regulations

The Ecuadorian Constitution contains the main provisions, which stipulate that all hydrocarbons belong to the State of Ecuador, that the national oil companies PETROECUADOR and PETROAMAZONAS have preferential rights for oil exploration, production, transportation and sale, and that, in case a contract is executed with a private company, the State’s benefit must be more than that of the private company. The State’s benefit is understood as all taxes, production sharing and other economic benefits the State receives from oil production, while the company’s benefit is understood as all proceeds received from payment for the service of producing oil, or from the sales of its share of oil, less all amortization of investments, costs and taxes paid by the company.

The Hydrocarbons Law is the main body of law below the Ecuadorian Constitution and regulates the different types of contracts the government can enter into with private companies, as well as the rights, obligations and penalties for private companies. The main contracts that have been implemented in Ecuador from time to time are service contracts and production-sharing contracts. Under a service contract, the State of Ecuador pays a contractually pre-agreed tariff per barrel. Under a production-sharing contract, the investing company receives a share of the oil produced which it can freely trade.

There are several regulations ranking below the Hydrocarbons Law that set further rules for all activities, including the regulation of hydrocarbon operations and special rules on the accounting principles for each type of contract.

In addition to all the other generally applicable laws of the country, the Environmental Law, Labor Law and Tax Law should be carefully considered.

Contract types for Private Investment in Petroleum

During the almost 50 years Ecuador has been producing oil, it has alternated between two contracts: production-sharing contracts and service contracts. The government has imposed service contracts when the price of oil was high and production-sharing contracts when the price of oil was low. In 2010, a legal reform required all oil companies that were operating under the umbrella of production-sharing contracts to transform their contracts into service contracts. 

Service contracts can be executed by the Vice-Ministry of Hydrocarbons for exploration blocks or by PETROAMAZONAS for fields already in production. In both cases, the contracting company receives a pre-agreed tariff that is usually negotiated considering the amount of the investment, existing reserves, production cost and an estimated reasonable profit for the company.

In July 2018, Executive Decree no. 449 reinstated the production-sharing type of contracts so called locally as Participation Contracts, amending the Regulations for the Application of the Amending Law to the Hydrocarbons Law, issued by means of Executive Decree no. 1417, published in Official Gazette no. 364 on January 21, 1994. On 2019 the Ministry of Energy executed several Participation Contracts for exploration and exploitation of hydrocarbons.

The contract term is usually four years for exploration, extendable for two additional years, and 20 years for production, subject to an extension if reserves have been added and new investments are committed.

Taxation

The guiding principle is that the government’s share will always be higher than the contracting company’s share. If the contracting company’s share is higher than 51%, it triggers a sovereignty margin adjustment in favor of the government. 

In a risk service contract, the government’s share comprises the oil sales price or the reference price for a specific month, less the tariff paid to the company and plus all applicable taxes. For this type of contract, the contracting company’s

103

share is composed of the tariff received from the government per barrel, less the amortization of investments, operating costs and all applicable taxes and contributions paid in accordance with the law and the contract.

Under a production-sharing contract, the government’s share is composed of the sales price or the reference price of the share of oil assigned to the government as per the contract, plus all taxes and contributions paid by the company. In this type of contract, the contracting company’s share is the higher of the sales price and the reference price of the company’s oil, less all amortization of investments, operating costs, transportation costs up to the port of Balao on the Pacific Coast and all taxes and contributions paid pursuant to the law and the contract.

Basically, the taxes are:

·

employee profit-sharing (15 per cent of net profits before income tax);

·

25 per cent income tax rate;

·

12 per cent value-added tax;

·

5 per cent money outflow tax, applied to offshore remittances, except when for profit distribution;

·

municipal taxes; and

·

other fees and contributions charged by petroleum oversight authorities.

In December 2019, a tax reform was enacted in Ecuador. The main aspects are the following:

·

Dividends are taxed at a 25% tax rate. Dividend tax basis is 40% of the amount distributed. Benefits and reduction of tax rates provided in Tax Treaties signed by Ecuador are applicable.

·

Interest deductibility is limited to 20% of the corporate profit before taxes, interest and depletion.

·

Advanced payment of income tax is eliminated.

Production Risk

For any type of contract to be entered into in Ecuador, the investing company has to take on all exploration and production risks and investments, as well as environmental responsibilities in accordance with its corresponding environmental obligations.

Furthermore, the investing company must strictly abide by all employment laws, in terms of legal requirements concerning the maximum number of foreign employees. Some contracts have allowed for arbitration as a dispute resolution mechanism; however, certain matters, such as taxes, cannot be submitted to arbitration. This is also true for certain termination provisions in the event of the investing company breaching the law (such as transfer of rights without consent). 

C.    Organizational structure

We are an exempted company incorporated pursuant to the laws of Bermuda. We operate and own our assets directly and indirectly through a number of subsidiaries. See an illustration of our corporate structure in Note 21 (“Subsidiary undertakings”) to our Consolidated Financial Statements.

D.    Property, plant and equipment

See “—B. Business Overview—Title to properties.”

104

ITEM 4A.  UNRESOLVED STAFF COMMENTS

Not applicable.

ITEM 5.  OPERATING AND FINANCIAL REVIEW AND PROSPECTS

A.    Operating results

The following discussion of our financial condition and results of operations should be read in conjunction with our Consolidated Financial Statements and the notes thereto as well as the information presented under “Item 3. Key Information— A. Selected financial data.”

The following discussion contains forward-looking statements that involve risks and uncertainties. Our actual results may differ materially from those discussed in the forward-looking statements as a result of various factors, including those set forth in “Item 3. Key Information—D. Risk factors” and “Forward-looking statements.”

Factors affecting our results of operations

We describe below the year-to-year comparisons of our historical results and the analysis of our financial condition. Our future results could differ materially from our historical results due to a variety of factors, including the following:

Discovery and exploitation of reserves

Our results of operations depend on our level of success in finding, acquiring (including through bidding rounds) or gaining access to oil and natural gas reserves. While we have geological reports evaluating certain proved, contingent and prospective resources in our blocks, there is no assurance that we will continue to be successful in the exploration, appraisal, development and commercial production of oil and natural gas. The calculation of our geological and petrophysical estimates is complex and imprecise, and it is possible that our future exploration will not result in additional discoveries, and, even if we are able to successfully make such discoveries, there is no certainty that the discoveries will be commercially viable to produce.

For the year ended December 31, 2019, we made total capital expenditures of US$126.3 million (US$76.8 million, US$10.7 million, US$19.0 million, US$14.6 million, US$4.7 million and US$0.5 million in Colombia, Chile, Argentina, Peru,  Brazil and Ecuador, respectively), consisting of US$27.4 million related to exploration.

Oil prices have been volatile, particularly since the end of 2014. In preparation for continued volatility, we have developed multiple scenarios for our 2020 capital expenditure program. See “Item 4. Information on the Company –B. Business Overview—2020 Strategy and Outlook.”

Funding for our capital expenditures relies in part on oil prices remaining close to our estimates or higher levels and other factors to generate sufficient cash flow. Low oil prices affect our revenues, which in turn affect our debt capacity and the covenants in our financing agreements, as well as the amount of cash we can borrow using our oil reserves as collateral, the amount of cash we are able to generate from current operations and the amount of cash we can obtain from prepayment agreements such as the Trafigura Agreement, which was our offtake and prepayment agreement until December 2018. If we are not able to generate the sales which, together with our current cash resources, are sufficient to fund our capital program, we will not be able to efficiently execute our work program which would cause us to further decrease our work program, which could harm our business outlook, investor confidence and our share price.

If oil prices average higher than the base budget price, we have the ability to allocate additional capital to more projects and increase its work and investment program and thereby further increase oil and gas production.

Our results of operations will be adversely affected in the event that our estimated oil and natural gas asset base does not result in additional reserves that may eventually be commercially developed. In addition, there can be no assurance that we will acquire new exploration blocks or gain access to exploration blocks that contain reserves. Unless we succeed

105

in exploration and development activities, or acquire properties that contain new reserves, our anticipated reserves will continually decrease, which would have a material adverse effect on our business, results of operations and financial condition.

Oil and gas revenue and international prices

Our revenues are derived from the sale of our oil and natural gas production, as well as of condensate derived from the production of natural gas. The price realized for the oil we produce is generally linked to Brent. The price realized for the natural gas we produce in Chile is linked to the international price of methanol, which is settled in the international markets in US$. The market price of these commodities is subject to significant fluctuation and has historically fluctuated widely in response to relatively minor changes in the global supply and demand for oil and natural gas, market uncertainty, economic conditions and a variety of additional factors.

From January 1, 2014 to December 31, 2019, Brent spot prices ranged from a low of US$27.9 per barrel to a high of US$118.9 per barrel, Henry Hub natural gas average spot prices ranged from a low of US$1.7 per mmbtu to a high of US$6.0 per mmbtu, US Gulf methanol spot barge prices ranged from a low of US$240.3 per metric ton to a high of US$635.1  per metric ton. Furthermore, oil, natural gas and methanol prices do not necessarily fluctuate in direct relationship to each other.

As a consequence of the oil price crisis which started in the second half of 2014 (WTI and Brent, the main international oil price benchmarks, fell more than 60% between August 2014 and March 2016), the Company took decisive measures to ensure its ability to both maximize ongoing projects and to preserve its cash.

During the first week of March 2020, OPEC and non-OPEC producers (sometimes referred to as OPEC+) met in Vienna, Austria, to discuss the prospect of extending or increasing oil production cuts, in light of a decrease in demand due to COVID-19. No consensus was reached among the 24 participating countries, effectively eliminating quotas and reduction targets as of April 1, 2020. As a consequence, Saudi Arabia, the world’s largest oil exporter, through its state-owned Company Saudi Aramco, decided to lower the OSP (Official Selling Price) of its Arab light crude by around US$8 /bbl, the largest monthly decrease in 20 years. Concurrently, it announced plans to increase production to at least 10 million barrels per day as of April. On the other hand, the sustained impact of the COVID-19 pandemic across the world has led to a sharp drop in demand since most countries continue to announce containment measures (border closures, flight cancellations, self-isolation and quarantine, large gathering restrictions and bar and restaurant closures, among others). The full extent and duration of such containment measures, and their impact on the world economy are yet uncertain.

Consequently, we are facing a new oil market scenario with increased oil supply, mainly provided by Saudi Arabia and with significant demand reduction due to extreme COVID-19 containment measures. These two main factors have led to an oil surplus build up, resulting in a sharp drop in oil prices (Brent fell by more than 55% between December 2019 and March 2020). As a consequence, we immediately took decisive measures, such as reducing our work program and made adjustments to our operating and administrative costs, with continuous monitoring to adjust further if necessary. See “Item 4. Information on the Company –B. Business Overview—2020 Strategy and Outlook.”

Since October 2016, we decided to manage part of our exposure to the volatile crude oil price using derivatives. For further information related to Commodity Risk Management Contracts, please see Note 8 to our Consolidated Financial Statements.

Additionally, the oil and gas we sell may be subject to certain discounts. For example, in Colombia, the price of oil we sell is based on Vasconia, a marker broadly used in the Llanos Basin, adjusted for certain marketing and quality discounts based on, among other things, API, viscosity, sulfur, delivery point and water content, as well as on certain transportation costs (including pipeline costs and trucking costs).

In Chile, the price of oil we sell to ENAP is based on Brent minus certain marketing and quality discounts. We have a long-term gas supply contract with Methanex. The price of the gas sold under this contract is determined based on a formula that takes into account various international prices of methanol, including US Gulf methanol spot barge prices, methanol spot Rotterdam prices and spot prices in Asia. See “Item 3. Key Information—D. Risk factors—Risks relating

106

to our business—A substantial or extended decline in oil, natural gas and methanol prices may materially adversely affect our business, financial condition or results of operations.”

In Brazil, prices for gas produced in the Manati Field are based on a long-term off-take contract with Petrobras. The price of gas sold under this contract is denominated in reais and is adjusted annually for inflation pursuant to the Brazilian General Market Price Index (Índice Geral de Preços—Mercado) (the “IGPM”).

In Argentina, the realized oil prices for our production in the Neuquén Basin follows the “Medanito” blend oil price reference, which has traditionally been linked to Brent adjusted by certain marketing and quality discounts based on API, delivery point and transport costs. Between August and November 2019,  domestic crude oil prices were regulated industry-wide at a lower price than the international markets.  Subsequently, domestic prices were deregulated and are mutually agreed between sellers and buyers.

Gas sales in Argentina are carried out through annual contracts that go from May to April. The price of the gas sold under these contracts depends mainly on domestic supply and demand and regulation affecting the sector.

If the market prices of oil and methanol had fallen by 10% as compared to actual prices during the year, with all other variables held constant, and taking into account the impact of the derivative contracts in place, post-tax profit for the year ended December 31, 2019 would have been lower by US$38.3 million (post-tax profit would have been lower by US$13.7 million in 2018).

Production and operating costs

Our production and operating costs consist primarily of expenses associated with the production of oil and gas, the most significant of which are gas plant leasing, facilities and wells maintenance (including pulling works), labor costs, contractor and consultant fees, chemical analysis, royalties and products, among others. As commodity prices increase or decrease, our production costs may vary. We have historically not hedged our costs to protect against fluctuations.

Availability and reliability of infrastructure

Our business depends on the availability and reliability of operating and transportation infrastructure in the areas in which we operate. Prices and availability for equipment and infrastructure, and the maintenance thereof, affect our ability to make the investments necessary to operate our business, and thus our results of operations and financial condition. See “Item 3. Key Information—D. Risk factors—Risks relating to our business—Our inability to access needed equipment and infrastructure in a timely manner may hinder our access to oil and natural gas markets and generate significant incremental costs or delays in our oil and natural gas production.”

Production levels

Our oil and gas production levels are heavily influenced by our drilling results, our acquisitions and oil and natural gas prices.

We expect that fluctuations in our financial condition and results of operations will be driven by the rate at which production volumes from our wells decline. As initial reservoir pressures are depleted, oil and gas production from a given well will decline over time. See “Item 3. Key Information—D. Risk factors—Risks relating to our business—Unless we replace our oil and natural gas reserves, our reserves and production will decline over time. Our business is dependent on our continued successful identification of productive fields and prospects and the identified locations in which we drill in the future may not yield oil or natural gas in commercial quantities.”

Contractual obligations

In order to protect our exploration and production rights in our licensed areas, we must make and declare discoveries within certain time periods specified in our various special contracts, E&P contracts and concession agreements. The costs to maintain or operate our licensed areas may fluctuate or increase significantly, and we may not be able to meet our

107

commitments under these agreements on commercially reasonable terms or at all, which may force us to forfeit our interests in such areas. If we do not succeed in renewing these agreements, or in securing new ones, our ability to grow our business may be materially impaired. See “Item 3. Key Information—D. Risk factors—Risks relating to our business—Under the terms of some of our various CEOPs, E&P contracts, production sharing contracts and concession agreements, we are obligated to drill wells, declare any discoveries and file periodic reports in order to retain our rights and establish development areas. Failure to meet these obligations may result in the loss of our interests in the undeveloped parts of our blocks or concession areas.”

Acquisitions

As described above, part of our strategy is to acquire and consolidate assets in Latin America. We intend to continue to selectively acquire companies, producing properties and concessions. As with our historical acquisitions, any future acquisitions could make year-to-year comparisons of our results of operations difficult. We may also incur additional debt, issue equity securities or use other funding sources to fund future acquisitions. We generally incorporate our acquired business into our results of operations at or around the date of closing.

Functional and presentational currency

Our Consolidated Financial Statements are presented in US$, which is our presentation currency. Items included in the financial information of each of our entities are measured using the currency of the primary economic environment in which the entity operates, or the functional currency, which is the US$ in each case, except for our Brazil operations, where the functional currency is the real.

Geographical segment reporting

In the description of our results of operations that follow, our “Other” operations reflect our non-Colombian, non-Chilean, non-Argentine and non-Brazilian operations, primarily consisting of our corporate head office operations.

We divide our business into six geographical segments—Colombia, Chile, Brazil, Argentina,  Peru and Ecuador—that correspond to our principal jurisdictions of operation. Activities not falling into these six geographical segments are reported under a separate corporate segment that primarily includes certain corporate administrative costs not attributable to another segment.

Description of principal line items

The following is a brief description of the principal line items of our consolidated statement of income.

Revenue

Revenue includes the sale of crude oil, condensate and natural gas net of value-added tax (“VAT”), and discounts related to the sale (such as API and mercury adjustments) and overriding royalties due to the ex-owners of oil and gas properties where the royalty arrangements represent a retained working interest in the property. Revenue is recognized when control has been transferred to the purchaser and if revenue can be measured reliably and is expected to be received.

Commodity risk management contracts

Includes realized and unrealized gains and losses arising from commodity risk management contracts.

Production and operating costs

Production and operating costs are recognized on the accrual basis of accounting. These costs include wages and salaries incurred to achieve the revenue for the year. Direct and indirect costs of raw materials and consumables, rentals and royalties are also included within this account. For a description of our production and operating costs, see “—Factors affecting our results of operations.”

108

Depreciation

Capitalized costs of proved oil and natural gas properties are depreciated on a licensed-area-by-licensed-area basis, using the unit of production method, based on commercial proved and probable reserves as calculated under the Petroleum Resources Management System methodology promulgated by the Society of Petroleum Engineers and the World Petroleum Council (the “PRMS”), which differs from SEC reporting guidelines pursuant to which certain information in the forepart of this annual report is presented. The calculation of the “unit of production” depreciation takes into account estimated future discovery and development costs. Changes in reserves and cost estimates are recognized prospectively. Reserves are converted to equivalent units on the basis of approximate relative energy content.

In particular, upon completion of the evaluation phase, a prospect is either transferred to oil and gas properties if it contains reserves or is charged to profit and loss in the period in which the determination is made. See “—Critical accounting policies and estimates—Oil and gas accounting.”

Geological and geophysical expenses

Geological and geophysical expenses are recognized on the accrual basis of accounting and consist of geosciences costs, including wages and salaries and share-based compensation not subject to capitalization, geological consultancy costs and costs relating to independent reservoir engineer studies.

Administrative expenses

Administrative expenses are recognized on the accrual basis of accounting and consist of corporate costs such as director fees and travel expenses, new project evaluations and back office expenses principally comprised of wages and salaries, share-based compensation, consultant fees and other administrative costs, including certain costs relating to acquisitions.

Our administrative expenses for the year ended December 31, 2019 increased by US$8.7 million, or 17%, compared to the year ended December 31, 2018 mainly due to administrative costs related to new business efforts for the awarded blocks in Colombia, Brazil and Ecuador and consultant fees related to the acquisition of Amerisur. However, administrative costs may increase as a result of our Colombian and Ecuadorian operations, other acquisitions, increased activity or the impact of appreciation of local currencies in the countries where we operate.

Selling expenses

Selling expenses are recognized on the accrual basis of accounting and consist primarily of transportation, storage costs and selling taxes.

Our selling expenses for the year ended December 31, 2019 increased by US$10.1 million, or 251%, compared to the year ended December 31, 2018 mainly due to differences in accounting for different points of sale in Colombia and costs associated with the operation of the flowline connecting Llanos 34 block to the ODL regional pipeline. Sales at the wellhead have no selling costs associated but generate lower revenue whereas transportation costs for sales to other delivery points are accounted for as selling expenses.

Impairment of non-financial assets

Assets that are not subject to depreciation and/or amortization are tested annually for impairment. Assets that are subject to depreciation and/or amortization are reviewed for impairment whenever events or changes in circumstances indicate that the carrying amount may not be recoverable.

An impairment loss is recognized for the amount by which the asset’s carrying amount exceeds its recoverable amount. The recoverable amount is the higher of an asset’s fair value minus costs to sell and value in use.

109

During 2019 we recognized impairment losses of US$7.6 million, while in 2018 we recognized a net reversal of impairment losses of US$5.0 million and in 2017 we did not recognize or reverse any impairment losses. See Note 37 to our Consolidated Financial Statements.

Financial results

Financial results include interest expenses, interest income, bank charges, the amortization of financial assets and liabilities, and foreign exchange gains and losses.

Profit or loss for the period attributable to owners of the Company

Profit or loss for the period attributable to owners of the Company consists of profit or losses for the year less non-controlling interest, if applicable.

Critical accounting policies and estimates

We prepare our Consolidated Financial Statements in accordance with IFRS and the interpretations of the IFRS Interpretations Committee (“IFRIC”), as issued by the IASB. The preparation of the financial statements requires us to make judgments, estimates and assumptions that affect the reported amounts of assets, liabilities, revenue and expenses, and related disclosure of contingent assets and liabilities. We continually evaluate these estimates and assumptions based on the most recently available information, our own historical experience and various other assumptions that we believe to be reasonable under the circumstances. Since the use of estimates is an integral component of the financial reporting process, actual results could differ from those estimates.

An accounting policy is considered critical if it requires an accounting estimate to be made based on assumptions about matters that are highly uncertain at the time such estimate is made, and if different accounting estimates that reasonably could have been used, or changes in the accounting estimates that are reasonably likely to occur periodically, could materially impact the financial statements. We believe that the following accounting policies represent critical accounting policies as they involve a higher degree of judgment and complexity in their application and require us to make significant accounting estimates. The following descriptions of critical accounting policies and estimates should be read in conjunction with our Consolidated Financial Statements and the accompanying notes and other disclosures.

Cash flow estimates for impairment assessments

Cash flow estimates for impairment assessments require assumptions about two primary elements: future prices and reserves. Estimates of future prices require significant judgments about highly uncertain future events. Historically, oil and natural gas prices have exhibited significant volatility. Our forecasts for oil and natural gas revenues are based on prices derived from future price forecasts among industry analysts, as well as our own assessments. Estimates of future cash flows are generally based on assumptions of long-term prices and operating and development costs. 

For further information related to impairment of property, plant and equipment, please see Note 37 to our Consolidated Financial Statements.

The process of estimating reserves requires significant judgments and decisions based on available geological, geophysical, engineering and economic data. The estimation of economically recoverable oil and natural gas reserves and related future net cash flows was performed based on the D&M Reserves Report. Such estimates incorporate many factors and assumptions including:

·

expected reservoir characteristics based on geological, geophysical and engineering assessments;

·

future production rates based on historical performance and expected future operating and investment activities;

·

future oil and natural gas prices and quality differentials;

110

·

anticipated effects of regulation by governmental agencies; and

·

future development and operating costs.

Our management believes these factors and assumptions are reasonable based on the information available at the time we prepare our estimates. However, these estimates may change substantially as additional data from ongoing development activities and production performance becomes available and as economic conditions impacting oil and natural gas prices and costs change.

Oil and gas accounting

Oil and gas exploration and production activities are accounted for in accordance with the successful efforts method on a field by field basis. We account for exploration and evaluation activities in accordance with IFRS 6, Exploration for and Evaluation of Mineral Resources, capitalizing exploration and evaluation costs until such time as the economic viability of producing the underlying resources is determined. Costs incurred prior to obtaining legal rights to explore are expensed immediately to the consolidated statement of income.

Exploration and evaluation costs may include: license acquisition, geological and geophysical studies (i.e., seismic), direct labor costs and drilling costs of exploratory wells. No depreciation and/or amortization are charged during the exploration and evaluation phase. Upon completion of the evaluation phase, the prospects are either transferred to oil and gas properties or charged to expense in the period in which the determination is made, depending whether they have found reserves. If not developed, exploration and evaluation assets are written off after three years, unless it can be clearly demonstrated that the carrying value of the investment is recoverable. All field development costs are considered construction in progress until they are finished and capitalized within oil and gas properties, and are subject to depreciation once completed. Such costs may include the acquisition and installation of production facilities, development drilling costs (including dry holes, service wells and seismic surveys for development purposes), project-related engineering and the acquisition costs of rights and concessions related to proved properties.

Workovers of wells made to develop reserves and/or increase production are capitalized as development costs. Maintenance costs are charged to the consolidated statement of income when incurred.

Capitalized costs of proved oil and gas properties and production facilities and machinery are depreciated on a licensed area by licensed area basis, using the unit of production method, based on commercial proved and probable reserves. The calculation of the “unit of production” depreciation takes into account estimated future finding and development costs and is based on current year-end un-escalated price levels. Changes in reserves and cost estimates are recognized prospectively. Reserves are converted to equivalent units on the basis of approximate relative energy content.

Oil and gas reserves for purposes of our Consolidated Financial Statements are determined in accordance with PRMS, and were estimated by DeGolyer and MacNaughton, independent reserves engineers.

Depreciation of the remaining property, plant and equipment assets (i.e., furniture and vehicles) not directly associated with oil and gas activities has been calculated by means of the straight line method by applying such annual rates as required to write-off their value at the end of their estimated useful life. The useful life range between three and 10 years.

Asset retirement obligations

Obligations related to the plugging and abandonment of wells once operations are terminated may result in the recognition of significant liabilities. We record the fair value of the liability for asset retirement obligations in the period in which the wells are drilled. When the liability is initially recognized, the cost is also capitalized by increasing the carrying amount of the related asset. Over time, the liability is accreted to its present value at each reporting date, and the capitalized cost is depreciated over the estimated useful life of the related asset. Estimating the future abandonment costs is difficult and requires management to make assumptions and judgments because most of the obligations will be settled after many years. Technologies and costs are constantly changing, as are political, environmental, health, safety and public relations considerations. Consequently, the timing and future cost of dismantling and abandonment are subject to

111

significant modification. Any change in the variables underlying our assumptions and estimates can have a significant effect on the liability and the related capitalized asset and future charges related to the retirement obligations. The present value of future costs necessary for well plugging and abandonment is calculated for each area at the present value of the estimated future expenditure. The liability recognized is based upon estimated future abandonment costs, wells subject to abandonment, time to abandonment, and future inflation rates.

Contingencies

From time to time, we may be subject to various lawsuits, claims and proceedings that arise in the normal course of business, including employment, commercial, environmental and health & safety matters. For example, from time to time, the Company receives notices of environmental, health and safety violations. Based on what our Management currently knows, such claims are not expected to have a material impact on the financial statements.

Recent accounting pronouncements

See Note 2.1.1 to our Consolidated Financial Statements.

We have adopted IFRS 16 following the simplified approach and have not restated comparative figures for previous reporting periods, as permitted under the specific transitional provisions in the standard. The reclassifications arising from the new leasing rules are therefore recognized in the opening balance sheet on January 1, 2019.

On adoption of IFRS 16, we recognized lease liabilities in relation to leases which had previously been classified as ‘operating leases’ under the principles of IAS 17 Leases. These liabilities were measured at the present value of the remaining lease payments, discounted using the lessee’s incremental borrowing rate as of January 1, 2019. The weighted average lessee’s incremental borrowing rate applied to the lease liabilities on January 1, 2019 was 9.4%.

Results of operations

The following discussion is of certain financial and operating data for the periods indicated. You should read this discussion in conjunction with our Consolidated Financial Statements and the accompanying notes.

In preparation for continued volatility, we have developed multiple scenarios for our 2020 capital expenditure program. See “Item 4. Information on the Company –B. Business Overview—2020 Strategy and Outlook.”

112

Year ended December 31, 2019 compared to year ended December 31, 2018

The following table summarizes certain of our financial and operating data for the years ended December 31, 2019 and 2018.

 

 

 

 

 

 

 

 

 

 

 

For the year ended December 31, 

 

 

    

 

    

 

    

% Change from

 

 

 

2019

 

2018

 

prior year

 

 

 

(in thousands of US$, except for percentages)

 

 

 

 

 

 

 

 

 

Revenue

 

  

 

  

 

  

 

Net oil sales

 

579,030

 

545,490

 

 6

%

Net gas sales

 

49,877

 

55,671

 

(10)

%

Revenue

 

628,907

 

601,161

 

 5

%

Commodity risk management contracts

 

(22,523)

 

16,173

 

(239)

%

Production and operating costs

 

(168,964)

 

(174,260)

 

(3)

%

Geological and geophysical expenses

 

(18,593)

 

(13,951)

 

33

%

Administrative expenses

 

(60,818)

 

(52,074)

 

17

%

Selling expenses

 

(14,113)

 

(4,023)

 

251

%

Depreciation

 

(105,532)

 

(92,240)

 

14

%

Write-off of unsuccessful exploration efforts

 

(18,290)

 

(26,389)

 

(31)

%

Impairment loss (recognized) reversed for non-financial assets

 

(7,559)

 

4,982

 

(252)

%

Other operating expense

 

(1,840)

 

(2,887)

 

(36)

%

Operating profit

 

210,675

 

256,492

 

(18)

%

Financial expenses

 

(41,070)

 

(39,321)

 

 4

%

Financial income

 

2,360

 

3,059

 

(23)

%

Foreign exchange loss

 

(2,446)

 

(11,323)

 

(78)

%

Profit before income tax

 

169,519

 

208,907

 

(19)

%

Income tax expense

 

(111,762)

 

(106,240)

 

 5

%

Profit for the year

 

57,757

 

102,667

 

(44)

%

Non-controlling interest

 

 —

 

30,252

 

(100)

%

Profit for the year attributable to owners of the Company

 

57,757

 

72,415

 

(20)

%

 

 

 

 

 

 

 

 

Net production volumes

 

  

 

  

 

  

 

Oil (mbbl)(2)

 

12,571

 

11,113

 

13

%

Gas (mcf)(3)

 

12,271

 

12,219

 

 0

%

Total net production (mboe)

 

14,617

 

13,150

 

11

%

Average net production (boepd)

 

40,046

 

36,027

 

11

%

Average realized sales price

 

  

 

  

 

  

 

Oil (US$ per bbl)

 

50.7

 

53.0

 

(4)

%

Gas (US$ per mmcf)

 

4.5

 

5.1

 

(12)

%

Average unit costs per boe (US$)

 

 

 

  

 

  

 

Operating cost

 

7.6

 

8.2

 

(7)

%

Royalties

 

4.7

 

5.8

 

(19)

%

Production costs(1)

 

12.3

 

14.0

 

(12)

%

Geological and geophysical expenses

 

1.5

 

1.1

 

36

%

Administrative expenses

 

4.9

 

4.2

 

17

%

Selling expenses

 

1.1

 

0.3

 

267

%


(1)

Calculated pursuant to FASB ASC 932.

(2)

We present production figures before deduction of royalties, as we believe that net production before royalties is more appropriate in light of our foreign operations and the attendant royalty regimes. Oil production figures presented on page F‑70 are net of royalties.

(3)

Corresponds to production measured after separation but prior to compression, which is the measure we used to monitor business performance. Gas production presented on page F‑71 is gas measured at the point of delivery.

113

The following table summarizes certain financial data.

 

 

 

 

 

 

 

 

 

 

 

 

 

 

 

 

 

 

 

 

 

 

 

 

 

 

 

 

 

 

 

 

For the year ended December 31, 

 

 

 

 

 

 

2019

 

2018

 

    

Chile

    

Colombia

    

Brazil

    

Argentina

    

Peru

    

Other

    

Total

    

Chile

    

Colombia

    

Brazil

    

Argentina

 

Peru

 

Other

    

Total

 

 

(in thousands of US$)

Revenue

 

32,336

 

538,917

 

23,049

 

34,605

 

 —

 

 —

 

628,907

 

37,359

 

497,870

 

30,053

 

35,879

 

 —

 

 —

 

601,161

Depreciation

 

(34,826)

 

(46,917)

 

(7,445)

 

(15,618)

 

(576)

 

(150)

 

(105,532)

 

(28,203)

 

(42,721)

 

(10,395)

 

(10,640)

 

(245)

 

(36)

 

(92,240)

Impairment and write-off

 

 —

 

 —

 

(5,120)

 

(20,729)

 

 —

 

 —

 

(25,849)

 

(12,670)

 

(6,134)

 

(2,020)

 

(583)

 

 —

 

 —

 

(21,407)

 

Revenue

For the year ended December 31, 2019, crude oil sales were our principal source of revenue, with 92% and 8% of our total revenue from crude oil and gas sales, respectively. The following chart shows the change in oil and natural gas sales from the year ended December 31, 2018 to the year ended December 31, 2019.

 

 

 

 

 

 

 

 

For the year ended

 

 

December 31, 

 

    

2019

    

2018

 

 

(in thousands of US$)

Consolidated

 

 

 

 

Sale of crude oil

 

579,030

 

545,490

Sale of gas

 

49,877

 

55,671

Total

 

628,907

 

601,161

 

 

 

 

 

 

 

 

 

 

 

 

 

Year ended December 31, 

 

Change from prior year

 

 

    

2019

    

2018

    

  

 

%

 

 

 

(in thousands of US$, except for percentages)

 

By country

 

  

 

  

 

  

 

  

 

Colombia

 

538,917

 

497,870

 

41,047

 

 8

%

Chile

 

32,336

 

37,359

 

(5,023)

 

(13)

%

Brazil

 

23,049

 

30,053

 

(7,004)

 

(23)

%

Argentina

 

34,605

 

35,879

 

(1,274)

 

(4)

%

Total

 

628,907

 

601,161

 

27,746

 

 5

%

 

Revenue increased 5%, from US$601.2 million for the year ended December 31, 2018 to US$628.9 million for the year ended December 31, 2019, primarily as a result of higher deliveries partially offset by lower realized prices. Sales of crude oil increased due to higher sold volumes of 11.9 mmbbl in the year ended December 31, 2019 compared to 10.7 mmbbl in the year ended December 31, 2018, and resulted in net revenue of US$579.0 million for the year ended December 31, 2019 compared to US$545.5 million for the year ended December 31, 2018. In addition, sales of gas decreased from US$55.7 million for the year ended December 31, 2018 to US$49.9 million for the year ended December 31, 2019 mainly due to lower realized prices.

The increase in 2019 net revenue of US$27.7 million is mainly explained by:

·

an increase of US$41.0 million in sales in Colombia, due to increased deliveries partially offset by lower realized prices;

·

a  decrease of US$5.0 million in sales in Chile, due to lower realized prices partially offset by increased deliveries;

·

a decrease of US$7.0 million in gas sales in Brazil, related to lower deliveries, resulting from lower industrial and power plant consumption and availability of other gas sources;

·

a  decrease of US$1.3 million in sales in Argentina due to lower realized prices partially offset by increased deliveries;

114

Revenue attributable to our operations in Colombia for the year ended December 31, 2019 was US$538.9 million, compared to US$497.9 million for the year ended December 31, 2018, representing 85.7% and 82.8% of our total consolidated sales. The increase is related to an increase in oil deliveries from 10.0 mmbbl to 11.1 mmbbl partially offset by a decrease in the average realized price per barrel of crude oil from US$52.6 per barrel to US$50.4 per barrel, primarily due to lower reference international prices.

Revenue attributable to our operations in Chile for the year ended December 31, 2019 was US$32.3 million, a 13%  decrease from US$37.4 million for the year ended December 31, 2018, principally due to (1) a decrease in oil sales by US$6.8 million related to a decrease in oil deliveries from 0.3 mmbbl to 0.2 mmbbl and lower average realized prices per barrel of crude oil from US$62.3 per barrel for the year December 31, 2018 to US$56.2 per barrel for the year ended December 31, 2019 (a decrease of US$6.1 per barrel or a total of 10%), and (2) an increase in gas sales by US$1.8 million reflecting higher deliveries, mainly as a result of the discovery of the Jauke gas field partially offset by lower gas prices. The contribution to our revenue during such years from our operations in Chile was 5.1% and 6.2%, respectively.

Revenue attributable to our operations in Brazil for the year ended December 31, 2019 was US$23.0 million, a 23% decrease from US$30.1 million for the year ended December 31, 2018, principally due to lower gas deliveries from 1.0 mmboe to 0.7 mmboe. The contribution to our revenue from our operations in Brazil during the years ended December 31, 2019 and 2018 was 3.7% and 5.0%, respectively.

Revenue attributable to our operations in Argentina for the year ended December 31, 2019 was US$34.6 million, a 3.6% decrease from US$35.9 million for the year ended December 31, 2018, primary due to (1) a decrease in oil sales by US$0.5 million related to a decrease in average realized prices per barrel of crude oil from US$65.0 per barrel for the year ended December 31, 2018 to US$53.1 per barrel for the year ended December 31, 2019 (or a total of 18%) partially offset by an increase in oil deliveries from 0.5 mmbbl to 0.6 mmbbl, and (2) a decrease in gas sales by US$0.8 million reflecting lower gas prices partially offset by higher deliveries. The contribution to our revenue from our operations in Argentina during the years ended December 31, 2019 and 2018 was 5.5%  and 6.0%, respectively.  

Production and operating costs

The following table summarizes our production and operating costs for the years ended December 31, 2019 and 2018.

 

 

 

 

 

 

 

 

 

 

 

For the year ended December 31, 

 

 

    

 

    

 

    

% Change

 

 

 

2019

 

2018

 

from prior year

 

 

 

(in thousands of US$, except for percentages)

 

Consolidated (including Colombia, Chile, Brazil and Argentina)

 

  

 

  

 

  

 

Royalties

 

(64,576)

 

(71,836)

 

(10)

%

Staff costs

 

(14,542)

 

(18,603)

 

(22)

%

Operation and maintenance

 

(7,743)

 

(7,756)

 

(0)

%

Transportation costs

 

(2,941)

 

(2,628)

 

12

%

Well and facilities maintenance

 

(27,660)

 

(20,262)

 

37

%

Consumables

 

(17,625)

 

(17,444)

 

 1

%

Equipment rental

 

(10,476)

 

(9,317)

 

12

%

Other costs

 

(23,401)

 

(26,414)

 

(11)

%

Total

 

(168,964)

 

(174,260)

 

(3)

%

 

115

 

 

 

 

 

 

 

 

 

 

 

 

 

 

 

 

 

 

 

Year ended December 31, 

 

 

2019

 

2018

 

    

Colombia

    

Chile

    

Argentina

    

Brazil

    

Colombia

    

Chile

    

Argentina

    

Brazil

 

 

(in thousands of US$)

By country

 

 

 

 

 

 

 

 

 

 

 

 

 

 

 

 

Royalties

 

(56,399)

 

(1,181)

 

(5,141)

 

(1,855)

 

(62,710)

 

(1,473)

 

(4,833)

 

(2,820)

Staff costs

 

(7,439)

 

(4,822)

 

(1,833)

 

(448)

 

(8,529)

 

(6,521)

 

(3,167)

 

(386)

Operation and maintenance

 

(4,280)

 

 —

 

(3,454)

 

(9)

 

(4,879)

 

 —

 

(2,877)

 

 —

Transportation costs

 

(1,030)

 

(1,285)

 

(626)

 

 —

 

(1,258)

 

(1,250)

 

(120)

 

 —

Well and facilities maintenance

 

(13,868)

 

(4,823)

 

(7,742)

 

(1,227)

 

(8,837)

 

(4,095)

 

(6,044)

 

(1,286)

Consumables

 

(14,777)

 

(1,492)

 

(1,312)

 

(44)

 

(14,714)

 

(1,712)

 

(1,018)

 

 —

Equipment rental

 

(7,684)

 

(940)

 

(1,502)

 

(350)

 

(7,761)

 

(287)

 

(1,269)

 

 —

Other costs

 

(11,467)

 

(5,246)

 

(4,668)

 

(2,020)

 

(9,845)

 

(6,561)

 

(5,715)

 

(4,293)

Total

 

(116,944)

 

(19,789)

 

(26,278)

 

(5,953)

 

(118,533)

 

(21,899)

 

(25,043)

 

(8,785)

 

Consolidated production and operating costs decreased 3%, from US$174.3 million for the year ended December 31, 2018 to US$169.0 million for the year ended December 31, 2019, primarily due to lower royalties and lower gas plant costs, in line with lower realized prices and the adoption of IFRS 16. This was partially offset by an increase in operating costs related to higher facilities maintenance costs focused on enhancing production levels and staff costs.

Production and operating costs in Colombia decreased by 1%, to US$116.9 million for the year ended December 31, 2019, as compared to US$118.5 million for the year ended December 31, 2018, primarily due to lower royalties of US$6.3 million, in line with lower oil prices.  This effect was partially offset by higher well intervention activities. In addition, operating costs per boe in Colombia decreased to US$5.4 per boe for the year end December 31, 2019 from US$5.6 per boe for the year ended December 31, 2018.

Production and operating costs in Chile decreased by 10% to US$19.8 million due to lower staff costs expenses due to cost reduction initiatives taken, considering the lower level of activity, partially offset by higher well intervention activities. Costs per boe decreased to US$17.7 per boe from US$22.8 per boe in 2018. In the year ended December 31, 2019, the revenue mix for Chile was 32.6% oil and 67.4% gas, whereas for the same period in 2018 it was 46.6% oil and 53.4% gas.

Production and operating costs in Brazil decreased by 32%, to US$6.0 million for the year ended December 31, 2019, as compared to the year ended December 31, 2018, mainly resulting from the adoption of IFRS 16 that changes the treatment and presentation of expenses of operating leases, which are now  recorded in depreciation charges and which were previously treated as production and operating costs.  Operating costs per boe decreased to US$5.6 for the year ended December 31, 2019 from US$6.1 per boe for the year ended December 31, 2018.

Production and operating costs in Argentina increased by 5%, to US$26.3 million for the year ended December 31, 2019,  as compared to the year ended December 31, 2018, mainly due to higher facilities maintenance costs.  However, operating costs per boe decreased to US$26.7 for the year ended December 31, 2019 from US$31.2 per boe for the year ended December 31, 2018.

Geological and geophysical expenses

 

 

 

 

 

 

 

 

 

 

 

 

 

Year ended December 31, 

 

Change from prior year

 

 

    

2019

    

2018

    

  

    

%  

 

 

 

(in thousands of US$, except for percentages)

 

Colombia

 

(10,921)

 

(6,288)

 

(4,633)

 

74

%

Chile

 

(126)

 

(733)

 

607

 

(83)

%

Brazil

 

(1,033)

 

(827)

 

(206)

 

25

%

Argentina

 

(776)

 

(1,694)

 

918

 

(54)

%

Other

 

(5,737)

 

(4,409)

 

(1,328)

 

30

%

Total

 

(18,593)

 

(13,951)

 

(4,642)

 

33

%

 

116

Geological and geophysical expenses increased by 33%, from US$14.0 million for the year ended December 31, 2018 to US$18.6 million for the year ended December 31, 2019, primarily as the result of an increased scale of operations.

Administrative costs

 

 

 

 

 

 

 

 

 

 

 

 

 

Year ended December 31, 

 

Change from prior year

 

 

    

2019

    

2018

    

 

    

%  

 

 

 

(in thousands of US$, except for percentages)

 

Colombia

 

(33,867)

 

(24,910)

 

(8,957)

 

36

%

Chile

 

(3,472)

 

(5,671)

 

2,199

 

(39)

%

Brazil

 

(2,164)

 

(2,628)

 

464

 

(18)

%

Argentina

 

(3,021)

 

(2,847)

 

(174)

 

 6

%

Other

 

(18,294)

 

(16,018)

 

(2,276)

 

14

%

Total

 

(60,818)

 

(52,074)

 

(8,744)

 

17

%

 

Administrative costs increased by 17%, from US$52.1 million for the year ended December 31, 2018 to US$60.8 million for the year ended December 31, 2019,  primarily due to higher staff costs associated with an increased scale of operations and other administrative costs related to new business efforts including non-recurring legal and financial advisory fees related to the acquisition of Amerisur.

 Selling expenses

 

 

 

 

 

 

 

 

 

 

 

 

 

Year ended December 31, 

 

Change from prior year

 

 

    

2019

    

2018

    

 

    

%

 

 

 

(in thousands of US$, except for percentages)

 

Colombia

 

(12,525)

 

(1,028)

 

(11,497)

 

1,118

%

Chile

 

(360)

 

(533)

 

173

 

(32)

%

Brazil

 

(10)

 

 —

 

(10)

 

100

%

Argentina

 

(1,218)

 

(2,462)

 

1,244

 

(51)

%

Total

 

(14,113)

 

(4,023)

 

(10,090)

 

251

%

 

Selling expenses increased by 251%, from US$4.0 million for year ended December 31, 2018 to US$14.1 million for the year ended December 31, 2019,  primarily due to the difference in accounting for different points of sale in Colombia and costs associated with the operation of the flowline connecting Llanos 34 block to the ODL regional pipeline. Sales at the wellhead have no selling costs associated but generate lower revenue whereas transportation costs for sales to other delivery points are accounted for as selling expenses. 

Commodity risk management contracts

 

We recorded a loss of US$22.5 million related to commodity risk management contracts for the year ended December 31, 2019, and a profit of US$ 16.2 million for the year ended December  31, 2018.

Consolidated commodity risk management contracts refer to two different components, a realized and an unrealized portion. The realized gain of US$3.9 million for the year ended December  31, 2019 compared to a US$26.1 million loss for the year ended December  31, 2018 reflected Brent oil prices and commodity risk management contracts settled during the respective periods. The unrealized losses were US$26.4 million for the year ended December  31, 2019 and US$42.3 million gain for the year ended December  31, 2018. Unrealized results are generated from changes in the forward Brent oil price curve.

117

Depreciation

 

 

 

 

 

 

 

 

 

 

 

 

 

Year ended December 31, 

 

Change from prior year

 

 

    

2019

    

2018

    

 

    

%

 

 

 

(in thousands of US$, except for percentages)

 

Colombia

 

(46,917)

 

(42,721)

 

(4,196)

 

10

%

Chile

 

(34,826)

 

(28,203)

 

(6,623)

 

23

%

Brazil

 

(7,445)

 

(10,395)

 

2,950

 

(28)

%

Argentina

 

(15,618)

 

(10,640)

 

(4,978)

 

47

%

Other

 

(726)

 

(281)

 

(445)

 

158

%

Total

 

(105,532)

 

(92,240)

 

(13,292)

 

14

%

 

Depreciation charges increased by 14% from US$92.2 million for the year ended December 31, 2018 to US$105.5 million for the year ended December 31, 2019, mainly due to the adoption of IFRS 16 and higher production. 

Operating profit (loss)

 

 

 

 

 

 

 

 

 

 

 

 

Year ended December 31, 

 

Change from prior year

 

 

    

2019

    

2018

    

 

    

%

 

 

 

(in thousands of US$, except for percentages)

 

Colombia

 

297,783

 

309,357

 

(11,574)

 

(4)

%

Chile

 

(26,869)

 

(29,139)

 

2,270

 

(8)

%

Brazil

 

1,750

 

4,370

 

(2,620)

 

(60)

%

Argentina

 

(34,124)

 

(6,739)

 

(27,385)

 

406

%

Other

 

(27,865)

 

(21,357)

 

(6,508)

 

30

%

Total

 

210,675

 

256,492

 

(45,817)

 

(18)

%

 

We recorded an operating profit of US$210.7 million for the year ended December 31, 2019, a 18%  decrease from the operating profit of US$256.5 million for the year ended December 31, 2018,  as a result of the reasons described above.

In 2019, we recorded a write-off of unsuccessful exploration efforts of US$18.3 million that corresponded to five unsuccessful exploratory wells, four wells drilled in Argentina (Sierra del Nevado, Puelen and Aguada Baguales Blocks) and a well drilled in Brazil (POT-T-747 Block). The charge also included the write-off of wells and other exploration costs incurred in previous years in the Argentinean Blocks for which no additional work would be performed. In addition, due to the results from REC-T-94, SEAL-T-268 and POT-T-747 Blocks (Brazil), during December 2019 we decided to relinquish these blocks, so the associated investment was written off. 

Additionally, during 2019 we recognized impairment losses of US$7.6 million due to a negative revision of reserves at year-end in the CN-V Block, while in 2018 we recognized a net reversal of impairment losses of US$5.0 million. For further information see Note 37 to our Consolidated Financial Statements.

Financial results

Net financial costs increased 7% to US$38.7 million for the year ended December 31, 2019 as compared to US$36.3 million for the year ended December 31, 2018, mainly due to financial expenses to secure the financing for the acquisition of Amerisur. 

Foreign exchange loss

Foreign exchange variation decreased from a loss of US$11.3 million for the year ended December 31, 2018 compared to a loss of US$2.4 million for the year ended December 31, 2019. The comparative period was affected by the devaluation of the Brazilian real and its impact on US dollar-denominated intercompany debt, which was cancelled in the last quarter of 2018. Additionally, since December 2018, we have entered into derivative financial instruments to manage our future exposure to local currency fluctuations with respect to income tax balances in Colombia, recognizing a realized gain on currency risk management contracts of US$2.8 million and an unrealized gain of US$0.9 million in 2019.

118

Profit before income tax

 

 

 

 

 

 

 

 

 

 

 

 

 

Year ended December 31, 

 

Change from prior year

 

 

    

2019

    

2018

    

 

    

%

 

 

 

(in thousands of US$, except for percentages)

 

Colombia

 

301,513

 

305,409

 

(3,896)

 

(1)

%

Chile

 

(28,859)

 

(40,545)

 

11,686

 

(29)

%

Brazil

 

(819)

 

(6,632)

 

5,813

 

(88)

%

Argentina

 

(39,946)

 

(13,737)

 

(26,209)

 

191

%

Other

 

(62,370)

 

(35,588)

 

(26,782)

 

75

%

Total

 

169,519

 

208,907

 

(39,388)

 

(19)

%

 

For the year ended December 31, 2019, we recorded a profit before income tax of US$169.5 million, compared to a profit of US$208.9 million for the year ended December 31, 2018, primarily due to the reasons mentioned above.

Income tax expense

 

 

 

 

 

 

 

 

 

 

 

 

 

Year ended December 31, 

 

Change from prior year

 

 

    

2019

    

2018

    

 

    

%

 

 

 

(in thousands of US$, except for percentages)

 

Colombia

 

(104,354)

 

(119,730)

 

15,376

 

(13)

%

Chile

 

(7,616)

 

6,090

 

(13,706)

 

(225)

%

Brazil

 

56

 

1,762

 

(1,706)

 

(97)

%

Argentina

 

(1,480)

 

5,752

 

(7,232)

 

(126)

%

Other

 

1,632

 

(114)

 

1,746

 

(1,532)

%

Total

 

(111,762)

 

(106,240)

 

(5,522)

 

 5

%

 

Our effective tax rate was 66% for the year ended December 31, 2019, compared to 51% in 2018. The increase in the effective tax rate was primarily due to the devaluation of the local currencies in Colombia (1%), Chile (8%) and Argentina (59%) that reduced the tax basis of property, plant and equipment when compared to the corresponding functional currencies, resulting in a higher deferred tax liability. Also, during 2019, the income tax expense included an out of period adjustment related to prior periods that increased the income tax expense by US$9.9 million. The adjustment is related to the increase in deferred tax liabilities as a result of computing as temporary differences originally considered permanent, generated between the tax and book basis of property, plant and equipment. 

Profit (loss) for the year

 

 

 

 

 

 

 

 

 

 

 

 

 

Year ended December 31, 

 

Change from prior year

 

 

    

2019

    

2018

    

 

    

%

 

 

 

(in thousands of US$, except for percentages)

 

Colombia

 

197,159

 

185,679

 

11,480

 

 6

%

Chile

 

(36,475)

 

(34,455)

 

(2,020)

 

 6

%

Brazil

 

(763)

 

(4,870)

 

4,107

 

(84)

%

Argentina

 

(41,426)

 

(7,985)

 

(33,441)

 

419

%

Other

 

(60,738)

 

(35,702)

 

(25,036)

 

70

%

Total

 

57,757

 

102,667

 

(44,910)

 

(44)

%

 

For the year ended December 31, 2019, we recorded a net profit of US$57.8 million as a result of the reasons described above, compared to a profit of US$102.7 million for the year ended December 31, 2018.

Profit for the year attributable to owners of the Company

Profit for the year attributable to owners of the Company decreased by 20% to US$57.8 million, compared to a profit for the year ended December 31, 2018 of US$72.4 million for the reasons described above. Profit attributable to non-

119

controlling interest decreased by 100% for the year ended December 31, 2019 as compared to a profit of US$30.3 million for the year ended December 31, 2018 due to the acquisition of all of LGI’s equity interest in our Chilean and Colombian subsidiaries  in November 2018.

Year ended December 31, 2018 compared to year ended December 31, 2017

  For a discussion of the results of our operations for the year ended December 31, 2018 compared to the year ended December 31, 2017, please refer to “Item 5. – A. Operating Results – Results of Operations for the Year Ended December 31, 2018 compared to the year ended December 31, 2017” in our Annual Report on Form 20-F for the year ended December 31, 2018.

B.    Liquidity and capital resources

Overview

Our financial condition and liquidity are and will continue to be influenced by a variety of factors, including:

·

changes in oil and natural gas prices and our ability to generate cash flows from our operations;

·

our capital expenditure requirements;

·

the level of our outstanding indebtedness and the interest we are obligated to pay on this indebtedness; and

·

changes in exchange rates which will impact our generation of cash flows from operations when measured in US$, and the real.

Our principal sources of liquidity have historically been contributed shareholder equity, debt financings and cash generated by our operations. We have also in the past entered into offtake and prepayment agreements.

Between 2005 and 2019, we raised approximately US$200 million in equity offerings at the holding company level and nearly US$1 billion through debt arrangements with multilateral agencies such as the IFC, gas prepayment facilities with Methanex, international bond issuances and bank financings, described further below, which have been used to fund our capital expenditures program and acquisitions and to increase our liquidity.

In February 2014, we commenced trading on the NYSE and raised US$98 million (before underwriting commissions and expenses), including the over-allotment option granted to and exercised by the underwriters, through the issuance of 13,999,700 common shares.

In September 2017, we issued US$425.0 million aggregate principal amount of senior notes due 2024. The Notes due 2024 mature on September 21, 2024 and bear interest at a fixed rate of 6.50% and a yield of 6.50% per year. Interest on the Notes due 2024 is payable semi-annually in arrears on March 21 and September 21 of each year. The Indenture governing our Notes due 2024 contains incurrence-based limitations on the amount of indebtedness we can incur. This limits our capacity to incur additional indebtedness, other than permitted debt, as specified in the indenture governing the Notes due 2024. The net proceeds from the Notes due 2024 were used by us (i) to make a capital contribution to our wholly-owned subsidiary, Agencia, providing it with sufficient funds to fully repay the Notes due 2020 and to pay any related fees and expenses, including a call premium, and (ii) for general corporate purposes, including capital expenditures, such as the acquisition of Aguada Baguales, El Porvenir and Puesto Touquet blocks in Neuquén Basin in Argentina, and to repay existing indebtedness, including the Itaú loan.

In January 2020, we issued US$350.0 million aggregate principal amount of 5.5% senior notes due 2027. The net proceeds from the Notes were used by us (i) to make an intercompany loan to our wholly-owned subsidiary, GeoPark Colombia S.A.S., providing it with sufficient funds to pay the total consideration for the acquisition of Amerisur (see

120

Note 38.1 to our Consolidated Financial Statements) and to pay any related fees and expenses, and (ii) for general corporate purposes.

We believe that our current operations and 2020 capital expenditures program can be funded from cash flow from existing operations and cash on hand. Should our operating cash flow decline due to unforeseen events, including delivery restrictions or a protracted downturn in oil and gas prices, we would examine measures such as further capital expenditure program reductions, oil prepayment agreements, disposition of assets, or issuance of equity, among others. See “Item 4. Information on the Company –B. Business Overview—2020 Strategy and Outlook.”

Capital expenditures

In the past, we have funded our capital expenditures with proceeds from equity offerings, credit facilities, debt issuances and pre-sale agreements, as well as through cash generated from our operations. We expect to incur substantial expenses and capital expenditures as we develop our oil and natural gas prospects and acquire additional assets. See “Item 4. Information on the Company –B. Business Overview—2020 Strategy and Outlook” and Note 38.4 to our Consolidated Financial Statements.

In the year ended December 31, 2019, we had total capital expenditures of US$126.3 million (US$76.8 million, US$10.7 million, US$19.0 million, US$14.6 million,  US$4.7 million and US$0.5 million in Colombia, Chile, Argentina, Peru,  Brazil and Ecuador, respectively).

In the year ended December 31, 2018, we had total capital expenditures of US$124.7 million (US$97.0 million, US$8.0 million, US$9.0 million, US$8.5 million and US$2.3 million in Colombia, Chile, Argentina, Peru and Brazil, respectively).

121

Cash flows

The following table sets forth our cash flows for the periods indicated:

 

 

 

 

 

 

 

 

 

    

Year ended December 31, 

 

 

2019

 

2018

 

2017

 

 

(in thousands of US$)

Cash flows provided by (used in)

 

  

 

  

 

  

Operating activities

 

235,429

 

256,206

 

142,158

Investing activities

 

(119,250)

 

(164,594)

 

(105,604)

Financing activities

 

(132,460)

 

(97,641)

 

23,968

Net (decrease) increase in cash and cash equivalents

 

(16,281)

 

(6,029)

 

60,522

 

Cash flows provided by operating activities

For the year ended December 31, 2019, cash provided by operating activities was US$235.4 million, an 8% decrease from US$256.2 million for the year ended December 31, 2018, resulting from the tax payments for the fiscal year 2018 and tax prepayments for the fiscal year 2019 and the increase in trade receivables due to the expiration of the long-term contract with Trafigura in December 2018, resulting in a diversification of our client base in Colombia, with collections from customers no longer being received in advance as they were in the prior year under the Trafigura contract.

For the year ended December 31, 2018, cash provided by operating activities was US$256.2 million, an 80% increase from US$142.2 million for the year ended December 31, 2017, resulting from the increase in oil prices and deliveries in 2018 as compared to 2017, net of increased income taxes paid predominantly from Colombia for an amount of US$60.8 million.

 

Cash flows used in investing activities

For the year ended December 31, 2019, cash used in investing activities was US$119.3 million, a 28%  decrease from US$164.6 million for the year ended December 31, 2018.  This decrease was primarily related to the acquisition of the Aguada Baguales, El Porvenir and Puesto Touquet blocks in Argentina in March 2018 for US$48.9 million, and the proceeds from the disposal of La Cuerva and Yamu blocks in July 2019 for US$7.1 million.

For the year ended December 31, 2018, cash used in investing activities was US$164.6 million, a 56% increase from US$105.6 million for the year ended December 31, 2017. This increase was related to the acquisition of the blocks in Argentina for an amount of US$48.9 million and capital expenditures related to development, appraisal and exploration activities.

Cash flows (used in) from financing activities

Cash used in financing activities was US$132.5 million for the year ended December 31, 2019, compared to US$97.6 million used in financing activities for the year ended December 31, 2018. This increase was principally related to our share buyback program, interest payments related to 2024 Notes and the acquisition of LGI’s non-controlling interest in certain of our subsidiaries.

Cash used in financing activities was US$97.6 million for the year ended December 31, 2018, compared to a  US$24.0 million inflow from financing activities for the year ended December 31, 2017. This change was principally related to the acquisition of the LGI non-controlling interest in Colombia and Chile’s equity interest for which we paid US$81.0 million. In addition, we paid US$8.0 million for dividends to LGI prior to the acquisition and used US$1.8 million to purchase our own equity securities during 2018.

122

Indebtedness

As of December 31, 2019, and 2018, we had total outstanding indebtedness of US$437.4 million and US$447.0 million, respectively, as set forth in the table below.

 

 

 

 

 

 

 

    

As of December 31, 

 

 

2019

 

2018

 

 

(in thousands of US$)

Bond GeoPark Limited (Notes due 2024) (1)

 

427,812

 

426,993

BCI Loans (2)

 

 —

 

 3

Banco Santander

 

9,607

 

20,006

Total

 

437,419

 

447,002


(1)

Excludes the Notes due 2027, as they were issued in January 2020.

(2)

Repaid in February 2019.

Our material outstanding indebtedness is described below.

Notes due 2024 and 2027

General

On September 21, 2017, we issued US$425.0 million aggregate principal amount of senior notes due 2024. The Notes due 2024 mature on September 21, 2024 and bear interest at a fixed rate of 6.50% and a yield of 6.50% per year. Interest on the Notes due 2024 is payable semi-annually in arrears on March 21 and September 21 of each year.

On January 17, 2020, we issued US$350.0 million aggregate principal amount of senior notes due 2027. The Notes due 2027 mature on January 17, 2027 and bear interest at a fixed rate of 5.50% per year and a yield to maturity of 5.625%. Interest on the Notes due 2027 is payable semi-annually in arrears on January 17 and July 17 of each year.

Ranking

The Notes due 2024 and 2027 constitute senior unsubordinated obligations of GeoPark Limited and are guaranteed by Geopark Chile and Geopark Colombia. (the “Guarantors”). The Notes due 2024 and 2027 rank equally in right of payment with all existing and future senior obligations of GeoPark Limited and the Guarantors (except those obligations preferred by operation of law, including without limitation labor and tax claims); rank senior in right of payment to all existing and future subordinated indebtedness of GeoPark Limited and the Guarantors; and rank effectively junior to any secured obligations of GeoPark Limited, the Guarantors and their respective subsidiaries to the extent of the value of the collateral securing such obligations.

Optional redemption

We may, at our option, redeem all or part of the Notes due 2024, at the redemption prices, expressed as percentages of principal amount, set forth below, plus accrued and unpaid interest thereon (including additional amounts), if any, to the applicable redemption date, if redeemed during the 12‑month period beginning on September 21 of the years indicated below:

 

 

 

 

 

Year

    

Percentage

 

2021

 

103.250

%

2022

 

101.625

%

2023 and after

 

100.000

%

 

123

We may, at our option, redeem all or part of the Notes due 2027, at the redemption prices, expressed as percentages of principal amount, set forth below, plus accrued and unpaid interest thereon (including additional amounts), if any, to the applicable redemption date, if redeemed during the 12-month period beginning on January 17 of the years indicated below:

 

 

 

 

Year

    

Percentage

 

2024

 

102.750

%

2025

 

101.375

%

2026 and after

 

100.000

%

Change of control

Upon the occurrence of certain events constituting a change of control, we are required to make an offer to repurchase all outstanding Notes due 2024 and 2027, at a purchase price equal to 101% of the principal amount thereof plus any accrued and unpaid interest (including any additional amounts payable in respect thereof) thereon to the date of purchase. If holders of not less than 90% in aggregate principal amount of the outstanding Notes due 2024 and 2027 validly tender and do not withdraw such notes and we repurchase all such notes, we may redeem the Notes due 2024 and 2027 that remain outstanding following such purchase at a price in cash equal to 101% of the principal amount thereof plus accrued and unpaid interest to but excluding the date of such redemption.

Covenants

The Notes due 2024 and 2027 contain customary covenants, which include, among others, limitations on the incurrence of debt and disqualified or preferred stock, restricted payments (including restrictions on our ability to pay dividends), incurrence of liens, guarantees of additional indebtedness, the ability of certain subsidiaries to pay dividends, asset sales, transactions with affiliates, engaging in certain businesses and merger or consolidation with or into another company.

In the event the Notes due 2024 and 2027 receive investment-grade ratings from at least two of the following rating agencies, Standard & Poor’s, Moody’s and Fitch, and no default has occurred or is continuing under the indentures governing the Notes due 2024 and 2027, certain of these restrictions, including, among others, the limitations on incurrence of debt and disqualified or preferred stock, restricted payments (including restrictions on our ability to pay dividends), the ability of certain subsidiaries to pay dividends, asset sales and certain transactions with affiliates will no longer be applicable.

The indenture governing our Notes due 2024 includes certain tests that must be satisfied before incurring additional debt, as well as other matters, and which provide, among other things, that, the net debt to EBITDA ratio should not exceed (i) 3.50 until September 21, 2019, (ii) 3.25 from September 21, 2019 to September 21, 2021, and (iii) 3.00 thereafter until maturity, and the EBITDA to interest ratio should exceed (i) 2.00 until September 21, 2019, (ii) 2.25 from September 21, 2019 to September 21, 2021 and (iii) 2.50 thereafter until maturity. Failure to comply with the incurrence test covenants does not trigger an event of default. However, this situation may limit our capacity to incur additional indebtedness, as specified in the indenture governing the Notes due 2024, other than certain categories of permitted debt. We must test incurrence covenants before incurring additional debt or performing certain corporate actions including but not limited to making dividend payments, restricted payments and others (in each case with certain specific exceptions).

The indenture governing our Notes due 2027 includes certain tests that must be satisfied before incurring additional debt, as well as other matters, and which provide among other things, that the net debt to EBITDA ratio should not exceed 3.25 and the EBITDA to interest ratio should exceed 2.5. Failure to comply with the incurrence test covenants does not trigger an event of default. However, this situation may limit our capacity to incur additional indebtedness, as specified in the indenture governing the Notes due 2027, other than certain categories of permitted debt. We must test incurrence covenants before incurring additional debt or performing certain corporate actions including but not limited to making dividend payments, restricted payments and others (in each case with certain specific exceptions). 

124

Events of default

Events of default under the indentures governing the Notes due 2024 and 2027 include: the nonpayment of principal when due; default in the payment of interest, which continues for a period of 30 days; failure to make an offer to purchase and thereafter accept tendered notes following the occurrence of a change of control or as required by certain covenants in the indentures governing the Notes due 2024 and 2027; cross payment default relating to debt with a principal amount of US$30.0 million or more in the case of the Notes due 2024 and US$40.0 million or more in the case of the Notes due 2027, and cross-acceleration default following a judgment for US$30.0 million or more in the case of the Notes due 2024 and US$40.0 million or more in the case of the Notes due 2027; bankruptcy and insolvency events; and invalidity or denial or disaffirmation of a guarantee of the notes. The occurrence of an event of default would permit or require the principal of and accrued interest on the Notes due 2024 and 2027 to become or to be declared due and payable.

Banco Santander

During October 2018, we executed a loan agreement with Banco Santander for Brazilian Real 77,640,000 (equivalent to US$ 20,000,000 at the moment of the loan execution) to repay an existing US$-denominated intercompany loan. The interest rate applicable to this loan is the Interbank Certificate of Deposit Rate (“CDI”) plus 2.25% per annum. CDI represents the average rate of all inter-bank overnight transactions in Brazil. The principal and the interest are paid semi-annually, with final maturity in October 2020.

Other Agreements

In April 2018, our Colombian subsidiary executed an offtake and prepayment agreement with Trafigura, one of its customers. The prepayment agreement provided us with access to up to US$ 25 million in the form of prepaid future oil sales. The availability period for the prepayment agreement expired on March 31, 2019. We did not withdraw any amount from this prepayment agreement.

C.    Research and development, patents and licenses, etc.

See “Item 4. Information on the Company——B. Business Overview” and “Item 4. Information on the Company—B. Business Overview—Title to Properties.”

D.    Trend information

For a discussion of Trend information, see “—A. Operating Results—Factors affecting our results of operations” and “Item 4. Information on the Company –B. Business Overview—2019 Strategy and Outlook.”

E.    Off-balance sheet arrangements

We did not have any off-balance sheet arrangements as of December 31, 2019 or as of December 31, 2018.

125

F.    Tabular disclosure of contractual obligations

In accordance with the terms of our concessions, we are required to pay royalties in connection with our crude oil and natural gas production. See Note 33.1 to our Consolidated Financial Statements.

The table below sets forth our committed cash payment obligations as of December 31, 2019. These obligations

do not reflect the impact of the acquisition of Amerisur.

 

 

 

 

 

 

 

 

 

 

 

 

 

    

 

    

Less than 

    

One to 

    

Three to 

    

More than 

 

 

Total

 

one year

 

three years

 

five years

 

five years

 

 

(in thousands of US$)

Debt obligations(1) (2)

 

573,121

 

37,621

 

82,875

 

452,625

 

 —

Pending investment commitments(3)

 

114,443

 

28,546

 

85,337

 

560

 

 —

Payables to LGI

 

15,000

 

15,000

 

 —

 

 —

 

 —

Lease liabilities

 

15,468

 

7,442

 

4,510

 

2,463

 

1,053

Asset retirement obligations(4)

 

56,113

 

 —

 

 —

 

 —

 

56,113

Total contractual obligations

 

774,145

 

88,609

 

172,722

 

455,648

 

57,166


(1)

Refers to principal and interest undiscounted cash flows. Interest payment breakdown included in Debt Obligations is as follows (i) less than one year: US$37.6 million and (ii) one to three years: US$82.9 million. At December 31, 2019, 98% of the outstanding long-term borrowings were issued at fixed rates. See Note 3: “Interest rate risk” to our Consolidated Financial Statements.

(2)

Excludes the Notes due 2027, as they were issued in January 2020.

(3)

Includes capital commitments in the Isla Norte, Campanario and Flamenco blocks in Chile of US$9.7 million, in the REC-T‑128, POT-T‑785, REC-T-58, REC-T-67, REC-T-77 and POT-T-834 blocks in Brazil of US$2.0 million, in the Los Parlamentos block in Argentina of US$6.0 million, in the VIM‑3, Llanos 86, Llanos 87, Llanos 104, Llanos 123 and Llanos 124 blocks in Colombia of US$67.0 million and in the Perico and Espejo blocks in Ecuador of US$29.8 million. See “Item 4. Information on the Company—B. Business Overview—Our operations” and Note 33.2 to our Consolidated Financial Statements.

(4)

The amounts are measured at present value.

 

G.    Safe harbor

See “Forward-Looking Statements.”

ITEM 6.  DIRECTORS, SENIOR MANAGEMENT AND EMPLOYEES

A.Directors and senior management

Board of directors

Our board of directors is currently composed of eight members. Our Directors are elected by shareholders annually at the Companys annual general meeting and can hold office for such term as the Shareholders may determine or, in the absence of such determination, until the next annual general meeting or until their successors are elected or appointed or their office is otherwise vacated. The Directors whose term has expired may offer themselves for re-election at each election of Directors. The term for the current Directors expires on the date of our next annual general meeting of shareholders, to be held in 2020.

The current members of the board of directors were appointed at our annual general meeting held on June 27, 2019. The table below sets forth certain information concerning our current board of directors. All ages are as of March 31, 2020.

126

 

 

 

 

 

 

 

 

 

    

 

    

 

    

At the Company 

Name

 

Position

 

Age

 

since

Gerald E. O’Shaughnessy

 

Chairman and Director

 

71

 

2002

James F. Park

 

Chief Executive Officer, Deputy Chairman and Director

 

64

 

2002

Carlos A. Gulisano

 

Director

 

69

 

2010

Juan Cristóbal Pavez (1)(2)

 

Director

 

49

 

2008

Robert Bedingfield (1)(2)

 

Director

 

71

 

2015

Pedro E. Aylwin Chiorrini

 

Director, Director of Legal and Governance, Corporate Secretary

 

60

 

2003

Jamie B. Coulter (2)

 

Director

 

79

 

2017

Constantin Papadimitriou (2)(3)

 

Director

 

59

 

2018

(1)

Member of the Audit Committee.

(2)

Independent director under SEC Audit Committee rules.

(3)

Member of the Audit Committee, appointed on March 6, 2019.

Biographical information of the current members of our board of directors is set forth below. Unless otherwise indicated, the current business addresses for our directors is Nuestra Señora de los Ángeles 179, Las Condes, Santiago, Chile.

Gerald E. O’Shaughnessy has been our Chairman and a member of our board of directors since he co-founded the company in 2002. Following his graduation from the University of Notre Dame with degrees in government (1970) and law (1973), Mr. O’Shaughnessy was engaged in the practice of law in Minnesota. Mr. O’Shaughnessy has been active in the oil and gas business over his entire business career, starting in 1976 with Lario Oil and Gas Company, where he served as Senior Vice President and General Counsel. He later formed The Globe Resources Group, a private venture firm whose subsidiaries provided seismic acquisition and processing, well rehabilitation services, sophisticated logistical operations and submersible pump works for Lukoil and other companies active in Russia during the 1990s. Mr. O’Shaughnessy is also founder and owner of BOE Midstream, LLC, which owns and operates the Bakken Oil Express, a crude by rail transloading and storage terminal in North Dakota, serving oil producers and marketing companies in the Bakken Shale Oil play. Over the past 25 years, Mr. O’Shaughnessy has also founded and operated companies engaged in banking, wealth management products and services, investment desktop software, computer and network security, and green clean technology, as well as other venture investments.  Mr. O’Shaughnessy currently serves as executive manager and director of The Globe Resources Group and its subsidiaries, including GeoWealth Enterprises, LLC, and has also served on a number of non-profit boards of directors, including the Board of Economic Advisors to the Governor of Kansas, the I.A. O’Shaughnessy Family Foundation, the Wichita Collegiate School, the Institute for Humane Studies, The East West Institute and The Bill of Rights Institute, the Timothy P. O’Shaughnessy Foundation and is a member of the Intercontinental Chapter of Young Presidents Organization and World Presidents’ Organization.

 

James F. Park has served as our Chief Executive Officer and as a member of our board of directors since co-founding the Company in 2002. He has more than 40 years of experience in all phases of the upstream oil and gas business, with a strong background in the acquisition, implementation and management of international projects and teams in North America, South America, Asia, Europe and the Middle East. He received a Bachelor of Science degree in geophysics from the University of California at Berkeley and previously worked as a research scientist in earthquake and tectonic at the University of Texas. In 1978, Mr. Park helped pioneer the development of commercial oil and gas production in Central America with Basic Resources, an oil and gas exploration company, in Guatemala. He remained a member of the board of directors of Basic Resources International Limited until the company was sold in 1997. Mr. Park is also a member of the board of directors of Energy Holdings and Montreaux LLC and has also been involved in oil and gas projects in North America, South America, Europe, Middle East and Asia. Mr. Park is a member of the AAPG and SPE and has lived in Latin America since 2002.

Carlos Gulisano has been a member of our board of directors since June 2010. Dr. Gulisano holds a bachelor’s degree in geology, a post-graduate degree in petroleum engineering and a PhD in geology from the University of Buenos Aires

127

and has authored or co-authored over 40 technical papers. He is a former adjunct professor at the Universidad del Sur, a former thesis director at the University of La Plata, and a former scholarship director at CONICET, the national technology research council, in Argentina. Dr. Gulisano is a respected leader in the fields of petroleum geology and geophysics in South America and has over 40 years of successful exploration, development and management experience in the oil and gas industry. In addition to serving as an advisor to GeoPark since 2002 and as Managing Director from February 2008 until June 2010, Dr. Gulisano has worked for YPF, Petrolera Argentina San Jorge S.A. and Chevron San Jorge S.A. and has led teams credited with significant oil and gas discoveries, including those in the Trapial field in Argentina. He has worked in Argentina, Bolivia, Peru, Ecuador, Colombia, Venezuela, Brazil, Chile and the United States. Mr. Gulisano is also an independent consultant on oil and gas exploration and production.

Juan Cristóbal Pavez has been a member of our board of directors since August 2008. He holds a degree in commercial engineering from the Pontifical Catholic University of Chile and an MBA from the Massachusetts Institute of Technology. He has worked as a research analyst at Grupo CB and later as a portfolio analyst at Moneda Asset Management. In 1998, he joined Santana, an investment company, as Chief Executive Officer, where he focused mainly on investments in capital markets and real estate. While at Santana, he was appointed Chief Executive Officer of Laboratorios Andrómaco, one of Santana’s main assets. In 1999, Mr. Pavez co-founded Eventures, an internet company. Since 2001, he has served as Chief Executive Officer at Centinela, a company with a diversified global portfolio of investments. Mr. Pavez is also a board member of Grupo Security and Vida Security. Over the last few years he has been a board member of several companies, including Quintec, Enaex, CTI and Frimetal.

Robert Bedingfield has been a member of our board of directors since March 2015. He holds a degree in Accounting from the University of Maryland and is a Certified Public Accountant. Until his retirement in June 2013, he was one of Ernst & Young’s most senior Global Lead Partners with more than 40 years of experience, including 32 years as a partner in Ernst & Young’s accounting and auditing practices, as well as serving on Ernst & Young’s Senior Governing Board. He has extensive experience serving Fortune 500 companies; including acting as Lead Audit Partner or Senior Advisory Partner for Lockheed Martin, AES, Gannett, General Dynamics, Booz Allen Hamilton, Marriott and the US Postal Service. Since 2000, Mr. Bedingfield has been a Trustee, and at times an Executive Committee Member, and the Audit Committee Chair of the University of Maryland at College Park Board of Trustees. Mr. Bedingfield served on the National Executive Board (1995 to 2003) and National Advisory Council (since 2003) of the Boy Scouts of America. Since 2013, Mr. Bedingfield has also served as Board Member and Chairman of the Audit Committee of NYSE-listed Science Applications International Corp (SAIC).

Pedro E. Aylwin Chiorrini has served as a member of our board of directors since July 2013 and as our Director of Legal and Governance since April 2011. From 2003 to 2006, Mr. Aylwin worked for us as an advisor on governance and legal matters. Mr. Aylwin holds a degree in law from the Universidad de Chile and an LLM from the University of Notre Dame. Mr. Aylwin has extensive experience in the natural resources sector. Mr. Aylwin is also a partner at the law firm Aylwin, Mendoza, Luksic, Valencia Abogados in Santiago, Chile, where he represented mining, chemical and oil and gas companies in numerous transactions. From 2006 until 2011, he served as Lead Manager and General Counsel at BHP Billiton, Base Metals, where he was in charge of legal and corporate governance matters on BHP Billiton’s projects, operations and natural resource assets in South America, North America, Asia, Africa and Australia.

Jamie B. Coulter is a well-respected businessman, who has spearheaded the growth of a variety of businesses in diverse sectors. He holds a business degree from Wichita State University and is a graduate of the Stanford University Executive Program. Mr. Coulter currently serves as Managing Member of Coulter Enterprises LLC., a private investment firm. Mr. Coulter has been an investor in GeoPark since 2006. Mr. Coulter has more than 46 years of experience in the food retail and restaurant business, serving as Chief Executive Officer of Lone Star Steakhouse & Saloon and having developed and operated Pizza Hut and Kentucky Fried Chicken restaurants. Mr. Coulter is a former Restaurants & Institutions CEO of the year. Mr. Coulter has operating and investment experience in the oil and gas business, including the founding of Sunburst Exploration, a US upstream oil and gas company that he built throughout the 1980s and sold in 1994. Mr. Coulter also has been an active participant as an investor in North American shale plays during the last ten years. Mr. Coulter currently serves as a Director of the Federal Law Enforcement Foundation Realm Cellars, GeoWealth Enterprises, LLC, and Browne Family Wines LLC (formerly Cirq Estates, and KB Wines) and is a member of the Board of Trustees for HCA Wesley Medical Center, and has previously served on a number of boards of directors, including as a Director of Jimmy Johns LLC, Chairman of the Board of the International Pizza Hut Franchise Holders’ Association, a

128

member of the Board of Advisors of The Wichita State University Center for Entrepreneurship and a member of the Board of Trustees for the University of Kansas School of Business, among others.

Constantin Papadimitriou has been a member of our board of directors since May 2018. He is a respected and successful international investor and businessman, with more than 30 years of investment experience in global capital markets and in resource and industrial projects and was an early investor in GeoPark. Mr. Papadimitriou is currently CEO of General Oriental Investments S.A., the Investment Manager of the Cavenham Group of Funds. Previously, he was CEO of Cavamont Geneva. During his tenure at the Cavamont group, Mr. Papadimitriou was responsible for Treasury Management, the Private Equity Portfolio as well as representing the group on the Boards of associated companies including investments in the oil and gas, mining, real estate and gaming sectors (including Basic Petroleum, a Nasdaq-listed Guatemalan oil and gas company). He is also founding partner of Diorasis International, a company focusing on investments in Greece and the broader Balkans and he also chairs the Greek Language School of Geneva and Lausanne. Mr Papadimitriou holds an Economics and Finance degree and a post-graduate Diploma in European Studies from Geneva University.

Senior management

Our senior management is responsible for the management and representation of our company. The table below sets forth certain information concerning our senior management. All ages are as of March 31, 2020.

 

 

 

 

 

 

 

 

 

    

 

    

 

    

At the Company

Name

 

Position

 

Age

 

 since

James F. Park

 

Chief Executive Officer and Director

 

64

 

2002

Andrés Ocampo

 

Chief Financial Officer

 

42

 

2010

Pedro E. Aylwin Chiorrini

 

Director, Director of Legal and Governance, and Corporate Secretary

 

60

 

2003

Augusto Zubillaga

 

Chief Operating Officer

 

50

 

2006

Rodolfo Martín Terrado

 

Director of Operations

 

45

 

2018

Alberto Matamoros

 

Director of the Atlantic Region, Argentina, Brazil and Chile

 

48

 

2014

Adriana La Rotta

 

Director of Connections

 

57

 

2018

Marcela Vaca

 

Director of the Pacific Region, Colombia, Ecuador and Perú

 

51

 

2012

Salvador Minniti

 

Director of Exploration

 

65

 

2007

Norma Yolanda Sanchez

 

Director of Social and Environmental

 

50

 

2012

Agustina Wisky

 

Director of Capacities and Culture

 

43

 

2002

Ignacio Mazariegos

 

Director of New Business

 

34

 

2010

Stacy Steimel

 

Director of Shareholder Value

 

60

 

2017

 

Biographical information of the members of our senior management is set forth below. Unless otherwise indicated, the current business addresses for members of our senior management is Nuestra Señora de los Ángeles 179, Las Condes, Santiago, Chile.

Andrés Ocampo has served as our Chief Financial Officer since November 2013. He previously served as our Director of Growth and Capital (from January 2011 through October 2013), and has been with our company since July 2010. Mr. Ocampo graduated with a degree in Economics from the Universidad Católica Argentina. He has more than 16 years of experience in business and finance. Before joining our company, Mr. Ocampo worked at Citigroup and served as Vice President Oil & Gas and Soft Commodities at Crédit Agricole Corporate & Investment Bank.

Augusto Zubillaga has served as our Chief Operating Officer since May 2015. He previously served in other management positions throughout the Company including as Operations Director, Argentina Director and Production Director. He is a petroleum engineer with more than 23 years of experience in production, engineering, well completions, corrosion control, reservoir management and field development. He has a degree in petroleum engineering from the Instituto Tecnológico de Buenos Aires. Prior to joining our company, Mr. Zubillaga worked for Petrolera Argentina San

129

Jorge S.A. and Chevron San Jorge S.A. At Chevron San Jorge S.A., he led multi-disciplinary teams focused on improving production, costs and safety, and was the leader of the Asset Development Team, which was responsible for creating the field development plan and estimating and auditing the oil and gas reserves of the Trapial field in Argentina. Mr. Zubillaga was also part of a Chevron San Jorge S.A. team that was responsible for identifying business opportunities and working with the head office on the establishment of best business practices. He has authored several industry papers, including papers on electrical submersible pump optimization, corrosion control, water handling and intelligent production systems.

Rodolfo Martín Terrado joined GeoPark in August 2018. Mr. Terrado has over 20 years of experience in asset development and operations. Prior to joining GeoPark, Mr. Terrado worked for Petrolera Argentina San Jorge and Chevron in different international operations, including in Argentina, the United States and Venezuela. Mr. Terrado previously led heavy oil operations in Venezuela assets and his prior responsibilities include waterflooding, CO2 flooding and unconventionals. Mr. Terrado holds a Petroleum Engineering degree from ITBA and an MBA from IAE in Argentina.

Alberto Matamoros is an industrial engineer with more than 17 years of experience in the oil and gas industry. He joined GeoPark in 2014. He started his career in the Argentine oil company ASTRA, as a Production Engineer of La Ventana-Vizcacheras Block in the province of Mendoza (1997-2000). He then joined Chevron, where he worked as a Production Engineer in El Trapial Block in the province of Neuquén. Later, while working for the same company, he was appointed as Field Engineering Manager in Buenos Aires, a position he held for three more years and was later transferred to Kern County, California, to lead the production team. His experience in Chevron enabled him to manage different technical and administrative teams, designing and executing working plans focused on the optimization of resources. Mr. Matamoros holds a degree in Industrial Engineering from the Universidad Nacional del Sur and an MBA from the IAE Business School at the Austral University of Argentina.

Adriana La Rotta has been our Director of Connections since November 2018. Ms. La Rotta is a communications professional and award-winning journalist with broad experience in Latin America, Asia, and the United States. For over six years she led the media relations strategy for the Americas Society/Council of the Americas, a New York-headquartered business organization whose members are international corporations representing a broad range of industries. Previously she was a TV reporter and anchor in her native Colombia and worked as a foreign correspondent in Brazil, the United States, Japan, and Hong Kong. She holds a BA in Journalism from Colombia’s Universidad Javeriana and a certificate in NGO Management from Temple University-Japan.

Marcela Vaca joined GeoPark as Director for Colombia in August 2012. She holds a degree in Law from Colombia’s Pontificia Universidad Javeriana, a master’s degree in Commercial Law from the same university and an LLM from Georgetown University. She served in the legal department of a number of companies in the mining and energy sector in Colombia. In 2000 Mrs. Vaca joined GHK Company Colombia leading the legal, social and environmental strategy for the development of the Guaduas field and the construction of its pipeline. Prior to joining our company, Mrs. Vaca served for nine years as the General Manager of the Hupecol Group, led the development of the Caracara field, the construction of the Jaguar–Santiago Pipeline and was also involved in the structuring of the company’s asset development, its financing and sales strategy.

Salvador Minniti has been our Director of Exploration since January 2012. He previously served as our Exploration Manager. He holds a bachelor degree in geology from National University of La Plata and has a graduate degree from the Argentine Oil and Gas Institute in oil geology. Mr. Minniti has over 35 years of experience in oil exploration and has worked with YPF S.A., Petrolera Argentina San Jorge S.A. and Chevron Argentina.

Norma Yolanda Sanchez joined GeoPark in 2012, serving as Director of Social and Environment. Ms. Sanchez holds a degree in Social Work from Universidad Industrial de Santander in Colombia and holds a masters in Corporate Social Responsibility, Accounting and Social Audit from the University of Barcelona. She has over 25 years of experience in the industry and before joining our company, she worked in Perenco Colombia Limited, Alange Energy Corp, Glencore, Petrobras and Ecopetrol.

Agustina Wisky has worked with our Company since it was founded in November 2002. She is currently our Director of Capacities and Culture and she previously has served in other management positions throughout the Company as Director of People and Director of Business Management. Mrs. Wisky is a public accountant, and also holds a degree in

130

human resources from the Universidad Austral—IAE. She has 19 years of experience in the oil industry. Before joining our Company, Mrs. Wisky worked at AES Gener and PricewaterhouseCoopers.

Ignacio Mazariegos has served as our New Business Director since June 2019 and has been with our Company since November 2010. He previously served as Business Performance Director (from February 2018 through May 2019) and as Corporate Planning Manager (from February 2015 through January 2018). Mr. Mazariegos holds an Industrial Engineering degree and a Specialization in Oil and Gas Production from the Instituto Tecnológico de Buenos Aires (ITBA). Before joining our Company, Mr. Mazariegos worked at Esso Argentina.

Stacy Steimel joined GeoPark in February 2017 as our Shareholder Value Director. Ms. Steimel has more than 20 years of experience in the financial sector as Fund Manager and subsequently as regional CEO for PineBridge Investments, ex-AIG Investments in Latin America. Before AIG, Mrs. Steimel held positions in the US Treasury Department and at the InterAmerican Development Bank. She holds an MBA from the Pontificia Universidad Católica de Chile, an MA in Latin American Studies from the University of Texas at Austin and a BA from the College of William and Mary.

B.      Compensation

Senior management and director compensation

For the year ended December 31, 2019, we accrued approximately US$5.3 million, in the aggregate, to the members of our board of directors (including our executive directors) for their services in all capacities. During this same period, we accrued approximately US$10.7 million, in the aggregate, to the members of our senior management (excluding our executive directors) for their services in all capacities. An amount of US$1.0 million corresponds to the accrual or payment for bonus cash payments granted to the Company’s executive directors based on the Company’s performance in 2019.  Our executive directors who receive performance bonuses are James F. Park and Pedro E. Aylwin Chiorrini due to their positions as Chief Executive Officer and Director of Legal and Governance, respectively.

Executive Director Contracts

It is our current policy that executive directors enter into indefinite term contracts with the Company that may be terminated at any time by either party subject to certain notice requirements.

Gerald E. O’Shaughnessy has entered into a service contract with the Company to act as Chairman at an annual salary of US$400,000. James F. Park has entered into a service contract with the Company to act as Chief Executive Officer at an annual salary of US$800,000. They each also received equity awards described below under “Equity Incentive Compensation.”

Pedro E. Aylwin Chiorrini, who was appointed as an executive director in July 2013, has entered into a service contract with the Company to act as Director of Legal and Governance, and as such has decided to forego his director fees. He received in 2019 a salary of US$0.4 million and bonus of US$0.2 million for his services as a member of senior management.

131

The following chart summarizes payments made to our executive directors for the year ended December 31, 2019:

 

 

 

 

 

 

 

 

 

 

 

 

    

 

 

 

 

 

    

Payment in 

 

 

Cash payment

 

shares

 

 

Executive 

 

 

 

 

 

 

 

 

Directors’

 

 

 

 

 

 

 

 

 Fees

 

Bonus

 

Bonus

Gerald E. O’Shaughnessy

 

US$

400,000

 

 

 —

 

 

  

James F. Park

 

US$

800,000

 

US$

909,352

 

US$

800,000

Pedro E. Aylwin Chiorrini (1)

 

US$

14,625

 

 

 —

 

 

  


(1)

These fees are related to Mr. Aylwin’s directorship in one of the Company’s subsidiaries and are included in his total compensation set forth in the paragraph above.

Bonus payments above were approved by the Compensation Committee on March 6, 2019 and reflect cash bonus payment made based on pre-defined metrics and targets by the Compensation Committee and our performance in 2018. Additionally, Mr. Parks compensation includes an annual equity award with an aggregate value equal to one year of base salary, based on the previous year’s average share price, and with a three-year vesting period. Due to the foregoing, on May 7, 2018, Mr. Park was awarded 104,439 shares based on the 2017 average share price; on March 6, 2019, Mr. Park was awarded 52,049 shares, based on the 2018 average share price; and on May 7, 2020, Mr. Park will be awarded 44,743 shares based on the 2019 average share price.

Non-Executive Director Contracts

The current annual fees paid to our non-executive Directors correspond to US$80,000 to be settled in cash and US$100,000 to be settled in stock, paid quarterly in equal installments. In the event that a non-executive Director serves as Chairman of any Board Committees, an additional annual fee of US$20,000 applies. A Director who serves as a member of any Board Committees receives an annual fee of US$10,000. Total payment due shall be calculated on an aggregate basis for Directors serving in more than one Committee. The Chairman fee is not added to the member’s fee while serving for the same Committee. Payments of Chairmen and Committee members’ fees are made quarterly in arrears and settled in cash only.

The following chart summarizes payments made to our non-executive directors for the year ended December 31, 2019.

 

 

 

 

 

 

 

    

Non-Executive 

    

Fees paid in

Non-Executive Director

 

Directors’ Fees in US$

 

 Common Shares (1)

Juan Cristóbal Pavez (2)

 

110,000

 

5,844

Carlos Gulisano (3)

 

108,750

 

5,844

Robert Bedingfield (4)

 

110,000

 

5,844

Constantin Papadimitriou (5)

 

88,750

 

5,844

Jamie B. Coulter (6)

 

90,000

 

5,844


(1)

The numbers in this column are equal to 29,220 Common Shares (which amount equals to US$500,000).

(2)

Compensation Committee Chairman and Member of Audit Committee.

(3)

Technical Committee Chairman and Member of the Compensation Committee until September 9, 2019.

(4)

Audit Committee Chairman and Member of Nomination Committee.

(5)

Member of the Audit Committee, appointed on March 6, 2019 and Member of the Compensation Committee, appointed on September 9, 2019.

(6)

Member of the Compensation Committee.

Pension and retirement benefits

Our Chief Executive Officer is entitled to benefits under a supplemental executive retirement plan, which provides that on each anniversary thereof, the Company shall credit $0.4 million in an account for the benefit of our Chief Executive Officer.  The funds in the account will accrue interest at a rate of 5%.  The contributions to the retirement plan are made

132

on an annual basis for as long as our Chief Executive Officer remains employed by the Company and until the aggregate amount under the plan equals US$2.2 million. As of December 31, 2019, the account had a balance for the benefit of our Chief Executive Officer of US$0.7 million. 

Performance-Based Employee Long-Term Incentive Program

Given the expiration of our Stock Awards Plan on November 3, 2018, in December 2018, we adopted the 2018 Equity Incentive Plan (the “Plan”) to motivate and reward those participating employees, directors, consultants and advisors of our Group to perform at the highest level and to further the best interests of the Company and our shareholders. The Plan is designed as an omnibus plan, with a 10‑year term, and encompasses all forms of equity incentive that the Company may wish to implement throughout such term. The maximum number of shares available for issuance under the Plan is 5,000,000 shares.

The following table sets forth the common share awards granted to our employees under the Plan commencing in 2020 through January 2, 2023.

 

 

 

 

 

 

 

Number of underlying common

    

 

    

 

    

 

shares outstanding

 

Grant date

 

Vesting date

 

Expiration date

800,000(1)

 

01/01/2020

 

01/02/2023

 

01/02/2023

44,743(2)

 

05/07/2020

 

05/07/2023

 

03/15/2024


(1)

Vesting of these common share awards is subject to the achievement of certain minimum financial and operational targets during a performance period ran from 2020 to 2022.

(2)

James F. Park will receive these awards on May 7, 2020, as part of his long-term equity incentive compensation. For further details, please see item 6.B.

 

 

Stock Awards Plan

Under the Stock Awards Plan, the board of directors, or its designee, could award options or stock awards. An option confers the right to acquire a specified number of common shares of the Company at an exercise price equal to the par value of the common shares subject to such an option. A performance share confers a conditional right to acquire a specified number of common shares for zero or nominal consideration, subject to the achievement of performance conditions and other vesting terms.

On December 17, 2014, we registered 3,435,600 shares with the U.S. SEC for shares to be issued under the Stock Awards Plan. On December 12, 2018 we registered an additional 4,313,645 shares to be issued under such plan. The following table sets forth the common share awards granted to our executive directors, management and employees under the Stock Awards Plan commencing in 2008 through March 31, 2020.

 

 

 

 

 

 

 

 

Number of underlying common

    

 

    

 

    

 

shares outstanding

 

Grant date

 

Vesting date

 

Expiration date

817,600(1)

 

12/15/2010

 

12/15/2014

 

12/15/2020

478,000(1)

 

12/15/2011

 

12/15/2015

 

12/15/2021

379,500

 

12/15/2012

 

12/15/2016

 

12/15/2022

490,000

 

12/31/2014

 

12/31/2017

 

12/31/2022

1,619,105 (2)

 

06/30/2016

 

06/30/2019

 

06/30/2026

104,439 (3)

 

05/07/2018

 

05/07/2021

 

03/15/2022

200,000 (2)

 

05/31/2018

 

06/30/2019

 

06/30/2026

52,049 (3)

 

03/06/2019

 

03/06/2022

 

03/15/2023


(1)

Pedro E. Aylwin Chiorrini holds 40,000 shares of the 2008 award, 25,000 shares of the 2010 award and 12,000 shares of the 2011 award.

(2)

Vesting of these common share awards was subject to the achievement of certain minimum financial and operational targets during a performance period ran from 2016 to 2018.

133

(3)

James F. Park received these awards on May 7, 2018 and March 6, 2019, respectively, as part of his long-term equity incentive compensation. For further details, please see item 6.B.

Our executive directors, senior management and employees who have received option awards or common share awards under the Stock Awards Plan authorize the Company to deposit any common shares they have received under this plan in our Employee Benefit Trust (“EBT”). The EBT is held to facilitate holdings and dispositions of those common shares by the participants thereof. “–E. Share Ownership.”

Value Creation Plan

On December 10, 2015, our Board of Directors approved a renewal of the VCP for a new period of three years, with new awards granted on January 1, 2016. Under the VCP, if as of December 31, 2018, our share price had increased by 12% per year according to the plan conditions, VCP participants (key management) would receive awards with an aggregate value equal to 10% of the excess above the market capitalization threshold (12%) generated by this share price (assuming that our share capital remained at the same level as applicable at the time of establishment of the VCP: 59,535,614 shares). The VCP performance goals were satisfied and awards thereunder have therefore vested. As per the terms of the VCP, (i) on January 2 2019, 50% of the vested awards, representing 1,488,390 shares, was issued to participants (including 439,075 issued to directors involved in the performance of the Company), and (ii) in January 2020, the remaining 50% of the awards were issued. For further details, see Note 31 to our consolidated financial statements. On January 2, 2019, Mr. Park received 193,491 shares; Mr. O’Shaughnessy received 89,303 shares; Mr. Aylwin received 111,629 shares and Mr. Gulisano received 44,652 shares due to the first 50% VCP issuance. On January 2, 2020 or subsequently thereafter, Mr. Park received 193,491 shares; Mr. O’Shaughnessy received 89,303 shares; Mr. Aylwin received 111,629 shares and Mr. Gulisano received 44,652 shares due to the second 50% VCP issuance.

During 2019, the Board of Directors renewed the VCP for a new period of three years. Under the new VCP, if as of December 31, 2021, our share price has increased by 12% per year according to the plan conditions, VCP participants (key management) will receive awards with an aggregate value equal to 5% of the excess above the market capitalization threshold (12%) generated by this share price (assuming that our share capital remained at the same level as applicable at the time of establishment of the VCP: 60,483,447 shares). As per the terms of the VCP, 50% of the awards will vest on January 1, 2022 and the other 50% will vest on January 1, 2023.

Non-Executive Director Plan

In August 2014, our Board of Directors adopted the Non-Executive Director Plan in order to grant shares to non-executive directors as part of their compensation program for serving as directors. The Non-Executive Director Plan was amended and restated in October 2016, when additional 1,000,000 shares were registered as the maximum number of shares available to be issued under this plan. In accordance with the resolutions adopted by our board of directors on May 20, 2014, our non-executive directors are paid their quarterly fees in the form of equity awards granted under the Non-Executive Director Plan. Under the Non-Executive Director Plan, the compensation committee may award common shares, restricted share units and other share-based awards that may be denominated or payable in common shares or factors that influence the value of common shares.

Potential dilution resulting from Equity Incentive Compensation Plans

In accordance with the equity awards granted by the Company under its stock awards plan, as of December 31, 2019 there were approximately four million and seven hundred thousand outstanding shares that had been awarded but which had not yet vested, representing approximately 8% of the total issued share capital as of that date.

C.    Board practices

Overview

Our Board of Directors is responsible for establishing our company goals, ensuring that the necessary resources are in place to achieve these goals and reviewing our management and financial performance. Our board of directors directs

134

and monitors the company in accordance with a framework of controls, which enable risks to be assessed and managed through clear procedures, lines of responsibility and delegated authority. Our board of directors also has responsibility for establishing our core values and standards of business conduct and for ensuring that these, together with our obligations to our shareholders, our employees, suppliers, the environment, and communities are understood throughout the company.

Board composition

Our bye-laws and board resolutions provide that the board of directors consist of a minimum of three and a maximum of nine members. All of our directors were elected at our annual shareholders’ meeting held on June 27, 2019. Their term expires on the date of our next annual shareholders’ meeting, to be held in 2020. The board of directors meets regularly throughout the year, at least on a quarterly basis.

Committees of our board of directors

 Our board of directors has established an Audit Committee, a Compensation Committee, a Nomination Committee, a Technical Committee and a Disclosure Committee. The composition and responsibilities of each committee are described below. Members serve on the Audit Committee for a period of three years. For the Nomination Committee, members serve for a period of one year. For the Compensation Committee, members serve for the same period as their board term. For the Technical Committee and Disclosures Committee, members serve on these committees until their resignation or until otherwise determined by our board of directors. In the future, our board of directors may establish other committees to assist with its responsibilities.

Audit Committee

The Audit Committee is composed of three independent directors.  The current members of the Audit Committee are Mr. Robert Bedingfield (who serves as Chairman of the committee),  Mr. Juan Cristóbal Pavez and Mr. Constantin Papadimitriou.  Mr. Robert Bedingfield is regarded as audit committee financial expert. We have determined that Mr. Juan Cristóbal Pavez, Robert Bedingfield and Constantin Papadimitriou are independent, as such term is defined under SEC rules applicable to foreign private issuers.

The Audit Committee’s responsibilities include: (a) approving our financial statements; (b) reviewing financial statements and formal announcements relating to our performance; (c) assessing the independence, objectivity and effectiveness of our external auditors; (d) making recommendations for the appointment, re-appointment and removal of our external auditors and approving their remuneration and terms of engagement; (e) implementing and monitoring policy on the engagement of external auditors supplying non-audit services to us; (f) obtaining, at our expense, outside legal or other professional advice on any matters within its terms of reference and securing the attendance at its meetings of outsiders with relevant experience and expertise if it considers it necessary; and (g) reviewing our arrangements for our employees to raise concerns about possible wrongdoing in financial reporting or other matters and the procedures for handling such allegations, and ensuring that these arrangements allow proportionate and independent investigation of such matters and appropriate follow-up action.

The Audit Committee plays a central role in overseeing risk at the board level. The Committee works with management and external auditors to periodically review and monitor the company’s internal control culture and mechanisms, the adequacy of the internal control department’s size and expertise, the implementation and effectiveness of compliance policies and procedures, cybersecurity threats and contingency plans, recommendations and concerns from senior management regarding risk management, and compliance with legal and regulatory requirements.

Compensation Committee

The Compensation Committee is composed of three independent directors. The current members of the compensation committee are Mr. Juan Cristóbal Pavez (who serves as Chairman of the committee), Mr. Jamie B. Coulter and Mr. Constantin Papadimitriou, who was appointed as a member of this committee on September 9, 2019.

135

The Compensation Committee meets at least twice a year, and its specific responsibilities include: (a) reviewing and recommending to the board of directors the remuneration policy for the Chief Executive Officer, the Chairman, and other members of executive management; (b) reviewing the performance of our Chief Executive Officer and members of executive management; and (c) reviewing all incentive compensation plans, equity-based plans, and all modifications to such plans as well as administering and granting awards under all such plans and approving plan payouts; and (d) reviewing and making recommendations to the board of directors with respect to the adoption or modification of executive officer and director share ownership guidelines and monitor compliance with any adopted share ownership guidelines.

Nomination Committee

The Nomination Committee is composed of four directors. The members of the Nomination Committee are Mr. Gerald E. O’Shaughnessy, Mr. James F. Park, Mr. Robert Bedingfield and Mr. Pedro E. Aylwin Chiorrini (who serves as Chairman of the committee).

The Nomination Committee meets at least twice a year and its responsibilities include: (a) reviewing the structure, size and composition of the board of directors and making recommendations to the board of directors in respect of any required changes; (b) identifying, nominating and submitting for approval by the board of directors candidates to fill vacancies on the board of directors as and when they arise; (c) making recommendations to the board of directors with respect to the membership of the Audit Committee and Compensation Committee in consultation with the chairman of each committee, and with respect to the appointment of any director or executive officer or other officer other than the position of the Chairman and Chief Executive Officer;  (d) succession planning for directors and senior executives, and (e) overseeing the corporate governance structure and processes of the Company and making recommendations to the Board in this respect.

Technical Committee

The Technical Committee is composed of three directors along with the Chief Operating Officer. The members of the Technical Committee are Mr. Carlos Gulisano (who serves as Chairman of the committee), Mr. Gerald O´Shaughnessy, Mr. James F. Park and Mr. Augusto Zubillaga.

The Technical Committee’s responsibilities include: (a) overseeing the technical studies and evaluations of the Company’s properties and proposals to acquire new properties and/or relinquish existing ones as well as reviewing project plans; (b) reviewing the Annual Reserve Report, the Company’s environmental programs and their effectiveness and the Company’s health and safety program and its effectiveness; and (c) providing a forum for ideas and solutions for the key technical people within the Company.

Disclosure Committee

The Disclosure Committee is composed of Mr. James F. Park, Mr. Andrés Ocampo, and certain other officers or managers per request.

The Disclosure Committee’s responsibilities include (a) review and approval of filings with the SEC and press releases, (b) review of presentations to analysts, investors and rating agencies and (c) establishment of disclosure controls and procedures.

Liability insurance

We maintain liability insurance coverage for all of our directors and officers, the level of which is reviewed annually.

136

D.    Employees

As of December 31, 2019, we had 439 employees, representing a decrease of 4% from December 31, 2018.

The following table sets forth a breakdown of our employees by geographic segment for the periods indicated and

do not reflect the impact of the acquisition of Amerisur.

 

 

 

 

 

 

 

 

 

    

Year ended December 31, 

 

 

2019

 

2018

 

2017

Colombia

 

202

 

178

 

180

Chile

 

77

 

100

 

102

Brazil

 

13

 

12

 

12

Argentina

 

128

 

137

 

92

Peru

 

14

 

28

 

19

Ecuador

 

 2

 

 —

 

 —

Corporate

 

 3

 

 2

 

 —

Total

 

439

 

457

 

405

 

From time to time, we also utilize the services of independent contractors to perform various field and other services as needed. As of December 31, 2019,  53 of our employees were represented by labor unions or covered by collective bargaining agreements. We believe that relations with our employees are satisfactory.

E.    Share ownership

As of March 10, 2020, members of our board of directors and our senior management held as a group 20,913,991 of our common shares and 34.5% of our outstanding share capital.

137

The following table shows the share ownership of each member of our board of directors and senior management as of March 10, 2020.

 

 

 

 

 

 

 

 

    

 

    

Percentage of 

 

 

 

 

 

outstanding 

 

(1) Shareholder

 

Common shares

 

common shares

 

James F. Park(1)

 

8,278,251

 

13.7

%

Gerald E. O’Shaughnessy(2)

 

7,336,927

 

12.1

%

Juan Cristóbal Pavez(3)

 

2,976,225

 

4.9

%

Jamie B. Coulter

 

929,650

 

1.5

%

Pedro E. Aylwin Chiorrini

 

343,015

 

*

 

Carlos Gulisano

 

219,694

 

*

 

Robert Bedingfield

 

99,558

 

*

 

Constantin Papadimitriou(4)

 

29,870

 

*

 

Augusto Zubillaga

 

*

 

*

 

Alberto Matamoros

 

*

 

*

 

Marcela Vaca

 

*

 

*

 

Salvador Minniti

 

*

 

*

 

Stacy Steimel

 

*

 

*

 

Norma Yolanda Sanchez

 

*

 

*

 

Agustina Wisky

 

*

 

*

 

Ignacio Mazariegos

 

*

 

*

 

Adriana La Rotta

 

*

 

*

 

Rodolfo Martín Terrado

 

*

 

*

 

Andrés Ocampo

 

*

 

*

 

Sub-total senior management ownership of less than 1%

  

700,801

 

1.2

%

Total

 

20,913,991

 

34.5

%


*Indicates ownership of less than 1% of outstanding common shares.

(1)

Held directly and indirectly by Energy Holdings, LLC, which is controlled by James F. Park, a member of our board of directors. The information set forth above and listed in the table is based on the disclosure set forth in Mr. Park’s most recent Schedule 13G filed with the SEC on February 7, 2020, as well as more recent information made available by Mr. Park to the Company. 600,000 of Mr. Park’s shares have been pledged pursuant to lending arrangements. Outstanding VCP awards are not included because the number of awards to be vested depend on performance according to the plan conditions.

(2)

Held directly and indirectly through GP Investments LLP, GPK Holdings LLC, The Globe Resources Group, Inc. and other investment vehicles. The information set forth above and listed in the table is based on the disclosure set forth in Mr. O’Shaughnessy’s most recent Schedule 13G filed with the SEC on February 6, 2020, as well as more recent information made available by Mr. O´Shaughnessy to the Company. 4,600,000 of these common shares have been pledged pursuant to lending arrangements. Outstanding VCP awards are not included because the number of awards to be vested depend on performance according to the plan conditions.

(3)

Held through Socoservin Overseas Ltd, which is controlled by Juan Cristóbal Pavez. The common shares reflected as being held by Mr. Pavez include 98,421 common shares held by him personally. This information is based on the disclosure set forth in Mr. Pavez’ most recent Schedule 13G filed with the SEC on February 5, 2020, as well as more recent information made available by Mr. Pavez to the Company.

(4)

Due to Constantin Papadimitrious position as CEO of General Oriental Investments S.A., he may be deemed to have beneficial ownership over an additional 2,090,935 shares held by Cavenham Public Growth.

138

ITEM 7. MAJOR SHAREHOLDERS AND RELATED PARTY TRANSACTIONS

A.    Major shareholders

The following table presents the beneficial ownership of our common shares as of March 10, 2020, except for certain shareholders whose last available data is as of December 31, 2019, as noted below:

 

 

 

 

 

 

 

 

    

 

    

Percentage of 

 

 

 

 

 

outstanding 

 

Shareholder

 

Common shares

 

common shares

 

James F. Park(1)

 

8,278,251

 

13.7

%

Gerald E. O’Shaughnessy(2)

 

7,336,927

 

12.1

%

Manchester Financial Group, L.P.

 

4,246,296

 

7.0

%

Compass Group LLC (3)

 

4,733,824

 

7.8

%

Renaissance Technologies Holdings Corporation(4)

 

4,509,096

 

7.4

%

Juan Cristóbal Pavez (5)

 

2,976,225

 

4.9

%

Other shareholders

 

28,471,480

 

47.1

%

Total

 

60,552,099

 

100.0

%


(1)

Held directly and indirectly by Energy Holdings, LLC, which is controlled by James F. Park, a member of our board of directors. The information set forth above and listed in the table is based on the disclosure set forth in Mr. Park’s most recent Schedule 13G filed with the SEC on February 7, 2020, as well as more recent information made available by Mr. Park to the Company. 600,000 of Mr. Park’s shares have been pledged pursuant to lending arrangements. Outstanding VCP awards are not included because the number of awards to be vested depend on performance according to the plan conditions.

(2)

Held directly and indirectly through GP Investments LLP, GPK Holdings LLC, The Globe Resources Group, Inc., and other investment vehicles. The information set forth above and listed in the table is based on the disclosure set forth in Mr. O´Shaughnessy’s most recent Schedule 13G filed with the SEC on February 6, 2020, as well as more recent information made available by Mr. O´Shaughnessy’s to the Company. 4,600,000 of these common shares have been pledged pursuant to lending arrangements. Outstanding VCP awards are not included because the number of awards to be vested depend on performance according to the plan conditions.

(3)

The information set forth above and listed in the table is based solely on the disclosure set forth in Compass Group LLC’s most recent Schedule 13G filed with the SEC on February 12, 2020.

(4)

Beneficially owned by Renaissance Technologies Holdings Corporation and Renaissance Technologies LLC (jointly “Renaissance”). The information set forth above and listed in the table is based solely on the disclosure set forth in Renaissance’s most recent Schedule 13G filed with the SEC on February 13, 2020.

(5)

Held through Socoservin Overseas Ltd, which is controlled by Juan Cristóbal Pavez. The common shares reflected as being held by Mr. Pavez include 98,421 common shares held by him personally. This information is based on the disclosure set forth in Mr. Pavez’ most recent Schedule 13G filed with the SEC on February 5, 2020, as well as more recent information made available by Mr. Pavez to the Company.

 

Principal shareholders do not have any different or special voting rights in comparison to any other common shareholder.

According to our transfer agent, as of February 29, 2020, we had 17 registered shareholders, out of which 6  are registered as U.S. shareholders. Since some of the shares are held by nominees, the number of shareholders may not be representative of the number of beneficial owners.

B.    Related party transactions

We have entered into the following transactions with related parties:

139

LGI Termination Agreement

In November 2018, we acquired all of LGI’s equity interest in GeoPark’s Chilean and Colombian subsidiaries.

Pursuant to the sale and purchase agreement entered into on November 28, 2018 (the “LGI Termination Agreement”), we agreed to pay LGI a total consideration of up to US$126 million for its entire equity interest in GeoPark Chile, GeoPark TdF and GeoPark Colombia. The acquisition price includes a fixed payment of US$81 million paid at closing, plus two equal installments of US$15 million each, to be paid in June 2019 and June 2020, respectively, and three contingent payments of US$5 million each, which could accrue over the next three years, subject to certain production thresholds being exceeded in the Llanos 34 Block. As a consequence of the LGI Termination Agreement we have become sole shareholder of the entities referred to above. The LGI Chile Shareholders’ Agreement, the LGI Colombia Shareholders’ Agreement and the LGI line credit, each described in our annual report on the 20‑F for the fiscal year ended December 31, 2017 were also terminated.

Executive Directors’ Service Agreements

We have entered into service contracts with certain of our executive directors. See “Item 6. Directors, Senior Management and Employees—B. Compensation—Executive compensation—Director Contracts.”

For further information relating to our related party transactions and balances outstanding as of December 31, 2019, 2018 and 2017, please see Note 34 to our Consolidated Financial Statements.

C.    Interests of Experts and Counsel

Not applicable.

ITEM 8.  FINANCIAL INFORMATION

A.    Consolidated statements and other financial information

Financial statements

See “Item 18. Financial Statements,” which contains our audited financial statements prepared in accordance with IFRS.

Legal proceedings

From time to time, we may be subject to various lawsuits, claims and proceedings that arise in the normal course of business, including employment, commercial, environmental, safety and health matters. For example, from time to time, we receive notice of environmental, health and safety violations. It is not presently possible to determine whether any such matters will have a material adverse effect on our consolidated financial position and results of operations.

In Brazil, GeoPark Brazil is a party to a class action filed by the Federal Prosecutor’s Office regarding a concession agreement of exploratory Block PN-T‑597, which the ANP initially awarded GeoPark Brazil in the 12th oil and gas bidding round held in November 2013. The Brazilian Federal Court issued an injunction against the ANP and GeoPark Brazil in December 2013 that prohibited GeoPark Brazil’s execution of the concession agreement until the ANP conducted studies on whether drilling for unconventional resources would contaminate the dams and aquifers in the region. On July 17, 2015, GeoPark Brazil, at the instruction of the ANP, signed the concession agreement, which included a clause prohibiting GeoPark Brazil from conducting unconventional exploration activity in the area. Despite the clause containing the prohibition, the judge in the case concluded that the concession agreement should not be executed. Thus, GeoPark Brazil requested that the ANP comply with the decision and annul the concession agreement, which the ANP´s Board did on October 9, 2015. The annulment reverted the status of all parties to the status quo ante, which maintains GeoPark Brazil’s right to the block.

140

On January 8, 2020, Amerisur announced that it had received a copy of a claim form issued in the High Court of England and Wales (the “Court”) by Leigh Day solicitors on behalf of a group of claimants (the “Claimants”) described as members of a farming community in the department of Putumayo in Colombia. The claim states that the Claimants seek compensation for economic and non-economic damages said to be caused by alleged environmental contamination and pollution caused by Amerisur’s operations in Colombia. The Claimants have quantified their losses in an amount up to £6,000, plus £1,800 for interests, per person. Amerisur stated that the accusations of environmental damage referenced in the claim are being investigated by Colombian authorities and to-date have been deemed to be without merit. Amerisur further stated that it viewed the substance of the claim to be without merit.

Following court hearings held in January and February 2020, an interim freezing order was imposed on Amerisur in respect to approximately £4.5 million of its assets located in the United Kingdom.

Amerisur has been negotiating with the Claimants in order to file a bank guarantee that will enable the Court to lift the freezing order.

The Court must now schedule the case management conference, where it will decide on the timetable, disclosure and costs for the proceedings.   

Dividends and dividend policy

Holders of common shares will be entitled to receive dividends, if any, paid on the common shares.

 On November 6, 2019, our Board of Directors declared the initiation of a quarterly cash dividend of US$0.0413 per share. The first one was paid on December 10, 2019 and the second one will be paid on April 8, 2020. The quarterly cash dividend supplements the existing share buyback program, which as of December 31, 2019, has returned US$73.1 million in value to shareholders during 2018 and 2019. However, both the quarterly cash dividend and the share buyback program will be suspended following the April 8, 2020 distribution, as part of our revised work program for 2020 to help address the recent decline in oil prices. 

On February 10, 2020, our Board of Directors declared a special stock distribution of 0.004 shares per share, which was paid on March 11, 2020 to the shareholders of record at the close of business on February 25, 2020.

Because we are a holding company with no direct operations, we will only be able to pay dividends from our available cash on hand and any funds we receive from our subsidiaries. The terms of our indebtedness may restrict us from paying dividends. We have recorded accumulated losses amounting to US$153.4 million as of December 31, 2019, which further limits our ability to pay dividends in the foreseeable future.

Under the Bermuda Companies Act, we may not declare or pay a dividend if there are reasonable grounds for believing that we are, or would after the payment be, unable to pay our liabilities as they become due or that the realizable value of our assets would thereafter be less than our liabilities. We do not presently have any reasonable grounds for believing that, if we were to declare or pay a dividend on our common shares outstanding, we would thereafter be unable to pay our liabilities as they became due or that the realizable value of our assets would thereafter be less than our liabilities.

Additionally, any decision to pay dividends in the future, and the amount of any distributions, is at the discretion of our board of directors and our shareholders, and will depend on many factors, such as our results of operations, financial condition, cash requirements, prospects and other factors. See “Item 3. Key Information—D. Risk factors—Risks related to our common shares—Any decision to pay dividends in the future, and the amount of any distributions, is at the discretion of our board of directors and our shareholders, and will depend on many factors, such as our results of operations, financial condition, cash requirements, prospects and other factors” and “—We are a holding company dependent upon dividends from our subsidiaries, which may be limited by law and by contract from making distributions to us, which would affect our financial condition, including the ability to pay dividends on the common shares,” as well as “Item 10. Additional Information—B. Memorandum of association and bye-laws.”

141

B.    Significant changes

A discussion of the significant changes in our business can be found under “Item 4. Information on the Company—B. Business Overview.”

ITEM 9.  THE OFFER AND LISTING

A.    Offering and listing details

Not applicable.

B.    Plan of distribution

Not applicable.

C.    Markets

Our common shares have been listed on the NYSE under the symbol “GPRK” since February 7, 2014.

D.    Selling shareholders

Not applicable.

E.    Dilution

Not applicable.

F.    Expenses of the issue

Not applicable.

ITEM 10.  ADDITIONAL INFORMATION

A.    Share capital

Not applicable.

B.    Memorandum of association and bye-laws

The following description of our memorandum of association and bye-laws does not purport to be complete and is subject to, and qualified by reference to, all of the provisions of our memorandum of association and bye-laws.

General

We are an exempted company with limited liability incorporated under the laws of Bermuda with registration number 33273 from the Registrar of Companies. The rights of our shareholders will be governed by Bermuda law and by our memorandum of association and bye-laws. Bermuda company law differs in some material respects from the laws generally applicable to Delaware corporations. Below is a summary of some of those material differences.

Because the following statements are summaries, they do not discuss all aspects of Bermuda law that may be relevant to us and to our shareholders.

142

Share capital and bye-laws

Our share capital consists of common shares only. Our authorized share capital consists of 5,171,949,000 common shares of par value US$0.001 per share. As of March 10, 2020, there are 60,552,099 common shares outstanding. All of our issued and outstanding common shares are fully paid and non-assessable. We also have an employee incentive program, pursuant to which we have granted share awards to our senior management and employees. See “Item 6. Directors, Senior Management and Employees.”

According to our bye-laws, if our share capital is divided into different classes of shares, the rights attached to any class (unless otherwise provided by the terms of issue of the shares of that class) may, whether or not the Company is being wound-up, be varied with the consent in writing of the holders of at least two-thirds of the issued shares of that class or with the sanction of a resolution passed by a majority of the votes cast at a separate general meeting of the holders of the shares of the class at which meeting the necessary quorum shall be two persons at least, in person or by proxy, holding or representing one-third of the issued shares of the class. The rights conferred upon the holders of the shares of any class issued with preferred or other rights shall not, unless otherwise expressly provided by the terms of issue of the shares of that class, be deemed to be varied by the creation or issue of further shares ranking pari passu therewith.

Our bye-laws give our board of directors the power to issue any unissued shares of the company on such terms and conditions as it may determine, subject to the terms of the bye-laws and any resolution of the shareholders to the contrary.

Common shares

Holders of our common shares are entitled to one vote per share on all matters submitted to a vote of holders of common shares. Subject to preferences that may be applicable to any issued and outstanding preference shares, holders of common shares are entitled to receive such dividends, if any, as may be declared from time to time by our board of directors out of funds legally available for dividend payments. Holders of common shares have no redemption, sinking fund, conversion, exchange or other subscription rights. In the event of our liquidation, the holders of common shares are entitled to share equally and ratably in our assets, if any, remaining after the payment of all of our debts and liabilities, subject to any liquidation preference on any outstanding preference shares.

Board composition

Our bye-laws provide that our board of directors will determine the maximum size of the board, provided that it shall be not be composed of fewer than three directors. The maximum number of directors currently allowed is nine directors and our board of directors currently consists of eight directors.

Election and removal of directors

Our bye-laws provide that our directors shall hold office for such term as the shareholders shall determine or, in the absence of such determination, until the next annual general meeting or until their successors are elected or appointed or their office is otherwise vacated. Directors whose term has expired may offer themselves for re-election at each election of the directors.

Under our bye-laws, a director may be removed by a resolution adopted by 65% or more of the votes cast by shareholders who (being entitled to do so) vote in person or by proxy at any general meeting of the shareholders in accordance with the provisions of our bye-laws. Notice convened for the purpose of removing the director, containing a statement of the intention to do so, must be served on such director not less than 14 days before the meeting.

Any vacancy created by the removal of a director at a special general meeting may be filled at that meeting by the election of another director in his or her place or, in the absence of any such election, by the board of directors. Any other vacancy, including a newly created directorship, may be filled by our board of directors.

143

Proceedings of board of directors

Our bye-laws provide that our business shall be managed by or under the direction of our board of directors. Our board of directors may act by the affirmative vote of a majority of the directors present at a meeting at which a quorum is present. The quorum necessary for the transaction of business at meetings of the board of directors shall be the presence of a majority of the board of directors from time to time. Our bye-laws also provide that resolutions unanimously signed by all directors are valid as if they had been passed at a meeting of the board duly called and constituted.

Duties of directors

Under Bermuda common law, members of a board of directors owe a fiduciary duty to the Company to act in good faith in their dealings with or on behalf of the company, and to exercise their powers and fulfill the duties of their office honestly. This duty has the following essential elements: (1) a duty to act in good faith in the best interests of the company; (2) a duty not to make a personal profit from opportunities that arise from the office of director; (3) a duty to avoid conflicts of interest; and (4) a duty to exercise powers for the purpose for which such powers were intended. The Bermuda Companies Act also imposes a duty on directors of a Bermuda company, to act honestly and in good faith, with a view to the best interests of the company, and to exercise the care, diligence and skill that a reasonably prudent person would exercise in comparable circumstances. In addition, the Bermuda Companies Act imposes various duties on directors with respect to certain matters of management and administration of the company.

The Bermuda Companies Act provides that in any proceedings for negligence, default, breach of duty or breach of trust against any director, if it appears to a court that such officer is or may be liable in respect of the negligence, default, breach of duty or breach of trust, but that he has acted honestly and reasonably, and that, having regard to all the circumstances of the case, including those connected with his appointment, he ought fairly to be excused for the negligence, default, breach of duty or breach of trust, that court may relieve him, either wholly or partly, from any liability on such terms as the court may think fit. This provision has been interpreted to apply only to actions brought by or on behalf of the company against the directors.

By comparison, under Delaware law, the business and affairs of a corporation are managed by or under the direction of its board of directors. In exercising their powers, directors are charged with a duty of care and a duty of loyalty. The duty of care requires that directors act in an informed and deliberate manner and to inform themselves, prior to making a business decision, of all relevant material information reasonably available to them. The duty of care also requires that directors exercise care in overseeing the conduct of corporate employees. The duty of loyalty is the duty to act in good faith, not out of self-interest, and in a manner which the director reasonably believes to be in the best interests of the shareholders. A party challenging the propriety of a decision of a board of directors bears the burden of rebutting the presumptions afforded to directors by the “business judgment rule.” If the presumption is not rebutted, the business judgment rule attaches to protect the directors and their decisions. Where, however, the presumption is rebutted, the directors bear the burden of demonstrating the fairness of the relevant transaction. Notwithstanding the foregoing, Delaware courts subject directors’ conduct to enhanced scrutiny in respect of defensive actions taken in response to a threat to corporate control and approval of a transaction resulting in a sale of control of the corporation.

Interested directors

Pursuant to our bye-laws, a director shall declare the nature of his interest in any contract or arrangement with the company as required by the Bermuda Companies Act. A director so interested shall not, except in particular circumstances set out in our bye-laws, be entitled to vote or be counted in the quorum at a meeting in relation to any resolution in which he has an interest, which is to his knowledge, a material interest (otherwise than by virtue of his interest in shares or debentures or other securities of or otherwise in or through the company). A director will be liable to us for any secret profit realized from the transaction. In contrast, under Delaware law, such a contract or arrangement is voidable unless it is approved by a majority of disinterested directors or by a vote of shareholders, in each case if the material facts as to the interested director’s relationship or interests are disclosed or are known to the disinterested directors or shareholders, or such contract or arrangement is fair to the corporation as of the time it is approved or ratified. Additionally, such interested director could be held liable for a transaction in which such director derived an improper personal benefit.

144

Indemnification of directors and officers

Bermuda law provides generally that a Bermuda company may indemnify its directors and officers against any loss arising from or liability which by virtue of any rule of law would otherwise be imposed on them in respect of any negligence, default, breach of duty or breach of trust except in cases where such liability arises from fraud or dishonesty of which such director or officer may be guilty in relation to the company.

Our bye-laws provide that we shall indemnify our officers and directors in respect of their actions and omissions, except in respect of their fraud or dishonesty, or to recover any gain, personal profit or advantage to which such director is not legally entitled, and (by incorporation of the provisions of the Bermuda Companies Act) that we may advance monies to our officers and directors for costs, charges and expenses incurred by our officers and directors in defending any civil or criminal proceeding against them on the condition that the officers and directors repay the monies if any allegation of fraud or dishonesty is proved against them provided, however, that, if the Bermuda Companies Act requires, an advancement of expenses shall be made only upon delivery to the Company of an undertaking, by or on behalf of such indemnitee, to repay all amounts so advanced if it shall ultimately be determined by final judicial decision from which there is no further right to appeal that such indemnitee is not entitled to be indemnified for such expenses under this bye-law or otherwise. Our bye-laws provide that the company and the shareholders waive all claims or rights of action that they might have, individually or in right of the company, against any of the company’s directors or officers for any act or failure to act in the performance of such director’s or officers’ duties, except with respect to any fraud or dishonesty, or to recover any gain, personal profit or advantage to which such director is not legally entitled.

Meetings of shareholders

Under Bermuda law, a company is required to convene the annual general meeting of shareholders each calendar year, unless the shareholders in a general meeting, elect to dispense with the holding of annual general meetings. Under Bermuda law and our bye-laws, a special general meeting of shareholders may be called by the board of directors and may be called upon the requisition of shareholders holding not less than 10% of the paid-up capital of the company carrying the right to vote at general meetings of shareholders.

Our bye-laws provide that, at any general meeting of the shareholders, the presence in person or by proxy of two or more shareholders representing in excess of 50% of the total issued voting shares of the company shall constitute a quorum for the transaction of business unless the company only has one shareholder, in which case such shareholder shall constitute a quorum. Unless otherwise required by law or by our bye-laws, shareholder action requires a resolution adopted by a majority of votes cast by shareholders at a general meeting at which a quorum is present.

Shareholder proposals

Under Bermuda law, shareholders holding at least 5% of the total voting rights of all the shareholders having at the date of the requisition a right to vote at the meeting to which the requisition relates or any group composed of at least 100 or more shareholders may require a proposal to be submitted to an annual general meeting of shareholders. Under our bye-laws, any shareholders wishing to nominate a person for election as a director or propose business to be transacted at a meeting of shareholders must provide (among other things) advance notice, as set out in our bye-laws. Shareholders may only propose a person for election as a director at an annual general meeting.

Shareholder action by written consent

Our bye-laws provide that, except for the removal of auditors and directors, any actions which shareholders may take at a general meeting of shareholders may be taken by the shareholders through the unanimous written consent of the shareholders who would be entitled to vote on the matter at the general meeting.

145

Amendment of memorandum of association and bye-laws

Our memorandum of association and bye-laws may be amended with the approval of a majority of our board of directors and by a resolution by a majority of the votes cast by shareholders who (being entitled to do so) vote in person or by proxy at any general meeting of the shareholders in accordance with the provisions of the bye-laws.

Business combinations

A Bermuda company may engage in a business combination pursuant to a tender offer, amalgamation, merger or sale of assets. The amalgamation or merger of a Bermuda company with another company generally requires the amalgamation or merger agreement to be approved by the company’s board of directors and by its shareholders. Shareholder approval is not required where (a) a holding company and one or more of its wholly-owned subsidiary companies amalgamate or merge or (b) two or more wholly-owned subsidiary companies of the same holding company amalgamate or merge. Under the Bermuda Companies Act (save for such “short-form amalgamations”), unless a company’s bye-laws provide otherwise, the approval of 75% of the shareholders voting at a meeting is required to pass a resolution to approve the amalgamation or merger agreement, and the quorum for such meeting must be two persons holding or representing more than one-third of the issued shares of the company. Our bye-laws provide that an amalgamation or merger will require the approval of our board of directors and of our shareholders by a resolution adopted by 65% or more of the votes cast by shareholders who (being entitled to do so) vote in person or by proxy at any general meeting of the shareholders in accordance with the provisions of the bye-laws. Under Bermuda law, in the event of an amalgamation or merger of a Bermuda company with another company or corporation, a shareholder who did not vote in favor of the amalgamation or merger and who is not satisfied that fair value has been offered for such shareholder’s shares may, within one month of the notice of the shareholders meeting, apply to the Supreme Court of Bermuda to appraise the value of those shares.

Under the Bermuda Companies Act, we are not required to seek the approval of our shareholders for the sale of all or substantially all of our assets. However, Bermuda courts will view decisions of the English courts as highly persuasive and English authorities suggest that such sales do require shareholder approval. Our bye-laws provide that the directors shall manage the business of the Company and may exercise all such powers as are not, by the Bermuda Companies Act or by these bye-laws, required to be exercised by the Company in general meeting and may pay all expenses incurred in promoting and incorporating the company and may exercise all the powers of the Company including, but not by way of limitation, the power to borrow money and to mortgage or charge all or any part of the undertaking property and assets (present and future) and uncalled capital of the Company and to issue debentures and other securities, whether outright or as collateral security for any debt, liability or obligation of the Company or any other persons.

Under Bermuda law, where an offer is made for shares of a company and, within four months of the offer, the holders of not less than 90% of the shares not owned by the offeror, its subsidiaries or their nominees accept such offer, the offeror may by notice require the non-tendering shareholders to transfer their shares on the terms of the offer. Dissenting shareholders do not have express appraisal rights but are entitled to seek relief (within one month of the compulsory acquisition notice) from the court, which has power to make such orders as it thinks fit. Additionally, where one or more parties hold not less than 95% of the shares of a company, such parties may, pursuant to a notice given to the remaining shareholders, acquire the shares of such remaining shareholders. Dissenting shareholders have a right to apply to the court for appraisal of the value of their shares within one month of the compulsory acquisition notice. If a dissenting shareholder is successful in obtaining a higher valuation, that valuation must be paid to all shareholders being squeezed out or the purchaser may cancel the purchase notice sent.

Dividends and repurchase of shares

Pursuant to our bye-laws, our board of directors has the authority to declare dividends and authorize the repurchase of shares subject to applicable law. Under Bermuda law, a company may not declare or pay a dividend if there are reasonable grounds for believing that the company is, or would after the payment be, unable to pay its liabilities as they become due or the realizable value of its assets would thereby be less than its liabilities. Under Bermuda law, a company cannot purchase its own shares if there are reasonable grounds for believing that the company is, or after the repurchase would be, unable to pay its liabilities as they become due.

146

Shareholder suits

Class actions and derivative actions are generally not available to shareholders under Bermuda law. The Bermuda courts, however, would ordinarily be expected to permit a shareholder to commence an action in the name of a company to remedy a wrong to the company where the act complained of is alleged to be beyond the corporate power of the company or illegal, or would result in the violation of the company’s memorandum of association or bye-laws. Furthermore, consideration would be given by a Bermuda court to acts that are alleged to constitute a fraud against the minority shareholders or where an act requires the approval of a greater percentage of the company’s shareholders than that which actually approved it.

When the affairs of a company are being conducted in a manner which is oppressive or prejudicial to the interests of some part of the shareholders, one or more shareholders may apply under the Bermuda Companies Act for an order of the Supreme Court of Bermuda, which may make such order as it sees fit, including an order regulating the conduct of the company’s affairs in the future or ordering the purchase of the shares of any shareholders by other shareholders or by the company.

Our bye-laws contain a provision through which we and our shareholders waive any claim or right of action that we or they have, both individually and on our behalf, against any director or officer in relation to any action or failure to take action by such director or officer, including the breach of any fiduciary duty, except in respect of any fraud or dishonesty of such director or officer.

Comparison of Bermuda law to Delaware corporate law

Bermuda law differs from the laws in effect in the United States and might afford less protection to shareholders.

Our shareholders could have more difficulty protecting their interests than would shareholders of a corporation incorporated in a jurisdiction of the United States. As a Bermuda company, we are governed by our memorandum of association and bye-laws and Bermuda company law. The provisions of the Bermuda Companies Act, which applies to us, differs in some material respects from laws generally applicable to U.S. corporations and shareholders, including the provisions relating to interested directors, mergers and acquisitions, takeovers, shareholder lawsuits and indemnification of directors. Set forth below is a summary of these provisions, as well as modifications adopted pursuant to our bye-laws, which differ in certain respects from provisions of Delaware corporate law. Our shareholders approved the adoption of new bye-laws which came into effect on February 19, 2014, being the date on which the company cancelled admission of its common shares on AIM. Because the following statements are summaries, they do not discuss all aspects of Bermuda law that may be relevant to us and our shareholders.

Interested Directors. Under our bye-laws and the Bermuda Companies Act, a director shall declare the nature of his interest in any contract or arrangement with the company. Our bye-laws further provide that a director so interested shall not, except in particular circumstances, be entitled to vote or be counted in the quorum at a meeting in relation to any resolution in which he has an interest, which is to his knowledge, a material interest (otherwise than by virtue of his interest in shares or debentures or other securities of or otherwise in or through the company). A director will be liable to us for any secret profit realized from the transaction. See “Item 10—B. Memorandum of association and bye-laws—Interested Directors.”

Amalgamations, Mergers and Similar Arrangements. Pursuant to the Bermuda Companies Act, the amalgamation or merger of a Bermuda company with another company or corporation requires the amalgamation or merger agreement to be approved by the company’s board of directors and, under certain circumstances, by its shareholders. Under our bye-laws, an amalgamation or merger will require the approval of our board of directors and our shareholders by Special Resolution, which is a resolution adopted by 65% of more of the votes cast by shareholders who (being entitled to do so) vote in person or by proxy at any general meeting of the shareholders in accordance with the provisions of the bye-laws and the quorum for any general meeting must be two or more persons, in person or by proxy, representing in excess of 50% of the total of our issued voting shares. Under Bermuda law, in the event of an amalgamation or merger of a Bermuda company with another company or corporation, a shareholder of the Bermuda company who did not vote in favor of the

147

amalgamation or merger and who is not satisfied that he has been offered fair value for his shares may, within one month of notice of the shareholders meeting, apply to the Supreme Court of Bermuda to appraise the fair value of those shares.

Under Delaware law, with certain exceptions, a merger, consolidation or sale of all or substantially all the assets of a corporation must be approved by the board of directors and a majority of the issued and outstanding shares entitled to vote thereon. Under Delaware law, a shareholder of a corporation participating in certain major corporate transactions may, under certain circumstances, be entitled to appraisal rights pursuant to which such shareholder may receive cash in the amount of the fair value of the shares held by such shareholder (as determined by a court) in lieu of the consideration such shareholder would otherwise receive in the transaction.

Shareholders’ Suit. Class actions and derivative actions are generally not available to shareholders under Bermuda law. The Bermuda courts, however, would ordinarily be expected to permit a shareholder to commence an action in the name of a company to remedy a wrong to the company where the act complained of is alleged to be beyond the corporate power of the company or illegal, or would result in the violation of the company’s memorandum of association or bye-laws. When the affairs of a company are being conducted in a manner which is oppressive or prejudicial to the interests of some part of the shareholders, one or more shareholders may apply for an order of the Supreme Court of Bermuda regulating the conduct of the company’s affairs in the future or an order to purchase the shares of any shareholders by other shareholders or by the company and, in the case of a purchase by the company, for the reduction accordingly of the company’s capital, or otherwise. See “Item 10—B. Memorandum of association and bye-laws—Shareholder Suits.”

Our bye-laws contain a provision by virtue of which we and our shareholders waive any claim or right of action that they have, both individually and on our behalf, against any director or officer in relation to any action or failure to take action by such director or officer, including the breach of any fiduciary duty, except in respect of any fraud or dishonesty of such director or officer. Class actions and derivative actions generally are available to shareholders under Delaware law for, among other things, breach of fiduciary duty, corporate waste and actions not taken in accordance with applicable law. In such actions, the court has discretion to permit the winning party to recover attorneys’ fees incurred in connection with such action.

Indemnification of Directors. We may indemnify our directors and officers in their capacity as directors or officers for any loss arising or liability attaching to them by virtue of any rule of law in respect of any negligence, default, breach of duty or breach of trust of which a director or officer may be guilty in relation to the company other than in respect of his own fraud or dishonesty. See “Item 10—B. Memorandum of association and bye-laws—Enforcement of Judgments.” Our bye-laws provide that we shall indemnify our officers and directors in respect of their acts and omissions, except in respect of their fraud or dishonesty, or to recover any gain, personal profit or advantage to which such Director is not legally entitled, and (by incorporation of the provisions of the Bermuda Companies Act) that we may advance money to our officers and directors for the costs, charges and expenses incurred by our officers and directors in defending any civil or criminal proceedings against them on condition that the directors and officers repay the money if any allegations of fraud or dishonesty is proved against them provided, however, that, if the Bermuda Companies Act requires, an advancement of expenses shall be made only upon delivery to the Company of an undertaking, by or on behalf of such indemnitee, to repay all amounts if it shall ultimately be determined by final decision that such indemnitee is not entitled to be indemnified for such expenses under our bye-laws or otherwise. Under Delaware law, a corporation may indemnify a director or officer of the corporation against expenses (including attorneys’ fees), judgments, fines and amounts paid in settlement actually and reasonably incurred in defense of an action, suit or proceeding by reason of such position if such director or officer acted in good faith and in a manner he or she reasonably believed to be in or not opposed to the best interests of the corporation and, with respect to any criminal action or proceeding, such director or officer had no reasonable cause to believe his or her conduct was unlawful. In addition, we have entered into customary indemnification agreements with our directors.

As a result of these differences, investors could have more difficulty protecting their interests than would shareholders of a corporation incorporated in the United States.

Tax matters. Under current Bermuda law, we are not subject to tax on income or capital gains. We have received from the Minister of Finance under The Exempted Undertaking Tax Protection Act 1966, as amended, an assurance that, in the event that Bermuda enacts legislation imposing tax computed on profits, income, any capital asset, gain or appreciation,

148

or any tax in the nature of estate duty or inheritance, then the imposition of any such tax shall not be applicable to us or to any of our operations or shares, debentures or other obligations, until March 31, 2035. We could be subject to taxes in Bermuda after that date. This assurance is subject to the provision that it is not to be construed to prevent the application of any tax or duty to such persons as are ordinarily resident in Bermuda or to prevent the application of any tax payable in accordance with the provisions of the Land Tax Act 1967 or otherwise payable in relation to any property leased to us. We are incorporated in Bermuda as an exempted company and pay annual Bermuda government fees. In addition, all entities employing individuals in Bermuda are required to pay a payroll tax and there are other sundry taxes payable, directly or indirectly, to the Bermuda government. Neither we nor our Bermuda subsidiaries employ individuals in Bermuda as at the date of this annual report.

Access to books and records and dissemination of information

Members of the general public have a right to inspect the public documents of a company available at the office of the Registrar of Companies in Bermuda. These documents include the company’s memorandum of association and any amendments thereto. The shareholders have the additional right to inspect the bye-laws of the company, minutes of general meetings of shareholders and the company’s audited financial statements. The company’s audited financial statements must be presented at the annual general meeting of shareholders, unless the board and all the shareholders agree to the waiving of the audited financials. The company’s share register is open to inspection by shareholders and by members of the general public without charge. A company is required to maintain its share register in Bermuda but may, subject to the provisions of the Bermuda Companies Act, establish a branch register outside of Bermuda. Bermuda law does not, however, provide a general right for shareholders to inspect or obtain copies of any other corporate records.

Registrar or transfer agent

A register of holders of the common shares is maintained by Conyers Corporate Services (Bermuda) Limited in Bermuda, and a branch register is maintained in the United States by Computershare Trust Company, N.A., who serves as branch registrar and transfer agent.

Enforcement of Judgments

We are incorporated as an exempted company with limited liability under the laws of Bermuda, and substantially all of our assets are located in Colombia, Chile, Brazil, Argentina,  Peru and Ecuador. In addition, most of our directors and executive officers reside outside the United States, and all or a substantial portion of the assets of such persons are located outside the United States. As a result, it may be difficult for investors to effect service of process on those persons in the United States or to enforce in the United States judgments obtained in U.S. courts against us or those persons based on the civil liability provisions of the U.S. securities laws.

There is no treaty in force between the United States and Bermuda providing for the reciprocal recognition and enforcement of judgments in civil and commercial matters. As a result, whether a U.S. judgment would be enforceable in Bermuda against us or our directors and officers depends on whether the U.S. court that entered the judgment is recognized by the Bermuda court as having jurisdiction over us or our directors and officers, as determined by reference to Bermuda conflict of law rules and the judgment is not contrary to public policy in Bermuda, has not been obtained by fraud in proceedings contrary to natural justice and is not based on an error in Bermuda law. A judgment debt from a U.S. court that is final and for a sum certain based on U.S. federal securities laws will not be enforceable in Bermuda unless the judgment debtor had submitted to the jurisdiction of the U.S. court, and the issue of submission and jurisdiction is a matter of Bermuda (not U.S.) law.

An action brought pursuant to a public or penal law, the purpose of which is the enforcement of a sanction, power or right at the instance of the state in its sovereign capacity, may not be entertained by a Bermuda court. Certain remedies available under the laws of U.S. jurisdictions, including certain remedies under U.S. federal securities laws, may not be available under Bermuda law or enforceable in a Bermuda court, as they may be contrary to Bermuda public policy. Further, no claim may be brought in Bermuda against us or our directors and officers in the first instance for violations of U.S. federal securities laws because these laws have no extraterritorial jurisdiction under Bermuda law and do not have force of law in Bermuda. A Bermuda court may, however, impose civil liability on us or our directors and officers if the

149

facts alleged in a complaint constitute or give rise to a cause of action under Bermuda law. However, section 281 of the Bermuda Companies Act allows a Bermuda court, in certain circumstances, to relieve officers and directors of Bermuda companies of liability for acts of negligence, breach of duty or trust or other defaults.

Section 98 of the Bermuda Companies Act provides generally that a Bermuda company may indemnify its directors, officers and auditors against any liability which by virtue of any rule of law would otherwise be imposed on them in respect of any negligence, default, breach of duty or breach of trust, except in cases where such liability arises from fraud or dishonesty of which such director, officer or auditor may be guilty in relation to the company. Section 98 further provides that a Bermuda company may indemnify its directors, officers and auditors against any liability incurred by them in defending any proceedings, whether civil or criminal, in which judgment is awarded in their favor or in which they are acquitted or granted relief by the Supreme Court of Bermuda pursuant to Section 281 of the Bermuda Companies Act.

Our bye-laws contain provisions whereby we and our shareholders waive any claim or right of action that we have, both individually and on our behalf, against any director or officer in relation to any action or failure to take action by such director or officer, except in respect of any fraud or dishonesty of such director or officer. We may also indemnify our directors and officers in their capacity as directors and officers for any loss arising or liability attaching to them by virtue of any rule of law in respect of any negligence, default, breach of trust of which a director or officer may be guilty in relation to the company other than in respect of his own fraud or dishonesty. We have entered into customary indemnification agreements with our directors.

No treaty exists between the United States and Chile for the reciprocal recognition and enforcement of foreign judgments. Chilean courts, however, have enforced valid and conclusive judgments for the payment of money rendered by competent U.S. courts by virtue of the legal principles of reciprocity and comity, subject to review in Chile of the U.S. judgment in order to ascertain whether certain basic principles of due process and public policy have been respected, without retrial or review of the merits of the subject matter. If a U.S. court grants a final judgment, enforceability of this judgment in Chile will be subject to obtaining the relevant exequatur (i.e., recognition and enforcement of the foreign judgment) according to Chilean civil procedure law in effect at that time, and depending on certain factors (the satisfaction or non-satisfaction of which would be determined by the Supreme Court of Chile). Currently, the most important of such factors are: the existence of reciprocity (if it can be proved that there is no reciprocity in the recognition and enforcement of the foreign judgment between the United States and Chile, that judgment would not be enforced in Chile); the absence of any conflict between the foreign judgment and Chilean laws (excluding for this purpose the laws of civil procedure) and Chilean public policy; the absence of a conflicting judgment by a Chilean court relating to the same parties and arising from the same facts and circumstances; the Chilean court’s determination that the U.S. courts had jurisdiction, that process was appropriately served on the defendant and that the defendant was afforded a real opportunity to appear before the court and defend its case; and the judgment being final under the laws of the country in which it was rendered. Nonetheless, we have been advised by our Chilean counsel that there is doubt as to the enforceability in original actions in Chilean courts of liabilities predicated solely upon U.S. federal or state securities laws.

C.    Material contracts

See “Item 4. Information on the Company—B. Business Overview—Significant Agreements.”

D.    Exchange controls

Not applicable.

E.    Taxation

The following summary contains a description of certain Bermudian, U.S. federal income, and Chilean tax consequences of the acquisition, ownership and disposition of our common shares. The summary is based upon the tax laws of Bermuda, the United States, and Chile, and regulations thereunder as of the date hereof, which are subject to change.

150

Bermuda tax consideration

At the date of this annual report, there is no Bermuda income or profits tax, withholding tax, capital gains tax, capital transfer tax, estate duty or inheritance tax payable by us or by our shareholders in respect of our common shares. We have obtained an assurance from the Minister of Finance of Bermuda under the Exempted Undertakings Tax Protection Act 1966 that, in the event that any legislation is enacted in Bermuda imposing any tax computed on profits or income, or computed on any capital asset, gain or appreciation or any tax in the nature of estate duty or inheritance tax, such tax shall not, until March 31, 2035, be applicable to us or to any of our operations or to our common shares, debentures or other obligations except insofar as such tax applies to persons ordinarily resident in Bermuda or is payable by us in respect of real property owned or leased by us in Bermuda. We pay annual Bermuda government fees.

Material U.S. federal income tax considerations

The following is a description of the material U.S. federal income tax consequences to U.S. Holders (as defined below) of owning and disposing of our common shares. This discussion is not a comprehensive description of all tax considerations that may be relevant to a particular person’s decision to hold our common shares. This discussion applies only to a U.S. Holder that holds our common shares as capital assets for tax purposes. In addition, it does not describe all of the tax consequences that may be relevant in light of the U.S. Holder’s particular circumstances, including alternative minimum tax and Medicare contribution tax consequences and differing tax consequences applicable to a U.S. Holder subject to special rules, such as:

·

certain financial institutions;

·

a dealer or trader in securities who uses a mark-to-market method of tax accounting;

·

a person holding common shares as part of a straddle, wash sale or conversion transaction or entering into a constructive sale with respect to the common shares;

·

a person whose functional currency for U.S. federal income tax purposes is not the US$;

·

a partnership or other entities classified as partnerships for U.S. federal income tax purposes;

·

a tax-exempt entity, including an “individual retirement account” or “Roth IRA;”

·

a person that owns or is deemed to own 10% or more of our shares by vote or value;

·

a person who acquired our shares pursuant to the exercise of an employee stock option or otherwise as compensation; or

·

a person holding common shares in connection with a trade or business conducted outside of the United States.

If an entity that is classified as a partnership for U.S. federal income tax purposes holds common shares, the U.S. federal income tax treatment of a partner will generally depend on the status of the partner and the activities of the partnership. Partnerships holding common shares and partners in such partnerships should consult their tax advisers as to the particular U.S. federal income tax consequences of their investment in our common shares.

This discussion is based on the Internal Revenue Code of 1986, as amended (the “Code”), administrative pronouncements, judicial decisions, and final, temporary and proposed Treasury regulations, all as of the date hereof, any of which is subject to change, possibly with retroactive effect. U.S. Holders should consult their tax advisers concerning the U.S. federal, state, local and foreign tax consequences of owning and disposing of our common shares in their particular circumstances.

151

A “U.S. Holder” is a beneficial owner of our common shares for U.S. federal income tax purposes that is:

a citizen or individual resident of the United States;

a corporation, or other entity taxable as a corporation, created or organized in or under the laws of the United States, any state therein or the District of Columbia; or

an estate or trust the income of which is subject to U.S. federal income taxation regardless of its source.

This discussion assumes that we are not, and will not become, a passive foreign investment company, as described below.

Taxation of distributions

Distributions paid on our common shares, other than certain pro rata distributions of common shares, will generally be treated as dividends to the extent paid out of our current or accumulated earnings and profits (as determined under U.S. federal income tax principles). Because we do not maintain calculations of our earnings and profits under U.S. federal income tax principles, it is expected that distributions will generally be reported to U.S. Holders as dividends. Subject to the passive foreign investment company rules described below, dividends paid by qualified foreign corporations to certain non-corporate U.S. Holders may be taxable at favorable rates. A foreign corporation is treated as a qualified foreign corporation with respect to dividends paid on stock that is readily tradable on an established securities market in the United States, such as the NYSE where our common shares are traded. Non-corporate U.S. Holders should consult their tax advisers to determine whether the favorable rate will apply to dividends they receive and whether they are subject to any special rules that limit their ability to be taxed at this favorable rate.

A dividend generally will be included in a U.S. Holder’s income when received, will be treated as foreign-source income to U.S. Holders and will not be eligible for the dividends-received deduction generally available to U.S. corporations under the Code with respect to dividends paid by domestic corporations.

Sale or other taxable disposition of common shares

Gain or loss realized on the sale or other taxable disposition of our common shares will be capital gain or loss, and will be long-term capital gain or loss if the U.S. Holder held our common shares for more than one year. Long-term capital gain of a non-corporate U.S. Holder is generally taxed at preferential rates. The deductibility of capital losses is subject to limitations. The amount of the gain or loss will equal the difference between the U.S. Holder’s tax basis in the common shares disposed of and the amount realized on the disposition. If a Chilean tax is withheld on the sale or disposition of common shares, a U.S. Holder’s amount realized will include the gross amount of the proceeds of the sale or disposition before deduction of the Chilean tax. See “—Chilean tax on transfers of shares” for a description of when a disposition may be subject to taxation by Chile. This gain or loss will generally be U.S.-source gain or loss for foreign tax credit purposes. U.S. Holders should consult their tax advisers as to whether the Chilean tax on gains may be creditable against the U.S. Holder’s U.S. federal income tax on foreign-source income from other sources.

Passive foreign investment company rules

We believe that we were not a “passive foreign investment company,” or PFIC, for U.S. federal income tax purposes for 2019, and we do not expect to be a PFIC in the foreseeable future. However, because the composition of our income and assets will vary over time, there can be no assurance that we will not be a PFIC for any taxable year. The determination of whether we are a PFIC is made annually and is based upon the composition of our income and assets (including the income and assets of, among others, entities in which we hold at least a 25% interest), and the nature of our activities.

If we were a PFIC for any taxable year during which a U.S. Holder held our common shares, gain recognized by a U.S. Holder on a sale or other disposition (including certain pledges) of our common shares would generally be allocated ratably over the U.S. Holder’s holding period for the common shares. The amounts allocated to the taxable year of the sale or other disposition and to any year before we became a PFIC would be taxed as ordinary income. The amount allocated

152

to each other taxable year would be subject to tax at the highest rate in effect for individuals or corporations for that year, as appropriate, and an interest charge would be imposed on the tax on such amount. Further, to the extent that any distribution received by a U.S. Holder on its common shares exceeds 125% of the average of the annual distributions on the shares received during the preceding three years or the U.S. Holder’s holding period, whichever is shorter, that distribution would be subject to taxation in the same manner as gain, as described immediately above. Certain elections may be available that would result in alternative treatments (such as mark-to-market treatment) of our common shares. U.S. Holders should consult their tax advisers to determine whether any of these elections would be available and, if so, what the consequences of the alternative treatments would be in their particular circumstances.

Furthermore, if we were a PFIC or, with respect to a particular U.S. Holder, were treated as a PFIC for the taxable year in which we paid a dividend or the prior taxable year, the preferential dividend rates discussed above with respect to dividends paid to certain non-corporate U.S. Holders would not apply.

Information reporting and backup withholding

Payments of dividends and sales proceeds that are made within the United States or through certain U.S.-related financial intermediaries generally are subject to information reporting, and may be subject to backup withholding, unless (1) the U.S. Holder is a corporation or other exempt recipient or (2) in the case of backup withholding, the U.S. Holder provides a correct taxpayer identification number and certifies that it is not subject to backup withholding. The amount of any backup withholding from a payment to a U.S. Holder will be allowed as a credit against the U.S. Holder’s U.S. federal income tax liability and may entitle it to a refund, provided that the required information is timely furnished to the Internal Revenue Service.

Chilean tax on transfers of shares

In September 2012, Article 10 of the Chilean Income Tax Law Decree Law No. 824 of 1974, or the indirect transfer rules, were enacted, and impose taxes on the indirect transfer of shares, equity rights, interests or other rights in the equity, control or profits of a Chilean entity as well as transfers of other assets and property of permanent establishments or other businesses in Chile. Reforms introduced in 2014 imposed a measure which obliges the company from which shares are transferred to pay taxes if the entity which undertakes the transfer of shares fails to do so.

The indirect transfer rules apply to sales of shares of an entity:

·

If such entity is an offshore holding company located in a black-listed tax haven jurisdiction as determined by Chilean tax law, or a black-listed jurisdiction, (such as Bermuda) that holds Chilean Assets; and either a Chilean resident holds 5% or more of such entity, or such entity’s rights to equity, control or profits, or 50% or more of such entity’s rights to equity or profits are held by residents in black-listed jurisdictions; or

·

the shares or rights transferred represent 10% or more of the offshore holding company (considering dispositions by related persons and over the preceding 12‑month period) and the underlying Chilean Assets indirectly transferred, in the proportion indirectly owned by the seller, (a) are valued in an amount equal to or higher than UTA 210,000 (approximately US$200 million) (adjusted by the Chilean inflation unit of reference) or (b) represent 20% or more of the market value of the interest held by such seller in such offshore holding company.

As a result of these rules, a capital gain tax of 35% will be applied by the Chilean tax authorities to the sale of any of our common shares if either of the above tests are met. This rate might be subject to change in the short term. See “Item 4. Information on the Company—B. Business overview—Industry and regulatory framework —Chile.”

As of December 31, 2019, our Chilean Assets represented more than UTA 210,000 and represent more than 29% of our total assets.

153

The 35% rate is calculated pursuant to one of the following methods, as determined by the seller:

·

the sale price of the shares minus the acquisition cost of such shares, multiplied by the percentage or proportion of the part of the underlying Chilean Assets’ fair market value (which assets are deemed to be “indirectly transferred” by virtue of the sale of shares) to the fair market value of the shares of the seller; or

·

the portion of the sales price of the shares equal to the proportion of the fair market value of the underlying Chilean Assets, minus the corresponding proportion in the tax cost of such Chilean Assets for the corresponding holding entity.

However, the seller may opt to be taxed as if the underlying Chilean Assets had been sold directly in which case a different set of tax rules may apply.

The tax is payable by the seller of the shares; however, the buyer shall make a provisional withholding unless the seller declares and pays the tax within the month following the sale, payment, remittance or it is credited into its account or is put at its disposal. Also, if the seller fails to declare and pay this tax, and the buyer has not complied with its withholding obligations, the Chilean tax authority (Servicio de Impuestos Internos) may charge such tax directly to any of them. In addition, the Chilean tax authority may require us, the seller, the buyer, or its representative in Chile, to file an affidavit with the information necessary to assess this tax.

Based on information available to us, (i) no Chilean resident holds 5% or more of our rights to equity, control or profits; and (ii) residents in black-listed jurisdictions do not hold 50% or more of our rights to equity, control or profits. Therefore, we do not believe the indirect transfer rules will apply to transfers of our common shares, unless the shares or rights transferred represent 10% or more of the company and the other conditions described above are met (considering dispositions by related persons and over the preceding 12‑month period).

However, there can be no assurance that, at any time in the future, a Chilean resident will not hold 5% or more of our rights to equity, control or profits or that residents in black-listed jurisdictions will not hold 50% or more of our rights to equity, control or profits. If this were to occur, all sales of our common shares would be subject to the indirect transfer tax referred to above.

Our expectations regarding the indirect transfer rules are based on our understandings, analysis and interpretation of these enacted indirect transfer rules, which are subject to additional interpretation and rule-making by the Chilean authorities. As such, there is uncertainty relating to the application by Chilean authorities of the indirect transfer rules on us.

See “Item 3. Key Information—D. Risk Factors—Risks related to our common shares—The transfer of our common shares may be subject to capital gains taxes pursuant to indirect transfer rules in Chile.”

F.    Dividends and paying agents

Not applicable.

G.    Statement by experts

Not applicable.

H.    Documents on display

We are subject to the informational requirements of the Exchange Act. Accordingly, we are required to file reports and other information with the SEC, including annual reports on Form 20‑F and reports on Form 6‑K. The SEC maintains an Internet website that contains reports and other information about issuers, like us, that file electronically with the SEC. The address of that website is www.sec.gov.

154

I.    Subsidiary information

Not applicable.

ITEM 11.  QUANTITATIVE AND QUALITATIVE DISCLOSURES ABOUT MARKET RISK

We are exposed to a variety of market risks, including commodity price risk, interest rate risk, currency risk and credit (counterparty and customer) risk. The term “market risk” refers to the risk of loss arising from adverse changes in interest rates, oil and natural gas prices and foreign currency exchange rates.

For further information on our market risks, please see Note 3 to our Consolidated Financial Statements.

ITEM 12. DESCRIPTION OF SECURITIES OTHER THAN EQUITY SECURITIES

A.    Debt securities

Not applicable.

B.    Warrants and rights

Not applicable.

C.    Other securities

Not applicable.

D.    American Depositary Shares

Not applicable.

155

PART II

ITEM 13. DEFAULTS, DIVIDEND ARREARAGES AND DELINQUENCIES

A.    Defaults

No matters to report.

B.    Arrears and delinquencies

No matters to report.

ITEM 14.  MATERIAL MODIFICATIONS TO THE RIGHTS OF SECURITY HOLDERS AND USE OF PROCEEDS

Not applicable.

ITEM 15.  CONTROLS AND PROCEDURES

A.    Disclosure Controls and Procedures

As of December 31, 2019, under the supervision and with the participation of our management, including our Chief Executive Officer and Chief Financial Officer, we performed an evaluation of the effectiveness of the design and operation of our disclosure controls and procedures (as defined in Rule 13a‑15(e) under the Exchange Act). There are inherent limitations to the effectiveness of any disclosure controls and procedures system, including the possibility of human error and circumventing or overriding them. Even if effective, disclosure controls and procedures can provide only reasonable assurance of achieving their control objectives.

Based on such evaluation, our Chief Executive Officer and Chief Financial Officer concluded that our disclosure controls and procedures are effective to provide reasonable assurance that the information we are required to disclose in the reports we file or submit under the Exchange Act is (1) recorded, processed, summarized and reported within the time periods specified in the SEC’s rules and forms and (2) accumulated and communicated to our management to allow timely decisions regarding required disclosures.

B.    Management’s Annual Report on Internal Control over Financial Reporting

Our management is responsible for establishing and maintaining an adequate internal control over financial reporting as defined in Rule 13a‑15(f) under the Exchange Act.

Our internal control over financial reporting is a process designed by, or under the supervision of, our principal executive and principal financial officers, management and other personnel, to provide reasonable assurance regarding the reliability of financial reporting and the preparation of our financial statements for external reporting purposes, in accordance with generally accepted accounting principles. These include those policies and procedures that:

·

pertain to the maintenance of records that, in reasonable detail, accurately and fairly reflect transactions and dispositions of our assets;

·

provide reasonable assurance that transactions are recorded as necessary to permit preparation of financial statements, in accordance with generally accepted accounting principles, and that receipts and expenditures are being made only in accordance with authorization of our management and directors; and

·

provide reasonable assurance regarding prevention or timely detection of unauthorized acquisition, use or disposition of our assets that could have a material effect on our financial statements.

156

Because of its inherent limitations, internal control over financial reporting may not prevent or detect misstatements. Therefore, effective control over financial reporting cannot, and does not, provide absolute assurance of achieving our control objectives. Also, projections of, and any evaluation of effectiveness of the internal controls in future periods are subject to the risk that controls may become inadequate because of changes in conditions, or that the degree of compliance with the policies or procedures may deteriorate.

Under the supervision and with the participation of our management, including our Chief Executive Officer, our Chief Financial Officer, and our Director of Legal and Governance, we conducted an evaluation of the effectiveness of our internal control over financial reporting as of December 31, 2019, based on the criteria established in Internal Control - Integrated Framework of the Committee of Sponsoring Organizations of the Treadway Commission (2013).

Based on this assessment, management believes that, as of December 31, 2019, its internal control over financial reporting was effective based on those criteria.

C.    Attestation Report of the Registered Public Accounting Firm

The effectiveness of the Company’s internal control over financial reporting as of December 31, 2019, has been audited by Price Waterhouse & Co. S.R.L., an independent registered public accounting firm, as stated in their report which is included on page F‑2  to F-4  of our Consolidated Financial Statements herein.

D.    Changes in Internal Control over Financial Reporting

There have been no changes in our internal control over financial reporting during the period covered by this annual report on Form 20‑F that have materially affected or reasonably likely to materially affect our internal control over financial reporting.

ITEM 16.  RESERVED

ITEM 16A.  Audit committee financial expert

We have determined that Mr. Juan Cristóbal Pavez, Mr. Constantin Papadimitriou and Mr. Robert Bedingfield are independent, as such term is defined under SEC rules applicable to foreign private issuers. In addition, Mr. Robert Bedingfield is regarded as audit committee financial expert.

ITEM 16B.  Code of Conduct

We have adopted a code of conduct applicable to the board of directors and all employees. Since its effective date on September 24, 2012, we have not waived compliance with or amended the code of conduct.

ITEM 16C.  Principal Accountant Fees and Services

Amounts billed by PwC for audit and other services were as follows:

 

 

 

 

 

 

 

    

2019

    

2018

 

 

(in millions of US$)

Audit fees

 

0.76

 

0.80

Audit related fees

 

0.51

 

 —

Tax services fees

 

0.16

 

0.21

Other fees paid

 

0.01

 

 —

Total

 

1.44

 

1.01

 

157

Audit Fees

Audit fees are fees billed for professional services rendered by the principal accountant for the audit of the registrant’s annual financial statements or services that are normally provided by the accountant in connection with statutory and regulatory filings or engagements for those fiscal years. It includes the audit of our Consolidated Financial Statements and other services that generally only the independent accountant reasonably can provide, such as statutory audits.

Audit-Related Fees

Audit-related fees are fees billed for assurance and related services that are reasonably related to the performance of the audit or review of our Consolidated Financial Statements and not reported under the previous category. These services would include, among others: comfort letters, consents and assistance with and review of documents, accounting consultations and audits in connection with acquisitions, attestation of services that are not required by statue or regulation and consultation concerning financial accounting and reporting standards.

Tax Fees

Tax fees are fees billed for professional services for tax compliance, tax advice and tax planning.

Pre-Approval Policies and Procedures

Following the listing of our common shares on the NYSE, the Audit Committee proposes the appointment of the independent auditor to the Board to be put to shareholders for approval at the Annual General meeting. The committee oversees the auditor selection process for new auditors and ensures key partners in the appointed firm are rotated in accordance with best practices. Also, following our NYSE listing, the Audit Committee is required to pre-approve the audit and non-audit fees and services performed by the Company’s auditors in order to be sure that the provision of such services does not impair the audit firm’s independence.

All of the audit fees, audit-related fees and tax fees described in this item 16C have been approved by the Audit Committee.

ITEM 16D.  Exemptions from the listing standards for audit committees

None.

ITEM 16E.  Purchases of equity securities by the issuer and affiliated purchasers.

The following table presents purchases of our common shares by the company and “affiliated purchasers” (as that term is defined in Rule 10b‑18(a)(3) under the Securities Exchange Act of 1934, as amended) during 2019:

 

 

 

 

 

 

 

 

 

 

 

 

    

 

    

 

    

Total Number of

    

Maximum Number (or 

 

 

 

Total 

 

 

 

 Shares Purchased as 

 

Approximate Dollar Value) of 

 

 

 

Number of

 

 

 

Part of Publicly 

 

Shares that May Yet be 

 

 

 

 Shares 

 

Average Price

 

Announced Plans or 

 

Purchased Under the Plans or 

 

2019

 

Purchased

 

 Paid per Share

 

Programs

 

Programs

 

January 2 to January 31, 2019

 

644,633

 

15.2

 

644,633

 

5,418,367

shares

February 1 to February 28, 2019

 

20,000

 

17.6

 

20,000

 

5,398,367

shares

March 1 to March 31, 2019

 

 —

 

 —

 

 —

 

5,398,367

shares

April 1 to April 30, 2019

 

118,200

 

17.3

 

118,200

 

5,280,167

shares

May 1 to May 31, 2019

 

1,005,429

 

15.4

 

1,005,429

 

4,274,738

shares

June 1 to June 30, 2019

 

1,204,318

 

17.2

 

1,204,318

 

3,070,420

shares

July 1 to July 31, 2019

 

100,850

 

18.0

 

100,850

 

2,969,570

shares

August 1 to August 31, 2019

 

824,700

 

16.9

 

824,700

 

2,144,870

shares

September 1 to September 30, 2019

 

273,479

 

17.3

 

273,479

 

1,871,391

shares

October 1 to October 31, 2019

 

105,994

 

17.9

 

105,994

 

1,765,397

shares

November 1 to November 30, 2019

 

17,100

 

18.2

 

17,100

 

1,748,297

shares

December 1 to December 31, 2019

 

3,617

 

18.0

 

3,617

 

1,744,680

shares

158

On December 20, 2018, the Company’s Board of Directors approved a program to repurchase up to 10% of its shares outstanding or approximately 6,063,000 shares. The repurchase program begun on December 21, 2018 and expired on December 31, 2019. On February 10, 2020, the Company’s Board of Directors approved a program to repurchase up to 10% of its shares outstanding or approximately 5,930,000 shares. The repurchase program begun on February 11, 2020 and will expire on December 31, 2020. However, both the quarterly cash dividend and the share buyback program will be suspended following the April 8, 2020 distribution, as part of our revised work program for 2020 to help address the recent decline in oil prices.

 

 

ITEM 16F.  Change in registrant’s certifying accountant

Every year, management analyses the performance and independence of our external auditor and discusses the comments with the audit committee of our board of directors. During 2019, management agreed that as the audit for our consolidated financial statements for the year ended December 31, 2019 (the “2019 Financial Statements”) was the 10-year audit to be performed by Price Waterhouse & Co. S.R.L., Argentina  (“PwC”), it was a good practice to have a rotation of independent auditor for the fiscal year 2020. The change of external auditors was analyzed by the audit committee and presented to the board of directors. On March 4, 2020, the board of directors decided that PwC would not be selected for another term. PwC will continue in the role and will undertake the audit of our consolidated financial statements for the year ended December 31, 2019. PwC’s term as our external auditor will end upon completion of the statutory audits, which is expected to occur by April 30, 2020.

The reports issued by PwC included in our consolidated financial statements for the fiscal years ended December 31, 2019 and 2018 did not contain any adverse opinion or disclaimer of opinion and were not qualified or modified as to uncertainty, audit scope or accounting principles. Relating to the fiscal years ended December 31, 2019 and 2018 or any subsequent interim period preceding such termination of services with PwC, i) there was no disagreement on any matter of accounting principles or practices, financial statement disclosure, or auditing scope or procedure, which disagreement, if not resolved to the satisfaction of PwC, would have caused them to make reference to the subject matter of the disagreement in connection with their report, and ii) there were no “reportable events” (as such term is defined in Item 16F of Form 20-F).

We provided PwC with a copy of the disclosures that we are making in this Annual Report on Form 20-F prior to the time this Form 20-F was filed with the SEC. We have requested that PwC furnish a letter addressed to the SEC stating whether or not it agrees with the statements made herein, a copy of which is filed as Exhibit 16.1 hereto.

On March 4, 2020, subject to approval by our shareholders at the Annual General Meeting to be held on May 7, 2020, our board of directors appointed Pistrelli, Henry Martin y Asociados S.R.L. (member of Ernst & Young Global) as our new independent registered public accounting firm, effective upon the completion of the statutory audits by PwC. During the fiscal years ended December 31, 2019 and 2018, and the subsequent interim period through March 31, 2020, neither we nor anyone acting on our behalf has consulted with Pistrelli, Henry Martin y Asociados S.R.L. with respect to (a) the application of accounting principles to a specified transaction, either completed or proposed, or the type of audit opinion that might be rendered on our financial statements, and neither a written report nor oral advice was provided to us that Pistrelli, Henry Martin y Asociados S.R.L. concluded was an important factor considered by us in reaching a decision as to any accounting, auditing, or financial reporting issue, or (b) any matter that was either the subject of “disagreement” or “reportable event” within the meaning of Item 16F of Form 20-F.

ITEM 16G.  Corporate governance

Our common shares are listed on the NYSE. We are therefore required to comply with certain of the NYSE’s corporate governance listing standards (the “NYSE Standards”). As a foreign private issuer, we may follow our home country’s corporate governance practices in lieu of most of the NYSE Standards. Our corporate governance practices differ in certain significant respects from those that U.S. companies must adopt in order to maintain NYSE listing and, in accordance with Section 303A.11 of the NYSE Listed Company Manual, a brief, general summary of those differences is provided as follows.

159

Director independence

The NYSE Standards require a majority of the membership of NYSE-listed company boards to be composed of independent directors. Neither Bermuda law, the law of our country of incorporation, nor our memorandum of association or bye-laws require a majority of our board to consist of independent directors.

Non-management directors’ executive sessions

The NYSE Standards require non-management directors of NYSE-listed companies to meet at regularly scheduled executive sessions without management. Our memorandum of association and bye-laws do not require our non-management directors to hold such meetings.

Committee member composition

The NYSE Standards require domestic NYSE-listed domestic companies to have a nominating/corporate governance committee and a compensation committee that are composed entirely of independent directors. Bermuda law, the law of our country of incorporation, does not impose similar requirements.

Independence of the compensation committee and its advisers

On January 11, 2013, the SEC approved NYSE listing standards that require that the board of directors of a domestic listed company consider two factors (in addition to the existing general independence tests) in the evaluation of the independence of compensation committee members: (i) the source of compensation of the director, including any consulting, advisory or other compensatory fees paid by the listed company, and (ii) whether the director has an affiliate relationship with the listed company, a subsidiary of the listed company or an affiliate of a subsidiary of the listed company. In addition, before selecting or receiving advice from a compensation consultant or other adviser, the compensation committee of a listed company will be required to take into consideration six specific factors, as well as all other factors relevant to an adviser’s independence.

Foreign private issuers, such as us, will be exempt from these requirements if home country practice is followed. Bermuda law does not impose similar requirements, so we will not be required to implement the NYSE listing standards relating to compensation committees of domestic listed companies. All of the members of our compensation committee are independent, and the charter of our compensation committee does not require the compensation committee to consider the independence of any advisers that assist them in fulfilling their duties.

Additional audit committee functions

The NYSE standards require that audit committees of domestic companies to serve a number of functions in addition to reviewing and approving the company’s financial statements, engaging auditors and assessing their independence, and obtaining the legal and other professional advice of experts when necessary. For instance, the NYSE Standards require that the audit committee meet independently with management in a separate session in order to maximize the effectiveness of the committee’s oversight function. In addition, audit committees must obtain and review a report by the independent auditors describing the firm’s internal quality-control procedures and any issues raised by these procedures. Finally, audit committees are responsible for designing and implementing an internal audit function that assesses the company’s risk management processes and systems of internal control on an ongoing basis.

Foreign private issuers such as us are exempt from these additional requirements if home country practice is followed. Bermuda law does not impose similar requirements, and consequently, our audit committee does not perform these additional functions. Our Audit Committee is composed exclusively of independent auditors.

Miscellaneous

In addition to the above differences, we are not required to: make our audit and compensation committees prepare a written charter that addresses either purposes and responsibilities or performance evaluations in a manner that would

160

satisfy the NYSE’s requirements; acquire shareholder approval of equity compensation plans in certain cases; or adopt and make publicly available corporate governance guidelines.

We are incorporated under, and are governed by, the laws of Bermuda. For a summary of some of the differences between provisions of Bermuda law applicable to us and the laws applicable to companies incorporated in Delaware and their shareholders, See “Item 10. Additional Information—B. Memorandum of association and bye-laws.”

ITEM 16H.  Mine safety disclosure

Not applicable.

161

PART III

ITEM 17. Financial statements

We have responded to Item 18 in lieu of this item.

ITEM 18. Financial statements

Financial Statements are filed as part of this annual report, see pages F‑1 to F-74 to this annual report.

ITEM 19. Exhibits

 

Exhibit no.

    

Description

1.1

 

Certificate of Incorporation (incorporated herein by reference to Exhibit 3.1 to the Company’s Registration Statement on Form F‑1 (File No. 333‑191068) filed with the SEC on September 9, 2013).

1.2

 

Memorandum of Association (incorporated herein by reference to Exhibit 3.2 to the Company’s Registration Statement on Form F‑1 (File No. 333‑191068) filed with the SEC on September 9, 2013).

1.3

 

Current bye-laws (incorporated herein by reference to Exhibit 3.3 to the Company’s Registration Statement on Form F‑1 (File No. 333‑191068) filed with the SEC on September 9, 2013).

1.4

 

Form of amended and restated bye-laws (incorporated herein by reference to Exhibit 3.4 to the Company’s Registration Statement on Form F‑1 (File No. 333‑191068) filed with the SEC on September 9, 2013).

2.1

 

Indenture, dated September 21, 2017, among GeoPark Limited, the Bank of New York Mellon and Lord Securities Corporation (incorporated herein by reference to Exhibit 2.2 to the Company’s Annual Report on Form 20‑F filed with the SEC on April 12, 2018).

2.2

 

Supplemental Indenture, dated as of January 28, 2019, among GeoPark Limited, GeoPark Chile S.A., Geopark Colombia Coöperatie U.A. and the Bank of New York Mellon (incorporated herein by reference to Exhibit 2.3 to the Company’s Annual Report on Form 20-F filed with the SEC on April 11, 2019).

2.3

 

Indenture dated January 17, 2020, among GeoPark Limited and the Bank of New York Mellon. *

2.4

 

Description of Securities*

4.1

 

Special Contract for the Exploration and Exploitation of Hydrocarbons, Fell Block, dated April 29, 1997, among the Republic of Chile, the Chilean Empresa Nacional de Petróleo (ENAP) and Cordex Petroleums Inc. (incorporated herein by reference to Exhibit 10.1 to the Company’s Registration Statement on Form F‑1 (File No. 333‑191068) filed with the SEC on September 9, 2013).

4.2

 

Exploration and Production Contract regarding exploration for and exploitation of hydrocarbons in the La Cuerva Block, dated April 16, 2008, between the Colombian Agencia Nacional de Hidrocarburos and Hupecol Caracara LLC (incorporated herein by reference to Exhibit 10.2 to the Company’s Registration Statement on Form F‑1 (File No. 333‑191068) filed with the SEC on September 9, 2013).

4.3

 

Exploration and Production Contract regarding exploration for and exploitation of hydrocarbons in the Llanos 34 Block, dated March 13, 2009, between the Colombian Agencia Nacional de Hidrocarburos and Unión Temporal Llanos 34 (incorporated herein by reference to Exhibit 10.3 to the Company’s Registration Statement on Form F‑1 (File No. 333‑191068) filed with the SEC on September 9, 2013).

4.4

 

Contract for the sale and Purchase of Natural Gas 2017‑2027 between GeoPark Fell SpA and Methanex Chile SpA dated March 31, 2017 (incorporated herein by reference to Exhibit 4.22 to the Company’s Annual Report on Form 20‑F filed with the SEC on April 11, 2017). 

4.5

 

Prepayment Agreement for an Amount of up to US$100,000,000, dated December 18, 2015, among C.I. Trafigura Petroleum Colombia SAS, GeoPark Colombia SAS and GeoPark Ltd. (incorporated herein by reference to Exhibit 4.25 to the Company’s Annual Report on Form 20‑F filed with the SEC on April 15, 2016).

4.6

 

Amendment Agreement No. 1 among GeoPark Colombia SAS, C.I. Trafigura Petroleum Colombia SAS and GeoPark Ltd. dated September 1, 2016 relating to the Prepayment Agreement dated December 18, 2015 (incorporated herein by reference to Exhibit 4.27 to the Company’s Annual Report on Form 20‑F filed with the SEC on April 11, 2017).

162

Exhibit no.

    

Description

4.7

 

Amendment Agreement No. 2 among GeoPark Colombia SAS, C.I. Trafigura Petroleum Colombia SAS and GeoPark Ltd. dated December 16, 2016 relating to the Prepayment Agreement dated December 18, 2015 (incorporated herein by reference to Exhibit 4.28 to the Company’s Annual Report on Form 20‑F filed with the SEC on April 11, 2017).

4.8

 

Amendment Agreement No. 3 among GeoPark Colombia SAS, C.I. Trafigura Petroleum Colombia SAS and GeoPark Ltd. dated February 13, 2017 relating to the Prepayment Agreement dated December 18, 2015 (incorporated herein by reference to Exhibit 4.29 to the Company’s Annual Report on Form 20‑F filed with the SEC on April 11, 2017).

4.9

 

Asset Purchase Agreement between GeoPark Argentina Ltd. and Pluspetrol S.A., dated December 18, 2017 (incorporated herein by reference to Exhibit 4.23 to the Company’s Annual Report on Form 20‑F filed with the SEC on April 12, 2018).

4.10

 

Purchase and Sale Agreement for Crude Oil and Condensate of Fell Block between Empresa Nacional del Petróleo (ENAP) and GeoPark Fell S.p.A., dated April 21, 2017 (incorporated herein by reference to Exhibit 4.24 to the Company’s Annual Report on Form 20‑F filed with the SEC on April 12, 2018).

8.1

 

Subsidiaries of GeoPark Limited*

12.1

 

Certification pursuant to section 302 of the Sarbanes-Oxley Act of 2002.* 

12.2

 

Certification pursuant to section 302 of the Sarbanes-Oxley Act of 2002.*

13.1

 

Certification pursuant to 18 U.S.C. section 1350, as adopted pursuant to section 906 of the Sarbanes-Oxley Act of 2002.*

13.2

 

Certification pursuant to 18 U.S.C. section 1350, as adopted pursuant to section 906 of the Sarbanes-Oxley Act of 2002.*

15.1

 

Consent of Price Waterhouse & Co. S.R.L., Argentina.*

15.2

 

Consents of DeGolyer and MacNaughton to use its report. *

16.1

 

Letter from Price Waterhouse & Co. S.R.L. regarding statements made in this report concerning its dismissal.*

99.1

 

Reserves Report of DeGolyer and MacNaughton dated February 18, 2020, for reserves in Argentina, Brazil, Chile, Colombia and Peru as of December 31, 2019.*

101.INS

 

XBRL Instance Document*

101.SCH

 

XBRL Taxonomy Extension Schema Document*

101.CAL

 

XBRL Taxonomy Extension Calculation Linkbase Document*

101.DEF

 

XBRL Taxonomy Extension Definition Linkbase Document*

101.LAB

 

XBRL Taxonomy Extension Label Linkbase Document*

101.PRE

 

XBRL Taxonomy Extension Presentation Linkbase Document*


*Filed with this Annual Report on Form 20‑F.

 

 

163

 

SIGNATURES

The registrant hereby certifies that it meets all of the requirements for filing on Form 20‑F and that it has duly caused and authorized the undersigned to sign this annual report on its behalf.

 

 

GEOPARK LIMITED

 

 

 

 

By:

 /s/ James F. Park

 

 

Name:    James F. Park

 

 

Title:      Chief Executive Officer and Deputy Chairman

 

Date: March 31, 2020

 

 

164

F-1

 

Report of Independent Registered Public Accounting Firm

To the Board of Directors and Shareholders of GeoPark Limited

Opinions on the Financial Statements and Internal Control over Financial Reporting

 

We have audited the accompanying consolidated statement of financial position of GeoPark Limited and its subsidiaries (the "Company") as of December 31, 2019 and 2018, and the related consolidated statements of income and of comprehensive income, of changes in equity and of cash flows, for each of the three years in the period ended December 31, 2019, including the related notes (collectively referred to as the “consolidated financial statements”).  We also have audited the Company’s internal control over financial reporting as of December 31, 2019, based on criteria established in Internal Control - Integrated Framework (2013) issued by the Committee of Sponsoring Organizations of the Treadway Commission (COSO).

 

In our opinion, the consolidated financial statements referred to above present fairly, in all material respects, the financial position of the Company as of December 31, 2019 and 2018, and the results of its operations and its cash flows for each of the three years in the period ended December 31, 2019 in conformity with International Financial Reporting Standards as issued by the International Accounting Standards Board. Also in our opinion, the Company maintained, in all material respects, effective internal control over financial reporting as of December 31, 2019, based on criteria established in Internal Control - Integrated Framework (2013) issued by the COSO. 

 

Basis for Opinions

The Company's management is responsible for these consolidated financial statements, for maintaining effective internal control over financial reporting, and for its assessment of the effectiveness of internal control over financial reporting, included in Management's Annual Report on Internal Control over Financial Reporting appearing under Item 15. Our responsibility is to express opinions on the Company’s consolidated financial statements and on the Company's internal control over financial reporting based on our audits. We are a public accounting firm registered with the Public Company Accounting Oversight Board (United States) (PCAOB) and are required to be independent with respect to the Company in accordance with the U.S. federal securities laws and the applicable rules and regulations of the Securities and Exchange Commission and the PCAOB.

   

We conducted our audits in accordance with the standards of the PCAOB.  Those standards require that we plan and perform the audits to obtain reasonable assurance about whether the consolidated financial statements are free of material misstatement, whether due to error or fraud, and whether effective internal control over financial reporting was maintained in all material respects.

 

Our audits of the consolidated financial statements included performing procedures to assess the risks of material misstatement of the consolidated financial statements, whether due to error or fraud, and performing procedures that respond to those risks.  Such procedures included examining, on a test basis, evidence regarding the amounts and disclosures in the consolidated financial statements.  Our audits also included evaluating the accounting principles used and significant estimates made by management, as well as evaluating the overall presentation of the consolidated financial statements.  Our audit of internal control over financial reporting included obtaining an understanding of internal control over financial reporting, assessing the risk that a material weakness exists, and testing and evaluating the design and operating effectiveness of internal control based on the assessed risk.  Our audits also included performing such other procedures as we considered necessary in the circumstances.  We believe that our audits provide a reasonable basis for our opinions.

Definition and Limitations of Internal Control over Financial Reporting

 

A company’s internal control over financial reporting is a process designed to provide reasonable assurance regarding the reliability of financial reporting and the preparation of financial statements for external purposes in accordance with

F-2

generally accepted accounting principles.  A company’s internal control over financial reporting includes those policies and procedures that (i) pertain to the maintenance of records that, in reasonable detail, accurately and fairly reflect the transactions and dispositions of the assets of the company; (ii) provide reasonable assurance that transactions are recorded as necessary to permit preparation of financial statements in accordance with generally accepted accounting principles, and that receipts and expenditures of the company are being made only in accordance with authorizations of management and directors of the company; and (iii) provide reasonable assurance regarding prevention or timely detection of unauthorized acquisition, use, or disposition of the company’s assets that could have a material effect on the financial statements.

Because of its inherent limitations, internal control over financial reporting may not prevent or detect misstatements.  Also, projections of any evaluation of effectiveness to future periods are subject to the risk that controls may become inadequate because of changes in conditions, or that the degree of compliance with the policies or procedures may deteriorate.

Critical Audit Matters

 

The critical audit matter communicated below is a matter arising from the current period audit of the consolidated financial statements that was communicated or required to be communicated to the audit committee and that (i) relates to accounts or disclosures that are material to the consolidated financial statements and (ii) involved our especially challenging, subjective, or complex judgments. The communication of critical audit matters does not alter in any way our opinion on the consolidated financial statements, taken as a whole, and we are not, by communicating the critical audit matter below, providing a separate opinion on the critical audit matter or on the accounts or disclosures to which it relates.

 

The Impact of estimates of proven and probable Oil and Natural Gas Reserves on Property, Plant and Equipment, net

 

As described in Note 2, 4 and 20 to the consolidated financial statements, the Company’s consolidated property, plant & equipment, net was $567.8 million at December 31, 2019, depreciation expense and impairment loss for non-financial assets for the year ended December 31, 2019 was $102.9 million and $7.6 million, respectively. The Company follows the successful efforts method of accounting for its oil and gas activities. Under this method, all capitalized costs of proved oil and gas properties are amortized by the units-of-production method using proven and probable reserves and incorporating the estimated future cost of developing and extracting those reserves. Periodic revisions to the estimated oil and natural gas reserves and related future net cash flows may be necessary as a result of a number of factors, including expected reservoir characteristics based on geological, geophysical and engineering assessments; future production rates based on historical performance and expected future operating and investment activities; future oil and natural gas prices and quality differentials; assumed effects of regulation by governmental agencies; and future development and operating costs. The Company’s estimates of oil and natural gas reserves have been developed by specialists, specifically petroleum engineers, and certified by independent specialist engaged by the Company

 

The principal considerations for our determination that performing procedures relating to the impact of estimates of proven and probable oil and natural gas reserves on property, plant and equipment, net is a critical audit matter are there was significant judgment by management, including the use of specialists, when developing the estimates of proven and probable oil and natural gas reserves.  This in turn led to a high degree of auditor judgment, subjectivity and effort in performing procedures and evaluating the significant assumptions used in developing those estimates, including future production rates, future oil and natural gas prices and quality differentials, and future development and operating costs. In addition, the audit effort involved the use of professionals with specialized skill and knowledge to assist in performing these procedures and evaluating the audit evidence obtained. 

 

Addressing the matter involved performing procedures and evaluating audit evidence in connection with forming our overall opinion on the consolidated financial statements. These procedures included testing the effectiveness of controls relating to management’s estimates of proven and probable oil and natural gas reserves, the calculation of depreciation expense, and the impairment assessment of property, plant and equipment. These procedures also included, among others, evaluating the methods and significant assumptions used by management in developing these estimates, including future production rates, future oil and natural gas prices and quality differentials, and future development and operating costs, and testing the unit-of production rate used to calculate depreciation expense. The work of management’s specialists was used in performing the procedures to evaluate the reasonableness of these estimates of proven and probable oil and natural

F-3

gas reserves. As a basis for using this work, the specialists’ qualifications and objectivity were understood, as well as the methods and assumptions used by the specialists. The procedures performed also included tests of the data used by the specialists and an evaluation of their findings. Evaluating the significant assumptions relating to the estimates of proven and probable oil and natural gas reserves also involved obtaining evidence to support the reasonableness of the assumptions, including whether the assumptions used were reasonable considering the past and current performance of the Company, and whether they were consistent with evidence obtained in other areas of the audit. In addition, for impairment tests, the audit effort involved the use of professionals with specialized skill and knowledge to assist in performing these procedures and evaluating the audit evidence obtained, comprising the Company’s discounted cash flow model and certain significant assumptions, including the discount.

 

PRICE WATERHOUSE & CO. S.R.L.

 

 

 

 

By:

/s/ Hernan Pablo Rodriguez Cancelo Araujo

 

 

Hernan Pablo Rodriguez Cancelo Araujo (Partner)

 

 

Autonomous City of Buenos Aires, Argentina

March 31, 2020

 

We have served as the Company’s auditor since 2009.

F-4

GEOPARK LIMITED

DECEMBER 31, 2019

CONSOLIDATED STATEMENT OF INCOME

 

 

 

 

 

 

 

 

 

 

Amounts in US$´000

    

Note

    

2019

    

2018

    

2017

REVENUE

 

7

 

628,907

 

601,161

 

330,122

Commodity risk management contracts

 

8

 

(22,523)

 

16,173

 

(15,448)

Production and operating costs

 

9

 

(168,964)

 

(174,260)

 

(98,987)

Geological and geophysical expenses

 

12

 

(18,593)

 

(13,951)

 

(7,694)

Administrative expenses

 

13

 

(60,818)

 

(52,074)

 

(42,054)

Selling expenses

 

14

 

(14,113)

 

(4,023)

 

(1,136)

Depreciation

 

 

 

(105,532)

 

(92,240)

 

(74,885)

Write-off of unsuccessful exploration efforts

 

20

 

(18,290)

 

(26,389)

 

(5,834)

Impairment loss (recognized) reversed for non-financial assets

 

20‑37

 

(7,559)

 

4,982

 

 —

Other expenses

 

 

 

(1,840)

 

(2,887)

 

(5,088)

OPERATING PROFIT

 

 

 

210,675

 

256,492

 

78,996

Financial expenses

 

15

 

(41,070)

 

(39,321)

 

(53,511)

Financial income

 

15

 

2,360

 

3,059

 

2,016

Foreign exchange loss

 

15

 

(2,446)

 

(11,323)

 

(2,193)

PROFIT BEFORE INCOME TAX

 

 

 

169,519

 

208,907

 

25,308

Income tax expense

 

17

 

(111,762)

 

(106,240)

 

(43,145)

PROFIT (LOSS) FOR THE YEAR

 

 

 

57,757

 

102,667

 

(17,837)

Attributable to:

 

  

 

  

 

  

 

  

Owners of the Company

 

 

 

57,757

 

72,415

 

(24,228)

Non-controlling interest

 

 

 

 —

 

30,252

 

6,391

Earnings (Losses) per share (in US$) for profit (loss) attributable to owners of the Company. Basic

 

19

 

0.96

 

1.19

 

(0.40)

Earnings (Losses) per share (in US$) for profit (loss) attributable to owners of the Company. Diluted

 

19

 

0.92

 

1.11

 

(0.40)

 

The notes on pages 10 to 89 are an integral part of these Consolidated Financial Statements.

F-5

CONSOLIDATED STATEMENT OF COMPREHENSIVE INCOME

 

 

 

 

 

 

 

 

Amounts in US$´000

    

2019

    

2018

    

2017

Profit (Loss) for the year

 

57,757

 

102,667

 

(17,837)

Other comprehensive income:

 

  

 

  

 

  

Items that may be subsequently reclassified to profit or loss

 

  

 

  

 

  

Currency translation differences

 

(1,498)

 

(4,401)

 

(512)

Gains on cash flow hedges

 

6,770

 

 —

 

 —

Income tax relating to gains on cash flow hedges

 

(2,166)

 

 —

 

 —

Other comprehensive profit (loss) for the year

 

3,106

 

(4,401)

 

(512)

 

 

 

 

 

 

 

Total comprehensive profit (loss) for the year

 

60,863

 

98,266

 

(18,349)

Attributable to:

 

  

 

  

 

  

Owners of the Company

 

60,863

 

68,014

 

(24,740)

Non-controlling interest

 

 —

 

30,252

 

6,391

 

The notes on pages 10 to 89 are an integral part of these Consolidated Financial Statements.

F-6

CONSOLIDATED STATEMENT OF FINANCIAL POSITION

 

 

 

 

 

 

 

 

Amounts in US$´000

    

Note

    

2019

    

2018

ASSETS

 

 

 

 

 

 

NON-CURRENT ASSETS

 

 

 

 

 

 

Property, plant and equipment

 

20

 

567,788

 

557,170

Right-of-use assets

 

28

 

13,462

 

 —

Prepayments and other receivables

 

22

 

7,031

 

3,494

Other financial assets

 

25

 

10,985

 

10,570

Deferred income tax asset

 

18

 

26,934

 

31,793

TOTAL NON-CURRENT ASSETS

 

  

 

626,200

 

603,027

CURRENT ASSETS

 

  

 

  

 

  

Inventories

 

23

 

11,447

 

9,309

Trade receivables

 

24

 

44,178

 

16,215

Prepayments and other receivables

 

22

 

51,016

 

54,659

Derivative financial instrument assets

 

25

 

8,097

 

27,539

Other financial assets

 

25

 

14

 

898

Cash and cash equivalents

 

25

 

111,180

 

127,727

Assets held for sale

 

36.2

 

 —

 

23,286

TOTAL CURRENT ASSETS

 

  

 

225,932

 

259,633

TOTAL ASSETS

 

  

 

852,132

 

862,660

TOTAL EQUITY

 

  

 

  

 

  

Equity attributable to owners of the Company

 

  

 

  

 

  

Share capital

 

26.1

 

59

 

60

Share premium

 

 

 

173,716

 

237,840

Reserves

 

 

 

112,471

 

111,809

Accumulated losses

 

 

 

(153,361)

 

(206,688)

Attributable to owners of the Company

 

  

 

132,885

 

143,021

TOTAL EQUITY

 

  

 

132,885

 

143,021

LIABILITIES

 

  

 

  

 

  

NON-CURRENT LIABILITIES

 

  

 

  

 

  

Borrowings

 

27

 

420,138

 

429,027

Lease liabilities

 

28

 

5,801

 

 —

Provisions and other long-term liabilities

 

29

 

62,062

 

42,577

Deferred income tax liability

 

18

 

10,850

 

14,801

Trade and other payables

 

30

 

5,475

 

14,789

TOTAL NON-CURRENT LIABILITIES

 

  

 

504,326

 

501,194

CURRENT LIABILITIES

 

  

 

  

 

  

Borrowings

 

27

 

17,281

 

17,975

Lease liabilities

 

28

 

7,442

 

 —

Derivative financial instrument liabilities

 

25

 

952

 

 —

Current income tax liabilities

 

 

 

57,901

 

58,776

Trade and other payables

 

30

 

131,345

 

131,420

Liabilities associated with assets held for sale

 

36.2

 

 —

 

10,274

TOTAL CURRENT LIABILITIES

 

  

 

214,921

 

218,445

TOTAL LIABILITIES

 

  

 

719,247

 

719,639

TOTAL EQUITY AND LIABILITIES

 

  

 

852,132

 

862,660

 

The notes on pages 10 to 89 are an integral part of these Consolidated Financial Statements.

F-7

CONSOLIDATED STATEMENT OF CHANGES IN EQUITY

 

 

 

 

 

 

 

 

 

 

 

 

 

 

 

 

 

 

Attributable to owners of the Company

 

 

 

 

 

 

 

 

 

 

 

 

 

 

(Accumulated

 

 

 

 

 

 

 

 

 

 

 

 

 

 

 Losses) 

 

Non-  

 

 

 

 

Share

 

Share

 

Other

 

Translation

 

Retained 

 

controlling

 

 

Amount in US$‘000

    

 Capital

    

Premium

    

 Reserve

    

 Reserve

    

Earnings

    

Interest

    

Total

Equity at January 1, 2017

 

60

 

236,046

 

127,527

 

2,591

 

(260,459)

 

35,828

 

141,593

Comprehensive income:

 

  

 

  

 

  

 

  

 

  

 

  

 

 

(Loss) Profit for the year

 

 —

 

 —

 

 —

 

 —

 

(24,228)

 

6,391

 

(17,837)

Other comprehensive loss for the year

 

 —

 

 —

 

 —

 

(512)

 

 —

 

 —

 

(512)

Total Comprehensive (loss) profit for the year 2017

 

 —

 

 —

 

 —

 

(512)

 

(24,228)

 

6,391

 

(18,349)

Transactions with owners:

 

  

 

  

 

  

 

  

 

  

 

  

 

 

Share-based payment (Note 31)

 

 1

 

3,145

 

 —

 

 —

 

754

 

175

 

4,075

Dividends distribution to non-controlling interest

 

 —

 

 —

 

 —

 

 —

 

 —

 

(479)

 

(479)

Total 2017

 

 1

 

3,145

 

 —

 

 —

 

754

 

(304)

 

3,596

Balances at December 31, 2017

 

61

 

239,191

 

127,527

 

2,079

 

(283,933)

 

41,915

 

126,840

Comprehensive income:

 

  

 

  

 

  

 

  

 

  

 

  

 

 

Profit for the year

 

 —

 

 —

 

 —

 

 —

 

72,415

 

30,252

 

102,667

Other comprehensive loss for the year

 

 —

 

 —

 

 —

 

(4,401)

 

 —

 

 —

 

(4,401)

Total Comprehensive (loss) profit for the year 2018

 

 —

 

 —

 

 —

 

(4,401)

 

72,415

 

30,252

 

98,266

Transactions with owners:

 

  

 

  

 

  

 

  

 

  

 

  

 

 

Share-based payment (Note 31)

 

 —

 

449

 

 —

 

 —

 

4,830

 

167

 

5,446

Repurchase of shares (Note 26.1)

 

(1)

 

(1,800)

 

 —

 

 —

 

 —

 

 —

 

 

Dividends distribution to non-controlling interest

 

 —

 

 —

 

 —

 

 —

 

 —

 

(8,089)

 

(8,089)

Transactions with non-controlling interest (Note 36.1)

 

 —

 

 —

 

(13,396)

 

 —

 

 —

 

(64,245)

 

(77,641)

Total 2018

 

(1)

 

(1,351)

 

(13,396)

 

 —

 

4,830

 

(72,167)

 

(82,085)

Balances at December 31, 2018

 

60

 

237,840

 

114,131

 

(2,322)

 

(206,688)

 

 —

 

143,021

Comprehensive income:

 

  

 

  

 

  

 

  

 

  

 

  

 

 

Profit for the year

 

 —

 

 —

 

 —

 

 —

 

57,757

 

 —

 

57,757

Other comprehensive income (loss) for the year

 

 —

 

 —

 

4,604

 

(1,498)

 

-

 

 —

 

3,106

Total Comprehensive profit (loss) for the year 2019

 

 —

 

 —

 

4,604

 

(1,498)

 

57,757

 

 —

 

60,863

Transactions with owners:

 

  

 

  

 

  

 

  

 

  

 

  

 

 

Share-based payment (Note 31)

 

 3

 

7,144

 

 —

 

 —

 

(4,430)

 

 —

 

2,717

Repurchase of shares (Note 26.1)

 

(4)

 

(71,268)

 

 —

 

 —

 

-

 

 —

 

(71,272)

Cash distribution (Note 26.2)

 

 —

 

 —

 

(2,444)

 

 —

 

-

 

 —

 

(2,444)

Total 2019

 

(1)

 

(64,124)

 

(2,444)

 

 —

 

(4,430)

 

 —

 

(70,999)

Balances at December 31, 2019

 

59

 

173,716

 

116,291

 

(3,820)

 

(153,361)

 

 —

 

132,885

 

The notes on pages 10 to 89 are an integral part of these Consolidated Financial Statements.

F-8

CONSOLIDATED STATEMENT OF CASH FLOW

 

 

 

 

 

 

 

 

 

 

Amounts in US$‘000

    

Note

    

2019

    

2018

    

2017

Cash flows from operating activities

 

  

 

  

 

  

 

  

Profit (Loss) for the year

 

 

 

57,757

 

102,667

 

(17,837)

Adjustments for:

 

  

 

 

 

  

 

  

Income tax expense

 

17

 

111,762

 

106,240

 

43,145

Depreciation

 

 

 

105,532

 

92,240

 

74,885

Loss on disposal of property, plant and equipment

 

 

 

143

 

272

 

190

Impairment loss for non-financial assets

 

20‑37

 

7,559

 

(4,982)

 

 —

Write-off of unsuccessful exploration efforts

 

20

 

18,290

 

26,389

 

5,834

Accrual of borrowing’s interests

 

 

 

29,573

 

30,444

 

28,879

Borrowings cancellation costs

 

15

 

 —

 

 —

 

17,575

Amortization of other long-term liabilities

 

29

 

(429)

 

(1,005)

 

(657)

Unwinding of long-term liabilities

 

15

 

4,560

 

3,505

 

2,779

Accrual of share-based payment

 

 

 

2,717

 

5,446

 

4,075

Foreign exchange loss

 

15

 

2,446

 

11,323

 

2,193

Unrealized loss (gain) on commodity risk management contracts

 

8

 

26,411

 

(42,271)

 

13,300

Income tax paid

 

 

 

(88,638)

 

(67,704)

 

(6,925)

Changes in working capital

 

5

 

(42,254)

 

(6,358)

 

(25,278)

Cash flows from operating activities – net

 

 

 

235,429

 

256,206

 

142,158

Cash flows from investing activities

 

  

 

  

 

  

 

  

Purchase of property, plant and equipment

 

 

 

(126,316)

 

(124,744)

 

(105,604)

Acquisition of business

 

36.4

 

 —

 

(48,850)

 

 —

Proceeds from disposal of long-term assets

 

36.2

 

7,066

 

9,000

 

 —

Cash flows used in investing activities – net

 

 

 

(119,250)

 

(164,594)

 

(105,604)

Cash flows from financing activities

 

  

 

  

 

  

 

  

Proceeds from borrowings

 

 

 

 —

 

36,017

 

425,000

Debt issuance costs paid

 

 

 

 —

 

 —

 

(6,683)

Principal paid

 

 

 

(9,790)

 

(15,073)

 

(355,022)

Interest paid

 

 

 

(29,099)

 

(27,695)

 

(27,688)

Borrowings cancellation costs paid

 

 

 

 —

 

 —

 

(12,315)

Lease payments

 

 

 

(4,855)

 

 —

 

 —

Repurchase of shares

 

26.1

 

(71,272)

 

(1,801)

 

 —

Proceeds from cash calls from related parties

 

 

 

 —

 

 —

 

1,155

Dividends distribution to non-controlling interest

 

 

 

 —

 

(8,089)

 

(479)

Cash distribution

 

26.2

 

(2,444)

 

 —

 

 —

Payments for transactions with non-controlling interest

 

36.1

 

(15,000)

 

(81,000)

 

 —

Cash flows (used in) from financing activities - net

 

 

 

(132,460)

 

(97,641)

 

23,968

Net (decrease) increase in cash and cash equivalents

 

 

 

(16,281)

 

(6,029)

 

60,522

 

 

 

 

 

 

 

 

 

Cash and cash equivalents at January 1

 

 

 

127,727

 

134,755

 

73,563

Currency translation differences

 

 

 

(266)

 

(999)

 

670

Cash and cash equivalents at the end of the year

 

 

 

111,180

 

127,727

 

134,755

 

 

 

 

 

 

 

 

 

Ending Cash and cash equivalents are specified as follows:

 

  

 

  

 

  

 

  

Cash in bank and bank deposits

 

 

 

111,159

 

127,707

 

134,734

Cash in hand

 

 

 

21

 

20

 

21

Cash and cash equivalents

 

 

 

111,180

 

127,727

 

134,755

 

The notes on pages 10 to 89 are an integral part of these Consolidated Financial Statements.

F-9

NOTES TO CONSOLIDATED FINANCIAL STATEMENTS

Note 1     General Information

GeoPark Limited (the “Company”) is a company incorporated under the law of Bermuda. The Registered Office address is Clarendon House, 2 Church Street, Hamilton HM11, Bermuda.

The principal activities of the Company and its subsidiaries (the “Group” or “GeoPark”) are exploration, development and production for oil and gas reserves in Colombia, Chile, Brazil, Argentina, Peru and Ecuador.

These Consolidated Financial Statements were authorized for issue by the Board of Directors on March 31, 2020.

 

 

Note 2     Summary of significant accounting policies

The principal accounting policies applied in the preparation of these Consolidated Financial Statements are set out below. These policies have been consistently applied to the years presented, unless otherwise stated.

2.1 Basis of preparation

The Consolidated Financial Statements of GeoPark Limited have been prepared in accordance with International Financial Reporting Standards (“IFRS”) as issued by the International Accounting Standards Board (“IASB”), under the historical cost basis, except for the following: certain financial assets and liabilities (including derivative instruments) measured at fair value, and assets held for sale – measured at fair value less costs to sell.

 

The Consolidated Financial Statements are presented in thousands of United States Dollars (US$’000) and all values are rounded to the nearest thousand (US$’000), except in the footnotes and where otherwise indicated.

The preparation of financial statements in conformity with IFRS requires the use of certain critical accounting estimates. It also requires management to exercise its judgement in the process of applying the Group’s accounting policies. The areas involving a higher degree of judgement or complexity, or areas where assumptions and estimates are significant to the Consolidated Financial Statements are disclosed in this note under the title “Accounting estimates and assumptions”.

All the information included in these Consolidated Financial Statements corresponds to the Group, except where otherwise indicated.

During the year ended December 31, 2019, the Group income tax expense included an out of period adjustment related to prior periods that increased the income tax expense for US$ 9,910,000. The adjustment is related to the increase in deferred tax liabilities as a result of computing as temporary differences originally considered permanent, generated between the tax and book basis of Property, plant and equipment. The Group concluded that this adjustment was not material to the current year or to any previously reported Consolidated Financial Statements.

 

2.1.1 Changes in accounting policy and disclosure

New and amended standards adopted by the Group

The following standards have been adopted by the Group for the first time for the financial year beginning on or after January 1, 2019:

·

IFRS 16 Leases

·

Prepayment Features with Negative Compensation – Amendments to IFRS 9

·

Long-term Interests in Associates and Joint Ventures – Amendments to IAS 28

·

Annual Improvements to IFRS Standards 2015 – 2017 Cycle

F-10

·

Plan Amendment, Curtailment or Settlement – Amendments to IAS 19

·

Interpretation 23 Uncertainty over Income Tax Treatments.

 

The Group also elected to adopt the following amendments early:

 

·

Definition of Material – Amendments to IAS 1 and IAS 8

IFRS 16 - Leases

 

The Group has adopted IFRS 16 following the simplified approach, and has not restated comparative figures for previous reporting periods, as permitted under the specific transitional provisions in the standard. The impacts arising from the new leasing rules are therefore recognized in the opening balance sheet on January 1, 2019.

 

On adoption of IFRS 16, the Group recognized lease liabilities in relation to leases which had previously been classified as ‘operating leases’ under the principles of IAS 17 Leases. These liabilities were measured at the present value of the remaining lease payments, discounted using the lessee’s incremental borrowing rate as of January 1, 2019. The weighted average lessee’s incremental borrowing rate applied to the lease liabilities on January 1, 2019 was 9.4%.

 

The table below summarizes the initial measurement of lease liabilities:

 

 

 

 

Amounts in US$‘000

    

Total

Operating lease commitments disclosed as at December 31, 2018 (Note 33.3)

 

69,938

(Less) Contracts reassessed as not being lease contracts in accordance with IFRS 16

 

(34,239)

(Less) Short-term leases not recognized as a liability

 

(17,537)

(Less) Low-value leases not recognized as a liability

 

(341)

Lease liabilities recognized as at January 1, 2019 (at nominal value)

 

17,821

Lease liabilities recognized as at January 1, 2019 (at present value)

 

14,610

Classified as follows:

 

 

Current

 

7,967

Non-current

 

6,643

 

The table below summarizes the recognition of assets related to the adoption of IFRS 16:

 

 

 

 

Amounts in US$‘000

    

Total

Right-of-use assets at January 1, 2019

 

14,610

Additions

 

2,496

Depreciation during the period

 

(3,644)

Right-of-use assets at December 31, 2019

 

13,462

 

Impact on segment information 

 

As a result of the change in the accounting policy, segment assets as of December 31, 2019 increased for the amount of the Right-of-use assets. Nevertheless, there is no impact on Adjusted EBITDA as a consequence of the adoption of this new standard, as specified in the indenture governing the Notes issued by the Company which considers IFRS in effect as of September 21, 2017.

 

Practical expedients applied

 

In applying IFRS 16 for the first time, the Group has used the following practical expedients permitted by the standard:

 

·

the use of a single discount rate to a portfolio of leases with reasonably similar characteristics,

F-11

·

reliance on previous assessments on whether leases are onerous,

·

the accounting for operating leases with a remaining lease term of less than 12 months as at January 1, 2019 as short-term leases,

·

the exclusion of initial direct costs for the measurement of the right-of-use asset at the date of initial application, and

·

the use of hindsight in determining the lease term where the contract contains options to extend or terminate the lease.

 

Accounting for the Group’s leasing activities

 

The Group leases various offices, facilities, machinery and equipment. Lease contracts are typically made for fixed periods of 1 to 7 years but may have extension options. Lease terms are negotiated on an individual basis and contain a wide range of different terms and conditions. The lease agreements do not impose any covenants, but leased assets may not be used as security for borrowing purposes.

 

Until the 2018 financial year, leases of property, plant and equipment were classified as either finance or operating leases. Payments made under operating leases (net of any incentives received from the lessor) were charged to profit or loss on a straight-line basis over the period of the lease.

 

From January 1, 2019, leases are recognized as a right-of-use asset and a corresponding liability at the date at which the leased asset is available for use by the Group. Each lease payment is allocated between the liability and finance expenses. The finance expense is charged to the Condensed Consolidated Statement of Income over the lease period so as to produce a constant periodic rate of interest on the remaining balance of the liability for each period. The right-of-use asset is depreciated over the shorter of the asset's useful life and the lease term on a straight-line basis.

 

Assets and liabilities arising from a lease are initially measured on a present value basis. Lease liabilities include the net present value of the following lease payments:

 

·

fixed payments, less any lease incentives receivable,

·

variable lease payments that are based on an index or a rate,

·

amounts expected to be payable by the lessee under residual value guarantees,

·

the exercise price of a purchase option if the lessee is reasonably certain to exercise that option, and

·

payments of penalties for terminating the lease, if the lease term reflects the lessee exercising that option.

 

The lease payments are discounted using the interest rate implicit in the lease. If that rate cannot be determined, the lessee’s incremental borrowing rate is used, being the rate that the lessee would have to pay to borrow the funds necessary to obtain an asset of similar value in a similar economic environment with similar terms and conditions.

 

Right-of-use assets are measured at cost comprising the following:

 

·

the amount of the initial measurement of lease liability,

·

any lease payments made at or before the commencement date less any lease incentives received,

·

any initial direct costs, and

·

restoration costs.

 

Payments associated with short-term leases and leases of low-value assets are recognized on a straight-line basis as an expense in the Condensed Consolidated Statement of Income. Short-term leases are leases with a lease term of 12 months or less. Low-value asses comprise IT equipment and small items of office furniture.

 

The adoption of the other amendments listed above did not have any impact on the amounts recognized in prior and current periods and are not expected to significantly affect future periods.

 

 

F-12

New standards, amendments and interpretations issued but not effective for the financial year beginning January 1, 2019 and not early adopted.

Certain new accounting standards and interpretations have been published that are not mandatory for December 31, 2019 reporting periods and have not been early adopted by the Group. These standards are not expected to have a material impact on the entity in the current or future reporting periods and on foreseeable future transactions.

2.2 Going concern

The Directors regularly monitor the Group’s cash position and liquidity risks throughout the year to ensure that it has sufficient funds to meet forecast operational and investment funding requirements. Sensitivities are run to reflect latest expectations of expenditures, oil and gas prices and other factors to enable the Group to manage the risk of any funding short falls and/or potential debt covenant breaches.

Considering macroeconomic environment conditions, the performance of the operations, the US$ 425,000,000 and US$ 350,000,000 debt fundraisings completed in September 2017 and January 2020, respectively (see Notes 27 and 38.2), the Group’s cash position, and the fact that over 96% of its total indebtedness as of December 31, 2019 matures in 2024, the Directors have formed a judgement, at the time of approving the financial statements, that there is a reasonable expectation that the Group has adequate resources to meet all its obligations for the foreseeable future. For this reason, the Directors have continued to adopt the going concern basis in preparing the Consolidated Financial Statements.

2.3 Consolidation

Subsidiaries are all entities (including structured entities) over which the Group has control. The Group controls an entity when the Group is exposed to, or has rights to, variable returns from its involvement with the entity and has the ability to affect those returns through its power over the entity. Subsidiaries are fully consolidated from the date on which control is transferred to the Group. They are deconsolidated from the date that control ceases.

The Group applies the acquisition method to account for business combinations. The consideration transferred for the acquisition of a subsidiary is the fair value of the assets transferred, the liabilities incurred by the former owners of the acquiree and the equity interests issued by the Group. The consideration transferred includes the fair value of any asset or liability resulting from a contingent consideration arrangement. Identifiable assets acquired, and liabilities and contingent liabilities assumed in a business combination are measured initially at their fair values at the acquisition date. Acquisition-related costs are expensed as incurred.

The excess of the consideration transferred over the fair value of the identifiable net assets acquired is recorded as goodwill. If the total of consideration transferred is less than the fair value of the net assets of the subsidiary acquired in the case of a bargain purchase, the difference is recognized directly in the income statement.

Intercompany transactions, balances and unrealized gains on transactions between the Group and its subsidiaries are eliminated. Unrealized losses are also eliminated unless the transaction provides evidence of an impairment of the asset transferred. Amounts reported in the financial statements of subsidiaries have been adjusted where necessary to ensure consistency with the accounting policies adopted by the Group.

2.4 Segment reporting

Operating segments are reported in a manner consistent with the internal reporting provided to the chief operating decision-maker. The chief operating decision-maker, who is responsible for allocating resources and assessing performance of the operating segments, has been identified as the Executive Committee. This committee is integrated by the CEO, COO, CFO and managers in charge of the Geoscience, Operations, Corporate Governance, Finance and People departments. This committee reviews the Group’s internal reporting in order to assess performance and allocate resources. Management has determined the operating segments based on these reports.

F-13

2.5 Foreign currency translation

2.5.1 Functional and presentation currency

The Consolidated Financial Statements are presented in US Dollars, which is the Group’s presentation currency.

Items included in the financial statements of each of the Group’s entities are measured using the currency of the primary economic environment in which the entity operates (the “functional currency”). The functional currency of Group companies incorporated in Colombia, Chile, Argentina, Peru and Ecuador is the US Dollar, meanwhile for the Group´s Brazilian company the functional currency is the local currency, which is the Brazilian Real.

2.5.2 Transactions and balances

Foreign currency transactions are translated into the functional currency using the exchange rates prevailing at the dates of the transactions. Foreign exchange gains and losses resulting from the settlement of such transactions and from the translation at period-end exchange rates of monetary assets and liabilities denominated in foreign currencies are recognized in the Consolidated Statement of Income.

The results and financial position of foreign operations that have a functional currency different from the presentation currency are translated into the presentation currency as follows: assets and liabilities are translated at the closing rate, and income and expenses are translated at average exchange rates. All resulting exchange differences are recognized in Other comprehensive income.

2.6 Joint arrangements

Under IFRS 11 investments in joint arrangements are classified as either joint operations or joint ventures depending on the contractual rights and obligations of each investor.

The Group has assessed the nature of its joint arrangements and determined them to be joint operations. The Group combines its share in the joint operations individual assets, liabilities, results and cash flows on a line-by-line basis with similar items in its financial statements.

2.7 Revenue recognition

Revenue from the sale of crude oil and gas is recognized in the Consolidated Statement of Income when control is transferred to the purchaser, and if the revenue can be measured reliably and is expected to be received. Revenue is shown net of VAT, discounts related to the sale and overriding royalties due to the ex-owners of oil and gas properties where the royalty arrangements represent a retained working interest in the property. See Note 33.1.

2.8 Production and operating costs

Production and operating costs are recognized in the Consolidated Statement of Income on the accrual basis of accounting. These costs include wages and salaries incurred to achieve the revenue for the year. Direct and indirect costs of raw materials and consumables, rentals, and royalties are also included within this account.

2.9 Financial results

Financial results include interest expenses, interest income, bank charges, the amortization of financial assets and liabilities, and foreign exchange gains and losses. The Group has capitalized the borrowing cost directly attributable to wells and facilities identified as qualifying assets. Qualifying assets are assets that necessarily take a substantial period of time to get ready for their intended use or sale. The capitalization rate used to determine the amount of borrowing costs to be capitalized is the weighted average interest rate applicable to the Group’s general borrowings during the year, which was 6.90% at year-end 2019 (6.90% at year-end 2018 and 6.90% in 2017). Amounts capitalized during the year amounted to US$ 366,561 (US$ 257,507 in 2018 and US$ 610,841 in 2017).

F-14

2.10 Property, plant and equipment

Property, plant and equipment are stated at historical cost less depreciation and impairment charges, if applicable. Historical cost includes expenditure that is directly attributable to the acquisition of the items; including provisions for asset retirement obligation.

Oil and gas exploration and production activities are accounted for in accordance with the successful efforts method on a field by field basis. The Group accounts for exploration and evaluation activities in accordance with IFRS 6, Exploration for and Evaluation of Mineral Resources, capitalizing exploration and evaluation costs until such time as the economic viability of producing the underlying resources is determined. Costs incurred prior to obtaining legal rights to explore are expensed immediately to the Consolidated Statement of Income.

Exploration and evaluation costs may include: license acquisition, geological and geophysical studies (i.e.: seismic), direct labour costs and drilling costs of exploratory wells. No depreciation and/or amortization are charged during the exploration and evaluation phase. Upon completion of the evaluation phase, the prospects are either transferred to oil and gas properties or charged to expense (exploration costs) in the period in which the determination is made, depending whether they have discovered reserves or not. If not developed, exploration and evaluation assets are written off after three years, unless it can be clearly demonstrated that the carrying value of the investment is recoverable.

A charge of US$18,290,000 has been recognized in the Consolidated Statement of Income within Write-off of unsuccessful exploration efforts (US$ 26,389,000 in 2018 and US$ 5,834,000 in 2017). See Note 20.

 

All field development costs are considered construction in progress until they are finished and capitalized within oil and gas properties, and are subject to depreciation once completed. Such costs may include the acquisition and installation of production facilities, development drilling costs (including dry holes, service wells and seismic surveys for development purposes), project-related engineering and the acquisition costs of rights and concessions related to proved properties.

Workovers of wells made to develop reserves and/or increase production are capitalized as development costs. Maintenance costs are charged to the Consolidated Statement of Income when incurred.

Capitalized costs of proved oil and gas properties and production facilities and machinery are depreciated on a licensed area by the licensed area basis, using the unit of production method, based on commercial proved and probable reserves. The calculation of the “unit of production” depreciation takes into account estimated future finding and development costs and is based on current year-end unescalated price levels. Changes in reserves and cost estimates are recognized prospectively. Reserves are converted to equivalent units on the basis of approximate relative energy content.

Depreciation of the remaining property, plant and equipment assets (i.e. furniture and vehicles) not directly associated with oil and gas activities has been calculated by means of the straight-line method by applying such annual rates as required to write-off their value at the end of their estimated useful lives. The useful lives range between 3 years and 10 years.

Depreciation is allocated in the Consolidated Statement of Income as a separate line to better follow the performance of the business.

An asset’s carrying amount is written down immediately to its recoverable amount if the asset’s carrying amount is greater than its estimated recoverable amount (see Impairment of non-financial assets in Note 2.12).

2.11 Provisions and other long-term liabilities

Provisions for asset retirement obligations and other environmental liabilities, deferred income, restructuring obligations and legal claims are recognized when the Group has a present legal or constructive obligation as a result of past events; it is probable that an outflow of resources will be required to settle the obligation; and the amount has been reliably estimated. Restructuring provisions , if any, comprise lease termination penalties and employee termination payments.

F-15

Provisions are measured at the present value of the expenditures expected to be required to settle the obligation using a pre-tax rate that reflects current market assessments of the time value of money and the risks specific to the obligation. The increase in the provision due to the passage of time is recognized as financial expense.

2.11.1 Asset Retirement Obligation

The Group records the fair value of the liability for asset retirement obligations in the period in which the wells are drilled. When the liability is initially recorded, the Group capitalizes the cost by increasing the carrying amount of the related long-lived asset. Over time, the liability is accreted to its present value at each reporting period, and the capitalized cost is depreciated over the estimated useful life of the related asset. According to interpretations and the application of current legislation, and on the basis of the changes in technology and the variations in the costs of restoration necessary to protect the environment, the Group has considered it appropriate to periodically re-evaluate future costs of well-capping. The effects of this recalculation are included in the financial statements in the period in which this recalculation is determined and reflected as an adjustment to the provision and the corresponding property, plant and equipment asset.

2.11.2 Deferred Income

Government grants relating to the purchase of property, plant and equipment and contributions received in cash from the Group’s clients to improve the project economics of gas wells are included in non-current liabilities as deferred income and they are credited to the Consolidated Statement of Income over the expected lives of the related assets. Grants from the government are recognized at their fair value where there is a reasonable assurance that the grant will be received and the Group will comply with all attached conditions.

2.12 Impairment of non-financial assets

Assets that are not subject to depreciation and/or amortization are tested annually for impairment. Assets that are subject to depreciation and/or amortization are reviewed for impairment whenever events or changes in circumstances indicate that the carrying amount may not be recoverable.

An impairment loss is recognized for the excess of the asset’s carrying amount over its recoverable amount. The recoverable amount is the higher of an asset’s fair value less costs to sell and value in use. For the purposes of assessing impairment, assets are grouped at the lowest levels for which there are separately identifiable cash flows (cash-generating units), generally a licensed area. Non-financial assets other than goodwill that suffered impairment are reviewed for possible reversal of the impairment at each reporting date.

No asset should be kept as an exploration and evaluation asset for a period of more than three years, except if it can be clearly demonstrated that the carrying value of the investment will be recoverable.

During 2019, impairment loss was recognized for US$ 7,559,000 (impairment loss reversed for US$ 4,982,000 in 2018 and no impairment loss recognized or reversed in 2017). See Note 37. The write-offs are detailed in Note 20.

2.13 Lease contracts

The Group has changed its accounting policy for leases where the Group is the lessee. The new policy and the impact of the change are described in Note 2.1.1.

All current lease contracts are considered to be operating leases on the basis that the lessor retains substantially all the risks and rewards related to the ownership of the leased asset. Until December 31, 2018, payments related to operating leases and other rental agreements were recognized in the Consolidated Income Statement on a straight-line basis over the term of the contract. The Group's total commitment relating to operating leases and rental agreements is disclosed in Note 33.3.

Leases in which substantially all of the risks and rewards of ownership are transferred to the lessee are classified as finance leases. Finance leases has to be recognized, at the lease’s inception, at the fair value of the leased property or, if lower, the present value of the minimum lease payments.

F-16

2.14 Inventories

Inventories comprise crude oil and materials.

Crude oil is measured at the lower of cost and net realizable value. Materials are measured at the lower of cost and recoverable amount. The cost of materials and consumables is calculated at acquisition price with the addition of transportation and similar costs. Cost is determined using the first-in, first-out (FIFO) method.

2.15 Current and deferred income tax

The tax expense for the year comprises current and deferred tax. Tax is recognized in the Consolidated Statement of Income.

The current income tax charge is calculated on the basis of the tax laws enacted or substantially enacted at the balance sheet date in the countries where the Company’s subsidiaries operate and generate taxable income. The computation of the income tax expense involves the interpretation of applicable tax laws and regulations in many jurisdictions. The resolution of tax positions taken by the Group, through negotiations with relevant tax authorities or through litigation, can take several years to complete and, in some cases, it is difficult to predict the ultimate outcome.

Deferred income tax is recognized, using the liability method, on temporary differences arising between the tax bases of assets and liabilities and their carrying amounts in the Consolidated Financial Statements. Deferred income tax is determined using tax rates (and laws) that have been enacted or substantially enacted as of the balance sheet date and are expected to apply when the related deferred income tax asset is realized, or the deferred income tax liability is settled.

In addition, the Group has tax-loss carry-forwards in certain tax jurisdictions that are available to be offset against future taxable profit. However, deferred tax assets are recognized only to the extent that it is probable that taxable profit will be available against which the unused tax losses can be utilized. Management judgment is exercised in assessing whether this is the case. To the extent that actual outcomes differ from management’s estimates, taxation charges or credits may arise in future periods.

Deferred income tax liabilities are provided on taxable temporary differences arising from investments in subsidiaries and joint arrangements, except for deferred income tax liability where the timing of the reversal of the temporary difference is controlled by the Group and it is probable that the temporary difference will not reverse in the foreseeable future. The Group is able to control the timing of dividends from its subsidiaries and hence does not expect taxable profit. Hence deferred tax is recognized in respect of the retained earnings of overseas subsidiaries only if at the date of the statements of financial position, dividends have been accrued as receivable or a binding agreement to distribute past earnings in future has been entered into by the subsidiary. As mentioned above the Group does not expect that the temporary differences will revert in the foreseeable future. In the event that these differences revert in total (e.g. dividends are declared and paid), the deferred tax liability which the Group would have to recognize amounts to approximately US$ 4,000,000.

Deferred tax balances are provided in full, with no discounting.

2.16 Non-current assets or disposal groups held for sale

Non-current assets or disposal groups are classified as held for sale if their carrying amount will be recovered principally through a sale transaction rather than through continuing use and a sale is considered highly probable. They are measured at the lower of their carrying amount and fair value less costs to sell, except for assets such as deferred tax assets, assets arising from employee benefits, financial assets and investment property that are carried at fair value and contractual rights under insurance contracts, which are specifically exempt from this requirement.

An impairment loss is recognized for any initial or subsequent write-down of the asset or disposal group to fair value less costs to sell. A gain is recognized for any subsequent increases in fair value less costs to sell of an asset or disposal group, but not in excess of any cumulative impairment loss previously recognized. A gain or loss not previously recognized by the date of the sale of the non-current asset or disposal group is recognized at the date of derecognition.

F-17

Non-current assets (including those that are part of a disposal group) are not depreciated or amortized while they are classified as held for sale. Interest and other expenses attributable to the liabilities of a disposal group classified as held for sale continue to be recognized.

Non-current assets classified as held for sale and the assets of a disposal group classified as held for sale are presented separately from the other assets in the Consolidated Statement of Financial Position. The liabilities of a disposal group classified as held for sale are presented separately from other liabilities in the Consolidated Statement of Financial Position.

2.17 Financial assets

Financial assets are divided into the following categories: amortized cost; financial assets at fair value through profit or loss and fair value through other comprehensive income. The classification depends on the Group’s business model for managing the financial assets and the contractual terms of the cash flows. The Group reclassifies debt investments when and only when its business model for managing those assets changes.

All financial assets not at fair value through profit or loss are initially recognized at fair value, plus transaction costs. Transaction costs of financial assets carried at fair value through profit or loss, if any, are expensed to profit or loss.

Derecognition of financial assets occurs when the rights to receive cash flows from the investments expire or are transferred and substantially all of the risks and rewards of ownership have been transferred. An assessment for impairment is undertaken at each balance sheet date.

Interest and other cash flows resulting from holding financial assets are recognized in the Consolidated Statement of Income when receivable, regardless of how the related carrying amount of financial assets is measured.

Amortized cost are non-derivative financial assets with fixed or determinable payments that are not quoted in an active market. They are included in current assets, except for maturities greater than twelve months after the balance sheet date. These are classified as non-current assets. These financial assets comprise trade and other receivables and cash and cash equivalents in the Consolidated Statement of Financial Position. They arise when the Group provides money, goods or services directly to a debtor with no intention of trading the receivables. These financial assets are subsequently measured at amortized cost using the effective interest method, less provision for impairment, if applicable.

Any change in their value through impairment or reversal of impairment is recognized in the Consolidated Statement of Income. All of the Group’s financial assets are classified as amortized cost.

2.18 Other financial assets

Non-current other financial assets include contributions made for environmental obligations according to a Colombian and Brazilian government request and are restricted for those purposes.

Current other financial assets include short-term investments with original maturities up to twelve months and over three months.

2.19 Impairment of financial assets

The Group assesses on a forward-looking basis the expected credit losses associated with its debt instruments. The impairment methodology applied depends on whether there has been a significant increase in credit risk. For trade receivables, the Group applies the simplified approach permitted by IFRS 9, which requires expected lifetime losses to be recognized from initial recognition of the receivables.

2.20 Cash and cash equivalents

Cash and cash equivalents includes cash in hand, deposits held at call with banks, other short-term highly liquid investments with original maturities of three months or less that are readily convertible to known amounts of cash and

F-18

which are subject to an insignificant risk of changes in value, and bank overdrafts. Bank overdrafts, if any, are shown within borrowings in the current liabilities section of the Consolidated Statement of Financial Position.

2.21 Trade and other payables

Trade payables are obligations to pay for goods or services that have been acquired in the ordinary course of the business from suppliers. Accounts payable are classified as current liabilities if payment is due within one year or less (or in the normal operating cycle of the business if longer). If not, they are presented as non-current liabilities.

Trade payables are recognized initially at fair value and subsequently measured at amortized cost using the effective interest method.

2.22 Derivatives and hedging activities

Derivative financial instruments are recognized in the statement of financial position as assets or liabilities and initially and subsequently measured at fair value. They are presented as current assets or liabilities if they are expected to be settled within 12 months after the end of the reporting period.

The mark-to-market fair value of the Group's outstanding derivative instruments is based on independently provided market rates and determined using standard valuation techniques, including the impact of counterparty credit risk and are within level 2 of the fair value hierarchy.

2.22.1 Cash flow hedges that qualify for hedge accounting

The effective portion of changes in the fair value of derivatives that are designated and qualify as cash flow hedges is recognized in Other Reserve within Equity. The gain or loss relating to the ineffective portion is recognized immediately in the Consolidated Statement of Income.

When forward contracts are used to hedge forecast transactions, the Group designates the change in fair value of the forward contract as the hedging instrument. Gains or losses relating to the effective portion of the change in the fair value of the forward contracts are recognized in Other Reserve within Equity.

Where the hedged item subsequently results in the recognition of a non-financial asset, both the deferred hedging gains and losses and the deferred time value of the option contracts or deferred forward points, if any, are included within the initial cost of the asset.

When a hedging instrument expires, or is sold or terminated, or when a hedge no longer meets the criteria for hedge accounting, any cumulative deferred gain or loss and deferred costs of hedging in Equity at that time remains in Equity until the forecast transaction occurs, resulting in the recognition of a non-financial asset. When the forecast transaction is no longer expected to occur, the cumulative gain or loss and deferred costs of hedging that were reported in Equity are immediately reclassified to the Consolidated Statement of Income.

For more information about derivatives designated as cash flow hedges please refer to Note 38.

2.22.2 Other Derivatives

Certain derivative instruments do not qualify for hedge accounting. Changes in the fair value of any derivative instrument that does not qualify for hedge accounting are recognized immediately in the Consolidated Statement of Income.

For more information about derivatives related to commodity risk management please refer to Note 8 and for more information about derivatives related to currency risk management please refer to Note 15.

F-19

2.23 Borrowings

Borrowings are obligations to pay cash and are recognized when the Group becomes a party to the contractual provisions of the instrument.

Borrowings are recognized initially at fair value, net of transaction costs incurred. Borrowings are subsequently stated at amortized cost; any difference between the proceeds (net of transaction costs) and the redemption value is recognized in the Consolidated Statement of Income over the period of the borrowings using the effective interest method.

Direct issue costs are charged to the Consolidated Statement of Income on an accrual basis using the effective interest method.

2.24 Share capital

Equity comprises the following:

·

"Share capital" representing the nominal value of equity shares.

·

"Share premium" representing the excess over nominal value of the fair value of consideration received for equity shares, net of expenses of the share issuance.

·

"Other reserve" representing:

-

the difference between the proceeds from the transaction with non-controlling interests received against the book value of the shares acquired in the Chilean and Colombian subsidiaries, and

-

the changes in the fair value of the effective portion of derivatives designated as cash flow hedges.

·

"Translation reserve" representing the differences arising from translation of investments in overseas subsidiaries.

·

"(Accumulated losses) Retained earnings" representing:

-

accumulated earnings and losses, and

-

the equity element attributable to shares granted according to IFRS 2 but not issued at year end.

 

2.25 Share-based payment

The Group operates a number of equity-settled share-based compensation plans comprising share awards payments to employees and other third-party contractors. Share-based payment transactions are measured in accordance with IFRS 2.

Fair value of the stock option plan for employee or contractors services received in exchange for the grant of the options is recognized as an expense. The total amount to be expensed over the vesting period is determined by reference to the fair value of the options granted calculated using the Geometric Brownian Motion method.

Non-market vesting conditions are included in assumptions about the number of options that are expected to vest. At each balance sheet date, the entity revises its estimates of the number of options that are expected to vest. It recognizes the impact of the revision to original estimates, if any, in the Consolidated Statement of Income, with a corresponding adjustment to equity.

The fair value of the share awards payments is determined at the grant date by reference to the market value of the shares and recognized as an expense over the vesting period. When the awards are exercised, the Company issues new shares. The proceeds received net of any directly attributable transaction costs are credited to share capital (nominal value) and share premium when the options are exercised.

 

Note 3     Financial Instruments-risk management

The Group is exposed through its operations to the following financial risks:

·

Currency risk

·

Price risk

F-20

·

Credit risk– concentration

·

Funding and liquidity risk

·

Interest rate risk

·

Capital risk management

The policy for managing these risks is set by the Board of Directors. Certain risks are managed centrally, while others are managed locally following guidelines communicated from the corporate department. The policy for each of the above risks is described in more detail below.

Currency risk

In Colombia, Chile, Argentina, Peru and Ecuador the functional currency is the US Dollar. The fluctuation of the local currencies of these countries against the US Dollar, except for Ecuador where the local currency is the US Dollar, does not impact the loans, costs and revenue held in US Dollars; but it does impact the balances denominated in local currencies. Such is the case of the prepaid taxes.

In Colombian, Chilean, Argentinean and Peruvian subsidiaries most of the balances are denominated in US Dollars, and since it is the functional currency of the subsidiaries, there is no exposure to currency fluctuation except from receivables or payables originated in local currency mainly corresponding to VAT and income tax.

The Group minimises the local currency positions in Colombia, Chile, Argentina and Peru by seeking to balance local and foreign currency assets and liabilities. However, tax receivables (VAT) seldom match with local currency liabilities. Therefore, the Group maintains a net exposure to them, except for what it is described below.

Since December 2018, GeoPark decided to manage its future exposure to local currency fluctuation with respect to income tax balances in Colombia. Consequently, the Group entered into derivative financial instruments with local banks in Colombia, for an amount equivalent to US$ 83,700,000 as of December 31, 2019 (US$ 92,050,000 as of  December 31, 2018), in order to anticipate any currency fluctuation with respect to income taxes to be paid during the first half of the following year. The Group’s derivatives are accounted for as non-hedge derivatives as of December 31, 2019 and 2018 and therefore all changes in the fair values of its derivative contracts are recognized as gains or losses in the results of the periods in which they occur. See the impact in the Consolidated Statement of Income in Note 15.

Most of the Group's assets held in those countries are associated with oil and gas productive assets. Those assets, even in the local markets, are generally settled in US Dollar equivalents.

During 2019, the Colombian Peso devalued by 1% (devalued by 9% in 2018 and revalued by 1% in 2017) against the US Dollar, the Chilean Peso devalued by 8% (devalued by 13% in 2018 and revalued by 8% in 2017), the Argentine Peso devalued by 59%  (102% and 17% in 2018 and 2017) and the Peruvian Peso revalued by 2% (devalued by 4% in 2018 and revalued by 4% in 2017).

If the Colombian Peso, the Chilean Peso, the Argentine Peso and the Peruvian Peso had each devalued an additional 10% against the US dollar, with all other variables held constant, post-tax profit for the year would have been lower by US$ 644,543 (post-tax profit lower by US$ 57,000 in 2018 and post-tax loss higher by US$ 1,538,000 in 2017).

In Brazil, the functional currency is the local currency, which is the Brazilian Real. The fluctuation of the US Dollars against the Brazilian Real does not impact the loans, costs and revenues held in Brazilian Real; but it does impact the balances denominated in US Dollars. Such is the case of the provision for asset retirement obligation and the lease liabilities. The intercompany loan that also used to be denominated in US Dollars was fully cancelled in October 2018, reducing significantly the exposure to foreign currency fluctuation. The exchange loss generated by the Brazilian subsidiary during 2019 amounted to US$ 664,000 (loss of US$ 5,862,000 in 2018 and loss of US$ 1,274,000 in 2017).

During 2019, the Brazilian Real devalued by 4% against the US Dollar (devalued by 17% in 2018 and devalued by 2% in 2017, respectively). If the Brazilian Real had devalued 10% against the US dollar, with all other variables held constant,

F-21

post-tax profit for the year would have been lower by US$ 927,000 (post-tax profit lower by US$ 515,000 in 2018 and post-tax loss higher by US$ 3,100,000 in 2017).

As currency rate changes between the US Dollar and the local currencies, the Group recognizes gains and losses in the Consolidated Statement of Income.

In relation to the cash consideration payable for the acquisition of Amerisur Resources Plc, GeoPark was exposed to fluctuations of the British Pound Sterling (“GBP”) at year end. Consequently, the Group decided to manage this exposure by entering into a “Deal Contingent Forward” (DCF) with a UK Bank, in order to anticipate any currency fluctuation. This forward contract was accounted for as a cash flow hedge as of December 31, 2019 and therefore the effective portion of the changes in its fair value was recognized in Other Reserve within Equity. See Note 38.1.

Price risk

The realized oil price for the Group is linked to US dollar denominated crude oil international benchmarks. The market price of this commodity is subject to significant volatility and has historically fluctuated widely in response to relatively minor changes in the global supply and demand for oil, the geopolitical landscape, the economic conditions and a variety of additional factors. The main factors affecting realized prices for gas sales vary across countries with some closely linked to international references while others are more domestically driven.

In Colombia, the realized oil price is linked to the Vasconia crude reference price, a marker broadly used in the Llanos Basin, adjusted for certain marketing and quality discounts based on, among other things, API, viscosity, sulphur content, water content, delivery point and transport costs.

In Chile, the oil price is based on Dated Brent minus certain marketing and quality discounts such as, API, sulphur content and others.

GeoPark has signed a long-term Gas Supply Contract with Methanex in Chile. The price of the gas sold under this contract is determined by a formula that considers a basket of international methanol prices, including US Gulf methanol spot barge prices, methanol spot Rotterdam prices and spot prices in Asia.

In Brazil, prices for gas produced in the Manati Field are based on a long-term off-take contract with Petrobras. The price of gas sold under this contract is denominated in Brazilian Real and is adjusted annually for inflation pursuant to the Brazilian General Market Price Index (Indice Geral de Preços do Mercado), or IGPM.

In Argentina, the realized oil prices for the production in the Neuquen Basin follows the “Medanito” blend oil price reference, which has traditionally been linked to ICE Brent adjusted by certain marketing and quality discounts based on API, delivery point and transport costs. Between August 16, 2019 and November 13, 2019, domestic crude oil prices were regulated industry-wide at a lower price than the international markets. After that, domestic prices have been deregulated and are agreed between sellers and buyers.

Gas sales in Argentina are carried out through annual contracts that go from May to April. The price of the gas sold under these contracts depends mainly on domestic supply and demand and regulation affecting the sector.

If oil and methanol prices had fallen by 10% compared to actual prices during the year, with all other variables held constant, considering the impact of the derivative contracts in place, post-tax profit for the year would have been lower by US$ 38,339,661 (post-tax profit lower by US$ 13,709,000 in 2018 and post-tax loss higher by US$ 10,423,000 in 2017).

GeoPark manages part of the exposure to crude oil price volatility using derivatives. The Group considers these derivative contracts to be an effective manner of properly managing commodity price risk. The price risk management activities mainly employ combinations of options and key parameters are based on forecasted production and budget price levels. GeoPark has also obtained credit lines from industry leading counterparties to minimize the potential cash exposure of the derivative contracts (see Note 8).

F-22

Credit risk– concentration

The Group’s credit risk relates mainly to accounts receivable where the credit risks correspond to the recognized values of commodities sold. GeoPark considers that there is no significant risk associated to the Group’s major customers and hedging counterparties.

In Colombia, during 2019, the Colombian subsidiaries made 52% of the oil sales to Trafigura (one of the world’s leading independent commodity trading and logistics houses) and 38% to Ecopetrol (the State-owned oil and gas company), with these two clients accounting for 78% of the consolidated revenue for the same period. With the expiration of the long-term contract with Trafigura in December 2018, GeoPark begun diversifying its client base in Colombia, allocating sales on a competitive basis to industry leading participants including traders and other producers. The contracts extend through 2019 with no longer term delivery commitments in place. Delivery points include wellhead and other locations on the Colombian pipeline system. GeoPark manages its counterparty credit risk associated to sales contracts by including, in certain contracts, early payment conditions to minimize the exposure.

All the oil produced in Chile as well as the gas produced by TdF blocks until 2018 (5% of the consolidated revenue, 3% in 2018 and 5% in 2017) is sold to ENAP, the State-owned oil and gas company. In Chile, most of gas production is sold to the local subsidiary of Methanex, a Canadian public company (3% of the consolidated revenue, 3% in 2018 and 5% in 2017).

In Brazil, all the hydrocarbons from Manati Field are sold to Petrobras, the State-owned company, which is the operator of the Manati Field (4% of the consolidated revenue, 5% in 2018 and 10% in 2017). The crude oil production from the Recôncavo Basin since 2019 (representing less than a 1% of the consolidated revenue) is sold to local customers in the states of Bahia and Espirito Santo or also to Petrobras.

In Argentina, most of the gas produced is sold to Grupo Albanesi, a leading Argentine privately-held conglomerate focused on the energy market that offers natural gas, power supply and transport services to its customers. GeoPark has an annual agreement with this client in effect from May 2019 through April 2020. Gas sales in Argentina account for 1% of the consolidated revenues.

The oil sales in Argentina are diversified across clients and delivery points: i) 42% of the oil produced in Argentina (2% of the consolidated revenue) is sold locally in Neuquen, delivered at well-head; and ii) 58% of the oil produced in Argentina (3% of the consolidated revenue) is sold to major Argentinean refineries, delivered via pipeline. GeoPark manages the counterparty credit risk associated to sales contracts by limiting payment terms offered to minimize the exposure.

The forementioned companies all have a good credit standing and despite the concentration of the credit risk, the Directors do not consider there to be a significant collection risk.

GeoPark executes oil prices hedges via over-the-counter derivatives. Should oil prices drop, the Group could stand to collect from its counterparties under the derivative contracts. The Group’s hedging counterparties are leading financial institutions and trading companies, therefore the Directors do not consider there to be a significant collection risk.

See disclosure in Notes 8 and 25.

Funding and Liquidity risk

In the past, the Group has been able to raise capital through different sources of funding including equity, strategic partnerships and financial debt.

The Group is positioned at the end of 2019 with a cash balance of US$ 111,180,000 and over 96% of its total indebtedness matures in 2024. In addition, the Group has a large portfolio of attractive and largely discretional projects - both oil and gas - in multiple countries with over 42,000 boepd in production at year end. This scale and positioning permit the Group to protect its financial condition and selectively allocate capital to the optimal projects subject to prevailing macroeconomic conditions.

F-23

The Indenture governing the Company Notes 2024 includes incurrence test covenants related to compliance with certain thresholds of Net Debt to Adjusted EBITDA ratio and Adjusted EBITDA to Interest ratio. Failure to comply with the incurrence test covenants does not trigger an event of default. However, this situation may limit the Group’s capacity to incur additional indebtedness, as specified in the indenture governing the Notes. As of the date of these Consolidated Financial Statements, the Group is in compliance with all the indenture’s provisions and covenants.

The most significant funding transactions executed during the last three years include:

In October 2018, the Brazilian subsidiary executed a loan agreement with Banco Santander for Brazilian Real 77,640,000 (equivalent to US$ 20,000,000 at the moment of the loan execution) to repay an existing US$-denominated intercompany loan to GeoPark Latin America Limited - Agencia en Chile.

In April 2018, the Colombian subsidiary executed an offtake and prepayment agreement with Trafigura, one of its customers. The prepayment agreement provided GeoPark with access to up to US$ 25,000,000 in the form of prepaid future oil sales. The availability period for the prepayment agreement expired on March 31, 2019. GeoPark did not withdrawn any amount from this prepayment agreement.

In September 2017, the Company successfully placed US$ 425,000,000 Notes. These Notes carry a coupon of 6.50% per annum and their final maturity will be September 21, 2024. The net proceeds from the Notes were used by the Group to fully repay the 7.50% senior secured Notes due 2020 and for general corporate purposes, including capital expenditures and to repay other existing indebtedness.

In addition to that, after the balance sheet date, the Company successfully placed US$ 350,000,000 Notes. These Notes were priced at 99.285% and carry a coupon of 5.50% per annum (yield 5.625% per annum). Final maturity of the Notes will be January 17, 2027. See more information in Note 38.2. 

Interest rate risk

The Group’s interest rate risk arises from long-term borrowings issued at variable rates, which expose the Group to interest rate risk.

The Group does not face interest rate risk on its US$ 425,000,000 Notes which carry a fixed rate coupon of 6.50% per annum. Consequently, the accruals and interest payment are not substantially affected by the market interest rate changes.

At December 31, 2019, the outstanding borrowing affected by a variable rate amounted to US$ 9,607,000, representing 2% of total borrowings. It corresponds to a loan from Santander Bank taken by the Brazilian subsidiary that has a floating interest rate based on CDI (Interbank certificate of deposit), which represents the average rate of all inter-bank overnight transactions in Brazil.

The Group analyses its interest rate exposure on a dynamic basis. Various scenarios are simulated taking into consideration refinancing, renewal of existing positions, alternative financing and hedging. Based on these scenarios, the Group calculates the impact on profit and loss of a defined interest rate. For each simulation, the same interest rate is used for all currencies. The scenarios are run only for liabilities that represent the major interest-bearing positions.

At December 31, 2019, if 1% is added to interest rates on currency-denominated borrowings with all other variables held constant, post-tax profit for the year would have been lower by US$ 93,000 (post-tax profit lower by US$ 21,000 in 2018 and no exposure to fluctuations in the interest rate in 2017).

Capital risk management

The Group’s objectives when managing capital are to safeguard the Group’s ability to continue as a going concern in order to provide returns for shareholders and benefits for other stakeholders and to maintain an optimal capital structure to reduce the cost of capital.

F-24

Consistent with others in the industry, the Group monitors capital on the basis of the gearing ratio. This ratio is calculated as net debt divided by total capital. Net debt is calculated as total borrowings (including ‘current and non-current borrowings’ as shown in the consolidated balance sheet) less cash and cash equivalents. Total capital is calculated as ‘equity’ as shown in the consolidated balance sheet plus net debt.

The Group’s strategy, due to the market conditions prevailing during the last years and the growth strategy of the Group, is to keep the gearing ratio within a 60% to 80% range.

The gearing ratios at December 31, 2019 and 2018 were as follows:

 

 

 

 

 

 

 

Amounts in US$‘000

    

2019

    

2018

 

Net Debt

 

326,239

 

319,275

 

Total Equity

 

132,885

 

143,021

 

Total Capital

 

459,124

 

462,296

 

Gearing Ratio

 

71

%  

69

%

 

 

Note 4     Accounting estimates and assumptions

Estimates and assumptions are used in preparing the financial statements. Although these estimates are based on management’s best knowledge of current events and actions, actual results may differ. Estimates and judgements are continually evaluated and are based on historical experience and other factors, including expectations of future events that are believed to be reasonable under the circumstances.

The key estimates and assumptions used in these Consolidated Financial Statements are noted below:

·

Cash flow estimates for impairment assessments of non-financial assets require assumptions about two primary elements: future prices and reserves. Estimates of future prices require significant judgments about highly uncertain future events. Historically, oil and gas prices have exhibited significant volatility. The Group’s forecasts for oil and gas revenues are based on prices derived from future price forecasts amongst industry analysts and internal assessments. Estimates of future cash flows are generally based on assumptions of long-term prices and operating and development costs.

Given the significant assumptions required and the possibility that actual conditions may differ, management considers the assessment of impairment to be a critical accounting estimate (see Note 37).

The process of estimating reserves is complex. It requires significant judgements and decisions based on available geological, geophysical, engineering and economic data. The estimation of economically recoverable oil and natural gas reserves and related future net cash flows was performed based on the Reserve Report as of December 31, 2019 prepared by DeGolyer and MacNaughton, an independent international consultancy to the oil and gas industry based in Dallas, Texas. It incorporates many factors and assumptions including:

o

expected reservoir characteristics based on geological, geophysical and engineering assessments;

o

future production rates based on historical performance and expected future operating and investment activities;

o

future oil and gas prices and quality differentials;

o

assumed effects of regulation by governmental agencies; and

o

future development and operating costs.

Management believes these factors and assumptions are reasonable based on the information available to them at the time of preparing the estimates. However, these estimates may change substantially as additional data from ongoing development activities and production performance becomes available and as economic conditions impacting oil and gas prices and costs change.

F-25

·

The Group adopts the successful efforts method of accounting. The Management of the Group makes assessments and estimates regarding whether an exploration and evaluation asset should continue to be carried forward as such when insufficient information exists. This assessment is made on a quarterly basis considering the advice from qualified experts.

·

Oil and gas assets held in property plant and equipment are mainly depreciated on a unit of production basis at a rate calculated by reference to proven and probable reserves and incorporating the estimated future cost of developing and extracting those reserves. Future development costs are estimated using assumptions as to the numbers of wells required to produce those reserves, the cost of the wells and future production facilities.

·

Obligations related to the abandonment of wells once operations are terminated may result in the recognition of significant obligations. Estimating the future abandonment costs is difficult and requires management to make estimates and judgments because most of the obligations are many years in the future. Technologies and costs are constantly changing as well as political, environmental, safety and public relations considerations. The Group has adopted the following criterion for recognizing well plugging and abandonment related costs: The present value of future costs necessary for well plugging and abandonment is calculated for each area at the present value of the estimated future expenditure. The liabilities recognized are based upon estimated future abandonment costs, wells subject to abandonment, time to abandonment, and future inflation rates.

·

From time to time, the Group may be subject to various lawsuits, claims and proceedings that arise in the normal course of business, including employment, commercial, tax, environmental, safety and health matters. For example, from time to time, the Group receives notice of environmental, health and safety violations. Based on what the Management of the Group currently knows, it is not expected any material impact on the financial statements.

 

Note 5     Consolidated Statement of Cash Flow

The Consolidated Statement of Cash Flow shows the Group’s cash flows for the year for operating, investing and financing activities and the change in cash and cash equivalents during the year.

Cash flows from operating activities are computed from the results for the year adjusted for non-cash operating items, changes in net working capital, and corporate tax. Income tax paid is presented as a separate item under operating activities.

Cash flows from investing activities include payments in connection with the purchase and sale of property, plant and equipment and cash flows relating to the purchase and sale of enterprises to third parties, if any.

Cash flows from financing activities include changes in equity, and proceeds from borrowings and repayment of loans.

Cash and cash equivalents include bank overdraft and liquid funds with a term of less than three months.

The following chart describes non-cash transactions related to the Consolidated Statement of Cash Flow:

 

 

 

 

 

 

 

 

Amounts in US$‘000

    

2019

    

2018

    

2017

Increase (Decrease) in asset retirement obligation

 

13,299

 

(4,355)

 

5,943

Increase (Decrease) in provisions for other long-term liabilities

 

1,867

 

(60)

 

2,053

Purchase of property, plant and equipment

 

(733)

 

1,100

 

11,759

 

F-26

Changes in working capital shown in the Consolidated Statement of Cash Flow are disclosed as follows:

 

 

 

 

 

 

 

 

Amounts in US$‘000

    

2019

    

2018

    

2017

(Increase) Decrease in Inventories

 

(1,675)

 

511

 

(2,031)

(Increase) Decrease in Trade receivables

 

(27,839)

 

3,423

 

(1,344)

Increase in Prepayments and other receivables and Other assets

 

(27,547)

 

(36,061)

 

(23,425)

Customer advance repayments (a)

 

-

 

(10,000)

 

(10,000)

Security deposit utilised (granted) (Note 36.4)

 

-

 

15,600

 

(15,600)

Increase in Trade and other payables

 

14,807

 

20,169

 

27,122

 

 

(42,254)

 

(6,358)

 

(25,278)


(a)

In December 2015, the Colombian subsidiary entered into a prepayment agreement with Trafigura under which GeoPark sells and deliver a portion of its Colombian crude oil production. Funds committed were repaid by the Group on a monthly basis through oil deliveries until December 2018.

 

The following chart shows the movements in the borrowings, lease liabilities and payables to related parties for each of the periods presented:

 

 

 

 

 

 

 

 

 

 

 

 

 

 

Lease

 

Payables to

 

 

Amounts in US$‘000

    

Borrowings

    

Liabilities

 

related parties

 

Total

At January 1, 2017

 

358,672

 

 —

 

27,801

 

386,473

Proceeds from borrowings

 

425,000

 

 —

 

 —

 

425,000

Debt issuance costs paid

 

(6,683)

 

 —

 

 —

 

(6,683)

Proceeds from cash calls from related parties

 

 —

 

 —

 

1,155

 

1,155

Accrual of borrowing's interests

 

26,651

 

 —

 

2,228

 

28,879

Borrowing cancellation costs

 

17,575

 

 —

 

 —

 

17,575

Exchange difference

 

(1,320)

 

 —

 

1,742

 

422

Foreign currency translation

 

1,334

 

 —

 

(1,742)

 

(408)

Principal paid

 

(355,022)

 

 —

 

 —

 

(355,022)

Interest paid

 

(27,688)

 

 —

 

 —

 

(27,688)

Borrowing cancellation costs paid

 

(12,315)

 

 —

 

 —

 

(12,315)

At December 31, 2017

 

426,204

 

 —

 

31,184

 

457,388

Proceeds from borrowings

 

36,017

 

 —

 

 —

 

36,017

Accrual of borrowing's interests

 

28,842

 

 —

 

1,602

 

30,444

Exchange difference

 

(2)

 

 —

 

4,333

 

4,331

Foreign currency translation

 

(1,291)

 

 —

 

(4,333)

 

(5,624)

Principal paid

 

(15,073)

 

 —

 

 —

 

(15,073)

Interest paid

 

(27,695)

 

 —

 

 —

 

(27,695)

Payments to related parties

 

 —

 

 —

 

(32,786)

 

(32,786)

At December 31, 2018

 

447,002

 

 —

 

 —

 

447,002

Initial recognition of lease liabilities

 

 —

 

14,610

 

 —

 

14,610

Addition to lease liabilities

 

 —

 

2,496

 

 —

 

2,496

Accrual of borrowing's interests

 

29,940

 

 —

 

 —

 

29,940

Exchange difference

 

 5

 

566

 

 —

 

571

Foreign currency translation

 

(639)

 

 7

 

 —

 

(632)

Unwinding of discount

 

 —

 

419

 

 —

 

419

Principal paid

 

(9,790)

 

 —

 

 —

 

(9,790)

Interest paid

 

(29,099)

 

 —

 

 —

 

(29,099)

Lease payments

 

 —

 

(4,855)

 

 —

 

(4,855)

At December 31, 2019

 

437,419

 

13,243

 

 —

 

450,662

 

 

F-27

 

Note 6     Segment information

Operating segments are reported in a manner consistent with the internal reporting provided to the chief operating decision-maker. The chief operating decision-maker, who is responsible for allocating resources and assessing performance of the operating segments, has been identified as the Executive Committee. This committee is integrated by the CEO, COO, CFO and managers in charge of the Geoscience, Operations, Corporate Governance, Finance and People departments. This committee reviews the Group’s internal reporting in order to assess performance and to allocate resources. Management has determined the operating segments based on these reports. The committee considers the business from a geographic perspective.

The Executive Committee assesses the performance of the operating segments based on a measure of Adjusted EBITDA. Adjusted EBITDA is defined as profit for the period (determined as if IFRS 16 Leases has not been adopted, as specified in the indenture governing the 2024 Notes), before net finance cost, income tax, depreciation, amortization, certain non-cash items such as impairments and write-offs of unsuccessful exploration efforts, accrual of share-based payment, unrealized result on commodity risk management contracts and other non recurring events. Operating Netback is equivalent to Adjusted EBITDA before cash expenses included in Administrative, Geological and Geophysical and Other operating expenses. Other information provided to the Executive Committee is measured in a manner consistent with that in the financial statements.

Segment areas (geographical segments):

 

 

 

 

 

 

 

 

 

 

 

 

 

 

 

 

 

 

Amounts in US$ ‘000

    

Colombia

    

Chile

    

Brazil

    

Argentina

    

Peru

    

Ecuador

 

Corporate

    

Total

2019

 

 

 

 

 

 

 

 

 

 

 

 

 

 

 

 

Revenue

 

538,917

 

32,336

 

23,049

 

34,605

 

 —

 

 —

 

 —

 

628,907

Sale of crude oil

 

536,986

 

10,551

 

1,469

 

30,024

 

 —

 

 —

 

 —

 

579,030

Sale of gas

 

1,931

 

21,785

 

21,580

 

4,581

 

 —

 

 —

 

 —

 

49,877

Realized loss on commodity risk management contracts

 

3,888

 

 —

 

 —

 

 —

 

 —

 

 —

 

 —

 

3,888

Production and operating costs

 

(116,944)

 

(19,789)

 

(5,953)

 

(26,278)

 

 —

 

 —

 

 —

 

(168,964)

Royalties

 

(56,399)

 

(1,181)

 

(1,855)

 

(5,141)

 

 —

 

 —

 

 —

 

(64,576)

Share-based payment

 

(231)

 

(31)

 

(29)

 

(38)

 

 —

 

 —

 

 —

 

(329)

Other operating costs

 

(60,314)

 

(18,577)

 

(4,069)

 

(21,099)

 

 —

 

 —

 

 —

 

(104,059)

Operating profit (loss)

 

297,783

 

(26,869)

 

1,750

 

(34,124)

 

(7,468)

 

(536)

 

(19,861)

 

210,675

Operating netback

 

413,120

 

12,218

 

15,055

 

6,691

 

 —

 

 —

 

 —

 

447,084

Adjusted EBITDA

 

367,058

 

8,310

 

11,750

 

868

 

(6,540)

 

(535)

 

(17,576)

 

363,335

 

 

 

 

 

 

 

 

 

 

 

 

 

 

  

 

 

Depreciation

 

(46,917)

 

(34,826)

 

(7,445)

 

(15,618)

 

(576)

 

(1)

 

(149)

 

(105,532)

Reversal of impairment losses

 

 —

 

 —

 

 —

 

(7,559)

 

 —

 

 —

 

 —

 

(7,559)

Write-off

 

 —

 

 —

 

(5,120)

 

(13,170)

 

 —

 

 —

 

 —

 

(18,290)

Total assets

 

357,125

 

249,207

 

68,480

 

79,062

 

53,993

 

1,119

 

43,146

 

852,132

 

 

  

 

  

 

  

 

  

 

  

 

  

 

 

 

 —

Employees (average) (a)

 

195

 

89

 

13

 

133

 

26

 

 2

 

3

 

461

Employees at year end (a)

 

202

 

77

 

13

 

128

 

14

 

 2

 

3

 

439

 

(a)

Unaudited

F-28

 

 

 

 

 

 

 

 

 

 

 

 

 

 

 

 

Amounts in US$ ‘000

    

Colombia

    

Chile

    

Brazil

    

Argentina

    

Peru

    

Corporate

    

Total

2018

 

 

 

 

 

 

 

 

 

 

 

 

 

 

Revenue

 

497,870

 

37,359

 

30,053

 

35,879

 

 —

 

 —

 

601,161

Sale of crude oil

 

496,341

 

17,402

 

1,198

 

30,549

 

 —

 

 —

 

545,490

Sale of gas

 

1,529

 

19,957

 

28,855

 

5,330

 

 —

 

 —

 

55,671

Realized loss on commodity risk management contracts

 

(26,098)

 

 —

 

 —

 

 —

 

 —

 

 —

 

(26,098)

Production and operating costs

 

(118,533)

 

(21,899)

 

(8,785)

 

(25,043)

 

 —

 

 —

 

(174,260)

Royalties

 

(62,710)

 

(1,473)

 

(2,820)

 

(4,833)

 

 —

 

 —

 

(71,836)

Share-based payment

 

(461)

 

(226)

 

(37)

 

(154)

 

 —

 

 —

 

(878)

Operating costs

 

(55,362)

 

(20,200)

 

(5,928)

 

(20,056)

 

 —

 

 —

 

(101,546)

Operating profit (loss)

 

309,357

 

(29,139)

 

4,370

 

(6,739)

 

(4,529)

 

(16,828)

 

256,492

Operating netback

 

352,672

 

15,153

 

21,306

 

8,527

 

 —

 

 —

 

397,658

Adjusted EBITDA

 

319,447

 

8,784

 

17,908

 

4,576

 

(7,077)

 

(13,082)

 

330,556

 

 

 

 

 

 

 

 

 

 

 

 

 

 

 

Depreciation

 

(42,721)

 

(28,203)

 

(10,395)

 

(10,640)

 

(245)

 

(36)

 

(92,240)

Reversal (recognition) of impairment losses

 

11,531

 

(6,549)

 

 —

 

 —

 

 —

 

 —

 

4,982

Write-off

 

(17,665)

 

(6,121)

 

(2,020)

 

(583)

 

 —

 

 —

 

(26,389)

Total assets

 

383,450

 

276,449

 

70,424

 

87,259

 

35,817

 

9,261

 

862,660

 

 

 

 

 

 

 

 

 

 

 

 

 

 

 

Employees (average) (a)

 

182

 

101

 

12

 

121

 

27

 

 2

 

445

Employees at year end (a)

 

178

 

100

 

12

 

137

 

28

 

 2

 

457

 

 

 

 

 

 

 

 

 

 

 

 

 

 

 

 

Amounts in US$ ‘000

    

Colombia

    

Chile

    

Brazil

    

Argentina

    

Peru

    

Corporate

    

Total

2017

 

 

 

 

 

 

 

 

 

 

 

 

 

 

Revenue

 

263,076

 

32,738

 

34,238

 

70

 

 —

 

 —

 

330,122

Sale of crude oil

 

262,309

 

15,873

 

910

 

70

 

 —

 

 —

 

279,162

Sale of gas

 

767

 

16,865

 

33,328

 

 —

 

 —

 

 —

 

50,960

Realized gain on commodity risk management contracts

 

(2,148)

 

 —

 

 —

 

 —

 

 —

 

 —

 

(2,148)

Production and operating costs

 

(66,913)

 

(20,999)

 

(10,737)

 

(338)

 

 —

 

 —

 

(98,987)

Royalties

 

(24,236)

 

(1,314)

 

(3,134)

 

(13)

 

 —

 

 —

 

(28,697)

Share-based payment

 

(248)

 

(170)

 

(39)

 

 —

 

 —

 

 —

 

(457)

Operating costs

 

(42,429)

 

(19,515)

 

(7,564)

 

(325)

 

 —

 

 —

 

(69,833)

Operating profit (loss)

 

116,290

 

(19,675)

 

4,434

 

(3,430)

 

(3,850)

 

(14,773)

 

78,996

Operating netback

 

194,013

 

11,222

 

23,540

 

(467)

 

 —

 

 —

 

228,308

Adjusted EBITDA

 

168,303

 

4,070

 

20,166

 

(2,183)

 

(3,505)

 

(11,075)

 

175,776

 

 

 

 

 

 

 

 

 

 

 

 

 

 

 

Depreciation

 

(40,010)

 

(23,730)

 

(10,809)

 

(159)

 

(139)

 

(38)

 

(74,885)

Write-off

 

(1,625)

 

(546)

 

(2,978)

 

(685)

 

 —

 

 —

 

(5,834)

Total assets

 

288,429

 

301,931

 

91,604

 

30,924

 

22,099

 

51,176

 

786,163

 

 

 

 

 

 

 

 

 

 

 

 

 

 

 

Employees (average) (a)

 

164

 

102

 

12

 

88

 

13

 

 —

 

379

Employees at year end (a)

 

180

 

102

 

12

 

92

 

19

 

 —

 

405

 

(a)

Unaudited

 

 

Approximately 61% of capital expenditure was incurred by Colombia (78% in 2018 and 76% in 2017), 8% was incurred by Chile (6% in 2018 and 10% in 2017), 4% was incurred by Brazil (2% in 2018 and 3% in 2017), 15% was incurred by Argentina (7% in 2018 and 8% in 2017) and 12% was incurred by Peru (7% in 2018 and 3% in 2017).

 

F-29

A reconciliation of total Operating netback to total profit before income tax is provided as follows:

 

 

 

 

 

 

 

 

Amounts in US$ ‘000

    

2019

    

2018

    

2017

Operating netback

 

447,084

 

397,658

 

228,308

Administrative expenses

 

(60,130)

 

(48,028)

 

(38,937)

Geological and geophysical expenses

 

(23,619)

 

(19,074)

 

(13,595)

Adjusted EBITDA for reportable segments

 

363,335

 

330,556

 

175,776

Unrealized (loss) gain on commodity risk management contracts

 

(26,411)

 

42,271

 

(13,300)

Depreciation (a)

 

(105,532)

 

(92,240)

 

(74,885)

Share-based payment

 

(2,717)

 

(5,446)

 

(4,075)

Impairment and write-off of unsuccessful exploration efforts

 

(25,849)

 

(21,407)

 

(5,834)

Lease accounting - IFRS 16

 

4,855

 

 —

 

 —

Others (b)

 

2,994

 

2,758

 

1,314

Operating profit

 

210,675

 

256,492

 

78,996

Financial expenses

 

(41,070)

 

(39,321)

 

(53,511)

Financial income

 

2,360

 

3,059

 

2,016

Foreign exchange loss

 

(2,446)

 

(11,323)

 

(2,193)

Profit before tax

 

169,519

 

208,907

 

25,308


(a)

Net of capitalized costs for oil stock included in Inventories.

(b)

Includes allocation to capitalized projects.

 

Note 7     Revenue

 

 

 

 

 

 

 

 

Amounts in US$ ‘000

    

2019

    

2018

    

2017

Sale of crude oil

 

579,030

 

545,490

 

279,162

Sale of gas

 

49,877

 

55,671

 

50,960

 

 

628,907

 

601,161

 

330,122

 

 

Note 8     Commodity risk management contracts

The Group has entered into derivative financial instruments to manage its exposure to oil price risk. These derivatives are zero-premium collars or zero-premium 3‑ways (put spread plus call), and were placed with major financial institutions and commodity traders. The Group entered into the derivatives under ISDA Master Agreements and Credit Support Annexes, which provide credit lines for collateral posting thus alleviating possible liquidity needs under the instruments and protect the Group from potential non-performance risk by its counterparties. The Group’s derivatives are accounted for as non-hedge derivatives and therefore all changes in the fair values of its derivative contracts are recognized as gains or losses in the results of the periods in which they occur.

The following table presents the Group’s derivative contracts in force as of December 31, 2019:

 

 

 

 

 

 

 

 

 

 

Period

    

Reference

    

Type

    

Volume bbl/d

    

Price US$/bbl

 

 

  

 

  

 

  

 

  

April 1, 2019 - March 31, 2020

 

ICE BRENT

 

Zero Premium 3 Way

 

2,000

 

45.00‑55.00 Put 79.02 Call

April 1, 2019 - March 31, 2020

 

ICE BRENT

 

Zero Premium 3 Way

 

2,000

 

45.00‑55.00 Put 79.00 Call

July 1 , 2019 - March 31,2020

 

ICE BRENT

 

Zero Premium 3 Way

 

4,000

 

45.00‑55.00 Put 81.50 Call

October 1, 2019 - December 31, 2020

 

ICE BRENT

 

Zero Premium 3 Way

 

2,000

 

45.00‑55.00 Put 71.00 Call

October 1, 2019 - December 31, 2020

 

ICE BRENT

 

Zero Premium 3 Way

 

2,000

 

45.00‑55.00 Put 73.80 Call

November 1, 2019 - December 31, 2020

 

ICE BRENT

 

Zero Premium 3 Way

 

2,000

 

45.00‑55.00 Put 65.20 Call

January 1, 2020 - December 31, 2020

 

ICE BRENT

 

Zero Premium 3 Way

 

2,000

 

45.00‑55.00 Put 69.00 Call

January 1, 2020 - December 31, 2020

 

ICE BRENT

 

Zero Premium 3 Way

 

2,000

 

45.00‑55.00 Put 70.00 Call

 

 

 

 

 

 

 

 

 

 

F-30

The table below summarizes the gain (loss) on the commodity risk management contracts:

 

 

 

 

 

 

 

 

 

    

2019

    

2018

    

2017

Realized gain (loss) on commodity risk management contracts

 

3,888

 

(26,098)

 

(2,148)

Unrealized (loss) gain on commodity risk management contracts

 

(26,411)

 

42,271

 

(13,300)

Total

 

(22,523)

 

16,173

 

(15,448)

 

During the year ending December 31, 2019, the Group hedged between 13,000 and 15,000 bbl/d via zero premium collars and three-way hedges (US$10/bbl wide put spread and call), with a minimum average Brent price of US$55/bbl and a maximum average price of US$85/bbl.

 

The following table presents the Group’s derivative contracts agreed after the balance sheet date:

 

 

 

 

 

 

 

 

 

 

Period

    

Reference

    

Type

    

Volume bbl/d

    

Price US$/bbl

 

 

  

 

  

 

  

 

  

April 1, 2020 - December 31, 2020

 

ICE BRENT

 

Zero Premium 3 Way

 

1,000

 

45.00‑55.00 Put 71.95 Call

 

 

 

Note 9     Production and operating costs

 

 

 

 

 

 

 

 

Amounts in US$ '000

    

2019

    

2018

    

2017

Staff costs (Note 11)

 

14,213

 

17,725

 

11,901

Share-based payment (Note 11)

 

329

 

878

 

457

Royalties

 

64,576

 

71,836

 

28,697

Well and facilities maintenance

 

27,660

 

20,262

 

14,722

Operation and maintenance

 

7,743

 

7,756

 

3,116

Consumables

 

17,625

 

17,444

 

11,902

Equipment rental

 

10,476

 

9,317

 

5,818

Safety and Insurance costs

 

4,107

 

3,878

 

2,591

Gas plant costs

 

3,414

 

5,967

 

6,069

Transportation costs

 

2,941

 

2,628

 

2,969

Field camp

 

2,583

 

2,959

 

2,377

Non-operated blocks costs

 

1,353

 

1,327

 

1,213

Other costs

 

11,944

 

12,283

 

7,155

 

 

168,964

 

174,260

 

98,987

 

 

Note 10     Depreciation

 

 

 

 

 

 

 

 

Amounts in US$ ‘000

    

2019

    

2018

    

2017

Oil and gas properties

 

83,276

 

72,130

 

57,725

Production facilities and machinery

 

16,708

 

17,958

 

14,558

Furniture, equipment and vehicles

 

2,096

 

1,579

 

1,948

Buildings and improvements

 

804

 

996

 

844

Depreciation of property, plant and equipment (a)

 

102,884

 

92,663

 

75,075

 

 

  

 

  

 

  

Related to:

 

  

 

  

 

  

Productive assets

 

99,984

 

90,088

 

72,283

Administrative assets

 

2,900

 

2,575

 

2,792

Depreciation total (a)

 

102,884

 

92,663

 

75,075


(a)

Depreciation without considering capitalized costs for oil stock included in Inventories nor depreciation of right-of-use assets.

 

 

F-31

Note 11     Staff costs and Directors Remuneration

 

 

 

 

 

 

 

 

 

    

2019

    

2018

    

2017

Number of employees at year end

 

439

 

457

 

405

Amounts in US$ ‘000

 

 

 

  

 

  

Wages and salaries

 

55,325

 

52,644

 

41,775

Share-based payments (Note 31)

 

2,717

 

5,446

 

4,075

Social security charges

 

6,888

 

7,464

 

5,364

Director’s fees and allowance

 

3,266

 

2,876

 

3,458

 

 

68,196

 

68,430

 

54,672

 

 

  

 

  

 

  

Recognized as follows:

 

  

 

  

 

  

Production and operating costs

 

14,542

 

18,603

 

12,358

Geological and geophysical expenses

 

18,448

 

15,527

 

11,026

Administrative expenses

 

35,206

 

34,300

 

31,288

 

 

68,196

 

68,430

 

54,672

 

 

  

 

  

 

  

Board of Directors’ and key managers’ remuneration

 

  

 

  

 

  

Salaries and fees

 

13,483

 

12,452

 

9,674

Share-based payments

 

2,251

 

2,918

 

2,322

Other benefits in kind

 

262

 

272

 

287

 

 

15,996

 

15,642

 

12,283

 

Directors’ Remuneration

 

 

 

 

 

 

 

 

 

 

 

 

 

    

Executive

    

Executive

    

Non-Executive

    

Director Fees

    

Cash Equivalent

 

 

Directors’ Fees

 

Directors’ Bonus

 

Directors’ Fees

 

Paid in Shares

 

Total Remuneration

 

 

(in US$)

 

(in US$)

 

(in US$)

 

(No. of Shares)

 

(in US$)

Gerald O’Shaughnessy

 

400,000

 

 —

 

 —

 

 —

 

400,000

James F. Park

 

800,000

 

909,352

 

 —

 

 —

 

1,709,352

Pedro E. Aylwin (a)

 

14,625

 

 —

 

 —

 

 —

 

14,625

Juan Cristóbal Pavez (b)

 

 —

 

 —

 

110,000

 

5,844

 

210,000

Carlos Gulisano (c)

 

 —

 

 —

 

108,750

 

5,844

 

208,750

Robert Bedingfield (d)

 

 —

 

 —

 

110,000

 

5,844

 

210,000

Jamie Coulter

 

 —

 

 —

 

90,000

 

5,844

 

190,000

Constantin Papadimitriou

 

 —

 

 —

 

88,750

 

5,844

 

188,750


(a)

Pedro E. Aylwin has a service contract that provides for him to act as Director of Legal and Governance.

(b)

Compensation Committee Chairman.

(c)

Technical Committee Chairman.

(d)

Audit Committee Chairman.

 

In January 2020, 439,075 shares were issued to Directors as a consequence of the vesting of the 2016 Value Creation Plan (”VCP”). See Note 31.

 

F-32

Note 12     Geological and geophysical expenses

 

 

 

 

 

 

 

 

Amounts in US$ ‘000

    

2019

    

2018

    

2017

Staff costs (Note 11)

 

18,312

 

15,005

 

10,525

Share-based payment (Note 11)

 

136

 

522

 

501

Allocation to capitalized project

 

(4,834)

 

(5,645)

 

(6,402)

Other services

 

4,979

 

4,069

 

3,070

 

 

18,593

 

13,951

 

7,694

 

 

Note 13     Administrative expenses

 

 

 

 

 

 

 

 

Amounts in US$ ‘000

    

2019

    

2018

    

2017

Staff costs (Note 11)

 

29,688

 

27,378

 

24,713

Share-based payment (Note 11)

 

2,252

 

4,046

 

3,117

Consultant fees (a)

 

18,685

 

7,427

 

5,120

Office expenses

 

1,386

 

3,021

 

2,506

Travel expenses

 

4,867

 

4,519

 

2,772

Director’s fees and allowance (Note 11)

 

3,266

 

2,876

 

3,458

Communication and IT costs

 

2,928

 

2,395

 

2,109

Allocation to joint operations

 

(8,008)

 

(7,774)

 

(7,646)

Other administrative expenses

 

5,754

 

8,186

 

5,905

 

 

60,818

 

52,074

 

42,054

 

(a)

The increase in consultant fees in 2019 is explained mainly by legal and other advisory services related to new business efforts

 

 

 

Note 14     Selling expenses

 

 

 

 

 

 

 

 

Amounts in US$ ‘000

    

2019

    

2018

    

2017

Transportation (a)

 

12,985

 

2,638

 

864

Selling taxes and other

 

1,128

 

1,385

 

272

 

 

14,113

 

4,023

 

1,136

 

 

(a)

The increase in transportation costs in 2019 is explained primarily due to the difference in accounting for different points of sale in Colombia and costs associated with the operation of the flowline connecting Llanos 34 block to the ODL regional pipeline. Sales at the wellhead have no selling costs associated but generate lower revenue whereas transportation costs for sales to other delivery points are accounted for as selling expenses.

 

 

 

 

 

 

 

 

 

 

F-33

Note 15     Financial results

 

 

 

 

 

 

 

 

Amounts in US$ '000

    

2019

    

2018

    

2017

Financial expenses

 

  

 

  

 

  

Interest and amortization of debt issue costs

 

(29,977)

 

(28,955)

 

(27,823)

Interest with related parties

 

 —

 

(1,606)

 

(2,224)

Less: amounts capitalized on qualifying assets

 

367

 

258

 

611

Borrowings cancellation costs

 

 —

 

 —

 

(17,575)

Bank charges and other financial results

 

(6,900)

 

(5,513)

 

(3,721)

Unwinding of long-term liabilities

 

(4,560)

 

(3,505)

 

(2,779)

 

 

(41,070)

 

(39,321)

 

(53,511)

Financial income

 

  

 

  

 

  

Interest received

 

2,360

 

3,059

 

2,016

 

 

2,360

 

3,059

 

2,016

Foreign exchange gains and losses

 

  

 

  

 

  

Foreign exchange loss

 

(6,163)

 

(11,323)

 

(2,193)

Realized gain on currency risk management contracts

 

2,843

 

 —

 

 —

Unrealized gain on currency risk management contracts

 

874

 

 —

 

 —

 

 

(2,446)

 

(11,323)

 

(2,193)

Total Financial results

 

(41,156)

 

(47,585)

 

(53,688)

 

 

Note 16     Tax reforms

Colombia

In December 2019, a tax reform was enacted in Colombia. The approved legislation included significant changes in the corporate income tax but also in other taxes and in tax related matters (as procedural rules and special regimes). This tax reform is effective 1 January 2020.

The new legislation includes a progressive reduction of the general corporate income tax rate, previously established at 40% for 2017, 37% for 2018 and 33% for 2019, as follows:

·

32% in 2020

·

31% in 2021

·

30% in 2022 and onwards.

Other changes that could affect the Group are the following:

·

The withholding tax rate on dividends for non-resident shareholders was increased from 7.5% to 10%.

·

The presumptive taxable income tax rate was reduced from 1.5% to 0.5% in 2020 and 0% in 2021.

·

Regarding thin capitalization for income tax purposes, the maximum amount of intragroup debt which interest can be deducted was reduced from 3 to 2 times the net equity of the taxpayer as of 31 December of the previous year.

·

Transfers of participations in foreign entities that represent indirect disposals of assets in Colombia remain subject to income tax or to the capital gains tax, depending on certain circumstances. New law allows a step up in basis for an indirect purchaser.

·

Former restriction on the discount of VAT paid against corporate income tax for acquisition of productive fixed assets was ratified.

·

An audit benefit was granted by the reform, establishing that tax returns of FY 2020 and 2021 showing a net income tax 30% or 20% higher, respectively, than the one declared in the previous year would be considered definitive 6 months or 12 months after became due, also respectively, if there were no objections or requests from the tax authority.

F-34

Argentina

In December 2019, driven by a change of government, a tax reform was enacted in Argentina. The most relevant tax changes are the following:

 

·

Corporate income tax rate of 30% in 2020, as stated for 2018 and 2019. The preceding law established a rate reduction to 25% from 2020, but it was now postponed for 2021.

·

Dividend withholding tax rate of 7% in 2020, as stated for 2018 and 2019. The preceding law established a rate increase to 13%, but it was now postponed for 2021.

·

The amount determined as tax inflation adjustment for 2019 and 2020 is allocated equally over six years. For tax years beginning on or after 1 January 2021, taxpayers may deduct or tax 100% of the negative or positive inflation adjustment in the year in which the adjustment is calculated.

·

Indirect transfer of assets or shares located in Argentina between related parties is not treated as a taxable event.

·

The deductibility of foreign exchange differences is restricted up to 30% of taxable profit before interests and depreciation.

·

The tax rate on cash withdrawals from local bank accounts was increased from 0.6% to 1.2% for Argentine entities not considered as micro and small enterprises.

·

A new tax named “Tax for an inclusive and supportive Argentina” was created. This tax levies, for a five-years period, the following transactions:

o

Purchases of foreign currency (i.e., “constitution of foreign assets”) without a specific purpose by Argentine residents.

o

Purchases of goods or services from abroad or purchases by Argentine residents abroad through credit, debit or purchase cards, including cash withdrawals made outside Argentina.

o

Purchases made online through portals or virtual websites in foreign currency.

o

Purchases of services rendered abroad through Argentine travel agencies.

o

Purchases of ground, air and water passenger services with destinations outside Argentina.

The tax rate is 30% and applies to the amount of the taxable purchases. Argentine financial institutions, credit card issuers, travel agencies and transport companies act as collection agents of the tax.

 

Ecuador

In December 2019, a tax reform was enacted in Ecuador. The main aspects are the following:

·

Dividends are taxed at a 25% tax rate. Dividend tax basis is 40% of the amount distributed. Benefits and reduction of tax rates provided in Tax Treaties signed by Ecuador are applicable.

·

Interest deductibility is limited up to 20% of the corporate profit before taxes, interest and depletion.

·

Advanced payment of income tax is eliminated.

 

 

Note 17     Income tax

 

 

 

 

 

 

 

 

Amounts in US$ ‘000

    

2019

    

2018

    

2017

Current tax

 

(111,371)

 

(101,456)

 

(48,449)

Deferred income tax (Note 18)

 

(391)

 

(4,784)

 

5,304

 

 

(111,762)

 

(106,240)

 

(43,145)

 

F-35

The tax on the Group’s profit before tax differs from the theoretical amount that would arise using the weighted average tax rate applicable to profits of the consolidated entities as follows:

 

 

 

 

 

 

 

 

Amounts in US$ ‘000

    

2019

    

2018

    

2017

Profit before tax

 

169,519

 

208,907

 

25,308

Tax losses from non-taxable jurisdictions

 

49,360

 

42,808

 

22,708

Taxable profit

 

218,879

 

251,715

 

48,016

 

 

  

 

  

 

  

Income tax calculated at domestic tax rates applicable to Profit in the respective countries

 

(79,395)

 

(102,211)

 

(31,107)

Tax losses where no deferred tax benefit is recognized

 

(2,563)

 

(7,344)

 

(8,111)

Effect of currency translation on tax base

 

(16,795)

 

3,336

 

(2,330)

Effect of inflation adjustment for tax purposes

 

541

 

 —

 

 —

Changes in the income tax rate (Note 16)

 

1,279

 

(1,874)

 

542

Previously unrecognized tax losses

 

1,820

 

4,882

 

 —

Out of period adjustment (a)

 

(9,910)

 

 —

 

 —

Non-taxable results (b)

 

(6,739)

 

(3,029)

 

(2,139)

Income tax

 

(111,762)

 

(106,240)

 

(43,145)


(a)

See Note 2.1.

(b)

Includes non-deductible expenses in each jurisdiction.

Under current Bermuda law, the Company is not required to pay any taxes in Bermuda on income or capital gains. The Company has received an undertaking from the Minister of Finance in Bermuda that, in the event of any taxes being imposed, they will be exempt from taxation in Bermuda until March 2035. Income tax rates in those countries where the Group operates (Colombia, Chile, Brazil, Argentina, Peru and Ecuador) ranges from 15% to 33%.

The Group has tax losses available which can be utilised against future taxable profit in the following countries:

 

 

 

 

 

 

 

 

Amounts in US$ ‘000

    

2019

    

2018

    

2017

Chile (a)

 

317,644

 

315,733

 

345,104

Brazil (a)

 

37,848

 

38,011

 

33,721

Argentina (b)

 

22,930

 

5,490

 

4,849

Total tax losses at December 31

 

378,422

 

359,234

 

383,674


(a)

Taxable losses have no expiration date.

(b)

Expiring dates for tax losses accumulated at December 31, 2019 are:

 

 

 

 

Expiring date

    

Amounts in US$ ‘000

2021

 

447

2022

 

1,109

2023

 

2,946

2024

 

18,428

 

At the balance sheet date deferred tax assets in respect of tax losses in certain companies in Chile have not been recognized as there is insufficient evidence of future taxable profits to offset them.

 

F-36

Note 18     Deferred income tax

The gross movement on the deferred income tax account is as follows:

 

 

 

 

 

 

Amounts in US$ ‘000

    

2019

    

2018

Deferred tax at January 1

 

16,992

 

25,350

Currency translation differences

 

(517)

 

(3,574)

Income statement credit (charge)

 

(391)

 

(4,784)

Deferred tax at December 31

 

16,084

 

16,992

 

The breakdown and movement of deferred tax assets and liabilities as of  December 31, 2019 and 2018 are as follows:

 

 

 

 

 

 

 

 

 

 

 

 

 

    

At the

    

(Charged)

    

Currency

    

 

    

 

 

 

beginning

 

Credited to

 

translation

 

 

 

At the end

Amounts in US$ ‘000

 

of year

 

net profit

 

differences

 

Reclassification

 

of year

Deferred tax assets

 

  

 

  

 

  

 

  

 

  

Difference in depreciation rates and other

 

(3,077)

 

(10,947)

 

(14)

 

21,918

 

7,880

Taxable losses

 

34,870

 

3,462

 

(503)

 

(18,775)

 

19,054

Total 2019

 

31,793

 

(7,485)

 

(517)

 

3,143

 

26,934

Total 2018

 

27,636

 

(11,514)

 

(3,574)

 

19,245

 

31,793

 

 

 

 

 

 

 

 

 

 

 

    

At the beginning

    

Credited (Charged)

    

 

    

At the end

Amounts in US$ ‘000

 

of year

 

to net profit

 

Reclassification

 

of year

Deferred tax liabilities

 

  

 

  

 

  

 

  

Difference in depreciation rates and other

 

(14,801)

 

7,094

 

(21,918)

 

(29,625)

Taxable losses

 

 —

 

 —

 

18,775

 

18,775

Total 2019

 

(14,801)

 

7,094

 

(3,143)

 

(10,850)

Total 2018

 

(2,286)

 

6,730

 

(19,245)

 

(14,801)

 

 

Note 19     Earnings per share

 

 

 

 

 

 

 

 

Amounts in US$ ‘000 except for shares

    

2019

    

2018

    

2017

Numerator: Profit (Loss) for the year attributable to owners

 

57,757

 

72,415

 

(24,228)

Denominator: Weighted average number of shares used in basic EPS

 

60,217,523

 

60,612,230

 

60,093,191

Earnings (Losses) after tax per share (US$) – basic

 

0.96

 

1.19

 

(0.40)

 

 

 

 

 

 

 

 

Amounts in US$ ‘000 except for shares

    

2019

    

2018

    

2017 (a)

Weighted average number of shares used in basic EPS

 

60,217,523

 

60,612,230

 

60,093,191

Effect of dilutive potential common shares (a)

 

 

 

  

 

  

Stock awards at US$ 0.001

 

2,433,126

 

4,758,552

 

 —

Weighted average number of common shares for the purposes of diluted earnings per shares

 

62,650,649

 

65,370,782

 

60,093,191

Earnings (Losses) after tax per share (US$) – diluted

 

0.92

 

1.11

 

(0.40)


(a)

For the year ended December 31, 2017, there were 4,564,777 of potential shares that could have a dilutive impact. They were considered antidilutive due to negative earnings.

 

 

 

 

F-37

Note 20     Property, plant and equipment

 

 

 

 

 

 

 

 

 

 

 

 

 

 

 

 

 

    

 

    

Furniture,

    

Production

    

Buildings

    

 

    

Exploration

    

 

 

 

Oil & gas

 

equipment

 

facilities and

 

and

 

Construction in

 

and evaluation

 

 

Amounts in US$’000

 

properties

 

and vehicles

 

machinery

 

improvements

 

progress (a)

 

assets(b)

 

Total

Cost at January 1, 2017

 

692,241

 

14,357

 

132,413

 

10,553

 

32,926

 

61,773

 

944,263

Additions

 

7,997

(c)

954

 

 —

 

 —

 

66,953

 

49,455

 

125,359

Currency translation differences

 

(1,142)

 

(12)

 

(147)

 

(3)

 

(62)

 

(104)

 

(1,470)

Disposals

 

 —

 

(112)

 

 —

 

(189)

 

 —

 

 —

 

(301)

Write-off

 

 —

 

 —

 

 —

 

 —

 

 —

 

(5,834)

(d)

(5,834)

Transfers

 

77,408

 

211

 

25,130

 

 —

 

(61,827)

 

(40,922)

 

 —

Cost at December 31, 2017

 

776,504

 

15,398

 

157,396

 

10,361

 

37,990

 

64,368

 

1,062,017

Additions

 

(5,753)

(c)

1,706

 

 —

 

 —

 

81,961

 

43,515

 

121,429

Acquisitions (Note 36.4)

 

52,925

 

254

 

1,616

 

134

 

 —

 

 —

 

54,929

Currency translation differences

 

(11,525)

 

(130)

 

(884)

 

(30)

 

(15)

 

(882)

 

(13,466)

Disposals

 

 —

 

(46)

 

(417)

 

 —

 

 —

 

 —

 

(463)

Write-off / Impairment reversal

 

5,109

(g)

 —

 

(120)

(g)

 —

 

(7)

(g)

(26,389)

(e)

(21,407)

Transfers

 

63,794

 

566

 

14,503

 

1,089

 

(59,332)

 

(20,620)

 

 —

Assets held for sale (Note 36.2)

 

(163,544)

 

 —

 

 —

 

 —

 

 —

 

 —

 

(163,544)

Cost at December 31, 2018

 

717,510

 

17,748

 

172,094

 

11,554

 

60,597

 

59,992

 

1,039,495

Additions

 

14,696

(c)

2,052

 

381

 

159

 

96,012

 

27,449

 

140,749

Currency translation differences

 

(3,022)

 

(414)

 

(561)

 

(8)

 

(106)

 

(449)

 

(4,560)

Disposals

 

 —

 

(102)

 

(101)

 

 —

 

 —

 

(59)

 

(262)

Write-off / Impairment

 

(7,559)

(g)

 —

 

 —

 

 —

 

 —

 

(18,290)

(f)

(25,849)

Transfers

 

83,010

 

265

 

24,183

 

65

 

(86,916)

 

(20,607)

 

 —

Reclassification (h)

 

26,302

 

 —

 

(23,489)

 

 —

 

 —

 

 —

 

2,813

Cost at December 31, 2019

 

830,937

 

19,549

 

172,507

 

11,770

 

69,587

 

48,036

 

1,152,386

Depreciation and write-down at January 1, 2017

 

(384,739)

 

(10,049)

 

(71,698)

 

(4,131)

 

 —

 

 —

 

(470,617)

Depreciation

 

(57,725)

 

(1,948)

 

(14,558)

 

(844)

 

 —

 

 —

 

(75,075)

Disposals

 

 —

 

73

 

 —

 

38

 

 —

 

 —

 

111

Currency translation differences

 

930

 

 8

 

24

 

 5

 

 —

 

 —

 

967

Depreciation and write-down at December 31, 2017

 

(441,534)

 

(11,916)

 

(86,232)

 

(4,932)

 

 —

 

 —

 

(544,614)

Depreciation

 

(72,130)

 

(1,579)

 

(17,958)

 

(996)

 

 —

 

 —

 

(92,663)

Disposals

 

 —

 

42

 

149

 

 —

 

 —

 

 —

 

191

Currency translation differences

 

6,292

 

92

 

337

 

26

 

 —

 

 —

 

6,747

Assets held for sale (Note 36.2)

 

148,014

 

 —

 

 —

 

 —

 

 —

 

 —

 

148,014

Depreciation and write-down at December 31, 2018

 

(359,358)

 

(13,361)

 

(103,704)

 

(5,902)

 

 —

 

 —

 

(482,325)

Depreciation

 

(83,276)

 

(2,096)

 

(16,708)

 

(804)

 

 —

 

 —

 

(102,884)

Disposals

 

 —

 

85

 

34

 

 —

 

 —

 

 —

 

119

Currency translation differences

 

2,492

 

223

 

480

 

110

 

 —

 

 —

 

3,305

Reclassification (h)

 

(27,664)

 

 —

 

24,851

 

 —

 

 —

 

 —

 

(2,813)

Depreciation and write-down at December 31, 2019

 

(467,806)

 

(15,149)

 

(95,047)

 

(6,596)

 

 —

 

 —

 

(584,598)

 

 

  

 

  

 

  

 

  

 

  

 

  

 

 

Carrying amount at December 31, 2017

 

334,970

 

3,482

 

71,164

 

5,429

 

37,990

 

64,368

 

517,403

Carrying amount at December 31, 2018

 

358,152

 

4,387

 

68,390

 

5,652

 

60,597

 

59,992

 

557,170

Carrying amount at December 31, 2019

 

363,131

 

4,400

 

77,460

 

5,174

 

69,587

 

48,036

 

567,788


(a)

Construction in progress includes US$ 36,874,000 as of December 31, 2019 (US$ 22,467,000 and US$ 14,073,000 as of December 31, 2018 and 2017, respectively) of costs incurred in the Morona Block in Peru. In June 2019, GeoPark withdrew the Environmental Impact Assessment (EIA), due to a lack of definition from the Peruvian Government about whether a prior consultation process was needed for the deforestation. This decision has caused a delay in the original development progress of this project. On January 10, 2020, given such lack of definition, Perupetro granted GeoPark a new Force Majeure since June 15, 2019, until the Government pronounces a definite statement regarding the need (or not) of performing prior consultation for the reforestation works included in the corresponding environmental instrument.

(b)

Exploration wells movement and balances are shown in the table below; seismic and other exploratory assets amount to US$ 44,047,000 (US$ 48,779,000 in 2018 and US$ 53,764,000 in 2017).

F-38

 

 

 

 

Amounts in US$ ‘000

    

Total

Exploration wells at December 31, 2017

 

10,604

Additions

 

43,103

Write-offs

 

(23,733)

Transfers

 

(18,761)

Exploration wells at December 31, 2018

 

11,213

Additions

 

23,082

Write-offs

 

(12,941)

Transfers

 

(17,365)

Exploration wells at December 31, 2019

 

3,989

 

As of December 31, 2019, there was an exploratory well that has been capitalized for a period less than a year amounting to US$ 3,989,000.  

 

(c)

Corresponds to the effect of change in estimate of assets retirement obligations.

(d)

Corresponds to five unsuccessful exploratory wells, one well drilled in Colombia (Llanos 34 Block), one well drilled in Brazil (REC-T‑94 Block) and three non-operated wells drilled in Argentina (Puelen and Sierra del Nevado Blocks) in 2017. The charge also includes the loss generated by the write-off of the seismic cost for Campanario and Isla Norte Blocks in Chile generated by the relinquishment of 327 sq. km in 2017.

(e)

Corresponds to nine unsuccessful exploratory wells, four wells drilled in Colombia (Tiple, Llanos 34 and Llanos 32 Blocks), two wells drilled in Brazil (POT-T‑747 and POT-T‑619 Blocks) and three wells drilled in Argentina (Puelen Block). The charge also includes the write-off of a well and other exploration costs incurred in the Fell Block (Chile) in previous years and other exploration costs incurred in the VIM‑3 Block (Colombia), and POT-T‑882 and REC-T‑93 Blocks (Brazil), for which no additional work would be performed.

(f)

Corresponds to five unsuccessful exploratory wells, four wells drilled in Argentina (Sierra del Nevado, Puelen and Aguada Baguales Blocks) and a well drilled in Brazil (POT-T-747 Block). The charge also includes the write-off of wells and other exploration costs incurred in previous years in the Argentinean Blocks for which no additional work would be performed. In addition due to the results from REC-T-94, SEAL-T-268 and POT-T-747 Blocks (Brazil), during December 2019 the Group decided to relinquish these blocks so the associated investment was written off.

(g)

See Note 37.

(h)

Corresponds to the final closing of the sale of the La Cuerva and Yamu Blocks described in Note 36.2.

 

 

F-39

Note 21     Subsidiary undertakings

The following chart illustrates main companies of the Group structure as of  December 31, 2019:

Imagen 9

Non-controlling interest that used to be held by LG International until November 28, 2018:

·

Consolidated Statement of Comprehensive Income: Total comprehensive income for the years 2018 and 2017 included a profit of US$ 35,284,000 and US$ 13,536,000, a loss of US$ 4,273,000 and US$ 6,200,000 and a loss of US$ 758,000 and US$ 945,000 corresponding to non-controlling interest that used to be held by LGI in GeoPark Colombia S.L.U., GeoPark Chile S.p.A. and GeoPark TdF S.p.A., respectively.

·

Consolidated Statement of Changes in Equity:  Dividends distributed to non-controlling interest of US$ 8,089,000 in 2018 and US$ 479,000 in 2017 correspond to non-controlling interest that used to be held by LGI in GeoPark Colombia S.L.U.

 

Corporate structure reorganization

 

During 2019, the following changes to the Group structure have taken place as part of the corporate structure reorganization started in 2017:

 

·

GeoPark Perú S.A.C. incorporated a branch in Ecuador to attend the activity in that country.

·

The subsidiary that used to be named GeoPark Argentina Limited was redomiciled from Bermuda to Argentina.

·

The subsidiary GeoPark Colombia Coop U.A. was redomiciled from the Netherlands to Spain.

·

The Group finalized a merger process by which GeoPark Latin America S.L.U. continued the operations related to GeoPark Brasil S.L.U. and GeoPark Peru S.L.U.

·

The subsidiaries GeoPark S.A and GeoPark Colombia S.A were dissolved.

 

F-40

Details of the subsidiaries and joint operations of the Group are set out below:

 

 

 

 

 

 

 

   

Name and registered office

   

Ownership interest

Subsidiaries

 

GeoPark Argentina S.A.U (Argentina)

 

100%

 

 

GeoPark Latin America Limited (Bermuda)

 

100%

 

 

GeoPark Latin America Limited – Agencia en Chile (Chile)

 

100% (a)

 

 

GeoPark Brasil Exploração e Produção de Petróleo e Gás Ltda. (Brazil)

 

100% (a)

 

 

GeoPark Chile S.p.A. (Chile)

 

100% (a)

 

 

GeoPark Fell S.p.A. (Chile)

 

100% (a)

 

 

GeoPark Magallanes Limitada (Chile)

 

100% (a)

 

 

GeoPark TdF S.p.A. (Chile)

 

100% (a)

 

 

GeoPark Colombia S.A.S. (Colombia)

 

100% (a)

 

 

GeoPark Latin America S.L.U. (Spain)

 

100% (a)

 

 

GeoPark Colombia S.L.U. (Spain)

 

100% (a)

 

 

GeoPark S.A.C. (Peru)

 

100% (a)

 

 

GeoPark Perú S.A.C. (Peru)

 

100% (a)

 

 

GeoPark Operadora del Perú S.A.C. (Peru)

 

100% (a)

 

 

GeoPark Colombia E&P S.A. (Panama)

 

100% (a)

 

 

GeoPark Colombia E&P Sucursal Colombia (Colombia)

 

100% (a)

 

 

GeoPark Mexico S.A.P.I. de C.V. (Mexico)

 

100% (a) (b)

 

 

GeoPark E&P S.A.P.I. de C.V. (Mexico)

 

100% (a) (b)

 

 

GeoPark Perú S.A.C. Sucursal Ecuador (Ecuador)

 

100% (a)

 

 

GeoPark (UK) Limited (United Kingdom)

 

100%

Joint operations

 

Flamenco Block (Chile)

 

50% (c)

 

 

Campanario Block (Chile)

 

50% (c)

 

 

Isla Norte Block (Chile)

 

60% (c)

 

 

Llanos 34 Block (Colombia)

 

45% (c)

 

 

Llanos 32 Block (Colombia)

 

12.5%

 

 

Puelen Block (Argentina)

 

18% (d)

 

 

Sierra del Nevado Block (Argentina)

 

18% (d)

 

 

CN-V Block (Argentina)

 

50%

 

 

Los Parlamentos Block (Argentina)

 

50%

 

 

Manati Field (Brazil)

 

10%

 

 

POT-T-747 Block (Brazil)

 

70% (c) (d)

 

 

REC-T-128 Block (Brazil)

 

70% (c)

 

 

POT-T-785 Block (Brazil)

 

70% (c)

 

 

Morona Block (Peru)

 

75% (c)

 

 

Espejo Block (Ecuador)

 

50% (c)

 

 

Perico Block (Ecuador)

 

50%

 

 

Llanos 86 Block (Colombia)

 

50% (c)

 

 

Llanos 87 Block (Colombia)

 

50% (c)

 

 

Llanos 104 Block (Colombia)

 

50% (c)

 

 

Llanos 123 Block (Colombia)

 

50% (c)

 

 

Llanos 124 Block (Colombia)

 

50% (c)


(a)

Indirectly owned.

(b)

Dormant companies.

(c)

GeoPark is the operator.

(d)

In process of relinquishment.

 

On July 2, 2019, GeoPark obtained regulatory approval to increase its working interest in the Tranquilo Block (Chile) to 100%.

 

 

F-41

 

Note 22     Prepayments and other receivables

 

 

 

 

 

 

Amounts in US$ '000

    

2019

    

2018

V.A.T.

 

27,052

 

37,811

Income tax payments in advance

 

20,609

 

9,668

Other prepaid taxes

 

1,069

 

966

To be recovered from co-ventures (Note 34)

 

1,035

 

1,819

Prepayments and other receivables

 

8,282

 

7,889

Total

 

58,047

 

58,153

Classified as follows:

 

  

 

  

Current

 

51,016

 

54,659

Non-current

 

7,031

 

3,494

Total

 

58,047

 

58,153

 

Movements on the Group provision for impairment are as follows:

 

 

 

 

 

Amounts in US$ '000

    

2019

    

2018

At January 1

 

546

 

594

Foreign exchange income

 

 4

 

(48)

 

 

550

 

546

 

 

Note 23     Inventories

 

 

 

 

 

 

Amounts in US$ '000

    

2019

    

2018

Crude oil

 

4,285

 

3,369

Materials and spares

 

7,162

 

5,940

 

 

11,447

 

9,309

 

 

Note 24     Trade receivables

 

 

 

 

 

 

Amounts in US$ '000

    

2019

    

2018

Trade receivables

 

44,178

 

16,215

Total

 

44,178

 

16,215

 

As of December 31, 2019 and 2018, there are no balances that were aged by more than 3 months . Trade receivables that are aged by less than three months are not considered impaired.

 

The credit period for trade receivables is 30 days. The maximum exposure to credit risk at the reporting date is the carrying value of each class of receivable. The Group does not hold any collateral as security related to trade receivables.

The carrying value of trade receivables is considered to represent a reasonable approximation of its fair value due to their short-term nature.

 

F-42

Note 25     Financial instruments by category

 

 

 

 

 

 

 

 

Assets as per statement

 

 

of financial position

Amounts in US$ '000

    

2019

    

2018

Financial assets at fair value through profit or loss

 

 

 

 

Derivative financial instrument assets

 

8,097

 

27,539

Cash and cash equivalents

 

42,212

 

53,794

 

 

50,309

 

81,333

Other financial assets at amortized cost

 

  

 

  

Trade receivables

 

44,178

 

16,215

To be recovered from co-venturers (Note 34)

 

1,035

 

1,819

Other financial assets (a)

 

10,999

 

11,468

Cash and cash equivalents

 

68,968

 

73,933

 

 

125,180

 

103,435

Total financial assets

 

175,489

 

184,768


(a)

Non-current other financial assets relate to contributions made for environmental obligations according to Brazilian government regulations. Current other financial assets corresponds to short-term investments with original maturities up to twelve months and over three months.

 

 

 

 

 

 

 

 

Liabilities as per statement

 

 

of financial position

Amounts in US$ ‘000

    

2019

    

2018

Liabilities at fair value through profit and loss

 

  

 

  

Derivative financial instrument liabilities

 

952

 

 —

 

 

952

 

 —

Other financial liabilities at amortized cost

 

  

 

  

Trade payables

 

83,991

 

69,142

Payables to LGI (Note 36.1)

 

15,000

 

29,509

To be paid to co-venturers (Note 34)

 

4,803

 

8,449

Lease liabilities

 

13,243

 

 —

Borrowings

 

437,419

 

447,002

 

 

554,456

 

554,102

Total financial liabilities

 

555,408

 

554,102

 

25.1 Credit quality of financial assets

The credit quality of financial assets that are neither past due nor impaired can be assessed by reference to external credit ratings (if available) or to historical information about counterparty default rates:

 

 

 

 

 

 

Amounts in US$ ‘000

    

2019

    

2018

Trade receivables

 

  

 

  

Counterparties with an external credit rating (Moody’s)

 

  

 

  

Ba1

 

1,037

 

 —

B2

 

780

 

1,196

Ba2

 

6,156

 

5,511

Ba3

 

-

 

3,734

Baa3

 

25,447

 

 —

Caa2

 

933

 

 —

Counterparties without an external credit rating

 

 

 

  

Group1 (a)

 

9,825

 

5,774

Total trade receivables

 

44,178

 

16,215


(a)

Group 1 – existing customers (more than 6 months) with no defaults in the past.

F-43

All trade receivables are denominated in US Dollars, except in Brazil where are denominated in Brazilian Real.

Cash at bank and other financial assets (a)

 

 

 

 

 

 

Amounts in US$ ‘000

    

2019

    

2018

Counterparties with an external credit rating (Moody’s, S&P, Fitch, BRC Investor Services)

 

  

 

  

A1

 

6,924

 

1,315

A2

 

33,633

 

595

A3

 

13,105

 

765

Aaa-mf

 

41,219

 

52,563

Aa1

 

 —

 

4,732

Aa3

 

 —

 

17,431

AAA

 

3,894

 

14,307

Ba1

 

1,854

 

4,033

Ba2

 

 1

 

 1

Baa1

 

580

 

13,903

Baa1+

 

 —

 

4,138

Baa2

 

5,408

 

6,534

Ba3

 

1,262

 

212

BBB

 

 —

 

3,199

Counterparties without an external credit rating

 

14,278

 

15,448

Total

 

122,158

 

139,176


(a)

The remaining balance sheet item ‘cash and cash equivalents’ corresponds to cash on hand amounting to US$ 21,000 (US$ 20,000 in 2018).

25.2 Financial liabilities- contractual undiscounted cash flows

The table below analyses the Group’s financial liabilities into relevant maturity groupings based on the remaining period at the balance sheet to the contractual maturity date. The amounts disclosed in the table are the contractual undiscounted cash flows.

 

 

 

 

 

 

 

 

 

 

 

 

Less than 1

 

Between 1

 

Between 2

 

Over 5

Amounts in US$ ‘000

    

year

    

and 2 years

    

and 5 years

    

years

At December 31, 2019

 

 

 

 

 

 

 

 

Borrowings

 

37,621

 

27,625

 

507,875

 

 —

Lease liabilities

 

7,442

 

2,494

 

4,479

 

1,053

Trade payables

 

83,291

 

700

 

 —

 

 —

To be paid to co-venturers

 

28

 

 —

 

4,775

 

 —

Payables to LGI (Note 36.1)

 

15,000

 

 —

 

 —

 

 —

 

 

143,382

 

30,819

 

517,129

 

1,053

At December 31, 2018

 

  

 

  

 

  

 

  

Borrowings

 

39,545

 

38,648

 

82,875

 

452,625

Trade payables

 

68,862

 

280

 

 —

 

 —

To be paid to co-venturers

 

8,449

 

 —

 

 —

 

 —

Payables to LGI (Note 36.1)

 

15,000

 

15,000

 

 —

 

 —

 

 

131,856

 

53,928

 

82,875

 

452,625

 

25.3 Fair value measurement of financial instruments

Accounting policies for financial instruments have been applied to classify as either: amortized cost, financial assets at fair value through profit or loss and fair value through other comprehensive income. For financial instruments that are

F-44

measured in the statement of financial position at fair value, IFRS 13 requires a disclosure of fair value measurements by level according to the following fair value measurement hierarchy:

Level 1 - Quoted prices (unadjusted) in active markets for identical assets or liabilities.

Level 2 - Inputs other than quoted prices included within Level 1 that are observable for the asset or liability, either directly (that is, as prices) or indirectly (that is, derived from prices).

Level 3 - Inputs for the asset or liability that are not based on observable market data (that is, unobservable inputs).

This note provides an update on the judgements and estimates made by the Group in determining the fair values of the financial instruments since the last annual financial report.

25.3.1 Fair value hierarchy

The following table presents the Group’s financial assets and financial liabilities measured and recognized at fair value at December 31, 2019 and 2018 on a recurring basis:

 

 

 

 

 

 

 

 

 

 

 

    

 

    

At December 31

Amounts in US$ ‘000

    

Level 1

    

Level 2

     

2019

Assets

 

  

 

  

 

  

Cash and cash equivalents

 

  

 

  

 

  

Money market funds

 

42,212

 

 —

 

42,212

Derivative financial instrument liabilities

 

  

 

  

 

  

Commodity risk management contracts

 

 —

 

444

 

444

Currency risk management contracts

 

 —

 

874

 

874

Forward contacts relating to forecast transactions

 

 —

 

6,779

 

6,779

Total Assets

 

42,212

 

8,097

 

50,309

Liabilities

 

 

 

 

 

 

Derivative financial instrument liabilities

 

 

 

 

 

 

Commodity risk management contracts

 

 —

 

952

 

952

Total Liabilities

 

 —

 

952

 

952

 

 

 

 

 

 

 

 

 

    

 

    

 

    

At December 31

Amounts in US$ ‘000

 

Level 1

 

Level 2

 

2018

Assets

 

  

 

  

 

  

Cash and cash equivalents

 

  

 

  

 

  

Money market funds

 

53,794

 

 —

 

53,794

Derivative financial instrument liabilities

 

  

 

  

 

  

Commodity risk management contracts

 

 —

 

27,539

 

27,539

Total Assets

 

53,794

 

27,539

 

81,333

 

There were no transfers between Level 2 and 3 during the period.

The Group did not measure any financial assets or financial liabilities at fair value on a non-recurring basis as at December 31, 2019.

25.3.2 Valuation techniques used to determine fair values

Specific valuation techniques used to value financial instruments include:

·

The use of quoted market prices or dealer quotes for similar instruments.

F-45

·

The mark-to-market fair value of the Group’s outstanding derivative instruments is based on independently provided market rates and determined using standard valuation techniques, including the impact of counterparty credit risk and are within level 2 of the fair value hierarchy.

·

The fair value of the remaining financial instruments is determined using discounted cash flow analysis. All of the resulting fair value estimates are included in level 2.

25.3.3 Fair values of other financial instruments (unrecognized)

The Group also has a number of financial instruments which are not measured at fair value in the balance sheet. For the majority of these instruments, the fair values are not materially different to their carrying amounts, since the interest receivable/payable is either close to current market rates or the instruments are short-term in nature.

Borrowings are comprised primarily of fixed rate debt and variable rate debt with a short-term portion where interest has already been fixed. They are classified under other financial liabilities and measured at their amortized cost.

The fair value of these financial instruments at December 31, 2019 amounts to US$ 453,956,000 
(US$ 445,582,000 in 2018). The fair values are based on market price for the Notes and cash flows discounted for other borrowings using a rate based on the borrowing rate and are within level 1 and level 2 of the fair value hierarchy, respectively.

.

 

Note 26     Equity

 

26.1 Share capital and Share premium

 

 

 

 

 

 

Issued share capital

    

2019

    

2018

Common stock (amounts in US$ ‘000)

 

59

 

60

The share capital is distributed as follows:

 

  

 

  

Common shares, of nominal US$ 0.001

 

59,167,584

 

60,483,447

Total common shares in issue

 

59,167,584

 

60,483,447

 

 

  

 

  

Authorized share capital

 

  

 

  

US$ per share

 

0.001

 

0.001

 

 

  

 

  

Number of common shares (US$ 0.001 each)

 

5,171,949,000

 

5,171,949,000

Amount in US$

 

5,171,949

 

5,171,949

 

Details regarding the share capital of the Company are set out below:

26.1.1 Common shares

As of December 31, 2019, the outstanding common shares confer the following rights on the holder:

·

the right to one vote per share;

·

ranking pari passu, the right to any dividend declared and payable on common shares;

 

 

F-46

 

 

 

 

 

 

 

 

 

 

    

 

    

Shares

    

Shares

    

 

 

 

 

 

issued

 

closing

 

US$(`000)

GeoPark common shares history

 

Date

 

(millions)

 

(millions)

 

Closing

Shares outstanding at the end of 2017

 

  

 

  

 

60.6

 

61

Stock awards

 

Dec 2018

 

0.1

 

60.7

 

61

Stock awards

 

Dec 2018

 

(0.2)

 

60.5

 

60

Shares outstanding at the end of 2018

 

 

 

  

 

60.5

 

60

Stock awards

 

Jan 2019

 

1.5

 

62.0

 

62

Buyback program

 

Mar 2019

 

(0.7)

 

61.3

 

61

Buyback program

 

Jun 2019

 

(2.3)

 

59.0

 

59

Stock awards

 

Jul 2019

 

1.5

 

60.5

 

60

Buyback program

 

Sep 2019

 

(1.2)

 

59.3

 

59

Buyback program

 

Dec 2019

 

(0.1)

 

59.2

 

59

Shares outstanding at the end of 2019

 

  

 

  

 

59.2

 

59

 

26.1.2 Stock Award Program and Other Share Based Payments

Non-Executive Directors Fees

During 2019, the Company issued 29,220  (33,145 in 2018 and 70,485 in 2017) shares to Non-Executive Directors in accordance with contracts as compensation, generating a share premium of US$ 499,000 (US$ 449,000 in 2018 and US$ 257,000 in 2017). The amount of shares issued is determined considering the contractual compensation and the fair value of the shares for each relevant period.

Stock Award Program and Other Share Based Payments

On July 8, 2019, 1,484,847 common shares were allotted to the trustee of the Employee Beneficiary Trust (“EBT”), generating a share premium of US$ 4,311,000.  

 

On January 2, 2019, 50% of the vested Value Creation Plan (“VCP”) awards, representing 1,488,391 common shares, was issued to key management (including 439,075 issued to Directors involved in the performance of the Company), generating a share premium of US$ 2,334,000.  

 

On December 14, 2017, 490,000 common shares were allotted to the trustee of the Employee Beneficiary Trust (“EBT”), generating a share premium of US$ 2,513,000.

 

On September 13, 2017, 12,546 shares were issued pursuant to a consulting agreement for services rendered to GeoPark Limited generating a share premium of US$ 43,000.

 

In January 2017, 82,306 shares were issued to key management as bonus compensation, generating a share premium of US$ 332,000.

 

26.1.3 Buyback Program

On December 20, 2018, the Company’s Board of Directors approved a program to repurchase up to 10% of its shares outstanding or approximately 6,063,000 shares. The repurchase program begun on December 21, 2018 and expired on December 31, 2019. During 2019, the Company purchased 4,318,320 common shares (145,917 in 2018) for a total amount of US$ 71,272,000 (US$ 1,801,000 in 2018). These transactions had no impact on the Group’s results.

 

 

F-47

26.2 Cash distribution

On November 6, 2019, the Company announced that its Board of Directors declared the initiation of a quarterly cash distribution of US$ 0.0413 per share. Consequently, on December 10, 2019, US$ 2,444,000 were distributed to shareholders of record at the close of business on November 22, 2019. This distribution is deducted from Other Reserve.

 

 

Note 27     Borrowings

 

 

 

 

 

 

Amounts in US$ ‘000

    

2019

    

2018

Outstanding amounts as of December 31

 

  

 

  

2024 Notes (a)

 

427,812

 

426,993

Banco Santander (b)

 

9,607

 

20,006

Banco de Crédito e Inversiones (c)

 

 —

 

 3

 

 

437,419

 

447,002

Classified as follows:

 

  

 

  

Current

 

17,281

 

17,975

Non-current

 

420,138

 

429,027


(a)

During September 2017, the Company successfully placed US$ 425,000,000 Notes which were offered to qualified institutional buyers in accordance with Rule 144A under the United States Securities Act, and outside the United States to non-U.S. persons in accordance with Regulation S under the United States Securities Act.

The Notes carry a coupon of 6.50% per annum. Final maturity of the Notes will be September 21, 2024. The Notes are secured with a guarantee granted by GeoPark Colombia S.L.U. and GeoPark Chile S.p.A.. The debt issuance cost for this transaction amounted to US$ 6,683,000 (debt issuance effective rate: 6.90%). The indenture governing the Notes due 2024 includes incurrence test covenants that provide, among other things, that during the two-years period between September 22, 2019 and September 21, 2021, the Net Debt to Adjusted EBITDA ratio should not exceed 3.25 times and the Adjusted EBITDA to Interest ratio should exceed 2.25 times. Failure to comply with the incurrence test covenants does not trigger an event of default. However, this situation may limit the Company’s capacity to incur additional indebtedness, as specified in the indenture governing the Notes. Incurrence covenants as opposed to maintenance covenants must be tested by the Company before incurring additional debt or performing certain corporate actions including but not limited to dividend payments, restricted payments and others. As of the date of these Consolidated Financial Statements, the Company is in compliance of all the indenture’s provisions and covenants.

 

(b)

 During October 2018, GeoPark Brasil Exploração e Produção de Petróleo e Gás Ltda. executed a loan agreement with Banco Santander for Brazilian Real 77,640,000 (equivalent to US$ 20,000,000 at the moment of the loan execution) to repay an existing US$-denominated intercompany loan to GeoPark Latin America Limited- Agencia en Chile. The interest rate applicable to this loan is CDI plus 2.25% per annum. “CDI” (Interbank certificate of deposit) represents the average rate of all inter-bank overnight transactions in Brazil. The principal and the interest are paid semi-annually, with final maturity in October 2020.

(c)

During February 2016, GeoPark Fell S.p.A. executed a loan agreement with Banco de Crédito e Inversiones for US$ 186,000 to finance the acquisition of vehicles for the Chilean operation. The interest rate applicable to this loan was 4.14% per annum. The interest and the principal were fully repaid in February 2019.

As of the date of these Consolidated Financial Statements, the Group has available credit lines for US$ 168,175,000.

F-48

 

Note 28     Leases

 

The Consolidated Statement of Financial Position shows the following amounts relating to leases:

 

 

 

 

 

 

 

December

 

January 1,

Amounts in US$ ‘000

    

31, 2019

    

2019 (a)

Right of use assets

 

  

 

  

Production, facilities and machinery

 

8,785

 

9,398

Buildings and improvements

 

4,677

 

5,212

 

 

13,462

 

14,610

Lease liabilities

 

  

 

  

Current

 

7,442

 

7,967

Non-current

 

5,801

 

6,643

 

 

13,243

 

14,610

(a)

In the previous year, the Group only recognized lease assets and lease liabilities in relation to leases that were classified as ‘finance leases’ under IAS 17 Leases. For adjustments recognized on adoption of IFRS 16 on January 1, 2019, please refer to Note 2.1.1.

 

 

The Consolidated Statement of Income shows the following amounts relating to leases:

 

 

 

 

Amounts in US$ ‘000

    

2019

Depreciation charge of Right of use assets

 

  

Production, facilities and machinery

 

(1,834)

Buildings and improvements

 

(1,810)

 

 

(3,644)

 

 

  

Unwinding of long-term liabilities (included in Financial results)

 

(419)

Expenses related to short-term leases (included in Production and operating cost and Administrative expenses)

 

(13,463)

Expenses related to low-value leases (included in Administrative expenses)

 

(314)

 

 

 

F-49

Note 29     Provisions and other long-term liabilities

 

 

 

 

 

 

 

 

 

 

 

    

Asset retirement

    

Deferred

    

 

    

 

Amounts in US$ ‘000

 

obligation

 

Income

 

Other

 

Total

At January 1, 2018

 

38,075

 

1,452

 

6,757

 

46,284

Addition to provision

 

462

 

 —

 

1,039

 

1,501

Recovery of abandonment costs and other

 

(4,817)

 

 —

 

(1,099)

 

(5,916)

Acquisitions

 

9,738

 

 —

 

 —

 

9,738

Exchange difference

 

1,823

 

 —

 

(46)

 

1,777

Foreign currency translation

 

(1,648)

 

 —

 

 —

 

(1,648)

Amortization

 

 —

 

(1,005)

 

 —

 

(1,005)

Unwinding of discount

 

3,250

 

 —

 

173

 

3,423

Unused amounts reversed

 

 —

 

 —

 

(2,093)

 

(2,093)

Amounts used during the year

 

(750)

 

 —

 

(124)

 

(874)

Liabilities associated with assets held for sale

 

(5,816)

 

 —

 

(2,794)

 

(8,610)

At December 31, 2018

 

40,317

 

447

 

1,813

 

42,577

Addition to provision

 

13,299

 

2,267

 

1,867

 

17,433

Exchange difference

 

375

 

(18)

 

(48)

 

309

Foreign currency translation

 

(334)

 

 —

 

 —

 

(334)

Amortization

 

 —

 

(429)

 

 —

 

(429)

Unwinding of discount

 

3,573

 

 —

 

77

 

3,650

Amounts used during the year

 

(1,117)

 

 —

 

(27)

 

(1,144)

At December 31, 2019

 

56,113

 

2,267

 

3,682

 

62,062

 

The provision for asset retirement obligation relates to the estimation of future disbursements related to the abandonment and decommissioning of oil and gas wells (see Note 4).

Deferred income relates to contributions received to improve the project economics of the gas wells in Chile and government grants relating to the purchase of property, plant and equipment in Colombia. The amortization is in line with the related assets.

 

Note 30     Trade and other payables

 

 

 

 

 

 

Amounts in US$ ‘000

    

2019

    

2018

V.A.T

 

6,718

 

852

Trade payables

 

83,991

 

69,142

Payables to LGI (Note 36.1)

 

15,000

 

29,509

Customer advance payments

 

 —

 

6,300

Other short-term advance payments (a)

 

 —

 

9,000

Staff costs to be paid

 

13,219

 

12,049

Royalties to be paid

 

6,294

 

6,238

Taxes and other debts to be paid

 

6,795

 

4,670

To be paid to co-venturers (Note 34)

 

4,803

 

8,449

 

 

136,820

 

146,209

Classified as follows:

 

  

 

  

Current

 

131,345

 

131,420

Non-current

 

5,475

 

14,789


(a)

Advance payment collected in relation with the sale of La Cuerva and Yamu Blocks (see Note 36.2).

 

The average credit period (expressed as creditor days) during the year ended December 31, 2019 was 94 days (2018:  83 days).

F-50

The fair value of these short-term financial instruments is not individually determined as the carrying amount is a reasonable approximation of fair value.

 

Note 31     Share-based payment

The Group has established different stock awards programs and other share-based payment plans to incentivize the Directors, senior management and employees, enabling them to benefit from the increased market capitalization of the Company.

During 2018, GeoPark announced the 2018 Equity Incentive Plan (the “Plan”) to motivate and reward those employees, directors, consultants and advisors of the Group to perform at the highest level and to further the best interests of the Company and its shareholders. This Plan is designed as a master plan, with a 10-year term, and embraces all equity incentive programs that the Company decides to implement throughout such term. The maximum number of Shares available for issuance under the Plan is 5,000,000 Shares.

During 2019, the Group approved a plan named Value Creation Plan (“VCP”) oriented to key Management. Main characteristics of the VCP are:

 

·

Awards payables in a variable number of shares which shall not exceed the quantity of 3,024,172 shares.

·

Subject to certain market conditions, among others, reaching a stock market price for the Company shares of above US$ 19.42 at vesting date.

·

Vesting date: December 31, 2021 and 2022 (50% each year).

 

VCP has been classified as an equity-settled plan. 20% of this plan was awarded to Directors involved in the performance of the Company.

During 2018, the Group approved a share-based compensation program for approximately 200,000 shares. Main characteristics of the Stock Awards Programs are:

·

Employees hired since July 2016 are eligible.

·

Exercise price is equal to the nominal value of shares.

·

Vesting date was June 30, 2019.

·

Each employee could receive up to three salaries (to be pro-rated between the hiring date and the vesting date divided by 3 years) by achieving the following conditions: continue to be an employee, the stock market price at the date of vesting should be higher than the share price at the date of grant and obtain the Group minimum production, adjusted EBITDA and reserves target for the year of vesting.

During 2016, the Group approved a share-based compensation program for 1,619,105 shares. Main characteristics of the Stock Awards Programs are:

·

All employees are eligible.

·

Exercise price is equal to the nominal value of shares.

·

Vesting date was June 30, 2019.

·

Each employee could receive up to three salaries by achieving the following conditions: continue to be an employee, the stock market price at the date of vesting should be above US$ 3 and obtain the Group minimum production, adjusted EBITDA and reserves target for the year of vesting.

F-51

Details of these costs and the characteristics of the different stock awards programs and other share-based payments are described in the following table and explanations:

 

 

 

 

 

 

 

 

 

 

 

 

 

 

 

 

 

 

 

 

Awards at the

 

Awards granted

 

Awards

 

Awards

 

Awards at

 

Charged to net loss / profit

Year of issuance

    

beginning

     

in the year

    

forfeited

    

exercised

    

year end

    

2019

    

2018

    

2017

2018

 

200,000

 

 —

 

(68,670)

 

(131,330)

 

 —

 

416

 

1,662

 

 —

2016

 

1,582,426

 

 —

 

(228,909)

 

(1,353,517)

 

 —

 

50

 

866

 

865

2014

 

 —

 

 —

 

 —

 

 —

 

 —

 

 —

 

 —

 

838

Subtotal

 

1,782,426

 

 —

 

(297,579)

 

(1,484,847)

 

 —

 

466

 

2,528

 

1,703

Shares granted to Non-Executive Directors

 

 —

 

29,220

 

 —

 

(29,220)

 

 —

 

500

 

450

 

454

VCP 2019

 

 —

 

378,053

 

 —

 

 —

 

378,053

 

951

 

 —

 

 —

Executive Directors Bonus

 

104,439

 

52,058

 

 —

 

 —

 

156,497

 

800

 

600

 

 —

VCP 2016 (a)

 

2,976,781

 

 —

 

 —

 

(1,488,391)

 

1,488,390

 

 —

 

1,868

 

1,868

Stock awards for service contracts

 

 —

 

 —

 

 —

 

 —

 

 —

 

 —

 

 —

 

50

 

 

4,863,646

 

459,331

 

(297,579)

 

(3,002,458)

 

2,022,940

 

2,717

 

5,446

 

4,075

(a)

The awards at year end were issued in January 2020, as set up in the plan.

 

The awards that are forfeited correspond to employees that had left the Group before vesting date.

 

In November 2019, the Group approved a share-based compensation program for approximately 800,000 shares. Main characteristics of the Stock Awards Programs are:

 

·

Grant Date: January 1, 2020 for existing employees or hiring date for new employees

·

Employees not included in the VCP and new hiring are eligible.

·

Exercise price is equal to the nominal value of shares.

·

Vesting date: January 2, 2023.

·

Each employee could receive between three and six salaries (to be pro-rated between the hiring date and the vesting date for new hiring) by achieving the following conditions: continue to be an employee, the stock market price at the date of vesting should be higher than the share price at the date of grant and obtain the Group minimum production, adjusted EBITDA and reserves target for the year of vesting.

 

As the abovementioned program was granted in 2020, it has no impact on these Consolidated Financial Statements

 

Note 32     Interests in Joint operations

The Group has interests in joint operations, which are engaged in the exploration of hydrocarbons in  Colombia, Chile, Brazil, Argentina, Peru and Ecuador.

GeoPark is the operator in the Llanos 34, Llanos 32, Llanos 86, Llanos 87 and Llanos 104 Blocks in Colombia, in the Flamenco, Campanario and Isla Norte Blocks in Chile, in the POT-T-747 and REC-T-128 Blocks in Brazil, in the Morona Block in Peru, and in the Espejo Block in Ecuador. Additionally, GeoPark used to be the operator in the CN-V Block in Argentina until October 2018.

F-52

The following amounts represent the Group’s share in the assets, liabilities and results of the joint operations which have been recognized in the Consolidated Statement of Financial Position and Statement of Income:

 

 

 

 

 

 

 

 

 

 

 

 

 

 

 

 

 

 

Subsidiary / 

    

 

    

 

    

Other 

    

Total 

    

Total 

    

Net Assets/

    

 

    

Operating 

Joint operation

 

Interest

 

PP&E

 

Assets

 

Assets

 

Liabilities

 

 (Liabilities)

 

Revenue

 

profit (loss)

2019

 

 

 

 

 

 

 

 

 

 

 

 

 

 

 

 

Colombia SAS

 

 

 

 

 

 

 

 

 

 

 

 

 

 

 

 

Llanos 34 Block

 

45

%  

208,156

 

3,128

 

211,284

 

(6,267)

 

205,017

 

513,378

 

398,953

Llanos 32 Block

 

12.5

%  

1,136

 

 —

 

1,136

 

(519)

 

617

 

6,053

 

2,791

Llanos 86 Block

 

50.0

%  

21

 

 —

 

21

 

 —

 

21

 

 —

 

 —

Llanos 87 Block

 

50.0

%  

40

 

 —

 

40

 

 —

 

40

 

 —

 

 —

Llanos 104 Block

 

50.0

%  

26

 

 —

 

26

 

 —

 

26

 

 —

 

 —

GeoPark TdF S.p.A.

 

 

 

 

 

 

 

 

 

 

 

  

 

 

 

 

Flamenco Block

 

50

%  

4,623

 

 —

 

4,623

 

(1,382)

 

3,241

 

 —

 

(313)

Campanario Block

 

50

%  

16,445

 

 —

 

16,445

 

(331)

 

16,114

 

 —

 

(156)

Isla Norte Block

 

60

%  

8,896

 

 —

 

8,896

 

(101)

 

8,795

 

 —

 

(189)

GeoPark Brasil Exploração e Produção de Petróleo e Gas Ltda.

 

 

 

 

 

 

 

 

 

 

 

  

 

 

 

 

Manati Field

 

10

%  

18,537

 

18,066

 

36,603

 

(15,980)

 

20,623

 

22,376

 

9,263

POT-T‑747

 

70

%  

 —

 

 —

 

 —

 

 —

 

 —

 

 —

 

(1,516)

REC-T‑128

 

70

%  

3,886

 

919

 

4,805

 

(143)

 

4,662

 

674

 

57

POT-T‑785

 

70

%  

125

 

 —

 

125

 

 —

 

125

 

 —

 

 —

GeoPark Argentina S.A.U

 

 

 

 

 

 

 

 

 

 

 

  

 

 

 

 

CN-V Block

 

50

%  

 —

 

274

 

274

 

(237)

 

37

 

 —

 

(15,451)

Puelen Block

 

18

%  

 —

 

47

 

47

 

(41)

 

 6

 

 —

 

(1,959)

Sierra del Nevado Block

 

18

%  

 —

 

63

 

63

 

(79)

 

(16)

 

 —

 

(1,705)

GeoPark Perú S.A.C.

 

 

 

 

 

 

 

 

 

 

 

  

 

 

 

 

Morona

 

75

%  

8,921

 

6,862

 

15,783

 

(10,161)

 

5,622

 

 —

 

(4,976)

GeoPark Perú S.A.C. - Sucursal Ecuador

 

 

 

 

 

 

 

 

 

 

 

 

 

 

 

 

Espejo

 

50

%  

199

 

321

 

520

 

(610)

 

(90)

 

 —

 

(272)

Perico

 

50

%  

304

 

61

 

365

 

(541)

 

(176)

 

 —

 

(176)

 

 

 

 

 

 

 

 

 

 

 

 

 

 

 

 

 

 

 

 

 

 

 

 

 

 

 

 

 

 

 

 

 

 

 

Subsidiary /

    

 

    

 

    

Other

    

Total 

    

Total 

    

Net Assets/

    

 

    

Operating

Joint operation

 

Interest

 

PP&E

 

 Assets

 

Assets

 

Liabilities

 

 (Liabilities)

 

Revenue

 

 profit (loss)

2018

 

 

 

 

 

 

 

 

 

 

 

 

 

 

 

 

Colombia SAS

 

 

 

 

 

 

 

 

 

 

 

 

 

 

 

 

Llanos 34 Block

 

45

%  

174,895

 

3,133

 

178,028

 

(2,296)

 

175,732

 

469,404

 

347,772

Llanos 32 Block

 

12.5

%  

2,011

 

 —

 

2,011

 

(449)

 

1,562

 

5,764

 

623

GeoPark Magallanes Ltda.

 

 

 

 

 

 

 

 

 

 

 

  

 

 

 

 

Tranquilo Block

 

50

%  

 —

 

55

 

55

 

(428)

 

(373)

 

 —

 

(46)

GeoPark TdF S.A.

 

 

 

 

 

 

 

 

 

 

 

  

 

 

 

 

Flamenco Block

 

50

%  

4,803

 

 —

 

4,803

 

(1,173)

 

3,630

 

263

 

(5,647)

Campanario Block

 

50

%  

16,477

 

 —

 

16,477

 

(278)

 

16,199

 

40

 

(1,008)

Isla Norte Block

 

60

%  

8,920

 

 —

 

8,920

 

(72)

 

8,848

 

 7

 

(778)

GeoPark Brasil Exploração e Produção de Petróleo e Gas Ltda.

 

 

 

 

 

 

 

 

 

 

 

  

 

 

 

 

Manati Field

 

10

%  

25,741

 

6,364

 

32,105

 

(839)

 

31,266

 

30,053

 

17,963

POT-T‑747

 

70

%  

202

 

 —

 

202

 

 —

 

202

 

 —

 

 —

REC-T‑128

 

70

%  

1,398

 

 —

 

1,398

 

(648)

 

750

 

 —

 

 —

GeoPark Argentina Limited – Argentinean Branch

 

 

 

 

 

 

 

 

 

 

 

  

 

 

 

 

CN-V Block

 

50

%  

8,577

 

328

 

8,905

 

(577)

 

8,328

 

 —

 

(922)

Puelen Block

 

18

%  

1,881

 

13

 

1,894

 

(246)

 

1,648

 

 —

 

(159)

Sierra del Nevado Block

 

18

%  

995

 

10

 

1,005

 

(91)

 

914

 

 —

 

(134)

GeoPark Perú S.A.C.

 

 

 

 

 

 

 

 

 

 

 

 

 

 

 

 

Morona

 

75

%  

6,446

 

 —

 

6,446

 

(7,016)

 

(570)

 

 —

 

 —

 

F-53

 

 

 

 

 

 

 

 

 

 

 

 

 

 

 

 

 

Subsidiary /

    

 

    

 

    

Other 

    

Total 

    

Total 

    

Net Assets/

    

 

    

Operating

Joint operation

 

Interest

 

PP&E

 

Assets

 

Assets

 

Liabilities

 

 (Liabilities)

 

Revenue

 

 profit (loss)

2017

 

 

 

 

 

 

 

 

 

 

 

 

 

 

 

 

Colombia SAS

 

 

 

 

 

 

 

 

 

 

 

 

 

 

 

 

Llanos 34 Block

 

45

%  

131,193

 

4,563

 

135,756

 

(5,847)

 

129,909

 

259,815

 

163,917

Llanos 32 Block

 

12.5

%  

835

 

209

 

1,044

 

(492)

 

552

 

1,784

 

(319)

Yamu/Carupana Block

 

89.5

%  

4,741

 

 1

 

4,742

 

(2,993)

 

1,749

 

3,072

 

(2,721)

GeoPark Magallanes Ltda.

 

 

 

 

 

 

 

 

 

 

 

  

 

 

 

 

Tranquilo Block

 

50

%  

 —

 

55

 

55

 

(432)

 

(377)

 

 —

 

(48)

GeoPark TdF S.A.

 

 

 

 

 

 

 

 

 

 

 

  

 

 

 

 

Flamenco Block

 

50

%  

9,893

 

 —

 

9,893

 

(1,223)

 

8,670

 

879

 

(1,422)

Campanario Block

 

50

%  

17,347

 

 —

 

17,347

 

(233)

 

17,114

 

 —

 

(150)

Isla Norte Block

 

60

%  

9,553

 

 —

 

9,553

 

(60)

 

9,493

 

 —

 

(161)

GeoPark Brasil Exploração e Produção de Petróleo e Gas Ltda.

 

 

 

 

 

 

 

 

 

 

 

  

 

 

 

 

Manati Field

 

10

%  

44,167

 

19,126

 

63,293

 

(11,444)

 

51,849

 

34,238

 

12,731

POT-T‑747

 

70

%  

849

 

358

 

1,207

 

(1,091)

 

116

 

 —

 

 —

GeoPark Argentina Limited – Argentinean Branch

 

 

 

 

 

 

 

 

 

 

 

 

 

 

 

 

CN-V Block

 

50

%  

6,819

 

347

 

7,166

 

(984)

 

6,182

 

70

 

(1,163)

Puelen Block

 

18

%  

1,318

 

72

 

1,390

 

(232)

 

1,158

 

 —

 

(546)

Sierra del Nevado Block

 

18

%  

568

 

169

 

737

 

(837)

 

(100)

 

 —

 

(474)

 

Capital commitments are disclosed in Note 33.2.

 

Note 33     Commitments

33.1 Royalty commitments

In Colombia, royalties on production are payable to the Colombian Government and are determined on a field-by-field basis using a level of production sliding scale at a rate which ranges between 6%‑8%. The Colombian National Hydrocarbons Agency (“ANH”) also has an additional economic right equivalent to 1% of production, net of royalties.

Under Law 756 of 2002, as modified by Law 1530 of 2012, the royalties on Colombian production of light and medium oil are calculated on a field-by-field basis, using the following sliding scale:

 

 

 

 

Average daily production in barrels

    

Production Royalty rate

Up to 5,000

 

8%

5,000 to 125,000

 

8% + (production - 5,000) * 0.1

125,000 to 400,000

 

20%

400,000 to 600,000

 

20% + (production - 400,000) * 0.025

Greater than 600,000

 

25%

 

When the API is lower than 15°, the payment is reduced to the 75% of the total calculation.

In accordance with Llanos 34 Block operation contract, when the accumulated production of each field, including the royalties’ volume, exceeds 5,000,000 of barrels and the WTI exceeds the base price settled in table A, the Group should deliver to ANH a share of the production net of royalties in accordance with the following formula: Q = ((P – Po) / P) x S; where Q = Economic right to be delivered to ANH, P = WTI, Po = Base price (see table A) and S = Share (see table B).

 

F-54

 

 

 

 

 

 

 

 

Table A

 

Table B

 

°API

    

Po (US$/barrel)

    

WTI (P)

    

S

 

>29°

 

30.22

 

Po < P < 2Po

 

30

%

>22°<29°

 

31.39

 

2Po < P < 3Po

 

35

%

>15°<22°

 

32.56

 

3Po < P < 4Po

 

40

%

>10°<15°

 

46.50

 

4Po < P < 5Po

 

45

%

 

 

  

 

5Po < P

 

50

%

 

Additionally, under the terms of the Winchester Stock Purchase Agreement, GeoPark is obligated to make certain payments to the previous owners of Winchester based on the production and sale of hydrocarbons discovered by exploration wells drilled after October 25, 2011. These payments involve an overriding royalty equal to an estimated 4% carried interest on the part of the vendor. As at the balance sheet date and based on preliminary internal estimates of additions of 2P reserves since acquisition, the Group’s best estimate of the total commitment over the remaining life of the concession is in a range between US$ 200,000,000 and US$ 210,000,000. During 2019, the Group has accrued US$ 24,700,000 (US$ 20,551,000 in 2018 and US$ 11,369,000 in 2017) and paid US$ 18,200,000 (US$ 19,128,000 in 2018 and US$ 9,981,000 in 2017).

In Chile, royalties are payable to the Chilean Government. In the Fell Block, royalties are calculated at 5% of crude oil production and 3% of gas production. In the Flamenco Block, Campanario Block and Isla Norte Block, royalties are calculated at 5% of gas and oil production.

In Brazil, the Brazilian National Petroleum, Natural Gas and Biofuels Agency (ANP) is responsible for determining monthly minimum prices for petroleum produced in concessions for purposes of royalties payable with respect to production. Royalties generally correspond to a percentage ranging between 5% and 10% applied to reference prices for oil or natural gas, as established in the relevant bidding guidelines (edital de licitação) and concession agreement. In determining the percentage of royalties applicable to a concession, the ANP takes into consideration, among other factors, the geological risks involved and the production levels expected. In the Manati Block, royalties are calculated at 7.5% of gas production.

In Argentina, crude oil and gas production accrues royalties payable to the Provinces of Mendoza and Neuquen equivalent to 15% on estimated value at well head of those products. This value is equivalent to final sales price less transport, storage and treatment costs.

33.2 Capital commitments

33.2.1 Colombia

The VIM 3 Block minimum investment program consists of 125 km of 3D seismic, seismic reprocessing and drilling one exploratory well, with a total estimated investment of US$ 22,290,800 during the exploratory period ending November 12, 2019. Since 2018, GeoPark has requested ANH to terminate the E&P Contract due to environmental restrictions in the block. These restrictions became apparent once the National Authority of Environmental Licenses (ANLA) issued the environmental license. As of the date of these consolidated financial statements, GeoPark’s termination request is under review.

 

The Llanos 87 Block (50% working interest) has committed to reprocess 3D seismic and to drill four exploratory wells, which amount to US$ 12,290,000 at GeoPark’s working interest, before November 24, 2022.

 

The Llanos 86, Llanos 104, Llanos 123 and Llanos 124 Blocks are in Preliminary Phase as of the date of these consolidated financial statements. During this Preliminary Phase, GeoPark must request the Ministry of Interior for the certificate that indicates presence or no presence of indigenous communities and develop previous consultation, if applicable. Only when this process has been completed and the corresponding regulatory approvals has been obtained, the blocks will enter into

F-55

Phase 1, where the exploratory commitments are mandatory. The investment commitments for the blocks over three-years term of Phase 1 would be the following:

 

·

Llanos 86 Block: 3D seismic, 2D seismic reprocessing and 1 exploratory well (US$ 8,860,000)

·

Llanos 104 Block: 3D seismic, 2D seismic reprocessing and 1 exploratory well (US$ 7,873,000)

·

Llanos 123 Block: 3D seismic reprocessing, geochemistry and 2 exploratory wells (US$ 6,334,000)

·

Llanos 124 Block: 3D seismic, 3D seismic reprocessing, geochemistry and 3 exploratory wells (US$ 9,375,000)

33.2.2 Chile

The remaining investment commitment to be assumed 100% by GeoPark for the second exploratory phase in the Flamenco, Campanario and Isla Norte Blocks are up to:

 

·

Flamenco Block: 1 exploratory well before November 7, 2020 (US$ 2,100,000)

·

Campanario Block: 3 exploratory wells before January 11, 2021 (US$ 4,758,000)

·

Isla Norte Block: 2 exploratory wells before November 7, 2020 (US$ 2,855,000)

 

As of December 31, 2019, the Group has established guarantees for its total commitments.

 

The drilling campaign relating to the committed wells detailed above has already started in February 2020

33.2.3 Brazil

The future investment commitments assumed by GeoPark are up to:

 

·

REC-T-128 Block: 3D seismic reprocessing and interpretation before March 26, 2020 (US$ 1,300,000).

·

POT-T-785 Block: 3D seismic and electromagnetic survey before January 29, 2023 (US$ 90,000).

·

REC-T-58 Block: 3D seismic and electromagnetic survey before February 14, 2025 (US$ 140,000).

·

REC-T-67 Block: 3D seismic and electromagnetic survey before February 14, 2025 (US$ 140,000).

·

REC-T-77 Block: 3D seismic and electromagnetic survey before February 14, 2025 (US$ 140,000).

·

POT-T-834 Block: 3D seismic and electromagnetic survey before February 14, 2025 (US$ 140,000).

 

33.2.4 Argentina

The investment commitment in the Los Parlamentos Block (50% working interest) for the first exploratory period, ending on October 30, 2021, which includes 2 exploratory wells and additional 3D seismic, amounts to US$ 6,000,000, at GeoPark’s working interest.

 

33.2.5 Ecuador

 

The investment commitments assumed by GeoPark, at its 50% working interest, in the Espejo and Perico Blocks during the first exploratory period are up to:

 

·

Espejo Block: 3D seismic and 4 exploratory wells before June 17, 2023 (US$ 17,648,000).

·

Perico Block: 4 exploratory wells before June 16, 2023 (US$ 12,109,000).

 

33.3 Operating lease commitments – Group company as lessee

 

The Group leases offices and various plant and machinery under non-cancellable operating lease agreements. The lease terms are between 1 and 7 years, and most of lease agreements are renewable at the end of the lease period at market rate

From January 1, 2019, the Group has recognized right-of-use assets for these leases, except for short-term and low-value leases. See Note 2.1.1.

F-56

 

Until December 31, 2018, operating leases related to offices, facilities, machinery and equipment were charged to the Consolidated Statement of Income for US$ 12,485,000 in 2018 and US$ 46,195,000 in 2017, and were capitalized as Property, plant and equipment for US$ 38,229,000 in 2018 and US$ 34,160,000 in 2017.

 

The future aggregate minimum lease payments under non-cancellable operating leases are as follows:

 

 

 

 

 

 

 

Amounts in US$‘000

    

2019

    

2018

    

Falling due within 1 year

 

47,450

 

32,180

 

Falling due within 1 – 3 years

 

18,032

 

5,777

 

Falling due within 3 – 5 years

 

2,500

 

2,793

 

Falling due over 5 years

 

1,956

 

 —

 

Total minimum lease payments

 

69,938

 

40,750

 

 

 

Note 34      Related parties

Controlling interest

The main shareholders of GeoPark Limited, a company registered in Bermuda, as of December 31, 2019, are:

 

 

 

 

 

 

 

 

    

Common

    

Percentage of outstanding

 

Shareholder

 

 shares

 

 common shares

 

James F. Park (a)

 

8,278,251

 

13.99

%

Gerald E. O’Shaughnessy (b)

 

7,309,002

 

12.35

%

Compass Group LLC (c)

 

4,733,824

 

8.00

%

Renaissance Technologies Holdings Corporation (d)

 

4,509,096

 

7.62

%

Manchester Financial Group, LP

 

4,246,296

 

7.18

%

Juan Cristóbal Pavez (e)

 

2,974,960

 

5.03

%

Other shareholders

 

27,116,155

 

45.83

%

 

 

59,167,584

 

100.00

%


(a)

Held by Energy Holdings, LLC, which is controlled by James F. Park. The information set forth above and listed in the table is based solely on the disclosure set forth in Mr. Park’s most recent Schedule 13G filed with the SEC on February 7, 2020.

(b)

Held by Mr. O’Shaughnessy directly and indirectly through GP Investments LLP, GPK Holdings, The Globe Resources Group, Inc., and other investment vehicles. The information set forth above and listed in the table is based solely on the disclosure set forth in Mr. O´Shaughnessy’s most recent Schedule 13G filed with the SEC on February 6, 2020.

(c)

The information set forth above and listed in the table is based solely on the disclosure set forth in Compass Group LLC’s most recent Schedule 13G filed with the SEC on February 12, 2020.

(d)

Beneficially owned by Renaissance Technologies Holdings Corporation and Renaissance Technologies LLC (jointly “Renaissance”). The in-formation set forth above and listed in the table is based solely on the disclosure set forth in Renaissance’s most recent Schedule 13G filed with the SEC on February 13, 2020.

(e)

Held through Socoservin Overseas Ltd, which is controlled by Juan Cristóbal Pavez. The common shares reflected as being held by Mr. Pavez include 97,156 common shares held by him personally. This information is based solely on the disclosure set forth in Mr. Pavez’s most recent Schedule 13G filed with the SEC on February 5, 2020.

F-57

Balances outstanding and transactions with related parties

 

 

 

 

 

 

 

 

 

 

 

    

 

    

Balances

    

 

    

 

 

 

Transaction 

 

 at year

 

 

 

 

Account (Amounts in ´000)

 

in the year

 

 end

 

Related Party

 

Relationship

2019

 

 

 

 

 

 

 

 

To be recovered from co-venturers

 

 —

 

1,035

 

Joint Operations

 

Joint Operations

To be paid to co-venturers

 

 —

 

(4,803)

 

Joint Operations

 

Joint Operations

Geological and geophysical expenses

 

160

 

 —

 

Carlos Gulisano

 

Non-Executive Director (a)

Administrative expenses

 

581

 

 —

 

Pedro E. Aylwin

 

Executive Director (b)

2018

 

  

 

  

 

  

 

  

To be recovered from co-venturers

 

 —

 

1,819

 

Joint Operations

 

Joint Operations

To be paid to co-venturers

 

 —

 

(8,449)

 

Joint Operations

 

Joint Operations

Financial results

 

1,606

 

 —

 

LGI

 

Partner

Geological and geophysical expenses

 

170

 

 —

 

Carlos Gulisano

 

Non-Executive Director (a)

Administrative expenses

 

547

 

 —

 

Pedro E. Aylwin

 

Executive Director (b)

2017

 

  

 

  

 

  

 

  

To be recovered from co-venturers

 

 —

 

2,455

 

Joint Operations

 

Joint Operations

Prepayments and other receivables

 

 —

 

56

 

LGI

 

Partner

Payables account

 

 —

 

(31,184)

 

LGI

 

Partner

To be paid to co-venturers

 

 —

 

(10,015)

 

Joint Operations

 

Joint Operations

Financial results

 

2,224

 

 —

 

LGI

 

Partner

Geological and geophysical expenses

 

170

 

 —

 

Carlos Gulisano

 

Non-Executive Director (a)

Administrative expenses

 

411

 

 —

 

Pedro E. Aylwin

 

Executive Director (b)


(a)

Corresponding to consultancy services.

(b)

Corresponding to wages and salaries for US$ 390,000 (US$ 417,000 in 2018 and US$ 271,000 in 2017) and bonus for US$ 191,000 (US$ 130,000 in 2018 and US$ 140,000 in 2017).

There have been no other transactions with the Board of Directors, Executive officers, significant shareholders or other related parties during the year besides the intercompany transactions which have been eliminated in the Consolidated Financial Statements, the normal remuneration of Board of Directors and other benefits informed in Note 11.

 

Note  35     Auditors Fees

 

 

 

 

 

 

 

 

Amounts in US$‘000

    

2019

    

2018

    

2017

Audit fees

 

763

 

797

 

726

Audit related fees

 

510

 

 —

 

137

Tax services fees

 

165

 

209

 

212

Non-audit services fees

 

 5

 

 —

 

39

Fees paid to auditors

 

1,443

 

1,006

 

1,114

 

Non-audit services fees relate to consultancy and other services.

Note 36     Business transactions

36.1 General

Non-controlling interest in Colombia and Chile’s business from LG International

On November 28, 2018, GeoPark executed an agreement to acquire the LG International Corporation (“LGI”) interest in GeoPark’s Colombian and Chilean operations and subsidiaries.

F-58

The acquisition price included a fixed payment of US$ 81,000,000 paid at closing, plus two equal installments of US$ 15,000,000 each, to be paid in June 2019 and June 2020. Additionally, three contingent payments of US$ 5,000,000 each could be payable over the next three years, subject to certain production thresholds being exceeded. As of the date of these Consolidated Financial Statements, the first installment of US$ 15,000,000 was already paid, and the production threshold corresponding to the first contingent payment of US$ 5,000,000 was not exceeded.

Through this transaction, GeoPark acquired the shares that used to be held by LGI representing 20% equity interest in GeoPark Colombia Coöperatie U.A., 20% equity interest in GeoPark Chile S.A. and 14% equity interest in GeoPark TdF S.A. In addition to that, the outstanding amount corresponding to advanced cash call payments granted in the past by LGI to GeoPark Chile S.A. for financing Chilean operations in TdF’s blocks were considered as part of the transaction.

The transaction mentioned above has been accounted for as a transaction with non-controlling interest in accordance with IFRS 10. Consequently, the difference between the amount by which the non-controlling interest was stated and the fair value of the consideration paid was recognized directly in Equity and attributed to the owners of the Company.

The following table summarizes the result of this transaction:

 

 

 

 

Amounts in US$‘000

    

Total

Cash

 

81,000

Additional installments to be paid

 

29,427

Total consideration

 

110,427

Equity attributable to non-controlling interest

 

64,245

Trade and other payables

 

32,786

Total book value of the transaction

 

97,031

Result of the transaction recognized in Equity

 

13,396

 

36.2 Colombia

La Cuerva and Yamu Blocks

On November 2, 2018, GeoPark executed a purchase and sale agreement to sell its 100% working interest in the La Cuerva and Yamu Blocks, in Colombia. The total consideration is US$ 18,000,000, less a working capital adjustment of US$ 1,934,000, plus a contingent payment of US$ 2,000,000. Closing of the transaction took place in July 2019, after the corresponding customary regulatory approvals.

As a consequence of this transaction, GeoPark collected an advance payment of US$ 9,000,000 in November 2018 and the final payment (which includes the working capital adjustment) of US$ 7,066,000 in July 2019.

 

The following table summarizes the assets and liabilities related to these blocks and the result of the transaction at its closing date:

 

 

 

 

Amounts in US$‘000

    

Total

Advance payment

 

9,000

Final payment (including working capital adjustment)

 

7,066

Total consideration

 

16,066

Assets held for sale

 

23,211

Liabilities associated with assets held for sale

 

(9,447)

Other net current assets

 

2,416

Total identifiable net assets

 

16,180

Result of the transaction recognized in the Condensed Consolidated Statement of Income

 

(114)

 

F-59

 

Llanos 123 and Llanos 124 Blocks

 

On December 20, 2019, GeoPark signed final contracts for the 50% working interest and operationship in the Llanos 123 and Llanos 124 Blocks, in partnership with Hocol (a 100% subsidiary of Ecopetrol). The blocks represent attractive, low-risk, high potential exploration acreage in the Llanos Basin in proximity to the Llanos 34 Block, and surrounded by multiple producing oil and gas fields and existing infrastructure. GeoPark assumed commitments to acquire and reprocess existing 3D seismic and to drill five exploration wells for US$ 15,709,000, at GeoPark’s working interest, during the first exploration phase over the next three years.

 

Llanos 94 Block

 

In December 2019, GeoPark executed an agreement to acquire a 50% working interest in the Llanos 94 Block, subject to regulatory approval. GeoPark assumed commitments to acquire and reprocess existing 3D seismic and to drill three exploration wells for US$ 10,150,000, at GeoPark’s working interest, during the first exploration phase over the next three years.

Llanos 86, Llanos 87 and Llanos 104 Blocks

 

On July 11, 2019, GeoPark signed final contracts for the 50% working interest and operationship in the Llanos 86, Llanos 87 and Llanos 104 Blocks, in partnership with Hocol (a 100% subsidiary of Ecopetrol). The blocks represent significant and attractive, low-risk, high potential exploration acreage in the Llanos Basin in proximity to the Llanos 34 Block. GeoPark assumed commitments to register 3D seismic and to drill six exploration wells for US$ 29,023,000, at GeoPark’s working interest, during the first exploration phase over the next three years.

 

Llanos 32 Block

 

During the fourth quarter of 2019, GeoPark discovered the Azogue oil field where the Group’s working interest is 25% as per an additional agreement to the Llanos 32 Block Joint Operating Agreement (GeoPark non-operated, 12.5% working interest), by which GeoPark acquired a beneficial interest in a defined area within the block.

 

36.3 Brazil

 

REC-T-58, REC-T-67, REC-T-77 and POT-T-834 Blocks

 

In September 2019, GeoPark was preliminarily awarded the 100% working interest and operationship of the REC-T-58, REC-T-67, REC-T-77 and POT-T-834 Blocks. GeoPark assumed commitments of US$ 1,300,000 during the first exploration period of five years. Final contracts were signed on 14 February 2020.

 

36.4 Argentina

Aguada Baguales, El Porvenir and Puesto Touquet Blocks

On March 27, 2018, GeoPark acquired a 100% working interest and operatorship of the Aguada Baguales, El Porvenir and Puesto Touquet Blocks, which are located in the Neuquen Basin, for a total consideration of US$ 52,000,000, less a working capital adjustment of US$ 3,150,000. The Group has estimated that there are no any future contingent payments at the acquisition date and as of the date of these consolidated financial statements either.

In accordance with the acquisition method of accounting, the acquisition cost was allocated to the underlying assets acquired and liabilities assumed based primarily upon their estimated fair values at the date of acquisition. An income approach (being the net present value of expected future cash flows) was adopted to determine the fair values of the mineral

F-60

interest. Estimates of expected future cash flows reflect estimates of projected future revenues, production costs and capital expenditures based on our business model.

The following table summarizes the combined consideration paid for the acquired blocks and the final allocation of fair value of the assets acquired and liabilities assumed for the abovementioned transaction:

 

 

 

 

Amounts in US$‘000

    

Total

Cash (a)

 

48,850

Total consideration

 

48,850

Property, plant and equipment (including mineral interest)

 

54,929

Inventories

 

3,659

Provision for other long-term liabilities

 

(9,738)

Total identifiable net assets

 

48,850


(a)

In December 2017, GeoPark granted a security deposit of US$ 15,600,000. In March 2018, the Group completed the total consideration with an additional payment of US$ 36,400,000. In September 2018, Geo-Park collected a working capital adjustment of US$ 3,150,000.

In accordance with disclosure requirements for business combinations, the Group has calculated its consolidated revenue and profit, considering as if the mentioned acquisition had occurred at the beginning of the reporting period.

The following table summarizes both results:

 

 

 

 

Amounts in US$‘000

    

2019

Revenue

 

612,401

Profit for the period

 

102,873

 

The revenue included in the 2018 consolidated statement of comprehensive income since acquisition date contributed by the acquired business is US$ 35,879,000. The acquired business has also contributed profit of US$ 124,000 over the same period.

As a consequence of this transaction, the Group considers that there is sufficient evidence of future taxable profits to offset tax losses and recognize a deferred tax asset for US$ 1,346,000 in respect of tax losses from previous years which can be utilised against future taxable profit.

Los Parlamentos Block

In June 2018, GeoPark acquired a 50% working interest in the Los Parlamentos exploratory block in partnership with YPF S.A. (YPF), the largest oil and gas producer in Argentina. In accordance with the partnership agreement, YPF assumed the operationship of the block and GeoPark assumed a commitment to fund its 50% working interest of one exploratory well and additional 3D seismic, which amounts to US$ 6,000,000 at GeoPark’s working interest, over the next three years.

36.5 Ecuador

Espejo and Perico Blocks

On May 22, 2019, GeoPark signed final participation contracts for the Espejo (GeoPark operated, 50% working interest) and Perico (GeoPark non-operated, 50% working interest) Blocks in Ecuador, which were awarded to GeoPark in the Intracampos Bid Round held in Quito, Ecuador in March 2019. GeoPark assumed a commitment of carrying out 3D seismic in the Espejo Block and drilling four exploration wells in each block, which amounts to US$ 29,757,000 at GeoPark’s working interest, over the next four years

 

 

F-61

Note 37     Impairment test on Property, plant and equipment

The Management of the Group considers as Cash Generating Unit (CGU) each of the blocks or group of blocks in which the Group has working or economic interests. The blocks with no material investment on fixed assets or with operations that are not linked to oil prices were not subject to the impairment test.

As a result of the oil price crisis which started in the second half of 2014, the Group recognized an impairment loss of US$ 149,574,000 in 2015 after evaluating the recoverability of its fixed assets affected by oil price drop. In the following years the impairment tests were reviewed. Based on the analysis performed, the Group concluded that the impairment recognized should not be reversed in the current year.

 

The main assumptions taken into account for the impairment tests for the blocks below mentioned were:

-

The future oil prices have been calculated taking into consideration the oil price curves available in the market, provided by international advisory companies, weighted through internal estimations in accordance with price curves used by D&M;

-

Three oil price scenarios were projected and weighted in order to minimize misleading estimations: low-price, middle-price and high-price (see below table “Oil price scenarios”);

-

The table “Oil price scenarios” was based on Brent future price estimations; the Group adjusted this market price on its model valuation to reflect the effective price applicable in each location (see Note 3 “Price risk”);

-

The model valuation was based on the expected cash flow approach;

-

The revenues were calculated linking price curves with levels of production according to certified reserves (see below table “Oil price scenarios”);

-

The levels of production have been linked to certified risked 1P, 2P and 3P reserves (see Note 4);

-

Production and structure costs were estimated considering internal historical data according to GeoPark’s own records and aligned to the 2020 approved budget;

-

The capital expenditures were estimated considering the drilling campaign necessary to develop the certified reserves;

-

The assets subject to impairment test are the ones classified as Oil and Gas properties and Production facilities and machinery;

-

The carrying amount subject to impairment test includes mineral interest, if any;

-

The income tax charges have considered future changes in the applicable income tax rates (see Note 16).

 

Table Oil price scenarios (a):

 

 

 

 

 

 

 

 

 

 

 

 

Amounts in US$per Bbl.

 

 

 

 

 

 

 

 

Weighted market price

 

 

 

 

 

 

 

 

 used for the

Year

    

Low price (15%)

    

Middle price (60%)

    

High price (25%)

    

 impairment test

2020

 

66.0

 

66.0

 

66.0

 

66.0

2021

 

51.8

 

69.0

 

75.9

 

68.1

2022

 

53.7

 

71.6

 

78.8

 

70.7

Over 2023

 

54.8

 

73.1

 

80.4

 

72.2


(a)

The percentages indicated between brackets represent the Group estimation regarding each price scenario

 

F-62

As a consequence of the evaluation, the following amounts of impairment loss were (recognized) reversed:

 

 

 

 

 

 

 

 

Amounts in US$‘000

    

2019

    

2018

    

2017

Colombia (a)

 

 —

 

11,531

 

 —

Chile (b)

 

 —

 

(6,549)

 

 —

Argentina (c)

 

(7,559)

 

 —

 

 —

Total

 

(7,559)

 

4,982

 

 —


(a)

Reversal of impairment losses due to increases in estimated market prices and improvements in cost structure, and also the known fair value less costs of disposal of the La Cuerva and Yamu Blocks (see Note 36.2).

(b)

Recognition of impairment loss due to the termination of the sales agreement for the TdF’s blocks, with no renovation in place as of the date of these consolidated financial statements.

(c)

Recognition of impairment loss for the total amount capitalized in the CN-V Block due to a negative revision of reserves at year-end.

 

When evaluating the Aguada Baguales and El Porvenir Blocks, although no impairment loss was recognized, if the weighted market price used for the impairment test had been 5% lower in each of the future years, with all other variables held constant, the Group would have had to recognize an impairment against the carrying amount of property, plant and equipment of US$ 3,974,000. If the risk associated to reserves applied to the cash flow projections of this CGU had been 5% higher than management’s estimates, the Group would have had to recognize an impairment against property, plant and equipment of US$ 3,254,000. In the prior year, there were no reasonably possible changes in any of the key assumptions that would have resulted in an impairment loss in this CGU.

 

Note 38    Subsequent events

 

38.1 Business transactions

 

Acquisition of Amerisur Resources Plc.

 

On January 16, 2020, GeoPark acquired the 100% share capital of Amerisur Resources Plc, a company listed on the Alternative Investment Market (“AIM”) of the London Stock Exchange. The principal activities of Amerisur Resources Plc and its subsidiaries (“Amerisur”) are exploration, development and production for oil and gas reserves in Latin America. Amerisur owns thirteen production, development and exploration blocks in Colombia (twelve operated blocks in the Putumayo basin and one non-operated block in the Llanos Basin) and an export oil pipeline from Colombia to Ecuador named Oleoducto Binacional Amerisur (“OBA”).

 

GeoPark paid a cash consideration of GBP 241,682,496 (equivalent to US$ 314,163,077) at closing date.

 

Before closing the transaction, the Group decided to manage its exposure to British Pound Sterling (“GBP”) fluctuation with respect to the abovementioned cash consideration. Consequently, on November 25, 2019, GeoPark entered into a “Deal Contingent Forward” (DCF) with a UK Bank, in order to anticipate any currency fluctuation in respect to the cash consideration payable in GBP. This forward contract used was accounted for as a cash flow hedge as of December 31, 2019 and therefore all changes in its fair value were recognized in Other Reserve within Equity.

 

In accordance with the acquisition method of accounting, the acquisition cost will be allocated to the underlying assets acquired and liabilities assumed based primarily upon their estimated fair values at the date of acquisition. An income approach (being the net present value of expected future cash flows) will be adopted to determine the fair values of the mineral interest. Estimates of expected future cash flows reflect estimates of projected future revenues, production costs and capital expenditures based on our business model. The excess of acquisition cost, if any, over the net identifiable assets acquired represents goodwill.

 

F-63

The following table summarises the combined consideration paid for the acquired blocks, and a preliminary allocation of fair value of the assets acquired and liabilities assumed for these transactions:

 

 

 

 

Amounts in US$‘000

    

Total

Cash

 

314,163

Total consideration

 

314,163

Cash and cash equivalents

 

36,633

Trade and other receivables

 

47,238

Property, plant and equipment (including mineral interest)

 

289,532

Other assets

 

25,585

Provision for other long-term liabilities

 

(6,640)

Deferred income tax liability

 

(19,111)

Lease liabilites

 

(18,821)

Trade and other payables

 

(40,253)

Total identifiable net assets

 

314,163

 

The purchase price allocation detailed above is preliminary, since the valuation process is ongoing. This process will be completed during 2020. Estimated acquisition related transaction costs amounted to US$ 5,758,000.

 

38.2 Borrowings

 

Notes issuance

 

On January 17, 2020, the Company successfully placed US$ 350,000,000 Notes which were offered in a private placement to qualified institutional buyers in accordance with Rule 144A under the Securities Act of 1933, as amended (the “Securities Act”), and outside the United States to non U.S. persons in accordance with Regulation S under the Securities Act. The Notes will be fully and unconditionally guaranteed jointly and severally by GeoPark Chile S.p.A. and GeoPark Colombia S.L.U..

 

The Notes were priced at 99.285% and carry a coupon of 5.50% per annum (yield 5.625% per annum). Final maturity of the Notes will be January 17, 2027. The indenture governing the Notes due 2027 includes incurrence test covenants that provides among other things, that, the Net Debt to Adjusted EBITDA ratio should not exceed 3.25 times and the Adjusted EBITDA to Interest ratio should exceed 2.5 times. Failure to comply with the incurrence test covenants does not trigger an event of default. However, this situation may limit the Company’s capacity to incur additional indebtedness, as specified in the indenture governing the Notes. Incurrence covenants as opposed to maintenance covenants must be tested by the Company before incurring additional debt or performing certain corporate actions including but not limited to dividend payments, restricted payments and others.

 

The net proceeds from the Notes were used by the Company (i) to make an intercompany loan to its wholly-owned subsidiary, GeoPark Colombia S.A.S., providing it with sufficient funds to pay the total consideration for the acquisition of Amerisur (see Note 38.1) and to pay any related fees and expenses, and (ii) for general corporate purposes.

 

38.3 Equity

 

Buyback Program

 

On February 10, 2020, the Company approved a program to repurchase up to 10% of its shares outstanding or approximately 5,930,000 shares. The repurchase program begun on February 11, 2020 and will expire on December 31, 2020. These transactions have no impact on the Group’s results.

 

F-64

Stock distribution

 

On February 10, 2020, the Company announced that its Board of Directors declared a special stock distribution of 0.004 shares per share, which was paid on March 11, 2020 to the shareholders of record at the close of business on February 25, 2020.

 

38.4 Coronavirus and Oil Price Crisis

 

The 2019 coronavirus (“COVID-19”) outbreak is currently having an indeterminable adverse impact on the world economy. While the COVID-19 has begun to have numerous worldwide effects on general commercial activity, one such effect is that the price of crude oil dropped. At this time, given the uncertainty of the lasting effect of the COVID-19 outbreak, its impact on the Group’s business cannot be determined.

 

During the first week of March 2020, OPEC and non-OPEC producers (sometimes referred to as OPEC+) met in Vienna, Austria, to discuss the prospect of extending or increasing oil production cuts, in light of a decrease in demand due to COVID-19. No consensus was reached among the 24 participating countries, effectively eliminating quotas and reduction targets as of April 1, 2020. As a consequence, Saudi Arabia, the world’s largest oil exporter, through its state-owned Company Saudi Aramco, decided to lower the OSP (Official Selling Price) of its Arab light crude by around US$8 per barrel, the largest monthly decrease in 20 years. Concurrently, it announced plans to increase production to at least 10 million barrels per day as of April. On the other hand, the sustained impact of the COVID-19 pandemic across the world has led to a sharp drop in demand since most countries continue to announce containment measures (border closures, flight cancellations, self-isolation and quarantine, large gathering restrictions and bar and restaurant closures, among others). The full extent and duration of such containment measures, and their impact on the world economy are yet uncertain.

 

Consequently, the Group is facing a new oil market scenario with increased oil supply mainly led by Saudi Arabia and significant demand reduction due to extreme COVID-19 containment measures. These two main factors have led to an oil surplus build up resulting in a sharp drop in oil prices (Brent fell by more than 55% between December 2019 and March 2020). At this time, given the uncertainty of the lasting effect of the COVID-19 outbreak, its impact on the Group’s business cannot be determined. GeoPark immediately took decisive measures, such as reducing the 2020 work program. Due to the severity of the current oil price outlook, additional adjustments have been made both to capital investment plans and operating and administrative costs, with continuous monitoring to adjust further if necessary.

 

Specifically, our program and strategy are guided by the following principles and priorities:

·

Keep Team Healthy: Protect workforce and families from the pandemic and its interruptions

·

Continuity of Field Operations: Ensure backup plans and teams in place to guarantee continuity of operations and business

·

Preserve Cash: Adjust the work program to maintain flexibility and balance sheet strength

·

Capital Allocation Discipline: Prioritize lower-risk, higher netback, and quick cash flow generating projects

·

Do More for Less: Implement operating, administrative and capital cost reduction measures

·

Stay Agile: Continuous monitoring of work programs and adjustment, up or down, as necessary

·

Build for the Long-Term: Protect critical tools and capabilities necessary for the long-term

 

Examples of the ongoing cost-cutting initiatives already implemented and providing results include:

·

Renegotiation of all service contracts, as well as any other type of contract

·

Improvements in operational efficiency

·

Temporary suspension of certain marginal fields

·

Overall reduction of administrative and structure costs, starting with a voluntary salary and bonus reduction by our management team and Board of Directors, as well as general renegotiation of fees and expenses

·

Temporary suspension of quarterly cash dividends and share buybacks

 

Effective immediately, GeoPark adjusted the 2020 capital expenditures program to US$70-80 million, approximately a 60% reduction from prior preliminary estimates (approximately $180-200 million including capital expenditures for Amerisur assets). For the whole year 2020,  GeoPark has secured an average of 33% of the estimated oil production, with a minimum average price of US$55 per barrel via three-way hedges (US$10/bbl wide put spread and call). Also, the current

F-65

scenario has not impacted the approved credit lines and both Fitch and Standard & Poor’s maintained their credit ratings on our outstanding series of Notes due 2024 and 2027. 

 

If the lower oil price scenario continues for a longer period of time and the Group is not able to further adjust the investments and operating costs structures, the Group might have to recognize an impairment against the carrying amount of property, plant and equipment in the future. 

 

 

Note 39     Supplemental information on oil and gas activities (unaudited)

The following information is presented in accordance with ASC No. 932 “Extractive Activities- Oil and Gas”, as amended by ASU 2010 - 03 “Oil and Gas Reserves. Estimation and Disclosures”, issued by FASB in January 2010 in order to align the current estimation and disclosure requirements with the requirements set in the SEC final rules and interpretations, published on December 31, 2008. This information includes the Group’s oil and gas production activities carried out in Colombia, Chile, Brazil, Argentina and Peru.

Table 1 - Costs incurred in exploration, property acquisitions and development

The following table presents those costs capitalized as well as expensed that were incurred during each of the years ended as of December  31, 2019, 2018 and 2017. The acquisition of properties includes the cost of acquisition of proved or unproved oil and gas properties. Exploration costs include geological and geophysical costs, costs necessary for retaining undeveloped properties, drilling costs and exploratory wells equipment. Development costs include drilling costs and equipment for developmental wells, the construction of facilities for extraction, treatment and storage of hydrocarbons and all necessary costs to maintain facilities for the existing developed reserves.

 

 

 

 

 

 

 

 

 

 

 

 

 

 

Amounts in US$‘000

    

Colombia

    

Chile

    

Brazil

    

Argentina

    

Peru

    

Total

Year ended December 31, 2019

 

  

 

  

 

  

 

  

 

  

 

  

Acquisition of properties

 

  

 

  

 

  

 

  

 

  

 

  

Proved

 

 —

 

 —

 

 —

 

 —

 

 —

 

 —

Unproved

 

 —

 

 —

 

 —

 

 —

 

 —

 

 —

Total property acquisition

 

 

 

 

 

 

 

 

 

 

 

 

Exploration

 

22,008

 

8,483

 

5,219

 

4,116

 

 —

 

39,826

Development

 

68,818

 

2,611

 

143

 

25,109

 

14,408

 

111,089

Total costs incurred

 

90,826

 

11,094

 

5,362

 

29,225

 

14,408

 

150,915

 

 

 

 

 

 

 

 

 

 

 

 

 

 

Amounts in US$‘000

    

Colombia

    

Chile

    

Brazil

    

Argentina

    

Peru

    

Total

Year ended December 31, 2018

 

  

 

  

 

  

 

  

 

  

 

  

Acquisition of properties

 

  

 

  

 

  

 

  

 

  

 

  

Proved

 

 —

 

 —

 

 —

 

54,541

 

 —

 

54,541

Unproved

 

 —

 

 —

 

 —

 

 —

 

 —

 

 —

Total property acquisition

 

 —

 

 —

 

 —

 

54,541

 

 —

 

54,541

Exploration

 

34,242

 

6,221

 

3,217

 

9,383

 

1,269

 

54,332

Development

 

65,174

 

3,033

 

(2,220)

 

1,836

 

8,385

 

76,208

Total costs incurred

 

99,416

 

9,254

 

997

 

11,219

 

9,654

 

130,540

 

 

 

 

 

 

 

 

 

 

 

 

 

 

Amounts in US$‘000

    

Colombia

    

Chile

    

Brazil

    

Argentina

    

Peru

    

Total

Year ended  December 31, 2017

 

  

 

  

 

  

 

  

 

  

 

  

Acquisition of properties

 

 

 

 

 

 

 

 

 

 

 

  

Proved

 

 —

 

 —

 

 —

 

 —

 

 —

 

 —

Unproved

 

 —

 

 —

 

 —

 

 —

 

 —

 

 —

Total property acquisition

 

 —

 

 —

 

 —

 

 —

 

 —

 

 —

Exploration

 

37,017

 

3,283

 

5,207

 

8,080

 

743

 

54,330

Development

 

49,268

 

10,231

 

1,210

 

167

 

14,074

 

74,950

Total costs incurred

 

86,285

 

13,514

 

6,417

 

8,247

 

14,817

 

129,280

F-66

Table 2 - Capitalized costs related to oil and gas producing activities

 

The following table presents the capitalized costs as at December 31, 2019, 2018 and 2017, for proved and unproved oil and gas properties, and the related accumulated depreciation as of those dates.

 

 

 

 

 

 

 

 

 

 

 

 

Amounts in US$‘000

    

Colombia

    

Chile

    

Brazil

    

Argentina

    

Total

At December 31, 2019

 

  

 

  

 

  

 

  

 

  

Proved properties (a)

 

  

 

  

 

  

 

  

 

  

Equipment, camps and other facilities

 

79,999

 

84,069

 

4,615

 

3,824

 

172,507

Mineral interest and wells

 

282,973

 

402,392

 

64,179

 

81,393

 

830,937

Other uncompleted projects (b)

 

19,754

 

11,984

 

209

 

765

 

32,712

Unproved properties

 

567

 

45,681

 

1,788

 

 —

 

48,036

Gross capitalized costs

 

383,293

 

544,126

 

70,791

 

85,982

 

1,084,192

Accumulated depreciation

 

(172,207)

 

(313,379)

 

(46,370)

 

(30,897)

 

(562,853)

Total net capitalized costs

 

211,086

 

230,747

 

24,421

 

55,085

 

521,339


(a)

Includes capitalized amounts related to asset retirement obligations, impairment loss in Argentina for US$ 7,559,000.

(b)

Do not include Peru capitalized costs.

 

 

 

 

 

 

 

 

 

 

 

Amounts in US$‘000

    

Colombia

    

Chile

    

Brazil

    

Argentina

    

Total

At December 31, 2018

 

  

 

  

 

  

 

  

 

  

Proved properties (a)

 

  

 

  

 

  

 

  

 

  

Equipment, camps and other facilities

 

83,023

 

81,459

 

5,154

 

2,458

 

172,094

Mineral interest and wells

 

189,514

 

400,338

 

63,574

 

64,084

 

717,510

Other uncompleted projects (b)

 

24,061

 

12,233

 

 —

 

1,836

 

38,130

Unproved properties

 

1,676

 

41,162

 

7,073

 

10,081

 

59,992

Gross capitalized costs

 

298,274

 

535,192

 

75,801

 

78,459

 

987,726

Accumulated depreciation

 

(122,479)

 

(281,062)

 

(43,158)

 

(16,363)

 

(463,062)

Total net capitalized costs

 

175,795

 

254,130

 

32,643

 

62,096

 

524,664


(a)

Includes capitalized amounts related to asset retirement obligations, impairment loss in Chile for US$ 6,549,000 and impairment loss reversal in Colombia for US$ 11,531,000.

(b)

Do not include Peru capitalized costs.

 

 

 

 

 

 

 

 

 

 

 

Amounts in US$‘000

    

Colombia

    

Chile

    

Brazil

    

Argentina

    

Total

At December 31, 2017

 

  

 

  

 

  

 

  

 

  

Proved properties (a)

 

  

 

  

 

  

 

  

 

  

Equipment, camps and other facilities

 

69,906

 

80,611

 

6,036

 

843

 

157,396

Mineral interest and wells

 

291,050

 

397,031

 

77,264

 

11,159

 

776,504

Other uncompleted projects

 

11,290

 

12,508

 

70

 

48

 

23,916

Unproved properties

 

4,106

 

49,702

 

7,585

 

2,975

 

64,368

Gross capitalized costs

 

376,352

 

539,852

 

90,955

 

15,025

 

1,022,184

Accumulated depreciation

 

(228,793)

 

(253,764)

 

(39,509)

 

(5,700)

 

(527,766)

Total net capitalized costs

 

147,559

 

286,088

 

51,446

 

9,325

 

494,418


(a)

Includes capitalized amounts related to asset retirement obligations .

F-67

Table 3 - Results of operations for oil and gas producing activities

The breakdown of results of the operations shown below summarizes revenues and expenses directly associated with oil and gas producing activities for the years ended December 31, 2019, 2018 and 2017. Income tax for the years presented was calculated utilizing the statutory tax rates.

 

 

 

 

 

 

 

 

 

 

 

 

Amounts in US$‘000

    

Colombia

    

Chile

    

Brazil

    

Argentina

    

Total

Year ended December 31, 2019

 

  

 

  

 

  

 

  

 

  

Revenue

 

538,917

 

32,336

 

23,049

 

34,605

 

628,907

Production costs, excluding depreciation

 

 

 

 

 

 

 

 

 

 

Operating costs

 

(60,545)

 

(18,608)

 

(4,098)

 

(21,137)

 

(104,388)

Royalties

 

(56,399)

 

(1,181)

 

(1,855)

 

(5,141)

 

(64,576)

Total production costs

 

(116,944)

 

(19,789)

 

(5,953)

 

(26,278)

 

(168,964)

Exploration expenses (a)

 

(10,921)

 

(126)

 

(6,152)

 

(13,947)

 

(31,146)

Accretion expense (b)

 

(813)

 

(1,283)

 

(832)

 

(722)

 

(3,650)

Impairment loss for non-financial assets

 

 —

 

 —

 

 —

 

(7,559)

 

(7,559)

Depreciation, depletion and amortization

 

(44,906)

 

(34,344)

 

(6,200)

 

(14,534)

 

(99,984)

Results of operations before income tax

 

365,333

 

(23,206)

 

3,912

 

(28,435)

 

317,604

Income tax benefit (expense)

 

(120,585)

 

3,481

 

(1,330)

 

8,530

 

(109,904)

Results of oil and gas operations

 

244,748

 

(19,725)

 

2,582

 

(19,905)

 

207,700

 

 

 

 

 

 

 

 

 

 

 

 

Amounts in US$‘000

    

Colombia

    

Chile

    

Brazil

    

Argentina

    

Total

Year ended December 31, 2018

 

  

 

  

 

  

 

  

 

  

Revenue

 

497,870

 

37,359

 

30,053

 

35,879

 

601,161

Production costs, excluding depreciation

 

 

 

 

 

 

 

 

 

 

Operating costs

 

(55,823)

 

(20,426)

 

(5,965)

 

(20,210)

 

(102,424)

Royalties

 

(62,710)

 

(1,473)

 

(2,820)

 

(4,833)

 

(71,836)

Total production costs

 

(118,533)

 

(21,899)

 

(8,785)

 

(25,043)

 

(174,260)

Exploration expenses (a)

 

(23,953)

 

(6,855)

 

(2,846)

 

(2,277)

 

(35,931)

Accretion expense (b)

 

(892)

 

(1,105)

 

(918)

 

(508)

 

(3,423)

Impairment loss reversal for non-financial assets

 

11,531

 

(6,549)

 

 —

 

 —

 

4,982

Depreciation, depletion and amortization

 

(41,850)

 

(27,298)

 

(10,278)

 

(10,662)

 

(90,088)

Results of operations before income tax

 

324,173

 

(26,347)

 

7,226

 

(2,611)

 

302,441

Income tax benefit (expense)

 

(119,944)

 

3,952

 

(2,457)

 

783

 

(117,666)

Results of oil and gas operations

 

204,229

 

(22,395)

 

4,769

 

(1,828)

 

184,775

 

 

 

 

 

 

 

 

 

 

 

 

Amounts in US$‘000

    

Colombia

    

Chile

    

Brazil

    

Argentina

    

Total

Year ended December 31, 2017

 

  

 

  

 

  

 

  

 

  

Revenue

 

263,076

 

32,738

 

34,238

 

70

 

330,122

Production costs, excluding depreciation

 

 

 

 

 

 

 

 

 

 

Operating costs

 

(42,677)

 

(19,685)

 

(7,603)

 

(325)

 

(70,290)

Royalties

 

(24,236)

 

(1,314)

 

(3,134)

 

(13)

 

(28,697)

Total production costs

 

(66,913)

 

(20,999)

 

(10,737)

 

(338)

 

(98,987)

Exploration expenses (a)

 

(3,856)

 

(1,404)

 

(3,985)

 

(707)

 

(9,952)

Accretion expense (b)

 

(855)

 

(994)

 

(930)

 

 —

 

(2,779)

Depreciation, depletion and amortization

 

(38,721)

 

(22,705)

 

(10,659)

 

(8)

 

(72,093)

Results of operations before income tax

 

152,731

 

(13,364)

 

7,927

 

(983)

 

146,311

Income tax benefit (expense)

 

(61,161)

 

2,005

 

(2,695)

 

344

 

(61,507)

Results of oil and gas operations

 

91,570

 

(11,359)

 

5,232

 

(639)

 

84,804


(a)

Do not include Peru costs.

(b)

Represents accretion of ARO and other environmental liabilities.

F-68

Table 4 - Reserve quantity information

Estimated oil and gas reserves

Proved reserves represent estimated quantities of oil (including crude oil and condensate) and natural gas, which available geological and engineering data demonstrates with reasonable certainty to be recoverable in the future from known reservoirs under existing economic and operating conditions. Proved developed reserves are proved reserves that can reasonably be expected to be recovered through existing wells with existing equipment and operating methods. The choice of method or combination of methods employed in the analysis of each reservoir was determined by the stage of development, quality and reliability of basic data, and production history.

The Group believes that its estimates of remaining proved recoverable oil and gas reserve volumes are reasonable and such estimates have been prepared in accordance with the SEC Modernization of Oil and Gas Reporting rules, which were issued by the SEC at the end of 2008.

The Group estimates its reserves at least once a year. The Group’s reserves estimation as of December 31, 2019, 2018 and 2017 was based on the DeGolyer and MacNaughton Reserves Report (the “D&M Reserves Report”). DeGolyer and MacNaughton prepared its proved oil and natural gas reserve estimates in accordance with Rule 4‑10 of Regulation S–X, promulgated by the SEC, and in accordance with the oil and gas reserves disclosure provisions of ASC 932 of the FASB Accounting Standards Codification (ASC) relating to Extractive Activities - Oil and Gas (formerly SFAS no. 69 Disclosures about Oil and Gas Producing Activities).

Reserves engineering is a subjective process of estimation of hydrocarbon accumulation, which cannot be exactly measured, and the reserve estimation depends on the quality of available information and the interpretation and judgement of the engineers and geologists. Therefore, the reserves estimations, as well as future production profiles, are often different than the quantities of hydrocarbons which are finally recovered. The accuracy of such estimations depends, in general, on the assumptions on which they are based.

The estimated GeoPark net proved reserves for the properties evaluated as of December 31, 2019, 2018 and 2017 are summarized as follows, expressed in thousands of barrels (Mbbl) and millions of cubic feet (MMcf):

 

 

 

 

 

 

 

 

 

 

 

 

 

 

 

 

As of December 31, 2019

 

As of December 31, 2018

 

As of December 31, 2017

 

 

Oil and

 

 

 

Oil and

 

 

 

Oil and

 

 

 

 

condensate

 

Natural gas

 

condensate

 

Natural gas

 

condensate

 

Natural gas

 

    

(Mbbl)

    

(MMcf)

    

(Mbbl)

    

(MMcf)

    

(Mbbl)

    

(MMcf)

Net proved developed

 

  

 

  

 

  

 

  

 

  

 

  

Colombia (a)

 

39,397.0

 

2,319.0

 

32,326.0

 

1,763.0

 

21,101.0

 

 —

Chile (b)

 

898.0

 

14,406.0

 

696.0

 

11,944.0

 

720.0

 

8,688.0

Brazil (c)

 

48.0

 

14,872.0

 

55.0

 

17,339.0

 

76.0

 

23,821.0

Argentina (d)

 

1,658.0

 

5,785.0

 

2,058.0

 

6,207.0

 

 —

 

 —

Peru (e)

 

 —

 

 —

 

 —

 

 —

 

9,502.0

 

 —

Total consolidated

 

42,001.0

 

37,382

 

35,135.0

 

37,253.0

 

31,399.0

 

32,509.0

 

 

 

 

 

 

 

 

 

 

 

 

 

Net proved undeveloped

 

  

 

  

 

  

 

  

 

  

 

  

Colombia (f)

 

51,212.0

 

 —

 

42,449.0

 

359.0

 

44,398.0

 

 —

Chile (g)

 

2,809.0

 

6,413.0

 

2,622.0

 

8,823.0

 

3,423.0

 

11,329.0

Argentina (h)

 

1,370.0

 

450.0

 

1,440.0

 

3,174.0

 

 —

 

 —

Peru (e)

 

19,210.0

 

 —

 

18,460.0

 

 —

 

9,215.0

 

 —

Total consolidated

 

74,601.0

 

6,863.0

 

64,971.0

 

12,356.0

 

57,036.0

 

11,329.0

 

 

 

 

 

 

 

 

 

 

 

 

 

Total proved reserves

 

116,602.0

 

44,245.0

 

100,106.0

 

49,609.0

 

88,435.0

 

43,838.0


F-69

(a)

Llanos 34 Block and Llanos 32 Block account for 93% and 7% (Llanos 34 Block, La Cuerva Block, Yamu Block and Llanos 32 Block account for 96%,  1.5%,  1.5% and 1% in 2018, and Llanos 34 Block, La Cuerva Block and Yamu Block account for 98%,  1% and 1% in 2017) of the proved developed reserves, respectively.

(b)

Fell Block accounts for 100% (Fell Block accounts for 100% in 2018, and Fell Block and Flamenco Block account   for 98% and 2% in 2017) of the proved developed reserves, respectively.

(c)

BCAM‑40 Block accounts for 100% of the reserves.

(d)

Aguada Baguales Block, Puesto Touquet Block, and El Porvenir Block account for 17%,  64% and 19% (Aguada Baguales Block, Puesto Touquet Block, and El Porvenir Block account for 48%,  33% and 19% in 2018) of the proved developed reserves, respectively .

(e)

Morona Block accounts for 100% of the reserves.

(f)

Llanos 34 Block and Llanos 32 Block account 96% and 4% (Llanos 34 Block, La Cuerva Block and Yamu Block account for 97%,  2% and 1% in 2018, and Llanos 34 Block, La Cuerva Block and Yamu Block account for 97%,  2% and 1% in 2017) of the proved undeveloped reserves, respectively .

(g)

Fell Block accounts for 100% (Fell Block accounts for 100% in 2018, and Fell Block and Flamenco Block account for 97% and 3% in 2017) of the proved undeveloped reserves, respectively .

(h)

Aguada Baguales Block accounts for 100% (Aguada Baguales Block and El Porvenir Block account for 75% and 25% in 2018) of the proved undeveloped reserves, respectively .

Table 5 - Net proved reserves of oil, condensate and natural gas

Net proved reserves (developed and undeveloped) of oil and condensate:

 

 

 

 

 

 

 

 

 

 

 

 

 

 

Thousands of barrels

    

Colombia

    

Chile

    

Brazil

    

Argentina

    

Peru

    

Total

Reserves as of December 31, 2016

 

37,340.0

 

6,599.0

 

72.0

 

 —

 

18,621.0

 

62,632.0

Increase (decrease) attributable to:

 

  

 

  

 

  

 

  

 

  

 

  

Revisions (a)

 

6,315.0

 

(2,109)

 

19.0

 

 —

 

96

 

4,321.0

Extensions and discoveries (b)

 

29,047.0

 

 —

 

 —

 

 —

 

 —

 

29,047.0

Production

 

(7,203.0)

 

(347.0)

 

(15.0)

 

 —

 

 —

 

(7,565.0)

Reserves as of December 31, 2017

 

65,499.0

 

4,143.0

 

76.0

 

 —

 

18,717.0

 

88,435.0

Increase (decrease) attributable to:

 

  

 

  

 

  

 

  

 

  

 

 

Revisions (c)

 

9,826.0

 

(586.0)

 

(6)

 

 —

 

(257)

 

8,977.0

Extensions and discoveries (d)

 

8,839.0

 

41

 

 —

 

 —

 

 —

 

8,880.0

Purchase of Minerals in place (e)

 

 —

 

 —

 

 —

 

3,968

 

 —

 

3,968.0

Production

 

(9,389.0)

 

(280.0)

 

(15.0)

 

(470.0)

 

 —

 

(10,154.0)

Reserves as of December 31, 2018

 

74,775.0

 

3,318.0

 

55.0

 

3,498.0

 

18,460.0

 

100,106.0

Increase (decrease) attributable to:

 

  

 

  

 

  

 

  

 

  

 

 —

Revisions (f)

 

18,341.0

 

541.0

 

4.0

 

95.0

 

750.0

 

19,731.0

Extensions and discoveries (g)

 

8,071.0

 

36.0

 

 —

 

 —

 

 —

 

8,107.0

Production

 

(10,578.0)

 

(188.0)

 

(11.0)

 

(565.0)

 

 —

 

(11,342.0)

Reserves as of December 31, 2019

 

90,609.0

 

3,707.0

 

48.0

 

3,028.0

 

19,210.0

 

116,602.0


 

(a)

For the year ended December 31, 2017, the Group’s oil and condensate proved reserves were revised upward by 4.3 mmbbl. The primary factors leading to the above were:

-Better than expected performance from existing wells, from the Tigana and Jacana fields in the Llanos 34 Block, resulting in an increase of 3.8 mmbbl.

-The impact of higher average oil prices resulting in a 2.5 mmbbl and 0.4 mmbbl increase in reserves from the blocks in Colombia and Chile, respectively.

-Such increase was partially offset by a decrease in reserves mainly related to a change in a previously adopted development plan in the Fell Block in Chile, resulting in a 2.4 mmbbl decrease.  

(b)

In Colombia, the extensions and discoveries are primary due to the Chiricoca, Jacamar, and Curucucu field discoveries in the Llanos 34 Block and the Tigana and Jacana field extensions in the Llanos 34 Block.

(c)

For the year ended December 31, 2018, the Group’s oil and condensate proved reserves were revised upward by 9.0 mmbbl. The primary factors leading to the above were:

F-70

-Better than expected performance from existing wells, from the Tigana and Jacana fields in the Llanos 34 Block, resulting in an increase of 15.4 mmbbl.

-The impact of higher average oil prices resulting in a 0.7 mmbbl, 1.0 mmbbl and 0.3 mmbbl increase in reserves from the blocks in Colombia, Peru and Chile, respectively.

-Such increase was partially offset by a decrease in reserves mainly related to a change in a previously adopted development plan in Max, Tua, Chachalaca Sur, Tilo, and Jacamar fields in the Llanos 34 Block, resulting in a 6.3 mmbbl decrease. Also, lower than expected performance from existing wells in Fell Block, resulted in a 0.8 mmbbl decrease. Finally, revisions in Peru resulted in a 1.3 mmbbl decrease.

(d)

In Colombia, the extensions and discoveries are primary due to the Tigana and Jacana fields appraisal wells and the Tigui field discovery in the Llanos 34 Block.

(e)

Purchase of Minerals in place refers to the Aguada Baguales, El Porvenir, and Puesto Touquet fields acquisition during 2018. See Note 36.4 for further details.

(f)

For the year ended December 31, 2019, the Group’s oil and condensate proved reserves were revised upward by 19.7 mmbbl. The primary factors leading to the above were:

- A technical revision of the expected results of future wells in Jacana and Tigana Fields that led to an increase in reserves of 12.3 mmbbl .

- Better than expected performance from existing wells that increase the proved developed reserves, mostly originated in Colombia (6.3 mmbbl) from the Tigana and Jacana fields in the Llanos 34 Block. There were also minor increments in Argentina (0.4 mmbbl) originated in better performance of the Aguada Baguales Field wells ; and in Chile (0.3 mmbbl) mostly in Yagan Norte, Konawentru, Alakaluf and Yagan Fields.

- An updated geological model for the Situche Field in Morona Block originated a new estimation of the proved original oil in place volumes that increment the proved undevelop reserves of the block in 0.7 mmbbl .

- Such increase was partially offset by a lower average oil prices resulted in a 0.3 mmbbl and 0.3 mmbbl decrease in reserves from the blocks in Colombia and Argentina, respectively.

- There were also better well types consider for the Kiuaku, Loij and Konawentru Field that originated a minor increment of 0.2 mmbbl partially compensated by a reduction of 0.04 mmbbl in Argentina Challaco Field condensate due to an unsuccesfull well.

(g)

In Colombia, the extensions and discoveries are primary due to the Tigana and Jacana fields appraisal wells and the Guaco field discovery in Llanos 34 Block and Azogue field discovery in Llanos 32 Block. In the Fell Block in Chile, the discovery of the Jauke field.

 

Net proved reserves (developed and undeveloped) of natural gas:

 

 

 

 

 

 

 

 

 

 

 

 

Millions of cubic feet

    

Colombia

    

Chile

    

Brazil

    

Argentina

    

Total

Reserves as of December 31, 2016

 

 —

 

36,300.0

 

29,525.0

 

 —

 

65,825.0

Increase (decrease) attributable to:

 

  

 

  

 

  

 

  

 

 

Revisions (a)

 

 —

 

(13,725)

 

59.0

 

 —

 

(13,666.0)

Extensions and discoveries (b)

 

 —

 

1,187.0

 

 —

 

 —

 

1,187.0

Production

 

 —

 

(3,745.0)

 

(5,763.0)

 

 —

 

(9,508.0)

Reserves as of December 31, 2017

 

 —

 

20,017.0

 

23,821.0

 

 —

 

43,838.0

Increase (decrease) attributable to:

 

  

 

  

 

  

 

  

 

 

Revisions (c)

 

 —

 

544.0

 

(679.0)

 

 —

 

(135.0)

Extensions and discoveries (d)

 

2,122

 

3,909.0

 

 —

 

 —

 

6,031.0

Purchase of Minerals in place (e)

 

 —

 

 —

 

 —

 

10,452

 

10,452.0

Production

 

 —

 

(3,703.0)

 

(5,803.0)

 

(1,071)

 

(10,577.0)

Reserves as of December 31, 2018

 

2,122

 

20,767.0

 

17,339.0

 

9,381

 

49,609.0

Increase (decrease) attributable to:

 

  

 

 

 

  

 

  

 

 

Revisions (f)

 

621

 

(167)

 

1,812.0

 

(1,791)

 

475.0

Extensions and discoveries (g)

 

295.0

 

5,386.0

 

 —

 

 —

 

5,681.0

Production

 

(719)

 

(5,167.0)

 

(4,279.0)

 

(1,355.0)

 

(11,520.0)

Reserves as of December 31, 2019

 

2,319.0

 

20,819.0

 

14,872.0

 

6,235.0

 

44,245.0


(a)

For the year ended December 31, 2017, the Group’s proved natural gas reserves were revised downwards by 13.7 billion cubic feet. This was the combined effect of:

F-71

-Removal of proved undeveloped reserves due to changes in previously adopted development plan in the Fell Block in Chile and unsuccessful proved undeveloped executions in the Fell Block in Chile (totalling 21.3 billion cubic feet).

-The above was partially offset by an increase of 6.8 billion cubic feet due to a better performance in the proved developed producing reserves in the Fell Block in Chile and the impact of higher average prices that resulted in an increase of 0.8 billion cubic feet.

(b)

In Chile, the extensions and discoveries are primary due to the Uaken Field discovery in the Fell Block.

(c)

For the year ended December 31, 2018, the Group’s proved natural gas reserves were revised downwards by 0.1 billion cubic feet. This was the combined effect of:

-       Removal of proved undeveloped reserves due to changes in previously adopted development plan in the Fell Block in Chile and lower than expected performance from existing wells in the Fell Block in Chile (totalling 2.0 billion cubic feet).

-       Lower than expected performance from existing wells in BCAM‑40 Block, resulting in a decrease of 0.7 billion cubic feet.

-       The above was partially offset by higher average prices that resulted in an increase of 2.5 billion cubic feet in the Fell Block in Chile.

(d)

The extensions and discoveries are primary due to the Jauke Field discovery in the Fell Block, in Chile, and the gas discovery of the Une Formation in the Llanos 32 Block, in Colombia.

(e)

Purchase of Minerals in place refers to the Aguada Baguales, El Porvenir, and Puesto Touquet fields acquisition during 2018. See Note Une Formation in the Llan

(f)

For the year ended December 31, 2019, the Group’s proved natural gas reserves were revised upward by 0.5 billion cubic feet. This was the combined effect of:

-       Increase of proved developed reserves due to better performance of existing wells in Chile (2.2 billion cubic feet) mostly associated to Pampa Larga, Ache and Monte Aymond Fields; in Brazil (1.8 billion cubic feet) in Manati Field; Colombia (0.6 billion cubic feet) due to a better performance of Tigana and Jacana Fields; and Argentina (0.1 billion cubic feet) mostly associated to a better performace of wells in Aguada Baguales.

       The above was partially offset by lower than expected performance for the proved undeveloped reserves in Chile (2.4 billion cubic feet) mostly associated to the increase of water production in Ache Field; and Argentina (1.3 billion cubic feet) associated to an unsuccessful well drilled in Challaco Bajo Field.

       Lower average prices resulted in a decrease of 0.5 billion cubic feet reduction in gas proved developed reserves in Argentina

(g)

The extensions and discoveries are primary due to the Jauke Field discovery in the Fell Block, in Chile, and the gas discovery of the Une Formation in the Azogue field in the Llanos 32 Block, in Colombia.

 

Revisions refer to changes in interpretation of discovered accumulations and some technical and logistical needs in the area obliged to modify the timing and development plan of certain fields under appraisal and development phases.

Table 6 - Standardized measure of discounted future net cash flows related to proved oil and gas reserves

The following table discloses estimated future net cash flows from future production of proved developed and undeveloped reserves of crude oil, condensate and natural gas. As prescribed by SEC Modernization of Oil and Gas Reporting rules and ASC 932 of the FASB Accounting Standards Codification (ASC) relating to Extractive Activities – Oil and Gas (formerly SFAS no. 69 Disclosures about Oil and Gas Producing Activities), such future net cash flows were estimated using the average first day-of-the-month price during the 12‑month period for 2019, 2018 and 2017 and using a 10% annual discount factor. Future development and abandonment costs include estimated drilling costs, development and exploitation installations and abandonment costs. These future development costs were estimated based on evaluations made by the Group. The future income tax was calculated by applying the statutory tax rates in effect in the respective countries in which we have interests, as of the date this supplementary information was filed.

This standardized measure is not intended to be and should not be interpreted as an estimate of the market value of the Group’s reserves. The purpose of this information is to give standardized data to help the users of the financial statements to compare different companies and make certain projections. It is important to point out that this information does not include, among other items, the effect of future changes in prices, costs and tax rates, which past experience indicates that are likely to occur, as well as the effect of future cash flows from reserves which have not yet been classified as proved

F-72

reserves, of a discount factor more representative of the value of money over the lapse of time and of the risks inherent to the production of oil and gas. These future changes may have a significant impact on the future net cash flows disclosed below. For all these reasons, this information does not necessarily indicate the perception the Group has on the discounted future net cash flows derived from the reserves of hydrocarbons.

 

 

 

 

 

 

 

 

 

 

 

 

 

 

Amounts in US$‘000

    

Colombia

    

Chile

    

Brazil

    

Argentina

    

Peru

    

Total

At December 31, 2019

 

  

 

  

 

  

 

  

 

  

 

  

Future cash inflows

 

4,323,914

 

294,202

 

86,191

 

187,064

 

1,255,239

 

6,146,610

Future production costs

 

(1,159,621)

 

(104,688)

 

(32,608)

 

(118,797)

 

(512,607)

 

(1,928,321)

Future development costs

 

(276,804)

 

(35,420)

 

(2,166)

 

(49,595)

 

(278,388)

 

(642,373)

Future income taxes

 

(858,700)

 

(5,594)

 

(1,409)

 

(2,251)

 

(143,416)

 

(1,011,370)

Undiscounted future net cash flows

 

2,028,789

 

148,500

 

50,008

 

16,421

 

320,828

 

2,564,546

10% annual discount

 

(715,217)

 

(44,277)

 

(6,626)

 

(5,080)

 

(199,611)

 

(970,811)

Standardized measure of discounted future net cash flows

 

1,313,572

 

104,223

 

43,382

 

11,341

 

121,217

 

1,593,735

At December 31, 2018

 

  

 

  

 

  

 

  

 

  

 

 

Future cash inflows

 

4,059,619

 

317,437

 

102,104

 

277,429

 

1,352,159

 

6,108,748

Future production costs

 

(983,782)

 

(156,724)

 

(49,255)

 

(173,053)

 

(441,801)

 

(1,804,615)

Future development costs

 

(207,630)

 

(39,360)

 

(3,752)

 

(54,400)

 

(293,468)

 

(598,610)

Future income taxes

 

(848,519)

 

(2,515)

 

(2,231)

 

(6,610)

 

(189,922)

 

(1,049,797)

Undiscounted future net cash flows

 

2,019,688

 

118,838

 

46,866

 

43,366

 

426,968

 

2,655,726

10% annual discount

 

(640,625)

 

(29,008)

 

(5,317)

 

(8,499)

 

(188,435)

 

(871,884)

Standardized measure of discounted future net cash flows

 

1,379,063

 

89,830

 

41,549

 

34,867

 

238,533

 

1,783,842

At December 31, 2017

 

  

 

  

 

  

 

  

 

  

 

 

Future cash inflows

 

2,434,954

 

284,711

 

157,527

 

 —

 

1,047,540

 

3,924,732

Future production costs

 

(531,751)

 

(131,788)

 

(56,311)

 

 —

 

(466,110)

 

(1,185,960)

Future development costs

 

(187,414)

 

(57,690)

 

(7,524)

 

 —

 

(235,920)

 

(488,548)

Future income taxes

 

(558,226)

 

(656)

 

(10,442)

 

 —

 

(107,294)

 

(676,618)

Undiscounted future net cash flows

 

1,157,563

 

94,577

 

83,250

 

 —

 

238,216

 

1,573,606

10% annual discount

 

(343,561)

 

(19,338)

 

(13,293)

 

 —

 

(147,682)

 

(523,874)

Standardized measure of discounted future net cash flows

 

814,002

 

75,239

 

69,957

 

 —

 

90,534

 

1,049,732

 

F-73

Table 7 - Changes in the standardized measure of discounted future net cash flows from proved reserves

 

 

 

 

 

 

 

 

 

 

 

 

 

 

Amounts in US$‘000

    

Colombia

    

Chile

    

Brazil

    

Argentina

    

Peru

    

Total

Present value at December 31, 2016

 

269,502

 

35,455

 

73,516

 

 —

 

30,929

 

409,402

Sales of hydrocarbon, net of production costs

 

(198,631)

 

(14,251)

 

(26,979)

 

 —

 

 —

 

(239,861)

Net changes in sales price and production costs

 

289,199

 

26,928

 

(3,000)

 

 —

 

69,962

 

383,089

Changes in estimated future development costs

 

(124,053)

 

79,078

 

8,385

 

 —

 

(9,725)

 

(46,315)

Extensions and discoveries less related costs

 

49,574

 

 —

 

 —

 

 —

 

 —

 

49,574

Development costs incurred

 

67,571

 

7,146

 

 —

 

 —

 

 —

 

74,717

Revisions of previous quantity estimates

 

673,622

 

(69,594)

 

603

 

 —

 

1,133

 

605,764

Net changes in income taxes

 

(258,842)

 

6,097

 

7,976

 

 —

 

(11,828)

 

(256,597)

Accretion of discount

 

46,060

 

4,380

 

9,456

 

 —

 

10,063

 

69,959

Present value at December 31, 2017

 

814,002

 

75,239

 

69,957

 

 —

 

90,534

 

1,049,732

Sales of hydrocarbon, net of production costs

 

(380,829)

 

(18,923)

 

(24,781)

 

(21,243)

 

 —

 

(445,776)

Net changes in sales price and production costs

 

397,064

 

16,093

 

(15,170)

 

 —

 

191,288

 

589,275

Changes in estimated future development costs

 

(18,632)

 

413

 

(1,426)

 

 —

 

9,611

 

(10,034)

Extensions and discoveries less related costs

 

271,933

 

12,323

 

 —

 

 —

 

 —

 

284,256

Development costs incurred

 

85,880

 

2,980

 

 —

 

737

 

 —

 

89,597

Revisions of previous quantity estimates

 

257,540

 

(4,517)

 

(1,879)

 

 —

 

(7,098)

 

244,046

Purchase of Minerals in place

 

 —

 

 —

 

 —

 

55,373

 

 —

 

55,373

Net changes in income taxes

 

(185,118)

 

(1,368)

 

6,808

 

 —

 

(65,585)

 

(245,263)

Accretion of discount

 

137,223

 

7,590

 

8,040

 

 —

 

19,783

 

172,636

Present value at December 31, 2018

 

1,379,063

 

89,830

 

41,549

 

34,867

 

238,533

 

1,783,842

Sales of hydrocarbon, net of production costs

 

(411,528)

 

(14,284)

 

(17,289)

 

(13,280)

 

 —

 

(456,381)

Net changes in sales price and production costs

 

(299,642)

 

12,799

 

6,923

 

(20,694)

 

(48,823)

 

(349,437)

Changes in estimated future development costs

 

(268,377)

 

(22,163)

 

1,165

 

573

 

(175,248)

 

(464,050)

Extensions and discoveries less related costs

 

182,857

 

17,300

 

 —

 

 —

 

 —

 

200,157

Development costs incurred

 

69,694

 

4,023

 

445

 

4,325

 

 —

 

78,487

Revisions of previous quantity estimates

 

415,349

 

9,508

 

5,482

 

(2,358)

 

11,992

 

439,973

Purchase of Minerals in place

 

 —

 

 —

 

 —

 

 —

 

 —

 

 —

Net changes in income taxes

 

23,398

 

(2,025)

 

729

 

3,760

 

51,917

 

77,779

Accretion of discount

 

222,758

 

9,235

 

4,378

 

4,148

 

42,846

 

283,365

Present value at December 31, 2019

 

1,313,572

 

104,223

 

43,382

 

11,341

 

121,217

 

1,593,735

 

F-74