UNITED STATES
SECURITIES AND EXCHANGE COMMISSION
Washington, D.C. 20549
FORM
(Mark One)
REGISTRATION STATEMENT PURSUANT TO SECTION 12(B) OR 12(G) OF THE SECURITIES EXCHANGE ACT OF 1934 |
OR
ANNUAL REPORT PURSUANT TO SECTION 13 OR 15(D) OF THE SECURITIES EXCHANGE ACT OF 1934 |
For the fiscal year ended |
OR
TRANSITION REPORT PURSUANT TO SECTION 13 OR 15(D) OF THE SECURITIES EXCHANGE ACT OF 1934 |
OR
SHELL COMPANY REPORT PURSUANT TO SECTION 13 OR 15(D) OF THE SECURITIES EXCHANGE ACT OF 1934 |
Date of event requiring this shell company report
For the transition period from to
Commission file number
RECON TECHNOLOGY, LTD |
(Exact name of Registrant as specified in its charter) |
|
(Jurisdiction of incorporation or organization) |
|
People’s Republic of |
(Address of principal executive offices) |
|
Telephone: |
People’s Republic of |
Securities registered or to be registered pursuant to Section 12(b) of the Act:
Title of each class |
| Name of each exchange on which registered |
| |
Securities registered or to be registered pursuant to Section 12(g) of the Act: None
Securities for which there is a reporting obligation pursuant to Section 15(d) of the Act: None
Indicate the number of outstanding shares of each of the issuer’s classes of capital or common stock as of the close of the period covered by the annual report:
Indicate by check mark if the registrant is a well-known seasoned issuer, as defined in Rule 405 of the Securities Act.
◻ Yes ⌧
If this report is an annual or transition report, indicate by check mark if the registrant is not required to file reports pursuant to Section 13 or 15(d) of the Securities Exchange Act of 1934.
◻ Yes ⌧
Indicate by check mark whether the registrant: (1) has filed all reports required to be filed by Section 13 or 15(d) of the Securities Exchange Act of 1934 during the preceding 12 months (or for such shorter period that the registrant was required to file such reports), and (2) has been subject to such filing requirements for the past 90 days.
⌧
Indicate by check mark whether the registrant has submitted electronically every Interactive Data File required to be submitted pursuant to Rule 405 of Regulation S-T (§ 232.405 of this chapter) during the preceding 12 months (or for such shorter period that the registrant was required to submit such files).
⌧
Indicate by check mark whether the registrant is a large accelerated filer, an accelerated filer, a non-accelerated filer, or an emerging growth company. See definition of “large accelerated filer, “accelerated filer,” and “emerging growth company” in Rule 12b-2 of the Exchange Act.
Large accelerated filer ◻ |
| Accelerated filer ◻ |
| |
|
|
|
| Emerging growth company |
If an emerging growth company that prepares its financial statements in accordance with U.S. GAAP, indicate by check mark if the registrant has elected not to use the extended transition period for complying with any new or revised financial accounting standards† provided pursuant to Section 13(a) of the Exchange Act. ◻
† The term “new or revised financial accounting standard” refers to any update issued by the Financial Accounting Standards Board to its Accounting Standards Codification after April 5, 2012.
Indicate by check mark which basis of accounting the registrant has used to prepare the financial statements included in this filing:
⌧ |
| International Financial Reporting Standards as issued |
| Other ◻ |
If “Other” has been checked in response to the previous question, indicate by check mark which financial statement item the registrant has elected to follow.
◻ Item 17 ◻ Item 18
If this is an annual report, indicate by check mark whether the registrant is a shell company (as defined in Rule 12b-2 of the Securities Exchange Act of 1934).
◻ Yes
(APPLICABLE ONLY TO ISSUERS INVOLVED IN BANKRUPTCY PROCEEDINGS DURING THE PAST FIVE YEARS)
Indicate by check mark whether the registrant has filed all documents and reports required to be filed by Sections 12, 13 or 15(d) of the Securities Exchange Act of 1934 subsequent to the distribution of securities under a plan confirmed by a court.
◻ Yes ◻ No
Table of Contents
Page | ||
5 | ||
5 | ||
5 | ||
5 | ||
27 | ||
48 | ||
49 | ||
65 | ||
72 | ||
75 | ||
75 | ||
76 | ||
83 | ||
84 | ||
84 | ||
84 | ||
MATERIAL MODIFICATIONS TO THE RIGHTS OF SECURITY HOLDERS AND USE OF PROCEEDS | 84 | |
84 | ||
87 | ||
87 | ||
87 | ||
87 | ||
87 | ||
88 | ||
PURCHASES OF EQUITY SECURITIES BY THE ISSUER AND AFFILIATED PURCHASERS | 88 | |
88 | ||
88 | ||
89 | ||
89 | ||
89 | ||
89 | ||
89 |
3
SPECIAL NOTE REGARDING FORWARD-LOOKING STATEMENTS
Statements in this annual report with respect to the Company’s current plans, estimates, strategies and beliefs and other statements that are not historical facts are forward-looking statements about the future performance of the Company. Forward-looking statements include, but are not limited to, those statements using words such as “believe,” “expect,” “plans,” “strategy,” “prospects,” “forecast,” “estimate,” “project,” “anticipate,” “aim,” “intend,” “seek,” “may,” “might,” “could” or “should,” and words of similar meaning in connection with a discussion of future operations, financial performance, events or conditions. From time to time, oral or written forward-looking statements may also be included in other materials released to the public. These statements are based on management’s assumptions, judgments and beliefs in light of the information currently available to it. The Company cautions investors that a number of important risks and uncertainties could cause actual results to differ materially from those discussed in the forward-looking statements, including but not limited to, product and service demand and acceptance, changes in technology, economic conditions, the impact of competition and pricing, government regulation, and other risks contained in reports filed by the company with the Securities and Exchange Commission. Therefore, investors should not place undue reliance on such forward-looking statements. Actual results may differ significantly from those set forth in the forward-looking statements.
All such forward-looking statements, whether written or oral, and whether made by or on behalf of the company, are expressly qualified by the cautionary statements and any other cautionary statements which may accompany the forward-looking statements. In addition, the company disclaims any obligation to update any forward-looking statements to reflect events or circumstances after the date hereof.
4
PART I
ITEM 1. IDENTITY OF DIRECTORS, SENIOR MANAGEMENT AND ADVISERS
Not applicable for annual reports on Form 20-F.
ITEM 2. OFFER STATISTICS AND EXPECTED TIMETABLE
Not applicable for annual reports on Form 20-F.
ITEM 3. KEY INFORMATION
A. Selected Financial Data
The following table presents the selected consolidated financial information for our company. The selected consolidated statements of operations data for the three years ended June 30, 2019, 2020 and 2021 and the consolidated balance sheet data as of June 30, 2020 and 2021 have been derived from our audited consolidated financial statements set forth in “Item 18 – Financial Statements”. The selected consolidated balance sheet data for the year ended June 30, 2017 have been derived from our audited consolidated balance sheet as of June 30, 2017, which is not included in this annual report. Our historical results do not necessarily indicate results expected for any future periods. The selected consolidated financial data should be read in conjunction with, and are qualified in their entirety by reference to, our audited consolidated financial statements and related notes and “Item 5. Operating and Financial Review and Prospects” below. Our audited consolidated financial statements are prepared and presented in accordance with Generally Accepted Accounting Principles in the United States of America, or U.S. GAAP.
Following the one-for-five reverse stock split of our Class A Ordinary Shares effective on December 27, 2019, and following the dual class structure divided into Class A Ordinary Shares and Class B Ordinary Shares effective on April 5, 2021, all share and per share amounts disclosed throughout this annual report, in the table below and in our consolidated financial statements have been retroactively updated to reflect this change in capital structure, unless otherwise indicated. Please see “Item 4. Information on the Company—History and Development of the Company”.
(All amounts in thousands of Renminbi, except Dividend per share in U.S. dollars and Shares outstanding)
Statement of operations data:
| For the years ended June 30, | |||||||||
2021 |
| 2020 |
| 2019 |
| 2018 |
| 2017 | ||
| RMB¥ |
| RMB¥ |
| RMB¥ |
| RMB¥ |
| RMB¥ | |
Revenues |
| 47,938,575 |
| 65,760,651 |
| 102,384,327 |
| 84,712,046 |
| 60,054,462 |
Loss from operations |
| (61,578,948) |
| (20,177,032) |
| (24,243,574) |
| (40,924,896) |
| (30,611,484) |
Net loss attributable to Recon Technology, Ltd |
| (22,832,734) |
| (19,246,701) |
| (25,355,905) |
| (44,072,321) |
| (31,445,147) |
Loss per share* |
|
|
|
|
|
|
|
|
|
|
-Basic |
| (1.80) |
| (4.16) |
| (6.49) |
| (19.19) |
| (24.50) |
-Diluted |
| (1.80) |
| (4.16) |
| (6.49) |
| (19.19) |
| (24.50) |
Weighted average number of Class A Ordinary Shares used in computation* |
|
|
|
|
|
|
|
|
|
|
-Basic |
| 12,697,024 |
| 4,624,615 |
| 3,908,833 |
| 2,296,693 |
| 1,283,461 |
-Diluted |
| 12,697,024 |
| 4,624,615 |
| 3,908,833 |
| 2,296,693 |
| 1,283,461 |
* Retrospectively restated for effect of the reverse stock split on December 27, 2019
5
Balance sheet data:
| 2021 |
| 2020 |
| 2019 |
| 2018 |
| 2017 | |
RMB¥ | RMB¥ | RMB¥ | RMB¥ | RMB¥ | ||||||
Current assets |
| 488,505,185 |
| 129,281,873 |
| 97,824,268 |
| 100,834,569 |
| 68,387,075 |
Total assets |
| 566,516,660 |
| 194,414,804 |
| 156,981,554 |
| 121,807,517 |
| 71,155,045 |
Current liabilities |
| 76,462,604 |
| 65,181,175 |
| 42,084,370 |
| 25,991,921 |
| 29,445,757 |
Total liabilities |
| 279,001,194 |
| 73,770,516 |
| 50,280,574 |
| 34,935,755 |
| 29,445,757 |
Total shareholder’s equity |
| 295,095,034 |
| 110,029,762 |
| 95,615,551 |
| 76,009,832 |
| 33,244,445 |
Shares outstanding* |
| 26,868,391 |
| 7,202,832 |
| 4,361,634 |
| 3,676,070 |
| 1,980,583 |
* Retrospectively restated for effect of the reverse stock split on December 27, 2019
B. Capitalization and Indebtedness
Not applicable by 20-F as an annual report.
C. Reasons for the Offer and Use of Proceeds
Not applicable by 20-F as an annual report.
D. Risk Factors
Investing in our Class A Ordinary Shares involves a high degree of risk. Before deciding whether to invest in our Class A Ordinary Shares, you should consider carefully the risks and uncertainties described below. There may be other unknown or unpredictable economic, business, competitive, regulatory or other factors that could have material adverse effects on our future results. If any of these risks actually occurs, our business, business prospects, financial condition or results of operations could be seriously harmed. This could cause the trading price of our Class A Ordinary Shares to decline, resulting in a loss of all or part of your investment. Please also read carefully the section above entitled “Special Note Regarding Forward-Looking Statements.”
Risks Related to Our Business
Public health epidemics or outbreaks such as COVID-19 could adversely impact our business.
Our business, financial condition and results of operations may be negatively impacted by risks related to natural disasters, extreme weather conditions, health epidemics and other catastrophic incidents, such as the COVID-19 outbreak and spread, which could significantly disrupt our operations. In December 2019, COVID-19 emerged in Wuhan, Hubei Province, China. The COVID-19 outbreak and spread has caused lockdowns, quarantines, travel restrictions, and closures of businesses and schools.
In January 2020, the World Health Organization declared the COVID-19 outbreak a global health emergency as the coronavirus outbreak continued to spread beyond China. In compliance with the government health emergency rules in place, we temporarily closed our offices in varies provinces in China and ceased production operations since Chinese New Year. We gradually resumed operation and production since February 10, 2020. During February and March 2020, our project performance was delayed due to compliance with government controls. Although this did not reduce the demand for our services in the longrun, it did result in a delay in the timeline for performance and a temporary drop in demand. We were also limited for international travel to process and continue some oversea projects.
In addition, COVID-19 has caused severe disruptions in transportation, limited access to our facilities, client work fields and limited support from workforce employed in our operations, and as a result, we experienced and may continue to experience the delays in provision of services to our customers and completion of contractual performance obligations, affecting our revenue recognition and collection schedule of account receivables. The extent to which the coronavirus impacts our results for fiscal year 2021 will depend on certain future developments, including the duration and spread of the outbreak, emerging information concerning the severity of the coronavirus and the actions taken by governments and private businesses to attempt to contain the coronavirus, all of which is uncertain at this point.
6
We operate in a very competitive industry and may not be able to maintain our revenues and profitability.
Since the 1990s, several international companies engaged in supplying integrated automation services for the petroleum extraction industry have been qualified in China. These competitors have significantly greater financial and marketing resources and name recognition than we have. In addition, at least five domestic private competitors also compete with us, and more competitors may enter the market as Chinese petroleum companies seek to reduce oil production costs and improve efficiencies. There can be no assurance that we will be able to compete effectively in our industry.
In addition, our competitors may introduce new systems. If these new systems are more attractive to customers than the systems we currently use or may develop, our customers may switch to our competitors’ services, and we may lose market share. We believe that competition may become more intense as more integrated automation service providers, including Chinese/foreign joint ventures, are qualified to conduct business. We cannot assure you that we will be able to compete successfully against any new or existing competitors, or against any new systems our competitors may implement. Any of these competitive factors could have a material adverse effect on our revenues and profitability.
We must continually research and develop new technologies and products to remain competitive.
Because our industry is so competitive, we will need to continually research, develop and refine new technologies and offer new products to compete effectively. Many factors may limit our ability to develop and refine new products, including the availability of funds to dedicate to this portion of our business and access to new products and technologies that we can incorporate into our products, as well as marketplace resistance to new products and technologies. We believe that the Domestic Companies (defined in the following paragraph) and our products are able to compete in the marketplace based upon, among other things, our intellectual property. We cannot assure investors that applications of our and the Domestic Companies’ technologies or those of third parties, if developed, will not be rendered superfluous or obsolete by research efforts and technological advances by others in these fields.
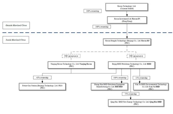
We control by contract the PRC companies of Beijing BHD Petroleum Technology Co., Ltd. (“BHD”) and Nanjing Recon Technology Co., Ltd. (“Nanjing Recon”), referred collectively as, the Domestic Companies. As new technologies are developed, the Domestic Companies and we may need to adapt and change our products and services, our method of marketing or delivery or alter our current business in ways that may adversely affect revenue and our ability to achieve our proposed business goals. Accordingly, there is a risk that the Domestic Companies’ and our technology will not support a viable commercial enterprise.
Our financial performance is dependent upon the sale and implementation of petroleum mining and extraction software and hardware and related services, a single, concentrated group of products.
We derive substantially all of our revenues from the license and implementation of software applications and hardware innovations for the Chinese petroleum industry. The life cycle of our products and services is difficult to estimate due in large measure to the potential effect of new software and hardware applications and enhancements, including those we introduce, and the maturation in both the Chinese petroleum and software/hardware industries. If we are unable to continually improve our software and hardware to address the changing needs of the Chinese petroleum industry, we may experience a significant decline in the demand for the Domestic Companies’ and our products and services. In such a scenario, our revenues may significantly decline.
A failure by our third-party vendors to fulfill their obligations would negatively affect our ability to operate profitably.
In the ordinary course of business, our third party vendors have historically required advance payments before they deliver goods and services to us that enable our operations. These advance payments are often substantial, and we dedicate a material amount of our liquidity to advance these to such third-party vendors. There is no guarantee that the services we require will actually be delivered, whether due to supply chain disruptions or any other reason after we provide our advance payments, and many of our vendors lack sufficient insurance to protect us against such failures to deliver. Moreover, if a third-party vendor declares bankruptcy or we engage in litigation, we be unable to recover the advance fees in their entirety, if at all.
7
As a technology-oriented business, our ability to operate profitably is directly related to our ability to develop and protect our proprietary technology.
We rely on a combination of trademark, trade secret, nondisclosure, copyright and patent law to protect the Domestic Companies’ and our software and hardware, which may afford only limited protection.
Although the Chinese government has issued Nanjing Recon over ten copyrights on software and Nanjing Recon and BHD over forty patents on products, we cannot guarantee that competitors will be unable to develop technologies that are similar or superior to the Domestic Companies’ and our technology. Despite our efforts to protect the Domestic Companies’ and our proprietary rights, unauthorized parties, including customers, may attempt to reverse engineer or copy aspects of the Domestic Companies’ and our products or to obtain and use information that the Domestic Companies and we regard as proprietary. Furthermore, our competitors may independently develop substantially equivalent or superior proprietary information and techniques, reverse engineer information and techniques, or otherwise gain access to our proprietary technology. In the future, we cannot guarantee that others will not use the Domestic Companies’ and our technology without proper authorization. In addition, under the Chinese intellectual property law, the 50-year protection period for software copyright and 10-year patent protection period are not subject to renewal upon expiration.
The Domestic Companies and we develop our software products on third-party middleware software programs that are licensed by our customers from third parties, generally on a non-exclusive basis. The termination of any such licenses, or the failure of the third-party licensors to adequately maintain or update their products, could result in delay in our ability to develop, market or ship certain of our products while we seek to implement technology offered by alternative sources. While it may be necessary or desirable in the future to obtain other licenses, there can be no assurance that they will be able to do so on commercially reasonable terms or at all.
In addition, the Domestic Companies and we may initiate claims or litigation against third parties for infringement of our proprietary rights or to establish the validity, scope or enforceability of our proprietary rights. Any such claims could be time consuming, result in costly litigation, cause product development or shipment delays or force the Domestic Companies or us to enter into royalty or license agreements rather than dispute the merits of such claims, thereby impairing our financial performance by requiring the Domestic Companies or us to pay additional royalties and/or license fees to third parties. There is always a risk that patents, if issued, may be subsequently invalidated, either in whole or in part and this could diminish or extinguish protection for any technology we may license. In addition, the laws of China may not protect proprietary rights to the same extent as U.S. law. Therefore, we may be unable to meaningfully protect our rights in trade secrets, technical know-how and other non-patented technology. Any failure to enforce or protect the Domestic Companies’ and our rights could cause us to lose the ability to exclude others from issuing technology to develop or sell competing products.
We may not be able to adequately protect our intellectual property, which could cause us to be less competitive and negatively impact our business.
We rely on trademark, patent and trade secret law, as well as confidentiality agreements with certain of our employees to protect our proprietary rights. The product patents owned by the Company are employee service patents invented by the Company’s key employees. We generally require the Domestic Companies’ and our employees, consultants, advisors and collaborators to execute appropriate confidentiality agreements with, as applicable, the respective Domestic Companies and us. These agreements typically provide that all material and confidential information developed or made known to the individual during the course of the individual’s relationship with us is owned by the us and will be kept confidential and not disclosed to third parties except in specific circumstances. These agreements may be breached, and in some instances, we may not have an appropriate remedy available for breach of the agreements.
We may be accused of infringing the intellectual property rights of others.
In the future, the Domestic Companies and we may receive notices claiming that we are infringing the proprietary rights of third parties. We cannot guarantee that the Domestic Companies and we will not become the subject of infringement claims or legal proceedings by third parties with respect to the Domestic Companies’ and our current programs or future software developments. Our standard software license agreements contain an infringement indemnity clause under which we agree to indemnify and hold harmless our customers and business partners against liability and damages arising from claims of various copyright or other intellectual
8
property infringement by our products. Neither the Domestic Companies nor we have been the subject of an intellectual property claim since our formation.
Our software products may contain integration challenges, design defects or software errors that could be difficult to detect and correct.
Despite extensive testing, we may, from time to time, discover defects or errors in the Domestic Companies’ and our software only after use by a customer. We may also experience delays in shipment of our software during the period required to correct such errors. In addition, we may, from time to time, experience difficulties relating to the integration of the Domestic Companies’ and our software products with other hardware or software in the customer’s environment that are unrelated to defects in such software products. Such defects, errors or difficulties may cause future delays in product introductions and shipments, result in increased costs and diversion of development resources, require design modifications or impair customer satisfaction with the Domestic Companies’ and our software. Since these software products are used by our customers to perform mission-critical functions related to petroleum mining and extraction, design defects, software errors, misuse of these products, incorrect data from external sources or other potential problems within or out of our control that may arise from the use of the Domestic Companies’ and our products could result in financial or other damages to our customers. We do not maintain product liability insurance. Although our license agreements with customers contain provisions designed to limit our exposure to potential claims as well as any liabilities arising from such claims, such provisions may not effectively protect us against such claims and the liability and costs associated therewith. To the extent we are found liable in a product liability case, we could be required to pay substantial amount of damages to an injured customer, thereby impairing our financial condition.
We are dependent on the state of the PRC’s economy as the majority of our business is conducted in the PRC.
Currently, the majority of our business operations are conducted in the PRC, and most of our customers are also located in the PRC. Accordingly, any significant slowdown in the PRC economy may cause our customers to reduce expenditures or delay the building of new facilities or projects. This may in turn lead to a decline in the demand for our products and services. That would have a material adverse effect on our business, financial condition and results of operations.
Our future success depends on our ability to help our customers find, develop and acquire petroleum reserves.
To remain competitive in our industry, our products must help our customers locate and develop or acquire new crude oil reserves to replace those depleted by production. Without successful exploration or acquisition activities, our customers’ reserves, production and revenues will decline rapidly. If the Domestic Companies’ and our technology is less well accepted for helping our customers locate additional reserves than our competitors’ technology, our customers may terminate their relationships with us, which could have a material adverse effect on our financial condition and future growth prospects.
Our customers are companies engaged in the petroleum industry and the greater energy industry, and, consequently, our financial performance is dependent upon the economic conditions of those industries.
We have derived most of our revenues to date from providing integrated automation services to Chinese petroleum companies at oilfields within China and other energy industry companies in China. Our customers’ success is intrinsically linked to economic conditions in China and in the petroleum and energy industries in general and the volatility of prices of crude oil, refined oil products and coal chemical products in particular. Each of the petroleum industry and energy industry is subject to intense competitive pressures and is affected by overall economic conditions. Demand for our services could be harmed by volatility in those industries. There can be no assurance that we will be able to continue our historical revenue growth or sustain our profitability on a quarterly or annual basis or that our results of operations will not be adversely affected by continuing or future volatility in those industries.
Our revenues are highly dependent on a very limited number of customers, which subjects our business to high seasonality. Our contracts with such customers may be terminated at any time, materially and adversely affecting our business.
Historically, we derived the majority of our revenues from two customers, (i) China National Petroleum Corporation (“CNPC”) and (ii) China Petroleum and Chemical Corporation (“Sinopec”).
9
Since the fiscal year ended June 30, 2017, Sinopec accounted for less than 10% of our revenues. From fiscal year 2021, as we developed new product lines, revenue from Sinopec increased and account for 22% of our revenues.
We provide products and services to CNPC under a series of agreements, each of which is terminable without notice. We first began to provide services to CNPC in 2000. CNPC accounted for approximately 39%, 39% and 39% of our revenues in the fiscal years ended June 30, 2021, 2020 and 2019, respectively, and any termination of our business relationships with CNPC would materially harm our operations.
In the fiscal year ended June 30, 2019, we had established a solid relationship with Shenhua Group Corporation Limited (“Shenhua Group”) and revenue from it in the fiscal year 2020 accounted for approximately 17% of our revenue. For fiscal year 2021, revenue from Shenhua only accounted for 9% of our revenue as competition became fierced. In the fiscal year 2020, a new client accounted for approximately 30.5% of our revenue. However, because that client has terminated its project in Iraq where we provided service to them due to the impact of COVID-19, we could not keep receive any revenue from this client in the fiscal year 2021. Any termination of our business relationships with CNPC, Sinopec, Shenhua Group or any other major client would materially harm our operations.
Because we derive such a high percentage of our revenues from CNPC and a few new clients, our revenue has been subject to high seasonality. We recognize revenue when it is realized and earned. Revenue is recognized based on the following five steps: (i) identify the contract(s) with the customer; (ii) identify the performance obligations in the contract; (iii) determine the transaction price; (iv) allocate the transaction price to the performance obligations; (v) recognize revenue when (or as) each performance obligation is satisfied. Because these matters depend on reaching agreements with these clients, revenue recognition occurs, to a large extent, on their schedule. Accordingly, revenue recognized in the first quarter is usually the smallest in proportion to that for the whole year, due to our clients’ budgeting and planning schedules. If these clients were to change their budgeting or planning schedule our high and low quarters could also shift. This seasonality limits our ability to make accurate long-term predictions about our performance and makes it difficult to compare our revenues across quarters.
Changes in environmental and regulatory factors may harm our business.
The oil drilling industry in China to date has not been subject to the type and scope of regulation seen in Europe and the United States. However, the Chinese government may implement new legislation or regulations or may enforce existing laws more stringently. Either of these scenarios may have a significant impact on our customers’ mining and extraction operations and may require us or our customers to significantly change operations or to incur substantial costs. We believe that the Domestic Companies’ and our operations in China are in compliance with China’s applicable legal and regulatory requirements. However, there can be no assurance that China’s central or local governments will not impose new, stricter regulations or interpretations of existing regulations that would require additional expenditures.
Petroleum reserve degradation and depletion may reduce our customers’ and our profitability.
Our profitability depends substantially on our ability to help our customers exploit their oil reserves at competitive costs. Replacement reserves may not be available to our customers when required or, if available, may not be drilled at costs comparable to those characteristics of the depleting oilfield. The Domestic Companies’ and our technology may not enable our customers to accurately assess the geological characteristics of any new reserves, which may adversely affect their decision to use the Domestic Companies’ and our products in the future.
We are heavily dependent upon the services of experienced personnel who possess skills that are valuable in our industry, and we may have to actively compete for their services.
Our company is much smaller than our main foreign competitors, including Schlumberger Limited, Honeywell International, Emerson Process Management and Rockwell Automation, and we compete in large part on the basis of the quality of services we are able to provide our clients. As a result, we are heavily dependent upon our ability to attract, retain and motivate skilled personnel to serve our clients. Many of our personnel possess skills that would be valuable to all companies engaged in the integrated automation services industry. Consequently, we expect that we will have to actively compete for these employees. Some of our competitors may be able to pay our employees more than we are able to pay to retain them. Our ability to profitably operate is substantially dependent upon our ability to locate, hire, train and retain our personnel. There can be no assurance that we will be able to retain our current
10
personnel, or that we will be able to attract or assimilate other personnel in the future. If we are unable to effectively obtain and maintain skilled personnel, the development and quality of our technological products and the effectiveness of installation and training could be materially impaired.
We are substantially dependent upon our key personnel, particularly Mr. Yin Shenping, our Chief Executive Officer, Mr. Chen Guangqiang, our Chief Technology Officer and Ms. Liu Jia, our Chief Financial Officer.
Our performance is substantially dependent on the performance of our executive officers and key employees. In particular, we rely on the services of:
| ● | Mr. Yin Shenping, Chief Executive Officer; |
| ● | Mr. Chen Guangqiang, Chief Technology Officer; and |
| ● | Ms. Liu Jia, Chief Financial Officer. |
Each of these individuals would be difficult to replace. We do not have in place “key person” life insurance policies on any of our employees. The loss of the services of any of our executive officers or other key employees could substantially impair our ability to successfully development new systems and develop new programs and enhancements. In addition, we would need to spend considerable time and other resources to seek suitable replacements, which might detract from our efforts to develop our business.
Our business is capital intensive and our growth strategy may require additional capital, which may not be available on favorable terms or at all.
We may require additional cash resources due to changed business conditions, implementation of our growth strategy or potential investments or acquisitions we may pursue. To meet our capital needs, we may sell additional equity or debt securities or obtain additional credit facilities. The sale of additional equity securities or other securities convertible into such equity securities could result in dilution of your holdings. The incurrence of indebtedness would result in increased debt service obligations and could require us to agree to operating and financial covenants that would restrict our operations. Financing may not be available in amounts or on terms acceptable to us, if at all. Any failure by us to raise additional funds on terms favorable to us, or at all, could limit our ability to expand our business operations and could harm our overall business prospects.
We do not intend to pay dividends in the foreseeable future and there are certain restrictions on the payment of dividend under PRC laws.
We have not previously paid any cash dividends, and we do not anticipate paying any dividends on our Class A Ordinary Shares. As we intend to remain in a growth mode, we intend to reinvest any profits in the foreseeable future to grow the business. We cannot assure you that our operations will continue to result in sufficient revenues to enable us to operate at profitable levels or to generate positive cash flows. Furthermore, there is no assurance our board of directors will declare dividends even if we are profitable. Dividend policy is subject to the discretion of our board of directors and will depend on, among other things, our earnings, financial condition, capital requirements and other factors. If we determine to pay dividends on any of our Class A Ordinary Shares in the future, we will be dependent, in large part, on receipt of funds from the Domestic Companies.
We are a holding company with no operations of our own and substantially all of our operations are conducted through Nanjing Recon and BHD, hereafter referred to as our Domestic Companies, which are established as variable interest entities (“VIEs”) under the laws of the PRC. Our ability to pay dividends is dependent upon dividends and other distributions from the Domestic Companies. Chinese legal restrictions permit payment of dividends to us by our Domestic Companies only out of their respective accumulated net profits, if any, determined in accordance with Chinese accounting standards and regulations. Under Chinese law, our Domestic Companies are required to set aside a portion (at least 10%) of their after-tax net income (after discharging all cumulated loss), if any, each year for compulsory statutory reserve until the amount of the reserve reaches 50% of our Domestic Companies’ registered capital. These funds may be distributed to shareholders at the time of each Domestic Company’s wind-up. Payments of dividends by Domestic Companies to us are also subject to restrictions including primarily the restriction that foreign invested enterprises may only buy, sell and/or remit foreign currencies at those banks authorized to conduct foreign exchange business after providing valid commercial documents. There are no such similar foreign exchange restrictions in the Cayman Islands.
11
Our certificates, permits, and license are subject to governmental control and renewal, and the failure to obtain renewal would cause all or part of our operations to be suspended and may have a material adverse effect on our financial condition.
We are subject to various PRC laws and regulations pertaining to automation services for the petroleum extraction industry. We have obtained certain certificates, permits, and licenses required for the operation of an automation services provider for the petroleum extraction industry and the manufacturing and distribution of software and hardware products in the PRC.
During the application or renewal process for our licenses and permits, we will be evaluated and re-evaluated by the appropriate governmental authorities and must comply with the prevailing standards and regulations, which may change from time to time. In the event that we are not able to obtain or renew the certificates, permits and licenses, all or part of our operations may be suspended by the government, which would have a material adverse effect on our business and financial condition. Furthermore, if escalating compliance costs associated with governmental standards and regulations restrict or prohibit any part of our operations, it may adversely affect our results of operations and profitability.
12
Risks Related to Our Corporate Structure
We depend upon the Contractual Arrangements in conducting our business in China, which may not be as effective as direct ownership in providing operational control.
We are a holding company incorporated in the Cayman Islands. As a holding company with no material operations of our own, we conduct a substantial majority of our operations through our VIEs and their subsidiaries in China. We control BHD and Nanjing Recon through the VIE agreements entered into on April 1, 2019. We generate most, if not all, of our revenue from operations of our VIEs and their subsidiaries. Our Class A Ordinary Shares offered in this offering are shares of our offshore holding company instead of shares of our VIEs or our PRC subsidiary. These Contractual Arrangements may not be as effective in providing us with control over our VIEs as direct ownership. For example, our VIEs and their shareholders could breach their contractual arrangements with us by, among other things, failing to conduct their operations in an acceptable manner or taking other actions that are detrimental to our interests.
If we had direct ownership of our VIEs, we would be able to exercise our rights as a shareholder to effect changes in the board of directors of our VIEs, which in turn could effect changes, subject to any applicable fiduciary obligations, at the management and operational level. However, under the current Contractual Arrangements, we rely on the performance by our VIEs and their shareholders of their obligations under the contracts to exercise control over our VIEs. The shareholders of our VIEs may not act in the best interests of our company or may not perform their obligations under these contracts. Such risks exist throughout the period in which we intend to operate our business through the Contractual Arrangements with our VIEs. If any dispute relating to these contracts remains unresolved, we will have to enforce our rights under these contracts through the operations of PRC law and arbitration, litigation and other legal proceedings and therefore will be subject to uncertainties in the PRC legal system. See “Risk Factor—The shareholder of our VIE may have actual or potential conflicts of interest with us, which may materially and adversely affect our business and financial condition” Therefore, our Contractual Arrangements with our VIEs may not be as effective in ensuring our control over the relevant portion of our business operations as direct ownership would be.
We conduct our business through BHD, Nanjing Recon, FGS and their respective subsidiaries by means of Contractual Arrangements. If the PRC courts or administrative authorities determine that these contractual arrangements do not comply with applicable regulations, we could be subject to severe penalties and our business could be adversely affected. In addition, changes in such PRC laws and regulations may materially and adversely affect our business.
There are uncertainties regarding the interpretation and application of PRC laws, rules and regulations, including the laws, rules and regulations governing the validity and enforcement of the Contractual Arrangements between the Wholly Owned Foreign Enterprise (“WFOE”) and Nanjing Recon, BHD and their respective subsidiaries. We have been advised by our PRC counsel, JingTian & GongCheng LLP, based on their understanding of the current PRC laws, rules and regulations, that (i) the structure for operating our business in China (including our corporate structure and Contractual Arrangements with the WFOE, Nanjing Recon, BHD and their respective subsidiaries) will not result in any violation of PRC laws or regulations currently in effect; and (ii) the Contractual Arrangements among the WFOE and Nanjing Recon, BHD and their respective subsidiaries governed by PRC law are valid, binding and enforceable, and will not result in any violation of PRC laws or regulations currently in effect. However, there are substantial uncertainties regarding the interpretation and application of current or future PRC laws and regulations concerning foreign investment in the PRC, and their application to and effect on the legality, binding effect and enforceability of the contractual arrangements. In particular, we cannot rule out the possibility that PRC regulatory authorities, courts or arbitral tribunals may in the future adopt a different or contrary interpretation or take a view that is inconsistent with the opinion of our PRC legal counsel. Therefore, the Contractual Arrangements may be determined by PRC authorities to be inconsistent with the laws and regulations of the PRC, including those related to foreign investment in certain industries. Therefore, the relevant Chinese regulatory authorities could disallow this structure and hinder our ability to exert contractual control over the Domestic Companies, which would likely result in a material change in operations and/or value of the Company’s Class A Ordinary Shares, including that it could cause the value of such securities to significantly decline or become worthless.
If any of the Domestic Companies or their ownership structure or the Contractual Arrangements are determined to be in violation of any existing or future PRC laws, rules or regulations, or any of our PRC entities fail to obtain or maintain any of the required governmental permits or approvals, the relevant PRC regulatory authorities would have broad discretion in dealing with such violations, including:
| ● | revoking the business and operating licenses; |
13
| ● | discontinuing or restricting the operations; |
| ● | imposing conditions or requirements with which the PRC entities may not be able to comply; |
| ● | requiring us and our PRC entities to restructure the relevant ownership structure or operations, including termination of the contractual agreements with our VIE and deregistering the equity pledge of our VIE, which in turn would affect our ability to consolidate, derive economic interests from, or exert effective control our VIE; |
| ● | restricting or prohibiting our use of the proceeds from this offering to finance our business and operations in China, and taking other regulatory or enforcement actions that could be harmful to our business; or |
| ● | imposing fines or confiscating the income from our PRC subsidiaries or our VIE. |
The imposition of any of these penalties would severely disrupt our ability to conduct business and have a material adverse effect on our financial condition, results of operations and prospects.
Our contractual arrangements with the Domestic Companies and their respective shareholders may not be as effective in providing control over these entities as direct ownership.
We have no equity ownership interest in the Domestic Companies and rely on contractual arrangements to control and operate such businesses. These contractual arrangements may not be as effective in providing control over the Domestic Companies as direct ownership. For example, BHD could fail to take actions required for our business or fail to pay dividends to Recon-BJ despite its contractual obligation to do so. If the Domestic Companies fail to perform under their agreements with us, we may have to rely on legal remedies under PRC law, which may not be effective. In addition, we cannot assure you that any of the Domestic Companies’ shareholders would always act in our best interests.
Our majority stake in Future Gas Station (Beijing), which now consists of a large operating segment of our business, exposes us to risks related to consumer energy consumption and online payment technologies.
As the energy consumption market opened to private and foreign companies, and as the online payment technology continually developed, we began investing in the downstream oil industry. Over the years, we developed a close relationship with Future Gas Station (Beijing) (also referred to as “FGS”) and as of this fiscal year, we now own 51% of the equity of FGS. As such, our majority stake in FGS presents both a substantial investment in the downstream of the oil industry and comprises a large part of our operations. Our business has historically relied primarily on our cooperation with large state-owned oil companies. FGS, by contrast, relies on individual purchasers of gas and other products at gas stations in China. While the gas stations themselves will decide to cooperate with FGS, we expect that they will listen to end user feedback in making such decisions. Accordingly, we believe FGS will be dependent on individual users’ purchasing decisions and experience with FGS’ services. If the energy consumption market slows, or the online payment technology matures and new, more well-capitalized competitors enter FGS’ industry, we may experience a substantial loss in our significant investment in FGS.
Regulations relating to offshore investment activities by PRC residents may limit our ability to acquire PRC companies and could adversely affect our business.
In July 2014, SAFE promulgated the Circular on Issues Concerning Foreign Exchange Administration Over the Overseas Investment and Financing and Roundtrip Investment by Domestic Residents Via Special Purpose Vehicles, or Circular 37, which replaced Relevant Issues Concerning Foreign Exchange Control on Domestic Residents’ Corporate Financing and Roundtrip Investment through Offshore Special Purpose Vehicles, or Circular 75. Circular 37 requires PRC residents to register with local branches of SAFE in connection with their direct establishment or indirect control of an offshore entity, referred to in Circular 37 as a “special purpose vehicle” for the purpose of holding domestic or offshore assets or interests. Circular 37 further requires amendment to a PRC resident’s registration in the event of any significant changes with respect to the special purpose vehicle, such as an increase or decrease in the capital contributed by PRC individuals, share transfer or exchange, merger, division or other material event. Under these regulations, PRC residents’ failure to comply with specified registration procedures may result in restrictions being imposed on the foreign exchange activities of the relevant PRC entity, including the payment of dividends and other distributions to its offshore parent, as well as restrictions on capital inflows from the offshore entity to the PRC entity, including restrictions on its ability to
14
contribute additional capital to its PRC subsidiaries. Further, failure to comply with the SAFE registration requirements could result in penalties under PRC law for evasion of foreign exchange regulations.
As Circular 37 is newly-issued, it is unclear how these regulations will be interpreted and implemented. In addition, different local SAFE branches may have different views and procedures as to the interpretation and implementation of the SAFE regulations, and it may be difficult for our ultimate shareholders or beneficial owners who are PRC residents to provide sufficient supporting documents required by the SAFE or to complete the required registration with the SAFE in a timely manner, or at all. Any failure by any of our shareholders who is a PRC resident, or is controlled by a PRC resident, to comply with relevant requirements under these regulations could subject us to fines or sanctions imposed by the PRC government, including restrictions on Recon-BJ’s ability to pay dividends or make distributions to us and on our ability to increase our investment in the Recon-BJ.
Under Circular 37, if a non-listed special purpose vehicle uses its own equity or share option to grant equity incentive awards to directors, supervisors, members of senior management or employees directly employed by a domestic enterprise that is directly or indirectly controlled by such special purpose vehicle, or with which such employee has established an employment relationship, any of such directors, supervisors, members of senior management or employees who is a PRC resident should, prior to exercising their rights, file an application with the SAFE for foreign exchange registration with respect to such special purpose vehicle. However, in practice, different local SAFE branches may have different views and procedures as to the interpretation and implementation of the SAFE regulations and, since Circular 37 was the first regulation to regulate the foreign exchange registration of a non-listed special purpose vehicle’s equity incentive granted to PRC residents, there remains uncertainty with respect to its implementation.
Our contractual arrangements with the Domestic Companies may result in adverse tax consequences to us.
As a result of our corporate structure and contractual arrangements between Recon-BJ and the Domestic Companies, we are effectively subject to several PRC taxes on both revenues generated by Recon-BJ’s operations in China and revenues derived from Recon-BJ’s contractual arrangements with the Domestic Companies. Moreover, we would be subject to adverse tax consequences if the PRC tax authorities were to determine that the contracts between Recon-BJ and the Domestic Companies were not on an arm’s length basis and therefore constitute a favorable transfer pricing. As a result, the PRC tax authorities could request that we adjust our taxable income upward for PRC tax purposes. If the PRC tax authorities took such action, such authorities would be able to establish in its sole discretion the amount of tax payable by Recon-BJ, so we cannot predict the effect of such action on our company other than the likely effect that our profits would decrease. Such a pricing adjustment could adversely affect us by:
| ● | increasing our tax expenses, which could subject Recon-BJ to late payment fees and other penalties for under-payment of taxes; and/or |
| ● | resulting in Recon-BJ’s loss of preferential tax treatment. |
The shareholders of our VIEs may have actual or potential conflicts of interest with us, which may materially and adversely affect our business and financial condition.
The shareholders of our VIEs may have actual or potential conflicts of interest with us. The shareholders may refuse to sign or breach, or cause our VIEs to breach, or refuse to renew, the existing contractual arrangements we have with them and our VIEs, which would have a material and adverse effect on our ability to effectively control our VIEs and receive economic benefits from them. For example, the shareholders may be able to cause our agreements with our VIEs to be performed in a manner adverse to us by, among other things, failing to remit payments due under the contractual arrangements to us on a timely basis. We cannot assure you that when conflicts of interest arise the shareholder will act in the best interests of our company or such conflicts will be resolved in our favor. Currently, we do not have any arrangements to address potential conflicts of interest between the shareholders and our company. If we cannot resolve any conflict of interest or dispute between us and the shareholders, we would have to rely on legal proceedings, which could result in disruption of our business and subject us to substantial uncertainty as to the outcome of any such legal proceedings.
15
The principal shareholders of the Domestic Companies have potential conflicts of interest with us, which may adversely affect our business.
Yin Shenping, our Chief Executive Officer, and Chen Guangqiang, our Chief Technology Officer, are significant shareholders in our company. They are also the principal shareholders of each of the Domestic Companies and collectively control the Domestic Companies. Conflicts of interests between their duties to our company and the respective Domestic Companies may arise. For example, Mr. Yin and Mr. Chen could cause a Domestic Company to fail to take actions that are in the best interests of our Company or to fail to pay dividends to Recon-BJ despite its contractual obligation to do so if making such payment would harm the Domestic Company.
As Mr. Yin and Mr. Chen are also directors and executive officers of our company, they have duties of loyalty and care to us under Cayman Islands law when there are any potential conflicts of interests between our company and the Domestic Companies. Each of Mr. Yin and Mr. Chen has executed an irrevocable power of attorney to appoint the individual designated by us to be his attorney-in-fact to vote on his behalf on all matters related to the Domestic Companies requiring shareholder approval. We cannot assure you, however, that if conflicts of interest arise, they will act completely in our interests or that conflicts of interests will be resolved in our favor. In addition, Mr. Yin and Mr. Chen could violate their respective employment agreements with us or their legal duties by diverting business opportunities from us to others. If we cannot resolve any conflicts of interest between us and Mr. Yin and Mr. Chen, as applicable, we would have to rely on legal proceedings, which could result in the disruption of our business.
Any deterioration of the relationship between Recon-BJ and the Domestic Companies could materially and adversely affect the overall business operation of our company.
Our relationship with our Domestic Companies is governed by their agreements with Recon-BJ, which are intended to provide us, through our indirect ownership of Recon-BJ, with effective control over the business operations of our Domestic Companies. However, these agreements may not be effective in providing control over the applications for and maintenance of the licenses required for our business operations. Our Domestic Companies could violate these agreements, go bankrupt, suffer from difficulties in its business or otherwise become unable to perform its obligations under these agreements and, as a result, our operations, reputation, business and stock price could be severely harmed.
If Recon-BJ exercises its purchase option of the Domestic Companies’ equity pursuant to the Exclusive Equity Interest Purchase Agreement, payment of the purchase price could materially and adversely affect our financial position.
Under the Exclusive Equity Interest Purchase Agreement, Recon-BJ holds an option to purchase all or a portion of the equity of the Domestic Companies at a price, based on the capital paid in by the Domestic Company shareholders. If applicable PRC laws and regulations require an appraisal of the equity interest or provide other restriction on the purchase price, the purchase price shall be the lowest price permitted under the applicable PRC laws and regulations. As the Domestic Companies are already contractually controlled affiliates to our company, Recon-BJ’s purchase of the Domestic Companies’ equity would not bring immediate benefits to our company and the exercise of the option and payment of the purchase prices could adversely affect our financial position and available working capital.
Our dual class structure may be dilutive to the voting power of Class A Ordinary Shareholders.
On April 5, 2021, at the 2021 annual meeting, to implement a dual class structure, our shareholders approved (i) a special resolution that the authorized share capital of the Company be amended from US$1,850,000, divided into 20,000,000 Class B Ordinary Shares of a nominal or par value of US$0.0925 each, to US$15,725,000, divided into 150,000,000 Class A Ordinary Shares of a nominal or par value of US$0.0925 each and 20,000,000 Class B Ordinary Shares of a nominal or par value of US$0.0925 each, and (ii) a special resolution that the Third Amended and Restated Memorandum and Articles of Association of the Company to substitute the Second Amended and Restated Memorandum and Articles of Association. The dual class structure of our ordinary shares has the effect of concentrating voting control with holders of Class B Ordinary Shares. Our Class B Ordinary Shares have stronger voting power than our Class A Ordinary Shares and certain existing shareholders have substantial influence over our Company and their interests may not be aligned with the interests of our other shareholders.
16
Our classified board structure may prevent a change in our control.
Our board of directors is divided into three classes of directors. The current terms of the directors expire in 2021, 2022 and 2023. Directors of each class are chosen for three-year terms upon the expiration of their current terms, and each year one class of directors is elected by the shareholders. The staggered terms of our directors may reduce the possibility of a tender offer or an attempt at a change in control, even though a tender offer or change in control might be in the best interest of our shareholders.
Shareholder rights under Cayman Islands law may differ materially from shareholder rights in the United States, which could adversely affect the ability of us and our shareholders to protect our and their interests.
Our corporate affairs are governed by our Memorandum and Articles of Association, by the Companies Law (2013 Revision) and the common law of the Cayman Islands. The rights of shareholders to take action against the directors, actions by minority shareholders, and the fiduciary responsibilities of our directors to us under Cayman Islands law are to a large extent governed by the common law of the Cayman Islands. The common law in the Cayman Islands is derived in part from comparatively limited judicial precedent in the Cayman Islands as well as from English common law, the decisions of whose courts are of persuasive authority but are not binding on a court in the Cayman Islands. In particular, the Cayman Islands has a less developed body of securities laws as compared to the United States, and some states, such as Delaware, have more fully developed and judicially interpreted bodies of corporate laws. Moreover, our company could be involved in a corporate combination in which dissenting shareholders would have no rights comparable to appraisal rights which would otherwise ordinarily be available to dissenting shareholders of United States corporations. However, Cayman Islands statutory law does provide a mechanism for a dissenting shareholder in a merger or consolidation to apply to the Grand Court for a determination of the fair value of the dissenter’s shares if it is not possible for the dissenter and the Company to agree a fair price within the time limits prescribed. Also, our Cayman Islands counsel is not aware of a significant number of reported derivative actions having been brought in Cayman Islands courts. Class actions are not recognized in the Cayman Islands, but groups of shareholders with identical interests may bring representative proceedings which are similar. Such actions are ordinarily available in respect of United States corporations in U.S. courts. Finally, Cayman Islands companies may not have standing to initiate shareholder derivative action before the federal courts of the United States. As a result, our public shareholders may face different considerations in protecting their interests in actions against the management, directors or our controlling shareholders than would shareholders of a corporation incorporated in a jurisdiction in the United States, and our ability to protect our interests may be limited if we are harmed in a manner that would otherwise enable us to sue in a United States federal court.
As we are a Cayman Islands company and most of our assets are outside the United States, it will be extremely difficult to acquire jurisdiction and enforce liabilities against us and our officers, directors and assets based in China.
We are a Cayman Islands exempt company, and our corporate affairs are governed by our Memorandum and Articles of Association and by the Cayman Islands Companies Law (2013 Revision) and other applicable Cayman Islands laws. Certain of our directors and officers reside outside of the United States. In addition, the Company’s assets will be located outside the United States. As a result, it may be difficult or impossible to effect service of process within the United States upon our directors or officers and our subsidiaries, or enforce against any of them court judgments obtained in United States’ courts, including judgments relating to United States federal securities laws. In addition, there is uncertainty as to whether the courts of the Cayman Islands and of other offshore jurisdictions would recognize or enforce judgments of United States’ courts obtained against us predicated upon the civil liability provisions of the securities laws of the United States or any state thereof on the grounds that such provisions are penal in nature, or be competent to hear original actions brought in the Cayman Islands or other offshore jurisdictions predicated upon the securities laws of the United States or any state thereof. Our Cayman Islands’ counsel has advised us that although there is no statutory enforcement in the Cayman Islands of judgments obtained in the United States, the courts of the Cayman Islands will recognize and enforce a foreign judgment of a court of competent jurisdiction if such judgment is final, for a liquidated sum, provided it is not in respect of taxes or a fine or penalty, is not inconsistent with a Cayman Islands’ judgment in respect of the same matters, and was not obtained in a manner which is contrary to the public policy of the Cayman Islands. A Cayman Islands court may stay proceedings if concurrent proceedings are being brought elsewhere. Furthermore, because the majority of our assets are located in China, it would also be extremely difficult to access those assets to satisfy an award entered against us in United States court.
17
Risks Related to Doing Business in China
The recent state government interference into business activities on U.S. listed Chinese companies may negatively impact our existing and future operations in China.
Recently, the Chinese government announced that it would step up supervision of Chinese firms listed offshore. Under the new measures, China will improve regulation of cross-border data flows and security, crack down on illegal activity in the securities market and punish fraudulent securities issuance, market manipulation and insider trading, China will also check sources of funding for securities investment and control leverage ratios. The Cyberspace Administration of China (“CAC”) has also opened a cybersecurity probe into several U.S.-listed tech giants focusing on anti-monopoly, financial technology regulation and more recently, with the passage of the Data Security Law, how companies collect, store, process and transfer data. If we are subject to such a probe or if we are required to comply with stepped-up supervisory requirements, valuable time from our management and money may be expended in complying and/or responding to the probe and requirements, thus diverting valuable resources and attention away from our operations. This may, in turn, negatively impact our operations.
Because of the Company’s VIEs and subsidiaries in China and given the Chinese government’s significant oversight and discretion over the conduct of our business operations there, the Chinese government may seek to affect our operations, including our ability to offer securities to investors, list our securities on a U.S. or other foreign exchange, conduct our business or accept foreign investment. The Chinese government may intervene or influence the Company’s current and future operations in China at any time, or may exert more control over offerings conducted overseas and/or foreign investment in issuers likes ourselves.
If any or all of the foregoing were to occur, this could lead to a material change in the Company’s operations and/or the value of our ordinary shares and/or significantly limit or completely hinder our ability to offer or continue to offer securities to investors and cause the value of such securities to significantly decline or be worthless.
Our shares may be delisted under the Holding Foreign Companies Accountable Act if the PCAOB is unable to inspect our auditors for three consecutive years beginning in 2021. The delisting of our shares, or the threat of their being delisted, may materially and adversely affect the value of your investment.
The Holding Foreign Companies Accountable Act, or the HFCA Act, was enacted on December 18, 2020. The HFCA Act states if the SEC determines that a company has filed audit reports issued by a registered public accounting firm that has not been subject to inspection by the PCAOB for three consecutive years beginning in 2021, the SEC shall prohibit such shares from being traded on a national securities exchange or in the over the counter trading market in the U.S.
On March 24, 2021, the SEC adopted interim final rules relating to the implementation of certain disclosure and documentation requirements of the HFCA Act. A company will be required to comply with these rules if the SEC identifies it as having a “non-inspection” year under a process to be subsequently established by the SEC. The SEC is assessing how to implement other requirements of the HFCA Act, including the listing and trading prohibition requirements described above.
Our current auditor, Friedman LLP, as an auditor of companies that are traded publicly in the United States and a firm registered with the PCAOB, is subject to laws in the United States pursuant to which the PCAOB conducts regular inspections to assess their compliance with the applicable professional standards. We are not aware of any reasons to believe or conclude that Friedman LLP would not permit an inspection by PCAOB or that it may not be subject to such inspection. However, given the recent developments, we cannot assure you whether NASDAQ or regulatory authorities would apply additional and more stringent criteria to us after considering the effectiveness of our auditor’s audit procedures and quality control procedures, adequacy of personnel and training, or sufficiency of resources, geographic reach or experience as it relates to the audit of our financial statements.
The SEC may propose additional rules or guidance that could impact us if our auditor is not subject to PCAOB inspection. For example, on August 6, 2020, the President’s Working Group on Financial Markets, or the PWG, issued the Report on Protecting United States Investors from Significant Risks from Chinese Companies to the then President of the United States. This report recommended the SEC implement five recommendations to address companies from jurisdictions that do not provide the PCAOB with sufficient access to fulfil its statutory mandate. Some of the concepts of these recommendations were implemented with the enactment of the HFCA Act. However, some of the recommendations were more stringent than the HFCA Act. For example, if a
18
company’s auditor was not subject to PCAOB inspection, the report recommended that the transition period before a company would be delisted would end on January 1, 2022.
The SEC has announced that the SEC staff is preparing a consolidated proposal for the rules regarding the implementation of the HFCA Act and to address the recommendations in the PWG report. It is unclear when the SEC will complete its rulemaking and when such rules will become effective and what, if any, of the PWG recommendations will be adopted. The implications of this possible regulation in addition to the requirements of the HFCA Act are uncertain. Such uncertainty could cause the market price of our shares to be materially and adversely affected, and our securities could be delisted or prohibited from being traded on the national securities exchange earlier than would be required by the HFCA Act. If our shares are unable to be listed on another securities exchange by then, such a delisting would substantially impair your ability to sell or purchase our shares when you wish to do so, and the risk and uncertainty associated with a potential delisting would have a negative impact on the price of our shares.
Changes in China’s economic, political or social conditions or government policies could have a material adverse effect on our future business and operations.
The Chinese economy differs from the economies of most developed countries in many respects, including the level of government involvement, level of development, growth rate, control of foreign exchange and allocation of resources. Although the Chinese government has implemented measures emphasizing the utilization of market forces for economic reform, the reduction of state ownership of productive assets, and the establishment of improved corporate governance in business enterprises, a substantial portion of productive assets in China is still owned by the government. In addition, the Chinese government continues to play a significant role in regulating industry development by imposing industrial policies.
The Chinese government also exercises significant control over China’s economic growth through allocating resources, controlling payment of foreign currency-denominated obligations, setting monetary policy, and providing preferential treatment to particular industries or companies.
While the Chinese economy has experienced significant growth over the past decades, growth has been uneven, both geographically and among various sectors of the economy. Any adverse changes in economic conditions in China, in the policies of the Chinese government or in the laws and regulations in China could have a material adverse effect on the overall economic growth of China. Such developments could adversely affect our future business and operating results, lead to reduction in demand for our services and adversely affect our competitive position. The Chinese government has implemented various measures to encourage economic growth and guide the allocation of resources. Some of these measures may benefit the overall Chinese economy but may have a negative effect on us. For example, our financial condition and results of operations may be adversely affected by government control over capital investments or changes in tax regulations. In addition, in the past the Chinese government has implemented certain measures, including interest rate adjustment, to control the pace of economic growth. These measures may cause decreased economic activity in China, which may adversely affect our future business and operating results.
Adverse changes in China’s political, economic or social conditions or government policies could have a material adverse effect on the overall economic growth of China, which could reduce the demand for our products and materially adversely affect our competitive position.
We conduct substantially all of our operations and generate most of our revenues in China. Accordingly, our business, financial condition, results of operations and prospects are affected significantly by economic, political and legal developments in China. The PRC economy differs from the economies of most developed countries in many respects, including:
| ● | the higher level of government involvement; |
| ● | the early stage of development of the market-oriented sector of the economy; |
| ● | the relatively rapid growth rate; |
| ● | the higher level of control over foreign exchange; and |
19
| ● | the allocation policies of resources. |
While the PRC economy has grown significantly since the late 1970s, the growth has been uneven, both geographically and among various sectors of the economy. The PRC government has implemented various measures to encourage economic growth and guide the allocation of resources. Some of these measures benefit the overall PRC economy, but may also have a negative effect on our business. For example, our financial condition and results of operations may be adversely affected by government control over capital investments or changes in tax regulations that are applicable to us.
The PRC economy has been transitioning from a planned economy to a more market-oriented economy. The PRC government continues to exercise significant control over economic growth in China through the allocation of resources, controlling payment of foreign currency-denominated obligations, setting monetary policy and imposing policies that impact particular industries or companies in different ways.
We may be exposed to liabilities under the Foreign Corrupt Practices Act and Chinese anti-corruption law.
In connection with any future offering, we may be subjected to the U.S. Foreign Corrupt Practices Act (“FCPA”), and other laws that prohibit improper payments or offers of payments to foreign governments and their officials and political parties by U.S. persons and issuers as defined by the statute for the purpose of obtaining or retaining business. We may also be subjected to Chinese anti-corruption laws, which strictly prohibit the payment of bribes to government officials. Going forward, we may have operations, agreements with third parties, and make sales in China, which may experience corruption. Our future activities in China may create the risk of unauthorized payments or offers of payments by one of the employees of our Company, because sometimes these employees are out of our control. Violations of the FCPA or Chinese anti-corruption laws may result in severe criminal or civil sanctions, and we may be subject to other liabilities, which could negatively affect our business, operating results and financial condition. In addition, the government may seek to hold our Company liable for successor liability FCPA violations committed by companies in which we invest or that we acquire.
The PRC government may issue further restrictive measures in the future.
We cannot assure you that the PRC’s government will not issue further restrictive measures in the future. The PRC government’s restrictive regulations and measures could increase our existing and future operating costs in adapting to these regulations and measures, limit our access to capital resources or even restrict our existing and future business operations, which could further adversely affect our business and prospects.
We may be subject to a variety of laws and other obligations regarding cybersecurity and data protection, and any failure to comply with applicable laws and obligations could have a material and adverse effect on our business, financial condition and results of operations.
We may be subject relating various risks and costs associated with to the collection, use, sharing, retention, security, and transfer of confidential and private information, such as personal information and other data. This data is wide ranging and relates to our investors, employees, contractors and other counterparties and third parties. The relevant PRC laws apply not only to third-party transactions, but also to transfers of information between us, the Domestic Companies, our subsidiaries and other parties with which we have commercial relations.
The PRC regulatory and enforcement regime with regard to privacy and data security is evolving. The PRC Cybersecurity Law which was promulgated on November 7, 2016 and became effective on June 1, 2017 provides that personal information and important data collected and generated by operators of critical information infrastructure in the course of their operations in the PRC should be stored in the PRC, and the law imposes heightened regulation and additional security obligations on operators of critical information infrastructure. According to the Cybersecurity Review Measures promulgated by the Cyberspace Administration of China and certain other PRC regulatory authorities in April 2020, which became effective in June 2020, operators of critical information infrastructure must pass a cybersecurity review when purchasing network products and services which do or may affect national security. If we provide or are deemed to provide such network products and services to critical information infrastructure operators, or we are deemed to be a critical information infrastructure operator, we would be required to follow cybersecurity review procedures. There can be no assurance that we would be able to complete the applicable cybersecurity review procedures in a timely manner, or at all, if we are required to follow such procedures. Any failure or delay in the completion of the cybersecurity review procedures may
20
prevent us from using or providing certain network products and services, and may result in fines of up to ten times the purchase price of such network products and services being imposed upon us, if we are to be deemed a critical information infrastructure operator using network products or services without having completed the required cybersecurity review procedures. The PRC government is increasingly focused on data security, recently launching cybersecurity review against a number of mobile apps operated by several US-listed Chinese companies and prohibiting these apps from registering new users during the review period.
On June 10, 2021, the Standing Committee of the National People’s Congress of China promulgated the Data Security Law which shall take effect in September 1, 2021. The Data Security Law provides for data security and privacy obligations of entities and individuals carrying out data activities, prohibits entities and individuals in China from providing any foreign judicial or law enforcement authority with any data stored in China without approval from the competent PRC authority, and sets forth the legal liabilities of entities and individuals found to be in violation of their data protection obligations, including rectification order, warning, fines of up to RMB10 million, suspension of relevant business, and revocation of business permits or licenses.
On August 20, 2021, the Standing Committee of the National People’s Congress adopted the Personal Information Security Law, which shall come into force as of November 1, 2021. The Personal Information Protection Law includes the basic rules for personal information processing, the rules for cross-border provision of personal information, the rights of individuals in personal information processing activities, the obligations of personal information processors, and the legal responsibilities for illegal collection, processing, and use of personal information.
In addition, on July 10, 2021, the Cyberspace Administration of China issued the Measures for Cybersecurity Review (Revision Draft for Comments) for public comments, which proposes to authorize the relevant government authorities to conduct cybersecurity review on a range of activities that affect or may affect national security, including listings in foreign countries by companies that possess personal data of more than one million users. The PRC National Security Law covers various types of national security, including technology security and information security.
We do not collect, process or use personal information of entities or individuals other than what is necessary for our business and do not disseminate such information. We do not operate mobile apps and we do not possess information on more than a million entities/individuals. Although we believe we currently are not required to obtain clearance from the Cyberspace Administration of China under the Measures for Cybersecurity Review (Revision Draft for Comments) or the Opinions on Strictly Cracking Down on Illegal Securities Activities, we face uncertainties as to the interpretation or implementation of such regulations or rules, and if required, whether such clearance can be timely obtained, or at all.
Compliance with the PRC Cybersecurity Law, the PRC National Security Law, the Data Security Law, the Personal Information Protection Law, the Cybersecurity Review Measures, as well as additional laws and regulations that PRC regulatory bodies may enact in the future, including data security and personal information protection laws, may result in additional expenses to us and subject us to negative publicity, which could harm our reputation among users and negatively affect the trading price of our shares in the future. There are also uncertainties with respect to how the PRC Cybersecurity Law, the PRC National Security Law and the Data Security Law will be implemented and interpreted in practice. PRC regulators, including the Ministry of Public Security, the MIIT, the SAMR and the Cyberspace Administration of China, have been increasingly focused on regulation in the areas of data security and data protection, including for mobile apps, and are enhancing the protection of privacy and data security by rule-making and enforcement actions at central and local levels. We expect that these areas will receive greater and continued attention and scrutiny from regulators and the public going forward, which could increase our compliance costs and subject us to heightened risks and challenges associated with data security and protection. If we are unable to manage these risks, we could become subject to penalties, including fines, suspension of business, prohibition against new user registration (even for a short period of time) and revocation of required licenses, and our reputation and results of operations could be materially and adversely affected.
Uncertainties with respect to the PRC legal system could limit the legal protections available to you and us.
We conduct substantially all of our business through our operating subsidiary in the PRC, Recon-BJ, which is a wholly foreign owned enterprise in China. Recon-BJ is generally subject to laws and regulations applicable to foreign invested enterprises in China and intellectual property protections. The PRC legal system is based on written statutes, and prior court decisions may be cited for reference but have limited precedential value. Since the late 1970s, a series of new PRC laws and regulations have significantly enhanced the protections afforded to intellectual property rights and various forms of foreign investments in China. However, since these laws and regulations are relatively new and the PRC legal system continues to rapidly evolve, the interpretations of many laws,
21
regulations and rules are not always uniform and enforcement of these laws, regulations and rules involve uncertainties, which may limit legal protections available to you and us. In addition, any litigation in China may be protracted and result in substantial costs and diversion of resources and management attention.
We do not have business interruption, litigation or natural disaster insurance.
The insurance industry in China is still at an early stage of development. In particular PRC insurance companies offer limited business products. As a result, we do not have any business liability or disruption insurance coverage for our operations in China. Any business interruption, litigation or natural disaster may result in our business incurring substantial costs and the diversion of resources.
We may be subject to foreign exchange controls in the PRC.
Our PRC subsidiary and affiliates are subject to PRC rules and regulations on currency conversion. In the PRC, the State Administration for Foreign Exchange (“SAFE”) regulates the conversion of the RMB into foreign currencies. Currently, foreign investment enterprises (“FIEs”) are required to apply to SAFE for “Foreign Exchange Registration Certificate for FIEs.” Recon-BJ is an FIE. With such registration certifications (which need to be renewed annually), FIEs are allowed to open foreign currency accounts including the “recurrent account” and the “capital account.” Currently, conversion within the scope of the “recurrent account” can be effected without requiring the approval of SAFE. However, conversion of currency in the “capital account” (e.g. for capital items such as direct investments, loans, securities, etc.) still requires the approval of SAFE. Accordingly, compliance with SAFE requirements may limit how we are able to use our funds, in ways that we would not be limited if we operated in countries other than China.
Fluctuations in exchange rates could adversely affect the value of our securities.
Changes in the value of the RMB against the U.S. dollar and other foreign currencies are affected by, among other things, changes in China’s political and economic conditions. Any significant revaluation of the RMB may have a material adverse effect on the value of, and any dividends payable on our shares in U.S. dollar terms. For example, if we decide to convert our RMB into U.S. dollars for the purpose of paying dividends on our ordinary shares or for other business purposes, appreciation of the U.S. dollar against the RMB would have a negative effect on the U.S. dollar amount available to us.
Since July 2005, the RMB is no longer pegged to the U.S. dollar. Although the People’s Bank of China regularly intervenes in the foreign exchange market to prevent significant short-term fluctuations in the exchange rate, the RMB may appreciate or depreciate significantly in value against the U.S. dollar in the medium to long term. Moreover, it is possible that in the future PRC authorities may lift restrictions on fluctuations in the RMB exchange rate and lessen intervention in the foreign exchange market.
Very limited hedging transactions are available in China to reduce our exposure to exchange rate fluctuations. To date, we have not entered into any hedging transactions. We do not plan to enter into hedging transactions in the future, the availability and effectiveness of these transactions may be limited, and we may not be able to successfully hedge our exposure at all. In addition, our foreign currency exchange losses may be magnified by PRC exchange control regulations that restrict our ability to convert RMB into foreign currencies.
PRC regulations relating to the establishment of offshore special purpose vehicles by PRC residents, if applied to us, may subject our PRC resident shareholders to personal liability and limit our ability to acquire PRC companies or to inject capital into Recon-IN and Recon-BJ, limit Recon-IN’s and Recon-BJ’s ability to distribute profits to us or otherwise materially adversely affect us.
On October 21, 2005, SAFE issued a public notice, the Notice on Relevant Issues in the Foreign Exchange Control over Financing and Return Investment Through Special Purpose Companies by Residents Inside China, or the SAFE notice, which requires PRC residents, including both legal persons and natural persons, to register with the competent local SAFE branch before establishing or controlling any company outside of China, referred to as an “offshore special purpose company,” for the purpose of overseas equity financing involving onshore assets or equity interests held by them. In addition, any PRC resident that is the shareholder of an offshore special purpose company is required to amend its SAFE registration with the local SAFE branch with respect to that offshore special purpose company in connection with any increase or decrease of capital, transfer of shares, merger, division, equity investment or creation of any security interest over any assets located in China. Moreover, if the offshore special purpose company was established and owned the onshore assets or equity interests before November 1, 2005, a retroactive SAFE registration is required to have been completed before March 31, 2006. If any PRC shareholder of any offshore special purpose company fails to make the
22
required SAFE registration and amendment, the PRC subsidiaries of that offshore special purpose company (Recon-IN and Recon-BJ for our company) may be prohibited from distributing their profits and the proceeds from any reduction in capital, share transfer or liquidation to the offshore special purpose company. Moreover, failure to comply with the SAFE registration and amendment requirements described above could result in liability under PRC laws for evasion of applicable foreign exchange restrictions.
Due to lack of official interpretation, some of the terms and provisions in the SAFE notice remain unclear and implementation by central SAFE and local SAFE branches of the SAFE notice has been inconsistent since its adoption. Because of uncertainty over how the SAFE notice will be interpreted and implemented, we cannot predict how it will affect our business operations or future strategies. For example, Recon-IN’s, Recon-BJ’s and any prospective PRC subsidiaries’ ability to conduct foreign exchange activities, such as the remittance of dividends and foreign currency-denominated borrowings, may be subject to compliance with the SAFE notice by our company’s PRC resident beneficial holders. In addition, such PRC residents may not always be able to complete the necessary registration procedures required by the SAFE notice. We also have little control over either our present or prospective direct or indirect shareholders or the outcome of such registration procedures. A failure by our PRC resident beneficial holders or future PRC resident shareholders to comply with the SAFE notice, if SAFE requires it, could subject us to fines or legal sanctions, restrict our overseas or cross-border investment activities, limit our subsidiary’s ability to make distributions or pay dividends or affect our ownership structure, which could adversely affect our business and prospects.
Under the Enterprise Income Tax Law, we may be classified as a “Resident Enterprise” of China. Such classification will likely result in unfavorable tax consequences to us and our non-PRC shareholders.
China passed the Enterprise Income Tax Law, or the EIT Law, and it is implementing rules, both of which became effective on January 1, 2008. Under the EIT Law, an enterprise established outside of China with “de facto management bodies” within China is considered a “resident enterprise,” meaning that it can be treated in a manner similar to a Chinese enterprise for enterprise income tax purposes. The implementing rules of the EIT Law define de facto management as “substantial and overall management and control over the production and operations, personnel, accounting, and properties” of the enterprise.
On April 22, 2009, the State Administration of Taxation of China, or the SAT, issued the Circular Concerning Relevant Issues Regarding Cognizance of Chinese Investment Controlled Enterprises Incorporated Offshore as Resident Enterprises pursuant to Criteria of de facto Management Bodies, or the SAT Notice 82, further interpreting the application of the EIT Law and its implementation to offshore entities controlled by a Chinese enterprise or enterprise group. Pursuant to the SAT Notice 82, an enterprise incorporated in an offshore jurisdiction and controlled by a Chinese enterprise or enterprise group will be classified as a “non-domestically incorporated resident enterprise” if (i) its senior management in charge of daily operations reside or perform their duties mainly in China; (ii) its financial or personnel decisions are made or approved by bodies or persons in China; (iii) its substantial assets and properties, accounting books, corporate stamps, board and shareholder minutes are kept in China; and (iv) at least half of its directors with voting rights or senior management often resident in China. After SAT Notice 82, the SAT issued a bulletin, known as SAT Bulletin 45, which took effect on September 1, 2011, to provide more guidance on the implementation of SAT Notice 82 and clarify the reporting and filing obligations of such “non-domestically incorporated resident enterprise.” SAT Bulletin 45 provides procedures and administrative details for the determination of resident status and administration on post-determination matters. On January 29, 2014, the SAT issued Announcement of the State Administration of Taxation on Recognizing Resident Enterprises Based on the Criteria of de facto Management Bodies, to further clarify the reporting and filing procedure for offshore entities controlled by a Chinese enterprise or enterprise group and recognized as a resident enterprise.
The determining criteria set forth in SAT Notice 82 and SAT Bulletin 45 may reflect the SAT’s general position on how the “de facto management body” test should be applied in determining the tax resident status of offshore enterprises, regardless of whether they are controlled by PRC enterprises, PRC enterprise groups or by PRC or foreign individuals. If the PRC tax authorities determine that Recon or its subsidiaries is a PRC resident enterprise for PRC enterprise income tax purposes, a number of unfavorable PRC tax consequences could follow. First, we may be subject to the enterprise income tax at a rate of 25% on our worldwide taxable income as well as PRC enterprise income tax reporting obligations. In our case, this would mean that income such as non-China source income would be subject to PRC enterprise income tax at a rate of 25%. Currently, we do not have any non-China source income, as we complete our sales, including export sales, in China. Second, under the EIT Law and its implementing rules, dividends paid to us from our PRC subsidiaries would be deemed as “qualified investment income between resident enterprises” and therefore qualify as “tax-exempt income” pursuant to the clause 26 of the EIT Law. Finally, it is possible that future guidance issued with respect to the new “resident enterprise” classification could result in a situation in which the dividends we pay with respect to our ordinary shares, or the gain our non-PRC stockholders may realize from the transfer of our ordinary shares, may be treated as PRC-sourced income and may
23
therefore be subject to a 10% PRC withholding tax. If we are required under the EIT Law and its implementing regulations to withhold PRC income tax on dividends payable to our non-PRC stockholders, or if non-PRC stockholders are required to pay PRC income tax on gains on the transfer of their shares of ordinary shares, our business could be negatively impacted and the value of your investment may be materially reduced. Further, if we were treated as a “resident enterprise” by PRC tax authorities, we would be subject to taxation in both China and such countries in which we have taxable income, and our PRC tax may not be creditable against such other taxes.
PRC regulations and potential registration requirements relating to acquisitions of PRC companies by foreign entities may create regulatory uncertainties that could restrict or limit our ability to operate.
On August 8, 2006, six PRC regulatory agencies, including the PRC Ministry of Commerce (“MOC”), the State-owned Assets Supervision and Administration Commission of the State Council, the State Administration of Taxation, the State Administration for Industry and Commerce, the China Securities Regulatory Commission (“CSRC”) and SAFE, jointly adopted the Regulations on Mergers and Acquisitions of Domestic Enterprises by Foreign Investors, or the M&A Rules, which came into effect on September 8, 2006 and was amended on June 22, 2009. The M&A Rules significantly revised China’s regulatory framework governing onshore-to-offshore restructurings and foreign acquisitions of domestic enterprises. These new rules signify greater PRC government attention to cross-border merger, acquisition and other investment activities, by confirming MOC as a key regulator for issues related to mergers and acquisitions in China and requiring MOC approval of a broad range of merger, acquisition and investment transactions. Further, the new rules establish reporting requirements for acquisition of control by foreigners of companies in key industries and reinforce the ability of the Chinese government to monitor and prohibit foreign control transactions in key industries.
Among other things, the M&A Rules include new provisions that purport to require that an offshore SPV, formed for listing purposes and controlled directly or indirectly by PRC companies or individuals must obtain the approval of the CSRC prior to the listing and trading of such SPV’s securities on an overseas stock exchange. On September 21, 2006, the CSRC published on its official website procedures specifying documents and materials required to be submitted to it by SPVs seeking CSRC approval of their overseas listings. However, the application of this PRC regulation remains unclear with no consensus currently existing among the leading PRC law firms regarding the scope and applicability of the CSRC approval requirement.
If the PRC regulatory authorities take the view that the VIE Agreements constitute a reverse merger acquisition or round-trip investment in related party transactions without the approval of the national offices of MOC, they could invalidate the VIE Agreements. Additionally, the PRC regulatory authorities may take the view that any public offering plan will require the prior approval of CSRC. If we cannot obtain MOC or CSRC approval in case we are required to do so, our business and financial performance will be materially adversely affected. We may also face regulatory actions or other sanctions from the MOC or other PRC regulatory agencies. These regulatory agencies may impose fines and penalties on our operations in the PRC, limit our operating privileges in the PRC, delay or restrict the repatriation of the proceeds of this or any other offering into the PRC, or take other actions that could have a material adverse effect on our business, financial condition, results of operations, reputation and prospects, as well as the trading price of our Class A Ordinary Shares.
Also, if the CSRC later requires that we obtain its approval, we may be unable to obtain a waiver of the CSRC approval requirements, if and when procedures are established to obtain such a waiver. Any uncertainties and/or negative publicity regarding this CSRC approval requirement could have a material adverse effect on the trading price of our Class A Ordinary Shares.
PRC registration requirements for stock option plans of overseas publicly-listed companies may restrict our ability to adopt equity compensation plans for our directors and employees or otherwise limit our PRC subsidiaries’ ability to distribute profits to us.
In February 2012, SAFE promulgated the Notice on the Administration of Foreign Exchange Matters for Domestic Individuals Participating in the Stock Incentive Plans of Overseas Listed Companies, or the Stock Option Notice, which replaced the Application Procedures of Foreign Exchange Administration for Domestic Individuals Participating in Employee Stock Ownership Plans or Stock Option Plans of Overseas Publicly-Listed Companies issued by SAFE on March 28, 2007. Under the Stock Option Notice and other relevant rules and regulations, PRC residents who participate in stock incentive plan in an overseas publicly-listed company are required to register with SAFE or its local branches and complete certain other procedures. Participants of a stock incentive plan who are PRC residents must collectively retain a qualified PRC agent, which could be a PRC subsidiary of such overseas publicly listed company or another qualified institution selected by such PRC subsidiary, to conduct the SAFE registration
24
and other procedures with respect to the stock incentive plan on behalf of its participants. Such participants must also collectively retain an overseas entrusted institution to handle matters in connection with their exercise of stock options, the purchase and sale of corresponding stocks or interests and fund transfers. In addition, the PRC agent is required to amend the SAFE registration with respect to the stock incentive plan if there is any material change to the stock incentive plan, the PRC agent or the overseas entrusted institution or other material changes. We and our PRC employees who have been granted stock options are subject to these regulations. Failure of our PRC stock option holders to complete their SAFE registrations may subject these PRC residents to fines and legal sanctions and may also limit our ability to compensate our employees and directors through equity compensation, limited our PRC subsidiaries’ ability to distribute dividends to us, or otherwise materially adversely affect our business.
The Chinese government could change its policies toward private enterprise or even nationalize or expropriate private enterprises, which could result in the total loss of our investment in that country.
Our business is subject to significant political and economic uncertainties and may be adversely affected by political, economic and social developments in China. Over the past several years, the Chinese government has pursued economic reform policies including the encouragement of private economic activity and greater economic decentralization. The Chinese government may not continue to pursue these policies or may significantly alter them to our detriment from time to time with little, if any, prior notice.
Changes in policies, laws and regulations or in their interpretation or the imposition of confiscatory taxation, restrictions on currency conversion, restrictions or prohibitions on dividend payments to shareholders, devaluations of currency or the nationalization or other expropriation of private enterprises could have a material adverse effect on our business. Nationalization or expropriation could even result in the total loss of our investment in China and in the total loss of your investment in us.
We may be unable to establish and maintain an effective system of internal control over financial reporting, and as a result we may be unable to accurately report our financial results or prevent fraud.
The PRC has historically lagged in western style management, governance and financial reporting concepts and practices, as well as in modern banking, and other control systems. Our current management has little experience with western style management, governance and financial reporting concepts and practices, and we may have difficulty in hiring and retaining a sufficient number of qualified employees to work in the PRC. As a result of these factors, and especially given that we are a publicly listed company in the U.S. and subject to regulation as such, we may experience difficulty in establishing management, governance, legal and financial controls, collecting financial data and preparing financial statements, books of account and corporate records and instituting business practices that meet western standards. We may have difficulty establishing adequate management, governance, legal and financial controls in the PRC. Therefore, we may, in turn, experience difficulties in implementing and maintaining adequate internal controls as required under Section 404 of the Sarbanes-Oxley Act of 2002 and other applicable laws, rules and regulations. This may result in significant deficiencies or material weaknesses in our internal controls which could impact the reliability of our financial statements and prevent us from complying with SEC rules and regulations and the requirements of the Sarbanes-Oxley Act of 2002. Any such deficiencies, weaknesses or lack of compliance could have a materially adverse effect on our business and the public announcement of such deficiencies could adversely impact our stock price.
Risks Related to Our Class A Ordinary Shares
We are a foreign private issuer within the meaning of the rules under the Exchange Act, and as such we are exempt from certain provisions applicable to United States domestic public companies.
Because we are a foreign private issuer under the Exchange Act, we are exempt from certain provisions of the securities rules and regulations in the United States that are applicable to U.S. domestic issuers, including:
| ● | the rules under the Exchange Act requiring the filing of quarterly reports on Form 10-Q or current reports on Form 8-K with the SEC; |
| ● | the sections of the Exchange Act regulating the solicitation of proxies, consents, or authorizations in respect of a security registered under the Exchange Act; |
25
| ● | the sections of the Exchange Act requiring insiders to file public reports of their stock ownership and trading activities and liability for insiders who profit from trades made in a short period of time; and |
| ● | the selective disclosure rules by issuers of material nonpublic information under Regulation FD. |
We are required to file an annual report on Form 20-F within four months of the end of each fiscal year. In addition, we intend to publish our results on a quarterly basis through press releases, distributed pursuant to the rules and regulations of the NASDAQ Capital Market. Press releases relating to financial results and material events are also furnished to the SEC on Form 6-K. However, the information we are required to file with or furnish to the SEC is less extensive and less timely compared to that required to be filed with the SEC by U.S. domestic issuers. As a result, you may not be afforded the same protections or information, which would be made available to you, were you investing in a U.S. domestic issuer. As a Cayman Islands company listed on the NASDAQ Capital Market, we are subject to the NASDAQ Capital Market corporate governance listing standards. However, NASDAQ Capital Market rules permit a foreign private issuer like us to follow the corporate governance practices of its home country. Certain corporate governance practices in the Cayman Islands, which is our home country, may differ significantly from the NASDAQ Capital Market corporate governance listing standards. To the extent that we choose to utilize the home country exemption for corporate governance matters, our shareholders may be afforded less protection than they otherwise would under the NASDAQ Capital Market corporate governance listing standards applicable to U.S. domestic issuers. We follow home country practice with respect to annual shareholders meetings.
You may experience future dilution as a result of future equity offerings.
In order to raise additional capital, we may in the future offer additional Class A Ordinary Shares or other securities convertible into or exchangeable for our Class A Ordinary Shares at prices that may not be the same as the price per share you paid. We may sell shares or other securities in any other offering at a price per share that is less than the price per share paid by existing investors, and investors purchasing shares or other securities in the future could have rights superior to existing stockholders. The price per share at which we sell additional Class A Ordinary Shares, or securities convertible or exchangeable into Class A Ordinary Shares, in future transactions may be higher or lower than the price per share paid by existing investors.
We do not intend to pay dividends in the foreseeable future.
We have never paid cash dividends on our Class A Ordinary Shares. We currently intend to retain our future earnings, if any, to finance the operation and growth of our business and currently do not plan to pay any cash dividends in the foreseeable future.
Future sales of a significant number of our Class A Ordinary Shares in the public markets, or the perception that such sales could occur, could depress the market price of our Class A Ordinary Shares.
Future sales of a substantial number of our Class A Ordinary Shares in the public markets, or the perception that such sales could occur, could depress the market price of our Class A Ordinary Shares and impair our ability to raise capital through the sale of additional equity securities. If any existing shareholder or shareholders sell a substantial amount of our Class A Ordinary Shares, the prevailing market price for our Class A Ordinary Shares could be adversely affected. In addition, if we pay for our future acquisitions in whole or in part with additionally issued Class A Ordinary Shares, your ownership interests in our company would be diluted and this, in turn, could have a material and adverse effect on the price of our Class A Ordinary Shares.
Although we have regained compliance with Nasdaq listing requirements, we may fail to comply with Nasdaq’s minimum bid price requirement again or any other listing requirements, and our shares may be delisted if we are unable to regain compliance with Nasdaq rules within the applicable grace periods.
On January 15, 2019, we received a notification letter (the “Notice”) from the NASDAQ Capital Market advising us that for 30 consecutive business days preceding the date of the Notice, the bid price of the Company’s Class A Ordinary Shares had closed below the $1.00 per share minimum required for continued listing on The NASDAQ Capital Market pursuant to the NASDAQ Marketplace Rule 5550(a)(2) (the “Minimum Bid Price Rule”). The Company was provided 180 calendar days, or until July 15, 2019, to regain compliance with the Minimum Bid Price Rule. The Company was unable to regain compliance with the Minimum Bid Price Rule by July 15, 2019. On July 16, 2019, the NASDAQ granted us an additional 180 calendar days, or until January 13, 2020, to regain compliance with the $1.00 per share minimum required for continued listing on The NASDAQ pursuant to the Minimum Bid
26
Price Rule. On December 27, 2019, we completed a one-for-five reverse stock split. On January 15, 2020, we received a notice from The NASDAQ indicating we had regained compliance.
It is possible that we will fail to comply with the continued listing requirement of Nasdaq Marketplace Rule 5550(a)(2) again or any other listing requirements. If so, and Nasdaq may delist our shares if we cannot regain compliance timely.
The market price for our securities may be volatile, which could result in substantial losses to investors.
The market price for our Class A Ordinary Shares has been, and is likely to remain, volatile and subject to wide fluctuations in response to factors including the following:
| ● | actual or anticipated fluctuations in our quarterly operating results; |
| ● | changes in the Chinese petroleum and energy industries; |
| ● | changes in the Chinese economy; |
| ● | announcements by our competitors of significant acquisitions, strategic partnerships, joint ventures or capital commitments; |
| ● | future sales of our Class A Ordinary Shares; |
| ● | period to period fluctuations in our financial results; |
| ● | low trading volume of our Class A Ordinary Shares; |
| ● | additions or departures of key personnel; or |
| ● | potential litigation. |
We expect that any other securities of our Company are likely to be similarly volatile. In addition, the securities markets have from time to time experienced significant price and volume fluctuations that are not related to the operating performance of particular companies. As a result, to the extent shareholders sell our securities in negative market fluctuation, they may not receive a price per share that is based solely upon our business performance. We cannot guarantee that shareholders will not lose some of their entire investment in our securities.
NASDAQ may apply additional and more stringent criteria for our continued listing.
NASDAQ Listing Rule 5101 provides NASDAQ with broad discretionary authority over the continued listing of securities in NASDAQ and NASDAQ may use such discretion to deny apply additional or more stringent criteria for the continued listing of particular securities, or suspend or delist particular securities based on any event, condition, or circumstance that exists or occurs that makes continued listing of the securities on NASDAQ inadvisable or unwarranted in the opinion of NASDAQ, even though the securities meet all enumerated criteria for continued listing on NASDAQ. In addition, NASDAQ has used its discretion to deny continued listing or to apply additional and more stringent criteria in the instances, including but not limited to where the company engaged an auditor that has not been subject to an inspection by PCAOB, an auditor that PCAOB cannot inspect, or an auditor that has not demonstrated sufficient resources, geographic reach, or experience to adequately perform the company’s audit. For the aforementioned concerns, we may be subject to the additional and more stringent criteria of NASDAQ for our continued listing.
ITEM 4. INFORMATION ON THE COMPANY
A. History and Development of the Company
Recon Technology, Ltd (the “Company”) was incorporated under the laws of the Cayman Islands on August 21, 2007 by Mr. Yin Shenping, Mr. Chen Guangqiang and Mr. Li Hongqi (the “Founders”) as a company with limited liability. We provide oilfield
27
specialized equipment, automation systems, tools, chemicals and field services to petroleum companies mainly in the PRC. The Company’s wholly owned subsidiary, Recon Technology Co., Limited (“Recon-HK”) was incorporated on September 6, 2007 in Hong Kong. On November 15, 2007, Recon-HK established one wholly owned subsidiary, Jining Recon Technology Ltd. (“Recon-JN”) under the laws of the PRC, and later dissolved on April 10, 2019 as part of our previously disclosed organizational restructuring. Recon-HK did not own any assets or conduct any operations and was dissolved on May 15, 2020. On November 19, 2010, the Company established another wholly owned subsidiary, Recon Investment Ltd. (“Recon-IN”) under the laws of HK. On January 18, 2014, Recon-IN established one wholly owned subsidiary, Recon Hengda Technology (Beijing) Co., Ltd. (“Recon-BJ”) under the laws of the PRC. Other than the equity interest in Recon-BJ, Recon-IN does not own any assets or conduct any operations.
We conduct our business through the following PRC legal entities that are consolidated as variable interest entities (“VIEs”) and operate in the Chinese oilfield equipment & service industry and energy industry:
| 1. | Beijing BHD Petroleum Technology Co., Ltd. (“BHD”), and |
| 2. | Nanjing Recon Technology Co., Ltd. (“Nanjing Recon”). |
Chinese laws and regulations currently do not prohibit or restrict foreign ownership in petroleum businesses. However, Chinese laws and regulations do prevent direct foreign investment in certain industries. On January 1, 2008, to protect our shareholders from possible future foreign ownership restrictions, the Founders, who also held the controlling interest of BHD and Nanjing Recon, reorganized the corporate and shareholding structure of these entities by entering into certain exclusive agreements with Recon-JN, which entitled Recon-JN to receive a majority of the residual returns. On May 29, 2009 Recon-JN and BHD and Nanjing Recon entered into an operating agreement to provide full guarantee for the performance of such contracts, agreements or transactions entered into by BHD and Nanjing Recon. As a result of the new agreement, Recon-JN absorbed 100% of the expected losses and received 90% of the expected net income of BHD and Nanjing Recon, which resulted in Recon-JN being the primary beneficiary of these Companies.
Recon-JN also entered into Share Pledge Agreements with the Founders, who pledged all their equity interest in these entities to Recon-JN. The Share Pledge Agreements, which were entered into by each Founder, pledged each of the Founders’ equity interest in BHD and Nanjing Recon as a guarantee for the service payment under the Service Agreement.
The Service Agreement entered into on January 1, 2008, between Recon-JN and BHD and Nanjing Recon, obligated Recon-JN to provide technical consulting services to BHD and Nanjing Recon in exchange for 90% of their annual net income as a service fee.
On April 1, 2019, as part of our planned organizational restructuring, Recon-BJ entered into a series of VIE agreements with BHD and Nanjing Recon, respectively, under the same terms and conditions as that of the VIE agreements previously entered into by Recon-JN. As a result, the VIEs were effectively transferred from Recon-JN to Recon-BJ. Accordingly, Recon-BJ bears all the economic risk of losses and receives 90% of the expected profits of BHD and Nanjing Recon, and consequently becomes the primary beneficiary of the VIEs. As part of the plan of reorganization, Recon-JN was dissolved on April 10, 2019. As Recon-JN’s parent company, Recon-HK did not own any assets or conduct any operations, and therefore was dissolved on May 15, 2020.
Based on the VIE agreements, we consolidated BHD and Nanjing Recon as VIEs as required by Accounting Standards Codification (“ASC”) Topic 810, Consolidation because we were the primary beneficiary of the VIEs. Management performed an ongoing reassessment of whether Recon-BJ was the primary beneficiary of BHD and Nanjing Recon.
On August 28, 2000, a founder of the Company purchased a controlling interest in BHD which was organized under the laws of the PRC on June 29, 1999. Through December 15, 2010, the Founders held a 67.5% ownership interest in BHD. From December 16, 2010 to June 30, 2012, Messrs. Yin Shenping and Chen Guangqiang held an 86.24% ownership interest of BHD. From June 30, 2012 to June 30, 2019, Mr. Chen Guangqiang continued to devote his personal patent to BHD and increased his ownership interest of BHD. As of the date of this report, Messrs. Yin Shenping and Chen Guangqiang collectively hold a 91.62% ownership interest of BHD. BHD is combined with the Company through the date of the exclusive agreements, and has been consolidated following January 1, 2008, the date of the agreements based on ASC Topic 810. The Company allocates net income 90% and 100%, respectively, based upon the control agreements. Profits allocated to the minority interest are the remaining amount (10%).
28
On July 4, 2003, Nanjing Recon was organized under the laws of the PRC. On August 27, 2007, the Founders of the Company purchased a majority ownership of Nanjing Recon from a related party who was a majority owner of Nanjing Recon. Through December 15, 2010, the Founders held 80% ownership interest in Nanjing Recon. From December 16, 2010 to June 30, 2012, Messrs. Yin Shenping and Chen Guangqiang held 80% ownership interest of Nanjing Recon. Nanjing Recon is combined with the Company through the date of the exclusive agreements, and is consolidated following January 1, 2008, the date of the agreements based on ASC Topic 810. The Company allocates net income 90% and 100%, respectively, based upon the control agreements. Profits allocated to the non-controlling interest are the remaining amount (10%).
On January 29, 2015, we increased our authorized shares from 25,000,000 to 100,000,000 Class A Ordinary Shares.
BHD, one VIE, controls following subsidiaries:
| 1) | On December 17, 2015, Huang Hua BHD Petroleum Equipment Manufacturing Co. LTD (“HH BHD”), a fully owned subsidiary established by BHD was organized under the laws of the PRC, focusing on the production of high efficiency heating furnaces. As of June 30, 2020, BHD had invested a total of ¥4.39 million to HH BHD. BHD owns an interest of 100% of HH BHD. |
| 2) | On May 23, 2017, Gan Su BHD Environmental Technology Co., Ltd (“Gan Su BHD”) was established by BHD and another investor under the laws of the PRC, with registered capital of ¥50 million. It is focusing on oilfield sewage treatment and oily sludge disposal projects. As of June 30, 2020, BHD had invested a total of ¥15.98 million Gan Su BHD. The paid in capital of Gan Su BHD contributed by all investors was ¥ 20.74 million ($2.93 million) as of June 30, 2020. Based on its revised chapter dated August 11, 2017, BHD owns an interest of 51% of Gan Su BHD. The paid in capital was ¥22,935,000 ($3,551,489) as of June 30, 2021. On April 26, 2021, the minority shareholder of Gan Su BHD transferred 15.4% of the equity interest hold to BHD. On May 19, 2021, the minority shareholder transferred 3.6% equity shares and BHD transferred 15.4% equity shares of Gan Su BHD to Nanjing Recon. Thus, by June 30, 2021, BHD owns an interest of 51% and Nanjing Recon owns an interest of 19% of Gan Su BHD. |
| 3) | On October 16, 2017, Qing Hai BHD New Energy Technology Co., Ltd. (“Qinghai BHD”) was established by BHD and a few other investors under the laws of the PRC, with registered capital of ¥50 million. It is focusing on design and production and sales of solar energy heating furnaces. As of June 30, 2020, BHD had invested a total of ¥4.2 million to Qinghai BHD. The paid in capital was ¥4.2 million ($0.59 million) as of June 30, 2020. BHD owns an interest of 55% of Qinghai BHD. The paid in capital was ¥4,200,000 ($650,371) as of June 30,2021. BHD owned an interest of 55% of Qinghai BHD previously; however, based on an agreement signed by the shareholders of Qinghai BHD dated October 23, 2018, each of the other two individual shareholders agreed to reduce 10% of their equity interests. As a result, Qinghai BHD returned ¥200,000 paid in capital back to one of the individual shareholders. After the new arrangement, BHD owns a total interest of 75% of Qinghai BHD. |
As the energy consumption market opened to private and foreign companies, and online payment technology developed, we began to invest in the downstream of the oil industry. On December 15, 2017, we, through our VIEs, BHD and Nanjing Recon, entered into a subscription agreement with Future Gas Station (Beijing) Technology, Ltd (“FGS”), pursuant to which we acquired an 8% equity interest in FGS. Established in January 2016, FGS is a service company focusing on providing new technical applications and data operations to gas stations and provides solutions to gas stations to improve their operations and their customers’ experience. On August 21, 2018, we entered into an investment agreement and a supplemental agreement (collectively, the “Investment Agreement”) with FGS and the other shareholders of FGS. Pursuant to the Investment Agreement, our ownership interest in FGS shall increase from 8% to 43%, in exchange for our investment in GFS for a total amount of RMB 10 million in cash and the issuance of 2,435,284 restricted Class A Ordinary Shares to the other shareholders of FGS with certain conditions. On September 24, 2019, the Company agreed to extend the agreement for six more months as negotiated with FGS to ensure the founding team can better meet its obligations under the agreement. On March 17, 2020, the Company, FGS and the other shareholders of FGS signed the third supplemental agreement to extend another 12 months to February 20, 2021 as the number of the gas stations was the only performance goal that was not achieved. As of June 30, 2020, we had invested an aggregate amount of RMB 35,579,586 ($5,032,666) in FGS and issued 487,057 restricted shares (reflecting the effect of one-for-five reverse stock split) in total to other shareholders of FGS, and our ownership interest in FGS has increased to 43%. On February 8, 2021, BHD and Nanjing entered into the fourth supplemental agreement to the investment agreement with FGS to acquire 8% equity ownership of FGS. As a result of the transaction, we own a 51% interest of FGS.
29
Exclusive Technical Consulting Service Agreement
Pursuant to the exclusive technical consulting service agreement between Recon-BJ and each of BHD and Nanjing Recon, Recon-BJ has the exclusive right to provide each of BHD and Nanjing Recon with technical support services, consulting services and other services, including granting use rights of intellectual property rights, software services, network support, database support, hardware services, technical support, employee training, research and development of technology and market information, business management consulting, marketing and promotion services, customer management and services, lease hardware and device, and the others necessary for each of BHD and Nanjing Recon’s needs. In exchange, Recon-BJ is entitled to a service fee that equals to all of the consolidated profit after offsetting the previous year’s accumulated deficit, operating costs, expenses, taxes, and other contributions and reasonable operation profit of each of BHD and Nanjing Recon. In addition to the services fees, each of BHD and Nanjing Recon will reimburse all reasonable costs, reimbursed payments and out-of-pocket expenses, paid or incurred by Recon-BJ in connection with its performance.
Under the exclusive technical consulting service agreement, without Recon-BJ’s prior written consent, each of BHD and Nanjing Recon agrees not to engage in any transaction which may materially affect its asset, business, employment, obligation, right or operation.
The exclusive technical consulting service agreement remains effective, unless terminated pursuant to the exclusive technical consulting service agreement or upon the written notice of Recon-BJ.
Exclusive Equity Interest Purchase Agreement
Pursuant to the amended and restated exclusive equity interest purchase agreement, among Recon-BJ, each of BHD and Nanjing Recon and the shareholder who owned all the equity interests of each of BHD and Nanjing Recon, such shareholders grant Recon-BJ an exclusive right to purchase his equity interests in each of BHD and Nanjing Recon. The purchase price shall be the lowest price then permitted under applicable PRC laws. Recon-BJ or its designated person may exercise such right at any time to purchase all or part of the equity interests in each of BHD and Nanjing Recon until it has acquired all equity interests of each of BHD and Nanjing Recon, which is irrevocable during the term of the agreement.
The amended and restated exclusive equity interest purchase agreement remains in effect until all equity interests held by the shareholders have been transferred or assigned to Recon-BJ and/or any other person designated by Recon-BJ. However, Recon-BJ has the right to terminate these agreements unconditionally upon giving prior written notice to each of BHD and Nanjing Recon at any time.
Equity Interest Pledge Agreement
Pursuant to the amended and restated equity interest pledge agreement among the shareholders who owned all the equity interests of each of BHD and Nanjing Recon, such shareholders pledge all of the equity interests in each of BHD and Nanjing Recon to Recon-BJ as collateral to secure the obligations of each of BHD and Nanjing Recon under the exclusive technical consulting service agreement and the amended and restated exclusive equity interest purchase agreement. The shareholders of each of BHD and Nanjing Recon are prohibited or may not transfer the pledged equity interests without prior consent of Recon-BJ unless transferring the equity interests to Recon-BJ or its designated person in accordance with the amended and restated exclusive equity interest purchase agreement.
The amended and restated equity interest pledge agreement shall come into force the date on which the pledged interests is recorded, under each of BHD and Nanjing Recon’s register of shareholders and is registered with competent administration for industry and commerce of each of BHD and Nanjing Recon until all of the liabilities and debts to Recon-BJ have been fulfilled completely by each of BHD and Nanjing Recon. Each of BHD and Nanjing Recon and the shareholders who owned all the equity interest of each of BHD and Nanjing Recon shall not terminate this agreement in any circumstance for any reason.
Shareholders’ Power of Attorney
Pursuant to the shareholders’ amended and restated power of attorney, the shareholders of each of BHD and Nanjing Recon gives Recon-BJ irrevocable proxies to act on their behaves on all matters pertaining to each of BHD and Nanjing Recon and to
30
exercise all of their rights as shareholders of each of BHD and Nanjing Recon, including the right to execute and deliver shareholder resolutions, to dispose any or all equity interests, to nominate, elect, designate, or appoint officers and directors, to supervise company’s performance, to approve submission of any registration documents, to attend shareholders meetings, to exercise voting rights and all of the other rights, to take legal actions against the harmful actions by directors or officers, to approve the amendments to the articles of association of the company, and any other rights under the articles of association of the company. The amended and restated power of attorney shall remain in effect while the shareholders of each of BHD and Nanjing Recon hold the equity interests in each of BHD and Nanjing Recon.
Based on the foregoing Contractual Arrangements, which grant Recon-BJ effective control of each of BHD and Nanjing Recon and enable Recon-BJ to receive all of their expected residual returns, we account for each of BHD and Nanjing Recon as a VIE. Accordingly, we consolidate the accounts of each of BHD and Nanjing Recon, in accordance with Regulation S-X-3A-02 promulgated by the SEC and Accounting Standards Codification (“ASC”) 810-10, Consolidation.
Because we do not directly hold equity interest in our VIEs, we are subject to risks due to uncertainty of the interpretation and the application of the PRC laws and regulations, including limitation on foreign ownership of internet technology companies, regulatory review of oversea listing of PRC companies through a special purpose vehicle, and the validity and enforcement of the VIE Agreements. We are also subject to the risks of uncertainty about any future actions of the PRC government in this regard that could disallow the VIE structure, which would likely result in a material change in our operations and the value of Class A Ordinary Shares may depreciate significantly or become worthless.
Our Contractual Arrangements may be less effective in providing control over each of BHD and Nanjing Recon than direct ownership. See “Risk Factors - We depend upon the Contractual Arrangements in conducting our business in China, which may not be as effective as direct ownership in providing operational control.” for more details.
We may also be subject to sanctions imposed by PRC regulatory agencies including the Chinese Securities Regulatory Commission, or CSRC, if we fail to comply with their rules and regulations. See “Risk Factors — The approval of the China Securities Regulatory Commission and other compliance procedures may be required in connection with this offering, and, if required, we cannot predict whether we will be able to obtain such approval.” for more details.
We are subject to certain legal and operational risks associated with our VIEs’ operations in China. PRC laws and regulations governing our current business operations are sometimes vague and uncertain, and therefore, these risks may result in a material change in our VIEs’ operations, significant depreciation of the value of our Class A Ordinary Shares, or a complete hindrance of our ability to offer or continue to offer our securities to investors. See “Risk Factors - We conduct our business through BHD, Nanjing Recon and their respective subsidiaries by means of Contractual Arrangements. If the PRC courts or administrative authorities determine that these contractual arrangements do not comply with applicable regulations, we could be subject to severe penalties and our business could be adversely affected. In addition, changes in such PRC laws and regulations may materially and adversely affect our business.” Recently, the PRC government initiated a series of regulatory actions and statements to regulate business operations in China with little advance notice, including cracking down on illegal activities in the securities market, enhancing supervision over China-based companies listed overseas using variable interest entity structure, adopting new measures to extend the scope of cybersecurity reviews, and expanding the efforts in anti-monopoly enforcement. Since these statements and regulatory actions are new, it is highly uncertain how soon legislative or administrative regulation making bodies will respond and what existing or new laws or regulations or detailed implementations and interpretations will be modified or promulgated, if any, and the potential impact such modified or new laws and regulations will have on our daily business operation, the ability to accept foreign investments and list on an U.S. exchange.
Permission Required from the PRC Authorities for the VIEs’ Operation
We are currently not required to obtain permission from any of the PRC authorities to operate and issue our Class A Ordinary Shares to foreign investors. In addition, we, our subsidiaries, or VIEs are not required to obtain permission or approval from the PRC authorities including CSRC or Cyberspace Administration of China for the VIEs’ operation, nor have we, our subsidiaries, or VIEs applied for or received any denial for the VIEs’ operation. However, recently, the General Office of the Central Committee of the Communist Party of China and the General Office of the State Council jointly issued the “Opinions on Severely Cracking Down on Illegal Securities Activities According to Law,” or the Opinions, which was made available to the public on July 6, 2021. The Opinions emphasized the need to strengthen the administration over illegal securities activities, and the need to strengthen the
31
supervision over overseas listings by Chinese companies. Effective measures, such as promoting the construction of relevant regulatory systems will be taken to deal with the risks and incidents of China-concept overseas listed companies, and cybersecurity and data privacy protection requirements and similar matters. The Opinions and any related implementing rules to be enacted may subject us to compliance requirement in the future. Given the current regulatory environment in the PRC, we are still subject to the uncertainty of interpretation and enforcement of the rules and regulations in the PRC, which can change quickly with little advance notice, and any future actions of the PRC authorities.
Transfer of Cash in the VIEs
Each VIE has its own operating cash flow. Cashflow between our Company and the VIEs primarily consists of transfers from us to the VIEs for supplemental working capital, which is mainly used in purchase of materials and payment of operating expenses and investments. In addition, the VIEs occasionally make payments on our behalf when we experience a cash shortage. For the fiscal years ended June 30, 2021 and 2020, cash transferred from the Company to its VIEs was RMB1,890,340 and RMB8,920,237, respectively. Neither we nor our VIEs have present plans to distribute earnings or settle amounts owed under the Contractual Agreements. We currently plan to retain the cash in the VIEs for business growth and operation. No dividends or distributions have been declared to pay to us from our subsidiaries or our VIEs. No dividends or distributions were made to any U.S. investors. For a description of our corporate structure and VIE contractual arrangements, see “Corporate History and Structure.” See also “Risk Factors – Risks Related to Our Corporate Structure.”
Select Condensed Financial Statements on Consolidated VIEs
The following table below provides a condensed consolidating schedule depicting the financial position, cash flows, and results of operations for the parent, the consolidated VIEs, and any eliminating adjustments separately as of the same dates and for the same periods for which audited consolidated financial statements are required.
SELECTED CONDENSED CONSOLIDATED STATEMENTS OF OPERATIONS
For the Year Ended June 30, 2021 | ||||||||||||||||||
| Recon |
|
|
|
|
| ||||||||||||
Technology, | ||||||||||||||||||
Ltd. | Subsidiaries | Non- | ||||||||||||||||
(Cayman | (Hong Kong | Consolidated | Controlling | |||||||||||||||
Islands) | and PRC) | VIE (PRC) | Eliminations | Total | Interest | |||||||||||||
Revenues |
| ¥ | 121,197 |
| ¥ | — |
| ¥ | 47,817,378 |
| — |
| ¥ | 47,938,575 |
| ¥ | — | |
Gain (loss) from subsidiaries and VIEs |
| (26,855,188) |
| — |
| — |
| 26,855,188 |
| — |
| — | ||||||
Net income (loss) attributable to Recon Technology, Ltd |
| ¥ | (22,832,734) |
| ¥ | (733,368) |
| ¥ | (26,121,820) |
| ¥ | 26,855,188 |
| ¥ | (22,832,734) |
| ¥ | (3,034,094) |
For the Year Ended June 30, 2020 | ||||||||||||||||||
| Recon |
|
|
|
|
| ||||||||||||
Technology, | ||||||||||||||||||
Ltd. | Subsidiaries | Non- | ||||||||||||||||
(Cayman | (Hong Kong | Consolidated | Controlling | |||||||||||||||
Islands) | and PRC) | VIE (PRC) | Eliminations | Total | Interest | |||||||||||||
Revenues |
| ¥ | 20,079,210 |
| ¥ | — |
| ¥ | 45,681,441 |
| ¥ | — |
| ¥ | 65,760,651 |
| ¥ | — |
Gain (loss) from subsidiaries and VIEs |
| (9,089,574) |
| — |
| — |
| 9,089,574 |
| — |
| — | ||||||
Net income (loss) Attributable to Recon Technology, Ltd |
| ¥ | (19,246,701) |
| ¥ | 597,981 |
| ¥ | (9,687,555) |
| ¥ | 9,089,574 |
| ¥ | (19,246,701) |
| ¥ | (875,903) |
32
SELECTED CONDENSED CONSOLIDATED BALANCE SHEETS
| For the Year Ended June 30, 2021 | ||||||||||||||
Recon | |||||||||||||||
Technology, | |||||||||||||||
Ltd. | Subsidiaries | ||||||||||||||
(Cayman | (Hong Kong | Consolidated | |||||||||||||
Islands) |
| and PRC) |
| VIE (PRC) |
| Eliminations |
| Total | |||||||
Cash |
| ¥ | 325,116,815 |
| ¥ | 14,588,375 | ¥ | 4,293,380 |
| ¥ | — | ¥ | 343,998,570 | ||
Total current assets |
| 525,751,518 |
| 109,078,311 |
| 96,651,951 |
| (242,976,595) |
| 488,505,185 | |||||
Investments in subsidiaries |
| 2,853,002 |
| — |
| — |
| (2,853,002) |
| — | |||||
Total non-current assets |
| 51,675,351 |
| 33,121,308 |
| 50,079,680 |
| (56,864,864) |
| 78,011,475 | |||||
Total assets |
| 577,426,869 |
| 142,199,619 |
| 146,731,631 |
| (299,841,459) |
| 566,516,660 | |||||
Total liabilities |
| 223,958,832 |
| 115,503,154 |
| 170,575,094 |
| (231,035,886) |
| 279,001,194 | |||||
Total equity |
| 353,468,037 |
| 26,696,465 |
| (23,843,463) |
| (68,805,573) |
| 287,515,466 | |||||
Total liabilities and equity |
| ¥ | 577,426,869 |
| ¥ | 142,199,619 | ¥ | 146,731,631 | ¥ | (299,841,459) | ¥ | 566,516,660 | |||
| For the Year Ended June 30, 2020 | ||||||||||||||
Recon | |||||||||||||||
Technology, | |||||||||||||||
Ltd. | Subsidiaries | ||||||||||||||
(Cayman | (Hong Kong | Consolidated | |||||||||||||
Islands) |
| and PRC) |
| VIE (PRC) |
| Eliminations |
| Total | |||||||
Cash |
| ¥ | 22,238,980 |
| ¥ | 1,709,426 |
| ¥ | 6,388,098 |
| ¥ | — |
| ¥ | 30,336,504 |
Total current assets |
| 144,997,962 |
| 86,547,201 |
| 100,852,166 |
| (203,115,456) |
| 129,281,873 | |||||
Investments in subsidiaries |
| (931,517) |
| — |
| — |
| 931,517 |
| — | |||||
Total non-current assets |
| 26,610,333 |
| 13,695,013 |
| 37,591,081 |
| (12,763,496) |
| 65,132,931 | |||||
Total assets |
| 171,608,295 |
| 100,242,214 |
| 138,443,247 |
| (215,878,952) |
| 194,414,804 | |||||
Total liabilities |
| 33,898,887 |
| 92,188,890 |
| 147,428,088 |
| (199,745,349) |
| 73,770,516 | |||||
Total equity |
| 137,709,408 |
| 8,053,324 |
| (8,984,841) |
| (16,133,603) |
| 120,644,288 | |||||
Total liabilities and equity |
| ¥ | 171,608,295 |
| ¥ | 100,242,214 |
| ¥ | 138,443,247 |
| ¥ | (215,878,952) |
| ¥ | 194,414,804 |
SELECTED CONDENSED CONSOLIDATED STATEMENTS OF CASH FLOWS
| For the Year Ended June 30, 2021 | ||||||||||||||
Recon | |||||||||||||||
Technology, | Subsidiaries | ||||||||||||||
Ltd. | (Hong | ||||||||||||||
(Cayman | Kong and | Consolidated | |||||||||||||
| Islands) | PRC) |
| VIE (PRC) |
| Eliminations |
| Total | |||||||
Net cash provided by (used in) operating activities | ¥ | (29,048,184) |
| ¥ | 12,928,737 | ¥ | (17,931,021) | ¥ | — | ¥ | (34,050,468) | ||||
Net cash provided by (used in) investing activities |
| (54,911,909) |
| — |
| 1,799,804 |
| 6,573,451 |
| (46,538,654) | |||||
Net cash provided by financing activities |
| 386,563,775 |
| — |
| 14,036,499 |
| (6,573,451) |
| 394,026,823 | |||||
Effect of exchange rate fluctuation on cash and cash equivalents |
| 274,149 |
| (49,784) |
| — |
| — |
| 224,365 | |||||
Net change in cash |
| 302,877,831 |
| 12,878,953 |
| (2,094,718) |
| — |
| 313,662,066 | |||||
Opening cash balance |
| 22,238,981 |
| 1,709,425 |
| 6,388,098 |
| — |
| 30,336,504 | |||||
Ending cash balance | ¥ | 325,116,812 | ¥ | 14,588,378 | ¥ | 4,293,380 | — | ¥ | 343,998,570 | ||||||
33
| For the Year Ended June 30, 2020 | ||||||||||||||
Recon | |||||||||||||||
Technology, | Subsidiaries | ||||||||||||||
Ltd. (Cayman | (Hong Kong | Consolidated | |||||||||||||
Islands) |
| and PRC) |
| VIE (PRC) |
| Eliminations |
| Total | |||||||
Net cash provided by (used in) operating activities | ¥ | (4,538,147) | ¥ | (1,272,162) | ¥ | 579,633 | — | ¥ | (5,230,676) | ||||||
Net cash used in investing activities |
| — |
| — |
| (5,103,667) |
| 2,995,304 |
| (2,108,363) | |||||
Net cash used in financing activities |
| 25,766,355 |
| — |
| 10,467,370 |
| (2,995,304) |
| 33,238,421 | |||||
Effect of exchange rate fluctuation on cash and cash equivalents |
| (97,823) |
| 13,620 |
| — |
| — |
| (84,203) | |||||
Net change in cash |
| 21,130,385 |
| (1,258,542) |
| 5,943,336 |
| — |
| 25,815,179 | |||||
Opening cash balance |
| 1,108,595 |
| 2,967,967 |
| 444,763 |
| — |
| 4,521,325 | |||||
Ending cash balance |
| ¥ | 22,238,980 |
| ¥ | 1,709,425 |
| ¥ | 6,388,099 |
| — |
| ¥ | 30,336,504 | |
On December 10, 2019, the Company’s Board approved to effect a one-for-five reverse stock split of its Class A Ordinary Shares (the “Reverse Stock Split”) with the market effective date of December 27, 2019, such that the number of the Company’s Class A Ordinary Shares is decreased from 100,000,000 to 20,000,000 and the par value of each Class A Ordinary Share is increased from US$0.0185 to US$0.0925. As a result of the Reverse Stock Split, each five pre-split Class A Ordinary Shares outstanding were automatically combined and converted to one issued and outstanding Class A Ordinary Share without any action on the part of the shareholder. As of December 26, 2019 (immediately prior to the effective date), there were 23,049,639 Class A Ordinary Shares outstanding. The number of Class A Ordinary Shares outstanding after the Reverse Stock Split was 4,611,720, taking into account of the effect of rounding fractional shares into whole shares.
On November 25, 2020, the Company and certain accredited investors (the “Investors”) entered into a Securities Purchase Agreement (the “Purchase Agreement”) pursuant to which the Company agreed to sell to the Investors, and the Investors agreed to purchase from the Company, in an unregistered private transaction, notes (the “Notes”) with an aggregate principal amount of $6,485,000, convertible into Class A Ordinary Shares, at a rate of $0.71 per share, upon the terms and subject to the limitations and conditions set forth in such Notes. The Company received gross proceeds of $6,485,000 through December 4, 2020 to December 30, 2020. Pursuant to the conversion notices to convert the Notes in full with the conversion date of January 25, 2021, the Company issued an aggregate of 9,225,338 Class A Ordinary Shares to the Investors.
On April 5, 2021, at the 2021 annual meeting, to implement a dual class structure, our shareholders approved (i) a special resolution that the authorized share capital of the Company be amended from US$1,850,000, divided into 20,000,000 Class B Ordinary Shares of a nominal or par value of US$0.0925 each, to US$15,725,000, divided into 150,000,000 Class A Ordinary Shares of a nominal or par value of US$0.0925 each and 20,000,000 Class B Ordinary Shares of a nominal or par value of US$0.0925 each, and (ii) a special resolution that the Third Amended and Restated Memorandum and Articles of Association of the Company to substitute the Second Amended and Restated Memorandum and Articles of Association. On April 7, 2021, the Company filed the Third Amended and Restated Memorandum and Articles of Association with the Companies Register of the Cayman Islands. Our Class A Ordinary Shares began to trade on the NASDAQ Capital Market on April 12, 2021 under the same symbol, “RCON.”
On June 3, 2021, we entered into a share exchange agreement with Starry Blockchain Energy Pte. Ltd. (“Starry”) and its controlling shareholders (the “Starry Controlling Shareholders”) to acquire 30% of the equity interest in Starry. Under the Agreement, the acquired 30% of the equity interest in Starry was valued at $3,000,000. As consideration for the 30% equity interest, the Company issued 316,345 unregistered, restricted Class A Ordinary Shares, based on $9.48 per share, the average closing price in the 30 trading days prior to the signing of the Agreement, to the Starry Controlling Shareholders. The acquisition closed on June 11, 2021. On November 10, 2021, this investment agreement was terminated based on a mutual decision. While the Company will continue to cooperate with starry to utilize their teams and skills to provide real distributed energy solutions to our clients.
B. Business Overview
General
Recon Technology, Ltd. (the “Company”, “we”, “us” or “our”) is a provider of hardware, software, and on-site services to companies primarily in the petroleum mining and extraction industry in China (“PRC”). We provide services designed to automate and enhance the extraction of petroleum. To date, we control by contract the PRC companies of Beijing BHD Petroleum Technology
34
Co., Ltd. (“BHD”) and Nanjing Recon Technology Co., Ltd. (“Nanjing Recon”). We refer to BHD and Nanjing Recon collectively as the “Domestic Companies” in this report.
The Company serves as the center of strategic management, financial control and human resources allocation for the Domestic Companies. Through our contractual relationships with the Domestic Companies, we provide equipment, tools and other hardware related to oilfield production and management and develop and sell our own specialized industrial automation control and information solutions. However, we do not engage in the production of petroleum or petroleum products.
We believe that one of the most important advancements in China’s petroleum industry has been the automation of significant segments of the exploration and extraction process. The Domestic Companies’ and our automation products and services allow petroleum mining and extraction companies to reduce their labor requirements and improve the productivity of oilfields. The Domestic Companies’ and our solutions allow our customers to locate productive oilfields more easily and accurately, improve control over the extraction process, increase oil yield efficiency in tertiary stage oil recovery, and improve the transportation of crude oil.
For the most recent few years, our capacity to provide integrated services has been a significant factor for long-term development. We treat simulation measures around fracturing as our entry point for our integrated service model. To date, we have formed new business modules through our own R&D, investment in service-team building and developed an integrated services solution for stimulation.
Market Background
China is our major market. China is the world’s second-largest consumer of petroleum products, largest importer of petroleum and fourth-largest producer of petroleum. In the last twenty years, China’s demand for oil has more than tripled, while its production of oil has only modestly increased. China became a net importer of petroleum in 1983, and, since then, oil production in China has been focused on meeting the country’s domestic oil consumption requirements. The oil industry in China is dominated by three state-owned holding companies: China National Petroleum Corporation (“CNPC”), China Petroleum and Chemical Corporation (“Sinopec”) and China National Offshore Oil Corporation (“CNOOC”). Foreign companies have also been deeply involved in China’s petroleum industry; however, according to Chinese law, China’s national oil companies still take a majority (or minority) stake in any commercial discovery. As a result, the number of major foreign companies involved in the industry is relatively limited in domestic China.
In the past, China’s petroleum companies mined for petroleum by leveraging the country’s abundance of inexpensive labor, rather than focusing on developing new technologies. For example, a typical, traditional oilfield with an annual capacity of 1,000,000 tons would require between 10,000 and 20,000 laborers. By contrast, when Baker CAC automated oil production products were employed in the mid-1990s to explore and automate Cainan Oilfield, a desert oilfield in Xinjiang, annual capacity for the field reached 1,500,000 tons, with only 400 employees needed to manage the oilfield. After the introduction of Baker CAC’s products into China’s petroleum industry, Chinese companies have also sought to provide automation solutions.
In the primary oil recovery stage, oil pressure in an oil reservoir may be high enough to force oil to the surface. Approximately 20% of oil may be harvested at this stage. The secondary oil recovery stage accounts for another 5% to 15% of oil recovery and involves such efforts as pumps to extract petroleum and the injection of water, natural gas, carbon dioxide or other gasses into the oil reservoir to force oil to the surface. Most oilfields in China have now entered into the tertiary stage of oil recovery, at which oil extraction becomes increasingly difficult and inefficient. Tertiary recovery generally focuses on decreasing oil viscosity to make extraction easier and accounts for between 5% and 15% of oil recovery. Our efforts in tertiary recovery focus on reducing water content in crude oil in order to make extraction more efficient and to improve the overall production of wells through advanced technologies and effective managing tools and approaches.
In the fiscal year 2020, we also received revenue from Iraq through a project with a new client which accounted for approximately 30.5% of our revenue. However, because that client has suspended its project in the middle east where we provided service to them due to the impact of COVID-19, we do not receive any revenue from this client, and therefore Iraq, in the fiscal year 2021.
For recent years, the oil industry is experiencing digital transformation. We believe oil companies will continue to increase their usages of intelligent solutions to improve the operation efficiency. Many oil companies have been raising the digitalization to a
35
strategic level and take it as the core portion of the corporate strategy to optimize business execution and operational efficiency. Besides, we have also seen the trend of digitalization and intelligence in downstream of the oil and gas industry, especially in the management and operation of gas stations in China. We have been devoting resources and participating in testing projects with our clients to develop leading solutions. We will continue to enhance our competitive strength through up-gradation with big data and intelligent analysis.
Products and Services
We have historically provided products and services mainly to oil and gas field companies, which focus on the development and production of oil and natural gas. Our products and services described below correlate to the numbered stages of the oilfield production system graphical expression shown below.

The following list shows our products and services. The first three items are covered by our (1) automation product and software segment and (2) equipment and accessories segment. The last item is covered by our oilfield environmental protection segment.
Equipment for Oil and Gas Production and Transportation
| ● | High-Efficiency Heating Furnaces (as shown above by process “3”). Crude petroleum contains certain impurities that must be removed before the petroleum can be sold, including water and natural gas. To remove the impurities and to prevent solidification and blockage in transport pipes, companies employ heating furnaces. BHD researched, developed and implemented a new oilfield furnace that is advanced, highly automated, reliable, easily operable, safe and highly heat-efficient (90% efficiency). |
| ● | Burner (as shown above by process “5”). We serve as an agent for the Unigas Burner which is designed and manufactured by UNIGAS, a European burning equipment production company. The burner we provide has the following characteristics: high degree of automation; energy conservation; high turn-down ratio; high security and environmental safety. |
Oil and Gas Production Improvement Techniques
| ● | Packers of Fracturing. This utility model is used concertedly with the security joint, hydraulic anchor, and slide bushing of sand spray in the well. It is used for easy seat sealing and sand-uptake prevention. The utility model reduces desilting volume and prevents sand uptake which makes the deblocking processes easier to realize. The back flushing is sand-stick proof. |
| ● | Production Packer. According to different withdraw points, the production packer separates different oil layers, and protects the oil pipe from sand and permeability, so as to promote the recovery ratio. |
36
| ● | Sand Prevention in Oil and Water Well. This technique processes additives that are resistant to elevated temperatures into “resin sand” which is transported to the bottom of the well via carrying fluid. The “resin sand” goes through the borehole, piling up and compacting at the borehole and oil vacancy layer. An artificial borehole wall is then formed, functioning as a means of sand prevention. This sand prevention technique has been adapted to more than 100 wells, including heavy oil wells, light oil wells, water wells and gas wells, with a 100% success rate and a 98% effective rate. |
| ● | Water Locating and Plugging Technique. High water cut affects the normal production of oilfields. Previously, there was no sophisticated method for water locating and tubular column plugging in China. The mechanical water locating and tubular column plugging technique we have developed resolves the problem of high water cut wells. This technique conducts a self-sealing-test during multi-stage usage and is reliable to separate different production sets effectively. The water location switch forms a complete process by which the water locating and plugging can be finished in one trip. Our tubular column is adaptable to several oil drilling methods and is available for water locating and plugging in second and third class layers. |
| ● | Fissure Shaper. This is our proprietary product that is used along with a perforating gun to effectively increase perforation depth by between 46% and 80%, shape stratum fissures, improve stratum diversion capability and, as a result, improve our ability to locate oilfields and increase the output of oil wells. |
| ● | Fracture Acidizing. We inject acid to layers under pressure which can form or expand fissures. The treatment process of the acid is defined as fracture acidizing. The technique is mainly adapted to oil and gas wells that are blocked up relatively deeply, or the ones in the low permeable zones. |
| ● | Electronic Broken-down Service. This service resolves block-up and freezing problems by generating heat from the electric resistivity of the drive pipe and utilizing a loop tank composed of an oil pipe and a drive pipe. This technique saves energy and is environmentally friendly. It can increase the production of oilfields that are in the middle and later periods. |
Automation System and Service
| ● | Pumping Unit Controller. Refers to process “1” above. Functions as a monitor to the pumping unit, and also collects data for load, pressure, voltage, startup and shutdown control. |
| ● | RTU Used to Monitor Natural Gas Wells. Collects gas well pressure data. |
| ● | Wireless Dynamometer and Wireless Pressure Gauge. Refers to process “1” above. These products replace wired technology with cordless displacement sensor technology. They are easy to install and significantly reduce the working load associated with cable laying. |
| ● | Electric Multi-Way Valve for Oilfield Metering Station Flow Control. Refers to process “2” above. This multi-way valve is used before the test separator to replace the existing three valve manifolds. It facilitates the electronic control of the connection of the oil lead pipeline with the separator. |
| ● | Natural Gas Flow Computer System. Flow computer system used in natural gas stations and gas distribution stations to measure flow. |
| ● | Recon SCADA Oilfield Monitor and Data Acquisition System. Recon SCADA is a system which applies to the oil well, measurement station, and the union station for supervision and data collection. |
| ● | EPC Service of Pipeline SCADA System. A service technique for pipeline monitoring and data acquisition after crude oil transmission. |
| ● | EPC Service of Oil and Gas Wells SCADA System. A service technique for monitoring and data acquisition of oil wells and natural gas wells. |
37
| ● | EPC Service of Oilfield Video Surveillance and Control System. A video surveillance technique for controlling the oil and gas wellhead area and the measurement station area. |
| ● | Technique Service for “Digital Oilfield” Transformation. Includes engineering technique services such as oil and gas SCADA system, video surveillance and control system and communication systems. |
Beginning in 2017, we began to provide automation services to other companies in the broader energy industry in China and also to provide the following products and services beyond the oilfield production process:
Waste Water and Oil Treatment Products and Services
| ● | Oilfield sewage treatment. It is for oilfield waste water treatment solutions, related chemicals and onsite services customized to clients’ requirement. We have also developed our own designed equipment and aim to manufacture in the future. |
| ● | Oily sludge disposal (planned). This planned business line will provide engineering services of oily sludge disposal in Gan Su province. |
Waste Water and Oil Treatment Products and Services
● | Oilfield sewage treatment. It is for oilfield waste water treatment solutions, related chemicals and onsite services customized to clients’ requirement. We have also developed our own designed equipment and aim to manufacture in the future. |
● | Oily sludge disposal (planned). This planned business line will provide engineering services of oily sludge disposal in Gan Su province. |
Platform Outsourcing Services: Intelligent marketing system and digitalization solution for gas stations
| ● | Gas Station operation and management solution. To provide new technical applications and data operations solutions and related service to gas stations of oil companies. Tt can also help gas stations to export API ports to external parties for cooperation. |
ISO9000 Certification
We have received ISO9000 certifications for several of our processes. The International Organization for Standardization consists of a worldwide federation of national standards bodies for approximately 130 countries, and the ISO9000 certification represents an international consensus of these standards bodies, with the aim of creating global standards of product and service quality. We have received ISO9000 certification for the following:
| ● | Nanjing Recon has received certification for the development and service of RSCADA. |
| ● | BHD has received certification for high efficiency heating furnaces, import burners, and manometer surrogate rendition and service. |
Customers
We operate our business by cooperating with oil companies and their subsidiaries, the petroleum administration bureau and local service companies. Historically, most actual control of our direct and indirect clients could be traced to Sinopec and CNPC, the two major Chinese state-owned companies responsible for on-shore petroleum mining and extraction.
38
Sinopec
Currently, we undertake projects majorly at the following locations, among others:
● | North China Oil and Gas Branch |
● | Southwest Branch |
Since the fiscal year ended June 30, 2017, Sinopec accounted for less than 10% of our revenues. From fiscal year 2021, we developed new products and service lines and regained revenue from Sinopec. Revenue from Sinopec accounted for 22.1% of our revenue.
CNPC
Currently, we undertake projects majorly at the following locations, among others:
| ● | Qinghai Oilfield |
| ● | Jidong Oilfield |
| ● | Yumen Oilfield |
| ● | Xinjiang Oilfield |
| ● | Huabei Oilfield |
| ● | Changqing Oilfield |
| ● | CNPC fuel selling companies |
We provide products and services to CNPC under a series of agreements, each of which is terminable without advance notice. We first began to provide services to CNPC in 2000. CNPC accounted for approximately 25%, 39% and 39% of our revenues in the fiscal years ended June 30, 2021, 2020 and 2019, respectively, and any termination of our business relationships with CNPC would materially harm our operations.
Shenhua Group
We began to provide equipment to Shenhua Group, which was merged into China Energy with another group company, in 2017. We signed a series of contracts with Shenhua Group and have established what we believe is a solid business relationship with Shenhua Group.
New Customer
In the fiscal year 2021, a new client accounted for approximately 30.5% of our revenue. We provided engineering and construction services to the client on a heavy oil transportation system project in Garraf oilfield in Iraq. However, because that client has terminated its project in Iraq due to the impact of COVID-19, we do not expect we will keep receive any revenue from this client.
Our Strengths
| ● | Safety of products. The automation projects we have conducted have demonstrated that our products are reliable, safe and effective at automating the petroleum extraction process. |
39
| ● | Efficiency of technology. We believe our technology increases efficiency and profitability for petroleum companies by enabling them to monitor, manage and control petroleum extraction; increase the amount of petroleum extracted and reduce impurities in extracted petroleum. |
| ● | Ability to leverage our knowledge of Chinese business culture. Many of our competitors are based outside of China. As the Domestic Companies are based in China, we are in a unique position to emphasize Chinese culture and business knowledge to obtain new customers and new agreements with existing customers. We believe that many Chinese businesses, including state-owned companies like Shenhua Group and CNPC, would prefer to hire a Chinese company to assist in their business operations if a Chinese company exists with the ability to fulfill their needs on a timely and cost-efficient basis. In addition, our knowledge of Chinese culture allows us to anticipate and adapt to Chinese oilfield management methods. We provide our software solutions in Mandarin for the benefit of our Chinese customers, and all of our customer support is available from Mandarin-fluent personnel. |
| ● | Experienced, successful executive management team. Our executive management team has significant experience and success in the petroleum automation industry. They will be able to draw on their knowledge of the industry and their relationships in the industry. |
| ● | Ability to leverage China’s cost structure. As a Chinese company, we believe we can operate our business more cost-effectively because all of our employees, operations and assets are located in China, resulting in lower labor, development, manufacturing and rent costs than we believe we would incur if we also maintained operations abroad. We expect these costs savings will be reflected in lower costs to our customers for comparable products. |
| ● | Ownership of our intellectual property. Because we own our intellectual property, we are able to avoid licensing fees or contravening licensing agreements. |
Our Strategies
Our goal is to help our customers improve their efficiency and profitability by providing them with software and hardware solutions and services to improve their ability to locate productive oil reservoirs, manage the oil extraction process, reduce extraction costs, and enhance recovery from extraction activities. Key elements of our strategies include:
| ● | Increase our market share in China. We believe that as the Chinese economy and oil industry continue to develop, Chinese petroleum extraction automation companies will compete with international businesses at an increasing rate. Consequently, we believe we will have opportunities to take market share from foreign companies by developing positive business relationships in China’s petroleum mining and extraction industry. We will also use strategic advertisements, predominantly in China’s northeast and northwest, where China’s major oilfields are located, to increase our brand awareness and market penetration. We aim to continue developing new technologies designed to improve petroleum mining and extraction efficiency and profitability for our customers. |
| ● | Develop our own branded products and services and shift our focus away from trading business. Our management believes in the importance of our own branded products and our services, in light of their higher profit margins and their long-term significance in establishing the status of our Company in the oil and gas industry. Moreover, the trading business relies on the major clients’ procurement policies toward agencies, any significant change of which could jeopardize our operating results. Our management therefore believes that in the long run we will need to focus our growth strategy in developing professional services for the oil and gas industry in China. |
| ● | Focus on higher-profit subsection of market. While we plan to continue to provide services to all of our clients, we believe that we may improve our profit margins by focusing a higher portion of our advertising and promotions at those sub-divisions of our industry that have traditionally held the highest profit margins. |
| ● | Offer services to foreign oilfields contracted by Chinese petroleum companies. As Sinopec and CNPC continue to invest in oilfields in other countries, we will focus on offering our services in these new locations based on our success in working with the companies in China. |
40
| ● | Seek opportunities with foreign companies in China. Even where oilfields in China are partially operated by foreign companies, a significant number of employees will be Chinese and will benefit from our Chinese-language services. We believe our hardware and software solutions would be beneficial to any petroleum company—foreign or domestic—doing business in China and plan to continue marketing to foreign companies entering the Chinese market. |
| ● | Provide services that generate high customer satisfaction levels. Chinese companies in our market are strongly influenced by formal and informal referrals. We believe that we have the opportunity to expand market share by providing high levels of customer satisfaction with our current customers, thereby fostering strong customer referrals to support sales activities. |
Competition
We face competition from a variety of foreign and domestic companies involved in the petroleum mining automation industry. While we believe we effectively compete in our market, our competitors hold a substantial market share.
A few of our existing competitors, as well as a number of potential new competitors, have significantly greater financial, technical, marketing and other resources than we do, which could provide them with a significant competitive advantage over us. We cannot guarantee that we will be able to compete successfully against our current or future competitors in our industry or that competition will not have a material adverse effect on our business, operating results and financial condition.
Research and Development
We focus our research and development efforts on improving our development efficiency and the quality of our products and services. As of June 30, 2021, our research and development team consisted of 48 experienced engineers, developers and programmers. In addition, some of our support employees regularly participate in our research and development programs.
In the fiscal years ended June 30, 2021, 2020 and 2019, we spent approximately RMB 5.8 million (approximately $0.9million), RMB 7.0 million (approximately $1.1 million) and RMB 3.1 million (approximately $0.5 million) respectively, on research and development activities.
Intellectual Property
Our success and competitive position is dependent in part upon our ability to develop and maintain the proprietary aspect of our technology. The reverse engineering, unauthorized copying, or other misappropriation of our technology could enable third parties to benefit from our technology without paying for it. We rely on a combination of trademark, trade secret, copyright law and contractual restrictions to protect the proprietary aspects of the Domestic Companies’ and our technology. We seek to protect the source code to the Domestic Companies’ and our software, documentation and other written materials under trade secret and copyright laws. While we actively take steps to protect the Domestic Companies’ and our proprietary rights, such steps may not be adequate to prevent the infringement or misappropriation of the Domestic Companies’ and our intellectual property. This is particularly the case in China where the laws may not protect our proprietary rights as fully as in the United States.
We license the Domestic Companies’ and our software products under signed license agreements that impose restrictions on the licensee’s ability to utilize the software and do not permit the re-sale, sublicense or other transfer of the software. Finally, we seek to avoid disclosure of the Domestic Companies’ and our intellectual property by requiring employees and independent consultants to execute confidentiality agreements.
Although we develop our software products in conjunction with the Domestic Companies, each software product is based upon middleware developed by third parties. We integrate this technology, licensed by our customers from third parties in our software products. If our customers are unable to continue to license any of this third-party software, or if the third-party licensors do not adequately maintain or update their products, we would face delays in the releases of our software until equivalent technology can be identified, licensed or developed, and integrated into our software products. These delays, if they occur, could harm our business, operating results and financial condition.
There has been a substantial amount of litigation in the software industry regarding intellectual property rights. It is possible that in the future third parties may claim that our current or potential future software solutions infringe their intellectual property. We
41
expect that software product developers will increasingly be subject to infringement claims as the number of products and competitors in our industry segment grows and the functionality of products in different industry segments overlap. In addition, we may find it necessary to initiate claims or litigation against third parties for infringement of our proprietary rights or to protect our trade secrets. Although, along with the Domestic Companies, we may disclaim certain intellectual property representations to our customers, these disclaimers may not be sufficient to fully protect us against such claims. Any claims, with or without merit, could be time consuming, result in costly litigation, cause product shipment delays or require the Domestic Companies and us to enter into royalty or license agreements. Royalty or licensing agreements, if required, may not be available on terms acceptable to us or at all, which could have a material adverse effect on our business, operating results and financial condition.
Our standard software license agreements contain an infringement indemnity clause under which we agree to indemnify and hold harmless our customers and business partners against liability and damages arising from claims of various copyright or other intellectual property infringement by the Domestic Companies’ and our products. We have never lost an infringement claim, and our costs to defend such lawsuits have been insignificant. Although it is possible that in the future third parties may claim that our current or potential future software solutions or we infringe on their intellectual property, we do not currently expect a significant impact on our business, operating results, or financial condition.
We market our products under the following trademarks which are registered with the PRC Trademark Bureau under the State Administration for Industry and Commerce. We currently own the following trademarks:
| 1. | Trademark of “BHD” valid from November 7, 2003 through November 6, 2023; |
| 2. | Trademark of “Recon” of the 7th classification valid from October 20, 2021 through October 20, 2031; |
| 3. | Trademark of “Recon” of the 9th classification valid from April 20, 2021 through April 20, 2031; and |
| 4. | Trademark of “Recon” of the 42nd classification valid from September 6, 2021 through September 6, 2031. |
| 5. | Trademark of “DT” of the 9th,35th, 37th, and 42nd classification valid from January 28, 2011 through January 27, 2028. |
We currently own over 50 patents registered with the PRC State Intellectual Property Office which cover our automated products and heating related equipment for the petroleum industry. Below is a list of our selected patents:
| 1. | Patent of horizontal type furnace valid until December 24, 2030; |
| 2. | Patent of vertical type furnace valid until December 24, 2030; |
| 3. | Patent of vacuum furnace valid until December 24, 2030; |
| 4. | Patent of wireless pressure sensor valid until November 11, 2023; |
| 5. | Patent of wireless start-end module valid until November 11, 2023; |
| 6. | Patent of one-piece skid mount package of heating, separating, buffering and pressurizing valid until June 30, 2024; |
| 7. | Patent of oily sewage treatment equipment valid until July 8, 2025; |
| 8. | Patent of an oil-water well smart wireless pressure transmitter valid until November 17, 2026; |
| 9. | Patent of an oily sewage treatment bio-stimulants and Production Methods valid until July 11,2027; |
| 10. | Patent of torch specialized for oilfield waste-gas burning valid until July 10, 2028; |
| 11. | Wireless temperature transmitter valid until September 26, 2029; |
42
| 12. | Suspended sludge filtration and purification device for oily sewage valid until September 26, 2029; |
| 13. | A biological activator for oilfield re-injection water treatment and its preparation method valid until July 23, 2030; |
| 14. | A kind of air energy solar environmental protection and energy saving device valid until May 30, 2031; and |
| 15. | Solar-powered shaftless permanent magnet flexible control system, in application. |
We have registered over 40 software products with the PRC State Intellectual Property Office. Below is a list of our selected software products:
| 1. | Recon automated monitoring system version II was published on August 18, 2013 and version I was published on July 30, 2011; |
| 2. | Recon SCADA field monitoring and data acquisition system software version 2.0 was published on August 18, 2003, and version 3.0 was registered and published on April 5, 2008; |
| 3. | Recon RCNAMT version 1 was published on April 27, 2012; |
| 4. | Recon Process Auto version 1 was published on August 25, 2012; |
| 5. | Recon Industrial Process Control system V2.0 was published on August 13, 2013, and V1.0 was published on December 25, 2012; |
| 6. | Recon Oil and Gas Processing SCADA System V1.0 was published on March 2, 2016; |
| 7. | Intelligent gas field management platform software V1.0 was published on July 14, 2020; |
| 8. | Gas well data acquisition and monitoring software V1.0 was published on July 14, 2020; |
| 9. | A software copyright registration certificate of Recon’s Video Intelligent Recognition Software was published on April 13, 2021; |
| 10. | Solar permanent magnet semi-direct drive intelligent control software was published on August 31, 2021; |
| 11. | An intelligent billing system that does not rely on physical cards to achieve self-service refueling for vehicle owners (Android) V2.0 was published on August 12, 2018; |
| 12. | An intelligent billing system that does not rely on physical cards to achieve self-service refueling for vehicle owners (ios) V2.0 was published on August 12, 2018; |
| 13. | Gas Station Operation Vehicle Marketing System V1.0 was published on August 15, 2018; |
| 14. | Gas station user attraction system V1.0 was published on November 26, 2018; |
| 15. | Gas Station Electronic Coupon Vending System V1.0 was published on September 5, 2019; |
| 16. | Gas Station Revenue Clearing and Settlement System V1.0 was published on October 20, 2019; |
| 17. | An intelligent settlement system that does not rely on physical cards to achieve self-service refueling for vehicle owners (WeChat mini program) V1.0 was published on December 12, 2019; |
43
| 18. | An intelligent settlement system that does not rely on physical cards to achieve self-service refueling for vehicle owners (Alipay mini program) V1.0 was published on April 22, 2020; |
| 19. | Gas station abnormal transaction risk control system V1.0 was published on July 7, 2020; and |
| 20. | A software copyright registration certificate of Recon’s Intelligent monitoring and management system for oil production was published on April 13, 2021. |
Environmental Matters
We have not incurred material expenses in connection with compliance with Chinese environmental laws and regulations. We do not anticipate expending any material amounts for such compliance purposes for the remainder of our current or succeeding fiscal year.
China’s Intellectual Property Rights Enforcement System
In 1998, China established the State Intellectual Property Office (“SIPO”) to coordinate China’s intellectual property enforcement efforts. SIPO is responsible for granting and enforcing patents, as well as coordinating intellectual property rights related to copyrights and trademarks. Protection of intellectual property in China follows a two-track system. The first track is administrative in nature, whereby a holder of intellectual property rights files a complaint at a local administrative office. Determining which intellectual property agency can be confusing, as jurisdiction of intellectual property matters is diffused throughout a number of government agencies and offices, with each typically responsible for the protection afforded by one statute or one specific area of intellectual property-related law. The second track is a judicial track, whereby complaints are filed through the Chinese court system. Since 1993, China has maintained various intellectual property tribunals. The total volume of intellectual property related litigation, however, remains small.
Although there are differences in intellectual property rights between the United States and China, of most significance to the Company is the inexperience of China in connection with the development and protection of intellectual property rights. Similar to the United States, China has chosen to protect software under copyright law rather than trade secrets, patent or contract law. As such, we will attempt to protect our most significant intellectual property pursuant to Chinese laws that have only recently been adopted. Unlike the United States, which has lengthy case law related to the interpretation and applicability of intellectual property law, China has a less developed body of relevant intellectual property case law.
REGULATIONS
We are subject to a variety of PRC and foreign laws, rules and regulations across a number of aspects of our business. This section summarizes the principal PRC laws, rules and regulations relevant to our business and operations. Areas in which we are subject to laws, rules and regulations outside of the PRC include intellectual property, competition, taxation, anti-money laundering and anti-corruption.
Regulation on Software Products
On March 1, 2009, the Ministry of Industry and Information Technology of China issued the Administrative Measures on Software Products, or the Software Measures, which became effective as of April 10, 2009, to strengthen the regulation of software products and to encourage the development of the Chinese software industry. Under the Software Measures, a software developer must have all software products imported into or sold in China tested by a testing organization supervised by the Ministry of Industry and Information Technology. The software industry authorities in provinces, autonomous regions, municipalities and cities with independent planning are in charge of the registration, report and management of software products. Software products can be registered for five years, and the registration is renewable upon expiration. Although some of Nanjing Recon’s current software products were registered in 2008, there can be no guarantee that the registration will be renewed timely or that the Domestic Companies’ and our future products will be registered.
44
Regulation of Intellectual Property Rights
China has adopted legislation governing intellectual property rights, including trademarks and copyrights. China is a signatory to the main international conventions on intellectual property rights and became a member of the Agreement on Trade Related Aspects of Intellectual Property Rights upon its accession to the WTO in December 2001.
Copyright. China adopted its first copyright law in 1990. The National People’s Congress amended the Copyright Law in 2001 to widen the scope of works and rights that are eligible for copyright protection. The amended Copyright Law extends copyright protection to software products, among others. In addition, there is a voluntary registration system administered by the China Copyright Protection Center. Unlike patent and trademark registration, copyrighted works do not require registration for protection. Protection is granted to individuals from countries belonging to the copyright international conventions or bilateral agreements of which China is a member. Nanjing Recon has over ten copyrights for software programs.
Trademark. The Chinese Trademark Law, adopted in 1982 and revised in 1993 and 2001, protects registered trademarks. The Trademark Office under the Chinese State Administration for Industry and Commerce handles trademark registrations and grants a term of ten years to registered trademarks. Trademark license agreements must be filed with the Trademark Office for record. China has a “first-to-register” system that requires no evidence of prior use or ownership. The Domestic Companies and we have registered a number of product names with the Trademark Office.
Regulations on Foreign Exchange
Foreign Currency Exchange. Under the PRC foreign exchange regulations, payments of current account items, such as profit distributions and trade and service-related foreign exchange transactions, may be made in foreign currencies without prior approval from SAFE by complying with certain procedural requirements. By contrast, approval from or registration with appropriate government authorities is required where RMB is to be converted into foreign currency and remitted out of China to pay capital expenses such as the repayment of foreign currency-denominated loans or foreign currency is to be remitted into China under the capital account, such as a capital increase or foreign currency loans to our PRC subsidiaries.
SAFE issued the Circular on the Relevant Operating Issues Concerning the Improvement of the Administration of the Payment and Settlement of Foreign Currency Capital of Foreign-Invested Enterprises (2008), or SAFE Circular 142, regulating the conversion by a foreign-invested enterprise of foreign currency-registered capital into RMB by restricting how the converted RMB may be used. In addition, SAFE promulgated Circular 45 on November 9, 2011 in order to clarify the application of SAFE Circular 142. Under SAFE Circular 142 and Circular 45, the RMB capital converted from foreign currency registered capital of a foreign-invested enterprise may only be used for purposes within the business scope approved by the applicable government authority and may not be used for equity investments within the PRC. In addition, SAFE strengthened its oversight of the flow and use of the RMB capital converted from foreign currency registered capital of foreign-invested enterprises. The use of such RMB capital may not be changed without SAFE’s approval, and such RMB capital may not in any case be used to repay RMB loans if the proceeds of such loans have not been used.
Since SAFE Circular 142 has been in place for more than five years, SAFE decided to further reform the foreign exchange administration system in order to satisfy and facilitate the business and capital operations of foreign invested enterprises, and issued the Circular on the Relevant Issues Concerning the Launch of Reforming Trial of the Administration Model of the Settlement of Foreign Currency Capital of Foreign-Invested Enterprises in Certain Areas on August 4, 2014. This circular suspends the application of SAFE Circular 142 in certain areas and allows a foreign-invested enterprise registered in such areas with a business scope including “investment” to use the RMB capital converted from foreign currency registered capital for equity investments within the PRC.
SAFE promulgated Circular 59 in November 2010, which tightens the regulation over settlement of net proceeds from overseas offerings, such as our initial public offering, and requires, among other things, the authenticity of settlement of net proceeds from offshore offerings to be closely examined and the net proceeds to be settled in the manner described in the offering documents or otherwise approved by our board. Violations of these SAFE regulations may result in severe monetary or other penalties, including confiscation of earnings derived from such violation activities, a fine of up to 30% of the RMB funds converted from the foreign invested funds or in the case of a severe violation, a fine ranging from 30% to 100% of the RMB funds converted from the foreign-invested funds.
45
In November 2012, SAFE promulgated the Circular of Further Improving and Adjusting Foreign Exchange Administration Policies on Foreign Direct Investment, which substantially amends and simplifies the current foreign exchange procedure. Pursuant to this circular, the opening of various special purpose foreign exchange accounts, such as pre-establishment expenses accounts, foreign exchange capital accounts and guarantee accounts, the reinvestment of RMB proceeds by foreign investors in the PRC, and remittance of foreign exchange profits and dividends by a foreign-invested enterprise to its foreign shareholders no longer require the approval or verification of SAFE, and multiple capital accounts for the same entity may be opened in different provinces, which was not possible previously. In addition, SAFE promulgated the Circular on Printing and Distributing the Provisions on Foreign Exchange Administration over Domestic Direct Investment by Foreign Investors and the Supporting Documents in May 2013, which specifies that the administration by SAFE or its local branches over direct investment by foreign investors in the PRC shall be conducted by way of registration and banks shall process foreign exchange business relating to the direct investment in the PRC based on the registration information provided by SAFE and its branches.
Regulation of Dividend Distribution. The principal regulations governing the distribution of dividends by foreign holding companies include the Foreign Investment Enterprise Law (1986), as amended, and the Administrative Rules under the Foreign Investment Enterprise Law (2001).
Under these regulations, foreign investment enterprises in China may pay dividends only out of their retained profits, if any, determined in accordance with PRC accounting standards and regulations. In addition, foreign investment enterprises in China are required to allocate at least 10% of their respective retained profits each year, if any, to fund certain reserve funds unless these reserves have reached 50% of the registered capital of the enterprises. These reserves are not distributable as cash dividends.
In July 2014, SAFE promulgated SAFE Circular 37, which replaced the former circular commonly known as “SAFE Circular 75” promulgated by SAFE on October 21, 2005. SAFE Circular 37 requires PRC residents to register with local branches of SAFE in connection with their direct establishment or indirect control of an offshore entity, for the purpose of overseas investment and financing, with such PRC residents’ legally owned assets or equity interests in domestic enterprises or offshore assets or interests, referred to in SAFE Circular 37 as a “special purpose vehicle.” SAFE Circular 37 further requires amendment to the registration in the event of any significant changes with respect to the special purpose vehicle, such as increase or decrease of capital contributed by PRC individuals, share transfer or exchange, merger, division or other material event. In the event that a PRC shareholder holding interests in a special purpose vehicle fails to fulfill the required SAFE registration, the PRC subsidiaries of that special purpose vehicle may be prohibited from making profit distributions to the offshore parent and from carrying out subsequent cross-border foreign exchange activities, and the special purpose vehicle may be restricted in its ability to contribute additional capital into its PRC subsidiary. Furthermore, failure to comply with the various SAFE registration requirements described above could result in liability under PRC law for evasion of foreign exchange controls.
Regulations on Foreign Investment in Automation Service Industry and Oil Exploration and Extraction Industry in PRC. In accordance with the Catalogue of Industries for Guiding Foreign Investment (Revised 2007), the oil and gas automation service industries are in the catalogue of permitted industries, and thus there are no restrictions on foreign investment in the oil and gas automation industry. In addition, the following industries are encouraged for foreign investment in China:
| ● | Manufacturing of equipment for oil exploration, drilling, collection and transportation: floating drilling systems and floating production systems with an operating water depth of more than 1,500 meters and the supporting subsea oil extraction, collection and transportation equipment |
| ● | Exploration and exploitation of oil and natural gas with venture capital (limited to equity joint ventures and cooperative joint ventures); |
| ● | Development and application of new technologies that increase the recovery ratio of crude oil (limited to equity joint ventures and cooperative joint ventures); |
| ● | Development and application of new oil exploration and exploitation technologies such as geophysical exploration, drilling, well logging, and downhole operation, etc. (limited to cooperative joint ventures); and |
| ● | Exploration and development of unconventional oil resources such as oil shale, oil sands, heavy oil, and excess oil (limited to cooperative joint ventures). |
46
C. Organizational Structure
Below is a chart representing our current corporate structure (as of June 30, 2021):

Our registered office in the Cayman Islands is at the offices of Vistra (Cayman) Limited, P.O. Box 31119 Grand Pavilion, Hibiscus Way, 802 West Bay Road, Grand Cayman, KY1-1205, Cayman Islands.
47
D. Property, Plants and Equipment
We currently operate in several facilities throughout China. Our headquarters are located in Beijing. Following is a list of our properties. The first five properties are rentals. Gan Su BHD has received a land usage rights certificate regarding the last property and has constructed a plant on that piece of land.
No. |
| Tenant/Transferee |
| Address |
| Rental/Use Term |
| Space |
| Usage |
| Productive Capacity |
| Extent of utilization | |
1 | Recon-BJ BHD FGS | 601, 1 Shui’an South Street, Chaoyang District, Beijing, 100012, PRC | February 16, 2021 to April 30, 2024 | 1,564.00 square meters | Headquarter and office | N/A | 70% | ||||||||
| |||||||||||||||
2 | Nanjing Recon | Room 310&311, No. 2 Building, Chu Qiao Cheng, Andemen Street, Yu Hua District, Nanjing City, PRC | April 1, 2020 to March 31, 2022 | 564.64 square meters | Office | N/A | 80% | ||||||||
| |||||||||||||||
3 | BHD | West building, Zhengfu Street, Huo ying, Changping District, PRC | January 1, 2021 to December 31, 2021 | 420 square meters | Warehouse | N/A | 50% | ||||||||
| |||||||||||||||
4 | HH BHD | No. 1767, Yin Bin South Street, Huang Hua Economic Development Zone, He Bei Province, PRC | July 1, 2020 to June 30, 2023 | 4,624 square meters | Office and Plant | N/A (Equipment Installation) | 100% | ||||||||
| |||||||||||||||
5 | Qing Hai BHD | Room 2407,Jing Rui Xin Cheng, No. 39, Jinqiao Road,Qing Hai province, PRC | November 1, 2020 to October 31, 2021 | 87.5 square meters | Office | N/A | 60% | ||||||||
| |||||||||||||||
6 | Gan Su BHD | North of Dongyun Road and West of Petroleum Management Bureau Wooden Furniture Factory, Old District, Yumen City, Gansu Province, PRC | August 1, 2017 to July 31, 2067 | 26,235.59 square meters | Plant | 60,000 tons | 80% |
ITEM 4A. UNRESOLVED STAFF COMMENTS
None.
48
ITEM 5. OPERATING AND FINANCIAL REVIEW AND PROSPECTS
The following discussion and analysis of our company’s financial condition and results of operations should be read in conjunction with our consolidated financial statements and the related notes included elsewhere in this report. This discussion contains forward-looking statements that involve risks and uncertainties. Actual results and the timing of selected events could differ materially from those anticipated in these forward-looking statements as a result of various factors.
Overview
We are a company with limited liability incorporated in 2007 under the laws of the Cayman Islands. Headquartered in Beijing, we have been providing products and services to oil and gas companies and their affiliates through Nanjing Recon Technology Co. Ltd (“Nanjing Recon”) and Beijing BHD Petroleum Technology Co, Ltd (“BHD”) and their affiliates, hereafter referred to as our domestic companies (the “Domestic Companies”), which are established under the laws of the PRC. From 2017, we have been providing service to companies in other power energy industries such as the electronic power industry and the renewable energy industry. As the Company contractually controls the Domestic Companies, we serve as the center of strategic management, financial control and human resources allocation. Due to this contractual control and our obligation to bear the losses of the Domestic Companies, we consider them to be variable interest entities (“VIEs”) for accounting purposes and consolidate their results in our financial statements.
Through Nanjing Recon and BHD, our business is mainly focused on the upstream sectors of the oil and gas industry. From 2018, our business has been expanding to the downstream of the energy industry– the civil and industrial heating furnaces market, electric and coal chemical industry and the energy service management industry. As we acquired major equity interest of FGS in year 2021, we also extend our business to fuel market. We derive our revenues from the sales and provision of (1) automation products and projects, (2) equipment and installment for heating furnaces and overall energy saving resolution, (3) chemical products and overall resolution for wastewater and oily sludge treatment, (4) downhole services, production enhancement, engineering and project services for aforementioned, and (5) platform development services for gas stations and other entities that will provide services under the scenario of refuel.
| ● | Nanjing Recon: Nanjing Recon is a high-tech company that specializes in automation services for oilfield companies. It mainly focuses on providing automation solutions to the oil exploration industry, including monitoring wells, automatic metering to the joint station production, process monitor, and a variety of oilfield equipment and control systems. From 2018, Nanjing Recon also provides automation products and services to other segments of the energy industry, such as the new energy industry, electric power and coal chemical industries. |
| ● | BHD: BHD is a high-tech company that specializes in transportation equipment and stimulation productions and services. Possessing proprietary patents and substantial industry experience, BHD has also been expanding services to oilfield wastewater and oily sludge treatment, and extended its heating products and resolutions to the civil market by leveraging its advantage on furnace products. |
Recent Developments
On November 25, 2020, the Company and certain accredited investors (the “Investors”) entered into a Securities Purchase Agreement (the “Purchase Agreement”) pursuant to which the Company agreed to sell to the Investors, and the Investors agreed to purchase from the Company, in an unregistered private transaction, notes (the “Notes”) with an aggregate principal amount of $6,485,000 (¥41,879,183), convertible into Class A Ordinary Shares, at a rate of $0.71 per share, upon the terms and subject to the limitations and conditions set forth in such Notes. The Company received gross proceeds of $6,485,000 (¥41,879,183) through December 4, 2020 to December 30, 2020. Pursuant to the conversion notices to convert the Notes in full with the conversion date of January 25, 2021, the Company issued an aggregate of 9,225,338 Class A Ordinary Shares to the Investors.
49
On February 4, 2021, Nanjing Recon and BHD, entered into the fourth supplemental agreement to the investment agreement with FGS and FGS’ founding shareholders to acquire 8% equity ownership of FGS. The transaction has been closed. As a result, the Domestic Companies collectively own 51% interest of FGS and we began to consolidate the financial results of FGS since February 2021, which will be reflected in our financial results for the year ended June 30, 2021. Through the fourth supplemental agreement, the Domestic Companies waived the requirement on FGS’ performances goal about the number of gas stations. Accordingly, the Domestic Companies agreed to pay for the balance of the investment and cancelled the related lock-up terms on the restricted shares, in exchange of additional 8% equity ownership of FGS.
On April 5, 2021, at the 2021 annual meeting, to implement a dual class structure, our shareholders approved (i) a special resolution that the authorized share capital of the Company be amended from US$1,850,000, divided into 20,000,000 Class B Ordinary Shares of a nominal or par value of US$0.0925 each, to US$15,725,000, divided into 150,000,000 Class A Ordinary Shares of a nominal or par value of US$0.0925 each and 20,000,000 Class B Ordinary Shares of a nominal or par value of US$0.0925 each, and (ii) a special resolution that the Third Amended and Restated Memorandum and Articles of Association of the Company to substitute the Second Amended and Restated Memorandum and Articles of Association. On April 7, 2021, the Company filed the Third Amended and Restated Memorandum and Articles of Association with the Companies Register of the Cayman Islands. Our Class A Ordinary Shares began to trade on the NASDAQ Capital Market on April 12, 2021 under the same symbol, “RCON.”
On June 3, 2021, we entered into a share exchange agreement with Starry Blockchain Energy Pte. Ltd. (“Starry”) and its controlling shareholders (the “Starry Controlling Shareholders”) to acquire 30% of the equity interest in Starry. Under the Agreement, the acquired 30% of the equity interest in Starry was valued at $3,000,000 (¥19,373,562). As consideration for the 30% equity interest, the Company issued 316,345 unregistered, restricted Class A Ordinary Shares, based on $9.48 per share, the average closing price in the 30 trading days prior to the signing of the Agreement, to the Starry Controlling Shareholders. The acquisition was closed on June 11, 2021. On November 10, 2021, this investment agreement was terminated based on a mutual decision and a service agreement was signed as an alternative.
Recent Industry Developments and Business Outlook
Oil companies’ capitalized expenditures and development and production activities will become more active in the coming year due to rising oil prices. In July 2021, China’s National Energy Administration organized a meeting to promote the work of vigorously enhancing oil and gas exploration and development throughout 2021, and emphasizing that it would continue to enhance oil and gas exploration and development and investment. A meeting of China’s National Energy Commission held in October 2021 also proposed to increase oil and gas exploration and development. For example, PetroChina, a major client, forecasted its 2021 annual capital expenditure to be 239 billion yuan; however, its semi-annual report disclosed data showing that in 2021H1, PetroChina’s capital expenditure was only 73.883 billion yuan. We expect PetroChina’s expenditure on exploration and development will be gradually released in the second half of the year, especially the expenditure on development and production capitalization will occupy a major component. Our oilfield equipment section, especially electric submersible screw pumps and other businesses are expected to present good development opportunities. Besides, as price and the development activities of oil companies increase, the output of oily waste water and sludge will also increase. Our environmental protection segment revenue, which is mainly from treatment of those wastes will also benefit from the trend.
The new energy market under the carbon peak and carbon neutral target also brings new opportunities. The overall energy utilization rate of China's oil fields is low, and to this end, we have launched a solar-powered shaftless permanent magnetic flexible control system through cooperation with oil fields, while introducing the application of blockchain technology in the distributed energy industry, etc. Our solution eliminates the belt drive link, simplifies the pumping system structure, significantly improves the performance of traditional pumping machines, increases oil recovery efficiency, while significantly increasing the stability of oil recovery equipment and safety, and effectively reduce the failure rate and repair and maintenance costs, providing oilfield customers with a practical solution to support their carbon peaking and carbon neutral actions, while realizing the new business model of Advantech based on blockchain technology empowered distributed energy and stored value recharge integrated solutions. This market space is expansive. To this end, we acquired Starry Lab to gain long-term support and business synergy from this founding team in blockchain technology; we have also conducted trials in some oil wells in Changqing Oilfield, and the results so far mark our system solution as successful in helping our customers achieve a 78% reduction in CO2 emissions and over 20% energy savings. We will accelerate our business expansion in this area in the coming year.
50
Continuously promotion of the digitization of gas stations and related industries. We have also seen the trend of digitalization and intelligence in downstream of the oil and gas industry, especially in the management and operation of gas stations in China. We have acquired 51% of FGS by January 2021 and will continue to invest more in this segment. After years of development, the need for digital upgrade of gas stations has been well-documented. In an environment of fluctuating oil prices and changing market conditions, using digital tools to improve operational efficiency, maintain customer loyalty, reduce the work intensity of gasoline workers and provide them with new revenue-raising channels has become the consensus of gas station operators, who have the will and ability to pay for professional intelligence and digital services. After nearly three years of development and trials, we believe our solutions and experiences are already leading in this industry, and we will increase our investment in this business segment and accelerate the expansion of petrol stations in the coming year.

Note: Users are coming back, and online transactions are being active after a temporary shrink during Covid-19 period and improvement of FGS’ solutions.
Growth Strategy
As a smaller China-focused company, our basic strategy focuses on developing our onshore oilfield business in the upstream sector of the industry. We continuously focus on providing high quality products and services in oilfields in which we have a geographical advantage. This helps us avoid conflicts of interest with bigger private companies while protecting our position within this market segment. Our mission is to increase the automation and safety levels of industrial petroleum production in China and improve the underdeveloped working process and management mode used by many companies by providing advanced technologies. At the same time, we are always looking to improve our business and to increase our earning capability.
Currently, as more markets of China’s energy industry are open to non-state-owned companies, we are also seeking for opportunities in other markets. We believe our experience on energy technics will always be our development foundation. By combining more technology and ideas developed in recent years, such as solar energy and Industrial Internet, we expect to create more profitable business lines.
51
Also, to diversify our revenue stream and lower risk of concentration, we will continue to seek new opportunities in other industries by leveraging our knowledge of intelligent equipment and the “internet of things” (IoT).
Trend Information
Other than as disclosed elsewhere in this report, such as coronavirus outbreak, we are not aware of any trends, uncertainties, demands, commitments, or events since the beginning of our fiscal year 2021 that are reasonably likely to have a material effect on our net revenues, income from operations, profitability, liquidity or capital resources, or that would cause the disclosed financial information to be not necessarily indicative of future operating results or financial condition.
Factors Affecting Our Results of Operations
Our operating results in any period are subject to general conditions typically affecting the Chinese oilfield service industry which include but are not limited to:
| ● | oil and gas prices; |
| ● | the amount of spending by our customers, primarily those in the oil and gas industry; |
| ● | growing demand from large corporations for improved management and software designed to achieve such corporate performance; |
| ● | the procurement processes of our customers, especially those in the oil and gas industry; |
| ● | competition and related pricing pressure from other oilfield service solution providers, especially those targeting the Chinese oil and gas industry; |
| ● | the ongoing development of the oilfield service market in China; and |
| ● | inflation and other macroeconomic factors. |
Unfavorable changes in any of these general conditions could negatively affect the number and size of the projects we undertake, the number of products we sell, the amount of services we provide, the price of our products and services, and otherwise affect our results of operations.
Our operating results in any period are more directly affected by company-specific factors including:
| ● | our revenue growth, in terms of the proportion of our business dedicated to large companies and our ability to successfully develop, introduce and market new solutions and services; |
| ● | our ability to increase our revenues from both old and new customers in the oil and gas industry in China; |
| ● | our ability to effectively manage our operating costs and expenses; and |
| ● | our ability to effectively implement any targeted acquisitions and/or strategic alliances so as to provide efficient access to markets and industries in the oil and gas industry in China. |
Major Critical Accounting Policies and Estimates
Consolidation of VIEs
A VIE is an entity that either (i) has insufficient equity to permit the entity to finance its activities without additional subordinated financial support or (ii) has equity investors who lack the characteristics of a controlling financial interest. A VIE is
52
consolidated by its primary beneficiary. The primary beneficiary has both the power to direct the activities that most significantly impact the entity’s economic performance and the obligation to absorb losses or the right to receive benefits from the entity that could potentially be significant to the VIE. The Company performs ongoing assessments to determine whether an entity should be considered a VIE and whether an entity previously identified as a VIE continues to be a VIE and whether the Company continues to be the primary beneficiary.
Assets recognized as a result of consolidating VIEs do not represent additional assets that could be used to satisfy claims against the Company’s general assets. Conversely, liabilities recognized as a result of consolidating these VIEs do not represent additional claims on the Company’s general assets; rather, they represent claims against the specific assets of the consolidated VIEs.
Estimates and Assumptions
The preparation of the unaudited condensed consolidated financial statements in conformity with accounting principles generally accepted in United States of America (“US GAAP”), which requires that management make estimates and assumptions that affect the reported amounts of assets and liabilities and disclosure of contingent assets and liabilities at the dates of the financial statements and the reported amounts of revenues and expenses during the reporting periods. Estimates are adjusted to reflect actual experience when necessary. Significant accounting estimates reflected in the Company’s unaudited condensed consolidated financial statements include allowance for credit losses related to trade accounts receivable, other receivables and purchase advances, allowance for inventory, the useful lives of property and equipment, valuation allowance for deferred tax assets, impairment assessment for long-lived assets, the discount rate for lease, valuation of the convertible notes and the fair value of share- based payments. The use of estimates is an integral component of the financial reporting process; actual results could differ from those estimates.
The key assumptions underlying the Company’s accounting for material arrangements and the reasonably likely material effects of resolving any uncertainties on the Company’s allowance for credit losses related to purchase advances. The production of the Company’s products requires custom-made equipment from its suppliers. To ensure that it can secure the required customized equipment, the Company often needs to make full prepayment for its intended purchases. As a standard practice in the petroleum extraction industry, the Company generally must submit a bid in order to secure the sales contract. The bidding process generally takes between one month to one year and the timing depends on the size of the overall project, which timing and size are generally controlled by its client. In order to secure timely purchase delivery and to meet its product delivery schedule, the Company normally prepays for the purchase advances if the Company believes that it is more than likely to win the bid for the sales contract which is accounted as pre-contract costs. After winning the bid and securing the sale contract, the Company normally needs to deliver its products approximately within one week to six months. Based on the Company’s historical experience, the Company generally is able to realize its purchase advances on the customized equipment that it orders. If it subsequently confirms that the Company is unable to secure the planned contracts with a customer after making the advance payments for these planned contracts, the Company evaluates the probable recoverability of the pre-contract cost and charges to expenses when the Company determines that the recovery of such pre-contract cost is improbable.
Fair Values of Financial Instruments
The US GAAP accounting standards regarding fair value of financial instruments and related fair value measurements define fair value, establish a three-level valuation hierarchy that requires an entity to maximize the use of observable inputs and minimize the use of unobservable inputs when measuring fair value.
The three levels of inputs are defined as follows:
Level 1 inputs to the valuation methodology are quoted prices (unadjusted) for identical assets or liabilities in active markets.
Level 2 inputs to the valuation methodology include quoted prices for similar assets and liabilities in active markets, and inputs that are observable for the asset or liability, either directly or indirectly, for substantially the full term of the financial instrument.
Level 3 inputs to the valuation methodology are unobservable.
53
Accounting guidance also describes three main approaches to measuring the fair value of assets and liabilities: (1) market approach; (2) income approach and (3) cost approach. The market approach uses prices and other relevant information generated from market transactions involving identical or comparable assets or liabilities. The income approach uses valuation techniques to convert future amounts to a single present value amount. The measurement is based on the value indicated by current market expectations about those future amounts. The cost approach is based on the amount that would currently be required to replace an asset.
The Company measures certain financial assets, including investments under the equity method on other-than-temporary basis, intangible assets and fixed assets at fair value when an impairment charge is recognized.
The carrying amounts reported in the consolidated balance sheets for trade accounts receivable, other receivables, purchase advances, trade accounts payable, convertible notes payable, accrued liabilities, advances from customers, investment payable, short-term bank loan and short-term borrowings approximate fair value because of the immediate or short-term maturity of these financial instruments.
Long-term Investments
ASU 2016-01, Recognition and Measurement of Financial Assets and Financial Liabilities amends certain aspects of recognition, measurement, presentation and disclosure of financial instruments. The main provisions require equity investments (except those accounted for under the equity method of accounting or those that result in consolidation of the investee) to be measured at fair value through earnings, unless they qualify for a measurement alternative. The new guidance requires modified retrospective application to all outstanding instruments for fiscal years beginning after December 15, 2017, with a cumulative effect adjustment recorded to opening accumulated deficit as of the beginning of the first period in which the guidance becomes effective. However, changes to the accounting for equity securities without a readily determinable fair value would be applied prospectively. The Company adopted the new financial instruments accounting standard from July 1, 2018.
- Equity Investments with Readily Determinable Fair Values - Equity investments with readily determinable fair values are measured and recorded at fair value using the market approach based on the quoted prices in active markets at the reporting date. The Company classifies the valuation techniques that use these inputs as Level 1 of fair value measurements.
- Equity Investments without Readily Determinable Fair Values - After the adoption of this new accounting standard, the Company elected to record equity investments without readily determinable fair values and not accounted for under the equity method at cost, less impairment, adjusted for subsequent observable price changes on a nonrecurring basis, and report changes in the carrying value of the equity investments in current earnings. Changes in the carrying value of the equity investments are required to be made whenever there are observable price changes in orderly transactions for the identical or similar investment of the same issuer. The implementation guidance notes that an entity should make a “reasonable effort” to identify price changes that are known or that can reasonably be known.
- Equity Investments Accounted for Using the Equity Method - The Company accounts for its equity investment over which it has significant influence but does not own a majority equity interest or otherwise control using the equity method. The Company adjusts the carrying amount of the investment and recognizes investment income or loss for share of the earnings or loss of the investee after the date of investment. The Company assesses its equity investment for other-than-temporary impairment by considering factors including, but not limited to, current economic and market conditions, operating performance of the entities, including current earnings trends and undiscounted cash flows, and other entity-specific information. The fair value determination, particularly for investment in privately held entities, requires judgment to determine appropriate estimates and assumptions. Changes in these estimates and assumptions could affect the calculation of the fair value of the investment and determination of whether any identified impairment is other-than-temporary.
An impairment charge is recorded if the carrying amount of the investment exceeds its fair value and this condition is determined to be other-than-temporary. The Company recorded ¥nil, ¥nil and ¥nil impairment loss on its equity method investment during the years ended June 30, 2019, 2020 and 2021. The Company recorded a (¥959,905) investment loss, ¥462,879 investment income and (¥266,707) ($41,300) investment loss on its equity method investment in unconsolidated entity during the years ended June 30, 2019, 2020 and 2021.
54
Business Combinations
The Company accounts for its business combinations using the acquisition method of accounting in accordance with Accounting Standards Codification (“ASC”) Topic 805 “Business Combinations”. The consideration transferred in an acquisition is measured as the aggregate of the fair values at the date of exchange of the assets given, liabilities incurred, and equity instruments issued as well as the contingent considerations and all contractual contingencies as of the acquisition date. Transaction costs directly attributable to the acquisition are expensed as incurred. Identifiable assets and liabilities acquired or assumed are measured separately at their fair values as of the acquisition date, irrespective of the extent of any noncontrolling interests. The excess of (i) the total costs of acquisition, fair value of the noncontrolling interests and acquisition date fair value of any previously held equity interest in the acquiree over (ii) the fair value of the identifiable net assets of the acquiree is recorded as goodwill. If the cost of acquisition is less than the fair value of the net assets of the acquiree, the difference is recognized directly in the consolidated statements of operation and comprehensive loss. During the measurement period, which can be up to one year from the acquisition date, the Company may record adjustments to the assets acquired and liabilities assumed with the corresponding offset to goodwill. Upon the conclusion of the measurement period or final determination of the values of assets acquired or liabilities assumed, whichever comes first, any subsequent adjustments are recorded to the consolidated statements of operation and comprehensive loss.
In a business combination considered as a step acquisition, the Company remeasures the previously held equity interest in the acquiree immediately before obtaining control at its acquisition-date fair value and the re-measurement gain or loss, if any, is recognized in the consolidated statements of operation and comprehensive loss.
Revenue Recognition
In accordance with ASC 606, “Revenue from Contracts with Customers”, revenue is recognized when all of the following five steps are met: (i) identify the contract(s) with the customer; (ii) identify the performance obligations in the contract; (iii) determine the transaction price; (iv) allocate the transaction price to the performance obligations; (v) recognize revenue when (or as) each performance obligation is satisfied. The core principle underlying the new revenue recognition Accounting Standards Update (“ASU”) is that the Company recognizes revenue to represent the transfer of goods or services to customers in an amount that reflects the consideration to which the Company expects to be entitled in such exchange. The Company identifies contractual performance obligations and determines whether revenue should be recognized at a point in time or over time, based on when goods or services are provided to a customer.
Disaggregation of Revenues
Revenues are recognized when control of the promised goods or services are transferred to our customers, in an amount that reflects the consideration the Company expects to be entitled to in exchange for those goods or services.
The following items represent the Company’s revenues disaggregated by revenue source. In accordance with ASC 606-10-50-5, the Company selects categories to present disaggregated revenue that depict how the nature, amount, timing, and uncertainty of revenues and cash flows are affected by economic factors and delivery conditions of products and fulfillment of obligations.
The Company’s disaggregation of revenues for the years ended June 30, 2019, 2020 and 2021 is disclosed in Note 27 to accompanying consolidated financial statements.
Automation Products and Software; Equipment and Accessories
The Company generates revenues primarily through delivery of standard or customized products and equipment, including automation products, furnaces and related accessories. Revenue is recognized when products are delivered, and acceptance reports are signed off by customers.
The sale of automation products or our specialized equipment when combined with services represent a single performance obligation for the development and construction of a single asset. The Company may also provide design or installation services to clients as there may be such obligation in contracts. The promises to transfer the goods and provision of services are not separately identifiable, which is evidenced by the fact that the Company provides significant services of integrating the goods and services into a single deliverable for which the customer has contracted. For such sales arrangements, the Company recognizes revenue using input
55
method, based on the relationship between actual costs incurred compared to the total estimated costs for the contract. Such method is adopted because the Company believes it best depicts the transfer of goods and services to the customer.
Oilfield Environmental Protection Service
The Company provides wastewater treatment products and related service to oilfield and chemical industry companies and generates revenue from special equipment, self-developed chemical products and supporting service, transfer. Revenue is recognized when contract obligations have been performed. For such sales arrangements, the Company recognizes revenue when products are delivered, on-site assistance services rendered, and acceptance reports are signed off by customers. Such method is adopted because the Company believes it best depicts the transfer of services to the customer.
The Company provides oily sludge disposal and treatment services to oilfield companies and generates revenue from treatment services of oily sludge Revenue is recognized when contract obligations have been performed. For such sales arrangements, the Company recognizes revenue using output method, based on the percentage-of-completion method. Such method is adopted because the Company believes it best depicts the transfer of services to the customer.
Platform Outsourcing Services
The Company provides Customized Software Services and supporting operation services to CNPC’s gas stations around different provinces to complete online transactions; and API Port Export Service and related maintain services to CNPC’s business cooperators during the service contract period. The Company considered these performance obligations to be indistinguishable contractual performance obligations. As the Company has no right to get the compensation for any performances completed while not accepted by its customers, the Company can only recognize revenue at a point in time, which is when the online transaction is completed. The Company’s services enable terminal users of different mobile apps run by its clients or cooperators to complete refueling in cash or online through different payment channels, when each transaction, including refueling and payment, is completed, the Company is entitled to charge with pre-setted rates of each transaction amount as service fee and recognize the underlying amount as revenue. Related fees are generally billed monthly, based on a per transaction basis.
Arrangements with Multiple Performance Obligations
Contracts with customers may include multiple performance obligations. For such arrangements, the Company will allocate revenues to each performance obligation based on its relative standalone selling price. We generally determine standalone selling prices based on the prices charged to customers or using expected cost-plus margin.
Contract Balances
Contract balances typically arise when a difference in timing between the transfer of control to the customer and receipt of consideration occurs.
The following table provides information about contract costs and contract liabilities from contracts with customers:
| June 30, |
| June 30, |
| June 30, | ||||
2020 | 2021 | 2021 | |||||||
| RMB |
| RMB |
| U.S. Dollars | ||||
Contract costs | ¥ | 31,537,586 | ¥ | 48,795,906 | $ | 7,556,056 | |||
Contract liabilities | ¥ | 3,486,033 |
| ¥ | 7,686,276 | $ | 1,190,221 | ||
Contract costs, net - The Company recognizes an asset from the costs incurred to fulfill a contract when those costs meet all of the following criteria: (i) the costs relate directly to a contract or to an anticipated contract that the Company can specifically identify; (ii) the costs generate or enhance resources of the Company that will be used in satisfying (or in continuing to satisfy) performance obligations in the future; and (iii) the costs are expected to be recovered.
| - | Pre-Contract Costs - Pre-contract costs are the amounts prepaid to suppliers for purchases of customized equipment in anticipation of obtaining planned contracts for the Company’s hardware and software revenues. If it subsequently confirms |
56
| that the Company is unable to secure the planned contracts with a customer after making the advance payments for these planned contracts, the Company evaluates the probable recoverability of the pre-contract cost and charges to expenses when the Company determines that the recovery of such pre-contract cost is improbable. |
| - | Executed Contract Costs - Direct costs, such as material, labor, depreciation and amortization and subcontracting costs and indirect costs allocable to contracts include the costs of contract supervision, tools and equipment, supplies, quality control and inspection, insurance, repairs and maintenance for quality assurance purposes before clients’ initial acceptance. Once products are delivered, installed and debugged for intended use and accepted by a client, which may last from weeks to months (this process is decided by the client’s individual project construction arrangement), the Company records revenue based on the contract or the final clients’ acceptance. Minor costs for repair during the maintenance period after initial acceptance are recorded as cost of goods sold as they are incurred. All other general and administrative costs and selling costs are charged to expenses as incurred. The Company generally ships its products approximately one week to six months after production begins and the timing depends on the size of the overall project. |
Contract liabilities are recognized for contracts where payment has been received in advance of performance under the contract. The Company’s contract liabilities, which are reflected in its unaudited condensed consolidated balance sheets as advance from customers, consist primarily of the Company’s unsatisfied performance obligations as of the balance sheet dates. Contract liabilities are recognized as revenue after control of the products or services is transferred to the customer and all revenue recognition criteria have been met.
Performance Obligations
Performance obligations include delivery of products and provision of services. The Company recognizes revenue when performance obligations under the terms of a contract with its customer are satisfied. This occurs when the control of the goods and services have been transferred to the customer. Accordingly, revenue for sale of goods is generally recognized upon shipment or delivery depending on the shipping terms of the underlying contract, and revenue for provision of services is recognized over the service period. Revenue is measured as the amount of consideration the Company expects to receive in exchange for transferring goods and providing services.
Amounts billed to customers for shipping and handling activities to fulfill the Company’s promise to transfer the goods are included in revenues, and costs incurred by the Company for the delivery of goods are classified as cost of sales in the consolidated statements of operations and comprehensive loss. Sales, value added, and other taxes the Company collects concurrent with revenue-producing activities are excluded from revenue. The Company generally offers assurance-type warranties for its products. The specific terms and conditions of those warranties vary depending upon the product. The Company estimates the costs that may be incurred under its warranties and records a liability in the amount of such costs at the time product revenue is recognized. Factors that affect the warranty liability include historical product-failure experience and estimated repair costs for identified matters. The Company periodically assesses the adequacy of its recorded warranty liabilities and adjusts the amounts as necessary. The amount accrued for expected returns and warranty claims was immaterial as of June 30, 2021. The amount of revenue recognized during the years ended June 30, 2019, 2020 and 2021 that was previously included within contract liability balances was ¥122,996, ¥nil and ¥1,899,561 ($294,147), respectively.
Practical Expedients Elected
Incremental Costs of Obtaining a Contract - The Company has elected the practical expedient permitted in ASC 340-40-25-4, which permits an entity to recognize incremental costs to obtain a contract as an expense when incurred if the amortization period will be less than one year and not significant.
Significant Financing Component - The Company has elected the practical expedient permitted in ASC 606-10-32-18, which allows an entity to not adjust the promised amount of consideration for the effects of a significant financing component if a contract has a duration of one year or less. As the Company’s contracts are typically less than one year in length, consideration will not be adjusted. The Company’s contracts include a standard payment term of 90 days to 360 days; consequently, there is no significant financing component within contracts.
57
Trade Accounts and Other Receivables, net
Accounts receivables are carried at original invoiced amount less a provision for any potential uncollectible amounts. Accounts are considered past due when the related receivables are more than a year old. Provision is made against trade accounts and other receivables to the extent they are considered to be doubtful. Accounts are written off after extensive efforts at collection. Other receivables arise from transactions with non-trade customers.
Share-Based Compensation
Share-based compensation cost is measured at the grant date based on the fair value of the award and is recognized as expense with graded vesting on a straight–line basis over the requisite service period for the entire award. The Company has elected to recognize compensation expenses using the valuation model estimated at the grant date based on the award’s fair value.
Recently enacted accounting pronouncements
In December 2019, the FASB issued ASU No. 2019-12, Income Taxes (Topic 740) Simplifying the Accounting for Income Taxes. The Board is issuing this Update as part of its initiative to reduce complexity in accounting standards (the Simplification Initiative). The objective of the Simplification Initiative is to identify, evaluate, and improve areas of GAAP for which cost and complexity can be reduced while maintaining or improving the usefulness of the information provided to users of financial statements. The specific areas of potential simplification in this Update were submitted by stakeholders as part of the Simplification Initiative. For public business entities, the amendments in this Update are effective for fiscal years, and interim periods within those fiscal years, beginning after December 15, 2020. The Company expects that the adoption of this ASU will not have a material impact on the Company’s consolidated financial statements.
In August 2020, the FASB issued ASU 2020-06, “Debt – Debt with Conversion and Other Options (Subtopic 470-20) and Derivatives and Hedging – Contracts in Entity’s Own Equity (Subtopic 815 – 40)” (“ASU 2020-06”). ASU 2020-06 simplifies the accounting for certain financial instruments with characteristics of liabilities and equity, including convertible instruments and contracts on an entity’s own equity. The ASU is part of the FASB’s simplification initiative, which aims to reduce unnecessary complexity in U.S. GAAP. The ASU’s amendments are effective for fiscal years beginning after December 15, 2023, and interim periods within those fiscal years. The Company is currently evaluating the impact ASU 2020-06 will have on the Company’s consolidated financial statements.
The Company does not believe other recently issued but not yet effective accounting standards, if currently adopted, would have a material effect on the consolidated financial position, statements of operations and cash flows.
Results of Operations
The following consolidated results of operations include the results of operations of the Company and its variable interest entities (“VIEs”), BHD and Nanjing Recon, and subsidiaries of these VIEs.
Our historical reporting results are not necessarily indicative of the results to be expected for any future period.
58
Year Ended June 30, 2021 Compared to Year Ended June 30, 2020
Revenue
| For the Years Ended |
| ||||||||||
June 30, |
| |||||||||||
|
| Increase / |
| Percentage |
| |||||||
| 2020 |
| 2021 |
| (Decrease) |
| Change | |||||
Automation product and software |
| ¥ | 51,413,830 |
| ¥ | 18,535,166 |
| ¥ | (32,878,664) |
| (63.9) | % |
Equipment and accessories |
| 14,222,623 |
| 15,791,623 |
| 1,569,000 |
| 11.0 | % | |||
Oilfield environmental protection |
| 124,198 |
| 11,043,979 |
| 10,919,781 |
| 8,792.2 | % | |||
Platform outsourcing services | — | 2,567,807 | 2,567,807 | 100.0 | % | |||||||
Total revenue |
| ¥ | 65,760,651 |
| ¥ | 47,938,575 |
| ¥ | (17,822,076) |
| (27.1) | % |
Our total revenues for the year ended June 30, 2021 were approximately ¥47.9 million ($7.4 million), a decrease of approximately ¥17.8 million ($2.8 million) or 27.1% from ¥65.8 million for the same period in 2020. The overall decrease in revenue was mainly due to the decreased revenue from automation product and software segment, which was partially offset by the increased revenue from the other three segments during the year ended June 30, 2021.
| (1) | Revenue from automation product and software decreased by ¥32.9 million ($5.1 million) or 63.9%. The decrease was mainly caused by 1) Affected by the oversea Pandemic and international travel limitation, we were not able to continue our oversea projects in Iraq, which contributed ¥20.0 million of revenue to our automation business for the year ended June 30,2020, 2) Orders from Shenhua decreased and resumed at a lower level than prior years and 3) some of our oilfield clients were still in a recovery status from prior years’ loss and were prudent on further investment, negatively affecting our automation departments’ operation and collection of outstanding balances. Management expect this situation will be eased as oil price increase. We are also seeking for new opportunities in petrochemical segments and other sectors among our oilfield clients as they are investing into new energy and low-carbon and environmentally-friendly automation solutions. |
| (2) | Revenue from equipment and accessories increased by ¥1.6 million ($0.2 million) or 11.0% as orders for cost effective equipment, such as ultra-deep electric submersible progressing cavity pump from China Petroleum & Chemical Corporation (“Sinopec”), increased as oil and gas price rose and our clients’ investment in gas wells production increased. We expect this business will continued and bring a higher benefit in the coming year. |
| (3) | Revenue from oilfield environmental protection increased by ¥10.9 million ($1.7 million) or 8792.2%. During this period, our chemicals and related services for wastewater treatment were well accepted by clients and requirements remained stable as our clients kept an increased attention to waste water quality during their production than prior years. Meanwhile, orders from oily sludge treatment also increased and we had also secured ¥36.3 million contracts for treatment. As we has not complete the treatment, there was barely revenue recorded during this year. |
| (4) | Revenue from platform outsourcing services increased by ¥2.6 million ($0.4 million) or 100.0%. The increase was mainly due to the acquisition of FGS during the year ended June 30, 2021. FGS was consolidated into our operations from Jan. 2021. |
Cost of revenue
| For the Years Ended |
| ||||||||||
June 30, |
| |||||||||||
|
| Increase / |
| Percentage |
| |||||||
| 2020 |
| 2021 |
| (Decrease) |
| Change | |||||
Automation product and software |
| ¥ | 37,924,301 |
| ¥ | 19,887,241 |
| ¥ | (18,037,060) |
| (47.6) | % |
Equipment and accessories |
| 7,529,691 |
| 11,184,323 |
| 3,654,632 |
| 48.5 | % | |||
Oilfield environmental protection |
| 55,266 |
| 7,786,205 |
| 7,730,939 |
| 13,988.6 | % | |||
Platform outsourcing services | — | 1,458,977 | 1,458,977 | 100.0 | % | |||||||
Business and sales related tax |
| 644,997 |
| 406,801 |
| (238,196) |
| (36.9) | % | |||
Total cost of revenue |
| ¥ | 46,154,255 |
| ¥ | 40,723,547 |
| ¥ | (5,430,708) |
| (11.8) | % |
59
Our cost of revenues decreased from ¥46.2 million for the year ended June 30, 2020 to ¥40.7 million ($6.3 million) for the same period in 2021. This decrease was mainly caused by the decreased cost of revenue from automation product and software segment, which was partially offset by the increased cost of revenue from the other three segments during the year ended June 30, 2021.
For the years ended June 30, 2020 and 2021, cost of revenue from automation product and software was approximately ¥37.9 million and ¥19.9 million ($3.1 million), respectively, representing a decrease of approximately ¥18.0 million ($2.8 million) or 47.6%. The decrease in cost of revenue from automation product and software was primarily attributable to decreased sales of automation products.
For the years ended June 30, 2020 and 2021, cost of revenue from equipment and accessories was approximately ¥7.5 million and ¥11.2 million ($1.7 million), respectively, representing an increase of approximately ¥3.7 million ($0.6 million) or 48.5%. The increase in cost of revenue from equipment and accessories was primarily attributable to increased sales of heating related products.
For the years ended June 30, 2020 and 2021, cost of revenue from oilfield environmental protection was approximately ¥0.1 million and ¥7.8 million ($1.2 million), respectively, representing an increase of approximately ¥7.7 million ($1.2 million) or 13,988.6%. The increase of cost of revenue was in line with increase in revenue.
For the years ended June 30, 2020 and 2021, cost of revenue from platform outsourcing services was approximately ¥nil and ¥1.5 million ($0.2 million), respectively, representing an increase of approximately ¥1.5 million ($0.2 million) or 100.0%. The increase of cost of revenue was in line with increase in revenue.
Gross Profit
For the Years Ended |
| |||||||||||||||
June 30, |
| |||||||||||||||
| 2020 |
| 2021 |
|
|
| ||||||||||
Gross | Gross | Increase / | Percentage |
| ||||||||||||
Profit | Margin % | Profit | Margin % | (Decrease) | Change |
| ||||||||||
Automation product and software |
| ¥ | 13,155,916 |
| 25.6 | % | ¥ | (1,407,375) |
| (7.6) | % | ¥ | (14,563,291) |
| (110.7) | % |
Equipment and accessories |
| 6,538,961 |
| 46.0 | % | 4,526,652 |
| 28.7 | % | (2,012,309) |
| (30.8) | % | |||
Oilfield environmental protection |
| (88,481) |
| (71.2) | % | 2,998,412 |
| 27.1 | % | 3,086,893 |
| (3,488.8) | % | |||
Platform outsourcing services | — | — | 1,097,339 | 42.7 | % | 1,097,339 | 100.0 | % | ||||||||
Total gross profit and margin % | ¥ | 19,606,396 |
| 29.8 | % | ¥ | 7,215,028 |
| 15.1 | % | ¥ | (12,391,368) |
| (63.2) | % | |
Our gross profit decreased to ¥7.2 million ($1.1 million) for the year ended June 30, 2021 from ¥19.6 million for the same period in 2020. Our gross profit as a percentage of revenue decreased by 14.8% to 15.1% for the year ended June 30, 2021 from 29.8% for the same period in 2020.
Our negative gross profit from automation product and software was approximately ¥1.4 million ($0.2 million) for the year ended June 30, 2021, as compared to a gross profit of ¥13.2 million for the same period last year. The decrease in gross profit from automation product and software was mainly due to a reduced selling price under unfavorable macro conditions and low oil price in this period. We believe these clients, which are major oilfield companies will continue to provide business and contribute net profit to the Company, we prefer to maintain these projects and business relationship with these clients.
For the years ended June 30, 2020 and 2021, gross profit from equipment and accessories was approximately ¥6.5 million and ¥4.5 million ($0.7 million), respectively, representing a decrease of approximately ¥2.0 million ($0.3 million) or 30.8%, the decrease in gross profit was more than the decreased in sales, due to lower margin equipment sales. We prefer to maintain our clients of heating furnaces during an unfavorable circumstance with a lower margin tactic.
Our gross profit from oilfield environmental protection was approximately ¥3.0 million ($0.5 million) for the year ended June 30, 2021 as compared to negative gross profit of ¥0.1 million for the same period last year, representing an increase of approximately ¥3.1 million ($0.5 million) or 3,488.8%. The increase in gross profit from oilfield environmental protection was primarily attributable to the increased production of oily sludge.
60
For the years ended June 30, 2020 and 2021, gross profit from platform outsourcing services was approximately ¥nil and ¥1.1 million ($0.2 million), respectively, representing an increase of approximately ¥1.1 million ($0.2 million) or 100.0%, the increase in gross profit was attributable to the acquisition a majority equity interest of FGS during the year ended June 30, 2021, resulting in the consolidation of FGS.
Operating Expenses
| For the Years Ended |
| ||||||||||
June 30, |
| |||||||||||
|
| Increase / |
| Percentage |
| |||||||
| 2020 |
| 2021 |
| (Decrease) |
| Change |
| ||||
Selling and distribution expenses |
| ¥ | 4,417,413 |
| ¥ | 8,038,965 |
| ¥ | 3,621,552 |
| 82.0 | % |
% of revenue |
| 6.7 | % | 16.8 | % | 10.1 | % | — | ||||
General and administrative expenses |
| 26,120,099 |
| 45,949,157 |
| 19,829,058 |
| 75.9 | % | |||
% of revenue |
| 39.7 | % | 95.9 | % | 56.2 | % | — | ||||
Provision for doubtful accounts |
| 2,203,531 |
| 8,191,247 |
| 5,987,716 |
| 271.7 | % | |||
% of revenue |
| 3.4 | % | 17.1 | % | 13.7 | % | — | ||||
Research and development expenses |
| 7,042,385 |
| 5,846,295 |
| (1,196,090) |
| (17.0) | % | |||
% of revenue |
| 10.7 | % | 12.2 | % | 1.5 | % | — | ||||
Impairment loss of property and equipment | — | 768,312 | 768,312 | 100.0 | % | |||||||
% of revenue | — | 1.6 | % | 1.6 | % | — | ||||||
Operating expenses |
| ¥ | 39,783,428 |
| ¥ | 68,793,976 |
| ¥ | 29,010,548 |
| 72.9 | % |
Selling and Distribution Expenses. Selling and distribution expenses consist primarily of salaries and related expenditures of the Company’s sales and marketing departments, sales commissions, costs of marketing programs including traveling expenses, advertising and trade shows, and rental expense, as well as shipping charges. Selling expenses increased by 82.0% or ¥3.6 million ($0.6 million), from ¥4.4 million in the year ended June 30, 2020 to ¥8.0 million ($1.2 million) in the same period of 2021. An increase of ¥1.6 million ($0.3 million) was primarily due to the step acquisition of FGS. We consolidated the selling expenses of FGS since January 2021 and recorded amortization expenses of customer relationship recognized in relation to the step acquisition. Meanwhile, our travelling expenses increased as the travel restriction was lifted when the Covid-19 pandemic appeared to be under control in China by the end of year 2020. Selling expenses were 16.8% of total revenues for the year ended June 30, 2021 and 6.7% of total revenues for the same period of 2020.
General and Administrative Expenses. General and administrative expenses consist primarily of costs in human resources, facilities costs, depreciation expenses, professional advisor fees, audit fees, stock-based compensation expense and other miscellaneous expenses incurred in connection with general operations. General and administrative expenses increased by 75.9% or ¥19.8 million ($3.1 million), from ¥26.1 million in the year ended June 30, 2020 to ¥45.9 million ($7.1 million) in the same period of 2021. The increase was primarily due to the incurrence of offering cost of warrants issued during the fiscal year ended June 30, 2021, as well as the step acquisition of FGS as we consolidated the general and administrative expenses of FGS since January 2021, the increased profession services fees in relation to the multiple financing activities carried out during the year, and the increased depreciation expense for our Gansu production line during the year ended June 30, 2021, as the production line was transferred from construction in progress to production equipment and depreciated since January 2020. General and administrative expenses accounted for 95.9% of total revenues for the year ended June 30, 2021 and 39.7% of total revenues for the same period of 2020.
Provision for doubtful accounts. Provision for doubtful accounts is the estimated amount of bad debt that will arise as a result of lower collectability from account receivables, other receivables, purchase advances and contract assets. We recorded a provision for doubtful accounts of ¥2.2 million for the year ended June 30, 2020 as compared to a provision for doubtful accounts of ¥8.2 million ($1.3 million) for the same period in 2021. The increase was mainly due to 1) we made specific reserve for some outstanding accounts receivable which we did not collect as we expected due to the current unfavorable economy and made specific reserve for the receivables related to Iraq projects due to the delay in collection as a result of COVID-19 pandemic; and 2) the increased long-outstanding pre-contract costs incurred in anticipation of obtaining planned contracts for the Company’s revenue, but the progress of these contracts was delayed by the COVID-19 pandemic. As of the date of this report, 21.3% of the Company’s contract assets as of June 30, 2021 have been subsequently realized and the remaining balance is expected to be utilized by March 31, 2022. Management plans to continue to monitor and maintain the provision at a lower risk level.
61
Research and development (“R&D”) expenses. R&D expenses consist primarily of salaries and related expenditures for research and development projects. R&D expenses decreased from ¥7.0 million for the year ended June 30, 2020 to ¥5.8 million ($0.9 million) for the same period of 2021. This decrease was primarily due to less research and development expense spent on design of new automation platform systems and treatment of wastewater during the year. R&D expenses accounted for 12.2% of total revenues in the year ended June 30, 2021 and 10.7% of total revenues for the same period of 2020.
Net Loss
| For the Years Ended |
| ||||||||||
June 30, |
| |||||||||||
|
| Increase / |
| Percentage |
| |||||||
| 2020 |
| 2021 |
| (Decrease) |
| Change |
| ||||
Loss from operations |
| ¥ | (20,177,032) |
| ¥ | (61,578,948) |
| ¥ | (41,401,916) |
| 205.2 | % |
Gain on equity method investment | — | 979,254 | 979,254 | 100.0 | % | |||||||
Change in fair value of warrant liability | — | 35,365,792 | 35,365,792 | 100.0 | % | |||||||
Other income (loss), net |
| 336,750 |
| (1,157,177) |
| (1,493,927) |
| (443.6) | % | |||
Loss before income taxes |
| (19,840,282) |
| (26,391,079) |
| (6,550,797) |
| 33.0 | % | |||
Provision (benefit) for income taxes |
| 282,322 |
| (524,251) |
| (806,573) |
| (285.7) | % | |||
Net loss |
| (20,122,604) |
| (25,866,828) |
| (5,744,224) |
| 28.5 | % | |||
Less: Net loss attributable to non-controlling interest |
| (875,903) |
| (3,034,094) |
| (2,158,191) |
| 246.4 | % | |||
Net loss attributable to Recon Technology, Ltd |
| ¥ | (19,246,701) |
| ¥ | (22,832,734) |
| ¥ | (3,586,033) |
| 18.6 | % |
Loss from operations. Loss from operations was ¥61.6 million ($9.5 million) for the year ended June 30, 2021, compared to a loss of ¥20.2 million for the same period of 2020. This ¥41.4 million ($6.4 million) increase in loss from operations was primarily due to decrease in gross profit and increase in operating expenses as discussed above.
Gain on equity method investment. The Company recorded a gain from remeasurement previously held investment in FGS prior to the consolidation of FGS’ controlling interest as a result of step acquisition for an amount of ¥979,254 ($0.2 million).
Change in fair value of warrant liability. The Company classify the warrants issued in connection with common share offering as liabilities at their fair value and adjust the warrant instrument to fair value at each reporting period. This liability is subject to re-measurement at each balance sheet date until exercised, and any change in fair value is recognized in our statement of operations. Change in fair value of warrants issued on June 14, 2021 through fiscal year end was ¥35.4 million ($5.5 million)
Other income (loss), net. Other net loss was ¥1.2million ($0.2million) for the year ended June 30, 2021, compared to other income of ¥0.3 million for the same period of 2020. The ¥1.5 million ($0.2 million) increase in other net income was primarily due to an increase in interest income of ¥0.9 million ($0.1 million) due to the increased interest-bearing loans to third parties, partially offset by the decrease in subsidy income of ¥0.9 million ($0.1 million) as we received less subsidy from the government, an increase in interest expenses of ¥0.8 million ($0.1 million) due to the increased weighted average loan balance as well as the convertible notes issued during the year ended June 30, 2021.
Provision (benefit) for income taxes. Income taxes benefit was ¥524,251 ($81,180) for the year ended June 30, 2021, compared to provision for income taxes of ¥0.3 million for the same period of 2020. The decrease in the Company’s provision for income taxes was due to a decrease in current income tax provision and an increase in deferred income tax benefits. The decrease in the Company’s current income taxes was primarily due to the decreased taxable income of Nanjing Recon and Nanjing Recon received a tax refund of ¥98,338 ($15,228) during the year ended June 30, 2021. The increase in deferred income tax benefits was mainly due to the increased temporary deductible expenses derived from the net operating loss of FGS and a decreased temporary taxable difference as a result of the amortization of intangible assets- customer relationship of FGS during the year ended June 30, 2021.
Net loss attributable to Recon Technology, Ltd. As a result of the factors described above, net loss was ¥22.8 million ($3.5 million) for the year ended June 30, 2021, an increase of ¥3.6 million ($0.6 million) from net loss of ¥19.2 million for the same period of 2020.
62
Liquidity and Capital Resources
As of June 30, 2021, we had cash in the amount of approximately ¥344.0 million ($53.3 million). As of June 30, 2020, we had cash in the amount of approximately ¥30.3 million.
Indebtedness. As of June 30, 2021, we had ¥190.6 million ($29.5 million) of warrant liabilities, ¥15.0 million ($2.3 million) of short-term bank loans, ¥0.5 million ($35.0 million) of short-term borrowings from third parties, ¥12.7 million ($2.0 million) of short-term borrowings from related parties, ¥7.4 million ($1.1 million) of long-term borrowings from a related party, ¥1.9 million ($0.2 million) of short-term lease payable and ¥4.8 million ($0.7 million) of long-term lease payable due to third parties, ¥0.3 million ($0.1 million) of short-term lease payable due to a related party, ¥9.1 million ($1.4 million) of contractual purchase commitments, and a liability of severance payments of ¥6.1 million ($0.9 million) which is very unlikely to be incurred in the foreseeable future. Other than indebtedness listed above, we did not have any other finance leases, guarantees or other material contingent liabilities.
Holding Company Structure. We are a holding company with no operations of our own. All of our operations are conducted through our Domestic Companies. As a result, our ability to pay dividends and to finance any debt that we may incur is dependent upon the receipt of dividends and other distributions from the Domestic Companies. In addition, Chinese legal restrictions permit payment of dividends to us by our Domestic Companies only out of their respective accumulated net profits, if any, determined in accordance with Chinese accounting standards and regulations. Under Chinese law, our Domestic Companies are required to set aside a portion (at least 10%) of their after-tax net income (after discharging all cumulated loss), if any, each year for compulsory statutory reserve until the amount of the reserve reaches 50% of our Domestic Companies’ registered capital. These funds may be distributed to shareholders at the time of each Domestic Company’s wind-up.
Off-Balance Sheet Arrangements. We have not entered into any financial guarantees or other commitments to guarantee the payment obligations of any third parties. In addition, we have not entered into any derivative contracts that are indexed to our own shares and classified as shareholders’ equity, or that are not reflected in our financial statements. Furthermore, we do not have any retained or contingent interest in assets transferred to an unconsolidated entity that serves as credit, liquidity or market risk support to such entity. Moreover, we do not have any variable interest in an unconsolidated entity that provides financing, liquidity, market risk or credit support to us or engages in leasing, hedging or research and development services with us.
Capital Resources. To date we have financed our operations primarily through cash flows from operations, short-term bank loans, short-term and long-term borrowings due to related parties, warrant liabilities and convertible notes. As of June 30, 2021, we had total assets of ¥566.5 million ($87.7 million), which includes cash of ¥344.0 million ($53.3 million), net accounts receivable of ¥26.7 million ($4.1 million), loans to third parties of ¥50.5 million ($7.8 million) and net contract costs of ¥48.8 million ($7.6 million) and working capital of ¥412.0 million ($63.8 million). Shareholders’ equity amounted to ¥295.1 million ($45.7 million).
Cash from Operating Activities. Net cash used in operating activities was ¥34.1 million ($5.3 million) for the year ended June 30, 2021. This was an increase of approximately ¥28.8 million ($4.5 million) compared to net cash used in operating activities of approximately ¥5.2 million for the same period in 2020. The increase was mainly due to the decrease in net income as discussed above, a gain arise from fair value changes of warrants liabilities, a remeasurement gain of previously held equity interests in connection with step acquisition, an increase in contract assets due to the increased pre-contract costs incurred in anticipation of obtaining planned contracts for the Company’s revenue, as the progress of these contracts was delayed by the COVID-19 pandemic, the decrease was partially offset by the impairment loss of investment in unconsolidated entity and decrease in accounts receivable as we managed collected a large portion of long outstanding receivables during the year ended June 30, 2021. The net cash used in operating activities for the year ended June 30, 2021 was primarily attributable to the net loss attributable to the Company in the amount of ¥25.9 million ($4.0 million) due to the reasons discussed above, reconciled by gain arise from fair value changes of warrants liabilities of ¥35.4 million ($5.5 million), offering costs for issuance of warrant liability of ¥12.6 million ($1.9 million), provision for doubtful accounts of ¥8.2 million ($1.3 million) and restricted shares issued for management resulting in expenses of ¥6.1 million ($1.0 million), an increase in contract costs of ¥21.9 million ($3.4 million), partially offset by a decrease in trade account receivable from third parties and related party of ¥21.7 million ($3.4 million).
Cash from Investing Activities. Net cash used in investing activities was approximately ¥46.5 million ($7.2 million) for the year ended June 30, 2021. This was an increase of approximately ¥44.4 million ($6.9 million) compared to net cash used in investing activities of approximately ¥2.1 million for the same period in 2020, which was due to the increased payment made for loans to third parties.
63
Cash from Financing Activities. Net cash provided by financing activities amounted to ¥394.0 million ($61.0 million) for the year ended June 30, 2021, as compared to net cash provided by financing activities of ¥33.2 million for the same period in 2020. The increase in net cash provided by financing activities was mainly due to the increase in proceeds from sales of common stock and issuance of convertible notes during the year ended June 30, 2021. During the year ended June 30, 2021, we received ¥344.5 million ($53.3 million) from sale of warrants, common stock and pre-funded warrants, net of issuance costs and exercise of prior issued warrants, received ¥42.0 million ($6.5 million) from issuance of convertible notes, received ¥16.0 million ($2.5 million) in short-term bank loans, repaid ¥10.5 million ($1.6 million) in short-term bank loans, received ¥18.4 million ($2.9 million) in short-term borrowings from related parties, repaid ¥16.0 million ($2.5 million) in short-term borrowings to related parties.
Working Capital. Total working capital as of June 30, 2021 amounted to ¥412.0 million ($63.8 million), compared to ¥64.1 million as of June 30, 2020. Total current assets as of June 30, 2021 amounted to ¥488.5 million ($75.6 million), an increase of ¥359.2 million ($55.6 million) compared to approximately ¥129.3 million at June 30, 2020. The increase in total current assets at June 30, 2021 compared to June 30, 2020 was mainly due to an increase in cash, loans to third parties and contract assets, partially offset by a decrease in trade account receivable.
Current liabilities amounted to ¥76.5 million ($11.8 million) at June 30, 2021, in comparison to ¥65.2 million at June 30, 2020. This increase of current liabilities was attributable mainly to an increase in warrant liabilities, short-term bank loans and contract liabilities, which partially offset by the decrease in investment payable.
Capital Needs. With the uncertainty of the current market, our management believes it is necessary to enhance collection of outstanding accounts receivable and other receivables, and to be cautious on operational decisions and project selection. Our management believes that our current operations can satisfy our daily working capital needs. We may also raise capital through public offerings or private placements of our securities to finance our development of our business and to consummate any merger and acquisition, if necessary.
Tabular Disclosure of Contractual Obligations
Below is a table setting forth all our contractual obligations as of June 30, 2021, which consists of our short-term loan agreements, operating lease obligations, loans from third parties, warrant liabilities and due to related party:
| Payment Due by Period | ||||||||||||||
| Less |
|
|
| More | ||||||||||
than | 1 – 3 | 3 – 5 | than | ||||||||||||
Contractual Obligations | Total | 1 year | years | years | 5 years | ||||||||||
Short-term debt obligations |
| ¥ | 28,206,042 |
| ¥ | 28,206,042 |
| ¥ | — |
| ¥ | — |
| ¥ | — |
Operating lease obligations |
|
| 9,152,857 |
| 4,197,185 |
|
| 4,955,672 |
| — |
|
| — | ||
Due to related parties |
|
| 2,400,667 |
| 2,400,667 |
|
| — |
| — |
|
| — | ||
Purchase obligation |
|
| 9,149,019 |
| 8,099,019 |
|
| 300,000 |
| 300,000 |
|
| 450,000 | ||
Long-term debt obligations |
|
| 7,406,617 |
| 920,066 |
|
| 2,041,395 |
| 2,437,508 |
|
| 2,007,648 | ||
Warrant liabilities | 190,635,850 | — | — | — | 190,635,850 | ||||||||||
Total |
| ¥ | 246,951,052 |
| ¥ | 43,822,979 |
| ¥ | 7,297,067 |
| ¥ | 2,737,508 |
| ¥ | 193,093,498 |
64
ITEM 6. DIRECTORS, SENIOR MANAGEMENT AND EMPLOYEES
A. Directors and Senior Management
Executive Officers and Directors
The following table sets forth our executive officers and directors, their ages and the positions held by them:
Name |
| Age |
| Position Held |
Mr. Yin Shenping | 51 | Chief Executive Officer and Director | ||
Ms. Liu Jia | 38 | Chief Financial Officer | ||
Mr. Chen Guangqiang | 58 | Chief Technology Officer and Director | ||
Mr. Bi Yongquan | 43 | Director and Chairman | ||
Mr. Zhao Shudong | 75 | Independent Director | ||
Mr. Nelson N.S. Wong | 59 | Independent Director (Audit Committee Chair) | ||
Mr. Hu Jijun | 56 | Independent Director | ||
Dr. Duan Yonggang | 57 | Independent Director |
Yin Shenping. Mr. Yin has been our Chief Executive Officer and a director since the Company’s inception. In 2003, Mr. Yin founded Nanjing Recon, a Chinese company that provides services to automate and enhance the extraction of petroleum in China, and has been the Chief Executive Officer since that time. Prior to founding Nanjing Recon, Mr. Yin served as a sales manager for Fujian Haitian Network Company from 1992 through 1994. Mr. Yin has founded and operated a number of companies engaged in the IT industry including: Xiamen Hengda Haitian Computer Network Co., Ltd. (1994), Baotou Hengda Haitian Computer Network Co., Ltd. (1997), Beijing Jingke Haitian Electronic Technology Development Co., Ltd. (1999), and Jingsu Huasheng Information Technology Co., Ltd. (2000). In 2000, Mr. Yin merged the former Nanjing Kingsley Software Engineering Co., Ltd. into Nanjing Recon. Mr. Yin received his bachelor’s degree in 1991 from Nanjing Agricultural University in information systems. Mr. Yin was chosen as a director of the Company because as one of the founders of the Company, we believe his knowledge of the Company and years of experience in our industry give him the ability to guide the Company as a director.
Liu Jia. Ms. Liu has served as our Chief Financial Officer since 2008. Ms. Liu received her bachelor’s degree in 2006 from Beijing University of Chemical Technology, School of Economics and Management and her master’s degree in industrial economics in 2009 from Beijing Wuzi University. Ms. Liu is a certified U.S. CPA.
Chen Guangqiang. Mr. Chen has served as our Chief Technology Officer and director since our inception. Mr. Chen was a geological engineer for the Fourth Oil Extraction Plant of Huabei Oilfield from 1985 through 1993. From 1993 through 1999, Mr. Chen was a chief engineer for Xinda Company, CNPC Development Bureau. From 1999 through 2003, Mr. Chen served as the general manager of Beijing Adar. Mr. Chen received his bachelor’s degree in 1985 from Southwest Petroleum Institute. Mr. Chen was appointed to the position of director because he is one of the founders of the Company and we believe we can benefit from his many years of engineering experience and management experience in the oil extraction industry.
Bi Yongquan. Mr. Bi has served as our director since January 2018. Mr. Bi founded Dalian Boqi Xinhai Group Ltd. Co. (“Boqi Group”) and its subsidiaries including Dalian Boqi Agriculture Technology Development Ltd. Co. and Dalian Boqi Culture Media Ltd. Co. in July 2008. He also founded Dalian Boqi Zhengji Pharmacy Franchise Ltd. Co. in July 2008 and Boqi Finance Lease (Liaoning) Ltd. Co., another subsidiary of Boqi Group, in November 2009. He has been the Chairman of each of these companies since their incorporation. Mr. Bi entered into a securities purchase agreement with us on November 20, 2017 to purchase 3 million shares for $4.8 million. Mr. Bi received a bachelor’s degree in finance in 2000 and a master’s degree in management in 2003, both from Dongbei University of Finance and Economics. Mr. Bi was appointed to the position of director and Chairman of the board because we believe we can benefit from his investment skills and management experience.
Nelson N.S. Wong. Mr. Wong joined our board of directors in 2008. Prior to joining our Board, in 1990 Mr. Wong joined the Vigers Group, a real estate company that provides services in valuation, corporate property services, investment advisory services, general practice surveying, building surveying, commercial, in both retail and industrial agency, and property and facilities management. Mr. Wong became the Vice Chairman and CEO of the Vigers Group in 1993. In 1995 Mr. Wong established the ACN Group, a business consulting firm, where he has worked continuously and continues to serve as the Chairman and Managing Partner.
65
Mr. Wong received a bachelor’s degree in arts from the PLA Institute of International Relations in Nanjing in 1983. Mr. Wong was appointed to the position of director because we believe we can benefit from his leadership skills and management experience.
Hu Jijun. Mr. Hu joined our board of directors in 2008. Prior to joining our Board, from 1988 to 2003, Mr. Hu served in a variety of positions at No. 2 test-drill plant, including technician of installation, assets equipment work, electrical installation, control room production dispatcher, Deputy Chief Engineer of the Technology Battalion, and Deputy Director of Production. From 2003 to 2005 he served as Head of the Integrated Battalion and he is currently the Head of the Transport Battalion, Senior Electric Engineer. Mr. Hu graduated as an automated professional from the China University of Petroleum in 1988. Mr. Hu was appointed to the position of a director because we believe his years of experience and knowledge gained while working at our No. 2 test-drill plant will prove beneficial to the guidance of the Company.
Zhao Shudong. Mr. Zhao joined our board of directors in 2013. Mr. Zhao spent over 30 years working in the oilfield industry prior to retiring from full-time work in 2006. From 1970 to 1976, Mr. Zhao worked as a technician in the Daqing oilfield. From 1976 to 1982, Mr. Zhao served as the vice director of the Hubei Oilfield Generalized Geologic Technical Research Institute. Mr. Zhao then spent 11 years as a director and section chief at the Scientific and Technological Development Department of the Huabei Petroleum Administrative Bureau. He was subsequently appointed Chief Geologist of the bureau, a position he held from 1993 to 1999. From 1999 to 2006, Mr. Zhao served as the General Manager of the Huabei Oilfield Company of CNPC. Mr. Zhao studied at the Northeast Petroleum Institute from 1965 to 1970. Mr. Zhao was elected as a director because of his extensive experience in the oilfield industry.
Duan Yonggang. Dr. Duan has served as our director since March 2020. Dr. Duan has been teaching and researching in the oil-gas field development engineering area for a long time. From November 2004, Dr. Duan has been a professor at Southwest Petroleum University in Sichuan, China. He is the director of the oil well technology center of petroleum engineering school of Southwest Petroleum University. In addition, Dr. Duan is also a researcher and Ph.D. supervisor. He has published over 60 articles on top academic journals and participated in writing six books. He was named an expert with outstanding contributions and an oil-gas safety expert in Sichuan Province, China. Dr. Duan received his bachelor’s degree in oil production in 1984, and his master degree in oil-gas field development engineering in 1988, both from Southwest Colleague. Dr. Duan received his Ph.D. degree in oil-gas field development engineering in 2009 from Southwest Petroleum University. Dr. Duan was chosen as a director because he is an expert in the oilfield area.
Employment Agreements
We have employment agreements with each of our Chief Executive Officer, Chief Technology Officer and Chief Financial Officer. With the exception of the employment agreement with our Chief Financial Officer, each of these employment agreements provides for an indefinite term. Such employment agreements may be terminated (1) if the employee gives written notice of his or her intention to resign, (2) the employee is absent from three consecutive meetings of the board of directors, without special leave of absence from the other members of the board of directors, and the board of directors passes a resolution that such employee has vacated his office, or (3) the death, bankruptcy or mental incapacity of the employee. The employment agreement for our Chief Financial Officer provides for a one-year term, which expired on March 12, 2017, and the parties have continued to operate under the terms of this agreement since its expiration. Such employment agreement may be terminated if Ms. Liu gives thirty days’ written notice of her intention to resign, or if the board of directors determines she can no longer perform her duties as Chief Financial Officer and provides her with thirty days’ written notice of termination.
Under Chinese law, we may only terminate employment agreements without cause and without penalty by providing notice of non-renewal one month prior to the date on which the employment agreement is scheduled to expire. If we fail to provide this notice or if we wish to terminate an employment agreement in the absence of cause, then we are obligated to pay the employee one month’s salary for each year we have employed the employee. We are, however, permitted to terminate an employee for cause without penalty to our company, where the employee has committed a crime or the employee’s actions or inactions have resulted in a material adverse effect to us.
B. Compensation
The following table shows the annual compensation paid by us to Yin Shenping, our Chief Executive Officer, Liu Jia, our Chief Financial Officer, and Chen Guangqiang, our Chief Technology Officer, for the years ended June 30, 2021, 2020 and 2019. No other employee or officer received more than $100,000 in total compensation in 2021, 2020 and 2019.
66
Summary Executive Compensation Table
|
|
|
| Option |
| Restricted Stock | |||||||||||
Name and principal position | Year | Salary | Bonus | Awards | Awards | Total | |||||||||||
Yin Shenping, |
| ||||||||||||||||
Principal Executive Officer | 2021 |
| $ | 120,000 |
| $ | 50,000 |
| $ | — |
| $ | 0 | $ | 170,000 | ||
| 2020 |
| $ | 120,000 |
| $ | 29,125 |
| $ | — |
| $ | 0 | $ | 149,125 | ||
| 2019 |
| $ | 120,000 |
| $ | 30,212 |
| $ | — |
| $ | 0 | $ | 150,212 | ||
Liu Jia |
| ||||||||||||||||
Principal Financial Officer | 2021 |
| $ | 80,000 |
| $ | 31,250 |
| $ | — |
| $ | 0 | $ | 111,250 | ||
| 2020 |
| $ | 80,000 |
| $ | 21,844 |
| $ | — |
| $ | 0 | (1) | $ | 101,844 | |
| 2019 |
| $ | 80,000 |
| $ | 22,659 |
| $ | — |
| $ | 0 | $ | 102,659 | ||
Chen Guangqiang, |
| ||||||||||||||||
Chief Technology Officer | 2021 |
| $ | 157,164 |
| $ | 50,000 |
| $ | — |
| $ | 0 | $ | 207,164 | ||
| 2020 |
| $ | 141,844 |
| $ | 29,125 |
| $ | — |
| $ | 0 | $ | 170,969 | ||
| 2019 |
| $ | 144,472 |
| $ | 30,212 |
| $ | — |
| $ | 0 | $ | 174,684 | ||
Director Compensation
All directors hold office until the expiration of their respective terms and until their successors have been duly elected and qualified. There are no family relationships among our directors or executive officers. Officers are elected by and serve at the discretion of the board of directors. Employee directors and non-voting observers do not receive any compensation for their services. We pay $8,000 to each independent director annually for their service as directors. In addition, non-employee directors are entitled to receive compensation for their actual travel expenses for each board of directors meeting attended.
Summary Director Compensation Table
| Fees earned |
|
| ||||||
or | Option | ||||||||
Name(1) | paid in cash | Awards | Total(2) | ||||||
Nelson N.S. Wong(4) |
| $ | 8,000 |
| $ | 0 |
| $ | 8,000 |
Hu Jijun(4) |
| $ | 8,000 |
| $ | 0 |
| $ | 8,000 |
Zhao Shudong |
| $ | 8,000 |
| $ | 0 |
| $ | 8,000 |
Bi Yongquan |
| $ | 0 |
| $ | 0 |
| $ | 0 |
Duan Yonggang(3) |
| $ | 8,000 |
| $ | 0 |
| $ | 8,000 |
| (1) | Compensation for our directors Yin Shenping and Chen Guangqiang, who also serve as executive officers, is fully disclosed in the executive compensation table. |
| (2) | None of the directors received any Class A Ordinary Share awards, nonqualified deferred compensation earnings or non-equity incentive plan compensation in fiscal year 2021. |
| (3) | Dr. Yonggang Duan began to serve as the Company’s independent director since March 2020. |
| (4) | Mr. Jijun Hu and Mr. Nelson N.S. Wong were elected to serve terms expiring at the Annual Meeting following the fiscal year ending June 30, 2023. |
67
The following table summarizes, as of June 30, 2021, the outstanding options, restricted share units and shares that we granted to our current directors and executive officers and to other individuals as a group, reflecting the one-for-five Reverse Stock Split.
| Class A Ordinary Shares | |||||||
underlying options | ||||||||
awarded/Restricted | Exercise price | |||||||
Name |
| Share Units/Shares |
| (US$/share) |
| Date of grant |
| Date of expiration |
Yin Shenping |
| 20,000 |
| — |
| 8/21/2018 |
| 8/21/2021 |
Liu Jia |
| 6,400 |
| 8.25 |
| 1/31/2015 |
| 1/31/2025 |
| 16,000 |
| — |
| 8/21/2018 |
| 8/21/2021 | |
Chen Guangqiang |
| 20,000 |
| — |
| 8/21/2018 |
| 8/21/2021 |
Bi Yongquan |
| 20,000 |
| — |
| 8/21/2018 |
| 8/21/2021 |
Nelson N.S. Wong |
| 5,000 |
| 8.25 |
| 1/31/2015 |
| 1/31/2025 |
| 10,000 |
| — |
| 8/21/2018 |
| 8/21/2021 | |
Hu Jijun |
| 5,000 |
| 8.25 |
| 1/31/2015 |
| 1/31/2025 |
| 10,000 |
| — |
| 8/21/2018 |
| 8/21/2021 | |
Zhao Shudong |
| 1,800 |
| 14.8 |
| 3/26/2012 |
| 3/26/2022 |
| 3,600 |
| 8.25 |
| 1/31/2015 |
| 1/31/2025 | |
| 10,000 |
| — |
| 8/21/2018 |
| 8/21/2021 | |
Other Individuals as a Group |
| 27,120 |
| 14.8 |
| 3/26/2012 |
| 3/26/2022 |
| 60,000 |
| 8.25 |
| 1/31/2015 |
| 1/31/2025 | |
Total |
| 214,920 |
|
|
|
|
|
|
C. Board Practices
Board of directors and Board Committees
Our board of directors currently consists of seven members. There are no family relationships between any of our executive officers and directors.
The directors are divided into three classes, as nearly equal in number as the then total number of directors permits. Class I directors faced re-election at our annual general meeting of shareholders in 2020 and every three years thereafter. Class II directors faced re-election at our annual general meeting of shareholders in 2021 and every three years thereafter. Class III directors faced re-election at our annual general meeting of shareholders in 2022 and every three years thereafter.
If the number of directors changes, any increase or decrease will be apportioned among the classes so as to maintain the number of directors in each class as nearly as possible. Any additional directors of a class elected to fill a vacancy resulting from an increase in such class will hold office for a term that coincides with the remaining term of that class. Decreases in the number of directors will not shorten the term of any incumbent director. These board provisions could make it more difficult for third parties to gain control of the Company by making it difficult to replace members of our board of directors.
A director may vote in respect of any contract or transaction in which he is interested, provided, however, that the nature of the interest of any director in any such contract or transaction shall be disclosed by him at or prior to the board of directors consideration and any vote on that matter. A general notice or disclosure to the directors, or otherwise contained in the minutes of a meeting or a written resolution of the directors or any committee thereof that a director is a shareholder of any specified firm or company and is to be regarded as interested in any transaction with such firm or company shall be sufficient disclosure and after such general notice it shall not be necessary to give special notice relating to any particular transaction.
There are no membership qualifications for directors. Further, there are no share ownership qualifications for directors unless so fixed by us in a general meeting.
The board of directors maintains a majority of independent directors who are deemed to be independent under the definition of independence provided by NASDAQ Stock Market Rule 4200(a)(15). Mr. Zhao, Mr. Wong, Mr. Hu and Dr. Duan are our independent directors.
68
We do not have a lead independent director because of the foregoing reason because we believe our independent directors are encouraged to freely voice their opinions on a relatively small company board.
Our board of directors plays a significant role in our risk oversight. The board of directors makes all relevant Company decisions. As such, it is important for us to have our Chief Executive Officer serve on the Board as he plays a key role in the risk oversight of the Company. As a smaller reporting company with a small board of directors, we believe it is appropriate to have the involvement and input of all of our directors in risk oversight matters.
Currently, three committees have been established under the board: the audit committee, the compensation committee and the nominating committee. All of these committees consist solely of independent directors.
The audit committee is responsible for overseeing the accounting and financial reporting processes of the Company and audits of the financial statements of the Company, including the appointment, compensation and oversight of the work of our independent auditors. Mr. Wong qualifies as the audit committee financial expert and serves as the chair of the audit committee.
The compensation committee of the board of directors reviews and makes recommendations to the board regarding our compensation policies for our officers and all forms of compensation, and also administers our incentive compensation plans and equity-based plans (but our board retains the authority to interpret those plans). Mr. Hu serves as the chair of the compensation committee.
The nominating committee of the board of directors is responsible for the assessment of the performance of the board, considering and making recommendations to the board with respect to the nominations or elections of directors and other governance issues. The nominating committee considers diversity of opinion and experience when nominating directors. Mr. Zhao serves as the chair of the nominating committee.
There are no other arrangements or understandings pursuant to which our directors are selected or nominated.
Duties of Directors
Under Cayman Islands law, our directors have a fiduciary duty to the Company to act in good faith in their dealings with or on behalf of the Company and exercise their powers and fulfill the duties of their office honestly. This duty has four essential elements:
| ● | a duty to act in good faith in the best interests of the Company; |
| ● | a duty not to personally profit from opportunities that arise from the office of director; |
| ● | a duty to avoid conflicts of interest; and |
| ● | a duty to exercise powers for the purpose for which such powers were intended. |
In general, Cayman Islands law imposes various duties on directors of a company with respect to certain matters of management and administration of the Company. In addition to the remedies available under general law, the Companies Law imposes fines on directors who fail to satisfy some of these requirements. However, in many circumstances, an individual is only liable if he is knowingly guilty of the default or knowingly and willfully authorizes or permits the default. In comparison, under Delaware law, the business and affairs of a corporation are managed by or under the direction of its board of directors. In exercising their powers, directors are charged with a fiduciary duty of care to protect the interests of the corporation and a fiduciary duty of loyalty to act in the best interests of its shareholders. In addition, under Delaware law, a party challenging the propriety of a decision of the directors bears the burden of rebutting the applicability of the presumptions afforded to directors by the “business judgment rule.” If the presumption is not rebutted, the business judgment rule protects the directors and their decisions, and their business judgments will not be second guessed. If the presumption is rebutted, the directors bear the burden of demonstrating the entire fairness of the relevant transaction. Notwithstanding the foregoing, Delaware courts subject directors’ conduct to enhanced scrutiny in respect
69
of defensive actions taken in response to a threat to corporate control and approval of a transaction resulting in a sale of control of the corporation.
Limitation of Director and Officer Liability
Pursuant to our Memorandum and Articles of Association, every director or officer and the personal representatives of the same shall be indemnified and held harmless out of our assets and funds against all actions, proceedings, costs, charges, expenses, losses, damages or liabilities incurred or sustained by him or her in or about the conduct of our business or affairs or in the execution or discharge of his or her duties, powers, authorities or discretions, including without prejudice to the generality of the foregoing, any costs, expenses, losses or liabilities incurred by him in defending (whether successfully or otherwise) any civil proceedings concerning us or our affairs in any court whether in the Cayman Islands or elsewhere. No such director or officer will be liable for: (a) the acts, receipts, neglects, defaults or omissions of any other such Director or officer or agent; or (b) any loss on account of defect of title to any of our properties; or (c) account of the insufficiency of any security in or upon which any of our money shall be invested; or (d) any loss incurred through any bank, broker or other similar person; or (e) any loss occasioned by any negligence, default, breach of duty, breach of trust, error of judgment or oversight on his or her part; or (f) any loss, damage or misfortune whatsoever which may happen in or arise from the execution or discharge of the duties, powers authorities, or discretions of his or her office or in relation thereto, unless the same shall happen through his or her own dishonesty, gross negligence or willful default.
Involvement in Certain Legal Proceedings
To the best of our knowledge, none of our directors or executive officers has been convicted in a criminal proceeding, excluding traffic violations or similar misdemeanors, or has been a party to any judicial or administrative proceeding during the past ten years that resulted in a judgment, decree or final order enjoining the person from future violations of, or prohibiting activities subject to, federal or state securities laws, or a finding of any violation of federal or state securities or commodities laws, any laws respecting financial institutions or insurance companies, any law or regulation prohibiting mail or wire fraud in connection with any business entity or been subject to any disciplinary sanctions or orders imposed by a stock, commodities or derivatives exchange or other self-regulatory organization, except for matters that were dismissed without sanction or settlement.
D. Employees
As of June 30, 2021, we employed a total of 184 full-time in the following functions:
| Number of Employees | |||||
June 30, |
| June 30, |
| June 30, | ||
Department | 2021 | 2020 | 2019 | |||
Senior Management |
| 21 |
| 10 |
| 10 |
Human Resource & Administration |
| 17 |
| 22 |
| 21 |
Finance |
| 14 |
| 18 |
| 16 |
Research & Development & Technology |
| 48 |
| 32 |
| 32 |
Procurement and production |
| 45 |
| 25 |
| 29 |
Sales & Marketing |
| 39 |
| 27 |
| 21 |
Total |
| 184 |
| 134 |
| 129 |
Our employees are not represented by a labor organization or covered by a collective bargaining agreement. We have not experienced any work stoppages.
We are required under PRC law to make contributions to employee benefit plans at specified percentages of our after-tax profit. In addition, we are required by PRC law to cover employees in China with various types of social insurance. In fiscal year 2021, we contributed approximately $215,642 to the employee benefit plans and social insurance. In fiscal year 2020, we contributed approximately $127,930 to the employee benefit plans and social insurance. In fiscal year 2019, we contributed approximately $167,277 to the employee benefit plans and social insurance. The effect on our liquidity by the payments for these contributions is immaterial. We believe that we are in material compliance with the relevant PRC employment laws.
70
E. Share Ownership
For information regarding the share ownership of our directors and senior management, see “Item 7. Major Shareholders and Related Party Transactions — A. Major Shareholders.”
Share and Share Options
Share Option Pool
In connection with our initial public offering, we established a pool for share options as our 2009 Stock Incentive Plan (“2009 Incentive Plan”) for the Domestic Companies’ and our employees. This pool initially contained options to purchase up to 158,073 (790,362 before the one-for-five Reverse Stock Split) of our Class A Ordinary Shares. The options will vest at a rate of 20% per year for five years and have an exercise price of the market price of our shares on the date the options are granted. To date, we issued 112,800 (564,000 before the one-for-five Reverse Stock Split) options and 45,273 (226,362 before the one-for-five Reverse Stock Split) shares out of this employee share option pool. We initially granted 58,600 (293,000 before the one-for-five Reverse Stock Split) options in 2009. We held a shareholder meeting in December 2010 and announced the resignation of three directors, and as a result, 20,000 (100,000 before the one-for-five Reverse Stock Split) options were forfeited and went back in the pool. In 2012, we granted an additional 83,000 (415,000 before the one-for-five Reverse Stock Split) options and 8,800 (44,000 before the one-for-five Reverse Stock Split) options were forfeited and went back to the pool. In the three months ended June 30, 2014, 29,680 (148,400 before the one-for-five Reverse Stock Split) vested options from 2012 grants were exercised. During the year ended June 30, 2020, 53,600 options were forfeited and as of June 30, 2020, we have 29,520 options outstanding under the 2009 Incentive Plan, reflecting the one-for-five Reverse Stock Split.
On January 29, 2015, the Company held its 2014 annual general meeting of shareholders, during which the Company’s shareholders approved the Company’s 2015 Stock Incentive Plan (“2015 Incentive Plan”). Pursuant to the 2015 Incentive Plan, we were initially authorized to issue up to an aggregate of 140,000 (700,000 before the one-for-five Reverse Stock Split) Class A Ordinary Shares. Additionally, commencing on the first business day in fiscal year ending June 30, 2016 and on the first business day of each fiscal year thereafter while the 2015 Incentive Plan is in effect, the maximum number of Class A Ordinary Shares available for issuance under this 2015 Incentive Plan during that fiscal year shall be increased such that, as of such first business day, the maximum aggregate number of Class A Ordinary Shares available for issuance under this 2015 Incentive Plan during that fiscal year shall be equal to Fifteen Percent (15%) of the number of total issued and outstanding Class A Ordinary Shares of the Company as recorded by the Company’s transfer agent on the last business day of the prior fiscal year. The Company granted options to purchase 80,000 (400,000 before the one-for-five Reverse Stock Split) Class A Ordinary Shares to its employees and non-employee director on January 31, 2015 under the 2015 Incentive Plan. As of June 30, 2020, we have 80,000 options outstanding under this 2015 Incentive Plan, reflecting the one-for-five Reverse Stock Split.As of June 30, 2020, we have an aggregate of 109,520 options outstanding under our incentive plans, reflecting the one-for-five Reverse Stock Split.
On April 5, 2021, the Company held its 2020 annual general meeting of shareholders, during which the Company’s shareholders approved the Company’s 2021 Equity Incentive Plan (“2021 Incentive Plan”).
Executive Stock Grants
On December 13, 2013, the Company granted 19,036 (95,181 before the one-for-five Reverse Stock Split) restricted shares to Mr. Yin Shenping and 27,036 (135,181 before the one-for-five Reverse Stock Split) restricted shares to Mr. Chen Guangqiang at an aggregate value of ¥4,207,496 ($688,782), based on the stock closing price of $14.95 (adjusted reflecting the one-for-five Reverse Stock Split) at December 13, 2013. These restricted shares will be vested over three years with one-third of the shares vesting every year from the grant date.
On January 31, 2015, the Company granted 30,000 restricted shares to Mr. Yin and 30,000 restricted shares to Mr. Chen at an aggregate value of ¥3,038,558($495,000), based on the stock closing price of $8.25 (adjusted reflecting the one-for-five Reverse Stock Split) at January 31, 2015. These restricted shares were vested over three years with one-third of the shares vesting every year from the grant date.
71
On July 11, 2015, the Company’s board approved to reserve 160,000 (800,000 before the one-for-five Reverse Stock Split) shares and options under the 2015 Incentive Plan. On October 18, 2015, 160,000 (800,000 before the one-for-five Reverse Stock Split) restricted shares were granted to staff under this plan at an aggregate value of ¥4,677,608 ($704,000), based on the stock closing price of $4.40 (adjusted reflecting the one-for-five Reverse Stock Split) at October 16, 2015. These restricted shares were vested over three years with one-third of the shares vesting every year from the grant date.
On July 23, 2016, the Company’s board approved the reservation of 175,200 (876,000 before the one-for-five Reverse Stock Split) shares and options. On July 27, 2016, 175,200 (876,000 before the one-for-five Reverse Stock Split) restricted shares were granted to staff pursuant to this authorization. These restricted shares were vested over three years with one-third of the shares vesting every year from the grant date.
On December 9, 2016, the Company’s board approved management’s new plan based on future performance for the three fiscal years from 2017 to 2019. The Company also agreed on front-issuing of shares based on the optimism situation, thus non-vested 602,000 (3,010,000 before the one-for-five Reverse Stock Split) shares were issued to management on January 23, 2017. The fair value of the restricted shares was $4,063,500 based on the closing stock price $6.75 (adjusted reflecting the one-for-five Reverse Stock Split) at December 9, 2016. Prior to the filing of the annual report for the years ending June 30, 2018, 2019 and 2020, certain number of shares granted under this plan may not be sold, transferred, hypothecated, voted or otherwise used for any purpose, and any shares that are not earned as stated above will be automatically cancelled without payment by the transfer agent of the Company.
On October 13, 2017, the Company’s board approved a grant of 180,000 (900,000 before the one-for-five Reverse Stock Split) restricted shares to its employees as compensation cost for awards. The fair value of the restricted shares was $919,800 based on the closing stock price $5.11 (adjusted reflecting the one-for-five Reverse Stock Split) at October 13, 2017. These restricted shares will vest over three years with one-third of the shares vesting every year from the grant date.
On August 27, 2018, the Company’s board approved a grant of 391,200 (1,956,000 before the one-for-five Reverse Stock Split) restricted stock to certain employees and directors under the Company’s 2015 Incentive Plan according to a vesting schedule as a reward and compensation to encourage as an incentive for their future dedication to the Company. Fair value of these restricted stocks are $2,523,240 based on the closing price of the resolution of the board on August 27, 2018, with a vesting period of three years from the date of the grant.
As of June 30, 2021, we have 130,400 non-vested restricted stocks outstanding, reflecting the one-for-five Reverse Stock Split.
ITEM 7. MAJOR SHAREHOLDERS AND RELATED PARTY TRANSACTIONS
A. Major Shareholders
The following table sets forth information with respect to beneficial ownership of our Class A Ordinary Shares as of the date of this report, for each person known by us to beneficially own 5% or more of our Class A Ordinary Shares, and all of our executive officers and directors individually and as a group. It reflects the one-for-five Reverse Stock Split we effected on December 27, 2019. Beneficial ownership is determined in accordance with the rules of the SEC and includes voting or investment power with respect to the securities. Except as indicated below, and subject to applicable community property laws, the persons named in the table have sole voting and investment power with respect to all Class A Ordinary Shares shown as beneficially owned by them. Percentage of beneficial ownership is based on shares, which consists of 26,997,063 shares outstanding as of October 29, 2020, and 28,920 shares subject to options that are exercisable and 0 restricted shares issued and to be vested within 60 days after October 29, 2021. The 28,920 shares subject to options and restricted shares are deemed to be outstanding for the purposes of computing the percentage ownership of the individual holding such shares, but are not deemed outstanding for purposes of computing the percentage for any
72
other person shown in the table. Our major shareholders do not possess voting rights that differ from our other shareholders. The address of each of the below shareholders is Room 601, No. 1 Shui’an South Street Chaoyang District, Beijing 100012, China.
| Amount of |
|
| ||
Beneficial | Percentage | ||||
Ownership | Ownership |
| |||
Yin Shenping (1) |
| 630,304 |
| 2.33 | % |
Chen Guangqiang (2) |
| 632,243 |
| 2.33 | % |
Hu Jijun (3) |
| 21,000 |
| * | % |
Nelson Wong (4) |
| 8,333 |
| * | % |
Zhao Shudong(5) |
| 27,300 |
| * | % |
Liu Jia (6) |
| 91,233 |
| * | % |
Bi Yongquan (7) |
| 6,667 |
| * | % |
Duan Yonggang |
| — |
| — | % |
Directors and Executive Officers as a Group (eight members)** |
| 1,417,180 |
| 5.23 | % |
*Less than 1%.
**No other 5% shareholder.
B. Related party transactions
Transactions with Related Persons
Sales to related party consisted of the following:
| For the years ended June 30, | |||||||||||
2019 |
| 2020 |
| 2021 |
| 2021 | ||||||
RMB | RMB | RMB | U.S. Dollars | |||||||||
Urumqi Yikeli Automatic Control Equipment Co., Ltd. | ¥ | 3,726,894 | ¥ | — | ¥ | 85,657 | $ | 13,264 | ||||
Total revenues from related parties | ¥ | 3,726,894 | ¥ | — | ¥ | 85,657 | $ | 13,264 | ||||
Other payables consisted of the following:
| June 30, |
| June 30, |
| June 30, | ||||
2020 | 2021 | 2021 | |||||||
Related Parties | RMB | RMB | U.S. Dollars | ||||||
Expenses paid by the major shareholders | ¥ | 3,752,353 | ¥ | 1,594,543 | $ | 246,916 | |||
Due to family members of the owners of BHD and FGS |
| 485,000 |
| 545,159 |
| 84,418 | |||
Due to management staff for costs incurred on behalf of the Company |
| 260,965 |
| 260,965 |
| 40,410 | |||
Total | ¥ | 4,498,318 | ¥ | 2,400,667 | $ | 371,744 | |||
73
The Company also had short-term borrowings` from related parties. Below is a summary of the Company’s short-term borrowings due to related parties as of June 30, 2020 and 2021, respectively.
| June 30, |
| June 30, |
| June 30, | ||||
2020 | 2021 | 2021 | |||||||
Short-term borrowings due to related parties: | RMB | RMB | U.S. Dollars | ||||||
Short-term borrowing from a Founder, 5.65% annual interest, due on December 19, 2020* | ¥ | 5,008,640 | ¥ | — | $ | — | |||
Short-term borrowing from a Founder, 4.55% annual interest, due on March 25, 2021* |
| 4,002,106 |
| — |
| — | |||
Short-term borrowing from a Founder, interest-free, due on September 24, 2020* |
| 450,000 |
| — |
| — | |||
Short-term borrowing from a Founder’s family member, interest-free, due on December 31, 2020* |
| 770,000 |
| — |
| — | |||
Short-term borrowing from a Founder, 4.35% annual interest, due on December 21, 2021 |
| — |
| 5,006,042 |
| 775,187 | |||
Short-term borrowing from a Founder, 4.35% annual interest, due on March 25, 2022 |
| — |
| 4,000,000 |
| 619,401 | |||
Short-term borrowing from a Founder’s family member, 0% annual interest, due on December 31, 2021 | — | 670,000 | 103,750 | ||||||
Short-term borrowing from a Founder’s family member, 0% annual interest, due on March 24, 2022 | — | 3,000,000 | 464,550 | ||||||
Total short-term borrowings due to related parties | ¥ | 10,230,746 | ¥ | 12,676,042 | $ | 1,962,888 | |||
The Company also had long-term borrowings from a related party. Below is a summary of the Company’s long-term borrowings due to a related party as of June 30, 2020 and 2021, respectively.
| June 30, |
| June 30, |
| June 30, | ||||
2020 | 2021 | 2021 | |||||||
Long-term borrowings due to related party: | RMB | RMB | U.S. Dollars | ||||||
Long-term borrowing from a Founder, monthly payments of ¥126,135 inclusive of interest at 8.90%, ten years loan, due in November 2027. | ¥ | 8,226,599 | ¥ | 7,406,617 | $ | 1,146,916 | |||
Less: current portion |
| (847,346) |
| (920,066) |
| (142,472) | |||
Total long-term borrowings due to related party | ¥ | 7,379,253 | ¥ | 6,486,551 | $ | 1,004,444 | |||
Leases from related parties - The Company has various agreements for the lease of office space owned by the Founders and their family members. The terms of the agreement state that the Company will continue to lease the property at a monthly rent of ¥106,667 with annual rental expense at ¥1.28 million ($0.20 million). The details of leases from related parties are as below:
|
|
|
| Monthly Rent |
| Monthly Rent | ||||
Lessee | Lessor | Rent Period |
| RMB |
| USD | ||||
Nanjing Recon |
| Yin Shenping |
| April 1, 2020 - March 31, 2022 | ¥ | 40,000 | $ | 5,658 | ||
BHD |
| Chen Guangqiang |
| Jan 1, 2021- Dec 31, 2021 |
| 22,500 |
| 3,183 | ||
BHD |
| Mr Chen’s family member |
| Mar 1, 2021- Dec 31, 2021 |
| 31,667 |
| 6,719 | ||
Recon-BJ |
| Yin Shenping |
| May 1, 2021-Jun 1 ,2021 |
| 12,500 |
| 1,414 | ||
Expenses paid by the owner on behalf of Recon – Shareholders and founders of our VIEs paid certain operating expenses for the Company. As of June 30, 2020 and 2021, ¥3,752,353 and ¥2,400,667 ($371,744) was due to them, respectively.
Guarantee/collateral related parties – The Company’s founders provide guarantee and collateral for the Company’s short-term bank loans.
Other than as described herein, no transactions required to be disclosed under Item 404 of Regulation S-K have occurred since the beginning of the Company’s last fiscal year.
74
Director Independence
The board of directors maintains a majority of independent directors who are deemed to be independent under the definition of independence provided by NASDAQ Stock Market Rule 4200(a)(15). Mr. Wong, Mr. Hu, Mr. Zhao and Dr. Duan are our independent directors.
C. Interests of experts and counsel
Not applicable for annual reports on Form 20-F.
ITEM 8. FINANCIAL INFORMATION
A. Consolidated Statements and Other Financial Information
Please refer to Item 18.
Legal and Administrative Proceedings
We are currently not a party to any material legal or administrative proceedings and are not aware of any pending or threatened material legal or administrative proceedings against us. We may from time to time become a party to various legal or administrative proceedings arising in the ordinary course of our business.
Dividend Policy
We have never declared or paid any cash dividends on our Class A Ordinary Shares. We anticipate that we will retain any earnings to support operations and to finance the growth and development of our business. Therefore, we do not expect to pay cash dividends in the foreseeable future. Any future determination relating to our dividend policy will be made at the discretion of our board of directors and will depend on a number of factors, including future earnings, capital requirements, financial conditions and future prospects and other factors the board of directors may deem relevant.
Because we are a holding company with no operations of our own and all of our operations are conducted through our Chinese subsidiary, our ability to pay dividends and to finance any debt that we may incur is dependent upon dividends and other distributions paid. In addition, Chinese legal restrictions permit payment of dividends to us by our Chinese subsidiary only out of its accumulated net profit, if any, determined in accordance with Chinese accounting standards and regulations. Under Chinese law, our subsidiary is required to set aside a portion (at least 10%) of its after-tax net income (after discharging all cumulated loss), if any, each year for compulsory statutory reserve until the amount of the reserve reaches 50% of our subsidiaries’ registered capital. These funds may be distributed to shareholders at the time of its wind-up. See “Holding Company Structure.”
Payments of dividends by our subsidiary in China to the Company are also subject to restrictions including primarily the restriction that foreign invested enterprises may only buy, sell and/or remit foreign currencies at those banks authorized to conduct foreign exchange business after providing valid commercial documents. There are no such similar foreign exchange restrictions in the Cayman Islands.
B. Significant Changes
We have not experienced any significant changes since the date of our audited consolidated financial statements included in this annual report.
ITEM 9. THE OFFER AND LISTING
A. Offer and listing details
We completed our initial public offering on July 29, 2009. Our Class A Ordinary Shares trade under the trading symbol “RCON” on the NASDAQ Capital Market.
75
As of September 30, 2021, there were approximately 39 holders of record of our Class A Ordinary Shares. This excludes our Class A Ordinary Shares owned by shareholders holding Class A Ordinary Shares under nominee security position listings. On September 30, 2021, the last sales price of our Class A Ordinary Shares as reported on the NASDAQ Capital Market was $2.83 per Class A Ordinary Share.
B. Plan of distribution
Not applicable for annual reports on Form 20-F.
C. Markets
Our Class A Ordinary Shares are listed on the Nasdaq Capital Market under the symbol “RCON.”
D. Selling shareholders
Not applicable for annual reports on Form 20-F.
E. Dilution
Not applicable for annual reports on Form 20-F.
F. Expenses of the issue
Not applicable for annual reports on Form 20-F.
ITEM 10. ADDITIONAL INFORMATION
A. Share capital
Not applicable for annual reports on Form 20-F.
B. Memorandum and articles of association
The information required by this item is incorporated by reference to the material headed “Description of Share Capital” in our Registration Statement on Form S-3, File no. 333- 213702, filed with the SEC on September 29, 2016.
C. Material contracts
We have not entered into any material contracts other than in the ordinary course of business and otherwise described elsewhere in this annual report.
D. Exchange controls
Foreign Currency Exchange
The principal regulations governing foreign currency exchange in China are the Foreign Exchange Administration Regulations. Under the PRC foreign exchange regulations, payments of current account items, such as profit distributions and trade and service-related foreign exchange transactions, may be made in foreign currencies without prior approval from SAFE by complying with certain procedural requirements. By contrast, approval from or registration with appropriate government authorities is required where RMB is to be converted into foreign currency and remitted out of China to pay capital expenses such as the repayment of foreign currency-denominated loans or foreign currency is to be remitted into China under the capital account, such as a capital increase or foreign currency loans to our PRC subsidiaries.
76
In August 2008, SAFE issued the Circular on the Relevant Operating Issues Concerning the Improvement of the Administration of the Payment and Settlement of Foreign Currency Capital of Foreign-Invested Enterprises, or SAFE Circular 142, regulating the conversion by a foreign-invested enterprise of foreign currency-registered capital into RMB by restricting how the converted RMB may be used. In addition, SAFE promulgated Circular 45 on November 9, 2011 in order to clarify the application of SAFE Circular 142. Under SAFE Circular 142 and Circular 45, the RMB capital converted from foreign currency registered capital of a foreign-invested enterprise may only be used for purposes within the business scope approved by the applicable government authority and may not be used for equity investments within the PRC. In addition, SAFE strengthened its oversight of the flow and use of the RMB capital converted from foreign currency registered capital of foreign-invested enterprises. The use of such RMB capital may not be changed without SAFE’s approval, and such RMB capital may not in any case be used to repay RMB loans if the proceeds of such loans have not been used.
In November 2012, SAFE promulgated the Circular of Further Improving and Adjusting Foreign Exchange Administration Policies on Foreign Direct Investment, which substantially amends and simplifies the current foreign exchange procedure. Pursuant to this circular, the opening of various special purpose foreign exchange accounts, such as pre-establishment expenses accounts, foreign exchange capital accounts and guarantee accounts, the reinvestment of RMB proceeds by foreign investors in the PRC, and remittance of foreign exchange profits and dividends by a foreign-invested enterprise to its foreign shareholders no longer require the approval or verification of SAFE, and multiple capital accounts for the same entity may be opened in different provinces, which was not possible previously. In addition, SAFE promulgated the Circular on Printing and Distributing the Provisions on Foreign Exchange Administration over Domestic Direct Investment by Foreign Investors and the Supporting Documents in May 2013, which specifies that the administration by SAFE or its local branches over direct investment by foreign investors in the PRC shall be conducted by way of registration and banks shall process foreign exchange business relating to the direct investment in the PRC based on the registration information provided by SAFE and its branches.
We typically do not need to use our offshore foreign currency to fund our PRC operations. In the event we need to do so, we will apply to obtain the relevant approvals of SAFE and other PRC government authorities as necessary.
SAFE Circular 75
Under the Circular on Relevant Issues Concerning Foreign Exchange Control on Domestic Residents’ Financing and Roundtrip Investment Through Offshore Special Purpose Vehicles, or SAFE Circular 75, issued by SAFE on October 21, 2005 and its implementation rules, a PRC resident (whether a natural or legal person) is required to complete an initial registration with its local SAFE branch before incorporating or acquiring control of an offshore special purpose vehicle, or SPV, with assets or equity interests in a PRC company, for the purpose of offshore equity financing. The PRC resident is also required to amend the registration or make a filing upon (1) the injection of any assets or equity interests in an onshore company or undertaking of offshore financing, or (2) the occurrence of a material change that may affect the capital structure of a SPV. SAFE also subsequently issued various guidance and rules regarding the implementation of SAFE Circular 75, which imposed obligations on PRC subsidiaries of offshore companies to coordinate with and supervise any PRC-resident beneficial owners of offshore entities in relation to the SAFE registration process.
Regulation of Dividend Distribution
The principal laws, rules and regulations governing dividend distribution by foreign-invested enterprises in the PRC are the Company Law of the PRC, as amended, the Wholly Foreign-owned Enterprise Law and its implementation regulations and the Equity Joint Venture Law and its implementation regulations. Under these laws, rules and regulations, foreign-invested enterprises may pay dividends only out of their accumulated profit, if any, as determined in accordance with PRC accounting standards and regulations. Both PRC domestic companies and wholly-foreign owned PRC enterprises are required to set aside as general reserves at least 10% of their after-tax profit, until the cumulative amount of such reserves reaches 50% of their registered capital. A PRC company is not permitted to distribute any profits until any losses from prior fiscal years have been offset. Profits retained from prior fiscal years may be distributed together with distributable profits from the current fiscal year.
E. Taxation
The following sets forth the material Cayman Islands, Chinese and U.S. federal income tax consequences related to an investment in our Class A Ordinary Shares. It is directed to U.S. Holders (as defined below) of our Class A Ordinary Shares and is based upon laws and relevant interpretations thereof in effect as of the date of this annual report, all of which are subject to change.
77
This description does not deal with all possible tax consequences relating to an investment in our Class A Ordinary Shares, such as the tax consequences under state, local and other tax laws.
The following brief description applies only to U.S. Holders (defined below) that hold Class A Ordinary Shares as capital assets and that have the U.S. dollar as their functional currency. This brief description is based on the tax laws of the United States in effect as of the date of this annual report and on U.S. Treasury regulations in effect or, in some cases, proposed, as of the date of this annual report, as well as judicial and administrative interpretations thereof available on or before such date. All of the foregoing authorities are subject to change, which change could apply retroactively and could affect the tax consequences described below.
The brief description below of the U.S. federal income tax consequences to “U.S. Holders” will apply to you if you are a beneficial owner of shares and you are, for U.S. federal income tax purposes,
| ● | an individual who is a citizen or resident of the United States; |
| ● | a corporation (or other entity taxable as a corporation for U.S. federal income tax purposes) organized under the laws of the United States, any state thereof or the District of Columbia; |
| ● | an estate whose income is subject to U.S. federal income taxation regardless of its source; or |
| ● | a trust that (1) is subject to the primary supervision of a court within the United States and the control of one or more U.S. persons for all substantial decisions or (2) has a valid election in effect under applicable U.S. Treasury regulations to be treated as a U.S. person. |
WE URGE POTENTIAL PURCHASERS OF OUR SHARES TO CONSULT THEIR OWN TAX
ADVISORS CONCERNING THE U.S. FEDERAL, STATE, LOCAL AND NON-U.S. TAX
CONSEQUENCES OF PURCHASING, OWNING AND DISPOSING OF OUR SHARES.
People’s Republic of China Enterprise Taxation
The following brief description of Chinese enterprise laws is designed to highlight the enterprise-level taxation on our earnings, which will affect the amount of dividends, if any, we are ultimately able to pay to our shareholders. See “Dividend Policy.”
We are a holding company incorporated in the Cayman Islands and we gain substantial income by way of dividends paid to us from our PRC subsidiaries. The EIT Law and its implementation rules provide that China-sourced income of foreign enterprises, such as dividends paid by a PRC subsidiary to its equity holders that are non-resident enterprises, will normally be subject to PRC withholding tax at a rate of 10%, unless any such foreign investor’s jurisdiction of incorporation has a tax treaty with China that provides for a preferential tax rate or a tax exemption.
Under the EIT Law, an enterprise established outside of China with a “de facto management body” within China is considered a “resident enterprise,” which means that it is treated in a manner similar to a Chinese enterprise for enterprise income tax purposes. Although the implementation rules of the EIT Law define “de facto management body” as a managing body that actually, comprehensively manage and control the production and operation, staff, accounting, property and other aspects of an enterprise, the only official guidance for this definition currently available is set forth in SAT Notice 82, which provides guidance on the determination of the tax residence status of a Chinese-controlled offshore incorporated enterprise, defined as an enterprise that is incorporated under the laws of a foreign country or territory and that has a PRC enterprise or enterprise group as its primary controlling shareholder. Although Recon does not have a PRC enterprise or enterprise group as our primary controlling shareholder and is therefore not a Chinese-controlled offshore incorporated enterprise within the meaning of SAT Notice 82, in the absence of guidance specifically applicable to us, we have applied the guidance set forth in SAT Notice 82 to evaluate the tax residence status of Recon and its subsidiaries organized outside the PRC.
According to SAT Notice 82, a Chinese-controlled offshore incorporated enterprise will be regarded as a PRC tax resident by virtue of having a “de facto management body” in China and will be subject to PRC enterprise income tax on its worldwide income only if all of the following criteria are met: (i) the places where senior management and senior management departments that are responsible for daily production, operation and management of the enterprise perform their duties are mainly located within the
78
territory of China; (ii) financial decisions (such as money borrowing, lending, financing and financial risk management) and personnel decisions (such as appointment, dismissal and salary and wages) are decided or need to be decided by organizations or persons located within the territory of China; (iii) main property, accounting books, corporate seal, the board of directors and files of the minutes of shareholders’ meetings of the enterprise are located or preserved within the territory of China; and (iv) one half (or more) of the directors or senior management staff having the right to vote habitually reside within the territory of China.
We believe that we do not meet some of the conditions outlined in the immediately preceding paragraph. For example, as a holding company, the key assets and records of the Company, including the resolutions and meeting minutes of our board of directors and the resolutions and meeting minutes of our shareholders, are located and maintained outside the PRC. In addition, we are not aware of any offshore holding companies with a corporate structure similar to ours that has been deemed a PRC “resident enterprise” by the PRC tax authorities. Accordingly, we believe that Recon and its offshore subsidiaries should not be treated as a “resident enterprise” for PRC tax purposes if the criteria for “de facto management body” as set forth in SAT Notice 82 were deemed applicable to us. However, as the tax residency status of an enterprise is subject to determination by the PRC tax authorities and uncertainties remain with respect to the interpretation of the term “de facto management body” as applicable to our offshore entities, we will continue to monitor our tax status.
The implementation rules of the EIT Law provide that, (i) if the enterprise that distributes dividends is domiciled in the PRC or (ii) if gains are realized from transferring equity interests of enterprises domiciled in the PRC, then such dividends or gains are treated as China-sourced income. It is not clear how “domicile” may be interpreted under the EIT Law, and it may be interpreted as the jurisdiction where the enterprise is a tax resident. Therefore, if we are considered as a PRC tax resident enterprise for PRC tax purposes, any dividends we pay to our overseas shareholders which are non-resident enterprises as well as gains realized by such shareholders from the transfer of our shares may be regarded as China-sourced income and as a result become subject to PRC withholding tax at a rate of up to 10%.
See “Risk Factors — Risks Related to Doing Business in China — Under the Enterprise Income Tax Law, we may be classified as a ‘Resident Enterprise’ of China. Such classification will likely result in unfavorable tax consequences to us and our non-PRC shareholders.”
Any gain or loss recognized by you generally will be treated as United States source gain or loss. However, if we are treated as a PRC resident enterprise for PRC tax purposes and PRC tax were imposed on any gain, and if you are eligible for the benefits of the tax treaty between the United States and PRC, you may elect to treat such gain as PRC source gain under such treaty and, accordingly, you may be able to credit the PRC tax against your United States federal income tax liability.
Cayman Islands Taxation
The Cayman Islands currently levies no taxes on individuals or corporations based upon profits, income, gains or appreciation and there is no taxation in the nature of inheritance tax or estate duty. There are no other taxes likely to be material to our company levied by the Government of the Cayman Islands except for stamp duties which may be applicable on instruments executed in, or after execution brought within the jurisdiction of the Cayman Islands. The Cayman Islands is not a party to any double tax treaties. There are no exchange control regulations or currency restrictions in the Cayman Islands.
United States Federal Income Taxation
The following does not address the tax consequences to any particular investor or to persons in special tax situations such as:
| ● | banks; |
| ● | financial institutions; |
| ● | insurance companies; |
| ● | regulated investment companies; |
79
| ● | real estate investment trusts; |
| ● | broker-dealers; |
| ● | traders that elect to mark-to-market; |
| ● | U.S. expatriates; |
| ● | tax-exempt entities; |
| ● | persons liable for alternative minimum tax; |
| ● | persons holding our Class A Ordinary Shares as part of a straddle, hedging, conversion or integrated transaction; |
| ● | persons that actually or constructively own 10% or more of our voting shares; |
| ● | persons who acquired our Class A Ordinary Shares pursuant to the exercise of any employee share option or otherwise as consideration; or |
| ● | persons holding our Class A Ordinary Shares through partnerships or other pass-through entities. |
Prospective purchasers are urged to consult their own tax advisors about the application of the U.S. Federal tax rules to their particular circumstances as well as the state, local, foreign and other tax consequences to them of the purchase, ownership and disposition of our Class A Ordinary Shares.
Taxation of Dividends and Other Distributions on our Class A Ordinary Shares
Subject to the passive foreign investment company rules discussed below, the gross amount of distributions made by us to you with respect to the Class A Ordinary Shares (including the amount of any taxes withheld therefrom) will generally be includable in your gross income as dividend income on the date of receipt by you, but only to the extent that the distribution is paid out of our current or accumulated earnings and profits (as determined under U.S. federal income tax principles). With respect to corporate U.S. Holders, the dividends will not be eligible for the dividends-received deduction allowed to corporations in respect of dividends received from other U.S. corporations.
With respect to non-corporate U.S. Holders, including individual U.S. Holders, dividends will be taxed at the lower capital gains rate applicable to qualified dividend income, provided that (1) the Class A Ordinary Shares are readily tradable on an established securities market in the United States, or we are eligible for the benefits of an approved qualifying income tax treaty with the United States that includes an exchange of information program, (2) we are not a passive foreign investment company (as discussed below) for either our taxable year in which the dividend is paid or the preceding taxable year, and (3) certain holding period requirements are met. Under U.S. Internal Revenue Service authority, Class A Ordinary Shares are considered for purpose of clause (1) above to be readily tradable on an established securities market in the United States if they are listed on the Nasdaq Capital Market. You are urged to consult your tax advisors regarding the availability of the lower rate for dividends paid with respect to our Class A Ordinary Shares, including the effects of any change in law after the date of this annual report.
Dividends will constitute foreign source income for foreign tax credit limitation purposes. If the dividends are taxed as qualified dividend income (as discussed above), the amount of the dividend taken into account for purposes of calculating the foreign tax credit limitation will be limited to the gross amount of the dividend, multiplied by the reduced rate divided by the highest rate of tax normally applicable to dividends. The limitation on foreign taxes eligible for credit is calculated separately with respect to specific classes of income. For this purpose, dividends distributed by us with respect to our Class A Ordinary Shares will constitute “passive category income” but could, in the case of certain U.S. Holders, constitute “general category income.”
To the extent that the amount of the distribution exceeds our current and accumulated earnings and profits (as determined under U.S. federal income tax principles), it will be treated first as a tax-free return of your tax basis in your Class A Ordinary Shares,
80
and to the extent the amount of the distribution exceeds your tax basis, the excess will be taxed as capital gain. We do not intend to calculate our earnings and profits under U.S. federal income tax principles. Therefore, a U.S. Holder should expect that a distribution will be treated as a dividend even if that distribution would otherwise be treated as a non-taxable return of capital or as capital gain under the rules described above.
Taxation of Dispositions of Class A Ordinary Shares
Subject to the passive foreign investment company rules discussed below, you will recognize taxable gain or loss on any sale, exchange or other taxable disposition of a share equal to the difference between the amount realized (in U.S. dollars) for the share and your tax basis (in U.S. dollars) in the Class A Ordinary Shares. The gain or loss will be capital gain or loss. If you are a non-corporate U.S. Holder, including an individual U.S. Holder, who has held the Class A Ordinary Shares for more than one year, you will generally be eligible for reduced tax rates. The deductibility of capital losses is subject to limitations. Any such gain or loss that you recognize will generally be treated as United States source income or loss for foreign tax credit limitation purposes.
Passive Foreign Investment Company
A non-U.S. corporation is considered a passive foreign investment company, or PFIC, for U.S. federal income tax purposes for any taxable year if either:
| ● | at least 75% of its gross income is passive income; or |
| ● | at least 50% of the value of its assets (based on an average of the quarterly values of the assets during a taxable year) is attributable to assets that produce or are held for the production of passive income (the “asset test”). |
We will be treated as owning our proportionate share of the assets and earning our proportionate share of the income of any other corporation in which we own, directly or indirectly, at least 25% (by value) of the stock.
Based on the market price of our Class A Ordinary Shares, the value of our assets and the composition of our assets and income, we believe that we were not a PFIC for our taxable year ended December 31, 2019, 2018 or 2017. However, given the factual nature of the analyses and the lack of guidance, no assurance can be given. We do not expect to be a PFIC for our taxable year ending December 31, 2018. However, because PFIC status is a factual determination for each taxable year which cannot be made until the close of the taxable year, our actual PFIC status will not be determinable until the close of the taxable year and, accordingly, there is no guarantee that we will not be a PFIC for the current taxable year or any future taxable year.
We must make a separate determination each year as to whether we are a PFIC. As a result, our PFIC status may change from year to year. In particular, because the value of our assets for purposes of the asset test will generally be determined based on the market price of our Class A Ordinary Shares, our PFIC status will depend in large part on the market price of our Class A Ordinary Shares. Accordingly, fluctuations in the market price of the Class A Ordinary Shares may cause us to become a PFIC. In addition, the application of the PFIC rules is subject to uncertainty in several respects including the composition of our income and assets in a given year. If we are a PFIC for any year during which you hold Class A Ordinary Shares, we will continue to be treated as a PFIC for all succeeding years during which you hold Class A Ordinary Shares. However, if we cease to be a PFIC, you may avoid some of the adverse effects of the PFIC regime by making a “deemed sale” election with respect to the Class A Ordinary Shares.
If we are a PFIC for any taxable year during which you hold Class A Ordinary Shares, you will be subject to special tax rules with respect to any “excess distribution” that you receive and any gain you realize from a sale or other disposition (including a pledge) of the Class A Ordinary Shares, unless you make a “mark-to-market” election as discussed below. Distributions you receive in a taxable year that are greater than 125% of the average annual distributions you received during the shorter of the three preceding taxable years or your holding period for the Class A Ordinary Shares will be treated as an excess distribution. Under these special tax rules:
| ● | the excess distribution or gain will be allocated ratably over your holding period for the Class A Ordinary Shares; |
| ● | the amount allocated to the current taxable year, and any taxable year prior to the first taxable year in which we were a PFIC, will be treated as ordinary income, and |
81
| ● | the amount allocated to each other year will be subject to the highest tax rate in effect for that year and the interest charge generally applicable to underpayments of tax will be imposed on the resulting tax attributable to each such year. |
The tax liability for amounts allocated to years prior to the year of disposition or “excess distribution” cannot be offset by any net operating losses for such years, and gains (but not losses) realized on the sale of the Class A Ordinary Shares cannot be treated as capital, even if you hold the Class A Ordinary Shares as capital assets.
A U.S. Holder of “marketable stock” (as defined below) in a PFIC may make a mark-to-market election for such stock to elect out of the tax treatment discussed above. If you make a mark-to-market election for the Class A Ordinary Shares, you will include in income each year an amount equal to the excess, if any, of the fair market value of the Class A Ordinary Shares as of the close of your taxable year over your adjusted basis in such Class A Ordinary Shares. You are allowed a deduction for the excess, if any, of the adjusted basis of the Class A Ordinary Shares over their fair market value as of the close of the taxable year. However, deductions are allowable only to the extent of any net mark-to-market gains on the Class A Ordinary Shares included in your income for prior taxable years. Amounts included in your income under a mark-to-market election, as well as gain on the actual sale or other disposition of the Class A Ordinary Shares, are treated as ordinary income. Ordinary loss treatment also applies to the deductible portion of any mark-to-market loss on the Class A Ordinary Shares, as well as to any loss realized on the actual sale or disposition of the Class A Ordinary Shares, to the extent that the amount of such loss does not exceed the net mark-to-market gains previously included for such Class A Ordinary Shares. Your basis in the Class A Ordinary Shares will be adjusted to reflect any such income or loss amounts. If you make a valid mark-to-market election, the tax rules that apply to distributions by corporations which are not PFICs would apply to distributions by us, except that the lower applicable capital gains rate for qualified dividend income discussed above under “— Taxation of Dividends and Other Distributions on our Class A Ordinary Shares” generally would not apply.
The mark-to-market election is available only for “marketable stock”, which is stock that is traded in other than de minimis quantities on at least 15 days during each calendar quarter (“regularly traded”) on a qualified exchange or other market (as defined in applicable U.S. Treasury regulations), including the Nasdaq Capital Market. If the Class A Ordinary Shares are regularly traded on the Nasdaq Capital Market and if you are a holder of Class A Ordinary Shares, the mark-to-market election would be available to you were we to be or become a PFIC.
Alternatively, a U.S. Holder of stock in a PFIC may make a “qualified electing fund” election with respect to such PFIC to elect out of the tax treatment discussed above. A U.S. Holder who makes a valid qualified electing fund election with respect to a PFIC will generally include in gross income for a taxable year such holder’s pro rata share of the corporation’s earnings and profits for the taxable year. However, the qualified electing fund election is available only if such PFIC provides such U.S. Holder with certain information regarding its earnings and profits as required under applicable U.S. Treasury regulations. We do not currently intend to prepare or provide the information that would enable you to make a qualified electing fund election. If you hold Class A Ordinary Shares in any year in which we are a PFIC, you will be required to file U.S. Internal Revenue Service Form 8621 regarding distributions received on the Class A Ordinary Shares and any gain realized on the disposition of the Class A Ordinary Shares.
You are urged to consult your tax advisors regarding the application of the PFIC rules to your investment in our Class A Ordinary Shares and the elections discussed above.
Information Reporting and Backup Withholding
Dividend payments with respect to our Class A Ordinary Shares and proceeds from the sale, exchange or redemption of our Class A Ordinary Shares may be subject to information reporting to the U.S. Internal Revenue Service and possible U.S. backup withholding at a current rate of 28%. Backup withholding will not apply, however, to a U.S. Holder who furnishes a correct taxpayer identification number and makes any other required certification on U.S. Internal Revenue Service Form W-9 or who is otherwise exempt from backup withholding. U.S. Holders who are required to establish their exempt status generally must provide such certification on U.S. Internal Revenue Service Form W-9. U.S. Holders are urged to consult their tax advisors regarding the application of the U.S. information reporting and backup withholding rules.
Backup withholding is not an additional tax. Amounts withheld as backup withholding may be credited against your U.S. federal income tax liability, and you may obtain a refund of any excess amounts withheld under the backup withholding rules by filing the appropriate claim for refund with the U.S. Internal Revenue Service and furnishing any required information. We do not intend to withhold taxes for individual shareholders.
82
Under the Hiring Incentives to Restore Employment Act of 2010, certain United States Holders are required to report information relating to ordinary shares, subject to certain exceptions (including an exception for ordinary shares held in accounts maintained by certain financial institutions), by attaching a complete Internal Revenue Service Form 8938, Statement of Specified Foreign Financial Assets, with their tax return for each year in which they hold ordinary shares. U.S. Holders are urged to consult their tax advisors regarding the application of the U.S. information reporting and backup withholding rules.
F. Dividends and paying agents
Not applicable for annual reports on Form 20-F.
G. Statement by experts
Not applicable for annual reports on Form 20-F.
H. Documents on display
We are subject to the information requirements of the Exchange Act. In accordance with these requirements, the Company files reports and other information with the SEC. You may read and copy any materials filed with the SEC at the Public Reference Room at 100 F Street, N.E., Washington, D.C. 20549. You may obtain information on the operation of the Public Reference Room by calling the SEC at 1-800-SEC-0330. The SEC also maintains a web site at http://www.sec.gov that contains reports and other information regarding registrants that file electronically with the SEC.
I. Subsidiary Information
Not applicable.
ITEM 11. QUANTITATIVE AND QUALITATIVE DISCLOSURES ABOUT MARKET RISK
Interest Rate Risk
Our exposure to interest rate risk primarily relates to excess cash invested in short-term instruments with original maturities of less than a year and long-term held-to-maturity securities with maturities of greater than a year. Investments in both fixed rate and floating rate interest earning instruments carry a degree of interest rate risk. Fixed rate securities may have their fair market value adversely impacted due to a rise in interest rates, while floating rate securities may produce less income than expected if interest rates fall. Due in part to these factors, our future investment income may fall short of expectations due to changes in interest rates, or we may suffer losses in principal if we have to sell securities that have declined in market value due to changes in interest rates. We have not been, and do not expect to be, exposed to material interest rate risks, and therefore have not used any derivative financial instruments to manage our interest risk exposure.
In fiscal years 2020, 2019 and 2018, we had and RMB 21.04 million (approximately $2.98 million), RMB 20.49 million (approximately $2.98 million) and RMB 16.60 million (approximately $2.51 million) of weighted outstanding bank loans, with weighted average effective interest rate of 6.17%, 7.07% and 5.41% respectively.
As of June 30, 2020, if interest rates increased/decreased by 1%, with all other variables having remained constant, and assuming the amount of bank borrowings outstanding at the end of the year was outstanding for the entire year, profit attributable to equity owners of our company would have been RMB 12,540 (approximately $1,781) lower/higher, respectively, mainly as a result of higher/lower interest expense from our short-term borrowings.
Foreign Exchange Risk
Our functional currency is the RMB, and our financial statements are presented in the RMB. Therefore, the change in the value of RMB relative to the U.S. dollar will not affect our financial results reported in the RMB.
83
However, any significant revaluation of RMB against U.S. dollar may materially the value of, and any dividends payable on, our Class A Ordinary Shares in U.S. dollars in the future. See “Risk Factors — Risks Related to Doing Business in China — Fluctuations in exchange rates could adversely affect the value of our securities.”
Commodity Risk
As a provider of hardware, software, and on-site services, our Company is exposed to the risk of an increase in the price of raw materials. We historically have been able to pass on price increases to customers by virtue of pricing terms that vary with changes in steel prices, but we have not entered into any contract to hedge any specific commodity risk. Moreover, our Company does not purchase or trade on commodity instruments or positions; instead, it purchases commodities for use.
ITEM 12. DESCRIPTION OF SECURITIES OTHER THAN EQUITY SECURITIES
With the exception of Items 12.D.3 and 12.D.4, this Item 12 is not applicable for annual reports on Form 20-F. As to Items 12.D.3 and 12.D.4, this Item 12 is not applicable, as the Company does not have any American Depositary Shares.
PART II
ITEM 13. DEFAULTS, DIVIDEND ARREARAGES AND DELINQUENCIES
We do not have any material defaults in the payment of principal, interest, or any installments under a sinking or purchase fund.
ITEM 14. MATERIAL MODIFICATIONS TO THE RIGHTS OF SECURITIES HOLDERS AND USE OF PROCEEDS
Material Modifications to the Rights of Security Holders
Item 5, “Market for Registrant’s Common Equity, Related Stockholder Matters and Issuer Purchases of Equity Securities” from our annual report on Form 10-K filed on September 28, 2016 is incorporated herein by reference.
Use of Proceeds
Not applicable.
ITEM 15. CONTROLS AND PROCEDURES
(a) | Disclosure Controls and Procedures. |
As of June 30, 2021, our company carried out an evaluation, under the supervision of and with the participation of management, including our Company’s chief executive officer and chief financial officer, of the effectiveness of the design and operation of our Company’s disclosure controls and procedures. Included in this Annual Report on Form 20-F, the chief executive officer and chief financial officer concluded that our Company’s disclosure controls and procedures (as defined in Rules 13a-15(e) and 15d-15(e) under the Securities Exchange Act of 1934) were ineffective in timely alerting them to information required to be included in the Company’s U.S. Securities and Exchange Commission (the “Commission”) filings.
(b) | Management’s annual report on internal control over financial reporting. |
The Company’s management is responsible for establishing and maintaining adequate internal control over financial reporting as defined in Rule 13a-15(f) under the Securities and Exchange Act of 1934, as amended. The Company’s internal control over financial reporting is designed to provide reasonable assurance regarding the reliability of financial reporting and the preparation of financial statements for external purposes in accordance with generally accepted accounting principles. The Company’s internal control over financial reporting includes those policies and procedures that:
84
The Company’s management assessed the effectiveness of its internal control over financial reporting as of June 30, 2021. In making this assessment, management used the 2013 framework set forth in the report entitled Internal Control—Integrated Framework issued by the Committee of Sponsoring Organizations of the Treadway Commission, or COSO. The COSO framework summarizes each of the components of a company’s internal control system, including (i) the control environment, (ii) risk assessment, (iii) control activities, (iv) information and communication, and (v) monitoring. Our management has implemented and tested our internal control over financial reporting based on these criteria. Based on the assessment and material weakness identified, the Company’s management concluded that, as of June 30, 2021, its internal control over financing reporting was not effective.
The specific material weaknesses identified by the Company’s management as of June 30, 2021 are described as follows:
We did not have sufficient skilled accounting personnel who are either qualified as Certified Public Accountants in the U.S. or who have received education from U.S. institutions or other educational programs that would provide enough relevant education relating to U.S. GAAP. While our CFO is a U.S. Certified Public Accountant, our controller is not, and they have limited experience with U.S. GAAP. Further, our operating subsidiaries are based in China, and in accordance with PRC laws and regulations, are required to comply with PRC GAAP, rather than U.S. GAAP. Thus, the accounting skills and understanding necessary to fulfill the requirements of U.S. GAAP-based reporting, including the preparation of consolidated financial statements, are inadequate, and determined to be a material weakness.
In addition, we have also identified several material weaknesses in information technology general control (“ITGC”) in the areas of: (1) IT related risk analysis and vulnerability assessment, cybersecurity training; (2) third-party vendor management; (3) system change management and system development management; (4) backup management, disaster recovery and off-site back management; (5) system security & assess (SSA) related risk; (6) segregation of duties and audit logging; and (7) system firewalls set up.
While we have developed the scope of our internal audit function, it has not yet been fully implemented as we have not been able to hire sufficient qualified resources to do so. And due to limited availability of qualified resources, we may not be able to make sufficient hiring within a short period of time.
We recently completed our designs of our internal controls, assessments for all of our financial reporting cycles and assessment of adoption of new revenue recognition standards during fiscal year 2021, and we are unable to declare effectiveness of our controls due to lack of sufficient time to obtain evidence of operating effectiveness as of June 30, 2021 due to lack of monitoring of our internal controls (lack of self-testing of internal controls) and lack of enough training and adjustment of our internal procedures to provide enough supporting documents as required. We acquired 51% interest of FGS during this fiscal year 2021 and 30% interest of Starry, our internal control for investment cycle has not been fully implemented. Also, there were identified IT control related deficiency. Besides, as effected by COVID-19, we are behind our schedule of staff hiring plan and have not completed our internal control improvement plan. Therefore, we determined that the lack of time to evaluate our design and operating effectiveness are material weaknesses. It should be noted, however, that (a) many actions had been undertaken to enhance the control environment during the year; and (b) there are other remedial activities that are scheduled to take place in fiscal year 2022. We have significantly reduced deficiencies of our internal control during this fiscal year, and management will continue to resolve internal control weaknesses and ensure effective internal controls are in place.
As a result, the Company has developed remedial actions and enhanced schedules to strengthen its accounting and financial reporting functions as well as the internal audit function. Such plan will require the hiring of additional resources and the deployment of other corporate resources for the accounting department in relation to the financial reporting process and internal audit department.
85
Such additional resources will include the establishment of a work force dedicated to the task of correcting past financial irregularities and maintaining correct financial reporting on an on-going basis. To strengthen the Company’s internal control over financial reporting, the Company needs to engage outside consultants that are skilled in SEC reporting and Section 404 compliance to assist in the implementation of the following remedial actions as of the date of this report:
| ● | Continuous assessment of our internal procedure of operation as we develop new business and new subsidiaries; |
| ● | Development and formalization of key accounting and financial reporting policies and procedures; |
| ● | Identification and documentation of key controls by business process; |
| ● | Enhancement of existing disclosures policies and procedures; |
| ● | Formalization of periodic communication between management and the audit committee; and |
| ● | Implementation of policies and procedures intended to enhance management monitoring and oversight by the Audit Committee. |
In addition to the foregoing efforts, the Company expects to implement the following remedial actions during fiscal year 2022:
| ● | Formalization of a periodic staff training program to enhance their awareness of the key internal control activities. |
| ● | Develop a comprehensive training and development plan, for our finance, accounting and internal audit personnel, including our Chief Financial Officer, Controller, and others, in the principles and rules of U.S. GAAP, SEC reporting requirements and the application thereof. |
| ● | Hire a full-time employee who possesses the requisite U.S. GAAP experience and education. |
| ● | Monitoring of internal controls by performing self-testing of various key controls. |
| ● | To hire third party/professional firm to establish the basic of the Company’s IT strategy and IT control system. |
Despite the material weaknesses reported above, our management believes that our consolidated financial statements included in this report fairly present in all material respects our financial condition, results of operations and cash flows for the periods presented and that this report does not contain any untrue statement of a material fact or omit to state a material fact necessary to make the statements made, in light of the circumstances under which such statements were made, not misleading with respect to the period covered by this report.
This annual report does not include an attestation report of the Company’s registered public accounting firm regarding internal control over financial reporting. Management’s report was not subject to attestation by the Company’s registered public accounting firm pursuant to rules of the Securities and Exchange Commission that permit the Company to provide only management’s report in this annual report.
(c) | Attestation report of the registered public accounting firm. |
Not applicable.
(d) | Changes in internal control over financial reporting. |
Management continues to focus on internal control over financial reporting. As of June 30, 2021, the Company has completed certain documentation of our internal controls and will be implementing the following remedial initiatives:
86
| ● | To engage a professional organization to assist the company revamp our internal controls and implementation of our internal control over financial report in the coming year; |
| ● | Design and implement an ongoing company-wide training program regarding our internal controls, with particular emphasis on our finance and accounting staff to better cooperating with other operation department to improve the accuracy and reporting efficiency of financial statements under the trend of operation and finance integration; |
| ● | Implement a control process over business acquisition and use or disposition of our assets that could have a material effect on the financial statements; |
| ● | Developing enhanced risk assessment procedures and controls related to changes in IT systems; and developing a training program for internal control staff to address ITGC principals and requirements, with a focus on issues related to user access and change-management over IT systems impacting financial reporting |
| ● | Developing a training program for management and related staff to address ITGC principals and requirements, with a focus on issues related to user access and change-management over IT systems impacting financial reporting. |
ITEM 15T. CONTROLS AND PROCEDURES
Not applicable.
ITEM 16. [RESERVED]
ITEM 16A. AUDIT COMMITTEE FINANCIAL EXPERT
The Company’s board of directors has determined that Mr. Nelson Wong qualifies as an “audit committee financial expert” in accordance with applicable Nasdaq Capital Market standards. The Company’s board of directors has also determined that Mr. Wong and the other members of the Audit Committee are all “independent” in accordance with the applicable Nasdaq Capital Market standards.
ITEM 16B. CODE OF ETHICS
The Company has adopted a Code of Business Conduct and Ethics that applies to the Company’s directors, officers, employees and advisors. The Code of Ethics is attached it as an exhibit to this annual report. We have also posted a copy of our code of business conduct and ethics on our website at www.recon.cn.
ITEM 16C. PRINCIPAL ACCOUNTANT FEES AND SERVICES
Friedman LLP was appointed by the Company to serve as its independent registered public accounting firm for fiscal years 2020 and 2021.
Fees Paid To Independent Registered Public Accounting Firm
Audit Fees
During fiscal years 2020 and 2021, Friedman LLP’s audit fees were $170,000 and $225,000, respectively.
Audit-Related Fees
The Company paid $21,000 and $22,000 to Friedman LLP for audit-related services in fiscal years 2020 and 2021, respectively.
87
Tax Fees
The Company has not incurred any tax fees from Friedman LLP for tax services in fiscal years 2021 and 2020.
All Other Fees
The Company has not incurred any other fees from Friedman LLP other fees in fiscal years 2020 and 2021.
Audit Committee Pre-Approval Policies
Before Friedman LLP was engaged by the Company to render audit or non-audit services, the engagement was approved by the Company’s audit committee. All services rendered by Friedman LLP have been so approved.
Percentage of Hours
The percentage of hours expended on the principal accountants’ engagement to audit our consolidated financial statements for fiscal year 2021 that were attributed to work performed by persons other than Friedman LLP’s full-time permanent employees was less than 20%.
ITEM 16D. EXEMPTIONS FROM THE LISTING STANDARDS FOR AUDIT COMMITTEES
Not applicable.
ITEM 16E. PURCHASES OF EQUITY SECURITIES BY THE ISSUER AND AFFILIATED PURCHASERS
Neither the Company nor any affiliated purchaser has purchased any shares or other units of any class of the Company’s equity securities registered by the Company pursuant to Section 12 of the Securities Exchange Act during the fiscal year ended June 30, 2021.
ITEM 16F. CHANGE IN REGISTRANT’S CERTIFYING ACCOUNTANT
Not applicable.
ITEM 16G. CORPORATE GOVERNANCE
We are incorporated in the Cayman Islands and our corporate governance practices are governed by applicable Cayman Islands law. In addition, because our Class A Ordinary Shares are listed on The Nasdaq Capital Market, we are subject to Nasdaq’s corporate governance requirements.
As noted above in the risk factor titled “We are a foreign private issuer within the meaning of the rules under the Exchange Act, and as such we are exempt from certain provisions applicable to United States domestic public companies.”, The Nasdaq Capital Market allows foreign private issuers like our Company to opt to follow rules that apply in the issuer’s home country instead of a given Nasdaq rule. NASDAQ Listing Rule 5615(a)(3) permits a foreign private issuer like us to follow home country practices in lieu of certain requirements of Listing Rule 5600, provided that such foreign private issuer discloses in its annual report filed with the SEC each requirement of Rule 5600 that it does not follow and describes the home country practice followed in lieu of such requirement.
NASDAQ Rule 5635 requires shareholder approval for the issuance of securities: (i) in connection with the acquisition of stock or assets of another Company; (ii) when it would result in a change of control; (iii) when a stock option or purchase plan is to be established or materially amended or other equity compensation arrangement made or materially amended, pursuant to which stock may be acquired by officers, directors, employees, or consultants; or (iv) in connection with a transaction other than a public offering involving the sale, issuance or potential issuance of common stock at a price less than market value. Our Cayman Islands counsel, Campbells, has provided a letter to NASDAQ certifying that under Cayman Islands law and our Memorandum and Articles of Association , we are not prohibited from issuing shares without first obtaining shareholder approval where such issuance of securities
88
otherwise requires shareholder approval under NASDAQ Rule 5635. Accordingly, we intend to comply with the requirements of Cayman Islands law in determining whether shareholder approval is required.
ITEM 16H. MINE SAFETY DISCLOSURE
Not applicable.
PART III
ITEM 17. FINANCIAL STATEMENTS
See Item 18.
ITEM 18. FINANCIAL STATEMENTS
Our consolidated financial statements are included at the end of this annual report, beginning with page F-1.
ITEM 19. EXHIBITS
Exhibit No. |
| Description of Exhibit |
| Included |
| Form |
| Filing Date |
1.1.1 | Second Amended and Restated Articles of Association of the Registrant | By Reference | S-3 | 2016-09-19 | ||||
1.1.2 | Second Amended and Restated Memorandum of Association of the Registrant | By Reference | S-3 | 2016-09-19 | ||||
1.1.3 | Third Amended and Restated Articles of Association of the Registrant | By Reference | 6-K | 2021-04-06 | ||||
1.1.4 | Third Amended and Restated Memorandum of Association of the Registrant | By Reference | 6-K | 2021-04-06 | ||||
2.1 | By Reference | 6-K | 2020-01-17 | |||||
2.2 | By Reference | 6-K | 2020-06-30 | |||||
2.3 | By reference | 6-K | 2020-11-25 | |||||
2.4 | By Reference | 6-K | 2021-06-16 | |||||
2.5 | By reference | 6-K | 2021-06-16 | |||||
2.6 | By Reference | 6-K | 2021-04-12 | |||||
4.1 | By Reference | S-1/A | 2009-06-10 | |||||
4.2 | By Reference | 10-K | 2016-09-28 | |||||
4.3 | By Reference | S-1/A | 2008-08-12 | |||||
4.4 | By Reference | S-1/A | 2008-08-12 | |||||
4.5 | By Reference | S-1/A | 2008-08-12 | |||||
4.6 | By Reference | S-1/A | 2008-08-12 | |||||
4.7 | By Reference | S-1/A | 2008-08-12 | |||||
89
4.8 | By Reference | S-1/A | 2008-08-12 | |||||
4.9 | By Reference | S-1/A | 2008-08-12 | |||||
4.10 | By Reference | S-1/A | 2008-08-12 | |||||
4.11 | By Reference | S-1/A | 2008-08-12 | |||||
4.12 | By Reference | S-1/A | 2008-08-12 | |||||
4.13 | By Reference | S-1/A | 2008-08-12 | |||||
4.14 | Translation of Power of Attorney for rights of Chen Guangqiang in Nanjing Recon Technology Co., Ltd. | By Reference | S-1/A | 2008-08-12 | ||||
4.15 | Translation of Power of Attorney for rights of Yin Shenping in Nanjing Recon Technology Co., Ltd. | By Reference | S-1/A | 2008-08-12 | ||||
4.16 | Translation of Power of Attorney for rights of Li Hongqi in Nanjing Recon Technology Co., Ltd. | By Reference | S-1/A | 2008-08-12 | ||||
4.17 | By Reference | S-1/A | 2008-08-12 | |||||
4.18 | By Reference | S-1/A | 2008-08-12 | |||||
4.19 | By Reference | S-1/A | 2008-08-12 | |||||
4.20 | By Reference | S-1/A | 2008-08-12 | |||||
4.21 | By Reference | S-1/A | 2008-08-12 | |||||
4.22 | By Reference | S-1/A | 2008-08-12 | |||||
4.23 | By Reference | 6-KA | 2018-08-28 | |||||
4.24 | By Reference | 6-KA | 2018-08-28 | |||||
4.25 | By Reference | 6-K | 2019-04-24 | |||||
4.26 | By Reference | 6-K | 2019-04-24 | |||||
4.27 | By Reference | 6-K | 2019-04-24 | |||||
4.28 | By Reference | 6-K | 2019-04-24 | |||||
4.29 | By Reference | 6-K | 2019-04-24 | |||||
4.30 | By Reference | 6-K | 2019-04-24 | |||||
4.31 | Translation of Financial Support Commitment Letter from Two Major Shareholders dated August 31, 2019 | By Reference | 20-F | 2019-10-01 | ||||
4.32 | By Reference | 20-F | 2019-10-01 | |||||
4.33 | By Reference | 6-K | 2020-03-18 | |||||
4.34 | Placement Agency Agreement, dated May 7, 2020, between the Company and Maxim Group LLC | By Reference | 6-K | 2020-05-26 | ||||
4.35 | Form of Securities Purchase Agreement, dated May 21, 2020, between the Company and the Purchasers | By Reference | 6-K | 2020-05-26 | ||||
4.36 | Form of Securities Purchase Agreement, dated June 26, 2020, between the Company and the Purchasers | By Reference | 6-K | 2020-06-30 | ||||
90
4.37 | By reference | 6-K | 2020-11-27 | |||||
4.38 | By reference | 6-K | 2021-02-08 | |||||
4.39 | By reference | 6-K | 2021-06-04 | |||||
4.40 | Placement Agency Agreement, dated June 14, 2021, between the Company and Maxim Group LLC | By reference | 6-K | 2021-06-16 | ||||
4.41 | Form of Securities Purchase Agreement dated June 14, 2021, between the Company and the Purchasers | By reference | 6-K | 2021-06-16 | ||||
4.42 | By Reference | 6-K | 2021-04-06 | |||||
8.1 | Herewith | |||||||
11.1 | By Reference | 10-K | 2009-09-28 | |||||
12.1 | Certification of Chief Executive Officer Required by Rule 13a-14(a) | Herewith | ||||||
12.2 | Certification of Chief Financial Officer Required by Rule 13a-14(a) | Herewith | ||||||
13.1 | Herewith | |||||||
13.2 | Herewith | |||||||
15.1 | ||||||||
101.INS | Inline XBRL Instance Document. | |||||||
101.SCH | Inline XBRL Taxonomy Extension Schema Document. | |||||||
101.CAL | Inline XBRL Taxonomy Extension Calculation Linkbase Document. | |||||||
101.DEF | Inline XBRL Taxonomy Extension Definition Linkbase Document. | |||||||
101.LAB | Inline XBRL Taxonomy Extension Labels Linkbase Document. | |||||||
101.PRE | Inline XBRL Taxonomy Extension Presentation Linkbase Document. | |||||||
104 | Cover Page Interactive Data File (Embedded within the Inline XBRL document and included in Exhibit) |
91
SIGNATURES
The registrant hereby certifies that it meets all of the requirements for filing on Form 20-F and that it has duly caused and authorized the undersigned to sign this annual report on its behalf.
|
| Recon Technology, Ltd. |
|
|
|
| By: | /s/ Yin Shenping |
|
| Name: Yin Shenping |
|
| Title: Chief Executive Officer |
Date: November 15, 2021
92
RECON TECHNOLOGY, LTD
| PAGE |
INDEX TO CONSOLIDATED FINANCIAL STATEMENTS |
|
|
|
F-1 | |
|
|
F-4 | |
|
|
F-5 | |
|
|
F-6 | |
|
|
Consolidated Statements of Cash Flows for the years ended June 30, 2019, 2020 and 2021 | F-7 |
|
|
F-8 |

REPORT OF INDEPENDENT REGISTERED PUBLIC ACCOUNTING FIRM
To the Board of Director and
Stockholders of Recon Technology, Ltd
Opinion on the Financial Statements
We have audited the accompanying consolidated balance sheets of Recon Technology, Ltd and Subsidiaries (collectively, the “Company”) as of June 30, 2021 and 2020, and the related consolidated statements of operations and comprehensive loss, changes in stockholders’ equity, and cash flows for each of the years in the three-year period ended June 30, 2021, and the related notes (collectively referred to as the financial statements). In our opinion, the consolidated financial statements present fairly, in all material respects, the financial position of the Company as of June 30, 2021 and 2020, and the results of its operations and its cash flows for each of the years in the three-year period ended June 30, 2021, in conformity with accounting principles generally accepted in the United States of America.
Basis for Opinion
These financial statements are the responsibility of the Company’s management. Our responsibility is to express an opinion on the Company’s financial statements based on our audits. We are a public accounting firm registered with the Public Company Accounting Oversight Board (United States) (PCAOB) and are required to be independent with respect to the Company in accordance with the U.S. federal securities laws and the applicable rules and regulations of the Securities and Exchange Commission and the PCAOB.
We conducted our audits in accordance with the standards of the PCAOB. Those standards require that we plan and perform the audit to obtain reasonable assurance about whether the financial statements are free of material misstatement, whether due to error or fraud. The Company is not required to have, nor were we engaged to perform, an audit of its internal control over financial reporting. As part of our audits, we are required to obtain an understanding of internal control over financial reporting, but not for the purpose of expressing an opinion on the effectiveness of the Company’s internal control over financial reporting. Accordingly, we express no such opinion.
Our audits included performing procedures to assess the risks of material misstatement of the financial statements, whether due to error or fraud, and performing procedures that respond to those risks. Such procedures included examining, on a test basis, evidence regarding the amounts and disclosures in the financial statements. Our audits also included evaluating the accounting principles used and significant estimates made by management, as well as evaluating the overall presentation of the financial statements. We believe that our audits provide a reasonable basis for our opinion.
Critical Audit Matters
The critical audit matters communicated below are matters arising from the current period audit of the consolidated financial statements that were communicated or required to be communicated to the audit committee and that: (1) relate to accounts or disclosures that are material to the consolidated financial statements and (2) involved our especially challenging, subjective or complex judgments. The communication of critical audit matters does not alter in any way our opinion on the consolidated financial statements, taken as a whole, and we are not, by communicating the critical audit matters below, providing separate opinions on the critical audit matters or on the accounts or disclosures to which they relate.

F-1
Business Combination Achieved in Stages
Description of Critical Audit Matter
As described in Note 10, on January 13, 2021, the Company, through its variable interest entities (“VIEs”), acquired additional 8% equity interest in Future Gas Station (Beijing) Technology, Ltd (“FGS”) and, as a result, the Company indirectly owns 51% of equity interest in FGS and started to consolidate FGS in its consolidated financial statements. The Company previously owned 43% of equity interest in FGS and accounted for it as an equity investment in the Company’s consolidated financial statements.
The principal considerations for our determination that the valuation of the fair value of the acquired intangible assets is a critical audit matter is that the determination of the fair value of acquired intangible assets was considered especially challenging and required significant judgment due to the complex determination by Management of the appropriate assumptions, such as discount rates, growth rate, and projected profit margins.
How We Addressed the Matter in Our Audit
The primary procedures we performed to address this critical audit matter included the following. We obtained an understanding of the Company’s acquisition-date valuation process and evaluated future expected revenues from executed agreements with customers. We also evaluated the forecast by comparing them to historical actual results. In addition, we involved a valuation professionals with specialized skills and knowledge to assist us to evaluate the estimated fair value of the acquired intangibles assets and the significant assumptions used in the forecast. We also tested the underlying data and assumptions.
Assessment of Trade Receivables Allowance for Credit Losses
Description of Critical Audit Matter
As described in Note 3, in July 2020, the Company adopted ASU 2016-13, Topics 326 Credit Loss, Measurement of Credit Losses on Financial Instruments, which replaces the incurred loss methodology with an expected loss methodology that is referred to as the current expected credit loss (CECL) methodology, as its accounting standard for its trade accounts receivable.
We identified the evaluation of the allowance for credit losses related to trade receivables as a critical audit matter because there is a high degree of subjective auditor judgement in assessing the assumptions used to determine the probability of the Company’s collection of receivables. Specifically, it is highly judgmental to evaluate the effect of any customer dispute or general economic conditions that may affect the ability of customers to pay.
How We Addressed the Matter in Our Audit
The primary procedures we performed to address this critical audit matter included the following. We obtained and inspected the Company’s economic conditions analysis by customer industry sector compared to economic outlook market reports to evaluate the risk factors applied by the Company in determining which customer industry sectors have a higher risk of expected credit losses. We obtained an understanding of the controls over the Company’s determination of the trade receivables allowance for credit losses and tested Management’s process for estimating the accounts receivable allowance for credit losses by, evaluating the appropriateness of the methodology used to estimate the allowance, evaluating the reasonableness of the probability of default and loss assumptions, testing the data used in the models, and evaluating the reasonableness of management’s judgment regarding qualitative factors related to economic uncertainty, observable changes in customers’ industry, and other relevant factors. We also obtained and inspected relevant underlying documentation, including historical collection trends, age of receivables, and realization analyzes to assess the Company’s estimated allowance for customers deemed to be credit impaired.
F-2
Assessment of the Accounting for the Warrants Issued in Connection with Class A Ordinary Shares Offering in June 2021 and the Measurement of Fair Value of the Warrants
Description of Critical Audit Matter
As discussed in Note 18 to the consolidated financial statements, in June 2021, the Company issued to some institutional investors warrants to purchase an aggregate of up to 8,814,102 Class A Ordinary Shares (the “2021 Warrants”). The 2021 Warrants are subject to deemed-liquidation redemption features and are therefore classified as a liability in accordance with Accounting Standards Codification (“ASC”) Topic 480. The warrant liability is re-valued at each reporting period with the change in fair value recorded through earnings. The Company established the initial fair value of the 2021 Warrants at $34,860,000. As of June 30, 2021, the fair value of the warrant liability was $29,520,000. During the period from June 14, 2021 (date of initial measurement) through June 30, 2021, there was change in fair value of warrant liability in an aggregate amount of $5,340,000 recorded as a part of offset to the Company’s net loss for the year.
We identified the accounting for the 2021 Warrants and assessment of the measurement of fair value of the warrants as a critical audit matter, because interpretation and application of the relevant accounting literature requires significant auditor judgment, and there was a high degree of subjectivity and judgment in evaluating the determination of the expected stock price volatility inputs used in the Black-Scholes model for the 2021 Warrants.
How We Addressed the Matter in Our Audit
The primary procedures we performed to address this critical audit matter included the following. We assessed the accounting treatment of the 2021 Warrants through evaluating the Company’s accounting memorandum and other documentation, comparing the underlying terms of the relevant documents and agreements to the Company’s accounting memorandum, and independently interpreting and applying the accounting literature to the transaction, considering alternative accounting treatments and evaluating the relative merits of the possible alternatives. In addition, we involved a valuation professionals with specialized skills and knowledge to assist us to evaluate the fair value of the 2021 Warrants and the significant assumptions used in the valuation. We also tested the underlying data and assumptions.
/s/ Friedman LLP
Friedman LLP
We have served as the Company’s auditor since 2011.
New York, New York
November 15, 2021
F-3
RECON TECHNOLOGY, LTD
CONSOLIDATED BALANCE SHEETS
As of June 30 | As of June 30 | As of June 30 | |||||||
| 2020 |
| 2021 |
| 2021 | ||||
RMB | RMB | U.S. Dollars | |||||||
ASSETS |
|
|
| ||||||
Current assets |
|
|
| ||||||
Cash | ¥ | | ¥ | | $ | | |||
Notes receivable | | |
| | |||||
Trade accounts receivable, net | | |
| | |||||
Trade accounts receivable- related party, net | | — | — | ||||||
Inventories, net | | |
| | |||||
Other receivables, net | | |
| | |||||
Loans to third parties | | | | ||||||
Purchase advances, net | | |
| | |||||
Contract costs, net | | | | ||||||
Prepaid expenses | | |
| | |||||
Prepaid expenses- related parties | — | | | ||||||
Total current assets | | |
| | |||||
Property and equipment, net | | |
| | |||||
Land use right, net | | |
| | |||||
Intangible assets, net | — | | | ||||||
Investment in unconsolidated entity | | |
| | |||||
Long-term other receivables, net | | | | ||||||
Goodwill | — | | | ||||||
Operating lease right-of-use assets (including ¥ | | | | ||||||
Total Assets | ¥ | | ¥ | | $ | | |||
LIABILITIES AND STOCKHOLDERS’ EQUITY |
|
|
|
| |||||
Current liabilities |
|
|
|
| |||||
Short-term bank loans | ¥ | | ¥ | | $ | | |||
Trade accounts payable | | | | ||||||
Other payables | | |
| | |||||
Other payable- related parties | | |
| | |||||
Contract liabilities | | | | ||||||
Accrued payroll and employees’ welfare | | |
| | |||||
Investment payable | | — | — | ||||||
Taxes payable | | |
| | |||||
Short-term borrowings | | |
| | |||||
Short-term borrowings - related parties | | |
| | |||||
Long-term borrowings - related party - current portion | | |
| | |||||
Operating lease liabilities - current (including ¥ | | | | ||||||
Total Current Liabilities | | |
| | |||||
Operating lease liabilities - non-current (including ¥ | | | | ||||||
Long-term borrowings - related party | | |
| | |||||
Deferred tax liability | — | | | ||||||
Warrant liability | — | | | ||||||
Total Liabilities | | |
| | |||||
Commitments and Contingencies |
|
|
|
| |||||
Equity |
|
|
|
| |||||
Class A common stock, $ | | | | ||||||
Class B common stock, $ | — | — | — | ||||||
Additional paid-in capital | | |
| | |||||
Statutory reserve | | |
| | |||||
Accumulated deficit | ( | ( |
| ( | |||||
Accumulated other comprehensive income | | |
| | |||||
Total stockholders’ equity | | |
| | |||||
Non-controlling interests | | ( |
| ( | |||||
Total equity | | |
| | |||||
Total Liabilities and Equity | ¥ | | ¥ | | $ | | |||
* Retrospectively restated for effect of stock split on December 27, 2019 and change into dual class structure on April 5, 2021.
The accompanying notes are an integral part of these consolidated financial statements.
F-4
RECON TECHNOLOGY, LTD
CONSOLIDATED STATEMENTS OF OPERATIONS AND COMPREHENSIVE LOSS
| For the years ended | |||||||||||
June 30, | ||||||||||||
| 2019 |
| 2020 |
| 2021 |
| 2021 | |||||
| RMB |
| RMB |
| RMB |
| USD | |||||
Revenues | ||||||||||||
Revenues - third party | ¥ | ¥ | ¥ | | $ | | ||||||
Revenues - related party | | | | |||||||||
Revenues |
| |
| | |
| | |||||
Cost of revenues | ||||||||||||
Cost of revenues - third party | | | ||||||||||
Cost of revenues - related party | | — | — | |||||||||
Cost of revenues |
| |
| | |
| | |||||
Gross profit |
| |
| |
| |
| | ||||
Selling and distribution expenses |
| |
| |
| |
| | ||||
General and administrative expenses |
| |
| |
| |
| | ||||
Provision for credit losses |
| |
| |
| |
| | ||||
Impairment loss of property and equipment | | | | | ||||||||
Research and development expenses |
| |
| |
| |
| | ||||
Operating expenses |
| |
| |
| |
| | ||||
|
| |||||||||||
Loss from operations |
| ( |
| ( |
| ( |
| ( | ||||
Other income (expenses) |
|
|
|
| ||||||||
Subsidy income |
| |
| |
| |
| | ||||
Interest income |
| |
| |
| |
| | ||||
Interest expense |
| ( |
| ( |
| ( |
| ( | ||||
Income (loss) from investment in unconsolidated entity |
| ( |
| |
| ( |
| ( | ||||
Changing in fair value of warrant liability | | | | | ||||||||
Remeasurement gain of previously held equity interests in connection with step acquisition | | | | | ||||||||
Foreign exchange transaction gain (loss) |
| |
| ( |
| ( |
| ( | ||||
Other income |
| |
| |
| |
| | ||||
Other income (expense), net |
| ( |
| |
| |
| | ||||
Loss before income tax |
| ( |
| ( |
| ( |
| ( | ||||
Income tax expenses (benefit) |
| |
| |
| ( |
| ( | ||||
Net loss |
| ( |
| ( |
| ( |
| ( | ||||
|
| |||||||||||
Less: Net loss attributable to non-controlling interests |
| ( |
| ( |
| ( |
| ( | ||||
Net loss attributable to Recon Technology, Ltd |
| ¥ | ( |
| ¥ | ( |
| ¥ | ( | $ | ( | |
Comprehensive loss |
|
|
|
| ||||||||
Net loss |
| ¥ | ( |
| ¥ | ( |
| ¥ | ( | $ | ( | |
Foreign currency translation adjustment |
| |
| ( |
| ( |
| ( | ||||
Comprehensive loss |
| ( |
| ( |
| ( |
| ( | ||||
Less: Comprehensive loss attributable to non- controlling interests |
| ( |
| ( |
| ( |
| ( | ||||
Comprehensive loss attributable to Recon Technology, Ltd |
| ¥ | ( |
| ¥ | ( |
| ¥ | ( | $ | ( | |
Loss per common share - basic and diluted |
| ¥ | ( |
| ¥ | ( |
| ¥ | ( | $ | ( | |
Weighted - average shares -basic and diluted* |
| |
| |
| |
| | ||||
* Retrospectively restated for effect of stock split on December 27, 2019.
The accompanying notes are an integral part of these consolidated financial statements.
F-5
RECON TECHNOLOGY, LTD
CONSOLIDATED STATEMENTS OF CHANGES IN STOCKHOLDERS’ EQUITY
Accumulated | ||||||||||||||||||||||||||||||||||
Additional | Other | |||||||||||||||||||||||||||||||||
Paid-in | Statutory | Accumulated | Comprehensive | Stockholders’ | Non-controlling | Total | Total | |||||||||||||||||||||||||||
| Common Stock |
| Capital |
| Reserve |
| deficit |
| income (loss) |
| Equity |
| Interest |
| Equity |
| Equity | |||||||||||||||||
Number of | Number of | |||||||||||||||||||||||||||||||||
Class A | Amount | Class B | Amount | |||||||||||||||||||||||||||||||
Shares* | (RMB) | Shares* | (RMB) | (RMB) | (RMB) | (RMB) | (RMB) | (RMB) | (RMB) | (RMB) | (USD) | |||||||||||||||||||||||
|
|
| ||||||||||||||||||||||||||||||||
Balance, June 30, 2018 | | ¥ | | — | ¥ | — | ¥ | | ¥ | | ¥ | ( | ¥ | | ¥ | | ¥ | | ¥ | | $ | | ||||||||||||
Capital contribution in non-controlling interests | — | — | — | — | — | | — | — | — | | | | ||||||||||||||||||||||
Restricted shares issued for services |
| |
| |
| — |
| — |
| |
| — |
| — |
| — |
| |
| — |
| |
| | ||||||||||
Issuance of common stock in exchange of shares of FGS, net of issuance costs | | | — | — | | — | — | — | | — | | | ||||||||||||||||||||||
Restricted shares issued for management |
| |
| |
| — |
| — |
| |
| — |
| — |
| — |
| |
| — |
| |
| | ||||||||||
Stock based payments |
| — |
| — |
| — |
| — |
| |
| — |
| — |
| — |
| |
| — |
| |
| | ||||||||||
Net loss for the year |
| — |
| — |
| — |
| — |
| — |
| — |
| ( |
| — |
| ( |
| ( |
| ( |
| ( | ||||||||||
Foreign currency translation adjustment |
| — |
| — |
| — |
| — |
| — |
| — |
| — |
| |
| |
| — |
| |
| | ||||||||||
Balance, June 30, 2019 |
| |
| ¥ | |
| — |
| ¥ | — |
| ¥ | |
| ¥ | |
| ¥ | ( |
| ¥ | |
| ¥ | |
| ¥ | |
| ¥ | | $ | | |
Capital contribution in non-controlling interests |
| — |
| — |
| — |
| — |
| — |
| — |
| — |
| — |
| — |
| |
| |
| | ||||||||||
Stock issuance | | | — | — | | — | — | — | | — | | | ||||||||||||||||||||||
Restricted shares issued for services |
| — |
| — |
| — |
| — |
| |
| — |
| — |
| — |
| |
| — |
| |
| | ||||||||||
Restricted shares issued to redeem warrants | — | — | — | — | — | — | — | — | — | — | — | — | ||||||||||||||||||||||
Stock options exercised | — | — | — | — | — | — | — | — | — | — | — | — | ||||||||||||||||||||||
Issuance of common stock in exchange of shares of FGS, net of issuance costs |
| — |
| — |
| — |
| — |
| — |
| — |
| — |
| — |
| — |
| — |
| — |
| — | ||||||||||
Shares issued for unpaid salary to management |
| — | — |
| — | — |
| — |
| — |
| — |
| — |
| — |
| — |
| — |
| — | ||||||||||||
Restricted shares issued for management |
| |
| |
| — |
| — |
| |
| — |
| — |
| — |
| |
| — |
| |
| | ||||||||||
Stock based payments |
| — |
| — |
| — |
| — |
| — |
| — |
| — |
| — |
| — |
| — |
| — |
| — | ||||||||||
Net loss for the year |
| — |
| — |
| — |
| — |
| — |
| — |
| ( |
| — |
| ( |
| ( |
| ( |
| ( | ||||||||||
Foreign currency translation adjustment |
| — |
| — |
| — |
| — |
| — |
| — |
| — |
| ( |
| ( |
| — |
| ( |
| ( | ||||||||||
Balance, June 30, 2020 |
| |
| ¥ | |
| — |
| ¥ | — |
| ¥ | |
| ¥ | |
| ¥ | ( |
| ¥ | |
| ¥ | |
| ¥ | |
| ¥ | | $ | | |
Capital contribution in non-controlling interests |
| — |
| — |
| — |
| — |
| — |
| — |
| — |
| — |
| — |
| |
| |
| | ||||||||||
Step acquisition of FGS | — | — | — | — | — | — | — | — | — | | | | ||||||||||||||||||||||
Capital contribution receivable due from non-controlling Interest | — | — | — | — | — | — | — | — | — | ( | ( | ( | ||||||||||||||||||||||
Stock issuance | | | — | — | | — | — | — | | — | | | ||||||||||||||||||||||
Stock issuance for warrants exercised | | | — | — | | — | — | — | | — | | | ||||||||||||||||||||||
Proceeds from Pre-founded warrants |
| |
| |
| — |
| — |
| |
| — |
| — |
| — |
| |
| — |
| |
| | ||||||||||
Issuance of common stock in exchange of shares of Starry, net of issuance costs |
| |
| |
| — |
| — |
| |
| — |
| — |
| — |
| |
| — |
| |
| | ||||||||||
Stock issuance for convertible notes redemption |
| |
| |
| — |
| — |
| |
| — |
| — |
| — |
| |
| — |
| |
| | ||||||||||
Restricted shares issued for management |
| |
| |
| — |
| — |
| |
| — |
| — |
| — |
| |
| — |
| |
| | ||||||||||
Net loss for the year |
| — |
| — |
| — |
| — |
| — |
| — |
| ( |
| — |
| ( |
| ( |
| ( |
| ( | ||||||||||
Foreign currency translation adjustment |
| — |
| — |
| — |
| — |
| — |
| — |
| — |
| ( |
| ( |
| — |
| ( |
| ( | ||||||||||
Balance, June 30, 2021 |
| |
| ¥ | |
| — |
| ¥ | — |
| ¥ | |
| ¥ | |
| ¥ | ( |
| ¥ | |
| ¥ | |
| ¥ | ( |
| ¥ | | $ | | |
*
The accompanying notes are an integral part of these consolidated financial statements.
F-6
RECON TECHNOLOGY, LTD
CONSOLIDATED STATEMENTS OF CASH FLOWS
For the years ended | ||||||||||||
June 30, | ||||||||||||
2019 | 2020 | 2021 | 2021 | |||||||||
| RMB |
| RMB |
| RMB |
| U.S. Dollars | |||||
Cash flows from operating activities: |
|
|
|
|
|
|
|
| ||||
Net loss | ¥ | ( |
| ¥ | ( |
| ¥ | ( | $ | ( | ||
Adjustments to reconcile net loss to net cash used in operating activities: |
|
|
|
|
|
|
|
| ||||
Depreciation and amortization |
| |
|
| |
|
| |
| | ||
Loss (gain) from disposal of equipment |
| |
|
| ( |
|
| |
| | ||
Changing in fair value of warrant liability | ( | ( | ||||||||||
Amortization of offering cost of warrants | | | ||||||||||
Provision for doubtful accounts |
| |
|
| |
|
| |
| | ||
Provision for slow moving inventories |
| |
|
| |
|
| |
| | ||
Impairment of property and equipment | | | | | ||||||||
Amortization of right of use assets |
| |
|
| |
|
| |
| | ||
Restricted shares issued for management and employees |
| |
|
| |
|
| |
| | ||
Remeasurement gain of previously held equity interests in connection with step acquisition | | | ( | ( | ||||||||
Loss (income) from investment in unconsolidated entity |
| |
|
| ( |
|
| |
| | ||
Deferred tax benefit | | | ( | ( | ||||||||
Interest expenses related to convertible notes | | | | | ||||||||
Restricted shares issued for services |
| |
|
| |
|
| — |
| — | ||
Changes in operating assets and liabilities: |
|
|
|
|
|
|
|
|
|
| ||
Notes receivable |
| |
|
| ( |
|
| ( |
| ( | ||
Trade accounts receivable |
| ( |
|
| |
|
| |
| | ||
Trade accounts receivable-related party |
| ( |
|
| |
|
| |
| | ||
Inventories |
| ( |
|
| ( |
|
| ( |
| ( | ||
Other receivable |
| ( |
|
| ( |
|
| ( |
| ( | ||
Purchase advance |
| |
|
| |
|
| ( |
| ( | ||
Contract costs |
| |
|
| ( |
|
| ( |
| ( | ||
Prepaid expense |
| |
|
| ( |
|
| |
| | ||
Prepaid expense - related parties |
| ( |
|
| |
|
| ( |
| ( | ||
Operating lease liabilities |
| |
|
| ( |
|
| ( |
| ( | ||
Trade accounts payable |
| ( |
|
| |
|
| ( |
| ( | ||
Other payables |
| ( |
|
| ( |
|
| |
| | ||
Other payables-related parties |
| ( |
|
| |
|
| ( |
| ( | ||
Advance from customers |
| ( |
|
| |
|
| |
| | ||
Accrued payroll and employees’ welfare |
| |
|
| |
|
| ( |
| ( | ||
Accrued expenses |
| |
|
| |
|
| ( |
| ( | ||
Taxes payable | |
| ( |
| | | ||||||
Net cash used in operating activities |
| ( |
| ( |
| ( |
| ( | ||||
Cash flows from investing activities: |
|
|
|
|
|
| ||||||
Investment in unconsolidated entity |
| ( |
|
| |
|
| — |
| — | ||
Purchases of property and equipment |
| ( |
|
| ( |
|
| ( |
| ( | ||
Proceeds from disposal of equipment |
| |
|
| |
|
| — |
| — | ||
Repayments from loans to third parties | | | | | ||||||||
Payments made for loans to third parties | ( | ( | ( | ( | ||||||||
Payments and prepayments for construction in progress |
| ( |
|
| ( |
|
| — |
| — | ||
Step acquisition of FGS, net of cash | | | | | ||||||||
Net cash used in investing activities |
| ( |
|
| ( |
|
| ( |
| ( | ||
|
|
|
|
|
| |||||||
Cash flows from financing activities: | ||||||||||||
Proceeds from short-term bank loans |
| |
|
| |
|
| |
| | ||
Repayments of short-term bank loans |
| |
|
| ( |
|
| ( |
| ( | ||
Proceeds from short-term borrowings |
| |
|
| |
|
| |
| | ||
Repayments of short-term borrowings |
| |
|
| ( |
|
| ( |
| ( | ||
Proceeds from short-term borrowings-related parties |
| |
|
| |
|
| |
| | ||
Repayments of short-term borrowings-related parties |
| ( |
|
| ( |
|
| ( |
| ( | ||
Repayments of long-term borrowings-related party |
| ( |
|
| ( |
|
| ( |
| ( | ||
Proceeds from warrants issued with common stock | | | | | ||||||||
Proceeds from sale of common stock, net of issuance costs |
| |
|
| |
|
| |
| | ||
Proceeds from pre-founded warrants received in advance | | | | | ||||||||
Proceeds from stock issuance for warrants exercised | | | | | ||||||||
Proceeds from issuance of convertible notes | | | | | ||||||||
Refund of capital contribution by a non-controlling shareholder | ( | | — | — | ||||||||
Capital contribution by non-controlling shareholders |
| |
|
| |
|
| |
| | ||
Net cash provided by financing activities |
| |
|
| |
|
| |
| | ||
Effect of exchange rate fluctuation on cash |
| |
|
| ( |
|
| |
| | ||
Net increase (decrease) in cash |
| ( |
|
| |
|
| |
| | ||
Cash at beginning of year |
| |
|
| |
|
| |
| | ||
Cash at end of year | ¥ | |
| ¥ | |
| ¥ | | $ | | ||
|
|
|
|
|
| |||||||
Supplemental cash flow information | ||||||||||||
Cash paid during the period for interest | ¥ | |
| ¥ | |
| ¥ | | $ | | ||
Cash received during the period for taxes | ¥ | |
| ¥ | |
| ¥ | ( | $ | ( | ||
|
|
|
|
|
|
|
|
|
| |||
Non-cash investing and financing activities | ||||||||||||
Cancellation of common stock issued prior years in exchange of shares of FGS , net of issuance costs | |
| |
| ( | ( | ||||||
Issuance of common stock in exchange of shares of FGS , net of issuance costs | ¥ | |
| ¥ | |
| ¥ | | $ | | ||
Issuance of common stock in exchange of shares of Starry, net of issuance costs | | ¥ | | ¥ | | $ | | |||||
Investment payable in exchange of interest of FGS | ¥ | | ¥ | | ¥ | — | $ | — | ||||
Conversion of convertible notes to | ¥ | | ¥ | | ¥ | | $ | | ||||
Right-of-use assets obtained in exchange for operating lease obligations | ¥ | | ¥ | | ¥ | | $ | | ||||
Inventories used as fixed assets | ¥ | | ¥ | |
| ¥ | | $ | | |||
Payable for construction in progress | ¥ | | ¥ | |
| ¥ | — | $ | — | |||
Receivable for disposal of property and equipment | ¥ | | ¥ | |
| ¥ | — | $ | — | |||
Payable for issuance cost of common stock | ¥ | | ¥ | |
| ¥ | — | $ | — | |||
Capital contribution receivable due from non-controlling Interest | ¥ | | ¥ | |
| ¥ | | $ | | |||
The accompanying notes are an integral part of these consolidated financial statements.
F-7
NOTE 1. ORGANIZATION AND NATURE OF OPERATIONS
Organization – Recon Technology, Ltd (the “Company”) was incorporated under the laws of the Cayman Islands on August 21, 2007 as a limited liability company. By far, the Company provides specialized equipment, automation systems, tools, chemicals, outsourcing platform services and field services to energy industry companies mainly in the People’s Republic of China (the “PRC”).
The Company, along with its wholly-owned subsidiaries, Recon Investment Ltd. (“Recon-IN”) and Recon Hengda Technology (Beijing) Co., Ltd. (“Recon-BJ”), conducts its business through the following PRC legal entities (“Domestic Companies”) that are consolidated as variable interest entities (“VIEs”) and operate in the Chinese energy industry:
| 1. | Beijing BHD Petroleum Technology Co., Ltd. (“BHD”), |
| 2. | Nanjing Recon Technology Co., Ltd. (“Nanjing Recon”). |
The Company has signed Exclusive Technical Consulting Service Agreements with each of the Domestic Companies, which are its VIEs, and Equity Interest Pledge Agreements and Exclusive Equity Interest Purchase Agreements with their shareholders. Through these contractual arrangements, the Company has the ability to substantially influence each of the Domestic Companies’ daily operations and financial affairs, appoint their senior executives and approve all matters requiring shareholder approval. As a result of these contractual arrangements, which enable the Company to control the Domestic Companies, the Company is considered as the primary beneficiary of each Domestic Company. Thus,
On February 21, 2019, the Company’s board of directors approved transferring the VIEs and VIE-controlled companies from Jining Recon Technology Ltd. (“Recon-JN”) to Recon-BJ. At the time, both Recon-JN and Recon-BJ were the Company’s wholly owned subsidiaries in China. On April 1, 2019, the Company completed the VIE transfer process and then completed the dissolution of Recon-JN on April 10, 2019, and subsequently completed the dissolution of Recon Technology Co., Limited (“Recon HK”) on May 15, 2020. The Company does not expect any negative impact of this process on its operations.
On December 17, 2015, Huang Hua BHD Petroleum Equipment Manufacturing Co.LTD, a fully owned subsidiary established by BHD was organized under the laws of the PRC, focusing on the design, assemble and manufacture of hearing equipment.
Gan Su BHD Environmental Technology Co., Ltd (“Gan Su BHD”) was established on May 23, 2017, with registered capital of ¥
Qing Hai BHD New Energy Technology Co., Ltd. (“Qinghai BHD”) was established on October 16, 2017, with registered capital of ¥
F-8
As the energy consumption market opened to private and foreign companies, and online payment technology developed, the Domestic Companies began to invest in the downstream of the oil industry. On December 15, 2017, BHD and Nanjing Recon entered into a subscription agreement with Future Gas Station (Beijing) Technology, Ltd (“FGS”), pursuant to which the Domestic Companies acquired an
Nature of Operations – The Company engages in (1) providing equipment, tools and other components and parts related to oilfield production and other energy industries companies, including simple installations in connection with some projects; (2) services to improve production and efficiency of exploited oil wells, (3) developing and selling its own specialized industrial automation control and information solutions, (4) design, test and implement solution of sewage and oily sludge treatment, production and sales of related integrated equipment and project services , and (5) development, upgrading and maintenance of the online operation and cooperation platform of gas stations, marketing and promotion services, etc.
Impact of Covid-19 - In January 2020, the World Health Organization declared the COVID-19 outbreak a global health emergency as the coronavirus outbreak continued to spread beyond China. In compliance with the government health emergency rules in place, the Company temporarily closed offices in varies provinces in China and ceased production operations since Chinese New Year. The Company gradually resumed operation and production since March, 2020. For fiscal year 2021, either the Company or its clients’ operations occasionally affected by regional outbreaks, causing some of its business is still not return to prior level. In short term, the Company’s business was affected negatively, and collection of receivables were also affected. However, at this stage, the Company doesn’t expect a significant impact on the Company’s operations and financial results in a long run.
NOTE 2. LIQUIDITY
As disclosed in the Company’s consolidated financial statements, the Company had recurring net losses for the years ended June 30, 2019, 2020 and 2021. In assessing its liquidity, management monitors and analyzes the Company’s cash on-hand and its ability to generate sufficient revenue sources in the future to support its operating and capital expenditure commitments. The Company’s liquidity needs are to meet its working capital requirements, operating expenses and capital expenditure obligations. Direct offering and debt financing in the forms of loans payable and loans from related parties have been utilized to finance the working capital requirements of the Company. Two major shareholders also renewed a 3-year commitment letter for financial support and whenever the Company has liquidity difficulty, they will provide working capital to support daily operation of the Company.
Despite those negative financial trends, as of June 30, 2021, the Company has positive working capital due to the following measurements the management has taken to enhance the Company’s liquidity:
| 1) | The Company financed through direct offering of its common stock and prefunded warrants. On June 14, 2021, the Company and certain institutional investors entered into certain securities purchase agreement to sell to an aggregate of |
F-9
| 2) | The Company financed through convertible debt during this period as a reserve for some future projects. On November 25, 2020, the Company and certain accredited investors (the “Investors”) entered into a Securities Purchase Agreement (the “Purchase Agreement”) pursuant to which the Company agreed to sell to the Investors, and the Investors agreed to purchase from the Company, in an unregistered private transaction, convertible promissory notes (the “Convertible Notes”) with an aggregate principal amount of $ |
| 3) | The Company financed through borrowing from shareholders and senior management. As of June 30, 2021, the Company has short-term borrowings due to related parties amounted to ¥ |
| 4) | The Company also financed from commercial banks. As of June 30, 2021, the Company had ¥ |
Management believes that the foregoing measures collectively will provide sufficient liquidity for the Company to meet its future liquidity needs.
NOTE 3. SIGNIFICANT ACCOUNTING POLICIES
Basis of Presentation - The accompanying consolidated financial statements have been prepared in conformity with accounting principles generally accepted in the United States of America (“US GAAP”) and have been consistently applied.
Principles of Consolidation - The consolidated financial statements include the accounts of the Company, all the subsidiaries, VIEs and subsidiaries of VIEs of the Company. All transactions and balances between the Company and its subsidiaries and VIEs have been eliminated upon consolidation.
Variable Interest Entities - A VIE is an entity that either (i) has insufficient equity to permit the entity to finance its activities without additional subordinated financial support or (ii) has equity investors who lack the characteristics of a controlling financial interest. A VIE is consolidated by its primary beneficiary. The primary beneficiary has both the power to direct the activities that most significantly impact the entity’s economic performance and the obligation to absorb losses or the right to receive benefits from the entity that could potentially be significant to the VIE. The Company performs ongoing assessments to determine whether an entity should be considered a VIE and whether an entity previously identified as a VIE continues to be a VIE and whether the Company continues to be the primary beneficiary.
Assets recognized as a result of consolidating VIEs do not represent additional assets that could be used to satisfy claims against the Company’s general assets. Conversely, liabilities recognized as a result of consolidating these VIEs do not represent additional claims on the Company’s general assets; rather, they represent claims against the specific assets of the consolidated VIEs.
Currency Translation - The Company’s functional currency is the Chinese Yuan (“RMB”) and the accompanying consolidated financial statements have been expressed in Chinese Yuan. The consolidated financial statements as of and for the year ended June 30, 2021 have been translated into United States dollars (“U.S. dollars”) solely for the convenience of the readers.
F-10
Estimates and Assumptions - The preparation of the consolidated financial statements in conformity with US GAAP, which requires that management make estimates and assumptions that affect the reported amounts of assets and liabilities and disclosure of contingent assets and liabilities at the dates of the financial statements and the reported amounts of revenues and expenses during the reporting periods. Estimates are adjusted to reflect actual experience when necessary. Significant accounting estimates reflected in the Company’s consolidated financial statements include allowance for credit losses related to trade accounts receivable, other receivables and purchase advances, allowance for inventory, the useful lives of property and equipment, valuation allowance for deferred tax assets, impairment assessment for long-lived assets, goodwill and unconsolidated entity, the discount rate for lease and investment, valuation of the convertible notes, price purchase allocation for business combination and the fair value of share-based payments. The use of estimates is an integral component of the financial reporting process; actual results could differ from those estimates.
The key assumptions underlying the Company’s accounting for material arrangements and the reasonably likely material effects of resolving any uncertainties on the Company’s allowance for credit losses related to purchase advances. The production of the Company’s products requires custom-made equipment from its suppliers. To ensure that it can secure the required customized equipment, the Company often needs to make full prepayment for its intended purchases. As a standard practice in the petroleum extraction industry, the Company generally must submit a bid in order to secure the sales contract. The bidding process generally takes between one month to one year and the timing depends on the size of the overall project, which timing and size are generally controlled by its client. In order to secure timely purchase delivery and to meet its product delivery schedule, the Company normally prepays for the purchase advances if the Company believes that it is more than likely to win the bid for the sales contract which is accounted as pre-contract costs. After winning the bid and securing the sale contract, the Company normally needs to deliver its products approximately within one week to six months. Based on the Company’s historical experience, the Company generally is able to realize its purchase advances on the customized equipment that it orders. If it subsequently confirms that the Company is unable to secure the planned contracts with a customer after making the advance payments for these planned contracts, the Company evaluates the probable recoverability of the pre-contract cost and charges to expenses when the Company determines that the recovery of such pre-contract cost is improbable.
Fair Values of Financial Instruments - The US GAAP accounting standards regarding fair value of financial instruments and related fair value measurements define fair value, establish a three-level valuation hierarchy that requires an entity to maximize the use of observable inputs and minimize the use of unobservable inputs when measuring fair value.
The three levels of inputs are defined as follows:
Level 1 inputs to the valuation methodology are quoted prices (unadjusted) for identical assets or liabilities in active markets.
Level 2 inputs to the valuation methodology include quoted prices for similar assets and liabilities in active markets, and inputs that are observable for the asset or liability, either directly or indirectly, for substantially the full term of the financial instrument.
Level 3 inputs to the valuation methodology are unobservable.
Accounting guidance also describes three main approaches to measuring the fair value of assets and liabilities: (1) market approach; (2) income approach and (3) cost approach. The market approach uses prices and other relevant information generated from market transactions involving identical or comparable assets or liabilities. The income approach uses valuation techniques to convert future amounts to a single present value amount. The measurement is based on the value indicated by current market expectations about those future amounts. The cost approach is based on the amount that would currently be required to replace an asset.
The Company measures certain financial assets, including investments under the equity method on other-than-temporary basis, intangible assets and fixed assets at fair value when an impairment charge is recognized.
The carrying amounts reported in the consolidated balance sheets for trade accounts receivable, other receivables, purchase advances, trade accounts payable, convertible notes payable, accrued liabilities, advances from customers, investment payable, short-term bank loan and short-term borrowings approximate fair value because of the immediate or short-term maturity of these financial instruments.
Cash - Cash includes cash on hand consisting of coins, currency, undeposited checks, money orders and drafts, demand deposits in banks, certain short-term highly liquid investments and cash in transit.
F-11
Trade Accounts, Net, Other Receivables, Net and Loan to Third Parties - Accounts receivable are carried at original invoiced amount less a provision for any potential uncollectible amounts. In July 2020, the Company adopted ASU 2016-13, Topics 326-Credit Loss, Measurement of Credit Losses on Financial Instruments, which replaces the incurred loss methodology with an expected loss methodology that is referred to as the current expected credit loss (CECL) methodology, as its accounting standard for its trade accounts receivable and other receivables. Other receivables and loan to third parties arise from transactions with non-trade customers.
The adoption of the credit loss accounting standard has no material impact on the Company’s consolidated financial statements as of July 1, 2020. Accounts receivable, other receivables and loan to third parties are recognized and carried at carrying amount less an allowance for credit loss, if any. The Company maintains an allowance for credit losses resulting from the inability of its trade and non-trade customers (“customers”) to make required payments based on contractual terms. The Company reviews the collectability of its receivables on a regular and ongoing basis. The Company has also included in calculation of allowance for credit losses, the potential impact of the COVID-19 pandemic on our customers businesses and their ability to pay their accounts receivable, other receivables and loan to third parties. After all attempts to collect a receivable have failed, the receivable is written off against the allowance. The Company also considers external factors to the specific customer, including current conditions and forecasts of economic conditions, including the potential impact of the COVID-19 pandemic. In the event the Company recovers amounts previously reserved for, the Company will reduce the specific allowance for credit losses. The balance of allowance for credit loss for the year ended June 30, 2021 increased approximately ¥
The Company evaluates the creditworthiness of all of its customers individually before accepting them and continuously monitors the recoverability of accounts receivable, other receivables and loan to third parties. If there are any indicators that a customer may not make payment, the Company may consider making provision for non-collectability for that particular customer. At the same time, the Company may cease further sales or services to such customer. The following are some of the factors that the Company considers in determining whether to discontinue sales, record as contra revenue or allowance for credit losses:
| ● | the oil price and fluctuation of the overall oil industry; |
| ● | the customer fails to comply with its payment schedule; |
| ● | the customer is in serious financial difficulty; |
| ● | a significant dispute with the customer has occurred regarding job progress or other matters; |
| ● | the customer breaches any of the contractual obligations; |
| ● | the customer appears to be financially distressed due to economic or legal factors; |
| ● | the business between the customer and the Company is not active; and |
| ● | other objective evidence indicates non-collectability of the accounts receivable, other receivables and loan to third parties. |
The Company considers the following factors when determining whether to permit a longer payment period or provide other concessions to customers:
| ● | the customer’s past payment history; |
| ● | the customer’s general risk profile, including factors such as the customer’s size, age, and public or private status; |
| ● | macroeconomic conditions that may affect a customer’s ability to pay; and |
| ● | the relative importance of the customer relationship to the Company’s business. |
F-12
Notes Receivable - Notes receivable represent short-term notes receivable issued by reputable financial institutions that entitle the Company to receive the full-face amount from the financial institutions at maturity, which generally range from three to six months from the date of issuance.
Purchase Advances, Net - Purchase advances are the amounts prepaid to suppliers for business activities, such as standard raw materials, supplies and services. These types of prepayments will be expensed when those products or services have been rendered or consumed.
Inventories, Net - Inventories are stated at the lower of cost or net realizable value, on a first-in-first-out basis. The methods of determining inventory costs are used consistently from year to year. Allowance for inventory obsolescence is provided when the market value of certain inventory items is lower than the cost.
Property and Equipment, Net - Property and equipment are stated at cost. Depreciation on motor vehicles and office equipment is computed using the straight-line method over the estimated useful lives of the assets, which range from to
Items |
| Useful life |
Motor vehicles |
| |
Office equipment |
| |
Production equipment |
|
Land Use Rights, Net - According to the Chinese laws and regulations regarding land use rights, land in urban districts is owned by the State, while land in the rural areas and suburban areas, except otherwise provided for by the State, is collectively owned by individuals designated as resident farmers by the State. In accordance with the legal principle that land ownership is separate from the right to the use of the land, the government grants individuals and companies the rights to use parcels of land for a specified period of time. Land use rights which are usually prepaid, are stated at cost less accumulated amortization. Amortization is provided over the life of the land use rights, using the straight-line method. The estimated useful life is
Goodwill - Goodwill represents the excess of the purchase price over the fair value of assets acquired. The goodwill impairment test compares the fair value of a reporting unit with its carrying amount, including goodwill. If the carrying amount of a reporting unit exceeds its fair value, goodwill of the reporting unit would be considered impaired. To measure the amount of the impairment loss, the implied fair value of a reporting unit’s goodwill is compared to the carrying amount of that goodwill. The implied fair value of goodwill is determined in the same manner as the amount of goodwill recognized in a business combination. If the carrying amount of a reporting unit’s goodwill exceeds the implied fair value of that goodwill, an impairment loss is recognized in an amount equal to that excess. For each of these tests, the fair value of each of the Company’s reporting units is determined using a combination of valuation techniques, including a discounted cash flow methodology. To corroborate the discounted cash flow analysis performed at each reporting unit, a market approach is utilized using observable market data such as comparable companies in similar lines of business that are publicly traded or which are part of a public or private transaction (to the extent available). Step 1 of the goodwill impairment test, used to identify potential impairment, compares the fair value of the reporting unit with its carrying amount, including goodwill. If the fair value, which is based on future cash flows, exceeds the carrying amount, goodwill is not considered impaired. If the carrying amount exceeds the fair value, the Step 2 must be performed to measure the amount of the impairment loss, if any. The Company has adopted Accounting Standards Updates (“ASU”) 2017-04, simplifying the Test for Goodwill Impairment, which permits the Company to impair the difference between carrying amounts in excess of the fair value of the reporting unit as the reduction in goodwill. ASU 2017-04 eliminates the requirement in previous GAAP to perform Step 2 of the goodwill impairment test.
Intangible assets, net – Intangible assets is composed of customer relationship, which is measured at fair value on initial recognition. Identifiable intangible assets resulting from the acquisitions of subsidiaries accounted for using the purchase method of accounting are estimated by management based on the fair value of assets received. The Company amortizes its intangible assets with definite useful lives over their estimated useful lives and reviews these assets for impairment. The Company typically amortizes its intangible assets with definite useful lives on a straight-line basis over the shorter of the contractual terms or the estimated useful lives.
F-13
Long-Lived Assets - Long-lived assets are reviewed for impairment whenever events or changes in circumstances indicate that the carrying amount of an asset or asset group may not be recoverable. Recoverability of assets to be held and used is measured by a comparison of the carrying amount of an asset to estimated undiscounted future cash flows expected to be generated by the asset. If the carrying amount of an asset exceeds its estimated undiscounted future cash flows, an impairment charge is recognized for the amount by which the carrying amount of the asset exceeds the fair value of the asset. Fair value is determined based on the estimated discounted future cash flows expected to be generated by the asset. Impairment for the long-lived assets was ¥
Long-term Investments
ASU 2016-01, Recognition and Measurement of Financial Assets and Financial Liabilities amends certain aspects of recognition, measurement, presentation and disclosure of financial instruments. The main provisions require equity investments (except those accounted for under the equity method of accounting or those that result in consolidation of the investee) to be measured at fair value through earnings, unless they qualify for a measurement alternative. The new guidance requires modified retrospective application to all outstanding instruments for fiscal years beginning after December 15, 2017, with a cumulative effect adjustment recorded to opening accumulated deficit as of the beginning of the first period in which the guidance becomes effective. However, changes to the accounting for equity securities without a readily determinable fair value would be applied prospectively. The Company adopted the new financial instruments accounting standard from July 1, 2018.
- Equity Investments with Readily Determinable Fair Values - Equity investments with readily determinable fair values are measured and recorded at fair value using the market approach based on the quoted prices in active markets at the reporting date. The Company classifies the valuation techniques that use these inputs as Level 1 of fair value measurements.
- Equity Investments without Readily Determinable Fair Values - After the adoption of this new accounting standard, the Company elected to record equity investments without readily determinable fair values and not accounted for under the equity method at cost, less impairment, adjusted for subsequent observable price changes on a nonrecurring basis, and report changes in the carrying value of the equity investments in current earnings. Changes in the carrying value of the equity investments are required to be made whenever there are observable price changes in orderly transactions for the identical or similar investment of the same issuer. The implementation guidance notes that an entity should make a “reasonable effort” to identify price changes that are known or that can reasonably be known.
- Equity Investments Accounted for Using the Equity Method - The Company accounts for its equity investment over which it has significant influence but does not own a majority equity interest or otherwise control using the equity method. The Company adjusts the carrying amount of the investment and recognizes investment income or loss for share of the earnings or loss of the investee after the date of investment. The Company assesses its equity investment for other-than-temporary impairment by considering factors including, but not limited to, current economic and market conditions, operating performance of the entities, including current earnings trends and undiscounted cash flows, and other entity-specific information. The fair value determination, particularly for investment in privately held entities, requires judgment to determine appropriate estimates and assumptions. Changes in these estimates and assumptions could affect the calculation of the fair value of the investment and determination of whether any identified impairment is other-than-temporary.
An impairment charge is recorded if the carrying amount of the investment exceeds its fair value and this condition is determined to be other-than-temporary. The Company recorded ¥
Business Combinations - The Company accounts for its business combinations using the acquisition method of accounting in accordance with Accounting Standards Codification (“ASC”) Topic 805 “Business Combinations”. The consideration transferred in an acquisition is measured as the aggregate of the fair values at the date of exchange of the assets given, liabilities incurred, and equity instruments issued as well as the contingent considerations and all contractual contingencies as of the acquisition date. Transaction
F-14
costs directly attributable to the acquisition are expensed as incurred. Identifiable assets and liabilities acquired or assumed are measured separately at their fair values as of the acquisition date, irrespective of the extent of any noncontrolling interests. The excess of (i) the total costs of acquisition, fair value of the noncontrolling interests and acquisition date fair value of any previously held equity interest in the acquiree over (ii) the fair value of the identifiable net assets of the acquiree is recorded as goodwill. If the cost of acquisition is less than the fair value of the net assets of the acquiree, the difference is recognized directly in the consolidated statements of operation and comprehensive loss. During the measurement period, which can be up to one year from the acquisition date, the Company may record adjustments to the assets acquired and liabilities assumed with the corresponding offset to goodwill. Upon the conclusion of the measurement period or final determination of the values of assets acquired or liabilities assumed, whichever comes first, any subsequent adjustments are recorded to the consolidated statements of operation and comprehensive loss.
In a business combination considered as a step acquisition, the Company remeasures the previously held equity interest in the acquiree immediately before obtaining control at its acquisition-date fair value and the re-measurement gain or loss, if any, is recognized in the consolidated statements of operation and comprehensive loss.
Noncontrolling Interests - For the Company’s majority-owned subsidiaries, VIEs and subsidiaries of VIEs, a noncontrolling interest is recognized to reflect the portion of their equity which is not attributable, directly or indirectly, to the Company. Noncontrolling interests are classified as a separate line item in the equity section of the Company’s consolidated balance sheets and have been separately disclosed in the Company’s consolidated statements of operation and comprehensive loss to distinguish the interests from that of the Company.
Revenue Recognition – In accordance with ASC 606, “Revenue from Contracts with Customers”, revenue is recognized when all of the following five steps are met: (i) identify the contract(s) with the customer; (ii) identify the performance obligations in the contract; (iii) determine the transaction price; (iv) allocate the transaction price to the performance obligations; (v) recognize revenue when (or as) each performance obligation is satisfied. The core principle underlying the new revenue recognition Accounting Standards Update (“ASU”) is that the Company recognizes revenue to represent the transfer of goods or services to customers in an amount that reflects the consideration to which the Company expects to be entitled in such exchange. The Company identifies contractual performance obligations and determines whether revenue should be recognized at a point in time or over time, based on when goods or services are provided to a customer.
Disaggregation of Revenues
Revenues are recognized when control of the promised goods or services are transferred to our customers, in an amount that reflects the consideration the Company expects to be entitled to in exchange for those goods or services.
The following items represent the Company’s revenues disaggregated by revenue source. In accordance with ASC 606-10-50-5, the Company selects categories to present disaggregated revenue that depict how the nature, amount, timing, and uncertainty of revenues and cash flows are affected by economic factors and delivery conditions of products and fulfillment of obligations.
The Company’s disaggregation of revenues for the years ended June 30, 2019, 2020 and 2021 is disclosed in Note 27.
Automation Products and Software; Equipment and Accessories
The Company generates revenues primarily through delivery of standard or customized products and equipment, including automation products, furnaces and related accessories. Revenue is recognized when products are delivered, and acceptance reports are signed off by customers.
F-15
The sale of automation products or specialized equipment when combined with services represent a single performance obligation for the development and construction of a single asset. The Company may also provide design or installation services to clients as there may be such obligation in contracts. The promises to transfer the goods and provision of services are not separately identifiable, which is evidenced by the fact that the Company provides significant services of integrating the goods and services into a single deliverable for which the customer has contracted. For such sales arrangements, the Company recognizes revenue using input method, based on the relationship between actual costs incurred compared to the total estimated costs for the contract. Such method is adopted because the Company believes it best depicts the transfer of goods and services to the customer.
Oilfield Environmental Protection Service
The Company provides wastewater treatment products and related service to oilfield and chemical industry companies and generates revenue from special equipment, self-developed chemical products and supporting service, transfer. Revenue is recognized when contract obligations have been performed. For such sales arrangements, the Company recognizes revenue when products are delivered, on-site assistance services rendered, and acceptance reports are signed off by customers. Such method is adopted because the Company believes it best depicts the transfer of services to the customer.
The Company provides oily sludge disposal and treatment services to oilfield companies and generates revenue from treatment services of oily sludge. Revenue is recognized when contract obligations have been performed. For such sales arrangements, the Company recognizes revenue using output method, based on the percentage-of-completion method. Such method is adopted because the Company believes it best depicts the transfer of services to the customer.
Platform Outsourcing Services
The Company provides online platform development, maintenance, and operation services to gas stations around different provinces in China to complete online transactions; and API (application programming interface) port export service and related maintain services to business cooperators of different industries that may have transactions in the refueling scenario during the service contract period. The Company considered these performance obligations to be indistinguishable contractual performance obligations. As the Company has no right to get the compensation for any performances completed while not accepted by its customers, the Company can only recognize revenue at a point in time, which is when the online transaction is completed. The Company’s services enable terminal users of different mobile apps runed by its clients or cooperators to complete refueling in cash or online through different payment channels, when each transaction, including refueling and payment, is completed, the Company is entitled to charge with pre-setted rates of each transaction amount as service fee and recognize the underlying amount as revenue. Related fees are generally billed monthly, based on a per transaction basis.
Arrangements with Multiple Performance Obligations
Contracts with customers may include multiple performance obligations. For such arrangements, the Company will allocate revenues to each performance obligation based on its relative standalone selling price. We generally determine standalone selling prices based on the prices charged to customers or using expected cost-plus margin.
Contract Balances
Contract balances typically arise when a difference in timing between the transfer of control to the customer and receipt of consideration occurs.
F-16
The following table provides information about contract costs and contract liabilities from contracts with customers:
| June 30, |
| June 30, |
| June 30, | ||||
2020 | 2021 | 2021 | |||||||
RMB | RMB | U.S. Dollars | |||||||
Contract costs |
| ¥ | |
| ¥ | | $ | | |
Contract liabilities |
| ¥ | |
| ¥ | | $ | | |
Contract costs, net - The Company recognizes an asset from the costs incurred to fulfill a contract when those costs meet all of the following criteria: (i) the costs relate directly to a contract or to an anticipated contract that the Company can specifically identify; (ii) the costs generate or enhance resources of the Company that will be used in satisfying (or in continuing to satisfy) performance obligations in the future; and (iii) the costs are expected to be recovered.
- Pre-Contract Costs - Pre-contract costs are the amounts prepaid to suppliers for purchases of customized equipment in anticipation of obtaining planned contracts for the Company’s hardware and software revenues. If it subsequently confirms that the Company is unable to secure the planned contracts with a customer after making the advance payments for these planned contracts, the Company evaluates the probable recoverability of the pre-contract cost and charges to expenses when the Company determines that the recovery of such pre-contract cost is improbable.
- Executed Contract Costs - Direct costs, such as material, labor, depreciation and amortization and subcontracting costs and indirect costs allocable to contracts include the costs of contract supervision, tools and equipment, supplies, quality control and inspection, insurance, repairs and maintenance for quality assurance purposes before clients’ initial acceptance. Once products are delivered, installed and debugged for intended use and accepted by a client, which may last from weeks to months (this process is decided by the client’s individual project construction arrangement), the Company records revenue based on the contract or the final clients’ acceptance. Minor costs for repair during the maintenance period after initial acceptance are recorded as cost of goods sold as they are incurred. All other general and administrative costs and selling costs are charged to expenses as incurred. The Company generally ships its products approximately one week to six months after production begins and the timing depends on the size of the overall project.
Contract liabilities - Contract liabilities are recognized for contracts where payment has been received in advance of performance under the contract. The Company’s contract liabilities consist primarily of the Company’s unsatisfied performance obligations as of the balance sheet dates. Contract liabilities are recognized as revenue after control of the products or services is transferred to the customer and all revenue recognition criteria have been met.
Performance Obligations - Performance obligations include delivery of products and provision of services. The Company recognizes revenue when performance obligations under the terms of a contract with its customer are satisfied. This occurs when the control of the goods and services have been transferred to the customer. Accordingly, revenue for sale of goods is generally recognized upon shipment or delivery depending on the shipping terms of the underlying contract, and revenue for provision of services is recognized upon the service rendered. Revenue is measured as the amount of consideration the Company expects to receive in exchange for transferring goods and providing services.
Amounts billed to customers for shipping and handling activities to fulfill the Company’s promise to transfer the goods are included in revenues, and costs incurred by the Company for the delivery of goods are classified as cost of sales in the consolidated statements of operations and comprehensive loss. Sales, value added, and other taxes the Company collects concurrent with revenue-producing activities are excluded from revenue. The Company generally offers assurance-type warranties for its products. The specific terms and conditions of those warranties vary depending upon the product. The Company estimates the costs that may be incurred under its warranties and records a liability in the amount of such costs at the time product revenue is recognized. Factors that affect the warranty liability include historical product-failure experience and estimated repair costs for identified matters. The Company periodically assesses the adequacy of its recorded warranty liabilities and adjusts the amounts as necessary. The amount accrued for expected returns and warranty claims was immaterial as of June 30, 2021. The amount of revenue recognized during the years ended
F-17
June 30, 2019, 2020 and 2021 that was previously included within contract liability balances was ¥
Practical Expedients Elected
Incremental Costs of Obtaining a Contract - The Company has elected the practical expedient permitted in ASC 340-40-25-4, which permits an entity to recognize incremental costs to obtain a contract as an expense when incurred if the amortization period will be less than one year and not significant.
Significant Financing Component - The Company has elected the practical expedient permitted in ASC 606-10-32-18, which allows an entity to not adjust the promised amount of consideration for the effects of a significant financing component if a contract has a duration of one year or less. As the Company’s contracts are majorly less than one year in length, consideration will not be adjusted. For the Company’s contracts include a standard payment term of 90 days to 180 days; consequently, there is no significant financing component within contracts. There are also some new contracts that will not be completed within one year from year 2020, the Company did calculation and the amount was not material as end of this fiscal year.
Research and Development Expenses - Research and development expenses relating to improving development efficiency and the quality of the Company’s products and services, including the design of downhole automation platform systems and chemical products used for waste water treatment, are expensed as incurred.
Shipping and Handling Costs - Shipping and handling cost incurred to ship products to customers are included in selling and distribution expenses. Shipping and handling expenses were ¥
Leases - The Company follows FASB ASC No. 842, Leases (“Topic 842”). The Company leases office spaces, which are classified as operating leases in accordance with Topic 842. Under Topic 842, lessees are required to recognize the following for all leases (with the exception of short-term leases, usually with initial term of 12 months or less) on the commencement date: (i) lease liability, which is a lessee’s obligation to make lease payments arising from a lease, measured on a discounted basis; and (ii) right-of-use (“ROU”) asset, which is an asset that represents the lessee’s right to use, or control the use of, a specified asset for the lease term.
At the commencement date, the Company recognizes the lease liability at the present value of the lease payments not yet paid, discounted using the interest rate implicit in the lease or, if that rate cannot be readily determined, the Company’s incremental borrowing rate for the same term as the underlying lease. The ROU asset is recognized initially at cost, which primarily comprises the initial amount of the lease liability, plus any initial direct costs incurred, consisting mainly of brokerage commissions, less any lease incentives received. All ROU assets are reviewed for impairment annually. There was no impairment for ROU lease assets as of June 30, 2020 and 2021.
Investment Payable – Investment payable is comprised of obligations due to the investee for the purchase of equity interest in the ordinary course of investment.
Income Taxes - Provisions for income taxes are based on taxes payable or refundable for the current year and deferred taxes. Deferred taxes are provided on differences between the tax bases of assets and liabilities and their reported amounts in the financial statements, and tax carry forwards. Deferred tax assets and liabilities are included in the financial statements at currently enacted income tax rates applicable to the period in which the deferred tax assets and liabilities are expected to be realized or settled. As changes in tax laws or rates are enacted, deferred tax assets and liabilities are adjusted through the provision for income taxes. The Company has not been subject to any income taxes in the United States or the Cayman Islands.
F-18
The Company may recognize the tax benefit from an uncertain tax position only if it is more likely than not that the tax position will be sustained on examination by the taxing authorities, based on the technical merits of the position. The tax benefits recognized in the financial statements from such a position would be measured based on the largest benefit that has a greater than fifty percent likelihood of being realized upon ultimate settlement. The Company has no uncertain tax position as of June 30, 2020 and 2021.
As of June 30, 2021, the tax years ended December 31, 2016 through December 31, 2020 for the Company’s People’s Republic of China (“PRC”) subsidiaries remain open for statutory examination by PRC tax authorities.
Comprehensive Loss - Comprehensive loss consists of two components, net loss and other comprehensive income (loss). The foreign currency translation gain or loss resulting from the translation of the financial statements expressed in US$ to RMB is reported in other comprehensive (income) loss in the consolidated statements of operations and comprehensive loss.
Loss per Share - Loss Per Share (“EPS”) is computed by dividing net loss by the weighted average number of Class A Ordinary Shares outstanding. Diluted EPS are computed by dividing net loss by the weighted-average number of Class A Ordinary Shares and dilutive potential Class A Ordinary Share equivalents outstanding.
Potentially dilutive Class A Ordinary Shares consist of Class A Ordinary Shares issuable upon the conversion of ordinary stock options, restricted shares and warrants (using the treasury stock method). The effect from options, restricted shares and warrants would have been anti-dilutive due to the fact that the Company incurred a net loss for the years ended June 30, 2019, 2020 and 2021.
Warrants - The Company accounts for warrants as either equity-classified or liability-classified instruments based on an assessment of the warrant’s specific terms and applicable authoritative guidance in Financial Accounting Standards Board (“FASB”) Accounting Standards Codification (“ASC”) 480, Distinguishing Liabilities from Equity (“ASC 480”) and ASC 815, Derivatives and Hedging (“ASC 815”). The assessment considers whether the warrants are freestanding financial instruments pursuant to ASC 480, meet the definition of a liability pursuant to ASC 480, and whether the warrants meet all of the requirements for equity classification under ASC 815, including whether the warrants are indexed to the Company’s own Class A Ordinary Shares and whether the warrant holders could potentially require “net cash settlement” in a circumstance outside of the Company’s control, among other conditions for equity classification. This assessment, which requires the use of professional judgment, is conducted at the time of warrant issuance and as of each subsequent quarterly period end date while the warrants are outstanding.
For issued or modified warrants that meet all of the criteria for equity classification, the warrants are required to be recorded as a component of additional paid-in capital at the time of issuance. For issued or modified warrants that do not meet all the criteria for equity classification, the warrants are required to be recorded at their initial fair value on the date of issuance, and each balance sheet date thereafter. Changes in the estimated fair value of the warrants are recognized as a non-cash gain or loss on the statements of operations.
Convertible Notes Payable - In accordance with ASC 470 Debt with conversion and other options, the Company allocated the proceeds from the convertible notes between debt and equity elements, the company measured the debt component at its fair value, and allocated the remaining proceeds to the equity component in additional paid in capital, as the fair value of equity component is immaterial, the Company allocated the entire proceeds to the debt component. Upon issuance of the shares to settle the obligation, equity is increased by the amount of the liability and no gain or loss is recognized for the difference between the average and the ending market price.
Recently Issued Accounting Pronouncements
In December 2019, the FASB issued ASU No. 2019-12, Income Taxes (Topic 740) Simplifying the Accounting for Income Taxes. The Board is issuing this Update as part of its initiative to reduce complexity in accounting standards (the Simplification Initiative). The objective of the Simplification Initiative is to identify, evaluate, and improve areas of GAAP for which cost and complexity can be reduced while maintaining or improving the usefulness of the information provided to users of financial statements. The specific areas of potential simplification in this Update were submitted by stakeholders as part of the Simplification Initiative. For public business entities, the amendments in this Update are effective for fiscal years, and interim periods within those fiscal years, beginning
F-19
after December 15, 2020. The Company expects that the adoption of this ASU will not have a material impact on the Company’s consolidated financial statements.
In August 2020, the FASB issued ASU 2020-06, “Debt – Debt with Conversion and Other Options (Subtopic 470-20) and Derivatives and Hedging – Contracts in Entity’s Own Equity (Subtopic 815 – 40)” (“ASU 2020-06”). ASU 2020-06 simplifies the accounting for certain financial instruments with characteristics of liabilities and equity, including convertible instruments and contracts on an entity’s own equity. The ASU is part of the FASB’s simplification initiative, which aims to reduce unnecessary complexity in U.S. GAAP. The ASU’s amendments are effective for fiscal years beginning after December 15, 2023, and interim periods within those fiscal years. The Company is currently evaluating the impact ASU 2020-06 will have on the Company’s consolidated financial statements.
The Company does not believe other recently issued but not yet effective accounting standards, if currently adopted, would have a material effect on the consolidated financial position, statements of operations and cash flows.
NOTE 4. TRADE ACCOUNTS RECEIVABLE, NET
Accounts receivable, net consisted of the following:
| June 30, |
| June 30, |
| June 30, | ||||
2020 | 2021 | 2021 | |||||||
Third Parties | RMB | RMB | U.S. Dollars | ||||||
Trade accounts receivable |
| ¥ | |
| ¥ | | $ | | |
Allowance for credit losses |
| ( |
| ( |
| ( | |||
Total third-parties, net |
| ¥ | |
| ¥ | | $ | | |
June 30, | June 30, | June 30, | |||||||
2020 | 2021 | 2021 | |||||||
Related Party |
| RMB |
| RMB |
| U.S. Dollars | |||
Urumqi Yikeli Automatic Control Equipment Co., Ltd. |
| ¥ | |
| ¥ | | $ | | |
Allowance for credit losses |
| ( |
| |
| | |||
Total related-party, net |
| ¥ | |
| ¥ | | $ | | |
| June 30, |
| June 30, |
| June 30, | ||||
2020 | 2021 | 2021 | |||||||
Third Parties- long-term | RMB | RMB | U.S. Dollars | ||||||
Trade accounts receivable | ¥ | | ¥ | | $ | | |||
Allowance for credit losses |
| ( |
| ( |
| ( | |||
Total third-parties, net | ¥ | | ¥ | | $ | | |||
Provision for credit losses of accounts receivable due from third parties was ¥
The increase in for credit losses of accounts receivable due from third parties was mainly resulted by additional provision made for long outstanding account receivables. The payments of the Company’s outstanding balances were extended by our oilfield customers, hence, on a prudent basis, the Company recorded allowance for credit losses according to its general accounting policy. Currently, the Company makes great efforts to prevent any not-collection of receivables from our customers, approximately
Provision for credit losses made for accounts receivable due from related-party was ¥
F-20
its general accounting policy, while the Company also makes great efforts to prevent any not-collection of receivables from related party. The outstanding balance as of June 30, 2020 was fully collected during the year ended June 30, 2021.
Movement of allowance for credit losses is as follows:
| June 30, |
| June 30, |
| June 30, | ||||
2020 | 2021 | 2021 | |||||||
RMB | RMB | U.S. Dollars | |||||||
Beginning balance |
| ¥ | |
| ¥ | | $ | | |
Charge to expense |
| |
| |
| | |||
Less: write-off |
| — |
| ( |
| ( | |||
Foreign currency translation adjustments | — | ( | ( | ||||||
Ending balance |
| ¥ | |
| ¥ | | $ | | |
NOTE 5. NOTES RECEIVABLE
Notes receivables represented the non-interest-bearing commercial bills the Company received from the customers for the purpose of collection of sales amounts, which generally ranged from three to six months from the date of issuance. As of June 30, 2020 and 2021, notes receivable were ¥
NOTE 6. OTHER RECEIVABLES, NET
Other receivables, net consisted of the following:
| June 30, |
| June 30, |
| June 30, | ||||
2020 | 2021 | 2021 | |||||||
Third Party | RMB | RMB | U.S. Dollars | ||||||
Business advances to officers and staffs (A) |
| ¥ | |
| ¥ | |
| $ | |
Deposits for projects |
| |
| |
| | |||
VAT recoverable |
| |
| |
| | |||
Others |
| |
| |
| | |||
| | | | ||||||
Less: Long term portion (B) | ( | ( | ( | ||||||
Allowance for credit losses |
| ( |
| ( |
| ( | |||
Other receivable - current portion |
| ¥ | | ¥ | | $ | | ||
| (A) | Business advances to officers and staffs represent advances for business travel and sundry expenses related to oilfield or on-site installation and inspection of products through customer approval and acceptance. |
| (B) | Long-term portion are mainly tender deposits for large-scale projects or rental contracts. These funds may not be collected back until projects are finished or contracts are completed. |
Provision for credit losses of other receivables was ¥
F-21
Movement of allowance for credit losses is as follows:
| June 30, |
| June 30, |
| June 30, | ||||
2020 | 2021 | 2021 | |||||||
RMB | RMB | U.S. Dollars | |||||||
Beginning balance |
| ¥ | |
| ¥ | | $ | | |
Balance acquired from FGS | — | | | ||||||
Charge to (reversal of) expense |
| |
| ( |
| ( | |||
Less: write-off |
| — |
| ( |
| ( | |||
Ending balance |
| ¥ | |
| ¥ | | $ | | |
NOTE 7. LOANS TO THIRD PARTIES
June 30, | June 30, | June 30, | |||||||
2020 | 2021 | 2021 | |||||||
| RMB |
| RMB |
| U.S. Dollars | ||||
Working fund to third party companies | ¥ | | ¥ | | $ | | |||
Allowance for credit losses |
| |
| |
| | |||
Total loans to third parties | ¥ | | ¥ | | $ | | |||
Loans to third-parties are mainly used for short-term funding to support the Company’s external business partners. These loans bear interest or no interest and have terms of no more than one year. The Company periodically reviewed the loans to third parties as to whether their carrying values remain realizable. The Company believes that the risk associated with the above loans are relatively low based on the evaluation of the creditworthiness of these third-party debtors and the relationships with them. As the date of the report, approximately ¥
NOTE 8. CONTRACT COSTS, NET
Contract costs, net consisted of the following:
| June 30, | June 30, |
| June 30, | |||||
2020 | 2021 | 2021 | |||||||
Third Party | RMB | RMB | U.S. Dollars | ||||||
Contract costs |
| ¥ | | ¥ | | $ | | ||
Allowance for credit losses |
|
| ( |
|
| ( |
| ( | |
Total contract costs, net |
| ¥ | | ¥ | | $ | | ||
As of June 30, 2021, total contracts costs, net amounted to ¥
Net recovery of provision for credit losses of contract cost was ¥
F-22
Movement of allowance for credit losses of contract costs is as follows:
| June 30, |
| June 30, |
| June 30, | ||||
2020 | 2021 | 2021 | |||||||
RMB | RMB | U.S. Dollars | |||||||
Beginning balance |
| ¥ | |
| ¥ | | $ | | |
Charge to (reversal of) expense |
|
| ( |
|
| |
| | |
Less: write-off | — | ( | ( | ||||||
Ending balance |
| ¥ | |
| ¥ | | $ | | |
NOTE 9. PROPERTY AND EQUIPMENT, NET
Property and equipment, net consisted of the following:
| June 30, |
| June 30, |
| June 30, | ||||
2020 | 2021 | 2021 | |||||||
RMB | RMB | U.S. Dollars | |||||||
Motor vehicles |
| ¥ | |
| ¥ | | $ | | |
Office equipment and fixtures |
| |
| |
| | |||
Production equipment |
| |
| |
| | |||
Total property and equipment |
| |
| |
| | |||
Less: accumulated depreciation |
| ( |
| ( |
| ( | |||
Less: Impairment for property and equipment |
| |
| ( | ( | ||||
Property and equipment, net |
| ¥ | |
| ¥ | | $ | | |
Depreciation expenses was ¥
Impairment loss for the property and equipment was ¥
Gain from property and equipment disposal was ¥
NOTE 10 . BUSINESS ACQUISITION AND INVESTMENT IN UNCONSOLIDATED ENTITY
(a) | Step Acquisition of Future Gas Station (Beijing) Technology, Ltd (“FGS”) |
On August 21, 2018, the Company entered into a definitive investment agreement and a supplemental agreement (collectively, the “Agreement”) with FGS and the other shareholders of FGS. Following full performance under the Agreement, Recon will own
F-23
On September 24, 2019, the Company signed an extension agreement with FGS and the other shareholders of FGS to postpone the Agreement to provide extra period for FGS to further fulfill the goals mentioned on the supplemental agreement. During the original contract period, FGS adjusted its operation model with an advanced improvement of its mobile applications and business model. Objected user and average Gross Merchandise Volume (“GMV”) of FGS’ mobile applications have been exceeded. FGS will need an extension to deploy its business in more provinces to complete a goal of
On March 17, 2020, the Company signed a new supplemental agreement with FGS and the other shareholders of FGS to extend another 12 months to February 2021 for FGS and its shareholders to fulfill the goals mentioned on the supplemental agreement.
As of December 31, 2020, the Company owned
On February 8, 2021, and pursuant to FGS’ shareholder meeting resolution dated January 13, 2021 (“Acquisition Date”),
The Company retained independent appraisers to advise management in the determination of the fair value of the various assets acquired and liabilities assumed. The values assigned in these financial statements represent management’s best estimate of fair values as of the Acquisition Date.
F-24
The fair values of the identifiable assets and liabilities as at the date of the acquisitions are summarized in the following table:
| RMB |
| U.S. Dollars | |||
Cash |
| ¥ | | $ | | |
Trade accounts receivable, net |
| |
| | ||
Other receivables, net |
| |
| | ||
Contract costs, net |
| |
| | ||
Prepaid expenses |
| |
| | ||
Property and equipment, net |
| |
| | ||
Intercompany receivables* |
| |
| | ||
Intangible assets- customer relationship |
| |
| | ||
Goodwill |
| |
| | ||
Trade accounts payable |
| ( |
| ( | ||
Other payables |
| ( |
| ( | ||
Other payable- related parties |
| ( |
| ( | ||
Deferred revenue |
| ( |
| ( | ||
Accrued payroll and employees’ welfare |
| ( |
| ( | ||
Taxes payable |
| ( |
| ( | ||
Deferred tax liability |
| ( |
| ( | ||
Total | ¥ | | $ | | ||
|
| |||||
Cash considerations |
| — | — | |||
Deemed equity consideration to acquire 8% equity interest in FGS | ||||||
Fair value of previously held equity interest |
| |
| | ||
Non-controlling interest |
| |
| | ||
Capital contribution receivable due from non-controlling Interest |
| ( |
| ( | ||
Total |
| ¥ | | $ | | |
*Intercompany receivables from Nanjing Recon and BHD are eliminated upon consolidation.
The noncontrolling interest has been recognized at fair value net with subscription receivable on the acquisition date.
Goodwill and intangible assets
The excess of purchase price over the fair value of assets acquired and liabilities assumed of the business acquired was recorded as goodwill. The goodwill is not expected to be deductible for tax purposes.
The identifiable goodwill acquired and the carrying value as of June 30, 2021 is as follows:
| Preliminary Fair Value | |||||
| RMB |
| U.S. Dollars | |||
Goodwill | ¥ | | $ | | ||
Less: impairment | — |
| — | |||
The carrying value of goodwill as of June 30,2021 | |
| | |||
F-25
The fair value of identified intangible assets, which is customer relationship, and its estimated useful lives is as follows:
|
| Average | ||||||
Useful Life | ||||||||
Preliminary Fair Value | (in Years) | |||||||
| RMB |
| U.S. Dollars |
| ||||
Intangible assets - customer relationship |
| ¥ | | $ | |
| ||
Less: accumulated amortization | ( | ( | ||||||
Total intangible assets, net as of June 30,2021 | | | ||||||
The amortization expense of customer relationship was ¥
The Company began to consolidate the financial results of FGS since January 2021, which includes ¥
The following unaudited pro forma condensed financial information presents the combined results of operation for the fiscal year ended June 30, 2021 of the Company and FGS.
Pro Forma Combined | |||||||||
For the year ended June 30, 2021 | |||||||||
| Recon |
| FGS |
| Combined | ||||
Revenues |
| ¥ | | ¥ | |
| ¥ | | |
Net loss |
| ( |
| ( |
| ( | |||
Loss per common share - basis and diluted |
| ¥ | ( | ¥ | ( |
| ¥ | ( | |
Weighted average shares - basic and diluted |
| |
| |
| | |||
(b) | Investment in Starry Blockchain Energy Pte. Ltd. (“Starry”) |
On June 3, 2021, Company entered into a share exchange agreement (the “Agreement”) with Starry, an innovative blockchain and sustainable energy technological company, and the controlling shareholders of Starry (the “Starry Controlling Shareholders”) to acquire
NOTE 11. LEASES
Effective July 1, 2019, the Company adopted the new lease accounting standard. Adoption of this standard resulted in the recording of operating lease ROU assets and corresponding operating lease liabilities of ¥
The Company leases office spaces and factories under non-cancelable operating leases, with terms ranging from to
The Company’s lease agreements do not contain any material residual value guarantees or material restrictive covenants.
F-26
The table below presents the operating lease related assets and liabilities recorded on the balance sheets:
| June 30, | June 30, | June 30, | ||||||
2020 | 2021 | 2021 | |||||||
RMB | RMB | U.S. Dollars | |||||||
Rights of use lease assets |
| ¥ | |
| ¥ | |
| $ | |
|
| ||||||||
Operating lease liabilities – current |
|
| |
|
| |
| | |
Operating lease liabilities – non-current |
|
| |
|
| |
| | |
Total operating lease liabilities |
| ¥ | |
| ¥ | | $ | | |
The weighted average remaining lease terms and discount rates for all of operating leases were as follows as of June 30, 2021:
| June 30, 2020 |
| June 30, 2021 |
| |
Remaining lease term and discount rate: |
|
|
| ||
Weighted average remaining lease term (years) |
| ||||
Weighted average discount rate |
| | % | | % |
Operating lease costs and short-term lease costs for the year ended June 30, 2020 were ¥
Operating lease costs and short-term lease costs for the year ended June 30, 2021 were ¥
The following is a schedule, by years, of maturities of lease liabilities as of June 30, 2021:
Twelve months ending June 30, |
| RMB | U.S. Dollars | |||
2022 |
| ¥ | | $ | | |
2023 |
|
| |
| | |
2024 |
|
| |
| | |
Total lease payments |
|
| |
| | |
Less: imputed interest |
|
| ( |
| ( | |
Less: prepayments |
|
| ( |
| ( | |
Present value of lease liabilities |
|
| |
| | |
Less: operating lease liabilities – current |
|
| ( |
| ( | |
Operating lease liabilities – non-current |
| ¥ | | $ | | |
F-27
NOTE 12. OTHER PAYABLES
Other payables consisted of the following:
| June 30, |
| June 30, |
| June 30, | ||||
2020 | 2021 | 2021 | |||||||
Third Parties | RMB | RMB | U.S. Dollars | ||||||
Service |
| ¥ | |
| ¥ | | $ | | |
Distributors and employees |
| |
| |
| | |||
Accrued expenses |
| |
| |
| | |||
Others |
| |
| |
| | |||
Total |
| ¥ | |
| ¥ | | $ | | |
| June 30, |
| June 30, |
| June 30, | ||||
2020 | 2021 | 2021 | |||||||
Related Parties | RMB | RMB | U.S. Dollars | ||||||
Expenses paid by the major shareholders |
| ¥ | |
| ¥ | | $ | | |
Due to family members of the owners of BHD and FGS |
| |
| |
| | |||
Due to management staff for costs incurred on behalf of the Company |
| |
| |
| | |||
Total |
| ¥ | |
| ¥ | | $ | | |
NOTE 13. TAXES PAYABLE
Taxes payable consisted of the following:
| June 30, |
| June 30, |
| June 30, | ||||
2020 | 2021 | 2021 | |||||||
RMB | RMB | U.S. Dollars | |||||||
VAT payable |
| ¥ | |
| ¥ | | $ | | |
Income tax payable |
| |
| |
| | |||
Other taxes payable |
| |
| |
| | |||
Total taxes payable |
| ¥ | |
| ¥ | | $ | | |
NOTE 14. SHORT-TERM BANK LOANS
Short-term bank loans consisted of the following:
June 30, | June 30, | June 30, | |||||||
2020 | 2021 | 2021 | |||||||
| RMB |
| RMB |
| U.S. Dollars | ||||
Bank of Nanjing (1) | ¥ | | ¥ | | $ | | |||
Beijing Rural Commercial Bank (2) | | | | ||||||
Industrial and Commercial Bank of China (3) | | — | — | ||||||
China Construction Bank (4) | — | | | ||||||
Total short-term bank loans | ¥ | | ¥ | | $ | | |||
| (1) | On June 1, 2020, the Company entered into a loan agreement with Bank of Nanjing to borrow ¥ |
On June 23, 2020, the Company entered into another loan agreement with Bank of Nanjing to borrow ¥
F-28
On June 21, 2021, the Company entered into another loan agreement with Bank of Nanjing to borrow ¥
All these loans bear a fixed interest rate of
| (2) | On April 23, 2020, the Company entered into a loan agreement with Beijing Rural Commercial Bank to borrow ¥ |
On April 15, 2020, the Company entered into a loan agreement with Beijing Rural Commercial Bank to borrow ¥
| (3) | On May 22, 2020, the Company entered into a loan agreement with Industrial and Commercial Bank of China to borrow ¥ |
On November 19, 2020, the Company entered into another loan agreement with Industrial and Commercial Bank of China to borrow ¥
| (4) | On July 10, 2020, the Company entered into a loan agreement with China Construction Bank to borrow ¥ |
Interest expense for the short-term bank loans was ¥
NOTE 15. SHORT-TERM BORROWINGS
Short-term borrowings due to third parties consisted of the following:
June 30, | June 30, | June 30, | |||||||
2020 | 2021 | 2021 | |||||||
Short-term borrowings due to third parties: |
| RMB |
| RMB |
| U.S. Dollars | |||
Short-term borrowing, 15% annual interest, due on September 23, 2021 | ¥ | | ¥ | | $ | | |||
Short-term borrowing, interest-free, due on May 12, 2022 | | | | ||||||
Short-term borrowing, interest-free, due on June 21, 2022 | | | | ||||||
Total short-term borrowings due to third parties | ¥ | | ¥ | | $ | | |||
Interest expense for short-term borrowings due to third parties were ¥
F-29
Short-term borrowings due to related parties consisted of the following:
| June 30, |
| June 30, |
| June 30, | ||||
2020 | 2021 | 2021 | |||||||
Short-term borrowings due to related parties: | RMB | RMB | U.S. Dollars | ||||||
Short-term borrowing from a Founder, |
| ¥ | |
| ¥ | | $ | | |
Short-term borrowing from a Founder, |
| |
| |
| | |||
Short-term borrowing from a Founder, interest-free, due on | | | | ||||||
Short-term borrowing from a Founder’s family member, interest-free, due on | | | | ||||||
Short-term borrowing from a Founder, | | | | ||||||
Short-term borrowing from a Founder, | | | | ||||||
Short-term borrowing from a Founder’s family member, | | | | ||||||
Short-term borrowing from a Founder’s family member, | | | | ||||||
Total short-term borrowings due to related parties |
| ¥ | |
| ¥ | | $ | | |
Interest expense for short-term borrowings due to related parties was ¥
* The Company repaid the loans in full on maturity date.
NOTE 16. LONG-TERM BORROWINGS DUE TO RELATED PARTY
Long-term borrowings due to related party consisted of the following:
| June 30, |
| June 30, |
| June 30, | ||||
2020 | 2021 | 2021 | |||||||
Long-term borrowings due to related party: | RMB | RMB | U.S. Dollars | ||||||
Long-term borrowing from a Founder, monthly payments of ¥ |
| ¥ | |
| ¥ | |
| $ | |
Less: current portion |
| ( |
| ( |
| ( | |||
Total long-term borrowings due to related party |
| ¥ | |
| ¥ | | $ | | |
Interest expense for long-term borrowings due to related party was ¥
F-30
The future maturities of long-term borrowings due to related party at June 30, 2021 are as follows:
Twelve months ending June 30, |
| RMB |
| U.S. Dollars | ||
2022 |
| ¥ | | $ | | |
2023 |
| |
| | ||
2024 |
| |
| | ||
2025 |
| |
| | ||
2026 |
| |
| | ||
Thereafter |
| |
| | ||
Total |
| ¥ | | $ | | |
NOTE 17. CLASS A ORDINARY SHARES
Stock offering
On August 21, 2018, the Company entered into a definitive investment agreement and a supplemental agreement (collectively, the “Agreement”) with FGS and the other shareholders of FGS. Following full performance under the Agreement, Recon will own
On December 10, 2019, the Company’s Board approved to effect a one-for- reverse stock split of its Class A Ordinary Shares (the “Reverse Stock Split”) with the market effective date of December 27, 2019, such that the number of the Company’s Class A Ordinary Shares is decreased from
On May 21, 2020 and June 26, 2020, the Company and certain institutional investors (the “Purchasers”) entered into certain securities purchase agreements, pursuant to which the Company sold to such Purchasers an aggregate of
On April 5, 2021, the Company held its annual general meeting of shareholders (the “Annual Meeting”) for the fiscal year ended June 30, 2020. At the Annual Meeting, the Company’s shareholders approved a special resolution that the authorized share capital of the Company be amended from US$
F-31
each, to US$
On June 14, 2021, the Company and certain institutional investors (the “Purchasers”) entered into that certain securities purchase agreement (the “Purchase Agreement”), pursuant to which the Company agreed to sell to such Purchasers an aggregate of
The following table summarizes the Company’s Pre-Funded Warrants activities and status of Pre-Funded Warrants at June 30, 2021:
Weighted |
| Average | |||||
Average |
| Remaining | |||||
Pre-Funded | Exercise Price |
| Period | ||||
Pre-Funded Warrants |
| Warrants |
| Per Share |
| (Years) | |
Outstanding as of June 30, 2019 |
| — | $ | — | — | ||
Issued |
| — |
| — | — | ||
Forfeited |
| — |
| — | — | ||
Exercised |
| — |
| — | — | ||
Expired |
| — |
| — | — | ||
Outstanding as of June 30, 2020 |
| — | $ | — | — | ||
Issued |
| |
| | — | ||
Forfeited |
| — |
| — | — | ||
Exercised |
| ( |
| | — | ||
Expired |
| — |
| — | — | ||
Outstanding as of June 30, 2021 |
| | $ | | |||
Appropriated Retained Earnings
According to the Memorandum and Articles of Association, the Company is required to transfer a certain portion of its net profit, as determined under PRC accounting regulations, from current net income to the statutory reserve fund. In accordance with the PRC Company Law, companies are required to transfer
NOTE 18. COMMON STOCK PURCHASE WARRANTS ISSUED TO INVESTORS
In May and June 2020, the Company consummated
F-32
In June 2020, the Company issued to the investors warrants to purchase an aggregate of
In June 2021, the Company issued to some institutional investors warrants to purchase an aggregate of up to
The key inputs into the Black-Scholes model were as follows at their measurement dates:
|
| June 14, 2021 |
| ||||
June 30, | (Initial |
| |||||
2021 | measurement) |
| |||||
Input |
|
|
|
| |||
Stock price | $ | | $ | | |||
Risk-free interest rate |
| | % |
| | % | |
Volatility |
| | % |
| | % | |
Exercise price | $ | | $ | | |||
Warrant life |
|
| |||||
The following table presents information about the Company’s warrants that were measured at fair value on a recurring basis as of June 30, 2021, and indicates the fair value hierarchy of the valuation techniques the Company utilized to determine such fair value.
|
| Quoted Prices In |
| Significant Other |
| Significant Other | ||||||
June 30, | Active Markets | Observable Inputs | Unobservable Inputs | |||||||||
Description | 2021 | (Level 1) | (Level 2) | (Level 3) | ||||||||
Liabilities: |
|
|
|
|
|
|
|
| ||||
Warrant liability | $ | | $ | — | $ | — | $ | | ||||
F-33
The following table summarizes the Company’s Warrants activities and status of Warrants at June 30, 2021:
|
| Weighted |
| Average | |||
Average | Remaining | ||||||
Exercise Price | Period | ||||||
Warrants |
| Warrants |
| Per Share |
| (Years) | |
Outstanding as of June 30, 2019 |
| — | $ | — |
|
| |
Issued |
| |
| |
|
| |
Forfeited |
| — |
| — |
|
| |
Exercised |
| — |
| — |
|
| |
Expired |
| — |
| — |
|
| |
Outstanding as of June 30, 2020 |
| | $ | |
| ||
Issued |
| |
| |
|
| |
Forfeited |
| — |
| — |
|
| |
Exercised |
| ( |
| |
|
| |
Expired |
| — |
| — |
|
| |
Outstanding as of June 30, 2021 |
| | $ | |
| ||
NOTE 19. CONVERTIBLE NOTES PAYABLE
On November 25, 2020, the Company and certain accredited investors (the “Investors”) entered into a Securities Purchase Agreement (the “Purchase Agreement”) pursuant to which the Company sold to the Investors, and the Investors purchased from the Company, in an unregistered private transaction, convertible promissory notes (the “Convertible Notes”) with an aggregate principal amount of $
The Convertible Notes bears interest at a rate of
On January 28, 2021, the Company received the conversion notices from the Investors, and Class A Ordinary Shares totaling
F-34
NOTE 20. STOCK-BASED COMPENSATION
Stock-Based Awards Plan
The following is a summary of the stock options activity:
|
| Weighted | |||
Average | |||||
Exercise Price | |||||
Stock Options | Shares | Per Share | |||
Outstanding as of June 30, 2019 |
| | $ | | |
Granted |
| |
| | |
Forfeited |
| |
| | |
Exercised |
| |
| | |
Expired | | | |||
Outstanding as of June 30, 2020 |
| | $ | | |
Granted |
| |
| | |
Forfeited |
| |
| | |
Exercised |
| |
| | |
Expired | | | |||
Outstanding as of June 30, 2021 |
| | $ | | |
The following is a summary of the status of options outstanding and exercisable at June 30, 2021:
Outstanding Options | Exercisable Options | |||||||||||
|
| Average |
|
|
| Average | ||||||
Remaining | Remaining | |||||||||||
Average Exercise |
| Contractual | Average Exercise |
| Contractual | |||||||
Price | Number |
| life (Years) | Price | Number |
| life (Years) | |||||
$ | |
| |
| $ | |
| |
| |||
$ | |
| |
| $ | |
| |
| |||
| |
|
|
|
|
|
|
|
| |||
The Share-based compensation expense recorded for stock options granted were all ¥
Restricted Shares to Senior Management
As of June 30, 2021, the Company has granted restricted shares of common stock to senior management and employees as follows:
On October 13, 2017, the Company granted
On August 21, 2018, the Company granted
F-35
The share-based compensation expense recorded for restricted shares issued for management was ¥
Restricted Shares for service
As of June 30, 2021, the Company has granted restricted Class A Ordinary Shares to consultants as follows:
On August 27, 2018, the Company approved the grant of
The Share-based compensation expense recorded for restricted shares issued for service was ¥
Following is a summary of the restricted shares granted:
Restricted stock grants |
| Shares |
Non-vested as of June 30, 2019 |
| |
Granted |
| |
Vested |
| ( |
Non-vested as of June 30, 2020 |
| |
Granted |
| |
Vested |
| ( |
Non-vested as of June 30, 2021 |
| |
The following is a summary of the status of restricted stock at June 30, 2021:
Outstanding Restricted Shares | |||||
|
| Average | |||
Remaining | |||||
Fair Value per |
| Amortization | |||
Share | Number |
| Period (Years) | ||
$ | |
| |
| |
| |
|
| ||
All the outstanding balances of
NOTE 21. INCOME TAX
The Company is not subject to any income taxes in the United States or the Cayman Islands and had minimal operations in jurisdictions other than the PRC. BHD and Nanjing Recon are subject to PRC’s income taxes as PRC domestic companies. The Company follows Implementing Rules for the Enterprise Income Tax Law (“Implementing Rules”), which took effect on January 1, 2008 and unified the income tax rate for domestic-invested and foreign-invested enterprises at
Nanjing Recon was approved as a government-certified high-technology company and is subject to a reduced income tax rate of
F-36
As approved by the domestic tax authority in the PRC, BHD was recognized as a government-certified high-technology company on November 25, 2009 and is subject to a reduced income tax rate of
Gain (loss) before provision for income taxes consisted of:
|
| For the years ended June 30, | ||||||||||
2019 | 2020 | 2021 | 2021 | |||||||||
|
| RMB |
| RMB |
| RMB |
| U.S. Dollars | ||||
Outside China areas |
| ¥ | ( |
| ¥ | ( |
| ¥ | | $ | | |
China |
| |
| ( |
| ( |
| ( | ||||
Total |
| ¥ | ( |
| ¥ | ( |
| ¥ | ( | $ | ( | |
Deferred tax asset, net is composed of the following:
|
| June 30, |
| June 30, |
| June 30, | |||
2020 | 2021 | 2021 | |||||||
| RMB | RMB | U.S. Dollars | ||||||
Deferred tax assets: | |||||||||
Allowance for credit losses |
| ¥ | |
| ¥ | | $ | | |
Impairment for inventory | | | | ||||||
Impairment loss from investment in unconsolidated entity |
| |
| |
| | |||
Net operating loss carryforwards |
| |
| |
| | |||
Subtotal | ¥ | | ¥ | | $ | | |||
Less: Valuation allowance | ( | ( | ( | ||||||
Total deferred tax assets | ¥ | | ¥ | | $ | | |||
Deferred tax Liability: |
|
|
| ||||||
Accelerated amortization of intangible assets | ¥ | ( | ¥ | ( | $ | ( | |||
Gain on the previously held equity method investment | | ( | ( | ||||||
Recognition of customer relationship arising from business combinations | | ( | ( | ||||||
Total deferred tax liability |
| ¥ | ( |
| ¥ | ( | ( | ||
Deferred tax liability, net |
| ¥ | |
| ¥ | ( | $ | ( | |
Following is a reconciliation of income tax expense (benefit) at the effective rate to income tax at the calculated statutory rates:
For the years ended June 30, | ||||||||||||
|
| 2019 |
| 2020 |
| 2021 |
| 2021 | ||||
| RMB | RMB | RMB | U.S. Dollars | ||||||||
Income tax benefits calculated at PRC statutory rates |
| ¥ | ( |
| ¥ | ( |
| ¥ | ( | $ | ( | |
Nondeductible expenses and others |
| ( |
| |
| |
| | ||||
Effect of tax rate differential |
| |
| |
| |
| | ||||
Benefit of revenue exempted from enterprise income tax |
| ( |
| ( |
| ( |
| ( | ||||
Change in valuation allowances |
| |
| |
| |
| | ||||
Tax refund |
| — |
| — |
| ( |
| ( | ||||
Provision (benefit) for income tax |
| ¥ | |
| ¥ | |
| ¥ | ( | $ | ( | |
F-37
The Company’s income tax expense (benefit) is comprised of the following:
For the years ended June 30, | ||||||||||||
| 2019 |
| 2020 |
| 2021 |
| 2021 | |||||
| RMB |
| RMB |
| RMB |
| U.S. Dollars | |||||
Current income tax provision (benefit) |
| ¥ | |
| ¥ | |
| ¥ | ( | $ | ( | |
Deferred income tax benefit |
| |
| |
|
| ( | |||||
Expense (benefit) for income tax |
| ¥ | |
| ¥ | |
| ¥ | ( | $ | ( | |
NOTE 22. NON-CONTROLLING INTEREST
Non-controlling interest consisted of the following:
As of June 30, 2020 | ||||||||||||||||||
|
| Nanjing |
| Gan Su |
| Qinghai |
|
| ||||||||||
BHD | Recon | BHD | BHD |
| Total | Total | ||||||||||||
RMB | RMB | RMB | RMB |
| RMB | U.S. Dollars | ||||||||||||
Paid-in capital |
| ¥ | |
| ¥ | |
| ¥ | | ¥ | — | ¥ | | $ | | |||
Unappropriated retained earnings |
| |
| |
| ( | ( | |
| | ||||||||
Accumulated other comprehensive loss |
| ( |
| ( |
| — | — | ( |
| ( | ||||||||
Total non-controlling interests |
| ¥ | |
| ¥ | |
| ¥ | | ¥ | ( | ¥ | | $ | | |||
As of June 30, 2021 |
| ||||||||||||||||||||
|
| Nanjing |
| Gan Su |
| Qinghai |
|
|
| ||||||||||||
BHD | Recon | BHD | BHD | FGS | Total | Total | |||||||||||||||
RMB | RMB | RMB | RMB | RMB | RMB | U.S. Dollars | |||||||||||||||
Paid-in capital |
| ¥ | |
| ¥ | |
| ¥ | | ¥ | | ¥ | — | ¥ | | $ | | ||||
Capital contribution receivable due from non-controlling Interest | — | — | | | ( | ( | ( | ||||||||||||||
Unappropriated retained earnings |
| |
| |
| ( | ( | ( |
| |
| | |||||||||
Accumulated other comprehensive loss |
| ( |
| ( |
| | | — |
| ( |
| ( | |||||||||
Noncontrolling interest recognized upon business acquisiton | — | — | | | | | | ||||||||||||||
Total non-controlling interests |
| ¥ | |
| ¥ | |
| ¥ | | ¥ | ( | ( | ¥ | ( | $ | ( | |||||
The Company received capital contribution from non-controlling shareholders of Gan Su BHD amounted to ¥
NOTE 23. CONCENTRATIONS
For the year ended June 30, 2019, CNPC represented
F-38
For the year ended June 30, 2020, CNPC represented
For the year ended June 30, 2021, CNPC represented
NOTE 24. COMMITMENTS AND CONTINGENCY
(a) Contingency
The Labor Contract Law of the PRC requires employers to assure the liability of severance payments if employees are terminated and have been working for the employers for at least two years prior to January 1, 2008. The employers will be liable for one month of severance pay for each year of the service provided by the employees. As of June 30, 2021, the Company estimated its severance payments of approximately ¥
(b) Purchase commitment
The total future minimum purchase commitment under the non-cancellable purchase contracts as of June 30, 2021 are payable as follows:
Twelve months ending June 30, | Minimum purchase commitment | |||||
2022 |
| ¥ | |
| $ | |
2023 | | | ||||
2024 | | | ||||
2025 | | | ||||
2026 | | | ||||
Thereafter |
| |
| | ||
Total minimum payments required |
| ¥ | | $ | | |
(c) Office Leases Commitment - short term
The Company entered into several non-cancellable operating lease agreements for office spaces and factories. Future payments under such leases were included in lease liabilities as disclosed in Note 11, other than those within under lease agreements within one year which are disclosed as follows as of June 30, 2021:
Twelve months ending June 30, |
| RMB |
| U.S. Dollars | ||
2022 |
| ¥ | | $ | | |
Total |
| ¥ | | $ | | |
F-39
NOTE 25. RELATED PARTY TRANSACTIONS AND BALANCES
Sales to related party – sales to related party consisted of the following:
For the years ended June 30, | ||||||||||||
| 2019 | 2020 | 2021 | 2021 | ||||||||
|
| RMB |
| RMB |
| RMB |
| U.S. Dollars | ||||
Urumqi Yikeli Automatic Control Equipment Co., Ltd. | ¥ | | ¥ | | ¥ | | $ | | ||||
Total revenues from related party | ¥ | | ¥ | | ¥ | | $ | | ||||
Prepaid expenses - related parties – prepaid expenses - related parties consisted of the following:
| June 30, 2020 |
| June 30, 2021 |
| June 30, 2019 | ||||
RMB | RMB | U.S. Dollars | |||||||
Founders |
| ¥ |
| ¥ | | $ | | ||
Founders’ family member |
| |
| |
| | |||
Total prepaid expenses - related parties |
| ¥ |
| ¥ | | $ | | ||
Leases from related parties - The Company has various agreements for the lease of office space owned by the founders and their family members. The terms of the agreement state that the Company will continue to lease the property at a monthly rent of ¥
The details of leases from related parties are as below:
|
|
| Monthly Rent |
| Monthly Rent | |||||
Lessee |
| Lessor |
| Rent Period |
| RMB |
| USD | ||
Nanjing Recon |
| One of the Founders |
|
| ¥ | | $ | | ||
BHD |
| One of the Founders |
|
| |
| | |||
BHD |
| One of the Founders |
|
| |
| | |||
BHD |
| Founders’ family member |
|
| |
| | |||
As of June 30, 2020, the operating lease ROU assets and corresponding operating lease liabilities of leases from related parties was ¥
As of June 30, 2021, the operating lease ROU assets and corresponding operating lease liabilities of leases from related parties was ¥
Guarantee/collateral related parties - The Company’s founders provide guarantee and collateral for the Company’s short-term bank loans (see Note 14).
NOTE 26. VARIABLE INTEREST ENTITIES
VIEs are generally entities that lack sufficient equity to finance their activities without additional financial support from other parties or whose equity holders lack adequate decision-making ability. All VIEs and their subsidiaries with which the Company is involved must be evaluated to determine the primary beneficiary of the risks and rewards of the VIE. The primary beneficiary is required to consolidate the VIE for financial reporting purposes.
F-40
Summary information regarding consolidated VIEs is as follows:
June 30, 2020 | June 30, 2021 | June 30, 2021 | |||||||
| RMB |
| RMB |
| U.S. Dollars | ||||
ASSETS |
|
|
|
|
|
| |||
Current Assets |
|
|
|
|
|
| |||
Cash |
| ¥ | |
| ¥ | | $ | | |
Notes receivable |
| |
| |
| | |||
Trade accounts receivable, net |
| |
| |
| | |||
Trade accounts receivable- related party, net |
| |
| |
| | |||
Inventories, net | | | | ||||||
Other receivables, net | | | | ||||||
Loans to third parties | | | | ||||||
Purchase advances, net | | | | ||||||
Contract costs, net | | | | ||||||
Prepaid expenses | | | | ||||||
Prepaid expenses- related parties |
| |
| |
| | |||
Total current assets |
| |
| | | ||||
|
|
| |||||||
Property and equipment, net | | | | ||||||
Land use right, net | | | | ||||||
Customer relationship | | | | ||||||
Investment in unconsolidated entity | | | | ||||||
Long-term other receivables, net | | | | ||||||
Goodwill | | | | ||||||
Right of use assets |
| |
| |
| | |||
Total Assets |
| ¥ | |
| ¥ | | $ | | |
|
|
| |||||||
LIABILITIES |
|
|
|
|
|
| |||
Short-term bank loan |
| ¥ | |
| ¥ | | $ | | |
Trade accounts payable | | | | ||||||
Other payables | | | | ||||||
Other payable- related parties | | | | ||||||
Advance from customers | | | | ||||||
Accrued payroll and employees’ welfare | | | | ||||||
Intercompany payables* | | | | ||||||
Taxes payable | | | | ||||||
Short-term borrowings | | | | ||||||
Short-term borrowings - related parties | | | | ||||||
Long-term borrowings - related party - current portion |
| |
| |
| | |||
Operating lease liabilities - current |
| |
| |
| | |||
Total current liabilities |
| |
| |
| | |||
| |||||||||
Operating lease liabilities - non-current | | | | ||||||
Long-term borrowings - related party |
| |
| |
| | |||
Deferred tax liability | | | | ||||||
Total Liabilities |
| ¥ | |
| ¥ | | $ | | |
*Intercompany payables are eliminated upon consolidation.
F-41
The financial performance of VIEs reported in the consolidated statement of operations and comprehensive loss for the year ended June 30, 2019 includes revenues of ¥
NOTE 27. SEGMENT REPORTING
ASC 280, “Segment Reporting,” establishes standards for reporting information about operating segments on a basis consistent with the Company’s internal organizational structure as well as information about geographical areas, business segments and major customers in financial statements for details on the Company’s business segments. The Company uses the “management approach” in determining reportable operating segments. The management approach considers the internal organization and reporting used by the Company’s chief operating decision maker for making operating decisions and assessing performance as the source for determining the Company’s reportable segments. Management, including the chief operating decision maker, reviews operation results by the revenue of different products. Based on management’s assessment, the Company has determined that it has
The following tables present summary information by segment for the years ended June 30, 2019, 2020 and 2021, respectively:
For the year ended June 30, | ||||||||||||
2019 | 2020 | 2021 | 2021 | |||||||||
| RMB |
| RMB |
| RMB |
| U.S. Dollars | |||||
Automation product and software |
| ¥ | |
| ¥ | |
| ¥ | | $ | | |
Equipment and accessories |
| |
| |
| |
| | ||||
Oilfield environmental protection |
| |
| |
| |
| | ||||
Platform outsourcing services | | | | | ||||||||
Total revenue |
| ¥ | |
| ¥ | |
| ¥ | | $ | | |
For the year ended June 30, 2021 | |||||||||||||||
| Automation |
| Equipment |
| Oilfield |
| Platform |
| |||||||
product and | and | environmental | outsourcing | ||||||||||||
software | accessories | protection | services | Total | |||||||||||
RMB | RMB | RMB | RMB | RMB | |||||||||||
Revenue |
| ¥ | |
| ¥ | |
| ¥ | |
| ¥ | |
| ¥ | |
Cost of revenue and related tax |
| |
| |
| |
| |
| | |||||
Gross profit |
| ¥ | ( |
| ¥ | |
| ¥ | |
| ¥ | |
| ¥ | |
Depreciation and amortization |
| ¥ | |
| ¥ | |
| ¥ | |
| ¥ | |
| ¥ | |
Total capital expenditures |
| ¥ | |
| ¥ | |
| ¥ | |
| ¥ | |
| ¥ | |
Timing of revenue recognition | |||||||||||||||
Goods transferred at a point in time | ¥ | |
| ¥ | |
| ¥ | |
| ¥ | |
| ¥ | | |
Services rendered over time | | | | | | ||||||||||
Total revenue |
| ¥ | |
| ¥ | |
| ¥ | |
| ¥ | |
| ¥ | |
F-42
For the year ended June 30, 2020 | |||||||||||||||
|
| Automation |
| Equipment |
| Oilfield |
| Platform |
| ||||||
product and | and | environmental | outsourcing | ||||||||||||
software | accessories | protection | services | Total | |||||||||||
| RMB | RMB | RMB | RMB | RMB | ||||||||||
Revenue |
| ¥ | |
| ¥ | |
| ¥ | |
| ¥ | |
| ¥ | |
Cost of revenue and related tax |
| |
| |
| |
| |
| | |||||
Gross profit |
| ¥ | |
| ¥ | |
| ¥ | ( |
| ¥ | |
| ¥ | |
Depreciation and amortization |
| ¥ | |
| ¥ | |
| ¥ | |
| ¥ | |
| ¥ | |
Total capital expenditures |
| ¥ | |
| ¥ | |
| ¥ | |
| ¥ | |
| ¥ | |
Timing of revenue recognition |
|
|
|
| |||||||||||
Goods transferred at a point in time | ¥ | | ¥ | | ¥ | | ¥ | | ¥ | | |||||
Services rendered over time | | | | | | ||||||||||
Total revenue |
| ¥ | |
| ¥ | |
| ¥ | |
| ¥ | |
| ¥ | |
For the year ended June 30, 2019 | |||||||||||||||
|
| Automation |
| Equipment |
| Oilfield |
| Platform |
| ||||||
product and | and | environmental | outsourcing | ||||||||||||
software | accessories | protection | services | Total | |||||||||||
| RMB | RMB | RMB | RMB | RMB | ||||||||||
Revenue |
| ¥ | |
| ¥ | |
| ¥ | |
| ¥ | |
| ¥ | |
Cost of revenue and related tax |
| |
| |
| |
| |
| | |||||
Gross profit |
| ¥ | |
| ¥ | |
| ¥ | |
| ¥ | |
| ¥ | |
Depreciation and amortization |
| ¥ | |
| ¥ | |
| ¥ | |
| ¥ | |
| ¥ | |
Total capital expenditures |
| ¥ | |
| ¥ | |
| ¥ | |
| ¥ | |
| ¥ | |
|
|
|
| ||||||||||||
Timing of revenue recognition |
|
|
|
| |||||||||||
Goods transferred at a point in time | ¥ | | ¥ | | ¥ | | ¥ | | ¥ | | |||||
Services rendered over time | | | | | | ||||||||||
Total revenue |
| ¥ | |
| ¥ | |
| ¥ | |
| ¥ | |
| ¥ | |
|
| June 30, |
| June 30, |
| June 30, | |||
2020 | 2021 | 2021 | |||||||
| RMB | RMB | U.S. Dollars | ||||||
Total assets: |
|
|
|
|
|
| |||
Automation product and software |
| ¥ | |
| ¥ | | $ | | |
Equipment and accessories |
| |
| |
| | |||
Oilfield environmental protection |
| |
| |
| | |||
Platform outsourcing services | | | | ||||||
Total Assets |
| ¥ | |
| ¥ | | $ | | |
NOTE 28. SUBSEQUENT EVENTS
On October 21, 2021, the Company invested RMB
On November 10, 2021, the Company terminated the investment agreement with Starry.
On November 10, 2021, the Company sign a service agreement with Starry Blockchain Energy Pte. Ltd. As the service consideration, the Company will issue
F-43
These consolidated financial statements were approved by management and available for issuance on November 15, 2021, and the Company has evaluated subsequent events through this date. No subsequent events required adjustments to or disclosure in these consolidated financial statements.
NOTE 29 – CONDENSED FINANCIAL INFORMATION OF THE PARENT COMPANY
Pursuant to the requirements of Rules 12-04(a), 5-04(c), and 4-08(e)(3) of Regulation S-X, the condensed financial information of the parent company shall be filed when the restricted net assets of consolidated subsidiaries exceed 25 percent of consolidated net assets as of the end of the most recently completed fiscal year. The Company performed a test on the restricted net assets of consolidated subsidiaries in accordance with such requirements and concluded that it was applicable to the Company as the restricted net assets of the Company’s PRC subsidiary and VIEs exceeded
For purposes of the above test, restricted net assets of consolidated subsidiaries and VIEs shall mean that amount of the Company’s proportionate share of net assets of consolidated subsidiaries (after intercompany eliminations) which as of the end of the most recent fiscal year may not be transferred to the parent company by subsidiaries and VIEs in the form of loans, advances, or cash dividends without the consent of a third party.
The condensed financial information of the parent company has been prepared using the same accounting policies as set out in the Company’s consolidated financial statements except that the parent company used the equity method to account for investment in its subsidiaries and VIEs. Such investment is presented on the condensed balance sheets as “Investment in subsidiaries and VIEs” and the respective profit or loss as “Equity in earnings of subsidiaries and VIEs” on the condensed statements of income.
The footnote disclosures contain supplemental information relating to the operations of the Company and, as such, these statements should be read in conjunction with the notes to the consolidated financial statements of the Company. Certain information and footnote disclosures normally included in financial statements prepared in accordance with U.S. GAAP have been condensed or omitted.
The Company did not pay any dividend for the periods presented. As of June 30, 2021 and 2020, there were no material contingencies, significant provisions for long-term obligations, or guarantees of the Company, except forthose which have been separately disclosed in the consolidated financial statements, if any.
F-44
RECON TECHNOLOGY, LTD
PARENT COMPANY BALANCE SHEETS (UNAUDITED)
| As of June 30 |
| As of June 30 |
| As of June 30 | ||||
2020 | 2021 | 2021 | |||||||
RMB | RMB | U.S. Dollars | |||||||
ASSETS |
|
|
|
|
|
| |||
Non-current assets |
|
|
|
|
|
| |||
Investment in subsidiaries and VIEs |
| ¥ | | ¥ | | $ | | ||
Total assets |
| ¥ | | ¥ | | $ | | ||
LIABILITIES AND SHAREHOLDERS’ EQUITY |
|
|
|
|
|
| |||
LIABILITIES |
| ¥ | — | ¥ | — | $ | — | ||
COMMITMENTS AND CONTINGENCIES |
|
|
|
|
|
| |||
STOCKHOLDERS’ EQUITY |
|
|
|
|
|
| |||
Class A common stock, $ |
| |
| |
| | |||
Class B common stock, $ |
| — |
| — |
| — | |||
Additional paid-in capital |
| |
| |
| | |||
Accumulated deficit |
| ( |
| ( |
| ( | |||
Accumulated other comprehensive income |
| |
| |
| | |||
Total stockholders’ equity |
| |
| |
| | |||
Total liabilities and stockholders’ equity |
| ¥ | | ¥ | | $ | | ||
* Retrospectively restated for effect of stock split on December 27, 2019 and change into dual class structure on April 5, 2021.
RECON TECHNOLOGY, LTD
PARENT COMPANY STATEMENTS OF OPERATIONS AND COMPREHENSIVE LOSS (UNAUDITED)
| For the years ended June 30, | |||||||||||
| 2019 |
| 2020 |
| 2021 |
| 2021 | |||||
RMB | RMB | RMB | U.S. Dollars | |||||||||
EQUITY IN LOSS OF SUBSIDIARIES AND VIES | ¥ | ( | ¥ | ( |
| ¥ | ( | $ | ( | |||
NET LOSS |
| ( |
| ( |
| ( |
| ( | ||||
FOREIGN CURRENCY TRANSLATION ADJUSTMENTS |
| |
| ( |
| ( |
| ( | ||||
COMPREHENSIVE LOSS | ¥ | ( | ¥ | ( |
| ¥ | ( | $ | ( | |||
F-45
RECON TECHNOLOGY, LTD
PARENT COMPANY STATEMENTS OF CASH FLOWS (UNAUDITED)
For the years ended June 30, | ||||||||||||
| 2019 |
| 2020 |
| 2021 |
| 2021 | |||||
RMB | RMB | RMB | U.S. Dollars | |||||||||
CASH FLOWS FROM OPERATING ACTIVITIES: | ||||||||||||
Net loss | ¥ | ( | ¥ | ( |
| ¥ | ( | $ | ( | |||
Adjustments to reconcile net cash flows from operating activities: |
|
|
|
|
|
|
|
| ||||
Equity in earnings of subsidiaries and VIEs |
| |
| |
| |
| | ||||
Net cash used in operating activities |
| |
| |
| |
| | ||||
CHANGES IN CASH |
| |
| |
| |
| | ||||
CASH, beginning of year |
| |
| |
| |
| | ||||
CASH, end of year | ¥ | ¥ |
| ¥ | $ | | ||||||
F-46