10-K 1 uan2018form10-k.htm 10-K Document

UNITED STATES SECURITIES AND EXCHANGE COMMISSION
Washington, D.C. 20549
_____________________________________________________________
Form 10-K
(Mark One)
 
þ
ANNUAL REPORT PURSUANT TO SECTION 13 OR 15(d) OF THE SECURITIES EXCHANGE ACT OF 1934
 
For the fiscal year ended December 31, 2018
 
OR
o
TRANSITION REPORT PURSUANT TO SECTION 13 OR 15(d) OF THE SECURITIES EXCHANGE ACT OF 1934
 
For the transition period from                                    to                                     .
Commission file number: 001-35120
_____________________________________________________________
CVR Partners, LP
(Exact name of registrant as specified in its charter)
Delaware
(State or other jurisdiction of
incorporation or organization)
 
uanlogoa18.jpg         
56-2677689
(I.R.S. Employer
Identification No.)
 

2277 Plaza Drive, Suite 500, Sugar Land, Texas 77479
(Address of principal executive offices) (Zip Code)
(281) 207-3200
(Registrant’s telephone number, including area code)
_____________________________________________________________
          Securities registered pursuant to Section 12(b) of the Act:
Title of Each Class
Name of each exchange on which registered
Common units representing limited partner interests
New York Stock Exchange
          Securities registered pursuant to section 12(g) of the Act: None
Indicate by check mark if the registrant is a well-known seasoned issuer, as defined in Rule 405 of the Securities Act.    Yes o No þ
Indicate by check mark if the registrant is not required to file reports pursuant to Section 13 or Section 15(d) of the Act.    Yes o        No þ
Indicate by check mark whether the registrant (1) has filed all reports required to be filed by Section 13 or 15(d) of the Securities Exchange Act of 1934 during the preceding 12 months (or for such shorter period that the registrant was required to file such reports), and (2) has been subject to such filing requirements for the past 90 days.    Yes þ        No o.
Indicate by check mark whether the registrant has submitted electronically every Interactive Data File required to be submitted pursuant to Rule 405 of Regulation S-T (§232.405 of this chapter) during the preceding 12 months (or for such shorter period that the registrant was required to submit such files).    Yes þ        No o.
Indicate by check mark if disclosure of delinquent filers pursuant to Item 405 of Regulation S-K (§ 229.405 of this chapter) is not contained herein, and will not be contained, to the best of registrant’s knowledge, in definitive proxy or information statements incorporated by reference in Part III of this Form 10-K or any amendment to this Form 10-K.     þ
Indicate by check mark whether the registrant is a large accelerated filer, an accelerated filer, a non-accelerated filer, a smaller reporting company, or an emerging growth company. See the definitions of “large accelerated filer,” “accelerated filer,” “smaller reporting company” and “emerging growth company” in Rule 12b-2 of the Exchange Act.
Large accelerated filer  o
 
Accelerated filer þ
Non-accelerated filer o

 
Smaller reporting company o
 
 
Emerging growth company o
If an emerging growth company, indicate by check mark if the registrant has elected not to use the extended transition period for complying with any new or revised financial accounting standards provided pursuant to Section 13(a) of the Exchange Act. o
Indicate by check mark whether the registrant is a shell company (as defined in Rule 12b-2 of the Exchange Act).    Yes o        No þ
At June 29, 2018, the aggregate market value of the voting common units held by non-affiliates of the registrant was approximately $244.9 million based upon the closing price of its common units on the New York Stock Exchange Composite tape. As of February 19, 2019, there were 113,282,973 shares of the registrant’s common units outstanding.




TABLE OF CONTENTS
CVR Partners
Annual Report on Form 10-K


 
 
Page
 
 
 
Page
 
 
 
 
 
 
 
 
 
 
 
 
 
 
 
 
 
 
 
 
 
 
 
 
 
uanlogoa18.jpg
 
 
 
 
 
 
 
 
 
 
 
 
 

December 31, 2018 | 1



GLOSSARY OF SELECTED TERMS
The following are definitions of certain terms used in this Annual Report on Form 10-K for the year ended December 31, 2018 (this “Report”).
Ammonia — Ammonia is a direct application fertilizer and is primarily used as a building block for other nitrogen products for industrial applications and finished fertilizer products.

Capacity — Capacity is defined as the throughput a process unit is capable of sustaining, either on a calendar or operating day basis. The throughput may be expressed in terms of maximum sustainable, nameplate or economic capacity. The maximum sustainable or nameplate capacities may not be the most economical. The economic capacity is the throughput that generally provides the greatest economic benefit based on considerations such as feedstock costs, product values and downstream unit constraints.

Corn belt — The primary corn producing region of the United States, which includes Illinois, Indiana, Iowa, Minnesota, Missouri, Nebraska, Ohio and Wisconsin.

Ethanol — A clear, colorless, flammable oxygenated hydrocarbon. Ethanol is typically produced chemically from ethylene, or biologically from fermentation of various sugars from carbohydrates found in agricultural crops and cellulosic residues from crops or wood. It is used in the United States as a gasoline octane enhancer and oxygenate.

Farm belt — Refers to the states of Illinois, Indiana, Iowa, Kansas, Minnesota, Missouri, Nebraska, North Dakota, Ohio, Oklahoma, South Dakota, Texas and Wisconsin.

MMBtu — One million British thermal units: a measure of energy. One Btu of heat is required to raise the temperature of one pound of water one degree Fahrenheit.

MSCF — One thousand standard cubic feet, a customary gas measurement.

Netback — Netback represents net sales less freight revenue divided by product sales volume in tons. Netback is also referred to as product pricing at gate.

Petroleum coke (otherwise referred to as ‘pet coke’) — a coal-like substance that is produced during the oil refining process.

Product pricing at gate — Product pricing at gate represents net sales less freight revenue divided by product sales volume in tons. Product pricing at gate is also referred to as netback.

Southern plains — Primarily includes Oklahoma, Texas and New Mexico.

Turnaround — A periodically performed standard procedure to inspect, refurbish, repair and maintain the plant assets. This process involves the shutdown and inspection of major processing units and occurs every two to three years. A turnaround will typically extend the operating life of a facility and return performance desired levels.

UAN — An aqueous solution of urea and ammonium nitrate used as a fertilizer.

Utilization — Measurement of the annual production of UAN and Ammonia expressed as a percentage of the plants’ nameplate production capacity.

 



December 31, 2018 | 2



Important Information Regarding Forward Looking Statements

This Annual Report on Form 10-K contains forward-looking statements within the meaning of Section 27A of the Securities Act of 1933, as amended (the “Securities Act”), and Section 21E of the Securities Exchange Act of 1934, as amended (the “Exchange Act”), including, but not limited to, those under Item 1. Business, Item 1A. Risk Factors and Item 7. Management’s Discussion and Analysis of Financial Condition and Results of Operations. These forward-looking statements are subject to a number of risks and uncertainties, many of which are beyond our control. All operations, financial position, estimated revenues and losses, projected costs, prospects, plans and objectives of management are forward-looking statements. When used in this Annual Report on Form 10-K the words “could,” “believe,” “anticipate,” “intend,” “estimate,” “expect,” “may,” “continue,” “predict,” “potential,” “project,” and similar terms and phrases are intended to identify forward-looking statements. Although we believe our assumptions concerning future events are reasonable, a number of risks, uncertainties and other factors could cause actual results and trends to differ materially from those projected or forward-looking.

Forward-looking statements may include statements about, but are not limited to, the following:
our ability to make cash distributions on the common units;
the volatile nature of our business and the variable nature of our distributions;
the ability of our general partner to modify or revoke our distribution policy at any time;
the cyclical and seasonal nature of our business;
the dependence of our operations on a few third-party suppliers, including providers of transportation services and equipment;
our reliance on pet coke that we purchase from CVR Refining and third party suppliers;
our reliance on the natural gas, electricity, oxygen, nitrogen and compressed dry air that we purchase from third parties;
the supply and price levels of essential raw materials;
the risk of a material decline in the production at our nitrogen fertilizer plants;
accidents or other unscheduled shutdowns or distributions affecting our facilities, machinery, or equipment, or those of our suppliers or customers;
potential operating hazards from accidents, fire, severe weather, tornadoes, floods or other natural disasters
our ability to obtain or renew permits to operating our business;
competition in the nitrogen fertilizer businesses;
capital expenditures and potential liabilities arising from environmental laws and regulations;
existing and proposed laws, rulings and regulations, including but not limited to those relating to climate change, alternative energy or fuel sources, and the end-use and application of fertilizers;
new regulations concerning the transportation of hazardous chemicals, risks of terrorism, the security of chemical manufacturing facilities and other matters beyond our control;
the risks of security breaches;
our lack of asset diversification;
our dependence on significant customers and the creditworthiness and performance by counterparties;
our potential loss of transportation cost advantage over our competitors;
our partial dependence on customer and distributor transportation of purchased goods;
our potential inability to successfully implement our business strategies, including the completion of significant capital programs;
our reliance on CVR Energy’s senior management team and conflicts of interest they face operating each of CVR Partners, CVR Refining and CVR Energy;
control of our general partner by CVR Energy;
our ability to continue to license the technology used on our operations;
restrictions in our debt agreements;
changes in our treatment as a partnership for U.S. federal income or state tax purposes;
rulings, judgments or settlements in litigation, tax or other legal or regulatory matters;
instability and volatility in the capital and credit markets;
competition with CVR Energy and its affiliates; and
our ability to recover under our insurance policies for damages or losses in full or at all.

All forward-looking statements included in this report are based on information available to us on the date of this report. We undertake no obligation to revise or update any forward-looking statements as a result of new information, future events or otherwise.

December 31, 2018 | 3



PART I
Part 1 should be read in conjunction with Management’s Discussion and Analysis in Item 7 and our consolidated financial statements and related notes thereto in Item 8.
Item 1.    Business
Overview
CVR Partners, LP (“CVR Partners,” or the “Partnership”) is a Delaware limited partnership formed in 2011 by CVR Energy, Inc. (“CVR Energy”) to own, operate and grow our nitrogen fertilizer business. We produce and distribute nitrogen fertilizer products, which are used by farmers to improve the yield and quality of their crops. References to CVR Partners, the Partnership, “we”, “us”, and “our” may refer to consolidated subsidiaries of CVR Partners or one or both of the facilities, as the context may require. Additionally, as the context may require, references to CVR Energy may refer to CVR Energy, its consolidated subsidiaries which include CVR Refining, LP and its petroleum refining, marketing and logistics operations. Our principal products are ammonia and UAN. All of our products are sold on a wholesale basis. We produce nitrogen fertilizer products at two manufacturing facilities, which are located in Coffeyville, Kansas and East Dubuque, Illinois.
Organizational Structure and Related Ownership
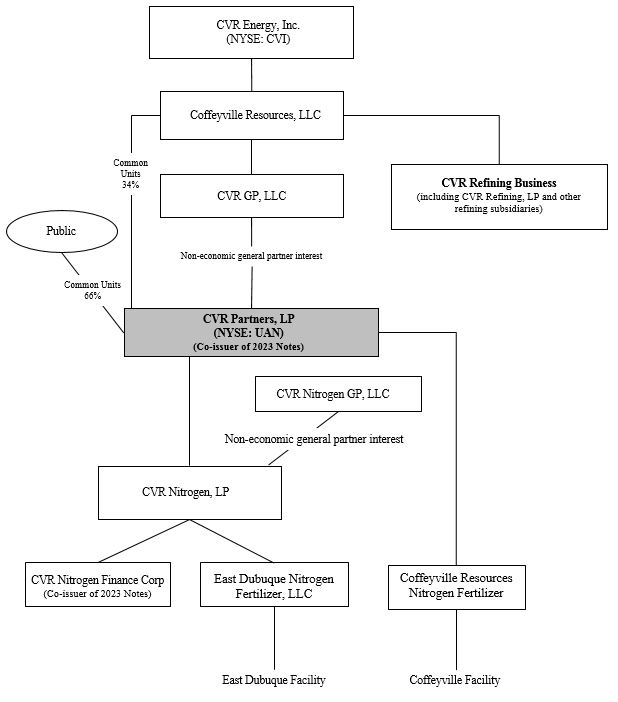
The following chart illustrates the organizational structure of the Partnership as of December 31, 2018.
uan2018organizationalchartii.jpg

December 31, 2018 | 4



Subsequent to December 31, 2018, the general partner of CVR Refining, LP (“CVRR”), an indirect, wholly-owned subsidiary of CVR Energy, assigned to CVR Energy its right to purchase all of the issued and outstanding CVRR common units not already owned by CVRR’s general partner or its affiliates. On January 29, 2019, CVR Energy purchased all remaining CVRR common units not already owned by CVR Energy or its affiliates (the “Public Unit Purchase”). In conjunction with the Public Unit Purchase, CVR Energy purchased all CVRR common units owned by Icahn Enterprises L.P. (“IEP”) and its subsidiary, American Entertainment Properties Corporation (the “Affiliate Unit Purchase,” and together with the Public Unit Purchase, the “CVRR Unit Purchase”). The CVRR Unit Purchase had no impact on the Partnership, its operations, or CVR Energy’s ownership in the Partnership.

Facilities
We own and operate nitrogen fertilizer manufacturing facilities which are located in Coffeyville, Kansas (the “Coffeyville Facility”) and East Dubuque, Illinois (the “East Dubuque Facility”). We produce and distribute nitrogen fertilizer products, which are used primarily by farmers to improve the yield and quality of their crops. The principal products are UAN and ammonia, and all products are sold on a wholesale basis.

The Coffeyville Facility includes a a gasifier complex having a capacity of 89 million standard cubic feet per day of hydrogen, a 1,300 ton-per-day capacity ammonia unit and a 3,000 ton-per-day capacity UAN unit. The Coffeyville Facility is the only nitrogen fertilizer plant in North America that utilizes a pet coke gasification process to produce nitrogen fertilizer. The Coffeyville Facility’s largest raw material expense used in the production of ammonia is pet coke, which it purchases from CVR Energy and third parties. For the years ended December 31, 2018, 2017 and 2016, the Partnership purchased approximately $13 million, $8 million and $8 million, respectively, of pet coke at an average cost per ton of $28, $17 and $15, respectively. For the years ended December 31, 2018, 2017 and 2016, we upgraded approximately 93%, 88% and 93%, respectively, of our ammonia production into UAN, a product that presently generates greater profit than ammonia. We upgrade substantially all of our ammonia production at the Coffeyville Facility into UAN and will continue to do so when the economics are favorable.

The East Dubuque Facility, which includes a 1,075 ton-per-day capacity ammonia unit and a 1,100 ton-per-day capacity UAN unit, has the flexibility to vary its product mix enabling the East Dubuque Facility to upgrade a portion of its ammonia production into varying amounts of UAN, nitric acid and liquid and granulated urea, depending on market demand, pricing and storage availability. The East Dubuque Facility’s largest raw material expense used in the production of ammonia is natural gas, which we purchase from third parties. The East Dubuque Facility’s natural gas process results in a higher percentage of variable costs as compared to the Coffeyville Facility. For the year ended December 31, 2018, and 2017 the East Dubuque Facility incurred approximately $22.5 million and $26.3 million for feedstock natural gas, respectively, which equaled an average cost of $3.15 and $3.26 per MMBtu, respectively.

Commodities
The nitrogen products we produce are globally traded commodities and are subject to price competition. The customers for its products make their purchasing decisions principally on the basis of delivered price and, to a lesser extent, on customer service and product quality. The selling prices of its products fluctuate in response to global market conditions and changes in supply and demand.

Agriculture
The three primary forms of nitrogen fertilizer used in the United States of America are ammonia, urea and UAN. Unlike ammonia and urea, UAN can be applied throughout the growing season and can be applied in tandem with pesticides and herbicides, providing farmers with flexibility and cost savings. As a result of these factors, UAN typically commands a premium price to urea and ammonia, on a nitrogen equivalent basis.
Nutrients are depleted in soil over time and therefore must be replenished through fertilizer use. Nitrogen is the most quickly depleted nutrient and must be replenished every year, whereas phosphate and potassium can be retained in soil for up to three years. Plants require nitrogen in the largest amounts and it accounts for approximately 57% of primary fertilizer consumption on a nutrient ton basis, per the International Fertilizer Industry Association.

December 31, 2018 | 5




Demand
Global demand for fertilizers is driven primarily by grain demand and prices, which, in turn, are driven by population growth, farmland per capita, dietary changes in the developing world and increased consumption of bio-fuels. According to the International Fertilizer Industry Association, from 1974 to 2016, global fertilizer demand grew 2% annually. Global fertilizer use, consisting of nitrogen, phosphate and potassium, is projected to increase by 34% between 2010 and 2030 to meet global food demand according to a study funded by the Food and Agricultural Organization of the United Nations. Currently, the developed world uses fertilizer more intensively than the developing world, but sustained economic growth in emerging markets is increasing food demand and fertilizer use. In addition, populations in developing countries are shifting to more protein-rich diets as their incomes increase, with such consumption requiring more grain for animal feed. As an example, China’s wheat and coarse grains production is estimated to have increased 32% between 2007 and 2018, but still failed to keep pace with increases in demand, prompting China to grow its wheat and coarse grain imports by more than 1,320% over the same period, according to the United States Department of Agriculture (“USDA”).

The United States is the world’s largest exporter of coarse grains, accounting for 33% of world exports and 29% of world production for the fiscal year ended September 30, 2018, according to the USDA. A substantial amount of nitrogen is consumed in production of these crops to increase yield. Based on Fertecon Limited’s (“Fertecon”) 2018 estimates, the United States is the world’s third largest consumer of nitrogen fertilizer and the world’s largest importer of nitrogen fertilizer. Fertecon is a reputable agency which provides market information and analysis on fertilizers and fertilizer raw materials for fertilizer and related industries, and international agencies. Fertecon estimates indicate that the United States represented 12% of total global nitrogen fertilizer consumption for 2018, with China and India as the top consumers representing 23% and 15% of total global nitrogen fertilizer consumption, respectively.

North American nitrogen fertilizer producers predominantly use natural gas as their primary feedstocks. Over the last five years, U.S. oil and natural gas reserves have increased significantly due to, among other factors, advances in extracting shale oil and gas as well as relatively high oil and gas prices. More recently, global demand has slowed with production staying steady even as oil and gas prices have declined substantially over the past two years. This has led to significantly reduced natural gas and oil prices as compared to historical prices. As a result, North America has become a low-cost region for nitrogen fertilizer production.

Raw Material Supply
Coffeyville Facility - During the past five years, just under 70% (2018 - 59%) of the Coffeyville Facility’s pet coke requirements on average were supplied by CVR Energy’s adjacent Coffeyville, Kansas refinery pursuant to a multi-year agreement. Historically the Coffeyville Facility has obtained the remainder of its pet coke requirements through third party contracts typically priced at a discount to the spot market. In 2018, a larger amount of third party purchases were made at spot prices due to less supply being available from the Coffeyville refinery. Additionally, the Coffeyville Facility relies on a third-party air separation plant at its location that provides contract volumes of oxygen, nitrogen, and compressed dry air to the Coffeyville Facility gasifiers. Refer to Note 8 ("Commitments and Contingencies") within the “Lease and Supply Commitments” section, for further discussion on the matters outlined above.

East Dubuque Facility - The East Dubuque Facility uses natural gas to produce nitrogen fertilizer. The East Dubuque Facility is able to purchase natural gas at competitive prices due to the plant’s connection to the Northern Natural Gas interstate pipeline system, which is within one mile of the facility, and a third-party owned and operated pipeline. The pipelines are connected to a third-party distribution system at the Chicago Citygate receipt point and at the Hampshire interconnect from which natural gas is transported to the East Dubuque Facility. As of December 31, 2018, we had commitments to purchase approximately 1.4 million MMBtus of natural gas supply for planned use in our East Dubuque Facility in January and February 2019 at a weighted average rate per MMBtu of approximately $3.84, exclusive of transportation cost.


December 31, 2018 | 6



Marketing and Distribution
We primarily market UAN products to agricultural customers and ammonia products to agricultural and industrial customers. UAN and ammonia accounted for approximately 72% and 20%, respectively, of total net sales for the year ended December 31, 2018.

UAN and ammonia are primarily distributed by truck or by railcar. If delivered by truck, products are most commonly sold on a free-on-board (“FOB”) shipping point basis, and freight is normally arranged by the customer. We operate a fleet of railcars for product delivery. If delivered by railcar, our products are most commonly sold on a FOB destination point basis and we typically arrange the freight.

The nitrogen fertilizer products leave the Coffeyville Facility either in railcars for destinations located principally on the Union Pacific railroad. the BNSF Railway railroad or in trucks for direct shipment to customers. The East Dubuque Facility primarily sells its product to customers located within 200 miles of the facility. In most instances, customers take delivery of nitrogen products at the East Dubuque Facility and arrange and pay to transport them to their final destinations by truck. Additionally, the East Dubuque Facility has direct access to a barge dock on the Mississippi River as well as a nearby rail spur serviced by the Canadian National Railway Company.

Customers
We sell UAN products to retailers and distributors. In addition, we sell ammonia to agricultural and industrial customers. Given the nature of our business, and consistent with industry practice, most of our contracts with customers are for a term of 12-month or less. Some of our industrial sales include long-term purchase contracts. For the year ended December 31, 2018, the top five customers in the aggregate represented 32% of net sales. The Partnership’s top customer on a consolidated basis accounted for approximately 14% of net sales.

Competition
Our business has experienced and expects to continue to meet significant levels of competition from current and potential competitors, many of whom have significantly greater financial and other resources. Competition in the nitrogen fertilizer industry is dominated by price considerations. However, during the spring and fall application seasons, farming activities intensify and delivery capacity is a significant competitive factor. We seasonally adjust inventory to enhance our manufacturing and distribution operations.

Our major competitors include CF Industries Holdings, Inc., including its majority owned subsidiary Terra Nitrogen Company, L.P.; Koch Fertilizer Company, LLC; and Nutrien Ltd. (formerly known as Agrium, Inc. and Potash Corporation of Saskatchewan, Inc.). Domestic competition is intense due to customers’ sophisticated buying tendencies and competitor strategies that focus on cost and service. We also encounter competition from producers of fertilizer products manufactured in foreign countries. In certain cases, foreign producers of fertilizer who export to the United States may be subsidized by their respective governments.

The decline of natural gas prices in recent periods have led to existing and new producers considering construction of new or expanding existing nitrogen fertilizer production facilities in the United States. The substantial majority of the incremental nitrogen fertilizer supply associated with the construction of confirmed new production facilities is expected to be online in 2018. Once the increased production comes on-line, Blue, Johnson & Associates, Inc., a company management considers to provide reliable fertilizer industry forecasts, expects the United States will still require net imports into the United States to meet domestic demand for nitrogen fertilizers.

Seasonality
Because we primarily sell agricultural commodity products, our business is exposed to seasonal fluctuations in demand for nitrogen fertilizer products in the agricultural industry. In addition, the demand for fertilizers is affected by the aggregate crop planting decisions and fertilizer application rate decisions of individual farmers who make planting decisions based largely on the prospective profitability of a harvest. The specific varieties and amounts of fertilizer they apply depend on factors like crop prices, farmers’ current liquidity, soil conditions, weather patterns and the types of crops planted. We typically experience

December 31, 2018 | 7



higher net sales in the first half of the calendar year, which is referred to as the planting season, and its net sales tend to be lower during the second half of each calendar year, which is referred to as the fill season.

Environmental Matters
Our business is subject to extensive and frequently changing federal, state and local, environmental, health and safety laws and regulations governing the emission and release of hazardous substances into the environment, the treatment and discharge of waste water and the storage, handling, use and transportation of our nitrogen fertilizer products. These laws and regulations and the enforcement thereof impact us by imposing:

restrictions on operations or the need to install enhanced or additional controls;
liability for the investigation and remediation of contaminated soil and groundwater at current and former facilities (if any) and off-site waste disposal locations; and
specifications for the products we market, primarily UAN and ammonia.
Our operations require numerous permits and authorizations. Failure to comply with these permits or environmental laws and regulations could result in fines, penalties or other sanctions or a revocation of our permits. In addition, the laws and regulations to which we are subject are often evolving and many of them have become more stringent or have become subject to more stringent interpretation or enforcement by federal or state agencies. These laws and regulations could result in increased capital, operating and compliance costs.
The Federal Clean Air Act (“CAA”)

The CAA and its implementing regulations, as well as corresponding state laws and regulations governing air emissions, affect us through the CAA’s permitting requirements and emission control requirements relating to specific air pollutants, as well as the requirement to maintain a risk management program to help prevent accidental releases of certain substances. The CAA indirectly affects us by extensively regulating the air emissions of sulfur dioxide (“SO2”), volatile organic compounds, nitrogen oxides and other substances, including those emitted by mobile sources, which are direct or indirect users of our products. Some or all of the standards promulgated pursuant to the CAA, or any future promulgations of standards, may require the installation of controls or changes to our nitrogen fertilizer facilities (collectively referred to as the “Facilities”) to maintain compliance. If new controls or changes to operations are needed, the costs could be material.

The regulation of air emissions under the CAA requires that we obtain various construction and operating permits and incur capital expenditures for the installation of certain air pollution control devices at our operations. Various regulations specific to our operations have been implemented, such as the National Emission Standard for Hazardous Air Pollutants, the New Source Performance Standards and the New Source Review.

Release Reporting

The release of hazardous substances or extremely hazardous substances into the environment is subject to release reporting requirements under federal and state environmental laws. Our Facilities periodically experience releases of hazardous and extremely hazardous substances from their equipment. From time to time, the U.S. Environmental Protection Agency (the “EPA”) has conducted inspections and issued information requests to us with respect to our compliance with reporting requirements under the Comprehensive Environmental Response, Compensation and Liability Act (“CERCLA”) and the Emergency Planning and Community Right-to-Know Act. If we fail to timely or properly report a release, or if a release violates the law or our permits, we could become the subject of a governmental enforcement action or third-party claims. Government enforcement or third-party claims relating to releases of hazardous or extremely hazardous substances could result in significant expenditures and liability.


December 31, 2018 | 8



Greenhouse Gas Emissions (“GHG”)

The EPA regulates GHG emissions under the Clean Air Act. In October 2009, the EPA finalized a rule requiring certain large emitters of GHGs to inventory and report their GHG emissions to the EPA. In accordance with the rule, our facilities monitor and report our GHG emissions to the EPA. In May 2010, the EPA finalized the “Greenhouse Gas Tailoring Rule,” which established GHG emissions thresholds that determine when stationary sources, such as the nitrogen fertilizer plant, must obtain permits under Prevention of Significant Deterioration (“PSD”) and Title V programs of the federal Clean Air Act. Under the rule, facilities already subject to the PSD and Title V programs that increase their emissions of GHGs by a significant amount are required to undergo PSD review and to evaluate and implement air pollution control technology, known as “best available control technology,” to reduce GHG emissions.
 
Environmental Remediation

As is the case with all companies engaged in similar industries, we face potential exposure from future claims and lawsuits involving environmental matters, including soil and water contamination, personal injury or property damage allegedly caused by crude oil or hazardous substances that we manufactured, handled, used, stored, transported, spilled, disposed of or released. There is no assurance that we will not become involved in future proceedings related to the release of hazardous or extremely hazardous substances or crude oil for which we have potential liability or that, if we were held responsible for damages in any existing or future proceedings, such costs would be covered by insurance or would not be material.

Environmental Insurance

We are covered by CVR Energy’s site pollution legal liability insurance policy. The policy includes business interruption coverage. The policy insures any location owned, leased, rented or operated by the Partnership, including our Facilities. The policy insures certain pollution conditions at, or migrating from, a covered location, certain waste transportation and disposal activities and business interruption.
In addition to the site pollution legal liability insurance policy, we benefit from umbrella and excess casualty insurance policies maintained by CVR Energy. This insurance provides coverage due to named perils for claims involving pollutants where the discharge is sudden and accidental and first commences at a specific day and time during the policy period.
The site pollution legal liability policy and the pollution coverage provided in the casualty insurance policies are subject to retentions and deductibles and contain discovery requirements, reporting requirements, exclusions, definitions, conditions and limitations that could apply to a particular pollution claim, and there can be no assurance such claim will be adequately insured for all potential damages.

Health, Safety and Security Matters
We are subject to a number of federal and state laws and regulations related to safety, including the Occupational Safety and Health Act (“OSHA”), and comparable state statutes, the purpose of which are to protect the health and safety of workers. We also are subject to OSHA Process Safety Management regulations, which are designed to prevent or minimize the consequences of catastrophic releases of toxic, reactive, flammable or explosive chemicals.

We operate a comprehensive safety, health and security program, with participation by employees at all levels of the organization. We have developed comprehensive safety programs aimed at preventing OSHA recordable incidents. Despite our efforts to achieve excellence in our safety and health performance, there can be no assurances that there will not be accidents resulting in injuries or even fatalities. We routinely audit our programs and consider improvements in our management systems.

Employees
As of December 31, 2018, the Partnership had approximately 290 employees across both of its facilities and its logistics operations, including approximately 100 employees covered by collective bargaining agreements that expire in October 2019. We also rely on the services of employees of CVR Energy and its subsidiaries pursuant to a services agreement between us, CVR Energy and our general partner.


December 31, 2018 | 9



Available Information
Our website address is www.cvrpartners.com. Our annual reports on Form 10-K, quarterly reports on Form 10-Q, current reports on Form 8-K, and all amendments to those reports filed or furnished pursuant to Section 13(a) or 15(d) of the Securities Exchange Act of 1934, as amended, are available free of charge through our website under “Investor Relations,” as soon as reasonably practicable after the electronic filing or furnishing of these reports is made with the Securities and Exchange Commission (the “SEC”) at www.sec.gov. In addition, our Corporate Governance Guidelines, Codes of Ethics and Business Conduct and the Charter of the Audit Committee and the Compensation Committee of the Board of Directors of our general partner are available on our website. These guidelines, policies and charters are also available in print without charge to any unitholder requesting them. We do not intend for information contained in our website to be part of this Report.

December 31, 2018 | 10



Item 1A.    Risk Factors

The following risks should be considered together with the other information contained in this Report and all of the information set forth in our filings with the SEC. If any of the following risks or uncertainties develops into actual events, our business, financial condition or results of operations could be materially adversely affected. References to CVR Partners, the Partnership, “we”, “us”, and “our” may refer to consolidated subsidiaries of CVR Partners or one or both of the facilities, as the context may require.

Risks Related to Our Business

Our business is, and nitrogen fertilizer prices are, cyclical and highly volatile, which could have a material adverse effect on our results of operations, financial condition and cash flows.

Our business is exposed to fluctuations in nitrogen fertilizer demand in the agricultural industry. These fluctuations historically have had and could in the future have significant effects on prices across all nitrogen fertilizer products and, in turn, our results of operations, financial condition and cash flows.

Nitrogen fertilizer products are commodities, the price of which can be highly volatile. The prices of nitrogen fertilizer products depend on a number of factors, including general economic conditions, cyclical trends in end-user markets, supply and demand imbalances, governmental policies and weather conditions, which have a greater relevance because of the seasonal nature of fertilizer application. If seasonal demand exceeds the projections on which we base our production levels, customers may acquire nitrogen fertilizer products from competitors, and our profitability may be negatively impacted. If seasonal demand is less than expected, we may be left with excess inventory that will have to be stored or liquidated.

Demand for nitrogen fertilizer products is dependent on demand for crop nutrients by the global agricultural industry. The international market for nitrogen fertilizers is influenced by such factors as the relative value of the U.S. dollar and its impact upon the cost of importing nitrogen fertilizers, foreign agricultural policies, the existence of, or changes in, import or foreign currency exchange barriers in certain foreign markets, changes in the hard currency demands of certain countries and other regulatory policies of foreign governments, as well as the laws and policies of the United States affecting foreign trade and investment. Nitrogen-based fertilizers remain solidly in demand, driven by a growing world population, changes in dietary habits and an expanded use of corn for the production of ethanol. Supply is affected by available capacity and operating rates, raw material costs, government policies and global trade. A decrease in nitrogen fertilizer prices would have a material adverse effect on our business, cash flow and ability to make distributions.

Nitrogen fertilizer products are global commodities, and our business faces intense competition from other nitrogen fertilizer producers, which may have more resources and scale.

Our business is subject to intense price competition from both U.S. and foreign sources, including competitors operating in the Middle East, the Asia-Pacific region, the Caribbean, Russia and the Ukraine. Fertilizers are global commodities, with little or no product differentiation, and customers make their purchasing decisions principally on the basis of delivered price and availability of the product. Increased global supply or decreases in transportation costs for foreign sources of fertilizer may put downward pressure on fertilizer prices. Furthermore, in recent years the price of nitrogen fertilizer in the United States has been substantially driven by pricing in the global fertilizer market. We compete with a number of U.S. producers and producers in other countries, including state-owned and government-subsidized entities. Some competitors have greater total resources and are less dependent on earnings from fertilizer sales, which make them less vulnerable to industry downturns and better positioned to pursue new expansion and development opportunities. Additionally, our competitors utilizing different corporate structures may be better able to withstand lower cash flows than we can as a limited partnership. Our competitive position could suffer to the extent we are unable to expand resources either through investments in new or existing operations or through acquisitions, joint ventures or partnerships. An inability to compete successfully could result in a loss of customers, which could adversely affect our sales, profitability and cash flows and, therefore, have a material adverse effect on our results of operations, financial condition and cash flows.


December 31, 2018 | 11



Our business is geographically concentrated and is therefore subject to regional economic downturns and seasonal variations, which may affect our production levels, transportation costs and inventory and working capital levels.

Our sales to agricultural customers are concentrated in the Great Plains and Midwest states, and nitrogen fertilizer demand is seasonal. Our quarterly results may vary significantly from one year to the next due largely to weather-related shifts in planting schedules and purchase patterns. Farmers tend to apply nitrogen fertilizer during two short application periods, one in the spring and the other in the fall. In contrast, we along with other nitrogen fertilizer producers generally produce products throughout the year. As a result, we and our customers generally build inventories during the low demand periods of the year to ensure timely product availability during peak sales seasons. Variations in the proportion of product sold through prepaid sales contracts and variations in the terms of such contracts can increase the seasonal volatility of our cash flows and cause changes in the patterns of seasonal volatility from year-to-year. Additionally, the accumulation of inventory to be available for seasonal sales creates significant seasonal working capital and storage capacity requirements. The degree of seasonality can change significantly from year to year due to conditions in the agricultural industry and other factors. As a consequence of this seasonality, distributions of available cash, if any, may be volatile and may vary quarterly and annually.

Our sales volumes depend on significant customers, and the loss of several significant customers may have a material adverse impact on our results of operations, financial condition and cash flows.

We have a significant concentration of customers. Our five largest customers represented approximately 32% of net sales for the year ended December 31, 2018. Our largest customer accounts for approximately 14% of net sales for this same period. Given the nature of our business, and consistent with industry practice, we do not have long-term minimum purchase contracts with our customers. The loss of several of these significant customers, or a significant reduction in purchase volume by several of them, could have a material adverse effect on our results of operations, financial condition and cash flows.

Any decline in U.S. agricultural production or limitations on the use of nitrogen fertilizer for agricultural purposes could have a material adverse effect on the sales of nitrogen fertilizer, and on our results of operations, financial condition and cash flows.

Conditions in the U.S. agricultural industry significantly impact our operating results. The U.S. agricultural industry can be affected by a number of factors, including weather patterns and field conditions, current and projected grain inventories and prices, domestic and international population changes, demand for U.S. agricultural products and U.S. and foreign policies regarding trade in agricultural products. For example, a major factor underlying the solid level of demand for nitrogen-based fertilizer products we produce is the use of corn for the production of ethanol in the U.S. Changes in governmental incentives for ethanol production could affect future ethanol demand and production.

State and federal governmental policies, including farm and biofuel subsidies and commodity support programs, as well as the prices of fertilizer products, may also directly or indirectly influence the number of acres planted, the mix of crops planted and the use of fertilizers for particular agricultural applications. Developments in crop technology, such as nitrogen fixation (the conversion of atmospheric nitrogen into compounds that plants can assimilate), could also reduce the use of chemical fertilizers and adversely affect the demand for nitrogen fertilizer. In addition, from time to time various state legislatures have considered limitations on the use and application of chemical fertilizers due to concerns about the impact of these products on the environment. Unfavorable state and federal governmental policies could negatively affect nitrogen fertilizer prices and therefore have a material adverse effect on our results of operations, financial condition and cash flows.


December 31, 2018 | 12



Ethanol production in the United States is highly dependent upon a myriad of federal statutes and regulations, and is made significantly more competitive by various federal and state incentives and mandated usage of renewable fuels pursuant to EPA’s RFS. To date, the RFS has been satisfied primarily with corn-based fuel ethanol blended into gasoline. However, a number of factors, including the continuing “food versus fuel” debate and studies showing that expanded ethanol usage may increase the level of greenhouse gases in the environment as well as be unsuitable for small engine use, have resulted in calls to reduce subsidies for ethanol, allow increased ethanol imports and to repeal or waive (in whole or in part) the current RFS. Changes within the RFS program also could affect future ethanol demand and production. Further, while most ethanol is currently produced from corn and other raw grains, such as milo or sorghum, the RFS requires that a portion of the overall RFS renewable fuel mandate comes from advanced biofuels, including cellulose-based biomass, such as agricultural waste, forest residue, and municipal solid waste. In addition, there is a continuing trend to encourage the use of products other than corn and raw grains for ethanol production. The repeal of, or reduction in the benefits to ethanol producers under, ethanol incentive programs, an increase in ethanol imports, a substantial decrease in future renewable volume obligations under the RFS program, or a significant increase in the use of products other than corn and raw grains for ethanol production could affect the demand for corn-based ethanol and result in a decrease in planted corn acreage and in the demand for nitrogen fertilizer products and have a material adverse effect on our results of operations, financial condition and cash flows.

The acquisition and expansion strategy of our business involves significant risks.

From time to time, we may consider pursuing acquisitions and expansion projects to continue to grow and increase profitability. However, we may not be able to consummate such acquisitions or expansions, due to intense competition for suitable acquisition targets, the potential unavailability of financial resources necessary to consummate acquisitions and expansions, difficulties in identifying suitable acquisition targets and expansion projects or in completing any transactions identified on sufficiently favorable terms and the failure to obtain requisite regulatory or other governmental approvals. In addition, any future acquisitions and expansions may entail significant transaction costs and risks associated with entry into new markets and lines of business, including but not limited to, new regulatory obligations and risks.

Even when acquisitions are completed, integration of acquired entities can involve significant difficulties, such as

Unforeseen difficulties in the integration of the acquired operations and disruption of the ongoing operations of our business;
Failure to achieve cost savings or other financial or operating objectives contributing to the accretive nature of an acquisition;
Strain on the operational and managerial controls and procedures and the need to modify systems or to add management resources;
Difficulties in the integration and retention of customers or personnel and the integration and effective deployment of operations or technologies;
Assumption of unknown material liabilities or regulatory non-compliance issues;
Amortization of acquired assets, which would reduce future reported earnings;
Possible adverse short-term effects on our cash flows or operating results; and
Diversion of management’s attention from the ongoing operations of our business.

In addition, in connection with any potential acquisition or expansion project, we will need to consider whether a business we intend to acquire or expansion project we intend to pursue could affect our tax treatment as a partnership for federal income tax purposes. If we are otherwise unable to conclude that the activities of the business being acquired or the expansion project would not affect our treatment as a partnership for federal income tax purposes, we may elect to seek a ruling from the Internal Revenue Service (“IRS”). Seeking such a ruling could be costly or, in the case of competitive acquisitions, place the business in a competitive disadvantage compared to other potential acquirers who do not seek such a ruling. If we are unable to conclude that an activity would not affect our treatment as a partnership for federal income tax purposes, and are unable or unwilling to obtain an IRS ruling, we may choose to acquire such business or develop such expansion project in a corporate subsidiary, which would subject the income related to such activity to entity-level taxation, which would reduce the amount of cash available for distribution to its common unitholders and could likely cause a substantial reduction in the value of its common units.


December 31, 2018 | 13



Failure to manage these acquisition and expansion growth risks could have a material adverse effect on our results of operations, financial condition and cash flows. Our joint ventures involve similar risks. There can be no assurance that we will be able to consummate any acquisitions or expansions, successfully integrate acquired entities, or generate positive cash flow at any acquired company or expansion project.

We are subject to cybersecurity risks and other cyber incidents resulting in disruption to our business.

Threats to information technology systems associated with cybersecurity risks and cyber incidents or attacks continue to grow. We depend on information technology systems. In addition, we collect, process, and retain sensitive and confidential customer information in the normal course of business. Despite the security measures we have in place and any additional measures we may implement in the future, our facilities and systems, and those of our third-party service providers, could be vulnerable to security breaches, computer viruses, lost or misplaced data, programming errors, human errors, acts of vandalism or other events. Any disruption of our systems or security breach or event resulting in the misappropriation, loss or other unauthorized disclosure of confidential information, whether by us directly or our third-party service providers, could damage our reputation, expose us to the risks of litigation and liability, disrupt our business or otherwise affect our results of operations. In addition, new laws and regulations governing data privacy and the unauthorized disclosure of confidential information pose increasingly complex compliance challenges and potentially elevate our costs. Any failure by us to comply with these laws and regulations, including as a result of a security or privacy breach, could result in significant penalties and liabilities for us. Additionally, if we acquire a company that has violated or is not in compliance with applicable data protection laws, we may incur significant liabilities and penalties as a result.

Intentional acts of destruction could hinder our sales or production and disrupt our supply chain. Our facilities could be damaged or destroyed, reducing our operational production capacity and requiring us to repair or replace our facilities at substantial cost. Employees, contractors and the public could suffer substantial physical injury for which we could be liable. Governmental authorities may impose security or other requirements that could make our operations more difficult or costly. The consequences of any such actions could adversely affect our operating results, financial condition and cash flows.


Risks Related to Our Plant Operations

Our Coffeyville Facility may be adversely affected by the supply and price levels of pet coke. Failure by CVR Energy’s Coffeyville refinery to continue to supply us with pet coke and the availability of third-party pet coke only at higher prices could negatively impact our results of operations.

Unlike our competitors, whose primary costs are related to the purchase of natural gas and whose costs are therefore largely variable, our Coffeyville Facility uses a pet coke gasification process to produce nitrogen fertilizer. Our profitability is directly affected by the price and availability of pet coke obtained from CVR Energy’s Coffeyville refinery pursuant to a long-term agreement. Our Coffeyville Facility has obtained the majority of its pet coke from CVR Energy’s Coffeyville refinery over the past five years. However, should CVR Energy’s Coffeyville refinery fail to perform in accordance with the existing agreement, we would need to purchase pet coke from third parties on the open market, which could negatively impact our results of operations to the extent third-party pet coke is unavailable or available only at higher prices. Currently, we purchase 100% of the pet coke CVR Energy’s Coffeyville refinery produces. However, we are still required to procure additional pet coke from third parties to maintain our production rates. Accordingly, we are party to a pet coke supply agreement with a third-party refinery to provide a significant amount of pet coke at a fixed price. The term of this agreement ends in December 2019.

The market for natural gas has been volatile, and fluctuations in natural gas prices could affect our competitive position.

Our Coffeyville Facility uses a pet coke gasification process to produce nitrogen fertilizer. When compared to our Coffeyville Facility, low natural gas prices benefit our competitors that rely on natural gas as their primary feedstock and disproportionately impact our operations by making us less competitive with natural gas-based nitrogen fertilizer manufacturers. Continued low natural gas prices could result in nitrogen fertilizer pricing drops and impair the ability of the Coffeyville Facility to compete with other nitrogen fertilizer producers who use natural gas as their primary feedstock, and therefore have a material adverse impact on the nitrogen fertilizer segment’s results of operations, financial condition and ability to make cash distributions.


December 31, 2018 | 14



The East Dubuque Facility uses natural gas as its primary feedstock, and as such, the profitability of operating the East Dubuque Facility is significantly dependent on the cost of natural gas. An increase in natural gas prices could make it less competitive with producers who do not use natural gas as their primary feedstock. In addition, an increase in natural gas prices in the United States relative to prices of natural gas paid by foreign nitrogen fertilizer producers may negatively affect our competitive position in the corn belt, and such changes could have a material adverse effect on our results of operations, financial condition and cash flows.

We expect to purchase a portion of our natural gas for use in the East Dubuque Facility on the spot market. As a result, we remain susceptible to fluctuations in the price of natural gas in general and in local markets in particular. We may use short-term, fixed supply, fixed price forward purchase contracts to lock in pricing for a portion of its natural gas requirement, but we may not be able to enter into such agreements on acceptable terms or at all. Without forward purchase contracts for the supply of natural gas, we would need to purchase natural gas on the spot market, which would impair its ability to hedge exposure to risk from fluctuations in natural gas prices. If we enter into forward purchase contracts for natural gas, and natural gas prices decrease, then its cost of sales could be higher than it would have been in the absence of the forward purchase contracts.

Any interruption in the supply of natural gas to our East Dubuque Facility could have a material adverse effect on our results of operations and financial condition.

Our East Dubuque Facility depends on the availability of natural gas. We have an agreement with Nicor pursuant to which we access natural gas from the ANR Pipeline Company and Northern Natural Gas pipelines. Our access to satisfactory supplies of natural gas through Nicor could be disrupted due to a number of causes, including volume limitations under the agreement, pipeline malfunctions, service interruptions, mechanical failures or other reasons. The agreement extends through October 31, 2019. Upon expiration of the agreement, we may be unable to extend the service under the terms of the existing agreement or renew the agreement on satisfactory terms, or at all. Any disruption in the supply of natural gas to our East Dubuque Facility could restrict our ability to continue to make products at the facility. In the event we need to obtain natural gas from another source, we may need to build a new connection from that source to the East Dubuque Facility and negotiate related easement rights, which would be costly, disruptive and/or may be unfeasible. As a result, any interruption in the supply of natural gas through Nicor could have a material adverse effect on our results of operations and financial condition.

If licensed technology were no longer available, our business may be adversely affected.

We have licensed, and may in the future license, a combination of patent, trade secret and other intellectual property rights of third parties for use in our plant operation. In particular, the gasification process used at the Coffeyville Facility to convert pet coke to high purity hydrogen for subsequent conversion to ammonia is licensed from a third party. The license, which is fully paid, grants us perpetual rights to use the pet coke gasification process on specified terms and conditions and is integral to the operations of the Coffeyville Facility. If this license or any other license agreement on which our operations rely were to be terminated, licenses to alternative technology may not be available, or may only be available on terms that are not commercially reasonable or acceptable. In addition, any substitution of new technology for currently-licensed technology may require substantial changes to manufacturing processes or equipment and may have a material adverse effect on our results of operations, financial condition and cash flows.

Additionally, we may face claims of infringement that could interfere with our ability to use technology that is material to our plant operations. Any litigation of this type related to third-party intellectual property rights could result in substantial costs and diversions of resources, either of which could have a material adverse effect on our results of operations, financial condition and cash flows. In the event a claim of infringement against us is successful, we may be required to pay royalties or license fees for past or continued use of the infringing technology, or we may be prohibited from using the infringing technology altogether. If we are prohibited from using any technology as a result of such a claim, we may not be able to obtain licenses to alternative technology adequate to substitute for the technology we can no longer use, or licenses for such alternative technology may only be available on terms that are not commercially reasonable or acceptable. In addition, any substitution of new technology for currently licensed technology may require us to make substantial changes to its manufacturing processes or equipment or to our products, and could have a material adverse effect on our results of operations, financial condition and cash flows.


December 31, 2018 | 15



Compliance with and changes in environmental laws and regulations, including those related to climate change, could require us to make substantial capital expenditures and adversely affect our performance.

Our operations are subject to extensive federal, state and local environmental laws and regulations relating to the protection of the environment, including those governing the emission or discharge of pollutants into the environment, product use and specifications and the generation, treatment, storage, transportation, disposal and remediation of solid and hazardous wastes. Violations of applicable environmental laws and regulations or of the conditions of permits issued thereunder can result in substantial penalties, injunctive orders compelling installation of additional controls, civil and criminal sanctions, operating restrictions, injunctive relief, permit revocations and/or facility shutdowns, which may have a material adverse effect on our ability to operate our facilities and accordingly our financial performance. Capital expenditures and operating costs for current and future environmental compliance may be substantial and could have a material adverse effect on our results of operations, financial condition and profitability.

In addition, new environmental laws and regulations, new interpretations of existing laws and regulations, increased governmental enforcement of laws and regulations or other developments could require us to make additional unforeseen expenditures. These laws and regulations are generally expected to impose increasingly stringent, and costly requirements over time. Various legislative and regulatory measures to address climate change and GHG emissions (including carbon dioxide, methane and nitrous oxides) are in various phases of discussion or implementation, and could affect our operations. They include proposed and enacted federal regulation and state actions to develop statewide, regional or nationwide programs designed to control and reduce GHG emissions from fixed sources, such as our plants. Many states and regions have implemented, or are in the process of implementing, measures to reduce emissions of GHGs, but other than Kansas, we do not currently operate in states that have their own GHG reduction programs. In 2007, a group of Midwestern states, including Kansas (where the Coffeyville Facility is located), formed the Midwestern Greenhouse Gas Reduction Accord, which calls for the development of a cap-and-trade system to control GHG emissions and for the inventory of such emissions. However, the individual states that have signed on to the accord must adopt laws or regulations that implement the trading scheme before it becomes effective. To date, Kansas has taken no meaningful action to implement the accord, and it is unclear whether Kansas intends to do so in the future.

Although it is not possible to predict the requirements of any GHG legislation that may be enacted, any laws or regulations that have been or may be adopted to restrict or reduce GHG emissions will likely require us to incur increased operating and capital costs and/or increased taxes on GHG emissions, and result in reduced demand for our fertilizer products. If we are unable to maintain sales of our products at a price that reflects such increased costs, there could be a material adverse effect on our business, financial condition and results of operations. Further, any increase in the prices of our products resulting from such increased costs could have a material adverse effect on our operations, financial condition and cash flows.

In addition, climate change legislation and regulations may result in increased costs not only for our business but also users of our fertilizer products, thereby potentially decreasing demand for our products. Further, changes in environmental laws and regulations or their interpretation relating to the end-use and application of fertilizers could cause changes in demand for our products or limit our ability market and sell products to end users. From time to time, various state legislatures have proposed bans or other limitations on fertilizer products. Decreased demand for our products may have a material adverse effect on our results of operations, financial condition and cash flows.

Our operations are dependent on third-party suppliers, which could have a material adverse effect on our results of operations, financial condition and cash flows.

Operations of our Coffeyville Facility depend in large part on the performance of third-party suppliers, and the operations of the Coffeyville Facility could be adversely affected if the operation of the third-party air separation plant located adjacent to it were disrupted. Additionally, this air separation plant in the past has experienced numerous short-term interruptions, causing interruptions in our gasifier operations. With respect to electricity, we are party to an electric services agreement with a third-party supplier, which allows for an option for us to extend the term of such agreement through June 30, 2024.

Our East Dubuque Facility operations also depend in large part on the performance of third-party suppliers, including for the purchase of electricity. We entered into a utility service agreement, which terminates on May 31, 2019 and will continue year-to-year thereafter unless either party provides 12-month advance written notice of termination.


December 31, 2018 | 16



Should any of our other third-party suppliers fail to perform in accordance with existing contractual arrangements, or should we otherwise lose the service of any third-party suppliers, our operations (or a portion thereof) could be forced to halt. Alternative sources of supply could be difficult to obtain. Any shutdown of our operations (or a portion thereof), even for a limited period, could have a material adverse effect on our results of operations, financial condition and ability to make cash distributions.

We rely on third-party providers of transportation services and equipment, which subjects it to risks and uncertainties beyond its control that may have a material adverse effect on the nitrogen fertilizer segment’s results of operations, financial condition and ability to make distributions.

Our business relies on railroad and trucking companies to ship finished products to customers of the Coffeyville Facility. We also lease railcars from railcar owners to ship its finished products. Additionally, although customers of the East Dubuque Facility generally pick up products at the facility, the facility occasionally relies on barge, truck and railroad companies to ship products to customers. These transportation operations, equipment and services are subject to various hazards, including extreme weather conditions, work stoppages, delays, spills, derailments and other accidents and other operating hazards. Further, the limited number of towing companies and barges available for ammonia transport may also impact the availability of transportation for our nitrogen fertilizer segment’s products. These transportation operations, equipment and services are also subject to environmental, safety and other regulatory oversight. Due to concerns related to terrorism or accidents, local, state and federal governments could implement new regulations affecting the transportation of our finished products. In addition, new regulations could be implemented affecting the equipment used to ship its finished products.

Any delay in our ability to ship its finished products as a result of these transportation companies’ failure to operate properly, the implementation of new and more stringent regulatory requirements affecting transportation operations or equipment, or significant increases in the cost of these services or equipment could have a material adverse effect on our results of operations, financial condition and ability to make cash distributions.

Ammonia can be very volatile and extremely hazardous. Any liability for accidents involving ammonia or other products we produce or transport that cause severe damage to property or injury to the environment and human health could have a material adverse effect on our results of operations, financial condition and ability to make cash distributions. In addition, the costs of transporting ammonia could increase significantly in the future.

Our business manufactures, processes, stores, handles, distributes and transports ammonia, which can be very volatile and extremely hazardous. Major accidents or releases involving ammonia could cause severe damage or injury to property, the environment and human health, as well as a possible disruption of supplies and markets. Such an event could result in civil lawsuits, fines, penalties and regulatory enforcement proceedings, all of which could lead to significant liabilities. Any damage or injury to persons, equipment or property or other disruption of our ability to produce or distribute products could result in a significant decrease in operating revenues and significant additional cost to replace or repair and insure our assets, which could have a material adverse effect on our results of operations, financial condition and ability to make cash distributions. Our facilities periodically experience minor releases of ammonia related to leaks from its equipment. Similar events may occur in the future.

In addition, we may incur significant losses or costs relating to the operation of railcars used for the purpose of carrying various products, including ammonia. Due to the dangerous and potentially hazardous nature of the cargo, in particular ammonia, a railcar accident may result in fires, explosions and releases of material which could lead to sudden, severe damage or injury to property, the environment and human health. In the event of contamination, under environmental law we may be held responsible even if it is not at fault and we complied with the laws and regulations in effect at the time of the accident. Litigation arising from accidents involving ammonia and other products we produce or transport may result in us being named as a defendant in lawsuits asserting claims for substantial damages, which could have a material adverse effect on our results of operations, financial condition and ability to make cash distributions.


December 31, 2018 | 17



We could incur significant costs in cleaning up contamination at our fertilizer plants and off-site locations.

Our businesses handle hazardous substances which may result in accidental spills, discharges or other releases of hazardous substances into the environment. Past or future spills related to any of our current or former operations, including fertilizer plants, or transportation of products or hazardous substances from those facilities, may give rise to liability (including strict liability, or liability without fault, and potential cleanup responsibility) to governmental entities or private parties under federal, state or local environmental laws, as well as under common law. For example, we could be held strictly liable under CERCLA, and similar state statutes for past or future spills without regard to fault or whether our actions were in compliance with the law at the time of the spills. Pursuant to CERCLA and similar state statutes, we could be held liable for contamination associated with facilities we currently own or operate (whether such contamination occurred prior to or during our ownership), facilities we formerly owned or operated and facilities to which we transported or arranged for the transportation of wastes or byproducts containing hazardous substances for treatment, storage, or disposal.

The potential penalties and cleanup costs for past or future releases or spills, liability to third parties for damage to their property or exposure to hazardous substances, or the need to address newly discovered information or conditions that may require response actions could be significant and could have a material adverse effect on our results of operations, financial condition and cash flows. In addition, we may incur liability for alleged personal injury or property damage due to exposure to chemicals or other hazardous substances located at or released from our facilities. We may also face liability for personal injury, property damage, natural resource damage or for cleanup costs for the alleged migration of contamination or other hazardous substances from our facilities to adjacent and other nearby properties.

Our Coffeyville Facility has known environmental contamination. We have assumed the previous owner’s responsibilities under certain administrative orders under RCRA related to contamination that migrated from CVR Energy’s Coffeyville refinery onto the nitrogen fertilizer plant property while the previous owner owned and operated the properties. If significant unknown contamination is identified at or migrating from any of our facilities, the associated liability could have a material adverse effect on our results of operations, financial condition and cash flows and may not be covered by insurance.

We may incur future liability relating to the off-site disposal of hazardous waste from our facilities. Companies that dispose of, or arrange for the treatment, transportation or disposal of, hazardous substances at off-site locations may be held jointly and severally liable for the costs of investigation and remediation of contamination at those off-site locations, regardless of fault. We could become involved in litigation or other proceedings involving off-site waste disposal and the damages or costs in any such proceedings could be material.

We may be unable to obtain or renew permits necessary for our operations, which could inhibit our ability to do business.

Our business holds numerous environmental and other governmental permits and approvals authorizing operations at our facilities. Future expansion of our operations is predicated upon securing the necessary environmental or other permits or approvals. A decision by a government agency to deny or delay issuing a new or renewed material permit or approval, or to revoke or substantially modify an existing permit or approval, could have a material adverse effect on our ability to continue operations and on our financial condition, results of operations and cash flows.

New regulations concerning the transportation, storage and handling of hazardous chemicals, risks of terrorism and the security of chemical manufacturing facilities could result in higher operating costs.

The costs of complying with future regulations relating to the transportation, storage and handling of hazardous chemicals and security associated with our facilities may have a material adverse effect on our results of operations, financial condition and cash flows. Targets such as chemical manufacturing facilities may be at greater risk of future terrorist attacks than other targets in the United States. As a result, the chemical industry has responded to the issues that arose following the terrorist attacks on September 11, 2001 by starting new initiatives relating to the security of chemical industry facilities and the transportation of hazardous chemicals in the United States. Future terrorist attacks could lead to even stronger, more costly initiatives that could result in a material adverse effect on our results of operations, financial condition and cash flows.


December 31, 2018 | 18



Our facilities face significant risks due to physical damage hazards, environmental liability risk exposure, and unplanned or emergency partial or total plant shutdowns resulting in business interruptions. We could incur potentially significant costs to the extent there are unforeseen events which cause property damage and a material decline in production which are not fully insured. The commercial insurance industry engaged in underwriting energy industry risk is specialized and there is finite capacity; therefore, the industry may limit or curtail coverage, may modify the coverage provided or may substantially increase premiums in the future.

If any of our plants, logistics assets, or key suppliers sustains a catastrophic loss and operations are shutdown or significantly impaired, it would have a material adverse impact on our operations, financial condition and cash flows. In addition, the risk exposures we have at the Coffeyville, Kansas plant complex are greater due to production facilities for CVR Energy’s refinery and our fertilizer production, distribution and storage being in relatively close proximity and potentially exposed to damage from one incident, such as resulting damages from the perils of explosion, windstorm, fire or flood. Operations at either or both of the plants could be curtailed, limited or completely shut down for an extended period of time as the result of one or more unforeseen events and circumstances, which may not be within our control, including:

major unplanned maintenance requirements;
catastrophic events caused by mechanical breakdown, electrical injury, pressure vessel rupture, explosion, contamination, fire, or natural disasters, including floods, windstorms and other similar events;
labor supply shortages or labor difficulties that result in a work stoppage or slowdown;
cessation or suspension of a plant or specific operations dictated by environmental authorities; and
an event or incident involving a large clean-up, decontamination or the imposition of laws and ordinances regulating the cost and schedule of demolition or reconstruction, which can cause significant delays in restoring property to its pre-loss condition.

We have sustained losses over the past ten-year period at our facilities, which are illustrative of the types of risks and hazards that exist. These losses or events resulted in costs assumed by us that were not fully insured due to policy retentions or applicable exclusions. We are insured under casualty, environmental, property and business interruption insurance policies. The property and business interruption policies insure real and personal property, including property located at our plants. There is potential for a common occurrence to impact both our Coffeyville Facility and CVR Energy’s Coffeyville refinery in which case the insurance limits and applicable sub-limits would apply to all damages combined. These policies are subject to limits, sub-limits, retention (financial and time-based) and deductibles. The application of these and other policy conditions could materially impact insurance recoveries and potentially cause us to assume losses which could impair earnings.

There is finite capacity in the commercial insurance industry engaged in underwriting energy industry risk, and there are risks associated with the commercial insurance industry reducing capacity, changing the scope of insurance coverage offered, and substantially increasing premiums resulting from highly adverse loss experience or other financial circumstances. Factors that impact insurance cost and availability include, but are not limited to: industry wide losses, natural disasters, specific losses incurred by us and low or inadequate investment returns earned by the insurance industry. If the supply of commercial insurance is curtailed due to highly adverse financial results, we may not be able to continue our present limits of insurance coverage or obtain sufficient insurance capacity to adequately insure our risks for property damage or business interruption.

We are subject to strict laws and regulations regarding employee and process safety, and failure to comply with these laws and regulations could have a material adverse effect on our results of operations, financial condition and profitability.

We are subject to the requirements of OSHA and comparable state statutes that regulate the protection of the health and safety of workers, and the proper design, operation and maintenance of our equipment. In addition, OSHA and certain environmental regulations require that we maintain information about hazardous materials used or produced in our operations and that we provide this information to employees and state and local governmental authorities. Failure to comply with these requirements, including general industry standards, record keeping requirements and monitoring and control of occupational exposure to regulated substances, may result in significant fines or compliance costs, which could have a material adverse effect on our results of operations, financial condition and cash flows.


December 31, 2018 | 19



A significant portion of our workforce is unionized, and we are subject to the risk of labor disputes and adverse employee relations, which may disrupt our business and increase our costs.

As of December 31, 2018, approximately 34% of our employees were represented by labor unions under collective bargaining agreements. We may not be able to renegotiate our collective bargaining agreements when they expire on satisfactory terms or at all. A failure to do so may increase our costs. In addition, our existing labor agreements may not prevent a strike or work stoppage at any of our facilities in the future, and any work stoppage could negatively affect our results of operations, financial condition and cash flows.


Risks Related to Our Capital Structure

Internally generated cash flows and other sources of liquidity may not be adequate for the capital needs of our business.

Our business is capital intensive, and working capital needs may vary significantly over relatively short periods of time. For instance, nitrogen fertilizer demand volatility can significantly impact working capital on a week-to-week and month-to-month basis. If we cannot generate adequate cash flow or otherwise secure sufficient liquidity to meet our working capital needs or support our short-term and long-term capital requirements, we may be unable to meet our debt obligations, pursue our business strategies or comply with certain environmental standards, which would have a material adverse effect on our business and results of operations.

Instability and volatility in the capital, credit and commodity markets in the global economy could negatively impact our business, financial condition, results of operations and cash flows.

Our business, financial condition and results of operations could be negatively impacted by difficult conditions and volatility in the capital, credit and commodities markets and in the global economy. For example:

Although we believe we have sufficient liquidity under our ABL credit facility to run the business, under extreme market conditions there can be no assurance that such funds would be available or sufficient, and in such a case, we may not be able to successfully obtain additional financing on favorable terms, or at all.
Market volatility could exert downward pressure on our common units, which may make it more difficult for us to raise additional capital and thereby limit our ability to grow, which could in turn cause our unit price to drop.
Our credit facility contains various covenants that must be complied with, and if we are not in compliance, there can be no assurance that we would be able to successfully amend the agreement in the future. Further, any such amendment may be expensive. In addition, any new credit facility we may enter into may require us to agree to additional covenants.
Market conditions could result in significant customers experiencing financial difficulties. We are exposed to the credit risk of our customers, and their failure to meet their financial obligations when due because of bankruptcy, lack of liquidity, operational failure or other reasons could result in decreased sales and earnings for us.

Our level of indebtedness, including the restrictive covenants therein, may affect their ability to operate our business, and may have a material adverse effect on our financial condition and results of operations.

We have incurred significant indebtedness and we may be able to incur significant additional indebtedness in the future. If new indebtedness is added to our current indebtedness, the risks described below could increase. Our level of indebtedness could have important consequences, such as:

limiting our ability to obtain additional financing to fund their working capital needs, capital expenditures, debt service requirements, acquisitions or other purposes;
requiring us to utilize a significant portion of our cash flows to service their indebtedness, thereby reducing available cash and our ability to make distributions on our common units;
limiting our ability to use operating cash flow in other areas of the business because we must dedicate a substantial portion of additional funds to service debt;
limiting our ability to compete with other companies who are not as highly leveraged, as we may be less capable of responding to adverse economic and industry conditions;
limiting our ability to make certain payments on debt that is subordinated or secured on a junior basis;

December 31, 2018 | 20



restricting us from making strategic acquisitions or investments, introducing new technologies or exploiting business opportunities;
restricting the way in which we conduct business because of financial and operating covenants in the agreements governing our and our respective subsidiaries’ existing and future indebtedness, including, in the case of certain indebtedness of subsidiaries, certain covenants that restrict the ability of subsidiaries to pay dividends or make other distributions;
limiting our ability to enter into certain transactions with our affiliates;
limiting our ability to designate our subsidiaries as unrestricted subsidiaries;
exposing us to potential events of default (if not cured or waived) under financial and operating covenants contained in our or our respective subsidiaries’ debt instruments that could have a material adverse effect on their business, financial condition and operating results;
increasing our vulnerability to a downturn in general economic conditions or in pricing of products; and
limiting our ability to react to changing market conditions in their respective industries and in respective customers’ industries.

In addition to debt service obligations, our operations require substantial investments on a continuing basis. Our ability to make scheduled debt payments, to refinance obligations with respect to indebtedness and to fund capital and non-capital expenditures necessary to maintain the condition of our operating assets, properties and systems’ software, as well as to provide capacity for the growth of our business, depends on our financial and operating performance, which, in turn, is subject to prevailing economic conditions and financial, business, competitive, legal and other factors.

Further, we are and will be subject to covenants contained in agreements governing present and future indebtedness. These covenants include, and will likely include, restrictions on certain payments (including restrictions on distributions to our unitholders), the granting of liens, the incurrence of additional indebtedness, asset sales, transactions with affiliates and mergers and consolidations. Any failure to comply with these covenants could result in a default under our current credit agreements or debt instruments or future credit agreements.

We may not be able to generate sufficient cash to service all of our indebtedness and may be forced to take other actions to satisfy our debt obligations that may not be successful.

Our ability to satisfy debt obligations will depend upon, among other things:

our future financial and operating performance, which will be affected by prevailing economic conditions and financial, business, regulatory and other factors, many of which are beyond our control; and
our future ability to obtain other financing.

We cannot offer any assurance that our business will generate sufficient cash flow from operations or that we will be able to draw funds under our ABL credit facility or otherwise, or from other sources of financing, in an amount sufficient to fund our respective liquidity needs. If cash flows and capital resources are insufficient to service our indebtedness, we may be forced to reduce or delay capital expenditures, sell assets, seek additional capital or restructure or refinance indebtedness or seek bankruptcy protection. These alternative measures may not be successful and may not permit us to meet scheduled debt service obligations. Our ability to restructure or refinance debt will depend on the condition of the capital markets and our financial condition at such time. Any refinancing of debt could be at higher interest rates and may require us to comply with more onerous covenants, which could further restrict business operations, and the terms of existing or future debt agreements may restrict us from adopting some of these alternatives.

In addition, in the absence of adequate cash flows or capital resources, we could face substantial liquidity problems and might be required to dispose of material assets or operations, or sell equity, and/or negotiate with lenders to restructure the applicable debt in order to meet our debt service and other obligations. We may not be able to consummate those dispositions for fair market value or at all. Market or business conditions may limit our ability to avail ourselves of some or all of these options. Furthermore, any proceeds that we realize from any such dispositions may not be adequate to meet debt service obligations when due. None of our unitholders or CVR Energy or any of its respective affiliates has any continuing obligation to provide us with debt or equity financing.


December 31, 2018 | 21



Further, our ABL credit facility bears interest at variable rates and other debt we incur could likewise be variable-rate debt. If market interest rates increase, variable-rate debt will create higher debt service requirements, which could adversely affect our ability to fund our liquidity needs, capital investments and distributions to our unitholders. We may enter into agreements limiting our exposure to higher interest rates, but any such agreements may not offer complete protection from this risk.

Mr. Carl C. Icahn exerts significant influence over the Partnership through his controlling ownership of CVR Energy, and his interests may conflict with the interests of the Partnership and our unitholders.

Mr. Carl C. Icahn indirectly controls approximately 71% of the voting power of CVR Energy’s common stock and, by virtue of such ownership, is able to control or exert substantial influence over the Partnership through CVR Energy’s ownership of our general partner and its sole member, including:

the election and appointment of directors;
business strategy and policies;
mergers or other business combinations;
acquisition or disposition of assets;
future issuances of common stock, common units or other securities;
incurrence of debt or obtaining other sources of financing; and
the payment of distributions on our common units.

The existence of a controlling stockholder may have the effect of making it difficult for, or may discourage or delay, a third party from seeking to acquire a majority of our common units, which may adversely affect the market price of such common units.

Further, Mr. Icahn’s interests may not always be consistent with the Partnership’s interests or with the interests of our common unitholders. Mr. Icahn and entities controlled by him may also pursue acquisitions or business opportunities in industries in which we compete, and there is no requirement that any additional business opportunities be presented to us. We also have and may in the future enter into transactions to purchase goods or services with affiliates of Mr. Icahn. To the extent that conflicts of interest may arise between us and Mr. Icahn and his affiliates, those conflicts may be resolved in a manner adverse to us and our common unitholders.


Risks Related to Our Limited Partnership Structure

We have a policy is to distribute an amount equal to the “available cash” we generate each quarter, which could limit our ability to grow and make acquisitions. However, we may not have sufficient available cash to pay any quarterly distribution on common units or the board of directors of our general partner may elect to distribute less than all of our available cash.

The current policy of the board of directors of our general partner is to distribute an amount equal to the available cash generated by our business each quarter to our common unitholders. As a result of its cash distribution policy, we will likely need to rely primarily upon external financing sources, including commercial bank borrowings and the issuance of debt and equity securities, to fund acquisitions and expansion capital expenditures. As such, to the extent we are unable to finance growth externally, our general partner’s cash distribution policy may significantly impair our ability to grow. We may not have sufficient available cash each quarter to enable the payment of distributions to common unitholders. Furthermore, the partnership agreement does not require us to pay distributions on a quarterly basis or otherwise. As such, the board of directors of our general partner may modify or revoke its cash distribution policy at any time at its discretion, including in such a manner that would result in an elimination of cash distributions regardless of the amount of available cash our business generates.


December 31, 2018 | 22



In addition, because of its distribution policy, our growth, if any, may not be as robust as that of businesses that reinvest their available cash to expand ongoing operations. To the extent we issue additional units in connection with any acquisitions or expansion capital expenditures or as in-kind distributions, current unitholders will experience dilution and the payment of distributions on those additional units may decrease the amount we distribute in respect of its outstanding units. Under our partnership agreement, we are authorized to issue an unlimited number of additional interests without a vote of the common unitholders. The issuance by us of additional common units or other equity interests of equal or senior rank will reduce the proportionate ownership interest of common unitholders immediately prior to the issuance. As a result of the issuance of common units, the following may occur:

the amount of cash distributions on each common unit may decrease;
the ratio of our taxable income to distributions may increase;
the relative voting strength of each previously outstanding common unit will be diminished; and
the market price of the common units may decline.

In addition, our partnership agreement does not prohibit the issuance by our subsidiaries of equity interests, which may effectively rank senior to the common units. The incurrence of additional commercial borrowings or other debt to finance its growth strategy would result in increased interest expense, which, in turn, would reduce the available cash we have to distribute to unitholders.
Our partnership agreement has limited our general partner’s liability, replaces default fiduciary duties and restricts the remedies available to common unitholders for actions that, without these limitations and reductions, might otherwise constitute breaches of fiduciary duty.

Our partnership agreement limits the liability and replaces the fiduciary duties of our general partner, while also restricting the remedies available to our common unitholders for actions that, without these limitations and reductions, might constitute breaches of fiduciary duty. Delaware partnership law permits such contractual reductions of fiduciary duty. The partnership agreement contains provisions that replace the standards to which our general partner would otherwise be held by state fiduciary duty law. For example:

The partnership agreement permits our general partner to make a number of decisions in its individual capacity, as opposed to its capacity as general partner. This entitles its general partner to consider only the interests and factors that it desires, and means that it has no duty or obligation to give any consideration to any interest of, or factors affecting, any limited partner.
The partnership agreement provides that our general partner will not have any liability to unitholders for decisions made in its capacity as general partner so long as it acted in good faith, meaning it believed that the decision was in our best interest.
The partnership agreement provides that our general partner and the officers and directors of its general partner will not be liable for monetary damages to common unitholders, including us, for any acts or omissions unless there has been a final and non-appealable judgment entered by a court of competent jurisdiction determining that the general partner or its officers or directors acted in bad faith or engaged in fraud or willful misconduct, or in the case of a criminal matter, acted with knowledge that the conduct was criminal.

In addition, our partnership agreement (i) generally provides that affiliated transactions and resolutions of conflicts of interest not approved by the conflicts committee of the board of directors of its general partner and not involving a vote of unitholders must be on terms no less favorable to us than those generally being provided to or available from unrelated third parties or be “fair and reasonable” to us, as determined by its general partner in good faith, and that, in determining whether a transaction or resolution is “fair and reasonable,” the general partner may consider the totality of the relationships between the parties involved, including other transactions that may be particularly advantageous or beneficial to affiliated parties, including us and (ii) provides that in resolving conflicts of interest, it will be presumed that in making its decision, the general partner or its conflicts committee acted in good faith, and in any proceeding brought by or on behalf of any holder of common units, the person bringing or prosecuting such proceeding will have the burden of overcoming such presumption.

By purchasing a common unit, a common unitholder agrees to be bound by the provisions set forth in the partnership agreement, including the provisions described above.

December 31, 2018 | 23



Our general partner, an indirect wholly-owned subsidiary of CVR Energy, has fiduciary duties to CVR Energy and its stockholders, and the interests of CVR Energy and its stockholders may differ significantly from, or conflict with, the interests of our public common unitholders.
Our general partner is responsible for managing us. Although our general partner has fiduciary duties to manage us in a manner that is in our best interests, the fiduciary duties are specifically limited by the express terms of our partnership agreement, and the directors and officers of our general partner also have fiduciary duties to manage our general partner in a manner beneficial to CVR Energy and its stockholders. The interests of CVR Energy and its stockholders may differ from, or conflict with, the interests of our public common unitholders. In resolving these conflicts, our general partner may favor its own interests, the interests of CRLLC, its sole member, or the interests of CVR Energy and holders of CVR Energy's common stock, including its majority stockholder, an affiliate of Icahn Enterprises L.P., over our interests and those of our common unitholders.

The potential conflicts of interest include, among others, the following:

Neither our partnership agreement nor any other agreement requires the owners of our general partner, including CVR Energy, to pursue a business strategy that favors us. The affiliates of our general partner, including CVR Energy, have fiduciary duties to make decisions in their own best interests and in the best interest of holders of CVR Energy's common stock, which may be contrary to our interests. In addition, our general partner is allowed to take into account the interests of parties other than us or our common unitholders, such as its owners or CVR Energy, in resolving conflicts of interest, which has the effect of limiting its fiduciary duty to our common unitholders.
Our general partner has limited its liability and reduced its fiduciary duties under our partnership agreement and has also restricted the remedies available to our common unitholders for actions that, without the limitations, might constitute breaches of fiduciary duty. As a result of purchasing common units, common unitholders consent to some actions and conflicts of interest that might otherwise constitute a breach of fiduciary or other duties under applicable state law.
The board of directors of our general partner determines the amount and timing of asset purchases and sales, capital expenditures, borrowings, repayment of indebtedness and issuances of additional partnership interests, each of which can affect the amount of cash that is available for distribution to our common unitholders.
Our partnership agreement does not restrict our general partner from causing us to pay it or its affiliates for any services rendered to us or entering into additional contractual arrangements with any of these entities on our behalf. There is no limitation on the amounts our general partner can cause us to pay it or its affiliates.
Our general partner controls the enforcement of obligations owed to us by it and its affiliates. In addition, our general partner decides whether to retain separate counsel or others to perform services for us.
Our general partner determines which costs incurred by it and its affiliates are reimbursable by us.
Certain of the executive officers of our general partner also serve as executive officers of CVR Energy, and our executive chairman is the chief executive officer of CVR Energy. The executive officers who work for both CVR Energy and our general partner, including our chief financial officer, chief accounting officer and general counsel, divide their time between our business and the business of CVR Energy. These executive officers will face conflicts of interest from time to time in making decisions which may benefit either us or CVR Energy. Additionally, the compensation of such executive officers is set by CVR Energy, and we have no control over the amount paid to such officers.

CVR Energy has the power to elect all of the members of the board of directors of our general partner. Our general partner has control over all decisions related to our operations. Our public common unitholders do not have an ability to influence any operating decisions and will not be able to prevent us from entering into any transactions. Furthermore, the goals and objectives of CVR Energy, as the indirect owner of our general partner, may not be consistent with those of our public common unitholders.


December 31, 2018 | 24



If at any time our general partner and its affiliates own more than 80% of the common units, our general partner will have the right, which it may assign to any of its affiliates or to us, but not the obligation, to acquire all, but not less than all, of the common units held by public common unitholders at a price not less than their then-current market price, as calculated pursuant to the terms of our partnership agreement. As a result, each holder of our common units may be required to sell such holder's common units at an undesirable time or price and may not receive any return on investment. A common unitholder may also incur a tax liability upon a sale of its common units. Our general partner is not obligated to obtain a fairness opinion regarding the value of the common units to be repurchased by it upon exercise of the call right. There is no restriction in our partnership agreement that prevents our general partner from issuing additional common units and then exercising its call right. Our general partner may use its own discretion, free of fiduciary duty restrictions, in determining whether to exercise this right.

Our general partner may transfer its general partner interest in us to a third party in a merger or in a sale of all or substantially all of its assets without the consent of our common unitholders. Furthermore, there is no restriction in our partnership agreement on the ability of CVR Energy to transfer its equity interest in our general partner to a third party. The new equity owner of our general partner would then be in a position to replace the board of directors and the officers of our general partner with its own choices and to influence the decisions taken by the board of directors and officers of our general partner. If control of our general partner were transferred to an unrelated third party, the new owner of the general partner would have no interest in CVR Energy. We rely on the senior management team of CVR Energy and are party to a services agreement pursuant to which CVR Energy provides us with the services of its senior management team. If our general partner were no longer controlled by CVR Energy, CVR Energy could be more likely to terminate the services agreement, which it may do upon 180 days’ notice.

As a publicly traded partnership we qualify for certain exemptions from the NYSE’s corporate governance requirements.

As a publicly traded partnership, we qualify for certain exemptions from the NYSE’s corporate governance requirements, including:

the requirement that a majority of the board of directors of our general partner consist of independent directors;
the requirement that the board of directors of our general partner have a nominating/corporate governance committee that is composed entirely of independent directors; and
the requirement that the board of directors of our general partner have a compensation committee that is composed entirely of independent directors.

Our general partner’s board of directors has not and does not currently intend to establish a nominating/corporate governance committee. Additionally, we could avail ourselves of the additional exemptions available to publicly traded partnerships listed above at any time in the future. Accordingly, common unitholders do not have the same protections afforded to equity holders of companies that are subject to all of the corporate governance requirements of the NYSE.

Our public common unitholders have limited voting rights and are not entitled to elect our general partner or our general partner's directors and do not have sufficient voting power to remove our general partner without CVR Energy’s consent.

Unlike the holders of common stock in a corporation, our common unitholders have only limited voting rights on matters affecting our business and, therefore, limited ability to influence management's decisions regarding our business. Common unitholders have no right to elect our general partner or our general partner's board of directors on an annual or other continuing basis. The board of directors of our general partner, including the independent directors, is chosen entirely by CVR Energy as the indirect owner of the general partner and not by our common unitholders. Unlike publicly traded corporations, we do not hold annual meetings of our common unitholders to elect directors or conduct other matters routinely conducted at annual meetings of stockholders. Furthermore, even if our common unitholders are dissatisfied with the performance of our general partner, they have no practical ability to remove our general partner. As a result of these limitations, the price at which the common units will trade could be diminished.As of the date of this Report, CVR Energy indirectly owns approximately 34% of our common units, which means holders of common units other than CVR Energy will not be able to remove the general partner, under any circumstances, unless CVR Energy sells some of the common units that it owns or we sell additional units to the public, in either case, such that CVR Energy owns less than 33 1/3% of our common units.


December 31, 2018 | 25



Our partnership agreement restricts common unitholders' voting rights by providing that any units held by a person that owns 20% or more of any class of units then outstanding, other than our general partner, its affiliates, their transferees and persons who acquired such units with the prior approval of the board of directors of our general partner, may not vote on any matter. Our partnership agreement also contains provisions limiting the ability of common unitholders to call meetings or to acquire information about our operations, as well as other provisions limiting the ability of our common unitholders to influence the manner or direction of management.

Common unitholders may have liability to repay distributions.

In the event that: (i) we make distributions to our common unitholders when our nonrecourse liabilities exceed the sum of (a) the fair market value of our assets not subject to recourse liability and (b) the excess of the fair market value of our assets subject to recourse liability over such liability, or a distribution causes such a result, and (ii) a common unitholder knows at the time of the distribution of such circumstances, such common unitholder will be liable for a period of three years from the time of the impermissible distribution to repay the distribution under Section 17-607 of the Delaware Act.

Likewise, upon the winding up of the partnership, in the event that (a) we do not distribute assets in the following order: (i) to creditors in satisfaction of their liabilities; (ii) to partners and former partners in satisfaction of liabilities for distributions owed under our partnership agreement; (iii) to partners for the return of their contribution; and finally (iv) to the partners in the proportions in which the partners share in distributions and (b) a common unitholder knows at the time of such circumstances, then such common unitholder will be liable for a period of three years from the impermissible distribution to repay the distribution under Section 17-807 of the Delaware Act.


Tax Risks Related to Common Unitholders

Our tax treatment depends on our status as a partnership for U.S. federal income tax purposes, and not being subject to a material amount of entity-level taxation. If the IRS were to treat us as a corporation for U.S. federal income tax purposes or we become subject to entity-level taxation for state tax purposes, our cash available for distribution to our common unitholders would be substantially reduced, likely causing a substantial reduction in the value of our common units.
The anticipated after-tax economic benefit of an investment in our common units depends largely on our being treated as a partnership for U.S. federal income tax purposes.
Despite the fact that we are organized as a limited partnership under Delaware law, we would be treated as a corporation for U.S. federal income tax purposes unless we satisfy a “qualifying income” requirement. Based upon our current operations, we believe we satisfy the qualifying income requirement. Although we have received favorable private letter rulings from the IRS with respect to certain of our operations, no ruling has been or will be requested regarding our treatment as a partnership for U.S. federal income tax purposes. Failing to meet the qualifying income requirement or a change in current law could cause us to be treated as a corporation for U.S. federal income tax purposes or otherwise subject us to taxation as an entity.
If we were treated as a corporation for U.S. federal income tax purposes, we would pay U.S. federal income tax on our taxable income at the corporate tax rate. Distributions to our common unitholders would generally be taxed again as corporate distributions, and no income, gains, losses or deductions would flow through to our common unitholders. Because a tax would be imposed upon us as a corporation, our cash available for distribution to our common unitholders would be substantially reduced. Therefore, treatment of us as a corporation would result in a material reduction in the anticipated cash flow and after-tax return to our common unitholders, likely causing a substantial reduction in the value of our common units.
At the state level, several states have been evaluating ways to subject partnerships to entity-level taxation through the imposition of state income, franchise or other forms of taxation. We currently own assets and conduct business in several states, many of which impose a margin or franchise tax. In the future, we may expand our operations. Imposition of a similar tax on us in other jurisdictions that we may expand to could substantially reduce our cash available for distribution to our common unitholders.

December 31, 2018 | 26



The tax treatment of publicly traded partnerships or an investment in our common units could be subject to potential legislative, judicial or administrative changes or differing interpretations, possibly applied on a retroactive basis.
The present U.S. federal income tax treatment of publicly traded partnerships, including us, or an investment in our common units may be modified by administrative, legislative or judicial changes or differing interpretations at any time. From time to time, members of Congress propose and consider substantive changes to the existing U.S. federal income tax laws that affect publicly traded partnerships. Such change could eliminate the qualifying income exception to the treatment of all publicly traded partnerships as corporations upon which we rely for our treatment as a partnership for U.S. federal income tax purposes.
Any modification to the U.S. federal income tax laws may be applied retroactively and could make it more difficult or impossible for us to meet the exception for certain publicly traded partnerships to be treated as partnerships for U.S. federal income tax purposes. We are unable to predict whether any of these changes or other proposals will ultimately be adopted or enacted. Any similar or future legislative or administrative changes could negatively impact the value of an investment in our common units. You are urged to consult with your own tax advisor with respect to the status of regulatory or administrative developments and proposals and their potential effect on your investment in our common units.
If the IRS makes audit adjustments to our income tax returns for tax years beginning after December 31, 2017, it (and some states) may assess and collect any taxes (including any applicable penalties and interest) resulting from such audit adjustments directly from us, in which case our cash available for distribution to our common unitholders might be substantially reduced and our current and former common unitholders may be required to indemnify us for any taxes (including any applicable penalties and interest) resulting from such audit adjustments that were paid on such common unitholders’ behalf.
Pursuant to the Bipartisan Budget Act of 2015, for tax years beginning after December 31, 2017, if the IRS makes audit adjustments to our income tax returns, it (and some states) may assess and collect any taxes (including any applicable penalties and interest) resulting from such audit adjustments directly from us. To the extent possible under the new rules, our general partner may elect to either pay the taxes (including any applicable penalties and interest) directly to the IRS or, if we are eligible, issue a revised information statement to each common unitholder and former common unitholder with respect to an audited and adjusted return. Although our general partner may elect to have our common unitholders and former common unitholders take such audit adjustment into account and pay any resulting taxes (including applicable penalties or interest) in accordance with their interests in us during the tax year under audit, there can be no assurance that such election will be practical, permissible or effective in all circumstances. As a result, our current common unitholders may bear some or all of the tax liability resulting from such audit adjustment, even if such common unitholders did not own common units in us during the tax year under audit. If, as a result of any such audit adjustment, we are required to make payments of taxes, penalties and interest, our cash available for distribution to our common unitholders might be substantially reduced and our current and former unitholders may be required to indemnify us for any taxes (including any applicable penalties and interest) resulting from such audit adjustments that were paid on such unitholders behalf. Additionally, we may be required to allocate an adjustment disproportionately among our unitholders, causing the publicly traded units to have different capital accounts, unless the IRS issues further guidance.
In the event the IRS makes an audit adjustment to our income tax returns and we do not or cannot shift the liability to our unitholders in accordance with their interests in us during the year under audit, we will generally have the ability to request that the IRS reduce the determined underpayment by reducing the suspended passive loss carryovers of our unitholders (without any compensation from us to such unitholders), to the extent such underpayment is attributable to a net decrease in passive activity losses allocable to certain partners. Such reduction, if approved by the IRS, will be binding on any affected unitholders.
Our unitholders are required to pay income taxes on their share of our taxable income even if they do not receive any cash distributions from us. A unitholder’s share of our taxable income, and its relationship to any distributions we make, may be affected by a variety of factors, including our economic performance, transactions in which we engage or changes in law and may be substantially different from any estimate we make in connection with a unit offering.

A unitholder’s allocable share of our taxable income will be taxable to it, which may require the unitholder to pay federal income taxes and, in some cases, state and local income taxes, even if the unitholder receives cash distributions from us that are less than the actual tax liability that results from that income or no cash distributions at all.

December 31, 2018 | 27




A unitholder’s share of our taxable income, and its relationship to any distributions we make, may be affected by a variety of factors, including our economic performance, which may be affected by numerous business, economic, regulatory, legislative, competitive and political uncertainties beyond our control, and certain transactions in which we might engage. For example, we may engage in transactions that produce substantial taxable income allocations to some or all of our unitholders without a corresponding increase in cash distributions to our unitholders, such as a sale or exchange of assets, the proceeds of which are reinvested in our business or used to reduce our debt, or an actual or deemed satisfaction of our indebtedness for an amount less than the adjusted issue price of the debt. A unitholder’s ratio of its share of taxable income to the cash received by it may also be affected by changes in law. For instance, under the Tax Cuts and Jobs Act, the net interest expense deductions of certain business entities, including us, are limited to 30% of such entity’s “adjusted taxable income,” which is generally taxable income with certain modifications. If the limit applies, a unitholder’s taxable income allocations will be more (or its net loss allocations will be less) than would have been the case absent the limitation.

From time to time, in connection with an offering of our common units, we may state an estimate of the ratio of federal taxable income to cash distributions that a purchaser of common units in that offering may receive in a given period. These estimates depend in part on factors that are unique to the offering with respect to which the estimate is stated, so the expected ratio applicable to other common units will be different, and in many cases less favorable, than these estimates. Moreover, even in the case of common units purchased in the offering to which the estimate relates, the estimate may be incorrect, due to the uncertainties described above, challenges by the IRS to tax reporting positions which we adopt, or other factors. The actual ratio of taxable income to cash distributions could be higher or lower than expected, and any differences could be material and could materially affect the value of the common units.

Even if common unitholders do not receive any cash distributions from us, unitholders will be required to pay taxes on their share of our taxable income, including their share of income from the cancellation of debt.

Our common unitholders are required to pay any U.S. federal income taxes and, in some cases, state and local income taxes on their share of our taxable income, whether or not they receive cash distributions from us. For example, if we sell assets and use the proceeds to repay existing debt or fund capital expenditures, you may be allocated taxable income and gain resulting from the sale and our cash available for distribution would not increase.  Similarly, taking advantage of opportunities to reduce our existing debt, such as debt exchanges, debt repurchases, or modifications of our existing debt could result in “cancellation of indebtedness income” being allocated to our common unitholders as taxable income without any increase in our cash available for distribution. Our common unitholders may not receive cash distributions from us equal to their share of our taxable income or even equal to the actual tax liability that results from that income.

Additionally, tax gain or loss on the disposition of our common units could be more or less than expected and common unitholders may be subject to limitation on their ability to deduct interest expense incurred by us.

Tax gain or loss on the disposition of our common units could be more or less than expected.
If a common unitholder sells common units, the common unitholder will recognize a gain or loss equal to the difference between the amount realized and that common unitholder’s tax basis in those common units. Because distributions in excess of a common unitholder’s allocable share of our net taxable income decrease such common unitholder’s tax basis in its common units, the amount, if any, of such prior excess distributions with respect to the common units a common unitholder sells will, in effect, become taxable income to a common unitholder if it sells such common units at a price greater than its tax basis in those common units, even if the price such common unitholder receives is less than its original cost for such common units. In addition, because the amount realized includes a common unitholder’s share of our nonrecourse liabilities, if a common unitholder sells its common units, a common unitholder may incur a tax liability in excess of the amount of cash received from the sale.

December 31, 2018 | 28



A substantial portion of the amount realized from a common unitholder’s sale of our common units, whether or not representing gain, may be taxed as ordinary income to such common unitholder due to potential recapture items, including depreciation recapture. Thus, a common unitholder may recognize both ordinary income and capital loss from the sale of common units if the amount realized on a sale of such common units is less than such common unitholder’s adjusted basis in the common units.  Net capital loss may only offset capital gains and, in the case of individuals, up to $3,000 of ordinary income per year.  In the taxable period in which a common unitholder sells its common units, such common unitholder may recognize ordinary income from our allocations of income and gain to such common unitholder prior to the sale and from recapture items that generally cannot be offset by any capital loss recognized upon the sale of common units.
Common unitholders may be subject to limitation on their ability to deduct interest expense incurred by us.
In general, we are entitled to a deduction for interest paid or accrued on indebtedness properly allocable to our trade or business during our taxable year. However, under the Tax Cuts and Jobs Act, for taxable years beginning after December 31, 2017, our deduction for “business interest” is limited to the sum of our business interest income and 30% of our “adjusted taxable income.” For the purposes of this limitation, our adjusted taxable income is computed without regard to any business interest expense or business interest income, and in the case of taxable years beginning before January 1, 2022, any deduction allowable for depreciation, amortization, or depletion.
Tax-exempt entities face unique tax issues from owning our common units that may result in adverse tax consequences to them.
Investment in our common units by tax-exempt entities, such as employee benefit plans and individual retirement accounts (known as IRAs), raises issues unique to them. For example, virtually all of our income allocated to organizations that are exempt from U.S. federal income tax, including IRAs and other retirement plans, will be unrelated business taxable income and will be taxable to them. Further, with respect to taxable years beginning after December 31, 2017, a tax-exempt entity with more than one unrelated trade or business (including by attribution from investment in a partnership such as ours that is engaged in one or more unrelated trade or business) is required to compute the unrelated business taxable income of such tax-exempt entity separately with respect to each such trade or business (including for purposes of determining any net operating loss deduction). As a result, for years beginning after December 31, 2017, it may not be possible for tax-exempt entities to utilize losses from an investment in our partnership to offset unrelated business taxable income from another unrelated trade or business and vice versa. Tax-exempt entities should consult a tax advisor before investing in our common units.
Non-U.S. Common Unitholders will be subject to U.S. taxes and withholding with respect to their income and gain from owning our common units.

Non-U.S. common unitholders are generally taxed and subject to income tax filing requirements by the United States on income effectively connected with a U.S. trade or business (“effectively connected income”). Income allocated to our common unitholders and any gain from the sale of our common units will generally be considered to be “effectively connected” with a U.S. trade or business.  As a result, distributions to a Non-U.S. common unitholder will be subject to withholding at the highest applicable effective tax rate and a Non-U.S. common unitholder who sells or otherwise disposes of a common unit will also be subject to U.S. federal income tax on the gain realized from the sale or disposition of that common unit. 

The Tax Cuts and Jobs Act imposes a withholding obligation of 10% of the amount realized upon a Non-U.S. common unitholder’s sale or exchange of an interest in a partnership that is engaged in a U.S. trade or business. However, due to challenges of administering a withholding obligation applicable to open market trading and other complications, the IRS has temporarily suspended the application of this withholding rule to open market transfers of interest in publicly traded partnerships pending promulgation of regulations or other guidance that resolves the challenges.  It is not clear if or when such regulations or other guidance will be issued.  Non-U.S. common unitholders should consult a tax advisor before investing in our common units.


December 31, 2018 | 29



We treat each purchaser of our common units as having the same tax benefits without regard to the common units actually purchased. The IRS may challenge this treatment, which could adversely affect the value of our common units.
Because we cannot match transferors and transferees of common units, we have adopted certain methods for allocating depreciation and amortization deductions that may not conform to all aspects of existing Treasury Regulations. A successful IRS challenge to the use of these methods could adversely affect the amount of tax benefits available to our common unitholders. It also could affect the timing of these tax benefits or the amount of gain from any sale of common units and could have a negative impact on the value of our common units or result in audit adjustments to a common unitholder’s tax returns.
We generally prorate our items of income, gain, loss and deduction between transferors and transferees of our common units each month based upon the ownership of our common units on the first day of each month, instead of on the basis of the date a particular unit is transferred. The IRS may challenge this treatment, which could change the allocation of items of income, gain, loss and deduction among our common unitholders.
We generally prorate our items of income, gain, loss and deduction between transferors and transferees of our common units each month based upon the ownership of our units on the first day of each month (the “Allocation Date”), instead of on the basis of the date a particular common unit is transferred. Similarly, we generally allocate certain deductions for depreciation of capital additions, gain or loss realized on a sale or other disposition of our assets and, in the discretion of the general partner, any other extraordinary item of income, gain, loss or deduction based upon ownership on the Allocation Date. Treasury Regulations allow a similar monthly simplifying convention, but such regulations do not specifically authorize all aspects of our proration method. If the IRS were to challenge our proration method, we may be required to change the allocation of items of income, gain, loss and deduction among our common unitholders.
A common unitholder whose common units are the subject of a securities loan (e.g., a loan to a “short seller” to cover a short sale of common units) may be considered to have disposed of those common units. If so, such common unitholder would no longer be treated for tax purposes as a partner with respect to those common units during the period of the loan and may recognize gain or loss from the disposition.
Because there are no specific rules governing the U.S. federal income tax consequence of loaning a partnership interest, a common unitholder whose common units are the subject of a securities loan may be considered to have disposed of the loaned common units. In that case, the common unitholder may no longer be treated for tax purposes as a partner with respect to those common units during the period of the loan to the short seller and the common unitholder may recognize gain or loss from such disposition. Moreover, during the period of the loan, any of our income, gain, loss or deduction with respect to those common units may not be reportable by the common unitholder and any cash distributions received by the common unitholder as to those common units could be fully taxable as ordinary income. Common unitholders desiring to assure their status as partners and avoid the risk of gain recognition from a securities loan are urged to consult a tax advisor to determine whether it is advisable to modify any applicable brokerage account agreements to prohibit their brokers from borrowing their common units.
We have adopted certain valuation methodologies in determining a unitholder’s allocations of income, gain, loss and deduction.  The IRS may challenge these methodologies, which could adversely affect the value of the common units.
In determining the items of income, gain, loss and deduction allocable to our unitholders, we must routinely determine the fair market value of our assets and allocate any unrealized gain or loss attributable to our assets to the capital accounts of our unitholders. The IRS may challenge our valuation methods and allocations of taxable income, gain, loss and deduction between our general partner and certain of our unitholders.
A successful IRS challenge to these methods or allocations could adversely affect the amount of taxable income or loss being allocated to our unitholders. It also could affect the amount of taxable gain from our unitholders’ sale of common units and could have a negative impact on the value of the common units or result in audit adjustments to our unitholders’ tax returns without the benefit of additional deductions.

December 31, 2018 | 30



Our common unitholders will likely be subject to state and local taxes and income tax return filing requirements in jurisdictions where they do not live as a result of investing in our common units.
In addition to U.S. federal income taxes, our common unitholders may be subject to other taxes, including foreign, state and local taxes, unincorporated business taxes and estate, inheritance or intangible taxes that are imposed by the various jurisdictions in which we conduct business or own property now or in the future, even if they do not live in any of those jurisdictions. Our common unitholders will likely be required to file foreign, state and local income tax returns and pay state and local income taxes in some or all of these various jurisdictions. Further, our common unitholders may be subject to penalties for failure to comply with those requirements.
We currently own assets and/or conduct business in Illinois, Kansas, Missouri, Nebraska, Oklahoma and Texas. Illinois, Kansas, Missouri, Nebraska and Oklahoma currently impose a personal income tax on individuals. Illinois, Kansas, Missouri, Nebraska and Oklahoma also impose an income tax on corporations and other entities. Illinois imposes a replacement tax on corporations and other entities, and Texas imposes a franchise tax on corporations and other entities. Common unitholders are likely required to file state and local income tax returns and pay state and local income taxes in some or all of these various jurisdictions. Further, common unitholders may be subject to penalties for failure to comply with those requirements. As we make acquisitions or expand our business, we may own or control assets or conduct business in additional states or foreign jurisdictions that impose a personal income tax. It is our common unitholders’ responsibility to file all United States federal, foreign, state, and local income tax returns.

Item 1B.    Unresolved Staff Comments
There are no material unresolved written comments that were received from the SEC staff 180 days or more before the end of our fiscal year relating to our periodic or current reports under the Exchange Act.

Item 2.    Properties
Refer to Item 1, “Facilities” for more information on our core business properties. CVR Energy also leases property for our executive office in Sugar Land, Texas. Additionally, other administrative office space supporting the Partnership is leased in Kansas City, Kansas.

Item 3.    Legal Proceedings
In the ordinary course of business, we may become party to lawsuits, administrative proceedings and governmental investigations, including environmental, regulatory and other matters. Large, and sometimes unspecified, damages or penalties may be sought from us in some matters and certain matters may require years to resolve. Although we cannot provide assurance, we believe that an adverse resolution of the matters described below would not have a material impact on our liquidity, consolidated financial position, or consolidated results of operations. Refer to Note 8 ("Commitments and Contingencies") for further discussion on the matters outlined below.

Unresolved Matters

In September 2018, the Kansas Court of Appeals upheld property tax determinations by the Kansas Board of Tax Appeals in connection with Partnership’s dispute with Montgomery County, Kansas (the “County”) over prior year property tax payments. On October 29, 2018, the County petitioned the Kansas Supreme Court to review the Court of Appeals’ determination. Subsequent briefs were filed by the Partnership and the County. However, the Kansas Supreme Court has not yet ruled on whether it will hear the County’s appeal.

Resolved Matters

In 2018, CVR Partners submitted a business interruption claim for losses under its insurance policies, related to damage and resulting reduced equipment production rates experienced during the second half of 2017 and early 2018 at its Coffeyville Facility. On December 13, 2018, the Partnership signed a Claim Settlement and Release Agreement with the underwriters of the insurance policy for total consideration to be paid by the underwriters to the Partnership of approximately $6.1 million.


December 31, 2018 | 31



Item 4.    Mine Safety Disclosures.
Not applicable.

December 31, 2018 | 32



PART II
Item 5.    Market for Registrant’s Common Equity, Related Unitholder Matters and Issuer Purchases of Equity Securities
Performance Graph

The performance graph below compares the cumulative total return of the Partnership’s common units to (a) the cumulative total return of the S&P 500 Composite Index and (b) a composite peer group (“Peer Group”) consisting of The Mosaic Company, CF Industries Holdings, Inc., Interpid Potash, Inc., and Arcadia Biosciences, Inc. The graph assumes that the value of the investment in common unit and each index was $100 on December 31, 2013 and that all distributions were reinvested. Investment is weighted on the basis of market capitalization.
chart-e4c5e502fbe2857fc7f.jpg
The unit price performance shown on the graph is not necessarily indicative of future price performance. Information used in the graph was obtained from Yahoo! Finance (finance.yahoo.com). The performance graph above is furnished and not filed for purposes of the Securities Act and the Exchange Act. The performance graph is not soliciting material subject to Regulation 14A.


Market Information

CVR Partners’ common units are listed under the symbol “UAN” on the New York Stock Exchange.


Purchases of Equity Securities by the Issuer

The Partnership did not repurchase any common units during the fiscal year ended December 31, 2018.


December 31, 2018 | 33



Item 6.    Selected Financial Data
The following table sets forth certain selected consolidated financial data as of and for each year in the five-year period ended December 31, 2018. The selected consolidated financial information presented below has been derived from the Partnership’s historical financial statements. The following table should be read in conjunction with management’s discussion and analysis in Item 7 and consolidated financial statements and related notes thereto in Item 8.
 
Year Ended December 31,
(in thousands)
2018
 
2017
 
2016
 
2015
 
2014
 
 
 
 
 
 
 
 
 
 
Statements of Operations
 
 
 
 
 
 
 
 
 
Net sales
$
351,082

 
330,802

 
356,284

 
289,194

 
298,665

Net income (loss)
(50,027
)
 
(72,788
)
 
(26,938
)
 
62,042

 
76,149

 
 
 
 
 
 
 
 
 
 
Net income (loss) per common unit – basic and diluted
$
(0.44
)
 
$
(0.64
)
 
$
(0.26
)
 
$
0.85

 
$
1.04

Distribution declared, per common unit

 
0.02

 
0.44

 
1.11

 
1.39

 
 
 
 
 
 
 
 
 
 
Weighted-average common units outstanding:
Basic
113,283

 
113,283

 
103,299

 
73,123

 
73,115

Diluted
113,283

 
113,283

 
103,299

 
73,131

 
73,139

 
Year Ended December 31,
(in thousands)
2018
 
2017
 
2016
 
2015
 
2014
 
 
 
 
 
 
 
 
 
 
Balance Sheet
 
 
 
 
 
 
 
 
 
Cash and cash equivalents
$
61,776

 
$
49,173

 
$
55,595

 
$
49,967

 
$
79,914

Total assets
1,254,388

 
1,234,276

 
1,312,217

 
536,482

 
578,839

Total long-term debt, net of current portion
628,989

 
625,904

 
623,107

 
124,773

 
125,000

Total liabilities
754,562


684,423

 
687,311

 
150,930

 
164,908

Total partners’ capital
499,826

 
549,853

 
624,907

 
385,552

 
413,931



December 31, 2018 | 34



Item 7.    Management’s Discussion and Analysis of Financial Condition and Results of Operations
The following discussion and analysis of our financial condition and results of operations should be read in conjunction with our consolidated financial statements and related notes included elsewhere in this Report. References to CVR Partners, the Partnership, “we”, “us”, and “our” may refer to consolidated subsidiaries of CVR Partners or one or both of the facilities, as the context may require.
Strategy and Goals

Mission and Core Values

Our mission is to be a top tier North American nitrogen-based fertilizer company as measured by safe and reliable operations, superior performance and profitable growth. The foundation of how we operate is built on five core values:

Safety - We always put safety first. The protection of our employees, contractors and communities is paramount. We have an unwavering commitment to safety above all else. If it’s not safe, then we don’t do it.

Environment - We care for our environment. Complying with all regulations and minimizing any environmental impact from our operations is essential. We understand our obligation to the environment and that it’s our duty to protect it.

Integrity - We require high business ethics. We comply with the law and practice sound corporate governance. We only conduct business one way—the right way with integrity.

Corporate Citizenship - We are proud members of the communities where we operate. We are good neighbors and know that it’s a privilege we can’t take for granted. We seek to make a positive economic and social impact through our financial donations and the contributions of time, knowledge and talent of our employees to the places where we live and work.

Continuous Improvement - We believe in both individual and team success. We foster accountability under a performance-driven culture that supports creative thinking, teamwork and personal development so that employees can realize their maximum potential. We use defined work practices for consistency, efficiency and to create value across the organization.

Our core values are driven by our people, inform the way we do business each and every day and enhance our ability to accomplish our mission and related strategic objectives.

Strategic Objectives

We have outlined the following strategic objectives to drive the accomplishment of our mission:

Safety - We aim to achieve continuous improvement in all environmental, health and safety areas through ensuring our people’s commitment to environmental, health and safety comes first, the refinement of existing policies, continuous training, and enhanced monitoring procedures.

Reliability - Our goal is to achieve industry-leading utilization rates at both of our facilities through safe and reliable operations. We are focusing on improvements in day-to-day plant operations, identifying alternative sources for plant inputs to reduce lost time due to third-party operational constraints, and optimizing our commercial and marketing functions to maintain plant operations at their highest level.

Market Capture - We continuously evaluate opportunities to improve the facilities’ realized pricing at the gate and reduce variable costs incurred in production to maximize our capture of market opportunities.

Financial Discipline - We strive to be efficient as possible by maintaining low operating costs and disciplined deployment of capital.


December 31, 2018 | 35



Achievements

We successfully executed a number of achievements in support of our strategic objectives shown above through the date of this filing:

 
Safety
 
Reliability
 
Market Capture
 
Financial Discipline
We achieved significant year-over-year improvement in environmental, health and safety areas at both facilities.
ü
 
ü
 
 
 
 
During 2018, we maintained high utilization rates, excluding planned downtime at our Coffeyville Facility.
ü
 
ü
 
ü
 
ü
In the second half of 2018, we began loading UAN railcars at a new rail loading rack at our Coffeyville Facility providing unit train capabilities and further geographic reach at reduced per ton/mile distribution costs.
 
 
 
 
ü
 
ü
During the second quarter of 2018, the Coffeyville Facility completed its planned turnaround on-time and on-budget.
ü
 
ü
 
ü
 
ü
We identified and are in the process of implementing a plan to construct and operate a backup oxygen unit at Coffeyville to facility to reduce impacts of third party outages.

 
 
ü
 
 
 
ü
We consolidated certain back office locations reducing administrative overhead costs.
 
 
 
 
 
 
ü

Industry Factors and Market Conditions
Within the nitrogen fertilizer business, earnings and cash flows from operations are primarily affected by the relationship between nitrogen fertilizer product prices, utilization and operating costs and expenses.

The price at which nitrogen fertilizer products are ultimately sold depends on numerous factors, including the global supply and demand for nitrogen fertilizer products which, in turn, depends on, among other factors, world grain demand and production levels, changes in world population, the cost and availability of fertilizer transportation infrastructure, weather conditions, the availability of imports, and the extent of government intervention in agriculture markets.
 
Nitrogen fertilizer prices are also affected by local factors, including local market conditions, weather patterns, and the operating levels of competing facilities. An expansion or upgrade of competitors’ facilities, new facility development, political and economic developments and other factors are likely to continue to play an important role in nitrogen fertilizer industry economics. These factors can impact, among other things, the level of inventories in the market, resulting in price volatility and a reduction in product margins. Moreover, the industry typically experiences seasonal fluctuations in demand for nitrogen fertilizer products.
 
2018 Market Conditions

While there is risk of shorter-term volatility given the inherent nature of the commodity cycle, the longer-term fundamentals for the U.S. nitrogen fertilizer industry remain intact. The Partnership views the anticipated combination of (i) increasing global population, (ii) decreasing arable land per capita, (iii) continued evolution to more protein-based diets in developing countries, (iv) sustained use of corn as feedstock for the domestic production of ethanol and (v) positioning at the lower end of the global cost curve will continue to provide a solid foundation for nitrogen fertilizer producers in the U.S over the longer term.


December 31, 2018 | 36



The table below shows relevant market indicators for the nitrogen fertilizer segment for the years ended December 31, 2018, 2017, and 2016:
chart-ecc430a8622a680ec38.jpgchart-0fb4eb712c3d256406e.jpg
_______________________________
(1) Information used in the charts was obtained from various third party sources including MartketView and the U.S. Energy Information Administration (‘EIA’), amongst others.

Non-GAAP Measures

Our management uses certain non-GAAP performance measures to evaluate current and past performance and prospects for the future to supplement our GAAP financial information presented in accordance with U.S. GAAP. These non-GAAP financial measures are important factors in assessing our operating results and profitability and include the performance and liquidity measures defined below.

During the fourth quarter of 2018, management revised its internal and external use of non-GAAP measures to eliminate any adjustments to earnings before interest, tax, depreciation and amortization (“EBITDA”) for business interruption insurance recoveries. Refer to the revised definition below for further information.

EBITDA - Net income (loss) before (i) interest expense, net, (ii) income tax expense (benefit) and (iii) depreciation and amortization expense.

Adjusted EBITDA - EBITDA adjusted to exclude turnaround expense and other non-recurring items which management believes are material to an investor’s understanding of the Partnership’s underlying operating results.

Available Cash for Distribution - Adjusted EBITDA reduced for cash reserves established by the board of directors of our general partner for (i) debt service, (ii) maintenance capital expenditures, (iii) turnaround expenses and, to the extent applicable, (iv) reserves for future operating or capital needs that the board of directors of our general partner deems necessary or appropriate, if any. Available cash for distribution may be increased by the release of previously established cash reserves, if any, and other excess cash, at the discretion of the board of directors of our general partner.


December 31, 2018 | 37



We present these measures because we believe they may help investors, analysts, lenders and ratings agencies analyze our results of operations and liquidity in conjunction with our U.S. GAAP results, including but not limited to our operating performance as compared to other publicly traded companies in the refining industry, without regard to historical cost basis or financing methods and our ability to incur and service debt and fund capital expenditures. Non-GAAP measures have important limitations as analytical tools, because they exclude some, but not all, items that affect net earnings and operating income. These measures should not be considered substitutes for their most directly comparable U.S. GAAP financial measures. See “Non-GAAP Reconciliations” section included herein for reconciliation of these amounts.

Items or Events Impacting Comparability

During the fourth quarter of 2018, the Partnership recognized a $6.1 million business interruption insurance recovery associated with an outage at its Coffeyville, Kansas facility (the “Coffeyville Facility”) during 2017. The recovery is recorded in the Other Income (Expense) line item. Prior year amounts, which were not material, were conformed to the current year presentation.

Refer to the “Non-GAAP Measures” section above for discussion of the change made during the fourth quarter of 2018 to the Partnership’s definition of Adjusted EBITDA.

Coffeyville Facility
During 2018, the Coffeyville Facility had a planned, full facility turnaround lasting 15 days and incurred approximately $6.4 million in turnaround expense in the second quarter of 2018.
During 2017, the Coffeyville Facility’s third-party air separation unit experienced a shut down. Paired with this shut down and subsequent operational challenges, the Coffeyville Facility experienced unplanned UAN downtime of 11 days during the second quarter of 2017.
East Dubuque Facility
During 2017, our East Dubuque, Illinois facility (the “East Dubuque Facility”) had a planned, full facility turnaround lasting 14 days and incurred approximately $2.6 million in turnaround expense in the third quarter of 2017. Additionally, during the fourth quarter of 2017, the East Dubuque Facility experienced unplanned downtime totaling 12 days.

December 31, 2018 | 38



Results of Operations

The following sections should be read in conjunction with the information outlined in the previous sections of this Item 7 and the financial statements and related notes thereto in Item 8.
Key Operating Data
Utilization - The following charts summarize our ammonia utilization rates on a consolidated basis and at each of our facilities. Utilization is an important measure used by management to assess operational output at each of the Partnership’s facilities. Utilization is calculated as actual tons produced divided by capacity.

We present our utilization on a two-year rolling average to take into account the impact of our current turnaround cycles on any specific period. The two-year rolling average is a more useful presentation of the long-term utilization performance of our plants.

We present utilization solely on ammonia production rather than each nitrogen product as it provides a comparative baseline against industry peers and eliminates the disparity of plant configurations for upgrade of ammonia into other nitrogen products. With our efforts being primarily focused on ammonia upgrade capabilities, this measure provides a meaningful view of how well we operate.

chart-5d39154efd8f9b7840d.jpgchart-9efb813b32975b0cb57.jpg




December 31, 2018 | 39



Sales and Pricing per Ton. Two of our key operating metrics are total sales for ammonia and UAN along with the product pricing per ton realized at the gate. Product pricing at gate represents net sales less freight revenue divided by product sales volume in tons and is shown in order to provide a pricing measure that is comparable across the fertilizer industry.

chart-07dcd4aee6280a97138.jpgchart-0081851c37d691dc148.jpg

Production Volumes. Gross tons produced for ammonia represent the total ammonia produced, including ammonia produced that was upgraded into other fertilizer products. Net tons available for sale represent the ammonia available for sale that was not upgraded into other fertilizer products.

 
Year Ended December 31,
(in thousands of tons)
2018
 
2017
 
2016
 
 
 
 
 
 
Ammonia (gross produced)
794

 
815

 
694

Ammonia (net available for sale)
246

 
268

 
184

UAN
1,276

 
1,268

 
1,193


Feedstock. Our Coffeyville Facility utilizes a pet coke gasification process to produce nitrogen fertilizer. Our East Dubuque Facility uses natural gas in its production of ammonia.
 
Year Ended December 31,
 
2018
 
2017
 
2016
Petroleum coke used in production (thousand tons)
463

 
488

 
514

Petroleum coke (dollars per ton)
$
28

 
$
17

 
$
15

Natural gas used in production (thousands of MMBtu) (1)
7,933

 
7,620

 
5,596

Natural gas used in production (dollars per MMBtu) (1)
$
3.28

 
$
3.24

 
$
2.96

Natural gas cost of materials and other (thousands of MMBtu) (1)
7,122

 
8,052

 
4,619

Natural gas cost of materials and other (dollars per MMBtu) (1)
$
3.15

 
$
3.26

 
$
2.87

_______________________________________
(1) The feedstock natural gas shown above does not include natural gas used for fuel. The cost of fuel natural gas is included in direct operating expense (exclusive of depreciation and amortization).


December 31, 2018 | 40



Financial Highlights

chart-5619d34edd733967324.jpgchart-a22a95a57b3adda2435.jpgchart-681123f2c83df620d49.jpg

chart-d4c2b6f4957c67d1068.jpgchart-826406172e35e245372.jpgchart-71c372c3ac88bedce5b.jpg
_______________________________________
(1) See “Non-GAAP Reconciliations” section below for reconciliations of the non-GAAP measures shown above.


Year Ended December 31, 2018 Compared to the Year Ended December 31, 2017

Net Sales - Net sales increased by $20.3 million to $351.1 million for the year ended December 31, 2018. This increase was benefited primarily from favorable pricing conditions in the second half of 2018 contributing $37.6 million in higher revenues. These price increases were offset by $18.4 million in volume reductions in 2018 as compared to 2017.

The following table demonstrates the impact of changes in sales volumes and pricing for the primary components of net sales for the year ended December 31, 2018 as compared to the year ended December 31, 2017:
 
Price
 Variance
 
Volume
 Variance
(in millions)
 
 
 
UAN
$
27.1

 
$
6.1

Ammonia
10.5

 
(24.5
)

The increase in UAN sales volumes for 2018 compared to 2017 was primarily attributable to higher production resulting from less planned and unplanned downtime and more product available in inventory as of December 31, 2017. The decrease in ammonia sales volumes for 2018 compared to 2017 was partly attributable to more product being left available for sale as of December 31, 2018 due to a comparatively weaker fall 2018 application as compared to in 2017. Weather was also a significant factor contributing to the decrease in ammonia sales volumes. As a result of a wetter than expected fall season, customers were unable to apply ammonia, resulting in certain customers canceling ammonia contracts for delivery in the fourth quarter of 2018.
 

December 31, 2018 | 41



Operating Income (Loss) - For 2018, operating income was $6.3 million compared to a loss of $10.3 million in 2017. The $16.6 million increase in operating income in 2018 is driven by the increase in net sales discussed above. Net sales increase were offset by increased feedstock, including higher pet coke prices, and purchased ammonia costs in Cost of Materials and Other and higher direct operating expenses driven by an increase of $3.8 million year-over-year in turnaround expenses. During 2018, our Coffeyville Facility used less pet coke but at higher prices. From the year ended December 31, 2017 as compared to the year ended December 31, 2018, the total volume of pet coke consumed decreased by 5%. The facility’s cost of pet coke increased due to a higher proportion of pet coke being purchased from third parties as well as due to pricing increases. The purchase prices from third parties and CVR Energy’s Coffeyville refinery increased by 51% and 56%, respectively, year-over-year. Direct operating expenses were higher due to $6.4 million being spent on the Coffeyville Facility’s 2018 turnaround compared to $2.6 million on the East Dubuque Facility’s 2017 turnaround.

The increases in cost of materials and other and direct operating expenses were offset by a decrease in depreciation and amortization of $2.4 million due to changes in amounts capitalized to inventory as a result of tons yet to be sold at December 31, 2018.

Net Loss - The Partnership’s net loss of $50.0 million decreased significantly as compared to 2017 due to the operational and market improvements discussed above. Additionally, in December 2018, the Partnership recognized a business interruption insurance recovery of $6.1 million related to outages at our Coffeyville Facility in 2017 and 2018.

Available Cash for Distribution - As a result of the fourth quarter earnings and cash flows as presented in the Partnership’s EBITDA and Adjusted EBITDA measures, the Partnership’s general partner, on February 20, 2019, declared a distribution of $0.12 per common unit, or $14.1 million million, payable on March 11, 2019 to unitholders of record as of March 4, 2019.

Year Ended December 31, 2017 Compared to the Year Ended December 31, 2016

Net Sales - The Partnership’s net sales were $330.8 million for the year ended December 31, 2017 compared to $356.3 million for 2016. The decrease of $25.5 million was attributable to negative impacts from weaker price conditions. Changes in ammonia and UAN volume did not have a material impact on net sales. The following table demonstrates the impact of changes in sales volumes and pricing for the primary components of net sales for 2017 as compared to 2016:
 
Price
 Variance
 
Volume
 Variance
(in thousands)
 
 
 
UAN
$
(24.0
)
 
$
(7.2
)
Ammonia
(4.5
)
 
6.5


Operating Income (Loss) - For 2017, operating income decreased by $36.9 million as compared to 2016 to a loss of $10.3 million. The significant decrease in operating income is primarily due to the unfavorable pricing conditions experienced in 2017. Also contributing in 2017 was an increase of $15.8 million in depreciation and amortization expense primarily driven by the full year of depreciation recognized in 2017 associated with East Dubuque Facility in April 2016. These increased costs were offset by lower turnaround expense of $4.0 million year-over-year in 2017.

Net Income (Loss) - The Partnership’s net loss of $72.8 million in 2017 increased significantly compared to 2016 due to the operational and market conditions and operational expenses incurred in 2017. Additionally, in 2017, an increase of $14.3 million in interest expense occurred due to a full year of interest on the long-term debt obtained as part of the East Dubuque Facility acquisition in April 2016.

Available Cash for Distribution - Due to the more favorable market conditions in the first half of 2016 and lower interest costs in 2016, the Partnership declared and paid distributions totaling $49.9 million for the first two quarters of 2016 compared to $2.3 million declared and paid for the second quarter of 2017.

December 31, 2018 | 42



Non-GAAP Reconciliations

Reconciliation of Net Loss to EBITDA and Adjusted EBITDA
 
Year Ended December 31,
(in thousands)
2018
 
2017
 
2016
 
 
 
 
 
 
Net loss
$
(50,027
)
 
$
(72,788
)
 
$
(26,938
)
Add:
 
 
 
 
 
Interest expense and other financing costs, net
62,588

 
62,845

 
48,551

Income tax expense
(46
)
 
220

 
329

Depreciation and amortization
71,575

 
73,986

 
58,246

EBITDA
$
84,090

 
$
64,263

 
$
80,188

Add:
 
 
 
 
 
Turnaround expenses
6,399

 
2,585

 
6,570

Loss on extinguishment of debt (a)

 

 
4,862

Expenses associated with the East Dubuque Facility acquisition (b)

 

 
3,178

Adjusted EBITDA
$
90,489

 
$
66,848

 
$
94,798

_____________________________
(a)
Represents a loss on extinguishment of debt incurred by CVR Partners in June 2016 in connection with the repurchase of senior notes assumed in the East Dubuque Facility acquisition.
(b)
Represents legal and other professional fees and other merger related expenses associated with the East Dubuque Facility acquisition.

Reconciliation of Net Cash Provided By (Used In) Operating Activities to EBITDA
 
Year Ended December 31,
(in thousands)
2018
 
2017
 
2016
Net cash provided by operating activities
$
32,234

 
$
10,400

 
$
44,969

Adjustments:
 
 
 
 
 
Less:
 
 
 
 
 
Interest expense, net
62,588

 
62,845

 
48,551

Income tax expense (benefit)
(46
)
 
220

 
329

Change in working capital
(2,256
)
 
(640
)
 
(438
)
Other non-cash adjustments
(8,430
)
 
(8,562
)
 
(13,223
)
EBITDA
$
84,090

 
$
64,263

 
$
80,188



December 31, 2018 | 43



Reconciliation of Adjusted EBITDA to Available Cash for Distribution
 
 
Year Ended December 31,
(in thousands)
 
2018
 
2017
 
2016
Adjusted EBITDA
 
$
90,489

 
$
66,848

 
$
94,798

Less:
 
 
 
 
 
 
Debt service
 
(59,372
)
 
(59,849
)
 
(46,051
)
Maintenance capital expenditures
 
(14,870
)
 
(14,089
)
 
(13,651
)
Turnaround expenses
 
(6,404
)
 
(2,585
)
 
(6,570
)
Expenses associated with the East Dubuque Facility acquisition
 

 

 
(3,178
)
Add:
 
 
 
 
 
 
Impact of purchase accounting
 

 

 
12,979

Available cash associated with East Dubuque 2016 first quarter
 

 

 
6,300

Available cash for distribution (a)
 
$
9,843

 
$
(9,675
)
 
$
44,627

 
 
 
 
 
 
 
Distribution declared and paid, per common unit (a)
 
$
0.09

 
$
0.02

 
$
0.44

 
 
 
 
 
 
 
Common units outstanding
 
113,283

 
113,283

 
113,283

_____________________________
(a)
Amount represents the cumulative available cash based on full year results. However, available cash for distribution is calculated quarterly for distribution in the following period. For the fourth quarter 2018, the Partnership’s general partner, on February 20, 2019, declared a distribution of $0.12 per common unit, or $14.1 million, payable on March 11, 2019 to unitholders of record as of March 4, 2019.


December 31, 2018 | 44



Liquidity and Capital Resources
Our principal source of liquidity has historically been cash from operations, which can include cash advances from customers resulting from prepay contracts. Our principal uses of cash are for working capital, capital expenditures, funding our debt service obligations and paying distributions to our unitholders, as further discussed below.
We believe that our cash from operations and existing cash and cash equivalents, along with borrowings, as necessary, under the ABL Credit Facility (defined below), will be sufficient to satisfy anticipated cash requirements associated with our existing operations for at least the next 12 months, and that we have sufficient cash resources to fund out operations for at least the next 12 months. However, our future capital expenditures and other cash requirements could be higher than we currently expect as a result of various factors. Additionally, our ability to generate sufficient cash from our operating activities and secure additional financing depends on our future performance, which is subject to general economic, political, financial, competitive and other factors beyond our control.
Depending on the needs of our business, contractual limitations and market conditions, we may from time to time seek to issue equity securities, incur additional debt, issue debt securities, or otherwise refinance our existing debt. There can be no assurance that we will seek to do any of the foregoing or that we will be able to do any of the foregoing on terms acceptable to us or at all.
Cash Balance and Other Liquidity
As of December 31, 2018, we had cash and cash equivalents of $61.8 million, including $23.7 million of customer advances. Combined with $50.0 million available under our ABL Credit Facility less $25.0 million in cash included in our borrowing base, we had total liquidity of $86.8 million at December 31, 2018. As of December 31, 2017, we had $49.2 million in cash and cash equivalents, including $12.9 million of customer advances.
Capital Structure
Debt, including current maturities
 
Year Ended December 31,
(In thousands)
 
2018
 
2017
 
 
 
 
 
9.250% Senior Notes due 2023
 
$
645,000

 
$
645,000

6.500% Senior Notes due 2021
 
2,240

 
2,240

Unamortized discount and debt issuance costs
 
(18,251
)
 
(21,336
)
Total debt
 
$
628,989

 
$
625,904

Asset Based (ABL) Credit Facility - The Partnership has an ABL Credit Facility, the proceeds of which may be used to fund working capital and other general corporate purposes. The ABL Credit Facility is a senior secured asset-based revolving credit facility with an aggregate principal amount of availability of up to $50.0 million with an incremental facility, which permits an increase in borrowings of up to $25.0 million in the aggregate subject to additional lender commitments and certain other conditions. The ABL Credit Facility matures in September 2021. The Partnership was in compliance with all applicable covenants as of December 31, 2018. Refer to Note 5 (“Long-Term Debt”) in Item 8 for further information on the ABL Credit Facility.

2023 Notes - The Partnership issued $645.0 million aggregate principal amount of 9.250% Senior Secured Notes due 2023 (the “2023 Notes”) in 2016. The 2023 Notes are guaranteed on a senior secured basis by all of the Partnership’s existing subsidiaries. At any time prior to June 15, 2019, the Partnership may on any of one or more occasions redeem up to 35% of the aggregate principal amount of the 2023 Notes issued under the indenture governing the 2023 Notes in an amount not greater than the net proceeds of one or more public equity offerings at a redemption price of 109.250% of the principal amount of the 2023 Notes, plus any accrued and unpaid interest to the date of redemption. Prior to June 15, 2019, the Partnership may on any one or more occasions redeem all or part of the 2023 Notes at a redemption price equal to the sum of: (i) the principal amount thereof, plus (ii) the make whole premium, as defined in the indenture (the “2023 Indenture”) governing the 2023 Notes, at the redemption date, plus any accrued and unpaid interest to the applicable redemption date.


December 31, 2018 | 45



Upon the occurrence of certain change of control events as defined in the 2023 Notes’ Indenture (including the sale of all or substantially all of the properties or assets of the Partnership and its subsidiaries taken as a whole), each holder of the 2023 Notes will have the right to require that the Partnership repurchase all or a portion of such holder’s 2023 Notes in cash at a purchase price equal to 101% of the aggregate principal amount thereof plus any accrued and unpaid interest to the date of repurchase. Refer to Note 5 (“Long-Term Debt”) in Item 8 for further information on the 2023 Notes.
Capital Spending
We divide the capital spending needs into two categories: maintenance and growth. Maintenance capital spending includes non-discretionary maintenance projects and projects required to comply with environmental, health and safety regulations. Growth capital projects generally involve an expansion of existing capacity and/or a reduction in direct operating expenses. We undertake growth capital spending based on the expected return on incremental capital employed. Our total capital expenditures for the years ended December 31, 2018 and 2017 along with our estimated expenditures for 2019 are as follows:

 
 
Year Ended December 31,
 
Estimated
(In thousands)
 
2018
 
2017
 
2019
 
 
 
 
 
 
 
Maintenance capital
 
$
15.5

 
$
14.1

 
$ 18.0 - 20.0
Growth capital
 
4.3

 
0.5

 
2.0 - 5.0
Total capital expenditures
 
$
19.8

 
$
14.6

 
$ 20.0 - 25.0

Our estimated capital expenditures are subject to change due to unanticipated changes in the cost, scope and completion time for capital projects. For example, we may experience increases/decreases in labor or equipment costs necessary to comply with government regulations or to complete projects that sustain or improve the profitability of the refineries or nitrogen fertilizer plants. We may also accelerate or defer some capital expenditures from time to time. Capital spending is determined by the board of directors of the Partnership’s general partner.
Distributions to Unitholders
The current policy of the board of directors of the Partnership's general partner is to distribute all available cash the Partnership generated on a quarterly basis. Available cash for each quarter will be determined by the board of directors of the Partnership's general partner following the end of such quarter. Available cash for each quarter is calculated as Adjusted EBITDA reduced for cash needed for (i) debt service, (ii) maintenance capital expenditures, (iii) turnaround expenses and, to the extent applicable, (iv) reserves for future operating or capital needs that the board of directors of our general partner deems necessary or appropriate, if any. Available cash for distribution may be increased by the release of previously established cash reserves, if any, and other excess cash, at the discretion of the board of directors of our general partner.
 
For the fourth quarter of 2018, the Partnership, upon approval by CVR GP’s board of directors on February 20, 2019, declared a distribution of $0.12 per common unit, or $14.1 million, payable on March 11, 2019 to unitholders of record as of March 4, 2019. Of this amount, CRLLC will receive approximately $5.0 million with remaining amount payable to public unitholders.

Cash Flows
The following table sets forth our cash flows for the periods indicated below:
 
Year Ended December 31,
(in thousands)
2018
 
2017
 
2016
 
 
 
 
 
 
Net cash flow provided by (used in):
 
 
 
 
 
Operating activities
$
32,234

 
$
10,400

 
$
44,969

Investing activities
(19,631
)
 
(14,556
)
 
(87,100
)
Financing activities

 
(2,266
)
 
47,759

Net decrease in cash and cash equivalents
$
12,603

 
$
(6,422
)
 
$
5,628


December 31, 2018 | 46



Operating Activities
Net cash flows provided by operating activities for the year ended December 31, 2018 were approximately $32.2 million compared to net cash provided by operating activities of $10.4 million for the year ended December 31, 2017. Net cash flows from our operating activities increased from the year ended December 31, 2017 as compared to the year ended December 31, 2018, primarily due to a reduction in net loss of $22.8 million. Net cash flows provided by operating activities for the year ended December 31, 2017 decreased by $34.6 million primarily driven by an increase in the net loss from 2016 to 2017 of $45.9 million.
Investing Activities
Net cash used in investing activities for the year ended December 31, 2018 was $19.6 million compared to $14.6 million for the year ended December 31, 2017. This decrease is largely attributed to increased capital expenditures of $5.3 million in 2018. Net cash flows used in investing activities for the year ended December 31, 2017 decreased by $72.5 million due to the $63.9 million spent on the East Dubuque Facility acquisition and lower capital expenditures in 2017.
Financing Activities
Net cash used in financing activities was $0 million for the year ended December 31, 2018 compared to $2.3 million for the year ended December 31, 2017 due to no changes in debt or unitholder distributions being paid in 2018 compared to the $2.3 million in cash distributions paid in 2017. The net cash provided by financing activities for the year ended December 31, 2016 of $47.8 million was primarily attributable to the financing transactions associated with the East Dubuque Facility acquisition, partially offset by the quarterly cash distributions of $69.6 million and the purchase of 400,000 CVR Nitrogen common units from CVR Energy for $5.0 million, net of issuance costs.

Long-Term Commitments
In addition to long-term debt, we are required to make payments relating to various types of obligations. The following table summarizes our minimum payments as of December 31, 2018 relating to contractual obligations and other commercial commitments for the five-year period following December 31, 2018 and thereafter.
 
Payments Due by Period
(in thousands)
2019
 
2020
 
2021
 
2022
 
2023
 
Thereafter
 
Total
Contractual Obligations
 
 
 
 
 
 
 
 
 
 
 
 
 
Long-term debt (1)
$

 
$

 
$
2,240

 
$

 
$
645,000

 
$

 
$
647,240

Operating leases (2)
4,516

 
3,619

 
3,430

 
3,138

 
1,133

 
748

 
16,584

Unconditional purchase obligations (3)
29,153

 
8,597

 
6,951

 
7,110

 
5,614

 
44,058

 
101,483

Interest payments (4)
59.998

 
59.999

 
59.925

 
59.663

 
29.831

 

 
269.416

Total
$
93,667

 
$
72,215

 
$
72,546

 
$
69,911

 
$
681,578

 
$
44,806

 
$
1,034,723

_______________________________________
(1)
Consists of the 2021 Notes and 2023 Notes as of December 31, 2018.
(2)
CVR Partners leases railcars and certain facilities.
(3)
The amount includes (a) natural gas supply agreement, (b) utility service agreement, (c) product supply agreement and (d) pet coke supply agreement as further discussed in Note 8 (“Commitments and Contingencies”) and Note 9 (“Related Party Transactions”).
(4)
Interest payments for our long-term debt outstanding as of December 31, 2018 and commitment fees on the unutilized commitments of the ABL Credit Facility.

Off-Balance Sheet Arrangements
We do not have any “off-balance sheet arrangements” as such term is defined within the rules and regulations of the SEC.
Recently Accounting Pronouncements
Refer to Note 2 (“Summary of Significant Accounting Policies”) in Item 8 for a discussion of recent accounting pronouncements applicable to the Partnership.

December 31, 2018 | 47



Critical Accounting Policies
We prepare our consolidated financial statements in accordance with GAAP. In order to apply these principles, management must make judgments, assumptions and estimates based on the best available information at the time. Actual results may differ based on the accuracy of the information utilized and subsequent events. Our accounting policies are described in the notes to our audited financial statements included elsewhere in this Report. Our critical accounting policies, listed below, could materially affect the amounts recorded in our consolidated financial statements.

Revenue recognition specific to the Partnership’s adoption of ASC 606, Revenue from Contracts with Customers;
Goodwill impairment;
Impairment of long-lived assets; and,
Allocation of costs.

Refer to Note 2 (“Summary of Significant Accounting Policies”) in Item 8 for a discussion of these, and other accounting policies.

Item 7A.    Quantitative and Qualitative Disclosures About Market Risk
Commodity Price Risk
We are exposed to significant market risk due to potential changes in prices for fertilizer products and natural gas. Natural gas is the primary raw material used in the production of various nitrogen-based products manufactured at our East Dubuque Facility. We have commitments to purchase natural gas for use in our East Dubuque Facility at the spot market, and through short-term, fixed supply, fixed price and index price purchase contracts. Natural gas prices have fluctuated during the last decade, increasing substantially in 2008 and subsequently declining to the current lower pricing levels.
In the normal course of business, we produce nitrogen-based fertilizer products throughout the year to supply the needs of our customers during the high-delivery-volume spring and fall seasons. The value of fertilizer product inventory is subject to market risk due to fluctuations in the relevant commodity prices. Prices of nitrogen fertilizer products can be volatile. We believe that market prices of nitrogen products are affected by changes in grain prices and demand, natural gas prices and other factors. In the opinion of our management, there is no derivative financial instrument that correlates effectively with, and has a trading volume sufficient to hedge, our firm commitments and forecasted commodity sales transactions.

December 31, 2018 | 48



Item 8.    Financial Statements and Supplementary Data

Report of Independent Registered Public Accounting Firm
The Board of Directors of CVR GP, LLC
The Unitholders of CVR Partners, LP
The General Partner of CVR Partners, LP:
Opinion on the financial statements
We have audited the accompanying consolidated balance sheets of CVR Partners, LP (a Delaware limited partnership) and subsidiaries (the “Partnership”) as of December 31, 2018 and 2017, the related consolidated statements of operations, partners’ capital, and cash flows for each of the three years in the period ended December 31, 2018, and the related notes (collectively referred to as the “financial statements”). In our opinion, the financial statements present fairly, in all material respects, the financial position of the Partnership as of December 31, 2018 and 2017, and the results of its operations and its cash flows for each of the three years in the period ended December 31, 2018, in conformity with accounting principles generally accepted in the United States of America.
We also have audited, in accordance with the standards of the Public Company Accounting Oversight Board (United States) (“PCAOB”), the Partnership’s internal control over financial reporting as of December 31, 2018, based on criteria established in the 2013 Internal Control-Integrated Framework issued by the Committee of Sponsoring Organizations of the Treadway Commission (“COSO”), and our report dated February 21, 2019 expressed an unqualified opinion.
Basis for opinion
These financial statements are the responsibility of the Partnership’s management. Our responsibility is to express an opinion on the Partnership’s financial statements based on our audits. We are a public accounting firm registered with the PCAOB and are required to be independent with respect to the Partnership in accordance with the U.S. federal securities laws and the applicable rules and regulations of the Securities and Exchange Commission and the PCAOB.
We conducted our audits in accordance with the standards of the PCAOB. Those standards require that we plan and perform the audit to obtain reasonable assurance about whether the financial statements are free of material misstatement, whether due to error or fraud. Our audits included performing procedures to assess the risks of material misstatement of the financial statements, whether due to error or fraud, and performing procedures that respond to those risks. Such procedures include examining, on a test basis, evidence supporting the amounts and disclosures in the financial statements. Our audits also included evaluating the accounting principles used and significant estimates made by management, as well as evaluating the overall presentation of the financial statements. We believe that our audits provide a reasonable basis for our opinion.
Change in accounting principle
As discussed in Note 2 to the consolidated financial statements, the Partnership has changed its method of accounting for recording deferred revenue and an associated receivable in 2018 due to the adoption of Financial Accounting Standards Board Accounting Standards Codification Topic 606, Revenue from Contracts with Customers.
/s/ GRANT THORNTON LLP
We have served as the Partnership’s auditor since 2013.
Kansas City, Missouri
February 21, 2019


December 31, 2018 | 49



Report of Independent Registered Public Accounting Firm
The Board of Directors of CVR GP, LLC
The Unitholders of CVR Partners, LP
The General Partner of CVR Partners, LP:
Opinion on internal control over financial reporting
We have audited the internal control over financial reporting of CVR Partners, LP (a Delaware limited partnership) and subsidiaries (the “Partnership”) as of December 31, 2018, based on criteria established in the 2013 Internal Control-Integrated Framework issued by the Committee of Sponsoring Organizations of the Treadway Commission (“COSO”). In our opinion, the Partnership maintained, in all material respects, effective internal control over financial reporting as of December 31, 2018, based on criteria established in the 2013 Internal Control-Integrated Framework issued by COSO.
We also have audited, in accordance with the standards of the Public Company Accounting Oversight Board (United States) (“PCAOB”), the consolidated financial statements of the Partnership as of and for the year ended December 31, 2018, and our report dated February 21, 2019 expressed an unqualified opinion on those financial statements.
Basis for opinion
The Partnership’s management is responsible for maintaining effective internal control over financial reporting and for its assessment of the effectiveness of internal control over financial reporting, included in the accompanying Management’s Report on Internal Control Over Financial Reporting. Our responsibility is to express an opinion on the Partnership’s internal control over financial reporting based on our audit. We are a public accounting firm registered with the PCAOB and are required to be independent with respect to the Partnership in accordance with the U.S. federal securities laws and the applicable rules and regulations of the Securities and Exchange Commission and the PCAOB.
We conducted our audit in accordance with the standards of the PCAOB. Those standards require that we plan and perform the audit to obtain reasonable assurance about whether effective internal control over financial reporting was maintained in all material respects. Our audit included obtaining an understanding of internal control over financial reporting, assessing the risk that a material weakness exists, testing and evaluating the design and operating effectiveness of internal control based on the assessed risk, and performing such other procedures as we considered necessary in the circumstances. We believe that our audit provides a reasonable basis for our opinion.
Definition and limitations of internal control over financial reporting
A company’s internal control over financial reporting is a process designed to provide reasonable assurance regarding the reliability of financial reporting and the preparation of financial statements for external purposes in accordance with generally accepted accounting principles. A company’s internal control over financial reporting includes those policies and procedures that (1) pertain to the maintenance of records that, in reasonable detail, accurately and fairly reflect the transactions and dispositions of the assets of the company; (2) provide reasonable assurance that transactions are recorded as necessary to permit preparation of financial statements in accordance with generally accepted accounting principles, and that receipts and expenditures of the company are being made only in accordance with authorizations of management and directors of the company; and (3) provide reasonable assurance regarding prevention or timely detection of unauthorized acquisition, use, or disposition of the company’s assets that could have a material effect on the financial statements.
Because of its inherent limitations, internal control over financial reporting may not prevent or detect misstatements. Also, projections of any evaluation of effectiveness to future periods are subject to the risk that controls may become inadequate because of changes in conditions, or that the degree of compliance with the policies or procedures may deteriorate.
/s/ GRANT THORNTON LLP
Kansas City, Missouri
February 21, 2019


December 31, 2018 | 50



CVR Partners, LP and Subsidiaries
CONSOLIDATED BALANCE SHEETS
 
December 31,
(in thousands)
2018
 
2017
 
 
 
 
ASSETS
Current assets:
 
 
 
Cash and cash equivalents
$
61,776

 
$
49,173

Accounts receivable
61,662

 
9,855

Inventories
63,554

 
53,169

Prepaid expenses and other current assets
6,989

 
5,793

Total current assets
193,981

 
117,990

Property, plant, and equipment, net of accumulated depreciation
1,015,240

 
1,070,454

Goodwill
40,969

 
40,969

Other long-term assets
4,198

 
4,863

Total assets
$
1,254,388

 
$
1,234,276

LIABILITIES AND PARTNERS’ CAPITAL
Current liabilities:
 
 
 
Accounts payable
$
26,789

 
$
21,295

Accounts payable to Affiliates
2,976

 
2,223

Accrued expenses and other current liabilities
24,066

 
19,682

Deferred Revenue
$
68,804

 
$
12,895

Total current liabilities
122,635

 
56,095

Long-term liabilities:
 
 
 
Long-term debt, net of current portion
628,989

 
625,904

Other long-term liabilities
2,938

 
2,424

Total long-term liabilities
631,927

 
628,328

Commitments and contingencies (See Note 9)

 

Total partners’ capital
499,826

 
549,853

Total liabilities and partners’ capital
$
1,254,388

 
$
1,234,276


The accompanying notes are an integral part of these consolidated financial statements.


December 31, 2018 | 51



CVR Partners, LP and Subsidiaries
CONSOLIDATED STATEMENTS OF OPERATIONS
 
Year Ended December 31,
(in thousands)
2018
 
2017
 
2016
 
 
 
 
 
 
Net sales
$
351,082

 
$
330,802

 
$
356,284

Operating costs and expenses:
 
 
 
 
 
Cost of materials and other (exclusive of depreciation and amortization shown below)
88,461

 
84,874

 
93,749

Direct operating expenses (exclusive of depreciation and amortization shown below)
159,319

 
156,357

 
150,236

Depreciation and amortization
71,575

 
73,986

 
58,246

Cost of sales
319,355

 
315,217

 
302,231

 
 
 
 
 
 
Selling, general and administrative expenses
25,023

 
25,630

 
29,276

Loss on asset disposals
390

 
233

 
220

Operating income (loss)
6,314

 
(10,278
)
 
24,557

Interest expense, net
(62,588
)
 
(62,845
)
 
(48,551
)
Other income (expense), net
6,201

 
555

 
(2,615
)
Loss before income tax expense
(50,073
)
 
(72,568
)
 
(26,609
)
Income tax expense (benefit)
(46
)
 
220

 
329

Net loss
$
(50,027
)
 
$
(72,788
)
 
$
(26,938
)
 
 

 
 

 
 
Net loss per common unit - basic and diluted
$
(0.44
)
 
$
(0.64
)
 
$
(0.26
)
Distributions declared and paid per common unit

 
0.02

 
0.44

 
 
 
 
 
 
Weighted-average common units outstanding:
 

 
 

 
 

Basic and Diluted
113,283

 
113,283

 
103,299


The accompanying notes are an integral part of these consolidated financial statements.


December 31, 2018 | 52



CVR Partners, LP and Subsidiaries
CONSOLIDATED STATEMENTS OF PARTNERS’ CAPITAL
 
Common Units
 
 
 
 
 
 
 
 
(in thousands)

Issued
 
Amount
 
General
Partner
Interest
 
Accumulated
Other
Comprehensive
Income/(Loss)
 
Noncontrolling Interest
 
Total
 
 
 
 
 
 
 
 
 
 
 
 
Balance at December 31, 2015
73,128

 
$
385,670

 
$
1

 
$
(118
)
 
$

 
$
385,553

Cash distributions to common unitholders – Affiliates

 
(27,633
)
 

 

 

 
(27,633
)
Cash distributions to common unitholders – Non-affiliates

 
(41,956
)
 

 

 

 
(41,956
)
Share-based compensation – Affiliates

 
(1
)
 

 

 

 
(1
)
Issuance of common units for the merger consideration
40,155

 
335,693

 

 

 

 
335,693

Purchase of CVR Nitrogen common units associated with a business combination

 

 

 

 
4,564

 
4,564

Contribution from affiliates

 

 

 

 
507

 
507

Purchase of noncontrolling interest

 
71

 

 

 
(5,071
)
 
(5,000
)
Net loss

 
(26,938
)
 

 

 

 
(26,938
)
Other comprehensive income

 

 

 
118

 

 
118

Balance at December 31, 2016
113,283

 
$
624,906

 
$
1

 
$

 
$

 
$
624,907

Cash distributions to common unitholders – Affiliates

 
(778
)
 

 

 

 
(778
)
Cash distributions to common unitholders – Non-affiliates

 
(1,488
)
 

 

 

 
(1,488
)
Net loss

 
(72,788
)
 

 

 

 
(72,788
)
Balance at December 31, 2017
113,283

 
$
549,852

 
$
1

 
$

 
$

 
$
549,853

Net loss

 
(50,027
)
 

 

 

 
(50,027
)
Balance at December 31, 2018
113,283

 
$
499,825

 
$
1

 
$

 
$

 
$
499,826


The accompanying notes are an integral part of these consolidated financial statements.


December 31, 2018 | 53



CVR Partners, LP and Subsidiaries
CONSOLIDATED STATEMENTS OF CASH FLOWS
 
Year Ended December 31,
(in thousands)
2018
 
2017
 
2016
 
 
 
 
 
 
Cash flows from operating activities:
 
 
 
 
 
Net loss
$
(50,027
)
 
$
(72,788
)
 
$
(26,938
)
Adjustments to reconcile net loss to net cash provided by operating activities:
 
 
 
 
 
Depreciation and amortization
71,575

 
73,986

 
58,246

Amortization of deferred financing costs and original issue discount
3,333

 
3,046

 
1,746

Amortization of debt fair value adjustment

 

 
1,250

Loss on asset disposals
390

 
70

 
220

Loss on debt extinguishment

 

 
4,862

Share-based compensation
3,017

 
3,021

 
2,786

Other adjustments
1,690

 
2,425

 
2,359

Changes in assets and liabilities:
 
 
 
 
 
Accounts receivable
(6,698
)
 
4,087

 
2,185

Inventories
(8,670
)
 
59

 
29,087

Prepaid expenses and other current assets
(1,200
)
 
1,142

 
2,409

Other long-term assets
816

 
1,051

 
(1,383
)
Accounts payable
5,215

 
(2,315
)
 
5,795

Deferred revenue
10,828

 
904

 
(20,395
)
Accrued expenses and other current liabilities
1,362

 
(4,969
)
 
(17,519
)
Other assets and liabilities
603

 
681

 
259

Net cash provided by operating activities
32,234

 
10,400

 
44,969

Cash flows from investing activities:
 
 
 
 
 
Capital expenditures
(19,806
)
 
(14,556
)
 
(23,231
)
Acquisition of East Dubuque Facility, net of cash acquired

 

 
(63,869
)
Other investing activity
175

 

 

Net cash used in investing activities
(19,631
)
 
(14,556
)
 
(87,100
)
Cash flows from financing activities:
 
 
 
 
 
Principal and premium payments on 2021 Notes

 

 
(322,240
)
Principal payment on related party credit facility

 

 
(300,000
)
Proceeds on related party credit facility

 

 
300,000

Principal payments on long-term debt

 

 
(125,000
)
Payment of revolving debt

 

 
(49,100
)
Payment of financing costs

 

 
(10,688
)
Proceeds on issuance of 2023 Notes, net of original issue discount

 

 
628,869

Contribution from affiliate

 

 
507

Cash distributions to common unitholders – Affiliates

 
(778
)
 
(27,633
)
Cash distribution to common unitholders – Non-affiliates

 
(1,488
)
 
(41,956
)
Purchase of noncontrolling interest, net of issuance costs

 

 
(5,000
)
Net cash provided by (used in) financing activities

 
(2,266
)
 
47,759

Net increase (decrease) in cash and cash equivalents
12,603

 
(6,422
)
 
5,628

Cash and cash equivalents, beginning of period
49,173

 
55,595

 
49,967

Cash and cash equivalents, end of period
$
61,776

 
$
49,173

 
$
55,595


The accompanying notes are an integral part of these consolidated financial statements.

December 31, 2018 | 54



CVR Partners, LP and Subsidiaries
NOTES TO CONSOLIDATED FINANCIAL STATEMENTS
(1) Organization and Nature of Business
CVR Partners, LP (referred to as “CVR Partners” or the “Partnership”) is a Delaware limited partnership formed by CVR Energy, Inc. (together with its subsidiaries, but excluding the Partnership and its subsidiaries, “CVR Energy”) to own, operate and grow its nitrogen fertilizer business. The Partnership produces nitrogen fertilizer products at two manufacturing facilities, which are located in Coffeyville, Kansas (the “Coffeyville Facility”) and East Dubuque, Illinois (the “East Dubuque Facility”). As used in these financial statements, references to CVR Partners and the Partnership may refer to consolidated subsidiaries of CVR Partners or one or both of the facilities, as the context may require.
Both facilities manufacture ammonia and are able to further upgrade to other nitrogen fertilizer products, principally urea ammonium nitrate (“UAN”). Nitrogen fertilizer is used by farmers to improve the yield and quality of their crops, primarily corn and wheat. The Partnership’s product sales are sold on a wholesale basis in the United States of America.
As of December 31, 2018 and 2017, public security holders held approximately 66% of the Partnership’s outstanding limited partner interests and Coffeyville Resources, LLC (“CRLLC”), a wholly-owned subsidiary of CVR Energy, held approximately 34% of the Partnership’s outstanding limited partner interests and 100% of the general partner interest held by CVR GP, LLC (“CVR GP” or the “general partner”). As of December 31, 2018 and 2017, Icahn Enterprises L.P. (“IEP”) and its affiliates owned approximately 71% and 82%, respectively, of the shares of CVR Energy.
CVR GP manages and operates the Partnership. Common unitholders have only limited voting rights on matters affecting the Partnership. In addition, common unitholders have no right to elect the general partner’s directors on an annual or continuing basis. The Partnership is operated by a combination of the general partner’s senior management team and CVR Energy’s senior management team pursuant to a services agreement among CVR Energy, CVR GP and the Partnership. The various rights and responsibilities of the Partnership’s partners are set forth in the Partnership’s limited partnership agreement. The Partnership also is party to a number of agreements with CVR Energy and its subsidiaries, including CVR GP, to manage certain business relations between the Partnership and the other parties thereto. See Note 9 ("Related Party Transactions") for further discussion.

Partners’ Capital and Distributions

At both December 31, 2018 and 2017, the Partnership had a total of 113,282,973 common units issued and outstanding, of which 38,920,000 common units were owned by CRLLC.

The board of directors of the Partnership’s general partner has a policy for the Partnership to distribute all available cash generated on a quarterly basis. Cash distributions are made to the common unitholders of record on the applicable record date, generally within 60 days after the end of each quarter. Available cash for each quarter is determined by the board of directors of the general partner following the end of such quarter.

For the fourth quarter of 2018, the Partnership, upon approval by CVR GP’s board of directors on February 20, 2019, declared a distribution of $0.12 per common unit, or $14.1 million million, payable on March 11, 2019 to unitholders of record as of March 4, 2019. Of this amount, CRLLC will receive approximately $5 million with remaining amount payable to public unitholders.

For the years ended December 31, 2017 and 2016, the Partnership paid distributions totaling $0.02 and $0.71 per common unit, or $2.3 million and $69.6 million, respectively. Of these distributions, CRLLC received a total of $28.4 million.

Subsequent Events

The Partnership evaluated subsequent events, if any, that would require an adjustment to the Partnership’s consolidated financial statements or require disclosure in the notes to the consolidated financial statements through the date of issuance of the consolidated financial statements. Where applicable, the notes to these consolidated financial statements have been updated to discuss all significant subsequent events which have occurred.


December 31, 2018 | 55


CVR Partners, LP and Subsidiaries
NOTES TO CONSOLIDATED FINANCIAL STATEMENTS — (Continued)


(2) Summary of Significant Accounting Policies
Principles of Consolidation

The accompanying partnership consolidated financial statements, prepared in accordance with U.S. generally accepted accounting principles (“GAAP”) and in accordance with the rules and regulations of the Securities and Exchange Commission (“SEC”), include the accounts of CVR Partners and its wholly-owned subsidiaries. All intercompany accounts and transactions have been eliminated.

Use of Estimates

We prepare our consolidated financial statements in conformity with GAAP, which requires management to make estimates and assumptions that affect the reported amounts and disclosure of assets and liabilities at the date of the financial statements and the reported amounts of revenues and expenses during the reporting period. We review our estimates on an ongoing basis, based on currently available information. Changes in facts and circumstances may result in revised estimates and actual results could differ from those estimates.

Cash and Cash Equivalents

Cash and cash equivalents include cash on hand and on deposit and investments in highly liquid money market accounts and debt instruments with original maturities of three months or less.

Accounts Receivable

Our receivables primarily consist of customer accounts receivable recorded at the invoiced amounts and generally do not bear interest. Also included within Accounts Receivable are unbilled fixed price contracts recognized with the adoption of ASC 606 (defined below) as discussed further within the “Recent Accounting Pronouncements - Adoption of Revenue Recognition Standard” section to this note below.

Allowances for doubtful accounts are generally recorded when it becomes probable the receivable will not be collected and is booked to bad debt expense. The largest concentration of credit for the top three customers was approximately 25% and 16%, respectively, of the accounts receivable balance at December 31, 2018 and 2017.

Inventories

Inventories consist of fertilizer products which are valued at the lower of first-in, first-out (“FIFO”) cost, or net realizable value. Inventories also include raw materials (primarily gauze, natural gas and pet coke) and parts and supplies that are valued at the lower of moving-average cost, which approximates FIFO, or net realizable value. The cost of inventories includes inbound freight costs.

Inventories consisted of the following:
 
December 31,
(in thousands)
2018
 
2017
 
 
 
 
Finished goods
$
25,137

 
$
13,594

Raw materials
4,330

 
5,405

Parts and supplies
34,087

 
34,170

   Total inventories
$
63,554

 
$
53,169


At December 31, 2018 and 2017, inventories on the Consolidated Balance Sheets include depreciation of approximately $5.7 million and $3.5 million, respectively.

Certain reclassifications have been made on the Consolidated Balance Sheets to reclassify precious metals from Inventory to the Property, Plant and Equipment financial statement line item in the amount of $1.1 million as of December 31, 2018. The prior year balance of $0.9 million has been reclassified to conform with current year presentation.

December 31, 2018 | 56


CVR Partners, LP and Subsidiaries
NOTES TO CONSOLIDATED FINANCIAL STATEMENTS — (Continued)


Property, Plant, and Equipment
Additions to property, plant and equipment, including capitalized interest and certain costs allocable to construction and property purchases, are recorded at cost. Expenditures for improvements that increase economic benefit or returns and/or extend useful life are capitalized. Depreciation is computed using the straight-line method over the estimated useful lives of the various classes of depreciable assets. The lives used in computing depreciation for significant asset classes are as follows:
Asset
Range of Useful
Lives, in Years
Land improvements
30
Buildings
20 to 30
Machinery and equipment
5 to 30
Other
5 to 30

Property, plant and equipment consisted of the following:
 
December 31,
(In millions)
2018
 
2017
Land and improvements
$
13,250

 
$
13,092

Buildings
17,116

 
16,990

Machinery and equipment
1,362,965

 
1,352,573

Other
34,652

 
29,029

 
1,427,983

 
1,411,684

Less: Accumulated depreciation
412,743

 
341,230

     Total Property, plant and equipment, net
$
1,015,240

 
$
1,070,454


Leasehold improvements and assets held under capital leases are depreciated or amortized on the straight-line method over the shorter of the contractual lease term or the estimated useful life of the asset. Expenditures for routine maintenance and repair costs are expensed when incurred. Such expenses are reported in direct operating expenses in the Partnership’s Consolidated Statements of Operations.

Deferred Financing Costs

Lender and other third-party costs associated with debt issuances are deferred and amortized to interest expense and other financing costs using the effective-interest method over the life of the debt. Deferred financing costs related to line-of-credit arrangements are amortized using the straight-line method through the termination date of the facility. The deferred financing costs are included net within long-term debt and in other long-term assets for the line-of-credit arrangements where no debt balance exists.

Impairment of Long-Lived Assets

The Partnership reviews long-lived assets (excluding goodwill, intangible assets with indefinite lives, and deferred tax assets) for impairment whenever events or changes in circumstances indicate that the carrying amount of an asset may not be recoverable. Recoverability of assets to be held and used is measured by a comparison of the carrying amount of an asset to estimated undiscounted future net cash flows expected to be generated by the asset. If the carrying amount of an asset exceeds its estimated undiscounted future net cash flows, an impairment charge is recognized for the amount by which the carrying amount of the assets exceeds their fair value. Assets to be disposed of are reported at the lower of their carrying value or fair value less cost to sell.

Goodwill represents the excess of the cost of an acquired entity over the fair value of the assets acquired less liabilities assumed. Goodwill is not amortized but is tested for impairment annually or more frequently if events or changes in circumstances indicate the asset might be impaired. The Partnership uses November 1 of each year as its annual valuation date for its goodwill impairment test.

December 31, 2018 | 57


CVR Partners, LP and Subsidiaries
NOTES TO CONSOLIDATED FINANCIAL STATEMENTS — (Continued)



The Partnership performed its annual impairment review of goodwill for 2018, 2017 and 2016 and concluded there were no impairments. For the period ended December 31, 2017, the fair value of the Coffeyville reporting unit exceeded its carrying value by approximately 12% based upon the results of the Partnerships goodwill impairment test. For the period ended December 31, 2018, due to improved market conditions and financial forecasts, the amount by which fair value exceeds the carrying value for the Coffeyville Fertilizer Facility reporting unit is significant.

Contingencies

In the ordinary course of business, CVR Partners may become party to lawsuits, administrative proceedings and governmental investigations, including environmental, regulatory and other matters. The outcome of these matters cannot always be predicted accurately, but the Partnership accrues liabilities for these matters if the Partnership has determined that it is probable a loss has been incurred and the loss can be reasonably estimated.

Environmental Matters

The Partnership is subject to various stringent federal, state, and local EHS rules and regulations. Liabilities related to future remediation costs of past environmental contamination of properties are recognized when the related costs are considered probable and can be reasonably estimated. Estimates of these costs are based upon currently available facts, internal and third-party assessments of contamination, available remediation technology, site-specific costs, and currently enacted laws and regulations. In reporting environmental liabilities, no offset is made for potential recoveries. Loss contingency accruals, including those for environmental remediation, are subject to revision as further information develops or circumstances change and such accruals can take into account the legal liability of other parties. Management periodically reviews and, as appropriate, revises its environmental accruals. Environmental expenditures for capital assets are capitalized at the time of the expenditure when such costs provide future economic benefits. As of December 31, 2018 and 2017, no liabilities have been recognized for environmental remediation matters as no matters have been identified that are considered to be probable or estimable.

Revenue Recognition

We recognize revenue based on consideration specified in contracts or agreements with customers when we satisfy our performance obligations by transferring control over products or services to a customer. The adoption of ASC 606, described below resulted in the recognition of deferred revenue which represents customer prepayments under contracts that guarantee a price and supply of nitrogen fertilizer product in quantities expected to be delivered in the normal course of business.

Other accounting policies relevant to revenue include:
Excise and other taxes collected from customers and remitted to governmental authorities are excluded from reported revenues;
Non-monetary product exchanges and certain buy/sell transactions which are entered into in the normal course of business are included on a net cost basis in operating expenses on the Consolidated Statements of Operations; and
Pass-through finished goods delivery costs reimbursed by customers are reported in net sales, while an offsetting expense is included in cost of materials and other.

Cost Classifications

Cost of materials and other consist primarily of freight and distribution expenses, feedstock expenses, purchased ammonia and purchased hydrogen. Direct operating expenses (exclusive of depreciation and amortization) consist primarily of energy and other utility costs, direct costs of labor, property taxes, plant-related maintenance services, including turnaround, and environmental and safety compliance costs as well as catalyst and chemical costs. Each of these financial statement line items are also impacted by changes in inventory balances. Direct operating expenses also include allocated share-based compensation from CVR Energy and its subsidiaries, as discussed in Note 7 (“Share-Based Compensation”). Selling, general and administrative expenses consist primarily of legal expenses, treasury, accounting, marketing, human resources, information technology and maintaining the corporate and administrative offices in Texas and Kansas.


December 31, 2018 | 58


CVR Partners, LP and Subsidiaries
NOTES TO CONSOLIDATED FINANCIAL STATEMENTS — (Continued)


Certain reclassifications have been made within the Consolidated Statements of Operations and other financial statement line items related to business interruption insurance recoveries. Prior year balances have been reclassified to conform with the current year presentation.

Turnaround Expenses

The direct-expense method of accounting is used for turnaround activities. Turnarounds represent major maintenance activities that require for the shutdown of significant parts of a plant to perform necessary inspection, cleaning, repairs and replacements of assets. Planned turnaround activities for the nitrogen plant generally occur every two to three years. Costs associated with these turnaround activities were included in direct operating expenses (exclusive of depreciation and amortization) in the Consolidated Statements of Operations. Costs incurred for routine repairs and maintenance or unplanned outages at the two facilities are expensed as incurred.

The Coffeyville Facility underwent a full facility turnaround in the second quarter of 2018 at a cost of approximately $6.4 million. The East Dubuque Facility completed major turnarounds in the third quarter of 2017 and the second quarter of 2016 at a cost of approximately $2.6 million and $6.6 million, respectively.

Share-Based Compensation

The Company accounts for share-based compensation in accordance with ASC Topic 718, Compensation — Stock Compensation (“ASC 718”). Currently, all of the Company’s share-based compensation awards are liability-classified and are measured at fair value at the end of each reporting period based on the applicable closing unit price. Compensation expense will fluctuate based on changes in the applicable unit price value and expense reversals resulting from employee terminations prior to award vesting. See Note 7 ("Share-Based Compensation") for further discussion.

Income Taxes

CVR Partners accounts for income taxes utilizing the asset and liability approach. Under this method, deferred tax assets and liabilities are recognized for the anticipated future tax consequences attributable to differences between the financial statement carrying amounts of existing assets and liabilities and their respective tax basis. Deferred amounts are measured using enacted tax rates expected to apply to taxable income in the year those temporary differences are expected to be recovered or settled. The effect on deferred tax assets and liabilities of a change in tax rates is recognized in income in the period that includes the enactment date.

Allocation of Costs

CVR Energy and its subsidiaries provide a variety of services to the Partnership, including cash management and financing services, employee benefits provided through CVR Energy’s benefit plans, administrative services provided by CVR Energy’s employees and management, insurance and office space leased in CVR Energy’s headquarters building. As such, the accompanying consolidated financial statements include costs that have been incurred by CVR Energy on behalf of the Partnership. These amounts incurred by CVR Energy are then billed or allocated to the Partnership and are classified on the Consolidated Statements of Operations as either direct operating expenses (exclusive of depreciation and amortization) or as selling, general and administrative expenses. See Note 9 ("Related Party Transactions")for a detailed discussion of the billing procedures and the basis for calculating the charges for specific products and services.

Recent Accounting Pronouncements - Adoption of Revenue Recognition Standard

On January 1, 2018, the Partnership adopted Financial Accounting Standards Board (“FASB”) Accounting Standards Codification (“ASC”) Topic 606, “Revenue from Contracts with Customers” (“ASC 606”) using the modified retrospective method applied to contracts which were not completed as of January 1, 2018. The standard was applied prospectively and the comparative information for 2017 has not been restated and continues to be reported under the accounting standards in effect for the prior period. The Partnership did not identify any material differences in its existing revenue recognition methods that require modification under the new standard and, as such, a cumulative effect adjustment of applying the standard using the modified retrospective method was not recorded.


December 31, 2018 | 59


CVR Partners, LP and Subsidiaries
NOTES TO CONSOLIDATED FINANCIAL STATEMENTS — (Continued)


The adoption of ASC 606 resulted in changes to how the Partnership accounts for prepaid contracts. Prior to the adoption of ASC 606, deferred revenue was recorded upon customer prepayment, however, under the new revenue standard, deferred revenue and an associated receivable is recorded at the point in time in which a prepaid contract is legally enforceable and the associated right to consideration is unconditional. Due to this change, the adoption of ASC 606 resulted in a $21.4 million increase to deferred revenue and accounts receivable as of January 1, 2018. After the effect of adoption of the new revenue standard, deferred revenue and accounts receivable of the Partnership were $34.3 million and $31.2 million, respectively, as of January 1, 2018.

The following table displays the effect of the change in accounting for prepaid contracts to the Consolidated Balance Sheet as of December 31, 2018. The Partnership’s Consolidated Statement of Operations and Consolidated Statement of Cash Flows were not impacted by the adoption of ASC 606 for the period ended December 31, 2018.
(in thousands)
December 31, 2018
 
As Reported
 
Balances without adoption of ASC 606
 
Effect of change
Assets
 
 
 
 
 
Accounts Receivable
61,662

 
16,581

 
45,081

Liabilities
 
 
 
 
 
Deferred Revenue
$
68,804

 
$
23,723

 
$
45,081


Recent Accounting Pronouncements - New Accounting Standards Issued But Not Yet Implemented

In February 2016, the FASB issued ASU No. 2016-02, “Leases” (“ASU 2016-02”), creating a new topic, FASB ASC Topic 842, “Leases” (“Topic 842”), which supersedes lease requirements in FASB ASC Topic 840, “Leases”. The new standard revises accounting for operating leases by a lessee, among other changes, and requires a lessee to recognize a liability related to future lease payments and an asset representing its right to use of the underlying asset for the lease term on the balance sheet. Quantitative and qualitative disclosures, including disclosures regarding significant judgments made by management, will be required.

Topic 842 was adopted as of January 1, 2019 electing the option to apply the transition provisions at the adoption date instead of the earliest comparative period presented in the financial statements. In connection with the adoption of ASC 842, the following elections were made in the application of Topic 842:

Under the short-term lease exception provided for in the standard, ROU assets and related lease liabilities for leases with a term greater than one year were and will be recognized;
The accounting treatment for existing land easements was carried forward;
Lease and non-lease components were and will not be bifurcated for all of the Partnership’s asset groups; and
The portfolio approach was and will be used in the selection of the discount rate used to calculate minimum lease payments and the related ROU asset and operating lease liability amounts.
Adoption of Topic 842 resulted in the recording of additional ROU assets and lease liabilities of approximately $14.3 million, as of January 1, 2019. The standard will not materially affect the Partnership’s consolidated net earnings or cash flows.
In August 2018, the FASB issued ASU 2018-15, Intangibles-Goodwill and Other-Internal-Use Software (Subtopic 350-40). This ASU addresses customer’s accounting for implementation costs incurred in a cloud computing arrangement that is a service contract and also adds certain disclosure requirements related to implementation costs incurred for internal-use software and cloud computing arrangements. The amendment aligns the requirements for capitalizing implementation costs incurred in a hosting arrangement that is a service contract with the requirements for capitalizing implementation costs incurred to develop or obtain internal-use software (and hosting arrangements that include an internal-use software license). This standard is effective for the Partnership beginning January 1, 2020 with early adoption permitted. The amendments in this standard can be applied either retrospectively or prospectively to all implementation costs incurred after the date of adoption. The Partnership is evaluating the effect of adopting this new accounting guidance on its consolidated financial statements, but does not expect adoption will have a material impact on the Partnership’s consolidated financial position or results of operations.


December 31, 2018 | 60


CVR Partners, LP and Subsidiaries
NOTES TO CONSOLIDATED FINANCIAL STATEMENTS — (Continued)


In August 2018, the FASB issued ASU 2018-13, Fair Value Measurement (Topic 820). The ASU eliminates such disclosures as the amount of and reasons for transfers between Level 1 and Level 2 of the fair value hierarchy. Certain disclosures are required to be applied on a retrospective basis and others on a prospective basis. This standard is effective for the Partnership beginning January 1, 2020, with early adoption permitted. The Partnership is evaluating the effect of adopting this new accounting guidance, but does not expect adoption will have a material impact on the Partnership’s disclosures.

(3) East Dubuque Facility Acquisition
On April 1, 2016, the Partnership acquired the East Dubuque Facility as part of the Agreement and Plan of Merger, dated as of August 9, 2015 (the “East Dubuque Merger”). The Partnership accounted for the East Dubuque Merger as an acquisition of a business with CVR Partners as the acquirer. The aggregate merger consideration was approximately $802.4 million, including the fair value of CVR Partners common units issued of $335.7 million, cash consideration of $99.2 million and $367.5 million fair value of assumed debt. From the date of acquisition, the East Dubuque Facility’s operations contributed net sales of $128.0 million and an operating loss of $1.2 million to the Consolidated Statement of Operations for the year ended December 31, 2016.
(4) Accrued Expenses and Other Current Liabilities
Accrued expenses and other current liabilities were as follows:
 
December 31,
(in thousands)
2018
 
2017
 
 
 
 
Share-based compensation
2,667

 
3,928

Personnel accruals
7,993

 
7,533

Accrued interest
2,516

 
2,683

Other accrued expenses and liabilities
10,890

 
5,538

   Total accrued expenses and other current liabilities
$
24,066

 
$
19,682


Accrued expenses and other current liabilities include accrued amounts owed by the Partnership to CVR Energy under the shared services agreement and affiliate balances of $3.5 million and $4.7 million at December 31, 2018 and December 31, 2017, respectively. Refer to Note 9 ("Related Party Transactions") for additional discussion.

(5) Long-Term Debt
 
December 31,
(in thousands)
2018
 
2017
 
 
 
 
9.25% Senior Secured Notes due June 2023 (a)
$
645,000

 
$
645,000

6.50% Senior Notes due April 2021
2,240

 
$
2,240

Unamortized discount and debt issuance costs (b)
(18,251
)
 
(21,336
)
Total CVR Partners Debt
$
628,989

 
$
625,904

_______________________________________
(a)
The estimated fair value of total long-term debt outstanding was approximately $670.8 million and $694.2 million as of December 31, 2018 and December 31, 2017, respectively. This estimate of fair value is Level 2 as it was determined by quotations obtained from a broker-dealer who makes a market in these and similar securities.
(b)
For the year ended December 31, 2018, 2017 and 2016, amortization of the discount on debt and amortization of deferred financing costs reported as interest expense, net totaled approximately $3.3 million, $3.0 million, and $1.7 million, respectively.


December 31, 2018 | 61


CVR Partners, LP and Subsidiaries
NOTES TO CONSOLIDATED FINANCIAL STATEMENTS — (Continued)


Credit Facilities Outstanding
(in thousands)
Total Capacity
 
Amount Borrowed as of December 31, 2018
 
Outstanding Letters of Credit
 
Available Capacity as of December 31, 2018
 
Maturity Date
Asset Based (ABL) Credit Facility (a)
$
50,000

 
$

 
$

 
$
50,000

 
September 30, 2021
_____________________________________
(a)
At the option of the borrowers, loans under the asset based credit facility initially bear interest at an annual rate equal to (i) 2.00% plus LIBOR or (ii) 1.00% plus a base rate, subject to a 0.50% step-down based on the previous quarter’s excess availability.

Asset Based (ABL) Credit Facility

On September 30, 2016, CVR Partners entered into a senior secured asset based revolving credit facility (the “ABL Credit Facility”) with a group of lenders and UBS AG (“UBS”), as administrative agent and collateral agent. The ABL Credit Facility has an aggregate principal amount of availability of up to $50.0 million with an incremental facility, which permits an increase in borrowings of up to $25.0 million in the aggregate subject to additional lender commitments and certain other conditions. The ABL Credit Facility is scheduled to mature on September 30, 2021.

The Company is in compliance with all covenants of the ABL credit facilities and the senior notes as of December 31, 2018.

(6) Revenue

On January 1, 2018, the Company adopted Financial Accounting Standards Board (“FASB”) Accounting Standards Codification (“ASC”) Topic 606, “Revenue from Contracts with Customers” (“ASC 606”) using the modified retrospective method applied to contracts which were not completed as of January 1, 2018. The standard was applied prospectively and the comparative information for 2017 has not been restated and continues to be reported under the accounting standards in effect for the prior period. The Company did not identify any material differences in its existing revenue recognition methods that required modification under the new standard and, as such, a cumulative effect adjustment of applying the standard using the modified retrospective method was not recorded.

The following tables present the Partnership’s revenue disaggregated by product.
(in thousands)
Year Ended December 31, 2018
Ammonia
$
66,254

UAN
222,329

Other urea products
20,633

Fertilizer sales, exclusive of freight
309,216

Freight revenue
33,567

Other revenue
8,299

Total net sales
$
351,082


CVR Partners sells its products on a wholesale basis under a contract or by purchase order. The Partnership’s contracts with customers, including purchase orders, generally contain fixed pricing and most have terms of less than one year. The nitrogen fertilizer segment recognizes revenue at the point in time at which the customer obtains control of the product, which is generally upon delivery and acceptance by the customer. The customer acceptance point is stated in the contract and may be at one of the nitrogen fertilizer business’ manufacturing facilities, at one of the Partnership’s off-site loading facilities, or at the customer’s designated facility. Freight revenue recognized by the nitrogen fertilizer segment represents the pass-through finished goods delivery costs incurred prior to customer acceptance and is reimbursed by customers. An offsetting expense for freight is included in cost of materials and other. Qualifying taxes collected from customers and remitted to governmental authorities are not included in reported revenues.

Depending on the product sold and the type of contract, payments from customers are generally either due prior to delivery or within 15 to 30 days of product delivery.

December 31, 2018 | 62


CVR Partners, LP and Subsidiaries
NOTES TO CONSOLIDATED FINANCIAL STATEMENTS — (Continued)



The Partnership generally provides no warranty other than the implicit promise that goods delivered are free of liens and encumbrances and meet the agreed upon specifications. Product returns are rare, and as such, no specific warranty reserve is recorded as activities related to such warranty, if any, are considered to be a separate performance obligation.

CVR Partners has an immaterial amount of variable consideration for contracts with an original duration of less than a year. A small portion of the nitrogen fertilizer business’ revenue includes contracts extending beyond one year, some of which contain variable pricing in which the majority of the variability is attributed to the market-based pricing. The Partnership’s contracts do not contain a significant financing component.
CVR Partners has an immaterial amount of fee-based revenue, included in other revenue in the table above, that is recognized based on the net amount of the proceeds received, consistent with prior accounting practice.

Remaining performance obligations

As of December 31, 2018, CVR Partners had approximately $10.7 million of remaining performance obligations for contracts with an original expected duration of more than one year. Approximately 45% of these performance obligations are expected to be recognized as revenue by the end of 2019 with an additional 27% by 2020 and the remaining balance thereafter.

Contract balances

Deferred revenue is a contract liability that primarily relates to fertilizer sales contracts requiring customer prepayment prior to product delivery to guarantee a price and supply of nitrogen fertilizer. Deferred revenue is recorded at the point in time in which a prepaid contract is legally enforceable and the associated right to consideration is unconditional prior to transferring product to the customer. An associated receivable is recorded for uncollected prepaid contract amounts. Contracts requiring prepayment are generally short-term in nature and, as discussed above, revenue is recognized at the point in time in which the customer obtains control of the product. At December 31, 2018, $45.1 million of the Deferred Revenue balance pertained to prepaid contracts where the associated receivable was recognized as it had not yet been collected by the Partnership. Refer to Note 2 ("Summary of Significant Accounting Policies", “Recent Accounting Pronouncements - Adoption of Revenue Recognition Standards” for a further discussion of the Deferred revenue recognized upon adoption of ASC 606.

A summary of CVR Partners’ deferred revenue activity during the year ended December 31, 2018 is presented below:
(in thousands)
 
Year Ended December 31, 2018
Balance at January 1, 2018
 
$
34,270

Add:
 
 
New prepay contracts entered into during the period, net of adjustments (1)
 
91,553

Less:
 
 
Revenue recognized that was included in the contract liability balance at the beginning of the period
 
33,845

Revenue recognized related to contracts entered into during the period
 
23,174

Balance at December 31, 2018
 
$
68,804


(1)
Includes prepaid contracts of $52.4 million where the payment was collected.

Major Customers

CVR Partners has two customers who comprise 20%, 16%, and 20% of net sales for the years ended December 31, 2018, 2017, and 2016, respectively. One of these customers comprises 14%, 11%, and 10% of net sales for the same periods, respectively.



December 31, 2018 | 63


CVR Partners, LP and Subsidiaries
NOTES TO CONSOLIDATED FINANCIAL STATEMENTS — (Continued)


(7) Share-Based Compensation
CVR Partners’ Phantom Unit Awards

CVR Partners has a Long-Term Incentive Plans (“LTIP”) which permits the granting of options, stock and unit appreciation rights (“SARs”), restricted shares, restricted stock units, phantom units, unit awards, substitute awards, other unit-based awards, cash awards, dividend and distribution equivalent rights, share awards and performance awards (including performance share units, performance units and performance-based restricted stock). As of December 31, 2018, only phantom unit awards under the LTIP remained outstanding. Individuals who are eligible to receive awards and grants under the LTIP include the Company’s and Partnership’s employees, officers, consultants, advisors and directors.
A summary of phantom unit award activity and changes under the CVR Partners LTIP during the years ended December 31, 2018, 2017 and 2016 is presented below:
(in thousands except per unit data)
Units
 
Weighted-
Average
Grant Date
Fair Value
 
Aggregate
Intrinsic
Value
Non-vested at December 31, 2016
771,786

 
$
6.47

 
$
4,638

Granted
780,372

 
3.48

 
 
Vested
(340,730
)
 
7.01

 
 
Forfeited
(23,222
)
 
6.49

 
 
Non-vested at December 31, 2017
1,188,206

 
$
4.35

 
$
3,897

Granted
724,639

 
3.77

 
 
Vested
(465,328
)
 
4.89

 
 
Forfeited
(200,702
)
 
4.17

 
 
Non-vested at December 31, 2018
1,246,815

 
$
3.84

 
$
4,239

Unrecognized compensation expense associated with the unvested phantom units at December 31, 2018 was approximately $3.3 million, which is expected to be recognized over a weighted average period of 1.7 years. Compensation expense recorded for the years ended December 31, 2018, 2017 and 2016 related to the awards under the CVR Partners LTIP was approximately $1.9 million, $1.1 million, and $1.8 million, respectively.
As of December 31, 2018 and 2017, the Partnership had a liability of $0.5 million and $0.7 million, respectively, for cash settled non-vested phantom unit awards and associated distribution equivalent rights. For the year ended December 31, 2018, 2017 and 2016, the Partnership paid cash of $1.7 million, $1.4 million, and $2.1 million, respectively, to settle liability-classified awards upon vesting.
Incentive Unit Awards — CVR Energy
CVR Energy grants awards of incentive units and dividend and distribution equivalent rights to certain of its employees and those of its subsidiaries, including CVR GP, who provide shared services for CVR Energy and its subsidiaries, including the Partnership. Costs related to these incentive unit awards are allocated to the Partnership based on time spent on Partnership business.
As of December 31, 2018 and 2017, the Partnership had a liability related to these incentive unit awards of $0.4 million and $0.7 million, respectively, which were recorded in accrued expenses and other current liabilities. For the years ended December 31, 2018, 2017 and 2016, the Partnership reimbursed CVR Energy $0.8 million, $1.0 million, and $0.5 million, respectively, for its allocated portion of the incentive unit award payments. Total compensation expense for the years ended December 31, 2018, 2017 and 2016 related to the incentive units was $0.5 million, $1.4 million and $0.4 million, respectively.
Performance Unit Awards
In connection with an employment agreement dated November 1, 2017, the Partnership’s executive chairman received two performance unit awards:

December 31, 2018 | 64


CVR Partners, LP and Subsidiaries
NOTES TO CONSOLIDATED FINANCIAL STATEMENTS — (Continued)


(1) A performance unit award was granted for the performance cycle from January 1, 2018 to December 31, 2018 (the “2018 Performance Unit Award”) that vests and is payable in February 2019. Compensation cost for the 2018 Performance Unit Agreement of $0.2 million was allocated to the Partnership. As of December 31, 2018, the Partnership had liabilities of $0.2 million, for its allocated portion of the 2018 Performance Unit Award Agreement, which is recorded in accrued expenses and other current liabilities on the associated Balance Sheets. The Partnership will be responsible for reimbursing CVR Energy for its allocated portion of the performance unit award.
(2) Additionally, on November 1, 2017, CVR Energy entered into a performance unit award agreement (the “2017 Performance Unit Award Agreement”) with our executive chairman representing the right to receive upon vesting, a cash payment equal to $10.0 million if the average closing price of CVR Energy’s common stock over the 30 day trading period from January 4, 2022 to February 15, 2022 is equal to or greater than $60 per share. Compensation cost of $0.4 million was recognized during the year ended December 31, 2018. As of December 31, 2018, the Partnership had an outstanding liability of $0.4 million, which is recorded in accrued expense and other current liabilities on the Consolidated Balance Sheet. At December 31, 2018, there was approximately $1.1 million of total unrecognized compensation costs related to the 2017 Performance Unit Award Agreement to be recognized over 3 years.
Other Benefit Plans
CVR Energy sponsors and administers two defined contribution 401(k) plans, the CVR Energy 401(k) Plan and the CVR Energy 401(k) Plan for Represented Employees (the “Plans”), in which employees of the general partner, CVR Partners and its subsidiaries may participate. Participants in the Plans may elect to contribute a designated percentage of their eligible compensation in accordance with the Plans, subject to statutory limits. CVR Partners provides a matching contribution of 100% of the first 6% of eligible compensation contributed by participants. Participants in both Plans are immediately vested in their individual contributions. The Plans provide for a three-year vesting schedule for the Partnership’s matching contributions and contain a provision to count service with predecessor organizations. The Partnership’s contributions under the Plans were approximately $1.8 million, $1.6 million, and $1.2 million for the years ended December 31, 2018, 2017 and 2016, respectively.
(8) Commitments and Contingencies
Leases and Supply Commitments
The minimum required payments for operating leases and unconditional purchase obligations, including the natural gas purchases outlined above, are as follows:
(in thousands)
Operating
Leases
 
Unconditional
Purchase 
Obligations
 
 
 
 
Year Ending December 31,
 
2019
$
4,516

 
$
29,153

2020
3,619

 
8,597

2021
3,430

 
6,951

2022
3,138

 
7,110

2023
1,133

 
5,614

Thereafter
748

 
44,058

 
$
16,584

 
$
101,483

Leases - The Partnership leases railcars and facilities under long-term operating leases. Lease expense is included in cost of materials and other for the years ended December 31, 2018, 2017 and 2016 and totaled approximately $5.7 million$5.2 million and $5.2 million, respectively.
Supply Commitments - The Partnership is a party to various supply agreements with both related and third parties which commit the Partnership to purchase minimum volumes of hydrogen, oxygen, nitrogen, petroleum coke (“pet coke”), and natural gas to run its plants’ operations.

December 31, 2018 | 65


CVR Partners, LP and Subsidiaries
NOTES TO CONSOLIDATED FINANCIAL STATEMENTS — (Continued)


The Partnership is also party to a natural gas supply agreement with a third party that renews annually. Natural gas expense is included in cost of materials and other and direct operating expenses for the years ended December 31, 2018, 2017 and 2016 totaled approximately $42.4 million, $40.1 million, and $26.4 million, respectively.
The Coffeyville Facility has a hydrogen purchase and sale agreement with CVR Energy’s Coffeyville refinery, pursuant to which it agrees to pay a monthly fixed fee. Additionally, the Coffeyville Facility purchases pet coke under a coke supply agreement. See Note 9 ("Related Party Transactions") for further discussion of and amounts incurred for the hydrogen purchase and sale agreement and pet coke supply agreement.
The Coffeyville Facility is also party to the Amended and Restated On-Site Product Supply Agreement with a third party, pursuant to which, it is required to take as available and pay for the supply of oxygen and nitrogen to the plant. This agreement expires in 2020. Expenses associated with this agreement are included in direct operating expenses (exclusive of depreciation and amortization), and, for the years ended December 31, 2018, 2017 and 2016, totaled approximately $3.8 million, $4.2 million, and $3.9 million, respectively.
In addition to the related party coke supply agreement, the Coffeyville Facility has a pet coke supply agreement with a third party to purchase 300,000 tons of pet coke at a fixed price through the end of term, ending in December 2019. The Coffeyville Facility has historically purchased third-party pet coke based on spot purchases and supply agreements in place at the time. The delivered cost of third-party pet coke purchases is included in cost of materials and other and totaled approximately $4.8 million, $4.0 million, and $4.9 million for the years ended December 31, 2018, 2017 and 2016, respectively.
The East Dubuque Facility has a utility service agreement with a third-party energy cooperative. The term of this agreement ends in 2019 and includes certain charges on a take-or-pay basis. The cost of utilities, including natural gas purchases, is included in direct operating expenses (exclusive of depreciation and amortization) and amounts associated with this agreement totaled approximately $10.6 million and $10.4 million for the years ended December 31, 2018 and 2017, respectively, and approximately $6.8 million for the post-acquisition period ended December 31, 2016.

Contingencies

Business Interruption Recovery - In 2018, CVR Partners submitted a business interruption claim for losses under its insurance policies, related to damage and resulting reduced equipment production rates experienced during the second half of 2017 and early 2018 at its Coffeyville Facility. On December 13, 2018, the Partnership signed a Claim Settlement and Release Agreement with the underwriters of the insurance policy for total consideration to be paid by the underwriters to the Partnership of approximately $6.1 million, payable by the underwriters on December 28, 2018. Approximately $5.0 million was received by the Partnership prior to year end and recorded as Other Income within the Consolidated Statement of Operations. The remaining amount of approximately $1.1 million was recorded as Accounts Receivable as of December 31, 2018 and was subsequently collected in January 2019.

Property Tax Matter - In 2008, the Partnership protested the reclassification and reassessment by Montgomery County, Kansas (the “County”) of the Partnership’s Coffeyville nitrogen fertilizer plant following expiration of its ten-year property tax abatement that expired on December 31, 2007, which reclassification and reassessment resulted in an increase in the Partnership’s annual property tax expense in excess of $10 million per year for the 2008 through 2012 tax years.  Despite its protest, the Partnership fully accrued and paid these property taxes.  In February 2013, the County and the Partnership agreed to a settlement for tax years 2009 through 2012 which resulted in decreased property taxes through 2017, leaving 2008 in dispute.  In 2013, the Kansas Court of Appeals overturned an adverse ruling of the Kansas Board of Tax Appeals (“BOTA”) and instructed BOTA to classify each of the Coffeyville nitrogen fertilizer plant’s asset on an asset-by-asset basis.  In March 2015, BOTA concluded its classification and determined a substantial majority of the Coffeyville nitrogen fertilizer plant’s assets in dispute were personal property for the 2008 tax year.  In September 2018, the Kansas Court of Appeals upheld BOTA’s property tax determinations in the Partnership’s favor.  In October 2018, the County petitioned the Kansas Supreme Court to review the Court of Appeals determination.  Subsequent briefs were filed by the Partnership and the County.  The Kansas Supreme Court has not yet ruled on whether it will hear the County’s appeal.    


December 31, 2018 | 66


CVR Partners, LP and Subsidiaries
NOTES TO CONSOLIDATED FINANCIAL STATEMENTS — (Continued)


(9) Related Party Transactions
Related Party Agreements
Activity associated with the Partnership’s related party arrangements for the years ended December 31, 2018, 2017, and 2016 is summarized below:
Sales to related parties
 
 
Year Ended December 31,
(in thousands)
Related Party
 
2018
 
2017
 
2016
Net sales
 
 
 
 
 
 
 
Feedstock and Shared Services agreement
CRRM (1)
 
$
371

 
$
405

 
$
3,165

Expenses from related parties
 
 
Year Ended December 31,
(in thousands)
Related Party
 
2018
 
2017
 
2016
Cost of materials and other
 
 
 
 
 
 
 
Feedstock and Shared Services agreement
CRRM
 
$

 
$

 
$
204

Coke Supply Agreement
CRRM
 
2,630

 
1,985

 
2,088

Hydrogen Purchase and Sale Agreement
CRRM
 
4,218

 
4,167

 

 
 
 
 
 
 
 
 
Direct operating expenses
 
 
 
 
 
 
 
Services Agreement
CVR Energy
 
$
2,990

 
$
3,061

 
$
3,583

Limited Partnership Agreement
CVR GP
 
756

 
580

 
725

 
 
 
 
 
 
 
 
Selling, general and administrative expenses
 
 
 
 
 
 
 
Services Agreement
CVR Energy
 
$
14,157

 
$
12,924

 
$
11,761

Limited Partnership Agreement
CVR GP
 
2,419

 
2,691

 
3,229

Amounts due to related parties
 
 
Year Ended December 31,
(In thousands)
Related Party
 
2018
 
2017
Accounts payable
 
 
 
 
 
Feedstock and Shared Services Agreement
CRRM
 
$
1,106

 
$
1,020

Hydrogen Purchase and Sale Agreement
CRRM
 
324

 
324

Services Agreement
CVR Energy
 
1,372

 
771

 
 
 
 
 
 
Accrued expenses and other current liabilities
 
 
 
 
 
Limited Partnership Agreement
CVR GP
 
$
1,179

 
$
1,521

Services Agreement
CVR Energy
 
2,352

 
3,221

_____________________________
(1) “CRRM” is Coffeyville Resources Refining and Marketing, LLC, an indirect wholly-owned subsidiary of CVR Energy.

Feedstock and Shared Services Agreement
The Coffeyville Facility operates under a feedstock and shared services agreement with CRRM under which the two parties provide feedstock and other services to one another. These feedstocks and services are utilized in the respective production processes of CRRM’s Coffeyville refinery and the Coffeyville Facility. The agreement has an initial term of 20 years, ending in 2031, which will be automatically extended for successive five-year renewal periods. Either party may terminate the agreement, effective upon the last day of a term, by giving notice no later than three years prior to a renewal date.

December 31, 2018 | 67


CVR Partners, LP and Subsidiaries
NOTES TO CONSOLIDATED FINANCIAL STATEMENTS — (Continued)


Coke Supply Agreement
The Coffeyville Facility purchases pet coke from CVR Energy’s Coffeyville refinery under a coke supply agreement, which provides that CRRM must deliver, and the Coffeyville Facility must purchase, during each calendar year an annual required amount of pet coke equal to the lesser of (i) 100 percent of the pet coke or (ii) 500,000 tons of pet coke (the “Coke Supply Agreement”). If during a calendar month, more than 41,667 tons of pet coke is produced and available for purchase, then the Coffeyville Facility will have the option to purchase the excess at the purchase price provided for in the agreement. If the option is declined, CRRM may sell the excess to a third party.
The Partnership’s Coffeyville Facility obtains a significant amount (70% on average during last five years, 2018 - 59%) of the pet coke it needs from the Coke Supply Agreement. Any remaining pet coke needs are required to be purchased from a third party. See Note 8 (“Commitments and Contingencies”) for further discussion of third-party pet coke supply commitments. The price paid pursuant to the Coke Supply Agreement is based on the lesser of a pet coke price derived from the price received for UAN (the “UAN-based Price”) or a pet coke price index. The UAN-based Price begins with a pet coke price of $25 per ton based on a price per ton for UAN that excludes transportation cost (“netback price”) of $205 per ton, and adjusts up or down $0.50 per ton for every $1.00 change in the netback price. The UAN-based price has a ceiling of $40 per ton and a floor of $5 per ton.
The Coke Supply Agreement has an initial term of 20 years, ending in 2027, which will be automatically extended for successive five-year renewal periods. Either party may terminate the agreement by giving notice no later than three years prior to a renewal date. The agreement is also terminable by mutual consent of the parties or if a party breaches the agreement and does not cure within applicable cure periods. Additionally, the agreement may be terminated in some circumstances if substantially all of the operations at the Coffeyville Facility or CVR Energy’s Coffeyville refinery are permanently terminated, or if either party is subject to a bankruptcy proceeding or otherwise becomes insolvent.
Hydrogen Purchase and Sale Agreement
The Coffeyville Facility and CRRM entered are parties to a hydrogen purchase and sale agreement pursuant to which CRRM agrees to sell and deliver a committed hydrogen volume of 90,000 mscf per month to the facility. The committed volume pricing is based on a monthly fixed fee (based on the fixed and capital charges associated with producing the committed volume) and a monthly variable fee (based on the natural gas price associated with hydrogen actually received). In the event the Coffeyville Facility fails to take delivery of the full committed volume in a month, the Partnership remains obligated to pay CRRM for the monthly fixed fee and the monthly variable fee based upon the actual hydrogen volume received, if any. In the event CRRM fails to deliver any portion of the committed volume for the applicable month for any reason other than planned repairs and maintenance, the Partnership will be entitled to a pro-rata reduction of the monthly fixed fee. The Partnership also has the option to purchase excess volume of up to 60,000 mscf per month, or more upon mutual agreement, from CRRM, if available for purchase.
The agreement has an initial term of 20 years and will be automatically extended following the initial term for additional successive five-year renewal terms unless either party gives 180 days‘ written notice. Certain fees under the agreement are subject to modification after this initial term. The agreement contains customary terms related to indemnification, as well as termination for breach, by mutual consent, or due to insolvency or cessation of operations.
Limited Partnership Agreement

The Partnership's general partner manages the Partnership’s operations and activities as specified in CVR Partners’ limited partnership agreement. The general partner of the Partnership, CVR GP, is managed by its board of directors. The partnership agreement provides that the Partnership will reimburse CVR GP for all direct and indirect expenses it incurs or payments it makes on behalf of the Partnership, including salary, bonus, incentive compensation and other amounts paid to any person to perform services for the Partnership or for its general partner in connection with operating the Partnership.
Services Agreement
CVR Partners obtains certain management and other services from CVR Energy pursuant to a services agreement between the Partnership, CVR GP and CVR Energy. Under this agreement, the general partner has engaged CVR Energy to provide certain services, including the following, among others:

December 31, 2018 | 68


CVR Partners, LP and Subsidiaries
NOTES TO CONSOLIDATED FINANCIAL STATEMENTS — (Continued)


services from CVR Energy’s employees in capacities equivalent to the capacities of corporate executive officers, except that those who serve in such capacities under the agreement will serve the Partnership on a shared, part-time basis only, unless the Partnership and CVR Energy agree otherwise;
administrative and professional services, including legal, accounting, financial reporting, human resources, information technology, communications, insurance, tax, credit, finance, government and regulatory affairs;
recommendations on capital raising activities to the board of directors of the general partner, including the issuance of debt or equity interests, the entry into credit facilities and other capital market transactions;
managing or overseeing litigation and administrative or regulatory proceedings, establishing appropriate insurance policies for the Partnership, and providing safety and environmental advice;
recommending the payment of distributions; and
managing or providing advice for other projects, including acquisitions, as may be agreed by the general partner and CVR Energy from time to time.

As payment for services provided under the agreement, the Partnership, its general partner or its subsidiaries must pay CVR Energy (i) all costs incurred by CVR Energy or its affiliates in connection with the employment of its employees who provide the Partnership services under the agreement on a full-time basis; (ii) a prorated share of costs incurred by CVR Energy or its affiliates in connection with the employment of its employees who provide the Partnership services under the agreement on a part-time basis, but excluding certain share-based compensation, and such prorated share shall be determined by CVR Energy on a commercially reasonable basis, based on the percentage of total working time that such shared personnel are engaged in performing services for the Partnership; (iii) a prorated share of certain administrative costs, including office costs, services by outside vendors, other sales, general and administrative costs and depreciation and amortization; and (iv) various other administrative costs in accordance with the terms of the agreement, including travel, insurance, legal and audit services, government and public relations and bank charges.
For services performed in connection with the services agreement, the Partnership recognized personnel costs, excluding amounts related to share based compensation (disclosed in Note 7 (“Share-Based Compensation”)), of $6.6 million, $6.5 million, and $6.9 million, respectively, for the years ended December 31, 2018, 2017, and 2016.
GP Services Agreement
We are a party to a GP Services Agreement by and among CVR GP and CVR Energy. This agreement allows CVR Energy to engage CVR GP, in its capacity as our general partner, to provide CVR Energy with (i) business development and related services and (ii) advice or recommendations for such other projects as may be agreed between the Partnership’s general partner and CVR Energy from time to time. As payment for certain specific services provided under the agreement, CVR Energy must pay a prorated share of costs incurred by us or our general partner in connection with the employment of the certain employees who provide CVR Energy services on a part-time basis, as determined by our general partner on a commercially reasonable basis based on the percentage of total working time that such shared personnel are engaged in performing services for CVR Energy.
Railcar Lease Agreement and Maintenance

The Partnership and CRRM entered into an agreement whereby CRRM subleases a total of 16 railcars at the Coffeyville Facility for use in its operations. This agreement is currently operating on an evergreen basis. CRRM’s lease payments to the Partnership equal the amounts owed to the lessor.


December 31, 2018 | 69


CVR Partners, LP and Subsidiaries
NOTES TO CONSOLIDATED FINANCIAL STATEMENTS — (Continued)


(10) Supplemental Cash Flow Information

Supplemental cash flow information related to income taxes, interest, and capital expenditures is as follows:
 
Year Ended December 31,
(in thousands)
2018
 
2017
 
2016
Supplemental disclosures:
 
 
 
Cash paid for income taxes, net of refunds (received)
$
26

 
$
(195
)
 
$
14

Cash paid for interest
60,168

 
60,081

 
81,405

Non-cash investing and financing activities:
 
 
 
 
 
Construction in progress additions included in accounts payable
$
889

 
$
889

 
$
3,871

Change in accounts payable related to construction in progress additions
(1,031
)
 
(2,982
)
 
(1,134
)

(11) Selected Quarterly Financial Information
Summarized quarterly financial data for the years ended December 31, 2018 and 2017 is as follows:
 
Year Ended December 31, 2018
 
Quarter
(in thousands)
First
 
Second
 
Third
 
Fourth
 
 
 
 
 
 
 
 
Net sales
$
79,859

 
$
93,197

 
$
79,909

 
$
98,118

Cost of materials and other (a)
22,469

 
19,139

 
19,590

 
27,263

Direct operating expenses (a)
38,669

 
47,465

 
35,334

 
37,851

Operating income (loss)
(3,421
)
 
(790
)
 
2,529

 
7,996

Net loss
(19,051
)
 
(16,459
)
 
(13,146
)
 
(1,371
)
 
 
 
 
 
 
 
 
Basic and diluted loss per common unit
$
(0.17
)
 
$
(0.15
)
 
$
(0.12
)
 
$
(0.01
)
Basic and diluted weighted-average common units outstanding
113,283

 
113,283

 
113,283

 
113,283

 
Year Ended December 31, 2017
 
Quarter
(in thousands)
First
 
Second
 
Third
 
Fourth
 
 
 
 
 
 
 
 
Net sales
$
85,321

 
$
97,896

 
$
69,393

 
$
78,192

Cost of materials and other (a)
21,737

 
22,141

 
19,495

 
21,501

Direct operating expenses (a)
35,795

 
37,840

 
41,156

 
41,566

Operating income (loss)
5,348

 
12,198

 
(16,996
)
 
(10,828
)
Net loss
(10,336
)
 
(3,445
)
 
(31,602
)
 
(27,405
)
 
 
 
 
 
 
 
 
Basic and diluted loss per common unit
$
(0.09
)
 
$
(0.03
)
 
$
(0.28
)
 
$
(0.24
)
Basic and diluted weighted-average common units outstanding
113,283

 
113,283

 
113,283

 
113,283

_______________________________________
(a)
Excludes depreciation and amortization expenses.

December 31, 2018 | 70



Item 9.    Changes in and Disagreements With Accountants on Accounting and Financial Disclosure
None.
Item 9A.    Controls and Procedures
Evaluation of Disclosure Controls and Procedures.    As of December 31, 2018, the Partnership has evaluated, under the direction of the Executive Chairman, Chief Executive Officer, Chief Financial Officer and Chief Accounting Officer, the effectiveness of our disclosure controls and procedures, as defined in Exchange Act Rule 13a-15(e). There are inherent limitations to the effectiveness of any system of disclosure controls and procedures, including the possibility of human error and the circumvention or overriding of the controls and procedures. Accordingly, even effective disclosure controls and procedures can only provide reasonable assurance of achieving their control objectives. Based upon and as of the date of that evaluation, the Partnership’s Executive Chairman, Chief Executive Officer, Chief Financial Officer and Chief Accounting Officer concluded that disclosure controls and procedures were effective to provide reasonable assurance that information required to be disclosed in the reports filed or submitted under the Exchange Act is accurately recorded, processed, summarized and reported within the time periods specified in the SEC’s rules and forms. Such information is accumulated and communicated to the Partnership’s management, including the Executive Chairman, Chief Executive Officer, Chief Financial Officer and Chief Accounting Officer, as appropriate, to allow accurate and timely decisions regarding required disclosure.
Management’s Report on Internal Control Over Financial Reporting.    The Partnership’s management is responsible for establishing and maintaining adequate internal control over financial reporting, as such term is defined in Exchange Act Rule 13a-15(f). Because of its inherent limitations, internal control over financial reporting may not prevent or detect misstatements. Projections of any evaluation of effectiveness to future periods are subject to the risk that controls may become inadequate because of changes in conditions, or that the degree of compliance with the policies or procedures may deteriorate. Under the supervision and with the participation of management, we conducted an evaluation of the effectiveness of its internal control over financial reporting based on the framework in the 2013 Internal Control — Integrated Framework issued by the Committee of Sponsoring Organizations of the Treadway Commission (“COSO”). Based on that evaluation, the Partnership’s Executive Chairman, Chief Executive Officer, Chief Financial Officer and Chief Accounting Officer have concluded that internal control over financial reporting was effective as of December 31, 2018. The Partnership’s independent registered public accounting firm, that audited the consolidated financial statements included herein under Item 8, has issued a report on the effectiveness of the Partnership’s internal control over financial reporting. This report can be found under Item 8.
Changes in Internal Control Over Financial Reporting.    There has been no change in the Partnership’s internal control over financial reporting required by Rule 13a-15 of the Exchange Act that occurred during the fiscal quarter ended December 31, 2018 that has materially affected or is reasonably likely to materially affect, the Partnership’s internal control over financial reporting.
Item 9B.    Other Information
None.

December 31, 2018 | 71



PART III
Item 10.    Directors, Executive Officers and Corporate Governance

Management of CVR Partners, LP

As a publicly traded partnership, we are managed by our general partner, CVR GP, LLC, either directly by its board of directors (the “Board”), by its executive officers (who are appointed by the Board) and by its sole member, Coffeyville Resources, LLC (“CRLLC”), a wholly owned subsidiary of CVR Energy, subject to the terms and conditions specified in our partnership agreement. Limited partners are not entitled to directly or indirectly participate in our management or operation. Neither our general partner nor the members of its Board are elected by our unitholders and neither is subject to re-election on a regular basis in the future.
Actions by our general partner that are made in its individual capacity are made by CRLLC as the sole member of our general partner and not by the Board. Our partnership agreement contains various provisions which replace default fiduciary duties with contractual corporate governance standards. Whenever our general partner makes a determination or takes or declines to take an action in its individual, rather than representative, capacity, it is entitled to make such determination or to take or decline to take such action free of any fiduciary duty or obligation whatsoever to us, any limited partner or assignee, and it is not required to act in good faith or pursuant to any other standard imposed by our partnership agreement or under Delaware law or any other law. Examples include the exercise of its call right or its registration rights, its voting rights with respect to the units it owns and its determination whether or not to consent to any merger or consolidation of the Partnership. Our general partner is liable, as a general partner, for all of our debts (to the extent not paid from our assets), except for indebtedness or other obligations that are made expressly non-recourse to it. Our debt instruments are non-recourse to our general partner. Our general partner therefore may cause us to incur indebtedness or other obligations that are non-recourse to it.
The Board

During 2018, the Board consisted of three directors affirmatively determined by the Board to be independent, non-employee directors (Donna R. Ecton, Frank M. Muller, Jr. and Peter K. Shea), four non-employee directors who are also directors and/or executive officers of Icahn Enterprises L.P. (“IEP”) (Johnathan Frates, Andrew Langham and, prior to September 28, 2018, Louis J. Pastor and, following September 28, 2018, Hunter C. Gary), as well as two directors who are also executive officers of our general partner (David L. Lamp, our Executive Chairman, and Mark A. Pytosh, our President and Chief Executive Officer). The Board is led by its Chairman, Mr. Lamp. As required by our Corporate Governance Guidelines, the Board periodically evaluates the composition of the Board, including the skill sets, diversity, leadership structure, background and experience of its directors. The Board believes its current structure and composition is best for the Company and its unitholders at this time. All actions of the Board, other than any matters delegated to a committee, will require approval by majority vote of the directors, with each director having one vote. The directors of our general partner hold office until the earlier of their death, resignation or removal. The Board met four times in 2018, either in person or by phone and acted by consent four times. All of the directors who served during 2018 attended at least 75% of the total meetings of the Board and each of the committees on which such director served during their respective tenure except for Mr. Gary, who was not appointed as a director until September 28, 2018.
The following table sets forth the names, positions and ages (as of February 19, 2019) of our directors.
Name
 
Age
 
Position with our General Partner
David L. Lamp
 
61

 
Executive Chairman and Director
Mark A. Pytosh
 
54

 
President and Chief Executive Officer and Director
Donna R. Ecton
 
71

 
Director
Jonathan Frates
 
36

 
Director
Hunter Gary
 
44

 
Director
Andrew Langham
 
45

 
Director
Frank M. Muller, Jr.
 
76

 
Director
Peter K. Shea
 
67

 
Director

December 31, 2018 | 72



Set forth below is a description of the backgrounds, experience and qualifications of our directors as of December 31, 2018.
David L. Lamp has been a member of the Board since January 2018. Mr. Lamp has served as our Executive Chairman, and as chief executive officer, president and a director of CVR Energy, since December 2017. He previously served as president and chief operating officer of Western Refining, Inc., formerly a publicly traded petroleum refining and marketing company, from 2016 until its sale to Andeavor in 2017; as president and chief executive officer and a director of Northern Tier Energy, L.P., formerly a publicly traded master limited partnership with refining and marketing operations in the upper Midwest, from 2013 until its merger with Western Refining, Inc. in 2016; and held various roles at HollyFrontier Corporation, a publicly traded petroleum refiner and distributor of petroleum products, or its affiliates from 2004 to 2013, including chief operating officer and executive vice president from 2011 to 2013. Mr. Lamp was previously a director of CVR Refining, from January 2018 to February 2019. Mr. Lamp serves on the board of directors of the American Fuel & Petrochemical Manufacturers Association and is a past chairman. Mr. Lamp graduated from Michigan State University with a Bachelor of Science in Chemical Engineering. Except as listed above, Mr. Lamp has served on no other public company boards in the past five years. Mr. Lamp’s extensive knowledge and experience in the refining and chemical industries, as well as his significant background serving in key executive roles at public and private companies and strong leadership skills make him well qualified to serve as a director of and to lead our general partner.
Mark A. Pytosh has been a member of the Board since June 2011. Mr. Pytosh has served as our Chief Executive Officer and President since May 2014 and as executive vice president of CVR Energy, since October 2014. Previously, Mr. Pytosh served as executive vice president and chief financial officer for Alberta, Canada-based Tervita Corporation, an environmental and energy services company, from 2006 until 2010; as senior vice president and chief financial officer for Covanta Energy Corporation, which owns and operates energy from waste power facilities, biomass power facilities and independent power plants in the United States, Europe and Asia, from 2006 to 2010; and held various positions with Waste Services, Inc., an integrated solid waste services company that operates in the United States and Canada from 2004 to 2006, including executive vice president, from 2004 to 2006, and chief financial officer, from 2005 to 2006. He also serves on the boards of directors of the University of Illinois Foundation, the Fertilizer Institute and the University of Illinois Foundation. Except as listed above, Mr. Pytosh has served on no other public company boards in the past five years. Mr. Pytosh received a Bachelor of Science degree in chemistry from the University of Illinois, Urbana-Champaign. We believe Mr. Pytosh’s experience with public companies in the energy industry and strong financial background is an asset to our Board and makes him well qualified to serve as a director.
Donna R. Ecton has been a member of the Board since March 2008. Ms. Ecton is currently chairman and chief executive officer of EEI Inc. (“EEI”), a management consulting practice she founded in 1998, which provides private equity and sub debt firms with turnaround assistance, due diligence and other services. Prior to EEI, Ms. Ecton served in executive roles at various companies including chief executive officer of Business Mail Express, Inc. from 1995 to 1996 and Van Houten North America/Andes Candies, Inc. from 1991 to 1994, and chief operating officer of PETsMART from 1996 to 1998. Ms. Ecton currently serves as a member of the board of directors of KAR Auction Services, Inc., a publicly traded provider of vehicle auction services, since December 2013. Previous public company board positions in the past five years have included the board of directors of Body Central Corp., formerly a multi-channel retailer offering on-trend apparel and accessories, from 2011 to 2014. Except as listed above, Ms. Ecton has served on no other public company boards in the past five years. Previous public company board positions have included PETsMART, Mellon Bank Corporation and Mellon Bank, N.A., Mellon PSFS, H&R Block, Inc., Tandy Corporation, Barnes Group Inc. and Vencor, Inc. Ms. Ecton earned her MBA from the Harvard Graduate School of Business Administration, and received her BA in economics from Wellesley College, graduating as a Durant Scholar. We believe Ms. Ecton’s significant background as both an executive officer and director of public companies and extensive experience in finance is an asset to our Board. Her knowledge and experience, as well as risk oversight expertise, provide the audit committee with valuable perspective in managing the relationship with our independent accountants and in the performance of financial auditing oversight.

December 31, 2018 | 73



Jonathan Frates has been a member of the Board since April 2016. Mr. Frates has been a Managing Director at Icahn Enterprises L.P. (“IEP”), a diversified holding company engaged in a variety of businesses, including investment, automotive, energy, food packaging, metals, mining, real estate and home fashion, since June 2018. From November 2015 to June 2018, Mr. Frates served as a Portfolio Company Associate at IEP. Prior to joining IEP, Mr. Frates served as a Senior Business Analyst at First Acceptance Corp. and as an Associate at its holding company, Diamond A Ford Corp. Mr. Frates began his career as an Investment Banking Analyst at Wachovia Securities LLC. Mr. Frates has served as: chairman of the board of directors of SandRidge Energy, Inc. (“SandRidge Energy”), an oil and natural gas company with a principal focus on exploration and production activities in the U.S. Mid-Continent and North Park Basin of Colorado, since June 2018; a director of Ferrous Resources Limited (“Ferrous Resources”), an iron ore mining company with operations in Brazil, since December 2016; a director of Viskase Companies, Inc. (“Viskase”), a meat casing company, since March 2016; and a director of CVR Energy, since March 2016.  Mr. Frates was previously a director of American Railcar Industries, Inc. (“ARI”), a railcar manufacturing company, from March 2016 to December 2018 and a director of CVR Refining, from March 2016 to February 2019.  Mr. Frates has served on no other public company boards in the past five years. Ferrous Resources, ARI, Viskase, CVR Energy, CVR Refining and CVR Partners are each indirectly controlled by Carl C. Icahn (“Mr. Icahn”). Mr. Icahn also has a non-controlling interest in SandRidge Energy through the ownership of securities. Mr. Frates received a BBA from Southern Methodist University and an MBA from Columbia Business School. We believe Mr. Frates’ significant board experience and his broad financial background is an asset to our Board and makes him well qualified to serve as a director.
Hunter C. Gary has been a member of the Board since September 2018. Mr. Gary has served as Senior Vice President of IEP since November 2010. Prior to that time, Mr. Gary has been employed by Icahn Associates Corporation, an affiliate of IEP, in various roles since June 2003, most recently as the Chief Operating Officer of Icahn Sourcing LLC. Mr. Gary has been President and Chief Executive Officer of Cadus Corporation, (“Cadus”), a company engaged in the acquisition of real estate for renovation or construction and resale, since March 2014. Mr. Gary has been a director of: CVR Energy, since September 2018; Ferrous Resources, since June 2015; Herbalife Ltd. (“Herbalife”), a nutrition company, since April 2014; Cadus, since February 2014. In addition, Mr. Gary serves as a director of certain wholly-owned subsidiaries of IEP, including: Icahn Automotive Group LLC (“Icahn Automotive”), an automotive parts installer, retailer and distributor, since February 2016; PSC Metals, LLC (“PSC Metals”), a metal recycling company, since May 2012; and WestPoint Home LLC (“WestPoint Home”), a home textiles manufacturer, since June 2007. Mr. Gary has also been a member of the Executive Committee of ACF Industries LLC (“ACF Industries”), a railcar manufacturing company, since July 2015. Mr. Gary was previously a director of: Federal-Mogul Holdings Corporation (“Federal-Mogul”), a supplier of automotive powertrain and safety components, from October 2012 to February 2016; Voltari Corporation (“Voltari”), a mobile data services provider, from October 2007 to September 2015; ARI, from January 2008 to June 2015; Viskase, from August 2012 to June 2015; Tropicana Entertainment Inc. (“Tropicana Entertainment”), a company that is primarily engaged in the business of owning and operating casinos and resorts, from March 2010 to October 2018; and CVR Refining, from September 2019 to February 2019. Mr. Gary has served on no other public company boards in the past five years. Icahn Automotive, ACF Industries, Ferrous Resources, Cadus, Viskase, PSC Metals, Tropicana Entertainment, Federal-Mogul, Voltari, ARI and WestPoint Home each are indirectly controlled by Mr. Icahn. Mr. Icahn also has a non-controlling interest in Herbalife through the ownership of securities. Mr. Gary received his B.S. with senior honors from Georgetown University as well as a certificate of executive development from Columbia Graduate School of Business. Mr. Gary’s extensive business and operations background, coupled with is board experience, make him qualified to serve on our Board.
  
Andrew Langham has been member of the Board since September 2015. Mr. Langham has been General Counsel of IEP since 2014. From 2005 to 2014, Mr. Langham was Assistant General Counsel of IEP. Prior to joining IEP, Mr. Langham was an associate at Latham & Watkins LLP focusing on corporate finance, mergers and acquisitions, and general corporate matters. Mr. Langham has been a director of: Cheniere Energy, Inc. (“Cheniere”), a developer of natural gas liquefaction and export facilities and related pipelines, since 2017; and Welbilt, Inc. (“Welbilt” and formerly known as Manitowoc Foodservice, Inc.), a commercial foodservice equipment manufacturer, since 2016.  Mr. Langham was previously a director of: CVR Energy, from 2014 to 2017; CVR Refining, from 2014 to 2019; Freeport-McMoRan Inc. (“Freeport-McMoRan”), the world’s largest publicly traded copper producer, from 2015 to 2018; and Newell Brands Inc. (“Newell Brands”), a global marketer of consumer and commercial products, in 2018. Mr. Langham has served on no other public company boards in the past five years. CVR Partners, CVR Refining and CVR Energy are each indirectly controlled by Mr. Icahn. Mr. Icahn also has non-controlling interests in Cheniere, Welbilt, Freeport-McMoRan and Newell Brands through the ownership of securities. Mr. Langham received a B.A. from Whitman College, and a J.D. from the University of Washington. Mr. Langham’s broad board experience and experience in corporate finance is an asset to our Board.

December 31, 2018 | 74



Frank M. Muller, Jr. has been a member of the Board since May 2008. Mr. Muller is currently the president of Toby Enterprises, which he founded in 1999, to invest in startup companies, and the chairman of Topaz Technologies, Ltd., a software engineering company. Until August 2009, Mr. Muller served as the chairman and chief executive officer of the technology design and manufacturing firm, Ten X Technology, Inc., a technology payment system company, which he founded in 1985. Mr. Muller was a senior vice president of The Coastal Corporation, a diversified energy and petroleum products company, from 1989 to 2001, focusing on business acquisitions and joint ventures, and the general manager of the Kensington Company, Ltd. from 1984 to 1989. Mr. Muller started his business career in the oil and chemical industries with Pepsico, Inc., a multi-national food, snack and beverage company, and Agrico Chemical Company. Mr. Muller served in the United States Army from 1965 to 1973. Mr. Muller received a BS and MBA from Texas A&M University. Other than our Board, Mr. Muller has served on no other public company boards in the past five years. We believe Mr. Muller’s experience in the chemical industry and expertise in developing and growing new businesses is an asset to our Board.
Peter K. Shea has been a director of the Board since May 2014. Mr. Shea has been a private equity investor since January 2010. Mr. Shea has served as an operating partner of Snow Phipps, a private equity firm, since 2013. Mr. Shea served as an operating advisor for OMERS Private Equity (Ontario Municipal Employee Retirement System), from 2011 to 2016. He is a director of Viskase, since October 2006. He was a director of Hennessy Capital Acquisition Corp. (“HCAC”) I, from January 2014 to February 2015, HCAC II, from July 2016 to February 2017 and HCAC III, from July 2017 to October 2018, all special purpose acquisition companies. Mr. Shea also serves as chairman of the board of directors of Voltari, since September 2015; Decopac Inc., a privately held supplier of bakery products to retail food stores, since 2017; FeraDyne Outdoors, LLC, a privately-held manufacturer of sporting goods products, since May 2014; and Teasdale Foods Inc., a privately-held provider of Hispanic food products, since November 2014. Mr. Shea previously served as a director of Give and Go Prepared Foods, a bakery manufacturer from January 2012 to July 2016, Sitel Worldwide Corporation, a customer care solutions provider, from November 2011 to April 2015, CTI Foods, a processor of products for quick serve restaurant chains from May 2010 to July 2013; and New Energy Company of Indiana, from 1983 to 1988. Except as listed above, Mr. Shea has served on no other public company boards in the past five years. He has an M.B.A. from the University of Southern California and a B.B.A. from Iona College. We believe Mr. Shea's broad executive, financial and operational experience, combined with his extensive board experience is an asset to our Board.
Director Independence
As a publicly traded partnership, we qualify for, and rely on, certain exemptions from the NYSE’s corporate governance requirements. Our Board has not and does not currently intend to establish a nominating/corporate governance committee. Additionally, a majority of the directors are not required to be (and are not) independent, and the Compensation Committee of the Board does not need to be (and is not) composed entirely of independent directors. Accordingly, unitholders do not have the same protections afforded to equity holders of companies that are subject to all of the corporate governance requirements of the NYSE. To be considered independent under NYSE listing standards, our Board must determine that a director has no material relationship with us other than as a director. The standards specify the criteria by which the independence of directors will be determined, including guidelines for directors and their immediate family members with respect to employment or affiliation with us or with our independent public accountants. The Board has affirmatively determined that Ms. Ecton and Messrs. Muller and Shea are independent under applicable NYSE rules.

Board Committees
Our Board has five standing committees: the Audit Committee, the Compensation Committee, the Environmental Health & Safety (“EH&S”) Committee, the Conflicts Committee and the Special Committee. Any standing committee with a written charter reviews the adequacy of such charter periodically, in addition to evaluating its performance and reporting to the Board on such evaluation. All of the members of the Audit Committee and Conflicts Committee are independent and non-employee directors as defined by the rules and regulations of the NYSE, the SEC, and our corporate governance guidelines. The composition of the Board’s five standing committees is as follows:

December 31, 2018 | 75



Director
 
Audit Committee
 
Compensation Committee
 
EH&S Committee
 
Conflicts Committee
 
Special Committee
Donna R. Ecton
 
C
 
 
 
X
 
C
 
 
Jonathan Frates
 
 
 
 
 
 
 
 
 
X
David L. Lamp
 
 
 
 
 
 
 
 
 
X
Andrew Langham
 
 
 
X
 
 
 
 
 
X
Frank M. Muller, Jr.
 
X
 
C
 
X
 
X
 
 
Mark Pytosh
 
 
 
 
 
X
 
 
 
 
Peter K. Shea
 
X
 
 
 
C
 
 
 
 
 
 
 
 
 
 
 
 
 
 
 
C = Chairman; X = Committee Member
 
 
 
 
 
 
 
 
 
 
Audit Committee

As required by the Exchange Act and the listing standards of the NYSE, our Audit Committee consists of three directors, each of whom has been appointed by the Board and affirmatively determined by the Board to meet the independence standards established by the NYSE and the Exchange Act for membership on an audit committee: Ms. Ecton, who also serves as Chairman, and Messrs. Muller and Shea. The Board has determined that each of Ms. Ecton and Messrs. Muller and Shea are "financially literate" and that Ms. Ecton further qualifies as an "Audit Committee Financial Expert," as defined by SEC rules. Among other responsibilities, the Audit Committee:

Is directly responsible for the appointment, compensation, retention and oversight of the independent auditors; the approval of all audit and non-audit services provided by and fees to the independent auditor; the evaluation and review of the independence, qualifications and performance of the independent auditors; and, the scope and staffing of the audit;
Reviews with management, internal auditors and independent auditors the adequacy, quality and integrity of the internal controls and the fair presentation and accuracy of the Partnership’s financial statements;
Reviews and discusses with management, internal auditors and independent auditors the Partnership’s critical accounting policies and practices, and financial statement presentation of the Partnership;
Oversees the integrity of the financial reporting process, system of internal accounting controls, and financial statements and reports of the Partnership, including review of the Partnership’s annual and quarterly financial statements and disclosures made in “Management’s Discussion and Analysis of Financial Condition and Results of Operations” set forth in periodic reports filed with the SEC;
Oversees and evaluates the performance, responsibilities, budget and staffing of the internal audit function;
Establishes procedures for and oversees handling of complaints regarding accounting, internal accounting controls or auditing matters and the confidential submission of concerns regarding questionable accounting or auditing matters;
Sets policies for hiring current or former employees of the independent auditor;
Periodically reviews the Partnership’s compliance with applicable laws, potential significant financial risks, major litigation, regulatory compliance, risk management, insurance coverage and any policies, practices or mitigation activities relating thereto;
Reviews external and internal audit reports and management’s responses thereto and any related party or off-balance sheet transactions; and
Otherwise complies with its responsibilities and duties as stated in its charter.
The Audit Committee met five times during fiscal year 2018, either in person or by telephone. In performing its functions and fulfilling its oversight responsibilities, the Audit Committee consults separately and jointly with the independent auditors, the Partnership’s internal auditors, the Chief Financial Officer and other members of the Partnership’s management. The Audit Committee reviewed and discussed with management and Grant Thornton LLP, our independent registered accounting firm, the audited financial statements contained in this Annual Report on Form 10-K and received written disclosures and the letter from Grant Thornton LLP required by applicable requirements of the Public Company Accounting Oversight Board. Based on the reviews and discussions referred to above, the Audit Committee recommended to the Board that the audited financial statements be included in the Annual Report on Form 10-K for the year ended December 31, 2018 for filing with the SEC.

December 31, 2018 | 76



Compensation Committee
Although not required by NYSE listing standards, the Board has a Compensation Committee comprised of Mr. Muller, who also serves as its chairman, and Mr. Langham. While none of the members of our Compensation Committee is required to be "independent," the Board has affirmatively determined that Mr. Muller meets the independence standards established by the NYSE and the Exchange Act. Among other responsibilities, the Compensation Committee:

Reviews, amends, modifies, adopts and oversees the incentive compensation plans, equity-based compensation plans, qualified retirement plans, health and welfare plans, deferred compensation plans, and any other benefit plans, programs or arrangements sponsored or maintained by the Partnership or its general partner;
Evaluates the performance of our executive officers and, in connection therewith, reviews and determines, or recommends to the Board, the annual salary, bonus, equity-based compensation, and other compensation, incentives and benefits of our executive officers (other than compensation and benefits provided by one of its affiliates);
Reviews and approves any employment, consulting, change in control, severance or termination, or other compensation agreements or arrangements with our executive officers;
Reviews and makes recommendations to the Board with respect to the compensation of non-employee directors or any plans or programs relating thereto;
Reviews and discusses the Compensation Committee Report and the Compensation Discussion and Analysis and recommends to the Board their inclusion in the Partnership’s Annual Reports on Form 10-K;
Assists the Board in assessing any risks to the Partnership associated with compensation practices and policies; and
Otherwise complies with its responsibilities and duties as stated in its charter.
The Compensation Committee has the sole authority to retain any compensation consultant, legal counsel or other adviser that the Compensation Committee determines is independent from management under the independence factors enumerated by the rules of the NYSE, and is directly responsible for the appointment, compensation and oversight of the work of any such consultant or adviser. The Compensation Committee met one time during fiscal year 2018, by telephone, and acted by written consent twice. In performing its functions and fulfilling its oversight responsibilities, the Compensation Committee consults separately and jointly with the Executive Chairman and other members of our management.
Conflicts Committee
Pursuant to our partnership agreement, our general partner may, but is not required to, seek the approval of the Conflicts Committee whenever a conflict arises between our general partner or its affiliates, on the one hand, and us or any public unitholder, on the other. The Conflicts Committee may then determine whether the resolution of the conflict of interest is the best interests of the Partnership. The members of the Conflicts Committee may not be officers or employees of our general partner or directors, officers or employees of its affiliates, and must meet the independence standard established by the NYSE and the Exchange Act to serve on an audit committee of a board of directors. During 2018, the Conflicts Committee was comprised of Ms. Ecton, who also serves as its chairman, and Mr. Muller. Among other responsibilities, the Conflicts Committee:

As requested by the Board, investigates, reviews, evaluates and acts upon any potential conflicts of interest between our general partner or its affiliates, on the one hand, and us or any public unitholder, on the other; and
Carries out any other duties delegated by the Board that relate to potential conflicts of interest.
In performing its functions and fulfilling its responsibilities, the Conflicts Committee has the sole authority to retain, compensate, direct, oversee and terminate any counsel or other advisers hired to assist the Conflicts Committee, including engaging consultants, attorneys, independent accountants and other service providers to assist in the evaluation of conflicts matters and approving such consultants’ fees and other retention terms. Any matters approved by the Conflicts Committee are conclusively deemed to be fair and reasonable to us, approved by all of our partners and not a breach by the general partner of any duties it may owe us or our unitholders. The Conflicts Committee did not meet during fiscal year 2018.

December 31, 2018 | 77



EH&S Committee and Special Committee
Although not required by NYSE listing standards, the Board has an EH&S Committee comprised of Mr. Shea, who also serves as its chairman, Ms. Ecton and Messrs. Muller and Pytosh. While none of the members of our EH&S Committee is required to be “independent,” the Board has affirmatively determined that Ms. Ecton and Messrs. Shea and Muller meet the independence standards established by the NYSE and the Exchange Act. Among other responsibilities, the EH&S Committee is responsible for providing oversight with respect to the establishment and administration of environmental, health and safety policies, programs, procedures and initiatives. The EH&S Committee met one time in 2018.

The Board also has a Special Committee comprised of Messrs. Frates, Lamp and Langham. Among other responsibilities, the Special Committee is responsible for evaluating and approving matters arising during the intervals between meetings of the Board that did not warrant convening a special meeting of the Board but should not be postponed until the next scheduled meeting of that Board, and also for exercising the approval authority delegated to the Special Committee by the Board. The Special Committee did not meet during fiscal year 2018, but acted by written consent 2 times.

Meetings of Independent or Non-Management Directors and Executive Sessions

To promote open discussion among independent and non-management directors, we schedule regular executive sessions in which our independent or non-management directors meet without management participation. During 2018, three of our eight directors were independent, and six of our eight directors were non-management. Our independent directors met during four executive sessions in 2018. Ms. Ecton presided over the executive sessions held by our independent directors. Our non-management directors met one time in executive session in 2018. The non-management directors determine who will preside over each executive session.

Communications with Directors

Unitholders and other interested parties wishing to communicate with our Board may send a written communication addressed to:

CVR Partners, LP
2277 Plaza Drive, Suite 500
Sugar Land, Texas 77479
Attention: Executive Vice President, General Counsel and Secretary

Our General Counsel will forward all appropriate communications directly to our Board or to any individual director or directors, depending upon the facts and circumstances outlined in the communication. Any unitholder or other interested party who is interested in contacting only the independent directors or non-management directors as a group or the director who presides over the meetings of the independent directors or non-management directors may also send written communications to the contact above and should state for whom the communication is intended.

Compensation Committee Interlocks and Insider Participation

During 2018, the Compensation Committee was comprised of Messrs. Muller and Langham. None of the members of the Compensation Committee during 2018 has, at any time, been an officer or employee of the Partnership or our general partner and none has any relationship requiring disclosure under Item 404 of Regulation S-K under the Exchange Act. No interlocking relationship exists between the Board or Compensation Committee and the board of directors or compensation committee of any other company.

Corporate Governance Guidelines and Codes of Ethics

Our Corporate Governance Guidelines, as well as our Code of Ethics and Business Conduct, which applies to all of our directors, officers and employees (and which includes additional provisions that apply to our principal executive officer, principal financial officer, principal accounting officer and other persons performing similar functions) are available free of charge on our website at www.cvrpartners.com. These documents are also available in print without charge to any unitholder requesting them. We intend to disclose any changes in or waivers from our Code of Ethics and Business Conduct by posting such information on our website or by filing a Form 8-K with the SEC.

December 31, 2018 | 78




Executive Officers
While the Board provides high-level strategy and guidance for the Partnership, our day-to-day activities are carried out by our executive officers. Our executive officers are appointed by the Board, and act within the authorities granted by the Board and our organizational documents. Limited partners are not entitled to appoint our executive officers or directly or indirectly participate in our management or operations. In this report, we refer to the executive officers of our general partner as “our executive officers.” The following table sets forth the names, positions and ages (as of February 19, 2019) of the executive officers of our general partner.
Name
 
Age
 
Position with our General Partner
David L. Lamp
 
61
 
Executive Chairman and Director
Mark A. Pytosh
 
54
 
President and Chief Executive Officer and Director
Tracy D. Jackson
 
49
 
Executive Vice President and Chief Financial Officer
Melissa M. Buhrig
 
43
 
Executive Vice President, General Counsel and Secretary
Matthew W. Bley
 
37
 
Chief Accounting Officer and Corporate Controller
Janice T. DeVelasco
 
60
 
Vice President - Environmental, Health, Safety and Security
Set forth below is a description of the backgrounds, experience and qualifications of our executive officers as of December 31, 2018, other than Messrs. Lamp and Pytosh, who are listed under Item 10 above.
Tracy D. Jackson has served as our Executive Vice President and Chief Financial Officer since May 2018. Prior to joining CVR, Ms. Jackson held various positions at Tesoro Corporation and Tesoro Logistics LP including vice president and controller from March 2015 to October 2016, vice president of financial planning and analytics from September 2013 to March 2015, vice president of finance and treasurer from October 2010 to September 2013 and vice president of internal audit from May 2007 to September 2010. Ms. Jackson obtained her undergraduate Bachelor of Business Administration and Accounting in 1993 and a Masters of Business Administration in May 2012 from the University of Texas at San Antonio. Ms. Jackson is a Certified Public Accountant, a Certified Internal Auditor and Certified Information Systems Auditor.
Melissa M. Buhrig has served as our Executive Vice President, General Counsel and Secretary since July 2018. Prior to joining CVR Energy, Ms. Buhrig served as executive vice president, general counsel and secretary of Delek US Holdings, Inc. and the general partner of Delek Logistics Partners, LP from October 2017 to June 2018 and held various positions with Western Refining, Inc. (“WNR”) from November 2005 until June 2017 including senior vice president - services and compliance officer from August 2016 until WNR’s acquisition by Andeavor in July 2017, executive vice president, general counsel, secretary and compliance officer of the general partner of Northern Tier Energy, LP (a WNR affiliate) from March 2014 until August 2016 and vice president, assistant general counsel and assistant secretary prior to March 2014. Ms. Buhrig received a Bachelor of Arts in Political Science from the University of Michigan and a Juris Doctorate with honors from the University of Miami School of Law.
Matthew W. Bley has served as our Chief Accounting Officer and Corporate Controller since May 2018. Prior to joining CVR, Mr. Bley held the roles of assistant controller of reporting from March 2015 to April 2018, senior manager of financial reporting from September 2013 to March 2015 and manager of accounting research from May 2012 to September 2013 for Andeavor (formerly Tesoro). Mr. Bley received a Bachelor of Science in Business Administration and a Master of Science in Accounting from Trinity University in 2004 and 2005, respectively. In addition, he received a Master of Business Administration from Baylor University and is a Certified Public Accountant.
Janice T. DeVelasco has served as our Vice President - Environmental, Health, Safety and Security since April 2014. Before joining CVR in 2014, Ms. DeVelasco served in progressive technical, management and consulting positions with CITGO Petroleum Corporation and its predecessor companies from 1981 to 2007 and Sage Environmental Consulting, L.P. from 2007 to 2014. Ms. DeVelasco is a licensed professional engineer and holds a bachelor’s degree in chemical engineering from the University of Oklahoma and a master’s degree in business administration from Texas A&M University.



December 31, 2018 | 79



Section 16(a) Beneficial Ownership Reporting Compliance

Section 16(a) of the Exchange Act requires our officers and directors and each person who owns more than 10% of our outstanding common units, to file reports of their common unit ownership and changes in their ownership of our common units with the SEC. These same people must also furnish us with copies of these reports and representations made to us that no other reports were required. We have performed a general review of such reports and amendments thereto filed in 2018. Based solely on our review of the copies of such reports furnished to us or such representations, as appropriate, to our knowledge all of our executive officers and directors, and other persons who owned more than 10% of our outstanding common units, fully complied with the reporting requirements of Section 16(a) during 2018.

Item 11.    Executive Compensation

Compensation Discussion and Analysis

The following discussion and analysis of compensation arrangements (the “Compensation Discussion and Analysis”) of our named executive officers (defined below) for 2018 should be read together with the compensation tables and related disclosures set forth below. This discussion contains forward-looking statements that are based on our current plans, considerations, expectations and determinations regarding future compensation actions. Our actual compensation actions may differ materially from the currently planned programs and payouts summarized in this discussion.

Named Executive Officers
The “named executive officers” in this Form 10-K are as follows:

1.
The individual serving as principal executive officer during the last completed fiscal year (David L. Lamp, Executive Chairman; and Mark A. Pytosh, President and Chief Executive Officer);

2.
The individuals serving as principal financial officer during the last completed fiscal year (Tracy D. Jackson, who has served as Executive Vice President and Chief Financial Officer since May 2018; and Susan Ball, who served as Executive Vice President and Chief Financial Officer until May 2018; and

3.
The next three most highly compensated individuals who were serving as officers at the end of the last completed fiscal year (Melissa M. Buhrig, Executive Vice President, General Counsel and Secretary; Matthew W. Bley, Chief Accounting Officer and Corporate Controller; and Janice T. DeVelasco, Vice President - Environmental, Health, Safety & Security).
We have determined that, as of December 31, 2018, no other individual met the standards necessary to classify him or her as a “named executive officer.”

Neither the Partnership nor our general partner directly employs our named executive officers other than Mr. Pytosh, who is employed by our general partner. All of our other executive officers are employed by CVR Energy, and divide their time between working for us, and working for CVR Energy and its other subsidiaries.
The approximate weighted-average percentages of the amount of time that the named executive officers dedicated to the management of our business in 2018 were as follows: David L. Lamp (15%); Mark A. Pytosh (50%); Tracy D. Jackson (25%); Susan M. Ball (25%); Melissa M. Buhrig (20%); Matthew W. Bley (15%) and Janice DeVelasco (10%). These numbers are weighted because the named executive officers may spend a different percentage of their time dedicated to our business each quarter. The remainder of their time, if any, was spent working for CVR Energy and its other subsidiaries.
Our named executive officers provide services to us under a services agreement between us, our general partner and CVR Energy (the “Services Agreement”), under which:

CVR Energy makes available to our general partner the services of certain CVR Energy executive officers and employees, some of whom serve as executive officers of our general partner; and

December 31, 2018 | 80



We, our general partner and our operating subsidiaries, as the case may be, are obligated to reimburse CVR Energy for any portion of the costs that CVR Energy incurs in providing compensation and benefits to such CVR Energy employees while they are performing services to us. We also pay our allocated portion of performance units and incentive units issued by CVR Energy or its subsidiaries to those employees providing services to us under the Services Agreement.

Under the Services Agreement, either our general partner, our subsidiaries or we pay CVR Energy: (i) all costs incurred by CVR Energy or its affiliates in connection with the employment of its employees who provide us services on a full-time basis, but excluding certain share-based compensation; (ii) a prorated share of costs incurred by CVR Energy or its affiliates in connection with the employment of its employees who provide us services on a part-time basis, but excluding certain share-based compensation, with such prorated share determined by CVR Energy on a commercially reasonable basis, based on the percent of total working time that such shared employees are engaged in performing services for us; (iii) a prorated share of certain administrative costs, including office costs, services by outside vendors, other sales, general and administrative costs and depreciation and amortization; and (iv) various other administrative costs in accordance with the terms of the agreement. Either CVR Energy or our general partner may terminate the Services Agreement upon at least 180 days’ notice. For more information on this Services Agreement and the GP Services Agreement (referenced below), see “Certain Relationships and Related Transactions, and Director Independence - Agreements with CVR Energy.” In addition, we or our general partner may provide certain services to CVR Energy via the GP Services Agreement (“GP Services Agreement”). Pursuant to the GP Services Agreement, CVR Energy must pay a prorated share of costs incurred by the Partnership or its general partner in connection with the provision of services to CVR Energy on a part-time basis by employees of the Partnership, as determined by the general partner on a commercially reasonable basis based on the percentage of total working time that such shared employees are engaged in performing services for CVR Energy.

Compensation Philosophy, Objectives and Processes
Our Compensation Committee approves compensation only for Mr. Pytosh (other than 40% of his base salary annual bonus and equity-based incentives which are set by CVR Energy). While our Compensation Committee generally engages in discussions with the Compensation Committee of the board of directors of CVR Energy (the “CVI Compensation Committee”) regarding compensation for our named executive officers and the performance of such named executive officers, it does not determine the compensation of those other named executive officers other than Mr. Pytosh, and has no control over and does not establish or direct the compensation policies or practices of CVR Energy. Accordingly, while the compensation philosophies, objectives and processes described below are generally applicable to both the Partnership and CVR Energy, the remainder of this Compensation Discussion and Analysis discusses CVR Partners’ compensation programs in which references to our named executive officers shall refer solely to Mr. Pytosh, except where otherwise indicated.
In establishing named executive officer compensation, our Compensation Committee (and the CVI Compensation Committee) generally seeks to compensate named executive officers in a way that meaningfully aligns their interests with the interests of our unitholders, including:

Incentivizing important business priorities such as safety, reliability, environmental performance and earnings growth;
Aligning the named executive officers’ interests with those of our unitholders and stakeholders, including providing long-term economic benefits to the unitholders;
Providing competitive financial incentives in the form of salary, bonuses and benefits with the goal of retaining and attracting talented and highly motivated executive officers; and,
Maintaining a compensation program whereby the executive officers, through exceptional performance and equity-based incentive awards, have the opportunity to realize economic rewards commensurate with appropriate gains of other unitholders and stakeholders.
The Compensation Committee takes these main objectives into consideration when creating its compensation programs, setting each element of compensation under those programs, and determining the proper mix of the various compensation elements. Named executive officer compensation will generally include a mix of fixed elements, intended to provide stability, as well as variable elements, which align pay and performance, incentivizing and rewarding our named executive officers in years where the Partnership achieves superior results.
The Compensation Committee also generally considers, among other factors, the success and performance of the Partnership, the contributions of named executive officers to such success and performance, and the current economic

December 31, 2018 | 81



conditions and industry environment in which the Partnership operates. From time to time, the Compensation Committee may utilize various tools in evaluating and establishing named executive officer compensation, including their own common sense, knowledge and experience, as well as some or all of the following:

Input from Board members or management. The Compensation Committee may from time to time ask that certain members of the Board and/or management provide information and recommendations relating to named executive officer compensation. Such information typically includes the named executive officers’ roles and responsibilities, job performance, the Partnership’s performance generally and among the industry, and such other information as may be requested by the Compensation Committee.
Market data and peer comparisons. The Compensation Committee may utilize market data derived from the executive pay practices and levels of industry companies supplemented with broad-based compensation survey data, survey data from the energy, refining and processing industries that influence the competitive market for executive compensation levels and/or from companies comparable to the Company in terms of size and scale.
The analysis, judgment and expertise of an independent compensation consultant. The Compensation Committee may engage an independent outside compensation consultant periodically to provide a comprehensive analysis and recommendations regarding named executive officer compensation.
Our Compensation Committee periodically evaluates and considers risks of our compensation policies and practices and those of CVR Energy as generally applicable to employees, including our named executive officers. Our Compensation Committee believes that neither our policies and practices nor the policies and practices of CVR Energy encourage excessive or unnecessary risk-taking, and are not reasonably likely to have a material adverse effect on us. In reaching this conclusion, our Compensation Committee reviewed and discussed the design features, characteristics, and performance metrics of our compensation programs, approval mechanisms for compensation, and observed the following factors, among others, which the Compensation Committee believes reduces risks associated with our and CVR Energy’s compensation policies and practices:

Our compensation policies and practices are centrally designed and administered;
Our compensation is balanced among (i) fixed components like salary and benefits, and (ii) annual and long-term incentives tied to a mix of financial and operational performance; and
The Compensation Committee has discretion to adjust annual or performance-based awards when appropriate based on our interests and the interests of our unitholders.

Compensation Process for 2018
In setting named executive officer compensation for 2018, while the Compensation Committee considered the philosophies and objectives described above, it did not engage an independent compensation consultant. Instead, the Compensation Committee considered input from management including the Executive Chairman and utilized their own common sense, knowledge and experience. The Compensation Committee also generally referenced compensation market data contained in the Mercer Downstream Marketing Survey, the Mercer Energy Survey and the Towers Watson Executive Survey, and observed named executive officer target compensation for 2018 generally fell near or below the fiftieth percentile of companies included in such surveys. However, the Compensation Committee referenced this market data for comparative information generally and not as a formulaic approach to compensation levels.

2018 Compensation to Ms. Ball
In March 2018, Ms. Ball elected to resign as the Executive Vice President and Chief Financial Officer of the general partner effective May 4, 2018. As a result, Ms. Ball’s only compensation during 2018 included (a) prorated base salary until May 4, 2018; and (b) participation in benefit plans generally available to the other employees of CVR Energy including, but not limited to, CVR Energy’s match of 401(k) plan contributions and Company paid life insurance premiums. Accordingly, the disclosures below relating to named executive officer compensation for 2018 exclude Ms. Ball unless specifically referenced.


December 31, 2018 | 82



2018 Named Executive Officer Compensation - CVR Partners
Compensation Elements. For 2018, the three primary components of CVR Partners’ compensation program included base salary, an annual performance-based cash bonus and equity-based incentive awards vesting ratably over three years. The Compensation Committee has not adopted any formal or informal policies or guidelines for allocating compensation between long-term and current compensation.
Base Salary. Base salaries are set at a level intended to enable CVR Partners to hire and retain executives, to enhance the executive’s motivation in a highly competitive and dynamic environment, and to reward individual and company performance. Rather than establishing compensation solely on a formula-driven basis, decisions by our Compensation Committee are made using an approach that considers several important factors in developing compensation levels. In determining base salary levels, the Compensation Committee takes into account the following factors: (i) CVR Partners’ financial and operational performance for the year; (ii) the previous years’ compensation level for each executive; (iii) recommendations of the Executive Chairman based on individual responsibilities and performance, (iv) the directors’ own common sense, knowledge and experience; (v) whether individual base salaries reflect responsibility levels and are reasonable, competitive and fair; and (vi) each named executive officer’s commitment and ability to strategically meet business challenges, achieve financial results, promote legal and ethical compliance, lead their own business or business team for which they are responsible and diligently and effectively respond to immediate needs of the volatile industry and business environment. In November 2017, considering the factors set forth above, the Compensation Committee established 2018 base salary for Mr. Pytosh of $321,000, making Mr. Pytosh’s total 2018 base salary, including time dedicated to CVR Energy’s petroleum business, $535,000.
Annual Performance-Based Bonus. During 2018, the Compensation Committee evaluated the metrics included in CVR Partners’ annual performance-based bonus program in prior years, and compared those metrics against the Mission and Core Values implemented by Mr. Lamp during 2018 described in Management’s Discussion and Analysis above, and further considered the Compensation Committee’s objectives of rewarding employees (including named executive officers) for measured performance, aligning employees’ interests with those of its unitholders, encouraging employees to focus on targeted performance, and providing employees with the opportunity to earn additional compensation based on their and the Partnership’s performance. In September 2018, the Compensation Committee considered these factors and, following consultation with Mr. Lamp, established the 2018 CVR Partners, LP Performance-Based Bonus Plan (the “2018 UAN Plan”), which applies to all eligible employees of the general partner, including Mr. Pytosh.
The 2018 UAN Plan includes a target bonus percentage for each participant. In setting Mr. Pytosh’s target bonus percentage for 2018, the Compensation Committee considered his bonus target for 2017, the total cash compensation to which Mr. Pytosh may be eligible in 2018, the expected ratio of salary to bonus and the Compensation Committee’s belief that a significant portion of its named executive officers’ compensation should be at risk based on individual and entity performance, and elected to keep his 2018 bonus target the same as 2017, or 135% of base salary.

December 31, 2018 | 83



Payout under the 2018 UAN Plan was dependent first on achievement of a Threshold EBITDA of $7 million, and following achievement thereof, based upon the achievement of the Partnership under the performance measures specified below, followed by an adjustment based on employees’ individual performance. These performance measures, including the threshold, target and maximum performance goals for each such performance measure, included in the 2018 UAN Plan were determined by the Compensation Committee based on its discussions with management including the Executive Chairman and the directors’ knowledge and experience, and were selected with the goals of enforcing the Core Values, optimizing operations, maintaining financial stability and providing a safe and environmentally responsible workplace intended to maximize CVR Partners’ overall performance resulting in increased unitholder value. The Partnership performance measures in the 2018 UAN Plan included the following:

Environmental Health & Safety (“EH&S”) Measures (25%)
Three measures evenly weighted (33-1/3% each), including Total Recordable Incident Rate (“TRIR”), Process Safety Tier I Incident Rate (“PSIR”), and Environmental Events (“EE”), with achievement determined based on the following:
    
Percentage Change (over the prior year)
 
Bonus Achievement
Increase in Incident Rate or Incidents
 
Zero
0%
 
50% of Target Percentage (Threshold)
Decrease > 0% and < 3%
 
Linear Interpolation between Threshold and Target
Decrease of 3%
 
Target Percentage
Decrease > 3% and < 10%
 
Linear Interpolation between Target and Maximum
Decrease of 10% or more, or if TRIR is maintained at or below 1.0, PSIR at or below 0.2 and EE at or below 20
 
150% of Target (Maximum)

Financial Measures (75%)
Four measures evenly weighted (25% each), including Reliability, Equipment Utilization, Operating Expenses and Return on Capital Employed (“ROCE”), with achievement determined based on the following:

Reliability
 
Bonus Achievement
Greater than 9.0%
 
Zero
9.00%
 
50% of Target Percentage (Threshold)
7.01% to 8.99%
 
Linear Interpolation between Threshold and Target
7.00%
 
Target Percentage
6.0% to 6.99%
 
Linear Interpolation between Target and Maximum
Less than 6.0%
 
150% of Target (Maximum)

Equipment Utilization
 
Bonus Achievement
Less than 95%
 
Zero
95%
 
50% of Target Percentage (Threshold)
95.01% to 99.99%
 
Linear Interpolation between Threshold and Target
100%
 
Target Percentage
100.01% to 104.99%
 
Linear Interpolation between Target and Maximum
Greater than 105%
 
150% of Target (Maximum)


December 31, 2018 | 84



Operating Expense
 
Bonus Achievement
Greater than 103%
 
Zero
103%
 
50% of Target Percentage (Threshold)
100.1% to 102.99%
 
Linear Interpolation between Threshold and Target
100%
 
Target Percentage
95% to 99.99%
 
Linear Interpolation between Target and Maximum
Less than 95%
 
150% of Target (Maximum)

ROCE (Ranking vs. Peer Group)
 
Bonus Achievement
First (highest)
 
150% of Target (Maximum)
Second
 
125% of Target Percentage
Third
 
112.5% of Target Percentage
Fourth
 
Target Percentage (100%)
Fifth
 
75% of Target Percentage
Sixth
 
50% of Target Percentage (Minimum)
Seventh
 
Zero

The Peer Group utilized in the 2018 UAN Plan for determination of ROCE of was selected by the Compensation Committee based on discussions with the Executive Chairman and the Chief Executive Officer and the directors’ knowledge of the fertilizer industry, and was intended to include companies in the fertilizer industry with similar operations to the Partnership and those with which the Partnership competes for executive talent. The Peer Group for 2018 included CF Industries Holdings, Inc.; LSB Industries, Inc.; Nutrien Ltd., The Andersons, Inc., Green Plains Partners LP; and Flotek Industries Inc.
The table below reflects: (1) the EH&S and financial measures used to determine payout under the 2018 UAN Plan for Mr. Pytosh; (ii) actual results with respect to each such measure for 2018 as certified by the Compensation Committee in February 2019; and (iii) the portion of the 2018 bonus determined based on each such measure, which payout averaged 115% of target. The named executive officers could have received between 0% and 150% of target based on these measures.
 
Measure
2018 Actual
Bonus Achievement
EH&S:
TRIR
Decrease of 35.5%
150
%
 
PSIR
Decrease of 29.6 %
150
%
 
EE
Decrease of 45%
150
%
 
 
 
 
 
 
Overall EH&S
150
%
 
 

 
Financial:
 
 
 
 
Reliability
7.3%
93
%
 
Equipment Utilization
103.0%
126
%
 
Operating Expenses
98.0%
121
%
 
ROCE
5.6% (Fifth)
75
%
 
 
 
 
 
 
Overall Financial
104
%
In February 2019 the Compensation Committee approved payout to Mr. Pytosh under the 2018 UAN Plan of $466,400, approximately 135% of his respective target annual bonus based on his base salary for the Company. His total bonus payout under the 2018 UAN Plan and the 2018 performance-based bonus plan for CVR Energy (the “2018 CVI Plan”) described below was $1,110,000.


December 31, 2018 | 85



Equity-Based Incentive Awards. The Compensation Committee believes equity-based compensation is one of the most crucial elements of its compensation program. The amount of any particular equity award is strictly made on a subjective and individual basis after consideration of various relevant factors including the named executives’ overall compensation package, the compensation philosophies and objectives described above, the Partnership’s interest in rewarding long-term performance of its named executive officers and the ability to generate significant future value for each named executive officer if CVR Partners’ performance is outstanding and the value of CVR Partners increases for all of its unitholders. The Compensation Committee further believes that its equity-based incentives promote long-term retention of its named executive officers. CVR Partners established its long-term incentive plan in March 2011 (the “CVR Partners LTIP”) in connection with the completion of its initial public offering in April 2011. The Compensation Committee may elect to make grants of restricted units, options, phantom units or other equity-based awards under the CVR Partners LTIP in its discretion or may recommend grants to the board of directors of our general partner for its approval, as determined by the Compensation Committee in its discretion. Effective December 2017, the Compensation Committee awarded to Mr. Pytosh 185,014 phantom units of the Partnership, as part of his 2018 compensation, which phantom units vest ratably over three years, subject to the terms and conditions of the award agreement.

Perquisites. The total value of all perquisites and personal benefits provided to each of its named executive officers in 2018 was less than $10,000.
Benefits. During 2018, Messrs. Lamp, Pytosh, Bley and Ms. Buhrig participated in the welfare and retirement plans of CVR Energy. Mses. Jackson and DeVelasco participated in the retirement plans of CVR Energy but not in the welfare plans.
Other Forms of Compensation. Mr. Lamp has provisions in his employment agreements with CVR Energy that provides for severance benefits in the event a termination of his employment under certain circumstances. These severance provisions are described below in “Change-in-Control and Termination Payments.” In September 2018, Messrs. Pytosh and Bley and Mses. Buhrig and Jackson became subject to a Change in Control Severance Plan (the “CVI Severance Plan”) which provides for severance benefits in the event of a termination of his or her employment under certain circumstances. These severance provisions are described below in “ Change-in-Control and Termination Payments.” Ms. DeVelasco is not party to any employment agreement or severance plan.

2018 Named Executive Officer Compensation - CVR Energy
The objectives, considerations and process utilized by the CVI Compensation Committee, in general, as well as in setting 2018 compensation for named executive officers of CVR Energy, as well as the structure of 2018 compensation approved by such committee, was virtually identical to the objectives, considerations, process and structure used by the Compensation Committee. For 2018, the CVI Compensation Committee approved:

2018 Compensation Structure. Compensation structure consistent with the compensation structure approved by the Compensation Committee including a mix of base salary, performance-based bonus compensation and long-term incentives;

2018 Base Salaries. In November 2017 for Ms. DeVelasco and at the time of their hire for Messrs. Lamp and Bley and Mses. Jackson and Buhrig, base salaries of $277,500; $1,000,000; $275,000; $435,000 and $500,000, respectively;

2018 Equity-Based Incentive Awards. Effective November 2017 for Mr. Lamp, $1.5 million in performance units under the long-term incentive plan of CVR Energy (the “CVI LTIP”) and effective December 2017 for Mr. Pytosh and Ms. DeVelasco and in connection with their hire for Mses. Jackson and Buhrig and Mr. Bley, incentive units in connection with the CVI LTIP of 32,999; 17,656; 30,688, 40,072 and 12,069, respectively, which incentive units vest in one-third increments each December following the date of award, subject to the terms and conditions of the award agreement; and


December 31, 2018 | 86



2018 Performance-Based Bonus Plan. In September 2018, the 2018 performance-based bonus plan for CVI Energy (the “2018 CVI Plan”) with target payouts under the 2018 CVI Plan of 150%, 135%, 60%, 120%, 120% and 60% of base salary to Messrs. Lamp, Pytosh and Bley and Mses. Buhrig, Jackson and DeVelasco, respectively, and terms and performance measures substantially similar to the 2018 UAN Plan except the peer group, which in the 2018 CVI Plan also included seven publicly traded petroleum refining and marketing companies the CVI Compensation Committee considered to be similar to CVR Energy with respect to operations and also competitive with CVR Energy for executive talent (Andeavor; Valero Energy Corp.; Marathon Petroleum Corp.; PBF Energy Inc.; Delek US Holdings, Inc.; HollyFrontier Corp.; and Par Pacific Holdings, Inc.); and

2018 CVI Plan Payout. In February 2019, based on an average achievement of performance metrics under the 2018 CVI Plan of 125%, adjusted (for named executive officers other than Mr. Lamp), based on various factors including, among others, named executive officer performance during 2018, the significant achievement of CVR Energy during 2018 and the named executive officers’ contributions to such achievements, payouts under the 2018 CVI Plan of $1,875,000; $643,600; $168,500; $508,800; $474,800; and $419,800 to Messrs. Lamp, Pytosh and Bley and Mses. Jackson, Buhrig and DeVelasco, respectively.



December 31, 2018 | 87




Compensation Committee Report
The Compensation Committee of our general partner has reviewed and discussed the Compensation Discussion and Analysis with management. Based on this review and discussion, the Compensation Committee recommended to the Board that the Compensation Discussion and Analysis be included in this Report.




December 31, 2018 | 88



Summary Compensation Table

The following table sets forth the compensation paid to the named executive officers during the years ended December 31, 2018, 2017 and 2016. In the case of named executive officers who are employed by CVR Energy, all compensation paid to such named executive officers is reflected in the table, not only the portion of compensation attributable to services performed for our business.
Name and Principal Position
Year
Salary
($)(1)
Bonus
($)(2)
Stock Awards ($)(3)
Non-Equity Incentive Plan Compensation ($)(1,4)
All Other Compensation
($)(5)
Total ($)
David L. Lamp, Executive Chairman
2018
$
1,000,000

$

$
1,500,035

$
1,875,000

$
20,064

$
4,395,099

 
2017
42,308



1,500,000

75,000

1,617,308

Mark A. Pytosh, President and Chief Executive Officer
2018
535,000

310,500

1,070,011

799,500

17,742

2,732,753

 
2017
525,000


1,069,996

736,349

17,442

2,348,787

 
2016
525,000


1,050,011

789,051

17,127

2,381,189

Tracy D. Jackson, Executive Vice President and Chief Financial Officer
2018
272,715

96,400

1,044,019

412,400

91,901

1,917,435

Melissa M. Buhrig, Executive Vice President, General Counsel and Secretary
2018
230,769

125,800

1,500,039

349,000

301,934

2,507,542

Matthew W. Bley, Chief Accounting Officer and Corporate Controller
2018
185,098

38,000

340,015

130,500

119,138

812,751

Janice T. DeVelasco, Vice President - Environmental, Health, Safety and Security
2018
277,500

224,300

167,019

195,500

18,523

882,842

 
2017
270,692


228,998

185,527

18,180

703,397

 
2016
262,724


220,006

142,848

17,265

642,843

Susan M. Ball, former Chief Financial Officer
2018
249,827




18,082

267,909

 
2017
425,000


969,987

705,942

19,612

2,120,541

 
2016
425,000


945,009

489,345

19,082

1,878,436

____________________________
(1) Amounts in the “Salary” and “Non-Equity Incentive Plan Compensation” columns for Mses. Jackson and Buhrig and Mr. Bley were prorated based on their start dates in May 2018, July 2018 and April 2018, respectively.
(2) The amounts in this column for 2018 include the discretionary bonus amount, if any, paid based on individual performance and related factors under the 2018 CVI Plan, which plan contains individual performance measures for each named executive officer other than Mr. Lamp. Other payments made pursuant to the 2018 CVI Plan are included in the “Non-Equity Incentive Plan Compensation” column.
(3) The amounts in this column reflect the aggregate grant date fair value of: (a) for 2018, (i) incentive units granted to each named executive officer (except Ms. Ball) in connection with the CVI LTIP in December 2018 as part of their 2019 compensation; (ii) for Mses. Jackson and Buhrig and Mr. Bley, incentive awards made in connection with their hire of $522,003; $900,017; and $175,001, respectively; and (iii) for Mr. Pytosh, phantom units granted under the UAN LTIP in December 2018 as part of his 2019 compensation; and (b) for 2017 and 2016, (i) for Mr. Pytosh, Ms. DeVelasco and Ms. Ball, incentive units granted in connection with the CVI LTIP, and (ii) for Mr. Pytosh, phantom units granted under the CVR Partners LTIP.
(4) The amounts in this column reflect: (a) for 2018, for all named executive officers (except Ms. Ball), amounts earned under the 2018 CVI Plan plus, for Mr. Pytosh, amounts earned under the 2018 UAN Plan, which are expected to be paid in March 2019 based on the achievement of CVR Energy and CVR Partners, as applicable, under the performance measures included in such plans; (b) for 2017 for Mr. Lamp, the value of performance units granted under the CVI LTIP in November 2017 in connection with his hire, which performance units are expected to be paid and settle in February 2019; and, for 2017 and 2016, (i) for Mr. Pytosh and Mses. DeVelasco and Ball, amounts earned under the performance-based bonus plan for CVR Energy in effect for such years, which were paid in 2018 and 2017, respectively; plus (ii) for Mr. Pytosh amounts earned under the performance-based bonus plan for CVR Partners in effect for such years, which were paid in 2018 and 2017, respectively.

December 31, 2018 | 89



(5) Amounts in this column for 2018 include the following: (a) a company contribution under the CVR Energy 401(k) plan of $16,500 for each of Messrs. Lamp, and Pytosh and Mses. Jackson, DeVelasco and Ball; $9,423 for Ms. Buhrig and $11,106 for Mr. Bley; (b) a company contribution under the CVR Energy basic life insurance program of $3,564 for Mr. Lamp, $1,242 for Mr. Pytosh, $401 for Ms. Jackson, $2,023 for Ms. DeVelasco, $228 for Ms. Buhrig, $141 for Mr. Bley and $804 for Ms. Ball; (c) $75,000; $292,282 and $107,891 in relocation expenses for Mses. Jackson and Buhrig and Mr. Bley, respectively, which includes moving expenses and other relocation services and payments including a related tax gross-up of $114,788 and $34,261 for Ms. Buhrig and Mr. Bley, respectively; and (d) $778 for Ms. Ball in premiums paid by CVR Energy on behalf of the executive officer with respect to its executive life insurance program.
As described in more detail in the Compensation Discussion and Analysis, named executive officers other than Mr. Pytosh are employed by CVR Energy and dedicated only a portion of their time to our business in 2018. Furthermore, Mr. Pytosh dedicated a portion of his time to CVR Energy and its subsidiaries during 2018.
The following table outlines 2018 compensation paid to the named executive officers who are employed by CVR Energy and was attributable to their service to our business, based on the approximate percentage of time that each of them dedicated to our business during 2018.
Name
Salary
($)
Bonus
($)
Stock Awards ($)
Non-Equity Incentive
Compensation
($)
Other
($)
David L. Lamp
150,000


225,005

281,250

3,010

Tracy D. Jackson
68,179

24,100

261,005

103,100

22,975

Melissa M. Buhrig
46,154

25,160

300,008

69,800

60,387

Matthew W. Bley
27,765

5,700

51,002

19,575

17,871

Janice T. Develasco
27,750

22,430

16,702

19,550

1,852

Susan M. Ball
62,457




4,520


The following table outlines 2018 cash compensation paid to Mr. Pytosh for actual time he spent attributable to service to CVR Energy and its subsidiaries.
Name
Salary
($)
Bonus
($)
Stock Awards ($)
Non-Equity Incentive Compensation
($)
Other
($)
Mark A. Pytosh
267,308

310,500

428,009

333,100

8,871



December 31, 2018 | 90



Grants of Plan-Based Awards
The following table sets forth information concerning amounts that could have been earned by our named executive officers under the 2018 UAN Plan and the 2018 CVI Plan, as well as under or relating to the CVR Partners LTIP and the CVI Plan, as applicable, during 2018.
 
 
 
 
Estimated Future Payouts Under
Non-Equity Incentive Plan Awards(1)
 
Estimated Future Payouts under Equity Incentive
Plan Awards (2)
 
 
 
 
Name
 
Bonus Plan /
Award Type
 
Grant Date
 
Threshold
($)(3)
 
Target
($)
 
Maximum
($)
 
Number
of Shares of
Stock or Units (#)
 
Grant Date Fair Value
($)
David L. Lamp
 
2018 CVI Plan
 
n/a
 
61,875

 
1,500,000

 
2,250,000

 
 
 
 
 
 
Incentive Units
 
12/14/18
 
 
 

 

 
39,652

 
1,500,035

Mark A. Pytosh
 
2018 CVI Plan
 
n/a
 
11,917

 
288,900

 
433,350

 

 

 
 
2018 UAN Plan
 
n/a
 
17,876

 
433,350

 
650,025

 

 

 
 
Incentive Units
 
12/14/18
 
 
 

 

 
11,314

 
428,009

 
 
Phantom Units
 
12/14/18
 
 
 

 

 
169,842

 
642,003

Tracy D. Jackson
 
2018 CVI Plan
 
n/a
 
13,499

 
327,258

 
490,887

 

 

 
 
Incentive Units
 
05/04/18
 
 
 

 

 
30,688

 
522,003

 
 
Incentive Units
 
12/14/18
 
 
 

 

 
13,799

 
522,016

Melissa M. Buhrig
 
2018 CVI Plan
 
n/a
 
11,423

 
276,923

 
415,385

 
 
 
 
 
 
Incentive Units
 
07/02/18
 
 
 

 

 
40,072

 
900,017

 
 
Incentive Units
 
12/14/18
 
 
 

 

 
15,861

 
600,022

Matthew W. Bley
 
2018 CVI Plan
 
n/a
 
4,581

 
111,059

 
166,588

 
 
 
 
 
 
Incentive Units
 
04/16/18
 
 
 

 

 
12,069

 
175,001

 
 
Incentive Units
 
12/14/18
 
 
 

 

 
4,362

 
165,014

Janice T. DeVelasco
 
2018 CVI Plan
 
n/a
 
6,868

 
166,500

 
249,750

 

 

 
 
Incentive Units
 
12/14/18
 
 
 

 

 
4,415

 
167,019

_____________________________
(1)
Amounts in these columns reflect amounts that could have been earned by the named executive officers under the 2018 UAN Plan (with respect to Mr. Pytosh) or under the 2018 CVI Plan (with respect to Messrs. Lamp, Pytosh and Bley and Mses. Jackson, Buhrig and DeVelasco) in respect of 2018 performance with respect to each performance measure, excluding the impact of individual discretionary performance adjustments applicable under the 2018 UAN Plan and the 2018 CVI Plan for each of the named executive officers other than Mr. Lamp. The performance measures and related goals for 2018 are set by the Compensation Committee and the CVI Compensation Committee, as applicable, as described in the “Compensation Discussion and Analysis.”
(2)
Amounts in these column reflect the number of and grant date fair value of (i) certain incentive units awarded to Messrs. Lamp, Pytosh, and Bley and Mses. Jackson, Buhrig and DeVelasco by CVR Energy during 2018 (including awards made to Mses. Jackson and Buhrig and Mr. Bley in connection with their hire); and (ii) phantom units awarded to Mr. Pytosh under the CVR Partners LTIP during 2018.
(3)
For the 2018 CVI Plan and the 2018 UAN Plan, ‘Threshold’ represents the minimum payout under the 2018 CVI Plan and the 2018 UAN Plan, as applicable, assuming CVR Energy and the Partnership, as applicable, have satisfied the Threshold EBITDA and have achieved performance under one of the EH&S measures equal to the prior year performance, resulting in payout of 50% of the 8.25% measure value, or 4.125% of total target payout. For more information and full description of the 2018 CVI Plan and the 208 UAN Plan, please see “Compensation Discussion and Analysis.”
Employment Agreements

Employment Agreements with CVR Partners. None of our named executive officers has an employment agreement with the Partnership, its general partner or their subsidiaries.

December 31, 2018 | 91



Employment Agreements with CVR Energy. None of our named executive officers has an employment agreement with CVR Energy or its subsidiaries other than Mr. Lamp. On November 1, 2017, CVR Energy entered into an employment agreement with Mr. Lamp, as chief executive officer of CVR Energy, effective January 1, 2018. The agreement has a four-year term continuing through December 31, 2021, unless otherwise terminated by CVR Energy or Mr. Lamp. Mr. Lamp receives an annual base salary of $1,000,000 and is also eligible to receive a performance-based annual cash bonus with a target payment equal to 150% of his annual base salary, to be based upon individual and/or company performance criteria as established by the CVI Compensation Committee. In addition, Mr. Lamp is entitled to participate in such health, insurance, retirement and other employee benefit plans and programs of CVR Energy as in effect from time to time on the same basis as other senior executives of CVR Energy. During the term of the agreement, Mr. Lamp is eligible to receive annually (commencing on November 1, 2017) on the anniversary of the agreement date a grant of performance units pursuant to the CVR Energy LTIP having an aggregate value of $1.5 million, or such other form of award as may be agreed upon by Mr. Lamp and the CVI Compensation Committee. Mr. Lamp is also eligible to receive an incentive payment of $10 million (the “Incentive Payment”) payable if either the conditions set forth in the employment agreement or the conditions set forth in a separate Performance Unit Award Agreement (“PU Award Agreement”) are fulfilled. The Incentive Payment becomes payable: (a) under the employment agreement, if on or prior to December 31, 2021, either (i) a transaction is consummated which constitutes a change in control (as defined in the employment agreement), or (ii) the Board approves a transaction which, if consummated, would constitute a change in control and such transaction is consummated on or prior to December 31, 2022; or (b) under the PU Award Agreement, the average closing price of CVR Energy’s common stock over the 30-trading day period beginning on January 4, 2022 and ending on February 15, 2022 is equal to or greater than $60.00 per share (subject to any equitable adjustments required to account for splits, dividends, combinations, acquisitions, dispositions, recapitalizations and the like). Payment of the Incentive Payment is conditioned upon Mr. Lamp remaining employed with CVR Energy through December 30, 2021 (unless terminated by CVR Energy without cause or by Mr. Lamp for good reason (as defined in the employment agreement) on or after the satisfaction of the foregoing conditions and prior to December 30, 2021). Subject to the foregoing conditions, the Incentive Payment will, if it becomes payable, be paid within 30 days. For the avoidance of doubt, Mr. Lamp will not under any circumstance be entitled to receive more than one Incentive Payment and if he becomes entitled to the Incentive Payment under the terms of the employment agreement, Mr. Lamp will immediately forfeit any right to payments under the PU Award Agreement. The employment agreement requires Mr. Lamp to abide by a perpetual restrictive covenant relating to non-disclosure and non-disparagement and also includes covenants relating to non-solicitation and non-competition that govern during his employment and thereafter for the period severance is paid and, if no severance is paid, for six months following termination of employment. In addition, Mr. Lamp’s employment agreement provides for certain severance payments that may be due following termination of his employment under certain circumstances, which are described below under “Change-in-Control and Termination Payments.” The description of these agreements are qualified in their entirety by the text of such agreements, each of which have been publicly filed with the SEC.

December 31, 2018 | 92



Outstanding Equity Awards at Fiscal Year End
The following table sets forth information concerning outstanding equity awards granted pursuant to the CVR Partners LTIP that were held by certain of the named executive officers as of December 31, 2018, as well as outstanding incentive unit awards made by CVR Energy and for which the Partnership will share in the expense. This table also includes incentive unit awards made by CVR Energy to Mr. Pytosh for which the Partnership does not share in the expense. All of the outstanding shares or units reflected below are subject to accelerated vesting under certain circumstances as described in more detail in the section titled “Change-in-Control and Termination Payments” below.
 
 
 
 
 
 
Equity Awards That Have Not Vested
Name
 
Award Type
 
Grant Date (1)
 
Number of Shares or
Units (#)
 
Market Value of Shares or Units ($)(2)
David L. Lamp
 
Incentive Units
 
12/14/18
 
39,652

(3)
1,367,201

Mark A. Pytosh
 
Phantom Units
 
12/31/16
 
38,674

 
132,265

 
 
Incentive Units
 
12/31/16
 
14,878

(3)
206,655

 
 
Phantom Units
 
12/29/17
 
123,342

 
419,363

 
 
Incentive Units
 
12/29/17
 
21,999

(3)
284,887

 
 
Phantom Units
 
12/14/18
 
169,842

 
577,463

 
 
Incentive Units
 
12/14/18
 
11,314

(3)
390,107

Tracy D. Jackson
 
Incentive Units
 
12/14/18
 
13,799

(3)
475,790

 
 
Incentive Units
 
05/04/18
 
20,458

(3)
245,291

Melissa M. Buhrig
 
Incentive Units
 
12/14/18
 
15,861

(3)
546,887

 
 
Incentive Units
 
07/02/18
 
26,714

(3)
320,301

Matthew W. Bley
 
Incentive Units
 
12/14/18
 
4,362

(3)
150,402

 
 
Incentive Units
 
04/16/18
 
8,046

(3)
100,575

Janice T. Develasco
 
Incentive Units
 
12/31/16
 
7,793

(3)
108,245

 
 
Incentive Units
 
12/29/17
 
11,770

(3)
152,422

 
 
Incentive Units
 
12/14/18
 
4,415

(3)
152,229

__________________________________
(1) The incentive or phantom units generally vest in one-third annual increments in December of each of the three years following the Grant Date, subject to the terms of the applicable award agreement.
(2)
This column represents the number of unvested units outstanding on December 31, 2018, multiplied by: (a) for incentive units issued on December 14, 2018, $34.48 (equal to the December 31, 2018, closing price (the “Closing Price”) of CVR Energy common stock); (b) for incentive units issued on December 31, 2016 and December 29, 2017, $13.89 and $12.95, respectively (equal to the Closing Price of CVR Refining common units plus $3.46 and $2.52 in accrued distributions, respectively); (c) for incentive units issued on April 16, May 4 and June 2, 2018, $12.50, $11.99 and $11.99, respectively (equal to the Closing Price of CVR Refining common units plus $2.07 in accrued distributions for the April 16, 2018 award and $1.56 in accrued distributions for the May 4 and June 2 awards); and (d) for phantom units issued on December 31, 2016, December 29, 2017 and December 14, 2018, $3.42, $3.40 and $3.40, respectively (equal to the Closing Price of Partnership common units, plus $0.02 in accrued distributions for the 2016 award only). 
(3) The Partnership will share in its prorated share of the costs associated with these awards based on the percentage of time that the executive dedicates to our business during the vesting term.

December 31, 2018 | 93



Equity Awards Vested During Fiscal Year 2018
This table reflects the portion of phantom units granted pursuant to the CVR Partners LTIP as well as incentive unit awards made by CVR Energy for which the Partnership shared in the expense that vested during 2018. This table also includes incentive unit awards made to Mr. Pytosh by CVR Energy that vested during 2018 and for which the Partnership did not share in the expense.
 
 
Equity Awards
 
Name
 
Number of Shares or Units
Acquired on Vesting (#)
 
Value Realized
on Vesting ($)
 
Mark A. Pytosh
 
26,683

 
112,069

(1)
 
 
6,849

 
112,735

(2)
 
 
38,674

 
136,519

(3)
 
 
14,878

 
249,355

(4)
 
 
61,672

 
216,469

(5)
 
 
11,000

 
174,020

(6)
Tracy D. Jackson
 
10,230

 
152,018

(7)
Melissa M. Buhrig
 
13,358

 
198,500

(7)
Matthew W. Bley
 
4,023

 
61,834

(8)
Janice T. DeVelasco
 
3,424

 
56,359

(2)
 
 
7,793

 
130,611

(4)
 
 
5,886

 
93,117

(6)
_______________________________
(1)
For phantom units that vested during fiscal year 2018, the amount reflected includes a per unit value equal to (i) the average closing price of CVR Partners’ common units in accordance with the agreement, and (ii) accrued distributions of $0.73 per unit.
(2)
For incentive units for Mr. Pytosh and Ms. DeVelasco that vested during fiscal year 2018, the amount reflected includes a per unit value equal to (i) the average closing price of CVR Refining’s common units in accordance with the agreement, and (ii) accrued distributions of $3.46 per unit.
(3)
For phantom units that vested during fiscal year 2018, the amount reflected includes a per unit value equal to (i) the average closing price of CVR Partners’ common units in accordance with the agreement, and (ii) accrued distributions of $0.02 per unit.
(4)
For incentive units for Mr. Pytosh and Ms. DeVelasco that vested during fiscal year 2018, the amount reflected includes a per unit value equal to (i) the average closing price of CVR Refining’s common units in accordance with the agreement, and (ii) accrued distributions of $3.46 per unit.
(5) For phantom units that vested during fiscal year 2018, the amount reflected includes a per unit value equal to (i) the average closing price of CVR Partners’ common units in accordance with the agreement.
(6) For incentive units for Mr. Pytosh and Ms. DeVelasco that vested during fiscal year 2018, the amount reflected includes a per unit value equal to (i) the average closing price of CVR Refining’s common units in accordance with the agreement, and (ii) accrued distributions of $2.52 per unit.
(7) For incentive units that vested during fiscal year 2018, the amount reflected includes a per unit value equal to (i) the average closing price of CVR Refining’s common units in accordance with the agreement, and (ii) accrued distributions of $1.56 per unit.
(8) For incentive units that vested during fiscal year 2018, the amount reflected includes a per unit value equal to (i) the average closing price of CVR Refining’s common units in accordance with the agreement, and (ii) accrued distributions of $2.07 per unit.
Reimbursement of Expenses of Our General Partner
Our general partner and its affiliates are reimbursed for expenses incurred on our behalf under the Services Agreement. See “Certain Relationships and Related Transactions, and Director Independence - Agreements with CVR Energy and CVR Refining - Services Agreement” for a description of our Services Agreement. These expenses include the costs of employee, officer and director compensation and benefits properly allocable to us, and all other expenses necessary or appropriate to the conduct of our business and allocable to us. These expenses also include costs incurred by CVR Energy or its affiliates in rendering corporate staff and support services to us pursuant to the Services Agreement, including a pro-rata portion of the compensation of CVR Energy’s executive officers who provide management services to us based on the amount of time such executive officers devote to our business. For the year ended December 31, 2018, the total amount paid to our general partner and its affiliates (including amounts paid to CVR Energy pursuant to the services agreement) was approximately $19.1 million.

December 31, 2018 | 94



Our partnership agreement provides that our general partner determines which of its affiliates’ expenses are allocable to us and the Services Agreement provides that CVR Energy invoice us monthly for services provided thereunder. Our general partner may dispute the costs that CVR Energy charges us under the Services Agreement, but we are not entitled to a refund of any disputed cost unless it is determined not to be a reasonable cost incurred by CVR Energy in connection with services it provided.
Change-in-Control and Termination Payments
Certain of our named executive officers are entitled to severance and other benefits from CVR Energy following the termination of their employment under certain circumstances.
David L. Lamp. Under his employment agreement, if Mr. Lamp’s employment is terminated due to death or disability, or by CVR Energy without cause and not in connection with a change in control, he (or his estate, in the event of termination due to death) is entitled to: (a) any accrued but unpaid amounts, plus (b) salary continuation for the lesser of six months and the remainder of the term of the employment agreement (such period, the “Lamp Post-Employment Period”), plus (b) a pro-rata bonus for the year in which termination occurs based on actual results. For terminations due to disability, Mr. Lamp is also entitled to disability benefits. If Mr. Lamp’s employment is terminated either by CVR Energy without cause or by Mr. Lamp for good reason (as these terms are defined in his employment agreement) one year following a change in control (as defined in his employment agreement) or in specified circumstances prior to and in connection with a change in control, Mr. Lamp will receive the Incentive Payment within 30 days following the consummation of the change in control. Mr. Lamp does not receive any payments or benefits in the event of retirement. As a condition to receiving these severance payments and benefits, Mr. Lamp must execute, deliver and not revoke a general release of claims and abide by restrictive covenants relating to non-solicitation and non-competition during Mr. Lamp’s employment term, and thereafter during the period he receives severance payments or supplemental disability payments, as applicable, or for six months following the end of the term (if no severance or disability payments are payable), as well as a perpetual restrictive covenant relating to non-disclosure and non-disparagement and covenants. If any payments or distributions due to Mr. Lamp under his employment agreement would be subject to the excise tax imposed under Section 4999 of the Code, then such payments or distributions will be “cut back” only if that reduction would be more beneficial to him on an after-tax basis than if there was no reduction. Under the performance units granted to Mr. Lamp under the CVI LTIP in November 2017 (which award has a performance period ending December 31, 2018 and a target payout of of $1.5 million), Mr. Lamp is entitled to payout of such award in the event of his termination by reason of his death or disability, or by CVR Energy other than for cause, or, in the event of his resignation for good reason (as such terms are defined in the performance unit agreement.  

Other Named Executive Officers. Mses. Jackson, Buhrig and DeVelasco and Mr. Bley do not have employment agreements. However, under (the “CVI Severance Plan”), Mses. Jackson and Buhrig and Mr. Bley are generally eligible for certain payments in the event of their involuntary termination (other than for cause, as defined in the “CVI Severance Plan”) or their resignation for good reason (as defined in the “CVI Severance Plan”), in each case, within the 120 days preceding or the 24 months following a change in control (as defined in the “CVI Severance Plan”) including any amounts accrued prior to termination, plus a lump sum payment equal to twelve months of base salary plus the average annual bonus paid during the preceding three years (or target in the event of no bonus history). They are also entitled to acceleration of unvested equity awards. These payouts are subject to various conditions including the execution of a release agreement, a perpetual restrictive covenant relating to non-disclosure and non-disparagement and covenants relating to non-solicitation and non-competition for a period of 12 months.
The amounts of potential post-employment payments and benefits in table below assume that the triggering event took place on December 31, 2018. Pursuant to the Services Agreement that we entered into with CVR Energy, we are responsible for the payment of our proportionate share of (the “CVI Severance Plan”) and other benefits costs following the termination of employment of the executive officers that are employed by CVR Energy.


December 31, 2018 | 95



 
Cash Severance ($)
 
Benefit Continuation ($)(3)
 
Death
 
Disability
 
Retirement
 
Termination without
Cause or
with Good Reason
 
Death
 
Disability
 
Retirement
 
Termination without
Cause or
with Good Reason
 
 
 
 
 
 
 
(1)
 
(2)
 
 
 
 
 
 
 
(1)
 
(2)
David L. Lamp
3,500,000

 
3,500,000

 

 
3,500,000

 
10,000,000

 

 

 

 

 

Mark A. Pytosh

 

 

 

 
1,357,368

 

 

 

 

 

Tracy D. Jackson

 

 

 

 
957,013

 

 

 

 

 

Melissa M. Buhrig

 

 

 

 
1,100,000

 

 

 

 

 

Matthew W. Bley

 

 

 

 
440,003

 

 

 

 

 

_____________________________
(1) Severance payments and benefits in the event of termination without cause or resignation for good reason not in connection with a change in control.
(2) Severance payments and benefits in the event of termination without cause or resignation for good reason in connection with a change in control.
(3) For Mr. Lamp, payments upon (a) death, disability or termination without cause or with good reason not in connection with a change in control include: (i) base salary payable for six months under his employment agreement, plus (ii) a pro-rata bonus under his employment agreement, plus (iii) payout under the performance units granted to Mr.Lamp under the CVI LTIP in November 2017, which has a performance period ending December 31, 2018, and a target of $1.5 million; and (b) termination without cause or with good reason in connection with a change in control includes payout of the incentive payment set forth under his employment agreement.
(4) Payments in the termination without cause or with good reason column include, under the CVI Severance Plan, a lump sum of twelve months’ base pay plus the average of the preceding three years’ annual bonus (or target in the event of no bonus history).
Certain of our named executive officers have received incentive unit awards under the CVR LTIP, as well as phantom unit awards under the CVR Partners LTIP, each of which generally represents the right to receive, upon vesting, a cash payment equal to (i) the number of units times the average closing price of a common share of CVR Energy, a common unit of Partnership or the fair market value of a common unit of CVR Refining, as applicable, for the ten trading days preceding vesting, plus (ii) the per unit cash value of all dividends declared and paid by CVR Energy or distributions declared and paid by the Partnership or CVR Refining, as applicable, from the grant date to and including the vesting date. These awards generally provide for acceleration upon certain termination events, as follows:
For phantom units of the Partnership issued to Mr. Pytosh, if Mr. Pytosh (a) is terminated other than for cause or, (b) only with respect to the phantom units issued in 2015 and 2016 award agreements, resigns for good reason in the absence of a change in control, or (c) is terminated due to death or disability, then the portion of the award scheduled to vest in the year in which such event occurs becomes immediately vested and the remaining portion is forfeited. If Mr. Pytosh is terminated other than for cause or resigns for good reason in connection with a change in control all unvested awards accelerate.
For incentive units of CVR Energy granted to named executive officers, if such named executive officer (a) is terminated other than for cause, or (b) resigns for good reason in the absence of a change in control, or (c) is terminated due to death or disability, then the portion of the award scheduled to vest in the year in which such event occurs becomes immediately vested and the remaining portion is forfeited. If such named executive officer is terminated other than for cause or resigns for good reason in connection with a change in control all unvested awards accelerate.
The following table reflects the value of accelerated vesting of the unvested incentive units and phantom units, as applicable, held by the named executive officers assuming the triggering event took place on December 31, 2018. For the purposes of the incentive units awarded prior to December 2018, the value is based on the 20-day average closing price of CVR Refining common units for the 20 trading days preceding December 31, 2018, or $11.82 per unit. For the purposes of phantom units awarded, the value is based on the 20-day average closing price for the Partnership common units for the 20 trading days preceding December 31, 2018, or $3.44 per unit. For the purposes of the incentive units awarded in December 2018, the value is based on the 20-day average closing price for the CVR Energy common stock for the 20-trading days preceding December 31, 2018, or $35.43 per share.

December 31, 2018 | 96



Value of Accelerated Vesting of Restricted Stock Unit and Incentive Unit Awards
 
Death ($)
 
Disability ($)
 
Retirement ($)
 
Termination without
Cause or
with Good Reason ($)
 
 
 
 
 
 
 
(1)
 
(2)
David L. Lamp

 

 

 

 
10,000,000

Mark A. Pytosh

 

 

 

 
1,802,474

Tracy D. Jackson

 

 

 

 
730,712

Melissa M. Buhrig

 

 

 

 
877,714

Matthew W. Bley

 

 

 

 
249,649

______________________________
(1) Termination without cause or resignation for good reason not in connection with a change in control.
(2) Termination without cause or resignation for good reason in connection with a change in control.
Pay Ratio
Pursuant to a mandate of the Dodd-Frank Wall Street Reform and Consumer Protection Act, the SEC adopted a rule requiring annual disclosure of the ratio of the total annual compensation of the Partnership’s Principal Executive Officer (“PEO”) to the median employee’s annual total compensation. For 2018, we had two PEOs and, therefore, we are presenting two separate pay ratios. We calculated the first ratio using Mr. Pytosh who serves as President and Chief Executive Officer and director of our general partner. We calculated the second ratio using Mr. Lamp who served as Executive Chairman and a director of our general partner from January 1, 2018. Set forth below for 2018 is a comparison of (i) the median of the annual total compensation of all our employees and our consolidated subsidiaries (except our PEOs) and (ii) the annual total compensation of each of our PEOs (as adjusted to reflect the compensation attributable to their respective service to the Partnership). The median of the annual total compensation and the pay ratio described below are reasonable estimates calculated by the Partnership in a manner consistent with Item 402(u) of Regulation S-K.
We estimate that the median of the annual total compensation of all our employees and our consolidated subsidiaries (except our PEOs) was $119,166.49 for 2018. The annual total compensation of Messrs. Pytosh and Lamp, our PEOs for 2018, as reported in the Summary Compensation Table included in this Item 11, was $1,384,966 and $659,265, respectively, for 2018 (as adjusted to reflect the compensation attributable to their respective service to the Partnership).
Based on this information, we estimate that the ratio of the annual total compensation of each of our PEOs to the median of the annual total compensation of all employees for 2018 was: (i) 12 to 1, with respect to Mr. Pytosh; and (ii) 6 to 1, with respect to Mr. Lamp.
To identify the median of the annual total compensation of all our employees, as well as to determine the annual total compensation of our median employee and our PEOs, we used the following methodology and made the following material assumptions, adjustments, and estimates:

1. For 2018, we calculated these ratios using Messrs. Pytosh and Lamp as our PEOs. Mr. Pytosh serves as Chief Executive Officer and President of our general partner. Mr. Lamp was appointed as Executive Chairman of our general partner on December 1, 2017 and joined the board of directors of our general partner effective January 1, 2018.

2. We determined that, as of December 31, 2018, the employee population of the Partnership and its consolidated subsidiaries consisted of 288 individuals.

3. To identify the "median employee" from the employee population, we compared the amount of annual total compensation of such employees for 2018 determined in accordance with the requirements of Item 402(c)(2)(x) of Regulation S-K, which consisted of salary, bonus, non-equity incentive plan compensation and other compensation. We "annualized" the compensation of our full-time and part-time permanent employees as of December 31, 2018 to adjust for the portion of the year that the employee did not work, if applicable. We did not make any cost-of-living adjustments in identifying the "median employee."


December 31, 2018 | 97



4. Once we identified our median employee, we included the elements of such employee's compensation for 2018 determined in accordance with the requirements of Item 402(c)(2)(x) of Regulation S-K, resulting in annual total compensation of $119,166.49. With respect to the annual total compensation of our PEOs, we used the amounts reported in the "Total" column of our 2018 Summary Compensation Table included in this Item 11, which was calculated in accordance with the same requirements of Item 402(c)(2)(x) of Regulation S-K, as adjusted to reflect the portion of such amount attributable to our PEOs respective service to the Partnership as further described in the table immediately following our 2018 Summary Compensation Table.
Compensation of Directors
Directors of our general partner who are not officers, employees or directors of CVR Energy or its affiliates receive compensation for their services. During 2018, independent directors received an annual director fee of $35,000. The Audit Committee chair received an additional fee of $15,000 per year, while independent directors serving on the Audit Committee received an additional fee of $7,500 per year. The Compensation Committee chair received an additional fee of $8,000 per year, while independent directors serving on the Compensation Committee received an additional fee of $5,000 per year. The chair of the EH&S Committee received an additional fee of $8,000 per year, while independent directors serving on the EH&S Committee received an additional fee of $5,000 per year. In addition, independent directors are reimbursed for out-of-pocket expenses in connection with attending meetings of the board of directors (and committees thereof) of our general partner and for other director-related education expenses. Each member of the Committee is eligible to receive an additional $1,500 per meeting for all meetings in excess of the following threshold: 

Board/Committee Meeting
Threshold Per Year
Board
6
Audit Committee
12
Compensation Committee
6
EH&S Committee
12
The following table sets forth the compensation earned by or paid to each independent director of our general partner for the year ended December 31, 2018.
Name
 
Fees Earned or Paid in
Cash(1)($)
 
Unit Awards($)
 
Total Compensation ($)
Donna R. Ecton
 
55,000
 

 
55,000

Frank M. Muller, Jr. 
 
55,500
 

 
55,500

Peter K. Shea
 
50,500
 

 
50,500

_____________________________
(1)
Amounts reflected in this column include annual retainer fees and additional fees for service as committee members, including the chair positions during 2018.

Item 12.    Security Ownership of Certain Beneficial Owners and Management and Related Unitholder Matters

SECURITY OWNERSHIP OF CERTAIN BENEFICIAL OWNERS AND MANAGEMENT

The following table presents information regarding beneficial ownership of our common units as of February 19, 2019 by:

our general partner;
each of our general partner’s directors;
each of our named executive officers;
each unitholder known by us to beneficially hold five percent or more of our outstanding units; and,
all of our general partner’s executive officers and directors as a group.
Beneficial ownership is determined under the rules of the SEC and generally includes voting or investment power with respect to securities. Unless indicated below, to our knowledge, the persons and entities named in the table have sole voting and

December 31, 2018 | 98



sole investment power with respect to all common units beneficially owned, subject to community property laws where applicable. The business address for each of our beneficial owners is c/o CVR Partners, LP, 2277 Plaza Drive, Suite 500, Sugar Land, Texas 77479.
 
Common Units
Beneficially Owned
Name of Beneficial Owner
Number
 
Percent
CVR GP, LLC(1)

 

Coffeyville Resources, LLC (2)
38,920,000

 
34.4
%
Goldman Sachs Group, Inc. (3)
10,790,384

 
9.5
%
Morgan Stanley (4)
6,918,858

 
6.1
%
David L. Lamp

 

Mark A. Pytosh
75,932

 
*

Tracy D. Jackson

 

Melissa M. Buhrig

 

Matthew W. Bley

 

Janice T. DeVelasco

 

Donna R. Ecton
30,469

 
*

Jonathan Frates

 

Hunter C. Gary



Andrew Langham

 

Frank M. Muller, Jr.
35,122

 
*

Peter K. Shea
586

 
*

All directors and executive officers of our general partner as a group (12 persons)(9)
142,109

 
*

_______________________________________
*
Less than 1%
(1)
CVR GP, LLC, a wholly-owned subsidiary of CRLLC, is our general partner and manages and operates CVR Partners and has a non-economic general partner interest with an address at 2277 Plaza Drive, Suite 500, Sugar Land, TX 77479.
(2)
CRLLC is an indirect wholly-owned subsidiary of CVR Energy, with an address at 2277 Plaza Drive, Suite 500, Sugar Land, TX 77479. CVR Energy may be deemed to have direct beneficial ownership of the common units held by CRLLC by virtue of its control of CRLLC. The directors of CVR Energy are Patricia A. Agnello, Bob. G. Alexander, SungHwan Cho, Jonathan Frates, Hunter C. Gary, David L. Lamp, Stephen Mongillo, and James M. Strock.
(3)
Beneficial ownership information is based on a Schedule 13G filed with the SEC on February 7, 2019 by Goldman Sachs Group, Inc. with an address of 200 West Street, New York, New York 10282. Goldman Sachs Group, Inc. has shared voting power with respect to 10,790,384 units and shared dispositive power of 10,790,384 units.
(4)
Beneficial ownership information is based on a Schedule 13F/A filed with the SEC on November 20, 2018 by Morgan Stanley with an address of 1585 Broadway, New York, New York 10036. Morgan Stanley has sole voting power with respect to 6,710,874 units, shared voting power with with respect to 193,253 units and no voting power with respect to 14,731 units.
(5)
The number of common units owned by all of the directors and executive officers of our general partner, as a group, reflects the sum of (i) the 75,932 common units owned by Mr. Pytosh, (ii) the 30,469 common units owned by Ms. Ecton, (iii) the 35,122 common units owned by Mr. Muller, and (iv) the 586 owned by Mr. Shea.

The executive officers and directors of our general partner do not own any common stock of CVR Energy.

Equity Compensation Plan

The CVR Partners LTIP provides for the grant of options, unit appreciation rights, distribution equivalent rights, restricted units, phantom units and other unit-based awards, each in respect of common units. Individuals who are eligible to receive awards under the CVR Partners LTIP include employees, officers, consultants and directors of CVR Partners and the general partner and their respective subsidiaries and parents. A maximum of 5,000,000 common units are issuable under the CVR Partners LTIP.

December 31, 2018 | 99



The table below contains information about securities authorized for issuance under the CVR Partners LTIP as of December 31, 2018.
Plan Category
 
Number of Securities to be
Issued Upon Vesting
 
Weighted-Average
Exercise Price of
Outstanding
Securities
 
Number of Securities
Remaining Available for
Future Issuance Under Equity
Compensation Plans
 
Equity compensation plans approved by security holders:
 
 
 
 
 
 
 
CVR Partners, LP Long- Term Incentive Plan
 

 

 
4,820,215

(1)
Equity compensation plans not approved by security holders:
 

 

 
 
 
None
 
 
 
 
 
 
 
Total
 

 

 
4,820,215

 
_______________________________________
(1) Represents units that remain available for future issuance pursuant to the CVR Partners LTIP in connection with awards of options, unit appreciation rights, distribution equivalent rights, restricted units and phantom units.

Item 13.    Certain Relationships and Related Transactions, and Director Independence
CRLLC owns (i) 38,920,000 common units, representing approximately 34% of our outstanding units and (ii) our general partner with its non-economic general partner interest (which does not entitle it to receive distributions).

Agreements with CVR Energy and Its Subsidiaries

CVR Partners and its subsidiaries are party to, or otherwise subject to certain agreements with CVR Energy and its subsidiaries, including CVR Refining and its subsidiary, Coffeyville Resources Refining & Marketing, LLC (“CRRM”), that govern the business relations among each party. These agreements were not the result of arm’s-length negotiations and the terms of these agreements are not necessarily at least as favorable to the parties to these agreements as terms which could have been obtained from unaffiliated third parties.
Coke Supply Agreement
Our Coffeyville Facility is party to a coke supply agreement with CRRM, pursuant to which CRRM supplies the Coffeyville Facility with pet coke. Refer to Note 9 ("Related Party Transactions") of Part II, Item 8 for additional information regarding this agreement. Refer also to Exhibit 10.4 of Part IV, Item 15 of this report for a reference to the filed agreement.
Feedstock and Shared Services Agreement

Our Coffeyville Facility is party to a feedstock and shared services agreement with CRRM under which the two parties provide feedstock and other services to one another. These feedstocks and services are utilized in the respective production processes of CVR Energy’s Coffeyville refinery and the our Coffeyville Facility. Feedstocks provided under the agreement include, among others, hydrogen, high-pressure steam, nitrogen, instrument air, oxygen and natural gas. Refer to Note 9 ("Related Party Transactions") of Part II, Item 8 for additional information regarding this agreement. Refer also to Exhibit 10.7 of Part IV, Item 15 of this report for a reference to the filed agreement.
Hydrogen Purchase and Sale Agreement
Our Coffeyville Facility and CRRM entered into a hydrogen purchase and sale agreement effective January 1, 2017. Refer to Note 9 ("Related Party Transactions") of Part II, Item 8 for additional information regarding this agreement. Refer also to Exhibit 10.15 of Part IV, Item 15 of this report for a reference to the filed agreement.

December 31, 2018 | 100



Water and Facilities Sharing Agreement
Our Coffeyville Facility is party to a raw water and facilities sharing agreement with CRRM which (i) provides for the allocation of raw water resources between CVR Energy’s Coffeyville refinery and our Coffeyville Facility and (ii) provides for the management of the water intake system (consisting primarily of a water intake structure, water pumps, meters, and a short run of piping between the intake structure and the origin of the separate pipes that transport the water to each facility) which draws raw water from the Verdigris River for both our Coffeyville Facility and CVR Energy’s Coffeyville refinery. Refer to Exhibit 10.8 of Part IV, Item 15 of this report for a reference to the filed agreement.
Real Estate Transactions
Cross-Easement Agreement. Our Coffeyville Facility is party to a cross-easement agreement with CRRM so that both CRNF and CRRM can access and utilize each other’s land in certain circumstances in order to operate their respective businesses. Refer to Exhibit 10.5 of Part IV, Item 15 of this report for a reference to the filed agreement.
Terminal and Operating Lease Agreement. On May 4, 2012, Our Coffeyville Facility entered into a lease and operating agreement with Coffeyville Resources Terminal, LLC (“CRT”), under which it leases the premises located at Phillipsburg, Kansas to be utilized as a UAN terminal. The initial term of the agreement will expire in May 2032, provided, however, we may terminate the lease at any time during the initial term by providing 180 days prior written notice. In addition, this agreement will automatically renew for successive five-year terms, provided that we may terminate the agreement during any renewal term with at least 180 days written notice. We will pay CRT $1.00 per year for rent, $4.00 per ton of UAN placed into the terminal and $4.00 per ton of UAN taken out of the terminal. For the year ended December 31, 2018, CVR Partners recognized approximately $0.0 million of cost of materials and other related to the terminal and operating lease agreement. Refer to Exhibit 10.4 of Part IV, Item 15 of this report for a reference to the filed agreement.
Lease Agreement. Our Coffeyville Facility is party to a lease agreement with CRRM entered into on October 2007 under which we leases certain office and laboratory space. The initial term of the lease was extended an additional year and will expire in October 2019, provided, however, that we may terminate the lease at any time during the initial term by providing 180 days’ prior written notice. In addition, we have the option to renew the lease agreement for up to four additional one-year periods by providing CRRM with notice of renewal at least 60 days prior to the expiration of the then-existing term. For the year ended December 31, 2018, expenses incurred related to the use of the office and laboratory space totaled approximately $0.1 million. There were no amounts outstanding with respect to the lease agreement as of December 31, 2018. Refer to Exhibit 10.14 of Part IV, Item 15 of this report for a reference to the filed agreement.
Environmental Agreement
Our Coffeyville Facility is a party to an environmental agreement with CRRM which provides for certain indemnification and access rights in connection with environmental matters affecting CVR Energy’s Coffeyville refinery and our Coffeyville Facility.
To the extent that liability arises from environmental contamination that is caused by CRRM but is also commingled with environmental contamination caused by our Coffeyville Facility, CRRM may elect in its sole discretion and at its own cost and expense to perform government mandated environmental activities relating to such liability, subject to certain conditions and provided that CRRM will not waive any rights to indemnification or compensation otherwise provided for in the agreement. Refer to Exhibit 10.6 of Part IV, Item 15 of this report for a reference to the filed agreement.
Omnibus Agreement
We are party to an omnibus agreement with CVR Energy and our general partner, pursuant to which we have agreed that CVR Energy will have a preferential right to acquire any assets or group of assets that do not constitute assets used in a fertilizer restricted business. In determining whether to exercise any preferential right under the omnibus agreement, CVR Energy will be permitted to act in its sole discretion, without any fiduciary obligation to us or the unitholders whatsoever. These obligations will continue so long as CVR Energy owns at least 50% of our general partner. Refer to Exhibit 10.10 of Part IV, Item 15 of this report for a reference to the filed agreement.

December 31, 2018 | 101



Services Agreement
We obtain certain management and other services from CVR Energy pursuant to a services agreement between us, CVR GP and CVR Energy. Refer to Item 8, Note 9 ("Related Party Transactions") for further discussion of this agreement. Refer to Note 9 ("Related Party Transactions") of Part II, Item 8 for additional information regarding this agreement. Refer also to Exhibit 10.9 of Part IV, Item 15 of this report for a reference to the filed agreement.
GP Services Agreement
We are a party to a GP Services Agreement by and among CVR GP and CVR Energy. This agreement allows CVR Energy to engage CVR GP, in its capacity as our general partner, to provide CVR Energy with (i) business development and related services and (ii) advice or recommendations for such other projects as may be agreed between the Partnership’s general partner and CVR Energy from time to time. As payment for certain specific services provided under the agreement, CVR Energy must pay a prorated share of costs incurred by us or our general partner in connection with the employment of the certain employees who provide CVR Energy services on a part-time basis, as determined by our general partner on a commercially reasonable basis based on the percentage of total working time that such shared personnel are engaged in performing services for CVR Energy. Refer to Exhibit 3.3 of Part IV, Item 15 of this report for a reference to the filed agreement.
Agreements with IEP
Insight Portfolio Group 
Insight Portfolio Group LLC (“Insight Portfolio Group”) is an entity formed by Mr. Icahn in order to maximize the potential buying power of a group of entities with which Mr. Icahn has a relationship in negotiating with a wide range of suppliers of goods, services and tangible and intangible property at negotiated rates.
Conflicts of Interest
Conflicts of interest exist and may arise in the future as a result of the relationships between our general partner and its affiliates (including IEP, CRLLC, CVR Energy and CVR Refining), on the one hand, and us and our public unitholders, on the other hand. Conflicts may arise as a result of (i) the overlap of directors and officers between our general partner and CVR Energy, which may result in conflicting obligations by these officers and directors, and (ii) duties of our general partner to act for the benefit of CVR Energy and its stockholders, which may conflict with our interests and the interests of our public unitholders. The directors and officers of our general partner have fiduciary duties to manage our general partner in a manner beneficial to CRLLC, its owner, and the stockholders of CVR Energy, its indirect parent. At the same time, our general partner has a contractual duty under our partnership agreement to manage us in a manner that is in our best interests.
Whenever a conflict arises between our general partner, on the one hand, and CRNF or any other public unitholder, on the other, our general partner will resolve that conflict. Our partnership agreement contains provisions that replace default fiduciary duties with contractual corporate governance standards as set forth therein.
Related Party Transaction Policy
Our Board has adopted a Related Party Transaction Policy, which is designed to monitor and ensure the proper review, approval, ratification and disclosure of related party transactions involving us. This policy applies to any transaction, arrangement or relationship (or any series of similar or related transactions, arrangements or relationships) in which we are a participant and the amount involved exceeds $120,000 and in which any related party had or will have a direct or indirect material interest. At the discretion of the Board, a proposed related party transaction may generally be reviewed by the Board in its entirety or by a “conflicts committee” meeting the definitional requirements for such a committee under our partnership agreement. After appropriate review, the Board or the Conflicts Committee may approve or ratify a related party transaction if such transaction is consistent with the Related Party Transaction Policy and is on terms that, taken as a whole, are no less favorable to us than could be obtained in an arm’s-length transaction with an unrelated third party, unless the Board or the Conflicts Committee otherwise determines that the transaction is not in our best interests. Related party transactions involving compensation will be approved by the Board in its entirety or by the Compensation Committee of the Board in lieu of the Conflicts Committee.

December 31, 2018 | 102



Director Independence
The NYSE does not require a listed publicly traded partnership, such as ours, to have a majority of independent directors on the Board of our general partner. The Board consists of eight directors, three of whom the Board has affirmatively determined are independent in accordance with the rules of the New York Stock Exchange. For a discussion of the independence of the Board, please see Item 10. Directors, Executive Officers and Corporate Governance.
Item 14.    Principal Accounting Fees and Services
Grant Thornton LLP (“Grant Thornton”) has served as the Partnership’s independent public registered accounting firm since August 2013. The Audit Committee has not selected the independent registered public accounting firm to conduct the audit of our books and records for the fiscal year ending December 31, 2019.
The charter of the Audit Committee of the Board, which is available on our website at www.cvrpartners.com, requires the Audit Committee to pre-approve all audit services and non-audit services (other than de-minimis non-audit services as defined by the Sarbanes-Oxley Act of 2002) to be provided by our independent registered public accounting firm. The Audit Committee has a pre-approval policy with respect to services that may be performed by the independent auditors. The Audit Committee pre-approved all fees incurred in fiscal year 2018.
The following table represents fees billed and expected to be billed for professional services and other services in the following categories and amounts by Grant Thornton for the fiscal years ended December 31, 2018 and 2017:
 
Fiscal
 
Fiscal
(in thousands)
Year 2018
 
Year 2017
 
 
 
 
Audit fees (1)
$
671

 
$
654

Audit-related fees

 

Tax fees

 

All other fees

 

Total
$
671

 
$
654

_____________________________
(1) Represents the aggregate fees for professional services rendered for the annual audit of the Partnership’s financial statements, the annual audit of the effectiveness of the Partnership’s internal control over financial reporting, comfort letters, consents and consultations on financial accounting and reporting standards arising during the course of the audits and reviews. Also includes the review of the consolidated financial statements included in the Partnership’s quarterly reports on Form 10-Q.

December 31, 2018 | 103



PART IV
Item 15.    Exhibits, Financial Statement Schedules
(a)(1) Financial Statements
See “Index to Consolidated Financial Statements” Contained in Part II, Item 8 of this Report.
(a)(2) Financial Statement Schedules
All schedules for which provision is made in the applicable accounting regulations of the Securities and Exchange Commission (the “SEC”) are not required under the related instructions or are inapplicable and therefore have been omitted.
(a)(3) Exhibits
Exhibit Number
Exhibit Title
 
 
.
 
 

 
 



 
 
 
 
 
 

 
 

 
 

 
 

 
 



 
 

 
 

 
 


December 31, 2018 | 104



 
 
 
 
 
 
 
 
 
 
 
 
 
 
 
 
 
 
 
 
 
 
 
 
 
 
 
 

December 31, 2018 | 105



 
 
 
 
 
 
 
 
 
 
 
 
 
 
 
 
 
 
 
 
 
 
 
 
 
 

 
 
 
 

 
 

 
 

 
 

 
 

December 31, 2018 | 106



 
 
 
 


 
 

 
 

 
 
 
 
 
 
 
 
 
 
 
 
 
 
 
 
 
 
 
 
 
 
 
 
 
 

December 31, 2018 | 107



 
 
 
 
 
 
 
 
 
 

 
 
 
 
101*
The following financial information for CVR Partners, LP’s Annual Report on Form 10-K for the year ended December 31, 2018, formatted in XBRL (“Extensible Business Reporting Language”) includes: (1) Consolidated Balance Sheets, (2) Consolidated Statements of Operations, (3) Consolidated Statements of Comprehensive Income (Loss), (4) Consolidated Statement of Partners’ Capital, (5)  Consolidated Statements of Cash Flows and (6) the Notes to Consolidated Financial Statements, tagged as blocks of text.
*
 
Filed herewith.
 
 
 
**
 
Previously filed.
 
 
 
 
Furnished herewith.
 
 
 
+
 
Denotes management contract or compensatory plan or arrangement.
_______________________________________
PLEASE NOTE:    Pursuant to the rules and regulations of the SEC, we may file or incorporate by reference agreements referenced as exhibits to the reports that we file with or furnish to the SEC. The agreements are filed to provide investors with information regarding their respective terms. The agreements are not intended to provide any other factual information about the Partnership or its business or operations. In particular, the assertions embodied in any representations, warranties and covenants contained in the agreements may be subject to qualifications with respect to knowledge and materiality different from those applicable to investors and may be qualified by information in confidential disclosure schedules not included with the exhibits. These disclosure schedules may contain information that modifies, qualifies and creates exceptions to the representations, warranties and covenants set forth in the agreements. Moreover, certain representations, warranties and covenants in the agreements may have been used for the purpose of allocating risk between the parties, rather than establishing matters as facts. In addition, information concerning the subject matter of the representations, warranties and covenants may have changed after the date of the respective agreement, which subsequent information may or may not be fully reflected in the Partnership’s public disclosures. Accordingly, investors should not rely on the representations, warranties and covenants in the agreements as characterizations of the actual state of facts about the Partnership or its business or operations on the date hereof.

Item 16.    Form 10-K Summary
None.

SIGNATURES
Pursuant to the requirements of Section 13 or 15(d) of the Securities Exchange Act of 1934, the registrant has duly caused this report to be signed on its behalf by the undersigned, thereunto duly authorized.

December 31, 2018 | 108



 
CVR Partners, LP
 
By:
CVR GP, LLC, its general partner
 
By:
/s/ MARK A. PYTOSH
 
 
Mark A. Pytosh
President and Chief Executive Officer
Date: February 21, 2019
Pursuant to the requirements of the Securities Exchange Act of 1934, this Report had been signed below by the following persons on behalf of the registrant and in the capacity and on the dates indicated.
Signature
Title
Date
 
 
 
/s/ DAVID L. LAMP
Chairman of the Board of Directors, Executive Chairman (Principal Executive Officer)
February 21, 2019
David L. Lamp
 
 
 
 
 
/s/ MARK A. PYTOSH
President and Chief Executive Officer (Principal Executive Officer)
February 21, 2019
Mark A. Pytosh
 
 
 
 
 
/s/ TRACY D. JACKSON
Executive Vice President, Chief Financial Officer (Principal Financial Officer)
February 21, 2019
Tracy D. Jackson
 
 
 
 
 
/s/ MATTHEW W. BLEY
Chief Accounting Officer and Corporate Controller (Principal Accounting Officer)
February 21, 2019
Matthew W. Bley
 
 
 
 
 
/s/ DONNA R. ECTON
Director
February 21, 2019
Donna R. Ecton
 
 
 
 
 
/s/ JONATHAN FRATES
Director
February 21, 2019
Jonathan Frates
 
 
 
 
 
/s/ ANDREW LANGHAM
Director
February 21, 2019
Andrew Langham
 
 
 
 
 
/s/ FRANK M. MULLER, JR.
Director
February 21, 2019
Frank M. Muller, Jr.
 
 
 
 
 
/s/ HUNTER C. GARY
Director
February 21, 2019
Hunter C. Gary
 
 
 
 
 
/s/ PETER K. SHEA
Director
February 21, 2019
Peter K. Shea
 
 


December 31, 2018 | 109