10-K 1 uan2016form10-k123116.htm 10-K Document

UNITED STATES SECURITIES AND EXCHANGE COMMISSION
Washington, D.C. 20549
_____________________________________________________________
Form 10-K
(Mark One)
 
þ
ANNUAL REPORT PURSUANT TO SECTION 13 OR 15(d) OF THE SECURITIES EXCHANGE ACT OF 1934
 
For the fiscal year ended December 31, 2016
 
OR
o
TRANSITION REPORT PURSUANT TO SECTION 13 OR 15(d) OF THE SECURITIES EXCHANGE ACT OF 1934
 
For the transition period from                                    to                                     .
Commission file number: 001-35120
_____________________________________________________________
CVR Partners, LP
(Exact name of registrant as specified in its charter)
Delaware
(State or other jurisdiction of
incorporation or organization)
56-2677689
(I.R.S. Employer
Identification No.)
2277 Plaza Drive, Suite 500
Sugar Land, Texas
(Address of principal executive offices)
77479
(Zip Code)
(281) 207-3200
(Registrant's telephone number, including area code)
_____________________________________________________________
          Securities registered pursuant to Section 12(b) of the Act:
Title of Each Class
Name of each exchange on which registered
Common units representing limited partner interests
New York Stock Exchange
          Securities registered pursuant to section 12(g) of the Act:
None
Indicate by check mark if the registrant is a well-known seasoned issuer, as defined in Rule 405 of the Securities Act.    Yes o No þ
Indicate by check mark if the registrant is not required to file reports pursuant to Section 13 or Section 15(d) of the Act.    Yes o        No þ
Indicate by check mark whether the registrant (1) has filed all reports required to be filed by Section 13 or 15(d) of the Securities Exchange Act of 1934 during the preceding 12 months (or for such shorter period that the registrant was required to file such reports), and (2) has been subject to such filing requirements for the past 90 days.    Yes þ        No o.
Indicate by check mark whether the registrant has submitted electronically and posted on its corporate Web site, if any, every Interactive Data File required to be submitted and posted pursuant to Rule 405 or Regulation S-T (§232.405 of this chapter) during the preceding 12 months (or for such shorter period that the registrant was required to submit and post such files).    Yes þ        No o.
Indicate by check mark if disclosure of delinquent filers pursuant to Item 405 of Regulation S-K (§ 229.405 of this chapter) is not contained herein, and will not be contained, to the best of registrant's knowledge, in definitive proxy or information statements incorporated by reference in Part III of this Form 10-K or any amendment to this Form 10-K.     þ
Indicate by check mark whether the registrant is a large accelerated filer, an accelerated filer, a non-accelerated filer, or a smaller reporting company. See the definitions of "large accelerated filer," "accelerated filer" and "smaller reporting company" in Rule 12b-2 of the Exchange Act.
Large accelerated filer o
Accelerated filer þ
Non-accelerated filer o
Smaller reporting company o
 
 
(Do not check if a smaller reporting company)          
Indicate by check mark whether the registrant is a shell company (as defined in Rule 12b-2 of the Exchange Act).    Yes o        No þ
The aggregate market value of the voting and non-voting common equity held by non-affiliates of the registrant computed based on the New York Stock Exchange closing price on June 30, 2016 (the last business day of the registrant's second fiscal quarter) was $604,884,561. Common units held by each executive officer and director and by each entity or person that, to the registrant's knowledge, owned 10% or more of the registrant's outstanding common units as of June 30, 2016 have been excluded from this number in that these persons may be deemed affiliates of the registrant. This determination of possible affiliate status is not necessarily a conclusive determination for other purposes.
Class
Outstanding at February 14, 2017
Common unit representing limited partner interests
113,282,973 units
 



TABLE OF CONTENTS
 
 
Page
 
 
 
 
 
 
 
 

1


GLOSSARY OF SELECTED TERMS
The following are definitions of certain terms used in this Annual Report on Form 10-K for the year ended December 31, 2016 (this "Report").
 
2021 Notes
$320.0 million aggregate principal amount of 6.50% Senior Notes due 2021, which were issued by CVR Nitrogen and CVR Nitrogen Finance. In June 2016 the majority of the Notes were repaid. $2.2 million aggregate principal amount of the Notes remain outstanding as of December 31, 2016.
 
 
 
 
2023 Notes
$645.0 million aggregate principal amount of 9.250% Senior Secured Notes due 2023, which were issued through CVR Partners and CVR Nitrogen Finance.
 
 
 
 
ABL Credit Facility
The Partnership's senior secured asset based revolving credit facility with a group of lenders and UBS AG, Stamford Branch, as administrative agent and collateral agent.
 
 
 
 
ammonia
Ammonia is a direct application fertilizer and is primarily used as a building block for other nitrogen products for industrial applications and finished fertilizer products.
 
 
 
 
capacity
Capacity is defined as the throughput a process unit is capable of sustaining, either on a calendar or stream day basis. The throughput may be expressed in terms of maximum sustainable, nameplate or economic capacity. The maximum sustainable or nameplate capacities may not be the most economical. The economic capacity is the throughput that generally provides the greatest economic benefit based on considerations such as feedstock costs, product values and downstream unit constraints.
 
 
 
 
catalyst
A substance that alters, accelerates, or instigates chemical changes, but is neither produced, consumed nor altered in the process.
 
 
 
 
Change of Control Offer
The offer commenced on April 29, 2016 by the CVR Nitrogen and CVR Nitrogen Finance to purchase any and all of the outstanding 2021 Notes at 101% of par value.
 
 
 
 
Coffeyville Facility
CVR Partners' nitrogen fertilizer manufacturing facility located in Coffeyville, Kansas.
 
 
 
 
common units
Common units representing limited partner interests of CVR Partners.
 
 
 
 
corn belt
The primary corn producing region of the United States, which includes Illinois, Indiana, Iowa, Minnesota, Missouri, Nebraska, Ohio and Wisconsin.
 
 
 
 
Credit Agreement
CRNF's $125.0 million term loan, $25.0 million revolving and $50.0 million uncommitted incremental credit facility, guaranteed by the Partnership, entered into with a group of lenders including Goldman Sachs Lending Partners LLC, as administrative and collateral agent, which was repaid in full and terminated on April 1, 2016.
 
 
 
 
Credit Parties
The Partnership and certain subsidiaries party to the ABL Credit Facility.
 
 
 
 
CRLLC
Coffeyville Resources, LLC, the subsidiary of CVR Energy which directly owns our general partner and 38,920,000 common units.
 
 
 
 
CRLLC Facility
The Partnership's $300.0 million senior term loan credit facility with CRLLC, which was repaid in full and terminated on June 10, 2016.
 
 
 
 
CVR Energy
CVR Energy, Inc., a publicly traded company listed on the New York Stock Exchange under the ticker symbol "CVI," which indirectly owns our general partner and the common units owned by CRLLC.
 
 
 
 
CVR Nitrogen Finance
CVR Nitrogen Finance Corporation, an indirect wholly-owned subsidiary of the Partnership (formerly known as East Dubuque Finance Corporation and also formerly known as Rentech Nitrogen Finance Corporation).
 
 
 
 
CVR Nitrogen
CVR Nitrogen, LP (formerly known as East Dubuque Nitrogen Partners, L.P. and also formerly known as Rentech Nitrogen Partners L.P.).
 
 
 
 
CVR Nitrogen GP
CVR Nitrogen GP, LLC (formerly known as East Dubuque Nitrogen GP, LLC and also formerly known as Rentech Nitrogen GP, LLC).
 
 
 
 
CVR Partners
CVR Partners, LP.
 
 
 

2


 
CVR Refining
CVR Refining, LP, a publicly traded limited partnership listed on the New York Stock Exchange under the ticker symbol "CVRR," which currently owns and operates a complex full coking medium-sour crude oil refinery with a rated capacity of 115,000 barrels per calendar day (bpcd) in Coffeyville, Kansas, a complex crude oil refinery with a rated capacity of 70,000 bpcd in Wynnewood, Oklahoma and ancillary businesses.
 
 
 
 
East Dubuque Facility
CVR Partners' nitrogen fertilizer manufacturing facility located in East Dubuque, Illinois.
 
 
 
 
East Dubuque Merger
The transactions contemplated by the Merger Agreement, whereby the Partnership acquired CVR Nitrogen and CVR Nitrogen GP on April 1, 2016.
 
 
 
 
EDNF
East Dubuque Nitrogen Fertilizers, LLC (formerly known as Rentech Nitrogen, LLC).
 
 
 
 
ethanol
A clear, colorless, flammable oxygenated hydrocarbon. Ethanol is typically produced chemically from ethylene, or biologically from fermentation of various sugars from carbohydrates found in agricultural crops and cellulosic residues from crops or wood. It is used in the United States as a gasoline octane enhancer and oxygenate.
 
 
 
 
farm belt
Refers to the states of Illinois, Indiana, Iowa, Kansas, Minnesota, Missouri, Nebraska, North Dakota, Ohio, Oklahoma, South Dakota, Texas and Wisconsin.
 
 
 
 
GAAP
U.S. generally accepted accounting principles.
 
 
 
 
general partner
CVR GP, LLC, our general partner, which is a wholly-owned subsidiary of CRLLC.
 
 
 
 
Merger Agreement
The Agreement and Plan of Merger, dated as of August 9, 2015, whereby the Partnership acquired CVR Nitrogen and CVR Nitrogen GP.
 
 
 
 
MMBtu
One million British thermal units: a measure of energy. One Btu of heat is required to raise the temperature of one pound of water one degree Fahrenheit.
 
 
 
 
MSCF
One thousand standard cubic feet, a customary gas measurement.
 
 
 
 
NYSE
The New York Stock Exchange.
 
 
 
 
netback
Netback represents net sales less freight revenue divided by product sales volume in tons. Netback is also referred to as product pricing at gate.
 
 
 
 
on-stream
Measurement of the reliability of the gasification, ammonia and UAN units, defined as the total number of hours operated by each unit divided by the total number of hours in the reporting period.
 
 
 
 
Partnership
CVR Partners, LP.
 
 
 
 
pet coke
Petroleum coke – a coal-like substance that is produced during the oil refining process.
 
 
 
 
product pricing at gate
Product pricing at gate represents net sales less freight revenue divided by product sales volume in tons. Product pricing at gate is also referred to as netback.
 
 
 
 
southern plains
Primarily includes Oklahoma, Texas and New Mexico.
 
 
 
 
Tender Offer
The cash tender offer commenced on April 29, 2016 by CVR Nitrogen and CVR Nitrogen Finance to purchase any and all of the outstanding 2021 Notes at 101.5% of par value.
 
 
 
 
throughput
The volume processed through a unit.
 
 
 
 
ton
One ton is equal to 2,000 pounds.
 
 
 
 
turnaround
A periodically required standard procedure to refurbish and maintain a facility that involves the shutdown and inspection of major processing units.
 
 
 
 
UAN
UAN is an aqueous solution of urea and ammonium nitrate used as a fertilizer.
 
 
 
 
Wells Fargo Credit Agreement
CVR Nitrogen's credit agreement with Wells Fargo Bank, National Association, as successor-in-interest by assignment from General Electric Company, as administrative agent, which was repaid in full and terminated on April 1, 2016.
 
 
 
 
wheat belt
The primary wheat producing region of the United States, which includes Kansas, North Dakota, Oklahoma, South Dakota and Texas.

3


PART I
Item 1.    Business
Overview
CVR Partners, LP ("CVR Partners," the "Partnership," "we," "us," or "our") is a Delaware limited partnership formed by CVR Energy to own, operate and grow our nitrogen fertilizer business. We produce and distribute nitrogen fertilizer products, which are used by farmers to improve the yield and quality of their crops. Our principal products are UAN and ammonia. All of our products are sold on a wholesale basis.
We produce our nitrogen fertilizer products at two manufacturing facilities, which are located in Coffeyville, Kansas and East Dubuque, Illinois. We acquired the East Dubuque, Illinois facility in April 2016 through our acquisition of CVR Nitrogen. For a discussion of the East Dubuque Merger, refer to Note 3 ("East Dubuque Merger") of Part II, Item 8 of this Report. The consolidated financial statements and key operating metrics include the results of the East Dubuque Facility beginning on April 1, 2016, the date of the closing of the acquisition.
Our Coffeyville Facility includes a 1,300 ton-per-day capacity ammonia unit, a 3,000 ton-per-day capacity UAN unit, and a gasifier complex having a capacity of 89 million standard cubic feet per day of hydrogen. Our gasifier is a dual-train facility, with each gasifier able to function independently of the other, thereby providing redundancy and improving our reliability. Strategically located adjacent to CVR Refining’s refinery in Coffeyville, Kansas, our Coffeyville Facility is the only operation in North America that utilizes a petroleum coke, or pet coke, gasification process to produce nitrogen fertilizer. During the past five years, over 70% of the pet coke consumed by our Coffeyville Facility was produced and supplied by CVR Refining’s Coffeyville, Kansas crude oil refinery. We upgrade substantially all of the ammonia we produce at our Coffeyville Facility to higher margin UAN, which has historically commanded a premium price over ammonia. Approximately 93% of our Coffeyville Facility produced ammonia tons were upgraded into UAN in 2016.
Our East Dubuque Facility includes a 1,075 ton-per-day capacity ammonia unit and a 1,100 ton-per-day capacity UAN unit. The facility is located on a 210-acre, 140-foot bluff above the Mississippi River, with access to the river for loading certain products. The East Dubuque Facility uses natural gas as its primary feedstock. The East Dubuque Facility has the flexibility to significantly vary its product mix. This enables us to upgrade our ammonia production into varying amounts of UAN, nitric acid and liquid and granulated urea each season, depending on market demand, pricing and storage availability. Product sales are heavily weighted toward sales of ammonia and UAN. For the post-acquisition period ended December 31, 2016, approximately 44% of our East Dubuque Facility produced ammonia tons were upgraded to other products.
CVR Energy, which indirectly owns our general partner and approximately 34% of our outstanding common units, also indirectly owns the general partner and approximately 66% of the outstanding common units of CVR Refining at December 31, 2016. CVR Refining owns and operates a complex full coking medium-sour crude oil refinery with a rated capacity of 115,000 barrels per calendar day (bpcd) in Coffeyville, Kansas, a complex crude oil refinery with a rated capacity of 70,000 bpcd in Wynnewood, Oklahoma and ancillary businesses.
We generated net sales of $356.3 million, $289.2 million and $298.7 million and net income (loss) of $(26.9) million, $62.0 million and $76.1 million for the years ended December 31, 2016, 2015 and 2014, respectively.


4



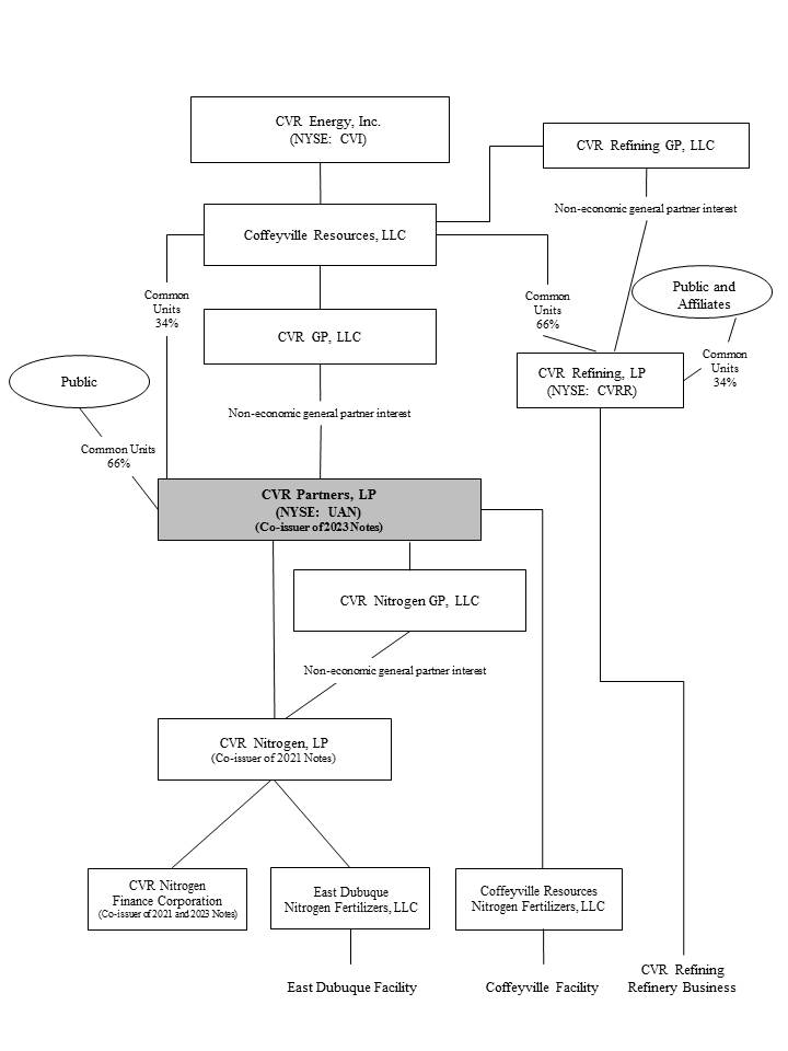
Organizational Structure and Related Ownership
The following chart illustrates the organizational structure of the Partnership as of the date of this Report.
uan2016organizationalchart.jpg

5


Recent Developments
On April 1, 2016, the Partnership completed the acquisition of CVR Nitrogen. Refer to Note 3 ("East Dubuque Merger") of Part II, Item 8 of this Report for further discussion of the East Dubuque Merger.
On June 10, 2016, the Partnership completed a private offering of $645.0 million aggregate principal amount of 9.250% Senior Secured Notes due 2023. Additionally, during the second quarter of 2016, the Partnership repurchased approximately $315.8 million of the 2021 Notes pursuant to the Tender Offer and the Change of Control Offer. Further, on September 30, 2016, the Partnership entered into the ABL Credit Facility in an aggregate principle amount of availability of up to $50.0 million. Refer to Note 10 ("Debt") of Part II, Item 8 of this Report for further discussion of the debt transactions.
Raw Material Supply
Coffeyville Facility
Our Coffeyville Facility was built in 2000 and uses a gasification process to convert pet coke to high purity hydrogen for subsequent conversion to ammonia. Our Coffeyville Facility's pet coke gasification process results in a significantly higher percentage of fixed costs than a natural gas-based fertilizer plant. During the past five years, over 70% of our pet coke requirements on average were supplied by CVR Refining's adjacent crude oil refinery, pursuant to a renewable long-term agreement. Historically we have obtained the remainder of our pet coke requirements from third parties such as other Midwestern refineries or pet coke brokers at spot-prices. We are party to a pet coke supply agreement with HollyFrontier Corporation. The term of this agreement ends in December 2017, and we have historically renewed this agreement annually. If necessary, there are other pet coke suppliers and the gasification process can be modified to operate on coal as an alternative, which provides an additional raw material source. There are significant supplies of coal within a 60-mile radius of our nitrogen fertilizer plant.
We also purchased some of our hydrogen from CVR Refining's adjacent crude oil refinery pursuant to a feedstock and shared services agreement. CRNF and CRRM entered into a hydrogen purchase and sale agreement that is effective January 2017, pursuant to which, CRRM agrees to sell and deliver a committed hydrogen volume of 90,000 mscf per month, and CRNF agrees to purchase and receive the committed volume. CRNF also has the option to purchase excess volume of up to 60,000 mscf per month, or more upon mutual agreement, from CRRM, if available for purchase. The agreement has an initial term of 20 years and will be automatically extended following the initial term for additional successive five-year renewal term unless either party gives 180 days written notice. Refer to Part III, Item 13 of this Report for further discussion of the hydrogen purchase and sale agreement.
The pet coke gasification process is licensed from an affiliate of General Electric Company. The license grants us perpetual rights to use the pet coke gasification process on specified terms and conditions, and the license is fully paid.
Linde LLC ("Linde") owns, operates, and maintains the air separation plant that provides contract volumes of oxygen, nitrogen, and compressed dry air to our Coffeyville Facility for a monthly fee. We provide and pay for all utilities required for operation of the air separation plant. The air separation plant has not experienced any long-term operating problems; however, CVR Energy maintains, for our benefit, contingent business interruption insurance with a $200.0 million limit for any interruption caused by physical damage to the air separation plant that results in a loss of production from an insured peril.
Although we have our own boiler that is used to create start-up steam at the Coffeyville Facility, we also have the ability to import start-up steam from CVR Refining's adjacent crude oil refinery and then export steam back to the crude oil refinery once all of our units are in service. We have entered into a feedstock and shared services agreement with a subsidiary of CVR Refining, which regulates, among other things, the import and export of start-up steam between the adjacent refinery and the Coffeyville Facility. Monthly charges and credits are recorded with the steam valued at the natural gas price for the month.
East Dubuque Facility
The East Dubuque Facility uses natural gas to produce nitrogen fertilizer, primarily ammonia and UAN. We are able to purchase natural gas at competitive prices due to the plant’s connection to the Northern Natural Gas interstate pipeline system, which is within one mile of the facility, and the ANR Pipeline Company pipeline. The pipelines are connected to Nicor Inc.’s distribution system at the Chicago Citygate receipt point and at the Hampshire interconnect, from which natural gas is transported to the facility.
Changes in the levels of natural gas prices and market prices of nitrogen-based products can materially affect our financial position and results of operations. Natural gas prices in the United States have experienced significant fluctuations over the last several years, increasing substantially in 2008 and subsequently declining to the current lower levels. Several recent discoveries of large natural gas deposits in North America, combined with advances in technology for natural gas production have caused large increases in the estimates of available natural gas reserves and production in the United States, contributing to significant

6


reductions in the market price of natural gas. From time to time, we enter into forward contracts with fixed delivery prices to purchase portions of our natural gas requirements. As of December 31, 2016, we had commitments to purchase 1.5 million MMBtus of natural gas supply for planned use in our East Dubuque Facility in January and February 2017 at a weighted average rate per MMBtu of $3.46, exclusive of transportation cost.
Distribution, Sales and Marketing
The primary geographic markets for our fertilizer products are Illinois, Kansas, Nebraska, Iowa, and Texas. We primarily market the UAN products to agricultural customers and ammonia products to agricultural and industrial customers.
UAN and ammonia are primarily distributed by truck or by railcar. If delivered by truck, products are most commonly sold on a FOB shipping point basis, and freight is normally arranged by the customer. We lease and own a fleet of railcars for use in product delivery, and, if delivered by railcar, our products are most commonly sold on a FOB destination point basis and we typically arrange the freight. We incur costs to maintain and repair our railcar fleet that include expenses related to regulatory inspections and repairs. For example, many of our railcars require specific regulatory inspections and repairs due on ten-year intervals. The extent and frequency of railcar fleet maintenance and repair costs are generally expected to change based partially on when regulatory inspections and repairs are due for our railcars under the relevant regulations.
Our products leave our Coffeyville Facility either in railcars for destinations located principally on the Union Pacific Railroad or in trucks for direct shipment to customers. We do not currently incur significant intermediate transfer, storage, barge freight or pipeline freight charges; however, we do incur costs to maintain and repair our railcar fleet as discussed above.
The East Dubuque Facility is located in northwest Illinois, in the corn belt. The East Dubuque Facility primarily sells its product to customers located within 200 miles of the facility. In most instances, customers take delivery of nitrogen products at the East Dubuque Facility and arrange and pay to transport them to their final destinations by truck. The East Dubuque Facility has direct access to a barge dock on the Mississippi River as well as a nearby rail spur serviced by the Canadian National Railway Company.
The heavy in-season demand periods are spring and fall in the corn belt and summer in the wheat belt. The corn belt is the primary corn producing region of the United States, which includes Illinois, Indiana, Iowa, Minnesota, Missouri, Nebraska, Ohio and Wisconsin. The wheat belt is the primary wheat producing region of the United States, which includes Kansas, North Dakota, Oklahoma, South Dakota and Texas. Most of our industrial sales are contractual agreements.
We have the capacity to store approximately 160,000 tons of UAN and 80,000 tons of ammonia. Our storage tanks are located primarily at our two production facilities. Inventories are often allowed to accumulate to allow customers to take delivery to meet the seasonal demand.
We offer our agricultural products on a spot, forward or prepay basis. We often use forward sales of our fertilizer products to optimize our asset utilization, planning process and production scheduling. These sales are made by offering customers the opportunity to purchase product on a forward basis at prices and delivery dates that we propose. We use this program to varying degrees during the year and between years depending on our view of market conditions. Fixing the selling prices of our products months in advance of their ultimate delivery to customers typically causes our reported selling prices and margins to differ from spot market prices and margins available at the time of shipment. Cash received as a result of prepayments is recognized as deferred revenue on our Consolidated Balance Sheet upon receipt, and revenue and resultant net income and EBITDA are recorded as the product is delivered.
Customers
We sell UAN products to retailers and distributors. In addition, we sell ammonia to agricultural and industrial customers. Given the nature of our business, and consistent with industry practice, we do not have long-term minimum purchase contracts with most of our UAN and ammonia customers.
For the year ended December 31, 2016, the top five customers in the aggregate represented 32% of our net sales. Each of our top two customers on a consolidated basis accounted for approximately 10% of our net sales. While we do have high concentration of customers, we do not believe that the loss of any single customer would have a material adverse effect on our results of operations, financial condition and ability to make cash distributions. Refer to Part I, Item 1A, Risk Factors, Our business depends on significant customers, and the loss of significant customers may have a material adverse effect on our results of operations, financial condition and ability to make cash distributions, of this Report for further discussion.

7


Competition
We have experienced and expect to continue to meet significant levels of competition from current and potential competitors, many of whom have significantly greater financial and other resources. Refer to Part I, Item 1A, Risk Factors, Nitrogen fertilizer products are global commodities, and we face intense competition from other nitrogen fertilizer producers, of this Report for further discussion.
Competition in our industry is dominated by price considerations. However, during the spring and fall application seasons, farming activities intensify and delivery capacity is a significant competitive factor. We maintain a large fleet of leased and owned railcars and seasonally adjust inventory to enhance our manufacturing and distribution operations.
Our major competitors include Agrium, Inc.; CF Industries Holdings, Inc., including its majority owned subsidiary Terra Nitrogen Company, LP.; Koch Nitrogen Company, LLC; and Potash Corporation of Saskatchewan, Inc. Domestic competition is intense due to customers' sophisticated buying tendencies and competitor strategies that focus on cost and service. We also encounter competition from producers of fertilizer products manufactured in foreign countries. In certain cases, foreign producers of fertilizer who export to the United States may be subsidized by their respective governments.
Seasonality
Because we primarily sell agricultural commodity products, our business is exposed to seasonal fluctuations in demand for nitrogen fertilizer products in the agricultural industry. As a result, we typically experience higher net sales in the first half of the calendar year, which we refer to as the planting season, and our net sales tend to be lower during the second half of each calendar year, which we refer to as the fill season. In addition, the demand for fertilizers is affected by the aggregate crop planting decisions and fertilizer application rate decisions of individual farmers who make planting decisions based largely on the prospective profitability of a harvest. The specific varieties and amounts of fertilizer they apply depend on factors like crop prices, farmers' current liquidity, soil conditions, weather patterns and the types of crops planted.
Environmental Matters
Our business is subject to extensive and frequently changing federal, state and local, environmental, health and safety laws and regulations governing the emission and release of hazardous substances into the environment, the treatment and discharge of waste water and the storage, handling, use and transportation of our nitrogen fertilizer products. These laws and regulations, their underlying regulatory requirements and the enforcement thereof impact us by imposing:
restrictions on operations or the need to install enhanced or additional controls;
the need to obtain and comply with permits and authorizations;
liability for the investigation and remediation of contaminated soil and groundwater at current and former facilities (if any) and off-site waste disposal locations; and
specifications for the products we market, primarily UAN and ammonia.
Our operations require numerous permits and authorizations. Failure to comply with these permits or environmental laws and regulations generally could result in fines, penalties or other sanctions or a revocation of our permits. In addition, the laws and regulations to which we are subject are often evolving and many of them have become more stringent or have become subject to more stringent interpretation or enforcement by federal and state agencies. The ultimate impact on our business of complying with existing laws and regulations is not always clearly known or determinable due in part to the fact that our operations may change over time and certain implementing regulations for laws, such as the federal Clean Air Act, have not yet been finalized, are under governmental or judicial review or are being revised. These laws and regulations could result in increased capital, operating and compliance costs or result in delays or limits to our operations or growth while attempting to obtain required permits.
The principal environmental risks associated with our business are outlined below.
The Federal Clean Air Act
The federal Clean Air Act and its implementing regulations, as well as the corresponding state laws and regulations that regulate emissions of pollutants into the air, affect us through the federal Clean Air Act's permitting requirements and emission control requirements relating to specific air pollutants, as well as the requirement to maintain a risk management program to help prevent accidental releases of certain substances. Some or all of the standards promulgated pursuant to the federal Clean Air Act, or any future promulgations of standards, may require the installation of controls or changes to our nitrogen fertilizer facilities in order to comply. If new controls or changes to operations are needed, the costs could be material. These new requirements, other requirements of the federal Clean Air Act, or other presently existing or future environmental regulations

8


could cause us to expend substantial amounts to comply and/or permit our facilities to produce products that meet applicable requirements.
The regulation of air emissions under the federal Clean Air Act requires that we obtain various construction and operating permits and incur capital expenditures for the installation of certain air pollution control devices at our operations. Various regulations specific to our operations have been implemented, such as National Emission Standard for Hazardous Air Pollutants, New Source Performance Standards and New Source Review. We have incurred, and may be required to make, substantial capital expenditures to attain or maintain compliance with these and other air emission regulations that have been promulgated or may be promulgated or revised in the future.
Release Reporting
The release of hazardous substances or extremely hazardous substances into the environment is subject to release reporting requirements under federal and state environmental laws. We periodically experience releases of hazardous or extremely hazardous substances from our equipment. Our facilities periodically have excess emission events from flaring and other planned and unplanned startup, shutdown and malfunction events. Such releases are reported to the U.S. Environmental Protection Agency (the "EPA") and relevant state and local agencies. From time to time, the EPA has conducted inspections and issued information requests to us with respect to our compliance with release reporting requirements under the Comprehensive Environmental Response, Compensation and Liability Act ("CERCLA") and the Emergency Planning and Community Right-to-Know Act. If we fail to properly report a release, or if the release violates the law or our permits, it could cause us to become the subject of a governmental enforcement action or third-party claims. Government enforcement or third-party claims relating to releases of hazardous or extremely hazardous substances could result in significant expenditures and liability.
Greenhouse Gas Emissions
Refer to Part I, Item 1A, Risk Factors, Climate change laws and regulations could have a material adverse effect on our results of operations, financial condition and ability to make cash distributions, of this Report for further discussion of the Greenhouse Gas ("GHG") Emissions regulations.
Environmental Remediation
Under CERCLA, the Resource Conservation and Recovery Act, and related state laws, certain persons may be liable for the release or threatened release of hazardous substances. These persons can include the current owner or operator of property where a release or threatened release occurred, any persons who owned or operated the property when the release occurred, and any persons who disposed of, or arranged for the transportation or disposal of, hazardous substances at a contaminated property. Liability under CERCLA is strict, and, under certain circumstances, joint and several, so that any responsible party may be held liable for the entire cost of investigating and remediating the release of hazardous substances. As is the case with all companies engaged in similar industries, we face potential exposure from future claims and lawsuits involving environmental matters, including soil and water contamination, personal injury or property damage allegedly caused by hazardous substances that we manufactured, handled, used, stored, transported, spilled, disposed of or released. We cannot assure you that we will not become involved in future proceedings related to our release of hazardous or extremely hazardous substances or that, if we were held responsible for damages in any existing or future proceedings, such costs would be covered by insurance or would not be material.
Environmental Insurance
We are covered by CVR Energy's site pollution legal liability insurance policy with an aggregate limit of $51.0 million per pollution condition, subject to a self-insured retention of $1.0 million. The policy includes business interruption coverage, subject to a 5-day waiting period deductible. This insurance expires on March 1, 2017 and is expected to be renewed without any material changes in terms. The policy insures any location owned, leased, rented or operated by the Partnership, including our nitrogen fertilizer facilities. The policy insures certain pollution conditions at, or migrating from, a covered location, certain waste transportation and disposal activities and business interruption.
In addition to the site pollution legal liability insurance policy, we benefit from umbrella and excess casualty insurance policies maintained by CVR Energy having an aggregate and occurrence limit of $300.0 million, subject to a self-insured retention and deductible of $5.0 million. This insurance provides coverage due to named perils for claims involving pollutants where the discharge is sudden and accidental and first commenced at a specific day and time during the policy period. The casualty insurance policies, including umbrella and excess policies, expire on March 1, 2017 and are expected to be renewed or replaced by insurance policies containing materially equivalent sudden and accidental pollution coverage with no reduction in limits.

9


The site pollution legal liability policy and the pollution coverage provided in the casualty insurance policies contain discovery requirements, reporting requirements, exclusions, definitions, conditions and limitations that could apply to a particular pollution claim, and there can be no assurance such claim will be adequately insured for all potential damages.
Safety, Health and Security Matters
We are subject to a number of federal and state laws and regulations related to safety, including the Occupational Safety and Health Administration Act ("OSHA"), and comparable state statutes, the purpose of which are to protect the health and safety of workers. We also are subject to OSHA Process Safety Management regulations, which are designed to prevent or minimize the consequences of catastrophic releases of toxic, reactive, flammable or explosive chemicals.
We operate a comprehensive safety, health and security program, with participation by employees at all levels of the organization. We have developed comprehensive safety programs aimed at preventing OSHA recordable incidents. Despite our efforts to achieve excellence in our safety and health performance, there can be no assurances that there will not be accidents resulting in injuries or even fatalities. We routinely audit our programs and consider improvements in our management systems.
Employees
As of December 31, 2016, we had 299 direct employees. As of December 31, 2016, these employees are covered by health insurance, disability and retirement plans established by CVR Energy. We believe that our relationship with our employees is good.
As of December 31, 2016, the Coffeyville Facility employed 146 of our employees, of whom none were unionized. As of December 31, 2016, the East Dubuque Facility employed 150 of our employees, about 61% of whom were represented by the International Union of United Automobile, Aerospace, and Agricultural Implement Workers under a three-year collective bargaining agreement that expires in October 2019.
We also rely on the services of employees of CVR Energy and its subsidiaries pursuant to a services agreement between us, CVR Energy and our general partner. Additionally, the Partnership's general partner manages the Partnership's operations and activities as specified in the partnership agreement and had 5 employees as of December 31, 2016. For more information on these agreements, see Note 15 ("Related Party Transactions") to Part II. Item 8 of this Report.
Available Information
Our website address is www.cvrpartners.com. Our annual reports on Form 10-K, quarterly reports on Form 10-Q, current reports on Form 8-K, and all amendments to those reports filed or furnished pursuant to Section 13(a) or 15(d) of the Securities Exchange Act of 1934, as amended, are available free of charge through our website under "Investor Relations," as soon as reasonably practicable after the electronic filing or furnishing of these reports is made with the Securities and Exchange Commission (the "SEC"). In addition, our Corporate Governance Guidelines, Codes of Ethics and the Charter of the Audit Committee and the Compensation Committee of the Board of Directors of our general partner are available on our website. These guidelines, policies and charters are also available in print without charge to any unitholder requesting them. We do not intend for information contained in our website to be part of this Report.

10


Item 1A.    Risk Factors
You should carefully consider each of the following risks together with the other information contained in this Report and all of the information set forth in our filings with the SEC. If any of the following risks and uncertainties develops into actual events, our business, financial condition, cash flows or results of operations could be materially adversely affected. In that case, we might not be able to pay distributions on our common units, the trading price of our common units could decline, and you could lose all or part of your investment. Although many of our business risks are comparable to those faced by a corporation engaged in a similar business, limited partner interests are inherently different from the capital stock of a corporation and involve additional risks described below.
Risks Related to Our Business
We may not have sufficient cash available to pay any quarterly distribution on our common units. Furthermore, we are not required to make distributions to holders of our common units on a quarterly basis or otherwise, and may elect to distribute less than all of our available cash.
We may not have sufficient cash available each quarter to enable us to pay any distributions to our common unitholders. Furthermore, our partnership agreement does not require us to pay distributions on a quarterly basis or otherwise. Although our general partner's current policy is to distribute all of our available cash on a quarterly basis. Available cash is defined as Adjusted EBITDA reduced for cash needed for (i) net interest expense (excluding capitalized interest) and debt service and other contractual obligations; (ii) maintenance capital expenditures; and (iii) to the extent applicable, major scheduled turnaround expenses, reserves for future operating or capital needs that the board of directors of the general partner deems necessary or appropriate, and expenses associated with the East Dubuque Merger, if any. Available cash may be increased by the release of previously established cash reserve, if any, at the discretion of the board of directors of our general partner. The board of directors of our general partner may at any time, for any reason, change this policy or decide not to pay cash distributions on a quarterly basis or other basis. The amount of cash we will be able to distribute on our common units principally depends on the amount of cash we generate from our operations, which is directly dependent upon the operating margins we generate, which have been volatile historically. Our operating margins are significantly affected by the market-driven UAN and ammonia prices we are able to charge our customers and our production costs, as well as seasonality, weather conditions, governmental regulation, unscheduled maintenance or downtime at our facilities and global and domestic demand for nitrogen fertilizer products, among other factors. In addition:
The amount of distributions we pay, if any, and the decision to make any distribution at all will be determined by the board of directors of our general partner, whose interests may differ from those of our common unitholders. Our general partner has limited fiduciary and contractual duties, which may permit it to favor its own interests or the interests of CVR Energy to the detriment of our common unitholders.
Our current debt instruments, and debt instruments that we enter into in the future, may limit the distributions that we can make.
The actual amount of available cash depends on numerous factors, some of which are beyond our control, including UAN and ammonia prices, our operating costs, global and domestic demand for nitrogen fertilizer products, fluctuations in our working capital needs, and the amount of fees and expenses incurred by us.
The amount of our quarterly cash distributions, if any, will vary significantly both quarterly and annually and will be directly dependent on the performance of our business.
We expect our business performance will be more seasonal and volatile, and our cash flows will be less stable, than the business performance and cash flows of most publicly traded partnerships. As a result, our quarterly cash distributions will be volatile and are expected to vary quarterly and annually. Unlike most publicly traded partnerships, we do not have a minimum quarterly distribution or employ structures intended to consistently maintain or increase distributions over time. The amount of our quarterly cash distributions will be directly dependent on the performance of our business, which has been volatile historically as a result of volatile nitrogen fertilizer and natural gas prices, and seasonal and global fluctuations in demand for nitrogen fertilizer products. Because our quarterly distributions will be subject to significant fluctuations, future quarterly distributions paid to our unitholders will vary significantly from quarter to quarter and may be zero.

11


The board of directors of our general partner may modify or revoke our cash distribution policy at any time at its discretion, including in such a manner that would result in an elimination of cash distributions regardless of the amount of available cash we generate. Our partnership agreement does not require us to make any distributions at all.
Our general partner's current policy is to distribute all of the available cash we generate each quarter to unitholders of record on a pro rata basis. However, the board of directors of our general partner may change such policy at any time at its discretion and could elect not to make distributions for one or more quarters regardless of the amount of available cash we generate. Our partnership agreement does not require us to make any distributions at all. Any modification or revocation of our cash distribution policy could substantially reduce or eliminate the amounts of distributions to our unitholders.
The nitrogen fertilizer business is, and nitrogen fertilizer prices are, cyclical and highly volatile and have experienced substantial downturns in the past. Cycles in demand and pricing could potentially expose us to significant fluctuations in our operating and financial results, and expose you to substantial volatility in our quarterly cash distributions and material reductions in the trading price of our common units.
We are exposed to fluctuations in nitrogen fertilizer demand in the agricultural industry. These fluctuations historically have had and could in the future have significant effects on prices across all nitrogen fertilizer products and, in turn, our financial condition, cash flows and results of operations, which could result in significant volatility or material reductions in the price of our common units or an inability to make quarterly cash distributions on our common units.
Nitrogen fertilizer products are commodities, the price of which can be highly volatile. The price of nitrogen fertilizer products depend on a number of factors, including general economic conditions, cyclical trends in end-user markets, supply and demand imbalances, governmental policies and weather conditions, which have a greater relevance because of the seasonal nature of fertilizer application. If seasonal demand exceeds the projections on which we base production, our customers may acquire nitrogen fertilizer products from our competitors, and our profitability will be negatively impacted. If seasonal demand is less than we expect, we will be left with excess inventory that will have to be stored or liquidated.
Demand for nitrogen fertilizer products is dependent on demand for crop nutrients by the global agricultural industry. The international market for nitrogen fertilizers is influenced by such factors as the relative value of the U.S. dollar and its impact upon the cost of importing nitrogen fertilizers, foreign agricultural policies, the existence of, or changes in, import or foreign currency exchange barriers in certain foreign markets, changes in the hard currency demands of certain countries and other regulatory policies of foreign governments, as well as the laws and policies of the United States affecting foreign trade and investment. Nitrogen-based fertilizers remain solidly in demand, driven by a growing world population, changes in dietary habits and an expanded use of corn for the production of ethanol. Supply is affected by available capacity and operating rates, raw material costs, government policies and global trade. A decrease in nitrogen fertilizer prices would have a material adverse effect on our business, cash flow and ability to make distributions.
Our internally generated cash flows and other sources of liquidity may not be adequate for our capital needs. As a result, we may not be able to pay any cash distributions to our unitholders and the trading price of our common units may be adversely impacted.
If we cannot generate adequate cash flow or otherwise secure sufficient liquidity to meet our working capital needs or support our short-term and long-term capital requirements, we may be unable to meet our debt obligations, pursue our business strategies or comply with certain environmental standards, which would have a material adverse effect on our business and results of operations. As of December 31, 2016, we had cash and cash equivalents of $55.6 million and had availability under the ABL Credit Facility of $49.3 million.
The costs associated with operating our nitrogen fertilizer plants include significant fixed costs. If nitrogen fertilizer prices fall below a certain level, we may not generate sufficient revenue to operate profitably or cover our costs and our ability to make distributions will be adversely impacted.
Unlike our competitors, whose primary costs are related to the purchase of natural gas and whose costs are therefore largely variable, our Coffeyville Facility has largely fixed costs. In addition, while less than our Coffeyville Facility, our East Dubuque Facility has a significant amount of fixed costs. As a result of the fixed cost nature of our operations, downtime, interruptions or low productivity due to reduced demand, adverse weather conditions, equipment failure, a decrease in nitrogen fertilizer prices or other causes can result in significant operating losses, which would have a material adverse effect on our results of operations, financial condition and ability to make cash distributions.

12


Continued low natural gas prices could impact our Coffeyville Facility's relative competitive position when compared to other nitrogen fertilizer producers.
Most nitrogen fertilizer manufacturers rely on natural gas as their primary feedstock, and the cost of natural gas is a large component of the total production cost for natural gas-based nitrogen fertilizer manufacturers. Low natural gas prices benefit our competitors and disproportionately impact our operations by making us less competitive with natural gas-based nitrogen fertilizer manufacturers. Continued low natural gas prices could impair the ability of our Coffeyville Facility to compete with other nitrogen fertilizer producers who utilize natural gas as their primary feedstock if nitrogen fertilizer pricing drops as a result of low natural gas prices, and therefore have a material adverse effect on our results of operations, financial condition and ability to make cash distributions.
The market for natural gas has been volatile. Natural gas prices are currently at a relative low point. An increase in natural gas prices could impact our East Dubuque Facility's relative competitive position when compared to other foreign and domestic nitrogen fertilizer producers, and if prices for natural gas increase significantly, we may not be able to economically operate our East Dubuque Facility.
The operation of our East Dubuque Facility with natural gas as the primary feedstock exposes us to market risk due to increases in natural gas prices, particularly if the price of natural gas in the United States were to become higher than the price of natural gas outside the United States. An increase in natural gas prices would impact our East Dubuque Facility's operations by making us less competitive with competitors who do not use natural gas as their primary feedstock, and could therefore have a material adverse impact on our results of operations, financial condition and cash flows. In addition, if natural gas prices in the United States were to increase relative to prices of natural gas paid by foreign nitrogen fertilizer producers, this may negatively affect our competitive position in the corn belt and thus have a material adverse effect on our results of operations, financial condition and cash flows.
The profitability of operating our East Dubuque Facility is significantly dependent on the cost of natural gas, and our East Dubuque Facility operated at certain times, and could operate in the future, at a net loss. Local factors may affect the price of natural gas available to us, in addition to factors that determine the benchmark prices of natural gas. We expect to purchase natural gas on the spot market and to enter into forward purchase contracts. Since we expect to purchase a portion of our natural gas for use in our East Dubuque Facility on the spot market, we remain susceptible to fluctuations in the price of natural gas in general and in local markets in particular. We also expect to use short-term, fixed supply, fixed price forward purchase contracts to lock in pricing for a portion of our natural gas requirements. Our ability to enter into forward purchase contracts is dependent upon our creditworthiness and, in the event of a deterioration in our credit, counterparties could refuse to enter into forward purchase contracts on acceptable terms. If we are unable to enter into forward purchase contracts for the supply of natural gas, we would need to purchase natural gas on the spot market, which would impair our ability to hedge our exposure to risk from fluctuations in natural gas prices. If we enter into forward purchase contracts for natural gas, and natural gas prices decrease, then our cost of sales could be higher than it would have been in the absence of the forward purchase contracts.
Any interruption in the supply of natural gas to our East Dubuque Facility through Nicor Inc. ("Nicor") could have a material adverse effect on our results of operations and financial condition.
Our East Dubuque operations depend on the availability of natural gas. We have an agreement with Nicor pursuant to which we access natural gas from the ANR Pipeline Company and Northern Natural Gas pipelines. Our access to satisfactory supplies of natural gas through Nicor could be disrupted due to a number of causes, including volume limitations under the agreement, pipeline malfunctions, service interruptions, mechanical failures or other reasons. The agreement extends through October 31, 2019. Upon expiration of the agreement, we may be unable to extend the service under the terms of the existing agreement or renew the agreement on satisfactory terms, or at all. Any disruption in the supply of natural gas to our East Dubuque Facility could restrict our ability to continue to make products at the facility. In the event we need to obtain natural gas from another source, we would need to build a new connection from that source to our East Dubuque Facility and negotiate related easement rights, which would be costly, disruptive and/or unfeasible. As a result, any interruption in the supply of natural gas through Nicor could have a material adverse effect on our results of operations and financial condition.
Any decline in U.S. agricultural production or limitations on the use of nitrogen fertilizer for agricultural purposes could have a material adverse effect on the sales of nitrogen fertilizer, and on our results of operations, financial condition and ability to make cash distributions.
Conditions in the U.S. agricultural industry significantly impact our operating results. The U.S. agricultural industry can be affected by a number of factors, including weather patterns and field conditions, current and projected grain inventories and prices, domestic and international population changes, demand for U.S. agricultural products and U.S. and foreign policies regarding trade in agricultural products.

13


The Agricultural Act of 2014 ("the 2014 Farm Bill") ended direct subsidies to agricultural producers for owning farmland, and funded a new crop insurance program in its place. As part of the conservation title of the 2014 Farm Bill, agricultural producers must meet a minimum standard of environmental protection in order to receive federal crop insurance on sensitive lands. The 2014 Farm Bill also discourages producers from converting native grasslands to farmland by limiting crop insurance subsidies for the first few years for newly converted lands. These changes may have a negative impact on net sales and on our results of operations, financial condition and ability to make cash distributions.
State and federal governmental policies, including farm and biofuel subsidies and commodity support programs, as well as the prices of fertilizer products, may also directly or indirectly influence the number of acres planted, the mix of crops planted and the use of fertilizers for particular agricultural applications. Developments in crop technology, such as nitrogen fixation (the conversion of atmospheric nitrogen into compounds that plants can assimilate), could also reduce the use of chemical fertilizers and adversely affect the demand for nitrogen fertilizer. In addition, from time to time various state legislatures have considered limitations on the use and application of chemical fertilizers due to concerns about the impact of these products on the environment. Unfavorable state and federal governmental policies could negatively affect nitrogen fertilizer prices and therefore have a material adverse effect on our results of operations, financial condition ability to make cash distributions.
A major factor underlying the current high level of demand for our nitrogen-based fertilizer products is the production of ethanol. A decrease in ethanol production, an increase in ethanol imports or a shift away from corn as a principal raw material used to produce ethanol could have a material adverse effect on our results of operations, financial condition and ability to make cash distributions.
A major factor underlying the solid level of demand for our nitrogen-based fertilizer products is the production of ethanol in the United States and the use of corn in ethanol production. Ethanol production in the United States is highly dependent upon a myriad of federal statutes and regulations, and is made significantly more competitive by various federal and state incentives and mandated usage of renewable fuels pursuant to the federal renewable fuel standards ("RFS"). To date, the RFS has been satisfied primarily with fuel ethanol blended into gasoline. However, a number of factors, including the continuing "food versus fuel" debate and studies showing that expanded ethanol usage may increase the level of greenhouse gases in the environment as well as be unsuitable for small engine use, have resulted in calls to reduce subsidies for ethanol, allow increased ethanol imports and to repeal or waive (in whole or in part) the current RFS, any of which could have an adverse effect on corn-based ethanol production, planted corn acreage and fertilizer demand. Therefore, ethanol incentive programs may not be renewed, or if renewed, they may be renewed on terms significantly less favorable to ethanol producers than current incentive programs.
Recently, the volume of ethanol required by the RFS standards to be blended into transportation fuel has approached the "blend wall". The blend wall refers to the point at which the amount of ethanol blended into the transportation fuel supply exceeds the demand for transportation fuel containing such levels of ethanol. The blend wall is generally considered to be reached when more than 10% ethanol by volume ("E10 gasoline") is blended into transportation fuel. On December 14, 2015, the EPA published in the Federal Register a final rule establishing the renewable fuel volume mandates for 2014, 2015, and 2016, and the biomass-based diesel mandate for 2017. On December 12, 2016, the EPA published in the Federal Register a final rule establishing the renewable fuel volume mandates for 2017 and the biomass-based diesel mandate for 2018. The volumes included in the EPA’s final rule increase each year, but are lower, with the exception of the volumes for biomass-based diesel, than the volumes required by the Clean Air Act. The EPA used its waiver authorities to lower the volumes, but its decision to do so has been challenged in the U.S. Court of Appeals for the District of Columbia Circuit by corn growers and renewable fuels producers. The renewable fuel volume mandates for 2016 and 2017 are expected to result in renewable fuel being blended in volumes that breach the ethanol blend wall, forcing the use of higher ethanol fuel blends, including fuels with 15% or 85% ethanol, or non-ethanol renewable fuel that is not constrained by the blend wall. Information about the amount and type of renewable fuel actually blended in a particular year is reported at the end of March in the following year. In addition, in the final rules establishing the renewable volume obligations, the EPA articulated a policy to incentivize additional investments in renewable fuel blending and distribution infrastructure by increasing the price of RINs. Any substantial decrease in future volume obligations under RFS could have a material adverse effect on ethanol production in the United States, which could have a material adverse effect on our results of operations, financial condition and ability to make cash distributions.
Further, while most ethanol is currently produced from corn and other raw grains, such as milo or sorghum, the current RFS federal mandate requires a portion of the overall RFS federal mandate to come from advanced biofuels, including cellulose-based biomass, such as agricultural waste, forest residue, municipal solid waste and energy crops (plants grown for use to make biofuels or directly exploited for their energy content) and biomass-based diesel. In addition, there is a continuing trend to encourage the use of products other than corn and raw grains for ethanol production. If this trend is successful, the demand for corn may decrease significantly, which could reduce demand for our nitrogen fertilizer products and have an adverse effect on our results of operations, financial condition and ability to make cash distributions. This potential impact on the demand for nitrogen fertilizer products; however, could be slightly offset by the potential market for nitrogen fertilizer product usage in connection with the production of cellulosic biofuels.

14


Nitrogen fertilizer products are global commodities, and we face intense competition from other nitrogen fertilizer producers.
Our business is subject to intense price competition from both U.S. and foreign sources, including competitors operating in the Middle East, the Asia-Pacific region, the Caribbean, Russia and the Ukraine. Fertilizers are global commodities, with little or no product differentiation, and customers make their purchasing decisions principally on the basis of delivered price and availability of the product. Increased global supply may put downward pressure on fertilizer prices. Furthermore, in recent years the price of nitrogen fertilizer in the United States has been substantially driven by pricing in the global fertilizer market. We compete with a number of U.S. producers and producers in other countries, including state-owned and government-subsidized entities. Some competitors have greater total resources and are less dependent on earnings from fertilizer sales, which makes them less vulnerable to industry downturns and better positioned to pursue new expansion and development opportunities. Increased domestic supply may put downward pressure on fertilizer prices. Competitors utilizing different corporate structures may be better able to withstand lower cash flows than we can as a limited partnership. Our competitive position could suffer to the extent we are not able to expand our own resources either through investments in new or existing operations or through acquisitions, joint ventures or partnerships. An inability to compete successfully could result in the loss of customers, which could adversely affect our sales and profitability, and our ability to make cash distributions.
Adverse weather conditions during peak fertilizer application periods may have a material adverse effect on our results of operations, financial condition and ability to make cash distributions, because our agricultural customers are geographically concentrated.
Our sales of nitrogen fertilizer products to agricultural customers are concentrated in the Great Plains and Midwest states and are seasonal in nature. For example, we typically generate greater net sales and operating income in the first half of the year, which we refer to as the planting season, compared to the second half of the year. Accordingly, an adverse weather pattern affecting agriculture in these regions or during the planting season could have a negative effect on fertilizer demand, which could, in turn, result in a material decline in our net sales and margins and otherwise have a material adverse effect on our results of operations, financial condition and ability to make cash distributions. Our quarterly results may vary significantly from one year to the next due largely to weather-related shifts in planting schedules and purchase patterns. In addition, given the seasonal nature of our business, we expect that our distributions will be volatile and will vary quarterly and annually.
Our business is seasonal, which may result in our carrying significant amounts of inventory and seasonal variations in working capital. Our inability to predict future seasonal nitrogen fertilizer demand accurately may result in excess inventory or product shortages.
Our business is seasonal. Farmers tend to apply nitrogen fertilizer during two short application periods, one in the spring and the other in the fall. In contrast, we and other nitrogen fertilizer producers generally produce our products throughout the year. As a result, we and our customers generally build inventories during the low demand periods of the year in order to ensure timely product availability during the peak sales seasons. Variations in the proportion of product sold through prepaid sales contracts and variations in the terms of such contracts can increase the seasonal volatility of our cash flows and cause changes in the patterns of seasonal volatility from year-to-year.
In most instances, our East Dubuque customers take delivery of our nitrogen products at our East Dubuque Facility. Customers arrange and pay to transport our nitrogen products to their final destinations. At our East Dubuque Facility, inventories are accumulated to allow for customer to take delivery to meet the seasonal demand, which require significant storage capacity. The accumulation of inventory to be available for seasonal sales creates significant seasonal working capital requirements.
Most of our Coffeyville Facility nitrogen products are delivered by railcar to our customer's storage facilities. Therefore, we are less dependent on storage capacity at the Coffeyville Facility and, as a result, experience lower seasonal fluctuations as compared to our East Dubuque Facility. At our Coffeyville Facility, the strongest demand for our products typically occurs during the spring planting season. The seasonality of nitrogen fertilizer demand results in our sales volumes and net sales being highest during the North American spring season and our working capital requirements typically being highest just prior to the start of the spring season.
If seasonal demand exceeds our projections, we may not have enough product and our customers may acquire products from our competitors, which would negatively impact our profitability. If seasonal demand is less than we expect, we may be left with excess inventory and higher working capital and liquidity requirements.
The degree of seasonality of our business can change significantly from year to year due to conditions in the agricultural industry and other factors. As a consequence of our seasonality, we expect that our distributions will be volatile and will vary quarterly and annually.

15


Our operations are dependent on third-party suppliers, including the following: Linde, which owns an air separation plant that provides oxygen, nitrogen and compressed dry air to our Coffeyville Facility; the City of Coffeyville, which supplies the Coffeyville Facility with electricity; and Jo-Carroll Energy, Inc.("Jo-Carroll Energy"), which supplies our East Dubuque Facility with electricity. A deterioration in the financial condition of a third-party supplier, a mechanical problem with the air separation plant, or the inability of a third-party supplier to perform in accordance with its contractual obligations could have a material adverse effect on our results of operations, financial condition and on our ability to make cash distributions.
Our Coffeyville Facility operations depend in large part on the performance of third-party suppliers, including Linde for the supply of oxygen, nitrogen and compressed dry air, and the City of Coffeyville for the supply of electricity. With respect to Linde, the operations of our Coffeyville Facility could be adversely affected if there were a deterioration in Linde's financial condition such that the operation of the air separation plant located adjacent to our Coffeyville Facility was disrupted. Additionally, this air separation plant in the past has experienced numerous short-term interruptions, causing interruptions in our gasifier operations. With respect to electricity, in 2010 we entered into an amended and restated electric services agreement with the City of Coffeyville, Kansas which gives us an option to extend the term of such agreement through June 30, 2024.
Our East Dubuque Facility operations also depend in large part on the performance of third-party suppliers, including, Jo-Carroll Energy for the purchase of electricity. We entered into a utility service agreement with Jo-Carroll Energy, which terminates on May 31, 2019 and will continue year-to-year thereafter unless either party provides 12-month advance written notice of termination.
Should Linde, the City of Coffeyville, Jo-Carroll Energy or any of our other third-party suppliers fail to perform in accordance with existing contractual arrangements, or should we otherwise lose the service of any third-party suppliers, our operations (or a portion of our operations) could be forced to halt. Alternative sources of supply could be difficult to obtain. Any shutdown of our operations, (or a portion of our operations), even for a limited period, could have a material adverse effect on our results of operations, financial condition and ability to make cash distributions.
Our results of operations, financial condition and ability to make cash distributions may be adversely affected by the supply and price levels of pet coke. Failure by CVR Refining to continue to supply our Coffeyville Facility with pet coke (to the extent third-party pet coke is unavailable or available only at higher prices), or CVR Refining's imposition of an obligation to provide it with security for our payment obligations, could negatively impact our results of operations.
Our Coffeyville Facility's profitability is directly affected by the price and availability of pet coke obtained from CVR Refining's Coffeyville, Kansas crude oil refinery pursuant to a long-term agreement and pet coke purchased from third parties, both of which vary based on market prices. Pet coke is a key raw material used by our Coffeyville Facility in the manufacture of nitrogen fertilizer products. If pet coke costs increase, we may not be able to increase our prices to recover these increased costs, because market prices for our nitrogen fertilizer products are not correlated with pet coke prices.
Based on our current output, we obtain most (over 70% on average during the last five years) of the pet coke we need for our Coffeyville Facility from CVR Refining's adjacent crude oil refinery, and procure the remainder on the open market. The price that we pay CVR Refining for pet coke is based on the lesser of a pet coke price derived from the price we receive for UAN (subject to a UAN-based price ceiling and floor) and a pet coke index price. In most cases, the price we pay CVR Refining will be lower than the price which we would otherwise pay to third parties. Pet coke prices could significantly increase in the future. Should CVR Refining fail to perform in accordance with our existing agreement, we would need to purchase pet coke from third parties on the open market, which could negatively impact our results of operations to the extent third-party pet coke is unavailable or available only at higher prices.
We may not be able to maintain an adequate supply of pet coke. In addition, we could experience production delays or cost increases if alternative sources of supply prove to be more expensive or difficult to obtain. We currently purchase 100% of the pet coke produced by CVR Refining's Coffeyville refinery. Accordingly, if we increase our production, we will be more dependent on pet coke purchases from third-party suppliers at open market prices. We are party to a pet coke supply agreement with HollyFrontier Corporation. The term of this agreement ends in December 2017. There is no assurance that we would be able to purchase pet coke on comparable terms from third parties or at all.
Under our pet coke agreement with CVR Refining, we may become obligated to provide security for our payment obligations if, in CVR Refining's sole judgment, there is a material adverse change in our financial condition or liquidity position or in our ability to pay for our pet coke purchases. See Part III, Item 13 "Certain Relationships and Related Transactions, and Director Independence - Agreements with CVR Energy and CVR Refining - Coke Supply Agreement" of this Report.

16


We rely on third-party providers of transportation services and equipment, which subjects us to risks and uncertainties beyond our control that may have a material adverse effect on our results of operations, financial condition and ability to make distributions.
We rely on railroad and trucking companies to ship finished products to customers of our Coffeyville Facility. We also lease railcars from railcar owners in order to ship our finished products. Additionally, although our customers generally pick up our products at our East Dubuque Facility, we occasionally rely on barge, truck and railroad companies to ship products to our customers. These transportation operations, equipment and services are subject to various hazards, including extreme weather conditions, work stoppages, delays, spills, derailments and other accidents and other operating hazards. For example, barge transport can be impacted by lock closures resulting from inclement weather or surface conditions, including fog, rain, snow, wind, ice, strong currents, floods, droughts and other unplanned natural phenomena, lock malfunction, tow conditions and other conditions. Further, the limited number of towing companies and of barges available for finished product transport may also impact the availability of transportation for our products.
These transportation operations, equipment and services are also subject to environmental, safety and other regulatory oversight. Due to concerns related to terrorism or accidents, local, state and federal governments could implement new regulations affecting the transportation of our finished products. In addition, new regulations could be implemented affecting the equipment used to ship our finished products.
Any delay in our ability to ship our finished products as a result of these transportation companies' failure to operate properly, the implementation of new and more stringent regulatory requirements affecting transportation operations or equipment, or significant increases in the cost of these services or equipment could have a material adverse effect on our results of operations, financial condition and ability to make cash distributions.
Our facilities face significant risks due to physical damage hazards, environmental liability risk exposure, and unplanned or emergency partial or total plant shutdowns resulting in business interruptions. We could incur potentially significant costs to the extent there are unforeseen events which cause property damage and a material decline in production which are not fully insured. Insurance companies that currently insure companies in our industry may limit or curtail coverage, may modify the coverage provided or may substantially increase premiums in the future.
Our operations are subject to significant operating hazards and interruptions. If our production plants or individual units within our plants, logistics assets, or key suppliers sustain a catastrophic loss and operations are shut down or significantly impaired, it would have a material adverse impact on our operations, financial condition and cash flows and adversely impact our ability to make cash distributions. Moreover, our Coffeyville Facility is located adjacent to CVR Refining's Coffeyville refinery, and a major accident or disaster at the refinery could adversely affect our operations at the Coffeyville Facility. Operations at our nitrogen fertilizer plants could be curtailed or partially or completely shut down, for an extended period of time as a result of unexpected circumstances, which may not be within our control, such as:
major unplanned maintenance requirements;
catastrophic events caused by mechanical breakdown, electrical injury, pressure vessel rupture, explosion, contamination, fire, or natural disasters, including flood, windstorm, etc.;
labor supply shortages, or labor difficulties that result in a work stoppage or slowdown;
cessation of all or a portion of the operations at one or both of our nitrogen fertilizer plants dictated by environmental authorities;
a disruption in the supply of pet coke to our Coffeyville Facility or natural gas to our East Dubuque Facility;
a governmental ban or other limitation on the use of nitrogen fertilizer products, either generally or specifically those manufactured at our nitrogen fertilizer plants; and
an event or incident involving a large clean-up, decontamination, or the imposition of laws and ordinances regulating the cost and schedule of demolition or reconstruction. Such regulatory oversight can cause significant delays in restoring property to its pre-loss condition.

17


We have sustained losses over the past ten-year period at our Coffeyville Facility, which are illustrative of the types of risks and hazards that exist. Additionally, the East Dubuque Facility that we acquired in connection with the East Dubuque Merger has also sustained losses in recent years. These losses or events resulted in costs assumed by us that were not fully insured due to policy retentions or applicable exclusions. These events included the flood at the Coffeyville Facility in June 2007; the secondary urea reactor rupture at the Coffeyville Facility in September 2010; and a production halt due to a fire at the East Dubuque Facility in November 2013.
The magnitude of the effect on us of any shutdown will depend on the length of the shutdown and the extent of the plant operations affected by the shutdown. Our plants require scheduled maintenance turnarounds approximately every two to three years, which generally lasts two to four weeks.
Currently, we are insured under CVR Energy's casualty, environmental, property and business interruption insurance policies. The property and business interruption coverage has a combined policy limit of $1.25 billion, for each occurrence. The property and business interruption policies insure real and personal property, including property located at our Coffeyville and East Dubuque fertilizer plant sites. There is a potential for a common occurrence to impact both the Coffeyville Facility and CVR Refining's Coffeyville refinery, in which case the insurance limitations would apply to all damages combined. For an insurable occurrence impacting either fertilizer plant, the policy retentions are $2.5 million for property damage. For business interruption losses, the insurance program has up to a 45-day waiting period retention for any one occurrence. In addition, the insurance policies contain a schedule of the sub-limits which apply to certain specific perils or areas of coverage. Sub-limits which may be of importance depending on the nature and extent of a particular insured occurrence are: flood, earthquake, contingent business interruption insuring key suppliers and customers, debris removal, decontamination, demolition and increased cost of construction due to law and ordinance, and others. Policy conditions, limits and sub-limits could materially impact insurance recoveries, and potentially cause us to assume losses which could impair earnings.
The nitrogen fertilizer industry is highly capital intensive, and the entire or partial loss of facilities can result in significant costs to participants, such as us, and their insurance carriers. There are risks associated with the commercial insurance industry, reducing capacity, changing the scope of insurance coverage offered and substantially increasing premiums resulting from highly adverse loss experience or other financial circumstances. Factors that impact insurance cost and availability include, but are not limited to: industry wide losses, natural disasters, specific losses incurred by us, and low or inadequate investment returns earned by the insurance industry. If the supply of commercial insurance is curtailed due to highly adverse financial results, CVR Energy or we may not be able to continue our present limits of insurance coverage or obtain sufficient insurance capacity to adequately insure our risks for property damage or business interruption.
Deliberate, malicious acts, including terrorism, could damage our facilities, disrupt our operations or injure employees, contractors, customers or the public and result in liability to us.
Intentional acts of destruction could hinder our sales or production and disrupt our supply chain. Our facilities could be damaged or destroyed, reducing our operational production capacity and requiring us to repair or replace our facilities at substantial cost. Employees, contractors and the public could suffer substantial physical injury for which we could be liable. Governmental authorities may impose security or other requirements that could make our operations more difficult or costly. The consequences of any such actions could adversely affect our operating results, financial condition and ability to make distributions.
Ammonia can be very volatile and extremely hazardous. Any liability for accidents involving ammonia or other products we produce or transport that cause severe damage to property or injury to the environment and human health could have a material adverse effect on our results of operations, financial condition and ability to make cash distributions. In addition, the costs of transporting ammonia could increase significantly in the future.
We manufacture, process, store, handle, distribute and transport ammonia, which can be very volatile and extremely hazardous. Major accidents or releases involving ammonia could cause severe damage or injury to property, the environment and human health, as well as a possible disruption of supplies and markets. Such an event could result in civil lawsuits, fines, penalties and regulatory enforcement proceedings, all of which could lead to significant liabilities. Any damage to persons, equipment or property or other disruption of our ability to produce or distribute our products could result in a significant decrease in operating revenues and significant additional cost to replace or repair and insure our assets, which could have a material adverse effect on our results of operations, financial condition and ability to make cash distributions. We periodically experience minor releases of ammonia related to leaks from our equipment. Similar events may occur in the future.
In addition, we may incur significant losses or costs relating to the operation of our railcars used for the purpose of carrying various products, including ammonia. Due to the dangerous and potentially toxic nature of the cargo, in particular ammonia, on board railcars, a railcar accident may result in fires, explosions and pollution. These circumstances may result in sudden, severe damage or injury to property, the environment and human health. In the event of pollution, we may be held

18


responsible even if we are not at fault and we complied with the laws and regulations in effect at the time of the accident. Litigation arising from accidents involving ammonia and other products we produce or transport may result in our being named as a defendant in lawsuits asserting claims for large amounts of damages, which could have a material adverse effect on our results of operations, financial condition and ability to make cash distributions.
Given the risks inherent in transporting ammonia, the costs of transporting ammonia could increase significantly in the future. Ammonia is most typically transported by pipeline and railcar. A number of initiatives are underway in the railroad and chemical industries that may result in changes to railcar design in order to minimize railway accidents involving hazardous materials. In addition, in the future, laws may more severely restrict or eliminate our ability to transport ammonia via railcar. If any railcar design changes are implemented, or if accidents involving hazardous freight increase the insurance and other costs of railcars, our freight costs could significantly increase.
Environmental laws and regulations could require us to make substantial capital expenditures to remain in compliance or to remediate current or future contamination that could give rise to material liabilities.
Our operations are subject to a variety of federal, state and local environmental laws and regulations relating to the protection of the environment, including those governing the emission or discharge of pollutants into the environment, product specifications and the generation, treatment, storage, transportation, disposal and remediation of solid and hazardous waste and materials. Violations of these laws and regulations or permit conditions can result in substantial penalties, injunctive orders compelling installation of additional controls, civil and criminal sanctions, permit revocations or facility shutdowns.
In addition, new environmental laws and regulations, new interpretations of existing laws and regulations, increased governmental enforcement of laws and regulations or other developments could require us to make additional unforeseen expenditures. Many of these laws and regulations are becoming increasingly stringent, and the cost of compliance with these requirements can be expected to increase over time. The requirements to be met, as well as the technology and length of time available to meet those requirements, continue to develop and change. These expenditures or costs for environmental compliance could have a material adverse effect on our results of operations, financial condition and ability to make cash distributions.
Our facilities operate under a number of federal and state permits, licenses and approvals with terms and conditions containing a significant number of prescriptive limits and performance standards in order to operate. Our facilities are also required to comply with prescriptive limits and meet performance standards specific to chemical facilities as well as to general manufacturing facilities. All of these permits, licenses, approvals, limits and standards require a significant amount of monitoring, record keeping and reporting in order to demonstrate compliance with the underlying permit, license, approval, limit or standard. Incomplete documentation of compliance status may result in the imposition of fines, penalties and injunctive relief. Additionally, due to the nature of our manufacturing processes, there may be times when we are unable to meet the standards and terms and conditions of these permits and licenses due to operational upsets or malfunctions, which may lead to the imposition of fines and penalties or operating restrictions that may have a material adverse effect on our ability to operate our facilities and accordingly our financial performance.
We could incur significant cost in cleaning up contamination at our nitrogen fertilizer plants and off-site locations.
Our business is subject to the occurrence of accidental spills, discharges or other releases of hazardous substances into the environment. Past or future spills related to our nitrogen fertilizer plants or transportation of products or hazardous substances from our facilities may give rise to liability (including strict liability, or liability without fault, and potential cleanup responsibility) to governmental entities or private parties under federal, state or local environmental laws, as well as under common law. For example, we could be held strictly liable under the CERCLA for past or future spills without regard to fault or whether our actions were in compliance with the law at the time of the spills. Pursuant to CERCLA and similar state statutes, we could be held liable for contamination associated with the facilities we currently own and operate (whether or not such contamination occurred prior to our acquisition thereof), facilities we formerly owned or operated (if any) and facilities to which we transported or arranged for the transportation of wastes or byproducts containing hazardous substances for treatment, storage, or disposal.
The potential penalties and cleanup costs for past or future releases or spills, liability to third parties for damage to their property or exposure to hazardous substances, or the need to address newly discovered information or conditions that may require response actions could be significant and could have a material adverse effect on our results of operations, financial condition and ability to make cash distributions.
In addition, we may incur liability for alleged personal injury or property damage due to exposure to chemicals or other hazardous substances located at or released from our facilities. We may also face liability for personal injury, property damage, natural resource damage or for cleanup costs for the alleged migration of contamination or other hazardous substances from our facilities to adjacent and other nearby properties. We may also face legal actions or sanctions or incur costs related to

19


contamination or noncompliance with environmental laws at our facilities. In addition, limited subsurface investigation indicates the presence of certain contamination at the East Dubuque Facility and Coffeyville Facility. In the future, state or federal authorities may require additional investigation or remediation or we may determine that there are conditions at these facilities that require remediation or other response.
We may incur future costs relating to the off-site disposal of hazardous wastes. Companies that dispose of, or arrange for the transportation or disposal of, hazardous substances at off-site locations may be held jointly and severally liable for the costs of investigation and remediation of contamination at those off-site locations, regardless of fault. We could become involved in litigation or other proceedings involving off-site waste disposal and the damages or costs in any such proceedings could be material.
We may be unable to obtain or renew permits necessary for our operations, which could inhibit our ability to do business.
We hold numerous environmental and other governmental permits and approvals authorizing operations at our nitrogen fertilizer facilities. Expansion of our operations is also predicated upon securing the necessary environmental or other permits or approvals. A decision by a government agency to deny or delay issuing a new or renewed material permit or approval, or to revoke or substantially modify an existing permit or approval, could have a material adverse effect on our ability to continue operations and on our business, financial condition, results of operations and ability to make cash distributions.
Environmental laws and regulations on fertilizer end-use and application and numeric nutrient water quality criteria could have a material adverse impact on fertilizer demand in the future.
Future environmental laws and regulations on the end-use and application of fertilizers could cause changes in demand for our products. In addition, future environmental laws and regulations, or new interpretations of existing laws or regulations, could limit our ability to market and sell our products to end users. From time to time, various state legislatures have proposed bans or other limitations on fertilizer products. The EPA is encouraging states to adopt state-wide numeric water quality criteria for total nitrogen and total phosphorus, which are present in our fertilizer products. A number of states have adopted or proposed numeric nutrient water quality criteria for nitrogen and phosphorus. The adoption of stringent state criteria for nitrogen and phosphorus could reduce the demand for nitrogen fertilizer products in those states. If such laws, rules, regulations or interpretations to significantly curb the end-use or application of fertilizers were promulgated in our marketing area, it could result in decreased demand for our products and have a material adverse effect on our results of operations, financial condition and ability to make cash distributions.
Climate change laws and regulations could have a material adverse effect on our results of operations, financial condition, and ability to make cash distributions.
The EPA regulates GHG emissions (including carbon dioxide, methane and nitrous oxides) under the authority granted to it under the Clean Air Act.
In October 2009, the EPA finalized a rule requiring certain large emitters of GHGs to inventory and annually report their GHG emissions to the EPA. In accordance with the rule, we began monitoring and reporting our GHG emissions from our nitrogen fertilizer plants. In May 2010, the EPA finalized the "Greenhouse Gas Tailoring Rule," which established new GHG emissions thresholds that determine when stationary sources, such as our nitrogen fertilizer plants, must obtain permits under the New Source Review/Prevention of Significant Deterioration ("PSD") and Title V programs of the federal Clean Air Act. Under the rule, facilities already subject to the PSD and Title V programs that increase their emissions of GHGs by a significant amount are required to undergo PSD review and evaluate and implement air pollution control technology, known as "best available control technology," to reduce GHG emissions.
Although the EPA has not yet proposed New Source Performance Standards ("NSPS") to regulate GHG emissions for the nitrogen fertilizer plants, the EPA has promulgated NSPS to regulate GHG for electric utilities. Therefore, it is possible that the EPA will propose standards for our fertilizer plants, but the timing of any such EPA proposal is not known.
During the State of the Union address in each of the last four years, President Obama indicated that the United States should take action to address climate change. It is possible, however, that the Trump administration and/or the new Congress will implement a new or modified policy with respect to climate change. If efforts to address climate change continue at the federal legislative level, this could mean Congressional passage of legislation adopting some form of federal mandatory GHG emission reduction, such as a nationwide cap-and-trade program. It is also possible that congress may pass alternative climate change bills that do not mandate a nationwide cap-and-trade program and instead focus on promoting renewable energy and efficiency.

20


In addition to potential federal legislation, a number of states have adopted regional GHG initiatives to reduce carbon dioxide and other GHG emissions. In 2007, a group of Midwest states, including Kansas (where our Coffeyville Facility is located) and Illinois (where our East Dubuque Facility is located), formed the Midwestern Greenhouse Gas Reduction Accord, which calls for the development of a cap-and-trade system to control GHG emissions and for the inventory of such emissions. However, the individual states that have signed on to the accord must adopt laws or regulations implementing the trading scheme before it becomes effective. To date, neither Kansas nor Illinois has taken meaningful action to implement the accord, and it is unclear whether either state intends to do so in the future.
Alternatively, the EPA may take further steps to regulate GHG emissions, although it is unclear to what extent the EPA under its new Administrator will pursue climate change regulation. The implementation of EPA regulations and/or the passage of federal or state climate change legislation may result in increased costs to (i) operate and maintain our facilities, (ii) install new emission controls on our facilities and (iii) administer and manage any GHG emissions program. Increased costs associated with compliance with any future legislation or regulation of GHG emissions, if it occurs, may have a material adverse effect on our results of operations, financial condition and ability to make cash distributions.
In addition, climate change legislation and regulations may result in increased costs not only for our business but also for users of our fertilizer products, thereby potentially decreasing demand for our fertilizer products. Decreased demand for our fertilizer products may have a material adverse effect on our results of operations, financial condition and ability to make cash distributions.
New regulations concerning the transportation, storage and handling of hazardous chemicals, risks of terrorism and the security of chemical manufacturing facilities could result in higher operating costs.
The costs of complying with future regulations relating to the transportation, storage and handling of hazardous chemicals and security associated with our nitrogen fertilizer facilities may have a material adverse effect on our results of operations, financial condition and ability to make cash distributions. Targets such as chemical manufacturing facilities may be at greater risk of future terrorist attacks than other targets in the United States. The chemical industry has responded to the issues that arose in response to the terrorist attacks on September 11, 2001 by starting new initiatives relating to the security of chemical industry facilities and the transportation of hazardous chemicals in the United States. Future terrorist attacks could lead to even stronger, more costly initiatives that could result in a material adverse effect on our results of operations, financial condition and ability to make cash distributions. The 2013 fertilizer plant explosion in West, Texas has generated consideration of more restrictive measures in the storage, handling and transportation of crop production materials, including fertilizers.
Due to our lack of asset diversification, adverse developments in the nitrogen fertilizer industry could adversely affect our results of operations and our ability to make distributions to our unitholders.
We rely exclusively on the revenues generated from our nitrogen fertilizer business. An adverse development in the nitrogen fertilizer industry would have a significantly greater impact on our operations and cash available for distribution to holders of common units than it would on other companies with a more diverse asset and product base. The largest publicly traded companies with which we compete sell a more varied range of fertilizer products.
Our business depends on significant customers, and the loss of significant customers may have a material adverse effect on our results of operations, financial condition and ability to make cash distributions.
Our business has a high concentration of customers. In the aggregate, the top five customers represented 32% our net sales for the year ended December 31, 2016. Each of our top two customers on a consolidated basis accounted for approximately 10% of our net sales for the year ended December 31, 2016. Given the nature of our business, and consistent with industry practice, we do not have long-term minimum purchase contracts with most of our customers. The loss of significant customers, or a significant reduction in purchase volume by these customers, could have a material adverse effect on our results of operations, financial condition and ability to make cash distributions.
There can be no assurance that the transportation costs of our competitors will not decline.
Our nitrogen fertilizer plants are located within the U.S. farm belt, where the majority of the end users of our nitrogen fertilizers grow their crops. Many of our competitors produce fertilizer outside this region and incur greater costs in transporting their products over longer distances via rail, ships and pipelines. There can be no assurance that our competitors' transportation costs will not decline or that additional pipelines will not be built, lowering the price at which our competitors can sell their products, which could have a material adverse effect on our results of operations, financial condition and ability to make cash distributions.

21


We are largely dependent on our customers to transport purchased goods from our East Dubuque Facility.
Historically, the customers of the East Dubuque Facility generally were located close to our East Dubuque Facility and have been willing and able to transport purchased goods from the East Dubuque Facility. In most instances, those customers have purchased products for delivery at the East Dubuque Facility and then arranged and paid for the transport of them to their final destinations by truck. However, in the future, the transportation needs of those customers as well as their preferences may change, and those customers may no longer be willing or able to transport purchased goods from the East Dubuque Facility. In the event that our competitors are able to transport their products more efficiently or cost effectively than those customers, and we are unable to reallocate or provide alternative transportation resources that service our other facilities, those customers may reduce or cease purchases of our products. If this were to occur, we could be forced to make a substantial investment in a fleet of trucks and/or rail cars to meet the delivery needs of those customers, which could be expensive and time consuming. We may not be able to obtain transportation capabilities on a timely basis or at all, and our inability to provide transportation for products could have a material adverse effect on our results of operations, financial condition and cash flows.
We are subject to strict laws and regulations regarding employee and process safety, and failure to comply with these laws and regulations could have a material adverse effect on our results of operations, financial condition and ability to make cash distributions.
Our facilities are subject to the requirements of the federal Occupational Safety and Health Act ("OSHA") and comparable state statutes that regulate the protection of the health and safety of workers. In addition, OSHA and certain environmental regulations require that we maintain information about hazardous materials used or produced in our operations and that we provide this information to employees and state and local governmental authorities. Failure to comply with OSHA requirements, including general industry standards, record keeping requirements and monitoring and control of occupational exposure to regulated substances, could have a material adverse effect on our results of operations, financial condition and ability to make cash distributions if we are subjected to significant fines or compliance costs.
Instability and volatility in the global capital, credit and commodity markets could negatively impact our business, financial condition, results of operations and ability to make cash distributions.
Our business, results of operations, financial condition and ability to make cash distributions could be negatively impacted by difficult conditions and extreme volatility in the capital, credit and commodities markets and in the global economy. For example:
Although we believe we will have sufficient liquidity under our debt facilities and instruments to run our business, under extreme market conditions there can be no assurance that such funds would be available or sufficient, and in such a case, we may not be able to successfully obtain additional financing on favorable terms, or at all.
Market volatility could exert downward pressure on the price of our common units, which may make it more difficult for us to raise additional capital and thereby limit our ability to grow.
Our debt facilities and instruments contain various covenants that must be complied with, and if we are not in compliance, there can be no assurance that we would be able to successfully amend the facilities or instruments in the future. Further, any such amendment may be expensive.
Market conditions could result in our significant customers experiencing financial difficulties. We are exposed to the credit risk of our customers, and their failure to meet their financial obligations when due because of bankruptcy, lack of liquidity, operational failure or other reasons could result in decreased sales and earnings for us.
Our acquisition and expansion strategy involves significant risks.
One of our business strategies is to pursue acquisitions and expansion projects. However, acquisitions and expansions involve numerous risks and uncertainties, including intense competition for suitable acquisition targets, the potential unavailability of financial resources necessary to consummate acquisitions and expansions, difficulties in identifying suitable acquisition targets and expansion projects or in completing any transactions identified on sufficiently favorable terms, and the need to obtain regulatory or other governmental approvals that may be necessary to complete acquisitions and expansions. In addition, any future acquisitions and expansions may entail significant transaction costs, tax consequences and risks associated with entry into new markets and lines of business.
In addition to the risks involved in identifying and completing acquisitions described above, even when acquisitions are completed, integration of acquired entities can involve significant difficulties, such as:

22


unforeseen difficulties in the acquired operations and disruption of the ongoing operations of our business;
failure to achieve cost savings or other financial or operating objectives with respect to an acquisition;
strain on the operational and managerial controls and procedures of our business, and the need to modify systems or to add management resources;
difficulties in the integration and retention of customers or personnel and the integration and effective deployment of operations or technologies;
assumption of unknown material liabilities or regulatory non-compliance issues;
amortization of acquired assets, which would reduce future reported earnings;
possible adverse short-term effects on our cash flows or operating results; and
diversion of management's attention from the ongoing operations of our business.
In addition, in connection with any potential acquisition or expansion project, we will need to consider whether the business we intend to acquire or expansion project we intend to pursue could affect our tax treatment as a partnership for U.S. federal income tax purposes. If we are otherwise unable to conclude that the activities of the business being acquired or the expansion project would not affect our treatment as a partnership for U.S. federal income tax purposes, we could seek a ruling from the Internal Revenue Service, or IRS. Seeking such a ruling could be costly or, in the case of competitive acquisitions, place us in a competitive disadvantage compared to other potential acquirers who do not seek such a ruling. If we are unable to conclude that an activity would not affect our treatment as a partnership for U.S. federal income tax purposes, we could choose to acquire such business or develop such expansion project in a corporate subsidiary, which would subject the income related to such activity to entity-level taxation. See "— Tax Risks — Our tax treatment depends on our status as a partnership for U.S. federal income tax purposes, as well as our not being subject to a material amount of entity-level taxation by individual states. If the IRS were to treat us as a corporation, rather than as a partnership, for U.S. federal income tax purposes or if we were to become subject to additional amounts of entity-level taxation for state tax purposes, then our cash available for distribution to our unitholders would be substantially reduced, likely causing a substantial reduction in the value of our common units."
Failure to manage acquisition and expansion growth risks could have a material adverse effect on our results of operations, financial condition and ability to make cash distributions. There can be no assurance that we will be able to consummate any acquisitions or expansions, successfully integrate acquired entities, or generate positive cash flow at any acquired company or expansion project.
A shortage of skilled labor, together with rising labor costs, could adversely affect our results of operations and cash available for distribution to our unitholders.
Efficient production of nitrogen fertilizer using modern techniques and equipment requires skilled employees. Our facilities require special expertise to operate efficiently and effectively. To the extent that the services of our key technical personnel and skilled labor become unavailable to us for any reason, including as a result of the retirement of experienced employees from our aging work force, we would be required to hire other personnel. We may not be able to locate or employ such qualified personnel on acceptable terms or at all. We face competition for these professionals from our competitors, our customers and other companies operating in our industry. If we are unable to find qualified employees, or if the cost to find qualified employees increases materially, our results of operations and cash available for distribution to our unitholders could be adversely affected.
A substantial portion of our East Dubuque workforce is unionized and we are subject to the risk of labor disputes and adverse employee relations, which may disrupt our business and increase our costs.
As of December 31, 2016, approximately 61% of the employees at the East Dubuque Facility were represented by the International Union of United Automobile, Aerospace, and Agricultural Implement Workers under a collective bargaining agreement that expires in October 2019. We may not be able to renegotiate our collective bargaining agreement when it expires on satisfactory terms or at all. A failure to do so may increase our costs. In addition, our existing labor agreement or future agreements may not prevent a strike or work stoppage in the future, and any work stoppage could negatively affect our results of operations, financial condition and cash flows.
If licensed technology were no longer available, our business may be adversely affected.
We have licensed, and may in the future license, a combination of patent, trade secret and other intellectual property rights of third parties for use in our business. In particular, the gasification process we use at the Coffeyville Facility to convert pet

23


coke to high purity hydrogen for subsequent conversion to ammonia is licensed from an affiliate of General Electric Company. The license, which is fully paid, grants us perpetual rights to use the pet coke gasification process on specified terms and conditions and is integral to the operations of our Coffeyville Facility. If this license, or any other license agreements on which our operations rely, were to be terminated, licenses to alternative technology may not be available, or may only be available on terms that are not commercially reasonable or acceptable. In addition, any substitution of new technology for currently-licensed technology may require substantial changes to manufacturing processes or equipment and may have a material adverse effect on our results of operations, financial condition and ability to make cash distributions.
We are subject to cybersecurity risks and other cyber incidents resulting in disruption. 
Threats to information technology systems associated with cybersecurity risks and cyber incidents or attacks continue to grow. We depend on information technology systems. In addition, we collect, process and retain sensitive and confidential customer information in the normal course of business. Despite the security measures we have in place and any additional measures we may implement in the future, our facilities and systems, and those of our third-party service providers, could be vulnerable to security breaches, computer viruses, lost or misplaced data, programming errors, human errors, acts of vandalism or other events. Any disruption of our systems or security breach or event resulting in the misappropriation, loss or other unauthorized disclosure of confidential information, whether by us directly or our third-party service providers, could damage our reputation, expose us to the risks of litigation and liability, disrupt our business or otherwise affect our results of operations.
We may face third-party claims of intellectual property infringement, which if successful could result in significant costs for our business.
There are currently no claims pending against us relating to the infringement of any third-party intellectual property rights. However, in the future we may face claims of infringement that could interfere with our ability to use technology that is material to our business operations. Any litigation of this type, whether successful or unsuccessful, could result in substantial costs to us and diversions of our resources, either of which could have a material adverse effect on our results of operations, financial condition and ability to make cash distributions. In the event a claim of infringement against us is successful, we may be required to pay royalties or license fees for past or continued use of the infringing technology, or we may be prohibited from using the infringing technology altogether. If we are prohibited from using any technology as a result of such a claim, we may not be able to obtain licenses to alternative technology adequate to substitute for the technology we can no longer use, or licenses for such alternative technology may only be available on terms that are not commercially reasonable or acceptable to us. In addition, any substitution of new technology for currently licensed technology may require us to make substantial changes to our manufacturing processes or equipment or to our products, and could have a material adverse effect on our results of operations, financial condition and ability to make cash distributions.
Our indebtedness may affect our ability to operate our business, and may have a material adverse effect on our financial condition and results of operations.
We have incurred indebtedness and we may be able to incur significant additional indebtedness in the future. If new indebtedness is added to our current indebtedness, the risks described below could increase. Our level of indebtedness could have important consequences, such as:
limiting our ability to obtain additional financing to fund our working capital needs, capital expenditures, debt service requirements, acquisitions or other purposes;
requiring us to utilize a significant portion of our cash flows to service our indebtedness, thereby reducing available cash and our ability to make distributions on our common units;
limiting our ability to use operating cash flow in other areas of our business because we must dedicate a substantial portion of these funds to service debt;
limiting our ability to compete with other companies who are not as highly leveraged, as we may be less capable of responding to adverse economic and industry conditions;
restricting us from making strategic acquisitions, introducing new technologies or exploiting business opportunities;
restricting the way in which we conduct our business because of financial and operating covenants in the agreements governing our and our subsidiaries' existing and future indebtedness, including, in the case of certain indebtedness of subsidiaries, certain covenants that restrict the ability of subsidiaries to pay dividends or make other distributions to us;

24


exposing us to potential events of default (if not cured or waived) under financial and operating covenants contained in our or our subsidiaries' debt instruments that could have a material adverse effect on our business, financial condition and operating results;
increasing our vulnerability to a downturn in general economic conditions or in pricing of our products; and
limiting our ability to react to changing market conditions in our industry and in our customers' industries.
In addition to our debt service obligations, our operations require substantial investments on a continuing basis. Our ability to make scheduled debt payments, to refinance our obligations with respect to our indebtedness and to fund capital and non-capital expenditures necessary to maintain the condition of our operating assets, properties and systems software, as well as to provide capacity for the growth of our business, depends on our financial and operating performance, which, in turn, is subject to prevailing economic conditions and financial, business, competitive, legal and other factors.
In addition, we are and will be subject to covenants contained in agreements governing our present and future indebtedness. These covenants include, and will likely include, restrictions on certain payments (including restrictions on distributions to our unitholders), the granting of liens, the incurrence of additional indebtedness, dividend restrictions affecting subsidiaries, asset sales, transactions with affiliates and mergers and consolidations. Any failure to comply with these covenants could result in a default under our current credit agreements or debt instruments or future credit agreements.
We may not be able to generate sufficient cash to service all of our indebtedness and may be forced to take other actions to satisfy our obligations under our indebtedness that may not be successful.
Our ability to satisfy our debt obligations will depend upon, among other things:
our future financial and operating performance, which will be affected by prevailing economic conditions and financial, business, regulatory and other factors, many of which are beyond our control; and
our future ability to obtain other financing.
We cannot offer any assurance that our business will generate sufficient cash flow from operations, or that we will be able to draw under the ABL Credit Facility or otherwise, in an amount sufficient to fund our liquidity needs. In addition, our general partner's current policy is to distribute all available cash we generate on a quarterly basis, and the board of directors of our general partner may in the future elect to pay a special distribution, engage in unit repurchases or pursue other strategic options including acquisitions of other business or asset purchases, which would reduce cash available to service our debt obligations.
If our cash flows and capital resources are insufficient to service our indebtedness, we may be forced to reduce or suspend distributions, reduce or delay capital expenditures, sell assets, seek additional capital or restructure or refinance our indebtedness or seek bankruptcy protection. These alternative measures may not be successful and may not permit us to meet our scheduled debt service obligations. Our ability to restructure or refinance our debt will depend on the condition of the capital markets and our financial condition at such time. Any refinancing of our debt could be at higher interest rates and may require us to comply with more onerous covenants, which could further restrict our business operations. In addition, the terms of existing or future debt agreements may restrict us from adopting some of these alternatives. In the absence of such operating results and resources, we could face substantial liquidity problems and might be required to dispose of material assets or operations, sell equity, and/or negotiate with our lenders to restructure the applicable debt, in order to meet our debt service and other obligations. We may not be able to consummate those dispositions for fair market value or at all. Market or business conditions may limit our ability to avail ourselves of some or all of these options. Furthermore, any proceeds that we could realize from any such dispositions may not be adequate to meet our debt service obligations then due.
Increases in interest rates could adversely impact our unit price and our ability to issue additional equity to make acquisitions, incur debt or for other purposes.
We cannot predict how interest rates will react to changing market conditions. Interest rates on our credit facilities, future credit facilities and debt securities we may issue in debt offerings could be higher than current levels, causing our financing costs to increase accordingly. Additionally, as with other yield-oriented securities, we expect that our unit price will be impacted by the level of our quarterly cash distributions and implied distribution yield. The distribution yield is often used by investors to compare and rank related yield-oriented securities for investment decision-making purposes. Therefore, changes in interest rates may affect the yield requirements of investors who invest in our common units, and a rising interest rate environment could have a material adverse impact on our unit price and our ability to issue additional equity to make acquisitions or to incur debt and could increase our interest costs.

25


Our debt agreements contain restrictions that will limit our flexibility in operating our business and our ability to make distributions to our unitholders.
Our debt facilities and instruments contain, and any instruments governing future indebtedness of ours would likely contain, a number of covenants that impose significant operating and financial restrictions on us, including restrictions on our and our subsidiaries' ability to, among other things:
incur additional indebtedness or issue certain preferred units;
pay distributions in respect of our units or make other restricted payments;
make certain payments on debt that is subordinated or secured on a junior basis;
make certain investments;
sell certain assets;
create liens on certain assets;
consolidate, merge, sell or otherwise dispose of all or substantially all of our assets;
enter into certain transactions with our affiliates; and
designate our subsidiaries as unrestricted subsidiaries.
Any of these restrictions could limit our ability to plan for or react to market conditions and could otherwise restrict partnership activities. Any failure to comply with these covenants could result in a default under our debt facilities and instruments. Upon a default, unless waived, the lenders under our debt facilities and instruments would have all remedies available to a secured lender, and could elect to terminate their commitments, cease making further loans, institute foreclosure proceedings against our assets, and force us into bankruptcy or liquidation, subject to any applicable intercreditor agreements. In addition, a default under our debt facilities and instruments would trigger a cross default under our other agreements and could trigger a cross default under the agreements governing our future indebtedness. Our operating results may not be sufficient to service our indebtedness or to fund our other expenditures and we may not be able to obtain financing to meet these requirements.
Despite our indebtedness, we may still be able to incur significantly more debt, including secured indebtedness. This could intensify the risks described above.
We may be able to incur substantially more debt in the future, including secured indebtedness. Although the ABL Credit Facility contains restrictions on our incurrence of additional indebtedness, these restrictions are subject to a number of qualifications and exceptions and, under certain circumstances, indebtedness incurred in compliance with these restrictions could be substantial. Also, these restrictions may not prevent us from incurring obligations that do not constitute indebtedness. To the extent such new debt or new obligations are added to our existing indebtedness, the risks described above could substantially increase.
We are a holding company and depend upon our subsidiaries for our cash flow.
We are a holding company. All of our operations are conducted and all of our assets are owned by our subsidiaries. Consequently, our cash flow and our ability to meet our obligations or to make cash distributions in the future will depend upon the cash flow of our subsidiaries and the payment of funds by our subsidiaries to us in the form of dividends or otherwise. The ability of our subsidiaries to make any payments to us will depend on its earnings, the terms of its indebtedness, including the terms of any debt facilities and instruments, and legal restrictions. In particular, future debt facilities and instruments incurred at our subsidiaries may impose significant limitations on the ability of our subsidiaries to make distributions to us and consequently our ability to make distributions to our unitholders.
Our relationship with CVR Energy and CVR Refining and their financial condition subjects us to potential risks that are beyond our control.
Due to our relationship with CVR Energy and CVR Refining, adverse developments or announcements concerning CVR Energy or CVR Refining could materially adversely affect our financial condition, even if we have not suffered any similar development. The ratings assigned to CVR Refining's indebtedness are below investment grade. Downgrades of the credit ratings of CVR Refining could increase our cost of capital and collateral requirements, and could impede our access to the capital markets.

26


The credit and business risk profiles of CVR Energy and CVR Refining may be factors considered in credit evaluations of us. This is because we rely on CVR Energy and CVR Refining for various services, including management services and the supply of pet coke. The credit and risk profile of CVR Energy and CVR Refining could adversely affect our credit ratings and risk profile, which could increase our borrowing costs or hinder our ability to raise capital.
Our credit rating may be adversely affected by the leverage of CVR Refining, as credit rating agencies may consider the leverage and credit profile of CVR Energy and its affiliates because of their ownership interest in and joint control of us and the strong operational links between CVR Refining's refining business and us. Any adverse effect on our credit rating would increase our cost of borrowing or hinder our ability to raise financing in the capital markets, which would impair our ability to grow our business and make cash distributions to unitholders.

Risks Inherent in Our Limited Partnership Structure and Our Common Units
The board of directors of our general partner has in place a policy to distribute an amount equal to the available cash we generate each quarter, which could limit our ability to grow and make acquisitions.
Our general partner's current policy is to distribute an amount equal to the available cash we generate each quarter to our unitholders. As a result, we will rely primarily upon external financing sources, including commercial bank borrowings and the issuance of debt and equity securities, to fund our acquisitions and expansion capital expenditures. As such, to the extent we are unable to finance growth externally, our cash distribution policy will significantly impair our ability to grow. The board of directors of the general partner may modify or revoke our cash distribution policy at any time at its discretion, including in such a manner that would result in an elimination of cash distributions regardless of the amount of available cash we generate. Our Partnership Agreement does not require us to make any distributions.
In addition, because of our distribution policy, our growth, if any, may not be as robust as that of businesses that reinvest their available cash to expand ongoing operations. To the extent we issue additional units in connection with any acquisitions or expansion capital expenditures, or as in-kind distributions, current unitholders will experience dilution and the payment of distributions on those additional units will decrease the amount we distribute on each outstanding unit. There are no limitations in our partnership agreement on our ability to issue additional units, including units ranking senior to the outstanding common units. The incurrence of additional commercial borrowings or other debt to finance our growth strategy would result in increased interest expense, which, in turn, would reduce the available cash that we have to distribute to our unitholders.
We rely on the executive officers of CVR Energy to manage certain aspects of our business and affairs pursuant to a services agreement, which CVR Energy can terminate at any time.
Our future performance depends to a significant degree upon the continued contributions of CVR Energy's senior management team. We have entered into a services agreement with our general partner and CVR Energy whereby CVR Energy has agreed to provide us with the services of its senior management team as well as accounting, legal, finance and other key back-office and mid-office personnel. CVR Energy can terminate this agreement at any time, subject to a 180-day notice period. The loss or unavailability to us of any member of CVR Energy's senior management team could negatively affect our ability to operate our business and pursue our business strategies. We do not have employment agreements with any of CVR Energy's officers and we do not maintain any key person insurance. In addition, CVR Energy may not continue to provide us the officers that are necessary for the conduct of our business or such provision may not be on terms that are acceptable. If CVR Energy elected to terminate the service agreement on 180 days' notice, we might not be able to find qualified individuals to serve as our executive officers within such 180-day period.
In addition, pursuant to the services agreement we are responsible for a portion of the compensation expense of such executive officers according to the percentage of time such executive officers spend working for us. However, the compensation of such executive officers is set by CVR Energy, and we have no control over the amount paid to such officers. The services agreement does not contain any cap on the amounts we may be required to pay CVR Energy pursuant to this agreement.
Our general partner, an indirect wholly-owned subsidiary of CVR Energy, has fiduciary duties to CVR Energy and its stockholders, and the interests of CVR Energy and its stockholders may differ significantly from, or conflict with, the interests of our public common unitholders.
Our general partner is responsible for managing us. Although our general partner has fiduciary duties to manage us in a manner that is in our best interests, the fiduciary duties are specifically limited by the express terms of our partnership agreement, and the directors and officers of our general partner also have fiduciary duties to manage our general partner in a

27


manner beneficial to CVR Energy and its stockholders. The interests of CVR Energy and its stockholders may differ from, or conflict with, the interests of our public common unitholders. In resolving these conflicts, our general partner may favor its own interests, the interests of CRLLC, its sole member, or the interests of CVR Energy and holders of CVR Energy's common stock, including its majority stockholder, an affiliate of Icahn Enterprises L.P., over our interests and those of our common unitholders.
The potential conflicts of interest include, among others, the following:
Neither our partnership agreement nor any other agreement requires the owners of our general partner, including CVR Energy, to pursue a business strategy that favors us. The affiliates of our general partner, including CVR Energy, have fiduciary duties to make decisions in their own best interests and in the best interest of holders of CVR Energy's common stock, which may be contrary to our interests. In addition, our general partner is allowed to take into account the interests of parties other than us or our unitholders, such as its owners or CVR Energy, in resolving conflicts of interest, which has the effect of limiting its fiduciary duty to our unitholders.
Our general partner has limited its liability and reduced its fiduciary duties under our partnership agreement and has also restricted the remedies available to our unitholders for actions that, without the limitations, might constitute breaches of fiduciary duty. As a result of purchasing common units, unitholders consent to some actions and conflicts of interest that might otherwise constitute a breach of fiduciary or other duties under applicable state law.
The board of directors of our general partner determines the amount and timing of asset purchases and sales, capital expenditures, borrowings, repayment of indebtedness and issuances of additional partnership interests, each of which can affect the amount of cash that is available for distribution to our common unitholders.
Our partnership agreement does not restrict our general partner from causing us to pay it or its affiliates for any services rendered to us or entering into additional contractual arrangements with any of these entities on our behalf. There is no limitation on the amounts our general partner can cause us to pay it or its affiliates.
Our general partner controls the enforcement of obligations owed to us by it and its affiliates. In addition, our general partner decides whether to retain separate counsel or others to perform services for us.
Our general partner determines which costs incurred by it and its affiliates are reimbursable by us.
Certain of the executive officers of our general partner also serve as executive officers of CVR Energy, and our executive chairman is the chief executive officer of CVR Energy. The executive officers who work for both CVR Energy and our general partner, including our chief financial officer and general counsel, divide their time between our business and the business of CVR Energy. These executive officers will face conflicts of interest from time to time in making decisions which may benefit either us or CVR Energy.
Our partnership agreement limits the liability and replaces the fiduciary duties of our general partner and restricts the remedies available to us and our common unitholders for actions taken by our general partner that might otherwise constitute breaches of fiduciary duty.
Our partnership agreement limits the liability and replaces the fiduciary duties of our general partner, while also restricting the remedies available to our common unitholders for actions that, without these limitations and reductions, might constitute breaches of fiduciary duty. Delaware partnership law permits such contractual reductions of fiduciary duty. By purchasing common units, common unitholders consent to some actions that might otherwise constitute a breach of fiduciary or other duties applicable under state law. Our partnership agreement contains provisions that replace the standards to which our general partner would otherwise be held by state fiduciary duty law. For example:
Our partnership agreement permits our general partner to make a number of decisions in its individual capacity, as opposed to its capacity as general partner. This entitles our general partner to consider only the interests and factors that it desires, and it has no duty or obligation to give any consideration to any interest of, or factors affecting, us or our common unitholders. Decisions made by our general partner in its individual capacity are made by CRLLC as the sole member of our general partner, and not by the board of directors of our general partner. Examples include the exercise of the general partner's call right, its voting rights with respect to any common units it may own, its registration rights and its determination whether or not to consent to any merger or consolidation or amendment to our partnership agreement.
Our partnership agreement provides that our general partner will not have any liability to us or our unitholders for decisions made in its capacity as general partner so long as it acted in good faith, meaning it believed that the decisions were in our best interests.

28


Our partnership agreement provides that our general partner and the officers and directors of our general partner will not be liable for monetary damages to us for any acts or omissions unless there has been a final and non-appealable judgment entered by a court of competent jurisdiction determining that our general partner or those persons acted in bad faith or engaged in fraud or willful misconduct or, in the case of a criminal matter, acted with knowledge that such person's conduct was criminal.
Our partnership agreement generally provides that affiliate transactions and resolutions of conflicts of interest not approved by the conflicts committee of the board of directors of our general partner and not involving a vote of unitholders must be on terms no less favorable to us than those generally provided to or available from unrelated third parties or be "fair and reasonable." In determining whether a transaction or resolution is "fair and reasonable," our general partner may consider the totality of the relationship between the parties involved, including other transactions that may be particularly advantageous or beneficial to us.
By purchasing a common unit, a unitholder becomes bound by the provisions of our partnership agreement, including the provisions described above.
CVR Energy has the power to appoint and remove our general partner's directors.
CVR Energy has the power to elect all of the members of the board of directors of our general partner. Our general partner has control over all decisions related to our operations. Our public unitholders do not have an ability to influence any operating decisions and will not be able to prevent us from entering into any transactions. Furthermore, the goals and objectives of CVR Energy, as the indirect owner of our general partner, may not be consistent with those of our public unitholders.
Common units are subject to our general partner's call right.
If at any time our general partner and its affiliates own more than 80% of the common units, our general partner will have the right, which it may assign to any of its affiliates or to us, but not the obligation, to acquire all, but not less than all, of the common units held by public unitholders at a price not less than their then-current market price, as calculated pursuant to the terms of our partnership agreement. As a result, each holder of our common units may be required to sell such holder's common units at an undesirable time or price and may not receive any return on investment. A unitholder may also incur a tax liability upon a sale of its common units. Our general partner is not obligated to obtain a fairness opinion regarding the value of the common units to be repurchased by it upon exercise of the call right. There is no restriction in our partnership agreement that prevents our general partner from issuing additional common units and then exercising its call right. Our general partner may use its own discretion, free of fiduciary duty restrictions, in determining whether to exercise this right.
Our public unitholders have limited voting rights and are not entitled to elect our general partner or our general partner's directors and do not have sufficient voting power to remove our general partner without CVR Energy's consent.
Unlike the holders of common stock in a corporation, our unitholders have only limited voting rights on matters affecting our business and, therefore, limited ability to influence management's decisions regarding our business. Unitholders have no right to elect our general partner or our general partner's board of directors on an annual or other continuing basis. The board of directors of our general partner, including the independent directors, is chosen entirely by CVR Energy as the indirect owner of the general partner and not by our common unitholders. Unlike publicly traded corporations, we do not hold annual meetings of our unitholders to elect directors or conduct other matters routinely conducted at annual meetings of stockholders. Furthermore, even if our unitholders are dissatisfied with the performance of our general partner, they have no practical ability to remove our general partner. As a result of these limitations, the price at which the common units will trade could be diminished.
As of the date of this Report, CVR Energy indirectly owns approximately 34% of our common units, which means holders of common units other than CVR Energy will not be able to remove the general partner, under any circumstances, unless CVR Energy sells some of the common units that it owns or we sell additional units to the public, in either case, such that CVR Energy owns less than 33 1/3% of our common units.
Our partnership agreement restricts the voting rights of unitholders owning 20% or more of our common units (other than our general partner and its affiliates and permitted transferees).
Our partnership agreement restricts unitholders' voting rights by providing that any units held by a person that owns 20% or more of any class of units then outstanding, other than our general partner, its affiliates, their transferees and persons who acquired such units with the prior approval of the board of directors of our general partner, may not vote on any matter. Our partnership agreement also contains provisions limiting the ability of common unitholders to call meetings or to acquire information about our operations, as well as other provisions limiting the ability of our common unitholders to influence the manner or direction of management.

29


Cost reimbursements due to our general partner and its affiliates will reduce cash available for distribution to our unitholders.
Prior to making any distribution on our outstanding units, we will reimburse our general partner for all expenses it incurs on our behalf including, without limitation, our pro rata portion of management compensation and overhead charged by CVR Energy in accordance with our services agreement. The services agreement does not contain any cap on the amount we may be required to pay pursuant to this agreement. The payment of these amounts, including allocated overhead, to our general partner and its affiliates could adversely affect our ability to make distributions to the holders of our common units.
Unitholders may have liability to repay distributions.
In the event that: (i) we make distributions to our unitholders when our nonrecourse liabilities exceed the sum of (a) the fair market value of our assets not subject to recourse liability and (b) the excess of the fair market value of our assets subject to recourse liability over such liability, or a distribution causes such a result, and (ii) a unitholder knows at the time of the distribution of such circumstances, such unitholder will be liable for a period of three years from the time of the impermissible distribution to repay the distribution under Section 17-607 of the Delaware Act.
Likewise, upon the winding up of the partnership, in the event that (a) we do not distribute assets in the following order: (i) to creditors in satisfaction of their liabilities; (ii) to partners and former partners in satisfaction of liabilities for distributions owed under our partnership agreement; (iii) to partners for the return of their contribution; and finally (iv) to the partners in the proportions in which the partners share in distributions and (b) a unitholder knows at the time of such circumstances, then such unitholder will be liable for a period of three years from the impermissible distribution to repay the distribution under Section 17-807 of the Delaware Act.
Our general partner's interest in us and the control of our general partner may be transferred to a third party without unitholder consent.
Our general partner may transfer its general partner interest in us to a third party in a merger or in a sale of all or substantially all of its assets without the consent of our unitholders. Furthermore, there is no restriction in our partnership agreement on the ability of CVR Energy to transfer its equity interest in our general partner to a third party. The new equity owner of our general partner would then be in a position to replace the board of directors and the officers of our general partner with its own choices and to influence the decisions taken by the board of directors and officers of our general partner.
If control of our general partner were transferred to an unrelated third party, the new owner of the general partner would have no interest in CVR Energy. We rely on the senior management team of CVR Energy and are party to a services agreement pursuant to which CVR Energy provides us with the services of its senior management team. If our general partner were no longer controlled by CVR Energy, CVR Energy could be more likely to terminate the services agreement, which it may do upon 180 days' notice.
Mr. Carl C. Icahn exerts significant influence over the Partnership and his interests may conflict with the interests of the Partnership's public unitholders.
CVR Energy indirectly owns our general partner and approximately 34% of our common units. Subject to any contractual commitments that may exist from time to time, CVR Energy has the right to appoint and replace all of the members of the board of directors of our general partner at any time.
Mr. Carl C. Icahn indirectly controls approximately 82% of the voting power of CVR Energy's capital stock and, by virtue of such stock ownership in CVR Energy, is able to elect and appoint all of the directors of CVR Energy. This gives Mr. Icahn the ability to control and exert substantial influence over CVR Energy. As a result of such control of CVR Energy, he is able to control several aspects of the Partnership, including (subject to the limitations set forth in the partnership agreement):
business strategy and policies;
mergers or other business combinations;
the acquisition or disposition of assets;
future issuances of common units or other securities;
incurrence of debt or obtaining other sources of financing; and
the Partnership's distribution policy and the payment of distributions on the Partnership's common units.

30


CVR Energy provides us with the services of its senior management team as well as accounting, legal, finance and other key back-office and mid-office personnel pursuant to a services agreement which it can terminate at any time subject to a 180-day notice period. We cannot predict whether CVR Energy will terminate the services agreement and, if so, what the economic effect of termination would be. CVR Energy also has the right under our partnership agreement to sell our general partner at any time to a third party, who would be able to replace our entire board of directors. Finally, CVR Energy's current owners are under no obligation to maintain their ownership interest in us, which could have a material adverse effect on us.
Mr. Icahn's interests may not always be consistent with the Partnership's interests or with the interests of the Partnership's public unitholders. Mr. Icahn and entities controlled by him may also pursue acquisitions or business opportunities in industries in which we compete, and there is no requirement that any additional business opportunities be presented to us. We also have and may in the future enter into transactions to purchase goods or services with affiliates of Mr. Icahn. To the extent that conflicts of interest may arise between the Partnership and Mr. Icahn and his affiliates, those conflicts may be resolved in a manner adverse to the Partnership or its public unitholders.
We may issue additional common units and other equity interests without the approval of our unitholders, which would dilute the existing ownership interests of our unitholders.
Under our partnership agreement, we are authorized to issue an unlimited number of additional interests without a vote of the unitholders. The issuance by us of additional common units or other equity interests of equal or senior rank will have the following effects:
the proportionate ownership interest of unitholders immediately prior to the issuance will decrease;
the amount of cash distributions on each unit will decrease;
the ratio of our taxable income to distributions may increase;
the relative voting strength of each previously outstanding unit will be diminished; and
the market price of the common units may decline.
In addition, our partnership agreement does not prohibit the issuance by our subsidiaries of equity interests, which may effectively rank senior to the common units.
Units eligible for future sale may cause the price of our common units to decline.
Sales of substantial amounts of our common units in the public market, or the perception that these sales may occur, could cause the market price of our common units to decline. This could also impair our ability to raise additional capital through the sale of our equity interests.
As of February 14, 2017, there were 113,282,973 common units outstanding. Of this amount: (i) approximately 51% of the common units are held by the public and are freely transferable without restriction or further registration under the Securities Act of 1933, or the Securities Act, to the extent held by persons other than "affiliates," as that term is defined in Rule 144 under the Securities Act; (ii) CVR Energy, through CRLLC, owns approximately 34% of the common units, which may be sold pursuant to an effective registration statement on Form S-3 (File No. 333-211044) described below or an exemption from registration such as Rule 144; and (iii) affiliates of Rentech, Inc. ("Rentech") and GSO Capital Partners LP ("GSO") own approximately 6% and 9% of the common units, respectively, which units were acquired in connection with the East Dubuque Merger, and may be sold pursuant to an effective registration statement on Form S-3 (File No. 333-211044) described below or an exemption from registration such as Rule 144.
Under our partnership agreement, our general partner and its affiliates (including CRLLC) have the right to cause us to register their units under the Securities Act and applicable state securities laws. We are also party to registration rights agreements pursuant to which we may be required to register the sale of the common units held by CRLLC, Rentech and GSO.
The Partnership's registration statement on Form S-3, declared effective by the SEC on May 13, 2016, enables CRLLC, Rentech and GSO to sell, from time to time, in one or more public offerings or direct placements, the common units each currently owns.
As a publicly traded partnership we qualify for certain exemptions from the NYSE's corporate governance requirements.
As a publicly traded partnership, we qualify for certain exemptions from the NYSE's corporate governance requirements, including:

31


the requirement that a majority of the board of directors of our general partner consist of independent directors;
the requirement that the board of directors of our general partner have a nominating/corporate governance committee that is composed entirely of independent directors; and
the requirement that the board of directors of our general partner have a compensation committee that is composed entirely of independent directors.
Our general partner's board of directors has not and does not currently intend to establish a nominating/corporate governance committee. Additionally, we could avail ourselves of the additional exemptions available to publicly traded partnerships listed above at any time in the future. Accordingly, unitholders do not have the same protections afforded to equityholders of companies that are subject to all of the corporate governance requirements of the NYSE.
CVR Energy and its affiliates may compete with us.
CVR Energy and its affiliates are permitted to compete with us, including by developing or acquiring additional fertilizer assets both directly and through its controlled affiliates. In keeping with the terms of our partnership agreement, the doctrine of corporate opportunity or any analogous doctrine, does not apply to our general partner or any of its affiliates, including CVR Energy and its executive officers and directors. Therefore, any such person or entity that becomes aware of a potential transaction, agreement, arrangement or other matter that may be an opportunity for us will not have any duty to communicate or offer such opportunity to us. For example, this could permit CVR Energy to elect to develop new fertilizer assets or acquire third-party fertilizer assets itself or through its controlled affiliates. Any such person or entity will not be liable to us or any of our limited partners for breach of any fiduciary duty or other duty (other than the implied contractual covenant of good faith and fair dealing) by reason of the fact that such person or entity pursues or acquired such opportunity for itself, directs such opportunity to another person or entity or does not communicate such opportunity or information to us. This may create actual and potential conflicts of interest between us and affiliates of our general partner and result in less than favorable treatment of us and our unitholders.
In addition, we are party to an omnibus agreement with CVR Energy and our general partner. We and CVR Energy have agreed that CVR Energy will have a preferential right to acquire any assets or group of assets that do not constitute assets used in a fertilizer restricted business. In determining whether to exercise any preferential right under the omnibus agreement, CVR Energy will be permitted to act in its sole discretion, without any fiduciary obligation to us or our unitholders whatsoever. These obligations will continue so long as CVR Energy directly or indirectly owns at least 50% of our general partner.

Tax Risks
Our tax treatment depends on our status as a partnership for U.S. federal income tax purposes, as well as our not being subject to a material amount of entity-level taxation by individual states. If the IRS were to treat us as a corporation, rather than as a partnership, for U.S. federal income tax purposes or if we were to become subject to material additional amounts of entity-level taxation for state tax purposes, then our cash available for distribution to our unitholders would be substantially reduced, likely causing a substantial reduction in the value of our common units.
The anticipated after-tax economic benefit of an investment in our common units depends largely on our being treated as a partnership for U.S. federal income tax purposes. Despite the fact that we are organized as a limited partnership under Delaware law, it is possible in certain circumstances for a partnership such as ours to be treated as a corporation for U.S. federal income tax purposes. Current law requires us to derive at least 90% of our annual gross income from specific activities to continue to be treated as a partnership, rather than as a corporation, for U.S. federal income tax purposes. We may not find it possible to meet this qualifying income requirement, or may inadvertently fail to meet this qualifying income requirement.
Although we do not believe based upon our current operations, that we will be treated as a corporation for U.S. federal income tax purposes, a change in our business or a change in current law could cause us to be treated as a corporation for U.S. federal income tax purposes or otherwise subject us to entity level taxation. We may in the future enter into new activities or businesses. If our legal counsel were to be unable to opine that gross income from any such activity or business will count toward satisfaction of the 90% gross income, or qualifying income, requirement to be treated as a partnership for U.S. federal income tax purposes, we could seek a ruling, if available, from the IRS that gross income we earn from any such activity or business will be qualifying income. There can be no assurance, however, that the IRS would issue a favorable ruling under such circumstances. If we did not receive a favorable ruling, we could choose to engage in the activity or business through a corporate subsidiary, which would subject the income related to such activity or business to entity-level taxation. Except to the extent that we in the future request a ruling regarding the qualifying nature of our income from a particular activity or business,

32


we do not intend to request a ruling from the IRS with respect to our treatment as a partnership for U.S. federal income tax purposes or any other matter affecting us.
If we were treated as a corporation for U.S. federal income tax purposes, or if we were otherwise subject to entity-level taxation, we would pay U.S. federal income tax on all of our taxable income at the corporate tax rate, which is currently a maximum of 35%, and would likely pay additional state and local income tax at varying rates. Distributions to our unitholders would generally be taxed again as corporate distributions, and no income, gains, losses, deductions or credits would flow through to our unitholders. Because a tax would be imposed upon us as a corporation, our cash available for distribution to our unitholders would be substantially reduced. Therefore, treatment of us as a corporation for U.S. federal income tax purposes would result in a material reduction in the anticipated cash flow and after-tax return to our unitholders, likely causing a substantial reduction in the value of our common units.
The tax treatment of publicly traded partnerships or an investment in our common units could be subject to potential legislative, judicial or administrative changes and differing interpretations, possibly on a retroactive basis.
The present U.S. federal income tax treatment of publicly traded partnerships, including us, or an investment in our common units may be modified by administrative, legislative or judicial changes or differing interpretations at any time. For example, from time to time, members of Congress propose and consider substantive changes to the existing U.S. federal income tax laws that affect publicly traded partnerships. Although there is no current legislative proposal, a prior legislative proposal would have eliminated the qualifying income exception to the treatment of all publicly traded partnerships as corporations upon which we rely for our treatment as a partnership for U.S. federal income tax purposes.
In addition, on January 24, 2017, final regulations regarding which activities give rise to qualifying income within the meaning of Section 7704 of the Code (the "Final Regulations") were published in the Federal Register. The Final Regulations are effective as of January 19, 2017, and apply to taxable years beginning on or after January 19, 2017. We do not believe the Final Regulations affect our ability to be treated as a partnership for U.S. federal income tax purposes. However, there are no assurances that the Final Regulations will not be revised to take a position that is contrary to our interpretation of the current law.
Any modification to U.S. federal income tax laws may be applied retroactively and could make it more difficult or impossible for us to meet the qualifying income requirement to be treated as a partnership for U.S. federal income tax purposes. We are unable to predict whether any of these changes or other proposals will be reintroduced or will ultimately be enacted. Any such changes could negatively impact the value of an investment in our common units.
Several states currently subject partnerships to entity-level taxation. Specifically, we are subject to the Texas franchise tax and Illinois replacement tax. Such taxes reduce our cash available for distribution to our unitholders. Other states are evaluating proposals to subject partnerships to entity-level taxation through the imposition of income, franchise or other forms of taxation. Imposition of these or similar taxes by any other state in which we do business will further reduce our cash available for distribution to our unitholders and could cause a substantial reduction in the value of our common units. We are unable to predict whether any of these or other proposals will ultimately be enacted.
If the IRS contests the U.S. federal income tax positions we take, the market for our common units may be materially and adversely impacted, and the cost of any IRS contest will reduce our cash available for distribution to our unitholders.
Except to the extent that we, in the future, request a ruling regarding the qualifying nature of our income, we have not and do not intend to request a ruling from the IRS with respect to our treatment as a partnership for U.S. federal income tax purposes or any other matter affecting us. The IRS may adopt positions that differ from the positions we take, and the IRS's positions may ultimately be sustained. It may be necessary to resort to administrative or court proceedings to sustain some or all of the positions we take. A court may not agree with some or all of the positions we take. Any contest with the IRS may materially and adversely impact the market for our common units and the price at which they trade. In addition, our costs of any contest with the IRS will be borne indirectly by our unitholders because the costs will reduce our cash available for distribution.
If the IRS makes audit adjustments to our income tax returns for tax years beginning after December 31, 2017, it (and some states) may assess and collect any taxes (including any applicable penalties and interest) resulting from such audit adjustment directly from us, in which case our cash available for distribution to our unitholders might be substantially reduced.
Pursuant to the Bipartisan Budget Act of 2015, for tax years beginning after December 31, 2017, if the IRS makes audit adjustments to our income tax returns, it (and some states) may assess and collect any taxes (including any applicable penalties and interest) resulting from such audit adjustment directly from us. To the extent possible under the new rules, our general

33


partner may elect to either pay the taxes (including any applicable penalties and interest) directly to the IRS or, if we are eligible, issue a revised Schedule K-1 to each unitholder with respect to an audited and adjusted return. Although our general partner may elect to have our unitholders take such audit adjustment into account in accordance with their interests in us during the tax year under audit, there can be no assurance that such election will be practical, permissible or effective in all circumstances. As a result, our current unitholders may bear some or all of the tax liability resulting from such audit adjustment, even if such unitholders did not own units in us during the tax year under audit. If, as a result of any such audit adjustment, we are required to make payments of taxes, penalties and interest, our cash available for distribution to our unitholders might be substantially reduced. These rules are not applicable for tax years beginning on or prior to December 31, 2017.
A unitholder's share of our income is taxable for U.S. federal income tax purposes even if the unitholder does not receive any cash distributions from us.
Our unitholders are treated as partners to whom we allocate taxable income that could be different in amount than the cash we distribute. A unitholder's allocable share of our taxable income is taxable to the unitholder, which may require the payment of U.S. federal income taxes and, in some cases, state and local income taxes on the unitholder's share of our taxable income, even if no cash distributions are received from us. Unitholders may not receive cash distributions from us equal to their share of our taxable income or even equal to the actual tax liability that results from that income.
The sale or exchange of 50% or more of our capital and profits interests during any twelve-month period will result in the termination of our partnership for U.S. federal income tax purposes.
We will be considered to have technically terminated as a partnership for U.S. federal income tax purposes if there is a sale or exchange of 50% or more of the total interests in our capital and profits within a twelve-month period. For purposes of determining whether the 50% threshold has been met, multiple sales of the same common unit will be counted only once. While we would continue our existence as a Delaware limited partnership, a technical termination would, among other things, result in the closing of our taxable year for all unitholders, which would result in us filing two tax returns (and our unitholders could receive two Schedules K-1) for one fiscal year and could result in a significant deferral of depreciation deductions allowable in computing our taxable income. In the case of a unitholder reporting on a taxable year other than a fiscal year ending December 31, the closing of our taxable year may also result in more than one year of our taxable income or loss being includable in the unitholder’s taxable income for the year of termination. A technical termination currently would not affect our classification as a partnership for U.S. federal income tax purposes, but instead, after our termination we would be treated as a new partnership for U.S. federal income tax purposes. If treated as a new partnership, we must make new tax elections and could be subject to penalties if we are unable to determine that a technical termination occurred. The IRS has announced a relief procedure whereby a publicly traded partnership that has technically terminated may request special relief that, if granted, would permit the partnership to provide only a single Schedule K-1 to unitholders for the tax years in which the termination occurs.
Tax gain or loss on the disposition of our common units could be more or less than expected.
If our unitholders sell common units, they will recognize a gain or loss for U.S. federal income tax purposes equal to the difference between the amount realized and their tax basis in those common units. Because distributions in excess of their allocable share of our net taxable income decrease their tax basis in their common units, the amount, if any, of such prior excess distributions with respect to the common units our unitholders sell will, in effect, become taxable income to our unitholders if they sell such common units at a price greater than their tax basis in those common units, even if the price they receive is less than their original cost. Furthermore, a substantial portion of the amount realized, whether or not representing gain, may be taxed as ordinary income due to potential recapture of items, including depreciation recapture. In addition, because the amount realized includes a unitholder's share of our nonrecourse liabilities, if our unitholders sell common units, they may incur a tax liability in excess of the amount of cash they receive from the sale.
Tax-exempt entities and non-U.S. persons face unique tax issues from owning our common units that may result in adverse tax consequences to them.
Investment in our common units by tax-exempt entities, such as employee benefit plans and individual retirement accounts (known as IRAs), and non-U.S. persons, raises issues unique to them. For example, virtually all of our income allocated to organizations that are exempt from U.S. federal income tax, including IRAs and other retirement plans, will be unrelated business taxable income and will be taxable to them. Distributions to non-U.S. persons will be reduced by withholding taxes at the highest applicable effective tax rate, and non-U.S. persons will be required to file U.S. federal income tax returns and pay tax on their shares of our taxable income. If you are a tax-exempt entity or a non-U.S. person, you should consult your tax advisor before investing in our common units.

34


We treat each purchaser of our common units as having the same tax benefits without regard to the actual common units purchased. The IRS may challenge this treatment, which could adversely affect the value of our common units.
Because we cannot match transferors and transferees of common units, we have adopted depreciation and amortization positions that may not conform to all aspects of existing Treasury Regulations promulgated under the Internal Revenue Code, referred to as "Treasury Regulations." A successful IRS challenge to those positions could adversely affect the amount of tax benefits available to our unitholders. It also could affect the timing of these tax benefits or the amount of gain from the sale of common units and could cause a substantial reduction in the value of our common units or result in audit adjustments to our unitholders' tax returns.
We prorate our items of income, gain, loss and deduction, for U.S. federal income tax purposes, between transferors and transferees of our common units each month based upon the ownership of our common units on the first day of each month, instead of on the basis of the date a particular common unit is transferred. The IRS may challenge this treatment, which could change the allocation of items of income, gain, loss and deduction among our unitholders.
We generally prorate our items of income, gain, loss and deduction between transferors and transferees of our common units each month based upon the ownership of our common units on the first day of each month (the "Allocation Date"), instead of on the basis of the date a particular common unit is transferred. Similarly, we generally allocate certain deductions for depreciation of capital additions, gain or loss realized on a sale or other disposition of our assets and, in the discretion of the general partner, any other extraordinary item of income, gain, loss or deduction based upon ownership on the Allocation Date. Treasury Regulations allow a similar monthly simplifying convention, but such regulations do not specifically authorize all aspects of our proration method. If the IRS were to challenge our proration method, we may be required to change the allocation of items of income, gain, loss and deduction among our unitholders.
A unitholder whose common units are the subject of a securities loan (e.g., a loan to a "short seller" to cover a short sale of common units) may be considered as having disposed of those common units. If so, the unitholder would no longer be treated for U.S. federal income tax purposes as a partner with respect to those common units during the period of the loan and may recognize gain or loss from the disposition.
Because there are no specific rules governing the U.S. federal income tax consequence of loaning a partnership interest, a unitholder whose common units are the subject of a securities loan (e.g., a loan to a "short seller" to cover a short sale of common units) may be considered as having disposed of the loaned common units. In that case, the unitholder may no longer be treated for U.S. federal income tax purposes as a partner with respect to those common units during the period of the loan and the unitholder may recognize gain or loss from such disposition. Moreover, during the period of the loan, any of our income, gain, loss or deduction with respect to those common units may not be reportable by the unitholder and any cash distributions received by the common unitholder as to those common units could be fully taxable as ordinary income. Unitholders desiring to assure their status as partners and avoid the risk of gain recognition from a securities loan should modify any applicable brokerage account agreements to prohibit their brokers from borrowing their common units.
Our unitholders will likely be subject to state and local taxes and return filing requirements in jurisdictions where they do not live as a result of investing in our common units.
In addition to U.S. federal income taxes, unitholders are likely to be subject to other taxes, including state and local taxes, unincorporated business taxes and estate, inheritance or intangible taxes that are imposed by the various jurisdictions in which we conduct business or own or control property now or in the future, even if they do not live in any of those jurisdictions. We currently own assets and/or conduct business in Illinois, Kansas, Missouri, Nebraska, Ohio, Oklahoma, Texas and Wisconsin. Illinois, Kansas, Missouri, Nebraska, Oklahoma, and Wisconsin currently impose a personal income tax on individuals. Illinois, Kansas, Missouri, Nebraska, Oklahoma and Wisconsin also impose an income tax on corporations and other entities. Illinois imposes a replacement tax on corporations and other entities, and Texas imposes a franchise tax on corporations and other entities. Unitholders are likely required to file state and local income tax returns and pay state and local income taxes in some or all of these various jurisdictions. Further, unitholders may be subject to penalties for failure to comply with those requirements. As we make acquisitions or expand our business, we may own or control assets or conduct business in additional states or foreign jurisdictions that impose a personal income tax. It is the responsibility of each unitholder to file all U.S. federal, state, local and non-U.S. tax returns. Our counsel has not rendered an opinion on the state, local, or non-U.S. tax consequences of an investment in our common units.
Item 1B.    Unresolved Staff Comments
None.
Item 2.    Properties

35


Our Coffeyville Facility is on a 60-acre site located in Coffeyville, Kansas. Our East Dubuque Facility is on a 210-acre site in East Dubuque, Illinois adjacent to the Mississippi River.
Our executive offices are located at 2277 Plaza Drive in Sugar Land, Texas, and our administrative office is located in Kansas City, Kansas. The offices in Sugar Land and Kansas City are leased by a subsidiary of CVR Energy and we pay a pro rata share of the rent on those offices. We believe that our owned facilities, together with CVR Energy's leased facilities, will be sufficient for our needs over the next twelve months.
We are party to a cross-easement agreement with CVR Refining so that both we and CVR Refining are able to access and utilize each other's land in Coffeyville, Kansas in certain circumstances in order to operate our respective businesses in a manner to provide flexibility for both parties to develop their respective properties, without depriving either party of the benefits associated with the continuous reasonable use of the other party's property. For more information on this cross-easement agreement, see Part III, Item 13 of this Report "Certain Relationships and Related Transactions and Director Independence — Agreements with CVR Energy and CVR Refining — Real Estate Transactions."
We also utilize two separate UAN storage tanks and related truck and railcar load-out facilities. Each of these storage facilities, located in Phillipsburg and Dartmouth, Kansas, has a UAN storage tank that has a capacity of two million gallons, or approximately 10,000 tons. The Phillipsburg property that the terminal was constructed on is owned by a subsidiary of CVR Refining, which operates the terminal. The Dartmouth terminal is located on leased property owned by the Pawnee County Cooperative Association, which operates the terminal.
Item 3.    Legal Proceedings
We are, and will continue to be, subject to litigation from time to time in the ordinary course of our business, including matters such as those described under "Business — Environmental Matters." We also incorporate by reference into this Part I, Item 3 of this Report, the information regarding the lawsuits and proceedings described and referenced in Note 14, "Commitments and Contingencies" to our Consolidated Financial Statements as set forth in Part II, Item 8 of this Report. In accordance with Generally Accepted Accounting Principles ("GAAP"), we record a liability when it is both probable that a liability has been incurred and the amount of the loss can be reasonably estimated. These provisions are reviewed at least quarterly and adjusted to reflect the impacts of negotiations, settlements, rulings, advice of legal counsel, and other information and events pertaining to a particular case. Although we cannot predict with certainty the ultimate resolution of lawsuits, investigations or claims asserted against us, we do not believe that any currently pending legal proceeding or proceedings to which we are a party will have a material adverse effect on our business, financial condition or results of operations.
Item 4.    Mine Safety Disclosures.
Not applicable.

36


PART II
Item 5.    Market for Registrant's Common Equity, Related Unitholder Matters and Issuer Purchases of Equity Securities
Market Information
Our common units are listed on the NYSE under the symbol "UAN". The table below sets forth, for the quarter indicated, the high and low sales prices per unit of our common units for our two most recent fiscal years:
2016:
High
 
Low
First Quarter
$
8.84

 
$
4.77

Second Quarter
9.75

 
7.03

Third Quarter
8.41

 
4.99

Fourth Quarter
6.37

 
4.05


2015:
High
 
Low
First Quarter
$
14.65

 
$
9.52

Second Quarter
16.12

 
12.12

Third Quarter
13.04

 
9.32

Fourth Quarter
10.76

 
7.11

There were 45 holders of record of our common units as of February 14, 2017. Because many of our common units are held by brokers and other institutions on behalf of holders, we are unable to estimate the total number of beneficial owners represented by these record holders.
Cash Distribution Policy
The board of directors of the Partnership's general partner has a policy for the Partnership to distribute all available cash generated on a quarterly basis. Cash distributions will be made to the common unitholders of record on the applicable record date, generally within 60 days after the end of each quarter. Available cash for each quarter will be determined by the board of directors of the general partner following the end of such quarter. Beginning with the first quarter of 2013, available cash for each quarter has been calculated as Adjusted EBITDA reduced for cash needed for (i) net cash interest expense (excluding capitalized interest) and debt service and other contractual obligations; (ii) maintenance capital expenditures; and (iii) to the extent applicable, major scheduled turnaround expenses, reserves for future operating or capital needs that the board of directors of the general partner deems necessary or appropriate, and expenses associated with the East Dubuque Merger, if any. Available cash for distribution may be increased by the release of previously established cash reserves, if any, at the discretion of the board of directors of our general partner and available cash is increased by the business interruption insurance proceeds and the impact of purchase accounting. Actual distributions are set by the board of directors of our general partner. The board of directors of our general partner may modify our cash distribution policy at any time, and our partnership agreement does not require us to make distributions at all. Adjusted EBITDA is defined as EBITDA (net income before interest expense, net, income tax expense, depreciation and amortization) further adjusted for the impact of non-cash share-based compensation, and, where applicable, major scheduled turnaround expenses, gain or loss on extinguishment of debt, loss on disposition of assets, expenses associated with the East Dubuque Merger and business interruption insurance recovery.
Because our policy is to distribute all available cash we generate each quarter, without reserving cash for future distributions or borrowing to pay distributions during periods of low cash flow from operations, our unitholders have direct exposure to fluctuations in the amount of earnings generated by our business. We expect that the amount of our quarterly distributions, if any, will vary based on our earnings during each quarter. Our quarterly cash distributions, if any, will not be stable and will vary from quarter to quarter as a direct result of variations in our operating performance and earnings caused by fluctuations in the price of nitrogen fertilizers, among other factors. See Part I, Item 1 of this Report "Business — Distribution, Sales and Marketing." Such variations may be significant. The board of directors of our general partner may change the foregoing distribution policy at any time and from time to time. The partnership agreement does not require us to pay cash distributions on a quarterly or other basis.
The ABL Credit Facility and the indenture governing the 2023 Notes may limit our ability to pay distributions to unitholders. See Part II, Item 7 "Management's Discussion and Analysis of Financial Condition and Results of Operations — Liquidity and Capital Resources" for a discussion of these limitations.

37


A summary of cash distributions paid to unitholders during the years ended December 31, 2016, 2015 and 2014 and has been included in Note 7 ("Partners’ Capital and Partnership Distributions") of Part II, Item 8 of this Report.
Performance Graph
The following graph sets forth the cumulative return on our common units between December 30, 2011 and December 31, 2016, as compared to the cumulative return of the Russell 2000 Index and an industry peer group consisting of Agrium, Inc., CF Industries Holdings, Inc., The Mosaic Company, Potash Corporation of Saskatchewan, Inc., and Terra Nitrogen Company, LP. The selected peer group index was modified from the prior year to exclude Rentech Nitrogen Partners, L.P. as a result of the East Dubuque Merger. The graph assumes an investment of $100 on December 30, 2011 in our common units, the Russell 2000 Index and the industry peer group, and assumes the reinvestment of dividends where applicable. The closing market price for our common units on December 31, 2016 was $6.01. The price performance shown on the graph is not intended to forecast and does not necessarily indicate future price performance.

COMPARISON OF CUMULATIVE TOTAL RETURN
BETWEEN DECEMBER 30, 2011 AND DECEMBER 31, 2016
among CVR Partners, LP, the Russell 2000 Index and a peer group

stockperformancegraph2016.jpg
This performance graph shall not be deemed "filed" for purposes of Section 18 of the Securities Exchange Act of 1934, as amended (the "Exchange Act"), or otherwise subject to the liabilities under that Section, and shall not be deemed to be incorporated by reference into any filing under the Securities Act or the Exchange Act.
 
Dec '11
 
Mar '12
 
Jun '12
 
Sep '12
 
Dec '12
 
Mar '13
 
Jun '13
 
Sep '13
 
Dec '13
 
Mar '14
 
Jun '14
CVR Partners, LP 
100.00

 
105.96

 
97.58

 
105.80

 
101.69

 
100.77

 
91.58

 
71.31

 
66.32

 
85.37

 
75.30

Russell 2000 Index
100.00

 
112.06

 
107.77

 
113.03

 
114.63

 
128.43

 
131.93

 
144.93

 
157.05

 
158.32

 
161.01

Peer Group
100.00

 
124.87

 
121.20

 
131.10

 
125.46

 
124.18

 
114.88

 
110.49

 
110.93

 
120.52

 
115.68

 
Sep '14
 
Dec '14
 
Mar '15
 
Jun '15
 
Sep '15
 
Dec '15
 
Mar '16
 
Jun '16
 
Sep '16
 
Dec '16
CVR Partners, LP 
55.32

 
39.24

 
52.98

 
50.89

 
37.67

 
32.27

 
33.68

 
32.92

 
21.35

 
24.21

Russell 2000 Index
148.69

 
162.60

 
169.08

 
169.24

 
148.56

 
153.31

 
150.36

 
155.47

 
168.93

 
183.17

Peer Group
116.60

 
113.27

 
121.45

 
123.92

 
92.79

 
86.11

 
80.14

 
74.28

 
74.81

 
84.31



38


Purchases of Equity Securities by the Issuer
There were no repurchases of our common units by the issuer during the fiscal quarter ended December 31, 2016.
Item 6.    Selected Financial Data
This data should be read in conjunction with, and is qualified in its entirety by reference to, Item 7 "Management's Discussion and Analysis of Financial Condition and Results of Operations" and the consolidated financial statements and related notes included elsewhere in this Report.
The selected consolidated financial information presented below under the captions "Consolidated Statements of Operations Data" and "Cash Flow Data" for the years ended December 31, 2016, 2015 and 2014 and the selected consolidated financial information presented below under the caption "Balance Sheet Data" as of December 31, 2016 and 2015 has been derived from our audited consolidated financial statements included elsewhere in this Report, which financial statements have been audited by Grant Thornton LLP, our independent registered public accounting firm. The selected consolidated financial information presented below under the captions "Consolidated Statements of Operations Data" and "Cash Flow Data" for the years ended December 31, 2013 and 2012 and the selected consolidated financial information at December 31, 2014, 2013 and 2012 presented below under the caption "Balance Sheet Data" is derived from our audited consolidated financial statements that are not included in this Report.
The following schedules show our selected financial and operating data for the periods indicated, which are derived from our consolidated financial statements. The consolidated financial information presented below includes the East Dubuque Facility for the post-acquisition period beginning April 1, 2016. For a discussion of the East Dubuque Merger, refer to Note 3 ("East Dubuque Merger") of Part II, Item 8 of this Report.
Our consolidated financial statements include certain costs of CVR Energy that were incurred on our behalf. These costs, which are reflected in selling, general and administrative expenses and direct operating expenses (exclusive of depreciation and amortization), are billed to us pursuant to a services agreement that is a related party transaction. The amounts charged or allocated to us are not necessarily indicative of the costs that we would have incurred had we operated as a stand-alone entity for all periods presented.


39


 
Year Ended December 31,
 
2016
 
2015
 
2014
 
2013
 
2012
 
 
 
 
 
 
 
 
 
 
 
(in millions, except per unit data and as otherwise indicated)
Consolidated Statements of Operations Data:
 
 
 
 
 
 
 
 
 
Net sales
$
356.3

 
$
289.2

 
$
298.7

 
$
323.7

 
$
302.3

 
 
 
 
 
 
 
 
 
 
Cost of materials and other – Affiliates
2.6

 
6.7

 
9.4

 
10.8

 
11.5

Cost of materials and other – Third parties
91.1

 
58.5

 
62.6

 
47.3

 
34.6

 
93.7

 
65.2

 
72.0

 
58.1

 
46.1

Direct operating expenses – Affiliates (1)
4.2

 
4.1

 
3.0

 
4.1

 
2.3

Direct operating expenses – Third parties (1)
144.1

 
102.0

 
95.9

 
90.0

 
93.3

 
148.3

 
106.1

 
98.9

 
94.1

 
95.6

Depreciation and amortization
58.2

 
28.4

 
27.3

 
25.6

 
20.7

Cost of sales
300.2

 
199.7

 
198.2

 
177.8

 
162.4

 
 
 
 
 
 
 
 
 
 
Selling, general and administrative expenses – Affiliates (2)
15.0

 
14.0

 
13.4

 
16.0

 
17.2

Selling, general and administrative expenses – Third parties (2)
14.3

 
6.8

 
4.3

 
5.0

 
6.9

 
29.3

 
20.8

 
17.7

 
21.0

 
24.1

Operating income
26.8

 
68.7

 
82.8

 
124.9

 
115.8

Interest expense and other financing costs
(48.6
)
 
(7.0
)
 
(6.7
)
 
(6.3
)
 
(3.8
)
Interest income

 

 

 

 
0.2

Loss on extinguishment of debt
(4.9
)
 

 

 

 

Other income, net
0.1

 
0.3

 

 
0.1

 
0.1

Income (loss) before income tax expense
(26.6
)
 
62.0

 
76.1

 
118.7

 
112.3

Income tax expense
0.3

 

 

 
0.1

 
0.1

Net income (loss)
$
(26.9
)
 
$
62.0

 
$
76.1

 
$
118.6

 
$
112.2

 
 
 
 
 
 
 
 
 
 
Net income (loss) per common unit – basic
$
(0.26
)
 
$
0.85

 
$
1.04

 
$
1.62

 
$
1.54

Net income (loss) per common unit – diluted
$
(0.26
)
 
$
0.85

 
$
1.04

 
$
1.62

 
$
1.53

 
 
 
 
 
 
 
 
 
 
Available cash for distribution (3)*
$
48.6

 
$
81.0

 
$
102.0

 
$
145.2

 
$
132.3

 
 
 
 
 
 
 
 
 
 
Weighted-average common units outstanding (in thousands):
Basic
103,299

 
73,123

 
73,115

 
73,072

 
73,039

Diluted
103,299

 
73,131

 
73,139

 
73,228

 
73,193


 
Year Ended December 31,
 
2016
 
2015
 
2014
 
2013
 
2012
 
 
 
 
 
 
 
 
 
 
 
(in millions)
Reconciliation to net sales:
 
 
 
 
 
 
 
 
 
Fertilizer sales net at gate
$
309.0

 
$
248.8

 
$
259.3

 
$
281.5

 
$
273.5

Freight in revenue
33.0

 
27.2

 
27.5

 
30.2

 
22.4

Hydrogen revenue
3.2

 
11.8

 
10.1

 
11.4

 
6.4

Other, including the impact of purchase accounting
11.1

 
1.4

 
1.8

 
0.6

 

Total net sales
$
356.3

 
$
289.2

 
$
298.7

 
$
323.7

 
$
302.3

* See footnote (3) below for discussion of non-GAAP financial measures.

40


 
As of December 31,
 
2016
 
2015
 
2014
 
2013
 
2012
 
 
 
 
 
 
 
 
 
 
 
(in millions)
Balance Sheet Data:
 
 
 
 
 
 
 
 
 
Cash and cash equivalents
$
55.6

 
$
50.0

 
$
79.9

 
$
85.1

 
$
127.8

Working capital (4)
71.5

 
72.7

 
89.1

 
107.6

 
115.8

Total assets (4)
1,312.2

 
536.3

 
577.8

 
591.7

 
620.4

Total debt, net of current portion (4)
623.1

 
124.8

 
124.0

 
123.2

 
122.4

Total partners' capital
624.9

 
385.6

 
413.9

 
439.9

 
446.2

 


 
Year Ended December 31,
 
2016
 
2015
 
2014
 
2013
 
2012
 
 
 
 
 
 
 
 
 
 
 
(in millions)
Cash Flow Data:
 
 
 
 
 
 
 
 
 
Net cash flow provided by (used in):
 
 
 
 
 
 
 
 
 
Operating activities
$
45.0

 
$
78.4

 
$
118.9

 
$
129.0

 
$
133.5

Investing activities
(87.1
)
 
(16.9
)
 
(21.0
)
 
(43.7
)
 
(81.1
)
Financing activities
47.7

 
(91.4
)
 
(103.1
)
 
(128.0
)
 
(161.5
)
Net increase (decrease) in cash and cash equivalents
$
5.6

 
$
(29.9
)
 
$
(5.2
)
 
$
(42.7
)
 
$
(109.1
)
 
 
 
 
 
 
 
 
 
 
Capital expenditures for property, plant and equipment
$
23.2

 
$
17.0

 
$
21.1

 
$
43.8

 
$
82.2

 



41


 
Year Ended December 31,
 
2016
 
2015
 
2014
 
2013
 
2012
Key Operating Statistics:
 
 
 
 
 
 
 
 
 
Consolidated sales (thousand tons):
 
 
 
 
 
 
 
 
 
Ammonia
201.4

 
32.3

 
24.4

 
40.5

 
127.8

UAN
1,237.5

 
939.5

 
951.0

 
904.6

 
643.5

Consolidated product pricing at gate (dollars per ton) (5):
 
 
 
 
 
 
 
 
 
Ammonia
$
376

 
$
521

 
$
518

 
$
643

 
$
613

UAN
$
177

 
$
247

 
$
259

 
$
282

 
$
303

Consolidated production volume (thousand tons):
 
 
 
 
 
 
 
 
 
Ammonia (gross produced) (6)
693.5

 
385.4

 
388.9

 
402.0

 
390.0

Ammonia (net available for sale) (6) (7)
183.6

 
37.3

 
28.3

 
37.9

 
124.6

UAN
1,192.6

 
928.6

 
963.7

 
930.6

 
643.8

 
 
 
 
 
 
 
 
 
 
Feedstock:
 
 
 
 
 
 
 
 
 
Petroleum coke used in production (thousand tons)
513.7

 
469.9

 
489.7

 
487.0

 
487.3

Petroleum coke used in production (dollars per ton)
$
15

 
$
25

 
$
28

 
$
30

 
$
33

Natural gas used in production (thousands of MMBtu)
5,596.0

 

 

 

 

Natural gas used in production (dollars per MMBtu)
$
2.96

 
$

 
$

 
$

 
$

Natural gas in cost of materials and other (thousands of MMBtu)
4,618.7

 

 

 

 

Natural gas in cost of materials and other (dollars per MMBtu)
$
2.87

 
$

 
$

 
$

 
$

 
 
 
 
 
 
 
 
 
 
Coffeyville Facility on-stream factors (8):
 
 
 
 
 
 
 
 
 
Gasification
96.9
%
 
90.2
%
 
96.8
%
 
95.6
%
 
92.6
%
Ammonia
94.9
%
 
87.5
%
 
92.6
%
 
94.4
%
 
91.1
%
UAN
93.1
%
 
87.3
%
 
92.0
%
 
91.9
%
 
86.4
%
East Dubuque Facility on-stream factors (8):
 
 
 
 
 
 
 
 
 
Ammonia
87.7
%
 
%
 
%
 
%
 
%
UAN
87.3
%
 
%
 
%
 
%
 
%
 
 
 
 
 
 
 
 
 
 
Market Indicators:
 
 
 
 
 
 
 
 
 
Ammonia – Southern plains (dollars per ton)
$
356

 
$
510

 
$
539

 
$
581

 
$
647

Ammonia – Corn belt (dollars per ton)
$
416

 
$
566

 
$
601

 
$
641

 
$
711

UAN – Corn belt (dollars per ton)
$
208

 
$
284

 
$
314

 
$
337

 
$
369

Natural gas NYMEX (dollars per MMbtu)
$
2.55

 
$
2.63

 
$
4.26

 
$
3.73

 
$
2.83

_______________________________________
(1)
Direct operating expenses are shown exclusive of depreciation and amortization.
(2)
The Partnership incurred approximately $3.1 million and $2.3 million, respectively, of legal and other professional fees and other merger-related expenses, which are included in selling, general and administrative expenses for the years ended December 31, 2016 and 2015. Refer to Note 3 ("East Dubuque Merger") of Part II, Item 8 of this Report for further discussion of the East Dubuque Merger.

42


(3)
Beginning with the first quarter 2013, the board of directors of our general partner adopted an amended policy to calculate available cash starting with Adjusted EBITDA. Adjusted EBITDA is defined as EBITDA (net income before interest expense, net, income tax expense, depreciation and amortization) further adjusted for the impact of non-cash share-based compensation, and, when applicable, major scheduled turnaround expenses, gain or loss on extinguishment of debt, loss on disposition of assets, expenses associated with the East Dubuque Merger and business interruption insurance recovery. For 2016, 2015, 2014, and 2013 available cash for distribution equaled our Adjusted EBITDA reduced for cash needed for (i) net cash interest expense (excluding capitalized interest) and debt service and other contractual obligations; (ii) maintenance capital expenditures; and (iii) to the extent applicable, major scheduled turnaround expenses, reserves for future operating or capital needs that the board of directors of the general partner deems necessary or appropriate, and expenses associated with the East Dubuque Merger, if any. Available cash for distribution may be increased by the release of previously established cash reserves, if any, at the discretion of the board of directors of our general partner, and available cash is increased by the business interruption insurance proceeds and the impact of purchase accounting.
Available cash for each quarter through the end of 2012 was calculated based on our cash flow from operations for the quarter, less cash needed for maintenance capital expenditures, debt service and other contractual obligations and reserves for future operating or capital needs that the board of directors of our general partner deemed necessary or appropriate; the Partnership also retained cash on hand associated with prepaid sales at each quarter end for future distributions to common unitholders based upon the recognition into income of the prepaid sales. Available cash for distribution may be increased by the release of previously established cash reserves, if any, at the discretion of the board of directors of our general partner
Actual distributions are set by the board of directors of our general partner. The board of directors of our general partner may modify our cash distribution policy at any time, and our partnership agreement does not require us to make distributions at all.
Available cash for distribution is not a recognized term under GAAP. Available cash for distribution should not be considered in isolation or as an alternative to net income or operating income, or any other measure of financial performance or operating performance. In addition, available cash for distribution is not presented as, and should not be considered, an alternative to cash flows from operations or as a measure of liquidity. Available cash for distribution as reported by the Partnership may not be comparable to similarly titled measures of other entities, thereby limiting its usefulness as a comparative measure.
(4)
Prior period amounts have been retrospectively adjusted for Accounting Standard Update No. 2015-03, "Simplifying the Presentation of Debt Issuance Costs," which requires that costs incurred to issue debt be presented in the balance sheet as a direct reduction from the carrying value of the debt.
(5)
Product pricing at gate represents net sales less freight revenue divided by product sales volume in tons, and is shown in order to provide a pricing measure that is comparable across the fertilizer industry.
(6)
Gross tons produced for ammonia represent the total ammonia produced, including ammonia produced that was upgraded into other fertilizer products. Net tons available for sale represent the ammonia available for sale that was not upgraded into other fertilizer products.
(7)
In addition to the produced ammonia, the Partnership acquired approximately 10.0 thousand, 29.3 thousand, 33.6 thousand and 17.3 thousand tons of ammonia during the years ended December 31, 2016, 2015, 2014, and 2013, respectively. We did not purchase ammonia during the year ended December 31, 2012.
(8)
On-stream factor is the total number of hours operated divided by the total number of hours in the reporting period and is included as a measure of operating efficiency.
Coffeyville Facility
Excluding the impact of the full facility turnaround and the Linde air separation unit outages at the Coffeyville Facility, the on-stream factors for the year ended December 31, 2015 would have been 99.9% for gasifier, 97.7% for ammonia and 97.6% for UAN. Excluding the impact of the downtime associated with the installation of the waste heat boiler, the pressure swing adsorption unit upgrade and the Linde air separation unit maintenance at the Coffeyville Facility, the on-stream factors for the year ended December 31, 2014 would have been 98.2% for gasifier, 94.3% for ammonia and 93.7% for UAN. Excluding the impact of the planned downtime associated with the replacement of the damaged catalyst, the unplanned Linde air separation unit outages, the UAN expansion coming online and the unplanned downtime associated with weather issues at the Coffeyville Facility, the on-stream factors for the year ended December 31, 2013 would have been 99.5% for gasifier, 98.9% for ammonia and 98.0% for UAN. Excluding

43


the major scheduled turnaround and the impact of the Linde air separation unit outage at the Coffeyville Facility, the on-stream factors for the year ended December 31, 2012 would have been 98.1% for gasifier, 97.1% for ammonia and 92.8% for UAN.
East Dubuque Facility
Excluding the impact of the full facility turnaround at the East Dubuque Facility, the on-stream factors at the East Dubuque Facility would have been 97.8% for ammonia and 97.1% for UAN for the year ended December 31, 2016.


44



Item 7.    Management's Discussion and Analysis of Financial Condition and Results of Operations
You should read the following discussion and analysis of our financial condition and results of operations in conjunction with our consolidated financial statements and related notes included elsewhere in this Report.
Forward-Looking Statements
This Report, including this Management's Discussion and Analysis of Financial Condition and Results of Operations, contains "forward-looking statements" as defined by the SEC, including statements concerning contemplated transactions and strategic plans, expectations and objectives for future operations. Forward-looking statements include, without limitation:
statements, other than statements of historical fact, that address activities, events or developments that we expect, believe or anticipate will or may occur in the future;
statements relating to future financial or operational performance, future distributions, future capital sources and capital expenditures; and
any other statements preceded by, followed by or that include the words "anticipates," "believes," "expects," "plans," "intends," "estimates," "projects," "could," "should," "may" or similar expressions.
Although we believe that our plans, intentions and expectations reflected in or suggested by the forward-looking statements we make in this Report, including this Management's Discussion and Analysis of Financial Condition and Results of Operations, are reasonable, we can give no assurance that such plans, intentions or expectations will be achieved. These statements are based on assumptions made by us based on our experience and perception of historical trends, current conditions, expected future developments and other factors that we believe are appropriate in the circumstances. Such statements are subject to a number of risks and uncertainties, many of which are beyond our control. You are cautioned that any such statements are not guarantees of future performance and actual results or developments may differ materially from those projected in the forward-looking statements as a result of various factors, including but not limited to those set forth under the section captioned "Risk Factors" and contained elsewhere in this Report. Such factors include, among others:
our ability to make cash distributions on the common units;
the volatile nature of our business and the variable nature of our distributions;
the ability of our general partner to modify or revoke our distribution policy at any time;
the cyclical nature of our business;
the seasonal nature of our business;
the dependence of our operations on a few third-party suppliers, including providers of transportation services and equipment;
our reliance on pet coke that we purchase from CVR Refining;
our reliance on the natural gas and electricity that we purchase from third parties;
the supply and price levels of essential raw materials;
the risk of a material decline in production at our nitrogen fertilizer plants;
potential operating hazards from accidents, fire, severe weather, floods or other natural disasters;
competition in the nitrogen fertilizer businesses;
capital expenditures and potential liabilities arising from environmental laws and regulations;
existing and proposed environmental laws and regulations, including those relating to climate change, alternative energy or fuel sources, and the end-use and application of fertilizers;
new regulations concerning the transportation of hazardous chemicals, risks of terrorism and the security of chemical manufacturing facilities;

45


the risk of security breaches;
our lack of asset diversification;
our dependence on significant customers;
the potential loss of our transportation cost advantage over our competitors;
our partial dependence on customer and distributor transportation of purchased goods;
our potential inability to successfully implement our business strategies, including the completion of significant capital programs;
our reliance on CVR Energy's senior management team and conflicts of interest they face operating each of CVR Partners, CVR Refining and CVR Energy;
the risk of labor disputes and adverse employee relations;
risks relating to our relationships with CVR Energy and CVR Refining;
control of our general partner by CVR Energy;
our ability to continue to license the technology used in our operations;
restrictions in our debt agreements;
changes in our treatment as a partnership for U.S. federal income or state tax purposes;
instability and volatility in the capital and credit markets; and
CVR Energy and its affiliates may compete with us.
All forward-looking statements contained in this Report speak only as of the date of this Report. We undertake no obligation to publicly update or revise any forward-looking statements to reflect events or circumstances that occur after the date of this Report, or to reflect the occurrence of unanticipated events, except to the extent required by law.
Overview and Executive Summary
We are a Delaware limited partnership originally formed by CVR Energy to own, operate and grow our nitrogen fertilizer business. We produce and distribute nitrogen fertilizer products, which are used primarily by farmers to improve the yield and quality of their crops. Our principal products are UAN and ammonia, and all of our products are sold on a wholesale basis. We produce our nitrogen fertilizer products at two manufacturing facilities, which are located in Coffeyville, Kansas and East Dubuque, Illinois. We acquired the East Dubuque Facility in April 2016 through our acquisition of CVR Nitrogen. For a discussion of the East Dubuque Merger, refer to Note 3 ("East Dubuque Merger") of Part II, Item 8 of this Report. Refer to Part 1, Item 1 "Business" of this Report for detailed information on our business.
Major Influences on Results of Operations
Our earnings and cash flows from operations are primarily affected by the relationship between nitrogen fertilizer product prices, on-stream factors and operating expenses.
The price at which our products are ultimately sold depends on numerous factors, including the global supply and demand for nitrogen fertilizer products which, in turn, depends on, among other factors, world grain demand and production levels, changes in world population, the cost and availability of fertilizer transportation infrastructure, weather conditions, the availability of imports, and the extent of government intervention in agriculture markets.
Nitrogen fertilizer prices are also affected by local factors, including local market conditions and the operating levels of competing facilities. An expansion or upgrade of competitors' facilities, new facility development, political and economic developments and other factors are likely to continue to play an important role in nitrogen fertilizer industry economics. These factors can impact, among other things, the level of inventories in the market, resulting in price volatility and a reduction in product margins. Moreover, the industry typically experiences seasonal fluctuations in demand for nitrogen fertilizer products.

46


As a result of a favorable global demand environment for grains, nitrogen fertilizer prices rose to near historic levels beginning in 2011. In addition, North American producers began to benefit from lower natural gas prices due to the significant increase in shale basin and other non-conventional production in the region. The combination of higher nitrogen fertilizer prices globally and a feedstock cost advantage led to high margins for North American nitrogen fertilizer producers. This resulted in numerous announcements for expansion plans for existing plants as well as new facility development in the corn belt and the gulf coast. The substantial majority of the additional supply from this expansion phase in North America is projected to come online in 2017. We expect product pricing may experience volatility as the new supply displaces imports into the U.S. However, over the longer-term the U.S. is expected to remain a net importer of nitrogen fertilizer with domestic prices influenced by the higher cost of imported tons into the U.S.
Since mid-2013, global nitrogen fertilizer prices have trended down as global grain supply increased and growth in grain demand slowed due to more challenging worldwide economic considerations.
While there is risk of shorter-term volatility given the inherent nature of the commodity cycle, the longer-term fundamentals for the U.S. nitrogen fertilizer industry remain intact. We view the anticipated combination of (i) increasing global population, (ii) decreasing arable land per capita, (iii) continued evolution to more protein-based diets in developing countries, (iv) sustained use of corn as feedstock for the domestic production of ethanol and (v) positioning at the lower end of the global cost curve will continue to provide a solid foundation for nitrogen fertilizer producers in the U.S.
In order to assess our operating performance, we calculate the product pricing at gate as an input to determine our operating margin. Product pricing at gate represents net sales less freight revenue divided by product sales volume in tons. We believe product pricing at gate is a meaningful measure because we sell products at our plant gates and terminal locations' gates ("sold gate") and delivered to the customer's designated delivery site ("sold delivered"). The relative percentage of sold gate versus sold delivered can change period to period. The product pricing at gate provides a measure that is consistently comparable period to period.
We and other competitors in the U.S. farm belt share a significant transportation cost advantage when compared to our out-of-region competitors in serving the U.S. farm belt agricultural market; therefore we are able to cost-effectively sell substantially all of our products in the higher margin agricultural market. Further, we believe that a significant portion of many of our competitors' revenues are derived from the lower margin industrial market.
Our products leave our Coffeyville Facility either in railcars for destinations located principally on the Union Pacific Railroad or in trucks for direct shipment to customers. We do not currently incur significant intermediate transfer, storage, barge freight or pipeline freight charges; however, we do incur costs to maintain and repair our railcar fleet. Selling products to customers within economic rail transportation limits of the Coffeyville Facility and keeping transportation costs low are keys to maintaining profitability.
The East Dubuque Facility is located in northwest Illinois, in the corn belt. The East Dubuque Facility primarily sells its product to customers located within 200 miles of the facility. In most instances, customers take delivery of nitrogen products at the plant and arrange and pay to transport them to their final destinations by truck. The East Dubuque Facility has direct access to a barge dock on the Mississippi River as well as a nearby rail spur serviced by the Canadian National Railway Company.
We upgrade substantially all of our ammonia production at our Coffeyville Facility into UAN and will continue to do so for as long as it makes economic sense. For the years ended December 31, 2016, 2015 and 2014, we upgraded approximately 93%, 96% and 97% respectively, of our Coffeyville Facility ammonia production into UAN, a product that presently generates greater profit than ammonia. The East Dubuque Facility has the flexibility to significantly vary its product mix. This enables us to upgrade our ammonia production into varying amounts of UAN, nitric acid and liquid and granulated urea each season, depending on market demand, pricing and storage availability. Product sales at our East Dubuque Facility are heavily weighted toward sales of ammonia and UAN. For the post-acquisition period ended December 31, 2016, approximately 44% of our East Dubuque Facility produced ammonia tons were upgraded to other products.
The high fixed cost of the Coffeyville Facility's direct operating expense structure also directly affects our profitability. Our Coffeyville Facility's pet coke gasification process results in a significantly higher percentage of fixed costs than a natural gas-based fertilizer plant. In addition, while less than our Coffeyville Facility, our East Dubuque Facility has a significant amount of fixed costs. Major fixed operating expenses include a large portion of electrical energy, employee labor, maintenance, including contract labor, and outside services. We estimate these fixed costs averaged approximately 80% of our Coffeyville Facility's direct operating expenses over the 24 months ended December 31, 2016.
Our largest raw material expense used in the production of ammonia at our Coffeyville Facility is pet coke, which we purchase from CVR Refining and third parties. For the years ended December 31, 2016, 2015 and 2014, we incurred approximately $7.8 million, $11.9 million and $13.6 million, respectively, for pet coke, which equaled an average cost per ton of $15, $25 and $28, respectively.

47


Our largest raw material expense used in the production of ammonia at our East Dubuque Facility is natural gas, which we purchase from third parties. Our East Dubuque Facility's natural gas process results in a higher percentage of variable costs as compared to the Coffeyville Facility. For the year ended December 31, 2016, we incurred approximately $13.3 million for feedstock natural gas, which equaled an average cost of $2.87 per MMBtu.
Consistent, safe and reliable operations at our nitrogen fertilizer plants are critical to our financial performance and results of operations. Unplanned downtime may result in lost margin opportunity, increased maintenance expense and a temporary increase in working capital investment and related inventory position. The financial impact of planned downtime, such as major turnaround maintenance, is mitigated through a diligent planning process that takes into account margin environment, the availability of resources to perform the needed maintenance, feedstock logistics and other factors.
Historically, the Coffeyville Facility has undergone a full facility turnaround approximately every two to three years. The Coffeyville Facility underwent a full facility turnaround in the third quarter of 2015, and the gasifier, ammonia and UAN units were down for between 17 to 20 days each at a cost, exclusive of the impacts due to the lost production during the downtime, of approximately $7.0 million for the year ended December 31, 2015. The Coffeyville Facility is planning to undergo the next scheduled full facility turnaround in the second half of 2017, which is expected to last approximately 15 days.
Historically, the East Dubuque Facility has also undergone a full facility turnaround every two to three years. The East Dubuque Facility underwent a full facility turnaround in the second quarter of 2016, at a cost of approximately $6.6 million, exclusive of the impacts due to the lost production during the downtime.
Agreements with CVR Energy and CVR Refining
We are party to several agreements with CVR Energy and its affiliates that govern the business relations among us, CVR Energy and its subsidiaries (including CVR Refining, and our general partner). These include the pet coke supply agreement under which we buy the pet coke we use in our nitrogen fertilizer plant; a services agreement, under which CVR Energy and its affiliates provide us with management services including the services of its senior management team; a feedstock and shared services agreement, which governs the provision of feedstocks, including, but not limited to, hydrogen, high-pressure steam, nitrogen, instrument air, oxygen and natural gas; a raw water and facilities sharing agreement, which allocates raw water resources between the two businesses; an easement agreement; an environmental agreement; a lease agreement pursuant to which we lease office space and laboratory space; and certain financing agreements we entered into in connection with the East Dubuque Merger. These agreements were not the result of arm's length negotiations and the terms of these agreements are not necessarily as favorable to the parties to these agreements as terms which could have been obtained from unaffiliated third parties. See Note 15 ("Related Party Transactions") to Part II, Item 8 of this Report for additional discussion of the agreements.
Factors Affecting Comparability
Our historical results of operations for the periods presented may not be comparable with prior periods or to our results of operations in the future for the reasons discussed below.
East Dubuque Merger
On April 1, 2016, the Partnership completed the East Dubuque Merger, whereby the Partnership acquired the East Dubuque Facility. The consolidated financial statements and key operating metrics include the results of the East Dubuque Facility beginning on April 1, 2016, the date of the closing of the acquisition. During the year ended December 31, 2016 and 2015, the Partnership incurred $3.1 million and $2.3 million, respectively, of legal and other professional fees and other merger-related expenses, which were included in selling, general and administrative expenses. See Note 3 ("East Dubuque Merger") of Part II, Item 8 of this Report for further discussion.
Major Scheduled Turnaround Activities
During the second quarter of 2016, the East Dubuque Facility completed a major scheduled turnaround and the ammonia and UAN units were down for approximately 28 days. Overall results were negatively impacted due to the lost production during the downtime that resulted in lost sales and certain reduced variable expenses included in cost of materials and other and direct operating expenses (exclusive of depreciation and amortization). Costs of approximately $6.6 million (exclusive of the impacts due to the lost production during the downtime) associated with the 2016 turnaround are included in direct operating expenses (exclusive of depreciation and amortization) in the Consolidated Statements of Operations for the year ended December 31, 2016.

48


During the third quarter of 2015, the Coffeyville Facility completed a major scheduled turnaround and the gasification, ammonia and UAN units were down for between 17 to 20 days each. Overall results were negatively impacted due to the lost production during the downtime that resulted in reduced sales and certain reduced variable expenses included in cost materials and other and direct operating expenses (exclusive of depreciation and amortization). Costs of approximately $7.0 million (exclusive of the impacts due to the lost production during the downtime) associated with the 2015 turnaround are included in direct operating expenses (exclusive of depreciation and amortization) in the Consolidated Statements of Operations for the year ended December 31, 2015.
Linde Air Separation Unit Related Downtime
Linde owns, operates, and maintains the air separation plant that provides contract volumes of oxygen, nitrogen, and compressed dry air to our Coffeyville Facility. During the third quarter of 2015, the Linde air separation unit experienced downtime, in excess of the downtime associated with the major scheduled turnaround discussed above, that resulted in the gasification, ammonia and UAN units at our Coffeyville Facility being down for between 16 to 19 days each. Overall results were negatively impacted due to the lost production during the downtime that resulted in reduced sales and certain reduced variable expenses included in cost of materials and other and direct operating expenses (exclusive of depreciation and amortization) for the year ended December 31, 2015.
Indebtedness
On April 1, 2016, as a result of the East Dubuque Merger, the Partnership acquired CVR Nitrogen, including its debt. During the second quarter of 2016, the Partnership used $300.0 million of funds from the CRLLC Facility to finance the payoff of CVR Partners' $125.0 million term loan, payoff CVR Nitrogen's credit facility outstanding balance of $49.1 million, and to fund the cash merger consideration and certain merger-related expenses. In June 2016, the Partnership issued $645.0 million aggregate principal of 9.250% Senior Secured Notes due 2023 to refinance the substantial majority of its existing debt, including the CRLLC Facility. As a result of the financing transactions, the Partnership wrote off approximately $5.1 million, including the write-off of the Tender Offer premium of $4.7 million and the unamortized portion of the purchase accounting adjustment of $0.4 million and is reflected on the Consolidated Statements of Operations as loss on extinguishment of debt for the year ended December 31, 2016. Also as a result of the financing transactions, the Partnership's interest expense increased for the year ended December 31, 2016 as compared to prior years.
Further discussion regarding the Partnership's indebtedness can be found in Note 10 ("Debt") of Part II, Item 8 of this Report.
Industry Factors
Nutrients are depleted in soil over time and therefore must be replenished through fertilizer use. Nitrogen is the most quickly depleted nutrient and must be replenished every year, whereas phosphate and potassium can be retained in soil for up to three years. Plants require nitrogen in the largest amounts and it accounts for approximately 61% of primary fertilizer consumption on a nutrient ton basis, per the International Fertilizer Industry Association.
Global demand for fertilizers is driven primarily by grain demand and prices, which, in turn, are driven by population growth, farmland per capita, dietary changes in the developing world and increased consumption of bio-fuels. According to the International Fertilizer Industry Association, from 1974 to 2014, global fertilizer demand grew 2.1% annually. Global fertilizer use, consisting of nitrogen, phosphate and potassium, is projected to increase by 34% between 2010 and 2030 to meet global food demand according to a study funded by the Food and Agricultural Organization of the United Nations. Currently, the developed world uses fertilizer more intensively than the developing world, but sustained economic growth in emerging markets is increasing food demand and fertilizer use. In addition, populations in developing countries are shifting to more protein-rich diets as their incomes increase, with such consumption requiring more grain for animal feed. As an example, China's wheat and coarse grains production is estimated to have increased 48% between 2006 and 2016, but still failed to keep pace with increases in demand, prompting China to grow its wheat and coarse grain imports by more than 500% over the same period, according to the United States Department of Agriculture ("USDA").
The United States is the world's largest exporter of coarse grains, accounting for 32% of world exports and 29% of world production for the fiscal year ended September 30, 2016, according to the USDA. A substantial amount of nitrogen is consumed in production of these crops to increase yield. Based on Fertecon’s 2016 estimates, the United States is the world’s third largest consumer of nitrogen fertilizer and the world’s second largest importer of nitrogen fertilizer. Fertecon estimates indicate that the United States represented 11% of total global nitrogen fertilizer consumption for 2016, with China and India as the top consumers representing 28% and 16% of total global nitrogen fertilizer consumption, respectively. Additionally,

49


Fertecon estimates the United States represented 12% of total global nitrogen fertilizer imports for 2015, with India as the top importer representing 15% of total global nitrogen fertilizer imports.
North American nitrogen fertilizer producers predominantly use natural gas as their primary feedstocks. Over the last five years, U.S. oil and natural gas reserves have increased significantly due to, among other factors, advances in extracting shale oil and gas as well as relatively high oil and gas prices. More recently, global demand has slowed with production staying steady even as oil and gas prices have declined substantially over the past two years. This has led to significantly reduced natural gas and oil prices as compared to historical prices. As a result, North America has become a low-cost region for nitrogen fertilizer production.
The three primary forms of nitrogen fertilizer used in the U.S. are ammonia, urea and UAN. Unlike ammonia and urea, UAN can be applied throughout the growing season and can be applied in tandem with pesticides and herbicides, providing farmers with flexibility and cost savings. As a result of these factors, UAN typically commands a premium price to urea and ammonia, on a nitrogen equivalent basis.
The decline of natural gas prices have led to existing and new producers considering construction of new or expanding existing nitrogen fertilizer production facilities in the United States. The substantial majority of the incremental nitrogen fertilizer supply associated with the construction of confirmed new production facilities is expected to be online in 2017. Once the increased production comes on-stream, Blue, Johnson & Associates, Inc. expects the United States will still require net imports into the United States to meet domestic demand for nitrogen fertilizers.

Results of Operations
The period to period comparisons of our results of operations have been prepared using the historical periods included in our consolidated financial statements. In order to effectively review and assess our historical financial information below, we have also included supplemental operating measures and industry measures that we believe are material to understanding our business.
To supplement our actual results calculated in accordance with GAAP for the applicable periods, the Partnership also uses certain non-GAAP financial measures, which are reconciled to our GAAP based results below. These non-GAAP financial measures should not be considered as an alternative to GAAP results.
The following tables summarize the financial data and key operating statistics for CVR Partners and our subsidiaries for fiscal years ended December 31, 2016, 2015 and 2014. The results of operations for our East Dubuque Facility are included for the post-acquisition period beginning April 1, 2016. The following data should be read in conjunction with our consolidated financial statements and the notes thereto included elsewhere in this Report.

50


 
Year Ended December 31,
 
2016
 
2015
 
2014
 
 
 
 
 
 
 
(in millions)
Consolidated Statements of Operations Data:
 
 
 
 
 
Net sales
$
356.3

 
$
289.2

 
$
298.7

 
 
 
 
 
 
Cost of materials and other – Affiliates
2.6

 
6.7

 
9.4

Cost of materials and other – Third parties
91.1

 
58.5

 
62.6

 
93.7

 
65.2

 
72.0

Direct operating expenses – Affiliates (1) (2)
4.2

 
4.1

 
3.0

Direct operating expenses – Third parties (1) (2)
137.5

 
95.0

 
95.9

Major scheduled turnaround expenses
6.6

 
7.0

 

 
148.3

 
106.1

 
98.9

Depreciation and amortization
58.2

 
28.4

 
27.3

Cost of sales
300.2

 
199.7

 
198.2

 
 
 
 
 
 
Selling, general and administrative expenses – Affiliates (3)
15.0

 
14.0

 
13.4

Selling, general and administrative expenses – Third parties (3)
14.3

 
6.8

 
4.3

 
29.3

 
20.8

 
17.7

Operating income
26.8

 
68.7

 
82.8

Interest expense and other financing costs
(48.6
)
 
(7.0
)
 
(6.7
)
Loss on extinguishment of debt
(4.9
)
 

 

Other income, net
0.1

 
0.3

 

Total other expense
(53.4
)
 
(6.7
)
 
(6.7
)
Income (loss) before income tax expense
(26.6
)
 
62.0

 
76.1

Income tax expense
0.3

 

 

Net income (loss)
$
(26.9
)
 
$
62.0

 
$
76.1

 
 
 
 
 
 
EBITDA (4)*
$
80.2

 
$
97.4

 
$
110.1

Adjusted EBITDA (4)*
$
92.7

 
$
106.8

 
$
110.3

Available cash for distribution (5)*
$
48.6

 
$
81.0

 
$
102.0

 
 
 
 
 
 
Reconciliation to net sales:
 
 
 
 
 
Fertilizer sales net at gate
$
309.0

 
$
248.8

 
$
259.3

Freight in revenue
33.0

 
27.2

 
27.5

Hydrogen revenue
3.2

 
11.8

 
10.1

Other, including the impact of purchase accounting
11.1

 
1.4

 
1.8

Total net sales
$
356.3

 
$
289.2

 
$
298.7

________________________________
* See footnote (4) and (5) below for discussion of non-GAAP financial measures.

(1)
Direct operating expenses are shown exclusive of depreciation and amortization.
(2)
Amounts are shown exclusive of major scheduled turnaround expenses that are separately disclosed.
(3)
The Partnership incurred approximately $3.1 million and $2.3 million of legal and other professional fees and other merger-related expense, as discussed in Note 3 ("East Dubuque Merger") to Part II, Item 8 of this Report, which are included in selling, general and administrative expenses for the years ended December 31, 2016 and 2015, respectively.

(4)
EBITDA is defined as net income (loss) before (i) interest (income) expense, (ii) income tax expense and (iii) depreciation and amortization expense.


51


Adjusted EBITDA is defined as EBITDA further adjusted for the impact of non-cash share-based compensation, and, when applicable, major scheduled turnaround expense, gain or loss on extinguishment of debt, loss on disposition of assets, expenses associated with the East Dubuque Merger and business interruption insurance recovery.

We present EBITDA because we believe it allows users of our financial statements, such as investors and analysts, to assess our financial performance without regard to financing methods, capital structure or historical cost basis. We present Adjusted EBITDA because we have found it helpful to consider an operating measure that excludes amounts, such as major scheduled turnaround expenses, gain or loss on extinguishment of debt, loss on disposition of assets, expenses associated with the East Dubuque Merger and business interruption insurance recovery, relating to transactions not reflective of our core operations. When applicable, each of these amounts is discussed herein, so that investors have complete information about these amounts. In addition, we believe that it is useful to exclude from Adjusted EBITDA non-cash share-based compensation, although it is a recurring cost incurred in the ordinary course of business. In our view, non-cash share-based compensation, which also is presented in our financial statements and discussed herein, reflects a non-cash cost which may obscure, for a given period, trends in the underlying business, due to the timing and nature of the equity awards. We also present Adjusted EBITDA because it is the starting point used by the board of directors of our general partner when calculating our available cash for distribution.

EBITDA and Adjusted EBITDA are not recognized terms under GAAP and should not be substituted for net income (loss) or cash flows from operations. Management believes that EBITDA and Adjusted EBITDA enable investors and analysts to better understand our ability to make distributions to common unitholders, help investors and analysts evaluate our ongoing operating results and allow for greater transparency in reviewing our overall financial, operational and economic performance by allowing investors to evaluate the same information used by management. EBITDA and Adjusted EBITDA presented by other companies may not be comparable to our presentation, since each company may define these terms differently.

A reconciliation of consolidated Net income (loss) to consolidated EBITDA and consolidated Adjusted EBITDA is as follows:

 
Three Months Ended December 31,
 
Year Ended December 31,
 
2016
 
2016
 
2015
 
2014
 
 
 
 
 
 
 
 
 
(in millions)
Net income (loss)
$
(14.5
)
 
$
(26.9
)
 
$
62.0

 
$
76.1

Add:
 
 
 
 
 
 
 
Interest expense and other financing costs, net
15.8

 
48.6

 
7.0

 
6.7

Income tax expense

 
0.3

 

 

Depreciation and amortization
17.2

 
58.2

 
28.4

 
27.3

EBITDA
$
18.5

 
$
80.2

 
$
97.4

 
$
110.1

Add:
 
 
 
 
 
 
 
Major scheduled turnaround expenses

 
6.6

 
7.0

 

Share-based compensation, non-cash

 

 
0.1

 
0.2

(Gain) loss on extinguishment of debt
(0.2
)
 
4.9

 

 

Expenses associated with the East Dubuque Merger

 
3.1

 
2.3

 

Less:
 
 
 
 
 
 
 
Insurance recovery - business interruption

 
(2.1
)
 

 

Adjusted EBITDA
$
18.3

 
$
92.7

 
$
106.8

 
$
110.3


(5)
The board of directors of our general partner has a policy to calculate available cash for distribution starting with Adjusted EBITDA. For the periods presented, available cash for distribution equaled our Adjusted EBITDA reduced for cash needed for (i) net cash interest expense (excluding capitalized interest) and debt service and other contractual obligations; (ii) maintenance capital expenditures; and (iii) to the extent applicable, major scheduled turnaround expenses, reserves for future operating or capital needs that the board of directors of the general partner deems

52


necessary or appropriate, and expenses associated with the East Dubuque Merger, if any. Available cash for distribution may be increased by the release of previously established cash reserves, if any, at the discretion of the board of directors of our general partner, and available cash is increased by the business interruption insurance proceeds and the impact of purchase accounting. Actual distributions are set by the board of directors of our general partner. The board of directors of our general partner may modify our cash distribution policy at any time, and our partnership agreement does not require us to make distributions at all.

Available cash for distribution is not a recognized term under GAAP. Available cash for distribution should not be considered in isolation or as an alternative to net income (loss) or operating income, or any other measure of financial performance or operating performance. In addition, available cash for distribution is not presented as, and should not be considered, an alternative to cash flows from operations or as a measure of liquidity. Available cash for distribution as reported by the Partnership may not be comparable to similarly titled measures of other entities, thereby limiting its usefulness as a comparative measure.

A reconciliation of consolidated Adjusted EBITDA to Available cash for distribution is as follows:

 
Three Months Ended December 31,
 
Year Ended December 31,
 
2016
 
2016
 
2015
 
2014
 
 
 
 
 
 
 
 
 
(in millions, except units and per unit data)
Adjusted EBITDA
$
18.3

 
$
92.7

 
$
106.8

 
$
110.3

Adjustments:
 
 
 
 
 
 
 
Less:
 
 
 
 
 
 
 
Net cash interest expense (excluding capitalized interest) and debt service
(15.1
)
 
(46.1
)
 
(6.0
)
 
(5.8
)
Maintenance capital expenditures
(5.4
)
 
(13.7
)
 
(9.6
)
 
(4.7
)
Major scheduled turnaround expenses

 
(6.6
)
 
(7.0
)
 

Cash reserves for future turnaround expenses

 

 
(7.9
)
 

Expenses associated with the East Dubuque Merger

 
(3.1
)
 
(2.3
)
 

Add:
 
 
 
 
 
 
 
Insurance recovery - business interruption

 
6.1

 

 

Impact of purchase accounting

 
13.0

 

 

Available cash associated with East Dubuque 2016 first quarter

 
6.3

 

 

Release of cash reserves established for turnaround expenses

 

 
7.0

 

Release of previously established cash reserves

 

 

 
2.2

Available cash for distribution
$
(2.2
)
 
$
48.6

 
$
81.0

 
$
102.0

Available cash for distribution, per common unit
$
(0.02
)
 
$
0.43

 
$
1.11

 
$
1.39

Distribution declared, per common unit
$

 
$
0.44

 
$
1.11

 
$
1.39

Common units outstanding (in thousands)
113,283

 
113,283

 
73,128

 
73,123



53



The following tables show selected information about key operating statistics and market indicators for our business:
 
Year Ended December 31,
 
2016
 
2015
 
2014
Key Operating Statistics:
 
 
 
 
 
Consolidated sales (thousand tons):
 
 
 
 
 
Ammonia
201.4

 
32.3

 
24.4

UAN
1,237.5

 
939.5

 
951.0

Consolidated product pricing at gate (dollars per ton) (1):
 
 
 
 
 
Ammonia
$
376

 
$
521

 
$
518

UAN
$
177

 
$
247

 
$
259

Consolidated production volume (thousand tons):
 
 
 
 
 
Ammonia (gross produced) (2)
693.5

 
385.4

 
388.9

Ammonia (net available for sale) (2) (3)
183.6

 
37.3

 
28.3

UAN
1,192.6

 
928.6

 
963.7

Feedstock:
 
 
 
 
 
Petroleum coke used in production (thousand tons) (4)
513.7

 
469.9

 
489.7

Petroleum coke used in production (dollars per ton) (4)
$
15

 
$
25

 
$
28

Natural gas used in production (thousands of MMBtu)
5,596.0

 

 

Natural gas used in production (dollars per MMBtu) (5)
$
2.96

 
$

 
$

Natural gas in materials and other (thousands of MMBtu)
4,618.7

 

 

Natural gas in materials and other (dollars per MMBtu) (5)
$
2.87

 
$

 
$

Coffeyville Facility on-stream factors (6):
 
 
 
 
 
Gasification
96.9
%
 
90.2
%
 
96.8
%
Ammonia
94.9
%
 
87.5
%
 
92.6
%
UAN
93.1
%
 
87.3
%
 
92.0
%
East Dubuque Facility on-stream factors (6):
 
 
 
 
 
Ammonia
87.7
%
 
%
 
%
UAN
87.3
%
 
%
 
%
Market Indicators:
 
 
 
 
 
Ammonia – Southern plains (dollars per ton)
$
356

 
$
510

 
$
539

Ammonia – Corn belt (dollars per ton)
$
416

 
$
566

 
$
601

UAN – Corn belt (dollars per ton)
$
208

 
$
284

 
$
314

Natural gas NYMEX (dollars per MMbtu)
$
2.55

 
$
2.63

 
$
4.26

_______________________________________
(1)
Product pricing at gate represents net sales less freight revenue divided by product sales volume in tons and is shown in order to provide a pricing measure that is comparable across the fertilizer industry.
(2)
Gross tons produced for ammonia represent the total ammonia produced, including ammonia produced that was upgraded into other fertilizer products. Net tons available for sale represent the ammonia available for sale that was not upgraded into other fertilizer products.
(3)
In addition to the produced ammonia, the Partnership acquired approximately 10.0 thousand, 29.3 thousand and 33.6 thousand tons of ammonia during the years ended December 31, 2016, 2015 and 2014, respectively.
(4)
Our pet coke cost per ton purchased from CVR Refining averaged $6, $19 and $24 for the years ended December 31, 2016, 2015 and 2014, respectively. Third-party pet coke prices averaged $35, $40 and $41 for the years ended December 31, 2016, 2015 and 2014, respectively.
(5)
The cost per MMBtu excludes derivative activity, when applicable. The impact of natural gas derivative activity during the year ended December 31, 2016 was not material.

54


(6)
On-stream factor is the total number of hours operated divided by the total number of hours in the reporting period and is included as a measure of operating efficiency.
Coffeyville Facility
Excluding the impact of the full facility turnaround and the Linde air separation unit outages at the Coffeyville Facility, the on-stream factors for the year ended December 31, 2015 would have been 99.9% for gasifier, 97.7% for ammonia and 97.6% for UAN. Excluding the impact of the downtime associated with the installation of the waste heat boiler, the pressure swing adsorption unit upgrade and the Linde air separation unit maintenance at the Coffeyville Facility, the on-stream factors for the year ended December 31, 2014 would have been 98.2% for gasifier, 94.3% for ammonia and 93.7% for UAN.
East Dubuque Facility
Excluding the impact of the full facility turnaround at the East Dubuque Facility, the on-stream factors at the East Dubuque Facility would have been 97.8% for ammonia and 97.1% for UAN for the nine months ended December 31, 2016.

Year Ended December 31, 2016 compared to the Year Ended December 31, 2015

Net Sales.    Net sales were $356.3 million for the year ended December 31, 2016, compared to $289.2 million for the year ended December 31, 2015. The net sales increase of $67.1 million is primarily attributable to increased sales volume due to the inclusion of the nine months of the East Dubuque Facility ($128.0 million). For the year ended December 31, 2016, UAN and ammonia made up $249.1 million and $78.0 million of our consolidated net sales, respectively. This compared to UAN and ammonia net sales of $258.8 million and $17.2 million, respectively, for the year ended December 31, 2015.

Excluding the East Dubuque acquisition, net sales would have decreased by $60.9 million. The following table demonstrates the impact of changes in sales volumes and pricing for the primary components of net sales at the Coffeyville Facility for the year ended December 31, 2016 as compared to the year ended December 31, 2015:

 
 
Price
 Variance
 
Volume
 Variance
 
 
 
 
 
 
 
(in millions)
UAN
 
$
(69.8
)
 
$
16.8

Ammonia
 
$
(7.6
)
 
$
6.8

Hydrogen
 
$
(1.8
)
 
$
(6.8
)

The decrease in UAN and ammonia sales prices at the Coffeyville Facility for the year ended December 31, 2016 compared to the year ended December 31, 2015 was primarily attributable to pricing fluctuation in the market. The increase of UAN and ammonia sales volume at the Coffeyville Facility for the year ended December 31, 2016 compared to the year ended December 31, 2015 was primarily attributable to the lost production during the Q3 2015 Coffeyville Facility major scheduled turnaround. Lower hydrogen needs from CVR Refining resulted in decreased hydrogen sales volume at the Coffeyville Facility for the year ended December 31, 2016 compared to the year ended December 31, 2015.
Cost of Materials and Other.   Cost of materials and other consists primarily of freight and distribution expenses, feedstock expenses, purchased ammonia and purchased hydrogen. Cost of materials and other for the year ended December 31, 2016 was $93.7 million, compared to $65.2 million for the year ended December 31, 2015. The $28.5 million increase was attributable to the inclusion of the nine months of the East Dubuque Facility ($36.7 million), which is partially offset by cost decreases at the Coffeyville facility.
Excluding the East Dubuque acquisition, cost of materials and other decreased $8.2 million, due to lower costs from transactions with third parties of $4.1 million and affiliates of $4.1 million. The lower third-party costs incurred was primarily the result of less purchased ammonia ($12.6 million), partially offset by higher regulatory railcar repairs ($3.6 million) and freight expenses ($3.2 million). The lower affiliate costs incurred were primarily the result of lower expense of CVR Refining pet coke due to lower affiliate pet coke prices.
Direct Operating Expenses (Exclusive of Depreciation and Amortization).    Direct operating expenses consist primarily of energy and utility costs, direct costs of labor, property taxes, plant-related maintenance services, including turnaround, and environmental and safety compliance costs as well as catalyst and chemical costs. Direct operating expenses (exclusive of

55


depreciation and amortization) for the year ended December 31, 2016 were $148.3 million, as compared to $106.1 million for the year ended December 31, 2015. The total increase of $42.2 million for the year ended December 31, 2016, as compared to the year ended December 31, 2015, was primarily attributable to the inclusion of the nine months of the East Dubuque Facility ($55.7 million).
Excluding the East Dubuque acquisition, direct operating expenses decreased $13.5 million. The lower expenses at our Coffeyville Facility were primarily due to lower turnaround expenses ($7.0 million), lower utilities ($2.4 million) and other less significant fluctuations. The decrease in turnaround expenses were related to the turnaround during the third quarter of 2015 and the decrease in utilities is primarily the result of lower electrical rates.
Selling, General and Administrative Expenses.    Selling, general and administrative expenses include the direct expenses of our business as well as certain expenses incurred by our affiliates, CVR Energy and CRLLC, on our behalf and billed or allocated to us in accordance with the applicable agreement. We also reimburse our general partner in accordance with the partnership agreement for expenses it incurs on our behalf, and such costs are recorded for expenses it incurs on our behalf. Reimbursed expenses to our general partner are included as selling, general and administrative expenses from affiliates. Selling, general and administrative expenses were $29.3 million for the year ended December 31, 2016, as compared to $20.8 million for the year ended December 31, 2015. The increase of $8.5 million is primarily attributable to the inclusion of the nine months of the East Dubuque Facility ($6.5 million) and increased expenses associated with the East Dubuque Merger ($0.8 million).
Depreciation and Amortization Expense.    Depreciation expense was $58.2 million for the year ended December 31, 2016, as compared to $28.4 million for the year ended December 31, 2015. The increase of $29.8 million is primarily attributable to the inclusion of the East Dubuque Facility.
Operating Income.    Operating income was $26.8 million for the year ended December 31, 2016, as compared to operating income of $68.7 million for the year ended December 31, 2015. The decrease of $41.9 million was the result of the increases in direct operating expenses ($42.2 million), depreciation and amortization ($29.8 million), cost of materials and other ($28.5 million) and selling, general and administrative expenses ($8.5 million), partially offset by increases in net sales ($67.1 million).
Interest Expense and Other Financing Costs.    Interest expense was $48.6 million for the year ended December 31, 2016, as compared to $7.0 million for the year ended December 31, 2015. The increase of $41.6 million was primarily due to the debt assumed in the East Dubuque Merger, the higher interest rate CRLLC Facility, the increased borrowings and higher interest rate on the 2023 Notes.
Net Income (Loss).    For the year ended December 31, 2016, net loss was $26.9 million, as compared to $62.0 million of net income for the year ended December 31, 2015, a decrease of $88.9 million. The decrease in net income was primarily due to the factors noted above.
Year Ended December 31, 2015 compared to the Year Ended December 31, 2014
Net Sales.    Net sales were $289.2 million for the year ended December 31, 2015, compared to $298.7 million for the year ended December 31, 2014. The net sales decrease of $9.5 million for the year ended December 31, 2015 as compared to the year ended December 31, 2014 was primarily the result of lower UAN sales prices ($11.6 million), lower UAN sales volumes ($3.3 million), and lower hydrogen sales prices ($0.3 million), partially offset by higher ammonia sales volumes ($4.2 million) and higher hydrogen sales volumes ($2.0 million). For the year ended December 31, 2015, UAN, ammonia and hydrogen made up $258.8 million, $17.2 million, and $11.8 million of our net sales, respectively. This compared to UAN, ammonia and hydrogen net sales of $273.7 million, $13.1 million and $10.1 million, respectively, for the year ended December 31, 2014. The following table demonstrates the impact of changes in sales volumes and sales price for UAN, ammonia and hydrogen for the year ended December 31, 2015 compared to the year ended December 31, 2014.
 
 
 
 
 
 
 
Price
Variance
 
Volume
Variance
 
 
 
 
 
 
 
(in millions)
UAN
 
$
(11.6
)
 
$
(3.3
)
Ammonia
 
$
(0.1
)
 
$
4.2

Hydrogen
 
$
(0.3
)
 
$
2.0

For the year ended December 31, 2015 compared to the year ended December 31, 2014, our nitrogen fertilizer operations experienced a decrease of 1.2% in UAN sales unit volumes and an increase of 32.6% in ammonia sales unit volumes. The

56


decrease in UAN sales volumes for the year ended December 31, 2015 compared to the year ended December 31, 2014 was partially attributable to the 2015 turnaround and the Linde air separation unit related outages. The increase in ammonia sales for the year ended December 31, 2015 compared to the year ended December 31, 2014 was partially attributable to higher customer demand for the year ended December 31, 2015 compared to the year ended December 31, 2014. On-stream factors (total number of hours operated divided by total hours in the reporting period) for the gasification, ammonia and UAN units were 90.2%, 87.5% and 87.3%, respectively, for the year ended December 31, 2015. On-stream factors for the gasification, ammonia and UAN units were 96.8%, 92.6% and 92.0%, respectively, for the year ended December 31, 2014.
Product pricing at gate represents net sales less freight revenue divided by product sales volume in tons. Product pricing at gate for UAN decreased approximately 4.6% for the year ended December 31, 2015 as compared to the year ended December 31, 2014. Product pricing at gate for ammonia increased approximately 0.6% for the year ended December 31, 2015 as compared to the year ended December 31, 2014.
Cost of Materials and Other.  Cost of materials and other consists primarily of freight and distribution expenses, feedstock expenses, purchased ammonia and purchased hydrogen. Cost of materials and other for the year ended December 31, 2015 was $65.2 million, compared to $72.0 million for the year ended December 31, 2014. The $6.8 million decrease resulted from $4.1 million in lower costs from transactions with affiliates and a decrease in costs from transactions with third parties of $2.7 million. The lower affiliate costs incurred during the year ended December 31, 2015 were primarily the result of lower consumption of CVR Refining pet coke mostly due to price and also due to the decrease in production during the turnaround and the Linde air separation unit related downtime. The lower third-party costs incurred during the year ended December 31, 2015 was primarily the result of decreased distribution costs, freight expenses and purchased ammonia, partially offset by higher expenses associated with third-party coke expenses and other product costs. The lower distribution costs is due to a smaller portion of our fleet due for regulatory inspections and related repairs during the year ended December 31, 2015 as compared to the year ended December 31, 2014.
Direct Operating Expenses (Exclusive of Depreciation and Amortization).    Direct operating expenses consist primarily of energy and utility costs, direct costs of labor, property taxes, plant-related maintenance services and environmental and safety compliance costs as well as catalyst and chemical costs. Direct operating expenses (exclusive of depreciation and amortization) for the year ended December 31, 2015 were $106.1 million, as compared to $98.9 million for the year ended December 31, 2014. The total increase of $7.2 million for the year ended December 31, 2015, as compared to the year ended December 31, 2014, was comprised of a $6.1 million increase in costs from transactions with third parties and a $1.1 million increase in direct operating costs from affiliates. The increase in costs from transactions with third parties resulted primarily from higher turnaround expenses ($7.0 million), personnel ($2.9 million), repairs and maintenance other than turnaround expenses ($2.2 million), and other less significant increases, partially offset by lower utilities, net ($2.3 million), refractory brick amortization ($2.2 million) and outside services ($1.8 million). The increase in personnel costs is partially attributable to the increased efforts required to complete activities during downtime. The increase in repairs and maintenance is due to the Partnership being able to perform an increased amount of normal repairs and maintenance during the downtime. The lower utilities, net are primarily due to lower usage during the turnaround and the Linde outages.
Selling, General and Administrative Expenses.    Selling, general and administrative expenses include the direct expenses of our business as well as certain expenses incurred by our affiliates, CVR Energy and its subsidiaries, on our behalf and billed or allocated to us in accordance with the applicable agreement. We also reimburse our general partner in accordance with the partnership agreement for expenses it incurs on our behalf. Reimbursed expenses to our general partner are included as selling, general and administrative expenses from affiliates and such costs are recorded as expenses from affiliates. Selling, general and administrative expenses were $20.8 million for the year ended December 31, 2015, as compared to $17.7 million for the year ended December 31, 2014. The increase of $3.1 million for the year ended December 31, 2015 as compared to the year ended December 31, 2014 was the result of an increase in costs from transactions with affiliates ($0.6 million) coupled with an increase in costs from transactions with third parties ($2.5 million). The overall variance was primarily the result of an increase in legal expenses and other outside services due to expenses associated with the East Dubuque Merger ($2.3 million) and an increase in personnel services ($0.7 million) primarily due to increased share based compensation and incentive awards during the year ended December 31, 2015.
Net Income.    For the year ended December 31, 2015, net income was $62.0 million, as compared to $76.1 million of net income for the year ended December 31, 2014, a decrease of $14.1 million. The decrease in net income was primarily due to the factors noted above.


57


Liquidity and Capital Resources
Our principal source of liquidity has historically been cash from operations, which can include cash advances from customers resulting from forward sales. Our principal uses of cash are for working capital, capital expenditures, funding our debt service obligations and paying distributions to our unitholders, as further discussed below.
We believe that our cash from operations and existing cash and cash equivalents, along with borrowings, as necessary, under the ABL Credit Facility will be sufficient to satisfy anticipated cash commitments associated with our existing operations for at least the next 12 months. However, our future capital expenditures and other cash requirements could be higher than we currently expect as a result of various factors. Additionally, our ability to generate sufficient cash from our operating activities and secure additional financing depends on our future performance, which is subject to general economic, political, financial, competitive and other factors outside of our control.
Depending on the needs of our business, contractual limitations and market conditions, we may from time to time seek to issue equity securities, incur additional debt, issue debt securities, or otherwise refinance our existing debt. There can be no assurance that we will seek to do any of the foregoing or that we will be able to do any of the foregoing on terms acceptable to us or at all. Further discussion of cash distributions is included below under "Distributions to Unitholders".
Cash Balance and Other Liquidity
As of December 31, 2016, we had cash and cash equivalents of $55.6 million, including $12.6 million of customer advances. As of December 31, 2015, we had $50.0 million in cash and cash equivalents, including $3.1 million of customer advances. The working capital at December 31, 2016 was $71.5 million, consisting of $134.5 million in current assets and $63.0 million in current liabilities. Working capital at December 31, 2015 was $72.7 million, consisting of $98.6 million in current assets and $25.9 million in current liabilities. As of February 14, 2017, we had cash and cash equivalents of approximately $78.3 million.
Financing Activities
On April 1, 2016, we incurred additional indebtedness in connection with consummating the East Dubuque Merger. The additional indebtedness included the Wells Fargo Credit Agreement, the 2021 Notes and amounts drawn on the CRLLC Facility. The outstanding balance under the Wells Fargo Credit Agreement was repaid in full and terminated on April 1, 2016 utilizing funds from the CRLLC Facility. The CRLLC Facility is discussed further in Note 10 ("Debt") to Part II, Item 8 of this Report.
Also on April 1, 2016, the Partnership repaid all amounts outstanding under the Credit Agreement as further discussed in Note 10 ("Debt") to Part II, Item 8 of this Report. Effective upon such repayment, the Credit Agreement and all related loan documents and security interests were terminated and released. The repayment was funded from amounts drawn on the CRLLC Facility.
In June 2016, the Partnership and CVR Nitrogen Finance issued $645.0 million aggregate principal amount of the 2023 Notes, as further discussed below. The Partnership received approximately $622.9 million of cash proceeds, net of the original issue discount and underwriting fees, but before deducting other third-party fees and expenses associated with the offering. The net proceeds from the sale of the 2023 Notes were used to (i) repay all amounts outstanding under the CRLLC Facility; (ii) finance the Tender Offer and (iii) pay related fees and expenses.
On June 10, 2016, the Partnership paid off the $300.0 million outstanding under the CRLLC Facility and paid $7.0 million in interest, and the CRLLC Facility was terminated.
Also in June 2016, the Partnership repaid the substantial majority of the aggregate principal amount outstanding under the 2021 Notes in connection with the Tender Offer and the Change of Control Offer. The total amount paid related to the Tender Offer and Change of Control Offer was approximately $320.6 million, including an approximate $4.7 million premium. In November 2016, the Partnership repurchased an additional $1.9 million principal amount of 2021 Notes, resulting in a $0.2 million gain on extinguishment of debt. As of December 31, 2016, $2,240,000 of aggregate principal amount of the 2021 Notes was outstanding. As of December 31, 2016, the 2021 Notes contain substantially no restrictive covenants and are not secured.
2023 Notes
On June 10, 2016, the Partnership and CVR Nitrogen Finance issued $645.0 million aggregate principal amount of 9.250% Senior Secured Notes due 2023. The 2023 Notes were issued at a $16.1 million discount, which is being amortized over the term of the 2023 Notes as interest expense using the effective-interest method. As a result of the issuance, approximately $9.4 million of debt issuance costs were incurred, which are being amortized over the term of the 2023 Notes as interest expense using the effective-interest method.

58


The 2023 Notes are guaranteed on a senior secured basis by all of the Partnership’s existing subsidiaries.
At any time prior to June 15, 2019, we may on any of one or more occasions redeem up to 35% of the aggregate principal amount of the 2023 Notes issued under the indenture governing the 2023 Notes in an amount not greater than the net proceeds of one or more public equity offerings at a redemption price of 109.250% of the principal amount of the 2023 Notes, plus any accrued and unpaid interest to the date of redemption. Prior to June 15, 2019, we may on any one or more occasions redeem all or part of the 2023 Notes at a redemption price equal to the sum of: (i) the principal amount thereof, plus (ii) the Make Whole Premium, as defined in the indenture governing the 2023 Notes, at the redemption date, plus any accrued and unpaid interest to the applicable redemption date.
On and after June 15, 2019, we may on any one or more occasions redeem all or a part of the 2023 Notes at the redemption prices (expressed as percentages of principal amount) set forth below, plus any accrued and unpaid interest to the applicable redemption date on such Notes, if redeemed during the 12-month period beginning on June 15 of the years indicated below:
Year
 
Percentage
2019
 
104.625%
2020
 
102.313%
2021 and thereafter
 
100.000%
Upon the occurrence of certain change of control events as defined in the indenture (including the sale of all or substantially all of the properties or assets of the Partnership and its subsidiaries, taken as a whole), each holder of the 2023 Notes will have the right to require that the Partnership repurchase all or a portion of such holder’s 2023 Notes in cash at a purchase price equal to 101% of the aggregate principal amount thereof plus any accrued and unpaid interest to the date of repurchase.
The 2023 Notes contain customary covenants for a financing of this type that, among other things, restrict the Partnership’s ability and the ability of certain of its subsidiaries to: (i) sell assets; (ii) pay distributions on, redeem or repurchase the Partnership’s units or redeem or repurchase its subordinated debt; (iii) make investments; (iv) incur or guarantee additional indebtedness or issue preferred units; (v) create or incur certain liens; (vi) enter into agreements that restrict distributions or other payments from the Partnership’s restricted subsidiaries to the Partnership; (vii) consolidate, merge or transfer all or substantially all of the Partnership’s assets; (viii) engage in transactions with affiliates; and (ix) create unrestricted subsidiaries.  Most of the foregoing covenants would cease to apply at such time that the 2023 Notes are rated investment grade by both Standard & Poor's Ratings Services and Moody's Investors Service, Inc. However, such covenants would be reinstituted if the 2023 Notes subsequently lost their investment grade rating. In addition, the indenture contains customary events of default, the occurrence of which would result in, or permit the trustee or the holders of at least 25% of the 2023 Notes to cause, the acceleration of the 2023 Notes, in addition to the pursuit of other available remedies.
The indenture governing the 2023 Notes prohibits us from making distributions to unitholders if any default or event of default (as defined in the indenture) exists. In addition, the indenture limits our ability to pay distributions to unitholders. The covenants will apply differently depending on our fixed charge coverage ratio (as defined in the indenture). If the fixed charge coverage ratio is not less than 1.75 to 1.0, we will generally be permitted to make restricted payments, including distributions to our unitholders, without substantive restriction. If the fixed charge coverage ratio is less than 1.75 to 1.0, we will generally be permitted to make restricted payments, including distributions to our unitholders, up to an aggregate $75.0 million basket plus certain other amounts referred to as "incremental funds" under the indenture. We were in compliance with the covenants as of December 31, 2016, and the ratio was satisfied (not less than 1.75 to 1.0).
Asset Based (ABL) Credit Facility.
On September 30, 2016, the Partnership entered into the ABL Credit Facility with a group of lenders and UBS AG, Stamford Branch, as administrative agent and collateral agent. The ABL Credit Facility is a senior secured asset based revolving credit facility in an aggregate principal amount of availability of up to $50.0 million with an incremental facility, which permits an increase in borrowings of up to $25.0 million in the aggregate subject to additional lender commitments and certain other conditions. The proceeds of the loans may be used for capital expenditures and working capital and general corporate purposes of the Partnership and its subsidiaries. The ABL Credit Facility provides for loans and standby letters of credit in an amount up to the aggregate availability under the facility, subject to meeting certain borrowing base conditions, with sub-limits of the lesser of 10% of the total facility commitment and $5.0 million for swingline loans and $10.0 million for letters of credit. The ABL Credit Facility has a five-year maturity and will be used for working capital and other general corporate purposes.

59


At the option of the borrowers, loans under the ABL Credit Facility initially bear interest at an annual rate equal to (i) 2.00% plus LIBOR or (ii) 1.00% plus a base rate, subject to a 0.50% step-down based on the previous quarter’s excess availability.
The Partnership must also pay a commitment fee on the unutilized commitments to the lenders under the ABL Credit Facility equal to (a) 0.375% per annum for the first full calendar quarter after the closing date and (b) thereafter, (i) 0.375% per annum if utilization under the facility is less than 50% of the total commitments and (ii) 0.25% per annum if utilization under the facility is equal to or greater than 50% of the total commitments. The borrowers must also pay customary letter of credit fees equal to 2.00%, subject to a 0.50% step-down based on the previous quarter’s excess availability, on the maximum amount available to be drawn under, and customary facing fees equal to 0.125% of the face amount of, each letter of credit.
The ABL Credit Facility also contains customary covenants for a financing of this type that limit the ability of the Credit Parties and their subsidiaries to, among other things, incur liens, engage in a consolidation, merger, purchase or sale of assets, pay dividends, incur indebtedness, make advances, investments and loans, enter into affiliate transactions, issue equity interests, or create subsidiaries and unrestricted subsidiaries. The ABL Credit Facility also contains a fixed charge coverage ratio financial covenant, as defined therein. The Partnership was in compliance with the covenants of the ABL Credit Facility as of December 31, 2016.
As of December 31, 2016, the Partnership and its subsidiaries had availability under the ABL Credit Facility of $49.3 million. There were no borrowings outstanding under the ABL Credit Facility as of December 31, 2016.
Capital Spending
We divide our capital spending needs into two categories: maintenance and growth. Maintenance capital spending includes only non-discretionary maintenance projects and projects required to comply with environmental, health and safety regulations. We also treat maintenance capital spending as a reduction of cash available for distribution to unitholders. Growth capital projects generally involve an expansion of existing capacity, improvement in product yields, and/or a reduction in direct operating expenses. Major scheduled turnaround expenses are expensed when incurred. Our total capital expenditures for the year ended December 31, 2016 was $23.2 million, including $13.7 million maintenance capital spending and the remainder was for growth capital projects.
For the year ended December 31, 2016, growth capital expenditures were primarily due to the East Dubuque Facility ammonia synthesis converter that was replaced during the second quarter of 2016. The new ammonia synthesis converter has increased reliability, production and plant efficiency. Growth capital expenditures for the ammonia synthesis converter were $7.7 million during the post-acquisition period ended December 31, 2016. Maintenance capital expenditures were the result of various individually less significant projects.
Capital spending for our business has been and will be determined by the Board of Directors of our general partner. Our estimated maintenance capital expenditures are expected to be approximately $15 million for the year ending December 31, 2017. Our estimated capital expenditures are subject to change due to unanticipated increases/decreases in the cost, scope and completion time for our capital projects. For example, we may experience increases/decreases in labor or equipment costs necessary to comply with government regulations or to complete projects that sustain or improve the profitability of our facilities.
Major Scheduled Turnaround Expenditures
Consistent, safe and reliable operations are critical to our financial performance and results of operations. Unplanned downtime of either plant may result in lost margin opportunity, increased maintenance expense and a temporary increase in working capital investment and related inventory position. The financial impact of planned downtime, such as major turnaround maintenance, is mitigated through a diligent planning process that takes into account margin environment, the availability of resources to perform the needed maintenance, feedstock logistics and other factors.
Historically, the Coffeyville Facility has undergone a full facility turnaround every two to three years. The Coffeyville Facility underwent a full facility turnaround in the third quarter of 2015, at a cost of approximately $7.0 million, exclusive of the impacts due to the lost production during the downtime. The Partnership is planning to undergo the next scheduled full facility turnaround at the Coffeyville Facility in the second half of 2017, which is expected to last approximately 15 days.
Historically, the East Dubuque Facility has also undergone a full facility turnaround every two to three years. The East Dubuque Facility underwent a full facility turnaround in the second quarter of 2016, at a cost of approximately $6.6 million, exclusive of the impacts due to the lost production during the downtime.

60


Distributions to Unitholders
The board of directors of the Partnership's general partner has a policy for the Partnership to distribute all available cash generated on a quarterly basis. The following is a summary of cash distributions paid to unitholders during 2016 for the respective quarters to which the distributions relate:
 
December 31,
2015
 
March 31,
  2016(1)
 
June 30,
2016
 
September 30,
2016
 
Total Cash
Distributions
Paid in 2016
 
 
 
 
 
 
 
 
 
 
 
($ in millions, except per common unit amounts)
Amount paid to CRLLC
$
10.5

 
$
10.5

 
$
6.6

 
$

 
$
27.6

Amounts paid to public unitholders
9.2

 
20.1

 
12.7

 

 
42.0

Total amount paid
$
19.7

 
$
30.6

 
$
19.3

 
$

 
$
69.6

Per common unit
$
0.27

 
$
0.27

 
$
0.17

 
$

 
$
0.71

Common units outstanding (in thousands)
73,128

 
113,283

 
113,283

 
113,283

 
 
______________________________
(1) The distribution per common unit for the three months ended March 31, 2016 is calculated based on the post-merger common units outstanding.
See Note 7 ("Partners’ Capital and Partnership Distributions") of Part II, Item 8 of this report for additional information on cash distributions paid to unitholders.
Cash Flows
The following table sets forth our cash flows for the periods indicated below:
 
Year Ended
December 31,
 
2016
 
2015
 
2014
 
 
 
 
 
 
 
(in millions)
Net cash flow provided by (used in):
 
 
 
 
 
Operating activities
$
45.0

 
$
78.4

 
$
118.9

Investing activities
(87.1
)
 
(16.9
)
 
(21.0
)
Financing activities
47.7

 
(91.4
)
 
(103.1
)
Net decrease in cash and cash equivalents
$
5.6

 
$
(29.9
)
 
$
(5.2
)
Cash Flows Provided by Operating Activities
For purposes of this cash flow discussion, we define trade working capital as accounts receivable, inventory and accounts payable. Other working capital is defined as all other current assets and liabilities except trade working capital.
Net cash flows provided by operating activities for the year ended December 31, 2016 were $45.0 million. Fluctuations in trade working capital increased our operating cash flow by $39.4 million due to a decrease in inventory of $31.4 million, an increase in accounts payable of $5.8 million and a decrease in accounts receivable of $2.2 million. The Partnership acquired $45.8 million of trade working capital in the East Dubuque Merger, including $49.0 million of the fair value of inventory. Excluding the working capital acquired in the East Dubuque Merger, fluctuations in trade working capital decreased our operating cash flow by $6.4 million due to increases in inventories of $17.6 million and accounts receivable of $6.8 million, partially offset by an increase in accounts payable of $18.0 million. The increase in inventory, accounts receivable and accounts payable is primarily attributable to the inclusion of East Dubuque amounts as of December 31, 2016. Fluctuations in other working capital of $35.6 million decreased our operating cash flow and were due to a decrease in deferred revenue of $20.4 million, a decrease to accrued expenses and other current liabilities of $17.5 million, partially offset by a decrease to prepaid expenses and other current assets of $2.4 million for the year ended December 31, 2016. The Partnership acquired $49.4 million of negative other working capital in the East Dubuque Merger, including $29.8 million fair value of deferred revenue. Excluding the working capital acquired in the East Dubuque Merger, fluctuations in other working capital increased operation

61


cash flow by $13.9 million, including an increases of deferred revenue of $9.4 million and accrued expenses and other current liabilities of $7.3 million, partially offset by decreases in prepaid expenses and other current assets of $2.8 million.
Net cash flows provided by operating activities for the year ended December 31, 2015 were $78.4 million. Fluctuations in trade working capital decreased our operating cash flow by $3.6 million due to an increase in inventory of $1.9 million, a decrease in accounts payable of $1.6 million and an increase in accounts receivable of approximately $0.1 million. Fluctuations in other working capital of $11.5 million decreased our operating cash flow and were due to a decrease in deferred revenue of $10.5 million, a decrease to accrued expenses and other current liabilities of $3.2 million, partially offset by a decrease to prepaid expenses and other current assets of approximately $2.2 million. The decrease in deferred revenue was primarily attributable to lower market demand for prepaid contracts for the year ended December 31, 2015. The decrease in accrued expenses and other current liabilities was primarily attributable to decreases in balances related to accrued railcar regulatory inspections of $2.6 million due to a larger portion of our fleet due for regulatory inspections and repairs during 2014. The decrease in prepaid expenses was primarily attributable to a decrease in intercompany amounts due from CRRM that include the transfer of hydrogen, the timing of insurance payments and other less significant changes.
Net cash flows provided by operating activities for the year ended December 31, 2014 were $118.9 million. Fluctuations in trade working capital decreased our operating cash flow by $7.1 million due to a decrease in accounts payable of $5.0 million and an increase in inventory of approximately $2.5 million, partially offset by a decrease in accounts receivable of $0.4 million. The decrease in accounts payable was primarily attributable to the decrease in intercompany obligations and a decrease due to normal fluctuations in the timing of regular payments. Fluctuations in other working capital increased our operating cash flows by approximately $19.6 million due an increase in deferred revenue of $12.9 million, an increase in accrued expenses and other current liabilities of $3.6 million and a decrease in prepaid expenses and other current assets of $3.1 million. The increase in deferred revenue was primarily attributable to higher market demand for prepaid contracts for the year ended December 31, 2014 compared to the prior period. The increase in accrued expenses and other current liabilities was primarily attributable to an increase in accrued railcar regulatory inspections and repairs of $3.3 million and an increase in accrued intercompany charges of $2.0 million, partially offset by other changes in accrued expenses and other current liabilities. The decrease to prepaid expenses and other current assets was primarily attributable to a decrease in prepaid insurance due to lower insurance premiums and a decrease in intercompany amounts due from CRRM that include the transfer of hydrogen.
Cash Flows Used In Investing Activities
Net cash flows used in investing activities for the years ended December 31, 2016, 2015 and 2014 were $87.1 million, $16.9 million and $21.0 million, respectively, and were the result of cash merger consideration of $63.9 million, net of cash acquired, and was the result of capital expenditures of $23.2 million. For the year ended December 31, 2016, capital expenditures were the result of the ammonia converter project discussed above in "Liquidity and Capital Resources" and various individually less significant projects. For the year ended December 31, 2015, capital expenditures were the result of various individually less significant projects. For the year ended December 31, 2014, the capital expenditures primarily related to the purchase of railcars, maintenance capital projects and the upgraded pressure swing adsorption unit of approximately $7.8 million, $4.7 million and $3.2 million, respectively.
Cash Flows Used In Financing Activities
Net cash flows provided by financing activities for the year ended December 31, 2016 of $47.7 million was primarily attributable to the financing transactions discussed in Liquidity and Capital Resources above, partially offset by the quarterly cash distributions of $69.6 million and the purchase of 400,000 CVR Nitrogen common units from CVR Energy for $5.0 million as discussed in Note 3 ("East Dubuque Merger") to Part II, Item 8 of this Report. The net cash used in financing activities for the year ended December 31, 2015 and 2014 were $91.4 million and $103.1 million, respectively, and were attributable to quarterly cash distributions.

62


Capital and Commercial Commitments
We are required to make payments relating to various types of obligations. See Note 14 ("Commitments and Contingencies") in Part II, Item 8 of this Report for more information. The following table summarizes our minimum payments as of December 31, 2016 relating to long-term debt, operating leases, unconditional purchase obligations with third parties and affiliates and interest payments for the five years ending December 31, 2021 and thereafter.
Contractual Obligations
 
Payments Due by Period
 
Total
 
2017
 
2018
 
2019
 
2020
 
2021
 
Thereafter
 
 
 
 
 
 
 
 
 
 
 
 
 
 
 
(in millions)
Long-term debt (1)
$
647.2

 
$

 
$

 
$

 
$

 
$
2.2

 
$
645.0

Operating leases (2)
17.6

 
4.3

 
3.4

 
2.8

 
2.3

 
2.2

 
2.6

Unconditional purchase obligations with third parties (3)
41.5

 
21.6

 
9.2

 
6.7

 
1.7

 
0.2

 
2.1

Unconditional purchase obligations with affiliates (4)
53.7

 
4.4

 
5.1

 
4.8

 
4.7

 
4.4

 
30.3

Interest payments (5)
389.4

 
60.0

 
60.0

 
60.0

 
60.0

 
59.9

 
89.5

Total
$
1,149.4

 
$
90.3

 
$
77.7

 
$
74.3

 
$
68.7

 
$
68.9

 
$
769.5

_______________________________________
(1)
Long-term debt included $645.0 million related to the 2023 Notes issued June 10, 2016 and $2.2 million related to the 2021 Notes. Refer to Note 10 ("Debt") to Part II, Item 8 of this Report for further discussion.
(2)
We lease various facilities and equipment, primarily railcars, under non-cancelable operating leases for various periods.
(3)
The amounts include commitments under a product supply agreement with Linde for the Coffeyville Facility that expires in 2020, a pet coke supply agreement with HollyFrontier Corporation that expires in December 2017, a utility service agreement with Jo-Carroll Energy, Inc. that expires in May 2019, natural gas agreements for the East Dubuque Facility that expire in February 2017 and other less significant commitments.
(4)
The amounts include commitments under our long-term pet coke supply agreement with CRRM, having an initial term that ends in 2027, subject to renewal. The Partnership’s purchase obligations for pet coke from CRRM have been derived from a calculation of the average pet coke price paid to CRRM over the preceding two year period.
(5)
Interest payments are based on stated interest rates for our long-term debt outstanding as of December 31, 2016 and also includes commitment fee on the unutilized commitments of the ABL Credit Facility.
Our ability to make payments on and to refinance our indebtedness, to make distributions, to fund planned capital expenditures and to satisfy our other capital and commercial commitments will depend on our ability to generate cash flow in the future. This, to a certain extent, is subject to nitrogen fertilizer margins, natural gas prices and general economic, financial, competitive, legislative, regulatory and other factors that are beyond our control.
Our business may not generate sufficient cash flow from operations, and future borrowings may not be available to us under our ABL Credit Facility or future credit facilities, in an amount sufficient to enable us to make quarterly distributions, finance necessary capital expenditures, service our indebtedness or fund our other liquidity needs. See "Liquidity and Capital Resources" above for further discussion.
Off-Balance Sheet Arrangements
We do not have any "off-balance sheet arrangements" as such term is defined within the rules and regulations of the SEC.
Recently Issued Accounting Standards
Refer to Note 2 ("Summary of Significant Accounting Policies") to Part II, Item 8 of this Report for a discussion of recent accounting pronouncements applicable to the Partnership.

63


Critical Accounting Policies
We prepare our consolidated financial statements in accordance with GAAP. In order to apply these principles, management must make judgments, assumptions and estimates based on the best available information at the time. Actual results may differ based on the accuracy of the information utilized and subsequent events. Our accounting policies are described in the notes to our audited consolidated financial statements included elsewhere in this Report. Our critical accounting policies, which are described below, could materially affect the amounts recorded in our consolidated financial statements.
Long-Lived Assets
We calculate depreciation and amortization on a straight-line basis over the estimated useful lives of the various classes of depreciable assets. When assets are placed in service, we estimate what we believe are their reasonable useful lives. We account for impairment of long-lived assets in accordance with Accounting Standards Codification ("ASC") ASC Topic 360, Property, Plant and Equipment — Impairment or Disposal of Long-Lived Assets ("ASC 360"). In accordance with ASC 360, the Partnership reviews long-lived assets (excluding goodwill and intangible assets with indefinite lives) for impairment whenever events or changes in circumstances indicate that the carrying amount of an asset may not be recoverable. Recoverability of assets to be held and used is measured by a comparison of the carrying amount of an asset to estimated undiscounted future net cash flows expected to be generated by the asset. If the carrying amount of an asset exceeds its estimated undiscounted future net cash flows, an impairment charge is recognized for the amount by which the carrying amount of the assets exceeds their fair value. Assets to be disposed of are reported at the lower of their carrying value or fair value less cost to sell. No impairment charges were recognized for any of the periods presented.
Goodwill
To comply with ASC 350, Intangibles - Goodwill and Other ("ASC 350"), we perform a test for goodwill impairment annually, or more frequently in the event we determine that a triggering event has occurred. Our annual testing is performed as of November 1 of each year.
The Partnership's goodwill is entirely allocated to the Coffeyville Facility reporting unit. The goodwill impairment quantitative testing involves a two-step process. Step 1 compares the fair value of the reporting unit to its carrying value. The carrying amount of the reporting unit was less than its fair value; therefore, a Step 2 was not required to be completed and no impairment was recorded.
Based on a significant decline in market capitalization and lower cash flow forecasts resulting from weakened fertilizer pricing trends during the third quarter of 2016, the Partnership identified a triggering event and therefore performed an interim goodwill impairment test as of September 30, 2016.
The reporting unit fair value is based upon consideration of various valuation methodologies, one of which is projecting future cash flows discounted at rates commensurate with the risks involved ("Discounted Cash Flow" or "DCF"). Assumptions used in the DCF require the exercise of significant judgment, including judgment about appropriate discount rates and terminal values, growth rates, and the amount and timing of expected future cash flows. The forecasted cash flows are based on current plans and for years beyond that plan, the estimates are based on assumed growth rates. Forecasted cash flows require management to make judgments and assumptions, including estimates of future fertilizer pricing. Further decline in the fertilizer pricing market or other changes in assumptions may result in a change in management's estimate and result in an impairment in future periods.
We believe that our assumptions are consistent with the plans and estimates used to manage the underlying businesses. The discount rates, which are intended to reflect the risks inherent in future cash flow projections, used in the DCF are based on estimates of the weighted-average cost of capital of a market participant. Such estimates are derived from our analysis of peer companies and consider the industry weighted average return on debt and equity from a market participant perspective. We also utilized fair value estimates derived from the market approach utilizing the public company market multiple method, which required us to make assumptions about the applicability of those multiples to our Coffeyville Facility reporting unit.
The fair value of the reporting unit exceeded its carrying value by approximately 17 percent based upon the results of the Step 1 test as of September 30, 2016. Judgments and assumptions are inherent in management’s estimates used to determine the fair value of the reporting unit and are consistent with what management believes would be utilized by the primary market participant. The use of alternate judgments and assumptions could result in the requirement to complete Step 2 and, pending those results, potential recognition of different levels of impairment charges in our financial statements.
Our annual testing is performed as of November 1 of each year. In accordance with ASC 350, the Partnership may elect to perform a qualitative assessment to determine whether the two-step quantitative impairment test is required. If the Partnership

64


elects to perform a qualitative assessment, the two-step impairment test is required only if the Partnership concludes that is more likely than not that the reporting unit's fair value is less than its carrying amount. Subsequent to the September 30, 2016 interim test, the Partnership elected to perform a qualitative assessment as of November 1, 2016.
We began the qualitative assessment by considering the results of the interim goodwill impairment assessment, noting the short length of time since the September 30, 2016 interim impairment analysis. We analyzed the key drivers and other external factors that impact our business in order to determine if any significant events, transactions or other factors had occurred or are expected to occur that would impair our earnings or competitiveness therefore impairing the fair value of the Coffeyville Facility. After assessing the totality of events and circumstances, it was determined that it was not more likely than not that the fair value of the Coffeyville Facility was less than the carrying value, and so it was not necessary to perform the two-step valuation. The key drivers that were considered in the evaluation of the Coffeyville Facility's fair value included: general economic conditions; fertilizer pricing; input costs; liquidity and capital resources; and customer outlook.
Revenue Recognition
Revenues for products sold are recorded upon delivery of the products to customers, which is the point at which title is transferred, the customer has the assumed risk of loss, and when payment has been received or collection is reasonably assured. Sales are recognized when the product is delivered and all significant obligations of the Partnership have been satisfied. Deferred revenue represents customer prepayments under contracts to guarantee a price and supply of nitrogen fertilizer in quantities expected to be delivered in the next 12 months in the normal course of business. Taxes collected from customers and remitted to governmental authorities are not included in reported revenues. Pass-through finished goods delivery costs reimbursed by customers are reported in net sales, while an offsetting expense is included in cost of materials and other.
Allocation of Costs
Our consolidated financial statements include an allocation of costs that have been incurred by CVR Energy or CRLLC on our behalf. The allocation of such costs is governed by the services agreement entered into by CVR Energy and us and affiliated companies in October 2007 and subsequently amended. The services agreement provides guidance for the treatment of certain general and administrative expenses and certain direct operating expenses incurred on our behalf. Such expenses incurred include, but are not limited to, salaries, benefits, share-based compensation expense, insurance, accounting, tax, legal and technology services.
Fair Value of Financial Instruments
The Partnership uses forward swap contracts primarily to reduce the exposure to changes in interest rates on its debt and to provide a cash flow hedge. These derivative instruments have been designated as hedges for accounting purposes. Accordingly, these instruments are recorded at fair value in the Consolidated Balance Sheets, at each reporting period end. The actual measurement of the cash flow hedge ineffectiveness will be recognized in earnings, if applicable. The effective portion of the gain or loss on the swaps is reported in accumulated other comprehensive income (loss), in accordance with ASC 815, Derivatives and Hedging.
Other financial instruments consisting of cash and cash equivalents, accounts receivable, and accounts payable are carried at cost, which approximates fair value, as a result of the short-term nature of the instruments.
Share-Based Compensation
The Partnership records share-based compensation related to the CVR Partners, LP Long Term Incentive Plan, and we have been allocated share-based compensation expense from CVR Energy and CRLLC. The Partnership accounts for share-based compensation in accordance with ASC 718, Compensation - Stock Compensation ("ASC 718"). ASC 718 requires that compensation costs relating to share-based payment transactions be recognized in a company's financial statements. ASC 718 applies to transactions in which an entity exchanges its equity instruments for goods or services and also may apply to liabilities an entity incurs for goods or services that are based on the fair value of those equity instruments.
Item 7A.    Quantitative and Qualitative Disclosures About Market Risk
Commodity Price, Foreign Currency Exchange and Non-Operating Risks
We are exposed to significant market risk due to potential changes in prices for fertilizer products and natural gas. Natural gas is the primary raw material used in the production of various nitrogen-based products manufactured at our East Dubuque Facility. We have commitments to purchase natural gas for use in our East Dubuque Facility on the spot market, and through short-term, fixed supply, fixed price and index price purchase contracts. Natural gas prices have fluctuated during the last several years, increasing substantially in 2008 and subsequently declining to the current lower pricing levels.

65


In the normal course of business, we produce nitrogen-based fertilizer products throughout the year to supply the needs of our customers during the high-delivery-volume spring and fall seasons. The value of fertilizer product inventory is subject to market risk due to fluctuations in the relevant commodity prices. Prices of nitrogen fertilizer products can be volatile. We believe that market prices of nitrogen products are affected by changes in grain prices and demand, natural gas prices and other factors. In the opinion of our management, there is no derivative financial instrument that correlates effectively with, and has a trading volume sufficient to hedge, our firm commitments and forecasted commodity sales transactions.
We do not currently use derivative financial instruments to manage risks related to changes in prices of commodities (e.g., UAN, ammonia, natural gas or pet coke), except as noted above. Given that our business is currently based entirely in the United States, we are not directly exposed to foreign currency exchange rate risk. We do not engage in activities that expose us to speculative or non-operating risks, including derivative trading activities. Our management may, in the future, elect to use derivative financial instruments consistent with our overall business objectives to avoid unnecessary risk and to limit, to the extent practical, risks associated with our operating activities.


66


Item 8.    Financial Statements and Supplementary Data

CVR PARTNERS, LP AND SUBSIDIARIES
INDEX TO CONSOLIDATED FINANCIAL STATEMENTS

67




Report of Independent Registered Public Accounting Firm



The Board of Directors of CVR GP, LLC
The Unitholders of CVR Partners, LP
The General Partner of CVR Partners, LP:
We have audited the accompanying consolidated balance sheets of CVR Partners, LP (a Delaware limited partnership) and subsidiaries (the "Partnership") as of December 31, 2016 and 2015, and the related consolidated statements of operations, comprehensive income, partners’ capital, and cash flows for each of the three years in the period ended December 31, 2016. These financial statements are the responsibility of the Partnership’s management. Our responsibility is to express an opinion on these financial statements based on our audits.
We conducted our audits in accordance with the standards of the Public Company Accounting Oversight Board (United States). Those standards require that we plan and perform the audit to obtain reasonable assurance about whether the financial statements are free of material misstatement. An audit includes examining, on a test basis, evidence supporting the amounts and disclosures in the financial statements. An audit also includes assessing the accounting principles used and significant estimates made by management, as well as evaluating the overall financial statement presentation. We believe that our audits provide a reasonable basis for our opinion.
In our opinion, the consolidated financial statements referred to above present fairly, in all material respects, the financial position of CVR Partners, LP and subsidiaries as of December 31, 2016 and 2015, and the results of their operations and their cash flows for each of the three years in the period ended December 31, 2016 in conformity with accounting principles generally accepted in the United States of America.
We also have audited, in accordance with the standards of the Public Company Accounting Oversight Board (United States), the Partnership’s internal control over financial reporting as of December 31, 2016, based on criteria established in the 2013 Internal Control-Integrated Framework issued by the Committee of Sponsoring Organizations of the Treadway Commission (COSO), and our report dated February 17, 2017 expressed an unqualified opinion.
/s/ GRANT THORNTON LLP
Kansas City, Missouri
February 17, 2017


68




Report of Independent Registered Public Accounting Firm



The Board of Directors of CVR GP, LLC
The Unitholders of CVR Partners, LP
The General Partner of CVR Partners, LP:
We have audited the internal control over financial reporting of CVR Partners, LP (a Delaware limited partnership) and subsidiaries (the "Partnership") as of December 31, 2016, based on criteria established in the 2013 Internal Control-Integrated Framework issued by the Committee of Sponsoring Organizations of the Treadway Commission (COSO). The Partnership’s management is responsible for maintaining effective internal control over financial reporting and for its assessment of the effectiveness of internal control over financial reporting, included in the accompanying Management’s Report On Internal Control Over Financial Reporting under Item 9A. Our responsibility is to express an opinion on the Partnership’s internal control over financial reporting based on our audit.
We conducted our audit in accordance with the standards of the Public Company Accounting Oversight Board (United States). Those standards require that we plan and perform the audit to obtain reasonable assurance about whether effective internal control over financial reporting was maintained in all material respects. Our audit included obtaining an understanding of internal control over financial reporting, assessing the risk that a material weakness exists, testing and evaluating the design and operating effectiveness of internal control based on the assessed risk, and performing such other procedures as we considered necessary in the circumstances. We believe that our audit provides a reasonable basis for our opinion.
A company’s internal control over financial reporting is a process designed to provide reasonable assurance regarding the reliability of financial reporting and the preparation of financial statements for external purposes in accordance with generally accepted accounting principles. A company’s internal control over financial reporting includes those policies and procedures that (1) pertain to the maintenance of records that, in reasonable detail, accurately and fairly reflect the transactions and dispositions of the assets of the company; (2) provide reasonable assurance that transactions are recorded as necessary to permit preparation of financial statements in accordance with generally accepted accounting principles, and that receipts and expenditures of the company are being made only in accordance with authorizations of management and directors of the company; and (3) provide reasonable assurance regarding prevention or timely detection of unauthorized acquisition, use, or disposition of the company’s assets that could have a material effect on the financial statements.
Because of its inherent limitations, internal control over financial reporting may not prevent or detect misstatements. Also, projections of any evaluation of effectiveness to future periods are subject to the risk that controls may become inadequate because of changes in conditions, or that the degree of compliance with the policies or procedures may deteriorate.
In our opinion, the Partnership maintained, in all material respects, effective internal control over financial reporting as of December 31, 2016, based on criteria established in the 2013 Internal Control-Integrated Framework issued by COSO.
We also have audited, in accordance with the standards of the Public Company Accounting Oversight Board (United States), the consolidated financial statements of the Partnership as of and for the year ended December 31, 2016, and our report dated February 17, 2017 expressed an unqualified opinion on those financial statements.
/s/ GRANT THORNTON LLP
Kansas City, Missouri
February 17, 2017

69


CVR PARTNERS, LP AND SUBSIDIARIES
CONSOLIDATED BALANCE SHEETS
 
December 31,
 
2016
 
2015
 
 
 
 
 
(in thousands, except unit data)
ASSETS
Current assets:
 
 
 
Cash and cash equivalents
$
55,595

 
$
49,967

Accounts receivable, net of allowance for doubtful accounts of $46 and $27, at December 31, 2016 and 2015, respectively
13,924

 
7,187

Inventories
58,167

 
37,529

Prepaid expenses and other current assets, including $750 and $883 from affiliates at December 31, 2016 and 2015, respectively
6,845

 
3,862

Total current assets
134,531

 
98,545

Property, plant, and equipment, net of accumulated depreciation
1,130,121

 
393,133

Goodwill
40,969

 
40,969

Other long-term assets, including $598 and $777 with affiliates at December 31, 2016 and 2015, respectively
6,596

 
3,608

Total assets
$
1,312,217

 
$
536,255

LIABILITIES AND PARTNERS' CAPITAL
Current liabilities:
 
 
 
Accounts payable, including $2,402 and $1,940 due to affiliates at December 31, 2016 and 2015, respectively
$
28,815

 
$
11,103

Personnel accruals, including $1,968 and $1,974 with affiliates at December 31, 2016 and 2015, respectively
9,256

 
5,999

Deferred revenue
12,571

 
3,129

Accrued expenses and other current liabilities, including $2,515 and $2,334 with affiliates at December 31, 2016 and 2015, respectively
12,374

 
5,683

Total current liabilities
63,016

 
25,914

Long-term liabilities:
 
 
 
Long-term debt, net of current portion
623,107

 
124,773

Other long-term liabilities
1,187

 
16

Total long-term liabilities
624,294

 
124,789

Commitments and contingencies

 

Partners' capital:
 
 
 
Common unitholders, 113,282,973 and 73,128,269 units issued and outstanding at December 31, 2016 and 2015, respectively
624,906

 
385,670

General partner interest
1

 
1

Accumulated other comprehensive loss

 
(119
)
Total partners' capital
624,907

 
385,552

Total liabilities and partners' capital
$
1,312,217

 
$
536,255

See accompanying notes to consolidated financial statements.

70


CVR PARTNERS, LP AND SUBSIDIARIES
CONSOLIDATED STATEMENTS OF OPERATIONS

 
Year Ended December 31,
 
2016
 
2015
 
2014
 
 
 
 
 
 
 
(in thousands, except per unit data)
Net sales
$
356,284

 
$
289,194

 
$
298,665

Operating costs and expenses:
 
 
 
 
 
Cost of materials and other - Affiliates
2,645

 
6,701

 
9,424

Cost of materials and other - Third parties
91,148

 
58,488

 
62,528

 
93,793

 
65,189

 
71,952

Direct operating expenses (exclusive of depreciation and amortization) - Affiliates
4,225

 
4,093

 
3,024

Direct operating expenses (exclusive of depreciation and amortization) - Third parties
144,043

 
101,963

 
95,934

 
148,268

 
106,056

 
98,958

Depreciation and amortization
58,246

 
28,452

 
27,249

Cost of sales
300,307

 
199,697

 
198,159

 
 
 
 
 
 
Selling, general and administrative expenses - Affiliates
14,989

 
13,961

 
13,411

Selling, general and administrative expenses - Third parties
14,287

 
6,807

 
4,292

 
29,276

 
20,768

 
17,703

Total operating costs and expenses
329,583

 
220,465

 
215,862

Operating income
26,701

 
68,729

 
82,803

Other income (expense):
 
 
 
 
 
Interest expense and other financing costs
(48,557
)
 
(6,880
)
 
(6,783
)
Interest income
6

 
40

 
30

Loss on extinguishment of debt
(4,862
)
 

 

Other income, net
103

 
164

 
71

Total other expense
(53,310
)
 
(6,676
)
 
(6,682
)
Income (loss) before income tax expense (benefit)
(26,609
)
 
62,053

 
76,121

Income tax expense (benefit)
329

 
11

 
(28
)
Net income (loss)
$
(26,938
)
 
$
62,042

 
$
76,149

 
 

 
 

 


Net income (loss) per common unit - basic
$
(0.26
)
 
$
0.85

 
$
1.04

Net income (loss) per common unit - diluted
$
(0.26
)
 
$
0.85

 
$
1.04

Weighted-average common units outstanding:
 

 
 

 
 

Basic
103,299

 
73,123

 
73,115

Diluted
103,299

 
73,131

 
73,139

See accompanying notes to consolidated financial statements.

71


CVR PARTNERS, LP AND SUBSIDIARIES
CONSOLIDATED STATEMENTS OF COMPREHENSIVE INCOME (LOSS)
 
Year Ended December 31,
 
2016
 
2015
 
2014
 
 
 
 
 
 
 
(in thousands)
Net income (loss)
$
(26,938
)
 
$
62,042

 
$
76,149

Other comprehensive income (loss):
 
 
 
 
 
Change in fair value of interest rate swaps

 
(137
)
 
(229
)
Net loss reclassified into income on settlement of interest rate swaps
119

 
1,056

 
1,090

Other comprehensive income
119

 
919

 
861

Total comprehensive income (loss)
$
(26,819
)
 
$
62,961

 
$
77,010

   
See accompanying notes to consolidated financial statements.

72


CVR PARTNERS, LP AND SUBSIDIARIES
CONSOLIDATED STATEMENTS OF PARTNERS' CAPITAL
 
Common Units
 
 
 
 
 
 
 
 
 

Issued
 
Amount
 
General
Partner
Interest
 
Accumulated
Other
Comprehensive
Income/(Loss)
 
Noncontrolling Interest
 
Total
 
 
 
 
 
 
 
 
 
 
 
 
 
(in thousands, except unit data)
Balance at December 31, 2013
73,112,951

 
$
441,819

 
$
1

 
$
(1,899
)
 
$

 
$
439,921

Cash distributions to common unitholders – Affiliates

 
(54,877
)
 

 

 

 
(54,877
)
Cash distributions to common unitholders – Non-affiliates

 
(48,213
)
 

 

 

 
(48,213
)
Share-based compensation – Affiliates

 
140

 

 

 

 
140

Issuance of units under LTIP – Affiliates           
14,288

 

 

 

 

 

Redemption of common units
(4,242
)
 
(50
)
 

 

 

 
(50
)
Net income

 
76,149

 

 

 

 
76,149

Other comprehensive income

 

 

 
861

 

 
861

Balance at December 31, 2014
73,122,997

 
$
414,968

 
$
1

 
$
(1,038
)
 
$

 
$
413,931

Cash distributions to common unitholders – Affiliates

 
(48,650
)
 

 

 

 
(48,650
)
Cash distributions to common unitholders – Non-affiliates

 
(42,754
)
 

 

 

 
(42,754
)
Share-based compensation – Affiliates

 
83

 

 

 

 
83

Issuance of units under LTIP – Affiliates           
7,707

 

 

 

 

 

Redemption of common units
(2,435
)
 
(19
)
 

 

 

 
(19
)
Net income

 
62,042

 

 

 

 
62,042

Other comprehensive income

 

 

 
919

 

 
919

Balance at December 31, 2015
73,128,269

 
$
385,670

 
$
1

 
$
(119
)
 
$

 
$
385,552

Cash distributions to common unitholders – Affiliates

 
(27,633
)
 

 

 

 
(27,633
)
Cash distributions to common unitholders – Non-affiliates

 
(41,956
)
 

 

 

 
(41,956
)
Share-based compensation – Affiliates

 
(1
)
 

 

 

 
(1
)
Issuance of common units for the merger consideration
40,154,704

 
335,693

 

 

 

 
335,693

Noncontrolling interest

 

 

 

 
4,564

 
4,564

Contribution from affiliates

 

 

 

 
507

 
507

Purchase of noncontrolling interest

 
71

 

 

 
(5,071
)
 
(5,000
)
Net income (loss)

 
(26,938
)
 

 

 

 
(26,938
)
Other comprehensive income

 

 

 
119

 

 
119

Balance at December 31, 2016
113,282,973

 
$
624,906

 
$
1

 
$

 
$

 
$
624,907

See accompanying notes to consolidated financial statements.

73


CVR PARTNERS, LP AND SUBSIDIARIES
CONSOLIDATED STATEMENTS OF CASH FLOWS
 
Year Ended December 31,
 
2016
 
2015
 
2014
 
 
 
 
 
 
 
(in thousands)
Cash flows from operating activities:
 
 
 
 
 
Net income (loss)
$
(26,938
)
 
$
62,042

 
$
76,149

Adjustments to reconcile net income (loss) to net cash provided by operating activities:
 
 
 
 
 
Depreciation and amortization
58,246

 
28,452

 
27,249

Allowance for doubtful accounts
19

 
(7
)
 
(16
)
Amortization of deferred financing costs and original issue discount
1,746

 
964

 
964

Amortization of debt fair value adjustment
1,250

 

 

Loss on disposition of assets
148

 
38

 
218

Loss on extinguishment of debt
4,862

 

 

Share-based compensation – Affiliates
1,846

 
1,990

 
1,628

Share-based compensation
940

 
357

 
157

Change in assets and liabilities:
 
 
 
 
 
Accounts receivable
2,185

 
(44
)
 
429

Inventories
31,426

 
(1,915
)
 
(2,550
)
Prepaid expenses and other current assets
2,410

 
2,133

 
3,111

Other long-term assets
(1,383
)
 
(301
)
 
149

Accounts payable
5,794

 
(1,609
)
 
(4,967
)
Deferred revenue
(20,395
)
 
(10,484
)
 
12,917

Accrued expenses and other current liabilities
(17,501
)
 
(3,193
)
 
3,553

Other long-term liabilities
314

 
(2
)
 
(113
)
Net cash provided by operating activities
44,969

 
78,421

 
118,878

Cash flows from investing activities:
 
 
 
 
 
Capital expenditures
(23,231
)
 
(17,023
)
 
(21,076
)
Acquisition of CVR Nitrogen, LP, net of cash acquired
(63,869
)
 

 

Proceeds from sale of assets

 
78

 
110

Net cash used in investing activities
(87,100
)
 
(16,945
)
 
(20,966
)
Cash flows from financing activities:
 
 
 
 
 
Principal and premium payments on 2021 Notes
(322,240
)
 

 

Principal payment on CRLLC Facility
(300,000
)
 

 

Principal payments on long-term debt
(125,000
)
 

 

Payment of revolving debt
(49,100
)
 

 

Payment of financing costs
(10,688
)
 

 

Proceeds on issuance of 2023 Notes, net of original issue discount
628,869

 

 

Proceeds on CRLLC Facility
300,000

 

 

Contribution from affiliate
507

 

 

Cash distributions to common unitholders – Affiliates
(27,633
)
 
(48,650
)
 
(54,877
)
Cash distribution to common unitholders – Non-affiliates
(41,956
)
 
(42,754
)
 
(48,213
)
Purchase of noncontrolling interest
(5,000
)
 

 

Redemption of common units

 
(19
)
 
(50
)
Net cash provided by (used in) financing activities
47,759

 
(91,423
)
 
(103,140
)
Net increase (decrease) in cash and cash equivalents
5,628

 
(29,947
)
 
(5,228
)
Cash and cash equivalents, beginning of period
49,967

 
79,914

 
85,142

Cash and cash equivalents, end of period
$
55,595

 
$
49,967

 
$
79,914


74


 
Year Ended December 31,
 
2016
 
2015
 
2014
 
 
 
 
 
 
 
(in thousands)
Supplemental disclosures:
 
 
 
 
 
Cash paid for income taxes, net
$
14

 
$
35

 
$
55

Cash paid for interest, net of capitalized interest of $454, $9 and $85 in 2016, 2015 and 2014, respectively
$
53,110

 
$
5,916

 
$
5,819

Non-cash investing and financing activities:
 
 
 
 
 
Construction in progress additions included in accounts payable
$
3,871

 
$
1,030

 
$
1,066

Change in accounts payable related to construction in progress additions
$
(1,134
)
 
$
(36
)
 
$
(800
)
Reduction of proceeds from 2023 Notes from original issue discount
$
16,131

 
$

 
$

Fair value of common units issued in a business combination
$
335,693

 
$

 
$

Fair value of debt assumed in a business combination
$
367,500

 
$

 
$

See accompanying notes to consolidated financial statements.

75


CVR PARTNERS, LP AND SUBSIDIARIES
NOTES TO CONSOLIDATED FINANCIAL STATEMENTS
(1) Organization and Nature of Business
CVR Partners, LP (referred to as "CVR Partners" or the "Partnership") is a Delaware limited partnership formed by CVR Energy, Inc. (together with its subsidiaries, but excluding the Partnership and its subsidiaries, "CVR Energy") to own, operate and grow its nitrogen fertilizer business.
Nitrogen fertilizer is used by farmers to improve the yield and quality of their crops, primarily corn and wheat. The Partnership principally produces ammonia and urea ammonium nitrate ("UAN"), an aqueous solution of urea and ammonium nitrate. The Partnership's product sales are sold on a wholesale basis in North America.
The Partnership produces nitrogen fertilizer products at two manufacturing facilities, which are located in Coffeyville, Kansas (the "Coffeyville Facility") and East Dubuque, Illinois (the "East Dubuque Facility"). On April 1, 2016, the Partnership completed the merger (the "East Dubuque Merger") with CVR Nitrogen, LP (formerly known as East Dubuque Nitrogen Partners, L.P. and also formerly known as Rentech Nitrogen Partners, L.P.) ("CVR Nitrogen") and with CVR Nitrogen GP, LLC (formerly known as East Dubuque Nitrogen GP, LLC and also formerly known as Rentech Nitrogen GP, LLC) ("CVR Nitrogen GP"), whereby the Partnership acquired the East Dubuque Facility. See Note 3 ("East Dubuque Merger") for further discussion.
The Partnership's subsidiaries include Coffeyville Resources Nitrogen Fertilizers, LLC ("CRNF"), which owns and operates the Coffeyville Facility, and East Dubuque Nitrogen Fertilizers, LLC ("EDNF"), which owns and operates the East Dubuque Facility. Both facilities manufacture ammonia and are able to further upgrade to other nitrogen fertilizer products, principally UAN.
Immediately subsequent to the East Dubuque Merger and as of December 31, 2016, public security holders held approximately 34% of the Partnership's outstanding limited partner interests and Coffeyville Resources, LLC ("CRLLC"), a wholly-owned subsidiary of CVR Energy, held approximately 66% of the Partnership's outstanding limited partner interests and 100% of the noneconomic general partner interest. Prior to the East Dubuque Merger and as of December 31, 2015, public security holders held approximately 47% of the Partnership's outstanding limited partner interests and CRLLC held approximating 53% of the Partnership's outstanding limited partner interests and 100% of the noneconomic general partner interest.
As of December 31, 2016 and 2015, Icahn Enterprises L.P. ("IEP") and its affiliates owned approximately 82% of the shares of CVR Energy.
Management and Operations
CVR GP, LLC ("CVR GP" or the "general partner") manages and operates the Partnership. Common unitholders have only limited voting rights on matters affecting the Partnership. In addition, common unitholders have no right to elect the general partner's directors on an annual or continuing basis.
The Partnership is operated by a combination of the general partner's senior management team and CVR Energy's senior management team pursuant to a services agreement among CVR Energy, CVR GP and the Partnership. The various rights and responsibilities of the Partnership's partners are set forth in the Partnership's limited partnership agreement. The Partnership also is party to a number of agreements with CVR Energy and its subsidiaries, including CVR GP, to regulate certain business relations between the Partnership and the other parties thereto. See Note 15 ("Related Party Transactions") for further discussion.
(2) Summary of Significant Accounting Policies
Principles of Consolidation
The accompanying Partnership consolidated financial statements, prepared in accordance with U.S. generally accepted accounting principles ("GAAP") and in accordance with the rules and regulations of the Securities and Exchange Commission ("SEC"), include the accounts of CVR Partners and its wholly-owned subsidiaries. All intercompany accounts and transactions have been eliminated in consolidation.
Cash and Cash Equivalents
The Partnership considers all highly liquid money market accounts with original maturities of three months or less to be cash equivalents. Under the Partnership's cash management system, checks issued but not presented to banks frequently result

76

CVR PARTNERS, LP AND SUBSIDIARIES
NOTES TO CONSOLIDATED FINANCIAL STATEMENTS — (Continued)


in book overdraft balances for accounting purposes and are classified within accounts payable in the Consolidated Balance Sheets. The change in book overdrafts are reported in the Consolidated Statements of Cash Flows as a component of operating cash flows for accounts payable as they do not represent bank overdrafts. The amount of these checks included in accounts payable as of December 31, 2016 and 2015 was $5.8 million and $1.9 million, respectively.
Accounts Receivable, net
CVR Partners grants credit to its customers. Credit is extended based on an evaluation of a customer's financial condition; generally, collateral is not required. Accounts receivable are due on negotiated terms and are stated at amounts due from customers, net of an allowance for doubtful accounts. Accounts outstanding longer than their contractual payment terms are considered past due. CVR Partners determines its allowance for doubtful accounts by considering a number of factors, including the length of time trade accounts are past due, the customer's ability to pay its obligations to CVR Partners, and the condition of the general economy and the industry as a whole. CVR Partners writes off accounts receivable when they become uncollectible, and payments subsequently received on such receivables are credited to the allowance for doubtful accounts. Amounts collected on accounts receivable are included in net cash provided by operating activities in the Consolidated Statements of Cash Flows. At December 31, 2015, one customer individually represented greater than 10% of the total net accounts receivable balance. The largest concentration of credit for any one customer at December 31, 2016 and 2015 was approximately 9% and 14%, respectively, of the total accounts receivable balance.
Inventories
Inventories consist of fertilizer products which are valued at the lower of first-in, first-out ("FIFO") cost, or market. Inventories also include raw materials, precious metals, parts and supplies, which are valued at the lower of moving-average cost, which approximates FIFO, or market. The cost of inventories includes inbound freight costs. At December 31, 2016 and 2015, inventories on the Consolidated Balance Sheets included depreciation of approximately $4.1 million and $1.8 million, respectively.
Property, Plant, and Equipment
Additions to property, plant and equipment, including capitalized interest and certain costs allocable to construction and property purchases, are recorded at cost. Capitalized interest is added to any capital project over $1.0 million in costs which is expected to take more than six months to complete. Depreciation is computed using principally the straight-line method over the estimated useful lives of the various classes of depreciable assets. The lives used in computing depreciation for such assets are as follows:
Asset
Range of Useful
Lives, in Years
Improvements to land
30
Buildings
20 to 30
Machinery and equipment
5 to 30
Automotive equipment
5
Furniture and fixtures
3 to 7
Railcars
25 to 30
Leasehold improvements are depreciated on the straight-line method over the shorter of the contractual lease term or the estimated useful life. Expenditures for routine maintenance and repair costs are expensed when incurred. Such expenses are reported in direct operating expenses (exclusive of depreciation and amortization) in the Partnership's Consolidated Statements of Operations.
Goodwill
Goodwill represents the excess of the cost of an acquired entity over the fair value of the assets acquired less liabilities assumed. Goodwill is not amortized but is tested for impairment annually or more frequently if events or changes in circumstances indicate the asset might be impaired. The Partnership uses November 1 of each year as its annual valuation date for its goodwill impairment test. See Note 8 ("Goodwill") for further discussion.

77

CVR PARTNERS, LP AND SUBSIDIARIES
NOTES TO CONSOLIDATED FINANCIAL STATEMENTS — (Continued)


Deferred Financing Costs
The lender and other third-party costs associated with debt issuances are deferred and amortized to interest expense and other financing costs using the effective-interest method over the life of the debt. Deferred financing costs related to line-of-credit arrangements are amortized using the straight-line method through the termination date of the facility.
Planned Major Maintenance Costs
The direct-expense method of accounting is used for maintenance activities, including planned major maintenance activities and other less extensive shutdowns. Maintenance costs are recognized as expense when maintenance services are performed. Planned major maintenance activities generally occur every two to three years.
During the second quarter of 2016, the East Dubuque Facility completed a major scheduled turnaround. Overall results were negatively impacted due to the lost production during the downtime that resulted in reduced sales and certain reduced variable expenses included in cost of materials and other and direct operating expenses (exclusive of depreciation and amortization). Costs, exclusive of the impacts due to the lost production during the downtime, of approximately $6.6 million associated with the 2016 East Dubuque Facility turnaround are included in direct operating expenses (exclusive of depreciation and amortization) in the Consolidated Statements of Operations for the year ended December 31, 2016.
During the third quarter of 2015, the Coffeyville Facility completed a major scheduled turnaround. Overall results were negatively impacted due to the lost production during the downtime that resulted in reduced sales and certain reduced variable expenses included in cost of materials and other and direct operating expenses (exclusive of depreciation and amortization). Costs, exclusive of the impacts due to the lost production during the downtime, of approximately $7.0 million associated with the 2015 Coffeyville Facility turnaround are included in direct operating expenses (exclusive of depreciation and amortization) in the Consolidated Statements of Operations for the year ended December 31, 2015.
Cost Classifications
Cost of materials and other consist primarily of freight and distribution expenses, feedstock expenses, purchased ammonia and purchased hydrogen.
Direct operating expenses (exclusive of depreciation and amortization) consist primarily of energy and other utility costs, direct costs of labor, property taxes, plant-related maintenance services and environmental and safety compliance costs as well as catalyst and chemical costs. Direct operating expenses also include allocated share-based compensation from CVR Energy and its subsidiaries, as discussed in Note 4 ("Share‑Based Compensation").
Selling, general and administrative expenses consist primarily of direct and allocated legal expenses, treasury, accounting, marketing, human resources, information technology and maintaining the corporate offices. Selling, general and administrative expenses also include allocated share-based compensation from CVR Energy and its subsidiaries, as discussed in Note 4 ("Share‑Based Compensation").
Income Taxes
CVR Partners is treated as a partnership for U.S. federal income tax purposes. The income tax liability of the common unitholders is not reflected in the consolidated financial statements of the Partnership. Generally, each common unitholder is required to take into account its respective share of CVR Partners' income, gains, loss and deductions. The Partnership is not subject to income taxes, except for a franchise tax in the State of Texas, a replacement tax in the State of Illinois and as discussed below.
CVR Nitrogen Holdings, LLC, a corporate entity wholly owned by CVR Partners, generates income or loss based on its own activities. As a limited liability company electing tax treatment as a corporation, the entity is subject to federal and state income taxes.
Under the Financial Accounting Standards Board ("FASB") Accounting Standards Codification Topic ("ASC") 740, Income Taxes, both the Partnership (for taxes based on income such as the Texas franchise tax and the Illinois replacement tax) and the corporate entity account for income taxes using the asset and liability method under which deferred income taxes are recognized for the future tax effects of temporary differences between the financial statement carrying amounts and the tax basis of existing assets and liabilities using the enacted statutory tax rates in effect at the end of the period. A valuation allowance for deferred tax assets is recorded when it is more likely than not that the benefit from the deferred tax asset will not be realized. When applicable, penalties and interest related to uncertain tax positions are recorded as income tax expense.

78

CVR PARTNERS, LP AND SUBSIDIARIES
NOTES TO CONSOLIDATED FINANCIAL STATEMENTS — (Continued)


Segment Reporting
The Partnership accounts for segment reporting in accordance with ASC 280, Segment Reporting, which establishes standards for entities to report information about the operating segments and geographic areas in which they operate. CVR Partners only operates one segment and all of its operations are located in the United States.
Impairment of Long-Lived Assets
The Partnership accounts for impairment of long-lived assets in accordance with ASC 360, Property, Plant and Equipment — Impairment or Disposal of Long-Lived Assets ("ASC 360"). In accordance with ASC 360, the Partnership reviews long-lived assets (excluding goodwill) for impairment whenever events or changes in circumstances indicate that the carrying amount of an asset may not be recoverable. Recoverability of assets to be held and used is measured by a comparison of the carrying amount of an asset to estimated undiscounted future net cash flows expected to be generated by the asset. If the carrying amount of an asset exceeds its estimated undiscounted future net cash flows, an impairment charge is recognized for the amount by which the carrying amount of the assets exceeds their fair value. Assets to be disposed of are reported at the lower of their carrying value or fair value less cost to sell. No impairment charges were recognized for any of the periods presented.
Revenue Recognition
Revenues for products sold are recorded upon delivery of the products to customers, which is the point at which title is transferred, the customer has the assumed risk of loss, and payment has been received or collection is reasonably assured. Deferred revenue represents customer prepayments under contracts to guarantee a price and supply of nitrogen fertilizer in quantities expected to be delivered in the next 12 months in the normal course of business. Taxes collected from customers and remitted to governmental authorities are not included in reported revenues.
Shipping Costs
Pass-through finished goods delivery costs reimbursed by customers are reported in net sales, while an offsetting expense is included in cost of materials and other.
Derivative Instruments and Fair Value of Financial Instruments
Prior to their expiration in February 2016, the Partnership had used forward swap contracts primarily to reduce the exposure to changes in interest rates on its debt and to provide a cash flow hedge. These derivative instruments were designated as hedges for accounting purposes and accordingly, were recorded at fair value in the Consolidated Balance Sheets. The measurement of the cash flow hedge ineffectiveness was recognized in earnings, if applicable. The effective portion of the gain or loss on the swaps was reported in accumulated other comprehensive income (loss) ("AOCI"), in accordance with ASC 815, Derivatives and Hedging. See Note 11 ("Interest Rate Swap Agreements") for further discussion.
From time to time, the Partnership enters into forward contracts with fixed delivery prices to purchase portions of its natural gas requirements. The Partnership elected to apply the normal purchase and normal sale exclusion to natural gas contracts that are entered into to be used in production within a reasonable time during the normal course of business. Accordingly, the fair value of these contracts are not recorded on the Consolidated Balance Sheets.
Other financial instruments consisting of cash, accounts receivable, and accounts payable are carried at cost, which approximates fair value, as a result of the short-term nature of the instruments.
Share-Based Compensation
The Partnership has recorded share-based compensation related to the CVR Partners, LP Long Term Incentive Plan (the "CVR Partners LTIP") and has been allocated share-based compensation from CVR Energy. The Partnership accounts for share-based compensation in accordance with ASC 718, Compensation — Stock Compensation ("ASC 718"). ASC 718 requires that compensation costs relating to share-based payment transactions be recognized in a company's financial statements. ASC 718 applies to transactions in which an entity exchanges its equity instruments for goods or services and also may apply to liabilities an entity incurs for goods or services that are based on the fair value of those equity instruments. See Note 4 ("Share‑Based Compensation") for further discussion.

79

CVR PARTNERS, LP AND SUBSIDIARIES
NOTES TO CONSOLIDATED FINANCIAL STATEMENTS — (Continued)


Environmental Matters
Liabilities related to future remediation costs of past environmental contamination of properties are recognized when the related costs are considered probable and can be reasonably estimated. Estimates of these costs are based upon currently available facts, internal and third-party assessments of contamination, available remediation technology, site-specific costs, and currently enacted laws and regulations. In reporting environmental liabilities, no offset is made for potential recoveries. Loss contingency accruals, including those for environmental remediation, are subject to revision as further information develops or circumstances change and such accruals can take into account the legal liability of other parties. Environmental expenditures are capitalized at the time of the expenditure when such costs provide future economic benefits.
Use of Estimates
The consolidated financial statements have been prepared in conformity with GAAP, using management's best estimates and judgments where appropriate. These estimates and judgments affect the reported amounts of assets and liabilities, the disclosure of contingent assets and liabilities at the date of the financial statements, and the reported amounts of revenues and expenses during the reporting period. Actual results could differ materially from these estimates and judgments.
Allocation of Costs
CVR Energy and its subsidiaries provide a variety of services to the Partnership, including cash management and financing services, employee benefits provided through CVR Energy's benefit plans, administrative services provided by CVR Energy's employees and management, insurance and office space leased in CVR Energy's headquarters building and other locations. As such, the accompanying consolidated financial statements include costs that have been incurred by CVR Energy on behalf of the Partnership. These amounts incurred by CVR Energy are then billed or allocated to the Partnership and are properly classified on the Consolidated Statements of Operations as either direct operating expenses (exclusive of depreciation and amortization) or as selling, general and administrative expenses. The billing and allocation of such costs are governed by the services agreement entered into between CVR Energy, Inc., CVR Partners and CVR GP in October 2007 and subsequently amended. The services agreement provides guidance for the treatment of certain general and administrative expenses and certain direct operating expenses incurred on the Partnership's behalf. Such expenses include, but are not limited to, salaries, benefits, share-based compensation expense, insurance, accounting, tax, legal and technology services. Costs which are specifically incurred on behalf of the Partnership are billed directly to the Partnership. See Note 15 ("Related Party Transactions") for a detailed discussion of the billing procedures and the basis for calculating the charges for specific products and services.
The Partnership's general partner manages the Partnership's operations and activities as specified in the partnership agreement. The general partner of the Partnership is managed by its board of directors. The partnership agreement provides that the Partnership will reimburse its general partner for all direct and indirect expenses it incurs or payments it makes on behalf of the Partnership (including salary, bonus, incentive compensation and other amounts paid to any person to perform services for the Partnership or for its general partner in connection with operating the Partnership). See Note 15 ("Related Party Transactions") for a detailed discussion of the operation of the general partner and the basis of the reimbursements.
Subsequent Events
The Partnership evaluated subsequent events, if any, that would require an adjustment to the Partnership's consolidated financial statements or require disclosure in the notes to the consolidated financial statements through the date of issuance of the consolidated financial statements.
Recent Accounting Pronouncements
In May 2014, the FASB issued Accounting Standards Update ("ASU") No. 2014-09, creating a new topic, FASB ASC Topic 606, "Revenue from Contracts with Customers" ("ASU 2014-09"), which supersedes revenue recognition requirements in FASB ASC Topic 605, “Revenue Recognition.” This ASU requires an entity to recognize the amount of revenue to which it expects to be entitled for the transfer of promised goods or services to customers. In addition, an entity is required to disclose sufficient information to enable users of financial statements to understand the nature, amount, timing and uncertainty of revenue and cash flows arising from contracts with customers. The standard was originally effective for interim and annual periods beginning after December 15, 2016 and permits the use of either the retrospective or cumulative effect transition method. Early adoption is not permitted. On July 9, 2015, the FASB approved a one-year deferral of the effective date making the standard effective for interim and annual periods beginning after December 15, 2017. The FASB will continue to permit entities to adopt the standard on the original effective date if they choose. The Partnership has developed an implementation

80

CVR PARTNERS, LP AND SUBSIDIARIES
NOTES TO CONSOLIDATED FINANCIAL STATEMENTS — (Continued)


plan to adopt the new standard. As part of this plan, the Partnership is currently assessing the impact of the new guidance on its business processes, business and accounting systems, and consolidated financial statements and related disclosures, which involves review of existing revenue streams, evaluation of accounting policies and identification of the types of arrangements where differences may arise in the conversion to the new standard. The Partnership expects to complete the assessment phase of its implementation plan within the next several months, after which the Partnership will initiate the design and implementation phases of the plan, including implementing any changes to existing business processes and systems to accommodate the new standard, during 2017. The Partnership will adopt this standard as of January 1, 2018 using the modified retrospective application method. To date, the Partnership has not identified any material differences in its existing revenue recognition methods that would require modification under the new standard.
In April 2015, the FASB issued ASU 2015-03, "Simplifying the Presentation of Debt Issuance Costs" ("ASU 2015-03"). The new standard required that all costs incurred to issue debt be presented in the balance sheet as a direct deduction from the carrying value of the debt. The standard was effective for interim and annual periods beginning after December 15, 2015 and was required to be applied on a retrospective basis. Early adoption was permitted. The Partnership adopted ASU 2015-03 as of January 1, 2016 and applied the standard retrospectively to the Consolidated Balance Sheet. Refer to Note 10 ("Debt") for further details.
In February 2016, the FASB issued ASU 2016-02, "Leases" ("ASU 2016-02"). The new standard revises accounting for operating leases by a lessee, among other changes, and requires a lessee to recognize a liability to make lease payments and an asset representing its right to use the underlying asset for the lease term in the balance sheet. The standard is effective for the first interim and annual periods beginning after December 15, 2018, with early adoption permitted. At adoption, ASU 2016-02 will be applied using the modified retrospective application method. The Partnership is currently evaluating the standard and the impact on its consolidated financial statements and footnote disclosures.
In January 2017, the FASB issued ASU 2017-04, "Simplifying the Test for Goodwill Impairment" ("ASU2017-04"). The new standard simplifies the accounting for goodwill impairments by eliminating step 2 from the goodwill quantitative impairment test. Instead, if the carrying amount of a reporting unit exceeds its fair value, an impairment loss shall be recognized in an amount equal to that excess, limited to the total amount of goodwill allocated to that reporting unit. The standard is effective for interim and annual periods beginning after December 15, 2019 and early adoption is permitted. The Partnership will adopt this standard as of January 1, 2017.
(3) East Dubuque Merger
On April 1, 2016, the Partnership completed the East Dubuque Merger as contemplated by the Agreement and Plan of Merger, dated as of August 9, 2015 (the "Merger Agreement"), whereby the Partnership acquired CVR Nitrogen and CVR Nitrogen GP. Pursuant to the East Dubuque Merger, the Partnership acquired the East Dubuque Facility. The primary reasons for the East Dubuque Merger were to expand the Partnership's geographical footprint, diversify its raw material feedstocks, widen its customer reach and increase its potential for cash-flow generation.
CVR Nitrogen was required to sell or spin off its facility located in Pasadena, Texas (the "Pasadena Facility") as a condition to closing of the East Dubuque Merger. On March 14, 2016, CVR Nitrogen completed the sale of 100% of the issued and outstanding membership interests of its subsidiary that owned the Pasadena Facility to a third party. Holders of common units representing limited partner interests in CVR Nitrogen ("CVR Nitrogen common units") of record as of March 28, 2016 received consideration for the Pasadena Facility and may receive additional consideration in the future according to the terms of the purchase agreement. The Partnership did not receive and will not receive any consideration relating to the sale of the Pasadena Facility.
Under the terms of the Merger Agreement, holders of CVR Nitrogen common units eligible to receive consideration received 1.04 common units (the "unit consideration") representing limited partner interests in CVR Partners ("CVR Partners common units") and $2.57 in cash, without interest, (the "cash consideration" and together with the unit consideration, the "merger consideration") for each CVR Nitrogen common unit. Pursuant to the Merger Agreement, CVR Partners issued approximately 40.2 million CVR Partners common units and paid approximately $99.2 million in cash consideration to CVR Nitrogen common unitholders and certain holders of CVR Nitrogen phantom units discussed below.
Phantom units granted and outstanding under CVR Nitrogen’s equity plans and held by an employee who continued in the employment of a CVR Partners-affiliated entity upon closing of the East Dubuque Merger were canceled and replaced with new incentive awards of substantially equivalent value and on similar terms. See Note 4 ("Share‑Based Compensation") for further discussion. Each phantom unit granted and outstanding and held by (i) an employee who did not continue in employment of a

81

CVR PARTNERS, LP AND SUBSIDIARIES
NOTES TO CONSOLIDATED FINANCIAL STATEMENTS — (Continued)


CVR Partners-affiliated entity, or (ii) a director of CVR Nitrogen GP, upon closing of the East Dubuque Merger, vested in full and the holders thereof received the merger consideration.
In accordance with the FASB’s ASC Topic 805 — Business Combinations ("ASC 805"), the Partnership accounted for the East Dubuque Merger as an acquisition of a business with CVR Partners as the acquirer. ASC 805 requires that the consideration transferred be measured at the current market price at the date of the closing of the East Dubuque Merger. The aggregate merger consideration was approximately $802.4 million, including the fair value of CVR Partners common units issued of $335.7 million, a cash contribution of $99.2 million and $367.5 million fair value of assumed debt. The East Dubuque Facility contributed net sales of $128.0 million and an operating loss of $1.2 million to the Consolidated Statement of Operations for the year ended December 31, 2016.
In March 2016, CVR Energy purchased 400,000 CVR Nitrogen common units, representing approximately 1% of the outstanding CVR Nitrogen limited partner interests. CVR Energy did not receive merger consideration for these designated CVR Nitrogen common units. The Partnership recorded the noncontrolling interest fair value of $4.6 million in the purchase price consideration on April 1, 2016. Subsequent to the East Dubuque Merger, CVR Energy contributed $0.5 million to CVR Nitrogen, and the Partnership purchased the 400,000 CVR Nitrogen common units from CVR Energy during the second quarter of 2016 for $5.0 million. The transaction eliminated the noncontrolling interest, and the net impact of $0.1 million was recorded as an increase to partners' capital on the Consolidated Statement of Partners' Capital for the year ended December 31, 2016.
Purchase Price Consideration
A summary of the total purchase price is as follows:
 
 
Purchase Price
 
 
(in millions)
Fair value of CVR Partners common units issued, as of the close of the East Dubuque Merger
 
$
335.7

Cash payment to CVR Nitrogen common unitholders and certain phantom unitholders
 
99.2

Fair value of consideration transferred
 
434.9

Fair value of noncontrolling interest for parent affiliate units (1)
 
4.6

Total purchase price consideration to be allocated
 
$
439.5

The fair value of the unit consideration was determined as follows:
 
 
 
 
 
Fair Value of Unit Consideration
 
 
(units in thousands)
CVR Nitrogen common units outstanding, as of the close of the East Dubuque Merger
 
38,985

Less: Noncontrolling interest from parent affiliate units (1)
 
400

Net units subject to merger consideration
 
38,585

Unit consideration per CVR Nitrogen common unit
 
1.04

Number of CVR Partners common units issued for merger consideration
 
40,129

Number of CVR Partners common units issued for CVR Nitrogen phantom units issued to noncontinuing employees and CVR Nitrogen board members (2)
 
26

Total number of CVR Partners units issued
 
40,155

Fair value per CVR Partners common unit, as of the close of the East Dubuque Merger
 
$
8.36

Fair value of CVR Partners common units issued (in millions)
 
$
335.7

 
 
 
_____________
(1)
See above for discussion of parent affiliate units.

82

CVR PARTNERS, LP AND SUBSIDIARIES
NOTES TO CONSOLIDATED FINANCIAL STATEMENTS — (Continued)


(2)
As discussed above, each phantom unit granted and outstanding and held by (i) an employee who did not continue in the employment of a CVR Partners-affiliated entity, or (ii) a director of CVR Nitrogen GP, upon closing of the East Dubuque Merger, vested in full and the holders thereof received the merger consideration.
Merger-Related Indebtedness
CVR Nitrogen’s debt arrangements that remained in place after the closing date of the East Dubuque Merger included $320.0 million of its 6.50% notes due 2021 (the "2021 Notes"). The majority of the 2021 Notes were repurchased in June 2016, as discussed further in Note 11 ("Debt").
Immediately prior to the East Dubuque Merger, CVR Nitrogen also had outstanding balances under a credit agreement with Wells Fargo Bank, National Association, as successor-in-interest by assignment from General Electric Company, as administrative agent (the "Wells Fargo Credit Agreement"). The Wells Fargo Credit Agreement consisted of a $50.0 million senior secured revolving credit facility with a $10.0 million letter of credit sublimit. In connection with the closing of the East Dubuque Merger, the Partnership paid $49.4 million for the outstanding balance, accrued interest and fees under the Wells Fargo Credit Agreement, and the Wells Fargo Credit Agreement was canceled.
Purchase Price Allocation
Under the acquisition method of accounting, the purchase price was allocated to CVR Nitrogen's net tangible assets based on their fair values as of April 1, 2016. The Partnership has obtained an independent appraisal of the net assets acquired. Determining the fair value of net tangible assets requires judgment and involves the use of significant estimates and assumptions. The Partnership based its fair value estimates on assumptions it believes to be reasonable but are inherently uncertain.
The following table, set forth below, displays the purchase price allocated to CVR Nitrogen's net tangible assets based on their fair values as of April 1, 2016. There were no identifiable intangible assets.
 
 
Purchase Price Allocation
 
 
(in millions)
Cash
 
$
35.4

Accounts receivable
 
8.9

Inventories
 
49.1

Prepaid expenses and other current assets (1)
 
5.2

Property, plant and equipment
 
775.3

Other long-term assets
 
1.1

Deferred revenue
 
(29.8
)
Other current liabilities (2)
 
(37.0
)
Long-term debt
 
(367.5
)
Other long-term liabilities
 
(1.2
)
Total fair value of net assets acquired
 
439.5

Less: Cash acquired
 
35.4

Total consideration transferred, net of cash acquired
 
$
404.1

_____________
(1)
Includes $4.0 million for the estimated fair value of insurance proceeds related to an event that occurred prior to the East Dubuque Merger. The Partnership received $4.0 million during the second quarter of 2016, which was included in operating activities on the Consolidated Statement of Cash Flows the year ended December 31, 2016.
(2)
Includes an assumed liability of $11.8 million for third-party financial advisory services provided to CVR Nitrogen that became payable upon the closing of the East Dubuque Merger, and was subsequently paid by CVR Partners on April 1, 2016, which was included in operating activities on the Consolidated Statement of Cash Flows for the year ended December 31, 2016.

83

CVR PARTNERS, LP AND SUBSIDIARIES
NOTES TO CONSOLIDATED FINANCIAL STATEMENTS — (Continued)



Pro Forma Financial Information
The summary pro forma financial information for the periods presented below gives effect to the East Dubuque Merger as if it had occurred at the beginning of the periods presented. The pro forma financial information for all periods presented were adjusted to give effect to pro forma events that are i) directly attributable to the East Dubuque Merger, ii) factually supportable and iii) expected to have a continuing impact on the consolidated results of operations.
Pro forma net income (loss) has been adjusted to exclude $3.8 million and $6.0 million, respectively, of merger-related costs incurred during the year ended December 31, 2016 and 2015. Pro forma net income (loss) has also been adjusted to exclude $13.0 million of nonrecurring expenses related to the fair value adjustment to acquisition-date inventory and deferred revenue for the year ended December 31, 2016.
Incremental interest expense for financing the cash merger consideration and financing the payoff of the Wells Fargo Credit Agreement has also been adjusted for in the pro forma financial information, as well as incremental depreciation resulting from increased fair value of the property, plant and equipment as noted in the preliminary purchase price allocation.
The summary pro forma financial information is for informational purposes only and does not purport to represent what the Partnership's consolidated results of operations actually would have been if the East Dubuque Merger had occurred at any date, and such data does not purport to project the Partnership's results of operations for any future period. The basic and diluted units outstanding used to calculate the pro forma net income (loss) per unit amounts presented below have been adjusted to assume units issued at the closing of the East Dubuque Merger were outstanding since January 1, 2015.
 
 
Year Ended
December 31,
 
 
2016
 
2015
 
 
 
 
 
 
 
(in thousands, except per unit data)
Net sales
 
$
391,132

 
$
490,538

Net income (loss)
 
(14,619
)
 
89,818

Net income (loss) per common unit, basic and diluted
 
(0.13
)
 
0.79

Expenses Associated with the East Dubuque Merger
During the year ended December 31, 2016 and 2015, the Partnership incurred $3.1 million and $2.3 million, respectively, of legal and other professional fees and other merger-related expenses, which were included in selling, general and administrative expense.

(4) Share‑Based Compensation
Certain employees of CVR Partners and employees of CVR Energy who perform services for the Partnership under the services agreement with CVR Energy participate in equity compensation plans of CVR Partners' affiliates. All compensation expense related to these plans for full-time employees of CVR Partners has been attributed 100% to the Partnership. For employees of CVR Energy, the Partnership records share-based compensation relative to the percentage of time spent by each employee providing services to the Partnership as compared to the total calculated share-based compensation by CVR Energy. The Partnership recognizes the costs of share-based compensation in selling, general and administrative expenses and direct operating expenses (exclusive of depreciation and amortization). Allocated expense amounts related to plans for which the Partnership is responsible for payment are reflected as an increase or decrease to accrued expenses and other current liabilities. The Partnership was not responsible for payment of the allocated share-based compensation for certain plans as discussed below. Allocated expense amounts related to plans for which the Partnership was not responsible for payment were reflected as an increase or decrease to partners' capital.

84

CVR PARTNERS, LP AND SUBSIDIARIES
NOTES TO CONSOLIDATED FINANCIAL STATEMENTS — (Continued)


Long-Term Incentive Plan — CVR Energy
CVR Energy has a Long-Term Incentive Plan ("CVR Energy LTIP") that permits the grant of options, stock appreciation rights, restricted shares, restricted stock units, dividend equivalent rights, share awards and performance awards (including performance share units, performance units and performance based restricted stock). As of December 31, 2016, only grants of performance units under the CVR Energy LTIP remain outstanding. Individuals who are eligible to receive awards and grants under the CVR Energy LTIP include CVR Energy’s or its subsidiaries’ (including the Partnership) employees, officers, consultants and directors.
Restricted Stock Units
Through the CVR Energy LTIP, shares of restricted stock and restricted stock units had been granted to employees of CVR Energy and its subsidiaries. As of December 31, 2016, these awards were fully vested.
Total compensation expense recorded for the years ended December 31, 2016 was nominal. Total compensation for the years ended December 31, 2015 and 2014, related to the restricted stock units, was approximately $0.1 million and $0.2 million, respectively. The Partnership is not responsible for payment of CVR Energy restricted stock unit awards, and accordingly, the expenses recorded were reflected as an increase to partners' capital.
Performance Unit Awards
In December 2013, CVR Energy entered into performance unit award agreements with Mr. Lipinski. Compensation cost for these awards was recognized over the substantive service period. Compensation expense recorded for the year ended December 31, 2014 related to the performance unit awards was $0.7 million. The awards were fully vested at December 31, 2014. The Partnership reimbursed CVR Energy approximately $0.3 million and $0.8 million, respectively, for its allocated portion of the performance unit award during 2015 and 2014.

In December 2015, CVR Energy entered into a performance unit award agreement (the "2015 Performance Unit Award Agreement") with Mr. Lipinski. Compensation cost for the 2015 Performance Unit Award Agreement was recognized over the performance cycle from January 1, 2016 to December 31, 2016. Compensation expense recorded for the year ended December 31, 2016 was $0.5 million, and the Partnership is responsible for reimbursing CVR Energy in the first quarter of 2017.

In December 2016, CVR Energy entered into a performance unit award agreement (the "2016 Performance Unit Award Agreement") with Mr. Lipinski. Compensation cost for the 2016 Performance Unit Award Agreement will be recognized over the performance cycle from January 1, 2017 to December 31, 2017. The performance unit award represents the right to receive, upon vesting, a cash payment equal to a defined threshold in accordance with the award agreement, multiplied by a performance factor that is based upon the achievement of certain operating objectives. The Partnership will be responsible for reimbursing CVR Energy for its allocated portion of the performance unit award. Assuming a target performance threshold and that the allocation of costs from CVR Energy remains consistent with the allocation percentages in place at December 31, 2016, there was approximately $0.5 million of total unrecognized compensation cost related to the 2016 Performance Unit award Agreement to be recognized over a period of 1.0 year.
Incentive Unit Awards — CVR Energy
CVR Energy granted awards of incentive units and distribution equivalent rights to certain employees of CRLLC, CVR Energy, and the Partnership's general partner who provide shared services to CVR Energy and its subsidiaries (including the Partnership). The awards are generally graded-vesting awards, which are expected to vest over three years, with one-third of the award vesting each year. Compensation expense is recognized on a straight-line basis over the vesting period of the respective tranche of the award. Each incentive unit and distribution equivalent right represents the right to receive, upon vesting, a cash payment equal to (i) the average fair market value of one common unit of CVR Refining, LP ("CVR Refining") in accordance with the award agreement, plus (ii) the per unit cash value of all distributions declared and paid by CVR Refining from the grant date to and including the vesting date. The awards, which are liability-classified, are remeasured at each subsequent reporting date until they vest.
Assuming the portion of time spent on CVR Partners related matters by CVR Energy employees providing services to CVR Partners remains consistent with the amount of services provided during December 31, 2016, there was approximately $1.6 million of total unrecognized compensation cost related to the incentive units and associated distribution equivalent rights to be recognized over a weighted-average period of approximately 1.7 years. Inclusion of a vesting table would not be meaningful due to changes in allocation percentages that may occur from time to time. The unrecognized compensation

85

CVR PARTNERS, LP AND SUBSIDIARIES
NOTES TO CONSOLIDATED FINANCIAL STATEMENTS — (Continued)


expense has been determined by the number of incentive units and respective allocation percentage for individuals for whom, as of December 31, 2016, compensation expense has been allocated to the Partnership. Compensation expense for the years ended December 31, 2016, 2015 and 2014 related to the incentive unit awards was $0.4 million, $0.9 million and $0.5 million, respectively. The Partnership is responsible for reimbursing CVR Energy for its allocated portion of the awards.
As of December 31, 2016 and 2015, the Partnership had a liability related to these awards of $0.4 million and $0.5 million, respectively, which were recorded in accrued expenses and other current liabilities. For the years ended December 31, 2016, 2015 and 2014, the Partnership reimbursed CVR Energy $0.5 million, $0.6 million and $0.3 million, respectively, for its allocated portion of the incentive unit award payments.
Long-Term Incentive Plan — CVR Partners
The CVR Partners LTIP provides for the grant of options, unit appreciation rights, distribution equivalent rights, restricted units, phantom units and other unit-based awards, each in respect of common units. Individuals eligible to receive awards under the CVR Partners LTIP include (i) employees of the Partnership and its subsidiaries (ii) employees of the general partner, (iii) members of the board of directors of the general partner and (iv) certain CVR Partners' parent's employees, consultants and directors who perform services for the benefit of the Partnership.
Through the CVR Partners LTIP, phantom and common units have been awarded to employees of the Partnership and the general partner and to members of the board of directors of the general partner. Phantom unit awards made to employees and members of the board of directors of the general partner are considered non-employee equity-based awards and are required to be remeasured at each reporting period. Awards to employees of the Partnership and employees of the general partner vest over a three-year period and awards to members of the board of directors of the general partner generally vest immediately on the grant date. The maximum number of common units issuable under the CVR Partners LTIP is 5,000,000. As of December 31, 2016, there were 4,820,215 common units available for issuance under the CVR Partners LTIP. As phantom unit awards discussed below are cash-settled awards, they do not reduce the number of common units available for issuance.
Common Units and Certain Phantom Units Awards
Awards of phantom units and distribution equivalent rights were granted to certain employees of the Partnership and its subsidiaries' employees and the employees of the general partner. Common unit awards granted in prior years are not material in the periods presented and were fully vested and settled as of December 31, 2015. The phantom unit awards are generally graded-vesting awards, which are expected to vest over three years with one-third of the award vesting each year. Compensation expense is recognized on a straight-line basis over the vesting period of the respective tranche of the award. Each phantom unit and distribution equivalent right represents the right to receive, upon vesting, a cash payment equal to (i) the average fair market value of one unit of the Partnership's common units in accordance with the award agreement, plus (ii) the per unit cash value of all distributions declared and paid by the Partnership from the grant date to and including the vesting date. The awards, which are liability-classified, are remeasured at each subsequent reporting date until they vest.
In connection with the East Dubuque Merger as described in Note 3 ("East Dubuque Merger"), 195,980 phantom units were granted to certain CVR Nitrogen employees.  A related liability of $0.6 million was recorded as part of the opening balance sheet and included in personnel accruals in the purchase price allocation in Note 3 ("East Dubuque Merger").  Subsequent to the East Dubuque Merger, 79,654 awards were subject to an accelerated vesting date and were paid in full resulting in the early recognition of $0.4 million as compensation expense in selling, general and administrative expenses for the year ended December 31, 2016.

86

CVR PARTNERS, LP AND SUBSIDIARIES
NOTES TO CONSOLIDATED FINANCIAL STATEMENTS — (Continued)


A summary of the common units and phantom units (collectively "Units") activity under the CVR Partners LTIP during the years ended December 31, 2016, 2015 and 2014 is presented below:
 
Units
 
Weighted-
Average
Grant Date
Fair Value
 
Aggregate
Intrinsic
Value
 
 
 
 
 
(dollars in thousands)
Non-vested at December 31, 2013
171,119

 
$
21.34

 
$
2,817

Granted
198,141

 
9.44

 
 
Vested
(48,310
)
 
20.95

 
 

Forfeited
(77,004
)
 
23.49

 
 

Non-vested at December 31, 2014
243,946

 
$
11.07

 
$
2,376

Granted
245,199

 
7.87

 
 
Vested
(94,854
)
 
12.55

 
 

Forfeited
(2,388
)
 
10.99

 
 

Non-vested at December 31, 2015
391,903

 
$
8.71

 
$
3,139

Granted
680,718

 
6.20

 
 
Vested
(292,536
)
 
8.78

 
 
Forfeited
(8,299
)
 
8.72

 
 
Non-vested at December 31, 2016
771,786

 
$
6.47

 
$
4,638

Unrecognized compensation expense associated with the unvested phantom units at December 31, 2016 was approximately $3.9 million, which is expected to be recognized over a weighted average period of 1.7 years. In conjunction with the resignation of the former Chief Executive Officer that was effective January 1, 2014, all awards granted to him that were non-vested at the resignation date were forfeited. The associated change to the non-vested units forfeited was reflected at the resignation date and is included in the summary above. Compensation expense recorded for the years ended December 31, 2016, 2015 and 2014 related to the awards under the CVR Partners LTIP was approximately $1.8 million, $1.3 million and $0.3 million, respectively. Compensation expense related to the awards issued to employees of the Partnership and its subsidiaries under the CVR Partners LTIP has been recorded in selling, general and administrative expenses - third parties and direct operating expenses (exclusive of depreciation and amortization) - third parties. Compensation expense related to the awards issued to employees and members of the board of directors of the general partner under the CVR Partners LTIP has been recorded in selling, general and administrative expenses - affiliates and direct operating expenses (exclusive of depreciation and amortization) - affiliates as the expense has been incurred for the benefit of employees or directors of the general partner.
As of December 31, 2016 and 2015, the Partnership had a liability of $1.0 million and $0.7 million, respectively, for cash settled non-vested phantom unit awards and associated distribution equivalent rights, which is recorded in personnel accruals on the Consolidated Balance Sheets. For the year ended December 31, 2016, 2015 and 2014, the Partnership paid cash of $2.1 million, $0.8 million and $0.4 million, respectively, to settle liability-classified awards upon vesting.
Performance-Based Phantom Unit Award
In May 2014, the Partnership entered into a Phantom Unit Agreement with Mark A. Pytosh, Chief Executive Officer and President of the general partner, which included performance-based phantom units and distribution equivalent rights. The award was fully vested at December 31, 2016 and amounts associated with the agreement were not material.


87

CVR PARTNERS, LP AND SUBSIDIARIES
NOTES TO CONSOLIDATED FINANCIAL STATEMENTS — (Continued)


(5) Inventories
Inventories consisted of the following:
 
December 31,
 
2016
 
2015
 
 
 
 
 
(in thousands)
Finished goods
$
15,860

 
$
9,589

Raw materials and precious metals
8,818

 
9,055

Parts and supplies
33,489

 
18,885

   Total inventories
$
58,167

 
$
37,529

(6) Property, Plant, and Equipment
Property, plant, and equipment consisted of the following:
 
December 31,
 
2016
 
2015
 
 
 
 
 
(in thousands)
Land and improvements
$
12,995

 
$
5,441

Buildings and improvements
14,881

 
3,049

Machinery and equipment
1,343,980

 
574,326

Automotive equipment
599

 
448

Furniture and fixtures
1,437

 
918

Railcars
16,261

 
16,315

Construction in progress
9,588

 
1,641

 
$
1,399,741

 
$
602,138

Less: Accumulated depreciation
269,620

 
209,005

Total property, plant, and equipment, net
$
1,130,121

 
$
393,133

Capitalized interest recognized as a reduction of interest expense for the years ended December 31, 2016, 2015 and 2014 was approximately $0.5 million, $9,000, and $0.1 million, respectively.
(7) Partners’ Capital and Partnership Distributions
The Partnership has two types of partnership interests outstanding:
common units; and
a general partner interest, which is not entitled to any distributions, and which is held by the general partner.
At December 31, 2016 and 2015, the Partnership had a total of 113,282,973 and 73,128,269 common units issued and outstanding, respectively, of which 38,920,000 common units were owned by CRLLC, representing approximately 34% and 53%, respectively, of the total Partnership common units outstanding.
The board of directors of the Partnership's general partner has a policy for the Partnership to distribute all available cash generated on a quarterly basis. Cash distributions will be made to the common unitholders of record on the applicable record date, generally within 60 days after the end of each quarter. Available cash for each quarter will be determined by the board of directors of the general partner following the end of such quarter.
Available cash begins with Adjusted EBITDA reduced for cash needed for (i) net cash interest expense (excluding capitalized interest) and debt service and other contractual obligations; (ii) maintenance capital expenditures; and (iii) to the extent applicable, major scheduled turnaround expenses, reserves for future operating or capital needs that the board of

88

CVR PARTNERS, LP AND SUBSIDIARIES
NOTES TO CONSOLIDATED FINANCIAL STATEMENTS — (Continued)


directors of the general partner deems necessary or appropriate, and expenses associated with the East Dubuque Merger, if any. Adjusted EBITDA is defined as EBITDA (net income before interest expense, net, income tax expense, depreciation and amortization) further adjusted for the impact of non-cash share-based compensation, and, when applicable, major scheduled turnaround expense, gain or loss on extinguishment of debt, loss on disposition of assets, expenses associated with the East Dubuque Merger and business interruption insurance recovery. Available cash for distribution may be increased by the release of previously established cash reserves, if any, at the discretion of the board of directors of the general partner, and available cash is increased by the business interruption insurance proceeds and the impact of purchase accounting. Actual distributions are set by the board of directors of the general partner. The board of directors of the general partner may modify the cash distribution policy at any time, and the partnership agreement does not require the board of directors of the general partner to make distributions at all.
The following is a summary of cash distributions paid to the unitholders during the years ended December 31, 2016, 2015 and 2014 for the respective quarters to which the distributions relate:
 
December 31,
2015
 
March 31,
  2016(1)
 
June 30,
2016
 
September 30,
2016
 
Total Cash
Distributions
Paid in 2016
 
 
 
 
 
 
 
 
 
 
 
($ in millions, except per common unit amounts)
Amount paid to CRLLC
$
10.5

 
$
10.5

 
$
6.6

 
$

 
$
27.6

Amounts paid to public unitholders
9.2

 
20.1

 
12.7

 

 
42.0

Total amount paid
$
19.7

 
$
30.6

 
$
19.3

 
$

 
$
69.6

Per common unit
$
0.27

 
$
0.27

 
$
0.17

 
$

 
$
0.71

Common units outstanding (in thousands)
73,128

 
113,283

 
113,283

 
113,283

 
 

 
December 31,
2014
 
March 31,
2015
 
June 30,
2015
 
September 30,
2015
 
Total Cash
Distributions
Paid in 2015
 
 
 
 
 
 
 
 
 
 
 
($ in millions, except per common unit amounts)
Amount paid to CRLLC
$
16.0

 
$
17.5

 
$
15.2

 
$

 
$
48.7

Amounts paid to public unitholders
14.0

 
15.4

 
13.3

 

 
42.7

Total amount paid
$
30.0

 
$
32.9

 
$
28.5

 
$

 
$
91.4

Per common unit
$
0.41

 
$
0.45

 
$
0.39

 
$

 
$
1.25

Common units outstanding (in thousands)
73,123

 
73,123

 
73,123

 
73,123

 
 


 
December 31,
2013
 
March 31,
2014
 
June 30,
2014
 
September 30,
2014
 
Total Cash
Distributions
Paid in 2014
 
 
 
 
 
 
 
 
 
 
 
($ in millions, except per common unit amounts)
Amount paid to CRLLC
$
16.7

 
$
14.8

 
$
12.8

 
$
10.5

 
$
54.9

Amounts paid to public unitholders
14.7

 
13.0

 
11.3

 
9.2

 
48.2

Total amount paid
$
31.4

 
$
27.8

 
$
24.1

 
$
19.7

 
$
103.1

Per common unit
$
0.43

 
$
0.38

 
$
0.33

 
$
0.27

 
$
1.41

Common units outstanding (in thousands)
73,113

 
73,113

 
73,114

 
73,117

 
 
_____________________________

(1) The distribution per common unit for the three months ended March 31, 2016 is calculated based on the post-merger common units outstanding.

(8) Goodwill
The Partnership evaluates the carrying value of goodwill annually as of November 1 and between annual evaluations if

89

CVR PARTNERS, LP AND SUBSIDIARIES
NOTES TO CONSOLIDATED FINANCIAL STATEMENTS — (Continued)


events occur or circumstances change that would more likely than not reduce the fair value of the reporting unit below its carrying amount. The Partnership's goodwill reporting unit is the Coffeyville Facility.
Based on a significant decline in market capitalization and lower cash flow forecasts resulting from weakened fertilizer pricing trends during the third quarter of 2016, the Partnership identified a triggering event and therefore performed an interim goodwill impairment test as of September 30, 2016. The goodwill impairment quantitative testing involves a two-step process. Step 1 compares the fair value of the reporting unit to its carrying value. The Coffeyville Facility reporting unit fair value is based upon consideration of various valuation methodologies, including guideline public company multiples and projected future cash flows discounted at rates commensurate with the risk involved. The carrying amount of the reporting unit was less than its fair value; therefore, a Step 2 was not required to be completed and no impairment was recorded.
The fair value of the reporting unit exceeded its carrying value by approximately 17 percent based upon the results of the Step 1 test as of September 30, 2016. Judgments and assumptions are inherent in management’s estimates used to determine the fair value of the reporting unit. Assumptions used in the discounted cash flows ("DCF") require the exercise of significant judgment, including judgment about appropriate discount rates and terminal values, growth rates, and the amount and timing of expected future cash flows. The discount rates used in the DCF, which are intended to reflect the risks inherent in future cash flow projections, are based on estimates of the weighted-average cost of capital of a market participant. Such estimates are derived from analysis of peer companies and consider the industry weighted average return on debt and equity from a market participant perspective. The most significant assumption to determining the fair value of the reporting unit was forecasted fertilizer pricing. Changes in assumptions may result in a change in management's estimates and may result in an impairment in future periods, including, but not limited to, further declines in the forecasted fertilizer pricing.
Subsequent to the September 30, 2016 interim impairment test, the Partnership elected to perform a qualitative evaluation as of November 1, 2016 to determine whether it was necessary to perform the quantitative two step goodwill analysis described in ASC 350, "Intangibles - Goodwill and Other". After assessing the totality of events and circumstances, it was determined that it was not more likely than not that the fair value of the Partnership was less than the carrying value, and so it was not necessary to perform the two-step goodwill impairment analysis. Based on the results of the tests, no impairment of goodwill was recorded for any of the periods presented.
(9) Accrued Expenses and Other Current Liabilities
Accrued expenses and other current liabilities were as follows:
 
December 31,
2016
 
December 31,
2015
 
 
 
 
 
(in thousands)
Property taxes
$
1,742

 
$
1,371

Current interest rate swap liabilities

 
119

Accrued interest
2,683

 
458

Railcar maintenance accruals
2,502

 
209

Affiliates (1)
2,515

 
2,334

Other accrued expenses and liabilities
2,932

 
1,192

   Total accrued expenses and other current liabilities
$
12,374

 
$
5,683

_______________________________________

(1)
Accrued expenses and other current liabilities include amounts owed by the Partnership to CVR Energy under the feedstock and shared services agreement and services agreement. Refer to "Allocation of Costs" in Note 2 ("Summary of Significant Accounting Policies") and refer to Note 15 ("Related Party Transactions") for additional discussion.


90

CVR PARTNERS, LP AND SUBSIDIARIES
NOTES TO CONSOLIDATED FINANCIAL STATEMENTS — (Continued)


(10) Debt
Long-term debt consisted of the following:
 
As of
December 31, 2016
 
As of 
 December 31, 
 2015
 
 
 
 
 
(in thousands)
9.250% senior secured notes, due 2023
$
645,000

 
$

6.50% notes, due 2021
2,240

 

Credit Agreement term loan, due 2016

 
125,000

Total long-term debt, before unamortized discount and debt issuance costs
647,240

 
125,000

Less:
 
 
 
Unamortized discount
15,220

 

Unamortized debt issuance costs
8,913

 
227

Total long-term debt, net of current portion
$
623,107

 
$
124,773

As discussed in Note 2 ("Summary of Significant Accounting Policies"), the Partnership adopted ASU 2015-03, "Simplifying the Presentation of Debt Issuance Costs", which requires that all costs incurred to issue debt be presented in the balance sheet as a direct deduction from the carrying value of the debt. As a result of adoption of the standard, debt issuance costs of $0.2 million were reclassified as a direct deduction from the carrying value of the related debt balances in the Consolidated Balance Sheets as of December 31, 2015. A nominal amount of debt issuance costs related to the revolving credit facility was presented as assets in the Consolidated Balance Sheet as of December 31, 2015.
For the year ended December 31, 2016, 2015 and 2014, amortization of the discount on debt and amortization of deferred financing costs reported as interest expense and other financing costs totaled approximately $1.7 million, $1.0 million and $1.0 million, respectively.
2023 Notes
On June 10, 2016, the Partnership and CVR Nitrogen Finance Corporation, an indirect wholly-owned subsidiary of the Partnership, (together the "2023 Notes Issuers"), certain subsidiary guarantors named therein and Wilmington Trust, National Association, as trustee and as collateral trustee, completed a private offering of $645.0 million aggregate principal amount of 9.250% Senior Secured Notes due 2023 (the "2023 Notes"). The 2023 Notes mature on June 15, 2023, unless earlier redeemed or repurchased by the issuers. Interest on the 2023 Notes is payable semi-annually in arrears on June 15 and December 15 of each year, beginning on December 15, 2016. The 2023 Notes are guaranteed on a senior secured basis by all of the Partnership’s existing subsidiaries.
The 2023 Notes were issued at a $16.1 million discount, which is being amortized over the term of the 2023 Notes as interest expense using the effective-interest method. The Partnership received approximately $622.9 million of cash proceeds, net of the original issue discount and underwriting fees, but before deducting other third-party fees and expenses associated with the offering. The net proceeds from the sale of the 2023 Notes were used to: (i) repay all amounts outstanding under the CRLLC Facility (defined and discussed below); (ii) finance the 2021 Notes Tender Offer (defined and discussed below) and (iii) to pay related fees and expenses.
The debt issuance costs of the 2023 Notes totaled approximately $9.4 million and are being amortized over the term of the 2023 Notes as interest expense using the effective-interest amortization method. 
The 2023 Notes contain customary covenants for a financing of this type that, among other things, restrict the Partnership’s ability and the ability of certain of its subsidiaries to: (i) sell assets; (ii) pay distributions on, redeem or repurchase the Partnership’s units or redeem or repurchase its subordinated debt; (iii) make investments; (iv) incur or guarantee additional indebtedness or issue preferred units; (v) create or incur certain liens; (vi) enter into agreements that restrict distributions or other payments from the Partnership’s restricted subsidiaries to the Partnership; (vii) consolidate, merge or transfer all or substantially all of the Partnership’s assets; (viii) engage in transactions with affiliates; and (ix) create unrestricted subsidiaries. As of December 31, 2016, the Partnership was in compliance with the covenants contained in the 2023 Notes.

91

CVR PARTNERS, LP AND SUBSIDIARIES
NOTES TO CONSOLIDATED FINANCIAL STATEMENTS — (Continued)


Included in other current liabilities on the Consolidated Balance Sheets is accrued interest payable totaling approximately $2.7 million as of December 31, 2016 related to the 2023 Notes. At December 31, 2016, the estimated fair value of the 2023 Notes was approximately $664.4 million. This estimate of fair value is Level 2 as it was determined by quotations obtained from a broker-dealer who makes a market in these and similar securities.
2021 Notes
The $320.0 million 2021 Notes were issued by CVR Nitrogen and CVR Nitrogen Finance (the "2021 Notes Issuers") prior to the East Dubuque Merger. The 2021 Notes bear interest at a rate of 6.5% per annum, payable semi-annually in arrears on April 15 and October 15 of each year. The 2021 Notes are scheduled to mature on April 15, 2021, unless repurchased or redeemed earlier in accordance with their terms.
On April 29, 2016, the 2021 Notes Issuers commenced a cash tender offer (the "Tender Offer") to purchase any and all of the outstanding 2021 Notes. In connection with the Tender Offer, the 2021 Notes Issuers solicited the consents of holders of the notes to certain proposed amendments to the indenture governing the notes (the "Consent Solicitation"). As a result of the Tender Offer, on June 10, 2016, the 2021 Notes Issuers repurchased $315,245,000 of 2021 Notes, representing approximately 98.5% of the total outstanding principal amount of the notes at a purchase price of $1,015 per $1,000 in principal amount. The total amount paid related to the Tender Offer was approximately $320.0 million, including an approximate $4.7 million premium. Additionally, the 2021 Notes Issuers paid $3.1 million for accrued and unpaid interest for the tendered notes up to the settlement date. The 2021 Notes Issuers received the requisite consents in respect of the 2021 Notes in connection with the Consent Solicitation to amend the indenture governing the 2021 Notes. As a result, the 2021 Notes Issuers executed a supplemental indenture, dated as of June 10, 2016, which eliminated or modified substantially all of the restrictive covenants relating to CVR Nitrogen and its subsidiaries, eliminated all events of default other than failure to pay principal, premium or interest on the 2021 Notes, eliminated all conditions to satisfaction and discharge, and released the liens on the collateral securing the 2021 Notes. The repurchase of a portion of the 2021 Notes resulted in a loss on extinguishment of debt of approximately $5.1 million for the year ended December 31, 2016, which includes the Tender Offer premium of $4.7 million and the write-off of the unamortized portion of the purchase accounting adjustment of $0.4 million.
Concurrently with, but separately from the Tender Offer, the 2021 Notes Issuers also commenced an offer to purchase all of the outstanding 2021 Notes at a price equal to 101% of the principal amount thereof, as required as a result of the East Dubuque Merger (the "Change of Control Offer"). The offer expired on June 28, 2016. As a result of the Change of Control Offer, the 2021 Notes Issuers repurchased $560,000 of 2021 Notes at a purchase price of $1,010 per $1,000 in principal amount. The total amount paid related to the Change of Control Offer was approximately $0.6 million, including a nominal amount of premium and accrued and unpaid interest. In November 2016, the Partnership repurchased $1.9 million principal amount of 2021 Notes, resulting in a $0.2 million gain on extinguishment of debt.
As of December 31, 2016, $2,240,000 of principal amount of the 2021 Notes remained outstanding and accrued interest was nominal.
Asset Based (ABL) Credit Facility
On September 30, 2016, the Partnership entered into a senior secured asset based revolving credit facility (the "ABL Credit Facility") with a group of lenders and UBS AG, Stamford Branch ("UBS"), as administrative agent and collateral agent. The ABL Credit Facility has an aggregate principal amount of availability of up to $50.0 million with an incremental facility, which permits an increase in borrowings of up to $25.0 million in the aggregate subject to additional lender commitments and certain other conditions. The proceeds of the loans may be used for capital expenditures and working capital and general corporate purposes of the Partnership and its subsidiaries. The ABL Credit Facility provides for loans and standby letters of credit in an amount up to the aggregate availability under the facility, subject to meeting certain borrowing base conditions, with sub-limits of the lesser of 10% of the total facility commitment and $5.0 million for swingline loans and $10.0 million for letters of credit. The ABL Credit Facility is scheduled to mature on September 30, 2021.
At the option of the borrowers, loans under the ABL Credit Facility initially bear interest at an annual rate equal to (i) 2.00% plus LIBOR or (ii) 1.00% plus a base rate, subject to a 0.50% step-down based on the previous quarter’s excess availability. The borrowers must also pay a commitment fee on the unutilized commitments and also pay customary letter of credit fees.
The ABL Credit Facility also contains customary covenants for a financing of this type that limit the ability of the Partnership and its subsidiaries to, among other things, incur liens, engage in a consolidation, merger, purchase or sale of assets, pay dividends, incur indebtedness, make advances, investments and loans, enter into affiliate transactions, issue equity interests

92

CVR PARTNERS, LP AND SUBSIDIARIES
NOTES TO CONSOLIDATED FINANCIAL STATEMENTS — (Continued)


or create subsidiaries and unrestricted subsidiaries. The ABL Credit Facility also contains a fixed charge coverage ratio financial covenant, as defined therein. The Partnership was in compliance with the covenants of the ABL Credit Facility as of December 31, 2016
In connection with the ABL Credit Facility, the Partnership incurred lender and other third-party costs of approximately $1.2 million, which are being deferred and amortized to interest expense and other financing costs using the straight-line method over the term of the facility.
As of December 31, 2016, the Partnership and its subsidiaries had availability under the ABL Credit Facility of $49.3 million. There were no borrowings outstanding under the ABL Credit Facility as of December 31, 2016.
CRLLC Facility
On April 1, 2016, in connection with the closing of the East Dubuque Merger, the Partnership entered into a $300.0 million senior term loan credit facility (the "CRLLC Facility") with CRLLC, as the lender, the proceeds of which were used by the Partnership (i) to fund the repayment of amounts outstanding under the Wells Fargo Credit Agreement discussed in Note 4 ("East Dubuque Merger") (ii) to pay the cash consideration and to pay fees and expenses in connection with the East Dubuque Merger and related transactions and (iii) to repay all of the loans outstanding under the Credit Agreement discussed below. The CRLLC Facility had a term of two years and an interest rate of 12.0% per annum. Interest was calculated on the basis of the actual number of days elapsed over a 360-day year and payable quarterly. In April 2016, the Partnership borrowed $300.0 million under the CRLLC Facility. On June 10, 2016, the Partnership paid off the $300.0 million outstanding under the CRLLC Facility, paid $7.0 million in interest, and terminated the CRLLC Facility.
Credit Agreement
The Partnership's credit facility includes a term loan facility of $125.0 million and a revolving credit facility of $25.0 million with an uncommitted incremental facility of up to $50.0 million. No amounts were drawn under the revolving credit facility. There was no scheduled amortization. The principal portion of the term loan is presented as long-term debt on the Consolidated Balance Sheet as of December 31, 2015 as the Partnership had the intent and ability to refinance the obligation on a long-term basis.
The credit facility was scheduled to mature on April 13, 2016. On April 1, 2016, in connection with the completion of the East Dubuque Merger, the Partnership repaid all amounts outstanding under the Credit Agreement and paid $0.3 million for accrued and unpaid interest. Effective upon such repayment, the Credit Agreement and all related loan documents and security interests were terminated and released. The repayment was funded from amounts drawn on the CRLLC Facility, as discussed above. The Partnership recognized a nominal amount of loss on debt extinguishment in connection with the termination of the Credit Agreement.
Previous borrowings under the credit facility bore interest at either a Eurodollar rate or a base rate plus a margin based on a pricing grid determined by the trailing four quarter leverage ratio. The margin for borrowings under the credit facility ranges from 3.50% to 4.25% for Eurodollar loans and 2.50% to 3.25% for base rate loans. During the periods presented, the interest rate was either the Eurodollar rate plus a margin of 3.50% or, for base rate loans, the prime rate plus 2.50%. Under its terms, the lenders under the credit facility were granted a first priority security interest (subject to certain customary exceptions) in substantially all of the assets of CVR Partners and CRNF. At December 31, 2015, the effective rate was approximately 4.60%, inclusive of the impact of the interest rate swaps discussed in Note 11 ("Interest Rate Swap Agreements").
The carrying value approximated fair value as of December 31, 2015.
(11) Interest Rate Swap Agreements
CRNF had two floating-to-fixed interest rate swap agreements for the purpose of hedging the interest rate risk associated with a portion of its $125.0 million floating rate term debt which expired on February 12, 2016. The floating rate term debt is discussed further in Note 10 ("Debt"). The aggregate notional amount covered under these agreements, which commenced on August 12, 2011 and expired on February 12, 2016, totaled $62.5 million (split evenly between the two agreements). Under the terms of the interest rate swap agreement entered into on June 30, 2011, CRNF received a floating rate based on three-month LIBOR and paid a fixed rate of 1.94%. Under the terms of the interest rate swap agreement entered into on July 1, 2011, CRNF received a floating rate based on three-month LIBOR and paid a fixed rate of 1.975%. Both swap agreements were settled every 90 days. The effect of these swap agreements was to lock in a fixed rate of interest of approximately 1.96% plus the applicable margin paid to lenders over three-month LIBOR as governed by the CRNF credit facility. The agreements were designated as

93

CVR PARTNERS, LP AND SUBSIDIARIES
NOTES TO CONSOLIDATED FINANCIAL STATEMENTS — (Continued)


cash flow hedges at inception and accordingly, the effective portion of the gain or loss on the swap was reported as a component of accumulated other comprehensive income (loss) ("AOCI"), and was reclassified into interest expense when the interest rate swap transaction affected earnings. Any ineffective portion of the gain or loss was recognized immediately in interest expense. The realized loss on the interest rate swap reclassified from AOCI into interest expense and other financing costs on the Consolidated Statements of Operations was $0.1 million for the year ended December 31, 2016. The realized loss on the interest rate swap reclassified from AOCI into interest expense and other financing costs on the Consolidated Statements of Operations was $1.1 million for each of the years ended December 31, 2015 and 2014.
The interest rate swap agreements previously held by the Partnership also provided for the right to offset. However, as the interest rate swaps were both in a liability position, there were no amounts offset in the Consolidated Balance Sheet as of December 31, 2015. See Note 16 ("Fair Value of Financial Instruments") for discussion of the fair value of the interest rate swap agreements.
(12) Net Income (Loss) Per Common Unit
The Partnership's net income (loss) is allocated wholly to the common unitholders as the general partner does not have an economic interest. Basic and diluted net income (loss) per common unit is calculated by dividing net income (loss) by the weighted-average number of common units outstanding during the period and, when applicable, gives effect to unvested common units granted under the CVR Partners LTIP. The common units issued during the period are included on a weighted-average basis for the days in which they were outstanding.
(13) Benefit Plans
A subsidiary of CVR Energy sponsors and administers a defined contribution 401(k) plan, the CVR Energy 401(k) Plan (the "Non-union Plan"), in which non-union employees of the general partner, CVR Partners and its subsidiaries may participate. Participants in the Non-union Plan may elect to contribute a designated percentage of their eligible compensation in accordance with the Non-union Plan, subject to statutory limits. The Partnership provides a matching contribution of 100% of the first 6% of eligible compensation contributed by participants. Participants in the Non-union Plan are immediately vested in their individual contributions. The Non-union Plan provides for a three-year vesting schedule for the Partnership's matching contributions and contains a provision to count service with predecessor organizations. The Partnership's contributions under the Non-union Plan were approximately $1.2 million, $0.9 million and $0.7 million, for the years ended December 31, 2016, 2015 and 2014, respectively.
Beginning April 1, 2016 as a result of the East Dubuque Merger, the Partnership acquired the Rentech Nitrogen GP, LLC Union 401(k) Plan (the "Union Plan"), which is sponsored by CVR Nitrogen GP. The Union Plan is administered by a subsidiary of CVR Energy and is maintained for the benefit of union employees at the East Dubuque Facility. Contributions to the represented plan are determined in accordance with provisions of the negotiated labor contract. Participants in the Union Plan are immediately vested in their individual contributions as well as the Partnership’s contributions on their behalf. The Partnership's contributions under the Union Plan were approximately $0.1 million for the year ended December 31, 2016.

94

CVR PARTNERS, LP AND SUBSIDIARIES
NOTES TO CONSOLIDATED FINANCIAL STATEMENTS — (Continued)


(14) Commitments and Contingencies
Leases and Unconditional Purchase Obligations
The minimum required payments for operating leases and unconditional purchase obligations are as follows:
Year Ending December 31,
Operating
Leases
 
Unconditional
Purchase 
Obligations
 
 
 
 
 
(in thousands)
2017
$
4,304

 
$
25,982

2018
3,452

 
14,289

2019
2,836

 
11,419

2020
2,310

 
6,426

2021
2,130

 
4,643

Thereafter
2,605

 
32,436

 
$
17,637

 
$
95,195

CRNF leases railcars and facilities under long-term operating leases. Lease expense is included in cost of materials and other for the years ended December 31, 2016, 2015 and 2014 and totaled approximately $4.9 million, $4.6 million and $4.6 million, respectively. The lease agreements have various remaining terms. Some agreements are renewable, at CRNF's option, for additional periods. It is expected, in the ordinary course of business, that leases will be renewed or replaced as they expire. The Partnership leases 115 UAN railcars from a related party, which is included in the operating lease commitments shown above. See Note 15 ("Related Party Transactions") for further discussion.
The Partnership's purchase obligation for pet coke from CVR Refining and has been derived from a calculation of the average pet coke price paid to CVR Refining over the preceding two year period. See Note 15 ("Related Party Transactions") for further discussion of the coke supply agreement.
During 2005, CRNF entered into the Amended and Restated On-Site Product Supply Agreement with The BOC Group, Inc. (as predecessor in interest to Linde LLC). Pursuant to the agreement, which expires in 2020, CRNF is required to take as available and pay for the supply of oxygen and nitrogen to the fertilizer operation. Expenses associated with this agreement are included in direct operating expenses (exclusive of depreciation and amortization) and for the years ended December 31, 2016, 2015 and 2014, totaled approximately $3.9 million, $3.4 million and $4.0 million, respectively.
The Partnership is party to a pet coke supply agreement with HollyFrontier Corporation. The term of this agreement ends in December 2017. The delivered cost of this pet coke totaled approximately $4.9 million, $4.8 million and $4.3 million for the years ended December 31, 2016, 2015 and 2014, respectively, which was recorded in cost of materials and other.
EDNF is a party to a utility service agreement with Jo-Carroll Energy, Inc. The term of this agreement ends in 2019 and includes certain charges on a take-or-pay basis. The cost of electricity is included in direct operating expenses (exclusive of depreciation and amortization) and amounts associated with this agreement totaled approximately $6.8 million for the post-acquisition period ended December 31, 2016.

95

CVR PARTNERS, LP AND SUBSIDIARIES
NOTES TO CONSOLIDATED FINANCIAL STATEMENTS — (Continued)


Commitments for natural gas purchases consist of the following:
 
December 31,
2016
 
 
 
(in thousands, except weighted average rate)
MMBtus under fixed-price contracts
1,539

Commitments to purchase natural gas (1)
$
5,324

Weighted average rate per MMBtu (1)
$
3.46

____________
(1)Commitments and weighted average rate per MMBtu is based on the fixed rates applicable to each contract, exclusive of transportation costs.
Litigation
From time to time, the Partnership is involved in various lawsuits arising in the normal course of business, including matters such as those described below under "Environmental, Health, and Safety ("EHS") Matters." Liabilities related to such litigation are recognized when the related costs are probable and can be reasonably estimated. These provisions are reviewed at least quarterly and adjusted to reflect the impacts of negotiations, settlements, rulings, advice of legal counsel, and other information and events pertaining to a particular case. It is possible that management's estimates of the outcomes will change within the next year due to uncertainties inherent in litigation and settlement negotiations. In the opinion of management, the ultimate resolution of any other litigation matters is not expected to have a material adverse effect on the Partnership's results of operations or financial condition. There can be no assurance that management's beliefs or opinions with respect to liability for potential litigation matters are accurate.
CRNF received a ten year property tax abatement from Montgomery County, Kansas (the "County") in connection with the construction of the Coffeyville Facility that expired on December 31, 2007. In connection with the expiration of the abatement, the County reclassified and reassessed CRNF's nitrogen fertilizer plant for property tax purposes. The reclassification and reassessment resulted in an increase in CRNF's annual property tax expense by an average of approximately $10.7 million per year for the years ended December 31, 2008 and 2009, $11.7 million for the year ended December 31, 2010, $11.4 million for the year ended December 31, 2011 and $11.3 million for the year ended December 31, 2012. CRNF protested the classification and resulting valuation for each of those years to the Kansas Board of Tax Appeals ("BOTA"), followed by an appeal to the Kansas Court of Appeals. However, CRNF fully accrued and paid the property taxes the county claimed were owed for the years ended December 31, 2008 through 2012. The Kansas Court of Appeals, in a memorandum opinion dated August 9, 2013, reversed the BOTA decision in part and remanded the case to BOTA, instructing BOTA to classify each asset on an asset by asset basis instead of making a broad determination that CRNF's entire plant was real property as BOTA did originally. The County filed a motion for rehearing with the Kansas Court of Appeals and a petition for review with the Kansas Supreme Court, both of which have been denied.
In March 2015, BOTA concluded that based upon an asset by asset determination, a substantial majority of the assets in dispute will be classified as personal property for the 2008 tax year. The parties stipulated to the value of the real property, following which BOTA issued its final decision. The County has appealed the decision with respect to classification to the Kansas Court of Appeals. No amounts have been received or recognized in these consolidated financial statements related to the 2008 property tax matter or BOTA’s decision.
On February 25, 2013, the County and CRNF agreed to a settlement for tax years 2009 through 2012, which has lowered CRNF's property taxes by about $10.7 million per year (as compared to the 2012 tax year) for tax years 2013 through 2016 based on current mill levy rates. In addition, the settlement provides the County will support CRNF's application before BOTA for a ten year tax exemption for the UAN expansion. Finally, the settlement provides that CRNF will continue its appeal of the 2008 reclassification and reassessment as discussed above. During the years ended December 31, 2016, 2015 and 2014, CRNF recognized approximately $1.4 million, $1.3 million and $1.3 million, respectively, in property tax expense included in direct operating expenses (exclusive of depreciation and amortization).

96

CVR PARTNERS, LP AND SUBSIDIARIES
NOTES TO CONSOLIDATED FINANCIAL STATEMENTS — (Continued)


East Dubuque Merger Litigation
On August 29, 2015, Mike Mustard, a purported unitholder of Rentech Nitrogen Partners, L.P. ("Rentech Nitrogen"), filed a class action complaint on behalf of the public unitholders of Rentech Nitrogen against Rentech Nitrogen, Rentech Nitrogen GP, LLC ("Rentech Nitrogen GP"), Rentech Nitrogen Holdings, Inc., Rentech, Inc., DSHC, LLC, CVR Partners, two subsidiaries of CVR Partners, and the members of the board of directors of Rentech Nitrogen GP (the "Rentech Nitrogen Board"), in the Court of Chancery of the State of Delaware (the "Mustard Lawsuit"). On October 6, 2015, Jesse Sloan, a purported unitholder of Rentech Nitrogen, filed a class action complaint on behalf of the public unitholders of Rentech Nitrogen against Rentech Nitrogen, Rentech Nitrogen GP, CVR Partners, two subsidiaries of CVR Partners, and the members of the Rentech Nitrogen Board, in the United States District Court for the Central District of California (the "Sloan Lawsuit"). Both lawsuits alleged, among other things, that the attempted sale of Rentech Nitrogen to CVR Partners was conducted by means of an unfair process and for an unfair price. In July 2016, the Mustard Lawsuit was dismissed. In October 2016, the United States District Court for the Central District of California issued an order and judgment approving the settlement of the Sloan Lawsuit. Under the terms of the settlement, the defendants made certain supplemental disclosures related to the East Dubuque Merger, and in return, the settlement resolves and releases all claims by unitholders of Rentech Nitrogen challenging the East Dubuque Merger.
Environmental, Health, and Safety ("EHS") Matters
The Partnership is subject to various stringent federal, state, and local EHS rules and regulations. Liabilities related to EHS matters are recognized when the related costs are probable and can be reasonably estimated. Estimates of these costs are based upon currently available facts, existing technology, site-specific costs, and currently enacted laws and regulations. In reporting EHS liabilities, no offset is made for potential recoveries. All liabilities are monitored and adjusted regularly as new facts emerge or changes in law or technology occur.
The Partnership owns and operates two facilities utilized for the manufacture of nitrogen fertilizers. Therefore, the Partnership has exposure to potential EHS liabilities related to past and present EHS conditions at this location. Under the Comprehensive Environmental Response, Compensation, and Liability Act ("CERCLA"), the Resource Conservation and Recovery Act, and related state laws, certain persons may be liable for the release or threatened release of hazardous substances. These persons can include the current owner or operator of property where a release or threatened release occurred, any persons who owned or operated the property when the release occurred, and any persons who disposed of, or arranged for the transportation or disposal of, hazardous substances at a contaminated property. Liability under CERCLA is strict, and under certain circumstances, joint and several, so that any responsible party may be held liable for the entire cost of investigating and remediating the release of hazardous substances.
The Partnership is also subject to extensive and frequently changing federal, state and local, environmental and health and safety laws and regulations governing the emission and release of hazardous substances into the environment, the treatment and discharge of waste water, and the storage, handling, use and transportation of nitrogen products. The ultimate impact of complying with evolving laws and regulations is not always clearly known or determinable due in part to the fact that the Partnership's operations may change over time and certain implementing regulations for laws, such as the federal Clean Air Act, have not yet been finalized, are under governmental or judicial review or are being revised. These laws and regulations could result in increased capital, operating and compliance costs.
Management periodically reviews and, as appropriate, revises its environmental accruals. Based on current information and regulatory requirements, management believes that the accruals established for environmental expenditures are adequate.
The Partnership believes it is in substantial compliance with existing EHS rules and regulations. There can be no assurance that the EHS matters described above or other EHS matters which may develop in the future will not have a material adverse effect on the business, financial condition, or results of operations of the Partnership.

97

CVR PARTNERS, LP AND SUBSIDIARIES
NOTES TO CONSOLIDATED FINANCIAL STATEMENTS — (Continued)


(15) Related Party Transactions
Related Party Agreements
CVR Partners is party to, or otherwise subject to certain agreements with CVR Energy and its subsidiaries, including CVR Refining and its subsidiary Coffeyville Resources Refining & Marketing, LLC ("CRRM"), that govern the business relationships among each party. The agreements are described as in effect at December 31, 2016.
Amounts owed to CVR Partners and its subsidiaries from CVR Energy and its subsidiaries with respect to these agreements are included in prepaid expenses and other currents assets and other long-term assets, on the Consolidated Balance Sheets. Conversely, amounts owed to CVR Energy and its subsidiaries by CVR Partners and its subsidiaries with respect to these agreements are included in accounts payable, personnel accruals, and accrued expenses and other current liabilities on the Partnership's Consolidated Balance Sheets.
Feedstock and Shared Services Agreement
CRNF is party to a feedstock and shared services agreement with CRRM, under which the two parties provide feedstocks and other services to one another. These feedstocks and services are utilized in the respective production processes of CRRM's Coffeyville, Kansas refinery and CRNF's Coffeyville Facility.
Pursuant to the feedstock agreement, CRNF and CRRM have agreed to transfer hydrogen to one another; provided CRNF is not required to sell hydrogen to CRRM if such hydrogen is required for operation of CRNF's nitrogen fertilizer plant, if such sale would adversely affect the Partnership's classification as a partnership for federal income tax purposes, or if such sale would not be in CRNF's best interest. Net monthly sales of hydrogen to CRRM have been reflected as net sales for CVR Partners, when applicable. Net monthly receipts of hydrogen from CRRM have been reflected in cost of materials and other for CVR Partners, when applicable. For the years ended December 31, 2016, 2015 and 2014, the net sales generated from the sale of hydrogen to CRRM were approximately $3.2 million, $11.8 million and $10.1 million, respectively. For the years ended December 31, 2016, CVR Partners also recognized approximately $0.2 million of cost of materials and other related to the transfer of hydrogen from the refinery, and a nominal amount was recognized for the years ended December 31, 2015 and 2014. At December 31, 2016, approximately $0.1 million was included in accounts payable on the Consolidated Balance Sheets associated with hydrogen purchases. At December 31, 2015, approximately $0.5 million of receivables were included in prepaid expenses and other current assets on the Consolidated Balance Sheets associated with hydrogen sales.
CRNF is also obligated to make available to CRRM any nitrogen produced by the Linde air separation plant that is not required for the operation of the Coffeyville Facility, as determined by CRNF in a commercially reasonable manner. Reimbursed direct operating expenses associated with nitrogen for the year ended December 31, 2014 was approximately $1.0 million and was nominal for the year ended December 31, 2015. There were no reimbursed direct operating expenses associated with nitrogen for the year ended December 31, 2016.
With respect to oxygen requirements, CRNF is obligated to provide oxygen produced by the Linde air separation plant and made available to us to the extent that such oxygen is not required for operation of our nitrogen fertilizer plant. The oxygen is required to meet certain specifications and is to be sold at a fixed price. Approximately $0.3 million was reimbursed by CRRM for the sale of oxygen for the year ended December 31, 2016 and was included as a reduction to direct operating expenses.
The agreement also provides a mechanism pursuant to which CRNF transfers a tail gas stream to CRRM. CRNF receives the benefit of eliminating a waste gas stream and recovers the fuel value of the tail gas system. For the years ended December 31, 2016, 2015 and 2014, net sales generated from the sale of tail gas to CRRM were nominal. In April 2011, CRRM installed a pipe between the Coffeyville, Kansas refinery and the Coffeyville Facility to transfer the tail gas. CRNF paid CRRM the cost of installing the pipe over three years and provided an additional 15% to cover the cost of capital. At December 31, 2016 and 2015, an asset of approximately $0.2 million was included in prepaid expenses and other current assets and approximately $0.6 million and $0.8 million, respectively, was included in other long-term assets.
CRNF also occasionally provides finished product tank capacity to CRRM under the agreement. Approximately $0.1 million and $0.2 million were reimbursed by CRRM for the use of tank capacity for the years ended December 31, 2016 and 2015, respectively. This reimbursement was recorded as a reduction to direct operating expenses.
The agreement has an initial term of 20 years, ending in 2027, which will be automatically extended for successive five year renewal periods. Either party may terminate the agreement, effective upon the last day of a term, by giving notice no later than three years prior to a renewal date. The agreement will also be terminable by mutual consent of the parties or if one party breaches the agreement and does not cure within applicable cure periods and the breach materially and adversely affects the

98

CVR PARTNERS, LP AND SUBSIDIARIES
NOTES TO CONSOLIDATED FINANCIAL STATEMENTS — (Continued)


ability of the terminating party to operate its facility. Additionally, the agreement may be terminated in some circumstances if substantially all of the operations at the Coffeyville Facility or the Coffeyville, Kansas refinery are permanently terminated, or if either party is subject to a bankruptcy proceeding or otherwise becomes insolvent.
At December 31, 2016 and 2015, receivables of $0.3 million and $0.2 million were included in prepaid expenses and other current assets on the Consolidated Balance Sheets associated for amounts yet to be received related to components of the feedstock and shared services agreement other than amounts related to hydrogen sales and tail gas discussed above. At December 31, 2016 and 2015, payables of $0.9 million and $0.7 million, respectively, were included in accounts payable on the Consolidated Balance Sheets associated with unpaid balances related to components of the feedstock and shared services agreement.
Coke Supply Agreement
CRNF is party to a coke supply agreement with CRRM pursuant to which CRRM supplies CRNF with pet coke. This agreement provides that CRRM must deliver to CRNF during each calendar year an annual required amount of pet coke equal to the lesser of (i) 100 percent of the pet coke produced at CRRM's Coffeyville, Kansas petroleum refinery or (ii) 500,000 tons of pet coke. CRNF is also obligated to purchase this annual required amount. If during a calendar month CRRM produces more than 41,667 tons of pet coke, then CRNF will have the option to purchase the excess at the purchase price provided for in the agreement. If CRNF declines to exercise this option, CRRM may sell the excess to a third party.
CRNF obtains most (over 70% on average during the last five years) of the pet coke it needs from CRRM's adjacent crude oil refinery pursuant to the pet coke supply agreement, and procures the remainder through a contract with HollyFrontier Corporation and on the open market. The price CRNF pays pursuant to the pet coke supply agreement is based on the lesser of a pet coke price derived from the price received for UAN (the "UAN-based price") or a pet coke price index. The UAN-based price begins with a pet coke price of $25 per ton based on a price per ton for UAN that excludes transportation cost ("netback price") of $205 per ton, and adjusts up or down $0.50 per ton for every $1.00 change in the netback price. The UAN-based price has a ceiling of $40 per ton and a floor of $5 per ton.
CRNF will also pay any taxes associated with the sale, purchase, transportation, delivery, storage or consumption of the pet coke. CRNF will be entitled to offset any amount payable for the pet coke against any amount due from CRRM under the feedstock and shared services agreement between the parties.
The agreement has an initial term of 20 years, ending in 2027, which will be automatically extended for successive five year renewal periods. Either party may terminate the agreement by giving notice no later than three years prior to a renewal date. The agreement is also terminable by mutual consent of the parties or if a party breaches the agreement and does not cure within applicable cure periods. Additionally, the agreement may be terminated in some circumstances if substantially all of the operations at the Coffeyville Facility or the Coffeyville, Kansas refinery are permanently terminated, or if either party is subject to a bankruptcy proceeding or otherwise becomes insolvent.
The cost of pet coke associated with the transfer of pet coke from CRRM to CRNF were approximately $2.1 million, $6.6 million and $9.2 million for the years ended December 31, 2016, 2015 and 2014, respectively, and included in cost of materials and other on the Consolidated Statement of Operations. Payables of $0.1 million and $0.3 million related to the coke supply agreement were included in accounts payable on the Consolidated Balance Sheets as of December 31, 2016 and 2015, respectively.
Lease Agreement
CRNF entered into a lease agreement with CRRM under which it leases certain office and laboratory space. The initial term of the lease will expire in October 2017, provided, however, that CRNF may terminate the lease at any time during the initial term by providing 180 days prior written notice. In addition, CRNF has the option to renew the lease agreement for up to five additional one-year periods by providing CRRM with notice of renewal at least 60 days prior to the expiration of the then existing term. For each of the years ended December 31, 2016, 2015 and 2014, expenses incurred related to the use of the office and laboratory space totaled approximately $0.1 million. There were no amounts outstanding with respect to the lease agreement as of December 31, 2016 and 2015.

99

CVR PARTNERS, LP AND SUBSIDIARIES
NOTES TO CONSOLIDATED FINANCIAL STATEMENTS — (Continued)


Environmental Agreement
CRNF entered into an environmental agreement with CRRM which provides for certain indemnification and access rights in connection with environmental matters affecting the Coffeyville, Kansas refinery and the nitrogen fertilizer plant. Generally, both CRNF and CRRM have agreed to indemnify and defend each other and each other's affiliates against liabilities associated with certain hazardous materials and violations of environmental laws that are a result of or caused by the indemnifying party's actions or business operations. This obligation extends to indemnification for liabilities arising out of off-site disposal of certain hazardous materials. Indemnification obligations of the parties will be reduced by applicable amounts recovered by an indemnified party from third parties or from insurance coverage.
The term of the agreement is for at least 20 years, ending in 2027, or for so long as the feedstock and shared services agreement is in force, whichever is longer.
Services Agreement
CVR Partners obtains certain management and other services from CVR Energy pursuant to a services agreement between the Partnership, CVR GP and CVR Energy. Under this agreement, the Partnership's general partner has engaged CVR Energy to provide certain services, including the following, among others:
services from CVR Energy's employees in capacities equivalent to the capacities of corporate executive officers, except that those who serve in such capacities under the agreement will serve the Partnership on a shared, part-time basis only, unless the Partnership and CVR Energy agree otherwise;
administrative and professional services, including legal, accounting, SEC and securities exchange reporting, human resources, information technology, communications, insurance, tax, credit, finance, government and regulatory affairs;
recommendations on capital raising activities to the board of directors of our general partner, including the issuance of debt or equity interests, the entry into credit facilities and other capital market transactions;
managing or overseeing litigation and administrative or regulatory proceedings, establishing appropriate insurance policies for the Partnership, and providing safety and environmental advice;
recommending the payment of distributions; and
managing or providing advice for other projects, including acquisitions, as may be agreed by our general partner and CVR Energy from time to time.
As payment for services provided under the agreement, the Partnership, its general partner or its subsidiaries must pay CVR Energy (i) all costs incurred by CVR Energy or its affiliates in connection with the employment of its employees who provide the Partnership services under the agreement on a full-time basis, but excluding certain share-based compensation; (ii) a prorated share of costs incurred by CVR Energy or its affiliates in connection with the employment of its employees who provide the Partnership services under the agreement on a part-time basis, but excluding certain share-based compensation, and such prorated share shall be determined by CVR Energy on a commercially reasonable basis, based on the percentage of total working time that such shared personnel are engaged in performing services for the Partnership; (iii) a prorated share of certain administrative costs, including office costs, services by outside vendors, other sales, general and administrative costs and depreciation and amortization; and (iv) various other administrative costs in accordance with the terms of the agreement, including travel, insurance, legal and audit services, government and public relations and bank charges.
Either CVR Energy or the Partnership's general partner may temporarily or permanently exclude any particular service from the scope of the agreement upon 180 days' notice. The Partnership's general partner may terminate the agreement upon at least 180 days' notice, but not more than one year's notice. Furthermore, the Partnership's general partner may terminate the agreement immediately if CVR Energy becomes bankrupt or dissolves or commences liquidation or winding-up procedures.
In order to facilitate the carrying out of services under the agreement, CVR Partners and CVR Energy have granted one another certain royalty-free, non-exclusive and non-transferable rights to use one another's intellectual property under certain circumstances.
The agreement also contains an indemnity provision whereby the Partnership, its general partner, and our subsidiaries, as indemnifying parties, agree to indemnify CVR Energy and its affiliates (other than the indemnifying parties themselves) against losses and liabilities incurred in connection with the performance of services under the agreement or any breach of the

100

CVR PARTNERS, LP AND SUBSIDIARIES
NOTES TO CONSOLIDATED FINANCIAL STATEMENTS — (Continued)


agreement, unless such losses or liabilities arise from a breach of the agreement by CVR Energy or other misconduct on its part, as provided in the agreement. The agreement contains a provision stating that CVR Energy is an independent contractor under the agreement and nothing in the agreement may be construed to impose an implied or express fiduciary duty owed by CVR Energy, on the one hand, to the recipients of services under the agreement, on the other hand. The agreement prohibits recovery of lost profits or revenue, or special, incidental, exemplary, punitive or consequential damages from CVR Energy or certain affiliates.
Net amounts incurred under the services agreement for the years ended December 31, 2016, 2015 and 2014 were as follows:
 
Year Ended December 31,
 
2016
 
2015
 
2014
 
 
 
 
 
 
 
(in thousands)
Direct operating expenses (exclusive of depreciation and amortization)
$
3,583

 
$
3,500

 
$
3,415

Selling, general and administrative expenses
11,761

 
10,735

 
11,193

Total
$
15,344

 
$
14,235

 
$
14,608

For services performed in connection with the services agreement, the Partnership recognized personnel costs, excluding amounts related to share based compensation that are disclosed in Note 4 ("Share‑Based Compensation"), of $6.9 million, $5.7 million and $5.1 million, respectively, for the years ended December 31, 2016, 2015 and 2014. At December 31, 2016 and 2015, payables of $3.5 million and $3.2 million, respectively, were included in accounts payable and accrued expenses and other current liabilities on the Consolidated Balance Sheets with respect to amounts billed in accordance with the services agreement.
GP Services Agreement
The Partnership is party to a GP Services Agreement dated November 29, 2011 and subsequently amended between the Partnership, CVR GP and CVR Energy. This agreement allows CVR Energy to engage CVR GP, in its capacity as the Partnership's general partner, to provide CVR Energy with (i) business development and related services and (ii) advice or recommendations for such other projects as may be agreed between the Partnership's general partner and CVR Energy from time to time. As payment for certain specific services provided under the agreement, CVR Energy must pay a prorated share of costs incurred by the Partnership or its general partner in connection with the employment of the certain employees who provide CVR Energy services on a part-time basis, as determined by the Partnership's general partner on a commercially reasonable basis based on the percentage of total working time that such shared personnel are engaged in performing services for CVR Energy. CVR Energy is not required to directly pay any compensation, salaries, bonuses or benefits to any of the Partnership's or general partner's employees who provide services to CVR Energy on a full-time or part-time basis, thus the Partnership will continue to pay their compensation.
Either CVR Energy or the Partnership's general partner may temporarily or permanently exclude any particular service from the scope of the agreement upon 180 days' notice. The Partnership's general partner also has the right to delegate the performance of some or all of the services to be provided pursuant to the agreement to one of its affiliates or any other person or entity, though such delegation does not relieve the Partnership's general partner from its obligations under the agreement. Either CVR Energy or the Partnership's general partner may terminate the agreement upon at least 180 days' notice, but not more than one year's notice. Furthermore, CVR Energy may terminate the agreement immediately if the Partnership, or its general partner, become bankrupt, or dissolve and commence liquidation or winding-up.
Limited Partnership Agreement
The Partnership's general partner manages the Partnership's operations and activities as specified in the partnership agreement. The general partner of the Partnership is managed by its board of directors. CRLLC has the right to select the directors of the general partner. Actions by the general partner that are made in its individual capacity are made by CRLLC as the sole member of the general partner and not by its board of directors. The members of the board of directors of the general partner are not elected by the unitholders and are not subject to re-election on a regular basis in the future. The officers of the general partner manage the day-to-day affairs of the Partnership's business.

101

CVR PARTNERS, LP AND SUBSIDIARIES
NOTES TO CONSOLIDATED FINANCIAL STATEMENTS — (Continued)


The partnership agreement provides that the Partnership will reimburse its general partner for all direct and indirect expenses it incurs or payments it makes on behalf of the Partnership (including salary, bonus, incentive compensation and other amounts paid to any person to perform services for the Partnership or for its general partner in connection with operating the Partnership). The Partnership recorded expenses of approximately $4.0 million, $3.9 million and $2.6 million, for the years ended December 31, 2016, 2015 and 2014, respectively, pursuant to the partnership agreement primarily for personnel costs related to the compensation of executives at the general partner, who manage the Partnership's business. At both December 31, 2016 and 2015, amounts due of $2.0 million were included in personnel accruals on the Consolidated Balance Sheets with respect to amounts outstanding in accordance with the limited partnership agreement.
Railcar Lease Agreement
In the second quarter of 2016, the Partnership entered into agreements to lease a total of 115 UAN railcars from American Railcar Leasing, LLC ("ARL"), a company controlled by IEP. The lease agreements have a term of approximately seven years. The Partnership received the 115 UAN railcars during the second half of 2016. For the year ended December 31, 2016, rent expense of approximately $0.3 million was recorded in cost of materials and other in the Consolidated Statement of Operations related to these agreements.
Railcar Purchases and Maintenance
In 2014, the Partnership purchased fifty new UAN railcars from American Railcar Industries, Inc. ("ARI"), a company controlled by IEP, for approximately $6.7 million and also purchased twelve used UAN railcars from ARL for approximately $1.1 million.
Insight Portfolio Group 
Insight Portfolio Group LLC ("Insight Portfolio Group") is an entity formed by Mr. Carl C. Icahn in order to maximize the potential buying power of a group of entities with which Mr. Icahn has a relationship in negotiating with a wide range of suppliers of goods, services and tangible and intangible property at negotiated rates. In January 2013, CVR Energy acquired a minority equity interest in Insight Portfolio Group. The Partnership participates in Insight Portfolio Group’s buying group through its relationship with CVR Energy. The Partnership may purchase a variety of goods and services as members of the buying group at prices and on terms that management believes would be more favorable than those which would be achieved on a stand-alone basis. Transactions with Insight Portfolio Group for each of the reporting periods were nominal.
AEPC Facility
On April 1, 2016, in connection with the closing of the East Dubuque Merger, the Partnership entered into a $320.0 million senior term loan facility (the "AEPC Facility") with American Entertainment Properties Corp., a Delaware corporation and an affiliate of the Partnership ("AEPC"), as the lender, which was to be used (i) by the Partnership to provide funds to CVR Nitrogen to make a change of control offer and, if applicable, a "clean-up" redemption in accordance with the indenture governing the 2021 Notes or (ii) by the Partnership or CVR Nitrogen to make a tender offer for the 2021 Notes and, in each case, pay fees and expenses related thereto. The AEPC Facility, if drawn, would have had a term of two years and an interest rate of 12% per annum. In connection with the repayment of the substantial majority of the 2021 Notes, the AEPC Facility was terminated.
Commitment Letter
Simultaneously with the execution of the Merger Agreement, CVR Partners entered into a commitment letter (the "Commitment Letter") with CRLLC, pursuant to which CRLLC had committed to, on the terms and subject to the conditions set forth in the Commitment Letter, make available to CVR Partners term loan financing of up to $150.0 million, which amounts would have been available solely to fund the repayment of all of the loans outstanding under the Wells Fargo Credit Agreement, the cash consideration and expenses associated with the East Dubuque Merger. The term loan facility, if drawn, would have had a one-year term at an interest rate of three-month LIBOR plus 3.0% per annum. In connection with the Partnership's entry into the CRLLC Facility (defined and discussed below), the Commitment Letter was terminated.

102

CVR PARTNERS, LP AND SUBSIDIARIES
NOTES TO CONSOLIDATED FINANCIAL STATEMENTS — (Continued)


CRLLC Guaranty
On February 9, 2016, CRLLC and the Partnership entered into a guaranty, pursuant to which CRLLC agreed to guaranty the indebtedness outstanding under the credit facility. If the credit facility became due prior to a refinancing by the Partnership, CRLLC would have been required to pay the indebtedness pursuant to this guaranty. The Partnership's obligation to repay CRLLC for the indebtedness would have been pursuant to a promissory note ("the Note"). The terms of the Note would have been mutually agreed upon by the parties, provided, the term will be the lesser of two years or such time that the Partnership obtains third-party financing ("New Debt") of at least $125.0 million on terms acceptable to the Partnership with a term of greater than one year from the inception of the New Debt. In connection with the Partnership's entry into the CRLLC Facility (defined and discussed below), the CRLLC Guaranty was terminated.
CRLLC Facility
On April 1, 2016, in connection with the closing of the East Dubuque Merger, the Partnership entered into a $300.0 million senior term loan credit facility (the "CRLLC Facility") with CRLLC, as the lender, the proceeds of which were used by the Partnership (i) to fund the repayment of amounts outstanding under the Wells Fargo Credit Agreement discussed in Note 3 ("East Dubuque Merger") (ii) to pay the cash consideration and to pay fees and expenses in connection with the East Dubuque Merger and related transactions and (iii) to repay all of the loans outstanding under the Credit Agreement discussed below. The CRLLC Facility had a term of two years and an interest rate of 12.0% per annum. Interest was calculated on the basis of the actual number of days elapsed over a 360-day year and payable quarterly. In April 2016, the Partnership borrowed $300.0 million under the CRLLC Facility. On June 10, 2016, the Partnership paid off the $300.0 million outstanding under the CRLLC Facility, paid $7.0 million in interest, and terminated the CRLLC Facility.
Parent Affiliate Units
Subsequent to the East Dubuque Merger, the Partnership purchased 400,000 CVR Nitrogen common units from CVR Energy during the second quarter of 2016 for $5.0 million. See Note 3 ("East Dubuque Merger") for further discussion.
(16) Fair Value of Financial Instruments
The fair values of financial instruments are estimated based upon current market conditions and quoted market prices for the same or similar instruments. Management estimates that the carrying value approximates fair value for all of the Partnerships' assets and liabilities that fall under the scope of ASC 825, Financial Instruments.
Fair value measurements are derived using inputs (assumptions that market participants would use in pricing an asset or liability) including assumptions about risk. ASC 820, Fair Value Measurements, categorizes inputs used in fair value measurements into three broad levels as follows:
(Level 1) Quoted prices in active markets for identical assets or liabilities.
(Level 2) Observable inputs other than quoted prices included in Level 1, such as quoted prices for similar assets and liabilities in active markets, similar assets and liabilities in markets that are not active or can be corroborated by observable market data.
(Level 3) Unobservable inputs that are supported by little or no market activity and that are significant to the fair value of the assets or liabilities. This includes valuation techniques that involve significant unobservable inputs.
There were no assets or liabilities measured at fair value on a recurring basis as of December 31, 2016. The following table sets forth the assets and liabilities measured at fair value on a recurring basis, by input level, as of December 31, 2015.
 
December 31, 2015
 
Level 1
 
Level 2
 
Level 3
 
Total
 
 
 
 
 
 
 
 
 
(in thousands)
Financial Statement Caption and Description
 
 
 
 
 
 
 
Other current liabilities (interest rate swaps)
$

 
$
119

 
$

 
$
119

The only financial assets and liabilities that were measured at fair value on a recurring basis during the periods presented were the Partnership’s interest rate swap instruments. The Partnership had interest rate swaps that are measured at fair value on

103

CVR PARTNERS, LP AND SUBSIDIARIES
NOTES TO CONSOLIDATED FINANCIAL STATEMENTS — (Continued)


a recurring basis using Level 2 inputs. See further discussion in Note 11 ("Interest Rate Swap Agreements"). The fair values of these interest rate swap instruments were based on discounted cash flow models that incorporate the cash flows of the derivatives, as well as the current LIBOR rate and a forward LIBOR curve, along with other observable market inputs. The Partnership had no transfers of assets or liabilities between any of the above levels during the year ended December 31, 2015. The fair value of the debt issuances is disclosed in Note 10 ("Debt").
(17) Major Customers and Suppliers
Sales of nitrogen fertilizer to major customers, as a percentage of total net sales, were as follows:
 
December 31,
 
2016
 
2015
 
2014
Nitrogen Fertilizer
 
 
 
 
 
Customer A
10
%
 
10
%
 
17
%
Customer B
10
%
 
14
%
 
10
%
 
20
%
 
24
%
 
27
%
The Partnership maintains contracts with CVR Energy and its affiliates. See Note 15 ("Related Party Transactions").
CRNF currently buys several key raw materials for the Coffeyville Facility through a single supplier, Linde, which owns, operates and maintains an air separation plant. The inability of Linde to perform in accordance with its contractual obligations could have a material adverse effect on the Partnership's results of operations, financial condition and ability to make cash distributions. CVR Energy maintains, for our benefit, contingent business interruption insurance with a $200.0 million limit for any interruption caused by physical damage to the air separation plant that results in a loss of production from an insured peril.
The East Dubuque operations depend on the availability of natural gas. The East Dubuque Facility has an agreement with Nicor, Inc., pursuant to which the facility accesses natural gas from the ANR Pipeline Company and Northern Natural Gas pipelines. Access to satisfactory supplies of natural gas through Nicor could be disrupted due to a number of causes, including volume limitations under the agreement, pipeline malfunctions, service interruptions, mechanical failures or other reasons.

104

CVR PARTNERS, LP AND SUBSIDIARIES
NOTES TO CONSOLIDATED FINANCIAL STATEMENTS — (Continued)


(18) Selected Quarterly Financial Information (Unaudited):
Summarized quarterly financial data for December 31, 2016 and 2015:

 
Year Ended December 31, 2016
 
Quarter
 
First
 
Second
 
Third
 
Fourth
 
 
 
 
 
 
 
 
 
(in thousands, except per unit data)
Net sales
$
73,092

 
$
119,797

 
$
78,474

 
$
84,921

Operating costs and expenses:
 
 
 
 
 
 
 
Cost of materials and other – Affiliates
821

 
536

 
529

 
758

Cost of materials and other – Third parties
15,560

 
35,513

 
19,282

 
20,794

 
16,381

 
36,049

 
19,811

 
21,552

Direct operating expenses (exclusive of depreciation and amortization) – Affiliates
852

 
1,249

 
1,106

 
1,017

Direct operating expenses (exclusive of depreciation and amortization) – Third parties
22,838

 
52,895

 
31,460

 
36,851

 
23,690

 
54,144

 
32,566

 
37,868

Depreciation and amortization
6,976

 
17,559

 
16,452

 
17,259

Cost of sales
47,047

 
107,752

 
68,829

 
76,679

 
 
 
 
 
 
 
 
Selling, general and administrative expenses – Affiliates
3,462

 
3,917

 
3,560

 
4,050

Selling, general and administrative expenses – Third parties
2,930

 
4,426

 
3,701

 
3,230

 
6,392

 
8,343

 
7,261

 
7,280

Total operating costs and expenses
53,439

 
116,095

 
76,090

 
83,959

Operating income (loss)
19,653

 
3,702

 
2,384

 
962

Other income (expense):
 
 
 
 
 
 
 
Interest expense and other financing costs
(1,635
)
 
(15,552
)
 
(15,633
)
 
(15,737
)
Interest income
2

 
2

 

 
2

Gain (loss) on extinguishment of debt

 
(5,116
)
 

 
254

Other income, net
23

 
34

 
26

 
20

Total other expense
(1,610
)
 
(20,632
)
 
(15,607
)
 
(15,461
)
Income (loss) before income tax expense
18,043

 
(16,930
)
 
(13,223
)
 
(14,499
)
Income tax expense
1

 
76

 
207

 
45

Net income (loss)
$
18,042

 
$
(17,006
)
 
$
(13,430
)
 
$
(14,544
)
Net income (loss) per common unit – basic
$
0.25

 
$
(0.15
)
 
$
(0.12
)
 
$
(0.13
)
Net income (loss) per common unit – diluted
$
0.25

 
$
(0.15
)
 
$
(0.12
)
 
$
(0.13
)
Weighted-average common units outstanding:
 
 
 
 
 
 
 
Basic
73,128

 
113,283

 
113,283

 
113,283

Diluted
73,128

 
113,283

 
113,283

 
113,283


105

CVR PARTNERS, LP AND SUBSIDIARIES
NOTES TO CONSOLIDATED FINANCIAL STATEMENTS — (Continued)


 
Year Ended December 31, 2015
 
Quarter
 
First
 
Second
 
Third
 
Fourth
 
 
 
 
 
 
 
 
 
(in thousands, except per unit data)
Net sales
$
93,050

 
$
80,815

 
$
49,325

 
$
66,004

Operating costs and expenses:
 
 
 
 
 
 
 
Cost of materials and other – Affiliates
1,818

 
2,184

 
1,147

 
1,552

Cost of materials and other – Third parties
23,951

 
13,240

 
13,354

 
7,943

 
25,769

 
15,424

 
14,501

 
9,495

Direct operating expenses (exclusive of depreciation and amortization) – Affiliates
1,027

 
1,195

 
1,030

 
841

Direct operating expenses (exclusive of depreciation and amortization) – Third parties
23,387

 
23,951

 
32,149

 
22,476

 
24,414

 
25,146

 
33,179

 
23,317

Depreciation and amortization
6,819

 
7,010

 
7,409

 
7,214

Cost of sales
57,002

 
47,580

 
55,089

 
40,026

 
 
 
 
 
 
 
 
Selling, general and administrative expenses – Affiliates
3,267

 
3,361

 
3,661

 
3,672

Selling, general and administrative expenses – Third parties
1,316

 
1,162

 
2,381

 
1,948

 
4,583

 
4,523

 
6,042

 
5,620

Total operating costs and expenses
61,585

 
52,103

 
61,131

 
45,646

Operating income (loss)
31,465

 
28,712

 
(11,806
)
 
20,358

Other income (expense):
 
 
 
 
 
 
 
Interest expense and other financing costs
(1,697
)
 
(1,717
)
 
(1,727
)
 
(1,739
)
Interest income
12

 
12

 
10

 
6

Other income, net
6

 
5

 
54

 
99

Total other expense
(1,679
)
 
(1,700
)
 
(1,663
)
 
(1,634
)
Income (loss) before income tax expense
29,786

 
27,012

 
(13,469
)
 
18,724

Income tax expense (benefit)
12

 
(4
)
 
9

 
(7
)
Net income (loss)
$
29,774

 
$
27,016

 
$
(13,478
)
 
$
18,731

Net income (loss) per common unit – basic
$
0.41

 
$
0.37

 
$
(0.18
)
 
$
0.26

Net income (loss) per common unit – diluted
$
0.41

 
$
0.37

 
$
(0.18
)
 
$
0.26

Weighted-average common units outstanding:
 
 
 
 
 
 
 
Basic
73,123

 
73,123

 
73,123

 
73,123

Diluted
73,131

 
73,131

 
73,123

 
73,131


Factors Impacting the Comparability of Quarterly Results of Operations
On April 1, 2016, the Partnership completed the East Dubuque Merger, whereby the Partnership acquired the East Dubuque Facility. The consolidated financial statements include the results of the East Dubuque Facility beginning on April 1, 2016, the date of the closing of the acquisition. See Note 3 ("East Dubuque Merger") for further discussion.
During the second quarter of 2016, the East Dubuque Facility completed a major scheduled turnaround and the ammonia and UAN units were down for approximately 28 days. Overall results were negatively impacted due to the lost production during the downtime that resulted in lost sales and certain reduced variable expenses included in cost of materials and other and direct operating expenses (exclusive of depreciation and amortization). Costs, exclusive of the impacts due to the lost production during the downtime, of approximately $6.6 million associated with the 2016 turnaround are included in direct

106

CVR PARTNERS, LP AND SUBSIDIARIES
NOTES TO CONSOLIDATED FINANCIAL STATEMENTS — (Continued)


operating expenses (exclusive of depreciation and amortization) in the Consolidated Statements of Operations for the quarter ended June 30, 2016.
During the second quarter of 2016, the Partnership executed multiple financing transactions, including the issuance of issued $645.0 million aggregate principal of 9.250% 2023 Notes to refinance the substantial majority of its existing debt. As a result of the financing transactions, the Partnership recognized $5.1 million loss on extinguishment of debt for the quarter ended June 30, 2016. Also as a result of the financing transactions, the Partnership's interest expense increased during the quarter ended June 30, 2016 and subsequent quarters, as compared to the prior quarters. Further discussion regarding the Partnership's indebtedness can be found in Note 10 ("Debt").
During the third quarter of 2015, the Coffeyville Facility completed a major scheduled turnaround and the gasification, ammonia and UAN units were down for between 17 to 20 days each. Overall results during the third quarter of 2015 were negatively impacted due to the lost production during the downtime that resulted in reduced sales and certain reduced variable expenses included in cost of materials and other and direct operating expenses (exclusive of depreciation and amortization). Costs, exclusive of the impacts due to the lost production during the downtime, of approximately $0.4 million and $6.6 million associated with the 2015 turnaround are included in direct operating expenses (exclusive of depreciation and amortization) for the quarter ended June 30, 2015 and September 30, 2015, respectively.
Linde owns, operates, and maintains the air separation plant that provides contract volumes of oxygen, nitrogen, and compressed dry air to the gasifiers. During the third quarter of 2015, the Linde air separation unit experienced downtime, in excess of the downtime associated with the major scheduled turnaround discussed above, that resulted in the gasification, ammonia and UAN units being down for between 16 to 19 days each. Overall results in the third quarter of 2015 were negatively impacted due to the lost production during the downtime that resulted in reduced sales and certain reduced variable expenses included in cost of materials and other and direct operating expenses (exclusive of depreciation and amortization) for the quarter ended September 30, 2015.
Item 9.    Changes in and Disagreements With Accountants on Accounting and Financial Disclosure
None.
Item 9A.    Controls and Procedures
Evaluation of Disclosure Controls and Procedures.    As of December 31, 2016, we have evaluated, under the direction of our Executive Chairman, Chief Executive Officer and Chief Financial Officer, the effectiveness of our disclosure controls and procedures, as defined in Exchange Act Rule 13a-15(e). There are inherent limitations to the effectiveness of any system of disclosure controls and procedures, including the possibility of human error and the circumvention or overriding of the controls and procedures. Accordingly, even effective disclosure controls and procedures can only provide reasonable assurance of achieving their control objectives. Based upon and as of the date of that evaluation, our Executive Chairman, Chief Executive Officer and Chief Financial Officer concluded that our disclosure controls and procedures were effective to provide reasonable assurance that information required to be disclosed in the reports that we file or submit under the Exchange Act is recorded, processed, summarized and reported within the time periods specified in the SEC's rules and forms, and that such information is accumulated and communicated to the Partnership's management, including our Executive Chairman, Chief Executive Officer and Chief Financial Officer, as appropriate, to allow timely decisions regarding required disclosure.
Management's Report on Internal Control Over Financial Reporting.    Our management is responsible for establishing and maintaining adequate internal control over financial reporting, as such term is defined in Exchange Act Rule 13a-15(f). Because of its inherent limitations, internal control over financial reporting may not prevent or detect misstatements. Projections of any evaluation of effectiveness to future periods are subject to the risk that controls may become inadequate because of changes in conditions, or that the degree of compliance with the policies or procedures may deteriorate. Under the supervision and with the participation of management, we conducted an evaluation of the effectiveness of its internal control over financial reporting based on the framework in the 2013 Internal Control — Integrated Framework issued by the Committee of Sponsoring Organizations of the Treadway Commission ("COSO"). Based on that evaluation, our Executive Chairman, Chief Executive Officer and Chief Financial Officer have concluded that our internal control over financial reporting was effective as of December 31, 2016. Our independent registered public accounting firm, that audited the consolidated financial statements included herein under Item 8, has issued a report on the effectiveness of our internal control over financial reporting. This report can be found under Item 8.

107


Changes in Internal Control Over Financial Reporting.    There has been no change in the Partnership's internal control over financial reporting required by Rule 13a-15 of the Exchange Act that occurred during the fiscal quarter ended December 31, 2016 that has materially affected or is reasonably likely to materially affect, the Partnership's internal control over financial reporting.
Item 9B.    Other Information
None.

108


PART III
Item 10.    Directors, Executive Officers and Corporate Governance
Management of CVR Partners, LP
Our general partner, CVR GP, LLC, manages our operations and activities subject to the terms and conditions specified in our partnership agreement. Our general partner is owned by CRLLC, a wholly-owned subsidiary of CVR Energy. The operations of our general partner in its capacity as general partner are managed by its board of directors. Actions by our general partner that are made in its individual capacity are made by CRLLC as the sole member of our general partner and not by the board of directors of our general partner. Our general partner is not elected by our unitholders and is not subject to re-election on a regular basis in the future. The officers of our general partner manage the day-to-day affairs of our business.
Limited partners are not entitled to elect the directors of our general partner or directly or indirectly participate in our management or operation. Our partnership agreement contains various provisions which replace default fiduciary duties with contractual corporate governance standards. Our general partner is liable, as a general partner, for all of our debts (to the extent not paid from our assets), except for indebtedness or other obligations that are made expressly non-recourse to it. Our general partner therefore may cause us to incur indebtedness or other obligations that are non-recourse to it. Our debt instruments are non-recourse to our general partner.
As a publicly traded partnership, we qualify for certain exemptions from the NYSE's corporate governance requirements. Our general partner's board of directors has not and does not currently intend to establish a nominating/corporate governance committee. Additionally, a majority of the directors of our general partner do not need to be independent, and the compensation committee of the board of directors of our general partner does not need to be composed entirely of independent directors. Accordingly, unitholders do not have the same protections afforded to equityholders of companies that are subject to all of the corporate governance requirements of the NYSE.
The board of directors of our general partner initially consisted of seven directors in 2016, but currently consists of 11 directors, four of whom the board has affirmatively determined are independent in accordance with the rules of the NYSE (Donna R. Ecton, Eric D. Karp, Frank M. Muller, Jr. and Peter K. Shea). The board of directors of our general partner met four times in 2016. All of the directors who served during 2016 attended at least 75% of the total meetings of the board of directors of our general partner and each of the committees on which such director served during their respective tenure on the board. In connection with the closing of the East Dubuque Merger, on April 4, 2016 our board increased from seven to 11 members with the additions of Keith B. Forman, Patrick Fleury, Jonathan Frates and Louis J. Pastor. Mr. Fleury resigned from the board on July 6, 2016 and Eric D. Karp was appointed to the board on November 4, 2016.
The board of directors of our general partner has established an audit committee. During 2016, the audit committee was comprised of Donna R. Ecton (chairman), Frank M. Muller, Jr. and Peter K. Shea. Each of the members of the audit committee meets the independence and experience standards established by the NYSE and the Exchange Act. The audit committee's responsibilities are to (i) appoint, terminate, retain, compensate and oversee the work of the independent registered public accounting firm, (ii) pre-approve all audit, review and attest services and permitted non-audit services provided by the independent registered public accounting firm, (iii) oversee the performance of the Partnership's internal audit function, (iv) evaluate the qualifications, performance and independence of the independent registered public accounting firm, (v) review external and internal audit reports and management's responses thereto, (vi) oversee the integrity of the financial reporting process, system of internal accounting controls, and financial statements and reports of the Partnership, (vii) review the Partnership's annual and quarterly financial statements, including disclosures made in "Management's Discussion and Analysis of Financial Condition and Results of Operations" set forth in periodic reports filed with the SEC, (viii) oversee the receipt, investigation, resolution and retention of all complaints submitted under the whistleblower policy, and (ix) otherwise comply with its responsibilities and duties as stated in its audit committee charter. The board of directors has determined that Ms. Ecton qualifies as an "audit committee financial expert," as defined by applicable rules of the SEC, and that each member of the audit committee is "financially literate" under the requirements of the NYSE. The audit committee met five times in 2016.
In addition, the board of directors of our general partner has established a conflicts committee. During 2016, the conflicts committee was comprised of Donna R. Ecton (chairman) and Frank M. Muller, Jr.. Pursuant to our partnership agreement, the board may, but is not required to, seek the approval of the conflicts committee whenever a conflict arises between our general partner or its affiliates, on the one hand, and us or any public unitholder, on the other. The conflicts committee may then determine whether the resolution of the conflict of interest is in the best interest of the Partnership. The members of the conflicts committee may not be officers or employees of our general partner or directors, officers or employees of its affiliates, and must meet the independence standards established by the NYSE and the Exchange Act to serve on an audit committee of a board of directors. Any matters approved by the conflicts committee are conclusively deemed to be fair and reasonable to us,

109


approved by all of our partners and not a breach by the general partner of any duties it may owe us or our unitholders. The conflicts committee met two times in 2016.
The board of directors of our general partner has also created a compensation committee. During 2016, the compensation committee was comprised of Frank M. Muller, Jr. (chairman) and Andrew Langham. The compensation committee (i) establishes policies and periodically determines matters involving executive compensation, (ii) grants or recommends the grant of equity awards under the CVR Partners LTIP, (iii) provides counsel regarding key personnel selection, (iv) may elect to retain independent compensation consultants, (v) recommends to the board of directors the structure of non-employee director compensation and (vi) assists the board of directors in assessing any risks to the Partnership associated with employee compensation practices and policies. In addition, the compensation committee reviews and discusses our Compensation Discussion and Analysis with management and produces a report on executive compensation for inclusion in our annual report on Form 10-K in compliance with applicable federal securities laws. The compensation committee met one time in 2016.
The board of directors of our general partner has created an environmental, health and safety committee. During 2016, the environmental, health and safety committee was comprised of Peter K. Shea (chairman), Donna R. Ecton, Frank M. Muller, Jr. and Mark A. Pytosh. The environmental, health and safety committee's responsibilities are to provide oversight with respect to management's establishment and administration of environmental, health and safety policies, programs, procedures and initiatives. The environmental, health and safety committee met one time in 2016.
Whenever our general partner makes a determination or takes or declines to take an action in its individual, rather than representative, capacity, it is entitled to make such determination or to take or decline to take such other action free of any fiduciary duty or obligation whatsoever to us, any limited partner or assignee, and it is not required to act in good faith or pursuant to any other standard imposed by our partnership agreement or under Delaware law or any other law. Examples include the exercise of its call right or its registration rights, its voting rights with respect to the units it owns and its determination whether or not to consent to any merger or consolidation of the Partnership. Actions by our general partner that are made in its individual capacity are made by CRLLC, the sole member of our general partner, not by its board of directors.
Meetings of Independent or Non-Management Directors and Executive Sessions
To promote open discussion among independent and non-management directors, we schedule regular executive sessions in which our independent or non-management directors meet without management participation. At the end of 2016, four of our 11 directors were independent, and nine of our 11 directors were non-management. Our independent directors met during two executive sessions in 2016. Ms. Donna R. Ecton (independent) presided over the executive session held by our independent directors. Our non-management directors did not meet in executive session in 2016. The non-management directors determine who will preside over their executive sessions.
Communications with Directors
Unitholders and other interested parties wishing to communicate with our board may send a written communication addressed to:
CVR Partners, LP
2277 Plaza Drive, Suite 500
Sugar Land, Texas 77479
Attention: Senior Vice President, General Counsel and Secretary
Our General Counsel will forward all appropriate communications directly to our board or to any individual director or directors, depending upon the facts and circumstances outlined in the communication. Any unitholder or other interested party who is interested in contacting only the independent directors or non-management directors as a group or the director who presides over the meetings of the independent directors or non-management directors may also send written communications to the contact above and should state for whom the communication is intended.
Compensation Committee Interlocks and Insider Participation
The board of directors of our general partner has created a compensation committee. During 2016, the compensation committee was comprised of Frank M. Muller, Jr. (chairman) and Andrew Langham. None of the members of the compensation committee of our general partner during 2016 has, at any time, been an officer or employee of the Partnership or our general partner and none has any relationship requiring disclosure under Item 404 of Regulation S-K under the Exchange Act. No interlocking relationship exists between the board of directors or compensation committee of our general partner and the board of directors or compensation committee of any other company.

110


Executive Officers and Directors
The following table sets forth the names, positions and ages (as of February 14, 2017) of the executive officers and directors of our general partner.
The executive officers named below (other than Mr. Pytosh and Mr. White) are also executive officers of CVR Energy and are providing their services to our general partner and us pursuant to the services agreement entered into among us, CVR Energy and our general partner. The shared executive officers divide their working time between the management of CVR Energy, CVR Refining and us. The approximate weighted-average percentages of the amount of time the shared executive officers spent on management of our partnership in 2016 are as follows: John J. Lipinski (14%), Susan M. Ball (38%) and John R. Walter (45%).
Mr. Pytosh also provides services to CVR Energy pursuant to the GP services agreement entered into among us, our general partner and CVR Energy. During 2016, Mr. Pytosh spent approximately 70% of his time on management of our partnership, while the remaining approximately 30% was spent on matters for CVR Energy and CVR Refining. Mr. White spends 100% of his time on management of CVR Partners.
Name
Age
 
Position With Our General Partner
John J. Lipinski
65

 
Executive Chairman and Director
Mark A. Pytosh
52

 
Chief Executive Officer and President
Susan M. Ball
53

 
Chief Financial Officer and Treasurer
John R. Walter
40

 
Senior Vice President, General Counsel and Secretary
William White
61

 
Executive Vice President, Marketing and Operations
SungHwan Cho
42

 
Director
Donna R. Ecton
69

 
Director
Keith B. Forman
58

 
Director
Jonathan Frates
34

 
Director
Eric D. Karp
59

 
Director
Andrew Langham
43

 
Director
Frank M. Muller, Jr.
74

 
Director
Louis J. Pastor
32

 
Director
Peter K. Shea
65

 
Director
John J. Lipinski has served as chairman of the board of our general partner since November 2010 and executive chairman since June 2011. He has been a director of our general partner since October 2007, and was chief executive officer and president from October 2007 to June 2011 and from January 2014 to May 2014. In addition, he has served as CVR Energy's chief executive officer and president and as a member of the board of directors since September 2006, and previously served as the chairman of its board of directors from April 2009 until May 2012. In addition, Mr. Lipinski has served as the chief executive officer, president, and director of CVR Refining's general partner since its inception in September 2012. Mr. Lipinski has over 40 years of experience in the petroleum refining and nitrogen fertilizer industries. He began his career with Texaco Inc. In 1985, Mr. Lipinski joined The Coastal Corporation, eventually serving as Vice President of Refining with overall responsibility for Coastal Corporation's refining and petrochemical operations. Upon the merger of Coastal with El Paso Corporation in 2001, Mr. Lipinski was promoted to Executive Vice President of Refining and Chemicals, where he was responsible for all refining, petrochemical, nitrogen-based chemical processing and lubricant operations, as well as the corporate engineering and construction group. Mr. Lipinski left El Paso in 2002 and became an independent management consultant. In 2004, he became a managing director and partner of Prudentia Energy, an advisory and management firm. Mr. Lipinski graduated from Stevens Institute of Technology with a bachelor's degree in Engineering (Chemical) and received a Juris Doctor from Rutgers University School of Law. Mr. Lipinski's over 40 years of experience in the petroleum refining and nitrogen fertilizer industries adds significant value to the board of directors of our general partner, and his in-depth knowledge of the issues, opportunities and challenges facing our business provides the direction and focus the board needs to ensure the most critical matters are addressed.
Mark A. Pytosh has served as chief executive officer and president of our general partner since May 2014, and has served as a director of our general partner since June 2011. Prior to joining CVR Partners, Mr. Pytosh served as Executive Vice President and Chief Financial Officer for Alberta, Canada-based Tervita Corporation, an environmental and energy services company. From 2006 to 2010, he served as Senior Vice President and Chief Financial Officer for Covanta Energy Corporation,

111


which owns and operates energy-from-waste power facilities, biomass power facilities and independent power plants in the United States, Europe and Asia. Prior to Covanta, Mr. Pytosh served as Executive Vice President from 2004 to 2006, and Chief Financial Officer from 2005 to 2006, for Waste Services, Inc., an integrated solid waste services company that operates in the United States and Canada. Prior to joining the renewable energy and waste industries, Mr. Pytosh spent 18 years in the investment banking industry, working with a broad range of clients in the environmental services, automotive, construction equipment and a variety of other industrial sectors. From 2000 to 2004, he was a Managing Director in investment banking at Lehman Brothers, where he led the firm’s global industrial group. Prior to joining Lehman Brothers, he was a Managing Director at Donaldson, Lufkin & Jenrette, where he led the firm’s environmental services and automotive industry groups. Mr. Pytosh received a Bachelor of Science degree in chemistry from the University of Illinois, Urbana-Champaign. He serves on the boards of directors for The Fertilizer Institute and the University of Illinois Foundation. We believe Mr. Pytosh's experience with public companies in the energy industry and strong financial background is an asset to our board.
Susan M. Ball has served as chief financial officer and treasurer of our general partner and CVR Energy since August 2012. She has previously served as Vice President, Chief Accounting Officer and Assistant Treasurer of CVR Energy and the general partner of CVR Partners since October 2007 and as Vice President, Chief Accounting Officer and Assistant Treasurer for CRLLC since May 2006. In addition, Ms. Ball has also served as the chief financial officer and treasurer of CVR Refining's general partner since its inception in September 2012. Ms. Ball has more than 30 years of experience in the accounting industry, with more than 12 years serving clients in the public accounting industry. Prior to joining CVR Energy, she served as a Tax Managing Director with KPMG LLP, where she was responsible for all aspects of federal and state income tax compliance and tax consulting, which included a significant amount of mergers and acquisition work on behalf of her clients. Ms. Ball received a Bachelor of Science in Business Administration from Missouri Western State University and is a Certified Public Accountant.
John R. Walter has served as senior vice president, general counsel and secretary of CVR Energy and each of the general partners of CVR Refining and CVR Partners since January 2015. He has served as vice president, associate general counsel since January 2011, assistant secretary since May 2011 and associate general counsel since March 2008. Prior to joining CVR Energy, Mr. Walter was an associate at Stinson Leonard Street LLP in Kansas City, Missouri from 2006 to 2008, and was an associate at Seigfreid Bingham, PC in Kansas City, Missouri from 2002 to 2006. Mr. Walter received a Bachelor of Science in psychology from Colorado State University and a Juris Doctor from the University of Kansas.

William White has served as executive vice president of marketing and operations of our general partner since June 2014. Mr. White has 40 years of experience in the chemical industry. He first joined CRNF in 2005 as the director of business development and logistics. He later served as our general partner's vice president of marketing. In 2012, he was promoted to vice president of marketing, development and logistics. Mr. White spent the majority of his career serving in various management positions related to predecessor companies of CVR Partners, such as manager of Farmland Industries, Inc.'s ("Farmland") product distribution system and plant manager at Farmland’s Pollock, La., and Enid, Okla., fertilizer plants. Prior to joining CRNF, he served as the general manager for EPCO Carbon Dioxide Products, Inc. Mr. White holds a bachelor’s degree in business from the University of Louisiana at Monroe. He previously served on the board of directors for The Fertilizer Institute.

SungHwan Cho has served as Chief Financial Officer of Icahn Enterprises L.P., a diversified holding company engaged in a variety of businesses, including investment, automotive, energy, gaming, railcar, food packaging, metals, mining, real estate and home fashion, since March 2012. Prior to that time, he was Senior Vice President and previously Portfolio Company Associate at Icahn Enterprises since October 2006. Mr. Cho has been a director of: Trump Entertainment Resorts, Inc., a company engaged in the business of owning and operating casinos and resorts, since February 2016; The Pep Boys - Manny, Moe & Jack, an automotive parts installer and retailer, since February 2016; Ferrous Resources Limited, an iron ore mining company with operations in Brazil, since June 2015; IEH Auto Parts LLC, an automotive parts distributor, since June 2015; CVR Refining, LP, an independent downstream energy limited partnership, since January 2013; Icahn Enterprises L.P., since September 2012; CVR Energy, Inc., a diversified holding company primarily engaged in the petroleum refining and nitrogen fertilizer manufacturing industries, since May 2012; CVR Partners LP, a nitrogen fertilizer company, since May 2012; Federal-Mogul Holdings Corporation, a supplier of automotive powertrain and safety components, since May 2012; XO Holdings, a competitive provider of telecom services, since August 2011; American Railcar Industries, Inc., a railcar manufacturing company, since June 2011 (and has been Chairman of the Board of American Railcar Industries since July 2014); WestPoint Home LLC, a home textiles manufacturer, since January 2008; PSC Metals Inc., a metal recycling company, since December 2006; and Viskase Companies, Inc., a meat casing company, since November 2006. Mr. Cho has also been a member of the Executive Committee of American Railcar Leasing LLC, a lessor and seller of specialized railroad tank and covered hopper railcars, since September 2013. Mr. Cho was previously a director of Take-Two Interactive Software Inc., a publisher of interactive entertainment products, from April 2010 to November 2013. Trump Entertainment, Pep Boys, Ferrous Resources Limited, IEH Auto Parts, American Railcar Leasing, CVR Refining, Icahn Enterprises, CVR Energy, CVR Partners, Federal-Mogul, XO Holdings, American Railcar Industries, WestPoint Home, PSC Metals and Viskase

112


Companies each are indirectly controlled by Carl C. Icahn. Mr. Icahn also previously had a non−controlling interest in Take-Two Interactive Software through the ownership of securities. Mr. Cho received a B.S. in Computer Science from Stanford University and an MBA from New York University, Stern School of Business. Based upon Mr. Cho's deep understanding of finance and risk obtained from his past experience, including his position as an investment banker at Salomon Smith Barney, we believe that Mr. Cho has the requisite set of skills to serve as a member of our board.
Donna R. Ecton has been a member of the board of directors of our general partner since March 2008. Ms. Ecton is chairman and chief executive officer of EEI Inc. which she founded in 1998.  EEI is a management consulting practice which provides private equity and sub debt firms with turnaround assistance, due diligence through market/operational assessments of companies being considered for acquisition, as well as mentoring and coaching for chief executive officers.  Prior to this, she served on the board of directors of PETsMART where she was asked to take over the role of chief operating officer.  Other operating experience includes serving as chief executive officer of Business Mail Express, Inc., Van Houten North America and Andes Candies, Inc.   Ms. Ecton has also served as a corporate officer of Nutri/System, Inc. and Campbell Soup Company, as well as running the upper Manhattan middle market lending business and the midtown Manhattan banks for Citibank, N.A.  Ms. Ecton currently is a member of the board of directors of KAR Auction Services, Inc., a leading provider of vehicle auction services in North America.  Previous public company board positions have included Mellon Bank Corporation and Mellon Bank N.A., Mellon PSFS, H&R Block, Inc., Tandy Corporation, Barnes Group Inc., Vencor, Inc., and Body Central Corp.  Ms. Ecton has also served as a board member or chairman of numerous privately held companies and non-profit organizations. Ms. Ecton also serves on the NYSE Governance Services Advisory Council.  Ms. Ecton earned her MBA from the Harvard Graduate School of Business Administration, and received her BA in economics from Wellesley College, graduating as a Durant Scholar.  Ms. Ecton was elected and served on the Harvard Board of Overseers, and as president of the Harvard Business School Association’s Executive Council.  She also served on the Business Advisory Council of the Carnegie Mellon Graduate School of Industrial Administration.  Ms. Ecton is a member of the Council on Foreign Relations.  We believe Ms. Ecton's significant background as both an executive officer and director of public companies and experience in finance is an asset to our board. Her knowledge and experience provide the audit committee with valuable perspective in managing the relationship with our independent accountants and the performance of the financial auditing oversight.
Keith Forman joined our board in April 2016 in connection with the closing of the East Dubuque Merger. Mr. Forman is the Chief Executive Officer, President and director of Rentech, Inc. and joined Rentech in December 2014. Mr. Forman was also the Chief Executive Officer and President of Rentech Nitrogen GP, LLC preceding the East Dubuque Merger and was appointed as a director of Rentech Nitrogen GP in connection with the initial public offering of Rentech Nitrogen Partners, L.P. in November 2011. Since April 2007, Mr. Forman has been a director of Capital Product Partners L.P., a publicly traded shipping limited partnership specializing in the seaborne transportation of oil, refined oil products and chemicals. Mr. Forman currently serves as the Chairman of its conflicts committee and is a member of its audit committee. Since May of 2011, Mr. Forman has served as a Senior Advisor to Industry Funds Management (IFM). IFM is an Australian based fund investing in infrastructure projects around the world including making investments in energy related infrastructure. From November 2007 until March 2010, Mr. Forman served as Partner and Chief Financial Officer of Crestwood Midstream Partners LP, a private investment partnership focused on making equity investments in the midstream energy market. From February 2005 to 2007, Mr. Forman was a member of the board of directors of Kayne Anderson Energy Development, a closed-end investment fund focused on making debt and equity investments in energy companies, and was a member of its audit committee. Mr. Forman was also a member of the board of directors of Energy Solutions International Ltd., a privately held supplier of oil and gas pipeline software management systems, from April 2004 to January 2009. From January 2004 to July 2005, Mr. Forman was Senior Vice President, Finance for El Paso Corporation, a provider of natural gas services. From January 1992 to December 2003, he served as Chief Financial Officer of GulfTerra Energy Partners L.P., a publicly traded master limited partnership, and was responsible for the financing activities of the partnership, including its commercial and investment banking relationships. Mr. Forman received a B.A. degree in economics and political science from Vanderbilt University. Based on Mr. Forman's executive and financial experience, we believe he has the requisite set of skills to serve as a member of our board.
Jonathan Frates has been a Portfolio Company Associate at Icahn Enterprises L.P., a diversified holding company engaged in a variety of businesses, including investment, automotive, energy, gaming, railcar, food packaging, metals, mining, real estate and home fashion, since November 2015. Prior to joining Icahn Enterprises, Mr. Frates served as a Senior Business Analyst at First Acceptance Corp. and as an Associate at its holding company, Diamond A Ford Corp. Mr. Frates began his career as an Investment Banking Analyst at Wachovia Securities LLC. Mr. Frates has served as a director of: Ferrous Resources Limited, an iron ore mining company with operations in Brazil, since December 2016; CVR Partners LP, a nitrogen fertilizer company, since April 2016; American Railcar Industries, Inc., a railcar manufacturing company, since March 2016; Viskase Companies, Inc., a meat casing company, since March 2016; CVR Energy, Inc., a diversified holding company primarily engaged in petroleum refining and nitrogen fertilizer production, since March 2016; and CVR Refining, LP, an independent downstream energy limited partnership, since March 2016. Ferrous Resources, American Railcar Industries, Viskase Companies, CVR Energy, CVR Refining and CVR Partners are each indirectly controlled by Carl C. Icahn. Mr. Frates received a BBA from Southern Methodist University and an MBA from Columbia Business School. Based upon Mr. Frate’s strong

113


financial background and experience as an analyst, we believe that Mr. Frates has the requisite set of skills to serve as a member of our board.
Eric D. Karp joined our board in November 2016 in connection with the East Dubuque Merger. Mr. Karp is a Managing Director of Oak Hill Advisors, a leading alternative investment firm with approximately $30 billion under management, where he shares primary responsibility for the firm’s direct lending activities. Prior to joining Oak Hill Advisors in 2014, he was a Senior Advisor of Sankaty Advisors (aka Bain Capital Credit) from 2011-2013 where he was responsible for negotiating and structuring direct investments in companies across the consumer, media, industrial, healthcare and energy sectors.  During the period from 2008-2010, Mr. Karp served as President of EDK Consulting LLC, a business strategy and capital markets consultancy.  From 2003-2007, Mr. Karp was a Managing Director and Head of Bank of America’s Global Financial Sponsors Group. His responsibilities included the coordination of and oversight for Bank of America’s global activities with private equity investors including mergers and acquisitions and debt and equity capital markets activities. Additionally, Mr. Karp was a member of Bank of America’s Investment Banking Management Committee, Capital Commitment Committee and Principal Investments Committee.  From 2000-2002, Mr. Karp served as President of EDK Consulting LLC where he provided business strategy and capital markets advice to a global family office. From 1996-2000, he was Global Head of Financial Sponsors at JP Morgan where he served on the Investment Banking Management Committee, Credit Commitment Committee and the Risk and Reputation Committee.  He began his career in 1987 at Bear Stearns where he was a member of the Principal Investments Group and after that the High Yield and Financial Sponsors groups of Investment Banking.  Mr. Karp received a MBA from The Harvard Business School and a B.A. in History from the State University of New York at Stony Brook. Based upon Mr. Karp's extensive investment and financial experience, we believe he has the requisite set of skills to serve as a member of our board.
Andrew Langham has been General Counsel of Icahn Enterprises L.P. (a diversified holding company engaged in a variety of businesses, including investment, automotive, energy, gaming, railcar, food packaging, metals, mining, real estate and home fashion) since January 2015. From 2005 to January 2015, Mr. Langham was Assistant General Counsel of Icahn Enterprises. Prior to joining Icahn Enterprises, Mr. Langham was an associate at Latham & Watkins LLP focusing on corporate finance, mergers and acquisitions, and general corporate matters. Mr. Langham has been a director of: Manitowoc Foodservice, Inc., a commercial foodservice equipment manufacturer, since March 2016; Freeport-McMoRan Inc., the world’s largest publicly traded copper producer, since October 2015; CVR Partners LP, a nitrogen fertilizer company, since September 2015; CVR Refining, LP, an independent downstream energy limited partnership, since September 2014; and CVR Energy, Inc., a diversified holding company primarily engaged in the petroleum refining and nitrogen fertilizer manufacturing industries, since September 2014. CVR Partners, CVR Refining and CVR Energy are each indirectly controlled by Carl C. Icahn. Mr. Icahn also has non-controlling interests in Manitowoc Foodservice and Freeport-McMoRan through the ownership of securities. Mr. Langham received a B.A. in 1995 from Whitman College, and a J.D. from the University of Washington in 2000. Based on Mr. Langham's extensive corporate and public company experience, we believe that Mr. Langham has the requisite set of skills to serve as a member of our board.
Frank M. Muller, Jr. has been a member of the board of directors of our general partner since May 2008. Until August 2009, Mr. Muller served as the chairman and chief executive officer of the technology design and manufacturing firm TenX Technology, Inc., which he founded in 1985. He is currently the president of Toby Enterprises, which he founded in 1999 to invest in startup companies, and the chairman of Topaz Technologies, Ltd., a software engineering company. Mr. Muller was a senior vice president of The Coastal Corporation from 1989 to 2001, focusing on business acquisitions and joint ventures, and general manager of the Kensington Company, Ltd. from 1984 to 1989. Mr. Muller started his business career in the oil and chemical industries with Pepsico, Inc. and Agrico Chemical Company. Mr. Muller served in the United States Army from 1965 to 1973. Mr. Muller received a BS and MBA from Texas A&M University. We believe Mr. Muller's experience in the chemical industry and expertise in developing and growing new businesses is an asset to our board.
Louis J. Pastor has been Deputy General Counsel of Icahn Enterprises L.P. (a diversified holding company engaged in a variety of businesses, including investment, automotive, energy, gaming, railcar, food packaging, metals, mining, real estate and home fashion) since December 2015. From May 2013 to December 2015, Mr. Pastor was Assistant General Counsel of Icahn Enterprises. Prior to joining Icahn Enterprises, Mr. Pastor was an Associate at Simpson Thacher & Bartlett LLP, where he advised corporate, private equity and investment banking clients on a wide array of corporate finance transactions, business combination transactions and other general corporate matters. Mr. Pastor has been a director of: Herc Holdings Inc., an international provider of equipment rental and services, since June 2016; CVR Partners LP, a nitrogen fertilizer company, since April 2016; Federal-Mogul Holdings Corporation, a supplier of automotive powertrain and safety components, since May 2015; and CVR Refining, LP, an independent downstream energy limited partnership, since September 2014. Mr. Pastor has also been a member of the Executive Committee of ACF Industries LLC, a railcar manufacturing company, since July 2015. Each of CVR Refining, CVR Partners, Federal-Mogul and ACF Industries is indirectly controlled by Carl C. Icahn. Mr. Icahn also has a non-controlling interest in Herc Holdings through the ownership of securities. Mr. Pastor received a B.A. in 2006

114


from The Ohio State University and a J.D. in 2009 from the University of Pennsylvania. Based on Mr. Pastor's strong finance and corporate experience, we believe that Mr. Pastor has the requisite set of skills to serve as a member of our board.
Peter K. Shea has been a member of the board of directors of our general partner since May 2014. Mr. Shea has been a private equity investor since January 2010. Mr. Shea has served as an operating partner of Snow Phipps, a private equity firm, since 2013. Mr. Shea has served as an operating advisor for OMERS Private Equity (private equity division of the Ontario Municipal Employee Retirement System) since 2011. He has been a director of Viskase Companies, Inc., a supplier of cellulose and fibrous casings, since October 2006, and Hennessy Capital Acquisition Corp. II, a special purpose acquisition company (or SPAC), since July 2016. Mr. Shea also serves as chairman of the board of directors of Voltari Corporation, a commercial real estate company, since September 2015, FeraDyne Outdoors, LLC, a privately-held manufacturer of sporting goods products, since May 2014, and Teasdale Foods Inc., a privately-held provider of Hispanic food products, since November 2014. Mr. Shea previously served as a director of Give and Go Prepared Foods, a bakery manufacturer from January 2012 to July 2016, Sitel Worldwide Corporation, a customer care solutions provider, from November 2011 to April 2015, Hennessy Capital Acquisition Corp. I, a special purpose acquisition company (or SPAC), from January 2014 to February 2015 and CTI Foods, a processor of protein and soup products for quick serve restaurant chains from May 2010 to July 2013. Mr. Shea was President of Icahn Enterprises G.P. Inc. from October 2006 to June 2009. Mr. Shea served as a director of each of the following companies from October 2006 to May 2009 (each of which, at such time were indirectly controlled by Carl C. Icahn): XO Holdings, a telecommunications services provider, American Railcar, a manufacturer of covered hopper and tank railcars, WestPoint International, a home textiles manufacturer and PSC Metals, a national operator of scrap yards. From 2002 to 2006 Mr. Shea was an independent consultant to various companies, an advisor to private equity firms and a director of R&R Ice Cream Plc and Sabert Company, a packaging company. From 1997 to 2001, he was a Managing Director of H.J. Heinz Company in Europe, a manufacturer and marketer of a broad line of food products across the globe. Mr. Shea has been Chairman, Chief Executive Officer or President of other companies including SMG Corporation, John Morrell & Company and Polymer United. SMG and John Morrell were international meat processing firms and Polymer United was a leading plastics manufacturer operating throughout Central America. Previously, he held various executive positions, including Head of Global Corporate Development, with United Brands Company, a Fortune 100 company with a broad portfolio of companies operating in many sectors. He has also served on the Boards of Premium Standard Farms and New Energy Company of Indiana. Mr. Shea began his career with General Foods Corporation. He has an M.B.A. from the University of Southern California and a B.B.A. from Iona College. We believe Mr. Shea's broad executive, financial and operational experience, combined with his extensive board experience will be an asset to our board.
The directors of our general partner hold office until the earlier of their death, resignation or removal.
Section 16(a) Beneficial Ownership Reporting Compliance
Section 16(a) of the Exchange Act requires our executive officers and directors and each person who owns more than 10% of our outstanding common units, to file reports of their common unit ownership and changes in their ownership of our common units with the SEC. These same people must also furnish us with copies of these reports and representations made to us that no other reports were required. We have performed a general review of such reports and amendments thereto filed in 2016. Based solely on our review of the copies of such reports furnished to us or such representations, as appropriate, to our knowledge all of our executive officers and directors, and other persons who owned more than 10% of our outstanding common units, fully complied with the reporting requirements of Section 16(a) during 2016.
Corporate Governance Guidelines and Codes of Ethics
Our Corporate Governance Guidelines, as well as our Code of Ethics, which applies to all of our directors, officers and employees, and our Senior Officer Code of Ethics, which applies to our principal executive officer, principal financial officer, principal accounting officer, controller and other persons performing similar functions, are available free of charge on our website at www.cvrpartners.com. These documents are also available in print without charge to any unitholder requesting them. We intend to disclose any changes in or waivers from our Code of Ethics by posting such information on our website or by filing a Form 8-K with the SEC.

115


Item 11.    Executive Compensation
Compensation Discussion and Analysis
Overview
The Partnership does not directly employ any of the executives responsible for the management of our business. Our general partner employs Mark A. Pytosh as our chief executive officer and president. In addition, our general partner employs William White as our executive vice president, marketing and operations. The following additional executives who were responsible for the management of our business during 2016 are employed by CVR Energy: John J. Lipinski (our executive chairman); Susan M. Ball (our chief financial officer); and John R. Walter (our general counsel). Throughout this Annual Report, Messrs. Lipinski and Pytosh, Ms. Ball, and Messrs. Walter and White are referred to collectively as the named executive officers.
The approximate weighted-average percentages of the amount of time that the named executive officers dedicated to the management of our business in 2016 were as follows: John J. Lipinski (14%); Mark A. Pytosh (70%); Susan M. Ball (38%); John R. Walter (45%); and William White (100%). These numbers are weighted because the named executive officers may spend a different percentage of their time dedicated to our business each quarter. The remainder of their time, if any, was spent working for CVR Energy and its subsidiaries (including CVR Refining).
Messrs. Pytosh and White were employed and paid by our general partner, whereas Mr. Lipinski, Ms. Ball and Mr. Walter are employed and paid by CVR Energy. The compensation of Messrs. Pytosh and White was determined by the general partner of the Partnership; provided, since Mr. Pytosh generally dedicates approximately 40% of his time to CVR Energy and its subsidiaries (including CVR Refining), 40% of his annual bonus and his equity-based incentives are determined by CVR Energy. During 2016, Mr. Pytosh dedicated approximately 30% of his time to CVR Energy and its subsidiaries, primarily due to the East Dubuque Merger. Therefore, 30% of his salary was allocated to CVR Energy and its subsidiaries. The compensation of Mr. Lipinski, Ms. Ball and Mr. Walter was determined by CVR Energy. In addition, during 2016 all of the named executive officers participated in the welfare and retirement plans of CVR Energy. The Partnership has no control and does not establish or direct the compensation policies or practices of CVR Energy. The Partnership bears an allocated portion of CVR Energy's costs of providing compensation and benefits to the CVR Energy employees who serve as executive officers of our general partner pursuant to the services agreement described below.
Pursuant to the services agreement between us, our general partner and CVR Energy, among other matters:
CVR Energy makes available to our general partner the services of the CVR Energy executive officers and employees, certain of whom serve as executive officers of our general partner; and
We, our general partner and our operating subsidiaries, as the case may be, are obligated to reimburse CVR Energy for any allocated portion of the costs that CVR Energy incurs in providing compensation and benefits to such CVR Energy employees. We also pay our allocated portion of performance units and incentive units issued by CVR Energy to those personnel providing services to the Partnership via the services agreement.
Under the services agreement, either our general partner, our subsidiaries or we pay CVR Energy: (i) all costs incurred by CVR Energy or its affiliates in connection with the employment of its employees who provide us services under the agreement on a full-time basis, but excluding certain share-based compensation; (ii) a prorated share of costs incurred by CVR Energy or its affiliates in connection with the employment of its employees who provide us services under the agreement on a part-time basis, but excluding certain share-based compensation, with such prorated share determined by CVR Energy on a commercially reasonable basis, based on the percent of total working time that such shared personnel are engaged in performing services for us; (iii) a prorated share of certain administrative costs, including office costs, services by outside vendors, other sales, general and administrative costs and depreciation and amortization; and (iv) various other administrative costs in accordance with the terms of the agreement. Either CVR Energy or our general partner may terminate the services agreement upon at least 180 days' notice. For more information on this services agreement, see "Certain Relationships and Related Transactions, and Director Independence — Agreements with CVR Energy." In addition, pursuant to the GP Services Agreement entered into among the Partnership, our general partner and CVR Energy, CVR Energy must pay a prorated share of costs incurred by the Partnership or its general partner in connection with the provision of services to CVR Energy on a part-time basis by employees of the Partnership, as determined by the general partner on a commercially reasonable basis based on the percentage of total working time that such shared personnel are engaged in performing services for CVR Energy. During 2016, Mr. Pytosh spent approximately 30% of his time on matters for CVR Energy. Mr. White did not provide any services to CVR Energy.
Based on an internal review by the compensation committee of our general partner of our material compensation programs and its understanding of the material compensation programs of CVR Energy, the compensation committee of our general

116


partner has concluded that there are no plans that provide meaningful incentives for employees, including the named executive officers, to take risks that would be reasonably likely to have a material adverse effect on the Partnership.
As discussed above, 2016 compensation for Mr. Lipinski, Ms. Ball and Mr. Walter was set by CVR Energy, while the 2016 compensation for Messrs. Pytosh and White was set by our general partner (other than 40% of the annual bonus and equity-based incentives for Mr. Pytosh, which were set by CVR Energy). The remainder of the Compensation Discussion and Analysis is divided into two sections; the first focuses on CVR Partners' compensation programs and the second focuses on CVR Energy's compensation programs.
CVR Partners' Compensation Programs
The following discussion relates to the 2016 compensation of the named executive officers who were employees of our general partner through December 31, 2016, Messrs. Pytosh and White. Accordingly, references to the named executive officers in this section shall refer solely to Messrs. Pytosh and White. In addition, all references to our compensation committee refer to the compensation committee of the board of directors of our general partner.
Compensation Objectives
CVR Partners' executive compensation objectives are threefold:
To align the executive officers' interest with that of the unitholders and stakeholders, which provides long-term economic benefits to the unitholders;
To provide competitive financial incentives in the form of salary, bonuses and benefits with the goal of retaining and attracting talented and highly motivated executive officers; and
To maintain a compensation program whereby the executive officers, through exceptional performance and equity-based incentive awards, have the opportunity to realize economic rewards commensurate with appropriate gains of other unitholders and stakeholders.
CVR Partners takes these main objectives into consideration when creating its compensation programs, setting each element of compensation under those programs, and determining the proper mix of the various compensation elements.
Elements of Compensation Program
For 2016, the three primary components of CVR Partners' compensation program were base salary, an annual performance-based cash bonus and equity-based incentive awards. While these three components are related, they are viewed as separate and analyzed as such. The named executive officers are also provided with benefits that are generally available to CVR Partners' salaried employees.
CVR Partners believes that equity-based compensation is the primary motivator in attracting and retaining executive officers. Salary and cash bonuses are viewed as secondary. However, the compensation committee views a competitive level of salary and cash bonus as critical to retaining talented individuals.
CVR Partners has not established equity ownership requirements for its executive officers. The compensation committee believes that cash-settled equity-based awards provide executive officers with a more attractive compensation package and are less burdensome for the executive officers and CVR Partners to administer than equity-settled awards. The compensation committee believes that equity-based compensation in the form of awards of CVR Partners' common units would be less attractive and more burdensome. Additionally, equity-based compensation in the form of CVR Partners' common units would dilute the ownership interest of existing common unit holders.
The compensation committee has not adopted any formal or informal policies or guidelines for allocating compensation between long-term and current compensation, between cash and non-cash compensation, or among different forms of compensation other than its belief that the most crucial component is equity-based compensation. The decision is strictly made on a subjective and individual basis after consideration of all relevant factors. The compensation committee believes that the most critical component of compensation to enhance long-term unitholder value and growth is the equity-based component and has generally targeted 40% to 60% of the compensation package to be equity-based for executive officers, other than the executive chairman and chief executive officer. This provides the incentive for executive officers to remain in the employ of CVR Partners and to promote a focused effort on growth and long-term success with long-term enhancement of unitholder value. The executive chairman and chief executive officer of CVR Partners, while not members of the compensation committee, review information provided by the committee's compensation consultant, Longnecker & Associates ("Longnecker"), as well as other relevant market information and actively provide guidance and recommendations to the committee regarding the amount and form of the compensation of other executives and key employees.

117


Longnecker was engaged by CVR Partners on behalf of its compensation committee to generally assess the level of compensation increases year over year and to assess new and proposed rules in the compensation area. The compensation committee utilized this information to review and approve executive compensation levels. Although no specific target for total compensation is set, CVR Partners generally recommends compensation levels at or near the 50th percentile of its peer group or available market survey information. Historically, the following companies were included as members of CVR Partners' "peer group" — Alliance Holdings GP L.P., AmeriGas Partners L.P., Atlas Pipeline Partners L.P., Calumet Specialty Products Partners, LP, Copano Energy LLC, DCP Midstream Partners, LP, Eagle Rock Energy Partners L.P., Ferrellgas Partners L.P., Genesis Energy L.P., Natural Resource Partners, LP and PVR Partners, LP.
Base Salary.    Mr. Pytosh has an employment agreement with our general partner that sets forth his initial base salary. Mr. White does not have an employment agreement. Base salaries are set at a level intended to enable CVR Partners to hire and retain executives, to enhance the executive's motivation in a highly competitive and dynamic environment, and to reward individual and company performance. In determining base salary levels, the compensation committee takes into account the following factors: (i) CVR Partners' financial and operational performance for the year; (ii) the previous years' compensation level for each executive; (iii) peer or market survey information for comparable public companies; and (iv) recommendations of the executive chairman and chief executive officer, based on individual responsibilities and performance, including each executive's commitment and ability to (A) strategically meet business challenges, (B) achieve financial results, (C) promote legal and ethical compliance, (D) lead their own business or business team for which they are responsible and (E) diligently and effectively respond to immediate needs of the volatile industry and business environment.
Rather than establishing compensation solely on a formula-driven basis, decisions by our compensation committee are made using an approach that considers several important factors in developing compensation levels. For example, the compensation committee considers whether individual base salaries reflect responsibility levels and are reasonable, competitive and fair. In addition, in setting base salaries, the compensation committee reviews published survey and peer group data prepared by Longnecker and considers the applicability of the salary data in view of the individual positions within CVR Partners.
Salaries are reviewed annually by the compensation committee with periodic informal reviews throughout the year. Adjustments, if any, are usually made effective January 1 of the year immediately following the review. The compensation committee most recently reviewed the level of base salary and cash bonus for each of the named executive officers in 2016 in conjunction with their responsibilities and expectations for 2017. They concluded their review in December 2016, and set the following base salaries for the named executive officers as of January 1, 2017: $525,000 for Mr. Pytosh and $278,000 for Mr. White. Individual performance, market data as reflected in the analysis and report of Longnecker, and changes in the named executive officers' positions and levels of responsibility were considered. Among these three factors, slightly more weight was given to the report and findings of Longnecker.
Annual Bonus.  CVR Partners' annual bonus program is designed to meet each of its compensation objectives. Specifically, CVR Partners' annual bonus program rewards executives only for measured company performance, thereby aligning the executive's interest with those of its unitholders and encouraging executives to focus on targeted performance. Further, the program also provides executives with the opportunity to earn additional compensation, thereby making our total compensation package more competitive.
Information about total cash compensation paid by members of CVR Partners' peer group is used in determining both the level of bonus award and the ratio of salary to bonus, as the compensation committee believes that maintaining a level of bonus and a ratio of fixed salary to bonus (which may fluctuate) that is in line with those of our competitors is an important factor in attracting and retaining executives. The compensation committee also believes that a significant portion of an executive's compensation should be at risk, which means that a portion of the executive's overall compensation is not guaranteed and is determined based on individual and company performance. Executives have greater potential bonus awards as the authority and responsibility of an executive increases. Each of the named executive officers is eligible to receive an annual cash bonus with a target bonus equal to a specified percentage of the relevant executive's annual base salary. For 2016, the target bonuses for the named executive officers were 135% for Mr. Pytosh and 80% for Mr. White. These target percentages were the result of individual negotiations between the named executive officers and our general partner, and were in correlation with the findings and recommendations by Longnecker based upon review of market data, companies of similar size and other relevant market information. Specific bonus measures were determined by the compensation committee, following discussions with CVR Partners' management.
In 2012, CVR Partners adopted the CVR Partners, LP Performance Incentive Plan (the "CVR Partners PIP"), pursuant to which Messrs. Pytosh and White had the opportunity to earn bonuses in respect of 2016 performance. The payment of annual bonuses for the 2016 performance year depended on the achievement of financial, operational and safety measures, which comprised 40%, 40% and 20% of the annual bonus, respectively, for Mr. Pytosh, and 35%, 45% and 20% of the annual bonus, respectively, for Mr. White. Specific bonus measures were determined by the compensation committee based on its review of

118


market data provided by Longnecker and discussions with management, and were selected with the goals of optimizing operations, maintaining financial stability and providing a safe work environment intended to maximize CVR Partners' overall performance resulting in increased unitholder value. The compensation committee also approved the threshold, target and maximum performance goals with respect to each performance measure. No payment will be made with respect to the measures unless the threshold of the relevant performance measure is achieved. In addition, all metrics (with one exception), were based upon the Coffeyville Facility only, and exclude the results and impact of the East Dubuque Merger. The only exception is noted below regarding annualized synergies in selling, general and administrative expenses resulting from the East Dubuque Merger.
The 2016 financial measures were fertilizer adjusted EBITDA, which was derived from fertilizer earnings before interest, taxes, depreciation and amortization, and adjusted for turnaround expenses, board-directed actions; and annualized synergies in selling, general and administrative expenses resulting from the East Dubuque Merger.
The 2016 operational measure was adjusted equivalent tons of UAN production as adjusted at the discretion of our compensation committee for downtime caused by third parties.
The 2016 safety measures included the following: OSHA recordable injury statistics; OSHA lost time injury statistics; EH&S severity statistics; air reportable releases; air reportable release quantity; tier 1 process safety events; and tier 2 process safety events.

119


The table below reflects: (i) the financial, operational and safety measures used to determine 2016 bonuses for Messrs. Pytosh and White; (ii) the threshold, target and maximum performance levels for each measure; (iii) the actual results with respect to each measure; and (iv) the portion of the 2016 bonus determined based on each such measure. The named executive officers could have received 50% for threshold levels, 100% for target levels, and 150% for maximum levels, respectively.
2016 Performance Measure
 
2016 Performance Goals
Threshold/Target/Maximum
 
2016 Actual Results
 
Portion of Target Bonus Allocable to Measure
 
 
 
 
 
 
 
Fertilizer Adjusted EBITDA
 
Threshold: $49.0 million
Target: $63.0 million
Maximum: $78.0 million
 
$59.1 million
 
30% of bonus for Messrs. Pytosh and White
 
 
 
 
 
 
 
Synergies from East Dubuque Merger

 
Threshold: less than $7.0 million
Target: $7.0 million
Maximum: $10.0 million
 
$7.9 million
 
5% of bonus for Mr. White and 10% of bonus for Mr. Pytosh
 
 
 
 
 
 
 
UAN Adjusted Production Measure
 
Threshold: 1,006,000 tons
Target: 1,059,000 tons
Maximum: 1,090,000 tons
 
1,091,365 tons
 
45% of bonus for Mr. White and 40% of bonus for Mr. Pytosh
 
 
 
 
 
 
 
OSHA recordable injury statistics
 
Threshold: 2 recordable events
Target: 1 recordable event
Maximum: 0 recordable events
 
3 recordable events
 
2% of bonus for Messrs. Pytosh and White
 
 
 
 
 
 
 
OSHA lost time injury statistics
 
Threshold: 2 recordable events
Target: 1 recordable event
Maximum: 0 recordable events
 
3 recordable events
 
2% of bonus for Messrs. Pytosh and White
 
 
 
 
 
 
 
EH&S severity statistics
 
Threshold: 2 recordable events
Target: 1 recordable event
Maximum: 0 recordable events
 
0 recordable events
 
2% of bonus for Messrs. Pytosh and White
 
 
 
 
 
 
 
Air reportable release
 
Threshold: 18 recordable events
Target: 14 recordable events
Maximum: 12 recordable events
 
13 recordable events
 
5% of bonus for Messrs. Pytosh and White
 
 
 
 
 
 
 
Air reportable release quantity
 
Threshold: 40,000 pounds
Target: 30,000 pounds
Maximum: 20,000 pounds
 
7,268 pounds
 
5% of bonus for Messrs. Pytosh and White
 
 
 
 
 
 
 
Tier 1 process safety events
 
Threshold: 3 recordable events
Target: 2 recordable events
Maximum: 1 recordable event
 
0 recordable events
 
2% of bonus for Messrs. Pytosh and White
 
 
 
 
 
 
 
Tier 2 process safety events
 
Threshold: 3 recordable events
Target: 2 recordable events
Maximum: 1 recordable events
 
0 recordable events
 
2% of bonus for Messrs. Pytosh and White
As a result of these levels of performance, Messrs. Pytosh and White earned approximately 120.05% and 121.80%, respectively, of their respective target annual bonuses.
Equity-Based Incentive Awards
CVR Partners also uses equity-based incentives to reward long-term performance of its named executive officers. The issuance of equity-based incentives to named executive officers is intended to satisfy CVR Partners' compensation program objectives by generating significant future value for each named executive officer if CVR Partners' performance is outstanding and the value of CVR Partners' partners' capital increases for all of its unitholders. The compensation committee believes that its equity-based incentives promote long-term retention of executives.
CVR Partners established its long-term incentive plan in March 2011 (the "CVR Partners LTIP") in connection with the completion of its initial public offering in April 2011. The compensation committee may elect to make grants of restricted units, options, phantom units or other equity-based awards under the CVR Partners LTIP in its discretion or may recommend grants to the board of directors of our general partner for its approval, as determined by the committee in its discretion. In 2016, Messrs. Pytosh and White received phantom unit awards pursuant to the CVR Partners LTIP. Mr. Pytosh also received an incentive unit award from CVR Energy, the terms of which are described below.

120


Perquisites.    The total value of all perquisites and personal benefits provided by CVR Partners to each of its named executive officers in 2016 was less than $10,000.
Other Forms of Compensation.    Mr. Pytosh has provisions in his employment agreement with our general partner that provide for severance benefits in the event of a termination of his employment under certain circumstances. These severance provisions are described below in " — Change-in-Control and Termination Payments" and were negotiated by Mr. Pytosh and CVR Partners.
CVR Energy's Compensation Programs
The following discussion relates to the 2016 compensation of the named executive officers who are employed by CVR Energy. In addition, this discussion addresses the bonus opportunity and equity-based incentive Mr. Pytosh participates in due to a portion of his services being dedicated to CVR Energy and its subsidiaries (including CVR Refining). Accordingly, references to the named executive officers in this section shall refer solely to Mr. Lipinski, Ms. Ball and Mr. Walter (and in certain instances, where applicable, Mr. Pytosh). In addition, all references to the compensation committee refer to the compensation committee of the board of directors of CVR Energy.
Compensation Objectives
CVR Energy's executive compensation objectives are threefold:
To align the executive officers' interest with that of the stockholders and stakeholders, which provides long-term economic benefits to the stockholders;
To provide competitive financial incentives in the form of salary, bonuses and benefits with the goal of retaining and attracting talented and highly motivated executive officers; and
To maintain a compensation program whereby the executive officers, through exceptional performance and equity-based incentive, have the opportunity to realize economic rewards commensurate with appropriate gains of other equity holders and stakeholders.
CVR Energy takes these main objectives into consideration when creating its compensation programs, when setting each element of compensation under those programs, and when determining the proper mix of the various compensation elements.
Elements of Compensation Program
For 2016, the three primary components of CVR Energy's compensation program were base salary, an annual performance-based cash bonus and equity-based incentive awards. While these three components are related, they are viewed as separate and analyzed as such. The named executive officers are also provided with benefits that are generally available to CVR Energy's salaried employees.
CVR Energy believes that equity-based compensation is the primary motivator in attracting and retaining executive officers. Salary and cash bonuses are viewed as secondary. However, the compensation committee views a competitive level of salary and cash bonus as critical to retaining talented individuals.
CVR Energy has not established equity ownership requirements for its executive officers. The compensation committee believes that cash-settled equity-based awards provide executive officers with a more attractive compensation package and are less burdensome for the executive officers and CVR Energy to administer than equity-settled awards. The compensation committee believes that equity-based compensation in the form of awards of CVR Energy's common stock would be less attractive and more burdensome. Additionally, equity-based compensation in the form of CVR Energy's common stock would dilute the ownership interest of existing stockholders.
The compensation committee has not adopted any formal or informal policies or guidelines for allocating compensation between long-term and current compensation, between cash and non-cash compensation, or among different forms of compensation other than its belief that the most crucial component is equity-based compensation. The decision is strictly made on a subjective and individual basis after consideration of all relevant factors. The compensation committee believes that the most critical component of compensation to enhance long-term stockholder value and growth is the equity-based component and has generally targeted 40% to 60% of the compensation package to be equity-based for executive officers, other than the chief executive officer. This provides the incentive for executive officers to remain in the employ of CVR Energy and to promote a focused effort on growth and long-term success with long-term enhancement of stockholder value. The chief executive officer of CVR Energy, while not a member of the compensation committee, reviews information provided by the committee's compensation consultant, Longnecker, as well as other relevant market information and actively provides guidance

121


and recommendations to the committee regarding the amount and form of the compensation of other executives and key employees.
Longnecker was engaged by CVR Energy on behalf of its compensation committee to generally assess the level of compensation increases year over year and to assess new and proposed rules in the compensation area. The compensation committee utilized this information to review and approve executive compensation levels. Although no specific target for total compensation is set, CVR Energy generally recommends compensation levels at or near the 50th percentile of its peer group or available market survey information. Historically, the following companies were included as members of CVR Energy's "peer group" — the independent refining companies of HollyFrontier Corporation and Tesoro Corporation, as well as PBF Energy, Inc. and Rentech, Inc.
Base Salary.    Mr. Lipinski has an employment agreement with CVR Energy that sets forth his initial base salary. Ms. Ball and Mr. Walter do not have employment agreements. Base salaries are set at a level intended to enable CVR Energy to hire and retain executives, to enhance the executive's motivation in a highly competitive and dynamic environment, and to reward individual and company performance. In determining base salary levels, the compensation committee takes into account the following factors: (i) CVR Energy's financial and operational performance for the year; (ii) the previous years' compensation level for each executive; (iii) peer or market survey information for comparable public companies; and (iv) recommendations of the chief executive officer, based on individual responsibilities and performance, including each executive's commitment and ability to (A) strategically meet business challenges, (B) achieve financial results, (C) promote legal and ethical compliance, (D) lead their own business or business team for which they are responsible and (E) diligently and effectively respond to immediate needs of the volatile industry and business environment.
Rather than establishing compensation solely on a formula-driven basis, decisions by the compensation committee are made using an approach that considers several important factors in developing compensation levels. For example, the compensation committee considers whether individual base salaries reflect responsibility levels and are reasonable, competitive and fair. In addition, in setting base salaries, CVR Energy's compensation committee reviews published survey and peer group data prepared by Longnecker and considers the applicability of the salary data in view of the individual positions within CVR Energy.
Salaries are reviewed annually by the compensation committee with periodic informal reviews throughout the year. Adjustments, if any, are usually made effective January 1 of the year immediately following the review. The compensation committee, with the assistance of Longnecker, most recently reviewed the level of base salary and cash bonus for each of the named executive officers in 2016 in conjunction with their responsibilities and expectations for 2017. They concluded their review in December 2016, and set the following base salaries for the named executive officers as of January 1, 2017: $1,000,000 for Mr. Lipinski, $425,000 for Ms. Ball and $300,000 for Mr. Walter. Individual performance, market data as reflected in the analysis and report of Longnecker, and changes in the named executive officers' positions and levels of responsibility were considered. Among these three factors, slightly more weight was given to the report and findings of Longnecker.
Annual Bonus.    CVR Energy's annual bonus program is designed to meet each of its compensation objectives. Specifically, CVR Energy's annual bonus program rewards executives only for measured company performance, thereby aligning the executive's interest with those of its equity holders and encouraging executives to focus on targeted performance. Further, the program also provides executives with the opportunity to earn additional compensation, thereby making its total compensation package more competitive.
Information about total cash compensation paid by members of CVR Energy's peer group is used in determining both the level of bonus award and the ratio of salary to bonus, as the compensation committee believes that maintaining a level of bonus and a ratio of fixed salary to bonus (which may fluctuate) that is in line with those of our competitors is an important factor in attracting and retaining executives. The compensation committee also believes that a significant portion of an executive's compensation should be at risk, which means that a portion of the executive's overall compensation is not guaranteed and is determined based on individual and company performance. Executives have greater potential bonus awards as the authority and responsibility of an executive increases. Each of the named executive officers is eligible to receive an annual cash bonus with a target bonus equal to a specified percentage of the relevant executive's annual base salary. For 2016, the target bonuses for the named executive officers were: John J. Lipinski (250%), Susan M. Ball (120%) and John R. Walter (105%). Mr. Pytosh maintained a target bonus of 135% for the portion of his bonus (40%) allocated to CVR Energy and its subsidiaries (including CVR Refining). These target percentages were the result of individual negotiations between the named executive officers and CVR Energy, and were in correlation with the findings and recommendations by Longnecker based upon review of market data, companies of similar size and other relevant market information. Specific bonus measures were determined by the compensation committee, following discussions with CVR Energy management.

122


In March 2011, CVR Energy adopted the CVR Energy, Inc. Performance Incentive Plan, and amended and restated such plan in April 2016 (the "CVR Energy PIP"), pursuant to which the named executive officers had the opportunity to earn bonuses in respect of 2016. The payment of annual bonuses for the 2016 performance year will depend on the achievement of financial, operational and safety measures, which comprised 35%, 45% and 20% of the annual bonuses, respectively for Mr. Lipinski and Ms. Ball, 30%, 50% and 20% of the annual bonuses, respectively for Messrs. Walter and Pytosh. Specific bonus measures were determined by the compensation committee based on its review of market data provided by Longnecker and discussions with management, and were selected with the goals of optimizing operations, maintaining financial stability and providing a safe work environment intended to maximize CVR Energy's overall performance resulting in increased stockholder value. The compensation committee also approved the threshold, target and maximum performance goals with respect to each measure. No payment will be made with respect to the measures unless the threshold of the relevant performance measure is achieved. In addition, all metrics (with one exception) related to CVR Partners were based upon the Coffeyville Facility only, and exclude the results and impact of the East Dubuque Merger. The only exception is noted below regarding annualized synergies in selling, general and administrative expenses resulting from the East Dubuque Merger.
The 2016 financial measures were: consolidated adjusted EBITDA for CVR Energy, which was derived from earnings before interest, taxes, depreciation and amortization, and adjusted for certain non-cash share-based compensation expense, first-in, first-out (FIFO) accounting impacts, unrealized gains and losses on derivative transactions, turnaround expenses, and board-directed actions; and annualized synergies in selling, general and administrative expenses resulting from the East Dubuque Merger.
The 2016 operational measures include the following: petroleum reliability for the total Coffeyville and Wynnewood refineries, measured by crude throughput barrels per day; crude transportation production, measured by gathered barrels per day; and fertilizer reliability for the fertilizer plant, measured by adjusted equivalent tons of UAN production.
The 2016 safety measures include the aggregated EH&S results for the petroleum segment pursuant to the CVR Energy PIP and the aggregated EH&S results pursuant to the CVR Partners PIP, which include the following: consolidated OSHA recordable injury statistics (based upon OSHA injuries and inclusive of petroleum and fertilizer); consolidated OSHA lost time injury statistics (based upon OSHA lost time injuries and inclusive of petroleum and fertilizer); consolidated EH&S severity statistics (based upon EH&S severity and inclusive of petroleum and fertilizer); consolidated air reportable releases (based upon EPA reportable quantity releases and inclusive of petroleum and fertilizer operations); consolidated air reportable release quantity (based upon EPA reportable quantity releases and inclusive of petroleum and fertilizer operations); consolidated tier 1 process safety events (based upon API process safety events of petroleum and fertilizer operations); and consolidated tier 2 process safety events (based upon API process safety events of petroleum and fertilizer operations).
The table below reflects: (i) the financial, operational and safety measures used to determine 2016 bonuses for the named executive officers; (ii) the threshold, target and maximum performance levels for each measure; (iii) the actual results with respect to each measure; and (iv) the portion of the 2016 bonus that will be determined based on each such measure. The executives may receive 50% related to threshold levels, 100% for target levels, and 150% for maximum levels, respectively.

123


2016 Performance Measure
 
2016 Performance Goals
Threshold/Target/Maximum
 
2016 Actual Results
 
Portion of Target Bonus Allocable to Measure
Consolidated adjusted EBITDA for CVR Energy
 
Threshold: $339.0 million
Target: $535.0 million
Maximum: $733.0 million
 
$279.5 million
 
30% of bonus for Messrs. Lipinski, Pytosh and Walter and Ms. Ball
Synergies from East Dubuque Merger
 
Threshold: less than $7.0 million
Target: $7.0 million
Maximum: $10.0 million
 
$7.9 million
 
5% of bonus for Mr. Lipinski and Ms. Ball
Petroleum Reliability Measures
 
Threshold: 177,000 bpd
Target: 189,000 bpd
Maximum: 201,000 bpd
 
202,893 bpd
 
30% of bonus for Messrs. Lipinski and Walter and Ms. Ball; 50% of bonus for Mr. Pytosh
Crude Transportation Production Measures
 
Threshold: 62,000 gathered bpd
Target: 67,000 gathered bpd
Maximum: 72,000 gathered bpd
 
71,261 gathered bpd
 
5% of bonus Messrs. Lipinski and Walter and Ms. Ball
Fertilizer Reliability Measures
 
Threshold: 1,006,000 tons
Target: 1,059,000 tons
Maximum: 1,090,000 tons
 
1,091,365 tons
 
10% of bonus for Mr. Lipinski and Ms. Ball; 15% of bonus for Mr. Walter
Coffeyville Refinery Environmental Health & Safety Measures
 
Threshold: 5% of refining payout levels
Target: 10% of refining payout levels
Maximum: 15% of refining payout levels
 
11.5%
 
10% of bonus for Messrs. Lipinski, Pytosh and Walter and Ms. Ball
Wynnewood Refinery Environmental Health & Safety Measures
 
Threshold: 2.5% of refining payout levels
Target: 5% of refining payout levels
Maximum: 7.5% of refining payout levels
 
5.9%
 
5% of bonus for Messrs. Lipinski and Walter and Ms. Ball
Wynnewood Refinery Environmental Health & Safety Measures
 
Threshold: 5% of refining payout levels
Target: 10% of refining payout levels
Maximum: 15% of refining payout levels
 
11.8%
 
10% of bonus for Mr. Pytosh
Fertilizer Environmental Health & Safety Measures
 
Threshold: 2.5% of nitrogen payout levels
Target: 5% of nitrogen payout levels
Maximum: 7.5% of nitrogen payout levels
 
5.7%
 
5% of bonus for Messrs. Lipinski and Walter and Ms. Ball
As a result of these performance levels, Mr. Lipinski and Ms. Ball earned approximately 95.95%, Mr. Walter earned approximately 97.70%, and Mr. Pytosh (with respect to the portion of his bonus (40%) allocated to CVR Energy and its subsidiaries (including CVR Refining)) earned approximately 98.25% of their respective target annual bonuses.
Equity-Based Incentive Awards
CVR Energy also uses equity-based incentives to reward long-term performance of its named executive officers. The issuance of equity incentives to executive officers is intended to satisfy CVR Energy's compensation program objectives by generating significant future value for each named executive officer if CVR Energy's performance is outstanding and the value of CVR Energy's equity increases for all of its stockholders. The compensation committee believes that its equity-based incentives promote long-term retention of executives.
CVR Energy established a long-term incentive plan in October 2007 (the "CVR Energy LTIP") in connection with its initial public offering. In addition, CVR Energy has historically issued incentive units outside of the CVR Energy LTIP, but based on the equity of CVR Refining and otherwise consistent with the terms of the CVR Energy LTIP. The compensation committee may elect to make grants of restricted stock, options, restricted stock units or other equity-based grants under the CVR Energy LTIP, or make grants of incentive units, in each case, in its discretion or may recommend grants to the Board for its approval, as determined by the committee in its discretion.
Perquisites.    CVR Energy pays for the cost of supplemental life insurance for certain of its named executive officers. Except for the premiums associated with such supplemental life insurance, the total value of all perquisites and personal benefits provided to each of its named executive officers in 2016 was less than $10,000.
Other Forms of Compensation.    Mr. Lipinski has provisions in his employment agreement with CVR Energy that provide for severance benefits in the event a termination of his employment under certain circumstances. These severance provisions are described below in " — Change-in-Control and Termination Payments" and were negotiated between Mr. Lipinski and CVR Energy.

124


Compensation Committee Report
The compensation committee of our general partner has reviewed and discussed the Compensation Discussion and Analysis with management. Based on this review and discussion, the compensation committee recommended to the board of directors that the Compensation Discussion and Analysis be included in this Annual Report.
 
Compensation Committee
Frank M. Muller, Jr. (Chairman)
Andrew Langham


125



Summary Compensation Table
The following table sets forth the compensation paid to the named executive officers during the years ended December 31, 2016, 2015 and 2014. In the case of named executive officers who are employed by CVR Energy, all compensation paid to such named executive officers is reflected in the table, not only the portion of compensation attributable to services performed for our business.
Name and Principal Position
 
Year
 
Salary ($)
 
Bonus
($)(1)
 
Stock
Awards
($)(2)
 
Non-Equity
Incentive Plan
Compensation
($)(3)
 
All Other
Compensation
($)(4)
 
Total ($)
John J. Lipinski,
 
2016
 
1,000,000

 

 

 
5,898,750

 
36,949

 
6,935,699

Executive Chairman
 
2015
 
1,000,000

 

 

 
7,187,500

 
32,214

 
8,219,714

 
 
2014
 
1,000,000

 

 

 
2,894,000

 
30,604

 
3,924,604

Mark A. Pytosh,
 
2016
 
525,000

 
 
 
1,050,011

 
789,051

 
17,127

 
2,381,189

Chief Executive Officer (5)
 
2015
 
510,000

 

 
1,050,002

 
941,703

 
17,076

 
2,518,781

 
 
2014
 
313,630

 
125,000

 
1,653,350

 
370,240

 
16,188

 
2,478,408

Susan M. Ball,
 
2016
 
425,000

 
 
 
945,009

 
489,345

 
19,082

 
1,878,436

Chief Financial Officer
 
2015
 
415,000

 

 
945,003

 
673,338

 
18,703

 
2,052,044

 
 
2014
 
390,000

 

 
930,002

 
451,464

 
18,230

 
1,789,696

John R. Walter (6)
 
2016
 
290,000

 
 
 
450,005

 
297,497

 
16,517

 
1,054,019

Senior Vice President,
 
2015
 
275,000

 

 
431,018

 
405,625

 
16,330

 
1,127,973

General Counsel, and Secretary
 
 
 
 
 
 
 
 
 
 
 
 
 


William White
 
2016
 
278,000

 
 
 
290,000

 
270,883

 
21,657

 
860,540

Executive Vice President
 
2015
 
270,000

 

 
280,007

 
321,905

 
20,251

 
892,163

Marketing and Operations
 
2014
 
244,336

 

 
270,002

 
161,525

 
19,084

 
694,947

_______________________________________
(1)
The amount in this column for Mr. Pytosh includes a $125,000 relocation bonus.
(2)
For 2015 and 2016, amounts in this column reflect the aggregate grant date fair value of phantom units granted to Mr. Pytosh and Mr. White pursuant to the CVR Partners LTIP, computed in accordance with FASB ASC 718. In addition, for 2015 and 2016, amounts in this column reflect the aggregate grant date fair value of incentive units granted to Mr. Pytosh, Ms. Ball and Mr. Walter by CVR Energy. For 2014, amounts in this column reflect the aggregate grant date fair value of phantom units and certain performance units granted to Mr. Pytosh and phantom units granted to Mr. White pursuant to the CVR Partners LTIP. The grant date fair value of the performance based phantom units included for Mr. Pytosh was $633,339. Assuming the highest level of performance attainment, the value of the award would be $696,673. Additionally, for 2014, the above table reflects the aggregate grant date fair value for incentive units granted to Ms. Ball and Mr. Pytosh by CVR Energy. We pay for our allocated portion of the incentive unit awards pursuant to the services agreement. Assumptions relied upon in such valuations are set forth in footnote 4 to our audited consolidated financial statements. The phantom and incentive units generally vest over three years, provided that the executive continues to serve as an employee of the Partnership (with respect to phantom units), CVR Energy (with respect to incentive units) or one of their respective subsidiaries or parents on each such date, and subject to accelerated vesting under certain circumstances as described in more detail in the section titled "Change-in-Control and Termination Payments" below.
(3)
For Messrs. Pytosh and White, amounts in this column for 2016, 2015 and 2014 reflect amounts earned pursuant to the CVR Partners PIP in respect of performance during 2016, 2015 and 2014, which are to be paid or were paid in 2017, 2016 and 2015, respectively. For Mr. Lipinski and Ms. Ball, amounts in this column for 2016, 2015 and 2014 reflect amounts earned pursuant to the CVR Energy PIP in respect of performance during 2016, 2015 and 2014, which are to be paid or were paid in 2017, 2016 and 2015, respectively. For Mr. Lipinski, the amounts for 2016 and 2015 also reflect the aggregate grant date fair value for certain performance units granted in December 2016 and December 2015, of $3,500,000 for each year, that are valued based on a performance factor that is tied to certain operational

126


performance metrics. For Messrs. Pytosh and Walter, amounts in this column for 2016 and 2015 reflect amounts earned pursuant to the CVR Energy PIP during 2016 and 2015, which are to be paid in 2017 and 2016, respectively.
(4)
Amounts in this column for 2016 include the following: (i) a company contribution under the CVR Energy 401(k) plan of $15,900 for each named executive officer; (ii) $14,191 for Mr. Lipinski, $2,004 for Ms. Ball, $249 for Mr. Walter and $3,087 for Mr. White in premiums paid by CVR Energy on behalf of the executive officer with respect to its executive life insurance program; and (iii) $6,858 for Mr. Lipinski, $1,227 for Mr. Pytosh, $1,178 for Ms. Ball, $368 for Mr. Walter and $2,669 for Mr. White in taxable value (inclusive of associated premiums) provided by CVR Energy on behalf of the executive officer with respect to its basic life insurance program.
(5)
Mr. Pytosh's compensation for 2014 has been pro-rated to reflect amounts earned starting on May 5, 2014, the date he became employed by our general partner.
(6)
Mr. Walter became employed as senior vice president, general counsel and secretary on January 1, 2015. Prior to such date, Mr. Walter served as vice president, associate general counsel and assistant secretary for CVR Energy and our general partner.
As described in more detail in the Compensation Discussion and Analysis, named executive officers other than Messrs. Pytosh and White are employed by CVR Energy and dedicated only a portion of their time to our business in 2016. Furthermore, Mr. Pytosh dedicated a portion of his time (approximately 40%) to CVR Energy and its subsidiaries (including CVR Refining) during 2016.
The following table outlines 2016 cash compensation paid to the named executive officers who are employed by CVR Energy and was attributable to their service to our business, based on the approximate percentage of time that each of them dedicated to our business during 2016.
Name
Salary ($)
 
Stock Awards ($)
 
Non-Equity Incentive
Compensation($)
 
Other ($)
John J. Lipinski
140,000

 
 
825,825
 
5,173
Susan M. Ball
161,369

 
359,103
 
185,951
 
7,251
John R. Walter
130,266

 
202,502
 
133,873
 
7,433
_______________________________________

The following table outlines 2016 cash compensation paid to Mr. Pytosh for time he spent attributable to service to CVR Energy and its subsidiaries (including CVR Refining).
Name
Salary ($)
 
Stock Awards ($)
 
Non-Equity Incentive Compensation ($)
 
Other ($)
Mark A. Pytosh
157,344

 
420,006

 
278,539

 
6,851


Grants of Plan-Based Awards
The following table sets forth information concerning amounts that could have been earned by our named executive officers under the CVR Energy PIP, CVR Partners PIP, CVR Energy LTIP and CVR Partners LTIP, as applicable, during 2016, as well as certain incentive unit awards made to our named executive officers.

127


 
Estimated Future Payouts Under
Non-Equity Incentive Plan Awards(1)
 
 
 
 
 
All Other Stock
Awards: Number
of Shares of
Stock or Units (#)
 
Grant Date Fair Value of Stock Awards (2)($)
Name
Grant Date
 
Threshold
($)
 
Target
($)
 
Maximum
($)
 
John J. Lipinski

 
1,250,000

 
2,500,000

 
3,750,000

 

 

 
12/31/2016

 
2,450,000

 
3,500,000

 
3,850,000

 

 

Mark A. Pytosh

 
212,625

 
425,250

 
637,875

 

 

 

 
141,750

 
283,500

 
425,250

 

 

 
12/31/2016

 

 

 

 
116,023

 
630,005

 
12/31/2016

 

 

 

 
44,634

 
420,006

Susan M. Ball

 
255,000

 
510,000

 
765,000

 

 

 
12/31/2016

 

 

 

 
100,426

 
945,009

John R. Walter

 
152,250

 
304,500

 
456,750

 
 
 
 
 
12/31/2016

 

 

 

 
47,822

 
450,005

William White

 
111,200

 
222,400

 
333,600

 

 

 
12/31/2016

 

 

 

 
53,407

 
290,000

_______________________________________
(1)
Amounts in these columns reflect amounts that could have been earned by the named executive officers under the CVR Partners PIP (with respect to Messrs. Pytosh and White) or under the CVR Energy PIP (with respect to Messrs. Lipinski and Pytosh, Ms. Ball and Mr. Walter) in respect of 2016 performance at the threshold, target and maximum levels with respect to each performance measure. The performance measures and related goals for 2016 set by the compensation committee of our general partner and the compensation committee of CVR Energy, as applicable, are described in the Compensation Discussion and Analysis. For Mr. Lipinski, amounts also reflect those that could be earned under certain performance units issued in December 2016 at threshold, target, and maximum based on performance factors that are tied to operational performance metrics.
(2)
Amounts in this column reflect: (i) the grant date fair value of certain incentive units awarded to Mr. Pytosh, Ms. Ball and Mr. Walter by CVR Energy during 2016, computed in accordance with FASB ASC 718; and (ii) the grant date fair value of phantom units awarded to Mr. Pytosh and Mr. White under the CVR Partners LTIP during 2016, computed in accordance with FASB ASC 718.
Employment Agreements
John J. Lipinski.    On July 12, 2005, Coffeyville Resources, LLC entered into an employment agreement with Mr. Lipinski, as chief executive officer, which was subsequently assumed by CVR Energy and amended and restated effective as of January 1, 2008, January 1, 2010, January 1, 2011, January 1, 2014 and January 1, 2016. The agreement has a two year term continuing through December 31, 2017, unless otherwise terminated by CVR Energy or Mr. Lipinski; provided CVR Energy may extend the agreement in one-year increments by providing 90 days' notice prior to the expiration of the initial term or then current renewal term. Mr. Lipinski receives an annual base salary of $1,000,000 effective as of January 1, 2017. Mr. Lipinski is also eligible to receive a performance-based annual cash bonus with a target payment equal to 250% of his annual base salary for 2017, to be based upon individual and/or company performance criteria as established by the compensation committee of the board of directors of CVR Energy. In addition, Mr. Lipinski is entitled to participate in such health, insurance, retirement and other employee benefit plans and programs of CVR Energy as in effect from time to time on the same basis as other senior executives of CVR Energy. During the term of the agreement, Mr. Lipinski is eligible to receive annually (commencing December 31, 2015) on the anniversary of the agreement date a grant of performance units pursuant to the CVR Energy LTIP having an aggregate value of $3.5 million. The material terms of the performance units are described below. Mr. Lipinski is also eligible to receive an incentive payment of $5 million if (i) CVR Energy (or a subsidiary thereof) obtains an equity or management interest in a logistics master limited partnership (a "Logistics MLP") in a transaction approved by CVR Energy’s (or such subsidiary’s) Board of Directors, provided such Logistics MLP results from an initial public offering, spin transaction, acquisition or joint venture, and (ii) such Logistics MLP is trading on a national securities exchange on or prior to December 31, 2017. Payment of the incentive payment is conditioned upon (x) the foregoing performance objectives being achieved, and (y) Mr. Lipinski remaining employed with CVR Energy through December 31, 2017 (unless, if an employment termination occurs earlier than December 31, 2017, such termination (A) occurs after achievement of such performance objectives and (B) is carried out by CVR Energy without cause or by Mr. Lipinski for good

128


reason (as such terms are defined in the employment agreement)). The employment agreement provides that any such incentive payment will be the obligation of the Logistics MLP and not of CVR Energy. The agreement requires Mr. Lipinski to abide by a perpetual restrictive covenant relating to non-disclosure and non-disparagement and also includes covenants relating to non-solicitation and non-competition that govern during his employment and thereafter for the period severance is paid and, if no severance is paid, for six months following termination of employment. In addition, Mr. Lipinski's agreement provides for certain severance payments that may be due following the termination of his employment under certain circumstances, which are described below under " — Change-in-Control and Termination Payments."
Mark A. Pytosh.    CVR GP, LLC, our general partner, entered into an employment agreement with Mr. Pytosh effective as of May 5, 2014, as amended December 19, 2014 and December 30, 2016. The agreement has a term extending through December 31, 2017, unless otherwise terminated by CVR GP or Mr. Pytosh. Mr. Pytosh receives an annual base salary of $525,000 effective as of January 1, 2017. Mr. Pytosh is also eligible to receive a performance-based annual cash bonus with a target payment equal to 135% of his annual base salary for 2017, to be based upon individual and/or company performance criteria as established by the compensation committee of the board of directors of CVR GP; provided, in 2015 and thereafter, a portion of his bonus will be based upon individual and/or company performance criteria established by the compensation committee of the board of directors of CVR Energy to the extent Mr. Pytosh performs services for CVR Energy. Mr. Pytosh is also entitled to participate in such health, insurance, retirement and other employee benefit plans and programs as in effect from time to time on the same basis as other senior executives. The agreement requires Mr. Pytosh to abide by perpetual restrictive covenants relating to non-disclosure and non-disparagement, and also include covenants relating to non-solicitation and non-competition during his employment and for six months following termination of employment. In addition, the agreement provides for certain severance payments that may be due following the termination of employment under certain circumstances, which are described below under " — Change-in-Control and Termination Payments."
Susan M. Ball, John R. Walter and William White.    Ms. Ball and Messrs. Walter and White do not have employment agreements. Effective January 1, 2017, Ms. Ball has an annual salary of $425,000 and her target annual bonus is 120%, Mr. Walter has an annual salary of $300,000 and his target annual bonus is 110%, and Mr. White has an annual salary of $278,000 and his target annual bonus is 80%. In addition, each such named executive officer is entitled to participate in such health, insurance, retirement and other employee benefit plans and programs as in effect from time to time on the same basis as other senior executives.




129


Outstanding Equity Awards at Fiscal Year End
The following table sets forth information concerning outstanding equity awards granted pursuant to the CVR Partners LTIP that were held by certain of the named executive officers as of December 31, 2016, as well as outstanding incentive unit awards made by CVR Energy and for which, the Partnership will share in the expense. The table also includes incentive unit awards made to Mr. Pytosh by CVR Energy for which the Partnership does not share in the expense.
 
Stock Awards
Name
Number of Shares or Units of Stock
That Have Not Vested (#)
 
Market Value of Shares or Units of
Stock That Have Not Vested ($)(1)
Mark A. Pytosh
22,198

(2
)
176,918

 
7,666

(3
)
103,644

 
53,367

(4
)
358,626

 
13,698

(5
)
142,459

 
116,023

(6
)
697,298

 
44,634

(7
)
464,194

Susan M. Ball
17,474

(3
)
236,248

 
30,822

(5
)
320,549

 
100,426

(7
)
1,044,430

John R. Walter
7,751

(3
)
104,794

 
14,058

(5
)
146,203

 
47,822

(7
)
497,349

William White
9,793

(2
)
78,050

 
23,719

(4
)
159,392

 
53,407

(6
)
320,976

_______________________________________
(1)
This column represents the number of unvested units outstanding on such date, multiplied by the closing price of the units on December 31, 2016, which: (i) for purposes of the phantom units described in footnote (2) below, was $7.97 (the closing price of $6.01 plus $1.96 in accrued distributions); (ii) for purposes of the incentive units described in footnote (3) below, was $13.52 (the closing price of $10.40 plus $3.12 in accrued distributions); (iii) for purposes of the phantom units described in footnote (4) below was $6.72 (the closing price of $6.01 plus $0.71 in accrued distributions); (iv) for purposes of the incentive units described in footnote (5) below, was $10.40; (v) for purposes of the phantom units described in footnote (6) below, was $6.01; and (vi) for purposes of the incentive units described in footnote (7) below, was $10.40.
(2)
The phantom units reflected were issued on December 26, 2014 and are scheduled to vest on December 26, 2017, provided the executive continues to serve as an employee of our general partner, a subsidiary or parent on such date, subject to accelerated vesting under certain circumstances as described in more detail in the section titled "Change-in-Control and Termination Payments" below.
(3)
The incentive units reflected were issued on December 26, 2014 and are scheduled to vest on December 26, 2017, provided the executive continues to serve as an employee of CVR Energy or one of its subsidiaries on such date, subject to accelerated vesting under certain circumstances as described in more detail in the section titled "Change-in-Control and Termination Payments" below. The Partnership will share in its prorated share of the costs associated with these awards based on the percentage of time that the executive dedicates to our business during the vesting term.
(4)
The phantom units reflected were issued on December 18, 2015 and are scheduled to vest in one-half increments on December 18, 2017 and 2018, provided the executive continues to serve as an employee of our general partner, a subsidiary or parent on such date, subject to accelerated vesting under certain circumstances as described in more detail in the section titled "Change-in-Control and Termination Payments" below.
(5)
The incentive units reflected were issued on December 18, 2015 and are scheduled to vest in one-half increments on December 18, 2017 and 2018, provided the executive continues to serve as an employee of CVR Energy or one of its subsidiaries on such date, subject to accelerated vesting under certain circumstances as described in more detail in the section titled "Change-in-Control and Termination Payments" below. The Partnership will share in its prorated share of

130


the costs associated with these awards based on the percentage of time that the executive dedicates to our business during the vesting term.
(6)
The phantom units reflected were issued on December 31, 2016 and are scheduled to vest in one-third annual increments on December 16 of 2017 through 2019, provided the executive continues to serve as an employee of our general partner, a subsidiary or parent on such date, subject to accelerated vesting under certain circumstances as described in more detail in the section titled "Change-in-Control and Termination Payments" below.
(7)
The incentive units reflected were issued on December 31, 2016 and are scheduled to vest in one-third annual increments on December 16 of 2017 through 2019, provided the executive continues to serve as an employee of CVR Energy or one of its subsidiaries on such date, subject to accelerated vesting under certain circumstances as described in more detail in the section titled "Change-in-Control and Termination Payments" below. The Partnership will share in its prorated share of the costs associated with these awards based on the percentage of time that the executive dedicates to our business during the vesting term.
Equity Awards Vested During Fiscal Year 2016
This table reflects the portion of phantom units granted pursuant to the CVR Partners LTIP as well as incentive unit awards made by CVR Energy for which the Partnership shared in the expense that vested during 2016. The table also includes incentive unit awards made to Mr. Pytosh by CVR Energy that vested during 2016 and for which the Partnership did not share in the expense.
 
Equity Awards
 
Named Executive Officer
Number of Shares or Units
Acquired on Vesting (#)
 
Value Realized
on Vesting ($)
 
Mark A. Pytosh
10,038

 
79,702

(1)
 
22,198

 
172,256

(2)
 
7,666

 
97,818

(3)
 
26,684

 
165,708

(4)
 
6,850

 
65,075

(5)
Susan M. Ball
13,216

 
202,337

(6)
 
17,475

 
222,981

(3)
 
15,411

 
146,405

(5)
John R. Walter
2,937

 
44,965

(6)
 
7,751

 
98,903

(3)
 
7,029

 
66,776

(5)
William White
5,081

 
44,459

(7)
 
9,793

 
75,994

(2)
 
11,860

 
73,651

(4)
_______________________________________
(1)
For phantom units that vested during fiscal year 2016, the amount reflected includes a per unit value equal to (i) the average closing price of CVR Partners' common units in accordance with the agreement, multiplied by a performance factor that is based upon the level of CVR Partners' production of UAN, and (ii) accrued distributions of $2.56 per unit.
(2)
For phantom units that vested during fiscal year 2016, the amount reflected includes a per unit value equal to (i) the average closing price of CVR Partners' common units in accordance with the agreement, and (ii) accrued distributions of $1.96 per unit.
(3)
For incentive units that vested during fiscal year 2016, the amount reflected includes a per unit value equal to (i) the average closing price of CVR Refining's common units in accordance with the agreement, and (ii) accrued distributions of $3.12 per unit.
(4)
For phantom units that vested during fiscal year 2016, the amount reflected includes a per unit value equal to (i) the average closing price of CVR Partners' common units in accordance with the agreement, and (ii) accrued distributions of $0.71 per unit.

131


(5)
For incentive units that vested during fiscal year 2016, the amount reflected includes a per unit value equal to the average closing price of CVR Refining's common units in accordance with the agreement.
(6)
For incentive units that vested during fiscal year 2016, the amount reflected includes a per unit value equal to (i) the average closing price of CVR Refining's common units in accordance with the agreement, and (ii) accrued distributions of $6.05 per unit.
(7)
For phantom units that vested during fiscal year 2016, the amount reflected includes a per unit value equal to (i) the average closing price of CVR Partners' common units in accordance with the agreement, and (ii) accrued distributions of $3.37 per unit.
Reimbursement of Expenses of Our General Partner
Our general partner and its affiliates are reimbursed for expenses incurred on our behalf under the services agreement. See "Certain Relationships and Related Transactions, and Director Independence — Agreements with CVR Energy and CVR Refining — Services Agreement" for a description of our services agreement. These expenses include the costs of employee, officer and director compensation and benefits properly allocable to us, and all other expenses necessary or appropriate to the conduct of our business and allocable to us. These expenses also include costs incurred by CVR Energy or its affiliates in rendering corporate staff and support services to us pursuant to the services agreement, including a pro-rata portion of the compensation of CVR Energy's executive officers who provide management services to us based on the amount of time such executive officers devote to our business. For the year ending December 31, 2016, the total amount paid to our general partner and its affiliates (including amounts paid to CVR Energy pursuant to the services agreement) was approximately $19.3 million.
Our partnership agreement provides that our general partner determines which of its affiliates' expenses are allocable to us and the services agreement provides that CVR Energy invoice us monthly for services provided thereunder. Our general partner may dispute the costs that CVR Energy charges us under the services agreement, but we are not entitled to a refund of any disputed cost unless it is determined not to be a reasonable cost incurred by CVR Energy in connection with services it provided.
Change-in-Control and Termination Payments
Under the terms of certain of the named executive officers' employment agreements with our general partner or CVR Energy (as applicable), they are entitled to severance and other benefits from us or CVR Energy following the termination of their employment under certain circumstances. The amounts of potential post-employment payments and benefits in the narrative and table below assume that the triggering event took place on December 31, 2016, are based on salaries as of December 31, 2016, and assume the payment of bonuses at 100% of target. Pursuant to the services agreement that we entered into with CVR Energy, we are responsible only for the payment of severance and other benefits costs following the termination of employment of the executive officers that are expected to devote 100% of their time to managing our business, which excludes all of our named executive officers employed by CVR Energy.
John J. Lipinski.    If Mr. Lipinski's employment is terminated either by CVR Energy without cause and other than for disability or by Mr. Lipinski for good reason (as these terms are defined in his employment agreement), then in addition to any accrued amounts, including any base salary earned but unpaid through the date of termination, any earned but unpaid annual bonus for completed fiscal years, any unused accrued paid time off and any unreimbursed expenses ("Accrued Amounts"), Mr. Lipinski is entitled to receive as severance: (i) salary continuation for the lesser of six months and the remainder of the term of the employment agreement (such period, the "Post-Employment Period"); and (ii) a pro-rata bonus for the year in which termination occurs based on actual results. In addition, if Mr. Lipinski's employment is terminated either by CVR Energy without cause and other than for disability or by Mr. Lipinski for good reason (as these terms are defined in his employment agreement) within one year following a change in control (as defined in his employment agreement) or in specified circumstances prior to and in connection with a change in control, Mr. Lipinski will receive 1/6 of his target bonus for the year of termination for each month of the Post-Employment Period.
If Mr. Lipinski's employment is terminated as a result of his disability, then in addition to any Accrued Amounts and any payments to be made to Mr. Lipinski under disability plan(s), Mr. Lipinski is entitled to disability payments during the Post-Employment Period equal to the base rate of Mr. Lipinski's base salary as in effect immediately before his disability (the estimated total amount of this payment is set forth in the relevant table below) and a pro-rata bonus for the year in which termination occurs based on actual results. As a condition to receiving these severance payments and benefits, Mr. Lipinski must execute, deliver and not revoke a general release of claims and abide by restrictive covenants as detailed below. If Mr. Lipinski's employment is terminated at any time by reason of his death, then in addition to any Accrued Amounts, Mr. Lipinski's beneficiary (or his estate) will be paid the base salary Mr. Lipinski would have received had he remained employed through the Post-Employment Period, and a pro-rata bonus for the year in which termination occurs based on actual results. Notwithstanding the foregoing, CVR Energy may, at its option, purchase insurance to cover the obligations with respect

132


to either Mr. Lipinski's supplemental disability payments or the payments due to Mr. Lipinski's beneficiary or estate by reason of his death. Mr. Lipinski will be required to cooperate in obtaining such insurance. Mr. Lipinski does not receive any payments or benefits in the event of retirement.
If any payments or distributions due to Mr. Lipinski would be subject to the excise tax imposed under Section 4999 of the Code, then such payments or distributions will be "cut back" only if that reduction would be more beneficial to him on an after-tax basis than if there was no reduction. The estimated total amounts payable to Mr. Lipinski (or his beneficiary or estate in the event of death) in the event of termination of employment under the circumstances described above are set forth in the table below. Mr. Lipinski would solely be entitled to Accrued Amounts, if any, upon the termination of employment by CVR Energy for cause, or by him voluntarily without good reason. The agreement requires Mr. Lipinski to abide by a perpetual restrictive covenant relating to non-disclosure and non-disparagement. The agreement also includes covenants relating to non-solicitation and non-competition during Mr. Lipinski's employment term, and thereafter during the period he receives severance payments or supplemental disability payments, as applicable, or for six months following the end of the term (if no severance or disability payments are payable).
Mark A. Pytosh.    If the employment of Mr. Pytosh is terminated either by our general partner without cause and other than for disability or by Mr. Pytosh for good reason (as such terms are defined in his employment agreements), then Mr. Pytosh is entitled, in addition to any Accrued Amounts, to receive as severance (i) salary continuation for the lesser of six months or the remainder of the term of the agreement, (ii) a pro-rata bonus for the year in which termination occurs based on actual results and (iii) subject to his timely election, and the availability thereof, continuation coverage under our general partner's group health plan as provided under Part 6 of Title I of the Employment Retirement Income Security Act of 1974 (as amended) and Section 4980B of the Internal Revenue Code of 1986 (as amended) (collectively, "COBRA") for the applicable continuation period under COBRA.
As a condition to receiving these severance payments and benefits, Mr. Pytosh must (i) execute, deliver and not revoke a general release of claims and (ii) abide by restrictive covenants as detailed below. The agreements provide that if any payments or distributions due to Mr. Pytosh would be subject to the excise tax imposed under Section 4999 of the Code, then such payments or distributions will be cut back only if that reduction would be more beneficial to the executive officer on an after-tax basis than if there were no reduction. Mr. Pytosh would solely be entitled to Accrued Amounts, if any, upon the termination of employment by our general partner for cause, or by Mr. Pytosh voluntarily without good reason. The agreement requires Mr. Pytosh to abide by a perpetual restrictive covenant relating to non-disclosure and non-disparagement. The agreement also includes covenants relating to non-solicitation and covenants relating to non-competition during the employment term and for six months following the end of the term.
Susan M. Ball, John R. Walter and William White.    Ms. Ball and Messrs. Walter and White do not have employment agreements and are not entitled to any severance and other benefits from CVR Energy or our general partner following the termination of their employment.
 
Cash Severance ($)
 
Benefit Continuation ($)(3)
 
Death
 
Disability
 
Retirement
 
Termination without
Cause or
with Good Reason
 
Death
 
Disability
 
Retirement
 
Termination without
Cause or
with Good Reason
 
 
 
 
 
 
 
(1)
 
(2)
 
 
 
 
 
 
 
(1)
 
(2)
John J. Lipinski
3,000,000

 
3,000,000

 

 
3,000,000

 
5,500,000

 

 

 

 

 

Mark A. Pytosh

 

 

 
971,250

 
971,250

 

 

 

 

 

_______________________________________
(1)
Severance payments and benefits in the event of termination without cause or resignation for good reason not in connection with a change in control.
(2)
Severance payments and benefits in the event of termination without cause or resignation for good reason in connection with a change in control.
(3)
Beginning in 2014, CVR Energy switched to a self-insured medical plan, and premiums for the named executive officers are paid by the employee only.
Each of the named executive officers of our general partner who is employed by CVR Energy (except for Mr. Lipinski), as well as Mr. Pytosh, who is employed by our general partner, has been granted incentive units by CVR Energy.
In December 2014, 2015 and 2016, CVR Energy granted Mr. Pytosh, Ms. Ball and Mr. Walter awards consisting of incentive units and distribution equivalent rights. Each incentive unit and distribution equivalent right represents the right to receive, upon vesting, a cash payment equal to (i) the average fair market value of one unit of CVR Refining's common units

133


for the ten trading days preceding vesting, plus (ii) the per unit cash value of all distributions declared and paid by CVR Refining from the grant date to and including the vesting date. The awards are subject to transfer restrictions and vesting requirements that lapse in one-third annual increments on each annual vesting date, subject to immediate vesting under certain circumstances. With respect to the 2014 and 2015 awards for Ms. Ball, the awards become immediately vested in the event of any of the following: (i) such named executive officer's employment is terminated other than for cause within the one-year period following a change in control; (ii) such named executive officer resigns from employment for good reason within the one year period following a change in control; or (iii) such named executive officer's employment is terminated under certain circumstances prior to a change in control. If (A) Mr. Pytosh, Ms. Ball or Mr. Walter is terminated other than for cause or, (B) with respect to Mr. Pytosh (with respect to the 2014-2016 award agreements) or Ms. Ball (with respect to the 2014 and 2015 award agreements), such named executive officer resigns for good reason in the absence of a change in control, or (C) if such named executive officer's employment is terminated due to death or disability, then the portion of the award scheduled to vest in the year in which such event occurs becomes immediately vested and the remaining portion is forfeited.
In December 2016, CVR Energy granted Mr. Lipinski an award of 3,500 performance units. The award represents the right to receive a cash payment equal to $1,000 multiplied by the applicable performance factor. The performance factor is determined based on the level of attainment of the applicable performance objective, set forth as a percentage, which may range from 0-110%. Seventy-five percent of the performance units attributable to the award are subject to a performance objective relating to the average barrels per day crude throughput during the performance cycle, and 25% of the performance units attributable to the award are subject to a performance objective relating to the average gathered crude barrels per day during the performance cycle. The performance objectives are set in accordance with approved levels of the business plan for the fiscal year during the performance cycle and therefore are considered reasonably possible of being achieved. The amount paid pursuant to the award, if any, will be paid following the end of the performance cycle for the award, but no later than March 6, 2018. The award is subject to transfer restrictions and carries a performance cycle ending on December 31, 2017. In the event of Mr. Lipinski’s termination of employment prior to the applicable payment date by reason of Mr. Lipinski’s death or disability, all performance units with respect to which a payment date has not yet occurred will remain outstanding, and amounts due to Mr. Lipinski, if any, with respect to such performance units will be paid in the ordinary course as if his employment had not terminated based on actual results. In the event prior to the applicable payment date Mr. Lipinski's employment is terminated by CVR Energy other than for cause or by reason of Mr. Lipinski’s resignation for good reason, a pro rata portion of the performance units with respect to which a payment date has not yet occurred will remain outstanding, and amounts due to Mr. Lipinski, if any, with respect to such performance units will be paid in the ordinary course as if his employment had not terminated based on actual results. In the event that Mr. Lipinski’s employment terminates for any other reason prior to the dates set forth above, all performance units with respect to which a payment date has not yet occurred will be forfeited immediately.
The following table reflects the value of accelerated vesting of the unvested incentive units held by the named executive officers assuming the triggering event took place on December 31, 2016. For purposes of: (i) the December 2014 incentive unit awards, the value is based on the 10-day average closing price of CVR Refining common units for the 10 trading days preceding December 31, 2016, or $9.90 per unit plus accrued distributions of $3.12 per unit; and (ii) the December 2015 and 2016 incentive unit awards, the value is based on the 10-day average closing price of CVR Refining common units for the 10 trading days preceding December 31, 2016, or $9.90 per unit. The table does not take into consideration the value of the performance units held by Mr. Lipinski (which is the only award held by Mr. Lipinski) since such performance units would not accelerate, but instead pay out in the ordinary course as if his employment had not terminated. Messrs. Pytosh and Walter do not have any awards from CVR Energy that qualify for acceleration in the event of their termination as of December 31, 2016.
Value of Accelerated Vesting of Restricted Stock Unit and Incentive Unit Awards
 
Death ($)
 
Disability ($)
 
Retirement ($)
 
Termination without
Cause or
with Good Reason ($)
 
 
 
 
 
 
 
(1)
 
(2)
Susan M. Ball

 

 

 

 
1,167,307

_______________________________________
(1)
Termination without cause or resignation for good reason not in connection with a change in control.
(2)
Termination without cause or resignation for good reason in connection with a change in control.
Mr. Pytosh and Mr. White have been granted phantom units pursuant to the CVR Partners LTIP.

134


In December 2014, 2015 and 2016, CVR Partners granted Mr. Pytosh and Mr. White awards consisting of phantom units and distribution equivalent rights. Each phantom unit and distribution equivalent right represents the right to receive, upon vesting, a cash payment equal to (i) the average fair market value of one unit of the CVR Partners' common units for the ten trading days preceding vesting, plus (ii) the per unit cash value of all distributions declared and paid by CVR Partners from the grant date to and including the vesting date. The awards are subject to transfer restrictions and vesting requirements that lapse in one-third annual increments beginning on the first anniversary of the date of grant, subject to immediate vesting under certain circumstances. If Mr. Pytosh or Mr. White is terminated other than for cause or if Mr. Pytosh resigns for good reason, or if their respective employment is terminated due to death or disability, then the portion of the award scheduled to vest in the year in which such event occurs becomes immediately vested and the remaining portion is forfeited.
Messrs. Pytosh and White do not have any awards from CVR Partners that qualify for acceleration in the event of their termination as of December 31, 2016.
Compensation of Directors
Directors of our general partner who are not officers, employees or directors of CVR Energy or its affiliates receive compensation for their services. During 2016, independent directors received an annual director fee of $55,000. The audit committee chair received an additional fee of $15,000 per year, while independent directors serving on the audit committee received an additional fee of $7,500 per year. The compensation committee chair received an additional fee of $8,000 per year, while independent directors serving on the compensation committee received an additional fee of $5,000 per year. The chair of the environmental, health and safety committee received an additional fee of $8,000 per year, while independent directors serving on the environmental, health and safety committee received an additional fee of $5,000 per year. In addition, independent directors are reimbursed for out-of-pocket expenses in connection with attending meetings of the board of directors (and committees thereof) of our general partner and for other director-related education expenses.
The following table sets forth the compensation received by each independent director of our general partner for the year ended December 31, 2016.
Name
Fees Earned or Paid in
Cash(1)($)
 
Unit Awards($)
 
Total Compensation ($)
Donna R. Ecton
75,000
 

 
75,000

Frank M. Muller, Jr. 
75,500
 

 
75,500

Peter K. Shea
68,500
 

 
68,500

Eric D. Karp
9,167
 

 
9,167

_______________________________________
(1)
Amounts reflected in this column include annual retainer fees and additional fees for service as committee members, including the chair positions during 2016.

Item 12.    Security Ownership of Certain Beneficial Owners and Management and Related Unitholder Matters
SECURITY OWNERSHIP OF CERTAIN BENEFICIAL OWNERS AND MANAGEMENT
The following table presents information regarding beneficial ownership of our common units as of February 14, 2017 by:
our general partner;
each of our general partner's directors;
each of our named executive officers;
each unitholder known by us to beneficially hold five percent or more of our outstanding units; and
all of our general partner's executive officers and directors as a group.
Beneficial ownership is determined under the rules of the SEC and generally includes voting or investment power with respect to securities. Unless indicated below, to our knowledge, the persons and entities named in the table have sole voting and sole investment power with respect to all common units beneficially owned, subject to community property laws where applicable. The business address for each of our beneficial owners is c/o CVR Partners, LP, 2277 Plaza Drive, Suite 500, Sugar Land, Texas 77479.

135


 
Common Units
Beneficially Owned
Name of Beneficial Owner
Number
 
Percent
CVR GP, LLC(1)

 

Coffeyville Resources, LLC(2)
38,920,000

 
34.4
%
GSO Capital Partners LP(3)
10,502,263

 
9.3
%
Rentech, Inc.(4)
7,187,630

 
6.3
%
John J. Lipinski(5)
187,500

 
*

Mark A. Pytosh(6)
75,932

 
*

Susan M. Ball
1,800

 
*

William White
4,378

 
*

John R. Walter

 

SungHwan Cho

 

Donna R. Ecton(7)
28,469

 
*

Keith B. Forman(8)
11,908

 
*

Jonathan Frates

 

Eric D. Karp

 

Andrew Langham

 

Frank M. Muller, Jr.(9)
35,122

 
*

Louis J. Pastor

 

Peter K. Shea
586

 
*

All directors and executive officers of our general partner as a group (14 persons)(10)
345,695

 
*

_______________________________________
*
Less than 1%
(1)
CVR GP, LLC, a wholly-owned subsidiary of CRLLC, is our general partner and manages and operates our business and has a non-economic general partner interest.
(2)
CRLLC is an indirect wholly-owned subsidiary of CVR Energy. CVR Energy may be deemed to have direct beneficial ownership of the common units held by CRLLC by virtue of its control of CRLLC. The directors of CVR Energy are Carl C. Icahn, Bob. G. Alexander, SungHwan Cho, Jonathan Frates, Andrew Langham, John J. Lipinski, Stephen Mongillo and James M. Strock.
(3)
The following disclosures are based on a Schedule 13D/A dated February 13, 2017 and subsequent Form 4 filings made with the SEC by:
(i) GSO Cactus Credit Opportunities Fund LP, which is a Delaware limited partnership, (ii) Steamboat Nitro Blocker LLC, which is a Delaware limited liability company, (iii) GSO Coastline Credit Partners LP, which is a Delaware limited partnership, (iv) GSO ADGM II Nitro Blocker LLC, which is a Delaware limited liability company, (v) GSO Special Situations Fund LP, which is a Delaware limited partnership, (vi) GSO SSOMF Nitro Blocker LLC, which is a Delaware limited liability company, (vii) GSO Palmetto Opportunistic Investment Partners LP, which is a Delaware limited partnership, (viii) GSO Credit A-Partners LP, which is a Delaware limited partnership, (collectively, with GSO Cactus Credit Opportunities Fund LP, Steamboat Nitro Blocker LLC, GSO Coastline Credit Partners LP, GSO ADGM II Nitro Blocker LLC, GSO Special Situations Fund LP, GSO SSOMF Nitro Blocker LLC and GSO Palmetto Opportunistic Investment Partners LP, the "GSO Funds"), (ix) Steamboat Credit Opportunities Intermediate Fund LP, which is a Cayman Islands limited partnership, (x) GSO Aiguille des Grands Montets Fund II LP, which is an Ontario, Canada limited partnership, (xi) GSO Special Situations Overseas Master Fund Ltd., which is a Cayman Islands company limited by shares, (xii) GSO Palmetto Opportunistic Associates LLC, which is a Delaware limited liability company, (xiii) GSO Credit-A Associates LLC, which is a Delaware limited liability company, (xiv) GSO Holdings I L.L.C., which is a Delaware limited liability company and (xv) GSO Capital Partners LP, which is a Delaware limited partnership (collectively, with Steamboat Credit Opportunities Intermediate Fund LP, GSO Aiguille des Grands Montets Fund II LP, GSO Special Situations Overseas Master Fund Ltd, GSO

136


Palmetto Opportunistic Associates LLC, GSO Credit-A Associates LLC, GSO Holdings I L.L.C. and the GSO Funds, the "GSO Entities");
Bennett J. Goodman and J. Albert Smith III, each of whom is a United States citizen (collectively, the "GSO Executives");
(i) GSO Advisor Holdings L.L.C., which is a Delaware limited liability company, (ii) Blackstone Holdings I L.P., which is a Delaware limited partnership, (iii) Blackstone Holdings II L.P., which is a Delaware limited partnership, (iv) Blackstone Holdings I/II GP Inc., which is a Delaware corporation, (v) The Blackstone Group L.P., which is a Delaware limited partnership, and (vi) Blackstone Group Management L.L.C., which is a Delaware limited liability company (collectively, the "Blackstone Entities"); and
Stephen A. Schwarzman, who is a United States citizen.
According to the filings, the principal business address of each of the GSO Entities and GSO Executives is c/o GSO Capital Partners LP, 345 Park Avenue, New York, NY 10154. The principal business address of each of the Blackstone Entities and Mr. Schwarzman is c/o The Blackstone Group L.P., 345 Park Avenue, New York, NY 10154.
The GSO Funds hold an aggregate of 10,502,263 common units. Steamboat Nitro Blocker LLC is wholly owned by Steamboat Credit Opportunities Intermediate Fund LP. GSO ADGM II Nitro Blocker LLC is wholly owned by GSO Aiguille des Grands Montets Fund II LP. GSO SSOMF Nitro Blocker LLC is wholly owned by GSO Special Situations Overseas Master Fund Ltd. GSO Palmetto Opportunistic Associates LLC is the general partner of GSO Palmetto Opportunistic Investment Partners LP. GSO Credit-A Associates LLC is the general partner of GSO Credit-A Partners LP. GSO Holdings I L.L.C. is the managing member of each of GSO Palmetto Opportunistic Associates LLC and GSO Credit-A Associates LLC. Blackstone Holdings II L.P. is a managing member of GSO Holdings I L.L.C. with respect to securities beneficially owned by GSO Palmetto Opportunistic Associates LLC and GSO Credit-A Associates LLC. GSO Capital Partners LP serves as the investment manager or advisor of each of GSO Cactus Credit Opportunities Fund LP, Steamboat Credit Opportunities Intermediate Fund LP, GSO Coastline Credit Partners LP, GSO Aiguille des Grands Montets Fund II LP, GSO Special Situations Fund LP and GSO Special Situations Overseas Master Fund Ltd. GSO Advisor Holdings L.L.C. is the special limited partner of GSO Capital Partners LP with investment and voting power over the securities beneficially owned by GSO Capital Partners LP. Blackstone Holdings I L.P. is the sole member of GSO Advisor Holdings L.L.C. Blackstone Holdings I/II GP Inc. is the general partner of each of Blackstone Holdings I L.P. and Blackstone Holdings II L.P. The Blackstone Group L.P. is the controlling shareholder of Blackstone Holdings I/II GP Inc. Blackstone Group Management L.L.C. is the general partner of The Blackstone Group L.P. Blackstone Group Management L.L.C. is wholly owned by Blackstone’s senior managing directors and controlled by its founder, Stephen A. Schwarzman. Each of Bennett J. Goodman and J. Albert Smith III serves as an executive of GSO Holdings I L.L.C. and GSO Capital Partners LP and may be deemed to have shared voting power and/or investment power with respect to the securities held by the GSO Funds. Each of the foregoing entities and individuals disclaims beneficial ownership of the common units held directly by the GSO Funds (other than the GSO Funds to the extent of their direct holdings).
(4)
The following disclosures are based on a Schedule 13D filed with the SEC on April 12, 2016 by Rentech, Inc., a Colorado corporation ("Rentech"), Rentech Development Corporation, a Colorado corporation ("RDC"), and Rentech Nitrogen Holdings, Inc., a Delaware corporation ("RNHI").
According to the filing, the principal business address of Rentech, RDC and RNHI is c/o Rentech, Inc., 10877 Wilshire Boulevard, 10th Floor, Los Angeles, California, 90024.
RNHI holds all 7,187,630 common units. RNHI is wholly owned by RDC and RDC is wholly owned by Rentech, a publicly traded Colorado corporation. The directors of Rentech are Keith B. Forman, Michael S. Burke, General Wesley K. Clark, Kevin Rendino, Ronald M. Sega, Edward M. Stern, Halbert S. Washburn and John A. Williams.
(5)
Mr. Lipinski owns 62,500 common units directly. In addition, Mr. Lipinski may be deemed to be the beneficial owner of an additional 125,000 common units, which are owned by the 2011 Lipinski Exempt Family Trust, which are held in trust for the benefit of Mr. Lipinski's family. Mr. Lipinski's spouse is the trustee of the trust.
(6)
Mr. Pytosh purchased 50,000 common units in connection with CVR Partners' Initial Public Offering in April 2011. Mr. Pytosh was awarded 1,478 common units on June 1, 2011, 2,418 common units on December 30, 2011, and 816 common units on December 28, 2012 and 1,220 common units on December 27, 2013. These common units vested immediately. Mr. Pytosh purchased 20,000 common units in the open market in November 2016.
(7)
Ms. Ecton purchased 12,500 common units in connection with CVR Partners' Initial Public Offering in April 2011. Ms. Ecton was awarded 14,655 phantom units in connection with the Initial Public Offering, subject to a six-month

137


vesting period. Upon vesting in October 2011, the phantom units converted to 14,655 common units, with 4,412 common units being withheld for tax purposes, resulting in a net award of 10,243 common units. Ms. Ecton was also awarded 2,418 common units on December 30, 2011, with 728 common units being withheld for tax purposes, resulting in a net award of 1,690 common units. These common units vested immediately. Ms. Ecton was also awarded 816 common units on December 28, 2012 and 1,220 common units on December 27, 2013. These common units vested immediately. Ms. Ecton purchased 2,000 common units in the open market in March 2016.
(8)
Mr. Forman acquired 11,908 common units in connection with the East Dubuque Merger, in which his holdings in Rentech Nitrogen Partners, L.P. were converted into common units of CVR Partners.
(9)
Mr. Muller purchased 21,875 common units in connection with CVR Partners' Initial Public Offering in April 2011. Mr. Muller was awarded 8,793 phantom units in connection with the Initial Public Offering, subject to a six-month vesting period. Upon vesting in October 2011, the phantom units converted to 8,793 common units. Mr. Muller was also awarded 2,418 common units on December 30, 2011, 816 common units on December 28, 2012 and 1,220 common units on December 27, 2013. These common units vested immediately.
(10)
The number of common units owned by all of the directors and executive officers of our general partner, as a group, reflects the sum of (i) the 187,500 common units owned directly or indirectly by Mr. Lipinski, the 75,932 common units owned by Mr. Pytosh, the 1,800 common units owned by Ms. Ball and the 4,378 common units owned by Mr. White, (ii) the 28,469 common units owned by Ms. Ecton, (iii) the 11,908 common units owned by Mr. Forman, (iv) the 35,122 common units owned by Mr. Muller, and (v) the 586 owned by Mr. Shea.
The executive officers and directors of our general partner do not own any common stock of CVR Energy.
Equity Compensation Plan
In connection with the Initial Public Offering, the board of directors of our general partner adopted the CVR Partners LTIP. Individuals who are eligible to receive awards under the CVR Partners LTIP include employees, officers, consultants and directors of CVR Partners and the general partner and their respective subsidiaries and parents. The CVR Partners LTIP provides for the grant of options, unit appreciation rights, distribution equivalent rights, restricted units, phantom units and other unit-based awards, each in respect of common units. A maximum of 5,000,000 common units are issuable under the CVR Partners LTIP.
The table below contains information about securities authorized for issuance under the CVR Partners LTIP as of December 31, 2016. The CVR Partners LTIP was approved by the board of directors of our general partner in March 2011.
Equity Compensation Plan Information
Plan Category
Number of Securities to be
Issued Upon Vesting
 
Weighted-Average
Exercise Price of
Outstanding
Securities
 
Number of Securities
Remaining Available for
Future Issuance Under Equity
Compensation Plans
 
Equity compensation plans approved by security holders:
 
 
 
 
 
 
CVR Partners, LP Long- Term Incentive Plan

 

 
4,820,215

(1)
Equity compensation plans not approved by security holders:

 

 
 
 
None
 
 
 
 
 
 
Total

 

 
4,820,215

 
_______________________________________
(1)
Represents units that remain available for future issuance pursuant to the CVR Partners LTIP in connection with awards of options, unit appreciation rights, distribution equivalent rights, restricted units and phantom units.
Item 13.    Certain Relationships and Related Transactions, and Director Independence
Coffeyville Resources, LLC ("CRLLC") a wholly-owned subsidiary of CVR Energy, owns (i) 38,920,000 common units, representing approximately 34% of our outstanding units and (ii) our general partner with its non-economic general partner interest (which does not entitle it to receive distributions).

138


Agreements with CVR Energy and Its Subsidiaries
CVR Partners and its subsidiaries are party to, or otherwise subject to certain agreements with CVR Energy and its subsidiaries, including CVR Refining and its subsidiary Coffeyville Resources Refining & Marketing, LLC ("CRRM"), that govern the business relations among the parties. These agreements were not the result of arm's-length negotiations and the terms of these agreements are not necessarily at least as favorable to the parties to these agreements as terms which could have been obtained from unaffiliated third parties. The agreements are described as in effect at December 31, 2016, unless otherwise noted.
Coke Supply Agreement
CRNF is party to a coke supply agreement with CRRM, pursuant to which CRRM supplies the Coffeyville Facility with pet coke. This agreement provides that CRRM must deliver to CRNF during each calendar year an annual required amount of pet coke equal to the lesser of (i) 100 percent of the pet coke produced at CRRM's Coffeyville, Kansas petroleum refinery or (ii) 500,000 tons of pet coke. CRNF is also obligated to purchase this annual required amount. If during a calendar month CRRM produces more than 41,667 tons of pet coke, then CRNF will have the option to purchase the excess at the purchase price provided for in the agreement. If CRNF declines to exercise this option, CRRM may sell the excess to a third party.
CRNF obtains most (over 70% on average during the last five years) of the pet coke it needs from CRRM's adjacent crude oil refinery pursuant to the pet coke supply agreement, and procures the remainder through a contract with HollyFrontier Corporation and on the open market. The price CRNF pays pursuant to the pet coke supply agreement is based on the lesser of a pet coke price derived from the price received for UAN (the "UAN-based price") or a pet coke price index. The UAN-based price begins with a pet coke price of $25 per ton based on a price per ton for UAN that excludes transportation cost ("netback price") of $205 per ton, and adjusts up or down $0.50 per ton for every $1.00 change in the netback price. The UAN-based price has a ceiling of $40 per ton and a floor of $5 per ton.
CRNF also pays any taxes associated with the sale, purchase, transportation, delivery, storage or consumption of the pet coke. CRNF will be entitled to offset any amount payable for the pet coke against any amount due from CRRM under the feedstock and shared services agreement between the parties. If we fail to pay an invoice on time, we will pay interest on the outstanding amount payable at a rate of three percent above the prime rate.
In the event CRRM delivers pet coke to CRNF on a short-term basis and such pet coke is off-specification on more than 20 days in any calendar year, there will be a price adjustment to compensate us for costs to modify our equipment to process the pet coke received. If CRRM determines that there will be a change in pet coke quality on a long-term basis, then it will be required to notify us of such change with at least three years' notice. We will then determine the appropriate changes necessary to our Coffeyville Facility in order to process such off-specification pet coke. CRRM will compensate CRNF for the cost of making such modifications and/or adjust the price of pet coke on a mutually agreeable commercially reasonable basis.
The terms of the pet coke supply agreement provide benefits both to CRNF and CRRM's petroleum business. The cost of the pet coke supplied by CRRM to CRNF in most cases will be lower than the price which we otherwise would pay to third parties. The cost to us will be lower both because the actual price paid will be lower and because we will pay significantly reduced transportation costs (since the pet coke is supplied by an adjacent facility which will involve no freight or tariff costs). In addition, because the cost CRNF pays will be formulaically related to the price received for UAN (subject to a UAN based price floor and ceiling), we will enjoy lower pet coke costs during periods of lower revenues regardless of the prevailing pet coke market.
In return for CRRM receiving a potentially lower price for pet coke in periods when the pet coke price is impacted by lower UAN prices, it enjoys the following benefits associated with the disposition of a low value by-product of the refining process: avoiding the capital cost and operating expenses associated with handling pet coke; enjoying flexibility in its crude slate and operations as a result of not being required to meet a specific pet coke quality; and avoiding the administration, credit risk and marketing fees associated with selling pet coke.
CRNF may be obligated to provide security for our payment obligations under the agreement if in CRRM's sole judgment there is a material adverse change in our financial condition or liquidity position or in our ability to make payments. This security shall not exceed an amount equal to 21 times the average daily dollar value of pet coke we purchase for the 90-day period preceding the date on which CRRM gives us notice that it has deemed that a material adverse change has occurred. Unless otherwise agreed by CRRM and CRNF, we can provide such security by means of a standby or documentary letter of credit, prepayment, a surety instrument, or a combination of the foregoing. If we do not provide such security, CRRM may require us to pay for future deliveries of pet coke on a cash-on-delivery basis, failing which it may suspend delivery of pet coke until such security is provided and terminate the agreement upon 30 days' prior written notice. Additionally, CRNF may terminate the agreement within 60 days of providing security, so long as we provide five days' prior written notice.

139


The agreement has an initial term of 20 years, ending in 2027, which will be automatically extended for successive five year renewal periods. Either party may terminate the agreement by giving notice no later than three years prior to a renewal date. The agreement is also terminable by mutual consent of the parties or if a party breaches the agreement and does not cure within applicable cure periods. Additionally, the agreement may be terminated in some circumstances if substantially all of the operations at the Coffeyville Facility or the Coffeyville, Kansas refinery are permanently terminated, or if either party is subject to a bankruptcy proceeding or otherwise becomes insolvent.
Either party may assign its rights and obligations under the agreement to an affiliate of the assigning party, to a party's lenders for collateral security purposes, or to an entity that acquires all or substantially all of the equity or assets of the assigning party related to the refinery or fertilizer plant, as applicable, in each case subject to applicable consent requirements.
The agreement contains an obligation to indemnify the other party and its affiliates against liability arising from breach of the agreement, negligence, or willful misconduct by the indemnifying party or its affiliates. The indemnification obligation will be reduced, as applicable, by amounts actually recovered by the indemnified party from third parties or insurance coverage. The agreement also contains a provision that prohibits recovery of lost profits or revenue, or special, incidental, exemplary, punitive or consequential damages, from either party or certain affiliates.
The cost of pet coke cost per ton purchased from CRRM averaged $6, $19 and $24 for the years ended December 31, 2016, 2015 and 2014, respectively. Total cost of pet coke from CRRM to CRNF were approximately $2.1 million, $6.6 million and $9.2 million for the years ended December 31, 2016, 2015 and 2014, respectively, and included in cost of materials and other on the Consolidated Statement of Operations. Payables of $0.1 million and $0.3 million related to the coke supply agreement were included in accounts payable on the Consolidated Balance Sheets as of December 31, 2016 and 2015, respectively.
Feedstock and Shared Services Agreement
CRNF is party to a feedstock and shared services agreement with CRRM, under which the two parties provide feedstock and other services to one another. These feedstocks and services are utilized in the respective production processes of CRRM's Coffeyville, Kansas refinery and CRNF's Coffeyville Facility. Feedstocks provided under the agreement include, among others, hydrogen, high-pressure steam, nitrogen, instrument air, oxygen and natural gas. The agreement was amended and restated effective January 2017.
Pursuant to the feedstock agreement, CRNF and CRRM have agreed to transfer hydrogen to one another; provided CRNF is not required to sell hydrogen to CRRM if such hydrogen is required for operation of CRNF's nitrogen fertilizer plant, if such sale would adversely affect the Partnership's classification as a partnership for federal income tax purposes, or if such sale would not be in CRNF's best interest. The feedstock agreement provides hydrogen supply and pricing terms for sales of hydrogen by both parties. Pricing for sales of hydrogen from CRNF to CRRM is based on ammonia prices for sales of hydrogen up to a designated amount. For sales of hydrogen in excess of such amount, the pricing reverts to a UAN pricing structure to make us whole, as if we had produced UAN for sale. Pricing for sales of hydrogen by CRRM to CRNF is based off of the price of natural gas. The hydrogen sales that CRNF and CRRM make to each other are netted on a monthly basis, and CRNF or CRRM will be paid to the extent that either of us sells more hydrogen than purchased in any given month. Net monthly sales of hydrogen to CRRM have been reflected as net sales for CVR Partners. Net monthly receipts of hydrogen from CRRM have been reflected in cost of materials and other for CVR Partners, when applicable. For the years ended December 31, 2016, 2015 and 2014, the net sales generated from the sale of hydrogen to CRRM were approximately $3.2 million, $11.8 million and $10.1 million, respectively. For the years ended December 31, 2016, CVR Partners also recognized approximately $0.2 million of cost of materials and other related to the transfer of hydrogen from the refinery, and a nominal amount was recognized for the years ended December 31, 2015 and 2014. At December 31, 2016, approximately $0.1 million was included in accounts payable on the Consolidated Balance Sheets associated with unpaid balances related to hydrogen sales. At December 31, 2015, approximately $0.5 million of receivables were included in prepaid expenses and other current assets on the Consolidated Balance Sheets associated with unpaid balances related to hydrogen sales. Effective January 2017, all hydrogen provided by CRRM to CRNF is governed by the hydrogen purchase and sale agreement described below.
The agreement provides that both parties must deliver high-pressure steam to one another under certain circumstances. Net reimbursed or (paid) recorded in direct operating expenses during the years ended December 31, 2016, 2015 and 2014 were approximately $(0.1) million, $0.1 million and $(0.1) million, respectively, related to high-pressure steam. Reimbursements or paid amounts for each of the years on a gross basis were nominal.
CRNF is also obligated to make available to CRRM any nitrogen produced by the Linde air separation plant that is not required for the operation of the Coffeyville Facility, as determined by us in a commercially reasonable manner. The price for the nitrogen is based on a cost of $0.035 cents per kilowatt hour, as adjusted to reflect changes in our electric bill. Reimbursed direct operating expenses associated with nitrogen for the year ended December 31, 2014 was approximately $1.0 million and

140


was nominal for the year ended December 31, 2015. There were no reimbursed direct operating expenses associated with nitrogen for the year ended December 31, 2016.
The agreement also provides that both CRNF and CRRM must deliver instrument air to one another in some circumstances. CRNF must make instrument air available for purchase by CRRM at a minimum flow rate, to the extent produced by the Linde air separation plant and available to us. The price for such instrument air is $18,000 per month, prorated according to the number of days of use per month, subject to certain adjustments, including adjustments to reflect changes in our electric bill. To the extent that instrument air is not available from the Linde air separation plant and is available from CRRM, CRRM is required to make instrument air available to CRNF for purchase at a price of $18,000 per month, prorated according to the number of days of use per month, subject to certain adjustments, including adjustments to reflect changes in CRRM's electric bill. Reimbursed direct operating expenses or paid amounts for each of the years on a gross or net basis were nominal.
The agreement also provides a mechanism pursuant to which CRNF transfers a tail gas stream to CRRM. CRNF receives the benefit of eliminating a waste gas stream and recovers the fuel value of the tail gas system. For the years ended December 31, 2016, 2015 and 2014, net sales generated from the sale of tail gas to CRRM were nominal. In April 2011, CRRM installed a pipe between the Coffeyville, Kansas refinery and the Coffeyville Facility to transfer the tail gas. CRNF paid CRRM the cost of installing the pipe over three years and provided an additional 15% to cover the cost of capital. At December 31, 2016 and 2015, an asset of approximately $0.2 million was included in prepaid expenses and other current assets and approximately $0.6 million and $0.8 million, respectively, was included in other long-term assets.
CRNF also occasionally provides finished product tank capacity to CRRM under the agreement. Approximately $0.1 million and $0.2 million were reimbursed by CRRM for the use of tank capacity for the years ended December 31, 2016 and 2015, respectively. This reimbursement was recorded as a reduction to direct operating expenses.
With respect to oxygen requirements, CRNF is obligated to provide oxygen produced by the Linde air separation plant and made available to it to the extent that such oxygen is not required for operation of our nitrogen fertilizer plant. The oxygen is subject to a cap, is required to meet certain specifications and is to be sold at a fixed price. Approximately $0.3 million was reimbursed by CRRM for the sale of oxygen for the year ended December 31, 2016 and was included as a reduction to direct operating expenses. Effective January 1, 2017, CRNF will provide CRRM with oxygen at no charge.
The agreement also addresses the means by which CRNF and CRRM obtain natural gas. Currently, natural gas is delivered to both our Coffeyville Facility and the refinery pursuant to a contract between CRRM and Atmos Energy Corp., or Atmos. Under the feedstock and shared services agreement, CRNF reimburses CRRM for natural gas transportation and natural gas supplies purchased on its behalf. At CRNF's request or at the request of CRRM, both parties will be required to use their commercially reasonable efforts to (i) add CRNF as a party to the current contract with Atmos (or a successor provider) or reach some other mutually acceptable accommodation with such provider whereby both CRNF and CRRM would each be able to receive, on an individual basis, natural gas transportation service on similar terms and conditions as set forth in the current contract, and (ii) purchase natural gas supplies on their own account.
The agreement also addresses the allocation of various other feedstocks, services and related costs between the parties. Sour water, water for use in fire emergencies, tank storage, costs associated with security services and costs associated with the removal of excess sulfur are all allocated between the two parties by the terms of the agreement. The agreement also requires CRNF to reimburse CRRM for utility costs related to a sulfur processing agreement between Tessenderlo Kerley, Inc. ("Tessenderlo Kerley") and CRRM. We have a similar agreement with Tessenderlo Kerley. Otherwise, costs relating to both CRNF's and CRRM's existing agreements with Tessenderlo Kerley are allocated equally between the two parties except in certain circumstances.
The parties may temporarily suspend the provision of feedstocks or services pursuant to the terms of the agreement if repairs or maintenance are necessary on applicable facilities. Additionally, the agreement imposes minimum insurance requirements on the parties and their affiliates.
The agreement has an initial term of 20 years, ending in 2027, which will be automatically extended for successive five-year renewal periods. Either party may terminate the agreement, effective upon the last day of a term, by giving notice no later than three years prior to a renewal date. The agreement will also be terminable by mutual consent of the parties or if one party breaches the agreement and does not cure within applicable cure periods and the breach materially and adversely affects the ability of the terminating party to operate its facility. Additionally, the agreement may be terminated in some circumstances if substantially all of the operations at the Coffeyville Facility or the Coffeyville, Kansas refinery are permanently terminated, or if either party is subject to a bankruptcy proceeding or otherwise becomes insolvent. Either party is entitled to assign its rights and obligations under the agreement to an affiliate of the assigning party, to a party's lenders for collateral security purposes, or to an entity that acquires all or substantially all of the equity or assets of the assigning party related to the refinery or fertilizer

141


plant, as applicable, in each case subject to applicable consent requirements. The agreement contains an obligation to indemnify the other party and its affiliates against liability arising from breach of the agreement, negligence, or willful misconduct by the indemnifying party or its affiliates. The indemnification obligation will be reduced, as applicable, by amounts actually recovered by the indemnified party from third parties or insurance coverage. The agreement also contains a provision that prohibits recovery of lost profits or revenue, or special, incidental, exemplary, punitive or consequential damages, from either party or certain affiliates.
At December 31, 2016 and 2015, receivables of $0.3 million and $0.2 million, respectively, were included in prepaid expenses and other current assets on the Consolidated Balance Sheets associated for amounts yet to be received related to components of the feedstock and shared services agreement other than amounts related to hydrogen sales and tail gas discussed above. At December 31, 2016 and 2015, payables of $0.9 million and $0.7 million, respectively, were included in accounts payable on the Consolidated Balance Sheets associated with unpaid balances related to components of the feedstock and shared services agreement other than amounts related to hydrogen sales and tail gas discussed above.
Hydrogen Purchase and Sale Agreement
CRNF and CRRM entered into a hydrogen purchase and sale agreement that is effective January 2017, pursuant to which, CRRM agrees to sell and deliver a committed hydrogen volume of 90,000 mscf per month, and CRNF agrees to purchase and receive the committed volume. The committed volume pricing is based on a monthly fixed fee (based on the fixed and capital charges associated with producing the committed volume) and a variable fee (based on the natural gas price associated with hydrogen actually received). In the event CRNF fails to take delivery of the full committed volume in a month, CRNF remains obligated to pay CRRM for a monthly fixed fee and also to pay a monthly variable fee based upon the actual hydrogen volume received, if any. In the event CRRM fails to deliver any portion of the committed volume for the applicable month for any reason other than planned repairs and maintenance, CRNF will be entitled to a pro-rata reduction of the monthly fixed fee. CRNF also has the option to purchase excess volume of up to 60,000 mscf per month, or more upon mutual agreement, from CRRM, if available for purchase.
A portion of the variable fee, as defined in the terms of the agreement, is determined according to the natural gas costs incurred by CRRM in operation of the hydrogen plant, which will reflect market-driven changes in the natural gas prices. In addition, certain fixed fees will be adjusted on an annual basis according to the changes in a cost index, as defined in the terms of the agreement.
CRRM is not required to sell hydrogen to CRNF if such sale would adversely affect CVR Refining’s classification as a partnership for federal income tax purposes, and is not required to sell hydrogen to CRNF in excess of the committed volume if such volumes are needed for CRRM’s operations.
The agreement has an initial term of 20 years and will be automatically extended following the initial term for additional successive five-year renewal term unless either party gives 180 days written notice. Certain fees under the agreement are subject to modification after this initial term. The agreement contains customary terms related to indemnification, as well as termination for breach, by mutual consent, or due to insolvency or cessation of operations.
Raw Water and Facilities Sharing Agreement
CRNF is party to a raw water and facilities sharing agreement with CRRM which (i) provides for the allocation of raw water resources between the Coffeyville refinery and our Coffeyville Facility and (ii) provides for the management of the water intake system (consisting primarily of a water intake structure, water pumps, meters, and a short run of piping between the intake structure and the origin of the separate pipes that transport the water to each facility) which draws raw water from the Verdigris River for both our Coffeyville Facility and CRRM's Coffeyville refinery. This agreement provides that a water management team consisting of one representative from each party to the agreement will manage the Verdigris River water intake system. The water intake system is owned and operated by CRRM. The agreement provides that both companies have an undivided one-half interest in the water rights that allow the water to be removed from the Verdigris River for use at our Coffeyville Facility and CRRM's Coffeyville refinery.
The agreement provides that both our Coffeyville Facility and the Coffeyville refinery are entitled to receive sufficient amounts of water from the Verdigris River each day to enable them to conduct their businesses at their appropriate operational levels. However, if the amount of water available from the Verdigris River is insufficient to satisfy the operational requirements of both facilities, then such water shall be allocated between the two facilities on a prorated basis. This prorated basis will be determined by calculating the percentage of water used by each facility over the two calendar years prior to the shortage, making appropriate adjustments for any operational outages involving either of the two facilities.
Costs associated with operation of the water intake system and administration of water rights are also allocated on a prorated basis, calculated by CRRM based on the percentage of water used by each facility during the calendar year in which

142


such costs are incurred. However, in certain circumstances, such as where one party bears direct responsibility for the modification or repair of the water pumps, one party will bear all costs associated with such activity. Additionally, CRNF must reimburse CRRM for electricity required to operate the water pumps on a prorated basis that is calculated monthly.
Either CRNF or CRRM is entitled to terminate the agreement by giving at least three years' prior written notice. Between the time that notice is given and the termination date, CRRM must cooperate with us to allow us to build our own water intake system on the Verdigris River to be used for supplying water to our nitrogen fertilizer plant. CRRM is required to grant easements and access over its property so that we can construct and utilize such new water intake system, provided that no such easements or access over CRRM's property shall have a material adverse effect on its business or operations at the refinery. CRNF will bear all costs and expenses for such construction if we are the party that terminated the original water sharing agreement. If CRRM terminates the original water sharing agreement, we may either install a new water intake system at our own expense, or require CRRM to sell the existing water intake system to us for a price equal to the depreciated book value of the water intake system as of the date of transfer.
Either party may assign its rights and obligations under the agreement to an affiliate of the assigning party, to a party's lenders for collateral security purposes, or to an entity that acquires all or substantially all of the equity or assets of the assigning party related to the refinery or fertilizer plant, as applicable, in each case subject to applicable consent requirements. The parties may obtain injunctive relief to enforce their rights under the agreement. The agreement contains an obligation to indemnify the other party and its affiliates against liability arising from breach of the agreement, negligence, or willful misconduct by the indemnifying party or its affiliates. The indemnification obligation will be reduced, as applicable, by amounts actually recovered by the indemnified party from third parties or insurance coverage. The agreement also contains a provision that prohibits recovery of lost profits or revenue, or special, incidental, exemplary, punitive or consequential damages from either party or certain affiliates.
The term of the agreement is perpetual unless (i) the agreement is terminated by either party upon three years' prior written notice in the manner described above or (ii) the agreement is otherwise terminated by the mutual written consent of the parties.
Real Estate Transactions
Cross-Easement Agreement.  CRNF is party to a cross-easement agreement with CRRM so that both CRNF and CRRM can access and utilize each other's land in certain circumstances in order to operate their respective businesses. The agreement grants easements for the benefit of both parties and establishes easements for operational facilities, pipelines, equipment, access, and water rights, among other easements. The intent of the agreement is to structure easements that provide flexibility for both parties to develop their respective properties, without depriving either party of the benefits associated with the continuous reasonable use of the other party's property.
The agreement provides that facilities located on each party's property will generally be owned and maintained by the property-owning party; provided, however, that in certain specified cases where a facility that benefits one party is located on the other party's property, the benefited party will have the right to use, and will be responsible for operating and maintaining, the overlapping facility.
The easements granted under the agreement are non-exclusive to the extent that future grants of easements do not interfere with easements granted under the agreement. The duration of the easements granted under the agreement will vary, and some will be perpetual. Easements pertaining to certain facilities that are required to carry out the terms of our other agreements with CRRM will terminate upon the termination of such related agreements. CRNF has obtained a water rights easement from CRRM that is perpetual in duration. See "Raw Water and Facilities Sharing Agreement."
The agreement contains an obligation to indemnify, defend and hold harmless the other party against liability arising from negligence or willful misconduct by the indemnifying party. The agreement also requires the parties to carry minimum amounts of employer's liability insurance, commercial general liability insurance, and other types of insurance. If either party transfers its fee simple ownership interest in the real property governed by the agreement, the new owner of the real property will be deemed to have assumed all of the obligations of the transferring party under the agreement, except that the transferring party will retain liability for all obligations under the agreement which arose prior to the date of transfer.
Terminal and Operating Lease Agreement.  On May 4, 2012, CRNF entered into a lease and operating agreement with Coffeyville Resources Terminal, LLC ("CRT"), under which it leases the premises located at Phillipsburg, Kansas to be utilized as a UAN terminal. The initial term of the agreement will expire in May 2032, provided, however, that CRNF may terminate the lease at any time during the initial term by providing 180 days prior written notice. In addition, this agreement will automatically renew for successive five-year terms, provided that CRNF may terminate the agreement during any renewal term with at least 180 days written notice. CRNF will pay CRT $1.00 per year for rent, $4.00 per ton of UAN placed into the terminal and $4.00 per ton of UAN taken out of the terminal. For each of the years ended December 31, 2016, 2015 and 2014,

143


CVR Partners recognized approximately $0.1 million of cost of materials and other related to the terminal and operating lease agreement.
Lease Agreement.    CRNF is party to a lease agreement with CRRM in October 2007 under which CRNF leases certain office and laboratory space. The initial term of the lease will expire in October 2017, provided, however, that CRNF may terminate the lease at any time during the initial term by providing 180 days' prior written notice. In addition, CRNF has the option to renew the lease agreement for up to five additional one-year periods by providing CRRM with notice of renewal at least 60 days prior to the expiration of the then-existing term. For each of the years ended December 31, 2016, 2015 and 2014, expenses incurred related to the use of the office and laboratory space totaled approximately $0.1 million. There were no amounts outstanding with respect to the lease agreement as of December 31, 2014 and 2013.
Environmental Agreement
CRNF is a party to an environmental agreement with CRRM which provides for certain indemnification and access rights in connection with environmental matters affecting the Coffeyville, Kansas refinery and our Coffeyville Facility.
To the extent that one party's property experiences environmental contamination due to the activities of the other party and the contamination is known at the time the agreement was entered into, the contaminating party is required to implement all government-mandated environmental activities relating to the contamination, or else indemnify the property-owning party for expenses incurred in connection with implementing such measures.
To the extent that liability arises from environmental contamination that is caused by CRRM but is also commingled with environmental contamination caused by CRNF, CRRM may elect in its sole discretion and at its own cost and expense to perform government mandated environmental activities relating to such liability, subject to certain conditions and provided that CRRM will not waive any rights to indemnification or compensation otherwise provided for in the agreement.
The agreement also addresses situations in which a party's responsibility to implement such government-mandated environmental activities as described above may be hindered by the property-owning party's creation of capital improvements on the property. If a contaminating party bears such responsibility but the property-owning party desires to implement a planned and approved capital improvement project on its property, the parties must meet and attempt to develop a soil management plan together. If the parties are unable to agree on a soil management plan 30 days after receiving notice, the property-owning party may proceed with its own commercially reasonable soil management plan. The contaminating party is responsible for the costs of disposing of hazardous materials pursuant to such plan.
If the property-owning party needs to do work that is not a planned and approved capital improvement project but is necessary to protect the environment, health, or the integrity of the property, other procedures will be implemented. If the contaminating party still bears responsibility to implement government-mandated environmental activities relating to the property and the property-owning party discovers contamination caused by the other party during work on the capital improvement project, the property-owning party will give the contaminating party prompt notice after discovery of the contamination, and will allow the contaminating party to inspect the property. If the contaminating party accepts responsibility for the contamination, it may proceed with government-mandated environmental activities relating to the contamination, and it will be responsible for the costs of disposing of hazardous materials relating to the contamination. If the contaminating party does not accept responsibility for such contamination or fails to diligently proceed with government-mandated environmental activities related to the contamination, then the contaminating party must indemnify and reimburse the property-owning party upon the property-owning party's demand for costs and expenses incurred by the property-owning party in proceeding with such government-mandated environmental activities.
Either party is entitled to assign its rights and obligations under the agreement to an affiliate of the assigning party, to a party's lenders for collateral security purposes, or to an entity that acquires all or substantially all of the equity or assets of the assigning party related to the refinery or fertilizer plant, as applicable, in each case subject to applicable consent requirements. The agreement has a term of at least 20 years or for so long as the feedstock and shared services agreement is in force, whichever is longer. The agreement also contains a provision that prohibits recovery of lost profits or revenue, or special, incidental, exemplary, punitive or consequential damages, from either party or certain of its affiliates.
The agreement further provides for indemnification in the case of contamination or releases that occur subsequent to the execution of the agreement. If one party causes such contamination or release on the other party's property, the latter party must notify the contaminating party, and the contaminating party must take steps to implement all government-mandated environmental activities relating to the contamination, or else indemnify the property-owning party for the costs associated with doing such work.
The agreement also grants each party reasonable access to the other party's property for the purpose of carrying out obligations under the agreement. However, both parties must keep certain information relating to the environmental conditions

144


on the properties confidential. Furthermore, both parties are prohibited from investigating soil or groundwater conditions except as required for government-mandated environmental activities, in responding to an accidental or sudden contamination of certain hazardous materials, or in connection with implementation of our comprehensive pet coke management plan.
The agreement provided for the development of a comprehensive pet coke management plan that established procedures for the management of pet coke and the identification of significant pet coke-related contamination. Also, the parties agreed to indemnify and defend one another and each other's affiliates against liabilities arising under the pet coke management plan or relating to a failure to comply with or implement the pet coke management plan.
Omnibus Agreement
We are party to an omnibus agreement with CVR Energy and our general partner, pursuant to which we have agreed that CVR Energy will have a preferential right to acquire any assets or group of assets that do not constitute assets used in a fertilizer restricted business. In determining whether to exercise any preferential right under the omnibus agreement, CVR Energy will be permitted to act in its sole discretion, without any fiduciary obligation to us or the unitholders whatsoever. These obligations will continue so long as CVR Energy owns at least 50% of our general partner.
Services Agreement
We obtain certain management and other services from CVR Energy pursuant to a services agreement between us, CVR GP and CVR Energy. Under this agreement, our general partner has engaged CVR Energy to provide us with certain services, including the following, among others:
services from CVR Energy's employees in capacities equivalent to the capacities of corporate executive officers except that those who serve in such capacities under the agreement will serve us on a shared, part-time basis only, unless we and CVR Energy agree otherwise;
administrative and professional services, including legal, accounting, SEC and securities exchange reporting, human resources, information technology, communications, insurance, tax, credit, finance, government and regulatory affairs;
recommendations on capital raising activities to the board of directors of our general partner, including the issuance of debt or equity interests, the entry into credit facilities and other capital market transactions;
managing or overseeing litigation and administrative or regulatory proceedings, establishing appropriate insurance policies for us, and providing safety and environmental advice;
recommending the payment of distributions; and
managing or providing advice for other projects, including acquisitions, as may be agreed by our general partner and CVR Energy from time to time.
As payment for services provided under the agreement, we, our general partner or our subsidiaries must pay CVR Energy (i) all costs incurred by CVR Energy or its affiliates in connection with the employment of its employees who provide the Partnership services under the agreement on a full-time basis, but excluding certain share-based compensation; (ii) a prorated share of costs incurred by CVR Energy or its affiliates in connection with the employment of its employees who provide the Partnership services under the agreement on a part-time basis, but excluding certain share-based compensation, and such prorated share shall be determined by CVR Energy on a commercially reasonable basis, based on the percentage of total working time that such shared personnel are engaged in performing services for the Partnership; (iii) a prorated share of certain administrative costs, including office costs, services by outside vendors, other sales, general and administrative costs and depreciation and amortization; and (iv) various other administrative costs in accordance with the terms of the agreement, including travel, insurance, legal and audit services, government and public relations and bank charges. We must pay CVR Energy within 15 days for invoices it submits under the agreement.
We and our general partner are not required to pay any compensation, salaries, bonuses or benefits to any of CVR Energy's employees who provide services to us or our general partner on a full-time or part-time basis; CVR Energy will continue to pay their compensation. However, personnel performing the actual day-to-day business and operations at the Coffeyville Facility or East Dubuque Facility level will be employed directly by us and our subsidiaries, and we or our subsidiaries will bear all personnel costs for these employees. We pay our allocated portion of performance units and incentive units issued by CVR Energy to those personnel providing services to the Partnership via the services agreement. The Partnership is not responsible for payment of the allocated share-based compensation for certain plans.

145


Either CVR Energy or our general partner may temporarily or permanently exclude any particular service from the scope of the agreement upon 180 days' notice. CVR Energy also has the right to delegate the performance of some or all of the services to be provided pursuant to the agreement to one of its affiliates or any other person or entity, though such delegation does not relieve CVR Energy from its obligations under the agreement. Either CVR Energy or our general partner may terminate the agreement upon at least 180 days' notice, but not more than one year's notice. Furthermore, our general partner may terminate the agreement immediately if CVR Energy becomes bankrupt, dissolves or commences liquidation or winding-up procedures.
In order to facilitate the carrying out of services under the agreement, we and CVR Energy have granted one another certain royalty-free, non-exclusive and non-transferable rights to use one another's intellectual property under certain circumstances.
The agreement also contains an indemnity provision whereby we, our general partner, and our subsidiaries, as indemnifying parties, agree to indemnify CVR Energy and its affiliates (other than the indemnifying parties themselves) against losses and liabilities incurred in connection with the performance of services under the agreement or any breach of the agreement, unless such losses or liabilities arise from a breach of the agreement by CVR Energy or other misconduct on its part, as provided in the agreement. The agreement contains a provision stating that CVR Energy is an independent contractor under the agreement and nothing in the agreement may be construed to impose an implied or express fiduciary duty owed by CVR Energy, on the one hand, to the recipients of services under the agreement, on the other hand. The agreement prohibits recovery of lost profits or revenue, or special, incidental, exemplary, punitive or consequential damages from CVR Energy or certain affiliates.
Net amounts incurred under the services agreement for the years ended December 31, 2016, 2015 and 2014, were approximately $15.3 million, $14.2 million and $14.6 million, respectively, and were included in direct operating expenses (exclusive of depreciation and amortization) and selling, general and administrative expenses. At December 31, 2016 and 2015, payables of $3.5 million and $3.2 million, respectively, were included in accounts payable and accrued expenses and other current liabilities on the Consolidated Balance Sheets with respect to amounts billed in accordance with the services agreement.
GP Services Agreement
The Partnership is party to a GP Services Agreement by and among the Partnership, CVR GP, LLC and CVR Energy. This agreement allows CVR Energy to engage CVR GP, LLC, in its capacity as the Partnership's general partner, to provide CVR Energy with (i) business development and related services and (ii) advice or recommendations for such other projects as may be agreed between the Partnership's general partner and CVR Energy from time to time. As payment for certain specific services provided under the agreement, CVR Energy must pay a prorated share of costs incurred by the Partnership or its general partner in connection with the employment of the certain employees who provide CVR Energy services on a part-time basis, as determined by the Partnership's general partner on a commercially reasonable basis based on the percentage of total working time that such shared personnel are engaged in performing services for CVR Energy. CVR Energy is not required to directly pay any compensation, salaries, bonuses or benefits to any of the Partnership's or general partner's employees who provide services to CVR Energy on a full-time or part-time basis, thus the Partnership will continue to pay their compensation.
Either CVR Energy or the Partnership's general partner may temporarily or permanently exclude any particular service from the scope of the agreement upon 180 days' notice. The Partnership's general partner also has the right to delegate the performance of some or all of the services to be provided pursuant to the agreement to one of its affiliates or any other person or entity, though such delegation does not relieve the Partnership's general partner from its obligations under the agreement. Either CVR Energy or the Partnership's general partner may terminate the agreement upon at least 180 days' notice, but not more than one year's notice. Furthermore, CVR Energy may terminate the agreement immediately if the Partnership, or its general partner, become bankrupt, or dissolve and commence liquidation or winding-up.
Trademark License Agreement
We are party to a Trademark License Agreement with CVR Energy pursuant to which CVR Energy has granted us a non-exclusive, non-transferable license to use the Coffeyville Resources word mark and the CVR Partners and Coffeyville Resources logos in connection with our business. We agreed to use the marks only in the form and manner and with appropriate legends as prescribed from time to time by CVR Energy, and CVR Energy agreed that the nature and quality of the business that uses the marks will conform to standards currently applied by CVR Partners. Either party can terminate the license with 60 days' prior notice.

146


Registration Rights Agreements
In connection with our Initial Public Offering, we entered into an amended and restated registration rights agreement with CRLLC in April 2011, pursuant to which we may be required to register the sale of the common units CRLLC holds. Under the amended and restated registration rights agreement, CRLLC has the right to request that we register the sale of common units held by it on its behalf on six occasions, including requiring us to make available shelf registration statements permitting sales of common units into the market from time to time over an extended period. In addition, CRLLC and its permitted transferees have the ability to exercise certain piggyback registration rights with respect to their securities if we elect to register any of our equity interests. The registration rights agreement also includes provisions dealing with holdback agreements, indemnification and contribution, and allocation of expenses. All of our common units held by CRLLC and any permitted transferee will be entitled to these registration rights, except that the demand registration rights may only be transferred in whole and not in part.
In connection with the East Dubuque Merger, we entered into a registration rights agreement with CRLLC and Rentech in August 2015, pursuant to which we may be required to register the sale of the common units Rentech and GSO (as a permitted transferee) holds. Under the registration rights agreement, Rentech has the right to request that we register the sale of common units held by it on its behalf on four occasions, including requiring us to make available shelf registration statements permitting sales of common units into the market from time to time over an extended period. In addition, Rentech and its permitted transferees have the ability to exercise certain piggyback registration rights with respect to their securities if we elect to register any of our equity interests. The registration rights agreement also includes provisions dealing with holdback agreements, indemnification and contribution, and allocation of expenses. All of our common units held by Rentech and any permitted transferee will be entitled to these registration rights.
Commitment Letter
Simultaneously with the execution of the Merger Agreement, CVR Partners entered into a commitment letter (the "Commitment Letter") with CRLLC, pursuant to which CRLLC had committed to, on the terms and subject to the conditions set forth in the Commitment Letter, make available to CVR Partners term loan financing of up to $150.0 million, which amounts would have been available solely to fund the repayment of all of the loans outstanding under the Wells Fargo Credit Agreement, the cash consideration and expenses associated with the East Dubuque Merger. The term loan facility, if drawn, would have had a one-year term at an interest rate of three-month LIBOR plus 3.0% per annum. In connection with the Partnership's entry into the CRLLC Facility (defined and discussed below,) the Commitment Letter was terminated.
CRLLC Guaranty
On February 9, 2016, CRLLC and the Partnership entered into a guaranty, pursuant to which CRLLC agreed to guaranty the indebtedness outstanding under the credit facility. If the credit facility became due prior to a refinancing by the Partnership, CRLLC would have been required to pay the indebtedness pursuant to this guaranty. The Partnership's obligation to repay CRLLC for the indebtedness would have been pursuant to a promissory note ("the Note"). The terms of the Note would have been mutually agreed upon by the parties, provided, the term will be the lesser of two years or such time that the Partnership obtains third-party financing ("New Debt") of at least $125.0 million on terms acceptable to the Partnership with a term of greater than one year from the inception of the New Debt. In connection with the Partnership's entry into the CRLLC Facility (defined and discussed below), the CRLLC Guaranty was terminated.
CRLLC Facility
On April 1, 2016, in connection with the closing of the East Dubuque Merger, the Partnership entered into a $300.0 million senior term loan credit facility (the "CRLLC Facility") with CRLLC, as the lender, the proceeds of which were used by the Partnership (i) to fund the repayment of amounts outstanding under the Wells Fargo Credit Agreement (ii) to pay the cash consideration and to pay fees and expenses in connection with the East Dubuque Merger and related transactions and (iii) to repay all of the loans outstanding under the Credit Agreement. The CRLLC Facility had a term of two years and an interest rate of 12.0% per annum. Interest was calculated on the basis of the actual number of days elapsed over a 360-day year and payable quarterly. In April 2016, the Partnership borrowed $300.0 million under the CRLLC Facility. On June 10, 2016, the Partnership paid off the $300.0 million outstanding under the CRLLC Facility, paid $7.0 million in interest, and terminated the CRLLC Facility.
Parent Affiliate Units
Subsequent to the East Dubuque Merger, the Partnership purchased 400,000 CVR Nitrogen common units from CVR Energy during the second quarter of 2016 for $5.0 million.

147


Agreements with IEP
Railcar Lease Agreement
In the second quarter of 2016, the Partnership entered into agreements to lease a total of 115 UAN railcars from American Railcar Leasing, LLC ("ARL"), a company controlled by IEP. The lease agreements have a term of approximately seven years. The Partnership received the 115 UAN railcars during the second half of 2016. For the year ended December 31, 2016, rent expense of approximately $0.3 million was recorded in cost of materials and other in the Consolidated Statement of Operations related to these agreements.
Railcar Purchases and Maintenance
In 2014, the Partnership purchased fifty new UAN railcars from American Railcar Industries, Inc. ("ARI"), a company controlled by IEP, for approximately $6.7 million and also purchased twelve used UAN railcars from ARL for approximately $1.1 million.
AEPC Facility
On April 1, 2016, in connection with the closing of the East Dubuque Merger, the Partnership entered into a $320.0 million senior term loan facility (the "AEPC Facility") with American Entertainment Properties Corp., a Delaware corporation and an affiliate of the Partnership ("AEPC"), as the lender, which was to be used (i) by the Partnership to provide funds to CVR Nitrogen to make a change of control offer and, if applicable, a "clean-up" redemption in accordance with the indenture governing the 2021 Notes or (ii) by the Partnership or CVR Nitrogen to make a tender offer for the 2021 Notes and, in each case, pay fees and expenses related thereto. The AEPC Facility, if drawn, would have had a term of two years and an interest rate of 12% per annum. In connection with the repayment of the substantial majority of the 2021 Notes, the AEPC Facility was terminated.
Insight Portfolio Group 
Insight Portfolio Group LLC ("Insight Portfolio Group") is an entity formed by Mr. Icahn in order to maximize the potential buying power of a group of entities with which Mr. Icahn has a relationship in negotiating with a wide range of suppliers of goods, services and tangible and intangible property at negotiated rates. In January 2013, CVR Energy acquired a minority equity interest in Insight Portfolio Group. The Partnership participates in Insight Portfolio Group’s buying group through its relationship with CVR Energy. The Partnership may purchase a variety of goods and services as members of the buying group at prices and on terms that management believes would be more favorable than those which would be achieved on a stand-alone basis. Transactions with Insight Portfolio Group for each of the reporting periods were nominal.
Conflicts of Interest
Conflicts of interest exist and may arise in the future as a result of the relationships between our general partner and its affiliates (including IEP, CRLLC, CVR Energy and CVR Refining), on the one hand, and us and our public unitholders, on the other hand. Conflicts may arise as a result of (i) the overlap of directors and officers between our general partner and CVR Energy and CVR Refining, which may result in conflicting obligations by these officers and directors, and (ii) duties of our general partner to act for the benefit of CVR Energy and its stockholders, which may conflict with our interests and the interests of our public unitholders. The directors and officers of our general partner have fiduciary duties to manage our general partner in a manner beneficial to CRLLC, its owner, and the stockholders of CVR Energy, its indirect parent. At the same time, our general partner has a contractual duty under our partnership agreement to manage us in a manner that is in our best interests.
Whenever a conflict arises between our general partner, on the one hand, and us or any other public unitholder, on the other, our general partner will resolve that conflict. Our partnership agreement contains provisions that replace default fiduciary duties with contractual corporate governance standards as set forth therein. Our partnership agreement also restricts the remedies available to unitholders for actions taken that, without such replacement, might constitute breaches of fiduciary duty.
Our general partner will not be in breach of its obligations under our partnership agreement or its duties to us or our unitholders if the resolution of a conflict is:
approved by the conflicts committee of the board of directors of our general partner, although our general partner is not obligated to seek such approval;
approved by the vote of a majority of the outstanding common units, excluding any units owned by the general partner or any of its affiliates, although our general partner is not obligated to seek such approval;
on terms no less favorable to us than those generally being provided to or available from unrelated third parties; or

148


fair and reasonable to us, taking into account the totality of the relationships between the parties involved, including other transactions that may be particularly favorable or advantageous to us.
Our general partner may, but is not required to, seek the approval of such resolution from the conflicts committee of its board of directors or from the common unitholders. If our general partner does not seek approval from the conflicts committee and its board of directors determines that the resolution or course of action taken with respect to the conflict of interest satisfies either of the standards set forth in the third and fourth bullet points above, then it will be presumed that, in making its decision, the board of directors acted in good faith, and in any proceeding brought by or on behalf of any limited partner or the partnership, the person bringing or prosecuting such proceeding will have the burden of overcoming such presumption. Unless the resolution of a conflict is specifically provided for in our partnership agreement, our general partner or the conflicts committee may consider any factors it determines in good faith to consider when resolving a conflict. When our partnership agreement requires someone to act in good faith, it requires that person to reasonably believe that he is acting in the best interests of the partnership, unless the context otherwise requires.
Related Party Transaction Policy
The board of directors of our general partner has adopted a Related Party Transaction Policy, which is designed to monitor and ensure the proper review, approval, ratification and disclosure of related party transactions involving us. This policy applies to any transaction, arrangement or relationship (or any series of similar or related transactions, arrangements or relationships) in which we are a participant and the amount involved exceeds $120,000 and in which any related party had or will have a direct or indirect material interest. At the discretion of the board, a proposed related party transaction may generally be reviewed by the board in its entirety or by a "conflicts committee" meeting the definitional requirements for such a committee under our partnership agreement. After appropriate review, the board or the conflicts committee may approve or ratify a related party transaction if such transaction is consistent with the Related Party Transaction Policy and is on terms that, taken as a whole, are no less favorable to us than could be obtained in an arm's-length transaction with an unrelated third party, unless the board or the conflicts committee otherwise determines that the transaction is not in our best interests. Related party transactions involving compensation will be approved by the board in its entirety or by the compensation committee of the board in lieu of the conflicts committee.
Director Independence
The NYSE does not require a listed publicly traded partnership, such as ours, to have a majority of independent directors on the board of directors of our general partner. The board of directors of our general partner consists of 11 directors, four of whom the board has affirmatively determined are independent in accordance with the rules of the New York Stock Exchange. For a discussion of the independence of the board of directors of our general partner, please see Item 10. Directors, Executive Officers and Corporate Governance — Management of CVR Partners, LP.
Item 14.    Principal Accounting Fees and Services
Grant Thornton LLP ("Grant Thornton") has served as the Partnership's independent public registered accounting firm since August 2013. The Audit Committee has not selected the independent registered public accounting firm to conduct the audit of our books and records for the fiscal year ending December 31, 2017.
The charter of the audit committee of the board of directors of our general partner, which is available on our website at www.cvrpartners.com, requires the audit committee to pre-approve all audit services and non-audit services (other than de minimis non-audit services as defined by the Sarbanes-Oxley Act of 2002) to be provided by our independent registered public accounting firm. The audit committee has a pre-approval policy with respect to services that may be performed by the independent auditors. The Partnership's audit committee pre-approved all fees incurred in fiscal year 2016.

149


The following table presents fees billed and expected to be billed for professional services and other services in the following categories and amounts by Grant Thornton for the fiscal years ended December 31, 2016 and 2015:
 
Fiscal
 
Fiscal
 
Year 2016
 
Year 2015
 
 
 
 
 
(in thousands)
Audit fees (1)
$
1,328

 
$
604

Audit-related fees

 

Tax fees

 

All other fees

 

Total
$
1,328

 
$
604

(1)
Represents the aggregate fees for professional services rendered for the audit of the Partnership's financial statements, the audit of the effectiveness of the Partnership's internal control over financial reporting, comfort letters, consents and consultations on financial accounting and reporting standards arising during the course of the audits and reviews. Also includes the review of the consolidated financial statements included in the Partnership's quarterly reports on Form 10-Q.

150


PART IV

Item 15.    Exhibits, Financial Statement Schedules
(a)(1) Financial Statements
See "Index to Consolidated Financial Statements" Contained in Part II, Item 8 of this Report.
(a)(2) Financial Statement Schedules
All schedules for which provision is made in the applicable accounting regulations of the Securities and Exchange Commission (the "SEC") are not required under the related instructions or are inapplicable and therefore have been omitted.
(a)(3) Exhibits
See the accompanying Exhibit Index and related note following the signature page to this Report for a list of exhibits filed or furnished with this Report, which Exhibit Index and related note are incorporated herein by reference.

151


SIGNATURES
Pursuant to the requirements of Section 13 or 15(d) of the Securities Exchange Act of 1934, the registrant has duly caused this report to be signed on its behalf by the undersigned, thereunto duly authorized.
 
CVR Partners, LP
 
By:
CVR GP, LLC, its general partner
 
By:
/s/ MARK A. PYTOSH
 
 
Mark A. Pytosh
Chief Executive Officer and President
Date: February 17, 2017
Pursuant to the requirements of the Securities Exchange Act of 1934, this Report had been signed below by the following persons on behalf of the registrant and in the capacity and on the dates indicated.
Signature
Title
Date
 
 
 
/s/ JOHN J. LIPINSKI
Chairman of the Board of Directors, Executive Chairman (Principal Executive Officer)
February 17, 2017
John J. Lipinski
 
 
 
 
 
/s/ MARK A. PYTOSH
Chief Executive Officer and President (Principal Executive Officer)
February 17, 2017
Mark A. Pytosh
 
 
 
 
 
/s/ SUSAN M. BALL
Chief Financial Officer and Treasurer (Principal Financial and Accounting Officer)
February 17, 2017
Susan M. Ball
 
 
 
 
 
/s/ SUNGHWAN CHO
Director
February 17, 2017
SungHwan Cho
 
 
 
 
 
/s/ DONNA R. ECTON
Director
February 17, 2017
Donna R. Ecton
 
 
 
 
 
/s/ KEITH B. FORMAN
Director
February 17, 2017
Keith B. Forman
 
 
 
 
 
/s/ JONATHAN FRATES
Director
February 17, 2017
Jonathan Frates
 
 
 
 
 
 
Director
February 17, 2017
Eric D. Karp
 
 
 
 
 
 
Director
February 17, 2017
Andrew Langham
 
 
 
 
 
/s/ FRANK M. MULLER, JR.
Director
February 17, 2017
Frank M. Muller, Jr.
 
 
 
 
 
/s/ LOUIS J. PASTOR
Director
February 17, 2017
Louis J. Pastor
 
 
 
 
 
 
Director
February 17, 2017
Peter K. Shea
 
 

152


EXHIBIT INDEX
Exhibit Number
Exhibit Title
2.1**
Agreement and Plan of Merger, dated as of August 9, 2015, by and among CVR Partners, LP, Lux Merger Sub 1, LLC, Lux Merger Sub 2, LLC, Rentech Nitrogen Partners, L.P., and Rentech Nitrogen GP, LLC (incorporated by reference to Exhibit 2.1 of the Form 8-K filed on August 13, 2015) (Schedule have been omitted pursuant to Item 601(b)(2) of Regulation S-K. The Partnership hereby undertakes to furnish supplemental copies of any of the omitted schedules upon request by the SEC.)
 
 
3.1**
Second Amended and Restated Agreement of Limited Partnership of CVR Partners, LP, dated April 13, 2011 (incorporated by reference to Exhibit 3.1 of the Form 10-Q filed on May 11, 2011)
 
 
3.2**
Amended and Restated Certificate of Limited Partnership of the Partnership, dated April 8, 2011 (incorporated by reference to Exhibit 3.2 of the Form 8-K filed on April 13, 2011).
 
 
3.3**
Certificate of Formation of CVR GP, LLC, dated June 12, 2007 (incorporated by reference to Exhibit 3.3 of the Form S-1 filed on February 28, 2008).
 
 
3.4**
Third Amended and Restated Limited Liability Company Agreement of CVR GP, LLC, dated April 13, 2011 (incorporated by reference to Exhibit 3.4 of the Form 10-K filed on February 24, 2012).
 
 
4.1**
Specimen certificate for the common units (incorporated by reference to Appendix A to the Prospectus contained within the Form S-1/A filed on March 17, 2011).
 
 
4.2**
Amended and Restated Registration Rights Agreement, dated as of April 13, 2011, by and between CVR Partners, LP and Coffeyville Resources, LLC (incorporated by reference to Exhibit 10.6 of the Form 8-K/A filed by CVR Energy, Inc. on May 23, 2011 (Commission File No. 001-33492)).
 
 
4.3**
Registration Rights Agreement, dated as of August 9, 2015, by and among CVR Partners, LP, Coffeyville Resources, LLC, Rentech Nitrogen Holdings, Inc., and DSHC, LLC (incorporated by reference to Exhibit 4.1 of the Form 8-K filed on August 13, 2015).
 
 
4.4**
Indenture, dated June 10, 2016, by and among CVR Partners, LP, CVR Nitrogen Finance Corporation, the Guarantors (as defined therein) and Wilmington Trust, National Association, as Trustee and Collateral Trustee (incorporated by reference to Exhibit 4.1 of the Form 8-K filed on June 16, 2016).
 
 
4.5**
Form of 9.250% Senior Secured Note due 2023 (included within the Indenture filed as Exhibit 4.4 and incorporated by reference to Exhibit 4.1 of the Form 8-K filed on June 16, 2016).
 
 
4.6**
Indenture, dated as April 12, 2013, among Rentech Nitrogen Partners, L.P., Rentech Nitrogen Finance Corporation, the guarantors named therein, Wells Fargo Bank, National Association, as Trustee, and Wilmington Trust, National Association, as Collateral Trustee (incorporated by reference to Exhibit 4.1 to the Form 8-K filed by Rentech Nitrogen Partners, L.P. on April 16, 2013 (Commission File No. 001-35334)).
 
 
4.7**
Forms of 6.5% Second Lien Senior Secured Notes due 2021 (incorporated by reference to Exhibit 4.2 to the Form 8-K filed by Rentech Nitrogen Partners, L.P. on April 16, 2013 (Commission File No. 001-35334)).
 
 
4.8**
First Supplemental Indenture, dated as of June 10, 2016, among CVR Nitrogen, LP, CVR Nitrogen Finance Corporation, the guarantors party thereto, Wells Fargo Bank, National Association, as Trustee, and Wilmington Trust, National Association, as Collateral Trustee (incorporated by reference to Exhibit 10.3 of the Form 8-K filed on June 16, 2016).
 
 
10.1**
License Agreement For Use of the Texaco Gasification Process, Texaco Hydrogen Generation Process, and Texaco Gasification Power Systems, dated as of May 30, 1997 by and between Texaco Development Corporation and Farmland Industries, Inc., as amended (certain portions of this exhibit have been omitted pursuant to a confidential treatment order) (incorporated by reference to Exhibit 10.1 of the Form S-1/A filed on January 28, 2011).
 
 
10.2**
Amended and Restated On-Site Product Supply Agreement dated as of June 1, 2005, by and between The BOC Group, Inc. (n/k/a Linde LLC) and Coffeyville Resources Nitrogen Fertilizers, LLC (certain portions of this exhibit have been omitted pursuant to a confidential treatment order) (incorporated by reference to Exhibit 10.2 of the Form S-1/A filed on January 28, 2011).
 
 
10.2.1**
First Amendment to Amended and Restated On-Site Product Supply Agreement, dated as of October 31, 2008, by and between Coffeyville Resources Nitrogen Fertilizers, LLC and Linde, Inc. (n/k/a Linde LLC) (incorporated by reference to Exhibit 10.3 of the Form 10-Q filed by CVR Energy, Inc. on November 13, 2008 (Commission File No. 001-33492)).
 
 

153


10.3**
Amended and Restated Electric Services Agreement dated August 1, 2010, by and between Coffeyville Resources Nitrogen Fertilizers, LLC and the City of Coffeyville, Kansas (incorporated by reference to Exhibit 10.1 of the Form 8-K filed by CVR Energy, Inc. on August 25, 2010 (Commission File No. 001-33492)).
 
 
10.4**
Coke Supply Agreement, dated as of October 25, 2007, by and between Coffeyville Resources Refining & Marketing, LLC and Coffeyville Resources Nitrogen Fertilizers, LLC (incorporated by reference to Exhibit 10.5 of the Form 10-Q filed by CVR Energy, Inc. on December 6, 2007 (Commission File No. 001-33492)).
 
 
10.5**
Amended and Restated Cross-Easement Agreement, dated as of April 13, 2011, among Coffeyville Resources Refining & Marketing, LLC and Coffeyville Resources Nitrogen Fertilizers, LLC (incorporated by reference to Exhibit 10.5 to the Form 8-K/A filed by CVR Energy, Inc. on May 23, 2011 (Commission File No. 001-33492)).
 
 
10.6**
Environmental Agreement, dated as of October 25, 2007, by and between Coffeyville Resources Refining & Marketing, LLC and Coffeyville Resources Nitrogen Fertilizers, LLC (incorporated by reference to Exhibit 10.7 of the Form 10-Q filed by CVR Energy, Inc. on December 6, 2007 (Commission File No. 001-33492)).
 
 
10.6.1**
Supplement to Environmental Agreement, dated as of February 15, 2008, by and between Coffeyville Resources Refining & Marketing, LLC and Coffeyville Resources Nitrogen Fertilizers, LLC (incorporated by reference to Exhibit 10.17.1 of the Form 10-K filed by CVR Energy, Inc. on March 28, 2008 (Commission File No. 001-33492)).
 
 
10.6.2**
Second Supplement to Environmental Agreement, dated as of July 23, 2008, by and between Coffeyville Resources Refining & Marketing, LLC and Coffeyville Resources Nitrogen Fertilizers, LLC (incorporated by reference to Exhibit 10.1 of the Form 10-Q filed by CVR Energy, Inc. on August 14, 2008 (Commission File No. 001-33492)).
 
 
10.7**
Amended and Restated Feedstock and Shared Services Agreement, dated as of April 13, 2011, by and between Coffeyville Resources Refining & Marketing, LLC and Coffeyville Resources Nitrogen Fertilizers,  LLC (incorporated by reference to Exhibit 10.4 to the Form 8-K/A filed by CVR Energy, Inc. on May 23, 2011 (Commission File No. 001-33492)).
 
 
10.7.1**
Amendment to Amended and Restated Feedstock and Shared Services Agreement, dated as of December 30, 2013, by and between Coffeyville Resources Refining & Marketing, LLC and Coffeyville Resources Nitrogen Fertilizers, LLC (incorporated by reference to Exhibit 10.7.1 of the Form 10-K filed on February 26, 2014).
 
 
10.8**
Raw Water and Facilities Sharing Agreement, dated as of October 25, 2007, by and between Coffeyville Resources Refining & Marketing, LLC and Coffeyville Resources Nitrogen Fertilizers, LLC (incorporated by reference to Exhibit 10.9 of the Form 10-Q filed by CVR Energy, Inc. on December 6, 2007 (Commission File No. 001-33492)).
 
 
10.9**
Second Amended and Restated Services Agreement, dated as of May 4, 2012, among CVR Partners, LP, CVR GP, LLC and CVR Energy, Inc. (incorporated by reference to Exhibit 10.1 of the Form 10-Q filed on August 2, 2012).
 
 
10.9.1**
Amendment to Second Amended and Restated Services Agreement, dated as of February 17, 2014, among CVR Partners, LP, CVR GP, LLC and CVR Energy, Inc. (incorporated by reference to Exhibit 10.1 of the Form 10-Q filed on May 2, 2014).
 
 
10.10**
Amended and Restated Omnibus Agreement, dated as of April 13, 2011, among CVR Energy, Inc., CVR GP, LLC and CVR Partners, LP (incorporated by reference to Exhibit 10.2 of the Form 8-K/A filed by CVR Energy, Inc. on May 23, 2011 (Commission File No. 001-33492)).
 
 
10.11**
Amended and Restated Contribution, Conveyance and Assumption Agreement, dated as of April 7, 2011, among Coffeyville Resources, LLC, CVR GP, LLC, Coffeyville Acquisition III LLC, CVR Special GP, LLC and CVR Partners, LP (incorporated by reference to Exhibit 10.1 of the Form 8-K/A filed by CVR Energy, Inc. on May 23, 2011 (Commission File No. 001-33492)).
 
 
10.12**
Trademark License Agreement, dated as of April 13, 2011, by and between CVR Energy, Inc. and CVR Partners, LP (incorporated by reference to Exhibit 10.9 to the Form 8-K/A filed by CVR Energy, Inc. on May 23, 2011 (Commission File No. 001-33492)).
 
 
10.13**
GP Services Agreement, dated as of November 29, 2011, among CVR Partners, LP, CVR GP, LLC and CVR Energy, Inc. (incorporated by reference to Exhibit 10.22 of the Form 10-K filed on February 24, 2012).
 
 

154


10.13.1**
Amendment to GP Services Agreement, dated as of June 27, 2014, among CVR Partners, LP, CVR GP, LLC and CVR Energy, Inc. (incorporated by reference to Exhibit 10.3 of the Form 10-Q filed on August 1, 2014).
 
 
10.14**
Lease and Operating Agreement, dated as of May 4, 2012, by and between Coffeyville Resources Terminal, LLC and Coffeyville Resources Nitrogen Fertilizers, LLC (incorporated by reference to Exhibit 10.2 of the Form 10-Q filed on August 2, 2012).
 
 
10.15**+
CVR Partners, LP Long-Term Incentive Plan (adopted March 16, 2011) (incorporated by reference to Exhibit 10.1 to the Form S-8 filed on April 12, 2011).
 
 
10.15.1**+
Form of Director Phantom Unit Agreement (incorporated by reference to Exhibit 10.13.1 of the Form S-1/A filed on March 17, 2011).
 
 
10.15.2**+
Form of Director Stock Option Agreement (incorporated by reference to Exhibit 10.13.2 of the Form S-1/A filed on March 17, 2011).
 
 
10.15.3**+
Form of Director Unit Issuance Agreement (incorporated by reference to Exhibit 10.11 of the Form 10-Q filed on August 8, 2011).
 
 
10.15.4**+
Form of Employee Phantom Unit Agreement (incorporated by reference to Exhibit 10.18.4 of the Form 10-K filed on March 1, 2013).
 
 
10.15.5**+
Form of Employee Phantom Unit Agreement (incorporated by reference to Exhibit 10.7.5 of the Form 10-K filed on February 20, 2015).
 
 
10.16**+
Employee Phantom Unit Agreement, dated as of May 5, 2014, by and between CVR Partners, LP and Mark A. Pytosh (incorporated by reference to Exhibit 10.2 of the Form 10-Q filed on August 1, 2014).
 
 
10.17**+
Fifth Amended and Restated Employment Agreement, dated as of December 31, 2015, by and between CVR Energy, Inc. and John J. Lipinski ((incorporated by reference to Exhibit 10.18 of the Form 10-K filed on February 18, 2016).
 
 
10.18**+
Employment Agreement, dated as of April 16, 2014, by and between CVR GP, LLC and Mark A. Pytosh (incorporated by reference to Exhibit 10.1 of the Form 10-Q filed on August 1, 2014).
 
 
10.18.1**+
Amendment to Employment Agreement, dated as of December 19, 2014, by and between CVR GP, LLC and Mark A. Pytosh (incorporated by reference to Exhibit 10.21.1 of the Form 10-K filed on February 20, 2015).
 
 
10.18.2*+
Second Amendment to Employment Agreement, dated as of December 30, 2016, by and between CVR GP, LLC and Mark A. Pytosh.
 
 
10.19**+
Performance Unit Agreement, dated as of December 31, 2015, by and between CVR Energy, Inc. and John J. Lipinski (incorporated by reference to Exhibit 10.20 of the Form 10-K filed on February 18, 2016).
 
 
10.20**
Form of Indemnification Agreement (incorporated by reference to Exhibit 10.26 of the Form 10-K filed on February 24, 2012).
 
 
10.21**+
CVR Partners, LP Performance Incentive Plan (incorporated by reference to Exhibit 10.28 of the Form 10-K filed on March 1, 2013).
 
 
10.22**
Voting and Support Agreement, dated as of August 9, 2015, by and among CVR Partners, LP, Rentech, Inc., Rentech Nitrogen Holdings, Inc., and DSHC, LLC (incorporated by reference to Exhibit 10.1 of the Form 8-K filed on August 13, 2015).
 
 
10.23**
Transaction Agreement, dated as of August 9, 2015, by and among CVR Partners, LP, Coffeyville Resources, LLC, Rentech, Inc., Rentech Nitrogen Holdings, Inc., and DSHC, LLC (incorporated by reference to Exhibit 10.2 of the Form 8-K filed on August 13, 2015).
 
 
10.23.1**
Amendment No. 1 to Transaction Agreement, dated as of January 20, 2017, by and among CVR Partners, LP, Coffeyville Resources, LLC, Rentech, Inc., Rentech Nitrogen Holdings, Inc., and DSHC, LLC (incorporated by reference to Exhibit 10.1 of the Form 8-K filed on January 23, 2017 by Rentech, Inc. (Commission File No. 001-15795)).
 
 
10.24**
Transaction Agreement, dated as of August 9, 2015, by and among CVR Partners, LP, GSO Special Situations Overseas Master Fund Ltd., GSO Special Situations Fund LP, GSO Palmetto Opportunistic Investment Partners LP, GSO Credit-A Partners LP, Steamboat Credit Opportunities Master Fund LP, GSO Coastline Credit Partners LP, GSO Cactus Credit Opportunities Fund LP and GSO Aiguille des Grands Montets Fund II LP and GSO Capital Partners LP (incorporated by reference to Exhibit 10.3 of the Form 8-K filed on August 13, 2015).
 
 

155


10.24.1*
Amendment No. 1 to Transaction Agreement, dated as of January 20, 2017, by and among CVR Partners, LP, Coffeyville Resources, LLC, GSO Special Situations Overseas Master Fund Ltd., GSO Special Situations Fund LP, GSO Palmetto Opportunistic Investment Partners LP, GSO Credit-A Partners LP, Steamboat Credit Opportunities Master Fund LP, GSO Coastline Credit Partners LP, GSO Cactus Credit Opportunities Fund LP and GSO Aiguille des Grands Montets Fund II LP, GSO SSOMF Nitro Blocker LLC, Steamboat Nitro Blocker LLC, GSO ADGM II Nitro Blocker LLC and GSO Capital Partners LP.
 
 
10.25**
Collateral Trust Agreement, dated as of June 10, 2016, among CVR Partners, LP, CVR Nitrogen Finance Corporation, the Guarantors (as defined therein) and Wilmington Trust, National Association, as Trustee and Collateral Trustee (incorporated by reference to Exhibit 10.1 of the Form 8-K filed on June 16, 2016).
 
 
10.26**
Parity Lien Security Agreement, dated as of June 10, 2016, among CVR Partners, LP, CVR Nitrogen Finance Corporation, the Guarantors (as defined therein) and Wilmington Trust, National Association, as Trustee and Collateral Trustee (incorporated by reference to Exhibit 10.2 of the Form 8-K filed on June 16, 2016).
 
 
10.27**
ABL Credit Agreement, dated as of September 30, 2016, among CVR Partners, LP, CVR Nitrogen, LP, East Dubuque Nitrogen Fertilizers, LLC, Coffeyville Resources Nitrogen Fertilizers, LLC, CVR Nitrogen Holdings, LLC, CVR Nitrogen Finance Corporation, CVR Nitrogen GP, LLC, certain of their affiliates from time to time party thereto, the lenders from time to time party thereto, UBS AG, Stamford Branch, as administrative agent and collateral agent (incorporated by reference to Exhibit 10.1 of the Form 8-K filed on October 6, 2016).
 
 
10.28**
Security Agreement, dated as of September 30, 2016, among CVR Partners, LP, CVR Nitrogen, LP, East Dubuque Nitrogen Fertilizers, LLC, Coffeyville Resources Nitrogen Fertilizers, LLC, CVR Nitrogen Holdings, LLC, CVR Nitrogen Finance Corporation, CVR Nitrogen GP, LLC, certain of their affiliates from time to time party thereto, and UBS AG, Stamford Branch, as administrative agent and collateral agent (incorporated by reference to Exhibit 10.2 of the Form 8-K filed on October 6, 2016).
 
 
10.29**
Intercreditor Agreement, dated as of September 30, 2016, among CVR Partners, LP, CVR Nitrogen, LP, East Dubuque Nitrogen Fertilizers, LLC, Coffeyville Resources Nitrogen Fertilizers, LLC, CVR Nitrogen Holdings, LLC, CVR Nitrogen Finance Corporation, CVR Nitrogen GP, LLC, certain of their affiliates from time to time party thereto, UBS AG, Stamford Branch, as administrative agent and collateral agent for the secured parties, Wilmington Trust, National Association, as trustee and collateral trustee for the secured parties in respect of the outstanding senior secured notes and other parity lien obligations and other parity lien representative from time to time party thereto (incorporated by reference to Exhibit 10.3 of the Form 8-K filed on October 6, 2016).
 
 
21.1*
List of Subsidiaries of CVR Partners, LP
 
 
23.1*
Consent of Grant Thornton LLP.
 
 
31.1*
Rule 13a-14(a) or 15(d)-14(a) Certification of Executive Chairman.
 
 
31.2*
Rule 13a-14(a) or 15(d)-14(a) Certification of Chief Executive Officer and President.
 
 
31.3*
Rule 13a-14(a) or 15(d)-14(a) Certification of Chief Financial Officer and Treasurer.
 
 
32.1†
Section 1350 Certification of Executive Chairman, Chief Executive Officer and President and Chief Financial Officer and Treasurer.
 
 
101
The following financial information for CVR Partners, LP's Annual Report on Form 10-K for the year ended December 31, 2016, formatted in XBRL ("Extensible Business Reporting Language") includes: (1) Consolidated Balance Sheets, (2) Consolidated Statements of Operations, (3) Consolidated Statements of Comprehensive Income (Loss), (4) Consolidated Statement of Partners' Capital, (5)  Consolidated Statements of Cash Flows and (6) the Notes to Consolidated Financial Statements (unaudited), tagged as blocks of text.
_______________________________________
*
 
Filed herewith.
 
 
 
**
 
Previously filed.
 
 
 
 
Furnished herewith.
 
 
 
+
 
Denotes management contract or compensatory plan or arrangement.
PLEASE NOTE:    Pursuant to the rules and regulations of the SEC, we may file or incorporated by reference agreements referenced as exhibits to the reports that we file with or furnish to the SEC. The agreements are filed to provide investors with information regarding their respective terms. The agreements are not intended to provide any other factual information about

156


the Partnership or its business or operations. In particular, the assertions embodied in any representations, warranties and covenants contained in the agreements may be subject to qualifications with respect to knowledge and materiality different from those applicable to investors and may be qualified by information in confidential disclosure schedules not included with the exhibits. These disclosure schedules may contain information that modifies, qualifies and creates exceptions to the representations, warranties and covenants set forth in the agreements. Moreover, certain representations, warranties and covenants in the agreements may have been used for the purpose of allocating risk between the parties, rather than establishing matters as facts. In addition, information concerning the subject matter of the representations, warranties and covenants may have changed after the date of the respective agreement, which subsequent information may or may not be fully reflected in the Partnership's public disclosures. Accordingly, investors should not rely on the representations, warranties and covenants in the agreements as characterizations of the actual state of facts about the Partnership or its business or operations on the date hereof.


157