UNITED STATES
SECURITIES AND EXCHANGE COMMISSION
WASHINGTON, D.C. 20549
FORM
(Mark One)
OR
For the fiscal year ended
OR
OR
Date of event requiring this shell company report
For the transition period from to
Commission file number:
(Exact name of Registrant as specified in its charter)
N/A
(Translation of Registrant’s name into English)
(Jurisdiction of incorporation or organization)
(Address of principal executive offices)
Chief Financial Officer
E-mail:
Securities registered or to be registered pursuant to Section 12(b) of the Act.
Title of each class |
| Trading Symbol(s) |
| Name of each exchange on which registered |
|
| |||
10 shares, no par value per share |
|
|
|
|
Securities registered or to be registered pursuant to Section 12(g) of the Act.
None
(Title of Class)
Securities for which there is a reporting obligation pursuant to Section 15(d) of the Act.
None
(Title of Class)
Indicate the number of outstanding shares of each of the Issuer’s classes of capital or common stock as of the close of the period covered by the annual report.
Indicate by check mark if the registrant is a well-known seasoned issuer, as defined in Rule 405 of the Securities Act. Yes ☐
If this report is an annual or transition report, indicate by check mark if the registrant is not required to file reports pursuant to Section 13 or 15(d) of the Securities Exchange Act of 1934. Yes ☐
Indicate by check mark whether the registrant: (1) has filed all reports required to be filed by Section 13 or 15(d) of the Securities Exchange Act of 1934 during the preceding 12 months (or for such shorter period that the registrant was required to file such reports), and (2) has been subject to such filing requirements for the past 90 days.
Indicate by check mark whether the registrant has submitted electronically every Interactive Data File required to be submitted pursuant to Rule 405 of Regulation S-T (§232.405 of this chapter) during the preceding 12 months (or for such shorter period that the registrant was required to submit such files).
Indicate by check mark whether the registrant is a large accelerated filer, an accelerated filer, a non-accelerated filer or an emerging growth company. See definition of “large accelerated filer,” “accelerated filer,” and “emerging growth company” in Rule 12b-2 of the Exchange Act.
Large accelerated filer ☐ | Accelerated filer ☐ | |
|
| Emerging growth company |
If an emerging growth company that prepares its financial statements in accordance with U.S. GAAP, indicate by check mark if the registrant has elected not to use the extended transition period for complying with any new or revised financial accounting standards † provided pursuant to Section 13(a) of the Exchange Act. ☐
Indicate by check mark whether the registrant has filed a report on and attestation to its management’s assessment of the effectiveness of its internal control over financial reporting under Section 404(b) of the Sarbanes-Oxley Act (15 U.S.C. 7262(b)) by the registered public accounting firm that prepared or issued its audit report. ☐
If securities are registered pursuant to Section 12(b) of the Act, indicate by check mark whether the financial statements of the registrant included in the filing reflect the correction of an error to previously issued financial statements. ☐
Indicate by check mark whether any of those error corrections are restatements that required a recovery analysis of incentive-based compensation received by any of the registrant’s executive officers during the relevant recovery period pursuant to §240.10D-1(b). ☐
Indicate by check mark which basis of accounting the registrant has used to prepare the financial statements included in this filing:
If “Other” has been checked in response to the previous question, indicate by check mark which financial statement item the registrant has elected to follow.
Item 17 ☐ Item 18 ☐
If this is an annual report, indicate by check mark whether the registrant is a shell company (as defined in Rule 12b-2 of the Exchange Act). Yes
† The term “new or revised financial accounting standard” refers to any update issued by the Financial Accounting Standards Board to its Accounting Standards Codification after April 5, 2012.
TABLE OF CONTENTS
|
| Page | ||
1 | ||||
| ||||
2 | ||||
| ||||
2 | ||||
| ||||
2 | ||||
| ||||
2 | ||||
| ||||
40 | ||||
| ||||
65 | ||||
| ||||
65 | ||||
| ||||
83 | ||||
| ||||
91 | ||||
| ||||
93 | ||||
| ||||
94 | ||||
| ||||
96 | ||||
| ||||
104 | ||||
| ||||
105 | ||||
| ||||
107 | ||||
| ||||
107 | ||||
| ||||
MATERIAL MODIFICATIONS TO THE RIGHTS OF SECURITY HOLDERS AND USE OF PROCEEDS | 107 | |||
| ||||
107 | ||||
| ||||
108 | ||||
108 | ||||
| ||||
108 | ||||
| ||||
109 | ||||
| ||||
109 | ||||
| ||||
PURCHASES OF EQUITY SECURITIES BY THE ISSUER AND AFFILIATED PURCHASERS | 109 | |||
| ||||
110 | ||||
| ||||
110 | ||||
| ||||
111 | ||||
DISCLOSURE REGARDING FOREIGN JURISDICTIONS THAT PREVENT INSPECTIONS | 111 | |||
| ||||
111 | ||||
| ||||
111 | ||||
| ||||
111 | ||||
| ||||
112 | ||||
INTRODUCTION
Unless otherwise indicated and except where the context otherwise requires, references in this annual report on Form 20-F to:
| a) | “we,” “us,” “our company,” “our” or “Emeren” refers to Emeren Group Ltd, a British Virgin Islands company, its predecessor entities and its subsidiaries; |
| b) | “China” or “PRC” refers to the People’s Republic of China, excluding, for the purpose of this annual report on Form 20-F only, Taiwan, and the special administrative regions of Hong Kong and Macau; |
| c) | “CNY” or “Renminbi” refers to the legal currency of China; all references to “$,” “dollars” and “U.S. dollars” refer to the legal currency of the United States; |
| d) | “ADSs” refers to our American depositary shares, each of which represents 10 shares, and “ADRs” refers to the American depositary receipts that evidence our ADSs; |
| e) | “shares” refers to shares of Emeren Group Ltd with no par value; |
| f) | “DG projects” refers to distributed generation solar power projects, including ground-mounted distributed generation projects and rooftop distributed generation projects; |
| g) | “FIT” refers to feed-in tariff(s), the government guaranteed and subsidized electricity sale price at which solar power projects can sell to the national power grids, which is set by the central government; |
| h) | “ground-mounted projects” refers to solar power projects built on the ground, consisting of ground-mounted DG projects and utility-scale projects; |
| i) | “ground-mounted DG projects” refers to small-scale ground-mounted projects with lower grid connection voltage grade and with a substantial portion of the electricity generated to be consumed within the substation area of the grid connection points; |
| j) | “IPP” refers to Independent Power Producer, a producer of electrical energy (power plant) that is not a public utility but which makes electricity available for sale to utilities or the general public; |
| k) | “MW” refers to megawatts; |
| l) | “rooftop DG projects” refers to distributed generation solar power projects built on roof tops; |
| m) | “utility-scale projects” refers to ground-mounted projects that are not ground-mounted DG projects; |
| n) | “NTP” refers to notice to proceed; |
| o) | “RTB” refers to ready to build; and |
| p) | “COD” refers to commercial operation date. |
All discrepancies in any table between the amounts identified as total amounts and the sum of the amounts listed therein are due to rounding.
This annual report on Form 20-F includes our audited consolidated balance sheets as of December 31, 2021 and 2022 and our audited consolidated statements of operations, comprehensive income (loss), changes in shareholders’ equity and cash flows for each of the three years in the period ended December 31, 2020, 2021, and 2022.
This annual report contains translations of certain Renminbi amounts into U.S. dollars at the rate of CNY6.8972 to $1.00, the noon buying rate in effect on December 30, 2022 as set forth in the H.10 Statistical Release of the Federal Reserve Board. We make no representation that the Renminbi or dollar amounts referred to in this annual report on Form 20-F could have been or could be converted into dollars or Renminbi, as the case may be, at any particular rate or at all. See “Item 3. Key Information—D. Risk Factors—Risks Related to Doing Business in International Markets—Fluctuations in exchange rates may have a material adverse effect on your investment.” On April 14, 2023, the noon buying rate was CNY 6.8690 to $1.00.
1
PART I
ITEM 1.IDENTITY OF DIRECTORS, SENIOR MANAGEMENT AND ADVISERS
Not applicable.
ITEM 2.OFFER STATISTICS AND EXPECTED TIMETABLE
Not applicable.
ITEM 3.KEY INFORMATION
Our Company Structure
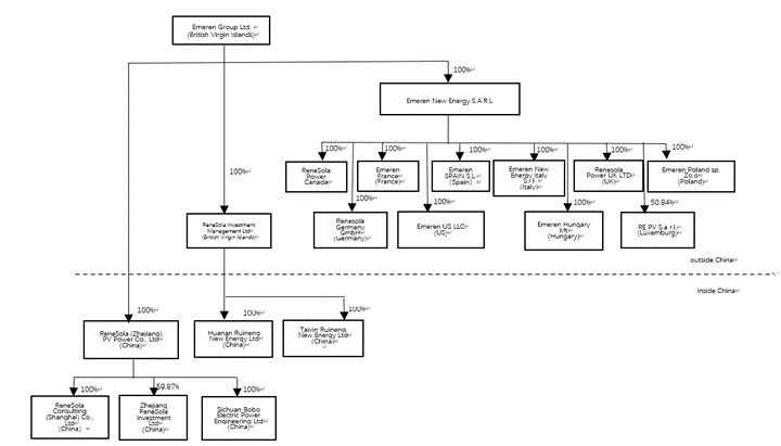
We are a British Virgin Islands holding company and conduct all of our operations in multiple jurisdictions where we operate through our operating subsidiaries. The company is a leading global solar project developer, owner, and operator with a ~3 GW pipeline of projects and IPP assets across Europe, North America, and Asia. The Company focuses on solar power project development and construction management with local professional teams in more than 10 countries. After the completion of business restructuring in September 2017, the Company has become a solar project developer and operator, a pure solar downstream player with robust pipeline projects around the world. The Company develops and sells solar power projects or sells project SPVs (project development business), and owns and operates solar power projects and sells the electricity generated by the operated solar power plants (IPP business). For the purpose of this annual report on Form 20-F, references to “Emeren”, “we”, “us” and “our” are made as to Emeren Group Ltd, a British Virgin Islands holding company, and its subsidiaries, as the context requires; and references to “Emeren Group Ltd” are made as to the holding company only.
In 2022, we continue our strategy as a global solar developer to expand our project pipeline, increase our solar plus storage and storage-only footprints, and initiate our light IPP strategies in Europe.
Our net revenue increased from $73.5 million in 2020 to $79.7 million in 2021, and decreased to $61.3 million in 2022. We recorded operating loss of $2.6 million and net loss of $4.5 million in 2022, compared to operating income of $12.7 million and net income of $6.6 million in 2021, and operating income of $6.8 million and net income of $2.2 million in 2020. Net loss attributed to Emeren Group Ltd was $4.7 million in 2022, compared to net income attributed to Emeren Group Ltd of $6.9 million in 2021 and net income attributed to Emeren Group Ltd of $2.8 million in 2020. Net loss attributed to Emeren Group Ltd per ADS was $0.07 in 2022, compared to net income attributed to Emeren Group Ltd per ADS of $0.10 in 2021 and net income attributed to Emeren Group Ltd per ADS of $0.06 in 2020. See “Item 5. Operating and Financial Review and Prospects—Overview of Financial Results—Net Revenue”. Despite challenging market conditions caused by the Russia-Ukraine conflict, volatile energy markets, inflation, supply chain disruptions, rising interest rates and lingering COVID impacts, we continued to execute our core solar project development strategy, diversify our global footprint and advance our positioning as a leading global solar company.
Our key accomplishments in 2022 are summarized below:
| A. | We monetized approximately 122 MWs of solar projects in 2022. Sales primarily included 70 MW of utility solar projects in Pennsylvania and 12 MW of community solar projects in the U.S. |
| B. | We grew our project pipeline to a record 3.0 GWs. |
| C. | We acquired a 50 MWp fully operational solar farm in Branston, U.K., which initiated our European IPP strategy, and which we expect will add predictable and stable cash flows to complement our project sales business. |
| D. | We acquired Emeren, an Italy-based utility scale solar power and battery storage project developer in Europe. Emeren has over 2.5 GW of pipeline under development (at different stages) including over 2 GW of solar projects and over 500 MW of storage projects. |
2
E.We accumulated over 6 GWh of storage pipeline.
Additionally, as noted and described in more detail in “Item 16F – Change in Registrant’s Certifying Accounting”, the Company appointed Marcum Asia CPAs LLP (“MarcumAsia”) as Emeren’s independent registered public accounting firm for the fiscal year ended December 31, 2022, effective January 31, 2023. MarcumAsia is an independent public accounting firm headquartered in New York and subject to the oversight of the Public Accounting Oversight Board (PCAOB). Emeren expects that it will not be a provisionally or conclusively identified Commission-Identified Issuer if it files its annual report with an audit report issued for the year ended December 31, 2022 following the PCAOB determination update on December 15, 2022.
We face various legal and operational risks and uncertainties associated with having our business operations around the world and the complex and evolving laws and regulations in various jurisdictions. These risks could result in a material adverse change in our operations and the value of our ADSs, significantly limit or completely hinder our ability to offer or continue to offer securities to investors, or cause the value of such securities to significantly decline or become worthless. For a detailed description of the risks associated with our operations around the world, see “—D. Risk Factors—Risks Related to Doing Business in International Markets.”
Shareholder Structure Changes:
Prior to September 2017, we were a leading fully-integrated solar project developer and provider of energy-efficient products based in China. We provided high quality solar power products, including solar wafers, solar cells, solar modules and solar power projects, to a global network of suppliers and customers, which included leading global manufacturers of solar wafers, cells and modules and distributors, installers and end users of solar modules. We also provided processing services to our customers.
Starting from our inception, we were manufacturers of solar wafers, polysilicon and solar modules. Starting from 2012, we expanded our operations into the global energy efficient products and services business and downstream solar power projects in overseas markets. In September 2017, we completed a non-cash restructuring following which, among other things, substantially all of the assets and liabilities related to our manufacturing businesses, including polysilicon, solar wafer, solar cell and solar module manufacturing, as well as the LED distribution business were transferred into ReneSola Singapore Pte. Ltd (“ReneSola Singapore”). Upon the closing of this restructuring, all the issued shares of ReneSola Singapore Pte. Ltd were transferred to Mr. Xianshou Li, our previous chairman and previous chief executive officer. As a result, we have transformed into a solar project developer and operator, a pure downstream player with a robust pipeline of projects around the world.
On September 2, 2022, we entered into a securities repurchase agreement with ReneSola Singapore, one of our major shareholders, pursuant to which, among other things, we repurchased from ReneSola Singapore 70 million shares represented by 7 million ADSs at a price of $0.60 per share (or $6.00 per ADS), totaling $42.0 million through a privately negotiated transaction. Shah purchased 10 million shares represented by 1 million ADSs from ReneSola Singapore at a price of $0.60 per share (or $6.00 per ADS).
Affiliates of ReneSola Singapore resigned from their offices as legal representatives, directors, and officers of the Company and its subsidiaries shortly after the closing of the repurchase transaction. Ms. Crystal (Xinhan) Li and Ms. Maggie (Yuanyuan) Ma resigned from the Board of the Company immediately upon closing of the repurchase transaction. Ms. Crystal (Xinhan) Li also resigned from her executive role as the vice president of investment of the Company simultaneously.
In connection with and effective upon the closing of this repurchase transaction, the investor rights agreement dated as of October 2, 2019 by and among the Company, Mr. Xianshou Li, ReneSola Singapore, Shah and certain other parties named therein was terminated. The Company entered into an amended and restated investor rights agreement separately with Shah. The terms of the amended and restated investor rights agreement are substantially the same as those under the previous investor rights agreement, except that (i) Shah, subject to certain minimum shareholding requirements and a step-down mechanism, is entitled to nominate three (3) designees for election and/or appointment as directors of the Company, and (ii) the board of directors of the Company is entitled to jointly nominate for election and/or appoint one (1) director.
After this transaction, ReneSola Singapore was no longer affiliate of the company. At the end of December 31, 2022, it holds about 8% of the Company’s shares. On January 4, 2023, we entered into a securities repurchase agreement with ReneSola Singapore, pursuant to which, among other things, we repurchased from ReneSola Singapore 3 million ADSs at a price of $4.40 per ADS, totaling $13.2 million through a privately negotiated transaction. In addition, Shah purchased the remaining 2.05 million ADSs owned by ReneSola Singapore at a price of $4.40 per ADS, totaling $9.02 million through a privately negotiated transaction. After the completion of the two transactions, Emeren Group Ltd.’s primary shareholders are all domiciled outside of China.
3
B.Capitalization and Indebtedness
Not applicable.
C.Reasons for the Offer and Use of Proceeds
Not applicable.
D.Risk Factors
The following risks relate principally to the industry in which we operate and our business in general. Any of these risk factors could materially and adversely affect our business, financial condition or operating results and the trading price of our common shares.
Summary of Risk Factors
Risks Related to Our Business
| (1) | Developing and operating solar power projects exposes us to various operational risks and our result of operations may be subject to fluctuations. |
| (2) | Solar project development is challenging and may ultimately not be successful and miscalculations in planning a project may negatively affect our engineering, procurement and construction, or EPC, prices, all of which could increase our costs, delay or cancel a project, and have a material adverse effect on our business, financial condition, results of operations and profit margins. |
| (3) | Expansion of the pipeline of our solar power project business exposes us to a number of risks and uncertainties. |
| (4) | Our development activities may be subject to cost overruns or delays, which may result in reduction or forfeiture of FIT payments or would materially and adversely affect our financial results and results of operations. |
| (5) | We may not be able to develop or acquire additional attractive solar power projects to grow our NTP portfolio. |
| (6) | Our financial leverage may hamper our ability to expand and may materially affect our results of operations. |
| (7) | We face a number of risks involving PPAs and project-level financing arrangements, including failure or delay in entering into PPAs, defaults by counterparties and contingent contractual terms such as price adjustment, termination, buy-out, acceleration or other clauses, all of which could materially and adversely affect our business, financial condition, results of operations and cash flows. |
| (8) | We may not be able to identify suitable sites or obtain related access and use right to expand our project pipeline. |
| (9) | Our legal rights to certain real properties used for our solar power projects are subject to third party rights and may be challenged by property owners or third parties. |
| (10) | We may be subject to unforeseen costs, liabilities or obligations when operating and maintaining solar power projects. |
Risks Related to Doing Business in International Markets
A. | Our business, prospects, financial condition, results of operations and cash flows may be adversely affected by developments that are beyond our control in other countries. |
B. | If the PCAOB is unable to inspect our auditors as required under the Holding Foreign Companies Accountable Act, the SEC will prohibit the trading of the ADSs. A trading prohibition for the ADSs, or the threat of a trading prohibition, may materially and adversely affect the value of your investment. Additionally, the inability of the PCAOB to conduct inspections of our auditors deprives our investors of the benefits of such inspections. |
4
C. | PRC governmental authorities may intervene or influence our operations at any time, which could result in a material adverse change in our operation and the value of our ADSs. |
D. | We may fail to comply with laws and regulations regarding the development, construction and operation of solar power projects and solar production projects in China. |
E. | Adverse changes in political and economic policies of the PRC government could have a material adverse effect on the overall economic growth of China, which could reduce the demand for our products and materially and adversely affect our competitive position. |
F. | Uncertainties with respect to the PRC legal system could adversely affect us. |
G. | Expiration of, or changes to, current PRC tax incentives that our business enjoys could have a material adverse effect on our results of operations. |
Risks Related to Our ADSs and Shares
| A. | The market price for our ADSs may be volatile. |
| B. | Our existing principal shareholders have substantial influence over our company, and their interests may not be aligned with the interests of our other shareholders. |
| C. | We may need additional capital and may sell additional ADSs or other equity, equity-linked or debt securities or incur indebtedness, which could result in additional dilution to our shareholders or increase our debt service obligations. |
| D. | Future issuances of shares or ADSs may adversely affect the price of the ADSs. |
| E. | As a holder of our ADSs, you may not have the same voting rights as the holders of our shares and may not receive voting materials in time to be able to exercise your right to vote. |
Risks Related to Our Business
Developing and operating solar power projects exposes us to various operational risks and our result of operations may be subject to fluctuations.
In any given period, our revenue is affected by a limited number of solar power projects that are under development and sold to third parties, and therefore subject to significant fluctuations. In order to further evolve into an asset-light solar project developer with a global presence, we will continue to develop and sell solar power projects to take advantage of attractive market opportunities. As a result, for certain periods we may generate more of our revenues from the one-time sale of solar power projects.
Development of solar power projects can take many months or years to complete and may be delayed for reasons beyond our control. These projects often require us to make some up-front payments for, among other things, land/rooftop use rights and permitting in advance of commencing construction, and revenue from these projects may not be recognized for several additional months following contract signing. Any inability or significant delays in entering into sales contracts with customers after making such up-front payments could adversely affect our business and results of operations. Furthermore, we may become constrained in our ability to simultaneously fund our other investments concurrently with such projects.
Development of solar power projects also requires significant management attention to negotiate the terms of our engagement and monitor the progress of the projects which may divert management’s attention from other matters. Our revenue and liquidity may be adversely affected to the extent the market for solar power projects weakens or we are not able to successfully complete the customer acceptance testing due to technical difficulties, equipment failure, or adverse weather, and we are unable to sell our solar power projects at prices and on terms and timing that are acceptable to us.
5
We operate solar power projects and sell electricity to the local or national grid or other power purchasers such as commercial and industrial end users. As a result, we are subject to a variety of risks associated with intense market competition, changing regulations and policies, insufficient demand for solar power, technological advancements, failure of our power generation facilities and credit risks related to the power purchasers. If we cannot manage these risks, our business, financial condition and results of operations may be materially adversely affected.
Solar project development is challenging and may ultimately not be successful and miscalculations in planning a project may negatively affect our engineering, procurement and construction, or EPC, prices, all of which could increase our costs, delay or cancel a project, and have a material adverse effect on our business, financial condition, results of operations and profit margins.
The development of solar projects involves numerous risks and uncertainties and requires extensive research, planning and due diligence. We may be required to incur significant amounts of capital expenditure for land/rooftop use rights, interconnection rights, preliminary engineering, permits, legal and other expenses before we can determine whether a solar power project is economically, technologically or otherwise feasible. Success in developing a solar power project is contingent upon, among other things:
| ● | securing investment or development rights; |
| ● | securing suitable project sites, necessary rights of way, satisfactory land/rooftop use or access rights in the appropriate locations with capacity on the transmission grid and related permits, including completing environmental assessments and implementing any required mitigation measures; |
| ● | rezoning land, as necessary, to support a solar power project; |
| ● | negotiating satisfactory EPC agreements; |
| ● | negotiating and receiving required permits and approvals for project development from government authorities on schedule; |
| ● | completing all required regulatory and administrative procedures needed to obtain permits and agreements; |
| ● | procuring rights to interconnect the solar power project to the electric grid or to transmit energy; |
| ● | paying interconnection and other deposits, some of which are non-refundable; |
| ● | signing grid connection and dispatch agreements, power purchase agreements, or PPAs, or other arrangements that are commercially acceptable, including adequate for providing financing; |
| ● | obtaining project financing, including debt financing and own equity contribution; |
| ● | negotiating favorable payment terms with suppliers; and |
| ● | completing construction on schedule in a satisfactory manner. |
Successful completion of a particular solar project may be adversely affected by numerous factors, including without limitation:
| (1) | unanticipated changes in project plans or defective or late execution; |
| (2) | difficulties in obtaining and maintaining governmental permits, licenses and approvals required by existing laws and regulations or additional regulatory requirements not previously anticipated; |
| (3) | potential challenges from local residents, environmental organizations, and others who may not support the project; |
| (4) | uncertainty in the timing of grid connection; |
| (5) | the inability to procure adequate financing with acceptable terms, especially for EPC; |
6
| (6) | unforeseeable engineering problems, construction or other unexpected delays and contractor performance shortfalls; |
| (7) | labor, equipment and materials supply delays, shortages or disruptions, or work stoppages; |
| (8) | adverse weather, environmental and geological conditions, force majeure and other events out of our control; and |
(9) | cost overruns, due to any one or more of the foregoing factors. |
Accordingly, some of the solar power projects in our pipeline may not be completed or even proceed to construction. If a number of solar power projects are not completed, we may not benefit from the feed-in-tariffs, or FITs, our solar power projects are otherwise entitled to,and our business, financial condition and results of operations could be materially and adversely affected.
In addition, if we are unable to complete the development of a solar power project or we fail to meet any agreed upon system-level capacity or energy output guarantees or warranties or other contract terms, or our projects cause grid interference or other damage, we may be subject to significant damages, penalties and other obligations relating to the project, including obligations to repair, replace or supplement materials for the project.
Occasionally, we may enter into fixed-price EPC agreements in which we act as the general contractor for our customers in connection with the installation of their solar power systems. All essential costs are estimated at the time of entering into the EPC agreement for a particular project or project portfolio, and these costs are reflected in the overall fixed price that we charge our customers for the project. These cost estimates are preliminary and may or may not be covered by contracts between us and the subcontractors, suppliers and other parties involved in the project. In addition, we require qualified, licensed subcontractors to install most of our solar power systems. Shortages of skilled labor could significantly delay a project or otherwise increase our costs. Should miscalculations in planning a project occur, including those due to unexpected increases in commodity prices or labor costs, or delays in execution occur and we are unable to increase the EPC sales price commensurately, we may not achieve our expected margins or our results of operations may be adversely affected.
Expansion of the pipeline of our solar power project business exposes us to a number of risks and uncertainties.
As our net revenue is derived from our solar power project business, we will be increasingly exposed to the risks associated with solar power projects. Further, our future success largely depends on our ability to expand our solar power project pipeline. The risks and uncertainties associated with our solar power project business and our ability to expand our solar power project pipeline include:
| (1) | the need to raise funds to develop greenfield or purchase mid-late-stage solar power projects, which we may be unable to obtain on commercially reasonable terms or at all; |
| (2) | the uncertainty of being able to sell the projects or secure purchasers in a timely manner, in which case we may need to operate such projects for an extended period of time; |
| (3) | the uncertainty of being able to receive full payment for the sold projects upon completion or receive payment in a timely manner; |
| (4) | failure of our business partners with which we work together under certain cooperation agreements to operate in a way that is satisfactory to us or any disputes with our business partners to develop projects or enter new geographic markets; |
| (5) | delays and cost overruns as a result of a number of factors, many of which are beyond our control, including delays in regulatory approvals, construction, grid-connection and customer acceptance testing; |
| (6) | delays or denial of required approvals, permits or licenses by relevant government authorities in connection with the construction, grid-connection and operation of solar power projects; |
| (7) | failure to negotiate favorable payment terms with suppliers; |
| (8) | unforeseeable engineering problems, construction or other unexpected delays and contractor performance shortfalls; |
7
| (9) | labor, components and materials supply delays, shortages or disruptions, or work stoppages; |
| (10) | failure to grid connection and dispatch agreements, execute power purchase agreements or other arrangements that are commercially acceptable to us; |
| (11) | diversion of significant management attention and other resources; |
| (12) | failure to execute our project pipeline expansion plan effectively; and |
| (13) | changes in government regulations and policies. |
If we are unable to successfully expand our solar power project business, and in particular, our solar power project pipeline, we may be unable to expand our business, maintain our competitive position, improve our profitability and generate the cash flows we have currently forecasted.
Our development activities may be subject to cost overruns or delays, which may result in reduction or forfeiture of FIT payments or would materially and adversely affect our financial results and results of operations.
Development of our solar power projects may be adversely affected by circumstances outside of our control, including inclement weather or natural disasters, a failure to receive regulatory approvals on schedule or third-party delays in providing solar modules, inverters or other materials. Obtaining full permits for our solar power projects is time consuming and we may not be able to meet our expected timetable for obtaining full permits for our solar power projects in the pipeline. In addition, from time to time, we may need to engage external EPC contractors for our solar power projects, and we may not be able to negotiate satisfactory EPC agreements. Changes in project plans or designs, or defective or late execution may increase our costs and cause delays. Increases in the prices of solar products and balance-of-system components may increase procurement costs. Labor shortages, work stoppages or labor disputes could significantly delay a project or otherwise increase our costs. In addition, delays in obtaining, our inability to obtain or a lack of proper construction permits or post-construction approvals could delay or prevent us from construction of our solar power projects, commencing operation and connecting to the relevant grid.
Moreover, we rely on our related parties, as well as a limited number of third-party suppliers, for certain components and equipment used in the construction of our solar power projects, such as solar modules. To the extent the processes that our suppliers use to manufacture components are proprietary, we may be unable to obtain comparable components from alternative suppliers. Any failure of a supplier to supply components and equipment in a timely manner, or at all, or to supply components and equipment that meet our quality, quantity and cost requirements, could impair our ability to install solar power projects or may increase our costs.
In addition, we typically utilize and rely on third-party contractors to construct and install our solar power projects. If our contractors do not satisfy their obligations or do not perform work that meets our quality standards or if there is a shortage of third-party contractors or if there are labor strikes that interfere with the ability of our employees or contractors to complete their work on time or within budget, we could experience significant delays or cost overruns.
We may not be able to recover any of these losses in connection with construction cost overruns or delays. In addition, if we are unable to connect a solar power project to the power grid on schedule, we may experience lower FIT, as FIT regimes generally ratchet down the FIT awarded to solar power projects that connect later to the power grid. In addition, in certain cases of delay, we might not be able to obtain any FIT or PPA at all, as certain PPAs require that we connect to the transmission grid by a certain date. If the solar power project is significantly delayed, we may forfeit the PPA and we may only be able to obtain reduced FIT payments or may even become ineligible for FIT payments at all. A reduction or forfeiture of FIT payments would materially and adversely affect the financial results and results of operations for that solar power project.
8
We may not be able to develop or acquire additional attractive solar power projects to grow our NTP portfolio.
Our current business strategy includes plans to further grow the solar power project portfolio for our project rights sale business, or NTP portfolio, and own and operate some of the solar power projects we develop. To develop a solar power project, we are required to enter into investment agreements, development agreements, interconnection agreements and/or other contractual agreements with the local authorities and obtain relevant permits, licenses and approvals. Whether or not we can secure an investment agreement is subject to the discretion of government bodies and utilities, and may be influenced by factors beyond our control, such as market conditions and the allocated solar power project quota in some countries, based on which the agreement can be entered into government incentive programs. Our competitors may have greater financial resources, more effective or established localized business presence or greater willingness or ability to operate with little or no operating margins for sustained periods of time. It is difficult to predict whether and when we will be awarded a new solar power project. Any increase in competition or reduction in our competitive capabilities could have a significant adverse impact on our market share and on the margins we generate from our solar power projects.
If we cannot complete an agreement on schedule, or at all, the PPA/FIT price may be reduced, our reputation may be damaged and the difficulty of winning new projects may increase. In addition, in any event the government bodies terminate an agreement with us, we will have limited recourse. Although the government bodies have historically not terminated agreements with us, there is no assurance that they would not do so in the future.
If we cannot secure the opportunities to develop new solar power projects, our business, financial position and financial conditions will be materially adversely affected.
Other difficulties executing this business strategy, particularly in new jurisdictions we may enter, include:
| ● | accurately prioritizing geographic markets for entry, including estimates on addressable market demand; |
| ● | obtaining construction, environmental and other permits and approvals; |
| ● | securing land, rooftop or other site control; |
| ● | managing local operational, capital investment or components sourcing regulatory requirements; |
| ● | connecting to the power grid on schedule and within budget; |
| ● | connecting to the power grid if there is insufficient grid capacity; |
| ● | identifying, attracting and retaining qualified development specialists, technical engineering specialists and other personnel; |
| ● | managing any acquired assets or assets held under affiliates; |
| ● | securing cost-competitive financing on attractive terms; |
| ● | operating and maintaining solar power projects to maintain the power output and system performance; and |
| ● | collecting FIT payments and other economic incentives as expected. |
Our financial leverage may hamper our ability to expand and may materially affect our results of operations.
We have relied on working capital, short-term and long-term financing, including development loan financings, construction loan financings and project financings, and capital market financings to fund our capital requirements and expect to continue to do so in the future. These financings, which consist of short-term borrowings, long-term borrowings, bond and other long-term liabilities, are primarily from financial institutions and fund investors globally, as well as financing lease companies in China. During 2022, we repaid bonds and borrowing totaled over $17.3 million. As of December 31, 2022, we had long-term borrowings of $23.5 million and failed sale-lease back and finance lease liabilities of $25.0 million.
9
We had a working capital of $177.4 million as of December 31, 2022 and the amount of our borrowings and financing liabilities could constrain our operational flexibility, including requiring a substantial portion of our cash flows to be set aside to service our debt obligations, increasing our exposure to interest rate fluctuations and limiting our ability to obtain additional financing. Furthermore, governments may pass measures to tighten credit. All the above may impair our ability to obtain financing on favorable terms, or at all. In addition, we may not be able to raise necessary funding on favorable terms, or at all, to refinance our debt obligations. If our cash flows and capital resources are insufficient to service our debt obligations, our business, prospects and financial conditions may be materially and adversely affected. If we fail to obtain additional sources of financing, we may not be able to continue to fund our operations or business.
As needed, we intend to obtain additional debt obligations to finance our operations and future expansion. To the extent we are successful in obtaining additional financing, we will allocate an increasing portion of our cash flows to service our debt obligations. This could impair our ability to make necessary capital expenditures, develop business opportunities or make strategic acquisitions. Our business may not generate sufficient cash flows from operations in the future to service our debt and make necessary capital expenditures, in which case we may seek additional financing, dispose of certain assets or seek to refinance some or all of our debt. In addition, these alternatives may not be implemented on satisfactory terms, if at all. In the event we are unable to meet our debt obligations when they become due or if our creditors take legal action against us for repayment upon any default, we may have to liquidate our long-term assets to repay our creditors. Such a situation would materially and adversely affect our operations and prevent us from successfully implementing our business strategy. In addition, we may have difficulty converting our long-term assets into current assets in such a situation and may suffer losses from the sale of our long-term assets and may not be able to continue our business.
We face a number of risks involving PPAs and project-level financing arrangements, including failure or delay in entering into PPAs, defaults by counterparties and contingent contractual terms such as price adjustment, termination, buy-out, acceleration or other clauses, all of which could materially and adversely affect our business, financial condition, results of operations and cash flows.
We may not be able to enter into PPAs for our solar power projects due to intense competition, increased supply of electricity from other sources, reduction in retail electricity price, changes in government policies or other factors. There may be a limited pool of potential purchasers in some jurisdictions for electricity generated by our solar power plants due to regulatory policies. The willingness of purchasers to purchase electricity from an IPP like us may be based on a number of factors and not solely on pricing and surety of supply. If we cannot enter into PPAs on terms favorable to us, or at all, it would negatively impact our revenue and our decisions regarding the development of additional power plants. We may experience delays in entering into PPAs for some of our solar power projects or may not be able to replace an expiring PPA with a contract on equivalent terms and conditions, or otherwise at prices that permit operation of the related facility on a profitable basis. Any delay in entering into PPAs may adversely affect our ability to enjoy the cash flows generated by such projects. If we are unable to replace an expiring PPA with an acceptable new PPA, the affected site may temporarily or permanently cease operations, which could materially and adversely affect our financial condition, results of operations and cash flows.
Substantially all of the electricity generated by our solar power projects will be sold under long-term PPAs with government end users and a few to licensed suppliers or commercial and industrial users. We expect our future projects will also have long-term public PPAs or similar offtake arrangements such as tariff programs but the portion under licensed suppliers or commercial and industrial users may increase due to our focus in DG projects, and also due to the falling system cost which makes solar energy more accessible to non-State Grid users such as commercial and industrial users. If, for any reason, any of the purchasers of power under these contracts are unable or unwilling to fulfill their related contractual obligations or if they refuse to accept delivery of power delivered thereunder or if they otherwise terminate such agreements prior to the expiration thereof, our assets, liabilities, business, financial condition, results of operations and cash flows could be materially and adversely affected. Further, to the extent any of our power purchasers are, or are controlled by, governmental entities, our facilities may be subject to legislative or other political action that may impair their contractual performance or contain contractual remedies that do not provide adequate compensation in the event of a counterparty default.
10
Some of our PPAs are subject to price adjustments over time or subject to inflation. If the price under any of our PPAs is reduced below a level that makes a project economically viable, our financial conditions, cash flow and results of operations could be materially and adversely affected. Further, some of our long-term PPAs do not include inflation-based price increases or other price adjustment clauses. Certain of the PPAs for our projects and those for projects that we have acquired and may acquire in the future contain or may contain provisions that allow the offtake purchaser to terminate or buy out the project or require us to pay liquidated damages upon the occurrence of certain events. If these provisions are exercised, our financial condition, results of operations and cash flows could be materially and adversely affected.
In addition, certain of the project-level financing arrangements for projects allow, and certain of the projects that we may acquire in the future may allow, the lenders or investors to accelerate the repayment of the financing arrangement in the event that a PPA is terminated or if certain operating thresholds or performance measures are not achieved within specified time periods if we do not timely notify the lenders and investors of such event and fail to provide any required additional guarantee. Certain of our PPAs and project-level financing arrangements include, and in the future may include, provisions that would permit the counterparty to terminate the contract or accelerate maturity in the event we own, directly or indirectly, less than 50% of the combined voting power or, in some cases, if we cease to be the majority owner, directly or indirectly, of the applicable project subsidiary. The termination of any of our PPAs or the acceleration of the maturity of any of our financing arrangements as a result of a change-in-control event could have a material adverse effect on our financial condition, results of operations and cash flows.
We may not be able to identify suitable sites or obtain related access and use right to expand our project pipeline.
Solar power projects require solar and geological conditions that can only be found in a limited number of geographic areas.
Our solar power projects in overseas markets are primarily ground-mounted DG projects, with a few small-scale utility-scale projects and community solar gardens. Our solar power projects in China are primarily the rooftop DG projects. There is intense competition for a limited number of project sites appropriate for solar power projects. As the solar power project market continues to evolve, the number of attractive project sites available has decreased and will continue to decrease.
Even if we sign investment or development agreements, we may not be able to find and secure the use rights to suitable project sites for the relevant projects. We generally obtain land for our ground-mounted projects through land use right granting or assignment by the government, or leasing from the land owners; and obtain the access and use rights for our rooftop DG projects through leasing from the roof top owners. Our rights to the properties used for our solar power projects may be challenged by property owners or other third parties, in case of any disputes over the ownership or lease of the properties. It is critical to guarantee and maintain our land use right on the land parcel and access and use right on the roof top during the life cycle of solar power projects. In case the relevant lease agreement was determined null and void by the competent authorities or our land use right and access and use right on roof tops were recouped by the government, our solar power projects may be forced to cease operations and our results of operation and financial condition will be materially adversely affected.
We require flat land parcels for our small-scale solar power projects, including ground-mounted DG projects, small-scale utility projects and community solar gardens. Also, it is crucial to have a land parcel close to the grid connection point for our ground-mounted projects for interconnection to the power grid and in order to control the cost for the construction of transmission line and avoid the electricity transmission loss. However, it is increasingly difficult to secure flat land parcels close to transmission lines. Once we have identified a suitable site, our ability to obtain requisite land use rights or access and use rights to the roof top is subject to growing competition from other solar energy producers that may have better access to local government support, financial or other resources to locate and obtain rights of such sites. Our competitors may impede our development efforts by acquiring control of all or a portion of a solar site we seek to develop. If we were unable to find or obtain use rights for suitable solar power project sites, our ability to develop new solar power projects on a timely basis might be harmed, which could have a material adverse effect on our business, financial condition and results of operations.
We strictly check the land ownership and use and access rights to avoid agricultural land, wetland or any land which requires rezoning. However, we cannot assure you that we will not acquire land with the understanding that such land may be rezoned for solar power project development in the future. Rezoning may take longer than expected or may not been possible. Any future rezoning efforts may materially and adversely impact our business and results of operation.
11
Our legal rights to certain real properties used for our solar power projects are subject to third party rights and may be challenged by property owners or third parties.
Our rights to the properties used for our solar power projects may be challenged by property owners and other third parties, subject to other third-party rights such as right of passage and right to place cables and other equipment on the properties, which may result in certain interferences with our use of the properties. Our rights to the properties used for our solar power projects may be challenged by property owners and other third parties for various other reasons as well. For example, we may not have the exclusive right to use a given site. Any such challenge, if successful, could impair the development or operations of our solar power projects on such properties. We may also be subject to the risk of potential disputes with property owners or third parties who otherwise have rights to or interests in the properties used for our solar power projects. Such disputes, whether resolved in our favor or not, may divert management’s attention, harm our reputation or otherwise disrupt our business.
We may be subject to unforeseen costs, liabilities or obligations when operating and maintaining solar power projects.
We operate and maintain the solar power projects in our IPP portfolio. In addition to the operations and maintenance, or O&M, services which our in-house O&M team provides to our developed solar power projects in China, we also enter into separate contractual agreements to operate and maintain substantially all of the solar power projects operated by us outside China. Pursuant to these agreements, we generally perform scheduled and unscheduled maintenance, and provide operating and other asset management services, and we subcontract certain O&M services, including security and repair, to third-parties that may not perform their services adequately.
If we or our third-party contractors fail to properly operate and maintain the solar power projects, the solar power projects may experience decreased performance, reduced useful life or shutdowns. Through changes in our own operation or in local conditions, the costs of operating the project may increase, including costs related to labor, equipment, insurance and taxes. If they are careless or negligent, resulting in damage to third parties, we may become liable for the consequences of any resulting damage. We may also experience equipment malfunction or failure, leading to unexpected maintenance needs, unplanned outages or other operational issues. In addition, inconsistencies in the quality of solar panels, solar modules, balance-of-system components or maintenance services for our solar power projects may affect the system efficiency of our solar power projects. We may also encounter difficulties selling electricity to the power grid due to failures in infrastructure or transmission systems. To the extent that any of the foregoing affects our ability to sell electricity to the power grid, or we incur increased costs in relation to operating and maintaining solar power projects, our business, financial condition and results of operation could be materially and adversely affected.
The delay between making significant upfront investments in our solar power projects and receiving revenue could materially and adversely affect our liquidity, business and results of operations.
There are generally many months or even years between our initial significant upfront investments in developing permits to develop solar power projects we expect to own and operate and when we commence to receive revenue from the sale of electricity generated by such solar power projects after connecting on grid. Such investments include, without limitation, consulting, legal, accounting and other third-party fees, costs associated with feasibility study, payments for land rights, government permits, large transmission and PPA deposits or other payments, which may be non-refundable. Furthermore, we historically relied on our own equity contribution, bank loans, capital market financing and third-party financing to pay for costs and expenses incurred during project development, especially to third parties for solar modules, balance-of-system components and EPC and O&M services. Solar power projects typically generate revenue only after becoming commercially operational and starting to sell electricity. There may be an especially long delay from initial land and interconnection assessments to projects becoming mid-late-stage, especially when we obtain permits directly from regulators and site control rights directly from prior rights holders under our primary permit development model. Between our initial investments in the development of permits for solar power projects and their connection to the transmission grid, there may be adverse developments to such solar power projects. Furthermore, we may not be able to obtain all of the permits as anticipated, permits that were obtained may expire or become ineffective or we may not be able to obtain financing as anticipated. In addition, the timing gap between our upfront investments and actual generation of revenue, or any added delay in between due to unforeseen events, could put strains on our liquidity and resources, and materially and adversely affect our profitability and results of operations.
12
Our ability to transmit and sell the electricity generated from the solar power projects operated by us relies on the grid connection, dispatch agreements, PPAs and other contractual agreements.
We sell electricity generated from our operated solar power projects, mainly in China. Before developing a solar power project for our IPP business, we have to obtain the relevant local governmental grid company’s preliminary consent on our grid connection application and the final approval on the grid connection plan in order to connect our solar power projects to their power grids.
In China, we can sell the electricity in gross metering or net metering. Under gross metering, electricity is sold to The State Grid Corporation of China, or the State Grid, an enterprise which constructs and operates power grids and is a pilot state holding company approved by the State Council of China to carry out state-authorized investment. Under the net metering, we first sell the electricity to non-State Grid power purchasers and the remaining unpurchased electricity to the State Grid. Before we can supply the electricity to our power purchasers, we are required to enter into the grid connection and dispatch agreements with the grid providers and energy management contracts, or EMCs, including PPAs with the power purchasers. Grid connection and dispatch agreements generally have terms of 1 to 5 years and are, in practice, subject to renewal by the parties when original terms expire. The EMCs, which provide the terms and pricing of the sales and include the PPAs, are for 20 years and are subject to renewal by the parties when original terms expire. If we are unable to renew the agreements upon expiration, we may not be able to replace them with agreements with equivalent terms and conditions, or at all, or we may experience significant delays or costs related to securing replacements. If we are unable to agree with the grid providers on a new grid connection and dispatch agreements, the affected solar power project may temporarily or permanently cease operations, and we may not be able to operate the project beyond the initial term of the EMCs and PPAs. See also “—We face a number of risks involving PPAs and project-level financing arrangements, including failure or delay in entering into PPAs, defaults by counterparties and contingent contractual terms such as price adjustment, termination, buy-out, acceleration or other clauses, all of which could materially and adversely affect our business, financial condition, results of operations and cash flows.” In addition, if, for any reason, the grid providers are unable or unwilling to fulfill their related contractual obligations or if they refuse to accept delivery of electricity delivered thereunder or otherwise terminate such agreements prior to the expiration thereof, our business, financial condition, results of operations and cash flow could be materially adversely affected.
If we cannot produce agreed electricity for reasons solely attributed to us, the agreed PPA/FIT prices may be reduced and results of operations could be materially adversely affected.
In China, all solar projects approved by the National Development and Reform Commission, or the NDRC, are eligible to receive an attractive FIT for 20 years in principle and we expect our solar power projects to be long-term contracted assets. Under gross metering, we receive a total FIT amount, which comprise an agreed electricity sales price from the State Grid and the government subsidies, for 20 years. Under net metering, we receive subsidies from the government and an agreed negotiated electricity sales price from the power purchasers. However, if we cannot produce electricity normally for a number of days for reasons solely attributed to us, the agreed PPA/FIT prices may be reduced and results of operations and cash flow could be materially adversely affected.
If the power grid to which one or more of our solar power projects is connected becomes partially or fully inoperable due to maintenance or unexpected interruptions, the transmission of electricity may be affected, and results of operations and cash flow could be materially adversely affected.
If the power grid to which one or more of our solar power projects is connected becomes partially or fully inoperable due to maintenance or unexpected interruptions, the affected project will not be able to transmit electricity to the power grid during that time. We expect power grids to be inoperable for a few days per year due to regular maintenance work. The grid providers will not usually compensate us for lost income due to down time. Although none of the power grids that we have been connected to have been rendered inoperable for significant periods of time, there is no assurance that the power grids will continue to function without any issues. Significant periods of inoperability or interruption to transmission of electricity would result in lost compensation and could materially adversely affect our results of operations and cash flows.
13
Our growth prospects and future profitability depend to a significant extent on global liquidity and the availability of additional funding options with acceptable terms.
We require a significant amount of cash to fund the development, installation and construction of our projects and the operation of our solar power projects. We may also require additional cash due to changing business conditions or other future developments, including any investments or acquisitions we may decide to pursue in order to remain competitive. Historically, we primarily obtained development loans, construction loans, project financing and capital market financing from financial institutions, fund investors globally, as well as financing lease companies in China. We cannot guarantee that we will be successful in locating additional suitable sources of financing in the time periods required or at all, or on terms or at costs that we find attractive or acceptable. Failure to manage discretionary spending and raise additional capital or debt financing as required may adversely impact our ability to achieve our intended business objectives.
Our ability to obtain external financing is subject to a number of uncertainties, including:
| (1) | our future financial condition, results of operations and cash flows; |
| (2) | the general condition of global equity and debt capital markets; |
| (3) | regulatory and government support in the form of tax credits, rebates, FIT price support schemes and other incentives; |
| (4) | the continued confidence of banks and other financial institutions in our company and the solar industry; |
| (5) | economic, political and other conditions in the jurisdictions where we operate; and |
| (6) | our ability to comply with any financial covenants under the debt financing. |
In addition, rising interest rates and inflation could adversely impact our ability to secure financing on favorable terms and our cost of capital. Any additional equity financing may be dilutive to our shareholders and any debt financing may require restrictive covenants. We may not be able to obtain project financing or refinance our borrowings as they mature, or if the financing is available, the terms may not be acceptable to us. In the event that we are unable to obtain extensions of these borrowings or sufficient alternative financing at reasonable terms, we may not be able to repay such borrowings in full or at all when due, or fully execute our business plan. If we were to default on the repayment of these borrowings, we would not be able to continue our operations as a going concern. Moreover, future turbulence in global economic conditions and the potential impact on the liquidity of financial institutions may have an adverse effect on our ability to fund our operations and future expansion through borrowings or our ability to borrow on terms that we believe to be reasonable, or at all. Our ability to fund our operations, develop, construct and operate solar power projects or otherwise respond to competitive pressures could be significantly impaired and we may be unable to fully execute our business plan. Our operations, results of operations and growth prospects may also be materially and adversely affected if the global economic conditions worsen or do not improve.
Volatility or large decreases in the prices of solar power projects may cause significant fluctuations or declines in our revenue.
The prices of special purpose vehicles which hold the ownership of our solar power projects, or project SPVs, and solar power projects are primarily based on the electricity revenue the projects can generate and the rate of returns. The electricity price may vary. See “—Decreases in the FIT price, public utility price or market discount rate could harm our revenue.” Investors may compare the rate of returns generated from the solar power projects with the rate of returns in the financing or investment markets. Any significant volatility or decreases in the electricity price or rate of return may decrease the prices of solar power projects which may subject us to major fluctuations or declines in our revenue.
14
Decreases in the FIT price, public utility price or market discount rate could harm our revenue.
Revenues generated from our IPP business are primarily from China. Under gross metering, the revenues we can receive are fixed at the FIT price which is set by the government. Under net metering, the prices we sell the electricity to the non-State Grid power purchasers are mainly at a market discount to the public utility rate. The market price of electricity can be subject to significant fluctuations and can be affected by drivers such as the cost of traditional fossil fuels used for electricity generation, the discovery of new fossil fuel sources, additional electricity generation capacity, additional electric transmission and distribution lines, technological or regulatory changes, increased energy conservation or for a number of other reasons. However, given that China largely runs a state-led economy, the FIT price may be readily lowered by the relevant Chinese authorities with little, if any, regard to market conditions. While we may resort to domestic courts and other available forums for remedies, such actions may bear no fruit and are bound to generate extra legal costs and fees. Regardless of the rationales underlying the price adjustments, any decrease in the FIT price, market discount rate or the public utility rate may negatively affect our results of operations.
EPC is subject to risks associated with fluctuations in the prices of solar modules and balance-of-system components or fluctuations in the costs of design, construction and labor.
EPC is part of the process during the solar power projects’ development and construction. We may engage our in-house EPC team or engage external experienced and qualified EPC contractors to conduct and monitor the EPC process. Despite that, it is the market practice for us, as the developer, to procure the key components, such as solar modules and balance-of-system components. Design, construction, labor and installation costs incurred by our in-house EPC team or external EPC contracts may also vary. Any increase in the prices of solar modules or balance-of-system components or fluctuations in design, construction, labor and installation costs may increase our procurement cost for the key components or costs to engage external contractors and hence may materially and adversely affect our results of operations.
The reduction, modification, delay or elimination of government subsidies and economic incentives for on-grid solar power applications may reduce the profitability of our business and materially adversely affect our business.
We believe that the near-term growth of the market for on-grid applications continues to depend on the availability and size of government subsidies and economic incentives which can be influenced by various factors, such as national subsidy policy and the local desulphurized coal benchmark electricity price. If the reduction or elimination of government subsidies and economic incentives are not implemented prudently, such reduction or elimination may adversely affect the growth of this market or result in increased price competition, either of which could cause our revenues to decline.
When upfront system costs are factored into the cost of electricity generation, the cost of solar power substantially exceeds the cost of power generated from conventional means in many markets. As a result, national and local governmental bodies in many countries have provided subsidies and economic incentives in the form of FITs, rebates, tax credits and other incentives to end-users, distributors, system integrators and manufacturers of solar power products to promote the use of solar power and to reduce dependence on other forms of energy.
However, as the solar power industry continues to develop, these government subsidies and economic incentives have been reduced and could continue to be reduced or be eliminated altogether. For example, reductions in FIT programs in Germany have continued since 2014 and the government in China has issued various policies to control FIT for on-grid solar power projects since 2014. See “Item 4. Information on the Company— Business Overview—Regulation—China—Renewable Energy Law and Other Government Directives.”
Although the solar power industry is currently moving towards the economies of scale necessary for solar power to become cost-effective in a non-subsidized market, any reduction, modification, delay or elimination of government subsidies and economic incentives by the Chinese government and the governments of other countries for on-grid solar power applications could result in decreased demand and pricing of our solar power projects, which could materially and adversely affect our revenues and profitability.
15
Industry trends, in particular limited interconnection capacity, will have a negative impact on our business and results of operations.
The solar industry is expected to continue to be highly competitive due to more new entrants to the solar project market and upstream solar manufacturing players moving to the downstream project business. Increasing solar generation capacity may result in continued interconnection capacity scarcity. If the industry continues to suffer from scarcity in interconnection capacity resulting in slowed market growth and potential regulatory curtailments, our business and results of operations would be materially and adversely affected.
Our future success substantially depends on our ability to closely monitor and accurately predict market demand which exposes us to a number of risks and uncertainties.
We intend to closely match our solar power projects and electricity to the market demand for our products. Any failure to accurately predict market demand may result in our below-supply or oversupply of our solar power projects and electricity required to meet the market demand. Our ability to achieve a balance is subject to significant risks and uncertainties, including:
| (1) | the ability to maintain existing customer relationships, attract new customers and expand our market share; |
| (2) | the ability to maintain a financially healthy level of liquidity, and to manage our liquidity if we are unable to obtain additional funds and/or refinance existing debt on commercially viable terms or at all; |
| (3) | the occurrence of construction delays and cost overruns; |
| (4) | the occurrence of industrial disturbances, which are more likely to arise when we suffer overcapacity and our workers are not fully employed, or when our suppliers are not paid in a timely fashion; |
| (5) | the ability to install and test the solar system according to the agreed time schedule; |
| (6) | the delay or denial of required approvals by relevant government authorities; and |
| (7) | any significant diversion of management attention. |
If we are unable to successfully respond to market demand, or if we fail to resolve any of the risks and uncertainties, we may be unable to expand our business, maintain our profitability and stay competitive. Moreover, even if we are able to manage our growth, we may be unable to secure sufficient purchase orders to maintain profitability or stay competitive within the industry, which could adversely affect our business and operations.
16
Turbulence in global financial markets and economies may adversely affect the solar industry, the demand for solar project products, and our operating results, financial condition. liquidity and profitability.
Demand for solar project products is influenced by macroeconomic factors, such as global economic conditions, the supply and the prices of other energy products, such as oil, coal and natural gas, as well as government regulations and policies concerning the public utility industry. A decrease in prices of fossil fuels, for example, could reduce demand for alternative forms of energy, such as solar power. We are also affected by changes in the solar power market and solar industry trends. We may be adversely affected by a volatile solar power market and industry conditions; in particular, the demand and prices for our solar power projects and electricity generated by our solar power projects may decline, which may reduce our revenues and profitability. On June 7, 2021 the NDRC announced that commencing from 2021, the DG projects deployed in commercial and industrial sites will not be entitled to any subsidiary from the Central Government. In addition, decreases in prices of other energies, such as oil, electricity and wind power, may also negatively affect the demand for solar power projects. The solar industry is also expected to continue to be highly competitive due to more new entrants to the solar project market and upstream solar manufacturing players moving to the downstream project business. If the supply of solar projects grows faster than demand, and if governments continue to reduce financial support for the solar industry, impose trade barriers or impose curtailments in the solar industry, demand for our projects, as well as our average selling price, could be materially and adversely affected which may reduce our revenues and profitability.
There may still be substantial uncertainties in the global credit and lending environment. If the demand for solar power projects deteriorates due to these macroeconomic factors or solar market and industry trends, our liquidity and financial condition, including our ability to refinance maturing liabilities and access the capital markets to meet liquidity needs, and the liquidity and financial condition of our customers may be adversely affected. Such development would delay and lengthen our cash collection cycles and negatively affect our operating results. Additionally, our ADS price may decrease if investors have concerns that our business, financial condition and results of operations will be negatively affected by a global economic downturn.
If solar power project technology is proven not suitable for widespread adoption, or if demand for solar power projects continues to lag behind their supply, our revenues may decline and we may be unable to sustain profitability.
The solar market is still in development and the extent of acceptance of solar power projects remains uncertain. Historical and current market data on the solar power industry are not as readily available as those for established industries where trends can be assessed more reliably from data gathered over a longer period of time. In addition, demand for solar power projects has not developed as fast as many market players have anticipated although the solar industry continues to experience lower costs, improved efficiency and higher electricity output. Many factors may affect the viability of widespread adoption of solar power projects technology and demand for solar power projects, including:
| (1) | cost-effectiveness, performance and reliability of solar power projects compared to conventional and other renewable energy sources and products; and the availability of grid capacity to dispatch power generated from solar power projects; |
| (2) | success of other alternative energy generation technologies, such as wind power, hydroelectric power and biomass; |
| (3) | environmental concerns related to solar power projects and other local permit issues; |
| (4) | public perceptions of the direct and indirect benefits of adopting renewable energy technology; |
| (5) | fluctuations in economic and market conditions that affect the viability of conventional and other renewable energy sources, such as increases or decreases in the prices of oil and other fossil fuels or decreases in capital expenditures by end-users of solar power projects; |
| (6) | fluctuations in interest rates, which may affect the effective prices paid for solar power projects by end-users who rely on long-term loans to finance their purchases; |
| (7) | the cost of capital and availability of credit, loans and other forms of financing for solar power projects; |
| (8) | the availability of government subsidies and incentives to support the development of the solar industry; |
17
| (9) | regulations and policies governing the electric utility industry that may present technical, regulatory and economic barriers to the purchase and use of solar energy; and |
| (10) | deregulation of the electric power industry and the broader energy industry. |
If solar power projects technology is proven not viable for widespread adoption or the demand for solar power projects fails to develop sufficiently, our revenues may suffer and we may be unable to sustain our profitability.
Concentration in a limited number of customers for the sale of our utility-scale projects may expose us to additional risks and significant fluctuations or declines in our revenues.
In our project development, we may sell our utility-scale projects only to utilities companies or grid system operators. Although most of our developed solar power projects are not utility-scale projects, concentration in a limited number of customers in this utility-scale project market may, among other impacts, limit our ability to engage other purchasers, reduce our power to negotiate the pricing terms and sales terms of our agreements and increase our reliance on payment from the governmental grid companies, which may cause fluctuations or declines in our revenues.
We may not be able to locate third party purchasers for our solar projects in a timely manner, or at all, or we may not be able to timely renew or replace expiring PPAs or other contractual arrangements.
Upon completing solar projects, we either sell them to our related parties or third-party purchasers or operate them. For those projects we intend to sell, if we are not able to locate third party purchasers and agree on a purchase and sales contract on terms and conditions favorable to us and in a timely manner, or at all, our business, financial condition and results of operations could be materially and adversely affected.
For those projects we intend to operate and generate electricity for sale, if we are not able to timely renew or replace expiring PPAs or other contractual arrangements, our business, financial condition, results of operations and cash flow could be materially adversely affected. See “—Our ability to transmit and sell the electricity generated from the solar power projects operated by us relies on the grid connection, dispatch agreements, PPAs and other contractual agreements.”
Limited number of purchasers of electricity generated by solar energy may expose us and our solar power projects to additional risk.
Transmission and distribution of electricity is either monopolized or highly concentrated in most jurisdictions and there are a limited number of possible purchasers for electricity generated by solar power in a given geographic location, including transmission grid operators, state and investor-owned power companies, public utility districts and cooperatives. As a result, there is a concentrated pool of potential purchasers for electricity generated by our solar power plants and projects, which may restrict our ability to negotiate favorable terms under new PPAs and could impact our ability to find new customers for the electricity generated by our generation facilities should this become necessary. Furthermore, if the financial condition of these grid companies, utilities and/or power purchasers deteriorates or government policies or regulations to which they are currently subject that compel them to source renewable energy supplies change, demand for electricity produced by our plants could be negatively impacted. In addition, provisions in our PPAs or applicable laws may provide for the curtailment of delivery of electricity for various reasons, including preventing damage to transmission systems, system emergencies, force majeure or economic reasons. Such curtailment would reduce revenues to us from PPAs. If we cannot enter into PPAs on terms favorable to us, or at all, or if the purchaser under our PPAs were to exercise its curtailment or other rights to reduce purchases or payments under such arrangements, our revenues and our decisions regarding development of additional projects in the energy segment may be adversely affected.
Local governmental grid companies may reduce the electricity they purchase from us, which may cause our revenues to decline.
Although in some jurisdictions, the local governmental grid companies are obliged to purchase all the electricity generated by us, they may adjust the amount of electricity they purchase from us as result of constraints on grid connection capacity, or curtailment. If this happens, our revenues will be negatively impacted.
18
We may be exposed to credit risks of our customers. If the practice of requiring customers to make advance payments when they place orders with us declines, we will experience increased needs to finance our working capital requirements and are exposed to increased credit risk.
We have required our purchasers acquiring our solar power projects or project SPVs to make an advance payment of a certain percentage of their orders, a business practice that has helped us to manage our accounts receivable, prepay our suppliers and reduce the amount of funds that we needed to finance our working capital requirements. This practice of requiring our customers to make advance payments is in line with market trends. Any decline in this practice will pressure us to increase our working capital turnover or obtain additional financing to fund our working capital requirements. In addition, in our project development business, the normal practice is that purchasers make payments of purchase price in stages. In our IPP business, we will be paid monthly, bi-monthly, quarterly or half-yearly based on the agreements signed with the power purchasers. Any disruptions in the financial markets and other macroeconomic challenges which have affected the global economy may cause our customers to experience difficulties in making timely payment to us. Any inability of our customers to timely pay us, or at all, may materially and adversely affect our cash flows and operating results.
If we are unable to effectively manage risks related to international sales, our ability to expand our business abroad would be materially and severely impaired.
As we continue to expand our business internationally, our international business may expose us to a number of risks with respect to our international marketing, distribution and sales activities, including:
| ● | fluctuations in currency exchange rates, such as exchange rate volatility between the Euro and the U.S. dollar and the Renminbi against the U.S. dollar; |
| ● | increased costs associated with maintaining marketing efforts in various countries; |
| ● | the increased cost of understanding local markets and trends and developing and maintaining an effective marketing and distribution presence in various countries; |
| ● | difficulty and costs relating to compliance with the different commercial, environmental and legal requirements of the overseas markets in which we offer our products; |
| ● | difficulty in engaging and retaining sales personnel who are knowledgeable about, and can function effectively in, overseas markets and manage the overseas operations; |
| ● | the difficulty of managing the development, construction and sale of our solar power projects on a timely and profitable basis as a result of technical difficulties, commercial disputes with our customers and changes in regulations, among other factors; |
| ● | the difficulty of providing customer service and support in various countries; |
| ● | any failure to develop appropriate risk management and internal control structures tailored to overseas operations; |
| ● | differing regulatory and tax regimes across different markets; |
| ● | trade barriers, such as export requirements, tariffs, taxes and other restrictions and expenses, which could increase the prices of solar modules and therefore raise the costs for our solar power projects and make us less competitive in some countries; |
| ● | that protectionism is on the rise, as evidenced by the continuation of the hawkish U.S. trade policies towards China, including imposed tariffs on goods imported from China; |
| ● | failure to comply with international sanction laws, including the rules and regulations promulgated by the office of Foreign Assets Control of the U.S. Department of the Treasury; |
19
| ● | failure to control the increase of our operating expenses without a commensurate increase in our revenues as we hire additional sales and marketing personnel in connection with the expansion of our sales business; and |
| ● | any unanticipated events or conflict related to the Russia-Ukraine war could impact our operation in Poland. |
If we are unable to effectively manage these risks related to international sales, our ability to maintain and expand our business abroad will be materially and severely impaired.
We conduct our business globally and are subject to global and local risks related to economic, regulatory, social and political uncertainties.
We conduct our IPP business and/or project development business in a number of countries, such as United States, Poland, Hungary, Spain, France, UK, Germany, Italy and China. Within the United States, our business footprints spread over many states and the idiosyncrasies of those states in terms of regulatory environment and legal framework may have a material impact on our local operations. Our business is therefore subject to diverse and constantly changing economic, regulatory, social and political conditions in the jurisdictions in which we operate.
Conducting business in the international markets exposes us to a number of risks globally and in each of the jurisdictions where we operate, including, without limitation:
| ● | economic and financial conditions, including the stability of credit markets, foreign currency controls and fluctuations; |
| ● | the supply and prices of other energy products such as oil, coal and natural gas in the relevant jurisdictions; |
| ● | changes in government regulations, policies, tax, subsidies and incentives, particularly those concerning the electric utility industry and the solar industry; |
| ● | complex regulations in numerous jurisdictions, including political risks, risks of expropriation and nationalization of assets, potential losses due to civil unrests, acts of terrorism and war, regional and global political or military tensions, strained or altered foreign relations, and protectionism; |
| ● | compliance with local environmental, safety, health and other labor laws and regulations, which can be onerous and costly, as the magnitude, complexity and continuous amendments to the laws and regulations are difficult to predict and liabilities, costs, obligations and requirements associated with these laws and regulations can be substantial; |
| ● | dependence on governments, utility companies and other entities for electricity, water, telecommunications, transportation and other utilities or infrastructure needs; |
| ● | local corporate governance and other legal requirements; |
| ● | difficulties with local operating and market conditions, particularly regarding customs, taxation and labor; and |
| ● | failure of our contractual parties to honor their obligations to us, and potential disputes with clients, contractors, suppliers or local residents or communities. |
To the extent that our business operations are affected by unexpected and adverse economic, regulatory, social and political conditions in the jurisdictions in which we have operations, we may experience project disruptions, loss of assets and personnel, and other indirect losses that could adversely affect our business, financial condition and results of operations.
20
We face risks related to health epidemics and other outbreaks.
The public health crisis caused by the COVID-19 pandemic and the measures that have been taken or that may be taken in the future by governments, businesses, including us, and the public at large to limit the spread of COVID-19 have had, and could continue to have, an adverse impact on our business, financial condition, and results of operations in the future. If the COVID-19 pandemic is exacerbated, it could result in the imposition of more restrictive measures in the territories in which we operate, further quarantines or closures, supply-chain disruptions, travel and transportation restrictions and import and export restrictions, which could adversely affect our business. The further imposition of social distancing measures and lockdowns could continue to have a negative impact on our financial and operating results.
The COVID-19 pandemic has also caused significant volatility in the financial markets, undermining investors’ confidence in the growth of countries and businesses. Supply issues and electricity price surge impacted module price hike and affected our operation in China. There has been an increasing number of COVID-19 variant cases in multiple cities in China which may require that we adjust various aspects of our operations. There remain significant uncertainties surrounding COVID-19 and its variants, and its further development as a global pandemic, including the effectiveness of vaccine programs against existing and any new variants of COVID-19. In addition, the long-term economic effects of the COVID-19 pandemic may include lower or negative growth rates in the markets where we operate and shift to lower margin for our products.
The full extent to which the COVID-19 pandemic will negatively affect our results of operations, financial condition and cash flows will depend on future developments that are highly uncertain and cannot be predicted, including the speed and effectiveness of vaccines and treatment developments and deployment in the countries where we operate, potential mutations of COVID-19, and actions taken, or that may be taken in the future, by governmental authorities and other third parties in response to the pandemic.
In general, our business could be adversely affected by the effects of epidemics, including, but not limited to, COVID-19, avian influenza, severe acute respiratory syndrome (SARS), the influenza A virus, Ebola virus, severe weather conditions such as a snowstorm, flood or hazardous air pollution, or other outbreaks. In response to an epidemic or other outbreaks, government and other organizations may adopt regulations and policies that could lead to severe disruption to our daily operations. These severe conditions may cause us and/or our partners to make internal adjustments, including but not limited to, temporarily closing down businesses, suspending project construction, limiting business hours, and setting restrictions on travel for a prolonged period of time. The effects of a severe condition may cause business disruption, resulting in material, adverse impact to our financial condition and results of operations.
We operate in a highly competitive market and many of our competitors have greater resources than we do. We may not be able to compete successfully, and we may lose or be unable to gain market share.
The solar market is increasingly competitive and continually evolving, which may result in price reductions, reduced profit margins or loss of market share by us. The roll-out of attractive solar energy policies around the globe may make this industry increasingly lucrative and thus intensify the competition by attracting more interested companies. Our primary competitors include local and international developers and operators of solar power projects in those markets. Some of our competitors may have integrated with upstream solar manufacturers and may have advantages over us in terms of greater operational, financial, technical, management or other resources in particular markets or in general. They may have longer operating histories, stronger market positions, larger development capabilities, operation skills, greater resources, better brand name recognition, better access to favorable prices, more established distribution networks and larger customer bases than we do. As a result, they may be able to devote greater resources to the research, development, promotion and sale of their products or respond more quickly to evolving industry standards and changes in market conditions than we can. We only started our solar power projects business in recent years. There is no guarantee that we can compete successfully in the markets where we currently operate or the markets we plan to enter in the future.
In addition, in certain of our markets, such as China, state-owned and private companies have emerged to take advantage of the significant market opportunity created by attractive financial incentives and favorable regulatory environment provided by the governments. State-owned companies may have stronger relationships with local governments in certain regions and private companies may be more focused and experienced in developing solar power projects in the markets where we compete. Accordingly, we need to continue to be able to compete against both state-owned and private companies in these markets.
21
Moreover, the key barriers to enter into our industry at present consist primarily of in-depth market knowledge, skilled personnel, consistent development capacity, access to capital resources and competitive cost structure. If these barriers disappear or become more easily surmountable, new competitors may successfully enter our industry. If we fail to compete successfully, our business would suffer, and we may lose or be unable to gain market share.
We also earn revenues from generation and sales of electricity. We believe that our primary competitors in these markets are the incumbent utilities companies which supply energy to our potential customers under highly regulated rate and tariff structures. We compete with these conventional utilities primarily based on price, predictability of price, reliability of delivery and the ease with which customers can switch to electricity generated by our solar power projects.
As the solar power and renewable energy industry grows and evolves, we will also face new competitors who are not currently in the market. Our competitors may also enter into strategic alliances or form affiliates with other competitors to our detriment. Suppliers or contractors may merge with our competitors which may limit our choices of contractors and hence the flexibility of our overall project execution capabilities. There can be no assurance that our current or potential competitors will not offer solar power projects or services comparable or superior to those that we offer at the same or lower prices or adapt more quickly than we do.
We also face competition from other renewable energy companies and non-renewable power industries, including nuclear energy and fossil fuels such as coal, petroleum and natural gas. Technological innovations in these other forms of energy may reduce their costs or increase their safety. Large-scale new deposits of fossil fuel may be discovered, which could reduce their costs. Local governments may decide to strengthen their support for other renewable energy sources, such as wind, hydro, biomass, geothermal and ocean power, and reduce their support for the solar industry. The inability to compete successfully against producers of other forms of power or otherwise enter into power purchase agreements favorable to us would reduce our market share, negatively affect our ability to develop and finance our projects and negatively impact our results of operations.
We operate in a highly competitive market. Increased competition may result in price reductions, reduced profit margins and loss of market share. Our market position depends on our financing, development and operation capabilities, reputation, experience and track record. Our failure to adapt to changing market conditions and to compete successfully with existing or new competitors in the solar power industry, as well as the other renewable energy companies and non-renewable power companies, will limit our growth and will have a material adverse effect on our business and prospects.
Our project operations may be adversely affected by weather and climate conditions, natural disasters and adverse work environments.
Solar power projects depend on the amount and intensity of sunlight, which is affected by weather and climate conditions. Any change of such conditions in the areas we operate that reduces solar radiation will adversely affect our business and results of operations. In addition, we may operate in areas that are under the threat of floods, earthquakes, landslides, mudslides, sandstorms, drought, or other inclement weather and climate conditions or natural disasters. If inclement weather or climatic conditions or natural disasters occur in areas where our solar power projects and project teams are located, project development, connectivity to the power grid and the provision of O&M services may be adversely affected. In particular, materials may not be delivered as scheduled and labor may not be available. As many of our solar power projects are located in the same region, such solar power projects may be simultaneously affected by weather and climate conditions, natural disasters and adverse work environments.
During periods of curtailed activity, we may continue to incur operating expenses. We may bear some or all of the losses associated with such unforeseen events. Moreover, natural disasters which are beyond our control may adversely affect the economy, infrastructure and communities in the countries and regions where we conduct our business. Such conditions may have an adverse effect on our work performance, progress and efficiency or even result in personal injuries or fatalities.
Seasonal variations may influence our results of operations.
Changes in climate, geography, weather patterns, and other phenomena in the regions where we operate may significantly affect our business. For example, solar power projects depend on the amount and intensity of sunlight, which is affected by weather and climate conditions. As a result, our electricity generation and amount of electricity sold and therefore the revenue generated from our IPP business tend to be higher during periods or seasons when there is more irradiation. Seasonal variations could adversely affect our results of operations and make them more volatile and unpredictable.
22
We are subject to counterparty risks under our FIT price support schemes and PPAs.
As an IPP, we generate revenue from the sale of electricity primarily pursuant to FIT price support schemes or PPAs, which subject us to counterparty risks with respect to regulatory regimes. Relevant regulatory authorities may retroactively alter their FIT price support regimes in light of changing economic circumstances, changing industry conditions or for any number of other reasons. If the relevant government authorities, the local power grid companies or other counterparties or responsible parties do not perform their obligations under the FIT price support schemes and PPAs and we are unable to enforce our contractual rights, our results of operations and financial condition may be materially and adversely affected.
We are subject to numerous laws and regulations at the national, regional and local levels of government in the areas where we do business. Any changes to these regulations and policies may present technical, regulatory and economic barriers to the purchase and use of solar projects and solar electricity, which may significantly reduce demand for our products and services or otherwise adversely affect our financial performance.
We conduct our business internationally and are subject to a variety of laws and regulations, some of which may conflict with each other and all of which are subject to change, including energy regulations, tax laws and regulations, environmental regulations, labor laws and other government requirements, approvals, permits and licenses.
In countries where we do business, the market for solar power projects and solar electricity is heavily influenced by national, state and local government regulations and policies concerning the electric utility industry, as well as policies disseminated by electric utilities. These regulations and policies often relate to electricity pricing and technical interconnection of customer-owned electricity generation, and could deter further investment in the research and development of alternative energy sources as well as customer purchases of solar power technology, which could result in a significant reduction in the potential demand for our solar power projects and solar electricity.
Changes in applicable energy laws or regulations, or in the interpretations of these laws and regulations, could result in increased compliance costs or the need for additional capital expenditures. If we fail to comply with these requirements, we could also be subject to civil or criminal liability and the imposition of fines. Further, national, regional or local regulations and policies could be changed to provide for new rate programs that undermine the economic returns for both new and existing projects by charging additional, non-negotiable fixed or demand charges or other fees or reductions in the number of projects allowed under net metering policies. National, regional or local government energy policies, laws and regulations supporting the creation of wholesale energy markets are currently, and may continue to be, subject to challenges, modifications and restructuring proposals, which may result in limitations on the commercial strategies available to us for the sale of our power.
Regulatory changes in a jurisdiction where we are developing a project may make the continued development of the project infeasible or economically disadvantageous and any expenditure we have made to date on such project may be wholly or partially written off. Any of these changes could significantly increase the regulatory related compliance and other expenses incurred by the projects and could significantly reduce or entirely eliminate any potential revenues that can be generated by one or more of the projects or result in significant additional expenses to us, our offtakers and customers, which could materially and adversely affect our business, financial condition, results of operations and cash flows.
We may also face regulatory risks imposed by various transmission providers and operators, including regional transmission operators and independent system operators, and their corresponding market rules. These regulations may contain provisions that limit access to the transmission grid or allocate scarce transmission capacity in a particular manner, which could materially and adversely affect our business, financial condition, results of operations and cash flows.
23
We are also subject to the Foreign Corrupt Practices Act of 1977, or the FCPA, and other anti-bribery and anti-money laundering laws in the United States and the countries in which we conduct our business. We face significant liabilities if we fail to comply with the FCPA and other anti-bribery and anti-money laundering laws. We may have direct or indirect interactions with officials and employees of government agencies or state-owned or affiliated entities. For example, in China, we enter into PPAs with local subsidiaries of the State Grid to sell our solar electricity. In other countries where we develop, acquire or sell solar projects, we need to obtain various approvals, permits and licenses from the local or national governments. We can be held liable for the illegal activities of our employees, representatives, contractors, partners, and agents, even if we do not explicitly authorize such activities. Any violation of the FCPA and other applicable anti-bribery laws and anti-money laundering laws could result in whistleblower complaints, adverse media coverage, investigations, loss of export privileges, severe criminal or civil sanctions, which could have a material adverse effect on our business, financial condition, cash flows and reputation. In addition, responding to any enforcement action may result in the diversion of management’s attention and resources, significant defense costs and other professional fees.
We may fail to comply with laws and regulations in the countries where we develop, construct and operate solar power projects and government approval processes may change from time to time, which could severely disrupt our business operations.
The development and operation of solar power projects are highly regulated activities. We conduct our business in many countries and jurisdictions and are governed by different laws and regulations, including national and local regulations relating to building codes, taxes, safety, environmental protection, utility interconnection and metering and other matters. We also set up subsidiaries in these countries and jurisdictions which are required to comply with various local laws and regulations. While we strive to work with our local counsel and other advisers to comply with the laws and regulations of each jurisdiction in which we have operations, there may be instances of non-compliance, which may result in fines, sanctions and other penalties against the non-complying subsidiaries and its directors and officers. While we do not believe we have any instances of non-compliance, singularly or in the aggregate, that will have a material adverse effect on our business, financial condition or results of operation, we cannot assure you that instances of non-compliance will not occur in the future which may materially and adversely affect our business, financial condition or results of operation.
In order to develop solar power projects, we must obtain a variety of approvals, permits and licenses from various authorities. The procedures for obtaining such approvals, permits and licenses vary from country to country, making it onerous and costly to track the requirements of individual localities and comply with the varying standards. Moreover, sovereign states retain the power to adjust their energy policies and alter approval procedures applicable to us. If the regulatory requirements become more stringent or the approval process becomes less efficient, the key steps in our business operations including project development, facility upgrading and product sales, could be severely disrupted or delayed. Failure to obtain the required approvals, permits or licenses or to comply with the conditions associated therewith could result in fines, sanctions, suspension, revocation or non-renewal of approvals, permits or licenses, or even criminal penalties, which could have a material adverse effect on our business, financial condition and results of operations.
Any new government regulations pertaining to our business or solar power projects may result in significant additional expenses. We cannot assure you that we will be able to promptly and adequately respond to changes of laws and regulations in various jurisdictions, or that our employees and contractors will act in accordance with such laws. Failure to comply with laws and regulations where we develop, construct and operate solar power projects may materially and adversely affect our business, results of operations and financial condition.
24
Restrictive covenants and undertakings under our project financing arrangements and loan arrangements may limit the manner in which we operate and an event of default under the loan may adversely affect our operations.
We obtain financing from financial institutions and fund investors globally, as well as financing lease companies in China. These financing arrangements contain certain restrictive covenants that limit our ability to, among other things, (i) dispose of or provide guarantees, pledges or mortgages on our operating assets in any manner that will increase risk to the lenders, (ii) repay shareholders loans or loans from our related parties, (iii) distribute dividends to shareholders, (iv) enter into other financial obligations to third parties, (v) transfer shares, (vi) make investments, and (vii) take part in any mergers or acquisitions. For more information, see “Item 5. Operating and Financial Review and Prospects—Liquidity and Capital Resources.” With our expansion into the downstream solar power projects business, we may continue to incur additional development loans, construction loans and project financing in connection with the solar power projects. Any breach by us of the various undertakings and covenants in our existing or future financing arrangements may give such lenders the right to demand immediate repayment of the outstanding loan amounts. We cannot assure you whether we will be subject to, or be able to fulfill, such undertakings in the future. Any failure to maintain any of the above covenants or undertakings could result in an acceleration of obligations under the facility agreements, which would have a material adverse effect on our business. In addition, the breach of any of the covenants and undertakings in any loan agreement may trigger the cross-default provisions in substantially all of our financing arrangements and/or the cross-acceleration provisions in some of those financing arrangements, thereby giving the lenders the right to accelerate our loan repayment obligations. As a result, we are limited in how we conduct our business and may be unable to engage in certain business activities or finance our future operations or capital needs.
Failure by our suppliers in supplying us with solar modules, balance-of-system components and other key components needed for our solar power projects in a timely manner, at a favorable price, or with the quantity or quality we require may materially and adversely affect our financial condition and results of operations.
Any failure by our suppliers in supplying us with solar modules, balance-of-system components and other key components needed for our solar power projects in a timely manner and with the quantity or quality or at the level of pricing we require may adversely and materially impact our ability to fulfill our obligations in producing and delivering solar power projects to our purchasers in accordance with the contracts we entered into with such customers. From time to time, we may be involved in negotiations and disputes with certain suppliers that supply us with solar modules, balance-of-system components and key components needed for our solar power projects with quality defects or regarding quantity and price. Any negotiation or litigation arising out of the disputes with the suppliers could distract management from the day-to-day operation of our business, subject us to potentially significant legal expenses, or result in the forfeiture of our advance payments to our suppliers and interruption of our project development and operations, which could materially and adversely affect our business and results of operations.
Our advance payments to our suppliers expose us to the credit risk of such suppliers, which may materially and adversely affect our financial condition and results of operations.
We typically made advance payments in connection with our procurement agreements for our solar power project business. To the extent that there is collateral and/or security attached to the advance payments, it is uncertain whether the advance payment can be repaid in full upon enforcement on such collateral or security. Any litigation arising out of disputes relating to such prepayments could subject us to potentially significant legal expenses, distract management from the day-to-day operation of our business and expose us to risks for not being able to collect damages awarded to us, all of which could materially and adversely affect our financial condition and results of operations.
We may not be able to recover such advance payments and would suffer further losses if any supplier fails to fulfill its delivery obligations under its supply contract, which would include failure to provide sufficient quantity of materials of such quality as specified in the contract. Claims by us for advance payments or other supplier obligations under the supply contracts in the future may potentially expose us to the credit risks of the suppliers and other market risks and therefore materially and adversely affect our financial condition and results of operations.
25
We are subject to credit risks of our customers and our trade receivables are relatively large.
Our customers may default in their payments to us from time to time. We conduct regular reviews of our credit exposure to our customers. Credit risk arises from events and circumstances beyond our control, and many are difficult to anticipate or detect, such as an overall economic downturn or deterioration in the financial position of our customers. If our customers fail to timely pay us, require us to extend credit to them beyond our customary payment periods or otherwise default on their payments in an amount in excess of any previously paid deposit, we may be unable to generate sufficient cash flow to meet our cash flow requirements, and we would need to make provisions for doubtful debts or incur bad debt write-offs, which may adversely affect our financial performance. Disputes which arise due to default in payment by customers may also incur time and substantial costs in claiming for such payments and thus affect our liquidity, business, financial condition, results of operations and business prospects.
Future acquisitions, investments or alliances may have an adverse effect on our business.
If we are presented with appropriate opportunities, we may make additional investment into our solar power projects or acquire or invest in businesses or assets that are strategically important to our business or form alliances with key players in the solar power industry to further expand our business. Such acquisitions and investments could expose us to potential risks, including risks associated with the assimilation of new operations, technologies and personnel, unforeseen or hidden liabilities, the inability to generate sufficient revenue to offset the costs and expenses of acquisitions and potential loss of, or harm to, our relationships with employees, customers and suppliers as a result of the integration of new businesses. We may not be able to maintain a satisfactory relationship with our partners or handle other risks associated with future alliances, which could adversely affect our business and results of operations. Investments in new businesses may also divert our cash flow from servicing our debt and making necessary capital expenditures. In addition, we may incur impairment losses on our acquisitions and investments in equity securities.
We may experience difficulty in achieving acceptable yields and product performance, or may experience production curtailments or shutdowns.
The technology for developing and operating solar power projects is continuously being modified in an effort to improve yields and product performance. Unsuccessful adoption of new processing technologies or malfunctions of the equipment or facilities used can lower yields or increase the silicon consumption rate, cause quality control problems, interrupt production or result in losses of products in process. We may also experience floods, droughts, earthquakes, power losses, labor disputes and similar events within or beyond our control that would affect our operations.
Any unplanned transmission line maintenance work with short notices from local electricity transmission line operators may suspend our project developments and operations and limit our ability to fulfill our commitments to customers on a timely basis. Although our technology and equipment are designed to minimize and eliminate the leakage of such waste, unexpected accidents may result in environmental consequences, production curtailments, shutdowns or reduced productions and even cause property damage, personal injury or loss of life. Any such event could result in civil lawsuits or regulatory enforcement proceedings, which in turn could lead to significant liabilities.
Advances in solar power project technology could render our projects uncompetitive or obsolete, which could reduce our market share and cause our sales and profit to decline. The solar market is characterized by evolving technology and customer needs. Some of our competitors may devise development technology that enables them to operate the solar power projects with higher quality than our products at a higher yield and lower cost. We will need to invest significant financial resources to maintain our market position, keep pace with technological advances in the solar power industry and effectively compete in the future. Our failure to further refine our technology could cause our products to become uncompetitive or obsolete, which could reduce our market share and cause our revenues to decline. In addition, if we or our customers are unable to manage product transitions, our business and results of operations would be negatively affected.
26
Our business depends substantially on the continuing efforts of our executive officers and key employees, and our business may be severely disrupted if we lose their services.
Our future success depends substantially on the continued services of our executive officers and key employees. If any of our executive officers or key employees was unable or unwilling to continue in their present positions, we may be unable to replace them easily, in a timely manner, or at all. As such, our business may be severely disrupted, our financial conditions and results of operations may be materially and adversely affected and we may incur additional expenses to recruit, train and retain personnel. If any of our executive officers or key employees joins a competitor or forms a competing company, we may lose customers, suppliers, know-how and key professionals and staff members.
Our future success depends, to a significant extent, on our ability to attract, train and retain qualified personnel, particularly technical personnel with expertise in the solar power industry. Since our industry is characterized by high demand and intense competition for talent, there can be no assurance that we will be able to attract or retain qualified technical staff or other highly skilled employees that we will need to achieve our strategic objectives. As our business has grown rapidly, our ability to train and integrate new employees into our operations may not meet the growing demands of our business. If we are unable to attract and retain qualified personnel, our business may be materially and adversely affected. In addition, it is typical in the solar industry for highly skilled employees to enter into employment agreements that contain strict non-competition provisions with their employers. If a dispute arises involving our employee, his or her former employer and us, such as a dispute over the violation of non-competition provision or other restrictive covenants, it could result in our loss of such key employee and adversely impact our operation and business. Any prolonged litigation may also result in substantial costs and diversion of resources and adversely impact our business and reputation.
Problems with the quality or performance of our developed solar power projects could result in increased costs, damage to our reputation and loss of revenues and market share.
In our project development business, substantially all of our purchasers may require us to provide retention money, performance bonds or bank guarantees for a certain period of time to secure the quality and performance of our developed solar power projects. During the covered period of time, if any significant defects or efficiency problem arises from sold solar power projects, it may incur additional costs to us for providing remedial measures, divert the attention of our personnel from our operations and cause the retention money to be deducted or forfeited. Similarly, if we fail to maintain the consistent quality of our other solar power projects via effective quality control, it could also cause significant damage to our market reputation, reduce our product sales and market share and adversely affect our results of operations and business.
If we fail to maintain an effective system of internal controls, we may be unable to accurately report our financial results or prevent fraud and investor confidence and the market price of our ADSs may be adversely impacted.
We are subject to reporting obligations under the U.S. securities laws. The Securities and Exchange Commission, or the SEC, as required by Section 404 of the Sarbanes-Oxley Act of 2002, or the Sarbanes-Oxley Act, adopted rules requiring every public company to include a management report on the effectiveness of such company’s internal control over financial reporting in its annual report.
A system of financial controls and procedures is necessary to ensure that information about our financial results is recorded, processed, summarized, and reported in an accurate and timely fashion. Effective internal control over financial reporting is necessary for us to provide reliable financial reports and prevent fraud. If we cannot disclose required information or provide reliable financial reports, we may not be able to manage our business as effectively as we would if an effective control environment existed, and our business and reputation may be harmed.
27
In connection with management’s assessment of the effectiveness of our internal control over financial reporting for the year ended December 31, 2022, our management identified one material weakness in our internal control over financial reporting that as of December 31, 2022, our disclosure controls and procedures and our internal control over financial reporting were ineffective. See “Item 15 — Controls and Procedures.” As a non-accelerated filer, we are not required to provide an attestation on the effectiveness of our internal control by our independent registered public accounting firm under the Sarbanes-Oxley Act or the requirements of the SEC promulgated thereunder. As defined in the standards established by the U.S. Public Company Accounting Oversight Board, or the PCAOB, a “material weakness” is a significant deficiency, or combination of significant deficiencies, in internal control over financial reporting, such that there is a reasonable possibility that a material misstatement of the annual or interim financial statements will not be prevented or detected on a timely basis. A significant deficiency is a control deficiency, or a combination of control deficiencies, that adversely affects our ability to initiate, authorize, record, process, or report external financial data reliably in accordance with U.S. GAAP such that there is more than a remote likelihood that a misstatement of our financial statements that is more than inconsequential will not be prevented or detected by our employees.
The material weakness identified related to our lack of sufficient accounting and financial reporting personnel with appropriate knowledge of U.S. GAAP and SEC reporting requirements to formalize and carry out key controls over the financial reporting process and to properly address complex accounting issues and to prepare and review consolidated financial statements and related disclosures in accordance with U.S. GAAP and SEC financial reporting requirements. Although we have taken measures and plan to continue to take measures to remedy the material weakness, the implementation of these measures may not fully address the material weakness in our internal control over financial reporting, and we may not conclude that they have been fully remedied. The process of designing and implementing an effective financial reporting system is a continuous effort that requires us to anticipate and react to changes in our business and the economic and regulatory environments and to expend significant resources to maintain a financial reporting system that satisfies our reporting obligations.
In addition, during the course of documenting and testing our internal control procedures, in order to satisfy the requirements of Section 404, we may identify other material weaknesses and deficiencies in our internal control over financial reporting. In addition, our independent registered public accounting firm has not undertaken a comprehensive assessment of our internal control for purposes of identifying and reporting material weaknesses and other control deficiencies in our internal control over financial reporting. In light of the material weaknesses and control deficiencies that were identified as a result of the limited procedures performed, we believe it is possible that, had our independent registered public accounting firm performed an audit of our internal control over financial reporting, additional material weaknesses and control deficiencies may have been identified.
If our operational internal control system fails to detect, prevent or remedy risks in our business as intended or if there is any misconduct by our employees in violation of our policies or applicable laws and regulations, our business, financial condition and results of operations could be materially and adversely affected, and our reputation could be severely damaged.
We maintain an operational internal control system consisting of an operational internal control department, a whistleblower hotline and other channels for internal reporting, and policies and procedures that are designed to monitor and control potential risk areas relevant to our business operations. However, due to the inherent limitations in the design and implementation of any operational internal control system, we cannot assure you that our operational internal control system will be able to identify, prevent and remedy all risks arising from our business activities as intended or otherwise effectively be implemented, monitored or managed by us. Moreover, we cannot guarantee all of our employees will act in compliance with our employee policies and applicable laws and regulations. Any misconduct or violation by our employees could adversely affect our business and reputation or lead to regulatory sanctions being imposed against us or causing us to incur litigation costs.
In addition, starting from 2012, we began to expand our operations into the global energy efficient products and services business and downstream solar power projects. Since September 2017, after the business restructuring, we have transformed into a solar project developer and operator, a pure downstream player with robust pipeline projects around the world. Although we will continue to reassess and seek ways to improve upon our operational internal control system as necessary, the transformation of our business operations may give rise to additional operational internal control risks that are currently unknown to us, despite any efforts to anticipate such risks.
If our operational internal control system fails to detect risks in our business as intended or to be effectively implemented, monitored and managed, or if we fail to adopt new operational internal control procedures commensurate with our expanding business operations and impact of business restructuring, or if our employees fail to comply with our policies and applicable laws and regulations, our business, financial condition and results of operations could be materially and adversely affected, and our reputation could be severely damaged.
28
Our failure to protect our intellectual property rights may undermine our competitive position, and litigation to protect our intellectual property rights may be costly.
We rely primarily on trade secrets, employee contractual protections and other contractual restrictions to establish and protect our intellectual properties and proprietary rights. Nevertheless, these afford only limited protection and the actions we take to protect our intellectual property rights may not be adequate to provide us with meaningful protection or commercial advantage. As a result, third parties may be able to use the technologies that we have developed and compete with us, which could have a material adverse effect on our business, financial condition or operating results. In addition, contractual arrangements, such as the confidentiality and non-competition agreements and terms between us and our personnel, afford only limited protection and the actions we may take to protect our trade secrets and other intellectual property may not be adequate. Our failure to protect our intellectual property and proprietary rights may undermine our competitive position. Third parties may infringe or misappropriate our proprietary technologies or other intellectual property and proprietary rights. Policing the unauthorized use of proprietary technology can be difficult and expensive. In particular, the laws and enforcement procedures of the PRC and certain other countries are uncertain or do not protect intellectual property rights to the same extent as the laws and enforcement procedures of the United States. We cannot assure you that we will not be involved in other intellectual property litigations that might adversely affect our results of operations and financial condition in the future. Litigation relating to our intellectual property might result in substantial costs and diversion of resources and management attention away from our business. An adverse determination in any such litigation will impair our intellectual property and proprietary rights and may harm our business, prospects and reputation.
Compliance with environmental regulations can be expensive, and non-compliance with these regulations may result in adverse publicity and potentially significant monetary damages and fines.
During the construction process of our solar power projects, we may generate noise, wastewater and gaseous and other waste. We are required to comply with all applicable regulations regarding protection of the environment. During our project development process, we often prepare environmental impact assessment reports as part of the permitting process. Once operational, our solar power projects do not generate industrial waste. We are in compliance with present environmental protection requirements in all material respects and have all material environmental permits necessary to conduct our business. However, if more stringent regulations are adopted in the future, the cost of compliance with these new regulations could be substantial. If we fail to comply with present or future environmental regulations, we may be required to pay substantial fines, suspend production or cease operations.
Increasing environmental concerns and climate change risks associated with fossil fuel-based power generation have created political momentum to implement strategies aimed at the reduction of emissions of carbon dioxide and certain other gases commonly referred to as “greenhouse gases.” Renewable energy sources such as solar power help address these environmental concerns, and governments around the world have implemented a variety of policy initiatives to accelerate the development and adoption of solar power. While passage of climate change legislation or other regulatory initiatives that regulate or restrict emissions of greenhouse gases may encourage use of solar power and accordingly increase demand for our projects and services, this could also cause us to incur additional direct costs in complying with any new environmental regulations during our development and construction processes, as well as increased indirect costs resulting from our customers, suppliers or both incurring additional compliance costs that get passed on to us.
Changes in the method for determining the London Interbank Offered Rate (“LIBOR”) and the potential replacement of LIBOR may affect our financial condition and results of operations.
The LIBOR benchmark has been subject to national, international, and other regulatory guidance and proposals for reform. On July 27, 2017, the Financial Conduct Authority announced its desire to phase out the use of LIBOR by the end of 2021, which may affect investments and borrowings. Since December 31, 2021, all EUR, GBP, JPY and Swiss Franc LIBOR settings and the 1-week and 2-month USD LIBOR settings have ceased to be published or are no longer representative, and after June 30, 2023, the overnight, 1-month, 3-month, 6-month and 12-month USD LIBOR settings will cease to be published or will no longer be representative.
The U.S. Federal Reserve has also begun publishing a Secured Overnight Funding Rate which is intended to replace USD LIBOR. Plans for alternative reference rates for other currencies have also been announced. It is not possible to predict how investment markets will respond to these new rates, and the effect that any changes in LIBOR or the discontinuation of LIBOR might have on new or existing financial instruments, including the effectiveness or ineffectiveness of hedges. However, such changes may adversely impact the value of some of our current or future investments.
Changes may adversely affect the market for securities referencing LIBOR, which in turn could have an adverse effect on LIBOR-linked investments. In addition, changes or reforms to the determination or supervision of LIBOR may result in a sudden or
29
prolonged increase or decrease in reported LIBOR, which could have an adverse impact on the market for LIBOR-based securities. We may need to negotiate with the commercial bank to determine an alternative reference rate for our credit facility agreement, which may perform differently than LIBOR. Any changes to benchmark rates could have an impact on our cost of funds and our access to the capital markets, which could impact our results of operations and cash flows.
We have limited insurance coverage and may incur losses resulting from product liability claims or business interruptions.
We currently maintain property insurance and machine damage insurance for all the projects we operate, and director and officer liability insurance. We may also maintain other insurances, including commercial general liability insurance, public liability insurance, construction insurance, builder risks insurance, -from time to time depending on our financing needs. We do not maintain any insurance for business interruption. Any business disruption or natural disaster could result in substantial costs and a diversion of resources, which would have an adverse effect on our business and results of operations.
We are exposed to risks associated with product liability claims if the use of our solar power projects results in injury. We cannot predict whether product liability claims will be brought against us in the future or the effect of any resulting negative publicity on our business. The successful assertion of product liability claims against us could result in potentially significant monetary damages and require us to make significant payments.
Risks Related to Doing Business in International Markets
As a British Virgin Islands corporation, our business could be harmed due to EU Finance ministers’ jurisdictional ratings.
EU Finance ministers rate jurisdictions for tax rates and tax transparency, governance and real economic activity. Countries that are viewed by such finance ministers as not adequately cooperating, including by not implementing sufficient standards in respect of the foregoing, may be put on a “grey list” or a “blacklist”. We are a British Virgin Islands corporation and as of December 31, 2022, the British Virgin Islands remained “white-listed” by the EU. However, on February 14, 2023, the British Virgin Islands, among other jurisdictions, were placed on the EU list of non-cooperative jurisdictions for tax purposes. The British Virgin Islands were blacklisted due to non-compliance with the Organisation For Economic Co-operation and Development’s standards on exchange of information following a review which took place during the period from 2016-2020 and which did not take into account (a) the necessary focus on the extensive reconstruction of the jurisdiction following Hurricane Irma in September 2017 nor (b) the more recent comprehensive changes to the corporate and other legislation in the British Virgin Islands designed to implement the required standards. Although we understand that the British Virgin Islands are committed to full cooperation with the EU and have secured a supplementary review which is due to take place in August 2023, following which it expects to be taken off the “blacklist” in October 2023, subject to review by the EU Council, there is no guarantee that such a reclassification will occur.
If the British Virgin Islands are not removed from the list and sanctions or other financial, tax or regulatory measures were applied by European Member States to countries on the list, our business could be harmed. Further, our leverage in negotiations with future business partners may be negatively impacted and we may experience difficulties with banking and financing in the future.
EU member states have agreed upon a set of measures, which they can choose to apply against grey- or blacklisted countries, including monitoring and audits, withholding taxes, special documentation requirements and anti-abuse provisions. The European Commission has stated it will continue to support member states’ efforts to develop a more coordinated approach to sanctions for the listed countries. EU legislation prohibits EU funds from being channeled or transited through entities in countries on the blacklist. Other jurisdictions in which we operate could also be put on the blacklist in the future.
Our business, prospects, financial condition, results of operations and cash flows may be adversely affected by developments that are beyond our control in other countries.
Our business, financial condition, results of operations and cash flows depend partially on the level of economic activity, government and foreign exchange policies and political and economic developments in our other principal targeted international markets outside of China, such as the United States, Poland, Hungary, Spain, France, UK, Germany and Italy. Our business, revenues and prospects, as well as our financial condition, results of operations, cash flows and the market price of our ADSs, may also be materially and adversely affected by developments in international markets relating to inflation, interest rates, currency fluctuations, government subsidies, taxation, expropriation, as well as any protectionism, exchange control regulations, price and wage controls, social instability or other political, economic or diplomatic developments. We have no control over these conditions and developments which could adversely affect us and our business, financial condition, results of operations and cash flows or the price or market of our ADSs. See additional risks in “Item 3. Key Information—D. Risk Factors—Risks Related to Our Business.”
30
If the PCAOB is unable to inspect our auditors as required under the Holding Foreign Companies Accountable Act, the SEC will prohibit the trading of the ADSs. A trading prohibition for the ADSs, or the threat of a trading prohibition, may materially and adversely affect the value of your investment. Additionally, the inability of the PCAOB to conduct inspections of our auditors deprives our investors of the benefits of such inspections.
The Holding Foreign Companies Accountable Act, or the HFCA Act or HFCAA, was enacted into law on December 18, 2020. Pursuant to the HFCAA, if the U.S. Securities and Exchange Commission (“SEC”) determines that we have filed audit reports issued by a registered public accounting firm that has not been subject to inspections by the Public Company Accounting Oversight Board (United States) (“PCAOB”) for two consecutive years, the SEC will prohibit our shares or ADSs from being traded on a national securities exchange or in the over-the-counter trading market in the United States.
The PCAOB issued a Determination Report on December 16, 2021 (the “Determination Report”) which found that the PCAOB is unable to inspect or investigate completely registered public accounting firms headquartered in: (1) mainland China of the People’s Republic of China because of a position taken by one or more authorities in mainland China; and (2) Hong Kong, a Special Administrative Region and dependency of the PRC, because of a position taken by one or more authorities in Hong Kong. Furthermore, the Determination Report identified the specific registered public accounting firms which are subject to these determinations (“PCAOB Identified Firms”).
The Company’s current auditor, Marcum Asia CPAs LLP (“MarcumAsia”), the independent registered public accounting firm that issues the audit report included elsewhere in this annual report, as an auditor of companies that are traded publicly in the United States and a firm registered with the PCAOB, is subject to laws in the U.S. pursuant to which the PCAOB conducts regular inspections to assess its compliance with the applicable professional standards. MarcumAsia, whose audit report is included in this annual report, is headquartered in New York and, as of the date of this annual report, was not included in the list of PCAOB Identified Firms in the Determination Report.
On August 26, 2022, the PCAOB announced that it had signed a Statement of Protocol (the “Protocol”) with the China Securities Regulatory Commission (the “CSRC”) and the Ministry of Finance (“MOF”) of the People’s Republic of China, governing inspections and investigations of audit firms based in mainland China and Hong Kong. Pursuant to the Protocol, the PCAOB conducted inspections on select registered public accounting firms subject to the Determination Report in Hong Kong between September and November 2022.
On December 15, 2022, the PCAOB board announced that it has completed the inspections, determined that it had complete access to inspect or investigate completely registered public accounting firms headquartered in mainland China and Hong Kong, and voted to vacate the Determination Report.
The Company’s headquarters and corporate operations, including financial accounting leadership are in the U.S. Accordingly, we believe that we will be able to retain an auditor that would allow us to avoid a trading prohibition for our securities under the HFCA Act. However, whether the PCAOB will be able to conduct inspections of our auditor, including but not limited to inspection of the audit working papers related to us, in the future is subject to substantial uncertainty and depends on a number of factors out of our, and our auditor’s, control. Our ability to retain an auditor subject to PCAOB inspection and investigation, including but not limited to inspection of the audit working papers related to us, may depend on the relevant positions of U.S. and Chinese regulators. MarcumAsia’s audit working papers related to us are located in China. With respect to audits of companies with operations in China, such as us, there are uncertainties about the ability of our auditor to fully cooperate with a request by the PCAOB for audit working papers in China without the approval of Chinese authorities. If the PCAOB is unable to inspect or investigate completely the Company’s auditor because of a position taken by an authority in a foreign jurisdiction, or the PCAOB re-evaluates its determination as a result of any obstruction with the implementation of the Statement of Protocol, then such lack of inspection or re-evaluation could cause trading in the Company’s securities to be prohibited under the HFCA Act, and ultimately result in a determination by a securities exchange to delist the Company’s securities. Accordingly, the HFCA Act calls for additional and more stringent criteria to be applied to emerging market companies upon assessing the qualification of their auditors, especially the non-U.S. auditors who are not inspected by the PCAOB.
On December 29, 2022, the Accelerating Holding Foreign Companies Accountable Act, or the AHFCA Act, was signed into law, which reduced the number of consecutive non-inspection years required for triggering the prohibitions under the HFCA Act from three years to two. As a result, the risks mentioned above have been heightened.
31
Each year, the PCAOB will determine whether it can inspect and investigate completely audit firms in mainland China, among other jurisdictions. If the PCAOB determines in the future that it no longer has full access to inspect and investigate completely accounting firms in mainland China and we use an accounting firm headquartered in one of these jurisdictions to issue an audit report on our financial statements filed with the SEC, we would be identified as a Commission-Identified Issuer following the filing of the annual report on Form 20-F for the relevant fiscal year. In accordance with the HFCAA, our securities would be prohibited from being traded on a national securities exchange or in the over-the-counter trading market in the United States if we are identified as a Commission-Identified Issuer for two consecutive years in the future. If our shares and ADSs are prohibited from trading in the United States, there is no certainty that we will be able to list on a non-U.S. exchange or that a market for our shares will develop outside of the United States. A prohibition of being able to trade in the United States would substantially impair your ability to sell or purchase our ADSs when you wish to do so, and the risk and uncertainty associated with delisting would have a negative impact on the price of our ADSs. Also, such a prohibition would significantly affect our ability to raise capital on terms acceptable to us, or at all, which would have a material adverse impact on our business, financial condition, and prospects.
PRC governmental authorities may intervene or influence our operations at any time where we are not or might not be compliant with the PRC laws and regulations, which could result in a material adverse change in our operation and the value of our ADSs.
We have business and sales conducted in China through our subsidiaries in which we hold equity ownership interests. Our operations in China are governed by PRC laws and regulations. The PRC governmental authorities have significant oversight and discretion over the conduct of our business, and it may intervene or influence our operations at any time where we are not or might not be compliant with the PRC laws and regulations, which could result in a material adverse change in our operation and/or the value of our ADSs. Also, the PRC governmental authorities have recently indicated an intent to exert more oversight and control over offerings that are conducted overseas and/or foreign investment in China-based issuers. Any such action could significantly limit or completely hinder our ability to offer or continue to offer securities to investors. In addition, implementation of industry-wide regulations directly targeting our operations could cause the value of our securities to significantly decline. Therefore, investors of our company and our business face potential uncertainty from actions taken by the PRC governmental authorities affecting our business.
In particular, the PRC legal system is a civil law system based on written statutes. Unlike the common law system, prior court decisions may be cited for reference but have limited precedential value. China has not developed a fully integrated legal system, and recently enacted laws, rules and regulations may not sufficiently cover all aspects of economic activities in China or may be subject to a significant degree of interpretation by PRC regulatory agencies and courts. In particular, because these laws, rules and regulations are relatively new, and because of the limited number of published decisions and the non-precedential nature of these decisions, and because the laws, rules and regulations often give the relevant regulator significant discretion in how to enforce them, the interpretation and enforcement of these laws, rules and regulations involve uncertainties and can be inconsistent and unpredictable. Therefore, it is possible that our existing operations may be found not to be in full compliance with relevant laws and regulations in the future. In addition, the PRC legal system is based in part on government policies and internal rules, some of which are not published on a timely basis or at all, and which may have a retroactive effect. As a result, we may not be aware of our violation of these policies and rules until after the occurrence of the violation.
Any administrative and court proceedings in China may be protracted, resulting in substantial costs and diversion of resources and management attention. Since PRC administrative and court authorities have significant discretion in interpreting and implementing statutory and contractual terms, it may be more difficult to evaluate the outcome of administrative and court proceedings and the level of legal protection we enjoy than in more developed legal systems. These uncertainties may impede our ability to enforce the contracts we have entered into and could materially and adversely affect our business, financial condition and results of operations.
The PRC government may promulgate relevant laws, rules and regulations that may impose additional and significant obligations and liabilities on overseas listed Chinese companies regarding data security, cross-border data flow, and compliance with China’s securities laws. It is uncertain whether or how these new laws, rules and regulations and the interpretation and implementation thereof may affect us, but among other things, our ability to obtain external financing through the issuance of equity securities overseas could be negatively affected.
We may fail to comply with laws and regulations regarding the development, construction and operation of solar power projects and solar production projects in China.
The development, construction and operation of solar power projects and the generation and sale of solar power are highly regulated activities. The activities in China are governed by different laws and regulations, including national and local regulations relating to renewable energy, urban and rural planning, building codes, safety, environmental protection, fire control, utility
32
transmission, engineering and metering and related matters. We are required to obtain approvals, permits and licenses and we are subject to filings with the provincial and/or regional regulatory authorities, such as the NDRC. See “Item 4. Information on the Company—Business Overview—Regulation—China—Renewable Energy Law and Other Government Directives.” Any failure to obtain any required approvals, permits, licenses, filings or to comply with the conditions associated therewith could result in fines, sanctions, suspension, revocation or non-renewal of approvals, permits or licenses, or even criminal penalties, which could have a material adverse effect on our business, financial condition and results of operations. Any new government regulations pertaining to solar power projects may result in significant additional expenses to the development, construction and operation of solar power projects and, as a result, could cause a significant reduction in demand for our solar power projects and services.
We cannot assure you that we will be able to promptly and adequately respond to changes of laws and regulations, or that our employees and contractors will act in accordance with our internal policies and procedures. Failure to comply with laws and regulations where we develop, construct and operate solar power projects may materially adversely affect our business, financial condition and results of operations.
Adverse changes in political and economic policies of the PRC government could have a material adverse effect on the overall economic growth of China, which could reduce the demand for our products and materially and adversely affect our competitive position.
We have business and sales conducted in China. As the solar industry is highly sensitive to business and personal discretionary spending levels, it tends to decline during general economic downturns. Accordingly, our results of operations, financial condition and prospects are subject to a significant degree to economic, political and legal developments in China. China’s economy differs from the economies of most developed countries in many respects, including the amount of government involvement, level of development, growth rate, control of foreign exchange and allocation of resources.
The PRC economy has been transitioning from a planned economy to a more market-oriented economy. Although the PRC government has implemented measures since the late 1970s emphasizing the utilization of market forces for economic reform, the reduction of state ownership of productive assets and the establishment of improved corporate governance in business enterprises, a substantial portion of productive assets in China are still owned by the state-owned enterprises. In addition, the PRC government continues to play a significant role in regulating industry development by imposing industrial policies. The PRC government also exercises significant control over China’s economic growth through the allocation of resources, controlling payment of foreign currency-denominated obligations, setting monetary policy and providing preferential treatment to particular industries or companies. Future actions and policies of the PRC government could materially affect our liquidity and access to capital and our ability to operate our business.
While the PRC economy has experienced significant growth in the past decades, growth has been uneven across different regions and among various economic sectors of China. The PRC government has implemented various measures to encourage economic development and guide the allocation of resources. While some of these measures benefit the overall PRC economy, they may also have a negative effect on us. Furthermore, the PRC government may pass measures to tighten credit, including trade financing, available in the PRC market, which could materially impact our financing. For example, our financial condition and results of operations may be adversely affected by government control over capital investments or changes in tax regulations that are applicable to us. As the PRC economy is increasingly intricately linked to the global economy, it is affected in various respects by downturns and recessions of major economies around the world, such as the recent financial services and economic crises of these economies. The various economic and policy measures the PRC government enacts to forestall economic downturns or shore up the PRC economy could affect our business.
Uncertainties with respect to the PRC legal system could adversely affect us.
We are a holding company and we conduct a large portion of our business through our subsidiaries incorporated in China. These subsidiaries are generally subject to laws and regulations applicable to foreign investment in China. The PRC legal system is based on written statutes. Prior court decisions may be cited for reference but have limited precedential value. Since the late 1970s, PRC legislation and regulations have significantly enhanced the protections afforded to various forms of foreign investments in China. However, since the PRC legal system continues to rapidly evolve, the interpretations of many laws, regulations and rules are not always uniform and enforcement of these laws, regulations and rules involve uncertainties, which may limit legal protections available to us. In addition, any litigation in China may be protracted and result in substantial costs and diversion of resources and management attention, which could adversely affect us.
33
Expiration of, or changes to, current PRC tax incentives that our business enjoys could have a material adverse effect on our results of operations.
Our solar project SPVs are currently eligible for corporate income tax incentives in China which granted them corporate income tax exemption for the first three years upon generating income and a reduced corporate income tax rate at 12.5% for the next three years.
Under the Enterprise Income Tax Law and its relevant implementation rules promulgated by National People’s Congress of China and State Council of China which took effect in 2008, as amended, enterprises organized under the laws of jurisdictions outside of China with their de facto management bodies located within China may be considered PRC resident enterprises and, therefore, subject to PRC enterprise income tax at the rate of 25% on their worldwide income. The Implementing Regulation of the Enterprise Income Tax Law defines “de facto management body” as an establishment that exerts substantial overall management and control over the operation, personnel, financial affairs, assets and other aspects of the enterprise. Given the facts that we have operating subsidiaries in China and certain management teams are based in China as well, we may be deemed as a PRC tax resident enterprise and, therefore, subject to PRC enterprise income tax at the rate of 25% on our worldwide income except that the dividends we received from our PRC subsidiaries may be exempt from the enterprise income tax to the extent that such dividends are deemed as dividends among PRC resident enterprises. If our current tax benefits expire or otherwise become unavailable to us for any reason, our profitability may be materially or adversely affected.
In addition, all of our PRC subsidiaries are required to pay value added tax, or VAT, with respect to their respective gross sales proceeds.
Fluctuations in exchange rates may have a material adverse effect on your investment.
Our sales in China are denominated in Renminbi, and our international sales are generally denominated in U.S. dollars, Euros, British pounds and other local currencies. Our costs and capital expenditures are largely denominated in Renminbi and foreign currencies, including U.S. dollars and Euros. Fluctuations in exchange rates could affect our net profit margins and could result in foreign exchange and operating gains or losses. In addition, our foreign currency exchange losses may be magnified by PRC exchange control regulations that restrict our ability to convert Renminbi into foreign currencies.
The value of the Renminbi against the U.S. dollar, the Euros, British pounds and other currencies is affected by, among other things, changes in China’s political and economic conditions and China’s foreign exchange policies. In recent years, the exchange rates between Renminbi and U.S. dollars and other foreign currency have fluctuated, depending on the market supply and demand with reference to a basket of currencies. It is difficult to predict how long this current situation may last and when and how it may change again.
In addition, although we have not received any dividend from our operating subsidiaries in China since 2008, we may receive such dividends in the future. Any significant depreciation of the Renminbi against the U.S. dollar may have a material adverse effect on our revenues and financial condition, and the value of, and any dividends payable on, our shares. For example, to the extent that we need to convert U.S. dollars into Renminbi for our operations, appreciation of the Renminbi against the U.S. dollar would have an adverse effect on the Renminbi amount we receive from the conversion. Conversely, if we decide to convert our Renminbi into U.S. dollars for the purpose of making payments for dividends on our shares or for other business purposes, appreciation of the U.S. dollar against the Renminbi would have a negative effect on the U.S. dollar amount available to us. As a proportion of our revenue is paid to us in Euros and British pounds, fluctuation between the Euros and the Renminbi as well as British pounds and the Renminbi may also have a material effect on our results of operations.
Greater restrictions on global trade, particularly those related to China-U.S. trade relations, and recent human rights claims against China could have a material adverse effect on our business.
Our business operations are exposed to the risk of increased trade protectionism, particularly with regard to China, as a significant portion of our business originates from China. China’s import and export of goods and services may be affected by trade protectionism, specifically the ongoing trade war characterized by perpetual trade tensions between the United States and China as well as trade relations among other countries. The former U.S. administration had advocated greater restrictions on trade generally and significant increases on tariffs on certain goods imported into the United States, particularly from China, and had taken steps toward restricting trade in certain goods. The United States has imposed significant amounts of tariffs on Chinese imports since 2018. China and other countries have retaliated in response to new trade policies, treaties and tariffs implemented by the United States. China has
34
imposed significant tariffs on U.S. imports since 2018. Although during the last quarter of 2019, the United States and China negotiated an agreement to reduce trade tensions which became effective in February 2020, the continuing trade tensions between the United States and China may have a material adverse effect on our business as we have a significant presence in both countries, as well as any trade embargoes or other economic sanctions by the United States or other countries against countries in the Middle East, Asia, Russia or elsewhere as a result of terrorist attacks, hostilities, or diplomatic or political pressures that limit trading activities with those countries. In addition, sanctions imposed on certain Russian companies and individuals starting in 2014 based on Russia’s involvement in divesting control by Ukraine of the Crimea region and sanctions announced in February and March 2022 by President Biden and several European and world leaders and nations against Russia and any further sanctions may also adversely impact our business. Though the Biden administration announced on March 23, 2022 that it has reinstated 352 expired product exclusions from U.S. “Section 301” tariffs on Chinese imports, it is still possible that our development and production efforts may be severely disrupted and the costs of our products and services may climb up as a result of sanctions, which could in turn lead to a dramatic decrease in our operating incomes and profits.
The relationship between western countries and China is subject to trade tensions and more broadly defined geopolitical competition. The two sides have exchanged their conflicting understanding of human rights protections and rebuked each other for falling behind internationally recognized standards in that regard. Despite both western countries and China having expressed a willingness to manage conflicts and seek re-engagement, the direction along which the interstate relationship will head is subject to great uncertainty. If western countries and China slide into a circle of political boycott and economic disengagement, the global economy is likely to be negatively affected and the transboundary supply chain that anchors the modern economy may lapse into disarray. As a multinational company, our business development and operating performance are largely dependent on the maintenance of world peace and stability which is, however, well beyond our control.
Risks Related to Our ADSs and Shares
The market price for our ADSs may be volatile
The market price for our ADSs has been highly volatile and subject to wide fluctuations that are not related to the operating performance of the Company. During the period from January 29, 2008, the first day on which our ADSs were listed on the NYSE, until April 13, 2023, the market price of our ADSs ranged from $0.85 to $147.4 per ADS, after giving effect to the ADS Ratio Change. In more recent years, the market price of our ADSs was from $5.96 (closing price) as of December 31, 2021 to $4.52 (closing price) as of December 31, 2022. We cannot assure you that our share prices will not suffer from a dramatic drop in the future. If that happens, both our business operations and your interests may be adversely and materially affected. In addition, the market price of our ADSs may continue to be volatile and subject to wide fluctuations in response to a wide variety of factors including the following:
| ● | actual or anticipated fluctuations in our operating results; |
| ● | our quarterly or annual earnings, or those of other companies in our industry; |
| ● | changes in financial estimates by securities research analysts or our ability to meet those estimates; |
| ● | changes in the economic performance or market valuations of other solar power companies; |
| ● | changes in investors’ and analysts’ perceptions of our industry, business or related industries; |
| ● | changes in accounting standards, policies, guidance, interpretations or principles; |
| ● | announcements by us or our competitors of new products, patent litigation, issuance of patents, acquisitions, dispositions, strategic partnerships, joint ventures or capital commitments; |
| ● | technological breakthroughs in the solar and other renewable energy industries; |
| ● | reduction, modification, delay or elimination of government subsidies and other economic incentives for the solar power industry; |
| ● | regulatory developments in our target markets affecting us, our customers or our competitors; |
35
| ● | potential litigation or administrative investigations; |
| ● | addition or departure of key personnel; |
| ● | fluctuations of exchange rates between the CNY and U.S. dollar, Euro or other foreign currencies; |
| ● | sales or anticipated sales of additional ADSs; |
| ● | release of lock-up or other transfer restrictions on our outstanding ADSs or shares or sales of additional ADSs; |
| ● | the operating and stock price performance of other comparable companies; |
| ● | general market conditions, fluctuations or other developments affecting us or our industry; |
| ● | general economic conditions and conditions in the credit markets; and |
| ● | potential litigation or regulatory investigations. |
You should note that the stock prices of solar power companies have experienced wide fluctuations. Such wide market fluctuations may adversely affect the market price of our ADSs. The market price of the ADSs will likely continue to fluctuate in response to the factors discussed above, many of which are beyond our control.
In addition, the securities market has from time to time experienced significant price and volume fluctuations that are not related to the operating performance of particular companies. Such fluctuations have occurred since 2008 and have affected the trading price of our ADSs. Continued market fluctuations may materially and adversely affect the market price of our ADSs.
Our existing principal shareholders have substantial influence over our company, and their interests may not be aligned with the interests of our other shareholders.
Mr. Himanshu H. Shah, our chairman of the Board, beneficially owned 28.05% of our shares. Mr. Shah serves as President and Chief Investment Officer of Shah Capital Management, Inc., which beneficially owned 27.95% of our shares. Shah Capital Management, Inc. serves as investment adviser to Shah Capital Opportunity Fund LP, which beneficially owned 27.27% of our shares. Additionally, under the Amended and Restated Investor Rights Agreement (see “Item 4. Information on the Company—History and Development of the Company”), Shah Capital Opportunity Fund LP has rights to nominate three designees for election and/or appointment to the Board. As such, Mr. Shah has substantial influence over our business, including decisions regarding mergers, consolidations and the sale of all or substantially all of our assets, election of directors and other significant corporate actions. This concentration of ownership may discourage, delay or prevent a change in control of our company, which could deprive our shareholders of an opportunity to receive a premium for their shares as part of a sale of our company and might reduce the price of our ADSs. For example, holders of a majority of our shares entitled to vote in a duly convened and constituted shareholders’ meeting may pass a shareholders’ resolution to permit the issue of preferred shares in one or more series and to fix the powers and rights of these shares, including dividend rights, conversion rights, voting rights, terms of redemption and liquidation preferences, any or all of which may be greater than the rights associated with our existing shares. Preferred shares could thus be issued with terms that would delay or prevent a change in control. These actions may be taken even if they are opposed by our other shareholders and holders of our ADSs.
We may need additional capital and may sell additional ADSs or other equity, equity-linked or debt securities or incur indebtedness, which could result in additional dilution to our shareholders or increase our debt service obligations.
We require a significant amount of cash to fund our operations due to changed business conditions or other future developments, including any investments or acquisitions we may decide to pursue, and repay our outstanding debt. We may issue additional equity, equity-linked or debt securities, or obtain a credit facility for a number of reasons, including to finance our operations and business strategy, to satisfy our obligations for the repayment of existing indebtedness, or for other reasons. Any future issuances of equity securities or equity-linked securities could further dilute the interests of our shareholders and may materially adversely affect the price of our ADSs. We cannot predict the timing or size of any future issuances or sales of equity, equity-linked or debt securities, or the effect, if any, that such issuances or sales may have on the market price of our ADSs. We also cannot be sure that we will not need to raise additional capital in the future as a result of continuing or worsening economic conditions or otherwise. Market conditions could
36
require us to accept less favorable terms for the issuance of our securities in the future, which may result in the issuance of securities that have rights, preferences and privileges that are senior to those of the shares and ADSs. The incurrence of indebtedness would result in increased debt service obligations and could result in operating and financing covenants that would restrict our operations. We cannot assure you that financing will be available in amounts or on terms acceptable to us, if at all.
Future issuances of shares or ADSs may adversely affect the price of the ADSs.
We may from time to time access the capital market to raise capital. In addition, we have reserved our shares and ADSs for the holders’ exercise of our share options which are granted pursuant to our 2007 share incentive plan. All ADSs sold in our initial public offering and the follow-on offerings are freely transferable without restriction or additional registration under the Securities Act of 1933, as amended, or the Securities Act. The remaining ADSs outstanding after the initial public offering and the follow-on offerings are currently available for sale, subject to volume and other restrictions as applicable under Rule 144 and Rule 701 of the Securities Act. The issuance and sale of a substantial number of shares or ADSs, or the perception that such issuances and sales may occur, could adversely affect the market price of the shares or ADSs and impair our ability to raise capital through the sale of additional equity securities.
As a holder of our ADSs, you may not have the same voting rights as the holders of our shares and may not receive voting materials in time to be able to exercise your right to vote.
Holders of ADSs do not have the same rights as our shareholders and may only exercise the voting rights with respect to the underlying shares in accordance with the provisions of the deposit agreement. When a general meeting is convened, ADS holders may not receive sufficient notice of a shareholders’ meeting to permit such holders to withdraw their shares to allow them to cast their vote with respect to any specific matter. If requested in writing by us, the depositary will mail a notice of such a meeting to ADS holders. In addition, the depositary and its agents may not be able to send voting instructions to ADS holders or carry out ADS holders’ voting instructions in a timely manner. We will make all reasonable efforts to cause the depositary to extend voting rights to ADS holders in a timely manner. Furthermore, the depositary and its agents will not be responsible for any failure to carry out any instructions to vote, for the manner in which any vote is cast, or for the effect of any such vote. As a result, you may not be able to exercise your right to vote. In addition, in your capacity as an ADS holder, you will not be able to call a shareholder meeting.
The depository for our ADSs may give us a discretionary proxy to vote our shares underlying your ADSs if you do not give voting instructions, which could adversely affect your interests.
Under the deposit agreement for the ADSs, if we asked for your instructions but the depositary does not receive your instructions by the cutoff date it sets, the depositary will give us a discretionary proxy to vote the shares underlying your ADSs as to all matters at the shareholders’ meeting unless:
| A. | we instructed the depositary we do not wish to receive a discretionary proxy; |
| B. | we informed the depositary that there is substantial opposition to the particular matter; or |
| C. | the particular matter would have a material adverse impact on shareholders. |
The effect of this discretionary proxy is that if you do not give voting instructions, you cannot prevent the shares underlying your ADSs from being voted, except in the circumstances described above. This arrangement may make it more difficult for shareholders to influence the management of our company. Holders of our shares are not subject to this discretionary proxy.
You may not be able to participate in rights offerings and may experience dilution of your holdings as a result.
We may from time to time distribute rights to our shareholders, including rights to acquire our securities. However, we cannot make rights available to ADS holders in the United States unless we register the rights and the securities to which the rights relate under the Securities Act or an exemption from the registration requirements is available. Also, under the deposit agreement for the ADSs, the depositary will not offer those rights available to ADS holders unless the distribution to ADS holders of both the rights and any related securities are either registered under the Securities Act or exempt from registration under the Securities Act with respect to all holders of ADSs. We are under no obligation to file a registration statement with respect to any such rights or underlying securities or to endeavor to cause such a registration statement to be declared effective. In addition, we may not be able to take advantage of any exemptions from registration under the Securities Act. Accordingly, in the event we conduct any rights offering in the future, the
37
depositary may not make such rights available to holders of ADSs or may dispose of such rights and make the net proceeds available to such holders. As a result, holders of our ADSs may be unable to participate in our rights offerings and may experience dilution in their holdings.
You may be subject to limitations on transfer of your ADSs.
Your ADSs represented by the ADRs are transferable on the books of the depositary. However, the depositary may close its transfer books from time to time when it deems that it is expedient for the performance of its duties. In addition, the depositary may refuse to deliver, transfer or register transfers of ADSs generally when our books or the books of the depositary are closed, or at any time if we or the depositary deem it advisable to do so because of any requirement of law or of any government or governmental body, or under any provision of the deposit agreement, or for any other reason.
If a United States person is treated as owning at least 10% of our ADSs or shares, such person may be subject to adverse U.S. federal income tax consequences.
If a United States person is treated as owning (directly, indirectly or constructively) at least 10% of the value or voting power of our ADSs or ordinary shares, such person may be treated as a “United States shareholder” with respect to each “controlled foreign corporation” in the Company’s group. Where the Company’s group includes one or more U.S. subsidiaries, in certain circumstances we could be treated as a controlled foreign corporation and certain of our non-U.S. subsidiaries could be treated as controlled foreign corporations (regardless of whether we are or are not treated as a controlled foreign corporation). A United States shareholder of a controlled foreign corporation may be required to annually report and include in its U.S. taxable income its pro rata share of “Subpart F income,” “global intangible low-taxed income” and investments in U.S. property by controlled foreign corporations, whether or not we make any distributions. An individual that is a United States shareholder with respect to a controlled foreign corporation generally would not be allowed certain tax deductions or foreign tax credits that would be allowed to a United States shareholder that is a U.S. corporation. A failure to comply with these reporting obligations may subject a United States shareholder to significant monetary penalties and may prevent starting of the statute of limitations with respect to such shareholder’s U.S. federal income tax return for the year for which reporting was due. We do not intend to monitor whether we or any of our non-U.S. subsidiaries are treated as a controlled foreign corporation or whether any investor is treated as a United States shareholder with respect to us or any of our subsidiaries or to furnish to any United States shareholders information that may be necessary to comply with the aforementioned reporting and tax paying obligations. A United States investor should consult its own advisor regarding the potential application of these rules in its particular circumstances.
We may be a passive foreign investment company for U.S. federal income tax purposes, which could result in adverse U.S. federal income tax consequences to U.S. Holders of our ADSs or shares.
We will be a passive foreign investment company, or PFIC, for U.S. federal income tax purposes for any taxable year if, applying applicable look-through rules, either (i) at least 75% of our gross income for such year is passive income or (ii) at least 50% of the value of our assets (generally determined based on an average of the quarterly values of the assets) during such year is attributable to assets that produce or are held for the production of passive income. A separate determination must be made after the close of each taxable year as to whether we were a PFIC for that year. Although the application of the PFIC rules is unclear in many important respects and the required calculations yield results very close to the line, based on the market price of our ADSs, the value of our assets, and the composition of our income and assets, we do not believe that we were a PFIC for our taxable year ended December 31, 2022, but there can be no assurances in this regard. The determination of PFIC status involves extensive factual investigation, including ascertaining the fair market value of all of our assets on a quarterly basis and the character of each item of income that we earn, and is subject to uncertainty in several respects. Accordingly, we cannot guarantee that the U.S. Internal Revenue Service, or IRS, will agree with any positions that we take or that we will not be treated as a PFIC for our taxable year ended December 31, 2022, the current taxable year or any future taxable year.
While we do not expect to be or become a PFIC, no assurance can be given in this regard because the determination of whether we are or will become a PFIC for any taxable year is a fact-intensive inquiry made on an annual basis that depends, in part, upon the composition and classification of our income and assets. Fluctuations in the market prices of our ADSs and ordinary shares may cause us to be or become a PFIC for the current or subsequent taxable years because the value of our assets for the purpose of the asset test, may be determined by reference to the market price of our ADSs from time to time (which may be volatile). The composition of our income and assets may also be affected by how, and how quickly, we use our liquid assets.
38
If we are a PFIC for any taxable year during which a U.S. Holder (as defined in “Item 10. Additional Information—E. Taxation—U.S. Federal Income Taxation”) holds an ADS or a share, certain adverse U.S. federal income tax consequences could apply to such U.S. Holder. See “Item 10. Additional Information—E. Taxation—U.S. Federal Income Taxation—Passive foreign investment company.”
You may face difficulties in protecting your interests, and your ability to protect your rights through the U.S. federal courts may be limited, because we are incorporated under British Virgin Islands law, conduct some of our operations in China and Europe, and some of our officers and directors reside outside the United States.
We are incorporated in the British Virgin Islands and conduct substantially all of our operations in China, United States and Europe through our wholly owned subsidiary in these regions. Some of our directors and officers reside outside of the United States, and some or all of the assets of those persons are located outside of the United States. As a result, it may be difficult or impossible for you to bring an original action against us or against these individuals in a British Virgin Islands or China court in the event that you believe that your rights have been infringed under the U.S. federal securities laws or otherwise. It may also be difficult for you to enforce in U.S. courts judgments obtained in U.S. courts based on the civil liability provisions of the U.S. federal securities laws against us and our officers and directors, some of whom are not residents of the United States and the majority of whose assets are located outside of the United States. In addition, there is uncertainty as to whether the courts of the British Virgin Islands or China would recognize or enforce judgments of U.S. courts against us or such persons predicated upon the civil liability provisions of the securities laws of the United States or any state. There is no statutory recognition in the British Virgin Islands of judgments obtained in the United States, although the courts of the British Virgin Islands will generally recognize and enforce a non-penal judgment of a foreign court of competent jurisdiction without retrial on the merits. It is uncertain whether such British Virgin Islands or China courts would be competent to hear original actions brought in the British Virgin Islands or China against us or such persons predicated upon the securities laws of the United States or any state.
Our corporate affairs are governed by our memorandum and articles of association and by the BVI Business Companies Act, 2004 and common law of the British Virgin Islands. The rights of shareholders to take legal action against our directors and us, actions by minority shareholders and the fiduciary responsibilities of our directors to us under British Virgin Islands law are to a large extent governed by the common law of the British Virgin Islands. The common law of the British Virgin Islands is derived in part from comparatively limited judicial precedent in the British Virgin Islands as well as from the common law in England and other countries in the Commonwealth, which has persuasive, but not binding, authority on a court in the British Virgin Islands. The rights of our shareholders and the fiduciary responsibilities of our directors under British Virgin Islands law are not as clearly established as they would be under statutes or judicial precedents in the United States. In particular, the British Virgin Islands has no securities laws as compared to the United States and provides significantly less protection to investors. In addition, British Virgin Islands companies may not have standing to initiate a shareholder derivative action before the federal courts of the United States.
As a result of all of the above, our public shareholders may have more difficulties in protecting their interests through actions against our management, directors or major shareholders than would shareholders of a corporation incorporated in a jurisdiction in the United States.
Our ADSs may not comply with the minimum listing requirements of the NYSE and may therefore be subject to delisting if we are not able to regain compliance within the prescribed timeframe.
Our ADSs are currently listed on the NYSE. The NYSE has minimum requirements that a company must meet in order to remain listed on the NYSE. These requirements include maintaining a minimum average closing price of $1.00 per ADS over a period of consecutive 30 trading days and an average market capitalization of not less than $50 million over a 30-trading day period and stockholders’ equity of not less than $50 million. On November 7, 2016, we received a notice from the NYSE that the average closing price of our ADSs (prior to the ADS Ratio Change) was below the listing requirements. In order to bring the price of the ADSs into compliance with the listing requirements, we executed the ADS Ratio Change. As a result, effective from February 10, 2017, the number of our shares represented by each ADS has been changed from two shares to 10 shares. On March 1, 2017, we received a notice from the NYSE that a calculation of the average closing price of our ADSs for the 30-trading days ended February 28, 2017 indicated that the average closing price of our ADSs was above the minimum requirement of $1.00 based on a 30-trading day average. Accordingly, we have resumed compliance with all NYSE continued listing requirements.
39
On July 26, 2017, we received another notice from the NYSE that the total market capitalization and the stockholders’ equity were below the listing requirements. In order to regain compliance, we conducted a non-cash restructuring to dispose of substantially all of the assets and liabilities related to our manufacturing businesses, including polysilicon, solar wafer and solar module manufacturing, as well as the LED distribution business, such that we could dispose of our asset-heavy and debt-heavy businesses and focus on our asset-light and high-margin project business. The disposition was completed in September 2017. See “Item 7. Major Shareholders and Related Party Transactions—Related Party Transactions.” for details. On October 24, 2017, we submitted a business plan to the NYSE to demonstrate our plan to regain compliance within the continued listing requirements of the NYSE. On December 7, 2017, the NYSE accepted our business plan and recognized that we were trading at levels in excess of $50 million average market capitalization. On January 3, 2018, we provided the NYSE with an updated analysis of our third quarter 2017 progress and the plan submission and it was accepted by the NYSE on January 26, 2018.
On September 9, 2019, we received a notice from the NYSE again that we did not meet the NYSE’s criteria for continued listing standard because the average closing price of the Company’s ADSs was less than $1.00 per ADS over a consecutive 30-trading-day period. On October 1, 2019, we received a confirmation from the NYSE that we had regained compliance with continued listing standards after the average closing price for our ADSs for the consecutive 30-trading-day period ended September 30, 2019 exceeded $1.00.
We cannot assure you that we will maintain compliance with all the NYSE’s continued listing requirements. If we were unable to regain compliance with the minimum share price within the prescribed timeframe or if we are unable to maintain compliance with any of the NYSE’s continued listing requirements in the future, our ADSs would be subject to delisting. A delisting of our ADSs could negatively impact us by, among other things, reducing the liquidity and market price of our ADSs; reducing the number of investors willing to hold or acquire our ADSs, which could negatively impact our ability to raise equity financing; decreasing the amount of news and analyst coverage for us; and limiting our ability to issue additional securities or obtain additional financing in the future. Our compliance with the NYSE’s listing requirements enables our business to continue to grow a worldwide audience through NYSE’s platform and further improve our reputation with potential customers.
As a foreign private issuer we are subject to Exchange Act reporting obligations that, to some extent, are more lenient and less frequent than those of a U.S. domestic public company.
As a foreign private issuer we are exempt from certain provisions of the Exchange Act that are applicable to U.S. domestic public companies, including (i) the sections of the Exchange Act regulating the solicitation of proxies, consents or authorizations in respect of a security registered under the Exchange Act, (ii) the sections of the Exchange Act requiring insiders to file public reports of their share ownership and trading activities and liability for insiders who profit from trades made in a short period of time and (iii) the rules under the Exchange Act requiring the filing with the SEC of quarterly reports on Form 10-Q containing unaudited interim condensed consolidated financial statements and other specified information. In addition, foreign private issuers are not required to file their annual report on Form 20-F until 120 days after the end of each fiscal year, while U.S. domestic issuers that are accelerated filers are required to file their annual report on Form 10-K within 75 days after the end of each fiscal year. Foreign private issuers are also exempt from Regulation FD, which is intended to prevent issuers from making selective disclosures of material information. As a result, an investor may not have the same protections afforded to shareholders of a company that is not a foreign private issuer.
ITEM 4.INFORMATION ON THE COMPANY
| ● | History and Development of the Company |
Prior to our business restructuring in September 2017, the Company’s business was initially operated through its former subsidiary ReneSola Zhejiang Energy Co., Ltd., whose predecessor Zhejiang Fengding Construction Material Machinery Manufacturing Co., Ltd., or Fengding Construction, was established as a limited liability company in the PRC in 2003. Following a series of share transfers, Fengding Construction was renamed as ReneSola Zhejiang Energy Co., Ltd. in June 2005 and commenced the solar power business in July 2005.
40
Emeren Group Ltd was incorporated as a limited liability company in the British Virgin Islands on March 17, 2006. Our choice of the British Virgin Islands as the jurisdiction of incorporation was motivated in part by its relatively well-developed body of corporate law, various taxes and other incentives, and its acceptance among internationally recognized securities exchanges as a jurisdiction of incorporation for companies seeking to list securities on such exchanges. As we are a limited liability company under the laws of the British Virgin Islands, the liability of our shareholders to our company is limited to (i) any amount unpaid on a share held by the shareholder and (ii) any liability to repay a distribution by our company that was not made in accordance with the laws of the British Virgin Islands.
In January 2023, we rebranded from ReneSola Ltd. and our legal and commercial name changed to Emeren Group Ltd. Emeren stands for Empowering Renewables, to symbolize our substantial progress and continued dedication to growing solar and renewable energy development globally to deliver affordable and sustainable energy. The new logo, which features a sun against a blue background, represents the sun’s energy, signifies our commitment to sustainability and serves as a reminder of the importance of renewable energy.
Our principal executive offices are located at 100 First Stamford Place, Suite 302, Stamford, CT 06902, U.S.A. Our registered office is located at the offices of Harneys Corporate Services Limited, Craigmuir Chambers, P.O. Box 71, Road Town, Tortola, VG1110, British Virgin Islands. Our agent for service of process in the United States is CT Corporation System, located at 111 Eighth Avenue, New York, New York 10011. Our website address is emeren.com. The information contained on, or that can be accessed through, our website is not a part of, and shall not be incorporated by reference into, this Annual Report. We have included our website address as an inactive textual reference only. The SEC maintains an internet site that contains reports, proxy and information statements, and other information regarding issuers, such as we, that file electronically, with the SEC at http://www.sec.gov.
On September 30, 2022, we purchased 100% of the equity interest of Branston Solar Farm Limited (“Project Branston”) from P&T Global Renewable Energy Ltd. Project Branston is located in Branston, Lincoln, United Kingdom and it owned a 50 MWp operational solar farm which has been operational since October 12, 2020. The output of the plant is contracted under a 40-year PPA which began on the commercial operation date. The acquisition was in accordance with the Company’s overall growth strategy.
On October 11, 2022, we entered into a Shares Purchase Agreement to acquire Emeren Ltd, a United Kingdom-based utility-scale solar power and battery projects developer in Europe. The acquisition transaction was completed on October 11, 2022 through an all-cash deal with an earn-out provision.
As of December 31, 2022, we conduct our business primarily through the following subsidiaries:
| ● | Emeren New Energy S.à r.l.: our wholly owned subsidiary incorporated in Luxembourg in March 2012 to engage in trading and investments in solar industry, as well as holding our solar power projects in Europe and Canada; |
| ● | ReneSola Investment Management Ltd.: our wholly owned subsidiary incorporated in the British Virgin Islands in December 2014 to engage in investments in solar industry, as well as holding our solar power projects; |
| ● | Emeren US LLC: our wholly owned subsidiary incorporated in the United States to engage in trading and investments in solar industry, as well as holding our solar power projects in the United States; |
| ● | ReneSola Power Canada: our wholly owned subsidiary incorporated in Canada in October 2017 to conduct solar power project development business; |
| ● | Emeren Poland sp. z o.o.: our wholly owned subsidiary incorporated in Poland in July 2015 to conduct EPC business; |
| ● | Emeren Hungary Kft: our wholly owned subsidiary incorporated in Hungary in December 2017 to conduct EPC business; |
| ● | EMEREN France: our wholly owned subsidiary incorporated in France in October 2017 to conduct solar power project development business; |
| ● | EMEREN NEW ENERGY SPAIN, S.L.: our wholly owned subsidiary incorporated in Spain in June 2017 to conduct solar power project development business; |
41
| ● | Renesola Power UK LTD: our wholly owned subsidiary incorporated in the UK in August 2015 to conduct solar power project development business; |
| ● | Emeren New Energy Italy S.r.l.: our wholly owned subsidiary incorporated in Italy in December 2021 to conduct solar power project development business; |
| ● | Renesola Germany GmbH: our wholly owned subsidiary incorporated in Germany in December 2021 to conduct solar power project development business; |
| ● | RE PV S.à r.l.: a joint venture subsidiary with Eiffel Energy Transition Fund S.L.P incorporated in Luxembourg in March 2021 to conduct solar power project development business; |
| ● | Renesola (Zhejiang) PV Power Co., Ltd.: our wholly owned subsidiary incorporated in China in August 2017 to hold our Chinese subsidiaries; |
| ● | Zhejiang ReneSola Investment Ltd.: our partially owned 59.87% subsidiary, incorporated in China in February 2015 to engage in trading and investments in solar industry, as well as holding our project companies in China; and |
| ● | ReneSola Consulting (Shanghai) Co., Ltd: our wholly owned subsidiary incorporated in China in August 2017 to engage in project management and technology support. |
For our organization structure as of the date of this annual report, see “Item 4. Information on the Company—Organizational Structure.”
In January 2008, we and certain selling shareholders completed our initial public offering of 2,000,000 ADSs, representing 20,000,000 of our shares, on the NYSE.
Our board of directors authorized the ADS Ratio Change in January 2017. Effective from February 10, 2017, the number of our shares represented by each ADS has been changed from two shares to 10 shares. For our ADS holders, this ADS Ratio Change had the same effect as a one-for-five reverse split. No new shares were issued in connection with the ADS Ratio Change. Our ADSs continue to be traded on the NYSE under the symbol “SOL.” The ADS Ratio Change did not reduce any ADS holder’s percentage ownership interest in us, except for minor adjustments that may result from the treatment of fractional ADSs. Proportionate voting rights and other rights and preferences of the ADS holders were not reduced by the ADS Ratio Change, subject to the treatment of fractional ADSs.
In September 2017, the disposition of substantially all of the assets and liabilities related to our manufacturing businesses, including polysilicon, solar wafer and solar module manufacturing, as well as the LED distribution business, was completed.
Prior to our business restructuring in September 2017, our capital expenditures were used primarily to optimize and maintain our Sichuan polysilicon factory, our cell and module manufacturing plant in Yixing, Jiangsu Province, to purchase production equipment, to acquire land-use rights for each of the plants and to build up our solar power product business and solar power projects business. After the completion of our business restructuring in September 2017, our capital expenditures have been used primarily for our solar power projects business. For details of our capital expenditures, see “Item 5. Operating and Financial Review and Prospects—Liquidity and Capital Resources—Capital Expenditures.”
In January 2021, we raised additional $40 million at price of $16 per ADS and $250 million at price of $25 per ADS, a total of $290 million in 2021. The capital was and will be used to expand our solar project pipeline and penetrate the solar-plus-storage market, as well as for working capital and potential strategic M&A opportunities. We also intended to use some of the capital raised for the Company share repurchase activities. This further strengthened our balance sheet with debt to assets ratio below 11% by the end of 2021 and enable us to drive long term growth.
42
On September 2, 2022, we entered into a securities repurchase agreement with ReneSola Singapore, one of our major shareholders, pursuant to which, among other things, we repurchased from ReneSola Singapore 70 million shares represented by 7 million ADSs at a price of $0.60 per share (or $6.00 per ADS), totaling $42.0 million through a privately negotiated transaction. Shah purchased 10 million shares represented by 1 million ADSs from ReneSola Singapore at a price of $0.60 per share (or $6.00 per ADS).
Affiliates of ReneSola Singapore resigned from their offices as legal representatives, directors, and officers of the Company and its subsidiaries shortly after the closing of the repurchase transaction. Ms. Crystal (Xinhan) Li and Ms. Maggie (Yuanyuan) Ma resigned from the Board of the Company immediately upon closing of the repurchase transaction. Ms. Crystal (Xinhan) Li also resigned from her executive role as the vice president of investment of the Company simultaneously.
In connection with and effective upon the closing of this repurchase transaction, the investor rights agreement dated as of October 2, 2019 by and among the Company, Mr. Xianshou Li, ReneSola Singapore, Shah and certain other parties named therein was terminated. The Company entered into an amended and restated investor rights agreement separately with Shah. The terms of the amended and restated investor rights agreement are substantially the same as those under the previous investor rights agreement, except that (i) Shah, subject to certain minimum shareholding requirements and a step-down mechanism, is entitled to nominate three (3) designees for election and/or appointment as directors of the Company, and (ii) the board of directors of the Company is entitled to jointly nominate for election and/or appoint one (1) director.
After this transaction, ReneSola Singapore was no longer affiliate of the company. As of December, 31, 2022, it holds about 8% of the Company’s shares. On January 4, 2023, we entered into a securities repurchase agreement with ReneSola Singapore, pursuant to which, among other things, we repurchased from ReneSola Singapore 3 million ADSs at a price of $4.40 per ADS, totaling $13.2 million through a privately negotiated transaction. In addition, Shah purchased the remaining 2.05 million ADSs owned by ReneSola Singapore at a price of $4.40 per ADS, totaling $9.02 million through a privately negotiated transaction. After the completion of the two transactions, Emeren Group Ltd.’s primary shareholders are all domiciled outside of China.
| ● | Business Overview |
After the completion of our business restructuring in September 2017, we have become a solar project developer and operator, a pure downstream player with robust pipeline projects around the world. We develop and sell solar power projects or sell project SPVs (project development business); provide engineering, procurement and construction business (EPC business); and own and operate solar power projects and sell the electricity generated by our operated solar power plants (IPP business).
In December 2019, we switched our multi-year transformation from money-losing equipment maker to money-making and asset-light solar project developer. We have continued to evolve our long-term growth strategy from focusing on our traditional market in China to a global expansion roadmap. We now primarily focus on the promising markets in the United States and Europe. We already obtained a leading market share in Poland and Hungary, as well as some states in the United States such as Minnesota and New York. We moved our headquarters to Connecticut, United States where our senior management team has been based going forward.
In addition, we successfully recruited a new management team with tremendous industry insights and experiences that we believe will contribute to our long-term growth following our global expansion strategy. We appointed Mr. Yumin Liu as the chief executive officer. Mr. Liu brings to us more than 20 years of experience in energy management, power generation and solar technology sectors. Before joining us, he was a highly successful and prominent executive at Canadian Solar Inc., a leading global manufacturer of solar photovoltaic modules and provider of solar energy solutions. We appointed Mr. Ke Chen as our chief financial officer. Mr. Chen has over 17 years of experience in the global capital markets, including vast investment experiences in solar industry in China. He is aligned with one of our largest shareholders, Shah Capital, and is highly incentivized to drive shareholder-friendly disclosure and outreach policies.
In January 2021, we raised additional $40 million at price of $16 per ADS and $250 million at price of $25 per ADS, a total of $290 million in 2021. The capital was and will be used to expand our solar project pipeline and penetrate the solar-plus-storage market, as well as for working capital and potential strategic M&A opportunities. We also intended to use some of the capital raised for the Company share repurchase activities. This further strengthened our balance sheet with debt to assets ratio below 11% by the end of 2021 and enable us to drive long term growth.
In 2022, we continued to focus on core business growth of solar project development to sell high margin projects at NTP or RTB in Europe and USA. We monetized about 122 MW projects in 2022. Project sales accounts for 22% of our total revenue in 2022.
43
As of December 31, 2022, we achieved our original 3 GW mid-to-late stage pipeline goal, up from 2.1 GW at the end of 2021, and have successfully monetized about a total of 122 MW of solar projects during 2022. The Sales primarily included 70 MW of utility solar projects in Pennsylvania and 12 MW of community solar projects in the U.S.. We were operating and recording electricity generation revenue from approximately 252 MW solar power projects globally as of December 31, 2022, including 168 MW in China, 60 MW in Europe and 24 MW in the U.S., and recorded electricity generation revenue from these projects. As of December 31, 2022, we had about 3 GW within the mid-late-stage pipeline.
Our net revenue increased from $73.5 million in 2020 to $79.7 million in 2021, and decreased to $61.3 million in 2022. We recorded operating loss of $2.6 million and net loss of $4.5 million in 2022, compared to operating income of $12.7 million and net income of $6.6 million in 2021, and operating income of $6.8 million and net income of $2.2 million in 2020. Net loss attributed to Emeren Group Ltd was $4.7 million in 2022, compared to net income attributed to Emeren Group Ltd of $6.9 million in 2021 and net income attributed to Emeren Group Ltd of $2.8 million in 2020. Net loss attributed to Emeren Group Ltd per ADS was $0.07 in 2022, compared to net income attributed to Emeren Group Ltd per ADS of $0.10 in 2021 and net income attributed to Emeren Group Ltd per ADS of $0.06 in 2020. See “Item 5. Operating and Financial Review and Prospects—Overview of Financial Results—Net Revenue.”
Our Business
We develop and sell solar power projects or sell project SPVs (project development business); provide engineering, procurement and construction business (EPC business); and own and operate solar power projects and sell the electricity generated by our operated solar power plants (IPP business). We conduct our IPP business, EPC business and project development business in a number of countries, including United States, Poland, Hungary, Spain, France, UK, Germany, Italy and China.
Project Development Business
We started our solar power project development business in 2012. We have recorded revenue from the sales of solar power projects since 2015. We have been focused on developing solar projects in different markets, including United States, China and several European countries. See “—Our Sales and Customers.”
As a developer, we have two basic project development models.
| ● | Build-Transfer: we develop and build, or contract out wholly or partially to another party to develop and build, the solar power projects, which will be sold and delivered after being connected on grid. |
| ● | Project Rights Sale: we involve in earlier development stages to secure land/roof with interconnection capacity and leverage the expertise of global project development teams to sell project rights at “notice to proceed,” or NTP, with attractive margin by selling project SPVs, which hold the early-to-late stage pipelines, before commencing the construction work of the solar power projects which we develop, acquire or develop jointly with other parties. |
Besides the two basic models, we develop community solar gardens as developers and hold the community solar gardens through project SPVs. Prior to the delivery of the community solar gardens, SPVs enter into PPAs, which generally have a term of 20 years, with the power subscribers. After investors are found, we will sell the project rights, that is, the project SPV holding the community solar gardens, to investors.
The prices of our solar power projects or projects SPVs are primarily based on the cash flow such projects can generate and the rate of returns. The cash flow can be affected by drivers such as electricity generation, electricity price (such as FIT or PPA), operating expenses, tax policy or a number of other reasons. Investors may compare the rate of returns generated from the solar power projects with the rate of returns in the financing or investment markets. See “Item 3. Key Information—D. Risk Factors—Risks Related to Our Business—Volatility or large decrease in the prices of solar power projects may cause significant fluctuations or declines in our revenue.”
Purchasers of our developed solar power projects normally pay the purchase price in stages. Substantially all of these purchasers may require us to provide retention money, performance bonds or bank guarantees for a certain period of time to secure the quality and performance of our developed solar power projects. During the covered period of time, if any significant defects or efficiency problem arises from sold solar power projects, it may cause the retention money to be deducted or forfeited.
The project development business continues to be our important strategy for the foreseeable future.
44
IPP Business
On September 30, 2022, we acquired a 50 MWp operational solar farm (“Project Branston”) located in Branston, Lincoln, United Kingdom from P&T Global Renewable Energy LTD. We expanded our IPP business in Europe. Project Branston’s 50 MWp solar farm has been operational since October 12, 2020 and is currently generating an annualized yield of 1,011 MWh/MWp. This fully operational solar farm provides stable cash flows and helps diversify risks from project sales. We anticipate the acquisition to further strengthen our market position in the Europe and to be accretive to our shareholders. This is a new chapter of our company as we expand our IPP business in Europe which contributes to alleviating Europe’s energy crisis.
In October, 2022, we energized our first inaugural IPP project in Hungary. The project “Csomád 1-2” consists of two PV plants with total installed capacity of 10.2 MWp, equivalent to powering approximately 4,000 households per day. The project entered the commercial operation stage in the beginning of October, 2022. The 10 MWp project in Hungary is our first self-developed and self-constructed project, which is another project to our growing IPP assets in Europe. We are committed to becoming a major contributor to the renewable energy transition in Hungary.
We started our IPP business in 2013 by owning and operating solar power projects and selling electricity generated by these solar power projects in 2013. We have built our business as an IPP to develop and operate DG projects in well-developed regions for high PPA/FIT users.
In China, we primarily conduct our IPP business through our wholly and partially owned subsidiaries, where we can sell electricity in gross metering or net metering. In China, our IPP portfolio is the solar power projects which we developed. Since 2016, we are building our in-house O&M team in China to operate and maintain our entire owned and operated IPP portfolio in China.
In China, NEA and NDRC published the Notice on the Pilot of Distributed Generation Traded in Markets (file 2017-1901) to establish electricity trading market for DG projects which are similar to virtual net metering and US community solar gardens, allowing the IPP one of following:
| ● | to sell electricity to users directly, eligible for solar premium, and pay wheeling cost to the grid; |
| ● | to sell electricity indirectly where the grid operators will arrange the sales, eligible for solar premium, and pay only wheeling cost to the grid; or |
| ● | to sell electricity to the grid at national solar FIT price, and subtract corresponding transmission cost. |
Under gross metering, except for grid parity/low pilot projects in areas with ample resources, good conditions and high market consumption, each solar project approved by China’s National Development and Reform Commission, or the NDRC, is eligible to receive an attractive fixed FIT which was determined by NDRC at the time when the project was filed for 20 years in principle and we expect our solar power projects to be long-term contracted assets. Therefore, except for grid parity/low pilot projects, we can sell all electricity generated by our gross metering projects to the State Grid and receive a total amount of FIT amount, which comprise an agreed electricity sales price from the State Grid and the subsidies from the government, for 20 years. Net metering is important to achieve grid parity. We develop and operate net metering DG projects in well-developed regions in China. Under net metering, we sell a majority of the electricity to non-State Grid power purchasers at an agreed negotiated electricity sales price, which is usually at a market discount rate of the public retail rate, and then sell the remaining unpurchased electricity to the State Grid at a price based on the local desulphurized coal benchmark. Aside from the electricity sale, each KWh of electricity generated (sold to non-Sate Grid power purchasers or State Grid) will receive subsidies from the government. State Grid is an enterprise which constructs and operates power grids and is a pilot state holding company approved by the State Council of China to carry out state-authorized investment. The non-State Grid power purchasers are primarily commercial and industrial users. See “—Our Solar Power Projects.” The governmental subsidies in gross metering and net metering may be different. We have focused and will continue to focus on net metering projects with high return on invested capital.
In our IPP business, power purchasers may pay us monthly, bi-monthly, quarterly or half-yearly based on the terms in the Energy Management Contract (EMCs) and PPAs. The EMCs, which, among other terms, provide the terms and pricing of the sales and include the PPAs, are long-term, generally 20 years with a possible 5-year extension. See “Item 3. Key Information—D. Risk Factors—Risks related to Our Business—Our ability to transmit and sell the electricity generated from the solar power projects operated by us relies on the grid connection, dispatch agreements, PPAs and other contractual agreements.”
45
We also operate a 24MW community solar garden in North Carolina, USA
As of December 31, 2022, we had more than 100 solar power projects in operation globally with an aggregate capacity of approximately 252 MW. See “—Our Solar Power Projects.”
Operating Assets |
| Capacity (MW) |
Europe |
| 60 |
U.S. |
| 24 |
China |
| 168 |
Total |
| 252 |
Owning self-consumption DG projects is an attractive business model for us, as it generates very high margin recurring revenue. However, following our long-term transformation plan to be an asset-light project developer and our new global expansion strategy, we may strategically dispose our China DG assets depending on the market situation.
Engineering, Procurement and Construction Business
Our Engineering, Procurement and Construction Business (“EPC”) includes engineering design, procurement of solar modules, balance-of-system components and other components, and construction contracting and management. We may engage our in-house EPC team or engage external experienced and qualified EPC contractors to handle and monitor the EPC process for our developed projects. Despite that, as the developer, we may procure the key components, such as solar modules and balance-of-system components.
We typically enter into short-term contracts with our suppliers and contractors on project-by-project basis or project portfolio basis based on the market prices.
Engineering
Through engineering design, we aim to reduce the risks, reduce the costs and improve the performance of our solar power projects. The engineering design process includes the site layout and the electrical design as well as assessing a variety of factors to choose an appropriate technology and the modules and inverters in particular. In additional to relying on our in-house EPC team, we may engage independent third party EPC contractors to conduct and monitor this process.
Procurement
We procure solar modules and other key components for our developed solar power projects primarily by entering into short-term contracts to purchase at market prices. Suppliers of our solar modules and key components are primarily our related parties and third-party suppliers and contractors. Our purchasing decisions may take into consideration technical specifications (including size, type and power output) bid price, warranty and insurance programs, spectral response, performance in low light, nominal power tolerance levels, degradation rate, technical support and the reputation of the supplier. We generally require warranties for defects in materials or workmanship for the components and a warranty for module capacity under normal testing conditions. Our in-house EPC team or external EPC contractors work in areas such as logistics, installation, construction and supervision. We maintain an updated list of qualified and reliable suppliers and third-party contractors with a proven track record with which we have established relationships. We choose our third-party suppliers and contractors through a bidding or quotation request process or through our affiliates or other cooperative arrangements with various manufacturers and contractors. The relevant departments of our local offices organize and collect bids/quotations, communicate with potential suppliers and contractors and coordinate with our local development teams to meet the local technical and legal requirements.
Construction
We engage third-party contractors for construction. We employ a number of measures to manage and monitor the performance of such contractors in terms of both quality and delivery time and to ensure compliance with the applicable safety and other requirements. For example, we generally have on-site supervisors and hold regular on-site meetings with the third-party contractors to monitor their work to ensure that projects progress according to schedule and adhere to quality standards. We also conduct periodic inspections to examine project implementation and quality standards compared to our project planning and prepare periodic reports for review and approval by the relevant departments in our corporate headquarters. If we identify any quality or progress issues which are
46
attributable to the work of the third-party contractors, we will have further follow-up discussions with the third party contractors and monitor their rectification work.
We also require our third-party contractors for construction and installation to comply with applicable laws and regulations regarding work safety as well as our own production safety rules and policies. We examine and keep records of the production-related safety documentation and insurance policies of our third-party contractors. All production-related tools and equipment used by our third party contractors must be compliant with and certified by applicable regulatory standards. Our third-party contractors should also regularly provide their internal records relating to production safety (for example safety production training and safety inspections) to us, and we also conduct regular safety supervision and inspection on the third-party contractors.
Under our third-party contracting agreements, we are generally entitled to compensation if the third-party contractors fail to meet the prescribed requirements and deadlines under their contracting agreements. In general, our contractors require us to pay all of the contract price upon completion of the solar power projects and we require the contractor to provide a performance bond, which is usually for a period of one year to two years, in respect of the warranty obligations.
Commissioning and Warranties
When the EPC contractor notifies the regional solar power project team of on-grid operation, the regional solar power project team thoroughly tests each aspect of the solar power project. Commissioning tests generally include a detailed visual inspection of all significant aspects of the plant, an open circuit voltage test and short circuit current test prior to grid connection, and a direct-current test after connecting to the power grid. These tests are conducted in order to ensure that the plant is structurally and electrically safe and is sufficiently robust to operate as designed for the specified project lifetime. We have not experienced any material delays in construction or unsatisfactory workmanship with respect to our solar power projects. Following the commissioning, the solar power projects, which are intended for sale, will be handed over to the purchasers.
In addition to the warranties provided by the manufacturers of modules, balance-of-system components and other key components, EPC contractors also typically provide a limited warranty against defects in workmanship, engineering design, and installation services under normal use and service conditions for a period of time following the energizing of a section of a solar power plant or upon substantial completion of the entire solar power plant. In resolving claims under the workmanship, design and installation warranties, the new owner has the option of remedying the defect to the warranted level through repair, refurbishment, or replacement.
Operations and Maintenance Business
Since 2016, we have been building our Operations and Maintenance (“O&M”) team to operate and maintain all of our owned and operated IPP portfolios not only in China, but also in Europe and the United States. We utilize customized software to monitor the performance and security of our solar power projects on a real-time basis. We maintain our solar power projects to maximize the utilization rate, rate of power generation and system life of our solar power projects.
In addition to the O&M services provided by our in-house O&M team, we also engaged third party contractors to operate and maintain substantially all of our solar power projects overseas. We are responsible for the maintenance of those projects and perform overall maintenance obligations. We subcontract certain specific O&M tasks such as security and repair to third party contractors who are on-call to deliver such services on demand. We generally require warranties for defects in materials or components and warranties for module capacity under normal testing conditions.
Our Solar Power Projects
Since 2019, we have built our business as project developer and have selectively owned high quality projects. We have focused on small-scale DG projects and community solar gardens with individual project size of 5 MW-25MW. Our competitive advantages lie in small-scale projects with high PPA/FIT price in diversified jurisdictions which we believe are of attractive return and will be the trend for the development of the industry. Geographically, we are currently taking a new global expansion roadmap and strategically switching from our traditional market in China to the promising markets in the United States and Europe.
Projects for Sale
As of December 31, 2022, we completed an accumulated 1 GW of solar power projects and have successfully monetized about a total of 122 MW of solar projects during 2022. The sales primarily included 70 MW of utility solar projects in Pennsylvania and 12
47
MW of community solar projects in the U.S.. We were operating and recording electricity generation revenue from approximately 252 MW solar power projects globally as of December 31, 2022, including 168 MW in China, 60 MW in Europe and 24 MW in the U.S., and recorded electricity generation revenue from these projects. As of December 31, 2022, we had 3 GW within our mid-late-stage pipeline.
Operating Assets
As of December 31, 2022, we owned 252 MW of solar power projects globally in operation, including 168 MW of solar power projects in China, 60 MW in Europe and 24 MW in the U.S., and generated 198 gigawatt-hours, or GWh, of electricity from this IPP portfolio in 2022.
Operating Assets |
| Capacity (MW) |
China DG |
|
|
- Zhejiang |
| 48 |
- Henan |
| 46 |
- Anhui |
| 32 |
- Hebei |
| 17 |
- Jiangsu |
| 15 |
- Shandong |
| 4 |
- Fujian |
| 6 |
Total in China |
| 168 |
Europe | 60 | |
United States |
| 24 |
Total |
| 252 |
Operating Assets |
| Electricity Generated (GWh) |
China DG |
| 154 |
Europe |
| 8 |
United States |
| 36 |
Total |
| 198 |
Project Pipeline
Our solar power projects pipeline includes early- to mid-stage projects pipeline and mid-late-stage projects pipeline. Due to different processes of developing projects in various regions, our early- to mid-stage projects pipeline refers to projects that we have internally approved to commit operational or financial resources to develop, including projects that we have conducted internal studies and are bidding for, that we are developing the financing plans, or working to obtain external approval or permits for such projects, or for which we have agreed on preliminary terms or entered into memorandums of understanding. Mid-late-stage projects mainly refer to projects that we have the legal right to develop based on definitive agreements, including the projects held by project SPVs or joint ventured project SPVs whose controlling power belongs to us, or can be purchased by us once the late stage is reached.
As of December 31, 2022, our mid-late-stage project pipeline in the United States, Poland, Hungary, France, Spain, Germany, UK, Italy and China had an aggregate capacity of approximately 3 GW.
48
The following table sets forth the information of our mid-late-stage pipeline as of December 31, 2022 (excluding sold, ready for sale and delivered projects):
| Project Pipeline (Late | |
Project Location |
| Stage) (MW) |
USA |
| 742.0 |
Poland |
| 759.0 |
Hungary |
| 91.0 |
France |
| 168.0 |
Spain |
| 201.0 |
Germany |
| 81.0 |
U.K. |
| 214.0 |
Italy | 705.0 | |
China | 169.0 | |
Total |
| 3130.0 |
The following tables set forth our mid-late-stage project pipeline by location:
United States
Our mid-late-stage projects total 742 MW, of which approximately 115 MW are community solar projects in Minnesota, Maine, Pennsylvania, and New York. Additionally, we have projects under development in Florida, Pennsylvania, Illinois, and California. Meanwhile, we operate 24 MW of utility projects in North Carolina.
Project |
|
| MW |
|
|
| Expected |
| Business | |||
Pipeline | Location | (DC) | Project Type | Status | NTP/Sale | Model | ||||||
Minnesota |
| MN |
| 10.0 |
| Community Solar |
| Development |
| 2023 |
| NTP Sale |
New York |
| NY |
| 100.0 |
| Community+Utility |
| Development |
| 2023 |
| NTP Sale |
Florida |
| FL |
| 104.0 |
| Utility Scale |
| Development |
| 2023 |
| NTP Sale |
Maine |
| ME |
| 10.0 |
| DG & Community Solar |
| Development |
| 2023 |
| NTP Sale |
Pennsylvania |
| PA |
| 60.0 |
| Community Solar |
| Development |
| 2025 |
| NTP Sale |
Alabama | AL | 180.0 | Utility PV+Storage | Development | 2025 | NTP Sale | ||||||
Illinois |
| IL |
| 24.0 |
| Utility PV+Storage |
| Development |
| 2023/2024 |
| NTP Sale |
Virginia |
| VA |
| 7.0 |
| Community Solar |
| Development |
| 2023/2024 |
| NTP Sale |
New Mexico | NM | 120.0 | Utility Scale | Development | 2025 | NTP Sale | ||||||
California |
| CA |
| 127.0 |
| Utility PV+Storage |
| Development |
| 2024/2025 |
| NTP Sale |
| Total |
| 742.0 |
|
|
|
|
|
|
|
|
Poland
Business momentum continues in Poland. As of December 31, 2022, we had 759 MW of projects in our mid-late-stage pipeline.
Project | Project | Expected | Business | |||||||||
Pipeline |
| Project Info |
| MW (DC) |
| Type |
| Status |
| RTB / Sale |
| Model |
Portfolio 1 |
| Poland |
| 37.0 |
| Ground-mounted |
| Under Development |
| 2023-2024 |
| IPP |
Portfolio 2 |
| Poland |
| 58.0 |
| Ground-mounted |
| Under Development |
| 2023 |
| COD + EPC Sale |
Portfolio 3 |
| Poland |
| 46.0 |
| Ground-mounted |
| Under Development |
| 2023-2024 |
| RTB Sale |
Portfolio 4 |
| Poland |
| 560.0 |
| Ground-mounted |
| Under Development |
| 2024-2025 |
| RTB Sale |
Portfolio 5 |
| Poland |
| 58.0 | Ground-mounted | Under Development | 2023 | RTB Sale | ||||
Total | 759.0 |
49
Hungary
In Hungary, we invest in small-scale DG projects and utility projects. Our mid-late-stage pipeline has multiple “micro projects,” with an average size of 0.5 MW per project, bringing total capacity to 91 MW.
Project | Project | Expected | Business | |||||||||
Pipeline |
| Location |
| MW (DC) |
| Type |
| Status |
| RTB / Sale |
| Model |
Portfolio 1 |
| Hungary |
| 43.0 |
| Ground- mounted |
| Under Development |
| 2023-2024 |
| COD + EPC Sale |
Portfolio 2 |
| Hungary |
| 48.0 |
| Ground- mounted |
| Under Development |
| 2023 |
| COD + EPC Sale |
| Total |
| 91.0 |
France
In France, we have a project pipeline of 168 MW, all of which are ground-mounted projects.
Project | Project | Expected | Business | |||||||||
Pipeline |
| Location |
| MW (DC) |
| Type |
| Status |
| RTB / Sale |
| Model |
Portfolio 1 |
| France |
| 140.0 | Ground-mounted |
| Under development |
| 2024-2026 |
| RTB Sale | |
Portfolio 2 | France | 18.0 | Ground-mounted | Under development | 2024 | Development Services | ||||||
Portfolio 3 |
| France |
| 10.0 |
| Ground-mounted |
| Under development |
| 2023 |
| RTB Sale |
| Total |
| 168.0 |
Spain
We have a mid-late-stage pipeline of 201 MW of ground-mounted projects located in various regions across Spain.
Project | Project | Expected | Business | |||||||||
Pipeline |
| Location |
| MW (DC) |
| Type |
| Status |
| RTB / Sale |
| Model |
Project Portfolio |
| Spain |
| 201.0 |
| Ground-mounted |
| Under Development |
| 2023/2024 |
| RTB Sale |
| Total |
| 201.0 |
Germany
We have secured a mid-late-stage pipeline of 81 MW of ground-mounted projects now under development.
Project | Project | Expected | Business | |||||||||
Pipeline |
| Location |
| MW (DC) |
| Type |
| Status |
| RTB / Sale |
| Model |
Portfolio 1 | Germany | 30.0 | Ground-mounted | Under development | 2024 | RTB Sale | ||||||
Portfolio 2 | Germany | 12.0 | Ground-mounted | Under development | 2023 | RTB Sale | ||||||
Portfolio 3 | Germany | 39.0 | Ground-mounted |
| Under development | 2024 | RTB Sale | |||||
| Total |
| 81.0 |
U.K.
We have a mid-late-stage pipeline of 214 MW of ground-mounted projects under development.
Project | Project | Expected | Business | |||||||||
Pipeline |
| Location |
| MW (DC) |
| Type |
| Status |
| RTB / Sale |
| Model |
Portfolio 1 |
| UK |
| 190.0 |
| Solar only Ground-mounted |
| Under development |
| 2024 |
| RTB Sale |
Portfolio 2 |
| UK |
| 24.0 |
| Solar-plus-storage Ground-mounted |
| Under development |
| 2024 |
| RTB Sale |
| Total |
| 214.0 |
50
Italy
In Italy, we partnered with two local developers and are continuing to build our pipeline in this important market. We acquired Emeren, an Italy-based utility scale solar power and battery storage project developer in Europe. Emeren has over 2.5 GW of pipeline under development (at different stages) including over 2 GW of solar projects and over 500 MW of storage projects.
|
| MW |
|
|
| Expected |
| Business | ||||
Project Pipeline | Location |
| (DC) | Project Type | Status |
| RTB/Sale |
| Model | |||
Portfolio 1 |
| Italy |
| 51.0 |
| Ground- mounted |
| Under Development |
| 2023/2024 |
| RTB Sale |
Portfolio 2 |
| Italy |
| 654.0 |
| Ground- mounted |
| Under Development |
| 2024/2025 |
| Development Services |
| Total |
| 705.0 |
|
|
|
|
|
|
|
|
China
Our new asset development pipeline of 169 MW is located in various provinces across China. All projects in China are either intended to be owned and operated by us as IPP assets, Build-Transfer, or Build-Operate-Transfer. In the fourth quarter of fiscal year 2022, we sold approximately 2MW our legacy solar assets. We intend to sell more solar projects in 2023. These include the legacy projects we built before June 30, 2019 and projects we recently built since 2021. During 2022, we significantly slowed our pace of development, because target projects could not meet our IRR goals due to high material costs and other burdens. We intend to build our asset portfolio in China but will do so in a disciplined manner that ensures we meet our profit goal.
|
| MW |
|
|
|
| Business | |||||
Project Pipeline | Location | (DC) | Project Type | Status | Expected COD | Model | ||||||
China DG |
| Jiangsu |
| 43.0 |
| Net Metering |
| Development |
| 2023/2024 |
| IPP Business |
China DG |
| Zhejiang |
| 29.0 |
| Net Metering |
| Development |
| 2023/2024 |
| IPP Business |
China DG |
| Shandong |
| 44.0 |
| Net Metering |
| Development |
| 2023/2024 |
| IPP Business |
China DG |
| Anhui |
| 17.0 |
| Net Metering |
| Development |
| 2023/2024 |
| IPP Business |
China DG |
| Others |
| 36.0 |
| Net Metering |
| Development |
| 2023/2024 |
| IPP Business |
| Total |
| 169.0 |
|
|
|
|
|
|
|
|
Storage Pipeline
We also have a storage pipeline of a 6 GWh in the U.S. and Europe at different development stages as of December 31, 2022. Specifically in China, we have started developing commercial scale storage facilities.
Storage Pipeline (GWh) | ||
U.S. |
| 2.8 |
Europe |
| 3.2 |
Total |
| 6.0 |
Community Solar Gardens
As of December 31, 2022, we had community solar projects in Minnesota, Maine, Pennsylvania, Virginia and New York with the capacity of approximately 115 MW. In 2022, we sold a total of 12 MW of community solar gardens.
Utility Scale and Solar-plus-storage Projects
In 2020, we acquired an energy storage business, including solar-plus-storage projects, from Nova Development Management. This transaction increased our development pipeline by approximately 200 MW and added an experienced solar project development team. The new team brings expertise in the development of U.S. utility scale projects, provides immediate access to battery storage, and enables us to deliver a more complete set of solution packages to our customers. Additionally, the acquisition gives us access to utility projects and development activities in several states, including Pennsylvania, California, New York, Maine, Illinois, and Arizona.
51
In 2021, we further expanded our development of utility scale projects in the USA into several states, including Alabama and New Mexico.
Our Sales and Customers
We selectively pursue high quality and low-risk solar power project opportunities, especially DG projects, and have been building our new solar portfolio comprised of those projects. We focus on conservative risk portfolio countries and regions where the solar power project markets are growing rapidly and expected to have sustainable growth supported by favorable government policies, including the United States, Poland, Hungary, Spain, France, Germany and the U.K.
Our project development business is primarily focused in the United States, Poland, Hungary, Spain, France and the U.K. We sell our developed projects or project SPVs to purchasers, who primarily include large utility companies, other IPPs that desire to sell the electricity from the projects to local power suppliers or users, and global investors such as asset management funds, pension funds and tax equity investors. Our community solar gardens are the solutions for businesses, government entities, municipalities, schools, hospitals, residential customers, and people looking for saving money on their electricity costs. As of December 31, 2022, we had 115 MW community solar gardens in development in the United States.
The solar power projects for our IPP business are primarily located in China. In China, we can sell the generated electricity in gross metering to the State Grid, or in net metering to the non-State Grid power purchasers first and the remaining unpurchased electricity to the State Grid. The State Grid is an enterprise which constructs and operates power grids and is a pilot state holding company approved by the State Council of China to carry out state-authorized investment. The non-State Grid power purchasers in the net metering are primarily commercial and industrial end users. Outside of China, we sell the generated electricity primarily to the local transmission grid companies, utility companies, government entities, municipalities, community and other commercial and industrial end users.
On September 30, 2022, we acquired a 50 MWp operational solar farm (“Project Branston”) located in Branston, Lincoln, United Kingdom from P&T Global Renewable Energy LTD. We expanded our IPP business in Europe. Project Branston’s 50 MWp solar farm has been operational since October 12, 2020 and is currently generating an annualized yield of 1,011 MWh/MWp. This fully operational solar farm provides stable cash flows and helps diversify risks from project sales. We anticipate the acquisition to further strengthen our market position in the Europe and to be accretive to our shareholders. This is a new chapter of our company as we expand our IPP business in Europe which contributes to alleviating Europe’s energy crisis.
In October, 2022, we energized our first inaugural IPP project in Hungary. The project “Csomád 1-2” consists of two PV plants with total installed capacity of 10.2 MWp, equivalent to powering approximately 4,000 households per day. The project entered the commercial operation stage in the beginning of October, 2022. The 10 MWp project in Hungary is our first self-developed and self-constructed project, which is another project to our growing IPP assets in Europe. We are committed to becoming a major contributor to the renewable energy transition in Hungary.
We also operate 24MW community solar garden in North Carolina, USA.
We have expanded our customer base beyond China. We have teams covering major solar power markets such as the United States, the United Kingdom, Poland, Hungary, France, Spain, Germany, Italy and China.
For the geographical distribution of our projects and the geographical revenues, see “Item 5. Operating and Financial Review and Prospects—Overview of Financial Results—Net Revenue—Geographical Distribution.”
Engineering, Procurement and Construction
EPC includes engineering design, procurement of solar modules, balance-of-system components and other components, and construction contracting and management. We may engage our in-house EPC team or engage external experienced and qualified EPC contractors to handle and monitor the EPC process for our developed projects. Despite that, as the developer, we may procure the key components, such as solar modules and balance-of-system components.
We typically enter into short-term contracts with our suppliers and contractors on project-by-project basis or project portfolio basis based on the market prices. For more details, see “Item 4. Information on the Company—Business Overview—Our Business—Engineering, Procurement and Construction Business.”
52
Intellectual Properties
We rely primarily on trade secrets, employee contractual protections and other contractual restrictions to establish and protect our intellectual properties and proprietary rights and maintain profitability. See “Item 5. Operating and Financial Review and Prospects—Research and Development, Patents and Licenses, Etc.—Intellectual Property.” Nevertheless, these measures afford only limited protection and the actions we take to protect our intellectual property rights may not be adequate to provide us with meaningful protection or commercial advantage. See “Item 3. Key Information—D. Risks Factors—Risks Related to Our Business—Our failure to protect our intellectual property rights may undermine our competitive position, and litigation to protect our intellectual property rights may be costly.”
Quality Control
We have a risk control team to conduct comprehensive market due diligence to identify solar projects that have projected internal returns that meet our standards. We have experienced and qualified engineering teams and engage external independent experienced qualified engineering to design the projects with technical specifications that provide for the quality and performance of our solar power plants. Solar modules used in our solar power projects are from our related parties or third party suppliers and have the certifications and meet test standards. We closely monitor and supervise construction contractors as part of the quality control process, who also typically provide warranties and performance guarantees for a period of time. Our O&M team and third party O&M service providers tests, checks and continuously monitors the quality and performance of our operating solar power projects. See also “—Engineering, Procurement and Construction” and “—Operations and Maintenance.”
Environmental, Social and Governance (ESG) Initiatives
We are committed to corporate social responsibility and meeting society’s changing needs despite the recent challenging economic environment. We are committed to supporting and participating in socially responsible projects that align with our core values and mission. We intend to make a difference in sustainability and environmental stewardship.
As of December 31, 2022, we have completed around 1 GW projects since our incorporation.
As of December 31, 2022, we had 197 employees worldwide. We currently have one female director on our board.
On September 12, 2022, we announced the publication of our inaugural Environmental, Social, and Governance (ESG) Report, which details the Company’s ESG strategy, policies, and initiatives, as well as summarizes the Company’s ESG activities and achievements during the recent years.
Competition
The solar market is highly competitive and continually evolving. There is increasing competition in the downstream solar business as traditional utility companies, solar manufacturers, state-owned companies, and financial institutions enter the market in the midst of the existing local and international developers. We also face competition from other renewable energy companies and non-renewable power industries, including nuclear energy and fossil fuels such as coal, petroleum and natural gas. Our primary competitors include local and international developers and operators. As we broaden our solar power projects, we will encounter significant competition from both domestic and international markets.
Our failure to adapt to changing market conditions and to compete successfully with existing or new competitors in the solar power industry, as well as the other renewable energy companies and non-renewable power companies, will limit our growth and will have a material adverse effect on our business and prospects. See “Item 3. Key Information—D. Risk Factors—Risks Related to Our Business—We operate in a highly competitive market and many of our competitors have greater resources than we do. We may not be able to compete successfully and we may lose or be unable to gain market share.”
Seasonality
Changes in climate, geography, weather patterns, and other phenomena in the regions where we operate may significantly affect our business. For example, solar power projects depend on the amount and intensity of sunlight, which is affected by weather and climate conditions. As a result, our IPP electricity production and amount of electricity sold and therefore our IPP revenue tend to be higher during periods or seasons when there is more irradiation. EPC construction is also affected by the weather.
53
Environmental Matters
During our project development process, we often prepare environmental impact assessment reports as part of the permitting process. Our in-house EPC team and/or external EPC contractors monitor the EPC process and ensure the environmental compliance during the construction process. Once operational, our solar power projects do not generate industrial waste.
We are in compliance with present environmental protection requirements in all material respects and have all material environmental permits necessary to conduct our business. Our operations are subject to regulation and periodic monitoring by local environmental protection authorities. If we fail to comply with present or future environmental laws and regulations, we could be subject to fines, suspension of production or a cessation of operations.
Insurance
We maintain property insurance policies, including property all risk insurance and machinery breakdown insurance, with insurance companies covering our assets, equipment, facilities, buildings and building improvements. These insurance policies cover losses due to fire, explosion, flood and a wide range of other natural disasters. We also maintain commercial general liability insurance, including professional liability insurance to protect professional advice- and service-protecting the Company from bearing the full cost of defending against a negligence claim made by a customer and damages awarded in a civil lawsuit, and public liability insurance to protect our business from the claims made by third parties for injuries to the person, or damage to property caused as a result of our business activities all over the world, as well as construction insurance. We maintain director and officer liability insurance for our directors and executive officers. We consider our insurance coverage to be in line with other companies of similar size. However, significant damage to any of our solar power projects, whether as a result of fire or other causes, could have a material adverse effect on our results of operation.
Regulation
Regulations in the British Virgin Islands
The British Virgin Islands Economic Substance (Companies and Limited Liability Partnerships) Act 2018, as amended, came into effect on January 1, 2019. It, together with the rules published by the BVI International Tax Authority (the “ITA”) on October 9, 2019 and updated on February 10, 2020 and on February 24, 2023, set out the laws on economic substance (the “Economic Substance Laws”) and their effect on legal entities formed in the British Virgin Islands like the Company. The Company is required to consider its economic substance position on an annual basis on and from June 30, 2019 and to file annual reports in the British Virgin Islands each year disclosing whether or not it is carrying out relevant activities (within the meaning of the Economic Substance Law), and if it is, it must comply with its obligations as regards economic substance. The implication for non-compliance is, broadly, that the ITA may issue penalties and, potentially, apply to court in the British Virgin Islands to liquidate non-compliant entities.
The Company has taken and will continue to take advice from its British Virgin Islands counsel as to the steps it should take to comply with the Economic Substance Law.
Regulation in the EU
In December 2020, EU heads of government approved the European Climate Law, a legally binding commitment of net zero CO2 emissions (carbon neutrality) by 2050. (The UK is no longer an EU member, but it has equivalent legislation, enacted by parliament in 2019.) It underscores that the EU also mandated an emissions cut of at least 55% by 2030 versus the 1990 baseline, as compared to the previously pledged 40% cut. Concurrently, leaders approved a plan to allocate at least 30% of the EU’s ordinary budget plus COVID-related stimulus to climate action. Based on the total package of €1.8 trillion over seven years, the climate component equates to €540 billion. This will disproportionately benefit the EU’s less wealthy eastern members. The essential point is that the Climate Law was very important: the world’s most important environmental policy decision of 2020. In November 2021, The European Commission (EC) issued update on Paris Agreement Commitments at COP26.
54
The European Commission (EC) announced support for the consensus reached by over 190 countries after two weeks of intense negotiation at the end of the COP26 UN Climate Conference. Under the Paris Agreement, 195 countries set a target to keep average global temperature change below 2°C and as close as possible to 1.5°C. Parties have agreed to revisit their commitments, as necessary, by the end of 2022 to put the world on track for 1.5°C of warming, maintaining the upper end of ambition under the Paris Agreement. The EC President Ursula von der Leyen noted the progress on the three objectives that were set at the start of COP26: to get commitments to cut emissions to keep within reach the global warming limit of 1.5 degrees, to reach the target of USD 100 billion per year of climate finance to developing and vulnerable countries; and to get agreement on the Paris Rulebook.
Regulations in the United States
On March 31, 2021, US President Joe Biden announced to include a 10-year extension for the Investment Tax Credit (ITC) for both clean power generation and energy storage as part of a $2 trillion infrastructure investment plan. It is a proposal to extend the Investment Tax Credit and Production Tax Credit schemes for clean power generation and also to extend the credit scheme for storage. The direct-pay option for the ITC will also be maintained within the extension. Credit rates will be phased down over the 10-year period. Further measures included within the plan pertaining to clean energy are the creation of an Energy Efficiency and Clean Electricity Standard, intended to cut electricity bills and carbon emissions relating to power generation, while also increasing competition in the market.
Federal government buildings will also be mandated to procure clean power for all of their supply needs on a 24/7 basis.
Grid infrastructure upgrades have also been targeted, and a further investment tax credit will be created to incentivize the development of at least 20GW of high-voltage capacity power lines, supported by a new Grid Deployment Authority at the Department of Energy, to accelerate America’s clean energy transition.
The Inflation Reduction Act (IRA) was passed by Congress and signed into law by President Biden in August, 2022. The IRA extended and expanded tax credits available for solar generation projects, and includes over $300 billion allocated to spur investments in zero carbon power generation supply, emissions reduction technology and energy affordability programs. The IRA also establishes new incentives for low-carbon hydrogen production, Carbon Capture Utilization and Storage (CCUS), methane emissions reductions, and both transportation and building electrification. For more details, see “Item 5. Operating and Financial Review and Prospects— Operating Results—Major Factors Affecting Our Results of Operations—Growth Strategies.”
Regulations in China
A description of the material government regulations on our business in China is summarized below:
Renewable Energy Law and Other Government Directives
In February 2005, China enacted its Renewable Energy Law, which became effective on January 1, 2006 and as amended in December 2009. The Renewable Energy Law sets forth policies to encourage the development and use of solar energy and other non-fossil energy. The renewable energy law sets out the national policy to encourage and support the use of solar and other renewable energy and the use of on-grid generation. It also authorizes the relevant pricing authorities to set favorable prices for the purchase of electricity generated by solar and other renewable power generation systems. The law also sets out the national policy to encourage the installation and use of solar energy water-heating systems, solar energy heating and cooling systems, photovoltaic, or PV, systems and other solar energy utilization systems. It also provides the general principles regarding financial incentives for the development of renewable energy projects. The projects, as listed in the renewable energy industry development guidance catalogue, may obtain preferential loans from financial institutions and can enjoy tax preferences.
On April 1, 2008, the PRC Energy Conservation Law came into effect (subsequently revised on October 26, 2018). Among other objectives, this law encourages the utilization and installation of solar power facilities in buildings for energy-efficiency purposes.
55
On June 7, 2021, the NDRC issued the Notice on Matters Related to New energy Feed-in Tariff Policy in 2021, which specifies: (i) from 2021, newly filed centralized photovoltaic power plants, distributed photovoltaic projects deployed on commercial and industrial sites and newly approved onshore wind power projects will no longer be entitled to subsidiary from the Central Government and parity will apply; (ii) the feed-in tariff of new projects built in 2021 shall be subject to the local benchmark price of coal-fired power generation; new projects may voluntarily participate in the formation of feed-in tariffs through market-based transactions to better reflect the value of photovoltaic power generation and wind power; (iii) encourage the local governments to introduce policies to support the sustainable and healthy development of new energy industries such as photovoltaic power generation, onshore wind power, offshore wind power and solar thermal power generation.
In October 2021, the State Council of China release the Carbon Peaking Action Program by 2030 ahead of COP26. under the Paris Agreement (known as a Nationally Determined Contribution, or NDC). In the Program, China aims to achieve the target of peak CO2 emissions before 2030, lower CO2 emissions per unit of GDP by over 65% from the 2005 level, increase the share of non-fossil fuels in primary energy consumption to around 25%, to increase the forest stock volume to 19 billion cubic meters, and bring its total installed capacity of wind and solar power to over 1.2 billion kilowatts by 2030.
On December 28, 2021, the State Council of China released the “14th Five-Year Plan” Comprehensive Work Program of Energy Conservation and Emission Reduction. The Comprehensive Work Program requests to comprehensively improve building energy efficiency standards, accelerate the development of ultra-low energy buildings, and actively promote the energy-saving renovation of existing buildings and the integration of building photovoltaic construction.
On January 18, 2022, the NDRC and NEA jointly issued the Guidance on Accelerating the Construction of A Unified National Electricity Market System. The Guidance aims to the initial completion of the national unified electricity market system and the initial formation of new energy, energy storage and other development of market transactions and price mechanisms by 2025 and aims to the basic completion of the national unified electricity market system to enable the new energy to fully participate in market transactions by 2030. Further, the Guidance aims to establish a market-based trading mechanism for distributed power generation and encourages direct transactions between distributed photovoltaic, decentralized wind power and neighboring users, improve the transaction and settlement, operation and dispatching mechanisms between microgrids, existing mini-grids, newly built distribution grids and large grids, and enhance the ability to consume new energy and operate safely in the vicinity.
On January 29, 2022, the NDRC and NEA jointly issued the Modern Energy System Planning for the 14th Five-Year Plan. This Planning aims to achieve the target of increasing the share of non-fossil fuels in primary energy consumption to 20% by 2025.
On May 14, 2022, the General Office of the State Council forwarded the Implementation Plan for Promoting the High Quality Development of New Energy in the New Era formulated by the NDRC and the NEA. According to this plan, in order to achieve the goal of achieving a total installed capacity of over 1.2 billion kilowatts of wind and solar power by 2030, it is necessary to better play the role of new energy in ensuring and increasing energy supply. Therefore, the following implementation plan is formulated:
(i) | Promote the integrated development of new energy development and utilization and rural revitalization, encourage local governments to strengthen their support for farmers to use the roofs of their own buildings to build household photovoltaic panels, and actively promote the development of rural decentralized wind power; |
(ii) | Promote the application of new energy in industry and construction. Accelerate the development of new energy projects such as distributed photovoltaic and distributed wind power in qualified industrial enterprises and industrial parks, and carry out pilot projects for direct power supply of new energy power. Promote the deep integration of solar energy and buildings. Improve the photovoltaic building integration application technology system, and expand the photovoltaic power production consumer group. By 2025, the photovoltaic coverage rate on the roofs of newly built buildings in public institutions will strive to reach 50%. Encourage public institutions to install photovoltaic or solar thermal utilization facilities in existing buildings; |
(iii) | Improve the ability of distribution networks to access distributed new energy; |
(iv) | Steadily promote the participation of new energy in electricity market trading. Support direct transactions between new energy projects and users, and encourage the signing of long-term power purchase and sales agreements. Power grid enterprises should take effective measures to ensure the implementation of the agreements; |
(v) | Continuously improve the efficiency of project approval. Establish a green channel for approval of new energy projects; |
56
(vi) | Optimize the grid connection process of new energy projects; and, |
(vii) | Improve the fiscal and financial policies to support the development of new energy, etc. |
On November 30, 2022, the NEA issued the Management Measures for the Development and Construction of Photovoltaic Power Plants, or the Measures, which came into effect as of the date of issuance and shall be valid for 5 years. The Measures replaced the Interim Measures for the Management of Photovoltaic Power Station Projects issued in 2013. The Measures is applicable to the industry management, annual development and construction plan, project construction management, grid access management, operation monitoring, etc. of centralized photovoltaic power stations, while the management of distributed photovoltaic power generation will be stipulated separately.
Laws and Regulations Concerning the Electric Power Industry
The regulatory framework of the PRC power industry consists primarily of the Electric Power Law of the PRC, which became effective on April 1, 1996 (lately revised effective on April 24, 2015 and on December 29, 2018) and the Electric Power Regulatory Ordinance, which became effective on May 1, 2005. One of the stated purposes of the Electric Power Law is to protect the legitimate interests of investors, operators and users and to ensure the safety of power operations. According to the Electric Power Law, the PRC government encourages PRC and foreign investment in the power industry. The Electric Power Regulatory Ordinance sets forth regulatory requirements for many aspects of the power industry, including, among others, the issuance of electric power business permits, the regulatory inspections of power generators and grid companies and the legal liabilities for violations of the regulatory requirements.
Obtaining the Electric Power Business Permit
On January 5, 2006, the NDRC promulgated the Administrative Provisions on Renewable Energy Power Generation which set forth specific measures for setting the price of electricity generated from renewable energy sources, including solar and for allocating the costs associated with renewable power generation. The Administrative Provisions on Renewable Energy Power Generation also delegate administrative and supervisory authority among government agencies at the national and provincial levels and assign partial responsibility to electricity grid companies and power generation companies for implementing the Renewable Energy Law.
Pursuant to the Provisions on the Administration of the Electric Power Business Permit, which were issued by the SERC and became effective on December 1, 2005 (subsequently revised on May 30, 2015), unless otherwise provided by the SERC, no company or individual in the PRC may engage in any aspect of electric power business (including power generation, transmission, dispatch and sales) without first obtaining an electric power business permit from the SERC. These provisions also require that if an applicant seeks an electric power business permit to engage in power generation, it must also obtain in advance all relevant government approvals for the project including construction, generation capacity and environmental compliance.
However, there are exceptions under which our certain PV Power Generation Projects may not need obtain an electric power business permit from the SERC. On November 18, 2013, the NDRC issued the Interim Measures for the Administration of Distributed PV Power Generation, which waived the previous requirement to obtain an Electric Power Business Permit for DG projects. On April 9, 2014, the NEA issued the Circular on Clarifying Issues concerning the Administration of Electric Power Business Permit, which waived the requirement to obtain an Electric Power Business Permit for those solar power generation projects with installed capacity less than 6 MW and any DG projects approved by or filed with the NDRC or its local branches, and required local NEA to simplify the Electric Power Business Permit application procedure for the solar power generation companies. On March 23, 2020, the NEA issued the Notice on the Implementation of the “Administrative and Service” Reform to Optimize the Relevant Matters Related to Power Business Permit Management, which abolished the aforementioned Circular on Clarifying Issues concerning the Administration of Electric Power Business Permit but once again waived the requirement to obtain an Electric Power Business Permit for those solar power generation projects with installed capacity less than 6 MW and any DG projects approved by or filed with the NDRC or its local branches, and required local NEA to simplify the Electric Power Business Permit application procedure for the solar power generation companies.
57
Obtaining the Construction Engineering Qualifications and Permit
Pursuant to the Construction Law which was promulgated by the Ministry of Construction on November 11, 1997 (effective on March 1, 1998) and amended on April 22, 2011,and April 23, 2019 and the Regulation on Administration on Qualifications of Construction Engineering which became effective on March 1, 2015 and amended on September 13, 2016 and December 13, 2018, an enterprise engaged in the design and engineering work for an electric power project must obtain a qualification certificate and must conduct its work within the strict design scope set forth in its certificate. An enterprise conducting design or engineering work without first obtaining the qualification certificate or an enterprise that has obtained the qualification certificate but exceeds the permitted design scope may be subject to action by the relevant authorities, including monetary penalties, rescission of its certification or confiscation of all illicit gains.
Pursuant to the Provisions on the Administration of Permits of Installation, Repair, and Test of Electric Power Facilities, which were promulgated by the NDRC on September 11, 2020 and became effective on October 11, 2020, any entity or individual engaged in installing, repairing or testing of electric power facilities in the PRC must obtain a permit unless otherwise exempted by the NEA. There are three categories of permits and each category is further subdivided into five levels. Each category represents a specific range of activity i.e., installation, repair and testing. Each level denotes the maximum voltage level of an electric facility that a permit holder may work with. To apply for a permit, an applicant must submit the application to the local branch of NEA. A permit holder may also apply to change either the permitted matter, which is the category or level of the permit, or the registered matter, which is the name, legal address, legal representative and other pertinent matters. A permit is valid for six years and can be renewed.
Grid Connection and Dispatchment
All electric power generated in China is distributed through power grids, except for electric power generated by facilities not connected to a grid. The distribution of power to each grid is administered by dispatch centers, which administer and dispatch planned output by power plants connected to the grid. The Regulations on the Administration of Electric Power Dispatch to Networks and Grids, promulgated by the State Council and the former Ministry of Electric Power Industry, effective on November 1, 1993, as amended on January 8, 2011, and its implementation measures, regulate the operation of dispatch centers.
FIT and Subsidies
FIT Payments
The Renewable Energy Law of the PRC, which was amended on December 26, 2009 and became effective on April 1, 2010, sets forth policies to encourage the development and utilization of solar power and other renewable energy. The Renewable Energy Law authorizes the relevant pricing authorities to set favorable prices for electricity generated from solar and other renewable energy sources.
The Circular on Improving Policies on the On-grid Tariffs of Solar Power Generation, which was issued by the NDRC and became effective on July 24, 2011, provides that the FIT (including VAT) for solar power projects approved before July 1, 2011 that began operation before December 31, 2011 would be CNY1.15/kWh and the FIT (including VAT) for solar power projects either approved after July 1, 2011 or completed after December 31, 2011 would be CNY1.00/kWh (excluding on-grid solar power projects located in Tibet).
The NDRC further issued the Circular on Promoting the Healthy Development of PV Industry by Price Leverage on August 26, 2013, or the 2013 Circular. Under this circular, the FIT (including VAT) for solar power projects approved or filed after September 1, 2013 or beginning operation after January 1, 2014 would be CNY0.90/kWh, CNY0.95/kWh or CNY1.00/kWh, depending on the locations of the projects (excluding on-grid solar power projects located in Tibet).
58
In addition, the 2013 Circular sets forth special rules that entitle DG projects (excluding the projects that have received an investment subsidy from the central budget) to a national subsidy of CNY0.4/kWh. According to the Circular on Further Implementing Polices Relating to Distributed Generation issued by the NEA on September 2, 2014 and the Circular on Implementation Plans of PV Generation Construction for 2015 issued by the NEA on March 16, 2015, rooftop DG projects that sell electricity directly to consumers or to both consumers and grid enterprises will receive a national subsidy of CNY0.42/kWh plus the local desulphurized coal benchmark electricity price for the electricity sold to the State Grid or a negotiated electricity purchase price for electricity sold directly to consumers. Ground-mounted projects and rooftop DG projects which sell all electricity to grid enterprises are entitled to the FIT of CNY0.90/kWh, CNY0.95/kWh or CNY1.00/kWh, depending on where the project is located (excluding on-grid solar power projects located in Tibet).
On December 22, 2015, the NDRC issued the Circular on Improving the Policies on the On-grid Tariffs of Onshore Wind Power Generation and PV Generation, effective on January 1, 2016, which provides that ground mounted projects, as well as rooftop DG projects that sell all electricity generated to the local grid companies, are entitled to FIT of CNY0.80/kWh, CNY0.88/kWh or CNY0.98/kWh, depending on where the project is located (excluding on grid solar power projects located in Tibet), provided that these projects are filed after January 1, 2016 and fall within the regional scale index of the year, or these projects were filed prior to January 1, 2016 and fall within regional scale index of the year, but did not commence operations prior to June 30, 2016.
The difference (in amount) between the FIT for solar power projects and the desulphurized coal benchmark electricity price, or the subsidies paid to DG projects, are funded by the renewable energy development funds. The above FIT and subsidy policies are valid for 20 years for each power generation project since its formal operation, in principle.
On December 26, 2016, the NDRC issued the Circular on Adjusting the Policies on the On-grid Tariffs of Onshore Wind Power Generation and PV Generation, effective on January 1, 2017, which provides that solar power projects that sell all electricity generated to the local grid companies, are entitled to FIT of CNY0.65/kWh, CNY0.75/kWh or CNY0.85/kWh, depending on where the project is located (excluding on grid solar power projects located in Tibet which are entitled to FIT of CNY1.05/kWh), provided that these projects are filed after January 1, 2017 and fall within the regional scale index of the year, or these projects were filed prior to January 1, 2017 and fall within regional scale index of the year, but did not commence operations prior to June 30, 2017. In addition, pursuant to the Circular, the FIT shall be adjusted once a year.
On December 19, 2017, the NDRC issued the Circular on the On-grid Tariffs of PV Generation in 2018, effective on January 1, 2018, which provides that the FIT for solar power projects is adjusted to CNY0.55/kWh, CNY0.65/kWh, CNY0.75/kWh, respectively, depending on where the project is located (excluding on grid solar power projects located in Tibet which are entitled to FIT of CNY 1.05/kWh), provided that these projects are filed after January 1, 2018 and fall within the regional scale index of the year, or these projects were filed prior to January 1, 2018 and fall within regional scale index of the year, but did not commence operations prior to June 30, 2018. Moreover, the FIT for certain DG projects is reduced to CNY0.37/kWh.
On May 31, 2018, the NDRC, the MOF and the NEA jointly issued the Circular on Issues related to PV Generation in 2018, effective on May 31, 2018, which provide that solar power projects are entitled to FIT of CNY0.5/kWh, CNY0.6/kWh or CNY0.7/kWh, depending on where the project is located, and certain DG projects are entitled to FIT of CNY0.32/kWh. In addition, pursuant to the Circular, the construction of ordinary solar power stations was temporarily suspended in 2018.
On January 7, 2019, the NDRC and the NEA jointly issued the Notice on Actively Promoting Non-subsidized On-grid Tariffs of Wind Power Generation and PV Generation, requiring carrying PV Generation grid parity pilot project without state subsidies with price equal to coal benchmark electricity price, and guiding the construction of a number of grid low pilot projects with price lower than coal benchmark electricity price in areas with ample resources, good conditions and high market consumption. We believe this notice will not have material impact on the Company’s existing pricing policy.
59
On March 31, 2020, the NDRC issued the Notice on Relevant Matters Concerning the Feed-in Tariff Policy for Photovoltaic Power Generation in 2020, in which, among other things, the NDRC adopted the following measures: (i) the guide prices of new centralized photovoltaic power plant included in the scope of state financial subsidies I ~ III resource area shall respectively be CNY0.35/kWh (including tax, the same below), CNY0.4/kWh and CNY0.49/kWh. If the guide price is lower than the project location coal-fired power generation benchmark price (including desulfurization, denitrification, dust removal electricity prices), the guide price shall be subject to the local coal-fired power generation benchmark price. The feed-in tariff of new centralized photovoltaic power plants shall be determined through a competitive market approach, which shall not exceed the guide price of the resource area located; (ii) for the commercial and industrial distributed photovoltaic power generation projects included in the 2020 financial subsidy scale using the “self-generation, surplus online” model, the full power generation subsidy standard is adjusted to CNY0.05/kWh; for the commercial and industrial distributed photovoltaic power generation projects using the “full online” model, the subsidy shall be subject to the guide price of the resource area where the centralized photovoltaic power plant located. For all commercial and industrial distributed projects allocated by the energy authorities according to a unified market competition approach, the price formed by market competition shall not exceed the guide price of the resource area and the subsidy standard shall not exceed CNY0.05/kWh; (iii) The full power generation subsidy standard of household distributed photovoltaic power generation included in the 2020 financial subsidy scale shall be adjusted to CNY0.08/kWh. The Notice was implemented as from June 1, 2020.
Subsidy List
On November 29, 2011, the MOF, the NDRC and the NEA jointly issued the Interim Measures for the Administration of Levy and Use of Renewable Energy Development Fund, which provides that development funds for renewable energy include designated funds arranged by the public budget of national finance, and renewable energy tariff surcharge collected from electricity consumers. Solar power projects can only receive central government subsidies after completing certain administrative and perfunctory procedures with the relevant authorities of finance, price and energy to be listed in the Subsidy Catalog issued by the MOF, the NDRC and the NEA. These subsidies represent the difference between the FIT for solar power projects and the desulphurized coal benchmark electricity price. In January 2016, the NEA announced that there would be a nation-wide inspection on all the solar power projects that are in operation and under construction, and the solar power projects that fall within the regional scale index of the year would be included in and managed via the Platform for Renewable Energy Power Generation Projects for the purpose of government subsidies application and payment.
Development Funds of Renewable Energy
The Renewable Energy Law provides financial incentives, including national funding for the development of renewable energy projects.
Pursuant to the Interim Measures for the Administration of Designated Funds for the Development of Clean Energy issued by the MOF and effective on June 12, 2020, the MOF sets up designated funds to support the development and utilization of renewable energy in accordance with the national fiscal budget.
According to the Implementing Measures for the Administration of Price of Renewable Energy and Cost Sharing Program issued by the NDRC, the gap between the FIT for solar power projects and the desulphurized coal benchmark electricity price is subsidized by collecting tariff surcharge from the electricity consumers within the service coverage of grid enterprises at or above provincial level.
Mandatory Purchase of Renewable Energy
The Renewable Energy Law imposes mandatory obligations on grid enterprises to purchase the full amount of on-grid electricity generated by approved renewable energy plants whose power generation projects meet the grid connection technical standards in the areas covered by the grid enterprises’ power grids. Grid enterprises must improve the power grid construction in order to better absorb electricity generated from renewable energy.
Pursuant to the Measures for the Supervision and the Administration of Purchase of Full Amount of Renewable Energy by Grid Companies issued by the SERC in July 2007, the SERC and its local branches supervise the purchase of the full amount of renewable energy by the grid enterprises. If the grid enterprises do not purchase the full volume of the electricity generated from the renewable energy due to the circumstances such as force majeure or any other circumstance endangering the safety and stability of the power grids, the grid enterprises must promptly notify the renewable energy power generation companies of the details in writing and also submit detailed facts to the competent local branches of the SERC.
60
The Several Opinions on Promoting the Healthy Development of PV Industry also requires the grid enterprises to ensure PV power generation projects’ timely connection to the power grid and purchase the full amount of electricity generated by the PV power generation projects.
On March 20, 2015, the NDRC and the NEA issued a directive opinion, which emphasizes that the competent provincial authorities must strengthen the implementation of the provisions with regard to the purchase of the full amount of electricity generated by renewable energy and avoid any curtailment of solar power projects. In addition, it also stated that electricity generated by clean energy is encouraged to be sold directly to the consumers in the regions where there is ample supply of clean energy, and the relevant parities must coordinate the trans-provincial supply of electricity and power transmission capability, in order to maximize the utilization of clean energy. Local governments also announced their intentions to efficiently implement the system regarding the purchase of the full amount of renewable energy, such as the Inner Mongolian Autonomous Government.
On March 24, 2016, the NDRC issued the Measures for the Administration of Guaranteed Purchase of Full Amount of Renewable Energy, to strengthen the administration of, and provide details for, the implementation of purchase of the full amount of renewable energy by the grid enterprises.
Foreign Investment in Solar Power Business and Restriction on Foreign Ownership
The principal regulations governing foreign ownership of solar power businesses in the PRC are the Encouraged Foreign Investment Industries Catalog, effective as of January 1, 2023, or the Catalogue 2022, which is a replacement of the 2007, 2011, 2015, 2017, 2019 and 2020 versions of the Foreign Investment Industrial Guidance Catalogue, and the Special Administrative Measures (Negative List) for Foreign Investment Access (Edition 2021) issued by the NDRC and the PRC Ministry of Commerce. Under the Catalog 2022, the solar power industry is classified as an “encouraged foreign investment industry.” Foreign-invested enterprises in the encouraged foreign investment industry are entitled to certain preferential treatment, such as exemption from tariff on equipment imported for their operations, after obtaining approval from the PRC government authorities. Emeren PV Power was categorized in the “encouraged” industry under the Catalogue 2022.
Permissions Required from the PRC Authorities for Our Operations
Electric Power Business Permit
On January 5, 2006, the NDRC promulgated the Administrative Provisions on Renewable Energy Power Generation which set forth specific measures for setting the price of electricity generated from renewable energy sources, including solar and for allocating the costs associated with renewable power generation. The Administrative Provisions on Renewable Energy Power Generation also delegate administrative and supervisory authority among government agencies at the national and provincial levels and assign partial responsibility to electricity grid companies and power generation companies for implementing the Renewable Energy Law.
Pursuant to the Provisions on the Administration of the Electric Power Business Permit, which were issued by the SERC and became effective on December 1, 2005 (subsequently revised on May 30, 2015), unless otherwise provided by the SERC, no company or individual in the PRC may engage in any aspect of electric power business (including power generation, transmission, dispatch and sales) without first obtaining an electric power business permit from the SERC. These provisions also require that if an applicant seeks an electric power business permit to engage in power generation, it must also obtain in advance all relevant government approvals for the project including construction, generation capacity and environmental compliance.
61
However, there are exceptions under which our certain PV Power Generation Projects may not need obtain an electric power business permit from the SERC. On November 18, 2013, the NDRC issued the Interim Measures for the Administration of Distributed PV Power Generation, which waived the previous requirement to obtain an Electric Power Business Permit for DG projects. On April 9, 2014, the NEA issued the Circular on Clarifying Issues concerning the Administration of Electric Power Business Permit, which waived the requirement to obtain an Electric Power Business Permit for those solar power generation projects with installed capacity less than 6 MW and any DG projects approved by or filed with the NDRC or its local branches, and required local NEA to simplify the Electric Power Business Permit application procedure for the solar power generation companies. On March 23, 2020, the NEA issued the Notice on the Implementation of the “Administrative and Service” Reform to Optimize the Relevant Matters Related to Power Business Permit Management, which abolished the aforementioned Circular on Clarifying Issues concerning the Administration of Electric Power Business Permit but once again waived the requirement to obtain an Electric Power Business Permit for those solar power generation projects with installed capacity less than 6 MW and any DG projects approved by or filed with the NDRC or its local branches, and required local NEA to simplify the Electric Power Business Permit application procedure for the solar power generation companies.
Construction Engineering Qualifications and Permit
Pursuant to the Construction Law which was promulgated by the Ministry of Construction on November 11, 1997 (effective on March 1, 1998) and amended on April 22, 2011,and April 23, 2019 and the Regulation on Administration on Qualifications of Construction Engineering which became effective on March 1, 2015 and amended on September 13, 2016 and December 13, 2018, an enterprise engaged in the design and engineering work for an electric power project must obtain a qualification certificate and must conduct its work within the strict design scope set forth in its certificate. An enterprise conducting design or engineering work without first obtaining the qualification certificate or an enterprise that has obtained the qualification certificate but exceeds the permitted design scope may be subject to action by the relevant authorities, including monetary penalties, rescission of its certification or confiscation of all illicit gains.
Pursuant to the Provisions on the Administration of Permits of Installation, Repair, and Test of Electric Power Facilities, which were promulgated by the NDRC on September 11, 2020 and became effective on October 11, 2020, any entity or individual engaged in installing, repairing or testing of electric power facilities in the PRC must obtain a permit unless otherwise exempted by the NEA. There are three categories of permits and each category is further subdivided into five levels. Each category represents a specific range of activity i.e., installation, repair and testing. Each level denotes the maximum voltage level of an electric facility that a permit holder may work with. To apply for a permit, an applicant must submit the application to the local branch of NEA. A permit holder may also apply to change either the permitted matter, which is the category or level of the permit, or the registered matter, which is the name, legal address, legal representative and other pertinent matters. A permit is valid for six years and can be renewed.
In connection with our previous issuance of securities, under current PRC laws, regulations and regulatory rules, as of the date of this annual report, we believe that we, our PRC subsidiaries, (i) are not required to obtain permissions from the CSRC, (ii) are not required to go through cybersecurity review by the Cyberspace Administration of China, or the CAC, and (iii) have not received or were denied such requisite permissions by any PRC authority.
However, we cannot guarantee that the regulators will agree with us. As of the date hereof, we have not been involved in any investigations on cybersecurity review made by the CAC, and we have not received any inquiry, notice, warning, or sanctions in such respect. However, as these are new regulations, there remains uncertainties as to how they will be interpreted or implemented in the context of an overseas offering.
If our PRC subsidiaries (i) do not receive or maintain required permissions or approvals, (ii) inadvertently conclude that such permissions or approvals are not required, or (iii) applicable laws, regulations, or interpretations change and our PRC subsidiaries are required to obtain such permissions or approvals in the future, we could be subject to fines, legal sanctions or an order to suspend our PRC operating subsidiaries’ business, which may materially and adversely affect the business, financial condition and results of operations of us. We believe that our PRC operating subsidiaries have obtained all requisite permissions for our operations in all material aspects from relevant Chinese authorities and none of the requisite permissions for our operations in all material aspects have been denied by the Chinese authorities.
Nevertheless, the aforementioned measures and any related implementation rules to be enacted may subject us to additional compliance requirement in the future.
62
We cannot rule out the possibility that the PRC government will institute a licensing regime or pre-approval requirement covering our industry at some point in the future. If such a licensing regime or approval requirement were introduced, we cannot assure you that we would be able to obtain any newly required license in a timely manner, or at all, which could materially and adversely affect our business and impede our ability to continue our operations.
Enforceability of Civil Liabilities
We are incorporated in the British Virgin Islands to take advantage of certain benefits associated with being a British Virgin Islands company, such as political and economic stability, an effective judicial system, a favorable tax system, the absence of exchange control or currency restrictions and the availability of professional and support services. However, certain disadvantages accompany incorporation in the British Virgin Islands. These disadvantages include that the British Virgin Islands has a less developed body of securities laws as compared to the United States and provides significantly less protection to investors. In addition, British Virgin Islands companies do not have standing to sue before the federal courts of the United States.
Our organizational documents do not contain provisions requiring that disputes be submitted to arbitration, including those arising under the securities laws of the United States, between us, our officers, directors and shareholders. An important part of our operations is conducted and a significant portion of our assets is located outside the United States. Some of our directors and officers are nationals or residents of jurisdictions other than the United States, and some or all of their assets are located outside the United States. As a result, it may be difficult or impossible for a shareholder to bring an original action against us or such persons in a British Virgin Islands or China court in the event that a shareholder believes that his or her rights have been infringed under the U.S. federal securities laws or otherwise. It may also be difficult for a shareholder to enforce in U.S. courts judgments obtained in U.S. courts based on the civil liability provisions of the U.S. federal securities laws against us and our officers and directors, some of whom are not residents of the United States and whose assets are located outside of the United States. In addition, there is uncertainty as to whether the courts of the British Virgin Islands or the PRC would recognize or enforce judgments of U.S. courts against us or such persons predicated upon the civil liability provisions of the securities laws of the United States or any state. There is no statutory recognition in the British Virgin Islands of judgments obtained in the United States, although the courts of the British Virgin Islands will generally recognize and enforce a non-penal judgment of a foreign court of competent jurisdiction without retrial on the merits. It is uncertain whether British Virgin Islands or PRC courts would be competent to hear original actions brought in the British Virgin Islands or the PRC against us or such persons predicated upon the securities laws of the United States or any state.
Our corporate affairs are governed by our memorandum and articles of association, or Articles, and by the BVI Business Companies Act, 2004 and common law of the British Virgin Islands. The rights of shareholders to take legal action against our directors and us, actions by minority shareholders and the fiduciary responsibilities of our directors to us under British Virgin Islands law are to a large extent governed by the common law of the British Virgin Islands. The common law of the British Virgin Islands is derived in part from comparatively limited judicial precedent in the British Virgin Islands as well as from English common law, which has persuasive, but not binding, authority on a court in the British Virgin Islands. The rights of our shareholders and the fiduciary responsibilities of our directors under British Virgin Islands law are not as clearly established as they would be under statutes or judicial precedents in the United States. In particular, the British Virgin Islands has no securities laws as compared to the United States, and provides significantly less protection to investors. In addition, British Virgin Islands companies may not have standing to initiate a shareholder derivative action before the federal courts of the United States.
As a result of all of the above, our public shareholders may have more difficulties in protecting their interests through actions against our management, directors or major shareholders than would shareholders of a corporation incorporated in a jurisdiction in the United States.
Harney Westwood & Riegels LLP, our counsel as to British Virgin Islands law, and DeHeng Law Offices, our counsel as to PRC law, have advised us that there is uncertainty as to whether the courts of the British Virgin Islands and PRC, respectively, would:
(a)recognize or enforce judgments of United States courts obtained against us or our directors or officers predicated upon the civil liability provisions of the securities laws of the United States or any state in the United States; or
(b)entertain original actions brought in each respective jurisdiction against us or our directors or officers predicated upon the securities laws of the United States or any state in the United States.
63
Harney Westwood & Riegels LLP has further advised us that the United States and the British Virgin Islands do not have a treaty providing for reciprocal recognition and enforcement of judgments of U.S. courts in civil and commercial matters and that a final judgment for the payment of money rendered by any federal or state court in the United States based on civil liability, whether or not predicated solely upon the U.S. federal securities laws, would not be automatically enforceable in the British Virgin Islands. We have also been advised that any final and conclusive monetary judgment for a definite sum obtained against the company in U.S. federal or state courts would be treated by the courts of the British Virgin Islands as a cause of action in itself and sued upon as a debt at common law so that no retrial of the issues would be necessary provided that:
| ● | the U.S. federal or state court had jurisdiction in the matter and the company either submitted to such jurisdiction or was resident or carrying on business within such jurisdiction and was duly served with process; |
| ● | the judgment given by the U.S. federal or state court was not in respect of penalties, taxes, fines or similar fiscal or revenue obligations; |
| ● | the judgment was not procured by fraud; |
| ● | recognition or enforcement of the judgment in the British Virgin Islands would not be contrary to public policy; and |
| ● | the proceedings pursuant to which judgment was obtained were not contrary to natural justice. |
A British Virgin Islands court may impose civil liability on us or our directors or officers in a suit brought in the courts of the British Virgin Islands against us or these persons with respect to a violation of U.S. federal securities laws, provided that the facts surrounding any violation constitute or give rise to a cause of action under British Virgin Islands law.
There is uncertainty as to whether the courts of China would (1) recognize or enforce judgments of United States courts obtained against us or such persons predicated upon the civil liability provisions of the securities laws of the United States or any state thereof, or (2) be competent to hear original actions brought in each respective jurisdiction, against us or such persons predicated upon the securities laws of the United States or any state thereof.
The recognition and enforcement of foreign judgments are provided for under the Chinese Civil Procedure Law. Chinese courts may recognize and enforce foreign judgments in accordance with the requirements of the Chinese Civil Procedure Law based either on treaties between China and the country where the judgment is made or in reciprocity between jurisdictions. China does not have any treaties or other agreements with the British Virgin Islands or the United States that provide for the reciprocal recognition and enforcement of foreign judgments. As a result, it is uncertain whether a Chinese court would enforce a judgment rendered by a court in either of these two jurisdictions.
| ● | Organizational Structure |
As of December 31, 2022, we conduct our business primarily through the subsidiaries, which are listed in “Item 4. Information on the Company—History and Development of the Company.”
In addition to the significant subsidiaries above, we also have other principal subsidiaries incorporated in different jurisdictions.
64
The following diagram illustrates our current corporate structure, including our significant subsidiaries, as of the date of this annual report.

The diagram above omits the subsidiaries that are insignificant to us.
| ● | Property, Plant and Equipment |
Currently, our property, plants and equipment are primarily our project related infrastructures and assets, such as power stations and ancillary infrastructures. For more details, see “Item 4. Information on the Company—Business Overview—Our Solar Power Projects.”
The project construction processes for our solar power projects may generate noise, wastewater, gaseous wastes and other wastes. We believe we are in compliance with present environmental protection requirements in all material respects and have all material environmental permits necessary to conduct our business. For more details, see “—Business Overview—Environmental Matters.”
ITEM 4A.UNRESOLVED STAFF COMMENTS
None.
ITEM 5.OPERATING AND FINANCIAL REVIEW AND PROSPECTS
The following discussion and analysis of our financial condition and results of operations should be read in conjunction with our consolidated financial statements and the related notes included elsewhere in this annual report on Form 20-F. This discussion may contain forward-looking statements based upon current expectations that involve risks and uncertainties. Our actual results may differ materially from those anticipated in these forward-looking statements as a result of various factors, including those set forth under “Item 3. Key Information—D. Risk Factors” or in other parts of this annual report on Form 20-F.
65
Major Factors Affecting Our Results of Operations
Our future growth is driven by among others, industry demand for solar power, our ability to win market share from our competitors and our ability to develop and operate our solar projects. Significant factors that affect the financial performance and results of operations of our solar power projects are:
| ● | industry demand; |
| ● | product pricing; |
| ● | availability and prices of solar modules and other components; |
| ● | government subsidies and incentives; |
| ● | solar power project development; |
| ● | operation of solar power project and generation of electricity; |
| ● | seasonality variations; and |
| ● | growth strategies. |
Industry Demand
Our revenue growth largely depends on market demand for solar power projects. Demand for solar power projects is influenced by macroeconomic factors such as government regulations and support of the solar power industry, the global economic situation, the supply and prices of other energy products, such as oil, coal and natural gas, as well as government regulations and policies on the electric utility industry. Additionally, public sentiment for green energy is also strong in our operating markets of Europe, USA and China. See “Item 3. Key Information—D. Risk Factors—Risks Related to Our Business.”
Product Pricing
The prices for our solar power projects are affected by a variety of factors, including costs of solar modules and other components which we need to develop our solar power projects, supply and demand conditions globally, the quality of our products, our pricing strategy, and the terms of our customer contracts. See “Item 3. Key Information—D. Risk Factors—Risks Related to Our Business.”
Availability and Prices of Solar Modules and other Components
We use solar modules to develop our solar power projects. The market price of solar modules may fluctuate as a result of economic conditions and the relative supply and demand for solar modules.
We mitigate the risk by sourcing solar modules from various sources and by entering primarily into short term contracts and spot purchases in China and internationally. Our short-term and spot purchase contracts and orders generally reflect the prevailing market prices.
Government Subsidies and Incentives
We believe that growth of the solar industry depends largely on the availability and scale of government subsidies and economic incentives. Today, the cost of solar power substantially exceeds the cost of electricity generated from conventional fossil fuels such as coal and natural gas. As a result, national and local governmental bodies in many countries have provided subsidies and economic incentives in the form of FITs, rebates, tax credits and other incentives to end-users, distributors, system integrators and manufacturers of solar power products to promote the use of solar energy and to reduce dependence on other forms of energy. These government subsidies and economic incentives, in the form of capital cost rebates, FITs, tax credits, net metering and other incentives to end users, distributors, system integrators and manufacturers of solar power products, have been reducing.
66
The demand for our solar power projects in our current, targeted and potential markets can be affected by the availability of such government subsidies and economic incentives. A significant reduction in the scope or discontinuation of government subsidies and incentive programs, especially those in our target markets, could cause demand for our solar power products and their prices to decline. A decline of the prices of modules may otherwise benefit our downstream solar power projects by reducing the construction costs and may in turn alleviate the negative impact. Nevertheless, significant reduction in the scope or discontinuation of government subsidies and incentive programs may still have a material adverse effect on our business, financial condition, results of operations and prospects.
Solar Power Project Development
In 2022, 2021 and 2020, we recognized $13.8 million, $61.0 million and $49.2 million of net revenue from sales of our solar power projects, representing approximately 22%, 77% and 67% of our total net revenue. Our solar power project development activities have expanded over the past several years through a combination of organic growth and acquisition of project development rights. We develop our solar power projects with a view to selling them. Our ability to identify and engage credit-worthy purchasers timely and to negotiate favorable selling prices and payment terms directly affects our profitability. If we are unable to identify and appropriate purchasers in the short term, we may also decide to own and operate certain projects from time to time and earn revenue by generating and selling electricity to the grid companies. We expect that our revenues from the sale of solar power projects and the importance of those revenues to our overall business will continue to increase in the following years, however, solar power projects developments involve numerous risks and uncertainties as discussed in “Item 3. Key Information—D. Risk Factors.”
Operation of Solar Power Project and Generation of Electricity
Our current business includes operation of our IPP portfolios. Revenues from the IPP business may be affected by the demand of our electricity, our ability to generate electricity, electricity sales price and operating costs. See “Item 3. Key Information—D. Risk Factors—Risks Related to Our Business.”
Seasonality Variations
Changes in climate, geography, weather patterns, and other phenomena in the regions where we operate may significantly affect our business. For example, solar power projects depend on the amount and intensity of sunlight, which is affected by weather and climate conditions. As a result, our electricity generation and amount of electricity sold and therefore the revenue generated from our IPP business tend to be higher during periods or seasons when there is more irradiation. And EPC construction is also affected by weather. See “Item 3. Key Information—D. Risk Factors—Risks Related to Our Business—Seasonal variations may influence our results of operations.”
Growth Strategies
The global solar power project development business is large and yet continues to grow. Industry market research estimates that by 2040, the share of renewables in the energy market will increase to around 30% and globally will become the single largest source of power generation. Europe continues to lead the way in terms of penetration of renewables. Renewable energy is expected to account for more than 50% of the European energy market by 2040. Europe, the U.S. and China are expected to be the three key markets driving the growth of renewables in the next several years due to favorable regulatory policies and incentives. In particular:
| ● | The European Commission unveiled the “European Green Deal,” a set of policy initiatives intended to make Europe carbon neutral by 2050. This includes a proposal to toughen the EU’s 2030 greenhouse gas emission reductions target intended to reduce GHG to 50% of 1990 levels, a more aggressive target than the former 55% target. In early 2023, the European Commission presented its Green Deal Industrial Plan in response to the U.S. Inflation Reduction Act (IRA), with increased levels of state aid to help Europe compete in the clean energy industry and as a manufacturing hub for clean tech products. |
| ● | In the U.S., passing of the Inflation Reduction Act (IRA), with over $300 billion allocated to spur investments in zero carbon power generation supply, emissions reduction technology and energy affordability programs, the IRA is one of largest public investment proposals for the United States energy sector in history. The IRA establishes new incentives for low-carbon hydrogen production, Carbon Capture Utilization and Storage (CCUS), methane emissions reductions, and both transportation and building electrification. For the first time in industry history, the IRA - through its extension of the ITC & renewable electricity production tax credit (PTC) and establishment of new technology neutral credits - would bring some much needed long-term certainty to the renewables industry. Several key provisions are: |
67
| ● | A nuclear PTC that would go into effect from 2024 through 2032 at a maximum of $0.015/kWh. Plants in service before the bill’s enactment are eligible for the credit. |
| ● | The existing PTC (wind, hydro, biomass, geothermal, and solar) was extended at the inflation-adjusted $.026/kWh and ITC (primarily solar, but now also storage) at 30% of cost through 2024. Solar gains immediate eligibility for the PTC, and standalone storage becomes eligible for the ITC in 2023. |
| ● | A clean energy, technology-neutral ITC (30%) and PTC ($.026/kWh, inflation adjusted) would start in 2025 and persist until the later of 2032 or when U.S. electricity sector carbon emissions are 25% below 2022 levels. Based on publicly available information, estimated emissions levels under the bill will be 25% lower than 2022 levels by 2027. |
The Biden administration intends to make the U.S. a 100% clean energy economy with net-zero emissions by 2050, and intends to decarbonize the U.S. power sector by 2035 by adopting renewable energy sources and technologies that can be deployed at scale and compete with fossil fuels on cost.
| ● | In China, the Central Government initiated the policy to reduce the country’s carbon dioxide emissions by at least 65 percent from 2005 levels by 2030 and to achieve carbon neutrality by 2060. |
With our focus on Europe, the U.S., and China, we believe we are strategically positioned for growth. In Europe, we have major development activities across Poland, Hungary, Spain, France, Germany, and the U.K. In the U.S., our mid-late-stage projects include community solar projects in Minnesota, Maine, Virginia, Pennsylvania and New York. Additionally, we have projects under development in Florida, Illinois, Alabama, New Mexico and California, and we operate utility projects in North Carolina. In China, our key geographic focus will be in the Yangtze River Delta area, which has attractive electricity tariffs and is one of the major metropolitan areas designated to play a pivotal role in the country’s future economic growth. We intend to expand our IPP assets by building 100 MW of projects in 2023. Our Project Development business benefits from an intense focus on small-scale projects in diverse jurisdictions with a high PPA/FiT price that generates attractive returns. As of December 31, 2022, our mid-late-stage pipeline was 3 GW. We continue to focus on profitable markets, including the U.S. and Europe, where we see solid growth opportunities with high-quality projects. Importantly, we intend to incrementally add to our project pipeline in our core markets to reach a goal of 4 GW by the end of 2023. We are confident that we can achieve this estimated target, because our teams around the world are dedicated, skilled, and experienced and are supported by the foundation of our strong balance sheet.
Pipeline Target |
| Capacity (MW) |
Europe | 2,400 | |
USA |
| 1,200 |
China |
| 300 |
New Market (Australia) | 100 | |
Total |
| 4,000 |
In our project development business, we plan to continue building out our strong project pipeline and monetizing projects throughout Europe, including Hungary, Italy, Spain, Poland, and France. By the end of 2023, we expect to grow our mid-to-late stage solar project pipeline to 4GW while exploring new markets such as Portugal, Australia, and New Zealand. In the US, the IRA has generated strong demand for our projects and a more favorable pricing environment. We anticipate substantial sales for our NTP utility scale projects, our first solar plus storage project, and our growing community solar program. Our IPP business in the UK will experience a significantly higher PPA price starting in April 2023 compared to 2022. In China, we also expect to sell 50-60 MW of rooftop projects under the new BT and BOT strategies to enhance our cash flow. Furthermore, we have commenced our storage-only projects in China in 2023, and we expect the government to release subsidy payments as they did at the end of 2022. We expect to see the first monetization related to our storage project in 2023.
Overview of Financial Results
Net Revenue
We are a solar project developer and operator, with our revenues mainly generated from our solar power projects. Set forth below is the breakdown of our net revenue by segment in absolute amount.
68
The Company has three reportable segments, including solar power project development, EPC services and electricity generation. Ancillary revenues and expenses and other unallocated costs and expenses are recorded in other.
Year ended December 31, 2020 | |||||||||||||||
Solar power | |||||||||||||||
project | Electricity | EPC | |||||||||||||
| development |
| generation |
| services |
| Other |
| Total | ||||||
Net revenue | $ | 49,160,215 | $ | 23,547,162 | $ | — | $ | 795,506 | $ | 73,502,883 | |||||
Gross profit | $ | 4,374,238 | $ | 11,668,935 | $ | — | $ | 642,609 | $ | 16,685,782 | |||||
Year ended December 31, 2021 | |||||||||||||||
Solar power | |||||||||||||||
project | Electricity | EPC | |||||||||||||
| development |
| generation |
| services |
| Other |
| Total | ||||||
Net revenue | $ | 61,036,228 | $ | 17,969,727 | $ | — | $ | 655,837 | $ | 79,661,792 | |||||
Gross profit | $ | 23,867,607 | $ | 7,420,366 | $ | — | $ | 136,868 | $ | 31,424,841 | |||||
Year ended December 31, 2022 | |||||||||||||||
Solar power | |||||||||||||||
project | Electricity | EPC | |||||||||||||
| development |
| generation |
| services |
| Other |
| Total | ||||||
Net revenue | $ | 13,753,389 | $ | 21,654,175 | $ | 24,760,309 | $ | 1,122,943 | $ | 61,290,816 | |||||
Gross profit/(loss) | $ | 5,912,822 | $ | 10,488,052 | $ | (2,038,138) | $ | 973,129 | $ | 15,335,865 | |||||
Geographical Distribution
We are a solar project developer and operator and function as a pure downstream player with a robust pipeline of projects around the world.
The following table summarizes the Company’s revenues generated by the geographic location of customers:
Years ended December 31, | |||||||||
| 2020 |
| 2021 |
| 2022 | ||||
China | $ | 16,557,196 | $ | 16,901,791 | $ | 20,736,852 | |||
United States |
| 4,388,241 |
| 13,895,115 |
| 13,870,048 | |||
Canada |
| 15,557,800 |
| — |
| — | |||
Romania |
| 5,709,713 |
| — |
| — | |||
UK |
| 655,102 |
| — |
| 1,078,770 | |||
Spain |
| — |
| 2,839,291 |
| (490,466) | |||
France |
| 152,548 |
| 96,210 |
| 14,025 | |||
Poland |
| 10,008,838 |
| 24,943,755 |
| 24,850,487 | |||
Italy | — | — | 779,475 | ||||||
Hungary |
| 20,473,445 |
| 20,985,630 |
| 451,625 | |||
Total | $ | 73,502,883 | $ | 79,661,792 | $ | 61,290,816 | |||
We expect the revenue from solar power project continue to increase generally in parallel with our business growth. However, the COVID-19 outbreak has brought uncertainties and interruptions to the global economy which are beyond our control. See “Item 3. Key Information—D. Risk Factors—Risks Related to Our Business—We face risks related to health epidemics and other outbreaks.”
Cost of Revenue
Our cost of revenue for continuing operations consists of costs for:
| A. | development costs (including interconnection fees and permitting costs) of solar power projects; |
| B. | acquisition costs of solar power projects, if applicable; |
| C. | project management costs; |
69
| D. | EPC costs (consisting of costs of the components of solar power projects other than solar modules, such as inverters, electrical and mounting hardware, trackers, grid interconnection equipment, wiring and other devices); |
| E. | interest costs capitalized for solar power projects during construction period; and |
| F. | site-specific costs |
Gross Margin
Our gross margin is affected by changes in our net revenue and cost of revenue. Gross margin is affected by 1) the gross margin of each individual solar power project we sell, which is determined by our ability to negotiate the sales price and our ability to effectively control the project acquisition and development costs, 2) the gross margin of each individual solar power project we operate, which is determined by revenues from the sale of electricity generated from our operated solar power projects and our ability to effectively control the operation costs, and 3) the gross margin of each individual EPC services we provide, which is determined by our ability to negotiate the sales price and our ability to effectively control the engineering, procurement and construction costs.
Our gross margin increased from 22.7% in 2020 to 39.4% in 2021, however, our gross margin decreased to 25.0% in 2022 from 39.4% in 2021 primarily due to the unfavorable margin within EPC services that we provided.
Operating Expenses
Our operating expenses primarily include sales and marketing expenses, general and administrative expenses and other operating income and expenses and impairment loss of assets.
Sales and Marketing Expenses
Sales and marketing expenses consist primarily of salaries, bonuses and pensions for our sales personnel, commission paid to our sales agents, outbound freight, share-based compensation expenses and benefits, travel and other sales and marketing expenses.
General and Administrative Expenses
General and administrative expenses consist primarily of salaries, bonuses and benefits for our administrative and management personnel, consulting and professional service fees, bad debt provision, and travel and related costs incurred by our administrative and management personnel.
Other Operating Income and Expenses
Other operating income (expenses) primarily consists of cancellation loss of project assets, disposal gain (loss) of property, plant and equipment and non FIT government grants.
Other Income and Expenses
Our other income and expenses consist primarily of interest income, interest expenses, foreign currency exchange gains or losses and investment gain.
Our interest income represents interest on our cash balances and the recognition of the discounted interest income on the feed-in tariff(s) (FIT) for the electricity sold. Our interest expenses relate primarily to our short-term and long-term borrowings from banks and other financing parties, less capitalized interest expenses to the extent they relate to our capital expenditures.
70
Our foreign currency exchange gain or loss results from our net exchange gains and losses on our monetary assets and liabilities denominated in foreign currencies during the relevant period. Our functional currency is the U.S. dollar. The functional currency for our subsidiaries in the PRC is Reminbi (“CNY”). The functional currency of our overseas subsidiaries normally is the local currency of the place where the subsidiary is domiciled. Foreign currency transactions have been translated into the functional currency at the exchange rate prevailing on the date of the transaction. Foreign currency denominated monetary assets and liabilities are translated into our functional currency at exchange rates prevailing on the balance sheet date. Our reporting currency is the U.S. dollar. Assets and liabilities have been translated using exchange rates prevailing on the balance sheet date. Income statement items have been translated using the weighted average exchange rate and equity is translated at historical exchange rates, except for the change in retained earnings during the year which is the result of the income or loss.
Taxation
Under the current laws of the British Virgin Islands, we are not subject to any income or capital gains tax. Additionally, dividend payments made by us are not subject to any withholding tax in the British Virgin Islands.
PRC enterprise income tax is calculated primarily on the basis of taxable income determined under PRC Enterprise Income Tax Law. In March 2007, the National People’s Congress of China enacted a new Enterprise Income Tax Law, which became effective on January 1, 2008 and amended on December 29, 2018. In December 2007, the State Council of China promulgated the Implementing Regulation of the new Enterprise Income Tax Law, which became effective on January 1, 2008 and amended on April 23, 2019. The Enterprise Income Tax Law imposes a unified enterprise income tax rate of 25% on all domestic enterprises and foreign-invested enterprises unless they qualify under certain limited exceptions.
Under the Provisional Regulation of China on Value Added Tax and its implementing rules, all entities and individuals engaged in the sale of goods, the provision of processing, repairs and replacement services, and the importation of goods into China are generally required to pay VAT at a rate of 17% of the gross sales proceeds received, less any deductible VAT already paid or borne by the taxpayer. Effective from May 1, 2018, the VAT rate on goods sales is adjusted to 16%. Effective from April 1, 2019, the VAT rate on goods sales is adjusted to 13%.
If it is more likely than not that some or all of the deferred tax assets will not be realized, we will provide for valuation allowances based on available evidence. As of December 31, 2022, the subsidiaries of the Company in PRC had net operating loss carry forwards of $16.0 million, of which nil, $3.5 million, $1.6 million, $4.6 million and $6.3 million will expire in 2023, 2024, 2025, 2026 and 2027 respectively.
We consider positive and negative evidence to determine whether some portion or all of the deferred tax assets will not be realized. This assessment considers, among other matters, the nature, frequency and severity of recent losses, forecasts of future profitability, the duration of statutory carry forward periods, our experience with tax attributes in China expiring unused and tax planning alternatives. We have considered the following possible sources of taxable income when assessing the realization of deferred tax assets:
| ● | tax planning strategies; |
| ● | future reversals of existing taxable temporary differences; and |
| ● | further taxable income exclusive of reversing temporary differences and carry forwards. |
The ultimate realization of deferred tax assets is dependent upon the generation of future taxable income during the periods in which those temporary differences become deductible for tax purposes. As a result, the Company has recognized a valuation allowance of $8.7 million and $13.8 million as at December 31, 2021 and 2022, respectively.
In 2022, we had overseas operations in the jurisdiction of the United States, the United Kingdom, Poland, Hungary, Spain, France, Germany, Italy and China. The corporate income tax rates in these jurisdictions range from 0% to 25%.
Segment Operations
We currently separate our business into three reportable segments, including solar power project development, electricity generation and EPC services. Ancillary revenues and expenses and other unallocated costs and expenses are recorded in other.
71
Results of Operations
The following table sets forth a summary, for the periods indicated, of our consolidated results of operations with each item expressed.
Years ended December 31, |
| |||||||||
| 2020 |
| 2021 |
| 2022 |
| ||||
Net revenues: | ||||||||||
Solar power project development | $ | 49,160,215 |
| $ | 61,036,228 | $ | 13,753,389 | |||
Electricity generation |
| 23,547,162 |
| 17,969,727 |
| 21,654,175 |
| |||
EPC services |
| — |
| — |
| 24,760,309 |
| |||
Other |
| 795,506 |
| 655,837 |
| 1,122,943 |
| |||
Total net revenues |
| 73,502,883 |
| 79,661,792 |
| 61,290,816 |
| |||
Cost of revenues |
| (56,817,101) |
| (48,236,951) |
| (45,954,951) |
| |||
Gross profit |
| 16,685,782 |
| 31,424,841 |
| 15,335,865 |
| |||
Operating (expenses)/income: |
|
|
|
| ||||||
Sales and marketing |
| (433,121) |
| (304,933) |
| (421,079) |
| |||
General and administrative |
| (14,512,631) |
| (16,998,675) |
| (17,202,061) |
| |||
Other operating income/(expenses) |
| 6,472,463 |
| (1,108,681) |
| (345,562) |
| |||
Impairment loss of assets |
| (1,432,296) |
| (360,151) |
| — |
| |||
Total operating expenses |
| (9,905,585) |
| (18,772,440) |
| (17,968,702) |
| |||
Income/ (loss) from operations |
| 6,780,197 |
| 12,652,401 |
| (2,632,837) |
| |||
Other (expenses)/income: |
|
|
|
| ||||||
Interest income |
| 975,719 |
| 1,654,614 |
| 657,390 |
| |||
Interest expense |
| (6,206,076) |
| (5,153,794) |
| (3,166,901) |
| |||
Investment gain | — | — | 897,955 | |||||||
Foreign exchange gains (losses) |
| 769,183 |
| (1,764,349) |
| 1,613,443 |
| |||
Total other (expense) income, net |
| (4,461,174) |
| (5,263,529) |
| 1,887 |
| |||
Income/(loss) before income tax |
| 2,319,023 |
| 7,388,872 |
| (2,630,950) |
| |||
Income tax expense |
| (163,036) |
| (774,412) |
| (1,917,206) |
| |||
Income/(loss), net of tax |
| 2,155,987 |
| 6,614,460 |
| (4,548,156) |
| |||
Less: Net income (loss) attributed to non-controlling interests |
| (622,668) |
| (247,413) |
| 123,545 |
| |||
Net income/(loss) attributed to Emeren Group Ltd | $ | 2,778,655 |
| $ | 6,861,873 | $ | (4,671,701) | |||
Income attributed to Emeren Group Ltd per ADS |
|
|
|
| ||||||
Basic | $ | 0.06 |
| $ | 0.10 | $ | (0.07) | |||
Diluted | $ | 0.06 |
| $ | 0.10 | $ | (0.07) | |||
Weighted average number of ADS used in computing income/(loss) per ADS* |
|
|
|
| ||||||
Basic |
| 49,166,354 |
| 68,906,139 |
| 64,924,455 |
| |||
Diluted |
| 49,788,422 |
| 69,840,638 |
| 64,924,455 |
| |||
* | Each ADS represents 10 ordinary shares. |
72
Years ended December 31, | |||||||||
| 2020 |
| 2021 |
| 2022 | ||||
Net income/(loss) |
| $ | 2,155,987 | $ | 6,614,460 | $ | (4,548,156) | ||
Other comprehensive income, net of tax: |
|
| |||||||
Foreign currency translation adjustment | 1,208,482 |
| (521,464) |
| (13,675,041) | ||||
Other comprehensive income/(loss) | 1,208,482 |
| (521,464) |
| (13,675,041) | ||||
Comprehensive income/(loss) | 3,364,469 |
| 6,092,996 |
| (18,223,197) | ||||
Less: Comprehensive income/(loss) attributed to non-controlling interests | 1,292,169 |
| 284,344 |
| (3,055,960) | ||||
Comprehensive (loss)/income attributed to Emeren Group Ltd |
| $ | 2,072,300 | $ | 5,808,652 | $ | (15,167,237) | ||
Year Ended December 31, 2022 Compared to Year Ended December 31, 2021
Net Revenue. Our net revenue decreased from $79.7 million in 2021 to $61.3 million in 2022 primarily due to decrease of the revenue from solar power project development and solar power rights of $47.3 million offset by (i) the increased revenue from electricity generation of $3.7 million, mainly related to our expansion our IPP business in Europe; (ii) EPC services of $24.8 million in 2022 from Poland and (iii) other service of $0.5 million. The decrease of revenue from solar power project development and solar power rights was mainly due to delay of closing of certain projects in Europe which will close in 1H 2023.
Cost of Revenue. Our cost of revenue decreased from $48.2 million in 2021 to $46.0 million in 2022. Our cost of revenue associated with solar power project primarily consists of project development cost and acquisition cost; cost on electricity generation primarily consists of depreciation expenses arising from our solar power fixed assets and EPC cost associated with direct materials, solar modules, labor, subcontractor costs, and others indirect cost related to contract performance, such as indirect labor and supplies. The decrease of our cost of revenue is primarily due to the lower revenue in 2022.
Gross Profit. Gross profit for 2022 was $15.3 million, compared to a gross profit of $31.4 million in 2021. The decreased margin was caused by the unfavorable margin within EPC services that we provided.
Sales and Marketing Expenses. Sales and marketing expenses increased from $0.3 million in 2021 to $0.4 million in 2022.
General and Administrative Expenses. General and administrative expenses slightly increased from $17.0 million in 2021 to $17.2 million in 2021.
Other Operating (Expenses)/Income. Other operating expense was $1.1 million in 2021 and $0.3 million in 2022. Our other operating income/expenses consisted primarily of cancellation loss of project assets , disposal gain or loss property, plant and equipment and non FIT government grant.
Impairment Loss of Assets. Impairment loss on assets was $0.4 million in 2021 and nil in 2022.
Interest Income and Expenses. Our interest income decreased from $1.7 million in 2021 to $0.7 million in 2022, primarily due to reversal of discounted interest income on receivables from feed-in tariffs (FIT) for electricity sold and interest income received from cash deposits. Our interest expenses decreased from $5.2 million in 2021 to $3.2 million in 2022, primarily due to the decreased average outstanding principal of finance lease and failed sales leaseback in 2022.
Investment gain: Investment gain was nil in 2021, and $0.9 million in 2022. It consists of gain from U.S. treasury notes and from sales of the equity interest of Solar Nexus Limited to a third party.
Foreign Exchange (Losses)/Gains. Foreign exchange gain was $1.6 million in 2022 and foreign exchange loss was $1.8 million in 2021 primarily due to the depreciation of the EUR and RMB in 2022.
Income Tax Expense. Income tax expense increased from $0.8 million in 2021 to $1.9 million in 2022. The income tax expense in 2022 mainly resulted from the taxable income from China and Hungary and valuation allowance for deferred tax assets.
Net Income /(loss). As a result of the foregoing, we had a net loss of $4.5 million in 2022, compared to net income of $6.6 million in 2021.
73
Year Ended December 31, 2021 Compared to Year Ended December 31, 2020
Net Revenue. Our net revenue increased from $73.5 million in 2020 to $79.7 million in 2021 primarily due to (i) the increase of the revenue from our solar power project development and solar power rights of $11.9 million, mainly from the increase of the project sales in the United States and Europe with higher project MW being sold and partially offset by (ii) the decrease of the revenue from electricity generation revenue of $5.6 million which resulted from the sale of the Romina project.
Cost of Revenue. Our cost of revenue decreased from $56.8 million in 2020 to $48.2 million in 2021. Our cost of revenue associated with solar power project development and electricity generation primarily consists of project development cost and depreciation expenses arising from our solar power fixed assets. The decrease of our cost of revenue is primarily due to lower development stage costs incurred with project rights sales, which are aligned with project budgets.
Gross Profit. Gross profit for 2021 was $31.4 million, compared to a gross profit of $16.7 million in 2020. The increased profit (margin) was contributed from the stable gross margin from electricity generation and solar power project development with attractive PPA prices.
Sales and Marketing Expenses. Sales and marketing expenses decreased from $0.4 million in 2020 to $0.3 million in 2021 which was aligned with our cost saving strategy.
General and Administrative Expenses. General and administrative expenses increased from $14.5 million in 2020 to $17.0 million in 2021, primarily due to the increase in our personnel cost as we recruited experienced core team members to expand our projects.
Other Operating (Expenses)/income. Other operating income was $6.5 million in 2020 and other operating expense was $1.1 million in 2021. Our other operating income/expenses consisted primarily of discount charges of long-term receivables, compensation income and expenses, and disposal gain or loss of projects assets and property, plant and equipment. The other operating expenses in 2021 mainly comprised of (i) penalty costs of $0.5 million from China, (ii) cancelled project costs of $1.3 million and (iii) fire losses of $0.2 million from China partially offset by (iv) income of $0.4 million from the OCI right of subrogation and (v) income of $0.5 million from the forgiveness of debt.
Impairment Loss of Assets. Impairment loss on assets was $1.4 million in 2020 and $0.4 million in 2021, which was mainly caused by an impairment loss due to a fire incident at power stations in China.
Interest Income and Expenses. Our interest income increased from $1.0 million in 2020 to $1.7 million in 2021, primarily due to recognition of discounted interest income on receivables from feed-in tariffs (FIT) for electricity sold and interest income received from cash deposits. Our interest expenses decreased from $6.2 million in 2020 to $5.2 million in 2021, primarily due to the decreased average outstanding principal in 2021.
Foreign Exchange (Losses)/gains. Foreign exchange gain was $0.8 million in 2020 and foreign exchange loss was $1.8 million in 2021 primarily due to the depreciation of the EUR in 2021.
Income Tax Expense. Income tax expense increased from $0.2 million in 2020 to $0.8 million in 2021. The income tax expense in 2021 mainly resulted from the taxable income from China.
Net Income. As a result of the foregoing, we had a net income of $6.6 million in 2021, compared to net income of $2.2 million in 2020.
74
| ● | Liquidity and Capital Resources |
Liquidity and Capital Resources
For the year ended December 31, 2022, we had generated negative operating cash flow of $38.0 million, and loss from operations of $2.6 million and we repaid borrowings, finance lease and failed sales leaseback financing of $17.3 million in 2022. As of December 31, 2022, we have positive working capital of $177.4 million. We believe that our cash and cash equivalents, project assets, and continued support from financial institutions, fund investors and financing lease companies, in the form of renewed and additional short-term or long-term financings (including development loans, construction loans and project financings) and equity contribution, will be sufficient to meet our working capital and capital expenditure needs that will arise in 2023 and will be sufficient for the next 12 months from the issuance date of this annual report. We intend to continue to carefully execute our operating plans and manage credit and market risk. However, if our financial results or operating plans change from our current assumptions, our liquidity could be negatively impacted.
As part of our financing policy, we expect to continue to finance our liquidity needs mainly with cash flows from our operating activities. We continuously evaluate opportunities to pursue acquisitions or engage in strategic transactions. We expect to finance any significant future transaction with a combination of cash, long-term indebtedness and the issuance of shares of our company. As of December 31, 2022, significant components of our working capital were as follows:
| ● | Our total current assets were $220.7 million, including cash and cash equivalents of $107.1 million. |
| ● | We had current project assets of $26.0 million in our late stage projects under development. Although we believe we will be able to sell such project assets at a profit, if we are unable to sell these project assets at reasonable prices in the near term, our liquidity may be negatively affected. |
Cash generated from operations, external financing, and related party credit are our primary sources of operating liquidity, and we believe that cash flows from operations combined with our existing cash and cash equivalents, and facilities currently available, and those expected to be renewed will be sufficient to satisfy our obligations when they become due.
Borrowings
Short-term Borrowings
As of December 31, 2022, all the short-term borrowings have been fully repaid and there were no new short-term borrowings.
Bond payable
As of December 31, 2022, all bonds have been fully repaid and there was no new bond payable.
Long-term Borrowings and Other Liabilities
In January 2021, the Company’s United Kingdom (“UK”) subsidiary obtained a long-term loan by a lender in the UK totaling $61.2 thousand. The long-term loan has a maturity date of July 2026 with an interest rate of 2.5%. The proceeds from this loan were used for general working capital purposes. The long-term borrowing was interest free for twelve months. As of December 31, 2022, the balance of this long-term borrowing was $42.2 thousand.
In January 2022, Project Branston entered into a lease loan contract with Aviva Investor Infrastructure Income No.4 Ltd. The loan bears interest at 4% above the base rate from time to time from Lloyds Bank Plc and will mature on April 2060. As a result of the acquisition of Branston, the Company took over the loan. As of December 31, 2022, the long-term borrowing was $23.4 million, including current of $1.0 million and non-current of $22.4 million.
In September 2022, the Company’s RPZE 1 subsidiary entered into a shareholder loan contract with a minority shareholder of a subsidiary of the Company, RPZE 1, of $0.6 million. The loan bears interest at 2% per annum and will mature on December 2025. As of December 31, 2022, the shareholder loan balance was $0.1 million.
75
Issuance of Securities
In connection with our business restructuring in September 2017, we issued 180 million ordinary shares with a fair value of approximately $42.5 million to ReneSola Singapore Pte. Ltd., a former subsidiary prior to the business restructuring. We also issued shares under our share incentive plan.
On October 2, 2019, we issued and sold to Shah Capital Opportunity Fund LP 100,000,000 newly issued ordinary shares at a price of $0.11 per share, for a total consideration of $11 million.
Through two “at-the-market” equity offering programs and multiple registered direct placements, the Company issued 99,285,640 ordinary shares in 2020.
Through 2021, we issued additional 130,127,050 common shares, of which 125,000,000 common shares were issued via offerings with several institutional investors with total net proceeds of $272.7 million after deducting placement agent fees and other offering expenses. The remaining 5,127,050 common shares were issued from the employee share option plan.
On September 2, 2022, we entered into a securities repurchase agreement with ReneSola Singapore, one of our major shareholders, pursuant to which, among other things, we repurchased from ReneSola Singapore 70 million shares represented by 7 million ADSs at a price of $0.60 per share (or $6.00 per ADS), totaling $42.0 million through a privately negotiated transaction. We also paid $0.1 million commission fee. We retired these shares on the same day.
During the year ended as of December 31, 2022, the Company issued 1,400,000 ordinary shares for the share options exercised by employees and also released 2,405,140 performance share units for prior year performance based compensation.
The number of issued shares of the Company as of December 31, 2022 was 651,121,762, of which 602,748,412 ordinary shares are currently outstanding.
Other than those mentioned above, in 2020, 2021 and 2022, we did not issue any other securities.
Contribution from non-controlling interest holders of subsidiaries
On April 27, 2018, our subsidiary, Zhejiang ReneSola Investment Ltd. (“ReneSola Investment”), entered into an investment agreement with Jiashan Yaozhuang Modern Service Industry Comprehensive Development Co., Ltd. (“Jiashan Development”) to increase its registered share capital by accepting investment of CNY200 million ($30.9 million). After the Capital Injection, Jiashan Development owns 40.13% of ReneSola Investment. Net proceeds are used for working capital and capital expenditures to develop and deliver solar energy projects.
On December 31, 2019, our subsidiary, RPNC Holdings, LLC received contribution from non-controlling interest holders of subsidiaries, Fayetteville RG Solar, LLC with a consideration of $13.1 million. Net proceeds are used for capital expenditures to construct solar energy projects.
On September 15, 2021, Emeren Group Ltd, received contributions from selling 49% of certain Company subsidiaries shares to non-controlling interest holders of subsidiaries, Eiffel Energy Transition Fund S.L.P, for consideration of $2.1 million. Net proceeds are used for capital expenditures to construct solar energy projects.
76
Cash Flows and Working Capital
The following table sets forth a summary of our cash flows for the periods indicated:
Year Ended December 31, |
| |||||||||
| 2020 |
| 2021 |
| 2022 |
| ||||
| (in thousands) | |||||||||
Net cash used in operating activities | (10,033) | (6,100) | (38,016) |
| ||||||
Net cash provided by/(used in) investing activities |
| (3,387) |
| 19,224 |
| (44,435) |
| |||
Net cash provided by/(used in) financing activities |
| 30,177 |
| 204,641 |
| (60,281) |
| |||
Effect of exchange rate changes |
| (722) |
| (4,057) |
| (4,363) |
| |||
Net increase (decrease) in cash and cash equivalents and restricted cash |
| 16,033 |
| 213,706 |
| (147,095) |
| |||
Cash and cash equivalents and restricted cash, at the beginning of the year |
| 24,697 |
| 40,676 |
| 254,382 |
| |||
Less: Cash and cash equivalents and restricted cash reclassified as assets held for sale |
| 54 |
| — |
| — |
| |||
Cash and cash equivalents and restricted cash, at the end of the year | $ | 40,676 |
| $ | 254,382 | $ | 107,287 | |||
Operating Activities
Net cash used in operating activities in 2022 was $38.0 million, primarily due to (i) decrease in working capital of $ 47.4 million; (ii) investment gain from treasury note of $0.2 million; (iii) net loss of $4.5 million offset by (iv) depreciation of $6.8 million; (v) stock-based compensation of $1.7 million; (vi) cancellation loss of project assets of $0.2 million ; (vii) deferred tax provisions of $4.3 million; (viii) disposal of property, plant and equipment of $0.2 million and (ix) allowance for credit losses of $0.8 million. The decrease in working capital was mainly due to acquired project assets of $35.3 million, and an increase in accounts receivable of $15.4 million.
Net cash used in operating activities in 2021 was $6.1 million, primarily due to (i) decrease in working capital of $ 26.8 million; offset by (ii) depreciation of $6.8 million; (iii) allowance of credit loss of $2.3 million; (iv) stock based compensation of $2.6 million (v) impairment loss of assets of $0.4 million; (vi) cancellation loss of project assets of $1.3 million; (vii) net loss on disposal of project assets and property, plant and equipment of $0.3 million (viii) deferred tax provision of $0.4 million and (ix) net income of $6.6 million.
Net cash used in operating activities in 2020 was $10.0 million, primarily resulting from (i) gains on disposal of project assets and property, plant and equipment of $16.3 million; (ii) deferred tax provision of $0.3 million and (iii) increase in working capital of $14.0 million, partially offset by (i) net income of $2.2 million; (ii) depreciation of $7.3 million; (iii) write off of current assets of $0.4 million; (iv) share-based compensation of $0.4 million; (v) bad debt allowance of $6.7 million; (vi) impairment loss of assets of $1.4 million; (vii) cancellation loss of project assets of $1.5 million and (viii) loss on disposal of project assets and property, plant and equipment of $0.8 million.
Investing Activities
Net cash used in investing activities in 2022 was $44.4 million for (i) purchase of property, plant and equipment of $37.6 million, (ii) purchase of U.S. treasury note of $10.0 million; partially offset by (iii) proceeds from disposal of property, plant and equipment of $2.6 million; (iv) interest income of treasury note of $0.1 million and (v) repayment of lending by related parties of $0.4 million.
Net cash provided by investing activities in 2021 was $19.2 million, primarily due to proceeds from disposal of property, plant and equipment of $31.3 million, offset by purchase of property, plant and equipment of $11.6 million and lending to related parties of $0.4 million.
Net cash used in investing activities in 2020 was $3.4 million, primarily due to proceeds from disposal of property, plant and equipment of $7.5 million and repayment of loans from related parties of $1.2 million, partially offset by purchase of property, plant and equipment of $8.2 million and acquisition of business of $3.9 million.
Financing Activities
Net cash used in financing activities in 2022 was $60.3 million, primarily comprised of (i) proceeds from third party borrowing of $0.1 million; (ii) proceeds from option exercise of $0.4 million; and (iii) proceeds from related party borrowing of $0.2 million,
77
partially offset by (iv) repayment of borrowing of $0.7 million; (v) prepayment of failed sale-lease back financing of $11.1 million; (vi) repayment of finance lease obligations of $5.5 million; and (vii) repurchase of ordinary shares of $43.7 million.
Net cash provided by financing activities in 2021 was $204.6 million, primarily comprised of (i) proceeds from banks and other third party borrowings of $0.1 million; (ii) proceeds from issuance of ordinary shares, less share issuance costs, of $272.7 million; (iii) proceeds from bonds of $2.4 million; (iv) proceeds from related party borrowing of $1.3 million; and (v) contribution from non-controlling interest holders of subsidiaries of $2.1 million; partially offset by (i) repayment of banks and other third party borrowings of $30.2 million; (ii) repayment of bonds of $11.3 million; (iii) prepayment of failed sale-lease back financing of $7.2 million; (iv) repayment of finance lease obligations of $6.8 million and (v) repurchase of ordinary shares of $18.4 million.
Net cash provided by financing activities in 2020 was $30.2 million, primarily comprised of (i) proceeds from banks and other third party borrowings of $10.0 million; (ii) proceeds from issuance of ordinary shares, less share issuance costs, of $41.5 million and (iii) proceeds from bonds of $8.4 million, partially offset by (i) repayment of banks and other third party borrowings of $19.2 million; (ii) repayment of bonds of $2.5 million; (iii) repayment of borrowings from related parties of $1.2 million, (iv) repayment of failed sale-lease back financing of $4.7 million, and (v) repayment of finance lease obligations of $2.2 million.
As of December 31, 2022, our working capital was $177.4 million. As of December 31, 2021, our working capital was $294.1 million.
We have taken, and are continuing to take, the following measures to manage our liquidity: (i) closely monitoring and managing our working capital, which may involve seeking extended payment terms from our suppliers, strengthening accounts receivable collection efforts, implementing more stringent project assets management procedures and considering liquidation of accounts receivable by discounting banknotes with the relevant financial institutions, as needed, to maintain sufficient cash flows from operations to meet our liquidity requirements; and (ii) obtaining additional debt facilities in order to fund working capital needs, as necessary.
We believe that our cash and cash equivalents, anticipated cash flows from our operations, including project assets, and continued support from financial institutions, fund investors and financing lease companies, in the form of renewed and additional short-term or long-term financings (including development loans, construction loans and project financings), will be sufficient to meet our anticipated cash needs for the foreseeable future based on current capital expenditure and operation plans. We may, however, require additional cash due to changing business conditions or other future developments, including any investments or acquisitions by us. If this were to occur, we may seek to make additional securities offerings or borrowings.
Restrictions on Cash Dividends
For a discussion on the ability of our subsidiaries to transfer funds to our company, and the impact this has on our ability to meet our cash obligations, see “Item 3. Key Information—D. Risk Factors—Risks Related to Doing Business in International Markets.”
Contractual Obligations
The following table sets forth our known contractual obligations as of December 31, 2022:
Payments Due by Period |
| |||||||||||||||
|
| less than |
|
|
| More than |
| |||||||||
Contractual Obligations |
| Total |
| 1 year |
| 1-3 years |
| 3-5 years |
| 5 years |
| |||||
(in thousands) |
| |||||||||||||||
Operating leases |
| $ | 39,883 |
| $ | 2,225 |
| $ | 3,495 |
| $ | 4,284 |
| $ | 29,879 |
|
Capital commitment | 18,186 | 18,186 | — | — | — | |||||||||||
Failed sale-lease back and finance lease liabilities, including current portion |
| 28,935 |
| 10,503 |
| 12,726 |
| 5,657 |
| 49 |
| |||||
Long-term borrowings | 45,308 | 2,191 | 2,463 | 2,409 | 38,245 | |||||||||||
Total |
| $ | 132,312 |
| $ | 33,105 |
| $ | 18,684 |
| $ | 12,350 |
| $ | 68,173 |
|
| ● | Research and Development, Patents and Licenses, Etc. |
We rely primarily on trade secrets, employee contractual protections and other contractual restrictions to establish and protect our intellectual properties and proprietary rights. All of our personnel have entered into confidentiality agreements with us. These agreements address intellectual property protection issues and require our employees to assign to us all of the inventions, designs and
78
technologies that they develop when utilizing our resources or when performing their employment-related duties. See “Item 3. Key Information—D. Risks Factors—Risks Related to Our Business—Our failure to protect our intellectual property rights may undermine our competitive position, and litigation to protect our intellectual property rights may be costly.”
We filed trademark registration applications with the PRC Trademark Office, UK Intellectual Property Office, European Union Intellectual Property Office, and United States Patent and Trademark Office. As of the date of this annual report, we have been granted the trademarks of “
” in the PRC for Category 35, 40 and 42 under the International Classification of Trademarks and for Category 40 and 42 under the International Classification of Trademarks in the U.S., the U.K., and Europe.
We filed trademark registration applications with the PRC Trademark Office, UK Intellectual Property Office, European Union Intellectual Property Office, and United States Patent and Trademark Office. As of the date of this annual report, we have been granted the trademarks of “
” in the U.K. Intellectual Property Office and European Union Intellectual Property Office, for Category 4 and 35 under the International Classification of Trademarks in the U.S., the U.K., Europe and China.
| ● | Trend Information |
Other than as disclosed elsewhere in this annual report, we are not aware of any trends, uncertainties, demands, commitments or events for the period from January 1, 2022 to December 31, 2022 or for the current financial year that are reasonably likely to have a material adverse effect on our net revenue, income, profitability, liquidity or capital resources, or that would cause reported financial information not necessarily to be indicative of future operating results or financial conditions.
| ● | Critical Accounting Estimates |
We prepare our financial statements in conformity with U.S. GAAP, which requires us to make judgments, estimates and assumptions. We continually evaluate these estimates and assumptions based on the most recently available information, our own historical experience and various other assumptions that we believe to be reasonable under the circumstances. Since the use of estimates is an integral component of the financial reporting process, actual results could differ from those estimates. Information about critical estimates that have the most significant effect on the amounts recognized in the consolidated financial statements included the following:
Revenue recognition
Solar power project development
| ● | Sale of project assets constructed by a third-party EPC contractor |
The Company recognizes revenue for sales of project assets constructed by a third-party EPC contractor over time as the Company’s performance creates an energy generation asset that is owned by the customer as it is being constructed and the customer can direct all activities related to the work in progress. Furthermore, the sale of a project asset when combined with EPC services represents a single performance obligation for the development and construction of a single generation asset. The Company recognizes revenue over time for construction contracts which recognize revenue and gross profit as work is performed based on the relationship between actual costs incurred compared to the total estimated costs of the contract. Under this business model, the EPC services are provided by a third-party service provider. In accordance with the terms and conditions of the EPC contract, the Company has the ability to direct a third party to ensure that the EPC services to the customer are performed therefore the Company acts as the principal in this arrangement and both the revenue and cost amounts paid to the EPC contractor are recognized on a gross basis.
| ● | Sale of project assets constructed by the Company’s own EPC team |
Under this business model, the Company sells power projects after they have been completed or are near completion. The Company conducts the construction of the power plant and completes or nearly complete the project before it identifies a customer. When a customer is identified, the Company enters into two agreements through signing: Sale and Purchase Agreement (“SPA”) and Operations and Maintenance (“O&M”) Services Contract, which are signed on the same date. Such arrangements consist of two performance obligations: sale of solar project and O&M services.
For sale of a solar project, the Company recognizes revenue at a point in time once control of project company is transferred to customer as the Company has no remaining performance obligation once the control is transferred upon closing of the sale. For O&M
79
services, the Company recognizes revenue over time, ratably over the service period, as this performance enhances an energy generation asset controlled by the customer.
| ● | Sale of project asset rights |
The Company sells the project rights to customers through the disposal of project companies holding the relevant permits. For these transactions, the project companies could either own the land or lease the land under the lease term that could cover the entire power plant’s life.
The Company recognizes revenue for sale of project rights at a point in time once control of project rights is transferred to customer as the Company has no further obligations related to the project rights.
For sale of project asset rights, the contract arrangements may contain provisions that can either increase or decrease the transaction price. These variable amounts generally are resolved upon achievement of certain performance or upon occurrence of certain price adjustment conditions. Variable consideration is estimated at each measurement date at its most likely amount to the extent that it is probable that a significant reversal of cumulative revenue recognized will not occur and true-ups are applied prospectively as such estimates change.
Changes in estimates for sales of pre-development solar projects occur for a variety of reasons, including but not limited to (i) EPC construction plan accelerations or delays, (ii) product cost forecast changes, (iii) change orders, or (iv) occurrence of purchase price adjustment conditions. The cumulative effect of revisions to transaction prices are recorded in the period in which the revisions to estimates are identified and the amounts can be reasonably estimated.
Revenue recognized from solar power development was $49.2 million, $61.0 million and $13.8 million for the years ended December 31, 2020, 2021 and 2022, respectively.
EPC Services
The Company provides EPC services under the EPC contracts, under which the Company provides one distinct performance obligation – design and build the power plant on customer’s site per customer’s request.
The Company recognizes revenue for EPC services over time as the Company’s performance creates or enhances an energy generation asset controlled by the customer. In recognizing revenue overtime, the Company follows the costs incurred method and uses the actual costs incurred relative to the total estimated costs (including module costs) in order to determine the progress towards completion and calculate the corresponding amount of revenue and profit to recognize. Costs incurred include direct materials, solar modules, labor, subcontractor costs, and those indirect costs related to contract performance, such as indirect labor and supplies.
The overtime revenue recognition requires the Company to make estimates of net contract revenues and costs to complete the projects. In making such estimates, significant judgment is required to evaluate assumptions related to the amount of net contract revenues, including the impact of any performance incentives, liquidated damages, and other payments to customers. Significant judgment is also required to evaluate assumptions related to the costs to complete the projects, including materials, labor, contingencies, and other system costs.
Although the EPC contract usually clearly states a fixed unit price and the estimated total contract amount, the total contract amount is subject to variable consideration due to the difference between actual grid-connection capacity and estimated grid-connection capacity. The Company usually makes a reasonable estimation of grid-connection capacity, which represents a form of variable consideration. The variable consideration is estimated at the contact inception at the best estimate based on relevant experience and historical data and updated at the end of each reporting period as additional performance data becomes available and only to the extent that it is probably that a significant reversal of any revenue will not occur. Revenue recognized from EPC services was nil, nil and $24.8 million for the years ended December 31, 2020, 2021 and 2022, respectively.
If estimated total costs on any contract are greater than the net contract revenues, the Company recognizes the entire estimated loss in the period the loss becomes known. The cumulative effect of the revisions to estimates related to net contract revenues and costs to complete contracts, including penalties, claims, change orders, performance incentives, anticipated losses, and others are recorded in the period in which the revisions to estimates are identified and the amounts can be reasonably estimated. The effect of the changes on future periods are recognized as if the revised estimates had been used since revenue was initially recognized under the
80
contract. Such revisions could occur in any reporting period, and the effects may be material depending on the size of the contracts or the changes in estimates. As of December 31, 2021, and 2022, the Company recorded a liability associated with the loss contract of nil and $741,912, respectively.
The Company bills the customer based on progress billing terms in the contract. Accounts receivable from EPC services (unbilled) represents revenue that has been recognized in advance of billing the customer, which is common for long-term construction contracts. The Company typically recognizes revenue from contracts for the construction over time using cost-based input methods, which recognizes revenue and gross profit as work is performed based on the relationship between actual costs incurred compared to the total estimated costs of the contract. Accordingly, revenue could be recognized in advance of billing the customer, resulting in an amount recorded to “Accounts receivable from EPC services (unbilled)”. Once the Company has an unconditional right to consideration under a construction contract, the Company typically bills the customer accordingly and reclassifies the “Accounts receivable from EPC services (unbilled)” to “Accounts receivable from EPC services (billed).” Billing requirements vary by contract but are generally structured around the completion of certain construction milestones. Certain of the EPC contracts for PV solar power systems contain retainage provisions. Retainage represents contract costs for the portion of the contract price earned for work performed but held for payment by the customer as a form of security until a certain defined timeframe has been reached. The Company considers whether collectability of such retainage is reasonably assured in connection with our overall assessment of the collectability of amounts due or that will become due under the EPC contracts. After the Company has satisfied the EPC contract requirements and has an unconditional right to consideration, the retainage is billed and reclassified to “Accounts receivable from EPC services (billed)”. As of December 31, 2021 and 2022, the balance of accounts receivable from EPC services (unbilled) were nil and $26.4 million, respectively. There were no retainages in Accounts receivable or Accounts receivable (unbilled) as of December 31, 2021 and 2022.
For EPC services, the Company provides a limited assurance only warranty for the modules, materials and construction part of the power plants. Although the Company subcontracts the construction to third party developers and purchase the raw materials and modules from third party suppliers, the Company is the primary obligor for the limited warranties such as solar module product warranty for a period of five to ten years, warranties for defects in engineering design, installation, workmanship for a period of one to two years and recorded as a liability in the Consolidated Balance Sheets. Nevertheless, the Company has a legally enforceable right to recover these warranties from the subcontractor and suppliers as these parties have contracted with the Company to assume these warranty obligations, and that the Company will also record receivables in the Consolidated Balance Sheets for expected reimbursement in amounts that the Company believe are probable. EPC warranty expenses and expected recovery amounts related to warranties are recorded net of expense in the Consolidated Statement of Operations on the basis that the amounts provided by the subcontractor and suppliers are a reimbursement of our costs. As of December 31, 2021 and 2022, the warranty liabilities and the related warranty receivables are not material and the related expenses for the three years ended December 31, 2020, 2021 and 2022 are not material.
Revenue recognized from EPC service was nil, nil and $24.8 million for the years ended December 31, 2020, 2021 and 2022, respectively.
Electricity generation
The Company recognizes electricity generation revenue generated from power plants owned and operated by the Company over time as the customer receives and consumes the benefits as the Company performs. In recognizing revenue over time, the Company follows the output method and uses the actual electricity supplied in order calculate the corresponding amount of revenue and profit to recognize. The electricity generation records are reconciled with the power grid companies and the price of electricity is based on a fixed unit price according to the power purchase arrangement with the power grid companies. The Company is entitled to the feed-in tariff(s) (FIT) that the government guaranteed and subsidized electricity sale price at which solar power projects can produce green energy. The Company recognizes the FIT as part of the electricity generation revenue when the entitlement to receipt of such FIT is fulfilled.
Accounts receivable from such FIT are expected to be collected beyond 12 months, i.e. expected collection of accounts receivable from such FIT as of December 31, 2020 and 2021 are expected within five years and accounts receivable from such FIT as of December 2022 are expected within 3 years. Thus, the Company considers that the settlement terms contain a significant financing component and accordingly the amount of consideration is adjusted for the effects of the time value of money, taking into consideration the credit characteristics of the relevant counterparties, and are discounted at an effective interest rate of 4.75% based on the average borrowing rate in accordance with the financial institution. The Company recorded the discounted receivable and as a non-current asset accordingly.
81
As of December 31, 2022, there are $10,204,802 of FIT receivables classified as current and $20,187,213 classified as non-current. Historically, the Company has not been exposed to material risks due to changes in interest rates and changes in estimation of collection; however, the future interest income may decrease or interest expenses on borrowings may increase due to changes in market interest rates. Also as the receivable collection relies heavily based on the PRC government policies, the estimation of collection may adjust based on the changes in government policies as well as the market conditions. Should interest rates increase by 100 basis points and collection periods increase by 1 year as of December 31, 2022, the FIT receivables classified as current assets would decrease by $24,411 and the FIT receivables classified as non-current asset would increase by $1,785,206, respectively. Revenue recognized from electricity generation was $23.5 million, $18.0 million and $21.7 million for the years ended December 31, 2020, 2021 and 2022, respectively.
Deferred Income Taxes
Deferred income taxes are recognized for temporary differences between the tax basis of assets and liabilities and their reported amounts in the financial statements, net of operating loss carry forwards and credits by applying enacted statutory tax rates applicable to future years. Deferred tax assets are recognized to the extent that these assets are more likely than not to be realized. In making such a determination, management considers all positive and negative evidence, including future reversals of projected future taxable income and results of recent operation. Deferred tax assets are reduced by a valuation allowance when, in the opinion of management, it is more likely than not that some portion or all of the deferred tax assets will not be realized. Current income taxes are provided for in accordance with the laws of the relevant taxing authorities. The Company recognizes the tax benefit from an uncertain tax position only if it is more likely than not that the tax position will be sustained on examination by the taxing authorities, based on the technical merits of the position. Deferred tax assets and liabilities are all classified as non-current in the consolidated balance sheets. The Company recorded valuation allowances of deferred tax assets of $8.7 million and $13.8 million and recognized net deferred tax assets of $0.8 million and nil for the years ended December 31, 2021 and 2022, respectively
Impairment of long-lived assets
Long-lived assets are reviewed for impairment whenever events or changes in circumstances indicate that the carrying amount of an asset may not be recoverable or that the useful life is shorter than originally estimated. The Company assesses recoverability of the long-lived assets by comparing the carrying amount of the assets to the estimated future undiscounted cash flows expected to result from the use of the assets and their eventual disposition. The Company recognizes an impairment loss in the event the carrying amount exceeds the estimated future undiscounted cash flows attributable to such assets, measured as the difference between the carrying amount of the assets and the fair value of the impaired assets.
Impairment losses of long-lived assets for the years ended December 31, 2020, 2021 and 2022 were $1,432,296, $360,151 and nil, respectively. Impairment losses of these assets represented the difference between the carrying amount and fair value less cost to sell as a result of committed sale plans of solar power plants originally owned and operated by the Company for electricity generation.
Allowance for Credit Losses
The allowance for credit losses is a valuation account that is deducted from a financial asset’s amortized cost to present the net amount we expect to collect from such asset. The Company estimates allowances for credit losses using relevant available information from both internal and external sources. In establishing the allowances, management considers historical losses, the financial condition, the accounts receivables aging, the payment patterns and the forecasted information in pooling basis upon the use of the Current Expected Credit Loss Model (“CECL Model”) in accordance with ASC topic 326, Financial Instruments - Credit Losses. The Company monitors the estimated credit losses associated with its trade accounts receivable and unbilled accounts receivable based primarily on its collection history, which it reviews annually, and the delinquency status of amounts owed to the Company, which is determined based on the aging of such receivables. Such methods and estimates are adjusted, as appropriate, for relevant past events, current conditions, and reasonable and supportable forecasts. The Company recognizes write-offs within the allowance for credit losses when cash receipts associated with its financial assets are deemed uncollectible. During the years ended December 31, 2020, 2021, and 2022, the Company recorded credit losses of $6,667,963, $2,314,201, and $774,419, respectively.
Recent Accounting Pronouncements
Recently adopted accounting pronouncements
A list of recent accounting pronouncements that are relevant to us is included in Note 2 to our consolidated financial statements, which are included in this annual report.
82
ITEM 6.DIRECTORS, SENIOR MANAGEMENT AND EMPLOYEES
| ● | Directors and Senior Management |
The following table sets forth information regarding our directors and executive officers as of the date of this annual report.
Directors and Executive Officers |
| Age |
| Position/Title |
Yumin Liu |
| 59 |
| Chief Executive Officer and Director |
Martin Bloom |
| 71 |
| Independent Director |
Julia Xu |
| 51 |
| Independent Director |
Himanshu Harshad Shah |
| 57 |
| Chairman of the Board |
Ramnath Iyer |
| 54 |
| Independent Director |
Ke Chen |
| 49 |
| Chief Financial Officer |
John Ewen |
| 53 |
| CEO of North America |
Chee Loong (Simon) Cheah | 58 | Chief Investment Officer (interim CEO for Europe) |
Directors
Mr. Martin Bloom has been an independent director since July 2006 and is currently the chairman of the audit committee , and a member of the compensation committee, nominating and corporate governance committee, and the ESG committee. Mr. Bloom served as the chairman of the audit committee between September 2006 and March 2016. Mr. Bloom currently serves on the Boards of Emblem Ventures, Emblem Technology Partners, Eton Court and Bloom Arts Ltd. Mr. Bloom is also the chair of Precision Cardiovascular, a private company in the field of medical implants. In addition, he has been a corporate advisory board member of Seraphim Space, an investment fund for space and related activities and was the chairman and director of Represent Group Limited until March 2021. He served on the Board of Sunamp Limited, a thermal storage company, from March 2019 to April 2020. Mr. Bloom served as a member of board of directors of LB-Shell plc., formerly known as Intelligent Energy (then listed on the Main Market of the London Stock Exchange), a British fuel cell company, from 2012 to December 2017, the group chief executive officer from June 2016 to December 2017, and the chairman of its nomination committee and a member of its audit committee and remuneration committee from 2014 to 2016. Mr. Bloom was the chairman of the board of directors of MayAir Group, a Malaysian air purification company listed on the London AIM, from May 2015 to March 2018. He was a member of the board of directors of Green & Smart, a Malaysian biogas producer listed on the London AIM, and chairman of its audit committee from May 2016 to September 2017. Mr. Bloom was a member of the board of directors of Starcom plc, an asset tracking company listed on London AIM, and a member of its audit committee from January 2013 to October 2015. Mr. Bloom has almost 50 years of experience in strategic partnering, technology commercialization and business strategy. He has built businesses in the United States, Europe and Asia. In 2005, Mr. Bloom was appointed to serve as the UK chairman of the China-UK Venture Capital Joint Working Group, launched by the then-Chancellor of the United Kingdom, Gordon Brown, in February 2005, to foster collaboration between the venture capital and private equity industries in China and the United Kingdom. Mr. Bloom worked at Coopers & Lybrand (now PricewaterhouseCoopers) from 1996 to 1997 and was the project manager of a series of technology transfer schemes between the United Kingdom and Japan on behalf of the Department of Trade & Industry of the United Kingdom from 1992 to 1997. Mr. Bloom worked as a corporate strategist at Unilever between 1973 and 1981. Mr. Bloom became a CEDR Accredited Mediator as of January 2022 for purposes of commercial mediation. Mr. Bloom has a bachelor’s degree with honors in economics from the University of Southampton and a master’s degree in the history of science jointly from Imperial College and University College, London.
83
Ms. Julia Xu has been an independent director since March 2016. Ms. Xu is a member of the audit committee, nominating and corporate governance committee, and ESG committee. Ms. Xu is the founder and currently the managing director of Oravida, a New Zealand-based group specializing in the branding and promotion of New Zealand’s premium food products primarily for the Chinese market. Ms. Xu has served on the boards of Oravida N.A. since September 2016, Oravida Ltd since May 2016, Oravida Waters Limited since March 2015, and Oravida NZ Limited since December 2009. Ms. Xu is also the Managing Director for Kauri NZ investment, a company that invests in New Zealand’s property and primary industries. Ms. Xu has served on the boards of Kauri BB5 Limited Since October 2018, Kauri Waikite Limited Since October 2018, Kauri Papamoa Limited since April 2018, Kauri Drury Limited since April 2018, Kauri Retirement Limited since December 2017, Kauri Tauriko Limited since April 2017, Kauri Karaka Limited since April 2017, Kauri Outlooks Management Ltd since March 2017, Kauri Partners Limited since February 2017, Kauri Outlooks Ltd since February 2017, Kauri Ardmore Limited since February 2016, Kauri McArthur Ridge Limited since December 2015, Kauri Orewa Limited since December 2012, Kauri Ruakaka Limited since August 2011, Kauri Connect Limited since July 2011 and Kauri 139 Limited since December 2009. Prior to establishing Oravida in New Zealand, Ms. Xu was the chief financial officer of the Company from April 2010 to June 2011 and the vice president of international corporate finance and corporate communications of the Company from March 2009 to March 2010. Ms. Xu also has served on the boards of Musket Holdings Limited since February 2017, Mauri Bay of Plenty Aquaculture Limited since December 2016, Jumar Limited since August 2016, and Ardmore Airport Limited, Ardmore Unicom Services Limited and Ardmore Utilities Limited since June 2016. She has served on the boards of NZG 2010 Limited since September 2011 and NZG Limited since May 2006. Ms. Xu has extensive financial markets experience, including earlier roles at Deutsche Bank Hong Kong, Bankers Trust and Lehman Brothers. Ms. Xu obtained her bachelor’s degree in biology from Cornell University in 1995 and received her MBA from Johnson School of Management of Cornell University in 2004.
Mr. Himanshu Harshad Shah has been our director since March 2022. Mr. Shah is the chairman of the board and chair of the nominating and corporate governance committee. Mr. Shah is the Founder, President, and CIO of Shah Capital Management. Mr. Shah brings over thirty years of experience in global capital markets and entrepreneurial business acumen. Over the years, he has successfully advised many portfolio companies on both pragmatic strategy and disciplined execution. In addition, Mr. Shah has served on the Board of Directors for Vitamin Shoppe. Currently, he is also the Executive Chairman of Marius Pharmaceuticals. Shah Capital is a long-term stakeholder and has over 28% ownership of Emeren. Mr. Shah holds his Bachelor of Commerce in Accounting from Gujarat University, India and holds an MBA from University of Akron, Ohio.
Mr. Ramnath N. Iyer has been our independent director since April 2022. Mr. Iyer is the chairman of the ESG committee, chairman of the compensation committee and a member of the audit committee. Mr. Iyer brings extensive capital markets experience from his prior roles as portfolio manager to multiple international asset management firms and strategist role at investment banks. He also brings significant knowledge and expertise on sustainability & environmental, social, and governance (ESG) expertise from his previous role as the Head of ESG, Asia at Invartis Consulting where he helped institutional investors integrate ESG and sustainability practices. Mr. Iyer is deeply involved in the renewables sector in his current role as Lead, Climate Finance and Renewable Energy, with the Institute for Energy Economics and Financial Analysis, a global think tank. Mr. Iyer holds a post graduate diploma in Management from Indian Institute of Management.
Mr. Yumin Liu has been our Chief Executive Officer since December 2019 and our director since September 2022. Mr. Liu is a member of the ESG committee. Mr. Liu brings to Emeren more than 20 years of experience in energy management, power generation and solar technology. Most recently, Mr. Liu served as Vice President of the EMEA region at Canadian Solar, a leading global manufacturer of solar photovoltaic modules and provider of solar energy solutions. Previously, Mr. Liu was the President of Recurrent Energy, a U.S. subsidiary of Canadian Solar and also a leading solar developer in the U.S. He spearheaded market development in the U.S. and project development across various international markets and had full P&L responsibility for the EMEA region as well as for Recurrent Energy. Prior to Canadian Solar, Mr. Liu served as President at GCL Solar Energy, one of the largest polysilicon and wafer producers in the world. Mr. Liu held various senior leadership positions at GCL, including the management of solar project development activities in overseas markets. Mr. Liu holds a master’s degree in International Commerce from University of Kentucky, and both M.S. and B.S. degrees in Mechanical Engineering from Northeast University in Shenyang, China.
84
Executive Officers
Mr. Yumin Liu has been our Chief Executive Officer since December 2019 and our director since September 2022. Mr. Liu is a member of the ESG committee. Mr. Liu brings to Emeren more than 20 years of experience in energy management, power generation and solar technology. Most recently, Mr. Liu served as Vice President of the EMEA region at Canadian Solar, a leading global manufacturer of solar photovoltaic modules and provider of solar energy solutions. Previously, Mr. Liu was the President of Recurrent Energy, a U.S. subsidiary of Canadian Solar and also a leading solar developer in the U.S. He spearheaded market development in the U.S. and project development across various international markets and had full P&L responsibility for the EMEA region as well as for Recurrent Energy. Prior to Canadian Solar, Mr. Liu served as President at GCL Solar Energy, one of the largest polysilicon and wafer producers in the world. Mr. Liu held various senior leadership positions at GCL, including the management of solar project development activities in overseas markets. Mr. Liu holds a master’s degree in International Commerce from University of Kentucky, and both M.S. and B.S. degrees in Mechanical Engineering from Northeast University in Shenyang, China.
Mr. Ke Chen served as our executive director from October 2019 to April 2022, and has been our chief financial officer since November 2019. Mr. Chen is a member of the ESG committee. He has over 17 years of experience in the global capital markets, including investing in solar industry globally. Ke brings both capital market insight and strategic expertise to his role as our chief financial officer. Mr. Chen was a Director at Shah Capital and a director at iTV Media. Prior to joining Shah Capital, Ke worked in the pharmaceutical and biotech industries, and was an inventor who holds four patents. Ke holds an MBA from the Kenan-Flagler Business School at UNC Chapel Hill. He also holds an M.S. in Chemistry from the University of Florida and earned a B.S. from the University of Science and Technology of China.
Mr. John Ewen has been our CEO of North America since July 2019. Mr. Ewen joined the Company in April 2018 as Director of Corporate Finance and M&A. He brings 20 years of experience across capital markets, investment, complex financial transactions, and private equity in clean technology and renewable energy. Prior to joining the Company, John worked with OneRoof Energy Inc., RNK Capital, Ardour Capital Investments, and Bank von Ernst AG (Terra Trust AG). John holds a Master of Science in geology and geophysics from The Ohio State University and Bachelor of Science from Cornell University.
Mr. Chee Loong (Simon) Cheah joined the Company in December 2022 as chief investment officer. He brings 20 years of experience in corporate and investment banking and over 13 years of experience in the solar energy industry. Prior to joining the Company, Mr. Cheah worked with Peridot Solar UK from April 2022 to October 2022 as Head Financing, PPA & Risk Controls, P&T Global Renewable Energy from January 2020 to March 2022 as Chief Investment Officer, Canadian Solar Inc. from February 2016 to December 2019 as Global Head, Investment & Risk, Energy Group and from February 2009 to September 2013 as Global Head, Project & Structured Finance, and Trina Solar Ltd. from July 2015 to January 2016 as Global Head Business Development, Systems Business Division and from October 2013 to June 2015 as Global Head Finance, Systems Business Division. He also previously worked with Deutsche Bank and Barclays Bank. Mr. Cheah holds an MBA from City University Business School, London and Bachelor of Art (Finance & Accounting) from East London University.
The address of our directors and executive officers is Emeren Group Ltd, 100 First Stamford Place, Suite 302, Stamford, CT 06902 U.S.A.
Employment Agreements
We have entered into employment agreements with each of our senior executive officers. We may terminate a senior executive officer’s employment for cause, at any time, without prior notice or remuneration, for certain acts of the officer, including, but not limited to, a material violation of our regulations, failure to perform agreed duties, embezzlement that causes material damage to us, or conviction of a crime. A senior executive officer may terminate his or her employment at any time by prior written notice. Each senior executive officer is entitled to certain benefits upon termination, including a severance payment equal to a specified number of months of his or her then salary if he or she resigns for certain good reasons specified by the agreement or the relevant rules or if we terminate his or her employment without cause.
| ● | Compensation of Directors and Executive Officers |
For the fiscal year ended December 31, 2022, we paid an aggregate of approximately $2.2 million in cash and granted 11,000,000 Options under 2007 Plan to our executive officers and directors.
85
Share Incentive Plan
Our board of directors adopted our 2007 share incentive plan in September 2007, which was amended in January 2009, August 2010, August 2012, August 2016, January 2018, April 2018, December 2020, and December, 2021 (referred to herein as our “2007 share incentive plan” or the “Plan”) to attract and retain the best available personnel for positions of substantial responsibility, provide additional incentive to employees, directors and consultants and promote the success of our business. We have reserved 42,500,000 shares for issuance under our 2007 share incentive plan. As of March 31, 2023, we had an outstanding award of 15,393,320 shares, excluding awards forfeited pursuant to the terms of our 2007 share incentive plan and the exercised options, and 12,740,697 shares available for future grants.
The following paragraphs describe the principal terms of our 2007 share incentive plan.
Administration. Our 2007 share incentive plan is administered by our board of directors or, after our board of directors makes the designation, by our compensation committee. In each case, our board of directors or our compensation committee will determine the provisions, terms and conditions of each option grant, including, but not limited to, the option vesting schedule, repurchase provisions, forfeiture provisions, form of payment upon settlement of the award and payment contingencies.
Awards. The following paragraphs briefly describe the principal features of the various awards that may be granted under our 2007 share incentive plan.
| ● | Options. Options provide for the right to purchase our shares at a price and period determined by our compensation committee in one or more installments after the grant date. |
| ● | Restricted Shares. A restricted share award is the grant of our shares determined by our compensation committee. A restricted share is nontransferable, unless otherwise determined by our compensation committee at the time of award and may be repurchased by us upon termination of employment or service during a restricted period. Our compensation committee shall also determine in the award agreement whether the participant will be entitled to vote the restricted shares or receive dividends on such shares. |
| ● | Restricted Share Units. Restricted share units represent the right to receive our shares at a specified date in the future, subject to forfeiture of such right. If the restricted share unit has not been forfeited, then on the date specified in the award agreement, we shall deliver to the holder unrestricted shares, which will be freely transferable. |
Amendment, Modification, and Termination of Plan. With the approval of the Board, at any time and from time to time, the Committee may terminate, amend or modify the Plan; provided, however, that (a) to the extent necessary and desirable to comply with Applicable Laws, or stock exchange rules, the Company shall obtain shareholder approval of any Plan amendment in such a manner and to such a degree as required, and (b) shareholder approval is required for any amendment to the Plan that (i) increases the number of Shares available under the Plan (other than any adjustment as provided by Article 8), (ii) permits the Committee to grant Options with an exercise price that is below Fair Market Value on the date of grant, (iii) permits the Committee to extend the expiration date of the Plan, (iv) permits the Committee to extend the exercise period for an Option beyond ten years from the date of grant, or (v) results in a material increase in benefits or a change in eligibility requirements.
Share Options
As of March 31, 2023, we had outstanding options to purchase 15,393,320 shares.
The following paragraphs describe the principal terms of our options.
Option Agreement. Options granted under our 2007 share incentive plan are evidenced by an option agreement that contains, among other things, provisions concerning exercisability and forfeiture upon termination of employment arrangement, as determined by our board.
Vesting Schedule. At the time of grant, we specify the date or dates on which the options can be vested and exercisable, and may specify such conditions to exercise as we deem appropriate.
86
Option Exercise. The term of options granted under our 2007 share incentive plan may not exceed the sixth anniversary of the specified grant date, subject to extension approved by certain officer of our company, as specified in the option agreement, to a total term of no more than 10 years.
Termination of Options. Where the option agreement permits the exercise of the options that were vested before the recipient’s termination of service with us, or the recipient’s disability or death, the options will terminate to the extent not exercised or purchased on the last day of a specified period or the last day of the original term of the options, whichever occurs first.
On August 8, 2012, our board of directors approved an adjustment to the exercise price of options to purchase an aggregate amount of 5,386,600 shares, previously granted under our 2007 share incentive plan, to a new exercise price of $7.35 per ADS (or $1.47 per ADS prior to the ADS Ratio Change). In addition, on December 31, 2013, our board of directors authorized our chief executive officer to determine the option grant date and exercise price under the 2007 share incentive plan. As a result, the exercise price of certain options granted between August 8, 2012 and December 31, 2013 to purchase an aggregate amount of 950,000 shares were adjusted to $7.35 per ADS. The exercise price of our options in the amount of 2,590,000 shares to be granted on or after January 1, 2014 was set at $7.35 per ADS. From November 2017, the company decided to set the exercise price of our options same as the market price of the grant date for each grant. The following table summarizes, as of March 31, 2023, the outstanding options, excluding options forfeited pursuant to the terms of our 2007 share incentive plan and the options that were exercised on or prior to March 31, 2023, that we granted to our directors and officers and to other individuals as a group under our 2007 share incentive plan.
Shares Underlying | Final | ||||||||
Outstanding | Exercise Price | Vesting | |||||||
Name |
| Option |
| ($/Share) |
| Grant Date |
| Date | |
Martin Bloom |
| 200,000 | $ | 0.30 |
| December 21, 2020 |
| December 21, 2021 | |
Martin Bloom | 200,000 | $ | 0.30 | April 13, 2021 | April 13, 2022 | ||||
Martin Bloom | 200,000 | $ | 0.30 | May 1, 2022 | May 1, 2023 | ||||
Julia Xu |
| 200,000 | $ | 0.30 |
| May 1, 2022 |
| May 1, 2023 | |
Tan Wee Seng* | 100,000 | $ | 0.256 | April 1, 2018 | April 1, 2021 | ||||
Tan Wee Seng* |
| 200,000 | $ | 0.30 |
| December 21, 2020 |
| December 21, 2021 | |
Tan Wee Seng* | 200,000 | $ | 0.30 | April 13, 2021 | April 13, 2022 | ||||
Tan Wee Seng* | 200,000 | $ | 0.30 | May 1, 2022 | January 31, 2023 | ||||
John Ewen |
| 200,000 | $ | 0.11 | July 30, 2019 | July 30, 2022 | |||
John Ewen |
| 200,000 | $ | 0.16 | May 13, 2021 | April 13, 2024 | |||
John Ewen | 300,000 | $ | 1.00 | July 27, 2021 | April 13, 2024 | ||||
John Ewen |
| 700,000 | $ | 0.41 |
| May 1, 2022 |
| May 1, 2025 | |
Yumin Liu |
| 5,000,000 | $ | 0.15 | December 5, 2019 | December 5, 2022 | |||
Ke Chen | 3,000,000 | 0.73 | November 24, 2021 | November 24, 2023 | |||||
Ramnath Iyer | 100,000 | 0.41 | December 1, 2022 | December 1, 2025 | |||||
* | Mr. Tan Wee Seng retired from his position as a director at the 2022 annual general meeting. |
Restricted Share Units
As of March 31, 2023, we had nil restricted shares units outstanding.
The following paragraphs describe the principal terms of our restricted share units.
Restricted Share Units Agreement. Restricted shares units granted under our 2007 share incentive plan are evidenced by a restricted share units agreement that contains, among other things, provisions concerning the vesting schedule and forfeiture upon termination of the employment arrangement, as determined by our board.
Vesting Schedule. At the time of grant, we shall specify the date or dates on which the restricted share units shall become fully vested and non-forfeitable, and may specify such conditions to vesting as we deem appropriate.
87
Restrictions. Until the shares are issued upon settlement of the restricted share units, the recipients will not be deemed for any purpose to be, or have rights as, our shareholders by virtue of this award; and the recipients are not entitled to vote any of the shares by virtue of this award. Upon vesting, the restricted share units will no longer be subject to such restrictions or forfeiture (provided the recipients have not terminated their service.) Unless we consent in writing, the restricted share units and all right or interests therein are not transferable except by wills or the laws of descent and distribution.
Maturity. At the time of grant, we shall specify the maturity date applicable to each grant of restricted share units which shall be no earlier than the vesting date or dates of the award and may be determined at the election of the grantee. On the maturity date, we shall transfer to the participant one unrestricted, fully transferable share for each restricted share unit scheduled to be paid out on such date and not previously forfeited.
Termination. In the event of the termination of a recipient’s employment or service with us, the unvested restricted share units will be subject to forfeiture and the recipient’s right to vest in the restricted share units under the 2007 share incentive plan will terminate. If the termination of employment or service is by reason of death or disability, any restricted share units which otherwise would have vested within one year of the termination shall immediately vest. If the recipient’s termination of service with us is by reason of cause, his/her right to the restricted share units, whether or not previously vested, will terminate concurrently with the termination of service with us.
| ● | Board Practices |
Our board of directors currently consists of five directors. A director is not required to hold any shares in the Company by way of qualification. A director may vote with respect to any contract, proposed contract or arrangement in which he is materially interested. A director may exercise all the powers of the company to borrow money, mortgage its undertaking, property and uncalled capital and issue debentures or other securities whenever money is borrowed or as security for any obligation of the company or of any third party.
Committees of the Board of Directors
We have an audit committee, a compensation committee, a nominating and corporate governance committee, and an environmental, social, and governance committee under the board of directors. We plan to adopt a new charter for the environmental, social, and governance committee. Each committee’s members and functions are described below.
Audit Committee. Our audit committee consists of Mr. Martin Bloom, Ms. Julia Xu and Mr. Ramnath Iyer, and. Mr. Martin Bloom is currently the chairman of the audit committee. Mr. Martin Bloom, Ms. Julia Xu and Mr. Ramnath Iyer all satisfy the independence requirements of the NYSE Listing Rules and SEC regulations. The audit committee oversees our accounting and financial reporting processes and the audits of the financial statements of our company. The audit committee is responsible for, among other things:
| A. | selecting the independent auditors and pre-approving all auditing and non-auditing services permitted to be performed by the independent auditors; |
| B. | reviewing with the independent auditors any audit problems or difficulties and management’s response to such audit problems or difficulties; |
| C. | reviewing and approving all related party transactions on an ongoing basis; |
| D. | discussing the annual audited financial statements with management and the independent auditors; |
| E. | reviewing major issues as to the adequacy of our internal controls and any special audit steps adopted in light of material control deficiencies; |
| F. | annually reviewing and reassessing the adequacy of our audit committee charter; |
| G. | meeting separately and periodically with management and the independent auditors; and |
88
| H. | reporting regularly to the board of directors. |
Compensation Committee. Our compensation committee consists of Mr. Ramnath Iyer and Mr. Martin Bloom. Mr. Ramnath Iyer is currently the chairman of the compensation committee. Mr. Ramnath Iyer and Mr. Martin Bloom all satisfy the independence requirements of the NYSE Listing Rules and SEC regulations. The compensation committee discharges the responsibility of the board of reviewing and approving the compensation structure, including all forms of compensation relating to our directors and executive officers. Our chief executive officer may not be present at any committee meeting during which his compensation is deliberated. The compensation committee is responsible for, among other things:
| ● | reviewing and evaluating at least annually and, if necessary, revising the compensation plans, policies and programs adopted by our management; |
| ● | reviewing and evaluating at least annually the performance, and determining the compensation, of our chief executive officer; |
| ● | reviewing and approving our chief executive officer’s employment agreement and amendments thereto, and severance arrangement, if any; and |
| ● | reviewing all annual bonus, long-term incentive compensation, share option, employee pension and welfare benefit plans. |
Nominating and Corporate Governance Committee. Our nominating and corporate governance committee consists of Mr. Himanshu Shah, Ms. Julia Xu and Mr. Martin Bloom. Mr. Himanshu Shah is currently the chairman of the nominating and corporate governance committee. Ms. Julia Xu and Mr. Martin Bloom all satisfy the independence requirements of the NYSE Listing Rules and SEC regulations. The nominating and corporate governance committee assists the board of directors in selecting individuals qualified to become our directors and in determining the composition of the board and its committees. The nominating and corporate governance committee is responsible for, among other things:
| ● | recommending to our board of directors for nomination or appointment by the board such candidates as the committee has found to be qualified to be elected or reelected to serve as a member of our board or its committees or to fill any vacancies on our board or its committees, respectively; |
| ● | reviewing annually the composition of our board of directors and its committees in light of the characteristics of independence, qualification, experience and availability of the board members; |
| ● | developing and recommending to our board of directors a set of corporate governance guidelines and principles applicable to the company; and |
| ● | monitoring compliance with the company’s code of business conduct and ethics, including reviewing the adequacy and effectiveness of our internal rules and procedures to ensure compliance with applicable laws and regulations. |
Environmental, Social, and Governance Committee. Our environmental, social, and governance committee consists of Mr. Ramnath Iyer, Mr. Martin Bloom, Ms. Julia Xu, Mr. Ke Chen, and Mr. Yumin Liu. Mr. Ramnath Iyer is currently the chairman of the environmental, social, and governance committee. Mr. Ramnath Iyer, Mr. Martin Bloom and Ms. Julia Xu all satisfy the independence requirements of the NYSE Listing Rules and SEC regulations. The environmental, social, and governance committee oversees environmental, social, and governance matters. The environmental, social, and governance committee is responsible for, among other things:
| ● | reviewing and evaluating at least annually and, if necessary, revising the environmental, social, and governance plans, policies and programs; |
| ● | reviewing the results of the Company’s important environmental, social, and governance issues, and providing references for corporate governance and risk management; and |
| ● | supervising an environmental, social, and governance working group, making recommendations and conducting unbiased evaluation and supervision of environmental, social, and governance activities. |
89
Duties of Directors
Under British Virgin Islands law, our directors have a duty to act honestly and in good faith with a view to our best interests. Our directors also have a duty to exercise the skill they actually possess with such care and diligence that a reasonably prudent person would exercise in comparable circumstances. In fulfilling their duty of care to us, our directors must ensure compliance with our memorandum and articles of association. A shareholder has the right to seek damages if a duty owed by our directors is breached.
Terms of Directors and Officers
Our officers are appointed by and serve at the discretion of the board of directors. At each annual general meeting, one-third of our directors then existing, or if their number is not a multiple of three, then the number nearest to and not exceeding one-third, will be subject to re-election. The directors to retire by rotation shall be those who are longest in office since their election, or by lot should they be of the same seniority. Mr. Martin Bloom was re-elected as a director and Mr. Tan Wee Seng retired as a director at the 2022 annual general meeting. Ms. Julia Xu and one of Mr. Himanshu Shah, Mr. Ramnath Iyer and Mr. Yumin Liu (chosen by lot if none of them chooses to volunteer) will be subject to re-election at the 2023 annual general meeting.
Our directors have entered into appointment contracts with us and we are not aware any terms which provide for benefits upon termination of appointment, or any appropriate negative statement.
| ● | Employees |
As of December 31, 2022, we had 197 full-time employees. There are 30 employees located in the United States, Canada, and 74 employees located in Europe, including Austria, United Kingdom, France, Spain, Germany, Poland, Hungary, Italy, Luxembourg and 93 employees are located in China.
| ● | Share Ownership |
The following table sets forth information with respect to the beneficial ownership of our shares as of March 31, 2023 by:
| ● | each of our directors and executive officers; and |
| ● | each person known to us to own beneficially more than 5.0% of our shares. |
Beneficial ownership is determined in accordance with Rule 13d-3 of the General Rules and Regulations under the Exchange Act, and includes voting or investment power with respect to the securities.
Shares Beneficially Owned |
| ||||
| Number |
| %(1) |
| |
Directors and Executive Officers: |
| ||||
Martin Bloom |
| * |
| * |
|
Tan Wee Seng |
| * |
| * |
|
Julia Xu |
| * |
| * |
|
Ke Chen |
| * |
| * |
|
Himanshu Harshad Shah (2) |
| 160,650,030 |
| 28.05 | % |
Ramnath Iyer | * | * | |||
Yumin Liu |
| * |
| * |
|
John Ewen |
| * |
| * |
|
All Directors and Executive Officers as a Group |
| 171,650,030 |
| 29.97 | % |
| |||||
Principal Shareholders: |
| ||||
Shah Capital Management, Inc.(2) |
| 160,086,340 |
| 27.95 | % |
Shah Capital Opportunity Fund LP (2) |
| 156,208,990 |
| 27.27 | % |
Himanshu H. Shah (2) |
| 160,650,030 |
| 28.05 | % |
Invesco Ltd. (3) |
| 56,828,290 |
| 9.92 | % |
* | Less than 1% of the total number of our shares outstanding as of March 31, 2023. |
90
(1) | Percentage of beneficial ownership of each listed person is based on 572,815,065 shares outstanding (excluding number of shares reserved for future exercise or vest of our awards under our share incentive plan) as of March 31, 2023, as well as the shares that such person has the right to acquire by option or other agreement within 60 days after March 31, 2023. |
(2) | The information was based on Schedule 13D/A filed by Shah Capital Management, Inc. (who serves as investment adviser to Shah Capital Opportunity Fund LP), Shah Capital Opportunity Fund LP and Himanshu H. Shah (who serves as President and Chief Investment Officer of Shah Capital Management, Inc.) Shah Capital Management, Inc. is a North Carolina registered corporation. Shah Capital Opportunity Fund LP is a Delaware Limited Partnership and Himanshu H. Shah is a United States citizen. Shah Capital Management, Inc. has shared voting power and shared dispositive power over 16,008,634 ADSs, and no sole voting power or sole dispositive power. Shah Capital Opportunity Fund LP has shared voting power and shared dispositive power over 15,620,899 ADSs, and no sole voting power or sole dispositive power. Himanshu H. Shah has sole voting power and sole dispositive power over 56,370 ADSs and shared voting power and shared dispositive power over 16,008,634 ADSs. The business address of Shah Capital Management, Inc., Shah Capital Opportunity Fund LP, and Himanshu H. Shah is 8601 Six Forks Road, Suite 630, Raleigh, North Carolina 27615. |
(3) | The information was based on Schedule 13G/A filed by Invesco Ltd. on February 8, 2023. Invesco Ltd. has sole voting power and sole dispositive power over 56,828,290 shares. Invesco Ltd. does not have any shared voting power or shared dispositive power. Invesco Capital Management LLC and Invesco Asset Management Deutschland GmbH are subsidiaries of Invesco Ltd. However, no one individual has greater than 5% economic ownership. The shareholders of the fund have the right to receive or the power to direct the receipt of dividends and proceeds from the sale of securities listed above. The business address of Invesco Ltd. is 1555 Peachtree Street NW, Suite 1800, Atlanta, GA 30309. |
Our ADSs are traded on the NYSE and brokers or other nominees may hold ADSs in “street name” for customers who are the beneficial owners of the ADSs. As a result, we may not be aware of each person or group of affiliated persons who beneficially own more than 5.0% of our common stock.
As of March 31, 2023, the number of our shares issued was 651,121,762, among which 8,134,030 shares represented by 813,403 ADSs were held by the depositary for the ADSs for future exercise or vest of our awards under our 2007 share incentive plan and 66,434,180 shares represented by 6,643,418 ADSs were held by the ADS Depositary, for potential at-the-market offering that we may conduct in the future. As of March 31, 2023, 217,478,320 of our shares represented by 21,747,832 ADSs were held as ADSs by the depositary for the ADSs. Other than the depositary, Shah Capital Opportunity Fund LP, and Invesco Ltd, we had no record shareholders in the United States as of March 31, 2023.
None of our shareholders had different voting rights from other shareholders as of the date of this annual report. We are currently not aware of any arrangement that may, at a subsequent date, result in a change of control of our Company.
For certain information as of March 31, 2023 concerning the outstanding awards we have granted to our directors and executive officers individually pursuant to our share incentive plan, see “Item 6. Directors, Senior Management and Employees—Directors and Senior Management—Share Incentive Plan.” We are not aware of arrangements involving the employees in the capital of the Company, including any arrangement that involves the issue or grant of options or shares or securities of the Company other than those described under “Item 6. Directors, Senior Management and Employees—Directors and Senior Management—Share Incentive Plan.”
ITEM 7.MAJOR SHAREHOLDERS AND RELATED PARTY TRANSACTIONS
| ● | Major Shareholders |
See “Item 6. Directors, Senior Management and Employees—Share Ownership.”
91
| ● | Related Party Transactions |
Related party transactions
During the years ended December 31, 2020, 2021 and 2022, related party transactions with ReneSola Singapore Pte., Ltd and its subsidiaries and other related parties were as follows:
Years ended December 31, | ||||||
| 2020 |
| 2021 |
| 2022 | |
Services received from ReneSola Singapore Pte., Ltd and its subsidiaries (1) | 26,070 | 23,538 | 9,437 | |||
Rendering of service to ReneSola Singapore Pte., Ltd and its subsidiaries (1) | 299,626 | — | — | |||
Payment for service(5) | — | — | 97,148 | |||
Borrowing from ReneSola Singapore (2) | 12,827 | — | — | |||
Bond issued to Eiffel Investment Group (3) | — | 1,272,143 | 203,111 | |||
Lending to Solar Nexus Limited (4) | — | 433,285 | — | |||
| (1) | After the disposal of the discontinued business in September 2017, ReneSola Singapore Pte., Ltd and its subsidiaries became a related party of the Company in that both ReneSola Singapore and the Company are under common control of Mr. Li Xianshou. The balances due from ReneSola Singapore and its subsidiaries were mainly for rendering service to them. The balances due to ReneSola Singapore and its subsidiaries were mainly for modules, raw materials that the Company purchased from them and borrowings from them. In September 2022, the Company entered into a shares repurchase agreement with ReneSola Singapore Pte. As of December 31, 2022, ReneSola Singapore Pte owned 8.33% of the outstanding equity in the Company. Affiliates of ReneSola Singapore resigned from their offices as legal representatives, directors, and officers of the Company and its subsidiaries shortly after the closing of the repurchase transaction. Ms. Crystal (Xinhan) Li and Ms. Maggie (Yuanyuan) Ma resigned from the Board of the Company immediately upon closing of the repurchase transaction. Ms. Crystal (Xinhan) Li also resigned from her executive role as the vice president of investment of the Company simultaneously. The Company assessed and concluded they were no longer classified as a related party, as Renesola Singapore’s only connection with the Company was through its ownership of shares. Subsequent to January 2023, the Company repurchased the rest of its shares owned by ReneSola Singapore Pte. |
| (2) | Represents borrowings under an agreement between the Company (“borrower”) and ReneSola Singapore (the “lender”). The lender grants to the borrower a loan in the principal amount of up to $200 million with annual interest rate of 1%. There is no fixed repayment schedule of this loan. |
| (3) | Represents convertible bond issued to Eiffel Investment Group up to EUR 7.03 million with annual interest rate of 2%. The bond has a maturity date of September 2031. During the convertible period and when there is an Event of Default and Acceleration Event (failure to redeem, a material misrepresentation by the Company, or misuse of the proceeds), the bond holder shall have the right to convert the issued convertible bonds at the conversion price into shares of the issuer. The conversion price is determined as per evaluation equal to 70% of the purchase price of the Shares. The Company accounts for convertible bond as a single debt instrument at amortized cost. |
| (4) | The Company also transacted with its non-controlling interest's subsidiary company of Solar Nexus Limited. The balances due from other related party mainly represented borrowing provided to Solar Nexus Limited for working capital purpose. In the first quarter of 2022, the Company sold the equity interest of Solar Nexus Limited to a third party and Solar Nexus Limited is no longer a related party to the Company. The Company reclassed due from Solar Nexus Limited to other receivables. In May 2022, the Company received the full payment from Solar Nexus Limited for the due from balance. |
| (5) | Represents the amount that the Company paid in cash to ReneSola Singapore Pte., Ltd and its subsidiaries for settling its historical payable balance and current year service provided to the Company before October 1, 2022. |
Employment Agreements
See “Item 6. Directors, Senior Management and Employees—Directors and Senior Management” for details regarding employment agreements with our senior executive officers.
92
Share Incentives
See “Item 6. Directors, Senior Management and Employees—Directors and Senior Management” for a description of share options, restricted shares and restricted share units we have granted to our directors, officers and other individuals as a group.
| ● | Interests of Experts and Counsel |
Not applicable.
ITEM 8.FINANCIAL INFORMATION
| ● | Consolidated Statements and Other Financial Information |
We have appended consolidated financial statements filed as part of this annual report.
Export Sales
See “Item 5. Operating and Financial Review and Prospects—Overview of Financial Results—Net Revenue—Geographical Distribution.”
Legal and Administrative Proceedings
Emeren Group Ltd. is not involved in any litigation or other legal proceedings that we believe would have a material adverse impact on our business or operations as of the date of this annual report. Emeren Group Ltd. may from time to time be subject to various judicial or administrative proceedings arising in the ordinary course of our business. While Emeren Group Ltd. does not expect the proceedings described above to have a material adverse effect on our financial position, profitability, results of operations or cash flows, the outcome of any proceedings is not determinable with certainty and negative outcomes may have a material adverse effect on our business or operations.
Dividend Policy
We have no present plan to declare and pay any dividends on our shares or ADSs in the near future. We currently intend to retain most, if not all, of our available funds and any future earnings to operate and expand our business.
We are a limited liability holding company incorporated in the British Virgin Islands. After the completion of our business restructuring in September 2017, we rely on dividends from ReneSola PV Power, our subsidiary in China, and any newly formed subsidiaries to fund the payment of dividends, if any, to our shareholders. Current PRC regulations permit our subsidiaries to pay dividends to us only out of their retained profits, if any, determined in accordance with PRC accounting standards and regulations. In addition, our subsidiary in China is required to set aside a certain amount of its retained profits each year, if any, to fund certain statutory reserves. These reserves may not be distributed as cash dividends. Furthermore, when Renesola PV Power or any newly formed subsidiary incurs debt on its own behalf, the instruments governing the debt may restrict its ability to pay dividends or make other distributions to us. In addition, pursuant to the PRC Enterprise Income Tax Law and its Implementing Regulation, which became effective on January 1, 2008, a 10% withholding tax applies to dividends distributed to foreign investors out of the profits generated after January 1, 2008 unless any such non-Chinese enterprise’s tax residency jurisdiction has a tax treaty with China that provides for a different withholding arrangement. The British Virgin Islands, where our company was incorporated, does not have such a treaty with China. Thus, we expect that a 10% withholding tax will apply to dividends paid to us by our PRC subsidiaries if we are classified as a non-resident enterprise. We do not currently intend to declare dividends for the foreseeable future.
Subject to the approval of our shareholders, our board of directors has complete discretion over distribution of dividends. Even if our board of directors decides to pay dividends, the form, frequency and amount will depend upon our future operations and earnings, capital requirements and surplus, general financial condition, contractual restrictions and other factors that the board of directors may deem relevant.
93
| ● | Significant Changes |
Except as disclosed elsewhere in this annual report, we have not experienced any significant changes since the date of our audited consolidated financial statements included in this annual report.
ITEM 9.THE OFFER AND LISTING
| D. | Offer and Listing Details |
Our ADSs have been listed on the NYSE since January 29, 2008 and traded under the symbol “SOL.” For the period from January 29, 2008 to February 9, 2017, each of our ADS (prior to the ADS Ratio Change) represented two of our shares. On February 10, 2017, we executed the ADS Ratio Change. Effective from February 10, 2017, the number of our shares represented by each ADS has been changed from two shares to 10 shares. The market price for our ADSs has been highly volatile and subject to wide fluctuations that are not related to the operating performance of particular companies. In addition, the share prices of many renewable energy companies have experienced volatility that often has been unrelated to the operating performance of those companies. These broad market and industry fluctuations, as well as general economic, political and market conditions such as recessions, government shutdowns, interest rate changes, or international currency fluctuations, may cause the trading price of the notes and our common shares to be volatile.
From August 2020 through December 2020, we implemented two “at-the-market” (ATM) equity offering programs and sold about $5 million of our American Depositary Shares (ADS) in August 2020 and $10 million of ADS in December 2020. In addition, we initiated multiple registered direct placements of ADS in 2020, through which we raised $5 million in September, $5 million in October and additional $20 million in December. Through 2021, we issued 130,127,050 additional common shares, of which 125,000,000 common shares were issued via offerings with several institutional investors with total net proceeds of $272,729,028 after deducting placement agent fees and other offering expenses. The remaining 5,127,050 common shares are issued from the employee share option plan.
On September 30, 2022, we repurchased 70,000,000 no par value shares at the cost of $42,123,829, including a $123,829 commission fee from the Company’s prior shareholder, ReneSola Singapore. We retired these shares on the same day.
During the year ended as of December 31, 2022, the Company issued 1,400,000 ordinary shares for the share options exercised by employees and also released 2,405,140 performance share units for prior year performance based compensation.
94
The following table provides the high and low market prices for our ADSs on the NYSE, after giving effect to the ADS Ratio Change.
Trading Price | ||||
| High |
| Low | |
$ | $ | |||
Quarterly Highs and Lows |
|
|
|
|
First quarter of 2018 |
| 3.25 |
| 2.22 |
Second quarter of 2018 |
| 2.99 |
| 2.17 |
Third quarter of 2018 |
| 2.58 |
| 2.00 |
Fourth quarter of 2018 |
| 2.07 |
| 1.15 |
First quarter of 2019 |
| 2.11 |
| 1.16 |
Second quarter of 2019 |
| 1.75 |
| 1.25 |
Third quarter of 2019 |
| 2.08 |
| 0.86 |
Fourth quarter of 2019 |
| 1.77 |
| 1.24 |
First quarter of 2020 |
| 1.79 |
| 0.85 |
Second quarter of 2020 |
| 1.30 |
| 0.91 |
Third quarter of 2020 |
| 2.97 |
| 1.11 |
Fourth quarter of 2020 |
| 13.18 |
| 2.01 |
First quarter of 2021 |
| 35.68 |
| 8.6 |
Second quarter of 2021 |
| 35.77 |
| 8.56 |
Third quarter of 2021 |
| 12.60 |
| 6.73 |
Fourth quarter of 2021 |
| 9.72 |
| 4.84 |
First quarter of 2022 |
| 8.43 |
| 4.53 |
Second quarter of 2022 | 6.38 | 3.46 | ||
Third quarter of 2022 | 7.32 | 4.43 | ||
Fourth quarter of 2022 | 5.44 | 4.05 | ||
First quarter of 2023 | 5.60 | 3.68 | ||
Annual and Monthly Highs and Lows |
|
| ||
2014 |
| 22.25 |
| 6.05 |
2015 |
| 9.85 |
| 4.56 |
2016 |
| 9.25 |
| 3.05 |
2017 |
| 3.76 |
| 2.12 |
2018 |
| 3.25 |
| 1.15 |
2019 | 2.11 | 0.86 | ||
2020 | 13.18 | 0.85 | ||
2021 | 35.77 | 4.84 | ||
2022 | 8.43 | 3.46 | ||
2023 January | 5.60 | 4.32 | ||
2023 February |
| 5.43 | 4.34 | |
2023 March |
| 5.24 | 3.68 | |
| E. | Plan of Distribution |
Not applicable.
| a) | Markets |
Our ADSs have been listed on the NYSE since January 29, 2008 under the symbol “SOL.” In August 2006, our shares were admitted for trading on the AIM. In November 2010, with the approval of our board of directors, our shares ceased to trade on AIM and our admission to trading on the AIM was cancelled.
| b) | Selling Shareholders |
Not applicable.
95
Not applicable.
Not applicable.
ITEM 10.ADDITIONAL INFORMATION
Not applicable.
A copy of our amended and restated memorandum and articles of association (BVI Company Number 1016246) are filed as Exhibit 1.1 of this annual report.
We are a British Virgin Islands company and our affairs are governed by our amended and restated memorandum and articles of association and the British Virgin Islands Business Companies Act of 2004 (as amended). The information called for by this Item is set forth in Exhibit 2.1 to this Annual Report and is incorporated by reference into this Annual Report.
Registered Office and Objects
Our registered office in the British Virgin Islands is located at the offices of Harneys Corporate Services Limited, Craigmuir Chambers, P.O. Box 71, Road Town, Tortola, VG1110, British Virgin Islands.
According to Clause 5 of our memorandum of association, subject to the Companies Act and any other British Virgin Islands legislation, our company has full capacity to carry on or undertake any business or activity, do any act or enter into any transaction, and there are no limitations on the business that our Company may carry on.
Board of Directors
See “Item 6. Directors, Senior Management and Employees.”
In March 2021, we entered an agreement with Eiffel Essential Group (“Eiffel”) and established a subsidiary of the Company, European Solar Energy Development JV, with 50.84% of ownership stake owned by the Company and 49.16% of ownership stake owned by Eiffel, which is filed as Exhibit 4.14 to our annual report for the year ended December 31, 2021 on Form 20-F. According to this agreement, we will operate this subsidiary by investing the initial portfolio of 340 MW advance stage development projects located in Poland, Spain, and France, and Eiffel will provide the working capital to fund the development of those project. Both partners will support and develop to reach ready-to-build stage. The Company intends to fund the development up to 700 MW of solar projects in the next two years across Europe.
For discussion of the September 2022 and January 2023 securities repurchase agreements with ReneSola Singapore and the September 2022 amended and restated investor rights agreement with Shah Capital Opportunity Fund LP, please see “Item 4. Information on the Company—History and Development of the Company.”
See “Item 4. Information on the Company—Business Overview—Regulation.”
96
The following summary of the material British Virgin Islands and U.S. federal income tax consequences of an investment in our ADSs or shares is based upon laws and relevant interpretations thereof in effect as of the date of this annual report, all of which are subject to change. This summary does not deal with all possible tax consequences relating to an investment in our ADSs or shares, such as the tax consequences under state, local and other tax laws not addressed herein. To the extent that the discussion relates to matters of British Virgin Islands tax law, it represents the opinion of Harney Westwood & Riegels LLP, our British Virgin Islands counsel.
British Virgin Islands Taxation
Under the present laws of the British Virgin Islands, there are no applicable taxes on our profits or income. There are no taxes on profits, income, nor is there any capital gains tax, estate duty or inheritance tax applicable to any shares held by non-residents of the British Virgin Islands. In addition, there is no stamp duty or similar duty on the issuance, transfer or redemption of the shares. Dividends remitted to the holders of shares resident outside the British Virgin Islands will not be subject to withholding tax in the British Virgin Islands. We are not subject to any exchange control regulations in the British Virgin Islands.
Stamp Duty
No stamp duty is payable in the British Virgin Islands in respect of instruments relating to transactions involving a company incorporated in the British Virgin Islands unless that company has an interest in land in the British Virgin Islands (which the Company does not).
Compliance with Automatic Exchange of Information Legislation
US Foreign Account Tax Compliance Act (FATCA)
The Government of the British Virgin Islands has entered into a Model 1 intergovernmental agreement with the United States (the US IGA) and implemented certain domestic regulations (the AEOI Legislation) to facilitate compliance with FATCA. To comply with our obligations under the AEOI Legislation, if we are a “Foreign Financial Institution” within the meaning of the US IGA and the AEOI Legislation, we may be required to report FATCA information to the British Virgin Islands International Tax Authority (the BVI ITA) which in turn will report relevant information to the United States Internal Revenue Service (IRS). We do not believe we are classified as a Foreign Financial Institution within the meaning of the US IGA and the AEOI Legislation. However, if we were to determine that our classification has changed, we may request additional information from any Shareholder and its beneficial owners (that may be disclosed to the BVI ITA and the IRS) to identify whether Participating Shares are held directly or indirectly by “Specified US Persons” (as defined in the US IGA).
OECD Common Reporting Standard Requirements regarding Tax Reporting
The OECD has adopted a “Common Reporting Standard” (CRS), which is intended to become an international standard for financial account reporting. The Government of the British Virgin Islands is a signatory to the multi-lateral competent authority agreement (MCAA) that will be adopted by all jurisdictions committing to the CRS (each a Reportable Jurisdiction). Other governments that have signed up to the CRS and the MCAA will implement local legislation. The first exchanges of information under this regime occurred in 2017. Under the Mutual Legal Assistance (Tax Matters) (Amendment) (No.2) Act, 2015, which implements the MCAA in the British Virgin Islands (the CRS Amendment Act) we are required to make an annual filing in respect of Shareholders who are resident in a Reportable Jurisdiction and who are not covered by one of the exemptions in the CRS Amendment Act. The MCAA and reporting obligations under the CRS Amendment Act are very similar to the UK IGA. The UK IGA has effectively been merged into the MCAA as of 2018. A list of Reportable Jurisdictions has been published by the BVI ITA and a list of Participating Jurisdictions to the CRS can also be publicly accessed.
97
U. S. Federal Income Taxation
The following discussion describes the material U.S. federal income tax consequences to a U.S. Holder (as defined below), under current law, of an investment in our ADSs or shares. This discussion is based on the federal income tax laws of the United States as of the date of this annual report on Form 20-F, including the United States Internal Revenue Code of 1986, as amended, or the Code, existing and proposed U.S. Treasury regulations promulgated thereunder, judicial authority, published administrative positions of the U.S. Internal Revenue Service, or IRS, and other applicable authorities, all available on or before the date of this annual report on Form 20-F. All of the foregoing authorities are subject to change, which change could apply retroactively and could significantly affect the tax consequences described below. We have not sought any ruling from the IRS with respect to the statements made and the conclusions reached in the following discussion and there can be no assurance that the IRS or a court will agree with our statements and conclusions.
This discussion applies only to a U.S. Holder (as defined below) that holds ADSs or shares as capital assets for U.S. federal income tax purposes (generally, property held for investment). The following discussion does not address the tax consequences to any particular investor or describe all of the tax consequences applicable to persons in special tax situations such as:
| ● | banks and certain other financial institutions; |
| ● | insurance companies; |
| ● | regulated investment companies; |
| ● | real estate investment trusts; |
| ● | broker or dealers in stocks and securities, or currencies; |
| ● | persons who use or are required to use a mark-to-market method of accounting; |
| ● | certain former citizens or residents of the United States subject to Section 877 of the Code; |
| ● | entities subject to the U.S. anti-inversion rules; |
| ● | tax-exempt organizations and entities; |
| ● | persons subject to the alternative minimum tax provisions of the Code; |
| ● | persons whose functional currency is other than the United States dollar; |
| ● | persons holding ADSs or shares as part of a straddle, hedging, conversion or integrated transaction; |
| ● | persons holding ADSs or shares through a bank, financial institution or other entity, or a branch thereof, located, organized or resident outside the United States, |
| ● | persons that actually or constructively own ADSs or shares representing 10% or more of our stock (by voting power or value); |
| ● | persons who acquired ADSs or shares pursuant to the exercise of an employee stock option or otherwise as compensation; |
| ● | partnerships or other pass-through entities, or persons holding ADSs or shares through such entities; |
| ● | governments or agencies or instrumentalities thereof; |
98
| ● | persons required to recognize income with respect to our ADSs or shares as a result of such income being recognized on an applicable financial statement; or |
| ● | persons that held, directly, indirectly or by attribution, ADSs or shares or other ownership interests in us prior to our initial public offering. |
In addition, the discussion below does not describe any tax consequences arising out of the Medicare tax on certain “net investment income,” the alternative minimum tax or any U.S. federal non-income tax laws (including the U.S. federal estate and gift tax laws), or any state, local or non-U.S. tax considerations.
Except as specifically described below, this discussion does not address any tax consequences or reporting obligations that may be applicable to persons holding our ADSs or shares through a bank, financial institution or other entity, or a branch thereof, located, organized or resident outside the United States.
THE FOLLOWING DISCUSSION IS FOR INFORMATIONAL PURPOSES ONLY AND IS NOT A SUBSTITUTE FOR CAREFUL TAX PLANNING AND ADVICE. HOLDERS SHOULD CONSULT THEIR TAX ADVISORS WITH RESPECT TO THE APPLICATION OF THE U.S. FEDERAL INCOME TAX LAWS TO THEIR PARTICULAR SITUATIONS, AS WELL AS ANY TAX CONSEQUENCES ARISING UNDER THE U.S. FEDERAL ESTATE OR GIFT TAX LAWS OR THE LAWS OF ANY STATE, LOCAL, OR NON-U.S. TAXING JURISDICTION OR UNDER ANY APPLICABLE TAX TREATY.
For purposes of the discussion below, a “U.S. Holder” is a beneficial owner of our ADSs or shares that is, for U.S. federal income tax purposes:
| ● | an individual who is a citizen or resident of the United States; |
| ● | a corporation (or other entity treated as a corporation for U.S. federal income tax purposes) created or organized in or under the laws of the United States, any State thereof or the District of Columbia; |
| ● | an estate, the income of which is subject to U.S. federal income taxation regardless of its source; or |
| ● | a trust, if (i) a court within the United States is able to exercise primary jurisdiction over its administration and one or more U.S. persons have the authority to control all of its substantial decisions or (ii) in the case of a trust that was treated as a domestic trust under the law in effect before 1997, a valid election is in place under applicable U.S. Treasury regulations to treat such trust as a domestic trust. |
The discussion below does not consider the tax treatment of partnerships or other pass-through entities that hold our ADSs or shares, or of persons who hold the ADSs or shares through such partnerships or entities. If a partnership (or other entity or arrangement treated as a partnership for U.S. federal income tax purposes) is a beneficial owner of our ADSs or shares, the tax treatment of a partner in such partnership will depend on the status of such partner and the activities of such partnership. If you are such a partner or partnership, you should consult your tax advisors regarding the tax consequences to you of the purchase, ownership and disposition of our ADSs or shares.
The discussion below assumes that the representations contained in the deposit agreement and any related agreement are true and that the obligations in such agreements have been and will be complied with in accordance with their terms.
ADSs
If you beneficially own ADSs, you should be treated as the beneficial owner of the underlying shares represented by those ADSs for U.S. federal income tax purposes. Accordingly, deposits or withdrawals of shares for ADSs should not be subject to U.S. federal income tax.
99
Taxation of dividends and other distributions on the ADSs or shares
Subject to the passive foreign investment company rules discussed below, the gross amount of any distributions we make to you with respect to the ADSs or shares (including the amount of any PRC or other withholding taxes withheld therefrom) generally will be taxable as dividend income to the extent that the distribution is paid out of our current or accumulated earnings and profits (as determined under U.S. federal income tax principles). Such income (including any withheld taxes) will be includable in your gross income on the day actually or constructively received by you, if you own the shares, or by the depositary, if you own ADSs. We currently do not, and we do not intend to, calculate our earnings and profits under U.S. federal income tax principles. Therefore, a U.S. Holder should expect that any distribution paid will be reported as a dividend for U.S. federal income tax purposes. Such dividends will not be eligible for the dividends-received deduction allowed to corporations in respect of dividends received from other U.S. corporations.
Dividends received by a non-corporate U.S. Holder may qualify for the lower rates of tax applicable to “qualified dividend income,” if the dividends are paid by a “qualified foreign corporation” and other conditions discussed below are met. A non-U.S. corporation is treated as a qualified foreign corporation (a) with respect to dividends paid by that corporation on shares (or American depositary shares backed by such shares) that are readily tradable on an established securities market in the United States or (b) if such non-U.S. corporation is eligible for the benefits of a qualifying income tax treaty with the United States that includes an exchange of information program. However, a non-United States corporation will not be treated as a qualified foreign corporation if it is a passive foreign investment company in the taxable year in which the dividend is paid or the preceding taxable year.
Under a published IRS Notice, common or ordinary shares, or American depositary shares representing such shares, are considered to be readily tradable on an established securities market in the United States if they are listed on the NYSE, as our ADSs (but not our shares) are. Based on existing guidance, it is unclear whether the shares will be considered to be readily tradable on an established securities market in the United States, because only the ADSs, and not the underlying shares, are listed on a securities market in the United States. We believe, but we cannot assure you, that dividends we pay on the shares that are represented by ADSs, but not on the shares that are not so represented, will, subject to applicable limitations, be eligible for the reduced rates of taxation. In addition, if we are treated as a PRC resident enterprise under the PRC tax law (see “Item 3. Key Information—D. Risk Factors—Risks Related to Doing Business in International Markets—Expiration of, or changes to, current PRC tax incentives that our business enjoys could have a material adverse effect on our results of operations”), then we may be eligible for the benefits of the income tax treaty between the United States and the PRC. If we are eligible for such benefits, then dividends that we pay on our shares, regardless of whether such shares are represented by ADSs, would, subject to applicable limitations, be eligible for the reduced rates of taxation.
Even if dividends would be treated as paid by a qualified foreign corporation, a non-corporate U.S. Holder will not be eligible for reduced rates of taxation if it does not hold our ADSs or shares for more than 60 days during the 121-day period beginning 60 days before the ex-dividend date or if the U.S. Holder elects to treat the dividend income as “investment income” pursuant to Section 163(d)(4) of the Code. In addition, the rate reduction will not apply to dividends of a qualified foreign corporation if the non-corporate U.S. Holder receiving the dividend is obligated to make related payments with respect to positions in substantially similar or related property.
You should consult your tax advisors regarding the availability of the lower tax rates applicable to qualified dividend income for any dividends that we pay with respect to the ADSs or shares, as well as the effect of any change in applicable law after the date of this annual report.
For foreign tax credit purposes, the limitation on foreign taxes eligible for credit is calculated separately with respect to specific classes of income. For this purpose, any dividends we pay with respect to our ADSs or shares generally will constitute “passive category income” but could, in the case of certain U.S. Holders, constitute “general category income.” Any dividends we pay on our ADSs or shares generally will constitute foreign source income for foreign tax credit limitation purposes. If the dividends are taxed as qualified dividend income (as discussed above), the amount of the dividend taken into account for purposes of calculating the foreign tax credit limitation will be limited to the gross amount of the dividend, multiplied by the reduced tax rate applicable to qualified dividend income and divided by the highest tax rate normally applicable to dividends. If PRC withholding taxes apply to dividends paid to you with respect to the ADSs or shares, subject to certain conditions and limitations, such PRC withholding taxes may be treated as foreign taxes eligible for credit against your U.S. federal income tax liability. If you do not elect to claim a foreign tax credit, you may be able to claim a deduction for U.S. federal income tax purposes with respect to such PRC withholding taxes, provided certain conditions are met. The rules relating to the determination of the foreign tax credit and foreign tax deduction are complex and you should consult your tax advisors regarding the availability of a foreign tax credit or foreign tax deduction in your particular circumstances.
100
Taxation of dispositions of ADSs or shares
You will recognize gain or loss on a sale or exchange of the ADSs or shares in an amount equal to the difference between the amount realized (in U.S. dollars) for the ADSs or shares on the sale or exchange and your tax basis (in U.S. dollars) in the ADSs or shares. Subject to the discussion under “—Passive Foreign Investment Company” below, such gain or loss generally will be capital gain or loss. Capital gains of a non-corporate U.S. Holder, including an individual that has held the ADS or share for more than one year, currently are generally eligible for reduced tax rates. The deductibility of capital losses is subject to limitations.
Any gain or loss that you recognize on a disposition of the ADSs or shares generally will be treated as U.S.-source income or loss for foreign tax credit limitation purposes, which will generally limit the availability of foreign tax credits. However, if we are treated as a PRC resident enterprise for PRC tax purposes and PRC tax is imposed on gain from the disposition of the ADSs or shares, then a U.S. Holder that is eligible for the benefits of the income tax treaty between the United States and the PRC may elect to treat the gain as PRC-source income for foreign tax credit purposes. If such an election is made, the gain so treated will be treated as a separate class or “basket” of income for foreign tax credit purposes. You should consult your tax advisors regarding the proper treatment of gain or loss, as well as the availability of a foreign tax credit, in your particular circumstances.
Passive foreign investment company
We will be a passive foreign investment company, or PFIC, for U.S. federal income tax purposes for any taxable year if, applying applicable look-through rules, either:
| ● | at least 75% of our gross income for such year is passive income; or |
| ● | at least 50% of the value of our assets (generally determined based on an average of the quarterly values of the assets) during such year is attributable to assets that produce or are held for the production of passive income. |
For this purpose, passive income generally includes dividends, interest, and certain types of rents and royalties. In addition, cash, cash equivalents, securities held for investment purposes, and certain other similar assets are generally categorized as passive assets. We will be treated as owning a proportionate share of the assets and earning a proportionate share of the income of any other corporation in which we own, directly or indirectly, at least 25% (by value) of the stock.
Although the application of the PFIC rules is unclear in many important respects and the required calculations yield results very close to the line, based on the market price of our ADSs and shares, the value of our assets and the composition of our income and assets, we do not believe that we were a PFIC for our taxable year ended December 31, 2022, but there can be no assurances in this regard. The determination of PFIC status is based on an annual determination that cannot be made until after the close of each taxable year, involves extensive factual investigation, including ascertaining the fair market value of all of our assets on a quarterly basis and the character of each item of income that we earn, and is subject to uncertainty in several respects. Accordingly, we cannot guarantee that the IRS will agree with any positions that we take or that we will not be treated as a PFIC for our taxable year ended December 31, 2022, the current taxable year or any future taxable year.
While we do not expect to be or become a PFIC, no assurance can be given in this regard because the determination of whether we are or will become a PFIC for any taxable year is a fact-intensive inquiry made on an annual basis that depends, in part, upon the composition and classification of our income and assets. Fluctuations in the market prices of our ADSs and ordinary shares may cause us to be or become a PFIC for the current or subsequent taxable years because the value of our assets for the purpose of the asset test, may be determined by reference to the market price of our ADSs from time to time (which may be volatile). The composition of our income and assets may also be affected by how, and how quickly, we use our liquid assets. In addition, it is possible that the IRS may challenge our classification of certain income and assets as non-passive or our valuation of certain assets, which may result in our Company being or becoming a PFIC.
101
If we are a PFIC for any taxable year during which you hold our ADSs or shares, we will continue to be treated as a PFIC with respect to you for all succeeding years during which you hold ADSs or shares, unless we cease to be a PFIC and you make a “deemed sale” election with respect to the ADSs or shares, as applicable. If a deemed sale election is made, you will be deemed to have sold the ADSs or shares you hold at their fair market value on the last day of the last taxable year for which we were a PFIC, and any gain from such deemed sale would be subject to the rules described in the following three paragraphs. After the deemed sale election, so long as we do not become a PFIC in a subsequent taxable year, the ADSs or shares with respect to which such election was made will not be treated as shares in a PFIC and, as a result, you will not be subject to the rules described below with respect to any “excess distribution” you receive from us or any gain from an actual sale or other disposition of the ADSs or shares. You are strongly urged to consult your tax advisors as to the possibility and consequences of making a deemed sale election if we are and then cease to be a PFIC and such an election becomes available to you.
If we are a PFIC for any taxable year during which you hold our ADSs or shares, you generally will be subject to special and adverse tax rules with respect to any “excess distribution” you receive from us and any gain you recognize from a sale or other disposition (including a pledge) of the ADSs or shares, unless you make a “mark-to-market” election as discussed below. For this purpose, distributions that you receive in a taxable year that are greater than 125% of the average annual distributions that you received during the shorter of the three preceding taxable years or your holding period for the ADSs or shares will be treated as an excess distribution. Under these rules:
| ● | the excess distribution or recognized gain will be allocated ratably over your holding period for the ADSs or shares; |
| ● | the amount of the excess distribution or recognized gain allocated to the taxable year of distribution or gain, and to any taxable years in your holding period prior to the first taxable year in which we were treated as a PFIC, will be treated as ordinary income; and |
| ● | the amount of the excess distribution or recognized gain allocated to each other taxable year will be subject to the highest tax rate in effect for you, for each such year and the resulting tax will be increased by an interest charge generally applicable to underpayments of tax. |
The tax liability for amounts allocated to years prior to the year of disposition cannot be offset by any net operating losses for such years, and gains (but not losses) realized on the sale of our ADSs or shares cannot be treated as capital gain, even if you hold the ADSs or ordinary shares as capital assets. If we are a PFIC for any taxable year during which you hold our ADSs or shares and any of our non-U.S. subsidiaries that are corporations (or other corporations in which we own equity interests) is also a PFIC (each such entity, a “lower-tier PFIC”), you would be deemed to own shares in each such lower-tier PFIC that is directly or indirectly owned by us in that proportion that the value of the ADSs or shares you own bears to the value of all our ADSs and shares, and you would be subject to the rules in the preceding paragraphs with respect to the shares of each such lower-tier PFIC that you would be deemed to own. You should consult your tax advisors regarding the application of the PFIC rules to any of our lower-tier PFICs.
If we are a PFIC for any taxable year during which you hold ADSs or shares, then in lieu of being subject to the tax and interest-charge rules discussed above, you may make an election to include gain on our ADSs or shares as ordinary income under a mark-to-market method, provided that such ADSs or shares constitute “marketable stock” (as defined below). If you make a mark-to-market election for our ADSs or shares, you will include in gross income for each year that we are a PFIC an amount equal to the excess, if any, of the fair market value of the ADSs or shares you hold as of the close of your taxable year over your adjusted basis in such ADSs or shares. You will be allowed a deduction for the excess, if any, of the adjusted basis of the ADSs or shares over their fair market value as of the close of the taxable year. However, deductions will be allowable only to the extent of any net mark-to-market gains on the ADSs or shares included in your income for prior taxable years. Amounts included in your income under a mark-to-market election, as well as any gain from the actual sale or other disposition of the ADSs or shares, will be treated as ordinary income. If you make a valid mark-to-market election, any distribution that we make generally would be subject to the tax rules discussed above under “—Taxation of dividends and other distributions on the ADSs or shares,” except that the lower capital gains rate applicable to qualified dividend income generally would not apply.
The mark-to-market election is available only for “marketable stock,” which is stock that is regularly traded in greater than de minimis quantities on at least 15 days during each calendar quarter (“regularly traded”) on a qualified exchange or other market, as defined in applicable U.S. Treasury regulations. Our ADSs, but not our shares, are listed on the NYSE, which is a qualified exchange or other market for these purposes. Consequently, as long as our ADSs continue to be listed on the NYSE and are regularly traded, and you are a holder of the ADSs, we expect that the mark-to-market election would be available to you if we become a PFIC, but no assurances are given in this regard.
102
Because a mark-to-market election cannot be made for any lower-tier PFICs that we may own, if we were a PFIC for any taxable year, a U.S. Holder that makes the mark-to-market election may continue to be subject to the tax and interest charges under the general PFIC rules with respect to such U.S. Holder’s indirect interest in any investments held by us that are treated as an equity interest in a PFIC for U.S. federal income tax purposes.
In certain circumstances, a shareholder in a PFIC may avoid the adverse tax and interest-charge regime described above by making a “qualified electing fund” election to include in income its share of the corporation’s income on a current basis. However, you may make a qualified electing fund election with respect to your ADSs or shares only if we agree to furnish you annually with a PFIC annual information statement as specified in the applicable U.S. Treasury regulations. We currently do not intend to prepare or provide the information that would enable you to make a qualified electing fund election.
A U.S. Holder that holds the ADSs or shares in any year in which we are a PFIC will be required to file an annual report containing such information as the U.S. Treasury Department may require.
You should consult your tax advisors regarding the application of the PFIC rules to your investment in our ADSs or shares and the availability, application and consequences of the elections discussed above.
Information reporting and backup withholding
Information reporting to the IRS and backup withholding generally will apply to dividends in respect of our ADSs or shares, and the proceeds from the sale or exchange of our ADSs or shares, that are paid to you within the United States (and in certain cases, outside the United States), unless you furnish a correct taxpayer identification number and make any other required certification, generally on IRS Form W-9 or you otherwise establish an exemption from information reporting and backup withholding.
Backup withholding is not an additional tax. Amounts withheld as backup withholding generally are allowed as a credit against your U.S. federal income tax liability, and you may be entitled to obtain a refund of any excess amounts withheld under the backup withholding rules if you file an appropriate claim for refund with the IRS and furnish any required information in a timely manner.
U.S. Holders should consult their tax advisors regarding the application of the U.S. information reporting and backup withholding rules.
Information with respect to foreign financial assets
U.S. Holders who are individuals (and certain entities closely held by individuals) generally will be required to report our name, address and such information relating to an interest in the ADSs or shares as is necessary to identify the class or issue of which the ADSs or shares are a part. These requirements are subject to exceptions, including an exception for ADSs or shares held in accounts maintained by certain financial institutions and an exception applicable if the aggregate value of all of your“specified foreign financial assets” (as defined in the Code) does not exceed $50,000.
U.S. Holders should consult their tax advisors regarding the application of these information reporting rules.
Not applicable.
Not applicable.
103
We are subject to the periodic reporting and other informational requirements of the Exchange Act as applicable to foreign private issuers. Under the Exchange Act, we are required to file reports and other information with the SEC. We make available on the Investor Relations section of our website, free of charge, our annual reports, which we are required to file annually on Form 20 F within four months after the end of each fiscal year, reports on Form 6-K and any amendment to these reports, as well as certain other SEC filings. Copies of reports and other information, when so filed with the SEC, can be inspected and copied at the public reference facilities maintained by the SEC at 100 F Street, N.E., Room 1580, Washington, D.C. 20549. You can request copies of these documents, upon payment of a duplicating fee, by writing to the SEC. The public may obtain information regarding the Washington, D.C. Public Reference Room by calling the Commission at 1 800 SEC 0330. The SEC also maintains a web site at www.sec.gov that contains reports, proxy and information statements, and other information regarding registrants that make electronic filings with the SEC using its EDGAR system. As a foreign private issuer, we are exempt from the rules of the Exchange Act prescribing the furnishing and content of quarterly reports and proxy statements, and our executive officers, directors and principal shareholders are exempt from the reporting and short-swing profit recovery provisions contained in Section 16 of the Exchange Act. In addition, we are not required under the Exchange Act to file periodic reports and financial statements with the SEC as frequently or as promptly as U.S. companies whose securities are registered under the Exchange Act.
We will furnish The Bank of New York Mellon, the depositary of our ADSs, with our annual reports, which will include a review of operations and annual audited consolidated financial statements prepared in conformity with U.S. GAAP, and all notices of shareholders’ meetings and other reports and communications that are made generally available to our shareholders. The depositary will make such notices, reports and communications available to holders of ADSs and, upon our request, will mail to all record holders of ADSs the information contained in any notice of a shareholders’ meeting received by the depositary from us.
For a list of our major subsidiaries as of the date of this annual report, see “Item 4. Information on the Company—Organizational Structure.”
ITEM 11.QUANTITATIVE AND QUALITATIVE DISCLOSURES ABOUT MARKET RISK
Inflation
Market risk arises from our exposure to fluctuation in currency exchange rates. We are exposed to such market risks in the ordinary course of our business as our exposure to the U.S. dollar broadens from future expenses and revenues that may be derived from the Europe and China. To date, inflation has not materially impacted our results of operations. Although we have not been materially affected by inflation in the past, we can provide no assurance that we will not be affected by higher rates of inflation in the future.
Foreign Exchange Risk
Our international sales are generally denominated in U.S. dollars, Euros, British pounds, Renminbi and other local currencies. Our costs and capital expenditures are largely denominated in foreign currencies, including Euros and Renminbi. Fluctuations in currency exchange rates could have a significant impact on our financial condition and results of operations, affect our gross and operating profit margins, and result in foreign exchange and operating gains or losses. For example, as of December 31, 2021 and 2022, we held $34.3 million and $21.7 million, respectively, in accounts receivable, including notes receivable, some of which were denominated in U.S. dollars. Had we converted all of our accounts receivable, including notes receivable, as of either date into Renminbi at an exchange rate of CNY 6.8972 for $1.00, the exchange rate as of December 31, 2022, our accounts receivable would have been CNY 236.9 million and CNY 149.5 million as of December 31, 2021 and 2022, respectively.
Assuming that Renminbi depreciates by a rate of 10% to an exchange rate of CNY 7.58692 we would record a gain in the fair value of our accounts receivable in Renminbi terms. A 10% depreciation of Renminbi would result in our holding Renminbi equivalents of CNY 260.6 million and CNY 164.4 million in accounts receivable as of December 31, 2021 and 2022, respectively. These amounts would therefore reflect a theoretical gain of CNY 23.6 million and CNY 15.0 million for our accounts receivable as of December 31, 2021 and 2022, respectively.
104
Assuming that Renminbi appreciates by a rate of 10% to an exchange rate of CNY 6.20748, we would record a loss in the fair value of our accounts receivable in Renminbi terms. A 10% appreciation of Renminbi would result in our holding Renminbi equivalents of CNY 213.2 million and CNY 134.5 million in accounts receivable as of December 31, 2021 and 2022, respectively. These amounts would therefore reflect a theoretical loss of CNY 23.7 million and CNY 15.0 million for our accounts receivable as of December 31, 2021 and 2022, respectively.
This calculation model is based on multiplying our accounts receivable, which are held in U.S. dollars, by a smaller Renminbi equivalent amount resulting from an appreciation of Renminbi. This calculation model does not take into account optionality nor does it take into account the use of financial instruments.
We incurred exchange gains of approximately $0.8 million in 2020, foreign currency exchange losses of $1.8 million in 2021 and foreign currency gain of $1.6 million in 2022. We have not used any derivative financial instruments to manage our foreign currency exchange risk exposure. Historically, we have not been exposed to material risks due to changes in foreign currency exchange risk; however, our future foreign currency exchange gains may decrease or foreign currency exchange losses may increase due to changes in foreign currency exchange rates. We are currently not engaged in any foreign currency exchange hedging activities.
Interest Rate Risk
Our exposure to interest rate risk relates to interest expenses incurred by our short-term, long-term borrowings, failed sale-lease back and finance lease liabilities, and interest income generated by excess cash invested in demand deposits with original maturities of three months or less. We have not used any derivative financial instruments to manage our interest rate risk exposure due to lack of such financial instruments in China. Historically, we have not been exposed to material risks due to changes in interest rates; however, our future interest income may decrease or interest expenses on our borrowings may increase due to changes in market interest rates. We are currently not engaged in any interest rate hedging activities.
An increase of 100 basis point in interest rates at the reporting dates indicated below would have increased our loss for the year and decreased our equity by the amounts shown below. This analysis assumes that all other variables, in particular foreign currency rates, remain constant.
| As of December 31, | ||||||||
| 2020 |
| 2021 |
| 2022 | ||||
| (in thousands) | ||||||||
100 basis point |
|
|
|
|
|
| |||
increase in loss and decrease in equity | $ | 1,070 | $ | 896 | $ | 833 | |||
A 100 basis point decrease would have had the equal but opposite effect to the amounts shown above, assuming all other variables remain constant.
ITEM 12.DESCRIPTION OF SECURITIES OTHER THAN EQUITY SECURITIES
| ● | Debt Securities |
Not applicable.
| ● | Warrants and Rights |
Not applicable.
| ● | Other Securities |
Not applicable.
105
| ● | American Depositary Shares |
Fees and Charges Our ADS Holders May Have to Pay
Our American depositary shares, each of which represents 10 shares, are listed on the NYSE. The Bank of New York Mellon is the depositary of our ADS program. The depositary collects its fees for delivery and surrender of ADSs directly from investors depositing shares or surrendering ADSs for the purpose of withdrawal or from intermediaries acting for them. The depositary collects fees for making distributions to investors by deducting those fees from the amounts distributed or by selling a portion of distributable property to pay the fees. The depositary may collect its annual fee for depositary services by deductions from cash distributions, or by directly billing investors, or by charging the book-entry system accounts of participants acting for them. The depositary may refuse to provide fee-attracting services until its fees for those services are paid. The depositary may use affiliated brokers or other agents in performing services, and such agents may earn or share fees, spreads or commissions relating hereto.
On November 21, 2019, the Company and Bank of New York Mellon reached an agreement to waive the annual depositary service fee for the holders of the Company’s ADSs. As a result, the owners and holders of the Company’s American Depositary Receipts are no longer obligated to pay the Annual depositary servicing fees. And starting from 2020, Emeren makes an annual payment to BNYM for depositary services on behalf of its shareholders.
Persons depositing or withdrawing shares or holders of ADSs must pay: |
| For: |
|
$5.00 (or less) per 100 ADSs (or portion of 100 ADSs) | 1. Issuance of ADSs, including issuances resulting from a distribution of shares or rights or other property 2. Cancellation of ADSs for the purpose of withdrawal, including if the deposit agreement terminates | ||
$0.02 (or less) per ADS | A. Any cash distribution to ADS holders | ||
A fee equivalent to the fee that would be payable if securities distributed to you had been shares and the shares had been deposited for issuance of ADSs | B. Distribution of securities distributed to holders of deposited securities that are distributed by the depositary to ADS holders | ||
Registration or transfer fees | C. Transfer and registration of shares on our share register to or from the name of the depositary or its agent when you deposit or withdraw shares | ||
Expenses of the depositary | D. Cable, telex and facsimile transmissions as provided in the deposit agreement E. Converting foreign currency to U.S. dollars | ||
Taxes and other governmental charges payable by the depositary or the custodian on any ADS or share underlying an ADS, for example, stock transfer taxes, stamp duty or withholding taxes | F. As necessary | ||
Any charges incurred by the depositary or its agents for servicing the deposited securities | G. As necessary |
106
PART II
ITEM 13.DEFAULTS, DIVIDEND ARREARAGES AND DELINQUENCIES
None.
ITEM 14.MATERIAL MODIFICATIONS TO THE RIGHTS OF SECURITY HOLDERS AND USE OF PROCEEDS
A.—D. Material Modifications to the Rights of Security Holders
See “Item 10. Additional Information” for a description of the rights of shareholders, which remain unchanged except for the changes disclosed below.
The shareholder rights plan expired on its terms as of August 26, 2017. On October 2, 2019, the Company, Shah Capital Opportunity Fund LP (together with its Affiliates), and certain other parties listed thereto entered into an investor rights agreement, which was terminated pursuant to a termination agreement dated as of September 9, 2022. As of September 9, 2022, the Company has entered into an Amended and Restated Investor Rights Agreement with Shah Capital Opportunity Fund LP (together with its Affiliates), under which such shareholders have certain contractual pre-emptive rights. Notwithstanding the foregoing, the price payable for any purchase of additional new securities pursuant to such rights shall be the same as the price offered to and payable by all other investors participating in such issuance.
E.Use of Proceeds
Not applicable.
ITEM 15.CONTROLS AND PROCEDURES
Disclosure Controls and Procedures
Our management, with the participation of our chief executive officer and our chief financial officer, has performed an evaluation of the effectiveness of our disclosure controls and procedures (as defined in Rule 13a 15(e) under the Exchange Act) as of the end of the period covered by this annual report, as required by Rule 13a 15(b) under the Exchange Act.
Based upon that evaluation, our management has concluded that, as of December 31, 2022, our disclosure controls and procedures were ineffective because of the material weakness described below under “Management’s Annual Report on Internal Control over Financial Reporting.” We will undertake the remedial steps to address the material weakness in our disclosure controls and procedures as set forth below under “Management’s Plan for Remediation of Material Weaknesses.
Management’s Annual Report on Internal Control over Financial Reporting
Our management is responsible for establishing and maintaining adequate internal control over financial reporting, as such term is defined in Rule 13a 15(f) under the Exchange Act, for our Company. Internal control over financial reporting is a process designed to provide reasonable assurance regarding the reliability of financial reporting and the preparation of consolidated financial statements in accordance with generally accepted accounting principles and includes those policies and procedures that (1) pertain to the maintenance of records that, in reasonable detail, accurately and fairly reflect the transactions and dispositions of a company’s assets, (2) provide reasonable assurance that transactions are recorded as necessary to permit preparation of consolidated financial statements in accordance with generally accepted accounting principles, and that a company’s receipts and expenditures are being made only in accordance with authorizations of a company’s management and directors, and (3) provide reasonable assurance regarding prevention or timely detection of unauthorized acquisition, use, or disposition of a company’s assets that could have a material effect on the consolidated financial statements.
Because of its inherent limitations, a system of internal control over financial reporting can provide only reasonable assurance with respect to consolidated financial statement preparation and presentation and may not prevent or detect misstatements. Also, projections of any evaluation of effectiveness to future periods are subject to the risk that controls may become inadequate because of changes in conditions, or that the degree of compliance with the policies or procedures may deteriorate.
107
As required by Section 404 of the Sarbanes-Oxley Act of 2002 and related rules as promulgated by the SEC, our management assessed the effectiveness of our internal control over financial reporting as of December 31, 2022 using criteria established in “Internal Control-Integrated Framework (2013)” issued by the Committee of Sponsoring Organizations of the Treadway Commission.
A material weakness is a deficiency, or a combination of deficiencies, in internal control over financial reporting, such that there is a reasonable possibility that a material misstatement of a company’s annual or interim financial statements will not be prevented or detected on a timely basis.
As a result of our management’s evaluation of our internal control over financial reporting, a material weakness in our internal control over financial reporting was identified as of December 31, 2022, which was that we lacked sufficient accounting and financial reporting personnel with appropriate knowledge of U.S. GAAP and SEC reporting requirements to formalize and carry out key controls over the financial reporting and to properly address complex accounting issues and to prepare and review consolidated financial statements and related disclosures in accordance with U.S. GAAP and SEC financial reporting requirements.
The material weakness described above may result in a material misstatement to our quarterly or annual consolidated financial statements that would not be prevented or detected. As a result of the material weakness, our management concluded that our internal control over financial reporting was ineffective as of December 31, 2022, based on the criteria established in “Internal Control—Integrated Framework (2013)” issued by the Committee of Sponsoring Organizations of the Treadway Commission.
This annual report on Form 20-F does not include an attestation report of the Company’s independent registered public accounting firm because the Company is neither an accelerated filer nor a large accelerated filer, as such terms are defined in Rule 12b-2 under the Exchange Act. As a non-accelerated filer, we are not required to provide an attestation on the effectiveness of our internal control by our independent registered public accounting firm under the Sarbanes-Oxley Act or the requirements of the SEC promulgated thereunder.
Management’s Plan for Remediation of Material Weaknesses
To remedy our identified material weakness subsequent to August 31, 2022, we plan to undertake steps to strengthen our internal control over financial reporting, including (i) hiring more qualified accounting personnel with relevant U.S. GAAP and SEC reporting experience and qualifications to strengthen the financial reporting function and to set up a financial and system control framework; and (ii) implementing regular and continuous U.S. GAAP accounting and financial reporting training programs for our accounting and financial reporting personnel.
Changes in Internal Control over Financial Reporting
Our management has evaluated whether any changes in our internal control over financial reporting that occurred during our last fiscal year have materially affected, or are reasonably likely to materially affect, our internal control over financial reporting. Based on the evaluation we conducted, our management has concluded that, other than the material weakness as disclosed above, no such changes occurred during the period covered by this annual report on Form 20-F.
ITEM 16.[Reserved]
ITEM 16A.AUDIT COMMITTEE FINANCIAL EXPERT
Our board of directors has determined that Martin Bloom, an independent director, is our audit committee financial expert. Mr. Bloom satisfies the independent requirements of Section 303A of the Corporate Governance Rules of the NYSE and Rule 10A-3 under the Exchange Act.
ITEM 16B.CODE OF ETHICS
Our board of directors has adopted a code of business conduct and ethics that applies to our directors, officers, employees and agents, including certain provisions that specifically apply to our chief executive officer, chief financial officer, controller, chief operating officer, chief technology officer, vice presidents and any other persons who perform similar functions for us. We have posted a copy of our code of business conduct and ethics on our website at www.emeren.com. We hereby undertake to provide to any person without charge, a copy of our code of business conduct and ethics within ten working days after we receive such person’s written request.
108
ITEM 16C.PRINCIPAL ACCOUNTANT FEES AND SERVICES
The following table sets forth the aggregate fees by categories specified below in connection with certain professional services rendered by Grant Thornton for the fiscal year ended December 31, 2021 and by Marcum Asia CPAs LLP for the fiscal year ended December 31, 2022. We did not pay any other fees to our independent registered public accounting firm during the periods indicated below.
For the Year Ended | ||||||
December 31, | ||||||
| 2021 |
| 2022 | |||
| (in thousands) | |||||
Audit fees(1) | $ | 486 | $ | 509 | ||
Audit-related fees | — | — | ||||
Tax fees(2) |
| 13 |
| — | ||
Other fees | — | — | ||||
Total fees | $ | 499 | $ | 509 | ||
| (1) | “Audit fees” means the aggregate fees billed for professional services rendered by our independent registered public accounting firms for the audit of our annual financial statements. |
| (2) | “Tax fees” means the amount paid for services rendered by our principal accountant for the respective fiscal year for tax compliance, tax advice and tax planning. |
The policy of our audit committee is to pre-approve all audit and non-audit services provided by our independent registered public accounting firm, including audit services, audit-related services, tax services and other services as described above, other than those for de minimus services that are approved by the audit committee prior to the completion of the audit.
ITEM 16D.EXEMPTIONS FROM THE LISTING STANDARDS FOR AUDIT COMMITTEES
Not applicable.
ITEM 16E.PURCHASES OF EQUITY SECURITIES BY THE ISSUER AND AFFILIATED PURCHASERS
The following table sets forth purchases of our ordinary shares by us and our affiliated purchasers during the fiscal year ended December 31, 2022:
(d) Maximum Number (or | ||||||||||
(b) Average | (c) Total Number of Shares | Approximate Dollar Value) of | ||||||||
(a) Total Number of | Price Paid per | (or Units) Purchased as Part | Shares (or Units) that May Yet Be | |||||||
Shares (or Units) | Share (or | of Publicly Announced | Purchased Under the Plans or | |||||||
Period |
| Purchased(1) |
| Units) |
| Plans or Programs (2) |
| Programs | ||
January 1 - January 31, 2022 | 2,567,640 | $ | 0.61 | 2,567,640 | $ | 30,000,003.46 | ||||
February 1- February 28, 2022 | — | — | — | $ | 30,000,003.46 | |||||
March 1 - March 31, 2022 | — | — | — | $ | 30,000,003.46 | |||||
April 1 -April 30, 2022 | — | — | — | $ | 30,000,003.46 | |||||
May 1-May 31, 2022 |
| — |
| — |
| — | $ | 30,000,003.46 | ||
June 1-June 30, 2022 |
| — |
| — |
| — | $ | 30,000,003.46 | ||
July 1- July 31, 2022 |
| — |
| — |
| — | $ | 30,000,003.46 | ||
August 1-August 31, 2022 |
| — |
| — |
| — | $ | 30,000,003.46 | ||
September 1- September 30, 2022 |
| 70,000,000 |
| $ | 0.60 |
| — | $ | 30,000,003.46 | |
October 1 - October 31, 2022 |
| — |
| — |
| — | $ | 30,000,003.46 | ||
November 1-November 30, 2022 |
| — |
| — |
| — | $ | 30,000,003.46 | ||
December 1-December 31, 2022 |
| — |
| — |
| — | $ | 30,000,003.46 | ||
Total |
| 72,567,640 | $ | 0.60 |
| 2,567,640 | $ | 30,000,003.46 | ||
(1) | On September 2, 2022, we entered into a securities repurchase agreement with ReneSola Singapore, one of our major shareholders, pursuant to which, among other things, we repurchased from ReneSola Singapore 70 million shares represented by 7 million ADSs at a price of $0.60 per share (or $6.00 per ADS), totaling $42.0 million through a privately negotiated transaction. We also paid a $0.1 million commission fee. |
109
(2) | As of December 2021, the Board authorized the Company to repurchase up to $50 million of shares. The plan terminates in December 2023. During 2021, we repurchased 30,904,110 no par value shares at the cost of $18,446,119. During 2022, we repurchased 2,567,640 no par value shares at the cost of $1,553,878. We plan to fund any share repurchases made under this program from our available cash balance. The shares were purchased from the open market. |
ITEM 16F.CHANGE IN REGISTRANT’S CERTIFYING ACCOUNTANT
The Company appointed Marcum Asia CPAs LLP (“MarcumAsia”) as Emeren’s independent registered public accounting firm for the fiscal year ended December 31, 2022, effective January 31, 2023.
After careful consideration and evaluation, the Company appointed MarcumAsia and the decision was ratified by the Company’s Board of Directors and the Audit Committee. On January 31, 2023, the Company dismissed Grant Thornton Zhitong Certified Public Accountants LLP (“Grant Thornton”), the Company’s former independent auditor.
Grant Thornton’s audit reports on the Company’s consolidated financial statements for the years ended December 31, 2020 and 2021 did not contain an adverse opinion or a disclaimer of opinion and were not qualified or modified as to uncertainty, audit scope, or accounting principles.
During each of the years ended December 31, 2020 and 2021, and in the subsequent interim period through January 31, 2023, there have been (i) no disagreements (as defined in Item 16F(a)(1)(iv) of Form 20-F and the related instructions thereto) with Grant Thornton on any matter of accounting principles or practices, financial statement disclosure, or auditing scope or procedure, which disagreements, if not resolved to the satisfaction of Grant Thornton, would have caused Grant Thornton to make reference to the subject matter of the disagreements in connection with its reports on the consolidated financial statements for such years, and (ii) no reportable events (as defined in Item 16F(a)(1)(v) of Form 20-F). The Company has authorized Grant Thornton to respond fully to inquiries of the successor accountant.
The Company provided Grant Thornton with a copy of the disclosures contained in the Amendment No. 1 to the current report on Form 6-K which the Company filed on February 8, 2023 to disclose this change in registrant’s certifying accountant, and Grant Thornton furnished a letter addressed to the Securities and Exchange Commission stating whether Grant Thornton agrees with the statements made by the Company and, if not, stating the respects in which it does not agree. A copy of such letter from Grant Thornton is filed as Exhibit 16.1 to such Amendment No. 1 on Form 6-K.
During the Company’s two most recent fiscal years ended December 31, 2021, and in the subsequent interim period prior to the engagement of MarcumAsia on January 31, 2023, neither the Company nor anyone acting on its behalf consulted with MarcumAsia on either (a) the application of accounting principles to a specified transaction, either completed or proposed, or the type of audit opinion that might be rendered on the Company’s financial statements, and neither a written report nor oral advice was provided to the Company that MarcumAsia concluded was an important factor considered by the Company in reaching a decision as to any accounting, auditing or financial reporting issue, or (b) any matter that was the subject of a disagreement, as that term is defined in Item 16F(a)(1)(iv) of Form 20-F (and the related instructions thereto) or a reportable event as set forth in Item 16F(a)(1)(v) of Form 20-F.
MarcumAsia is an independent public accounting firm headquartered in New York and subject to the oversight of the Public Accounting Oversight Board (PCAOB). Emeren expects that it will not be a provisionally or conclusively identified Commission-Identified Issuer if it files its annual report with an audit report issued for the year ended December 31, 2022 following the PCAOB determination update on December 15, 2022.
ITEM 16G.CORPORATE GOVERNANCE
Pursuant to certain exceptions for foreign private issuers, we are not required to comply with certain of the corporate governance practices followed by U.S. companies under the NYSE listing standards. However, pursuant to Section 303.A.11 of the NYSE Listed Company Manual and the requirements of Form 20-F, we are required to state any significant ways in which our corporate governance practices differ from the practices required by the NYSE for U.S. companies.
110
Section 303A.08 of the NYSE Listed Company Manual requires a NYSE listed company to obtain its shareholders’ approval of all equity-compensation plans, and any material revisions to the terms of such plans. Section 303A.00 permits a foreign private issuer like our company to follow home country practice in certain corporate governance matters. Our British Virgin Islands counsel, Harney Westwood & Riegels LLP, has advised that under the existing British Virgin Islands laws, we are not required to obtain shareholders’ approval for amendments to our existing equity incentive plan. However, it should be noted that under the terms of the equity incentive plan, shareholder approval is required for certain changes to the terms of the plan. In July 2016, our board of directors approved the amendment and restatement of our 2007 share incentive plan, which was approved by our shareholders in our 2016 annual general meeting on August 29, 2016. We will continue to follow the British Virgin Islands practice.
Section 303A.04 and Section 303A.05 of the NYSE Listed Company Manual require a nominating and corporate governance committee and a compensation committee composed entirely of independent directors. The majority of the members our compensation committee and nominating and corporate governance committee are independent directors. Section 303A.00 permits a foreign private issuer like our company to follow home country practice in certain corporate governance matters. Our British Virgin Islands counsel, Harney Westwood & Riegels LLP, has advised that under the existing British Virgin Islands laws, we are not required to have a nominating and corporate governance committee and a compensation committee composed entirely of independent directors.
Other than the home country practice described above, we are not aware of any significant ways in which our corporate governance practices differ from those followed by U.S. domestic companies under the NYSE listing rules.
ITEM 16H.MINE SAFETY DISCLOSURE
Not applicable.
ITEM 16I.DISCLOSURE REGARDING FOREIGN JURISDICTIONS THAT PREVENT INSPECTIONS
Not applicable.
PART III
ITEM 17.FINANCIAL STATEMENTS
We have elected to provide financial statements pursuant to Item 18.
ITEM 18.FINANCIAL STATEMENTS
The consolidated financial statements of Emeren are included at the end of this annual report.
111
ITEM 19.EXHIBITS
Exhibit |
| Description of Document |
1.1* |
| |
|
|
|
2.1* | ||
2.2 |
| |
|
|
|
2.3 |
| |
|
|
|
2.4 |
| |
|
|
|
4.1 |
| |
|
|
|
4.2 |
| |
|
|
|
4.3† |
| |
|
|
|
4.4† |
| |
|
|
|
4.5† |
| |
|
|
|
4.6† |
| |
|
|
|
4.7 |
| |
|
|
|
4.8 | ||
4.9 |
| |
|
|
|
4.10 |
| |
|
|
|
4.11 |
| |
|
|
|
4.12 |
| |
|
|
|
4.13 |
| |
4.14* | ||
8.1* | ||
112
11.1* |
| |
|
|
|
12.1* |
| |
|
|
|
12.2* |
| |
|
|
|
13.1** |
| |
|
|
|
13.2** |
| |
|
|
|
15.1* |
| |
|
|
|
15.2* |
| |
15.3* | ||
15.4* | ||
15.5 | ||
101* |
| Financial information from the Registrant for the year ended December 31, 2022 formatted Inline in eXtensible Business Reporting Language (XBRL): (i) Consolidated Balance Sheets as of December 31, 2021 and 2022; (ii) Consolidated Statements of Operations for the Years Ended December 31, 2020, 2021 and 2022; (iii) Consolidated Statements of Comprehensive Income/(Loss) for the Years Ended December 31, 2020, 2021 and 2022; (iv) Consolidated Statements of Changes in Equity for the Years Ended December 31, 2020, 2021 and 2022; (v) Consolidated Statements of Cash Flows for the Years Ended December 31, 2020, 2021 and 2022; and (vi) Notes to the Consolidated Financial Statements |
104 | Cover Page Interactive Data File (embedded within the Inline XBRL document) |
* | Filed with this annual report on Form 20-F. |
** | Furnished with this annual report on Form 20-F. |
† | Indicates management contract or compensatory plan or arrangement. |
# | Schedules and similar attachments to this Exhibit have been omitted pursuant to the fifth paragraph of Instructions as to Exhibits of Form 20-F. The Company agrees to furnish supplementally a copy of such omitted materials to the SEC upon request. |
## | Certain portions of this exhibit have been redacted pursuant to 4(a) of Instructions as to Exhibits of Form 20-F. The Company agrees to furnish supplementally an unredacted copy of the exhibit to the SEC upon its request. |
113
SIGNATURES
The registrant hereby certifies that it meets all of the requirements for filing on Form 20-F and that it has duly caused and authorized the undersigned to sign this annual report on its behalf.
| EMEREN GROUP LTD | |
|
|
|
| By: | /s/ Yumin Liu |
| Name | Yumin Liu |
| Title: | Chief Executive Officer |
Date: May 16, 2023
114
INDEX TO CONSOLIDATED FINANCIAL STATEMENTS
F-1
REPORT OF INDEPENDENT REGISTERED PUBLIC ACCOUNTING FIRM
Board of Directors and Shareholders
Emeren Group Ltd (formerly, ReneSola Ltd)
Opinion on the Financial Statements
We have audited the accompanying consolidated balance sheet of Emeren Group Ltd (the “Company”) as of December 31, 2022, and the related consolidated statements of operation, comprehensive income (loss), changes in shareholders’ equity, and cash flows for the year ended December 31, 2022, and the related notes (collectively referred to as the “consolidated financial statements”). In our opinion, the consolidated financial statements present fairly, in all material respects, the financial position of the Company as of December 31, 2022, and the results of its operations and its cash flows for the year ended December 31, 2022 in conformity with accounting principles generally accepted in the United States of America.
Basis for Opinion
These consolidated financial statements are the responsibility of the Company’s management. Our responsibility is to express an opinion on the Company’s consolidated financial statements based on our audits. We are a public accounting firm registered with the Public Company Accounting Oversight Board (United States) (“PCAOB”) and are required to be independent with respect to the Company in accordance with the U.S. federal securities laws and the applicable rules and regulations of the Securities and Exchange Commission and the PCAOB.
We conducted our audits in accordance with the standards of the PCAOB. Those standards require that we plan and perform the audits to obtain reasonable assurance about whether the consolidated financial statements are free of material misstatement, whether due to error or fraud. The Company is not required to have, nor were we engaged to perform, an audit of its internal control over financial reporting. As part of our audits we are required to obtain an understanding of internal control over financial reporting but not for the purpose of expressing an opinion on the effectiveness of the Company’s internal control over financial reporting. Accordingly, we express no such opinion.
Our audit included performing procedures to assess the risks of material misstatement of the consolidated financial statements, whether due to error or fraud, and performing procedures that respond to those risks. Such procedures included examining, on a test basis, evidence regarding the amounts and disclosures in the consolidated financial statements. Our audit also included evaluating the accounting principles used and significant estimates made by management, as well as evaluating the overall presentation of the consolidated financial statements. We believe that our audit provide a reasonable basis for our opinion.
Critical Audit Matters
The critical audit matters communicated below are matters arising from the current period audit of the consolidated financial statements that were communicated or required to be communicated to the audit committee and that (i) relate to accounts or disclosures that are material to the consolidated financial statements and (ii) involved our especially challenging, subjective, or complex judgments. The communication of critical audit matters does not alter in any way our opinion on the consolidated financial statements, taken as a whole, and we are not, by communicating the critical audit matters below, providing separate opinions on the critical audit matters or on the accounts or disclosures to which they relate.
Revenue recognition on sale of project asset rights and on EPC services
Critical Audit Matter Description
As described in Note 2 to the consolidated financial statements, the Company recognized revenue from sale of project asset rights which are recognized at a point in time once the control of the project rights is transferred to the customer. Revenue for providing EPC services is recognized over time following the percentage completion method. For the year ended December 31, 2022, the Company recognized $13.8 million from sale of project asset right, and $24.8 million from EPC services.
We identified the revenue recognition on sale of project asset rights and on EPC services as a critical audit matter is due to significant judgement made by management in estimating the variable consideration of the sales of the project asset rights as well as estimating the percentage of completion of EPC services. These management judgements in turn led to a high degree of auditor judgement, subjectivity, and effort in planning and performing procedures and evaluating audit evidence relating to management’s estimate of variable consideration and percentage of completion of EPC services.
F-2
How the Critical Audit Matter was Addressed in the Audit
Our principal audit procedures in relation to the revenue recognition on sale of project asset rights and on EPC services included the followings, among others:
| ● | obtained an understanding and evaluated the design of controls over management’s process of developing the estimated variable consideration on sale of project asset rights and the percentage of completion of EPC services; |
| ● | performed a retrospective review of management’s prior estimates to assess the historical accuracy of management’s estimated variable consideration and the actual collection subsequently on sale of project asset rights; |
| ● | inquired with project personnel regarding construction progress and project status; |
| ● | tested the actual costs incurred through inspection of underlying source documents; |
| ● | confirmed with external EPC subcontractors regarding construction progress; and |
| ● | tested the mathematical accuracy of management’s calculation of revenue for each performance obligation that can be recognized in a given period. |
/s/
We have served as the Company’s auditor since 2022.
May 16, 2023
F-3
REPORT OF INDEPENDENT REGISTERED PUBLIC ACCOUNTING FIRM
Board of Directors and Shareholders
ReneSola Ltd
Opinion on the Financial Statements
We have audited the accompanying consolidated balance sheets of ReneSola Ltd and its subsidiaries (the “Company”) as of December 31, 2021, and the related consolidated statements of operations, comprehensive income (loss), changes in shareholders’ equity, and cash flows for each of the two years in the period ended December 31, 2021, and the related notes (collectively referred to as the “consolidated financial statements”). In our opinion, the consolidated financial statements present fairly, in all material respects, the financial position of the Company as of December 31, 2021, and the results of its operations and its cash flows for each of the two years in the period ended December 31, 2021 in conformity with accounting principles generally accepted in the United States of America.
Basis for Opinion
These consolidated financial statements are the responsibility of the Company’s management. Our responsibility is to express an opinion on the Company’s consolidated financial statements based on our audits. We are a public accounting firm registered with the Public Company Accounting Oversight Board (United States) (“PCAOB”) and are required to be independent with respect to the Company in accordance with the U.S. federal securities laws and the applicable rules and regulations of the Securities and Exchange Commission and the PCAOB.
We conducted our audits in accordance with the standards of the PCAOB. Those standards require that we plan and perform the audit to obtain reasonable assurance about whether the consolidated financial statements are free of material misstatement, whether due to error or fraud. The Company is not required to have, nor were we engaged to perform, an audit of its internal control over financial reporting. As part of our audits we are required to obtain an understanding of internal control over financial reporting but not for the purpose of expressing an opinion on the effectiveness of the Company’s internal control over financial reporting. Accordingly, we express no such opinion.
Our audits included performing procedures to assess the risks of material misstatement of the consolidated financial statements, whether due to error or fraud, and performing procedures that respond to those risks. Such procedures included examining, on a test basis, evidence regarding the amounts and disclosures in the consolidated financial statements. Our audits also included evaluating the accounting principles used and significant estimates made by management, as well as evaluating the overall presentation of the consolidated financial statements. We believe that our audits provide a reasonable basis for our opinion.
Critical Audit Matters
The critical audit matters communicated below are matters arising from the current period audit of the consolidated financial statements that were communicated or required to be communicated to the audit committee and that (i) relate to accounts or disclosures that are material to the consolidated financial statements and (ii) involved our especially challenging, subjective, or complex judgments. The communication of critical audit matters does not alter in any way our opinion on the consolidated financial statements, taken as a whole, and we are not, by communicating the critical audit matters below, providing separate opinions on the critical audit matters or on the accounts or disclosures to which they relate.
Revenue recognition on sale of solar power project development
As described in Note 2 to the consolidated financial statements, the Company recognized revenue from solar power projects which are (i) constructed by a third-EPC contractor over time with the progress toward completion method (ii) constructed by the Company’s own EPC team and recognized revenue at a point in time, and operations and maintenance services contract which are recognized ratably over the service period, and (iii) sale of project asset rights which are recognized at a point in time once the control of the project rights is transferred to the customer, along with revenue recognized for sourcing of end subscribers over time for ongoing obligations during a certain period to source end subscribers. For the year ended December 31, 2021, the Company recognized $61,036,228, or 77% of total revenue on this basis. We identified revenue recognition on sale of solar power project development as a critical audit matter.
F-4
The principal consideration for our determination that revenue recognition on sale of solar power project development is a critical audit matter is there was significant judgement made by management in estimating the total job cost of a project. These management judgements in turn led to a high degree of auditor judgement, subjectivity, and effort in planning and performing procedures and evaluating audit evidence relating to management’s estimate of total project costs.
Our audit procedures in relation to the revenue recognition on sale of solar power project development included the followings, among others:
| ● | obtained an understanding and evaluated the design of controls over management’s process of developing the total estimated job costs of a project; |
| ● | performed a retrospective review of management’s prior estimates to assess the historical accuracy of management’s estimated costs at the completion of a contract; |
| ● | inquired with project personnel regarding construction progress and status; |
| ● | tested the actual costs incurred through inspection of underlying source documents; and |
| ● | tested the mathematical accuracy of management’s calculation of revenue for each performance obligation that can be recognized in a given period |
Allowance for credit losses
As described in Note 2 to the consolidated financial statements, the Company provided specific allowances against accounts receivable for estimated losses resulting from the Company’s customers not making payments. Management applied significant judgement in considering various factors, including historical credit loss experience, current economic conditions, supportable forecasts of future economic conditions, and any recoveries in assessing the lifetime expected credit losses. Other key factors that influence the expected credit loss analysis include customer demographics, payment terms offered to customers in the normal course of business, and industry-specific factors that could affect the Company’s receivables. We identified the allowance for credit losses as a critical audit matter.
The principal considerations for our determination that the allowance for credit losses is a critical audit matter is there was significant judgment made by management in estimating the allowance for credit losses which took into consideration various factors, including historical bad debts, specific customer creditworthiness and current economic trends. These significant management estimates in turn led to a high degree of auditor judgment, subjectivity, and effort in performing related procedures and evaluating related audit evidence.
Our audit procedures in relation to the allowance for credit losses included the followings, among others:
| ● | obtained an understanding and evaluated the design of controls over management’s process of developing the allowance for credit loss; |
| ● | obtained an understanding of management’s process and methodology used to develop the estimate of credit loss; |
| ● | tested the completeness, accuracy, and relevance of the data used, and performed a retrospective review of management’s prior estimates to assess historical accuracy; and |
| ● | evaluated the reasonableness of significant assumptions used by management, including the number of days a receivable is overdue, historical and subsequent collection of receivables, specific customer creditworthiness and current economic trends. |
/s/
We have served as the Company’s auditor from 2018 to 2022.
April 29, 2022
F-5
Emeren Group Ltd
CONSOLIDATED BALANCE SHEETS
(Amounts expressed in U.S. dollars, except for number of shares)
As of December 31, | ||||||||
| Note |
| 2021 |
| 2022 | |||
ASSETS |
|
|
|
| ||||
Current assets: |
|
|
|
| ||||
Cash and cash equivalents |
| 2(e) | $ | |
| $ | | |
Restricted cash |
| 2(f) |
| |
|
| | |
Accounts receivable trade, net |
| 2(g), 4 |
| |
|
| | |
Accounts receivable unbilled, net | 2(g), 4 | |
|
| | |||
Advances to suppliers |
| 2(j) |
| |
|
| | |
Value added tax receivable |
| 2(u) |
| |
|
| | |
Project assets, current |
| 2(h), 6 |
| |
|
| | |
Prepaid expenses and other current assets, net |
| 5 |
| |
|
| | |
Total current assets |
| |
|
| | |||
Property, plant and equipment, net |
| 2(k), 7 |
| |
|
| | |
Deferred tax assets, net |
| 2(t), 8 |
| |
|
| ||
Project assets non-current |
| 2(h), 6 |
| |
|
| | |
Goodwill | 2(1), 3 | | | |||||
Operating lease right-of-use assets | 2(r) | | | |||||
Finance lease right-of-use assets | 2(r) | | | |||||
Investment in U.S. treasury notes+ | 2(m) | | | |||||
Other non-current assets |
|
| |
|
| | ||
Total assets | $ | |
| $ | | |||
The accompanying notes are an integral part of these consolidated financial statements.
F-6
Emeren Group Ltd
CONSOLIDATED BALANCE SHEETS-(Continued)
(Amounts expressed in U.S. dollars, except for number of shares)
| As of December 31, | |||||||
| Note |
| 2021 |
| 2022 | |||
LIABILITIES AND SHAREHOLDERS’ EQUITY | ||||||||
Current liabilities: | ||||||||
Accounts payable | $ | |
| $ | | |||
Advances from customers |
| |
|
| | |||
Amounts due to related parties |
| 17 |
| |
|
| | |
Long-term borrowings, current portion |
| 9 | — |
| | |||
Income tax payable |
|
| |
|
| | ||
Salaries payable |
|
|
| |
|
| | |
Operating lease liabilities, current | 18 | | | |||||
Failed sales-leaseback and finance lease liabilities, current | 9 | | | |||||
Other current liabilities | 10 | | | |||||
Total current liabilities |
|
| |
|
| | ||
Long-term borrowings |
| 9 |
| |
|
| | |
Operating lease liabilities, non-current | 18 | | | |||||
Failed sales-leaseback and finance lease liabilities, non-current |
| 9 |
| |
|
| | |
Deferred tax liabilities, non-current | — | | ||||||
Total liabilities | $ | |
| $ | | |||
Commitments and contingencies (see Note 18) | ||||||||
Shareholders’ equity | ||||||||
Common shares ( | 13 |
| |
|
| | ||
Additional paid-in capital |
| |
|
| | |||
Treasury stock, at cost ( | ( | ( | ||||||
Accumulated deficit |
| ( |
|
| ( | |||
Accumulated other comprehensive loss |
| 2(ab) |
| ( |
|
| ( | |
| ||||||||
Emeren Group Ltd shareholders’ equity |
|
| |
|
| | ||
Noncontrolling interest |
| 2(b), 16 |
| |
|
| | |
Total equity |
|
| |
|
| | ||
| ||||||||
Total liabilities and equity |
| $ | |
| $ | | ||
The accompanying notes are an integral part of these consolidated financial statements.
F-7
Emeren Group Ltd
CONSOLIDATED STATEMENTS OF OPERATIONS
(Amounts expressed in U.S. dollars, except for number of shares)
Years ended December 31, | |||||||||||
| Note |
| 2020 |
| 2021 |
| 2022 | ||||
Net revenues: | |||||||||||
Solar power project development | 2(u), 19 | $ | | $ | | $ | | ||||
Electricity generation |
| 2(u), 19 |
| |
|
| |
|
| | |
EPC services |
| 2(u), 19 |
| |
|
| |
|
| | |
Other |
| 2(u), 19 |
| |
|
| |
|
| | |
Total net revenues |
|
| |
|
| |
|
| | ||
Cost of revenues |
| 2(u) |
| ( |
|
| ( |
|
| ( | |
Gross profit |
| 19 |
| |
|
| |
|
| | |
|
| ||||||||||
Operating (expenses)/income: |
|
|
|
|
|
| |||||
Sales and marketing |
|
| ( |
|
| ( |
|
| ( | ||
General and administrative |
|
| ( |
|
| ( |
|
| ( | ||
Other operating income (expenses), net |
| 2(v) |
| |
|
| ( |
|
| ( | |
Impairment loss of assets | 2(q) |
| ( |
|
| ( |
|
| |||
Total operating expenses |
| ( | ( | ( | |||||||
|
|
|
|
|
|
| |||||
Income/(loss) from operations |
| | | ( | |||||||
|
|
|
|
|
|
| |||||
Other (expenses)/income: |
|
|
|
|
|
| |||||
Interest income |
|
| |
|
| |
|
| | ||
Interest expense |
|
| ( |
|
| ( |
|
| ( | ||
Investment gain | | | | ||||||||
Foreign exchange gains (losses) |
|
| |
|
| ( |
|
| | ||
Total other (expense) income, net |
|
|
| ( |
|
| ( |
|
| | |
|
|
|
|
|
|
| |||||
Income/(loss) before income tax |
|
| |
|
| |
|
| ( | ||
Income tax expense | 10 | ( | ( | ( | |||||||
|
|
|
|
|
| ||||||
Income/(loss), net of tax |
|
| |
| |
| ( | ||||
Less: Net income (loss) attributed to non-controlling interests |
|
| ( |
|
| ( |
|
| | ||
Net income/(loss) attributed to Emeren Group Ltd |
| $ | |
| $ | |
| $ | ( | ||
|
|
|
|
|
| ||||||
Income/(loss) attributed to Emeren Group Ltd per ADS |
| ||||||||||
Basic | 2(z), 15 | $ | | $ | | $ | ( | ||||
Diluted | 2(z), 15 | $ | |
| $ | |
| $ | ( | ||
Weighted average number of ADS used in computing income/(loss) per ADS* |
|
|
|
| |||||||
Basic |
|
| |
| |
| | ||||
Diluted |
|
| |
|
| |
|
| | ||
* |
The accompanying notes are an integral part of these consolidated financial statements
F-8
Emeren Group Ltd
CONSOLIDATED STATEMENTS OF COMPREHENSIVE INCOME/ (LOSS)
(Amounts expressed in U.S. dollars)
| Years ended December 31, | ||||||||||
| Note |
| 2020 |
| 2021 |
| 2022 | ||||
Net income/(loss) | $ | | $ | | $ | ( | |||||
Other comprehensive income, net of tax: |
|
|
|
|
| ||||||
Foreign currency translation adjustment |
| |
|
| ( |
|
| ( | |||
Other comprehensive income/(loss) |
| |
|
| ( |
|
| ( | |||
Comprehensive income/(loss) |
| 2(ab) |
| |
|
| |
|
| ( | |
Less: Comprehensive income/(loss) attributed to non-controlling interests |
| |
|
| |
|
| ( | |||
Comprehensive income/(loss) attributed to Emeren Group Ltd | $ | |
| $ | |
| $ | ( | |||
The accompanying notes are an integral part of these consolidated financial statements
F-9
Emeren Group Ltd
CONSOLIDATED STATEMENTS OF CHANGES IN SHAREHOLDERS’ EQUITY
(Amount expressed in U.S. dollars, except for number of shares)
Accumulated |
| |||||||||||||||||||||||||||
| Common shares |
| Treasury stock |
| Additional |
|
| other |
| Equity |
|
| ||||||||||||||||
Number of | Number of | paid-in | Accumulated | comprehensive | attributable to | Noncontrolling |
| |||||||||||||||||||||
| Shares Issued |
| Amount |
| Shares Issued |
| Amount |
| capital |
| deficit |
| income/(loss) |
| to ReneSola Ltd |
| interest |
| Total Equity | |||||||||
Balance at December 31, 2019 |
| |
| |
| |
| |
| |
| ( |
| ( |
| |
| |
|
| | |||||||
Net income/(loss) |
| — |
| |
| — |
| |
| |
| |
| |
| |
| ( |
|
| | |||||||
Issuance of common shares |
| |
| |
| — |
| |
| |
| |
| |
| |
| |
|
| | |||||||
Other comprehensive (loss)/income, net of tax |
| — |
| |
| — |
| |
| |
| |
| ( |
| ( |
| |
|
| | |||||||
Share options exercised by employees | | | — | | ( | | | | | | ||||||||||||||||||
Share-based compensation | — | | — | | | | | | | | ||||||||||||||||||
| ||||||||||||||||||||||||||||
Balance at December 31, 2020 |
| | $ | |
| — | $ | | $ | | $ | ( | $ | ( | $ | | $ | |
| $ | | |||||||
Net income/(loss) |
| — |
| |
| — |
| |
| |
| |
| |
| |
| ( |
|
| | |||||||
Issuance of common shares |
| |
| |
| — |
| |
| |
| |
| |
| |
| |
|
| | |||||||
Other comprehensive (loss)/income, net of tax | — | | — | | | | ( | ( | | ( | ||||||||||||||||||
Share-based compensation | — | | — | | | | | | | | ||||||||||||||||||
Shares repurchase |
| — |
| |
| ( |
| ( |
| |
| |
| |
| ( |
| |
|
| ( | |||||||
Contribution from non-controlling interest holders | — | | — | | | | | | | | ||||||||||||||||||
Share options exercised by employees | | | — | | ( | | | | | | ||||||||||||||||||
| ||||||||||||||||||||||||||||
Balance at December 31, 2021 |
| | $ | |
| ( | $ | ( | $ | | $ | ( | $ | ( | $ | | $ | |
| $ | | |||||||
Net income / (loss) | — |
| |
| — |
| |
| |
| ( |
| |
| ( |
|
| |
|
| ( | |||||||
Issuance of common shares | — |
| |
| — |
| |
| |
| |
| |
| |
| |
|
| | ||||||||
repurchase and retirement of common shares | ( | ( | — | | ( | | | ( | | ( | ||||||||||||||||||
Stock repurchase | — | | ( | ( | | | | ( | | ( | ||||||||||||||||||
Other comprehensive income/(loss), net of tax | — | | — | | | | ( | ( | ( | ( | ||||||||||||||||||
Share-based compensation | — |
| |
| — |
| |
| |
| |
| |
| |
| |
|
| | ||||||||
Stock units issued to employees for prior year performance compensations | | — | | | | | | | | |||||||||||||||||||
Share exercised by employee |
|
| — |
| |
| ( |
| |
| |
| |
| |
|
| | ||||||||||
|
| |||||||||||||||||||||||||||
Balance at December 31, 2022 | | $ | |
| ( | $ | ( | $ | | $ | ( | $ | ( | $ | | $ | |
| $ | | ||||||||
The accompanying notes are an integral part of these consolidated financial statements
F-10
Emeren Group Ltd
CONSOLIDATED STATEMENTS OF CASH FLOWS
(Amounts expressed in U.S. dollars)
Years ended December 31, | |||||||||
|
| 2020 |
| 2021 |
| 2022 | |||
Operating activities: |
|
|
|
|
| ||||
Net income/(loss) | $ | | $ | | $ | ( | |||
Adjustments to reconcile net income/(loss) to net cash used in operating activities: |
|
|
| ||||||
Depreciation |
| |
| |
| | |||
Allowances for credit losses |
| |
| |
| | |||
Write-off of current assets | | | | ||||||
Share-based compensation |
| |
| |
| | |||
Deferred tax provision |
| ( |
| |
| | |||
Loss on cancellation of project assets |
| |
| |
| | |||
Impairment loss of assets |
| |
| |
| | |||
Loss on disposal of property, plant and equipment |
| |
| |
| | |||
Gains on disposal of property, plant and equipment |
| ( |
| ( |
| | |||
Investment gain from treasury note | | | ( | ||||||
Changes in working capital: |
|
|
| ||||||
Accounts receivable, trade and unbilled |
| ( |
| ( |
| ( | |||
Advances to suppliers |
| |
| ( |
| ( | |||
Value added tax recoverable |
| |
| ( |
| ( | |||
Prepaid expenses and other current assets |
| ( |
| ( |
| ( | |||
Project assets |
| |
| |
| ( | |||
Other non-current assets |
| ( |
| |
| | |||
Accounts payable |
| ( |
| ( |
| ( | |||
Advances from customers |
| |
| ( |
| | |||
Amounts due to related parties |
| ( |
| |
| ( | |||
Other current liabilities |
| |
| ( |
| | |||
Income tax payable |
| ( |
| ( |
| | |||
Salary payable |
| ( |
| |
| | |||
Net cash used in operating activities | $ | ( | $ | ( | $ | ( | |||
The accompanying notes are an integral part of these consolidated financial statements.
F-11
Emeren Group Ltd
CONSOLIDATED STATEMENTS OF CASH FLOWS-(Continued)
(Amounts expressed in U.S. dollars)
| Years ended December 31, | ||||||||
|
| 2020 |
| 2021 |
| 2022 | |||
Investing activities: | |||||||||
Purchase of property, plant and equipment | $ | ( |
| $ | ( |
| $ | ( | |
Acquisition of business (see Note 3) | ( | | |||||||
Proceeds from disposal of property, plant and equipment |
| |
|
| |
|
| | |
Proceeds from lending by related parties |
| |
|
| |
|
| | |
Lending to related parties |
| |
|
| ( |
|
| ||
Purchase of U.S. treasury note | | | ( | ||||||
Proceeds of interest income from U.S. treasury note | | | | ||||||
Net cash (used in)/provided by investing activities |
| ( |
|
| |
|
| ( | |
Financing activities: |
|
|
|
|
| ||||
Proceeds from banks and other third-party borrowings |
| |
|
| |
|
| | |
Repayment of banks and other third-party borrowings |
| ( |
|
| ( |
|
| ( | |
Contribution from non-controlling interest holders of subsidiaries |
| |
|
| |
|
| ||
Proceeds from issuance of ordinary shares |
| |
|
| |
|
| | |
Share issuance costs |
| ( |
|
| ( |
|
| ||
Repurchase of shares | | ( | ( | ||||||
Proceeds from bonds |
| |
|
| |
|
| ||
Repayment of bonds |
| ( |
|
| ( |
|
| ||
Borrowings from related parties |
| |
|
| |
|
| | |
Repayment of borrowings from related parties |
| ( |
|
| |
|
| ||
Repayment of finance lease obligations |
| ( |
|
| ( |
|
| ( | |
Repayment of failed sale-lease back financing |
| ( |
|
| ( |
|
| ( | |
Net cash provided by/(used in) financing activities |
| |
|
| |
|
| ( | |
Effect of exchange rate changes |
| ( |
|
| ( |
|
| ( | |
Net increase (decrease) in cash and cash equivalents and restricted cash |
| |
|
| |
|
| ( | |
Cash and cash equivalents and restricted cash, beginning of year | |
| |
| | ||||
Less: Cash and cash equivalents and restricted cash reclassified as assets held for sale |
| ( |
|
| |
|
| ||
Cash and cash equivalents and restricted cash, end of year | $ | |
| $ | |
| $ | | |
Supplemental disclosure of cash flow information |
|
|
|
|
| ||||
Interest paid, net of capitalized interest |
| |
|
| |
|
| | |
Income tax paid |
| |
|
| |
|
| | |
Non-cash investing and financing transactions |
|
|
|
|
| ||||
Payables for purchase of property, plant and equipment | ( | ( | ( | ||||||
Payable for finance leases | ( | ( | ( | ||||||
Right-of-use assets obtained in exchange for lease liabilities | | | | ||||||
The accompanying notes are an integral part of these consolidated financial statements.
F-12
Emeren Group Ltd
NOTES TO THE CONSOLIDATED FINANCIAL STATEMENTS
1. ORGANIZATION AND NATURE OF OPERATIONS
Emeren Group Ltd, rebranded from ReneSola Ltd. in January 2023, was incorporated in the British Virgin Island on March 17, 2006. On January 29, 2008, Emeren Group Ltd and its subsidiaries (collectively, the “Company”) became listed on the New York Stock Exchange (“NYSE”) in the United States. The Company is a solar project developer and operator, a solar downstream player. The Company develops and sells solar power projects or sells project SPVs (project development business); provides engineering, procurement and construction business (EPC business); and owns and operates solar power projects and sells the electricity generated by the operated solar power plants (IPP business). The Company conducts the IPP business, EPC business and project development business in a number of countries, including United States, Poland, Hungary, Spain, France, UK, Germany, Italy and China.
2. SUMMARY OF PRINCIPAL ACCOUNTING POLICIES
(a) Basis of presentation
The consolidated financial statements have been prepared and presented in accordance with accounting principles generally accepted in the United States of America (“US GAAP”).
The accompanying consolidated financial statements have been prepared assuming that the Company will continue as a going concern, which contemplates the realization of assets and the satisfaction of liabilities in the normal course of business. The realization of assets and the satisfaction of liabilities in the normal course of business are dependent on, among other things, the Company’s ability to generate cash flows from operations, and the Company’s ability to arrange adequate financing arrangements, to support its working capital requirements.
(b) Basis of consolidation
The consolidated financial statements include the financial statements of Emeren Group Ltd and its subsidiaries. All inter-company transactions, balances and unrealized profits and losses have been eliminated on consolidation.
A non-controlling interest is recognized to reflect the portion of a subsidiary’s equity which is not attributable, directly or indirectly, to the Company. Consolidated net income (loss) on the consolidated statements of operations and comprehensive income (loss) includes the net income (loss) attributable to non-controlling interests when applicable. The cumulative results of operations attributable to non-controlling interests are also recorded as non-controlling interests in the Company’s consolidated balance sheets. Cash flows related to transactions with non-controlling interests are presented under financing activities in the consolidated statements of cash flows, when applicable.
(c) Fair value measurement
The Company estimates fair value of financial assets and liabilities as the price that would be received from the sales of an asset or paid to transfer a liability (an exit price) on the measurement date in an orderly transaction between market participants.
When available, the Company measures the fair value of financial instruments based on quoted market prices in active markets, valuation techniques that use observable market-based inputs or unobservable inputs that are corroborated by market data. When observable market prices are not readily available, the Company generally estimates the fair value using valuation techniques that rely on alternate market data or inputs that are generally less readily observable from objective sources and are estimated based on pertinent information available at the time of the applicable reporting periods.
F-13
(d) Use of estimates
The preparation of consolidated financial statements in conformity with US GAAP requires management to make estimates and assumptions that affect the reported amounts of assets and liabilities, disclosures of contingent assets and liabilities at the date of the consolidated financial statements and the reported amounts of revenues and expenses for the reporting periods presented. Actual results could materially differ from these estimates. Significant accounting estimates are susceptible to changes with the acquisition of the information, which include revenue recognition for sales of project asset rights, percentage of completion of EPC services, EPC warranties, allowances for credit losses, valuation of deferred tax assets, and recoverability of the carrying value of long-lived assets and project assets. Management bases its estimates and judgments on historical experience and on various other factors that it believes to be reasonable under the circumstances, the results of which form the basis for making judgments about the carrying values of assets and liabilities that are not readily apparent from other sources.
(e) Cash and cash equivalents
Cash and cash equivalents represent cash on hand and held with banks, including demand deposits and money market fund, which are unrestricted as to withdrawal and use, and which have original maturities of three months or less when purchased.
(f) Restricted Cash
Restricted cash consists of cash and cash equivalents held by various banks to secure certain of our notes payable and other deposits designated for the payment of amounts related to loan interest. Restricted cash also includes cash and cash equivalents held in frozen bank accounts due to judicial property preservations.
The following table provides a reconciliation of cash and cash equivalents and restricted cash reported within the consolidated balance sheets as of December 31, 2021 and 2022 to the total of such amounts as presented in the consolidated statements of cash flows:
At December 31, | ||||||
| 2021 |
| 2022 | |||
Cash and cash equivalents | $ | | $ | | ||
Restricted cash |
| |
| | ||
Total cash, cash equivalents, and restricted cash | $ | | $ | | ||
(g) Accounts Receivable, trade and unbilled
Accounts Receivable Trade, net
The Company records trade accounts receivable for unconditional rights to consideration arising from the performance under contracts with customers. The carrying value of such receivables, net of the allowance for credit losses, represents their estimated net realizable value. Our electricity generation revenue generally includes up to 30-day payment terms following the transfer of control of the electricity generated to the customer. In addition, The Company is entitled to the feed-in tariff(s) (FIT) that the government guaranteed and subsidized electricity sale price at which solar power projects can produce green energy. The Company recognizes the FIT as part of the electricity generation revenue when the entitlement to receipt of such FIT is fulfilled. Accounts receivable from such FIT is expected to be collected beyond 12 months, which are discounted at an effective interest rate and recorded as a non-current asset.
Payment terms for sales of project assets, operations and maintenance services vary by contract but are generally due upon demand or within several months of satisfying the associated performance obligations. The Company typically does not include extended payment terms in its contracts with customers.
Accounts Receivable Unbilled, net
Accounts receivable unbilled represents a contract asset for revenue that has been recognized in advance of billing the customer, which is common for our project-related sales contracts and EPC contracts. Revenue may be recognized in advance of billing the customer, resulting in an amount recorded to “Accounts receivable unbilled” depending on the expected timing of payment for such unbilled receivables. Once the Company has an unconditional right to consideration, it typically bills the customer and reclassifies the “Accounts receivable unbilled” to “Accounts receivable trade.” Billing requirements vary by contract but are generally structured around the completion of certain development, interconnection, or other specified milestones.
F-14
Allowance for Credit Losses
The allowance for credit losses is a valuation account that is deducted from a financial asset’s amortized cost to present the net amount we expect to collect from such asset. The Company estimates allowances for credit losses using relevant available information from both internal and external sources. In establishing the allowances, management considers historical losses, the financial condition, the accounts receivables aging, the payment patterns and the forecasted information in pooling basis upon the use of the Current Expected Credit Loss Model (“CECL Model”) in accordance with ASC topic 326, Financial Instruments - Credit Losses. The Company monitors the estimated credit losses associated with its trade accounts receivable and unbilled accounts receivable based primarily on its collection history, which it reviews annually, and the delinquency status of amounts owed to the Company, which is determined based on the aging of such receivables. Such methods and estimates are adjusted, as appropriate, for relevant past events, current conditions, and reasonable and supportable forecasts. The Company recognizes write-offs within the allowance for credit losses when cash receipts associated with its financial assets are deemed uncollectible.
(h) Project assets
The Company develops commercial solar power projects (“project assets”) for sale. Project assets consist primarily of costs relating to solar power projects in various stages of development that are capitalized prior to entering into a definitive sales agreement for the solar power project. These costs include certain acquisition costs, land costs and costs for developing and constructing a solar power project. Development costs can include legal, consulting, permitting, and other similar costs. Construction costs can include execution of field construction, installation of solar equipment, and solar modules and related equipment. Interest costs incurred on debt during the construction phase are also capitalized within project assets. The Company does not depreciate the project assets when they are considered held for sale. Any revenue generated from a solar power project connected to the grid would be considered incidental income and accounted for as a reduction of the capitalized project costs for development. In addition, the Company presents all expenditures related to the purchase, development and construction of project assets as a component of cash flows from operating activities.
During the development phase, these project assets are accounted for in accordance with the recognition, initial measurement and subsequent measurement subtopics of ASC 970-360, as they are considered in substance real estate. While the solar power projects are in the development phase, they are generally classified as non-current assets, unless it is anticipated that construction will be completed, and sale will occur within one year.
The Company capitalizes costs related to solar power projects in various stages of development prior to entering into a definitive sales agreement for the solar power project, and classifies these costs as project assets on the consolidated balance sheets when the criteria in ASC 360-10-45-9 are met. If criteria are not met, the Company reclassifies these capitalized costs to property, plant and equipment, unless the delay in the period required to complete the sale is caused by events or circumstances beyond the Company’s control.
The Company reviews project assets and deferred project costs for impairment whenever events or changes in circumstances indicate that the carrying amount may not be recoverable. The Company considers a project commercially viable or recoverable if it is anticipated to be sold for a profit once it is either fully developed or fully constructed. The Company considers a partially developed or partially constructed project commercially viable or recoverable if the anticipated selling price is higher than the carrying value of the related project assets and the estimated costs to complete. The Company examines a number of factors to determine if the project will be recoverable, the most notable of which include whether there are any changes in environmental, ecological, permitting, market pricing or regulatory conditions that impact the project. Such changes could cause the costs of the project to increase or the selling price of the project to decrease. If a project is not considered recoverable, the Company impairs the respective project assets and adjusts the carrying value to the estimated recoverable amount, with the resulting impairment recorded within operations.
(i) Contract costs
The Company provides EPC services including engineering design, construction contracting and management, procurement of PV modules, balance-of-system components and other components. Contract costs generally include all direct costs, such as materials, direct labor, and subcontracts, and indirect costs identifiable with or allocable to the contracts.
Contract costs also include the costs related to the design, engineering, and costs of all PV modules and materials needed for the projects for the cooperation arrangements with third party to jointly construct the power projects for sale.
F-15
Contract costs are accumulated and are charged to operations as the related revenue from contracts is recognized. Refer to note 2 (u) Sale of project assets constructed by a third-party EPC contractor and EPC services for the corresponding revenue streams.
(j) Advances to suppliers
In order to secure a stable supply of construction materials, the Company makes advance payments to suppliers for raw material supplies and advances for purchases of long-lived assets which are offset against future deliveries. Advances to suppliers for purchases expected within twelve months as of each balance sheet date are recorded as advances to suppliers in current assets and those associated with purchases expected over longer periods of time are recorded in non-current advances to suppliers. As of December 31, 2021 and 2022, advances to suppliers in current assets were $
(k) Property, plant and equipment, net
Property, plant and equipment are stated at cost less accumulated depreciation and impairment. Depreciation is computed on a straight-line basis over the following estimated useful lives:
Plant and machinery |
| |
Motor vehicles | ||
Office equipment |
| |
Power stations |
|
Estimated useful life of land is infinite and no depreciation is provided.
Power stations represent project assets that the Company owned and operate after being placed in service. The Company reports its power stations at cost, less accumulated depreciation and impairment, if any. The Company begins depreciation for power stations when they are placed in service. The Company computes depreciation expense for the power station using the straight-line method over the shorter of the term of the related PPA or
Construction in progress represents mainly the construction of solar power projects the Company will own and operate for electricity generation. Costs incurred in the construction are capitalized and transferred to property, plant and equipment upon completion, at which time depreciation commences.
Expenditures for repairs and maintenance are expensed as incurred. The gain or loss on disposal of property, plant and equipment, if any, is the difference between the net sales proceeds and the carrying amount of the disposed assets and is recognized in the consolidated statement of income upon disposal.
(l) Goodwill
Goodwill represents the excess of the purchase price over the fair value of the identifiable assets and liabilities acquired as a result of the Company’s acquisitions of interests in its subsidiaries.
Goodwill is not depreciated or amortized but is tested for impairment at the reporting unit level on an annual basis, and between annual tests when an event occurs, or circumstances change that could indicate that the asset might be impaired. Under ASC 350-20, the Company has the option to choose whether it will apply the qualitative assessment first and then the quantitative assessment, if necessary, or to apply the quantitative assessment directly. The Company first makes a qualitative assessment of whether it is more likely than not that a reporting unit’s fair value is less than its carrying value to determine whether it is necessary to perform a quantitative goodwill impairment test. Such qualitative impairment test considers various factors, including macroeconomic conditions, industry and market considerations, cost factors, the overall financial performance of a reporting unit, and any other relevant events affecting the Company or a reporting unit. If circumstances determine through the qualitative assessment that a reporting unit’s fair value is more likely than not greater than its carrying value, the quantitative impairment test is not required. If the qualitative assessment indicates it is more likely than not that a reporting unit’s fair value is less than its carrying value, the Company perform a quantitative impairment test.
F-16
The quantitative impairment test is the comparison of the fair value of a reporting unit with its carrying amount, including goodwill. Our battery storage business represents one of the Company’s reporting units. The Company define the fair value of a reporting unit as the price that would be received to sell the unit as a whole in an orderly transaction between market participants at the measurement date. The Company primarily uses an income approach to estimate the fair value of our reporting unit. Significant judgment is required when estimating the fair value of a reporting unit, including the forecasting of future operating results and the selection of discount and expected future growth rates used to determine projected cash flows. If the estimated fair value of a reporting unit exceeds its carrying value, goodwill is not impaired, and no further analysis is required. Conversely, if the carrying value of a reporting unit exceeds its estimated fair value, the Company records an impairment loss equal to the excess, not to exceed the total amount of goodwill allocated to the reporting unit.
The Company performs goodwill impairment testing at the reporting unit level on December 31 annually and more frequently if indicators of impairment exist. The Company performed qualitative assessment on the reporting unit and concluded that it was not more likely that the fair value of the reporting unit was less that its carrying amount. Accordingly,
(m) Held-to-maturity
The Company’s held-to-maturity investments consist of investment-grade interest bearing instruments, such as the U.S. Treasury notes, which are stated at amortized cost. The Company do not intend to sell these investment securities. Those with maturities less than twelve months are included in investment securities in the current assets section of the Company’s consolidated balance sheets. Those with remaining maturities in excess of twelve months are included in investment securities in the non-current assets section of its consolidated balance sheets. The estimated fair value of these investments approximated their carrying value as of December 31, 2022. As of December 31, 2021 and 2022, held-to-maturity investments balance were
The Company reviews its investments for other-than-temporary impairment (“OTTI”) based on the specific identification method. The Company considers available quantitative and qualitative evidence in evaluating potential impairment of its investments. If the cost of an investment exceeds the investment’s fair value, the Company considers, among other factors, general market conditions, expected future performance of the investees, the duration and the extent to which the fair value of the investment is less than the cost, and the Company’s intent and ability to hold the investment. OTTI is recognized as a loss in the consolidated statements of operations.
(n) Asset acquisition
When the Company acquires other entities, if the assets acquired and liabilities assumed do not constitute a business, or if all the fair value of the gross assets acquired is concentrated in a single identifiable asset or a group of similar assets, the transaction is accounted for as an asset acquisition. Assets are recognized based on the cost, which generally includes the transaction costs of the asset acquisition, and no gain or loss is recognized unless the fair value of noncash assets given as consideration differs from the assets’ carrying amounts on the Company’s books. If the consideration given is not in the form of cash (that is, in the form of noncash assets, liabilities incurred, or equity interest issued), measurement is based on either the cost to the acquiring entity or the fair value of the assets (or net assets) acquired, whichever is more clearly evident and, thus, more reliably measurable. The cost of a group of assets acquired in an asset acquisition is allocated to the individual assets acquired or liabilities assumed based on their relative fair value and does not give rise to goodwill.
(o) Assets and liabilities held-for-sale
Assets and asset disposal groups are classified as held-for-sale if their carrying amount will be recovered principally through a sale transaction rather than through continuing use. This condition is regarded as met only when management has committed to a plan of sale and the sale is highly probable, the assets are available for immediate sale in their present condition, and they are expected to qualify for recognition as a completed sale within one year from the date of classification. Assets and liabilities classified as held for sale are measured at lower of their carrying amount or fair value less costs to sell.
Long-lived assets to be sold are classified as held for sale considering the recognition criteria in ASC 360-10-45-9 in which all of the following criteria are met:
| ● | Management, having the authority to approve the action, commits to a plan to sell the asset, |
| ● | The asset is available for immediate sale in its present condition subject only to terms that are usual and customary for sales of such assets; |
F-17
| ● | An active program to locate a buyer and other actions required to complete the plan to sell the asset have been initiated; |
| ● | The sale of the asset is probable, and transfer of the asset is expected to qualify for recognition as a completed sale, within one year; |
| ● | The asset is being actively marketed for sale at a price that is reasonable in relation to its current fair value; and |
| ● | Actions required to complete the plan indicate that it is unlikely that significant changes to the plan will be made or that the plan will be withdrawn. |
(p) Interest capitalization
The Company capitalizes interest costs as part of the costs of constructing certain assets during the period of time required to get the assets ready for their intended use. The Company capitalizes interest to the extent that expenditures to construct an asset have occurred and interest costs have been incurred. The interest capitalized for project assets forms part of the cost of revenues when such project assets are sold, and all revenue recognition criteria are met. Interest is capitalized for solar power projects that are classified as property, plant and equipment and built for the Company to own and operate for electricity generation before the projects are completed and put into operation. Interest capitalization ceases once a project is substantially complete or no longer undergoing construction activities to prepare it for its intended use.
(q) Impairment of long-lived assets
Long-lived assets are reviewed for impairment whenever events or changes in circumstances indicate that the carrying amount of an asset may not be recoverable or that the useful life is shorter than originally estimated. The Company assesses recoverability of the long-lived assets by comparing the carrying amount of the assets to the estimated future undiscounted cash flows expected to result from the use of the assets and their eventual disposition. The Company recognizes an impairment loss in the event the carrying amount exceeds the estimated future undiscounted cash flows attributable to such assets, measured as the difference between the carrying amount of the assets and the fair value of the impaired assets.
Impairment losses of long-lived assets for the years ended December 31,2020, 2021 and 2022 were $
(r) Leases
Leases are classified as finance or operating leases. A lease that transfers to the lessee substantially all the benefits and risks incidental to ownership is classified as a finance lease. At inception, a finance lease is recorded at the lower of the present value of minimum lease payments or the fair value of the asset. Assets under finance leases are amortized on a basis consistent with that of similar useful life of fixed assets or the end of lease term, whichever is earlier. If the lease transfers ownership or contains an option to purchase the asset that the lessee is reasonably certain to exercise, the finance leases should be amortized over the useful life of the asset.
At the inception of each lease arrangement, the Company determines if the arrangement is a lease or contains an embedded lease and reviews the facts and circumstances of the arrangement to classify lease assets as operating or finance leases under ASU 2016-02, Leases (Topic 842). The Company has elected not to record any leases with terms of 12 months or less on the consolidated balance sheets.
Balances related to operating leases are included in operating lease right-of-use (“ROU”) assets, operating lease liabilities current and operating lease liabilities non-current on the consolidated balance sheets. Finance leases represent a portion of the active lease agreements and are included in finance lease ROU assets, failed sales-leaseback and finance lease liabilities current and non-current on the consolidated balance sheets. The ROU assets represent the Company’s right to use an underlying asset for the lease term and lease liabilities represent the obligation of the Company to make minimum lease payments arising from the lease for the duration of the lease term.
Operating lease costs are recognized on a straight-line basis over the lease term. From time to time, the Company’s subsidiaries are asked to prepay the lease costs for over one year. As of December 31, 2021 and 2022, the prepaid rental fees of $
F-18
To determine the present value of future minimum lease payments, the Company uses the implicit rate when readily determinable. Presently, because many of the leases do not provide an implicit rate, the Company applies its incremental borrowing rate, which is considered as the rate that the Company would negotiate when financing for a similar period, and with a similar guarantee, to obtain an asset of a similar value to the lease asset to determine the present value of minimum lease payments. The operating and finance lease ROU assets include any lease payments made and exclude lease incentives.
For a sale-leaseback transaction, when the transaction involves real estate or integral equipment, sale-leaseback accounting shall be used by a seller-lessee only if the transaction includes all of the following a) normal leaseback; b) payment terms and provisions that adequately demonstrate the buyer-lessor’s initial and continuing investment in the property; and c) payment terms and provisions that transfer all of the other risks and rewards of ownership as demonstrated by the absence of any other continuing involvement by the seller-lessee.
Equipment is determined to be integral when the cost to remove the equipment from its existing location, ship and reinstall at a new site, including any diminution in fair value, exceeds 10% of the fair value of the equipment at the time of original installation.
If a sale-leaseback of real estate qualifies for sale-leaseback accounting, an analysis is performed to determine if the Company can record a sale and remove the assets from the balance sheet and recognize the lease; and if so, to determine whether to record the lease as either an operating or finance lease.
If a sale-leaseback transaction does not qualify for sale-leaseback accounting because of any form of continuing involvement by the seller-lessee other than a normal leaseback, it is accounted for as a financing arrangement and recorded as failed sales-leaseback and finance lease liabilities, current and non-current on the consolidated balance sheet.
(s) Contingencies
Liabilities for loss contingencies arising from claims, assessments, litigation, fines, and penalties and other sources are recorded when it is probable that a liability will be incurred and the amount can be reasonably estimated. If a potential material loss contingency is not probable but is reasonably possible, or is probable but the amount cannot be estimated, then the nature of the contingent liability, together with an estimate of the range of possible loss if determinable and material, is disclosed. Legal costs incurred in connection with loss contingencies are expensed as incurred.
(t) Income taxes
Deferred income taxes are recognized for temporary differences between the tax basis of assets and liabilities and their reported amounts in the financial statements, net of operating loss carry forwards and credits by applying enacted statutory tax rates applicable to future years. Deferred tax assets are reduced by a valuation allowance when, in the opinion of management, it is more likely than not that some portion or all of the deferred tax assets will not be realized. Current income taxes are provided for in accordance with the laws of the relevant taxing authorities. The Company recognizes the tax benefit from an uncertain tax position only if it is more likely than not that the tax position will be sustained on examination by the taxing authorities, based on the technical merits of the position. Deferred tax assets and liabilities are all classified as non-current in the consolidated balance sheets.
(u) Revenue recognition
Solar power project development
| a) | Sale of project assets constructed by a third-party EPC contractor |
The Company recognizes revenue for sales of project assets constructed by a third-party EPC contractor over time as the Company’s performance creates an energy generation asset that is owned by the customer as it is being constructed and the customer can direct all activities related to the work in progress. Furthermore, the sale of a project asset when combined with EPC services represents a single performance obligation for the development and construction of a single generation asset. The Company recognizes revenue over time for construction contracts which recognize revenue and gross profit as work is performed based on the relationship between actual costs incurred compared to the total estimated costs of the contract. Under this business model, the EPC services are provided by a third-party service provider. In accordance with the terms and conditions of the EPC contract, the Company has the ability to direct a third party to ensure that the EPC services to the customer are performed therefore the Company acts as the principal in this arrangement and both the revenue and cost amounts paid to the EPC contractor are recognized on a gross basis.
F-19
| b) | Sale of project assets constructed by the Company’s own EPC team |
Under this business model, the Company sells power projects after they have been completed or are near completion. The Company conducts the construction of the power plant and completes or nearly completes the project before it identifies a customer. When a customer is identified, the Company enters into
For sale of a solar project, the Company recognizes revenue at a point in time once control of project company is transferred to the customer as the Company has no remaining performance obligation once the control is transferred upon closing of the sale. For O&M services, the Company recognizes revenue over time, ratably over the service period, as this performance enhances an energy generation asset controlled by the customer.
| c) | Sale of project asset rights |
The Company sells the project rights to customers through the disposal of project companies holding the relevant permits. For these transactions, the project companies could either own the land or lease the land under the lease term that could cover the entire power plant’s life.
The Company recognizes revenue for sale of project rights at a point in time once control of project rights is transferred to customer as the Company has no further obligations related to the project rights.
For sale of project asset rights, the contract arrangements may contain provisions that can either increase or decrease the transaction price. These variable amounts generally are resolved upon achievement of certain performance or upon occurrence of certain price adjustment conditions. Variable consideration is estimated at each measurement date at its most likely amount to the extent that it is probable that a significant reversal of cumulative revenue recognized will not occur and true-ups are applied prospectively as such estimates change.
Changes in estimates for sales of pre-development solar projects occur for a variety of reasons, including but not limited to (i) EPC construction plan accelerations or delays, (ii) product cost forecast changes, (iii) change orders, or (iv) occurrence of purchase price adjustment conditions. The cumulative effect of revisions to transaction prices are recorded in the period in which the revisions to estimates are identified and the amounts can be reasonably estimated.
EPC Services
The Company provides EPC services under the EPC contracts, under which the Company provides one distinct performance obligation – design and build the power plant on customer’s site per customer’s request.
The Company recognizes revenue for EPC services over time as the Company’s performance creates or enhances an energy generation asset controlled by the customer. In recognizing revenue over time, the Company follows the costs incurred method and uses the actual costs incurred relative to the total estimated costs (including module costs) in order to determine the progress towards completion and calculate the corresponding amount of revenue and profit to recognize. Costs incurred include direct materials, solar modules, labor, subcontractor costs, and those indirect costs related to contract performance, such as indirect labor and supplies.
The over time revenue recognition requires the Company to make estimates of net contract revenues and costs to complete the projects. In making such estimates, significant judgment is required to evaluate assumptions related to the amount of net contract revenues, including the impact of any performance incentives, liquidated damages, and other payments to customers. Significant judgment is also required to evaluate assumptions related to the costs to complete the projects, including materials, labor, contingencies, and other system costs.
Although the EPC contract usually clearly states a fixed unit price and the estimated total contract amount, the total contract amount is subject to variable consideration due to the difference between actual grid-connection capacity and estimated grid-connection capacity. The Company makes a reasonable estimation of grid-connection capacity, which represents a form of variable consideration. The variable consideration is estimated at the contact inception at the best estimate based on relevant experience and historical data and updated at the end of each reporting period as additional performance data becomes available and only to the extent that it is probably that a significant reversal of any revenue will not occur.
F-20
If estimated total costs on any contract are greater than the net contract revenues, the Company recognizes the entire estimated loss in the period the loss becomes known. The cumulative effect of the revisions to estimates related to net contract revenues and costs to complete contracts, including penalties, claims, change orders, performance incentives, anticipated losses, and others are recorded in the period in which the revisions to estimates are identified and the amounts can be reasonably estimated. The effect of the changes on future periods are recognized as if the revised estimates had been used since revenue was initially recognized under the contract. Such revisions could occur in any reporting period, and the effects may be material depending on the size of the contracts or the changes in estimates. As of December 31, 2021, and 2022, the Company recorded a liability associated with the loss contract of
The Company bills the customer based on progress billing terms in the contract. Accounts receivable from EPC services (unbilled) represents revenue that has been recognized in advance of billing the customer, which is common for long-term construction contracts. The Company typically recognizes revenue from contracts for the construction over time using cost-based input methods, which recognizes revenue and gross profit as work is performed based on the relationship between actual costs incurred compared to the total estimated costs of the contract. Accordingly, revenue could be recognized in advance of billing the customer, resulting in an amount recorded to “Accounts receivable from EPC services (unbilled)”. Once the Company has an unconditional right to consideration under a construction contract, the Company typically bills the customer accordingly and reclassifies the “Accounts receivable from EPC services (unbilled)” to “Accounts receivable from EPC services (billed).” Billing requirements vary by contract but are generally structured around the completion of certain construction milestones. Certain of the EPC contracts for PV solar power systems contain retainage provisions. Retainage represents contract costs for the portion of the contract price earned for work performed but held for payment by the customer as a form of security until a certain defined timeframe has been reached. The Company considers whether collectability of such retainage is reasonably assured in connection with our overall assessment of the collectability of amounts due or that will become due under the EPC contracts. After the Company has satisfied the EPC contract requirements and has an unconditional right to consideration, the retainage is billed and reclassified to “Accounts receivable from EPC services (billed)”. As of December 31, 2021 and 2022, the balance of accounts receivable from EPC services (unbilled) were
For EPC services, the Company provides a limited assurance only warranty for the modules, materials and construction part of the power plants. Although the Company subcontracts the construction to third party developers and purchases the raw materials and modules from third party suppliers, the Company is the primary obligor for the limited warranties such as solar module product warranty for a period of to
Electricity generation
The Company recognizes electricity generation generated from power plants owned and operated by the Company over time as the customer receives and consumes the benefits as the Company performs. In recognizing revenue overtime, the Company follows the output method and uses the actual electricity supplied in order to calculate the corresponding amount of revenue and profit to recognize. The electricity generation records are reconciled with the power grid companies and the price of electricity is based on a fixed unit price according to the power purchase arrangement with the power grid companies. The Company is entitled to the feed-in tariff(s) (FIT) that the government guaranteed and subsidized electricity sale price at which solar power projects can produce green energy. The Company recognizes the FIT as part of the electricity generation revenue when the entitlement to receipt of such FIT is fulfilled.
F-21
Accounts receivable from such FIT are expected to be collected beyond 12 months, i.e. expected collection of accounts receivable from such FIT as of December 31, 2020 and 2021 are expected within
As of December 31, 2022, there are $
Revenue from green certificates
The Company receives green energy certificates based on electricity generated from the power plants in a Romanian subsidiary. The Company sells these certificates to buyers who can then meet the mandatory government quota per year for green energy produced. The Company believes that these green certificates are a government incentive and the sale of green energy certificates does not fall into derivative and lease accounting scope. The Company recognizes revenue for the sale at a point in time once the control of green certificates has been transferred to the buyers according to the green certificate purchase arrangement. The consideration of selling green certificates sold is fixed as stated in the purchase arrangement.
For the years ended December 31, 2020, 2021 and 2022, revenues from green certificates were $
Contract Liability
Advance from customers, which representing a contract liability, represent unrecognized revenue received from customers. Advance from customers is recognized as the Company performs under the contract. During the years ended December 31, 2020, 2021 and 2022, the Company recognized
Disaggregation of Revenue
Revenues from sales of project right and green certificates are recognized at a point in time whereas other revenues are recognized over time. The following tables summarizes the Company’s revenues by recognition points:
| 2020 |
| 2021 |
| 2022 | ||||
Solar power project development | $ | | $ | | $ | | |||
Sales from green certificates |
| |
| |
| | |||
Revenue recognized at the point in time |
| |
| |
| | |||
EPC Services |
| |
| |
| | |||
Electricity generation |
| |
| |
| | |||
Others |
| |
| |
| | |||
Revenue recognized over time |
| |
| |
| | |||
Total | $ | | $ | | $ | | |||
F-22
The following table summarizes the Company’s revenues generated by the geographic location of customers:
Years ended December 31, | |||||||||
| 2020 |
| 2021 |
| 2022 | ||||
China | $ | | $ | | $ | | |||
United States |
| |
| |
| | |||
Canada |
| |
| |
| | |||
Romania |
| |
| |
| | |||
UK |
| |
| |
| | |||
Spain |
| |
| |
| ( | |||
France |
| |
| |
| | |||
Poland |
| |
| |
| | |||
Italy |
| |
| |
| | |||
Hungary |
| |
| |
| | |||
Total | $ | | $ | | $ | | |||
See Note 19. SEGMENT REPORTING for further details.
Value added tax (“VAT”)
Value added tax (“VAT”) at differentiated rates on invoice amount is collected on behalf of the tax authorities in respect of the different types of revenues and is not recorded as revenue. VAT paid for purchases, net of VAT collected from customers, is recorded as an asset.
(v) Other operating income (expenses)
Other operating income (expenses) primarily consists of cancellation loss of project assets, disposal gain (loss) of property, plant and equipment and non FIT government grants.
(w) Government grants
Government grant is recognized when there is reasonable assurance that the Company will comply with the conditions attached to it and the grant will be received. Government grant for the purpose of giving immediate financial support to the Company with no future related costs or obligation is recognized in the Company’s consolidated statements of operations when the grant becomes receivable. The Company collected government grants of $
(x) Foreign currency
The functional currency of Emeren Group Ltd is the United States Dollar (“U.S. dollar”). The functional currency of Emeren Group’s subsidiaries in the People’s Republic of China (“PRC”) is Renminbi (“RMB”). The functional currency of the overseas subsidiaries normally is the local currency in the country where the subsidiary is domiciled.
Foreign currency transactions have been translated into the functional currency at the exchange rates prevailing on the date of transactions. Foreign currency denominated monetary assets and liabilities are remeasured into the functional currency at exchange rates prevailing on the balance sheet date. Exchange gains and losses have been included in the determination of net income.
The Company has chosen the U.S. dollar as its reporting currency. Assets and liabilities have been translated using exchange rates prevailing on the balance sheet date. Income statement items have been translated using the weighted average exchange rate and equity is translated at historical exchange rates, except for the change in retained earnings during the year which is the result of the income or loss. Translation adjustments have been reported as a component of other comprehensive income/loss in the consolidated statement of comprehensive income/(loss).
F-23
The RMB is not a freely convertible currency. The PRC State Administration for Foreign Exchange, under the authority of the People’s Bank of China, controls the conversion of RMB into foreign currencies. The value of the RMB is subject to changes in central government policies and to international economic and political developments affecting supply and demand in the China foreign exchange trading system market. The Company’s cash and cash equivalents and restricted cash denominated in RMB amounted to RMB
(y) Fair value of financial instruments
Fair value represents the price that would be received to sell an asset or paid to transfer a liability in an orderly transaction between market participants at the measurement date (also referred to as an exit price). The Company utilizes a hierarchy for inputs used in measuring fair value that gives the highest priority to observable inputs and the lowest priority to unobservable inputs. Valuation techniques used to measure fair value maximize the use of observable inputs.
When available, the Company measures the fair value of financial instruments based on quoted market prices in active markets, valuation techniques that use observable market-based inputs or unobservable inputs that are corroborated by market data. Pricing information the Company obtains from third parties is internally validated for reasonableness prior to use in the consolidated financial statements. When observable market prices are not readily available, the Company generally estimates the fair value using valuation techniques that rely on alternate market data or inputs that are generally less readily observable from objective sources and are estimated based on pertinent information available at the time of the applicable reporting periods. In certain cases, fair values are not subject to precise quantification or verification and may fluctuate as economic and market factors vary and as the Company’s evaluation of those factors changes. Although the Company uses its best judgment in estimating the fair value of these financial instruments, there are inherent limitations in any estimation technique. In these cases, a minor change in an assumption could result in a significant change in its estimate of fair value, thereby increasing or decreasing the amounts of the Company’s consolidated assets, liabilities, equity and net income or loss.
(z) Earnings (loss) per ADS
Basic earnings (loss) per ADS is computed by dividing income (loss) attributable to holders of ADS by the weighted average number of ADS outstanding during the year. Diluted earnings (loss) per ADS reflects the potential dilution that could occur if securities or other contracts to issue ADS were exercised or converted into ADS.
(aa) Share-based compensation
The Company recognizes expenses for services received in exchange for awards of equity instruments based on the grant-date fair value of the award as determined by the Black-Scholes option pricing model, net of estimated forfeitures. The estimated compensation cost is recognized ratably over the period the grantee is required to provide services per the conditions of the award.
For stock option modifications, the Company measures the incremental compensation cost which should be measured as the excess, if any, of the fair value of the modified award determined over the fair value of the original award immediately before its terms are modified, which is measured based on the share price and other pertinent factors at that date.
See Note 12, “Share Based Compensation” for further details.
(ab) Comprehensive income (loss)
Comprehensive income (loss) is the change in equity during a period from transactions and other events and circumstances from non-shareholder sources and included net income (loss) and foreign currency translation adjustments. As of December 31, 2021 and 2022, accumulated other comprehensive income (loss) is composed of foreign currency translation adjustments.
(ac) Concentrations of credit risk
Financial instruments that potentially expose the Company to concentrations of credit risk consist primarily of cash and cash equivalents, accounts receivable, advances to suppliers and other receivables. The Company places its cash and cash equivalents with reputable financial institutions. The Company conducts credit evaluations of customers and generally does not require collateral or other security from its customers. The Company monitors the financial condition of customers and performs credit evaluations whenever considered necessary.
F-24
(ad) Segment Reporting
The Company uses the management approach in determining its operating segments. The Company’s chief operating decision maker (“CODM”) identified as the Company’s Chief Executive Officer, relies upon the consolidated results of operations as a whole when making decisions about allocating resources and assessing the performance of the Company. As a result of the assessment made by CODM, the Company only reports the segment information of net revenue and gross profit, to conform to the information the CODM receives to assess the financial performance and allocate resources. There are no differences between the measurements of the Company’s reportable segment’s gross profit and the Company’s consolidated gross profit, as the Company uses the same profit measurement for all of the reportable segments and the consolidated entity. Furthermore, the Company’s CODM is not provided with asset information by segment. As such, no asset information by segment is presented.
(ae) Business Combinations
The Company accounts for its business combinations using the purchase method of accounting in accordance with ASC Topic 805, Business Combinations. The purchase method of accounting requires that the consideration transferred to be allocated to the assets, including separately identifiable assets and liabilities the Company acquired, based on their estimated fair values. The consideration transferred in an acquisition is measured as the aggregate of the fair values at the date of exchange of the assets given, liabilities incurred, and equity instruments issued as well as the contingent considerations as of the acquisition date. The costs directly attributable to the acquisition are expensed as incurred. Identifiable assets, liabilities and contingent liabilities acquired or assumed are measured separately at their fair value as of the acquisition date, irrespective of the extent of any noncontrolling interests. The excess of (i) the total cost of acquisition, fair value of the noncontrolling interests and acquisition date fair value of any previously held equity interests in the acquiree over (ii) the fair value of the identifiable net assets of the acquiree, is recorded as goodwill. If the cost of acquisition is less than the fair value of the net assets of the subsidiary acquired, the difference is recognized directly in earnings.
In a business combination achieved in stages, the Company remeasures its previously held equity interest in the acquiree immediately before obtaining control at its acquisition-date fair value and the re-measurement gain or loss, if any, is recognized in “others operating income and expenses, net” in the consolidated statements of comprehensive income.
The determination and allocation of fair values to the identifiable assets acquired, liabilities assumed and noncontrolling interests is based on various assumptions and valuation methodologies requiring considerable judgment from management. The most significant variables in these valuations are discount rates, the number of years on which to base the cash flow projections, as well as the assumptions and estimates used to determine the cash inflows and outflows. The Company determines discount rates to be used based on the risk inherent in the related activity’s current business model and industry comparisons.
(af) Recently adopted accounting pronouncements
In March 2020, the Financial Accounting Standards Board (“FASB”) issued Accounting Standards Update (“ASU”) 2020-04 - Reference Rate Reform (Topic 848) Facilitation of the Effects of Reference Rate Reform on Financial Reporting (or ASU 2020-04). This ASU provides optional guidance for a limited period of time to ease potential accounting impacts associated with transitioning away from reference rates that are expected to be discontinued, such as the London Interbank Offered Rate (or LIBOR). This ASU applies only to contracts, hedging relationships, and other transactions that reference LIBOR or another reference rate expected to be discontinued. This guidance is effective for all entities as of March 12, 2020 through December 31, 2024.The Company is currently evaluating this guidance and does not expect the adoption of this guidance will have a material impact on the Company’s consolidated financial statements.
In October 2021, the FASB issued ASU 2021-08, Business Combinations (Topic 805): Accounting for Contract Assets and Contract Liabilities from Contracts with Customers, which provides guidance on the acquirer’s accounting for acquired revenue contracts with customers in a business combination. The amendments require an acquirer to recognize and measures contract assets and contract liabilities acquired in a business combination at the acquisition date in accordance with ASC 606 as if it had originated the contracts. This guidance also provides certain practical expedients for acquirers when recognizing and measuring acquired contract assets and contract liabilities from revenue contracts in a business combination. The new guidance is required to be applied prospectively to business combinations occurring on or after the date of adoption. This guidance is effective for the Company for fiscal years beginning after December 15, 2022, including interim periods within those fiscal years. Early adoption is permitted. The Company adopted ASU 2021-08 effective January 1, 2023 and apply the guidance to subsequent acquisitions. The adoption of ASU 2021-08 will only impact the accounting for the Company’s future acquisitions.
F-25
In November 2021, the FASB issued ASU 2021-10, Government Assistance (Topic 832) Disclosures by Business Entities about Government Assistance (or ASU 2021-10), which provides guidance on the disclosure of transactions with a government that are accounted for by applying a grant or contribution accounting model by analogy. The new guidance is required to be applied either prospectively to all transactions within the scope of ASU 2021-10 that are reflected in financial statements at the date of adoption and new transactions that are entered into after the date of adoption or retrospectively to those transactions. The new guidance is effective for annual periods beginning after December 15, 2021. The Company adopted this guidance on January 1, 2022 with no material impact on the Company’s consolidated financial statements.
There are no other recent accounting pronouncements the adoption of which is expected to have a material effect on the Company’s consolidated financial statements in the current or any future periods.
3. ACQUISITIONS
On September 30, 2022, the Company purchased
The cash consideration for acquiring Project Branston is $
On October 11, 2022, the Company entered into a Shares Purchase Agreement to acquire of Emeren Ltd, a United Kingdom-based utility-scale solar power and battery projects developer in Europe. The acquisition transaction was completed on October 11, 2022 through an all-cash deal with an earn-out provision. This earn-out provision provides EUR
The cash consideration for Emeren Ltd is $
On November 17, 2020 (the “acquisition close date”), the Company acquired a
The Company accounted for the acquisition described above in accordance with ASC 805, “Business Combinations”. The result of the acquiree’s operation has been included in the consolidated financial statements since the acquisition date. The excess of the fair value of the acquired entity over the fair value of net tangible and intangible assets acquired was recorded as goodwill, which is not deductible for corporate income taxation purposes.
F-26
The final allocation on the purchase price to the fair value of the net assets acquired is as follows:
As of acquisition | |||
| close date | ||
Project assets(1) | $ | | |
Net assets acquired |
| | |
Goodwill |
| | |
Total consideration transferred/Net cash paid | $ | | |
(1) | Included in project assets are incurred cost such as consultant fee, legal fee and salaries which have been capitalized in accordance with ASC 970-360, as they are directly attributable and incurred in the development phase. |
The Company performed annual impairment analysis on December 31 of each year. ASC 350-20 allows companies to perform a qualitative assessment of whether it is more likely than not that a reporting unit’s fair value is less than its carrying value to determine whether it is necessary to perform a quantitative goodwill impairment test. Such qualitative assessment considers various factors, including macroeconomic conditions, industry and market considerations, cost factors, the overall financial performance of a reporting unit, and any other relevant events affecting the Company or a reporting unit.
The Company performed a qualitative assessment for battery storage reporting unit in each respective period and concluded that it was not more likely that the fair value of the reporting unit was less than its carrying amount. Accordingly, a quantitative goodwill impairment test for this reporting unit was not required in any period presented.
4. ACCOUNTS RECEIVABLE TRADE, NET
| At December 31, | |||||
|
| 2021 |
| 2022 | ||
Accounts receivable trade | ||||||
– from EPC services | $ | |
| $ | | |
– from solar power project assets |
| |
|
| | |
– from electricity generation (1) |
| |
|
| | |
Total accounts receivable trade |
| |
|
| | |
Less: allowance for credit losses |
| ( |
|
| ( | |
Accounts receivable trade, net | $ | |
| $ | | |
| (1) | Accounts receivable from electricity generation were mainly due from China’s state grid companies. The amounts included the portion of feed-in tariff(s) (FIT) for the electricity sold to the state grid companies in the PRC in which the relevant on-grid solar power stations are still pending for registration to the Renewable Energy Subsidy Catalog, which the Company has submitted the application for its solar power stations started operation before July 2017 to be registered on the Catalog. The Company expects that a certain part of the FIT receivables will be recovered after |
ACCOUNTS RECEIVABLE UNBILLED, NET
At December 31, | ||||||
| 2021 |
| 2022 | |||
Accounts receivable unbilled |
|
|
|
| ||
–from solar power project assets | $ | | $ | | ||
–from EPC services | — | | ||||
Total accounts receivable unbilled | | | ||||
Less: allowance for credit losses | — | ( | ||||
Accounts receivable unbilled, net | $ | | $ | | ||
During the year ended December 31, 2022, the Company contract assets classified as “Accounts receivable unbilled” are primary due to billing of certain project sales and EPC services where the Company has the right to consideration in exchange of the project sales transferred and EPC services performed.
F-27
ALLOWANCE FOR CREDIT LOSSES
The Company establishes an allowance for expected credit losses based on historically observed default rates over the expected life of the receivable balance and are adjusted for forward-looking information available without undue cost of effort. The Company’s management regularly reviews the allowance for credit losses to ensure relevant information about specific debtors is updated.
The following table shows the movement in lifetime expected credit losses that has been recognized for trade receivable under the simplified approach.
At December 31, | ||||||
| 2021 |
| 2022 | |||
At beginning of year | $ | | $ | | ||
Allowance for credit losses |
| |
| | ||
Written off | ( | — | ||||
At end of year | $ | | $ | | ||
CONCENTRATION OF CREDIT RISK AND MAJOR CUSTOMERS
As of December 31, 2021, receivables from a solar power customer amounted to $
For the years ended December 31, 2020, 2021 and 2022, a solar power customer accounted for
5. PREPAID EXPENSES AND OTHER CURRENT ASSETS
At December 31, | ||||||
|
| 2021 |
| 2022 | ||
| ||||||
Receivable from disposal of property, plant and equipment (1) | $ | | $ | | ||
Deposits (2) | | | ||||
EPC Warranty reimbursement receivables |
| |
|
| — | |
Others (3) |
| |
|
| | |
Total prepaid expenses and other current assets |
| |
|
| | |
Allowance for credit losses (4) | ( | ( | ||||
Total prepaid expenses and other current assets | $ | |
| $ | | |
| (1) | Receivable from disposal of property, plant and equipment mainly represented disposal of Company’s solar power assets which was primarily for electricity generation revenue segment. |
| (2) | As of December 31, 2022 deposits mainly represented deposits made for interconnection, and the bidding of project asset construction rights and rooftop leases. |
| (3) | As of December 31, 2022, others mainly included $ |
| (4) | Allowance for credit losses mainly represented the portion of compensation receivable from Canadian authorities on closure of a certain project in Canada that the Company believes is not recoverable, unrecoverable collection from sold entities in China, and allowance for the Korea project’s prepayment which the Company deemed partially not recoverable. |
F-28
6. PROJECT ASSETS
Project assets consisted of the following at December 31, 2021 and 2022, respectively:
| At December 31, | |||||
| 2021 |
| 2022 | |||
Project assets - Module cost | $ | | $ | — | ||
Project assets - Development and construction cost |
| |
| | ||
Project assets - Others |
| |
| | ||
Total project assets | $ | | $ | | ||
Current portion |
| |
| | ||
Non-current portion |
| |
| | ||
7. PROPERTY, PLANT AND EQUIPMENT, NET
Property, plant and equipment, net:
| At December 31, | |||||
|
| 2021 |
| 2022 | ||
Land | $ | | $ | | ||
Plant and machinery |
| |
| | ||
Motor vehicles |
| |
| | ||
Office equipment |
| |
| | ||
Power stations(1) |
| |
| | ||
|
| |||||
Less: Accumulated depreciation |
| ( |
| ( | ||
| |
| | |||
Construction in progress |
| |
| | ||
Property, plant and equipment, net | $ | | $ | | ||
| (1) | All power stations were self-constructed, except for Project Branston that the Company acquired on September 30, 2022 with an original cost of $ |
Construction in progress mainly represents solar power projects which are under development for self-electricity generation in China.
Depreciation expense for the years ended December 31, 2020, 2021 and 2022 was $
8. INCOME TAXES
The Company and its subsidiaries file separate income tax returns.
British Virgin Islands
Under the current laws of the British Virgin Islands (“BVI”), the Company’s subsidiary in BVI is not subject to tax on its income or capital gains. In addition, upon any payment of dividends by the Company, no British Virgin Islands withholding tax is imposed.
People’s Republic of China
On March 16, 2007, the National People’s Congress approved the Corporate Income Tax Law of the People’s Republic of China (the “CIT Law”) with an effective date of on January 1, 2008. The CIT Law enacted a statutory income tax rate of
F-29
United States of America
Emeren Group US is incorporated in California, United States. It is subject to a federal corporate income tax rate of
The tax expense from continuing operations comprises:
| Years ended December 31, | ||||||||
|
| 2020 |
| 2021 |
| 2022 | |||
Income (loss) before income tax | |||||||||
PRC | $ | |
| $ | |
| $ | | |
Other jurisdictions |
| |
| |
| ( | |||
| |||||||||
Total |
| |
|
| |
|
| ( | |
| |||||||||
Current tax expense |
| ||||||||
PRC |
| ( |
|
| ( |
|
| ( | |
Other jurisdictions |
| ( |
|
| ( |
|
| ( | |
| |||||||||
Subtotal |
| ( |
|
| ( |
|
| ( | |
Deferred tax benefit (expense) |
|
|
|
|
| ||||
PRC |
| — |
|
| — |
|
| ( | |
Other jurisdictions |
| |
|
| ( |
|
| — | |
|
|
|
|
| |||||
Subtotal |
| |
|
| ( |
|
| ( | |
| |||||||||
Total income tax expense | $ | ( |
| $ | ( |
| $ | ( | |
The Company classifies interest and penalties related to income tax matters in income tax expense. As of December 31, 2021 and 2022, there were
According to the PRC Tax Administration and Collection Law, the statute of limitations is three years if the underpayment of taxes is due to computational errors made by the taxpayer. The statute of limitations will be extended to five years under special circumstances, which are not clearly defined, but an underpayment of taxes exceeding RMB
F-30
The principal components of deferred income tax assets and liabilities are as follows:
| At December 31, | |||||
|
| 2021 |
| 2022 | ||
Deferred tax assets: | ||||||
Accrued expenses | $ | |
| $ | | |
Net operating losses |
| |
|
| | |
Unrealized internal profit |
| |
|
| | |
Allowances for credit losses | | | ||||
Impairment loss of assets | | | ||||
Other |
| |
|
| | |
Total gross deferred tax assets |
| |
|
| | |
Valuation allowance on deferred tax assets |
| ( |
|
| ( | |
Net deferred tax assets | $ | |
| $ | | |
Deferred tax Liabilities: | ||||||
Asset acquisitions | — | ( | ||||
Deferred tax liabilities | $ | — | $ | ( | ||
As of December 31, 2022, the subsidiaries of the Company in PRC had net operating loss carry forwards of $
The Company considers positive and negative evidence to determine whether some portion or all of the deferred tax assets will not be realized. This assessment considers, among other matters, the nature, frequency and severity of recent losses, forecasts of future profitability, the duration of statutory carry forward periods, the Company’s experience with tax attributes expiring unused and tax planning alternatives.
The ultimate realization of deferred tax assets is dependent upon the generation of future taxable income during the periods in which those temporary differences become deductible for tax purposes. As a result, the Company has recognized a valuation allowance of $
Reconciliation between the applicable statutory income tax rate and the Company’s effective tax rate for the years ended December 31, 2020, 2021 and 2022 is as follows:
| Years ended December 31, |
| |||||
|
| 2020 |
| 2021 |
| 2022 |
|
PRC applicable income tax rate | | % | | % | | % | |
Change in deferred tax valuation allowance |
| ( | % | ( | % | ( | % |
Preferential tax rate(1) |
| ( | % | ( | % | | % |
Tax effect of non-deductible expenses | — | — | ( | % | |||
Effect of different tax rate of subsidiaries |
| | % | | % | ( | % |
Non-taxable income | — | — | | % | |||
Other |
| | % | | % | ( | % |
Effective income tax rate |
| | % | | % | ( | % |
The following table sets forth the effect of preferential tax on China operations for the years ended December 31, 2020, 2021 and 2022, respectively:
| Years ended December 31, | ||||||||
|
| 2020 |
| 2021 |
| 2022 | |||
Preferential tax effect(1) | $ | |
| $ | |
| $ | | |
| (1) | Certain solar power project entities are fully exempted from the PRC CIT for three years starting from the year in which such project generates revenue from the sale of electricity and is |
F-31
9. BORROWINGS AND OTHER FINANCING ARRANGEMENTS
a) Borrowings from banks and other third parties
The Company’s borrowings from banks and other third parties consist of the following:
At December 31, | ||||||
| 2021 |
| 2022 | |||
Long-term borrowings, current portion | — | | ||||
Long-term borrowings |
| |
| | ||
Total borrowings from bank and other third parties | $ | | $ | | ||
As of December 31, 2022, the long-term borrowings of $
i) Long-term borrowings
In January 2021, the Company’s United Kingdom (“UK”) subsidiary obtained a long-term loan by a lender in the UK totally £
In January 2022, Project Branston subsidiary entered into a lease loan contract with Aviva Investor Infrastructure Income No.4 Ltd. The loan bears interest at
As of December 31, 2022, future minimum payments required under the lease loan contract are:
| USD | ||
Years ended December 31, |
|
| |
2023 | $ | | |
2024 |
| | |
2025 |
| | |
2026 |
| | |
2027 |
| | |
2028 and later |
| | |
Total minimum lease loan payments |
| | |
Less: Amount representing interest |
| ( | |
Present value of net minimum lease loan payments | $ | | |
In September 2022, the Company’s RPZE 1 subsidiary entered into a shareholder loan contract with a minority shareholder of a subsidiary of the Company, RPZE 1, of $
b) Financing associated with failed sale-lease back transactions
In 2019, certain subsidiaries of the Company (the “seller-lessee”) sold self-built solar projects (“leased assets”) with carrying amount of $
F-32
As the leased assets are considered integral with real estate under ASC 360, the sale-leaseback rules related to real estate are applied. The lease transactions do not qualify as a sale-leaseback transaction as these solar projects are initially invested and built up by the seller-lessee with expected useful life of
Accordingly, these transactions are accounted for as financing transactions in accordance with ASC 840. Internal rate of return is used in the computation of interest cost. The assets remain in the property, plant and equipment (“PPE”) and continue to be depreciated.
During the years ended December 31, 2020, 2021 and 2022, the Company paid for amount included in the financing lease associated with failed sales-lease back transactions were $
c) Finance lease
The Company leased module, inverter and other materials from different financial leasing companies in China. Pursuant to the terms of the contracts, the Company is required to make lease payments to the finance lease companies and is entitled to obtain the ownership of this machinery and equipment at a nominal price upon the expiration of the lease. These arrangements are guaranteed by other subsidiaries of the Company and are also pledged by the shares and rights for the future power generation income of the leased assets. The lease is classified as finance lease. As of December 31, 2021, the carrying amount is included in finance lease right-of-use assets that is being depreciated over lives of
As of December 31, 2022, future minimum payments required under the finance lease are:
| USD | ||
Years ended December 31, |
|
| |
2023 | $ | | |
2024 |
| | |
2025 |
| | |
2026 |
| | |
2027 |
| | |
2028 and later |
| — | |
Total minimum lease payments | | ||
Less: Amount representing interest |
| ( | |
Present value of net minimum lease payments |
| | |
Current portion |
| | |
Non-current portion | $ | | |
F-33
As of December 31, 2022, future minimum payments required under the failed sale-lease back are:
| USD | ||
Years ended December 31, |
|
| |
2023 | $ | | |
2024 |
| | |
2025 |
| | |
2026 |
| | |
2027 |
| | |
2028 and later |
| | |
Total minimum lease payments |
| | |
Less: Amount representing interest |
| ( | |
Present value of net minimum lease payments |
| | |
Current portion |
| | |
Non-current portion | $ | | |
At December 31, | ||||||
| 2021 |
| 2022 | |||
Current portion of finance lease | $ | | $ | | ||
Current portion of failed sale and lease back | | | ||||
Total current portion of failed sale-lease back and finance lease | | | ||||
Non-current portion for finance lease | | | ||||
Non-current portion for failed sale and lease back | | | ||||
Total non-current portion of failed sale-lease back and finance lease | $ | | $ | | ||
d) Interest expense
Interest expense incurred for the years ended December 31, 2020, 2021 and 2022 was $
10. OTHER CURRENT LIABILITIES
The Company’s other current liabilities are summarized below:
At December 31, | ||||||
| 2021 |
| 2022 | |||
Payables for purchase of property, plant and equipment(1) | $ | | $ | | ||
Other tax payables |
| |
| | ||
Accrued EPC warranty liabilities |
| |
| — | ||
Other (2) |
| |
| | ||
$ | | $ | | |||
| (1) | Payable for purchase of property, plant and equipment as of December 31, 2022 included as payable to ReneSola Singapore Pte Ltd.’s subsidiaries. As of December 31, 2022, ReneSola Singapore Pte Ltd.’s subsidiaries did not belong to related parties. See Note 17 “RELATED PARTY BALANCES AND TRANSACTIONS” for further details. |
| (2) | Other as of December 31, 2022 mainly includes the payables for claims, audit fees and other professional service fees. |
11. COMMON SHARES
In December 2020, the Company was authorized to issue a maximum of
F-34
In April 2021, the Company was authorized to increase the maximum number of shares from
Through 2021, the Company issued an additional
On September 30, 2022, the Company repurchased
As of December 31, 2022, the number of total issued shares of the Company were
12. SHARE BASED COMPENSATION
2007 Share Incentive Plan
On September 27, 2007, the Company adopted the Emeren Group Ltd 2007 Share Incentive Plan (the “Plan”) that provides for grant of share options, restricted shares and restricted share units to employees in the Plan. A maximum of
Except as otherwise noted in the award agreements with the employee or consultant, the options can be exercised within
Options to Employees
From January to December 2018, the Company granted
F-35
The fair value of each option grant, as well as the fair value of option immediately before and after the aforementioned modification, is estimated on the date of grant or modification using the Black-Scholes option pricing model using the assumptions noted below.
| Average risk- |
| Weighted average |
|
|
| |||
free | expected option | Dividend |
| ||||||
rate of return | life | Volatility rate | yield |
| |||||
Granted in 2020 |
| % |
| % | | % | |||
Granted in 2021 |
| % |
| % | | % | |||
Granted in 2022 |
| % |
| % | | % |
Expected volatilities based on the average of the standard deviation of the daily stock prices of the Company and other selected comparable companies in the same industry. The expected term of options represents the period of time that options granted are expected to be outstanding. The risk-free rate of return is based on the US Treasury bond yield curve in effect at the time of grant for periods corresponding with the expected term of the option.
A summary of the option activity is as follows:
|
|
| Weighted |
| |||||
Weighted | Average | Aggregate | |||||||
Number of | Average | Remaining | Intrinsic | ||||||
Options | Exercise Prices | Contractual Life | Value | ||||||
Outstanding on December 31, 2019 |
| |
| |
|
| | ||
Granted |
| |
| |
|
| | ||
Exercised |
| ( |
| |
| — |
| | |
Forfeited |
| ( |
| |
| — |
| | |
Outstanding on December 31, 2020 |
| |
| |
|
| | ||
Granted |
| |
| |
|
| | ||
Exercised |
| ( |
| |
| — |
| | |
Forfeited |
| ( |
| |
| — |
| | |
Outstanding on December 31, 2021 |
| |
| | | ||||
Granted |
| |
| |
|
| | ||
Exercised |
| ( |
| |
| — |
| | |
Forfeited |
| ( |
| |
| — |
| | |
Outstanding on December 31, 2022 | | | $ | | |||||
Vested or expected to vest at December 31, 2022 |
| |
| |
|
| $ | | |
Exercisable at December 31, 2022 |
| |
| |
|
| $ | | |
The weighted average grant date fair value of options granted during the years ended December 31, 2020, 2021 and 2022 was $
Total proceeds from options exercised were $
Compensation costs of $
During the year ended of December 31, 2022, the Company issued
F-36
13. EMPLOYEE BENEFITS
In accordance with the relevant rules and regulations in the PRC, employees of the Company are covered by benefit plans established by the local government. These plans are defined contribution plans and Zhejiang ReneSola Investment Ltd. (“ReneSola Investment”), Sichuan Bo Bo Power Engineering Co., Ltd. (“Sichuan Bo Bo”) and ReneSola Shanghai Ltd (“ReneSola Shanghai”), have respectively contributed
Total contributions were $
14. DISTRIBUTION OF PROFIT AND RESTRICTED NET ASSETS
In accordance with the laws applicable to the Foreign Investment Enterprises established in the PRC, the Company’s PRC subsidiaries registered as wholly owned foreign enterprise have to make appropriations from their after-tax profits as determined under Chinese Accounting Standards (“CAS”) to reserve funds including general reserve fund, enterprise expansion fund and staff bonus and welfare fund. The appropriation to the general reserve fund must be at least
In addition, in accordance with the PRC Company Laws, the Company’s PRC subsidiaries registered as Chinese domestic Companies must make appropriations from their after-tax profits as determined under CAS to non-distributable reserve funds including statutory surplus fund and discretionary surplus fund. The appropriation to the statutory surplus fund must be
The general reserve is used to offset future losses. The subsidiary may, upon a resolution passed by the shareholder, convert the general reserve into capital. These reserves represent appropriations of the retained earnings determined in accordance with the Chinese law.
In addition to the general reserve, the Company’s PRC subsidiaries are required to obtain approval from the local PRC government prior to distributing any registered share capital. Accordingly, both the appropriations to general reserve and the registered share capital of the Company’s PRC subsidiaries are considered as restricted net assets amounting to $
F-37
15. EARNINGS/ (LOSS) PER ADS
Basic and diluted earnings per ADS have been calculated as follows:
| For the years ended December 31, | ||||||||
|
| 2020 |
| 2021 |
| 2022 | |||
Numerator: | |||||||||
Net income/(loss) | $ | |
| $ | |
| $ | ( | |
Less: Net income/(loss) attributed to noncontrolling interests |
| ( |
| ( |
| | |||
Total net income/(loss) attributed to Emeren Group Ltd | $ | |
| $ | |
| $ | ( | |
|
|
|
|
|
| ||||
Numerator for diluted income/(loss) per ADS |
| |
|
| |
|
| ( | |
|
| ||||||||
Denominator: |
| ||||||||
Denominator for basic earnings (loss) per ADS - weighted average number of ADS outstanding* |
| |
|
| |
|
| | |
Dilutive effects of share options* |
| |
|
| |
|
| | |
Denominator for diluted calculation - weighted average number of ADS outstanding* |
| |
|
| |
|
| | |
Basic earnings (loss) per ADS |
| |
|
| |
|
| ( | |
Diluted earnings (loss) per ADS |
| |
|
| |
|
| ( | |
* |
The Company issues ordinary shares to its share depository bank which will be used to settle stock option awards upon their exercise. Any ordinary shares not used in the settlement of stock option awards will be returned to the Company. As of December 31, 2021 and 2022, there are
The Company uses the treasury method in determining whether those potential common shares are dilutive or antidilutive. That is, the number of potential common shares, after considering the shares repurchased used in computing the diluted per-share amount for income/(loss).
The following ordinary share equivalents were excluded from the computation of diluted net earnings/(loss) per share for the periods presented because including them would have been anti-dilutive:
For the years ended December 31, | ||||||
| 2020 |
| 2021 |
| 2022 | |
Share options |
| |
| |
| |
16. NON-CONTROLLING INTEREST
On September 15, 2021, the Company, Emeren Group Ltd, received contributions from selling
F-38
17. RELATED PARTY BALANCES AND TRANSACTIONS
(a) Related party balances
At December 31, | ||||||
|
| 2021 |
| 2022 | ||
Due from ReneSola Singapore (1)and its subsidiaries | $ | | $ | | ||
Due from other Related Party (2) | | | ||||
Allowance for credit losses (3) | ( | | ||||
Due from Related Party balances, net | | | ||||
Due to ReneSola Singapore (1)and its subsidiaries | | | ||||
Due to other Related Party (2) | | | ||||
Due to related party balances, net | $ | | $ | | ||
(b) Related party transactions
During the years ended December 31, 2020, 2021 and 2022, related party transactions with ReneSola Singapore Pte., Ltd and its subsidiaries and other related party were as follows:
| Years ended December 31, | ||||||||
|
| 2020 |
| 2021 |
| 2022 | |||
Receiving services | | | | ||||||
Payment for service(6) | | | | ||||||
Rendering of service to |
| |
| |
| | |||
Borrowing from (4) |
| |
| |
| | |||
Bond issued to (5) |
| | |
| | ||||
Lending to (2) | | | | ||||||
| (1) | ReneSola Singapore Pte., Ltd and its subsidiaries was a related party of the Company in that both ReneSola Singapore and the Company are under common control of Mr. Li Xianshou. The balances due from ReneSola Singapore and its subsidiaries were mainly for rendering service to them. The balances due to ReneSola Singapore and its subsidiaries were mainly for modules, raw materials that the Company purchased from them and borrowings from them. In September 2022, the Company entered into a shares repurchase agreement with ReneSola Singapore Pte. As of December 31, 2022, ReneSola Singapore Pte owned |
| (2) | During 2021, the Company entered into an agreement with Eiffel Energy Transition Fund S.L.P with the intention to develop solar projects in Europe. The Company also transacted with its non-controlling interest’s subsidiary company of Solar Nexus Limited. The balances due from other related party mainly represented borrowing provided to Solar Nexus Limited for working capital purpose. In the first quarter of 2022, the Company sold the equity interest of Solar Nexus Limited to a third party and Solar Nexus Limited is no longer a related party to the Company. The Company reclassed due from Solar Nexus Limited to other receivables. In May 2022, the Company received the full payment from Solar Nexus Limited for the due from balance. The balances due to other related party were convertible bond issued to Eiffel Investment Group for solar power development purpose. |
| (3) | Allowance for credit losses represented long-aging receivable balances from ReneSola Singapore Pte., Ltd and its subsidiaries for which the Company deemed there was a credit risk. |
F-39
| (4) | Represents borrowings under an agreement between the Company (“borrower”) and ReneSola Singapore (the “lender”). The lender grants to the borrower a loan in the principal amount of up to $ |
| (5) | Represents the convertible bond issued to Eiffel Investment Group up to EUR |
| (6) | Represents the amount that the Company paid the cash to ReneSola Singapore Pte., Ltd and its subsidiaries for settling historical payable balance and current year service provided to the Company before October 1, 2022. |
18. COMMITMENTS AND CONTINGENCIES
(a) Operating lease accounting
The Company leases rooftop, land, other property, and equipment under non-cancellable operating leases whose initial terms are typically to
As this time, a certain portion of active leases within the Company portfolio are classified as operating leases under the new standard. Operating leases are included in leases right-of-use (“ROU”) assets, operating lease current liabilities, and operating lease non-current liabilities in the consolidated balance sheet. The ROU assets represent the right to use an underlying asset for the lease term and lease liabilities represent our obligation to make minimum lease payment arising from the lease for the duration of the lease term.
Most leases include one or more options to renew, with renewal terms that can extend the lease term from
To determine the present value of future minimum lease payments, the Company use the implicit rate when readily determinable. At this time, many of the Company leases do not provide an implicit rate; therefore, to determine the present value of minimum lease payments, the Company use its incremental borrowing rate based on the information available at lease commencement date. The ROU assets also include any lease payments made and exclude lease incentives.
F-40
The components of lease expenses consisted of the following:
|
| Year Ended December 31, | |||
Lease cost |
| Classification |
| 2022 | |
Operating lease cost |
|
| |||
Amortization of leased assets |
| Depreciation, amortization | $ | | |
Interest on lease liabilities |
| Interest expense |
| | |
Net lease cost |
|
| $ | | |
Lease Term and Discount Rate |
| December 31, 2022 |
|
Weighted-average remaining lease term (years) |
|
| |
Operating leases |
| ||
Weighted-average discount rate (%) |
|
| |
Operating leases |
| | % |
| Year Ended December 31, | ||||||||
Other information | 2020 |
| 2021 |
| 2022 | ||||
Cash paid for amount included in the measurement of lease liabilities |
|
| |||||||
Operating cash flows from operating leases | $ | | $ | | $ | | |||
Right of use assets obtained in exchange for lease obligations | $ | | $ | | $ | | |||
As of December 31, 2022, future minimum payments required under the operating lease are:
| USD | ||
Year ended December 31, |
|
| |
2023 | $ | | |
2024 |
| | |
2025 |
| | |
2026 |
| | |
2027 |
| | |
2028 and later |
| | |
Total minimum lease payments |
| | |
Less: Amount representing interest | ( | ||
Present value of net minimum lease payments | $ | | |
Current portion | | ||
Non-current portion | | ||
(b) Capital commitments
As of December 31, 2022, the Company had capital commitments of approximately $
The capital commitments as at balance sheet date disclosed above do not include those incomplete purchases or acquisitions as at balance sheet dates as the agreements could either be terminated unconditionally without any penalty or cancelable when the closing conditions as specified in the agreements could not be met.
(c) Legal matters
In the ordinary course of business, the Company may be subject to legal proceedings regarding contractual and employment relationships and a variety of other matters. The Company records contingent liabilities resulting from such claims, when a loss is assessed to be probable and the amount of the loss is reasonably estimable.
The Company is a party to legal matters and claims in the normal course of its operations. While the Company believes that the ultimate outcome of these matters will not have a material adverse effect on its financial position, results of operations or cash flows, the outcome of these matters is not determinable with certainty and negative outcomes may adversely affect the Company.
F-41
19. SEGMENT REPORTING
The Company separated the solar power project segment into three reportable segments, including solar power project development, EPC services and electricity generation Ancillary revenues and expenses and other unallocated costs and expenses are recorded in other.
The chief operating decision maker is the chief executive officer of the Company.
The Company only reports the segment information of net revenue and gross profit, to conform to the information the chief operating decision maker receives to assess the financial performance and allocate resources. There are no differences between the measurements of the Company’s reportable segment’s gross profit and the Company’s consolidated gross profit, as the Company uses the same profit measurement for all of the reportable segments and the consolidated entity. Furthermore, the Company’s chief operating decision maker is not provided with asset information by segment. As such, no asset information by segment is presented.
The following table summarizes the Company’s revenues generated from each segment:
|
| Year ended December 31, 2020 | |||||||||||||
Solar power project |
| Electricity |
| EPC |
|
|
| ||||||||
development | generation | services | Other | Total | |||||||||||
Net revenue | $ | | $ | | $ | — | $ | | $ | | |||||
Gross profit | $ | | $ | | $ | — | $ | | $ | | |||||
| Year ended December 31, 2021 | ||||||||||||||
| Solar power project |
| Electricity |
| EPC |
|
|
| |||||||
| development | generation | services | Other | Total | ||||||||||
Net revenue | $ | | $ | | $ | — | $ | | $ | | |||||
Gross profit | $ | | $ | | $ | — | $ | | $ | | |||||
| Year ended December 31, 2022 | ||||||||||||||
Solar power project |
| Electricity |
| EPC |
|
|
| ||||||||
| development | generation | services | Other | Total | ||||||||||
Net revenue | $ | | $ | | $ | | $ | | $ | | |||||
Gross profit/(loss) | $ | | $ | | $ | ( | $ | | $ | | |||||
The following table summarizes the Company’s revenues generated by the geographic location of customers:
Years ended December 31, | |||||||||
| 2020 |
| 2021 |
| 2022 | ||||
China | $ | | $ | | $ | | |||
United States |
| |
| |
| | |||
Canada | | | | ||||||
Romania |
| |
| |
| | |||
UK |
| |
| |
| | |||
Spain |
| |
| |
| ( | |||
France |
| |
| |
| | |||
Poland |
| |
| |
| | |||
Italy | | | | ||||||
Hungary |
| |
| |
| | |||
Total | $ | | $ | | $ | | |||
20. SUBSEQUENT EVENTS
On January 4, 2023, the Company has entered into a securities repurchase agreement with ReneSola Singapore, pursuant to which, among other things, the Company will repurchase from ReneSola Singapore
F-42
totaling $
The Company has evaluated subsequent events through the date of issuance of the consolidated financial statements, there were no other subsequent events occurred that would require recognition or disclosure in the consolidated financial statements.
F-43