10-K 1 f10k_051420p.htm FORM 10-K

 

UNITED STATES
SECURITIES AND EXCHANGE COMMISSION
Washington, D.C. 20549

 

FORM 10-K

 

ANNUAL REPORT PURSUANT TO SECTION 13 OR 15(d) OF THE  
  SECURITIES EXCHANGE ACT OF 1934  
     
  For the Fiscal Year Ended December 31, 2019  
     
  OR  
     
TRANSITION REPORT PURSUANT TO SECTION 13 OR 15(d) OF THE  
  SECURITIES EXCHANGE ACT OF 1934  
 

 

For the transition period from ____ to ____

 

 

 

COMMISSION FILE NO. 001-34647

 

CHINANET ONLINE HOLDINGS, INC.

(Exact name of registrant as specified in its charter)

 

NEVADA   20-4672080
(State or other jurisdiction of
incorporation or organization)
  (I.R.S. Employer Identification No.)
     

No. 9 South Min Zhuang Road, Haidian District, Beijing, PRC

(Address of principal executive offices)

 

+86-10-6084-6616

(Issuer’s telephone number, including area code)

 

 

Securities Registered Pursuant to Section 12(b) of the Act:

 

Title of Each Class   Trading Symbol(s)   Name of Exchange On which Registered
Common Stock, par value $0.001   CNET   Nasdaq Capital Market

 

 

Securities Registered Pursuant to Section 12(g) of the Act:  None.

 

Indicate by check mark if the registrant is a well-known seasoned issuer, as defined in Rule 405 of the Securities Act.
Yes ☐      No ☒

 

Indicate by check mark if the registrant is not required to file reports pursuant to Section 13 or 15(d) of the Act.
Yes ☐      No ☒

 

 

 

 

Indicate by check mark whether the registrant (1) has filed all reports required to be filed by Section 13 or 15(d) of the Securities Exchange Act of 1934 during the preceding 12 months (or for such shorter period that the registrant was required to file such reports), and (2) has been subject to such filing requirements for the past 90 days.
Yes ☒      No ☐

 

Indicate by check mark whether the registrant has submitted electronically every Interactive Data File required to be submitted pursuant to Rule 405 of Regulation S-T (§ 232.405 of this chapter) during the preceding 12 months (or for such shorter period that the registrant was required to submit such files).
Yes ☒      No ☐

 

Indicate by check mark whether the registrant is a large accelerated filer, an accelerated filer, a non-accelerated filer, a “smaller reporting company, or an emerging growth company. See the definition of “large accelerated filer,” “accelerated filer,” “smaller reporting company” and “emerging growth company” in Rule 12b-2 of the Exchange Act.

 

Large Accelerated Filer  ☐ Accelerated Filer  ☐
Non-Accelerated Filer  ☒ Smaller Reporting Company  ☒
  Emerging growth company  ☐

 

If an emerging growth company, indicate by check mark if the registrant has elected not to use the extended transition period for complying with any new or revised financial accounting standards provided pursuant to Section 13(a) of the Exchange Act. ☐

 

Indicate by check mark whether the registrant has filed a report on and attestation to its management’s assessment of the effectiveness of its internal control over financial reporting under Section 404(b) of the Sarbanes-Oxley Act (15 U.S.C. 7262(b)) by the registered public accounting firm that prepared or issued its audit report. ☐

 

Indicate by check mark whether the registrant is a shell company (as defined in Rule 12b-2 of the Act).
Yes ☐      No ☒

 

The aggregate market value of the 10,972,800 shares of common equity stock held by non-affiliates of the Registrant was approximately $14,813,280 on the last business day of the Registrant’s most recently completed second fiscal quarter, based on the last sale price of the registrant’s common stock on such date of $1.35 per share, as reported on the Nasdaq Capital Market.

 

The number of shares outstanding of the Registrant’s common stock, $0.001 par value as of May 26, 2020 was 21,691,926.

 

 

 

 

TABLE OF CONTENTS

 

PART I 2
  ITEM 1   BUSINESS 2
  ITEM 1A.   RISK FACTORS 19
  ITEM 1B.   UNRESOLVED STAFF COMMENTS 34
  ITEM 2   PROPERTIES 34
  ITEM 3   LEGAL PROCEEDINGS 34
  ITEM 4   MINE SAFETY DISCLOSURES 34
         
PART II. 35
  ITEM 5   MARKET FOR REGISTRANT’S COMMON EQUITY, RELATED STOCKHOLDER MATTERS AND ISSUER PURCHASES OF EQUITY SECURITIES 35
  ITEM 6   SELECTED FINANCIAL DATA 35
  ITEM 7   MANAGEMENT’S DISCUSSION AND ANALYSIS OF FINANCIAL CONDITION AND RESULTS OF OPERATIONS 36
  ITEM 7a.   QUANTITATIVE AND QUALITATIVE DISCLOSURES ABOUT MARKET RISK 48
  ITEM 8   FINANCIAL STATEMENTS AND SUPPLEMENTARY DATA 48
  ITEM 9   CHANGES IN AND DISAGREEMENTS WITH ACCOUNTS ON ACCOUNTING AND FINANCIAL DISCLOSURES 49
  ITEM 9A.   CONTROLS AND PROCEDURES 49
  ITEM 9B.   OTHER INFORMATION 50
         
PART III. 50
  ITEM 10   DIRECTORS, EXECUTIVE OFFICERS AND CORPORATE GOVERNANCE 50
  ITEM 11   EXECUTIVE COMPENSATION 55
  ITEM 12   SECURITY OWNERSHIP OF CERTAIN BENEFICIAL OWNERS AND MANAGEMENT AND RELATED STOCKHOLDER MATTERS 58
  ITEM 13   CERTAIN RELATIONSHIPS AND RELATED TRANSACTIONS, AND DIRECTOR INDEPENDENCE 59
  ITEM 14   PRINCIPAL ACCOUNTANT FEE AND SERVICES 59
         
PART IV. 60
  ITEM 15   EXHIBITS AND FINANCIAL STATEMENT SCHEDULES 60
  iTEM 16   FORM 10-K SUMMARY 65

 

 

 

 

SPECIAL NOTE REGARDING FORWARD-LOOKING STATEMENTS

 

This Annual Report on Form 10-K contains forward-looking statements within the meaning of Section 27A of the Securities Act of 1933, and Section 21E of the Securities Exchange Act of 1934. These statements relate to future events or our future financial performance. We have attempted to identify forward-looking statements by terminology including “anticipates”, “believes”, “expects”, “can”, “continue”, “could”, “estimates”, “expects”, “intends”, “may”, “plans”, “potential”, “predict”, “should” or “will” or the negative of these terms or other comparable terminology. These statements are only predictions. Uncertainties and other factors, including the risks outlined under Risk Factors contained in Item 1A of this Form 10-K, may cause our actual results, levels of activity, performance or achievements to be materially different from any future results, levels or activity, performance or achievements expressed or implied by these forward-looking statements.

 

Although we believe that the expectations reflected in the forward-looking statements are reasonable, we cannot guarantee future results, levels of activity, performance or achievements. Our expectations are as of the date this Form 10-K is filed, and we do not intend to update any of the forward-looking statements after the filing date to conform these statements to actual results, unless required by law.

 

We file annual reports on Form 10-K, quarterly reports on Form 10-Q, current reports on Form 8-K and proxy and information statements and amendments to reports filed or furnished pursuant to Sections 13(a) and 15(d) of the Securities Exchange Act of 1934, as amended. The SEC also maintains a website (http://www.sec.gov) that contains reports, proxy and information statements and other information regarding us and other companies that file materials with the SEC electronically. You may also obtain copies of reports filed with the SEC, free of charge, via a link included on our website at www.chinanet-online.com.

 

 

 

 

 

 

 

 

 

 

PART I

 

ITEM 1BUSINESS

 

We are a holding company that conducts our primary businesses through our PRC subsidiaries and operating entities (the “VIEs”). We primarily operate a one-stop services for our clients on our Omni-channel advertising, precision marketing and data analysis system.

 

We derive our revenue principally by:

 

ldistributing the right to use search engine marketing service we purchased from key search engines to increase the sales lead conversion rate for our clients’ business promotion on both mobile and PC searches;

 

lselling Internet advertising space on our advertising portals and providing related data service to our clients through the Internet advertising management systems developed and managed by us;

 

lselling effective sales lead information; and

 

lproviding other related value-added technical services.

 

We generated total revenues of US$58.1 million for the year ended December 31, 2019, compared with US$57.1 million in 2018. Net loss attributable to our stockholders decreased significantly to approximately US$1.26 million for the year ended December 31, 2019, compared with a net loss attributable to our stockholders of US$14.0 million in 2018.

 

In early 2018, we commenced to expand our business into the blockchain industry and the related technology. In January 2018, we announced our strategic partnership with Wuxi Jingtum Network Technology ("Jingtum”), the credible blockchain ecology builder. This strategic partnership with Jingtum is focused on blockchain technology to build a credible, fair and transparent platform for business opportunities and transactions. We aim to build a credible, traceable, and highly secured blockchain application infrastructure platform and develop effective business applications, including both mobile and web applications, to meet the large demand from the small and medium enterprises (“SMEs”). We believe that the applications of blockchain in the field of business development and marketing can help SMEs build a new business ecosystem based on algorithmic trust. With the introduction of blockchain technology, we will gradually shift our platform-centric services in the past towards decentralizing services, solving trust issues in business cooperation and services and enhancing user vitality and loyalties. We also plan to gradually shift from providing information services to providing transaction services for business opportunities so as to create a multi-industry and cross-chain value-based internet sharing business.

 

For the years ended December 31, 2019 and 2018, as initiating our Business Opportunity Social Ecosystem (“BOSE”), we were in the process of developing two blockchain-technology powered platform applications named BO!News and OMG, respectively. Our blockchain-powered platform together with the applications aim to build a social community which facilitates various types of users, such as business owners, entrepreneurs, suppliers and customers or any individual who is interested in starting up a business, to share business opportunities and related information and allows users to conduct certain business transactions that can be recorded and verified through the blockchain-technology applied by our applications. In return, our platform will use a reward point mechanism generated on blockchain in the form of token to keep track and award the users for their contributions to our platform applications. These reward points are not associated with any cryptocurrency and will not be listed in any crypto exchange can only be used within our BOSE, such as, exchange for our advertising and marketing services.

 

 2 

 

In July 2018, BO!News, our social network-based news/media mobile application on the blockchain platform was put into preliminary trial stage and downloadable on the app store in China, and currently only the user behavior information is stored on the blockchain platform. No Martingale Bonus Point, or “MBP” or “reward points” in form of token has been officially issued to the public and was only issued to internal testing team for trial and error correction purposes during the trial operation. As we are still in the early stages of researching and developing our blockchain-infrastructure platform, we continue our efforts to further develop and adjust our blockchain-powered applications on the blockchain infrastructure platform, which is simultaneously developing and optimizing, to meet our overall business strategy of blockchain technology, and make it a better synergism with our current business and client base in 2020. Currently, BO!News is under major adjustments and upgrades, and thus has not been commercially available. During the trial period, BO!News has generated no revenue. We expect to migrate the underlying database of BO!News with OMG, our B2B2C blockchain-powered software application that is developed for data exchange, data recording and data proof of transactions for public trust, with both functions of CRM plus, advertising and marketing. We had originally scheduled to complete adjustments and upgrades of BO!News, to launch the OMG for trial by the end of May 2020, and to complete the integration of BO!News and OMG for commercial release by the end of 2020. However, due to the COVID-19 outbreak in China during the first fiscal quarter of 2020, we currently anticipate that the releasing schedule will likely be postponed for 1 to 2 months. An updated timeline will be further communicated with the public after it has become available. 

We have engaged RedRun Limited (“RedRun”) and Beijing Shengshi Kaida Technical Service Co., Ltd. (“Shengshi Kaida”) for the development of OMG and Bo!News, respectively. Total contract amounts for OMG and Bo!News is US$4.5 million and US$0.43 million, respectively. The following table summarized the material remaining development costs of these blockchain-powered applications as of December 31, 2019.

 

   Total  Paid in  Estimated Payment Schedule
   Amount  Q1 2020  Q3 2020  Q4 2020
   (Amounts expressed in thousands of US dollar)
Remaining development costs under RedRun Agreement:   965    300    440    225 
Remaining development costs under Shengshi Kaida Agreement   85    -    85    - 
Total Remaining Development Costs:   1,050    300    525    225 

Our platform will support two blockchain-powered Apps: BO!News and OMG.

Our users will use BO!News on account of that we publish it as an App for life and entrepreneurial social interaction app, which enables its future users an much easier access to daily news, social medias and social information associating with daily life events and entrepreneurship. In chorus, they can contribute and share their own experiences by generating their personal contents in writing, forwarding from other medias, streaming or short videos. In return, they would be rewarded with MBP in form of token, which are recorded on the blockchain for a transparent and creditable proof with a fixed value (which value is not finally determined yet). The MBP, i.e. the reward points in form of token issued by the BO!News App, are not associated with cryptocurrency and will not be listed in any crypto exchange. These reward points are also not transferrable and can only be used to exchange goods or products within our ecosystem, i.e. the BOSE, of ChinaNet. For example, to exchange for advertising service, or other gifts offered on the App, which will be further identified to the public when the DAU (“Daily Active User”) of BO!News App reaches sustainable level. With the anticipated sustainable level of DAU on the App, we would also be able to introduce BO!News as a new marketing channel for our existing client base, as well as acquisition of new clients, and to generate additional recurring internet advertising revenues accordingly.

 3 

 

OMG is developed for a larger business scope than BO!News, and is similar to an App called StorCard in Germany, but with more functions. OMG App will enable users (consumers and merchants) to integrate other stores’ reward/loyalty point cards into OMG point consolidation and exchange system built on the blockchain infrastructure platform. OMG will be also featured with its blockchain-powered CRM plus and Advertising sharing system that combines with all previous advertising technology we have developed and sourced throughout years. It will provide both consumers and merchants a very easy in-and-cross store spending experience through a combined reward card, which will help consumers managing all of their different reward/loyalty points cards in a single way. Merchants will also get benefit of using it as a marketing platform to push their advertising or promotion to their and non-competitors’ customer bases. For example: Merchant A and B are both OMG App’s participating merchants, as a result, their customers’ loyalty points databases are connected to OMG through secured API system. User X is a customer of both Merchant A and Merchant B, who wants to redeem a gift card with Merchant B’s loyalty/reward points, however, he does not have enough Merchant B’s loyalty/reward points. Through the OMG App, User X makes an offer of exchange Merchant A’s loyalty/reward points for Merchant B’s loyalty/reward points, and the OMG App matching system has found User Y, who wants to exchange Merchant B’s loyalty/reward points for Merchant A’s points for redeeming a reward gift in Merchant A. User X and Y are then acknowledged by the OMG App interactively, and then are able to exchange the loyalty/reward points for their specific needs based on their own negotiated exchange rate between Merchant A and Merchant B’s loyalty/reward points. Their transaction will be executed by the agreed terms input onto smart contract through the OMG App and recorded on the public chain for transaction authentication and verification. In addition, this transaction activity will be recorded by the OMG App, and User X and Y will also be rewarded with the loyalty points issued by OMG for conducting this transaction on OMG, which will be recorded and stored on our hyperledger blockchain in the form of token.

Hence, all the behaviors, including the merchants’ reward/loyalty points exchange transaction mentioned previously, conducted both personal or business-oriented within OMG will be rewarded with points issued by the platform in form of token (“OMG reward points”). Same as the points rewarded to the users of the BO!News App, the OMG reward points issued in form of token are also not associated with cryptocurrency, and will not be listed in any crypto exchange. These reward points will grant privileges on higher sales discount, better point consumption rate, credit rating, faster matching and so forth, which rules will be finalized before our final commercial release of the OMG App, and will only be used for the business or consumption purposes within the BOSE of ChinaNet. Our final blockchain platform has been designed and is developing to adopt both hyperledger and public chains in a hybrid structure.

We anticipant to generate service revenues from our participating merchants for using our blockchain-powered OMG application. With sustainable level of DAU on this App, we also anticipant to generate additional recurring internet advertising service revenues on OMG application from our existing client base, as well as from new customers in future periods.

We have been building our blockchain infrastructure platform on Ethereum platform, and is now integrating with hyperledger solution to ensure the openness and easiness of the blockchain platform. The risks involved in our blockchain platform including but not exclusive to, the security risk, infrastructure risk, transition (blackhole) risk and so forth. As such, any malfunction, breakdown, divergence or abandonment of the Ethereum platform may have an adverse effect on the our blockchain-powered platform. As a result, we are in the process of testing and integrating with hyperledger and other public cross-chain solution, to minimize related risks and challenges.

As in our planning, we intend to issue reward points in the form of token for user interactions within our Apps and it is NOT officially implemented yet. As previously mentioned, when users of our Apps (i.e. BO!News or OMG) post and share some contents, or conduct a transaction within the App, they can get some rewards in the form of token as a proof recorded on the blockchain. The reward points will also be given to the users when their article attracts internet traffics (i.e. clicks and viewings) and interactions (i.e. messages or the click on the ads within the content). The reason of using blockchain is to improve the social credibility of activities recorded and transactions conducted. All the points received by the users are stored in the wallet of the Apps on the hyperledger chain, which is in a closed environment. If a person mobile phone got stolen and his password of the mobile phone and App got cracked, then his or her points will likely be stolen. But as these points can only be used within our BOSE ecosystem, hence it means zero value outside of this ecosystem, and if we got informed in advance, we can manage to cancel the points and reissue the points to them to prevent the owner’s possible losses. Finally, as stated previously, the reward point issued in form of token is not equivalent to any cryptocurrency and will not be listed on any exchange.

 

 4 

 

We appointed a new Chief Technology Officer in December 2019 and a Chief Business Officer in February 2020 to advance our development of blockchain technology, explore new business opportunities in healthcare industry advertising, and facilitate the integration of data analytics with artificial intelligence (“AI”). Moreover, to enhance the reliability of our future blockchain services and optimize location for client proximity, we are in the process of expanding our corporate business and technology headquarters to the city of Guangzhou in Southern China. We expect to officially open our new Guangzhou headquarters in either June or July of 2020.

 

In response to COVID-19, we are currently in the process of using our blockchain capabilities to launch a simple blockchain-powered web application. This blockchain-powered web application is designed to help people better understand their current health status and thus improve their decision making process regarding the choice to either stay at home or go to work. By better understanding the potential risks, people will be able to go about their daily lives with fewer complications and respond to related concerns more appropriately. In addition, other functions will be added to enhance people’s understanding of their own health status as it relates to locations, workspaces, communities as well as friends and families. We plan to make the initial release free in order to help people around the world understand whether or not they have the symptoms of COVID-19. This web application will be released in multiple languages, including English, Italian, Spanish and Indonesian. We currently project the initial release date for this web application to be early in the third quarter of 2020.

 

In light of the Chinese government’s favorable policy towards the development of blockchain technology, we will continue focusing on developing and promoting our blockchain-based platform services and products in the second half of 2020 as planned. We anticipate that this will help us to not only cultivate more sources of recurring revenue, but also bolster our preparations for the expansion into the Southeast Asian market in the near future.

 

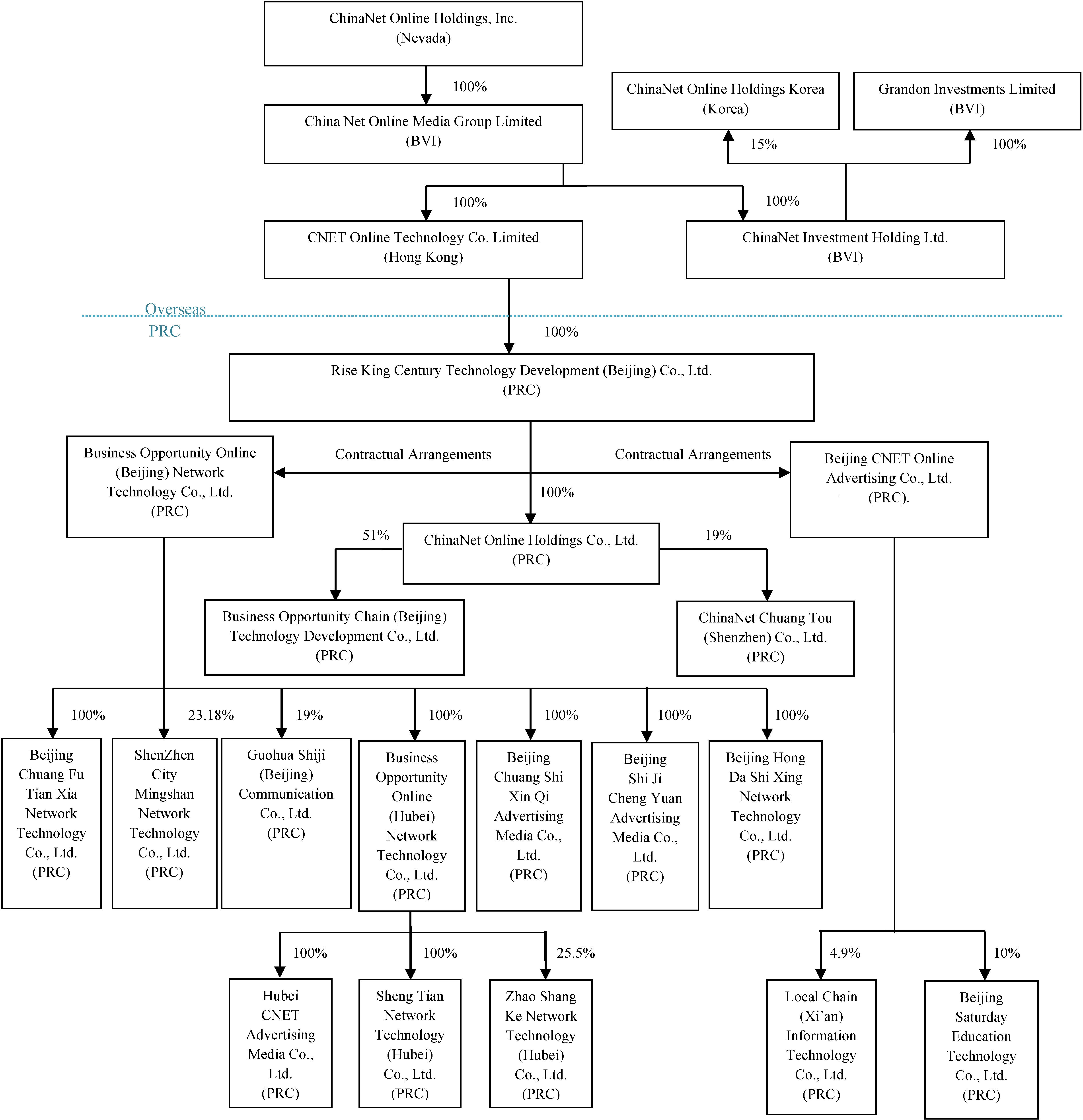
Our Subsidiaries, Variable Interest Entities (VIEs) and Ownership Interest Investment Affiliates

 

As of December 31, 2019, our corporate structure is set forth below:

 

 

 

 5 

 

 

We were incorporated in the State of Texas in April 2006 and re-domiciled to become a Nevada corporation in October 2006. On June 26, 2009, we consummated a share exchange transaction with China Net Online Media Group Limited (“China Net BVI”) (the “Share Exchange”). As a result of the Share Exchange, China Net BVI became a wholly owned subsidiary of ours and we are now a holding company, which, through certain contractual arrangements with operating companies in the People’s Republic of China (the “PRC”), is primarily engaged in providing advertising, precision marketing, online to offline sales channel expansion and the related data and technical services to SMEs in the PRC.

 

Our subsidiaries and our VIE Structure

 

Our direct wholly owned subsidiary, China Net BVI, was incorporated in the British Virgin Islands on August 13, 2007. On April 11, 2008, China Net BVI became the parent holding company of a group of companies comprised of CNET Online Technology Co. Limited, a Hong Kong company (“China Net HK”), which established, and is the parent company of, Rise King Century Technology Development (Beijing) Co., Ltd., a wholly foreign-owned enterprise (“WFOE”) established in the PRC (“Rise King WFOE”). In October 2008, Rise King WFOE acquired control over Business Opportunity Online (Beijing) Network Technology Co., Ltd. (“Business Opportunity Online”) and Beijing CNET Online Advertising Co., Ltd. (“Beijing CNET Online”) (collectively the “PRC Operating Entities” or the “VIEs”) by entering into a series of contracts (the “Contractual Agreements” or the “VIE Agreements”), which enabled Rise King WFOE to operate the business and manage the affairs of the PRC Operating Entities.

 

The Special Administrative Measures for Entrance of Foreign Investment (Negative List) (2019 Version), promulgated jointly by the Ministry of Commerce (“MOFCOM”) and the National Development and Reform Commission on June 30, 2019 came into effective on July 30, 2019 (the “2019 Negative List”). The 2019 Negative List classified various industries/business into three different categories: (i) encouraged for foreign investment, (ii) restricted to foreign investment and (iii) prohibited from foreign investment. For any industry/business not covered by any of these three categories, they will be deemed to be industries/business permitted to have foreign investment. Except for those expressly provided restrictions, encouraged and permitted industries/businesses are usually open to foreign investment and ownership. With regard to those industries/businesses restricted to or prohibited from foreign investment, there is always a limitation on foreign investment and ownership.

 

The business of the PRC Operating Entities falls under the class of a business that provides Internet content or information services, a type of value-added telecommunication services, for which restrictions upon foreign ownership apply. The 2019 Negative List retains the restrictions on foreign ownership related to value-added telecommunication services. As a result, Rise King WFOE is not allowed to conduct the business the PRC Operating Entities companies are currently pursuing. Advertising business is open to foreign investment but used to require that the foreign investors of a WFOE should have been carrying out advertising business for over three years pursuant to the Foreign Investment Advertising Measures as amended by MOFCOM and the State Administration of Industry and Commerce (“SAIC”, currently known as the State Administration for Market Regulations, (“SAMR”)) on August 22, 2008, which was repealed in June 29, 2015. Before June 29, 2015, Rise King WFOE was not allowed to engage in the advertising business because its shareholder, China Net HK, did not meet such requirements. As a result, in order to control the business and operations of the PRC Operating Entities and consolidate the financial results of the two companies in a manner that does not violate the related PRC laws, Rise King WFOE executed the Contractual Agreements with the PRC Shareholders and each of the PRC Operating Entities.

 

Summary of the material terms of the VIE Agreements:

 

Exclusive Business Cooperation Agreements:

 

Pursuant to the Exclusive Business Cooperation Agreements entered into by and between Rise King WFOE and each of the PRC Operating Entities, Rise King WFOE has the exclusive right provide to the PRC Operating Entities complete technical support, business support and related consulting services during the term of these agreements, which includes but is not limited to technical services, business consultations, equipment or property leasing, marketing consultancy, system integration, product research and development, and system maintenance. In exchange for such services, each PRC Operating Entity has agreed to pay a service fee consisting of a management fee and a fee for services provided, to Rise King WFOE, which shall be determined by Rise King WFOE according to the following factors: the complexity and difficulty of the services, seniority of and time consumed by the employees, specific contents, scope and value of the services, market price of the same type of services, and operation conditions of the PRC Operating Entities. Each agreement shall remain effective unless terminated in accordance with the provisions thereof or terminated in writing by Rise King WFOE.

 

 6 

 

 

Exclusive Option Agreements:

 

Under the Exclusive Option Agreements entered into by and among Rise King WFOE, each of the PRC Shareholders irrevocably granted to Rise King WFOE, or its designated person, an exclusive option to purchase, to the extent permitted by PRC law, a portion or all of their respective equity interest in any PRC Operating Entities for a purchase price of RMB10, or a purchase price to be adjusted to be in compliance with applicable PRC laws and regulations. Rise King WFOE, or its designated person, has the sole discretion to decide when to exercise the option, whether in part or in full. Each of these agreements shall become effective upon execution and remain effective until all equity interests held by the relevant PRC Shareholder(s) in the PRC Operating Entities have been transferred or assigned to Rise King WFOE and/or any other person designated by Rise King WFOE.

 

Equity Pledge Agreements:

 

Under the Equity Pledge Agreements entered into by and among Rise King WFOE, the PRC Operating Entities and each of the PRC Shareholders, the PRC Shareholders pledged all of their equity interests in the PRC Operating Entities to guarantee the PRC Operating Entities’ and the PRC Shareholders’ performance of the relevant obligations under the Exclusive Business Cooperation Agreements and other Contractual Agreements. If the PRC Operating Entities or any of the PRC Shareholders breaches its/his/her respective contractual obligations under these agreements, or upon the occurrence of one of the events regarded as an event of default under each such agreement, Rise King WFOE, as pledgee, will be entitled to certain rights, including the right to dispose of the pledged equity interests. The PRC Shareholders of the PRC Operating Entities agreed not to dispose of the pledged equity interests or take any actions that would prejudice Rise King WFOE's interest, and to notify Rise King WFOE of any events or upon receipt of any notices which may affect Rise King WFOE's interest in the pledge. Each of the equity pledge agreements will be valid until all the obligations under the Exclusive Business Cooperation Agreements and other Contractual Agreements have been fulfilled, including the service fee payments related to the Exclusive Business Cooperation Agreement are paid in full.

 

Irrevocable Powers of Attorney:

 

The PRC Shareholders have each executed an irrevocable power of attorney to appoint Rise King WFOE as their exclusive attorneys-in-fact to vote on their behalf on all PRC Operating Entities matters requiring shareholder approval. The term of each power of attorney is valid so long as such shareholder is a shareholder of the respective PRC Operating Entity.

 

As a result of these Contractual Agreements, we through our wholly-owned subsidiary, Rise King WFOE, were granted with unconstrained decision making rights and power over key strategic and operational functions that would significantly impact the PRC Operating Entities or the VIEs’ economic performance, which includes, but is not limited to, the development and execution of the overall business strategy; important and material decision making; decision making for merger and acquisition targets and execution of merger and acquisition plans; business partnership strategy development and execution; government liaison; operation management and review; and human resources recruitment and compensation and incentive strategy development and execution. Rise King WFOE also provides comprehensive services to the VIEs for their daily operations, such as operational technical support, office administration technical support, accounting support, general administration support and technical support for products and services. As a result of the Exclusive Business Cooperation Agreements, the Equity Pledge Agreements and the Exclusive Option Agreements, we will bear all of the VIEs’ operating costs in exchange for the net income of the VIEs. Under these agreements, we have the absolute and exclusive right to enjoy economic benefits similar to equity ownership through the VIE Agreements with our PRC Operating Entities and their shareholders. Due to the fact that Rise King WFOE and its indirect parent are the sole interest holders of the VIEs, we included the assets, liabilities, revenues and expenses of the VIEs in our consolidated financial statements, which is consistent with the provisions of FASB Accounting Standards Codification ("ASC") Topic 810 “Consolidation”, subtopic 10.

 

 7 

 

 

Please refer to the discussion of uncertainties and risks in relation to our VIE Structure on page 13 under Business-Government Regulation contained in Item 1 and page 23 under Risk Factors-Risks Relating to Regulation of Our Business and to Our Structure contained in Item 1A of this Annual Report.

 

As of December 31, 2019, besides China Net BVI, China Net HK and Rise King WFOE, as discussed above, we also have three other indirectly wholly-owned investment holding companies, ChinaNet Investment Holding Ltd, a British Virgin Islands company (“ChinaNet Investment BVI”), Grandon Investments Limited, a British Virgin Islands company (“Grandon BVI”) and ChinaNet Online Holdings Co., Ltd., a PRC company (“ChinaNet Online PRC”). ChinaNet Investment BVI co-incorporated ChinaNet Online Holdings Korea, a Korean company (“ChinaNet Korea”) with four unaffiliated individuals and beneficially owns 15% equity interest in ChinaNet Korea. ChinaNet Online PRC co-incorporated ChinaNet Chuang Tou (Shenzhen) Co., Ltd., a PRC company (“ChinaNet Chuang Tou”) with two unaffiliated individuals and beneficially owns 19% equity interest in ChinaNet Chuang Tou. The business activities of ChinaNet Chuang Tou and ChinaNet Korea are currently dormant. ChinaNet Online PRC also co-incorporated a majority-owned subsidiary, Business Opportunity Chain (Beijing) Technology Development Co., Ltd., a PRC company (“Business Opportunity Chain”) with three unrelated parties, of which ChinaNet Online PRC owns 51% equity interest. Business Opportunity Chain was established to perform research and develop and provide other technical support for our blockchain business unit.

 

Our VIEs, VIEs’ subsidiaries and other ownership interest investment affiliates

 

As discussed above, through Rise King WFOE, we beneficially own two VIEs: Business Opportunities Online and Beijing CNET Online. Business Opportunities Online is primarily engaged in providing Internet advertising, online to offline (O2O) precision marketing and related data service to the SMEs. Beijing CNET Online is primarily engaged in providing TV advertising and other value-added technical services to the SMEs.

 

As of December 31, 2019, Business Opportunity Online has the following directly or indirectly wholly-owned subsidiaries in PRC: Beijing Chuang Fu Tian Xia Network Technology Co., Ltd. (“Beijing Chuang Fu Tian Xia”), Business Opportunity Online (Hubei) Network Technology Co., Ltd. (“Business Opportunity Online Hubei”), Hubei CNET Advertising Media Co., Ltd. (“Hubei CNET”), Sheng Tian Network Technology (Hubei) Co., Ltd. (“Sheng Tian Hubei”), Beijing Chuang Shi Xin Qi Advertising Media Co., Ltd. (“Beijing Chuang Shi Xin Qi”), Beijing Hong Da Shi Xing Network Technology Co., Ltd. (“Beijing Hong Da Shi Xing”) and Beijing Shi Ji Cheng Yuan Advertising Media Co., Ltd. (“Beijing Shi Ji Cheng Yuan”). Except Hubei CNET and Sheng Tian Hubei, which are currently dormant, the rest subsidiaries of Business Opportunity Online are all engaged in providing Internet advertising, O2O precision marketing and related data service to the SMEs.

 

As of December 31, 2019, except for Local Chain Xi’an Information Technology Co., Ltd. (“Local Chain Xi’an), in which we beneficially own a 4.9% equity interest, the business activities of all other equity ownership interest investee entities of Business Opportunities Online and Beijing CNET Online (except for those that result in consolidation) as indicated in our organization chart above are currently dormant.

 

Industry and Market Overview

 

Overview of the Advertising Market in China

 

According to the advertising spend forecasts of Dentsu Aegis Network published in March 2020, the global advertising spend will reach US$615.4 billion, with an estimated growth rate of 3.9% in 2020. Although the global coronavirus pandemic has aggravated the uncertainty of the global economic and advertising industry, there is still a strong possibility that the virus spread could be constrained in the coming months, allowing for an economy rebound in the second half of 2020.

 

China’s advertising market is slowing in step with its economy and was also adversely affected by the COVID-19 outbreak in the first fiscal quarter of 2020, however, still remains one of the key drivers of global growth of advertising. Dentsu Aegis Network forecasts that China’s total advertising spend will grow by 3.9% and 5.4% in 2020 and 2021, respectively.

 

 8 

 

 

The growth of China’s advertising market is driven by a number of factors, including the sustained economic growth and increases in disposable income and consumption in China. China was the second largest economy in the world in terms of gross domestic product (“GDP”), which amounted to approximately US$14.3 trillion in 2019. According to the National Bureau of Statistics of China, the annual disposable income per capita in urban households increased to RMB42,359 in 2019, adjusted by the price factors, the actual increase was 5.0%.

 

Overview of the Internet Advertising Industry

 

According to the advertising spend forecasts of Dentsu Aegis Network published in March 2020, global ad-spend growth continues to be dominated by digital channels, which is expected to grow 10.5% to reach approximately US$276 billion and 45% of the total ad-spend in 2020, and the share of mobile ad-spend will exceed that of TV ad-spend in 2020.

 

In China, the Internet advertising market growth is expected to stem primarily from a higher internet penetration rate of just 64.5% by the end of March 2020, compared with 59.6% by the end of 2018. Total internet users reached to approximately 904 million people by the end of March 2020, increased by approximately 75.1 million people, compared with that as of December 31, 2018. (Please refer to the 45th China Internet Network Development Statistical Report issued by China Internet Network Information Center (the “CNNIC”) in April 2020). According to the 45th CNNIC report, as of March 2020, the mobile internet user reached to 897 million people, compared with 817 million people as of December 2018, which accounted for 99.3% of the total internet users, as compared with 98.6% as of December 2018.

 

According to a report of iResearch Global Group published in June 2019, online advertising revenue in China reached RMB484.4 billion Yuan (approximately US$70.2 billion) in 2018 and was estimated to hit RMB625.5 billion Yuan (approximately US$90.7 billion) in 2019, up 29% year-over-year. Its growth is forecasted to slow in step with its economy in the next few years. Mobile devices have become an indispensable part of people's lives. At the same time, along with the mobile advertising industry chain keeps improving, driving the rapid growth of online advertising revenue.

 

The diagram below depicts the Market Scale of China’s Online Advertising from 2015 to 2021 and the industry trend in the next three years:

 

 

 

High Demand for the Internet Advertising from SMEs and O2O Business in China

 

We believe that the Internet advertising market in China has significant potential for future growth due to high demand from the rapid development of SMEs and O2O business.

 

 9 

 

 

The development of the SME market is still in its early stages in China. Since their sales channels and distribution networks are still underdeveloped, they are driven to search for new participants by utilizing Internet advertising and precision marketing. The SMEs tend to be smaller, less-developed brands primarily focused on restaurants, garments, building materials, home appliances, and entertainment with low start-up costs. The Chinese government has promulgated a series of laws and regulations to protect and promote the development of SMEs which appeals to entrepreneurs looking to benefit from the central government’s support of increased domestic demand. SMEs are now responsible for about 50% of China’s tax revenues, 60% of China’s GDP and employment of approximately 80% of the urban Chinese workforce. SMEs are creating new urban jobs, and they are the main destination for new graduates entering the workforce and workers laid-off from state-owned enterprises (SOEs) that re-enter the workforce.

 

In recent years, the capital market, Internet giants and traditional offline services business in China have all accelerated their O2O business arrangement and development. With the advent of the mobile Internet era, the innovation of user needs, and applications have become the main trend of the Internet, including online payments, location-based services, online and offline interaction and more. Due to the slowdown of China’s economy growth in recent years, the competitive market pressure within the local life services industry has increased. Under these circumstances, more and more traditional offline service providers started to use the Internet-based tools (PC, tablet and mobile) to market and promote their products and services. The rapid development of social media and tools, such as: WeChat and Weibo, also have had a very important influence on the development of the O2O market, and using social media and tools to promote brands and maintain customer relationships has become an important adverting and marketing trend for all offline business.

 

Our Principal Products and Services

 

Internet Advertising, Precision Marketing and Related Data Services

 

Founded in 2003 and 2011, respectively, 28.com and liansuo.com are two of the leading Internet portals for information relating to small business opportunities in China, and 28.com is one of the earliest entrants in this sector. In the past few years, we further developed and upgraded the system and tools of our advertising portals, including customer user interface, and integrated our mobile functions. Besides our advertising portals, we also have established solid partnership relations with key search engines in China which entitle us to the distribution of the right to use their search engine marketing service which allows our customers to invest in their online advertising and marketing campaign through multi-channel to maximize market exposure and effectiveness.

 

Our Internet advertising, precision marketing and related data services provide advertisers with tools to build sales channels directly in the form of franchisees, sales agents, distributors, and/or resellers, and have the following features which enable them to be attractive to the advertisers:

 

·Allowing potential entrepreneurs interested in inexpensive franchise and other business ventures to find in-depth details about these businesses in various industries and business categories, with real-time and online assistance through an instant messenger;

 

·Providing one-stop integrated Internet marketing and advertising services for SMEs by offering customized services and advertisement placement on various communication channels through intelligent based promotion systems;

 

·Generating effective sales leads information; and

 

·Bundling with advanced traffic generation techniques, search-engine optimization and marketing and other Internet advertising management tools to assist our clients with monitoring, analyzing and managing their advertising and data collected on our web portal.

 

We typically charge our clients a fixed monthly fee for the Internet advertising and related data services that we provide on our ad portals. For distribution of the right to use the search engine marketing service, revenue is recognized on a monthly basis and at a gross amount, based on the direct cost consumed through search engines for providing such services with a premium, which typically is 3%-8%. A certain group of our clients also purchase effective sales lead information collected by our online advertising system, and we charge a fixed fee, which varies for different business types, for each effective sales lead information delivered to clients. For the year ended December 31, 2019, we had approximately 1,100 clients who used our Internet advertising, marketing and data services, compared with 800 clients for the year ended December 31, 2018. We achieved approximately US$56.9 million and US$57.0 million of Internet advertising, precision marketing and related data and technical services revenues for the years ended December 31, 2019 and 2018, respectively. The overall gross profit margin of this business segment increased to 8% for the year ended December 31, 2019 from 4% for the year ended December 31, 2018.

 

 10 

 

 

Television Advertising

 

As part of our advertising and marketing services, we distributed television shows that were comprised of advertisements similar to infomercials. The shows are distributed during airtime we purchased from provincial satellite television stations. Due to the rapid development of Internet and mobile advertising and the further restriction on content, air time and duration of these infomercials imposed by the State Administration of Press, Publication, Radio, Film and Television of the PRC in recent years, the demands of our TV advertising service decreased accordingly. For the year ended December 31, 2019, we did not generate any TV advertising revenues, as we did not finalize any advertising resources contracts with suppliers during the year. For the year ended December 31, 2018, we recognized approximately US$0.12 million TV advertising revenues. We will continue to monitor our clients’ needs of this service. In consideration of the sustained and steady development of Internet advertising and the rapid development in mobile advertising, we expect future revenues contributed from this segment will be insignificant.

 

Sales and Marketing

 

For the year ended December 31, 2019, we derived 97.9% of total net revenues from our Internet advertising and the provision of related data and technical services, compared with 99.8% for the year ended December 31, 2018.

 

We employ experienced advertising sales people and provide in-house education and training to our sales people to ensure that they provide our current and prospective clients with comprehensive information about our services, the benefits of using our advertising, marketing and data services and relevant information regarding the advertising industry. We also market our advertising services from time to time by placing advertisements on television and other well-known portals in China, participating in domestic and international franchise exhibitions in China and other countries and acting as a sponsor to third-party programming and shows.

 

Suppliers

 

Our suppliers are major search engines, Internet gateways, other advertising resources suppliers and regional television stations. Among these suppliers, for the year ended December 31, 2019, resources purchased from two of the largest search engines in China counted for approximately 89% and 3% of our search engine resource cost, respectively, compared with 85% and 11% for the year ended December 31, 2018, respectively. For television, we had one provincial satellite television station which supplied us with television advertising airtime slots in 2018.

 

Research and Development

 

We plan to increase expenditures to enhance the safety of our hardware and server that we depend on to support our network and manage and monitor programs on the network in future years. Whether we continue to further deploy newer technology will depend upon cost and network security. We also focus on enhancing related software systems enabling us to track and monitor advertiser demands and the related data collection and analysis. In the next few years, we intend to move our research and development efforts to mobile-based application system and data collection and analysis tools, and our new blockchain-technology powered Business Opportunity Social Ecosystem.

 

 11 

 

 

Intellectual Property

 

As of December 31, 2019, we had twenty-four software copyright certificates issued by the State Copyright Office of the PRC (“SCO”), including, but not limited to, software systems covering monitor and management platforms on Internet advertising effects, analysis systems on Internet traffic statistics and Internet user behavior, analysis systems on log-based visit hotspot and browsing trails, analysis systems on mobile advertising platform and cloud-compute technology.

 

Competition

 

We compete with other Internet advertising companies for business opportunities in China, including companies that also distribute the right to use the search engine marketing services provide by key search engines in China, such as: Media Linkage Technology (Beijing) Co., Ltd., Guangzhou Jiuxing Hudong Technology Co., Ltd., and Guangzhou Chengzhi Mingyuan Network Technology Co., Ltd, and companies that operate Internet advertising portals, such as u88.cn, 3158.cn and 78.cn. We compete for clients primarily on the basis of network size and coverage, location, price, the range of services that we offer and our brand name. We also compete for overall advertising spending with other alternative advertising media companies, such as wireless telecommunications, street furniture, billboards, frame and public transport advertising companies, and with traditional advertising media, such as newspapers, magazines and radio.

 

Government Regulation

 

The PRC government imposes extensive controls and regulations over the media industry, including on internet, television, radio, newspapers, magazines, advertising, media content production, and the market research industry. This section summarizes the principal PRC regulations that are relevant to our lines of business.

 

Regulations on the Value-added Telecommunication Services and Advertising Industry in China

 

Foreign Investments in Value-added Telecommunication Services

 

The Foreign Investment Industrial Guidance Catalogue restricts foreign investments in value-added telecommunication services, including providing Internet information services (“ICP”). In accordance with the Regulations for the Administration of Foreign-Invested Telecommunications Enterprises (“FITE Regulations”), which were issued by the State Council of the PRC on December 11, 2001, became effective on January 1, 2002 and was subsequently amended on September 10, 2008 and February 6, 2016, respectively. The FITE Regulations stipulate that foreign invested telecommunications enterprises in the PRC (“FITEs”) must be established as Sino-foreign equity joint ventures. Under the FITE Regulations and in accordance with WTO-related agreements, the foreign party to a FITE engaging in value-added telecommunications services may hold up to 50% of the equity of the FITE, with no geographic restrictions on the FITE’s operations. On June 30, 2016, the MIIT issued an Announcement of the Ministry of Industry and Information Technology (the “MIIT”) on Issues concerning the Provision of Telecommunication Services in the Mainland by Service Providers from Hong Kong and Macao, which provides that investors from Hong Kong and Macau may hold more than 50% of the equity in FITEs engaging in certain specified categories of value-added telecommunications services.

 

For a FITE to acquire any equity interest in a value-added telecommunications business in China, it must satisfy a number of stringent performance and operational experience requirements, including demonstrating a track record and experience in operating a value-added telecommunications business overseas. FITEs that meet these requirements must obtain approvals from the MIIT and the MOFCOM or their authorized local counterparts, which retain considerable discretion in granting approvals.

 

On July 13, 2006, the Notice of the Ministry of Information Industry on Intensifying the Administration of Foreign Investment in Value-added Telecommunications Services (the “MIIT Notice”), which reiterates certain provisions of the FITE Regulations, was issued. Under the MIIT Notice, if a FITE intends to invest in a PRC value-added telecommunications business, the FITE must be established and must apply for a telecommunications business license applicable to the business. Under the MIIT Notice, a domestic company that holds a license for the provision of Internet content services, or an ICP license, is considered to be a type of value-added telecommunications business in China, and is prohibited from leasing, transferring or selling the license to foreign investors in any form, and from providing any assistance, including providing resources, sites or facilities, to foreign investors to conduct value-added telecommunications businesses illegally in China. Trademarks and domain names that are used in the provision of Internet content services must be owned by the ICP license holder or its shareholders. On November 27, 2017, the MIIT promulgated the Notice Regulating the Use of Domain Names in the Provision of Internet-based Information Services, or the Domain Names Notice, which became effective on January 1, 2018. Under the Domain Names Notice, a domain name used by a provider of Internet-based information services must be registered and owned by the provider or, if the provider is an entity, by a shareholder or senior management of the provider.

 

 12 

 

 

Foreign Investments in Advertising

 

In accordance with the Administrative Provision on Foreign Investment in the Advertising Industry, jointly promulgated by the SAIC (currently known as the SAMR) and MOFCOM on August 22, 2008 and became effective on October 1, 2008, foreign investors can invest in PRC advertising companies either through wholly owned enterprises or joint ventures with Chinese parties. However, the foreign investor must have at least three years of direct operations outside China in the advertising industry as its core business. This requirement was reduced to two years if foreign investment in the advertising company is in the form of a joint venture. The Administrative Provision on Foreign Investment in the Advertising Industry was subsequently repealed by the SAIC (currently known as the SAMR) and MOFCOM on June 29, 2015.

 

In consideration of the above discussed restrictions on foreign investments in ICP and advertising business, our whole-owned subsidiary in China, Rise King WFOE, is ineligible to apply for the required licenses for providing Internet information services and was ineligible to apply for the required licenses for providing advertising services in China before June 29, 2015. Our ICP business and advertising business are operated by Business Opportunity Online and Beijing CNET Online in China. We have been, and are expected to continue to be, dependent on these companies to operate our ICP business and advertising business. We do not have any equity interest in our PRC Operating Entities, but Rise King WFOE receives the economic benefits of the same through the Contractual Arrangements.

 

We have been advised by our PRC counsel, as of the date hereof, our current contractual arrangements with our VIEs and their respective shareholders are valid, binding and enforceable. However, there exist substantial uncertainties regarding the application, interpretation and enforcement of current and future PRC laws and regulations and their potential effect on our corporate structure and contractual arrangements.

 

On March 15, 2019, the National People’s Congress of the PRC approved the Foreign Investment Law, which came into effect on January 1, 2020, replaced the trio of existing laws regulating foreign investment in China, namely, the Sino-foreign Equity Joint Venture Enterprise Law, the Sino-foreign Cooperative Joint Venture Enterprise Law and the Wholly Foreign-invested Enterprise Law, together with their implementation rules and ancillary regulations. The Foreign Investment Law embodies an expected PRC regulatory trend to rationalize its foreign investment regulatory regime in line with prevailing international practice and the legislative efforts to unify the corporate legal requirements for both foreign and domestic investments. However, since it is relatively new, uncertainties still exist in relation to its interpretation and implementation. For instance, under the Foreign Investment Law, “foreign investment” refers to the investment activities directly or indirectly conducted by foreign individuals, enterprises or other entities in China. Though it does not explicitly classify contractual arrangements as a form of foreign investment, there is no assurance that foreign investment via contractual arrangements would not be interpreted as a type of indirect foreign investment activities under the definition in the future. In addition, the definition contains a catch-all provision which includes investments made by foreign investors through means stipulated in laws or administrative regulations or other methods prescribed by the State Council. Therefore, it still leaves leeway for future laws, administrative regulations or provisions promulgated by the State Council to provide for contractual arrangements as a form of foreign investment. In any of these cases, it will be uncertain whether our contractual arrangements will be deemed to be in violation of the market access requirements for foreign investment under the PRC laws and regulations. Furthermore, if future laws, administrative regulations or provisions prescribed by the State Council mandate further actions to be taken by companies with respect to existing contractual arrangements, we may face substantial uncertainties as to whether we can complete such actions in a timely manner, or at all. Failure to take timely and appropriate measures to cope with any of these or similar regulatory compliance challenges could materially and adversely affect our current corporate structure, corporate governance and business operations.

 

 13 

 

 

Business License and permits for ICP and Advertising Companies

 

All PRC legal entities may commence operations only upon obtaining a business license from the relevant local branch of the SAIC (currently known as the SAMR).

 

On October 27, 1994, the Tenth Session of the Standing Committee of the Eighth National People’s Congress adopted the Advertising Law, which became effective on February 1, 1995, and was subsequently amended on April 24, 2015 by the Fourteenth Session of the Standing Committee of the Twelfth National People’s Congress, and on October 26, 2018 by the Sixth Session of the Standing Committee of the Thirteenth National People’s Congress, respectively. The latest Revised Advertising Law became effective on October 26, 2018. According to the Revised Advertising Law and its various implementing rules, companies engaging in advertising activities must obtain from the SAIC (currently known as the SAMR) or its local branches a business license which specifically includes within its scope the operation of an advertising business. Companies conducting advertising activities without such a license may be subject to penalties, including fines, confiscation of advertising income and orders to cease advertising operations. The business license of an advertising company is valid for the duration of its existence, unless the license is suspended or revoked due to a violation of any relevant law or regulation. We have obtained such a business license from the local branches of the SAIC (currently known as the SAMR) as required by existing PRC regulations. We do not expect to encounter any difficulties in maintaining the business license. However, if we seriously violate the relevant advertising laws and regulations, the SAIC (currently known as the SAMR) or its local branches may revoke our business licenses.

 

On September 25, 2000, the State Council issued the Measures for the Administration of Internet Information Services (“ICP Measures”). Under the ICP Measures, entities that provide information to online users on the Internet, or ICPs, are obliged to obtain an operating permit from the “MIIT or its local branch. ICP permits are subject to annual inspection. Our PRC operating VIEs engaged in ICP business have obtained their respective ICP permits and comply with the annual inspection and other related provisions. We do not expect to encounter any difficulties in maintaining the ICP operating permits. However, if we seriously violate the relevant ICP laws and regulations, the SAIC (currently known as the SAMR) or its local branches may revoke our permits.

 

Advertising Content

 

PRC advertising laws, rules and regulations set forth certain content requirements for advertisements in China including, among other things, prohibitions on false or misleading content, superlative wording, socially destabilizing content or content involving obscenities, superstition, violence, discrimination or infringement of the public interest. Advertisements for anesthetic, psychotropic, toxic or radioactive drugs are prohibited. There are also specific restrictions and requirements regarding advertisements that relate to matters such as patented products or processes, pharmaceutical products, medical procedures, alcohol, tobacco, and cosmetics. In addition, all advertisements relating to pharmaceuticals, medical instruments, agrochemicals and veterinary pharmaceuticals, together with any other advertisements which are subject to censorship by administrative authorities according to relevant laws or regulations, must be submitted to relevant authorities for content approval prior to dissemination.

 

Advertisers, advertising operators, including advertising agencies, and advertising distributors are required by PRC advertising laws and regulations to ensure that the content of the advertisements they prepare or distribute is true and in full compliance with applicable laws. In providing advertising services, advertising operators and advertising distributors must review the supporting documents provided by advertisers for advertisements and verify that the content of the advertisements complies with applicable PRC laws, rules and regulations. Prior to distributing advertisements that are subject to government censorship and approval, advertising distributors are obligated to verify that such censorship has been performed and approval has been obtained. Violation of these regulations may result in penalties, including fines, confiscation of advertising income, orders to cease dissemination of the advertisements and orders to publish an advertisement correcting the misleading information. In circumstances involving serious violations, the SAIC (currently known as the SAMR) or its local branches may revoke violators’ licenses or permits for their advertising business operations. Furthermore, advertisers, advertising operators or advertising distributors may be subject to civil liability if they infringe on the legal rights and interests of third parties in the course of their advertising business.

 

 14 

 

 

In October 2013, the SARFT issued a notice to enhance the management of TV shopping infomercials broadcasted in provincial satellite television stations, which further restricts the contents, air time and duration of these infomercials. These restrictions have had and may continue to have a negative impact on our TV advertising business.

 

We do not believe that advertisements containing content subject to restriction or censorship comprise a material portion of the advertisements displayed on our media network. However, there can be no assurance that each advertisement displayed on our network complies with relevant PRC advertising laws and regulations. Failure to comply with PRC laws and regulations relating to advertisement content restrictions governing the advertising industry in China may result in severe penalties.

 

Regulation on Intellectual Property

 

Regulation on Trademark

 

The Trademark Law of the PRC was adopted at the 24th meeting of the Standing Committee of the Fifth National People’s Congress on August 23, 1982 and amended on February 22, 1993, October 27, 2001, August 30, 2013 and November April 23, 2019, respectively. The Trademark Law sets out the guidelines on administration of trademarks and protection of the exclusive rights of trademark owners. In order to enjoy an exclusive right to use a trademark, one must register the trademark with the Trademark Bureau of the SAIC (currently known as the SAMR) and obtain a registration certificate.

 

Regulation on Patents

 

The Patent Law of the PRC was adopted at the 4th Meeting of the Standing Committee of the Sixth National People’s Congress on March 12, 1984 and subsequently amended in 1992 and 2000 and 2008. The Patent Law extends protection to three kinds of patents: invention patents, utility patents and design patents. According to the Implementing Regulations of the Patent Law, promulgated by the State Council of the PRC on June 15, 2001, and subsequently amended in December 28, 2002 and January 9, 2010, respectively, an invention patent refers to a new technical solution relating to a product, a process or improvement. When compared to existing technology, an invention patent has prominent substantive features and represents notable progress. A utility patent refers to any new technical solution relating to the shape, the structure, or their combination, of a product. Utility patents are granted for products only, not processes. A design patent (or industrial design) refers to any new design of the shape, pattern or color of a product or their combinations, which creates an aesthetic feeling and are suitable for industrial application. Inventors or designers must register with the State Intellectual Property Office to obtain patent protection. The term of protection is twenty years for invention patents and ten years for utility patents and design patents. Unauthorized use of patent constitutes an infringement and the patent holders are entitled to claims of damages, including royalties, to the extent reasonable, and lost profits.

 

Regulation on Copyright

 

The Copyright Law of the PRC was adopted at the 15th Meeting of the Standing Committee of the Seventh National People’s Congress on September 7, 1990 and amended on October 27, 2001and February 26, 2010, respectively. Unlike patent and trademark protection, copyrighted works do not require registration for protection in China. However, copyright owners may wish to voluntarily register with China’s National Copyright Administration to establish evidence of ownership in the event enforcement actions become necessary. Consent from the copyright owners and payment of royalties are required for the use of copyrighted works. Copyrights of movies or other audio or video works usually expire fifty years after their first publication. The amended Copyright Law extends copyright protection to Internet activities, products disseminated over the Internet and software products. The amended Copyright Law also requires registration of the pledge of a copyright.

 

 15 

 

 

Regulations on Foreign Currency Exchange

 

Foreign Currency Exchange

 

Pursuant to the Foreign Currency Administration Rules promulgated in1996 and most recently amended in August 2008 and various regulations issued by SAFE and other relevant PRC government authorities, the Renminbi is freely convertible only to the extent of current account items, such as trade-related receipts and payments, interest and dividends. Capital account items, such as direct equity investments, loans and repatriation of investment, unless expressly exempted by laws and regulations, require the prior approval from SAFE or its local branch for conversion of the Renminbi into a foreign currency, such as U.S. dollars, and remittance of the foreign currency outside the PRC.

 

Payments for transactions that take place within the PRC must be made in Renminbi. Domestic companies or individuals can repatriate foreign currency payments received from abroad or deposit these payments abroad subject to applicable regulations that expressly require repatriation within certain period. Foreign-invested enterprises may retain foreign exchange in accounts with designated foreign exchange banks subject to a cap set by SAFE or its local branch. Foreign currencies received under current account items can be either retained or sold to financial institutions engaged in the foreign exchange settlement or sales business without prior approval from SAFE by complying with relevant regulations. Foreign exchange income under capital account can be retained or sold to financial institutions engaged in foreign exchange settlement and sales business, with prior approval from SAFE unless otherwise provided.

 

After a Notice on Further Simplifying and Improving Foreign Exchange Administration Policy on Direct Investment, or SAFE Notice 13, became effective on June 1, 2015, instead of applying for approvals regarding foreign exchange registrations of foreign direct investment and overseas direct investment from SAFE, entities and individuals will be required to apply for such foreign exchange registrations from qualified banks. The qualified banks, under the supervision of SAFE, directly examine the applications and conduct the registration. On October 23, 2019, SAFE issued the Circular on Further Promoting Cross-border Trade and Investment Facilitation, or SAFE Circular 28. Among others, SAFE Circular 28 relaxes the prior restrictions and allows the foreign-invested enterprises without equity investment as in their approved business scope to use their capital obtained from foreign exchange settlement to make domestic equity investment as long as the investments are real and in compliance with the foreign investment-related laws and regulations. In addition, SAFE Circular 28 stipulates that qualified enterprises in certain pilot areas may use their capital income from registered capital, foreign debt and overseas listing, for the purpose of domestic payments without providing authenticity certifications to the relevant banks in advance for those domestic payments.

 

Our business operations, which are subject to the foreign currency exchange regulations, have all been implemented in accordance with these regulations. We will take steps to ensure that our future operations comply with these regulations.

 

Dividend Distribution

 

The principal laws, rules and regulations governing dividends paid by PRC operating subsidiaries and VIEs include the Company Law of the PRC (1993), as amended in 2018 and the Foreign Investment Law and its Implementation Rules (2019). Under these laws and regulations, PRC subsidiaries and VIEs, including wholly owned foreign enterprises, or WFOEs, and domestic companies in China, may pay dividends only out of their accumulated profits, if any, determined in accordance with PRC accounting standards and regulations. In addition, its PRC significant subsidiaries and VIEs, including WFOEs and domestic companies, are required to set aside at least 10% of their after-tax profit based on PRC accounting standards each year to their statutory capital reserve fund until the cumulative amount of such reserve reaches 50% of their respective registered capital. These reserves are not distributable as cash dividends.

 

 16 

 

 

Tax

 

On March 16, 2007, the Fifth Session of the Tenth National People’s Congress of PRC passed the Enterprise Income Tax Law of the People’s Republic of China, or EIT Law, which became effective on January 1, 2008 and was subsequently amended on February 24, 2017 and December 29, 2018, respectively. On November 28, 2007, the State Council at the 197th Executive Meeting passed the Regulation on the Implementation of the Income Tax Law of the People’s Republic of China, which became effective on January 1, 2008 and was subsequently amended on April 23, 2019. The EIT Law adopted a uniform tax rate of 25% for all enterprises (including foreign-invested enterprises) and revoked the existing tax exemption, reduction and preferential treatments applicable to foreign-invested enterprises.

 

Under the EIT Law, enterprises are classified as either “resident enterprises” or “non-resident enterprises.” Pursuant to the EIT Law and the Implementation Rules, enterprises established under PRC laws, or enterprises established outside China whose “de facto management bodies” are located in China, are considered “resident enterprises” and subject to the uniform 25% enterprise income tax rate for their global income. According to the Implementation Rules, “de facto management body” refers to a managing body that in practice exercises overall management and control over the production and business, personnel, accounting and assets of an enterprise. Our management is currently based in China and is expected to remain in China in the future. In addition, although the EIT Law provides that “dividends, bonuses and other equity investment proceeds between qualified resident enterprises” is exempted income, and the Implementation Rules refer to “dividends, bonuses and other equity investment proceeds between qualified resident enterprises” as the investment proceeds obtained by a resident enterprise from its direct investment in another resident enterprise, however, it is unclear whether our circumstance is eligible for exemption.

 

Furthermore, the EIT Law and Implementation Rules provide that the “non-resident enterprises” are subject to the enterprise income tax rate of 10% on their income sourced from China, if such “non-resident enterprises” (i) do not have establishments or premises of business in China or (ii) have establishments or premises of business in China, but the relevant income does not have actual connection with their establishments or premises of business in China. Such income tax may be exempted or reduced by the State Council of the PRC or pursuant to a tax treaty between China and the jurisdictions in which its non-PRC shareholders reside. Under the Double Tax Avoidance Arrangement between Hong Kong and Mainland China, if the Hong Kong resident enterprise owns more than 25% of the equity interest in a company in China, the 10% withholding tax on the dividends the Hong Kong resident enterprise received from such company in China is reduced to 5%. If China Net HK is considered to be a Hong Kong resident enterprise under the Double Tax Avoidance Arrangement and is considered to be a “non-resident enterprise” under the EIT Law, the dividends paid to us by Rise King WFOE may be subject to the reduced income tax rate of 5% under the Double Tax Avoidance Arrangement. However, based on the Notice on Certain Issues with Respect to the Enforcement of Dividend Provisions in Tax Treaties, issued on February 20, 2009 by the State Administration of Taxation, if the relevant PRC tax authorities determine, in their discretion, that a company benefits from such reduced income tax rate due to a structure or arrangement that is primarily tax-driven, such PRC tax authorities may adjust the preferential tax treatment.

 

Provisions Regarding Mergers and Acquisitions of Domestic Enterprises by Foreign Investors

 

On August 8, 2006, six PRC regulatory agencies, including CSRC, MOC, SAT, SASAC, SAIC (currently known as the SAMR) and SAFE, jointly promulgated the M&A Rules, which became effective on September 8, 2006, and was subsequently amended on June 22, 2009, to regulate foreign investment in PRC domestic enterprises. The M&A Rules provide that the MOC must be notified in advance of any change-of-control transaction in which a foreign investor takes control of a PRC domestic enterprise and any of the following situations exist: (i) the transaction involves an important industry in China; (ii) the transaction may affect national “economic security”; or (iii) the PRC domestic enterprise has a well-known trademark or historical Chinese trade name in China. The M&A Rules also contain a provision requiring offshore SPVs formed for the purpose of the overseas listing of equity interests in PRC companies and controlled directly or indirectly by PRC companies or individuals, to obtain the approval of the CSRC prior to publicly listing their securities on an overseas stock exchange. On September 21, 2006, the CSRC issued a clarification that sets forth the criteria and procedures for obtaining any required approval from the CSRC.

 

 17 

 

 

To date, the application of the M&A Rules is unclear. Our PRC counsel has advised us that:

 

·the CSRC approval requirement applies to SPVs that acquire equity interests in PRC companies through share exchanges and cash, and seek overseas listings; and

 

·based on their understanding of the current PRC laws, rules and regulations and the M&A Rules, unless there are new PRC laws and regulations or clear requirements from the CSRC in any form that require the prior approval of the CSRC for the listing and trading of any overseas SPV’s securities on an overseas stock exchange, the M&A Rules do not require that we obtain prior CSRC approval because:  (i) the Share Exchange is a purely foreign related transaction governed by foreign laws, not subject to the jurisdiction of PRC laws and regulations; (ii) we are not a special purpose vehicle formed or controlled by PRC companies or PRC individuals; and (iii) we are owned or substantively controlled by foreigners.

 

However, the interpretation and application of the M&A Rules remain unclear, and the PRC government authorities have the sole discretion to determine whether the transaction is subject to the approval of the CSRC, especially when taking into consideration of the performance-based incentive option arrangement by way of the Share Transfer Agreements. If the CSRC or another PRC regulatory agency subsequently determines that CSRC approval is required for the transaction, we cannot predict how long it would take to obtain the approval. In addition, we may need to apply for a remedial approval from the CSRC and may be subject to certain administrative or other sanctions from these regulatory agencies.

 

Further, new rules and regulations or relevant interpretations may be issued from time to time that may require us to obtain retroactive approval from the CSRC in connection with the business combination. If this were to occur, our failure to obtain or delay in obtaining the CSRC approval for the business combination would subject us to sanctions imposed by the CSRC and other PRC regulatory agencies. These sanctions could include fines and penalties on our operations in China, restrictions or limitations on our ability to pay dividends outside of China, and other forms of sanctions that may materially and adversely affect our business, results of operations and financial condition.

 

If the CSRC or another PRC regulatory agency subsequently determines that CSRC approval is required for the business combination, we may need to apply for a remedial approval from the CSRC and may be subject to certain administrative punishments or other sanctions from these regulatory agencies. New rules and regulations or relevant interpretations may require that we retroactively obtain approval from the CSRC in connection with the business combination. If this were to occur, our failure to obtain or delay in obtaining the CSRC approval for the transaction would subject us to sanctions imposed by the CSRC and other PRC regulatory agencies. These sanctions could include fines and penalties on our operations in China, restrictions or limitations on our ability to pay dividends outside of China, and other forms of sanctions that may materially and adversely affect our business, results of operations and financial condition.

 

The M&A Rules also established additional procedures and requirements expected to make merger and acquisition activities in China by foreign investors more time-consuming and complex, including requirements in some instances that the MOC be notified in advance of any change-of-control transaction in which a foreign investor takes control of a PRC domestic enterprise. These rules may also require the approval from the MOC where overseas companies established or controlled by PRC enterprises or residents acquire affiliated domestic companies. Complying with the requirements of the new regulations to complete such transactions could be time-consuming, and any required approval processes, including MOC approval, may delay or inhibit our ability to complete such transactions, which could affect our ability to expand our business.

 

Employees

 

As of December 31, 2019, we had 148 full-time employees, 21 of whom are in sales and marketing, 69 of whom are in operations and support, 39 of whom are in management and administration and 19 of whom are in technology support and R&D.

 

 18 

 

 

We are compliant with local prevailing wage, contractor licensing and insurance regulations, and have good relations with our employees.

 

As required by PRC regulations, we participate in various employee benefit plans that are organized by municipal and provincial governments, including pension, work-related injury benefits, maternity insurance, medical and unemployment benefit plans. We are required under PRC laws to make contributions to the employee benefit plans at specified percentages of the salaries, bonuses and certain allowances of our employees, up to a maximum amount specified by the local government from time to time. Members of the retirement plan are entitled to a pension equal to a fixed proportion of the salary prevailing at the member’s retirement date.

 

Generally, we enter into a standard employment contract with our officers and managers for a set period of years and a standard employment contract with other employees for a set period of years. According to these contracts, all of our employees are prohibited from engaging in any activities that compete with our business during the period of their employment with us. Furthermore, the employment contracts with officers or managers include a covenant that prohibits officers or managers from engaging in any activities that compete with our business for two years after the period of employment.

 

Corporation Information

 

Our principal executive offices are located at No. 9 South Min Zhuang Road, Haidian District, Beijing, PRC. Our telephone number at this address is (86 10) 60846616 and our fax number is (86 10) 88857816. For more information, see our corporate website at www.chinanet-online.com.

 

ITEM 1A.RISK FACTORS

 

In addition to the other information in this Form 10-K, readers should carefully consider the following important factors. These factors, among others, in some cases have affected, and in the future could affect, our financial condition and results of operations and could cause our future results to differ materially from those expressed or implied in any forward-looking statements that appear in this on Form 10-K or that we have made or will make elsewhere.

 

Risks Related to Our Business

 

We are susceptible to general economic conditions, natural catastrophic events and public health crises, and a potential downturn in advertising and marketing spending by advertisers could adversely affect our operating results in the near future.

 

Our business is subject to the impact of natural catastrophic events, such as earthquakes, or floods, public health crisis, such as disease outbreaks, epidemics, or pandemics in China, and all these could result in a decrease or sharp downturn of economies, including our markets and business locations in the current and future periods. The outbreak of the coronavirus (COVID-19) pandemic in China resulted in increased travel restrictions, and shutdown of businesses, which has caused slower recovery of the China economy. We may experience impact from quarantines, market downturns and changes in customer behavior related to pandemic fears and impact on our workforce if the virus continues to spread. COVID-19 affected a significant number of our workforce employed in our operations, and as a result we are experiencing a slow resumption of operations and may experience delays or the inability to delivery our service on a timely basis. In addition, one or more of our customers, partners, service providers or suppliers may experience financial distress, delayed or defaults on payment, file for bankruptcy protection, sharp diminishing of business, or suffer disruptions in their business due to the outbreak. The extent to which the COVID-19 pandemic impacts our results will depend on future developments and reactions in China, which are highly uncertain and will include emerging information concerning the severity of the COVID-19 pandemic and the actions taken by governments and private businesses to attempt to contain the coronavirus. The COVID-19 situation is likely to result in a potential material adverse impact on our business, results of operations and financial condition in the short run if it has come worse in China. Wider-spread COVID-19 in China and globally could prolong the deterioration in economic conditions and could cause decreases in or delays in advertising spending and reduce and/or negatively impact our short-term ability to grow our revenues. Any decreased collectability of accounts receivable, bankruptcy of small and medium businesses, or early termination of agreements due to deterioration in economic conditions could negatively impact our results of operations.

 

 19 

 

 

We may be subject to, and may expend significant resources in defending against, government actions and civil suits based on the content and services we provide through our Internet advertising and data service platforms.

 

PRC advertising laws and regulations require advertisers, advertising operators and advertising distributors, including businesses such as ours, to ensure that the content of the advertisements they prepare or distribute is fair, accurate and in full compliance with applicable laws, rules and regulations. Although we comply with the requirements by reviewing the business licenses and the profiles of our clients, clients may post advertisements about business opportunities that are not legitimate and over which we have no control. On April 24, 2015, the Fourteenth Session of the Standing Committee of the Twelfth National People’s Congress adopted the Revised Advertising Law, which became effective on September 1, 2015 and was further amended on October 26, 2018. The Revised Advertising Law further established the advertisement standards and restrictions of certain industries, such as: medical instruments, education and training, franchise and investments; defined separate standards and restrictions for Internet advertisements and reinforced the regulatory responsibilities of the related competent authorities. We cannot assure you that our operating entities will be fully in compliance with these new rules during normal course of business. Violation of these laws, rules or regulations may result in penalties, including fines, confiscation of advertising fees, orders to cease dissemination of the advertisements and orders to publish an advertisement correcting the misleading information. In circumstances involving serious violations, the PRC government may revoke a violator’s license for its advertising business operations.

 

We operate in the advertising and data service industry, which is particularly sensitive to changes in economic conditions and advertising trends.

 

Advertising and data service spending by our clients is particularly sensitive to changes in general economic conditions. For example, advertising and data service expenditures typically decrease during periods of economic downturn. Advertisers may reduce the amount of money they spend to advertise and obtain precision marketing data and data analysis on/from our advertising and data service platforms for a number of reasons, including:

 

·a general decline in economic conditions;

 

·a decline in economic conditions in the particular cities where we conduct business;

 

·a decision to shift advertising and marketing expenditures to other available less expensive advertising media; and

 

·a decline in advertising and marketing spending in general.

 

A decrease in the demand for advertising media in general, and for our advertising and marketing services in particular, would materially and adversely affect our ability to generate revenues, and have a material adverse effect on our financial condition and results of operations.

 

We face significant competition, and if we do not compete successfully against new and existing competitors, we may lose our market share, and our profitability may be adversely affected.

 

Increased competition could reduce our profitability and result in a loss of market share. Some of our existing and potential competitors may have competitive advantages, such as significantly greater financial, marketing or other resources, and may successfully mimic and adopt our business models. Moreover, increased competition will provide advertisers with a wider range of media and advertising and marketing service alternatives, which could lead to lower prices and decreased revenues, gross margins and profits. We cannot assure you that we will be able to successfully compete against new or existing competitors.

 

Key employees are essential to growing our business.

 

Handong Cheng, our chief executive officer and president, Mark Li, our chief financial officer and George K. Chu, our chief operating officer are essential to our ability to continue to grow our business. They have established relationships within the industries in which we operate. If they were to leave us, our growth strategy might be hindered, which could limit our ability to increase revenue.

 

 20 

 

 

In addition, we face competition for attracting skilled personnel with increasing labor cost. If we fail to attract and retain qualified personnel to meet current and future needs, this could slow our ability to grow our business, which could result in a decrease in market share.

 

We may need additional capital and we may not be able to obtain it at acceptable terms, or at all, which could adversely affect our liquidity and financial position.

 

In Note 3 (b) to our Consolidated Financial Statements included herewith, we disclosed that there is substantial doubt about our ability to continue as a going concern within one year after the date that the financial statements are issued. We intend to improve our cashflow status through improving gross profit margin, strengthen receivables collection management. If the implementation of these plans cannot provide sufficient cash to satisfy our requirements, we may seek to sell additional equity or debt securities or obtain more credit facilities. The incurrence of indebtedness would result in increased debt service obligations and could result in operating and financing covenants that would restrict our operations and liquidity.

 

Our ability to obtain additional capital on acceptable terms is subject to a variety of uncertainties, including:

 

·investors’ perception of, and demand for, securities of alternative advertising media companies;

 

·conditions of the U.S. and other capital markets in which we may seek to raise funds;

 

·our future results of operations, financial condition and cash flow;

 

·PRC governmental regulation of foreign investment in advertising service companies in China;

 

·economic, political and other conditions in China; and

 

·PRC governmental policies relating to foreign currency borrowings.

 

Our failure to protect our intellectual property rights could have a negative impact on our business.

 

We believe our brand, trade name, copyrights, domain name and other intellectual property are critical to our success. The success of our business depends in part upon our continued ability to use our brand, trade names and copyrights to further develop and increase brand awareness. The infringement of our trade names and copyrights could diminish the value of our brand and its market acceptance, competitive advantages or goodwill. In addition, our information and operational systems, which have not been patented or otherwise registered as our property, are a key component of our competitive advantage and our growth strategy.

 

Monitoring and preventing the unauthorized use of our intellectual property is difficult. The measures we take to protect our brand, trade names, copyrights, domain name and other intellectual property rights may not be adequate to prevent their unauthorized use by third parties. Furthermore, application of laws governing intellectual property rights in China and abroad is uncertain and evolving, and could involve substantial risks to us. If we are unable to adequately protect our brand, trade names, copyrights, domain name and other intellectual property rights, we may lose these rights and our business may suffer materially. Further, unauthorized use of our brand, domain name or trade names could cause brand confusion among advertisers and harm our reputation. If our brand recognition decreases, we may lose advertisers and fail in our expansion strategies, and our business, results of operations, financial condition and prospects could be materially and adversely affected.

 

 21 

 

 

We rely on computer software and hardware systems in managing our operations, the failure of which could adversely affect our business, financial condition and results of operations.

 

We are dependent upon our computer software and hardware systems in supporting our network and managing and monitoring programs on the network. In addition, we rely on our computer hardware for the storage, delivery and transmission of the data on our network. Any system failure that interrupts the input, retrieval and transmission of data or increases the service time could disrupt our normal operation. Any failure in our computer software or hardware systems could decrease our revenues and harm our relationships with advertisers and consumers, which in turn could have a material adverse effect on our business, financial condition and results of operations.

 

Any failure or interruptions in the internet infrastructure, bandwidth providers, data center providers, other third parties or our own systems for providing our solutions to customers could negatively impact our business.

 

Our ability to deliver our solutions is dependent on the development and maintenance of the internet and other telecommunications services by third parties. Such services include maintenance of a reliable network backbone with the necessary speed, data capacity and security for providing reliable internet access and services and reliable telecommunications systems that connect our operations. While our solutions are designed to operate without interruption, we may experience interruptions and delays in services and availability from time to time. We rely on systems as well as third-party vendors, including data center, bandwidth, and telecommunications equipment providers, to provide our solutions. We do not maintain redundant systems or facilities for some of these services. In the event of a catastrophic event with respect to one or more of these systems or facilities, we may experience an extended period of system unavailability, which could negatively impact our relationship with our customers.

 

Privacy and data security concerns, laws, or other regulations could expose us to liability or impair our operations.

 

Privacy and data security are rapidly evolving areas of concern and regulation. Changes in laws restricting or otherwise governing data and transfer thereof could be difficult to comply with, result in increased costs, or impair our operations. Security measures that we implement may fail due to third-party attack, employee error or sabotage, or other causes. Hacking techniques change frequently and therefore can be difficult to prevent. In addition, service providers could suffer security breaches or data losses that affect our customers’ information. A security breach could damage our reputation, resulting in loss of customers or reluctance of potential customers to try our platform, or civil or criminal liability.

 

If we are unable to maintain appropriate internal financial reporting controls and procedures, it could cause us to fail to meet our reporting obligations, result in the restatement of our financial statements, harm our operating results, subject us to regulatory scrutiny and sanction, cause investors to lose confidence in our reported financial information and have a negative effect on the market price for shares of our Common Stock.

 

Effective internal controls are necessary for us to provide reliable financial reports and effectively prevent fraud. We maintain a system of internal control over financial reporting, which is defined as a process designed by, or under the supervision of, our principal executive officer and principal financial officer, or persons performing similar functions, and effected by our board of directors, management and other personnel, to provide reasonable assurance regarding the reliability of financial reporting and the preparation of financial statements for external purposes in accordance with generally accepted accounting principles.

 

As a public company, we have significant additional requirements for enhanced financial reporting and internal controls. We are required to document and test our internal control procedures in order to satisfy the requirements of Section 404 of the Sarbanes-Oxley Act of 2002, which requires annual management assessments of the effectiveness of our internal controls over financial reporting. The process of designing and implementing effective internal controls is a continuous effort that requires us to anticipate and react to changes in our business and the economic and regulatory environments and to expend significant resources to maintain a system of internal controls that is adequate to satisfy our reporting obligations as a public company.

 

Our management will continue to evaluate the effectiveness of our overall control environment and will continue to refine existing controls as they, in conjunction with the Audit Committee of our Board of Directors, chief executive officer and chief financial officer, consider necessary. We cannot assure you that we will not, in the future, identify areas requiring improvement in our internal control over financial reporting. We cannot assure you that the measures we will take to remediate any areas in need of improvement will be successful or that we will implement and maintain adequate controls over our financial processes and reporting in the future as we continue our growth.  If we are unable to maintain appropriate internal financial reporting controls and procedures, it could cause us to fail to meet our reporting obligations, result in the restatement of our financial statements, harm our operating results, subject us to regulatory scrutiny and sanction, cause investors to lose confidence in our reported financial information and have a negative effect on the market price for shares of our Common Stock.

 

 22 

 

 

Our blockchain business is at an early stage and the PRC laws and regulations may have a potential effect.

 

As an initiation of our Business Opportunity Social Ecosystem, we are in the process of developing our Business Opportunity Chain platform based on the blockchain technology to facilitate our company’s business. The laws and regulations governing the blockchain in China are developing and evolving and subject to changes.

 

The PRC government adopts a positive attitude to the blockchain technology and it has been mentioned several times in the national strategy reports. However, for the initial coin offering (the “ICO”) which may appear in the most blockchain projects, the PRC government authorities have strictly prohibited the ICO and any similar activities within the PRC by issuing the Announcement of the People's Bank of China, the Office of the Central Leading Group for Cyberspace Affairs, the Ministry of Industry and Information Technology and Other Departments on Preventing the Financing Risks of Initial Coin Offerings on September 4, 2017. The Banking and Insurance Regulatory Commission, the Office of the Central Cyberspace Affairs Commission, the Ministry of Public Security, the People's Bank of China and the State Administration for Market Regulation also issued the Risk Warning for Preventing Illegal Fundraising in the Name of "Virtual Currency" or "Blockchain" on August 24, 2018. The Internet Finance Association of China also issued a series of notices to remind the potential risks of ICO and the cryptocurrency trading to the PRC residents, including the Risk Warning on Guarding against the "Virtual Currency" such as Bitcoin on September 13, 2017, Risk Warning on Guarding against the Disguised Initial Coin Offering Activities on January 12, 2018 and Risk Warning on Guarding against the Offshore Initial Coin Offering Activities and the Cryptocurrency Trading on January 26, 2018.

 

We do not plan to initiate any ICO in China or any other jurisdictions. We have been advised by our PRC counsel, as long as we do not issue any virtual currency coins, we only need to record filing as required by the Cyberspace Administration of China's Regulations on the Management of Blockchain Information Services that went into effect on February 15, 2019. We do not believe that such record filing procedure will have a material effect on our blockchain-powered platform. However, as the laws and regulations governing the blockchain in China are developing and evolving and subject to changes, we cannot assure you that that our blockchain technology related business will continue to be compliance with the PRC law. If our practice is deemed to have violated any PRC law or regulations, our blockchain related business would be materially and adversely affected.

 

Given the continuing changing of the regulation regime and the government policy of this area in the PRC, an overall limited industry experiences in developing and operating a blockchain-powered platform, and our lack of operating history to serve as an transaction facilitation and verification services provider, our ability to generate substantial revenue from the blockchain-powered platform upon its launch remains unproven. It may be difficult for you to evaluate its performance and prospects.

 

Risks Relating to Regulation of Our Business and to Our Structure

 

If the PRC government finds that the agreements that establish the structure for operating our China business do not comply with PRC governmental restrictions on foreign investment in the advertising industry, we could be subject to severe penalties.

 

Our operations are substantially conducted through our PRC Operating Entities, or VIEs, and through our contractual agreements with each of our PRC Operating Entities in China. PRC regulations restrict foreign investments in value-added telecommunication services, including providing Internet information services (“ICP”) and used to have restrictions on foreign investments in advertising business, which was lifted on June 29, 2015. In consideration of the restrictions on foreign investments in ICP and advertising business, our whole-owned subsidiary in China, Rise King WFOE, is ineligible to apply for the required licenses for providing Internet information services and was ineligible to apply for the required licenses for providing advertising services in China before June 29, 2015. Our PRC Operating Entities hold the requisite licenses and permits to provide Internet information services and advertising services in China. We have been and are expected to continue to be dependent on these PRC Operating Entities to operate our ICP and advertising business for the foreseeable future. We have entered into Contractual Agreements with the PRC Operating Entities, pursuant to which we, through Rise King WFOE, provide technical support and consulting services to the PRC Operating Entities. In addition, we have entered into agreements with our PRC Operating Entities and each of their shareholders which provide us with the substantial ability to control these affiliates.

 

 23 

 

 

As discussed above, the Foreign Investment Law, which came into effect on January 1, 2020, replaced the trio of existing laws regulating foreign investment in China, together with their implementation rules and ancillary regulations. The Foreign Investment Law stipulates three forms of foreign investment but does not explicitly stipulate the contractual arrangements under the VIE structure as a form of foreign investment. The Foreign Investment Law also stipulates that foreign investment includes “foreign investors invest in China through any other methods under laws, administrative regulations, or provisions prescribed by the State Council.”

 

Since the Foreign Investment Law is relatively new, uncertainties still exist in relation to its interpretation and implementation. There is no assurance that foreign investment via contractual arrangements would not be interpreted as a type of indirect foreign investment activities under the Foreign Investment Law in the future.

 

If our contractual arrangements will be deemed to be in violation of the market access requirements for foreign investment under the PRC laws and regulations, or furthermore we will fail to complete any actions to be taken by companies with respect to existing contractual arrangements as mandated by future laws, administrative regulations or provisions prescribed by the State Council in a timely manner, or at all, the relevant PRC regulatory authorities, including the State Administration for Industry and Commerce, or SAIC, (currently known as SAMR), the Ministry of Industry and Information Technology, Or MIIT, which regulates ICP and advertising companies, would have broad discretion in dealing with such violations, including:

 

·revoking the business and operating licenses of Rise King WFOE and/or the PRC Operating Entities;

 

·discontinuing or restricting the operations of Rise King WFOE and/or the PRC Operating Entities;

 

·imposing conditions or requirements with which we, Rise King WFOE and/or our PRC Operating Entities may not be able to comply; or

 

·requiring us or Rise King WFOE and/or PRC Operating Entities to restructure the relevant ownership structure or operations.

 

The imposition of any of these penalties would result in a material and adverse effect on our ability to conduct our business and would have a material adverse impact on our cash flows, financial position and operating performance.

 

We rely on contractual arrangements with the PRC Operating Entities and their shareholders for our China operations, which may not be as effective in providing operational control as direct ownership.

 

We rely on contractual arrangements with our PRC Operating Entities and their shareholders to operate our ICP and advertising business. These contractual arrangements may not be as effective in providing us with control over the PRC Operating Entities as direct ownership. If we had direct ownership of the PRC Operating Entities, we would be able to exercise our rights as a shareholder to effect changes in the board of directors of those companies, which in turn could affect changes, subject to any applicable fiduciary obligations, at the management level. However, under the current contractual arrangements, as a legal matter, if the PRC Operating Entities or any of their subsidiaries and shareholders fail to perform its or their respective obligations under these contractual arrangements, we may have to incur substantial costs and resources to enforce such arrangements, and rely on legal remedies under PRC laws, including seeking specific performance or injunctive relief, and claiming damages, which we cannot assure you to be effective. Accordingly, it may be difficult for us to change our corporate structure or to bring claims against the PRC Operating Entities if they do not perform their obligations under its contracts with us or if any of the PRC citizens who hold the equity interest in the PRC Operating Entities do not cooperate with any such actions.

 

 24 

 

 

Many of these contractual arrangements are governed by PRC laws and provide for the resolution of disputes through either arbitration or litigation in the PRC. Accordingly, these contracts would be interpreted in accordance with PRC laws and any disputes would be resolved in accordance with PRC legal procedures. The legal environment in the PRC is not as developed as in other jurisdictions, such as the United States. As a result, uncertainties in the PRC legal system could limit our ability to enforce these contractual arrangements. In the event we are unable to enforce these contractual arrangements, we may not be able to exert effective control over our operating entities, and our ability to conduct our business may be negatively affected. In addition, a PRC court or arbitration tribunal may refuse to enforce the contractual arrangements on the grounds that they are designed to circumvent PRC foreign investment restrictions and therefore are against PRC public policy.

 

Contractual arrangements we have entered into among the PRC Operating Entities may be subject to scrutiny by the PRC tax authorities and a finding that we owe additional taxes or are ineligible for our tax exemption, or both, could substantially increase our taxes owed, and reduce our net income and the value of your investment.

 

Under PRC law, arrangements and transactions among related parties may be subject to audit or challenge by the PRC tax authorities. If any of the transactions we have entered into among our subsidiaries and affiliated entities are found not to be on an arm’s-length basis, or to result in an unreasonable reduction in tax under PRC law, the PRC tax authorities have the authority to disallow our tax savings, adjust the profits and losses of our respective PRC entities and assess late payment interest and penalties.

 

If any of our PRC Operating Entities incurs debt on its own behalf in the future, the instruments governing the debt may restrict their ability to pay dividends or make other distributions to us. In addition, the PRC tax authorities may require us to adjust our taxable income under the contractual arrangements with the PRC Operating Entities we currently have in place in a manner that would materially and adversely affect the PRC Operating Entities’ ability to pay dividends and other distributions to us. Furthermore, relevant PRC laws and regulations permit payments of dividends by the PRC Operating Entities only out of their retained earnings, if any, determined in accordance with PRC accounting standards and regulations. Under PRC laws and regulations, each of the PRC Operating Entities is also required to set aside a portion of its net income each year to fund specific reserve funds. These reserves are not distributable as cash dividends. In addition, subject to certain cumulative limits, the statutory general reserve fund requires annual appropriations of 10% of after-tax income to be set aside prior to payment of dividends. As a result of these PRC laws and regulations, the PRC Operating Entities are restricted in their ability to transfer a portion of their net assets to us whether in the form of dividends, loans or advances. Any limitation on the ability of the PRC Operating Entities to pay dividends to us could materially and adversely limit our ability to grow, make investments or acquisitions that could be beneficial to our businesses, pay dividends, or otherwise fund and conduct our business.

 

Risks Associated With Doing Business In China

 

There are substantial risks associated with doing business in China, as set forth in the following risk factors.

 

Our operations and assets in China are subject to significant political and economic uncertainties.

 

Changes in PRC laws and regulations, or their interpretation, or the imposition of confiscatory taxation, restrictions on currency conversion, imports and sources of supply, devaluations of currency or the nationalization or other expropriation of private enterprises could have a material adverse effect on our business, results of operations and financial condition. Under its current leadership, the Chinese government has been pursuing economic reform policies that encourage private economic activity and greater economic decentralization. There is no assurance, however, that the Chinese government will continue to pursue these policies, or that it will not significantly alter these policies from time to time without notice.

 

 25 

 

 

We derive a substantial portion of our sales from China.

 

We derive a substantially portion of our sales from China. We anticipate that sales of our services in China will continue to represent a substantial proportion of our total sales in the near future. Any significant decline in the condition of the PRC economy could adversely affect consumer demand of our services, among other things, which in turn would have a material adverse effect on our business and financial condition.

 

Currency fluctuations and restrictions on currency exchange may adversely affect our business, including limiting our ability to convert Chinese Renminbi into foreign currencies and, if Chinese Renminbi were to decline in value, reducing our revenue in U.S. dollar terms.

 

Our reporting currency is the U.S. dollar and our operations in China use the local currency as their functional currencies. We are subject to the effects of exchange rate fluctuations with respect to any of these currencies. For example, the value of the Renminbi depends to a large extent on Chinese government policies and China’s domestic and international economic and political developments, as well as supply and demand in the local market. On July 21, 2005, the Chinese government changed its policy of pegging the value of Chinese Renminbi to the U.S. dollar. Under the new policy, Chinese Renminbi may fluctuate within a narrow and managed band against a basket of certain foreign currencies. It is possible that the Chinese government could adopt a more flexible currency policy, which could result in more significant fluctuation of Chinese Renminbi against the U.S. dollar. We can offer no assurance that Chinese Renminbi will be stable against the U.S. dollar or any other foreign currency.

 

The income statements of our operations are translated into U.S. dollars at the average exchange rates in each applicable period. To the extent the U.S. dollar strengthens against foreign currencies, the translation of these foreign currencies denominated transactions results in reduced revenue, operating expenses and net income for our international operations. Similarly, to the extent the U.S. dollar weakens against foreign currencies, the translation of these foreign currency denominated transactions results in increased revenue, operating expenses and net income for our international operations. We are also exposed to foreign exchange rate fluctuations as we convert the financial statements of our foreign operating subsidiaries and VIEs into U.S. dollars in consolidation. If there is a change in foreign currency exchange rates, the conversion of the foreign subsidiaries and VIEs’ financial statements into U.S. dollars will lead to a translation gain or loss which is recorded as a component of other comprehensive income. In addition, we have certain assets and liabilities that are denominated in currencies other than the relevant entity’s functional currency. Changes in the functional currency value of these assets and liabilities create fluctuations that will lead to a transaction gain or loss. We have not entered into agreements or purchased instruments to hedge our exchange rate risks, although we may do so in the future. The availability and effectiveness of any hedging transaction may be limited and we may not be able to successfully hedge our exchange rate risks.

 

Although Chinese governmental policies were introduced in 1996 to allow the convertibility of Chinese Renminbi into foreign currency for current account items, conversion of Chinese Renminbi into foreign exchange for capital items, such as foreign direct investment, loans or securities, requires the approval of the State Administration of Foreign Exchange, or SAFE, which is under the authority of the People’s Bank of China. These approvals, however, do not guarantee the availability of foreign currency conversion. We cannot be sure that we will be able to obtain all required conversion approvals for our operations or those Chinese regulatory authorities will not impose greater restrictions on the convertibility of Chinese Renminbi in the future. Because a significant amount of our future revenue may be in the form of Chinese Renminbi, our inability to obtain the requisite approvals or any future restrictions on currency exchanges could limit our ability to utilize revenue generated in Chinese Renminbi to fund our business activities outside of China, or to repay foreign currency obligations, including our debt obligations, which would have a material adverse effect on our financial condition and results of operations.

 

We may have limited legal recourse under PRC laws if disputes arise under our contracts with third parties.

 

The Chinese government has enacted laws and regulations dealing with matters such as corporate organization and governance, foreign investment, commerce, taxation and trade. However, their experience in implementing, interpreting and enforcing these laws and regulations is limited, and our ability to enforce commercial claims or to resolve commercial disputes is unpredictable. If our new business ventures are unsuccessful, or other adverse circumstances arise from these transactions, we face the risk that the parties to these ventures may seek ways to terminate the transactions, or, may hinder or prevent us from accessing important information regarding the financial and business operations of these acquired companies. The resolution of these matters may be subject to the exercise of considerable discretion by agencies of the Chinese government, and forces unrelated to the legal merits of a particular matter or dispute may influence their determination. Any rights we may have to specific performance, or to seek an injunction under PRC law, in either of these cases, are severely limited, and without a means of recourse by virtue of the Chinese legal system, we may be unable to prevent these situations from occurring. The occurrence of any such events could have a material adverse effect on our business, financial condition and results of operations.

 

 26 

 

 

We must comply with the Foreign Corrupt Practices Act.

 

We are required to comply with the United States Foreign Corrupt Practices Act, which prohibits U.S. companies from engaging in bribery or other prohibited payments to foreign officials for the purpose of obtaining or retaining business. Foreign companies, including some of our competitors, are not subject to these prohibitions. If our competitors engage in these practices, they may receive preferential treatment from personnel of some companies, giving our competitors an advantage in securing business or from government officials who might give them priority in obtaining new licenses, which would put us at a disadvantage. Although we inform our personnel that such practices are illegal, we cannot assure you that our employees or other agents will not engage in such conduct for which we might be held responsible. If our employees or other agents are found to have engaged in such practices, we could suffer severe penalties.

 

Changes in foreign exchange regulations in the PRC may affect our ability to pay dividends in foreign currency or conduct other foreign exchange business.

 

The Renminbi is not a freely convertible currency, and the restrictions on currency exchanges may limit our ability to use revenues generated in Renminbi to fund our business activities outside the PRC or to make dividends or other payments in United States dollars. The PRC government strictly regulates conversion of Renminbi into foreign currencies. Over the years, foreign exchange regulations in the PRC have significantly reduced the government’s control over routine foreign exchange transactions under current accounts.  In the PRC, the State Administration for Foreign Exchange, or the SAFE, regulates the conversion of the Renminbi into foreign currencies. Pursuant to applicable PRC laws and regulations, foreign invested enterprises incorporated in the PRC are required to apply for foreign exchange registration certificates. Currently, conversion within the scope of the “current account” (e.g. remittance of foreign currencies for payment of dividends, etc.) can be effected without requiring the approval of SAFE.  However, conversion of currency in the “capital account” (e.g. for capital items such as direct investments, loans, securities, etc.) still requires the approval of SAFE.

 

PRC regulations relating to mergers and acquisitions of domestic enterprises by foreign investors may increase the administrative burden we face and create regulatory uncertainties.

 

On August 8, 2006, the Ministry of Commerce (the “MOC”), joined by the China Securities Regulatory Commission (the “CSRC”), State-owned Assets Supervision and Administration Commission of the State Council (the “SASAC”), the State Administration of Taxation (the “SAT”), the State Administration of Industry and Commerce (the “SAIC”, currently known as the SAMR), and SAFE, jointly promulgated a rule entitled the Provisions Regarding Mergers and Acquisitions of Domestic Enterprises by Foreign Investors (the “M&A Rules”), which took effect as of September 8, 2006 and was subsequently amended on June 22, 2009.  This regulation, among other things, has certain provisions that require special purpose vehicles, or SPVs, formed for the purpose of acquiring PRC domestic companies and controlled by PRC individuals, to obtain the approval of the CSRC prior to publicly listing their securities on an overseas stock market. However, the regulation does not expressly provide that approval from the CSRC is required for the offshore listing of the SPV which acquires, directly or indirectly, equity interest or shares of domestic PRC entities held by domestic companies or individuals by cash payment, nor does it expressly provide that approval from CSRC is not required for the offshore listing of a SPV which has fully completed its acquisition of equity interest of domestic PRC equity prior to September 8, 2006. On September 21, 2006, the CSRC published on its official website a notice specifying the documents and materials that are required to be submitted for obtaining CSRC approval.

 

It is not clear whether the provisions in the regulation regarding the offshore listing and trading of the securities of a SPV applies to an offshore company such as us which owns controlling contractual interest in the PRC Operating Entities. We believe that the M&A Rules and the CSRC approval are not required in the context of the share exchange under our transaction because (i) such share exchange is a purely foreign related transaction governed by foreign laws, not subject to the jurisdiction of PRC laws and regulations; (ii) we are not a SPV formed or controlled by PRC companies or PRC individuals; and (iii) we are owned or substantively controlled by foreigners. However, we cannot be certain that the relevant PRC government agencies, including the CSRC, would reach the same conclusion, and we still cannot rule out the possibility that CSRC may deem that the transactions effected by the share exchange circumvented the M&A rules, the PRC Securities Law and other rules and notices.

 

 27 

 

 

If the CSRC or another PRC regulatory agency subsequently determines that the CSRC’s approval is required for the transaction, we may face sanctions by the CSRC or another PRC regulatory agency. If this happens, these regulatory agencies may impose fines and penalties on our operations in the PRC, limit our operating privileges in the PRC, delay or restrict the repatriation of the proceeds from this offering into the PRC, restrict or prohibit payment or remittance of dividends to us or take other actions that could have a material adverse effect on our business, financial condition, results of operations, reputation and prospects, as well as the trading price of our shares. The CSRC or other PRC regulatory agencies may also take actions requiring us, or making it advisable for us, to delay or cancel the transaction.

 

The M&A Rules, along with foreign exchange regulations discussed in the above subsection, will be interpreted or implemented by the relevant government authorities in connection with our future offshore financings or acquisitions, and we cannot predict how they will affect our acquisition strategy. For example, our operating companies’ ability to remit dividends to us, or to engage in foreign-currency-denominated borrowings, may be conditioned upon compliance with the SAFE registration requirements by such Chinese domestic residents, over whom we may have no control. In addition, such Chinese domestic residents may be unable to complete the necessary approval and registration procedures required by the SAFE regulations. Such uncertainties may restrict our ability to implement our acquisition strategy and adversely affect our business and prospects.

 

Future inflation in China may inhibit our activity to conduct business in China.

 

In recent years, the Chinese economy has experienced periods of rapid expansion and high rates of inflation. These factors have led to the adoption by Chinese government, from time to time, of various corrective measures designed to restrict the availability of credit or regulate growth and contain inflation. High inflation may in the future cause Chinese government to impose controls on credit and/or prices, or to take other action, which could inhibit economic activity in China, and thereby harm the market for our services.

 

The enforcement of the PRC Labor Contract Law and other labor-related regulations in the PRC may adversely affect our business and results of operations.

 

The Standing Committee of the National People’s Congress enacted the Labor Contract Law on January 2008 and amended it on December 28, 2012. The Labor Contract Law introduced specific provisions related to fixed-term employment contracts, part-time employment, probationary periods, consultation with labor unions and employee assemblies, employment without a written contract, dismissal of employees, severance, and collective bargaining to enhance previous PRC labor laws. Under the Labor Contract Law, an employer is obligated to sign an unlimited-term labor contract with any employee who has worked for the employer for ten consecutive years. Further, if an employee requests or agrees to renew a fixed-term labor contract that has already been entered into twice consecutively, the resulting contract, with certain exceptions, must have an unlimited term. With certain exceptions, an employer must pay severance to an employee where a labor contract is terminated or expires. In addition, PRC governmental authorities have continued to introduce various new labor-related regulations since the effectiveness of the Labor Contract Law.

 

Under the PRC Social Insurance Law and the Administrative Measures on Housing Fund, employees are required to participate in pension insurance, work-related injury insurance, medical insurance, unemployment insurance, maternity insurance and housing funds and employers are required, together with their employees or separately, to pay the social insurance premiums and housing funds for their employees.

 

These laws designed to enhance labor protection tend to increase our labor costs. In addition, as the interpretation and implementation of these regulations are still evolving, our employment practices may not be at all times be deemed in compliance with the regulations. As a result, we could be subject to penalties or incur significant liabilities in connection with labor disputes or investigations, which could have a material adverse effect on our results of operations and financial condition.

 

 28 

 

 

We may have difficulty establishing adequate management, legal and financial controls in the PRC.

 

We may have difficulty in hiring and retaining a sufficient number of qualified employees to work in the PRC. As a result of these factors, we may experience difficulty in establishing management, legal and financial controls, collecting financial data and preparing financial statements, books of account and corporate records and instituting business practices that meet Western standards. We may have difficulty establishing adequate management, legal and financial controls in the PRC.

 

You may experience difficulties in effecting service of legal process, enforcing foreign judgments or bringing original actions in China based on United States or other foreign laws against us and our management.

 

We conduct a substantial portion of our operations in China and a substantial portion of our assets are located in China. In addition, some of our directors and executive officers reside within China. As a result, it may not be possible to effect service of process within the United States or elsewhere outside China upon some of our directors and senior executive officers, including with respect to matters arising under U.S. federal securities laws or applicable state securities laws. It would also be difficult for investors to bring an original lawsuit against us or our directors or executive officers before a Chinese court based on U.S. federal securities laws or otherwise. Moreover, China does not have treaties with the United States or many other countries providing for the reciprocal recognition and enforcement of judgment of courts.

 

PRC enterprise income tax law could adversely affect our business and our net income.

 

On March 16, 2007, the National People’s Congress of the PRC passed the revised Enterprise Income Tax Law (or EIT Law), which took effect on of January 1, 2008 and was subsequently amended on February 24, 2017 and December 29, 2018, respectively. The EIT Law imposes a unified income tax rate of 25% on all companies established in China. Under the EIT Law, an enterprise established outside of the PRC with “de facto management bodies” within the PRC is considered as a resident enterprise and will normally be subject to the enterprise income tax at the rate of 25% on its global income. The EIT Law, however, does not define the term “de facto management bodies.” If the PRC tax authorities subsequently determine that we should be classified as a resident enterprise, then our global income will be subject to PRC income tax at a tax rate of 25%.

 

With the introduction of the EIT Law, China has resumed imposition of a withholding tax (10% in the absence of a bilateral tax treaty or new domestic regulation reducing such withholding tax rate to a lower rate). Per the Double Tax Avoidance Arrangement between Hong Kong and Mainland China, a Hong Kong company as the investor, which is considered a “non-resident enterprise” under the EIT Law, may enjoy the reduced withholding tax rate of 5% if it holds more than 25% equity interest in its PRC subsidiary. As China Net HK is the sole shareholder of Rise King WFOE, substantially all of our income will derive from dividends we receive from Rise King WFOE through China Net HK. When we declare dividends from the income in the PRC, we cannot assure whether such dividends may be taxed at a reduced withholding tax rate of 5% per the Double Tax Avoidance Arrangement between Hong Kong and Mainland China as the PRC tax authorities may regard our China Net HK as a shell company formed only for tax purposes and still deem Rise King WFOE in the PRC as the subsidiary directly owned by us. Based on the Notice on Certain Issues with respect to the Enforcement of Dividend Provisions in Tax Treaties, issued on February 20, 2009 by the State Administration of Taxation, if the relevant PRC tax authorities determine, in their discretion, that a company benefits from such reduced income tax rate due to a structure or arrangement that is primarily tax-driven, such PRC tax authorities may adjust the preferential tax treatment.

 

Investors should note that the EIT Law provides only a framework of the enterprise tax provisions, leaving many details on the definitions of numerous terms as well as the interpretation and specific applications of various provisions unclear and unspecified. Any increase in our tax rate in the future could have a material adverse effect on our financial conditions and results of operations.

 

 29 

 

 

Under the EIT Law, we may be classified as a “resident enterprise” of China. Such classification will likely result in unfavorable tax consequences to us and holders of our securities.

 

Under the EIT Law, an enterprise established outside of China with its “de facto management body” in China is considered a “resident enterprise,” meaning that it can be treated the same as a Chinese enterprise for enterprise income tax purposes. The implementing rules of the EIT Law defines “de facto management body” as an organization that exercises “substantial and overall management and control over the production and operations, personnel, accounting, and properties” of an enterprise. Currently no interpretation or application of the EIT Law and its implementing rules is available, therefore it is unclear how tax authorities will determine tax residency based on the facts of each case.

 

If the PRC tax authorities determine that China Net is a “resident enterprise” for PRC enterprise income tax purposes, a number of unfavorable PRC tax consequences could follow. First, we will be subject to enterprise income tax at a rate of 25% on our worldwide income as well as PRC enterprise income tax reporting obligations. This would mean that income such as interest on offering proceeds and other non-China source income would be subject to PRC enterprise income tax at a rate of 25%. Second, although under the EIT Law and its implementing rules dividends paid to us by our PRC subsidiaries would qualify as “tax-exempt income,” we cannot guarantee that such dividends will not be subject to a 10% withholding tax, as the PRC foreign exchange control authorities, which enforce the withholding tax, have not yet issued guidance with respect to the processing of outbound remittances to entities that are treated as resident enterprises for PRC enterprise income tax purposes. Finally, a 10% withholding tax will be imposed on dividends we pay to our non-PRC shareholders.

 

Our Chinese operating companies are obligated to withhold and pay PRC individual income tax in respect of the salaries and other income received by their employees who are subject to PRC individual income tax. If they fail to withhold or pay such individual income tax in accordance with applicable PRC regulations, they may be subject to certain sanctions and other penalties, which could have a material adverse impact on our business.

 

Under PRC laws, Rise King WFOE and the PRC Operating Entities will be obligated to withhold and pay individual income tax in respect of the salaries and other income received by their employees who are subject to PRC individual income tax. Such companies may be subject to certain sanctions and other liabilities under PRC laws in case of failure to withhold and pay individual income taxes for its employees in accordance with the applicable laws.

 

In addition, the SAT has issued several circulars concerning employee stock options. Under these circulars, employees working in the PRC (which could include both PRC employees and expatriate employees subject to PRC individual income tax) are required to pay PRC individual income tax in respect of their income derived from exercising or otherwise disposing of their stock options. Our PRC entities will be obligated to file documents related to employee stock options with relevant tax authorities and withhold and pay individual income taxes for those employees who exercise their stock options. While tax authorities may advise us that our policy is compliant, they may change their policy, and we could be subject to sanctions.

 

Because Chinese laws will govern almost all of our business’ material agreements, we may not be able to enforce our rights within the PRC or elsewhere, which could result in a significant loss of business, business opportunities or capital.

 

The Chinese legal system is similar to a civil law system based on written statutes. Unlike common law systems, it is a system in which decided legal cases have little precedential value. Although legislation in the PRC over the past 40 years has significantly improved the protection afforded to various forms of foreign investment and contractual arrangements in the PRC, these laws, regulations and legal requirements are relatively new. Due to the limited volume of published judicial decisions, their non-binding nature, the short history since their enactments, the discrete understanding of the judges or government agencies of the same legal provision, inconsistent professional abilities of the judicators, and the inclination to protect local interest in the court rooms, interpretation and enforcement of PRC laws and regulations involve uncertainties, which could limit the legal protection available to us, and foreign investors, including you. The inability to enforce or obtain a remedy under any of our future agreements could result in a significant loss of business, business opportunities or capital and could have a material adverse impact on our business, prospects, financial condition, and results of operations. In addition, the PRC legal system is based in part on government policies and internal rules (some of which are not published on a timely basis or at all) that may have a retroactive effect. As a result, we may not be aware of our violation of these policies and rules until a period of time after the violation. In addition, any litigation in the PRC, regardless of outcome, may be protracted and result in substantial costs and diversion of resources and management attention.

 

 30 

 

 

The non-U.S. activities of our non-U.S. subsidiaries and VIEs may be subject to U.S. taxation.

 

We conduct a substantial portion of our business through our operating subsidiaries and VIEs in China and are subject to income tax in the PRC. ChinaNet Online Holdings, Inc. is a Nevada corporation and is subject to income tax in the United States. New U.S. federal tax legislation, commonly referred to as the Tax Cuts and Jobs Act (the “U.S. Tax Reform”), was signed into law on December 22, 2017. The U.S. Tax Reform significantly modified the U.S. Internal Revenue Code by, among other things, reducing the statutory U.S. federal corporate income tax rate from 35% to 21% for taxable years beginning after December 31, 2017; limiting and/or eliminating many business deductions; migrating the U.S. to a territorial tax system with a one-time transition tax on a mandatory deemed repatriation of previously deferred foreign earnings of certain foreign subsidiaries; subject to certain limitations, generally eliminating U.S. corporate income tax on dividends from foreign subsidiaries; and providing for new taxes on certain foreign earnings.

 

The U.S. Tax Reform includes provisions for a new tax on global intangible low-taxed income (“GILTI”) effective for tax years of non-U.S. corporations beginning after December 31, 2017. The GILTI provisions impose a tax on foreign income in excess of a deemed return on tangible assets of controlled foreign corporations (“CFCs”), subject to the possible use of foreign tax credits and a deduction equal to 50 percent to offset the income tax liability, subject to some limitations. The new GILTI tax would be imposed on us when our subsidiaries and VIEs that are CFCs generate income that is subject to Subpart F of the U.S. Internal Revenue Code beginning after December 31, 2017, and any such resulting U.S. corporate income tax imposed on us would reduce our consolidated net income.

 

Risks Related to our Securities

 

Insiders have substantial control over us, and they could delay or prevent a change in our corporate control even if our other stockholders wanted it to occur.

 

Our executive officers, directors, and principal stockholders hold approximately 27% of our outstanding Common Stock. Accordingly, these stockholders are able to exert substantial influence over all matters requiring stockholder approval, including the election of directors and approval of significant corporate transactions. This could delay or prevent an outside party from acquiring or merging with us even if our other stockholders wanted it to occur.

 

There may not be sufficient liquidity in the market for our securities in order for investors to sell their securities.

 

There is currently only a limited public market for our Common Stock and there can be no assurance that a trading market will develop further or be maintained in the future. As of May 25, 2020, the closing trade price of our Common Stock was $0.92 per share. As of May 25, 2020, we had approximately 660 shareholders of record of our Common Stock, not including shares held in street name. In addition, during the past two fiscal years our Common Stock has had a trading range with a low price of $1.06 per share and a high price of $9.34 per share.

 

The market price of our Common Stock may be volatile.

 

The market price of our Common Stock has been and will likely continue to be highly volatile, as is the stock market in general. Some of the factors that may materially affect the market price of our Common Stock are beyond our control, such as changes in financial estimates by industry and securities analysts, conditions or trends in the industry in which we operate or sales of our common stock. These factors may materially adversely affect the market price of our Common Stock, regardless of our performance. In addition, the public stock markets have experienced extreme price and trading volume volatility particularly for companies whose primary operations are located in the PRC. This volatility has significantly affected the market prices of securities of many companies for reasons frequently unrelated to the operating performance of the specific companies. These broad market fluctuations may adversely affect the market price of our Common Stock.

 

 31 

 

 

The outstanding options and warrants may adversely affect us in the future and cause dilution to existing stockholders.

 

We currently have common stock purchase options outstanding to purchase up to 755,216 shares of our Common Stock in the aggregate issued to our management, executive directors and employees, subject to forfeiture upon an employee's cessation of employment at the discretion of the Company. The exercise prices of these options range from $2.10 to $3.00 per share, of which 277,976 shares of common stock purchase options will expire on November 29, 2021, and the remaining 477,240 shares of common stock purchase options will expire on September 14, 2020. We also have warrants outstanding to purchase up to 774,000 shares of our Common Stock, of which 645,000 warrants will expire on July 17, 2020 and the remaining 129,000 warrants will expire on January 17, 2021. The exercise price of these warrants is $1.4927 per share, subject to adjustment in certain circumstances. Exercise of these options and warrants may cause dilution in the interests of other stockholders as a result of the additional Common Stock that would be issued upon exercise. In addition, sales of the shares of our Common Stock issuable upon exercise of these options and warrants could have a depressive effect on the price of our stock, particularly if there is not a coinciding increase in demand by purchasers of our Common Stock. Further, the terms on which we may obtain additional financing during the period any of these options and warrants remain outstanding may be adversely affected by the existence of these options and warrants as well.

 

We may need additional capital and may sell additional securities or other equity securities or incur indebtedness, which could result in additional dilution to our shareholders or increase our debt service obligations.

 

We may require additional cash resources due to changed business conditions or other future developments, including any investments or acquisitions we may decide to pursue. If our cash resources are insufficient to satisfy our cash requirements, we may seek to sell additional equity or debt securities or obtain a credit facility. The sale of additional equity securities or equity-linked debt securities could result in additional dilution to our shareholders. The incurrence of indebtedness would result in increased debt service obligations and could result in operating and financing covenants that would restrict our operations. We cannot assure you that financing will be available in amounts or on terms acceptable to us, if at all.

 

We have not paid dividends in the past and do not expect to pay dividends in the future, and any return on investment may be limited to the value of our stock.

 

We have never paid any cash dividends on our Common Stock and do not anticipate paying any cash dividends on our common stock in the foreseeable future and any return on investment may be limited to the value of our stock. We plan to retain any future earning to finance growth.

 

Techniques employed by manipulative short sellers in Chinese small cap stocks may drive down the market price of our common stock.

 

Short selling is the practice of selling securities that the seller does not own but rather has, supposedly, borrowed from a third party with the intention of buying identical securities back at a later date to return to the lender. The short seller hopes to profit from a decline in the value of the securities between the sale of the borrowed securities and the purchase of the replacement shares, as the short seller expects to pay less in that purchase than it received in the sale.  As it is therefore in the short seller’s best interests for the price of the stock to decline, many short sellers (sometime known as “disclosed shorts”) publish, or arrange for the publication of, negative opinions regarding the relevant issuer and its business prospects in order to create negative market momentum and generate profits for themselves after selling a stock short.  While traditionally these disclosed shorts were limited in their ability to access mainstream business media or to otherwise create negative market rumors, the rise of the Internet and technological advancements regarding document creation, videotaping and publication by weblog (“blogging”) have allowed many disclosed shorts to publicly attack a company’s credibility, strategy and veracity by means of so-called research reports that mimic the type of investment analysis performed by large Wall Street firm and independent research analysts.  These short attacks have, in the past, led to selling of shares in the market, on occasion in large scale and broad base.  Issuers with business operations based in China and who have limited trading volumes and are susceptible to higher volatility levels than U.S. domestic large-cap stocks, can be particularly vulnerable to such short attacks.

 

 32 

 

 

These short seller publications are not regulated by any governmental, self-regulatory organization or other official authority in the U.S., are not subject to the certification requirements imposed by the Securities and Exchange Commission in Regulation AC (Regulation Analyst Certification) and, accordingly, the opinions they express may be based on distortions of actual facts or, in some cases, fabrications of facts.  In light of the limited risks involved in publishing such information, and the enormous profit that can be made from running just one successful short attack, unless the short sellers become subject to significant penalties, it is more likely than not that disclosed shorts will continue to issue such reports.

 

While we intend to strongly defend our public filings against any such short seller attacks, oftentimes we are constrained, either by principles of freedom of speech, applicable state law (often called “Anti-SLAPP statutes”), or issues of commercial confidentiality, in the manner in which we can proceed against the relevant short seller. You should be aware that in light of the relative freedom to operate that such persons enjoy – oftentimes blogging from outside the U.S. with little or no assets or identity requirements – should we be targeted for such an attack, our stock will likely suffer from a temporary, or possibly long term, decline in market price should the rumors created not be dismissed by market participants.

 

The NASDAQ may delist our securities from quotation on its exchange which could limit investors’ ability to make transactions in our securities and subject us to additional trading restrictions.

 

Our Common Stock is traded on the Nasdaq Stock Market LLC (“NASDAQ”), a national securities exchange. On April 21, 2020, we received a notice (the “Notice”) from The Nasdaq indicating that its common stock (the “Common Stock”), fails to comply with the $1.00 minimum bid price required for continued listing on The Nasdaq Capital Market under Nasdaq Listing Rule 5550(a)(2) based upon the closing bid price of the Common Stock for the 30 consecutive business days prior to the date of the Notice. The Nasdaq rules provide us a compliance period of 180 calendar days in which to regain compliance with Rule 5550(a)(2) which would have been by October 18, 2020. The Notice also states that, due to current market conditions, Nasdaq has determined to toll the commencement of the compliance period for the minimum bid price requirement through June 30, 2020. As a result, the date by which we have to regain compliance with the minimum bid price requirement was extended to December 28, 2020. To regain compliance, the minimum bid price of the Common Stock must meet or exceed $1.00 per share for a minimum ten consecutive business days at any point prior to December 28, 2020, at which point Nasdaq would provide written confirmation to us and close the matter. Our failure to regain compliance prior to December 28, 2020 could result in delisting of our Common Stock from the NASDAQ.

 

We are presently evaluating various courses of action to regain compliance. There can be no assurance that we will be able to regain compliance with Nasdaq’s rule or will otherwise be in compliance with other NASDAQ listing criteria. If NASDAQ delists our Common Stock from trading on its exchange, we could face significant material adverse consequences including:

 

·a limited availability of market quotations for our securities;

 

·a determination that our Common Stock is a “penny stock” which will require brokers trading in our Common Stock to adhere to more stringent rules and possibly resulting in a reduced level of trading activity in the secondary trading market for our Common Stock;

 

·a limited amount of news and analyst coverage for our company; and

 

·a decreased ability to issue additional securities or obtain additional financing in the future.

 

 33 

 

 

The audit report included in this annual report is prepared by an auditor who is not inspected by the Public Company Accounting Oversight Board and, as such, you may be deprived of the benefits of such inspection.

 

Our independent registered public accounting firm that issues the audit reports included in our annual reports filed with the U.S. Securities and Exchange Commission (the “SEC”), as auditors of companies that are traded publicly in the United States and a firm registered with the Public Company Accounting Oversight Board (United States) (the “PCAOB”), is required by the laws of the United States to undergo regular inspections by the PCAOB to assess its compliance with the applicable laws of the United States and professional standards. Because our auditor is located in the People’s Republic of China, a jurisdiction where the PCAOB is currently unable to conduct inspections and access critical accounting records without the approval of the Chinese authorities, our auditor is not currently inspected by the PCAOB. Inspections conducted by the PCAOB outside of China have identified deficiencies in those firms’ audit procedures and quality control procedures, which may be addressed as part of the inspection process to improve future audit quality and prevent accounting irregularities. This lack of PCAOB inspections in China prevents the PCAOB from regularly evaluating audit documentation located in China and its related quality control procedures. As a result, investors may be deprived of the benefits of PCAOB inspections. In a joint public statement on April 21, 2020, the Chairman of the SEC, the Chairman of the PCAOB, SEC Chief Accountant and Directors of the SEC Divisions of Corporation Finance and Investment Management reminded market participants that this inability of the PCAOB to inspect the audit work and practices of PCAOB-registered accounting firms in China (including Hong Kong, to the extent their audit clients have operations in China) represented a significant risk to both investors and finance professionals.

 

ITEM 1B.UNRESOLVED STAFF COMMENTS

 

None.

 

ITEM 2PROPERTIES

 

The following table summarizes the location of real property we lease.  We do not own any real property.

 

Item

Address

Leasing Area

1 No. 9 South Min Zhuang Road, Haidian District, Beijing, PRC, 2nd Floor 924 square meters
2 No. 15 First Changzheng Road, Xiaogan City, Hubei Province, PRC, 2nd Floor 300 square meters

 

The properties listed in Items 1 above are our principal executive offices and are used by all of our business segments. The property listed in Items 2 is the office for our operating VIEs in Xiaogan City, Hubei province, and is primarily used by our Internet advertising and data service business segment.

 

We believe that our existing facilities and equipment are well maintained and in good operating condition and are sufficient to meet our needs for the foreseeable future.

 

ITEM 3LEGAL PROCEEDINGS

 

We are currently not a party to any legal or administrative proceedings and are not aware of any pending or threatened legal or administrative proceedings against us in all material aspects. We may from time to time become a party to various legal or administrative proceedings arising in the ordinary course of our business.

 

ITEM 4MINE SAFETY DISCLOSURES

 

Not applicable.

 

 34 

 

 

PART II.  

 

ITEM 5MARKET FOR REGISTRANT’S COMMON EQUITY, RELATED STOCKHOLDER MATTERS AND ISSUER PURCHASES OF EQUITY SECURITIES

 

Our Common Stock has been listed on the Nasdaq Capital Market under the symbol “CNET” since October 29, 2013. Prior to that time, from September 14, 2010 through October 28, 2013, our Common Stock was listed on Nasdaq Global Market under the symbol “CNET”. Prior to that time, from March 4, 2010 through September 13, 2010, our Common Stock was listed on the NYSE AMEX under the trading symbol “CNET.”  Prior to that time, our Common Stock was quoted on the OTC Bulletin Board (“OTCBB “) under the trading symbol “EMZG”, until August 14, 2009, when our ticker symbol was change to “CHNT”.

 

On August 18, 2016, we filed a Certificate of Amendment to our Articles of Incorporation with the Secretary of State of Nevada to effect a one-for-two and one-half (1 for 2.5) reverse stock split of the Company’s Common Stock, which became effective on August 19, 2016. When the Reverse Stock Split became effective, each two and one-half shares of issued and outstanding Common Stock were converted into one newly issued and outstanding share of Common Stock. No fractional shares were issued in connection with the reverse stock split. Any fractional shares of Common Stock that would have otherwise resulted from the reverse stock split were rounded up to the nearest full share. The Reverse Stock Split did not change the par value of the Common Stock and had no effect on the number of authorized shares of Common Stock of the Company.

 

Holders

 

As of May 25, 2020, there were approximately 660 record holders of our Common Stock.

 

Dividends

 

We have never paid any dividends on our Common Stock and we plan to retain earnings, if any, for use in the development and growth of our business. Payment of future dividends, if any, will be at the discretion of the board of directors after taking into account various factors, including current financial condition, operating results and current and anticipated cash needs. If we ever determine to pay a dividend, we may experience difficulties in completing the administrative procedures necessary to obtain and remit foreign currency from China for the payment of such dividends from the profits of our PRC subsidiaries and VIEs.

 

Securities Authorized for Issuance Under Equity Compensation Plans

 

See “Item 11. Executive Compensation” for the aggregate information regarding our equity compensation plans in effect on December 31, 2019.

 

Equity Repurchases

 

During the fourth quarter of our fiscal year ended December 31, 2019, neither we nor any “affiliated purchaser” (as defined in Rule 10b-18(a)(3) under the Exchange Act) purchased any shares of our Common Stock, the only class of our equity securities registered pursuant to Section 12 of the Exchange Act.

 

Recent Sales of Unregistered Securities

 

Any previous sales of unregistered securities by the Company have been previously disclosed in our reports on Form 10-Q or Form 8-K, as applicable, filed with the SEC.

 

ITEM 6SELECTED FINANCIAL DATA

 

As a smaller reporting company, we are not required to include disclosure under this Item.

 

 35 

 

 

ITEM 7MANAGEMENT’S DISCUSSION AND ANALYSIS OF FINANCIAL CONDITION AND RESULTS OF OPERATIONS

 

Forward-Looking Statements

 

You should read the following discussion and analysis of our financial condition and results of operations in conjunction with our audited consolidated financial statements and the related notes to the consolidated financial statements included elsewhere in this Form 10-K. Our audited consolidated financial statements have been prepared in accordance with U.S. GAAP. The following discussion and analysis contains forward-looking statements within the meaning of Section 27A of the Securities Act of 1933 and Section 21E of the Securities Exchange Act of 1934, including, without limitation, statements regarding our expectations, beliefs, intentions or future strategies that are signified by the words “expect,” “anticipate,” “intend,” “believe,” or similar language. All forward-looking statements included in this document are based on information available to us on the date hereof, and we assume no obligation to update any such forward-looking statements. Our business and financial performance are subject to substantial risks and uncertainties. Actual results could differ materially from those projected in the forward-looking statements. In evaluating our business, you should carefully consider the information set forth under the heading “Risk Factors” and elsewhere in this Form 10-K. Readers are cautioned not to place undue reliance on these forward-looking statements.

 

Overview

 

Our company was incorporated in the State of Texas in April 2006 and re-domiciled to become a Nevada corporation in October 2006. As a result of a share exchange transaction we consummated with China Net BVI in June 2009, we are now a holding company, which through certain contractual arrangements with operating companies in the PRC, is engaged in providing advertising, precision marketing, online to offline sales channel expansion and the related data and technical services to SMEs in the PRC.

 

Through our PRC operating subsidiaries and VIEs, we primarily operate a one-stop services for our clients on our Omni-channel advertising, precision marketing and data analysis management system. We offer a variety channels of advertising and marketing services through this system, which primarily include distribution of the right to use search engine marketing services we purchased from key search engines, provision of online advertising placements on our web portals, sales of effective sale lead information as well as sell provision of TV advertising service to maximize market exposure and effectiveness for our clients.

 

Basis of presentation, critical accounting policies and management estimates

 

Our consolidated financial statements have been prepared in accordance with generally accepted accounting principles in the United States of America (“U.S. GAAP”) and include the accounts of our company, and all of our subsidiaries and VIEs. We prepare financial statements in conformity with U.S. GAAP, which requires us to make estimates and assumptions that affect the reported amounts of assets and liabilities, disclosure of contingent assets and liabilities on the date of the financial statements and the reported amounts of revenues and expenses during the financial reporting period. We continually evaluate these estimates and assumptions based on the most recently available information, our own historical experience and various other assumptions that we believe to be reasonable under the circumstances. Since the use of estimates is an integral component of the financial reporting process, actual results could differ from those estimates. We considered the policies discussed below to be critical to an understanding of our financial statements.

 

Foreign currency translation and transactions

 

We conduct substantially all of our operations through our PRC operating subsidiaries and VIEs, PRC is the primary economic environment in which we operate. The exchange rates used to translate amounts in Renminbi (“RMB”), the functional currency of the PRC, into our reporting currency, the United States Dollar (“U.S. dollar” or “US$”) for the purposes of preparing our consolidated financial statements are as follows:

 

   As of December 31,
   2019  2018
Balance sheet items, except for equity accounts   6.9762    6.8632 

 

   Year Ended December 31,
   2019  2018
Items in the statements of operations and comprehensive loss   6.8985    6.6174 

 

 36 

 

 

Revenue recognition

 

On January 1, 2018, we adopted ASC 606 “Revenue from Contracts with Customers”, applying the modified retrospective method. The adoption didn’t result in a material adjustment to our accumulated deficit as of January 1, 2018.

 

For the distribution of the right to use search engine marketing service, the provision of online advertising placement service and TV advertising service, we recognize revenues over time when we consider the services have been delivered to our customers. For sales of effective sale lead information and sales of software, we recognize revenues at a point in time upon control of the promised goods is delivered and accepted by our customers, and we have no performance obligation after the delivery. For technical services provided, we recognized revenues at a point in time upon completion of the service performance obligation, when we had the enforceable right to the payment of the services delivered to the customers.

 

For the distribution of the right to use the third-party’s search engine marketing service, we recognize the revenues on a gross basis, because we determine that we are a principal in the transaction, who controls the service before it is transferred to the customers.

 

Lease

 

On January 1, 2019, we adopted ASC Topic 842, “Lease”, applying the optional transition method in accordance with ASU No. 2018-11, which permitted us to change our date of initial application to the beginning of the period of the adoption of ASC Topic 842 (i.e. January 1, 2019) and recognize the effects of applying ASC Topic 842 as a cumulative-effect adjustment to retained earnings as of January 1, 2019, and remain applying ASC Topic 840 in the comparative periods. The adoption of ASC Topic 842 didn’t result in a material adjustment to our accumulated deficit as of January 1, 2019.

 

We lease office spaces in the PRC from unrelated third parties during our normal course of business. Other than these, we do not have any other contract that is or contains a lease under ASC Topic 842.

 

Our lease contracts do not contain any option for us to extend or terminate the lease, and do not contain the option for us to purchase the underlying assets. Based on the noncancelable lease period in the contract, we consider contract-based, asset-based, market-based and entity-based factors to determine the term over which we are reasonably certain to extend the lease, and then determine the lease term of each contract, which is 2-3 years.

 

Our lease contracts only contain fixed lease payments and do not contain any residual value guarantee.

 

Our lease contracts do not contain any nonlease component and are classified as operating leases in accordance with ASC Topic 842-10-25-3.

 

As the implicit rates of our leases cannot be readily determined, in accordance with ASC Topic 842-20-30-3, we then use our incremental borrowing rate as the discount rate to determine the present value of our lease payments for each lease contract. The discount rate used by us is 6%, which is determined based on the interest rate commonly used by the commercial banks in the PRC for the 1-5 years long-term loan lent to business entities on a collateralized basis.

 

Our office spaces lease contracts with a duration of less than twelve months meet the definition of short-term leases under ASC Topic 842. As an accounting policy, we elected not to recognize right-of-use asset and related lease liability to these short-term leases. Instead, we recognized the lease payments of these short-term leases in our consolidated statements of operations and comprehensive loss on a straight-line basis over the lease term.

 

 37 

 

 

Recent issued or adopted accounting standards

 

In June 2016, the FASB issued ASU No. 2016-13, “Financial Instruments-Credit Losses (Topic 326): Measurement of Credit Losses on Financial Instruments”. The amendments in this ASU require the measurement and recognition of expected credit losses for financial assets held at amortized cost. The amendments in this ASU replace the existing incurred loss impairment model with an expected loss methodology, which will result in more timely recognition of credit losses. In November 2018, the FASB issued ASU No. 2018-19, “Codification Improvements to Topic 326, Financial Instruments-Credit Losses”, which among other things, clarifies that receivables arising from operating leases are not within the scope of Subtopic 326-20. Instead, impairment of receivables arising from operating leases should be accounted for in accordance with Topic 842, Leases. For public entities, the amendments in these ASUs are effective for fiscal years beginning after December 15, 2019, including interim periods within those fiscal years. We have adopted the amendments in these ASUs on January 1, 2020, and the adoption of these amendments did not have a material impact on our consolidated financial position and results of operations.

 

In August 2018, the FASB issued ASU No. 2018-13, “Fair Value Measurement (Topic 820): Disclosure Framework—Changes to the Disclosure Requirements for Fair Value Measurement”. The amendments in this ASU eliminate, add and modify certain disclosure requirements for fair value measurements. The amendments in this ASU, among other things, require public companies to disclose the range and weighted average used to develop significant unobservable inputs for Level 3 fair value measurements. The amendments in this ASU are effective for all entities for fiscal years, and interim periods within those fiscal years, beginning after December 15, 2019, and entities are permitted to early adopt either the entire standard or only the provisions that eliminate or modify the requirements. We have adopted the amendments in these ASUs on January 1, 2020, and the adoption of these amendments did not have a material impact on our consolidated financial position and results of operations.

 

A.       RESULTS OF OPERATIONS FOR THE YEARS ENDED DECEMBER 31, 2019 AND 2018

 

The following table sets forth a summary, for the periods indicated, of our consolidated results of operations. Our historical results presented below are not necessarily indicative of the results that may be expected for any future period. All amounts, except number of shares and per share data, are presented in thousands of U.S. dollars.

 

   Year Ended December 31,
   2019  2018
   US$  US$
Revenues          
From unrelated parties  $57,181   $57,146 
From related parties   899     
Total revenues   58,080    57,146 
Cost of revenues   52,582    54,728 
Gross profit   5,498    2,418 
           
Operating expenses          
Sales and marketing expenses   540    1,970 
General and administrative expenses   5,777    5,486 
Research and development expenses   869    933 
Impairment on intangible assets       3,330 
Impairment on goodwill       5,211 
    7,186    16,930 
Loss from operations   (1,688)   (14,512)
           
Other income (expenses)          
Change in fair value of warrant liabilities   499    1,669 
Impairment on long-term investments       (453)
Interest expense, net   (35)   (37)
Other income/(expenses)   3    (30)
Total other income   467    1,149 
           
Loss before income tax expense and noncontrolling interests   (1,221)   (13,363)
Income tax expense   (49)   (764)
Net loss   (1,270)   (14,127)
Net loss attributable to noncontrolling interests   9    102 
Net loss attributable to ChinaNet Online Holdings, Inc.  $(1,261)  $(14,025)
           
Loss per share          
Loss per common share          
Basic and diluted  $(0.07)  $(0.88)
           
Weighted average number of common shares outstanding:          
Basic and diluted   17,130,335    15,863,894 

 

 38 

 

 

REVENUES

 

The following tables set forth a breakdown of our total revenues, disaggregated by type of services for the periods indicated, with inter-company transactions eliminated:

 

   Year Ended December 31,
   2019  2018
Revenue type  (Amounts expressed in thousands of US dollars, except percentages)
             
-Internet advertising and data service  $14,807    25.5%  $9,588    16.8%
-Distribution of the right to use search engine marketing service   41,361    71.2%   47,423    83.0%
-Other technical services   710    1.2%   14     
Internet advertising and related data and technical services   56,878    97.9%   57,025    99.8%
Software sales   1,202    2.1%        
TV advertising service           121    0.2%
Total  $58,080    100%  $57,146    100%

 

Total Revenues: Our total revenues increased to US$58.08 million for the year ended December 31, 2019 from US$57.15 million for the year ended December 31, 2018. Disregarding the translated US dollar revenues decrease resulted from the US dollar strengthening against RMB in 2019, Total revenues from our core business, Internet advertising and distribution of the right to use search engine marketing service increased by approximately 3% to RMB387 million (approximately US$56.2 million, translated using the average exchange rate of 2019) for the year ended December 31, 2019 from RMB377 million (approximately US$57.0 million, translated using the average exchange rate of 2018) for the year ended December 31, 2018. 

 

We derive the majority of our revenues from distribution of the right to use the search engine marketing (“SEM”) services, sale of advertising space on our internet ad portals, sales of effective sales lead information and provision of the related technical services, all of which management considers as one aggregate business operation and relies upon the consolidated results of all operations in this business unit to make decisions about allocating resources and evaluating performance. Our advertising and marketing services to related parties were provided in the ordinary course of business on the same terms as those provided to our unrelated customers. For the year ended December 31, 2019, our service revenues from related parties was approximately 1.5% of the total revenues for the reporting period, and we did not generate any revenue from related parties for the year ended December 31, 2018.

 

·Internet advertising revenues was approximately US$14.81 million for the year ended December 31, 2019, compared with approximately US$9.59 million for the year ended December 31, 2018. Due to the increase in other new form of self-media advertising channels in recent years, our clients intended to tighten their investment budget on advertising and marketing activities through traditional ad portal platforms. As a result, we experienced decline in revenues from this business category from fiscal 2017. In order to maintain the customer base for our own ad portals and thus maintain our overall industry competitive position, during the past two years, we increased our investment in cost consumption for effective sale lead generation to improve the ad effectiveness on our portals and thus improved the overall customers’ satisfaction of this service. As a result, although gross margin rate of this business decreased as compared with that in 2-3 years ago, advertising revenues of this business category started to recover from the second fiscal quarter of 2018 and further we achieved an increase in revenues of approximately 54% for the year ended December 31, 2019, compared with that in the previous year. In future periods, we intend to strengthen our data analysis on visitors’ behavior, and thus continue optimize our cost control mechanism for our ad portals, which aiming to help our ad portals to achieve more accurate advertising and marketing results that will lead to increasing sales lead conversion rate for our customers at more affordable and lower costs, and thereby gradually improve the gross profit margin of this business category in future periods.

 

 39 

 

 

·Revenue generated from distribution of the right to use search engine marketing service provided by key search engines for the year ended December 31, 2019 was approximately US$41.36 million, compared with approximately US$47.42 million for the year ended December 31, 2018, representing a decrease of approximately 13%. Customers use this third-party search engine marketing service to increase exposure through attracting more visits to their websites and achieve higher sales lead conversion rate, through bidding selected effective key words on different search engines. Given our penetration in the advertising industry, solid partnership relations with key search engines and relative large amount of purchase, we were able to offer our customers with search engine resource at a relatively lower rate compared with the market, as a result, since fiscal 2017, our revenue from distribution of right to use search engine market service provided by key search engines contributed more than 70% of our total revenues for each of our reporting periods. The decrease in our revenues from this business category for the year ended December 31, 2019 was primarily due to that as compared with the prior year, our key suppliers tightened their credit policies to us, thus more working capital was required for the same volume of search engine resource compared with the prior year. On the other hand, although our collection of the accounts receivables was generally improved as compared with the prior year, the profitability of our core business and working capital available during the year was still limited. The aforesaid factors were attributable to a decrease in the volume of search engine resource that we were able to purchase and redistribute to our customers during the year, as compared with that in the prior year. In response to this situation, we plan to require our customers to pay more advances, further strengthen our account receivables management and actively negotiate with our key suppliers for more favorable credit policies to improve the situation. Due to the COVID-19 outbreak in the PRC during the first fiscal quarter of 2020, and the related epidemic control measures imposed by the local governments, most of the business entities, especially SMEs remained shut down after the Chinese New Year holiday and were unable to reopen until mid-March or early-April 2020. As a result, our measures to improve the working capital status for this business category were not be implemented during the business recovery period. However, we still believe that the decrease in revenues from this business category was temporary and the situation will improve in future periods, along with the expected business rebound in the second half of 2020, as a result of the containment of the virus outbreak in the PRC.

 

·For the year ended December 31, 2019, we also generated an approximately US$0.70 million technical service revenue related to online marketing data analysis and management and an approximately US$1.20 million software sale revenue related to online information exchange safety management.

 

·We did not generate any TV advertising revenues for the year ended December 31, 2019, as we did not finalize any advertising resources contracts with suppliers during the year. Revenue from TV advertising service was approximately US$0.12 million for the year ended December 31, 2018 and we generate this revenue from the promotion of our client’s business information through broadcast during the airtime slots we purchased from a provincial satellite TV we cooperated with in the year. We continue to monitor our clients’ needs of this service. In consideration of the sustained and steady development of Internet advertising and the rapid development in mobile advertising, we expect future revenues contributed from this segment will continue to be insignificant.

 

 40 

 

 

Cost of Revenues

 

Our cost of revenues consisted of costs directly related to the offering of our advertising, precision marketing and related data and technical services, and our TV advertising service. The following table sets forth our cost of revenues, disaggregated by type of services, by amount and gross profit ratio for the periods indicated, with inter-company transactions eliminated:

 

   Year Ended December 31,
   2019  2018
   (Amounts expressed in thousands of US dollars, except percentages)
   Revenue  Cost  GP ratio  Revenue  Cost  GP ratio
                   
-Internet advertising and data service  $14,807    13,802    7%  $9,588    9,073    5%
-Distribution of the right to use search engine marketing service   41,361    38,775    6%   47,423    45,560    4%
-Other technical services   710    5    99%   14        100%
Internet advertising and related data and technical services   56,878    52,582    8%   57,025    54,633    4%
Software sales   1,202        100%            
TV advertising service               121    95    21%
Total  $58,080   $52,582    9%  $57,146   $54,728    4%

 

Cost of revenues: our total cost of revenues was approximately US$52.58 million for the year ended December 31, 2019, compared with US$54.73 million for the year ended December 31, 2018. Our cost of revenues primarily consists of search engine resources purchased from key search engines, costs of TV advertising time slots purchased from TV stations and other direct costs associated with providing the services.

 

·Costs for Internet advertising and data service primarily consisted of cost of internet traffic flow and technical services we purchased from other portals and technical suppliers for obtaining effective sales lead generation to promote business opportunity advertisements placed on our own ad portals. For the year ended December 31, 2019, our total cost of revenues for Internet advertising and data service was approximately US$13.8 million, compared with approximately US$9.07 million for the year ended December 31, 2018. The gross margin rate of our Internet advertising and data service revenues improved to approximately 7% for the year ended December 31, 2019, compared with 5% for last year, as a result of the optimization of our cost control mechanism after our sales volume recovered since the second quarter of 2018. We expect the gross profit margin of this business will continue to slightly increase in future periods, after the overall economy recovers from the COVID-19 outbreak in the second half of 2020.

 

·Costs for search engine marketing service was direct search engine resource costs consumed for the right to use search engine marketing service we purchased from key search engines and distributed to our customers. We purchased these search engine resources from well-known search engines in China, for example, Baidu, Qihu 360 and Sohu (Sogou) etc. We purchased the resource in relatively large amounts under our own name at a relatively lower rate compared to the market. We charged our clients the actual cost they consumed on search engines for the use of this service and a premium at certain percentage of that actual consumed cost. In order to improve our working capital status to adapt to the strengthen credit policies from the suppliers, we gradually increased the premium charged to our customers during fiscal 2019, as a result, although revenues from this business category temporarily decreased during 2019, gross margin rates of this service improved to approximately 6% for the year ended December 31, 2019, compared with approximately 4% for the year ended December 31, 2018.

 

 41 

 

 

·For the year ended December 31, 2018, cost for providing TV advertising services primarily consisted of cost of TV advertising time slots purchased from a provincial TV station of approximately US$0.10 million. Gross margin rate of our TV advertising service for the year ended December 31, 2018 was approximately 21%.

 

Gross Profit

 

As a result of the foregoing, our gross profit was US$5.50 million for the year ended December 31, 2019, compared with US$2.42 million for the year ended December 31, 2018. Our overall gross margin rate for the years ended December 31, 2019 and 2018 was approximately 9% and 4%, respectively. The increase in our overall gross margin rate was primarily due to an increase in gross margin rates of both of our core business categories, Internet advertising and data service and distribution of the right to use search engine marketing service to 7% and 6%, respectively, compared with 5% and 4% for the year ended December 31, 2018, respectively, and the revenues from technical services and software sales generated for the year ended December 31, 2019, as discussed above.

 

Operating Expenses

 

Our operating expenses consist of sales and marketing expenses, general and administrative expenses, research and development expenses and impairment losses on intangible assets and goodwill. The following tables set forth our operating expenses, divided into their major categories by amount and as a percentage of our total revenues for the periods indicated.

 

   Year Ended December 31,
   2019  2018
   (Amounts expressed in thousands of US dollars, except percentages)
   Amount  Percentage of
total revenue
  Amount  Percentage of
total revenue
             
Total Revenues  $58,080    100%  $57,146    100%
Gross Profit   5,498    9%   2,418    4%
Sales and marketing expenses   540    1%   1,970    3%
General and administrative expenses   5,777    10%   5,486    10%
Research and development expenses   869    1%   933    2%
Impairment on intangible assets           3,330    6%
Impairment on goodwill           5,211    9%
Total operating expenses   7,186    12%   16,930    30%

 

Operating Expenses:   Our operating expenses decreased to approximately US$7.19 million for the year ended December 31, 2019 from US$16.93 million for the year ended December 31, 2018. Excluding the non-recurring impairment losses charged on intangible assets and goodwill of approximately US$3.33 million and US$5.21 million, respectively, for the year ended December 31, 2018, our general operating expenses decreased to US$7.19 million for the year ended December 31, 2019, compared with US$8.39 million for the year ended December 31, 2018.

 

·Sales and marketing expenses: For the year ended December 31, 2019, our sales and marketing expenses decreased to US$0.54 million from US$1.97 million for the year ended December 31, 2018. Our sales and marketing expenses primarily consist of advertising expenses for brand development that we pay to different media outlets for the promotion and marketing of our advertising web portals, other advertising and promotional expenses, staff salaries, staff benefits, performance bonuses, travelling expenses, communication expenses and other general office expenses of our sales department. Due to certain aspects of our business nature, the fluctuation of our sales and marketing expenses usually does not have a direct linear relationship with the fluctuation of our net revenues. For the year ended December 31, 2019, the decrease in our sales and marketing expenses was primarily due to the following reasons: (1) the decrease in advertising expenses for brand development of approximately US$1.10 million; and (2) the decrease in staff salaries and benefit and other general expenses of our sales department of approximately US$0.33 million, due to the cost reduction plan executed by management.

 

 42 

 

 

·General and administrative expenses: General and administrative expenses increased to approximately US$5.78 million for the year ended December 31, 2019 from US$5.49 million for the year ended December 31, 2018. Our general and administrative expenses primarily consist of salaries and benefits of management, accounting and administrative personnel, office rentals, depreciation of office equipment, allowance for doubtful accounts, professional service fees, maintenance, utilities and other office expenses. For the year ended December 31, 2019, the change in our general and administrative expenses was primarily due to the following reasons: (1) the decrease in general administrative expenses, such as: professional service expenses, salary and benefit expenses and other general office expenses of approximately US$0.76 million, due to cost reduction plan executed by management; (2) the increase in allowance for doubtful accounts of approximately US$0.81 million, due to uncertainties surrounding future collection, as a result of the outbreak of COVID-19 in the first fiscal quarter of 2020 in China; and (3) the increase in share-based compensation expenses of approximately US$0.24 million.

 

·Research and development expenses: Research and development expenses were approximately US$0.87 million and US$0.93 million for the years ended December 31, 2019 and 2018, respectively. Our research and development expenses primarily consist of salaries and benefits of our research and development staff, equipment depreciation expenses, and office utilities and supplies allocated to our research and development department etc. The decrease in research and development expenses for the year ended December 31, 2019, compared with that in last year, was primarily due to the cost reduction plan executed by the management.

 

·Impairment on intangible assets: For the year ended December 31, 2018, we recognized in the aggregate of approximately US$3.33 million impairment loss associated with intangible assets of our Internet advertising and data service business segment. Due to insufficient estimated future cash flows expected to be generated by the these assets, the respective carrying value of these assets were not expected to be recoverable and exceeded its fair value.

 

·Impairment on goodwill: Due to the decrease in overall gross profit margin and continued operating losses incurred from our Internet advertising and data services reporting unit, we performed an interim goodwill impairment test as of June 30, 2018. As a result, for the year ended December 31, 2018, we recognized an approximately US$5.21 million full impairment loss on our goodwill of this reporting unit.

 

Loss from operations: As a result of the foregoing, we incurred a net loss from operations of approximately US$1.69 million and US$14.51 million for the years ended December 31, 2019 and 2018, respectively.

 

Change in fair value of warrant liabilities: We issued warrants in the financing we consummated in January 2018. We determined that the warrants should be accounted for as derivative liabilities, as the warrants are dominated in a currency (U.S. dollar) other than our functional currency (Renminbi or Yuan). As a result, a gain of change in fair value of approximately US$0.50 million and US$1.67 million was recorded in earnings for the years ended December 31, 2019 and 2018, respectively.

 

Impairment on long-term investments: We recognized an approximately US$0.45 million other-than temporary impairment loss on our long-term investment to ChinaNet Chuang Tou for the year ended December 31, 2018, representing the amount not recoverable upon termination of the entity.

 

Interest expense, net: For each of the years ended December 31, 2019 and 2018, interest income we earned was approximately US$0.01 million. For the years ended December 31, 2019 and 2018, interest expense of approximately US$0.04 million and US$0.05 million, respectively, was primarily related to the short-term bank loans we borrowed from major financial institutions in the PRC to supplement our short-term working capital needs.

 

Loss before income tax expense and noncontrolling interest: As a result of the foregoing, our loss before income tax expense and noncontrolling interest was approximately US$1.22 million and US$13.36 million for the years ended December 31, 2019 and 2018, respectively.

 

 43 

 

 

Income tax expense: We recognized an income tax expense of approximately US$0.05 million and US0.76 million for the years ended December 31, 2019 and 2018, respectively. For the year ended December 31, 2019, we provided approximately US$0.22 million current income tax expense, related to profit generated by one of our operating subsidiaries, which amount was offset by the approximately US$0.17 million deferred income tax benefit related to additional deferred tax assets recognized during the year. For the year ended December 31, 2018, deferred income tax expense recorded was primarily related to the additional deferred tax assets valuation allowance provided during the year.

 

Net loss: As a result of the foregoing, for the years ended December 31, 2019 and 2018, we incurred a net loss of approximately US$1.27 million and US$14.13 million, respectively.

 

Loss attributable to noncontrolling interest: Chuang Fu Tian Xia was 51% owned by Business Opportunity Online upon incorporation and the Company purchased the remaining 49% equity interest in it in May 2018. In May 2018, the Company incorporated a new majority-owned subsidiary, Business Opportunity Chain and beneficially owns 51% equity interest in it. For the year ended December 31, 2019, net loss allocated to the noncontrolling interest of Business Opportunity Chain was approximately US$0.01 million. For the year ended December 31, 2018, net loss allocated to the noncontrolling interest of Beijing Chuang Fu Tian Xia before it became our wholly-owned subsidiary and the noncontrolling interest of Business Opportunity Chain was approximately US$0.10 million in the aggregate.

 

Net loss attributable to ChinaNet Online Holdings, Inc.: Total net loss as adjusted by net loss attributable to the noncontrolling interest shareholders as discussed above yields the net loss attributable to ChinaNet Online Holdings, Inc. Net loss attributable to ChinaNet Online Holdings, Inc. was approximately US$1.26 million and US$14.03 million for the years ended December 31, 2019 and 2018, respectively.

 

B.       LIQUIDITY AND CAPITAL RESOURCES

 

Cash and cash equivalents represent cash on hand and deposits held at call with banks. We consider all highly liquid investments with original maturities of three months or less at the time of purchase to be cash equivalents. As of December 31, 2019, we had cash and cash equivalents of approximately US$1.60 million.

 

Our liquidity needs include (i) net cash used in operating activities that consists of (a) cash required to fund the initial build-out, continued expansion of our network and new services and (b) our working capital needs, which include deposits and advance payments to search engine resource and other advertising resource providers, payment of our operating expenses and financing of our accounts receivable; and (ii) net cash used in investing activities that consist of the investment to expand technologies related to our existing and future business activities, investment to enhance the functionality of our current advertising portals for providing advertising, marketing and data services and to secure the safety of our general network. To date, we have financed our liquidity need primarily through proceeds we generated from financing activities.

 

As discussed in Note 3(b) to our audited consolidated financial statements, there is substantial doubt about our ability to continue as a going concern within one year after the date that the financial statements are issued. We intend to improve our cashflow status through improving gross profit margin, strengthening receivables collection management, negotiating with vendors for more favorable payment terms and obtaining more credit facilities from banks or other form of financing.

 

The following table provides detailed information about our net cash flow for the periods indicated:

 

   Year Ended December 31,
   2019  2018
   Amounts in   thousands of US dollars
       
Net cash used in operating activities  $(4,311)  $(5,389)
Net cash used in investing activities   (2,158)   (3,047)
Net cash provided by financing activities   4,352    9,492 
Effect of foreign currency exchange rate changes on cash, cash equivalents, and restricted cash   (22)   (266)
Net (decrease)/increase in cash, cash equivalents, and restricted cash  $(2,139)  $790 

 

 44 

 

 

Net cash used in operating activities:

 

For the year ended December 31, 2019, our net cash used in operating activities of approximately US$4.31 million were primarily attributable to:

 

(1)net loss excluding approximately US$0.17 million of non-cash expenses of depreciation and amortizations; approximately US$0.09 million of amortization of operating lease right-of-use assets; approximately US$2.34 million allowance for doubtful accounts; approximately US$0.39 million share-based compensation; approximately US$0.50 million gain from change in fair value of warrant liabilities and approximately US$0.17 million deferred tax benefit, yielded the non-cash items excluding net income of approximately US$1.05 million.

 

(2)the receipt of cash from operations from changes in operating assets and liabilities, such as:

 

-accounts receivable decreased by approximately US$0.70 million, primarily due to strengthening of the accounts receivable collection management to improve our operating cashflows during the year;

 

-advance from customers increased by approximately US$0.97 million, primarily due to the increase in advances received from customers for the use of search engine marketing service distributed by us;

 

-due from related parties decreased by approximately US$0.15 million, primarily due to collection of a US$0.2 million advance from an officer of our company;

 

-taxes payable and other current liabilities increased by approximately US$0.38 million in the aggregate;

 

-lease payment liabilities related to short-term leases of our office spaces increased by approximately US$0.14 million; and

 

-other current assets decreased by approximately US$0.01 million.

 

(3)offset by the use from operations from changes in operating assets and liabilities, such as:

 

-prepayment and deposit to suppliers increased by approximately US$5.22 million, primarily due to the increase in deposit and prepayment for the purchase of search engine marketing service from a key search engine and the purchase of other advertising resources from the related suppliers;

 

-accounts payable decreased by approximately US$2.44 million, primarily due to the settlement of the payables with key suppliers related to services provided in last year;

 

-accruals decreased by approximately US$0.03 million, and

 

-we also prepaid approximately US$0.01 million lease payment during the year.

 

For the year ended December 31, 2018, our net cash used in operating activities of approximately US$5.39 million were primarily attributable to:

 

(1)net loss excluding approximately US$0.54 million of non-cash expenses of depreciation and amortizations; approximately US$0.23 million share-based compensation; approximately US$1.52 million allowance for doubtful accounts; approximately US$0.45 million impairment on long-term investments; approximately US$3.33 million impairment on intangible assets; approximately US$5.21 million impairment on goodwill; approximately US$1.67 million gain from change in fair value of warrant liabilities and approximately US$0.76 million deferred tax expense, yielded the non-cash items excluded net loss of approximately US$3.74 million.

 

 45 

 

 

(2)the receipt of cash from operations from changes in operating assets and liabilities, such as:

 

-deposit and prepayment to suppliers decreased by approximately US$1.35 million, primarily due to utilize the prepayments made in previous period and refund of contract deposits due to expiration/termination of supplier contracts;

 

-accounts payable increased by approximately US$0.16 million; and

 

-other receivables decreased slightly by approximately US$0.03 million.

 

(3)offset by the use from operations from changes in operating assets and liabilities such as:

 

-advance from customers decreased by approximately US$2.41 million, primarily due to recognizing revenues from beginning contract liabilities during the year;

 

-accrued liabilities, other payables and taxes payables decreased in the aggregate by approximately US$0.36 million, due to settlement of these operational liabilities after the financing in January 2018

 

-accounts receivable increased by approximately US$0.23 million; and

 

-due from related parities increased by approximately US$0.18 million.

 

Net cash used in investing activities:

 

For the year ended December 31, 2019, our cash used in investing activities included the following transactions: (1) we contributed our pro-rata share of cash investment of approximately US$0.04 million to an ownership investee company incorporated in October 2018; (2) we made an additional payment of approximately US$0.16 million for the development of our blockchain technology-based platform applications; and (3) we also paid approximately US$1.96 million in the aggregate for a 10-year licensed products use right and a software technology to better manage our internet resource and strengthen the ability of our data analysis, and thus to improve the overall effectiveness and efficiency of our online advertising and marketing business operations. In the aggregate, these transactions resulted in a cash outflow from investing activities of approximately US$2.16 million for the year ended December 31, 2019.

 

For the year ended December 31, 2018, our net cash used in investing activities included the following transactions: (1) we paid approximately US$0.01 million for the purchase of general office equipment; (2) we lent an unrelated party short-term loan of approximately US$2.0 million during the first fiscal quarter of 2018 and another unrelated party short-term loan of approximately US$0.11 million during the second fiscal quarter of 2018; (3) we collected the approximately US$2.57 million short-term loan that lent to an unrelated party in the third quarter of 2017, we also collected the approximately US$2.0 million and US$0.11 million short-term loan as mentioned in (2) above, in the second and third fiscal quarter, respectively; (4) we paid approximately US$1.89 million for the acquisition of the 49% noncontrolling interest in a majority-owned subsidiary of ours; (5) we paid in the aggregate of US$3.74 million for the development of certain blockchain technology-based platform applications, and paid another approximately US$0.43 million to settle the remaining balance of an intangible assets purchased in the fourth fiscal quarter of 2016; and (6) we received an investment return of approximately US$0.45 million from an unconsolidated investee company we plan to terminate in the near future. In the aggregate, these transactions resulted in a net cash outflow from investing activities of approximately US$3.05 million for the year ended December 31, 2018.

 

 46 

 

 

Net cash provided by financing activities:

 

For the year ended December 31, 2019, our net cash provided by financing activities included the following transactions: (1) we consummated a private placement whereby we sold approximately 3.22 million shares of our common stock to a selected group of investors at a purchase price of $1.4927 per share for a total net proceeds of approximately US$4.79 million, after deducting approximately US$0.02 million direct offering cost paid in cash; (2) we repaid in the aggregate approximately US$0.87 million short-term bank loans that matured in the first quarter and third quarter of 2019; (3) we re-borrowed approximately US$0.44 million short-term loan matured in the first quarter of 2019. In the aggregate, these transactions resulted in a net cash inflow from financing activities of approximately US$4.35 million for the year ended December 31, 2019.

 

For the year ended December 31, 2018, our net cash provided by financing activities included the following transactions: (1) we consummated a registered direct offering of an approximately 2.15 million shares of our common stock to certain institutional investors at a purchase price of $5.15 per share. As part of the transaction, we also issued to the investors and the placement agent warrants for the purchase of up to 645,000 shares and 129,000 shares of the Company’s common stock at an exercise price of $6.60 per share, respectively. We received net proceeds of approximately $10.26 million, after deduction of approximately US$0.81 million direct financing cost paid in cash; (2) Due to termination of security purchase agreements in May 2016, we repaid our previous investors of approximately US$0.92 million guarantee payment and prepayment received upon entering the agreements during 2018; (3) we repaid in the aggregate of approximately US$0.76 million short-term bank loans in July and October 2018; and (4) we re-borrowed an approximately US$0.45 million short-term bank loan in July 2018 and borrowed another approximately US$0.45 million short-term bank loan in September 2018. In the aggregate, these transactions resulted in a net cash inflow from financing activities of approximately US$9.49 million for the year ended December 31, 2018.

 

Restricted Net Assets

 

As substantially all of our operations are conducted through our PRC subsidiaries and VIEs, our ability to pay dividends is primarily dependent on receiving distributions of funds from our PRC subsidiaries and VIEs. Relevant PRC statutory laws and regulations permit payments of dividends by our PRC subsidiaries and VIEs only out of their retained earnings, if any, as determined in accordance with PRC accounting standards and regulations and after it has met the PRC requirements for appropriation to statutory reserves. Paid in capital of the PRC subsidiaries and VIEs included in our consolidated net assets are also not distributable for dividend purposes.

 

In accordance with the PRC regulations on Enterprises with Foreign Investment, a WFOE established in the PRC is required to provide certain statutory reserves, namely general reserve fund, the enterprise expansion fund and staff welfare and bonus fund which are appropriated from net profit as reported in the enterprise’s PRC statutory accounts. A WFOE is required to allocate at least 10% of its annual after-tax profit to the general reserve until such reserve has reached 50% of its registered capital based on the enterprise’s PRC statutory accounts. Appropriations to the enterprise expansion fund and staff welfare and bonus fund are at the discretion of the board of directors. The aforementioned reserves can only be used for specific purposes and are not distributable as cash dividends. Rise King WFOE is subject to the above mandated restrictions on distributable profits. Additionally, in accordance with the Company Law of the PRC, a domestic enterprise is required to provide a statutory common reserve of at least 10% of its annual after-tax profit until such reserve has reached 50% of its registered capital based on the enterprise’s PRC statutory accounts. A domestic enterprise is also required to provide for a discretionary surplus reserve, at the discretion of the board of directors. The aforementioned reserves can only be used for specific purposes and are not distributable as cash dividends. All of our other PRC subsidiaries and PRC VIEs are subject to the above mandated restrictions on distributable profits.

 

In accordance with these PRC laws and regulations, our PRC subsidiaries and VIEs are restricted in their ability to transfer a portion of their net assets to us.  As of December 31, 2019 and 2018, net assets restricted in the aggregate, which include paid-in capital and statutory reserve funds of our PRC subsidiaries and VIEs that are included in our consolidated net assets, were both approximately US$12.0 million.

 

The current PRC Enterprise Income Tax (“EIT”) Law also imposes a 10% withholding income tax for dividends distributed by a foreign invested enterprise to its immediate holding company outside China, which were exempted under the previous EIT law. A lower withholding tax rate will be applied if there is a tax treaty arrangement between mainland China and the jurisdiction of the foreign holding company. Holding companies in Hong Kong, for example, will be subject to a 5% rate, subject to approval from the related PRC tax authorities.

 

 47 

 

 

The ability of our PRC subsidiaries to make dividends and other payments to us may also be restricted by changes in applicable foreign exchange and other laws and regulations.

 

Foreign currency exchange regulation in China is primarily governed by the following rules:

 

·Foreign Exchange Administration Rules (1996), as amended in August 2008, or the Exchange Rules;

 

·Administration Rules of the Settlement, Sale and Payment of Foreign Exchange (1996), or the Administration Rules.

 

Currently, under the Administration Rules, Renminbi is freely convertible for current account items, including the distribution of dividends, interest payments, trade and service related foreign exchange transactions, but not for capital account items, such as direct investments, loans, repatriation of investments and investments in securities outside of China, unless the prior approval of the State Administration of Foreign Exchange (the “SAFE”) is obtained and prior registration with the SAFE is made. Foreign-invested enterprises like Rise King WFOE that need foreign exchange for the distribution of profits to its shareholders may effect payment from their foreign exchange accounts or purchase and pay foreign exchange rates at the designated foreign exchange banks to their foreign shareholders by producing board resolutions for such profit distribution. Based on their needs, foreign-invested enterprises are permitted to open foreign exchange settlement accounts for current account receipts and payments of foreign exchange along with specialized accounts for capital account receipts and payments of foreign exchange at certain designated foreign exchange banks.

 

Although the current Exchange Rules allow converting Chinese Renminbi into foreign currency for current account items, conversion of Chinese Renminbi into foreign exchange for capital items, such as foreign direct investment, loans or securities, requires the approval of SAFE, which is under the authority of the People’s Bank of China. These approvals, however, do not guarantee the availability of foreign currency conversion. We cannot be sure that it will be able to obtain all required conversion approvals for our operations or the Chinese regulatory authorities will not impose greater restrictions on the convertibility of Chinese Renminbi in the future. Currently, most of our retained earnings are generated in Renminbi. Any future restrictions on currency exchanges may limit our ability to use retained earnings generated in Renminbi to make dividends or other payments in U.S. dollars or fund possible business activities outside China.

 

C.       Off-Balance Sheet Arrangements

 

None.

 

D.       Disclosure of Contractual Obligations

 

In 2018, we entered into contracts with two unrelated third parties in relation to the development of our blockchain technology-powered platform applications. Total contract amount of these two contracts was approximately US$4.93 million. As of December 31, 2019, we had paid approximately US$3.88 million in the aggerate. During the first fiscal quarter of 2020, we made an additional payment of approximately US$0.3 million, and the remaining unpaid contract amount is expected to be paid during the year ending December 31, 2020.

 

ITEM 7A.QUANTITATIVE AND QUALITATIVE DISCLOSURES ABOUT MARKET RISK

 

As a smaller reporting company, we are not required to include disclosure under this Item.

 

ITEM 8FINANCIAL STATEMENTS AND SUPPLEMENTARY DATA

 

Consolidated Financial Statements

 

Our consolidated financial statements and the notes thereto begin on page F-1 of this Annual Report.

 

 48 

 

 

ITEM 9CHANGES IN AND DISAGREEMENTS WITH ACCOUNTS ON ACCOUNTING AND FINANCIAL DISCLOSURES

 

On September 25, 2019, we communicated with our former principal independent accountant, Marcum Bernstein & Pinchuk LLP (“MarcumBP”), regarding the decision to dismiss MarcumBP. On October 7, 2019, the Audit Committee of our Board of Directors made the final formal decision to approve the dismissal of MarcumBP as our principal independent accountant.

 

During our two most recent fiscal years ended December 31, 2017 and 2018, and any subsequent interim period through the date of MarcumBP’s dismissal, there were no: (1) disagreements between t our company and MarcumBP on any matter of accounting principles or practices, financial statement disclosure, or auditing scope or procedures, which disagreements that, if not resolved to MarcumBP’s satisfaction, would have caused MarcumBP to make reference to the subject matter of the disagreement in connection with its report issued in connection with the audits of our financial statements, or (2) “reportable events” as described under Item 304(a)(1)(v)(A), (B) and (D) of Regulation S-K of the rules and regulations of the Securities and Exchange Commission, during the two fiscal years of our company ended December 31, 2017 and 2018 or in any subsequent period up to the date of dismissal.

 

MarcumBP’s audit report on our financial statements for each of the fiscal years ended December 31, 2017 and 2018 did not contain any adverse opinion or disclaimer of opinion, and such audit report was not qualified or modified as to uncertainty, audit scope or accounting principles, except that MarcumBP’s report contained an explanatory paragraph regarding our ability to continue as a going concern. The financial statements for the fiscal years ended December 31, 2017 and 2018 did not include any adjustments that might have resulted from the outcome of this uncertainty.

 

On October 7, 2019, we engaged Centurion ZD CPA & Co. (“CZD”) to serve as our independent auditor. The decision to engage CZD as our principal independent accountant was approved by the Audit Committee of our company on October 7, 2019. During the fiscal years ended December 31, 2017 and 2018, and through the date of CZD’s engagement, we did not consult CZD regarding either: (i) the application of accounting principles to a specified transaction (either completed or proposed), or the type of audit opinion that might be rendered on our financial statements; or (ii) any matter that was either the subject of a “disagreement” or “reportable event” within the meaning set forth in Regulation S-K, Item 304 (a)(1)(iv) or (a)(1)(v).

 

ITEM 9A.CONTROLS AND PROCEDURES

 

Evaluation of Disclosure Controls and Procedures

 

Disclosure Controls and Procedures

 

Our chief executive officer and chief financial officer, with the participation of other members of management, evaluated the effectiveness of our disclosure controls and procedures, as defined in Exchange Act Rules 13a-15(e) and 15d-15(e), as of the end of December 31, 2019. Based on this evaluation, our chief executive officer and chief financial officer concluded as of December 31, 2019 that our disclosure controls and procedures were effective such that the material information required to be included in our SEC reports is recorded, processed, summarized and reported within the time periods specified in SEC rules and forms relating to our company, including our consolidating subsidiaries and VIEs, and was made known to them by others within those entities, particularly during the period when this report was being prepared.

 

Management’s Report on Internal Control over Financial Reporting

 

The management of the Company is responsible for establishing and maintaining adequate internal control over financial reporting as defined in Exchange Act Rules 13a-15(f) and 15d-15(f). Our internal control over financial reporting is designed to provide reasonable assurance regarding the reliability of financial reporting and the preparation of financial statements for external purposes in accordance with accounting principles generally accepted in the United States of America.

 

 49 

 

 

Because of its inherent limitations, internal control over financial reporting may not prevent or detect misstatements. Also, projections of any evaluation of effectiveness to future periods are subject to the risk that controls may become inadequate because of changes in conditions, or that the degree of compliance with the policies or procedures may deteriorate.

 

Under the supervision and with the participation of the Chief Executive Officer and Chief Financial Officer, management conducted an evaluation of the effectiveness of its internal control over financial reporting as of December 31, 2019. The framework on which such evaluation was based is contained in the report entitled “Internal Control — Integrated Framework” issued by the Committee of Sponsoring Organizations of the Treadway Commission (2013 framework). Based on the criteria set forth in the COSO Report, management assessed the effectiveness of the Company’s internal control over financial reporting, as of December 31, 2019, and determined it to be effective.

 

Changes in Internal Controls over Financial Reporting

 

There were no significant changes in our internal controls over financial reporting identified in connection with this evaluation that occurred during our last fiscal quarter that have materially affected, or are reasonably likely to materially affect, the Company’s internal controls over financial reporting.

 

Attestation Report of the Registered Public Accounting Firm

 

This Annual Report does not include an attestation report of our registered public accounting firm regarding internal control over financial reporting. As a smaller reporting company, the management’s report is not subject to attestation by our registered public accounting firm.

 

ITEM 9B.OTHER INFORMATION

 

None.

 

PART III.  

 

ITEM 10DIRECTORS, EXECUTIVE OFFICERS AND CORPORATE GOVERNANCE

 

Executive Officers and Directors

 

The following discussion sets forth information regarding the executive officers and directors of the Company as of May 26, 2020. The board of directors is comprised of only one class. All of the directors will serve until the next annual meeting of stockholders and until their successors are elected and qualified, or until their earlier death, retirement, resignation or removal. Provided below is a brief description of our executive officers’ and directors’ business experience during the past five years.

 

Name  Age  Other positions with Company;
other directorships held in last five years
  Has served as
Company director since
          
Handong Cheng  49  Chairman of the Board, Chief Executive Officer and President  September 2007
George Kai Chu  44  Chief Operating Officer, Secretary and Director  June 2015
Pau Chung Ho  61  Independent Non-Executive Director  August 5, 2019
Zhiqing Chen  47  Independent Non-Executive Director  November 2009
Chang Qiu  56  Independent Non-Executive Director  December 2014

 

 50 

 

 

The business experience during at least the last five years of each of these individuals is as follows:

 

Handong Cheng, Chairman of the Board, Chief Executive Officer and President. Mr. Cheng has served as Chief Executive Officer of ChinaNet since September 2007. Prior to that role, from October 2003 to September 2007, Mr. Cheng acted as President of ChinaNet Online Advertising Limited. Mr. Cheng holds an EMBA degree from Guanghua School of Management at the Peking University, and a degree in economic law from the College of Law of Wuhan University.

 

George Kai Chu, Chief Operating Officer, Secretary and Director. Mr. Chu has been our Chief Operating Officer and Secretary since May 2010. From December 2007 to May 2010, Mr. Chu served as the Special Executive to the Chairman of Dachan Food (Asia) Ltd. in Beijing and also served at Dachan Food as the Head of the Beijing and Hebei Operations. From June 2007 to December 2007, Mr. Chu acted as Senior Business Advisor to the Chinese Aviation and Space Industry Development Association (CASIDA) in Taipei. From January 2005 to June 2007, Mr. Chu served as a Senior Vice President at the Royal Bank of Canada Financial Group, Asset Management in Vancouver, Toronto and New York. Mr. Chu has a joint major bachelor’s degree in accounting and management information systems from Simon Fraser University, an MBA degree from Harvard University and an EMBA degree from Guanghua School of Management at the Peking University.

 

Pau Chung Ho, Director. Mr. Pau was appointed as an independent director of our company on August 5, 2019. Mr. Pau has served as the General Manager of The Regal Riverfront Hotel Jiangmen from April 2018 to date. From February 2014 to June 2017, he served as the General Manager of The Holiday Inn Resort Chaohu, and from September 2011 to February 2014, Mr. Pau served as the General Manager of The Regal Poly Guiyang Hotel. Mr. Pau holds a Bachelors of Arts in Hospitality Management from the University of Birmingham, United Kingdom.

 

Zhiqing Chen, Director. Mr. Chen has been a partner at Chen & Partners Law Firm since July 2010. From January 2002 to June 2010, Mr. Chen was a partner at Jin Mao P.R.C. Lawyers in Shanghai, a law firm specializing in corporate law, including foreign investments and mergers and acquisitions. Mr. Chen’s clients include local PRC enterprises as well as international corporations. Prior to joining the Company, Mr. Chen served as a non-management director for Shanghai Fumai Investment Management Co., Ltd., Shanghai Zhijinwu Investment Management Co., Ltd, and Shanghai Merciful Groups Co., Ltd. Mr. Chen received a bachelor’s degree in international law from East China University and an EMBA degree from Guanghua School of Management at the Peking University.

 

Chang Qiu, Director. Mr. Qiu has served as a Principal of Sansar Capital Management since 2007. From 2001 through 2007, Mr. Qiu served as the Founder, Managing Director and Senior Equity Analyst of Forun Technologies. Prior to that, Mr. Qiu worked at IBM and other organizations in business and research functions. Mr. Qiu received an MBA degree from Columbia Business School, a Ph.D. degree from Colorado School of Mines, and a bachelor’s degree from Wuhan University, China.

 

The business experience during at least the last five years of the Company’s executive officers not included above is as follows:

 

Mark Li, Chief Financial Officer and Treasurer. Mr. Li was appointed as our Chief Financial Officer and Treasurer on July 8, 2019. Mr. Li has twenty years of experience working in financial roles. Prior to joining the Company, Mr. Li served as Chief Financial Officer for DMG Entertainment & Media, a global entertainment and media company with operations in North America and Asia. Prior to this role, Mr. Li served as Financial Director at China Digital Culture and in other senior financial management positions. Mr. Li holds a bachelor’s degree in Economics from Chongqing Institute of Industry Management and a master’s degree in Finance from Central University of Finance and Economics. Mr. Li is a member of both the China Institute of Certified Public Accounts (CICPA) and Association of Chartered Certified Accounts (ACCA).

 

Family Relationships

 

No director or executive officer is related to any other director or executive officer.

 

 51 

 

 

Board Operations

 

Board Leadership Structure

 

Mr. Handong Cheng holds the positions of chief executive officer and chairman of the Board of the Company. The Board believes that Mr. Cheng’s services as both chief executive officer and chairman of the Board is in the best interest of the Company and its shareholders. Mr. Cheng possesses detailed and in-depth knowledge of the issues, opportunities and challenges facing the Company in the advertising and media industry and its business and is thus best positioned to develop agendas that ensure that the Board’s time and attention are focused on the most critical matters relating to the business of the Company. His combined role enables decisive leadership, ensures clear accountability, and enhances the Company’s ability to communicate its message and strategy clearly and consistently to the Company’s shareholders, employees and customers.

 

The Board has not designated a lead director. Given the limited number of directors comprising the Board, the independent directors call and plan their executive sessions collaboratively and, between meetings of the Board, communicate with management and one another directly. Under these circumstances, the directors believe designating a lead director to take on responsibility for functions in which they all currently participate might detract from rather than enhance performance of their responsibilities as directors.

 

Director Qualifications

 

The Company seeks directors with established strong professional reputations and experience in areas relevant to the strategy and operations of its businesses. The Company also seeks directors who possess the qualities of integrity and candor, who have strong analytical skills and who are willing to engage management and each other in a constructive and collaborative fashion, in addition to the ability and commitment to devote time and energy to service on the Board and its committees. We believe that all of our directors meet the foregoing qualifications.

 

The Nominating and Corporate Governance Committee and the Board believe that the leadership skills and other experience of the Board members, as described below, provide the Company with a range of perspectives and judgment necessary to guide our strategies and monitor their execution.

 

Handong Cheng. Mr. Cheng is the founder of the Company and has been serving the franchise and advertising media industries for more than fifteen years. In 2003, he participated in the establishment of Beijing CNET Online Advertising Co., Ltd. and Business Opportunity Online (Beijing) Networking Technology Ltd. (www.28.com), and engaged in operational, administration and management activities. Mr. Cheng has contributed to the Board’s strong leadership and vision for the development of the Company.

 

George Chu. Mr. Chu has been our Chief Operating Officer and Secretary since May 2010 and been our director since June 2015. Mr. Chu has years of experience in capital markets, financial and business management.

 

Pau Chung Ho. Mr. Pau has extensive experience in operation management, business strategy development and corporate governance.

 

Zhiqing Chen. Mr. Chen contributes to the Board extensive legal knowledge with respect to foreign investments and mergers and acquisitions. Mr. Chen also has experience working with PRC enterprises and international corporations.

 

Chang Qiu. Mr. Qiu has extensive experience working with PRC enterprises and international corporations. Mr. Qiu contributes to the Board his knowledge with respect to foreign investments, business strategy and corporate finance.

 

Meetings of the Board of Directors

 

The Board held eight meetings during 2019. During 2019, no director attended fewer than 75% of the meetings of the Board and Board committees of which the director was a member.

 

The Company’s directors are expected to attend board meetings as frequently as necessary to properly discharge their responsibilities and to spend the time needed to prepare for each such meeting. The Company’s directors are expected to attend annual meetings of stockholders, but we do not have a formal policy requiring them to do so. Except Mr. Pau who has served as our director from August 5, 2019, all other directors of ours attended the 2019 annual meeting of stockholders held on June 27, 2019.

 

 52 

 

 

Code of Ethics

 

The Company adopted a Code of Ethics applicable to its directors, officers and employees on December 21, 2009. The Code of Ethics is designed to deter wrongdoing and to promote ethical conduct and full, fair, accurate, timely and understandable reports that the Company files or submits to the Securities and Exchange Commission and others. A printed copy of the Code of Ethics may be obtained free of charge by writing to us at our headquarters located at No. 9 South Min Zhuang Road, Haidian District, Beijing, PRC 100195 or on our website, www.chinanet-online.com.

 

Board Committees

 

The Board has a standing audit, compensation, and nominating and corporate governance committee, comprised solely of independent directors. Each committee has a charter, which is available at the Company’s website, www.chinanet-online.com.

 

Audit Committee

 

The Audit Committee, which is established in accordance with Section 3(a)(58)(A) of the Exchange Act, engages Company’s independent accountants, reviewing their independence and performance; reviews the Company’s accounting and financial reporting processes and the integrity of its financial statements; the audits of the Company’s financial statements and the appointment, compensation, qualifications, independence and performance of the Company’s independent auditors; the Company’s compliance with legal and regulatory requirements; and the performance of the Company’s internal audit function and internal control over financial reporting. The Audit Committee held five meetings during 2019.

 

The members of the Audit Committee are Chang Qiu, Zhiqing Chen and Pau Chung Ho. The Board has determined that Mr. Qiu is an audit committee financial expert, as defined in the Exchange Act.

 

Compensation Committee

 

The Compensation Committee reviews annually the Company’s corporate goals and objectives relevant to the officers’ compensation, evaluates the officers’ performance in light of such goals and objectives, determines and approves the officers’ compensation level based on this evaluation; makes recommendations to the Board regarding approval, disapproval, modification, or termination of existing or proposed employee benefit plans, makes recommendations to the Board with respect to non-CEO and non-CFO compensation and administers the Company’s incentive-compensation plans and equity-based plans. The Compensation Committee has the authority to delegate any of its responsibilities to subcommittees as it may deem appropriate in its sole discretion. The chief executive officer of the Company may not be present during voting or deliberations of the Compensation Committee with respect to his compensation. The Company’s executive officers do not play a role in suggesting their own salaries. Neither the Company nor the Compensation Committee has engaged any compensation consultant who has a role in determining or recommending the amount or form of executive or director compensation. The Compensation Committee held one meeting during 2019.

 

The members of the Compensation Committee are Zhiqing Chen, Chang Qiu and Pau Chung Ho.

 

Nominating and Corporate Governance Committee

 

The Nominating and Corporate Governance Committee assists the Board in identifying qualified individuals to the Board as its nominees for election as directors, in determining the composition of the Board, and in assessing the Board’s effectiveness. The Nominating and Corporate Governance Committee held one meeting during 2019.

 

 53 

 

 

The members of the Nominating and Corporate Governance Committee are Zhiqing Chen, Chang Qiu and Pau Chung Ho.

 

The Nominating and Corporate Governance Committee will consider director candidates recommended by security holders. Potential nominees to the Board are required to have such experience in business or financial matters as would make such nominee an asset to the Board and may, under certain circumstances, be required to be “independent”, as such term is defined under Rule 5605 of the listing standards of NASDAQ and applicable SEC regulations. Security holders wishing to submit the name of a person as a potential nominee to the Board must send the name, address, and a brief (no more than 500 words) biographical description of such potential nominee to the Nominating and Corporate Governance Committee at the following address: Nominating and Corporate Governance Committee of the Board of Directors, c/o ChinaNet Online Holdings, Inc., No. 9 South Min Zhuang Road, Haidian District, Beijing, PRC. Potential director nominees will be evaluated by personal interview, such interview to be conducted by one or more members of the Nominating and Corporate Governance Committee, and/or any other method the Nominating and Corporate Governance Committee deems appropriate, which may, but need not, include a questionnaire. The Nominating and Corporate Governance Committee may solicit or receive information concerning potential nominees from any source it deems appropriate. The Nominating and Corporate Governance Committee need not engage in an evaluation process unless (i) there is a vacancy on the Board, (ii) a director is not standing for re-election, or (iii) the Nominating and Corporate Governance Committee does not intend to recommend the nomination of a sitting director for re-election. A potential director nominee recommended by a security holder will not be evaluated differently from any other potential nominee. Although it has not done so in the past, the Nominating and Corporate Governance Committee may retain search firms to assist in identifying suitable director candidates.

 

The Board does not have a formal policy on Board candidate qualifications. The Board may consider those factors it deems appropriate in evaluating director nominees made either by the Board or stockholders, including judgment, skill, strength of character, experience with businesses and organizations comparable in size or scope to the Company, experience and skill relative to other Board members, and specialized knowledge or experience. Depending upon the current needs of the Board, certain factors may be weighed more or less heavily. In considering candidates for the Board, the directors evaluate the entirety of each candidate’s credentials and do not have any specific minimum qualifications that must be met. “Diversity,” as such, is not a criterion that the Committee considers. The directors will consider candidates from any reasonable source, including current Board members, stockholders, professional search firms or other persons. The directors will not evaluate candidates differently based on who has made the recommendation.

 

Stockholder Communications

 

Stockholders can mail communications to the Board, c/o Secretary, ChinaNet Online Holdings, Inc., No. 9 South Min Zhuang Road, Haidian District, Beijing, PRC, who will forward the correspondence to each addressee.

 

Section 16(a) Beneficial Ownership Reporting Compliance

 

Section 16(a) of the Securities Exchange Act of 1934 requires Company’s directors and executive officers and any beneficial owner of more than 10% of any class of Company equity security to file reports of ownership and changes in ownership with the Securities and Exchange Commission and furnish copies of the reports to Company. Based solely on the Company’s review of copies of such forms and written representations by Company’s executive officers and directors received by it, Company believes that during 2019, all such reports were filed timely.

 

 54 

 

 

ITEM 11EXECUTIVE COMPENSATION

 

Compensation of Executive Officers

 

Our Board of Directors has not adopted or established a formal policy or procedure for determining the amount of compensation paid to our executive officers. No pre-established, objective performance goals or metrics have been used by the Board of Directors in determining the compensation of our executive officers.

 

Elements of Compensation

 

Our executive officers receive a base salary to compensate them for services rendered during the year. In additional to their base salary, we also provide equity incentives to attract and retain executive talent for the Company’s continued success.

 

Base Salary and Bonus. The value of base salary and bonus for each our executive reflects his skill set and the market value of that skill set in the sole discretion of the Board of Director.

 

Equity Incentives. The ChinaNet Online Holdings, Inc. 2015 Equity Incentive Plan (the “2015 Plan”) provides for the granting of distribution equivalent rights, incentive stock options, non-qualified stock options, performance share awards, performance unit awards, restricted stock awards, restricted stock unit awards, stock appreciation rights, tandem stock appreciation rights, unrestricted stock awards or any combination of the foregoing, as may be best suited to the circumstances of the particular employee, director or consultant as provided therein (the “Awards”). Certain Awards are intended to qualify as “incentive stock options” within the meaning of the Internal Revenue Code (the “Code”). The 2015 Plan was approved by our stockholders on June 25, 2015.

 

Retirement Benefits. Our executive officers are not presently entitled to company-sponsored retirement benefits.

 

Perquisites. We have not provided our executive officers with any material perquisites and other personal benefits and, therefore, we do not view perquisites as a significant or necessary element of our executive’s compensation.

 

Deferred Compensation. We do not provide our executives the opportunity to defer receipt of annual compensation.

 

Summary Compensation Table

 

The following table sets forth information regarding compensation of the named executive officers for each of the two fiscal years in the period ended December 31, 2019.

 

SUMMARY COMPENSATION OF NAMED EXECUTIVE OFFICERS
Name and Principal Position  Year  Salary
($)
  Stock Awards
($)
  Option Awards
($)
  Total
Handong Cheng (Chief Executive Officer)  2019   7,347            7,347 
   2018   30,347            30,347 
                        
Mark Li (Chief Financial Officer) *  2019   35,697            35,697 
   2018                
                        
Zhige Zhang (Former Chief Financial Officer) *  2019   8,176            8,176 
   2018   17,545            17,545 
                        
George Kai Chu (Chief Operating Officer and Secretary)  2019   6,045            6,045 
   2018   27,053            27,053 

 

* On July 8, 2019, Zhige Zhang resigned as our Chief Financial Officer. On that same day, Mark Li was appointed as our new Chief Financial Officer.

 

 55 

 

 

Our executive officers are reimbursed by us for any out-of-pocket expenses incurred in connection with activities conducted on our behalf. There is no limit on the amount of these out-of-pocket expenses and there will be no review of the reasonableness of such expenses by anyone other than our Board, which includes persons who may seek reimbursement, or a court of competent jurisdiction if such reimbursement is challenged.

 

Employment Agreements

 

We enter into a standard employment contract with our executive officers for a set period of years. According to the contracts, these executive officers will devote substantially all of his/her time to the service of our company and may not compete directly or indirectly with us. These executive officers also agreed that in the event that his/her employment with us is terminated, for a period of two year following the date of his/her termination of employment, he/she will not contact, for any commercial purpose, or provide to a third party, information about clients or entities with which we were acquainted during the term of his employment with us. Subject to certain exceptions, either party may terminate the employment agreement upon 30 days prior written notice.

 

We do not have change-in-control agreements with any of our directors or executive officers, and we are not obligated to pay severance or other enhanced benefits to executive officers upon termination of their employment.

 

OUTSTANDING EQUITY AWARDS AT FISCAL 2019 YEAR END

 

OPTION AWARDS  STOCK AWARDS
Name  Number of Securities Underlying Unexercised Options (#) Exercisable  Number of Securities Underlying Unexercised Options (#) Unexercisable  Equity Incentive Plan Awards: Number of Securities Underlying Unexercised Unearned Options (#)  Option Exercise Price ($)  Option Expiration Date  Number of Shares or Units of Stock That Have Not Vested (#)  Market Value of Shares or Units of Stock That Have Not Vested ($)  Equity Incentive Plan Awards: Number of Unearned Shares, Units or Other Rights That Have Not Vested (#)  Equity Incentive Plan Awards: Market or Payout Value of Unearned Shares, Units or Other Rights That Have Not Vested ($)
Handong Cheng (Chief Executive Officer)   23,936            3.00   November 29, 2021                
    99,400            2.10   September 14, 2020                
                                            
Mark Li (Chief Financial Officer)                                   
                                            
Zhige Zhang (Former Chief Financial Officer)   6,600            3.00   November 29, 2021                
                                            
George Kai Chu (Chief Operating Officer and Secretary)   3,096            3.00   November 29, 2021                
    83,240             2.10   September 14, 2020                

 

 56 

 

 

Compensation of Directors

 

The following table sets forth information regarding compensation of each director, other than named executive officers, for fiscal 2019.

 

FISCAL 2019 DIRECTOR COMPENSATION
 
Name  Fees Earned or Paid in Cash
($)
  Stock Awards (1)
($)
  Option Awards
($)
  Non-Equity Incentive Plan Compensation
($)
  Nonqualified Deferred Compensation Earnings
($)
  All Other Compensation
($)
  Total
($)
                      
Zhiqing Chen   6,000                        6,000 
                                    
Mototaka Watanabe *   3,500                        3,500 
                                    
Chang Qiu   6,000    53,100                    59,100 
                                    
Pau Chung Ho *   14,125                        14,125 

 

* On August 5, 2019, Mototaka Watanabe resigned as a director of our company and as a member of our audit, compensation, and nominating and corporate governance committees. On that same day, Mr. Pau Chung Ho was appointed to fill the vacancy created from Mr. Watanabe’s resignation.

 

(1)The aggregate grant date fair value of the restricted stock awarded to each named executive officer is computed in accordance with FASB ASC Topic 718.

 

Certain Relationships and Related Transactions

 

It is our policy to not enter any transaction (other than compensation arrangements in the ordinary course) with any director, executive officer, employee, or principal stockholder or party related to them, unless authorized by a majority of the directors having no interest in the transaction, upon a favorable recommendation by the Audit Committee (or a majority of its disinterested members).

 

 57 

 

 

ITEM 12SECURITY OWNERSHIP OF CERTAIN BENEFICIAL OWNERS AND MANAGEMENT AND RELATED STOCKHOLDER MATTERS

 

The following table sets forth certain information regarding beneficial ownership of Common Stock, as of May 26, 2020, by each of the Company’s directors and executive officers; all executive officers and directors as a group, and each person known to the Company to own beneficially more than 5% of Company’s Common Stock. Except as otherwise noted, the persons identified have sole voting and investment powers with respect to their shares.

 

   Common Stock
Name of Beneficial Owner (1)  Number
of Shares
  Percent of
Class (2)
Handong Cheng (3)(5)   4,658,800    21.36%
Mark Li (6)   221,542    1.02%
George Kai Chu (7)   971,061    4.46%
Zhiqing Chen (8)   70,000    * 
Chang Qiu (9)   90,000    * 
Pau Chung Ho        
All Directors and Executive Officers as a Group (6 persons)   6,011,403    27.44%
Rise King Investments Limited (3)(4)   2,941,976    13.56%
Zhige Zhang (3)(10)   2,971,876    13.70%
Xuanfu Liu (3)   2,941,976    13.56%

 

* Less than one percent.

       

(1)      The address of each director and executive officer is c/o ChinaNet Online Holdings, Inc., No. 9 South Min Zhuang Road, Haidian District, Beijing PRC 100195.

 

(2)      Beneficial ownership is determined in accordance with the rules of the SEC and generally includes voting or investment power with respect to securities. Shares of Common Stock subject to securities anticipated to be exercisable or convertible at or within 60 days of May 26, 2020, are deemed outstanding for computing the percentage of the person holding such option or warrant but are not deemed outstanding for computing the percentage of any other person. The indication herein that shares are anticipated to be beneficially owned is not an admission on the part of the listed stockholder that he, she or it is or will be a direct or indirect beneficial owner of those shares.

 

(3)      Rise King Investments Limited (“Rise King”) is collectively owned by Handong Cheng, Xuanfu Liu and Zhige Zhang. As a result, Mr. Cheng, Mr. Liu and Mr. Zhang may be deemed to be beneficial owners of the shares of our common stock held by Rise King. Each of Mr. Cheng, Mr. Liu and Mr. Zhang disclaim such beneficial ownership, and nothing herein shall be deemed to be an admission that Mr. Cheng, Mr. Liu or Mr. Zhang is the beneficial owner of any such shares for any purpose. Information regarding this beneficial owner is furnished in reliance upon the Form 4, dated August 18, 2015.

 

(4)      The business address of Rise King Investments Limited is P.O. Box 957, Offshore Incorporations Center, Road Town, Tortola, British Virgin Islands. Information regarding this beneficial owner is furnished in reliance upon the Schedule 13D, dated July 6, 2009.

 

(5)      Consists of (i) 2,941,976 shares of common stock owned by Rise King and which are deemed to be beneficially owned by Mr. Cheng; (ii) 1,593,488 shares of common stock owned directly by Mr. Cheng; and (iii) options to purchase up to 123,336 shares of the Company’s common stock that are exercisable within 60 days from May 26, 2020.

 

(6)      Consists of 221,542 shares of common stock.

 

(7)      Consists of (i) 884,725 shares of common stock and (ii) options to purchase up to 86,336 shares of the Company’s common stock that are exercisable within 60 days from May 26, 2020.

 

(8)      Consists of 70,000 shares of common stock.

 

(9)    Consists of 90,000 shares of common stock.

 

(10)      Consists of (i) 2,941,976 shares of common stock owned by Rise King and which are deemed to be beneficially owned by Mr. Zhang; (ii) 23,300 shares of common stock owned directly by Mr. Zhang; and (iii) options to purchase up to 6,600 shares of the Company’s common stock that are exercisable within 60 days from May 26, 2020.

 

 58 

 

 

ITEM 13CERTAIN RELATIONSHIPS AND RELATED TRANSACTIONS, AND DIRECTOR INDEPENDENCE

 

Certain Relationships and Related Transactions

 

For the year ended December 31, 2019, we generated an approximately US$0.90 million advertising and marketing services revenues from a related party, over which one of our executive officers can exercise significant influence. The advertising and marketing services were provided to this related party in our normal course of business on the same terms as those provided to our unrelated clients. For the year ended December 31, 2018, no revenues was generated from related parties.

 

Director Independence

 

The Board has determined that Pau Chung Ho, Zhiqing Chen and Chang Qiu are “independent” under the current independence standards of Rule 5605(a)(2) of the Marketplace Rules of The NASDAQ Stock Market, LLC and meet the criteria set forth in Rule 10A(m)(3) under the U.S. Securities Exchange Act of 1934, as amended (the “Exchange Act”).

 

ITEM 14PRINCIPAL ACCOUNTANT FEE AND SERVICES

 

The following table sets forth the aggregate fees billed to us by categories specified below in connection with certain professional services rendered by Centurion ZD CPA & Co. (“CZD”) our independent registered public accounting firm, whom we engaged on October 7, 2019 and by Marcum Bernstein & Pinchuk LLP (“MarcumBP”) our former independent registered public accounting firm, we dismissed on the same date as we engaged CZD (see Item 9).

 

Fees  2019  2018
Audit Fees  $231,800   $244,070 
Audit Related Fees        
Tax Fees        
All Other Fees   25,750    12,360 
Total  $257,550*  $256,430 

 

* including approximately US$0.17 million fees billed by CZD and US$0.09 million fees billed by MarcumBP, respectively.

 

Audit Fees

 

This category includes aggregate fees billed by our independent auditors for the audit of our annual financial statements, review of financial statements included in our quarterly reports on Form 10-Q and services that are normally provided by the auditor in connection with statutory and regulatory filings for those fiscal years.

 

Audit-Related Fees

 

This category consists of services by our independent auditors that, including accounting consultations on transaction related matters, are reasonably related to the performance of the audit or review of our financial statements and are not reported above under Audit Fees.

 

Tax Fees

 

This category consists of professional services rendered for tax compliance and preparation of our corporate tax returns and other tax advice.

 

All Other Fees

 

This category consists of professional services rendered for products and services provided, other than the services reported above under Audit Fees, Audit-Related Fees and Tax Fees.

 

 59 

 

 

Pre-Approval of Services

 

The Audit Committee must pre-approve all audit, review, attest and permissible non-audit services (including any permissible internal control-related services) to be provided to the company or its subsidiaries by the independent auditors. The Audit Committee may establish pre-approval policies and procedures in compliance with applicable SEC rules. All services described under the caption Services and Fees of Independent Accountants were pre-approved.

 

PART IV.  

 

ITEM 15EXHIBITS AND FINANCIAL STATEMENT SCHEDULES

 

a)The following are filed with this report:

 

(1)The financial statements listed on the Financial Statement’s Table of Contents

 

(2)Not applicable

 

(3)The exhibits referred to below, which include the following managerial contracts or compensatory plans or arrangements:

 

2.1 Share Exchange Agreement, dated as of June 26, 2009, by and among Emazing Interactive, Inc., G. Edward Hancock, China Net Online Media Group Limited, and the shareholders of China Net Online Media Group Limited.(1)
2.2 Agreement and Plan of Merger (2)
3.1 Articles of Incorporation of Emazing Interactive, Inc., as amended (1)
3.2 Certificate of Amendment to Articles of Incorporation (14)
3.3 Articles of Merger. (2)
3.4 By-laws. (4)
4.1* 2011 Omnibus Securities and Incentive Plan (9)
4.2* ChinaNet Online Holdings, Inc. 2015 Equity Incentive Plan. (13)
4.3 Form of Common Stock Purchase Warrant (15)
4.4 Description of Securities +
10.1 Exclusive Business Cooperation Agreement, dated October 8, 2008, by and between Rise King Century Technology Development (Beijing) Co., Ltd. and Beijing CNET Online Advertising Co., Ltd. (1)
10.2 Exclusive Option Agreement, dated as of October 8, 2008, by and among Rise King Century Technology Development (Beijing) Co., Ltd., Beijing CNET Online Advertising Co., Ltd. and Handong Cheng with respect to Mr. Cheng’s equity interest in Beijing CNET Online Advertising Co., Ltd. (1)
10.3 Exclusive Option Agreement, dated as of October 8, 2008, by and among Rise King Century Technology Development (Beijing) Co., Ltd., Beijing CNET Online Advertising Co., Ltd. and Xuanfu Liu with respect to Mr. Liu’s equity interest in Beijing CNET Online Advertising Co., Ltd. (1)

 

 60 

 

 

10.4 Exclusive Option Agreement, dated as of October 8, 2008, by and among Rise King Century Technology Development (Beijing) Co., Ltd., Beijing CNET Online Advertising Co., Ltd. and Li Sun with respect to Ms. Sun’s equity interest in Beijing CNET Online Advertising Co., Ltd.(1)
10.5 Equity Interest Pledge Agreement, dated as of October 8, 2008, by and among Rise King Century Technology Development (Beijing) Co., Ltd., Beijing CNET Online Advertising Co., Ltd. and Handong Cheng with respect to Mr. Cheng’s equity interest in Beijing CNET Online Advertising Co., Ltd. (1)
10.6 Equity Interest Pledge Agreement, dated as of October 8, 2008, by and among Rise King Century Technology Development (Beijing) Co., Ltd., Beijing CNET Online Advertising Co., Ltd. and Xuanfu Liu with respect to Mr. Liu’s equity interest in Beijing CNET Online Advertising Co., Ltd. (1)
10.7 Equity Interest Pledge Agreement, dated as of October 8, 2008, by and among Rise King Century Technology Development (Beijing) Co., Ltd., Beijing CNET Online Advertising Co., Ltd. and Li Sun with respect to Ms. Sun’s equity interest in Beijing CNET Online Advertising Co., Ltd. (1)
10.8 Power of Attorney of Handong Cheng, dated as of October 8, 2008, appointing Rise King Century Technology Development (Beijing) Co., Ltd. as his agent and attorney in connection with his equity interest in Beijing CNET Online Advertising Co., Ltd. (1)
10.9 Power of Attorney of Xuanfu Liu, dated as of October 8, 2008, appointing Rise King Century Technology Development (Beijing) Co., Ltd. as his agent and attorney in connection with his equity interest in Beijing CNET Online Advertising Co., Ltd. (1)
10.10 Power of Attorney of Li Sun, dated as of October 8, 2008, appointing Rise King Century Technology Development (Beijing) Co., Ltd. as her agent and attorney in connection with her equity interest in Beijing CNET Online Advertising Co., Ltd. (1)
10.11 Exclusive Business Cooperation Agreement, dated October 8, 2008, by and between Rise King Century Technology Development (Beijing) Co., Ltd. and Business Opportunity Online (Beijing) Network Technology Co., Ltd. (1)
10.12 Exclusive Option Agreement, dated as of October 8, 2008, by and among Rise King Century Technology Development (Beijing) Co., Ltd., Business Opportunity Online (Beijing) Network Technology Co., Ltd. and Handong Cheng with respect to Mr. Cheng’s equity interest in Business Opportunity Online (Beijing) Network Technology Co., Ltd. (1)
10.13 Exclusive Option Agreement, dated as of October 8, 2008, by and among Rise King Century Technology Development (Beijing) Co., Ltd., Business Opportunity Online (Beijing) Network Technology Co., Ltd. and Xuanfu Liu with respect to Mr. Liu’s equity interest in Business Opportunity Online (Beijing) Network Technology Co., Ltd. (1)
10.14 Exclusive Option Agreement, dated as of October 8, 2008, by and among Rise King Century Technology Development (Beijing) Co., Ltd., Business Opportunity Online (Beijing) Network Technology Co., Ltd. and Li Sun with respect to Ms. Sun’s equity interest in Business Opportunity Online (Beijing) Network Technology Co., Ltd. (1)
10.15 Equity Interest Pledge Agreement, dated as of October 8, 2008, by and among Rise King Century Technology Development (Beijing) Co., Ltd., Business Opportunity Online (Beijing) Network Technology Co., Ltd. and Handong Cheng with respect to Mr. Cheng’s equity interest in Business Opportunity Online (Beijing) Network Technology Co., Ltd. (1)

 

 61 

 

 

10.16 Equity Interest Pledge Agreement, dated as of October 8, 2008, by and among Rise King Century Technology Development (Beijing) Co., Ltd., Business Opportunity Online (Beijing) Network Technology Co., Ltd. and Xuanfu Liu with respect to Mr. Liu’s equity interest in Business Opportunity Online (Beijing) Network Technology Co., Ltd. (1)
10.17 Equity Interest Pledge Agreement, dated as of October 8, 2008, by and among Rise King Century Technology Development (Beijing) Co., Ltd., Business Opportunity Online (Beijing) Network Technology Co., Ltd. and Li Sun with respect to Ms. Sun’s equity interest in Business Opportunity Online (Beijing) Network Technology Co., Ltd. (1)
10.18 Power of Attorney of Handong Cheng, dated as of October 8, 2008, appointing Rise King Century Technology Development (Beijing) Co., Ltd. as his agent and attorney in connection with his equity interest in Business Opportunity Online (Beijing) Network Technology Co., Ltd. (1)
10.19 Power of Attorney of Xuanfu Liu, dated as of October 8, 2008, appointing Rise King Century Technology Development (Beijing) Co., Ltd. as his agent and attorney in connection with his equity interest in Business Opportunity Online (Beijing) Network Technology Co., Ltd. (1)
10.20 Power of Attorney of Li Sun, dated as of October 8, 2008, appointing Rise King Century Technology Development (Beijing) Co., Ltd. as her agent and attorney in connection with her equity interest in Business Opportunity Online (Beijing) Network Technology Co., Ltd. (1)
10.21 Entrustment Agreement, dated June 5, 2009, by and between Rise King Investments Limited and Handong Cheng, Xuanfu Liu and Li Sun. (1)
10.22 Share Transfer Agreement, dated April 28, 2009, by and between Yang Li and Handong Cheng. (1)
10.23 Share Transfer Agreement, dated April 28, 2009, by and between Yang Li and Xuanfu Liu. (1)
10.24 Share Transfer Agreement, dated April 28, 2009, by and between Yang Li and Li Sun. (1)
10.25 Internet Banking Experiencing All-in-One Engine Strategic Cooperation Agreement, dated August 7, 2008, by and between Henan Branch of China Construction Bank and Shanghai Borongdingsi Computer Technology Co., Ltd. (1)
10.26 Cooperation Agreement, dated July 8, 2008, by and between Beijing CNET Online Advertising Co., Ltd. and Shanghai Borongdingsi Computer Technology Co., Ltd. (1)
10.27 Supplemental Agreement to the Cooperation Agreement, dated December 10, 2008, by and between Beijing CNET Online Advertising Co., Ltd. and Shanghai Borongdingsi Computer Technology Co., Ltd. (1)
10.28 Office Lease Agreement, dated January 1, 2009, by and between Beijing YuQuanHuiGu  Realty Management Ltd. Co. and Business Opportunity Online (Beijing) Network Technology Ltd. Co. (1)
10.29 Office Lease Agreement, dated January 1, 2009, by and between Beijing YuQuanHuiGu  Realty Management Ltd. Co. and Beijing CNET Online Advertising Co., Ltd. (1)

 

 62 

 

 

10.30 Office Lease Agreement, dated January 1, 2009, by and between Beijing YuQuanHuiGu  Realty Management Ltd. Co. and Rise King Century Technology Development (Beijing) Co., Ltd. (1)
10.31 Securities Purchase Agreement, dated as of August 21, 2009. (3)
10.32 Securities Escrow Agreement, dated as of August 21, 2009. (3)
10.33* Independent Director Agreement effective as of November 30, 2009 by and between the Company and Douglas MacLellan. (5)
10.34* Independent Director Agreement effective as of November 30, 2009 by and between the Company and Mototaka Watanabe. (5)
10.35* Independent Director Agreement effective as of November 30, 2009 by and between the Company and Zhiqing Chen. (5)
10.36 Exclusive Business Cooperation Agreement, dated as of December 6, 2010, by and between Rise King Century Technology Development (Beijing) Co., Ltd. and Rise King (Shanghai) Advertisement & Media Co., Ltd. (8)
10.37 Exclusive Option Agreement, dated as of December 6, 2010, by and among Rise King Century Technology Development (Beijing) Co., Ltd., Wei Yanmin and Rise King (Shanghai) Advertisement & Media Co., Ltd. (8)
10.38 Exclusive Option Agreement, dated as of December 6, 2010, by and among Rise King Century Technology Development (Beijing) Co., Ltd., Wu Huamin and Rise King (Shanghai) Advertisement & Media Co., Ltd. (8)
10.39 Equity Interest Pledge Agreement dated as of December 6, 2010, by and among Rise King Century Technology Development (Beijing) Co., Ltd., Wei Yanmin and Rise King (Shanghai) Advertisement & Media Co., Ltd. (8)
10.40 Equity Interest Pledge Agreement dated as of December 6, 2010, by and among Rise King Century Technology Development (Beijing) Co., Ltd., Wu Huamin and Rise King (Shanghai) Advertisement & Media Co., Ltd. (8)
10.41 Power of Attorney of Wei Yanmin, dated as of December 6, 2010, appointing Rise King Century Technology Development (Beijing) Co., Ltd. as his exclusive agent and attorney in connection with his equity interest in Rise King (Shanghai) Advertisement & Media Co., Ltd. (8)
10.42 Power of Attorney of Wu Huamin, dated as of December 6, 2010, appointing Rise King Century Technology Development (Beijing) Co., Ltd. as his exclusive agent and attorney in connection with his equity interest in Rise King (Shanghai) Advertisement & Media Co., Ltd. (8)
10.43 Equity Transfer Agreement, dated as of December 15, 2011, Among Business Opportunity Online (Hubei) Network Technology Co., Ltd., Liu Yihang, Wei Yanmin and Soo Yi Lian Mei Network Technology (Beijing) Co. Ltd. (10)
10.44 English Translation of the Equity Transfer Agreement by and among Business Opportunity Online (Hubei) Network Technology Co., Ltd., Liu Yihong and Sou Yi Lian Mei Network Technology (Beijing) Co., Ltd., dated September 10, 2012. (11)

 

 63 

 

 

10.45 Securities Purchase Agreement, dated May 5, 2015. (7)
10.46 Lock-Up Agreement, dated May 5, 2015. (7)
10.47 Securities Purchase Agreement, dated May 26, 2015. (12)
10.48 Lock-Up Agreement, dated May 26, 2015. (12)
10.49 Letter Agreement, dated January 8, 2018, between ChinaNet Online Holdings, Inc. and FT Global Capital, Inc. (15)
10.50 Form of Securities Purchase Agreement dated January 12, 2018, among ChinaNet Online Holdings, Inc. and certain institutional investors. (15)
10.51 Securities Purchase Agreement, dated August 7, 2019. (16)
10.52 English translation of the Technical Development (Commission) Contract dated as of February 28, 2018 by and among the Company, ChinaNet Online Technology Co., Ltd. and RedRun Limited (17)
10.53 English translation of the Technical Development (Commission) Contract dated as of March 8, 2018 by and between Rise King Century Technology Development (Beijing) Co., Ltd. and Beijing Shengshi Kaida Technical Service Co., Ltd. (17)
14 Code of Ethics (6)
21.1 Subsidiaries of the Registrant +
23.1 Consent of Centurion ZD CPA & Co. +
23.2 Consent of Marcum Bernstein & Pinchuk LLP +
31.1 Certification pursuant to Rule 13a-14(a) and 15d-14(a), as adopted pursuant to Section 302 of the Sarbanes-Oxley Act of 2002. +
31.2 Certification pursuant to Rule 13a-14(a) and 15d-14(a), as adopted pursuant to Section 302 of the Sarbanes-Oxley Act of 2002. +
32.1 Certification pursuant to 18 U.S.C. Section 1350, as adopted pursuant to Section 906 of the Sarbanes-Oxley Act of 2002. +

 

+Filed herewith
  
*Denotes managerial contracts or compensatory plans or arrangements:

 

(1)Incorporated by reference herein to the Report on Form 8-K filed on July 2, 2009.

 

(2)Incorporated by reference herein to the Company’s Current Report on Form 8-K filed with the Securities and Exchange Commission on July 24, 2009.

 

(3)Incorporated by reference herein to the Company’s Current Report on Form 8-K filed with the Securities and Exchange Commission on August 27, 2009.

 

(4)Incorporated by reference herein to the Company’s Registration Statement on Form SB-1 filed with the Securities and Exchange Commission on October 20, 2006.

 

(5)Incorporated by reference herein to the Company’s Current Report on Form 8-K filed with the Securities and Exchange Commission on December 2, 2009.

 

(6)Incorporated by reference herein to the Company’s Current Report on Form 8-K filed with the Securities and Exchange Commission on December 21, 2009

 

(7)Incorporated by reference herein to the Company’s Annual Report on Form 10-K filed with the Securities and Exchange Commission on March 31, 2011.

 

(8)Incorporated by reference herein to the Company’s Registration Statement on Form S-1 filed with the Securities and Exchange Commission on May 11, 2011.

 

 64 

 

 

(9)Incorporated by reference herein to the Company’s Current Report on Form 8-K filed with the Securities and Exchange Commission on December 16, 2011.

 

(10)Incorporated by reference herein to the Company’s Current Report on Form 8-K filed with the Securities and Exchange Commission on September 11, 2012.

 

(11)Incorporated by reference herein to the Company’s Current Report on Form 8-K filed with the Securities and Exchange Commission on May 7, 2015.

 

(12)Incorporated by reference herein to the Company’s Current Report on Form 8-K filed with the Securities and Exchange Commission on May 28, 2015.

 

(13)Incorporated by reference herein to Appendix A to the Company’s Proxy Statement on Schedule 14A filed with the Securities and Exchange Commission on April 30, 2015.

 

(14)Incorporated by reference herein to the Company’s Current Report on Form 8-K filed with the Securities and Exchange Commission on August 18, 2016.

 

(15)Incorporated by reference herein to the Company’s Current Report on Form 8-K filed with the Securities and Exchange Commission on January 12, 2018.

 

(16)Incorporated by reference herein to the Company’s Current Report on Form 8-K filed with the Securities and Exchange Commission on August 9, 2019.
  
(17)Incorporated by reference herein to the Company’s Registration Statement on Form S-3, as amended, filed with the Securities and Exchange Commission on February 12, 2020.

 

(b)The exhibits listed on the Exhibit Index are filed as part of this report.

 

(c)Not applicable.

 

Item 16Form 10-K Summary

 

None.

 

 

 

 

 

 65 

 

 

SIGNATURES

 

Pursuant to the requirements of Section 13 or 15(d) of the Securities and Exchange Act of 1934, the Registrant has duly caused this Report to be signed on its behalf by the undersigned thereunto duly authorized.

 

 

 

  ChinaNet Online Holdings, Inc.
     

Dated: May 26, 2020

By: /s/ Handong Cheng  
  Name: Handong Cheng
  Title: Chairman and Chief Executive Officer

 

Pursuant to the requirements of the Securities Exchange Act of 1934, this report has been signed below by the following persons on behalf of the registrant and in the capacities and on the dates indicated.

 

Dated: May 26, 2020

By: /s/ Handong Cheng  
  Name: Handong Cheng
  Title: Chairman and Chief Executive Officer
(Principal Executive Officer)

 

Dated: May 26, 2020

By: /s/ Mark Li  
  Name: Mark Li
  Title: Chief Financial Officer
(Principal Financial Officer)

 

Dated: May 26, 2020

By: /s/ George Kai Chu  
  Name: George Kai Chu
  Title: Director
     

Dated: May 26, 2020

By: /s/ Zhiqing Chen  
  Name: Zhiqing Chen
  Title: Director

 

Dated: May 26, 2020

By: /s/ Pau Chung Ho  
  Name: Pau Chung Ho
  Title: Director

 

Dated: May 26, 2020

By: /s/ Chang Qiu  
  Name: Changhua Qiu
  Title: Director

 

  

 66 

 

 

CHINANET ONLINE HOLDINGS, INC.

INDEX TO CONSOLIDATED FINANCIAL STATEMENTS

FOR THE YEARS ENDED DECEMBER 31, 2019 AND 2018

 

     
    Pages
     
Report of Independent Registered Public Accounting Firm   F-1 & F-2
     
Consolidated Balance Sheets as of December 31, 2019 and 2018   F-3 - F-4
     
Consolidated Statements of Operations and Comprehensive Loss for the Years ended December 31, 2019 and 2018   F-5 - F-6
     
Consolidated Statements of Cash Flows for the Years ended December 31, 2019 and 2018   F-7 - F-8
     
Consolidated Statements of Changes in Equity for the Years ended December 31, 2019 and 2018   F-9
     
Notes to Consolidated Financial Statements   F-10 - F-43

 

 

 

 

 

 

 

 

REPORT OF INDEPENDENT REGISTERED PUBLIC ACCOUNTING FIRM

 

To: The Board of Directors and Shareholders of
ChinaNet Online Holdings, Inc.

  

Opinion on the Financial Statements

 

We have audited the accompanying consolidated balance sheets of ChinaNet Online Holdings, Inc. and subsidiaries (the “Company”) as of December 31, 2019, and the related consolidated statements of operations and comprehensive loss, changes in equity and cash flows for the year ended December 31, 2019, and the related notes (collectively referred to as the “consolidated financial statements”). In our opinion, the consolidated financial statements present fairly, in all material respects, the consolidated financial position of the Company as of December 31, 2019, and the consolidated results of its operations and its cash flows for the year ended December 31, 2019, in conformity with accounting principles generally accepted in the United States of America.

  

The accompanying consolidated financial statements have been prepared assuming that the Company will continue as a going concern. As discussed in Note 3b to the consolidated financial statements, the Company has a significant working capital deficiency and suffered from losses from operation and significant accumulated deficits. The Company comes to have insufficient cash flows generated from operations and provided for development. In addition, the Company continues to experience negative cash flows from operations. These factors raise substantial doubt about the Company’s ability to continue as a going concern. The consolidated financial statements do not include any adjustments that might result from the outcome of this uncertainty.

 

Basis for Opinion

 

These consolidated financial statements are the responsibility of the Company’s management. Our responsibility is to express an opinion on the Company’s consolidated financial statements based on our audits. We are a public accounting firm registered with the Public Company Accounting Oversight Board (United States) (“PCAOB”) and are required to be independent with respect to the Company in accordance with the U.S. federal securities laws and the applicable rules and regulations of the Securities and Exchange Commission and the PCAOB.

 

We conducted our audits in accordance with the standards of the PCAOB. Those standards require that we plan and perform the audit to obtain reasonable assurance about whether the financial statements are free of material misstatement, whether due to error or fraud. The Company is not required to have, nor were we engaged to perform, an audit of its internal control over financial reporting. As part of our audits, we are required to obtain an understanding of internal control over financial reporting but not for the purpose of expressing an opinion on the effectiveness of the Company’s internal control over financial reporting. Accordingly, we express no such opinion.

 

Our audits included performing procedures to assess the risks of material misstatement of the consolidated financial statements, whether due to error or fraud, and performing procedures that respond to those risks. Such procedures included examining, on a test basis, evidence regarding the amounts and disclosures in the consolidated financial statements. Our audits also included evaluating the accounting principles used and significant estimates made by management, as well as evaluating the overall presentation of the consolidated financial statements. We believe that our audits provide a reasonable basis for our opinion.

 

/s/ Centurion ZD CPA& Co.

Centurion ZD CPA & Co.

 

We have served as the Company’s auditor since 2019.

 

Hong Kong, China   

May 26, 2020

 

 F-1 

 

 

REPORT OF INDEPENDENT REGISTERED PUBLIC ACCOUNTING FIRM

 

To the Shareholders and Board of Directors of

ChinaNet Online Holdings, Inc.

 

Opinion on the Financial Statements

 

We have audited the accompanying consolidated balance sheets of ChinaNet online Holdings, Inc. (the “Company”) as of December 31, 2018, the related consolidated statements of operations and comprehensive loss, changes in equity and cash flows for the year ended December 31, 2018, and the related notes (collectively referred to as the “financial statements”). In our opinion, the financial statements present fairly, in all material respects, the financial position of the Company as of December 31, 2018, and the results of its operations and its cash flows for the year ended December 31, 2018, in conformity with accounting principles generally accepted in the United States of America.

 

Explanatory Paragraph – Going Concern

 

The accompanying consolidated financial statements have been prepared assuming that the Company will continue as a going concern. As more fully described in Note 3b, the Company has a significant working capital deficiency, has incurred significant losses and needs to raise additional funds to meet its obligations and sustain its operations. These conditions raise substantial doubt about the Company's ability to continue as a going concern. Management's plans in regard to these matters are also described in Note 3b. The consolidated financial statements do not include any adjustments that might result from the outcome of this uncertainty.

 

Basis for Opinion

 

These financial statements are the responsibility of the Company's management. Our responsibility is to express an opinion on the Company's financial statements based on our audit. We are a public accounting firm registered with the Public Company Accounting Oversight Board (United States) ("PCAOB") and are required to be independent with respect to the Company in accordance with the U.S. federal securities laws and the applicable rules and regulations of the Securities and Exchange Commission and the PCAOB.

 

We conducted our audit in accordance with the standards of the PCAOB. Those standards require that we plan and perform the audit to obtain reasonable assurance about whether the financial statements are free of material misstatement, whether due to error or fraud. The Company is not required to have, nor were we engaged to perform, an audit of its internal control over financial reporting. As part of our audit we are required to obtain an understanding of internal control over financial reporting but not for the purpose of expressing an opinion on the effectiveness of the Company's internal control over financial reporting. Accordingly, we express no such opinion.

 

Our audit included performing procedures to assess the risks of material misstatement of the financial statements, whether due to error or fraud, and performing procedures that respond to those risks. Such procedures included examining, on a test basis, evidence regarding the amounts and disclosures in the financial statements. Our audit also included evaluating the accounting principles used and significant estimates made by management, as well as evaluating the overall presentation of the financial statements. We believe that our audit provides a reasonable basis for our opinion.

 

 

/s/ Marcum Bernstein & Pinchuk llp

 

Marcum Bernstein & Pinchuk llp

 

We have served as the Company’s auditor since 2011.

 

New York, NY

April 15, 2019

 

 

 

NEW YORK OFFICE   •   7 Penn Plaza • Suite 830   •   New York, New York   •   10001

Phone 646.442.4845   •   Fax 646.349.5200   •   www.marcumbp.com

 F-2 

 

 

CHINANET ONLINE HOLDINGS, INC.

CONSOLIDATED BALANCE SHEETS

(In thousands, except for number of shares and per share data)

 

   As of December 31,
   2019  2018
   (US $)  (US $)
Assets      
Current assets:          
Cash and cash equivalents  $1,603   $3,742 
Accounts receivable, net of allowance for doubtful accounts of $3,148 and $3,393, respectively   3,260    6,359 
Prepayment and deposit to suppliers   6,980    2,154 
Due from related parties, net   81    226 
Other current assets, net   11    19 
Total current assets   11,935    12,500 
           
Long-term investments   35    - 
Operating lease right-of-use assets   12    - 
Property and equipment, net   78    142 
Intangible assets, net   1,899    45 
Blockchain platform applications development costs   3,879    3,725 
Deferred tax assets, net   713    556 
Total Assets  $18,551   $16,968 
           
Liabilities and Equity          
Current liabilities:          
Short-term bank loan *  $430   $874 
Accounts payable *   408    2,869 
Advances from customers *   2,006    1,061 
Accrued payroll and other accruals *   491    521 
Taxes payable *   3,214    2,997 
Lease payment liabilities related to short-term leases *   136    - 
Other current liabilities *   221    118 
Warrant liabilities   107    606 
Total current liabilities   7,013    9,046 

 

F-3

 

CHINANET ONLINE HOLDINGS, INC.

CONSOLIDATED BALANCE SHEETS (CONTINUED)

(In thousands, except for number of shares and per share data)

 

   As of December 31,
   2019  2018
   (US $)  (US $)
Long-term liabilities:          
Long-term borrowing from a director   125    128 
Total Liabilities   7,138    9,174 
           
Commitments and contingencies          
           
Equity:          
ChinaNet Online Holdings, Inc.’s stockholders’ equity          
Common stock (US$0.001 par value; authorized 50,000,000 shares; issued and outstanding 19,629,403 shares and 16,382,543 shares at December 31, 2019 and 2018, respectively)   20    16 
Additional paid-in capital   43,111    38,275 
Statutory reserves   2,607    2,607 
Accumulated deficit   (35,773)   (34,512)
Accumulated other comprehensive income   1,505    1,457 
Total ChinaNet Online Holdings, Inc.’s stockholders’ equity   11,470    7,843 
           
Noncontrolling interests   (57)   (49)
Total equity   11,413    7,794 
           
Total Liabilities and Equity  $18,551   $16,968 

 

*All of the VIEs' assets can be used to settle obligations of their primary beneficiary. Liabilities recognized as a result of consolidating these VIEs do not represent additional claims on the Company’s general assets (Note 2).

 

 

See notes to consolidated financial statements

F-4

 

CHINANET ONLINE HOLDINGS, INC.

CONSOLIDATED STATEMENTS OF OPERATIONS AND COMPREHENSIVE LOSS

(In thousands, except for number of shares and per share data)

 

   Year Ended December 31,
   2019  2018
   (US $)  (US $)
       
Revenues          
From unrelated parties  $57,181   $57,146 
From related parties   899    - 
Total revenues   58,080    57,146 
Cost of revenues   52,582    54,728 
Gross profit   5,498    2,418 
           
Operating expenses          
Sales and marketing expenses   540    1,970 
General and administrative expenses   5,777    5,486 
Research and development expenses   869    933 
Impairment on intangible assets   -    3,330 
Impairment on goodwill   -    5,211 
Total operating expenses   7,186    16,930 
           
Loss from operations   (1,688)   (14,512)
           
Other income/(expenses)          
Change in fair value of warrant liabilities   499    1,669 
Impairment on long-term investments   -    (453)
Interest expense, net   (35)   (37)
Other income/(expenses)   3    (30)
Total other income   467    1,149 
           
Loss before income tax expense and noncontrolling interests   (1,221)   (13,363)
Income tax expense   (49)   (764)
Net loss   (1,270)   (14,127)
Net loss attributable to noncontrolling interests   9    102 
Net loss attributable to ChinaNet Online Holdings, Inc.  $(1,261)  $(14,025)

 

F-5

 

 

CHINANET ONLINE HOLDINGS, INC.

CONSOLIDATED STATEMENTS OF OPERATIONS AND COMPREHENSIVE LOSS (CONTINUED)

(In thousands, except for number of shares and per share data)

 

   Year Ended December 31,
   2019  2018
   (US $)  (US $)
       
Net loss  $(1,270)  $(14,127)
Foreign currency translation gain/(loss)   49    (135)
Comprehensive loss  $(1,221)  $(14,262)
Comprehensive loss attributable to noncontrolling interests   8    96 
Comprehensive loss attributable to ChinaNet Online Holdings, Inc.  $(1,213)  $(14,166)
           
Loss per share          
Loss per common share          
Basic and diluted  $(0.07)  $(0.88)
           
Weighted average number of common shares outstanding:          
Basic and diluted   17,130,335    15,863,894 

 

 

 

 

 

See notes to consolidated financial statements

 

 

 

F-6

 

CHINANET ONLINE HOLDINGS, INC.

CONSOLIDATED STATEMENTS OF CASH FLOWS

(In thousands)

 

   Year Ended December 31,
   2019  2018
   (US $)  (US $)
       
Cash flows from operating activities          
Net loss  $(1,270)  $(14,127)
Adjustments to reconcile net loss to net cash used in operating activities          
Depreciation and amortization   170    541 
Amortization of operating lease right-of-use assets   90    - 
Share-based compensation expenses   393    233 
Provision of allowances for doubtful accounts   2,335    1,523 
Impairment on intangible assets   -    3,330 
Impairment on goodwill   -    5,211 
Impairment on long-term investments   -    453 
Change in fair value of warrant liabilities   (499)   (1,669)
Deferred taxes   (168)   764 
Changes in operating assets and liabilities          
Accounts receivable   699    (232)
Prepayment and deposit to suppliers   (5,221)   1,345 
Due from related parties   145    (178)
Other current assets   7    25 
Accounts payable   (2,441)   161 
Advances from customers   973    (2,414)
Accrued payroll and other accruals   (27)   (28)
Other current liabilities   110    (307)
Taxes payable   265    (20)
Prepaid lease payment   (10)   - 
Lease payment liability related to short-term leases   138    - 
Net cash used in operating activities   (4,311)   (5,389)
           
Cash flows from investing activities          
Payment for office equipment   -    (11)
(Investment to)/withdraw investment from investees   (36)   453 
Short-term loan to unrelated parties   -    (2,107)
Collection of short-term loan from unrelated parties   -    4,676 
Payment for acquisition of noncontrolling interest   -    (1,889)
Payment for blockchain platform applications development costs   (160)   (3,738)
Payment for purchase of software technology and other intangible assets   (1,962)   (431)
Net cash used in investing activities   (2,158)   (3,047)

 

F-7

 

 

CHINANET ONLINE HOLDINGS, INC.

CONSOLIDATED STATEMENTS OF CASH FLOWS (CONTINUED)

(In thousands)

 

   Year Ended December 31,
   2019  2018
   (US $)  (US $)
       
Cash flows from financing activities          
Proceeds from issuance of common stock and warrant (net of cash offering cost of US$15 and US$809, respectively)   4,787    10,263 
Repayment to investors related to terminated security purchase agreements   -    (922)
Proceeds from short-term bank loan   435    907 
Repayment of short-term bank loan   (870)   (756)
Net cash provided by financing activities   4,352    9,492 
           
Effect of exchange rate fluctuation on cash, cash equivalents, and restricted cash   (22)   (266)
           
Net (decrease)/increase in cash, cash equivalents and restricted cash   (2,139)   790 
           
Cash, cash equivalents, and restricted cash at beginning of the year   3,742    2,952 
Cash, cash equivalents, and restricted cash at end of the year  $1,603   $3,742 
           
Supplemental disclosure of cash flow information          
           
Income taxes paid  $-   $- 
Interest expense paid  $42   $157 

 

See notes to consolidated financial statements

 

 

F-8

 

CHINANET ONLINE HOLDINGS, INC.

CONSOLIDATED STATEMENTS OF CHANGES IN EQUITY

(In thousands, except for number of shares)

 

   Common stock  Additional paid-in capital  Statutory reserves  Accumulated deficit  Accumulated other comprehensive income (loss)  Noncontrolling interests  Total equity
   Number of shares  Amount                  
      (US $)  (US $)  (US $)  (US $)  (US $)  (US $)  (US $)
                         

 

Balance, January 1, 2018

   13,982,542   $14   $31,554   $2,607   $(20,487)  $1,598   $177   $15,463 
Issuance of common stock for private placement, net of $1,890 proceeds allocated to investor warrants labilities and $1,194 direct offering costs (including $385 proceeds allocated to placement agent warrants liabilities), respectively   2,150,001    2    7,986    -    -    -    -    7,988 
Share-based payment in exchange for services from nonemployees   250,000    -    421    -    -    -    -    421 
Share-based compensation related to awards provided to employees and directors in 2015   -    -    152    -    -    -    -    152 
Purchase noncontrolling interests in a Variable Interest Entity   -    -    (1,838)   -    -    -    (130)   (1,968)
Net loss for the year   -    -    -    -    (14,025)   -    (102)   (14,127)
Foreign currency translation adjustment   -    -    -    -    -    (141)   6    (135)
Balance, December 31, 2018   16,382,543    16    38,275    2,607    (34,512)   1,457    (49)   7,794 
Issuance of common stock for private placement, net of $15 direct offering cost   3,216,860    4    4,783    -    -    -    -    4,787 
Share-based compensation related to awards provided to a director   30,000    -    53    -    -    -    -    53 
Net loss for the year   -    -    -    -    (1,261)   -    (9)   (1,270)
Foreign currency translation adjustment   -    -    -    -    -    48    1    49 
Balance, December 31, 2019   19,629,403   $20   $43,111   $2,607   $(35,773)  $1,505   $(57)  $11,413 

 

See notes to consolidated financial statements

 

 F-9 

 

CHINA ONLINE HOLDINGS, INC.
NOTES TO CONSOLIDATED FINANCIAL STATEMENTS

 

1.Organization and nature of operations

 

ChinaNet Online Holdings, Inc. (the “Company”) was incorporated in the State of Texas in April 2006 and re-domiciled to become a Nevada corporation in October 2006. On June 26, 2009, the Company consummated a share exchange transaction with China Net Online Media Group Limited (the “Share Exchange”), a company organized under the laws of British Virgin Islands (“China Net BVI”). As a result of the Share Exchange, China Net BVI became a wholly owned subsidiary of the Company and the Company is now a holding company, which, through certain contractual arrangements with operating companies in the People’s Republic of China (the “PRC”), is engaged in providing advertising, precision marketing, online to offline sales channel expansion and the related data and technical services to small and medium enterprises in the PRC. In early 2018, the Company commenced to expand its business into the blockchain industry and the related technology. For the years ended December 31, 2019 and 2018, the Company was in the process of developing its blockchain-powered platform applications (See Note 11).

 

The Company’s wholly owned subsidiary, China Net BVI was incorporated in the British Virgin Islands on August 13, 2007. On April 11, 2008, China Net BVI became the parent holding company of a group of companies comprised of CNET Online Technology Co. Limited, a Hong Kong company (“China Net HK”), which established and is the parent company of Rise King Century Technology Development (Beijing) Co., Ltd., a wholly foreign-owned enterprise (“WFOE”) established in the PRC (“Rise King WFOE”). The Company refers to the transactions that resulted in China Net BVI becoming an indirect parent company of Rise King WFOE as the “Offshore Restructuring.”

 

PRC regulations prohibit direct foreign ownership of business entities providing internet content, or ICP services in the PRC, and used to restrict foreign ownership of business entities engaging in the advertising business, which was subsequently lifted in June 2015. To satisfy PRC laws and regulations, the Company conducts certain business in the PRC through its Variable Interest Entities (“VIEs”). Through a series of contractual agreements (the “Contractual Agreements” or “VIE Agreements”) between Rise King WFOE and Business Opportunity Online (Beijing) Network Technology Co., Ltd. (“Business Opportunity Online”), Beijing CNET Online Advertising Co., Ltd. (“Beijing CNET Online”) (collectively the “PRC Operating Entities” or the “VIEs”) and its common individual owners (the “PRC Shareholders” or the “Control Group”), the Company, through Rise King WFOE, secures significant rights to influence the PRC Operating Entities’ business operations, policies and management, approve all matters requiring shareholder approval, and the right to receive the income earned by the PRC Operating Entities. In return, Rise King WFOE provides consulting services to the PRC Operating Entities. In addition, to ensure that the PRC Operating Entities and the PRC Shareholders perform their obligations under the Contractual Arrangements, the PRC Shareholders have pledged all of their equity interests in the PRC Operating Entities to Rise King WFOE. They also entered into an option agreement with Rise King WFOE which provides that at such time as when the restrictions under PRC law on foreign ownership of Chinese companies engaging in the Internet content, information services or advertising business in China are lifted, Rise King WFOE may exercise its option to purchase the equity interests in the PRC Operating Entities, directly.

 

Pursuant to the Contractual Agreements, all of the equity owners' rights and obligations of the VIEs were assigned to Rise King WFOE, which resulted in the equity owners lacking the ability to make decisions that have a significant effect on the VIEs, Rise King WFOE's ability to extract the profits from the operation of the VIEs and assume the residual benefits of the VIEs. Due to the fact that Rise King WFOE and its indirect parent are the sole interest holders of the VIEs, the Company included the assets, liabilities, revenues and expenses of the VIEs in its consolidated financial statements, which is consistent with the provisions of FASB Accounting Standards Codification ("ASC") Topic 810 “Consolidation”, subtopic 10.

 

 F-10 

 

CHINA ONLINE HOLDINGS, INC.
NOTES TO CONSOLIDATED FINANCIAL STATEMENTS

As of December 31, 2019, the Company’s consolidated subsidiaries and VIEs are summarized as follows:

 

Name of the subsidiary or VIE   Place and date of incorporation   Percentage of ownership   Principal activities
             
China Net Online Media Group Limited (“China Net BVI”) (1)  

British Virgin Islands,

August 13, 2007

  100%   Investment holding company
             
CNET Online Technology Co. Limited (“China Net HK”) (1)  

Hong Kong,

September 4, 2007

  100%   Investment holding company
             
ChinaNet Investment Holding Ltd. (“ChinaNet Investment BVI”) (1)  

British Virgin Islands,

January 12, 2015

  100%   Investment holding company
             

Grandon Investments Limited. (“Grandon BVI”) (1)

 

British Virgin Islands,

February 13, 2006

  100%   Investment holding company, providing technical services
             
Rise King Century Technology Development (Beijing) Co., Ltd. (“Rise King WFOE”) (1)  

PRC,

January 17, 2008

  100%   Investment holding company, providing technical services
             
Business Opportunity Online (Beijing) Network Technology Co., Ltd. (“Business Opportunity Online”) (2)  

PRC,

December 8, 2004

  100%   Providing online advertising, precision marketing and the related data services
             
Beijing CNET Online Advertising Co., Ltd. (“Beijing CNET” Online) (2)  

PRC,

January 27, 2003

  100%   Providing TV advertising service and other value-added services
             
ChinaNet Online Holdings Co., Ltd. (“ChinaNet Online PRC”) (1)  

PRC,

August 31, 2015

  100%   Investment holding company
             
Beijing Chuang Fu Tian Xia Network Technology Co., Ltd. (“Beijing Chuang Fu Tian Xia”) (2)  

PRC,

March 1, 2011

  100%   Providing online advertising, precision marketing and the related data services
             
Business Opportunity Online (Hubei) Network Technology Co., Ltd. (“Business Opportunity Online Hubei”) (2)  

PRC,

January 28, 2011

  100%   Providing online advertising, precision marketing and the related data services
             
Hubei CNET Advertising Media Co., Ltd. (“Hubei CNET”) (2)  

PRC,

April 18, 2011

  100%   Providing TV advertising service and other value-added services
             
Sheng Tian Network Technology (Hubei) Co., Ltd. (“Sheng Tian Hubei”) (2)  

PRC,

July 1, 2011

  100%   Providing online advertising, precision marketing and the related data services
             
Beijing Chuang Shi Xin Qi Advertising Media Co., Ltd. (“Beijing Chuang Shi Xin Qi”) (2)  

PRC,

April 16, 2014

  100%   Providing online advertising, precision marketing and the related data services
             
Beijing Shi Ji Cheng Yuan Advertising Media Co., Ltd. (“Beijing Shi Ji Cheng Yuan”) (2)  

PRC,

May 22, 2014

  100%   Providing online advertising, precision marketing and the related data services
             
Beijing Hong Da Shi Xing Network Technology Co., Ltd. (“Beijing Hong Da Shi Xing”) (2)  

PRC,

April 16, 2014

  100%   Providing online advertising, precision marketing and the related data services
             
Business Opportunity Chain (Beijing) Technology Development Co., Ltd.   (“Business Opportunity Chain”) (1)  

PRC,

May 11, 2018

  51%   Providing research and develop and other technical support services for the blockchain business unit

 

(1)A direct or indirect subsidiary of the Company.

 

(2)The Company’s consolidated VIE, or a direct or indirect subsidiary of the Company’s consolidated VIE.

 F-11 

 

CHINA ONLINE HOLDINGS, INC.
NOTES TO CONSOLIDATED FINANCIAL STATEMENTS

 

2.Variable Interest Entities

 

To satisfy PRC laws and regulations, the Company conducts certain business in the PRC through its Variable Interest Entities (“VIEs”).

 

The significant terms of the Company’s VIE Agreements are summarized below:

 

Exclusive Business Cooperation Agreements: Pursuant to the Exclusive Business Cooperation Agreements entered into by and between Rise King WFOE and each of the PRC Operating Entities, Rise King WFOE has the exclusive right to provide to the PRC Operating Entities complete technical support, business support and related consulting services during the term of these agreements, which includes but is not limited to technical services, business consultations, equipment or property leasing, marketing consultancy system integration, product research and development, and system maintenance. In exchange for such services, each PRC Operating Entity has agreed to pay a service fee consisting of a management fee and a fee for services provided, to Rise King WFOE, which shall be determined by Rise King WFOE according to the following factors: the complexity and difficulty of the services, seniority of and time consumed by the employees, specific contents, scope and value of the services, market price of the same type of services, and operation conditions of the PRC Operating Entities. Each agreement shall remain effective unless terminated in accordance with the provisions thereof or terminated in writing by Rise King WFOE.

 

Exclusive Option Agreements: Under the Exclusive Option Agreements entered into by and among Rise King WFOE, each of the PRC Shareholders irrevocably granted to Rise King WFOE or its designated person an exclusive option to purchase, to the extent permitted by PRC law, a portion or all of their respective equity interest in any PRC Operating Entities for a purchase price of RMB 10, or a purchase price to be adjusted to be in compliance with applicable PRC laws and regulations. Rise King WFOE, or its designated person, has the sole discretion to decide when to exercise the option, whether in part or in full. Each of these agreements shall become effective upon execution and remain effective until all equity interests held by the relevant PRC Shareholder(s) in the PRC Operating Entities have been transferred or assigned to Rise King WFOE and/or any other person designated by Rise King WFOE.

 

Equity Pledge Agreements: Under the Equity Pledge Agreements entered into by and among Rise King WFOE, the PRC Operating Entities and each of the PRC Shareholders, the PRC Shareholders pledged all of their equity interests in the PRC Operating Entities to guarantee the PRC Operating Entities’ and the PRC Shareholders’ performance of the relevant obligations under the Exclusive Business Cooperation Agreements and other Contractual Agreements. If the PRC Operating Entities or any of the PRC Shareholders breaches its/his/her respective contractual obligations under these agreements, or upon the occurrence of one of the events regarded as an event of default under each such agreement, Rise King WFOE, as pledgee, will be entitled to certain rights, including the right to dispose of the pledged equity interests. The PRC Shareholders of the PRC Operating Entities agreed not to dispose of the pledged equity interests or take any actions that would prejudice Rise King WFOE's interest, and to notify Rise King WFOE of any events or upon receipt of any notices which may affect Rise King WFOE's interest in the pledge. Each of the equity pledge agreements will be valid until all the obligations under the Exclusive Business Cooperation Agreements and other Contractual Agreements have been fulfilled, including the service fee payments related to the Exclusive Business Cooperation Agreement are paid in full.

 

Irrevocable Powers of Attorney: The PRC Shareholders have each executed an irrevocable power of attorney to appoint Rise King WFOE as their exclusive attorneys-in-fact to vote on their behalf on all PRC Operating Entities matters requiring shareholder approval. The term of each power of attorney is valid so long as such shareholder is a shareholder of the respective PRC Operating Entity.

 

As a result of these VIE Agreements, the Company through its wholly-owned subsidiary, Rise King WFOE, was granted with unconstrained decision making rights and power over key strategic and operational functions that would significantly impact the PRC Operating Entities or the VIEs’ economic performance, which includes, but is not limited to, the development and execution of the overall business strategy; important and material decision making; decision making for merger and acquisition targets and execution of merger and acquisition plans; business partnership strategy development and execution; government liaison; operation management and review; and human resources recruitment and compensation and incentive strategy development and execution. Rise King WFOE also provides comprehensive services to the VIEs for their daily operations, such as operational technical support, office automation technical support, accounting support, general administration support and technical support for products and services. As a result of the Exclusive Business Cooperation Agreements, the Equity Pledge Agreements and the Exclusive Option Agreements, the Company will bear all of the VIEs’ operating costs in exchange for the net income of the VIEs. Under these agreements, the Company has the absolute and exclusive right to enjoy economic benefits similar to equity ownership through the VIE Agreements with its PRC Operating Entities and their shareholders.

 

 F-12 

 

CHINA ONLINE HOLDINGS, INC.
NOTES TO CONSOLIDATED FINANCIAL STATEMENTS

In the opinion of the Company’s PRC legal counsel, as of the date hereof, the Company’s current contractual arrangements with the VIEs and their respective shareholders are valid, binding and enforceable. However, there are uncertainties and risks in relation to the Company’s VIE Structure.

 

On March 15, 2019, the National People’s Congress of the PRC approved the Foreign Investment Law, which came into effect on January 1, 2020, replaced the trio of existing laws regulating foreign investment in China, namely, the Sino-foreign Equity Joint Venture Enterprise Law, the Sino-foreign Cooperative Joint Venture Enterprise Law and the Wholly Foreign-invested Enterprise Law, together with their implementation rules and ancillary regulations.

 

The Foreign Investment Law embodies an expected PRC regulatory trend to rationalize its foreign investment regulatory regime in line with prevailing international practice and the legislative efforts to unify the corporate legal requirements for both foreign and domestic investments. However, since it is relatively new, uncertainties still exist in relation to its interpretation and implementation. Though it does not explicitly classify contractual arrangements as a form of foreign investment, there is no assurance that foreign investment via contractual arrangement would not be interpreted as a type of indirect foreign investment activities under the definition in the future. In addition, the definition contains a catch-all provision which includes investments made by foreign investors through means stipulated in laws or administrative regulations or other methods prescribed by the State Council. Therefore, it still leaves leeway for future laws, administrative regulations or provisions promulgated by the State Council to provide for contractual arrangements as a form of foreign investment. In any of these cases, it will be uncertain whether the Company’s contractual arrangements will be deemed to be in violation of the market access requirements for foreign investment under the PRC laws and regulations. Furthermore, if future laws, administrative regulations or provisions prescribed by the State Council mandate further actions to be taken by companies with respect to existing contractual arrangements, the Company may face substantial uncertainties as to whether it can complete such actions in a timely manner, or at all. Failure to take timely and appropriate measures to cope with any of these or similar regulatory compliance challenges could materially and adversely affect the Company’s current corporate structure, corporate governance and business operations.

 

In addition, these contractual arrangements may not be as effective in providing the Company with control over the VIEs as direct ownership. Due to its VIE structure, the Company has to rely on contractual rights to effect control and management of the VIEs, which exposes it to the risk of potential breach of contract by the shareholders of the VIEs for a number of reasons. For example, their interests as shareholders of the VIEs and the interests of the Company may conflict, and the Company may fail to resolve such conflicts; the shareholders may believe that breaching the contracts will lead to greater economic benefit for them; or the shareholders may otherwise act in bad faith. If any of the foregoing were to happen, the Company may have to rely on legal or arbitral proceedings to enforce its contractual rights, including specific performance or injunctive relief, and claiming damages. Such arbitral and legal proceedings may cost substantial financial and other resources, and result in a disruption of its business, and the Company cannot assure that the outcome will be in its favor. In addition, as all of these contractual arrangements are governed by PRC law and provide for the resolution of disputes through either arbitration or litigation in the PRC, they would be interpreted in accordance with PRC law and any disputes would be resolved in accordance with PRC legal procedures. The legal environment in the PRC is not as developed as in other jurisdictions, such as the United States. As a result, uncertainties in the PRC legal system could further limit the Company’s ability to enforce these contractual arrangements. Furthermore, these contracts may not be enforceable in China if PRC government authorities or courts take a view that such contracts contravene PRC laws and regulations or are otherwise not enforceable for public policy reasons. In the event that the Company is unable to enforce any of these agreements, the Company would not be able to exert effective control over the affected VIEs and consequently, the results of operations, assets and liabilities of the affected VIEs and their subsidiaries would not be included in the Company's consolidated financial statements. If such were the case, the Company's cash flows, financial position and operating performance would be materially adversely affected.

 

 F-13 

 

CHINA ONLINE HOLDINGS, INC.
NOTES TO CONSOLIDATED FINANCIAL STATEMENTS

Summarized below is the information related to the VIEs’ assets and liabilities reported in the Company’s consolidated balance sheets as of December 31, 2019 and 2018, respectively:

 

   As of December 31,
   2019  2018
   US$(’000)  US$(’000)
Assets          
Current assets:          
Cash and cash equivalents  $699   $2,328 
Accounts receivable, net   2,876    6,359 
Prepayment and deposit to suppliers   3,998    1,724 
Due from related parties, net   81    26 
Other current assets, net   6    11 
Total current assets   7,660    10,448 
           
Long-term investments   35    - 
Operating lease right-of-use assets   12    - 
Property and equipment, net   40    84 
Intangible assets, net   25    42 
Deferred tax assets   713    556 
Total Assets  $8,485   $11,130 
           
Liabilities          
Current liabilities:          
Short-term bank loan  $430   $874 
Accounts payable   408    2,868 
Advances from customers   2,006    1,059 
Accrued payroll and other accruals   132    155 
Taxes payable   2,568    2,562 
Lease payment liabilities related to short-term leases   19    - 
Other current liabilities   84    66 
Total current liabilities   5,647    7,584 
           
Total Liabilities  $5,647   $7,584 

 

All of the VIEs' assets can be used to settle obligations of their primary beneficiary. Liabilities recognized as a result of consolidating these VIEs do not represent additional claims on the Company’s general assets.

 

Summarized below is the information related to the financial performance of the VIEs reported in the Company’s consolidated statements of operations and comprehensive loss for the years ended December 31, 2019 and 2018, respectively:

 

   Year Ended December 31,
   2019  2018
   US$(’000)  US$(’000)
       
Revenues  $56,172   $57,133 
Cost of revenues   52,582    54,728 
Total operating expenses (including impairment on intangible assets and goodwill)   4,652    12,826 
Net loss before allocation to noncontrolling interests   929    10,862 

 

3.Summary of significant accounting policies

 

a)Basis of presentation

 

The consolidated financial statements are prepared and presented in accordance with generally accepted accounting principles in the United States of America (“U.S. GAAP”).

 

b)Going concern

 

The Company incurred operating losses and had negative operating cash flows and may continue to incur operating losses and generate negative cash flows as the Company implements its future business plan. The Company’s net loss attributable to stockholders for the year ended December 31, 2019 was approximately US$1.26 million, compared with approximately US$14.03 million for the year ended December 31, 2018. As of December 31, 2019, the Company has cash and cash equivalents of approximately US$1.60 million and net cash used in operating activities during the year ended December 31, 2019 was approximately US$4.31 million.

 F-14 

 

CHINA ONLINE HOLDINGS, INC.
NOTES TO CONSOLIDATED FINANCIAL STATEMENTS

 

The Company does not currently have sufficient cash or commitments for financing to sustain its operation for the twelve months from the issuance date of these financial statements. The Company plans to optimize its internet resources cost investment strategy to improve the gross profit margin of its core business and to further strengthen the accounts receivables collection management and negotiate with vendors for more favorable payment terms, all of which will help to substantially increase the cashflows from operations. However, the COVID-19 outbreak incurred in the first fiscal quarter of 2020 in the PRC has had and may continue to have an adverse effect on the Company’s business operations and cashflows. If the Company fails to achieve these goals, the Company may need additional financing to execute its business plan. If additional financing is required, the Company cannot predict whether this additional financing will be in the form of equity, debt, or another form, and the Company may not be able to obtain the necessary additional capital on a timely basis, on acceptable terms, or at all. In the event that financing sources are not available, or that the Company is unsuccessful in increasing its gross profit margin and reducing operating losses, the Company may be unable to implement its current plans for expansion, repay debt obligations or respond to competitive pressures, any of which would have a material adverse effect on the Company’s business, prospects, financial condition and results of operations. These factors raise substantial doubt about the Company's ability to continue as a going concern within one year after the date that the financial statements are issued.

 

The consolidated financial statements as of December 31, 2019 have been prepared under the assumption that the Company will continue as a going concern, which contemplates, among other things, the realization of assets and the satisfaction of liabilities in the normal course of business over a reasonable period of time. The Company's ability to continue as a going concern is dependent upon its uncertain ability to increase gross profit margin and reduce operating loss from its core business and/or obtain additional equity and/or debt financing. The accompanying financial statements as of December 31, 2019 do not include any adjustments that might result from the outcome of these uncertainties. If the Company is unable to continue as a going concern, it may have to liquidate its assets and may receive less than the value at which those assets are carried on the financial statements.

 

c)Principles of consolidation

 

The consolidated financial statements include the accounts of all the subsidiaries and VIEs of the Company. All transactions and balances between the Company and its subsidiaries and VIEs have been eliminated upon consolidation.

 

d)Use of estimates

 

The preparation of financial statements in conformity with U.S. GAAP requires management to make estimates and assumptions that affect the reported amounts of assets and liabilities and the related disclosure of contingent assets and liabilities at the date of these consolidated financial statements, and the reported amounts of revenue and expenses during the reporting period. The Company continually evaluates these estimates and assumptions based on the most recently available information, historical experience and various other assumptions that the Company believes to be reasonable under the circumstances. Since the use of estimates is an integral component of the financial reporting process, actual results could differ from those estimates.

 

e)Foreign currency translation and transactions

 

The Company conducts substantially all of its operations through its PRC operating subsidiaries and VIEs, PRC is the primary economic environment in which the Company operates. For financial reporting purposes, the financial statements of the Company’s PRC operating subsidiaries and VIEs, which are prepared using the functional currency of the PRC, Renminbi (“RMB”), are translated into the Company’s reporting currency, the United States Dollar (“U.S. dollar”). Assets and liabilities are translated using the exchange rate at each balance sheet date. Revenue and expenses are translated using average rates prevailing during each reporting period, and stockholders’ equity is translated at historical exchange rates. Adjustments resulting from the translation are recorded as a separate component of accumulated other comprehensive income in stockholders’ equity.

 

Transactions denominated in currencies other than the functional currency are translated into the functional currency at the exchange rates prevailing at the dates of the transactions. The resulting exchange differences are included in the determination of net loss of the consolidated statements of operations and comprehensive loss for the respective periods.

 F-15 

 

CHINA ONLINE HOLDINGS, INC.
NOTES TO CONSOLIDATED FINANCIAL STATEMENTS

 

The exchange rates used to translate amounts in RMB into US$ for the purposes of preparing the consolidated financial statements are as follows:

 

   As of December 31,
   2019  2018
Balance sheet items, except for equity accounts   6.9762    6.8632 

 

   Year Ended December 31,
   2019  2018
Items in the statements of operations and comprehensive loss   6.8985    6.6174 

 

No representation is made that the RMB amounts could have been or could be converted into US$ at the above rates.

 

f)Cash and cash equivalents

 

Cash and cash equivalents consist of cash on hand and bank deposits, which are unrestricted as to withdrawal and use. The Company considers all highly liquid investments with original maturities of three months or less at the time of purchase to be cash equivalents. As of December 31, 2018, the Company’s cash and cash equivalents also included an approximately US$0.03 million term deposit placed as a collateral for the Company’s short-term bank loan for a one-year period, which matured in October 2019.

 

g)Accounts receivable, net

 

Accounts receivable are recorded at net realizable value consisting of the carrying amount less an allowance for uncollectible accounts as needed. The allowance for doubtful accounts is the Company’s best estimate of the amount of probable credit losses in the Company’s existing accounts receivable. The Company determines the allowance based on aging data, historical collection experience, customer specific facts and economic conditions. Account balances are charged off against the allowance after all means of collection have been exhausted and the potential for recovery is considered remote. The Company did not have any off-balance-sheet credit exposure relating to its customers, suppliers or others. For the years ended December 31, 2019 and 2018, the Company recorded approximately US$2.34 million and US$0.76 million of allowances for doubtful accounts against its accounts receivable, respectively. For the year ended December 31, 2019, the Company also charged off approximately US$2.5 million account receivable balances against the related allowance for doubtful accounts due to collection of these balances were considered remote.

 

h)Long-term investments

 

Equity method investments

 

The Company accounts for its investments in entities in which the Company can exercise significant influence but does not own a majority equity interest or control under the equity method of accounting in accordance with ASC Topic 323 “Investments-Equity Method and Joint Ventures”. An investment (direct or indirect) of 20% or more of the voting stock shall lead to a presumption that in the absence of predominate evidence to the contrary an investor has the ability to exercise significant influence over an investee. Under the equity method of accounting, an investee company’s accounts are not reflected within the Company’s consolidated balance sheets and statements of operations and comprehensive loss; however, the Company’s pro-rata share of the income or losses of the investee company is included in the consolidated statements of operations and comprehensive loss. The Company’s carrying value (including advance to the investee) in equity method investee companies is recorded as “Long-term investments” in the Company’s consolidated balance sheets.

 

When the Company’s carrying value in an equity method investee company is reduced to zero, no further losses are recorded in the Company’s consolidated financial statements unless the Company guaranteed obligations of the investee company or has committed additional funding. When the investee company subsequently reports income, the Company will not record its share of such income until it equals the amount of its share of losses not previously recognized.

 

The Company assesses its equity method investments for other-than-temporary impairment in accordance with ASC 323-10-35-31 through 35-32A, evidence of loss in value might include, but would not necessarily be limited to, absence of an ability to recover the carrying amount of the investment or inability of the investee to sustain an earnings capacity that would justify the carrying amount of the investment. The impairment to be recognized is measured by the amount by which the carrying value exceed its fair value.

 

 F-16 

 

CHINA ONLINE HOLDINGS, INC.
NOTES TO CONSOLIDATED FINANCIAL STATEMENTS

For the years ended December 31, 2019 and 2018, no other-than temporary impairment loss was recorded associated with the Company’s equity method investments.

 

Investments in equity securities and other ownership interests

 

The Company’s investments in equity securities and other ownership interests (except those accounted for under the equity method of accounting or those that resulted in consolidation of the investee), i.e. investments in investee companies that are not consolidated, and over which the Company does not exercise significant influence, are accounted for in accordance with ASC Topic 321: “Investments-Equity securities”. The Company generally owns less than 20% interest in the voting securities of these investee companies. In accordance with ASC 321-10-35-2, the Company chooses to measure these investments which do not have readily determinable fair values at cost minus impairment, if any, plus or minus changes resulting from observable price changes in orderly transactions for the identical or a similar investment of the Company and records the carrying value of these investments as “Long-term investments” in the Company’s consolidated balance sheets.

 

In accordance with ASC 321-10-35-3, the Company writes down the carrying value of these investments to its fair value if a qualitative assessment indicates that the investment is impaired, and the fair value of the investment is less than its carrying value, as determined using the guidance in ASC 321-10-35-2.

 

For the years ended December 31, 2019 and 2018, the Company recorded approximately US$nil and US$0.45 million of impairment loss, respectively, associated with its investments in other ownership interests that are not accounted for under the equity method of accounting.

 

i)Property and equipment, net

 

Property and equipment are recorded at cost less accumulated depreciation/amortization. Depreciation/amortization is calculated on the straight-line method after taking into account their respective estimated residual values over the following estimated useful lives:

 

Leasehold improvements (years)    3  
Vehicles (years)    5  
Office equipment (years)  3 - 5
Electronic devices (years)    5  

 

Depreciation expenses are included in sales and marketing expenses, general and administrative expenses and research and development expenses. Leasehold improvements are amortized over the lesser of the lease term or estimated useful life.

 

When property and equipment are retired or otherwise disposed of, resulting gain or loss is included in net income or loss in the period of disposition. Maintenance and repairs which do not improve or extend the expected useful lives of the assets are charged to expenses as incurred, whereas the cost of renewals and betterments that extend the useful life of the assets are capitalized as additions to the related assets.

 

j)Intangible assets, net

 

The Company accounted for cost related to internal-used software in accordance with ASC Topic 350-40 “Intangibles-Goodwill and Other-Internal-Use Software”. Internal-use software is initially recorded at cost and amortized on a straight-line basis over the estimated useful economic life of 2 to 10 years.

 

k)Impairment of long-lived assets

 

In accordance with ASC 360-10-35, long-lived assets, which include tangible long-lived assets and intangible long-lived assets, are reviewed for impairment whenever events or changes in circumstances indicate that the carrying amount of an asset may not be recoverable. Recoverability of long-lived assets to be held and used is measured by a comparison of the carrying amount of the asset to the estimated undiscounted future cash flows expected to be generated by the asset. If the carrying amount of an asset exceeds its estimated future undiscounted cash flows, an impairment loss is recognized for the difference between the carrying amount of the asset and its fair value.

 

 F-17 

 

CHINA ONLINE HOLDINGS, INC.
NOTES TO CONSOLIDATED FINANCIAL STATEMENTS

For the years ended December 31, 2019 and 2018, the Company recognized US$nil and US$3.33 million impairment loss associated with its intangible assets, respectively. See Note 3 (o) for detailed disclosures about the valuation techniques and inputs used in the fair value measurement for the Company’s intangible assets.

 

l)Goodwill

 

Goodwill represents the excess of the purchase price over the fair value of the identifiable assets and liabilities acquired as a result of the Company's acquisitions of interests in its consolidated VIEs.

 

Goodwill is not depreciated or amortized but is tested for impairment at the reporting unit level at least on an annual basis, and between annual tests when an event occurs, or circumstances change that could indicate that the asset might be impaired. The Company adopted ASU 2017-04, “Intangibles-Goodwill and Other (Topic 350)-Simplifying the Test for Goodwill Impairment”, which eliminated step 2 of the goodwill impairment test. As a result, the Company performs its annual or interim goodwill impairment test by comparing the fair value of a reporting unit with its carrying amount, and recognizes the goodwill impairment loss for the amount that the carrying amount of a reporting unit, including goodwill, exceeds its fair value, limited to the total amount of goodwill allocated to that reporting unit. In accordance with ASC 350-20-35-31, if goodwill and another asset (or asset group) of a reporting unit are tested for impairment at the same time, the other asset (or asset group) shall be tested for impairment before goodwill. If the other asset (or asset group) was impaired, the impairment loss would be recognized prior to goodwill being test for impairment.

 

Application of a goodwill impairment test requires significant management judgments. The judgments in estimating the fair value of reporting units includes estimating future cash flows, determining appropriate discount rates and making other assumptions. Changes in these estimates and assumptions could materially affect the determination of fair value for each reporting unit.

 

For the year ended December 31, 2018, after assessing the events or circumstances as described in ASC 350-20-35-3C (a) through (g), the Company determined that it was more likely than not that the fair value of its internet advertising and data services reporting unit was less than its carrying amount. As a result, the Company performed interim goodwill impairment test as of June 30, 2018 and recognized an approximately US$5.21 million of goodwill impairment loss associated with this reporting unit, which was equal to the remaining carrying amount of the Company’s goodwill as of June 30, 2018. See Note 3 (o) for detailed disclosures about the valuation techniques and inputs used in the fair value measurement for the Company’s goodwill.

 

m)Changes in a parent’s ownership interest while the parent retains its controlling financial interest in its subsidiary

 

The Company accounted for changes in a parent’s ownership interest while the parent retains its controlling financial interest in its subsidiary in accordance with ASC Topic 810 “Consolidation”, subtopic 10, which requires the transaction be accounted for as an equity transaction. Therefore, no gain or loss shall be recognized in the Company’s consolidated statements of operations and comprehensive loss. The carrying amount of the noncontrolling interest shall be adjusted to reflect the change in its ownership interest in the subsidiary. Any difference between the fair value of the consideration received or paid and the amount by which the noncontrolling interest is adjusted shall be recognized in equity attributable to the parent and reallocated the subsidiary’s accumulated comprehensive income, if any, among the parent and the noncontrolling interest through an adjustment to the parent’s equity.

 

The Company acquired the remaining 49% equity interest in Chuang Fu Tian Xia in May 2018 and accounted for this transaction as an equity transaction with no gain or loss recognized in the consolidated statements of operations and comprehensive loss for the year ended December 31, 2018. The difference between the cash consideration paid and the amount by which the noncontrolling interest was adjusted to reflect the change in its ownership interest in the VIE of approximately US$1.81 million and a reallocation of Chuang Fu Tian Xia’s accumulated comprehensive loss of approximately US$0.03 million were recognized as losses in equity attributable to the Company included in additional paid-in capital for the year ended December 31, 2018.

 

n)Noncontrolling interest

 

The Company accounts for noncontrolling interest in accordance with ASC Topic 810-10-45, which requires the Company to present noncontrolling interests as a separate component of total shareholders’ equity on the consolidated balance sheet and the consolidated net income/(loss) attributable to the parent and the noncontrolling interest be clearly identified and presented on the face of the consolidated statement of operations and comprehensive loss. ASC Topic 810-10-45 also requires that losses attributable to the parent and the noncontrolling interest in a subsidiary be attributed to those interests even if it results in a deficit noncontrolling interest balance.

 

 F-18 

 

CHINA ONLINE HOLDINGS, INC.
NOTES TO CONSOLIDATED FINANCIAL STATEMENTS

o)Fair value

 

The Company’s financial instruments primarily consist of cash and cash equivalents, accounts receivable and accounts payable. The carrying values of these financial instruments approximate fair values due to their short maturities.

 

ASC Topic 820 "Fair Value Measurement and Disclosures," defines fair value as the exchange price that would be received for an asset or paid to transfer a liability (an exit price) in the principal or most advantageous market for the asset or liability in an orderly transaction between market participants on the measurement date. This topic also establishes a fair value hierarchy which requires classification based on observable and unobservable inputs when measuring fair value. There are three levels of inputs that may be used to measure fair value:

 

Level 1 - Quoted prices in active markets for identical assets or liabilities.

 

Level 2 - Observable inputs other than Level 1 prices such as quoted prices for similar assets or liabilities; quoted prices in markets that are not active; or other inputs that are observable or can be corroborated by observable market data for substantially the full term of the assets or liabilities.

 

Level 3 - Unobservable inputs that are supported by little or no market activity and that are significant to the fair value of the assets or liabilities.

 

Determining which category an asset or liability falls within the hierarchy requires significant judgment. The Company evaluates its hierarchy disclosures each quarter.

 

Liabilities measured at fair value on a recurring basis by level within the fair value hierarchy as of December 31, 2019 and 2018 is as follows:

 

      Fair value measurement at reporting date using
  

 

As of

December 31, 2019

  Quoted Prices
in Active Markets
for Identical Assets/Liabilities
(Level 1)
  Significant
Other
Observable Inputs
(Level 2)
  Significant
Unobservable
Inputs
(Level 3)
   US$(’000)  US$(’000)  US$(’000)  US$(’000)
                   
Warrant liabilities   107   -   -    107 

 

      Fair value measurement at reporting date using
  

 

As of

December 31, 2018

  Quoted Prices
in Active Markets
for Identical Assets/Liabilities
(Level 1)
  Significant
Other
Observable Inputs
(Level 2)
  Significant
Unobservable
Inputs
(Level 3)
   US$(’000)  US$(’000)  US$(’000)  US$(’000)
                   
Warrant liabilities   606   -   -    606 

 

Significant unobservable inputs utilized to determine the fair value of the Company’s warrant liabilities was disclosed in Note 16.

 

The Company’s intangible assets and goodwill are measured at fair value on a nonrecurring basis and they are recorded at fair value only when impairment is recognized.

 F-19 

 

CHINA ONLINE HOLDINGS, INC.
NOTES TO CONSOLIDATED FINANCIAL STATEMENTS

 

For the year ended December 31, 2018, when the Company identified that events or changes in circumstances indicated its intangible assets and goodwill might be impaired, the Company determined the fair value of the related intangible assets and goodwill using income approach. The following table summarized the related quantitative information about the Company’s Level 3 fair value measurements, which utilized significant unobservable internally-developed inputs:

 

    Valuation techniques   Unobservable inputs   Value/Range of Inputs
             
    Remaining useful life (years)     7.75  
Intangible assets   Multi-period Excess Earning   Discount rate     24%  
        Contributory asset charge   8.9% - 24%
                 
    Base projection period (years)     5  
Goodwill   Discounted Cash Flow   Discount rate     20%  
        Terminal growth rate     3.50%  

 

 

p)Revenue recognition

 

On January 1, 2018, the Company adopted ASC Topic 606, “Revenue from Contracts with Customers”, applying the modified retrospective method. The adoption didn’t result in a material adjustment to the Company’s accumulated deficit as of January 1, 2018.

 

In accordance with ASC Topic 606, revenues are recognized when control of the promised goods or services is transferred to the Company’s customers, in an amount that reflects the consideration the Company expects to be entitled to in exchange for those goods or services. In determining when and how much revenue is recognized from contracts with customers, the Company performs the following five-step analysis: (1) identify the contract(s) with a customer; (2) identify the performance obligations in the contract; (3) determine the transaction price; (4) allocate the transaction price to the performance obligations in the contract; (5) recognize revenue when (or as) the entity satisfies a performance obligation.

 

Multiple performance obligations included in the Company’s contracts with customers for the distribution of the right to use search engine marketing service are neither capable of being distinct, that is, can benefit the customer on its own or together with other readily available resources, nor is distinct within the context of the contract, that is, the promise to transfer the service separately identifiable from other promises in the contract.

 

The Company’s contract with customers do not include significant financing component and any variable consideration.

 

Advance from customers related to unsatisfied performance obligations are generally refundable. Refund of advance from customers was insignificant for both the years ended December 31, 2019 and 2018.

 

The Company does not believe that significant management judgements are involved in revenue recognition, but the amount and timing of the Company’s revenues could be different for any period if management made different judgments or utilized different estimates. Generally, the Company recognizes revenue under ASC Topic 606 for each type of its performance obligation either over time or at a point in time as follows:

 

Online advertising placement service/TV advertising service

 

For online advertising placement service contracts and TV advertising service contracts that are established based on a fixed price scheme with the related advertisement placements obligation, the Company provides advertisement placements in specified locations on the Company’s advertising portals for agreed periods and/or place the advertisements onto the Company’s purchased advertisement time during specific TV programs for agreed periods. Revenue is recognized ratably over the period the advertising is provided and, as such, the Company considers the services to have been delivered (“over time”).

 

 F-20 

 

CHINA ONLINE HOLDINGS, INC.
NOTES TO CONSOLIDATED FINANCIAL STATEMENTS

Sales of effective sales lead information

 

For advertising contracts related to purchase of effective sales lead information, revenue is recognized based on a fixed price per sales lead and the quantity of effective sales lead, when information is delivered and accepted by customers (“point in time”).

 

Search engine marketing and data service

 

Revenue from search engine marketing and data services is recognized on a monthly basis based on the direct cost consumed through search engines for providing such services with a premium (“over time”). The Company recognizes the revenue on a gross basis, because the Company determines that it is a principal in the transaction who control the goods or services before they are transferred to the customers.

 

Technical services

 

Revenues generated from providing internet advertising data analysis and management related technical services was recognized upon completion of the service performance obligation, when the Company had the enforceable right to the payment of the service delivered to the customers (“point in time”).

 

Sales of software

 

For software sales revenue generated for the year ended December 31, 2019, revenue was recognized upon control of the promised goods was transferred to the customer and the Company has no performance obligation after the delivery (“point in time”).

 

The following tables present the Company’s revenues disaggregated by products and services and timing of revenue recognition:

 

   Year Ended December 31,
   2019  2018
   US$(’000)  US$(’000)
Internet advertising and related data and technical service      
--distribution of the right to use search engine marketing service   41,361    47,423 
--online advertising placements   14,552    9,094 
--sales of effective sales lead information   255    494 
--Technical services   710    14 
TV advertising service   -    121 
Software sales   1,202    - 
Total revenues  $58,080   $57,146 

 

   Year Ended December 31,
   2019  2018
   US$(’000)  US$(’000)
       
Revenue recognized over time   55,913    56,652 
Revenue recognized at a point in time   2,167    494 
Total revenues  $58,080   $57,146 

 

Contract costs

 

For the years ended December 31, 2019 and 2018, the Company did not have any significant incremental costs of obtaining contracts with customers incurred and/or costs incurred in fulfilling contracts with customers, that shall be recognized as an asset and amortized to expenses in a pattern that matches the timing of the revenue recognition of the related contract.

 

 F-21 

 

CHINA ONLINE HOLDINGS, INC.
NOTES TO CONSOLIDATED FINANCIAL STATEMENTS

Contract balances

 

The Company evaluates overall economic conditions, its working capital status and customer specific credit and negotiates the payment terms of a contract with individual customer on a case by case basis in its normal course of business.

 

Advances received from customers related to unsatisfied performance obligations are recoded as contract liabilities (advance from customers), which will be realized as revenues upon the satisfaction of performance obligations through the transfer of related promised goods and services to customers.

 

For contracts without a full or any advance payments required, the Company bills the customers any unpaid contract price immediately upon satisfaction of the related performance obligations when revenue is recognized.

 

The Company does not have any contract assets (unbilled receivables) since revenue is recognized when control of the promised goods or services is transferred and the payment from customers is not contingent on a future event.

 

The Company’s contract liabilities primarily consist of advance from customers related to unsatisfied performance obligations in relation to online advertising placement service and distribution of the right to use search engine marketing service. All contract liabilities are expected to be recognized as revenue within one year. The table below summarized the movement of the Company’s contract liabilities for the two years ended December 31, 2019:

 

   Contract liabilities
   US$(’000)
    
Balance as of January 1, 2018   3,559 
Exchange translation adjustment   (171)
Revenue recognized from beginning contract liability balance   (3,338)
Advances received from customers related to unsatisfied performance obligations   1,011 
Balance as of December 31, 2018   1,061 
Exchange translation adjustment   (17)
Revenue recognized from beginning contract liability balance   (1,027)
Advances received from customers related to unsatisfied performance obligations   1,989 
Balance as of December 31, 2019   2,006 

 

For the years ended December 31, 2019 and 2018, there is no revenue recognized from performance obligations that were satisfied in prior periods.

 

Transaction price allocated to remaining performance obligation

 

The Company has elected to apply the practical expedient in paragraph ASC Topic 606-10-50-14 and did not disclose the information related to transaction price allocated to the performance obligations that are unsatisfied or partially unsatisfied as of December 31, 2019 and 2018, because all performance obligations of the Company’s contracts with customers have an original expected duration of one year or less.

 

q)Cost of revenues

 

Cost of revenues primarily includes the cost of internet advertising related resources, TV advertising time slots and other technical services purchased from third parties and other direct cost associated with providing services.

 

r)Advertising costs

 

Advertising costs for the Company’s own brand building are not includable in cost of revenues, they are expensed when incurred and are included in “sales and marketing expenses” in the statement of operations and comprehensive loss. For the years ended December 31, 2019 and 2018, advertising expenses for the Company’s own brand building were approximately US$nil and US$1.10 million, respectively.

 

 F-22 

 

CHINA ONLINE HOLDINGS, INC.
NOTES TO CONSOLIDATED FINANCIAL STATEMENTS

s)Research and development expenses

 

The Company accounts for expenses for the enhancement, maintenance and technical support to the Company’s Internet platforms and intellectual properties that are used in its daily operations in research and development expenses. Research and development costs are charged to expense when incurred. Expenses for research and development for the years ended December 31, 2019 and 2018 were approximately US$0.87 million and US$0.93 million, respectively.

 

t)Lease

 

On January 1, 2019, the Company adopted ASC Topic 842, “Lease”, applying the optional transition method in accordance with ASU No. 2018-11, which permitted the Company to change its date of initial application to the beginning of the period of the adoption of ASC Topic 842 (i.e. January 1, 2019) and recognize the effects of applying ASC Topic 842 as a cumulative-effect adjustment to retained earnings as of January 1, 2019, and remain applying ASC Topic 840 in the comparative periods. The adoption of ASC Topic 842 didn’t result in a material adjustment to the Company’s accumulated deficit as of January 1, 2019.

 

The Company leases two offices in the PRC from unrelated third parties during its normal course of business, of which one office is used as the Company’s principle executive office in Beijing, the other is used as the Company’s office in Hubei. Other than these, the Company does not have any other contract that is or contains a lease under ASC Topic 842.

 

The Company’s lease contracts do not contain any option for the Company to extend or terminate the lease, and do not contain the option for the Company to purchase the underlying assets. Based on the noncancelable lease period in the contract, the Company considers contract-based, asset-based, market-based and entity-based factors to determine the term over which it is reasonably certain to extend the lease, and then determine the lease term of each contract, which is 2-3 years.

 

The Company’s lease contracts only contain fixed lease payments and do not contain any residual value guarantee. The lease payments of the Company’s Beijing office are required to be paid on a quarterly basis, and the lease payments of its Hubei office are required to be paid on an annual basis.

 

The Company’s office lease contracts do not contain any nonlease component and are classified as operating leases in accordance with ASC Topic 842-10-25-3.

 

As the implicit rates of the Company leases cannot be readily determined, in accordance with ASC Topic 842-20-30-3, the Company uses its incremental borrowing rate as the discount rate to determine the present value of the lease payments for each lease contract. The discount rate used by the Company is 6%, which is determined based on the interest rate commonly used by the commercial banks in the PRC for the 1-5 years long-term loan lent to business entities on a collateralized basis.

 

The Company’s lease agreement of its previous executive office in Beijing expired on March 31, 2019. In mid-August 2019, the Company relocated to a new Beijing office leased from another unrelated third party under a short-term lease agreement until June 30, 2020. From April 1, 2019 through the date of the relocation, the Company continued staying in its previous executive office in Beijing on a separately negotiated fixed daily rate as agreed by the Company and the lessor. Because the respective duration of the above discussed two leases was less than twelve months, these leases met the definition of a short-term lease under ASC 842. As a result, in accordance with ASC 842-20-25-2, as an accounting policy, the Company elected not to apply the recognition requirements in this Subtopic (i.e. not to recognize right-of-use asset and related lease liability) to these short-term leases. Instead, the Company recognized the lease payments of these short-term leases in its consolidated statements of operations and comprehensive loss on a straight-line basis over the lease term. For the year ended December 31, 2019, short-term lease cost recognized under ASC 842-20-25-2 was approximately US$0.23 million. As of December 31, 2019, unpaid lease payments related to these short-term leases was approximately US$0.14 million.

 

As of December 31, 2019, operating lease right-of-use assets recognized by the Company was approximately US$12 thousand, operating lease liabilities recognized was approximately US$10 thousand, which was included in the Company’s other current liabilities.

 

For the year ended December 31, 2019, total operating lease cost (other than short-term lease cost) recognized under ASC Topic 842 was approximately US$0.09 million. For the year ended December 31, 2018, total operating lease cost recognized under ASC Topic 840 was approximately US$0.41 million.

 

 F-23 

 

CHINA ONLINE HOLDINGS, INC.
NOTES TO CONSOLIDATED FINANCIAL STATEMENTS

As of December 31, 2019, the Company’s total undiscounted lease payments of approximately US$10 thousand approximate its total operating lease liabilities recognized due to their short maturities. The Company’s lease payments as of December 31, 2019 will mature for the year ending December 31, 2020.

 

Supplemental information related to operating leases:

 

Operating cash flows used for operating leases (in thousands of U.S. dollars)   91 
Right-of-use assets obtained in exchange for new lease liabilities (in thousands of U.S. dollars)   10 
Weighted-average remaining lease term (years)   1.21 
Weighted-average discount rate   6%

 

u)Income taxes

 

The Company follows the guidance of ASC Topic 740 “Income taxes” and uses liability method to account for income taxes. Under this method, deferred tax assets and liabilities are determined based on the difference between the financial reporting and tax bases of assets and liabilities using enacted tax rates that will be in effect in the period in which the differences are expected to reverse. The Company records a valuation allowance to offset deferred tax assets, if based on the weight of available evidence, it is more-likely-than-not that some portion, or all, of the deferred tax assets will not be realized. The effect on deferred taxes of a change in tax rates is recognized in statement of operations and comprehensive loss in the period that includes the enactment date.

 

v)Uncertain tax positions

 

The Company follows the guidance of ASC Topic 740 “Income taxes”, which prescribes a more likely than not threshold for financial statement recognition and measurement of a tax position taken or expected to be taken in a tax return. As a result, the impact of an uncertain income tax position is recognized at the largest amount that is more-likely-than-not to be sustained upon audit by the relevant tax authority. An uncertain income tax position will not be recognized if it has less than a 50% likelihood of being sustained.

 

The Company recognizes interest on non-payment of income taxes under requirement by tax law and penalties associated with tax positions when a tax position does not meet the minimum statutory threshold to avoid payment of penalties. Interest and penalties on income taxes will be classified as a component of the provisions for income taxes. The tax returns of the Company’s PRC subsidiaries and VIEs are subject to examination by the relevant tax authorities. According to the PRC Tax Administration and Collection Law, the statute of limitations is three years if the underpayment of taxes is due to computational errors made by the taxpayer or the withholding agent. The statute of limitations is extended to five years under special circumstances, where the underpayment of taxes is more than RMB100,000. In the case of transfer pricing issues, the statute of limitation is ten years. There is no statute of limitation in the case of tax evasion. The Company did not have any material interest or penalties associated with tax positions for the years ended December 31, 2019 and 2018 and did not have any significant unrecognized uncertain tax positions as of December 31, 2019 and 2018, respectively.

 

w)Share-based payment transactions

 

The Company adopts ASC Topic 718 “Compensation-Stock Compensation” to account for share-based payment transactions with both employees and nonemployees, which requires that share-based payment transactions be measured based on the grant-date fair value of the instrument issued, net of an estimated forfeiture rate, if applicable, and therefore only recognizes compensation expenses for those instruments expected to vest over the requisite service period, or vesting period. Forfeitures are estimated at the time of grant and revised in the subsequent periods if actual forfeitures differ from those estimates.

 

For fully vested, nonforfeitable equity instruments granted to a nonemployee service provider at the date upon entering into the agreement (no specific performance is required by the nonemployee to retain those equity instruments), because of the elimination of any obligation on the part of the nonemployee to earn the equity instruments, the Company recognizes the instruments when they are granted (in most cases, when the agreement is entered into), the corresponding cost is recorded as a prepayment on the balance sheet, and amortized as share-based compensation expenses over the requisite service period.

 

Share-based compensation expenses are recorded in sales and marketing expenses, general and administrative expenses and research and development expenses.

 

 F-24 

 

CHINA ONLINE HOLDINGS, INC.
NOTES TO CONSOLIDATED FINANCIAL STATEMENTS

x)Comprehensive income (loss)

 

The Company accounts for comprehensive income (loss) in accordance with ASC Topic 220 “Comprehensive Income”, which establishes standards for reporting and displaying comprehensive income (loss) and its components in the consolidated financial statements. Comprehensive income (loss) is defined as the change in equity of a company during a period from transactions and other events and circumstances excluding transactions resulting from investments from owners and distributions to owners. Accumulated other comprehensive income, as presented in the Company’s consolidated balance sheets are the cumulative foreign currency translation adjustments.

 

y)Earnings (loss) per share

 

Earnings (loss) per share are calculated in accordance with ASC Topic 260, “Earnings Per Share”. Basic earnings (loss) per share is computed by dividing income (loss) attributable to common stockholders by the weighted average number of shares of common stock outstanding during the period. Diluted earnings per share reflect the potential dilution that could occur if securities or other contracts to issue common stock were exercised or converted into common stock. Common shares issuable upon the conversion of the convertible preferred shares are included in the computation of diluted earnings per share on an “if-converted” basis when the impact is dilutive. The dilutive effect of outstanding common stock warrants and options are reflected in the diluted earnings per share by application of the treasury stock method when the impact is dilutive.

 

z)Commitments and contingencies

 

The Company adopts ASC Topic 450 “Contingencies” subtopic 20, in determining its accruals and disclosures with respect to loss contingencies. Accordingly, estimated losses from loss contingencies are accrued by a charge to income when information available before financial statements are issued or are available to be issued indicates that it is probable that an asset had been impaired, or a liability had been incurred at the date of the financial statements and the amount of the loss can be reasonably estimated. Legal expenses associated with the contingency are expensed as incurred. If a loss contingency is not probable or reasonably estimable, disclosure of the loss contingency is made in the financial statements when it is at least reasonably possible that a material loss could be incurred.

 

aa)Recent issued or adopted accounting standards

 

In June 2016, the FASB issued ASU No. 2016-13, “Financial Instruments-Credit Losses (Topic 326): Measurement of Credit Losses on Financial Instruments”. The amendments in this ASU require the measurement and recognition of expected credit losses for financial assets held at amortized cost. The amendments in this ASU replace the existing incurred loss impairment model with an expected loss methodology, which will result in more timely recognition of credit losses. In November 2018, the FASB issued ASU No. 2018-19, “Codification Improvements to Topic 326, Financial Instruments-Credit Losses”, which among other things, clarifies that receivables arising from operating leases are not within the scope of Subtopic 326-20. Instead, impairment of receivables arising from operating leases should be accounted for in accordance with Topic 842, Leases. For public entities, the amendments in these ASUs are effective for fiscal years beginning after December 15, 2019, including interim periods within those fiscal years. The Company has adopted the amendments in these ASUs on January 1, 2020, and the adoption of these amendments did not have a material impact on the Company’s consolidated financial position and results of operations.

 

In August 2018, the FASB issued ASU No. 2018-13, “Fair Value Measurement (Topic 820): Disclosure Framework—Changes to the Disclosure Requirements for Fair Value Measurement”. The amendments in this ASU eliminate, add and modify certain disclosure requirements for fair value measurements. The amendments in this ASU, among other things, require public companies to disclose the range and weighted average used to develop significant unobservable inputs for Level 3 fair value measurements. The amendments in this ASU are effective for all entities for fiscal years, and interim periods within those fiscal years, beginning after December 15, 2019, and entities are permitted to early adopt either the entire standard or only the provisions that eliminate or modify the requirements. The Company has adopted the amendments in these ASUs on January 1, 2020, and the adoption of these amendments did not have a material impact on the Company’s consolidated financial position and results of operations.

 F-25 

 

CHINA ONLINE HOLDINGS, INC.
NOTES TO CONSOLIDATED FINANCIAL STATEMENTS

 

4.Accounts receivable, net

 

 

   As of December 31,
   2019  2018
   US$(’000)  US$(’000)
       
Accounts receivable   6,408    9,752 
Allowance for doubtful accounts   (3,148)   (3,393)
Accounts receivable, net   3,260    6,359 

 

All of the accounts receivable are non-interest bearing. Based on the assessment of the collectability of the accounts receivable as of December 31, 2019 and 2018, the Company provided approximately US$3.15 million and US$3.39 million allowance for doubtful accounts, respectively, which were primarily related to the accounts receivable of the Company’s internet advertising and TV advertising business segment with an aging over six months. The Company evaluates its accounts receivable with an aging over six months and determines the allowance based on aging data, historical collection experience, customer specific facts and economic conditions. For the years ended December 31, 2019 and 2018, approximately US$2.34 million and US$0.76 million allowance for doubtful accounts was provided. For the year ended December 31, 2019, the Company also charged off approximately US$2.5 million account receivable balances against the related allowance for doubtful accounts, as all means of collection of these balances have been exhausted and the potential for recovery is considered remote.

 

5.Prepayments and deposit to suppliers

 

   As of December 31,
   2019  2018
   US$(’000)  US$(’000)
       
Deposits to advertising resources providers   1,315    963 
Prepayments to advertising resources providers   4,361    727 
Prepayment of license fee   1,062    - 
Other deposits and prepayments   242    464 
    6,980    2,154 

 

As of December 31, 2019 and 2018, contractual deposits were primarily paid to the Company’s largest internet resources suppliers and other advertising resource providers. The contractual deposits will be refunded to the Company upon expiration of the contracts, which are generally for a one-year period.

 

According to the contracts signed between the Company and its suppliers, the Company is required to pay certain of the contract amounts in advance. These prepayments will be transferred to cost of revenues when the related services are provided. As of December 31, 2019 and 2018, prepayments primarily paid for purchasing internet resources from the Company’s major internet resources suppliers.

 

License fee prepayment as of December 31, 2019 was related to the usage of a software system during a 12-month period through December 31, 2020.

 

Other deposits and prepayments as of December 31, 2019 and 2018 represented deposits and prepayments to the Company’s other services providers, which primarily included deposits for office lease contracts, prepayment for various kinds of professional consulting services, etc.

 

6.Due from related parties, net

 

   As of December 31,
   2019  2018
   US$(’000)  US$(’000)
       
Zhongwang Xiyue Technology (Beijing) Co., Ltd. (“Zhongwang Xiyue”)   81    - 
Guohua Shiji (Beijing) Communication Co., Ltd. (“Guohua Shiji”)   172    201 
An officer of the Company   -    200 
    253    401 
Allowance for doubtful accounts   (172)   (175)
Due from related parties, net   81    226 

 

 F-26 

 

CHINA ONLINE HOLDINGS, INC.
NOTES TO CONSOLIDATED FINANCIAL STATEMENTS

Related parties of the Company represented the Company’s direct or indirect unconsolidated investee companies, entities that the Company’s officers or directors can exercise significant influence, as well as an officer of the Company.

 

As of December 31, 2019, due from Zhongwang Xiyue represented the outstanding receivable for the advertising and marketing service that the Company provided to this related party in its normal course of business, which is on the same terms as those provided to its unrelated clients.

 

As of December 31, 2019 and 2018, due from Guohua Shiji represented a short-term working capital loan to this related party. As of December 31, 2018, the outstanding amount of the loan was RMB1.38 million (approximately US$0.20 million), of which RMB0.18 million (approximately US$0.03 million) was collected by the Company during the first fiscal quarter of 2019, and the Company had provided full allowance to against the remaining amount of this loan as of December 31, 2019 and 2018, as the business activities of Guohua Shiji had significantly declined in recent years.

 

Due from an officer of the Company as of December 31, 2018 represented a US$0.20 million fund advanced to one of the Company’s officers during the third fiscal quarter of 2018 for the purpose of setting up and providing finance to a proposed business entity in Taiwan. The Company intended to set up and expand its business in Taiwan through establishing the VIE arrangements with this Taiwan entity. This Taiwan entity was incorporated in September 2017 and is wholly-owned by the officer referred above, and has no fund and business activities since incorporation. Based on the fact that there are still legal obstacles to establish the VIE agreements between an entity that is ultimately controlled by the PRC citizens with an entity duly organized under the law of Taiwan, the Company terminated the plan, and the US$0.20 million fund advanced was fully returned to the Company in April 2019.

 

For the year ended December 31, 2018, the Company reversed approximately US$0.04 million allowance for doubtful accounts against the Company’s balances due from related parties, because of subsequent collection of service fee receivables incurred in previous years.

 

7.Other current assets, net

 

   As of December 31,
   2019  2018
   Gross  Allowance for doubtful accounts  Net  Gross  Allowance for doubtful accounts  Net
   US$(’000)  US$(’000)  US$(’000)  US$(’000)  US$(’000)  US$(’000)
                   
Staff advances for business operations   11    -    11    19    -    19 
Loan to an unrelated party   -    -    -    146    (146)   - 
Overdue deposits   717    (717)   -    1,619    (1,619)   - 
Total   728    (717)   11    1,784    (1,765)   19 

 

As of December 31, 2018, other current assets primarily included a short-term working capital loan of RMB1.0 million (approximately US$0.15 million) lent to a former unconsolidated investee of the Company, and an approximately RMB11 million (approximately US$1.62 million) overdue contractual deposits in the aggregate, which were related to advertising resources purchase contracts that had been completed with no further cooperation. Based on the assessment of the collectability of these overdue deposits and short-term working capital loan, the Company had provided full allowance against these doubtful accounts as of December 31, 2018. For the year ended December 31, 2018, additional allowance for doubtful accounts provided to overdue deposits was approximately US$0.80 million.

 

 F-27 

 

CHINA ONLINE HOLDINGS, INC.
NOTES TO CONSOLIDATED FINANCIAL STATEMENTS

For the year ended December 31, 2019, the Company charged off the approximately US$0.15 million short-term working capital loan and US$0.90 million overdue deposits receivable against the allowance, respectively, because for this portion of debts, all means of collection have been exhausted and the potential for recovery is considered remote.

 

8.Long-term investments

 

Equity method investments

 

As of December 31, 2019 and 2018, the Company beneficially owned 23.18% and 25.5% equity interest in ShenZhen City Mingshan Network Technology Co., Ltd. (‘Shenzhen Mingshan”) and Zhao Shang Ke Network Technology (Hubei) Co., Ltd. (“Zhao Shang Ke Hubei”), respectively. The Company accounted for its investments in these companies under equity method of accounting. Based on the facts of the significant decline in level of business activities from 2015, insufficient amount of working capital and the lack of commitment from majority shareholders, these two investment affiliates had become dormant and the possibility of the business recovery is remote. As a result, the Company reduced the carrying value of these investments to zero as of December 31, 2015.

 

Other ownership interest investments

 

As of December 31, 2019 and 2018, the Company beneficially owned a 19% equity interest in both Guohua Shiji and ChinaNet Chuang Tou (Shenzhen) Co., Ltd. (“ChinaNet Chuang Tou), a 15% equity interest in ChinaNet Online Holdings Korea (“ChinaNet Korea”), a 10% equity interest in Beijing Saturday Education Technology Co., Ltd. (“Beijing Saturday”) and a 4.9% equity interest in Local Chain (Xi’an) Information Technology Co., Ltd. (“Local Chain Xi’an).

 

As of December 31, 2019, except for its ownership investment in Local Chain Xi’an of approximately US$0.04 million, the Company had reduced the carrying value of its investments in all other investee companies to zero, due to the business activities of these companies had become dormant.

 

For the year ended December 31, 2018, as a result of termination the operations of ChinaNet Chuang Tou, the Company received an RMB3.0 million (approximately US$0.45 million) investment return in cash from ChinaNet Chuang Tou and recognized full impairment loss of approximately US$0.45 million to against the remaining carrying value of its ownership interest investment in this entity.

 

9.Property and equipment, net

 

   As of December 31,
   2019  2018
   US$(’000)  US$(’000)
       
Leasehold improvement   -    321 
Vehicles   758    771 
Office equipment   1,331    1,353 
Electronic devices   937    952 
Property and equipment, cost   3,026    3,397 
Less: accumulated depreciation   (2,948)   (3,255)
Property and equipment, net   78    142 

 

Depreciation expenses in the aggregate for the years ended December 31, 2019 and 2018 were approximately US$0.06 million and US$0.16 million, respectively. Leasehold improvement related to the Company’s previous principle executive office in Beijing, which had been fully depreciated, was disposed upon completion of the relocation with no gain or loss recognized for the year ended December 31, 2019.

 

 F-28 

 

CHINA ONLINE HOLDINGS, INC.
NOTES TO CONSOLIDATED FINANCIAL STATEMENTS

10.Intangible assets, net

 

   As of December 31, 2019
Items 

Gross

Carrying

Value

 

Accumulated

Amortization

  Impairment 

Net

Carrying

Value

   US$(’000)  US$(’000)  US$(’000)  US$(’000)
Intangible assets not subject to amortization:                    
Domain name   1,385    -    (1,385)   - 
Intangible assets subject to amortization:                    
Customer relationship   1,909    (1,909)   -    - 
Non-compete agreements   1,051    (571)   (480)   - 
Software technologies   294    (294)   -    - 
Intelligent marketing data service platform   4,629    (1,876)   (2,753)   - 
Internet safety, information exchange security and data encryption software   1,863    (419)   (1,444)   - 
Cloud video management system   1,362    (338)   (1,024)   - 
Cloud compute software technology   1,331    (898)   (408)   25 
Licensed products use right   1,202    (15)   -    1,187 
Other computer software   872    (185)   -    687 
Total  $15,898   $(6,505)  $(7,494)  $1,899 

 

 

   As of December 31, 2018
Items 

Gross

Carrying

Value

 

Accumulated

Amortization

  Impairment 

Net

Carrying

Value

   US$(’000)  US$(’000)  US$(’000)  US$(’000)
Intangible assets not subject to amortization:                    
Domain name   1,408    -    (1,408)   - 
Intangible assets subject to amortization:                    
Customer relationship   1,941    (1,941)   -    - 
Non-compete agreements   1,068    (580)   (488)   - 
Software technologies   299    (299)   -    - 
Intelligent marketing data service platform   4,705    (1,906)   (2,799)   - 
Internet safety, information exchange security and data encryption software   1,894    (426)   (1,468)   - 
Cloud video management system   1,383    (343)   (1,040)   - 
Cloud compute software technology   1,353    (896)   (415)   42 
Other computer software   114    (111)   -    3 
Total  $14,165   $(6,502)  $(7,618)  $45 

 

Amortization expenses in aggregate for the years ended December 31, 2019 and 2018 were approximately US$0.11 million and US$0.38 million, respectively.

 

 F-29 

 

CHINA ONLINE HOLDINGS, INC.
NOTES TO CONSOLIDATED FINANCIAL STATEMENTS

The Company performs impairment analysis on its intangible assets whenever events or changes in circumstances indicate that the carrying amount of an intangible asset may not be recoverable and recognizes impairment loss for the difference between the carrying amount and the fair value of the assets. The Company determines the fair value of its intangible assets using Multi-period Excess Earning Method (the “MPEEM method”). As an application of income approach, the MPEEM method is a widely-used valuation method, it determines the fair value of the asset as the present value of the cash flows attributable to it. As the asset will generally earn cash flows through interaction with other tangible and intangible assets, the contributions to cash flows of those other assets must be removed. Those assets are referred to as contributory assets which are defined as all assets that are utilized in the realization of expected future cash flows for the target asset.

 

Based on the Company’s assessment, the Company did not provide any impairment loss associate with its intangible assets for the year ended December 31, 2019. For the year ended December 31, 2018, the Company provided approximately US$3.33 million impairment losses in the aggregate, which was associated with its intelligent marketing data service platform, cloud video management system, cloud compute software technology and Internet safety, information exchange security and data encryption software of its internet advertising and data service business segment, due to insufficient estimated future cash flows expected to be generated by these assets (See Note 3 (o) for significant unobservable internally-developed inputs used in the intangible assets fair value measurement).

 

Based on the adjusted carrying value of the finite-lived intangible assets after the deduction of the impairment losses, which has a weighted average remaining useful life of 6.52 years as of December 31, 2019, and assuming no further subsequent impairment of the underlying intangible assets, the estimated future amortization expenses is approximately US$0.82 million for the year ending December 31, 2020, approximately US$0.13 million for the year ending December 31, 2021, and approximately US$0.12 million each year for the year ending December 31, 2022 through 2024.

 

11.Blockchain platform applications development costs

 

In February 2018, the Company entered into a technical development contract with an unrelated entity to develop a blockchain technology-based platform application for internal use by the Company. Total amount of the contract was US$4.5 million. In March 2018, the Company entered into a RMB3.0 million (approximately US$0.43 million) social network-based software application development contract with another unrelated entity, which software application the Company had further combined into the current under developing blockchain technology-based platform. These two blockchain technology-based applications are named OMG and Bo!News, respectively. As of December 31, 2019 and 2018, in accordance with ASC 350-40 “Intangibles-Goodwill and Other-Internal-Use Software”, the Company capitalized approximately US$3.88 million and US$3.73 million development costs in the aggregate under these two contracts, respectively. As of the date hereof, the Company is in the process of further developing and adjusting its blockchain-powered applications on the blockchain infrastructure platform to make the platform a better synergism with the current business and client base. The Company had originally scheduled to complete the adjustments and upgrades of Bo!News, to launch the OMG for trial by the end of May 2020, and to complete the integration of BO!News and OMG for commercial release by the end of 2020. However, due to the COVID-19 outbreak in China during the first fiscal quarter of 2020, the Company currently anticipates that the commercial releasing schedule will likely be postponed for 1 to 2 months.

 

According to the development contracts the Company signed with the counter parties, the Company will not bear any development risk related loss unless the counter party has no fault during the development and the causes for failure is considered reasonable as agreed by both parties. In the latter case, the related development loss will be shared by both parties based on further negotiations. As of the date hereof, the Company has not been aware of any technical risks or other factors that may lead to any failure or partial failure of these development projects.

 

12.Short-term bank loan and credit facility

 

As of December 31, 2019 and 2018, the Company had a revolving credit facility of RMB5.0 million (approximately US$0.72 million) for short-term working capital loans granted by a major financial institution in China, which expired on January 2, 2020.

 

As of December 31, 2019, under the revolving credit facility, the Company borrowed RMB3.0 million (approximately US$0.43 million) short-term loan, which matured and was repaid in January 2020.

 

As of December 31, 2018, besides a RMB3.0 million (approximately US$0.44 million) short-term loan borrowed under the same revolving credit facility, which matured and was repaid in January 2019, the Company borrowed another RMB3.0 million (approximately US$0.44 million) short-term working capital loan from the same financial institution, of which RMB1.5 million (approximately US$0.22 million) matured and was repaid in July 2019 and the remaining RMB1.5 million (approximately US$0.22 million) matured and was repaid in September 2019.

 

 F-30 

 

CHINA ONLINE HOLDINGS, INC.
NOTES TO CONSOLIDATED FINANCIAL STATEMENTS

Collateral for the above discussed revolving credit facility and short-term bank loans included an unlimited guarantee from Mr. Handong Cheng (Chairman and Chief Executive Officer of the Company) and his spouse and an approximately US$0.03 million term deposit, which matured in October 2019.

 

Interest rate of the short-term working capital loans borrowed for the years ended December 31, 2019 and 2018 was 5.655% per annum, which was 30% over the benchmark rate of the People’s Bank of China (the “PBOC”).

 

13.Accrued payroll and other accruals

 

   As of December 31,
   2019  2018
   US$(’000)  US$(’000)
       
Accrued payroll and staff welfare   173    208 
Accrued operating expenses   318    313 
    491    521 

 

14.Taxation

 

1)Income tax

 

The entities within the Company file separate tax returns in the respective tax jurisdictions in which they operate.

 

i). a. The Company is incorporated in the state of Nevada. Under the current law of Nevada, the Company is not subject to state corporate income tax. Following the Share Exchange, the Company became a holding company and does not conduct any substantial operations of its own. Before enactment of the Tax Cuts and Jobs Act (“TCJA” or the “Act”) in December 2017, the Company did not provide for U.S. taxes or foreign withholding taxes on undistributed earnings from its non-U.S. subsidiaries because such earnings are intended to be reinvested indefinitely. If undistributed earnings were distributed, foreign tax credits could become available under current law to reduce the resulting U.S. income tax liability.

 

i). b. On December 22, 2017, the U.S. enacted the Act (which is commonly referred to as “U.S. tax reform”). The Act significantly changes U.S. corporate income tax laws including but not limited to reducing the U.S. corporate income tax rate from 35% to 21% beginning in 2018, imposing a one-time mandatory tax on previously deferred foreign earnings and imposing a new tax on global intangible low-taxed income (“GILTI”) effective for tax years of non-U.S. corporations beginning after December 31, 2017. On December 22, 2017, the Securities and Exchange Commission staff issued Staff Accounting Bulletin No. 118 (“SAB 118”), which provides guidance on accounting for the tax effects of the Act. SAB 118 provides a measurement period (the “grace period”) that should not extend beyond one year from the Act enactment date through December 21, 2018, for companies to complete the accounting under ASC 740 “Income Taxes”. In accordance with SAB 118, a company must reflect the income tax effects of those aspects of the Act for which the accounting under ASC 740 is complete.

 

i). c. The Company had completed its assessment of the one-time transition tax on its previously deferred foreign earnings during the third fiscal quarter of 2018, based on which, the Company concluded that no incremental income tax expense of the one-time mandatory tax on its previously deferred foreign earnings would be charged for the year ended December 31, 2017, as the Company had sufficient U.S. net operating losses carryforwards to offset the resulting incremental taxable income related to the deferred foreign earnings, which assessment was consistent with that disclosed in the Company’s 2017 Form 10-K. Based on the final assessment, the Company recognized an adjustment of approximately US$0.46 million for the year ended December 31, 2018, to revise the provisional estimated amount of net operating loss utilized through toll charge income it recognized for the year ended December 31, 2017, from approximately US$1.40 million to approximately US$1.86 million.

 F-31 

 

CHINA ONLINE HOLDINGS, INC.
NOTES TO CONSOLIDATED FINANCIAL STATEMENTS

 

i). d. Effective from January 1, 2018, the Company is subject to the new GILTI tax rules. The GILTI provisions impose a tax on foreign income in excess of a deemed return on tangible assets of controlled foreign corporations (“CFCs”), subject to the possible use of foreign tax credits and a deduction equal to 50 percent to offset the income tax liability, subject to some limitations. Under U.S. GAAP, the Company has made an accounting policy choice of treating taxes due on future U.S. inclusions in taxable income related to GILTI as a current period expense when incurred (the “period cost method”), instead of factoring such amounts into the Company’s measurement of its deferred taxes (the “deferred method”). For the years ended December 31, 2019 and 2018, no provision for federal corporate income tax has been made in the financial statements as the Company has no aggregated positive tested income.

 

ii). China Net BVI, Grandon BVI and ChinaNet Investment BVI were incorporated in the British Virgin Islands (“BVI”). Under the current law of the BVI, these BVI companies are not subject to tax on income or capital gains. Additionally, upon payments of dividends by these BVI companies to its respective shareholders, no BVI withholding tax will be imposed.

 

iii). China Net HK was incorporated in Hong Kong, the PRC and does not conduct any substantial operations of its own. Effective from April 1, 2018, a two-tier corporate income tax system was officially implemented in Hong Kong. The applicable income tax rate is 8.25% for the first HK$2.0 million profits, and the subsequent profits are taxed at 16.5%. No provision for Hong Kong profits tax has been made in the financial statements as China Net HK has no assessable profits for the year ended December 31, 2019 or any prior periods. Additionally, upon payments of dividends by China Net HK to its shareholders, no Hong Kong withholding tax will be imposed.

 

iv). The Company’s PRC operating subsidiaries and VIEs, being incorporated in the PRC, are governed by the income tax law of the PRC and is subject to PRC enterprise income tax (“EIT”). The EIT rate of PRC is 25%, which applies to both domestic and foreign invested enterprises.

 

lAs approved by the related PRC governmental authorities, Business Opportunity Online continuously qualified as a High and New Technology Enterprise until November 2021, which enabled the entity, as approved by the local tax authorities of Beijing, the PRC, to continue enjoying the preferential EIT rate of 15% until November 2021. Therefore, for the years ended December 31, 2019 and 2018, the applicable EIT rate of Business Opportunity Online was 15%. In accordance with the 2018 Bulletin No. 45 issued by the PRC State Administration of Taxation, which come into effect from January 1, 2018, an enterprise that obtains qualification as or remains as a High and New Technology Enterprise or Small and Medium-sized Tech Enterprise in any time of 2018 and afterwards, is allowed to carry forward all its previous five years’ net operating losses NOLs (starting from NOL of 2013) to up to ten years, compared with the PRC standard NOLs carryforward period of 5 years.

 

lThe applicable EIT rate for other PRC operating entities of the Company is 25% for the years ended December 31, 2019 and 2018.

 

lThe current EIT law also imposed a 10% withholding income tax for dividends distributed by a foreign invested enterprise to its immediate holding company outside China. A lower withholding tax rate will be applied if there is a tax treaty arrangement between mainland China and the jurisdiction of the foreign holding company. Holding companies in Hong Kong, for example, will be subject to a 5% withholding tax rate, subject to approval from the related PRC tax authorities.

 

2)Turnover taxes and the relevant surcharges

 

Service revenues provided by the Company’s PRC operating subsidiaries and VIEs were subject to Value Added Tax (“VAT”). VAT rate for provision of modern services (other than lease of corporeal movables) is 6%, and for small scale taxpayer, 3%. Therefore, for the years ended December 31, 2019 and 2018, the Company’s service revenues are subject to VAT at a rate of 6%, after deducting the VAT paid for the services purchased from suppliers, or at a rate of 3% without any deduction of VAT paid for the services purchased from suppliers. The surcharges of the VAT in the aggregate is 12% to 14% of the VAT, depending on which tax jurisdiction the Company’s PRC operating subsidiaries and VIE operate in.

 

 F-32 

 

CHINA ONLINE HOLDINGS, INC.
NOTES TO CONSOLIDATED FINANCIAL STATEMENTS

As of December 31, 2019, and 2018, taxes payable consists of:

 

    
   As of December 31,
   2019  2018
   US$(’000)  US$(’000)
       
PRC turnover tax and surcharge payable   1,244    1,215 
PRC enterprise income tax payable   1,970    1,782 
Taxes payable   3,214    2,997 

 

A reconciliation of the income tax benefit determined at the U.S. federal corporate income tax rate to the Company’s effective income tax expense is as follows:

 

   Year Ended December 31,
   2019  2018
   US$(’000)  US$(’000)
       
Pre-tax loss   (1,221)   (13,363)
U.S. federal rate   21%   21%
Income tax benefit computed at U.S. federal rate   256    2,806 
Reconciling items:          
Rate differential for foreign earnings   137    561 
Preferential tax treatment effect   (109)   (231)
Tax effect on non-taxable change in fair value of warrant liabilities   105    350 
Tax effect on non-deductible impairment on goodwill   -    (1,303)
Tax effect on change of net operating loss treatment   -    1,130 
Tax effect on adjustment to provisional amount of toll charge income from the Act   -    (96)
Provision of valuation allowance on deferred tax assets   (177)   (3,504)
Expired tax attribute carryforwards   (253)   (365)
Tax effect on other non-deductible expenses/non-taxable income   (8)   (112)
Effective income tax expense   (49)   (764)

 

For the years ended December 31, 2019 and 2018, the Company’s income tax expense consisted of:

 

   Year Ended December 31,
   2019  2018
   US$(’000)  US$(’000)
       
Current-PRC   (217)   - 
Deferred-PRC   168    (764)
Income tax expense   (49)   (764)

 

The Company’s deferred tax assets at December 31, 2019 and 2018 were as follows:

 

   As of December 31,
   2019  2018
   US$(’000)  US$(’000)
       
Tax effect of net operating losses carried forward   9,160    9,243 
Bad debts provision   743    1,188 
Valuation allowance   (9,190)   (9,875)
Total net deferred tax assets   713    556 

 

 F-33 

 

CHINA ONLINE HOLDINGS, INC.
NOTES TO CONSOLIDATED FINANCIAL STATEMENTS

The U.S. holding company has incurred aggregate net operating losses (NOLs) of approximately US$20.3 million and US$19.2 million at December 31, 2019 and 2018, respectively. The NOLs carryforwards as of December 31, 2017 gradually expire over time, the last of which expires in 2037. NOLs incurred after December 31, 2017 will no longer be available to carry back but can be carried forward indefinitely. Furthermore, the Act imposes an annual limit of 80% on the amount of taxable income that can be offset by NOLs arising in tax years ending after December 31, 2017. The Company maintains a full valuation allowance against its net U.S. deferred tax assets, since due to uncertainties surrounding future utilization, the Company estimates there will not be sufficient future earnings to utilize its U.S. deferred tax assets.

 

The NOLs carried forward incurred by the Company’s PRC subsidiaries and VIEs were approximately US$23.6 million and US$25.2 million at December 31, 2019 and 2018, respectively. The losses carryforwards gradually expire over time, the last of which expires in 2029. The related deferred tax assets were calculated based on the respective net operating losses incurred by each of the PRC subsidiaries and VIEs and the respective corresponding enacted tax rate that will be in effect in the period in which the losses are expected to be utilized.

 

The Company recorded approximately US$9.2 million and US$9.9 million valuation allowance as of December 31, 2019 and 2018, respectively, because it is considered more likely than not that a portion of the deferred tax assets will not be realized through sufficient future earnings of the entities to which the operating losses related.

 

For the years ended December 31, 2019 and 2018, total deferred tax assets valuation allowance provided was approximately US$0.18 million and US$3.50 million, respectively.

 

15.Long-term borrowing from a director

 

Long-term borrowing from a director is a non-interest bearing loan from a director of the Company relating to the original paid-in capital contribution in the Company’s wholly-owned subsidiary Rise King WFOE, which is not expected to be repaid within one year.

 

16.The Financing and warrant liabilities

 

The 2019 Financing:

 

On August 7, 2019, the Company entered into a securities purchase agreement with selected investors related to the purchase and sale of the Company’s common stock (the “Shares”), in accordance with which, the Company agreed to issue an aggregate of 3,216,860 Shares in consideration for approximately US$4.8 million. Each Share was sold to the Investors at $1.4927 per Share. The private placement was conducted pursuant to Section 4(2) of the Securities Act of 1933, as amended, and Regulation S promulgated thereunder (the “2019 Financing”). The first and the second half of the 2019 Financing was consummated on September 25, 2019 and October 28, 2019, respectively.

 

Accounting for securities issued in the 2019 Financing

 

The Company determined that the Shares issued in the 2019 Financing should be classified as permanent equity as there was no redemption provision at the option of the holders that is not within the control the Company on or after an agreed upon date. As a result, net proceeds from the 2019 Financing of approximately US$4.79 million was recorded as equity (par value and additional paid-in capital), after deduction of an approximately US$15 thousand of direct offering cost.

 

The 2018 Financing:

 

On January 17, 2018 (the “Closing Date”), the Company consummated a registered direct offering of 2,150,001 shares of the Company’s common stock to certain institutional investors at a purchase price of $5.15 per share (the “2018 Financing”). As part of the transaction, the Company also issued to the investors warrants for the purchase of up to 645,000 shares of the Company’s common stock at an exercise price of $6.60 per share (the “Investor warrants”). The Investors warrants have a term of 30 months from the date of issuance. The Company received gross proceeds of approximately $11.1 million.

 

The placement agent of the 2018 Financing received (i) a placement fee in the amount equal to 6% of the gross proceeds and (ii) warrants to purchase up to 129,000 shares of common stock at an exercise price of US$6.60 per share, with a three-year term (“Placement agent warrants” and together with the Investor warrants, the “Warrants”). The Placement agent warrants is not exercisable for a period of six months and one day after the Closing Date.

 

 F-34 

 

CHINA ONLINE HOLDINGS, INC.
NOTES TO CONSOLIDATED FINANCIAL STATEMENTS

The Warrants have an initial exercise price of USS6.60 per share, which is subject to anti-dilution provisions that require adjustment of the number of shares of common stock that may be acquired upon exercise of the warrant, or to the exercise price of such shares, or both, to reflect stock dividends and splits, subsequent rights offerings, pro-rata distributions, and certain fundamental transactions. The Warrants also contain “full ratchet” price protection in the event of subsequent issuances below the applicable exercise price (the “Down round feature”).

 

The Warrants may not be exercised if it would result in the holder beneficially owning more than 4.99% of the Company’s outstanding common shares (the “Beneficial Ownership Limitation”). The holder of the Warrants, upon notice to the Company, may increase or decrease the Beneficial Ownership Limitation, provided that the Beneficial Ownership Limitation in no event exceeds 9.99% of the Company’s outstanding common shares. Any increase in the Beneficial Ownership Limitation will not be effective until the 61st day after such notice is delivered to the Company.

 

Accounting for securities issued in the 2018 Financing

 

The Company determined that common stock issued in the 2018 Financing should be classified as permanent equity as there was no redemption provision at the option of the holders that is not within the control the Company on or after an agreed upon date.

 

The Company analyzed the Warrants issued in the 2018 Financing in accordance with ASC Topic 815 “Derivatives and Hedging”. In accordance with ASC Topic 815, the Company determined that the Warrants should not be considered index to its own stock, as the strike price of the Warrants is dominated in a currency (U.S. dollar) other than the functional currency of the Company (Renminbi or Yuan). As a result, the Warrants does not meet the scope exception of ASC Topic 815, therefore, should be accounted for as derivative liabilities and measure at fair value with changes in fair value be recorded in earnings in each reporting period.

 

Fair value of the warrants

 

The Company used Binomial model to determine the fair value of the Warrants as of the closing date of the 2018 Financing, based on the assumptions summarized as below:

 

   Investors Warrants  Placement Agent Warrants
       
Stock price  $3.98   $3.98 
Years to maturity   2.50    3.00 
Risk-free interest rate   2.22%   2.39%
Dividend yield   -    - 
Expected volatility   158%   147%
Exercise Price  $6.60   $6.60 
           
Fair value of the warrant  $2.93   $2.99 
           
Warrant liabilities as of the closing date US$(’000)  $1,890   $385 

 

Stock price is the closing bid price of the Company’s common stock at the respective valuation date. Years to maturity is the respective remaining contract life of the warrants. Yield-to-maturities in continuous compounding of the United States Government Bonds with the time-to-maturities same as the respective warrant are adopted as the risk-free rate. Annualized historical stock price volatility of the Company at the respective valuation date is deemed to be appropriate to serve as the expected volatility of the stock price of the Company. The dividend yield is calculated based on management’s estimate of dividends to be paid on the underlying stock. Exercise price of the Warrants is the contractual exercise price of the Warrants.

 

 F-35 

 

CHINA ONLINE HOLDINGS, INC.
NOTES TO CONSOLIDATED FINANCIAL STATEMENTS

Allocation of gross proceeds from the 2018 Financing

 

The Company allocated the total proceeds from the 2018 Financing as summarized below:

 

   Initial measurement
   US$(’000)
    
Investor warrants   1,890 
Common Stock (par value and additional paid-in capital)   9,183 
Total proceeds from the 2018 Financing   11,073 

 

Investor warrants issued in the 2018 Financing was initially measurement at fair value. The residual amount, representing difference between the total proceeds and the fair value of the Investor warrants as of the Closing Date was assigned as the carrying value of the common stock issued in the 2018 Financing.

 

Offering costs

 

Offering costs in the amount of approximately US$1.2 million consisting of cash payment of approximately US$0.66 million placement fee, approximately US$0.15 million legal expense and fair value of placement agent warrants of approximately US$0.39 million, which were charged to additional paid-in capital.

 

Subsequent measurement and changes in fair value of the warrant liabilities

 

The Company accounted for the Warrants issuing in the 2018 Financing as derivative liabilities which were remeasured at fair value with changes in fair value be recorded in earnings in each reporting period.

 

   Investors warrants  Placement agent warrants
   January 17,
2018
  December 31,
2018
  December 31,
2019
  January 17,
2018
  December 31,
2018
  December 31,
2019
                   
Stock price  $3.98   $1.34   $1.17   $3.98   $1.34   $1.17 
Years to maturity   2.50    1.55    0.55    3.00    2.05    1.05 
Risk-free interest rate   2.22%   2.50%   1.58%   2.39%   2.50%   1.57%
Dividend yield   -    -    -    -    -    - 
Expected volatility   158%   199%   60%   147%   176%   80%
Exercise Price  $6.60   $6.60   $1.4927*  $6.60   $6.60   $1.4927*
                               
Fair value of the warrant  $2.93   $0.78   $0.11   $2.99   $0.80   $0.28 
                               
Warrant liabilities US$(’000)  $1,890   $503   $71   $385   $103   $36 

 

* On September 25, 2019, as a result of the close on the first half of the 2019 Financing, the exercise price of the warrants issued in 2018 Financing that contain the “full ratchet” price protection in the event of subsequent issuances below the applicable exercise price (the “Down round feature”) was adjusted to $1.4927.

 

  

As of

 

As of

 

As of

  Change in Fair Value (gain)/loss
   December 31, 

December 31,

  January 31,  Year ended December 31,
   2019  2018  2018  2019  2018
   (US$’000)  (US$’000)  (US$’000)  (US$’000)  (US$’000)
Fair value of the Warrants:                         
Investor warrants   71    503    1,890    (432)   (1,387)
Placement agent warrants   36    103    385    (67)   (282)
Warrant liabilities   107    606    2,275    (499)   (1,669)

 

 F-36 

 

CHINA ONLINE HOLDINGS, INC.
NOTES TO CONSOLIDATED FINANCIAL STATEMENTS

Warrants issued and outstanding at December 31, 2019 and their movements during the two years then ended are as follows:

 

   Warrant Outstanding  Warrant Exercisable
   Number of underlying shares  Weighted
Average
Remaining
Contractual
Life (Years)
  Weighted
Average
Exercise
Price
  Number of underlying shares  Weighted
Average
Remaining
Contractual
Life (Years)
  Weighted
Average
Exercise
Price
                   
Balance, January 1, 2018   -              -           
Issued   774,000    2.58   $6.60    774,000    2.58   $6.60 
Expired   -              -           
Exercised   -              -           
Balance, December 31, 2018   774,000    1.63   $6.60    774,000    1.63   $6.60 
Issued   -              -           
Expired   -              -           
Exercised   -              -           
Balance, December 31, 2019   774,000    0.63   $1,4927    774,000    0.63   $1,4927 

 

17.Restricted Net Assets

 

As substantially all of the Company’s operations are conducted through its PRC subsidiaries and VIEs, the Company’s ability to pay dividends is primarily dependent on receiving distributions of funds from its PRC subsidiaries and VIEs. Relevant PRC statutory laws and regulations permit payments of dividends by its PRC subsidiaries and VIEs only out of their retained earnings, if any, as determined in accordance with PRC accounting standards and regulations and after it has met the PRC requirements for appropriation to statutory reserves. Paid in capital of the PRC subsidiaries and VIEs included in the Company’s consolidated net assets are also non-distributable for dividend purposes.

 

In accordance with the PRC regulations on Enterprises with Foreign Investment, a WFOE established in the PRC is required to provide certain statutory reserves, namely general reserve fund, the enterprise expansion fund and staff welfare and bonus fund which are appropriated from net profit as reported in the enterprise’s PRC statutory accounts. A WFOE is required to allocate at least 10% of its annual after-tax profit to the general reserve until such reserve has reached 50% of its registered capital based on the enterprise’s PRC statutory accounts. Appropriations to the enterprise expansion fund and staff welfare and bonus fund are at the discretion of the board of directors. The aforementioned reserves can only be used for specific purposes and are not distributable as cash dividends. Rise King WFOE is subject to the above mandated restrictions on distributable profits. Additionally, in accordance with the Company Law of the PRC, a domestic enterprise is required to provide a statutory common reserve of at least 10% of its annual after-tax profit until such reserve has reached 50% of its registered capital based on the enterprise’s PRC statutory accounts. A domestic enterprise is also required to provide for a discretionary surplus reserve, at the discretion of the board of directors. The aforementioned reserves can only be used for specific purposes and are not distributable as cash dividends. All of the Company’s other PRC subsidiaries and PRC VIEs are subject to the above mandated restrictions on distributable profits.

 

In accordance with these PRC laws and regulations, the Company’s PRC subsidiaries and VIEs are restricted in their ability to transfer a portion of their net assets to the Company. As of December 31, 2019 and 2018, net assets restricted in the aggregate, which include paid-in capital and statutory reserve funds of the Company’s PRC subsidiaries and VIEs that are included in the Company’s consolidated net assets, were both approximately US$12.0 million.

 

The current PRC Enterprise Income Tax (“EIT”) Law also imposes a 10% withholding income tax for dividends distributed by a foreign invested enterprise to its immediate holding company outside China. A lower withholding tax rate will be applied if there is a tax treaty arrangement between mainland China and the jurisdiction of the foreign holding company. Holding companies in Hong Kong, for example, will be subject to a 5% withholding tax rate, subject to approval from the related PRC tax authorities.

 

The ability of the Company’s PRC subsidiaries and VIEs to make dividends and other payments to the Company may also be restricted by changes in applicable foreign exchange and other laws and regulations.

 

Foreign currency exchange regulation in China is primarily governed by the following rules:

 

lForeign Exchange Administration Rules (1996), as amended in August 2008, or the Exchange Rules;
lAdministration Rules of the Settlement, Sale and Payment of Foreign Exchange (1996), or the Administration Rules.

 

Currently, under the Administration Rules, Renminbi is freely convertible for current account items, including the distribution of dividends, interest payments, trade and service related foreign exchange transactions, but not for capital account items, such as direct investments, loans, repatriation of investments and investments in securities outside of China, unless the prior approval of the State Administration of Foreign Exchange (the “SAFE”) is obtained and prior registration with the SAFE is made. Foreign-invested enterprises like Rise King WFOE that need foreign exchange for the distribution of profits to its shareholders may effect payment from their foreign exchange accounts or purchase and pay foreign exchange rates at the designated foreign exchange banks to their foreign shareholders by producing board resolutions for such profit distribution. Based on their needs, foreign-invested enterprises are permitted to open foreign exchange settlement accounts for current account receipts and payments of foreign exchange along with specialized accounts for capital account receipts and payments of foreign exchange at certain designated foreign exchange banks.

 F-37 

 

CHINA ONLINE HOLDINGS, INC.
NOTES TO CONSOLIDATED FINANCIAL STATEMENTS

 

Although the current Exchange Rules allow converting Chinese Renminbi into foreign currency for current account items, conversion of Chinese Renminbi into foreign exchange for capital items, such as foreign direct investment, loans or securities, requires the approval of SAFE, which is under the authority of the People’s Bank of China. These approvals, however, do not guarantee the availability of foreign currency conversion. The Company cannot be sure that it will be able to obtain all required conversion approvals for its operations or the Chinese regulatory authorities will not impose greater restrictions on the convertibility of Chinese Renminbi in the future. Currently, most of the Company’s retained earnings are generated in Renminbi. Any future restrictions on currency exchanges may limit the Company’s ability to use its retained earnings generated in Renminbi to make dividends or other payments in U.S. dollars or fund possible business activities outside China.

 

18.Related party transaction

 

Revenue from related parties:

 

   Year Ended December 31,
   2019  2018
   US$(’000)  US$(’000)
       
Zhongwang Xiyue Technology (Beijing) Co., Ltd. (“Zhongwang Xiyue”)   899    - 

 

Zhongwang Xiyue is an entity over which one of the Company’s executive officers can exercise significant influence. For the year ended December 31, 2019, the Company provided advertising and marketing services to this related party in its normal course of business on the same terms as those provided to its unrelated clients.

 

19.Employee defined contribution plan

 

Full time employees of the Company in the PRC participate in a government mandated defined contribution plan, pursuant to which certain pension benefits, medical care, employee housing fund and other welfare benefits are provided to employees. Chinese labor regulations require that the PRC subsidiaries of the Company make contributions to the government for these benefits based on certain percentages of the employees’ salaries. The employee benefits were expensed as incurred. The Company has no legal obligation for the benefits beyond the contributions made. The total amounts for such employee benefits were approximately US$0.31 million and US$0.37 million for the years ended December 31, 2019 and 2018, respectively.

 

20.Concentration of risk

 

Credit risk

 

Financial instruments that potentially subject the Company to significant concentrations of credit risk consist primarily of cash and cash equivalents and accounts receivable. As of December 31, 2019, 99% of the Company’s cash and cash equivalents were held by major financial institutions located in mainland and Hong Kong, China, the remaining 1% was held by a financial institution located in the United States of America. The Company believes that these financial institutions located in China and the United States of America are of high credit quality. For accounts receivable, the Company extends credit based on an evaluation of the customer’s or other parties’ financial condition, generally without requiring collateral or other security. In order to minimize the credit risk, the Company delegated a team responsible for credit approvals and other monitoring procedures to ensure that follow-up action is taken to recover overdue debts. Further, the Company reviews the recoverable amount of each individual receivable at each balance sheet date to ensure that adequate allowances are made for doubtful accounts. In this regard, the Company considers that the Company’s credit risk for accounts receivable is significantly reduced.

 

 F-38 

 

CHINA ONLINE HOLDINGS, INC.
NOTES TO CONSOLIDATED FINANCIAL STATEMENTS

Risk arising from operations in foreign countries

 

Substantially all of the Company’s operations are conducted within the PRC. The Company’s operations in the PRC are subject to various political, economic, and other risks and uncertainties inherent in the PRC. Among other risks, the Company’s operations in the PRC are subject to the risks of restrictions on transfer of funds, changing taxation policies, foreign exchange restrictions; and political conditions and governmental regulations.

 

Currency convertibility risk

 

Significant part of the Company’s businesses is transacted in RMB, which is not freely convertible into foreign currencies. All foreign exchange transactions take place either through the People’s Bank of China or other banks authorized to buy and sell foreign currencies at the exchange rates quoted by the People’s Bank of China. Approval of foreign currency payments by the People’s Bank of China or other regulatory institutions requires submitting a payment application form together with suppliers’ invoices and signed contracts. These exchange control measures imposed by the PRC government authorities may restrict the ability of the Company’s PRC subsidiaries and VIEs to transfer its net assets, which to the Company through loans, advances or cash dividends.

 

Concentration of customers

 

The following tables summarized the information about the Company’s concentration of customers for the years ended December 31, 2019 and 2018, respectively:

 

   Customer A  Customer B  Customer C  Customer D
Year Ended December 31, 2019                    
Revenues, customer concentration risk   *    *    *    * 
                     
Year Ended December 31, 2018                    
Revenues, customer concentration risk   17%   *    *    - 
                     
As of December 31, 2019                    
Accounts receivable, customer concentration risk   57%   -    13%   12%
                     
As of December 31, 2018                    
Accounts receivable, customer concentration risk   74%   12%   *    - 

 

* Less than 10%.

 

- No transaction incurred for the reporting period/no balance existed as of the reporting date.

 

Concentration of suppliers

 

The following tables summarized the information about the Company’s concentration of suppliers for the years ended December 31, 2019 and 2018, respectively:

 

   Supplier A  Supplier B
Year Ended December 31, 2019          
Cost of revenues, supplier concentration risk   89%   * 
           
Year Ended December 31, 2018          
Cost of revenues, supplier concentration risk   85%   11%

 

* Less than 10%.

 

21.Commitments and contingencies

 

In 2018, the Company entered into contracts with two unrelated third parties in relation to the development of the Company’s blockchain technology-powered platform applications. Total contract amount of these two contracts was approximately US$4.93 million. As of December 31, 2019, the Company had paid approximately US$3.88 million in the aggerate. During the first fiscal quarter of 2020, the Company made an additional payment of approximately US$0.3 million, and the remaining unpaid contract amount is expected to be paid during the year ending December 31, 2020.

 

 F-39 

 

CHINA ONLINE HOLDINGS, INC.
NOTES TO CONSOLIDATED FINANCIAL STATEMENTS

The Company is currently not a party to any legal or administrative proceedings and are not aware of any pending or threatened legal or administrative proceedings against it in all material aspects. The Company may from time to time become a party to various legal or administrative proceedings arising in its ordinary course of business.

 

22.Segment reporting

 

The Company follows ASC Topic 280 “Segment Reporting”, which requires that companies disclose segment data based on how management makes decisions about allocating resources to segments and evaluating their performance. Reportable operating segments include components of an entity about which separate financial information is available and which operating results are regularly reviewed by the chief operating decision maker (“CODM”), the Company’s Chief Executive Officer, to make decisions about resources to be allocated to the segment and assess each operating segment’s performance.

 

For the Year Ended December 31, 2019

   Internet Ad.
and data service
  TV Ad.  Blockchain technology  Corporate  Inter- segment and reconciling item  Total
   US$(’000)  US$(’000)  US$(’000)  US$(’000)  US$(’000)  US$(’000)
                   
Revenues   56,878    -    -    1,202    -    58,080 
Cost of revenues   52,582    -    -    -    -    52,582 
Total operating expenses   5,176    47    20    1,943(1)   -    7,186 
Depreciation and amortization expense included in total operating expenses   150    -    2    18    -    170 
Operating loss   (880)   (47)   (20)   (741)   -    (1,688)
                               
Change in fair value of warrant liabilities   -    -    -    499    -    499 
                               
Net loss   (778)   (44)   (20)   (428)   -    (1,270)
                               
Expenditure for long-term assets   1,962    -    160    -    -    2,122 
                               
Total assets-December 31, 2019   13,332    224    3,885    21,338    (20,228)   18,551 

 

(1) Including approximately US$393,000 share-based compensation expenses.

 

 F-40 

 

CHINA ONLINE HOLDINGS, INC.
NOTES TO CONSOLIDATED FINANCIAL STATEMENTS

For the Year Ended December 31, 2018

 

   Internet Ad.
and
data service
  TV Ad.  Blockchain technology  Corporate  Inter-segment and reconciling item  Total
   US$(’000)  US$(’000)  US$(’000)  US$(’000)  US$(’000)  US$(’000)
                   
Revenues   57,025    121    -    356    (356)   57,146 
Cost of revenues   54,633    95    -    -    -    54,728 
Total operating expenses   14,658    126    102    2,400(1)   (356)   16,930 
Depreciation and amortization expense included in total operating expenses   469    1    -    71    -    541 
Impairment on goodwill included in total operating expenses   5,211    -    -    -    -    5,211 
Impairment on intangible assets included in total operating expenses   3,330    -    -    -    -    3,330 
Operating loss   (12,266)   (100)   (102)   (2,044)   -    (14,512)
                               
Change in fair value of warrant liabilities   -    -    -    1,669    -    1,669 
                               
Impairment on long-term investments   -    -    -    453    -    453 
                               
Net loss   (12,708)   (100)   (102)   (1,217)   -    (14,127)
                               
Expenditure for long-term assets   431    -    3,746    3    -    4,180 
                               
Total assets – December 31, 2018   12,756    207    3,746    16,805    (16,546)   16,968 

 

(1) Including approximately US$233,000 share-based compensation expenses.

 

23.Loss per share

 

Basic and diluted loss per share for each of the years presented is calculated as follows (All amounts, except number of shares and per share data, are presented in thousands of U.S. dollars):

 

   Year Ended December 31,
   2019  2018
   US$(’000)  US$(’000)
       
Net loss attributable to ChinaNet Online Holdings, Inc. (numerator for basic and diluted loss per share)  $(1,261)  $(14,025)
           
Weighted average number of common shares outstanding – Basic and diluted   17,130,335    15,863,894 
           
Loss per share -Basic and diluted  $(0.07)  $(0.88)
           

For the year ended December 31, 2019, the diluted loss per share calculation did not include warrants and options to purchase up to 774,000 and 755,216 shares of the Company’s common stock, respectively, because their effect was anti-dilutive, as the Company incurred a loss for the year.

 

For the year ended December 31, 2018, the diluted loss per share calculation did not include warrants and options to purchase up to 774,000 and 835,216 shares of the Company’s common stock, respectively, and did not include 266,238 shares of unvested restricted common stock before they were vested during the third quarter of 2018, because their effect was anti-dilutive, as the Company incurred a loss for the year.

 F-41 

 

CHINA ONLINE HOLDINGS, INC.
NOTES TO CONSOLIDATED FINANCIAL STATEMENTS

 

24.Share-based compensation expenses

 

In January 2019, the Company granted and issued 30,000 shares of the Company’s restricted common stock to one of its independent directors, in exchange for his services to the Company for the year ended December 31, 2019. These shares were valued at US$1.77 per share, the closing bid price of the Company’s common stock on the date of grant. Total compensation expense recognized was approximately US$53,000 for the year ended December 31, 2019.

 

In December 2018, the Company granted and issued 250,000 shares of the Company restricted common stock to a management consulting and advisor service provider in exchange for its service for a one-year period. According to the service agreement, these shares are fully-vested upon issuance at the contract inception and shall not be subject to forfeiture upon termination of the agreement. The Company valued these shares at US$1.43 per share, the closing bid price of the Company’s common stock on the grant date of these shares and recorded the related cost of approximately US$358,000 as a prepayment asset in prepayment and deposit to suppliers upon grant and issuance of these fully-vested and nonforfeitable shares. Total compensation expenses amortized for the years ended December 31, 2019 and 2018 were approximately US$340,000 and US$18,000, respectively.

 

For the year ended December 31, 2018, the Company also recognized approximately US$152,000 and US$63,000 share-based compensation expenses, relating to the Company’s restricted common stock granted to its employees and nonemployee service providers in previous years, respectively, for their respective services provided during the year.

 

Options issued and outstanding at December 31, 2019 and their movements for the two years then ended are as follows:

 

   Option Outstanding  Option Exercisable
   Number of underlying shares  Weighted
Average
Remaining
Contractual
Life (Years)
  Weighted
Average
Exercise
Price
  Number of underlying shares  Weighted
Average
Remaining
Contractual
Life (Years)
  Weighted
Average
Exercise
Price
                   
Balance, January 1, 2018   835,216    3.04   $2.49    835,216    3.04   $2.49 
Granted/Vested   -              -           
Forfeited   -              -           
Expired   -              -           
Exercised   -              -           
Balance, December 31, 2018   835,216    2.04   $2.49    835,216    2.04   $2.49 
Granted/Vested   -              -           
Forfeited   -              -           
Expired   (80,000)       $3.08    (80,000)       $3.08 
Exercised   -              -           
Balance, December 31, 2019   755,216    1.15   $2.43    755,216    1.15   $2.43 

 

The aggregate intrinsic value of the above options was zero as of December 31, 2019 and 2018, as their respective exercise prices were all higher than the Company’s closing stock price on the last trading day of each year.

 

The aggregate unrecognized share-based compensation expenses as of December 31, 2019 and 2018 was approximately US$nil and US$340,000, respectively.

 

 F-42 

 

CHINA ONLINE HOLDINGS, INC.
NOTES TO CONSOLIDATED FINANCIAL STATEMENTS

The table below summarized share-based compensation expenses recorded for the years ended December 31, 2019 and 2018, respectively:

 

   Year Ended December 31,
   2019  2018
   US$(’000)  US$(’000)
       
Sales and marketing expenses   -    47 
General and administrative expenses   393    149 
Research and development expenses   -    37 
Total   393    233 

 

25.Subsequent events

 

On February 26, 2020, under its 2015 Omnibus Securities and Incentive Plan, the Company granted and issued in the aggregate of approximately1.60 million fully-vested shares of the Company’s restricted common stock to its management and employees. These shares were valued at the closing bid price of the Company’s common stock on the date of grant, which is US$1.18 per share. Total compensation expenses related to these shares was approximately US$1.89 million.

 

On March 2, 2020, under its 2015 Omnibus Securities and Incentive Plan, the Company granted and issued 0.43 million fully-vested and nonforfeitable shares of the Company’s restricted common stock to an unrelated service provider for a 24-month management consulting and advisory service from this party, and 0.03 million fully-vested shares of the Company’s restricted common stock to one of the Company’s independent directors for his service to the Company for the year ending December 31, 2020. These shares were valued at the closing bid price of the Company’s common stock on the date of grant, which is US$1.11 per share. Total compensation expenses related to these shares was approximately US$0.51 million.

 

The Company primarily conducts its operations in the PRC. In January 2020, an outbreak of a novel coronavirus (COVID-19) surfaced in Wuhan City, Hubei province of the PRC, and spread all over the country during the first fiscal quarter of 2020. The outbreak caused the Chinese government to require businesses to close, people to quarantine, and also to restrict certain travel within the country. The spread of COVID-19 has resulted in the World Health Organization declaring the outbreak of COVID-19 as a global pandemic. In cooperation with the government authorities, the Company’s operating offices (especially that in Xiaogan City, Hubei province) were shut down for approximately one to two months after the Chinese New Year Holiday and were unable to reopen until mid-March or early-April in 2020. As of the date of this filing, the Company has resumed operations. The Company’s principle business activity is to provide online advertising and marketing services to small and medium enterprises in the PRC, which is particularly sensitive to changes in general economic conditions. The pandemic of COVID-19 in the PRC had caused decreases in or delays in advertising spending and had negatively impacted the Company’s short-term ability to grow revenues. While not quantifiable, this situation had resulted in a material adverse impact to the Company’s results of operations and financial performance for the first fiscal quarter of 2020. While the COVID-19 pandemic is still in developing stages worldwide, international stock markets have begun to reflect the uncertainty associated with the slow-down in the global economy and the reduced levels of international travel experienced since the beginning of January, large declines in oil prices and the significant decline in the Dow Industrial Average at the end of February and beginning of March 2020 was largely attributed to the effects of COVID-19. Although the Chinese government have declared the COVID-19 outbreak largely under control within its border, the Company will continue to assess its financial impacts for the remainder of the year. There can be no assurance that this assessment will enable the Company to avoid part or all of any impact from the spread of COVID-19 or its consequences, including downturns in business sentiment generally or in the Company’s sector in particular.

 

 

 

 

F-43