20-F 1 d43716d20f.htm FORM 20-F Form 20-F
Table of Contents

 

 

UNITED STATES

SECURITIES AND EXCHANGE COMMISSION

Washington, D.C. 20549

 

 

FORM 20-F

 

 

(Mark One)

¨ REGISTRATION STATEMENT PURSUANT TO SECTION 12(B) OR 12(G) OF THE SECURITIES EXCHANGE ACT OF 1934

OR

 

x ANNUAL REPORT PURSUANT TO SECTION 13 OR 15(D) OF THE SECURITIES EXCHANGE ACT OF 1934

For the fiscal year ended May 31, 2015.

OR

 

¨ TRANSITION REPORT PURSUANT TO SECTION 13 OR 15(D) OF THE SECURITIES EXCHANGE ACT OF 1934

OR

 

¨ SHELL COMPANY REPORT PURSUANT TO SECTION 13 OR 15(D) OF THE SECURITIES EXCHANGE ACT OF 1934

Date of event requiring this shell company report                     

For the transition period from                      to                     

Commission file number: 001-32993

 

 

NEW ORIENTAL EDUCATION & TECHNOLOGY GROUP INC.

(Exact name of Registrant as specified in its charter)

 

 

N/A

(Translation of Registrant’s name into English)

Cayman Islands

(Jurisdiction of incorporation or organization)

No. 6 Hai Dian Zhong Street

Haidian District, Beijing 100080

People’s Republic of China

(Address of principal executive offices)

Zhihui Yang, Chief Financial Officer

Tel: +(86 10) 6090-8000

E-mail: yangzhihui@xdf.cn

Fax: +(86 10) 6260-5511

No. 6 Hai Dian Zhong Street

Haidian District, Beijing 100080

People’s Republic of China

(Name, Telephone, E-mail and/or Facsimile number and Address of Company Contact Person)

Securities registered or to be registered pursuant to Section 12(b) of the Act:

 

Title of Each Class

 

Name of Exchange on Which Registered

American depositary shares, each representing one common share*   New York Stock Exchange
Common shares, par value US$0.01 per share**   New York Stock Exchange

 

* Effective August 18, 2011, the ratio of ADSs to our common shares was changed from one ADS representing four common shares to one ADS representing one common share.
** Not for trading, but only in connection with the listing on New York Stock Exchange of the American depositary shares.

Securities registered or to be registered pursuant to Section 12(g) of the Act:

None

(Title of Class)

Securities for which there is a reporting obligation pursuant to Section 15(d) of the Act:

None

(Title of Class)

 

 

Indicate the number of outstanding shares of each of the Issuer’s classes of capital or common stock as of the close of the period covered by the annual report. 156,486,763 common shares, par value US$0.01 per share, as of May 31, 2015.

Indicate by check mark if the registrant is a well-known seasoned issuer, as defined in Rule 405 of the Securities Act.    Yes  x    No  ¨

If this report is an annual or transition report, indicate by check mark if the registrant is not required to file reports pursuant to Section 13 or 15 (d) of the Securities Exchange Act of 1934.    Yes  ¨    No  x

Indicate by check mark whether the registrant: (1) has filed all reports required to be filed by Section 13 or 15(d) of the Securities Exchange Act of 1934 during the preceding 12 months (or for such shorter period that the registrant was required to file such reports), and (2) has been subject to such filing requirements for the past 90 days.    Yes  x    No  ¨

Indicate by check mark whether the registrant has submitted electronically and posted on its corporate Web site, if any, every Interactive Data File required to be submitted and posted pursuant to Rule 405 of Regulation S-T (§232.405 of this chapter) during the preceding 12 months (or for such shorter period that the registrant was required to submit and post such files).    Yes  x    No  ¨

Indicate by check mark whether the registrant is a large accelerated filer, an accelerated filer, or a non-accelerated filer. See definition of “accelerated filer and large accelerated filer” in Rule 12b-2 of the Exchange Act. (Check one):

Large accelerated filer  x                 Accelerated filer  ¨                 Non-accelerated filer  ¨

Indicate by check mark which basis of accounting the registrant has used to prepare the financial statements included in this filing:

 

U.S. GAAP  x

    

International Financial Reporting Standards as issued

by the International Accounting Standards Board  ¨

   Other  ¨

If “Other” has been checked in response to the previous question, indicate by check mark which financial statement item the registrant has elected to follow.    Item 17  ¨    Item 18  ¨

If this is an annual report, indicate by check mark whether the registrant is a shell company (as defined in Rule 12b-2 of the Exchange Act).    Yes  ¨    No  x

(APPLICABLE ONLY TO ISSUERS INVOLVED IN BANKRUPTCY PROCEEDINGS DURING THE PAST FIVE YEARS)

Indicate by check mark whether the registrant has filed all documents and reports required to be filed by Sections 12, 13 or 15(d) of the Securities Exchange Act of 1934 subsequent to the distribution of securities under a plan confirmed by a court.    Yes  ¨    No  ¨

 

 

 


Table of Contents

TABLE OF CONTENTS

 

INTRODUCTION

     1   

FORWARD-LOOKING STATEMENTS

     3   

ITEM 1.

   IDENTITY OF DIRECTORS, SENIOR MANAGEMENT AND ADVISERS      4   

ITEM 2.

   OFFER STATISTICS AND EXPECTED TIMETABLE      4   

ITEM 3.

   KEY INFORMATION      4   

ITEM 4.

   INFORMATION ON THE COMPANY      34   

ITEM 4A.

   UNRESOLVED STAFF COMMENTS      60   

ITEM 5.

   OPERATING AND FINANCIAL REVIEW AND PROSPECTS      60   

ITEM 6.

   DIRECTORS, SENIOR MANAGEMENT AND EMPLOYEES      86   

ITEM 7.

   MAJOR SHAREHOLDERS AND RELATED PARTY TRANSACTIONS      93   

ITEM 8.

   FINANCIAL INFORMATION      94   

ITEM 9.

   THE OFFER AND LISTING      98   

ITEM 10.

   ADDITIONAL INFORMATION      99   

ITEM 11.

   QUANTITATIVE AND QUALITATIVE DISCLOSURES ABOUT MARKET RISK      107   

ITEM 12.

   DESCRIPTION OF SECURITIES OTHER THAN EQUITY SECURITIES      108   

ITEM 13.

   DEFAULTS, DIVIDEND ARREARAGES AND DELINQUENCIES      110   

ITEM 14.

  

MATERIAL MODIFICATIONS TO THE RIGHTS OF SECURITY HOLDERS AND USE OF PROCEEDS

     110   

ITEM 15.

   CONTROLS AND PROCEDURES      110   

ITEM 16A.

   AUDIT COMMITTEE FINANCIAL EXPERT      111   

ITEM 16B.

   CODE OF ETHICS      111   

ITEM 16C.

   PRINCIPAL ACCOUNTANT FEES AND SERVICES      112   

ITEM 16D.

   EXEMPTIONS FROM THE LISTING STANDARDS FOR AUDIT COMMITTEES      112   

ITEM 16E.

  

PURCHASES OF EQUITY SECURITIES BY THE ISSUER AND AFFILIATED PURCHASERS

     112   

ITEM 16F.

   CHANGE IN REGISTRANT’S CERTIFYING ACCOUNTANTS      113   

ITEM 16G.

   CORPORATE GOVERNANCE      113   

ITEM 16H.

   MINE SAFETY DISCLOSURE      113   

ITEM 17.

   FINANCIAL STATEMENTS      114   

ITEM 18.

   FINANCIAL STATEMENTS      114   

ITEM 19.

   EXHIBITS      114   

 

i


Table of Contents

INTRODUCTION

Unless otherwise indicated and except where the context otherwise requires, references in this annual report on Form 20-F to:

 

    “we,” “us,” “our company” or “our” refers to New Oriental Education & Technology Group Inc., its predecessor entities and subsidiaries and, in the context of describing our operations and consolidated financial data, also includes New Oriental China (as defined below);

 

    “China” or “PRC” refers to People’s Republic of China, and for the purpose of this annual report, excludes Taiwan, Hong Kong and Macau;

 

    “New Oriental China” refers to Beijing New Oriental Education & Technology (Group) Co., Ltd., which is a domestic PRC company and our variable interest entity whose financial results are consolidated into our consolidated financial statements in accordance with U.S. GAAP;

 

    “student enrollments” refers to the cumulative total number of courses enrolled in and paid for by our students, including multiple courses enrolled in and paid for by the same student but excluding courses offered at our primary and secondary schools;

 

    “shares” or “common shares” refers to our common shares, par value US$0.01 per share;

 

    “ADSs” refers to our American depositary shares. Prior to August 18, 2011, each of our ADSs represented four common shares. On August 18, 2011, we effected a change in the ratio of our ADSs to common shares from one ADS representing four common shares to one ADS representing one common share. Except as otherwise noted, this change in our ADS to common share ratio has been retroactively reflected in this annual report on Form 20-F; and

 

    “RMB” or “Renminbi” refers to the legal currency of China and “$,” “dollars,” “US$” or “U.S. dollars” refers to the legal currency of the United States.

We refer to our teaching facilities in this annual report as either “schools” or “learning centers,” based primarily on a facility’s functions. Generally, our schools consist of classrooms and administrative facilities with student and administrative services, while our learning centers consist primarily of classroom facilities. Each of our schools, including kindergartens, has received a Permit for Operating a Private School from the relevant local government authority.

Our financial statements are expressed in U.S. dollars, which is our reporting currency. Certain of our financial data in this annual report on Form 20-F are translated into U.S. dollars solely for the reader’s convenience. Unless otherwise noted, all convenient translations from Renminbi to U.S. dollars in this annual report on Form 20-F were made at a rate of RMB6.1980 to US$1.00, the exchange rate set forth in the H.10 statistical release of the Federal Reserve Board on May 29, 2015. We make no representation that any Renminbi or U.S. dollar amounts could have been, or could be, converted into U.S. dollars or Renminbi, as the case may be, at any particular rate, at the rate stated above, or at all.

 

1


Table of Contents

Glossary of Major Admissions and Assessment Tests

 

ACT

   American College Test (US)

BEC

   Business English Certificate (US)

CET 4

   College English Test Level 4 (PRC)

CET 6

   College English Test Level 6 (PRC)

GMAT

   Graduate Management Admission Test (US)

GRE

   Graduate Record Examination (US)

IELTS

   International English Language Testing System (Commonwealth countries)

LSAT

   Law School Admission Test (US)

PETS

   Public English Test System (PRC)

SAT

   SAT College Entrance Test (US)

TOEFL

   Test of English as a Foreign Language (US)

TOEIC

   Test of English for International Communication (US)

TSE

   Test of Spoken English (US)

 

2


Table of Contents

FORWARD-LOOKING STATEMENTS

This annual report contains forward-looking statements that involve risks and uncertainties. All statements other than statements of historical facts are forward-looking statements. These forward-looking statements are made under the “safe harbor” provisions of the U.S. Private Securities Litigation Reform Act of 1995. These statements involve known and unknown risks, uncertainties and other factors that may cause our actual results, performance or achievements to be materially different from those expressed or implied by the forward-looking statements.

You can identify these forward-looking statements by words or phrases such as “may,” “will,” “expect,” “is expected to,” “anticipate,” “aim,” “estimate,” “intend,” “plan,” “believe,” “is/are likely to” or other similar expressions. We have based these forward-looking statements largely on our current expectations and projections about future events and financial trends that we believe may affect our financial condition, results of operations, business strategy and financial needs. These forward-looking statements include, but are not limited to:

 

    our anticipated growth strategies;

 

    our future business development, results of operations and financial condition;

 

    expected changes in our revenues and certain cost and expense items;

 

    our ability to increase student enrollments and course fees and expand program, service and product offerings;

 

    competition in each type of educational program, service and product we provide;

 

    risks associated with our offering of new educational programs, services and products and the expansion of our geographic reach;

 

    the expected increase in expenditures on education in China; and

 

    PRC laws, regulations and policies relating to private education and providers of private educational services.

You should read thoroughly this annual report and the documents that we refer to herein with the understanding that our actual future results may be materially different from and/or worse than what we expect. We qualify all of our forward-looking statements by these cautionary statements. Other sections of this annual report include additional factors which could adversely impact our business and financial performance. Moreover, we operate in an evolving environment. New risk factors emerge from time to time and it is not possible for our management to predict all risk factors, nor can we assess the impact of all factors on our business or the extent to which any factor, or combination of factors, may cause actual results to differ materially from those contained in any forward-looking statements.

You should not rely upon forward-looking statements as predictions of future events. The forward-looking statements made in this annual report relate only to events or information as of the date on which the statements are made in this annual report. We undertake no obligation to update or revise any forward-looking statements, whether as a result of new information, future events or otherwise, except as required by applicable law.

 

3


Table of Contents

PART I.

 

ITEM 1. IDENTITY OF DIRECTORS, SENIOR MANAGEMENT AND ADVISERS

Not applicable.

 

ITEM 2. OFFER STATISTICS AND EXPECTED TIMETABLE

Not applicable.

 

ITEM 3. KEY INFORMATION

 

A. Selected Financial Data

Our Selected Consolidated Financial Data

The following tables present the selected consolidated financial data of our company. The selected consolidated statement of operations data for the fiscal years ended May 31, 2013, 2014 and 2015 and the consolidated balance sheet data as of May 31, 2014 and 2015 have been derived from our audited consolidated financial statements, which are included in this annual report beginning on page F-1. The selected consolidated statement of operations data for the fiscal years ended May 31, 2011 and 2012 and the selected consolidated balance sheet data as of May 31, 2011, 2012 and 2013 have been derived from our audited consolidated financial statements for the fiscal years ended May 31, 2011, 2012 and 2013, which are not included in this annual report. Our historical results do not necessarily indicate results expected for any future periods. The selected consolidated financial data should be read in conjunction with, and are qualified in their entirety by reference to, our audited consolidated financial statements and related notes included elsewhere in this annual report and “Item 5—A. Operating and Financial Review and Prospects.” Our audited consolidated financial statements are prepared and presented in accordance with generally accepted accounting principles in the United States, or U.S. GAAP.

 

     For the Years Ended May 31,  
(in thousands of US$ except share, per share and per ADS data)    2011(3)     2012(3)     2013     2014     2015  

Consolidated Statement of Operations Data:

          

Net revenues:

          

Educational programs and services

     490,418        675,189        857,685        1,006,198        1,102,974   

Books and others

     49,433        78,006        102,169        132,689        143,792   
  

 

 

   

 

 

   

 

 

   

 

 

   

 

 

 

Total net revenues

     539,851        753,195        959,854        1,138,887        1,246,766   

Operating costs and expenses:(1)

          

Cost of revenues

     (213,779     (293,063     (384,177     (451,669     (526,320

Selling and marketing

     (81,954     (113,568     (142,098     (169,062     (188,483

General and administrative

     (148,409     (226,404     (311,014     (324,210     (378,434

Total operating costs and expenses

     (444,142     (633,035     (837,289     (944,941     (1,093,237
  

 

 

   

 

 

   

 

 

   

 

 

   

 

 

 

(Loss)/Gain on disposal of subsidiaries

     (1,537     —          —          3,621        —     
  

 

 

   

 

 

   

 

 

   

 

 

   

 

 

 

Operating income

     94,172        120,160        122,565        197,567        153,529   

Other income, net:

          

Interest income

     13,017        25,488        30,121        44,880        66,605   

Miscellaneous income, net

     1,241        1,040        772        752        342   
  

 

 

   

 

 

   

 

 

   

 

 

   

 

 

 

Provision for income taxes:

          

Current

     (9,390     (14,027     (18,985     (28,235     (31,552

Deferred

     1,154        3,255        3,630        2,193        5,331   
  

 

 

   

 

 

   

 

 

   

 

 

   

 

 

 

Provision for income taxes

     (8,236     (10,772     (15,355     (26,042     (26,221
  

 

 

   

 

 

   

 

 

   

 

 

   

 

 

 

Loss from equity method investment

     —          —          (1,427     (1,453     (1,537
  

 

 

   

 

 

   

 

 

   

 

 

   

 

 

 

Gain (Loss) from discontinued operations, net of tax

     1,345        (3,228     (407     —          —     
  

 

 

   

 

 

   

 

 

   

 

 

   

 

 

 

Net income

     101,539        132,688        136,269        215,704        192,718   
  

 

 

   

 

 

   

 

 

   

 

 

   

 

 

 

Add: Net loss attributable to noncontrolling interest

     235        —          —          —          295   
  

 

 

   

 

 

   

 

 

   

 

 

   

 

 

 

Net income attributable to New Oriental Education & Technology Group Inc.

     101,774        132,688        136,269        215,704        193,013   
  

 

 

   

 

 

   

 

 

   

 

 

   

 

 

 

 

4


Table of Contents
     For the Years Ended May 31,  
(in thousands of US$ except share, per share and per ADS data)    2011(3)      2012(3)     2013     2014      2015  

Net income from continuing operation per ADS attributable to shareholders of New Oriental Education & Technology Group Inc.(2)

            

- Basic

     0.65         0.88        0.88        1.38         1.23   
  

 

 

    

 

 

   

 

 

   

 

 

    

 

 

 

- Diluted

     0.64         0.87        0.87        1.37         1.23   
  

 

 

    

 

 

   

 

 

   

 

 

    

 

 

 

Net income (loss) from discontinued operation per ADS attributable to shareholders of New Oriental Education & Technology Group Inc.(2)

            

- Basic

     0.01         (0.02     (0.00     —           —     
  

 

 

    

 

 

   

 

 

   

 

 

    

 

 

 

- Diluted

     0.01         (0.02     (0.00     —           —     
  

 

 

    

 

 

   

 

 

   

 

 

    

 

 

 

Shares used in calculating basic net income per share

     153,253,065         154,627,784        155,762,959        156,033,992         156,438,606   
  

 

 

    

 

 

   

 

 

   

 

 

    

 

 

 

Shares used in calculating diluted net income per share

     156,071,833         156,872,441        157,823,792        157,903,464         157,302,174   
  

 

 

    

 

 

   

 

 

   

 

 

    

 

 

 

 

(1) Share-based compensation expenses are included in our operating costs and expenses as follows:

 

     For the years Ended May 31,  
(in thousands of US$)    2011      2012      2013      2014      2015  

Cost of revenues

     900         216         —           —           —     

General and administrative

     14,145         23,909         27,242         20,079         15,689   

Total

     15,045         24,125         27,242         20,079         15,689   

 

(2) Each ADS represents one common share.
(3) Historical financial statements were adjusted retrospectively to reflect the discontinued operations of Elite English in the year ended May 31, 2013. Please see Note 5 to our consolidated financial statements included in this annual report for further information.

The following table presents our selected consolidated balance sheet data as of May 31, 2011, 2012, 2013, 2014 and 2015:

 

(in thousands of US$)    2011      2012      2013      2014      2015  

Selected Consolidated Balance Sheet Data:

              

Cash and cash equivalents

     317,260         428,261         417,166         371,593         531,298   

Total assets

     863,370         1,128,817         1,353,441         1,603,545         1,951,537   

Total current liabilities

     288,000         438,303         489,835         576,065         725,232   

Total liabilities

     289,147         438,415         496,189         577,787         727,693   

Total New Oriental Education & Technology Group Inc. shareholders’ equity

     574,223         690,402         857,252         1,025,758         1,220,348   

Noncontrolling interest

     —           —           —           —           3,496   

Total equity

     574,223         690,402         857,252         1,025,758         1,223,844   

 

B. Capitalization and Indebtedness

Not applicable.

 

C. Reasons for the Offer and Use of Proceeds

Not applicable.

 

5


Table of Contents
D. Risk Factors

Risks Related to Our Business

If we are not able to continue to attract students to enroll in our courses without a significant decrease in course fees, our revenues may decline and we may not be able to maintain profitability.

The success of our business depends primarily on the number of student enrollments in our courses and the amount of course fees that our students are willing to pay. Therefore, our ability to continue to attract students to enroll in our courses without a significant decrease in course fees is critical to the continued success and growth of our business. This in turn will depend on several factors, including our ability to develop new programs and enhance existing programs to respond to changes in market trends and student demands, expand our geographic reach, manage our growth while maintaining the consistency of our teaching quality, effectively market our programs to a broader base of prospective students, develop and license additional high-quality educational content and respond to competitive pressures. If we are unable to continue to attract students to enroll in our courses without a significant decrease in course fees, our revenue may decline and we may not be able to maintain profitability.

We depend on our dedicated and capable faculty, and if we are not able to continue to hire, train and retain qualified teachers, we may not be able to maintain consistent teaching quality throughout our school network and our brand, business and operating results may be materially and adversely affected.

Our teachers are critical to maintaining the quality of our programs, services and products and maintaining our brand and reputation. It is critical for us to continue to attract qualified teachers who have a strong command of the subject areas to be taught and meet our qualification. We also need to hire teachers who are capable of delivering innovative and inspirational instruction. The number of teachers in China with the necessary experience and language proficiency to teach our courses is limited and we must provide competitive compensation packages to attract and retain qualified teachers. In addition, criteria such as commitment and dedication are difficult to ascertain during the recruitment process, in particular as we continue to expand and add teachers to meet rising student enrollments. We must also provide continuous training to our teachers so that they can stay up to date with changes in student demands, admissions and assessment tests, admissions standards and other key trends necessary to effectively teach their respective courses. We may not be able to hire, train and retain enough qualified teachers to keep pace with our anticipated growth while maintaining consistent teaching quality across many different schools, learning centers and programs in different geographic locations. Shortages of qualified teachers or decreases in the quality of our instruction, whether actual or perceived, in one or more of our markets may have a material and adverse effect on our business.

Our business depends on our “New Oriental” brand, and if we are not able to maintain and enhance our brand, our business and operating results may be harmed.

We believe that market awareness of our “New Oriental” brand has contributed significantly to the success of our business. We also believe that maintaining and enhancing the “New Oriental” brand is critical to maintaining our competitive advantage. We offer a diverse set of programs, services and products to primary and middle school students, college students and other adults throughout many provinces and cities in China. As we continue to grow in size, expand our program, service and product offerings and extend our geographic reach, maintaining quality and consistency may be more difficult to achieve.

We have invested significantly in brand promotion initiatives. We cannot assure you that these or our other marketing efforts will be successful in promoting our brand to remain competitive. If we are unable to further enhance our brand recognition and increase awareness of our programs, services and products, or if we incur excessive marketing and promotion expenses, our business and results of operations may be materially and adversely affected. In addition, any negative publicity relating to our company or our programs and services, regardless of its veracity, could harm our brand image and in turn materially and adversely affect our business and operating results.

Our reputation and the trading price of our ADSs may be negatively affected by adverse publicity or other detrimental conduct against us.

Adverse publicity concerning our failure or perceived failure to comply with legal and regulatory requirements, alleged accounting or financial reporting irregularities, regulatory scrutiny and further regulatory action or litigation could harm our reputation and cause the trading price of our ADSs to decline and fluctuate significantly. For example, after we issued a press release on July 17, 2012 disclosing that we were subject to the investigation by the U.S. Securities & Exchange Commission, or the SEC, and Muddy Waters LLC, an entity unrelated to us, issued a report containing various allegations about us on July 18, 2012, the trading price of our ADSs declined sharply and we were inundated by numerous investor inquiries. The negative publicity and the resulting decline of the trading price of our ADSs also led to the filing of shareholder class action lawsuits against us and some of our senior executive officers.

 

6


Table of Contents

We may continue to be the target of adverse publicity and other detrimental conduct against us. Such conduct includes complaints, anonymous or otherwise, to regulatory agencies regarding our operations, accounting, revenues and regulatory compliance. Additionally, allegations against us may be posted on the internet by any person or entity which identifies itself or on an anonymous basis. We may be subject to government or regulatory investigation or inquiries as a result of such third-party conduct and may be required to incur significant time and substantial costs to defend ourselves, and there is no assurance that we will be able to conclusively refute each of the allegations within a reasonable period of time, or at all. Our reputation may also be negatively affected as a result of the public dissemination of allegations or malicious statements about us, which in turn may materially and adversely affect the trading price of our ADSs.

We face risks related to health epidemics and other outbreaks, which could result in reduced attendance or temporary closure of our schools, learning centers and bookstores.

Our business could be materially and adversely affected by the outbreak of avian influenza, severe acute respiratory syndrome, or SARS, Ebola or other epidemics. For example, the influenza A (H1N1) outbreak from 2009 to 2010 adversely affected our business and results of operations in the first and second fiscal quarters of 2010 as we experienced slower-than-usual student enrollment growth and large numbers of cancellations and deferments in enrollments from registered students. In addition, we had to cancel classes whenever an enrolled student was diagnosed with influenza A (H1N1), as required by applicable health regulations. Starting from March 2013, H7N9 bird flu, a new strain of animal influenza, has been spreading in China and has infected more than a hundred people. While the spread of the avian virus H7N9 has not materially affected our student enrollments as of the date of this annual report, any future outbreak of avian influenza, SARS, the influenza A (H1N1), H7N9 bird flu, Ebola or other adverse public health developments in China may have a material and adverse effect on our business operations. These occurrences could cause cancellations or deferments of student enrollments and require the temporary closure of our schools, learning centers and bookstores while we remain obligated to pay rent and other expenses for these facilities, thus severely disrupting our business operations and materially and adversely affecting our liquidity, financial condition and results of operations.

Failure to effectively and efficiently manage the expansion of our school network may materially and adversely affect our ability to capitalize on new business opportunities.

We have increased the number of our schools in China from 25 as of May 31, 2006 to 60 as of May 31, 2015, and we increased the number of our learning centers in China from 111 as of May 31, 2006 to 664 as of May 31, 2015. We may continue to expand our operations in different geographic locations in China. Our expansion has resulted, and will continue to result, in substantial demands on our management, faculty and operational, technological and other resources. Our expansion will also place significant demands on us to maintain the consistency of our teaching quality and our culture to ensure that our brand does not suffer as a result of any decreases, whether actual or perceived, in our teaching quality. To manage and support our growth, we must continue to improve our existing operational, administrative and technological systems and our financial and management controls, and recruit, train and retain additional qualified teachers, management personnel and other administrative and sales and marketing personnel, particularly as we expand into new markets. We cannot assure you that we will be able to effectively and efficiently manage the growth of our operations, recruit and retain qualified teachers and management personnel and integrate new schools and learning centers into our operations. Any failure to effectively and efficiently manage our expansion may materially and adversely affect our ability to capitalize on new business opportunities, which in turn may have a material adverse impact on our financial condition and results of operations.

If we fail to successfully execute our growth strategies, we may not be able to continue to attract students to enroll in our courses without a significant decrease in course fees, and our business and prospects may be materially and adversely affected.

Our growth strategies include expanding our program, service and product offerings and our network of schools, learning centers and bookstores, updating and expanding the content of our programs, services and products in a cost-effective and timely manner, as well as maintaining and continuing to establish strategic relationships with complementary businesses. The expansion of our programs, services and products in terms of types of offerings and geographic locations may not succeed due to competition, failure to effectively market our new programs, services and products and maintain their quality and consistency, or other factors. In addition, we may be unable to identify new cities with sufficient growth potential to expand our network, and we may fail to attract students and increase student enrollments or recruit, train and retain qualified teachers for our new schools and learning centers. Some cities in China have undergone development and expansion for several decades while others are still at an early stage of urbanization and development. In more developed cities, it may be difficult to increase the number of schools and learning centers because we and/or our competitors already have extensive operations in these cities. In recently developed and developing cities, demand for our programs, services and products may not increase as rapidly as we expect. Furthermore, we may be unable to develop or license additional content on commercially reasonable terms and in a timely manner, or at all, to keep pace with changes in market demands. If we fail to successfully execute our growth strategies, we may not be able to continue to attract students to enroll in our courses without a significant decrease in course fees, and our business and prospects may be materially and adversely affected.

 

7


Table of Contents

We may not be able to achieve the benefits we expect from recent and future acquisitions, and recent and future acquisitions may have an adverse effect on our ability to manage our business.

As part of our business strategy, we have pursued and intend to continue to pursue selective strategic acquisitions of businesses that complement our existing businesses. Acquisitions expose us to potential risks, including risks associated with the diversion of resources from our existing businesses, difficulties in successfully integrating the acquired businesses, failure to achieve expected growth by the acquired businesses and an inability to generate sufficient revenue to offset the costs and expenses of acquisitions. If the revenue and cost synergies that we expect to achieve from our acquisitions do not materialize, we may have to recognize impairment charges. For example, in June 2008 we acquired a 60% equity stake in Beijing Haidian Mingshitang Exam Training Education School, or Mingshitang School, a Beijing-based private school that specializes in tutoring students seeking to retake the Chinese college entrance examination, and in September 2008 we acquired Changchun Tongwen Gaokao Training Education School, or Tongwen Gaokao School, which provides services similar to those of Mingshitang School. In the fiscal year ended May 31, 2010, we recognized a goodwill impairment loss of US$76,000 arising from the acquisitions of Mingshitang School and Tongwen Gaokao School. We disposed Mingshitang School in April 2011 and recorded a loss of US$1.2 million on the disposal. As another example, in September 2010, we completed the acquisition of a 100% equity interest in Newave Education, a K-12 English language school in Shanghai. Due to the breach of contract by the seller of Newave Education, we submitted a request for arbitration to the China International Economic and Trade Arbitration Commission for full refund of the purchase consideration which we had paid. The case was closed in December 2011, and we received the full refund by the end of the fiscal year ended May 31, 2012.

If any one or more of the aforementioned risks associated with acquisitions materialize, our acquisitions may not be beneficial to us and may have a material adverse effect on our business, financial condition and results of operations.

Third parties have in the past brought intellectual property infringement claims against us based on the content of the books and other teaching or marketing materials that we or our teachers authored and/or distributed and may bring similar claims against us in the future.

We may be subject to claims by educational institutions and organizations, content providers and publishers, competitors and others on the ground of intellectual property rights infringement, defamation, negligence or other legal theories based on the content of the materials that we or our teachers author and/or distribute as course materials. These types of claims have been brought, sometimes successfully, against print publications and educational institutions in the past, including ourselves. For example, in January 2001, the Graduate Management Admission Council, or GMAC, and Educational Testing Service, or ETS, filed three separate lawsuits against us in the Beijing No. 1 Intermediate People’s Court, alleging that we had violated the copyrights and trademarks relating to the GMAT test owned by GMAC and relating to the GRE and TOEFL tests owned by ETS by duplicating, selling and distributing their test materials without their authorization. In September 2003, the trial court found that we had violated GMAC’s and ETS’ respective copyrights and trademarks in connection with those admissions tests. The trial court’s judgment was partially affirmed in a final judgment issued by the Beijing Higher People’s Court in December 2004. The Beijing Higher People’s Court held that we had not misused the trademarks of GMAC or ETS. However, it also found that the TOEFL and GRE tests were the original works of ETS and the GMAT test was the original work of GMAC, all of which are protected under the PRC Copyright Law. The Beijing Higher People’s Court held that our duplication, sale and distribution of the test materials relating to these tests without ETS’ and GMAC’s prior permission were not a “reasonable use” of the test materials under the PRC Copyright Law, and that we, therefore, had infringed upon ETS’ and GMAC’s respective copyrights. We were ordered to pay damages in an aggregate of approximately RMB6.5 million, cease all infringing activities and destroy all copyright-infringing materials in our possession, all of which we have done. Since the Beijing Higher People’s Court issued the final judgment in 2004, we have endeavored to comply with the court order and applicable PRC laws and regulations relating to intellectual property, and we have adopted policies and procedures to prohibit our employees and contractors from engaging in any copyright, trademark or trade name infringing activities. However, we cannot assure you that every teacher or other personnel will strictly comply with these policies at our schools, learning centers or other locations or media through which we provide our programs, services and products.

 

8


Table of Contents

We have also been involved in other claims and legal proceedings against us relating to infringement of third parties’ copyrights in materials distributed by us and the unauthorized use of a third party’s name in connection with the marketing and promotion of one of our programs, and may be subject to further claims in the future, particularly in light of the uncertainties in the interpretation and application of intellectual property laws and regulations. Furthermore, if printed publications or other materials that we or our teachers author and/or distribute contain materials that government authorities find objectionable, these publications may have to be recalled, which could result in increased expenses, loss in revenues and adverse publicity. Any claims against us, with or without merit, could be time-consuming and costly to defend or litigate, divert our management’s attention and resources or result in the loss of goodwill associated with our brand. If a lawsuit against us is successful, we may be required to pay substantial damages and/or enter into royalty or license agreements that may not be based upon commercially reasonable terms, or we may be unable to enter into such agreements at all. We may also lose, or be limited in, the rights to offer some of our programs, services and products or be required to make changes to our course materials or websites. As a result, the scope of our course materials could be reduced, which could adversely affect the effectiveness of our teaching, limit our ability to attract new students, harm our reputation and have a material adverse effect on our results of operations and financial position.

We may lose our competitive advantage and our reputation, brand and operations may suffer if we fail to prevent the loss or misappropriation of, or disputes over, our intellectual property rights.

We consider our trademarks and trade name invaluable to our ability to continue to develop and enhance our brand recognition. We have spent 20 years building our “New Oriental” brand by emphasizing quality and consistency and building trust among students and parents. From time to time, our trademarks and trade name have been used by third parties for or as part of other branded programs, services and products unrelated to us. We have sent cease and desist letters to such third parties in the past and will continue to do so in the future. However, preventing trademark and trade name infringement, particularly in China, is difficult, costly and time-consuming and continued unauthorized use of our trademarks and trade name by unrelated third parties may damage our reputation and brand. In addition, we have spent significant time and expense developing or licensing and localizing the content of certain educational materials, such as books, software, CD-ROMs, magazines and other periodicals, to enrich our product offerings and meet students’ needs. The measures we take to protect our trademarks, copyrights and other intellectual property rights, which presently are based upon a combination of trademark, copyright and trade secret laws, may not be adequate to prevent unauthorized use by third parties. Furthermore, the application of laws governing intellectual property rights in China and abroad is uncertain and evolving, and could involve substantial risks to us. If we are unable to adequately protect our trademarks, copyrights and other intellectual property rights, we may lose these rights, our brand name may be harmed, and our business may suffer materially.

We face significant competition in each major program we offer and each geographic market in which we operate, and if we fail to compete effectively, we may lose our market share and our profitability may be adversely affected.

The private education sector in China is rapidly evolving, highly fragmented and competitive, and we expect competition in this sector to persist and intensify. We face competition in each major program we offer and each geographic market in which we operate. For example, we face nationwide competition for our IELTS preparation courses from Global IELTS School, which offers IELTS preparation courses in many cities in China. We face regional competition for our English for children program from several competitors that focus on children’s English training in specific regions, including English First. We face competition from companies that focus on providing international and/or PRC test preparation courses in specific geographic markets in China. We also face competition from companies that focus on providing after-school tutoring services, including TAL Education Group and Xueda Education Group.

 

9


Table of Contents

Our student enrollments may decrease due to intense competition. Some of our competitors may have more resources than we do. These competitors may be able to devote greater resources than we can to the development, promotion and sale of their programs, services and products and respond more quickly than we can to changes in student needs, testing materials, admissions standards or new technologies. In addition, we face competition from many different smaller sized organizations that focus on some of our targeted markets, and they may be able to respond more promptly to changes in student preferences in these markets. In addition, the increasing use of the internet and advances in internet- and computer-related technologies, such as web video conferencing and online testing simulators, are eliminating geographic and cost-entry barriers to providing private educational services. As a result, many of our international competitors that offer online test preparation and language training courses may be able to more effectively penetrate the China market. Many of these international competitors have strong education brands, and students and parents in China may be attracted to the offerings of international competitors based in the country that the student wishes to study in or in which the selected language is widely spoken. Moreover, many smaller companies are able to use the internet to quickly and cost-effectively offer their programs, services and products to a large number of students with less capital expenditure than previously required. We may have to reduce course fees or increase spending in response to competition in order to retain or attract students or pursue new market opportunities. As a result, our revenues and profitability may decrease. We cannot assure you that we will be able to compete successfully against current or future competitors. If we are unable to maintain our competitive position or otherwise respond to competitive pressures effectively, we may lose our market share and our profitability may be adversely affected.

Failure to adequately and promptly respond to changes in testing materials, admissions standards and technologies could cause our programs, services and products to be less attractive to students.

Admissions and assessment tests undergo continuous change, in terms of the focus of the subjects and questions tested, the format of the tests and the manner in which the tests are administered. For example, certain admissions and assessment tests in the United States now include an essay component, which required us to hire and train teachers to be able to analyze written essays that tend to be more subjective in nature and require a higher level of English proficiency. In addition, some admissions and assessment tests that were previously offered in paper format only are now offered in a computer-based testing format. These changes require us to continually update and enhance our test preparation materials and our teaching methods. Further, the Chinese Ministry of Education, or the MOE, promulgated new curriculum standards on December 28, 2011 for primary and secondary schools in China covering 19 subjects, including mathematics, Chinese and English. These new curriculum standards took effect in the fall semester of 2012, and we finished adapting our tutoring programs and materials to these changes in curriculum standards in July 2013. In October 2013, the government announced plans to change policies relating to the gaokao, or college entrance exam that will change the format and content of English exam to be introduced in the coming years. These policies will be implemented on a province-by-province basis. Any inability to track and respond to these changes in a timely and cost-effective manner would make our programs, services and products less attractive to students, which may materially and adversely affect our reputation and ability to continue to attract students without a significant decrease in course fees.

If colleges, universities and other higher education institutions reduce their reliance on admissions and assessment tests, we may experience a decrease in demand for our test preparation courses and our business may be materially and adversely affected.

We provide preparation courses for both overseas and domestic admissions and assessment tests. The success of our test preparation courses depends on the continued use of admissions and assessment tests as a requirement for admission or graduation. However, the use of admissions tests in China may decline or fall out of favor with educational institutions and government authorities. For example, educational institutions and government authorities in China have recently initiated discussions and conducted early experiments in China on school admissions. Generally, these discussions and experiments exhibit a trend of basing admissions decisions less on entrance exam scores and more on a combination of other factors, such as past academic record, extracurricular activities and comprehensive aptitude evaluations. There have been certain changes in some geographic areas in the way the high school entrance exam is administered. In 2015, 102 universities and colleges were allowed to recruit up to 5% of their students through independently administered tests according to a notice promulgated by the MOE. Students admitted through such independently administered tests still need to meet certain thresholds in the national college entrance exam. If the use of admissions tests in China declines or falls out of favor with educational institutions and government authorities and if we fail to respond to these changes, the demand for certain of our services may decline, and our business may be materially and adversely affected.

 

10


Table of Contents

In the United States, there has been a continuing debate regarding the usefulness of admissions and assessment tests to assess qualifications of applicants and many people have criticized the use of admissions and assessment tests as unfairly discriminating against certain test takers. If a large number of educational institutions abandon the use of existing admissions and assessment tests as a requirement for admission, without replacing them with other admissions and assessment tests, we may experience a decrease in demand for our test preparation courses and our business may be seriously harmed.

We have experienced and may continue to experience a decrease in our margins.

Many factors may cause our gross and net margins to decline. For example, there is a recent trend that the short-term language training and test preparation markets are moving towards smaller class sizes, especially for students between the ages of 5 and 12. This may have resulted from discretionary income increases for families in China, which cause students to be more willing and able to pay higher course fees for the more individualized attention that smaller classes can offer. In our fiscal year ended May 31, 2015, the average class size for our short-term language training and test preparation courses was approximately eight students per class, which decreased from approximately nine students per class in the previous fiscal year. Although our smaller-sized classes are highly profitable, they are marginally less profitable on average than our large classes. In addition, new investments and acquisitions may cause our margins to decline before we successfully integrate the acquired businesses into our operations and realize the full benefits of these investments and acquisitions. There is a risk that our margins could continue to decline in the future due to these factors.

New programs, services and products that we develop may compete with our current offerings.

We are constantly developing new programs, services and products to meet changes in student demands and respond to changes in testing materials, admissions standards, market needs and trends and technological changes. While some of the programs, services and products that we develop will expand our current offerings and increase student enrollments, others may compete with or make irrelevant our existing offerings without increasing our total student enrollments. For example, our online courses may take away students from our existing classroom-based courses, and our new schools and learning centers may take away students from our existing schools and learning centers. If we are unable to expand our program, service and product offerings while increasing our total student enrollments and profitability, our business and growth may be adversely affected.

Our business is subject to fluctuations caused by seasonality or other factors beyond our control, which may cause our operating results to fluctuate from quarter to quarter. This may result in volatility and adversely affect the price of our ADSs.

We have experienced, and expect to continue to experience, seasonal fluctuations in our revenues and results of operations, primarily due to seasonal changes in student enrollments. Historically, our courses tend to have the largest student enrollments in our first fiscal quarter, which runs from June 1 to August 31 of each year, primarily because many students enroll in our courses during the summer vacation to enhance their foreign language skills and/or prepare for admissions and assessment tests in subsequent school terms. In addition, we have generally experienced larger student enrollments in our third fiscal quarter, which runs from December 1 to February 28 of each year, primarily because many students enroll in our language training and other courses during the winter school holidays. However, our expenses vary, and certain of our expenses do not necessarily correspond with changes in our student enrollments and revenues. For example, we make investments in marketing and promotion, teacher recruitment and training, and product development throughout the year and we pay rent for our facilities based on the terms of the lease agreements. In addition, other factors beyond our control, such as special events that take place during a quarter when our student enrollment would normally be high, may have a negative impact on our student enrollments. We expect quarterly fluctuations in our revenues and results of operations to continue. These fluctuations could result in volatility and adversely affect the price of our ADSs. As our revenues grow, these seasonal fluctuations may become more pronounced.

 

11


Table of Contents

Our historical financial and operating results are not indicative of our future performance; and our financial and operating results are difficult to forecast.

Our financial and operating results may not meet the expectations of public market analysts or investors, which could cause the price of our ADSs to decline. In addition to the fluctuations described above, our revenues, expenses and operating results may vary from quarter to quarter and from year to year in response to a variety of other factors beyond our control, including:

 

    general economic conditions;

 

    regulations or actions pertaining to the provision of private educational services in China;

 

    detrimental negative publicity about us, our competitors or our industry;

 

    changes in consumers’ spending patterns; and

 

    non-recurring charges incurred in connection with acquisitions or other extraordinary transactions or unexpected circumstances.

Due to these and other factors, we believe that quarter-to-quarter comparisons of our operating results may not be indicative of our future performance, and therefore you should not rely on them to predict the future performance of our ADSs. In addition, our past results may not be indicative of future performance because of new businesses developed or acquired by us.

Our business is difficult to evaluate because we have limited experience generating net income from some of our newer services.

Historically, our core businesses have been English language training for adults and test preparation courses for college and graduate students. We have launched many new services to expand our business and student base. For example, in January 2010, we established a small pilot program whereby we permit third parties in certain small cities to offer our “Pop Kids” English program and “New Oriental Star” kindergarten program under a brand name cooperation model. The cooperation facilities operated by such third parties are not included in the counts of our schools and learning centers, and student enrollments from these facilities are not included as our student enrollments. In October 2013, we terminated the brand name cooperation for “New Oriental Star” kindergarten program.

Some of these operations have not generated significant or any profit to date, and we have less experience responding quickly to changes, competing successfully and maintaining and expanding our brand in these areas without jeopardizing our brand in other areas. Consequently, there is limited operating history on which you can base your evaluation of the business and prospects of these relatively more recent operations.

The continuing efforts of our senior management team and other key personnel are important to our success, and our business may be harmed if we lose their services.

It is important for us to have the continuing services of our senior management team, in particular, Michael Minhong Yu, our founder, chairman and chief executive officer, who has been our leader since our inception in 1993. If one or more of our senior executives or other key personnel are unable or unwilling to continue in their present positions, we may not be able to replace them easily, and our business may be disrupted. Competition for experienced management personnel in the private education sector is intense, the pool of qualified candidates is very limited, and we may not be able to retain the services of our senior executives or key personnel, or attract and retain high-quality senior executives or key personnel in the future. In addition, if any member of our senior management team or any of our other key personnel joins a competitor or forms a competing company, we may lose teachers, students, key professionals and staff members. Each of our executive officers and key employees is subject to the duty of confidentiality and non-competition restrictions. However, if any disputes arise between any of our senior executives or key personnel and us, it may be difficult to successfully pursue legal actions against these individuals because of the uncertainties of China’s legal systems.

 

12


Table of Contents

We generate a significant portion of our revenues from four cities in China. Any event negatively affecting the private education industry in these cities could have a material adverse effect on our overall business and results of operations.

We derived approximately 40.4% of our total net revenues for the fiscal year ended May 31, 2015 from our operations in Beijing, Shanghai, Wuhan and Xi’an, and we expect these four cities to continue to constitute important sources of our revenues. If any of these cities experiences an event negatively affecting its private education industry, such as a serious economic downturn, a natural disaster or an outbreak of contagious disease, or if any of these cities adopts regulations relating to private education that place additional restrictions or burdens on us, our overall business and results of operations may be materially and adversely affected.

If we are not able to continually enhance our online programs, services and products and adapt them to rapid technological changes and student needs, we may lose market share and our business could be adversely affected.

The market for internet-based educational programs, services and products is characterized by rapid technological changes and innovation, unpredictable product life cycles and user preferences. We have limited experience with generating revenues from online programs, services and products, and their results are largely uncertain. The increasing adoption of computer-based testing formats for admissions testing may lead more students to seek online test preparation courses. We must quickly modify our programs, services and products to adapt to changing student needs and preferences, technological advances and evolving internet practices. Ongoing enhancement of our online offerings and related technology may entail significant expense and technical risk. We may fail to use new technologies effectively or adapt our online products or services and related technology on a timely and cost-effective basis. If our improvements to our online offerings and the related technology are delayed, result in systems interruptions or are not aligned with market expectations or preferences, we may lose market share and our business could be adversely affected.

Failure to maintain effective internal control over financial reporting could have a material and adverse effect on the trading price of our ADSs.

We are subject to the reporting obligations under the U.S. securities laws. Although our management concluded, and our independent registered public accounting firm reported, that we maintained effective internal control over financial reporting as of May 31, 2015, we cannot assure you that we will maintain effective internal control over financial reporting on an ongoing basis. If we fail to maintain effective internal control over financial reporting, we will not be able to conclude and our independent registered public accounting firm will not be able to report that we have effective internal control over financial reporting in accordance with the Sarbanes-Oxley Act of 2002 in our future annual report on Form 20-F covering the fiscal year in which this failure occurs. Effective internal control over financial reporting is necessary for us to produce reliable financial reports. Any failure to maintain effective internal control over financial reporting could result in the loss of investor confidence in the reliability of our financial statements, which in turn could have a material and adverse effect on the trading price of our ADSs. Furthermore, we may need to incur additional costs and use additional management and other resources as our business and operations further expand or in an effort to remediate any significant control deficiencies that may be identified in the future.

We do not have any liability or business disruption insurance, and a liability claim against us due to injuries suffered by our students or other people at our facilities could adversely affect our reputation and our financial results.

We could be held liable for accidents that occur at our schools, learning centers and other facilities, including indoor facilities where we organize certain summer camp activities and temporary housing facilities that we lease for our students from time to time. In the event of on-site food poisoning, personal injuries, fires or other accidents suffered by students or other people, we could face claims alleging that we were negligent, provided inadequate supervision or were otherwise liable for the injuries. We currently do not have any liability insurance or business disruption insurance. A successful liability claim against us due to injuries suffered by our students or other people at our facilities could adversely affect our reputation and our financial results. Even if unsuccessful, such a claim could cause unfavorable publicity, require substantial cost to defend and divert the time and attention of our management.

 

13


Table of Contents

Capacity constraints or system disruptions to our computer systems or websites could damage our reputation, limit our ability to retain students and increase student enrollments and require us to expend significant resources.

The performance and reliability of our online program infrastructure is critical to our reputation and ability to retain students and increase student enrollments. Any system error or failure, or a sudden and significant increase in traffic, could result in the difficulty of accessing our websites by our students or unavailability of our online programs. We cannot assure you that we will be able to timely expand our online program infrastructure to meet demand for such programs. Our computer systems and operations could be vulnerable to interruption or malfunction due to events beyond our control, including natural disasters and telecommunications failures. We have built an off-site computer center which is able to restore service within several minutes following significant damage to our on-site computer center.

Our computer networks may also be vulnerable to unauthorized access, hacking, computer viruses and other security problems. A user who circumvents security measures could misappropriate proprietary information or cause interruptions or malfunctions in operations. Any interruption to our computer systems or operations could have a material adverse effect on our ability to retain students and increase student enrollments. Furthermore, we may be required to expend significant resources to protect against the threat of security breaches or to alleviate problems caused by these breaches.

Terrorist attacks, geopolitical uncertainty and international conflicts involving the U.S. and elsewhere may discourage more students from studying in the United States and elsewhere outside of China, which could cause declines in the student enrollments for our courses.

Terrorist attacks, geopolitical uncertainty and international conflicts involving the U.S. and elsewhere, such as the attacks on September 11, 2001 and the Boston marathon bombings on April 15, 2013, could have an adverse effect on our overseas test preparation courses and English language training courses. Such attacks may discourage students from studying in the United States and elsewhere outside of China and may also make it more difficult for Chinese students to obtain visas to study abroad. These factors could cause declines in the student enrollments for our test preparation and English language training courses and could have an adverse effect on our overall business and results of operations.

Risks Related to Our Corporate Structure

If the PRC government finds that the agreements that establish the structure for operating our China business do not comply with applicable PRC laws and regulations, we could be subject to severe penalties.

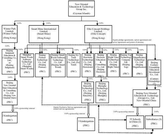
PRC laws and regulations currently require any foreign entity that invests in the education business in China to be an educational institution with relevant experience in providing educational services outside China. Our offshore holding companies are not educational institutions and do not provide educational services outside China. In addition, in the PRC, foreign ownership of high schools for students in grade ten to twelve is restricted and foreign ownership of primary and middle schools for students in grades one to nine is prohibited. As a result, our offshore holding companies are not allowed to directly own and operate schools in China. We conduct substantially all of our education business in China through a series of contractual arrangements with New Oriental China and its schools and subsidiaries and New Oriental China’s shareholder. These contractual arrangements enable us to (1) have power to direct the activities that most significantly affect the economic performance of New Oriental China and its schools and subsidiaries; (2) receive substantially all of the economic benefits from New Oriental China and its schools and subsidiaries in consideration for the services provided by our wholly owned subsidiaries in China; and (3) have an exclusive option to purchase all or part of the equity interests in New Oriental China, when and to the extent permitted by PRC law, or request any existing shareholder of New Oriental China to transfer all or part of the equity interest in New Oriental China to another PRC person or entity designated by us at any time in our discretion. For a description of these contractual arrangements, see “Item 4. Information on the Company—C. Organizational Structure—Contractual Arrangements with New Oriental China, its Schools and Subsidiaries and its Shareholder.”

 

14


Table of Contents

Tian Yuan Law Firm, our PRC legal counsel, is of the opinion that the corporate structure of New Oriental China and its schools and subsidiaries and our wholly owned subsidiaries in China are in compliance with existing PRC laws and regulations; and the contractual arrangements among our wholly owned subsidiaries in China, New Oriental China and its schools and subsidiaries and the shareholder of New Oriental China are valid, binding and enforceable under, and do not violate, PRC laws or regulations currently in effect. We have been advised by our PRC legal counsel, however, that there are substantial uncertainties regarding the interpretation and application of current and future PRC laws and regulations. Accordingly, there can be no assurance that the PRC regulatory authorities will not in the future take a view that is contrary to the above opinion of our PRC legal counsel.

It is uncertain whether any new PRC laws, rules or regulations relating to variable interest entity structures will be adopted or if adopted, what they would provide. In particular, in January 2015, the Ministry of Commerce published a discussion draft of the proposed Foreign Investment Law for public review and comments. Among other things, the draft Foreign Investment Law expands the definition of foreign investment and introduces the principle of “actual control” in determining whether a company is considered a foreign-invested enterprise. Under the draft Foreign Investment Law, variable interest entities would also be deemed as foreign-invested enterprises if they are ultimately “controlled” by foreign investors, and be subject to restrictions on foreign investments. However, the draft law has not taken a position on what actions will be taken with respect to the existing companies with the “variable interest entity” structure, whether or not these companies are controlled by Chinese parties. It is uncertain when the draft would be signed into law and whether the final version would have any substantial changes from the draft. See “—Risks Related to Doing Business in China—Substantial uncertainties exist with respect to the enactment timetable, final content, interpretation and implementation of draft PRC Foreign Investment Law published for public comments and how it may impact the viability of our current corporate structure, corporate governance and business operations.”

We have been further advised by our PRC counsel that if we, any of our wholly owned subsidiaries, New Oriental China or any of its schools or subsidiaries are found to be in violation of any existing or future PRC laws or regulations or fail to obtain or maintain any of the required permits or approvals, the relevant PRC regulatory authorities, including the Ministry of Education, which regulates the education industry, would have broad discretion in dealing with such violations, including:

 

    revoking the business and operating licenses of our PRC subsidiaries, New Oriental China or New Oriental China’s schools and subsidiaries;

 

    discontinuing or restricting the operations of any related-party transactions among our PRC subsidiaries and New Oriental China and its schools and subsidiaries;

 

    limiting our business expansion in China by way of entering into contractual arrangements;

 

    imposing fines or other requirements with which we may not be able to comply;

 

    requiring us to restructure our corporate structure or operations; or

 

    restricting or prohibiting our use of the proceeds of our future offering to finance our business and operations in China.

The imposition of any of these penalties could result in a material and adverse effect on our ability to conduct our business and on our results of operations. If any of these penalties results in our inability to direct the activities of New Oriental China and its schools and subsidiaries that most significantly impact their economic performance, and/or our failure to receive the economic benefits from New Oriental China and its schools and subsidiaries, we may not be able to consolidate New Oriental China and its schools and subsidiaries in our consolidated financial statements in accordance with U.S. GAAP. However, we do not believe that such actions would result in the liquidation or dissolution of our company, our wholly owned subsidiaries in China or New Oriental China or its schools or subsidiaries.

 

15


Table of Contents

We rely on contractual arrangements for our operations in China, which may not be as effective in providing operational control as direct ownership.

We have relied and expect to continue to rely on contractual arrangements with New Oriental China, its schools and subsidiaries and its shareholder to operate substantially all of our education business. These contractual arrangements may not be as effective in providing us with control over New Oriental China as direct ownership. From the legal perspective, if New Oriental China, any of its schools and subsidiaries or its shareholder fails to perform its respective obligations under the contractual arrangements, we may have to incur substantial costs and spend other resources to enforce such arrangements, and rely on legal remedies under PRC law, including seeking specific performance or injunctive relief and claiming damages. For example, if Beijing Century Friendship Education Investment Co., Ltd., or Century Friendship, the sole shareholder of New Oriental China, were to refuse to transfer its equity interest in New Oriental China to us or our designee when we exercise the call option pursuant to the option agreement, or if it otherwise acts in bad faith toward us, then we may have to take legal action to compel it to fulfill its contractual obligations, which could be time consuming and costly.

These contractual arrangements are governed by PRC law and provide for the resolution of disputes through arbitration in the PRC or through the PRC courts. The legal environment in the PRC is not as developed as in some other jurisdictions, such as the United States. As a result, uncertainties in the PRC legal system could limit our ability to enforce these contractual arrangements. In the fiscal years ended May 31, 2013, 2014 and 2015, our variable interest entity(ies) contributed in aggregate 99.0%, 98.4% and 97.9%, respectively, of our total net revenues. In the event we are unable to enforce these contractual arrangements, we may not be able to have the power to direct the activities that most significantly affect the economic performance of New Oriental China and its schools and subsidiaries, and our ability to conduct our business may be negatively affected, and we may not be able to consolidate the financial results of New Oriental China and its schools and subsidiaries into our consolidated financial statements in accordance with U.S. GAAP.

Our ability to enforce the equity pledge agreements between us and New Oriental China’s shareholder may be subject to limitations based on PRC laws and regulations.

Pursuant to the equity pledge agreements among New Oriental China, Century Friendship and five of our wholly owned subsidiaries in China, Century Friendship, as New Oriental China’s sole shareholder, agrees to pledge its equity interests in New Oriental China to our subsidiaries to secure New Oriental China’s and its schools and subsidiaries’ performance of their obligations under the relevant contractual arrangements. The equity pledges of Century Friendship under these equity pledge agreements have been registered with the relevant local branch of the State Administration for Industry and Commerce, or SAIC. According to the PRC Property Law and PRC Guarantee Law, the pledgee and the pledgor are prohibited from making an agreement prior to the expiration of the debt performance period to transfer the ownership of the pledged equity to the pledgee when the obligor fails to pay the debt due. However, under the PRC Property Law, when an obligor fails to pay its debt when due, the pledgee may choose to either conclude an agreement with the pledgor to obtain the pledged equity or seek payments from the proceeds of the auction or sell-off of the pledged equity. If New Oriental China or its shareholder fails to perform its obligations secured by the pledges under the equity pledge agreements, one remedy in the event of default under the agreements is to require the pledgor to sell the equity interests of New Oriental China in an auction or private sale and remit the proceeds to our wholly owned subsidiaries in China, net of related taxes and expenses. Such an auction or private sale may not result in our receipt of the full value of the equity interests in New Oriental China. We consider it very unlikely that the public auction process would be undertaken since, in an event of default, our preferred approach is to ask Shanghai Smart Words Software Technology Co., Ltd., or Shanghai Smart Words, which is one of our PRC wholly owned subsidiaries and a party to the option agreement with New Oriental China’s shareholder, to designate another PRC person or entity to replace the existing shareholder of New Oriental China pursuant to the direct transfer option we have under the option agreement.

In addition, in the registration forms of the local branch of State Administration for Industry and Commerce for the pledges over the equity interests under the equity pledge agreements, the amount of registered equity interests pledged to our wholly owned subsidiaries was stated as RMB3,000,000, RMB18,500,000, RMB9,500,000, RMB14,000,000 and RMB5,000,000, respectively, which in aggregate represent 100% of the registered capital of New Oriental China. The equity pledge agreements with New Oriental China’s shareholder provide that the pledged equity interest shall constitute continuing security for any and all of the indebtedness, obligations and liabilities under all of the principal service agreements and the scope of pledge shall not be limited by the amount of the registered capital of New Oriental China. However, it is possible that a PRC court may take the position that the amount listed on the equity pledge registration forms represents the full amount of the collateral that has been registered and perfected. If this is the case, the obligations that are supposed to be secured in the equity pledge agreements in excess of the amount listed on the equity pledge registration forms could be determined by the PRC court as unsecured debt, which takes last priority among creditors and often does not have to be paid back at all. We do not have agreements that pledge the assets of New Oriental China and its schools and subsidiaries for the benefit of us or our wholly owned subsidiaries.

 

16


Table of Contents

The controlling shareholder of Century Friendship, which is the sole shareholder of New Oriental China, may have potential conflicts of interest with us, and if any such conflicts of interest are not resolved in our favor, our business may be materially and adversely affected.

New Oriental China is wholly owned by Century Friendship, a PRC domestic company which is beneficially owned by Mr. Michael Minhong Yu, our founder, chairman and chief executive officer. The interests of Mr. Yu as the controlling shareholder of the entity which owns New Oriental China may differ from the interests of our company as a whole, since Mr. Yu is only one of the beneficial owners of our company, holding 15.1% of our total common shares issued and outstanding as of September 18, 2015. We cannot assure you that when conflicts of interest arise, Mr. Yu will act in the best interests of our company or that conflicts of interests will be resolved in our favor. In addition, Mr. Yu may breach or cause New Oriental China and its schools and subsidiaries to breach or refuse to renew the existing contractual arrangements with us. Currently, we do not have existing arrangements to address potential conflicts of interest Mr. Yu may encounter in his capacity as a beneficial owner and director of New Oriental China, on the one hand, and as a beneficial owner and director of our company, on the other hand; provided that we could, at all times, exercise our option under the option agreement with Century Friendship to cause it to transfer all of its equity ownership in New Oriental China to a PRC entity or individual designated by us, and this new shareholder of New Oriental China could then appoint a new director of New Oriental China to replace Mr. Yu. In addition, if such conflicts of interest arise, Beijing Pioneer could also, in the capacity of Century Friendship’s attorney-in-fact as provided under the proxy agreement and power of attorney, directly appoint a new director of New Oriental China to replace Mr. Yu. We rely on Century Friendship and Mr. Yu to comply with the laws of China, which protect contracts, including the contractual arrangements New Oriental China and its schools and subsidiaries and its shareholder have entered into with us, which provide that directors and executive officers owe a duty of loyalty to our company and require them to avoid conflicts of interest and not to take advantage of their positions for personal gains. We also rely on Mr. Yu to abide by the laws of the Cayman Islands, which provide that directors have a duty of care and a duty of loyalty to act honestly in good faith with a view to our best interests. However, the legal frameworks of China and the Cayman Islands do not provide guidance on resolving conflicts in the event of a conflict with another corporate governance regime. If we cannot resolve any conflicts of interest or disputes between us and Century Friendship and Mr. Yu, we would have to rely on legal proceedings, which could result in disruption of our business and subject us to substantial uncertainty as to the outcome of any such legal proceedings.

If the custodians or authorized users of our controlling non-tangible assets, including chops and seals, fail to fulfill their responsibilities, or misappropriate or misuse these assets, our business and operations could be materially and adversely affected.

Under PRC law, legal documents for corporate transactions, including agreements and contracts such as the leases and sales contracts that our business relies on, are executed using the chop or seal of the signing entity or with the signature of a legal representative whose designation is registered and filed with the relevant local branch of the SAIC. We generally execute legal documents by affixing chops or seals, rather than having the designated legal representatives sign the documents.

We have three major types of chops—corporate chops, contract chops and finance chops. We use corporate chops generally for documents to be submitted to government agencies, such as applications for changing business scope, directors or company name, and for legal letters. We use contract chops for executing leases and commercial, contracts. We use finance chops generally for making and collecting payments, including, but not limited to issuing invoices. Use of corporate chops and contract chops must be approved by our legal department and administrative department, and use of finance chops must be approved by our finance department. The chops of our subsidiaries and New Oriental China and its schools and subsidiaries are generally held by the relevant entities so that documents can be executed locally. Although we usually utilize chops to execute contracts, the registered legal representatives of our PRC subsidiaries, New Oriental China and its schools and subsidiaries have the apparent authority to enter into contracts on behalf of such entities without chops. All designated legal representatives of our PRC subsidiaries and New Oriental China and its schools and subsidiaries are members of our senior management who have signed employment agreements with us under which they agree to abide by duties they owe to us.

 

17


Table of Contents

In order to maintain the physical security of our chops, we generally have them stored in secured locations accessible only to the department heads of the legal, administrative or finance departments. Our designated legal representatives generally do not have access to the chops. Although we monitor our employees, including the designated legal representatives of our PRC subsidiaries and New Oriental China and its schools and subsidiaries, the procedures may not be sufficient to prevent all instances of abuse or negligence. There is a risk that our employees or designated legal representatives could abuse their authority, for example, by binding the relevant subsidiary or New Oriental China and its schools and subsidiaries with contracts against our interests, as we would be obligated to honor these contracts if the other contracting party acts in good faith in reliance on the apparent authority of our chops or signatures of our legal representatives. If any designated legal representative obtains control of the chop in an effort to obtain control over the relevant entity, we would need to have a shareholder or board resolution to designate a new legal representative and to take legal action to seek the return of the chop, apply for a new chop with the relevant authorities, or otherwise seek legal remedies for the legal representative’s misconduct. If any of the designated legal representatives obtains and misuses or misappropriates our chops and seals or other controlling intangible assets for whatever reason, we could experience disruption to our normal business operations. We may have to take corporate or legal action, which could involve significant time and resources to resolve while distracting management from our operations.

Our ability to operate private schools may be subject to significant limitations or may otherwise be materially and adversely affected by changes in PRC laws and regulations.

The principal regulations governing private education in China are The Law for Promoting Private Education (2003) and The Implementation Rules for the Law for Promoting Private Education (2004). Under these regulations, a private school may elect to be a school that does not require reasonable returns or a school that requires reasonable returns. As of May 31, 2015, 24 of our schools elected as schools not requiring reasonable returns, 30 of our schools elected as schools requiring reasonable returns, and the remaining schools are not classified.

At the end of each fiscal year, every private school is required to allocate a certain amount to its development fund for the construction or maintenance of the school or procurement or upgrade of educational equipment. In the case of a private school that requires reasonable returns, this amount shall be no less than 25% of annual net income of the school, while in the case of a private school that does not require reasonable returns, this amount shall be equivalent to no less than 25% of the annual increase in the net assets of the school, if any. A private school that requires reasonable returns must publicly disclose such election and additional information required under the regulations. A private school shall consider factors such as the school’s tuition, ratio of the funds used for education-related activities to the course fees collected, admission standards and educational quality when determining the percentage of the school’s net income that would be distributed to the investors as reasonable returns. However, none of the current PRC laws and regulations provides a formula or guidelines for determining “reasonable returns.” In addition, none of the current PRC laws and regulations sets forth different requirements or restrictions on a private school’s ability to operate its education business based on such school’s status as a school that requires reasonable returns or a school that does not require reasonable returns.

In some cities, our schools are registered as schools that require reasonable returns, while in other cities, our schools are registered as schools that do not require reasonable returns. The current PRC laws and regulations governing private education may be amended or replaced by new laws and regulations that (1) impose significant limitations on the ability of our schools to operate their business, charge course fees or make payments to related parties for services received, (2) specify the formula for calculating “reasonable returns,” (3) change the preferential tax treatment policies applicable to private schools, or (4) restrict a private school’s ability to make payments to related parties for services. We cannot predict the timing and effects of any such amendments or new laws and regulations. Changes in PRC laws and regulations governing private education or otherwise affecting our schools’ operations could materially and adversely affect our business prospects and results of operations. For example, if the PRC government imposes additional limitations on private schools’ ability to operate their business or restricts private schools from making payments to related parties for services, our ability to receive service fees from our affiliated schools may be limited or we may have to reorganize our group structure.

On July 29, 2010, the PRC central government promulgated the Outline of China’s National Plan for Medium- and Long-Term Education Reform and Development, which for the first time announced the policy that the government will implement a reform to divide private education entities into two categories: (1) for-profit private education entities and (2) not-for-profit private education entities. However, no further law or regulation has been promulgated to implement the outline. If upon the implementation of this reform, our schools choose to be for-profit private education entities, they may be subject to income tax at the rate of 25% and other taxes as if they were enterprises. For the year ended May 31, 2015, schools that accounted for approximately 61.0% of our consolidated net revenues were subject to a 25% income tax rate. Historically, the effective income tax rates for all our schools were 10.26%, 10.00% and 8.55% in the fiscal years ended May 31, 2013, 2014 and 2015, respectively. Additionally, if our schools choose to be not-for-profit private education entities, our contractual arrangements with New Oriental China and its schools and subsidiaries may be subject to more stringent scrutiny. As a result, implementation of this reform policy may adversely affect our results of operations.

 

18


Table of Contents

Our contractual arrangements may be subject to scrutiny by the PRC tax authorities, and a finding that we owe additional taxes could substantially reduce our consolidated net income and the value of your investment.

Under PRC laws and regulations, arrangements and transactions among related parties may be subject to audit or challenge by the PRC tax authorities. We could face material and adverse tax consequences if the PRC tax authorities determine that the contractual arrangements among our wholly owned subsidiaries in China and New Oriental China and its schools and subsidiaries do not represent an arm’s-length price and adjust New Oriental China or any of its schools’ or its subsidiaries’ income in the form of a transfer pricing adjustment. A transfer pricing adjustment could, among other things, result in a reduction, for PRC tax purposes, of expense deductions recorded by New Oriental China or any of its schools or its subsidiaries, which could in turn increase its tax liabilities. In addition, the PRC tax authorities may impose late payment fees and other penalties to New Oriental China and its schools and subsidiaries for under-paid taxes. Our consolidated net income may be materially and adversely affected if our tax liabilities increase or if we are found to be subject to late payment fees or other penalties.

Regulatory agencies may commence investigations of the private primary and secondary schools controlled and operated by New Oriental China. If the results of the investigations are unfavorable to us, we may be subject to fines, penalties, injunctions or other censure that could have an adverse impact on our results of operations.

PRC laws and regulations currently prohibit foreign ownership of primary and middle schools for students in grades one to nine in China, and restrict foreign ownership of high schools for students in grades ten to twelve. New Oriental China controls and operates a private primary and secondary school in Yangzhou and a private secondary school in Beijing. As the provision of private primary and middle school services is a heavily regulated industry in China, our existing and any new primary or middle schools we establish or acquire in the future may be subject from time to time to investigations, claims of non-compliance or lawsuits by governmental agencies, which may allege statutory violations, regulatory infractions or other causes of action. If the results of the investigations are unfavorable to us, we may be subject to fines, injunctions or other penalties that could have an adverse impact on our results of operations. Even if we adequately address the issues raised by a government investigation, we may have to devote significant financial and management resources to resolve these issues, which could harm our business.

We may rely on dividends and other distributions on equity paid by our wholly owned subsidiaries to fund any cash and financing requirements we may have, and any limitation on the ability of our subsidiaries or New Oriental China and its schools and subsidiaries to make payments to us could have a material adverse effect on our ability to conduct our business.

We are a holding company, and we may rely on dividends from our wholly owned subsidiaries in China and service, license and other fees paid to our wholly owned subsidiaries by New Oriental China and its schools and subsidiaries for our cash requirements, including any debt we may incur. Current PRC regulations permit our subsidiaries to pay dividends to us only out of their accumulated profits, if any, determined in accordance with Chinese accounting standards and regulations. In addition, each of our subsidiaries and New Oriental China and its subsidiaries in China is required to set aside at least 10% of its after-tax profits each year, if any, to fund a statutory reserve until such reserve reaches 50% of its registered capital, and each of our subsidiaries is required to further set aside a portion of its after-tax profits to fund the employee welfare fund at the discretion of its board of directors. These reserves are not distributable as cash dividends. Furthermore, if our subsidiaries and New Oriental China and its schools and subsidiaries in China incur debt on their own behalf in the future, the instruments governing the debt may restrict their ability to pay dividends or make other payments to us. In addition, the PRC tax authorities may require us to adjust our taxable income under the contractual arrangements we currently have in place in a manner that would materially and adversely affect our subsidiaries’ ability to pay dividends and other distributions to us. Moreover, at the end of each fiscal year, every private school in China is required to allocate a certain amount to its development fund for the construction or maintenance of the school or procurement or upgrade of educational equipment. In the case of a private school that requires reasonable returns, this amount shall be no less than 25% of the annual net income of the school, while in the case of a private school that does not require reasonable returns, this amount shall be equivalent to no less than 25% of the annual increase in the net assets of the school, if any. Any limitation on the ability of our subsidiaries to distribute dividends to us or on the ability of New Oriental China and its schools and subsidiaries to make payments to us could materially and adversely limit our ability to grow, make investments or acquisitions that could be beneficial to our businesses, pay dividends, or otherwise fund and conduct our business.

 

19


Table of Contents

PRC regulation of loans to, and direct investment in, PRC entities by offshore holding companies and governmental control of currency conversion may restrict or prevent us from making loans to our PRC subsidiaries or New Oriental China and its schools and subsidiaries or making additional capital contributions to our PRC subsidiaries, which could materially and adversely affect our liquidity and our ability to fund and expand our business.

We are an offshore holding company conducting our operations in China through our PRC subsidiaries and New Oriental China and its schools and subsidiaries. We may need to make loans to our PRC subsidiaries or New Oriental China and its schools and subsidiaries, or we may make additional capital contributions to our PRC subsidiaries.

Any loans to our PRC subsidiaries or New Oriental China and its schools and subsidiaries are subject to PRC regulations. For example, loans by us to our wholly-owned subsidiaries in China, each of which is a foreign-invested enterprise, to finance their activities cannot exceed statutory limits and must be registered with the PRC State Administration of Foreign Exchange, or SAFE, or its local counterparts. Loans by us to New Oriental China and its schools and subsidiaries, which are domestic PRC entities, must be approved by the relevant government authorities and must also be registered with SAFE or its local counterparts.

We may also decide to finance our PRC subsidiaries by means of capital contributions. These capital contributions must be approved by the PRC Ministry of Commerce or its local counterparts. We are unlikely, however, to finance the activities of New Oriental China and its schools and subsidiaries by means of capital contributions due to regulatory issues related to foreign investment in domestic PRC entities, as well as the licensing and other regulatory issues. SAFE promulgated the Circular on the Relevant Operating Issues Concerning the Improvement of the Administration of the Payment and Settlement of Foreign Currency Capital of Foreign Invested Enterprises, or SAFE Circular 142, on August 29, 2008 to regulate the conversion by a foreign-invested company of its capital contribution in foreign currency into RMB. SAFE Circular 142 requires that the paid-in capital of a foreign-invested company settled in RMB converted from foreign currencies shall be used only for purposes within the business scope as approved by the authorities in charge of foreign investment or by other competent authorities and as registered with the local branch of the SAIC and, unless set forth in the business scope or in other regulations, may not be used for equity investments within the PRC. In addition, SAFE strengthened its oversight of the flow and use of the paid-in capital of a foreign-invested company settled in RMB converted from foreign currencies. The use of such RMB paid-in capital may not be changed without SAFE’s approval. Violations of Circular 142 will result in severe monetary or other penalties. In strengthening Circular 142, SAFE promulgated the Circular on Further Clarifying and Regulating Relevant Issues Concerning the Administration of Foreign Exchange under Capital Account, or SAFE Circular 45, on November 9, 2011, which expressly prohibits a foreign invested company from converting registered capital in foreign exchange into RMB for the purpose of equity investment, granting certain loans, repayment of inter-company loans, or repayment of bank loans which have been transferred to a third party. As a result, Circular 142 and Circular 45 may significantly limit our ability to transfer capital to New Oriental China and its schools and subsidiaries through our subsidiaries in the PRC, which may adversely affect our ability to expand our business, and we may not be able to convert capital into RMB to invest in or acquire any other PRC companies, or establish other variable interest entities in the PRC. See also “Item 4. Information on the Company—B. Business Overview—Regulation.” We cannot assure you that we will be able to obtain these government registrations or approvals on a timely basis, if at all. If we fail to receive such registrations or approvals, our ability to capitalize our PRC operations may be negatively affected, which could adversely affect our liquidity and our ability to fund and expand our business.

 

20


Table of Contents

If any of New Oriental China and its schools and subsidiaries becomes the subject of a bankruptcy or liquidation proceeding, we may lose the ability to use and enjoy their assets, which could reduce the size of our operations and materially and adversely affect our business, ability to generate revenue and the market price of our ADSs.

To comply with PRC laws and regulations relating to foreign ownership restrictions in the education business, we currently conduct substantially all of our operations in China through contractual arrangements with New Oriental China and its schools and subsidiaries as well as its shareholder. As part of these arrangements, New Oriental China and its schools and subsidiaries hold assets that are important to the operation of our business.

We do not have priority pledges and liens against New Oriental China’s assets. As a contractual and property right matter, this lack of priority pledges and liens has remote risks. If New Oriental China undergoes an involuntary liquidation proceeding, third-party creditors may claim rights to some or all of its assets and we may not have priority against such third-party creditors on New Oriental China’s assets. If New Oriental China liquidates, we may take part in the liquidation procedures as a general creditor under the PRC Enterprise Bankruptcy Law and recover any outstanding liabilities owed by New Oriental China to our PRC subsidiaries under the applicable service agreements. To ameliorate the risks of an involuntary liquidation proceeding initiated by a third-party creditor, we closely monitor the operations and finances of New Oriental China through carefully designed budgetary and internal controls to ensure that New Oriental China is well capitalized and is highly unlikely to trigger any third party monetary claims in excess of its assets and cash resources. Furthermore, our PRC subsidiaries have the ability, if necessary, to inject capital in Renminbi into New Oriental China to prevent such an involuntary liquidation.

If the shareholder of New Oriental China were to attempt to voluntarily liquidate New Oriental China without obtaining our prior consent, we could effectively prevent such unauthorized voluntary liquidation by exercising our right to request New Oriental China’s shareholder to transfer all of its equity ownership interest to a PRC entity or individual designated by us in accordance with the option agreement with the New Oriental China shareholder. In addition, under the equity pledge agreements signed by the shareholder of New Oriental China and the PRC Property Law, the shareholder of New Oriental China does not have the right to issue dividends to itself or otherwise distribute the retained earnings or other assets of New Oriental China without our consent. Also, under the proxy agreement and power of attorney, the shareholder of New Oriental China undertakes to Beijing Pioneer, our wholly owned PRC subsidiary, that if it receives, among other things, any dividends, residual assets upon liquidation or proceeds from the transfer of its equity interest in New Oriental China, it will, to the extent permitted under applicable law, remit all such dividends, residual assets and proceeds to Beijing Pioneer without any compensation or other consideration. In the event that the shareholder of New Oriental China initiates a voluntary liquidation proceeding without our authorization or attempts to distribute the retained earnings or assets of New Oriental China without our prior consent, we may need to resort to legal proceedings to enforce the terms of the contractual agreements. Any such litigation may be costly and may divert our management’s time and attention away from the operation of our business, and the outcome of such litigation would be uncertain.

Risks Related to Doing Business in China

Adverse changes in economic and political policies of the PRC government could have a material adverse effect on the overall economic growth of China, which could adversely affect our business.

Substantially all of our business operations are conducted in China. Accordingly, our results of operations, financial condition and prospects are subject to a significant degree to economic, political and legal developments in China. China’s economy differs from the economies of most developed countries in many respects, including with respect to the amount of government involvement, level of development, growth rate, control of foreign exchange and allocation of resources. While the PRC economy has experienced significant growth for over three decades, growth has been uneven across different regions and among various economic sectors of China. The PRC government has implemented various measures to encourage economic development and guide the allocation of resources. While some of these measures benefit the overall PRC economy, they may also have a negative effect on us. For example, our financial condition and results of operations may be adversely affected by government control over capital investments, conversion of foreign exchange into Renminbi or changes in tax regulations that are applicable to us. In addition, future actions or policies of the PRC government to control the pace of economic growth may cause a decrease in the level of economic activity in China, which in turn could materially affect our liquidity and access to capital and our ability to operate our business.

 

21


Table of Contents

Our business, financial condition and results of operations, as well as our ability to obtain financing, may be adversely affected by the downturn in the global or PRC economy.

The global financial markets experienced significant disruptions in 2008 and the United States, Europe and other economies went into recession. The recovery from the lows of 2008 and 2009 was uneven and it is facing new challenges, including the escalation of the European sovereign debt crisis since 2011 and the slowdown of the Chinese economy since 2012. It is unclear whether the European sovereign debt crisis will be contained and when the Chinese economy will resume the high growth rate. There is considerable uncertainty over the long-term effects of the expansionary monetary and fiscal policies that have been adopted by the central banks and financial authorities of some of the world’s leading economies, including China’s. There have also been concerns over unrest in the Middle East and Africa, which have resulted in higher oil prices and significant market volatility, and over the possibility of a war involving Iran. There have also been concerns about the economic effect of the earthquake, tsunami and nuclear crisis in Japan and the relationship between China and Japan.

Economic conditions in China are sensitive to global economic conditions and also have their own challenges, and our business, results of operations and financial condition are sensitive to PRC and global economic conditions. Any prolonged slowdown in the PRC or global economy may have a negative impact on our business, results of operations and financial condition, and continued turbulence in the international markets may adversely affect our ability to access the capital markets to meet liquidity needs.

Uncertainties with respect to the PRC legal system could adversely affect us.

Our operations in China are governed by PRC laws and regulations. Our subsidiaries are generally subject to laws and regulations applicable to foreign investments in China and, in particular, laws applicable to wholly foreign-owned enterprises. The PRC legal system is based on written statutes. Prior court decisions may be cited for reference but have limited precedential value. China has not developed a fully integrated legal system and recently enacted laws and regulations may not sufficiently cover all aspects of economic activities in China. In particular, because many of these laws and regulations are relatively new, and because of the limited volume of published decisions and their nonbinding nature, the interpretation and enforcement of these laws and regulations involve uncertainties. In addition, the PRC legal system is based in part on government policies and internal rules and interpretations (some of which are not published on a timely basis or at all) that may have a retroactive effect. As a result, we may not be aware of our violation of these policies, rules and interpretations until sometime after the violation. In addition, any litigation in China may be protracted and may result in substantial costs and diversion of resources and management attention.

Substantial uncertainties exist with respect to the enactment timetable, final content, interpretation and implementation of draft PRC Foreign Investment Law published for public comments and how it may impact the viability of our current corporate structure, corporate governance and business operations.

The Ministry of Commerce published a discussion draft of the proposed Foreign Investment Law in January 2015 aiming to, upon its enactment, replace the trio of existing laws regulating foreign investment in China, namely, the Sino-foreign Equity Joint Venture Enterprise Law, the Sino-foreign Cooperative Joint Venture Enterprise Law and the Wholly Foreign-invested Enterprise Law, together with their implementation rules and ancillary regulations. The draft Foreign Investment Law embodies an expected PRC regulatory trend to rationalize its foreign investment regulatory regime in line with prevailing international practice and the legislative efforts to unify the corporate legal requirements for both foreign and domestic investments. The Ministry of Commerce is currently soliciting comments on this draft and substantial uncertainties exist with respect to its enactment timetable, final content, interpretation and implementation.

Among other things, the draft Foreign Investment Law expands the definition of foreign investment and introduces the principle of “actual control” in determining whether a company is considered a foreign-invested enterprise. The draft Foreign Investment Law specifically provides that entities established in China but “controlled” by foreign investors will be treated as foreign-invested enterprises, whereas an entity established in China by an investor from a foreign jurisdiction would nonetheless be, upon market entry clearance by the Ministry of Commerce, treated as a PRC domestic investor in a restricted industry as indicated in the “negative list,” provided that the entity is “controlled” by PRC entities and/or citizens. In this connection, “control” is broadly defined in the draft law to cover the following summarized categories: (i) holding 50% or more of the shares, voting rights or other similar rights of the subject entity; (ii) holding less than 50% of the shares, voting rights or other similar rights of the subject entity but having the power to secure at least 50% of the seats on the board or other equivalent decision making bodies, or having the voting power to exert material influence on the board, the shareholders’ meeting or other equivalent decision making bodies; or (iii) having the power to exert decisive influence, via contractual or trust arrangements, over the subject entity’s operations, financial matters or other key aspects of business operations. Once an entity is determined to be a foreign-invested enterprise, it will be subject to the foreign investment restrictions or prohibitions set forth in a “negative list,” to be separately issued by the State Council at a later date. Unless the underlying business of the foreign-invested enterprise falls within the negative list, which calls for market entry clearance by the Ministry of Commerce, prior approval from the government authorities as mandated by the existing foreign investment legal regime would no longer be required for establishment of the foreign-invested enterprise.

 

22


Table of Contents

The “variable interest entity” structure, or VIE structure, has been adopted by many PRC-based companies, including us, to obtain necessary licenses and permits in the industries that are currently subject to foreign investment restrictions in China. See “Item 3 Key Information—D. Risk Factors—Risks Related to Our Corporate Structure” and “Item 4. Information on the Company—C. Organizational Structure—Contractual Arrangements with New Oriental China, its Schools and Subsidiaries and its Shareholder.” Under the draft Foreign Investment Law, variable interest entities that are controlled via contractual arrangement would also be deemed as foreign-invested enterprises, if they are ultimately “controlled” by foreign investors. Therefore, for any companies with a VIE structure in an industry category that is included in the “negative list” as restricted industry, the VIE structure may be deemed legitimate if the ultimate controlling person(s) is/are of PRC nationality (either PRC companies or PRC citizens) or the foreign investment obtains market entry clearance from the Ministry of Commerce. Conversely, if the actual controlling person(s) is/are of foreign nationalities, then the variable interest entities will be treated as foreign-invested enterprises and any operation in the industry category on the “negative list” without market entry clearance may be considered as illegal. There are uncertainties as to whether the Foreign Investment Law, once it is enacted, will have retrospective effect on existing VIE structures such as ours, or will grant real and full grandfathering and grace periods for such existing VIE structures.

It is likely that we would not be considered as ultimately controlled by Chinese parties, as our record shareholders in the U.S. hold approximately 89% of our total voting power. The draft Foreign Investment Law has not taken a position on what actions will be taken with respect to the existing companies with a VIE structure, whether or not these companies are controlled by Chinese parties, while it is soliciting comments from the public on this point. In addition, it is uncertain whether the online industries of lottery, insurance and other virtual products, in which our variable interest entities operate, will be subject to the foreign investment restrictions or prohibitions set forth in the “negative list” that is to be issued. If the enacted version of the Foreign Investment Law and the final “negative list” mandate further actions, such as market entry clearance or certain restructuring of our corporate structure and operations, to be completed by companies with existing VIE structure like us, there may be substantial uncertainties as to whether we can complete these actions in a timely manner, or at all, and our business and financial condition may be materially and adversely affected.

The draft Foreign Investment Law, if enacted as proposed, may also materially impact our corporate governance practice and increase our compliance costs. For instance, the draft Foreign Investment Law imposes stringent ad hoc and periodic information reporting requirements on foreign investors and the applicable foreign-invested enterprises. Aside from an investment implementation report and an investment amendment report that are required for each investment and alteration of investment specifics, an annual report is mandatory, and large foreign-invested enterprises meeting certain criteria are required to report on a quarterly basis. Also, the Ministry of Commerce may supervise and examine the foreign investors and the FIEs regularly or irregularly on their compliance with the Foreign Investment Law. Any company found to be non-compliant with these information reporting obligations may potentially be subject to fines and/or administrative or criminal liabilities, and the persons directly responsible may be subject to criminal liabilities.

 

23


Table of Contents

Regulation and censorship of information disseminated over the internet in China may adversely affect our business and reputation and subject us to liability for information displayed on our websites.

The PRC government has adopted regulations governing internet access and the distribution of news and other information over the internet. Under these regulations, internet content providers and internet publishers are prohibited from posting or displaying over the internet content that, among other things, violates PRC laws and regulations, impairs the national dignity of China, or is reactionary, obscene, superstitious, fraudulent or defamatory. Failure to comply with these requirements may result in the revocation of licenses to provide internet content and other licenses, and the closure of the concerned websites. In the past, failure to comply with such requirements has resulted in the closure of certain websites. The website operator may also be held liable for such censored information displayed on or linked to the websites. If any of our websites, including those used for our online education business, are found to be in violation of any such requirements, we may be penalized by relevant authorities, and our operations or reputation could be adversely affected.

We are required to obtain various operating licenses and permits and to make registrations and filings for our business operations in China; failure to comply with these requirements may materially adversely affect our business and results of operations.

We are required to obtain and maintain various licenses and permits and fulfill registration and filing requirements in order to conduct and operate our business. For instance, to establish and operate a school to provide language training and test preparation services, we are required to obtain a private school operating permit and to make necessary filings for each learning center with the local counterparts of the Ministry of Education and the Ministry of Civil Affairs. Our business is also subject to various health, safety and other regulations that affect various aspects of our business in the cities in which we operate and we must obtain various licenses and permits under these regulations for our operations. We have been making efforts to ensure compliance with applicable rules and regulations in all material respects. In addition, we follow internal guidelines to make necessary registrations and filings and obtain necessary licenses and permits on a timely basis. If we fail to comply with applicable legal requirements, we may be subject to fines, confiscation of the gains derived from our noncompliant operations or the suspension of our noncompliant operations, which may materially and adversely affect our business and results of operations.

PRC regulations relating to the establishment of offshore special purpose companies by PRC residents may subject our PRC resident shareholders to personal liability and limit our ability to inject capital into our PRC subsidiaries, limit our PRC subsidiaries’ ability to distribute profits to us or otherwise adversely affect us.

SAFE issued a notice in July 2014, which replaced the previous notice issued in October 2005. The 2014 SAFE notice requires PRC domestic residents, including both PRC domestic institutions and PRC domestic individual residents, to register with the local SAFE branch before establishing or controlling any company outside of China with the domestic or overseas assets or equity they legally hold for the purpose of investment, financing or conducting roundtrip investment. Such a company located outside of China is referred to in the notice as an “offshore special purpose company.” Our beneficial owners immediately before our initial public offering who are PRC residents had registered with the local branch of SAFE prior to our initial public offering in 2006. The failure of these beneficial owners to timely amend their SAFE registrations, if required, or the failure of future beneficial owners of our company who are PRC residents to comply with the registration procedures set forth in the SAFE notice may subject such beneficial owners to fines and legal sanctions and may also limit our ability to contribute additional capital into our PRC subsidiaries, limit our PRC subsidiaries’ ability to distribute dividends or repay loans in foreign exchange to our company or otherwise adversely affect our business.

We face regulatory uncertainties in China concerning our employees’ participation in our share incentive plan.

On February 15, 2012, SAFE issued the Notices on Issues Concerning the Foreign Exchange Administration for Domestic Individuals Participating in a Stock Incentive Plan of an Overseas Publicly-Listed Company, or Circular No. 7. According to Circular No. 7, if “PRC individuals” (meaning both PRC residents and non-PRC residents who reside in the PRC for a continuous period of not less than one year, excluding the foreign diplomatic personnel and representatives of international organizations) participate in any share incentive plan of an overseas listed company, a qualified PRC domestic agent, which could be the PRC subsidiaries of such overseas listed company, shall, among other things, file, on behalf of such individuals, an application with SAFE to conduct the SAFE registration with respect to such share incentive plan, and obtain approval for an annual allowance with respect to the purchase of foreign exchange in connection with the share purchase or share option exercise. Such PRC individuals’ foreign exchange income received from the sale of shares and dividends distributed by the overseas listed company and any other income shall be fully remitted into a collective foreign currency account in the PRC opened and managed by the PRC domestic agent before distribution to such individuals. In addition, such PRC individuals must also retain an overseas entrusted institution to handle matters in connection with the exercise of their share options and their purchase and sale of shares.

 

24


Table of Contents

Since Circular No. 7 is relatively new, interpretations and application of this circular involves uncertainties. We are in the process of making an application on behalf of the PRC individuals who participate in our company’s share incentive plan with SAFE in compliance with Circular No. 7; however, we cannot assure you that such application will be successful. If it is determined that we or the participants of our share incentive plan who are PRC individuals do not fully comply with Circular No. 7 or other applicable regulations, we and participants of our share incentive plan who are PRC individuals may be subject to fines and legal sanctions and government agencies may prevent us from further granting options under our share incentive plan to our employees who are PRC individuals. Such events could adversely affect our ability to retain talented employees.

The M&A rules establish complex procedures for some acquisitions of Chinese companies by foreign investors, which could make it more difficult for us to pursue growth through acquisitions in China.

On August 8, 2006, six PRC regulatory agencies, namely the Ministry of Commerce, the State Assets Supervision and Administration Commission, the State Administration for Taxation, the State Administration for Industry and Commerce, the China Securities Regulatory Commission, or the CSRC, and SAFE, jointly adopted the Regulations on Mergers and Acquisitions of Domestic Enterprises by Foreign Investors, commonly referred to as the M&A Rules, which became effective on September 8, 2006. The M&A Rules establish procedures and requirements that could make some acquisitions of Chinese companies by foreign investors more time-consuming and complex, including requirements in some instances that the Ministry of Commerce be notified in advance of any change-of-control transaction in which a foreign investor takes control of a Chinese domestic enterprise. We may expand our business in part by acquiring complementary businesses. Complying with the requirements of the M&A Rules to complete such transactions could be time-consuming, and any required approval processes, including obtaining approval from the Ministry of Commerce, may delay or inhibit our ability to complete such transactions, which could affect our ability to expand our business or maintain our market share.

Increases in labor costs in the PRC may adversely affect our business and our profitability.

The economy of China has been experiencing significant growth, leading to inflation and increased labor costs. According to the National Bureau of Statistics of China, the year-over-year percent change in the consumer price index in China, the broadest measure of inflation, was 1.2% for May 2015. China’s overall economy and the average wage in the PRC are expected to continue to grow. As a result, the average wage level for our employees has also increased in recent years. Future increases in China’s inflation and material increases in the cost of labor may diminish our competitive advantage and, unless we are able pass on these increased labor costs to our students by increasing prices for our services, our profitability and results of operations could be materially and adversely affected.

Governmental control of currency conversion may affect the value of your investment.

The PRC government imposes controls on the convertibility between the RMB and foreign currencies and, in certain cases, the remittance of currency out of China. We receive substantially all of our revenues in RMB. Under our current corporate structure, our income at the holding company level may be primarily derived from dividend payments from our PRC subsidiaries. Shortages in the availability of foreign currency may restrict the ability of our PRC subsidiaries and New Oriental China and its schools and subsidiaries to remit sufficient foreign currency to pay dividends or other payments to us, or otherwise satisfy their foreign currency denominated obligations. Under existing PRC foreign exchange regulations, payments of current account items, including profit distributions, interest payments and expenditures from trade-related transactions, can be made in foreign currencies without prior approval from SAFE by complying with certain procedural requirements. However, approval from appropriate government authorities is required where RMB is to be converted into foreign currency and remitted out of China to pay capital expenses such as the repayment of loans denominated in foreign currencies. The PRC government may also at its discretion restrict access in the future to foreign currencies for current account transactions. If the foreign exchange control system prevents us from obtaining sufficient foreign currency to satisfy our currency demands, we may not be able to pay dividends in foreign currencies to our shareholders, including holders of our ADSs.

 

25


Table of Contents

Fluctuation in the value of the RMB may have a material adverse effect on your investment.

The value of the Renminbi against the U.S. dollar and other currencies is affected by, among other things, changes in China’s political and economic conditions and China’s foreign exchange policies. The conversion of the Renminbi into foreign currencies, including the U.S. dollar, has been based on exchange rates set by the People’s Bank of China. The PRC government allowed the Renminbi to appreciate by more than 20% against the U.S. dollar between July 2005 and July 2008. Between July 2008 and June 2010, this appreciation was halted and the exchange rate between the Renminbi and the U.S. dollar remained within a narrow band. As a consequence, the RMB fluctuated significantly during that period against other freely traded currencies, in tandem with the U.S. dollar. Since June 2010, the PRC government had generally allowed the Renminbi to appreciate slowly against the U.S. dollar until August 11, 2015 when the PRC government devalued the Renminbi, causing the Renminbi’s biggest one-day loss in two decades. It is difficult to predict how market forces or PRC or U.S. government policy may impact the exchange rate between the Renminbi and the U.S. dollar in the future. In addition, there remains significant international pressure on the PRC government to adopt a substantial liberalization of its currency policy, which could result in further appreciation in the value of the RMB against the U.S. dollar.

Our revenues and costs are mostly denominated in the RMB, and a significant portion of our financial assets are also denominated in RMB. We may rely entirely on dividends and other fees paid to us by our subsidiaries and New Oriental China and its schools and subsidiaries in China. Any significant revaluation of the RMB may materially and adversely affect our cash flows, revenues, earnings and financial position, and the value of, and any dividends payable on, our ADSs in U.S. dollars. For example, a further appreciation of the RMB against the U.S. dollar would make any new RMB-denominated investments or expenditures more costly to us, to the extent that we need to convert U.S. dollars into the RMB for such purposes. Conversely, a significant depreciation of the RMB against the U.S. dollar may significantly reduce our reported earnings in U.S. dollars, which in turn could adversely affect the price of our ADSs.

The discontinuation of any preferential tax treatments currently available to us could materially and adversely affect our results of operations.

On March 16, 2007, the National People’s Congress passed the Enterprise Income Tax Law, or the EIT Law, which took effect on January 1, 2008. The EIT Law applies a uniform 25% enterprise income tax rate to both foreign-invested enterprises and domestic enterprises. The EIT Law provides that preferential tax treatments will be granted to industries and projects that are strongly supported and encouraged by the state, and that enterprises otherwise classified as “high and new technology enterprises strongly supported by the state” will be entitled to a preferential enterprise income tax rate. The implementation rules of the EIT Law promulgated by the State Council in December 2007 and other supplemental rules promulgated by the Ministry of Science and Technology, the Ministry of Finance and the State Administration of Taxation in April 2008 and July 2008, respectively, have stipulated new criteria for such “high and new technology enterprises,” and all enterprises which had been granted such status before the effectiveness of the EIT Law are required to be re-examined according to such new rules before they can continue to be entitled to such preferential tax treatments.

In December 2008, two of our wholly owned subsidiaries in China, Beijing Hewstone Technology Co., Ltd., or Beijing Hewstone, and Beijing Decision Education & Consulting Co., Ltd., or Beijing Decision, and one subsidiary of New Oriental China, Beijing New Oriental Xuncheng Network Technology Co., Ltd., or Xuncheng Network, were recertified as “high and new technology enterprise” in Beijing. All of them are entitled to a 15% tax rate as long as they continue to qualify as a high and new technology enterprise. Enterprises that qualify as a “software enterprise” are exempt from enterprise income tax for two years beginning in the enterprise’s first profitable year followed by a tax rate of 12.5% for the succeeding three years. Beijing Pioneer, Shanghai Smart Words and Beijing Smart Wood qualified as software enterprises and were exempt from income taxes from January 2010 through December 31, 2011, from January 2011 through December 31, 2012 and from January 2012 through December 31, 2013, respectively, and a tax rate of 12.5% through December 31, 2014, through December 31, 2015 and through December 31, 2016, respectively. Beijing Right Time and Beijing Joy Tend were exempt from income taxes from January 1, 2013 through December 31, 2014 followed by a 12.5% tax rate through December 31, 2017. Beijing Top and Beijing Shenghe were exempt from income taxes from January 1, 2014 through December 31, 2015 followed by a 12.5% tax rate through December 31, 2018. Beijing Magnificence qualified as software enterprises and will be exempt from enterprise income tax for two years beginning in its first profitable year followed by a tax rate of 12.5% for the succeeding three years.

 

26


Table of Contents

According to The Implementation Rules for the Law for Promoting Private Education (2004), private schools that do not require reasonable returns enjoy the same preferential tax treatment as public schools, while the preferential tax treatment policies applicable to private schools requiring reasonable returns shall be separately formulated by the relevant authorities under the State Council. As of May 31, 2015, 24 of our schools elected as schools not requiring reasonable returns, 30 of our schools elected as requiring reasonable returns and the remaining schools were not classified. The implementing rules of the EIT Law provide certain conditions under which not-for-profit entities may be exempted from enterprise income tax. According to such conditions, our schools may not be entitled to income tax exemption. To date, however, no separate specific regulations or policies have been promulgated by the relevant authorities in this regard and whether our schools can be entitled to any preferential income tax treatment remains unclear. In practice, tax treatments for private schools vary across different cities in China. For example, private schools in certain cities are subject to a 25% standard enterprise income tax starting from January 1, 2008, while in other cities, private schools are subject to a fixed amount of enterprise income tax each year as determined by the local tax authority in lieu of the 25% standard enterprise income tax or are not required to pay enterprise income tax. On July 8, 2013, Shanghai promulgated the Interim Measures for the Registration of Operational Private Training Institutions, or Measure No. 5, which requires for-profit private training institutions to register with local administration of industry and commerce bureau. The Measure No. 5 came into effect on August 8, 2013 and will remain effective for two years. Our school in Shanghai has been subject to 25% standard enterprise income tax, and is thus not affected by Measure No. 5. However, if similar regulations or policies are promulgated in other cities where we operate, and our schools choose to be or are required to be registered as for-profit private training institutions, they may be required to pay 25% standard enterprise income tax, which may be higher than the tax rates they are currently subject to, and our results of operations may be materially and adversely affected. Beijing Haidian School was not required by the governing tax bureau to pay any EIT since its establishment through May 31, 2015. Preferential tax treatments granted to us by governmental authorities are subject to review and may be adjusted or revoked at any time in the future. The discontinuation of any preferential tax treatments currently available to us, especially to those schools in major cities, will cause our effective tax rate to increase, which will increase our income tax expenses and in turn decrease our net income.

We may be treated as a resident enterprise for PRC tax purposes under the EIT Law, which may subject us to PRC income tax for our global income and withholding for any dividends we pay to our non-PRC shareholders and ADS holders.

Under the EIT Law, enterprises established outside of China whose “de facto management bodies” are located in China are considered “resident enterprises,” and will generally be subject to the uniform 25% enterprise income tax rate for their global income. Although the term “de facto management bodies” is defined as “management bodies which has substantial and overall management and control power on the operation, human resources, accounting and assets of the enterprise,” the circumstances under which an enterprise’s “de facto management body” would be considered to be located in China are currently unclear. A circular issued by the State Administration of Taxation on April 22, 2009 provides that a foreign enterprise controlled by a PRC company or a PRC company group will be classified as a “resident enterprise” with its “de facto management bodies” located within China if the following requirements are satisfied: (1) the senior management and core management departments in charge of its daily operations function mainly in the PRC; (2) its financial and human resources decisions are subject to determination or approval by persons or bodies in the PRC; (3) its major assets, accounting books, company seals, and minutes and files of its board and shareholders’ meetings are located or kept in the PRC; and (4) at least half of the enterprise’s directors or senior management with voting rights reside in the PRC. In addition, the State Administration of Taxation recently promulgated the Interim Provisions on Administration of Income Tax of Chinese-Controlled Resident Enterprise Registered Overseas, effective from September 1, 2011, which clarified certain matters concerning the determination of resident status, administrative matters following this determination, and competent tax authorities. These interim provisions also specify that when an enterprise which is both Chinese-controlled and incorporated outside of mainland China receives PRC-sourced incomes such as dividends and interests, no PRC withholding tax is applicable if such enterprise has obtained a certificate evidencing its status as a PRC resident enterprise which is registered overseas and controlled by Chinese.

 

27


Table of Contents

Most members of our management team are based in China and are expected to remain in China. Although our offshore holding companies are not controlled by any PRC company or company group, we cannot assure you that we will not be deemed to be a PRC resident enterprise under the EIT Law and its implementation rules. If we are deemed to be a PRC resident enterprise, we will be subject to PRC enterprise income tax at the rate of 25% on our global income. In that case, however, dividend income we receive from our PRC subsidiaries may be exempt from PRC enterprise income tax because the EIT Law and its implementation rules generally provide that dividends received by a PRC resident enterprise from its directly invested entity that is also a PRC resident enterprise is exempt from enterprise income tax. Accordingly, If we are deemed to be a PRC resident enterprise and earn income other than dividends from our PRC subsidiaries, a 25% enterprise income tax on our global income could significantly increase our tax burden and materially and adversely affect our cash flow and profitability.

In addition, the EIT Law and its implementation rules are relatively new and ambiguities exist with respect to the interpretation of the provisions relating to identification of PRC-sourced income. If we are deemed to be a PRC resident enterprise, dividends distributed to our non-PRC entity investors by us, or the gain our non-PRC entity investors may realize from the transfer of our common shares or ADSs, may be treated as PRC-sourced income and therefore be subject to a 10% PRC withholding tax pursuant to the EIT Law and, as a result, the value of your investment may be materially and adversely affected.

Dividends we receive from our subsidiaries located in the PRC are subject to the PRC withholding tax.

The EIT Law provides that a maximum income tax rate of 20% may apply to dividends payable to non-PRC investors that are “non-resident enterprises,” to the extent such dividends are derived from sources within the PRC. The State Council has reduced such rate to 10%, in the absence of any applicable tax treaties that may reduce such rate. We are a Cayman Islands holding company and may derive our income from dividends we receive from our operating subsidiaries located in the PRC. If we are required under the EIT Law to pay income tax for any dividends we receive from our PRC subsidiaries, the amount of dividends, if any, we may pay to our shareholders and ADS holders may be materially and adversely affected.

According to The Arrangement between the PRC and the Hong Kong Special Administrative Region on the Avoidance of Double Taxation and Prevention of Fiscal Evasion with respect to Taxes on Income, or the Double Taxation Arrangement (Hong Kong), which became effective on January 1, 2007, The Notice of the State Administration of Taxation on Negotiated Reduction of Dividends and Interest Rates, which was issued on January 29, 2008, and The Notice of the State Administration of Taxation Regarding Interpretation and Recognition of Beneficial Owners under Tax Treaties, which became effective on October 27, 2009, dividends paid to enterprises incorporated in Hong Kong are subject to a withholding tax of 5% provided that a Hong Kong resident enterprise owns over 25% of the PRC enterprise distributing the dividend and can be considered as a “beneficial owner” and entitled to treaty benefits under the Double Taxation Arrangement (Hong Kong). Elite Concept Holdings Limited, Winner Park Limited and Smart Shine International Limited, our Hong Kong wholly owned subsidiaries, own 100% of our PRC subsidiaries. Thus, dividends paid by our PRC subsidiaries to us through our Hong Kong wholly owned subsidiaries may be subject to the 5% withholding tax if we and our Hong Kong subsidiaries are considered as “non-resident enterprises” under the EIT Law and our Hong Kong subsidiaries are considered as “beneficial owners” and entitled to treaty benefits under the Double Taxation Arrangement (Hong Kong). If our Hong Kong subsidiaries are not regarded as the beneficial owners of any such dividends, they will not be entitled to the treaty benefits under the Double Taxation Arrangement (Hong Kong). As a result, such dividends would be subject to regular withholding tax of 10% as provided by the PRC domestic law rather than the favorable rate of 5% applicable under the Double Taxation Arrangement (Hong Kong).

We face uncertainties with respect to indirect transfers of equity interests in PRC resident enterprises by their non-PRC holding companies.

Pursuant to the Notice on Strengthening Administration of Enterprise Income Tax for Share Transfers by Non-PRC Resident Enterprises, or Circular 698, issued by the State Administration of Taxation on December 10, 2009, where a foreign investor transfers the equity interests in a PRC resident enterprise indirectly via disposition of the equity interests of an overseas holding company, or an “Indirect Transfer,” and such overseas holding company is located in a tax jurisdiction that (1) has an effective tax rate less than 12.5% or (2) does not tax foreign income of its residents, the foreign investor shall report the Indirect Transfer to the competent PRC tax authority. The PRC tax authority will examine the nature of such Indirect Transfer, and if the tax authority considers that the foreign investor has adopted an “abusive arrangement” in order to reduce, avoid or defer PRC taxes, it may disregard the existence of the overseas holding company and re-characterize the Indirect Transfer such that gains derived from such Indirect Transfer may be subject to PRC withholding tax at a rate of up to 10%. Circular 698 was terminated by the Announcement of the State Administration of Taxation on Several Issues Concerning the Enterprise Income Tax on Indirect Property Transfer by Non-Resident Enterprises, or Bulletin 7, pursuant to which where a non-resident enterprise indirectly transfers properties such as equity in PRC resident enterprises without any justifiable business purposes with the aim of avoiding to pay enterprise income tax, such indirect transfer shall be reclassified as a direct transfer of equity in PRC resident enterprise. To determine whether there are reasonable commercial purposes, all arrangements related to the indirect transfer of PRC taxable properties shall be considered comprehensively and factors set out in the Announcement shall be comprehensively analyzed in light of the actual situation.

 

28


Table of Contents

According to Bulletin 7, where a non-PRC resident enterprise transfers its equity interests in a PRC resident enterprise to its related parties at a price lower than the fair market value, the competent tax authority has the power to make a reasonable adjustment to the taxable income of the transaction. Bulletin 7 is newly issued, and there is uncertainty as to the application of this bulletin. As a result, we and our non-resident investors may have the risk of being taxed under Bulletin 7 and may be required to spend valuable resources to comply with Bulletin 7 or to establish that we or our non-resident investors should not be taxed under Bulletin 7, which may have a material adverse effect on our financial condition and results of operations or such non-resident investors’ investments in us.

The audit report included in this annual report is prepared by auditors who are not inspected by the Public Company Accounting Oversight Board and, as such, you are deprived of the benefits of such inspection.

Our independent registered public accounting firm that issues the audit reports included in our annual reports filed with the US Securities and Exchange Commission (the “SEC”) as auditors of companies that are traded publicly in the United States and a firm registered with the US Public Company Accounting Oversight Board (United States) (the “PCAOB”), is required by the laws of the United States to undergo regular inspections by the PCAOB to assess its compliance with the laws of the United States and professional standards. Because our auditors are located in the Peoples’ Republic of China, a jurisdiction where the PCAOB is currently unable to conduct inspections without the approval of the Chinese authorities, our auditors are not currently inspected by the PCAOB.

Inspections of other firms that the PCAOB has conducted outside China have identified deficiencies in those firms’ audit procedures and quality control procedures, which may be addressed as part of the inspection process to improve future audit quality. This lack of PCAOB inspections in China prevents the PCAOB from regularly evaluating our auditor’s audits and its quality control procedures. As a result, investors may be deprived of the benefits of PCAOB inspections.

The inability of the PCAOB to conduct inspections of auditors in China makes it more difficult to evaluate the effectiveness of our auditor’s audit procedures or quality control procedures as compared to auditors outside of China that are subject to PCAOB inspections. Investors may lose confidence in our reported financial information and procedures and the quality of our financial statements.

If additional remedial measures are imposed on the “big four” PRC-based accounting firms, including our independent registered public accounting firm, in administrative proceedings brought by the SEC alleging such firms’ failure to meet specific criteria set by the SEC with respect to requests for the production of documents, we could be unable to timely file future financial statements in compliance with the requirements of the Securities Exchange Act of 1934, as amended, or the Exchange Act.

Starting in 2011 the Chinese affiliates of the “big four” accounting firms, including our independent registered public accounting firm, were affected by a conflict between U.S. and Chinese law. Specifically, for certain U.S. listed companies operating and audited in mainland China, the SEC and the PCAOB sought to obtain from the Chinese firms access to their audit work papers and related documents. The firms were, however, advised and directed that under China law they could not respond directly to the U.S. regulators on those requests, and that requests by foreign regulators for access to such papers in China had to be channeled through the CSRC.

 

29


Table of Contents

In late 2012 this impasse led the SEC to commence administrative proceedings under Rule 102(e) of its Rules of Practice and also under the Sarbanes-Oxley Act of 2002 against the Chinese accounting firms (including our independent registered public accounting firm). A first instance trial of the proceedings in July 2013 in the SEC’s internal administrative court resulted in an adverse judgment against the firms. The administrative law judge proposed penalties on the firms including a temporary suspension of their right to practice before the SEC, although that proposed penalty did not take effect pending review by the commissioners of the SEC. On February 6, 2015, before a review by the commissioners of the SEC had taken place, the firms reached a settlement with the SEC. Under the settlement, the SEC accepts that future requests by the SEC for the production of documents will normally be made to the CSRC. The firms will receive matching Section 106 requests, and are required to abide by a detailed set of procedures with respect to such requests, which in substance require them to facilitate production via the CSRC. If they fail to meet specified criteria, the SEC retains authority to impose a variety of additional remedial measures on the firms depending on the nature of the failure. Remedies for any future noncompliance could include, as appropriate, an automatic six-month bar on a single firm’s performance of certain audit work, commencement of a new proceeding against a firm, or in extreme cases the resumption of the current proceeding against all four firms.

In the event that the SEC restarts the administrative proceedings, depending upon the final outcome, listed companies in the United States with major PRC operations may find it difficult or impossible to retain auditors in respect of their operations in the PRC, which could result in financial statements being determined to not be in compliance with the requirements of the Exchange Act, including possible delisting. Moreover, any negative news about any such future proceedings against these audit firms may cause investor uncertainty regarding China-based, United States-listed companies and the market price of our ADSs may be adversely affected.

If our independent registered public accounting firm were denied, even temporarily, the ability to practice before the SEC and we were unable to timely find another registered public accounting firm to audit and issue an opinion on our financial statements, our financial statements could be determined not to be in compliance with the requirements of the Exchange Act. Such a determination could ultimately lead to the delisting of our common shares from the NYSE or the deregistration of our common shares from the SEC, or both, which would substantially reduce or effectively terminate the trading of our ADSs in the United States.

Risks Related to Our ADSs

The market price for our ADSs may be volatile.

The market price for our ADSs has fluctuated significantly since our ADSs became listed on the New York Stock Exchange, or the NYSE, on September 7, 2006. See “Item 9. The Offer and Listing—C. Markets” for more information. The market price for our ADSs is likely to be highly volatile and subject to wide fluctuations in response to factors such as:

 

    actual or anticipated fluctuations in our operating results,

 

    changes in financial estimates by securities research analysts,

 

    changes in the economic performance or market valuation of other education companies,

 

    announcements by us or our competitors of material acquisitions, strategic partnerships, joint ventures or capital commitments,

 

    addition or departure of our executive officers,

 

    detrimental negative publicity about us, our competitors or our industry,

 

    regulatory investigation or other governmental proceedings against us,

 

    substantial sales or perception of sales of our ADSs in the public market, and

 

    general economic, regulatory or political conditions in China and the U.S.

 

30


Table of Contents

In addition, the stock market in general, and the market prices for companies with operations in China in particular, have experienced volatility that often has been unrelated to the operating performance of such companies. In addition, any negative news or perceptions about inadequate corporate governance practices or fraudulent accounting, corporate structure or other matters of other Chinese companies may also negatively affect the attitudes of investors towards Chinese companies in general, including us, regardless of whether we have conducted any inappropriate activities. Further, the global financial crisis and the ensuing economic recessions in many countries and the slowing Chinese economy have contributed and may continue to contribute to extreme volatility in the U.S. stock market. These broad market and industry fluctuations may adversely affect our operating performance. Volatility or a lack of positive performance in our ADS price may also adversely affect our ability to retain key employees, some of whom have been granted options and other share incentives under our share incentive plan.

We may need additional capital, and the sale of additional ADSs or other equity securities could result in additional dilution to our shareholders.

We believe that our current cash and cash equivalents and anticipated cash flow from operations will be sufficient to meet our anticipated cash needs for the near future. We may, however, require additional cash resources to finance our continued growth or other future developments, including any investments or acquisitions we may decide to pursue. The amount and timing of such additional financing needs will vary principally depending on the timing of new school and learning center openings, investments and/or acquisitions, and the amount of cash flow from our operations. If our existing cash resources are insufficient to satisfy our cash requirements, we may seek to sell additional equity or debt securities or obtain a credit facility. The sale of additional equity securities could result in additional dilution to our shareholders. The incurrence of indebtedness would result in increased debt service obligations and could result in operating and financing covenants that would restrict our operations.

Our ability to obtain additional capital on acceptable terms is subject to a variety of uncertainties, including:

 

    investors’ perception of, and demand for, securities of educational service providers;

 

    conditions of the U.S. and other capital markets in which we may seek to raise funds;

 

    our future results of operations, financial condition and cash flows;

 

    PRC governmental regulation of foreign investment in education in China;

 

    economic, political and other conditions in China; and

 

    PRC governmental policies relating to foreign currency borrowings.

We cannot assure you that financing will be available in amounts or on terms acceptable to us, if at all, especially in the event of a severe and prolonged global economic recession. If we fail to raise additional funds, we may need to reduce our growth to a level that can be supported by our cash flow. Without additional capital, we may not be able to open additional schools and learning centers, acquire necessary technologies, products or businesses, hire, train and retain teachers and other employees, market our programs, services and products, or respond to competitive pressures or unanticipated capital requirements.

If securities or industry analysts publish negative reports about our business, the price and trading volume of our ADSs securities could decline.

The trading market for our ADSs is influenced by the research reports and ratings that securities or industry analysts or ratings agencies publish about us, our business and the private education market in China in general. We do not have any control over these analysts or agencies. If one or more of the analysts or agencies who cover us downgrades us or our securities, the price of our ADSs may decline. If one or more of these analysts cease coverage of our company or fail to regularly publish reports on us, we could lose visibility in the financial markets, which could cause the price of our ADSs or trading volume to decline.

 

31


Table of Contents

You may not have the same voting rights as the holders of our common shares and may not receive voting materials in time to be able to exercise your right to vote.

Except as described in the deposit agreement, holders of our ADSs will not be able to exercise voting rights attaching to the common shares evidenced by our ADSs on an individual basis. Holders of our ADSs will appoint the depositary or its nominee as their representative to exercise the voting rights attaching to the common shares represented by the ADSs. You may not receive voting materials in time to instruct the depositary to vote, and it is possible that you, or persons who hold their ADSs through brokers, dealers or other third parties, will not have the opportunity to exercise a right to vote. Upon our written request, the depositary will mail to you a shareholder meeting notice which contains, among other things, a statement as to the manner in which your voting instructions may be given, including an express indication that such instructions may be given or deemed given to the depositary to give a discretionary proxy to a person designated by us if no instructions are received by the depositary from you on or before the response date established by the depositary. However, no voting instruction shall be deemed given and no such discretionary proxy shall be given with respect to any matter as to which we inform the depositary that (1) we do not wish such proxy given, (2) substantial opposition exists or (3) such matter materially and adversely affects the rights of shareholders.

You may not be able to participate in rights offerings and may experience dilution of your holdings as a result.

We may from time to time distribute rights to our shareholders, including rights to acquire our securities. Under the deposit agreement for the ADSs, the depositary will not offer those rights to ADS holders unless both the rights and the underlying securities to be distributed to ADS holders are either registered under the Securities Act, or exempt from registration under the Securities Act with respect to all holders of ADSs. We are under no obligation to file a registration statement with respect to any such rights or underlying securities or to endeavor to cause such a registration statement to be declared effective. In addition, we may not be able to take advantage of any exemptions from registration under the Securities Act. Accordingly, holders of our ADSs may be unable to participate in our rights offerings and may experience dilution in their holdings as a result.

You may be subject to limitations on transfer of your ADSs.

Your ADSs are transferable on the books of the depositary. However, the depositary may close its transfer books at any time or from time to time when it deems expedient in connection with the performance of its duties. In addition, the depositary may refuse to deliver, transfer or register transfers of ADSs generally when our books or the books of the depositary are closed, or at any time if we or the depositary deems it advisable to do so because of any requirement of law or of any government or governmental body, or under any provision of the deposit agreement, or for any other reason.

You may experience difficulties in effecting service of legal process, enforcing foreign judgments or bringing original actions in the Cayman Islands or China based on United States or other foreign laws against us or our management.

We are incorporated in the Cayman Islands and conduct substantially all of our operations in China. Substantially all of our assets are located in China. All of our executive officers reside in China and some or all of the assets of those persons are located outside of the United States. As a result, it may be difficult for you to effect service of process within the United States or elsewhere outside the Cayman Islands and China upon us or our executive officers, including with respect to matters arising under U.S. federal securities laws or applicable state securities laws. It may also be difficult or impossible for you to bring an action against us or against our executive officers in the Cayman Islands or in China in the event that you believe that your rights as an ADS holder have been infringed under the securities laws of the United States or otherwise. Even if you are successful in bringing an action of this kind in the United States, the respective laws of the Cayman Islands and China may render you unable to enforce a judgment against our assets or the assets of our directors and officers. There is no statutory recognition in the Cayman Islands of judgments obtained in the United States, although the courts of the Cayman Islands will generally recognize and enforce a non-penal judgment of a foreign court of competent jurisdiction without retrial on the merits. Moreover, our PRC counsel has advised us that the PRC does not have treaties with the United States or many other countries providing for the reciprocal recognition and enforcement of judgment of courts.

 

32


Table of Contents

We are a Cayman Islands company and, because judicial precedent regarding the rights of shareholders is more limited under Cayman Islands law than under U.S. law, you may have less protection of your shareholder rights than you would under U.S. law.

Our corporate affairs are governed by our memorandum and articles of association and by the Companies Law (2012 Revision) and common law of the Cayman Islands. The rights of shareholders to take legal action against our directors and us, actions by minority shareholders and the fiduciary responsibilities of our directors to us under Cayman Islands law are to a large extent governed by the common law of the Cayman Islands. The common law of the Cayman Islands is derived in part from comparatively limited judicial precedents in the Cayman Islands as well as from English common law, which has persuasive, but not binding, authority on a court in the Cayman Islands. The rights of our shareholders and the fiduciary responsibilities of our directors under Cayman Islands law are not as clearly established as they would be under statutes or judicial precedents in the United States. In particular, the Cayman Islands has a less developed body of securities laws as compared to the United States, and provides significantly less protection to investors. In addition, Cayman Islands companies may not have standing to initiate a shareholder derivative action before the federal courts of the United States.

As a result of all of the above, holders and beneficial owners of our ADSs may have more difficulties in protecting their interests through actions against our management, directors or major shareholders than would shareholders of a corporation incorporated in a jurisdiction in the United States.

Our articles of association contain anti-takeover provisions that could have a material adverse effect on the rights of holders of our common shares and ADSs.

Our articles of association contain provisions that limit the ability of others to acquire control of our company or cause us to engage in change-of-control transactions. These provisions could have the effect of depriving our shareholders of an opportunity to sell their shares at a premium over prevailing market prices by discouraging third parties from seeking to obtain control of our company in a tender offer or similar transaction. For example, our board of directors has the authority, without further action by our shareholders, to issue preferred shares in one or more series and to fix their designations, powers, preferences, privileges, and relative participating, optional or special rights and the qualifications, limitations or restrictions, including dividend rights, conversion rights, voting rights, terms of redemption and liquidation preferences, any or all of which may be greater than the rights associated with our common shares, in the form of ADS or otherwise. Preferred shares could be issued quickly with terms calculated to delay or prevent a change in control of our company or make removal of management more difficult. If our board of directors decides to issue preferred shares, the price of our ADSs may fall and the voting and other rights of the holders of our common shares and ADSs may be materially and adversely affected.

We may be classified as a “passive foreign investment company,” which could result in adverse U.S. federal income tax consequences to U.S. holders of our ADSs or common shares.

A non-U.S. corporation, such as our company, will be a “passive foreign investment company”, or PFIC, for U.S. federal income tax purposes for any taxable year if either, (1) 75% or more of its gross income for such year consists of certain types of “passive” income or (2) 50% or more of its average quarterly assets as determined on the basis of fair market value during such year produce or are held for the production of passive income.

Although the law in this regard is unclear, we treat New Oriental China as being owned by us for U.S. federal income tax purposes, not only because we control its management decisions but also because we are entitled to substantially all of the economic benefits associated with this entity, and, as a result, we consolidate this entity’s operating results in our combined financial statements. If it were determined, however, that we are not the owner of New Oriental China for U.S. federal income tax purposes, we may be or become a PFIC. Assuming that we are the owner of New Oriental China for U.S. federal income tax purposes, and based upon an analysis of our company’s income and assets in respect of the 2015 taxable year, we do not believe that we were a PFIC, for U.S. federal income tax purposes, for the taxable year ended May 31, 2015. In light of the amount of our cash balances and because the value of our assets for purposes of the PFIC test will generally be determined by reference to the market value of our ADSs, the determination of whether we will be or become a PFIC will depend in large part upon the market value of our ADSs, of which we cannot control. Accordingly, fluctuations in the market price of our ADSs may cause us to become a PFIC for the current taxable year or future taxable years. The determination of whether we will be or become a PFIC will also depend, in part, upon the nature of our income and assets over time, which are subject to change from year to year. There can be no assurance that our business plans will not change in a manner that will affect the composition of our income and assets and our PFIC status. Because there are uncertainties in the application of the relevant rules and PFIC status is a fact-intensive determination made on an annual basis, no assurance can be given that we are not or will not become classified as a PFIC.

 

33


Table of Contents

If we were to be classified as a PFIC in any taxable year, a U.S. Holder (as defined in “Item 10. Additional Information—E. Taxation—U.S. Federal Income Taxation”) may incur significantly increased U.S. income tax on gain recognized on the sale or other disposition of the ADSs or common shares and on the receipt of distributions on the ADSs or common shares to the extent such gain or distribution is treated as an “excess distribution” under U.S. federal income tax rules. Further, if we are classified as a PFIC for any year during which a U.S. Holder holds our ADSs or common shares, we generally will continue to be treated as a PFIC for all succeeding years during which such U.S. Holder holds our ADSs or common shares. U.S. Holders of our ADSs or common shares are urged to consult their tax advisors concerning the United States federal income tax consequences if we are or become classified as a PFIC. See “Item 10. Additional Information—E. Taxation—U.S. Federal Income Taxation—Passive Foreign Investment Company Rules.”

 

ITEM 4. INFORMATION ON THE COMPANY

 

A. History and Development of the Company

Our first school was established by Michael Minhong Yu, our chairman and chief executive officer, in Beijing, China in 1993 to offer TOEFL test preparation courses to college students. We established New Oriental China in 2001 as a domestic holding company to act as the sponsor of our schools and hold some operating subsidiaries. Since our inception, we have grown rapidly and transformed ourselves from primarily a language training and test preparation company to the largest provider of private educational services in China offering a wide range of educational programs, services and products to a varied student population throughout China.

In order to facilitate foreign investment in our company, we established our offshore holding company, New Oriental Education & Technology Group Inc., in the British Virgin Islands in August 2004. On January 25, 2006, our shareholders approved the change of our offshore holding company’s corporate domicile to the Cayman Islands, and we are now a Cayman Islands company. Since December 2007, we have established three wholly-owned subsidiaries in Hong Kong, which now directly own our wholly-owned subsidiaries in China.

We and certain selling shareholders of our company completed an initial public offering and listed our ADSs on the NYSE under the symbol “EDU” in September 2006. In February 2007, we and certain selling shareholders of our company completed an additional public offering of ADSs. On August 18, 2011, we effected a change in the ratio of our ADSs to common shares from one ADS representing four common shares to one ADS representing one common share.

Our principal executive offices are located at No. 6 Hai Dian Zhong Street, Haidian District, Beijing 100080, People’s Republic of China. Our telephone number at this address is +(8610) 6090-8000. Our registered office in the Cayman Islands is located at Codan Trust Company (Cayman) Limited, Cricket Square, Hutchins Drive, P.O. Box 2681, Grand Cayman KY1-1111, Cayman Islands. We have branch offices in 50 cities in China.

 

B. Business Overview

We are the largest provider of private educational services in China based on the number of program offerings, total student enrollments and geographic presence. We offer a wide range of educational programs, services and products, consisting primarily of English and other foreign language training, test preparation courses for admissions and assessment tests in the United States, the PRC and Commonwealth countries, primary and secondary school education, development and distribution of educational content, software and other technology, and online education. We provide educational services primarily under our “New Oriental” brand, which we believe is the leading consumer brand in China’s private education sector.

Since our inception in 1993, we have had approximately 21.6 million cumulative student enrollments. In the fiscal year ended May 31, 2015, we had approximately 2.9 million student enrollments, including approximately 1.9 million student enrollments in our K-12 after-school tutoring courses, approximately 0.6 million student enrollments in our test preparation courses and approximately 0.2 million student enrollments in our language training programs. We deliver our educational programs, services and products to students through an extensive physical network of schools, learning centers and bookstores, as well as through our virtual online network.

 

34


Table of Contents

Our total net revenues increased from US$959.9 million for the fiscal year ended May 31, 2013 to US$1,246.8 million for the fiscal year ended May 31, 2015, representing a compound annual growth rate, or CAGR, of 14.0%. Net revenues from our language training and test preparation courses accounted for 85.3%, 85.2% and 83.4%, respectively, of our total net revenues in the fiscal years ended May 31, 2013, 2014 and 2015. Net income attributable to New Oriental Education & Technology Group Inc. increased from US$136.3 million in the fiscal year ended May 31, 2013 to US$193.0 million in the fiscal year ended May 31, 2015, representing a CAGR of 18.4%.

Our Network

We deliver our educational programs, services and products to students through an extensive physical network of 60 schools, 664 learning centers and 28 bookstores operated by us, over 5,000 third-party bookstores and approximately 17,200 teachers in 50 cities as of May 31, 2015, as well as through our online network, which had approximately 10.8 million registered users as of May 31, 2015. In addition, we have an extensive network of students and alumni, which has been essential in helping us promote our brand and our programs, services and products by word-of-mouth referrals and through our students’ and alumni’s academic and career achievements. We plan to continue to open new schools and learning centers in cities that exhibit strong enrollment potential.

All of our schools, learning centers and bookstores operate under our “New Oriental” brand. Our hub schools in major cities consist of classrooms and administrative facilities with full student and administrative services, while our schools in satellite cities and our learning centers consist primarily of classroom facilities and limited course registration and management capabilities. We select new locations based on various factors, including demographics and the number of colleges in, and the economic condition of, the particular region. We have opened bookstores in our established schools to primarily sell educational materials relating to our courses and also sell self-help, know-how, inspirational and other books.

We lease all of our facilities except for our Yangzhou school, part of the premises for our headquarters in Beijing and our schools in Xi’an, Tianjin, Kunming, Wuhan, Guangzhou, Xiamen, Zhengzhou and Changsha. The following table sets forth information concerning the locations of our schools, learning centers and bookstores as of May 31, 2015.

 

City

   Number of
schools
     Number of
learning centers
     Number of
bookstores
 

Beijing

     4         68         1   

Shanghai

     1         50         1   

Guangzhou

     1         32         1   

Wuhan

     1         45         1   

Yangzhou

     2         —           —     

Tianjin

     1         30         1   

Xi’an

     1         22         1   

Nanjing

     2         14         1   

Shenyang

     1         30         1   

Chongqing

     1         12         1   

Chengdu

     1         20         1   

Shenzhen

     1         15         —     

Xiangyang

     1         6         —     

Taiyuan

     1         22         1   

Haerbin

     1         13         1   

Changsha

     1         20         1   

Jinan

     1         18         —     

Zhengzhou

     1         28         1   

Hangzhou

     1         21         1   

Changchun

     3         16         1   

Shijiazhuang

     1         9         1   

Suzhou

     1         13         1   

 

35


Table of Contents

City

   Number of
schools
     Number of
learning centers
     Number of
bookstores
 

Zhuzhou

     1         2         —     

Anshan

     1         1         —     

Hefei

     1         13         1   

Kunming

     1         23         1   

Wuxi

     1         7         —     

Foshan

     1         4         —     

Fuzhou

     1         9         —     

Yichang

     1         —           —     

Nanchang

     1         20         1   

Jingzhou

     1         1         —     

Dalian

     1         7         1   

Lanzhou

     1         8         1   

Huangshi

     1         2         —     

Ningbo

     1         5         —     

Xiamen

     1         12         1   

Qingdao

     4         7         1   

Nanning

     1         5         —     

Xuzhou

     1         6         1   

Xiangtan

     1         —           —     

Zhenjiang

     1         2         —     

Luoyang

     1         4         —     

Nantong

     1         1         —     

Jilin

     1         4         —     

Guiyang

     1         5         —     

Hohhot

     1         2         1   

Tangshan

     1         4         —     

Urumqi

     1         5         1   

Shiyan

     1         1         —     

Total

     60         664         28   

Our Programs, Services and Products

We provide a wide variety of educational programs, services and products. We deliver education to our students primarily in traditional classroom settings and also through online instruction. With the exception of the full-time primary and secondary school in Yangzhou and a full-time secondary school in Beijing, our classroom-based courses are generally designed to be completed in 2 to 16 weeks. Course fees are determined based on the length of the course, the size and the subject of the class, the area of study and the geographic location of the school. We update and expand our course offerings frequently in response to evolving market needs. We currently have a full-time staff of approximately 500 people involved in our centralized curriculum development process. Our program, service and product offerings are generally divided into seven areas: test preparation; K-12 after-school tutoring; language training; primary and secondary schools; educational content, software and other technology development and distribution; online education; and other services and products.

Test Preparation Courses

We offer test preparation courses to students taking language and entrance exams used by educational institutions in the United States, the PRC and Commonwealth countries. In our fiscal year ended May 31, 2015, we had approximately 650,000 student enrollments in our test preparation courses, of which approximately 315,000 were in overseas test preparation courses, 335,000 were in PRC test preparation courses.

We offer test preparation courses for the following major overseas exams: TOEFL, SAT, ACT, IELTS, GRE, GMAT, LSAT, BEC and TOEIC. In addition, we offer test preparation classes for the following major PRC admissions tests: CET 4, CET 6, National Tests for Entrance into Master’s Degree Programs, Professional Title English Test and PETS. In November 2007, Educational Testing Service, the creator of TOEFL, and New Oriental reached an agreement making New Oriental’s language schools the only language schools in China authorized by the Educational Testing Service to sell the TOEFL Practice Online, or the TPO, in their training classes. As part of the agreement, New Oriental has an exclusive right to provide the TPO as a component of its language training or test preparation courses and may also sell the TPO to the general public through its bookstores. Educational Testing Service will continue to sell the TPO on its own website and through its subsidiaries or other third-party resellers.

 

36


Table of Contents

In our fiscal year ended May 31, 2015, approximately 38.6% and 12.4% of the total student enrollments in our overseas test preparation courses took place in Beijing and Shanghai, respectively, and approximately 14.5% and 10.8% of the total student enrollments in our PRC test preparation courses took place in Beijing and Xi’an, respectively. Our test preparation courses focus on quality instruction and test-taking techniques designed to help students achieve high scores on the admissions and assessment tests. Except for the customized VIP class, our experienced teachers generally teach in classes ranging from 6 to 100 students. Our students enroll in a 50- to 160-hour program with classes meeting one to six times per week for approximately 1 to 3 hours per class. We also offer intensive and condensed versions of our courses, which are compacted into shorter time periods. Course fees for our test preparation courses range from RMB500 to RMB15,000 per course.

K-12 After-School Tutoring Courses

After-School Tutoring Courses for Middle School and High School Students. Given the intense competition to gain admission into top high schools and higher education institutions in China, exam scores can be a deciding factor in gaining admission. Our after-school tutoring courses for middle school and high school students are designed to supplement students’ regular school curricula and help students achieve better scores on entrance exams for admission into high schools or higher education institutions.

English proficiency is tested as a major subject of entrance exams for admission into China’s high schools, colleges and universities. In 2002, we first established English after-school training program for middle and high school students. In March 2008, we launched our “New Oriental U-Can All Subjects” training program, which targets middle and high school Chinese students from ages 13 to 18 who are preparing for the high school entrance examination in China, known as the zhongkao and the college entrance examination, known as the gaokao. The gaokao is required for admission to bachelor degree programs and most associate degree programs at Chinese colleges and universities. To complement New Oriental U-Can All Subjects training program, we provide tutoring services to students who seek to retake the gaokao through Tongwen Gaokao School, a private school based in Changchun. In February 2009, we launched a customized learning program for students from ages 12 to 18, offering small class size tutoring ranging from one to five students per class, in all subjects required for the college and high school entrance examinations, respectively. With this strategy of offering affordable larger classes and higher priced individualized small classes for school aged children, we aim to capture more market share in the after-school training market in China.

Our typical U-Can All Subjects after-school tutoring courses for middle school and high school students last for 8 to 16 weeks with classroom instruction one to four times per week for 1.5 to 4 hours per visit. We also offer more intensive and condensed versions of our courses, in particular during the summer months when many academic institutions are on summer break. The sizes of these courses typically range from 6 to approximately 100 students per class.

In our fiscal year ended May 31, 2015, we had approximately 1,131,000 student enrollments in our after-school tutoring courses for middle school and high school students, and approximately 22.1%, 12.0%, and 5.0% of the enrollments took place in Beijing, Xi’an and Nanchang, respectively. Course fees for our all subject after-school tutoring courses for middle school and high school students range from approximately RMB400 to approximately RMB5,000 per course.

After-School Tutoring Courses for Children. English is a major subject in elementary schools. We established our English for children program in 2002 for children in kindergarten through grade six and it has achieved rapid growth since that time. We designed our English for children program based upon the following principles: (1) we use localized materials originally published by international education content providers and publishers while taking into account the local public schools’ curricula and the skills and abilities of the individual child and adapting to his or her particular needs; (2) we assist students in mastering the basics of the language in various fun ways, including interactive games, activities and cultural studies; and (3) we help children develop a passion for learning the language and guide and inspire them to develop their self-learning abilities. In 2008, we launched our “Pop Kids All Subjects” training program, which offered after-school tutoring courses in English, math, Chinese, writing, music and arts for children in kindergarten and elementary schools.

 

37


Table of Contents

Our after-school tutoring courses for children are typically divided into classes of 6 to approximately 25 students per class. Students attend class one to four times per week for 1.5 to 3 hours per class. We test our students to measure their progress and make sure they are progressing as needed to advance to the next book and class level without jeopardizing the fundamentals that will allow them to excel in the future.

To enhance our Pop Kids English program, we cooperate with the Sino-British Academic Exchange Center for Education Measurement (SBC), Cambridge ESOL’s sole representative in China, for the administration of the Cambridge Young Learners English exam (YLE) to our students in the Pop Kids English program. Cambridge ESOL is a not-for-profit department of the University of Cambridge focusing on examinations for the English language. We currently administer the YLE exam for our POP Kids English students in 29 cities.

In our fiscal year ended May 31, 2015, we had approximately 799,000 student enrollments in our Pop Kids All Subjects after-school tutoring courses and approximately 11.1%, 10.1% and 9.1% of the enrollments took place in Wuhan, Beijing and Guangzhou, respectively. Course fees for these courses range from approximately RMB300 to approximately RMB3,600 per course.

Language Training Courses for Adults

We provide various types of English language training courses as well as training courses for other foreign languages, including German, Japanese, French, Korean, Italian and Spanish.

English language training courses is a primary component of our language training courses. Many employers in China, including foreign-invested enterprises, multinational corporations’ branch offices as well as domestic enterprises involved in international business transactions or the tourism industry, require their employees to have a high level of English proficiency. Our English for adults program offers courses designed to teach and improve students’ English writing, reading, listening and speaking skills. Our schools and learning centers also have language labs at which our students can listen to and recite spoken passages on CDs and audio tapes to improve their listening and speaking skills. A typical course lasts for 6 to 12 weeks with classroom instruction 1 to 4 times per week for 1.5 to 4 hours per visit. We also offer more intensive and condensed versions of our courses, in particular during the summer months when many academic institutions are on summer break. The sizes of our English courses for adults typically range from 6 to approximately 100 students per class.

In our fiscal year ended May 31, 2015, we had approximately 125,000 student enrollments in our English courses for adults and approximately 32.7%, 16.6% and 9.8% of the total enrollments were for courses taught in Beijing, Shanghai and Guangzhou, respectively. Course fees for our English courses for adults range from approximately RMB300 to approximately RMB6,000 per course.

Primary and Secondary Schools

We established the first full-time private primary and secondary school in Yangzhou in 2002. This is a private boarding school for students in grades 1 to 12 seeking a full curriculum taught in both Chinese and English, with a strong emphasis on English language training. We target parents who desire to provide their children with a global vision and an understanding and appreciation of both traditional Chinese culture and the modern world, a competitive advantage in academics and social development and English language proficiency. Our goal is to develop the Yangzhou school, and other new schools to be established in the future, into elite schools whose students consistently gain acceptance into the top universities in China and around the world.

We attempt to immerse our students in the English language at an early age through native English speaking teachers and activities designed to emphasize early and significant exposure to a bilingual environment. The Yangzhou private school has a capacity of up to 4,000 students. As of May 31, 2015, there were over 3,800 students at the Yangzhou school, approximately 55% of whom came from Yangzhou, with the remainder from various parts of China. Our students must take an admission test and undergo an interview to gain acceptance into our school.

 

38


Table of Contents

There are over 390 teachers and 290 supporting staff at the Yangzhou school. The school has been regarded as one of the best primary and secondary schools in the local market since shortly after its inception. In our fiscal year ended May 31, 2015, the school accepted 1,700 students out of over approximately 2,100 applicants from the local market as well as elsewhere in China.

The Yangzhou school has received various accreditations from local authorities. We work closely with the local educational authorities to make sure that our curriculum is compatible with public school curriculums and covers the full spectrum of required courses. We have also expanded our curriculum to include subjects, activities and techniques that teach the students to learn and think independently. There is less emphasis on memorization and recitation and greater emphasis on creative thinking and analytical activities. We use computers as a major part of our teaching and learning methods and encourage students to learn in an interactive format. In our fiscal year ended May 31, 2015, tuition at the Yangzhou school ranged from RMB19,600 to RMB85,000 per year.

In July 2006, we established an international high school program within the Yangzhou school. In July 2010, we opened an international high school in Beijing. Our international high school aims to provide students with a full curriculum of high school education in a bilingual environment while preparing them for admission into foreign universities. Each of the students of the class of 2015 of the international high school program at our Yangzhou school was admitted into at least one of the top 100 universities in the United States. In our fiscal year ended May 31, 2015, tuition at our international school ranges from RMB90,000 to RMB122,500 per year.

Educational Content, Software and other Technology Development and Distribution

We develop and edit educational materials for language training and test preparation, such as books, software, CD-ROMs, magazines and other periodicals. We distribute these materials through various distribution channels, consisting of our classrooms and bookstores as well as third-party distributors. In the fiscal year ended May 31, 2015, we developed and edited about 182 titles and distributed approximately 12.3 million books authored or licensed by us in China. Most of the materials distributed by us are education-related and include the materials that we use in our courses and titles that we market for use in English language area.

Our extensive distribution channels have attracted international education content providers to cooperate with us in distributing localized versions of their materials in China. We currently have arrangements with British Council, Cengage Learning, Coursera, Monash College Pty Ltd, NCUK, International Baccalaureate, Bell Education, ETS, HMH, Cambridge University Press, Cambridge English Language Assessment, The McGraw-Hill Companies, Pearson Education, Oxford University Press, Harper Collins, or their respective authorized local publishers, to develop and distribute localized versions of selected educational materials in China, some of which bear both our logo and the original publisher’s logo. We plan to establish additional strategic relationships with leading international education content providers to enrich our content offerings.

Online Education

We offer online education programs on our website www.koolearn.com and www.koo.cn. As of May 31, 2015, approximately 10.8 million users had registered accounts with us, with access to free informational content on our website. In the fiscal year ended May 31, 2015, we had approximately 288,000 users that paid for additional access to our specialized education programs. These users purchase pre-paid cards that give them the right to use our paid content for a specific period of time or for specific courses.

We currently offer approximately 4,400 online courses, including language training courses, test preparation courses, professional certification courses, and business knowledge and skills training courses in the areas of accounting, legal, management and others. We have live interactive online courses as well as courses that allow students to view replays of pre-recorded lectures. Our online courses are particularly attractive to students who need the flexibility to prepare at any time of the day or night and on short notice. As a supplement to our online courses, we also offer many online study services, including course planning, testing, composition correcting and one-on-one tutoring. Our online tools provide more flexibility by offering our students the ability to choose their best and most convenient way of learning as they experience our programs.

Partially through our Koolearn.com website, we also offer enterprise clients customized training services. By working closely with enterprise clients, we gain a good understanding of the clients’ specific training needs and design training solutions to meet those needs. We also have the capability to develop customized e-learning management systems for enterprise clients.

 

39


Table of Contents

Other Services

Overseas Studies Consulting. Our consultants help students through the application and admission process for overseas educational institutions and provide useful college, graduate and career counseling advice to help students make informed decisions. We also counsel students with the immigration process for overseas studies, such as obtaining visas and housing. We charge each student a fee based on the scope of consulting services requested by the student.

Pre-school Education. In September 2007, we established our pre-school business with the opening of our first kindergarten in Beijing. We opened our second kindergarten in Nanjing in April 2009 and the third one in Yangzhou in August 2014. As of May 31, 2015, there were approximately 570 students at these three kindergartens. In December 2014, we acquired a kindergarten chain in the city of Qingdao with three schools, which had approximately 740 students as of May 31, 2015.

Brand Name Cooperation. In January 2010, we established a small pilot program whereby we permit third parties in certain small cities to offer our “Pop Kids” English program and “New Oriental Star” kindergarten program under a brand name cooperation model. The cooperation schools operated by such third parties are not included in the counts of our schools and learning centers, and student enrollments from these schools are not included as our student enrollments. In October 2013, we terminated the brand name cooperation for “New Oriental Star” kindergarten program. As of May 31, 2015, there were a total of 18 brand cooperation schools offering our “Pop Kids” English program. For the fiscal years ended May 31, 2013, 2014 and 2015, we recognized revenues in an aggregate amount of US$1,577,000, US$256,000 and US$680,000, respectively, from license and training fees received from these schools.

Marketing and Student Recruitment

We employ a variety of marketing and recruiting methods to attract students. We have positioned ourselves as a provider of private educational services that inspires students to achieve their potential and build self-confidence and that boosts students’ enthusiasm for learning. We believe prospective students are attracted to our schools due to our excellent brand name, the quality of our programs and our relatively long operating history in the private education sector.

We employ the following marketing methods to attract new and returning students:

Speeches and Seminars. Our management, most of whom are experienced teachers and were among our earliest teachers, and our top teachers frequently give speeches at colleges, universities, high schools and middle schools and to student groups, parent groups and educational organizations. They also participate in educational seminars and workshops. Their speeches include direct program promotion speeches during which they directly explain the merits and advantages of our programs or general English learning methods, as well as inspirational speeches designed to motivate students to reach their full potential and strive for success.

Referrals. Historically, our student enrollments have grown primarily through word-of-mouth referrals. Our student enrollments have benefited and will continue to benefit by referrals from our extensive network of students and alumni and the successful academic and professional careers that many of them have achieved.

Distribution of Marketing Materials. We use New Oriental “booths” and “information tables” to distribute free inspirational books authored by our chairman and chief executive officer Michael Minhong Yu and others, informational brochures, posters and flyers at various on-campus events, educational expos, conferences and college and employment fairs. We also conduct extensive free information sessions to introduce our programs to our target markets.

Advertisements. We advertise through our own websites and also on China’s leading portals. We also have advertising arrangements with many Chinese national and regional newspapers and other media outlets, including school campus newspapers. In addition, we advertise through local radio stations and other advertisement platforms, including building lobby or elevator LCD displays and outdoor advertisement displays.

 

40


Table of Contents

Social Events and Activities. We participate in and host community events designed to promote awareness of the virtues of education. We believe that these events enhance our public image and increase brand awareness. We also host English speech competitions, English drama performances and cultural events designed to raise enthusiasm for English language learning and to further promote awareness of our brand.

Cross-Selling. As we gain footholds in many different markets, we use our programs in one market as an opportunity to advertise our programs in other markets. With a variety of programs aimed at different age groups, our goal is to create a brand name that permeates every stage of our potential students’ educational, career and life progression, from English for children to English for adults to test preparation to continuing professional education, and to encourage our students to introduce their children to the same system and courses. Outside of our organization, we have established cross-promotional relationships with a number of companies to promote our programs, services and products and awareness of our brand.

Competition

The private education sector in China is rapidly evolving, highly fragmented and competitive, and we expect competition in this sector to persist and intensify. We face competition in each major program we offer and each geographic market in which we operate. For example, we face nationwide competition for our IELTS preparation courses from Global IELTS School, which offers IELTS preparation courses in many cities in China. We face regional competition for our English for children program from several competitors that focus on children’s English language training in specific regions, including English First. We face limited competition from many competitors that focus on providing international and/or PRC test preparation courses in specific geographic markets in China. We also face competition from companies that focus on providing after-school tutoring services, including TAL Education Group and Xueda Education Group.

We believe that the principal competitive factors in our markets include the following:

 

    brand recognition;

 

    overall student experience;

 

    ability to effectively market programs, services and products to a broad base of prospective students;

 

    scope and quality of program, service and product offerings; and

 

    alignment of programs, services and products catering to specific needs of students, parents, educators and employers.

We believe that our primary competitive advantages are our well-known “New Oriental” brand, our innovative and inspirational instruction methods and the breadth and quality of our programs, services and products. However, some of our existing and potential competitors may have more resources than we do. These competitors may be able to devote greater resources than we can to the development, promotion and sale of their programs, services and products and respond more quickly than we can to changes in student demands, testing materials, admissions standards, market needs or new technologies. In addition, we face competition from many different smaller sized organizations that focus on some of our targeted markets, which may be able to respond more promptly to changes in student preferences in these markets.

The increasing use of the internet and advances in internet- and computer-related technologies, such as web video conferencing and online testing simulators, are eliminating geographic and cost-entry barriers to providing private educational services. As a result, many of our international competitors that offer online test preparation and language training courses may be able to more effectively penetrate the China market. Many of these international competitors have strong education brands, and students and parents in China may be attracted to the offerings of our international competitors based in the country that the student wishes to study in or in which the selected language is widely spoken. In addition, many smaller companies are able to use the internet to quickly and cost-effectively offer their programs, services and products to a large number of students with less capital expenditure than previously required.

 

41


Table of Contents

Regulation

This section summarizes the principal PRC regulations relating to our businesses.

We operate our business in China under a legal regime consisting of the State Council, which is the highest authority of the executive branch of the PRC central government, and several ministries and agencies under its authority, including the Ministry of Education, or the MOE, the General Administration of Press and Publication, or GAPP, the Ministry of Industry and Information Technology, or the MIIT, the SAIC, the Ministry of Civil Affairs and their respective authorized local counterparts.

Regulations on Private Education

The principal regulations governing private education in China consist of the Education Law of the PRC, the Law for Promoting Private Education (2003), as amended, and the Implementation Rules for the Law for Promoting Private Education (2004), and the Regulations on Chinese-Foreign Cooperation in Operating Schools. Below is a summary of the relevant provisions of these regulations.

Education Law of the PRC

On March 18, 1995, the National People’s Congress enacted the Education Law of the PRC, or the Education Law. The Education Law sets forth provisions relating to the fundamental education systems of the PRC, including a school system of pre-school education, primary education, secondary education and higher education, a system of nine-year compulsory education and a system of education certificates. The Education Law stipulates that the government should formulate plans for the development of education and establish and operate schools and other institutions of education, and that in principle, enterprises, social organizations and individuals are encouraged to operate schools and other types of educational organizations in accordance with PRC laws and regulations. However, no organization or individual may establish or operate a school or any other institution of education for profit-making purposes, though private schools may be operated for “reasonable returns,” as described in more detail below.

The Law for Promoting Private Education (2003) and the Implementation Rules for the Law for Promoting Private Education (2004)

The Law for Promoting Private Education became effective on September 1, 2003 and was amended on June 29, 2013, and the Implementation Rules for the Law for Promoting Private Education became effective on April 1, 2004. Under these regulations, “private schools” are defined as schools established by social organizations or individuals using non-government funds. In addition, private schools providing certifications, pre-school education, education for self-study aid and other academic education shall be subject to approval by the education authorities, while private schools engaging in occupational qualification training and occupational skill training shall be subject to approvals from the authorities in charge of labor and social welfare. A duly approved private school will be granted a Permit for Operating a Private School, and shall be registered with the Ministry of Civil Affairs or its local counterparts as a privately run non-enterprise institution. Each of our schools has obtained the Permit for Operating a Private School and has been registered with the relevant local counterpart of the Ministry of Civil Affairs.

Under the above regulations, private schools have the same status as public schools, though private schools are prohibited from providing military, police, political and other kinds of education which are of a special nature. Government-run schools that provide compulsory education are not permitted to be converted into private schools. In addition, the operation of a private school is highly regulated. For example, the types and amounts of fees charged by a private school providing certifications shall be approved by the governmental pricing authority and be publicly disclosed. A private school that does not provide certifications shall file its pricing information with the governmental pricing authority and publicly disclose such information. Except for our primary and secondary school in Yangzhou and a private secondary school in Beijing, which provide graduation certifications to students, none of the schools operated by New Oriental China provides a diploma or certification to students.

 

42


Table of Contents

Private education is treated as a public welfare undertaking under the regulations. Nonetheless, investors of a private school may choose to require “reasonable returns” from the annual net balance of the school after deduction of costs, donations received, government subsidies, if any, the reserved development fund and other expenses as required by the regulations. Private schools are divided into three categories: private schools established with donated funds; private schools that require reasonable returns and private schools that do not require reasonable returns.

The election to establish a private school requiring reasonable returns shall be provided in the articles of association of the school. The percentage of the school’s annual net balance that can be distributed as reasonable return shall be determined by the school’s board of directors, taking into consideration the following factors: (1) items and criteria for the school’s fees, (2) the ratio of the school’s expenses used for educational activities and improving the educational conditions to the total fees collected, and (3) the admission standards and educational quality. The relevant information relating to the above factors shall be publicly disclosed before the school’s board determines the percentage of the school’s annual net balance that can be distributed as reasonable returns. Such information and the decision to distribute reasonable returns shall also be filed with the approval authorities within 15 days from the decision made by the board. However, none of the current PRC laws and regulations provides a formula or guidelines for determining “reasonable returns.” In addition, none of the current PRC laws and regulations sets forth different requirements or restrictions on a private school’s ability to operate its education business based on such school’s status as a school that requires reasonable returns or a school that does not require reasonable returns.

At the end of each fiscal year, every private school is required to allocate a certain amount to its development fund for the construction or maintenance of the school or procurement or upgrade of educational equipment. In the case of a private school that requires reasonable returns, this amount shall be no less than 25% of the annual net income of the school, while in the case of a private school that does not require reasonable returns, this amount shall be equal to no less than 25% of the annual increase in the net assets of the school, if any. Private schools that do not require reasonable returns shall be entitled to the same preferential tax treatment as public schools, while the preferential tax treatment policies applicable to private schools requiring reasonable returns shall be formulated by the finance authority, taxation authority and other authorities under the State Council. To date, however, no regulations have been promulgated by the relevant authorities in this regard. As of May 31, 2015, 24 of our schools elected as schools not requiring reasonable returns, 30 of our schools elected as schools requiring reasonable returns, and the remaining schools are not classified. Preferential tax treatments granted to our schools by governmental authorities are subject to review and may be adjusted or revoked at any time in the future.

Sponsorship of Private Schools

Under the Law for Promoting Private Education and the Implementation Rules for Promoting Private Education, entities and individuals that establish private schools are referred to as “sponsors.” As of May 31, 2015, New Oriental China was the sponsor of 55 schools, Beijing New Oriental Stars was the sponsor of two kindergartens and Beijing Sincerity Technology Co., Ltd, or Beijing Sincerity, was the sponsor of three kindergartens.

The “sponsorship interest” that a sponsor holds in a private school is, for all practical purposes, substantially equivalent under PRC law and practice to the “equity interest” a shareholder holds in a company. Pursuant to the Implementation Rules for Promoting Private Education, a sponsor of a private school has the obligation to make capital contributions to the school in a timely manner. The contributed capital can be in the form of tangible or non-tangible assets such as materials in kind, land use rights or intellectual property rights. Pursuant to the Law for Promoting Private Education, the capital contributed by the sponsor becomes assets of the school and the school has independent legal person status. In addition, pursuant to the Law for Promoting Private Education and the Implementation Rules for Promoting Private Education, the sponsor of a private school has the right to exercise ultimate control over the school. Specifically, the sponsor has control over the private school’s constitutional documents and has the right to elect and replace the private school’s decision making bodies, such as the school’s board of directors, and therefore controls the private school’s business and affairs.

Before the Law for Promoting Private Education took effect in 2003, the Regulations on Schools Run by Different Sectors of Society had provided that upon liquidation, the residual assets of a private school after the original investment had been returned to the sponsor would be used by the relevant PRC government for the development of private education. However, this is no longer the case, as Article 68 of the Law for Promoting Private Education expressly abolished the Regulations on Schools Run by Different Sectors of Society. As advised by Tian Yuan Law Firm, our PRC counsel, since the Law for Promoting Private Education became effective on September 1, 2003, there has been no case in China where a private school became state property or was otherwise appropriated by a government authority upon liquidation.

 

43


Table of Contents

Furthermore, we are not aware that PRC law provides that upon liquidation of a private school, the sponsor is legally restricted to receive only its invested capital and is not allowed to have other return. According to our PRC counsel, there is no national law that addresses this subject one way or the other. In the absence of a national law providing for the sponsor’s rights upon liquidation of a private school, provincial regulations and interpretations are ambiguous and inconsistent on this subject. There are local regulations or interpretations that specifically provide that sponsors are entitled to private schools’ residual assets pro rata based on their respective capital contribution. Nevertheless, there are also local regulations that are less clear in this regard.

Notwithstanding the legal uncertainties surrounding this issue, we believe that the potential risk that we will not receive all of the residual assets upon the liquidation of a school is immaterial. There were no capital contributions made by any PRC governmental authorities to our schools. Nor did any of our schools ever receive donations from any third parties, including PRC governmental authorities or any third party enterprises. Since the Law for Promoting Private Education became effective on September 1, 2003, we and our PRC counsel are not aware of any case in China where a private school became state property or was otherwise appropriated by a government authority upon liquidation without the prior consent of its sponsor. We historically have never liquidated any school that was profitable and we have no plan to do so in the future. If, for any reason, we would like to divest a profitable school, a commercially sensible way to do so is to sell the school, rather than to liquidate the school. In this situation, the sponsor is entitled to receive consideration for transferring sponsorship, which often exceeds its initial investment in the school.

Regulations on Chinese-Foreign Cooperation in Operating Schools

Chinese-foreign cooperation in operating schools or training programs is specifically governed by the Regulations on Operating Chinese-Foreign Schools, promulgated by the State Council in 2003 in accordance with the Education Law, the Occupational Education Law and the Law for Promoting Private Education, and the Implementing Rules for the Regulations on Operating Chinese-Foreign Schools. The Regulations on Operating Chinese-foreign Schools and its implementing rules encourage substantive cooperation between overseas educational organizations with relevant qualifications and experience in providing high-quality education and Chinese educational organizations to jointly operate various types of schools in the PRC, with such cooperation in the areas of higher education and occupational education being encouraged. Chinese-foreign cooperative schools are not permitted, however, to engage in compulsory education and military, police, political and other kinds of education that are of a special nature in the PRC.

Permits for Chinese-Foreign Cooperation in Operating Schools shall be obtained from the relevant education authorities or the authorities that regulate labor and social welfare in the PRC. We have not applied for a Permit for Chinese-Foreign Cooperation in Operating Schools at this stage since we currently do not have Chinese-foreign Cooperation Schools.

Outline of China’s National Plan for Medium- and Long-Term Education Reform and Development (2010-2020)

On July 29, 2010, the PRC central government promulgated the Outline of China’s National Plan for Medium- and Long-Term Education Reform and Development (2010-2020), which for the first time announced the policy that the government will implement a reform to divide private education entities into two categories: (1) for-profit private education entities and (2) not-for-profit private education entities. On October 24, 2010, the General Office of the State Council issued the Notices on the National Education System Innovation Pilot. Under this notice, the PRC government plans to implement a for-profit and non- profit classified management of the private schools in Shanghai, Zhejiang, Shenzhen and Jilin Huaqiao Foreign Language School. However, the above outline and the innovation pilot is still new and no further national law or regulation has been promulgated to implement them and, except in Shanghai, no other local government of the pilot areas has promulgated relevant regulations on differentiated management of the private schools and for-profit training institutions. On July 8, 2013, Shanghai promulgated the Interim Measures for the Registration of Operational Private Training Institutions, or Measure No. 5, which requires for-profit private training institutions to register with local administration of industry and commerce bureau. Measure No. 5 came into effect on August 8, 2013 and will remain effective for two years. Our school in Shanghai has been subject to 25% standard enterprise income tax, and is thus not affected by Measure No. 5. However, if similar regulations or policies are promulgated in other cities where we operate, and our schools choose to be or are required to be registered as for-profit private training institutions, they may be required to pay 25% standard enterprise income tax, which is higher than the tax rates they are currently subject to. In addition, if our schools choose to be not-for-profit private education entities, our contractual arrangements with New Oriental China and its schools and subsidiaries may be subject to more stringent scrutiny and the education authorities may not allow our schools to pay us services fees under the contractual arrangements as they currently do. As a result, the implementation of this reform may adversely affect our results of operations.

 

44


Table of Contents

On June 18, 2012, the MOE issued the Implementation Opinions of the MOE on Encouraging and Guiding the Entry of Private Capital in the Fields of Education and Promoting the Healthy Development of Private Education to encourage private investment and foreign investment in the field of education. According to these opinions, the proportion of foreign capital in a Chinese-foreign education institute shall be less than 50%. These opinions currently do not apply to our schools because we currently do not have Chinese-foreign education institutes.

On January 1, 2015, the State Council passed a package of draft amendments to educational laws, including Compulsory Education Law, Higher Education Law and the Law on the Promotion of Privately-run Schools, and decided to submit these draft amendments to the Standing Committee of the National People’s Congress for deliberation. Pursuant to the draft amendments, for-profit private schools are allowed and encouraged. If our schools are required to choose to be for-profit private education entities, we may have to adjust our business in accordance with the relevant amended regulations after their promulgation. However, as of the date hereof, this draft amendments have yet to be deliberated or adopted by the Standing Committee of the National People’s Congress.

Foreign-Investment Industrial Guidance Catalog (2015)

According to applicable PRC regulations on foreign-invested enterprises, capital contributions from a foreign holding company to its PRC subsidiaries, which are considered foreign-invested enterprises, may only be made when approval by the Ministry of Commerce or its local branch has been obtained. In approving such capital contributions, the Ministry of Commerce or its local branch examines the business scope of each foreign invested enterprise under review to ensure it complies with the Foreign-Investment Industrial Guidance Catalog, which classifies industries in China into three categories, namely “encouraged foreign investment industries,” “restricted foreign investment industries” and “prohibited foreign investment industries.” Industries not listed in the Foreign-Investment Industrial Guidance Catalog are generally open to foreign investment unless specifically restricted by other PRC regulations. On March 10, 2015, a new Foreign-Investment Industrial Guidance Catalog was issued to become effective on April 10, 2015 and to replace the previous one issued in 2011.

Under such Foreign Investment Catalog, foreign investment is encouraged in non-academic vocational training institutions. Preschool education, senior high school education in grades 10 to 12, and higher education are in a restricted industry, meaning foreign educational organizations with relevant qualifications and experience and Chinese educational organizations are only allow to operate senior high schools in cooperative ways in the PRC. Any foreign investment in higher education and senior high school education has to take the form of a cooperative joint venture. Foreign investment is banned from compulsory education, which means grades 1 to 9. Foreign investment is allowed in after-school tutoring services and training services which do not grant certificates or diplomas.

The Draft PRC Foreign Investment Law

In January 2015, the Ministry of Commerce published a discussion draft of the proposed Foreign Investment Law aiming to, upon its enactment, replace the trio of existing laws regulating foreign investment in China, namely, the Sino-foreign Equity Joint Venture Enterprise Law, the Sino-foreign Cooperative Joint Venture Enterprise Law and the Wholly Foreign-invested Enterprise Law, together with their implementation rules and ancillary regulations.

 

45


Table of Contents

Among other things, the draft Foreign Investment Law expands the definition of foreign investment and introduces the standard of “actual control” in determining whether a company is considered a foreign-invested enterprise, or an FIE. The draft Foreign Investment Law specifically provides that entities established in China but “controlled” by foreign investors must be deemed as FIEs, whereas an entity set up in a foreign jurisdiction would nonetheless be, upon market entry clearance by the Ministry of Commerce, treated as a PRC domestic investor provided that the entity is “controlled” by PRC entities and/or citizens. In this connection, “control” is broadly defined in the draft law to cover the following summarized categories: (i) holding 50% or more of the voting rights or similar equity interest of the subject entity; (ii) holding less than 50% of the voting rights or similar equity interest of the subject entity but having the power to secure at least 50% of the seats on the board or other equivalent decision making bodies, or having the voting power to exert material influence on the board, the shareholders’ meeting or other equivalent decision making bodies; or (iii) having the power to exert decisive influence, via contractual or trust arrangements, over the subject entity’s operations, financial matters or other key aspects of business operations. Once an entity is determined to be an FIE, and its investment amount exceeds certain thresholds or its business operation falls within a “negative list,” to be separately issued by the State Council in the future and to replace the Foreign-Investment Industrial Guidance Catalog, market entry clearance by the Ministry of Commerce or its local counterparts will be required. Otherwise, all foreign investors may make investments on the same terms as domestic investors without being subject to additional approval from the government authorities as mandated by the existing foreign investment legal regime.

Under the draft Foreign Investment Law, variable interest entities that are controlled via contractual arrangement would also be deemed as FIEs, if they are ultimately “controlled” by foreign investors. Therefore, for any companies with a VIE structure in an industry category that is on the “negative list,” the VIE structure may be deemed legitimate only if the ultimate controlling person(s) is/are of PRC nationality (either PRC state-owned enterprises or agencies or PRC citizens). Conversely, if the actual controlling person(s) is/are of foreign nationalities, then the variable interest entities will be treated as FIEs and any operation in the industry category on the “negative list” without market entry clearance may be considered as illegal. However, the draft Foreign Investment Law has not taken a position on what actions shall be taken with respect to the existing companies with a VIE structure, whether or not these companies are controlled by PRC parties, while it is soliciting comments from the public on this point.

The draft Foreign Investment Law also imposes stringent ad hoc and periodic information reporting requirements on foreign investors and the applicable FIEs. Aside from investment implementation report and investment amendment report that are required at each investment and alteration of investment specifics, an annual report is mandatory, and large foreign investors meeting certain criteria are required to report on a quarterly basis. Some of the information requested may be sensitive to foreign investors, such as the identity of the actual controller and the source of investment. Any company found to be non-compliant with these information reporting obligations may potentially be subject to fines and/or administrative or criminal liabilities, and the persons directly responsible may be subject to criminal liabilities.

Regulations on Online and Distance Education

Pursuant to the Administrative Regulations on Educational Websites and Online and Distance Education Schools issued by the MOE in 2000, educational websites and online education schools may provide educational services in relation to higher education, elementary education, pre-school education, teaching education, occupational education, adult education, other education and public educational information services. “Educational websites” refer to organizations providing education or education-related information services to website visitors by means of a database or online education platform connected via the internet or an educational television station through an Internet Service Provider, or ISP. “Online education schools” refer to education websites providing academic education services or training services with the issuance of various certificates.

Setting up education websites and online education schools was subject to approval from relevant education authorities, depending on the specific types of education. Any education website and online education school had to, upon the receipt of approval, indicate on its website such approval information as well as the approval date and file number.

According to the Administrative License Law promulgated by the Standing Committee of the National People’s Congress on August 27, 2003 and effective as of July 1, 2004, only laws promulgated by the National People’s Congress and regulations and decisions promulgated by the State Council may set down administrative license. On June 29, 2004, the State Council promulgated the Decision on Setting Down Administrative Licenses for the Administrative Examination and Approval Items Really Necessary to be Retained, in which the administrative license for “online education schools” was retained, while the administrative license for “educational websites” was not retained. On January 1, 2014, the State Council promulgated the Decision to Cancel or to Delegate another Batch of Administrative Approval Items to Lower Level, in which the administrative license for “online education schools” was cancelled.

 

46


Table of Contents

Regulations on Publishing and Distribution of Publications

On December 25, 2001, the State Council promulgated the Administrative Regulations on Publication, or the Publication Regulations, which became effective on February 1, 2002 and was later amended on March 19, 2011, July 18, 2013 and January 28, 2014. The Publication Regulations apply to publication activities, i.e., the publishing, printing, copying, importation or distribution of publications, including books, newspapers, periodicals, audio and video products and electronic publications, each of which requires approval from the relevant publication administrative authorities.

On April 13, 2005, the State Council announced a policy on private investments in China that relate to cultural matters, which affects private investments in businesses that involve publishing. The policy authorizes the Ministry of Culture and several other central government authorities to adopt detailed rules to implement the policy. In July 2005, the Ministry of Culture, together with other central government authorities, issued a regulation that prohibits private and foreign investors from engaging in the publishing business. Our subsidiaries and New Oriental China and its schools and subsidiaries are not permitted to engage in the publishing business under this regulation. Beijing New Oriental Dogwood Cultural Communications Co., Ltd., a subsidiary of New Oriental China, has been cooperating with qualified PRC publishing companies to publish our self-developed teaching materials and other content.

Subsequent to the implementation of the Publication Regulations, GAPP issued the Administrative Regulations on Publications Market, which became effective on September 1, 2003 and which were amended on June 16, 2004. According to the Administrative Regulations on Publications Market, any organization or individual engaged in general distribution, whole sale or retail of publications shall obtain a Permit for Operating Publications. Distribution of publications in the PRC is regulated on different administrative levels. An entity engaged in general distribution of publications shall obtain such permit from GAPP and may conduct general distribution of the publications in the PRC; an entity engaged in wholesaling of publications shall obtain such permit from the provincial counterpart of GAPP and may not engage in general distribution in the PRC; and an entity engaged in retail distribution of publications shall obtain such permit from the local counterpart of GAPP at the county level and may not conduct general distribution or wholesaling of publications in the PRC.

In addition, pursuant to the Administrative Regulations on Publishing Audio-Video Products promulgated by the State Council on December 25, 2001, which became effective as of February 1, 2002, any entity engaged in the wholesale or retail distribution of audio-video products shall secure a Permit for Operating Audio-Video Products from the relevant culture authorities.

The Administrative Regulations on Publishing Audio-Video Products was later amended on March 19, 2011 and December 7, 2013, pursuant to which the Permit for Operating Audio-Video Products is replaced by the Permit for Operating Publications. In addition, GAPP and the Ministry of Commerce jointly issued the Administrative Regulations on Publications Market, which became effective on March 25, 2011 and was subsequently amended on July 13, 2013, or the New Administrative Regulations on Publications Market. According to the New Administrative Regulations on Publication Market, the distribution of publications is still subject to the same license system provided in the Administrative Regulations on Publications Market, except that the scope of publications is widened to include audio and video products. Upon the effectiveness of the New Administrative Regulations on Publications Market, the Administrative Regulations on Publications Market ceased to be effective, and entities or individuals engaging in distribution of publications, including audio-video products, shall only need to hold a Permit for Operating Publications Business, while a Permit for Publishing Audio-Video Products shall no longer be needed.

The subsidiaries of New Oriental China engaged in the wholesale and retail distribution of books, periodicals, audio-visual products and electronic publications have obtained the relevant Permits for Operating Publications. During the term of the above-mentioned permits or licenses, GAPP or its local counterparts or other competent authorities may conduct annual or random examination or inspection from time to time to ascertain their compliance with applicable regulations and may require for change or renewal of such permits or licenses. If the subsidiaries of New Oriental China engaged in the wholesale and retail distribution of books, periodicals, audio-visual products and electronic publications are not able to pass the subsequent inspection or examination, they may not be able to maintain such permits or licenses necessary for their business.

 

47


Table of Contents

Regulations on Online Publications

GAPP and the MIIT jointly promulgated the Tentative Internet Publishing Administrative Measures, or the Internet Publishing Measures, which took effect on August 1, 2002. The Internet Publishing Measures require Internet publishers to obtain approval from GAPP. The term “Internet Publishing” is defined as an act of online dissemination whereby internet information service providers select, edit and process works created by themselves or others (including content from books, newspapers, periodicals, audio and video products, electronic publications, and other sources that have already been formally published or works that have been made public in other media) and subsequently post the same on the internet or transmit the same to users via the internet for browsing, use or downloading by the public.

Xuncheng Network, a subsidiary of New Oriental China engaging in internet content services, received verbal confirmation from GAPP that the online content services that Xuncheng Network provides does not fall within the scope of “Internet Publishing” that requires approval or a license from GAPP. Obtaining an online publication license requires certain conditions, including having five or more qualified editors, which Xuncheng Network cannot satisfy. However, because there is no further official or publicly available interpretation of “Internet publishing,” we cannot assure you that Xuncheng Network will not require an online publication license in the future.

Regulations on Consulting Services for Overseas Studies or Other Overseas Visits for Private Matters

The Ministry of Public Security and SAIC jointly issued the Administrative Measures on Intermediate Activities relating to Entry and Exit for Private Purpose on June 6, 2001, which requires that any entity engaged in intermediate and consulting services for Chinese citizens going abroad to visit families, relatives or friends, to reside abroad, to inherit properties, or to conduct other non-business matters other than studying, working or touring, shall obtain a license granted by the relevant provincial authority on public security. With respect to intermediate and consulting business activities relating to self-funded overseas studying, the MOE, the Ministry of Public Security and SAIC jointly issued the Administrative Regulations on Intermediate Services for Overseas Studies with Private Funds and their Implementing Rules in 1999, which require that any intermediate service organization engaged in such services procure from the MOE the Recognition on the Intermediate Service Organization for Self-funded Overseas Studies.

Beijing New Oriental Vision Overseas Consulting Co., Ltd., a subsidiary of New Oriental China engaging in overseas studies consulting and other consulting services, has obtained the relevant licenses from the MOE and the Beijing Municipal Public Security Bureau.

Guidelines for Overseas Study Tour participated by the Primary and Middle School Students (Trial)

The Ministry of Education promulgated the Guidelines for Overseas Study Tour participated by the Primary and Middle School Students (Trial) (the “Guidelines”) on July 14, 2014. Under the Guidelines, overseas study tours participated in by primary and middle school students(the “Overseas Study Tour”) means, by adapting to the characteristics of the primary and middle school students and the educational needs, programs that organize the primary and middle school students to go overseas to learn foreign languages and other short-term curriculum, perform art shows, compete in contests, visit schools, attend summer/winter school programs, or take part in other activities that help students expand their horizon and promote enrichment and enhancement, in the manner of group travel and group accommodation during the academic semesters or vacations. Overseas Study Tours attended by primary and middle school students shall follow the principles of safety, civility and efficiency. The schedule for study, from the perspective of both the content and the duration, shall be no less than 1/2 of the total schedule. The organizer shall choose legitimate and qualified cooperation institutions, and stress the importance of safe education, and shall appoint a guiding teacher for each group. The organizer shall apply the rules of cost accounting, notify the students and their supervisors of the composition of the fees and expenses, and enter into an agreement as required by law. The school and its staff shall not seek any economic benefit from organizing its own students to attend an Overseas Study Tour.

 

48


Table of Contents

Regulations on Internet Information Services

Subsequent to the State Council’s promulgation of the Telecom Regulations and the Internet Information Services Administrative Measures on September 25, 2000, or the Internet Information Measures, the MIIT and other regulatory authorities formulated and implemented a number of Internet-related regulations, including but not limited to the Internet Electronic Bulletin Board Service Administrative Measures, or the BBS Measures.

The Internet Information Measures require that commercial Internet content providers, or ICP providers, obtain a license for Internet information services, or ICP license, from the appropriate telecommunications authorities in order to carry on any commercial Internet information services in the PRC. ICP providers shall display their ICP license number in a conspicuous location on their home page. In addition, the Internet Information Measures also provide that ICP providers that operate in sensitive and strategic sectors, including news, publishing, education, health care, medicine and medical devices, must obtain additional approvals from the relevant authorities in charge of those sectors as well. The BBS Measures provide that any ICP provider engaged in providing online bulletin board services, or BBS, is subject to a filing process with the relevant telecommunications industry authorities. Xuncheng Network has obtained the ICP license and is in the process of completing such filing.

In July 2006, the MIIT posted a notice on its website entitled “Notice on Strengthening Management of Foreign Investment in Operating Value-Added Telecom Services.” The notice prohibits PRC Internet content providers from leasing, transferring or selling their ICP licenses or providing facilities or other resources to any illegal foreign investors. The notice states that PRC Internet content providers should directly own the trademarks and domain names for websites operated by them, as well as servers and other infrastructure used to support these websites. The notice also states that PRC Internet content providers had until November 1, 2006 to evaluate their compliance with the notice and correct any non-compliance. A PRC Internet content provider’s failure to do so by November 1, 2006 may result in revocation of its ICP license.

Regulations on Internet Culture Activities

The Ministry of Culture of the PRC promulgated the Internet Culture Administration Tentative Measures, or the Internet Culture Measures, on May 10, 2003, which became effective on July 1, 2003, and which were amended on July 1, 2004. The Internet Culture Measures require ICP operators engaging in Internet culture activities to obtain an Internet culture business operations license from the Ministry of Culture in accordance with the Internet Culture Measures. The term “Internet culture activities” includes, among other things, acts of online dissemination of Internet cultural products, such as audio-visual products, games, performances of plays or programs, works of art and cartoons, and the production, reproduction, importation, sale (wholesale or retail), leasing and broadcasting of Internet cultural products.

Xuncheng Network, a subsidiary of New Oriental China engaging in the distribution of certain audio-visual products through the Internet, received verbal confirmation from the Ministry of Culture that the products of Xuncheng Network do not fall within the definition of “Internet culture products” and its operations do not fall within the definition of “Internet culture activities” as defined under the Internet Culture Measures. Accordingly, Xuncheng Network is not required to obtain an Internet culture business operations license. However, because there is no further official or publicly-available interpretation of these definitions, we cannot assure you that Xuncheng Network will not need an Internet culture business operations license in the future.

Regulation on Broadcasting Audio-Video Programs through the Internet or Other Information Network

The State Administration of Radio, Film and Television, or SARFT, promulgated the Rules for Administration of Broadcasting of Audio-Video Programs through the Internet and Other Information Networks, or the Broadcasting Rules, in 2004, which became effective on October 11, 2004. The Broadcasting Rules apply to the activities of broadcasting, integration, transmission, downloading of audio-video programs with computers, televisions or mobile phones as the main terminals and through various types of information networks. Pursuant to the Broadcasting Rules, a Permit for Broadcasting Audio-video Programs via Information Network is required to engage in these Internet broadcasting activities. On April 13, 2005, the State Council announced a policy on private investments in businesses in China that relate to cultural matters, which prohibits private investments in businesses relating to the dissemination of audio-video programs through information networks.

 

49


Table of Contents

On December 20, 2007, SARFT and MIIT issued the Internet Audio-Video Program Measures, which became effective on January 31, 2008. Among other things, the Internet Audio-Video Program Measures stipulate that no entities or individuals may provide Internet audio-video program services without a License for Disseminating Audio-Video Programs through Information Network issued by SARFT or its local counterparts or completing the relevant registration with SARFT or its local counterparts and only entities wholly owned or controlled by the PRC government may engage in the production, editing, integration or consolidation, and transfer to the public through the Internet, of audio-video programs, and the provision of audio-video program uploading and transmission services. On February 3, 2008, SARFT and MIIT jointly held a press conference in response to inquiries related to the Internet Audio-Video Program Measures, during which SARFT and MIIT officials indicated that providers of audio-video program services established prior to the promulgation date of the Internet Audio-Video Program Measures that do not have any regulatory non-compliance records can re-register with the relevant government authorities to continue their current business operations. After the conference, the two authorities published a press release that confirms the above guidelines. On September 15, 2009, SARFT promulgated the Notice on Several Issues regarding the License for Disseminating Audio-Video Programs through Information Network. The Notice restates the necessity of applying for such license and sets forth the legal liabilities for those providing Internet audio-video program services without the license. Xuncheng Network, a subsidiary of New Oriental China engaging in online education services, obtained the License for Disseminating Audio-Video Programs through Information Network from SARFT on January 15, 2010.

Regulations on Protection of the Right of Dissemination through Information Networks

On May 18, 2006, the State Council promulgated the Regulations on Protection of the Right of Dissemination through Information Networks, which became effective on July 1, 2006 and was revised in January 2013. These regulations require that every organization or individual who disseminates a third party’s work, performance, audio or visual recording products to the public through information networks shall obtain permission from, and pay compensation to, the legitimate copyright owner of such products, unless otherwise provided under relevant laws and regulations. The legitimate copyright owner may take technical measures to protect his or her right of dissemination through information networks and any organization or individual shall not intentionally avoid, destroy or otherwise assist others in avoiding such protective measures unless permissible under law. This regulation also provides that permission from and compensation for the copyright owner are not required in the event of limited dissemination to teaching or research staff for the purpose of school teaching or scientific research only.

Regulations on Copyright and Trademark Protection

China has adopted legislation governing intellectual property rights, including copyrights and trademarks. China is a signatory to the main international conventions on intellectual property rights and became a member of the Agreement on Trade Related Aspects of Intellectual Property Rights upon its accession to the World Trade Organization in December 2001.

Copyright. The National People’s Congress amended the Copyright Law in 2001 to widen the scope of works and rights that are eligible for copyright protection. The amended Copyright Law extends copyright protection to Internet activities, products disseminated over the Internet and software products. In addition, there is a voluntary registration system administered by the China Copyright Protection Center.

To address the problem of copyright infringement related to the content posted or transmitted over the Internet, the National Copyright Administration and the MIIT jointly promulgated the Administrative Measures for Copyright Protection Related to the Internet on April 30, 2005. These measures became effective on May 30, 2005.

Trademark. The PRC Trademark Law, adopted in 1982 and revised in 2001 and 2013 (the 2013 revised version was promulgated on August 30, 2013 and became effective on May 1, 2014), protects the proprietary rights to registered trademarks. The Trademark Office under SAIC handles trademark registrations and grants a term of ten years to registered trademarks and another ten years to trademarks as requested upon expiry of the prior term. Trademark license agreements must be filed with the Trademark Office for record. We have registered certain trademarks and logos, including “New Oriental” and “Pop Kids,” with the Trademark Office and are in the process of registering additional marks. In addition, if a registered trademark is recognized as a well-known trademark in a specific case, the proprietary right of the trademark holder may be extended beyond the registered sphere of products and services of the trademark in such case. On July 3, 2014, the State Administration for Industry and Commerce released Provisions on the Recognition and Protection of Well-Known Trademarks. According to these provisions, well-known trademarks shall be recognized on a case-by-case basis, and be subject to the principle of passive protection. Our trademarks “ LOGO ” and “New Oriental” were recognized as well-known trademarks in a civil action adjudicated by the Intermediate People’s Court of Jilin City, Jilin Province.

 

50


Table of Contents

On November 5, 2004, the MIIT amended the Measures for Administration of Domain Names for the Chinese Internet, or the Domain Name Measures. The Domain Name Measures regulate the registration of domain names, such as the first tier domain name “.cn.” In February 2006, China Internet Network Information Center, or CNNIC, issued the Implementing Rules for Domain Name Registration and the Measures on Domain Name Disputes Resolution, pursuant to which CNNIC can authorize a domain name dispute resolution institution to decide disputes. We have registered many domain names with CNNIC.

Foreign Currency Exchange

Pursuant to the Foreign Currency Administration Rules promulgated in 1996 and amended in 2008 and various regulations issued by SAFE and other relevant PRC government authorities, RMB is freely convertible to current account items, such as trade-related receipts and payments, interest and dividend. Capital account items, such as direct equity investments, loans and repatriation of investment, require the prior approval from SAFE or its local counterpart for conversion of RMB into a foreign currency, such as U.S. dollars, and remittance of the foreign currency outside the PRC.

Payments for transactions that take place within the PRC must be made in RMB. Unless otherwise approved, PRC companies must repatriate foreign currency payments received from abroad. Domestic enterprises (including foreign-invested enterprises) may retain foreign exchange derived from current account items, but unless otherwise approved, they must convert all of their foreign currency receipts derived from capital account items into RMB.

SAFE promulgated the Circular on the Relevant Operating Issues Concerning the Improvement of the Administration of the Payment and Settlement of Foreign Currency Capital of Foreign Invested Enterprises, or SAFE Circular 142, on August 29, 2008, to regulate the conversion by a foreign-invested company of its capital contribution in foreign currency into RMB. The circular requires that the paid-in capital of a foreign-invested company settled in RMB converted from foreign currencies shall be used only for purposes within the business scope as approved by the authorities in charge of foreign investment or by other competent authorities and as registered with the Administration for Industries and Commerce and, unless set forth in the business scope or in PRC regulations, may not be used for equity investments within the PRC. In addition, SAFE has strengthened its oversight of the flow and use of the paid-in capital of a foreign-invested company settled in RMB converted from foreign currencies. The use of such RMB paid-in capital may not be changed without SAFE’s approval. Violations of Circular 142 will result in severe monetary or other penalties. In strengthening Circular 142, SAFE promulgated the Circular on Further Clarifying and Regulating Relevant Issues Concerning the Administration of Foreign Exchange under Capital Account, or SAFE Circular 45, on November 9, 2011, which expressly prohibits a foreign invested company from converting registered capital in foreign exchange into RMB for the purpose of equity investment, granting certain loans, repayment of inter-company loans, or repayment of bank loans which have been transferred to a third party.

On March 30, 2015, the SAFE promulgated the Notice on Reforming the Management Method relating to Conversion of the Capital Contribution of Foreign Invested Company from Foreign Exchange to Renminbi, or SAFE Circular 19. Although SAFE Circular 142 was abolished when SAFE Circular 19 became effective on June 1, 2015, the foregoing rules have been retained in SAFE Circular 19. On February 13, 2015, the SAFE promulgated the Notice on Further Simplifying and Improving the Policies of Foreign Exchange Administration Applicable to Direct Investment, or SAFE Circular 13, which became effective on June 1, 2015. Pursuant to SAFE Circular 13, annual foreign exchange inspection of direct investment will be cancelled and registration of existing equity will be required. SAFE Circular 13 also grants banks the authority to directly examine and handle foreign exchange registration under both domestic and overseas direct investment.

 

51


Table of Contents

Foreign Exchange Registration of Offshore Investment by PRC Residents

Pursuant to the Notice of the State Administration of Foreign Exchange on the Administration of Foreign Exchange Involved in Overseas Investment, Financing and Round-Trip Investment Conducted by Domestic Residents through Special-Purpose Companies, or SAFE Circular No. 37, which became effective as of July 4, 2014 and repealed the previous SAFE’s Notice on Relevant Issues Concerning Foreign Exchange Administration for PRC Residents to Engage in Financing and Inbound Investment via Overseas Special Purpose Vehicles, or SAFE Circular No. 75 on the same date, a PRC Resident, including both PRC domestic institutions and PRC domestic individual residents, shall register with the local branch of SAFE before it establishes or controls an company outside of China with the domestic or overseas assets or equity they legally hold for the purpose of investment and financing and conducting roundtrip investment in China. Such a company located outside of China is referred to as an offshore special purpose vehicle.

Under SAFE Circular No. 37, failure to comply with the registration procedures set forth above may result in the penalties, including imposition of restrictions on a PRC subsidiary’s foreign exchange activities and its ability to distribute dividends to the SPV.

Our beneficial owners immediately before our initial public offering who are PRC residents had registered with the local branch of SAFE prior to our initial public offering in 2006.

Dividend Distribution

The principal regulations governing dividend distributions by wholly foreign-owned enterprises and Sino-foreign equity joint ventures include:

 

    Wholly Foreign-Owned Enterprise Law (1986), as amended;

 

    Wholly Foreign-Owned Enterprise Law Implementing Rules (1990), as amended;

 

    Sino-foreign Equity Joint Venture Enterprise Law (1979), as amended; and

 

    Sino-foreign Equity Joint Venture Enterprise Law Implementing Rules (1983), as amended.

Under these regulations, wholly foreign-owned enterprises and Sino-foreign equity joint ventures in the PRC may pay dividends only out of their accumulated profits, if any, determined in accordance with PRC accounting standards and regulations. Additionally, these foreign-invested enterprises are required to set aside certain amounts of their accumulated profits each year, if any, to fund certain reserve funds. These reserves are not distributable as cash dividends.

Regulations on Offshore Lending

On November 19, 2012, the SAFE promulgated the Circular regarding Further Improvement and Adjustment of Policies on Foreign Exchange Administration of Direct Investment, or Circular 59, which aims to simplify foreign exchange administration procedures concerning inbound and outbound direct investment. Pursuant to Circular 59, foreign invested enterprises are permitted to make loans to its offshore parent company provided that the amount of the lending is not greater than the sum of the distributed but unremitted profits and the proportionate undistributed profits.

Provisions Regarding Mergers and Acquisitions of Domestic Enterprises by Foreign Investors

On August 8, 2006, six PRC regulatory agencies, including the CSRC, promulgated the M&A Rule to more effectively regulate foreign investment in PRC domestic enterprises. The M&A Rule, as amended on June 22, 2009, provides that the Ministry of Commerce must be notified in advance of any change-of-control transaction in which a foreign investor takes control of a PRC domestic enterprise and any of the following situations exists: (1) the transaction involves an important industry in China, (2) the transaction may affect national “economic security,” or (3) the PRC domestic enterprise has a well-known trademark or historical Chinese trade name in China. The M&A Rule also contains a provision requiring offshore special purpose vehicles, or SPVs, formed for listing purposes through acquisitions of PRC domestic companies and controlled by PRC individuals to obtain the approval of the CSRC prior to publicly listing their securities on an overseas stock exchange.

 

52


Table of Contents

The M&A Rule became effective on September 8, 2006 without retroactive effect. Based on the advice of Tian Yuan Law Firm, our PRC counsel, we do not believe that the CSRC approval was required for our listing on the NYSE because trading of our ADSs commenced prior to the effective date of the M&A Rule.

Regulations on Taxation

On March 16, 2007, the National People’s Congress, the Chinese legislature, passed the EIT Law, which took effect on January 1, 2008. The EIT Law applies a uniform 25% enterprise income tax rate to both foreign-invested enterprises and domestic enterprises. There is a transition period for the enterprises, whether foreign-invested or domestic, which had received preferential tax treatments granted by relevant tax authorities prior to March 16, 2007. Enterprises that had been subject to an enterprise income tax rate lower than 25% prior to March 16, 2007 may continue to enjoy the lower rate and gradually transfer to the new tax rate within five years after the effective date of the EIT Law. Enterprises that had been entitled to exemptions or reductions from the standard income tax rate for a fixed term prior to March 16, 2007 may continue to enjoy such treatment until the fixed term expires. Preferential tax treatments will continue to be granted to industries and projects that are strongly supported and encouraged by the state, and enterprises otherwise classified as “high and new technology enterprises strongly supported by the state” upon re-examination will be entitled to a 15% enterprise income tax rate. The EIT Law empowers the State Council to enact appropriate implementing rules and regulations. The State Council promulgated the implementation rules of the EIT Law in December 2007 and the Ministry of Science and Technology, the Ministry of Finance and the State Administration of Taxation promulgated other supplemental rules in April 2008 and July 2008, respectively, regarding new criteria for the granting of “high and new technology enterprises” status. According to these rules, all enterprises which have been granted such status before the effectiveness of the EIT Law are required to be re-examined according to such rules before they can continue to be entitled to the preferential tax treatments. Any enterprises to be granted with “high and new technology enterprises” status shall meet certain requirements, including but not limited to the following: (1) in the latest three years, the enterprise itself owns the intellectual property right for the core technology of its product or service; (2) the enterprise’s product or service falls into the ambit of “high-tech fields heavily supported by the government”; (3) technicians with a bachelor’s degree account for more than 30% of all the staff, and the research and development personnel account for more than 10% of all the staff; (4) in the latest three financial years, the research and development expenses account for 3%-6% or more of the latest sales revenue and the research and development expenses incurred within China shall not be less than 60% of the total research and development expenses; and (5) the revenue derived from the high-tech product or service accounts for more 60% of the total revenue. To apply for the “high and new technology enterprises” status, an enterprise shall file its corporate certificates and supporting documents evidencing the requirements to the relevant government authority. The government authority will examine the filed certificates and documents to determine whether the enterprise meets the “high and new technology enterprises” requirements. If the decision is positive, the authority will make a public announcement and grant the enterprise with a “high and new technology enterprises” certificate with a valid term of three years. Upon the expiration of the initial term, the enterprise shall file a new application to obtain such status. Loss of any preferential tax treatments previously granted to us could have a material and adverse effect on our financial condition and results of operations.

According to the Circular On Several Policies for Further Encouraging the Development of Software Industry and Integrated Circuit Industry promulgated by the State Council on January 28, 2011 and the Circular On Policies of Enterprises Income Tax for Further Encouraging the Development of Software Industry and Integrated Circuit Industry, jointly promulgated by the Ministry of Finance and the State Administration of Taxation on April 20, 2012 and effective from January 1, 2011, or Circular 27, an enterprise that qualifies as a “software enterprise” established after January 1, 2011, or a software enterprise, is exempted from enterprise income tax for two years beginning in the enterprise’s first profitable year followed by a tax rate of 12.5% for the succeeding three years before December 31, 2017. The qualifications for a software enterprise provided in Circular 27 include the following:

 

    the core business shall be software development;

 

53


Table of Contents
    the enterprise shall be a legal person established after January 1, 2011 and shall be granted the status of a software enterprise;

 

    the enterprise’s employees who have at least a junior college degree shall be more than 40% of the average monthly headcount of its total employees of that year, among whom the research and development staff shall be more than 20% of the average monthly headcount of its total employees of that year;

 

    the enterprise shall own core technology and shall base its operation on such core technology, the annual total research and development expenses shall be more than 6% of its total revenue of that fiscal year, among which the research and development expenses incurred in China shall be more than 60% of the total research and development expenses;

 

    the revenue generated from the sale of its software products shall normally be more than 50% of its total revenue (the revenue generated from the sale of embedded software products and integrated information system products shall be more than 40% of its total revenue), among which the revenue generated from the sale of software products developed by such enterprise shall normally be more than 40% of its total revenue (the revenue generated from the sale of embedded software products and integrated information system products shall be more than 30% of its total revenue);

 

    the enterprise shall own intellectual property rights in the technologies used in its core business, among which its software products shall be certified with testing documents issued by a software testing institution recognized by provincial authority in charge of software industry and with Software Product Registration Certificates granted by the authority in charge of software industry;

 

    the enterprise shall possess the means and ability to ensure the quality of the products it designs, and shall have established a quality control system which is fit for software engineering and shall provide the records for the valid operation of such system; and

 

    the enterprise shall possess operation premises and maintain a working environment suitable for software development, and have technical support for the services it provides.

In order to be qualified as a software enterprise and be entitled to such preferential treatment, software enterprises are required to submit supporting materials to their respective competent tax authorities within four months from the end of each fiscal year.

The Administrative Provisions for Recognition of Software Enterprises shall be separately established by the Ministry of Industry and Information, the State Development and Reform Commission, the Ministry of Finance, the State Administration of Taxation and other relevant authorities.

Enterprises which have been entitled to similar tax preferential treatments according to previous tax regulations are allowed to continue enjoying the above preferential treatments until the tax holiday granted to them expires, even though they were established before January 1, 2011.

Eight of our wholly owned subsidiaries in China, Beijing Pioneer, Shanghai Smart Words, Beijing Smart Wood, Beijing Joy Tend Technology Co., Ltd., or Beijing Joy Tend, Beijing Right Time Technology Co., Ltd., or Beijing Right Time, Beijing Top Technology Company Ltd., or Beijing Top, Beijing Magnificence Technology Co., Ltd., or Beijing Magnificence and Beijing Shenghe Technology Co., Ltd., or Beijing Shenghe, are qualified as software enterprises. Beijing Pioneer was exempt from income taxes from January 2010 through December 31, 2011 and had a tax rate of 12.5% through December 31, 2014. Shanghai Smart Words was exempt from income taxes from January 2011 through December 31, 2012 and has a tax rate of 12.5% through December 31, 2015. Beijing Smart Wood was exempt from income taxes from January 1, 2012 through December 31, 2013 followed by a 12.5% tax rate through December 31, 2016. Beijing Right Time and Beijing Joy Tend were exempt from income taxes from January 1, 2013 through December 31, 2014 followed by a 12.5% tax rate through December 31, 2017. Beijing Top and Beijing Shenghe were exempt from income taxes from January 1, 2014 through December 31, 2015 followed by a 12.5% tax rate through December 31, 2018. Beijing Magnificence qualified as software enterprises and will be exempt from enterprise income tax for two years beginning in its first profitable year followed by a tax rate of 12.5% for the succeeding three years.

 

54


Table of Contents

The EIT Law also provides that enterprises established outside of China whose “de facto management bodies” are located in China are considered “resident enterprises” and will generally be subject to the uniform 25% enterprise income tax rate on their global income. Although the term “de facto management bodies” is defined as “management bodies which has substantial and overall management and control power on the operation, human resources, accounting and assets of the enterprise,” the circumstances under which an enterprise’s “de facto management body” would be considered to be located in China are currently unclear. A circular issued by the State Administration of Taxation on April 22, 2009 provides that a foreign enterprise controlled by a PRC company or a PRC company group will be classified as a “resident enterprise” with its “de facto management bodies” located within China if the following requirements are satisfied: (1) the senior management and core management departments in charge of its daily operations function mainly in the PRC; (2) its financial and human resources decisions are subject to determination or approval by persons or bodies in the PRC; (3) its major assets, accounting books, company seals, and minutes and files of its board and shareholders’ meetings are located or kept in the PRC; and (4) at least half of the enterprise’s directors or senior management with voting rights reside in the PRC.

In addition, the State Administration of Taxation issued a bulletin on August 3, 2011, effective as of September 1, 2011, to provide more guidance on the implementation of the above circular. The bulletin clarified certain matters relating to resident status determination, post determination administration and competent tax authorities. It also specifies that when provided with a copy of a PRC tax resident determination certificate from a resident PRC-controlled offshore incorporated enterprise, the payer should not withhold 10% income tax when paying the PRC-sourced dividends, interest and royalties to the PRC-controlled offshore incorporated enterprise. Although both the circular and the bulletin only apply to offshore enterprises controlled by PRC enterprises and not those by PRC individuals, the determination criteria set forth in the circular and administration clarification made in the bulletin may reflect the SAT’s general position on how the “de facto management body” test should be applied in determining the tax residency status of offshore enterprises and how the administration measures should be implemented, regardless of whether they are controlled by PRC enterprises or PRC individuals.

The EIT Law provides that a maximum income tax rate of 20% may apply to dividends payable to non-PRC investors that are “non-resident enterprises,” to the extent such dividends are derived from sources within the PRC. The State Council has reduced such rate to 10%, in the absence of any applicable tax treaties that may reduce such rate. We are a Cayman Islands holding company and substantially all of our income may be derived from dividends we receive from our operating subsidiaries located in the PRC. If we are required under the EIT Law to pay income tax for any dividends we receive from our PRC subsidiaries, the amount of dividends, if any, we may pay to our shareholders and ADS holders may be materially and adversely affected.

According to the Double Taxation Arrangement (Hong Kong), which became effective on January 1, 2007, The Notice of the State Administration of Taxation on Negotiated Reduction of Dividends and Interest Rates, which was issued on January 29, 2008, and The Notice of the State Administration of Taxation Regarding Interpretation and Recognition of Beneficial Owners under Tax Treaties, which became effective on October 27, 2009, dividends paid to enterprises incorporated in Hong Kong are subject to a withholding tax of 5% provided that a Hong Kong resident enterprise owns over 25% of the PRC enterprise distributing the dividend and can be considered as a “beneficial owner” and entitled to treaty benefits under the Double Taxation Arrangement (Hong Kong). Our wholly owned Hong Kong subsidiaries, Elite Concept Holdings Limited, Winner Park Limited and Smart Shine International Limited, own 100% of our PRC subsidiaries. Thus, dividends paid to us by our PRC subsidiaries through our Hong Kong wholly owned subsidiaries may be subject to the 5% withholding tax if we and our Hong Kong subsidiaries are considered as “non-resident enterprises” under the EIT Law and our Hong Kong subsidiaries are considered as “beneficial owners” and entitled to treaty benefits under the Double Taxation Arrangement (Hong Kong). If our Hong Kong subsidiaries are not regarded as the beneficial owners of any such dividends, it will not be entitled to the treaty benefits under the Double Taxation Arrangement (Hong Kong). As a result, such dividends would be subject to regular withholding tax of 10% as provided by the PRC domestic law rather than the favorable rate of 5% applicable under the Double Taxation Arrangement (Hong Kong).

 

55


Table of Contents

On November 11, 2011, as approved by the State Council, the Ministry of Finance and the State Administration of Taxation, promulgated the Circular Regarding the Launch of Pilot Practice of Replacing Business Tax with Value-Added Tax in Transportation Industry and Some Modern Service Industries in Shanghai, or Circular No. 111, attached with three relevant annexes, namely (1) Annex 1-Measures for the Implementation of the Pilot Practice of Replacing Value Added Tax with Business Tax in the Transportation Industry and Some Modern Service Industries, (2) Annex 2- Provisions on Relevant Matters Concerning the Pilot Practice of Replacing Business Tax with Value-Added Tax in Transportation Industry and Some Modern Service Industries, and (3) Annex 3- Provisions on the Transitional Policies for the Pilot Practice of Replacing Business Tax with Value-Added Tax in Transportation Industry and Some Modern Service Industries. Circular No. 111 and its annexes stipulated that the launch of a pilot practice of replacing business tax with value-added tax (“Pilot Practice”) would commence in the transportation industry and some modern service industries, including software service and information system service, in Shanghai beginning in January 1, 2012. On July 31, 2012, upon approval by the State Council, the Ministry of Finance and the State Administration of Taxation promulgated the Circular Regarding the Launch of Pilot Practice of Replacing Business Tax with Value-Added Tax in Transportation Industry and Some Modern Service Industries in Beijing and other Seven Provinces and Municipalities, or Circular No. 71, which expanded the region for the Pilot Practice from Shanghai to Beijing and other regions. The Pilot Practice commenced in Beijing on August 1, 2012. On May 24, 2013, the Ministry of Finance and the State Administration of Taxation promulgated the Circular Regarding Nationwide Practice of Replacing Business Tax with Value-Added Tax in Transportation Industry and Some Modern Service Industries, or Circular No. 37, which started implementation from August 1, 2018 replacing Circular No. 11 and Circular No. 71.

 

C. Organizational Structure

Substantially all of our operations are conducted in China through contractual arrangements between our wholly owned subsidiaries in China, New Oriental China (our variable interest entity) and New Oriental China’s schools and subsidiaries and shareholder. The wholly owned subsidiaries that are parties to these contractual arrangements are Beijing Hewstone, Beijing Decision, Beijing Pioneer, Shanghai Smart Words, Beijing Smart Wood, Beijing Joy Tend, Beijing Right Time, Beijing Top, Beijing Shenghe and Beijing Magnificence. Beijing Hewstone primarily engages in the educational software development business and also sub-licenses our trademarks to New Oriental China and its schools and subsidiaries. Beijing Decision primarily engages in the business of providing educational technology services and educational management services. Each of Beijing Pioneer, Shanghai Smart Words, Beijing Smart Wood, Beijing Joy Tend, Beijing Right Time, Beijing Top, Beijing Shenghe and Beijing Magnificence primarily engages in the educational software development business.

In addition, we have a wholly-owned subsidiary in China, Beijing Judgment Education & Consulting Co., Ltd., or Beijing Judgment, which holds the real estate properties on which certain of our schools are located. Beijing Judgment in turn has one subsidiary in China, Beijing New Oriental Stars Education & Consulting Co., Ltd., or Beijing New Oriental Stars, which is a holding company for our two kindergartens.

In 2013, Beijing Hewstone established a wholly-owned subsidiary in China, Beijing Sincerity, which holds our oversea study tour business and three kindergartens in Qingdao.

 

56


Table of Contents

The following diagram sets out details of our significant subsidiaries and New Oriental China and its schools and subsidiaries as of the date of this annual report:

 

LOGO

 

LOGO    Equity interest for companies.
LOGO    Sponsorship interest for schools and kindergartens.
LOGO    Contractual arrangements including equity pledge agreements, option agreement and proxy agreement, power of attorney, master exclusive service agreement and related service agreements. See “—C. Organizational Structure—Contractual Arrangements with New Oriental China, its Schools and Subsidiaries and its Shareholder.”

 

(1) Beijing Century Friendship Education Investment Co., Ltd is 80% owned by Mr. Michael Minhong Yu, our company’s founder, chairman and chief executive officer, and 20% owned by Ms. Bamei Li, Mr. Yu’s mother.
(2) Excluding Guangzhou Panyu Privately-Funded New Oriental Training Center, Guangzhou New Oriental School and Fuyang New Oriental Training School, which are separate legal entities but have been counted to our learning centers from the perspective of our internal management.
(3) Consisting of various PRC companies operating our educational content and other technology development and distributions business, online education business and overseas studies consulting business in China.

 

57


Table of Contents

Contractual Arrangements with New Oriental China, Its Schools and Subsidiaries and Its Shareholder

PRC laws and regulations currently require any foreign entity that invests in the education business in China to be an educational institution with relevant experience in providing educational services outside China. Our offshore holding companies are not educational institutions and do not provide educational services outside China. In addition, in the PRC, foreign ownership of high schools for students in grades ten to twelve is restricted and foreign ownership of primary and middle schools for students in grades one to nine is prohibited. As a result, our offshore holding companies are not allowed to directly own and operate schools in China. We conduct substantially all of our education business in China through contractual arrangements between our wholly owned subsidiaries in China, and our variable interest entity(ies), their schools and subsidiaries and their shareholders. In the fiscal years ended May 31, 2013 2014 and 2015, our variable interest entity(ies) contributed in aggregate 99.0%, 98.4% and 97.9%, respectively, of our total net revenues. New Oriental China is our variable interest entity which is directly wholly owned by Century Friendship, a PRC domestic company controlled by Mr. Michael Minhong Yu, our founder, chairman and chief executive officer.

New Oriental China’s schools and subsidiaries hold the requisite licenses and permits necessary to conduct our education business and have been directly conducting our education business. We have been and are expected to continue to be dependent on New Oriental China and its schools and subsidiaries to operate our education business until we qualify for direct ownership of our education business in China under PRC laws and regulations and acquire New Oriental China as our direct, wholly owned subsidiary. We have entered into contractual arrangements with New Oriental China, its schools and subsidiaries and its shareholder, which enable us to:

 

    have power to direct the activities that most significantly affect the economic performance of New Oriental China and its schools and subsidiaries;

 

    receive substantially all of the economic benefits from New Oriental China and its schools and subsidiaries in consideration for the services provided by our wholly owned subsidiaries in China; and

 

    have an exclusive option to purchase all or part of the equity interests in New Oriental China, when and to the extent permitted by PRC law, or request any existing shareholder of New Oriental China to transfer all or part of the equity interest in New Oriental China to another PRC person or entity designated by us at any time in our discretion.

These contractual arrangements are summarized in the following paragraphs.

Equity Pledge Agreements. Pursuant to the equity pledge agreements dated as of May 25, 2006 among New Oriental China, all of the eleven shareholders of New Oriental China, Beijing Hewstone and Beijing Decision, each shareholder of New Oriental China agreed to pledge his or its equity interests in New Oriental China to Beijing Hewstone and Beijing Decision to secure the performance of obligations of New Oriental China and its schools and subsidiaries under the existing service agreements and any such agreements to be entered into in the future. The shareholders of New Oriental China agreed not to transfer, sell, pledge, dispose of or otherwise create any encumbrance on their equity interests in New Oriental China without the prior written consent of Beijing Decision and Beijing Hewstone. All parties to the equity pledge agreement have agreed that the equity pledge agreement is binding upon New Oriental China’s shareholders and their successors.

In January 2012, the ten former shareholders of New Oriental China completed the transfer of all of their equity interests in New Oriental China to Century Friendship, a PRC domestic enterprise controlled by Mr. Michael Minhong Yu, our founder, chairman and chief executive officer, without consideration. Prior to the transfer, Century Friendship had held 53% of the equity interests in the New Oriental China while the ten former shareholders of New Oriental China held the remaining equity interests. The purpose of the transfers was to further strengthen our corporate structure by simplifying the shareholding structure of New Oriental China.

 

58


Table of Contents

Pursuant to the five new equity pledge agreements dated April 23, 2012 among New Oriental China, Century Friendship and five of our wholly owned subsidiaries in China, namely Beijing Hewstone, Beijing Decision, Shanghai Smart Words, Beijing Pioneer and Beijing Smart Wood, Century Friendship agreed to pledge its equity interests in New Oriental China to these five subsidiaries to secure New Oriental China’s and its schools and subsidiaries’ performance of their obligations under the relevant principal agreements, and Century Friendship has agreed not to transfer, sell, pledge, dispose of or otherwise create any encumbrance on its equity interests in New Oriental China without the prior written consents of our wholly owned subsidiaries in China. Upon the conclusion of the master exclusive service agreement on September 19, 2014 between Beijing Pioneer and New Oriental China, the list of principal agreements has been updated to include the master exclusive service agreement and the relevant service agreements. The equity pledge agreements are agreements which collateralize the security interest. The equity pledges of Century Friendship under these equity pledge agreements have been registered with the Haidian District, Beijing branch of the SAIC. The terms of the April 2012 equity pledge agreements are substantially the same as the 2006 agreements.

Exclusive Option Agreement. Exclusive option agreements were entered into by us and New Oriental China and the shareholders of New Oriental China on various dates, and amended on May 25, 2006. After the ten former shareholders of New Oriental China completed the transfer of all of their equity interests in New Oriental China to Century Friendship in early 2012, Century Friendship, as the sole shareholder of New Oriental China, executed a new option agreement with Shanghai Smart Words, which is one of our wholly owned subsidiaries in China, and New Oriental China on April 23, 2012, replacing previous exclusive option agreements. Pursuant to the current option agreement, Century Friendship is obligated to sell to Shanghai Smart Words, and Shanghai Smart Words has an exclusive, irrevocable and unconditional right to purchase from Century Friendship, in its sole discretion, part or of all of Century Friendship’s equity interests in New Oriental China when and to the extent that applicable PRC law permits it to own part or all of the equity interest in New Oriental China. In addition, Shanghai Smart Words has an exclusive option to require Century Friendship to transfer all or part of Century Friendship’s equity interest in New Oriental China to another PRC person or entity designated by Shanghai Smart Words at any time in its discretion. The purchase price to be paid by Shanghai Smart Words will be the minimum amount of consideration permitted by applicable PRC law at the time when such share transfer occurs.

Power of Attorney. On December 3, 2012, Century Friendship, in the capacity of the sole shareholder of New Oriental China, executed a proxy agreement and power of attorney with Beijing Pioneer, which is one of our wholly owned subsidiaries in China, and New Oriental China, whereby Century Friendship irrevocably appoints and constitutes Beijing Pioneer as its attorney-in-fact to exercise on Century Friendship’s behalf any and all rights that Century Friendship has in respect of its equity interests in New Oriental China. This proxy agreement and power of attorney became effective on December 3, 2012 and replaces the powers of attorney executed by Century Friendship on April 23, 2012. The proxy agreement and power of attorney will remain effective as long as New Oriental China exists. Century Friendship does not have the right to terminate the proxy agreement and power of attorney or revoke the appointment of the attorney-in-fact without the prior written consent of Beijing Pioneer.

Service Agreements. Our wholly owned subsidiaries in China have entered into a series of service agreements with New Oriental China and its schools and subsidiaries to enable them to receive substantially all of the economic benefits of New Oriental China and its schools and subsidiaries. On September 19, 2014, one of our wholly owned subsidiaries, Beijing Pioneer, has entered into a master exclusive service agreement with New Oriental China to enable our wholly owned subsidiaries in China to receive substantially all of the economic benefits of New Oriental China and its schools and subsidiaries. After the conclusion of the master exclusive service agreement, the various existing service agreements between our wholly owned subsidiaries will remain effective; however, if they have any conflict with the terms and conditions of the master exclusive service agreement, the master exclusive service agreement will prevail.

Under the master exclusive service agreement, Beijing Pioneer has the exclusive right to provide or designate any entities affiliated with it to provide New Oriental China and its schools and subsidiaries the technical and business support services set forth in schedule 2 of the agreement, including new enrollment system development service, sale of educational software and other operating services. Each service provider has the right to determine the fees associated with the services it provides based on the technical difficulty and complexity of the services and the actual labor costs it incurs for providing the services during the relevant period. The term of this agreement is ten years and will be automatically extended upon the expiration. Beijing Pioneer may terminate the agreement at any time with a 30-day prior written notice to New Oriental China, whereas none of New Oriental China and its schools and subsidiaries can terminate this agreement. In the fiscal years ended May 31, 2013, 2014 and 2015, the total amount of service fees that our PRC subsidiaries received from New Oriental China and its schools and subsidiaries under all the service agreements was US$146.6 million, US$160.0 million and US$179.5 million, respectively.

 

59


Table of Contents

Contractual Arrangements with Xuncheng Network, Its Subsidiary and Its Shareholder

Xuncheng Network is a wholly owned subsidiary of New Oriental China. As part of an internal restructuring, we entered into a series of contractual arrangements with Xuncheng Network, its subsidiary and its shareholder during the fiscal year ended May 31, 2015, including an equity pledge agreement, an exclusive option agreement, a power of attorney and a master exclusive service agreement. These agreements are substantially the same as our contractual agreements with New Oriental China and its shareholder. In connection with New Oriental China’s entry into the foregoing Xuncheng VIE agreements, Beijing Pioneer, Beijing Hewstone, Beijing Smart Wood, Beijing Decision and Shanghai Smart Words issued confirmation letters acknowledging that the foregoing agreements are effective as provided thereunder. Following a change in our restructuring strategy, the foregoing agreements were terminated in September 2015.

In the opinion of Tian Yuan Law Firm, our PRC legal counsel:

 

    the corporate structure of New Oriental China and its schools and subsidiaries, Xuncheng Network and its subsidiary, and our wholly owned subsidiaries in China are in compliance with existing PRC laws and regulations; and

 

    the contractual arrangements among our wholly owned subsidiaries in China, New Oriental China and its schools and subsidiaries and the shareholder of New Oriental China are valid, binding and enforceable under, and do not violate, PRC laws or regulations currently in effect. The contractual arrangements among our wholly owned subsidiary in China, Xuncheng Network, its subsidiary and its shareholder were valid, binding and enforceable under, and did not violate, PRC laws or regulations currently in effect prior to their termination.

We have been advised by our PRC legal counsel, however, that there are substantial uncertainties regarding the interpretation and application of current and future PRC laws and regulations. Accordingly, there can be no assurance that the PRC regulatory authorities will not in the future take a view that is contrary to the above opinion of our PRC legal counsel. We have been further advised by our PRC counsel that if the PRC government finds that the agreements that establish the structure for operating our education business in China do not comply with PRC regulatory restrictions on foreign investment in the education business, we could be subject to severe penalties. The imposition of any of these penalties could result in a material adverse effect on our ability to conduct our business. See “Item 3. Key Information—D. Risk Factors—Risks Related to Our Corporate Structure—If the PRC government finds that the agreements that establish the structure for operating our China business do not comply with applicable PRC laws and regulations, we could be subject to severe penalties” and “Item 3. Key Information—D. Risk Factors—Risks Related to Doing Business in China—Uncertainties with respect to the PRC legal system could adversely affect us.”

 

D. Property, Plants and Equipment

Our headquarters are located in Beijing, China, where we own approximately 19,000 square meters of office and classroom space. In addition, we own approximately 168,000 square meters of schools in Yangzhou and an aggregate of approximately 62,000 square meters of space for our schools, learning centers and bookstores in various cities in China, including Xiamen, Zhengzhou, Xi’an, Tianjin, Kunming, Wuhan, Guangzhou, Changsha and Beijing.

 

ITEM 4A. UNRESOLVED STAFF COMMENTS

None.

 

ITEM 5. OPERATING AND FINANCIAL REVIEW AND PROSPECTS

You should read the following discussion and analysis of our financial condition and results of operations in conjunction with our consolidated financial statements and the related notes included elsewhere in this annual report on Form 20-F. This discussion may contain forward-looking statements based upon current expectations that involve risks and uncertainties. Our actual results may differ materially from those anticipated in these forward-looking statements as a result of various factors, including those set forth under “Item 3. Key Information—D. Risk Factors” or in other parts of this annual report on Form 20-F.

 

60


Table of Contents
A. Operating Results

General Factors Affecting Our Results of Operations

We have benefited significantly from favorable demographic trends, the overall economic growth and the demand for high-quality private education and English language training in China. The overall economic growth and the increase in the GDP per capita in China have led to a significant increase in spending on education in China. At the same time, China’s integration into the global economy has continued, resulting in more career opportunities for Chinese citizens who are able to communicate effectively in English. We anticipate that the demand for private education and English language training in China will continue to increase as China’s economy continues to grow and as disposable income of urban households continues to rise. However, any adverse changes in the economic conditions or regulatory environment in China may have a material adverse effect on the private education industry in China, which in turn may harm our business and results of operations.

Specific Factors Affecting Our Results of Operations

While our business is influenced by factors affecting the private education industry in China generally and by conditions in each of the geographic markets we serve, we believe our business is more directly affected by company-specific factors such as the number of student enrollments, the amount of course fees and our operating costs and expenses. The number of student enrollments is in turn largely driven by the demand for our courses, the effectiveness of our marketing and brand promotion efforts, our ability to build up a comprehensive online and offline integrated education ecosystem in a timely manner, the locations of our schools and learning centers, our ability to maintain the consistency and quality of our teaching, and our ability to respond to competitive pressure, as well as seasonal factors. We determine course fees primarily based on demand for our courses, the targeted market for our courses, the subject of the course, the geographic location of the school, cost of services, and the course fees charged by our competitors for the same or similar courses.

Our future results of operations will depend significantly upon our ability to increase paying users for our online courses, increase student enrollments at existing schools and learning centers and further expand our school network throughout China, as well as offer a greater variety of courses, including smaller-size classes. Our planned expansion may result in substantial demands on our management, operational, technological, financial and other resources. To manage and support our growth, we must improve our existing operational, administrative and technological systems and our financial and management controls, and recruit, train and retain additional qualified teachers and school management personnel as well as other administrative and sales and marketing personnel, particularly as we grow outside of our existing markets. We will continue to implement additional systems and measures and recruit qualified personnel in order to effectively manage and support our growth. If we cannot achieve these improvements, our financial condition and results of operations may be materially adversely affected.

Due to certain restrictions and qualification requirements under PRC law that apply to foreign investment in China’s education industry, we conduct substantially all of our education business in China through contractual arrangements between our wholly owned subsidiaries in China, New Oriental China and its schools and subsidiaries and the shareholder of New Oriental China. New Oriental China’s schools and subsidiaries hold the requisite licenses and permits necessary to conduct our educational services business in China and operate our schools and learning centers and have been directly conducting our education business and operating our schools and learning centers.

Net Revenues. In the fiscal years ended May 31, 2013, 2014 and 2015, we generated total net revenues of US$959.9 million, US$1,138.9 million and US$1,246.8 million, respectively. Our revenues are net of PRC business taxes and related surcharges as well as refunds.

 

61


Table of Contents

We currently derive revenues from the following sources:

 

    educational programs and services, which accounted for 89.4%, 88.3% and 88.5% of our total net revenues in the fiscal years ended May 31, 2013, 2014 and 2015, respectively; and

 

    books and others, which accounted for 10.6%, 11.7% and 11.5% of our total net revenues in the fiscal years ended May 31, 2013, 2014 and 2015, respectively.

Educational Programs and Services. Our educational programs and services consist of language training and test preparation courses, primary and secondary school education and online education. Revenues from language training courses and test preparation courses accounted for 85.3%, 85.2% and 83.4%, respectively, of our total net revenues in the fiscal years ended May 31, 2013, 2014 and 2015.

We recognize revenues from course fees collected for enrollment in our language training and test preparation courses proportionally as we deliver the instruction over the period of the course. Course fees are generally paid in advance by students and are initially recorded as deferred revenues. Students are entitled to a short-term trial period which commences on the date the course begins. Tuition refunds are provided to students if they decide within the trial period that they no longer want to take the course. After the trial period, if a student withdraws from a class, usually no refunds will be provided and any collected but unearned portion of the fee is recognized at that time. We recognize revenues from school fees collected for enrollment in our primary and secondary schools ratably over the corresponding academic year. We sell pre-paid online education cards primarily to distributors, who in turn sell them to students. We recognize revenues from sales of pre-paid cards in proportion to the actual time that students spend on our online courses. Course fees and school fees collected and amounts received from sales of pre-paid cards are recorded as deferred revenues until they can be recognized as revenues upon their use or expiration. Upon expiration of a prepaid card, which is six months to one year from the date of the sale of the card, we recognize the remaining amount of deferred revenues as revenues.

The most significant factors that directly affect our revenues from educational programs and services are the number of student enrollments and the amount of course fees. We believe our students are attracted to us primarily because of our established brand and reputation in the private education sector, especially in the areas of English language training, overseas admissions and assessment test preparation and K-12 after-school tutoring program, the quality of our instruction and the variety of our programs, services and products. For the past several years, our revenue growth has been driven primarily by increased enrollments in our K-12 after-school tutoring courses and overseas test preparation courses and other programs and services. The number of student enrollments for our courses is affected by the demand for our courses, the effectiveness of our marketing and brand promotion, the demographic composition of the cities where we have schools and learning centers, our ability to respond to competitive pressure, as well as seasonal factors. To further penetrate the K-12 after-school tutoring market, we have expanded the scope of our course offerings to cover non-English subjects, including through our New Oriental U-Can (Non-English) all subjects training program for middle and high school students and Pop Kids (Non-English) all subjects training program for elementary school students, and plan to further expand our course offerings and geographic coverage in the future to capture a larger share of the huge after-school training market in China.

Our courses generally have the largest student enrollments in our first fiscal quarter, which runs from June 1 to August 31 of each year, primarily because many students enroll in our courses during the summer vacation to enhance their foreign language skills and/or prepare for admissions and assessment tests in subsequent school terms. We expect this seasonality in enrollment pattern to continue, especially for most of our language training courses for college and middle school students and test preparation courses.

We determine course fees primarily based on demand for our courses, the targeted market for our courses, the subject of the course, the geographic location of the school, cost of services, and the course fees charged by our competitors for the same or similar programs. Our test preparation courses are generally delivered in class settings ranging from 1 student to 150 students per class. Our K-12 after-school tutoring courses and our English language training courses are delivered in class settings generally ranging from 1 student to 100 students per class. In November 2013, we launched an online test preparation program on our own online education website koolearn.com, which features live broadcasts of a series of our most popular offline test preparation classes. We typically adjust course fees or school fees based on the market conditions of the city where the particular school is located, subject to the relevant local governmental authority’s advance approval, if required. We expect to continue to derive a substantial majority of our revenues from educational programs and services.

 

62


Table of Contents

A significant portion of our revenues has been derived from test preparation courses. The success of our test preparation courses depends on the continued use of admissions and assessment tests by educational institutions and governmental authorities both in China and abroad. If the use of admissions and assessment tests declines or falls out of favor with educational institutions, government authorities and other entities, the markets for our test preparation courses will shrink and our business may be materially and adversely affected.

Books and Others. We distribute and sell books and other educational materials developed or licensed by us through our own distribution channels, which consist of our bookstores and websites, and also through third-party distributors. We normally provide books and other educational materials that are required for our courses and do not separately charge students for these items. We recognize revenues from sales of books and other educational materials when the products are sold to end customers. As we believe successful content development is important to the success of our business in China, we intend to continuously enhance the quality and breadth of our education content offerings and distribute more books and other educational materials through our own bookstores, as well as third-party distributors, including over 5,000 bookstores.

We also provide consulting services to students regarding overseas studies and related processes, such as visa applications. We charge each student a fee based on the scope of consulting services requested by the student and recognize revenues when our consulting services are delivered. We expect that revenues from these consulting services will continue to increase in the future.

Operating Costs and Expenses. Our operating costs and expenses consist of cost of revenues, selling and marketing expenses and general and administrative expenses. The following table sets forth the components of our operating costs and expenses, both in absolute amount and as a percentage of total net revenues for the periods indicated.

 

     For the Year Ended  
(in thousands, except percentages)    2013     2014     2015  
     US$     %     US$     %     US$     %  

Net revenues

     959,854        100.0        1,138,887        100.0        1,246,766        100.0   

Operating costs and expenses:

            

Cost of revenues

     (384,177     (40.0     (451,669     (39.7     (526,320     (42.2

Selling and marketing

     (142,098     (14.8     (169,062     (14.8     (188,483     (15.1

General and administrative

     (311,014     (32.4     (324,210     (28.5     (378,434     (30.4
  

 

 

   

 

 

   

 

 

   

 

 

   

 

 

   

 

 

 

Total operating costs and expenses

     (837,289     (87.2     (944,941     (83.0     (1,093,237     (87.7
  

 

 

   

 

 

   

 

 

   

 

 

   

 

 

   

 

 

 

We rely on our teachers to deliver educational services. Our teachers consist of both full-time teachers and contract teachers. Full-time teachers deliver instruction and may also be involved in management, administration and other functions at our schools. Full-time teachers’ compensation and benefits primarily consist of teaching fees based on hourly rates, performance-linked bonuses based on student evaluations, as well as base salary, annual bonus and standard employee benefits in connection with their services other than teaching. Compensation of our contract teachers is comprised primarily of teaching fees based on hourly rates and performance-linked bonuses based on student evaluations and other factors. To attract and retain high-quality teachers, we have granted equity incentives, including restricted shares and share options, to some of our teachers. We account for teaching fees and performance-linked bonuses paid to our teachers as cost of revenues as they are directly associated with the provision of educational services, and account for the other compensation and benefits to our teachers as general and administrative expenses.

Cost of Revenues. Cost of revenues for educational programs and services primarily consists of teaching fees and performance-linked bonuses paid to our teachers and rental payments for our schools and learning centers and, to a lesser degree, depreciation and amortization of property and equipment used in the provision of educational services, as well as costs of course materials. Cost of books and other materials primarily consist of printing costs of books and other materials, and licenses fees, royalties and other fees paid to content licensors, publishing companies and third-party distributors. We anticipate that our total cost of revenues will continue to increase as we continue to open new schools and learning centers and hire additional teachers.

 

63


Table of Contents

Selling and Marketing Expenses. Our selling and marketing expenses primarily consist of expenses relating to advertising, seminars, marketing and promotional trips and other community activities for brand promotion purpose. We expect that our selling and marketing expenses will continue to increase as we further expand into new geographic locations and enhance our brand recognition.

General and Administrative Expenses. Our general and administrative expenses primarily consist of compensation and benefits of administrative staff, compensation and benefits of full-time teachers excluding teaching fees and performance-linked bonuses and, to a lesser extent, costs to develop curriculum, costs of third-party professional services, rental and utilities payments relating to office and administrative functions, and depreciation and amortization of property and equipment used in our general and administrative activities. We expect that our general and administrative expenses will increase in the near term as we hire additional personnel and incur additional costs in connection with the expansion of our business.

Share-based Compensation Expenses. In January 2006, we adopted the 2006 Share Incentive Plan, under which we are authorized to, starting from 2006, issue up to 8,000,000 common shares pursuant to awards (including options) granted under the plan to our employees, directors and consultants. The number of common shares available for grant under the 2006 Share Incentive Plan may be increased by (i) an additional 5,000,000 shares on January 1, 2007, (ii) an additional 5,000,000 shares on January 1, 2008, and (iii) an annual increase in common shares to be added on the first business day of each calendar year beginning in 2009 equal to the lesser of (x) 3,000,000 shares, (y) two percent (2%) of total common shares outstanding as of such date, or (z) a lesser number of shares as determined by the plan administrator. Since the adoption of our 2006 Share Incentive Plan, we have granted options to purchase 15,826,000 common shares, of which 2,253,608 options to purchase common shares had been forfeited as of May 31, 2015. In addition, since the adoption of our 2006 Share Incentive Plan, we have granted a total of 8,062,341 non-vested equity shares, including 624,020 shares granted in the fiscal year ended May 31, 2015, of which 1,355,967 shares had been forfeited as of May 31, 2015. We account for share-based compensation expenses in accordance with an authoritative accounting pronouncement, which requires share-based compensation expense to be determined based on the fair value of our common shares as of their grant date.

The following table sets forth the allocation of our share-based compensation expenses, both in absolute amount and as a percentage of total share-based compensation expenses, among our employees based on the nature of work which they were assigned to perform.

 

     For the Year Ended  
(in thousands, except percentages)    2013      2014      2015  
     US$      %      US$      %      US$      %  

Allocation of Share-based Compensation Expenses:

                 

General and administrative

     27,242         100.0         20,079         100.0         15,689         100.0   

For options granted to our employees and directors, we record share-based compensation expenses based on the fair value of our common shares underlying options as of the date of option grant and amortize the expenses over the vesting periods of the options. For non-vested equity shares granted to employees and directors, we record share-based compensation expenses based on the quoted market price of our ADSs on the grant date and amortize the expenses over the vesting periods of the non-vested equity shares.

Gain on disposal of subsidiaries. In March 2014, we sold a 100% equity interest in Beijing Boost Caring Education & Consulting Co., Ltd. to Beijing MaxEn International Education Consulting Co., Ltd., or MaxEn, a joint venture 65% owned by our company, resulting in a gain of US$3.3 million. In May 2014, we sold a 100% equity interest in Beijing New Oriental North Star Training School to MaxEn, resulting in a gain of US$366,760.

 

64


Table of Contents

Taxation

Cayman Islands

We are incorporated in the Cayman Islands. Under the current law of the Cayman Islands, we are not subject to income or capital gains tax. In addition, dividend payments are not subject to withholding tax in the Cayman Islands.

PRC

Other than our primary and secondary schools, our operating entities in China are subject to a 3% to 5% business tax on gross revenues generated from providing services and related surcharges, and a value-added tax at varying rates ranging from 3% to 17% on gross revenues from sales of books, educational software and other products. According to the then-in-effect Circular No. 111 and Circular No. 71 issued by the Ministry of Finance and the State Administration of Taxation on November 11, 2011 and July 31, 2012, respectively, the new enrollment system development services and other operating services provided by Beijing Hewstone, Beijing Decision, Shanghai Smart Words, Beijing Smart Wood and Beijing Pioneer which were previously subject to business tax before the implementation of Circular No. 111 and Circular No. 71, have since become subject to value-added tax following the implantation of these two circulars. Pursuant to the same, the operating services provided by Beijing Joy Tend and Beijing Right Time, Beijing Top, Beijing Shenghe and Beijing Magnificence are also subject to value-added tax. On May 24, 2013, the Ministry of Finance and the State Administration of Taxation promulgated Circular No. 37, which replaces Circular No. 111 and Circular No. 71 and expands such practice of replacing business tax with value-added tax to nationwide starting August 1, 2013. Following the change from business tax to value-added tax, the applicable tax rate for such services increased by 1%, from 5% up to 6%, while the tax payable amount of value-added tax relating to such services was the output tax amount in a tax period minus input tax amount in the same period. Circular No. 37 and the relevant implementation measures and rules are relatively new and the interpretation and enforcement this circular involve uncertainties; however, to date, the practices instituted under the new circular have had no material adverse effect on the tax positions of our operating entities in China.

With regard to income tax, according to the Implementation Rules for the Law for Promoting Private Education (2004), private schools that do not require reasonable returns enjoy the same preferential tax treatment as public schools, while the preferential tax treatment policies applicable to private schools requiring reasonable returns shall be separately formulated by the relevant authorities under the State Council. As of May 31, 2015, 24 of our schools elected as schools not requiring reasonable returns, 30 of our schools elected as requiring reasonable returns and the remaining schools were not classified. The implementing rules of the EIT Law provide certain conditions under which not-for-profit entities may be exempted from enterprise income tax. According to such conditions, our schools may not be entitled to income tax exemption. To date, however, no separate specific regulations or policies have been promulgated by the relevant authorities in this regard and whether our schools can be entitled to any preferential income tax treatment remains unclear. In practice, tax treatments for private schools vary across different cities in China. For example, private schools in certain cities are subject to a 25% standard enterprise income tax starting from January 1, 2008, while in other cities, private schools are subject to a fixed amount of enterprise income tax each year as determined by the local tax authority in lieu of the 25% standard enterprise income tax or are not required to pay enterprise income tax. Among our schools in the four major cities from which we derived a significant portion of our revenues in the fiscal year ended May 31, 2015, three schools are subject to the standard 25% enterprise income tax rate and one school is not required by the governing tax bureau to pay any EIT since its establishment through May 31, 2015.

Enterprises that qualify as “high and new technology enterprises” are entitled to a 15% enterprise income tax rate rather than the 25% uniform statutory tax rate. In December 2008, Beijing Hewstone and Beijing Decision and Xuncheng Network were recertified as “high and new technology enterprise” in Beijing. All of them are entitled to a 15% tax rate as long as they continue to qualify as a high and new technology enterprise. The deferred tax balance of Beijing Decision, Beijing Hewstone and Xuncheng Network is calculated at a rate of 15%, as we expect them to continue to be qualified as “high and new technology enterprises.” Enterprises that qualify as “software enterprises” are exempt from enterprise income tax for two years beginning in the enterprise’s first profitable year followed by a tax rate of 12.5% for the succeeding three years. Eight of our wholly owned subsidiaries in China, Beijing Pioneer, Shanghai Smart Words, Beijing Smart Wood, Beijing Joy Tend, Beijing Right Time, Beijing Top, Beijing Shenghe and Beijing Magnificence, are qualified as software enterprises. Beijing Pioneer was exempt from income taxes from January 2010 through December 31, 2011 and had a tax rate of 12.5% through December 31, 2014. Shanghai Smart Words was exempt from income taxes from January 2011 through December 31, 2012 and has a tax rate of 12.5% through December 31, 2015. Beijing Smart Wood is exempt from income taxes from January 1, 2012 through December 31, 2013 followed by a 12.5% tax rate through December 31, 2016. Beijing Right Time and Beijing Joy Tend are exempt from income taxes from January 1, 2013 through December 31, 2014 followed by a 12.5% tax rate through December 31, 2017. Beijing Top and Beijing Shenghe were exempt from income taxes from January 1, 2014 through December 31, 2015 followed by a 12.5% tax rate through December 31, 2018. Beijing Magnificence qualified as a software enterprise and will be exempt from enterprise income tax for two years beginning in its first profitable year followed by a tax rate of 12.5% for the succeeding three years.

 

65


Table of Contents

Preferential tax treatments granted to our schools by local governmental authorities are subject to review and may be adjusted or revoked at any time. In addition, if the government regulations or authorities were to phase out preferential tax benefits currently granted to “high and new technology enterprises,” New Oriental China and our wholly owned subsidiaries in China would be subject to the 25% uniform statutory tax rate. The discontinuation of any preferential tax treatments currently available to our schools, especially those schools in major cities, and to New Oriental China and our wholly owned subsidiaries, will cause our effective tax rate to increase, which could have a material adverse effect on our results of operations.

For additional information on PRC regulations on taxation, see “Item 4. Information on the Company—B. Business Overview—Education—Regulations on Taxation.”

Recent Acquisition

In September 2012, we acquired a 100% equity interest in China Management Software Institute for US$18.0 million. In December 2014, we acquired a 100% equity interest in a kindergarten chain in the city of Qingdao with three schools and approximately 700 students for US$12.9 million.

Discontinued Operations

In July 2012, our company transferred the ownership of Elite English, which provides high-end, personalized and advanced English language training, to Mr. Yunkai Weng, the head of Elite English, for US$5,500,000 through three installments during the period from May 2014 to May 2016. As a result, the financial results associated with Elite English have been presented as discontinued operations in fiscal years ended May 31, 2013, 2014 and 2015.

Results of Operations

The following table sets forth a summary of our consolidated results of operations for the periods indicated. This information should be read together with our consolidated financial statements and related notes included elsewhere in this annual report. The operating results in any period are not necessarily indicative of the results that may be expected for any future period.

 

     For the Year Ended May 31,  
(in thousands of US$)    2013      2014      2015  

Net revenues:

        

Educational programs and services

     857,685         1,006,198         1,102,974   

Books and others

     102,169         132,689         143,792   

Total net revenues

     959,854         1,138,887         1,246,766   

Operating costs and expenses(1):

        

Cost of revenues

     (384,177      (451,669      (526,320

Selling and marketing

     (142,098      (169,062      (188,483

General and administrative

     (311,014      (324,210      (378,434

Total operating costs and expenses

     (837,289      (944,941      (1,093,237

Gain on disposal of subsidiaries

     —           3,621         —     

Operating income

     122,565         197,567         153,529   

Other income, net

     30,893         45,632         66,947   

Provision for income taxes

     (15,355      (26,042      (26,221

Loss from equity method investment

     (1,427      (1,453      (1,537

Income from continuing operations

     136,676         215,704         192,718   

Loss from discontinued operations, net of tax

     (407      —           —     

Net income

     136,269         215,704         192,718   

Add: Net loss attributable to the noncontrolling interests

     —           —           295   

Net income attributable to New Oriental Education & Technology Group Inc.

     136,269         215,704         193,013   

 

(1) Share-based compensation expenses are included in our operating costs and expenses as follows:

 

     For the Year Ended May 31,  
(in thousands of US$)    2013      2014      2015  

General and administrative

     27,242         20,079         15,689   

 

66


Table of Contents

Fiscal Year Ended May 31, 2015 Compared to Fiscal Year Ended May 31, 2014

Net Revenues. Our total net revenues from our continued operations increased by 9.5% from US$1,138.9 million for the fiscal year ended May 31, 2014 to US$1,246.8 million for the fiscal year ended May 31, 2015. This increase was due to the increased revenues from both educational programs and services as well as from books and others.

 

    Educational Programs and Services. Net revenues from our educational programs and services from our continued operations increased by 9.6% from US$1,006.2 million for the fiscal year ended May 31, 2014 to US$1,103.0 million for the fiscal year ended May 31, 2015. This increase was primarily due to the growth in revenues from language training and test preparation courses from US$969.9 million in the fiscal year ended May 31, 2014 to US$1,040.4 million in the fiscal year ended May 31, 2015. The increase in revenues from language training and test preparation courses was mainly attributable to the increase in the number of student enrollments from over 2.6 million in the fiscal year ended May 31, 2014 to approximately 2.9 million in the fiscal year ended May 31, 2015, and in particular, the increased number of student enrollments in test preparation courses for middle and high school students, language training courses for children and PRC test preparation courses. Our total numbers of schools and learning centers were 60 and 664, respectively, as of May 31, 2015, compared to 56 and 647, respectively, as of May 31, 2014.

 

    Books and Others. Net revenues from sales of books and other educational materials and services from our continued operations increased by 8.4% from US$132.7 million in the fiscal year ended May 31, 2014 to US$143.8 million in the fiscal year ended May 31, 2015, primarily due to the increased volume of books that we sold in the fiscal year ended May 31, 2015, as we offered new titles and further expanded our content distribution channel.

Operating Costs and Expenses. Our total operating costs and expenses from our continued operations increased by 15.7% from US$944.9 million in the fiscal year ended May 31, 2014 to US$1,093.2 million in the fiscal year ended May 31, 2015. This increase resulted from increases in our cost of revenues, selling and marketing expenses and general and administrative expenses line items.

 

    Cost of Revenues. Our cost of revenues from our continued operations increased by 16.5% from US$451.7 million in the fiscal year ended May 31, 2014 to US$526.3 million in the fiscal year ended May 31, 2015. This increase was primarily due to an increase in teaching fees and performance-linked bonuses paid to our teachers during the fiscal year ended May 31, 2015.

 

    Selling and Marketing Expenses. Our selling and marketing expenses from our continued operations increased by 11.5% from US$169.1 million in the fiscal year ended May 31, 2014 to US$188.5 million in the fiscal year ended May 31, 2015. This increase was primarily due to the addition of over 180 new sales and marketing personnel during the fiscal year ended May 31, 2015.

 

    General and Administrative Expenses. Our general and administrative expenses from our continued operations increased by 16.7% from US$324.2 million in the fiscal year ended May 31, 2014 to US$378.4 million in the fiscal year ended May 31, 2015. This increase was primarily due to an increase of US$31.1 million in human resources expenses and an increase of US$7.4 million in general operational expenses during the fiscal year ended May 31, 2015. General and administrative expenses for the fiscal year ended May 31, 2015 included US$15.7 million in share-based compensation expenses, a decrease from US$20.1 million in the fiscal year ended May 31, 2014, which was primarily due to fewer grants and expiration of non-vested shares in the fiscal year ended May 31, 2015.

 

67


Table of Contents

Other Income, Net. Our other income from our continued operations, net which primarily includes interest income, increased by 46.7% from US$45.6 million in the fiscal year ended May 31, 2014 to US$66.9 million in the fiscal year ended May 31, 2015.

Provision for Income Tax. Our income tax expense from our continued operations increased slight by 0.7% from US$26.0 million in the fiscal year ended May 31, 2014 to US$26.2 million in the fiscal year ended May 31, 2015. The increase was primarily due to higher income tax rate as well as a dividend withholding tax we incurred in the fiscal year ended May 31, 2015.

Net Income. As a result of the foregoing, our net income for the fiscal year ended May 31, 2015 was US$192.7 million, compared to US$215.7 million for the fiscal year ended May 31, 2014.

Fiscal Year Ended May 31, 2014 Compared to Fiscal Year Ended May 31, 2013

Net Revenues. Our total net revenues from our continued operations increased by 18.7% from US$959.9 million for the fiscal year ended May 31, 2013 to US$1,138.9 million for the fiscal year ended May 31, 2014. This increase was due to the increased revenues from both educational programs and services as well as from books and others.

 

    Educational Programs and Services. Net revenues from our educational programs and services from our continued operations increased by 17.3% from US$857.7 million for the fiscal year ended May 31, 2013 to US$1,006.2 million for the fiscal year ended May 31, 2014. This increase was primarily due to the growth in revenues from language training and test preparation courses from US$818.6 million in the fiscal year ended May 31, 2013 to US$969.9 million in the fiscal year ended May 31, 2014. The increase in revenues from language training and test preparation courses was mainly attributable to the increase in the number of student enrollments from over 2.5 million in the fiscal year ended May 31, 2013 to over 2.6 million in the fiscal year ended May 31, 2014, and in particular, the increased number of student enrollments in test preparation courses for middle and high school students, language training courses for children and PRC test preparation courses. Our total number of schools and learning centers were 56 and 647, respectively, as of May 31, 2014, compared to 57 and 669, respectively, as of May 31, 2013.

 

    Books and Others. Net revenues from sales of books and other educational materials and services from our continued operations increased by 29.9% from US$102.2 million in the fiscal year ended May 31, 2013 to US$132.7 million in the fiscal year ended May 31, 2014, primarily due to the increased volume of books that we sold in the fiscal year ended May 31, 2014, as we offered new titles and further expanded our content distribution channel.

Operating Costs and Expenses. Our total operating costs and expenses from our continued operations increased by 12.9% from US$837.3 million in the fiscal year ended May 31, 2013 to US$944.9 million in the fiscal year ended May 31, 2014. This increase resulted from increases in our cost of revenues, selling and marketing expenses and general and administrative expenses line items.

 

    Cost of Revenues. Our cost of revenues from our continued operations increased by 17.6% from US$384.2 million in the fiscal year ended May 31, 2013 to US$451.7 million in the fiscal year ended May 31, 2014. This increase was primarily due to an increase in teaching fees and performance-linked bonuses paid to our teachers during the fiscal year ended May 31, 2014, which was partially offset by a decrease in our rental payments.

 

    Selling and Marketing Expenses. Our selling and marketing expenses from our continued operations increased by 19.0% from US$142.1 million in the fiscal year ended May 31, 2013 to US$169.1 million in the fiscal year ended May 31, 2014. This increase was primarily due to increased marketing and promotional expenses in connection with opening new learning centers and the addition of over 200 new sales and marketing personnel during the fiscal year ended May 31, 2014.

 

68


Table of Contents
    General and Administrative Expenses. Our general and administrative expenses from our continued operations increased by 4.2% from US$311.0 million in the fiscal year ended May 31, 2013 to US$324.2 million in the fiscal year ended May 31, 2014. This increase was primarily due to an increase of US$5.7 million in general operational expenses during the fiscal year ended May 31, 2014. General and administrative expenses for the fiscal year ended May 31, 2014 included US$20.1 million in share-based compensation expenses, a decrease from US$27.2 million in the fiscal year ended May 31, 2013, which was primarily due to fewer grants and expiration of non-vested shares in the fiscal year ended May 31, 2014.

Other Income, Net. Our other income from our continued operations, net which primarily includes interest income, increased by 47.7% from US$30.9 million in the fiscal year ended May 31, 2013 to US$45.6 million in the fiscal year ended May 31, 2014.

Provision for Income Tax. Our income tax expense from our continued operations increased by 69.6% from US$15.4 million in the fiscal year ended May 31, 2013 to US$26.0 million in the fiscal year ended May 31, 2014. The increase was primarily due to increased taxable income of New Oriental China, greater contribution from schools or entities which are subject to higher income tax rate as well as a dividend withholding tax we incurred in the fiscal year ended May 31, 2014.

Net Income. As a result of the foregoing, net income increased by 58.3% from US$136.3 million for the fiscal year ended May 31, 2013 to US$215.7 million for the fiscal year ended May 31, 2014.

Discussion of Segment Operations

In our management’s view, we operate through six operating segments: language training and test preparation, primary and secondary school education, online education, content development and distribution, post-secondary education and overseas study consulting services. Language training and test preparation and primary and secondary education have been identified as reportable segments. Online education, content development and distribution, post-secondary education and overseas study consulting services operating segments were aggregated as others because individually they do not exceed the 10% quantitative threshold.

Net revenues from our language training and test preparation courses from our continued operations accounted for 85.3%, 85.2% and 83.4%, respectively, of our total net revenues in the fiscal years ended May 31, 2013, 2014 and 2015. Net revenues from our primary and secondary school education from our continued operations accounted for 2.2%, 2.1% and 2.1%, respectively, of our total net revenues from our continued operations in the fiscal years ended May 31, 2013, 2014 and 2015. We recognize revenues from course fees collected for enrollment in our language training and test preparation courses proportionally as we deliver the instruction over the period of the course. We recognize revenues from school fees collected for enrollment in New Oriental China’s primary and secondary schools ratably over the corresponding academic year.

Cost of revenues for our language training and test preparation courses primarily consists of teaching fees and performance-linked bonuses paid to our teachers, rental payments for our schools and learning centers and, to a lesser degree, depreciation and amortization of property and equipment used in the provision of educational services. Cost of revenues for our primary and secondary schools primarily consists of compensation and benefits to school teachers and depreciation and amortization of property and equipment used in the provision of educational services.

Selling and marketing expenses for each of our reportable segments primarily consist of marketing and promotion expenses and other costs related to our selling and marketing activities for the corresponding reportable segment.

 

69


Table of Contents

General and administrative expenses for our language training and test preparation courses primarily consist of compensation and benefits of administrative staff of our language training and test preparation courses segment, compensation and benefits, rental and utilities payments relating to office and administrative functions of our language training and test preparation courses segment, depreciation and amortization of property and equipment used in the general and administrative activities of our language training and test preparation courses segment and, to a lesser extent, costs to develop our curriculum. General and administrative expenses for our primary and secondary school education segment primarily consist of compensation and benefits of administrative staff of our primary and secondary schools, depreciation and amortization of property and equipment used in the general and administrative activities of our primary and secondary schools and, to a lesser extent, costs to develop our curriculum.

The following table lists our net revenues and operating costs and expenses from our continued operations by reportable segment for the periods indicated.

 

(in thousands of US$)    2013      2014      2015  

Net revenues of reportable segments:

        

Language training and test preparation courses

     818,550         969,947         1,040,380   

Primary and secondary education

     20,712         24,063         26,735   
  

 

 

    

 

 

    

 

 

 

Total net revenues of reportable segments

     839,262         994,010         1,067,115   
  

 

 

    

 

 

    

 

 

 

Total net revenues of our company

     959,854         1,138,887         1,246,766   

Operating costs and expenses of reportable segments:

        

Cost of revenues:

        

Language training and test preparation courses

     (328,663      (388,998      (442,994

Primary and secondary education

     (8,396      (8,488      (9,083

Selling and marketing:

        

Language training and test preparation courses

     (96,064      (112,092      (122,697

Primary and secondary education

     (1,712      (956      (1,039

General and administrative:

        

Language training and test preparation courses

     (198,718      (204,679      (245,315

Primary and secondary education

     (6,648      (8,748      (10,068
  

 

 

    

 

 

    

 

 

 

Total operating costs and expenses of reportable segments

     (640,201      (723,961      (831,196
  

 

 

    

 

 

    

 

 

 

Total operating costs and expenses of our company

     (837,289      (944,941      (1,093,237
  

 

 

    

 

 

    

 

 

 

Fiscal Year Ended May 31, 2015 Compared to Fiscal Year Ended May 31, 2014

Net Revenues of Reportable Segments

 

    Language Training and Test Preparation Courses. Net revenues from our language training and test preparation courses from our continued operations increased by 7.3% from US$969.9 million for the fiscal year ended May 31, 2014 to US$ 1,040.4 million for the fiscal year ended May 31, 2015, primarily due to the factors discussed in “—Results of Operations—Fiscal Year Ended May 31, 2015 Compared to Fiscal Year Ended May 31, 2014—Net Revenues—Educational Programs and Services.”

 

    Primary and Secondary School Education. Net revenues from our primary and secondary school education from our continued operations increased by 11.1% from US$24.1 million for the fiscal year ended May 31, 2014 to US$26.7 million for the fiscal year ended May 31, 2015, primarily due to an increase in the number of students as we offered additional classes.

Operating Costs and Expenses of Reportable Segments

Cost of Revenues

 

    Language Training and Test Preparation Courses. Cost of revenues for our language training and test preparation courses from our continued operations increased by 13.9% from US$389.0 million for the fiscal year ended May 31, 2014 to US$ 443.0 million for the fiscal year ended May 31, 2015, primarily due to the factors discussed in “—Results of Operations—Fiscal Year Ended May 31, 2015 Compared to Fiscal Year Ended May 31, 2014—Operating Costs and Expenses—Cost of Revenues.”

 

    Primary and Secondary School Education. Cost of revenues for our primary and secondary school education from our continued operations increased from US$8.5 million for the fiscal year ended May 31, 2014 to US$9.1 million for the fiscal year ended May 31, 2015, primarily due to an increase in teaching fees paid to our teachers.

 

70


Table of Contents

Selling and Marketing Expenses

 

    Language Training and Test Preparation Courses. Selling and marketing expenses for our language training and test preparation courses from our continued operations increased by 9.5% from US$112.1 million for the fiscal year ended May 31, 2014 to US$122.7 million for the fiscal year ended May 31, 2015, primarily due to the factors discussed in “—Results of Operations—Fiscal Year Ended May 31, 2015 Compared to Fiscal Year Ended May 31, 2014—Operating Costs and Expenses—Selling and Marketing Expenses.”

 

    Primary and Secondary School Education. Selling and marketing expenses for our primary and secondary school education from our continued operations increased from US$956,000 for the fiscal year ended May 31, 2014 to US$1.0 million for the fiscal year ended May 31, 2015.

General and Administrative Expenses

 

    Language Training and Test Preparation Courses. General and administrative expenses for our language training and test preparation courses from our continued operations increased by 19.9% from US$204.7 million for the fiscal year ended May 31, 2014 to US$245.3 million for the fiscal year ended May 31, 2015, primarily due to the factors discussed in “—Results of Operations—Fiscal Year Ended May 31, 2015 Compared to Fiscal Year Ended May 31, 2014—Operating Costs and Expenses—General and Administrative Expenses.”

 

    Primary and Secondary School Education. General and administrative expenses for our primary and secondary school education from our continued operations increased by 15.1% from US$8.7 million for the fiscal year ended May 31, 2014 to US$10.1 million for the fiscal year ended May 31, 2015, primarily due to an increase in salaries and welfare benefits for administrative staff.

Fiscal Year Ended May 31, 2014 Compared to Fiscal Year Ended May 31, 2013

Net Revenues of Reportable Segments

 

    Language Training and Test Preparation Courses. Net revenues from our language training and test preparation courses from our continued operations increased by 18.5% from US$818.6 million for the fiscal year ended May 31, 2013 to US$969.9 million for the fiscal year ended May 31, 2014, primarily due to the factors discussed in “—Results of Operations—Fiscal Year Ended May 31, 2014 Compared to Fiscal Year Ended May 31, 2013—Net Revenues—Educational Programs and Services.”

 

    Primary and Secondary School Education. Net revenues from our primary and secondary school education from our continued operations increased by 16.2% from US$20.7 million for the fiscal year ended May 31, 2013 to US$24.1 million for the fiscal year ended May 31, 2014, primarily due to an increase in the number of students as we offered additional classes.

Operating Costs and Expenses of Reportable Segments

Cost of Revenues

 

    Language Training and Test Preparation Courses. Cost of revenues for our language training and test preparation courses from our continued operations increased by 18.4% from US$328.7 million for the fiscal year ended May 31, 2013 to US$389.0 million for the fiscal year ended May 31, 2014, primarily due to the factors discussed in “—Results of Operations—Fiscal Year Ended May 31, 2014 Compared to Fiscal Year Ended May 31, 2013—Operating Costs and Expenses—Cost of Revenues.”

 

    Primary and Secondary School Education. Cost of revenues for our primary and secondary school education from our continued operations increased from US$8.4 million for the fiscal year ended May 31, 2013 to US$8.5 million for the fiscal year ended May 31, 2014, primarily due to an increase in teaching fees paid to our teachers.

 

71


Table of Contents

Selling and Marketing Expenses

 

    Language Training and Test Preparation Courses. Selling and marketing expenses for our language training and test preparation courses from our continued operations increased by 16.7% from US$96.1 million for the fiscal year ended May 31, 2013 to US$112.1 million for the fiscal year ended May 31, 2014, primarily due to the factors discussed in “—Results of Operations—Fiscal Year Ended May 31, 2014 Compared to Fiscal Year Ended May 31, 2013—Operating Costs and Expenses—Selling and Marketing Expenses.”

 

    Primary and Secondary School Education. Selling and marketing expenses for our primary and secondary school education from our continued operations decreased by 44.2% from US$1.7 million for the fiscal year ended May 31, 2013 to US$1.0 million for the fiscal year ended May 31, 2014, primarily due to a decrease in advertisement expenses.

General and Administrative Expenses

 

    Language Training and Test Preparation Courses. General and administrative expenses for our language training and test preparation courses from our continued operations increased by 3.0% from US$198.7 million for the fiscal year ended May 31, 2013 to US$204.7 million for the fiscal year ended May 31, 2014, primarily due to the factors discussed in “—Results of Operations—Fiscal Year Ended May 31, 2014 Compared to Fiscal Year Ended May 31, 2013—Operating Costs and Expenses—General and Administrative Expenses.”

 

    Primary and Secondary School Education. General and administrative expenses for our primary and secondary school education from our continued operations increased by 31.6% from US$6.6 million for the fiscal year ended May 31, 2013 to US$8.7 million for the fiscal year ended May 31, 2014, primarily due to an increase in salaries and welfare benefits for administrative staff.

Inflation

According to the National Bureau of Statistics of China, the year-over-year percent changes in the consumer price index in China for May 2013, 2014 and 2015 were increases of 2.1%, 2.5% and 1.2%, respectively. Inflation has had some impact on our operations in recent years, in the form of higher salaries for our teachers and other staff and higher rental payments for certain of the properties we lease. Additionally, because a substantial portion of our assets consists of cash and cash equivalents and short-term investments in RMB, high inflation could significantly reduce the value and purchasing power of these assets. We are not able to hedge our exposure to higher inflation in China. We can provide no assurance that we will not be affected in the future should rates of inflation increase again in China.

Critical Accounting Policies

We prepare our financial statements in accordance with U.S. GAAP, which requires us to make judgments, estimates and assumptions that affect the reported amounts of our assets and liabilities and the disclosure of our contingent assets and liabilities at the end of each fiscal period and the reported amounts of revenues and expenses during each fiscal period. We continually evaluate these judgments and estimates based on our own historical experience, knowledge and assessment of current business and other conditions, our expectations regarding the future based on available information and assumptions that we believe to be reasonable, which together form our basis for making judgments about matters that are not readily apparent from other sources. Since the use of estimates is an integral component of the financial reporting process, our actual results could differ from those estimates. Some of our accounting policies require a higher degree of judgment than others in their application.

The selection of critical accounting policies, the judgments and other uncertainties affecting application of those policies and the sensitivity of reported results to changes in conditions and assumptions are factors that should be considered when reviewing our financial statements. We believe the following accounting policy involves the most significant judgments and estimates used in the preparation of our financial statements.

 

72


Table of Contents

Revenue recognition

We recognize revenue when persuasive evidence that an arrangement exists, delivery of the product or service has occurred, the selling price is both fixed and determinable and collection is reasonably assured. The primary sources of our company’s revenues are as follows:

Educational programs and services

Educational programs and services consist of language training and test preparation courses, primary and secondary school education and college admission examination retaking training services. Tuition is generally paid in advance and is initially recorded as deferred revenue. Tuition revenue for educational programs and services is recognized proportionately as the instructions are delivered, and is reported net of business taxes and related surcharges, and tuition refunds. Students are entitled to a short term course trial period which commences on the date the course begins. Tuition refunds are provided to students if they decide within the trial period that they no longer want to take the course. Tuition refunds have been insignificant in the fiscal years ended May 31, 2013, 2014 and 2015. After the trial period, if a student withdraws from a class, usually no refunds will be provided and any collected but unearned portion of the fee is recognized at that time.

We also sell online-learning cards primarily to distributors at fixed prices after deducting a pre-determined fixed discount to the face value of the cards. Online-learning card sales represent prepaid service fees received from students for e-learning services. The prepaid service fee is recorded as deferred revenue upon receiving the upfront payment. Revenue is recognized upon actual usage of the cards by the students based on the number of minutes the students use the e-learning services, of which the actual usage is tracked by us on an individual basis. Upon the expiration of the online-learning card, which ranges from six months to one year from the date of sale of the card to the distributor, we will recognize the remaining unused minutes as revenue.

Books and others

Our company sells educational books or other educational materials either through our own book stores or websites or through third party distributors. Revenue from sales made through our book stores is recognized upon sales to customers. Revenue through distributors is recognized once the products are sold to the end customers.

Consolidation of Variable Interest Entity

PRC laws and regulations currently require any foreign entity that invests in the education business in China to be an educational institution with relevant experience in providing educational services outside China. Our offshore holding companies are not educational institutions and do not provide educational services outside China. To comply with the PRC laws and regulations, we conduct substantially all of our business through New Oriental China and Xuncheng, our variable interest entities, and their schools and subsidiaries. We have, through our wholly owned subsidiaries in the PRC, entered into contractual arrangements with New Oriental China, its schools and subsidiaries, Xuncheng and its subsidiary, and their shareholders such that New Oriental China and its schools and subsidiaries, Xuncheng and its subsidiary (collectively the “VIEs) are considered variable interest entities for which we are considered their primary beneficiary. We believe we have substantive kick-out rights per the terms of the option agreement, which gives us the power to control the shareholder of New Oriental China and Xuncheng. More specifically, we believe that the terms of the exclusive option agreement are currently exercisable and legally enforceable under PRC laws and regulations. We also believe that the minimum amount of consideration permitted by the applicable PRC law to exercise the option does not represent a financial barrier or disincentive for us to exercise our rights under the exclusive option agreement. A simple majority vote of our board of directors is required to pass a resolution to exercise our rights under the exclusive option agreement, for which consent of the shareholder of New Oriental China and Xuncheng is not required. Therefore, we believe this gives us the power to direct the activities that most significantly impact the VIEs’ economic performance. We believe that our ability to exercise effective control, together with the service agreements and the equity pledge agreements, give us the rights to receive substantially all of the economic benefits from the VIEs in consideration for the services provided by our wholly owned subsidiaries in China. Accordingly, as the primary beneficiary of the VIEs and in accordance with U.S. GAAP, we consolidate their financial results and assets and liabilities in our consolidated financial statements.

 

73


Table of Contents

As advised by Tian Yuan Law Firm, our PRC counsel, our corporate structure in China complies with all existing PRC laws and regulations. However, our PRC legal counsel has also advised us that as there are substantial uncertainties regarding the interpretation and application of PRC laws and regulations, and we cannot assure you that the PRC government would agree that our corporate structure or any of the above contractual arrangements comply with current or future PRC laws or regulations. PRC laws and regulations governing the validity of these contractual arrangements are uncertain and the relevant government authorities may have broad discretion in interpreting these laws and regulations. See “Item 3. Risk factors—D. Risks Related to Our Corporate Structure—If the PRC government finds that the agreements that establish the structure for operating our China business do not comply with applicable PRC laws and regulations, we could be subject to severe penalties” and “—Risks Related to Our Corporate Structure—We rely on contractual arrangements for our operations in China, which may not be as effective in providing operational control as direct ownership”, “—Risks Related to Our Corporate Structure—Our ability to enforce the equity pledge agreements between us and New Oriental China’s shareholder may be subject to limitations based on PRC laws and regulations” and “—Risks Related to Our Corporate Structure—The controlling shareholder of Century Friendship, which is the sole shareholder of New Oriental China, may have potential conflicts of interest with us, and if any such conflicts of interest are not resolved in our favor, our business may be materially and adversely affected.”

We are a holding company with no material operations of our own. We conduct substantially all of our education business in China through contractual arrangements with the VIEs. See “Item 4. Information on the Company—C. Organizational Structure—Contractual Arrangements with New Oriental China, its Schools and Subsidiaries and its Shareholder” and “Item 4. Information on the Company—C. Organizational Structure—Contractual Arrangements with Xuncheng Network and Its Shareholder” for a summary of these contractual arrangements. In the fiscal years ended May 31, 2013, 2014 and 2015, the VIEs contributed in aggregate 99.0%, 98.4% and 97.9%, respectively, of our total net revenues. Our operations not conducted through contractual arrangements with the VIEs primarily consist of our kindergarten programs and the leasing of our commercial property. As of the fiscal years ended May 31, 2014 and 2015, the VIEs accounted for an aggregate of 65.3% and 64.8%, respectively, of our total assets, and 95.3% and 92.7%, respectively, of our total liabilities. The assets not associated with the VIEs primarily consist of cash, investments and commercial property.

Business Combinations

Business combinations are recorded using the acquisition method of accounting. The purchase price of the acquisition is allocated to the tangible assets, liabilities, identifiable intangible assets acquired and non-controlling interest, if any, based on their estimated fair values as of the acquisition date. The excess of the purchase price over those fair values is recorded as goodwill. Acquisition-related expenses and restructuring costs are expensed as incurred.

Where the consideration in an acquisition includes contingent consideration and the payment of which depends on the achievement of certain specified conditions post-acquisition, the contingent consideration is recognized and measured at its fair value at the acquisition date and if recorded as a liability, it is subsequently carried at fair value with changes in fair value reflected in earnings. As of May 31, 2015, there was no contingent consideration outstanding.

Share-based Compensation

Share-based payments to employees and directors are measured based on the grant-date fair value of the equity instrument issued and recognized as compensation expense net of a forfeiture rate on a straight-line basis over the requisite service period, with a corresponding addition to paid-in capital. We use the binomial option pricing model to measure the fair value of options granted and the quoted market price of our company’s equity shares to measure the fair value of non-vested equity shares granted to employees at each measurement date. The binomial option pricing model is adopted because we believe that considering the possibility of exercise of an option over the life of the option, as affected by the reality of changing stock prices and non-constant risk free rates, would better reflect the measurement objective of relevant accounting literature.

 

74


Table of Contents

The amount of compensation expense recognized at any date is at least equal to the portion of the fair value of the awards that are vested as of that date. The estimate of forfeitures is based on historical turnover rate and will be adjusted over the requisite service period to the extent that actual forfeitures differ, or are expected to differ from such estimates. Changes in estimated forfeitures will be recognized through a cumulative catch-up adjustment in the period of change and will impact the amount of share-based compensation expense to be recognized in future periods.

Equity Method Investments

Investee companies over which we have the ability to exercise significant influence, but do not have a controlling interest, are accounted for using the equity method. Significant influence is generally considered to exist when we have an ownership interest in the voting stock of the investee between 20% and 50%, or we have an ownership interest more than 50% but without control, and other factors, such as representation on the investee’s board of directors, voting rights and the impact of commercial arrangements, are considered in determining whether the equity method of accounting is appropriate.

An impairment charge is recorded if the carrying amount of the investment exceeds its fair value and this condition is determined to be other-than-temporary. We estimated the fair value of the investee company based on comparable quoted price for similar investment in active market, if applicable, or discounted cash flow approach which requires significant judgments, including the estimation of future cash flows, which is dependent on internal forecasts, the estimation of long term growth rate of a company’s business, the estimation of the useful life over which cash flows will occur, and the determination of the weighted average cost of capital. We did not record impairment losses on our equity method investment during the years ended May 31, 2013, 2014 and 2015.

Cost Method Investments

For equity investments that are not considered as debt securities or equity securities that have readily determinable fair values and over which we neither have significant influence nor control through investment in common stock or in-substance common stock, the cost method is used. Investments in limited partnerships over whose operating and financing policies we have virtually no influence and with investment less than five percent are accounted for using the cost method.

We review our cost method investments for impairment whenever an event or circumstance indicates that an other-than-temporary impairment has occurred. We consider available quantitative and qualitative evidence in evaluating potential impairment of our cost method investments. An impairment charge is recorded if the cost of an investment exceeds its fair value and such excess is determined to be other-than-temporary. We estimated the fair value of these investee companies based on discounted cash flow approach. Factors we consider in making such a determination include the length of time that the fair value of the investment is below our carrying value; the financial condition, operating performance and the prospects of the equity investee; and other company-specific information such as recent financing rounds. As a result of the assessment process for our cost method investments, we recognized impairment charge of nil, nil and $2 in 2013, 2014, and 2015 respectively.

Available-for-sale Investments

Investment classified as available-for-sale are reported at fair values with the unrealized gains or losses recorded as accumulated other comprehensive income (loss) if the decline in fair value is considered temporary or in the consolidated statements of operations if the change in fair value is considered other-than-temporary.

We continually review our available-for-sale investments to determine whether a decline in fair value below the carrying value is other-than-temporary. The primary factors we consider in our determination are the length of time that the fair value of the investment is below its carrying value, the financial condition, operating performance and the prospects of the equity investee. Upon assessment for our available-for-sale investments, we recognized no impairment charge for the years ended May 31, 2013, 2014 and 2015, respectively.

 

75


Table of Contents

Long-term held-to-maturity investment

The long-term held-to-maturity investment represents a trust guaranteed by a bank with the maturity of more than one year, which is stated at its amortized cost.

Income Taxes

As part of the process of preparing our consolidated financial statements, we are required to estimate our income taxes in each of the jurisdictions in which we operate. Significant judgment is required in determining our provision for income taxes and income tax assets and liabilities, including evaluating uncertainties in the application of accounting principles and complex tax laws.

We account for income taxes using the asset and liability approach. Under this method, deferred tax assets and liabilities are determined based on the difference between the financial reporting and tax bases of assets and liabilities using enacted tax rates that will be in effect for the period in which the differences are expected to reverse. The effect on deferred taxes of a change in tax rates is recognized in the consolidated statements of operations in the period of change. Deferred tax assets are reduced by a valuation allowance when it is considered more likely than not that some portion or all of the deferred tax assets will not be realized.

We account for uncertain tax positions by reporting a liability for unrecognized tax benefits resulting from uncertain tax positions taken or expected to be taken in a tax return. Tax benefits are recognized from uncertain tax positions when we believe that it is more likely than not that the tax position will be sustained on examination by the taxing authorities based on the technical merits of the position. We recognize interest and penalties, if any, related to unrecognized tax benefits in income tax expense.

Uncertainties exist with respect to how the PRC’s Enterprise Income Tax Law applies to our overall operations, and more specifically, with regard to our tax residency status. The Enterprise Income Tax Law includes a provision specifying that legal entities organized outside of the PRC will be considered residents for PRC income tax purposes if their place of effective management or control is within the PRC. The implementation rules to the Enterprise Income Tax Law provide that non-resident legal entities will be considered PRC residents if substantial and overall management and control over the manufacturing and business operations, personnel, accounting, properties, among others, occur within the PRC. Despite the present uncertainties resulting from the limited PRC tax guidance on the issue, we do not believe that our legal entities organized outside of the PRC should be treated as residents for the Enterprise Income Tax Law’s purposes. If one or more of our legal entities organized outside of the PRC were characterized as PRC tax residents, the impact would adversely affect our results of operation. See “Item 3. Key Information—D. Risk Factors—Risks Related to Doing Business in China—We may be treated as a resident enterprise for PRC tax purposes under the EIT Law, which may subject us to PRC income tax for our global income and withholding for any dividends we pay to our non-PRC shareholders and ADS holders.”

Allowance for doubtful accounts

Accounts receivable represents amounts due from corporate customers of our schools and subsidiaries. We provide allowance for doubtful accounts equal to the estimated amounts. Our estimates are based on historical collection experience and a review of the current status of accounts receivable and advances to suppliers. Accounts receivable and advances to suppliers are presented net of allowance for doubtful accounts.

Economic lives and impairment of property and equipment

Property and equipment are stated at cost less accumulated depreciation and amortization. Depreciation and amortization is calculated on a straight line basis over the following estimated economic lives:

 

Buildings

   20-50 years

Transportation equipment

   10 years

Furniture and education equipment

   5 years

Computer equipment and software

   3 years

Leasehold improvements

   Shorter of the lease term or estimated economic life

Judgment is required to determine the estimated useful lives of property and equipment, especially for the equipment, including determining how long existing equipment can function and when new technologies will be introduced at cost-effective price points to replace existing equipment. Changes in these estimates and assumptions could materially impact our financial position and results of operations.

 

76


Table of Contents

We review its long-lived assets for impairment whenever events or changes in circumstances indicate that the carrying amount of an asset may no longer be recoverable. When these events occur, we measure impairment by comparing the carrying value of the long-lived assets to the estimated undiscounted future cash flows expected to result from the use of the assets and their eventual disposition. If the sum of the expected undiscounted cash flow is less than the carrying amount of the assets, we would recognize an impairment loss based on the fair value of the assets. We recognized no impairment loss on property and equipment for the years ended May 31, 2013, 2014 and 2015.

Impairment of goodwill and indefinite-lived intangible assets

We review the carrying value of intangible assets not subject to amortization, including goodwill, to determine whether impairment may exist, whenever events or changes in circumstances indicate that the carrying amount of an asset may no longer be recoverable at least annually.

Goodwill is tested for impairment at the reporting unit level on an annual basis (May 31 of each year) and between annual tests if an event occurs or circumstances change that would more likely than not reduce the fair value of a reporting unit below its carrying value. These events or circumstances could include a significant change in the stock prices, business climate, legal factors, operating performance indicators, competition, or sale or disposition of a significant portion of a reporting unit.

Application of the goodwill impairment test requires judgment, including the identification of reporting units, assignment of assets and liabilities to reporting units, assignment of goodwill to reporting units, and determination of the fair value of each reporting unit. The estimation of fair value of each reporting unit using a discounted cash flow methodology also requires significant judgments, including estimation of future cash flows, which is dependent on internal forecasts, estimation of the long-term rate of growth for our business, estimation of the useful life over which cash flows will occur, and determination of the our weighted average cost of capital. The estimates used to calculate the fair value of a reporting unit change from year to year based on operating results and market conditions. Changes in these estimates and assumptions could materially affect the determination of fair value and goodwill impairment for the reporting unit.

In September 2011, the Financial Accounting Standards Board, or the FASB, issued an authoritative pronouncement related to testing goodwill for impairment. The guidance permits us to first assess qualitative factors to determine whether it is “more likely than not” that the fair value of a reporting unit is less than its carrying amount as a basis for determining whether it is necessary to perform the two-step goodwill impairment test. We adopted this pronouncement since June 2012. If it is more likely than not that the fair value of a reporting unit is less than its carrying amount, goodwill is then tested following a two-step process. The first step compares the fair value of each reporting unit to its carrying amount, including goodwill. If the fair value of each reporting unit exceeds its carrying amount, goodwill is not considered to be impaired and the second step will not be required. If the carrying amount of a reporting unit exceeds its fair value, the second step compares the implied fair value of goodwill to the carrying value of a reporting unit’s goodwill.

The implied fair value of goodwill is determined in a manner similar to accounting for a business combination with the allocation of the assessed fair value determined in the first step to the assets and liabilities of the reporting unit. The excess of the fair value of the reporting unit over the amounts assigned to the assets and liabilities is the implied fair value of goodwill. An impairment loss is recognized for any excess in the carrying value of goodwill over the implied fair value of goodwill. We recognized no impairment loss on goodwill for any of the periods presented.

An intangible asset that is not subject to amortization is tested for impairment at least annually or more frequently if events or changes in circumstances indicate that the asset might be impaired. Such impairment test is to compare the fair values of assets with their carrying value amounts and an impairment loss is recognized if and when the carrying amounts exceed the fair values. The estimates of fair values of intangible assets not subject to amortization are determined using various discounted cash flow valuation methodologies. Significant assumptions are inherent in this process, including estimates of discount rates or market price. Discount rate assumptions are based on an assessment of the risk inherent in the respective intangible assets. Market prices are based on potential purchase quote from third party, if any. We recognized no impairment loss on indefinite-lived intangible assets for the years ended May 31, 2013, 2014 and 2015.

 

77


Table of Contents

Recently Issued Accounting Pronouncements

Newly adopted accounting pronouncements

In July 2013, the FASB issued a pronouncement which provides guidance on financial statement presentation of an unrecognized tax benefits when a net operating loss carryforward, a similar tax loss, or a tax credit carryforward exists. The FASB’s objective in issuing this ASU is to eliminate diversity in practice resulting from a lack of guidance on this topic in current U.S. GAAP.

The amendments in this ASU state that an unrecognized tax benefit, or a portion of an unrecognized tax benefit, should be presented in the financial statements as a reduction to a deferred tax asset for a net operating loss carryforward, a similar tax loss, or a tax credit carryforward, except as follows. To the extent a net operating loss carryforward, a similar tax loss, or a tax credit carryforward is not available at the reporting date under the tax law of the applicable jurisdiction to settle any additional income taxes that would result from the disallowance of a tax position or the tax law of the applicable jurisdiction does not require the entity to use, and the entity does not intend to use, the deferred tax asset for such purpose, the unrecognized tax benefit should be presented in the financial statements as a liability and should not be combined with deferred tax assets.

This ASU applies to all entities that have unrecognized tax benefits when a net operating loss carryforward, a similar tax loss, or a tax credit carryforward exists at the reporting date. The amendments in this ASU are effective for fiscal years, and interim periods within those years, beginning after December 15, 2013. Early adoption is permitted. The amendments should be applied prospectively to all unrecognized tax benefits that exist at the effective date. Retrospective application is permitted. The adoption of this guidance did not have a significant effect on our consolidated financial statements.

Recently issued accounting pronouncements not yet adopted

In May 2014, the FASB issued a new pronouncement which affects any entity using U.S. GAAP that either enters into contracts with customers to transfer goods or services or enters into contracts for the transfer of nonfinancial assets unless those contracts are within the scope of other standards (e.g., insurance contracts or lease contracts). This Accounting Standards Update (“ASU”) will supersede the revenue recognition requirements in Topic 605, Revenue Recognition, and most industry-specific guidance. This ASU also supersedes some cost guidance included in Subtopic 605-35, Revenue Recognition—Construction-Type and Production-Type Contracts. In addition, the existing requirements for the recognition of a gain or loss on the transfer of nonfinancial assets that are not in a contract with a customer (e.g., assets within the scope of Topic 360, Property, Plant, and Equipment, and intangible assets within the scope of Topic 350, Intangibles—Goodwill and Other) are amended to be consistent with the guidance on recognition and measurement (including the constraint on revenue) in this ASU.

The core principle of the guidance is that an entity should recognize revenue to depict the transfer of promised goods or services to customers in an amount that reflects the consideration to which the entity expects to be entitled in exchange for those goods or services. To achieve that core principle, an entity should apply the following steps:

Step 1: Identify the contract(s) with a customer.

Step 2: Identify the performance obligations in the contract.

Step 3: Determine the transaction price.

Step 4: Allocate the transaction price to the performance obligations in the contract.

Step 5: Recognize revenue when (or as) the entity satisfies a performance obligation.

 

78


Table of Contents

For a public entity, the amendments in this ASU are effective for annual reporting periods beginning after December 15, 2017, including interim periods within that reporting period. Early application will be permitted.

An entity should apply the amendments in this ASU using one of the following two methods:

1. Retrospectively to each prior reporting period presented and the entity may elect any of the following practical expedients:

 

    For completed contracts, an entity need not restate contracts that begin and end within the same annual reporting period.

 

    For completed contracts that have variable consideration, an entity may use the transaction price at the date the contract was completed rather than estimating variable consideration amounts in the comparative reporting periods.

 

    For all reporting periods presented before the date of initial application, an entity need not disclose the amount of the transaction price allocated to remaining performance obligations and an explanation of when the entity expects to recognize that amount as revenue.

2. Retrospectively with the cumulative effect of initially applying this ASU recognized at the date of initial application.

If an entity elects this transition method it also should provide the additional disclosures in reporting periods that include the date of initial application of:

The amount by which each financial statement line item is affected in the current reporting period by the application of this ASU as compared to the guidance that was in effect before the change. An explanation of the reasons for significant changes.

We are in the process of evaluating the impact of this pronouncement to its consolidated financial statements.

In June 2014, the FASB issued a new pronouncement which requires that a performance target that affects vesting and that could be achieved after the requisite service period be treated as a performance condition. A reporting entity should apply existing guidance in Topic 718, Compensation—Stock Compensation, as it relates to awards with performance conditions that affect vesting to account for such awards. The performance target should not be reflected in estimating the grant-date fair value of the award. Compensation cost should be recognized in the period in which it becomes probable that the performance target will be achieved and should represent the compensation cost attributable to the period(s) for which the requisite service has already been rendered. If the performance target becomes probable of being achieved before the end of the requisite service period, the remaining unrecognized compensation cost should be recognized prospectively over the remaining requisite service period. The total amount of compensation cost recognized during and after the requisite service period should reflect the number of awards that are expected to vest and should be adjusted to reflect those awards that ultimately vest. The requisite service period ends when the employee can cease rendering service and still be eligible to vest in the award if the performance target is achieved.

The amendments in this ASU are effective for annual periods and interim periods within those annual periods beginning after December 15, 2015. Earlier adoption is permitted.

Entities may apply the amendments in this ASU either: (a) prospectively to all awards granted or modified after the effective date; or (b) retrospectively to all awards with performance targets that are outstanding as of the beginning of the earliest annual period presented in the financial statements and to all new or modified awards thereafter. If retrospective transition is adopted, the cumulative effect of applying this ASU as of the beginning of the earliest annual period presented in the financial statements should be recognized as an adjustment to the opening retained earnings balance at that date. In addition, if retrospective transition is adopted, an entity may use hindsight in measuring and recognizing the compensation cost. We do not expect the adoption of this pronouncement will have a significant effect on our consolidated financial position or results of operations.

 

79


Table of Contents

In February 2015, the FASB issued a new pronouncement which is intended to improve targeted areas of consolidation guidance for legal entities such as limited partnerships, limited liability corporations, and securitization structures (collateralized debt obligations, collateralized loan obligations, and mortgage-backed security transactions). The ASU focuses on the consolidation evaluation for reporting organizations (public and private companies and not-for-profit organizations) that are required to evaluate whether they should consolidate certain legal entities. In addition to reducing the number of consolidation models from four to two, the new standard simplifies the FASB Accounting Standards Codification (“Codification”) and improves current GAAP by:

 

    Placing more emphasis on risk of loss when determining a controlling financial interest. A reporting organization may no longer have to consolidate a legal entity in certain circumstances based solely on its fee arrangement, when certain criteria are met.

 

    Reducing the frequency of the application of related-party guidance when determining a controlling financial interest in a variable interest entity (VIE).

 

    Changing consolidation conclusions for public and private companies in several industries that typically make use of limited partnerships or VIEs.

The ASU will be effective for periods beginning after December 15, 2015, for public companies. Early adoption is permitted, including adoption in an interim period. We do not expect the adoption of this pronouncement will have a significant effect on our consolidated financial position or results of operations.

In May 2015, the FASB issued a pronouncement which provides amendments on the disclosure for fair value measured investments in certain entities that calculate net asset value per share (or its equivalent). The amendments remove the requirement to categorize within the fair value hierarchy all investments for which fair value is measured using the net asset value per share practical expedient. The amendments also remove the requirement to make certain disclosures for all investments that are eligible to be measured at fair value using the net asset value per share practical expedient. Rather, those disclosures are limited to investments for which the entity has elected to measure the fair value using that practical expedient.

The amendments apply to reporting entities that elect to measure the fair value of an investment within the scope of paragraphs 820-10-15-4 through 15-5 using the net asset value per share (or its equivalent) practical expedient in paragraph 820-10-35-59.

The amendments are effective for public business entities for fiscal years beginning after December 15, 2015, and interim periods within those fiscal years. For all other entities, the amendments in this Update are effective for fiscal years beginning after December 15, 2016, and interim periods within those fiscal years. A reporting entity should apply the amendments retrospectively to all periods presented. The retrospective approach requires that an investment for which fair value is measured using the net asset value per share practical expedient be removed from the fair value hierarchy in all periods presented in an entity’s financial statements. Earlier application is permitted. We do not expect the adoption of this pronouncement will have a significant effect on our consolidated financial position or results of operations.

 

B. Liquidity and Capital Resources

Our principal source of liquidity has been cash generated from operating activities. As of May 31, 2015, we had US$531.3 million in cash and cash equivalents. Our cash and cash equivalents consist of cash on hand and liquid investments that are unrestricted as to withdrawal or use, have maturities of three months or less and are placed with banks and other financial institutions. Although we consolidate the results of New Oriental China and its schools and subsidiaries, we do not have direct access to the cash and cash equivalents or future earnings of New Oriental China. However, a portion of the cash balances of New Oriental China and its schools and subsidiaries are paid to our wholly owned subsidiaries in China pursuant to contractual arrangements for the services our subsidiaries provide to New Oriental China and its schools and subsidiaries.

 

80


Table of Contents

We expect to require cash to fund our ongoing business needs, particularly the rent and other costs and expenses relating to opening new schools and learning centers. We opened 87 new learning centers and closed 66 existing centers in fiscal year 2015. We plan to accelerate the pace of opening additional schools and learning centers in the future with a focus on opening new learning centers in fast growing, high profit margin cities. We expect to incur capital expenditures ranging from approximately RMB1.0 million (US$0.1 million) to RMB4.0 million (US$0.6 million) per new school depending primarily on the size and geographic location of the school. Other cash needs include acquisitions of businesses and properties that complement our operations when suitable opportunities arise. We have not encountered any difficulties in meeting our cash obligations to date. We believe that our current cash and cash equivalents and anticipated cash flow from operations will be sufficient to meet our anticipated cash needs for the foreseeable future.

The following table sets forth a summary of our cash flows for the periods indicated:

 

     For the Year Ended May 31,  
(in thousands of US$)    2013      2014      2015  

Net cash provided by operating activities

     283,628         361,345         374,145   

Net cash used in investing activities

     (237,888      (344,377      (173,417

Net cash used in financing activities

     (70,849      (54,114      (44,297

Effect of foreign exchange rate changes

     14,014         (8,427      3,274   

Net change in cash and cash equivalents

     (11,095      (45,573      159,705   
  

 

 

    

 

 

    

 

 

 

Cash and cash equivalents at beginning of period

     428,261         417,166         371,593   
  

 

 

    

 

 

    

 

 

 

Cash and cash equivalents at end of the period

     417,166         371,593         531,298   
  

 

 

    

 

 

    

 

 

 

Operating Activities

Net cash provided by operating activities amounted to US$374.1 million in the fiscal year ended May 31, 2015. Our net cash provided by operating activities in the fiscal year ended May 31, 2015 reflected net income of US$192.7 million, as adjusted by the reconciliation of certain non-cash items, including US$46.7 million in depreciation and US$15.7 million in share-based compensation expense. Additional factors affecting operating cash flow included an increase in deferred revenues in the amount of US$117.1 million due to the increased amount of course fees received during the period, an increase in the accrued expenses and other current liabilities account of US$11.1 million, primarily due to an increase in accrued employee salary expenses and welfare benefits.

Net cash provided by operating activities amounted to US$361.3 million in the fiscal year ended May 31, 2014. Our net cash provided by operating activities in the fiscal year ended May 31, 2014 reflected net income of US$215.7 million, as adjusted by the reconciliation of certain non-cash items, including US$43.8 million in depreciation and amortization and US$20.1 million in share-based compensation expense. Additional factors affecting operating cash flow included an increase in deferred revenues in the amount of US$60.7 million due to the increased amount of course fees received during the period, an increase in the accrued expenses and other current liabilities account of US$44.8 million, primarily due to an increase in accrued employee salary expenses and welfare benefits.

Net cash provided by operating activities amounted to US$283.6 million in the fiscal year ended May 31, 2013. Our net cash provided by operating activities in the fiscal year ended May 31, 2013 reflected net income of US$136.3 million, as adjusted by the reconciliation of certain non-cash items, including US$39.2 million in depreciation and amortization and US$27.2 million in share-based compensation expense. Additional factors affecting operating cash flow included an increase in deferred revenues in the amount of US$51.4 million due to the increased amount of course fees received during the period, an increase in the accrued expenses and other current liabilities account of US$22.0 million, primarily due to an increase in accrued employee salary expenses and welfare benefits.

Investing Activities

We lease all of our facilities except for part of the premises for the Beijing, Xi’an, Tianjin, Kunming, Wuhan, Guangzhou, Changsha, Xiamen, Zhengzhou and Yangzhou schools, which premises we own. Our cash used in investing activities is primarily related to our purchase of land use rights and the premises for the Beijing, Xi’an, Tianjin, Kunming, Wuhan, Guangzhou, Changsha, Xiamen, Zhengzhou and Yangzhou schools and equipment used in our operations, our investment in term deposits and short term investments as well as acquisition in ordinary course of business. Net cash used in investing activities amounted to US$173.4 million in the fiscal year ended May 31, 2015, compared to US$344.4 million in the fiscal year ended May 31, 2014 and US$237.9 million in the fiscal year ended May 31, 2013.

 

81


Table of Contents

Net cash used in investing activities in the fiscal year ended May 31, 2015 was primarily attributable to purchase of long term held-to-maturity investments in the amount of US$145.4 million, long term available for sale investments in the amount of US$26.1 million and the purchase of property and equipment in the amount of US$55.3 million in connection with the expansion of our school network.

Net cash used in investing activities in the fiscal year ended May 31, 2014 was primarily attributable to net purchase of short term investments in the amount of US$150.4 million and the purchase of property and equipment in the amount of US$31.7 million in connection with the expansion of our school network.

Net cash used in investing activities in the fiscal year ended May 31, 2013 was primarily attributable to net purchase of short term investments in the amount of US$168.0 million and the purchase of property and equipment in the amount of US$61.5 million in connection with the expansion of our school network.

Financing Activities

Net cash used in financing activities amounted to US$44.3 million in the fiscal year ended May 31, 2015, compared to net cash used in financing activities of US$54.1 million in the fiscal year ended May 31, 2014 and net cash used in financing activities of US$70.8 million in the fiscal year ended May 31, 2013.

Net cash used in financing activities in the fiscal year ended May 31, 2015 was primarily attributable to cash paid for share repurchase in the amount of US$59.4 million.

Net cash used in financing activities in the fiscal year ended May 31, 2014 was primarily attributable to cash paid for share repurchase in the amount of US$21.5 million and cash dividend in the amount of US$54.5 million.

Net cash used in financing activities in the fiscal year ended May 31, 2013 was primarily attributable to cash paid for share repurchase in the amount of US$28.5 million and cash dividend in the amount of US$47.0 million.

Holding Company Structure

Overview

We are a holding company with no material operations of our own. We conduct substantially all of our education business in China through contractual arrangements with New Oriental China, our variable interest entity, and its schools and subsidiaries and shareholder. See “Item 4. Information on the Company—C. Organizational Structure—Contractual Arrangements with New Oriental China, Its Schools and Subsidiaries and Its Shareholder” for a summary of these contractual arrangements. Xuncheng Network is a wholly owned subsidiary of New Oriental China. In the fiscal year ended May 31, 2015, we entered into a series of contractual arrangements with Xuncheng Network, its subsidiaries and its shareholder as part of an internal restructuring. Following a change in our restructuring strategy, these contractual arrangements were terminated in September 2015. See “Item 4. Information on the Company—C. Organizational Structure—Contractual Arrangements with Xuncheng Network, Its Subsidiary and Its Shareholder” for a summary of these contractual arrangements. In the fiscal years ended May 31, 2013, 2014 and 2015, our variable interest entity(ies) contributed in aggregate 99.0%, 98.4% and 97.9%, respectively, of our total net revenues. Our operations not conducted through contractual arrangements with our variable interest entity(ies) primarily consist of our kindergarten programs and the leasing of our commercial property. As of May 31, 2014 and 2015, our variable interest entity(ies) accounted for an aggregate of 65.3% and 64.8%, respectively, of our total assets, and 95.3% and 92.7%, respectively, of our total liabilities. The assets not associated with our variable interest entity(ies) primarily consist of cash and cash equivalents, term deposits and short-term investments. As of May 31, 2014 and 2015, $26.4 million and $90.7 million, respectively, of these assets were denominated in U.S. dollars, and $382.8 million and $283.3 million, respectively, of these assets were denominated in RMB.

As a holding company, our ability to pay dividends and other cash distributions to our shareholders depends in part upon dividends and other distributions paid to us by our PRC subsidiaries. The amount of dividends paid by our PRC subsidiaries to us primarily depends on the service fees paid to our PRC subsidiaries from our variable interest entity(ies), and, to a lesser degree, our PRC subsidiaries’ retained earnings. As of May 31, 2013, 2014 and 2015, the total amount of service fees payable to our PRC subsidiaries from our variable interest entity(ies) under the service agreements was US$71.7 million, US$123.7 million and US$29.4 million, respectively. Conducting our operations through contractual arrangements with our variable interest entity(ies) entails a risk that we may lose the power to direct the activities that most significantly affect the economic performance of our variable interest entity(ies), which may result in our being unable to consolidate their financial results with our results and may impair our access to their cash flow from operations and thereby reduce our liquidity. See “Item 3. Risk Factors—D. Risks Related to Our Corporate Structure” for more information, including the risk factors titled “If the PRC government finds that the agreements that establish the structure for operating our China business do not comply with applicable PRC laws and regulations, we could be subject to severe penalties” and “We rely on contractual arrangements for our operations in China, which may not be as effective in providing operational control as direct ownership.”

 

82


Table of Contents

Dividend Distributions

Under PRC law, each of our PRC subsidiaries, New Oriental China and its subsidiaries which is not a school is required to set aside at least 10% of its after-tax profits each year, if any, to fund a statutory surplus reserve until such reserve reaches 50% of its registered capital and to further set aside a portion of its after-tax profit to fund the reserve fund at the discretion of our board of directors. Although the statutory reserves can be used, among other ways, to increase the registered capital and eliminate future losses in excess of retained earnings of the respective companies, the reserve funds are not distributable as cash dividends except in the event of liquidation. In addition, at the end of each fiscal year, each of our schools in China is required to allocate a certain amount out of its annual net income, if any, to its development fund for the construction or maintenance of the school or procurement or upgrade of educational equipment. For our schools which have elected to require reasonable returns, this amount shall be no less than 25% of the annual net income of the school, and for our schools which have elected not to require reasonable returns, this amount shall be equivalent to no less than 25% of the annual increase in the net assets of the school, if any. Our PRC subsidiaries are permitted to pay dividends to us only out of their retained earnings, if any, as determined in accordance with PRC accounting standards and regulations.

Pursuant to contractual arrangements that our wholly owned subsidiaries in China have with New Oriental China, the earnings and cash of New Oriental China and its schools and subsidiaries are used to pay service fees in RMB to our PRC subsidiaries in the manner and amount set forth in these agreements. After paying the applicable withholding taxes and making appropriations for its statutory reserve requirement, the remaining net profits of our PRC subsidiaries would be available for distribution to three Hong Kong-incorporated intermediate holding companies wholly owned by our company, and from these three Hong Kong-incorporated intermediate holding companies to our company. See “Item 4. Information on the Company—C. Organizational Structure” for a diagram of our corporate structure. As of May 31, 2015, the net assets of our PRC subsidiaries and New Oriental China and its schools and subsidiaries which were restricted due to statutory reserve requirements and other applicable laws and regulations, and thus not available for distribution, was in aggregate US$270.7 million, and the net assets of our PRC subsidiaries and New Oriental China and its schools and subsidiaries which were unrestricted and thus available for distribution was in aggregate US$949.6 million. We do not believe that these restrictions on the distribution of our net assets will have a significant impact on our ability to timely meet our financial obligations in the future. See “Item 3. Key Information—D. Risk Factors—Risks Related to Doing Business in China—We may rely on dividends and other distributions on equity paid by our wholly owned subsidiaries to fund any cash and financing requirements we may have, and any limitation on the ability of our subsidiaries and New Oriental China and its schools and subsidiaries to make payments to us could have a material adverse effect on our ability to conduct our business” for more information.

Furthermore, cash transfers from our PRC subsidiaries to our Hong Kong-incorporated intermediate holding companies are subject to PRC government control of currency conversion. Restrictions on the availability of foreign currency may affect the ability of our PRC subsidiaries and New Oriental China and its schools and subsidiaries to remit sufficient foreign currency to pay dividends or other payments to us, or otherwise satisfy their foreign currency denominated obligations. See “Item 3. Key Information—D. Risk Factors—Risks Related to Doing Business in China—Governmental control of currency conversion may affect the value of your investment.”

Capital Expenditures

The expansion of our network of schools, learning centers, O2O ecosystem and bookstores has required significant investment. Our capital expenditures were US$61.5 million, US$31.7 million and US$55.3 million in the fiscal years ended May 31, 2013, 2014 and 2015, respectively. Our capital expenditures are incurred primarily in connection with facility acquisitions, leasehold improvements and investments in equipment, technology and operating systems. Our capital expenditures for the fiscal year ended May 31, 2015 were primarily due to our investments in facilities, equipment, technology and operating systems to meet the expected growth of our operations. We intend to cost-efficiently allocate our capital resources by leasing most of our new facilities in the foreseeable future. We may also make acquisitions of businesses and properties that complement our operations when suitable opportunities arise. We believe that we will be able to fund our capital needs in the foreseeable future through cash generated from our operating activities.

 

83


Table of Contents
C. Research and Development, Patents and Licenses, etc.

Technology

Our technology platform is designed to provide systems that help distinguish us in the marketplace, operate cost-effectively and accommodate future growth. We currently use a combination of commercially available and custom developed software and hardware systems. Our technology platform is a combination of e-learning platforms, alumni platforms, content management systems, exam platforms, e-business promotion platforms and bookstore platforms, live Internet classrooms, as well as licensed speech recognition platforms. Our investment in system infrastructure has several key benefits: simplification of the storage and processing of large amounts of data, facilitation of the deployment and operation of large-scale programs and services and automation of much of the administration of our business. It also provides us with the ability to scale both capacity and functionality and build large clusters seamlessly.

One of our ongoing primary objectives is to maintain reliable systems. We have implemented performance monitoring for all key web and business systems to enable us to respond quickly to potential problems. Based on cluster technology, our system can identify errors and isolate failed servers automatically so that our clients can access our services at any time. Our websites are hosted at third party facilities in Beijing. This facility provides redundant utility systems, a backup electric generator and 24-hour a day server support. All servers have redundant power supplies and file systems to maximize system and data availability. We regularly back up our database on a server hosted at an Internet data center to minimize the impact of data loss due to system failures. We do not capitalize any related costs.

Intellectual Property

Our trademarks, copyrights, trade secrets and other intellectual property rights distinguish our services and products from those of our competitors and contribute to our competitive advantage in our target markets. To protect our brand and other intellectual property, we rely on a combination of trademark, copyright and trade secret laws as well as confidentiality agreements with our employees, contractors and others. “ LOGO ” and “New Oriental” are registered trademarks in China and have been recognized as “well-known trademarks” (“ LOGO ”) in a civil action adjudicated in China. We have also registered additional trademarks and logos, including “Pop Kids,” with the Trademark Office of the State Administration for Industry and Commerce in China. Our main websites are located at www.df.cn, www.neworiental.org, english.neworiental.org, and www.koolearn.com. In addition, we have registered other domain names, including www.dogwood.com.cn, pop.xdf.cn, baby.xdf.cn, youneng.xdf.cn, liuxue.xdf.cn, youxue.xdf.cn, www.neworiental-k12.org and www.66xue.com.

In order to develop, improve, market and deliver new programs and services, we are required to obtain licenses from others from time to time. For example, we currently have arrangements with international education content providers and publishers such as British Council, Cengage Learning, Coursera, Monash College Pty Ltd, NCUK, International Baccalaureate, Bell Education, ETS, HMH, Cambridge University Press, Cambridge English Language Assessment, The McGraw-Hill Companies, Pearson Education, Oxford University Press, Harper Collins, or their respective authorized local publishers, to develop and distribute localized versions of specified books in China. There can be no assurance that we will be able to continue to obtain licenses on commercially reasonable terms or at all or that rights granted under any licenses will be valid and enforceable.

We cannot be sure that our efforts to protect our intellectual property rights will be adequate or that third parties will not infringe or misappropriate these rights. In addition, there can be no assurance that competitors will not independently develop similar intellectual property. If others are able to copy and use our programs and services, we may not be able to maintain our competitive position. Furthermore, the application of laws governing intellectual property rights in China and abroad is uncertain and evolving and could involve substantial risks to us. If litigation is necessary to enforce our intellectual property rights or determine the scope of the proprietary rights of others, we may have to incur substantial costs or divert other resources, which could harm our business

 

84


Table of Contents

In addition, competitors, content providers, publishers and others may claim that we have infringed their intellectual property rights. Defending any such lawsuit, whether with or without merit, could be time-consuming, result in costly litigation or prevent us from offering our programs and services, which could harm our business. If a lawsuit against us is successful, we may lose the rights to use our products or be required to modify them, or we may have to pay financial damages.

We have adopted guidelines, procedures and safeguards designed to educate our employees and contractors regarding the importance of respecting the intellectual property rights of third parties, and detect and prevent any conduct or activities by our employees or contractors that infringe or have the potential to infringe upon such third-party rights. The guidelines specify certain key principles and policies that we require all of our employees and contractors to uphold as a fundamental condition of their employment. The procedures and safeguards we have implemented to ensure compliance with these principles and policies include the assignment of dedicated staff to monitor and enforce compliance with these intellectual property guidelines, including in particular our content control group, which reviews the content of our course materials to ensure that no infringing materials are used in our classrooms. We have also made efforts to ensure that our marketing materials are reviewed and approved by appropriate management before being distributed to the public. We believe these guidelines, procedures and safeguards will further improve our ability to avoid infringing or potentially infringing activities, minimize our exposure to third party claims and protect our reputation as a company that respects the intellectual property rights of third parties.

 

D. Trend Information

Other than as disclosed elsewhere in this annual report, we are not aware of any trends, uncertainties, demands, commitments or events since the beginning of our fiscal year 2015 that are reasonably likely to have a material effect on our net revenues, income from operations, profitability, liquidity or capital resources, or that would cause the disclosed financial information to be not necessarily indicative of future operating results or financial condition.

 

E. Off-balance Sheet Arrangements

We have not entered into any financial guarantees or other commitments to guarantee the payment obligations of any third parties. We have not entered into any derivative contracts that are indexed to our shares and classified as shareholders’ equity, or that are not reflected in our consolidated financial statements. Furthermore, we do not have any retained or contingent interest in assets transferred to an unconsolidated entity that serves as credit, liquidity or market risk support to such entity. We do not have any variable interest in any unconsolidated entity that provides financing, liquidity, market risk or credit support to us or engages in leasing, hedging or research and development services with us.

 

F. Tabular Disclosure of Contractual Obligations

The following table sets forth our contractual obligations as of May 31, 2015:

 

     Payment due by May 31,  
(in thousands of US$)    Total      2016      2017      2018      2019      2020      Thereafter  

Operating Lease Obligations(1)

     532,858         135,927         146,013         88,021         63,982         45,570         53,345   

Purchase and Leasehold Improvements Obligations(2)

     3,672         3,672         —           —           —           —           —     

Long-Term Investment Obligations(3)

     2,955         2,955         —           —           —           —           —     

 

(1) Represents lease obligations under our facility leases.
(2) Represents leasehold improvement obligations in connection with renovations of the leased facilities.
(3) Represents investment obligations in connection with an equity interest investment in a third party.

 

85


Table of Contents
ITEM 6. DIRECTORS, SENIOR MANAGEMENT AND EMPLOYEES

 

A. Directors and Senior Management

The following table sets forth information regarding our executive officers and directors as of the date of this annual report.

 

Name

   Age   

Position/Title

Michael Minhong Yu

   52    Chairman and Chief Executive Officer

Louis T. Hsieh

   50    Director, President

Chenggang Zhou

   53    Director, Executive President, Domestic Business

Zhihui Yang

   41    Chief Financial Officer

Robin Yanhong Li

   46    Independent Director

Denny Lee

   47    Independent Director

John Zhuang Yang

   60    Independent Director

Mr. Michael Minhong Yu is the founder of our company and has served as the chairman of our board and our chief executive officer since 2001. He also serves as vice chairman of the Beijing Young Entrepreneurs Association and vice chairman of the Committee of Education of the Central Committee of the China Democratic League. Prior to founding our first school in 1993, Mr. Yu was an English instructor at Peking University from 1985 and 1991. Mr. Yu received his bachelor’s degree in English from Peking University.

Mr. Louis T. Hsieh has served as our director since March 2007 and president since May 2009. From December 2005 to April 2015, Mr. Hsieh served as our chief financial officer. Previously, Mr. Hsieh was the chief financial officer of ARIO Data Networks, Inc. in San Jose, California from 2004 to 2005. Prior to that, Mr. Hsieh was a managing director for the private equity firm of Darby Asia Investors (HK) Limited from 2002 to 2003. From 2000 to 2002, Mr. Hsieh was managing director and Asia-Pacific tech/media/telecoms head of UBS Capital Asia Pacific, the private equity division of UBS AG. From 1997 to 2000, Mr. Hsieh was a technology investment banker at JP Morgan in San Francisco, California, where he was a vice president, and Credit Suisse First Boston in Palo Alto, California, where he was an associate. From 1990 to 1996, Mr. Hsieh was a corporate and securities attorney at White & Case LLP in Los Angeles. Mr. Hsieh also serves as an independent director of JD.com, Inc., a company listed on the Nasdaq Global Select Market and an independent director of United Information Technologies, a leading Chinese storage solutions company. Mr. Hsieh holds a bachelor’s degree in industrial engineering and engineering management from Stanford University, an MBA degree from the Harvard Business School, and a J.D. degree from the University of California at Berkeley.

Mr. Chenggang Zhou has served as our director since November 2010 and executive president, domestic business, since September 2014. From December 2006 to September 2014, Mr. Zhou served as our executive vice president. Mr. Zhou joined us in 2000. Mr. Zhou served as our vice president from 2003 to December 2006, president of Beijing New Oriental School from 2003 to 2007, and president of Shanghai New Oriental School from 2000 to 2003. From 1998 to 2000, Mr. Zhou was a correspondent for the Asia Pacific region and a program host at BBC. Mr. Zhou received his bachelor’s degree in English from Suzhou University in China and his master’s degree in communications from Macquarie University, Australia.

Mr. Zhihui Yang has served as our chief financial officer since April 2015. Prior to that, Mr. Yang held multiple positions after he joined our company in April 2006, including vice president of finance, deputy director of president office and senior financial manager. Prior to joining us, Mr. Yang served as the financial director of Beijing Hua De Xin Investment Co., Ltd. from July 2002 to March 2006. From August 1997 and May 2002, Mr. Yang worked for PricewaterhouseCoopers as a senior auditor. Mr. Yang received his bachelor’s degree in economics from Guanghua School of Management of Peking University.

Mr. Robin Yanhong Li has served as our independent director since September 6, 2006. Mr. Li is a co-founder of Baidu, Inc., the leading Chinese language Internet search provider listed on the Nasdaq Global Select Market. Mr. Li has served as the chairman of the board of directors of Baidu since its inception in January 2000 and as its chief executive officer since January 2004. He served as the president of Baidu from February 2000 to December 2003. Prior to founding Baidu, Mr. Li worked as an engineer at Infoseek, a pioneer in the Internet search engine industry, from July 1997 to December 1999. Currently, Mr. Li acts as the vice chairman of the Internet Society of China (ISC). Mr. Li has also been a vice chairman of All-China Federation of Industry & Commerce since December 2012. Mr. Li received a bachelor’s degree in information science from Peking University and a master’s degree in computer science from the State University of New York at Buffalo.

 

86


Table of Contents

Mr. Denny Lee has served as our independent director since September 6, 2006. Mr. Lee has served as a director of Netease.com, Inc., a leading interactive online and wireless community in China and a major provider of Chinese language content and services listed on the Nasdaq Global Select Market, since April 2002. He was the chief financial officer of Netease.com from April 2002 to June 2007 and its financial controller from November 2001 to April 2002. Prior to joining Netease.com in 2001, Mr. Lee worked in the Hong Kong office of KPMG for more than ten years. Mr. Lee currently serves as the chairman of the audit committees and an independent non-executive director on the board of Concord Medical Services Holdings Limited, which is listed on the New York Stock Exchange, chairman of the audit committees and an independent non-executive director on the board of Qunar Cayman Islands Limited, which is listed on the Nasdaq Global Market, and an independent non-executive director on the board of China Metal Resources Utilization Ltd., which is listed on the main board of Hong Kong Stock Exchange. Mr. Lee graduated from the Hong Kong Polytechnic University majoring in accounting and is a member of The Hong Kong Institute of Certified Public Accountants and The Chartered Association of Certified Accountants.

Dr. John Zhuang Yang has served as our independent director since September 3, 2007. Dr. Yang is currently the Dean of the Beijing International M.B.A. Program at Peking University. He also serves as a full professor at National School of Development of Peking University and holds a tenured professorship at Fordham University’s graduate school of business. Dr. Yang currently also serves as an independent director of Tristate Holdings Limited, a company listed on the Hong Kong Stock Exchange. Dr. Yang holds a Ph.D. degree in business administration from Columbia University, a master’s degree in sociology from Columbia University, a master’s degree in international and public affairs from the Woodrow Wilson School of Public and International Affairs at Princeton University, and a bachelor’s degree from the English Language and Literature Department of Peking University.

Employment Agreements

We have entered into employment agreements with each of our executive officers. We may terminate employment for cause, at any time, without notice or remuneration, for certain acts of the executive officer, such as a conviction of or plea of guilty to a felony, negligence or dishonesty to our detriment and failure to perform agreed duties after a reasonable opportunity to cure the failure, death, or physical or mental incapacitation. We may also terminate an executive officer’s employment without cause. In such case we are required to provide severance compensations as expressly required by applicable law. An executive officer may terminate his employment with us at any time with a one-month prior notice if there is a material reduction in his or her authority, duties and responsibilities or if there is a material reduction in his or her annual salary before the next annual salary review. An executive officer may also resign prior to the expiry of the term of his or her employment agreement if our board approves his or her resignation or agrees to an alternative arrangement with such executive officer.

Each executive officer has agreed to hold, both during and after the termination or expiry of his or her employment agreement, in strict confidence and not to use, except as required in the performance of his or her duties in connection with the employment, any of our confidential information or trade secrets, any confidential information or trade secrets of our clients or prospective clients, or the confidential or proprietary information of any third party received by us and for which we have confidential obligations. Our executive officers have also agreed to disclose in confidence to us all inventions, designs and trade secrets which they conceive, develop or reduce to practice and to assign all right, title and interest in them to us, and assist us in obtaining patents, copyrights and other legal rights for these inventions, designs and trade secrets. In addition, each executive officer has agreed to be bound by non-competition and non-solicitation restrictions during the term of his or her employment and one year following the termination or expiry of such employment agreement. Specifically, each executive officer has agreed not to (1) approach our clients, customers or contacts or other persons or entities introduced to the executive officer for the purpose of doing business with such person or entities that will harm our business relationships with these persons or entities; (2) assume employment with or provide services as a director for any of our competitors, or engage, whether as principal, partner, licensor or otherwise, in any business which is in direct or indirect competition with our business or (3) seek directly or indirectly, to solicit the services of any of our employees who is employed by us on or after the date of the executive officer’s termination, or in the year preceding such termination.

 

87


Table of Contents
B. Compensation of Directors and Executive Officers

For the fiscal year ended May 31, 2015, we paid an aggregate of approximately US$1.6 million in cash to our executive officers and non-executive directors as a group. In addition, we made contributions to the pension insurance, medical insurance, housing fund, unemployment and other benefits for the benefits of our executive officers and non-executive directors in the aggregate amount of US$100,000. See “—Share Incentives” below for more information. No executive officer is entitled to any severance benefits upon termination of his employment with our company except as required under applicable PRC law.

Share Incentives

2006 Share Incentive Plan

Our 2006 Share Incentive Plan, as amended, or the 2006 plan, is designed to attract and retain the best available personnel, provide additional incentives to employees, directors and consultants and promote the success of our business. The maximum aggregate number of shares which may be issued pursuant to all awards (including options) granted under the 2006 plan is 8,000,000 shares, plus (1) 5,000,000 shares added on January 1, 2007, (2) 5,000,000 shares added on January 1, 2008 and (3) an annual increase on the first business day of each calendar year beginning in 2009 equal to the lesser of (x) 3,000,000 shares, (y) two percent (2%) of the number of shares outstanding as of such date, and (z) a lesser number of shares determined by the administrator of the 2006 plan. In the event that the aggregate number of shares which may be issued pursuant to all the awards granted by us in any given year has reached the maximum amount allowed in such year, we may, during such year, grant additional awards to entitle the recipients thereto to acquire up to 2,000,000 extra shares, provided that the maximum aggregate number of shares which may be issued pursuant to all awards for the following year will be reduced by the number of the extra shares underlying the awards granted in the previous year.

The following table summarizes, as of September 18, 2015, the outstanding share options and non-vested equity shares granted under our 2006 plan to several of our directors and executive officers and to other individuals as a group.

 

Name

   Common Shares
Underlying
Outstanding Options
     Exercise Price
(US$/Share)(1)
   Date
of Grant
   Date
of Expiration

Louis T. Hsieh

     *         2.02    2/28/06    2/28/16
     *         2.38    7/21/06    7/21/16
     *         8.75    3/5/07    3/5/17
     *         †    1/24/08    8/1/12
     *       12.19    1/17/12    1/17/17
     *         †    2/6/2015    31/12/2015

Chenggang Zhou

     *         2.02    2/28/06    2/28/16
     *         8.75    3/5/07    3/5/17
     *         †    1/24/08    8/1/12
     *       12.19    1/17/12    1/17/17
     *         †    7/23/12    5/31/15
     *         †    2/6/2015    31/12/2017

Zhihui Yang

     *         2.38    7/21/06    7/21/16
     *         8.75    3/5/07    3/5/17
     *         †    6/10/11    5/31/13
     *         †    7/23/12    5/31/15
     *         †    2/6/2015    31/12/2017

Robin Yanhong Li

     *         2.38    7/21/06    7/21/16
     *         †    6/10/11    5/31/13
     *         †    7/23/12    5/31/15
     *         †    9/7/2015    31/5/2016

Denny Lee

     *         2.38    7/21/06    7/21/06
     *         †    6/10/11    5/31/13
     *         †    7/23/12    5/31/15
     *         †    9/7/2015    31/5/2016

 

88


Table of Contents

Name

   Common Shares
Underlying
Outstanding Options
     Exercise Price
(US$/Share)(1)
   Date
of Grant
   Date
of Expiration

John Zhuang Yang

     *          1/24/08    8/1/12
     *          6/10/11    5/31/13
     *          7/23/12    5/31/15
     *          9/7/2015    31/5/2016

Other individuals as a group

     36,856       2.02    2/28/06    2/28/16
     4,000       2.38    7/21/06    7/21/16
     68,785       8.75    3/5/07    3/5/17
     466,330       —      9/7/15    5/31/16

 

* Less than 1% of our total outstanding voting securities
Non-vested equity share awards.
(1) In July 2012, our board of directors approved a reduction in the number of share options and a reduction in the exercise price of the share options granted to the employees identified above on January 17, 2012. The exercise price was reduced to US$12.19 from US$22.00 and the aggregate number of common shares underlying the share options was reduced to 2,295,000 common shares from 3,060,000 common shares.

The following paragraphs describe the principal terms of the 2006 plan.

Types of Awards. We may grant the following types of awards under our 2006 plan:

 

    options to purchase our common shares;

 

    restricted shares, which are common shares issued to the grantee that are subject to transfer restrictions, right of first refusal, repurchase, forfeiture, and other terms and conditions as established by our plan administrator; and restricted share units, which may be earned upon the passage of time or the attainment of performance criteria and which may be settled for cash, common shares or other securities, or a combination of cash, common shares or other securities as established by our plan administrator;

 

    share appreciation rights, which entitle the grantee the right to common shares or cash compensation measured by the appreciation in the value of common shares; and

 

    dividend equivalent rights, which entitle the grantee to compensation measured by dividends paid with respect to common shares.

Plan Administration. Our board of directors, or a committee designated by our board or directors, administer the 2006 plan. The committee or the full board of directors, as appropriate, determine the provisions and terms and conditions of each award grant.

Award Agreement. Awards granted under our 2006 plan are evidenced by an award agreement that sets forth the terms, conditions and limitations for each award. In addition, the award agreement also specifies whether the option constitutes an incentive share option, or ISO, or a non-qualifying stock option.

Eligibility. We may grant awards to our employees, directors and consultants, including those of our parent companies and subsidiaries. However, we may grant options that are intended to qualify as ISOs only to our employees and employees of our parent companies and subsidiaries.

Acceleration of Awards upon Corporate Transactions. The outstanding awards will terminate and accelerate upon occurrence of certain significant corporate transactions, including amalgamations, consolidations, liquidations or dissolutions, sales of substantially all or all of the assets, reverse takeovers or acquisitions resulting in a change of control. If the successor entity assumes or replaces our outstanding awards under the 2006 plan, such assumed or replaced awards will become fully vested and immediately exercisable and payable, and be released from repurchase or forfeiture rights immediately upon termination of the grantee’s continuous service to us if such service is terminated by the successor entity without cause within 12 months after the effective date of the corporate transaction. Furthermore, if the successor entity does not assume or replace our outstanding awards, each outstanding award will become fully vested and immediately exercisable and payable, and will be released from any repurchase or forfeiture rights immediately before the effective date of the corporate transaction, as long as the grantee’s continuous service with us has not been terminated before this date.

 

89


Table of Contents

Exercise Price and Term of Awards. In general, the plan administrator determines the exercise price of an option and sets forth the price in the award agreement. The exercise price may be a fixed or variable price related to the fair market value of our common shares. In September 2012, we amended the 2006 plan to clarify that the plan administrator has the power to reduce the exercise price of an outstanding option and also reduce the number of the underlying common shares without seeking shareholders’ approval, if such modification would not result in significant additional share-based compensation expenses to be incurred by our company.

The term of each award under our 2006 plan will be specified in an award agreement, but shall not exceed ten years from the earlier to occur of adoption or approval of the plan, unless sooner terminated.

Vesting Schedule. In general, one-sixth of the common shares underlying the option will vest on each six-month anniversary of the vesting commencement date specified in the option award notice. The vesting will be suspended if the grantee’s leave of absence exceeds 90 days and will resume upon the grantee’s return to service to us.

 

C. Board Practices

Our board of directors currently consists of six directors, which consist of three independent directors and three directors who are also our executive officers. Section 303A.01 of the NYSE Listed Company Manual requires each listed company to have a majority of independent directors on the board of directors after the first anniversary of the company’s listing on the NYSE. We are not required under the laws of the Cayman Islands to have a majority of independent directors on our board of directors. Pursuant to the exception granted to foreign private issuers under Section 303A.00 of the NYSE Listed Company Manual, we have elected to follow our home country practice with respect to our board of directors. A director is not required to hold any shares in the company by way of qualification. A director may vote with respect to any contract, proposed contract or arrangement in which he is materially interested. A director may exercise all the powers of the company to borrow money, mortgage its undertaking, property and uncalled capital, and issue debentures or other securities whenever money is borrowed or as security for any obligation of the company or of any third party. Our independent directors hold executive sessions, during which only the independent directors are present, at least once a year. Depending on the nature of the discussion at an executive session, each of the three independent directors may preside at the executive sessions. In the fiscal year ended May 31, 2015, our board held meetings or passed resolutions by unanimous written consent 21 times.

Committees of the Board of Directors

We have established three fully independent committees under the board of directors: the audit committee, the compensation committee and the nominating and corporate governance committee. We have adopted a charter for each of the three committees. The committee charters are available on our website at http://investor.neworiental.org. Each committee’s members and functions are described below.

Audit Committee. Our audit committee consists of Mr. Denny Lee, Mr. Robin Yanhong Li and Dr. John Zhuang Yang. Mr. Lee is the chairman of our audit committee. All of the members of our audit committee satisfy the “independence” requirements of Section 303A of the NYSE Listed Company Manual and Rule 10A-3 under the Exchange Act. Our board of directors has determined that Mr. Denny Lee’s simultaneous service on the audit committee of two other public companies would not impair his ability to effectively serve on our audit committee. The audit committee oversees our accounting and financial reporting processes and the audits of the financial statements of our company. The audit committee is responsible for, among other things:

 

    selecting the independent registered public accounting firm and pre-approving all auditing and non-auditing services permitted to be performed by the independent registered public accounting firm;

 

90


Table of Contents
    reviewing with the independent registered public accounting firm any audit problems or difficulties and management’s response;

 

    reviewing and approving all proposed related party transactions, as defined in Item 404 of Regulation S-K under the U.S. Securities Act of 1933, as amended;

 

    discussing the annual audited financial statements with management and the independent registered public accounting firm;

 

    reviewing major issues as to the adequacy of our internal controls and any special audit steps adopted in light of material control deficiencies; and

 

    meeting separately and periodically with management and the independent registered public accounting firm.

In the fiscal year ended May 31, 2015, the audit committee held meetings or passed resolutions by unanimous written consent once, and also approved certain other matters together with the rest of the board members six times, including the audit committee’s approval of four quarterly earnings releases.

Compensation Committee. Our compensation committee consists of Mr. Robin Yanhong Li, Mr. Denny Lee and Dr. John Zhuang Yang. Mr. Li is the chairman of our compensation committee. All of the members of our compensation committee satisfy the “independence” requirements of Section 303A of the NYSE Listed Company Manual. The compensation committee assists the board in reviewing and approving the compensation structure, including all forms of compensation, relating to our directors and executive officers. Our chief executive officer may not be present at any committee meeting during which his compensation is deliberated. The compensation committee is responsible for, among other things:

 

    reviewing and approving the total compensation package for our chief executive officer;

 

    reviewing and recommending to the board with respect to the compensation of our directors; and

 

    reviewing periodically and approving any long-term incentive compensation or equity plans, programs or similar arrangements, annual bonuses, and employee pension and welfare benefit plans.

In the fiscal year ended May 31, 2015, the compensation committee approved certain matters together with the rest of the board members five times.

Nominating and Corporate Governance Committee. Our nominating and corporate governance committee consists of Dr. John Zhuang Yang, Mr. Robin Yanhong Li and Mr. Denny Lee. Dr. Yang is the chairman of our nominating and corporate governance committee. All of the members of our nominating and corporate governance committee satisfy the “independence” requirements of Section 303A of NYSE Listed Company Manual. The nominating and corporate governance committee assists the board of directors in selecting individuals qualified to become our directors and in determining the composition of the board and its committees. The nominating and corporate governance committee is responsible for, among other things:

 

    selecting and recommending to the board nominees for election or re-election to the board, or for appointment to fill any vacancy;

 

    reviewing annually with the board the current composition of the board with regards to characteristics such as independence, age, skills, experience and availability of service to us;

 

    advising the board periodically with regards to significant developments in the law and practice of corporate governance as well as our compliance with applicable laws and regulations, and making recommendations to the board on all matters of corporate governance and on any remedial action to be taken; and

 

91


Table of Contents
    monitoring compliance with our code of business conduct and ethics, including reviewing the adequacy and effectiveness of our procedures to ensure proper compliance.

In the fiscal year ended May 31, 2015, the nominating and corporate governance committee approved certain matters together with the rest of the board members twice.

Duties of Directors

Under Cayman Islands law, our directors have a duty of loyalty to act honestly in good faith with a view to our best interests. Our directors also have a duty to exercise the skill they actually possess and such care and diligence that a reasonably prudent person would exercise in comparable circumstances. In fulfilling their duty of care to us, our directors must ensure compliance with our memorandum and articles of association. A shareholder has the right to seek damages if a duty owed by our directors is breached.

Terms of Directors and Officers

Our officers are elected by and serve at the discretion of the board of directors. Our directors are not subject to a term of office and hold office until such time as they resign or are removed from office by ordinary resolution or the unanimous written resolution of all shareholders. A director will be removed from office automatically if, among other things, the director (1) becomes bankrupt or makes any arrangement or composition with his creditors; or (2) dies or is found by our company to be or becomes of unsound mind.

 

D. Employees

We had 21,248, 22,826 and 25,826 full time employees and 9,422, 8,739 and 7,667 contract teachers and staff as of May 31, 2013, 2014 and 2015, respectively. Our employees are not covered by any collective bargaining agreement. We consider our relations with our employees to be generally good.

 

E. Share Ownership

The following table sets forth information with respect to the beneficial ownership of our common shares by:

 

    each of our directors and executive officers; and

 

    each person known to us to own beneficially more than 5% of our common shares.

Except as specifically noted, the beneficial ownership is as of September 18, 2015.

 

     Shares Beneficially Owned  
     Number(1)      %(2)  

Directors and Executive Officers:

     

Michael Minhong Yu(3)

     23,681,139         15.1   

Louis T. Hsieh

     *         *   

Chenggang Zhou

     *         *   

Zhihui Yang

     *         *   

Robin Yanhong Li

     *         *   

Denny Lee

     *         *   

John Zhuang Yang

     *         *   

All Directors and Executive Officers as a Group(4)

     24,365,887         15.5   

Principal Shareholders:

     

Tigerstep Developments Limited(5)

     23,681,139         15.1   

Oppenheimer Funds(6)

     21,116,991         13.5   

FIL Limited(7)

     13,415,701         8.6   

Baillie Gifford & Co(8)

     10,390,598         6.6   

 

* Less than 1%

 

92


Table of Contents
(1) Beneficial ownership is determined in accordance with the rules of the SEC.
(2) For each person and group included in this table, percentage ownership is calculated by dividing the number of shares beneficially owned by such person or group by the sum of (i) 156,501,163, being the number of common shares outstanding as of September 18, 2015 and (ii) the number of common shares underlying share options held by such person or group that are exercisable within 60 days after September 18, 2015 and the number of non-vested equity shares held by such person or group that will vest within 60 days after September 18, 2015.
(3) Includes 23,681,139 common shares held by Tigerstep Developments Limited, a British Virgin Islands company wholly owned by Bamei Li, mother of Mr. Yu. The business address of Mr. Yu is No. 6 Hai Dian Zhong Street, Haidian District, Beijing 100080, People’s Republic of China.
(4) Includes (i) common shares, (ii) common shares issuable upon exercise of all of the options that are exercisable within 60 days after September 18, 2015 and (iii) non-vested equity shares that will vest within 60 days after September 18, 2015 held by all of our directors and senior executive officers as a group.
(5) Tigerstep Developments Limited, a company incorporated in the British Virgin Islands, is wholly owned by Bamei Li, mother of Michael Minhong Yu. The registered address of Tigerstep Developments Limited is P.O. Box 957, Offshore Incorporation Centre, Road Town, Tortola, the British Virgin Islands.
(6) The number of common shares beneficially owned is as of December 31, 2014, as reported in a Schedule 13G filed jointly by OppenheimerFunds, Inc. and Oppenheimer Developing Markets Fund (collectively “Oppenheimer Funds”) on February 6, 2015. As set forth in the Schedule 13G, OppenheimerFunds, Inc. has shared power to vote and dispose 21,116,991 common shares, which include 18,097,211 common shares held by Oppenheimer Developing Markets Fund. The business address of OppenheimerFunds, Inc. is Two World Financial Center, 225 Liberty Street, New York, NY 10281. The business address of Oppenheimer Developing Markets Fund is 6803 S. Tucson Way Centennial, CO 80112.
(7) The number of common shares beneficially owned is as of December 31, 2014, as reported in a Schedule 13G filed by FIL Limited on February 13, 2015. As set forth in the Schedule 13G, FIL Limited has sole power to vote 8,589,645 common shares and sole power to dispose 13,415,701 common shares. As set forth in the Schedule 13G, FIL Limited does not have shared power to vote the remaining 4,826,056 which FIL Limited has reported in its Schedule 13G that it beneficially owns. The business address of FIL Limited is Pembroke Hall, 42 Crow Lane, Hamilton, Bermuda.
(8) The number of common shares beneficially owned is as of June 30, 2015, as reported in a Schedule 13G filed by Baillie Gifford & Co on July 7, 2015. As set forth in the Schedule 13G, Baillie Gifford & Co has sole power to dispose 10,390,598 common shares and sole power to vote 3,960,298 common shares. As set forth in the Schedule 13G, Baillie Gifford & Co does not have shared power to vote the remaining 6,430,300 which Baillie Gifford & Co has reported in its Schedule 13G that it beneficially owns. Securities reported on the Schedule 13G as being beneficially owned by Baillie Gifford & Co are held by Baillie Gifford & Co. and/or one or more of its investment adviser subsidiaries, which may include Baillie Gifford Overseas Limited, on behalf of investment advisory clients, which may include investment companies registered under the Investment Company Act, employee benefit plans, pension funds or other institutional clients. The business address of Baillie Gifford & Co reported on the Schedule 13G/A is Calton Square, 1 Greenside Row, Edinburgh EH1 3AN, Scotland, UK.

None of our existing shareholders have different voting rights from other shareholders. To our knowledge, we are not owned or controlled, directly or indirectly, by another corporation, by any foreign government or by any other natural or legal persons, severally or jointly. We are not aware of any arrangement that may, at a subsequent date, result in a change of control of our company. As of September 18, 2015, we had 156,501,163 common shares issued and outstanding, and Deutsche Bank Trust Company Americas, as the depositary of our ADS facility, was the only record holder of our common shares in the United States, holding approximately 89% of our total outstanding common shares. The number of beneficial owners of our ADSs in the United States is likely much larger than the one record holder of our common shares in the United States.

 

ITEM 7. MAJOR SHAREHOLDERS AND RELATED PARTY TRANSACTIONS

 

A. Major Shareholders

Please refer to “Item 6. Directors, Senior Management and Employees—E. Share Ownership.”

 

B. Related Party Transactions

Contractual Arrangements with New Oriental China and Its Schools and Subsidiaries and Shareholder

See “Item 4—Information on the Company—C. Organizational Structure—Contractual Arrangements with New Oriental China and Its Schools and Subsidiaries and Its Shareholder” for a summary of the contractual arrangements we have entered into with New Oriental China and its subsidiaries and shareholder, which enable us to (1) have power to direct the activities that most significantly affect the economic performance of New Oriental China and its schools and subsidiaries, (2) receive substantially all of the economic benefits from New Oriental China and its schools and subsidiaries in consideration for the services provided by our wholly owned subsidiaries in China, and (3) have an exclusive option to purchase all or part of the equity interests in New Oriental China, when and to the extent permitted by PRC law, or request any existing shareholder of New Oriental China to transfer all or part of the equity interests in New Oriental China held by such shareholder to another PRC person or entity designated by us at any time in our discretion.

 

93


Table of Contents

Contractual Arrangements with Xuncheng Network and Its Shareholder

See “Item 4—Information on the Company—C. Organizational Structure—Contractual Arrangements with Xuncheng Network, Its Subsidiary and Its Shareholder” for a summary of the contractual arrangements we have entered into with Xuncheng Network, its subsidiary and its shareholder, which were terminated in September 2015.

Employment Agreements

See “Item 6. Directors, Senior Management and Employees—A. Directors and Senior Management” for a description of the employment agreements we have entered into with our senior executive officers.

Share Incentives

See “Item 6. Directors, Senior Management and Employees—B. Compensation of Directors and Executive Officers” for a description of share-based compensation awards we have granted to our directors, officers and other individuals as a group.

Lease Arrangements with an Affiliate

Since April 2010, we have been renting several floors of office space in a building in Beijing owned by Metropolis Holding (Tianjin) Co., Ltd., or Metropolis Holding. In February 2012, Fine Talent Holdings Limited, a British Virgin Islands company owned by Mr. Michael Minhong Yu, our chairman and chief executive officer, purchased all of the equity interests in Metropolis Holding from its former owner which was and is unrelated to us. As a result, our lease agreements with Metropolis Holding became related parties transactions. As of May 31, 2015, nineteen of our operating entities rented office space from Metropolis Holding pursuant to a series of lease agreements. The terms and conditions, including rental rates, of these lease agreements are generally the same as other tenants in the same building. These lease agreements are typically three years and can be renewed upon mutual agreements upon expiration. The lease arrangements were approved by all of our directors, including all of the disinterested directors. During the fiscal year ended May 31, 2015, we accrued a total of US$5.3 million rent to Metropolis Holding. As of May 31, 2015, amounts due from Metropolis Holding were US$2.6 million, which represented prepaid rent and rental deposit.

In March 2014, we sold a 100% equity interest in Beijing Boost Caring Education & Consulting Co., Ltd. to MaxEn, a joint venture 65% owned by our company, resulting in a gain of US$3.3 million. In May 2014, we sold a 100% equity interest in Beijing New Oriental North Star Training School to MaxEn, resulting in a gain of US$366,760.

 

C. Interests of Experts and Counsel

Not applicable.

 

ITEM 8. FINANCIAL INFORMATION

 

A. Consolidated Statements and Other Financial Information

See Item 18 “Financial Statements.”

Legal and Administrative Proceedings

From time to time, we are subject to legal proceedings, investigations and claims incidental to the conduct of our business.

 

94


Table of Contents

Litigation

On July 23, 2012, a putative shareholder class action lawsuit against our company, Michael Minhong Yu and Louis T. Hsieh, Wong v. New Oriental Education & Technology Group Inc., No. 2:12-cv-06316-MMM-JEM, was filed in the United States District Court for the Central District of California. Shortly thereafter, three more putative shareholder class action suits against the same defendants were filed in the United States District Court for the Southern District of New York: Sax v. New Oriental Education & Technology Group, Inc., No. 1:12-cv-05724-JGK (S.D.N.Y. filed July 25, 2012); Gabel v. New Oriental Education & Technology Group, Inc., No. 1:12-cv-05963-JGK (S.D.N.Y. filed Aug. 3, 2012); and Tardio v. New Oriental Education & Technology Group, Inc., No. 1:12-cv-06619-JGK (S.D.N.Y. filed Aug. 29, 2012).

The four actions contain similar factual allegations, allege virtually the same class period, are brought against the same defendants, and advance the same theories of liability. These actions seek to represent a class of persons who suffered damages as a result of their trading activities related to our ADSs from July 21, 2009 to July 23, 2012. All four actions allege violations of section 10(b) of the Exchange Act and Rule 10b-5 promulgated thereunder, 17 C.F.R. 240.10b-5 (2012), and section 20(a) of the Exchange Act, 15 U.S.C. §§ 78j(b), 78t(a). The complaints allege that various press releases, financial statements and other related disclosures made by our company during the class period contained material misstatements and omissions, in violation of the federal securities laws, and that such press releases, financial statements and other related disclosures artificially inflated the value of our company’s ADSs and affected the trading prices of our ADSs. The complaints generally seek monetary damages on behalf of the class of persons who suffered losses during the class period.

On September 17, 2012, we moved the Judicial Panel on Multi-District Litigation (“MDL”) to have the four actions transferred and consolidated for pretrial purposes in a single jurisdiction before a single judge. On September 21, 2012, various plaintiffs filed separate motions to be appointed lead plaintiff and, in some instances, for consolidation of the lawsuits. Plaintiffs subsequently submitted a stipulation seeking to consolidate the actions pending in the Southern District of New York (“SDNY”) and appoint a lead plaintiff. On October 12, 2012, the Wong action in the Central District of California was voluntarily dismissed, rendering the Company’s MDL motion moot and leaving the remaining three actions pending in the Southern District of New York. On October 25, 2012, Plaintiffs’ actions were consolidated as a single action in the SDNY and a lead plaintiff was appointed.

On December 10, 2012, the lead plaintiff filed a Consolidated Amended Class Action Complaint (“CAC”), which is the operative complaint in the consolidated action. Defendants moved to dismiss the CAC on January 25, 2013. Defendants’ motion to dismiss has been fully briefed and currently remains pending before the Court. The action otherwise remains at its preliminary stages.

On March 8, 2013, Plaintiff Julio Tardio, the named plaintiff in Tardio v. New Oriental Education & Technology Group Inc., No. 1:12-cv-06619-JGK (S.D.N.Y. filed Aug. 29, 2012) (the “Tardio Action”), which was ultimately consolidated into the Consolidated Class Action, filed a motion to be appointed co-lead plaintiff in the Consolidated Class Action. Plaintiff Tardio sought to represent the interests of New Oriental options traders who were excluded from the putative class proposed in the CAC. After a round of briefing from all parties, the Court ordered that the Tardio Action be severed from the Consolidated Class Action so that Plaintiff Tardio can bring an individual or class action lawsuit on behalf of New Oriental options traders. The Court ordered, however, that any answer to Plaintiff Tardio’s complaint be stayed until the Court resolves the pending motion to dismiss in the Consolidated Class Action. Plaintiff Tardio subsequently filed an Amended Class Action Complaint on June 6, 2013. Defendants’ motion to dismiss the Consolidated Class Action remains pending before the Court.

On December 23, 2013, the Court entered an order granting in part, and denying in part Defendants’ motion to dismiss the CAC. Specifically, the Court dismissed the allegations regarding alleged misstatements concerning the company’s ownership of our schools and learning centers. The Court denied the motion as to the remaining allegations.

In April 2014, parties in both the Consolidated Class Action and the Tardio Action reached a settlement of both actions. The parties submitted an executed settlement agreement and accompanying papers to the Court on May 23, 2014. On November 14, 2014, the Court entered judgments granting final approval of both settlement agreements and dismissing the Actions with prejudice. We did not admit to any wrongdoing and continue to deny the allegations made in both actions.

 

95


Table of Contents

We have been subject to copyright, trademark and trade name infringement claims and legal proceedings in the past which related to, among other things, infringement of third parties’ copyrights in materials distributed by us and the unauthorized use of a third party’s name in connection with the marketing and promotion of one of our programs, and we may be subject to similar claims and legal proceedings from time to time in the future. See “Item 3. Key Information—D. Risk Factors—Risks Related to Our Business—Third parties have in the past brought intellectual property infringement claims against us based on the content of the books and other teaching or marketing materials that we or our teachers authored and/or distributed and may bring similar claims against us in the future.”

SEC Investigation

On July 13, 2012, we were informed that the SEC had issued a formal order of investigation captioned “In the Matter of New Oriental Education & Technology Group Inc.” In that investigation the SEC’s enforcement staff (the “Enforcement Staff”) has requested documents and information concerning, among other things, the basis for the consolidation of New Oriental China, a variable interest entity of our company, and its schools and subsidiaries, into our consolidated financial statements and other issues related to certain allegations about us contained in a report issued on July 18, 2012 by Muddy Waters LLC.

We subsequently agreed with the Enforcement Staff that we would initially produce documents responsive to a narrowed request, and that further production would be deferred pending the completion of our response to comment letters issued by the SEC’s Division of Corporation Finance (“CORPFIN”) regarding our annual report on Form 20-F for the fiscal year ended May 31, 2011, and pending the conclusion of an investigation by a Special Committee composed of independent directors regarding the Muddy Waters allegations. Upon conclusion of the comment process and the Special Committee investigation the Enforcement Staff directed us to continue to defer further production of the documents and information that had been requested.

Prior to the October 2012 filing of our annual report on Form 20-F for fiscal year ended May 21, 2011, we were informed by CORPFIN that, based on our representations made in response to CORPFIN’s inquiries, CORPFIN has no objection to our consolidation of New Oriental China into our consolidated financial statements, and also has no objection to the consolidation of our schools into New Oriental China or into our wholly-owned subsidiaries in China.

On December 10, 2012, the Staff sent us a letter requesting documents related to statements by us regarding the SEC’s proceedings against the Chinese affiliates of the big-four accounting firms. We produced documents responsive to this request on December 20, 2012. On March 11, 2013 the Staff sent a letter requesting documents and information regarding the Chinese regulatory regime relating to our business and IPO, among other things. We responded on April 5, 2013. On September 29, 2014, we received a written notice from the Staff that the SEC’s investigation had been completed and that the Staff did not intend to recommend any enforcement action by the SEC.

Independent Investigation by Special Committee

On July 20, 2012, our board of directors formed a special committee, or the Special Committee, to conduct an independent review of certain allegations raised in a report issued on July 18, 2012 by Muddy Waters LLC. The Special Committee was comprised of the three independent directors of our company, Mr. Denny Lee, Mr. Robin Yanhong Li, and Dr. John Zhuang Yang, and the Special Committee was authorized to retain independent advisors in connection with its investigation. The Special Committee subsequently retained a major U.S. law firm to assist it in conducting its investigation; this U.S. law firm, in turn, has been assisted in its efforts by a “big four” accounting firm that is not affiliated with our external auditors and a major PRC law firm.

Together with its U.S. legal counsel, the Special Committee focused its investigation on the three core allegations articulated in the Muddy Waters report, summarized as follows: (1) the allegation that some or all of our schools are actually franchises-in-disguise and thus inaccurately inflate our count of our own schools and the revenue said to be derived therefrom; (2) the allegation that our financial statements do not accurately reflect enterprise income tax paid by the Beijing Haidian school; and (3) the allegation that our consolidation of the financial results of New Oriental China and its schools and subsidiaries into our own consolidated financial statements is improper because we do not have sufficient control over New Oriental China and its schools and subsidiaries necessary for consolidation under U.S. GAAP. The scope of the Special Committee’s investigation did not extend to examination of various general and un-particularized allegations for which the Muddy Waters report provided no specific detail.

 

96


Table of Contents

On September 30, 2012, the Special Committee completed the investigation concerning the first two subjects identified above. The Special Committee’s work on the “franchise” issue uncovered no significant evidence that supports the Muddy Waters allegation mentioned above. The evidence collected indicates that we have ownership interests in all of our schools and associated learning centers, and the activities related to the third parties with whom we have entered into “brand cooperation agreements” is entirely separate, is immaterial, and in any event is properly accounted for in our financial statements.

The Special Committee’s work on the tax issue uncovered no significant evidence that supports the Muddy Waters allegation mentioned above.

Although substantial work had been completed by the Special Committee in connection with the issue concerning the consolidation of the financial results of New Oriental China and its schools and subsidiaries into our consolidated financial statements, while that work was under way the Special Committee learned that the SEC’s Division of Corporation Finance had stated that, based on the representations we made to the SEC, it had no objection to the consolidation of our schools into New Oriental China or into our wholly foreign owned subsidiaries in China, and also had no objection to the consolidation of New Oriental China into our consolidated financial statements. As a result, the Special Committee did not believe it was necessary to do further work or conclude on this issue.

Dividend Policy

On April 17, 2012, our board of directors declared a special cash dividend in the amount of US$0.30 per ADS. The cash dividend was paid on September 28, 2012 to shareholders of record at the close of business on August 31, 2012. The aggregate amount of cash dividends paid was US$47.0 million, which was funded by surplus cash on our balance sheet. On July 23, 2013, our board of directors declared a special cash dividend in the amount of US$0.35 per ADS. The cash dividend was paid on October 7, 2013 to shareholders of record at the close of business on September 6, 2013. The aggregate amount of cash dividends paid was US$54.5 million, which was funded by surplus cash on our balance sheet. On July 19, 2015, our board of directors declared a special cash dividend in the amount of US$0.4 per ADS. The cash dividend will be paid in October 2015 to shareholders of record at the close of business on September 4, 2015. The aggregate amount of cash dividends to be paid is approximately US$63 million, which will be funded by the surplus cash on the Company’s balance sheet.

Other than the declaration of the special cash dividend described in the preceding paragraph, we have not declared any dividend since the completion of our initial public offering and have no present intention to declare any additional dividends on our shares in the future. We currently intend to retain all of our available funds and any future earnings to operate and expand our business and we have no plan to repatriate the remaining undistributed earnings from our subsidiaries in China. For the part of the dividend declared on July 23, 2013 that needs to be funded through dividend from our subsidiaries in China, we paid the PRC withholding tax.

We are a holding company incorporated in the Cayman Islands. We rely on dividends from our subsidiaries in China and consulting, license and other fees paid to us by New Oriental China and its schools and subsidiaries. Current PRC regulations permit our subsidiaries to pay dividends to us only out of their accumulated profits, if any, determined in accordance with PRC accounting standards and regulations. In addition, each of our PRC subsidiaries and New Oriental China and its subsidiaries are required to set aside at least 10% of its after-tax profits each year, if any, to fund a statutory reserve until such reserve reaches 50% of its registered capital, and to further set aside a portion of its after-tax profits to fund the employee welfare fund at the discretion of the board. These reserves may not be distributed as cash dividends. Further, if our PRC subsidiaries or New Oriental China and its schools and subsidiaries incur debt on their own behalf in the future, the instruments governing the debt may restrict their ability to pay dividends or make other payments to us. Moreover, at the end of each fiscal year, every private school in China is required to allocate a certain amount out of its annual net income, if any, to its development fund for the construction or maintenance of the school or procurement or upgrade of educational equipment. In the case of a private school that requires reasonable returns, this amount shall be no less than 25% of the annual net income of the school, while in the case of a private school that does not require reasonable returns, this amount shall be equivalent to no less than 25% of the annual increase in the net assets of the school, if any.

 

97


Table of Contents

Our board of directors has complete discretion regarding whether to declare and distribute dividends. Even if our board of directors decides to pay dividends, the form, frequency and amount will depend upon our future operations and earnings, capital requirements and surplus, general financial condition, contractual restrictions and other factors that the board of directors may deem relevant. If we pay any dividends, we will pay our ADS holders to the same extent as holders of our common shares, subject to the terms of the deposit agreement, including the fees and expenses payable thereunder.

 

B. Significant Changes

Except as disclosed elsewhere in this annual report, we have not experienced any significant changes since the date of our audited consolidated financial statements included in this annual report.

 

ITEM 9. THE OFFER AND LISTING

 

A. Offering and Listing Details

See “—C. Markets.”

 

B. Plan of Distribution

Not applicable.

 

C. Markets

Our ADSs have been listed on the NYSE since September 7, 2006 and trade under the symbol “EDU.” Prior to August 18, 2011, each of our ADSs represented four common shares. On August 18, 2011, we effected a change in the ratio of our ADSs to common shares from one ADS representing four common shares to one ADS representing one common share.

The following table provides the high and low trading prices for our ADSs on the NYSE for the periods indicated. For ease of comparison, the ADS prices before August 18, 2011 have been retroactively adjusted to reflect the ADS to common share ratio change that took effect on August 18, 2011.

 

     Trading Price  
     High      Low  
     US$      US$  

Annual High and Low

     

Fiscal Year 2011

     32.97         21.71   

Fiscal Year 2012

     34.77         20.61   

Fiscal Year 2013

     28.33         9.41   

Fiscal year 2014

     34.50         20.06   

Fiscal year 2015

     27.42         18.10   

Quarterly Highs and Lows

     

First Fiscal Quarter of 2014

     24.42         20.06   

Second Fiscal Quarter of 2014

     30.73         20.76   

Third Fiscal Quarter of 2014

     34.50         27.79   

Fourth Fiscal Quarter of 2014

     30.41         22.48   

First Fiscal Quarter of 2015

     27.42         18.74   

Second Fiscal Quarter of 2015

     24.20         20.01   

Third Fiscal Quarter of 2015

     22.06         18.10   

Fourth Fiscal Quarter of 2015

     27.18         19.10   

First Fiscal Quarter of 2016

     26.46         18.09   

Monthly Highs and Lows

     

March 2015

     23.10         19.10   

April 2015

     27.18         22.17   

May 2015

     25.95         23.435   

June 2015

     26.46         23.24   

July 2015

     24.90         21.78   

August 2015

     23.31         18.09   

September 2015 (through September 18)

     20.58         18.51   

 

98


Table of Contents
D. Selling Shareholders

Not applicable.

 

E. Dilution

Not applicable.

 

F. Expenses of the Issue

Not applicable.

 

ITEM 10. ADDITIONAL INFORMATION

 

A. Share Capital

Not applicable.

 

B. Memorandum and Articles of Association

We are a Cayman Islands company and our affairs are governed by our memorandum and articles of association, the Companies Law (2012 Revision) of the Cayman Islands, or the Companies Law, and the common law of the Cayman Islands. The following are summaries of material provisions of our amended and restated memorandum and articles of association in effect as of the date of this annual report insofar as they relate to the material terms of our common shares.

Registered Office and Objects

Our registered office in the Cayman Islands is located at Codan Trust Company (Cayman) Limited, Cricket Square, Hutchins Drive, P.O. Box 2681, Grand Cayman KY1-1111, Cayman Islands, or at such other place as our board of directors may from time to time decide. The objects for which our company is established are unrestricted and we have full power and authority to carry out any object not prohibited by the Companies Law, as amended from time to time, or any other law of the Cayman Islands.

Board of Directors

A director is not required to hold any shares in our company by way of qualification. A director may vote with respect to any contract, proposed contract or arrangement in which he is materially interested. A director may exercise all the powers of our company to borrow money, mortgage its undertaking, property and uncalled capital, and issue debentures or other securities whenever money is borrowed or as security for any obligation of our company or of any third party. The directors may receive such remuneration as our board may from time to time determine. There is no age limit requirement with respect to the retirement or non-retirement of a director. See also “Item 6. Directors, Senior Management and Employees—C. Board Practices—Duties of Directors” and “—Terms of Directors and Officers.”

Common Shares

General. All of our outstanding common shares are fully paid and non-assessable. Certificates representing the common shares are issued in registered form. Our shareholders who are non-residents of the Cayman Islands may freely hold and vote their shares.

Dividends. The holders of our common shares are entitled to such dividends as may be declared by our board of directors, subject to the Companies Law and our memorandum and articles of association.

 

99


Table of Contents

Voting Rights. Each common share is entitled to one vote on all matters upon which the common shares are entitled to vote. Voting at any shareholders’ meeting is by show of hands unless a poll is demanded. A poll may be demanded by our chairman or any shareholder holding at least 10% of the shares given a right to vote at the meeting, present in person or by proxy.

A quorum required for a meeting of shareholders consists of at least two shareholders present in person or by proxy or, if a corporation or other non-natural person, by its duly authorized representative, which hold in aggregate at least one-third of our voting share capital. Shareholders’ meetings are held annually and may be convened by our board of directors on its own initiative or upon a request to the directors by shareholders holding in aggregate not less than 33% of our voting share capital. Advance notice of at least seven days is required for the convening of our annual general meeting and other shareholders’ meetings.

An ordinary resolution to be passed by the shareholders requires the affirmative vote of a simple majority of the votes attaching to the common shares cast in a general meeting, while a special resolution requires the affirmative vote of not less than two-thirds of the votes cast attaching to the common shares. A special resolution is required for important matters such as a change of name. Holders of the common shares may affect certain changes by ordinary resolution, including increasing the amount of our authorized share capital, consolidating and dividing all or any of our share capital into shares of a larger amount than our existing share capital, and canceling any shares.

Transfer of Shares. Subject to the restrictions of our memorandum and articles of association, as applicable, any of our shareholders may transfer all or any of his or her common shares by an instrument of transfer in the usual or common form prescribed by the New York Stock Exchange or in any other form approved by our board.

Our board of directors may, in its sole discretion, decline to register any transfer of any common share which is not fully paid up or on which we have a lien. Our directors may also decline to register any transfer of any common share unless (1) the instrument of transfer is lodged with us, accompanied by the certificate for the common shares to which it relates and such other evidence as our board of directors may reasonably require to show the right of the transferor to make the transfer; (2) the instrument of transfer is in respect of only one class of common shares; (3) the instrument of transfer is duly and properly signed; (4) in the case of a transfer to joint holders, the number of joint holders to whom the common share is to be transferred does not exceed four; (5) the shares conceded are free of any lien in favor of us; or (6) a fee of such maximum sum as the New York Stock Exchange may determine to be payable, or such lesser sum as our board of directors may from time to time require, is paid to us in respect thereof.

If our directors refuse to register a transfer they shall, within two months after the date on which the instrument of transfer was lodged, send to each of the transferor and the transferee notice of such refusal. The registration of transfers may, on 14 days’ notice being given by advertisement in such one or more newspapers or by electronic means, be suspended and the register closed at such times and for such periods as our board of directors may from time to time determine, provided, however, that the registration of transfers shall not be suspended nor the register closed for more than 30 days in any year.

Liquidation. On a return of capital on winding up or otherwise (other than on conversion, redemption or purchase of shares), assets available for distribution among the holders of common shares shall be distributed among the holders of the common shares on a pro rata basis. If our assets available for distribution are insufficient to repay all of the paid-up capital, the assets will be distributed so that the losses are borne by our shareholders proportionately.

Calls on Shares and Forfeiture of Shares. Our board of directors may from time to time make calls upon shareholders for any amounts unpaid on their shares in a notice served to such shareholders at least 14 days prior to the specified time and place of payment. The shares that have been called upon and remain unpaid on the specified time are subject to forfeiture.

Redemption of Shares. Subject to the provisions of the Companies Law, we may issue shares on terms that are subject to redemption, at our option or at the option of the holders, on such terms and in such manner as may be determined by special resolution.

 

100


Table of Contents

Variations of Rights of Shares. All or any of the special rights attached to any class of shares may, subject to the provisions of the Companies Law, be varied either with the written consent of the holders of two-thirds of the issued shares of that class or with the sanction of a special resolution passed at a general meeting of the holders of the shares of that class.

Inspection of Books and Records. Holders of our common shares have no general right under Cayman Islands law to inspect or obtain copies of our list of shareholders or our corporate records. However, we will provide our shareholders with annual audited financial statements. See “—H. Documents on Display.”

Limitations on the Right to Own Shares. There are no limitations on the right to own our shares.

Disclosure of Shareholder Ownership. There are no provisions in our amended and restated memorandum and articles of association governing the ownership threshold above which shareholder ownership must be disclosed.

 

C. Material Contracts

We have not entered into any material contracts other than in the ordinary course of business and other than those described in “Item 4. Information on the Company—C. Organizational Structure—Contractual Arrangements with New Oriental China and Its Schools and Subsidiaries and Shareholder” or elsewhere in this annual report on Form 20-F.

 

D. Exchange Controls

See “Item 4. Information on the Company—B. Business Overview—Regulation—Regulations on Foreign Currency Exchange.”

 

E. Taxation

The following discussion of the material Cayman Islands, PRC and United States federal income tax consequences of an investment in our ADSs or common shares is based upon laws and relevant interpretations thereof in effect as of the date of this annual report on Form 20-F, all of which are subject to change. This discussion does not deal with all possible tax consequences relating to an investment in our ADSs or common shares, such as the tax consequences under state, local and other tax laws. Accordingly, each investor should consult its own tax advisor regarding the tax consequences of an investment in our ADSs or common shares applicable under its particular circumstances.

Cayman Islands Taxation

The Cayman Islands currently levies no taxes on individuals or corporations based upon profits, income, gains or appreciation and there is no taxation in the nature of inheritance tax or estate duty. There are no other taxes likely to be material to us levied by the government of the Cayman Islands except for stamp duties which may be applicable on instruments executed in, or brought within the jurisdiction of the Cayman Islands. The Cayman Islands are a party to a double tax treaty entered into with the United Kingdom in 2010 but otherwise are not party to any double tax treaties. There are no exchange control regulations or currency restrictions in the Cayman Islands.

PRC Taxation

Under the PRC Enterprise Income Tax Law, or the EIT Law, and its implementation rules that became effective on January 1, 2008, a non-resident enterprise is generally subject to PRC enterprise income tax with respect to PRC-sourced income. A circular issued by the State Administration of Taxation on April 22, 2009 provides that a foreign enterprise controlled by a PRC company or a PRC company group will be classified as a “resident enterprise” with its “de facto management body” located within China if the following requirements are satisfied: (i) the senior management and core management departments in charge of its daily operations function are mainly in the PRC; (ii) its financial and human resources decisions are subject to determination or approval by persons or bodies in the PRC; (iii) its major assets, accounting books, company seals, and minutes and files of its board and shareholders’ meetings are located or kept in the PRC; and (iv) at least half of the enterprise’s directors with voting right or senior management reside in the PRC. In addition, the State Administration of Taxation issued a bulletin on August 3, 2011, effective as of September 1, 2011, to provide more guidance on the implementation of the above circular. The bulletin clarified certain matters relating to resident status determination, post-determination administration and competent tax authorities. It also specifies that when provided with a copy of a PRC tax resident determination certificate from a resident PRC-controlled offshore incorporated enterprise, the payer should not withhold 10% income tax when paying the PRC-sourced dividends, interest and royalties to the PRC-controlled offshore incorporated enterprise. Although both the circular and the bulletin only apply to offshore enterprises controlled by PRC enterprises and not those by PRC individuals, the determination criteria set forth in the circular and administration clarification made in the bulletin may reflect the State Administration of Taxation’s general position on how the “de facto management body” test should be applied in determining the tax residency status of offshore enterprises and the administration measures should be implemented, regardless of whether they are controlled by PRC enterprises or PRC individuals. If we are deemed to be a PRC resident enterprise, dividends distributed to our non-PRC enterprise shareholders by us, or the gain our non-PRC enterprise shareholders may realize from the transfer of our common shares or ADSs, may be treated as PRC-sourced income and therefore be subject to a 10% PRC withholding tax pursuant to the EIT Law.

 

101


Table of Contents

For more information on PRC taxation applicable to our company, see “Item 4. Information on the Company—B. Business Overview— Regulation—Regulations on Taxation” and “Item 5. Operating and Financial Review and Prospects—A. Operating Results—Taxation.”

U.S. Federal Income Taxation

The following discussion applies only to U.S. Holders (as defined below) that hold our ADSs or common shares as capital assets and that have the U.S. dollar as their functional currency. This discussion is based upon existing U.S. federal tax law as in effect on the date of this annual report, which is subject to differing interpretations or change (possibly with retroactive effect), and could affect the tax consequences described below.

The following discussion does not deal with the tax consequences to any particular holder or to persons in special tax situations such as:

 

    banks;

 

    financial institutions;

 

    insurance companies;

 

    broker dealers;

 

    traders that elect to mark to market;

 

    tax-exempt entities (including private foundations);

 

    pension plans;

 

    cooperatives;

 

    holders that are not U.S. Holders;

 

    persons whose functional currency is not the U.S. dollar;

 

    real estate investment trusts;

 

    regulated investment companies;

 

    persons liable for alternative minimum tax;

 

    persons holding an ADS or common share as part of a straddle, hedging, conversion, constructive sale, or other integrated transaction for United States federal income tax purposes;

 

102


Table of Contents
    persons that actually or constructively own 10% or more of our voting stock;

 

    persons holding ADSs or common shares through partnerships or other pass-through entities; or

 

    persons who acquired ADSs or common shares pursuant to the exercise of any employee share option or otherwise as compensation.

U.S. HOLDERS ARE URGED TO CONSULT THEIR TAX ADVISORS ABOUT THE APPLICATION OF THE U.S. FEDERAL TAX RULES TO THEIR PARTICULAR CIRCUMSTANCES AS WELL AS THE STATE, LOCAL AND FOREIGN TAX, MEDICARE TAX AND NON-INCOME TAX (SUCH AS THE UNITED STATES FEDERAL ESTATE OR GIFT TAX) CONSEQUENCES TO THEM OF THE OWNERSHIP AND DISPOSITION OF ADSS OR COMMON SHARES.

The discussion below of the United States federal income tax consequences to “U.S. Holders” will apply if you are the beneficial owner of ADSs or common shares and you are, for U.S. federal income tax purposes,

 

    a citizen or individual resident of the U.S.;

 

    a corporation (or other entity taxable as a corporation for U.S. federal income tax purposes) organized under the laws of the United States, any State or the District of Columbia;

 

    an estate whose income is subject to U.S. federal income taxation regardless of its source; or

 

    a trust that (1) is subject to the supervision of a court within the U.S. and the control of one or more U.S. persons or (2) has a valid election in effect under applicable U.S. Treasury regulations to be treated as a U.S. person.

If a partnership (including any entity treated as a partnership for United States federal income tax purposes) is a beneficial owner of common shares or ADSs, the tax treatment of a partner in such partnership will depend upon the status of the partner and the activities of the partnership. Partners in a partnership holding our common shares or ADSs should consult their tax advisors regarding the United States federal income tax considerations relating to the ownership or disposition of our common shares or ADSs.

The discussion below assumes that the representations contained in the deposit agreement are true and that the obligations in the deposit agreement and any related agreement will be complied with in accordance with the terms. Accordingly, if you hold ADSs, it is generally expected that you should be treated as the beneficial owner of the underlying common shares represented by those ADSs for U.S. federal income tax purposes. The remainder of this discussion assumes that a U.S. Holder of our ADSs will be treated in this manner.

Taxation of Distributions on the ADSs or Common Shares

Subject to the passive foreign investment company rules discussed below, the gross amount of all our distributions paid to you with respect to the ADSs or common shares out of our current or accumulated earnings and profits, generally will be included in your gross income as ordinary dividend income on the date of receipt by the depositary, in the case of ADSs, or by you, in the case of common shares. Because we do not intend to determine our earnings and profits on the basis of U.S. federal income tax principles, any distribution paid will generally be reported as a “dividend” for U.S. federal income tax purposes. The dividends will not be eligible for the dividends-received deduction allowed to corporations in respect of dividends received from other U.S. corporations.

With respect to non-corporate U.S. Holders, including individuals, dividends may be “qualified dividend income” which is taxed at the lower applicable capital gains rate provided that (1) the ADSs or common shares, as applicable, are readily tradable on an established securities market in the United States, or we are eligible for the benefit of the income tax treaty between the U.S. and the PRC (2) the non-United States corporation is not a passive foreign investment company (as discussed below) for either its taxable year in which the dividend was paid or the preceding taxable year and (3) certain holding period requirements are met. Although we expect our ADSs will be considered to be readily tradable on the NYSE, which is an established securities market in the U.S., there can be no assurance that our ADSs will be considered readily tradable on an established securities market in the future. Since we do not expect that our common shares will be listed on an established securities market in the U.S., it is unclear whether dividends that we pay on our common shares that are not backed by ADSs currently meet the conditions required for the reduced tax rate. In the event, however, that we are deemed to be a PRC resident enterprise under the EIT Law, we may be eligible for the benefits of the U.S.—PRC income tax treaty. U.S. Holders are advised to consult their tax advisors regarding the availability of the lower rate for dividends paid with respect to our ADSs or common shares.

 

103


Table of Contents

Dividends paid on our ADSs and common shares generally will be treated as income from foreign sources for U.S. foreign tax credit purposes and generally will constitute passive category income. In the event that we are deemed to be a PRC resident enterprise under the EIT Law, a U.S. Holder may be subject to a number of complex limitations, to claim a foreign tax credit in respect of any foreign withholding taxes imposed on dividends received on our ADSs or common shares. A U.S. Holder who does not elect to claim a foreign tax credit for foreign tax withheld may instead claim a deduction for U.S. federal income tax purposes in respect of such withholdings, but only for a year in which such U.S. Holder elects to do so for all creditable foreign income taxes. The rules governing the foreign tax credit are complex. U.S. Holders are advised to consult their tax advisors regarding the creditability of any PRC tax.

Taxation of Disposition of Shares

Subject to the passive foreign investment company rules discussed below, a U.S. Holder will recognize taxable gain or loss on any sale, exchange or other taxable disposition of an ADS or common share equal to the difference between the amount realized for the ADS or common share and such holder’s tax basis in the ADS or common share. The gain or loss generally will be capital gain or loss. A non-corporate U.S. Holder, including an individual, who has held the ADS or common share for more than one year will be eligible for reduced capital gains rates. The deductibility of capital losses is subject to limitations. Any such gain or loss generally will be treated as U.S. source income or loss. In the event that we are deemed to be a PRC resident enterprise under the EIT Law and gain from the disposition of the ADSs or common shares is subject to tax in the PRC, a U.S. Holder that is eligible for the benefits of the U.S.-PRC treaty may elect to treat the gain as PRC source income. See “—PRC Taxation.” U.S. Holders are advised to consult their tax advisors regarding the tax consequences if a foreign tax is imposed on a disposition of our ADSs or common shares, including the availability of the foreign tax credit, under their particular circumstances.

Passive Foreign Investment Company Considerations

A non-United States corporation, such as our company, will be a “passive foreign investment company”, or a “PFIC”, for United States federal income tax purposes, if either (1) 75% or more of its gross income for such year consists of certain types of “passive” income or (2) 50% or more of its average quarterly assets as determined on the basis of fair market value during such year produce or are held for the production of passive income. For this purpose, cash and assets readily convertible into cash are categorized as passive assets and the company’s goodwill and other unbooked intangibles associated with active business activities may generally be classified as active assets. If a non-U.S. corporation directly or indirectly owns at least 25% (by value) of the stock of another corporation, such corporation will be treated, for purposes of the PFIC tests, as owning a proportionate share of the assets and earning a proportionate share of the other corporation’s assets and receiving a proportionate share of the other corporation’s income.

Although the law in this regard is unclear, we treat New Oriental China as being owned by us for U.S. federal income tax purposes, not only because we control its management decisions but also because we are entitled to substantially all of the economic benefits associated with this entity, and, as a result, we consolidate this entity’s operating results in our combined financial statements. If it were determined, however, that we are not the owner of New Oriental China for U.S. federal income tax purposes, we may be or become a PFIC. Assuming that we are the owner of New Oriental China for United States federal income tax purposes, and based upon an analysis of the Company’s income and assets in respect of the 2015 taxable year, we do not believe that we were a PFIC, for U.S. federal income tax purposes, for the taxable year ended May 31, 2015. In light of the amount of our cash balances and because the value of our assets for purposes of the PFIC test will generally be determined by reference to the market value of our ADSs, the determination of whether we will be or become a PFIC will depend in large part upon the market value of our ADSs, which we cannot control. Accordingly, fluctuations in the market price of our ADSs may cause us to become a PFIC for the current taxable year or future taxable years. It is also possible, that the United States Internal Revenue Service may challenge our classification or valuation of our goodwill and other unbooked intangibles, which may result in our company being, or becoming a PFIC. The determination of whether we will be or become a PFIC will also depend, in part, upon the nature of our assets and income over time, which are subject to change from year to year. There can be no assurance our business plans will not change in a manner that will affect the composition of our income and assets and our PFIC status. Because there are uncertainties in the application of the relevant rules and PFIC status is a fact-intensive determination made on an annual basis, no assurance can be given that we are not or will not become classified as a PFIC.

 

104


Table of Contents

Passive Foreign Investment Company Rules

If we are a PFIC for any taxable year during which a U.S. Holder holds our ADSs or common shares, and unless the U.S. Holder makes a mark-to-market election (as described below), the U.S. Holder will generally be subject to special tax rules that have a penalizing effect, regardless of whether we remain a PFIC, on (1) any excess distribution that we make to the U.S. Holder which generally means any distribution paid during a taxable year to a U.S. Holder that is greater than 125 percent of the average annual distributions paid in the three preceding taxable years or, (2) if shorter, the U.S. Holder’s holding period for the ADSs or common shares. Under these PFIC rules:

 

    such excess distribution and/or gain will be allocated ratably over the U.S. Holder’s holding period for the ADSs or common shares;

 

    such amount allocated to the current taxable year, and any taxable years in the U.S. Holder’s holding period prior to the first taxable year in which we were a PFIC (a “pre-PFIC year”), will be taxable as ordinary income;

 

    such amount allocated to each prior taxable year, other than the current taxable year or a pre-PFIC year, will be subject to tax at the highest tax rate in effect for individuals or corporations, as applicable, for each such year; and

 

    an interest charge generally applicable to underpayments of tax will be imposed on the tax attributable to each prior taxable year, other than the current taxable year or a pre-PFIC year.

If we are a PFIC for any taxable year during which a U.S. Holder holds our ADSs or common shares and any of our non-U.S. subsidiaries is also a PFIC (i.e., a lower-tier PFIC), such U.S. Holder would be treated as owning a proportionate amount (by value) of the shares of the lower-tier PFIC and would be subject to the rules described above on certain distributions by a lower-tier PFIC and a disposition of shares of a lower-tier PFIC even though such U.S. Holder would not receive the proceeds of those distributions or dispositions. U.S. Holders are advised to consult their tax advisors regarding the application of the PFIC rules to any of our subsidiaries.

A U.S. Holder of “marketable stock” (as defined below) in a PFIC may make a mark-to-market election for such stock to elect out of the tax treatment discussed above. If a U.S. Holder makes a mark-to-market election for the ADSs or common shares, such holder will include in income for each year that we are treated as a PFIC with respect to such holder an amount equal to the excess, if any, of the fair market value of the ADSs or common shares as of the close of your taxable year over the holder’s adjusted basis in such ADSs or common shares. A U.S. Holder will be allowed a deduction for the excess, if any, of the adjusted basis of the ADSs or common shares over their fair market value as of the close of the taxable year. However, deductions will be allowable only to the extent of any net mark-to-market gains on the ADSs or common shares included in a U.S. Holder’s income for prior taxable years. Amounts included in a U.S. Holder’s income under a mark-to-market election, as well as gain on the actual sale or other disposition of the ADSs or common shares, will be treated as ordinary income. Ordinary loss treatment will also apply to the deductible portion of any mark-to-market loss on the ADSs or common shares, as well as to any loss realized on the actual sale or disposition of the ADSs or common shares, to the extent that the amount of such loss does not exceed the net mark-to-market gains previously included for such ADSs or common shares. A U.S. Holder’s basis in the ADSs or common shares will be adjusted to reflect any such income or loss amounts. If a U.S. Holder makes a valid mark-to-market election, the tax rules that apply to distributions by corporations which are not PFICs would apply to distributions by us, except that the lower capital gains rate applicable to qualified dividend income (discussed above under “—Taxation of Distributions on the ADSs or Common Shares”) would not apply.

 

105


Table of Contents

The mark-to-market election is available only for “marketable stock,” which is stock that is traded in other than de minimis quantities on at least 15 days during each calendar quarter (“regularly traded”) on a qualified exchange or other market, as defined in applicable United States Treasury regulations. Our ADSs are listed on the NYSE, which is a qualified exchange or market for these purposes. Consequently, if the ADSs continue to be listed on the NYSE and are regularly traded, and a U.S. Holder holds ADSs, we expect that the mark-to-market election would be available to such U.S. Holder were we to be or become a PFIC although there can be no assurance in this regard. Because a mark-to-market election cannot be made for equity interests in any lower-tier PFICs that we own, a U.S. Holder may continue to be subject to the PFIC rules with respect to its indirect interest in any investments held by us that are treated as an equity interest in a PFIC for U.S. federal income tax purposes. In the case of a U.S. Holder who has held ADSs or common shares during any taxable year in respect of which we were classified as a PFIC and continues to hold such ADSs or common shares (or any portion thereof) and has not previously determined to make a mark-to-market election, and who is now considering making a mark-to-market election, special tax rules may apply relating to purging the PFIC taint of such ADSs or common shares.

Alternatively, a U.S. Holder of stock in a PFIC may make a “qualified electing fund” or “QEF” election with respect to such PFIC to elect out of the tax treatment discussed above. A U.S. Holder that makes a valid QEF election with respect to a PFIC will generally include in gross income for a taxable year such holder’s pro rata share of the corporation’s earnings and profits for the taxable year. However, the qualified electing fund election is available only if the PFIC provides such U.S. Holder with certain information regarding its earnings and profits as required under applicable United States Treasury regulations. We do not intend to prepare or provide the information that would enable a U.S. Holder to make a QEF election. Accordingly, U.S. Holders should assume that the QEF Election will not be available.

If a U.S. Holder holds ADSs or common shares in any year in which we are treated as a PFIC with respect to such U.S. Holder, the U.S. Holder will generally be required to file United States Internal Revenue Service Form 8621 and such other form as is required by the United States Treasury Department. U.S. Holders are urged to consult their tax advisor regarding the application of the PFIC rules to their ownership or disposition of our ADSs or common shares.

Information Reporting

The United States tax compliance rules generally impose reporting requirements on individual U.S. Holders and other specified entities with respect to their beneficial ownership of a non-United States company, including our ADSs or common shares, if such interests are not held on their behalf by a U.S. financial institution and other criteria are met. These rules also impose penalties if an individual U.S. Holder is required to submit such information to the United States Internal Revenue Service and fails to do so. In addition, U.S. Holders may be subject to information reporting to the United States Internal Revenue Service with respect to dividends on and proceeds from the sale or other disposition of our ADSs or common shares. U.S. Holders are advised to consult their tax advisors regarding the application of the United States information reporting rules to their particular circumstances.

 

F. Dividends and Paying Agents

Not applicable.

 

G. Statement by Experts

Not applicable.

 

H. Documents on Display

We previously filed with the SEC a registration statements on Form F-1 under the U.S. Securities Act of 1933, as amended, with respect to two offerings of our common shares represented by ADSs.

We are subject to the periodic reporting and other informational requirements of the Exchange Act. Under the Exchange Act, we are required to file reports and other information with the SEC. In particular, we are required to file annually a Form 20-F within four months after the end of each fiscal year. The SEC maintains a website at www.sec.gov that contains reports, proxy and information statements, and other information regarding registrants that make electronic filings with the SEC using its EDGAR system. Copies of reports and other information, when filed, may also be inspected without charge and may be obtained at prescribed rates at the public reference facilities maintained by the SEC at 100 F Street, N.E., Room 1580, Washington, D.C. 20549. The public may obtain information regarding the Washington, D.C. Public Reference Room by calling the SEC at 1- 800-SEC-0330. As a foreign private issuer, we are exempt from the rules under the Exchange Act prescribing the furnishing and content of quarterly reports and proxy statements, and officers, directors and principal shareholders are exempt from the reporting and short-swing profit recovery provisions contained in Section 16 of the Exchange Act.

 

106


Table of Contents

We will furnish Deutsche Bank Trust Company Americas, the depositary of our ADSs, with our annual reports, which will include a review of operations and annual audited consolidated financial statements prepared in conformity with U.S. GAAP, and all notices of shareholders’ meetings and other reports and communications that are made generally available to our shareholders. The depositary will make such notices, reports and communications available to holders of ADSs and, upon our request, will mail to all record holders of ADSs the information contained in any notice of a shareholders’ meeting received by the depositary from us.

 

I. Subsidiary Information

Not applicable.

 

ITEM 11. QUANTITATIVE AND QUALITATIVE DISCLOSURES ABOUT MARKET RISK

Interest Rate Risk

Our exposure to interest rate risk primarily relates to the interest income generated by excess cash invested in liquid investments with original maturities of three months or less and term deposits with maturities of greater than three months and less than a year. We have not used any derivative financial instruments to manage our interest risk exposure. Interest-earning instruments carry a degree of interest rate risk. We have not been exposed, nor do we anticipate being exposed, to material risks due to changes in interest rates. However, our future interest income may be lower than expected due to changes in market interest rates. A hypothetical one percentage point decrease in interest rates would have resulted in a decrease of approximately US$11.6 million in our interest income for the year ended May 31, 2015.

Foreign Exchange Risk

All of our revenues and most of our expenses are denominated in RMB. Our exposure to foreign exchange risk primarily relates to cash and cash equivalent denominated in U.S. dollars. We do not believe that we currently have any significant direct foreign exchange risk and have not hedged exposures denominated in foreign currencies or used any other derivative financial instruments. Although in general, our exposure to foreign exchange risks should be limited, the value of your investment in our ADSs will be affected by the foreign exchange rate between U.S. dollars and RMB because the value of our business is effectively denominated in RMB, while the ADSs are traded in U.S. dollars.

The value of the Renminbi against the U.S. dollar and other currencies is affected by, among other things, changes in China’s political and economic conditions and China’s foreign exchange policies. The conversion of the Renminbi into foreign currencies, including the U.S. dollar, has been based on exchange rates set by the People’s Bank of China. The PRC government allowed the Renminbi to appreciate by more than 20% against the U.S. dollar between July 2005 and July 2008. Between July 2008 and June 2010, this appreciation was halted and the exchange rate between the Renminbi and the U.S. dollar remained within a narrow band. As a consequence, the RMB fluctuated significantly during that period against other freely traded currencies, in tandem with the U.S. dollar. Since June 2010, the PRC government has generally allowed the Renminbi to appreciate slowly against the U.S. dollar. Although the Renminbi mostly experienced a period of weakness between January 2014 and March 2015, the PRC government has since sought to strengthen the currency, allowing the Renminbi to rise to its strongest level in 15 months in May 2015. It is difficult to predict how market forces or PRC or U.S. government policy may impact the exchange rate between the Renminbi and the U.S. dollar in the future. In addition, there remains significant international pressure on the PRC government to adopt a substantial liberalization of its currency policy, which could result in further appreciation in the value of the RMB against the U.S. dollar.

 

107


Table of Contents

To the extent that we need to convert U.S. dollar-denominated financial assets into RMB for our operations, appreciation of the RMB against the U.S. dollar would have an adverse effect on the RMB amount we receive from the conversion. A hypothetical 10% appreciation of the RMB against the U.S. dollar would have resulted in a decrease of RMB51.3 million in the value of our U.S. dollar denominated financial assets as of May 31, 2015.

 

ITEM 12. DESCRIPTION OF SECURITIES OTHER THAN EQUITY SECURITIES

 

A. Debt Securities

Not applicable.

 

B. Warrants and Rights

Not applicable.

 

C. Other Securities

Not applicable.

 

D. American Depositary Shares

Fees and Charges Our ADS holders May Have to Pay

The depositary of our ADS facility, Deutsche Bank Trust Company Americas, shall charge the following fees for the services performed under the terms of the deposit agreement, unless otherwise agreed in writing by us and the depositary; provided, however, that no fees shall be payable upon distribution of cash dividends so long as the charging of such fee is prohibited by the exchange, if any, upon which the ADSs are listed:

 

    to any person to whom ADSs are issued or to any person to whom a distribution is made in respect of ADS distributions pursuant to stock dividends or other free distributions of stock, bonus distributions, stock splits or other distributions (except where converted to cash), a fee not in excess of US$5.00 per 100 ADSs (or fraction thereof) so issued under the terms of the deposit agreement to be determined by the depositary;

 

    to any person surrendering ADSs for cancellation and withdrawal of deposited securities including, inter alia, cash distributions made pursuant to a cancellation or withdrawal, a fee not in excess of US$5.00 per 100 ADSs (or fraction thereof) so surrendered;

 

    to any holder of ADSs, a fee not in excess of US$0.05 per ADS held for the distribution of cash proceeds, including cash dividends or sale of rights and other entitlements, not made pursuant to a cancellation or withdrawal;

 

    to any holder of ADSs, a fee not in excess of US$5.00 per 100 ADSs (or portion thereof) issued upon the exercise of rights; and

 

    for the operation and maintenance costs in administering the ADSs, an annual fee of US$0.05 or less per ADSs (such fee to be assessed against holders of record as of the date or dates set by the depositary as it sees fit and collected at the sole discretion of the depositary by billing such holders for such fee or by deducting such fee from one or more cash dividends or other cash distributions).

In addition, holders, beneficial owners, persons depositing our common shares for deposit and persons surrendering ADSs for cancellation and withdrawal of deposited securities will be required to pay the following charges:

 

    taxes (including applicable interest and penalties) and other governmental charges;

 

    such registration fees as may from time to time be in effect for the registration of our common shares or other deposited securities with the foreign registrar and applicable to transfers of common shares or other deposited securities to or from the name of the custodian, the depositary or any nominees upon the making of deposits and withdrawals, respectively;

 

108


Table of Contents
    such cable, telex, facsimile and electronic transmission and delivery expenses as are expressly provided in the deposit agreement to be at the expense of the person depositing or withdrawing common shares or holders and beneficial owners of ADSs;

 

    the expenses and charges incurred by the depositary in the conversion of foreign currency;

 

    such fees and expenses as are incurred by the Depositary in connection with compliance with exchange control regulations and other regulatory requirements applicable to common shares, deposited securities, ADSs and ADRs;

 

    the fees and expenses incurred by the depositary in connection with the delivery of deposited securities, including any fees of a central depository for securities in the local market, where applicable; and

 

    any additional fees, charges, costs or expenses that may be incurred by the depositary from time to time.

Any other charges and expenses of the depositary under the deposit agreement will be paid by our company upon agreement between the depositary and us. All fees and charges may, at any time and from time to time, be changed by agreement between the depositary and our company but subject, in the case of fees and charges payable by holders or beneficial owners, to the limitations set forth in the Form of ADR.

We will pay all other charges and expenses of the depositary and any agent of the depositary (except the custodian) pursuant to agreements from time to time between us and the depositary. The fees described above may be amended from time to time.

The depositary collects its fees for issuance and cancellation of ADSs directly from investors depositing shares or surrendering ADSs for the purpose of withdrawal or from intermediaries acting for them. The depositary collects fees for making distributions to investors by deducting those fees from the amounts distributed or by selling a portion of distributable property to pay the fees. The depositary may collect its annual fee for depositary services by deduction from cash distributions, or by directly billing investors, or by charging the book-entry system accounts of participants acting for them. The depositary may generally refuse to provide services until its fees for those services and any other unpaid fees are paid.

Fees and Other Payments Made by the Depositary to Us

The depositary has agreed to reimburse us for the establishment and maintenance of the ADS program and to provide us with assistance in relation to our investor relations program, the training of staff and certain other matters. Further, the depositary has agreed to share with us certain fees payable to the depositary by holders of ADSs. Since the commencement of our most recent fiscal year, we have received a sum of US$2.3 million for the expenses related to our investor relations program, directors and officers liability and company insurance reimbursement, listing fees and legal service fees. The payment we received is offset against general and administrative expenses.

 

109


Table of Contents

PART II.

 

ITEM 13. DEFAULTS, DIVIDEND ARREARAGES AND DELINQUENCIES

None.

 

ITEM 14. MATERIAL MODIFICATIONS TO THE RIGHTS OF SECURITY HOLDERS AND USE OF PROCEEDS

None.

 

ITEM 15. CONTROLS AND PROCEDURES

Evaluation of Disclosure Controls and Procedures

Our management, with the participation of our chief executive officer and chief financial officer, has performed an evaluation of the effectiveness of our disclosure controls and procedures (as defined in Rule 13a-15(e) under the Exchange Act) as of the end of the period covered by this report, as required by Rule 13a-15(b) under the Exchange Act. Based on that evaluation, our management has concluded that, as of May 31, 2015, our disclosure controls and procedures were effective to ensure that the information required to be disclosed by us in reports that we file or submit under the Exchange Act is recorded, processed, summarized and reported within the time periods specified in the SEC’s rules and forms, and that information required to be disclosed in the reports that we file or submit under the Exchange Act is accumulated and communicated to our management, including our chief executive officer and chief financial officer, to allow timely decisions regarding required disclosure.

Management’s Annual Report on Internal Control over Financial Reporting

Our management is responsible for establishing and maintaining adequate internal control over financial reporting, as defined in Rules 13a-15 (f) under the Exchange Act. Our management, with the participation of our chief executive officer and our chief financial officer, evaluated the effectiveness of our internal control over financial reporting based on criteria established in the framework in Internal Control—Integrated Framework (2013) issued by the Committee of Sponsoring Organizations of the Treadway Commission. Based on this evaluation, our management has concluded that our internal control over financial reporting was effective as of May 31, 2015.

Because of its inherent limitations, internal control over financial reporting may not prevent or detect misstatements. Also, projections of any evaluation of effectiveness to future periods are subject to the risk that controls may become inadequate because of changes in conditions, or that the degree of compliance with the policies and procedures may deteriorate.

Our independent registered public accounting firm has audited our internal control over financial reporting as of May 31, 2015 and has issued an attestation report set forth below.

Report of Independent Registered Public Accounting Firm

To the Board of Directors and Stockholders of New Oriental Education & Technology Group Inc.

We have audited the internal control over financial reporting of New Oriental Education & Technology Group Inc., its subsidiaries, variable interest entities and their schools and subsidiaries (collectively, the “Group”) as of May 31, 2015, based on criteria established in Internal Control— Integrated Framework (2013) issued by the Committee of Sponsoring Organizations of the Treadway Commission. The Group’s management is responsible for maintaining effective internal control over financial reporting and for its assessment of the effectiveness of internal control over financial reporting, included in the accompanying Management’s Annual Report on Internal Control over Financial Reporting. Our responsibility is to express an opinion on the Group’s internal control over financial reporting based on our audit.

We conducted our audit in accordance with the standards of the Public Company Accounting Oversight Board (United States). Those standards require that we plan and perform the audit to obtain reasonable assurance about whether effective internal control over financial reporting was maintained in all material respects. Our audit included obtaining an understanding of internal control over financial reporting, assessing the risk that a material weakness exists, testing and evaluating the design and operating effectiveness of internal control based on the assessed risk, and performing such other procedures as we considered necessary in the circumstances. We believe that our audit provides a reasonable basis for our opinion.

 

110


Table of Contents

A company’s internal control over financial reporting is a process designed by, or under the supervision of, the company’s principal executive and principal financial officers, or persons performing similar functions, and effected by the company’s board of directors, management, and other personnel to provide reasonable assurance regarding the reliability of financial reporting and the preparation of financial statements for external purposes in accordance with generally accepted accounting principles. A company’s internal control over financial reporting includes those policies and procedures that (1) pertain to the maintenance of records that, in reasonable detail, accurately and fairly reflect the transactions and dispositions of the assets of the company; (2) provide reasonable assurance that transactions are recorded as necessary to permit preparation of financial statements in accordance with generally accepted accounting principles, and that receipts and expenditures of the company are being made only in accordance with authorizations of management and directors of the company; and (3) provide reasonable assurance regarding prevention or timely detection of unauthorized acquisition, use, or disposition of the company’s assets that could have a material effect on the financial statements.

Because of the inherent limitations of internal control over financial reporting, including the possibility of collusion or improper management override of controls, material misstatements due to error or fraud may not be prevented or detected on a timely basis. Also, projections of any evaluation of the effectiveness of the internal control over financial reporting to future periods are subject to the risk that the controls may become inadequate because of changes in conditions, or that the degree of compliance with the policies or procedures may deteriorate.

In our opinion, the Group maintained, in all material respects, effective internal control over financial reporting as of May 31, 2015, based on the criteria established in Internal Control—Integrated Framework (2013) issued by the Committee of Sponsoring Organizations of the Treadway Commission.

We have also audited, in accordance with the standards of the Public Company Accounting Oversight Board (United States), the consolidated financial statements and financial statement schedule as of and for the year ended May 31, 2015 of the Group and our report dated September 25, 2015 expressed an unqualified opinion on those financial statements and financial statement schedule.

/s/ Deloitte Touche Tohmatsu Certified Public Accountants LLP

Beijing, the People’s Republic of China

September 25, 2015

Changes in Internal Control Over Financial Reporting

There were no changes in our internal control over financial reporting that occurred during the period covered by this annual report on Form 20-F that have materially affected, or are reasonably likely to materially affect, our internal controls over financial reporting.

 

ITEM 16A. AUDIT COMMITTEE FINANCIAL EXPERT

Our board of directors has determined that Denny Lee, an independent director (under the standards set forth in Section 303A of the NYSE Listed Company Manual and Rule 10A-3 under the Exchange Act) and the chairman of our audit committee, is our audit committee financial expert.

 

ITEM 16B. CODE OF ETHICS

Our board of directors has adopted a code of ethics that applies to our directors, officers, employees and agents, including certain provisions that specifically apply to our chief executive officer, chief financial officer, vice presidents and any other persons who perform similar functions for us. We have posted a copy of our code of business conduct and ethics on our website at http://investor.neworiental.org.

 

111


Table of Contents
ITEM 16C. PRINCIPAL ACCOUNTANT FEES AND SERVICES

The following table sets forth the aggregate fees by categories specified below in connection with certain professional services rendered by Deloitte Touche Tohmatsu Certified Public Accountants LLP, our independent registered public accounting firm, for the periods indicated. We did not pay any other fees to our independent registered public accounting firm during the periods indicated below.

 

     For the Year Ended May 31,  
(in thousands of US$)    2014      2015  

Audit fees(1)

     1,522         1,999   

Audit related fees(2)

     —           —     

Tax fees(3)

     51         50   

 

(1) “Audit fees” means the aggregate fees billed for professional services rendered by our independent registered public accounting firm for the audit of our annual financial statements and the review of our comparative interim financial statements.
(2) “Audit related fees” means the fees billed for review of response letter to a regulatory body.
(3) “Tax fees” represents the aggregated fees billed for professional services rendered by our independent registered public accounting firm for tax compliance, tax advice, and tax planning.

The policy of our audit committee is to pre-approve all audit and non-audit services provided by Deloitte Touche Tohmatsu Certified Public Accountants LLP, including audit services, audit-related services, tax services and other services as described above, other than those for de minimis services which are approved by the audit committee prior to the completion of the audit.

 

ITEM 16D. EXEMPTIONS FROM THE LISTING STANDARDS FOR AUDIT COMMITTEES

Not applicable.

 

ITEM 16E. PURCHASES OF EQUITY SECURITIES BY THE ISSUER AND AFFILIATED PURCHASERS

On July 22, 2014, our board of directors authorized a share repurchase program, whereby our company may repurchase up to $120.0 million of our ADSs or common shares during the period from July 28, 2014 through March 31, 2015. The share repurchase program was publicly announced on July 22, 2014. On April 21, 2015, we announced the completion of the share repurchase program, under which we repurchased 2,800,849 ADSs, each representing one common share of our company, in the open market at an average price of US$21.20 per ADS. The table below is a monthly summary of the shares repurchased by us in the fiscal year ended May 31, 2015.

 

Period

   Total Number of
Common Shares
Purchased
     Average Price Paid
Per Share
     Total Number of
Common Shares
Purchased as Part of
the Publicly
Announced Plan
     Approximate Dollar
Value of Common
Shares that May Yet
Be Purchased Under
the Plan
 

August 2014

     452,647         $20.9         452,647         49,817,365   

September 2014

     576,702         $22.4         1,029,349         36,895,961   

October 2014

     501,500         $22.3         1,530,849         25,695,047   

November 2014

     190,000         $22.1         1,720,849         21,492,865   

December 2014

     220,000         $21.1         1,940,849         16,844,674   

January 2015

     220,000         $20.1         2,160,849         12,413,594   

February 2015

     380,000         $18.9         2,540,849         5,218,624   

March 2015

     260,000         $20.1         2,800,849         0   

Total

     2,800,849         $21.2         2,800,849         0   

 

ITEM 16F. CHANGE IN REGISTRANT’S CERTIFYING ACCOUNTANTS

Not applicable.

 

112


Table of Contents
ITEM 16G. CORPORATE GOVERNANCE

Section 303A.12(a) of the NYSE Listed Company Manual requires each listed company’s chief executive officer to certify to the NYSE each year that he or she is not aware of any violation by the company of NYSE corporate governance listing standards. We are a Cayman Islands company, and our chief executive officer is not required under applicable Cayman Islands law to make such a certification. Pursuant to the exception granted to foreign private issuers under Section 303A.00 of the NYSE Listed Company Manual, we have followed our home country practice in this regard and have not in the past submitted the certification set forth in Section 303A.12(a) of the NYSE Listed Company Manual.

Section 303A.01 of the NYSE Listed Company Manual requires each listed company to have a majority of independent directors on the board of directors after the first anniversary of the company’s listing on the NYSE. We are not required under the laws of the Cayman Islands to have a majority of independent directors on our board of directors. Pursuant to the exception granted to foreign private issuers under Section 303A.00 of the NYSE Listed Company Manual, we have elected to follow our home country practice with respect to our board of directors. Currently, we have six directors on our board, consisting of three independent directors and three directors who are also our executive officers. Nevertheless, we have maintained fully independent audit, compensation and nominating and corporate governance committees on our board of directors since the first anniversary of our NYSE listing.

Section 303A.08 of the NYSE Listed Company Manual requires a listed company to obtain its shareholders’ approval of all equity-compensation plans, and any material revisions to the terms of such plans. Under Cayman Islands law, we are not required to obtain shareholders’ approval for amendments to our existing equity incentive plan. Our board amended our 2006 share incentive plan in September 2012 to clarify that the administrator of the plan has the power to reduce the exercise price of an outstanding option and also reduce the number of the underlying common shares without seeking shareholders’ approval, if such modification would not result in significant additional share-based compensation expenses to be incurred by our company. We have followed the home country practice and obtained the board approval but not shareholder approval for amending our 2006 share incentive plan as described above.

Other than the requirements discussed above, there are no significant differences between our corporate governance practices and those followed by domestic listed companies as required under the NYSE Listed Company Manual. A copy of our corporate governance guidelines is available on our website at http://investor.neworiental.org.

 

ITEM 16H. MINE SAFETY DISCLOSURE

Not applicable.

 

113


Table of Contents

PART III.

 

ITEM 17. FINANCIAL STATEMENTS

We have elected to provide financial statements pursuant to Item 18.

 

ITEM 18. FINANCIAL STATEMENTS

The consolidated financial statements of New Oriental Education & Technology Group Inc. are included at the end of this annual report.

 

ITEM 19. EXHIBITS

 

Exhibit Number

  

Description of Document

1.1    Amended and Restated Memorandum and Articles of Association (incorporated by reference to Exhibit 3.2 of the Registrant’s F-1 registration statement (File No. 333-136825), as amended, initially filed with the Commission on August 22, 2006)
2.1    Form of Registrant American Depositary Receipt (incorporated by reference to Exhibit A to Exhibit (a)(4) of post-effective amendment No. 1 to the registration statement on Form F-6 (File No. 333-176069), filed with the Commission on April 25, 2012)
2.2    Registrant’s Specimen Certificate for Common Shares (incorporated by reference to Exhibit 4.2 of the Registrant’s F-1 registration statement (File No. 333-136825), as amended, initially filed with the Commission on August 22, 2006)
2.3    Form of Deposit Agreement among the Registrant, the depositary and holders of the American Depositary Receipts (incorporated by reference to Exhibit 4.3 of the Registrant’s F-1 registration statement (File No. 333-136825), as amended, initially filed with the Commission on August 22, 2006)
2.4    Supplement and Amendment No. 2 to Deposit Agreement, dated as of August 5, 2011, between the Registrant, the depositary and holders and beneficial owners of American Depositary Receipts issued thereunder (incorporated by reference to Exhibit (a)(3) to the registration statement on Form F-6 (File No. 333-176069), filed with the Commission on August 5, 2011)
2.5    Supplement and Amendment No. 3 to Deposit Agreement, dated as of April 25, 2012, between the Registrant, the depositary and holders and beneficial owners of American Depositary Receipts issued thereunder (incorporated by reference to Exhibit (a)(4) of post-effective amendment No. 1 to the registration statement on Form F-6 (File No. 333-176069), filed with the Commission on April 25, 2012)
4.1    2006 Share Incentive Plan, as amended (incorporated by reference to Exhibit 4.1 of our annual report on Form 20-F (File No. 001-32993) filed with the Securities and Exchange Commission on October 12, 2012)
4.2    Form of Indemnification Agreement with the Registrant’s directors and officers (incorporated by reference to Exhibit 10.2 of the Registrant’s F-1 registration statement (File No. 333-136825), as amended, initially filed with the Commission on August 22, 2006)
4.3    Form of Employment Agreement (incorporated by reference to Exhibit 10.3 of the Registrant’s F-1 registration statement (File No. 333-136825), as amended, initially filed with the Commission on August 22, 2006)

 

114


Table of Contents

Exhibit Number

  

Description of Document

4.4    English Translation of Form of New Enrollment System Development Service Agreement between Beijing Decision and New Oriental schools (incorporated by reference to Exhibit 99.4 of our F-1 registration statement (File No. 333-136825), as amended, initially filed with the Commission on August 22, 2006)
4.5    English Translation of Trademark License Agreement dated May 13, 2006 between the Registrant and New Oriental China (incorporated by reference to Exhibit 99.6 of our F-1 registration statement (File No. 333-136825), as amended, initially filed with the Commission on August 22, 2006)
4.6    English Translation of Building Mortgage and Loan Agreement dated March 31, 2005 between New Oriental China and China Minsheng Banking Corporation Ltd. Beijing Hepingli Branch (incorporated by reference to Exhibit 99.12 of our F-1 registration statement (File No. 333-136825), as amended, initially filed with the Commission on August 22, 2006)
4.7    English Translation of Equity Pledge Agreement, dated April 23, 2012 and its Supplemental Agreement dated September 19, 2014 among New Oriental China, Beijing Century Friendship Education Investment Co., Ltd. and Beijing Hewstone Technology Co., Ltd. (incorporated by reference to Exhibit 4.7 of our annual report on Form 20-F (File No. 001-32993) filed with the Securities and Exchange Commission on September 26, 2014)
4.8    English Translation of Equity Pledge Agreement dated April 23, 2012 and its Supplemental Agreement dated September 19, 2014 among New Oriental China, Beijing Century Friendship Education Investment Co., Ltd. and Beijing Decision Education & Consulting Co., Ltd. (incorporated by reference to Exhibit 4.8 of our annual report on Form 20-F (File No. 001-32993) filed with the Securities and Exchange Commission on September 26, 2014)
4.9    English Translation of Equity Pledge Agreement dated April 23, 2012 and its Supplemental Agreement dated September 19, 2014 among New Oriental China, Beijing Century Friendship Education Investment Co., Ltd. and Shanghai Smart Words Software Technology Co., Ltd. (incorporated by reference to Exhibit 4.9 of our annual report on Form 20-F (File No. 001-32993) filed with the Securities and Exchange Commission on September 26, 2014)
4.10    English Translation of Equity Pledge Agreement dated April 23, 2012 and its Supplemental Agreement dated September 19, 2014 among New Oriental China, Beijing Century Friendship Education Investment Co., Ltd. and Beijing Pioneer Technology Co., Ltd. (incorporated by reference to Exhibit 4.10 of our annual report on Form 20-F (File No. 001-32993) filed with the Securities and Exchange Commission on September 26, 2014)
4.11    English Translation of Equity Pledge Agreement dated April 23, 2012 and its Supplemental Agreement dated September 19, 2014 among New Oriental China, Beijing Century Friendship Education Investment Co., Ltd. and Beijing Smart Wood Software Technology Co., Ltd. (incorporated by reference to Exhibit 4.11 of our annual report on Form 20-F (File No. 001-32993) filed with the Securities and Exchange Commission on September 26, 2014)
4.12    English Translation of Option Agreement dated April 23, 2012 among New Oriental China, Beijing Century Friendship Education Investment Co., Ltd. and Shanghai Smart Words Software Technology Co., Ltd. (incorporated by reference to Exhibit 4.12 of our annual report on Form 20-F (File No. 001-32993) filed with the Securities and Exchange Commission on October 12, 2012)

 

115


Table of Contents

Exhibit Number

  

Description of Document

4.13    English Translation of Powers of Attorney, dated April 23, 2012, by Beijing Century Friendship Education Investment Co., Ltd. in favor of Beijing Hewstone Technology Co., Ltd. (incorporated by reference to Exhibit 4.13 of our annual report on Form 20-F (File No. 001-32993) filed with the Securities and Exchange Commission on October 12, 2012)
4.14    English Translation of Powers of Attorney, dated April 23, 2012, by Beijing Century Friendship Education Investment Co., Ltd. in favor of Beijing Decision Education & Consulting Co., Ltd. (incorporated by reference to Exhibit 4.14 of our annual report on Form 20-F (File No. 001-32993) filed with the Securities and Exchange Commission on October 12, 2012)
4.15    English Translation of Powers of Attorney, dated April 23, 2012, by Beijing Century Friendship Education Investment Co., Ltd. in favor of Shanghai Smart Words Software Technology Co., Ltd. (incorporated by reference to Exhibit 4.15 of our annual report on Form 20-F (File No. 001-32993) filed with the Securities and Exchange Commission on October 12, 2012)
4.16    English Translation of Powers of Attorney, dated April 23, 2012, by Beijing Century Friendship Education Investment Co., Ltd. in favor of Beijing Pioneer Technology Co., Ltd. (incorporated by reference to Exhibit 4.16 of our annual report on Form 20-F (File No. 001-32993) filed with the Securities and Exchange Commission on October 12, 2012)
4.17    English Translation of Powers of Attorney, dated April 23, 2012, by Beijing Century Friendship Education Investment Co., Ltd. in favor of Beijing Smart Wood Software Technology Co., Ltd. (incorporated by reference to Exhibit 4.17 of our annual report on Form 20-F (File No. 001-32993) filed with the Securities and Exchange Commission on October 12, 2012)
4.18    Proxy Agreement and Power of Attorney, dated as of December 3, 2012, by and among Beijing Pioneer Technology Co., Ltd., Beijing Century Friendship Education Investment Co., Ltd. and New Oriental China (incorporated by reference to Exhibit 4.34 of amendment no. 2 to our annual report on Form 20-F/A (File No. 001-32993) filed with the Securities and Exchange Commission on February 22, 2013)
4.19    Master Exclusive Service Agreement, dated as of September 19, 2014, by and between Beijing Pioneer and New Oriental China (incorporated by reference to Exhibit 4.19 of our annual report on Form 20-F (File No. 001-32993) filed with the Securities and Exchange Commission on September 26, 2014)
8.1*    Subsidiaries of the Registrant
11.1*    Amended and Restated Code of Business Conduct and Ethics of the Registrant
12.1*    Certification by Principal Executive Officer pursuant to Section 302 of the Sarbanes-Oxley Act of 2002
12.2*    Certification by Principal Financial Officer pursuant to Section 302 of the Sarbanes-Oxley Act of 2002
13.1**    Certification by Principal Executive Officer pursuant to Section 906 of the Sarbanes-Oxley Act of 2002
13.2**    Certification by Principal Financial Officer pursuant to Section 906 of the Sarbanes-Oxley Act of 2002
15.1*    Consent of Tian Yuan Law Firm

 

116


Table of Contents

Exhibit Number

  

Description of Document

15.2*    Consent of Deloitte Touche Tohmatsu Certified Public Accountants LLP
101.INS*    XBRL Instance Document
101.SCH*    XBRL Taxonomy Extension Schema Document
101.CAL*    XBRL Taxonomy Extension Calculation Linkbase Document
101.DEF*    XBRL Taxonomy Extension Definition Linkbase Document
101.LAB*    XBRL Taxonomy Extension Label Linkbase Document
101.PRE*    XBRL Taxonomy Extension Presentation Linkbase Document

 

* Filed herewith.
** Furnished herewith.

 

117


Table of Contents

SIGNATURES

The registrant hereby certifies that it meets all of the requirements for filing on Form 20-F and that it has duly caused and authorized the undersigned to sign this annual report on its behalf.

 

NEW ORIENTAL EDUCATION &

TECHNOLOGY GROUP INC.

By:  

/s/ Michael Minhong Yu

  Name:   Michael Minhong Yu
  Title:   Chairman and Chief Executive Officer

Date: September 25, 2015


Table of Contents

NEW ORIENTAL EDUCATION & TECHNOLOGY GROUP INC.

INDEX TO CONSOLIDATED FINANCIAL STATEMENTS

FOR THE YEARS ENDED MAY 31, 2013, 2014 AND 2015

 

CONTENTS

   PAGE(S)

REPORT OF INDEPENDENT REGISTERED PUBLIC ACCOUNTING FIRM

   F-2

CONSOLIDATED BALANCE SHEETS AS OF MAY 31, 2014 AND 2015

   F-3 - F-4

CONSOLIDATED STATEMENTS OF OPERATIONS FOR THE YEARS ENDED MAY 31, 2013, 2014 AND 2015

   F-5

CONSOLIDATED STATEMENTS OF COMPREHENSIVE INCOME FOR THE YEARS ENDED MAY 31, 2013, 2014 AND 2015

   F-6

CONSOLIDATED STATEMENTS OF CHANGES IN EQUITY FOR THE YEARS ENDED MAY 31, 2013, 2014 AND 2015

   F-7 - F-8

CONSOLIDATED STATEMENTS OF CASH FLOWS FOR THE YEARS ENDED MAY 31, 2013, 2014 AND 2015

   F-9 - F-10

NOTES TO CONSOLIDATED FINANCIAL STATEMENTS

   F-11 - F-70

ADDITIONAL INFORMATION - FINANCIAL STATEMENT SCHEDULE 1

   F-71 - F-76


Table of Contents

NEW ORIENTAL EDUCATION & TECHNOLOGY GROUP INC.

 

REPORT OF INDEPENDENT REGISTERED PUBLIC ACCOUNTING FIRM

TO THE BOARD OF DIRECTORS AND SHAREHOLDERS OF

NEW ORIENTAL EDUCATION & TECHNOLOGY GROUP INC.

We have audited the accompanying consolidated balance sheets of New Oriental Education & Technology Group Inc., its subsidiaries, variable interest entities and their schools and subsidiaries (collectively, the “Group”) as of May 31, 2014 and 2015, and the related consolidated statements of operations, comprehensive income, changes in equity and cash flows for each of the three years in the period ended May 31, 2015. Our audits also included the financial statement schedule included in Schedule I. These consolidated financial statements and financial statement schedule are the responsibility of the Group’s management. Our responsibility is to express an opinion on these financial statements and financial statement schedule based on our audits.

We conducted our audits in accordance with the standards of the Public Company Accounting Oversight Board (United States). Those standards require that we plan and perform the audit to obtain reasonable assurance about whether the consolidated financial statements are free of material misstatement. An audit includes examining, on a test basis, evidence supporting the amounts and disclosures in the financial statements. An audit also includes assessing the accounting principles used and significant estimates made by management, as well as evaluating the overall financial statement presentation. We believe that our audits provide a reasonable basis for our opinion.

In our opinion, such consolidated financial statements present fairly, in all material respects, the financial position of the Group as of May 31, 2014 and 2015, and the results of their operations and their cash flows for each of the three years in the period ended May 31, 2015, in conformity with accounting principles generally accepted in the United States of America. Also, in our opinion, the related financial statement schedule, when considered in relation to the consolidated financial statements taken as a whole, presents fairly, in all material respects, the information set forth therein.

We have also audited, in accordance with the standards of the Public Company Accounting Oversight Board (United States), the Group’s internal control over financial reporting as of May 31, 2015, based on the criteria established in Internal Control—Integrated Framework (2013) issued by the Committee of Sponsoring Organizations of the Treadway Commission and our report dated September 25, 2015 expressed an unqualified opinion on the Group’s internal control over financial reporting.

/s/ Deloitte Touche Tohmatsu Certified Public Accountants LLP

Beijing, the People’s Republic of China

September 25, 2015

 

F-2


Table of Contents

NEW ORIENTAL EDUCATION & TECHNOLOGY GROUP INC.

 

CONSOLIDATED BALANCE SHEETS

(In thousands, except share and per share data, or otherwise noted)

 

     As of May 31,  
     2014      2015  
     US$      US$  

ASSETS

     

Current assets

     

Cash and cash equivalents

     371,593         531,298   

Restricted cash

     488         944   

Term deposits

     98,489         69,091   

Short term investments

     643,410         599,935   

Accounts receivable, net of allowance of US$265 and US$801 as of May 31, 2014 and 2015, respectively

     2,782         4,222   

Inventory

     22,366         23,983   

Deferred tax assets

     12,033         17,988   

Prepaid expenses and other current assets, net

     78,398         97,833   

Amounts due from related parties, current

     4,116         3,586   
  

 

 

    

 

 

 

Total current assets

     1,233,675         1,348,880   

Restricted cash, non-current

     1,840         2,481   

Property and equipment, net

     225,335         231,463   

Land use rights, net

     4,344         4,262   

Amounts due from related parties, non-current

     930         1,497   

Long term deposit

     12,574         15,268   

Long term prepaid rent

     1,082         424   

Deferred tax assets, non-current

     2,224         5,040   

Intangible assets

     736         3,919   

Goodwill

     3,692         11,194   

Long term investments

     117,113         325,991   

Other non-current assets

     —           1,118   
  

 

 

    

 

 

 

Total assets

     1,603,545         1,951,537   
  

 

 

    

 

 

 

LIABILITIES AND EQUITY

     

Current liabilities

     

Accounts payable (including accounts payable of the consolidated variable interest entities without recourse to the Company of US$8,501 and US$17,809 as of May 31, 2014 and 2015, respectively)

     8,586         17,888   

Accrued expenses and other current liabilities (including accrued expenses and other current liabilities of the consolidated variable interest entities without recourse to the Company of US$144,304 and US$157,466 as of May 31, 2014 and 2015, respectively)

     168,918         178,803   

Income taxes payable (including income taxes payable of the consolidated variable interest entities without recourse to the Company of US$15,920 and US$25,028 as of May 31, 2014 and 2015, respectively)

     17,720         25,376   

Amounts due to related parties (including amounts due to related parties of the consolidated variable interest entities without recourse to the Company of nil and US$1,995 as of May 31, 2014 and 2015, respectively)

     4         1,995   

Deferred revenue (including deferred revenue of the consolidated variable interest entities without recourse to the Company of US$380,062 and US$470,903 as of May 31, 2014 and 2015, respectively)

     380,837         501,170   
  

 

 

    

 

 

 

Total current liabilities

     576,065         725,232   
  

 

 

    

 

 

 

 

F-3


Table of Contents

NEW ORIENTAL EDUCATION & TECHNOLOGY GROUP INC.

 

CONSOLIDATED BALANCE SHEETS - continued

(In thousands, except share and per share data, or otherwise noted)

 

     As of May 31,  
     2014     2015  
     US$     US$  

Deferred tax liabilities, non-current (including deferred tax liabilities, non-current of the consolidated variable interest entities without recourse to the Company of US$1,722 and US$1,600 as of May 31, 2014 and 2015, respectively)

     1,722        2,461   
  

 

 

   

 

 

 

Total liabilities

     577,787        727,693   
  

 

 

   

 

 

 

Commitments and Contingencies (Note 19)

    

Equity

    

Common shares (US$0.01 par value; 300,000,000 shares authorized as of May 31, 2014 and 2015; 158,379,387 shares issued as of May 31, 2014 and 2015; 157,758,666 and 156,486,763 shares outstanding as of May 31, 2014 and 2015, respectively)

     1,584        1,584   

Treasury stock

     (6     (19

Additional paid-in capital

     174,009        141,653   

Statutory reserves

     129,868        153,610   

Retained earnings

     654,744        824,015   

Accumulated other comprehensive income

     65,559        99,505   
  

 

 

   

 

 

 

Total New Oriental Education & Technology Group Inc. shareholders’ equity

     1,025,758        1,220,348   
  

 

 

   

 

 

 

Noncontrolling interests (Note 20)

     —          3,496   

Total equity

     1,025,758        1,223,844   

Total liabilities and equity

     1,603,545        1,951,537   
  

 

 

   

 

 

 

See accompanying notes to consolidated financial statements.

 

F-4


Table of Contents

NEW ORIENTAL EDUCATION & TECHNOLOGY GROUP INC.

 

CONSOLIDATED STATEMENTS OF OPERATIONS

(In thousands, except share and per share data, or otherwise noted)

 

     Years ended May 31,  
     2013     2014     2015  
     US$     US$     US$  

NET REVENUES

      

Educational programs and services

     857,685        1,006,198        1,102,974   

Books and others

     102,169        132,689        143,792   
  

 

 

   

 

 

   

 

 

 

Total net revenues

     959,854        1,138,887        1,246,766   

Operating costs and expenses

      

Cost of revenues

     (384,177     (451,669     (526,320

Selling and marketing

     (142,098     (169,062     (188,483

General and administrative

     (311,014     (324,210     (378,434
  

 

 

   

 

 

   

 

 

 

Total operating costs and expenses

     (837,289     (944,941     (1,093,237
  

 

 

   

 

 

   

 

 

 

Gain on disposal of subsidiaries

     —          3,621        —     
  

 

 

   

 

 

   

 

 

 

OPERATING INCOME

     122,565        197,567        153,529   
  

 

 

   

 

 

   

 

 

 

OTHER INCOME, NET

      

Interest income

     30,121        44,880        66,605   

Miscellaneous income, net

     772        752        342   
  

 

 

   

 

 

   

 

 

 

Income before income tax expense and loss from equity method investments

     153,458        243,199        220,476   
  

 

 

   

 

 

   

 

 

 

Provision for income taxes:

      

Current

     (18,985     (28,235     (31,552

Deferred

     3,630        2,193        5,331   
  

 

 

   

 

 

   

 

 

 

Provision for income taxes

     (15,355     (26,042     (26,221
  

 

 

   

 

 

   

 

 

 

Loss from equity method investments

     (1,427     (1,453     (1,537
  

 

 

   

 

 

   

 

 

 

Income from continuing operations

     136,676        215,704        192,718   

Loss from discontinued operations, net of tax

     (407     —          —     
  

 

 

   

 

 

   

 

 

 

Net income

     136,269        215,704        192,718   
  

 

 

   

 

 

   

 

 

 

Add: Net loss attributable to noncontrolling interest

     —          —          295   
  

 

 

   

 

 

   

 

 

 

Net income attributable to New Oriental Education & Technology Group Inc.

     136,269        215,704        193,013   

Net income from continuing operation per share (Note 17)

      

- Basic

     0.88        1.38        1.23   

- Diluted

     0.87        1.37        1.23   
  

 

 

   

 

 

   

 

 

 

Net income from discontinued operation per share (Note 17)

      

- Basic

     (0.00     —          —     

- Diluted

     (0.00     —          —     
  

 

 

   

 

 

   

 

 

 

Weighted average shares used in calculating basic net income per share

     155,762,959        156,033,992        156,438,606   
  

 

 

   

 

 

   

 

 

 

Weighted average shares used in calculating diluted net income per share

     157,823,792        157,903,464        157,302,174   
  

 

 

   

 

 

   

 

 

 

Share-based compensation expense included in: General and administrative

     27,242        20,079        15,689   
  

 

 

   

 

 

   

 

 

 

Total

     27,242        20,079        15,689   
  

 

 

   

 

 

   

 

 

 

See accompanying notes to consolidated financial statements

 

F-5


Table of Contents

NEW ORIENTAL EDUCATION & TECHNOLOGY GROUP INC.

 

CONSOLIDATED STATEMENTS OF COMPREHENSIVE INCOME

(In thousands, except share and per share data, or otherwise noted)

 

     Years ended May 31,  
     2013      2014     2015  
     US$      US$     US$  

Net income

     136,269         215,704        192,718   
  

 

 

    

 

 

   

 

 

 

Other comprehensive income, net of tax

       

Foreign currency translation adjustment

     27,729         (17,894     12,006   

Unrealized gain on available-for-sale securities, net of tax effect of nil, nil and nil for years ended May 31, 2013, 2014 and 2015, respectively

     —           586        21,940   
  

 

 

    

 

 

   

 

 

 

Other comprehensive income/ (loss)

     27,729         (17,308     33,946   
  

 

 

    

 

 

   

 

 

 

Comprehensive income

     163,998         198,396        226,664   
  

 

 

    

 

 

   

 

 

 

 

F-6


Table of Contents

NEW ORIENTAL EDUCATION & TECHNOLOGY GROUP INC.

 

CONSOLIDATED STATEMENTS OF CHANGES IN EQUITY

(In thousands, except share data)

 

    Common shares     Additional
paid-in
capital
    Treasury
stock
    Accumulated
other
comprehensive
income
    Statutory
reserve
    Retained
earnings
    Total New Oriental
Education &
Technology Group Inc.
shareholders’
equity
    Noncontrolling
Interest
    Total
shareholders’
equity
 
    Number     US$     US$     US$     US$     US$     US$     US$     US$     US$  

Balance at June 1, 2012

    158,379,387        1,555        161,485        —          55,138        85,253        386,971        690,402        —          690,402   

Issuance of ADS shares for the exercises of employee share options

    —          7        5,726        —          —          —          —          5,733        —          5,733   

The vesting of non-vested equity shares

    —          11        (11     —          —          —          —          —          —          —     

Share-based compensation expense

    —          —          27,242        —          —          —          —          27,242        —          27,242   

Transfer to statutory reserves

    —          —          —          —          —          22,470        (22,470     —          —          —     

Dividend declared (a)

    —          —          3,010        —          —          —          —          3,010        —          3,010   

Share repurchase (b)

    (1,683,400     —          (33,116     (17     —          —          —          (33,133     —          (33,133

Net income

    —          —          —          —          —          —          136,269        136,269        —          136,269   

Foreign currency translation adjustment

    —          —          —          —          27,729        —          —          27,729        —          27,729   
 

 

 

   

 

 

   

 

 

   

 

 

   

 

 

   

 

 

   

 

 

   

 

 

   

 

 

   

 

 

 

Balance at May 31, 2013

    156,695,987        1,573        164,336        (17     82,867        107,723        500,770        857,252        —          857,252   

Issuance of ADS shares for the exercises of employee share options

    —          11        7,837        —          —          —          —          7,848        —          7,848   

Reissuance of treasury stock for the exercises of employee share options

    1,014,727        —          13,514        10        —          —          —          13,524        —          13,524   

Reissuance of treasury stock for the vesting of non-vested equity shares

    810,052        —          (8     8        —          —          —          —          —          —     

Share-based compensation expense

    —          —          20,079        —          —          —          —          20,079        —          20,079   

Transfer to statutory reserves

    —          —          —          —          —          22,145        (22,145     —          —          —     

Dividend declared (c)

    —          —          (14,891     —          —          —          (39,585     (54,476     —          (54,476

Share repurchase (b)

    (762,100     —          (16,858     (7     —          —          —          (16,865     —          (16,865

Net income

    —          —          —          —          —          —          215,704        215,704        —          215,704   

Foreign currency translation adjustment

    —          —          —          —          (17,894     —          —          (17,894     —          (17,894

Unrealized gain on available-for-sale securities, net of tax effect of nil

    —          —          —          —          586        —          —          586        —          586   
 

 

 

   

 

 

   

 

 

   

 

 

   

 

 

   

 

 

   

 

 

   

 

 

   

 

 

   

 

 

 

Balance at May 31, 2014

    157,758,666        1,584        174,009        (6     65,559        129,868        654,744        1,025,758        —          1,025,758   

Reissuance of treasury stock for the exercises of employee share options

    953,514        —          11,353        9        —          —          —          11,362        —          11,362   

Reissuance of treasury stock for the vesting of non-vested equity shares

    575,432        —          (6     6        —          —          —          —          —          —     

Share-based compensation expense

    —          —          15,689        —          —          —          —          15,689        —          15,689   

Transfer to statutory reserves

    —          —          —          —          —          23,742        (23,742     —          —          —     

Share repurchase (d)

    (2,800,849     —          (59,392     (28     —          —          —          (59,420     —          (59,420

Net income

    —          —          —          —          —          —          193,013        193,013        (295     192,718   

Foreign currency translation adjustment

    —          —          —          —          12,006        —          —          12,006        —          12,006   

Unrealized gain on available-for-sale securities, net of tax effect of nil

    —          —          —          —          21,940        —          —          21,940        —          21,940   

Capital injection of noncontrolling interest

    —          —          —          —          —          —          —          —          3,791        3,791   
 

 

 

   

 

 

   

 

 

   

 

 

   

 

 

   

 

 

   

 

 

   

 

 

   

 

 

   

 

 

 

Balance at May 31, 2015

    156,486,763        1,584        141,653        (19     99,505        153,610        824,015        1,220,348        3,496        1,223,844   
 

 

 

   

 

 

   

 

 

   

 

 

   

 

 

   

 

 

   

 

 

   

 

 

   

 

 

   

 

 

 

 

F-7


Table of Contents

NEW ORIENTAL EDUCATION & TECHNOLOGY GROUP INC.

 

CONSOLIDATED STATEMENTS OF CHANGES IN EQUITY - continued

(In thousands, except share data)

 

 

(a) On April 17, 2012, the Company declared a special cash dividend in the amount of US$0.30 per ADS, or a total of approximately US$50,000. The actual dividend amount of US$46,990 was paid on September 28, 2012 to shareholders of record at the close of business on August 31, 2012.

 

(b) On April 23, 2013, the Company’s board of directors authorized the repurchase of up to US$50,000 of the Company’s shares during the period from April 29, 2013, through July 31, 2013 to facilitate the future vesting of options or non-vested equity shares. 1,683,400 and 762,100 shares were repurchased in the years ended May 31, 2013 and 2014, respectively.

 

(c) On July 23, 2013, the Company declared a special cash dividend in the amount of US$0.35 per ADS. The aggregate amount of cash dividend paid was US$54,476, of which US$39,585 and US$14,891 were funded by retained earnings and additional paid in capital, respectively. The dividend was fully paid on October 7, 2013 to shareholders of record at the close of business on September 6, 2013.

 

(d) On July 22, 2014, the Company’s board of directors authorized the repurchase of up to US$120,000 of the Company’s shares during the period from July 28, 2014 through March 31, 2015. 2,800,849 shares were repurchased in the year ended May 31, 2015.

See accompanying notes to consolidated financial statements

 

F-8


Table of Contents

NEW ORIENTAL EDUCATION & TECHNOLOGY GROUP INC.

 

CONSOLIDATED STATEMENTS OF CASH FLOWS

(In thousands)

 

     Years ended May 31,  
     2013     2014     2015  
     US$     US$     US$  

Cash flows from operating activities

      

Net income

     136,269        215,704        192,718   

Adjustments to reconcile net income to net cash provided by operating activities

      

Depreciation of property and equipment

     38,984        43,578        46,663   

Amortization of intangible assets

     101        113        607   

Amortization of land use rights

     108        117        116   

Loss on disposal of property and equipment

     1,362        2,023        2,904   

Gain on disposal of subsidiaries

     —          (3,621     —     

Share-based compensation expense

     27,242        20,079        15,689   

Allowance for doubtful accounts

     192        254        680   

Loss from equity method investments

     1,427        1,453        1,537   

Deferred income taxes

     (3,630     (2,193     (5,548

Changes in operating assets and liabilities

      

Accounts receivables

     213        443        (2,096

Prepaid expenses and other current assets

     2,846        (20,168     (22,503

Inventory

     (1,664     (481     (1,750

Long term deposit

     968        (207     (2,598

Long term prepaid rent

     1,010        157        668   

Accounts payable

     (701     272        9,248   

Accrued expenses and other current liabilities

     22,047        44,775        11,120   

Income taxes payable

     6,266        1,286        7,607   

Deferred revenue

     51,417        60,722        117,086   

Amounts due to related parties

     912        (1,097     1,994   

Amounts due from related parties

     (1,741     (1,864     3   
  

 

 

   

 

 

   

 

 

 

Net cash provided by operating activities

     283,628        361,345        374,145   
  

 

 

   

 

 

   

 

 

 

Cash flows from investing activities

      

Restricted cash paid for establishing new schools and subsidiaries

     (496     (3,282     (2,055

Release of restricted cash for establishing new schools and subsidiaries

     2,555        2,537        976   

Investments in bank deposits maturing over three months

     —          (72,497     (32,703

Settlement of bank deposits maturing over three months

     2,459        22,187        62,924   

Investments in short-term held-to-maturity investments

     (1,795,461     (1,849,087     (943,476

Settlement of short-term held-to-maturity investments

     1,627,467        1,698,643        992,117   

Purchase of property and equipment

     (61,468     (31,703     (55,318

Proceeds from disposal of property and equipment

     3,455        946        1,738   

Purchase of China Management Software Institute, net of cash acquired of US$68 (Note 3)

     (10,059     —          (4,551

Purchase of Qingdao Alice, net of cash acquired of US$2,306 (Note 3)

     —          —          (10,623

Payments for available-for-sale investments (Note 13)

     —          (16,076     (26,076

Payments for equity method investments (Note 13)

     (6,500     —          (10,955

Payments for held-to-maturity investments (Note 13)

     —          (96,045     (145,415

Proceeds received from disposal of Mingshitang

     160        —          —     
  

 

 

   

 

 

   

 

 

 

Net cash used in investing activities

     (237,888     (344,377     (173,417
  

 

 

   

 

 

   

 

 

 

 

F-9


Table of Contents

NEW ORIENTAL EDUCATION & TECHNOLOGY GROUP INC.

 

CONSOLIDATED STATEMENTS OF CASH FLOWS - continued

(In thousands)

 

     Years ended May 31,  
     2013     2014     2015  
     US$     US$     US$  

Cash flows from financing activities

      

Proceeds from issuances of common shares upon exercise of share option

     4,652        21,849        11,332   

Cash paid for shares repurchased

     (28,511     (21,487     (59,420

Cash paid for dividend

     (46,990     (54,476     —     

Capital contribution from noncontrolling shareholders

     —          —          3,791   
  

 

 

   

 

 

   

 

 

 

Net cash used in financing activities

     (70,849     (54,114     (44,297
  

 

 

   

 

 

   

 

 

 

Effects of exchange rate changes

     14,014        (8,427     3,274   
  

 

 

   

 

 

   

 

 

 

Net change in cash and cash equivalents

     (11,095     (45,573     159,705   

Cash and cash equivalents at beginning of year

     428,261        417,166        371,593   
  

 

 

   

 

 

   

 

 

 

Cash and cash equivalents at end of year

     417,166        371,593        531,298   
  

 

 

   

 

 

   

 

 

 

Supplement disclosure of cash flow information

      

Income taxes paid

     12,525        26,987        23,896   
  

 

 

   

 

 

   

 

 

 

Non-cash investing and financing activities:

      

Payable for purchase of property and equipment

     7,652        6,018        7,433   

Payable for shares repurchased

     4,622        —          —     

Payable for acquisition of China Management Software Institute

     4,650        4,594        —     

Payable for long term available-for-sale investment

     —          —          1,452   
  

 

 

   

 

 

   

 

 

 

See accompanying notes to consolidated financial statements.

 

F-10


Table of Contents

NEW ORIENTAL EDUCATION & TECHNOLOGY GROUP INC.

 

NOTES TO CONSOLIDATED FINANCIAL STATEMENTS

FOR THE YEARS ENDED MAY 31, 2013, 2014 AND 2015

(In thousands, except share and per share data, or otherwise noted)

 

1. ORGANIZATION AND PRINCIPAL ACTIVITIES

New Oriental Education & Technology Group Inc. (the “Company”) was incorporated in the Cayman Islands. The Company, its wholly owned subsidiaries and its variable interest entities, Beijing New Oriental Education & Technology (Group) Co., Ltd. (“New Oriental China”) and its schools and subsidiaries and Beijing New Oriental Xuncheng Network Technology Co., Ltd. (“Xuncheng”) and its subsidiary (collectively, the “VIEs”), are collectively referred to as the “Group”.

The Group provides educational services in the People’s Republic of China (the “PRC”) primarily under the “New Oriental” brand. The Group offers a wide range of educational programs, services and products, consisting primarily of English and other foreign language training, test preparation courses for admissions and assessment tests in the United States, the PRC and Commonwealth countries, primary and secondary school education, development and distribution of educational content, software and other technology, and online education.

As of May 31, 2015, details of the Company’s subsidiaries, variable interest entities and their schools and subsidiaries were as follows:

 

Name

  Date of
incorporation
or establishment
  Place of
incorporation
(or establishment)/
operation
  Legal
ownership
    Principal activity

Subsidiaries of the Company:

       

Beijing Decision Education & Consulting Company Limited (“Beijing Decision”)

  April 20, 2005   PRC     100   Educational information system and
other consulting services

Beijing Judgment Education & Consulting Company Limited (“Beijing Judgment”)

  April 20, 2005   PRC     100   Educational consulting and
investing activities

Beijing Hewstone Technology Company Limited (“Beijing Hewstone”)

  April 20, 2005   PRC     100   Educational software development
and distribution and other
consulting services

Beijing Pioneer Technology Company Limited (“Beijing Pioneer”)

  January 8, 2009   PRC     100   Educational software development
and distribution and other
consulting services

Shanghai Smart Words Software Technology Company Limited (“Shanghai Smart Words”)

  December 8, 2010   PRC     100   Educational consulting and
software development

Beijing Smart Wood Software Technology Company Limited (“Beijing Smart Wood”)

  December 21, 2011   PRC     100   Educational consulting and
software development

Beijing Joy Tend Technology Company Limited (“Beijing Joy Tend”)

  January 31, 2013   PRC     100   Educational consulting and
software development

 

F-11


Table of Contents

NEW ORIENTAL EDUCATION & TECHNOLOGY GROUP INC.

 

NOTES TO CONSOLIDATED FINANCIAL STATEMENTS - continued

FOR THE YEARS ENDED MAY 31, 2013, 2014 AND 2015

(In thousands, except share and per share data, or otherwise noted)

 

1. ORGANIZATION AND PRINCIPAL ACTIVITIES - continued

 

Name

  Date of
incorporation
or establishment
  Place of
incorporation
(or establishment)/
operation
  Legal
ownership
   

Principal activity

Subsidiaries of the Company:

       

Beijing Right Time Technology Company Limited (“Beijing Right Time”)

  January 31, 2013   PRC     100   Educational consulting
and software development

Beijing Sincerity Technology Company Limited (“Beijing Sincerity”)

  January 31, 2013   PRC     100   Educational consulting
and software development

Beijing Magnificence Technology Company Limited (“Beijing Magnificence”)

  November 1, 2013   PRC     100   Educational consulting
and software development

Beijing Top Technology Company Limited (“Beijing Top”)

  November 13, 2013   PRC     100   Educational consulting
and software development

Beijing Shenghe Technology Company Limited (“Beijing Shenghe”)

  May 27, 2014   PRC     100   Educational consulting
and software development

Beijing Walkite International Travel Co., Ltd.

  May 22, 2012   PRC     100   Consulting

Walkite International Academy Co., Ltd.

  March 16, 2015   PRC     100   Consulting

Beijing New Road Information Consulting Services Co., Ltd. (“New Road”)

  March 6, 2015   PRC     51   Consulting

Beijing Chongshengdongfang Network Technology Co., Ltd. (“Chongshengdongfang”)

  December 24, 2014   PRC     100   Educational consulting
and software development

Beijing New Oriental Stars Education & Consulting Co., Ltd (“Stars”)

  July 11, 2007   PRC     100   Kindergarten

Beijing Chao Yang District Kindergarten of Stars (“ChaoYang Kindergarten”)

  November 9, 2007   PRC     100   Kindergarten

Nanjing Yuhuatai District New Oriental Kindergarten of Stars (“Nanjing Kindergarten”)

  February 20, 2009   PRC     100   Kindergarten

Qingdao Alice Education & Technology Company Limited (“Qingdao Alice “)

  August 21, 2014   PRC     100   Kindergarten

 

F-12


Table of Contents

NEW ORIENTAL EDUCATION & TECHNOLOGY GROUP INC.

 

NOTES TO CONSOLIDATED FINANCIAL STATEMENTS - continued

FOR THE YEARS ENDED MAY 31, 2013, 2014 AND 2015

(In thousands, except share and per share data, or otherwise noted)

 

1. ORGANIZATION AND PRINCIPAL ACTIVITIES - continued

 

Name

  Date of
incorporation
or establishment
  Place of
incorporation
(or establishment)/
operation
  Legal
ownership
   

Principal activity

Subsidiaries of the Company:

       

Qingdao Laoshan District Happy Alice Kindergarten (“Laoshan Alice”)

  December 4, 2014   PRC     100   Kindergarten

Qingdao Happy Alice Kindergarten (“Qingdao Happy Alice”)

  November 29, 2005   PRC     100   Kindergarten

Qingdao Chengyang District Happy Alice Kindergarten (“Chengyang Alice”)

  October 30, 2014   PRC     100   Kindergarten

Elite Concept Holdings Limited (“Elite Concept”)

  December 3, 2007   Hong Kong     100   Educational Consulting

Winner Park Limited (“Winner Park”)

  December 9, 2008   Hong Kong     100   Educational Consulting

Smart Shine International Limited (“Smart Shine”)

  December 9, 2008   Hong Kong     100   Educational Consulting

Abundant State Limited (“Abundant”)

  May 30, 2014   BVI     100   Educational Consulting

Koolearn Corporation (“Koolearn Cayman”)

  June 10, 2013   Cayman     94   On-line Education

Koolearn Holding Limited (“Koolearn HK”)

  June 21, 2013   Hong Kong     94   Educational Consulting

Variable interest entities of the Company:

       

Beijing New Oriental Education & Technology (Group) Co., Ltd (“New Oriental China”)

  August 2, 2001   PRC     N/A      Education consulting, software development and distributions and other services

Beijing New Oriental Xuncheng Network Technology Co., Ltd. (“Xuncheng”) (c)

  March 11, 2005   PRC     N/A      On-line education

 

F-13


Table of Contents

NEW ORIENTAL EDUCATION & TECHNOLOGY GROUP INC.

 

NOTES TO CONSOLIDATED FINANCIAL STATEMENTS - continued

FOR THE YEARS ENDED MAY 31, 2013, 2014 AND 2015

(In thousands, except share and per share data, or otherwise noted)

 

1. ORGANIZATION AND PRINCIPAL ACTIVITIES - continued

 

Name

  Date of
incorporation
or establishment
  Place of
incorporation
(or establishment)/
operation
  Legal
ownership
   

Principal activity

Schools and subsidiaries of New Oriental China:

       

Beijing Haidian District Privately-Funded New Oriental School (“Beijing Haidian School”)

  October 5, 1993   PRC     N/A      Language and post- secondary education

Shanghai Yangpu District New Oriental Advanced Study School

  June 1, 2000   PRC     N/A      Language education

Guangzhou Haizhu District Privately-Funded New Oriental Training School (“Guangzhou Haizhu School”) (a)

  September 8, 2000   PRC     N/A      Language education

Guangzhou New Oriental Training School (“Guangzhou School”) (a)

  August 20, 2013   PRC     N/A      Language education

Guangzhou Panyu District Privately-Funded New Oriental Training Centre (“Guangzhou Panyu School”) (a)

  June 19, 2013   PRC     N/A      Language education

Wuhan New Oriental Training School

  April 28, 2002   PRC     N/A      Language education

Tianjin New Oriental Training School

  August 21, 2002   PRC     N/A      Language education

Xi’an Yanta District New Oriental School

  November 26, 2002   PRC     N/A      Language education

Nanjing Gulou New Oriental Advanced Study School

  November 28, 2002   PRC     N/A      Language education

Shenzhen New Oriental Training School

  October 15, 2003   PRC     N/A      Language education

Shenyang New Oriental Foreign Language Training School

  June 18, 2003   PRC     N/A      Language education

Chongqing New Oriental Training School

  August 15, 2003   PRC     N/A      Language education

Chengdu New Oriental School

  August 18, 2003   PRC     N/A      Language education

Xiangyang New Oriental Training School

  October 26, 2004   PRC     N/A      Language education

Changsha Furong District New Oriental Training School

  May 25, 2005   PRC     N/A      Language education

Jinan New Oriental School

  May 31, 2005   PRC     N/A      Language education

Taiyuan New Oriental Training School

  April 20, 2005   PRC     N/A      Language education

Ha’er Bin Nangang District New Oriental Training School

  May 20, 2005   PRC     N/A      Language education

Changchun New Oriental Training School

  July 26, 2005   PRC     N/A      Language education

Hangzhou New Oriental Advanced Study School (“Hangzhou School”) (b)

  July 21, 2005   PRC     N/A      Language education

Fuyang New Oriental Training School (“Fuyang School”) (b)

  October 22, 2012   PRC     N/A      Language education

Zhengzhou New Oriental Training School

  July 19, 2005   PRC     N/A      Language education

Zhuzhou New Oriental Training School

  April 30, 2006   PRC     N/A      Language education

Shijiazhuang New Oriental School

  April 3, 2006   PRC     N/A      Language education

Suzhou New Oriental School

  April 26, 2006   PRC     N/A      Language education

Anshan New Oriental Training School

  June 13, 2006   PRC     N/A      Language education

 

F-14


Table of Contents

NEW ORIENTAL EDUCATION & TECHNOLOGY GROUP INC.

 

NOTES TO CONSOLIDATED FINANCIAL STATEMENTS - continued

FOR THE YEARS ENDED MAY 31, 2013, 2014 AND 2015

(In thousands, except share and per share data, or otherwise noted)

 

1. ORGANIZATION AND PRINCIPAL ACTIVITIES - continued

 

Name

  Date of
incorporation
or establishment
  Place of
incorporation
(or establishment)/
operation
  Legal
ownership
    Principal activity

Schools and subsidiaries of New Oriental China:

       

Hefei New Oriental Foreign Language Training School

  June 13, 2006   PRC     N/A      Language education

Yunnan New Oriental Training School

  June 13, 2006   PRC     N/A      Language education

Wuxi New Oriental Advanced Study School

  August 14, 2006   PRC     N/A      Language education

Fuzhou Gulou District New Oriental Training School

  September 1, 2006   PRC     N/A      Language education

Nanchang Donghu District New Oriental Language School

  March 16, 2007   PRC     N/A      Language education

Yichang Xiling District New Oriental School

  January 1, 2006   PRC     N/A      Language education

Jingzhou New Oriental School

  April 10, 2007   PRC     N/A      Language education

Dalian New Oriental Training School

  June 12, 2007   PRC     N/A      Language education

Huangshi New Oriental Training School

  March 17, 2008   PRC     N/A      Language education

Ningbo New Oriental School

  April 16, 2008   PRC     N/A      Language education

Lanzhou Chengguan District New Oriental School

  March 19, 2008   PRC     N/A      Language education

Xiamen Siming District New Oriental Education Training School

  July 8, 2008   PRC     N/A      Language education

Qingdao New Oriental Language Training School

  August 5, 2008   PRC     N/A      Language education

Nanning New Oriental Education Training School

  September 18, 2008   PRC     N/A      Language education

Xuzhou New Oriental Advanced Study School

  March 31, 2009   PRC     N/A      Language education

Xiangtan Yuhu District New Oriental School

  July 15, 2010   PRC     N/A      Language education

Zhenjiang New Oriental School

  July 19, 2010   PRC     N/A      Language education

Luoyang New Oriental School

  November 25, 2010   PRC     N/A      Language education

Nantong Chongchuan District New Oriental School

  December 28, 2010   PRC     N/A      Language education

Jilin Chuanying District New Oriental School

  March 17, 2011   PRC     N/A      Language education

Guiyang Yunyan District New Oriental School

  March 21, 2011   PRC     N/A      Language education

Inner Mongolia Hohhot New Oriental School

  April 2, 2011   PRC     N/A      Language education

Foshan New Oriental School

  September 1, 2011   PRC     N/A      Language education

Tangshan Lubei District New Oriental School

  May 25, 2011   PRC     N/A      Language education

Urumqi New Oriental School

  May 22, 2011   PRC     N/A      Language education

Shiyan New Oriental School

  May 23, 2011   PRC     N/A      Language education

Changchun Tongwen Gaokao Training School (“Tongwen Gaokao”)

  October 27, 2008   PRC     N/A      College admission
examination
training

Changchun Tongwen Senior High School (“Tongwen High Schiool”)

  October 27, 2008   PRC     N/A      Primary secondary
school education

China Management Software Institute (“CMSI”)

  September 1, 2012   PRC     N/A      Higher education

 

F-15


Table of Contents

NEW ORIENTAL EDUCATION & TECHNOLOGY GROUP INC.

 

NOTES TO CONSOLIDATED FINANCIAL STATEMENTS - continued

FOR THE YEARS ENDED MAY 31, 2013, 2014 AND 2015

(In thousands, except share and per share data, or otherwise noted)

 

1. ORGANIZATION AND PRINCIPAL ACTIVITIES - continued

 

Name

  Date of
incorporation
or establishment
  Place of
incorporation
(or establishment)/
operation
  Legal
ownership
   

Principal activity

Schools and subsidiaries of New Oriental China:

       

Beijing New Oriental Yangzhou Foreign Language School

  June 6, 2002   PRC     N/A      Primary secondary
school education

Yangzhou Guangling District New Oriental Kindergarten of Stars (“Yangzhou Kindergarten”)

  August 26, 2014   PRC     N/A      Kindergarten

Beijing Changping New Oriental Foreign Language School (“Changping school”)

  July 19, 2010   PRC     N/A      Primary secondary
school education

Beijing New Oriental Dogwood Cultural Communications Co., Ltd.

  May 16, 2003   PRC     N/A      Sales of educational
materials and products

Beijing New Oriental Dogwood, Bookstore, Audio & Video Co., Ltd.

  March 2, 2004   PRC     N/A      Sales of educational
materials and products

Chengdu New Oriental Dogwood Bookstore Products Co., Ltd.

  January 18, 2004   PRC     N/A      Sales of educational
materials and products

Chongqing New Oriental Dogwood Bookstore & Audio-Visual Products Co., Ltd.

  February 25, 2004   PRC     N/A      Sales of educational
materials and products

Shenyang new Oriental Dogwood Bookstore & Audio-Visual Products Co., Ltd.

  September 18, 2003   PRC     N/A      Sales of educational
materials and products

Guangzhou Dogwood Bookstore & Audio-Visual Products Co., Ltd.

  November 11, 2003   PRC     N/A      Sales of educational
materials and products

Wuhan New Oriental Dogwood Bookstore & Audio-Visual Products Co., Ltd.

  December 16, 2003   PRC     N/A      Sales of educational
materials and products

Xi’an New Oriental Dogwood Bookstore & Audio-Visual Products Co., Ltd.

  June 3, 2003   PRC     N/A      Sales of educational
materials and products

Shanghai Dogwood Bookstore & Audio-Visual Products Co., Ltd.

  September 28, 2003   PRC     N/A      Sales of educational
materials and products

Nanjing New Oriental Dogwood Bookstore Products Co., Ltd.

  April 21, 2003   PRC     N/A      Sales of educational
materials and products

Tianjin Dogwood Bookstore & Audio-Visual Products Co., Ltd.

  December 15, 2003   PRC     N/A      Sales of educational
materials and products

Changchun New Oriental Dogwood Bookstore & Audio-Visual Products Co., Ltd.

  October 8, 2005   PRC     N/A      Sales of educational
materials and products

Changsha New Oriental Dogwood Bookstore & Audio-Visual Products Co., Ltd.

  April 3, 2006   PRC     N/A      Sales of educational
materials and products

Ha’er Bin New Oriental Dogwood Bookstore & Audio-Visual Products Co., Ltd.

  March 13, 2006   PRC     N/A      Sales of educational
materials and products

Taiyuan New Oriental Dogwood Bookstore & Audio-Visual Products Co., Ltd.

  July 12, 2006   PRC     N/A      Sales of educational
materials and products

Zhengzhou New Oriental Dogwood Bookstore & Audio-Visual Products Co., Ltd.

  August 9, 2006   PRC     N/A      Sales of educational
materials and products

 

F-16


Table of Contents

NEW ORIENTAL EDUCATION & TECHNOLOGY GROUP INC.

 

NOTES TO CONSOLIDATED FINANCIAL STATEMENTS - continued

FOR THE YEARS ENDED MAY 31, 2013, 2014 AND 2015

(In thousands, except share and per share data, or otherwise noted)

 

1. ORGANIZATION AND PRINCIPAL ACTIVITIES - continued

 

Name

  Date of
incorporation
or establishment
  Place of
incorporation
(or establishment)/
operation
  Legal
ownership
   

Principal activity

Schools and subsidiaries of New Oriental China:

       

Hefei Dogwood Bookstore & Audio-Visual Products Co., Ltd.

  November 22, 2006   PRC     N/A      Sales of educational
materials and products

Hangzhou Dogwood Bookstore Products Co., Ltd

  July 25, 2007   PRC     N/A      Sales of educational
materials and products

Nanchang Dogwood Bookstore & Audio-Visual Products Co., Ltd

  September 14, 2007   PRC     N/A      Sales of educational
materials and products

Kunming Dogwood Bookstore & Audio-Visual Products Co., Ltd

  November 21, 2007   PRC     N/A      Sales of educational
materials and products

Dalian New Oriental Dogwood Bookstore & Audio-Visual Products Co., Ltd

  March 25, 2008   PRC     N/A      Sales of educational
materials and products

Lanzhou New Oriental Dogwood Bookstore & Audio-Visual Products Co., Ltd

  October 28, 2008   PRC     N/A      Sales of educational
materials and products

Shijiazhuang New Oriental Dogwood Bookstore & Audio-Visual Products Co., Ltd

  July 28, 2009   PRC     N/A      Sales of educational
materials and products

Suzhou New Oriental Dogwood Bookstore & Audio-Visual Products Co., Ltd

  June 1, 2010   PRC     N/A      Sales of educational
materials and products

Qingdao New Oriental Dogwood Bookstore & Audio-Visual Products Co., Ltd

  July 28, 2010   PRC     N/A      Sales of educational
materials and products

Xuzhou New Oriental Dogwood Bookstore & Audio-Visual Products Co., Ltd

  September 29, 2010   PRC     N/A      Sales of educational
materials and products

Urumqi Dogwood Bookstore & Audio-Visual Products Co., Ltd

  September 13, 2011   PRC     N/A      Sales of educational
materials and products

Xiamen New Oriental Dogwood Bookstore & Audio-Visual Products Co., Ltd

  December 8, 2011   PRC     N/A      Sales of educational
materials and products

Hohhot Dogwood Bookstore & Audio-Visual Products Co., Ltd

  February 7, 2012   PRC     N/A      Sales of educational
materials and products

Beijing New Oriental Vision Overseas Consultancy Co., Ltd.

  February 19, 2004   PRC     N/A      Consulting

Shanghai Vision Overseas Service Co., Ltd.

  March 24, 2011   PRC     N/A      Consulting

Shandong New Oriental Vision Overseas Consultancy Co., Ltd.

  September 8, 2011   PRC     N/A      Consulting

Shanxi New Oriental Vision Overseas Consultancy Co., Ltd.

  April 22, 2014   PRC     N/A      Consulting

Fujian New Oriental Vision Overseas Consultancy Co., Ltd.

  May 13, 2014   PRC     N/A      Consulting

Guangdong Vision Overseas Consultancy Co., Ltd.

  May 29, 2014   PRC     N/A      Consulting

Xinjiang New Oriental Vision Overseas Consultancy Co., Ltd.

  July 9, 2014   PRC     N/A      Consulting

 

F-17


Table of Contents

NEW ORIENTAL EDUCATION & TECHNOLOGY GROUP INC.

 

NOTES TO CONSOLIDATED FINANCIAL STATEMENTS - continued

FOR THE YEARS ENDED MAY 31, 2013, 2014 AND 2015

(In thousands, except share and per share data, or otherwise noted)

 

1. ORGANIZATION AND PRINCIPAL ACTIVITIES - continued

 

Name

  Date of
incorporation
or establishment
  Place of
incorporation
(or establishment)/
operation
  Legal
ownership
   

Principal activity

Schools and subsidiaries of New Oriental China:

       

Shaanxi New Oriental Vision Overseas Consultancy Co., Ltd.

  January 23, 2015   PRC     N/A      Consulting

Beijing New Oriental Dogwood Advertisement Co., Ltd. (“Dogwood Advertisement”)

  January 20, 2004   PRC     N/A      Advertising

Beijing Dianshijingwei Technology Company Limited (“Beijing Dianshijingwei”)

  January 14, 2014   PRC     N/A      Educational consulting and software development

Leci Internet Technology (Beijing) Company Limited (“Leci Internet”)

  February 11, 2014   PRC     N/A      Educational consulting and software development

Beijing Dongfangzhuoyong Investment Management Co., Ltd.

  April 29, 2014   PRC     N/A      Investment management

Beijing New Oriental MEGAWAY Education & Consulting Co., Ltd.

  March 4, 2015   PRC     N/A      Educational consulting

Subsidiary of Xuncheng

       

Beijing New Oriental Kuxuehuisi Network Technology Co., Ltd.

  February 1, 2013   PRC     N/A      On-line education

 

(a) Guangzhou School and Guangzhou Panyu School were established in the year ended May 31, 2014. Although they are separate legal entities, from the perspective of the Group’s internal management, they together with Guangzhou Haizhu School are considered as one school since they are operated by the same local management in Guangzhou.

 

(b) Although the Fuyang School is a separate legal entity, from the perspective of the Group’s internal management, Fuyang School and Hangzhou School are considered as one school since they are operated by the same local management in Hangzhou.

 

(c) The contractual agreements between Xuncheng, New oriental China and Chongshengdongfang were terminated in September 2015.

 

F-18


Table of Contents

NEW ORIENTAL EDUCATION & TECHNOLOGY GROUP INC.

 

NOTES TO CONSOLIDATED FINANCIAL STATEMENTS - continued

FOR THE YEARS ENDED MAY 31, 2013, 2014 AND 2015

(In thousands, except share and per share data, or otherwise noted)

 

1. ORGANIZATION AND PRINCIPAL ACTIVITIES - continued

 

The VIE arrangements

PRC laws and regulations currently require any foreign entity that invests in the education business in China to be an educational institution with relevant experience in providing educational services outside China. The Company’s offshore holding companies are not educational institutions and do not provide educational services outside China. In addition, in the PRC, foreign ownership of high schools for students in grades ten to twelve is restricted and foreign ownership of primary and middle schools for students in grades one to nine is prohibited. Accordingly, the Company’s offshore holding companies are not allowed to directly own and operate schools in China. The Company conducts substantially all of its education business in China through contractual arrangements with its VIEs, New Oriental China and its schools and subsidiaries and Xuncheng and its subsidiary. Since the operations of New Oriental China and the schools and Xuncheng and its subsidiary are closely interrelated and almost indistinguishable from one another, the risks and rewards associated with their operations are substantially the same. In addition, the Company consolidates New Oriental China, its schools and subsidiaries, Xuncheng and its subsidiary as disclosed. Therefore, the Company aggregates the disclosures related to New Oriental China, New Oriental China’s schools and subsidiaries, and Xuncheng and its subsidiary as variable interest entities and referred to them as “the VIEs” in the Company’s consolidated financial statements. The VIEs hold the requisite licenses and permits necessary to conduct the Company’s education business. In addition, the VIEs hold leases and other assets necessary to operate the Company’s schools and learning centers, employ teachers and generate substantially all of the Company’s revenues.

VIE Arrangements between New Oriental China and the Company’s PRC subsidiaries

The Company and its wholly owned subsidiaries in China (the “WFOEs”) have entered into the following contractual arrangements with New Oriental China, New Oriental China’s schools and subsidiaries and New Oriental China’s shareholders that enable the Company to (1) have power to direct the activities that most significantly affects the economic performance of the VIE, and (2) receive the economic benefits of the VIE that could be significant to the VIE. Accordingly, the Company is considered the primary beneficiary of the VIE and has consolidated the VIE’ financial results of operations, assets and liabilities in the Company’s consolidated financial statements. In making the conclusion that the Company is the primary beneficiary of the VIE, the Company believes the Company’s rights under the terms of the exclusive option agreement provide it with a substantive kick out right. More specifically, the Company believes the terms of the exclusive option agreement are valid, binding and enforceable under PRC laws and regulations currently in effect. The Company also believes that the minimum amount of consideration permitted by the applicable PRC law to exercise the option does not represent a financial barrier or disincentive for the Company to currently exercise its rights under the exclusive option agreement. A simple majority vote of the Company’s board of directors is required to pass a resolution to exercise the Company’s rights under the exclusive option agreement, for which Mr. Michael Minhong Yu (“Mr. Yu”)’s consent is not required. The Company’s rights under the exclusive option agreement give the Company the power to control the shareholder of New Oriental China and thus the power to direct the activities that most significantly impact the schools’ economic performance given that New Oriental China has the power to direct the activities of the schools via its sponsorship interest. In addition, the Company’s rights under the power of attorney also reinforce the Company’s abilities to direct the activities that most significantly impact the VIE’s economic performance. The Company also believes that this ability to exercise control ensures that the VIE will continue to execute and renew service agreements and pay service fees to the Company. By charging service fees in whatever amounts the Company deems fit, and by ensuring that service agreements are executed and renewed indefinitely, the Company has the rights to receive substantially all of the economic benefits from the VIE.

 

F-19


Table of Contents

NEW ORIENTAL EDUCATION & TECHNOLOGY GROUP INC.

 

NOTES TO CONSOLIDATED FINANCIAL STATEMENTS - continued

FOR THE YEARS ENDED MAY 31, 2013, 2014 AND 2015

(In thousands, except share and per share data, or otherwise noted)

 

1. ORGANIZATION AND PRINCIPAL ACTIVITIES - continued

 

The VIE arrangements - continued

 

VIE Arrangements between New Oriental China and the Company’s PRC subsidiaries - continued

 

Service agreements. There are four types of service agreements: (i) trademark license agreements, (ii) new enrollment system development service agreements, (iii) other operating service agreements, and (iv) sale of educational software agreements.

 

  (i) Trademark license agreements. Pursuant to the trademark license agreement dated May 13, 2006 between the Company as the licensor and New Oriental China as the licensee, the Company has licensed the trademarks to New Oriental China for its use in China. The Company has also allowed New Oriental China to enter into sub-license agreements with its schools and subsidiaries pursuant to which each of the schools and subsidiaries may use the trademarks in China by paying license fees. This license is valid from May 14, 2006 to December 31, 2050, subject to the renewal every ten years upon the expiration of the trademark registration.

 

  (ii) New enrollment system development service agreements. Beijing Decision has entered into new enrollment system development service agreements with the schools of New Oriental China, under which Beijing Decision agreed to provide new enrollment system development and regular maintenance services to those schools of New Oriental China for a fee equal to the applicable fee rate multiplied by the number of new student enrollments. These agreements can be renewed by both parties to the agreements.

 

  (iii) Other operating service agreements. Pursuant to operating service agreements between certain WFOEs and the schools or the subsidiaries of New Oriental China, the WFOEs have agreed to provide certain operating services to the schools or the subsidiaries of New Oriental China for fees that are calculated based on a percentage, ranging from 2.0% to 6.0%, of respective revenues of each of the schools and subsidiaries. A majority of these agreements provide unlimited two-year or five-year automatic renewal without consent of the WFOEs. The remaining agreements can be renewed by both parties to the agreements.

 

  (iv) Sale of educational software agreements. Eight WFOEs, namely Beijing Hewstone, Beijing Pioneer, Beijing Smart Wood, Shanghai Smart Words, Beijing Joy Tend, Beijing Magnificence, Beijing Top and Beijng Shenghe, entered into agreements whereby the WFOEs sells various self-developed educational software to the schools or subsidiaries of New Oriental China. Except for four agreements that are silent on renewal, these agreements provide unlimited two-year automatic renewal terms, and schools and subsidiaries of New Oriental China cannot terminate the agreements without the consent of the WFOEs in China.

 

F-20


Table of Contents

NEW ORIENTAL EDUCATION & TECHNOLOGY GROUP INC.

 

NOTES TO CONSOLIDATED FINANCIAL STATEMENTS - continued

FOR THE YEARS ENDED MAY 31, 2013, 2014 AND 2015

(In thousands, except share and per share data, or otherwise noted)

 

1. ORGANIZATION AND PRINCIPAL ACTIVITIES - continued

 

The VIE arrangements - continued

 

VIE Arrangements between New Oriental China and the Company’s PRC subsidiaries - continued

 

Master exclusive service agreements. On September 19, 2014, Beijing Pioneer entered into a master exclusive service agreement with New Oriental China to enable the Company’s wholly owned subsidiaries in China to receive substantially all of the economic benefits of New Oriental China and its schools and subsidiaries. Under the master exclusive service agreement, Beijing Pioneer has the exclusive right to provide or designate any entities affiliated with it to provide New Oriental China and its schools and subsidiaries the technical and business support services, including new enrollment system development service, sale of educational software and other operating services. Each service provider specified in the service agreement (iv) has the right to determine the fees associated with the services it provides based on the technical difficulty and complexity of the services and the actual labor costs it incurs for providing the services during the relevant period. The term of this agreement is ten years and will be automatically extended upon the expiration. Beijing Pioneer may terminate the agreement at any time with a 30-day prior written notice to New Oriental China, whereas none of New Oriental China and its schools and subsidiaries can terminate this agreement. The various existing service agreements mentioned in service agreements (i)~(iv) will remain effective after the inclusion of the master exclusive service agreement; however, if they have any conflict with the terms and conditions of the master exclusive service agreement, the master exclusive service agreement will prevail. The master exclusive service agreement was effective on September 19, 2014.

Equity pledge agreement. Pursuant to the equity pledge agreements dated May 25, 2006 among New Oriental China, all of the shareholders of New Oriental China, Beijing Hewstone and Beijing Decision, each shareholder of New Oriental China agreed to pledge his or its equity interest in New Oriental China to Beijing Hewstone and Beijing Decision to secure the performance of the VIEs’ obligations under the existing service agreements and any such agreements to be entered into in the future. The shareholders of New Oriental China agreed not to transfer, sell, pledge, dispose of or otherwise create any encumbrance on their equity interests in New Oriental China without the prior written consent of Beijing Decision and Beijing Hewstone.

In January 2012, ten former shareholders of New Oriental China completed the transfer, for no consideration, of all of their equity interests in New Oriental China to Century Friendship, a PRC domestic enterprise controlled by the Company’s founder, chairman and chief executive officer, Mr. Yu. Prior to the transfer, Century Friendship had held 53% of the equity interests in the New Oriental China while the ten former shareholders of New Oriental China held the remaining equity interests. In connection to the transfer, five new equity pledge agreements dated April 23, 2012 were entered into among New Oriental China, Century Friendship and five WFOEs, whereby Century Friendship has agreed to pledge all of its equity interests in New Oriental China to the WFOEs to secure the VIE’s performance of their obligations under the trademark license agreements, new enrollment system development service agreements, other operating service agreements and sale of educational software agreements. Century Friendship has agreed not to transfer, sell, pledge, dispose of or otherwise create any encumbrance on its equity interests in New Oriental China without the prior written consents of the WFOEs. The terms of the April 2012 equity pledge agreements are substantially the same as the 2006 agreements.

 

F-21


Table of Contents

NEW ORIENTAL EDUCATION & TECHNOLOGY GROUP INC.

 

NOTES TO CONSOLIDATED FINANCIAL STATEMENTS - continued

FOR THE YEARS ENDED MAY 31, 2013, 2014 AND 2015

(In thousands, except share and per share data, or otherwise noted)

 

1. ORGANIZATION AND PRINCIPAL ACTIVITIES - continued

 

The VIE arrangements - continued

 

VIE Arrangements between New Oriental China and the Company’s PRC subsidiaries - continued

 

Exclusive option agreement. Pursuant to the exclusive option agreements entered into on various dates, as amended on May 25, 2006, among the Company, New Oriental China and its shareholders, the shareholders of New Oriental China are obligated to sell to the Company, and the Company has an exclusive, irrevocable and unconditional right to purchase, or cause the shareholders of New Oriental China to sell to the Company’s designated party, in the Company’s sole discretion, part or all of the shareholders’ equity interests in New Oriental China when and to the extent that applicable PRC law permits the Company to own part or all of such equity interests in New Oriental China. In addition, pursuant to the exclusive option agreements, the Company has an exclusive, irrevocable and unconditional right to request any existing shareholder of New Oriental China to transfer all or part of the equity interest in New Oriental China held by such shareholder to another PRC person or entity designated by the Company at any time in the discretion. The price to be paid by the Company or a PRC person or entity designated by the WFOEs will be the minimum amount of consideration permitted by applicable PRC law at the time when such share transfer occurs. As a result of the ten former shareholders of New Oriental China transferring all of their equity interests in New Oriental China to Century Friendship in January 2012, Century Friendship executed a new option agreement with Shanghai Smart Words and New Oriental China on April 23, 2012. The terms of this new option agreement are substantially the same as the 2006 agreements.

Power of Attorney. On December 3, 2012, Century Friendship, in the capacity of the sole shareholder of New Oriental China, executed a proxy agreement and power of attorney with Beijing Pioneer, which is one of the Company’s wholly owned subsidiaries in China, and New Oriental China, whereby Century Friendship irrevocably appoints and constitutes Beijing Pioneer as its attorney-in-fact to exercise on Century Friendship’s behalf any and all rights that Century Friendship has in respect of its equity interests in New Oriental China. This proxy agreement and power of attorney became effective on December 3, 2012 and replaces the powers of attorney executed by Century Friendship on April 23, 2012. The proxy agreement and power of attorney will remain effective as long as New Oriental China exists. Century Friendship does not have the right to terminate the proxy agreement and power of attorney or revoke the appointment of the attorney-in-fact without the prior written consent of Beijing Pioneer.

 

F-22


Table of Contents

NEW ORIENTAL EDUCATION & TECHNOLOGY GROUP INC.

 

NOTES TO CONSOLIDATED FINANCIAL STATEMENTS - continued

FOR THE YEARS ENDED MAY 31, 2013, 2014 AND 2015

(In thousands, except share and per share data, or otherwise noted)

 

1. ORGANIZATION AND PRINCIPAL ACTIVITIES - continued

 

The VIE arrangements - continued

 

VIE Arrangements between Xuncheng and the Company’s subsidiary

During the fiscal year ended May 31, 2015, Chongshengdongfang, a PRC subsidiary of the Company entered into a series of contractual arrangements (the “Xuncheng VIE Agreements”) with New Oriental China and Xuncheng, a subsidiary of New Oriental China that engages in internet content services as the Internet Content Provider (“ICP”). The Xuncheng VIE Agreements enable the Company to (1) have power to direct the activities that most significantly affects the economic performance of Xuncheng, and (2) receive the economic benefits of Xuncheng that could be significant to Xuncheng. Accordingly, the Company is considered the primary beneficiary of the Xuncheng. The terms of Xuncheng VIE Agreements are substantially the same as those signed between New Oriental China and the Company’s PRC subsidiaries.

In September 2015, the above contractual arrangements between Chongshengdongfang, New Oriental China and Xuncheng were terminated.

Risks in relation to the VIE structure

The Company believes that the contractual arrangements with its VIEs and their respective shareholders are in compliance with PRC laws and regulations and are legally enforceable. However, uncertainties in the PRC legal system could limit the Company’s ability to enforce the contractual arrangements. If the legal structure and contractual arrangements were found to be in violation of PRC laws and regulations, the PRC government could:

 

    revoke the business and operating licenses of the Company’s PRC subsidiaries and VIEs;

 

    discontinue or restrict the operations of any related-party transactions between the Company’s PRC subsidiaries and VIEs;

 

    limit the Group’s business expansion in China by way of entering into contractual arrangements;

 

    impose fines or other requirements with which the Company’s PRC subsidiaries and VIEs may not be able to comply;

 

    require the Company or the Company’s PRC subsidiaries or VIEs to restructure the relevant ownership structure or operations; or

 

    restrict or prohibit the Company’s use of the proceeds of the additional public offering to finance the Group’s business and operations in China.

The Company’s ability to conduct its education business may be negatively affected if the PRC government were to carry out of any of the aforementioned actions. As a result, the Company may not be able to consolidate its VIEs in its consolidated financial statements as it may lose the ability to exert effective control over the VIEs and their respective shareholders and it may lose the ability to receive economic benefits from the VIEs. The Company, however, does not believe such actions would result in the liquidation or dissolution of the Company, its PRC subsidiaries or VIEs.

 

F-23


Table of Contents

NEW ORIENTAL EDUCATION & TECHNOLOGY GROUP INC.

 

NOTES TO CONSOLIDATED FINANCIAL STATEMENTS - continued

FOR THE YEARS ENDED MAY 31, 2013, 2014 AND 2015

(In thousands, except share and per share data, or otherwise noted)

 

1. ORGANIZATION AND PRINCIPAL ACTIVITIES - continued

 

The VIE arrangements - continued

 

Risks in relation to the VIE structure - continued

 

Mr. Yu is the controlling shareholder of Century Friendship, which owns all of the equity interests in New Oriental China, which in turn owns all of the equity interests in Xuncheng, and Mr. Yu is also a beneficial owner of the Company. The interests of Mr. Yu as the beneficial owner of the VIEs may differ from the interests of the Company as a whole, since Mr. Yu is only one of the beneficial shareholders of the company, holding 16.57% of the total common shares outstanding as of May 31, 2015. The Company cannot assure that when conflicts of interest arise, Mr. Yu will act in the best interests of the Company or that conflicts of interests will be resolved in the Company’s favor. Currently, the Company does not have existing arrangements to address potential conflicts of interest Mr. Yu may encounter in his capacity as a beneficial owner and director of the VIEs, on the one hand, and as a beneficial owner and director of the Company, on the other hand. The Company believes Mr. Yu will not act contrary to any of the contractual arrangements and the exclusive option agreement provides the Company with a mechanism to remove Mr. Yu as a beneficial shareholder of the VIEs should he act to the detriment of the Company. The Company relies on Mr. Yu, as a director and executive officer of the Company, to fulfill his fiduciary duties and abide by laws of the PRC and Cayman Islands and act in the best interest of the Company. If the Company cannot resolve any conflicts of interest or disputes between the Company and Mr. Yu, the Company would have to rely on legal proceedings, which could result in disruption of its business, and there is substantial uncertainty as to the outcome of any such legal proceedings.

In addition, the current sole shareholder of the New Oriental China is also a beneficial owner of the Company and therefore has no current interest in seeking to act contrary to the contractual arrangements. However, to further protect the investors’ interest from any risk that the shareholders of the New Oriental China may act contrary to the contractual arrangements, the Company, through Beijing Pioneer, entered into an irrevocable power of attorney with Century Friendship on December 3, 2012, which replaces the powers of attorney executed by Century Friendship on April 23, 2012. Through the power of attorney, Century Friendship entrusted Beijing Pioneer as its proxy to exercise its rights as the shareholder of New Oriental China with respect to an aggregate of 100% of the equity interests in New Oriental China.

 

F-24


Table of Contents

NEW ORIENTAL EDUCATION & TECHNOLOGY GROUP INC.

 

NOTES TO CONSOLIDATED FINANCIAL STATEMENTS - continued

FOR THE YEARS ENDED MAY 31, 2013, 2014 AND 2015

(In thousands, except share and per share data, or otherwise noted)

 

1. ORGANIZATION AND PRINCIPAL ACTIVITIES - continued

 

The VIE arrangements - continued

 

Risks in relation to the VIE structure - continued

 

The following financial statement balances and amounts of the VIEs, including discontinued operations, were included in the accompanying consolidated financial statements after the elimination of intercompany balances and transactions among the offshore companies, WFOEs and VIEs in the Group:

 

     As of May 31,  
     2014      2015  
     US$      US$  

Total current assets

     717,780         753,306   

Total non-current assets

     328,877         511,051   

Total assets

     1,046,657         1,264,357   

Total current liabilities

     548,787         673,201   

Total non-current liabilities

     1,722         1,600   

Total liabilities

     550,509         674,801   
  

 

 

    

 

 

 

 

     Years ended May 31,  
     2013      2014      2015  
     US$      US$      US$  

Net revenues

     951,634         1,121,205         1,221,101   

Net income

     206,413         266,497         265,485   

Net cash provided by operating activities

     299,821         371,458         357,893   

Net cash used in investing activities

     (213,403      (240,427      (167,847

Net cash provided by financing activities

     —           —           —     
  

 

 

    

 

 

    

 

 

 

The VIEs contributed an aggregate of 99.0%, 98.4% and 97.9% of the consolidated net revenues for the years ended May 31, 2013, 2014 and 2015, respectively. The Company’s operations not conducted through contractual arrangements with the VIEs primarily consist of the leasing of its commercial property. As of the fiscal years ended May 31, 2014 and 2015, the VIEs accounted for an aggregate of 65.3% and 64.8%, respectively, of the consolidated total assets, and 95.3% and 92.7%, respectively, of the consolidated total liabilities. The assets were not associated with the VIEs primarily consist of cash and cash equivalents, prepaid expenses, short-term investments and long-term investments.

 

F-25


Table of Contents

NEW ORIENTAL EDUCATION & TECHNOLOGY GROUP INC.

 

NOTES TO CONSOLIDATED FINANCIAL STATEMENTS - continued

FOR THE YEARS ENDED MAY 31, 2013, 2014 AND 2015

(In thousands, except share and per share data, or otherwise noted)

 

1. ORGANIZATION AND PRINCIPAL ACTIVITIES - continued

 

The VIE arrangements - continued

 

Risks in relation to the VIE structure - continued

 

There are no consolidated VIEs’ assets that are collateral for the VIEs’ obligations and can only be used to settle the VIEs’ obligations. There are no creditors (or beneficial interest holders) of the VIEs that have recourse to the general credit of the Company or any of its consolidated subsidiaries. There are no terms in any arrangements, considering both explicit arrangements and implicit variable interests, that require the Company or its subsidiaries to provide financial support to the VIEs. However, if the VIEs ever need financial support, the Company or its subsidiaries may, at its option and subject to statutory limits and restrictions, provide financial support to its VIEs through loans to the shareholder of the VIEs or entrustment loans to the VIEs.

Relevant PRC laws and regulations restrict the VIEs from transferring a portion of its net assets, equivalent to the balance of its statutory reserve and its share capital, to the Company in the form of loans and advances or cash dividends. Please refer to Note 23 for disclosure of restricted net assets.

 

2. SIGNIFICANT ACCOUNTING POLICIES

Basis of presentation

The consolidated financial statements of the Group have been prepared in accordance with the accounting principles generally accepted in the United States of America (“US GAAP”).

Basis of consolidation

The consolidated financial statements include the financial statements of the Company, its subsidiaries, its VIEs and VIEs’ subsidiaries and schools. The Company and its WFOEs have entered into contractual arrangements with the VIEs and its shareholder, which enable the Company to (1) have power to direct activities that most significantly affect the economic performance of the VIEs, and (2) receive the economic benefits of the VIEs that could be significant to the VIEs. Accordingly, the Company is considered the primary beneficiary of the VIEs and has consolidated the VIEs’ financial results of operations, assets and liabilities in the Company’s consolidated financial statements. All inter-company transactions and balances have been eliminated upon consolidation.

 

F-26


Table of Contents

NEW ORIENTAL EDUCATION & TECHNOLOGY GROUP INC.

 

NOTES TO CONSOLIDATED FINANCIAL STATEMENTS - continued

FOR THE YEARS ENDED MAY 31, 2013, 2014 AND 2015

(In thousands, except share and per share data, or otherwise noted)

 

2. SIGNIFICANT ACCOUNTING POLICIES - continued

 

Use of estimates

The preparation of financial statements in conformity with US GAAP requires management to make estimates and assumptions that affect the reported amounts of assets and liabilities and revenue and expenses in the financial statements and accompanying notes. Significant accounting estimates reflected in the Group’s consolidated financial statements include purchase price allocation relating to the business acquired, the valuation allowance for deferred tax assets, allowance for doubtful accounts, economic lives and impairment of property and equipment, impairment of goodwill and indefinite-lived intangible assets, and share-based compensation. Actual results could differ from those estimates.

Business combinations

Business combinations are recorded using the acquisition method of accounting. The purchase price of the acquisition is allocated to the tangible assets, liabilities, identifiable intangible assets acquired and non-controlling interest, if any, based on their estimated fair values as of the acquisition date. The excess of the purchase price over those fair values is recorded as goodwill. Acquisition-related expenses and restructuring costs are expensed as incurred.

Where the consideration in an acquisition includes contingent consideration and the payment of which depends on the achievement of certain specified conditions post-acquisition, the contingent consideration is recognized and measured at its fair value at the acquisition date and if recorded as a liability, it is subsequently carried at fair value with changes in fair value reflected in earnings.

Cash and cash equivalents

Cash and cash equivalents consist of cash on hand and highly liquid investments which are unrestricted as to withdrawal or use, and which have original maturities of three months or less when purchased.

Term deposits

Term deposits consist of deposits placed with financial institutions with original maturities of greater than three months and less than one year.

Short-term investments

Short term investments consist of held-to-maturity investments with the maturity of less than one year. The Group’s short-term held-to-maturity investments are classified as short-term investments on the consolidated balance sheets based on their contractual maturity dates which are less than one year and are stated at their amortized costs.

 

F-27


Table of Contents

NEW ORIENTAL EDUCATION & TECHNOLOGY GROUP INC.

 

NOTES TO CONSOLIDATED FINANCIAL STATEMENTS - continued

FOR THE YEARS ENDED MAY 31, 2013, 2014 AND 2015

(In thousands, except share and per share data, or otherwise noted)

 

2. SIGNIFICANT ACCOUNTING POLICIES - continued

 

Short-term investments - continued

 

The Group reviews its held-to-maturity investments for other-than-temporary impairment (“OTTI”) based on the specific identification method. The Group considers available quantitative and qualitative evidence in evaluating the potential impairment of its short-term investments. If the cost of an investment exceeds the investment’s fair value, the Group considers, among other factors, general market conditions, expected future performance of the investees, the duration and the extent to which the fair value of the investment is less than the cost, and the Group’s intent and ability to hold the investments. OTTI is recognized as a loss in the income statement.

Restricted cash

Restricted cash represents Renminbi (“RMB”) deposits in bank accounts as deposits for establishing new schools and subsidiaries.

Allowance for doubtful accounts

Accounts receivable represents amounts due from corporate customers of the Group’s various schools and subsidiaries. The Group provides allowance for doubtful accounts equal to the estimated amounts. The Group’s estimates are based on historical collection experience and a review of the current status of accounts receivable and advances to suppliers. Accounts receivable and advances to suppliers are presented net of allowance for doubtful accounts.

Changes in the allowance for doubtful accounts were as follows:

 

     As of May 31,  
     2014      2015  
     US$      US$  

Beginning balance

     182         265   

Charge during the year

     254         676   

Written-off

     (171      (140
  

 

 

    

 

 

 

Ending balance

     265         801   
  

 

 

    

 

 

 

Inventory

Inventory is stated at the lower of cost or market value.

Land use rights

Land use rights are recorded at cost and amortized on a straight-line basis over the remaining term of the land certificate, from 38.5 to 50 years.

 

F-28


Table of Contents

NEW ORIENTAL EDUCATION & TECHNOLOGY GROUP INC.

 

NOTES TO CONSOLIDATED FINANCIAL STATEMENTS - continued

FOR THE YEARS ENDED MAY 31, 2013, 2014 AND 2015

(In thousands, except share and per share data, or otherwise noted)

 

2. SIGNIFICANT ACCOUNTING POLICIES - continued

 

Property and equipment

Property and equipment is stated at cost less accumulated depreciation and amortization. Depreciation and amortization is calculated on a straight line basis over the following estimated economic lives:

 

Buildings

     20-50 years   

Transportation equipment

     10 years   

Furniture and education equipment

     5 years   

Computer equipment and software

     3 years   

Leasehold improvements

     Shorter of the lease term or estimated economic life   

Construction in progress

The Group constructs certain of its property and equipment. In addition to cost under the construction contracts, interest cost and external costs directly related to the construction of such facilities, including equipment installation and shipping costs, are capitalized. Depreciation is recorded at the time assets are ready for the intended use.

Impairment of long-lived assets

The Group reviews its long-lived assets for impairment whenever events or changes in circumstances indicate that the carrying amount of an asset may no longer be recoverable. When these events occur, the Group measures impairment by comparing the carrying value of the long-lived assets to the estimated undiscounted future cash flows expected to result from the use of the assets and their eventual disposition. If the sum of the expected undiscounted cash flow is less than the carrying amount of the assets, the Group would recognize an impairment loss based on the fair value of the assets. The Group did not record impairment losses on long-lived assets during the years ended May 31, 2013, 2014 and 2015.

Goodwill

Goodwill represents the excess of the purchase price over the fair value of identifiable net assets acquired in business combinations. Goodwill is not amortized but is tested for impairment annually or more frequently if events or changes in circumstances indicate that it might be impaired.

Goodwill is tested for impairment at the reporting unit level on an annual basis (May 31 for the Group) and between annual tests if an event occurs or circumstances change that would more likely than not reduce the fair value of a reporting unit below its carrying value. These events or circumstances could include a significant change in the stock prices, business climate, legal factors, operating performance indicators, competition, or sale or disposition of a significant portion of a reporting unit.

 

F-29


Table of Contents

NEW ORIENTAL EDUCATION & TECHNOLOGY GROUP INC.

 

NOTES TO CONSOLIDATED FINANCIAL STATEMENTS - continued

FOR THE YEARS ENDED MAY 31, 2013, 2014 AND 2015

(In thousands, except share and per share data, or otherwise noted)

 

2. SIGNIFICANT ACCOUNTING POLICIES - continued

 

Goodwill - continued

 

Application of the goodwill impairment test requires judgment, including the identification of reporting units, assignment of assets and liabilities to reporting units, assignment of goodwill to reporting units, and determination of the fair value of each reporting unit. The estimation of fair value of each reporting unit using a discounted cash flow methodology also requires significant judgments, including estimation of future cash flows, which is dependent on internal forecasts, estimation of the long-term rate of growth for the Group’s business, estimation of the useful life over which cash flows will occur, and determination of the Group’s weighted average cost of capital. The estimates used to calculate the fair value of a reporting unit change from year to year based on operating results and market conditions. Changes in these estimates and assumptions could materially affect the determination of fair value and goodwill impairment for the reporting unit.

In September 2011, the FASB issued an authoritative pronouncement related to testing goodwill for impairment. The guidance permits the Group to first assess qualitative factors to determine whether it is “more likely than not” that the fair value of a reporting unit is less than its carrying amount as a basis for determining whether it is necessary to perform the two-step goodwill impairment test. The Group has adopted this pronouncement since June 2012. If it is more likely than not that the fair value of a reporting unit is less than its carrying amount, goodwill is then tested following a two-step process. The first step compares the fair value of each reporting unit to its carrying amount, including goodwill. If the fair value of each reporting unit exceeds its carrying amount, goodwill is not considered to be impaired and the second step will not be required. If the carrying amount of a reporting unit exceeds its fair value, the second step compares the implied fair value of goodwill to the carrying value of a reporting unit’s goodwill.

The implied fair value of goodwill is determined in a manner similar to accounting for a business combination with the allocation of the assessed fair value determined in the first step to the assets and liabilities of the reporting unit. The excess of the fair value of the reporting unit over the amounts assigned to the assets and liabilities is the implied fair value of goodwill.

An impairment loss is recognized for any excess in the carrying value of goodwill over the implied fair value of goodwill. The Group recognized no impairment loss on goodwill for any of the periods presented.

Impairment of indefinite-lived intangible assets

An intangible asset that is not subject to amortization is tested for impairment at least annually or more frequently if events or changes in circumstances indicate that the asset might be impaired. Such impairment test is to compare the fair values of assets with their carrying value amounts and an impairment loss is recognized if and when the carrying amounts exceed the fair values. The estimates of fair values of intangible assets not subject to amortization are determined using various discounted cash flow valuation methodologies. Significant assumptions are inherent in this process, including estimates of discount rates or market price. Discount rate assumptions are based on an assessment of the risk inherent in the respective intangible assets. Market prices are based on potential purchase quote from third party, if any. The Group recognized no impairment loss on indefinite-lived intangible assets for any of the periods presented.

 

F-30


Table of Contents

NEW ORIENTAL EDUCATION & TECHNOLOGY GROUP INC.

 

NOTES TO CONSOLIDATED FINANCIAL STATEMENTS - continued

FOR THE YEARS ENDED MAY 31, 2013, 2014 AND 2015

(In thousands, except share and per share data, or otherwise noted)

 

2. SIGNIFICANT ACCOUNTING POLICIES - continued

 

Acquired intangible assets with definite lives

Acquired intangible assets with definite lives consist of trademark, license and course wares, and are carried at cost less accumulated amortization and impairment. Amortization of acquired intangible assets is calculated on a straight-line basis over the shorter of the contractual terms or the expected economic lives of the acquired assets. The weighted average amortization periods by major intangible assets class are as follows:

 

Trademark

     10 years   

License

     20 years   

Student base

     1.75-2.2 year   

Favorable lease

     8.7 year   

Long-term investments

The Group’s long-term investments consist of cost method investments, equity method investments, available-for-sale investments and held-to-maturity investments.

 

  (a) Cost Method Investments

For investee companies over which the Group does not have significant influence and a controlling interest, the Group carries the investment at cost and recognize as income for any dividend received from distribution of the investee’s earnings.

The Group reviews its cost method investments for impairment whenever an event or circumstance indicates that an OTTI has occurred. The Group considers available quantitative and qualitative evidence in evaluating potential impairment of its cost method investments. An impairment charge is recorded if the cost of an investment exceeds its fair value and such excess is determined to be other-than temporary.

The Group estimated the fair value of these investee companies based on discounted cash flow approach. Factors the Group considers in making such a determination include general market conditions, the duration and the extent to which the fair value of an investment is less than its cost, and the Group’s intent and ability to hold such investment. The Group recorded nil, nil and US$2 (Note 13) impairment losses on its cost method investments during the years ended May 31, 2013, 2014 and 2015, respectively.

 

F-31


Table of Contents

NEW ORIENTAL EDUCATION & TECHNOLOGY GROUP INC.

 

NOTES TO CONSOLIDATED FINANCIAL STATEMENTS - continued

FOR THE YEARS ENDED MAY 31, 2013, 2014 AND 2015

(In thousands, except share and per share data, or otherwise noted)

 

2. SIGNIFICANT ACCOUNTING POLICIES - continued

 

Long-term investments - continued

 

  (b) Equity Method Investments

Investee companies over which the Group has the ability to exercise significant influence, but does not have a controlling interest, are accounted for using the equity method. Significant influence is generally considered to exist when the Group has an ownership interest in the voting stock of the investee between 20% and 50%, and other factors, such as representation on the investee’s board of directors, voting rights and the impact of commercial arrangements, are considered in determining whether the equity method of accounting is appropriate. For certain investments in limited companies, which the Group holds more than 50% equity interest, the Group may only have significant influence but not have control over the investees. Equity method is also used to account for these investments.

An impairment charge is recorded if the carrying amount of the investment exceeds its fair value and this condition is determined to be other-than temporary. The Group estimated the fair value of the investee company based on comparable quoted price for similar investment in active market, if applicable, or discounted cash flow approach which requires significant judgments, including the estimation of future cash flows, which is dependent on internal forecasts, the estimation of long term growth rate of a company’s business, the estimation of the useful life over which cash flows will occur, and the determination of the weighted average cost of capital. The Company did not record impairment losses on its equity method investment during the years ended May 31, 2013, 2014 and 2015, respectively.

 

  (c) Available-for-sale securities Investments

For investments in investees’ stocks which are determined to be debt securities, the Group accounts for them as long-term available-for-sale investments when they are not classified as either trading or held-to-maturity investments. Available-for-sale investments are carried at their fair values and the unrealized gains or losses from the changes in fair values are included in accumulated other comprehensive income.

The Group reviews its investments for OTTI based on the specific identification method. The Group considers available quantitative and qualitative evidence in evaluating potential impairment of its investments. If the cost of an investment exceeds the investment’s fair value, the Group considers, among other factors, general market conditions, government economic plans, the duration and the extent to which the fair value of the investment is less than the cost, the Group’s intent and ability to hold the investment, and the financial condition and near term prospects of the issuers.

 

  (d) Long-term held-to-maturity investment

The Group’s long-term held-to-maturity investment represents a trust guaranteed by a bank with the maturity of more than one year, which is stated at its amortized cost.

 

F-32


Table of Contents

NEW ORIENTAL EDUCATION & TECHNOLOGY GROUP INC.

 

NOTES TO CONSOLIDATED FINANCIAL STATEMENTS - continued

FOR THE YEARS ENDED MAY 31, 2013, 2014 AND 2015

(In thousands, except share and per share data, or otherwise noted)

 

2. SIGNIFICANT ACCOUNTING POLICIES - continued

 

Revenue recognition

Revenue is recognized when persuasive evidence that an arrangement exists, delivery of the product or service has occurred, the selling price is both fixed and determinable and collection is reasonably assured. Revenue is reported net of business taxes and refunds. Business tax amounted to US$33,859, US$39,909 and US$45,664 for the years ended May 31, 2013, 2014 and 2015, respectively. The primary sources of the Group’s revenues are as follows:

 

  (a) Educational programs and services

The educational programs and services consist of language training and test preparation courses, primary and secondary school education and college admission examination retaking training services. Tuition is generally paid in advance and is initially recorded as deferred revenue. Tuition revenue for educational programs and services is recognized proportionately as the instructions are delivered, and is reported net of business taxes and related surcharges, and tuition refunds. Students are entitled to a short term course trial period which commences on the date the course begins. Tuition refunds are provided to students if they decide within the trial period that they no longer want to take the course. Tuition refunds have been insignificant in the fiscal years ended May 31, 2013, 2014 and 2015, respectively. After the trial period, if a student withdraws from a class, usually no refunds will be provided and any collected but unearned portion of the fee is recognized at that time.

The Group also sells online-learning cards primarily to distributors at fixed price after deducting a pre-determined fixed discount to the face value of the cards. Online-learning card sales represent prepaid service fees received from students for e-learning services. The prepaid service fee is recorded as deferred revenue upon receiving the upfront payment. Revenue is recognized upon actual usage of the cards by the students based on the number of minutes the students use the e-learning services, of which the actual usage is tracked by the Group on an individual basis. Upon the expiration of the online-learning card, which ranges from six months to one year from the date of sale of the card to the distributor, the Group will recognize the remaining unused minutes as revenue.

 

  (b) Books and others

The Group sells educational books or other educational materials either through its own book stores or websites or through third party distributors. Revenue from sales made through the Group’s book stores is recognized upon sales to customers. Revenue through distributors is recognized once the products are sold to the end customers.

 

F-33


Table of Contents

NEW ORIENTAL EDUCATION & TECHNOLOGY GROUP INC.

 

NOTES TO CONSOLIDATED FINANCIAL STATEMENTS - continued

FOR THE YEARS ENDED MAY 31, 2013, 2014 AND 2015

(In thousands, except share and per share data, or otherwise noted)

 

2. SIGNIFICANT ACCOUNTING POLICIES - continued

 

Operating leases

Leases where substantially all the rewards and risks of ownership of assets remain with the leasing company are accounted for as operating leases. Payments made under operating leases are charged to the consolidated statements of operations on a straight-line basis over the shorter of the lease term or estimated economic life.

Advertising costs

The Group expenses advertising costs as they incurred. Total advertising expenses were US$29,725, US$41,952 and US$38,295 for the years ended May 31, 2013, 2014 and 2015, respectively, and have been included as part of selling and marketing expenses.

Government subsidies

The Group recognizes government subsidies as miscellaneous income when they are received because they are not subject to any past or future conditions, there are no performance conditions or conditions of use, and are not subject to future return. Government subsidies received and recognized as miscellaneous income totaled US$1,196, US$1,437 and US$1,230 for the years ended May 31, 2013, 2014 and 2015, respectively.

Foreign currency translation

The Company’s functional and reporting currency is the United States dollars (“U.S. dollars”). The financial records of the Company’s subsidiaries and the VIEs located in the PRC are maintained in its local currency, RMB which is the functional currency of these entities. The financial records of the Company’s subsidiaries located in Hong Kong are maintained in U.S. dollars, which is the functional currency of these entities. The functional currency of the Company’s subsidiaries in Hong Kong is the U.S. dollars.

Monetary assets and liabilities denominated in currencies other than the applicable functional currencies are translated into the reporting currency at the rates of exchange ruling at the balance sheet date. Equity accounts are translated at historical exchange rates, and revenues and expenses are translated using the average rate of exchange in effect during the reporting period. Translation adjustments are reported and shown as a separate component of other comprehensive income in the consolidated statements of changes in equity and comprehensive income.

Transactions in currencies other than the functional currencies during the year are converted into the applicable functional currencies at the applicable rates of exchange prevailing at the dates of the transactions. Exchange gains and losses are recognized in the consolidated statements of operations.

 

F-34


Table of Contents

NEW ORIENTAL EDUCATION & TECHNOLOGY GROUP INC.

 

NOTES TO CONSOLIDATED FINANCIAL STATEMENTS - continued

FOR THE YEARS ENDED MAY 31, 2013, 2014 AND 2015

(In thousands, except share and per share data, or otherwise noted)

 

2. SIGNIFICANT ACCOUNTING POLICIES - continued

 

Foreign currency risk

The RMB is not a freely convertible currency. The State Administration for Foreign Exchange, under the authority of the People’s Bank of China, controls the conversion of RMB into other currencies. The value of the RMB is subject to changes in central government policies and to international economic and political developments affecting supply and demand in the China Foreign Exchange Trading System market. The Group’s cash and cash equivalents, restricted cash, and term deposits denominated in RMB amounted to US$451,676 and US$512,887 at May 31, 2014 and 2015, respectively.

Fair value

Fair value is the price that would be received from selling an asset or paid to transfer a liability in an orderly transaction between market participants at the measurement date. When determining the fair value measurements for assets and liabilities required or permitted to be recorded at fair value, the Group considers the principal or most advantageous market in which it would transact, and it considers assumptions that market participants would use when valuing the asset or liability. Authoritative literature provides a fair value hierarchy which prioritizes the inputs to valuation techniques used to measure fair value into three broad levels. The level in the hierarchy within which the fair value measurement in its entirety falls is based upon the lowest level of input that is significant to the fair value measurement as follows:

Level 1

Level 1 applies to assets or liabilities for which there are quoted prices in active markets for identical assets or liabilities.

Level 2

Level 2 applies to assets or liabilities for which there are inputs other than quoted prices included within Level 1 that are observable for the asset or liability such as quoted prices for similar assets or liabilities in active markets; quoted prices for identical assets or liabilities in markets with insufficient volume or infrequent transactions (less active markets); or model-derived valuations in which significant inputs are observable or can be derived principally from, or corroborated by, observable market data.

Level 3

Level 3 applies to assets or liabilities for which there are unobservable inputs to the valuation methodology that are significant to the measurement of the fair value of the assets or liabilities.

 

F-35


Table of Contents

NEW ORIENTAL EDUCATION & TECHNOLOGY GROUP INC.

 

NOTES TO CONSOLIDATED FINANCIAL STATEMENTS - continued

FOR THE YEARS ENDED MAY 31, 2013, 2014 AND 2015

(In thousands, except share and per share data, or otherwise noted)

 

2. SIGNIFICANT ACCOUNTING POLICIES - continued

 

Measured fair value on a recurring basis

The Group measured its financial assets and liabilities including cash equivalents at fair value on a recurring basis as of May 31, 2014 and 2015. Cash equivalents are classified within Level 1 of the fair value hierarchy because they are valued based on the quoted market price in an active market.

As of May 31, 2014 and 2015, respectively, the available-for sale securities included in the long-term investment is measured and recorded at fair value on a recurring basis in periods subsequent to their initial recognition was as follows:

 

     May 31, 2014  

Description

   Quoted Prices in
Active Market for
Identical Assets
Level 1
     Significant Other
Observable
Inputs
Level 2
     Significant
Unobservable
Inputs
Level 3
     Total  
     US$      US$      US$      US$  

Assets:

           

Long term investments - available for sale securities

           

Alo7.com Ltd. (“Alo 7.com) (Note 13)

        4,207            4,207   

Tarena International (“Tarena”) (Note 13)

     13,455               13,455   
  

 

 

    

 

 

    

 

 

    

 

 

 

Total

     13,455         4,207         —           17,662   
  

 

 

    

 

 

    

 

 

    

 

 

 
     May 31, 2015  
     Quoted Prices in      Significant Other      Significant         
     Active Market for      Observable      Unobservable         
     Identical Assets      Inputs      Inputs         

Description

   Level 1      Level 2      Level 3      Total  
     US$      US$      US$      US$  

Assets:

           

Long term investments - available for sale securities

           

Tarena (Note 13)

     16,950               16,950   

Alo7.com (Note 13)

        27,935            27,935   

Juesheng.com (Note 13)

        7,440            7,440   

ROBOROBO (Note 13)

        4,356            4,356   

Golden Finance (Note 13)

        3,398            3,398   

Kouyu100 (Note 13)

        3,472            3,472   

Other investments

        3,556            3,556   
  

 

 

    

 

 

    

 

 

    

 

 

 

Total

     16,950         50,157         —           67,107   
  

 

 

    

 

 

    

 

 

    

 

 

 

 

F-36


Table of Contents

NEW ORIENTAL EDUCATION & TECHNOLOGY GROUP INC.

 

NOTES TO CONSOLIDATED FINANCIAL STATEMENTS - continued

FOR THE YEARS ENDED MAY 31, 2013, 2014 AND 2015

(In thousands, except share and per share data, or otherwise noted)

 

2. SIGNIFICANT ACCOUNTING POLICIES - continued

 

Measured fair value on a recurring basis - continued

 

The Company measured the fair value of the investment in Tarena based on Level 1 inputs, which is the quoted stock price in the active market.

The Company measured the fair value of the investments in Alo7.com and Juesheng.com based on the purchase prices agreed by third parties with similar terms (Level 2) close to the fiscal year end of 2015.

The Company measured the fair value of the investments in ROBOROBO, Golden Finance, Kouyu100 and other investments based on the purchase price as the transaction date was close to the fiscal year end and there was no operation changes or significant transactions that occurred between the transaction date and the end of the fiscal year (Level 2), resulting in no material changes to the investments’ fair value. The initial purchase price is considered the fair value of the investment as of May 31, 2015.

Measured fair value on a nonrecurring basis

Long-term investments other than investments classified as available-for-sale, goodwill and other intangible assets are measured at fair value on a nonrecurring basis when impairment is recognized.

The Group measured long term investments other than investments classified as available-for-sale, and goodwill at fair value on a nonrecurring basis when it is annually evaluated or whenever events or changes in circumstances indicate that carrying amount of a reporting unit exceeds its fair value as a result of the impairment assessments, and the Group measured acquired intangible assets using the income approach - discounted cash flow method when events or changes in circumstances indicate that the carrying amount of an asset may no longer be recoverable. The Group recognized nil, nil and US$2 impairment loss related to investments, goodwill and acquired intangible assets for the years ended May 31, 2013, 2014 and 2015, respectively. The fair value was determined using models with significant unobservable inputs (Level 3 inputs), primarily the management projection of discounted future cash flow and the discount rate.

Fair value of financial instruments

The Group’s financial instruments consist primarily of cash and cash equivalents, term deposits, restricted cash, short-term held-to-maturity investments, accounts receivable, amount due from/to related parties, available-for-sale securities investments, long-term held-to-maturity investment and accounts payable. The carrying amounts of cash and cash equivalents, term deposits, restricted cash, short-term held-to-maturity investments, accounts receivable, amount due from/to related parties, and accounts payable approximate their fair values due to the short-term maturities of these instruments. Long-term held-to-maturity investment is stated at its amortized cost.

Net income per share

Basic net income per share is computed by dividing income attributable to holders of common shares by the weighted average number of common shares outstanding during the year. Diluted net income per common share reflects the potential dilution that could occur if securities or other contracts to issue common shares were exercised into common shares. Common share equivalents are excluded from the computation of the diluted net income per share in years when their effect would be anti-dilutive.

 

F-37


Table of Contents

NEW ORIENTAL EDUCATION & TECHNOLOGY GROUP INC.

 

NOTES TO CONSOLIDATED FINANCIAL STATEMENTS - continued

FOR THE YEARS ENDED MAY 31, 2013, 2014 AND 2015

(In thousands, except share and per share data, or otherwise noted)

 

2. SIGNIFICANT ACCOUNTING POLICIES - continued

 

Income taxes

The Group accounts for income taxes using the asset and liability approach. Under this method, deferred tax assets and liabilities are determined based on the difference between the financial reporting and tax bases of assets and liabilities using enacted tax rates that will be in effect for the period in which the differences are expected to reverse. The effect on deferred taxes of a change in tax rates is recognized in the consolidated statements of operations in the period of change. Deferred tax assets are reduced by a valuation allowance when it is considered more likely than not that some portion or all of the deferred tax assets will not be realized.

The Group accounts for uncertain tax positions by reporting a liability for unrecognized tax benefits resulting from uncertain tax positions taken or expected to be taken in a tax return. Tax benefits are recognized from uncertain tax positions when the Group believes that it is more likely than not that the tax position will be sustained on examination by the taxing authorities based on the technical merits of the position. The Group recognizes interest and penalties, if any, related to unrecognized tax benefits in income tax expense.

Comprehensive income

Comprehensive income includes net income, unrealized gain or loss on available-for-sale securities and foreign currency translation adjustments. Comprehensive income is reported in the consolidated statements of comprehensive income.

Share-based compensation

Share-based payments to employees and directors are measured based on the grant-date fair value of the equity instrument issued and recognized as compensation expense net of a forfeiture rate on a straight-line basis over the requisite service period, with a corresponding addition to paid-in capital. The Group uses the binomial option pricing model to measure the fair value of options granted and the quoted market price of the Company’s equity shares to measure the fair value of NES granted to employees at each measurement date. The binomial option pricing model is adopted because the Group believes that considering the possibility of exercise of an option over the life of the option, as affected by the reality of changing stock prices and non-constant risk free rates, would better reflect the measurement objective of relevant accounting literature.

The amount of compensation expense recognized at any date is at least equal to the portion of the fair value of the awards that are vested as of that date. The estimate of forfeitures is based on historical turnover rate and will be adjusted over the requisite service period to the extent that actual forfeitures differ, or are expected to differ from such estimates. Changes in estimated forfeitures will be recognized through a cumulative catch-up adjustment in the period of change and will impact the amount of share-based compensation expense to be recognized in future periods.

 

F-38


Table of Contents

NEW ORIENTAL EDUCATION & TECHNOLOGY GROUP INC.

 

NOTES TO CONSOLIDATED FINANCIAL STATEMENTS - continued

FOR THE YEARS ENDED MAY 31, 2013, 2014 AND 2015

(In thousands, except share and per share data, or otherwise noted)

 

2. SIGNIFICANT ACCOUNTING POLICIES - continued

 

Concentration of credit risk

Financial instruments that potentially subject the Company to significant concentration of credit risk consist primarily of cash and cash equivalents, term deposits, restricted cash, and accounts receivable. As of May 31, 2015, substantially all of the Group’s cash and cash equivalents, and term deposits were deposited with financial institutions with high-credit ratings and quality. Accounts receivable are typically unsecured and are derived from revenues earned from customers in the PRC. The Group performs periodic credit evaluations and provides an allowance for doubtful accounts to reduce the accounts receivable balance to its net realizable value. The Group did not have any customers constituting 10% or more of the consolidated net revenues and accounts receivable in fiscal years 2013, 2014 and 2015, respectively.

Newly adopted accounting pronouncements

In July 2013, the FASB issued a pronouncement which provides guidance on financial statement presentation of an unrecognized tax benefits when a net operating loss carryforward, a similar tax loss, or a tax credit carryforward exists. The FASB’s objective in issuing this ASU is to eliminate diversity in practice resulting from a lack of guidance on this topic in current U.S. GAAP.

The amendments in this ASU state that an unrecognized tax benefit, or a portion of an unrecognized tax benefit, should be presented in the financial statements as a reduction to a deferred tax asset for a net operating loss carryforward, a similar tax loss, or a tax credit carryforward, except as follows. To the extent a net operating loss carryforward, a similar tax loss, or a tax credit carryforward is not available at the reporting date under the tax law of the applicable jurisdiction to settle any additional income taxes that would result from the disallowance of a tax position or the tax law of the applicable jurisdiction does not require the entity to use, and the entity does not intend to use, the deferred tax asset for such purpose, the unrecognized tax benefit should be presented in the financial statements as a liability and should not be combined with deferred tax assets.

This ASU applies to all entities that have unrecognized tax benefits when a net operating loss carryforward, a similar tax loss, or a tax credit carryforward exists at the reporting date. The amendments in this ASU are effective for fiscal years, and interim periods within those years, beginning after December 15, 2013. Early adoption is permitted. The amendments should be applied prospectively to all unrecognized tax benefits that exist at the effective date. Retrospective application is permitted. The Company has adopted the ASU in June 2014. The adoption of this guidance did not have a significant effect on the Group’s consolidated financial statements.

 

F-39


Table of Contents

NEW ORIENTAL EDUCATION & TECHNOLOGY GROUP INC.

 

NOTES TO CONSOLIDATED FINANCIAL STATEMENTS - continued

FOR THE YEARS ENDED MAY 31, 2013, 2014 AND 2015

(In thousands, except share and per share data, or otherwise noted)

 

2. SIGNIFICANT ACCOUNTING POLICIES - continued

 

Recently issued accounting pronouncements not yet adopted

In May 2014, the Financial Accounting Standards Board (“FASB”) issued a new pronouncement which affects any entity using U.S. GAAP that either enters into contracts with customers to transfer goods or services or enters into contracts for the transfer of nonfinancial assets unless those contracts are within the scope of other standards (e.g., insurance contracts or lease contracts). This Accounting Standards Update (“ASU”) will supersede the revenue recognition requirements in Topic 605, Revenue Recognition, and most industry-specific guidance. This ASU also supersedes some cost guidance included in Subtopic 605-35, Revenue Recognition—Construction-Type and Production-Type Contracts. In addition, the existing requirements for the recognition of a gain or loss on the transfer of nonfinancial assets that are not in a contract with a customer (e.g., assets within the scope of Topic 360, Property, Plant, and Equipment, and intangible assets within the scope of Topic 350, Intangibles—Goodwill and Other) are amended to be consistent with the guidance on recognition and measurement (including the constraint on revenue) in this ASU.

The core principle of the guidance is that an entity should recognize revenue to depict the transfer of promised goods or services to customers in an amount that reflects the consideration to which the entity expects to be entitled in exchange for those goods or services. To achieve that core principle, an entity should apply the following steps:

Step 1: Identify the contract(s) with a customer.

Step 2: Identify the performance obligations in the contract.

Step 3: Determine the transaction price.

Step 4: Allocate the transaction price to the performance obligations in the contract.

Step 5: Recognize revenue when (or as) the entity satisfies a performance obligation.

For a public entity, the amendments in this ASU are effective for annual reporting periods beginning after December 15, 2017, including interim periods within that reporting period. Early application will be permitted.

An entity should apply the amendments in this ASU using one of the following two methods:

 

  1. Retrospectively to each prior reporting period presented and the entity may elect any of the following practical expedients:

 

    For completed contracts, an entity need not restate contracts that begin and end within the same annual reporting period.

 

    For completed contracts that have variable consideration, an entity may use the transaction price at the date the contract was completed rather than estimating variable consideration amounts in the comparative reporting periods.

 

    For all reporting periods presented before the date of initial application, an entity need not disclose the amount of the transaction price allocated to remaining performance obligations and an explanation of when the entity expects to recognize that amount as revenue.

 

F-40


Table of Contents

NEW ORIENTAL EDUCATION & TECHNOLOGY GROUP INC.

 

NOTES TO CONSOLIDATED FINANCIAL STATEMENTS - continued

FOR THE YEARS ENDED MAY 31, 2013, 2014 AND 2015

(In thousands, except share and per share data, or otherwise noted)

 

2. SIGNIFICANT ACCOUNTING POLICIES - continued

 

Recently issued accounting pronouncements not yet adopted - continued

 

  2. Retrospectively with the cumulative effect of initially applying this ASU recognized at the date of initial application.

If an entity elects this transition method it also should provide the additional disclosures in reporting periods that include the date of initial application of:

The amount by which each financial statement line item is affected in the current reporting period by the application of this ASU as compared to the guidance that was in effect before the change. An explanation of the reasons for significant changes.

The Group is in the process of evaluating the impact of this pronouncement to its consolidated financial statements.

In June 2014, the FASB issued a new pronouncement which requires that a performance target that affects vesting and that could be achieved after the requisite service period be treated as a performance condition. A reporting entity should apply existing guidance in Topic 718, Compensation—Stock Compensation, as it relates to awards with performance conditions that affect vesting to account for such awards. The performance target should not be reflected in estimating the grant-date fair value of the award. Compensation cost should be recognized in the period in which it becomes probable that the performance target will be achieved and should represent the compensation cost attributable to the period(s) for which the requisite service has already been rendered. If the performance target becomes probable of being achieved before the end of the requisite service period, the remaining unrecognized compensation cost should be recognized prospectively over the remaining requisite service period. The total amount of compensation cost recognized during and after the requisite service period should reflect the number of awards that are expected to vest and should be adjusted to reflect those awards that ultimately vest. The requisite service period ends when the employee can cease rendering service and still be eligible to vest in the award if the performance target is achieved.

The amendments in this ASU are effective for annual periods and interim periods within those annual periods beginning after December 15, 2015. Earlier adoption is permitted.

Entities may apply the amendments in this ASU either: (a) prospectively to all awards granted or modified after the effective date; or (b) retrospectively to all awards with performance targets that are outstanding as of the beginning of the earliest annual period presented in the financial statements and to all new or modified awards thereafter. If retrospective transition is adopted, the cumulative effect of applying this ASU as of the beginning of the earliest annual period presented in the financial statements should be recognized as an adjustment to the opening retained earnings balance at that date. In addition, if retrospective transition is adopted, an entity may use hindsight in measuring and recognizing the compensation cost. The Group does not expect the adoption of this pronouncement will have a significant effect on its consolidated financial position or results of operations.

 

F-41


Table of Contents

NEW ORIENTAL EDUCATION & TECHNOLOGY GROUP INC.

 

NOTES TO CONSOLIDATED FINANCIAL STATEMENTS - continued

FOR THE YEARS ENDED MAY 31, 2013, 2014 AND 2015

(In thousands, except share and per share data, or otherwise noted)

 

2. SIGNIFICANT ACCOUNTING POLICIES - continued

 

Recently issued accounting pronouncements not yet adopted - continued

 

  2. Retrospectively with the cumulative effect of initially applying this ASU recognized at the date of initial application. - continued

 

In February 2015, the FASB issued a new pronouncement which is intended to improve targeted areas of consolidation guidance for legal entities such as limited partnerships, limited liability corporations, and securitization structures (collateralized debt obligations, collateralized loan obligations, and mortgage-backed security transactions). The ASU focuses on the consolidation evaluation for reporting organizations (public and private companies and not-for-profit organizations) that are required to evaluate whether they should consolidate certain legal entities. In addition to reducing the number of consolidation models from four to two, the new standard simplifies the FASB Accounting Standards Codification (“Codification”) and improves current GAAP by:

 

    Placing more emphasis on risk of loss when determining a controlling financial interest. A reporting organization may no longer have to consolidate a legal entity in certain circumstances based solely on its fee arrangement, when certain criteria are met.

 

    Reducing the frequency of the application of related-party guidance when determining a controlling financial interest in a variable interest entity (VIE).

 

    Changing consolidation conclusions for public and private companies in several industries that typically make use of limited partnerships or VIEs.

The ASU will be effective for periods beginning after December 15, 2015, for public companies. Early adoption is permitted, including adoption in an interim period. The Group does not expect the adoption of this pronouncement will have a significant effect on its consolidated financial position or results of operations.

In May 2015, the FASB issued a pronouncement which provides amendments on the disclosure for fair value measured investments in certain entities that calculate net asset value per share (or its equivalent). The amendments remove the requirement to categorize within the fair value hierarchy all investments for which fair value is measured using the net asset value per share practical expedient. The amendments also remove the requirement to make certain disclosures for all investments that are eligible to be measured at fair value using the net asset value per share practical expedient. Rather, those disclosures are limited to investments for which the entity has elected to measure the fair value using that practical expedient.

 

F-42


Table of Contents

NEW ORIENTAL EDUCATION & TECHNOLOGY GROUP INC.

 

NOTES TO CONSOLIDATED FINANCIAL STATEMENTS - continued

FOR THE YEARS ENDED MAY 31, 2013, 2014 AND 2015

(In thousands, except share and per share data, or otherwise noted)

 

2. SIGNIFICANT ACCOUNTING POLICIES - continued

 

Recently issued accounting pronouncements not yet adopted - continued

 

The amendments apply to reporting entities that elect to measure the fair value of an investment within the scope of paragraphs 820-10-15-4 through 15-5 using the net asset value per share (or its equivalent) practical expedient in paragraph 820-10-35-59.

The amendments are effective for public business entities for fiscal years beginning after December 15, 2015, and interim periods within those fiscal years. For all other entities, the amendments in this Update are effective for fiscal years beginning after December 15, 2016, and interim periods within those fiscal years. A reporting entity should apply the amendments retrospectively to all periods presented. The retrospective approach requires that an investment for which fair value is measured using the net asset value per share practical expedient be removed from the fair value hierarchy in all periods presented in an entity’s financial statements. Earlier application is permitted. The Group does not expect the adoption of this pronouncement will have a significant effect on its consolidated financial position or results of operations.

 

3. BUSINESS ACQUISITION

Acquisition of China Management Software Institute

On September 1, 2012, the Group acquired a 100% equity interest in CMSI, which was mainly focused on providing software and computer education training service in China for a total consideration of US$18,000 within three years by installments and a present value of US$17,455. The Company has fully paid the consideration as of May 31, 2015. The Group intended to use its land and building to expand current business of another school. The software and computer education training service of CMSI would be terminated when current students graduated. The acquisition was recorded using the acquisition method of accounting and, accordingly, the acquired assets and liabilities were recorded at their fair market value at the date of acquisition. The purchase price was allocated as at the date of acquisition as follows:

 

            Amortization  
     US$      period  

Cash

     68      

Other current assets

     14      

Buildings

     16,095         23.3-45.3 years   

Property, plant and equipment

     103         1-5 years   

Land use right

     1,008         38.5 years   

Intangible assets

     

Student base

     110         1.75 years   

Goodwill

     1,829      

Other current liabilities

     (45   

Deferred tax liabilities

     (1,727   
  

 

 

    

Total

     17,455      
  

 

 

    

 

F-43


Table of Contents

NEW ORIENTAL EDUCATION & TECHNOLOGY GROUP INC.

 

NOTES TO CONSOLIDATED FINANCIAL STATEMENTS - continued

FOR THE YEARS ENDED MAY 31, 2013, 2014 AND 2015

(In thousands, except share and per share data, or otherwise noted)

 

3. BUSINESS ACQUISITION - continued

 

Acquisition of Qingdao Alice

In order to expand its business in kindergarten industry and benefit from the synergistic effect, the Group acquired 100% equity interest in Qingdao Alice on December 1, 2014, for a total consideration of US$12,929, which was fully paid as of May 31, 2015. For the year ended May 31, 2015, Qingdao Alice contributed US$1,791 to consolidated net revenues and had a net loss of US$99. The acquisition was recorded using the acquisition method of accounting, accordingly, the acquired assets and liabilities were recorded at their fair value at the date of acquisition. The purchase price allocation described below was based on a valuation analysis provided by an independent appraiser. The purchase price was allocated as at the date of acquisition as follows:

 

            Amortization  
     US$      period  

Cash

     2,306      

Other current assets

     644      

Property, plant and equipment

     89         1-5 years   

Intangible assets

     

Trademark

     1,058         10.1 years   

Student base

     1,998         2.2 years   

Favorable lease

     763         8.7 years   

Goodwill

     7,540      

Other current liabilities

     (514   

Deferred tax liabilities

     (955   
  

 

 

    

Total

     12,929      
  

 

 

    

 

4. DISPOSAL OF SUBSIDIARIES

Disposal of Boost Caring

In March 2014, the Group sold its 100% equity interest in Beijing Boost Caring Education &Consulting Co., Ltd (“Boost Caring”) to MaxEn, which is a 65% owned joint venture of the Group, for a cash consideration of US$1,560. As of the disposal date, Boost Caring had accumulated deficit so that the Group derived a gain from the deconsolidation. The disposal gain recognized by the Group is US$3,254.

 

F-44


Table of Contents

NEW ORIENTAL EDUCATION & TECHNOLOGY GROUP INC.

 

NOTES TO CONSOLIDATED FINANCIAL STATEMENTS - continued

FOR THE YEARS ENDED MAY 31, 2013, 2014 AND 2015

(In thousands, except share and per share data, or otherwise noted)

 

4. DISPOSAL OF SUBSIDIARIES - continued

 

Disposal of North Star

In May 2014, the Group sold 100% equity interest in Beijing New Oriental North Star Training School (“North Star”) to MaxEn, for a cash consideration of US$364. As of the disposal date, North Star had accumulated deficit so that the Group derived a gain from the deconsolidation. The disposal gain recognized by the Group is US$367.

The Group considered these transactions as related parties’ transaction and disclosed the transactions in Note 18. As of May 31, 2015, the Group did not receive any of the consideration and recorded the receivables as amount due from related parties. After the disposals, the Group retained indirect significant influence in Boost Caring and North Star through MaxEn, therefore, the disposal gain was presented as continuing operation.

 

5. DISCONTINUED OPERATION OF ELITE ENGLISH

In July 2012, the Group transferred the ownership of the assets and liabilities of Elite English, which operates high-end, personalized, advanced English language training for high-income working professionals and other adults in large developed cities, to Mr. Yunkai Weng, an employee and the head of Elite English, for US$5,500 through three installments during the period from May 2014 to May 2016. The Group did not recognize the receivables and disposal gain since the collectability was not assured as of May 31, 2015. The gain will be recognized upon receipt.

The carrying amounts of the major classes of assets and liabilities disposed as of July 2012 were as follows:

 

     US$  

Cash and cash equivalents

     4,780   

Accounts receivable

     2,045   

Inventory

     314   
  

 

 

 

Total current assets

     7,139   
  

 

 

 

Property, plant and equipment

     2,488   
  

 

 

 

Total assets

     9,627   
  

 

 

 

Deferred revenue

     9,007   

Accrued expense and other current liabilities

     620   
  

 

 

 

Total liabilities

     9,627   
  

 

 

 

 

F-45


Table of Contents

NEW ORIENTAL EDUCATION & TECHNOLOGY GROUP INC.

 

NOTES TO CONSOLIDATED FINANCIAL STATEMENTS - continued

FOR THE YEARS ENDED MAY 31, 2013, 2014 AND 2015

(In thousands, except share and per share data, or otherwise noted)

 

5. DISCONTINUED OPERATION OF ELITE ENGLISH - continued

 

Summary operating results from disposal of Elite English, which has been segregated from continuing operations in the Group’s consolidated statements of operations for the periods presented were as follows:

 

     Years ended May 31,  
     2013      2014      2015  
     US$      US$      US$  

Net revenue from discontinued operation

     1,445         —           —     
  

 

 

    

 

 

    

 

 

 

Loss on discontinued operations, net of tax

     (407      —           —     
  

 

 

    

 

 

    

 

 

 

 

6. SHORT-TERM INVESTMENTS

Short-term investments consist of various fixed-income financial products purchased from Chinese banks and trusts and are classified as held-to-maturity investments as the Group has the positive intent and ability to hold the investments to maturity. The maturities of these financial products range from one month to less than one year, with interest rates ranging from 2.8% to 6.5%. They are classified as short-term investments on the consolidated balance sheets as its contractual maturity dates are equal to or less than one year. The repayment of most of the financial products is guaranteed by the Chinese banks from which the fixed income financial products were purchased. Historically, the Company has received the principal and accrued interest in full upon maturity of these investments.

While these fixed-income financial products are not publicly traded, the Company estimated that their fair value approximate their amortized costs considering their short term maturities and high credit quality. No OTTI loss was recognized for the years ended May 31, 2013, 2014 and 2015, respectively.

Short-term investments consisted of the following:

 

     As of May 31,  
     2014      2015  
     US$      US$  

Held-to-maturity investments

     643,410         599,935   
  

 

 

    

 

 

 

 

F-46


Table of Contents

NEW ORIENTAL EDUCATION & TECHNOLOGY GROUP INC.

NOTES TO CONSOLIDATED FINANCIAL STATEMENTS - continued

FOR THE YEARS ENDED MAY 31, 2013, 2014 AND 2015

(In thousands, except share and per share data, or otherwise noted)

 

7. INVENTORY

Inventory consisted of the following:

 

     As of May 31,  
     2014      2015  
     US$      US$  

Course materials in schools

     5,690         7,383   

Publications in bookstores

     16,676         16,600   
  

 

 

    

 

 

 
     22,366         23,983   
  

 

 

    

 

 

 

Inventory was marked down to the lower of cost or market value, in the amount of US$416 and US$513 for the years ended May 31, 2014 and 2015, respectively.

 

8. PREPAID EXPENSES AND OTHER CURRENT ASSETS

Prepaid expenses and other current assets consisted of the following:

 

     As of May 31,  
     2014      2015  
     US$      US$  

Prepaid rent

     28,168         35,973   

Advances to suppliers

     11,713         19,134   

Receivable from the settlement bank for the proceeds of exercise of options and withholding tax

     4,454         7,636   

Interest receivable

     10,474         6,490   

Staff advances (a)

     4,908         4,589   

Prepaid advertising fees

     3,094         3,652   

Rental deposit

     3,415         3,370   

Value added taxes recoverable

     1,408         1,979   

Deposit of advertising & decoration

     —           1,255   

Receivable of social insurance

     1,067         1,127   

Prepaid property taxes and other taxes

     653         830   

Refundable deposit for school construction

     377         100   

Receivable from disposal of Mingshitang

     160         137   

Others (b)

     8,507         11,561   
  

 

 

    

 

 

 
     78,398         97,833   
  

 

 

    

 

 

 

 

(a) Staff advances were provided to staff for traveling and related use which are expensed as incurred and staff allowance for on-site enrollment activities.
(b) Others primarily included maintenance fees and other miscellaneous prepayments.

 

F-47


Table of Contents

NEW ORIENTAL EDUCATION & TECHNOLOGY GROUP INC.

NOTES TO CONSOLIDATED FINANCIAL STATEMENTS - continued

FOR THE YEARS ENDED MAY 31, 2013, 2014 AND 2015

(In thousands, except share and per share data, or otherwise noted)

 

9. INTANGIBLE ASSETS

Intangible assets consisted of the following:

 

     As of May 31,  
     2014      2015  
     US$      US$  

Costs:

     

Intangible assets with indefinite lives:

     

Trademark

     262         264   

Intangible assets with finite lives:

     

Trademark

     321         1,081   

Courseware

     49         50   

Student base

     112         2,093   

Favorable lease

     —           1,049   

License

     415         415   
  

 

 

    

 

 

 
     1,159         4,952   
  

 

 

    

 

 

 

Accumulated amortization:

     

Trademark

     (184      (256

Courseware

     (49      (50

Student base

     (112      (569

Favorable lease

     —           (60

License

     (78      (98
  

 

 

    

 

 

 
     (423      (1,033
  

 

 

    

 

 

 

Net carrying amount:

     

Intangible assets with indefinite lives:

     

Trademark

     262         264   

Intangible assets with definite lives:

     

Trademark

     137         825   

Courseware

     —           —     

Student base

     —           1,524   

Favorable lease

     —           989   

License

     337         317   
  

 

 

    

 

 

 
     736         3,919   
  

 

 

    

 

 

 

Amortization expenses for the intangible assets for the years ended May 31, 2013, 2014 and 2015, were US$101, US$113 and US$607, respectively. As of May 31, 2015, the Group expects to record amortization expenses related to intangible assets US$1,163, US$859, US$249, US$225 and US$217 for the years ended May 31, 2016, 2017, 2018, 2019, 2020, respectively, and US$942 thereafter.

 

F-48


Table of Contents

NEW ORIENTAL EDUCATION & TECHNOLOGY GROUP INC.

NOTES TO CONSOLIDATED FINANCIAL STATEMENTS - continued

FOR THE YEARS ENDED MAY 31, 2013, 2014 AND 2015

(In thousands, except share and per share data, or otherwise noted)

 

10. GOODWILL

 

     As of May 31,  
     2014      2015  
     US$      US$  

Costs:

     

Beginning balance

     3,760         3,692   

Acquisition of Alice

     —           7,540   

Exchange of difference

     (68      (38
  

 

 

    

 

 

 

Ending balance

     3,692         11,194   
  

 

 

    

 

 

 

Accumulated goodwill impairment loss:

     

Beginning balance

     —           —     
  

 

 

    

 

 

 

Ending balance

     —           —     
  

 

 

    

 

 

 

Goodwill, net

     3,692         11,194   
  

 

 

    

 

 

 

 

11. PROPERTY AND EQUIPMENT

Property and equipment consisted of the following:

 

     As of May 31,  
     2014      2015  
     US$      US$  

Buildings

     139,708         145,159   

Transportation equipment

     7,868         8,084   

Furniture and education equipment

     65,120         72,820   

Computer equipment and software

     28,713         36,502   

Leasehold improvements

     136,371         152,929   
  

 

 

    

 

 

 
     377,780         415,494   

Less: accumulated depreciation

     (155,401      (186,612

Construction in-process

     2,956         2,581   
  

 

 

    

 

 

 
     225,335         231,463   
  

 

 

    

 

 

 

Depreciation expense for the years ended May 31, 2013, 2014 and 2015 was US$38,984, US$43,578 and US$46,663, respectively.

 

F-49


Table of Contents

NEW ORIENTAL EDUCATION & TECHNOLOGY GROUP INC.

NOTES TO CONSOLIDATED FINANCIAL STATEMENTS - continued

FOR THE YEARS ENDED MAY 31, 2013, 2014 AND 2015

(In thousands, except share and per share data, or otherwise noted)

 

12. LAND USE RIGHTS

Land use rights consisted of the following:

 

     As of May 31,  
     2014      2015  
     US$      US$  

Land use rights

     5,004         5,497   

Less: accumulated amortization

     (972      (1,089

Exchange differences

     312         (146
  

 

 

    

 

 

 

Land use rights, net

     4,344         4,262   
  

 

 

    

 

 

 

Amortization expenses for land use rights for the years ended May 31, 2013, 2014 and 2015 were US$108, US$117 and US$116, respectively. The Group expects to recognize US$116 in amortization expense for each of the next five years and
US$ 3,682 thereafter.

 

13. LONG TERM INVESTMENTS

Long term investments consisted of the following:

 

     As of May 31,  
     2014      2015  
     US$      US$  

Cost method investments:

     

Talent Boom Group Ltd (“Talent Boom”) (a)

     2         —     

Dajie.com Ltd (“Dajie.com”) (b)

     2,000         2,000   

Equity method investments:

     

Dongfangheli (c)

     —           3,967   

Zhishang (d)

     —           2,313   

Other Joint Ventures

     —           3,124   

Available-for-sale securities investments:

     

Alo7.com (e)

     4,207         27,935   

Tarena (f)

     13,455         16,950   

Juesheng.com (h)

     —           7,440   

ROBOROBO (i)

     —           4,356   

Kouyu100 (j)

     —           3,472   

Golden Finance (k)

     —           3,398   

Other investments

     —           3,556   

Held-to-maturity investments: (g)

     97,449         247,480   
  

 

 

    

 

 

 
     117,113         325,991   
  

 

 

    

 

 

 

 

F-50


Table of Contents

NEW ORIENTAL EDUCATION & TECHNOLOGY GROUP INC.

 

NOTES TO CONSOLIDATED FINANCIAL STATEMENTS - continued

FOR THE YEARS ENDED MAY 31, 2013, 2014 AND 2015

(In thousands, except share and per share data, or otherwise noted)

 

13. LONG TERM INVESTMENTS - continued

 

(a) In December 2006, the Group acquired 20% interest in Talent Boom. The Group has no representation on Talent Boom’s board of directors or its management and does not have the ability to exercise significant influence over the operating and financial policies of Talent Boom. Accordingly, the investment in Talent Boom was accounted for as a cost-method investment. The Group recorded US$2 impairment loss during the year ended May 31, 2015.

 

(b) In September 2011, the Group signed a share subscription agreement to invest US$2,000 for 5% equity ownership interest in Dajie.com. The fair value of Dajie.com’s equity ownership interest is not readily determinable and the Group does not have the ability to exercise significant influence over the operating and financial policies of Dajie.com. Accordingly, the investment in Dajie.com has been accounted for as a cost-method investment.

 

(c) In August 2014, the Group invested US$4,034 for acquiring 50% equity interest of Beijing Dongfangheli Investment and Development Ltd. (“Dongfangheli”), a company concentrating on investment in educational research and development programs and software, consulting services and etc.. The Group used the equity method to account for the investment, because the Group has the ability to exercise significant influence but does not have control over the investees.

 

(d) In July 2014, Xuncheng invested US$2,662 for acquiring 55% equity interest of Beijing Zhishang Education & Technology Co., Ltd. (“Zhishang”), an online professional educational training platform. The Group does not have a controlling power over Zhishang because other investors has the significant participating rights, but has the ability to exercise significant influence, therefore the Group used the equity method to account for the investment.

 

(e) On March 5, 2012, the Group acquired a convertible promissory from Alo7.com for US$1,000, which entitled the Group to automatic convert the note into identical equity securities. On July 1, 2012, the Group converted the US$1,000 promissory note into convertible redeemable preferred shares and warrants issued by Alo7.com, for 3.4% equity ownership interest in Alo7.com on an as-converted basis.

In March, June and September 2014, the Group further invested US$2,576, US$300 and US$10,000 into Alo7.com for preferred shares. These investments are classified as available-for-sale securities and measured subsequently at fair value which is considered as Level 2 inputs. The Group measured the fair value of the investment in Alo7.com based on the purchase price of preferred shares agreed by third parties with similar terms close to the fiscal year end of 2015. Unrealized holding gains of nil, US$631 and US$13,428 were reported in other comprehensive income for the years ended May 31, 2013, 2014 and 2015, respectively.

The above equity interests were diluted by Alo7.com’s subsequent financing activities. As of May 31, 2015, the Company had 17.16% equity interests in Alo7.com on an as-converted basis.

 

F-51


Table of Contents

NEW ORIENTAL EDUCATION & TECHNOLOGY GROUP INC.

 

NOTES TO CONSOLIDATED FINANCIAL STATEMENTS - continued

FOR THE YEARS ENDED MAY 31, 2013, 2014 AND 2015

(In thousands, except share and per share data, or otherwise noted)

 

13. LONG TERM INVESTMENTS - continued

 

(f) In March 2014, the Group invested US$13,500 in Tarena, which is a service provider of IT professional education in China, for 2.96% ownership. This investment is classified as available-for-sale securities and measured subsequently at fair value which is considered as Level 1 inputs. Unrealized holding loss of nil, US$45 and gain of US$3,495 was reported in other comprehensive income for the years ended May 31, 2013, 2014 and 2015, respectively.

 

(g) The Group’s long-term held-to-maturity investments consist of trusts guaranteed by banks with the maturity more than one year, which are stated at their amortized cost. The trusts were invested in April, June and September 2014 with the amounts of US$96,805, US$80,671 and US$64,537, respectively, and interest income of nil, US$1,404 and US$20,882 was recognized in the consolidated statements of operations for the years ended May 31, 2013, 2014 and 2015, respectively.

 

(h) In August 2014 and May 2015, the Group invested US$3,006 and US$501 respectively in Juesheng.com, a company engaging in providing international educational products search engine service, for 11.88% equity ownership interests on an as-converted basis. These investments are classified as available-for-sale securities and measured subsequently at fair value which is considered as Level 2 inputs. Unrealized holding gain of nil, nil and US$3,933 was reported in other comprehensive income for the year ended May 31, 2013, 2014 and 2015, respectively.

 

(i) In April 2015, the Group acquired 18% equity interest in ROBOROBO for a cash consideration of US$4,356, a company applying various robots build training courses for kids with different ages to develop their brains. As of May 31, 2015, US$1,452 of the total consideration was not paid. The investment is classified as available-for-sale security and measured at fair value. As the transaction date was close to the fiscal year end, there was no operation change or significant transaction occurred, the initial purchase price was considered the fair value of this investment as of May 31, 2015.

 

(j) In December 2014, the Group acquired 7% equity interest in Kouyu100, for a cash consideration of US$3,472, a company applying cutting edge psychoacoustic technology to spoken language training, correcting the pronunciation of a student like a real tutor. The investment is classified as available-for-sale security and measured at fair value. As there was no operation change or significant transaction occurred since the transaction date, the initial purchase price was considered the fair value of this investment as of May 31, 2015.

 

(k) In April 2015, the Group acquired 19.5% equity interest in Golden Finance for a cash consideration of US$3,398, a company focusing on training programs associated with Finance and Business Management. The investment is classified as
available-for-sale security and measured at fair value. As the transaction date was close to the fiscal year end, there was no operation change or significant transaction occurred, the initial purchase price is considered the fair value of this investment as of May 31, 2015.

 

F-52


Table of Contents

NEW ORIENTAL EDUCATION & TECHNOLOGY GROUP INC.

NOTES TO CONSOLIDATED FINANCIAL STATEMENTS - continued

FOR THE YEARS ENDED MAY 31, 2013, 2014 AND 2015

(In thousands, except share and per share data, or otherwise noted)

 

14. ACCRUED EXPENSES AND OTHER CURRENT LIABILITIES

Accrued expenses and other current liabilities consisted of the following:

 

     As of May 31,  
     2014      2015  
     US$      US$  

Accrued payroll

     84,888         103,270   

Refundable fees received from students (a)

     13,296         10,023   

Business taxes payable

     6,906         9,701   

Accrued advertising fees

     4,854         8,210   

Individual taxes withholding

     9,668         8,148   

Payable for purchase of property and equipment

     6,018         7,433   

Welfare payable

     4,169         6,213   

Amounts reimbursable to employees (b)

     7,658         5,418   

Rent payable

     4,339         3,883   

Royalty fees payable (c)

     4,953         2,565   

Refundable deposit (e)

     2,313         1,956   

Other taxes payable

     2,515         1,887   

Accrued professional service fees

     2,585         1,683   

Acquisition & Investment payable (d)

     4,594         1,452   

Value added taxes payable

     1,278         1,147   

Others (f)

     8,884         5,814   
  

 

 

    

 

 

 

Total

     168,918         178,803   
  

 

 

    

 

 

 

 

(a) Refundable fees received from students represent (1) the miscellaneous expenses other than tuition fee received from students which will be paid out on behalf of students; and (2) tuition fees refundable to students for withdrawn classes.

 

(b) Amounts reimbursable to employees included traveling and the related expenses incurred by employees on behalf of the Group.

 

(c) Royalty fees payable related to payments to content providers for on-line learning programs and those to counterparties for copyright and resource sharing.

 

(d) Acquisition & Investment payable as of May 31, 2014 represents an acquistion payable for CMSI (Note 3), and has been fully paid off during the year ended May 31, 2015. The balance as of May 31, 2015 represents a payable for an available-for-sale investment in ROBOROBO, and it was fully paid in July 2015.

 

(e) Refundable deposits represent student deposits for dormitory or other fees that will be refunded upon graduation and student security deposits refunded upon completion of the study tour.

 

(f) Others primarily included transportation expenses, utility fees, property management fees, payable for class action settlement and other miscellaneous expenses payable.

 

F-53


Table of Contents

NEW ORIENTAL EDUCATION & TECHNOLOGY GROUP INC.

NOTES TO CONSOLIDATED FINANCIAL STATEMENTS - continued

FOR THE YEARS ENDED MAY 31, 2013, 2014 AND 2015

(In thousands, except share and per share data, or otherwise noted)

 

15. SHARE-BASED COMPENSATION

On January 20, 2006, the Company adopted 2006 Share Incentive Plan, under which the Company may grant share options to purchase up to 8,000,000 common shares of the Group, to its employees, directors and consultants. The number of common shares available for grant under the 2006 Share Incentive Plan may be increased annually by (i) an additional 5,000,000 shares on January 1, 2007, (ii) an additional 5,000,000 shares on January 1, 2008, and (iii) an annual increase in common shares to be added on the first business day of each calendar year beginning in 2009 equal to the lesser of (x) 3,000,000 shares, (y) two percent (2%) of total common shares outstanding as of such date, or (z) a lesser number of shares as determined by the Group’s management. In the event the aggregate number of shares that may be issued in any given year under all share compensation plans has reached the maximum number of shares allowed in that year, the Company may grant additional awards up to 2,000,000 shares, or extra shares. The number of shares granted in excess of the annual maximum in any given year will result in the reduction of the maximum shares available for grant in the next year.

As of May 31, 2015, the Company has transferred 16,000,000 common shares to its depositary bank to be issued to employees and non-employees upon the exercise of their vested share options or upon the vesting of non-vested equity shares (“NES”). During the years ended May 31, 2013, 2014 and 2015, the Company has repurchased 1,683,400, 762,100 and 2,800,849 common shares, respectively, from the open market and the shares are reserved for the employees and non-employees to exercise of their vested share options and NES in future. As of May 31, 2015, 1,892,624 treasury shares remain for future issuance upon the exercise of share options and vesting of NES.

The Company recorded total share-based compensation of US$27,242, US$20,079 and US$15,689 during the years ended May 31, 2013, 2014 and 2015, respectively.

Share options

The following table summarizes information regarding the share options granted:

 

Share options

   Shares granted      Grant-date
fair value
     Exercise
price
 
            US$      US$  

Grant date:

        

February 28, 2006

     7,099,500         1.00         2.02   

July 21, 2006

     1,620,000         1.15         2.38   

September 7, 2006

     100,000         2.38         3.75   

March 5, 2007

     3,946,500         4.09         8.75   

January 17, 2012

     3,060,000         10.33         12.19   
  

 

 

       

Total

     15,826,000         
  

 

 

       

 

F-54


Table of Contents

NEW ORIENTAL EDUCATION & TECHNOLOGY GROUP INC.

 

NOTES TO CONSOLIDATED FINANCIAL STATEMENTS - continued

FOR THE YEARS ENDED MAY 31, 2013, 2014 AND 2015

(In thousands, except share and per share data, or otherwise noted)

 

15. SHARE-BASED COMPENSATION - continued

 

The exercise price of share options is at least 100% of the fair value of the common shares on the date of the grant. The term of a share option is up to ten years from the date of grant. The share options generally vest over three years at six-month vesting increments per year.

As of May 31, 2015, 11,285,510 common shares out of the 16,000,000 common shares had been issued to employees and non-employees upon the exercise of their share options, and 1,968,241 shares out of the 5,246,349 treasury shares had been reissued to employees and non-employees upon exercise of their share options.

A summary of share options activity under 2006 Share Incentive Plan for years ended May 31, 2012, 2013, 2014 and 2015 was as follows:

 

     Weighted
Number of
options
     Weighted
average
exercise prices
     remaining
contractual life
     Aggregated
intrinsic value
 
            US$      years      US$  

Options outstanding at May 31, 2012

     5,136,297         15.34         7.43         57,371   
  

 

 

    

 

 

       

 

 

 

Granted

     —           —           

Exercised

     (734,048      7.81         

Forfeited

     (765,000      12.91         
  

 

 

    

 

 

       

Options outstanding at May 31, 2013

     3,637,249         9.27         6.39         47,503   
  

 

 

    

 

 

       

 

 

 

Granted

     —           —           

Exercised

     (2,113,094      8.37         

Forfeited

     (252,000      12.19         
  

 

 

    

 

 

       

Options outstanding at May 31, 2014

     1,272,155         10.18         6.20         19,898   
  

 

 

    

 

 

       

 

 

 

Granted

     —           —           

Exercised

     (953,514      11.81         

Forfeited

     —           —           
  

 

 

    

 

 

       

Options outstanding at May 31, 2015

     318,641         5.3         1.92         5,903   
  

 

 

    

 

 

       

 

 

 

Options vested and expect to vest at May 31, 2015

     318,641         5.3         1.92         5,903   
  

 

 

    

 

 

       

 

 

 

Options exercisable at May 31, 2015

     318,641         5.3         1.92         5,903   
  

 

 

    

 

 

       

 

 

 

 

F-55


Table of Contents

NEW ORIENTAL EDUCATION & TECHNOLOGY GROUP INC.

 

NOTES TO CONSOLIDATED FINANCIAL STATEMENTS - continued

FOR THE YEARS ENDED MAY 31, 2013, 2014 AND 2015

(In thousands, except share and per share data, or otherwise noted)

 

15. SHARE-BASED COMPENSATION - continued

 

Share options - continued

 

The total intrinsic value of share options exercised during the years ended May 31, 2013, 2014 and 2015 were US$7,486, US$34,578 and US$5,249, respectively. No new share options was granted during the year ended May 31, 2013, 2014 and 2015, respectively. As of May 31, 2015, no unrecognized compensation expense was related to share options.

NES

The following table summarizes information regarding NES:

 

NES

   Grant-date
Shares granted
     fair value and
intrinsic value
 
            US$  

Grant date:

     

January 24, 2008

     2,720,000         12.75   

March 11, 2008

     152,000         14.00   

July 1, 2008

     278,500         13.75   

Oct 28, 2008

     3,200         12.65   

May 15, 2009

     205,548         12.75   

June 15, 2009

     316,200         15.13   

May 26, 2010

     556,848         21.75   

June 10, 2011

     811,020         25.11   

July 23, 2012

     1,956,935         12.19   

May 27, 2013

     208,590         20.33   

July 19, 2013

     19,830         22.80   

July 23, 2014

     209,650         21.01   

September 29, 2014

     24,020         22.32   

February 5, 2015

     600,000         18.52   
  

 

 

    

Total

     8,062,341      
  

 

 

    

In May 2010, the Company granted 556,848 NES to employees which will vest between June 2010 to June 2015.

In June 2011, the Company granted 811,020 NES to employees which will vest between November 2011 to May 2014.

In July 2012, the Company granted 1,956,935 NES to employees which will vest between May 2013 to May 2015.

In May 2013, the Company granted 208,590 NES to employees which will vest on 31 May 2014.

In July 2013, the Company granted 19,830 NES to employees which will vest on 31 May 2014.

 

F-56


Table of Contents

NEW ORIENTAL EDUCATION & TECHNOLOGY GROUP INC.

 

NOTES TO CONSOLIDATED FINANCIAL STATEMENTS - continued

FOR THE YEARS ENDED MAY 31, 2013, 2014 AND 2015

(In thousands, except share and per share data, or otherwise noted)

 

15. SHARE-BASED COMPENSATION - continued

 

NES - continued

 

In July 2014, the Company granted 209,650 NES to employees which will vest on 31 May 2015.

In September 2014, the Company granted 24,020 NES to employees which will vest on 31 May 2015.

In February 2015, the Company granted 600,000 NES to employees which will vest 240,000, 180,000 and 180,000 on 31 December 2015, 2016 and 2017, respectively.

As of May 31, 2015, 4,714,490 common shares out of the 16,000,000 common shares had been issued to employees and non-employees upon the vesting of their NES, and 1,385,484 shares out of the 5,246,349 treasury shares had been reissued to employees and non-employees upon the vesting of their NES.

A summary of NES activities under 2006 Share Incentive Plan for the years ended May 31, 2012, 2013, 2014 and 2015 was as follows:

 

     Number
of NES
     Weighted-
average grant date
fair value and
intrinsic value
 
            US$  

NES outstanding at May 31, 2012

     521,000         20.47   

Granted

     2,165,525         12.97   

Vested

     (1,054,962      15.84   

Forfeited

     (120,593      14.40   
  

 

 

    

NES outstanding at May 31, 2013

     1,510,970         13.45   

Granted

     19,830         22.80   

Vested

     (810,052      14.30   

Forfeited

     (100,818      14.97   
  

 

 

    

NES outstanding at May 31, 2014

     619,930         12.39   
  

 

 

    

Granted

     833,670         19.26   

Vested

     (575,432      15.44   

Forfeited

     (271,768      13.23   
  

 

 

    

NES outstanding at May 31, 2015

     606,400         18.55   
  

 

 

    

NES vested and expect to vest at May 31, 2015

     606,400         18.55   
  

 

 

    

The total fair value of shares vested during the year ended May 31, 2015 was US$8,887. The weighted average grant date fair value of NES granted during the years ended May 31, 2013, 2014 and 2015 was US$12.97, US$22.80 and US$19.26 respectively. As of May 31, 2015, total unrecognized compensation expense for NES of US$8,650 is expected to be recognized over a weighted average period of 1.60 years.

 

F-57


Table of Contents

NEW ORIENTAL EDUCATION & TECHNOLOGY GROUP INC.

NOTES TO CONSOLIDATED FINANCIAL STATEMENTS - continued

FOR THE YEARS ENDED MAY 31, 2013, 2014 AND 2015

(In thousands, except share and per share data, or otherwise noted)

 

16. INCOME TAXES

Significant components of provision for income taxes for the years ended May 31, 2013, 2014 and 2015 were as follows:

 

     Years ended May 31,  
     2013      2014      2015  
     US$      US$      US$  

Current:

        

PRC

     18,985         28,235         31,552   
  

 

 

    

 

 

    

 

 

 

Deferred:

        

PRC

     (3,630      (2,193      (5,331
  

 

 

    

 

 

    

 

 

 

Total provision for income taxes

     15,355         26,042         26,221   
  

 

 

    

 

 

    

 

 

 

The Company is incorporated in the Cayman Islands. Under the current laws of the Cayman Islands, the Company is not subject to income or capital gains taxes. In addition, dividend payments are not subject to withholdings tax in the Cayman Islands.

The Company’s subsidiaries Smart Shine, Winner Park and Elite Concept are located in Hong Kong and are subject to an income tax rate of 16.5% for taxable income earned in Hong Kong. These subsidiaries recorded income tax expenses of US$10, US$4,399 and US$7,471 during the years ended May 31, 2013, 2014 and 2015, respectively. Elite Concept and Smart Shine received a special dividend of US$43,992 and US$55,587 during the years ended May 31, 2014 and 2015. The withholding tax of US$4,399 and US$5,559 in connection with the dividends were fully paid during the years ended May 31, 2014 and 2015, respectively.

The Company’s PRC subsidiaries and the VIEs are subject to the 25% standard enterprise income tax except for those accepted as deemed profit method enterprises, or qualified for small-scale enterprises, or granted preferential tax treatment.

Enterprises that qualify as a high and new technology enterprise (“HNTE”) are subject to a tax rate of 15%. Beijing Decision, Beijing Hewstone and Xuncheng continued to qualify as HNTE in Beijing and were subject to a tax rate of 15% during the years ended May 31, 2014, 2015 and 2016.

 

F-58


Table of Contents

NEW ORIENTAL EDUCATION & TECHNOLOGY GROUP INC.

NOTES TO CONSOLIDATED FINANCIAL STATEMENTS - continued

FOR THE YEARS ENDED MAY 31, 2013, 2014 AND 2015

(In thousands, except share and per share data, or otherwise noted)

 

16. INCOME TAXES - continued

 

Enterprises that qualify as the “newly established software enterprise” (“NESE”) are exempt from EIT for two years beginning the enterprise’s first profitable year followed by a tax rate of 12.5% for the succeeding three years. Beijing Pioneer, Shanghai Smart Words, Beijing Smart Wood, Beijing Right Time, Beijing Joy Tend, Beijing Top, Beijing Magnificence and Beijing Shenghe were qualified as NESE and enjoyed the EIT tax benefit that began from January 2010, January 2011, January 2012, January 2013, January 2013, January 2014, January 2015 and January 2014, respectively.

Beijing Haidian School was not required by the governing tax bureau to pay any EIT since its establishment through May 31, 2015. If Beijing Haidian School is required to pay EIT in future, this could have material impact to the Group’s consolidated financial statements. However, the Group believes that it is more likely than not that any change to the tax treatment of Beijing Haidian School shall be prospectively applied.

Significant components of the Group’s deferred tax assets and liabilities were as follows:

 

     As of May 31,  
     2014      2015  
     US$      US$  

Current deferred tax assets

     

Allowance doubtful accounts

     83         205   

Accrued expenses

     12,353         15,990   

Deferred revenue for incentive plan

     —           2,382   
  

 

 

    

 

 

 

Total current deferred tax assets

     12,436         18,577   

Less: valuation allowance

     (403      (589
  

 

 

    

 

 

 

Current deferred tax assets, net

     12,033         17,988   
  

 

 

    

 

 

 

Non-current deferred tax assets

     

Net operating loss carry-forwards

     6,095         7,403   
  

 

 

    

 

 

 

Total non-current deferred tax assets

     6,095         7,403   

Less: valuation allowance

     (3,871      (2,363
  

 

 

    

 

 

 

Non-current deferred tax assets, net

     2,224         5,040   
  

 

 

    

 

 

 

Non-current deferred tax liabilities

     

Acquired of non-current assets

     (1,722      (2,461
  

 

 

    

 

 

 

Total non-current deferred tax liabilities

     (1,722      (2,461
  

 

 

    

 

 

 

 

F-59


Table of Contents

NEW ORIENTAL EDUCATION & TECHNOLOGY GROUP INC.

 

NOTES TO CONSOLIDATED FINANCIAL STATEMENTS - continued

FOR THE YEARS ENDED MAY 31, 2013, 2014 AND 2015

(In thousands, except share and per share data, or otherwise noted)

 

16. INCOME TAXES - continued

 

The Group does not file combined or consolidated tax returns, therefore, losses from individual subsidiaries or the VIEs may not be used to offset other subsidiaries’ earnings within the Group.

The Group determined the valuation allowance on an entity by entity basis. The valuation allowance, which is primarily related to entities with net operating loss carry-forwards for which the Company does not believe it will ultimately be realized, was US$2,952 as of May 31, 2015, or a decrease of US$1,322 from $4,274 as of May 31, 2014.

As of the year ended May 31, 2015, the Group had net operating loss carried forward of US$30,848 from the Company’s PRC subsidiaries and VIEs, which will expire on various dates from May 31, 2016 to May 31, 2020.

A reconciliation of the effective tax rates from the 25% statutory tax rates was as follows for the years ended May 31, 2013, 2014 and 2015:

 

     Years ended May 31,  
     2013      2014      2015  
     %      %      %  

Statutory tax rate

     25.00         25.00         25.00   

Effect of expenses not deductible for tax purposes

     8.70         4.33         4.91   

Effect of differential tax rate other than tax holiday

     (1.58      (0.00      (0.00

Effect of tax holiday

     (21.18      (20.34      (20.82

Changes in valuation allowance

     (0.93      (0.09      (0.59

Effect of dividend withholding tax

     —           1.81         3.39   
  

 

 

    

 

 

    

 

 

 

Total provision for income taxes

     10.01         10.71         11.89   
  

 

 

    

 

 

    

 

 

 

If the tax holidays granted to the WFOEs and current tax treatments on certain schools and subsidiaries of New Oriental China and Xuncheng were not available, the Group’s income tax expense would have increased by US$32,489, US$49,464 and US$47,080, the basic net income per share attributable to the Company would decrease by US$0.21, US$0.32 and US$0.30 for the years ended May 31, 2013, 2014 and 2015, respectively, and the diluted net income per share attributable to the Company would decrease by US$0.21, US$0.31 and US$0.30 for the years ended May 31, 2013, 2014 and 2015, respectively.

Under the New Income Tax Law effective from January 1, 2008, the rules for determining whether an entity is resident in the PRC for tax purposes have changed and the determination of residence depends among other things on the “place of actual management”. If the Group, or its non-PRC subsidiaries, were to be determined as a PRC resident for tax purposes, they would be subject to a 25% income tax rate on its worldwide income including the income arising in jurisdictions outside the PRC. The Group does not believe that its legal entities organized outside of the PRC are considered PRC residents.

 

F-60


Table of Contents

NEW ORIENTAL EDUCATION & TECHNOLOGY GROUP INC.

 

NOTES TO CONSOLIDATED FINANCIAL STATEMENTS - continued

FOR THE YEARS ENDED MAY 31, 2013, 2014 AND 2015

(In thousands, except share and per share data, or otherwise noted)

 

16. INCOME TAXES - continued

 

If the Company were to be a non-resident for PRC tax purposes, dividends paid to it out of profits earned after January 1, 2008 would be subject to a withholding tax. In the case of dividends paid by PRC schools and subsidiaries to their foreign investors, the withholding tax would be 10%, unless any such foreign investor’s jurisdiction of incorporation has a tax treaty with China that provides for a different withholding arrangement. During the years ended May 31, 2014 and 2015, Beijing Hewstone and Shanghai Smart Words paid US$ 4,399 and US$5,559 withholding tax when they paid a special dividend to their parent companies, Elite Concept and Smart Shine, respectively.

Aggregate undistributed earnings of the Company’s PRC subsidiaries and VIEs that are available for distribution was US$788,016 and US$789,338 as of May 31, 2014 and May 31, 2015, respectively. Upon distribution of such earnings, the Company will be subject to PRC EIT taxes, the amount of which is impractical to estimate. The Company did not record any tax on any of the aforementioned undistributed earnings because the relevant subsidiaries and VIEs do not intend to declare dividends and the Company intends to permanently reinvest it within the PRC. Additionally, no deferred tax liability was recorded for taxable temporary differences attributable to the undistributed earnings because the Company believes the undistributed earnings can be distributed in a manner that would not be subject to income tax.

The Group did not identify any significant unrecognized tax benefits for the years ended May 31, 2013, 2014 and 2015, respectively. The Group did not incur any significant interest and penalties related to potential underpaid income tax expenses and also does not anticipate any significant increases or decreases in unrecognized tax benefits in the next twelve months. The Group has no material unrecognized tax benefits which would favorably affect the effective income tax rate in future periods.

According to the PRC Tax Administration and Collection Law, the tax authority may require the taxpayer or the withholding agent to make delinquent tax payment within three years if the underpayment of taxes is resulted from the tax authority’s act or error. No late payment surcharge will be assessed under such circumstances. The statute of limitation will be three years if the underpayment of taxes is due to the computational errors made by the taxpayer or the withholding agent. Late payment surcharge will be assessed in such case. The statute of limitation will be extended to five years under special circumstances which are not clearly defined (but an underpayment of tax liability exceeding US$16 (RMB0.1 million) is specifically listed as a “special circumstance”). The statute of limitation for transfer pricing related issue is ten years. There is no statute of limitation in the case of tax evasion. Therefore, the Group’s PRC domiciled entities are subject to examination by the PRC tax authorities based on the above.

 

F-61


Table of Contents

NEW ORIENTAL EDUCATION & TECHNOLOGY GROUP INC.

NOTES TO CONSOLIDATED FINANCIAL STATEMENTS - continued

FOR THE YEARS ENDED MAY 31, 2013, 2014 AND 2015

(In thousands, except share and per share data, or otherwise noted)

 

17. NET INCOME PER SHARE

The following table sets forth the computation of basic and diluted net income per share for the periods indicated:

 

     Years ended May 31,  
     2013      2014      2015  
     US$      US$      US$  

Numerator used in basic and diluted net income per share:

        

Net income attributable to

        

New Oriental Education & Technology Group Inc.

        

Net income on continuing operation

     136,676         215,704         193,013   

Net income on discontinued operation

     (407      —           —     
  

 

 

    

 

 

    

 

 

 

Net income available for future distribution

     136,269         215,704         193,013   
  

 

 

    

 

 

    

 

 

 

Shares (denominator):

        

Weighted average common shares outstanding used in computing basic net income per share

     155,762,959         156,033,992         156,438,606   
  

 

 

    

 

 

    

 

 

 

Plus incremental weighted average common shares from assumed exercise of share options and vesting of NES using the treasury stock method

     2,060,833         1,869,472         863,568   
  

 

 

    

 

 

    

 

 

 

Weighted average common shares outstanding used in computing diluted net income per share

     157,823,792         157,903,464         157,302,174   
  

 

 

    

 

 

    

 

 

 

Net income from continuing operation per share

        

- Basic

     0.88         1.38         1.23   

- Diluted

     0.87         1.37         1.23   
  

 

 

    

 

 

    

 

 

 

Net income from discontinued operation per share

        

- Basic

     (0.00      —           —     

- Diluted

     (0.00      —           —     
  

 

 

    

 

 

    

 

 

 

1,683,400, 620,721 and 1,892,624 treasury shares that remain for future issuance have been excluded in computing basic and diluted net income per share for the years ended May 31, 2013, 2014 and 2015, respectively.

2,169,000, nil and nil employee stock options have been excluded from the dilutive share calculation for the years ended May 31, 2013, 2014 and 2015, respectively, as their effects were anti-dilutive.

 

F-62


Table of Contents

NEW ORIENTAL EDUCATION & TECHNOLOGY GROUP INC.

NOTES TO CONSOLIDATED FINANCIAL STATEMENTS - continued

FOR THE YEARS ENDED MAY 31, 2013, 2014 AND 2015

(In thousands, except share and per share data, or otherwise noted)

 

18. RELATED PARTY TRANSACTION

The Group had the following balances and transaction with related parties:

 

               Amounts due from
related parties-non current
As of May 31,
 
    

Notes

  

Relationship

   2014      2015  
               US$      US$  

Metropolis Holding China Limited

   (1)    Company controlled by Chairman and CEO      930         1,497   
        

 

 

    

 

 

 

 

               Amounts due from
related parties-current
As of May 31,
     Amounts due to
related parties-current
As of May 31,
 
    

Notes

  

Relationship

   2014      2015      2014      2015  
               US$      US$      US$      US$  

Metropolis Holding China Limited

   (1)    Company controlled by Chairman and CEO      1,073         1,096         —           —     

MaxEn

   (2)    Joint Venture      3,043         2,490         4         1,992   

Zhishang Education

      Joint Venture      —           —           —           3   
        

 

 

    

 

 

    

 

 

    

 

 

 

Total

           4,116         3,586         4         1,995   
        

 

 

    

 

 

    

 

 

    

 

 

 

 

               Rental expense
For the year ended May 31
 
               2013      2014      2015  
               US$      US$      US$  

Metropolis Holding China Limited

   (1)    Company controlled by Chairman and CEO      4,276         4,173         5,298   
        

 

 

    

 

 

    

 

 

 
               Gain on disposal of subsidiaries
For the year ended May 31
 
               2013      2014      2015  
               US$      US$      US$  

MaxEn

   (Note 4)    Joint Venture      —           3,621         —     
        

 

 

    

 

 

    

 

 

 

 

F-63


Table of Contents

NEW ORIENTAL EDUCATION & TECHNOLOGY GROUP INC.

 

NOTES TO CONSOLIDATED FINANCIAL STATEMENTS - continued

FOR THE YEARS ENDED MAY 31, 2013, 2014 AND 2015

(In thousands, except share and per share data, or otherwise noted)

 

18. RELATED PARTY TRANSACTION - continued

 

(1) Since April 2010, the Group began renting a large portion of a building owned by Metropolis Holding China Limited for office space. In March 2012, Metropolis Holding China Limited was acquired by a company wholly owned by Mr. Yu, the Group’s chairman and chief executive officer. As a result, Metropolis Holding China Limited became a related party of the Group thereafter. As of May 31, 2015, the non-current and current amounts due from Metropolis Holding China Limited were US$1,497 and US$1,096, respectively, which represented prepaid rent and deposit for the building. The amount of the rental payments was determined based on the prevailing market rates and was duly approved by all of the directors.

 

(2) In September 2012, MaxEn became a joint venture of the Group. As a result, MaxEn became a related party of the Group thereafter. As of May 31, 2015, the amount due from MaxEn was US$2,490, which represented MaxEn’s pre-operating expenses of US$578 prepaid by the Group and unpaid consideration of US$1,912 for disposal of Boost Caring and North Star; the amount due to MaxEn was US$1,992, which represented miscellaneous payments of US$13 paid for the Group and tuition collected on behalf of MaxEn of US$1,979. The amount due to MaxEn is non-interest bearing and unsecured and has no fixed repayment terms.

 

19. COMMITMENTS AND CONTINGENCIES

Operating leases

The Group leases offices, classroom, and warehouse facilities under operating leases. The terms of substantially all of these leases are ten years or less. Future minimum lease payments under non-cancelable operating leases were as follows on May 31, 2015:

 

     US$  

Years ending May 31:

  

2016

     135,927   

2017

     146,013   

2018

     88,021   

2019

     63,982   

2020

     45,570   

Thereafter

     53,345   
  

 

 

 
     532,858   
  

 

 

 

Rent expense for the years ended May 31, 2013, 2014 and 2015 related to all cancelable and non-cancelable leases were US$137,046, US$142,032 and US$157,523, respectively.

 

F-64


Table of Contents

NEW ORIENTAL EDUCATION & TECHNOLOGY GROUP INC.

 

NOTES TO CONSOLIDATED FINANCIAL STATEMENTS - continued

FOR THE YEARS ENDED MAY 31, 2013, 2014 AND 2015

(In thousands, except share and per share data, or otherwise noted)

 

19. COMMITMENTS AND CONTINGENCIES - continued

 

Capital commitments

As of May 31, 2015, future minimum capital commitments under non-cancelable construction were as follows:

 

     US$  

Capital commitment for the purchase of property and equipment

     604   

Capital commitment for leasehold improvements

     3,068   
  

 

 

 
     3,672   
  

 

 

 

Investment commitments

In May 2015, the Group entered into an investment agreement with a third party to invest 36% equity interest with a total cash consideration of US$ 2,955. The ownership transferring process was completed in June 2015. The Group made a commitment to contribute cash of US$ 2,955 to the investee among which US$ 1,987 was paid until September 2015.

Contingencies

During July to August 2012, four federal securities class actions have been filed against the Company, its directors and certain of its officers (“defendant”). These class actions seek to recover damages caused by the defendants’ alleged violations of federal securities laws and to pursue remedies under the Securities Exchange Act of 1934 and Rule 10b-5. One of the four class actions was voluntarily dismissed in October 2012, and the remaining three class actions were consolidated into one complaint with a lead plaintiff. The Company reached a preliminary settlement of the actions with the plaintiffs in April 2014. The Court entered into an order preliminarily approving the settlement agreements on June 10, 2014 and scheduled a final approval hearing on November 14, 2014. Based on the final settlement, the Company paid US$4,750 to the plaintiff, of which US$3,500 would be covered by directors and officers liability insurance. The class action was closed out in November 2014 and the Company and the insurance companies have made the payments as of May 31, 2015.

The Group is also a party to several legal proceedings or claims in China that the Group believes are immaterial.

 

F-65


Table of Contents

NEW ORIENTAL EDUCATION & TECHNOLOGY GROUP INC.

NOTES TO CONSOLIDATED FINANCIAL STATEMENTS - continued

FOR THE YEARS ENDED MAY 31, 2013, 2014 AND 2015

(In thousands, except share and per share data, or otherwise noted)

 

20. NONCONTROLLING INTEREST

 

     Koolearn
Corporation
     New
Road
     Total  
     US$      US$      US$  

Balance as of May 31, 2014

     —          —          —    

Capital Injection from noncontrolling interest shareholders

     3,752         39         3,791   

Loss attributed to noncontrolling interest shareholders

     (294      (1      (295
  

 

 

    

 

 

    

 

 

 

Balance as of May 31, 2015

     3,458         38         3,496   
  

 

 

    

 

 

    

 

 

 

In February 2015, Koolearn Corporation issued 5,000,000 ordinary shares to certain employees and received the cash consideration of US$3,752. The Company recognized it as a noncontrolling interest which represents 5.9% equity interest over Koolearn Corporation as of May 31, 2015.

In February 2015, Beijing New Road Information Consulting Services Co., Ltd which provides travel agent service was established. The Company and another investor have 51% and 49% equity interest, respectively. In April 2015, the cash consideration of US$ 39 was fully paid by the other investor.

 

F-66


Table of Contents

NEW ORIENTAL EDUCATION & TECHNOLOGY GROUP INC.

NOTES TO CONSOLIDATED FINANCIAL STATEMENTS - continued

FOR THE YEARS ENDED MAY 31, 2013, 2014 AND 2015

(In thousands, except share and per share data, or otherwise noted)

 

21. SEGMENT INFORMATION

The Group’s chief operating decision maker has been identified as the Chief Executive Officer who reviews financial information of operating segments based on US GAAP amounts when making decisions about allocating resources and assessing performance of the Group. The six operating segments are identified as language training and test preparation, primary and secondary school education, on-line education, content development and distribution, post-secondary education and overseas study consulting services. Language training and test preparation and primary and secondary education have been identified as reportable segments. Online education, content development and distribution, post-secondary education and overseas study consulting services operating segments were aggregated as others because individually they do not exceed the 10% quantitative threshold.

The Group’s chief operating decision maker evaluates performance based on each reporting segment’s net revenue, operating costs and expenses, and operating income. Net revenues, operating costs and expenses, operating income, and total assets by segment were as follows:

For the year ended May 31, 2013

 

     Language      Primary and                
     training and test      secondary                
     preparation courses      education      Others      Consolidated  
     US$      US$      US$      US$  

Net revenues

     818,550         20,712         120,592         959,854   
  

 

 

    

 

 

    

 

 

    

 

 

 

Operating costs and expenses:

           

Cost of revenues

     (328,663      (8,396      (47,118      (384,177

Selling and marketing

     (96,064      (1,712      (27,670      (125,446

General and administrative

     (198,718      (6,648      (27,438      (232,804

Unallocated corporate expenses

     —           —           —           (94,862
  

 

 

    

 

 

    

 

 

    

 

 

 

Total operating costs and expenses

     (623,445      (16,756      (102,226      (837,289
  

 

 

    

 

 

    

 

 

    

 

 

 

Operating income

     195,105         3,956         18,366         122,565   
  

 

 

    

 

 

    

 

 

    

 

 

 

Segment assets

     544,669         59,791         220,441         824,901   

Unallocated corporate assets

     —           —           —           528,540   
  

 

 

    

 

 

    

 

 

    

 

 

 

Total assets

     544,669         59,791         220,441         1,353,441   
  

 

 

    

 

 

    

 

 

    

 

 

 

 

F-67


Table of Contents

NEW ORIENTAL EDUCATION & TECHNOLOGY GROUP INC.

 

NOTES TO CONSOLIDATED FINANCIAL STATEMENTS - continued

FOR THE YEARS ENDED MAY 31, 2013, 2014 AND 2015

(In thousands, except share and per share data, or otherwise noted)

 

21. SEGMENT INFORMATION - continued

 

For the year ended May 31, 2014

 

     Language      Primary and                
     training and test      secondary                
     preparation courses      education      Others      Consolidated  
     US$      US$      US$      US$  

Net revenues

     969,947         24,063         144,877         1,138,887   
  

 

 

    

 

 

    

 

 

    

 

 

 

Operating costs and expenses:

           

Cost of revenues

     (388,998      (8,488      (54,183      (451,669

Selling and marketing

     (112,092      (956      (34,009      (147,057

General and administrative

     (204,679      (8,748      (36,745      (250,172

Unallocated corporate expenses

     —           —           —           (96,043
  

 

 

    

 

 

    

 

 

    

 

 

 

Total operating costs and expenses

     (705,769      (18,192      (124,937      (944,941

Gain on disposal of subsidiaries

     —           —           3,621         3,621   
  

 

 

    

 

 

    

 

 

    

 

 

 

Operating income

     264,178         5,871         23,561         197,567   
  

 

 

    

 

 

    

 

 

    

 

 

 

Segment assets

     709,979         65,357         245,505         1,020,841   

Unallocated corporate assets

     —           —           —           582,704   
  

 

 

    

 

 

    

 

 

    

 

 

 

Total assets

     709,979         65,357         245,505         1,603,545   
  

 

 

    

 

 

    

 

 

    

 

 

 

For the year ended May 31, 2015

 

     Language      Primary and                
     training and test      secondary                
     preparation courses      education      Others      Consolidated  
     US$      US$      US$      US$  

Net revenues

     1,040,380         26,735         179,651         1,246,766   
  

 

 

    

 

 

    

 

 

    

 

 

 

Operating costs and expenses:

           

Cost of revenues

     (442,994      (9,083      (74,243      (526,320

Selling and marketing

     (122,697      (1,039      (42,540      (166,276

General and administrative

     (245,315      (10,068      (49,387      (304,770

Unallocated corporate expenses

     —           —           —           (95,871
  

 

 

    

 

 

    

 

 

    

 

 

 

Total operating costs and expenses

     (811,006      (20,190      (166,170      (1,093,237
  

 

 

    

 

 

    

 

 

    

 

 

 

Operating income

     229,374         6,545         13,481         153,529   
  

 

 

    

 

 

    

 

 

    

 

 

 

Segment assets

     937,020         75,046         299,442         1,311,508   

Unallocated corporate assets

     —           —           —           640,029   
  

 

 

    

 

 

    

 

 

    

 

 

 

Total assets

     937,020         75,046         299,442         1,951,537   
  

 

 

    

 

 

    

 

 

    

 

 

 

 

F-68


Table of Contents

NEW ORIENTAL EDUCATION & TECHNOLOGY GROUP INC.

NOTES TO CONSOLIDATED FINANCIAL STATEMENTS - continued

FOR THE YEARS ENDED MAY 31, 2013, 2014 AND 2015

(In thousands, except share and per share data, or otherwise noted)

 

22. MAINLAND CHINA CONTRIBUTION PLAN

The Group’s full time employees in the PRC participate in a government-mandated multiemployer defined contribution plan pursuant to which certain pension benefits, medical care, unemployment insurance, employee housing fund and other welfare benefits are provided to employees. PRC labor regulations require the Group to accrue for these benefits based on certain percentages of the employees’ salaries. The total contributions for such employee benefits were US$42,097, US$52,159 and US$61,448 for the years ended May 31, 2013, 2014 and 2015, respectively.

 

23. STATUTORY RESERVE

Prior to payment of dividends, pursuant to the laws applicable to the PRC’s Foreign Investment Enterprises, the Company’s subsidiaries and VIEs in the PRC must make appropriations from after-tax profit to non-distributable reserve funds as determined by the Board of Directors of each company. These reserves include (i) general reserve and (ii) the development fund.

Subject to certain cumulative limits, the general reserve requires annual appropriations of 10% of after-tax profits as determined under PRC laws and regulations at each year-end until the balance reaches 50% of the PRC entity registered capital; the other reserve appropriations are at the Company’s discretion. These reserves can only be used for specific purposes of enterprise expansion and are not distributable as cash dividends. During the years ended May 31, 2013, 2014 and 2015, US$524, US$1,029 and US$530 was accrued for the general reserve, respectively.

PRC laws and regulations require private schools that require reasonable returns to make annual appropriations of 25% of after-tax income prior to payments of dividend to its development fund, which is to be used for the construction or maintenance of the school or procurement or upgrading of educational equipment, while in the case of a private school that does not require reasonable return, this amount should be equivalent to no less than 25% of the annual increase of net assets of the school as determined in accordance with generally accepted accounting principles in the PRC. During the years ended May 31, 2013, 2014 and 2015, appropriations to the development fund amounted to US$21,946, US$21,116 and US$23,212, respectively.

These reserves are included as statutory reserves in the consolidated statements of changes in equity and comprehensive income. The Group allocated US$22,470, US$22,145 and US$23,742 to statutory reserves during the years ended May 31, 2013, 2014 and 2015, respectively. The statutory reserves cannot be transferred to the Company in the form of loans or advances and are not distributable as cash dividends except in the event of liquidation.

 

F-69


Table of Contents

NEW ORIENTAL EDUCATION & TECHNOLOGY GROUP INC.

NOTES TO CONSOLIDATED FINANCIAL STATEMENTS - continued

FOR THE YEARS ENDED MAY 31, 2013, 2014 AND 2015

(In thousands, except share and per share data, or otherwise noted)

 

24. RESTRICTED NET ASSETS

Relevant PRC laws and regulations restrict the WFOEs and VIEs from transferring a portion of their net assets, equivalent to the balance of their statutory reserves and their share capital, to the Company in the form of loans, advances or cash dividends. The balance of restricted net assets was US$239,245 and US$270,674, of which US$188,017 and US$216,526 was attributed to the paid in capital and statutory reserves of the VIEs and US$51,228 and US$54,148 was attributed to the paid in capital and statutory reserves of the WFOEs, as of May 31, 2014 and 2015, respectively. The WFOEs’ accumulated profits may be distributed as dividends to the Company without the consent of a third party. The VIEs’ revenues and accumulated profits may be transferred to the Company through contractual arrangements without the consent of a third party. Under applicable PRC law, loans from PRC companies to their offshore affiliated entities require governmental approval, and advances by PRC companies to their offshore affiliated entities must be supported by bona fide business transactions.

 

25. SUBSEQUENT EVENTS

On July 19, 2015, the Board of Directors declared a special cash dividend in the amount of US$0.4 per ADS/common share. The cash dividend will be paid in October 2015 to the shareholders of record at the close of business on September 4, 2015. The aggregate amount of cash dividends to be paid is approximately US$63 million, which will be funded by the surplus cash on the Company’s balance sheet.

 

F-70


Table of Contents

NEW ORIENTAL EDUCATION & TECHNOLOGY GROUP INC.

 

Additional Information - Financial Statement Schedule I

Condensed Financial Information of Parent Company

Balance Sheets

(In thousands, except share and share data)

 

     As of May 31,  
     2014     2015  
     US$     US$  

ASSETS

    

Current assets:

    

Cash and cash equivalents

     15,874        22,748   

Prepaid expense and other current assets

     8,137        10,780   

Amounts due from related parties

     18,511        25,696   
  

 

 

   

 

 

 

Total current assets

     42,522        59,224   

Long term investments

     19,662        51,902   

Investments in subsidiaries and VIEs

     976,348        1,194,328   
  

 

 

   

 

 

 

Total assets

     1,038,532        1,305,454   
  

 

 

   

 

 

 

LIABILITIES AND SHAREHOLDERS’ EQUITY

    

Current liabilities:

    

Accrued expenses and other current liabilities

     12,417        9,689   

Amounts due to related parties

     357        75,417   
  

 

 

   

 

 

 

Total current liabilities

     12,774        85,106   
  

 

 

   

 

 

 

Equity:

    

Common shares (US$0.01 par value; 300,000,000 shares authorized as of May 31, 2014 and 2015; 158,379,387 shares issued as of May 31, 2014 and 2015; 157,758,666 and 156,486,763 shares outstanding as of May 31, 2014 and 2015, respectively)

     1,584        1,584   

Treasury stock

     (6     (19

Additional paid-in capital

     174,009        141,653   

Retained earnings

     784,612        977,625   

Accumulated other comprehensive income

     65,559        99,505   
  

 

 

   

 

 

 

Total shareholders’ equity

     1,025,758        1,220,348   
  

 

 

   

 

 

 

Total liabilities and equity

     1,038,532        1,305,454   
  

 

 

   

 

 

 

 

F-71


Table of Contents

NEW ORIENTAL EDUCATION & TECHNOLOGY GROUP INC.

 

Additional Information - Financial Statement Schedule I

Condensed Financial Information of Parent Company

Statements of Operations

(In thousands)

 

     Years ended May 31,  
     2013     2014     2015  
     US$     US$     US$  

Operating costs and expenses:

      

General and administrative

     32,208        20,435        12,963   
  

 

 

   

 

 

   

 

 

 

Total operating costs and expenses

     32,208        20,435        12,963   
  

 

 

   

 

 

   

 

 

 

Operating loss

     (32,208     (20,435     (12,963

Other income

     —          —          —     

Interest income

     49        1        2   

Equity in earnings of subsidiaries and VIEs

     168,428        236,138        205,974   
  

 

 

   

 

 

   

 

 

 

Net income

     136,269        215,704        193,013   
  

 

 

   

 

 

   

 

 

 

 

F-72


Table of Contents

NEW ORIENTAL EDUCATION & TECHNOLOGY GROUP INC.

 

Additional Information - Financial Statement Schedule I

Condensed Financial Information of Parent Company

Statements of Comprehensive Income

(In thousands)

 

     Years ended May 31,  
     2013      2014     2015  
     US$      US$     US$  

Net income

     136,269         215,704        193,013   
  

 

 

    

 

 

   

 

 

 

Other comprehensive income, net of tax

       

Foreign currency translation adjustment

     27,729         (17,894     12,006   

Unrealized gain on available-for-sale securities, net of tax effect of nil, nil and nil for years ended May 31, 2013, 2014 and 2015

     —           586        21,940   
  

 

 

    

 

 

   

 

 

 

Other comprehensive income/ (loss)

     27,729         (17,308     33,946   
  

 

 

    

 

 

   

 

 

 

Comprehensive income

     163,998         198,396        226,959   
  

 

 

    

 

 

   

 

 

 

 

F-73


Table of Contents

NEW ORIENTAL EDUCATION & TECHNOLOGY GROUP INC.

 

Additional Information - Financial Statement Schedule I

Condensed Financial Information of Parent Company Statements of Changes in Equity

(In thousands, except share data)

 

    Common shares     Additional
paid-in
    Treasury     Retained     Accumulated
other
comprehensive
    Total
shareholders’
 
    Unrestricted     Amount     capital     stock     earnings     income     equity  
  shares     US$     US$     US$     US$     US$     US$  

Balance at June 1, 2012

    158,379,387        1,555        161,485        —          472,224        55,138        690,402   

Issuance of ADS shares for the exercises of employee share options

    —          7        5,726        —          —          —          5,733   

Non-vested equity shares vested

    —          11        (11     —          —          —          —     

Share based compensation expense

    —          —          27,242        —          —          —          27,242   

Dividend declared

    —          —          3,010        —          —          —          3,010   

Share repurchase

    (1,683,400     —          (33,116     (17     —          —          (33,133

Net income

    —          —          —          —          136,269        —          136,269   

Foreign currency translation adjustment

    —          —          —          —          —          27,729        27,729   
 

 

 

   

 

 

   

 

 

   

 

 

   

 

 

   

 

 

   

 

 

 

Balance at May 31, 2013

    156,695,987        1,573        164,336        (17     608,493        82,867        857,252   
 

 

 

   

 

 

   

 

 

   

 

 

   

 

 

   

 

 

   

 

 

 

Issuance of ADS shares for the exercises of employee share options

    —          11        7,837        —          —          —          7,848   

Reissuance of Treasury stock for the exercises of employee share options

    1,014,727        —          13,514        10        —          —          13,524   

Reissuance of Treasury stock for Non-vested equity shares vested

    810,052        —          (8     8        —          —          —     

Share based compensation expense

    —          —          20,079        —          —          —          20,079   

Dividend declared

    —          —          (14,891     —          (39,585     —          (54,476

Share repurchase

    (762,100     —          (16,858     (7     —          —          (16,865

Net income

    —          —          —          —          215,704        —          215,704   

Foreign currency translation adjustment

    —          —          —          —          —          (17,894     (17,894

Unrealized gain on available-for-sale securities, net of tax effect of nil

    —          —          —          —          —          586        586   
 

 

 

   

 

 

   

 

 

   

 

 

   

 

 

   

 

 

   

 

 

 

Balance at May 31, 2014

    157,758,666        1,584        174,009        (6     784,612        65,559        1,025,758   
 

 

 

   

 

 

   

 

 

   

 

 

   

 

 

   

 

 

   

 

 

 

Reissuance of Treasury stock for the exercises of employee share options

    953,514        —          11,353        9        —          —          11,362   

Reissuance of Treasury stock for Non-vested equity shares vested

    575,432        —          (6     6        —          —          —     

Share based compensation expense

    —          —          15,689        —          —          —          15,689   

Share repurchase

    (2,800,849     —          (59,392     (28     —          —          (59,420

Net income

    —          —          —          —          193,013        —          193,013   

Foreign currency translation adjustment

    —          —          —          —          —          12,006        12,006   

Unrealized gain on available-for-sale securities, net of tax effect of nil

    —          —          —          —          —          21,940        21,940   
 

 

 

   

 

 

   

 

 

   

 

 

   

 

 

   

 

 

   

 

 

 

Balance at May 31, 2015

    156,486,763        1,584        141,653        (19     977,625        99,505        1,220,348   
 

 

 

   

 

 

   

 

 

   

 

 

   

 

 

   

 

 

   

 

 

 

 

F-74


Table of Contents

NEW ORIENTAL EDUCATION & TECHNOLOGY GROUP INC.

 

Additional Information - Financial Statement Schedule I

Condensed Financial Information of Parent Company

Statements of Cash Flows

(In thousands)

 

     Years ended May 31,  
     2013     2014     2015  
     US$     US$     US$  

Cash flows from operating activities:

      

Net income

     136,269        215,704        193,013   

Adjustments to reconcile net income to net cash provided by (used in) operating activities

      

Equity in earnings of subsidiaries

     (168,428     (236,138     (205,974

Dividend received from subsidiaries

     —          83,728        —     

Share-based compensation expense

     27,242        20,079        15,689   

Changes in operating assets and liabilities:

      

Prepaid expenses and other current assets

     (91     (2,958     (2,613

Accrued expenses and other current liabilities

     4,015        4,988        (2,728

Amounts due from/to related parties

     (4,950     (849     (762
  

 

 

   

 

 

   

 

 

 

Net cash provided by (used in) operating activities

     (5,943     84,554        (3,375
  

 

 

   

 

 

   

 

 

 

Cash flows from investing activities

      

Long term investment in Dajie.com

     —          —          —     

Long term investment in Alo7.com

     —          (2,576     (10,300

Long term investment in Tarena

     —          (13,500     —     

Loan to related parties

     (1,630     —          (6,423

Repayment from related parties

     —          15,500        —     
  

 

 

   

 

 

   

 

 

 

Net cash used in investing activities

     (1,630     (576     (16,723
  

 

 

   

 

 

   

 

 

 

Cash flows from financing activities:

      

Proceeds from issuance of common shares upon exercise of share options

     5,733        21,849        11,332   

Loan from related party

     43,000        —          75,060   

Loan repayment to related party

     —          (42,643     —     

Cash paid for shares repurchase

     (28,511     (21,487     (59,420

Cash paid for dividend

     (46,990     (54,476     —     
  

 

 

   

 

 

   

 

 

 

Net cash provided by (used in) financing activities

     (26,768     (96,757     26,972   
  

 

 

   

 

 

   

 

 

 

Net Increase / (decrease) in cash and cash equivalents

     (34,341     (12,779     6,874   

Cash and cash equivalents, beginning of year

     62,994        28,653        15,874   
  

 

 

   

 

 

   

 

 

 

Cash and cash equivalents, end of year

     28,653        15,874        22,748   
  

 

 

   

 

 

   

 

 

 

 

F-75


Table of Contents

NEW ORIENTAL EDUCATION & TECHNOLOGY GROUP INC.

 

Additional Information - Financial Statement Schedule I

Condensed Financial Information of Parent Company

Note to the Financial Statements

 

1. BASIS FOR PREPARATION

The condensed financial information of the Company has been prepared using the same accounting policies as set out in the Group’s consolidated financial statements except that the Company used the equity method to account for investments in its subsidiaries and VIEs.

 

2. INVESTMENTS IN SUBSIDIARIES AND VIEs

The Company and its subsidiaries and VIEs were included in the consolidated financial statements where the inter-company balances and transactions were eliminated upon consolidation. For purpose of the Company’s stand-alone financial statements, its investments in subsidiaries and VIEs were reported using the equity method of accounting. The Company’s share of income and losses from its subsidiaries and VIEs were reported as equity in earnings of subsidiaries and VIEs in the accompanying parent company financial statements.

 

3. INCOME TAXES

The Company is a Cayman Islands company, therefore, is not subjected to income taxes for all years presented.

 

4. RELATED PARTY TRANSACTIONS

The following represented related party balances as of May 31, 2013 and 2014:

 

     May 31,  
     2014      2015  
     US$      US$  

Amount due from related parties:

     

Winner Park

     11         12   

Smart Shine

     8,511         8,512   

Elite Concept Holdings Limited

     7,871         8,631   

New Oriental China

     2,118         8,541   
  

 

 

    

 

 

 
     18,511         25,696   
  

 

 

    

 

 

 

Amount due to related parties:

     

Elite Concept Holdings Limited

     357         357   

Abundant State Limited

     —           75,060   
  

 

 

    

 

 

 
     357         75,417   
  

 

 

    

 

 

 

All related party balances were non-interest bearing and unsecured.

 

F-76