00013683652020FYfalseTrueFalseP1Yus_gaap:AccruedLiabilitiesCurrentus_gaap:AccruedLiabilitiesCurrentus_gaap:AccruedLiabilitiesCurrentus_gaap:AccruedLiabilitiesCurrentus_gaap:AccruedLiabilitiesCurrent00013683652020-01-012020-12-31iso4217:USD00013683652020-06-30xbrli:shares00013683652021-03-290001368365country:CN2020-12-310001368365us-gaap:VariableInterestEntityPrimaryBeneficiaryMember2020-12-310001368365us-gaap:VariableInterestEntityPrimaryBeneficiaryMember2019-12-3100013683652020-12-3100013683652019-12-31iso4217:USDxbrli:shares00013683652019-01-012019-12-310001368365us-gaap:SellingAndMarketingExpenseMember2020-01-012020-12-310001368365us-gaap:SellingAndMarketingExpenseMember2019-01-012019-12-310001368365us-gaap:ResearchAndDevelopmentExpenseMember2020-01-012020-12-310001368365us-gaap:ResearchAndDevelopmentExpenseMember2019-01-012019-12-310001368365us-gaap:GeneralAndAdministrativeExpenseMember2020-01-012020-12-310001368365us-gaap:GeneralAndAdministrativeExpenseMember2019-01-012019-12-310001368365us-gaap:CommonStockMember2018-12-310001368365us-gaap:AdditionalPaidInCapitalMember2018-12-310001368365us-gaap:AccumulatedOtherComprehensiveIncomeMember2018-12-310001368365us-gaap:RetainedEarningsMember2018-12-3100013683652018-12-310001368365us-gaap:RetainedEarningsMember2019-01-012019-12-310001368365us-gaap:AdditionalPaidInCapitalMember2019-01-012019-12-310001368365us-gaap:CommonStockMember2019-01-012019-12-310001368365us-gaap:AccumulatedOtherComprehensiveIncomeMember2019-01-012019-12-310001368365us-gaap:CommonStockMember2019-12-310001368365us-gaap:AdditionalPaidInCapitalMember2019-12-310001368365us-gaap:AccumulatedOtherComprehensiveIncomeMember2019-12-310001368365us-gaap:RetainedEarningsMember2019-12-310001368365us-gaap:RetainedEarningsMember2020-01-012020-12-310001368365us-gaap:AdditionalPaidInCapitalMember2020-01-012020-12-310001368365us-gaap:CommonStockMember2020-01-012020-12-310001368365us-gaap:AccumulatedOtherComprehensiveIncomeMember2020-01-012020-12-310001368365us-gaap:CommonStockMember2020-12-310001368365us-gaap:AdditionalPaidInCapitalMember2020-12-310001368365us-gaap:AccumulatedOtherComprehensiveIncomeMember2020-12-310001368365us-gaap:RetainedEarningsMember2020-12-310001368365currency:USD2020-12-310001368365currency:USD2019-12-310001368365currency:HKD2020-12-310001368365currency:HKD2019-12-310001368365currency:CNY2020-12-310001368365currency:CNY2019-12-31xbrli:pure0001368365srt:WeightedAverageMember2020-12-310001368365srt:WeightedAverageMember2019-12-310001368365mark:KanKanMember2020-01-012020-12-310001368365mark:AdvertisingAndOtherMember2020-01-012020-12-310001368365srt:MinimumMember2020-01-012020-12-310001368365srt:MaximumMember2020-01-012020-12-310001368365mark:ComputersandEquipmentMember2020-01-012020-12-310001368365us-gaap:EmployeeStockOptionMember2020-01-012020-12-310001368365us-gaap:EmployeeStockOptionMember2019-01-012019-12-310001368365us-gaap:WarrantMember2020-01-012020-12-310001368365us-gaap:WarrantMember2019-01-012019-12-31mark:segment0001368365us-gaap:RevenueFromContractWithCustomerMembermark:CustomerAMemberus-gaap:CustomerConcentrationRiskMember2020-01-012020-12-310001368365mark:CustomerBMemberus-gaap:RevenueFromContractWithCustomerMemberus-gaap:CustomerConcentrationRiskMember2020-01-012020-12-310001368365us-gaap:RevenueFromContractWithCustomerMembermark:CustomerCMemberus-gaap:CustomerConcentrationRiskMember2019-01-012019-12-310001368365us-gaap:AccountsReceivableMembermark:CustomerAMemberus-gaap:CustomerConcentrationRiskMember2020-01-012020-12-310001368365us-gaap:AccountsReceivableMembermark:CustomerDMemberus-gaap:CustomerConcentrationRiskMember2019-01-012019-12-310001368365mark:CustomerEMemberus-gaap:AccountsReceivableMemberus-gaap:CustomerConcentrationRiskMember2019-01-012019-12-310001368365mark:AIbasedProductsAndServicesMember2020-01-012020-12-310001368365mark:AIbasedProductsAndServicesMember2019-01-012019-12-310001368365mark:AdvertisingAndOtherMember2019-01-012019-12-310001368365country:CN2020-01-012020-12-310001368365country:CN2019-01-012019-12-310001368365country:US2020-01-012020-12-310001368365country:US2019-01-012019-12-31mark:contract0001368365mark:AISolutionsMember2018-12-012018-12-310001368365mark:AISolutionsMember2018-12-310001368365mark:AISolutionsMember2020-01-012020-12-310001368365mark:AISolutionsMember2019-01-012019-12-310001368365mark:AISolutionsMember2019-12-310001368365mark:CBGAcquisitionWarrantsMember2020-12-310001368365us-gaap:FairValueInputsLevel3Memberus-gaap:MeasurementInputPriceVolatilityMembermark:CBGFinancingWarrantsMember2019-12-310001368365us-gaap:FairValueInputsLevel3Memberus-gaap:MeasurementInputRiskFreeInterestRateMembermark:CBGFinancingWarrantsMember2019-12-310001368365us-gaap:FairValueInputsLevel3Memberus-gaap:MeasurementInputExpectedTermMembermark:CBGFinancingWarrantsMember2019-12-310001368365us-gaap:FairValueInputsLevel3Memberus-gaap:MeasurementInputPriceVolatilityMembermark:CBGAcquisitionWarrantsMember2020-12-310001368365us-gaap:FairValueInputsLevel3Memberus-gaap:MeasurementInputPriceVolatilityMembermark:CBGAcquisitionWarrantsMember2019-12-310001368365us-gaap:FairValueInputsLevel3Memberus-gaap:MeasurementInputRiskFreeInterestRateMembermark:CBGAcquisitionWarrantsMember2020-12-310001368365us-gaap:FairValueInputsLevel3Memberus-gaap:MeasurementInputRiskFreeInterestRateMembermark:CBGAcquisitionWarrantsMember2019-12-310001368365us-gaap:FairValueInputsLevel3Memberus-gaap:MeasurementInputExpectedTermMembermark:CBGAcquisitionWarrantsMember2020-12-310001368365us-gaap:FairValueInputsLevel3Memberus-gaap:MeasurementInputExpectedTermMembermark:CBGAcquisitionWarrantsMember2019-12-310001368365mark:WarrantLiabilityMember2019-12-310001368365mark:WarrantLiabilityMember2018-12-310001368365mark:WarrantLiabilityMember2020-01-012020-12-310001368365mark:WarrantLiabilityMember2019-01-012019-12-310001368365mark:WarrantLiabilityMember2020-12-310001368365mark:CBGAcquisitionWarrantsMember2019-12-310001368365mark:CBGAcquisitionWarrantsMember2020-12-310001368365mark:CBGFinancingWarrantsMember2019-12-310001368365mark:BusinessCombinationContingentConsiderationLiabilityMembermark:Vegas.comLLCMember2019-12-310001368365mark:BusinessCombinationContingentConsiderationLiabilityMembermark:Vegas.comLLCMember2018-12-310001368365mark:BusinessCombinationContingentConsiderationLiabilityMembermark:Vegas.comLLCMember2020-01-012020-12-310001368365mark:BusinessCombinationContingentConsiderationLiabilityMembermark:Vegas.comLLCMember2019-01-012019-12-310001368365mark:BusinessCombinationContingentConsiderationLiabilityMembermark:Vegas.comLLCMember2020-12-310001368365country:CN2019-12-310001368365mark:SharecareMember2020-12-310001368365mark:SharecareMember2020-12-310001368365mark:SharecareMember2019-12-31mark:entity00013683652018-06-012018-06-300001368365mark:AllinoneCloudNetTechnologyCoMember2018-06-300001368365mark:AllinoneCloudNetTechnologyCoMember2018-06-012018-06-300001368365mark:AllinoneCloudNetTechnologyCoMember2020-01-012020-12-3100013683652018-06-012020-12-310001368365mark:AllinoneCloudNetTechnologyCoMember2020-12-310001368365mark:AllinoneCloudNetTechnologyCoMember2020-10-012020-12-310001368365mark:ComputersandEquipmentMember2020-12-310001368365mark:ComputersandEquipmentMember2019-12-310001368365us-gaap:FurnitureAndFixturesMember2020-01-012020-12-310001368365us-gaap:FurnitureAndFixturesMember2020-12-310001368365us-gaap:FurnitureAndFixturesMember2019-12-310001368365us-gaap:ComputerSoftwareIntangibleAssetMember2020-01-012020-12-310001368365us-gaap:ComputerSoftwareIntangibleAssetMember2020-12-310001368365us-gaap:ComputerSoftwareIntangibleAssetMember2019-12-310001368365us-gaap:LeaseholdImprovementsMember2020-01-012020-12-310001368365us-gaap:LeaseholdImprovementsMember2020-12-310001368365us-gaap:LeaseholdImprovementsMember2019-12-310001368365srt:OfficeBuildingMember2020-03-012020-03-3100013683652020-04-092020-04-090001368365mark:HughesCenterLeaseSettlementMember2019-12-310001368365mark:HughesCenterLeaseSettlementMember2020-03-310001368365mark:HughesCenterLeaseSettlementMember2020-12-310001368365mark:HughesCenterLeaseSettlementMember2020-08-032020-08-030001368365srt:OfficeBuildingMember2020-08-032020-08-030001368365srt:OfficeBuildingMember2020-01-012020-12-310001368365mark:DomainNamesMember2020-12-310001368365mark:DomainNamesMember2019-12-310001368365us-gaap:OtherIntangibleAssetsMember2020-12-310001368365us-gaap:OtherIntangibleAssetsMember2019-12-310001368365us-gaap:LicensingAgreementsMember2020-12-310001368365us-gaap:LicensingAgreementsMember2019-12-310001368365mark:DomainNamesMember2020-10-012020-12-310001368365us-gaap:LicensingAgreementsMember2020-10-012020-12-3100013683652019-10-012019-12-310001368365us-gaap:SubsequentEventMember2021-03-290001368365us-gaap:PrivatePlacementMembermark:AspireCapitalFundLLCMember2019-03-292019-03-290001368365us-gaap:PrivatePlacementMembermark:AspireCapitalFundLLCMember2019-01-012019-12-310001368365mark:AspireCapitalFundLLCMember2019-01-012019-12-310001368365us-gaap:PrivatePlacementMembermark:AspireCapitalFundLLCMember2020-03-030001368365us-gaap:CommonStockMemberus-gaap:PrivatePlacementMembermark:AspireCapitalFundLLCMember2020-03-032020-03-030001368365us-gaap:PrivatePlacementMembermark:AspireCapitalFundLLCMember2020-03-032020-03-030001368365us-gaap:PrivatePlacementMembermark:AspireCapitalFundLLCMember2020-01-012020-12-310001368365mark:AspireCapitalFundLLCMember2020-01-012020-12-310001368365mark:ChinaCashBonusAwardsMember2020-07-272020-07-270001368365mark:ChinaCashBonusAwardsMember2019-12-310001368365mark:ChinaCashBonusAwardsMember2020-01-012020-12-310001368365mark:ChinaCashBonusAwardsMember2020-12-310001368365mark:ChinaCashBonusAwardsMember2018-12-310001368365mark:ChinaCashBonusAwardsMember2019-01-012019-12-310001368365us-gaap:EmployeeStockOptionMember2020-01-012020-12-310001368365us-gaap:EmployeeStockOptionMember2019-01-012019-12-310001368365us-gaap:EmployeeStockOptionMember2020-12-310001368365us-gaap:InternalRevenueServiceIRSMember2020-12-310001368365us-gaap:StateAndLocalJurisdictionMember2020-12-310001368365country:HK2020-12-310001368365country:CN2020-12-310001368365country:HK2020-01-012020-12-310001368365country:CN2020-01-012020-12-310001368365us-gaap:NotesPayableOtherPayablesMember2017-04-120001368365us-gaap:NotesPayableOtherPayablesMember2020-12-310001368365us-gaap:LoansPayableMember2020-12-310001368365us-gaap:LoansPayableMember2019-12-310001368365mark:PrivateLenderLoanMemberus-gaap:LoansPayableMember2020-12-310001368365mark:PrivateLenderLoanMemberus-gaap:LoansPayableMember2019-12-310001368365mark:PaycheckProtectionProgramCARESActMemberus-gaap:LoansPayableMember2020-12-310001368365mark:PaycheckProtectionProgramCARESActMemberus-gaap:LoansPayableMember2019-12-310001368365us-gaap:LoansPayableMember2015-09-240001368365mark:Vegas.comLLCMemberus-gaap:DiscontinuedOperationsDisposedOfBySaleMember2019-05-150001368365mark:FinancingAgreementAmendmentMemberus-gaap:LoansPayableMember2019-05-150001368365mark:PaycheckProtectionProgramCARESActMemberus-gaap:LoansPayableMember2020-04-150001368365mark:PaycheckProtectionProgramCARESActMemberus-gaap:LoansPayableMember2020-04-152020-04-150001368365mark:PrivateLenderLoanMemberus-gaap:LoansPayableMember2020-12-300001368365mark:CBGAcquisitionWarrantsMember2018-02-210001368365mark:CBGAcquisitionWarrantsMember2019-01-150001368365mark:CBGAcquisitionWarrantsMember2019-01-152019-01-150001368365mark:AdvancesToSeniorManagementMembersrt:ManagementMember2020-07-270001368365us-gaap:SubsequentEventMembermark:TermLoanMember2021-02-102021-02-100001368365us-gaap:SubsequentEventMembermark:TermLoanMember2021-02-100001368365us-gaap:SubsequentEventMember2021-02-032021-02-05
UNITED STATES SECURITIES AND EXCHANGE COMMISSION
WASHINGTON, D.C. 20549
FORM 10-K
Annual Report Pursuant to Section 13 or 15(d) of the Securities Exchange Act of 1934
For the fiscal year ended December 31, 2020
Commission File Number 001-33720
Remark Holdings, Inc.
| | | | | | | | | | | | | | |
| Delaware | | 33-1135689 | |
| State of Incorporation | | IRS Employer Identification Number | |
| | | | |
800 S Commerce St.
Las Vegas, NV 89106
Address, including zip code, of principal executive offices
702-701-9514
Registrant’s telephone number, including area code
Securities registered pursuant to Section 12(b) of the Act: | | | | | | | | | | | | | | | | | | | | |
| Title of each class | | Trading Symbol | | Name of each exchange on which registered | |
| Common Stock, $0.001 par value per share | | MARK | | The NASDAQ Stock Market LLC | |
Securities registered pursuant to Section 12(g) of the Act: None
Indicate by check mark if the registrant is a well-known seasoned issuer, as defined in Rule 405 of the Securities Act. Yes ☐
No ☑
Indicate by check mark if the registrant is not required to file reports pursuant to Section 13 or Section 15(d) of the Act. Yes ☐
No ☑
Indicate by check mark whether the registrant (1) has filed all reports required to be filed by Section 13 or 15(d) of the Securities Exchange Act of 1934 during the preceding 12 months (or for such shorter period that the registrant was required to file such reports), and (2) has been subject to such filing requirements for the past 90 days. Yes ☑ No ☐
Indicate by check mark whether the registrant has submitted electronically every Interactive Data File required to be submitted and posted pursuant to Rule 405 of Regulation S-T during the preceding 12 months (or for such shorter period that the registrant was required to submit and post such files). Yes ☑ No ☐
Indicate by check mark if disclosure of delinquent filers pursuant to Item 405 of Regulation S-K is not contained herein, and will not be contained, to the best of registrant's knowledge, in definitive proxy or information statements incorporated by reference in Part III of this Form 10-K or any amendment to this Form 10-K. ☑
Indicate by check mark whether the registrant is a large accelerated filer, an accelerated filer, a non-accelerated filer, a smaller reporting company or an emerging growth company. See the definitions of “large accelerated filer,” “accelerated filer”, “smaller reporting company” and “emerging growth company” in Rule 12b-2 of the Exchange Act.
| | | | | | | | | | | | | | |
| Large accelerated filer | ☐ | | Accelerated filer | ☐ |
| Non-accelerated filer | ☑ | | Smaller reporting company | ☑ |
| | | Emerging growth company | ☐ |
If an emerging growth company, indicate by check mark if the registrant has elected not to use the extended transition period for complying with any new or revised financial accounting standards provided pursuant to Section 13(a) of the Exchange Act. ☐
Indicate by check mark whether the registrant has filed a report on and attestation to its management’s assessment of the effectiveness of its internal control over financial reporting under Section 404(b) of the Sarbanes-Oxley Act by the registered public accounting firm that prepared or issued its audit report. ☐
Indicate by check mark whether the registrant is a shell company (as defined in Rule 12b-2 of the Exchange Act). Yes ☐ No ☑
As of June 30, 2020, the aggregate market value of our voting and non-voting common equity held by non-affiliates was $220.9 million.
As of March 29, 2021, a total of 99,916,941 shares of our common stock were outstanding.
TABLE OF CONTENTS
| | | | | | | | |
| PART I | | |
| Item 1. | | |
| Item 1A. | | |
| Item 1B. | | |
| Item 2. | | |
| Item 3. | | |
| Item 4. | | |
| | |
| PART II | | |
| Item 5. | | |
| Item 6. | | |
| Item 7. | | |
| Item 7A. | | |
| Item 8. | | |
| Item 9. | | |
| Item 9A. | | |
| Item 9B. | | |
| | |
| PART III | | |
| Item 10. | | |
| Item 11. | | |
| Item 12. | | |
| Item 13. | | |
| Item 14. | | |
| | |
| PART IV | | |
| Item 15. | | |
| | |
| | |
| | |
SPECIAL NOTE REGARDING FORWARD-LOOKING STATEMENTS
The matters discussed in this Annual Report on Form 10-K (this “2020 Form 10-K”) include “forward-looking statements” about the plans, strategies, objectives, goals or expectations of Remark Holdings, Inc. and subsidiaries (“Remark”, “we”, “us”, “our”). You will find forward-looking statements principally in the sections entitled Risk Factors and Management’s Discussion and Analysis of Financial Condition and Results of Operations. These forward-looking statements are identifiable by words or phrases indicating that Remark or management “expects,” “anticipates,” “plans,” “believes,” or “estimates,” or that a particular occurrence or event “will,” “may,” “could,” “should,” or “will likely” result, occur or be pursued or “continue” in the future, that the “outlook” or “trend” is toward a particular result or occurrence, that a development is an “opportunity,” “priority,” “strategy,” “focus,” that we are “positioned” for a particular result, or similarly stated expectations. Undue reliance should not be placed on these forward-looking statements, which speak only as of the date of this 2020 Form 10-K, other report, release, presentation, or statement.
In addition to other risks and uncertainties described in connection with the forward-looking statements contained in this 2020 Form 10-K and other periodic reports filed with the Securities and Exchange Commission (“SEC”), there are many important factors that could cause actual results to differ materially. Such risks and uncertainties include general business conditions, changes in overall economic conditions, our ability to integrate acquired assets, the impact of competition and other factors which are often beyond our control.
This should not be construed as a complete list of all of the economic, competitive, governmental, technological and other factors that could adversely affect our expected consolidated financial position, results of operations or liquidity. Additional risks and uncertainties not currently known to us or that we currently believe are immaterial also may impair our business, operations, liquidity, financial condition and prospects. We undertake no obligation to update or revise our forward-looking statements to reflect developments that occur or information that we obtain after the date of this 2020 Form 10-K.
PART I
ITEM 1. BUSINESS.
OVERVIEW
Remark Holdings, Inc. and subsidiaries (“Remark”, “we”, “us”, or “our”), which include its consolidated variable-interest entities (“VIEs”), are a diversified global technology company with leading artificial intelligence (“AI”) and data-analytics, as well as a portfolio of digital media properties.
Our innovative artificial intelligence (“AI”) and data analytics solutions continue to gain worldwide awareness and recognition through comparative testing, product demonstrations, media exposure, and word of mouth. We continue to see positive responses and increased acceptance of our software and applications in a growing number of industries. We intend to expand our business in three major regions, Asia-Pacific, North America, and Europe. The Asia-Pacific region has a fast-growth AI market with significant opportunities for our solutions. In North America, primarily in the United States, and Europe, we see robust demand for AI products and solutions in a growing number of industries, including potential growth opportunities particularly in the workplace and public safety markets, especially in response to the COVID-19 pandemic. The COVID-19 pandemic, as well as economic and geopolitical conditions, particularly in international markets, could adversely affect our business. We continue to pursue large business opportunities where we can quickly deploy our software solutions in the market segments we have identified, in which we may face a number of large, well-known competitors.
Our U.S. operations are headquartered in Las Vegas, Nevada, and our China operations are headquartered in Chengdu, China with additional operations in Beijing, Shanghai, and Hangzhou. Our common stock, par value $0.001 per share, is listed on the NASDAQ Capital Market under the ticker symbol MARK.
OUR BUSINESS
Development
In 2009, we co-founded a U.S.-based venture, Sharecare, Inc. (“Sharecare”), to build a web-based platform that simplifies the search for health and wellness information. The other co-founders of Sharecare were Dr. Mehmet Oz, HARPO Productions, Discovery Communications, Jeff Arnold and Sony Pictures Television. As a part of the transactions, we received an equity stake in Sharecare, which constitutes approximately 4.4 percent of Sharecare’s issued capital stock at December 31, 2020. We also maintain representation on Sharecare’s board of directors.
In September 2015, we acquired Vegas.com LLC (“Vegas.com” or “VDC”) to give us a deeper reach into the travel and entertainment market in Las Vegas and the surrounding area. After operating Vegas.com for several years, we determined that we would further focus on our AI business and reduce our debt by disposing of Vegas.com. On May 15, 2019, we completed the sale of all of the issued and outstanding membership interests of Vegas.com pursuant to a Membership Interest Purchase Agreement, dated as of March 15, 2019, with VDC-MGG Holdings LLC, an affiliate of our lenders, for an aggregate purchase price of $30 million (the “VDC Transaction”). The cash proceeds of the VDC Transaction were used to pay amounts due to our lenders.
After spending most of the first quarter of 2020 on product development and relationship building, we were able to launch our biosafety business in the second quarter of 2020 and begin recognizing revenue from sales of the new products. Our expectation is that the U.S. will be the primary market for this new product line, though we will continue to work to develop other markets as well.
Business Model
We currently earn the majority of our revenue from sales of AI-based products and services. Excluding general and administrative expense, the primary costs we incur to earn the revenue described above include:
•software development costs, including licensing costs for third-party software
•cost of equipment related to customized AI products
•costs associated with marketing our brands
AI Business
Through our proprietary data and AI platform, our Remark AI business (currently known in the Asia-Pacific region as KanKan) generates revenue by delivering AI-based software products, AI computing devices and software-as-a-service solutions for businesses in many industries. In addition to the other work that we have ramped up, we continue partnering with top universities on research projects targeting algorithm, artificial neural network and computing architectures which we believe keeps us among the leaders in technology development. Our research team continues to participate in various computer vision competitions at which it wins or ranks near or at the top.
We continue to market Remark AI’s innovative AI-based solutions to customers in the retail, urban life cycle and workplace and food safety markets.
Retail Solutions. Utilizing a client’s existing cameras and IoT devices placed throughout the store, Remark AI’s retail solutions swiftly analyze real-time customer shopping behavior, such as time of store entry and shelf-browsing habits, and provide managers with a customer heatmap that reflects traffic patterns. Purchase history is also analyzed, leading to relevant offers for future purchase conversions, and customers for their continued loyalty through a special VIP status that brings customized promotions and coupons along with attentive customer service. Remark AI’s retail solutions allow retailers and store managers to make better data-driven decisions regarding store layout, item placement, and pricing strategy, all while anonymizing customers’ identities to protect their privacy.
Urban Life Cycle Solutions. We offer and have installed several solutions in what we call the urban life cycle category. Our urban life cycle solutions include our AI community system which assists in building “smart” communities by enhancing community security and safety. We also have AI solutions that help to make schools “smart” by (i) providing an accurate and convenient method for student check-in and check-out, (ii) providing an autonomous method of campus monitoring that enhances students’ safety by, for example, monitoring students for elevated body temperatures that could indicate viral infections such as influenza or COVID-19, detecting trespassers, detecting dangerous behaviors or physical accidents that could result in injury, and (iii) monitoring the school kitchen for safety violations.
In traffic management, our solutions assist in monitoring traffic for various violations by automatically detecting, capturing, and obtaining evidence regarding violations such as speeding, running red lights, driving against the flow of traffic and even using counterfeit registration plates. Additionally, our solutions provide constant road-condition monitoring, providing control centers with real-time information on traffic conditions such as areas of congestion or other traffic anomalies.
Workplace and Food Safety Solutions. The monitoring and detection capabilities of our solutions ensure that workers are practicing established food safety protocols, wearing the proper personal protective equipment, and complying with local health codes. From commercial kitchens to factories to construction work zones, our safety-compliance algorithms manage regulatory functions, review hygienic and equipment status while checking and alerting management regarding violations.
Biosafety Business
The first half of 2020 was one of renewed focus for us as we repurposed and improved our existing urban life cycle solution that we were selling to make schools in China “smart” schools to build a new product line of high-quality, highly-effective thermal imaging solutions that leverage our innovative software. We currently focus our efforts predominantly in the U.S. market.
Remark AI Thermal Kits. We sell our Remark AI Thermal Kits to customers needing the ability to scan crowds and areas of high foot traffic for indications that certain persons with elevated temperatures may require secondary screening. Though the kits are semi-customizable, they generally consist primarily of a thermal imaging camera, a calibrating device, a computer to monitor the video feed, supporting equipment and our AI software. Once set up and calibrated, the kits scan a large number of
people each minute, providing both thermally enhanced and standard video feeds that allow our customers to evaluate high volumes of people at large gatherings.
Remark AI Thermal Pads. Our Remark AI rPad thermal imaging devices, usually mounted on a wall or a single-post stand, are designed for customers needing the ability to scan individuals on a one-by-one basis in situations where rapid, high-volume scanning is not necessary, such as at a customer’s office entrances where employees can be scanned as they enter for indications of an elevated temperature that may require secondary screening. In addition to thermal scanning, we can customize our AI software embedded in the rPad to perform additional safety and security functions including identifying persons for authorized entry.
Other Businesses
In addition to our AI and data analytics solutions, we maintain a digital media portfolio which, in addition to operating businesses, includes an approximately 4.4 percent ownership in the issued stock of Sharecare, an established health and wellness platform with more than 100 million users. We continue to evaluate opportunities to monetize and maximize the value of this asset for our shareholders. In addition to Data Platform Services revenue from our AI business, activities such as online merchandise sales generated from Bikini.com, our e-commerce website selling swimwear and accessories in the latest styles, also contributed to our consolidated revenue in the current-year and prior-year periods, while advertising also contributed to revenue in prior-year periods.
Competition
We compete for business primarily on the basis of the quality and reliability of our products and services, and primarily in the AI marketplace, which is intensely competitive and rapidly evolving.
Our AI-based products and services represent a significant opportunity for us in the future. We offer AI products and we also build and deploy custom AI solutions. Our AI products compete with companies such as SenseTime, Face++, Google, GoGoVan, WeLab and others, while we compete with companies such as PricewaterhouseCoopers, Hewlett Packard, Baidu and others for business in the AI solutions market space.
Some of the companies we compete against, or may compete against in the future, may have greater brand recognition and may have significantly greater financial, marketing and other resources than we have. As a result of the potentially greater brand recognition and resources, some of our competitors may bring new products and services to market more quickly, and they may be able to adopt more aggressive pricing policies than we could adopt.
Intellectual Property
We rely upon trademark, copyright and trade secret laws in various jurisdictions, as well as confidentiality procedures and contractual provisions to protect our proprietary assets and brands. We own 12 copyright registrations, we have 62 AI-related patents pending in China and we have several additional patent applications we are preparing to file in China. We also hold various trademarks for our brands, and we have additional applications pending.
Technology
Our technologies include software applications built to run on third-party cloud hosting providers including Amazon Web Services and Alibaba located in North America and Asia. We make substantial use of off-the-shelf available open-source technologies such as Linux, PHP, MySQL, Drupal, mongoDB, Memcache, Apache, Nginx, CouchBase, Hadoop, HBase, ElasticSearch, Lua, Java, Redis, Akka and Wordpress, in addition to commercial platforms such as Microsoft, including Windows Operating Systems, SQL Server, and .NET. Such systems are connected to the Internet via load balancers, firewalls, and routers installed in multiple redundant pairs. We also utilize third-party services to geographically deliver data using major content distribution network providers. We rely heavily on virtualization throughout our technology architecture, which enables the scaling of dozens of digital media properties in an efficient and cost-effective manner.
We use third-party cloud hosting providers to host most of our public-facing websites and applications, as well as many of our back-end business intelligence and financial systems. Each of our significant websites is designed to be fault-tolerant, with collections of application servers, typically configured in a load-balanced state, to provide additional resiliency. The infrastructure is equipped with enterprise-class security solutions to combat events such as large-scale distributed denial of service attacks. Our environment is staffed and equipped with a full-scale monitoring solution.
Governmental Regulation
The services we provide are subject to various laws and regulations. We are subject to a number of U.S. federal and state and foreign laws and regulations that affect companies conducting business on the Internet. These laws and regulations may involve privacy, rights of publicity, data protection, content regulation, intellectual property, competition, protection of minors, consumer protection, taxation or other subjects. Many of these laws and regulations are still evolving and being tested in courts and could be interpreted in ways that could harm our business. In addition, the application and interpretation of these laws and regulations often are uncertain, particularly in the new and rapidly evolving industry in which we operate. There are a number of legislative proposals pending before federal, state, and foreign legislative and regulatory bodies concerning data protection that may affect us. We incorporated the principles of the European Union (“EU”) General Data Protection Regulation (“GDPR”) into our internal data protection policy for our product development and solution implementation. In addition, we voluntarily hired an independent, authorized third party in Germany to conduct a GDPR audit of our privacy practices. The audit found that we are compliant with the GDPR principles.
We post our privacy policy and practices concerning the use and disclosure of any user data on our web properties and our distribution applications. Any failure by us to comply with posted privacy policies, federal and state regulatory requirements or foreign privacy-related laws and regulations could result in proceedings by governmental or regulatory bodies that could potentially harm our businesses, results of operations and financial condition.
Foreign data protection, privacy, and other laws and regulations can be more restrictive than those in the United States. The Chinese government has at times taken measures to restrict digital platforms, publishers or specific content themes from consumption by its citizens. We invest significant efforts into ensuring that our published content in China is consistent with our most current understanding of prevailing Chinese laws, regulations, and policies; and to date our published content in China has been met with successful distribution and no action or inquiry from the Chinese government. However, unforeseen regulatory restrictions or policy changes in China regarding digital content could have a material adverse effect on our business.
The Chinese government has not yet adopted a clear regulatory framework governing the new and rapidly-evolving artificial intelligence industry in which we operate. The Chinese government’s adoption of more stringent laws or enforcement protocols affecting participants in such industries (including, without limitation, restrictions on foreign investment, capital requirements and licensing requirements) could have a material adverse effect on our business.
Corporate Structure
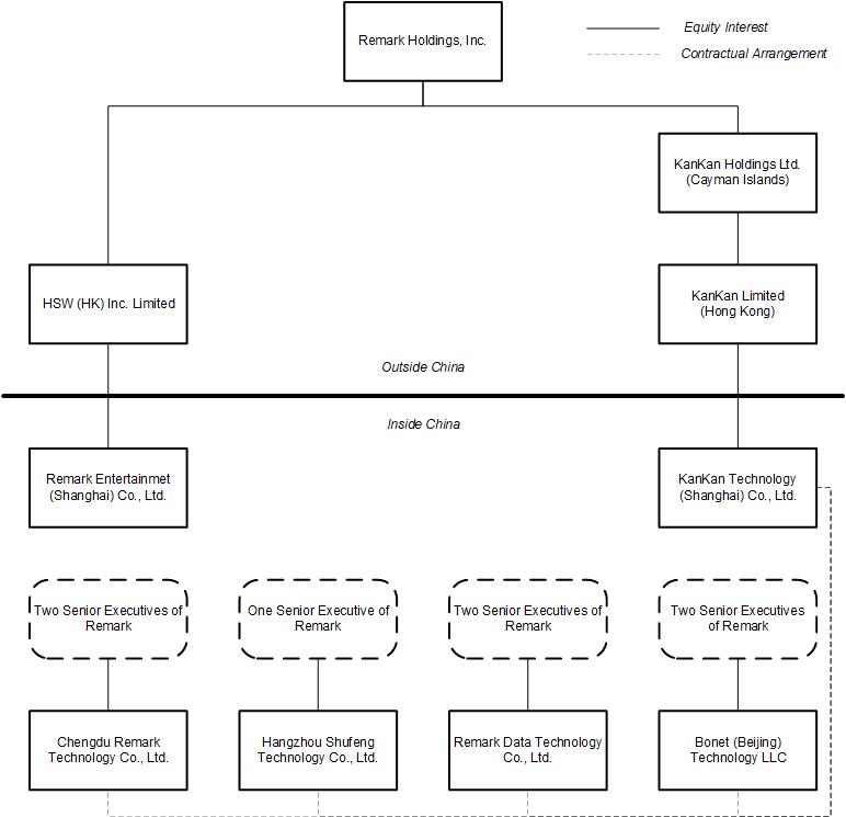
To comply with China’s laws which restrict foreign ownership of entities that operate within industries deemed sensitive by the Chinese government, we employ what we believe is a commonly-used organizational structure consisting of a wholly-foreign owned enterprise (“WFOE”) and VIEs to operate our KanKan business. We own 100% of the equity of the WFOE, while the VIEs are companies formed in China under local laws which are owned by members of our management team. We funded the registered capital and operating expenses of the VIEs by extending loans to the VIEs’ owners. We believe that we are the primary beneficiary of the VIEs because the equity holders of such entities do not have significant equity at risk and because we have been able to direct the operations of the VIEs.
The following diagram illustrates our China holding structure as of the date of this 2020 Form 10-K. The diagram omits certain entities which are immaterial to our results of operations and financial condition. Equity interests depicted in this diagram are 100% owned. The relationships between each of Chengdu Remark Technology Co., Ltd.; Hangzhou Shufeng Technology Co., Ltd.; Remark Data Technology Co., Ltd. and BoNet (Beijing) Technology LLC, on the one hand, and KanKan Technology (Shanghai) Co., Ltd., on the other hand, as illustrated in the following diagram are governed by contractual arrangements, including in each case an Exclusive Call Option Agreement, an Exclusive Business Cooperation Agreement, a Proxy Agreement and an Equity Pledge Agreement, and do not constitute equity ownership.
Employees
We employed 77 people as of March 29, 2021, all of which are full-time employees.
ADDITIONAL INFORMATION
We were originally incorporated in Delaware in March 2006 as HSW International, Inc., we changed our name to Remark Media, Inc. in December 2011, and as our business continued to evolve, we changed our name to Remark Holdings, Inc. in April 2017.
As soon as reasonably practicable after we electronically file such materials with, or furnish them to, the SEC, we provide free access through our website (www.remarkholdings.com) to our Annual Reports on Form 10-K, Quarterly Reports on Form
10-Q, Current Reports on Form 8-K and all amendments to those reports filed or furnished pursuant to Section 13(a) or 15(d) of the Securities Exchange Act of 1934, as amended (the “Exchange Act”). We do not incorporate any information found on our website into the materials we file with, or furnish to, the SEC; therefore, you should not consider any such information a part of any filing we make with the SEC. You may also obtain the reports noted above at the SEC’s website (www.sec.gov), which contains reports, proxy and information statements and other information regarding issuers that file electronically with the SEC.
ITEM 1A. RISK FACTORS
Investing in our common stock involves a high degree of risk. You should carefully consider the following risk factors, as well as the other information contained in this 2020 Form 10-K, including our consolidated financial statements and notes thereto, before deciding whether to invest in our common stock. Additional risks and uncertainties that we are unaware of may become important factors that affect us. If any of these risks actually occur, our business, financial condition or operating results may suffer, the trading price of our common stock could decline, and you may lose all or part of your investment.
Risks Relating to Our Business and Industry
We have insufficient authorized capital stock to issue common stock to all of the holders of our outstanding stock options and warrants and will need to seek stockholder approval to authorize additional shares of common stock in connection with the exercise of such outstanding securities or any future equity financing transactions.
Our Amended and Restated Certificate of Incorporation authorizes us to issue up to 100,000,000 shares of our common stock, of which 99,916,941 shares were outstanding as of March 29, 2021. In addition, as of March 29, 2021, we had outstanding stock options allowing for the purchase of as many as approximately 15.3 million shares of common stock and we had outstanding warrants to purchase 40,000 shares of common stock. If all of our outstanding stock options and warrants were exercised, the total number of shares of our common stock that we would be required to issue would greatly exceed the number of our remaining authorized but unissued shares of common stock.
As a result of such potential shortfall in the number of our authorized shares of common stock, we will have insufficient shares of common stock available to issue in connection with the exercise of our outstanding stock options and warrants or any future equity financing transaction we may seek to undertake. Accordingly, we are currently seeking approval of an increase in the number of our authorized shares of common stock at a special meeting of stockholders to be held on April 6, 2021. However, we cannot assure you that our stockholders will authorize an increase in the number of shares of our common stock. Our failure to have a sufficient number of authorized shares of common stock for issuance upon future conversion of our outstanding stock options and warrants could result in a breach under such securities, which could adversely affect our business, financial condition, results of operations and prospects.
The continuing impacts of COVID-19 are highly unpredictable and could be significant, and may have an adverse effect on our business and financial results.
The global outbreak of COVID-19 has impacted our business and could continue to have a significant impact on our business. The impact of COVID-19 on our business and future financial results could include, but may not be limited to:
•lack of revenue growth or decreases in revenue due to a lack of, or at least a decline in, customer demand and (or) deterioration in the credit quality of our customers;
•a significant increase in our need for external financing to maintain operations as a result of decreased revenue;
•significant decline in the debt and equity markets, thus impacting our ability to conduct financings on terms acceptable to us; and
•the rapid and broad-based shift to a remote working environment creates inherent productivity, connectivity, and oversight challenges. Preventative measures implemented by governmental authorities, such as travel restrictions, shelter-in-place orders and business closures, could significantly impact the ability of our employees and vendors to work productively. Governmental restrictions have been globally inconsistent and it is not clear when a return to worksite locations or travel will be permitted or what restrictions will be in place in those environments. In addition, the changed environment under which we are operating could have an impact on our internal controls over financial reporting as well as our ability to meet a number of our compliance requirements in a timely or quality manner.
The extent of the impact of the pandemic on our business and financial results will depend largely on future developments, including the duration and severity of the outbreak, the length of the travel restrictions and business closures imposed by
domestic and foreign governments, the impact on capital and financial markets and the related impact on the financial circumstances of our customers, all of which are highly uncertain and cannot be predicted. The situation is changing rapidly, and additional impacts may arise that we are not aware of currently.
The artificial intelligence market is new and unproven, and it may decline or experience limited growth, which would adversely affect our ability to fully realize the potential of our AI platform.
The artificial intelligence market is relatively new and unproven and is subject to a number of risks and uncertainties. We believe that our future success will depend in large part on the growth and acceptance of this market. The utilization of our platform by customers is still relatively new, and customers may not recognize the need for, or benefits of, our platform, which may prompt them to decide to adopt alternative products and services to satisfy their cognitive computing search and analytics requirements. Our ability to expand the market that our platform addresses depends upon a number of factors, including the cost, performance and perceived value of our platform. Market opportunity estimates are subject to significant uncertainty and are based on assumptions and estimates, including our internal analysis and industry experience. Assessing the market for our AI-based products in each of the vertical markets we compete in, or plan to compete in, is particularly difficult due to a number of factors, including limited available information and rapid evolution of the market. As a result, we may experience significant reduction in demand for our products and services due to lack of customer acceptance, technological challenges, competing products and services, decreases in spending by current and prospective customers, weakening economic conditions and other causes. If our market does not experience significant growth, or if demand for our AI-based products decreases, then our business, results of operations and financial condition will be adversely affected.
Laws and regulations concerning data privacy are continually evolving. Failure to comply with these laws and regulations could harm our business.
Portions of our business, primarily our AI solutions, are subject to certain privacy and data protection laws in the U.S and internationally. Our failure to comply with existing privacy or data protection laws and regulations could increase our costs, force us to change or limit the features of our AI software or result in proceedings or litigation against us by governmental authorities or others, any or all of which could result in significant fines or judgments against us, result in damage to our reputation, and result in negative effects on our financial condition and results of operations. Even if concerns raised by regulators, the media, or consumers about our privacy and data protection or consumer protection practices are unfounded, we could suffer damage to our reputation that causes significant negative effects on our financial condition and results of operations.
Privacy and data protection laws are rapidly changing and likely will continue to do so for the foreseeable future, which could have an impact on how we develop and customize our AI products and software. In the U.S., the California Consumer Privacy Act ("CCPA") became effective on January 1, 2020 and applies to processing of personal information of California residents. Other states, including Nevada, have enacted or are considering similar privacy or data protection laws that may apply to us. The U.S. government, including the Federal Trade Commission and the Department of Commerce, also continue to review the need for greater or different regulation over the collection of personal information and information about consumer behavior on the Internet and on mobile devices, and the U.S. Congress is considering a number of legislative proposals to regulate in this area. Various government and consumer agencies worldwide have also called for new regulation and changes in industry practices. For example, the GDPR became effective on May 25, 2018. GDPR would apply to us should we expand our AI business into member countries of the EU. Violations of the GDPR may result in significant penalties, and countries in the EU are still enacting national laws that correspond to certain portions of the GDPR.
The growth and development of AI may prompt calls for more stringent consumer privacy protection laws that may impose additional burdens on companies such as ours. Any such changes would require us to devote legal and other resources to address such regulation.
Our continuous access to publicly-available data and to data from partners may be restricted, disrupted or terminated, which would restrict our ability to develop new products and services, or to improve existing products and services, which are based upon our AI platform.
The success of our AI-based solutions depends substantially on our ability to continuously ingest and process large amounts of data available in the public domain and provided by our partners, and any interruption to our free access to such publicly-available data or to the data we obtain from our partners will restrict our ability to develop new products and services, or to improve existing products and services. While we have not encountered any significant disruption of such access to date, there is no guarantee that this trend will continue without costs. Public data sources may change their policies to restrict access or implement procedures to make it more difficult or costly for us to maintain access, and partners could decide to terminate our existing agreements with them. If we no longer have free access to public data, or access to data from our partners, our ability to maintain or improve existing products, or to develop new AI-based solutions may be severely limited. Furthermore, we may be forced to pay significant fees to public data sources or to partners to maintain access, which would adversely affect our financial condition and results of operations.
Our AI software and our application software are highly technical and run on very sophisticated third-party hardware platforms. If such software or hardware contains undetected errors, our AI solutions may not perform properly and our business could be adversely affected.
Our AI-based solutions and internal systems rely on software, including software developed or maintained internally and(or) by third parties, that is highly technical and complex. In addition, our AI-based solutions and internal systems depend on the ability of such software to store, retrieve, process, and manage immense amounts of data. The software on which we rely has contained, and may now or in the future contain, undetected errors, bugs, or vulnerabilities. Some errors may only be discovered after the AI-based solution or application software has been released for external or internal use. Errors or other design defects within the software on which we rely may result in a negative experience for our customers, delay product introductions or enhancements, result in measurement or billing errors, or compromise our ability to protect our customers’ data and(or) our intellectual property. Any errors, bugs, or defects discovered in the software on which we rely could result in damage to our reputation, loss of users, loss of revenue, or liability for damages, any of which could adversely affect our business and financial results.
The successful operation of our AI platform will depend upon the performance and reliability of the Internet infrastructure in China.
The successful operation of KanKan will depend on the performance and reliability of the Internet infrastructure in China. Almost all access to the Internet is maintained through state-owned telecommunication operators under the administrative control and regulatory supervision of the Ministry of Industry and Information Technology of China. In addition, the national networks in China are connected to the Internet through state-owned international gateways, which are the only channels through which a domestic user can connect to the Internet outside of China. We may not have access to alternative networks in the event of disruptions, failures or other problems with China’s Internet infrastructure. In addition, the Internet infrastructure in China may not support the demands associated with continued growth in Internet usage.
The failure of telecommunications network operators to provide us with the requisite bandwidth could also interfere with the speed and availability of KanKan. We have no control over the costs of the services provided by the national telecommunications operators. If the prices that we pay for telecommunications and Internet services rise significantly, our gross margins could be adversely affected. In addition, if Internet access fees or other charges to Internet users increase, our user traffic may decrease, which in turn may cause a decrease in our revenues.
Delays in collecting amounts receivable arising from our KanKan business in China could negatively impact our results of operations and cash flows.
Generally, Chinese entities tend to pay their vendors on longer timelines than the timelines typically observed in U.S. commerce, while contracts in China can lack the specificity regarding timing of collection that current accounting rules in the U.S. require to record revenue from contracts with customers. The combination of longer collection times and lack of contract specificity regarding timing of collection could result in higher amounts of bad debt expense, less revenue recorded in any particular period and mismatches between the timing of our cash needs and the timing of our cash inflows that could negatively affect our reported results of operations and harm relationships with our vendors, which in turn could harm our business.
If the Chinese government deems that the contractual arrangements in relation to our variable interest entities (“VIEs”) do not comply with its restrictions on foreign investment, or if Chinese regulations or the interpretation of existing regulations changes in the future, we could be subject to penalties or be forced to relinquish our interests in our China operations.
Various regulations in China restrict or prohibit wholly foreign-owned enterprises from operating in specified industries such as Internet information, financial services, Internet access and certain other industries. To comply with Chinese regulatory requirements, we conduct certain of our operations in China through contractual arrangements with our VIEs, which are incorporated in China and owned by members of our management team. These contractual arrangements are intended to give us effective control over each of the VIEs and enable us to receive substantially all of the economic benefits arising from the VIEs as well as consolidate the financial results of the VIEs in our results of operations. We expect that an increased amount of our revenue will be generated through our VIEs. Although the VIE structure we have adopted is consistent with longstanding industry practice, and has been adopted by comparable companies in China, there are substantial uncertainties regarding the interpretation and application of Chinese laws and regulations, and there can be no assurance that the Chinese government would agree that these contractual arrangements comply with China’s licensing, registration or other regulatory requirements, with existing policies or with requirements or policies that may be adopted in the future. Chinese laws and regulations governing the validity of these contractual arrangements are uncertain and the relevant government authorities have broad discretion in interpreting these laws and regulations.
If the VIE structure is deemed by Chinese regulators having competent authority to be illegal, either in whole or in part, we may lose control of our VIEs and have to modify such structure to comply with regulatory requirements. However, there can be no assurance that we could achieve this without material disruption to our business. Further, if the VIE structure is found to be in violation of any existing or future Chinese laws or regulations, the relevant regulatory authorities would have broad discretion in dealing with such violations. Furthermore, new Chinese laws, rules and regulations may be introduced to impose additional requirements that may be applicable to our contractual arrangements with our VIEs. Occurrence of any of these events could materially and adversely affect our business, financial condition and results of operations.
Our contractual arrangements may not be as effective in providing control over the VIEs as direct ownership.
Because we are restricted or prohibited by the Chinese government from owning certain Internet operations in China, we are dependent on our VIEs, in which we have no direct ownership interest, to provide our AI-based products and services through contractual arrangements among the parties and to hold some of our assets. These contractual arrangements may not be as effective in providing control over our operations as direct ownership of these businesses. For example, if we had direct ownership of our VIEs, we would be able to exercise our rights as a shareholder to effect changes in their boards of directors, which in turn could effect changes at the management level. Due to our VIE structure, we have to rely on contractual rights to effect control and management of our VIEs, which exposes us to the risk of potential breach of contract by the VIEs or their shareholders. In addition, as each of our VIEs is jointly owned by its shareholders, it may be difficult for us to change our corporate structure if such shareholders refuse to cooperate with us. In addition, some of our subsidiaries and VIEs could fail to take actions required for our business. Furthermore, if the shareholders of any of our VIEs were involved in proceedings that had an adverse impact on their shareholder interests in such VIE or on our ability to enforce relevant contracts related to the VIE structure, our business would be adversely affected.
Any failure by our VIEs or their shareholders to perform their obligations under the contractual arrangements would have a material adverse effect on our business, financial condition and results of operations.
If our VIEs or their shareholders fail to perform their respective obligations under the contractual arrangements, we may have to incur substantial costs and expend additional resources to enforce the arrangements. We have also entered into equity pledge agreements with respect to each VIE to secure certain obligations of such variable interest entity or its shareholders to us under the contractual arrangements. However, the enforcement of these agreements through arbitration or judicial agencies may be costly and time-consuming and will be subject to uncertainties in China’s legal system. Moreover, our remedies under the equity pledge agreements are primarily intended to help us collect debts owed to us by the VIEs or the VIEs’ shareholders under the contractual arrangements and may not help us in acquiring the assets or equity of the VIEs.
The contractual arrangements with our VIEs may be subject to scrutiny by China’s tax authorities. Any adjustment of related party transaction pricing could lead to additional taxes, and therefore substantially reduce our consolidated net income and the value of your investment.
The tax regime in China is rapidly evolving and there is significant uncertainty for Chinese taxpayers as Chinese tax laws may be interpreted in significantly different ways. China’s tax authorities may assert that we or the VIEs or their shareholders are required to pay additional taxes on previous or future revenue or income. In particular, under applicable Chinese laws, rules and regulations, arrangements and transactions among related parties, such as the contractual arrangements with our VIEs, may be subject to audit or challenge by China’s tax authorities. If China’s tax authorities determine that any contractual arrangements were not entered into on an arm's length basis and therefore constitute a favorable transfer pricing, the China tax liabilities of the relevant subsidiaries, VIEs or VIE shareholders could be increased, which could increase our overall tax liabilities. In addition, China’s tax authorities may impose interest on late payments. Our net income may be materially reduced if our tax liabilities increase. It is uncertain whether any new China laws, rules or regulations relating to VIE structures will be adopted or, if adopted, what they would provide.
If we or any of our VIEs are found to be in violation of any existing or future China laws, rules or regulations, or if we fail to obtain or maintain any of the required permits or approvals, the relevant China regulatory authorities would have broad discretion to take action in dealing with these violations or failures, including revoking the business and operating licenses of our China subsidiaries or the VIEs, requiring us to discontinue or restrict our operations, restricting our right to collect revenue, blocking one or more of our websites, requiring us to restructure our operations or taking other regulatory or enforcement actions against us. The imposition of any of these measures could result in a material adverse effect on our ability to conduct all or any portion of our business operations. In addition, it is unclear what impact Chinese government actions would have on us and on our ability to consolidate the financial results of any of our VIEs in our consolidated financial statements, if China’s governmental authorities were to find our legal structure and contractual arrangements to be in violation of China laws, rules and regulations. If the imposition of any governmental actions causes us to lose our right to direct the activities of any of our material VIEs or otherwise separate from any of these entities, and if we are not able to restructure our ownership structure and operations in a satisfactory manner, we would no longer be able to consolidate the financial results of our VIEs in our consolidated financial statements. Any of these events would have a material adverse effect on our business, financial condition and results of operations.
The shareholders, directors and executive officers of the VIEs may have potential conflicts of interest with us.
Our VIEs are owned by members of our management team. In addition, these individuals are also directors and officers of the VIEs. Chinese laws provide that a director and an executive officer owe a fiduciary duty to the company he or she directs or manages. The directors and executive officers of the VIEs must therefore act in good faith and in the best interests of the VIEs, and must not use their respective positions for personal gain. These laws, however, do not require them to consider the best interests of Remark when making decisions as a director or member of the management of the VIEs. Conflicts may arise between these individuals’ fiduciary duties as directors and officers of the VIEs and Remark.
Conflicts of interest may also arise due to the individuals’ roles as shareholders of the VIEs and their duties as our employees. The shareholders of the VIEs may breach, or cause the VIEs to breach, the VIE contracts. As a result, we might have to rely on legal or arbitral proceedings to enforce our contractual rights. Any failure by our VIEs or their shareholders to perform their obligations under the contractual arrangements would have a material adverse effect on our business, financial condition and results of operations.
The Note (as defined below) contains certain covenants that restrict our ability to engage in certain transactions and may impair our ability to respond to changing business and economic conditions.
On February 10, 2021, we entered into a senior secured promissory note (the “Note”) with certain of our subsidiaries as guarantors (the “Guarantors”) and Jefferson Remark Funding LLC (the “Lender”), pursuant to which the Lender extended credit to us consisting of a one-year term loan in the principal amount of $5.0 million. The Note requires us to satisfy various covenants, including using the proceeds from borrowings under the Note for general corporate purposes in a manner consistent with the identified use of proceeds previously disclosed by us to the Lender. The Note also contains restrictions on our abilities to engage in certain transactions without the consent of the Lenders, and may limit our ability to respond to changing business and economic conditions. The restrictions include, among other things, limitations on our ability and the ability of our subsidiaries to:
•change its name or corporate form or jurisdiction of organization;
•merge with another entity (other than an affiliate of Lender);
•consolidate, or sell or dispose of any material portion of our assets;
•sell, lease, license, convey, assign (by operation of law or otherwise), exchange or otherwise voluntarily or involuntarily transfer or dispose of any interest in any of its assets (other than upon receipt of fair consideration for obsolete assets, trade-ins and disposition, sales or licenses in the ordinary course of business) or any portion thereof or encumber, or hypothecate, or create, incur or permit to exist any pledge, mortgage, lien, security interest, charge, encumbrance or adverse claim upon or other interest in or with respect to any of its assets (other than permitted liens); and
•directly or indirectly enter into or permit to exist any transaction with any affiliate (other than a wholly-owned subsidiary) of us.
Our products and internal systems rely on software that is highly technical, and if it contains undetected errors, our business could be adversely affected.
Our products and internal systems rely on software, including software developed or maintained internally and/or by third parties, that is highly technical and complex. In addition, our products and internal systems depend on the ability of such software to store, retrieve, process, and manage immense amounts of data. The software on which we rely has contained, and may now or in the future contain, undetected errors, bugs, or vulnerabilities. Some errors may only be discovered after the code has been released for external or internal use. Errors or other design defects within the software on which we rely may result in a negative experience for users and marketers who use our products, delay product introductions or enhancements, result in measurement or billing errors, or compromise our ability to protect the data of our users and/or our intellectual property. Any errors, bugs, or defects discovered in the software on which we rely could result in damage to our reputation, loss of users, loss of revenue, or liability for damages, any of which could adversely affect our business and financial results.
We may be subject to liability in China with respect to Remark Entertainment for content that is alleged to be socially destabilizing, obscene, defamatory, libelous or otherwise unlawful.
Under the laws of the People’s Republic of China, we will be required to monitor our websites and the websites hosted on our servers and mobile interfaces for items or content deemed to be socially destabilizing, obscene, superstitious or defamatory, as well as items, content or services that are illegal to sell online or otherwise in other jurisdictions in which we operate, and promptly take appropriate action with respect to such items, content or services. We may also be subject to potential liability in China for any unlawful actions of our customers or users of our websites or mobile interfaces or for content we distribute that is deemed inappropriate. It may be difficult to determine the type of content that may result in liability to us, and if we are found to be liable, we may be subject to fines, have our relevant business operation licenses revoked, or be prevented from operating our websites or mobile interfaces in China.
Unauthorized use of our intellectual property by third parties, and the expenses incurred in protecting our intellectual property rights, may adversely affect our business.
We regard our copyrights, service marks, trademarks, trade secrets and other intellectual property as critical to our success. Unauthorized use of our intellectual property by third parties may adversely affect our business and reputation. We rely on trademark and copyright law, trade secret protection and confidentiality agreements with our employees, customers, business partners and others to protect our intellectual property rights. Despite our precautions, it is possible for third parties to obtain and use our intellectual property without authorization. Furthermore, the validity, enforceability and scope of protection of intellectual property in Internet related industries are uncertain and still evolving. In particular, the laws of the People’s Republic of China are uncertain or do not protect intellectual property rights to the same extent as do the laws of the United States. Moreover, litigation may be necessary in the future to enforce our intellectual property rights, to protect our trade secrets or to determine the validity and scope of the proprietary rights of others. Future litigation could result in substantial costs and diversion of resources.
We may be subject to intellectual property infringement claims, which may force us to incur substantial legal expenses and, if determined adversely against us, materially disrupt our business.
We cannot be certain that our brands and services will not infringe valid patents, copyrights or other intellectual property rights held by third parties. We cannot provide assurance that we will avoid the need to defend against allegations of infringement of third-party intellectual property rights, regardless of their merit. Intellectual property litigation is very expensive, and becoming involved in such litigation could consume a substantial portion of our managerial and financial resources, regardless of whether we win. Substantially greater resources may allow some of our competitors to sustain the cost of complex intellectual property litigation more effectively than us; we may not be able to afford the cost of such litigation.
Should we suffer an adverse outcome from intellectual property litigation, we may incur significant liabilities, we may be required to license disputed rights from third parties, or we may have to cease using the subject technology. If we are found to infringe upon third-party intellectual property rights, we cannot provide assurance that we would be able to obtain licenses to such intellectual property on commercially reasonable terms, if at all, or that we could develop or obtain alternative technology. If we fail to obtain such licenses at a reasonable cost, such failure may materially disrupt the conduct of our business, and could consume substantial resources and create significant uncertainties. Any legal action against us or our collaborators could lead to:
•payment of actual damages, royalties, lost profits, potentially treble damages and attorneys’ fees if we are found to have willfully infringed a third party’s patent rights;
•injunctive or other equitable relief that may effectively block our ability to further develop, commercialize and sell our products;
•us or our collaborators having to enter into license arrangements that may not be available on commercially acceptable terms, if at all; or
•significant cost and expense, as well as distraction of our management from our business.
The negative outcomes discussed above could adversely affect our ability to conduct business, financial condition, results of operations and cash flows.
We face intense competition from larger, more established companies, and we may not be able to compete effectively, which could reduce demand for our services.
The market for the services we offer is increasingly and intensely competitive. Nearly all our competitors have longer operating histories, larger customer bases, greater brand recognition and significantly greater financial, marketing and other resources than we do. Our competitors may secure more favorable revenue arrangements with advertisers, devote greater resources to marketing and promotional campaigns, adopt more aggressive growth strategies and devote substantially more resources to website and systems development than we do. In addition, the Internet media and advertising industries continue to experience consolidation, including the acquisitions of companies offering travel and finance-related content and services and paid search services. Industry consolidation has resulted in larger, more established and well-financed competitors with a
greater focus. If these industry trends continue, or if we are unable to compete in the Internet media and paid search markets, our financial results may suffer.
Additionally, larger companies may implement policies and/or technologies into their search engines or software that make it less likely that consumers can reach our websites and less likely that consumers will click-through on sponsored listings from our advertisers. The implementation of such technologies could result in a decrease in our revenues. If we are unable to successfully compete against current and future competitors, our operating results will be adversely affected.
If we do not effectively manage our growth, our operating performance will suffer and our financial condition could be adversely affected.
Substantial future growth will be required for us to realize our business objectives. To the extent we are capable of achieving this growth, it will place significant demands on our managerial, operational and financial resources. Additionally, this growth will require us to make significant capital expenditures, hire, train and manage a larger work force, and allocate valuable management resources. We must manage any such growth through appropriate systems and controls in each of these areas. If we do not manage the growth of our business effectively, our business, financial condition, results of operations and cash flows could be materially and adversely affected.
In addition, as our business grows, our technological and network infrastructure must keep in-line with our needs. Future demand is difficult to forecast and we may not be able to adequately handle large increases unless we spend substantial amounts to augment our ability to handle increased traffic. Additionally, the implementation of increased network capacity contains some execution risks and may lead to ineffectiveness or inefficiency. This could lead to a diminished experience for our consumers and advertisers and damage our reputation and relationship with them, leading to lower marketability and negative effects on our operating results. Moreover, the pace of innovative change in network technology is fast and if we do not keep up, we may lag behind competitors. The costs of upgrading and improving technology could be substantial and negatively affect our business, financial condition, results of operations and cash flows.
Risks Relating to our Company
We have a history of operating losses and we may not generate sufficient revenue to support our operations.
During the year ended December 31, 2020, and in each fiscal year since our inception, we have incurred net losses and generated negative cash flow from operations, resulting in an accumulated deficit of $360.5 million.
We cannot provide assurance that revenue generated from our businesses will be sufficient to sustain our operations in the long term. We have implemented measures to reduce operating costs, and we continuously evaluate other opportunities to reduce costs further. Additionally, we are working with our advisors to evaluate strategic alternatives, including the potential sale of certain non-core assets, investment assets and operating businesses. We may also need to obtain additional capital through equity financing or debt financing. Should we fail to successfully implement our plans described herein, such failure would have a material adverse effect on our business, including the possible cessation of operations.
Conditions in the debt and equity markets, as well as the volatility of investor sentiment regarding macroeconomic and microeconomic conditions (including developments and volatility arising from COVID-19) will play primary roles in determining whether we can successfully obtain additional capital. We cannot be certain that we will be successful at raising capital, whether in an equity financing, debt financing, or by divesting of certain assets or businesses, on commercially reasonable terms, if at all. In addition, if we obtain capital by issuing equity, such transaction(s) may dilute existing stockholders.
Our independent registered public accounting firm’s reports for the fiscal years ended December 31, 2020 and 2019 have raised substantial doubt regarding our ability to continue as a “going concern.”
Our independent registered public accounting firm indicated in its report on our audited consolidated financial statements as of and for the years ended December 31, 2020 and 2019 that there is substantial doubt about our ability to continue as a going concern. A “going concern” opinion indicates that the financial statements have been prepared assuming we will continue as a going concern and do not include any adjustments to reflect the possible future effects on the recoverability and classification of assets, or the amounts and classification of liabilities that may result if we do not continue as a going concern.
Therefore, you should not rely on our consolidated balance sheet as an indication of the amount of proceeds that would be available to satisfy claims of creditors, and potentially be available for distribution to stockholders, in the event of liquidation. The presence of the going concern note to our financial statements may have an adverse impact on the relationships we are developing and plan to develop with third parties as we continue the commercialization of our products and could make it difficult for us to raise additional financing, all of which could have a material adverse impact on our business and prospects and result in a significant or complete loss of your investment.
Expanding our international operations involves additional risks, and our exposure to such risks increases as our business continues to expand outside of the United States.
We operate outside of the United States in China. China has different economic conditions, languages, currency, consumer expectations, levels of consumer acceptance and use of the Internet for commerce, legislation, regulatory environments (including labor laws and customs), tax laws and levels of political stability. We are subject to associated risks typical of international businesses, including, but not limited to, the following:
•Local economic or political instability;
•Threatened or actual acts of terrorism;
•Compliance with additional laws applicable to companies operating internationally as well as local laws and regulations, including the Foreign Corrupt Practices Act, data privacy requirements, labor and employment law, laws regarding advertisements and promotions and anti-competition regulations;
•Diminished ability to legally enforce contractual rights;
•Increased risk and limits on enforceability of intellectual property rights;
•Restrictions on, or adverse consequences related to, the withdrawal of non-U.S. investment and earnings;
•Restrictions on repatriation of cash as well as restrictions on investments in operations;
•Financial risk arising from transactions in multiple currencies as well as foreign currency exchange restrictions;
•Difficulties in managing staff and operations due to distance, time zones, language and cultural differences; and
•Uncertainty regarding liability for services, content and intellectual property rights, including uncertainty as a result of local laws and lack of precedent.
Operating our business in China exposes us to particular risks and uncertainties relating China’s laws and regulations, some of which restrict foreign investment in businesses including Internet content providers, mobile communication and related businesses. In addition, compliance with legal, regulatory or tax requirements in multiple jurisdictions places demands on our time and resources, and we may nonetheless experience unforeseen and potentially adverse legal, regulatory or tax consequences. In China, legal and other regulatory requirements may prohibit or limit participation by foreign businesses, such as by making foreign ownership or management of Internet businesses illegal or difficult, or may make direct participation in those markets uneconomic, which could make our entry into and expansion in those markets difficult or impossible, require that we work with a local partner or result in higher operating costs. Although we have established effective control of our Chinese business through a series of contractual arrangements, future developments in the interpretation or enforcement of Chinese laws and regulations or a dispute relating to these contractual arrangements could restrict our ability to operate or restructure our business or to engage in strategic transactions. The success of our business in China, and of any future investments in China, is subject to risks and uncertainties regarding the application, development and interpretation of China’s laws and regulations. If we cannot effectively manage our China operations, our business, results of operations and financial condition could be adversely affected.
Furthermore, when we accumulate large amounts of cash in China, which we will consider indefinitely reinvested in our China operations, the repatriation of such funds for use in the United States, including for corporate purposes such as acquisitions, stock repurchases, dividends or debt refinancing, may result in additional U.S. income tax expense and higher cost for such capital.
We continue to evolve our business strategy and develop new brands, products and services, and our future prospects are difficult to evaluate.
We are in varying stages of development with regard to our business, including our artificial intelligence business driven by our AI platform, so our prospects must be considered in light of the many risks, uncertainties, expenses, delays, and difficulties frequently encountered by companies in the early stages of development of business models and products. Some of such risks and difficulties include our ability to, among other things:
•manage and implement new business strategies;
•successfully commercialize and monetize our assets;
•continue to raise additional working capital;
•manage operating expenses;
•establish and take advantage of strategic relationships;
•successfully avoid diversion of management’s attention or of other resources from our existing business
•successfully avoid impairment of goodwill or other intangible assets such as trademarks or other intellectual property arising from acquisitions;
•prevent, or successfully temper, adverse market reaction to acquisitions;
•manage and adapt to rapidly changing and expanding operations;
•respond effectively to competitive developments; and
•attract, retain and motivate qualified personnel.
Because of the early stage of development of certain of our business operations, we cannot be certain that our business strategy will be successful or that it will successfully address the risks described or alluded to above. Any failure by us to successfully implement our new business plans could have a material adverse effect on our business, financial condition, results of operations and cash flows. Furthermore, growth into new areas may require changes to our cost structure, modifications to our infrastructure and exposure to new regulatory, legal and competitive risks.
If we fail to manage our growth, we may need to improve our operational, financial and management systems and processes which may require significant capital expenditures and allocation of valuable management and employee resources. As we continue to grow, we must effectively integrate, develop and motivate new employees, including employees in international markets, while maintaining the beneficial aspects of our company culture. If we do not manage the growth of our business and operations effectively, the quality of our platform and efficiency of our operations could suffer, which could harm our brand, results of operations and business.
We cannot assure you that these investments will be successful or that such endeavors will result in the realization of the full benefits of synergies, cost savings, innovation and operational efficiencies that may be possible or that we will achieve these benefits within a reasonable period of time.
Our investment in Sharecare’s equity securities is currently illiquid.
Our investment in Sharecare’s equity securities is illiquid. Sharecare is unlikely to pay current dividends on its equity securities, and our ability to realize a return on our investment, and recover our investment, will be dependent on Sharecare’s continued success. There is currently no public market for Sharecare’s securities, which are subject to restrictions on resale that might prevent us from selling such securities during periods in which it would be advantageous to do so. Additionally, our equity position in Sharecare may be diluted if Sharecare issues additional equity, options, or warrants.
Risks Relating to Our Common Stock
Our stock price has fluctuated considerably and is likely to remain volatile, and various factors could negatively affect the market price or market for our common stock.
The trading price of our common stock has been and may continue to be volatile. From January 1, 2019, through March 29, 2021, the high and low sales prices for our common stock were $4.72 and $0.25, respectively. The trading price of our common stock may fluctuate significantly in response to numerous factors, many of which are beyond our control, including:
•general market and economic conditions;
•the low trading volume and limited public market for our common stock;
•minimal third-party research regarding our company; and
•the current and anticipated future operating performance and equity valuation of Sharecare, in which we have a significant equity investment.
In addition, the stock market in general, and the market prices for Internet-related companies in particular, have experienced volatility that often has been unrelated to the operating performance of such companies. Such broad market and industry fluctuations may adversely affect the price of our stock, regardless of our operating performance.
The concentration of our stock ownership may limit individual stockholder ability to influence corporate matters.
As of March 29, 2021, our Chairman and Chief Executive Officer, Kai-Shing Tao, may be deemed to beneficially own 10,200,634 shares, or 9.8% of our common stock, and Lawrence Rosen may be deemed to beneficially own 5,418,616 shares, or 5.4% of our common stock. The interests of these stockholders may not always coincide with the interests of other stockholders, and they may act in a manner that advances their best interests and not necessarily those of other stockholders, and might affect the prevailing market price for our securities.
If these stockholders act together, they may be able to exert significant control over our management and affairs requiring stockholder approval, including approval of significant corporate actions. Such concentration of ownership may have the effect of delaying or preventing a change in control and might adversely affect the market price of our common stock.
A significant number of additional shares of our common stock may be issued under the terms of existing securities, which issuances would substantially dilute existing stockholders and may depress the market price of our common stock.
As of March 29, 2021, we had outstanding stock options allowing for the purchase of as many as approximately 15.3 million shares of common stock. Also outstanding were warrants we issued as part of the consideration for our acquisition of assets of China Branding Group Limited (the “CBG Acquisition” and such warrants, the “CBG Acquisition Warrants”), providing for the right to purchase 40,000 shares of common stock at per-share exercise prices of $10.00. We are also obligated to issue additional CBG Acquisition Warrants allowing for the purchase of 5,710,000 shares of common stock at a per-share exercise price of $10.00 (we have already accounted for the liability associated with such unissued CBG Acquisition Warrants in our consolidated balance sheet as part of the line item Warrant liability). On February 21, 2018, we initiated a legal proceeding seeking, among other things, a declaration that we are not required to deliver the unissued CBG Acquisition Warrants. The parties to the proceeding entered into a Stipulation for Settlement which sets forth terms with respect to the issuance of such unissued CBG Acquisition Warrants. We describe the Stipulation for Settlement in more detail in Item 3 of this 2020 Form 10-K.
The CBG Acquisition Warrants are exercisable on a cashless basis only, such that they cannot be exercised for the entire amount of shares purchasable under the warrants, and they effectively cannot be exercised to purchase shares of common stock unless the applicable market value of the common stock exceeds the applicable exercise price under the terms thereof.
The issuance of common stock pursuant to the warrants described above would substantially dilute the proportionate ownership and voting power of existing stockholders, and their issuance, or the possibility of their issuance, may depress the market price of our common stock.
Provisions in our corporate charter documents and under Delaware law could make an acquisition of Remark more difficult, which acquisition may be beneficial to stockholders.
Provisions in our Amended and Restated Certificate of Incorporation and Amended and Restated Bylaws, as well as provisions of the General Corporation Law of the State of Delaware (“DGCL”), which may discourage, delay or prevent a merger with, acquisition of or other change in control of Remark, even if such a change in control would be beneficial to our stockholders, include the following:
•only our Board of Directors may call special meetings of our stockholders;
•our stockholders may take action only at a meeting of our stockholders and not by written consent;
•we have authorized, undesignated preferred stock, the terms of which may be established and shares of which may be issued without stockholder approval.
Additionally, Section 203 of the DGCL prohibits a person who owns in excess of 15% of our outstanding voting stock from merging or combining with us for a period of three years after the date of the transaction in which the person acquired in excess of 15% of our outstanding voting stock, unless the merger or combination is approved in a prescribed manner. We have not opted out of the restriction under Section 203, as permitted under DGCL.
ITEM 1B. UNRESOLVED STAFF COMMENTS
None
ITEM 2. PROPERTIES
We conduct our operations primarily from office space located in Las Vegas, Nevada, and Chengdu, China. The locations are leased pursuant to agreements expiring in March 2023 and September 2022, respectively. We also lease support offices in Shanghai and Hangzhou, China.
ITEM 3. LEGAL PROCEEDINGS
CBG Litigation
On February 21, 2018, we initiated a legal proceeding (the “CBG Litigation”) against China Branding Group Limited (“CBG”), Adam Roseman, and CBG’s Joint Official Liquidators (the “JOLs”) arising from the CBG Acquisition. The CBG Litigation was filed in the United States District Court for the District of Nevada and is captioned as Remark Holdings, Inc., et al. v. China Branding Group, Limited (In Official Liquidation), et al., Case No. 2:18-cv-00322. In the CBG Litigation, we sought a declaration from the court that we are entitled to rescission of the purchase agreement relating to the CBG Acquisition and all transactions related to the CBG Acquisition, a declaration that such purchase agreement and the transactions consummated pursuant thereto be rescinded and void ab initio, a declaration that we are not required to deliver the remaining CBG Acquisition Warrants allowing for the purchase of 5,710,000 shares of common stock at a per-share exercise price of $10.00, an order directing release to us of any consideration held in escrow in connection with the CBG Acquisition, and disgorgement of all consideration paid by us in connection with the CBG Acquisition. We alleged that the defendants fraudulently mispresented and concealed material information regarding the companies we acquired in the CBG Acquisition.
We entered into a settlement agreement with Mr. Roseman to settle all claims against him, and we dismissed those claims on May 13, 2019. We entered into a Stipulation for Settlement dated January 15, 2019 with CBG and the JOLs, which sets forth the binding terms of their settlement agreement (the “Stipulation for Settlement”). Pursuant to the Stipulation for Settlement, we will issue fully-transferable warrants on a non-diluted basis allowing for the purchase of 5,710,000 shares of our common stock at a per-share exercise price of $6.00, which warrants are exercisable for a period of 5 years from the date of the Stipulation for Settlement, and which we have the right to cause the warrant holders to exercise if the closing price of our common stock is $8.00 or greater on any 5 non-consecutive days in any consecutive 30-day trading window. The parties to the Stipulation for Settlement also agreed to negotiate anti-dilution provisions for the warrants. In exchange for the foregoing consideration, the parties to the Stipulation for Settlement agreed to release their claims against each other and enter into a written definitive settlement agreement. After entering into the Stipulation for Settlement, the JOLs demanded the warrants also include an exchange right. We rejected this request and filed a motion to enforce the Stipulation for Settlement on March 12, 2019. The Nevada court issued a report and recommendation on August 2, 2019, which was affirmed on September 24, 2019, requiring the JOLs to submit the written definitive settlement agreement (without an exchange right) to the Grand Court of the Cayman Islands overseeing CBG’s liquidation for approval. An application for sanction to enter the settlement agreement was filed with the Grand Court on December 3, 2019. One month later, on or about January 2, 2020, the Grand Court approved the application, authorizing CBG and the JOLs to enter into the settlement. Counsel for the parties are currently finalizing the settlement agreement.
ITEM 4. MINE SAFETY DISCLOSURES
Not applicable
PART II
ITEM 5. MARKET FOR REGISTRANT’S COMMON EQUITY, RELATED STOCKHOLDER MATTERS AND ISSUER PURCHASES OF EQUITY SECURITIES
MARKET INFORMATION
Our common stock is listed on the NASDAQ Capital Market under the symbol MARK.
HOLDERS OF COMMON STOCK
We had 80 holders of record of our common stock as of March 29, 2021.
DIVIDENDS
We have never declared or paid dividends or distributions on our common equity. We currently intend to retain all available funds and any future consolidated earnings to fund our operations and continue the development and growth of our business; therefore, we do not anticipate paying any cash dividends.
UNREGISTERED SALES OF EQUITY SECURITIES
Not Applicable
ISSUER PURCHASES OF EQUITY SECURITIES
Not Applicable
ITEM 6. SELECTED FINANCIAL DATA
Not applicable
ITEM 7. MANAGEMENT’S DISCUSSION AND ANALYSIS OF FINANCIAL CONDITION AND RESULTS OF OPERATIONS
You should read our discussion and analysis of our financial condition and results of operations for the year ended December 31, 2020 in conjunction with our consolidated financial statements and notes thereto set forth in Part II, Item 8 of this 2020 Form 10-K. Such discussion and analysis includes forward-looking statements that involve risks and uncertainties and that are not historical facts, including statements about our beliefs and expectations. You should also read Business, Risk Factors and Special Note Regarding Forward-Looking Statements in this 2020 Form 10-K.
OVERVIEW
We are a diversified global technology company with leading artificial intelligence and data-analytics solutions, and we also own and operate an e-commerce digital media property focused on a luxury beach lifestyle.
AI Business
Through our proprietary data and AI platform, our Remark AI business (currently known in the Asia-Pacific region as KanKan) generates revenue by delivering AI-based software products, computing devices and software-as-a-service solutions
for businesses in many industries. In addition to the other work that we have ramped up, we continue partnering with top universities on research projects targeting algorithm, artificial neural network and computing architectures which we believe keeps us among the leaders in technology development. Our research team continues to participate in various computer vision competitions at which it wins or ranks near or at the top.
We continue to market Remark AI’s innovative AI-based solutions to customers in the retail, urban life cycle and workplace and food safety markets.
Retail Solutions. Utilizing a client’s existing cameras and IoT devices placed throughout the store, Remark AI’s retail solutions swiftly analyze real-time customer shopping behavior, such as time of store entry and shelf-browsing habits, and provide managers with a customer heatmap that reflects traffic patterns. Purchase history is also analyzed, leading to relevant offers for future purchase conversions, and customers for their continued loyalty through a special VIP status that brings customized promotions and coupons along with attentive customer service. Remark AI’s retail solutions allow retailers and store managers to make better data-driven decisions regarding store layout, item placement, and pricing strategy, all while anonymizing customers’ identities to protect their privacy.
Urban Life Cycle Solutions. We offer and have installed several solutions in what we call the urban life cycle category. Our urban life cycle solutions include our AI community system which assists in building “smart” communities by enhancing community security and safety. We also have AI solutions that help to make schools “smart” by (i) providing an accurate and convenient method for student check-in and check-out, (ii) providing an autonomous method of campus monitoring that enhances students’ safety by, for example, monitoring students for elevated body temperatures that could indicate viral infections such as influenza or COVID-19, detecting trespassers, detecting dangerous behaviors or physical accidents that could result in injury, and (iii) monitoring the school kitchen for safety violations.
In traffic management, our solutions assist in monitoring traffic for various violations by automatically detecting, capturing, and obtaining evidence regarding violations such as speeding, running red lights, driving against the flow of traffic and even using counterfeit registration plates. Additionally, our solutions provide constant road-condition monitoring, providing control centers with real-time information on traffic conditions such as areas of congestion or other traffic anomalies.
Workplace and Food Safety Solutions. The monitoring and detection capabilities of our solutions ensure that workers are practicing established food safety protocols, wearing the proper personal protective equipment, and complying with local health codes. From commercial kitchens to factories to construction work zones, our safety-compliance algorithms manage regulatory functions, review hygienic and equipment status while checking and alerting management regarding violations.
Biosafety Business
The first half of 2020 was one of renewed focus for us as we repurposed and improved our existing urban life cycle solution that we were selling to make schools in China “smart” schools to build a new product line of high-quality, highly-effective thermal imaging solutions that leverage our innovative software. We currently focus our efforts predominantly in the U.S. market.
Remark AI Thermal Kits. We sell our Remark AI Thermal Kits to customers needing the ability to scan crowds and areas of high foot traffic for indications that certain persons with elevated temperatures may require secondary screening. Though the kits are semi-customizable, they generally consist primarily of a thermal imaging camera, a calibrating device, a computer to monitor the video feed, supporting equipment and our AI software. Once set up and calibrated, the kits scan a large number of people each minute, providing both thermally enhanced and standard video feeds that allow our customers to evaluate high volumes of people at large gatherings.
Remark AI Thermal Pads. Our Remark AI rPad thermal imaging devices, usually mounted on a wall or a single-post stand, are designed for customers needing the ability to scan individuals on a one-by-one basis in situations where rapid, high-volume scanning is not necessary, such as at a customer’s office entrances where employees can be scanned as they enter for indications of an elevated temperature that may require secondary screening. In addition to thermal scanning, we can customize our AI software embedded in the rPad to perform additional safety and security functions including identifying persons for authorized entry.
Overall Business Outlook
Our innovative AI and data analytics solutions continue to gain worldwide awareness and recognition through media exposure, comparative testing, product demonstrations and word of mouth resulting from positive responses and increased acceptance. We intend to expand our business not only in the Asia-Pacific region, where we believe there still are fast-growth AI market opportunities for our solutions, but also in the United States and Europe, where we see a tremendous number of requests for AI products and solutions in the workplace and public safety markets, especially in response to the COVID-19 pandemic. However, the COVID-19 pandemic may also present challenges to our business, as could economic and geopolitical conditions in some international regions, and we do not yet know what will be the ultimate effects on our business. We continue to pursue large business opportunities, but anticipating when, or if, we can close these opportunities is difficult. Quickly deploying our software solutions in the market segments we have identified, in which we may face a number of large, well-known competitors, is also difficult.
Business Developments During 2020
After spending most of the first quarter of 2020 on product development and relationship building, we were able to launch our biosafety business in the second quarter of 2020 and begin recognizing revenue from sales of the new products. Our expectation is that the U.S. will be the primary market for this new product line, though we will continue to work to develop other markets as well. The third quarter of 2020 saw us ramp up execution of our larger contracts in China, such as the China Mobile project and the projects with several school districts. We expect to continue completing projects under those contracts and under other contracts to continue to increase revenue from our China AI business. Our work to build on the initial success of our biosafety business continues. Not all businesses across the U.S. have re-opened after COVID-19 lockdowns and not all of those that have re-opened have done so completely, which, in addition to the uncertainty of whether new closures will be implemented, somewhat slowed our biosafety business sales during the second half of 2020. Customers and potential customers, however, continue to show strong interest in our products, so we expect that revenue from the biosafety business will increase as more businesses can begin to make their plans to re-open.
Though working capital constraints and the U.S.-China trade war had some adverse impact, our business has also been significantly impacted by the COVID-19 pandemic, which has resulted in national and local governmental authorities across the world implementing numerous preventative measures in an effort to control the spread of the virus, including travel restrictions, shelter-in-place orders, school closings, closure of non-essential businesses and other quarantine measures. The pandemic and the related preventative measures have limited our operational capabilities by preventing our employees from working for long periods of time and causing many of our customers to delay implementation of contracts we already signed with them, all of which has adversely impacted our business and results of operations. Our business and financial results may be materially and adversely impacted by the COVID-19 pandemic during the first half of 2021 or longer, and we are unable to predict the duration or degree of such impact with any certainty.
The following table presents our revenue categories as a percentage of total consolidated revenue during the years ended December 31, 2020 and 2019.
| | | | | | | | | | | |
| Year Ended December 31, |
| 2020 | | 2019 |
| AI-based products services | 95 | % | | 72 | % |
| Advertising and other | 5 | % | | 28 | % |
CRITICAL ACCOUNTING POLICIES
Management’s discussion and analysis of our results of operations and liquidity and capital resources is based upon our financial statements. We prepare our financial statements in conformity with accounting principles generally accepted in the United States (“GAAP”). Certain of our accounting policies require that we apply significant judgment in determining the estimates and assumptions for calculating estimates. By their nature, these judgments are subject to an inherent degree of uncertainty. We use, in part, our historical experience, terms of existing contracts, observance of trends in the industry and information obtained from independent valuation experts or other outside sources to make our judgments. We cannot assure
you that our actual results will conform to our estimates. We regularly evaluate these estimates and assumptions, particularly in areas we consider to be critical accounting estimates, where changes in estimates and assumptions could have a material impact on our results of operations, financial position and, generally to a lesser extent, cash flows.
Senior management and the Audit Committee of the Board of Directors have reviewed the disclosures included herein about our critical accounting estimates, and have reviewed the processes to determine those estimates.
Use of Estimates
The preparation of financial statements in conformity with GAAP requires management to make estimates and assumptions which affect the reported amounts of assets and liabilities and disclosure of contingent assets and liabilities at the date of the financial statements and the reported amounts of revenue and expense during the period. Estimates incorporated into our consolidated financial statements include the estimated useful lives for depreciable and amortizable assets, the fair value of the liabilities related to certain stock warrants we issued, the fair value of stock options issued under our equity incentive plans, the estimated cash flows we use in assessing the recoverability of long-lived assets, and the estimated fair values we use when indicators suggest the need to quantitatively test goodwill for impairment. Actual results could differ from those estimates.
Accounting for Share-Based Compensation
For grants of restricted stock or restricted stock units, we measure fair value using the closing price of our stock on the measurement date, while we use the Black-Scholes-Merton option pricing model (the “BSM Model”) to estimate the fair value of stock options and similar instruments awarded.
The BSM Model requires the following inputs:
•Expected volatility of our stock price. We analyze the historical volatility of our stock price utilizing daily stock price returns, and we also review the stock price volatility of certain peers. Using the information developed from such analysis and our judgment, we estimate how volatile our stock price will be over the period we expect the stock options will remain outstanding.
•Risk-free interest rate. We estimate the risk-free interest rate using data from the Federal Reserve Treasury Constant Maturity Instruments H.15 Release (a table of rates downloaded from the Federal Reserve website) as of the valuation date for a security with a remaining term that approximates the period over which we expect the stock options will remain outstanding.
•Stock price, exercise price and expected term. We use an estimate of the fair value of our common stock on the measurement date, the exercise price of the option, and the period over which we expect the stock options will remain outstanding.
We do not currently issue dividends, but if we did so, then we would also include an estimated dividend rate as an input to the BSM model. Generally speaking, the BSM model tends to be most sensitive to changes in stock price, volatility or expected term.
We measure compensation expense as of the grant date for granted equity-classified instruments and as of the settlement date for granted liability-classified instruments (meaning that we re-measure compensation expense at each balance sheet date until the settlement date occurs).
Once we measure compensation expense, we recognize it over the requisite service period (generally the vesting period) of the grant, net of forfeitures as they occur.
Liabilities Related to Warrants Issued
We record certain common stock warrants we issued (see Note 4 in Notes to Consolidated Financial Statements for more detailed information) at fair value and recognize the change in the fair value of such warrants as a gain or loss which we report
in the Other income (expense) section in our consolidated statement of operations. We report some of the warrants that we record at fair value as liabilities because they contain certain provisions allowing for reduction of their exercise price, while others are recorded as liabilities because they contain a conditional promise to issue a variable number of our common stock shares upon the warrants’ expiration, and the monetary amount of such obligation was fixed at the inception of the contract.
We estimate the fair value of the warrants using either the BSM Model, for warrants whose terms do not change resulting from dilutive events (i.e., “plain vanilla” warrants), or the Monte Carlo Simulation method. The Monte Carlo Simulation method uses many of the same types of estimated inputs, such as the expected volatility of our stock price, the risk-free interest rate and the expected term of the warrant, as the BSM Model that we use to estimate the fair value of stock options that we issue.
Impairments
Long-Lived Assets Other Than Indefinite-Lived Intangible Assets. When events or changes in circumstances indicate that the carrying amount of a long-lived asset may not be recoverable, we evaluate long-lived assets for potential impairment. We estimate the future undiscounted cash flows expected to result from the use of the asset and its eventual disposition and, if the sum of the expected undiscounted future cash flows is less than the carrying value of the asset, we recognize an impairment loss for the difference between the carrying value of the asset and its fair value.
Investment. We routinely perform an assessment of our investments in Sharecare and in Beijing All-in-one Cloud Net Technology, Co. Ltd. (“AIO”) to determine if they are other-than-temporarily impaired. An investment is impaired when the fair value of the investment declines to an amount less than the cost or amortized cost of that investment. As part of our assessment process, we determine whether the impairment is temporary or other-than-temporary. We base our assessment on both quantitative criteria and qualitative information, considering a number of factors including, but not limited to how long the security has been impaired, the amount of the impairment, the financial condition and near-term prospects of the issuer, whether the issuer is current on contractually-obligated interest and principal payments, key corporate events pertaining to the issuer and whether the market decline was affected by macroeconomic conditions.
If we determine that an investment has incurred an other-than-temporary impairment, we permanently reduce the cost of the security to fair value and recognize an impairment charge in our consolidated statements of operations.
Recently Issued Accounting Pronouncements
Please refer to Note 2 in the Notes to Consolidated Financial Statements included in this report for a discussion regarding recently issued accounting pronouncements which may affect us.
RESULTS OF OPERATIONS
The following discussion summarizes our operating results for the year ended December 31, 2020 compared to the year ended December 31, 2019.
| | | | | | | | | | | | | | | | | | | | | | | | | | |
| (dollars in thousands) | | Year Ended December 31, | | Change |
| | 2020 | | 2019 | | Dollars | | Percentage |
| Revenue | | $ | 10,145 | | | $ | 5,020 | | | $ | 5,125 | | | 102 | % |
| | | | | | | | |
| Cost of revenue | | 6,422 | | | 3,514 | | | 2,908 | | | 83 | % |
| Sales and marketing | | 3,378 | | | 3,003 | | | 375 | | | 12 | % |
| Technology and development | | 4,142 | | | 3,573 | | | 569 | | | 16 | % |
| General and administrative | | 9,368 | | | 14,174 | | | (4,806) | | | (34) | % |
| Depreciation and amortization | | 308 | | | 982 | | | (674) | | | (69) | % |
| Impairments | | 772 | | | 2,522 | | | (1,750) | | | (69) | % |
| Other operating expenses | | — | | | 6 | | | (6) | | | (100) | % |
| Total cost and expenses | | 24,390 | | | 27,774 | | | (3,384) | | | (12) | % |
| | | | | | | | |
| Interest expense | | (1,342) | | | (1,876) | | | 534 | | | (28) | % |
| Other income, net | | — | | | 530 | | | (530) | | | (100) | % |
| Gain on lease termination | | 3,582 | | | — | | | 3,582 | | | |
| Change in fair value of warrant liability | | (1,610) | | | 1,268 | | | (2,878) | | | (227) | % |
| Other gain (loss) | | (70) | | | (172) | | | 102 | | | (59) | % |
| Total Other expense | | 560 | | | (250) | | | 810 | | | (324) | % |
Revenue and Cost of Revenue. During the second half of the year ended December 31, 2020, we ramped up execution of our larger contracts in China, such as our China Mobile project and the projects with several school districts, such that we were able to complete more projects than we did in 2019 and earn $4.3 million more revenue. Our new biosafety business contributed $1.7 million to the overall increase in revenue as we launched our thermal imaging product line primarily in the U.S beginning in 2020.
The increases in revenue from our project acceleration in China and from our new biosafety business were partially offset by a decrease in the revenue contribution of our Remark Entertainment business of $0.6 million, primarily due to contracts that ended in the prior year that we did not renew, and a decrease in e-commerce revenue of $0.3 million, primarily due to the combined effects of our decision to sell portions of our inventory at lower costs as well as reduced orders due to changes in consumer spending as a result of the COVID-19 pandemic.
Our cost of revenue during the year ended December 31, 2020 primarily increased in conjunction with the ramping up of work on our larger contracts in China, which caused an increase of $2.7 million, while the new biosafety business added another $1.0 million during the period. The increases were partially offset by a decrease of $0.7 million that resulted because we recorded a full reserve against our e-commerce inventory during 2019, meaning that sales in 2020 had no associated cost of revenue.
Sales and marketing. Marketing expense increased by $1.5 million as a result of a payment we made to a third-party computer hardware manufacturer in China to present a combination of their hardware and our KanKan AI software to large potential clients in response to requests for proposals that could result in lucrative contracts on AI projects to modernize such
potential clients’ facilities and operations. A decrease in headcount, including in several more-highly-compensated positions, led to a decrease of $0.6 million in payroll-related expense that partially offset the increase in marketing expense.
Technology and Development. The increase in our common stock price at December 31, 2020 as compared to the price of our common stock on December 31, 2019 caused a $0.5 million increase in share-based compensation expense related to our outstanding liability-classified China Cash Awards. Stock price is an input to the model we use to estimate the fair value of the China Cash Awards, and changes in stock price can cause large fluctuations in our estimates of fair value.
General and administrative. The decrease in general and administrative expense in 2020 from the corresponding 2019 period was affected by the following:
•Net lease cost decreased by $2.9 million. As a result of the early termination of our lease for our former office located in Las Vegas, Nevada (see Note 9 for more information), we recorded additional lease cost of $1.5 million in 2019. We also entered into a less-costly lease on our current office space in Las Vegas in 2020, resulting in the remainder of the decrease in lease cost.
•Bad debt expense decreased by $2.0 million because collection patterns have not indicated a need to record a significant allowance in the current year period, while during 2019 we recorded a large increase in the allowance for doubtful accounts because we identified an increased risk that we may not fully collect on certain trade receivables related to our AI projects and our former FinTech business.
• A decrease in headcount contributed to a decrease of approximately $0.6 million in payroll and related cost.
•An increase of $0.3 million in travel-related expense partially offset the decreases in general and administrative expense noted above, and resulted from increased domestic travel primarily related to the launch of our new biosafety business in the U.S.
•Immaterial increases and decreases affected other accounts in the general and administrative expense category but did not represent trends in our business.
Depreciation and amortization. The decrease in depreciation expense was primarily the result of long-lived assets which were being depreciated or amortized in the prior-year which were no longer being depreciated or amortized in the current year because such assets became fully depreciated or amortized before, or during the early part of, the current year periods.
Impairments. Impairment expense decreased primarily because, during 2019, we recorded a $1.3 million impairment of a security deposit related to our former FinTech business and a $1.0 million impairment of internal-use software projects, while during 2020 we only recorded a $0.4 million impairment of our investment in AIO and a $0.3 million impairment of the intangible asset representing the bikini.com domain name.
Interest expense. Our prepayment of a large portion of our debt when we completed the sale of Vegas.com in May 2019 resulted in the decrease in interest expense.
Other income. The amount of other income we recorded during the year ended December 31, 2019 primarily resulted from our release from a liability related to our former FinTech business. We had no similar activity during 2020.
Gain on lease termination. During August 2020, we entered into a settlement agreement relating to the lease for our former office space in Las Vegas which we vacated during March 2020. During March 2020, we reduced right of use assets and operating lease liabilities relating to this lease, which resulted in a gain on lease termination of $1.5 million. In addition, we recognized a further gain of $2.0 million during August 2020, when we entered into the Hughes Center Lease Settlement (as defined below). The comparable period of the prior year reflected no comparable activity.
Change in fair value of warrant liability. The fair value of our warrant liability maintains a direct relationship with the price of our common stock. The increase in our common stock price between December 31, 2019 and December 31, 2020 caused the increase in the fair value of our warrant liability for the year ended December 31, 2020, while the decrease in our common stock price between December 31, 2018 and December 31, 2019 caused the decrease in fair value during the year
ended December 31, 2019. Partially offsetting the effect of the stock price increase during 2020 was the one-year decrease in the amount of time the warrants are expected to be outstanding.
LIQUIDITY AND CAPITAL RESOURCES
Overview
During the year ended December 31, 2020, and in each fiscal year since our inception, we have incurred net losses which has resulted in an accumulated deficit of $360.5 million as of December 31, 2020. Additionally, our operations have historically used more cash than they have provided. Net cash used in continuing operating activities was $18.0 million during the year ended December 31, 2020. As of December 31, 2020, our cash and cash equivalents balance was $0.9 million and we had a negative working capital balance of $8.3 million. Our net revenue during the year ended December 31, 2020 was $10.1 million.
We were a party to the Financing Agreement with the Lenders pursuant to which the Lenders extended credit to us consisting of a term loan in the aggregate principal amount of $35.5 million.
On May 15, 2019, we completed the sale of all of the issued and outstanding membership interests of Vegas.com and used the cash proceeds of $30.0 million to pay amounts due under the Financing Agreement, of which approximately $10.0 million remained outstanding after giving effect to the application of such cash proceeds.
On May 28, 2020, we repaid in full all outstanding obligations under, and terminated, the Financing Agreement in an amount equal to approximately $12.7 million.
On April 12, 2017, we issued a short-term note payable in the principal amount of $3.0 million to a private lender in exchange for cash in the same amount. The agreement, which does not have a stated interest rate, required us to repay the note plus a fee of $115 thousand on the maturity date of June 30, 2017. The note is accruing interest at $500 per day on the unpaid principal until we repay the note in full. As of December 31, 2020, we owed $1.5 million in principal and $0.5 million accrued interest on such note.
Pursuant to the terms of the purchase agreement we entered into in connection with our acquisition of Vegas.com in 2015, we were obligated to make an Earnout Payment of $1.0 million based upon the performance of Vegas.com in the year ended December 31, 2018. We made the payment during August 2020.
On March 3, 2020, we entered into a new common stock agreement (the “2020 Aspire Purchase Agreement”), later amended on April 9, 2020, with Aspire Capital Fund, LLC (“Aspire Capital”) under which Aspire Capital purchased $30.0 million of shares of our common stock. The 2020 Aspire Purchase Agreement terminated and replaced the 2019 Aspire Purchase Agreement.
Our history of recurring operating losses, working capital deficiencies and negative cash flows from operating activities, in conjunction with the ongoing events of default under the Financing Agreement, give rise to substantial doubt regarding our ability to continue as a going concern.
We intend to fund our future operations and meet our financial obligations through revenue growth as well as through sales of our thermal-imaging products. We cannot, however, provide assurance that revenue, income and cash flows generated from our businesses will be sufficient to sustain our operations in the twelve months following the filing of this 2020 Form 10-K. As a result, we are actively evaluating strategic alternatives including debt and equity financings and potential sales of investment assets or operating businesses.
Conditions in the debt and equity markets, as well as the volatility of investor sentiment regarding macroeconomic and microeconomic conditions (in particular, in response to the COVID-19 pandemic), will play primary roles in determining whether we can successfully obtain additional capital. We cannot be certain that we will be successful at raising additional capital.
A variety of factors, many of which are outside of our control, affect our cash flow; those factors include the effects of the COVID-19 pandemic, regulatory issues, competition, financial markets and other general business conditions. Based on financial projections, we believe that we will be able to meet our ongoing requirements for at least the next 12 months with existing cash, cash equivalents and cash resources, and based on the probable success of one or more of the following plans:
•develop and grow new product line(s)
•monetize existing assets
•obtain additional capital through equity issuances.
However, projections are inherently uncertain and the success of our plans is largely outside of our control. As a result, there is substantial doubt regarding our ability to continue as a going concern, and we may fully utilize our cash resources prior to March 31, 2022.
Cash Flows - Continuing Operating Activities
We used $5.4 million more cash from operating activities during the year ended December 31, 2020 than we did during the year ended December 31, 2019. The increase in cash used in continuing operating activities partially resulted from the $1.5 million payment we made to try to win lucrative contracts on AI projects to modernize potential clients’ facilities and operations in China, and is also a result of the timing of payments related to elements of working capital.
Cash Flows - Continuing Investing Activities
We engaged in an immaterial amount of investing activities for the year ended December 31, 2020, and the change in investing activities from the comparable period of the prior year was not material, exclusive of the proceeds from the sale of Vegas.com in the prior year period.
Cash Flows - Financing Activities
During the year ended December 31, 2020, we received $32.0 million from sales of shares of our common stock reflecting more activity under our agreements with Aspire Capital, whereas the same period of 2019 included stock sale proceeds of only $10.8 million. We also received debt proceeds of $1.4 million and repaid $13.8 million of debt during the year ended December 31, 2020, while the same period of the prior year included debt repayment of $25.5 million plus loan fee and debt issuance cost payments of $2.3 million. Finally, in the third quarter of 2020, we paid the final Earnout Payment related to our acquisition of Vegas.com in 2015; $0.9 million of the payment was reflected as a financing activity.
Off-Balance Sheet Arrangements
We currently have no off-balance sheet arrangements.
ITEM 7A. QUANTITATIVE AND QUALITATIVE DISCLOSURES ABOUT MARKET RISK
Not applicable
ITEM 8. FINANCIAL STATEMENTS AND SUPPLEMENTARY DATA
We have included the required financial statements and schedules in this 2020 Form 10-K beginning on page F-1.
ITEM 9. CHANGES IN AND DISAGREEMENTS WITH ACCOUNTANTS ON ACCOUNTING AND FINANCIAL DISCLOSURE
None
ITEM 9A. CONTROLS AND PROCEDURES
Evaluation of Disclosure Controls and Procedures
We maintain a set of disclosure controls and procedures designed to provide reasonable assurance that the information we must disclose in reports we file or submit under the Exchange Act, is recorded, processed, summarized and reported within the time periods specified in the SEC's rules and forms. We designed our disclosure controls with the objective of ensuring we accumulate and communicate this information to our management, including our principal executive officer and principal financial officer, as appropriate, to allow timely decisions regarding required disclosure.
Under the supervision and with the participation of our management, including our principal executive officer and principal financial officer, we conducted an evaluation of the effectiveness of the design and operations of our disclosure controls and procedures, as such term is defined in Rules 13a-15(e) and 15d-15(e) under Exchange Act, as of the end of the period covered by this report. Based upon that evaluation, our management, including our principal executive officer and principal financial officer, concluded that, due to the identification of the material weaknesses in our internal control over financial reporting as further described below, our disclosure controls and procedures were not effective at a reasonable assurance level as of December 31, 2020. Notwithstanding the material weaknesses in our internal control over financial reporting, the consolidated financial statements included in this Annual Report on Form 10-K fairly present, in all material respects, our financial position, results of operations and cash flows for the periods presented in conformity with accounting principles generally accepted in the United States of America.
Management’s Annual Report on Internal Control over Financial Reporting
Our management is responsible for establishing and maintaining adequate internal control over financial reporting as such term is defined in Rules 13a-15(f) and 15d-15(f) under the Exchange Act. Under the supervision and with the participation of our management, including our principal executive officer and principal financial officer, we conducted an evaluation of the effectiveness of our internal control over financial reporting as of December 31, 2020 based on the framework set forth in Internal Control—Integrated Framework (2013) issued by the Committee of Sponsoring Organizations of the Treadway Commission (the “COSO Framework”).
Our internal control over financial reporting includes those policies and procedures that: (a) pertain to the maintenance of records that in reasonable detail accurately and fairly reflect our transactions and dispositions of our assets; (b) provide reasonable assurance that transactions are recorded as necessary to permit preparation of financial statements in accordance with U.S. generally accepted accounting principles, and that our receipts and expenditures are being made only in accordance with authorizations of our management and directors; and (c) provide reasonable assurance regarding prevention or timely detection of unauthorized acquisition, use or disposition of our assets that could have a material effect on our consolidated financial statements.
A material weakness is defined as a deficiency, or a combination of deficiencies, in internal control over financial reporting, such that there is a reasonable possibility that a material misstatement of our financial statements will not be prevented or detected on a timely basis. During 2018, management identified material weaknesses related to the sufficiency of documentation of review and approval of manual journal entries. Specifically, we failed to retain documentary evidence that we had reviewed underlying information at a sufficient level of detail. As a result, we are unable to demonstrate our effective review prior to approval of manual journal entries. Management also identified a material weakness related to insufficient documentation of our consideration of appropriate revenue recognition criteria for certain contracts arising from our Technology and Data Intelligence segment. As a result, there is a risk that we could misapply the new revenue recognition guidance and improperly recognize revenue. During 2019, management identified a material weakness related to the valuation of its e-commerce inventory. Specifically, we failed to retain documentary evidence of all inventory purchases and our evaluation of the impact of discounted sales transactions on the valuation of our inventory was insufficient. As a result, there is a risk that we could fail to properly record our e-commerce inventory at the lower of cost or net realizable value.
During our fourth quarter of 2020 and 2019 evaluations, management concluded that we did not select and develop control activities that contributed to the mitigation of risks to acceptable levels, as required by the control activities component of the COSO framework; specifically, we had not completed implementation of our remediation plan related to the material weaknesses we identified during 2018. Such material weaknesses included deficiencies in the documentation of appropriate review and approval of manual journal entries, in our consideration of appropriate revenue recognition criteria for certain contracts arising from our Technology and Data Intelligence segment, and in our monitoring and activity-level controls specific to various business processes within our Technology and Data Intelligence segment. The failure to retain appropriate documentation of our review and approval of manual journal entries has a pervasive impact and, as such, this deficiency resulted in a risk that could have impacted virtually all financial statement account balances and disclosures. Regarding our Technology and Data Intelligence segment, the failure to document consideration of appropriate revenue recognition for certain contracts resulted in a risk that could have materially impacted revenue and cost of sales, while we noted deficiencies in our monitoring and activity-level controls related to processes including accounts payable, accrued liabilities, payroll and fixed assets. The deficiencies in the various business processes aggregate to a material weakness.
Based upon our evaluation, our management concluded that we did not maintain effective internal control over financial reporting as of December 31, 2020.
Changes in Internal Control over Financial Reporting
Except for the identified material weaknesses, there was no change in our internal control over financial reporting during the fiscal quarter ended December 31, 2020 that has materially affected, or is reasonably likely to materially affect, our internal control over financial reporting.
Remediation Efforts to Address the Material Weakness
We are committed to maintaining a strong internal control environment and will make remediation efforts to improve our controls. With the oversight of senior management, subsequent to December 31, 2018, a plan to remediate the underlying causes of the material weaknesses and improve the design and operating effectiveness of internal control over financial reporting and our disclosure controls was developed. Though the implementation of management’s plans to remediate the material weaknesses identified in 2018 and 2019 have been slowed by various factors, including the COVID-19 pandemic, their implementation is still ongoing; therefore, their effects were not fully mitigated in 2020.
ITEM 9B. OTHER INFORMATION
None.
PART III
ITEM 10. DIRECTORS, EXECUTIVE OFFICERS AND CORPORATE GOVERNANCE
We incorporate the information this item requires by referring to the information under the captions Proposal 1: Election of Directors in our proxy statement for our 2021 annual meeting of stockholders (“2021 Proxy Statement”), which we will file with the SEC pursuant to Regulation 14A.
ITEM 11. EXECUTIVE COMPENSATION
We incorporate the information this item requires by referring to the information under the caption Executive Compensation in our 2021 Proxy Statement, which we will file with the SEC pursuant to Regulation 14A.
ITEM 12. SECURITY OWNERSHIP OF CERTAIN BENEFICIAL OWNERS AND MANAGEMENT AND RELATED STOCKHOLDER MATTERS
We incorporate the information this item requires by referring to the information under the caption Security Ownership of Certain Beneficial Owners and Management in our 2021 Proxy Statement, which we will file with the SEC pursuant to Regulation 14A.
Securities Authorized for Issuance Under Equity Compensation Plans
The following table presents certain information as of December 31, 2020 regarding our equity compensation plans (the 2010 Equity Incentive Plan, the 2014 Incentive Plan, and the 2017 Incentive Plan, all of which were approved by our security holders):
| | | | | | | | | | | | | | | | | | | | |
| Plan category | | Number of Common Stock Shares to be Issued upon Exercise of Outstanding Options | | Weighted Average Exercise Price of Outstanding Options | | Number of Securities Remaining Available for Future Issuance under Plans |
| Approved by security holders | | 15,345,841 | | | $ | 3.97 | | | 3,652,101 | |
| Not approved by security holders | | — | | | $ | — | | | — | |
The 2010 Equity Incentive Plan has expired, but options issued under the plan while it was active remain outstanding.
See more detailed information regarding our equity compensation plans in Note 12 in the Notes to Consolidated Financial Statements in this 2020 Form 10-K.
ITEM 13. CERTAIN RELATIONSHIPS AND RELATED TRANSACTIONS AND DIRECTOR INDEPENDENCE
We incorporate the information this item requires by referring to the information under the captions Proposal 1: Election of Directors and Corporate Governance in our 2021 Proxy Statement, which we will file with the SEC pursuant to Regulation 14A.
ITEM 14. PRINCIPAL ACCOUNTANT FEES AND SERVICES
We incorporate the information this item requires by referring to the information under the caption Proposal 2: Ratification of Appointment of Independent Registered Public Accounting Firm in our 2021 Proxy Statement, which we will file with the SEC pursuant to Regulation 14A.
PART IV
ITEM 15. EXHIBITS AND FINANCIAL STATEMENT SCHEDULES
The following documents are filed as part of this 2020 Form 10-K:
Consolidated Financial Statements
In Part II, Item 8, we have included our consolidated financial statements, the notes thereto and the report of our Independent Registered Public Accounting Firm.
Financial Statement Schedules
We have omitted schedules required by applicable SEC accounting regulations because they are either not required under the related instructions, are inapplicable, or we present the required information in the financial statements or notes thereto.
Exhibits
We describe the exhibits filed as part of, or incorporated by reference into, this 2020 Form 10-K in the attached Exhibit Index.
EXHIBIT INDEX
| | | | | | | | | | | | | | | | | | | | | | | | | | |
| | | | Incorporated Herein By Reference To |
| Exhibit Number | | Description | | Document | | Filed On | | Exhibit Number |
2.1 1 | | | | 8-K | | 08/20/2015 | | 2.1 |
2.2 1 | | | | 8-K | | 09/26/2016 | | 2.1 |
2.3 1 | | | | 8-K | | 03/19/2019 | | 2.1 |
| 3.1 | | | | 8-K | | 12/30/2014 | | 3.1 |
| 3.2 | | | | 8-K | | 01/12/2016 | | 3.1 |
| 3.3 | | | | 8-K | | 06/08/2016 | | 3.1 |
| | | | | | | | | | | | | | | | | | | | | | | | | | |
| | | | Incorporated Herein By Reference To |
| Exhibit Number | | Description | | Document | | Filed On | | Exhibit Number |
| 3.4 | | | | 8-K | | 04/11/2017 | | 3.1 |
| 3.5 | | | | 8-K | | 06/04/2015 | | 3.1 |
| 3.6 | | | | 8-K | | 02/13/2015 | | 3.1 |
| 3.7 | | | | 8-K | | 07/20/2020 | | 3.1 |
| 3.8 | | | | 8-K | | 07/24/2020 | | 3.1 |
| 3.9 | | | | 8-K | | 07/31/2020 | | 3.1 |
| 4.1 | | | | 10-K | | 03/23/2012 | | 4.1 |
| 4.2 | | | | 8-K | | 09/26/2016 | | 4.1 |
| 4.3 | | | | 8-K | | 04/05/2019 | | 4.1 |
| 4.4 | | | | | | | | |
10.1 2 | | | | 8-K | | 06/21/2010 | | 10.34 |
10.2 2 | | | | 8-K | | 01/12/2016 | | 10.1 |
10.3 2 | | | | 8-K | | 01/24/2018 | | 10.1 |
| 10.4 | | | | 8-K | | 04/05/2019 | | 10.1 |
| 10.5 | | | | 8-K | | 4/14/20 | | 10.1 |
| 10.6 | | | | 8-K | | 1/6/21 | | 10.1 |
10.7 1 | | | | | | | | |
| 16.1 | | | | 8-K | | 9/4/20 | | 16.1 |
| 21.1 | | | | | | | | |
| 23.1 | | | | | | | | |
| 23.2 | | | | | | | | |
| 31.1 | | | | | | | | |
| | | | | | | | | | | | | | | | | | | | | | | | | | |
| | | | Incorporated Herein By Reference To |
| Exhibit Number | | Description | | Document | | Filed On | | Exhibit Number |
| 31.2 | | | | | | | | |
| 32 | | | | | | | | |
| 101.INS | | XBRL Instance Document | | | | | | |
| 101.SCH | | XBRL Taxonomy Extension Schema Document | | | | | | |
| 101.CAL | | XBRL Taxonomy Extension Calculation Linkbase Document | | | | | | |
| 101.DEF | | XBRL Taxonomy Extension Definition Linkbase Document | | | | | | |
| 101.LAB | | XBRL Taxonomy Extension Label Linkbase Document | | | | | | |
| 101.PRE | | XBRL Taxonomy Extension Presentation Linkbase Document | | | | | | |
1.We have omitted certain schedules and exhibits to these agreements in accordance with item 601(b)(2) of Regulation S-K. We will furnish a copy of any omitted schedule and/or exhibit to the SEC upon request.
2.Management Contract or Compensation Plan or Arrangement.
ITEM 16. FORM 10-K SUMMARY
None.
SIGNATURES
Pursuant to the requirements of Section 13 or 15(d) of the Securities Exchange Act of 1934, the registrant has duly caused this report to be signed on its behalf by the undersigned, thereunto duly authorized.
| | | | | | | | | | | | | | |
| | | | REMARK HOLDINGS, INC. |
| | | | |
| Date: | March 31, 2021 | By: | | /s/ Kai-Shing Tao |
| | | | Kai-Shing Tao |
| | | | Chief Executive Officer and Chairman |
| | | | (principal executive officer, principal financial officer and principal accounting officer) |
POWER OF ATTORNEY
Each person whose individual signature appears below hereby authorizes and appoints Kai-Shing Tao, with full power
of substitution and resubstitution and full power to act, as his or her true and lawful attorney-in-fact and agent to act in his or her name, place and stead and to execute in the name and on behalf of each person, individually and in each capacity stated below, and to file any and all amendments to this annual report on Form 10-K and to file the same, with all exhibits thereto, and other documents in connection therewith, with the Securities and Exchange Commission, granting unto said attorneys-in-fact and agents, full power and authority to do and perform each and every act and thing, ratifying and confirming all that said attorneys-in-fact and agents or any of them or their or his substitute or substitutes may lawfully do or cause to be done by virtue thereof.
Pursuant to the requirements of the Securities Exchange Act of 1934, this report has been signed below by the following persons on behalf of the registrant in the capacities and on the dates indicated.
| | | | | | | | | | | | | | |
| Name | | Title | | Date |
| | | | |
| /s/ Kai-Shing Tao | | | | |
| Kai-Shing Tao | | Chief Executive Officer and Chairman (principal executive officer, principal financial officer and principal accounting officer) | | March 31, 2021 |
| | | |
| | | | |
| /s/ Theodore Botts | | | | |
| Theodore Botts | | Director | | March 31, 2021 |
| | | | |
| | | | |
| /s/ Brett Ratner | | | | |
| Brett Ratner | | Director | | March 31, 2021 |
| | | | |
| | | | |
| /s/ Elizabeth Xu | | | | |
| Elizabeth Xu | | Director | | March 31, 2021 |
| | | | |
| | | | |
| /s/ Daniel Stein | | | | |
| Daniel Stein | | Director | | March 31, 2021 |
FINANCIAL STATEMENTS
Report of Independent Registered Public Accounting Firm
To the Stockholders and Board of Directors of
Remark Holdings, Inc.
Opinion on the Consolidated Financial Statements
We have audited the accompanying consolidated balance sheet of Remark Holdings, Inc. and its subsidiaries (the “Company”) as of December 31, 2020, the related consolidated statements of operations and comprehensive loss, stockholders’ deficit, and cash flows for the year ended December 31, 2020, and the related notes (collectively referred to as the “consolidated financial statements”). In our opinion, the consolidated financial statements present fairly, in all material respects, the financial position of the Company as of December 31, 2020, and the results of its operations and its cash flows for the year ended December 31, 2020, in conformity with accounting principles generally accepted in the United States of America.
Going Concern
The accompanying consolidated financial statements have been prepared assuming that the Company will continue as a going concern. As discussed in Note 1 to the consolidated financial statements, the Company has suffered recurring losses from operations and negative cash flows from operating activities and has a negative working capital and a stockholders’ deficit that raise substantial doubt about its ability to continue as a going concern. Management’s plans in regard to these matters are also described in Note 1. The consolidated financial statements do not include any adjustments that might result from the outcome of this uncertainty.
Basis for Opinion
These consolidated financial statements are the responsibility of the Company’s management. Our responsibility is to express an opinion on the Company’s consolidated financial statements based on our audit. We are a public accounting firm registered with the Public Company Accounting Oversight Board (United States) (“PCAOB”) and are required to be independent with respect to the Company in accordance with the U.S. federal securities laws and the applicable rules and regulations of the Securities and Exchange Commission and the PCAOB.
We conducted our audit in accordance with the standards of the PCAOB. Those standards require that we plan and perform the audit to obtain reasonable assurance about whether the consolidated financial statements are free of material misstatement, whether due to error or fraud. The Company is not required to have, nor were we engaged to perform, an audit of its internal control over financial reporting. As part of our audit, we are required to obtain an understanding of internal control over financial reporting but not for the purpose of expressing an opinion on the effectiveness of the Company’s internal control over financial reporting. Accordingly, we express no such opinion.
Our audit included performing procedures to assess the risks of material misstatement of the consolidated financial statements, whether due to error or fraud, and performing procedures that respond to those risks. Such procedures included examining, on a test basis, evidence regarding the amounts and disclosures in the consolidated financial statements. Our audit also included evaluating the accounting principles used and significant estimates made by management, as well as evaluating the overall presentation of the consolidated financial statements. We believe that our audit provides a reasonable basis for our opinion.
Critical Audit Matters
The critical audit matters communicated below are matters arising from the current period audit of the financial statements that were communicated or required to be communicated to the audit committee and that (1) relate to accounts or disclosures that are material to the financial statements and (2) involved especially challenging, subjective, or complex judgments. The communication of critical audit matters does not alter in any way our opinion on the consolidated financial statements, taken as a whole, and we are not, by communicating the critical audit matters below, providing separate opinions on the critical audit matters or on the accounts or disclosures to which they relate.
Accounts receivable in China
As described further in Note 6 to the financial statements, the Company has $5.8 million in accounts receivable from customers in China, of which $1.4 million are past due based on their original credit terms. As of December 31, 2020, the Company
recorded an allowance for doubtful accounts of $1 million for these receivables. A majority of the China accounts receivable are from sales to China Mobile or its affiliates, which represented 70% of such receivables at December 31, 2020, with the balance due from local school districts or other government agencies. The Company is actively working with China Mobile and the other customers to arrange payment of the past due balances, and management expects to collect the net remaining balance outstanding of these receivables.
We identified the realization of these receivables as a critical audit matter because a high degree of auditor judgment was required to evaluate various qualitative factors used in the Company’s evaluation of the realization of this receivable, including economic and business conditions in China, current operations of the customer, the financial viability and reputation of China Mobile and other customers, and the past collection history with customers.
Our audit procedures related to the realization of this receivable included the following, among others:
•We evaluated the reasonableness of management’s methodology to determine its allowance for doubtful accounts, including testing and assessing for reasonableness the Company’s key inputs and assumptions used to estimate the realization of the receivables.
• We obtained and read operational communications, to the extent available, between the Company and China Mobile during calendar 2020 and 2021. We also obtained evidence of Company inquiries with the customer to collect the receivable and the customer responses.
•We confirmed with customers, or performed other procedures, to ensure that the Company’s performance obligations related to the outstanding receivable had been met including delivery and acceptance by the customer as of December 31, 2020.
•We examined collections received by the Company subsequent to year end on certain of these receivables, and for those amounts yet uncollected, we verified past collection history with the customers. We also considered the viability of the customer given their size and reputation, or relationship to government entity.
•We compared the Company’s historical transactions with its customers to assess the Company’s ability to accurately forecast collections. We also considered the traditional payment patterns and customs in China.
•We developed an independent expectation of the accounts receivable reserve and compared our independent expectation to the amount recorded in the financial statements.
Marketing Agreement
As described further in Note 15 to the financial statements, during 2020 the Company made a loan of $1.5 million to an unrelated entity that allows this entity to request additional loan distributions up to an aggregate loan amount of approximately $5.1 million. The business purpose for the loan was to allow the other entity to purchase and modify hardware to integrate with the Company’s software and market such integrated product to potential customers. The Company is in the process of formalizing a more formal business relationship with this entity. The Company has determined that advances under the loan agreement were in essence marketing costs as realizability of the loan was uncertain given the lack of formalized business relationship with the entity and the nature of the use of funds. We identified the recording of this advance as a marketing cost as a critical audit matter because a high degree of auditor judgment was required to evaluate various qualitative factors used in the Company’s evaluation of the realization of this advance.
The primary audit procedures we performed to address this critical audit matter included the following, among others:
•We inspected the loan agreement and relevant documentation and confirmed with the other entity.
•We traced the distribution of funds payments made to the other entity.
•We evaluated the Company’s conclusions regarding the application of relevant accounting guidance for the accounting for the advance, including assessing the reasonableness of the significant qualitative assumptions used by the Company in determining the appropriate accounting such as assumptions related to realization of the amount, use of funds, and nature of the business relationship with the other entity.
•We tested the accuracy and completeness of data used by the Company in its evaluation.
We have served as the Company’s auditor since 2020.
/s/ Weinberg & Company
Weinberg & Company
Los Angeles, California
March 31, 2021
Report of Independent Registered Public Accounting Firm
To the Board of Directors and Stockholders
Remark Holdings, Inc.
Las Vegas, Nevada
Opinion on the Financial Statements
We have audited the accompanying consolidated balance sheet of Remark Holdings, Inc. and subsidiaries (the “Company”) as of December 31, 2019 and the related consolidated statements of operations and comprehensive loss, stockholders’ equity (deficit), and cash flows for the year ended December 31, 2019, and the related notes (collectively referred to as the “financial statements”). In our opinion, the consolidated financial statements present fairly, in all material respects, the financial position of the Company as of December 31, 2019, and the results of its operations and its cash flows for the year ended December 31, 2019, in conformity with accounting principles generally accepted in the United States of America.
Going Concern Uncertainty
The accompanying consolidated financial statements have been prepared assuming that the Company will continue as a going concern. As discussed in Note 1 to the consolidated financial statements, the Company has suffered recurring losses from operations and negative cash flows from operating activities and has a negative working capital and a stockholders’ deficit that raise substantial doubt about its ability to continue as a going concern. Management’s plans in regard to these matters are also described in Note 1. The consolidated financial statements do not include any adjustments that might result from the outcome of this uncertainty.
Basis for Opinion
These consolidated financial statements are the responsibility of the Company’s management. Our responsibility is to express an opinion on the Company’s consolidated financial statements based on our audit. We are a public accounting firm registered with the Public Company Accounting Oversight Board (United States) (“PCAOB”) and are required to be independent with respect to the Company in accordance with the U.S. federal securities laws and the applicable rules and regulations of the Securities and Exchange Commission and the PCAOB.
We conducted our audit in accordance with the standards of the PCAOB. Those standards require that we plan and perform the audit to obtain reasonable assurance about whether the consolidated financial statements are free of material misstatement, whether due to error or fraud. As of December 31, 2019, the Company is not required to have, nor were we engaged to perform, an audit of its internal control over financial reporting. As part of our audit, we are required to obtain an understanding of internal control over financial reporting, but not for the purpose of expressing an opinion on the effectiveness of the Company’s internal control over financial reporting. Accordingly, we express no such opinion.
Our audit included performing procedures to assess the risks of material misstatement of the consolidated financial statements, whether due to error or fraud, and performing procedures that respond to those risks. Such procedures included examining, on a test basis, evidence regarding the amounts and disclosures in the consolidated financial statements. Our audit also included evaluating the accounting principles used and significant estimates made by management, as well as evaluating the overall presentation of the consolidated financial statements. We believe that our audit provides a reasonable basis for our opinion.
We have served as the Company’s auditor from 2011 until 2020.
/s/ Cherry Bekaert LLP
Atlanta, Georgia
May 29, 2020
REMARK HOLDINGS, INC. AND SUBSIDIARIES
Consolidated Balance Sheets
(dollars in thousands, except share amounts and par values)
| | | | | | | | | | | |
| December 31, |
| 2020 | | 2019 |
| | | |
| | | |
| Assets | | | |
Cash and cash equivalents (includes VIE of $278 and $49, respectively) | $ | 854 | | | $ | 272 | |
Trade accounts receivable, net (includes VIE of $4,850 and $1,862, respectively) | 5,027 | | | 1,964 | |
Inventory (includes VIE of $112) | 874 | | | — | |
Prepaid expense and other current assets (includes VIE of $248 and $4,159, respectively) | 2,043 | | | 4,623 | |
| | | |
| | | |
| Total current assets | 8,798 | | | 6,859 | |
| | | |
Property and equipment, net (includes VIE of $43 and $222, respectively) | 321 | | | 341 | |
Operating lease assets (includes VIE of $281 and $189, respectively) | 492 | | | 4,359 | |
| Investments in unconsolidated affiliates | 1,030 | | | 1,935 | |
Intangibles, net (includes VIE of $27, respectively) | — | | | 509 | |
Other long-term assets (includes VIE of $68 and $29, respectively) | 670 | | | 824 | |
| Total assets | $ | 11,311 | | | $ | 14,827 | |
| Liabilities | | | |
Accounts payable (includes VIE of $3,655 and $2,187, respectively) | $ | 8,589 | | | $ | 8,126 | |
Accrued expense and other current liabilities (includes VIE of $3,782 and $8,821, respectively) | 6,660 | | | 14,326 | |
Contract liability (includes VIE of $147 and $201, respectively) | 310 | | | 313 | |
| | | |
| Note payable | 1,500 | | | 3,000 | |
| Current maturities of long-term debt, net of unamortized discount and debt issuance cost | — | | | 12,025 | |
| | | |
| Total current liabilities | 17,059 | | | 37,790 | |
Operating lease liabilities, long-term (includes VIE of $79 and $75, respectively) | 194 | | | 4,650 | |
| Warrant liability | 1,725 | | | 115 | |
| | | |
| Long - term debt, net | 1,425 | | | — | |
| | | |
| Total liabilities | 20,403 | | | 42,555 | |
| | | |
| Commitments and contingencies | | | |
| | | |
| Stockholders’ Deficit | | | |
Preferred stock, $0.001 par value; 1,000,000 shares authorized; zero issued | — | | | — | |
Common stock, $0.001 par value; 100,000,000 shares authorized: 99,505,041 and 51,055,159 shares issued and outstanding; each at December 31, 2020 and 2019, respectively | 100 | | | 51 | |
| Additional paid-in-capital | 351,546 | | | 319,275 | |
| Accumulated other comprehensive loss | (226) | | | (227) | |
| Accumulated deficit | (360,512) | | | (346,827) | |
| Total stockholders’ deficit | (9,092) | | | (27,728) | |
| Total liabilities and stockholders’ deficit | $ | 11,311 | | | $ | 14,827 | |
See Notes to Consolidated Financial Statements
REMARK HOLDINGS, INC. AND SUBSIDIARIES
Consolidated Statements of Operations and Comprehensive Loss
(dollars in thousands, except per share amounts)
| | | | | | | | | | | | | | | |
| | | | | Year Ended December 31, |
| | | |
| | | | | 2020 | | 2019 |
| Revenue, net | | | | | $ | 10,145 | | | $ | 5,020 | |
| Cost and Expense | | | | | | | |
| Cost of revenue (excluding depreciation and amortization) | | | | | 6,422 | | | 3,514 | |
Sales and marketing 1 | | | | | 3,378 | | | 3,003 | |
Technology and development 1 | | | | | 4,142 | | | 3,573 | |
General and administrative 1 | | | | | 9,368 | | | 14,174 | |
| Depreciation and amortization | | | | | 308 | | | 982 | |
| Impairments | | | | | 772 | | | 2,522 | |
| Other operating expense | | | | | — | | | 6 | |
| Total expense | | | | | 24,390 | | | 27,774 | |
| Operating loss from continuing operations | | | | | (14,245) | | | (22,754) | |
| Other income (expense) | | | | | | | |
| Interest expense | | | | | (1,342) | | | (1,876) | |
| Other income, net | | | | | — | | | 530 | |
| Gain on lease termination | | | | | 3,582 | | | — | |
| | | | | | | |
| Change in fair value of warrant liability | | | | | (1,610) | | | 1,268 | |
| Other loss | | | | | (70) | | | (172) | |
| Total other income (expense), net | | | | | 560 | | | (250) | |
| | | | | | | |
| | | | | | | |
| Loss from continuing operations | | | | | (13,685) | | | (23,004) | |
Loss from discontinued operations, net of tax | | | | | — | | | (2,610) | |
| Net loss | | | | | $ | (13,685) | | | $ | (25,614) | |
| Other comprehensive income (loss) | | | | | | | |
| Foreign currency translation adjustments | | | | | 1 | | | (259) | |
| Comprehensive loss | | | | | $ | (13,684) | | | $ | (25,873) | |
| | | | | | | |
| Weighted-average shares outstanding, basic and diluted | | | | | 85,578 | | | 44,432 | |
| | | | | | | |
| Net loss per share, basic and diluted | | | | | | | |
| Continuing operations | | | | | $ | (0.16) | | | $ | (0.52) | |
| Discontinued operations | | | | | — | | | (0.06) | |
| Consolidated | | | | | $ | (0.16) | | | $ | (0.58) | |
| | | | | | | |
1 Includes share-based compensation as follows: | | | | | | | |
| Sales and marketing | | | | | $ | 164 | | | $ | 24 | |
| Technology and development | | | | | 484 | | | 70 | |
| General and administrative | | | | | 149 | | | 225 | |
| | | | | | | |
See Notes to Consolidated Financial Statements
REMARK HOLDINGS, INC. AND SUBSIDIARIES
Consolidated Statements of Stockholders’ Deficit
(in thousands, except number of shares)
| | | | | | | | | | | | | | | | | | | | | | | | | | | | | | | | | | | |
| | | | | |
| Common Stock Shares | | Common Stock Par Value | | Additional Paid-In Capital | | Accumulated Other Comprehensive Income (Loss) | | Accumulated Deficit | | Total |
| Balance at December 31, 2018 | 39,053,312 | | | $ | 39 | | | $ | 308,018 | | | $ | 32 | | | $ | (321,213) | | | $ | (13,124) | |
| Net loss | — | | | — | | | — | | | — | | | (25,614) | | | (25,614) | |
| Share-based compensation | — | | | — | | | 425 | | | — | | | — | | | 425 | |
| Common stock issuances | 11,999,597 | | | 12 | | | 10,828 | | | — | | | — | | | 10,840 | |
| Equity instrument exercises | 2,250 | | | — | | | 4 | | | — | | | — | | | 4 | |
| Other | — | | | — | | | — | | | (259) | | | — | | | (259) | |
| Balance at December 31, 2019 | 51,055,159 | | | 51 | | 319,275 | | | (227) | | | (346,827) | | | (27,728) | |
| Net loss | — | | | — | | | — | | | — | | | (13,685) | | | (13,685) | |
| Share-based compensation | — | | | — | | | 160 | | | — | | | — | | | 160 | |
| Common stock issuances | 48,298,893 | | | 48 | | | 31,982 | | | — | | | — | | | 32,030 | |
| Equity instrument exercises | 150,989 | | | 1 | | | 129 | | | — | | | — | | | 130 | |
| Other | — | | | — | | | — | | | 1 | | | — | | | 1 | |
| Balance at December 31, 2020 | 99,505,041 | | | $ | 100 | | | $ | 351,546 | | | $ | (226) | | | $ | (360,512) | | | $ | (9,092) | |
| | | | | | | | | | | |
See Notes to Consolidated Financial Statements
REMARK HOLDINGS, INC. AND SUBSIDIARIES
Consolidated Statements of Cash Flows
(dollars in thousands)
| | | | | | | | | | | |
| Year Ended December 31, |
| |
| 2020 | | 2019 |
Cash flows from operating activities: | | | |
Net loss | $ | (13,685) | | | $ | (25,614) | |
Loss from discontinued operations | — | | | 2,610 | |
| Loss from continuing operations | (13,685) | | | (23,004) | |
Adjustments to reconcile net loss to net cash used in operating activities: | | | |
Change in fair value of warrant liability | 1,610 | | | (1,268) | |
Depreciation and amortization | 308 | | | 982 | |
Share-based compensation | 797 | | | 319 | |
Amortization of debt issuance costs and discount | — | | | 1,436 | |
| | | |
| Gain on lease termination | (3,582) | | | — | |
Loss on disposal of long-lived assets | 77 | | | 150 | |
Loss on impairment of intangible assets, including goodwill | 772 | | | 2,522 | |
Other | 269 | | | 745 | |
Changes in operating assets and liabilities: | | | |
Accounts receivable | (2,825) | | | 3,752 | |
Prepaid expense and other assets | (779) | | | 1,604 | |
Operating lease assets | 73 | | | 524 | |
Accounts payable, accrued expense and other liabilities | (920) | | | (1,413) | |
Contract liability | (27) | | | 209 | |
Operating lease liabilities | (135) | | | 813 | |
Net cash used in continuing operating activities | (18,047) | | | (12,629) | |
Net cash used in discontinued operating activities | — | | | (7,159) | |
Net cash used in operating activities | (18,047) | | | (19,788) | |
Cash flows from investing activities: | | | |
| | | |
Purchases of property, equipment and software | (290) | | | (8) | |
Payment of payroll costs capitalized to software in progress | — | | | (127) | |
Proceeds from sale of business | — | | | 30,000 | |
| | | |
Net cash provided by (used in) continuing investing activities | (290) | | | 29,865 | |
Net cash used in discontinued investing activities | — | | | (18,396) | |
Net cash provided by (used in) investing activities | (290) | | | 11,469 | |
Cash flows from financing activities: | | | |
Proceeds from issuance of common stock, net | 32,135 | | | 10,844 | |
Proceeds from debt issuance | 1,425 | | | — | |
Payment of debt issuance cost | — | | | (2,275) | |
Repayments of debt | (13,781) | | | (25,526) | |
Payment of contingent consideration related to business acquisitions | (860) | | | — | |
Net cash provided by (used in) financing activities | 18,919 | | | (16,957) | |
Net increase (decrease) in cash, cash equivalents and restricted cash | 582 | | | (25,276) | |
Cash, cash equivalents and restricted cash: | | | |
Beginning of period, including cash in disposal group | 272 | | | 25,548 | |
| | | |
End of period | $ | 854 | | | $ | 272 | |
| | | |
Supplemental cash flow information: | | | |
Cash paid for interest | $ | 965 | | | $ | 2,211 | |
| | | |
| | | |
Supplemental schedule of non-cash activities: | | | |
Addition of interest to debt principal | $ | — | | | $ | 948 | |
Increase in loan payable | $ | — | | | $ | 1,103 | |
| Offsetting of other receivables against other current liabilities | $ | 3,060 | | | $ | — | |
See Notes to Consolidated Financial Statements
REMARK HOLDINGS, INC. AND SUBSIDIARIES
Notes to Consolidated Financial Statements
NOTE 1. ORGANIZATION, BUSINESS AND OTHER ITEMS
Organization and Business
Remark Holdings, Inc. and subsidiaries (“Remark”, “we”, “us”, or “our”), which include its consolidated variable-interest entities (“VIEs”), are primarily technology-focused. Our KanKan data intelligence platform serves as the basis for our development and deployment of artificial-intelligence-based (“AI-based”) solutions for businesses in many industries and geographies. We also own and operate an e-commerce digital media property focused on a luxury beach lifestyle. Our common stock is listed on the Nasdaq Capital Market under the ticker symbol MARK.
We recognize revenue primarily from sales of AI-based products and services in the U.S., under our Remark AI brand, and in China under the KanKan brand.
Economic and political risks
Our operations in China are subject to special considerations and significant risks not typically associated with companies in the United States, including risks associated with, among others, the political, economic and legal environment and foreign currency exchange. Our results may be adversely affected by changes in the political conditions in China, and by changes in governmental policies with respect to laws and regulations, anti-inflationary measures, currency conversion, remittances abroad, and rates and methods of taxation.
COVID-19
Our consolidated financial statements for the year ended December 31, 2020 were impacted by the effects of the global outbreak of novel strains of coronavirus, or COVID-19, as national and local governmental authorities in China and the U.S., where we operate, placed significant restrictions on travel and other activities within their respective countries, leading to extended business closures. The restrictions and resulting business closures limited our operational capabilities, which could have a material adverse impact on our business and which have created significant uncertainties, such as the potential adverse effect of the pandemic on the economy, our vendors, our employees and customers and customer sentiment in general.
The continuing impact of the pandemic on our business and financial results will depend largely on future developments, including how new COVID-19 variants affect the duration and severity of the outbreak, the length of any new or continuing travel restrictions and business closures imposed by domestic and foreign governments, the impact on capital and financial markets and the related impact on the financial circumstances of our customers, all of which are highly uncertain and cannot be predicted. The pandemic-related situation changes rapidly, and additional impacts of which we are not currently aware may arise, underscored by the somewhat recent surge in cases in the U.S and the newly-discovered COVID-19 variants. We are closely monitoring developments in the U.S. and in China and are continually assessing the potential impact on our business.
To mitigate the potential material negative effects that COVID-19 may have on our business and to do our part to provide customers with the means to limit the spread of COVID-19, we have repurposed and improved our existing urban life cycle solution that we were selling to make schools in China “smart” schools to build a new product line of high-quality, highly-effective thermal imaging solutions that leverage our innovative software to provide customers with the ability to scan crowds and areas of high foot traffic for indications that certain persons may require secondary screening. We sell such products primarily in the U.S., as well as in other countries.
Going Concern
During the year ended December 31, 2020, and in each fiscal year since our inception, we have incurred net losses which have resulted in an accumulated deficit of $360.5 million as of December 31, 2020. Additionally, our operations have historically used more cash than they have provided. Net cash used in operating activities was $18.0 million during the year ended December 31, 2020. As of December 31, 2020, our cash and cash equivalents balance was $0.9 million, and we had a negative working capital balance of $8.3 million and total stockholders’ deficit of $9.1 million.
Our history of recurring operating losses, working capital deficiencies and negative cash flows from operating activities give rise to substantial doubt regarding our ability to continue as a going concern. The financial statements do not include any adjustments to reflect the possible future effects on the recoverability and classification of assets or the amounts and classifications of liabilities that may result from our possible inability to continue as a going concern.
We intend to fund our future operations and meet our financial obligations through revenue growth from our AI offerings, as well as through sales of our thermal-imaging products. We cannot, however, provide assurance that revenue, income and cash flows generated from our businesses will be sufficient to sustain our operations in the twelve months following the filing of this Form 10-K. As a result, we are actively evaluating strategic alternatives including debt and equity financings and potential sales of investment assets or operating businesses. No assurance can be given that any future financing will be available or, if available, that it will be on terms that are satisfactory to us. Even if we are able to obtain additional financing, it may contain undue restrictions on our operations, in the case of debt financing or cause substantial dilution for its stockholders, in case of equity financing.
Conditions in the debt and equity markets, as well as the volatility of investor sentiment regarding macroeconomic and microeconomic conditions (in particular, in response to the COVID-19 pandemic), will play primary roles in determining whether we can successfully obtain additional capital. We cannot be certain that we will be successful at raising additional capital.
A variety of factors, many of which are outside of our control, affect our cash flow; those factors include the effects of the COVID-19 pandemic, regulatory issues, competition, financial markets and other general business conditions. Based on financial projections, we believe that we will be able to meet our ongoing requirements for at least the next 12 months with existing cash, cash equivalents and cash resources, and based on the probable success of one or more of the following plans:
•develop and grow new product line(s)
•monetize existing assets
•obtain additional capital through debt and/or equity issuances.
However, projections are inherently uncertain and the success of our plans is largely outside of our control. As a result, there is substantial doubt regarding our ability to continue as a going concern, and we may fully utilize our cash resources prior to March 31, 2022.
NOTE 2. SUMMARY OF SIGNIFICANT ACCOUNTING POLICIES
Consolidation
We include all of our subsidiaries, including the VIEs for which we are the primary beneficiary, in our consolidated financial statements, eliminating all significant intercompany balances and transactions during consolidation.
To comply with China’s laws which restrict foreign ownership of entities that operate within industries deemed sensitive by the Chinese government, we employ what we believe is a commonly-used organizational structure consisting of a wholly-foreign owned enterprise (“WFOE”) and the VIEs to operate our KanKan business. We own 100% of the equity of the WFOE, while the VIEs are companies formed in China under local laws which are owned by members of our management team. We funded the registered capital and operating expenses of the VIEs by extending loans to the VIEs’ owners. We are the primary beneficiary of the VIEs because the relationships between the VIEs and our WFOE are governed by contractual agreements, including in each case an Exclusive Call Option Agreement, an Exclusive Business Cooperation Agreement, a Proxy Agreement and an Equity Pledge Agreement, which give us control over the operations of the VIEs.
With regard to our investment in Sharecare, Inc. (“Sharecare”), GAAP allows us to continue to carry our investment at cost less impairment until such time as an observable price change in the underlying security occurs. Any gains or losses resulting from a change in fair value are recorded to the statement of operations. We use the equity method for equity investments in which we can exercise significant influence over the investee.
Use of Estimates
We prepare our consolidated financial statements in conformity with GAAP. While preparing our financial statements, we make estimates and assumptions that affect amounts reported and disclosed in the consolidated financial statements and accompanying notes. Accordingly, actual results could differ from those estimates. On an ongoing basis, we evaluate our estimates, including those related to accounts receivable and long-term receivables, intangible assets, the useful lives of property and equipment, share-based compensation, the fair value of the warrant liability, deferred income taxes, and inventory reserve among other items.
As of December 31, 2020, the impact of the COVID-19 pandemic continues to unfold. As a result, many of our estimates and assumptions required increased judgment and carry a higher degree of variability and volatility. As events continue to evolve and additional information becomes available, our estimates may change materially in future periods.
Cash and cash equivalents
Our cash and cash equivalents consist of funds held in bank accounts. Cash equivalents are highly-liquid investments with original maturities of three months or less, including money market funds.
We maintain cash balances in United States dollars (“USD”), Chinese Renminbi (“RMB”), and Hong Kong dollars (“HKD”). The following table, reported in USD, disaggregates our cash balances by currency denomination (in thousands):
| | | | | | | | | | | | | | | | | | | |
| | | | | | | | | December 31, 2020 | | December 31, 2019 |
| Cash denominated in: | | | | | | | | | | | |
| USD | | | | | | | | | $ | 563 | | | $ | 216 | |
| HKD | | | | | | | | | 8 | | | 2 | |
| RMB | | | | | | | | | 283 | | | 54 | |
| Total cash | | | | | | | | | $ | 854 | | | $ | 272 | |
We maintain substantially all of our USD-denominated cash at a U.S financial institution where the balances are insured by the Federal Deposit Insurance Corporation up to $250,000. At times, however, our cash balances may exceed the FDIC-insured limit. As of December 31, 2020, we do not believe we have any significant concentrations of credit risk, although approximately $0.3 million of our USD-denominated cash balance exceeded the FDIC-insured limit. Cash held by our non-U.S. subsidiaries is subject to foreign currency fluctuations against the USD, although such risk is somewhat mitigated because we transfer U.S. funds to China to fund local operations. If, however, the USD is devalued significantly against the RMB, our cost to further develop our business in China could exceed original estimates.
Leases
We adopted Accounting Standards Codification Topic 842, Leases (“ASC 842”), as of January 1, 2019. When adopting ASC 842 we elected several practical expedients permitted under the transition guidance within ASC 842, which, among other things, allowed us to carry forward the historical lease classification and to avoid recording leases that had expired prior to the date of adoption. We also elected to combine the lease and non-lease components of our leases for office space (which represent the largest portion of our operating lease assets and liabilities) and not to record leases with initial terms of 12 months or less (short-term leases) on the balance sheet. We amortize the cost of short-term leases on a straight-line basis over the lease term.
Foreign Currency Translation
We report all currency amounts in USD. Our China VIEs, however, maintain their books and records in their RMB functional currency, while we have other subsidiaries with minimal activity which maintain their books and records in their HKD functional currency.
In general, when consolidating our subsidiaries or VIEs with non-USD functional currencies, we translate the amounts of assets and liabilities into USD using the exchange rate on the balance sheet date, and the amounts of revenue and expense are translated at the average exchange rate prevailing during the period. The gains and losses resulting from translation of financial statement amounts into USD are recorded as a separate component of accumulated other comprehensive loss within stockholders’ deficit.
We used the exchange rates in the following table to translate amounts denominated in non-USD currencies as of and for the periods noted: | | | | | | | | | | | |
| 2020 | | 2019 |
Exchange rates at December 31st: | | | |
| RMB:USD | 0.153 | | | 0.140 | |
| HKD:USD | 0.129 | | | 0.128 | |
| | | |
Average exchange rate during the twelve months ended December 31st: | | | |
| RMB:USD | 0.143 | | | 0.146 | |
Revenue Recognition
We evaluate all of our agreements with customers to determine whether they qualify as contracts in scope of the current revenue guidance in GAAP. If an agreement qualifies as a contract in scope, we then identify the performance obligations in the contract, determine the transaction price of the contract, allocate such transaction price to the performance obligations in the contract and determine whether to recognize revenue when or as a performance obligation is satisfied.
We regularly review our customers’ financial positions to ensure that collectability of amount due from them is reasonably assured. If there is uncertainty related to the timing of collections from our customer, we consider this to be uncertainty of the customer’s ability and intention to pay us when consideration is due. Accordingly, we recognize revenue only when we have transferred control of the goods or services and collectability is probable.
We recognize revenue from warranty contracts on a straight-line basis over the period of the warranty.
When customers pay us prior to when we satisfy our obligation to transfer control of promised goods or services, we record the amount that reflects the consideration to which we expect to be entitled as a contract liability until such time as we satisfy our performance obligation.
AI-Based Products
We generate revenue by developing AI-based products, including fully-integrated AI solutions which combine our proprietary technology with third-party hardware and software products to meet end-user specifications. Under one type of contract for our AI-based products, we provide a single, continuous service to clients who control the assets as we create them. Accordingly, we recognize the revenue over the period of time during which we provide the service. Under another type of contract, we have performance obligations to provide fully-integrated AI solutions to our customer and we recognize revenue at the point in time when each performance obligation is completed and delivered to, tested by and accepted by our customer.
For our contracts with customers, we generally extend short-term credit policies to our customers, typically up to one year for large-scale projects.
We record the incremental costs of obtaining contracts as an expense when incurred, because such costs would otherwise be amortized over a period of less than one year if capitalized.
Other
We generate revenue from other sources, such as from e-commerce activity in which we sell goods to our customers, or media production which involves the production of video or Internet-based content for our customers. We recognize the revenue from these contracts at the point in time when we transfer control of the good sold to the customer or when we deliver the promised media content. Substantially all of our contracts with customers that generate Other revenue are completed within one year or less.
Share-Based Compensation
For grants of restricted stock or restricted stock units, we measure fair value using the closing price of our stock on the measurement date, while we use the Black-Scholes-Merton option pricing model (the “BSM Model”) to estimate the fair value of stock options and similar instruments awarded.
The BSM Model requires the following inputs:
•Expected volatility of our stock price. We analyze the historical volatility of our stock price utilizing daily stock price returns, and we also review the stock price volatility of certain peers. Using the information developed from such analysis and our judgment, we estimate how volatile our stock price will be over the period we expect the stock options will remain outstanding.
•Risk-free interest rate. We estimate the risk-free interest rate using data from the Federal Reserve Treasury Constant Maturity Instruments H.15 Release (a table of rates downloaded from the Federal Reserve website) as of the valuation date for a security with a remaining term that approximates the period over which we expect the stock options will remain outstanding.
•Stock price, exercise price and expected term. We use an estimate of the fair value of our common stock on the measurement date, the exercise price of the option, and the period over which we expect the stock options will remain outstanding.
We do not currently issue dividends, but if we did so, then we would also include an estimated dividend rate as an input to the BSM model. Generally speaking, the BSM model tends to be most sensitive to changes in stock price, volatility or expected term.
We measure compensation expense as of the grant date for granted equity-classified instruments and as of the settlement date for granted liability-classified instruments (meaning that we re-measure compensation expense at each balance sheet date until the settlement date occurs).
Once we measure compensation expense, we recognize it over the requisite service period (generally the vesting period) of the grant, net of forfeitures as they occur.
Accounts Receivable
We regularly evaluate the collectability of trade receivable balances based on a combination of factors such as customer credit-worthiness, past transaction history with the customer, current economic industry trends and changes in customer payment patterns. If we determine that a customer will be unable to fully meet its financial obligation, such as in the case of a bankruptcy filing or other material events impacting its business, a specific reserve for bad debt will be recorded to reduce the related receivable to the amount expected to be recovered.
Income Taxes
We recognize deferred tax assets (“DTAs”) and deferred tax liabilities (“DTLs”) to account for the effects of temporary differences between the tax basis of an asset or liability and its amount as reported in our consolidated balance sheets, using enacted tax rates expected to apply to taxable income in the years in which we expect those temporary differences to be recovered or settled. Any effect on DTAs or DTLs resulting from a change in enacted tax rates is included in income during the period that includes the enactment date.
We reduce the carrying amounts of DTAs by a valuation allowance if, based upon all available evidence (both positive and negative), we determine that it is more likely than not that such DTAs will not be realizable. Such assessment considers, among other matters, the nature, frequency and severity of current and cumulative losses, our forecasts of future profitability, tax planning strategies, the duration of statutory carryforward periods, and our experience with the utilization of operating loss and tax credit carryforwards before expiration.
We apply a recognition threshold and measurement attribute related to uncertain tax positions taken or expected to be taken on our tax returns. We recognize a tax benefit for financial reporting of an uncertain income tax position when it has a greater than 50% likelihood of being sustained upon examination by the taxing authorities. We measure the tax benefit of an uncertain tax position based on the largest benefit that has a greater than 50% likelihood of being ultimately realized, including evaluation of settlements.
Inventory
We use the first-in first-out method to determine the cost of our inventory, then we report inventory at the lower of cost or net realizable value. We regularly review our inventory quantities on hand and record a provision for excess and obsolete inventory based primarily on our estimated sales forecasts.
Advertising Expense
Advertising expense is recorded during the period in which it is incurred. We incurred advertising expense during the years ended December 31, 2020 and 2019 of $0.2 million and $0.3 million, respectively.
Research and Development
Engineering cost is recorded as technology and development expense during the period in which it is incurred.
Product Warranties
We offer extended warranties on our products for periods of one to three years. To estimate our warranty cost, we use historical warranty claim experience and we then net such cost against the related product revenue. Warranty costs were not material for the years ended December 31, 2020 and 2019.
Property, Equipment and Software
We state property and equipment at cost and depreciate such assets using the straight-line method over the estimated useful lives of each asset category. For leasehold improvements, we determine amortization using the straight-line method over the shorter of the lease term or estimated useful life of the asset. We expense repairs and maintenance costs as incurred, while capitalizing betterments and capital improvements and depreciating such costs over the remaining useful life of the related asset.
We capitalize qualifying costs of computer software that we incur during the application development stage, as well as the cost of upgrades and enhancements that result in additional functionality, and we amortize such costs using the straight-line method over a period of three years, the expected period of the benefit.
Net Loss per Share
We calculate basic net loss per share using the weighted-average number of common stock shares outstanding during the period. For the calculation of diluted net loss per share, we give effect to all the shares of common stock that were outstanding during the period plus the number of additional common shares that would have been outstanding if all dilutive potential common shares had been issued, using the treasury stock method. Potential common shares are excluded from the computation when their effect is anti-dilutive. Dilutive potential shares of common stock consist of incremental shares of common stock issuable upon exercise of stock options and warrants.
For the year ended December 31, 2020 and 2019, there were no reconciling items related to either the numerator or denominator of the loss per share calculation, as their effect would have been anti-dilutive.
Securities which would have been anti-dilutive to a calculation of diluted earnings per share for the year ended December 31, 2020 and 2019 include 9,942,341 and 10,359,079 outstanding stock options, respectively, and 40,000 and 3,966,613 outstanding stock warrants, respectively.
Segments
Existing GAAP, which establishes a management approach to segment reporting, defines operating segments as components of an entity about which separate, discrete financial information is available for evaluation by the chief operating decision-maker. We have identified our Chief Executive Officer as our chief operating decision maker, who reviews operating results to make decisions about allocating resources and assessing performance based upon only one operating segment.
Commitments and Contingencies
We record a liability for a loss contingency when we determine that it is probable that we have incurred such liability and we can reasonably estimate the amount.
Impairments
Long-Lived Assets Other Than Indefinite-Lived Intangible Assets
When events or changes in circumstances indicate that the carrying amount of a long-lived asset may not be recoverable, we evaluate long-lived assets for potential impairment, basing our testing method upon whether the assets are held for sale or held for use. For assets classified as held for sale, we recognize the asset at the lower of carrying value or fair market value less costs of disposal, as estimated based on comparable asset sales, offers received, or a discounted cash flow model. For assets held and used, we estimate the future undiscounted cash flows expected to result from the use of the asset and its eventual disposition. If the sum of the expected undiscounted future cash flows is less than the carrying value of the asset, we recognize an impairment loss for the difference between the carrying value of the asset and its fair value.
Indefinite-Lived Intangible Assets
In the fourth quarter of each fiscal year, we test indefinite-lived intangible assets for impairment. When testing for impairment, we first evaluate qualitative factors to determine whether events and circumstances indicate that, more likely than not, an indefinite-lived intangible asset is impaired. If, after evaluating the totality of events and circumstances and their potential effect on significant inputs to the fair value determination, we determine that, more likely than not, an indefinite-lived intangible asset is impaired, we then quantitatively test for impairment.
Investments
We routinely perform an assessment of our investments in Sharecare and in AIO (see Note 7) to determine if they are other-than-temporarily impaired. An investment is impaired when the fair value of the investment declines to an amount less than the cost or amortized cost of that investment. As part of our assessment process, we determine whether the impairment is temporary or other-than-temporary. We base our assessment on both quantitative criteria and qualitative information, considering a number of factors including, but not limited to how long the security has been impaired, the amount of the impairment, the financial condition and near-term prospects of the issuer, whether the issuer is current on contractually-obligated interest and principal payments, key corporate events pertaining to the issuer and whether the market decline was affected by macroeconomic conditions.
If we determine that an investment has incurred an other-than-temporary impairment, we permanently reduce the cost of the equity security to fair value and recognize an impairment charge in our consolidated statements of operations.
Fair Value of Financial Instruments
Fair value is the price that would be received to sell an asset or paid to transfer a liability in an orderly transaction between market participants (an exit price). When reporting the fair values of our financial instruments, we prioritize those fair value measurements into one of three levels based on the nature of the inputs, as follows:
Level 1: Valuations based on quoted prices in active markets for identical assets and liabilities;
Level 2: Valuations based on observable inputs that do not meet the criteria for Level 1, including quoted prices in inactive markets and observable market data for similar, but not identical instruments; and
Level 3: Valuations based on unobservable inputs, which are based upon the best available information when external market data is limited or unavailable.
The fair value hierarchy requires us to use observable market data, when available, and to minimize the use of unobservable inputs when determining fair value. For some products or in certain market conditions, observable inputs may not be available.
We believe the reported carrying amounts for cash and cash equivalents, receivables, prepaids and other current assets, accounts payable, accrued expenses and other current liabilities, approximate their fair values because of the short-term nature of these financial instruments.
Liabilities Related to Warrants Issued
We record certain common stock warrants we issued (see Note 5 for more detailed information) at fair value and recognize the change in the fair value of such warrants as a gain or loss which we report in the Other income (expense) section in our consolidated statement of operations. We report the warrants that we record at fair value as liabilities because they contain a conditional promise to issue a variable number of our common stock shares upon the warrants’ expiration, and the monetary amount of such obligation was fixed at the inception of the contract. We estimate the fair value of the warrants using an option pricing model.
Recently Issued Accounting Pronouncements
In August 2020, the Financial Accounting Standards Board (“FASB”) issued Accounting Standards Update (“ASU”) No. 2020-06 (“ASU 2020-06”), Debt—Debt with Conversion and Other Options (Subtopic 470-20) and Derivatives and Hedging—Contracts in Entity’s Own Equity (Subtopic 815-40): Accounting for Convertible Instruments and Contracts in an Entity’s Own Equity. The ASU will simplify the accounting for convertible instruments by reducing the number of accounting models for convertible debt instruments and convertible preferred stock. Limiting the accounting models will result in fewer embedded conversion features being separately recognized from the host contract as compared with current GAAP. Convertible instruments that continue to be subject to separation models are (1) those with embedded conversion features that are not clearly and closely related to the host contract, that meet the definition of a derivative, and that do not qualify for a scope exception from derivative accounting and (2) convertible debt instruments issued with substantial premiums for which the premiums are recorded as paid-in capital. The ASU also amends the guidance for the derivatives scope exception for contracts in an entity’s own equity to reduce form-over-substance-based accounting conclusions. With regard to our financial reporting, ASU 2020-06 will be effective January 1, 2024, and early adoption is permitted, but no earlier than January 1, 2021, including interim periods within that year. We are currently evaluating what effect(s) the adoption of ASU 2020-06 may have on our consolidated financial statements, but we do not believe the impact of the ASU will be material to our financial position, results of operations and cash flows. The effect will largely depend on the composition and terms of the financial instruments at the time of adoption.
In June 2016, the FASB issued ASU 2016-13, Measurement of Credit Losses on Financial Instruments (Topic 326). The ASU requires entities to use a forward-looking approach based on current expected credit losses to estimate credit losses on certain types of financial instruments, including trade receivables, which may result in the earlier recognition of allowances for losses. With regard to our financial reporting, ASU 2016-13 will be effective beginning January 1, 2023, and early adoption is permitted. We do not believe the impact of the ASU will be material to our financial position, results of operations and cash flows.
We have reviewed all accounting pronouncements recently issued by the FASB and the Securities and Exchange Commission. The authoritative pronouncements that we have already adopted did not have a material effect on our financial condition, results of operations, cash flows or reporting thereof, and except as otherwise noted above, we do not believe that any of the authoritative pronouncements that we have not yet adopted will have a material effect upon our financial condition, results of operations, cash flows or reporting thereof.
NOTE 3. CONCENTRATIONS OF RISK
Revenue and Accounts Receivable
The disaggregation of revenue tables in Note 4 demonstrate the concentration in our revenue from certain products and the geographic concentration of our business. We also have a concentration in the volume of business we transacted with customers, as during the year ended December 31, 2020, customer A represented about 31% of our revenue and customer B represented about 11% of our revenue, while during year ended December 31, 2019, customer C accounted for about 27% of our revenue. At December 31, 2020, customer A represented approximately 38% of our gross accounts receivable, while at December 31, 2019, customer D represented about 31% of our gross accounts receivable and customer E represented about 17% of our gross accounts receivable.
Cost of Sales and Accounts Payable
The various hardware we purchase to fulfill our contracts with customers is not especially unique in nature. Based on our analysis, we believe that should any disruption in our current supply chain occur, a sufficient number of alternative vendors is available to us, at reasonably comparable specifications and price, such that we would not experience a material negative impact on our ability to procure the hardware we need to operate our business.
NOTE 4. REVENUE
We sell AI-based products that include our Remark AI Thermal Kits and rPads in the U.S., as well as the various customized products we sell in China based upon computer vision and other technologies.
We do not include disclosures related to remaining performance obligations because substantially all our contracts with customers have an original expected duration of one year or less or, with regard to our stand-ready obligations, the amounts involved are not material.
Disaggregation of Revenue
The following table presents a disaggregation of our revenue by major category (in thousands): | | | | | | | | | | | |
| Year Ended December 31, |
| Revenue by category | 2020 | | 2019 |
| AI-based products | 9,596 | | | 3,595 | |
Other | 549 | | | 1,425 | |
| Revenue | $ | 10,145 | | | $ | 5,020 | |
The following table presents a disaggregation of our revenue by country (in thousands): | | | | | | | | | | | |
| Year Ended December 31, |
| Revenue by country | 2020 | | 2019 |
| China | 7,876 | | | 3,595 | |
| United States | 2,269 | | | 1,425 | |
| | | |
| Revenue | $ | 10,145 | | | $ | 5,020 | |
Significant Judgments
When accounting for revenue we make certain judgments, such as whether we act as a principal or as an agent in transactions or whether our contracts with customers fall within the scope of current GAAP regarding revenue, that affect the determination of the amount and timing of our revenue from contracts with customers. Based on the current facts and circumstances related to our contracts with customers, none of the judgments we make involve an elevated degree of qualitative significance or complexity such that further disclosure is warranted in terms of their potential impact on the amount and timing of our revenue.
Contract Assets and Contract Liabilities
We do not currently generate material contract assets. During the year ended December 31, 2020, we recognized approximately $0.3 million of revenue which was included in the beginning balance of Contract liability at January 1, 2020, while during the comparable period of 2019, we did not recognize a material amount of revenue which was included in the beginning balance of Contract liability at January 1, 2019.
Certain Agreements Related to AI-Based Product Sales
In December 2018, we completed two fully-integrated AI solutions for which we fully performed under the agreement and title to the product passed to our customer, so we recognized cost of revenue of $4.0 million; however, we did not recognize the
$4.6 million of revenue from such projects due to uncertainty regarding the timing of collection of amounts payable to us under the agreement. The uncertainty regarding the timing of collection prevented us from determining that collectibility of all amounts payable to us under the agreements was probable, resulting in a timing difference between recognition of cost and recognition of revenue.
Though we could not recognize the revenue until collectability was deemed probable, we expected to fully collect the amounts payable to us under our legally-enforceable agreements and, therefore, we recorded a receivable of $4.6 million in Prepaid expense and other current assets, and a liability of the same amount in Accrued expense and other current liabilities in December 2018. During the years ended December 31, 2020 and 2019, we recognized revenue of approximately $0.5 million and $1.1 million, respectively, on the noted projects, resulting in the balances of Prepaid expense and other current assets and Accrued expense and other current liabilities each containing approximately $3.5 million related to such projects as of December 31, 2019, As of December 31, 2020, we could no longer ascertain the probability of collecting the remaining amounts receivable, and as a result, we offset the remaining asset balance of $3.1 million against the related liability.
NOTE 5. FAIR VALUE MEASUREMENTS
Liabilities Related to Warrants to Purchase Common Stock
At the end of each reporting period, until expiry, we use an option pricing model to estimate and report the fair value of liabilities related to certain outstanding warrants to purchase common stock. As of December 31, 2020, our outstanding liability-classified warrants include the warrants we issued or that we are obligated to issue as part of the consideration for our acquisition (the “CBG Acquisition”) of assets of China Branding Group Limited (“CBG”) in September 2016 (the “CBG Acquisition Warrants”). The warrants we issued in connection with the financing we obtained for the CBG Acquisition (referred to in our prior reports as the CBG Financing Warrants) expired on September 24, 2020 without being exercised; therefore, the balance of $1.7 million as of December 31, 2020 represents the liability associated with the CBG Acquisition Warrants.
The following table presents the quantitative inputs, which we classify in Level 3 of the fair value hierarchy, used in estimating the fair value of the warrants: | | | | | | | | | | | |
| December 31, |
| 2020 | | 2019 |
| CBG Financing Warrants | | | 85.00 | % |
| Expected volatility | | | 1.60 | % |
| Risk-free interest rate | | | 0.73 |
| Expected remaining term (years) | | | |
| | | |
| CBG Acquisition Warrants | | | |
| Expected volatility | 85.00 | % | | 75.00 | % |
| Risk-free interest rate | 0.18 | % | | 1.65 | % |
| Expected remaining term (years) | 2.73 | | 3.72 |
The following table presents the change in the liability balance associated with our liability-classified warrants (in thousands): | | | | | | | | | | | |
| Year Ended December 31, |
| 2020 | | 2019 |
Balance at beginning of period | $ | 115 | | | $ | 1,383 | |
Expiration of warrants | (115) | | | — | |
Increase (decrease) in fair value | 1,725 | | | (1,268) | |
Balance at end of period | $ | 1,725 | | | $ | 115 | |
As of December 31, 2020 and 2019, warrants outstanding included CBG Acquisition Warrants which may be exercised to purchase 40,000 shares of our common stock at a per-share exercise price of $10.00 (we are also committed to the future issuance of additional CBG Acquisition Warrants to purchase up to 5,710,000 of our common shares at the same per-share exercise price as the CBG Acquisition Warrant that has already been issued (see additional information in Note 16)) and, as of December 31, 2019, the CBG Financing Warrants, which could have been exercised to purchase 3,966,613 shares of our common stock at an exercise price of $3.70 per share.
Contingent Consideration Issued in Business Acquisition
We used the discounted cash flow valuation technique to estimate the fair value of the liability related to certain cash payments that we were obligated make related to our acquisition of Vegas.com, LLC (“Vegas.com”) in September 2015 that were contingent upon the performance of Vegas.com in the years ended December 31, 2016, 2017, and 2018 (the “Earnout Payments”). The significant unobservable inputs that we used, which we classify in Level 3 of the fair value hierarchy, were projected earnings before interest, taxes, depreciation and amortization (“EBITDA”), the probability of achieving certain amounts of EBITDA, and the rate used to discount the liability. On August 19, 2020, we paid all amounts that had remained outstanding related to the Earnout Payments and extinguished this liability.
The following table presents the change during the years ended December 31, 2020 and 2019 in the balance of the liability associated with the Earnout Payments (in thousands):
| | | | | | | | | | | |
| December 31, |
| 2020 | | 2019 |
Balance at beginning of period | $ | 1,086 | | | $ | 990 | |
Payments | (1,132) | | | (8) | |
Change in fair value of contingent consideration | — | | | 10 | |
Interest accrued on unpaid balance | 46 | | | 94 | |
Balance at end of period | $ | — | | | $ | 1,086 | |
On the Consolidated Balance Sheets, we included the liability for contingent consideration as a component of Accrued expense and other liabilities.
NOTE 6. TRADE ACCOUNTS RECEIVABLE
The following table presents details regarding our net trade accounts receivable:
| | | | | | | | | | | | | | | | | | | |
| | | | | | | | | Year Ended December 31, |
| | | | | | | | | 2020 | | 2019 |
| Gross accounts receivable balance | | | | | | | | | $ | 5,988 | | | $ | 4,171 | |
| Allowance for bad debt | | | | | | | | | (961) | | | (2,207) | |
| Accounts receivable, net | | | | | | | | | $ | 5,027 | | | $ | 1,964 | |
Generally, it is not unusual for Chinese entities to pay their vendors on longer timelines than the timelines typically observed in U.S. commerce. As of December 31, 2020 and 2019, the gross accounts receivable balances included $5.8 million and $4.1 million, respectively, related to our China-based business, while the allowance for bad debt related to such balances on such dates were $0.9 million and $2.2 million, respectively.
NOTE 7. INVESTMENTS IN UNCONSOLIDATED AFFILIATES
In 2009, we co-founded a U.S.-based venture, Sharecare, to build a web-based platform that simplifies the search for health and wellness information. The other co-founders of Sharecare were Dr. Mehmet Oz, HARPO Productions, Discovery Communications, Jeff Arnold and Sony Pictures Television. As of December 31, 2020 and 2019, we owned approximately 4.4% of Sharecare’s issued capital stock and maintained representation on its Board of Directors. The value of the investment in Sharecare in accordance with GAAP was approximately $1.0 million as of December 31, 2020 and 2019.
During June 2018, one of our consolidated VIEs acquired a 20% interest in AIO, a Chinese technology company which provides consulting and data services to the Chinese film industry, in exchange for $1.0 million, of which $500,000 was paid by December 31, 2020, and a license to use our proprietary KanKan data intelligence platform in China. Based on our evaluation of the facts and circumstances related to the transaction, we accounted for the investment resulting from such transaction using the equity method of accounting. From our acquisition of the investment in AIO through December 31, 2020, the amount of our equity in AIO’s net losses from the date we acquired our interest in AIO until December 31, 2020 was approximately $0.1 million. Based on additional information we obtained during 2020, we determined that the COVID-19 outbreak in China had permanently ended AIO's ability to conduct its business and we wrote off our remaining investment of $0.9 million in that entity, which, when netted against the remaining $0.5 million we owed to AIO for the equity interest, resulted in a loss on impairment of $0.4 million.
NOTE 8. PREPAID EXPENSE AND OTHER CURRENT ASSETS
The following table presents the components of prepaid expense and other current assets (in thousands):
| | | | | | | | | | | |
| December 31, |
| 2020 | | 2019 |
| | | |
| | | |
Other receivables | $ | 8 | | | $ | 3,712 | |
Prepaid expense | 1,877 | | | 633 | |
Deposits | 50 | | | 7 | |
| | | |
Other current assets | 108 | | | 271 | |
Total | $ | 2,043 | | | $ | 4,623 | |
| | | |
Most of the Other receivables balance at December 31, 2019 represented amounts receivable under certain agreements related to AI-based product sales (see Note 4 for more information).
NOTE 9. PROPERTY AND EQUIPMENT
Property and equipment consist of the following (in thousands, except estimated lives):
| | | | | | | | | | | | | | | | | |
| | | December 31, |
| Estimated Life (Years) | | 2020 | | 2019 |
| | | | | |
| | | | | |
| | | | | |
| Computers and equipment | 3 | | 1,097 | | | 989 | |
| Furniture and fixtures | 3 | | 42 | | | 23 | |
| Software | 3 | | 5,006 | | | 4,896 | |
| | | | | |
| Leasehold improvements | 3 | | 174 | | | 114 | |
| Total property, equipment and software | | | $ | 6,319 | | | $ | 6,022 | |
| Less accumulated depreciation and amortization | | | (5,998) | | | (5,681) | |
| Total property, equipment and software, net | | | $ | 321 | | | $ | 341 | |
For the years ended December 31, 2020 and 2019, depreciation (and amortization of software) expense was $0.2 million and $0.7 million, respectively.
NOTE 10. LEASES
We lease office space and a vehicle under contracts we classify as operating leases. None of our leases are financing leases.
The following table presents the detail of our lease expense (we did not receive sublease income during the year ended December 31, 2020) which is reported in General and administrative expense (in thousands):
| | | | | | | |
| | | |
| | | |
| Operating lease expense | $ | 640 | | | |
| Short-term lease expense | 291 | | | |
| | | |
| Lease expense | $ | 931 | | | |
We reported within continuing operating cash flows for the year ended December 31, 2020, $0.6 million of cash paid for amounts included in the measurement of operating lease liabilities.
As of December 31, 2020, our operating leases had a weighted-average remaining lease term of approximately twenty months, and we used a weighted-average discount rate of approximately 13% to measure our operating lease liabilities.
Maturity of Lease Liabilities
The following table presents information regarding the maturities of our undiscounted remaining operating lease payments, with a reconciliation to the amount of the liabilities representing such payments as presented in our December 31, 2020 Consolidated Balance Sheet (in thousands).
| | | | | |
| Operating lease liabilities maturing during the next: | |
| One year | $ | 412 | |
| Two years | 210 | |
| Three years | 25 | |
| Total undiscounted cash flows | $ | 647 | |
| Present value of cash flows | $ | 576 | |
| |
| Lease liabilities on balance sheet: | |
| Short-term | $ | 382 | |
| Long-term | 194 | |
| Total lease liabilities | $ | 576 | |
| |
Termination of Lease and Related Landlord Actions
Beginning approximately July 2019, we were not able to pay our obligations under the office lease for our former office located at 3960 Howard Hughes Parkway in Las Vegas, Nevada. On March 5, 2020, our former landlord, BRE/HC Las Vegas Property Holdings, L.L.C (the “Hughes Center Landlord”), exercised its right to terminate the lease as of such date as a result of the ongoing payment default. When we derecognized the right-of-use asset and the portion of the operating lease liability related to the original schedule of future amounts due to the Hughes Center Landlord in March 2020, we recognized a gain on lease termination of slightly more than $1.5 million.
On April 9, 2020, the Hughes Center Landlord filed suit against us in Nevada to recover the approximately $1.1 million of rent owed through March 5, 2020, plus damages resulting from the early termination of the lease.
As of December 31, 2019, we had accrued approximately $2.3 million for settlement of the legal action filed by the Hughes Center Landlord. During the first quarter of 2020, prior to the Hughes Center Landlord’s termination of the lease agreement, we accrued an additional $0.3 million, resulting in total liabilities related to this matter of $2.6 million.
On August 3, 2020, we entered into a settlement agreement with the Hughes Center Landlord (the “Hughes Center Lease Settlement”), pursuant to which we paid only $0.6 million to the Hughes Center Landlord in full settlement of our obligations with respect to such office lease. On November 5, 2020, the Hughes Center Landlord filed a Notice of Voluntary Dismissal with Prejudice with the District Court of Clark County, Nevada dismissing their legal action against us. The slightly more than $2.0 million gain related to the Hughes Center Lease Settlement, in addition to the slightly more than $1.5 million gain on lease termination we recorded in March 2020, resulted in a total gain on lease termination of approximately $3.6 million.
Other
As of December 31, 2020, approximately $0.1 million remained in the balance of Prepaid expense and other current assets related to a short-term lease on a property we rented in the Los Angeles, California area.
Significant Judgments
When accounting for our leases, we make certain judgments, such as whether a contract contains a lease or what discount rate to use, that affect the determination of the amount of our lease assets and liabilities. Based on the current facts and circumstances related to our contracts, none of the judgments we make involve an elevated degree of qualitative significance or complexity such that further disclosure is warranted.
NOTE 11. INTANGIBLE ASSETS
Intangible Assets
The following table summarizes intangible assets by category (in thousands):
| | | | | | | | | | | | | | | | | | | | | | | | | | | | | | | | | | | |
| December 31, 2020 | | December 31, 2019 |
| Gross Amount | | Accumulated Amortization | | Net Amount | | Gross Amount | | Accumulated Amortization | | Net Amount |
| Finite-lived intangible assets | | | | | | | | | | | |
| Domain names | $ | — | | | $ | — | | | $ | — | | | $ | 1,256 | | | $ | (874) | | | $ | 382 | |
| | | | | | | | | | | |
| | | | | | | | | | | |
| | | | | | | | | | | |
| Other intangible assets | — | | | — | | | — | | | 68 | | | (68) | | | — | |
| $ | — | | | $ | — | | | $ | — | | | $ | 1,324 | | | $ | (942) | | | $ | 382 | |
| Indefinite-lived intangible assets | | | | | | | | | | | |
| | | | | | | | | | | |
| License to operate in China | — | | | | | — | | | 127 | | | | | 127 | |
| Total intangible assets | $ | — | | | | | $ | — | | | $ | 1,451 | | | | | $ | 509 | |
For the year ended December 31, 2020 and 2019, total amortization expense was $0.2 million and $0.3 million, respectively.
During the fourth quarter of 2020, we determined that the remaining portion of the intangible asset representing the bikini.com domain name was impaired based on revised cash flow estimates, so we recorded an impairment loss of approximately $0.3 million. Additionally, we determined that a legacy business license in China was no longer necessary to our continuing operations and we, therefore, recorded a loss on impairment of approximately $0.1 million.
During the fourth quarter of 2019, we decided that we would no longer create content that could make use of the intangible asset related to media content and broadcast rights. As a result, we determined that the remaining portion of such intangible asset was impaired based on revised cash flow estimates, so we recognized an impairment loss of approximately $0.2 million.
NOTE 12. STOCKHOLDERS' EQUITY, SHARE-BASED COMPENSATION AND NET LOSS PER SHARE
Common Shares Authorized
Our Amended and Restated Certificate of Incorporation authorizes us to issue up to 100,000,000 shares of our common stock, of which 99,916,941 shares were outstanding as of March 29, 2021. In addition, as of March 29, 2021, we had outstanding stock options allowing for the purchase of as many as approximately 15.3 million shares of common stock and we had outstanding warrants to purchase 40,000 shares of common stock. If all of our outstanding stock options and warrants were exercised, the total number of shares of our common stock that we would be required to issue would greatly exceed the number of our remaining authorized but unissued shares of common stock.
As a result of such potential shortfall in the number of our authorized shares of common stock, we will have insufficient shares of common stock available to issue in connection with the exercise of our outstanding stock options and warrants or any future equity financing transaction we may seek to undertake. Accordingly, we intend to seek approval of an increase in the number of our authorized shares of common stock at a 2021 special meeting of stockholders.
Equity Issuances
On March 29, 2019, we entered into the 2019 Aspire Purchase Agreement with Aspire Capital. In consideration for entering into the 2019 Aspire Purchase Agreement, we issued 629,370 shares of our common stock to Aspire Capital.
As of December 31, 2019, we had issued to Aspire Capital a total of 4,129,370 shares of our common stock under the 2019 Aspire Purchase Agreement. During the year ended December 31, 2019, we issued a total of 11,999,597 shares of our common stock to private investors and to Aspire Capital in exchange for $10.8 million plus Aspire Capital’s commitment to participate in the 2019 Aspire Purchase Agreement.
On March 3, 2020, we entered into the 2020 Aspire Purchase Agreement with Aspire Capital which provided that, upon the terms and subject to the conditions and limitations set forth therein, we had the right to direct Aspire Capital to purchase up to an aggregate of $30.0 million of shares of our common stock over the 30-month term of the 2020 Aspire Purchase Agreement. The 2020 Aspire Purchase Agreement replaced the 2019 Aspire Purchase Agreement, which terminated under the terms of the 2020 Aspire Purchase Agreement. In consideration for entering into the 2020 Aspire Purchase Agreement, we issued to Aspire Capital 2,374,545 shares of our common stock.
As of December 31, 2020, we had issued to Aspire Capital a total of 44,227,890 shares of our common stock under the 2020 Aspire Purchase Agreement. During the year ended December 31, 2020, we issued a total of 48,238,893 shares of our common stock to Aspire Capital under the 2019 Aspire Purchase Agreement and the 2020 Aspire Purchase Agreement in exchange for $32.0 million plus Aspire Capital’s commitment to participate in the 2020 Aspire Purchase Agreement.
Share-Based Compensation
We are authorized to issue equity-based awards under our 2014 Incentive Plan and our 2017 Incentive Plan, each of which our stockholders have approved. We also award cash bonuses (“China Cash Bonuses”) to our employees in China, which grants are not subject to a formal incentive plan and which can only be settled in cash. We grant such awards to attract, retain and motivate eligible officers, directors, employees and consultants. Under each of the plans, we have granted shares of restricted stock and options to purchase common stock to our officers and employees with exercise prices equal to or greater than the fair value of the underlying shares on the grant date.
Stock options and China Cash Bonuses generally expire 10 years from the grant date. All forms of equity awards and China Cash Bonuses vest upon the passage of time, the attainment of performance criteria, or both. When participants exercise stock options, we issue any shares of our common stock resulting from such exercise from new authorized and unallocated shares available at the time of exercise.
We estimate the fair value of stock option awards using the BSM Model. During the year ended December 31, 2019 (we did not grant any stock options during the year ended December 31, 2020), we applied the following weighted-average assumptions: | | | | | | | |
| | | |
| | | |
| Expected term in years | | | 6.0 |
| Expected volatility | | | 70 | % |
| Expected dividends | | | — | % |
| Risk-free interest rate | | | 1.86 | % |
We estimated the expected term based upon historical data. The risk-free interest rate is based on the U.S. Treasury yield curve appropriate for the expected term on the date of grant, and we estimate the expected volatility primarily using the historical volatility of our common stock. Actual compensation, if any, ultimately realized may differ significantly from the amount estimated using an option-pricing model.
The following table summarizes activity under our equity incentive plans related to equity-classified stock option grants as of December 31, 2020, and changes during the twelve months ended: | | | | | | | | | | | | | | | | | | | | | | | |
| Shares | | Weighted-Average Exercise Price | | Weighted-Average Remaining Contractual Term (in years) | | Aggregate Intrinsic Value (in thousands) |
| Outstanding at January 1, 2020 | 10,359,079 | | | $ | 4.20 | | | | | |
| Granted | — | | | — | | | | | |
| Exercised | (150,989) | | | 0.87 | | | | | |
| Forfeited, cancelled or expired | (265,749) | | | 2.77 | | | | | |
| Outstanding at December 31, 2020 | 9,942,341 | | | $ | 4.29 | | | 5.7 | | $ | 709 | |
| Options exercisable at December 31, 2020 | 9,781,466 | | | $ | 4.35 | | | 5.7 | | $ | 509 | |
The following table summarizes the status of non-vested stock options as of December 31, 2020, and changes during the year then ended: | | | | | | | | | | | |
| Shares | | Weighted-Average Grant-Date Fair Value |
| Non-vested at January 1, 2020 | 610,187 | | | $ | 241 | |
| Granted | — | | | — | |
| Vested | (399,188) | | | 168 | |
| Forfeited | (50,124) | | | 53 | |
| Non-vested at December 31, 2020 | 160,875 | | | $ | 68 | |
For the year ended December 31, 2019, the weighted-average grant-date fair value of options granted was $0.3 million. We received proceeds from stock option exercises during the year ended December 31, 2020 totaling approximately $0.1 million, while the total intrinsic value on such stock option exercises was $0.1 million. We did not experience material stock option exercises during the year ended December 31, 2019.
On July 27, 2020, we granted to employees and directors, excluding our CEO, options to purchase approximately 5.4 million shares of our common stock. The option agreements governing the grants contain a stipulation that, regardless of vesting, such options do not become exercisable unless and until stockholders approve an amendment to our Amended and Restated Certificate of Incorporation to increase in the number of authorized shares of our common stock in an amount sufficient to allow for the exercise of the options and we have filed a corresponding Certificate of Amendment to our Amended and Restated Certificate of Incorporation reflecting such increase in the number of authorized shares of our common stock. As a result of such stipulation, we determined that a grant date, as defined in GAAP, has not yet occurred regarding the stock options awarded on July 27, 2020 given the requirement for stockholder approval of additional authorized shares to make the stock options exercisable. We have neither measured the fair value of such stock options, recorded stock compensation expense related to such stock options nor reflected them as granted in the table above.
The following table summarizes activity under our equity incentive plans related to the China Cash Bonuses as of December 31, 2020, and changes during the twelve months then ended: | | | | | | | | | | | | | | | | | | | | | | | |
| Shares | | Weighted-Average Exercise Price | | Weighted-Average Remaining Contractual Term (in years) | | Aggregate Intrinsic Value (in thousands) |
| Outstanding at January 1, 2020 | 1,098,750 | | | $ | 5.20 | | | | | |
| Granted | 300,000 | | | 1.37 | | | | | |
| | | | | | | |
| Forfeited, cancelled or expired | (343,750) | | | 5.52 | | | | | |
| Outstanding at December 31, 2020 | 1,055,000 | | | $ | 4.01 | | | 6.4 | | $ | 200 | |
| Cash awards exercisable at December 31, 2020 | 775,000 | | | $ | 4.97 | | | 5.3 | | $ | 51 | |
We account for the China Cash Bonuses as liabilities because they are settled in cash upon exercise. The following table presents the change in the liability balance associated with the China Cash Bonuses (in thousands): | | | | | | | | | | | |
| Year Ended December 31, |
| 2020 | | 2019 |
Balance at beginning of period | $ | 43 | | | $ | 149 | |
Increase (decrease) in share-based compensation cost | 637 | | | (106) | |
Balance at end of period | $ | 680 | | | $ | 43 | |
The following table presents a breakdown of share-based compensation cost included in operating expense (in thousands): | | | | | | | | | | | | | |
| Year Ended December 31, |
| 2020 | | 2019 | | |
| Stock options | $ | 160 | | | $ | 425 | | | |
| China Cash Bonuses | 637 | | | (106) | | | |
| Total | $ | 797 | | | $ | 319 | | | |
We record share-based compensation expense in the books of the subsidiary that incurs the expense, while for equity-classified stock options we record the change in additional paid-in capital on the corporate entity because the corporate entity’s equity underlies such stock options.
The following table presents information regarding unrecognized share-based compensation cost associated with stock options and China Cash Bonuses: | | | | | |
| December 31, 2020 |
| Unrecognized share-based compensation cost for non-vested awards (in thousands): | |
| Stock options | 28 | |
| China Cash Bonuses | 374 | |
| Weighted-average years over which unrecognized share-based compensation expense will be recognized: | |
| Stock options | 0.3 |
| China Cash Bonuses | 5.0 |
NOTE 13. INCOME TAX
For the year ended December 31, 2020, and 2019, we did not have a tax provision or a tax benefit to report.
The following table presents a reconciliation between the income tax benefit computed by applying the federal statutory rate and our actual income tax expense:
| | | | | | | | | | | | | |
| | | | | |
| Year Ended December 31, |
| 2020 | | 2019 | | |
| Income tax benefit at federal statutory rate | $ | (2,874) | | | $ | (4,831) | | | |
| Change in deferred tax asset valuation allowance | 1,670 | | | 2,561 | | | |
| Tax impact of warrants | 338 | | | (266) | | | |
| Tax effects of: | | | | | |
| Statutory differences | 1,014 | | | 942 | | | |
| R&D expense | (202) | | | (236) | | | |
| Foreign tax rates different than U.S. federal statutory rate | (96) | | | (350) | | | |
| Other permanent items | 155 | | | 6 | | | |
| Deferred adjustments | 86 | | | 1,716 | | | |
| Other | (91) | | | 458 | | | |
| Income tax provision (benefit) as reported | $ | — | | | $ | — | | | |
Our 2020 and 2019 effective tax rates were significantly impacted by maintaining a valuation allowance against net deferred tax asset in all jurisdictions, both domestic and foreign, as well as permanent book-tax adjustments in foreign jurisdictions and the fact that our earnings are generated in jurisdictions with rates that differ from the US federal statutory rate.
The following table presents loss before income tax attributable to domestic and to foreign operations (in thousands):
| | | | | | | | | | | | | |
| | | | | |
| Year Ended December 31, |
| 2020 | | 2019 | | |
| Domestic | $ | (11,289) | | | $ | (14,266) | | | |
| Foreign | (2,396) | | | (8,738) | | | |
| Loss before income taxes | $ | (13,685) | | | $ | (23,004) | | | |
| | | | | |
Deferred Tax Assets and Liabilities
We assessed the available positive and negative evidence to estimate whether sufficient future taxable income will be generated to permit use of existing DTAs in each jurisdiction. A significant piece of objective negative evidence, in each jurisdiction, that we evaluated was the cumulative loss incurred over the three-year period ended December 31, 2020. Such objective evidence limits our ability to consider other subjective evidence. On the basis of our evaluation, as of December 31, 2020, we continued to maintain the valuation allowance noted in the table below. The amount of the DTAs that we do not consider realizable, however, could be adjusted if estimates of future taxable income during the carryforward period are reduced or increased or if objective negative evidence in the form of cumulative losses is no longer present and additional weight is given to subjective evidence such as projections for future growth.
The following table presents the components of our DTAs and DTLs (in thousands):
| | | | | | | | | | | |
| December 31, |
| 2020 | | 2019 |
| Deferred Tax Assets | | | |
| Net operating loss carryforwards | $ | 41,061 | | | $ | 38,008 | |
| Deferred income and reserves | — | | | — | |
| | | |
| Amortization of intangibles | 2,167 | | | 2,535 | |
| Share-based compensation expense | 6,876 | | | 6,929 | |
| Other | 3,000 | | | 4,000 | |
| Gross deferred tax assets | $ | 53,104 | | | $ | 51,472 | |
| Valuation allowance | (53,117) | | | (51,455) | |
| Deferred tax assets, net of valuation allowance | $ | (13) | | | $ | 17 | |
| Deferred Tax Liabilities | | | |
| Depreciation of fixed assets | 13 | | | (17) | |
| | | |
| | | |
| Gross deferred tax liabilities | 13 | | | (17) | |
| Net deferred tax liability | $ | — | | | $ | — | |
Net operating losses available at December 31, 2020 to offset future taxable income in the U.S. federal, U.S. state, Hong Kong and China jurisdictions are $172.8 million, $31.9 million, $1.7 million and $11.4 million, respectively. The statutory income tax rates in Hong Kong and China are 16.5% and 25%, respectively.
The U.S. net operating losses generated prior to 2018 expire between 2020 and 2038. The US net operating losses generated in 2018 to 2020 have no expiration date and carry forward indefinitely. The net operating losses generated in Hong Kong have no expiration date and carry forward indefinitely, while the net operating losses generated in China have a five-year carryforward period.
We file income tax returns in various domestic and foreign tax jurisdictions with varying statutes of limitation. We are generally not subject to examinations in the U.S. for periods prior to 2017. However, as we utilize our net operating losses prior periods can be subject to examination. In significant foreign jurisdictions, we are generally not subject to examination for periods prior to 2017.
Under the Internal Revenue Code of 1986, as amended (the “Code”), if an ownership change (as defined for income tax purposes) occurs, §382 of the Code imposes an annual limitation on the amount of a corporation’s taxable income that can be offset by net operating loss carryforwards. During our 2014 tax year, we analyzed recent acquisitions and ownership changes and determined that certain of such transactions qualified as an ownership change under §382. As a result, we will likely not be able to use a portion of our net operating loss carryforwards.
For the years ended December 31, 2020 and 2019, we have no unrecognized tax benefits, and we have not taken any tax positions which we expect might significantly change unrecognized tax benefits during the 12 months following December 31, 2020. We comply with tax legislation and rules that apply in jurisdictions in which we operate around the globe, to the best of our ability. In China, we incur certain business expenses subject to jurisdictionally-specific requirements. While we have adhered to such rules, circumstances exist outside of our control that create uncertainty relative to our ability to sustain certain deductions. We believe, at more likely than not level, we will sustain such deductions; however, taxing authorities in China may take an alternative position.
In response to the COVID-19 pandemic, many governments have enacted or are contemplating measures to provide aid and economic stimulus. The Coronavirus Aid, Relief, and Economic Security Act (the “CARES Act”), which was enacted on March 27, 2020 in the U.S., includes measures to assist companies, including temporary changes to income and non-income-based tax laws. We do not believe any provisions therein have a material impact on our income taxes.
NOTE 14. ACCRUED EXPENSE AND OTHER CURRENT LIABILITIES
The following table presents the components of Accrued expense and other current liabilities (in thousands): | | | | | | | | | | | |
| December 31, |
| 2020 | | 2019 |
| | | |
| Accrued compensation and benefit-related expense | $ | 1,151 | | | $ | 1,168 | |
| Accrued interest | 485 | | | 302 | |
| Other accrued expense | 721 | | | 1,171 | |
| Other payables | 3,048 | | | 3,656 | |
| Operating lease liability - current | 382 | | | 2,877 | |
| Other current liabilities | 873 | | | 5,152 | |
Total | $ | 6,660 | | | $ | 14,326 | |
| | | |
The balance in Other current liabilities in the year ended December 31, 2019 primarily represented potential revenue related to projects we describe in Note 4 under the subheader Certain Agreements Related to AI-Based Product Sales.
NOTE 15. DEBT
Short-Term Debt
On April 12, 2017, we issued a short-term note payable in the principal amount of $3.0 million to a private lender in exchange for cash in the same amount. The agreement, which does not have a stated interest rate, required us to repay the note plus a fee of $115 thousand on the maturity date of June 30, 2017. The note is accruing interest at $500 per day on the unpaid principal until we repay the note in full. As of December 31, 2020, the note was past due and we owed $1.5 million in principal and $0.4 million in accrued interest on such note, after making principal payments totaling $1.5 million during 2020.
Other Debt
The following table presents debt (in thousands) as of: | | | | | | | | | | | |
| December 31, 2020 | | December 31, 2019 |
| MGG loan | $ | — | | | $ | 12,025 | |
| Loans payable, current | — | | | 12,025 | |
| | | |
| Private lender loan due December 2023 | 1,000 | | | — | |
| PPP loan due April 2022 | 425 | | | — | |
| Loans payable, long-term | $ | 1,425 | | | $ | — | |
MGG Loan
We were a party to a financing agreement dated as of September 24, 2015 (as amended, the “Financing Agreement”) with certain of our subsidiaries as borrowers (together with Remark, the “Borrowers”), certain of our subsidiaries as guarantors, the lenders from time to time party thereto (the “MGG Lenders”) and MGG Investment Group LP, in its capacity as collateral agent and administrative agent for the MGG Lenders (“MGG”), pursuant to which the MGG Lenders extended credit to the Borrowers consisting of a term loan in the aggregate principal amount of $35.5 million (the “MGG Loan”).
On May 15, 2019, we completed the sale of all of the issued and outstanding membership interests of Vegas.com (the “VDC Transaction”) and used the cash proceeds of $30 million to pay amounts due under the Financing Agreement, of which approximately $10 million remained outstanding after giving effect to the application of such cash proceeds.
On May 28, 2020, we repaid in full all outstanding obligations under, and terminated, the Financing Agreement.
Loan due April 2022
On April 15, 2020, we entered into a loan agreement (the “PPP Loan”) with our bank under the U.S. Small Business Administration’s Paycheck Protection Program. Under the PPP Loan, we borrowed $0.4 million with a stated interest rate of one percent for a term of two years from the initial disbursement date of April 15, 2020. The PPP Loan is eligible for forgiveness as part of the CARES Act if certain requirements are met. We continue to evaluate and monitor the requirements of the CARES Act that allow for forgiveness. As of December 31, 2020, the SBA loan had an outstanding principal balance of $0.4 million included in loans payable.
Loan due December 2023
On December 30, 2020, we executed a promissory note with a private lender (the “Private Lender Loan”) under which we borrowed $1.0 million. The Private Lender Loan bears interest at 10% per annum. The entire principal balance, as well as any interest accrued thereon, is due and payable in full on December 30, 2023, or such earlier date as the principal may become due and payable pursuant to the terms of the Private Lender Loan.
Accrued interest expense related to the PPP Loan and the Private Lender Loan for the year ended December 31, 2020 was not material.
NOTE 16. COMMITMENTS AND CONTINGENCIES
At December 31, 2020, we had no material commitments outside the normal course of business, other than as described below.
During 2020, we advanced $1.5 million to an unrelated entity (our “China Business Partner”) pursuant to an agreement we entered into with the China Business Partner. We are in the process of negotiating a separate contract with the China Business Partner setting out the terms pursuant to which the China Business Partner will assist us in obtaining contracts from some of the largest companies in China. Under the executed agreement with the China Business Partner, upon receipt of a borrowing request from the China Business Partner, we have an obligation to advance up to an aggregate amount of $5.1 million over the loan term of five years, though we do have the option to terminate the loan agreement at any time prior to converting the outstanding principal and accrued interest into equity interests of our China Business Partner. The business purpose for the loan was to allow our China Business Partner to purchase and modify hardware to integrate with our software and market such integrated product to potential customers. We are currently in the process of formalizing a more formal business relationship with our China Business Partner. We determined that advances under the loan agreement were effectively marketing costs because realizability of the loan was uncertain given the lack of a formalized business relationship with our China Business Partner and the nature of the use of funds.
Any advances we make under the executed agreement with the China Business Partner will bear a simple interest rate of 10% per annum, payable before each December 31st during the term of the agreement, and will be convertible at our election into equity of the China Business Partner upon any equity financing our China Business Partner undertakes during the term of the agreement.
Contingencies
CBG Litigation
As of December 31, 2020, we were neither a defendant in any material pending legal proceeding nor are we aware of any material threatened claims against us and, therefore, we have not accrued any contingent liabilities.
On February 21, 2018, we initiated a legal proceeding (the “CBG Litigation”) against CBG, Adam Roseman, and CBG’s Joint Official Liquidators (the “JOLs”) arising from the CBG Acquisition. The CBG Litigation was filed in the United States District Court for the District of Nevada and is captioned as Remark Holdings, Inc., et al. v. China Branding Group, Limited (In Official Liquidation), et al., Case No. 2:18-cv-00322. In the CBG Litigation, we sought a declaration from the court that we are entitled to rescission of the purchase agreement relating to the CBG Acquisition and all transactions related to the CBG Acquisition, a declaration that such purchase agreement and the transactions consummated pursuant thereto be rescinded and void ab initio, a declaration that we are not required to deliver the remaining CBG Acquisition Warrants allowing for the purchase of 5,710,000 shares of common stock at a per-share exercise price of $10.00, an order directing release to us of any consideration held in escrow in connection with the CBG Acquisition, and disgorgement of all consideration paid by us in connection with the CBG Acquisition. We alleged that the defendants fraudulently mispresented and concealed material information regarding the companies we acquired in the CBG Acquisition.
We entered into a settlement agreement with Mr. Roseman to settle all claims against him, and we dismissed those claims on May 13, 2019. We entered into a Stipulation for Settlement dated January 15, 2019 with CBG and the JOLs, which sets forth the binding terms of their settlement agreement (the “Stipulation for Settlement”). Pursuant to the Stipulation for Settlement, we will issue fully-transferable warrants on a non-diluted basis allowing for the purchase of 5,710,000 shares of our common stock at a per-share exercise price of $6.00, which warrants are exercisable for a period of 5 years from the date of the Stipulation for Settlement, and which we have the right to cause the warrant holders to exercise if the closing price of our common stock is $8.00 or greater on any 5 non-consecutive days in any consecutive 30-day trading window. The parties to the Stipulation for Settlement also agreed to negotiate anti-dilution provisions for the warrants. In exchange for the foregoing consideration, the parties to the Stipulation for Settlement agreed to release their claims against each other and enter into a written definitive settlement agreement. After entering into the Stipulation for Settlement, the JOLs demanded the warrants also include an exchange right. We rejected this request and filed a motion to enforce the Stipulation for Settlement on March 12, 2019. The Nevada court issued a report and recommendation on August 2, 2019, which was affirmed on September 24, 2019, requiring the JOLs to submit the written definitive settlement agreement (without an exchange right) to the Grand Court of the Cayman Islands overseeing CBG’s liquidation for approval. An application for sanction to enter the settlement agreement was
filed with the Grand Court on December 3, 2019. One month later, on or about January 2, 2020, the Grand Court approved the application, authorizing CBG and the JOLs to enter into the settlement. Counsel for the parties are currently finalizing the settlement agreement.
Other
We are also regularly subject to claims, suits, regulatory and government investigations, and other proceedings. Such claims, suits, regulatory and government investigations, and other proceedings could result in substantial fines and penalties, injunctive relief, ongoing auditing and monitoring obligations, changes to our products and services, alterations to our business models and operations, and collateral related civil litigation or other adverse consequences, all of which could harm our business, reputation, financial condition, and operating results.
With respect to our outstanding matters, based on our current knowledge, we believe that the amount or range of reasonably possible loss will not, either individually or in aggregate, have a material adverse effect on our business, consolidated financial position, results of operations, or cash flows. However, the outcome of such matters is inherently unpredictable and subject to significant uncertainties.
NOTE 17. RELATED PARTY TRANSACTIONS
On July 27, 2020, we collected approximately $0.5 million of receivables from related parties. The receivables represented cash advances in excess of expense reimbursements to senior management. The cash received from these receivables was subsequently injected as additional capital into our VIEs in China.
NOTE 18. SUBSEQUENT EVENTS
Note Payable
On February 10, 2021, we entered into a senior secured promissory note (the “Note”) with certain of our subsidiaries as guarantors (the “Guarantors”) and Jefferson Remark Funding LLC (the “Lender”), pursuant to which the Lender extended credit to us consisting of a one-year term loan in the principal amount of $5.0 million. The Note bears interest at 15% per annum, which shall be payable on the last business day of each calendar quarter commencing on March 31, 2021. The entire principal balance, as well as any unpaid accrued interest thereon, is due and payable in full on February 10, 2022. To secure the payment and performance of the obligations under the Note, we, together with the Guarantors, have granted to the Lender a first-priority lien on, and security interest in, all assets of Remark and the Guarantors, subject to certain customary exceptions. The Note contains representations, warranties, events of default, indemnifications and other provisions customary for financings of this type. The occurrence of any event of default under the Note may result in the principal amount outstanding and unpaid interest thereon becoming immediately due and payable.
Common Stock Issuances
From February 3, 2021 through February 5, 2021, we issued approximately 0.4 million shares of our common stock as a result of stock option exercises.