| |
REGISTRATION STATEMENT PURSUANT TO SECTION 12(b) OR (g) OF THE SECURITIES EXCHANGE ACT OF 1934 |
| |
ANNUAL REPORT PURSUANT TO SECTION 13 OR 15(d) OF THE SECURITIES EXCHANGE ACT OF 1934 |
| |
TRANSITION REPORT PURSUANT TO SECTION 13 OR 15(d) OF THE SECURITIES EXCHANGE ACT OF 1934 |
| |
SHELL COMPANY REPORT PURSUANT TO SECTION 13 OR 15(d) OF THE SECURITIES EXCHANGE ACT OF 1934 |
| Title of each class |
Trading Symbol(s) |
Name of each exchange on which registered | ||
The | ||||
The |
| |
☒ |
Accelerated filer |
☐ | |||
| Non-accelerated filer |
☐ |
Emerging growth company |
| |||
| † |
The term “new or revised financial accounting standard” refers to any update issued by the Financial Accounting Standards Board to its Accounting Standards Codification after April 5, 2012. |
| |
International Financial Reporting Standards as issued by the International Accounting Standards Board ☐ |
Other | ☐ |
HOLLYSYS AUTOMATION TECHNOLOGIES LTD.
ANNUAL REPORT ON FORM 20-F
FOR THE FISCAL YEAR ENDED JUNE 30, 2023
TABLE OF CONTENTS
| Page | ||||||
| PART I | ||||||
| ITEM 1. |
5 | |||||
| ITEM 2. |
5 | |||||
| ITEM 3. |
5 | |||||
| ITEM 4. |
40 | |||||
| ITEM 4A. |
68 | |||||
| ITEM 5. |
69 | |||||
| ITEM 6. |
84 | |||||
| ITEM 7. |
94 | |||||
| ITEM 8. |
95 | |||||
| ITEM 9. |
96 | |||||
| ITEM 10. |
96 | |||||
| ITEM 11. |
109 | |||||
| ITEM 12. |
110 | |||||
| PART II | ||||||
| ITEM 13. |
111 | |||||
| ITEM 14. |
MATERIAL MODIFICATIONS TO THE RIGHTS OF SECURITIES HOLDERS AND USE OF PROCEEDS |
111 | ||||
| ITEM 15. |
111 | |||||
| ITEM 16A. |
112 | |||||
| ITEM 16B. |
113 | |||||
| ITEM 16C. |
113 | |||||
| ITEM 16D. |
113 | |||||
| ITEM 16E. |
PURCHASES OF EQUITY SECURITIES BY THE ISSUER AND AFFILIATED PURCHASERS |
114 | ||||
| ITEM 16F. |
114 | |||||
| ITEM 16G. |
115 | |||||
| ITEM 16H. |
115 | |||||
| ITEM 16I. |
DISCLOSURE REGARDING FOREIGN JURISDICTIONS THAT PREVENT INSPECTIONS |
115 | ||||
| ITEM 16J. |
115 | |||||
| PART III | ||||||
| ITEM 17. |
116 | |||||
| ITEM 18. |
116 | |||||
| ITEM 19. |
116 | |||||
i
USE OF CERTAIN DEFINED TERMS
Except as otherwise indicated by the context, references in this annual report to:
| • |
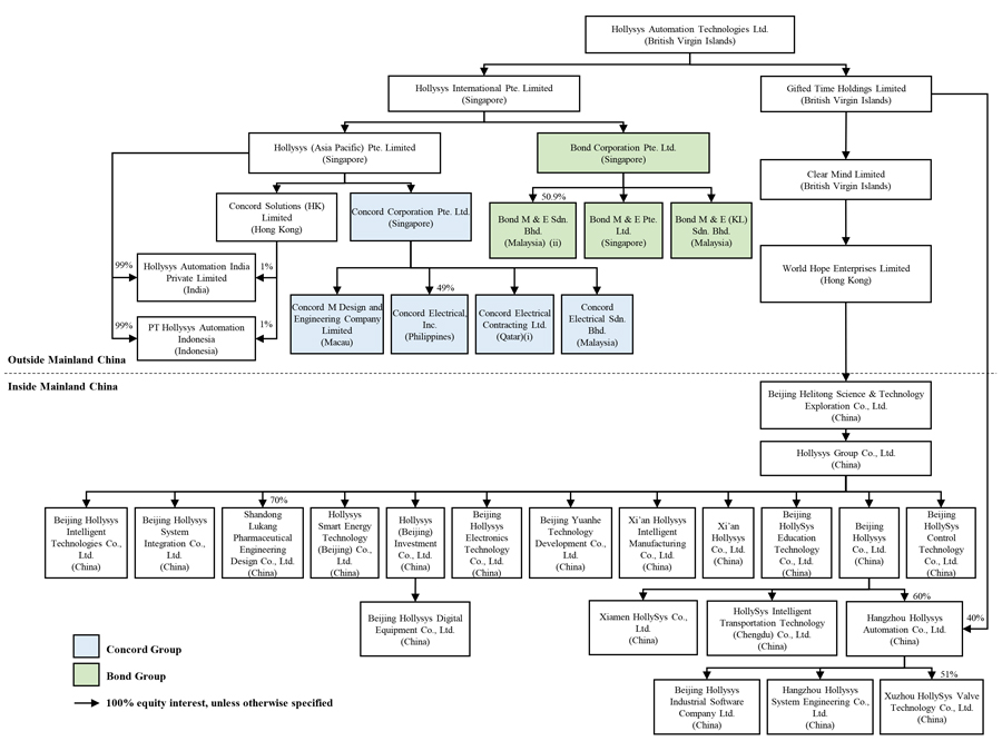
“Hollysys,” “we,” “us,” or “our,” and “the Company,” refer to the combined business of Hollysys Automation Technologies Ltd., a BVI company, and its consolidated subsidiaries, HI, HAP, HAIP, PTHAI, Bond Group, Concord Group, CSHK, GTH, Clear Mind, World Hope, Helitong, Hollysys Group, Hangzhou Hollysys, Hangzhou System, Hollysys Industrial Software, Beijing Hollysys, Hollysys Electronics, Xi’an Hollysys, Hollysys Investment, HollySys Smart Energy, Shandong Lukang, Xuzhou HollySys, Hollysys Intelligent, HollySys System Integration, HollySys Control, HollySys Education, Xiamen HollySys, and Chengdu HollySys Transportation; |
| • |
“HI” refers to Hollysys International Pte. Limited, a Singapore company; |
| • |
“HAP” refers to Hollysys (Asia Pacific) Pte. Limited, a Singapore company; |
| • |
“HAIP” refers to Hollysys Automation India Private Limited, an India Company; |
| • |
“Bond Group” refers to a group of our subsidiaries, including Bond Corporation Pte. Ltd. (“BCPL”), a Singapore company, Bond M&E Pte. Ltd. (“BMSG”), a Singapore Company, Bond M&E Sdn. Bhd. (“BMJB”), a Malaysia company, and Bond M&E (KL) Sdn. Bhd. (“BMKL”), a Malaysia company; |
| • |
“Concord Group” refers to a group of our subsidiaries, including Concord Corporation Pte. Ltd. (“CCPL”), a Singapore company, and CCPL’s subsidiaries, Concord Electrical Sdn. Bhd. (“CESB”), a Malaysia company, Concord Electrical Contracting Ltd. (“CECL”), a Qatar company, Concord M Design and Engineering Company Limited. (“CMDE”), a Macau company, and Concord Electrical, Inc. (“CEI”), a Philippines company; |
| • |
“CSHK” refers to Concord Solutions (HK) Limited, a Hong Kong company; |
| • |
“PTHAI” refers to PT Hollysys Automation Indonesia, an Indonesian company; |
| • |
“GTH” refers to Gifted Time Holdings Limited, a BVI company; |
| • |
“Clear Mind” refers to Clear Mind Limited, a BVI company; |
| • |
“World Hope” refers to World Hope Enterprises Limited, a Hong Kong company; |
| • |
“Helitong” refers to Beijing Helitong Science & Technology Exploration Co., Ltd., a PRC company; |
| • |
“Hollysys Group” refers to Hollysys Group Co., Ltd., formerly known as Beijing Hollysys Science & Technology Co., Ltd, a PRC company; |
| • |
“Hangzhou Hollysys” refers to Hangzhou Hollysys Automation Co., Ltd., a PRC company; |
| • |
“Hangzhou System” refers to Hangzhou Hollysys System Engineering Co., Ltd., a PRC company; |
| • |
“Hollysys Industrial Software” refers to Beijing Hollysys Industrial Software Company Ltd., a PRC company; |
| • |
“Beijing Hollysys” refers to Beijing Hollysys Co., Ltd., a PRC company; |
| • |
“Hollysys Electronics” refers to Beijing Hollysys Electronics Technology Co., Ltd., a PRC company; |
1
| • |
“Xi’an Hollysys” refers to Xi’an Hollysys Co., Ltd., a PRC company; |
| • |
“Hollysys Investment” refers to Hollysys (Beijing) Investment Co., Ltd., a PRC company; |
| • |
“HollySys Smart Energy” refers to HollySys Smart Energy Technology (Beijing) Co., Ltd., a PRC company; |
| • |
“Shandong Lukang” refers to Shandong Lukang Pharmaceutical Engineering Design Co., Ltd., a PRC company; |
| • |
“Xuzhou HollySys” refers to Xuzhou HollySys Valve Technology Co., Ltd., a PRC company; |
| • |
“Hollysys Intelligent” refers to Beijing Hollysys Intelligent Technologies Co., Ltd., a PRC company; |
| • |
“HollySys System Integration” refers to Beijing HollySys System Integration Co., Ltd., a PRC company; |
| • |
“HollySys Control” refers to Beijing HollySys Control Technology Co., Ltd., a PRC company; |
| • |
“HollySys Education” refers to Beijing HollySys Education Technology Co., Ltd, a PRC company; |
| • |
“Xiamen HollySys” refers to Xiamen HollySys Co., Ltd., a PRC company; |
| • |
“Chengdu HollySys Transportation” refers to HollySys Intelligent Transportation Technology (Chengdu) Co., Ltd., a PRC company; |
| • |
“RMB” and “CNY” refer to Renminbi, the legal currency of China; “SGD” and “S$” refer to the Singapore dollar, the legal currency of Singapore; “US dollar,” “$” and “US$” refer to the legal currency of the United States; “MYR” refers to the Malaysian Ringgit, the legal currency of Malaysia; “AED” refers to the United Arab Emirates Dirham, the legal currency of the United Arab Emirates; “HKD” refers to the Hong Kong dollar, the legal currency of Hong Kong; “MOP” refers to the Macau Pataca, the legal currency of Macau; “INR” refers to the Indian Rupee, the legal currency of India; “QAR” refers to the Qatar Riyal, the legal currency of Qatar; “IDR” refers to Indonesia Rupiah, the legal currency of Indonesia, and “PHP” refers to Philippine Peso, the legal currency of the Philippines; |
| • |
“BVI” refers to the British Virgin Islands; |
| • |
“China,” “PRC” and “mainland China” refer to the People’s Republic of China, and only in the context of describing PRC rules, laws, regulations, regulatory authority, and any PRC entities or citizens under such rules, laws and regulations and other legal or tax matters in this annual report, excludes Taiwan, Hong Kong and Macau; |
| • |
“Hong Kong” and “Hong Kong SAR” refer to the Hong Kong Special Administrative Region of China; |
| • |
“Macau” refers to the Macau Special Administrative Region of China; |
| • |
“Exchange Act” refers to the Securities Exchange Act of 1934, as amended; and |
| • |
“Securities Act” refers to the Securities Act of 1933, as amended. |
In addition, we have listed below certain technical terms we use to describe our business and industry:
| • |
APC: Advanced Process Control |
| • |
ART: Autonomous rail Rapid Transit |
| • |
ATO: Automatic Train Operation system |
| • |
ATP: Automation Train Protection |
| • |
BTM: Balise Transmission Module |
| • |
CBI: Computer Based Interlocking |
| • |
CNC: Computer Numerical Control |
| • |
CTCS: China Train Control Standard |
| • |
CTCS-2: Chinese Train Control System Level 2 |
| • |
CTCS-3: Chinese Train Control System Level 3 |
| • |
DCS: Distributed Control System |
| • |
DEH: Digital Electro-Hydraulic |
| • |
GW: Gigawatt |
| • |
HAMS: HolliAS Asset Management System |
2
| • |
IIoT: Industrial Internet of Things |
| • |
LEU: Line-Side Electronic Unit |
| • |
MES: Manufacturing Execution System |
| • |
PaaS: Platform as a Service |
| • |
PLC: Programmable Logic Controller |
| • |
RBC: Radio Block Center |
| • |
SaaS: Software as a Service |
| • |
SCADA: Supervisory Control and Data Acquisition |
| • |
SIL: Safety Integrity Level |
| • |
SIS: Safety Instrumentation System |
| • |
SMT: Surface Mounting Technology |
| • |
STS: Simulation Training System |
| • |
TCC: Train Control Center |
| • |
TSRS: Temporary Speed Restriction Server |
3
FORWARD-LOOKING INFORMATION
This annual report contains forward-looking statements and information relating to us that are based on the current beliefs, expectations, assumptions, estimates and projections of our management regarding our company and industry. These forward-looking statements are made under the “safe harbor” provision under Section 21E of the Securities Exchange Act of 1934, as amended, and as defined in the Private Securities Litigation Reform Act of 1995. When used in this annual report, the words “may,” “will,” “anticipate,” “believe,” “estimate,” “expect,” “intend,” “plan” and similar expressions, as they relate to us or our management, are intended to identify forward-looking statements. These statements reflect management’s current view of us concerning future events and are subject to certain risks, uncertainties and assumptions, including our potential inability to achieve similar growth in future periods as we did historically, a decrease in the availability of our raw materials, the emergence of additional competing technologies, changes in domestic and foreign laws, regulations and taxes, changes in economic conditions, uncertainties related to China’s legal system and economic, political and social events in China, the volatility of the securities markets and other risks and uncertainties which are generally set forth under the heading “Item 3. Key information—D. Risk Factors” and elsewhere in this annual report. Should any of these risks or uncertainties materialize, or should the underlying assumptions about our business and the commercial markets in which we operate prove incorrect, actual results may vary materially from those described as anticipated, estimated or expected in this annual report.
All forward-looking statements included herein attributable to us or other parties or any person acting on our behalf are expressly qualified in their entirety by the cautionary statements contained or referred to in this section. Except to the extent required by applicable laws and regulations, we undertake no obligations to update these forward-looking statements to reflect events or circumstances after the date of this annual report or to reflect the occurrence of unanticipated events.
4
PART I
| ITEM 1. |
IDENTITY OF DIRECTORS, SENIOR MANAGEMENT AND ADVISERS |
Not applicable.
| ITEM 2. |
OFFER STATISTICS AND EXPECTED TIMETABLE |
Not applicable.
| ITEM 3. |
KEY INFORMATION |
Implications of Being a Holding Company
Our investors hold securities of Hollysys Automation Technologies Ltd., which is not an operating company but a BVI holding company that conducts operations in China mainly through its Chinese operating subsidiaries and in Southeast Asia and the Middle East mainly through Concord Group and Bond Group. Investors in our company should note that they are purchasing equity securities of a BVI holding company rather than equity securities issued by our operating subsidiaries. Under our current corporate structure, as a BVI holding company, Hollysys Automation Technologies Ltd. may rely on dividend payments from Helitong, which is a wholly foreign-owned enterprise incorporated in China, to fund any cash and financing requirements. Under applicable PRC laws and regulations, our PRC subsidiaries are permitted to pay dividends to us only out of their accumulated profits, if any, determined in accordance with PRC accounting standards and regulations. In addition, our PRC subsidiaries are required to allocate at least 10% of their accumulated profits each year, if any, to fund statutory reserves of up to 50% of the registered capital of the enterprise. Allocations from these statutory surplus reserves may only be used for specific purposes and are not distributable to us in the form of loans, advances, or cash dividends. As a result, our Chinese subsidiaries are restricted in their ability to transfer a portion of its net assets to us in the form of dividends, loans or advances. As an offshore holding company, we will be permitted under PRC laws and regulations to provide funding from the proceeds of our offshore fund-raising activities to our subsidiaries in China only through loans or capital contributions, subject to the satisfaction of the applicable government registration and approval requirements. Before providing loans to our PRC subsidiaries, we will be required to make filings about details of the loans with the State Administration of Foreign Exchange of the PRC (the “SAFE”) in accordance with relevant PRC laws and regulations. Our PRC subsidiaries that receive the loans are only allowed to use the loans for the purposes set forth in these laws and regulations. Under regulations of the SAFE, Renminbi is not convertible into foreign currencies for capital account items, such as loans, repatriation of investments and investments outside of China, unless the prior approval of the SAFE is obtained and prior registration with the SAFE is made. Investors in our securities should note that, to the extent cash in the business is in the PRC or a PRC entity, the funds may not be available to fund operations or for other use outside of the PRC due to interventions in or the imposition of restrictions and limitations on the ability of Hollysys or its subsidiaries by the PRC government to transfer cash. For the description of how cash is transferred through our organization, see “Item 5. Operating and Financial Review and Prospects—B. Liquidity and Capital Resources—Holding Company Structure.” For related risks, see “Item 3. Key Information—D. Risk Factors—Risks Related to Doing Business in China.”
Risks Associated with Operations in China
Our activities are primarily conducted in the PRC through our Chinese operating subsidiaries. We do not have any variable interest entity in China. Our Chinese operating subsidiaries are required to, and have obtained, from PRC authorities all permits or approvals required to engage in our business in China, including the business licenses from local authorities for their operations. We believe that currently we are not required to obtain permissions from the China Securities Regulatory Commission (the “CSRC”), the Cyberspace Administration of China (the “CAC”) or other entity in China for our operations in China, while we cannot assure you that we will not be required to obtain the approval of the CSRC, the CAC or of potentially other regulatory authorities to maintain the listing status of our ordinary shares on the NASDAQ or to conduct offerings of securities in the future. In addition, we face risks and uncertainties as to whether and how PRC regulatory developments, such as those relating to data and cyberspace security and anti-monopoly concerns, would apply to us. The PRC government has also recently indicated an intent to exert more oversight and control over securities offerings and other capital markets activities that are conducted overseas and foreign investment in China-based companies. See “Item 4. Information of the Company—B. Business Overview—Recent Regulatory Development.”
5
Given the uncertainties of interpretation and implementation of relevant laws and regulations and the enforcement practice by relevant government authorities, we may be required to obtain additional licenses, permits, filings, or approvals for the business operations in the future. If we are found to be in violation of any existing or future PRC laws or regulations, or fail to obtain or maintain any of the required permits or approvals, the relevant PRC regulatory authorities would have broad discretion to take action in dealing with such violations or failures. Furthermore, it is highly uncertain how existing or new laws or regulations or detailed implementations and interpretations will be modified or promulgated with respect to the approvals we need for our operations. If we inadvertently conclude that certain approvals are not required, or applicable laws, regulations, or interpretations change, we may be required to obtain approval in the future. We may not be able to obtain required approvals in a timely and cost-effective manner, or at all, which may adversely affect our operations, financial condition and reputation. In addition, the PRC government may intervene in or influence our operations at any time, or may exert more control over our future overseas offerings or foreign investments in us, which could result in a material change in our operations, significantly limit or completely hinder our ability to continue to offer or continue to offer securities to investments, and could cause the value of our securities to significantly decline or become worthless. See “Item 3. Key Information—D. Risk Factors—Risks Related to Doing Business in China” for more details.
6
| A. |
[Reserved] |
| B. |
Capitalization and Indebtedness |
Not applicable.
| C. |
Reasons for the Offer and Use of Proceeds |
Not applicable.
| D. |
Risk Factors |
Summary of Risk Factors
An investment in our securities involves a high degree of risk. You should carefully consider the risks described below, together with all of the other information included in this annual report, before making an investment decision. If any of the following risks actually occurs, our business, prospects, financial condition or results of operations could suffer. In that case, the trading price of our securities could decline, and you may lose all or part of your investment. Below please find a summary of the principal risks we face, organized under relevant headings. All the legal and operational risks associated with being based in and having operations in China also apply to our operations in Hong Kong and Macau.
Risks Related to Our Business
Risks and uncertainties related to our business include, but are not limited to, the following:
| • |
We commit substantial resources to new product and service development and acquisition opportunities in order to stay competitive and grow our business, and we may fail to offset the increased cost of such investment with a sufficient increase in net sales or margins. |
| • |
Our businesses and financial performance may be affected by changes in the PRC government policies promoting infrastructural development, such as high-speed rail and urban mass transit. Any decrease in public expenditures on, or any change in the public procurement policies or industry standards relating to, such industries may affect our business. |
| • |
Our capital and human resources committed to product and service offerings may not always achieve anticipated results and we may not be able to develop new product and service offerings that meet market demand or successfully introduce new products and services in a timely manner. |
| • |
Loss of major customers or changes in their orders may have an adverse impact on our business. |
| • |
We do not have long-term purchase commitments from our customers, and we are exposed to potential volatility in our turnover. |
| • |
An increase in our contract backlog may reflect our inability to perform our contracts on a timely basis instead of our ability to expand our business. |
| • |
We may face risks associated with our international operations and expansion, which could result in significant additional costs for our business operations. |
| • |
If we fail to accurately estimate the overall risks or costs under the contracts with our customers, or the time needed to complete the relevant projects under such contracts, we may experience cost overruns, schedule delays, lower profitability or even losses under such contracts when we perform such contracts. |
7
| • |
Our products may contain design or manufacturing defects that could result in product liability claims and cause us to suffer losses, and such defects could adversely affect demand for our products and services. |
| • |
Since we use a variety of raw materials and components in our production, shortages or price fluctuations of raw materials and the inability of key suppliers to meet our quantity or quality requirements could increase the cost of our products, undermine our product quality and adversely impact our business. |
Risks Related to Doing Business in China
While we do not have any variable interest entity in China, we face risks and uncertainties as to whether and how the recent PRC regulatory developments, such as those relating to data and cyberspace security and anti-monopoly concerns, would apply to us. Risks and uncertainties related to doing business in China include, but are not limited to, the following:
| • |
Changes in the economic and political policies of the PRC government could have a material and adverse effect on our business, financial condition and results of operations and may result in our inability to sustain our growth and expansion strategies. For details, see page 24 of this annual report. |
| • |
Uncertainties with respect to the PRC legal system, including uncertainties regarding the enforcement of laws, and sudden or unexpected changes in policies, laws and regulations in China, could adversely affect us. For details, see page 25 of this annual report. |
| • |
The PRC government may intervene in or influence our operations at any time, or may exert more control over our future overseas offerings or foreign investments in us, which could result in a material change in our operations, significantly limit or completely hinder our ability to offer or continue to offer securities to investors, and could cause the value of our securities to significantly decline or become worthless. For details, see page 25 of this annual report. |
| • |
PRC regulations regarding acquisitions impose significant regulatory approval and review requirements, which could make it more difficult for us to pursue growth through acquisitions. For details, see page 26 of this annual report. |
| • |
The permission and approval from the CSRC or other PRC government authorities may be required in connection with an offshore offering under PRC law, and, if required, we cannot predict whether or for how long we will be able to obtain such permission or approval. For details, see page 27 of this annual report. |
| • |
Trading in our securities will be prohibited under the HFCAA if the PCAOB determines that it is unable to inspect or investigate completely registered public accounting firms headquartered in mainland China and Hong Kong, including our auditor as an independent registered public accounting firm, and as a result, U.S. national securities exchanges, such as the NASDAQ, may determine to delist our securities. For details, see page 27 of this annual report. |
Risks Related to Our Shares
Risks and uncertainties related to our shares include, but are not limited to, the following:
| • |
The market price of our ordinary shares is volatile, leading to the possibility of its value being depressed at a time when you want to sell your holdings. |
| • |
Share prices of companies with business operations primarily in China have fluctuated widely in recent years, and the trading prices of our ordinary shares are likely to be volatile, which could result in substantial losses to investors. |
8
Risks Related to Our Business
We commit substantial resources to new product and service development and acquisition opportunities in order to stay competitive and grow our business, and we may fail to offset the increased cost of such investment with a sufficient increase in net sales or margins.
The success of our business depends in great measure on our ability to keep pace with, or even lead, changes that occur in our industry and expand our product and service offerings. Traditionally, the automation and control systems business was relatively stable and slow moving. Successive generations of products offered only marginal improvements in terms of functionality and reliability. However, the emergence of computers, computer networks and electronic components as key elements of the systems that we design and build has accelerated the pace of change in our industry. Where there was formerly as much as a decade or more between successive generations of automation systems, the time between generations is now as little as two to three years. Technological advances and the introduction of new products, new designs and new manufacturing techniques by our competitors could adversely affect our business unless we are able to respond with similar advances. To remain competitive, we must continue to incur significant costs in product development, equipment and facilities and to make capital investments and seek complementary acquisitions. These costs may increase, resulting in greater fixed costs and operating expenses than we have incurred to date. As a result, we could be required to expend substantial funds for and commit significant resources to the following:
| • |
research and development activities on existing and potential products and services; |
| • |
additional engineering and other technical personnel; |
| • |
advanced design, production and test equipment; |
| • |
manufacturing services that meet changing customer needs; |
| • |
technological changes in manufacturing processes; |
| • |
expansion of manufacturing capacity; and |
| • |
acquiring technology through licensing and acquisitions. |
Our future operating results will depend to a significant extent on our ability to continue providing new product and service solutions that compare favorably on the basis of time to market, cost and performance, with competing third-party suppliers and technologies. However, we may develop new products and services that do not gain market acceptance, which would result in the failure to recover the significant costs for design and manufacturing of new products and services, thus adversely affecting operating results.
Our businesses and financial performance may be affected by changes in the PRC government policies promoting infrastructural development, such as high-speed rail and urban mass transit. Any decrease in the public expenditures on, or any change in the public procurement policies or industry standards relating to, such industries may affect our business.
Our business includes providing high-speed rail signaling systems that ensure operational safety of passenger trains. The development of the PRC high-speed rail signaling system industry is dependent upon state planning and investment in high-speed rail transportation projects. The nature, scale and timetable of these projects may be affected by a number of factors, including the overall state investment in high-speed rail transportation projects and approval of such new projects. By the end of 2022, the total length of China’s high-speed railway was over 42,000 kilometers. We cannot predict whether the total annual investment in and the market size of the PRC high-speed railway industry will continue to grow in the future. If the total annual investment or the market size declines, our business and financial position may be adversely affected.
9
We have also provided our supervisory control and data acquisition (“SCADA”) system to a number of China’s subway lines over the past years. Although the PRC government has historically been supportive of the development of the urban mass transit industry, its industrial policy may change from time to time and it may adopt new policies or measures to further regulate the urban mass transit industry due to changes in macroeconomic trends or certain unexpected events.
The spending patterns and priorities of Chinese policymakers cannot be predicted with certainty. We cannot assure you that the generally favorable policies will remain in force in the future. If the PRC government reduces its public investment in, or changes any industrial standards relating to the high-speed railway industry, railway or urban mass transit industry in the PRC, if any of our major customers changes its procurement or bidding policy, or if our rail transportation projects face challenges, there could have a material adverse effect on our business, financial position and results of operations.
Our capital and human resources committed to product and service offerings may not always achieve anticipated results and we may not be able to develop new product and service offerings that meet market demand or successfully introduce new products and services in a timely manner.
We are a technology-driven company. To maintain our leading position in the industry and meet the requirement of safety and efficiency, we have to continuously improve existing technology, product and service offerings, and design and develop new technology, product and service offerings that closely follow technology development trends and customer needs. However, we cannot guarantee that our capital and human resources activities will always keep pace with market demand and technological advances or yield the anticipated results. The products and services, which we have spent substantial capital and human resources to develop, may not be able to deliver expected commercial returns when they are developed due to changing technology trends and market demands. If we encounter delays in technology development, fail to meet changing market demands, underestimate or fail to follow technological trends, or if our competitors respond more quickly than we do, our business or operating results may be materially and adversely affected. Failure to develop and introduce new product and service solutions in the areas of industrial automation, rail transportation and mechanical and electrical solutions on a timely basis or at all could adversely affect our competitiveness and profitability.
Loss of major customers or changes in their orders may have an adverse impact on our business.
We have developed significant customer relationships with several local urban mass transit providers and railway authorities in respect of the high-speed train system in China and other geographies. We expect to continue to rely on our current major customers for a portion of our revenue in the future. Moreover, due to the nature of our business, the contract value of a single contract tends to be large. As such, our cash flows may become dependent on those customers’ payment practices and overall public funding policies, including the lengthening of collection times under contracts that have been performed. If our major customers significantly reduce, modify, postpone or cancel their purchase orders with us, we may not be able to get substitute orders with similar terms from other customers in a timely manner or at all. If we are not able to enter into contracts with our major customers on terms favorable to us or at all, our business and financial position may be adversely affected.
We do not have long-term purchase commitments from our customers, and we are exposed to potential volatility in our turnover.
Our business with our customers has been, and we expect it will continue to be, conducted on the basis of actual purchase orders received from time to time. Our customers are not obligated in any way to continue to place orders with us at the same or increased levels or at all. In addition, our customers may change or delay or terminate orders for products and services without notice for reasons unrelated to us, including lack of market acceptance for the products that our system was designed to control.
10
We cannot assure you that our customers will continue to place purchase orders with us at the same volume or same margin, as compared to prior periods, or at all. We may not be able to locate alternative customers to replace purchase orders or sales. As a result, our business, financial condition and results of operations may vary from period to period and may fluctuate significantly in the future.
An increase in our contract backlog may reflect our inability to perform our contracts on a timely basis instead of our ability to expand our business.
Our backlog indicates our ability to sell our products and services and increase our revenue, which represents the amount of unrealized revenue to be earned from the contracts that we have won. Backlog is not a standard financial measure that has been defined by generally accepted accounting principles, and may not be indicative of future operating results. The amount of our aggregate backlog is based on the assumption that our relevant contracts will be performed in full in accordance with their terms. The termination or modification of any one or more major contracts may have a substantial and immediate effect on our backlog. We cannot guarantee that the amount estimated in our backlog will be realized in full, in a timely manner, or at all, or that, even if it is realized, such backlog will result in profits as expected. As a result, you should not rely on our backlog information presented in this annual report as an indicator of our future earnings.
We may face risks associated with our international operations and expansion, which could result in significant additional costs for our business operations.
A core component of our growth strategy is international expansion. As we continue to expand our international operations, we will be increasingly susceptible to the risks associated with overseas expansion. We have a limited operating history outside of the PRC and management of our international operations requires significant resources and management attention. Entering into new markets presents challenges, including, among others, the challenges of supporting a rapidly growing business in new environments with diverse cultures, languages, customs, legal systems, alternative dispute systems and economic, political and regulatory systems. We expect to incur significant costs associated with expanding our overseas operations, including hiring personnel internationally. The risks and challenges associated with overseas expansion include:
| • |
uncertain political and economic climates; |
| • |
lack of familiarity and burdens of complying with foreign laws, accounting and legal standards, regulatory requirements, tariffs and other barriers; |
| • |
unexpected changes in regulatory requirements, taxes, trade laws, tariffs, export quotas, custom duties or other trade restrictions; |
| • |
lack of experience in connection with the localization of our applications, including translation into foreign languages and adaptation for local practices, and associated expenses and regulatory requirements; |
| • |
difficulties in adapting to differing technology standards; |
| • |
longer sales cycles and accounts receivable payment cycles and difficulties in collecting accounts receivable; |
| • |
difficulties in managing, growing, and staffing international operations, including varying legal and cultural expectations for employee relationships, increased travel, infrastructure and legal compliance costs associated with international operations; |
| • |
challenges to our corporate culture resulting from a dispersed workforce and intricacies of foreign employees joining labor unions, employee representative bodies, or engaging in collective bargaining agreements, and challenges related to work stoppages or slowdowns; |
| • |
fluctuations in exchange rates that may increase the volatility of our foreign-based revenue and expenses; |
| • |
potentially adverse tax consequences, including the complexities of foreign value-added tax, goods and services tax and other transactional taxes; |
| • |
reduced or varied protection for intellectual property rights in some countries; |
| • |
difficulties in managing and adapting to differing cultures and customs; |
| • |
difficulties in implementing and maintaining the financial systems and processes needed to enable compliance across multiple product and service offerings and jurisdictions; |
11
| • |
data privacy laws which require that customer data be stored and processed in a designated territory subject to laws different from those of the PRC; |
| • |
new and different sources of competition as well as laws and business practices favoring local competitors and local employees; |
| • |
compliance with anti-bribery laws, including compliance with the Foreign Corrupt Practices Act (the “FCPA”); |
| • |
increased financial accounting and reporting burdens and complexities; and |
| • |
restrictions on the transfer of funds across borders or repatriation of earnings. |
In addition, in our international business expansion to Southeast Asia, South Asia and the Middle East, we may not be able to find adequate and qualified local engineers to bid and complete sizable rail transportation orders and industrial automation projects, and because of visa requirements, we may have difficulties relocating adequate engineers from China to various foreign countries and have them stay there long enough to finish the projects, which could have an adverse impact on our international business expansion. With operations in Singapore, Malaysia, Indonesia, India and the Middle East, we are subject to numerous, and sometimes conflicting, legal requirements on matters as diverse as import/export controls, trade restrictions, tariffs, taxation, sanctions, government affairs, anti-corruption, whistle blowing, internal and disclosure control obligations, data protection and privacy and labor relations and regulatory requirements that are specific to our clients’ industries. Non-compliance with these regulations in the conduct of our business could result in fines, penalties, criminal sanctions against us or our officers, disgorgement of profits, prohibitions on doing business and adverse impact on our reputation. Gaps in compliance with these regulations in connection with the performance of our obligations to our clients could also result in exposure to monetary damages, fines and/or criminal prosecution, unfavorable publicity, restrictions on our ability to process information and allegations by our clients that we have not performed our contractual obligations. Many countries also seek to regulate the actions that companies take outside of their respective jurisdictions, subjecting us to multiple and sometimes competing legal frameworks in addition to our home country rules. Due to the varying degree of development of the legal systems of the countries in which we operate and plan to operate, local laws might be insufficient to defend us and preserve our rights. We could also be subjected to risks to our reputation and regulatory action on account of any unethical acts by any of our employees, partners or other related individuals. As a result of these factors, international expansion may be more difficult, take longer and not generate the results we anticipate, which could negatively impact our growth and business.
If we fail to accurately estimate the overall risks or costs under the contracts with our customers, or the time needed to complete the relevant projects under such contracts, we may experience cost overruns, schedule delays, lower profitability or even losses under such contracts when we perform such contracts.
We derive the majority of our total consolidated revenues from the integrated solutions contracts that we have won through a competitive bidding process. The purpose of an integrated solutions contract is to furnish an automation system that provides the customer with a total solution for the automation or process control requirement being addressed. These contracts require us to complete projects at a fixed price, and therefore expose us to the risk of cost overruns. Cost overruns, whether due to efficiency, estimates or other reasons, could result in lower profit or losses. Other variations and risks inherent in the performance of fixed-price contracts such as delays caused by technical issues, and any inability to obtain the requisite permits and approvals, may cause our actual risk exposure and costs to differ from our original estimates.
In addition, we may be unable to deliver products or complete projects in accordance with the schedules set forth under the integrated solutions contracts. Our projects and our manufacturing and sales of products could be delayed for a number of reasons, including those relating to market conditions, policies, laws and regulations of the PRC and other relevant jurisdictions, availability of funding, transportation, disputes with business partners and subcontractors, technology and raw materials suppliers, employees, local governments, natural disasters, epidemics (such as Covid-19), power and other energy supplies, and availability of technical or human resources.
12
We cannot guarantee that we will not encounter cost overruns or delays in our current and future delivery of products and the completion of projects. If such cost overruns or delays were to occur, our costs could exceed our budget, and our profits on the relevant contracts may be adversely affected.
Our products may contain design or manufacturing defects that could result in product liability claims and cause us to suffer losses, and such defects could adversely affect demand for our products and services.
Our products are very complex, integrated systems, often with elements designed specifically for the particular situation of a customer. These products may have dormant design or manufacturing issues or defects that are not detected until they are put into actual use. Also, we manufacture spare parts for maintenance and replacement purposes after the completion of integrated solutions contracts. While there have been no significant issues or defects identified as of the date of this annual report, any issues or defects in the design, manufacture and spare parts we provide may result in returns, claims, delayed shipments to customers or reduced or cancelled customer orders and other forms of damages asserted against us. A product issue or defect or negative publicity concerning defective products or services of ours could adversely affect our results of operations, reputation, customer satisfaction and market share.
Moreover, we are active in the conventional and nuclear power generation and railway control systems sectors. Each of these sectors poses a substantially higher risk of liability in the event of a system failure than is present in the industrial process controls markets in which we have traditionally competed. In certain jurisdictions that impose strict liability on product defects, we could be held liable for injuries or accidents involving our products even if the defects are not caused by us. We may be held liable for any damages or losses incurred in connection with or arising from defective products manufactured or designed by us, and if the damages or losses are severe, we may also be subject to administrative penalties imposed by the government. If our products or services are proven to be defective and have caused personal injury, property damage or other losses to rail passengers, we may be held responsible under liability claims under the laws of the PRC or other jurisdictions in which our products or services are sold, used or provided. We may need to devote substantial funds and other financial and administrative resources to rectifying or preventing potential product liability incidents, which could adversely affect our working capital, cash flow and results of operation.
In line with the industry practice, we generally do not carry large amounts of product liability insurance for our products, and we may not be able to obtain adequate insurance coverage in the future or may experience difficulties in obtaining the insurance coverage we need, which could negatively affect our business, financial condition and results of operations. The typical industrial practice is for the customers to obtain insurance to protect against their own operational risks. Any claims against us, regardless of their merits, could materially and adversely affect our financial condition. If we recall any of our products or are punished by governmental authorities, our business activities, financial condition and results of operations, as well as reputation, could be adversely affected.
Since we use a variety of raw materials and components in our production, shortages or price fluctuations of raw materials and the inability of key suppliers to meet our quantity or quality requirements could increase the cost of our products, undermine our product quality and adversely impact our business.
Our major requirements for raw materials include bare printed circuit boards, electronic components, chips, cabinets and cables. Although we believe the sources of supply for these raw materials and components are generally adequate, any shortages or price increases could lead to higher costs of sales in the future. Our inability to pass on all or any raw material price increases to our customers or suppliers or offset the price fluctuations through commodity hedges could adversely affect our business, financial condition and results of operations.
Moreover, we procure our major raw materials, bare printed circuit boards, from suppliers based on our requirements and design considerations. Our suppliers may not be able to scale production or adjust the delivery of products during times of volatile demand. In addition, we cannot guarantee that our suppliers have developed adequate and effective quality control systems. Our vendors’ inability to meet our volume requirements or quality standards may materially and adversely affect our brand and reputation, as well as our business, financial condition and results of operations.
13
We may experience material disruptions to our productions and business operations.
We primarily manufacture the hardware of our products in Beijing and Hangzhou facilities and on certain occasions outsource the production to third-party manufacturers. These facilities may be affected by natural or man-made disasters and other external events, including but not limited to fire, natural disasters, diseases and epidemics (such as Covid-19), weather, manufacturing problems, strikes, transportation interruption, government regulation, supply chain disruption or terrorism. Any such disruptions or facility downtime could prevent us from meeting customer demand for our product and require us to make unexpected capital expenditures. In such circumstances, we may not be able to find alternatives on terms acceptable to us, or at all. Any of these disruptions may force us to cease operations, shift production to other third-party manufacturers or cease certain parts of our business operations, which could incur substantial costs or take a significant time to re-start production or operations, each of which may adversely impact our business and results of operations.
Security breaches or disruptions of our information technology systems could adversely affect our business.
We rely on information technology networks and systems, including the Internet, to process, transmit and store electronic information, and to manage or support a variety of business processes and activities. Additionally, we collect and store certain data, including proprietary business information, and may have access to confidential or personal information in certain of our businesses, which is subject to privacy and security laws and regulations, and customer-imposed controls. These information technology networks and systems may be susceptible to damage, disruptions or shutdowns due to failures during the process of upgrading or replacing software, databases or components; power outages; telecommunications or system failures; terrorist attacks; natural disasters; employee error or malfeasance; server or cloud provider breaches; and computer viruses or cyberattacks. Cybersecurity threats and incidents can range from uncoordinated individual attempts to gain unauthorized access to information technology networks and systems to more sophisticated and targeted measures, known as advanced persistent threats, directed at us, our products, customers and/or third-party service providers. Despite the implementation of cybersecurity measures (including access controls, data encryption, vulnerability assessments, continuous monitoring, and maintenance of backup and protective systems), our information technology networks and systems may still be vulnerable to cybersecurity threats and other electronic security breaches. It is possible for such vulnerabilities to remain undetected for an extended period, up to and including several years. In addition, it is possible a security breach could result in theft of trade secrets or other intellectual property or disclosure of confidential customer, supplier or employee information. We cannot guarantee that we will be able to prevent security breaches or other damage to our information technology systems, nor can we guarantee that our internal control and compliance programs will be able to adequately address all or any of such breaches. Disruptions caused by any such breaches or damage could have an adverse effect on our operations, as well as expose us to litigation, liability or penalties under privacy laws, increased cybersecurity protection costs, reputational damage and product failure.
Our failure to comply with cybersecurity and data protection laws and regulations could lead to government enforcement actions and significant penalties against us, and adversely impact our operating results.
The regulatory framework for the collection, use, safeguarding, sharing, transfer and other processing of personal information and important data worldwide is rapidly evolving and is likely to remain uncertain for the foreseeable future. For example, regulatory authorities in China have implemented and are considering a number of legislative and regulatory proposals concerning cybersecurity and data protection.
The PRC Cyber Security Law, which took effect in June 2017, created China’s first national-level data protection regime for “network operators,” which may include all organizations in China that provide services over the internet or another information network. Specifically, the Cyber Security Law provides that China adopts a multi-level protection scheme, under which network operators are required to perform obligations of security protection to ensure that the network is free from interference, disruption or unauthorized access, and to prevent network data from being disclosed, stolen or tampered.
14
In addition, the PRC Data Security Law was promulgated by the Standing Committee of the National People’s Congress on June 10, 2021 and took effect on September 1, 2021. The Data Security Law establishes a tiered system for data protection in terms of their importance, data categorized as “important data,” which will be determined by governmental authorities in the form of catalogs, are required to be treated with a higher level of protection. Specifically, the Data Security Law provides that operators processing “important data” are required to appoint a “data security officer” and a “management department” to take charge of data security. In addition, such an operator is required to evaluate the risk of its data activities periodically and file assessment reports with relevant regulatory authorities.
Numerous regulations, guidelines and other measures have been or are expected to be adopted under the umbrella of, or in addition to, the Cyber Security Law and Data Security Law. For example, Regulations on the Security Protection of Critical Information Infrastructure (the “CII Protection Regulations”) was promulgated by the State Council of the PRC on July 30, 2021 and became effective on September 1, 2021. According to the CII Protection Regulations, critical information infrastructure (the “CII”) refers to any important network facilities or information systems of the important industry or field such as public communication and information service, energy, transportation, water conservancy, finance, public services, e-government affairs and national defense science, which may endanger national security, people’s livelihood and public interest in the case of damage, function loss or data leakage. Regulators supervising specific industries are required to formulate detailed guidance to recognize the CII in the respective sectors, and a critical information infrastructure operator, or a CIIO, must take the responsibility to protect the CII’s security by performing certain prescribed obligations. For example, CIIOs are required to conduct network security test and risk assessment, report the assessment results to relevant regulatory authorities, and timely rectify the issues identified at least once a year.
Additionally, in November 2021, the CAC issued the Cyber Data Security Administration Regulations (Draft for Comments), which, among other things, stipulates that a data processor that processes “important data” or listed overseas must conduct an annual data security review by itself or by engaging a data security service provider and submit the annual data security review report for a given year to the relevant municipal counterpart of the CAC before January 31 of the following year. As of the date of this annual report, such administration regulations have not been adopted. In January 2022, the CAC and several other administrations jointly promulgated the amended Cybersecurity Review Measures (the “Cybersecurity Review Measures”), which became effective on February 15, 2022, and superseded and replaced the current cybersecurity review measures that became effective in June 2020. Pursuant to the Cybersecurity Review Measures, a CIIO that purchases network products and services, or conducts data process activities, which affect or may affect national security will be subject to the cybersecurity review. The Cybersecurity Review Measures also expands the cybersecurity review to “internet platform operators” in possession of personal information of over one million users if such operators intend to list their securities in a foreign country. See “—Risks Related to Doing Business in China—The permission and approval from the CSRC or other PRC government authorities may be required in connection with an offshore offering under PRC law, and, if required, we cannot predict whether or for how long we will be able to obtain such permission or approval.” Alternatively, relevant governmental authorities in the PRC may initiate a cybersecurity review if they determine an operator’s network products or services or data processing activities affect or may affect national security.
Furthermore, the Opinions on Strictly Cracking Down on Illegal Securities Activities requires (i) speeding up the revision of the provisions on strengthening the confidentiality and archives management relating to overseas issuance and listing of securities and (ii) improving the laws and regulations relating to data security, cross-border data flow, and management of confidential information. The Personal Information Protection Law, which was promulgated by the Standing Committee of the National People’s Congress on August 20, 2021 and took effect on November 1, 2021, integrates the various rules with respect to personal information rights and privacy protection and applies to the processing of personal information within mainland China as well as certain personal information processing activities outside mainland China, including those for the provision of products and services to natural persons within China or for the analysis and assessment of acts of natural persons within China. We may have access to confidential or personal information in certain of our businesses. Although we endeavor to comply with our privacy policies and other documentation regarding the protection of personal information, we may at times fail to do so or may be perceived to have failed to do so. Moreover, despite our efforts, we may not be successful in achieving compliance if our employees or contractors fail to comply with these policies and documentation.
15
Since the Cyber Security Law, Data Security Law and relevant regulations are relatively new, uncertainties still exist in relation to their interpretation and implementation. Any change in laws and regulations relating to privacy, data protection and information security and any enhanced and scrutinized governmental enforcement action of such laws and regulations could greatly increase our cost in providing our products and services, limit their use or adoption or require certain changes to be made to our operations. We cannot assure you that we will be compliant with the laws and regulations described above in all respects, and we may be ordered to rectify and terminate any actions that are deemed illegal by the government authorities and become subject to fines and other government sanctions, which may materially and adversely affect our business, financial condition, and results of operations.
Specifically, given the uncertainties surrounding the interpretation and implementation of the Cyber Security Law, Data Security Law and relevant regulations, we cannot rule out the possibility that we, or certain of our customers or suppliers may be deemed as a CIIO, or an operator processing “important data.” First, if we are deemed as a CIIO, our purchase of network products or services, if deemed to be affecting or may affect national security, will need to be subject to cybersecurity review, before we can enter into agreements with relevant customers or suppliers, and before the conclusion of such procedure, these customers will not be allowed to use our products or services, and we are not allowed to purchase products or services from our suppliers. There can be no assurance that we would be able to complete the applicable cybersecurity review procedures in a timely manner, or at all, if we are required to follow such procedures. Any failure or delay in the completion of the cybersecurity review procedures may prevent us from using certain network products and services, and may result in fines of up to ten times the purchase price of such network products and services being imposed upon us, if we are deemed a CIIO using network products or services without having completed the required cybersecurity review procedures. If the reviewing authority is of the view that the use of such network products or services by us, or by certain of our customers or suppliers, involves risk of disruption, is vulnerable to external attacks, or may negatively affect, compromise, or weaken the protection of national security, we may not be able to provide such products or services to relevant customers, or purchase products or services from relevant suppliers. This could have a material adverse effect on our results of operations and business prospects. Second, the notion of “important data” is not clearly defined by the Cyber Security Law or the Data Security Law. In order to comply with the statutory requirements, we will need to determine whether we possess important data, monitor the important data catalogs that are expected to be published by local governments and departments, perform risk assessments and ensure we are complying with reporting obligations to applicable regulators. We may also be required to disclose to regulators business-sensitive or network security-sensitive details regarding our processing of important data, and may need to pass the government security review or obtain government approval in order to share important data with offshore recipients, which can include foreign licensors, or share data stored in China with judicial and law enforcement authorities outside of China. If judicial and law enforcement authorities outside China require us to provide data stored in China, and we are not able to pass any required government security review or obtain any required government approval to do so, we may not be able to meet the foreign authorities’ requirements. The potential conflicts in legal obligations could have an adverse impact on our operations in and outside of China.
Our goodwill is subject to impairment review and any goodwill impairment may negatively affect our reported results.
Goodwill represents the excess of the purchase price over the estimated fair value of net tangible and identifiable intangible assets acquired. Our outstanding goodwill as of June 30, 2023 was related to the acquisition of Hollysys Industrial Software in July 2017, Shandong Lukang in August 2019 and Hollysys Intelligent in August 2021. Based on our quantitative assessment for Hollysys Intelligent and qualitative assessment for Hollysys Industrial Software and Shandong Lukang, the goodwill was not impaired as of June 30, 2023.
However, there are uncertainties surrounding the amount and timing of future expected cash flows for Hollysys Industrial Software, Shandong Lukang and Hollysys Intelligent. In the future, if actual future cash flows being less than forecasted or delays in the timing of when those cash flows are expected to be realized, goodwill impairment might be triggered. Further, the timing of when actual future cash flows are received could differ from our estimates, which are based on historical trends and do not factor in unexpected delays in project commencement or execution.
In addition, we might make acquisitions and execute other forms of business combination, which would record goodwill, from to time in the future.
16
We may experience delays or defaults in payment of accounts receivables or in release of retention by our customers, which may adversely affect our cash flow and working capital, financial condition and results of operations.
In line with the industry practice, we typically have a long receivable collection cycle. We have in the past faced, and may face in the future, the risk that customers may delay their settlement with us or delay or fail to pay us as scheduled such as due to financial distress of our customers. Furthermore, defaults in payments to us on projects for which we have already incurred significant costs and expenses can materially and adversely affect our results of operations and reduce our financial resources that would otherwise be available to fund other projects. We cannot assure you that payments from customers will be made in a timely manner or at all, or that delays or defaults in payments will not adversely affect our financial condition and results of operations.
Our operations require certain permits, licenses, approvals and certificates, the revocation, cancellation or non-renewal of which could significantly hinder our business and operations, and we are subject to periodic inspections, examinations, inquiries and audits by regulatory authorities.
We are required to obtain and maintain valid permits, licenses, certificates and approvals from various governmental authorities or institutions under relevant laws and regulations for our businesses of design and integration, equipment manufacturing and system implementation services. We must comply with the restrictions and conditions imposed by various levels of governmental agencies to maintain our permits, licenses, approvals and certificates. If we fail to comply with any of the regulations or meet any of the conditions required for the maintenance of our permits, licenses, approvals and certificates, our permits, licenses, approvals and certificates could be temporarily suspended or even revoked, or the renewal thereof, upon expiry of their original terms, may be delayed or rejected, which could materially and adversely impact our business, financial condition and results of operations.
We are subject to periodic inspections, examinations, inquiries and audits by regulatory authorities and may be subject to suspension or revocation of the relevant permits, licenses, approvals or certificates, or fines or other penalties due to any non-compliance identified as a result of such inspections, examinations, inquiries and audits. We cannot assure you that we will be able to maintain or renew our existing permits, licenses, approvals and certificates or obtain future permits, licenses, approvals and certificates required for our continued operation on a timely basis or at all. In the event that we fail to comply with applicable laws and regulations or fail to maintain, renew or obtain the necessary permits, licenses, approvals or certificates, our qualification to conduct various businesses may be adversely impacted.
As we expand our business outside of mainland China, we will encounter the increasing need for international certifications and compliance with the regulation of different governments, which if not obtained and complied with may adversely impact our business.
We are expanding our business outside of mainland China, including seeking business opportunities in Hong Kong, Singapore, Malaysia, India, Indonesia, and the Middle East. For our marketing both in mainland China and in other jurisdictions, we seek international certifications and have obtained certificates such as the European Safety Standard Certification Level 4 and the Safety Integrity Level 3 (SIL 3) Certification. As we operate in jurisdictions outside of mainland China, we will have to comply with local laws, some of which relate to various safety and quality requirements for the kinds of products we provide. The failure to have any necessary or beneficial certifications and the failure to comply with local laws will have an adverse impact on our marketing and business, and may result in additional costs and expenses.
We are exposed to risks associated with public project contracts.
Due to the nature of our industry, we are exposed to risks associated with public project contracts. For example, many of our contracts are for large and high-profile high-speed railway or urban mass transit infrastructure projects, which can result in increased political and public scrutiny of our work. Certain of our customers are affiliated with government authorities. Such customers may delay making payments for our projects, and it may take a considerably longer period of time to resolve disputes with these customers than resolving disputes with customers in private sectors.
Moreover, such government-affiliated customers may require us to undertake additional obligations, change the type of our services, equipment used or other terms of service, or purchase specific equipment, or modify other contractual terms from time to time for the social benefit or other administrative purposes, resulting in additional costs incurred by us, which may not be reimbursed by such customers in full. If any early termination by any government-affiliated customers occurs or if any government-affiliated customers fail to renew their contracts with us in the future, our backlog may be reduced and our investment plan may be hindered, which may have a material adverse effect on our business and financial performance.
17
Many of our competitors have substantially greater resources than we do, allowing them to compete on an advantageous basis, and any increased competition from foreign and PRC domestic competitors within the industries where we operate could negatively impact our market share in the industry.
We operate in a very competitive environment. Our principal offering is a comprehensive suite of automation systems for a wide spectrum of industrial market clientele, ranging from power, chemical, petrochemical, to nuclear, metallurgy, building materials, food-beverage, pharmaceutical and other industries. Many of our competitors are better established and more experienced than we are, have longer operating history than we do, have substantially greater financial resources, operate in more international markets, and are substantially more diversified than we are. As a result, they are in a stronger position to compete effectively with us.
Multi-national companies including Honeywell (US), ABB (Sweden), Siemens (Germany), Emerson (US), Yokogawa (Japan) and Hitachi (Japan) account for the majority of the global automation market share. In domestic market, except the multi-national companies, our main local competitor is Supon. These large competitors are also in a better position than we are to weather any extended weaknesses in the market for automation and control systems.
Additionally, if major competitors increase their investments in China or our targeted overseas markets or collaborate with our existing competitors, we may face even more intense competition. We may not be able to compete successfully with existing industry leaders in new business areas into which we intend to expand. This may in turn affect our business, operating results and financial condition. Other emerging companies or companies in related industries may also increase their participation in relevant markets, which would add to the competitive pressure that we face.
Our business operations are largely dependent on our senior management and our ability to attract and retain engineering talents.
The stability of our business operations and the continuing growth of our business depend on the continuing services of our senior management and engineering talents. In the industries in which we operate, industry experience, management expertise and strategic direction are crucial. If we lose the services of our senior management and engineering staff, we may not be able to recruit a suitable or qualified replacement and may incur further costs and expenses to recruit and/or train new employees. In particular, any sudden loss of a member of our senior management or engineering staff may disrupt our strategic direction and leadership. As we continue to expand our business, we will need to continue to attract and retain experienced management personnel with extensive experience in the industries in which we operate.
We believe that competition for experienced personnel in the areas of industrial automation, rail transportation and mechanical and electrical solutions is intense. Competition for such qualified personnel could lead to higher emoluments and other compensations in order to attract and retain such personnel and an increase in our operating costs. If we are not able to retain the members of our senior management or engineering staff required to achieve our business objectives, this may materially and adversely affect our business operations and prospects.
Our control systems are used in infrastructure projects such as subway systems, railways and nuclear plants; to the extent that our systems do not perform as designed, we could be found responsible for the damage resulting from that failure.
We face potential responsibility for the failure of our control systems in performing the various functions for which they are designed and the damages resulting from any such problem. To the extent that we contract to provide control systems in larger scale projects, the level of damages for which we may be held responsible is likely to increase. To the extent that any of our installed control systems do not perform as designed for their intended purposes, and we are held responsible for the consequences of those performance failures and resulting damages, there may be an adverse impact on our business, reputation, revenues and profits. We believe that our control systems have so far performed as designed, and there are no claims asserted against us based on any significant, non-performance event. Notwithstanding our record, no assurance can be given that no claims will be sought in the future based on the design and performance of our control systems.
18
Industry and economic conditions may adversely affect the markets and operating conditions of our customers, which in turn can affect demand for our products and services and our results of operations.
We operate in a cyclical industry that is sensitive to general economic conditions in the PRC and abroad. Rapid growth in the PRC economy and urban population could lead to an increased demand for high-speed railway, urban transportation and power plants, which could in turn foster demand for control system products and services in high-speed rail transportation, urban mass transit and power sectors. Changes in market supply and demand could also have a substantial effect on our product prices, business, revenue and financial condition. Macroeconomic conditions (such as the government’s announcement of economic stimulus policies to encourage the construction of public infrastructure or the termination of such policies), supply and demand imbalances and other factors beyond our control, including import and export policies, value-added tax and export taxes could have a major impact on our market share, and the demand for and prices of our products. Increased demand for rail transportation and increased operating margins may result in a larger amount of new investments in the relevant industries and increased production in the overall industry, which may cause supply to exceed the demand and lead to a period of lower prices. This cycle of rising and falling demand may repeat itself. Any of these cyclical factors may adversely impact our business, financial condition, results of operations and prospects.
We are striving to expand our sales into the international markets. Our overseas business extends to Southeast Asia and the Middle East. Any economic downturn may result in reduced funding for public infrastructures including railway or urban mass transit infrastructures and a decreased demand for our transportation control system products and services in the international market. Moreover, any economic downturn may negatively impact the ability of our international customers to obtain financing, which may lead to their unwillingness to purchase our products. Therefore, the general demand for our products and their selling price could decline. Any adverse changes in the global market and economic conditions and any slowdown or recession of the global economy could have a material adverse effect on our business, financial condition, results of operations and prospects. See “—Our business, financial condition, and results of operations may be materially and adversely affected by any economic slowdown in China as well as globally, or tensions in international trade and rising political tensions, particularly between the U.S. and China.”
We may not be able to sufficiently protect our intellectual property.
Our business primarily relies on a combination of copyright, patent, trademark and other intellectual property laws, nondisclosure agreements and other protective measures to protect our proprietary rights. As of June 30, 2023, we held 458 software copyrights, 502 authorized patents, 343 patent applications and 63 registered trademarks.
Our competitors may independently develop proprietary technology similar to ours, introduce counterfeits of our products, misappropriate our proprietary information or processes, infringe on our patents, brand name and trademarks, or produce similar products that do not infringe on our patents or successfully challenge our patents. Our efforts to defend our patents, trademarks and other intellectual property rights against competitors or other violating entities may be unsuccessful. We may be unable to identify any unauthorized use of our patents, trademarks and other intellectual property rights and may not be afforded adequate remedies for any breach. In particular, in the event that our registered patents and our applications do not adequately describe, enable or otherwise provide coverage of our technologies, samples and products, we would not be able to exclude others from developing or commercializing these technologies, samples and products.
19
We also utilize unpatented proprietary know-how and trade secrets and employ various methods to protect our intellectual property. We have generally entered into confidentiality agreements (which include, in the case of employees, non-competition provisions and intellectual property right ownership provisions) with our key research and development personnel. These agreements provide that all confidential information developed or made known to the individual during the course of the individual’s relationship with us is to be kept confidential and not disclosed to third parties except in circumstances specified in the agreements. In the case of employees, the agreements provide that all of the technology which is conceived by the individual during the course of employment is our exclusive property. However, these agreements may not provide meaningful protection or adequate remedies in the event of unauthorized use or disclosure of our proprietary information. In addition, it is possible that third parties could independently develop information and techniques substantially similar to ours or otherwise gain access to our trade secrets.
In the event that any misappropriation or infringement of our intellectual property occurs in the future, we may need to protect our intellectual property or other proprietary rights through litigation. Litigation may divert our management’s attention from our business operations and possibly result in significant legal costs, and the outcome of any litigation is uncertain. Furthermore, infringement of our intellectual property rights may impair the market value and share of our products, damage our reputation and adversely affect our business, financial condition and results of operations.
Our intellectual property may become obsolete and may not be able to protect us from the competition.
The markets in which our businesses operate may experience rapid and significant changes due to the introduction of innovative and disruptive technologies. Our operating results depend to a significant extent on our ability to maintain our technological leadership, anticipate and adapt to changes in our markets and to optimize our cost base accordingly. Introducing new products and technologies requires a significant commitment to research and development, which in return requires an expenditure of considerable financial resources that may not always result in success. Our results of operations may suffer if we invest in technologies that may not be used or integrated as expected, or are not accepted in the marketplace, or if our products, solutions or systems are not introduced to the market in a timely manner, particularly compared to our competitors, or become obsolete. Our patents and other intellectual property may not prevent competitors from independently developing or selling products and services that are similar to or duplicate our products and services.
Our acquisition strategies may not be successful, which could adversely affect our business and increase our financial expenses.
In addition to organic growth, we may supplement our business expansion through acquisitions of an operating business or specific assets. Examples of our past acquisitions are the acquisitions of Concord Group in 2011 and Bond Group in 2013, which were undertaken to accelerate the development of our mechanical and electrical solutions business in Southeast Asia and the Middle East. Implementing our acquisition strategies may expose us to the following risks, among others, which could have material adverse effects on our business, financial condition, results of operations and prospects:
| • |
unidentified or unforeseeable liabilities or risks may exist in the potential assets or business to be acquired; |
| • |
failure to assimilate acquired business and personnel into our operations or failure to realize anticipated cost savings or other synergies from the acquisition; |
| • |
integration challenges related to implementing or improving internal controls, procedures and/or policies at a business that prior to the acquisition lacked the same level of controls, procedures and/or policies; |
| • |
incurring additional debts which could reduce our available funds for operations and other purposes as a result of increased debt repayment obligations; |
| • |
inability to retain employees; |
| • |
the assumption of certain known and unknown liabilities of the acquired business; |
| • |
loss of customers; and |
| • |
disruption of our ongoing business and diversion of resources and management attention from existing businesses and strategic matters. |
20
We may not be able to consummate acquisitions or dispositions on favorable terms or at all. Our ability to consummate acquisitions will be limited by our ability to identify appropriate acquisition candidates, to negotiate acceptable terms for purchase and our access to financial resources, including available cash and borrowing capacity. In addition, we cannot assure you that we will be able to effectively integrate businesses we acquire or that any acquisitions will generate long-term benefits for us. Any failure to effectively integrate or benefit from acquisitions we make may have material adverse effects on our business, financial condition, results of operations and prospects.
Our business, financial condition, and results of operations may be materially and adversely affected by any economic slowdown in China as well as globally, or tensions in international trade and rising political tensions, particularly between the U.S. and China.
The success of our business depends on consumer spending. We currently derive a substantial majority of our revenue from China and are also expanding into international markets. As a result, our revenue and net income are impacted to a significant extent by economic conditions in China and globally, as well as economic conditions specific to infrastructural development. The global economy, markets and levels of consumer spending are influenced by many factors beyond our control, including consumer perception of current and future economic conditions, political uncertainty (including the potential impact of political and regulatory uncertainties in the United States), levels of employment, inflation or deflation, real disposable income, interest rates, taxation and currency exchange rates.
The growth of the PRC economy has slowed in recent years. Further disruptions or continuing or worsening slowdown could significantly reduce domestic commerce in China. A further decrease in economic growth rates or an otherwise uncertain economic outlook in China or any other markets in which we may operate could have a material adverse effect on consumer spending and therefore adversely affect our business, financial condition and results of operations.
Recently there have been changes in international trade policies and rising political tensions, particularly between the U.S. and China, but also as a result of the war in Ukraine and sanctions on Russia. For instance, the U.S. government has in the past imposed, additional, new, or higher tariffs on certain products imported from China to penalize China for what it characterizes as unfair trade practices. China has responded by imposing additional, new, or higher tariffs on certain products imported from the United States. Although the United States and China entered into the Economic and Trade Agreement between the United States of America and the People’s Republic of China as a phase one trade deal, effective on February 14, 2020, it is uncertain whether there will be any further material changes to tariff policies. There have also been concerns about the relationships among China and other Asian countries and the relationship between the United States and certain Asian countries, which may result in or intensify potential conflicts in relation to territorial, regional security and trade disputes. Any further escalation in geopolitical tensions or a trade war, or news and rumors of any escalation, could have a material and adverse effect on our business, results of operations, and/or the trading prices of our securities. Specifically, the current and future actions or escalations by either the United States or China that affect trade relations may cause or contribute to further slowdowns in Chinese economic growth, the depreciation of the RMB and global economic turmoil, which has the potential to adversely impact our supply chain for our products and potentially have a material adverse effect on our business and results of operations, and we cannot provide any assurance as to whether such actions will occur or the form that they may take.
We are subject to litigation risks.
In our ordinary course of business, we may be involved in claims relating to our employees, customers or suppliers or other third parties from time to time. In addition, claims may be brought against us for alleged defective or incomplete work, liabilities for defective products, delayed or improper delivery of products and services, personal injuries and deaths, breaches of warranty, delayed payments to our suppliers, labor disputes or late completion of projects or other contracts. If we were found to be liable for any of the claims, we would have to incur additional costs. Both claims brought against us and by us, if not resolved through negotiation, may be subject to lengthy and expensive litigation or arbitration proceedings. Charges associated with claims brought against us and write-downs associated with claims brought by us could have a material adverse impact on our financial condition, results of operations and cash flow. Moreover, legal proceedings resulting in judgments or findings against us may harm our reputation and damage our prospects for future contract awards. In addition, any legal proceedings may divert our management’s attention from our business.
21
The dispute in connection with the ownership of Ace Lead Profits Limited (“Ace Lead”) may adversely impact us.
We were made aware of a shareholders dispute regarding ownership of Ace Lead Profits Limited, one of our shareholders, reporting to own 4,144,223 ordinary shares of the Company, which represents 6.68% of our total outstanding shares as of September 2, 2023. Ace Lead Profits Limited is wholly owned and controlled by Mr. Baiqing Shao, and Mr. Baiqing Shao was reported to be deemed to be a beneficial owner of the shares held by Ace Lead Profits Limited.
In August 2016, Dr. Changli Wang, the then sole shareholder of Ace Lead, one of our record shareholders, transferred his single share in Ace Lead to Mr. Baiqing Shao for a nominal consideration. We were notified that Dr. Wang indicated that, as Mr. Shao had stepped down as our chairman and chief executive officer since July 2020, he should no longer be entitled to any share in Ace Lead and he should immediately transfer the share in Ace Lead to one or more persons designated by Dr. Wang. As of the date of this annual report, Mr. Shao has not transferred the share in Ace Lead to any designees of Dr. Wang.
Our board of directors (the “Board”) has received notice from Hollysys Committee on Trust Interests (the “Committee”) that a legal action has been commenced in the Hong Kong High Court against Mr. Shao and Ace Lead on March 9, 2021 disputing the beneficial ownership of the Company’s shares held by Ace Lead and the beneficial ownership of the shares of Ace Lead held by Mr. Shao (the “Legal Action”), and the Hong Kong High Court held a hearing on jurisdiction dispute on October 19, 2022, and subsequently issued an order dismissing defendants’ jurisdictional dispute claims on November 4, 2022 and the case will be tried on merits. We cannot predict the outcome of the Legal Action, and the ongoing litigation proceedings in connection with the ownership of Ace Lead may cause us or our management, including Dr. Wang, to incur significant time, resources and cost or divert their attention from our business, which could have a negative impact on our business, results of operations, and growth prospects.
If we fail to maintain an effective system of internal control over financial reporting, we may not be able to accurately report our financial results or prevent fraud.
We are subject to reporting obligations under U.S. securities laws. Under these laws, we are required to include in our annual report on Form 20-F a management report on our internal control over financial reporting containing management’s assessment of the effectiveness of our internal control over financial reporting. In addition, under the U.S. securities laws, an independent registered public accounting firm must attest to and report on the effectiveness of our internal control over financial reporting.
As reported in this annual report on Form 20-F, our management has concluded that our internal control over financial reporting was effective as of June 30, 2023, and our independent registered public accounting firm has issued an attestation report regarding the effectiveness of our internal control over financial reporting as of June 30, 2023. However, if we fail to maintain effective internal control over financial reporting in the future, our management and our independent registered public accounting firm may not be able to conclude that we have effective internal control over financial reporting. This could in turn result in the loss of investor confidence in the reliability of our financial statements and negatively impact the trading price of our ordinary shares. Furthermore, we have incurred and anticipate that we will continue to incur considerable costs, management time and other resources in an effort to continue to comply with these and other requirements of the U.S. securities laws.
Our employees or third parties may commit fraud or other misconduct that is beyond our control despite the internal control measures in place.
Fraud and other misconduct which may be committed by our employees or third parties can be difficult to prevent or deter despite our internal control measures in place. Such illegal actions could subject us to financial losses and harm our business and operations. For example, if our employees or any third parties we cooperate with commit any misconduct and cause economic losses to our customers or project owners, we may be held responsible for compensating the harmed parties. In addition to potential financial losses, improper acts of our employees or third parties could subject us to third-party claims, regulatory investigations and reputational losses. Any fraud or other misconduct committed by our employees or third parties could have an adverse effect on our reputation, business, financial condition and results of operations.
22
We may be exposed to liabilities under the FCPA, and other anti-corruption laws and sanctions-related laws and regulations, and any determination that we violated these laws could have a material adverse effect on our business.
We are subject to the FCPA, a U.S. federal law which prohibits improper payments or offers of payments to foreign governments and their officials and political parties by U.S. persons and issuers as defined by the statute, for the purpose of obtaining or retaining business. We have operations, agreements with third parties, and substantially all of our sales outside of the United States, mostly in China, but also in Southeast Asia and the Middle East. The PRC and other governments in the markets in which we operate also strictly prohibit bribery of government officials. Our activities in China, in particular, create the risk of unauthorized payments or offers of payments by our employees, consultants, sales agents, or distributors, as they may not always be subject to our control. It is our policy to implement safeguards to discourage these practices by our employees. However, our existing safeguards and any future improvements may prove to be less than effective, and our employees, consultants, sales agents, or distributors may engage in conduct for which we might be held responsible. Violations of the FCPA, Chinese anti-corruption laws and other applicable anti-corruption laws may result in severe criminal or civil sanctions, and we may be subject to other liabilities, which could negatively affect our business, operating results and financial condition. In addition, the U.S. government may seek to hold us liable for successor liability FCPA violations committed by companies in which we invest or which we acquire.
In addition, as a result of our overseas operations, we may be exposed to risks arising from economic sanctions imposed by the United States, European Union and other countries or regions against investments and commercial activities with individuals, entities and governments in various regions and countries. While we are in the process of strengthening our compliance program, we may not have control over third parties who may purchase products from us for use in countries and regions subject to sanctions. This may expose us to potential sanctions-related liabilities and have a material adverse effect on our business and reputation.
Our business is subject to risks associated with political, economic, financial or other conditions or developments in various jurisdictions, including the United States.
We sell our products to various overseas jurisdictions. Our activities may be impacted by any increase in the use of export control restrictions and sanctions to target certain countries and companies, any expansion of the extraterritorial jurisdiction of export control laws, or a complete or partial ban on technology products sales to certain companies could impact not only our ability to continue supplying products to certain customers or source products from certain suppliers. While we take precautions to prevent our products or services to be provided or sourced in violation of these laws, we cannot guarantee that the precautions we take will always be effective to ensure continued compliance with these laws and regulations, including if purchasers of our products bring our products and services into sanctioned countries without our knowledge, or there is a further tightening of export control measures on our customers or supplies. For example, any violations of sanctions or export control laws in the United States can result in significant fines or penalties, including criminal penalties for willful conduct. Risks of cross-border sales, including those related to export and import control, economic sanctions and international trade, could negatively affect our business and financial status and therefore the market value of your investment.
An outbreak of disease or similar public health threat, or fear of such an event, could have a material adverse impact on our business, operating results and financial condition.
With operations in China and other countries worldwide, we are subject to numerous risks outside of our control, including risks arising from natural disasters, such as fires, earthquakes, hurricanes, floods, tornadoes, unusual weather conditions, epidemics (including Covid-19) and other global health emergencies, supply chain disruption, terrorist acts or disruptive global political events, or similar disruptions that could materially adversely affect business and financial performance.
Any public health emergencies, including a real or potential global pandemic such as those caused by the avian flu, SARS, Ebola, coronavirus, or even a particularly virulent flu, could decrease demand for our products and services. A public health epidemic, including Covid-19, poses the risk that we or our employees, suppliers, consumers, and other business partners may be prevented from conducting business activities for an indefinite period of time, including due to shutdowns that may be requested or mandated by governmental authorities. Given the interconnectivity of the global supply chain and global economy, and the possible rate of future global transmission, the impact of Covid-19 may extend beyond the areas which are currently known to be impacted. While we have seen gradual recovery of our overall business as well as the supply chain, customer bidding, project execution and cash collection resulting from improving health statistics in China since March 2020, the potential downturn brought by and the duration of the Covid-19 pandemic may be difficult to assess or predict, and any associated negative impact on our business in China and overseas will depend on many factors beyond our control. Major factors include the extent of resurgences of the disease and its variants, vaccine distribution and other actions taken to contain the impact of Covid-19. The measures taken by the governments of countries affected could disrupt the demand from our customers, our sales efforts, the delivery of our products and services, reduce our customers’ ability to pay and adversely impact our oversea business, financial condition and results, or results of operations.
23
Increasing focus with respect to environmental, social and governance matters may impose additional costs on us or expose us to additional risks. Failure to comply with the laws and regulations on environmental, social and governance matters may subject us to penalties and adversely affect our business, financial condition and results of operations.
The PRC government and public advocacy groups have been increasingly focused on environment, social and governance, or ESG, issues in recent years, making our business more sensitive to ESG issues and changes in governmental policies and laws and regulations associated with environment protection and other ESG-related matters. Investor advocacy groups, certain institutional investors, investment funds, and other influential investors are also increasingly focused on ESG practices and in recent years have placed increasing importance on the implications and social cost of their investments. Regardless of the industry, increased focus from investors and the PRC government on ESG and similar matters may hinder access to capital, as investors may decide to reallocate capital or to not commit capital as a result of their assessment of a company’s ESG practices. Any ESG concern or issue could increase our regulatory compliance costs. If we do not adapt to or comply with the evolving expectations and standards on ESG matters from investors and the PRC government or are perceived to have not responded appropriately to the growing concern for ESG issues, regardless of whether there is a legal requirement to do so, we may suffer from reputational damage and the business, financial condition, and the price of our ordinary shares could be materially and adversely effected.
Climate change could affect our business, financial condition and results of operations.
Climate risks may increasingly impact the operation of our business, and we are working to review the impact of climate issues on our direct operations. We have categorized the climate-related risks into physical risks and transition risks.
Physical risks we identified primarily relate to extreme weather events brought or intensified by climate change that may cause damage to our facilities (e.g., office buildings, warehouses and production plants) and affect our operations. In particular, extreme weather events may expose us to risks of prolonged unavailability of assets and infrastructure, resulting in substantial cost of restoration and failure to deliver the product to customers on time. Furthermore, the extreme weather events brought by climate change may potentially affect the supply and transportation of raw materials, and any supply chain disruption may subsequently affect our business operations.
We have identified the changes in policies and regulations as transition risks. Such transition risks mainly arise from regulatory restrictions or mandatory carbon trading on greenhouse gas emissions, such as China’s climate pledge to peak emissions before 2030 and achieve carbon neutrality by 2060. Furthermore, regulatory and legislative changes and trends in technology development, electrification and the consequent market developments may expose us to the risks of enhanced emission-reporting obligations, increased pricing of GHG emissions, and additional cost to transition to lower emission technology. These may result in higher operating and compliance costs.
We continue to develop an organizational culture to encourage regular discussion and consideration of emerging climate-related risks. Any failure to timely complete the transition of our production to address climate-change related concerns could have a material adverse effect on our business, financial condition and results of operations.
Risks Related to Doing Business in China
Changes in the economic and political policies of the PRC government could have a material and adverse effect on our business, financial condition and results of operations and may result in our inability to sustain our growth and expansion strategies.
We conduct a substantial portion of our business in China through our operating subsidiaries in China. Accordingly, our results of operations, financial condition and prospects are to a significant extent affected by economic and political developments in China. In particular, the PRC government continues to exercise significant control over the economic growth of the PRC through allocating resources, controlling payments of foreign currency-denominated obligations, setting monetary policy and providing preferential treatments to particular industries or companies. In recent years, the PRC government has implemented measures emphasizing the utilization of market forces in reforming the economy. These economic reform measures may be adjusted or modified or applied inconsistently from industry to industry, or across different regions of the country. As a result, some of these measures may benefit the overall economy of the PRC, but may have an adverse effect on us.
24
Although China is committed to expanding its energy production with nuclear power and building a high-speed railway network, both these industries experienced setbacks due to higher than expected accidents, such as the meltdown at the Fukushima Daiichi nuclear power plant in Japan following an earthquake and tsunami in 2011 and a fatal high-speed railway accident near Wenzhou, China in 2011. Moreover, future accidents in these two sectors could adversely affect these sectors and our business. The PRC has been one of the world’s fastest growing economies as measured by GDP in recent years. However, economic activity in the PRC has slowed down recently and it may not return to the levels of previous years. In an effort to support the growth of the Chinese economy, the PRC government has implemented and may continue to implement various monetary and other economic measures to expand investments in infrastructure projects, increase liquidity in the credit markets and encourage employment. However, there is no assurance that these monetary and economic measures will succeed. If the Chinese economy continues to experience a slowdown or experiences a recession, there may be a delay or reduction in, or cancellation of, projects available to us and demand for the services and products we provide in our various business segments may grow at a lower-than-expected rate or otherwise decrease. We cannot assure you that we will be able to make timely adjustments to our business and operational strategies so as to capture and benefit from the potential business opportunities presented to us as a result of the changes in the economic and other policies of the PRC government. The PRC government will continue to make adjustments to its economic policy objectives and measures in the future, which may include or result in a significant reduction in its budget for investments in infrastructure and other projects. This could have an adverse effect on our business and operations. Moreover, unfavorable financing and other economic conditions for the industries that we serve could negatively impact our customers and their ability or willingness to fund capital expenditures in the future or pay for past services.
Uncertainties with respect to the PRC legal system, including uncertainties regarding the enforcement of laws, and sudden or unexpected changes in policies, laws and regulations in China, could adversely affect us.
Our activities are primarily conducted in the PRC, hence our business operations are regulated primarily by PRC laws, rules and regulations. PRC laws and regulations are based on written statutes, and past court judgments may have limited value as precedents. Because PRC laws and regulations are still evolving, and because of the limited number and non-binding nature of published cases, there exist uncertainties about their interpretation and enforcement. In particular, because these laws, rules and regulations are relatively new, and because of the limited number of published decisions and the non-precedential nature of these decisions, and because the laws, rules and regulations often give the relevant regulator significant discretion in how to enforce them, the interpretation and enforcement of these laws, rules and regulations involve uncertainties and can be inconsistent and unpredictable. Therefore, it is possible that our existing operations may be found not to be in full compliance with relevant laws and regulations in the future. In addition, the PRC legal system is based in part on government policies and internal rules, some of which are not published on a timely basis or at all, and which may have a retroactive effect. As a result, we may not be aware of our violation of these policies and rules until after the occurrence of the violation.
Any administrative and court proceedings in China may be protracted, resulting in substantial costs and diversion of resources and management attention. Since PRC administrative and court authorities have significant discretion in interpreting and implementing statutory and contractual terms, it may be more difficult to evaluate the outcome of administrative and court proceedings and the level of legal protection we enjoy than in more developed legal systems. These uncertainties may impede our ability to enforce the contracts we have entered into and could materially and adversely affect our business, financial condition and results of operations.
The PRC government may intervene in or influence our operations at any time, or may exert more control over our future overseas offerings or foreign investments in us, which could result in a material change in our operations, significantly limit or completely hinder our ability to offer or continue to offer securities to investors, and could cause the value of our securities to significantly decline or become worthless.
Our operations in China are governed by PRC laws and regulations. The PRC government has significant oversight and discretion over the conduct of our business and may intervene with or influence our operations at any time. The PRC government has published new policies that significantly affected certain industries and we cannot rule out the possibility that it will in the future release regulations or policies regarding our industry that could require us to seek permission from PRC authorities to continue to operate our business, which may adversely affect our business, financial condition and results of operations.
Furthermore, the PRC government has also recently indicated an intent to exert more oversight and control over securities offerings and other capital markets activities that are conducted overseas and foreign investment in China-based companies. Any such action, once taken by the PRC government, could significantly limit or completely hinder our ability to offer or continue to offer securities to investors and cause the value of such securities to significantly decline or in extreme cases, become worthless.
25
As there are still regulatory uncertainties in this regard, we cannot assure you that we will be able to comply with new laws and regulations in all respects, and we may be ordered to rectify, suspend or terminate any actions or services that are deemed illegal by the regulatory authorities and become subject to material penalties, which may materially harm our business, financial condition, results of operations and prospects.
PRC regulations regarding acquisitions impose significant regulatory approval and review requirements, which could make it more difficult for us to pursue growth through acquisitions.
On August 8, 2006, six PRC regulatory agencies, including the Ministry of Commerce (“MOFCOM”), the State-Owned Assets Supervision and Administration Commission, the State Administration of Taxation (the “SAT”), the State Administration for Industry and Commerce (now known as State Administration for Market Regulation), the China Securities Regulatory Commission, and the State Administration of Foreign Exchange, or the SAFE, jointly adopted the Regulations on Mergers and Acquisitions of Domestic Enterprises by Foreign Investors, or the M&A Rules, which came into effect on September 8, 2006 and were amended on June 22, 2009 by MOFCOM. The M&A Rules, and other adopted regulations and rules concerning mergers and acquisitions established additional procedures and requirements that could make merger and acquisition activities by foreign investors more time consuming and complex. For example, the M&A Rules require that MOFCOM be notified in advance of any change-of-control transaction in which a foreign investor takes control of a PRC domestic enterprise, if (i) any important industry is concerned, (ii) such transaction involves factors that impact or may impact national economic security, or (iii) such transaction will lead to a change in control of a domestic enterprise which holds a famous trademark or PRC time-honored brand. In addition, in 2011, the General Office of the State Council promulgated a Notice on Establishing the Security Review System for Mergers and Acquisitions of Domestic Enterprises by Foreign Investors, also known as Circular 6, which officially established a security review system for mergers and acquisitions of domestic enterprises by foreign investors. Further, MOFCOM promulgated the Regulations on Implementation of Security Review System for the Merger and Acquisition of Domestic Enterprises by Foreign Investors, effective 2011, to implement Circular 6. Under Circular 6, a security review is required for mergers and acquisitions by foreign investors having “national defense and security” concerns and mergers and acquisitions by which foreign investors may acquire the “de facto control” of domestic enterprises with “national security” concerns.
In the future, we may grow our business by acquiring complementary businesses. Complying with the requirements of the above-mentioned regulations and other relevant rules to complete such transactions could be time consuming, and any required approval processes, including obtaining approval from MOFCOM or its local counterparts, may delay or inhibit our ability to complete such transactions. It is unclear whether our business would be deemed to be in an industry that raises “national defense and security” or “national security” concerns. However, MOFCOM or other government agencies may publish explanations in the future determining that our business is in an industry subject to the security review, in which case our future acquisitions in the PRC, including those by way of entering into contractual control arrangements with target entities, may be closely scrutinized or prohibited. Our ability to expand our business or maintain or expand our market share through future acquisitions would as such be materially and adversely affected, which creates significant uncertainty as to whether transactions that we may undertake would subject us to fines or other administrative penalties and negative publicity and whether we will be able to complete strategic acquisitions in the future in a timely manner or at all.
26
The permission and approval from the CSRC or other PRC government authorities may be required in connection with an offshore offering under PRC law, and, if required, we cannot predict whether or for how long we will be able to obtain such permission or approval.
On February 17, 2023, the CSRC issued the Trial Administrative Measures of Overseas Securities Offering and Listing by Domestic Enterprises, or the Trial Measures, which became effective on March 31, 2023. On the same date of the issuance of the Trial Measures, the CSRC circulated No.1 to No.5 Supporting Guidance Rules, the Notes on the Trial Measures, the Notice on Administration Arrangements for the Filing of Overseas Listings by Domestic Enterprises and the relevant CSRC Answers to Reporter Questions on the official website of the CSRC, or collectively, the Guidance Rules and Notice. Under the Trial Measures and the Guidance Rules and Notice, domestic companies conducting overseas securities offering and listing activities, either in direct or indirect form, shall complete filing procedures with the CSRC pursuant to the requirements of the Trial Measures within three working days following its submission of initial public offering or listing application. The companies that have already been listed on overseas stock exchanges are not required to make immediate filings for its listing, yet need to make filings for subsequent offerings in accordance with the Trial Measures. In view of the fact that the Trial Measures have come into effect on March 31, 2023, we shall fulfill the filing procedures with the CSRC for any future offshore offering as per requirements of the Trial Measures. In addition, on February 24, 2023, the CSRC released the Provisions on Strengthening the Confidentiality and Archives Administration Related to the Overseas Securities Offering and Listing by Domestic Enterprises, or, the Confidentiality Provisions, which came into effect on March 31, 2023. Pursuant to the Confidentiality Provisions, any future inspection or investigation conducted by overseas securities regulator or the relevant competent authorities on our PRC domestic companies with respect to our overseas issuance and listing shall be carried out in the manner in compliance with PRC laws and regulations. As the Trial Measures and Confidentiality Provisions have only been recently published, there are significant uncertainties as to their implementation, interpretation and impact on our current listing and any future offerings or financings. We may not be able to complete the filing described above if the filing materials are incomplete or do not meet the requirements of the CSRC. Any failure to obtain or delay in obtaining the CSRC permission and approval for any of our offshore offerings, or a rescission of such permission and approval if obtained, may subject us to sanctions imposed by the CSRC or other PRC regulatory authorities, which may materially and adversely affect our business, financial condition, and results of operations.
Trading in our securities will be prohibited under the HFCAA if the PCAOB determines that it is unable to inspect or investigate completely registered public accounting firms headquartered in mainland China and Hong Kong, including our auditor as an independent registered public accounting firm, and as a result, U.S. national securities exchanges, such as the NASDAQ, may determine to delist our securities.
U.S. legislators and regulators have in recent years voiced concerns about risks associated with investing in companies that are based in or have substantial operations in emerging markets, including China. In particular, lawmakers have highlighted the increased risks associated with companies whose independent auditors are unable to be inspected or investigated completely by the PCAOB.
As part of this continued focus in the United States on access to audit and other information currently protected by national law, in particular China’s, on December 18, 2020, the U.S. president signed the Holding Foreign Companies Accountable Act, or the HFCAA, into law. Among other things, the HFCAA requires the SEC to identify public companies that have retained a registered public accounting firm to issue an audit report where the firm has a branch or office that: (i) is located in a foreign jurisdiction, and (ii) the Public Company Accounting Oversight Board, or the PCAOB, has determined that it is unable to inspect or investigate completely because of a position taken by an authority in the foreign jurisdiction. On December 29, 2022, the U.S. President signed the “Consolidated Appropriations Act, 2023” into law, which, among other things, amended the HFCAA to reduce the number of consecutive years an issuer can be identified as a Commission-Identified Issuer before the SEC must impose an initial trading prohibition on the issuer’s securities from three years to two years. Therefore, if we are identified as a Commission-Identified Issuer for two consecutive years, the SEC is required under the HCFAA to prohibit the trading of our securities on a U.S. national securities exchange and in the over-the-counter market.
On December 16, 2021, the PCAOB issued the HFCAA Determination Report, according to which registered public accounting firms headquartered in mainland China and Hong Kong, including our auditor, are subject to the determinations that the PCAOB is unable to inspect or investigate completely. On October 21, 2022, we were conclusively identified by the SEC under the HFCAA as having filed audit reports issued by a registered public accounting firm that cannot be inspected or investigated completely by the PCAOB in connection with the filing of our annual report on the Form 20-F for the fiscal year ended June 30, 2022. The inability of the PCAOB to conduct inspections in the past also deprived our investors of the benefits of such inspections.
27
On August 26, 2022, the PCAOB signed a Statement of Protocol with China Securities Regulatory Commission, or the CSRC, and the Ministry of Finance of the People’s Republic of China, taking the first step toward opening access for the PCAOB to inspect and investigate registered public accounting firms headquartered in mainland China and Hong Kong. On December 15, 2022, the PCAOB announced that it was able to conduct inspections and investigations completely of PCAOB-registered public accounting firms headquartered in mainland China and Hong Kong in 2022. The PCAOB vacated its previous 2021 determinations accordingly. While vacating those determinations, each year, the PCAOB will determine whether it can inspect and investigate completely accounting firms headquartered in mainland China and Hong Kong. Whether the PCAOB will be able to continue to conduct inspections of registered public accounting firms headquartered in mainland China and Hong Kong, including our auditor, in the two consecutive years, or at all, are subject to substantial uncertainty and depends on factors out of our control or the control of registered public accounting firms headquartered in mainland China and Hong Kong (including our auditor). Uncertainties exist with respect to the implementation of this framework and there is no assurance that the PCAOB will be able to have continued access for complete inspections and investigations in 2023 and beyond. The delisting of our ordinary shares, or the threat of their being delisted, may materially and adversely affect the value of your investment. The HFCAA or other efforts to increase U.S. regulatory access to audit information could cause investor uncertainty for affected issuers, including us, and the market price of our ordinary shares could be adversely affected. If our ordinary shares are delisted from the NASDAQ and are prohibited from trading in the over-the-counter market in the United States, there is no certainty that we will be able to list our securities on a non-U.S. securities exchange or that a market for our securities will develop outside of the United States. Such a delisting would significantly affect our ability to raise capital on terms acceptable to us, or at all, which would have a material adverse impact on our business, financial condition, results of operations and prospects.
28
We may be subject to fines and legal sanctions imposed by SAFE or other Chinese government authorities and our ability to further grant restricted shares or share options to, and to adopt additional share incentive plans for, our directors and employees may be restricted if we or the participants of our share incentive plans fail to comply with PRC regulations relating to restricted shares or share options granted by offshore special purpose companies or offshore listed companies to PRC participants.
Pursuant to the Circular on Relevant Issues Concerning Foreign Exchange Control on Domestic Residents’ Offshore Investment and Financing and Roundtrip Investment through Special Purpose Vehicles promulgated by SAFE, on July 4, 2014, or SAFE Circular 37, PRC residents who participate in share incentive plans in overseas non-publicly-listed companies may submit applications to SAFE or its local branches for the foreign exchange registration with respect to offshore special purpose companies. In the meantime, our directors, executive officers and other employees who are PRC citizens or who are non-PRC citizens residing in the PRC for a continuous period of not less than one year, subject to limited exceptions, and who have been granted restricted shares or share options, by us may follow the Notice on Issues Concerning the Foreign Exchange Administration for Domestic Individuals Participating in Stock Incentive Plan of Overseas Publicly Listed Company, or SAFE Circular 7, issued by SAFE in February 2012, to apply for the foreign exchange registration. According to the SAFE Circular 7, employees, directors, supervisors and other management members participating in any stock incentive plan of an overseas publicly listed company who are PRC citizens or who are non-PRC citizens residing in the PRC for a continuous period of not less than one year, subject to limited exceptions, are required to register with SAFE through a domestic qualified agent, which may be a PRC subsidiary of the overseas listed company, and complete certain other procedures. Failure to complete the SAFE registrations may subject them to fines and legal sanctions and may also limit the ability to make payment under the relevant equity incentive plans or receive dividends or sales proceeds related thereto, or our ability to contribute additional capital to our wholly-foreign owned enterprises in China and limit our wholly-foreign owned enterprises’ ability to distribute dividends to us. We also face regulatory uncertainties under PRC law that could restrict our ability or the ability of our overseas listed subsidiaries to adopt additional equity incentive plans for our directors and employees who are PRC citizens or who are non-PRC residents residing in the PRC for a continuous period of not less than one year, subject to limited exceptions.
In addition, the SAT has issued circulars concerning share options and restricted shares. Under these circulars, employees working in the PRC who exercise share options, or whose restricted shares vest, will be subject to PRC individual income tax. The PRC subsidiaries of an overseas listed company have obligations to file documents related to employee share options or restricted shares with relevant tax authorities and to withhold individual income taxes of those employees related to their share options or restricted shares. Although we currently withhold income tax from our PRC employees in connection with their exercise of options and the vesting of their restricted shares, if the employees fail to pay, or our PRC subsidiaries fail to withhold, their income taxes according to relevant laws, rules and regulations, our PRC subsidiaries may face sanctions imposed by the tax authorities.
29
Government control over the conversion of foreign exchange may limit our ability to utilize our revenues effectively and affect the value of your investment.
The PRC government imposes control on the convertibility of the RMB into foreign currencies and, in certain cases, the remittance of currency out of China. We receive substantially all of our revenues in RMB. Under existing PRC foreign exchange regulations, payments of current account items, including profit distributions, interest payments and trade and service-related foreign exchange transactions, can be made in foreign currencies without prior SAFE approval by complying with certain procedural requirements. Therefore, our PRC subsidiaries are able to pay dividends in foreign currencies to us without prior approval from SAFE. However, approval from or registration with appropriate government authorities is required where RMB is to be converted into foreign currency and remitted out of China to pay capital expenses such as the repayment of loans denominated in foreign currencies. The PRC government may also at its discretion restrict access to foreign currencies for current account transactions in the future. If the foreign exchange control system prevents us from obtaining sufficient foreign currencies to satisfy our foreign currency demands, we may not be able to pay dividends in foreign currencies to our shareholders.
Fluctuations in exchange rates could harm our business and the value of our shares.
The value of our shares will be indirectly affected by the foreign exchange rate between U.S. dollars and those currencies in which our sales may be denominated. Because a large portion of our earnings and cash assets are denominated in RMB, SGD and MYR, and our financial results are reported in U.S. dollars, fluctuations in the exchange rate between the U.S. dollar and RMB, SGD and MYR will affect our balance sheet and our earnings per share as stated in U.S. dollars. In addition, appreciation or depreciation in the value of the RMB, SGD and MYR relative to the U.S. dollar would affect our financial results reported in U.S. dollar terms without giving effect to any underlying change in our business or results of operations. Fluctuations in the exchange rate will also affect the relative value of any dividend we issue that will be exchanged into U.S. dollars as well as earnings from, and the value of, any U.S. dollar-denominated investments we make in the future.
Very limited hedging transactions are available in China to reduce our exposure to exchange rate fluctuations. The effectiveness of these transactions may be limited, and we may not be able to successfully hedge our exposure at all. In addition, our foreign currency exchange losses may be magnified by PRC exchange control regulations that restrict our ability to convert RMB into foreign currencies.
PRC regulations relating to the establishment of offshore special purpose companies by PRC residents may subject our PRC resident shareholders to personal liability and limit our ability to inject capital into our PRC subsidiaries, limit our PRC subsidiaries’ ability to distribute profits to us, or otherwise adversely affect us.
Pursuant to SAFE Circular 37, any PRC citizens or residents, including both PRC institutions and individual residents, are required to register with the local SAFE branch before making contributions to a company set up or controlled by PRC residents outside of the PRC for the purpose of overseas investment or financing with their legally-owned domestic or offshore assets or interests, referred to in this circular as a “special purpose vehicle.” In addition, such PRC residents or entities must update their SAFE registrations when the offshore special purpose vehicle undergoes material events relating to any change of basic information (including change of such PRC citizens or residents, name and operation term), increases or decreases in investment amount, transfers or exchanges of shares, or mergers or divisions. In February 2015, SAFE promulgated the Notice on Further Simplifying and Improving the Administration of the Foreign Exchange Concerning Direct Investment, which became effective on June 1, 2015. This notice has amended SAFE Circular 37, requiring PRC residents or entities to register with qualified banks rather than SAFE or its local branch in connection with their establishment or control of an offshore entity established for the purpose of overseas investment or financing.
We attempt to comply, and attempt to ensure that our shareholders and beneficial owners of our shares who are subject to these rules comply, with the relevant requirements. We cannot provide any assurance that our shareholders and beneficial owners of our shares who are PRC residents have complied or will comply with the requirements imposed by Circular 37 or other related rules. Any failure by any of our shareholders and beneficial owners of our shares who are PRC residents to comply with relevant requirements under this regulation could subject such shareholders, beneficial owners and us to fines or sanctions imposed by the PRC government, including limitations on our relevant subsidiary’s ability to pay dividends or make distributions to us and our ability to increase our investment in China, or other penalties that may adversely affect our operations. These risks may have a material adverse effect on our business, financial condition and results of operations.
30
The enforcement of the Labor Contract Law and other labor-related regulations in the PRC may increase our labor costs, impose limitations on our labor practices and adversely affect our business and our results of operations.
The PRC’s Labor Contract Law contains specific provisions related to fixed-term employment contracts, part-time employment, probation, consultation with labor unions and employee assemblies, employment without a written contract, dismissal of employees, severance, and collective bargaining, which together represent enhanced enforcement of labor laws and regulations. According to the Labor Contract Law, an employer is obliged to sign an unfixed-term labor contract with any employee who has worked for the employer for ten consecutive years. Further, if an employee requests or agrees to renew a fixed-term labor contract that has already been entered into twice consecutively, the resulting contract must have an unfixed term, with certain exceptions. The employer must pay economic compensation to an employee when a labor contract is terminated or expires in accordance with the Labor Contract Law, except for certain situations which are specifically regulated. In addition, the government has issued various labor-related regulations to further protect the rights of employees. According to such laws and regulations, employees are entitled to annual leave ranging from five to 15 days and are able to be compensated for any untaken annual leave days in the amount of three times their daily salary, subject to certain exceptions. In the event that we decide to change our employment or labor practices, the Labor Contract Law and its implementation rules may limit our ability to effect those changes in a manner that we believe to be cost-effective. In addition, as the interpretation and implementation of these new regulations are still evolving, our employment practices may not be at all times deemed in compliance with the new regulations. We could be subject to severe penalties or incur significant liabilities in connection with labor disputes or investigations, as a result of which our business and financial conditions may be adversely affected.
Dividends payable to our foreign investors and gains on the sale of our shares by our foreign investors may become subject to PRC tax.
Under the Enterprise Income Tax Law and its implementation regulations issued by the State Council, a 10% PRC withholding tax is applicable by a PRC resident enterprise to dividends payable to investors that are non-resident enterprises, which do not have an establishment or place of business in the PRC or which have such establishment or place of business but the dividends are not effectively connected with such establishment or place of business, to the extent such dividends are derived from sources within the PRC. Similarly, any gain realized on the transfer of the shares of a PRC resident enterprise by such investors is also subject to PRC tax at a current rate of 10%, subject to any reduction or exemption set forth in applicable tax treaties or under applicable tax arrangements between jurisdictions, if such gain is regarded as income derived from sources within the PRC. If we are deemed a PRC resident enterprise, dividends paid on our ordinary shares, and any gain realized from the transfer of our ordinary shares, would be treated as income derived from sources within the PRC and would as a result be subject to PRC taxation. Furthermore, if we are deemed a PRC resident enterprise, dividends payable to individual investors who are non-PRC residents and any gain realized on the transfer of our ordinary shares by such investors may be subject to PRC tax at a current rate of 20%, subject to any reduction or exemption set forth in applicable tax treaties or under applicable tax arrangements between jurisdictions. If we or any of our subsidiaries established outside the PRC are considered a PRC resident enterprise, it is unclear whether holders of our ordinary shares would be able to claim the benefit of income tax treaties or agreements entered into between China and other countries or areas. If dividends payable to our non-PRC investors, or gains from the transfer of our ordinary shares by such investors, are deemed to be income derived from sources within the PRC and thus subject to PRC tax, the value of your investment in our ordinary shares may decline significantly.
31
We rely on dividends and other distributions on equity paid by our subsidiaries to fund any cash and financing requirements we may have, and any limitation on the ability of our subsidiaries to make payments to us could restrict our ability to satisfy our liquidity requirements.
Hollysys Automation Technologies Ltd. is a holding company incorporated in the BVI. We generally rely on our subsidiaries in China to provide us with cash flow and to meet our other obligations. Current PRC regulations permit our subsidiaries to pay dividends to us only out of their accumulated profits upon satisfaction of relevant statutory conditions and procedures, if any, determined in accordance with PRC accounting standards and regulations. In addition, each of our subsidiaries in China is required to set aside a certain amount of its after-tax profits each year, if any, to fund certain statutory reserves. These reserves are not distributable as cash dividends. Furthermore, if our subsidiaries in China incur debt on their own behalf in the future, the instruments governing the debt may restrict their ability to pay dividends or make other payments to us. The inability of our subsidiaries to distribute dividends or other payments to us could restrict our ability to satisfy our liquidity requirements.
We may be treated as a resident enterprise for PRC tax purposes under the Enterprise Income Tax Law, which could result in unfavorable tax consequences to us and our shareholders and have a material adverse effect on our results of operations and the value of your investment.
Under the Enterprise Income Tax Law and its implementing rules, enterprises established under the laws of jurisdictions outside of China with “de facto management bodies” located in China may be considered PRC tax resident enterprises for tax purposes and may be subject to the PRC enterprise income tax at the rate of 25% on their global income. “De facto management body” refers to a managing body that exercises substantive and overall management and control over the production and business, personnel, accounting books and assets of an enterprise. The SAT issued the Notice Regarding the Determination of Chinese-Controlled Offshore-Incorporated Enterprises as PRC Tax Resident Enterprises on the Basis of De Facto Management Bodies, or Circular 82, on April 22, 2009. Circular 82 provides certain specific criteria for determining whether the “de facto management body” of a Chinese-controlled offshore-incorporated enterprise is located in China. Although Circular 82 only applies to offshore enterprises controlled by PRC enterprises, not those controlled by foreign enterprises or individuals, the determining criteria set forth in Circular 82 may reflect the SAT’s general position on how the “de facto management bodies” test should be applied in determining the tax resident status of offshore enterprises, regardless of whether they are controlled by PRC enterprises. If we were to be considered a PRC resident enterprise, we would be subject to PRC enterprise income tax at the rate of 25% on our global income. In such a case, our profitability and cash flow may be materially reduced as a result of our global income being taxed under the Enterprise Income Tax Law. On July 27, 2011, the SAT issued Administrative Measures of Enterprise Income Tax of Chinese-controlled Offshore Incorporated Resident Enterprises (Trial), or Bulletin 45, which became effective on September 1, 2011, amended on April 14, 2015 and partially replaced by Announcement of State Administration of Taxation on Matters Relating to Chinese Tax Resident Identity Certificates, which became effective on October 1, 2016, to provide further guidance on the implementation of Circular 82. Bulletin 45 clarifies certain issues related to determining PRC resident enterprise status and post-determination administration. Bulletin 45 specifies that when provided with a copy of a Chinese tax resident determination certificate issued by the competent tax authorities from an offshore incorporated PRC resident enterprise, the payer should not withhold tax when paying PRC-sourced dividends, interest and royalties to the offshore incorporated PRC resident enterprise. On January 29, 2014, the SAT further issued Announcement on Determination of Resident Enterprises under De Facto Management Body Standard, or Bulletin 9, which delegates the determination of the status of offshore incorporated PRC resident enterprise to the provincial-level tax authorities. Bulletin 9 is applicable to the enterprise income tax filings for 2013 and onwards. Although Circular 82 applies only to offshore enterprises controlled by PRC enterprises or PRC corporate groups and not those controlled by PRC individuals or non-PRC persons, the determining criteria set forth in Circular 82 may reflect the SAT’s general position on how the “de facto management body” test should be applied in determining the tax residency status of offshore enterprises, regardless of whether they are controlled by PRC enterprises or individuals or foreign enterprises. We believe that none of our entities outside of China is a PRC resident enterprise for PRC tax purposes. However, the tax resident status of an enterprise is subject to determination by the PRC tax authorities and uncertainties remain with respect to the interpretation of the term “de facto management bodies.”
We cannot assure you that the PRC tax authorities will not, at their discretion, adjust any capital gains and impose tax return filing and withholding or tax payment obligations with respect to any internal restructuring, and our PRC subsidiaries may be requested to assist in the filing. Any PRC tax imposed on a transfer of our shares not through a public stock exchange, or any adjustment of such gains would cause us to incur additional costs and may have a negative impact on the value of your investment in the Company.
32
We and our shareholders face uncertainties with respect to indirect transfers of equity interests in PRC resident enterprises or other assets attributed to a PRC establishment of a non-PRC company.
On February 3, 2015, the SAT issued the Bulletin on Issues of Enterprise Income Tax on Indirect Transfers of Assets by Non-PRC Resident Enterprises, or Bulletin 7, which replaced or supplemented certain previous rules under the Notice on Strengthening Administration of Enterprise Income Tax for Share Transfers by Non-PRC Resident Enterprises, or Circular 698, issued by the SAT, on December 10, 2009. Pursuant to Bulletin 7, an “indirect transfer” of assets, including equity interests in a PRC resident enterprise, by non-PRC resident enterprises may be re-characterized and treated as a direct transfer of PRC taxable assets, if the arrangement does not have a reasonable commercial purpose and was established for the purpose of avoiding payment of PRC enterprise income tax. As a result, gains derived from this indirect transfer may be subject to PRC enterprise income tax.
According to Bulletin 7, “PRC taxable assets” include assets attributed to an establishment or a place of business in China, immoveable properties located in China, and equity investments in PRC resident enterprises, in respect of which gains from their transfer by a direct holder, being a non-PRC resident enterprise, would be subject to PRC enterprise income taxes. When determining whether there is a “reasonable commercial purpose” of the transaction arrangement, factors to be taken into consideration include: whether the main value of the equity interest of the relevant offshore enterprise directly or indirectly derives from PRC taxable assets; whether the assets of the relevant offshore enterprise mainly consists of direct or indirect investment in China or if its income mainly derives from China, directly or indirectly; whether the offshore enterprise and its subsidiaries directly or indirectly holding PRC taxable assets have real commercial nature which is evidenced by their actual function and risk exposure; the duration of the existence of the business model and organizational structure; the foreign income tax liabilities arising from the indirect transfer of PRC taxable assets; the replicability of the transaction by direct transfer of PRC taxable assets; and the applicable tax treaties or similar arrangements. In respect of an indirect offshore transfer of assets of a PRC establishment or place of business, the resulting gain is to be included with the enterprise income tax filing of the PRC establishment or place of business being transferred, and would consequently be subject to PRC enterprise income tax at a rate of 25%. Where the underlying transfer relates to the immoveable properties located in China or to equity investments in a PRC resident enterprise, which is not related to a PRC establishment or place of business of a non-resident enterprise, a PRC enterprise income tax at 10% would apply, subject to available preferential tax treatment under applicable tax treaties or similar arrangements, and the party who is obligated to make the transfer payments has the withholding obligation. Where the payor fails to withhold any or sufficient tax, the transferor shall declare and pay such tax to the tax authority by itself within the statutory time limit. Late payment of applicable tax will subject the transferor to default interest. Bulletin 7 does not apply to transactions of sale of shares by investors through a public stock exchange where the shares are acquired from a transaction through a public stock exchange.
There are uncertainties as to the application of Bulletin 7. Bulletin 7 may be determined by the tax authorities to be applicable to some of our offshore restructuring transactions or sale of the shares of our offshore subsidiaries or investments where PRC taxable assets are involved. The transferors and transferees may be subject to the tax filing and withholding or tax payment obligation, while our PRC subsidiaries may be requested to assist in the filing. Furthermore, we, our non-resident enterprises and our PRC subsidiaries may be required to spend valuable resources to comply with Bulletin 7 or to establish that we, our non-resident enterprises and our PRC subsidiaries should not be taxed under Bulletin 7, for our previous and future restructuring or disposal of shares of our offshore subsidiaries, which may have a material adverse effect on our financial condition and results of operations.
The PRC tax authorities have the discretion under Circular 698/Bulletin 7 to make adjustments to the taxable capital gains based on the difference between the fair value of the taxable assets transferred and the cost of investment. If the PRC tax authorities make adjustments to the taxable income of the transactions under Circular 698/Bulletin 7, our income tax costs associated with potential acquisitions or disposals will increase, which may have an adverse effect on our financial condition and results of operations.
33
Any loss of or reduction in the preferential tax treatment and VAT refunds and government subsidies we currently enjoy in the PRC or our non-compliance with the relevant PRC tax laws and regulations may negatively affect our financial condition and results of operations.
We benefit from tax incentives and receive government grants. As of the June 30, 2023, Beijing Hollysys, Hangzhou Hollysys, Hollysys Industrial Software and Hollysys Intelligent, were recognized as high and new technology enterprises (the “HNTEs”) by the PRC government, which entitle each of them to a reduced income tax rate of 15% (compared to the statutory income tax rate of 25%). The qualification as an HNTE is subject to annual evaluation and a three-year review by the relevant authorities in the PRC. In order to maintain such qualifications and the preferential tax rates, these subsidiaries must submit a review application to relevant agencies. The HNTE qualification of Beijing Hollysys expired in July 2023. As of the date of this annual report, we are in the process of applying for the renewal of such HNTE qualification, although we cannot be certain if or when such renewal will be granted. The HNTE qualifications of Hangzhou Hollysys, Hollysys Industrial Software and Hollysys Intelligent will expire in November 2023, October 2025 and October 2024, respectively. We cannot assure you that any of our subsidiaries that currently qualify as HNTEs will continue to qualify for such status in the future. If those subsidiaries fail to maintain their HNTE qualifications or renew these qualifications when the relevant term expires, their applicable income tax rates would increase to 25%, which could have a material adverse effect on our financial condition and results of operations. Moreover, the PRC government could eliminate any of these preferential tax treatments before their scheduled expiration.
In addition, we received VAT refunds and government subsidies of approximately $25.8 million in the fiscal year ended June 30, 2023. The state tax bureaus in China provide refunds out of the value added tax, which we refer to as VAT, which they collect in order to encourage the research and development efforts made by certain qualified enterprises. The local governments in China also provide financial subsidies to encourage research and development efforts made by certain qualified enterprises. Some of our PRC subsidiaries have received such refunds and subsidies. The amounts of and conditions attached to these grants were determined at the sole discretion of the relevant governmental authorities. We cannot assure you that these PRC subsidiaries will be eligible to continue to receive these government grants or that the amount of any such grants will not be reduced in the future, and even if they continue to be eligible to receive these grants, we cannot guarantee that any conditions attached to the grants will be as favorable to us as they have historically been.
Furthermore, we are subject to periodic examinations on our fulfillment of tax obligations under the PRC tax laws and regulations by PRC tax authorities. If we fail to fulfill our tax obligations for any reasons, we may be subject to fines, other penalties or actions upon examinations by PRC tax authorities and our business, financial condition and results of operations and our reputation may be adversely affected.
Risks Related to Our Ordinary Shares
The market price of our ordinary shares is volatile, leading to the possibility of its value being depressed at a time when you want to sell your holdings.
The market price of our ordinary shares has been volatile, and this volatility may continue. The closing price of our ordinary shares on the NASDAQ Global Select Market in the fiscal year 2023 ranged from a high of $20.43 to a low of $13.70. Numerous factors, many of which are beyond our control, may cause the market price of our ordinary shares to fluctuate significantly. These factors include, among others:
| • |
our earnings releases, actual or anticipated changes in our earnings, fluctuations in our operating results or our failure to meet the expectations of financial market analysts and investors; |
| • |
changes in financial estimates by us or by any securities analysts who might cover our ordinary shares; |
| • |
speculation about our business in the press or the investment community; |
| • |
significant developments relating to our relationships with our customers or suppliers; |
| • |
stock market price and volume fluctuations of other publicly traded companies and, in particular, those that are in our industry; |
| • |
customer demand for our services and products; |
| • |
investor perceptions of our industry in general and the Company in particular; |
| • |
the operating and share performance of comparable companies; |
| • |
general economic conditions and trends; |
| • |
major catastrophic events; |
34
| • |
announcements by us or our competitors of new products, significant acquisitions, strategic partnerships or divestitures; |
| • |
changes in accounting standards, policies, guidance, interpretation or principles; |
| • |
loss of external funding sources; |
| • |
sales of our ordinary shares, including sales by our directors, officers or significant shareholders; |
| • |
additions or departures of key personnel; and |
| • |
investor perception of litigation, investigation or other legal proceedings involving us or certain of our individual shareholders or their family members. |
Securities class action litigation is often instituted against companies following periods of volatility in their share price. This type of litigation could result in substantial costs to us and divert our management’s attention and resources. Moreover, securities markets may from time to time experience significant price and volume fluctuations for reasons unrelated to the operating performance of particular companies. Market fluctuations may adversely affect the prices of our ordinary shares and other interests in the Company at a time when you want to sell your investment in us.
Share prices of companies with business operations primarily in China have fluctuated widely in recent years, and the trading prices of our ordinary shares are likely to be volatile, which could result in substantial losses to investors.
The performance and fluctuation of the market prices of other China-based, U.S.-listed companies may affect the volatility in the price of and trading volume for our ordinary shares. In recent years, a number of PRC-based companies have experienced significant volatility, including significant price declines, following their initial public offerings. The trading performances of the securities of these PRC-based companies at the time of or after their offerings may affect the overall investor sentiment towards PRC-based companies listed in the United States and consequently may impact the trading performance of our ordinary shares. These broad market and industry factors may significantly affect the market price and volatility of our ordinary shares, regardless of our actual operating performance.
We believe that litigation and negative publicity surrounding companies with operations in the PRC that are listed in the U.S. have negatively impacted stock prices for such companies. Various equity-based research organizations have published reports on companies with operations in the PRC after examining, among other things, their corporate governance practices, related party transactions, sales practices and financial statements that have led to special investigations and stock suspensions on national exchanges. Due to our operations in the PRC, any similar scrutiny of us, regardless of its lack of merit, could result in a diversion of management resources and energy, potential costs to defend ourselves against rumors, decreases and volatility in the trading price of our ordinary shares, and increased directors and officers insurance premiums, and could have a material adverse effect upon our business, results of operations and financial condition.
We are a “foreign private issuer,” and have disclosure obligations that are different than those of other U.S. domestic reporting companies so you should not expect to receive the same information about us at the same time as a U.S. domestic reporting company may provide. Furthermore, if we lose our status as a “foreign private issuer,” we would be required to comply fully with the reporting requirements of the Exchange Act applicable to U.S. domestic issuers and would incur significant operational, administrative, legal and accounting costs that we would not incur as a foreign private issuer.
We are a “foreign private issuer” and, as a result, we are not subject to certain of the requirements imposed upon U.S. domestic issuers by the SEC. For example, we are not required to issue quarterly reports or proxy statements. Also, we are allowed four months to file our annual report with the SEC. We are not required to disclose certain detailed information regarding executive compensation that is required from U.S. domestic issuers. Further, our directors and executive officers are not required to report equity holdings and transactions in our equity under Section 16 of the Securities Act. As a “foreign private issuer,” we are also exempt from the requirements of Regulation FD (Fair Disclosure) which, generally, are meant to ensure that select groups of investors are not privy to specific information about an issuer before other investors. We are, however, still subject to the anti-fraud and anti-manipulation rules of the SEC, such as Rule 10b-5. Since many of the disclosure obligations required of us as a “foreign private issuer” are different than those required by other U.S. domestic reporting companies, our shareholders should not expect to receive information about us in the same amount and at the same time as information is received from, or provided by, other U.S. domestic reporting companies. We are liable for violations of the rules and regulations of the SEC which do apply to us as a “foreign private issuer.” Violations of these rules could affect our business, results of operations and financial condition.
35
If we lose our status as a “foreign private issuer” at some future time, we will be required to comply fully with the reporting requirements of the Exchange Act applicable to U.S. domestic issuers and would incur significant operational, administrative, legal and accounting costs that it would not incur as a foreign private issuer.
As a “foreign private issuer”, we are permitted to rely on exemptions from certain NASDAQ corporate governance standards applicable to domestic U.S. issuers. This may afford less protection to holders of our securities.
We are exempted from certain corporate governance requirements of NASDAQ by virtue of being a “foreign private issuer”. As a “foreign private issuer”, we are permitted to follow the governance practices of our home country, the BVI, in lieu of certain corporate governance requirements of NASDAQ. As result, the standards applicable to us are considerably different than the standards applied to U.S. domestic issuers. For instance, we are not required to:
| • |
have a majority of the board be independent (although all of the members of the audit committee must be independent under the Exchange Act); |
| • |
have a compensation committee and a nominating committee to be comprised solely of “independent directors”; and |
| • |
hold an annual meeting of shareholders no later than one year after the end of the Company’s fiscal year-end. |
As discussed elsewhere in this annual report, we have relied on and intend to continue to rely on some of these exemptions. As a result, our shareholders may not be provided with the benefits of certain corporate governance requirements of NASDAQ.
36
You may have difficulty enforcing judgments obtained against us.
Hollysys Automation Technologies Ltd. is a BVI company and substantially all of our assets are located outside of the United States. A substantial portion of our current business operations are conducted in the PRC. In addition, almost all of our directors and officers are nationals and residents of countries other than the United States. A substantial portion of the assets of these persons are located outside the United States. As a result, it may be difficult for you to effect service of process within the United States upon these persons. It may also be difficult for you to enforce in U.S. courts judgments obtained in U.S. courts including judgments based on the civil liability provisions of the U.S. federal securities laws against us and our officers and directors, many of whom are not residents in the United States and whose assets are located in significant part outside of the United States. The courts of the BVI would recognize as a valid judgment, a final and conclusive judgment in person is obtained in the federal or state courts in the United States against the Company under which a sum of money is payable (other than a sum of money payable in respect of multiple damages, taxes or other charges of a like nature or in respect of a fine or other penalty) and would give a judgment based thereon provided that (i) such courts had proper jurisdiction over the parties subject to such judgment, (ii) such courts did not contravene the rules of natural justice of the BVI, (iii) such judgment was not obtained by fraud, (iv) the enforcement of the judgment would not be contrary to the public policy of the BVI, (v) no new admissible evidence relevant to the action is submitted prior to the rendering of the judgment by the courts of the BVI and (vi) there is due compliance with the correct procedures under the laws of the BVI. In addition, there is uncertainty as to whether the courts of the BVI or the PRC, respectively, would recognize or enforce judgments of U.S. courts against us or such persons predicated upon the civil liability provisions of the securities laws of the United States or any state.
We may be classified as a passive foreign investment company, which could result in adverse United States federal income tax consequences to U.S. shareholders.
We believe that we may have been a “passive foreign investment company,” or PFIC, for the year to which this annual report relates. If a non-U.S. corporation either (i) has at least 75% of its gross income as passive income for a tax year or (ii) has at least 50% of the value of its assets (based on an average of the quarterly values of the assets during a tax year) attributable to assets that produce or are held for the production of passive income, then the non-U.S. corporation will be deemed a PFIC. The market value of our assets may be determined to a large extent by the market price of our ordinary shares. If we are treated as a PFIC for any tax year during which U.S. shareholders hold ordinary shares, certain adverse United States federal income tax consequences could apply to such U.S. holders.
The provisions in our Amended and Restated Memorandum and Articles of Association and terms of our Amended and Restated Rights Plan may discourage, delay or prevent a change of control of the Company or changes in our management. As a result, our shareholders may be limited in their ability to obtain a premium for their shares.
Our memorandum and articles of association, last amended and restated on January 7, 2021, or the Amended and Restated M&A, authorizes our Board to issue up to 90,000,000 preferred shares without any further action by our shareholders, which could delay, discourage, prevent or make it costlier to acquire or effect a change-in-control. In addition, on August 27, 2010, our Board adopted a rights plan (the “Rights Plan”) that provides for the issuance of one right (a “Right”) for each of our outstanding ordinary shares. In September 2020, we adopted an amended and restated rights plan (the “Amended and Restated Rights Plan”) which amends and restates the Rights Plan in its entirety. The Amended and Restated Rights Plan extends the expiration date of the Rights Plan from September 27, 2020 to September 27, 2030, decreases the threshold of the triggering event from 20% to 15%, and includes certain modernizing changes to account for certain synthetic equity positions when determining the beneficial ownership of our shareholders. The Rights are designed to assure that all of our shareholders receive fair and equal treatment in the event of any proposed takeover and to guard against partial tender offers, open market accumulations, undisclosed voting arrangements and other abusive or coercive tactics to gain control of the Company or our Board without paying all shareholders a control premium. The Rights may cause substantial dilution to a person or group that acquires 15% or more of the aggregate total of outstanding ordinary shares on terms not approved by our Board.
The provisions in our Amended and Restated M&A and the terms of our Amended and Restated Rights Plan could prevent our shareholders from recognizing a gain in the event that a favorable offer is extended and could materially and negatively affect the market price of our ordinary shares, even if you or our other shareholders believe that such actions are in the best interests of us and our shareholders. As a result, our shareholders may be limited in their ability to obtain a premium for their shares. The Amended and Restated Rights Plan, however, should not interfere with any offer approved by our Board. In addition, the Amended and Restated Rights Plan does not prevent our Board from considering any offer that it considers to be in the best interest of the shareholders.
37
We have granted employee share options and other share-based awards in the past and are likely to continue to do so in the future. Our share-based compensation schemes may have an adverse effect on our results of operations and dilute the ownership interests of our shareholders.
We have granted share-based compensation awards, including share options, restricted shares and restricted share units, to various employees, key personnel and other non-employees to incentivize performance and align their interests with ours. As a result of these grants and potential future grants, we have incurred in and expect to continue to incur share-based compensation expenses in the future. For example, in the fiscal years ended June 30, 2021, 2022 and 2023, we recorded share-based compensation expenses of $9.7 million, $9.7 million and $3.3 million, respectively. The amount of these expenses is based on the fair value of the share-based awards. We account for compensation costs for share-based compensation awards and recognize expenses in our consolidated statements of comprehensive income in accordance with the relevant rules under U.S. GAAP. Our share-based compensation expenses may increase in future periods, as we adopt new equity compensation plans to incentivize our employees and directors to grow our business. In addition, any additional securities issued under share-based compensation schemes will dilute the ownership interests of our shareholders.
We may determine to cease paying dividends in the future.
Our Board decides if and when the Company will pay cash dividends. On August 11, 2016, our Board approved a regular cash dividend policy pursuant to which future cash dividends are expected to be paid to holders of the Company’s ordinary shares on an annual basis out of funds legally available for such purpose. While cash dividends have been paid annually from 2016 to 2022, except for 2021, the declaration and payment of future dividends will be at the discretion of our Board, and there can be no assurance that cash dividends will be paid in the future. Our future payment of dividends will depend upon many factors, including our financial conditions, earnings, capital requirements of its businesses, legal requirements, regulatory constraints, industry practice, and other factors that our Board deems relevant.
The laws of the British Virgin Islands provide some protection for minority shareholders, so minority shareholders will have some recourse if they are dissatisfied with the conduct of our affairs.
Under the laws of the British Virgin Islands, generally, there is some statutory protection of minority shareholders other than the provisions of the BVI Business Companies Act (as amended), which we refer to as the Act, dealing with shareholder remedies. The principal protection under statutory law is that shareholders may bring an action to enforce the constituent documents of a BVI company and are entitled to have the affairs of the company conducted in accordance with the Act and the memorandum and articles of association of the company. As such, if those who control the company have persistently disregarded the requirements of the Act or the provisions of the company’s memorandum and articles of association, then the courts will likely grant relief. Generally, the areas in which the courts will intervene are the following: (i) an act complained of which is outside the scope of the authorized business or is illegal or not capable of ratification by the majority; (ii) acts that constitute fraud on the minority where the wrongdoers control the company; (iii) acts that infringe on the personal rights of the shareholders, such as the right to vote; and (iv) acts where the company has not complied with provisions requiring approval of a special or extraordinary majority of shareholders, which are more limited than the rights afforded to minority shareholders under the laws of many states in the United States. BVI statute law also provides that any shareholder who considers that the affairs of the company have been, are being or are likely to be, conducted in a manner that is likely to be oppressive, unfairly discriminatory, or unfairly prejudicial to him in that capacity may apply for relief.
38
Under the laws of the British Virgin Islands, our directors have the power to take certain actions without shareholder approval which would require shareholder approval under the laws of most U.S. jurisdictions.
Generally, the directors of a BVI corporation, subject in certain cases to court approval but without shareholder approval, may implement a reorganization, the sale of any assets, property, part of the business, or securities of the corporation, subject to a limit of up to 50% in value of the company’s assets. The ability of our Board to create new classes or series of shares and the rights attached by amending our Amended and Restated M&A without shareholder approval could have the effect of delaying, deterring or preventing a change in our control without any further action by the shareholders, including a tender offer to purchase our ordinary shares at a premium over the current market prices. Thus, our shareholders may potentially have more difficulty protecting their interests in the face of actions by our Board or our controlling shareholders than they would have as shareholders of a corporation incorporated in another jurisdiction.
In addition, our directors do not have terms of office, and they hold office until such director’s resignation, removal from office, death or incapacity. In connection with the adoption of the Rights Plan in August 2010, we amended our memorandum and articles of association to provide that directors may be removed by resolution of directors with or without cause or removed by resolution of shareholders only for cause. Under our Amended and Restated M&A, annual meetings of shareholders are no longer required. Since 2010, we have not held any shareholders meetings. We follow home country practice with respect to annual shareholders meetings and are not obligated to hold annual meetings of shareholders.
If securities analysts do not publish research or reports about our business or if they downgrade our shares or our sector, our share price and trading volume could decline.
The trading market for our ordinary shares has been affected in part by the research and reports that industry and financial analysts publish about us or our business. We do not control these analysts. Furthermore, if one or more of the analysts who cover us downgrade our shares or our industry, change their views regarding the shares of any of our competitors, or other companies in our industry, or publish inaccurate or unfavorable research about our business, the market price of our shares could decline. If one or more of these analysts cease coverage of the Company or fail to publish reports on us regularly, we could lose visibility in the market, which in turn could cause our share price or trading volume to decline.
Techniques employed by short sellers may drive down the market price of our ordinary shares.
Short selling is the practice of selling securities that the seller does not own but rather has borrowed from a third party with the intention of buying identical securities back at a later date to return to the lender. The short seller hopes to profit from a decline in the value of the securities between the sale of the borrowed securities and the purchase of the replacement shares, as the short seller expects to pay less in that purchase than it received in the sale. As it is in the short seller’s interest for the price of the security to decline, many short sellers publish, or arrange for the publication of, negative opinions regarding the relevant issuer and its business prospects in order to create negative market momentum and generate profits for themselves after selling a security short. These short attacks have, in the past, led to the selling of shares in the market.
Public companies that have substantially all of their operations in China have been the subject of short selling. Much of the scrutiny and negative publicity has centered on allegations of a lack of effective internal control over financial reporting resulting in financial and accounting irregularities and mistakes, inadequate corporate governance policies or a lack of adherence thereto and, in many cases, allegations of fraud. As a result, many of these companies are now conducting internal and external investigations into the allegations and, in the interim, are subject to shareholder lawsuits and/or enforcement actions by the SEC or other U.S. authorities.
If we were to become the subject of any unfavorable allegations, whether such allegations are proven to be true or untrue, we could have to expend a significant amount of resources to investigate such allegations or defend ourselves. While we would strongly defend against any such short seller attacks, we may be constrained in the manner in which we can proceed against the relevant short seller by principles of freedom of speech, applicable state law, or issues of commercial confidentiality. Such a situation could be costly and time-consuming and could distract our management from growing our business. Even if such allegations are ultimately proven to be groundless, allegations against us could severely impact our business operations and shareholders’ equity, and any investment in our ordinary shares could be greatly reduced or rendered worthless.
39
| ITEM 4. |
INFORMATION ON THE COMPANY |
| A. |
History and Development of the Company |
We were established under the laws of the BVI on February 6, 2006, as HLS Systems International, Ltd., in order to merge with Chardan North China Acquisition Corporation (“Chardan”), a Delaware special purpose acquisition company, originally established on March 10, 2005, with the primary purpose of effecting a business combination with an unidentified operating business that has its primary operating facilities located in China, in any city or province north of Yangtze River. On September 20, 2007, we acquired all of the issued and outstanding ordinary shares of GTH, a BVI company. On August 1, 2008, our ordinary shares started trading on NASDAQ Global Select Market. On July 17, 2009, we changed our name to Hollysys Automation Technologies Ltd. to more accurately reflect our core value of leveraging proprietary technologies to provide state-of-the-art automation and control solutions for our clients.
On July 1, 2011, we purchased 100% of the equity of Concord Group for a combination consideration of cash and stock for a total value of $42.9 million. Concord Group provides electric solutions with end-to-end design, engraving, engineering, procurement, project management, construction and commissioning, and maintenance, active in the rail industry in Singapore, Qatar, UAE and Saudi Kingdom and the building retrofit market in Singapore.
On April 1, 2013, we purchased 100% of the equity of Bond Group for a purchase price of $73 million, payable 50% in cash and 50% in ordinary shares of Hollysys. The stock will be issued to the Bond Group shareholders in three installments over three years, 60% of which are incentive shares and will be based on certain performance targets for calendar years 2013 and 2014. Additional ordinary shares, as a premium on performance, will be issuable to the Bond Group shareholders, if Bond Group outperforms the established targets, but the premium will not exceed 15% of the total incentive shares in any case. The operating results of Bond Group have been included in our consolidated financial statements effective from April 1, 2013. Bond Group provides complete mechanical and electrical solutions with end to end capabilities in design, engineering, procurement, project management, construction and commissioning, and maintenance to a wide array of industries, including factories, data centers, banks, hospitals, airports, power stations, gas and instrumentation plants, hotels, commercial centers, residential buildings and infrastructure works. We seek to take advantage of Bond Group’s strong presence and brand name in Southeast Asia and to strengthen our Southeast Asian business.
On November 24, 2015, we established CECL to explore the market in Qatar. CCPL has a 49% direct ownership of CECL and the remaining 51% equity interest is held by a nominee shareholder. Through a series of contractual arrangements, CCPL is entitled to appoint the majority of directors of CECL who have the power to direct the activities that significantly impact CECL’s economic performance. Further, CCPL is entitled to 99% of the variable returns from CECL’s operations. As a result, despite of its direct minority ownership of CECL, CCPL is considered the primary beneficiary of CECL.
In July 2016, Beijing Hollycon Medicine & Technology. Co., Ltd. (“Hollycon”), previously as one of our subsidiaries, issued new shares for an aggregate cash consideration of $30,943 to new investors. At the same time, we disposed 0.6% of our equity interest in Hollycon for cash consideration of $464. These two transactions resulted in dilution of our equity interests in Hollycon from 51% to 30%. According to the revised article of association, Hollycon was managed by a board of directors comprising of a total five members, of which, we can appoint two directors while the other three shareholders can appoint one director each. We can also appoint the chairman of the board. All major management and operation decision need be approved by the board and requires approval by at least 2/3 of directors. Profits are allocated to shareholders based on the percentage of respective initial investment. We lost control over Hollycon upon the completion of the two transactions set out above, but maintained significant influence over Hollycon, and accounted for the investment in Hollycon under the equity method. Upon the deconsolidation date, we recorded the retained non-controlling equity investee at fair value of $22,737 and recognized a gain of $14,514. The fair value of retained non-controlling interest in Hollycon was measured using a discounted cash flow approach. Key estimates and assumptions include the amount and timing of future expected cash flows, terminal value growth rates, and discount rate.
40
In July 2017, BCPL, our wholly-owned Singapore subsidiary, and a Malaysian citizen (the “Trustee”) entered into a trust deed, under which, 49.1% of BCPL’s equity interests in Bond M & E Sdn. Bhd. (“BMJB”), a Malaysian company, which previously was a 100% subsidiary of BCPL, was transferred to the Trustee. According to the trust deed, all of the beneficial interests in BMJB belong to BCPL and the Trustee shall hold the legal title of the transferred shares on trust for and act on behalf of BCPL absolutely. Any dividend, interest and other benefits received or receivable by the Trustee will be transferred to BCPL. The Trustee shall exercise the managerial rights and voting power in a manner directed by a prior written notice from BCPL. The Trustee shall be obligated to vote in the same manner as BCPL in the absence of any written notice. In addition, an undated Form of Transfer of Securities with the transferee’s name left blank was duly executed by the Trustee and delivered to BCPL. Therefore, BCPL can transfer the 49.1% of equity interests to any party at any time without further approval by the Trustee. Accordingly, we believe we hold all beneficial rights, obligation and the power of the 100% equity interest in BMJB, and therefore consolidate 100% of equity interests in BMJB into our financial statements.
In August 2018, we transferred 100% of our equity interest in Beijing Hollysys Intelligent Technologies Co., Ltd. (“Hollysys Intelligent”), a wholly owned subsidiary, to Hollicube Co., Ltd. (formerly known as Ningbo Hollysys Intelligent Technologies Co Ltd.) (“Ningbo Hollysys”) in exchange for a 40% equity interest in Ningbo Hollysys. Upon the transfer of the equity interest, we lost control of Hollysys Intelligent and therefore, deconsolidated the subsidiary.
In August 2021, we completed the acquisition of 100% of the equity of Hollysys Intelligent held by Ningbo Hollysys, with a cash consideration of approximately $20,901, and have consolidated the financial performance of Hollysys Intelligent since the first quarter of fiscal year 2022.
Non-Binding Buyout Proposals
On December 10, 2020, we announced that our Board received an unsolicited non-binding proposal letter, dated December 7, 2020, from a consortium comprised of Mr. Baiqing Shao, Ace Lead Profits Limited and CPE Funds Management Limited (collectively, the “Shao Consortium”), to acquire all of our outstanding ordinary shares for $15.47 in cash per ordinary share. On January 8, 2021, we announced that our Board rejected such unsolicited offer, and we determined that such unsolicited offer substantially undervalues the Company and is not in the best interest of our shareholders. On February 1, 2021, we announced that our Board received a revised unsolicited consortium proposal to acquire all our outstanding shares for $17.10 per share. On July 15, 2021, we set record straight on the Shao Consortium’s consent solicitation, refuted the false claims put forth by the Shao Consortium regarding our past performance, governance decisions, and highlighted that the Shao Consortium’s offer undervalued the Company.
On August 2, 2021, we announced that our Board was in the process of evaluating a non-binding offer from Superior Emerald (Cayman) Limited, a company controlled by Ascendent Capital Partners, and Dr. Changli Wang, who has been CEO and a director of the Company since January 2022, (collectively, the “Emerald Consortium”), delivered to us on July 20, 2021 to acquire all of our outstanding ordinary shares for $23.00 per share in cash (the “Emerald Proposal”). On August, 24, 2021, we announced that our Board received from the Emerald Consortium a notification advising that Mr. Yue Xu and Mr. Lei Fang, the co-chief operating officers of the Company, agreed to join the Emerald Consortium as members in connection with the Emerald Proposal. According to the notification we received, Mr. Xu and Mr. Fang jointly represented the collective interests of themselves and certain other management and employees of the Company.
On November 15, 2021, we announced that our Board was in the process of evaluating a non-binding offer from Zhejiang Longsheng Group Co., Ltd. and Loyal Valley Innovation Capital (HK) Limited delivered to us on September 10, 2021 to acquire all of our outstanding ordinary shares for US$24.00 per share in cash (the “Lonsen Proposal”).
On November 24, 2021, our Board received a non-binding offer from Centurium Capital to acquire all of our outstanding ordinary shares for $24.00 per share in cash (the “Centurium Proposal”). On December 3, 2021, our Board received a non-binding offer from RECCO Control Technology Pte. Ltd. and China Electronics Technology Group Corporation to acquire all of our outstanding ordinary shares for $25.00 per share in cash (“Recco”).
41
On December 6, 2021, our Board received a non-binding offer from Boyu Capital Advisory Company Limited to acquire all of our outstanding ordinary shares for $23.00 per share in cash.
On January 24, 2022, we announced that after careful review and consideration with the assistance of our executive management team as well as external financial and legal advisors, our Board resolved that it was not at the time considering a sale of the Company and thus would suspend further evaluation of all unsolicited buyout proposals that we had received. In deciding to suspend the consideration of all unsolicited buyout proposals, we took into consideration the value creation potential of the Company and the priority of the Company to focus on strengthening and optimizing its business operations, as well as the complexity and uncertainties in the global and PRC regulatory landscapes, which, in the opinion of our Board, would create significant difficulty in obtaining a fair valuation of the Company and increase the uncertainty of consummating a potential sale transaction. For details on the regulatory development, see “—B. Business Overview—Recent Regulatory Development.”
On September 5, 2023, we announced that our Board received a letter from Recco and Dazheng Group (Hong Kong) Investment Holdings Company on August 24, 2023, setting out their previous unsolicited, non-binding offer to acquire all of our issued and outstanding shares at $25.00 per share in cash. Meanwhile, our Board cautions that it has not had an opportunity to carefully review or evaluate such proposal and its terms, nor made any decision with respect to our response to such proposal or any other potential strategic alternatives. There can be no assurance that any definitive offer will be received, that any definitive agreement will be executed relating to such proposal, or that any other transaction will be approved or consummated.
Our corporate headquarters are located at No. 2 Disheng Middle Road, Beijing Economic-Technological Development Area, Beijing, 100176, China. Our telephone number is (+86) 10 58981386. Our agent for service of process in the United States is Cogency Global Inc. located at 122 East 42nd Street, 18th Floor, New York, N.Y. 10168. We maintain a website at http://www.hollysys.com that contains information about the Company, but that information is not a part of this annual report.
The SEC maintains an Internet site that contains reports, proxy and information statements, and other information regarding issuers that file electronically with the SEC at http://www.sec.gov.
B. Business Overview
Recent Regulatory Development
Cybersecurity Review Measures
In January 2022, the CAC and several other administrations jointly promulgated the amended Cybersecurity Review Measures, or the Cybersecurity Review Measures, which became effective on February 15, 2022, and superseded and replaced the current cybersecurity review measures that became effective since June 2020. Pursuant to the Cybersecurity Review Measures, a “critical information infrastructure operator,” or CIIO, that purchases network products and services, or conducts data process activities, which affect or may affect national security will be subject to the cybersecurity review. The Cybersecurity Review Measures also expands the cybersecurity review to “internet platform operators” in possession of personal information of over one million users if such operators intend to list their securities in a foreign country. Alternatively, relevant governmental authorities in the PRC may initiate cybersecurity review if they determine an operator’s network products or services or data processing activities affect or may affect national security.
As of the date of this annual report, uncertainties still exist in relation to the interpretation and implementation of the Cybersecurity Review Measures. However, we cannot rule out the possibility that we, or certain of our customers or suppliers may be deemed as a CIIO. If we are deemed as a CIIO, our purchase of network products or services, if deemed to be affecting or may affect national security, will need to be subject to cybersecurity review, before we can enter into agreements with relevant customers or suppliers, and before the conclusion of such procedure, these customers will not be allowed to use our products or services, and we are not allowed to purchase products or services from our suppliers. For details of the associated the risks, see “Item 3. Key Information—D. Risk Factors—Risks Related to Our Business—Our failure to comply with cybersecurity and data protection laws and regulations could lead to government enforcement actions and significant penalties against us, and adversely impact our operating results.”
42
As of the date of this annual report, we have not been involved in any investigations or become subject to a cybersecurity review initiated by the CAC based on the Cybersecurity Review Measures, and we have not received any inquiry, notice, warning, sanctions in such respect of any regulatory objections to our listing status from the CAC.
Permissions or Approvals Required from the PRC Authorities for Offering Securities to Foreign Investors
43
On February 17, 2023, the CSRC issued the Trial Administrative Measures of Overseas Securities Offering and Listing by Domestic Enterprises, or the Trial Measures, which became effective on March 31, 2023. On the same date of the issuance of the Trial Measures, the CSRC circulated No.1 to No.5 Supporting Guidance Rules, the Notes on the Trial Measures, the Notice on Administration Arrangements for the Filing of Overseas Listings by Domestic Enterprises and the relevant CSRC Answers to Reporter Questions on the official website of the CSRC, or collectively, the Guidance Rules and Notice. Under the Trial Measures and the Guidance Rules and Notice, domestic companies conducting overseas securities offering and listing activities, either in direct or indirect form, shall complete filing procedures with the CSRC pursuant to the requirements of the Trial Measures within three working days following its submission of initial public offering or listing application. The companies that have already been listed on overseas stock exchanges are not required to make immediate filings for its listing, yet need to make filings for subsequent offerings in accordance with the Trial Measures. In view of the fact that the Trial Measures have come into effect on March 31, 2023, we shall fulfill the filing procedures with the CSRC for any future offshore offering as per requirements of the Trial Measures. Any failure to obtain or delay in obtaining the CSRC permission and approval for any of our offshore offerings, or a rescission of such permission and approval, if obtained, may subject us to sanctions imposed by the CSRC or other PRC regulatory authorities, which may materially and adversely affect our business, financial condition, and results of operations. However, as of the date of this annual report, uncertainties exist regarding the interpretation and implementation thereof.
As of the date of this annual report, we have not received any formal notice from any PRC authorities that we shall be subject to permission or approval for the filing of this annual report. If we and our subsidiaries inadvertently conclude that such permissions or approvals are not required, and the CSRC, the CAC or any other PRC regulatory body subsequently determines that we or our subsidiaries need to file with such government authorities or obtain their permissions or approvals to maintain our listing status on the NASDAQ, the CAC or any other PRC government authorities promulgate any interpretation or implements rules that would require us or our subsidiaries to file with or obtain the permissions or approvals from the CSRC, the CAC or other governmental bodies for any such listing status, we and our subsidiaries may face adverse actions that could have a material adverse effect on our business, reputation, financial condition, results of operations, prospects, as well as the trading price of ordinary shares, and we cannot assure you that, if ever required, we and our subsidiaries would be able to obtain any such permissions or approvals and fully comply with the relevant new rules on a timely basis, or at all.
Our Mission
Intelligence for Excellence.
Overview
We are a leading automation control system solutions provider in China, with overseas operations in eight other countries and regions throughout Asia. Leveraging our proprietary technology and deep industry know-how, we empower our customers with enhanced operational safety, reliability, efficiency, and intelligence which are critical to their businesses. We derive our revenues mainly from providing integrated solutions for industrial automation and rail transportation. In industrial automation, we deliver the full spectrum of automation hardware, software, and services spanning field devices, control systems and enterprise manufacturing management. In rail transportation, we provide advanced signaling control and SCADA systems for high-speed rail and urban rail (including subways). Internationally, through the acquisitions of Concord Group and Bond Group in 2011 and 2013, respectively, we are expanding and deepening our ability to offer mechanical and electrical solutions in design, engineering, procurement, project management, construction and commissioning, and maintenance to a wide range of industries, such as manufacturing, banks, hospitals, airports, power plants, commercial centers, hotels, and infrastructure works.
44
Founded in 1993, with technical expertise and innovation, we have grown from a research team specializing in automation control in the power industry into a group providing integrated automation control system solutions for customers in diverse industry verticals. As of June 30, 2023, we had cumulatively carried out more than 45,000 projects for approximately 23,000 customers in various sectors including power, petrochemical, high-speed rail, and urban rail, in which we have established leading market positions. With our strong customer base and highly-reputable brand, we believe we are well positioned to capture opportunities from untapped growth potential in China and around the world.
Our Business Platform and Value Proposition
Our highly-scalable and adaptable business platform is based on three key complementary pillars:
| • |
Proprietary and core technologies |
| • |
In-depth understanding of our clients’ industrial processes |
| • |
Dedicated pursuit of customer satisfaction |
Our suite of integrated solutions offers customers the following value propositions:
| • |
Compliant with international standards |
| • |
Leading functionality and quality |
| • |
Strong product safety and reliability |
| • |
Highly flexible customization |
| • |
Cost-effective solutions |
| • |
Comprehensive service capability |
Solutions, Products and Services
Industrial Automation:
We are able to deliver the full spectrum of automation hardware, software, and services spanning field devices, control systems and enterprise manufacturing management. Historically, we focused our efforts on the area of DCS (Distributed Control System), which is a network of controllers, sensors, actuators and other devices that can be programmed to control outputs based on input conditions through logic calculations. In an automated production line, sensors or so-called “instrumentations” are distributed across the production facility to monitor sub-systems like the robots, Computer Numerical Control (CNC) machines, and logistic tools. These sensors are like human eyes, which monitor the process, and detect any abnormal situations. The information collected from those sensors is then transmitted to the DCS for centralized data processing through communication networks. The central computer (brain) processes information and generates commands, based on sophisticated algorithmic and pre-set parameters. These commands are then sent to actuators (muscles/bones) through communication devices to execute the orders and maintain production flow. We are as well a player in the Programmable Logic Controller (PLC) market, where the products are mainly used in discrete control and applied to a wide array of industries. PLCs are usually integrated together into machines to provide control at machinery level.
45
Our comprehensive suite of automation solution consists of hardware-centric products such as instrumentation and actuators, our proprietary software-centric DCS/SIS (Safety Instrumentation System)/PLC, and valued-added software packages such as STS (Simulation Training System), HAMS (HolliAS Asset Management System), APC (Advanced Process Control) and MES (Manufacturing Execution System), among others. Our solution has been widely used in process industries involving a continuous flow of material handling, such as power generation and petro-chemical industries, while we have also served clients from metallurgy, building materials, pharmaceutical and food & beverage, among other industries. Our client base includes large state-owned enterprises, local governmental agencies, multi-national companies, and other domestic companies. Some of our renowned customers include the five major Chinese power generation companies, the three major Chinese petroleum companies, and international companies such as BASF. We have also obtained customers from other countries, including India, Indonesia, Cambodia, UAE, and Uzbekistan, within similar industries.
Meanwhile, the development of equipment and process level automation in China has gradually increased production digitalization, which has created opportunities for the development of digital factory. Compared with equipment and process automation, digital factory brings production and management into greater coordination. The realization of such change requires the integration and processing of data of different verticals covering equipment, production line, workshop and corporate administration level. Since we put forth our digital factory initiative in the year 2018, we have successfully signed and completed several contracts with our existing customers from power and chemical industries. Remarkably, we delivered distinguished performance and witnessed business growth in the valve and instrument market after years of dedication and accumulations and gained recognition from world-leading manufacturers.
In the field of nuclear power digital instrument control in China, we are one of the qualified local automation and control product providers. The product we developed for nuclear field, HOLLiAS MACS-N DCS, has been successfully applied in nuclear power plant with multi-generation stack and multi-stack technology, and we have accumulated rich engineering and technical experience. The hardware and software of the product both meet the strict requirements of the nuclear energy industry. During the manufacturing and implementation process, the quality control of our product strictly complies with relevant safety standard requirements.
Rail Transportation:
We have branched out from the industrial automation domain into the subway and high-speed rail businesses, leveraging on our core competency and strong research and development capabilities, and have already established a key position in the high-speed rail signaling market and subway SCADA market.
In high-speed rail business, our core proprietary product lines include TCC (Train Control Center) and ATP (Automation Train Protection). An ATP essentially acts as the train over-speed protection mechanism. It collects real-time information like speed limit ahead, train operation status, line data, instructions from train control center, and then combines that information with the train parameters to produce train protection curves. In case of any human errors, like driver’s negligence at the red light, it applies emergency brakes automatically. A TCC is an on-ground control center at railway stations or equipment stations which monitors route condition, track status, train schedules, distance between trains, and the working status of other essential function devices, and then through logic calculation, generates control instructions and commands. The command information from the TCC is then transmitted to the ATP located on the locomotives/trains, through track circuits and electronic beacons located at various points along the railway line, or wirelessly.
Besides ATP and TCC, we also provide other signaling products in high-speed rail market, such as ATO (Automatic Train Operation system), Track Circuit, LEU (Line-Side Electronic Unit), BTM (Balise Transmission Module), TSRS (Temporary Speed Restriction Server), RBC (Radio Block Center) and CBI (Computer Based Interlocking). China Railway Corporation, or CRC, employs its own administrative admission system and sets specific standards for the high-speed rail signaling products deployed in China’s high-speed rail lines. In addition to having our products certified under those PRC domestic standards, we have redesigned the whole set of our high-speed rail signaling systems to better compete in the rail market outside China. For example, most of our high-speed rail signaling products have passed European Safety Standards SIL 4 certification. For high-speed rail business, CRC and local provincial rail bureaus in China are our major customers. We are also the supplier of the entire high-speed rail signaling system to Shenzhen-Hong Kong high-speed rail line for the Hong Kong MTR, which has marked our breakthrough into the international high-speed rail signaling market.
46
In the subway business, our core product is the SCADA system. It is an open software platform to enable integrated and unified monitoring of all necessary sub-systems of the subway, including Power Supervisory Control and Data Acquisition System, Building Automatic System, Fire Alarm System, Platform Screen Door System, Access Control System, Closed Circuit Television, Passenger Information System, Passenger Train Information System, and Alarm System. Our performance records cover numerous cities in China, including Beijing, Guangzhou, Shenzhen, Tianjin, Dalian, Wuhan, Chengdu, Lanzhou and Hohhot. In the subway signaling business, we are striving to develop our business in both domestic and overseas markets. Meanwhile, based on our strong research and development capability and technical know-how of signaling application accumulated from high-speed rail business, we have also developed our proprietary subway signaling system certified under European Safety Standards.
Our international performance records for railway transportation include Thomson & Eastern Region Lines in Singapore, the first Autonomous rail Rapid Transit (ART) line in Sarawak, Malaysia and Shenzhen-Hong Kong high-speed rail line.
Mechanical and Electrical:
We established a stronger foot-hold in Southeast Asia through the acquisitions of Concord Group and Bond Group in 2011 and 2013, respectively. Concord Group and Bond Group mainly provide mechanical and electrical solutions, including design, engineering, procurement, project management, construction and commissioning, and maintenance related services. Concord Group mainly focuses on railway transportation in Singapore, Macau, Qatar, UAE and Saudi Kingdom markets, and Bond Group mainly focuses on factories, data centers, banks, hospitals, airports, power stations, gas and instrumentation plants, hotels, commercial centers, residential buildings and infrastructure works in Malaysia. Through these acquisitions, we seek to expand the existing distributions and marketing channels to sell our existing product lines to the fast-growing Southeast Asia and the Middle East markets.
During the past several years we have achieved a number of significant contract wins in the international arena, including (i) contracts with MTR Corporation Limited in Hong Kong to provide a complete suite of high-speed rail signaling systems to Guangzhou-Shenzhen-Hong Kong Express Rail Hong Kong Section; (ii) a contract with Thales Solutions Asia Pte. Ltd. to provide design, installation, testing and commission for replacing the existing Metro signaling systems for the North-South East-West lines including decommissioning the existing signaling system and installing new signaling systems for the Tuas West Extension line in Singapore; (iii) a contract with Land Transport Authority in Singapore to provide the Integrated Supervisory Control System for the Thomson & Eastern Region Lines in Singapore; (iv) a contract with Meiden Singapore to carry out the replacement of Metro Power distribution system for North-South East-West lines in Singapore; (v) a contract with Bombardier for the replacement of the existing signaling system for Singapore Bukit Panjang LRT; (vi) a contract with Mitsubishi Heavy Industries Ltd. to provide electrical installation services for part of the Power Distribution System Package of the first Phase of Doha Metro; (vii) two contracts with Thales Middle East for Doha Metro Signaling and Lusail LRT for Qatar Rail Authority; (viii) a contract with Mitsubishi Heavy Industries for Macau LRT; (ix) a contract with SMRT in Singapore to provide the maintenance of overall display systems the Thomson & Eastern Region Lines in Singapore; and (x) maintenance contracts with MTR Corporation Limited in Hong Kong spanning multiple years.
To further cultivate and grow our overseas business, we will persevere in attracting talented people, optimizing market promotion and enhancing our overseas brand image.
Project Implementation:
We established a project group of sales engineers, technical engineers and project management professionals for each of our potential customers to provide them total integrated solutions tailored to their specific requirements. The sales engineers and technical engineers work together to offer customized solutions by understanding each customer’s detailed requirements through on-site studies. The technical engineers are responsible for hardware assembly, software configuration, testing and installation, commissioning and trial operation, and start-up and training; while the project management professionals oversee budgetary matters, coordinate the work force, ensure adequacy of resources and monitor progress and quality to ensure the timely completion of each project. Our integrated solutions projects involve one or more of the following activities:
| • |
Solution planning – We provide our customers with strategic and tactical reviews of their current operations and future requirements. The planning includes defining client business requirements, developing appropriate hardware and software, and selecting preferred technology. |
47
| • |
Solution design – We detail the industry specifications and implementation tactics necessary to achieve our customers’ objectives. We also take into consideration the integration of the hardware and software deployed in our integrated solution with the existing ones of each customer, and the ongoing management followed. Examples of these services include defining functional requirements for the system and our components, developing integration plans and designing of customer-specific system and services applications. |
| • |
Solution implementation – We install the recommended systems and provide essential services throughout the solution implementation process, to better meet our customers’ specific requirements. Key activities include project management, hardware procurement and production, software development, configuration and field installation and testing, and development of customized system and services management applications. |
Leveraging our proprietary technology and products, our integrated solutions create value for our customers and improve their competitive strengths by:
| • |
generating synergy and improving efficiency of our customers through integrating communications, marketing and service functions; |
| • |
utilizing our industry and process knowledge to develop customized solutions that improve the efficiency of our customers; |
| • |
providing a software platform for the optimization of management operations, which provides real-time automation and information solutions throughout a business; and |
| • |
offering maintenance and training services to our customers, which helps cut costs and improve operating efficiency. |
We customize our floor plans based on conducting careful on-site studies, building design-specific network systems using our proprietary technology and software, and offering manufacturing execution system services to ensure that real-time management control is available to our customers in a streamlined and easy-to-use manner.
We believe that our product design and applications integrated in the solutions are superior to our domestic competitors. We also believe that the sophistication and quality of our products rival those of the multi-national automation and control product suppliers, while our insightful understanding of demands of our Chinese customers and the ability to respond give us a leading edge over foreign competitors.
Integrated Solutions Contracts
The main channel through which we get our automation system business is the procurement bidding process. Customers seeking bids propose their requirements and specifications in legal bidding documents and those companies that are interested in obtaining these contracts make a bid in written form. If we win the bid, we finalize an integrated solutions contract. We derive a large percentage of our total consolidated revenues from the integrated solutions contracts that we win through the bidding process. In addition, we also generate revenue from sales of spare parts and component products to customers for maintenance and replacement purposes after the completion of the integrated solutions contract, and from the provision of services such as maintenance and training that tends to provide a recurring revenue stream.
The purpose of an integrated solutions contract is to furnish an automation system that provides the customer with a total solution for the automation or process control requirement being addressed. The automation system and total solution that we offer consists of hardware, software and services, all of which are customized to meet the particular needs and technical specifications of our customers. None of the hardware, software and service has independent functionality, and therefore none of them can be sold separately to customers.
48
The major terms of an integrated solutions contract include solution planning and design, system installation, customer acceptance, payment milestones and warranty. The process of fulfilling an integrated solutions contract consists of the following four stages:
| • |
Solution planning and design – We provide customers with a customized plan for achieving the required solution by establishing a project group for each contract. The project group includes system engineers who propose, discuss and agree on the system design and implementation plan with the technical personnel of the customers. |
| • |
System manufacturing and installation – Based on the design and implementation plan, and in accordance with the project schedule, we enter into the process of purchasing the necessary hardware, manufacturing components for the hardware, developing software platform, re-configuring the software embedded in the hardware, and fabricating the integrated hardware into cabinets, on-site installation and testing, and training customers’ personnel about how to use the automation and total solution. |
| • |
Customer acceptance – The procedures for customer inspection and acceptance of the system are typically contained in the contracts. The initial inspection usually occurs when the hardware is delivered to the customer’s site for the purpose of detecting any obvious physical damage during shipping and to confirm that the entire order was delivered. A final acceptance will be performed upon the satisfaction of integrated solution testing. |
| • |
Warranty period – The integrated solutions contracts customarily provide our customers with a one to three years’ warranty (although sometimes the warranty period may be longer depending on the customer and the negotiations for the contract), which runs from the date of the final customer acceptance. The end of the warranty period represents fulfillment of the entire contract. |
Because of the nature of customized integrated solutions contracts, a customer does not have the right to return the products that we deliver, so long as such products conform and perform to the customer’s specification. Prior to delivering our products to a customer’s site, we perform an internal test to ensure that the automation system works as intended. After installing the products on a customer’s site, any problems are solved during trial runs. Once the testing requirements have been satisfied, a customer will execute a customer acceptance document, which marks the beginning of the warranty period. Due to the nature of this process, many companies in the automation systems business generally do not carry product liability insurance.
The size of an integrated solutions contract is determined by a customer’s needs in terms of the amount of equipment needed and the complexity of the integrated solutions. The size of an integrated solutions contract drives the revenues generated by the contract. Because most contracts will require working periods longer than one year, the best way to measure the contract revenue realized is to use the percentage-of-completion or cost-to-cost method. Ultimately, our revenue stream will be driven by the average price of an integrated solutions contract and how many integrated solutions contracts have started in each reporting period.
Order backlog of contracts presents the amount of unrealized revenue to be earned from the contracts that we have won. Accordingly, any increase or decrease in new contracts won by us, or any change of scheduled delivery dates, will have a future impact on our future revenue streams. In the event of a delay in the delivery schedule, then the time of inspection, installation, trial run and customer acceptance will be delayed accordingly, all of which will affect our revenue recognition. If the delay in delivering the specified automation systems was a result of our inability to deliver the system on a timely basis, then we will be held responsible for this delay, in accordance with the terms specified in the respective integrated solutions contracts.
49
Markets
Industrial Automation Market
Multi-national companies including Honeywell (US), ABB (Sweden), Siemens (Germany), Emerson (US), Yokogawa (Japan) and Hitachi (Japan) account for the majority of the global automation market share. In domestic market, except the multi-national companies, our main local competitor is Supcon. With years of development, domestic players, including Hollysys and Supcon, are gradually becoming leading players in different verticals.
The drivers for the industrial automation market in China are listed below.
Rising labor costs. As labor costs in China rise while the cost of automation control systems decline due to domestic production and other factors, industrial automation solutions are expected to become more valuable, affordable and in-demand by Chinese industrial firms.
Growth of end market. As China’s economy evolves, multiple sectors are expanding, giving rise to the need for industrial automation solutions. Such sectors include nuclear power, waste incineration and biomass power, chemical and petrochemical, semiconductor and electronics, and healthcare.
Maintenance and replacement of existing industrial automation systems. The massive scale of existing industrial automation, driven by strong growth in recent years, and the limited designed service life of automation equipment, generally 10 to 15 years, should create a significant need for maintenance and replacement, which are expected to sustain long-term demand for industrial automation. Such sectors include thermal power, chemical and petrochemicals, food and beverage, semiconductor and electronics, household appliances, and healthcare.
Industry-wide upgrade. The transformation of entire industries by the emergence of data-driven smart manufacturing and industrial internet of things, or IIoT, is expected to generate a high volume of new deployment needs for industrial automation, which in turn, is expected to generate recurring needs for maintenance and upgrade.
Favorable policies. The Chinese government is actively promoting environmental protection, energy conservation and industrial transformation and upgrade to achieve a more sustainable course of development, which also gives rise to market opportunities for automation solution providers.
Several noticeable trends of the market have to be mentioned. Domestic players in the PRC industrial automation market have substantially improved their brand name and R&D capability, which enables them to penetrate high-end market segments that have traditionally been dominated by multinational companies, such as Emerson, Honeywell and Siemens. Domestic players are expected to leverage their deep knowledge of domestic customers and proven track record to win market share in specific strategic industries. Market dynamics will favor industry-leading players who have the capability and resources to provide customized solutions, high quality products, greater flexibility and faster response. Recent entrants and smaller-scaled players are expected to be marginalized from the competition due to lack of technology competitiveness, demonstrated service capabilities and shorter track record.
We are well-positioned to benefit from China’s nuclear power development. At present, China’s nuclear power sector is relatively underdeveloped, with the vast majority of power generated by coal-fired power plants. According to China Nuclear Energy Association, as of June 30, 2023, there were 55 nuclear reactors in operation in mainland China.
We are penetrating into international markets with primary focus on Singapore, Malaysia, Indonesia, India and the Middle East, all of which are largely developing areas. The strong growth of infrastructure and increased demand for automation technologies will benefit us in these areas.
Rail Transportation Market
Another important end-market for Hollysys is the high-speed rail market in China, where we command a leading position in providing high-speed rail signaling systems to ensure the safety of passenger train movement. The China Railway Corporation developed a national high-speed rail signaling technological standard, the China Train Control System, or the CTCS. Under the CTCS, the standard governing the 200-250km/hour speed category is called C2, while C3 governs the 300-350km/hour category. These standards are different from the international standards propounded by European organizations or Japan.
50
China’s rail transportation network has experienced significant development, leading to a balanced focus on construction and operation & maintenance within the rail transportation industry. According to recent data from the Ministry of Transport of China, during the Dragon Boat Festival in 2023, the total passenger volume of urban rail transit increased by 62.46% compared to the same period in prior year and by 21.99% compared to 2019. This upward trend is expected to continue in the next few years, presenting significant market opportunities for the rail transportation operation and maintenance sector. Equipped with advanced technology, we possess the confidence and capability to swiftly adapt to market dynamics.
The drivers for rail automation market in China are as follows:
Urbanization. Rapid urbanization and regional economic integration in China are expected to continue to drive new construction of high-speed rail and urban rail transit. In addition, the demand for more efficient operation of high-speed rail and urban rail transit systems is expected to also generate demand for rail automation in China.
Renewal and upgrade. The massive scale of high-speed rail and urban rail transit networks is creating a growing need for renewal, replacement and upgrade of rail automation equipment, as high-speed rail signaling control systems have designed service lives of 10 to 15 years and urban rail signaling systems have designed service lives of 15 years.
Favorable policies. Ambitious PRC government policies such as the Eight Horizontal and Eight Vertical High-speed Railway Corridors Project, Belt and Road Initiatives, and High-speed Railway Diplomacy are expected to sustain growth in the rail automation market.
Moreover, domestic firms have made substantial breakthroughs in building control system technologies and are expected to accelerate import substitution in China’s rail automation market. The share of domestic equipment and system is expected to increase. Also, a wider adoption of fully automatic train technology that allows “driverless” trains to be managed automatically by the system without a train conductor marks the next stage for automation of railway and urban rail.
Mechanical and Electrical Solutions Market
We offer mechanical and electrical (M&E) solutions through Concord Group and Bond Group in Southeast Asia, the Middle East and Hong Kong. We leverage relevant acquisitions to expand and deepen our ability to offer mechanical and electrical solutions in design, engineering, procurement, project management, construction and commissioning, and maintenance to a wide range of industries, such as manufacturing, banks, hospitals, airports, power plants, commercial and residential buildings, hotels, and railway and subway lines.
Competition and Our Strengths
In industry automation business, we believe our major competitors are multi-national corporations, such as ABB, Honeywell, Emerson and Siemens. Supcon is among our primary competitors as well. In Southeast Asia and the Middle East markets, our principal competitors for industrial automation are multinational corporations such as ABB, Siemens, Emerson, Yokogawa and Honeywell.
In the PRC high-speed rail business, given the administrative admission system employed by China Railway Corporation and the governing of the China Train Control Standard (CTCS), i.e., the national rail technology standard in China, we are facing less competition from multi-national companies. Currently, Hollysys is one of the main providers that supply signaling products to China’s 200-250km/h segment of the high-speed rail market. The other major providers are China Academy of Railway Science and Zhuzhou CRRC. Hollysys is one of the main signaling product providers to China’s 300-350km/h segment of the high-speed rail market. The other major providers are CRSC and China Academy of Railway Science. In the SCADA market, we mainly compete with Nanjing Automation Research Institute (NARI). In the nuclear automation segment, we mainly compete with multi-national corporations such as Siemens and Invensys. Our major competitors in the international rail and subway signaling markets are Bombardier and Alstom.
51
For the mechanical and electrical solutions business, the main competitors for Concord Group and Bond Group include Bintai Kinden Corporation Berhad, PJI Holding Berhad, and LFE Corporation Berhad, Kurihara, Sanyo, Bintai KDK and Gammon Construction.
We believe that our key competitive advantages are as follows:
| • |
Market leadership with a strong reputation. |
We are one of the largest automation control system solutions providers in China, playing a key part in many verticals in which we operate in China.
Our solid leadership position rests not only on market share, but also on our continued innovation and breakthroughs in the industry in China. We were the first to achieve the following feats in China’s automation market:
| • |
1st domestic DCS with practical application (1993); |
| • |
1st domestic nuclear power station computing system to enter operation (1997); |
| • |
1st domestic railway transportation SCADA (2002); |
| • |
1st proprietary domestic large-scale PLC system (2007); |
| • |
1st passenger line with CTCS-2 Train Control System (2008); |
| • |
1st GW Nuclear Power Station Digital Instrumentation Control System (2011); |
| • |
1st to introduce CTCS-3 category high-speed rail control system in an overseas market (2012); |
| • |
1st domestic SIS (2012); |
| • |
1st Chinese company to provide DEH control system for gigawatt power plant (2015); and |
| • |
1st domestic Industrial Optical Bus Control System (2021). |
As evidence of our strong reputation, we have been actively involved in setting industrial standards, and have received numerous awards and industry recognitions. Notably,
| • |
we have led or participated in the formulation of national standards including industrial enterprise information integration system standards GB/T 26335-2010, the first section of network safety of programmable logic controller (PLC) for industrial automation and control systems, system requirements of GB/T 33008.1-2016, urban rail transit integrated supervision and control system design specifications GB/T 50636-2018, industrial-process measurement, and reference model GB/Z 32235-2015 for control and automation production facility (digital factory); |
| • |
we received awards and recognition of National Enterprise Technology Center, National Innovative Enterprise, one of the first batch of National Intelligent Manufacturing Pilot Demonstration Enterprises, National Standardization Management System Consulting Service Institution under the strategy of integrating industrialization and information technology, national quality benchmark for industrial enterprises, a key software enterprise in national planning and layout, and national one-stop application program demonstration enterprise. We were also among the first batch of enterprises selected into the recommended directory of national intelligent manufacturing system solution suppliers, and were selected by the Ministry of Industry and Information Technology as green design demonstration enterprise for industrial products and green factory enterprise. In addition, we were awarded the “Ten-year Achievement Award of National High-tech Industrialization” by the National Development and Reform Commission, the second prize of National Science and Technology Progress, the first prize of Beijing Science and Technology Award, among others.; and |
52
| • |
from 2013 to 2017, we have received product and service quality awards from the Hong Kong MTR for five consecutive years, including the Gold Quality Award in 2016, the highest honor given by the Hong Kong MTR in respect to project quality management. |
| • |
Proven credentials with high barriers to entry. |
Our proven credentials of qualification, project experience and reliability record have formed strong barriers and a self-reinforcing virtuous circle that has enabled us to stand out among our competitors.
In China, we are one of the few domestic companies qualified to design and manufacture non-safety control systems of nuclear power plants, the only SIS provider on the National Safety Bureau’s 2017 Directory for the Promotion of the Advanced and Replacement of the Obsolete in Safety Technology and Equipment, and one of the main companies qualified to provide high-speed rail signaling products in both CTCS-2 and CTCS-3 categories, as well as to design and construct Chinese high-speed rail ATO control systems. In the overseas market, our rail signaling systems and SIS have attained the highest European safety standard certifications.
Among the over 45,000 projects completed since our founding days, we have steadily climbed the ranks and undertaken some of the most sophisticated and challenging projects for increasingly demanding customers in China. Our integrated and balanced teams including R&D staff, engineers and project management have accumulated invaluable relevant experience and in-depth industry knowledge of our customers’ industry verticals. These valuable credentials were built through decades of dedication and commitment and are critical in enabling us to win bids.
Our customers operate in industries with some of the most stringent safety and reliability requirements, such as nuclear power and high-speed rail, where small system malfunctions could lead to disastrous accidents. We have always put safety first and implemented comprehensive procedures to ensure the highest safety standards. As a result, we have maintained an outstanding safety record throughout our nearly three decades’ history, and potential customers come to us because of our reputation for safety and reliability.
| • |
Integrated, customized solutions leading to high customer satisfaction and stickiness. |
With comprehensive system integration capabilities as our backbone, we offer customers one-stop shop total solutions and deliver convenient and economic solutions, which significantly mitigate system compatibility risks.
We go further by providing tailor-made solutions with our proprietary technologies, which we can readily adapt and customize to meet varying needs. We form dedicated teams composed of complementary groups of sales personnel, and hardware and software engineers from a variety of disciplines to understand our customers’ specific needs early on, identify feasible action items, and customize to their satisfaction. Our customization approach has proven value proposition particularly in our home market, where many customers have developed their own production processes, and many others are becoming more sophisticated in their demand.
Our customized total solutions are inherently highly-integrated into our customers’ business operations, which makes it costly and time consuming for our customers to switch to other providers. Our engineers on the ground have close and frequent contact with our customers as they perform routine maintenance and inspection. We believe our customers’ reliance on our systems and personnel provides us with unique advantages in generating recurring revenue from services and upgrades, and securing new business from our customers and their affiliates. Our products sold and services rendered as reported in our income statement were mainly derived from existing customers after their initial purchase of our integrated solutions contract. We believe we will continue to benefit from the structural upgrade and replacement opportunities in some of China’s largest industries.
53
| • |
Strong technology, engineering and R&D capabilities. |
Technology is at the core of our competencies, and rooted in our engineering background and innovative culture. Among other automation control systems, we have successfully developed our own proprietary DCS, PLC, high-speed rail and urban rail signaling and certified SIS systems. We are also proactively embracing the era of industrial internet of things (“IIoT”) and have attained an early leading position in this area, as evidenced by our capacity to provide smart manufacturing solutions, and our awards from the 2019 Industrial Internet Summit including Excellent Data Collection and Edge Computing Technology Provider, Excellent Industrial PaaS Provider and Excellent Industrial SaaS Provider. We were listed among the Top 100 Competitive Enterprises in Software and Information Technology Service of China in 2022, the Top 100 Enterprises in China Machinery Industry in 2022, the first batch of intelligent manufacturing diagnostic service providers in Beijing. As of June 30, 2023, we held 458 software copyrights, 502 authorized patents, 343 pending patent applications and 63 registered trademarks.
We employ a platform-based, modular technology system, which enables us to use basic modules as building blocks and quickly develop entire systems that can be adapted to various needs. Such flexibility and adaptability enable us to quickly respond to changing customer needs, and apply our solutions to new customers by combining the appropriate modules along with our industry and customer know-how.
We have in place a full suite of infrastructure that gives rise to strong R&D capabilities, including research facilities and labs in Beijing, Hangzhou, Xi’an and Singapore. We also collaborate with Academicians from the Chinese Academy of Engineering on R&D endeavors in relevant areas including automation, digitalization, smart manufacturing and industrial information security. We adopt a market-driven approach, in which we strategically focus our R&D on the parts of the value chain that we excel at and our future targeted markets, while we continuously upgrade our technology from project experience. We have spent approximately 6– 10% of our revenues on research and development each fiscal year.
| • |
Visionary and professional board and management team. |
Our directors and management have on average over 20 years of professional experience. They bring together complementary expertise and insights from technology, finance, academia and capital markets. Their strategic vision and successful execution of our strategy have enabled us to achieve operational excellence and various breakthroughs in our business.
Strategy
We intend to achieve our mission through the successful execution of the key elements of our development strategy, which include:
| • |
Strengthening market leadership and expanding market shares |
As the market leader for automation control system solutions, we intend to continue to focus on our existing businesses in industrial automation and rail transportation, and expand our market share in these fields. We seek to solve industrial pain points, capitalize on the opportunities arising from structural upgrades and replacements, and provide more thoroughly-designed and comprehensive solutions packages. We will continue to build up our track record and attract more customers, and further consolidate our market position.
Together with our associates, we plan to further expand our business into more industrial verticals with tremendous market potential and favorable policies, such as renewable energy, environmental protection, energy conservation, healthcare, urban rail signaling and food & dining. Leveraging our proprietary and highly adaptable technologies, broad industry knowledge, dedicated research and development efforts and strategic alliances, we seek to build up industry know-how and our track record in these industry verticals.
54
| • |
Further expanding our comprehensive automation solutions matrix |
We also seek to enhance our capabilities in the early stages of project cycles, such as project design and planning, and in the later stages such as after-sales maintenance and product upgrade, so as to cover the whole life cycle for automation control projects.
Along the value chain of automation control systems solutions, we aim to extend our own-brand components to field devices on the one end, enhance our cloud services and big data analytics on the other, and continue to sign major projects.
| • |
Continuing to optimize our operations and enhance profitability |
We plan to continue our efforts to optimize operating efficiency, increase productivity and enhance profitability. We also plan to increase intelligent manufacturing at our own facilities, increasing the level of automation and digitalization in our own production processes to achieve efficiency gains and develop new solutions in automation for our clients.
| • |
Investing in research and development, and our talent |
Given the technology-intensive nature of the automation control systems market, we see technology capability and talent as our core competencies. We have been seeking and will continue to seek to improve our existing products and services and develop new technologies, applications, and platforms. We plan to continue to invest in R&D both in China and abroad and to collaborate with multinational corporations, to ensure that our proprietary technologies remain industry leading. Specifically, we aim to invest in developing and refining our solutions in urban rail signaling, smart manufacturing and IIoT.
Our team of talented researchers and engineers is a key contributing factor to our market leadership. We aim to recruit and retain top-notch talent with well-designed incentive programs. We plan to enhance collaboration with experts from the Chinese Academy of Sciences, the Chinese Academy of Engineering, and international research institutes to further enhance our research and development capabilities, and create a conducive environment for their research and development efforts. We also plan to strengthen our innovation and incubation efforts at our innovation center and research institute in Beijing.
| • |
Exploring international business opportunities and expanding overseas presence strategically |
We have established sales networks in Singapore and Malaysia through operations of Concord Group and Bond Group. We plan to continue our internationalization in multiple aspects, including sales channel, manufacturing center and research center. If suitable opportunities arise, we may consider overseas acquisition to achieve our business goals.
We will continue to accompany our Chinese customers as they go global. We also plan to jointly develop overseas projects with international partners.
Manufacturing
We design and manufacture the hardware of our products in Beijing and Hangzhou facilities. The core part of the hardware of our products is the printed circuit board. We manufacture the printed circuit boards in our SMT (Surface Mounting Technology) lines and plug-in mounting lines, and assemble them into various types of modules and then form the modules into the final products. The raw materials which we procure mainly include bare printed circuit boards from vendors based on our requirements and design considerations, and electronic components, chips, cabinets and cables among other factors. Our products are subjected to rigorous testing in our facilities prior to shipment.
Several subsidiaries in China, including Beijing Hollysys, Hangzhou Hollysys, Hangzhou System, Hollysys Electronics and Hollysys Intelligent, have all passed the international quality / environment / occupational health and safety management system certification such as ISO 9001 / ISO 14001 / ISO 45001. Some subsidiaries have also passed ISO27001 information security management system certification and proprietary quality management system certification in different industries. We have established a complete comprehensive management system to ensure the efficient operation of various business activities and provide customers with high-quality products and services.
55
Regulation
This section sets forth a summary of the most significant laws, rules and regulations that affect our business activities in the PRC or our shareholders’ rights to receive dividends and other distributions from us.
Regulations on Company Law
Pursuant to the PRC Company Law, promulgated by the Standing Committee of the National People’s Congress (the “SCNPC”) on December, 29 1993, effective as of July 1, 1994, and as revised on December 25, 1999, August 28, 2004, October 27, 2005, December 28, 2013 and October 26, 2018, the establishment, operation and management of corporate entities in the PRC are governed by the PRC Company Law. The PRC Company Law defines two types of companies: limited liability companies and limited stock companies.
Our PRC subsidiaries are all limited liability companies established under the PRC Company Law. Unless otherwise stipulated in the related laws on foreign investment, foreign invested companies are also required to comply with the provisions of the PRC Company Law.
Regulations Relating to Foreign Investment
Investment activities in the PRC by foreign investors are mainly governed by the Guidance Catalog of Industries for Foreign Investment (2017 revision), or the Catalog, which was promulgated jointly by the Ministry of Commerce and the National Development and Reform Commission on June 28, 2017 and entered into force on July 28, 2017. The Catalog divides industries into four categories in terms of foreign investment, which are “encouraged,” “restricted,” and “prohibited,” and all industries that are not listed under one of these categories are deemed to be “permitted.” Establishment of wholly foreign-owned enterprises is generally allowed in encouraged and permitted industries. Some restricted industries are limited to equity or contractual joint ventures, while in some cases Chinese partners are required to hold the majority interests in such joint ventures. In addition, foreign investment in restricted category projects is subject to government approvals. Foreign investors are not allowed to invest in industries in the prohibited category. Industries not listed in the Catalog are generally open to foreign investment unless specifically restricted by other PRC regulations.
In June 2019, the Ministry of Commerce and the National Development and Reform Commission promulgated the Special Management Measures (Negative List) for the Access of Foreign Investment, or the Negative List, effective July 30, 2019, which was updated on June 23, 2020 and December 27, 2021, respectively. The latest Negative List further expands the scope of permitted industries by foreign investment by reducing the number of industries that fall within the Negative List where restrictions on the shareholding percentage or requirements on the composition of board or senior management still exist.
On March 15, 2019, the Standing Committee of the National People’s Congress passed the Foreign Investment Law of the PRC, which came into effect on January 1, 2020, and replaced the Law of the People’s Republic of China on China-Foreign Equity Joint Ventures, the Law of the People’s Republic of China on Wholly Foreign-Owned Enterprises, and the Law of the People’s Republic of China on China-Foreign Contractual Joint Ventures. The Foreign Investment Law of the PRC adopts the management system of the negative list for foreign investment. A foreign investor may not invest in a field which is prohibited by the foreign investment access negative list from investment. To invest in a field restricted by the foreign investment access negative list from investment, a foreign investor shall meet the investment conditions set out in the negative list.
On December 30, 2019, the PRC Ministry of Commerce and State Administration for Market Regulation promulgated the Measures on Reporting of Foreign Investment Information, which came into effect on January 1, 2020 and replaced the Interim Measures for the Recordation Administration of the Incorporation and Change of Foreign-Invested Enterprises, for carrying out investment activities directly or indirectly in the PRC, the foreign investors or foreign-invested enterprises are required to submit investment information to the commerce authorities pursuant to these measures.
56
Regulations Relating to Intellectual Property
The Standing Committee of the National People’s Congress and the State Council have promulgated comprehensive laws and regulations to protect trademarks. The Trademark Law of the PRC (2013 revision) promulgated on August 23, 1982 and subsequently amended on February 22, 1993, October 27, 2001, August 30, 2013 and April 23, 2019, respectively, and the Implementation Regulation of the Trademark Law (2014 revision) issued by the State Council on August 3, 2002 and amended on April 29, 2014 are the main regulations protecting registered trademarks. The Trademark Office under the State Administration for Industry and Commerce administrates the registration of trademarks on a “first-to-file” basis, and grants a term of ten years to registered trademarks.
The PRC Copyright Law, adopted in 1990 and revised in 2001, 2010 and 2020, respectively, with its implementation rules adopted on August 8, 2002 and revised in 2011 and 2013, respectively, and the Regulations for the Protection of Computer Software as promulgated on December 20, 2001 and amended in 2011 and 2013 provide protection for copyright of computer software in the PRC. Under these rules and regulations, software owners, licensees and transferees may register their rights in software with the National Copyright Administration Center or its local branches to obtain software copyright registration certificates.
Pursuant to the Patent Law of the PRC (the “Patent Law”) promulgated by the Standing Committee of the NPC on March 12, 1984 and last amended on October 17, 2020 and came into effect on June 1, 2021 and the Implementation Rules of The Patent Law of the PRC amended by the State Council on January 9, 2010 and came into effect on February 1, 2010, patents in China are divided into invention patent, utility model patent or design patent. Invention patent refers to new technical solutions for a product, method or its improvement. Utility model patent refers to new technical solutions for the shape, structure or the combination of both shape and structure of a product, which is applicable for practical use. Design patent refers to new designs of the shape, pattern or the combination of shape and pattern, or the combination of the color, the shape and pattern of a product with aesthetic feeling and industrial application value. Invention patent shall be valid for 20 years, utility model patent shall be valid for 10 years and design patent shall be valid for 10 years, all commencing from the date of application. The patent right entitled to its owner shall be protected by the laws. Any person shall be licensed or properly authorized by the patent owner before he/she/it can use such a patent. Otherwise, it shall constitute an infringement of the patent right. According to the Patent Law, any entity or individual who exploits another person’s patent shall enter into a license contract with the patent owner and pay a royalty for the use of the patent. The licensee is not entitled to allow any entity or individual other than those stipulated in the contract to exploit such patent. According to the Measures for the Filing of Patent Exploitation License Contracts promulgated by the China National Intellectual Protection Administration (the “CNIPA”) on June 27, 2011 and came into effect on August 1, 2011, the CNIPA is in charge of the filing of patent exploitation license contracts nationwide, and other parties shall complete the filing procedures within three months from the date the patent implementation license contract comes into effect.
To protect domain names, the Administrative Measures on Internet Domain Name was promulgated by the Ministry of Industry and Information Technology on August 24, 2017 and came into effect on November 1, 2017. On June 18, 2019, the China Internet Network Information Center issued the Implementing Rules for the Registration of National Top-level Domain Names. According to these measures, domain name applicants are required to duly register their domain names with domain name registration service institutions. The applicants will become the holder of such domain names upon the completion of the registration procedure.
We have adopted necessary mechanisms to register, maintain and enforce intellectual property rights in China. However, we cannot assure you that we can prevent our intellectual property from all the unauthorized use by any third party, neither can we promise that none of our intellectual property rights would be challenged by any third party.
Regulations Relating to Employment
The PRC Labor Law and the Labor Contract Law require that employers must execute written employment contracts with full-time employees. All employers must compensate their employees with wages equal to at least the local minimum wage standards. Violations of the PRC Labor Law and the Labor Contract Law may result in the imposition of fines and other administrative sanctions, and serious violations may constitute criminal offences.
57
On December 28, 2012, the PRC Labor Contract Law was amended with effect on July 1, 2013 to impose more stringent requirements on labor dispatch. Under such law, dispatched workers are entitled to pay equal to that of full-time employees for equal work, but the number of dispatched workers that an employer hires may not exceed a certain percentage of its total number of employees as determined by the Ministry of Human Resources and Social Security. Additionally, dispatched workers are only permitted to engage in temporary, auxiliary or substitute work. According to the Interim Provisions on Labor Dispatch promulgated by the Ministry of Human Resources and Social Security on January 24, 2014, which became effective on March 1, 2014, the number of dispatched workers hired by an employer shall not exceed 10% of the total number of its employees (including both directly hired employees and dispatched workers). The Interim Provisions on Labor Dispatch require employers not in compliance with the PRC Labor Contract Law in this regard to reduce the number of its dispatched workers to below 10% of the total number of its employees prior to March 1, 2016.
Enterprises in China are required by PRC laws and regulations to participate in certain employee benefit plans, including social insurance funds, namely a pension plan, a medical insurance plan, an unemployment insurance plan, a work-related injury insurance plan and a maternity insurance plan, and a housing provident fund, and contribute to the plans or funds in amounts equal to certain percentages of salaries, including bonuses and allowances, of the employees as specified by the local government from time to time at locations where they operate their businesses or where they are located. The enterprise may be ordered to pay the full amount within a deadline if it fails to make adequate contributions to various employee benefit plans and may be subject to fines and other administrative sanctions.
Regulations on Foreign Currency Exchange
Under the PRC Foreign Currency Administration Rules promulgated on January 29, 1996 and last amended on August 5, 2008 and various regulations issued by SAFE and other relevant PRC government authorities, payment of current account items in foreign currencies, such as trade and service payments, payment of interest and dividends can be made without prior approval from SAFE by following the appropriate procedural requirements. By contrast, the conversion of RMB into foreign currencies and remittance of the converted foreign currency outside the PRC for the purpose of capital account items, such as direct equity investments, loans and repatriation of investment, requires prior approval from SAFE or its local office.
On February 13, 2015, SAFE promulgated the Circular on Simplifying and Improving the Foreign Currency Management Policy on Direct Investment, effective from June 1, 2015, which cancels the requirement for obtaining approvals of foreign exchange registration of foreign direct investment and overseas direct investment from SAFE. The application for the registration of foreign exchange for the purpose of foreign direct investment and overseas direct investment may be filed with qualified banks, which, under the supervision of SAFE, may review the application and process the registration.
The Circular of the SAFE on Reforming the Management Approach regarding the Settlement of Foreign Capital of Foreign-invested Enterprise, or SAFE Circular 19, was promulgated on March 30, 2015 and became effective on June 1, 2015. According to SAFE Circular 19, a foreign-invested enterprise may, according to its actual business needs, settle with a bank the portion of the foreign exchange capital in its capital account for which the relevant foreign exchange bureau has confirmed monetary contribution rights and interests (or for which the bank has registered the account-crediting of monetary contribution). For the time being, foreign-invested enterprises are allowed to settle 100% of their foreign exchange capitals on a discretionary basis; a foreign-invested enterprise shall truthfully use its capital for its own operational purposes within the scope of business; where an ordinary foreign-invested enterprise makes domestic equity investment with the amount of foreign exchanges settled, the invested enterprise shall first go through domestic re-investment registration and open a corresponding Account for Foreign Exchange Settlement Pending Payment with the foreign exchange bureau (bank) at the place of registration. The Circular of the SAFE on Reforming and Regulating Policies on the Control over Foreign Exchange Settlement of Capital Accounts, or SAFE Circular 16, was promulgated and became effective on June 9, 2016. According to SAFE Circular 16, enterprises registered in PRC may also convert their foreign debts from foreign currency into Renminbi on self-discretionary basis. SAFE Circular 16 provides an integrated standard for conversion of foreign exchange under capital account items (including but not limited to foreign currency capital and foreign debts) on self—discretionary basis, which applies to all enterprises registered in the PRC. SAFE Circular 16 reiterates the principle that Renminbi converted from foreign currency-denominated capital of a company may not be directly or indirectly used for purposes beyond its business scope and may not be used for investments in securities or other investment with the exception of bank financial products that can guarantee the principal within the PRC unless otherwise specifically provided. Besides, the converted Renminbi shall not be used to make loans for non-affiliated enterprises unless it is within the business scope or to build or to purchase any real estate that is not for the enterprise’s own use with the exception for the real estate enterprise.
58
On January 26, 2017, SAFE promulgated the Circular on Further Improving Reform of Foreign Exchange Administration and Optimizing Genuineness and Compliance Verification, or SAFE Circular 3, which stipulates several capital control measures with respect to the outbound remittance of profits from domestic entities to offshore entities, including (i) with respect to transactions over US$50,000, banks must check whether the transaction is genuine by reviewing board resolutions regarding profit distribution, original copies of tax filing records and audited financial statements, and (ii) domestic entities must retain income to account for previous years’ losses before remitting any profits. Moreover, pursuant to SAFE Circular 3, domestic entities must explain in detail the sources of capital and how the capital will be used, and provide board resolutions, contracts and other proof as a part of the registration procedure for outbound investment.
Regulations on Foreign Exchange Registration of Overseas Investment by PRC Residents
SAFE issued the Circular on Relevant Issues Relating to Domestic Resident’s Investment and Financing and Roundtrip Investment through Special Purpose Vehicles, or SAFE Circular 37, which became effective in July 2014, to replace the Circular of the State Administration of Foreign Exchange on Issues Concerning the Regulation of Foreign Exchange in Equity Finance and Roundtrip Investments by Domestic Residents through Offshore Special Purpose Vehicles, to regulate foreign exchange matters in relation to the use of special purpose vehicles, or SPVs, by PRC residents or entities to seek offshore investment and financing or conduct round trip investment in China. SAFE Circular 37 defines a SPV as an offshore entity established or controlled, directly or indirectly, by PRC residents or entities for the purpose of seeking offshore financing or making offshore investment, using legitimate onshore or offshore assets or interests, while “round trip investment” is defined as direct investment in China by PRC residents or entities through SPVs, namely, establishing foreign-invested enterprises to obtain the ownership, control rights and management rights. SAFE Circular 37 stipulates that, prior to making contributions into an SPV, PRC residents or entities be required to complete foreign exchange registration with SAFE or its local branch. In addition, SAFE promulgated the Notice on Further Simplifying and Improving the Administration of the Foreign Exchange Concerning Direct Investment in February 2015, which amended SAFE Circular 37 and became effective on June 1, 2015, requiring PRC residents or entities to register with qualified banks rather than SAFE in connection with their establishment or control of an offshore entity established for the purpose of overseas investment or financing.
PRC residents or entities who had contributed legitimate onshore or offshore interests or assets to SPVs but had not obtained registration as required before the implementation of the SAFE Circular 37 must register their ownership interests or control in the SPVs with qualified banks. An amendment to the registration is required if there is a material change with respect to the SPV registered, such as any change of basic information (including change of the PRC residents, name and operation term), increases or decreases in investment amount, transfers or exchanges of shares, and mergers or divisions. Furthermore, in accordance with SAFE Circular 37, before the implementation of such circular, if a domestic resident has made capital contribution to a special-purpose company with domestic and overseas legal assets or rights and interests, but has not gone through the foreign exchange registration of overseas investment as required, the domestic resident shall issue an explanatory letter to the foreign exchange bureau to explain the reasons. The foreign exchange bureau shall handle the supplementary registration according to the principles of legality and rationality, and impose administrative penalties on those suspected of violating foreign exchange management regulations. Failure to comply with the registration procedures set forth in SAFE Circular 37 and the subsequent notice, or making misrepresentation on or failure to disclose controllers of the foreign-invested enterprise that is established through round-trip investment, may result in restrictions being imposed on the foreign exchange activities of the relevant foreign-invested enterprise, including payment of dividends and other distributions, such as proceeds from any reduction in capital, share transfer or liquidation, to its offshore parent or affiliate, and the capital inflow from the offshore parent, and may also subject relevant PRC residents or entities to penalties under PRC foreign exchange administration regulations. See “Item 3. Key Information—D. Risk Factors—Risks Related to Doing Business in China—PRC regulations relating to the establishment of offshore special purpose companies by PRC residents may subject our PRC resident shareholders to personal liability and limit our ability to inject capital into our PRC subsidiaries, limit our PRC subsidiaries’ ability to distribute profits to us, or otherwise adversely affect us.”
59
Regulations on Stock Incentive Plans
SAFE promulgated the Notice on Issues Concerning the Foreign Exchange Administration for Domestic Individuals Participating in Stock Incentive Plan of Overseas Publicly Listed Company, or the Stock Incentive Plan Notice, in February 2012, replacing the previous rules issued by SAFE in March 2007. Pursuant to the Stock Incentive Plan Notice and other relevant rules and regulations, PRC residents participating in stock incentive plan in an overseas publicly-listed company are required to register with SAFE or its local branches and follow certain other procedures. Participants of a stock incentive plan who are PRC residents must conduct the SAFE registration and other procedures with respect to the stock incentive plan through a qualified PRC agent, which could be a PRC subsidiary of the overseas publicly listed company or another qualified institution appointed by the PRC subsidiary. In addition, the PRC agent is required to update the relevant SAFE registration should there be any material change to the stock incentive plan, the PRC agent or other material changes. The PRC agent must, on behalf of the PRC residents who have the right to exercise the employee stock options, apply to SAFE or its local branches for an annual quota for the payment of foreign currencies in connection with the PRC residents’ exercise of the employee stock options. The foreign exchange proceeds received by the PRC residents from the sale of shares under the stock incentive plans granted and dividends distributed by the overseas listed companies must be remitted into the bank accounts in the PRC opened by the PRC agents prior to distribution to such PRC residents.
We adopted an equity incentive plan in 2015, under which we have the discretion to award incentives and rewards to eligible participants. We have advised the recipients of awards under our equity incentive plan to handle relevant foreign exchange matters in accordance with the Stock Incentive Plan Notice. However, we cannot guarantee that all employee awarded equity-based incentives can successfully register with SAFE in full compliance with the Stock Incentive Plan Notice. See “Item 3. Key Information—D. Risk Factors—Risks Related to Doing Business in China—We may be subject to fines and legal sanctions imposed by SAFE or other Chinese government authorities and our ability to further grant restricted shares or share options to, and to adopt additional share incentive plans for, our directors and employees may be restricted if we or the participants of our share incentive plans fail to comply with PRC regulations relating to restricted shares or share options granted by offshore special purpose companies or offshore listed companies to PRC participants.”
Regulations on Dividend Distribution
The principal laws and regulations regulating the dividend distribution of dividends by foreign-invested enterprises in the PRC include the Company Law of the PRC, as amended in 2004, 2005, 2013 and 2018 respectively, the Wholly Foreign-owned Enterprise Law promulgated in 1986 and amended in 2000 and 2016 and its implementation regulations promulgated in 1990 and subsequently amended in 2001 and 2014, foreign-invested enterprises in the PRC may pay dividends only out of their retained earnings, if any, determined in accordance with PRC accounting standards and regulations. A PRC company is required to set aside as statutory reserve funds at least 10% of its after-tax profit, until the cumulative amount of such reserve funds reaches 50% of its registered capital unless laws regarding foreign investment provide otherwise. A PRC company shall not distribute any profits until any losses from prior fiscal years have been offset. Profits retained from prior fiscal years may be distributed together with distributable profits from the current fiscal year. Under our current corporate structure, our BVI holding company may rely on dividend payments from Helitong, which is a wholly foreign-owned enterprise incorporated in China, to fund any cash and financing requirements we may have. Limitation on the ability of our PRC subsidiaries to make remittance to Helitong and on the ability of Helitong to pay dividends to us could limit our ability to access cash generated by the operations of those entities. See “Item 3. Key Information—D. Risk Factors—Risks Related to Doing Business in China—We rely on dividends and other distributions on equity paid by our subsidiaries to fund any cash and financing requirements we may have, and any limitation on the ability of our subsidiaries to make payments to us could restrict our ability to satisfy our liquidity requirements.”
60
Regulations Relating to Overseas Listings
On August 8, 2006, six PRC regulatory agencies, including MOFCOM, the State-owned Assets Supervision and Administration Commission of the State Council, the SAT, the SAMR, the CSRC and SAFE, issued the Regulations on Mergers and Acquisitions of Domestic Enterprises by Foreign Investors, or the M&A Rules, which took into effect on September 8, 2006 and were amended on June 22, 2009. Foreign investors are subject to the M&A Rules when they purchase equity interest of a domestic company or subscribe for the increased capital of a domestic company that changes a domestic company into a foreign-invested enterprise; or when the foreign investors establish a foreign-invested enterprise in the PRC, purchase the assets of a domestic company and operate the assets via such foreign-invested enterprise; or when the foreign investors purchase the assets of a domestic company, establish a foreign-invested enterprise by injecting such assets and operate the assets. The M&A Rules, among other things, require offshore special purpose vehicles formed for overseas listing purposes through acquisitions of PRC domestic companies and controlled by PRC companies or individuals to obtain the approval of the CSRC prior to publicly listing their securities on an overseas stock exchange. The M&A Rules also provide that if a PRC entity or individual plans to merge or acquire its related PRC entity through an overseas company legitimately incorporated or controlled by such entity or individual, such a merger or acquisition shall be subject to examination and approval by MOFCOM.
The M&A Rules and other recently adopted regulations and rules concerning mergers and acquisitions also establish additional procedures and requirements that could make merger and acquisition activities by foreign investors more time-consuming and complex. For example, the M&A Rules require that MOFCOM be notified in advance of any change-of-control transaction in which a foreign investor takes control of a PRC domestic enterprise, if (i) any important industry is concerned, (ii) such transaction involves factors that impact or may impact national economic security or (iii) such transaction will lead to a change in control of a domestic enterprise which holds a famous trademark or PRC time-honored brand.
On February 17, 2023, the CSRC released a set of regulations consisting of 6 documents, including the Trial Administrative Measures of Overseas Securities Offering and Listing by Domestic Companies and five supporting guidelines, collectively, the Overseas Listing Filing Rules, effective March 31, 2023. The Overseas Listing Filing Rules establish a new filing-based regime to regulate overseas offerings and listings by domestic companies. According to the Overseas Listing Filing Rules, PRC domestic companies that seek to offer and list securities in overseas markets, either in direct or indirect means, are required to fulfill the filing procedure with the CSRC and report relevant information. The Overseas Listing Filing Rules, among others, require the issuer or its main operational entity in the PRC to: (i) file with the CSRC for its initial public offering or listing within three business days after the submission of listing application documents outside mainland China; (ii) file with the CSRC for its follow-on securities offerings in the same offshore market within three business days after the completion of such offerings; (iii) file with the CSRC for its offerings or listing in offshore stock market other than the stock market of its initial public offering or listing within three business days after the submission of offering application outside mainland China; and (iv) report material events to the CSRC within three business days after the occurrence and announcement of such events, including, among other things, the change of control, investigation or penalties imposed by relevant authorities, the change of listing status or the transfer of listing board. Failure to comply with the filing or reporting requirements for any offering, listing or any other capital raising activities, may result in administrative penalties, such as order to rectify, warnings, fines and other penalties on the companies, the controlling shareholder, the actual controllers, the person directly in charge and other directly liable persons.
61
Dividend Withholding Tax
In March 2007, the National People’s Congress enacted the Enterprise Income Tax Law which became effective on January 1, 2008 and amended on February 24, 2017. According to Enterprise Income Tax Law, dividends generated after January 1, 2008 and payable by a foreign-invested enterprise in China to its foreign enterprise investors are subject to a 10% withholding tax, unless any such foreign investor’s jurisdiction of incorporation has a tax treaty with China that provides for a preferential withholding arrangement. Pursuant to the Notice of the State Administration of Taxation on Negotiated Reduction of Dividends and Interest Rates, issued on January 29, 2008 and supplemented and revised on February 29, 2008, and the Arrangement between Mainland China and the Hong Kong Special Administrative Region for the Avoidance of Double Taxation and Prevention of Fiscal Evasion with Respect to Taxes on Income, which became effective on December 8, 2006 and applicable to income derived in any year of assessment commencing on or after April 1, 2007 in Hong Kong and in any year commencing on or after January 1, 2007 in the PRC, such withholding tax rate may be lowered to 5% if a Hong Kong enterprise is deemed the beneficial owner of any dividend paid by a PRC subsidiary by PRC tax authorities and holds at least 25% of the equity interest in that particular PRC subsidiary at all times within the 12-month period immediately prior to the distribution of the dividends. Furthermore, pursuant to the Announcement on Issues concerning “Beneficial Owners” in Tax Treaties issued on February 3, 2018 by the State Administration of Taxation, when determining the status of “beneficial owners,” a comprehensive analysis may be conducted through materials such as articles of association, financial statements, records of capital flows, minutes of board of directors, resolutions of board of directors, allocation of manpower and material resources, the relevant expenses, functions and risk assumption, loan contracts, royalty contracts or transfer contracts, patent registration certificates and copyright certificates, etc. However, even if an applicant has the status as a “beneficiary owner,” if the competent tax authority finds necessity to apply the principal purpose test clause in the tax treaties or the general anti-tax avoidance rules stipulated in domestic tax laws, the general anti-tax avoidance provisions shall apply.
Enterprise Income Tax
In December 2007, the State Council promulgated the Implementing Rules of the Enterprise Income Tax Law, which became effective on January 1, 2008 and was amended on February 24, 2017 and December 29, 2018. The Enterprise Income Tax Law and its relevant implementing rules (i) impose a uniform 25% enterprise income tax rate, which is applicable to both foreign-invested enterprises and domestic enterprises (ii) permits companies to continue to enjoy their existing tax incentives, subject to certain transitional phase-out rules, and (iii) introduces new tax incentives, subject to various qualification criteria.
The Enterprise Income Tax Law also provides that enterprises organized under the laws of jurisdictions outside China with their “de facto management bodies” located within China may be considered PRC resident enterprises and therefore be subject to PRC enterprise income tax at the rate of 25% on their worldwide income. The implementing rules further define the term “de facto management body” as the management body that exercises substantial and overall management and control over the production and operations, personnel, accounts and properties of an enterprise. If an enterprise organized under the laws of jurisdiction outside China is considered a PRC resident enterprise for PRC enterprise income tax purposes, a number of unfavorable PRC tax consequences could follow. First, it would be subject to the PRC enterprise income tax at the rate of 25% on its worldwide income. Second, a 10% withholding tax would be imposed on dividends it pays to its non-PRC enterprise shareholders and with respect to gains derived by its non-PRC enterprise shareholders from transfer of its shares.
On October 17, 2017, the State Administration of Taxation issued the Bulletin on Issues Concerning the Withholding of Non-PRC Resident Enterprise Income Tax at Source, or Bulletin 37, which replaced the Notice on Strengthening Administration of Enterprise Income Tax for Share Transfers by Non-PRC Resident Enterprises issued by the State Administration of Taxation on December 10, 2009, and partially replaced and supplemented rules under the Bulletin on Issues of Enterprise Income Tax on Indirect Transfers of Assets by Non-PRC Resident Enterprises, or Bulletin 7, issued by the State Administration of Taxation on February 3, 2015. Under Bulletin 7, an “indirect transfer” of assets, including equity interests in a PRC resident enterprise, by non-PRC resident enterprises may be re-characterized and treated as a direct transfer of PRC taxable assets, if such arrangement does not have a reasonable commercial purpose and was established for the purpose of avoiding payment of PRC enterprise income tax. As a result, gains derived from such indirect transfer may be subject to PRC enterprise income tax. In respect of an indirect offshore transfer of assets of a PRC establishment, the relevant gain is to be regarded as effectively connected with the PRC establishment and therefore included in its enterprise income tax filing, and would consequently be subject to PRC enterprise income tax at a rate of 25%. Where the underlying transfer relates to the immoveable properties in China or to equity investments in a PRC resident enterprise, which is not effectively connected to a PRC establishment of a non-resident enterprise, a PRC enterprise income tax at 10% would apply, subject to available preferential tax treatment under applicable tax treaties or similar arrangements, and the party who is obligated to make the transfer payments has the withholding obligation. Pursuant to Bulletin 37, the withholding party shall declare and pay the withheld tax to the competent tax authority in the place where such withholding party is located within seven days from the date of occurrence of the withholding obligation. Both Bulletin 37 and Bulletin 7 do not apply to transactions of sale of shares by investors through a public stock exchange where such shares were acquired from a transaction through a public stock exchange. See “Item 3. Key Information—D. Risk Factors—Risks Related to Doing Business in China—We and our shareholders face uncertainties with respect to indirect transfers of equity interests in PRC resident enterprises or other assets attributed to a PRC establishment of a non-PRC company.”
62
Value-Added Tax
In November 2011, the Ministry of Finance and the State Administration of Taxation promulgated the Pilot Plan for Imposition of Value-Added Tax to Replace Business Tax. In March 2016, the Ministry of Finance and the State Administration of Taxation further promulgated the Notice on Fully Promoting the Pilot Plan for Replacing Business Tax by Value-Added Tax. On March 20, 2019, the Ministry of Finance, the State Administration of Taxation and General Administration of Customs jointly issued Announcement on Policies for Deepening the VAT Reform, which came into effect on April 1, 2019, under which the VAT rates under the basic mechanism is 13% for the sectors such as operating and financial leases of equipment, 9% for sectors such as transportation, postal, basic telecommunication, and construction services as well as sales and leases of real property and real property rights, 0% for exported services and 6% for all remaining services, including financial services. Unlike business tax, a taxpayer is allowed to offset the qualified input VAT paid on taxable purchases against the output VAT chargeable on the modern services provided.
Regulations on Product Liability
Pursuant to the Product Quality Law of the PRC amended by the Standing Committee of the NPC and came into effect on December 29, 2018, manufacturers and sellers shall establish a sound internal product quality control system and strictly implement the quality standards of their positions, quality responsibilities and the corresponding assessment methods. Manufacturers and sellers shall assume responsibility for product quality in accordance with the law. The product quality supervision department under the State Council is in charge of product quality supervision nationwide. The relevant departments under the State Council shall supervise product quality within their respective areas of responsibility. The quality of products shall be inspected and qualified, and sub-standard products shall not be passed off as qualified products. Industrial products that may endanger human health and safety of persons and property must comply with national and industry standards for the protection of human health and the safety of persons and property; if national or industry standards are not available, they must comply with the requirements for the protection of human health and the safety of persons and property. The production and sale of industrial products that do not meet the standards and requirements for the protection of human health and the safety of persons and property are prohibited. Manufacturers or sellers shall be liable for compensation for losses arising from their illegal acts (e.g. producing or selling defective, obsolete or invalid products, falsifying origin or quality marks, adulteration, adulteration, using fake products as genuine products, sub-standard products as good products, sub-standard products as qualified products). Penalties include confiscation of sales proceeds, revocation of business license and imposition of a fine. In serious cases, criminal liability shall be applied in accordance with the law. Manufacturers or sellers shall be responsible for any damage to persons or property caused by a defective product as a result of a breach of contract and/or tort.
63
Regulations on Production Safety
Pursuant to the Production Safety Law of the PRC last amended by the Standing Committee of the NPC on June 10, 2021 and came into effect on September 1, 2021, an enterprise shall (i) comply with this law and other laws and regulations on safety production, strengthen the management of safety production, establish a sound responsibility system for safety production for all employees and a system of rules and regulations on safety production; (ii) increase the investment and guarantee of safety production funds, materials, technologies, and personnel, improve safety production conditions, and boost safety production standardization and informatization; and establish a dual prevention mechanism for safety risk classification and control, and for the investigation and treatment of hidden dangers, and improve the risk prevention and resolution mechanism to improve production safety standards and ensure production safety. Any entity that fails to provide required production safety conditions is prohibited from engaging in production activities. The person-in-charge of an enterprise shall solely be responsible for the safety of production of the enterprise. An enterprise having more than 100 employees shall establish a safety production management agency or appoint a designated safety production management personnel. A personnel who is responsible for safety production management of an enterprise shall inspect the safety of production regularly based on the characteristics of production of the enterprise and shall deal with any safety issue identified during the inspection in a timely manner. Any unsolved issue shall be reported to the person-in-charge in a timely manner who shall solve such issue immediately. The inspection and measures taken shall be duly documented. Enterprises and institutions shall provide their employees with trainings on production safety and shall truthfully inform their employees of any potential risks in relation to the workplace and their positions, preventive measures and emergency measures. In addition, an enterprise shall provide its employees with personal protective equipment that meet the national or industry standards, as well as supervise and train them to use such equipment.
Regulations on Anti-Unfair Competition
According to the PRC Anti-Unfair Competition Law (the “Anti-Unfair Competition Law”) amended by the Standing Committee of the NPC and came into effect on April 23, 2019, unfair competition refers to the conduct of an operator who, in the course of production and operation activities, violates the Anti-Unfair Competition Law, disrupts the order of market competition and harms the lawful rights and interests of other operators or consumers. According to the Anti-Unfair Competition Law, operators shall follow the principles of voluntariness, equality, fairness, and honesty in market transactions, and abide by laws and business ethics. Operators who violate the Anti-Unfair Competition Law shall bear civil, administrative, or criminal liabilities based on specific situations.
According to the Interim Provisions of the State Administration for Industry and Commerce on Banning Commercial Bribery (the “Provisions on Banning Commercial Bribery”) promulgated by the State Administration for Industry and Commerce on November 15, 1996, commercial bribery refers to the use of money or other means by a business operator to bribe an entity or individual for the sale or purchase of goods. The term “other means” refers to the provision of any kind of trips, study tours, domestic or foreign, and other means of benefit other than the payment of money. According to the Anti-Unfair Competition Law and the Provisions on Banning Commercial Bribery, the supervisory and inspection department may impose a fine according to the severity of the case and confiscate any illegal proceeds.
Regulations on Internet Security
The PRC Cyber Security Law, which took effective in June 2017, created China’s first national-level data protection regime for “network operators”. The Cyber Security Law provides that network operators must set up internal security management systems that meet the requirements of a classified protection system for cyber security, including appointing dedicated cyber security personnel, taking technical measures to prevent computer viruses, network attacks and intrusions, taking technical measures to monitor and record network operation status and cyber security incidents, and taking data security measures such as data classification, backups and encryption. The Cyber Security Law imposes a relatively vague but broad obligation to provide technical support and assistance to the public and state security authorities in connection with criminal investigations or for reasons of national security.
In addition, the PRC Data Security Law was promulgated by the Standing Committee of the National People’s Congress on June 10, 2021 and took effect on September 1, 2021. The Data Security Law establishes a tiered system for data protection in terms of their importance, data categorized as “important data,” which will be determined by governmental authorities in the form of catalogs, are required to be treated with higher level of protection. Specifically, the Data Security Law provides that operators processing “important data” are required to appoint a “data security officer” and a “management department” to take charge of data security. In addition, such operator is required to evaluate the risk of its data activities periodically and file assessment reports with relevant regulatory authorities.
64
Numerous regulations, guidelines and other measures have been or are expected to be adopted under the umbrella of, or in addition to, the Cyber Security Law and Data Security Law. For example, Regulations on the Security Protection of Critical Information Infrastructure, or the CII Protection Regulations, was promulgated by the State Council of the PRC on July 30, 2021 and became effective on September 1, 2021. According to the CII Protection Regulations, critical information infrastructure, or the CII, refers to any important network facilities or information systems of the important industry or field such as public communication and information service, energy, transportation, water conservancy, finance, public services, e-government affairs and national defense science, which may endanger national security, people’s livelihood and public interest in the case of damage, function loss or data leakage. Regulators supervising specific industries are required to formulate detailed guidance to recognize the CII in the respective sectors, and a critical information infrastructure operator, or a CIIO, must take the responsibility to protect the CII’s security by performing certain prescribed obligations. For example, CIIOs are required to conduct network security test and risk assessment, report the assessment results to relevant regulatory authorities, and timely rectify the issues identified at least once a year.
Additionally, in January 2022, the CAC and several other administrations jointly promulgated the amended Cybersecurity Review Measures, or the Cybersecurity Review Measures, which will take effect from February 15, 2022, and supersede and replace the current cybersecurity review measures that became effective since June 2020. Pursuant to the Cybersecurity Review Measures, a CIIO that purchases network products and services, or conducts data process activities, which affect or may affect national security will be subject to the cybersecurity review. The Cybersecurity Review Measures also expands the cybersecurity review to “internet platform operators” in possession of personal information of over one million users if such operators intend to list their securities in a foreign country. Alternatively, relevant governmental authorities in the PRC may initiate cybersecurity review if they determine an operator’s network products or services or data processing activities affect or may affect national security.
Furthermore, the Opinions on Strictly Cracking Down on Illegal Securities Activities requires (i) speeding up the revision of the provisions on strengthening the confidentiality and archives management relating to overseas issuance and listing of securities and (ii) improving the laws and regulations relating to data security, cross-border data flow, and management of confidential information. The Personal Information Protection Law, which was promulgated by the Standing Committee of the National People’s Congress on August 20, 2021 and took effect on November 1, 2021, integrates the various rules with respect to personal information rights and privacy protection and applies to the processing of personal information within mainland China as well as certain personal information processing activities outside mainland China, including those for the provision of products and services to natural persons within China or for the analysis and assessment of acts of natural persons within China.
The kinds of currency regulation, taxation regimes and dividend restrictions imposed in China are not replicated in Singapore, Malaysia and other Southeast Asian markets in which we operate. Generally these markets are free-trade based economies, with no direct or indirect currency or similar operational barriers.
The foregoing summary does not purport to be complete and is qualified by reference to the relevant provisions of applicable law in the jurisdictions in which we operate. We believe that we are currently in compliance with all applicable laws and regulations relating to our business.
Marketing, Sales and Customer Support
Our marketing and sales activities are focused on the development of and addressing the growing demand for automation and control products, systems and services in China, Southeast Asia, India and the Middle East markets. We insist on building cooperative relationships with our customers, educating them about technological developments and reflecting their needs in our products and services.
Our sales teams consist of a complementary group of sales personnel and hardware and software engineers from a variety of disciplines to tailor products to specific customer needs. Employing a pool of skilled personnel in the early stage of a project accelerates the design and the subsequent production of a particular customized solution, typically exceeding that of our competitors. Our sales teams possess significant hands-on, industry-specific experience which permits them to do on-site process analyses, which in turn, makes the design and implementation of upgrades simpler. The result is an automation system that is more effective, efficient and reliable, which in turn leads to a truly satisfied customer.
Our sales force is organized into three principal groups, (i) regional sales, to provide business consulting, promote pre-sale activity and serve as customer contacts, (ii) customer relationship management, to manage relations with contracted customers and improve customer satisfaction by coordinating responses to the client’s information requests, sale of supplemental parts or components and make customer visits, and (iii) market planning, to facilitate strategic cooperation with certain specialized manufacturers, to expand the specific fields for our products.
65
We identify and target market segments and select target sales opportunities within our markets and conduct sales opportunity studies to ensure that adequate sales resources are available. Sales quotas are assigned to all sales personnel according to annual sales plans. We classify market segments and target opportunities on national and regional levels. Segmentation of our markets helps us to determine our primary sales targets and to prepare monthly and quarterly sales forecasts. The sales team approves target projects, develops detailed sales promotion strategies and prepares reports on order forecasts, technical evaluation, sales budgeting expense, schedules and competition analysis. After the report has been approved, a marketing group is appointed, consisting of sales personnel and engineers. We employ marketing personnel to conduct market research, to analyze user requirements and to organize marketing communications.
Our marketing team engages in a variety of marketing activities, including:
| • |
publishing internal research reports and customer newsletters; |
| • |
conducting seminars and conferences; |
| • |
conducting ongoing public relations programs; and |
| • |
creating and placing advertisements |
We actively participate in technology-related conferences and demonstrate our products at trade shows or at exhibitions targeted at our existing and potential customers. We also evaluate a range of joint-marketing strategies and programs with our business partners in order to take advantage of their strategic relationships and resources. We also support our customers by offering field services such as maintenance and training services, which help customers to cut their costs and improve their operating efficiency.
As of June 30, 2023, we employed over 751 direct sales personnel through our subsidiaries in mainland China, Southeast Asia, the Middle East, Hong Kong and Macau.
| C. |
Organizational Structure |
The following diagram illustrates our corporate structure as of the date of this annual report. Hollysys Automation Technologies Ltd. is a holding company with no operations of its own. We conduct our operations in China mainly through our Chinese operating subsidiaries, and in Southeast Asia and the Middle East mainly through Concord Group and Bond Group.
66
67
(i) On November 24, 2015, the Company established CECL to explore the market in Qatar. CCPL has a 49% direct ownership of CECL and the remaining 51% equity interest is held by a nominee shareholder. Through a series of contractual arrangements, CCPL is entitled to appoint majority of directors of CECL who have the power to direct the activities that significantly impact CECL’s economic performance. Further, CCPL is entitled to 99% of the variable returns from CECL’s operations. As a result, despite of its minority direct ownership of CECL arrangements, CCPL is considered the primary beneficiary of CECL.
(ii) In July 2017, BCPL, a wholly-owned Singapore subsidiary of the Company, and a Malaysian citizen (the “Trustee”) entered into a trust deed, under which, 49.1% of BCPL’s equity interests in BMJB, a Malaysian company, which previously was a 100% subsidiary of BCPL, was transferred to the Trustee. According to the trust deed, all of the beneficial interests in BMJB belong to BCPL and the Trustee shall hold the legal title of the transferred shares on trust for and act on behalf of BCPL absolutely. Any dividend, interest and other benefits received or receivable by the Trustee will be transferred to BCPL. The Trustee shall exercise the managerial rights and voting power in a manner directed by a prior written notice from BCPL. The Trustee shall be obligated to vote in the same manner as BCPL in the absence of any written notice. In addition, an undated Form of Transfer of Securities with the transferee’s name left blank was duly executed by the Trustee and delivered to BCPL. Therefore, BCPL can transfer the 49.1% of equity interests to any party at any time without further approval by the Trustee. Accordingly, we believe we hold all beneficial rights, obligation and the power of the 100% equity interest in BMJB, and therefore consolidate 100% of equity interests in BMJB into our financial statements.
| D. |
Property, Plant and Equipment |
Since 2010, our principal executive offices have been located at No. 2 Disheng Middle Road, Beijing Economic-Technological Development Area, Beijing, 100176, China. At this location in Beijing, we believe we have sufficient space and have ample room for substantial expansions in the future, as our needs require.
In addition, we own the prepaid land leases to the properties, currently in use, at the following principal locations, each of which contains principal administrative offices, sales and marketing offices, research and development facilities, and manufacturing facilities:
| Location |
Approximate Sq. Meters | |||
| Beijing |
120,000 | |||
| Hangzhou |
25,000 | |||
| Singapore |
1,200 | |||
| Malaysia |
3,400 | |||
The manufacturing facilities at the Beijing and Hangzhou locations are used for the system integration production, including hardware testing instruments, auxiliary material processing, packaging and shipping, and for self-made product integration production, including inspection and testing.
In order to meet the needs of business development, we are constructing the Hollysys Northwest Headquarters Base Project in Xi’an. The total construction area is approximately 145,000 sq. meters, of which the production and manufacturing area is 14,000 sq. meters, including research and development, design, testing, production and employee offices. The construction and operation of the Hollysys Northwest Headquarters Base is of strategic importance to our long-term development. The total expenditure for the Hollysys Northwest Headquarters Base is estimated to be approximately $90.5 million, and $63.1 million has been made as of June 30, 2023. The total expenditure on intelligent manufacturing production line construction project is estimated to be approximately $15.2 million, and $3.7 million has been made as of June 30, 2023. We expect to complete the construction in the fourth quarter of 2023. The primary funding source of the construction described above consists of our own capital and special project loans.
| ITEM 4A. |
UNRESOLVED STAFF COMMENTS |
There are no unresolved staff comments.
68
| ITEM 5. |
OPERATING AND FINANCIAL REVIEW AND PROSPECTS |
The following discussion and analysis of our financial condition and results of operations should be read in conjunction with our consolidated financial statements and the related notes included elsewhere in this annual report on Form 20-F. This discussion may contain forward-looking statements based upon current expectations that involve risks and uncertainties. Our actual results may differ materially from those anticipated in these forward-looking statements as a result of various factors, including the risk factors and the discussion of our business set forth in other parts of this annual report on Form 20-F.
Overview
Through our operating subsidiaries, we are one of the leading automation solutions providers in China, developing a number of core technologies and completing numerous projects utilizing a wide array of automation products. With our philosophy of sincere concern for customers and our technical innovation capabilities, we specialize in the research, development, production, sale and distribution of industrial automation for digital railway signals and information systems, e-government, motor drive transmissions and non-safety controls for nuclear power reactors.
The main channel through which we obtain our automation system business is the procurement bidding process. Customers propose their requirements and specifications via legally binding bid documents. Companies interested in obtaining the contract can respond with an appropriate bid.
We derive our revenue mainly from three operating segments including industrial automation, railway transportation and mechanical and electrical solutions. In the fiscal year ended June 30, 2023, 81.3% of our total consolidated revenues derived from integrated solutions contracts we have won through the bid process. In addition, we generate revenue from sales of spare parts and component products to customers for maintenance and replacement purposes after the completion of the integrated solutions contracts, and from providing maintenance and training service, after the warranty period to customers for efficiency improvement or environment protection purpose, which tends to provide a recurring revenue stream. Spare part and component sales and services rendered are not part of the integrated solutions contracts.
The purpose of an integrated solutions contract is to furnish an automation system that provides the customer with a total solution for the automation or process control requirement being addressed. The automation system and total solution we offer, consisting of hardware, software and services, is customized to meet the customer’s particular needs and technical specifications. None of the hardware, software and services has independent functionality, and therefore, is not sold separately to customers.
Order backlog of contracts presents the amount of unrealized revenue to be earned from the contracts that we have won. The following table sets forth the information regarding contracts we won during the last three fiscal years and the backlog at the dates indicated:
| Fiscal Years Ended June 30, | ||||||||||||
| 2021 | 2022 | 2023 | ||||||||||
| Number of new contracts won during the year |
5,588 | 6,003 | 5,964 | |||||||||
| Total amount of new contracts (million) |
$ | 734.3 | $ | 1,065.4 | $ | 881.6 | ||||||
| Average price per contract |
$ | 131,408 | $ | 177,474 | $ | 147,827 | ||||||
| Fiscal Years Ended June 30, | ||||||||||||
| Backlog Situation: |
2021 | 2022 | 2023 | |||||||||
| Contracts newly entered and unfinished (million) |
$ | 356.5 | $ | 588.1 | $ | 411.9 | ||||||
| Contracts entered in prior years and unfinished (million) |
$ | 328.6 | $ | 360.7 | $ | 497.6 | ||||||
| Total amount of backlog (million) |
$ | 685.0 | $ | 948.8 | $ | 909.5 | ||||||
69
Key Factors Affecting Our Growth, Operating Results and Financial Condition
The following sets forth key factors that affect our future growth, operating results and financial condition.
| • |
The ability in developing and acquiring new products and systems in order to improve competitiveness, which can increase both sales revenue and margins. The success of our business depends in great measure on our ability to keep pace with or even lead changes that occur in our industry. |
| • |
The success in expanding our business in targeted emerging markets and overseas markets, which may require us to overcome domestic competition and trade barriers. |
| • |
The ability to retain our existing customers and to obtain additional business opportunities. Since we do not have long-term purchase commitments from customers, our customers can shift to other competitors for future projects. It is important to maintain our customer base in order to sustain and expand our business. |
| • |
The ability to secure a steady stream of new customers. In order for our business to continue to succeed and grow, it is vital to secure contracts with new customers on a regular basis. |
| • |
The ability to secure adequate engineering resources and relatively low cost engineering staff, which can increase our profitability and potential business prospects. One of the competitive advantages that we enjoy is the access to lower cost engineering staff as compared to those of our Western and Japan-based competitors. The plentiful supply of affordable engineering talent in China is a key element of our overall business strategy. |
| • |
Further improvement in product design and maintaining high standards of quality control, which can reduce or avoid product defects. Any product defects will result in additional costs and cause damage to our business reputation. |
| • |
The ability to secure and protect our intellectual property rights as our business is based on a number of proprietary products and systems, and we strive to strengthen and differentiate our product portfolio by developing new and innovative products and product improvements. |
| • |
The success in penetrating into the railway, conventional and nuclear power market sectors, which can develop revenue streams and improve margins. In addition to the traditional industrial automation business, our plan for future growth includes an increasing emphasis on rail control systems, power generation control systems and mechanical and electrical solutions both in China and internationally. |
| • |
The ability to obtain greater financial resources to match or even exceed our major competitors, in order to compete effectively with them, and to weather any extended weaknesses in the automation and control market. |
| • |
The continued growth in the Chinese and Southeast Asia industry in general. This continued growth will create more business opportunities for us, because industrial companies in Asia are our principal source of revenues. |
| • |
The ability to maintain key personnel and senior management, who will have significant impact and contribution to our future business. The ability to attract and retain additional qualified management, technical, sales and marketing personnel will be vital. |
| • |
The continuation of the preferential tax treatment and subsidies currently available to our PRC subsidiaries, which will be critical to our future operating results. If governmental subsidies were reduced or eliminated, our after-tax income would be adversely affected. |
70
| • |
The exchange rate fluctuation of RMB and SGD against US dollars, which will result in future translation gain or loss as most of our assets are denominated in RMB and SGD. In addition, some of our raw materials, components and major equipment are imported from overseas. In the event that the RMB and SGD appreciate against other foreign currencies, our costs will decrease and our profitability will increase. However, the impact will be the other way around if RMB and SGD depreciate against other foreign currencies. |
| A. |
Operating Results |
The following are some financial highlights for the fiscal year ended June 30, 2023:
| • |
Total assets increased by $13.1 million from $1,671.8 million as of June 30, 2022 to $1,684.8 million as of June 30, 2023. The increase was mainly due to an increase of $21.0 million in short-term investments, an increase of $20.4 million in inventories, an increase of $24.4 million in costs and estimated earnings in excess of billings, an increase of $36.4 million in property, plant and equipment, which was partially offset by a decrease of $68.1 million in cash and cash equivalents and a decrease of $15.5 million in restricted cash. |
| • |
Cash and cash equivalents decreased by $68.1 million from $679.8 million as of June 30, 2022 to $611.6 million as of June 30, 2023. The decrease was mainly due to $59.7 million net cash used in investing activities, and $52.3 million effect of foreign exchange rate changes on cash, cash equivalents and restricted cash, partially offset by $23.2 million cash generated from operating activities and $17.9 million cash provided by financing activities. |
| • |
Short-term investments as of June 30, 2023 were $33.2 million compared to $12.2 million as of June 30, 2022, representing an increase of $21.0 million, or 172.1%. The increase was mainly due to $126.1 million purchases of short-term investments, partially offset by $103.7 million maturity of short-term investments. |
| • |
Accounts receivables decreased by $7.9 million, or 2.5%, from $317.8 million as of June 30, 2022 to $309.8 million as of June 30, 2023. |
| • |
Costs and estimated earnings in excess of billings, net of allowance for credit losses, increased by $24.4 million, or 10.7%, from $228.9 million as of June 30, 2022 to $253.3 million as of June 30, 2023. |
| • |
Property, plant and equipment increased by $36.4 million, or 37.0%, from $98.2 million as of June 30, 2022 to $134.6 million as of June 30, 2023. The increase was mainly due to $43.9 million increase in construction of Hollysys Northwest Headquarters Base Project. The construction and operation of the Xi’an infrastructure project is of strategic importance to our long-term development. We expect to complete the construction in the fourth quarter of 2023. |
| • |
Investments in equity investees increased by $1.0 million, or 2.2%, from $46.6 million as of June 30, 2022 to $47.6 million as of June 30, 2023. |
| • |
Deferred tax assets were $11.9 million as of June 30, 2023. Based on our historical operating results and order backlog, we believe that it is more than likely that the deferred tax assets net of valuation allowance would be realized. |
71
| • |
Total liabilities increased by $2.7 million, or 0.5%, from $505.9 million as of June 30, 2022 to $508.6 million as of June 30, 2023. The increase in liabilities was mainly due to an increase of $11.0 million in construction costs payable, an increase of $16.3 million in long-term loans, partially offset by a decrease of $24.8 million in deferred revenue. |
| • |
Accounts payables decreased by $3.3 million, or 1.9%, from $174.0 million as of June 30, 2022 to $170.6 million as of June 30, 2023. |
| • |
Deferred revenue decreased by $24.8 million, or 12.0%, from $206.2 million as of June 30, 2022 to $181.2 million as of June 30, 2023. |
Comparison of Fiscal Years Ended June 30, 2023 and 2022
Revenues: Our revenues amounted to $777.4 million for the fiscal year ended June 30, 2023, representing an increase of $69.9 million or 9.9%, compared to $707.5 million for the prior fiscal year.
In terms of revenues by type,
| • |
integrated solutions contracts revenue was $632.1 million for the fiscal year ended June 30, 2023, representing an increase of $58.5 million, or 10.2%, compared to $573.6 million for the prior fiscal year. The increase in integrated revenues was mainly derived from an increase of $58.3 million, or 15.3%, in industrial automation, an increase of $2.0 million, or 1.8%, in rail transportation, which was partially offset by a decrease of $1.8 million, or 2.2%, in mechanical and electrical solutions; |
| • |
product sales revenue was $47.4 million for the fiscal year ended June 30, 2023, representing an increase of $8.9 million, or 23.2%, compared to $38.5 million for the prior fiscal year. The increase in product sales revenue was mainly derived from an increase of $10.4 million, or 33.0%, in industrial automation, which was partially offset by a decrease of $1.4 million, or 21.5%, in rail transportation; and |
| • |
revenue from services was $97.8 million for the fiscal year ended June 30, 2023, representing an increase of $2.4 million, or 2.6%, compared to $95.4 million for the prior fiscal year. The increase in revenue from services was mainly derived from an increase of $4.9 million, or 7.2%, in rail transportation, which was partially offset by a decrease of $2.4 million, or 8.6%, in industrial automation. |
In terms of revenues by segment, the following table sets forth our revenues by segment for the periods indicated:
| (In USD millions, except for %) |
||||||||||||||||
| Fiscal Year Ended June 30, | ||||||||||||||||
| 2022 | 2023 | |||||||||||||||
| $ | % of Total Revenues | $ | % of Total Revenues | |||||||||||||
| Industrial Automation |
439.9 | 62.2 | 506.3 | 65.2 | ||||||||||||
| Rail Transportation |
183.8 | 26.0 | 189.2 | 24.3 | ||||||||||||
| Mechanical and Electrical Solution |
83.8 | 11.8 | 81.9 | 10.5 | ||||||||||||
|
|
|
|
|
|
|
|
|
|||||||||
| Total |
707.5 | 100.0 | 777.4 | 100.0 | ||||||||||||
|
|
|
|
|
|
|
|
|
|||||||||
Order backlog: An important measure of the stability and growth of our business is the size of order backlog, which represents the total amount of unrecognized contract revenue associated with existing contracts. Our order backlog as of June 30, 2023 amounted to $909.5 million, representing a decrease of $39.3 million, or 4.1%, compared to $948.8 million as of June 30, 2022.
Of the total order backlog as of June 30, 2023, the unrecognized revenue associated with new contracts signed in the fiscal year 2023 was $411.9 million and the amount carried forward from prior fiscal years was $497.6 million, compared to $588.1 million unrecognized revenue associated with new contracts signed in fiscal year 2022, and $360.7 million associated with contracts carried forward from fiscal years prior to the fiscal year ended June 30, 2022.
72
Cost of revenues: Mirroring the categories of revenues by type, the cost of revenues can be divided into cost of integrated solutions contracts, cost of products sold and cost of service rendered. For the fiscal year ended June 30, 2023, the total cost of revenues amounted to $521.9 million, representing an increase of $53.8 million, or 11.5%, compared to $468.1 million for the prior fiscal year. The increase was due to an increase of $51.8 million in the cost of integrated solutions contracts, an increase of $3.0 million in the cost of products sold, partially offset by a decrease of $1.0 million in the cost of service rendered.
The cost of integrated solutions contracts consists primarily of (i) cost of equipment and materials, (ii) labor costs and (iii) other manufacturing expenses including but not limited to detecting expenses, and technology service fees, all of which are incurred during the design, building and delivery of customized automation solutions process to customers. For the fiscal year ended June 30, 2023, the total cost of integrated solutions contracts was $474.0 million, compared to $422.2 million for the prior fiscal year, representing an increase of $51.8 million, or 12.3%. The increase was primarily due to an increase of $29.2 million in cost of equipment and materials, an increase of $23.9 million in labor cost, and a decrease of $1.2 million in other manufacturing expenses. Of the total cost of integrated solutions contract revenue for the fiscal year 2023, cost of equipment and materials accounted for $314.7 million, compared to $285.5 million for the prior fiscal year; labor cost accounted for $89.8 million, compared to $65.9 million for the prior fiscal year; and other manufacturing expenses accounted for $69.6 million, compared to $70.9 million for the prior fiscal year. Of the total integrated solutions contracts revenue for the fiscal year 2023, cost of equipment and materials accounted for 49.8%, compared to 49.8% for the prior fiscal year; labor cost accounted for 14.2%, compared to 11.5% for the prior fiscal year; and other manufacturing expenses accounted for 11.0%, compared to 12.4% for the prior fiscal year. The cost components of integrated solutions contracts were determined and varied according to requirements of different customers.
The cost of products sold is associated with sales of products, which mainly include sales of spare parts (either company manufactured or purchased from outside vendors) to customers for maintenance and replacement purposes. Given the fact that the products purchased from outside vendors have different functions and capabilities from our self-made products, we decide whether to purchase or manufacture the necessary products based on the needs and preferences of different customers while considering the efficiency factor. Therefore, as a percentage of the cost of products sold, the self-made products and purchased products have varied significantly from time to time. The cost of products sold for the fiscal year ended June 30, 2023 was $13.3 million, representing an increase of $3.0 million, compared to $10.2 million for the prior fiscal year.
As for the cost of the service rendered, our employees spend time and incur expenses while they are with the customers. From time to time, materials costs related to the service are incurred, especially for providing extended warranty services. The cost of service rendered for the fiscal year ended June 30, 2023 was $34.6 million, representing a decrease of $1.0 million, compared to $35.6 million for the prior fiscal year.
Gross margin: The overall gross margin was 32.9% for the fiscal year ended June 30, 2023, compared to 33.8% for the prior fiscal year. The gross margin for integrated solutions contracts was 25.0% for the year ended June 30, 2023, compared to 26.4% for the prior year. The decrease in gross margin for integrated solutions contracts was mainly due to our different sales mix in fiscal year 2023. The gross margin for products sold was 72.0% for the fiscal year ended June 30, 2023, compared to 73.4% for the prior fiscal year. The gross margin for service rendered was 64.7% for the fiscal year ended June 30, 2023, compared to 62.7% for the prior fiscal year.
Selling expenses: Selling expenses mainly consist of compensation, traveling and administrative expenses related to marketing, sales and promotion activities incurred by marketing departments. Selling expenses were $57.2 million for the fiscal year ended June 30, 2023, representing an increase of $11.9 million, or 26.4%, compared to $45.3 million for the prior fiscal year. The increase in selling expenses was mainly due to the increase in sales headcount to support the business growth, and the implementation of industry key customer strategy in industrial automation segment. Selling expenses as a percentage of total revenues were 7.4% and 6.4% for the fiscal years ended June 30, 2023 and 2022, respectively.
General and administrative expenses: General and administrative expenses mainly include compensation, traveling and other administrative expenses of non-sales-related departments, such as the finance department, information department and human resources department. General and administrative expenses amounted to $63.6 million for the fiscal year ended June 30, 2023, representing a decrease of $16.7 million, or 20.8%, compared to $80.2 million for the prior fiscal year, which was primarily due to decreases in credit losses allowance and share-based compensation expenses. General and administrative expenses as a percentage of total revenues were 8.2% and 11.3% for the fiscal years ended June 30, 2023 and 2022, respectively.
73
Research and development expenses: Research and development expenses represent mostly employee compensation, materials consumed and experiment expenses related to specific new product research and development, as well as any expenses incurred for basic research on advanced technologies. For the fiscal year ended June 30, 2023, research and development expenses were $70.2 million, representing an increase of $0.6 million, or 0.9%, compared to $69.6 million for the prior fiscal year. Research and development expenses as a percentage of total revenues were 9.0% and 9.8% for the fiscal years ended June 30, 2023 and 2022, respectively.
VAT refunds and government subsidies: PRC tax administration provides refunds out of the value added tax (“VAT”) that they collect in order to encourage the research and development efforts of certain qualified enterprises. Some of our subsidiaries in China received such refunds. All VAT refunds that have no further conditions to be met are recognized in the consolidated statements of comprehensive income when cash or approval from the tax authorities is received. For the fiscal year ended June 30, 2023, VAT refunds were $22.3 million, representing a decrease of $0.1 million, or 0.2%, compared to $22.4 million for the prior fiscal year. VAT refunds as a percentage of total revenues were 2.9% and 3.2% for the fiscal years ended June 30, 2023 and 2022, respectively.
PRC governments also provide financial subsidies to encourage research and development efforts of certain qualified enterprises. Some of our subsidiaries received such subsidies. For the government subsidies that have no further conditions to be met, the funds received are recognized in the consolidated statements of comprehensive income; for the subsidies that have certain operating conditions yet to be met, the funds received are recorded as liabilities and will be released to income when the conditions are met. Government subsidy income amounted to $6.2 million for the fiscal year ended June 30, 2023, representing a decrease of $1.7 million, or 21.6%, compared to $7.9 million for the prior fiscal year.
Income from operations: Income from operations increased by $18.5 million to $93.0 million for the fiscal year ended June 30, 2023 from $74.5 million for the prior fiscal year. The increase was mainly due to an increase of $16.1 million in the gross profit.
Interest income: Interest income decreased by $0.3 million, or 2.4%, to $12.4 million for the fiscal year ended June 30, 2023 from $12.7 million for the prior fiscal year. Interest income as a percentage of total revenues was 1.6% and 1.8% for the fiscal years ended June 30, 2023 and 2022, respectively. The interest income was mainly earned from short-term investments and cash and cash equivalents.
Interest expenses: Interest expenses increased by $0.1 million, or 20.1%, to $0.9 million for the fiscal year ended June 30, 2023 from $0.7 million for the prior fiscal year. Interest expenses as a percentage of total revenues remained relatively stable at 0.1% for the fiscal years ended June 30, 2023 and 2022. The interest expenses were incurred by the short-term and long-term loans/bonds we had.
Other income, net: The other income, net, increased by $1.2 million to $3.4 million for the fiscal year ended June 30, 2023 from $2.2 million for the prior fiscal year.
Income tax expenses: Income tax expenses were $11.4 million for the fiscal year ended June 30, 2023, representing a decrease of $5.2 million, as compared to $16.6 million for the prior fiscal year. The effective tax rate for fiscal year 2023 is 9.6%, as compared to 16.7% for the prior fiscal year. The effective tax rate fluctuates, as our subsidiaries contributed different pre-tax income at different tax rates.
Net (loss) income attributable to non-controlling interests: Non-controlling interests of Hollysys represent non-controlling shareholders’ interests in each subsidiary. The net income attributable to non-controlling interest amounted to $0.1 million or the fiscal year ended June 30, 2023 and the net loss attributable to non-controlling interest amounted to $0.2 million for the fiscal year ended June 30, 2022.
Net income attributable to Hollysys: For the fiscal year ended June 30, 2023, net income attributable to Hollysys amounted to $106.9 million, representing an increase of $23.7 million, as compared to $83.2 million for the prior fiscal year.
Net income per share: The basic and diluted net income per share were $1.74 and $1.72 for the fiscal year ended June 30, 2023, as compared to $1.36 and $1.35 for the prior fiscal year, representing an increase of $0.38 and $0.37, respectively. The increase was primarily due to the higher net income attributable to Hollysys for the fiscal year ended June 30, 2023, compared to the prior fiscal year.
74
Comparison of Fiscal Years Ended June 30, 2022 and 2021
For a detailed description of the comparison of our operating results for the fiscal year ended June 30, 2022 to the fiscal year ended June 30, 2021, see “Item 5.A. Operating Results—Results of Operations—Comparison of Fiscal Years Ended June 30, 2022 and 2021” of our annual report on Form 20-F for the fiscal year ended June 30, 2022 filed with the Securities and Exchange Commission on September 22, 2022.
| B. |
Liquidity and Capital Resources |
Cash Flow and Working Capital
As of June 30, 2023, we had total assets of $1,684.8 million, of which cash and cash equivalents amounted to $611.6 million, short-term investments amounted to $33.2 million, accounts receivable amounted to $309.8 million and inventories amounted to $111.6 million. As of June 30, 2023, our working capital was $954.8 million, our equity was $1,176.2 million and our current ratio was 3.0.
As of June 30, 2023, we had available lines of credit from various banks in the PRC, Singapore and Malaysia in an aggregate amount of $709.7 million, of which $119.5 million was utilized and $590.3 million was available for use. These lines of credit were secured by the pledge of restricted cash, buildings and prepaid land lease with carrying values of $35.9 million, $68.3 million and $3.2 million, respectively.
We believe our working capital is sufficient to meet our requirements for the next twelve months. We may, however, require additional cash due to changing business conditions or other future developments, including any investments or acquisitions we may decide to pursue. In the long-term, we intend to rely primarily on cash flow from operations and additional borrowings from banks to meet our anticipated cash needs. If our anticipated cash flow and borrowing capacity is insufficient to meet our requirements, we may also seek to sell additional equity, debt or equity-linked securities. We cannot assure you that any financing will be available in the amounts we need or on terms acceptable to us, if at all.
The following table shows our cash flows with respect to operating activities, investing activities and financing activities for the fiscal years ended June 30, 2021, 2022 and 2023:
| (In USD thousands) |
Fiscal Year Ended June 30, | |||||||||||
| 2021 | 2022 | 2023 | ||||||||||
| Net cash provided by operating activities |
$ | 79,283 | $ | 54,526 | $ | 23,177 | ||||||
| Net cash provided by (used in) investing activities |
$ | 270,258 | $ | 13,257 | $ | (59,683 | ) | |||||
| Net cash (used in) provided by financing activities |
$ | (12,218 | ) | $ | (19,556 | ) | $ | 17,885 | ||||
| Effect of exchange rate changes on cash, cash equivalents and restricted cash |
$ | 39,127 | $ | (24,747 | ) | $ | (52,276 | ) | ||||
| Net increase (decrease) in cash, cash equivalents and restricted cash |
$ | 376,450 | $ | 23,480 | $ | (70,897 | ) | |||||
| Cash, cash equivalents and restricted cash, beginning of year |
$ | 319,097 | $ | 695,547 | $ | 719,027 | ||||||
| Cash, cash equivalents and restricted cash, end of year |
$ | 695,547 | $ | 719,027 | $ | 648,130 | ||||||
Operating Activities
For the fiscal year ended June 30, 2023, net cash provided by operating activities was $23.2 million. The net cash inflow of operating activities in fiscal year 2023 primarily consisted of net income of $107.1 million, $9.2 million generated from non-operating items and non-cash items, and $93.0 million used in working capital. Changes in working capital were attributable to a decrease in account receivables of $32.0 million, a decrease in costs and estimated earnings in excess of billings of $40.9 million, a decrease in inventories of $28.6 million, an increase in accounts payable of $5.9 million, and a decrease of deferred revenue of $10.0 million.
75
For the fiscal year ended June 30, 2022, net cash provided by operating activities was $54.5 million. The net cash inflow of operating activities in fiscal year 2022 primarily consisted of net income of $83.0 million, $32.9 million generated from non-operating items and non-cash items, and $61.3 million used in working capital. Changes in working capital were attributable to a decrease in account receivables of $11.8 million, a decrease in costs and estimated earnings in excess of billings of $39.8 million, a decrease in inventories of $40.0 million, a decrease in advances to suppliers of $14.3 million, an increase in accounts payable of $28.5 million, an increase of deferred revenue of $19.2 million, and a decrease in accruals and other payable of $16.4 million.
For the fiscal year ended June 30, 2021, net cash provided by operating activities was $79.3 million. The net cash inflow of operating activities in fiscal year 2021 primarily consisted of net income of $89.3 million, $12.7 million generated from non-operating items and non-cash items, and $22.8 million used in working capital. Changes in working capital were attributable to a decrease in account receivables of $88.9 million, an increase in other receivables of $11.2 million, an increase of deferred revenue of $31.4 million, and a decrease in due to related parties of $1.9 million.
Investing Activities
For the fiscal year ended June 30, 2023, net cash used in investing activities was $59.7 million. The net cash used in investing activities in fiscal year 2023 mainly consisted of $40.9 million purchases of property, plant and equipment, $126.1 million purchases of short-term investments, and $1.6 million investment of an equity investee, which was partially offset by $103.7 million maturity of short-term investments and $4.2 million proceeds from disposal of a subsidiary.
For the fiscal year ended June 30, 2022, net cash provided by investing activities was $13.3 million. The net cash provided by investing activities in fiscal year 2022 mainly consisted of a cash inflow of $100.6 million for maturity of short-term investments, partially offset by a cash outflow of $26.4 million purchases of property, plant and equipment, $64.4 million from maturity of short-term investments, $8.7 million acquisition of a subsidiary and a cash outflow of $1.3 million from investment of an equity investee.
For the fiscal year ended June 30, 2021, net cash provided by investing activities was $270.3 million. The net cash provided by investing activities in fiscal year 2021 mainly consisted of a cash inflow of $443.1 million for maturity of short-term investments, partially offset by a cash outflow of $18.1 million purchases of property, plant and equipment, $147.2 million from maturity of short-term investments, $9.4 million acquisition of a subsidiary and a cash outflow of $9.5 million from investment of an equity investee.
Financing Activities
For the fiscal year ended June 30, 2023, net cash provided by financing activities was $17.9 million. The net cash provided by financing activities in fiscal year 2023 mainly due to $18.8 million proceeds from long-term bank loans.
For the fiscal year ended June 30, 2022, net cash used in financing activities was $19.6 million. The net cash used in financing activities in fiscal year 2022 mainly a payment of dividends of $19.8 million.
For the fiscal year ended June 30, 2021, net cash used in financing activities was $12.2 million. The net cash used in financing activities in fiscal year 2021 mainly a payment of dividends of $12.1 million.
Material Cash Requirements
In line with the industry practice, we typically have a long receivable collection cycle. As a result, our cash provided by our operations in any given year may not be sufficient to fully meet our operating cash requirements in that year. We will use available financing means, including bank loans, to provide sufficient cash inflows to balance timing differences in our cash flows.
76
Our future working capital requirements will depend on many factors, including, among others, the rate of our revenue growth, the timing and extent of expansion of our sales and marketing activities, the timing of introductions of new products and/or enhancements to existing products, and the timing and extent of expansion of our manufacturing capacity.
We estimate our liquidity needs for fiscal year 2024 will be primarily related to the repayment of bank borrowings and capital expenditures. Our long-term liquidity needs will relate primarily to working capital to pay our suppliers, and third-party manufacturers, as well as any increases in manufacturing capacity or acquisitions of third party businesses that we may seek in the future. We expect to meet these requirements primarily through our current cash holdings, revolving bank borrowings, as well as our cash flow from operations.
Capital Expenditures
Our capital expenditures are incurred primarily in connection with purchase of the property, plant and equipment for manufacturing and operations. Our capital expenditures were $18.1 million, $26.4 million and $40.9 million, in fiscal years ended June 30, 2021, 2022 and 2023, respectively. We intend to fund our future capital expenditures with our existing cash balance and cash generated from operating activities. We will continue to make capital expenditures to meet the expected growth of our business. For fiscal year 2024, we expect that our capital expenditures will be approximately $34.7 million, mainly related to the purchase of the property, plant and equipment for manufacturing and operations.
Contractual Obligations
The following table sets forth our contractual obligations, including long-term loans and operating leases and capital and operational commitments as of June 30, 2023.
| (In USD thousands) |
Total | Less than 1 year | 1-3 years | 3-5 years | More than 5 years |
|||||||||||||||
| Short-term & Long-term Loans |
||||||||||||||||||||
| -Principal |
32,006 | 15,231 | 3,348 | 4,425 | 9,002 | |||||||||||||||
| -Interest |
4,841 | 1,640 | 1,309 | 972 | 920 | |||||||||||||||
| Operating Lease Obligations(1) |
3,938 | 2,494 | 1,207 | 237 | — | |||||||||||||||
| Purchase Obligations(2) |
347,966 | 196,154 | 88,974 | 46,792 | 16,046 | |||||||||||||||
| Capital Obligations(3) |
20,692 | 20,273 | 419 | — | — | |||||||||||||||
| Standby Letters of Credit(4) |
4,878 | 4,878 | — | — | — | |||||||||||||||
| Performance Guarantees(5) |
76,897 | 40,322 | 31,507 | 5,068 | — | |||||||||||||||
|
|
|
|
|
|
|
|
|
|
|
|||||||||||
| Total |
491,218 | 280,992 | 126,764 | 57,494 | 25,968 | |||||||||||||||
|
|
|
|
|
|
|
|
|
|
|
|||||||||||
| Notes: |
| (1) |
Operating lease obligations represent the future minimum payments under non-cancelable operating leases. |
| (2) |
As of June 30, 2023, we had $348.0 million in purchase obligations for the coming fiscal years, for purchases of inventories and subcontracts. The inventories will be mainly used for fulfilling existing contracts or new contracts resulted from the expansion of our operations. |
| (3) |
As of June 30, 2023, we had $20.7 million in capital obligations for the coming fiscal year, mainly for the construction of facilities. |
| (4) |
We have issued letters of credit to our suppliers to serve as assurance of payment, and issued to our subsidiaries as comprehensive credit. When a letter of credit is issued, a proportion of the total amount covered by the letter of credit may be required to be deposited in the bank, and is not available until the payment has been settled or the letter of credit has expired. As of June 30, 2023, we had $4.9 million in standby letters of credit obligations. |
77
| (5) |
We have provided performance guarantees to our customers to serve as assurance of performance for the contractual obligations. When a performance guarantee is issued, a proportion of the total guarantee amount may be required to be deposited in the bank, and is not available until the guarantee is expired. As of June 30, 2023, we had $76.9 million of outstanding performance guarantees obligation, with $3.7 million of restricted cash deposited in banks for performance guarantees. |
Other than the contractual obligations and commercial commitments set forth above, we did not have any other long-term debt obligations, operating lease obligations, capital commitments, purchase obligations or other long-term liabilities as of June 30, 2023.
Off-Balance Sheet Arrangements
We do not believe that we have any off-balance sheet arrangements that have or are reasonably likely to have a current or future effect on our financial condition, changes in financial condition, revenues or expenses, results of operations, liquidity, capital expenditures or capital resources that are material to an investment in our securities.
Holding Company Structure
Hollysys Automation Technologies Ltd. is a holding company with no operations of its own. We conduct our operations in China mainly through our Chinese operating companies, and in Southeast Asia and the Middle East mainly through Concord Group and Bond Group. Under our current corporate structure, our BVI holding company may rely on dividend payments from Helitong, which is a wholly foreign-owned enterprise incorporated in China, to fund any cash and financing requirements we may have.
In respect of the transfer of cash by our subsidiaries incorporated in mainland China to Hollysys Automation Technologies Ltd., under applicable PRC laws and regulations, our PRC subsidiaries are permitted to pay dividends to us only out of their accumulated profits, if any, determined in accordance with PRC accounting standards and regulations. In addition, our PRC subsidiaries are required to allocate at least 10% of their accumulated profits each year, if any, to fund statutory reserves of up to 50% of the registered capital of the enterprise. Statutory reserves are not distributable as cash dividends except in the event of liquidation. See “Item 8. Financial Information—A. Consolidated Statements and Other Financial Information—Dividend Policy.” For the fiscal years of 2021, 2022 and 2023, the amount of dividends distributed from our PRC subsidiaries to GTH and World Hope was nil, $36.7 million and nil, respectively.
In respect of the transfer of cash by our subsidiary incorporated in Macau to Hollysys Automation Technologies Ltd., a company incorporated in Macau may be prohibited from distributing dividends depending on the amounts of its equity capital, share capital, legal or statutory reserves, and whether it has accumulated losses, in each case in accordance with the requirements of the Macau Commercial Code. There is no foreign exchange or capital control restriction applicable to the dividend distributions by our Macau subsidiary.
In respect of the transfer of cash by our subsidiaries incorporated in Hong Kong to Hollysys Automation Technologies Ltd., according to the Companies Ordinance of Hong Kong, a Hong Kong company may only make a distribution out of profits available for distribution. There is no foreign exchange or capital control restriction applicable to the dividend distributions by our subsidiaries incorporated in Hong Kong.
Unless otherwise specified in this annual report, within the organization, cash to fund our operations is transferred from Hollysys Automation Technologies Ltd., our BVI holding company, down through Hollysys International Pte. Limited and then into our operating entities in Southeast Asia, India, Macau and the Middle East through capital contributions, or down through GTH, Clear Mind and World Hope to our operating subsidiaries in China.
78
For the fiscal years ended June 30, 2021, 2022 and 2023, World Hope, a subsidiary wholly owned by Hollysys Automation Technologies Ltd. through GTH and Clear Mind, borrowed loans of RMB400 million ($61.9 million), RMB1,300 million ($194.2 million) and nil, respectively, each with an interest rate of 0.5% per annum, from Hollysys Group. For the fiscal years ended June 30, 2021, 2022 and 2023, World Hope repaid loans of RMB400 million ($61.9 million), RMB1,300 million ($194.2 million) and RMB400 million ($55.1 million) to Hollysys Group, respectively. For the fiscal years ended June 30, 2023, Hollysys Automation Technologies Ltd., our BVI holding company, borrowed loans of RMB400 million ($55.1 million) with an interest rate of 0.5% per annum, from Hollysys Group. As of June 30, 2023, none of the principal amount of these loans were repaid by Hollysys Automation Technologies Ltd. to Hollysys Group.
| C. |
Research and Development, Patents and Licenses, Etc. |
Research and Development Efforts
As a high-technology company, our business and long-term development rely highly on our research and development capabilities. Our research and development process can be classified into the following seven phases:
| • |
Study phase |
| • |
Requirement phase |
| • |
Designing phase |
| • |
Implementation phase |
| • |
Testing phase |
| • |
Inspection phase |
| • |
Maintaining phase |
We use standard product development life cycle models, including the waterfall model, increment model, iterative model and prototype. As a technology leader we continually develop and patent new automation technologies. We also continually review and evaluate technological changes affecting the automation and integrated system industries and invest substantially in application-based research and development. As of June 30, 2023, we employed 1,398 staff in the research and development department or engaged in research and development work.
Our core technologies achieved from our research and development efforts include:
We are committed to incorporating the latest advances in electronics and information system technology into our products and, whenever possible, developing state-of-the-art proprietary products based on our extensive internal expertise and research efforts. We spent approximately 6-10% of our annual revenues on research and development. Our recent major research and development focuses include:
| • |
Transportation Automation; |
| • |
Manufacturing Automation; and |
| • |
Process Automation. |
In order to meet the needs of our business development, we plan to build a research and development center in Xi’an, including research and development, design, testing and staff offices. The construction and operation of the Xi’an infrastructure project is in line with our long-term development strategy and is of strategic importance to our long-term development. We expect to complete the construction in September 2023.
See also “Item 4. Information on the Company—B. Business Overview—Competition and Our Strengths—Strong technology, engineering and R&D capabilities.”
| D. |
Trend Information |
Other than as disclosed in the foregoing disclosures and elsewhere in this annual report, we are not aware of any trends, uncertainties, demands, commitments or events for the fiscal year 2023 that are reasonably likely to have a material adverse effect on our net revenues, income, profitability, liquidity or capital resources, or that caused the disclosed financial information to be not necessarily indicative of future operating results or financial conditions.
79
| E. |
Critical Accounting Policies and Estimates |
We prepare our consolidated financial statements in accordance with U.S. GAAP. The preparation of financial statements in conformity with U.S. GAAP requires management to make judgments, estimates and assumptions that affect the reported amounts of assets and liabilities at the date of the financial statements and reported amounts of revenues and expenses during the reporting period. We continually evaluate these judgments and estimates based on our own experience, knowledge and assessment of current business and other conditions.
Our expectations regarding the future are based on available information and assumptions that we believe to be reasonable, which together form our basis for making judgments about matters that are not readily apparent from other sources. Since the use of estimates is an integral component of the financial reporting process, our actual results could differ from those estimates. Some of our accounting policies require a higher degree of judgment than others in their application.
An accounting policy is considered critical if it requires an accounting estimate to be made based on assumptions about matters that are highly uncertain at the time such estimate is made and if different accounting estimates that reasonably could have been used, or changes in the accounting estimates that are reasonably likely to occur, could materially impact the combined and consolidated financial statements. We believe that the following accounting policies involve a higher degree of judgment and complexity in their application and require us to make significant accounting estimates.
Revenue recognition
Integrated solutions contracts
Revenues generated from designing, building, and delivering customized integrated industrial automation systems are recognized over time as customer simultaneously receives and consumes the benefits provided by the Company’s performance as it occurs or because the customers control the related asset as it is created or enhanced. The contracts for designing, building, and delivering customized integrated industrial automation systems are legally enforceable and binding agreements between the Company and customers. The duration of contracts depends on the contract size and ranges from six months to five years excluding the warranty period. The majority of the contract duration is longer than one year.
Revenue generated from mechanical and electrical solution contracts for the construction or renovation of buildings, rail or infrastructure facilities are also recognized over time as customer simultaneously receives and consumes the benefits provided by the Company’s performance as it occurs or because the customers control the related asset as it is created or enhanced. The contracts for mechanical and electrical solution are legally enforceable and binding agreements between the Company and customers. The duration of contracts depends on the contract size and the complexity of the construction work and ranges from six months to three years excluding the warranty period. The majority of the contract duration is longer than one year.
In accordance with ASC Topic 606, Revenue from Contract with Customers (“ASC 606”), recognition is based on an estimate of the income earned to date, less income recognized in earlier periods. Extent of progress toward completion is measured using the cost-to-cost method where the progress (the percentage complete) is determined by dividing costs incurred to date by the total amount of costs expected to be incurred for the integrated solutions contracts. The Company’s estimates of total costs expected to be incurred for an integrated solutions contract include assumptions regarding the Company’s future effort or input such as direct costs of equipment and materials and direct labor costs. Significant estimation uncertainty exists due to the long construction periods and sensitivity of these assumptions to extent of progress towards completion and estimated total costs of integrated solutions contracts, as both impact revenue and gross profit realization. The significant assumptions are forward-looking and could be affected by future economic and market conditions and changes in the level of efforts and costs required to complete the integrated solutions contracts. The total costs incurred may not always be proportionate to the entity’s progress in satisfying their performance obligations. Changes in the estimated total costs affects the revenue recognized in the current period and in future periods. Provisions, if any, are made in the period when anticipated losses become evident on uncompleted contracts.
80
The Company reviews and updates the estimated total costs of the contracts at least annually. Revisions to contract revenue and estimated total costs of the contracts are made in the period in which the facts and circumstances that cause the revision become known and are accounted for as changes in estimates. Unapproved change orders are considered claims. Claims are recognized only when they have been awarded by customers. Excluding the impact of change orders, if the estimated total costs of integrated solutions contracts, which were revised during the years ended June 30, 2021, 2022 and 2023, had been used as a basis of recognition of integrated solutions contracts revenue since the contract commencement, net income for the years ended June 30, 2021, 2022 and 2023 would have been decreased by $13.5 million, $28.5 million, and $22.5 million, respectively; basic net income per share for years ended June 30, 2021, 2022 and 2023 would have been decreased by $0.22, $0.47, and $0.37 respectively; and diluted net income per share for the years ended June 30, 2021, 2022 and 2023, would have decreased by $0.22, $0.46, and $0.36, respectively. Revisions to the estimated total costs for the years ended June 30, 2021, 2022 and 2023 were made in the ordinary course of business.
The Company combines a group of contracts as one project if they are closely related and are, in substance, parts of a single project with an overall profit margin. The Company segments a contract into several projects, when they are of different business substance, for example, with different business negotiation, solutions, implementation plans and margins.
Revenue in excess of billings on the contracts is recorded as costs and estimated earnings in excess of billings. Billings in excess of revenues recognized on the contracts are recorded as deferred revenue until the above revenue recognition criteria are met. Recognition of accounts receivable and costs and estimated earnings in excess of billings are discussed below.
The Company generally recognizes 100% of the contractual revenue when the customer acceptance has been obtained and no further major costs are estimated to be incurred, and normally this is also when the warranty period commences. Revenues are presented net of value-added tax collected on behalf of the government.
Service rendered
The Company mainly provides the following services:
The Company provides maintenance service which is generally completed onsite at the customers’ premises. Revenue is recognized over time by using the cost-to-cost method to measure the progress towards the completion of the performance obligation as the customer simultaneously receives and consumes the benefits from the services rendered by the Company. As costs incurred represent work performed, the Company believes this method best depicts transfer of control of the asset to the customer. Revenues are presented net of value-added tax collected on behalf of the government.
The Company also separately sells extended warranties to their integrated solution customers for a fixed period. Such arrangements are negotiated separately from the corresponding integrated solution system and are usually entered into upon the expiration of the warranty period attached to the integrated solutions contracts. During the extended warranty period, the Company is responsible for addressing issues related to the system. Part replacement is not covered in such services. The Company uses time elapsed to measure the progress toward complete satisfaction of the performance obligation and recognizes revenue ratably over the contractual term. Revenues are presented net of value-added tax collected on behalf of the government.
Excluding the impact of change orders, if the estimated total costs of service contracts, which were revised during the year ended June 30, 2023, had been used as a basis of recognition of service contract revenue since the contract commencement, net income for the years ended June 30, 2021, 2022 and 2023 would have been decreased by $9.7 million, $7.5 million and $5.8 million, respectively; basic net income per share for years ended June 30, 2021, 2022 and 2023 would have been decreased by $0.16, $0.12 and $0.09, respectively; and diluted net income per share for the years ended June 30, 2021, 2022 and 2023, would have decreased by $0.16, $0.12 and $0.09, respectively. Revisions to the estimated total costs for the years ended June 30, 2021, 2022 and 2023 were made in the ordinary course of business.
81
Accounts receivable, costs and estimated earnings in excess of billings and accounts receivable retention
The carrying value of the Company’s accounts receivable, costs and estimated earnings in excess of billings and accounts receivable retention, net of the allowance for credit losses, represents their estimated net realizable value. An allowance for doubtful accounts is recognized when it is probable that the Company will not collect the amount and is written off in the period when deemed uncollectible. The Company periodically reviews the status of contracts and decides how much of an allowance for doubtful accounts should be made based on factors surrounding the credit risk of customers and historical experience. The Company does not require collateral from its customers and does not charge interest for late payments by its customers.
Estimation is made for allowance for credit losses based on historical collectability trends, the age of the receivable balances, creditworthiness of the customers, current and future economic conditions, and other factors that may affect its collectability from the customers. The Company estimates the allowance by segmenting accounts receivable, cost and estimated earnings in excess of billings and accounts receivable retention into industrial automation, rail and M&E based on certain credit risk characteristics. Expected credit loss rate is determined for each segment based on historical loss experience with the relevant observable data including current and future economic conditions.
One of the most significant judgments involved in estimating the provision for credit losses is the forecasts of future economics as it incorporates a series of macroeconomic variables. The significant effect of the specific variable on the credit loss assessment is gross domestic product (GDP), which is a measure of the market value of all the final goods and services produced in a specific time period by a country. Increase or decrease in GDP by 1% will result in a decrease or increase in net income by $0.4 million.
Warranties
Warranties represent a major term under integrated solutions contracts and maintenance service contracts, which will last, in general, for one to three years or otherwise specified in the terms of the contract. The Company accrues warranty liabilities under a service contract as a percentage of revenue recognized, which is derived from its historical experience, in order to recognize the warranty cost for the related contract throughout the contract period.
Goodwill
Goodwill represents the excess of the purchase price over the estimated fair value of net tangible and identifiable intangible assets acquired. The Company assesses goodwill for impairment in accordance with ASC subtopic 350-20, Intangibles – Goodwill and Other (“ASC 350-20”), which requires that goodwill is not amortized but to be tested for impairment at the reporting unit level at least annually and more frequently upon the occurrence of certain events, as defined by ASC 350-20.
The Company’s goodwill outstanding at June 30, 2023 was related to the acquisitions of Beijing Hollysys Industrial Software Company Ltd (“Hollysys Industrial Software”), Shandong Lukang and Hollysys Intelligent.
The Company has the option to assess qualitative factors first to determine whether it is necessary to perform the test in accordance with ASC 350-20. If the Company believes, as a result of the qualitative assessment, that it is more-likely-than-not that the fair value of the reporting unit is less than its carrying amount, the quantitative impairment test described above is required. Otherwise, no further testing is required. In the qualitative assessment, the Company considers primary factors such as industry and market considerations, overall financial performance of the reporting unit, and other specific information related to the operations. In performing the quantitative impairment test, compares the carrying amount of the reporting unit to the fair value of the reporting unit based on either quoted market prices of the ordinary shares or estimated fair value using a combination of the income approach and the market approach. If the fair value of the reporting unit exceeds the carrying value of the reporting unit, goodwill is not impaired and the Company is not required to perform further testing. If the carrying value of the reporting unit exceeds the fair value of the reporting unit, then the Company must perform the impairment test in order to determine the implied fair value of the reporting unit’s goodwill. The fair value of the reporting unit is allocated to its assets and liabilities in a manner similar to a purchase price allocation in order to determine the implied fair value of the reporting unit goodwill. If the carrying amount of the goodwill is greater than its implied fair value, the excess is recognized as an impairment loss.
82
The Company elected to assess goodwill for impairment process for Hollysys Intelligent for the year ended June 30, 2022 and 2023, with the assistance of a third-party appraiser. The judgment in estimating the fair value of Hollysys Intelligent includes forecasts of the amount and timing of expected future cash flows, which are based on management’s best estimates of forecasted revenue, gross profit, operating expenses, future capital expenditures and working capital levels, as well as the discount rate, which is determined using the Weighted Average Cost of Capital and Capital Asset Pricing Model approach and the selection of comparable companies operating in similar businesses. The Company estimates future expected cash flows for each geographical area in which it operates and calculates the net present value of those estimated cash flows using risk adjusted discount rates of 11.45%. If the discount rates adopted in 2023 increased or decreased by 1%, the fair value of Hollysys Intelligent’s goodwill would decrease or increase by $2.2 million and $2.6 million, respectively. The Company did not aware of any potential events or changes in circumstances that could reasonably be expected to negatively affect key assumptions. The fair value of Hollysys Intelligent’s goodwill is US$26.4 million as of June 30, 2023, which exceeded 51% of its carrying amount as of June 30, 2023, and no goodwill impairment charge was recorded in the consolidated statement of comprehensive income for the year ended June 30, 2023 based on results of the goodwill impairment test.
There are uncertainties surrounding the amount and timing of future expected cash flows as they may be impacted by negative events such as uncertainty of the impact of Covid-19 pandemic, a slowdown in industrial automation engineering sector, deteriorating economic conditions in the geographical areas Hollysys Intelligent operates in, increasing competitive pressures and fewer than expected industrial automation solution contracts awarded to Hollysys Intelligent. These events can negatively impact demand for Hollysys Intelligent’s services and result in actual future cash flows being less than forecasted or delays in the timing of when those cash flows are expected to be realized. Further, the timing of when actual future cash flows are received could differ from the Company’s estimates, which do not factor in unexpected delays in project commencement or execution.
Income tax
The Company follows the liability method of accounting for income taxes. Under this method, deferred tax assets and liabilities are determined based on the differences between the financial reporting and tax bases of assets and liabilities using enacted tax rates that will be in effect in the period in which the differences are expected to reverse. The Company records a valuation allowance to offset deferred tax assets if based on the weight of available evidence, it is more-likely-than-not that some portion, or all, of the deferred tax assets will not be realized. The effect on deferred taxes of a change in tax rate is recognized in tax expense in the period that includes the enactment date of the change in tax rate.
The Company complies with ASC 740, Income Taxes (“ASC 740”), which clarifies the accounting and disclosure for uncertainty in income taxes. Interests and penalties arising from underpayment of income taxes shall be computed in accordance with the related tax laws. The amount of interest expense is computed by applying the applicable statutory rate of interest to the difference between the tax position recognized and the amount previously taken or expected to be taken in a tax return. Interests and penalties recognized in accordance with ASC 740 are classified in the financial statements as a component of income tax expense. In accordance with the provisions of ASC 740, the Company recognizes in its financial statements the impact of a tax position if a tax return position or future tax position is “more likely than not” to prevail based on the facts and technical merits of the position. Tax positions that meet the “more likely than not” recognition threshold are measured at the largest amount of tax benefit that has a greater than fifty percent likelihood of being realized upon settlement. The Company’s estimated liability for unrecognized tax positions which is included in accrued liabilities is periodically assessed for adequacy and may be affected by changing interpretations of laws, rulings by tax authorities, changes and/or developments with respect to tax audits, and expiration of the statute of limitations. The outcome for a particular audit cannot be determined with certainty prior to the conclusion of the audit and, in some cases, appeal or litigation process. The actual benefits ultimately realized may differ from the Company’s estimates. As each annual filling is done, adjustments, if any, are recorded in the Company’s financial statements. Additionally, in future periods, changes in facts, circumstances, and new information may require the Company to adjust the recognition and measurement estimates with regard to individual tax positions. Changes in recognition and measurement estimates are recognized in the period in which the changes occur.
Inventories
Inventories, consisting of raw material, work in progress and finished goods, are primarily accounted for using the weighted average method, and are valued at the lower of cost and net realizable value. This valuation requires us to make judgments, based on currently available information, about the likely method of disposition, such as through sales to customers and expected recoverable values of instalment for projects. These assumptions about future disposition of inventory are inherently uncertain and changes in our estimates and assumptions may cause us to realize material write-downs in the future. As a measure of sensitivity, for every 1% of additional inventory valuation allowance as of June 30, 2023, we would have recorded an additional cost of sales of approximately $1.1 million.
83
| ITEM 6. |
DIRECTORS, SENIOR MANAGEMENT AND EMPLOYEES |
| A. |
Directors and Senior Management |
The following table sets forth information regarding our directors and senior management as of the date of this annual report.
| Name |
Age |
Position | ||||
| Li QIAO |
66 | Chairwoman and Director | ||||
| Changli WANG |
59 | Chief Executive Officer, Chief Strategy Officer and Director | ||||
| Jianyun CHAI |
62 | Director | ||||
| Kok Peng TEH |
75 | Director | ||||
| Khiaw Ngoh TAN |
66 | Director | ||||
| Steven WANG |
54 | Chief Financial Officer | ||||
| Yue XU |
62 | Co-Chief Operating Officer | ||||
| Lei FANG |
46 | Co-Chief Operating Officer | ||||
| Chunming HE |
55 | Chief Technology Officer | ||||
| Hongyuan SHI |
54 | Chief Human Resource Officer | ||||
| Chuan (Arden) XIA |
39 | Chief Public Relations Officer | ||||
Ms. Li QIAO, has been a Director of the Board since January 2017 and has been serving as the Chairwoman of the Board since July 2020. She is also a Director of Agriculture Resources Pte Ltd. From 2007 to 2010, she served as Chairwoman of the Company. From 1999 to 2008, she also served as Director of Beijing Hollysys Co., Ltd. From 1999 to 2000, she served as Vice President of Beijing Venture Capital Co., Ltd. From 1996 to 1998, she was Division Chief of the Zhongguancun Science Park Administration Commission. From 1989 to 1996, she was the Minister of Beijing New Technology Industry Development Experimental Zone. Ms. Qiao also has extensive experience in equity investment. She participated in establishing the first Beijing venture capital company, invested and successfully helped a number of companies listed in domestic and abroad. The investment projects that Ms. Qiao involved with include biological medicine, high-end equipment manufacturing, new energy, chemical and energy, agriculture, education, integrated circuits, aerospace, fast moving consumer goods, electronic information and other industries. She holds an IEMBA from Hong Kong University of Science and Technology.
Dr. Changli WANG, has been a director of the Board, Chief Executive Officer and Chief Strategy Officer of the Company since he was invited to lead the Company again in 2022. Dr. WANG was the founder of Hollysys and had worked for HollySys for over 20 years. Before his retirement in 2013, he was the director of the Board and the CEO of the Company from September 2007 to November 2013 and served as Chairman of the Board from May 2010 to November 2013. Dr. Changli Wang worked for the No. 6 Institute of Electronic Industry Department before he established Hollysys entity in 1993. Dr. Changli Wang also has been the Vice Chairman of the Chinese Automation Association since 2003. Dr. Changli Wang received his Bachelor’s degree in Automation from Tianjin University in 1984 and his PhD in Automation from Lancaster University in 1988.
Dr. Jianyun CHAI, has been serving as a member of the Board of Directors of the Company since June 2008. Dr. Chai is currently a professor of the Institute of Power Electronic and Electrical Machine System at Tsinghua University in China. Before he joined Tsinghua University as an Associate Professor in 1999, Dr. Chai spent eight years working in the motor and information industries in Japan. Dr. Chai is also a member of various societies and organizations, including the China Renewable Energy Society, the Chinese Society for Electrical Engineering, and the China Institute of Communications. Dr. Chai received a Bachelor’s degree and a PhD degree in Electrical Engineering from Tsinghua University in 1984 and 1989.
84
Dr. Kok Peng TEH, has been serving as a member of the Board of Directors of the Company since September 2020. He is Chairman of Azalea Asset Management, and is a board member of Fullerton Health Corporation, Seviora Holdings Pte Ltd and Singlife Holdings Ltd. He chairs the East Asia Institute, National University of Singapore. He is also a member of the International Advisory Board of CMC Corporation and the Trilateral Commission. Dr. Teh retired from GIC at June 2011 and stayed on as an adviser for two years after that. Before his retirement, he was President of GIC Special Investments from April 1999 to June 2011. Prior to that, he was concurrently a deputy managing director of GlC and the Monetary Authority of Singapore. He began his career with the World Bank in 1975 under its Young Professionals Program in Washington D.C. Dr. Teh obtained First Class Honours in Economics at La Trobe University in Australia, a D. Phil. In Economics at Nuffield College, Oxford University, and attended the Advanced Management Program at Harvard Business School in the fall of 1989.
Ms. Khiaw Ngoh TAN, has been serving as a member of the Board of Directors of the Company since September 2020. She has over 38 years of experience in the audit profession, including 23 years as an audit partner. Ms Tan has been an independent director of Singapore Land Group Limited (formerly known as United Industrial Corporation Limited), a public company listed on Singapore Stock Exchange since February 2020 and a member of its audit and risk committee. She has served as the Chair of the audit and risk committee since September 2021. From April 1994 to June 2017 when she retired, she was an audit partner at PricewaterhouseCoopers, Singapore. From September 2008 to August 2011, she was seconded to the Shanghai office of PricewaterhouseCoopers as an assurance partner. As an assurance partner, Ms. Tan was involved in reporting accountant’s role for companies seeking listing on the Singapore Stock Exchange and while working in Shanghai, she was also involved in listing of companies on Nasdaq and NYSE and was also the partner responsible for the audits of these companies. Ms. Tan is a fellow chartered accountant of Singapore. She received her Bachelor of Commerce (Accountancy) from Nanyang University, Singapore.
Mr. Steven WANG, joined the Company in June 2018. He has many years of experience in financial controlling, accounting and budgeting, tax planning and corporate investment in various investment institutions and multinational corporations, with deep familiarity with rules and regulations of US and Chinese capital markets. Prior to joining Hollysys, Mr. Wang served as the Chief Financial Officer and Vice President of Xinhua Lian Investment Co., Ltd., a subsidiary of a top 500 company in China. From 2005 to 2012, Mr. Wang worked at various managerial positions at Globe Specialty Metals Inc. and Zhonglian Zhongke Co., Ltd., a Hong Kong Stock Exchange listed company. Mr. Wang received an MBA degree in Finance from the Wharton School, the University of Pennsylvania.
Mr. Yue XU is the Chairman of Hollysys Group, who was previously in charge of global railway transportation business. Mr. Xu joined Hollysys in 2000. From 2000 to 2009, he was serving as the president of Beijing Hollysys in charge of R&D management and business operation of railway transportation business, and led numerous key projects for China State Railway Group Co., Ltd. Since 2009, Mr. Xu has been serving as the vice president and president of railway transportation business of Hollysys Group. Mr. Xu is a senior engineer at researcher level. He received 2nd class of National Science Progress Award in 2017. Mr. Xu received his Master degree in computer application from Beijing Jiaotong University.
85
Mr. Lei FANG is in charge of global industrial automation business. From 1998 to 2011, he was involved in software development and has participated in the development of DCS control system for various industries including nuclear, coal-fire, thermal power and chemical, etc. From 2011 to 2013, he was in charge of the establishment and team building of Xi’an Hollysys, the Company’s research center in Xi’an. Since 2013, he has been in charge of the management of Hangzhou Hollysys, which operates the industrial automation business. Mr. Fang is a senior engineer. He received his Master degree in computer from 6th Research Institute of China Electronics Corporation and Bachelor degree in automatic control from Xidian University.
Dr. Chunming HE is the vice president of Hollysys Group and head of the research institute of Hollysys Group, in charge of research and development, product and quality. Dr. He joined Hollysys in 2000 and has been the leading figure in the research and development of the Company. From 2000 to 2011, Dr. He helped to establish the railway signaling R&D team for the Company, and led the effort in the R&D of comprehensive railway signaling system covering interlock system, on-ground and on-board system, track circuit, etc. From 2011 to 2012, Dr. He led the effort in safety reinforcement of the existing railway signaling system. Since 2016, Dr. He has been leading the effort in R&D of industrial digital transformation covering the area of industry 4.0 and cyber physical systems, etc., as well as prospective technology research, development of technology platform and implementation of IPD (Integrated Product Development) system. Dr. He is a professorate senior engineer. He is also the expert for the talent pool of Ministry of Science and Technology of PRC and Beijing Municipal Science & Technology Commission, and a fellow of IRSE (Institution of Railway Signal Engineers). He received 2nd class of National Science Progress Award in 2017. Dr. He received his Doctoral Degree from school of mechanical engineering, Beijing Institute of Technology.
Mr. Hongyuan SHI is the vice president of Hollysys Group and the executive vice president of the research institute of Hollysys Group, who is in charge of product and strategy. Mr. Shi joined Hollysys in 1997. From 1997 to 2008, he was working in the research and development department and served as associate head of technology center and head of product center. From 2009 to 2015, he was working in the business departments and served as head of subway business and head of industrial automation business. He has been serving as the vice president of Hollysys Group since 2016. Mr. Shi received his Master and Bachelor degree in precision instrument from Tsinghua University.
Mr. Chuan (Arden) XIA joined Hollysys in 2011 and has been working at the Company for over ten years. Prior to the promotion, Mr. Xia served as the Company’s Investor Relations Director and Acting Secretary of the Board from 2015. Prior to that, he served as Investor Relations, ERP Internal Consultant and Government Project Planning Manager from 2011 to 2014. Mr. Xia received his Master Degree of Public of Administration of University of Baltimore in 2010 and Bachelor Degree of Computer Science of North East Normal University in 2007.
There is no arrangement or understanding with any major shareholders, customers, suppliers or others, pursuant to which any person named above was selected as a director or member of senior management.
No family relationship exists between any of the persons named above.
| B. |
Compensation |
Compensation of Directors and Executive Officers
The aggregate cash compensation paid to our executive officers as a group was $3,317,135 for the fiscal year ended June 30, 2023. For the fiscal year ended June 30, 2023, the aggregate amount of cash compensation paid to our directors who served between July 1, 2022 and June 30, 2023 as a group was $1,580,000. We pay each of our non-employee directors a monthly fee as compensation for the services to be provided by him or her as a non-employee director. We also reimburse our non-employee directors for out-of-pocket expenses incurred in attending meetings. We have not set aside or accrued any amount to provide pension, retirement or other similar benefits to our directors and executive officers. Our PRC subsidiaries are required by law to make contributions equal to certain percentages of each employee’s salary for his or her pension insurance, medical insurance, unemployment insurance and other statutory benefits and a housing provident fund.
86
2015 Equity Plan
On May 14, 2015, the Board of Directors approved the 2015 Equity Incentive Plan (the “2015 Equity Plan”). The 2015 Equity Plan authorized the issuance of 5,000,000 shares. It will terminate ten years following the date that it was adopted by the Board of Directors. The purposes of 2015 Equity Plan are used to promote the long-term growth and profitability of the Company and its affiliates by stimulating the efforts of employees, directors and consultants of the Company and its affiliates who are selected to be participants, aligning the long-term interests of participants with those of shareholders, heightening the desire of participants to continue in working toward and contributing to the success of the Company, attracting and retaining the best available personnel for positions of substantial responsibility, and generally providing additional incentive for them to promote the success of the Company’s business through the grant of awards of or pertaining to shares of the Company’s ordinary shares. A copy of 2015 Equity Plan was filed with the Registration Statement on Form S-8 (No. 333-208615) and is incorporated herein by reference.
The following paragraphs summarize the principal terms of our 2015 Equity Plan.
Administration. The 2015 Equity Plan is currently being administered by our Board. The Board has the authority to determine the specific terms and conditions of all awards granted under the 2015 Plan, including, without limitation, the number of shares subject to each award, the price to be paid for the shares and the applicable vesting criteria. The Board also has discretion to make all other determinations necessary or advisable for the administration of the 2015 Equity Plan.
Types of Awards. The 2015 Equity Plan provides for the granting of options, share appreciation rights, restricted shares, restricted share units, performance units or performance Shares.
Eligibility. Non-statutory share options, restricted shares, restricted share units, share appreciation rights, performance units and performance shares may be granted to employees, directors or consultants either alone or in combination with any other awards. Incentive stock options may be granted only to our employees.
Shares Available for Issuance Under the 2015 Equity Plan. The maximum aggregate number of shares that may be issued under the 2015 Equity Plan is 5,000,000 ordinary shares. The number and class of shares available under the 2015 Equity Plan are subject to adjustment in the event of certain reorganizations, mergers, combinations, recapitalizations, share splits, share dividends, or other similar events which change the number or kind of shares outstanding.
Transferability. Unless otherwise provided in the 2015 Equity Plan or otherwise determined by the Board, an award may not be sold, pledged, assigned, hypothecated, transferred, or disposed of in any manner other than by will or by the laws of descent or distribution and may be exercised, during the lifetime of the participant, only by the participant.
Termination of, or Amendments to, the 2015 Equity Plan. The Board may at any time amend, alter, suspend or terminate the 2015 Equity Plan, provided that the Company will obtain shareholder approval of any 2015 Equity Plan amendment to the extent necessary and desirable to comply with applicable laws. The 2015 Equity Plan will terminate ten years following the date it was adopted by the Board, unless sooner terminated by the Board.
We had granted options and restricted shares to our directors, executive officers and other employees. As of September 2, 2023, under the 2015 Equity Plan, there were (i) 501,569 ordinary shares underlying outstanding options, of which 372,931 had vested and become exercisable; and (ii) 1,558,300 restricted shares issued and outstanding.
87
The following table summarizes, as of September 2, 2023, the ordinary shares underlying outstanding options and restricted shares that we granted to our directors and executive officers, under the 2015 Equity Plan.
| Name |
Ordinary Shares Underlying Options Granted/Restricted Shares Awarded |
Exercise Price (US$ per Option Granted) |
Date of Grant | Date of Expiration | ||||||||||||
| Li QIAO |
* | (1) | 11.85 | November 16, 2020 | November 16, 2030 | |||||||||||
| * | (2) | — | |
December 10, 2016 September 19, 2019 November 16, 2020 |
|
— | ||||||||||
| Jianyun CHAI |
* | (2) | — | |
December 10, 2016 September 19, 2019 November 16, 2020 |
|
— | |||||||||
| Kok Peng TEH |
* | (2) | — | November 16, 2020 | — | |||||||||||
| Khiaw Ngoh TAN |
* | (2) | — | November 16, 2020 | — | |||||||||||
| Steven WANG |
* | (1) | 11.85 | November 16, 2020 | November 16, 2030 | |||||||||||
| * | (2) | — | November 16, 2020 | — | ||||||||||||
| Yue XU |
* | (1) | 11.85 | November 16, 2020 | November 16, 2030 | |||||||||||
| * | (2) | — | November 16, 2020 | — | ||||||||||||
| Lei FANG |
* | (1) | 11.85 | November 16, 2020 | November 16, 2030 | |||||||||||
| * | (2) | — | November 16, 2020 | — | ||||||||||||
| Chunming HE |
* | (1) | 11.85 | November 16, 2020 | November 16, 2030 | |||||||||||
| * | (2) | — | November 16, 2020 | — | ||||||||||||
| Hongyuan SHI |
* | (1) | 11.85 | November 16, 2020 | November 16, 2030 | |||||||||||
| * | (2) | — | November 16, 2020 | — | ||||||||||||
| Chuan (Arden) XIA |
* | (1) | 11.85 | November 16, 2020 | November 16, 2030 | |||||||||||
| * | (2) | — | November 16, 2020 | — | ||||||||||||
| * |
Less than 1% of our total outstanding ordinary shares on an as-converted basis. |
| (1) |
Represents ordinary shares underlying options. |
| (2) |
Represents restricted shares awarded. These restricted shares are vested in quarterly installment over a three-year period commencing from January 2017 to November 2020 in the case of directors and March 2021 in the case of executive officers and other employees. Holders of restricted shares are entitled to dividend and voting rights attached to the underlying ordinary shares but are not permitted to transfer such shares to any third parties unless such shares are registered and qualified under the Securities Act, or unless an exemption from such registration and qualification is otherwise available. |
88
Employment Agreements
We have entered into employment agreements with each of our executive officers. Under these agreements, each of our executive officers is employed for a specified time period. We may terminate the employment of any officers for cause for certain acts of such officer, such as continued failure to substantially perform duties, dishonest or fraudulent conduct, deliberate attempt to do an injury to the Company or any of our subsidiaries, conduct that materially discredits the Company or any of our subsidiaries or is materially detrimental to our reputation, conviction of a felony and breach of any obligation of non-disclosure and non-competition. We may also terminate his or her employment without cause, at any time, upon a 90-day’s written notice, or upon his or her or death or disability. Our officers may terminate their employment, at any time, with a written notice to the Company for good reason, including material diminution in their authority, duties, responsibilities or cash compensation as detailed in their employment agreements, or in event of any action or inaction that constitutes a material breach by the Company under the employment agreement, in the manner set forth in their employment agreements, which has not been cured by the Company within ninety (90) calendar days after notice of such occurrence is given by any executive officer to the Company. If an executive officer’s employment terminates for any reason at any time, including but not limited to either party’s failure to renew the employment agreement, the executive officer’s voluntary election to terminate his or her employment with or without good reason, termination by the Company with or without cause, or upon the executive officer’s death or disability, the executive officer (or the executive officer’s estate in the case of death) will receive payment for all salary and unpaid vacation accrued as of the date of termination of employment, and shall be entitled to receive all vested equity awards as of the date of the executive officer’s termination of employment subject to the executive officer’s written agreement with the Company with respect to such equity awards, and shall be entitled to all accrued benefits and to any additional benefits pursuant to the company’s plans or policies in effect at the time of termination or as required by law, less all required withholdings. In addition, each of our executive officer has agreed to be bound by a three-year non-competition covenant after the termination of the employment within China.
| C. |
Board Practices |
Terms of Directors and Executive Officers
Our Board consisted of five directors for fiscal year 2023. Our directors are not subject to a term of office limitation, and hold office until the next annual meeting of members or until such director’s earlier resignation, removal from office, death or incapacity. Any vacancy on our Board resulting from death, resignation, removal or other cause, and any newly created directorship resulting from any increase in the authorized number of directors between meetings of members, may be filled either by the affirmative vote of a majority of all the directors then in office (even if less than a quorum) or by a resolution of members. In addition, the service agreement between us and the directors do not provide benefits upon termination of their services. In connection with the adoption of Rights Plan in August 2010, we amended our memorandum and articles of association to provide that directors may be removed by resolution of directors with or without cause or removed by resolution of shareholders only for cause.
Our executive officers are appointed by our Board. The executive officers shall hold office until their successors are duly elected and qualified, but any officer elected or appointed by the directors may be removed at any time, with or without cause, by resolution of directors. Any vacancy occurring in any office may be filled by resolutions of directors.
Independence of Directors
We have elected to follow the rules of NASDAQ to determine whether a director is independent. Rule 5605(a)(2) of Listing Rules of The NASDAQ Stock Market, Inc., or the NASDAQ Listing Rules, defines an “independent director” generally as a person, other than an officer of the Company, who does not have a relationship with the Company that would interfere with the director’s exercise of independent judgment. Consistent with these considerations, our Board has determined that, Dr. Jianyun CHAI, Dr. Kok Peng TEH and Ms. Khiaw Ngoh TAN are our independent directors.
89
Committees of Board of Directors
Our Board has established an audit committee, a compensation committee and a corporate governance and nominating committee. Each committee’s members and functions are described below.
Audit Committee
Our audit committee consists of Ms. Khiaw Ngoh TAN, Dr. Jianyun CHAI and Dr. Kok Peng TEH, with Ms. TAN serving as the Chair. Our Board has determined that each member of the audit committee satisfies the “independence” requirements of Rule 10A-3 under the Exchange Act and Section 5605 of the NASDAQ Listing Rules.
Our Board has determined that each of the committee members has an understanding of generally accepted accounting principles and financial statements, the ability to assess the general application of such principles in connection with our financial statements, including estimates, accruals and reserves, experience in analyzing or evaluating financial statements of similar breadth and complexity as our financial statements, an understanding of internal controls and procedures for financial reporting, and an understanding of audit committee functions.
Our Board believes that Ms. Tan qualifies as an “audit committee financial expert” within the meaning of all applicable rules based on her education background and working experiences.
We adopted an audit committee charter under which the committee is responsible for reviewing the scope, planning and staffing of the audit and preparation of the financial statements. This includes consultation with management, the auditors and other consultants and professionals involved in the preparation of the financial statements and reports. The committee is responsible for performing oversight of the relationship with our independent auditors. The committee also has a general compliance oversight role in assuring that our directors, officers and management comply with our code of ethics, reviewing and approving of related party transactions, dealing with complaints regarding accounting, internal controls and auditing matters, and complying with accounting and legal requirements applicable to us.
Pursuant to the terms of its charter, the audit committee’s responsibilities include, among other things:
| • |
selecting our independent auditors and pre-approving all auditing and non-auditing services permitted to be performed by our independent auditors; |
| • |
reviewing with our independent auditors any audit problems or difficulties and management’s response; |
| • |
reviewing and approving all proposed related-party transactions; |
| • |
discussing the annual audited financial statements with management and our independent auditors; |
| • |
reviewing major issues as to the adequacy of our internal controls and any special audit steps adopted in light of significant internal control deficiencies; |
| • |
annually reviewing and reassessing the adequacy of our audit committee charter; |
| • |
such other matters that are specifically delegated to our audit committee by our Board from time to time; |
| • |
meeting separately and periodically with management and our internal and independent auditors; and |
| • |
reporting regularly to the full board of directors. |
Compensation Committee
Our compensation committee consists of Dr. Kok Peng TEH, Ms. Khiaw Ngoh TAN and Dr. Jianyun CHAI, with Dr. TEH serving as its Chair. Our Board has determined that each member of the compensation committee satisfies the “independence” requirements of Section 5605 of the NASDAQ Listing Rules.
Our compensation committee assists the Board in reviewing and approving the compensation structure of our executive officers, including all forms of compensation to be provided to our executive officers. Our chief executive officer may not be present at any committee meeting during which his compensation is deliberated. The compensation committee is responsible for, among other things:
| • |
approving and overseeing the compensation package for our chief executive officer and the other senior executive officers; |
90
| • |
reviewing and approving corporate goals and objectives relevant to the compensation of our chief executive officer, evaluating the performance of our chief executive officer in light of those goals and objectives, and setting the compensation level of our chief executive officer based on this evaluation; |
| • |
reviewing and making recommendations in respect of director compensation; |
| • |
engaging and overseeing compensation consultants; |
| • |
reviewing periodically and making recommendations to the Board regarding any long-term incentive compensation or equity plans, programs or similar arrangements, annual bonuses, employee pension and welfare benefit plans and the administration of those plans; and |
| • |
reviewing and making recommendations to the Board regarding succession plans for the chief executive officer and other senior officers. |
Corporate Governance and Nominating Committee
Our corporate governance and nominating committee consists of Dr. Jianyun CHAI, Dr. Kok Peng TEH and Ms. Khiaw Ngoh TAN, with Dr. CHAI acting as the Chair. Our Board has determined that each member of the corporate governance and nominating committee satisfies the “independence” requirements of Section 5605 of the NASDAQ Listing Rules. The corporate governance and nominating committee assists the Board in identifying individuals qualified to become our directors and in determining the composition of the Board and its committees. The corporate governance and nominating committee is responsible for, among other things:
| • |
identifying and recommending to the Board nominees for election or re-election to the Board, or for appointment to fill any vacancy; |
| • |
reviewing annually with the Board the current composition of the Board in light of the characteristics of independence, age, skills, experience and availability of service to us; |
| • |
identifying and recommending to the Board the directors to serve as members of the Board’s committees; and |
| • |
monitoring compliance with our Corporate Governance Guidelines. |
Board Diversity
The board diversity matrix is set out below.
| Board Diversity Matrix (as of September 2, 2023) | ||||||||
| Country of Principal Executive Offices |
China | |||||||
| Foreign Private Issuer |
Yes | |||||||
| Disclosure Prohibited Under Home Country Law |
No | |||||||
| Total Number of Directors |
5 | |||||||
| Female | Male | Non-Binary | Did Not Disclose Gender | |||||
| Part I: Gender Identity | ||||||||
| Directors |
2 | 3 | 0 | 0 | ||||
| Part II: Demographic Background | ||||||||
| Underrepresented Individual in Home Country Jurisdiction |
0 | |||||||
| LGBTQ+ |
0 | |||||||
| Did Not Disclose Demographic Background |
5 | |||||||
91
| D. |
Employees |
We had 5,042, 4,398 and 3,876 employees as of June 30, 2023, 2022 and 2021, respectively. As of June 30, 2023, there were 4,445 employees located in China and 597 employees outside China. The following table sets forth our employees as of June 30, 2023 based on their functional areas within the Company:
| Category |
China | Overseas | Total | |||||||||
| Sales & Marketing |
729 | 22 | 751 | |||||||||
| Research and development |
1,398 | — | 1,398 | |||||||||
| Engineering |
1,394 | 499 | 1,893 | |||||||||
| Production |
468 | 5 | 473 | |||||||||
| Management |
456 | 71 | 527 | |||||||||
|
|
|
|
|
|
|
|||||||
| Total |
4,445 | 597 | 5,042 | |||||||||
|
|
|
|
|
|
|
|||||||
We believe that our relationship with our employees is good. The remuneration payable to employees includes basic salaries and bonuses. We have not experienced any significant problems or disruption to our operations due to labor disputes, nor have we experienced any difficulties in recruitment and retention of experienced staff. As required by applicable laws of China, Singapore, Malaysia, Hong Kong, Dubai, India, Qatar, Macau and Indonesia, we have entered into employment contracts with all of our officers, managers and employees.
Our employees in China participate in a state pension scheme organized by Chinese municipal and provincial governments. We also contribute to social insurance for our employees each month, which includes pension, medical insurance, maternity insurance, unemployment insurance, occupational injuries insurance and housing providence fund in accordance with PRC regulations.
Our employees in Singapore, who are Singapore citizens and Singapore permanent residents, participate in monthly statutory contribution requirements into the Central Provident Fund organised by the Central Provident Fund Board, a statutory board under the Ministry of Manpower. It is a comprehensive social security system that enables the qualified to set aside funds for retirement, healthcare, home ownership, family protection and asset enhancement.
Our employees in Malaysia participate in contributing into an Employee’s Provident Fund, a monthly mandatory saving and retirement plan organized by the Employee’s Provident Fund Board, a Malaysian government agency under the Ministry of Finance. We also contribute to social insurance for our employees each month, which include medical and cash benefits, provision of artificial aids and rehabilitation to employees in order to provide financial guarantees and protection to the family in accordance to Malaysia regulations.
| E. |
Share Ownership |
The following table sets forth information with respect to the beneficial ownership of our ordinary shares as of September 2, 2023 by (i) each of our officers and directors; and (ii) each person who is known by us to beneficially own more than 5% of our ordinary shares.
Beneficial ownership is determined in accordance with the rules of the SEC and includes voting or investment power with respect to, or the power to receive the economic benefit of ownership of, the securities. In computing the number of shares beneficially owned by a person and the percentage ownership of that person, we have included shares that the person has the right to acquire within 60 days, including through the vesting of restricted shares, exercise of any options or other right or the conversion of any other security.
92
As of September 2, 2023, a total of 62,022,530 ordinary shares were outstanding. The table below does not include any preferred shares or ordinary shares that may be issued under the Amended and Restated Rights Plan of the Company.
| Ordinary Shares Beneficially Owned as of September 2, 2023 |
||||||||||||
| Title (if any) |
Number | % | ||||||||||
| Officers and Directors† |
||||||||||||
| Li QIAO |
Chairwoman |
695,588 | (1) | 1.12 | ||||||||
| Changli WANG |
Director, Chief Executive Officer and Chief Strategy Officer |
1,306,942 | (2) | 2.11 | ||||||||
| Jianyun CHAI |
Director |
* | * | |||||||||
| Kok Peng TEH |
Director |
* | * | |||||||||
| Khiaw Ngoh TAN |
Director |
* | * | |||||||||
| Steven WANG |
Chief Financial Officer |
* | * | |||||||||
| Yue XU |
Co-Chief Operating Officer |
* | * | |||||||||
| Lei FANG |
Co-Chief Operating Officer |
837,748 | (3) | 1.35 | ||||||||
| Chunming HE |
Chief Technology Officer |
* | * | |||||||||
| Hongyuan SHI |
Chief Human Resource Officer |
* | * | |||||||||
| Chuan (Arden) XIA |
Chief Public Relations Officer |
* | * | |||||||||
| All directors and officers as a group |
3,268,441 | 5.27 | ||||||||||
| 5% Securities Holder |
||||||||||||
| FIL Ltd |
5,549,686 | (4) | 8.95 | |||||||||
| Davis Selected Advisers, L.P. |
5,494,597 | (5) | 8.86 | |||||||||
| Ace Lead Profits Limited |
4,144,223 | (6) | 6.68 | |||||||||
| Yiheng Capital, LLC |
3,963,836 | (7) | 6.39 | |||||||||
| * |
Less than 1% of the total issued and outstanding shares. |
| † |
The business address of each director and officer set forth in the table is c/o Hollysys Automation Technologies Ltd., No. 2 Disheng Middle Road, Beijing Economic-Technological Development Area, Beijing, China 100176. |
| (1) |
Represents (i) 528,088 ordinary shares held by Ms. Li QIAO through Acclaimed Insight Investments Limited, Glory Pearl International Limited and Time Keep Investments Ltd., (ii) 126,250 vested restricted shares, and (iii) 41,250 ordinary shares underlying options exercisable within 60 days after September 2, 2023. |
| (2) |
Represents ordinary shares held by Mr. Changli WANG through Excellent Link Enterprises Limited and Jewelake Capital Limited. |
| (3) |
Represents (i) 749,284 ordinary shares held by Mr. Lei FANG through Golden Result Enterprises Limited and Gannan Times Holding Limited, (ii) 54,557 vested restricted shares (iii) 6,417 unvested restricted shares that will become vested within 60 days after September 2, 2023, and (iv) 27,490 ordinary shares underlying options exercisable within 60 days after September 2, 2023. |
| (4) |
Represents 5,549,686 ordinary shares held by FIL Ltd, as last reported in a Schedule 13G/A filed with the SEC on February 9, 2023. |
| (5) |
Represents 5,494,597 ordinary shares held by Davis Selected Advisers, L.P., as last reported in a Schedule 13G/A filed with the SEC on February 10, 2023. |
| (6) |
Represents 4,144,223 ordinary shares held by Ace Lead Profits Limited, as reported in a Schedule 13D filed with the SEC on June 29, 2021. As set forth therein, Ace Lead Profits Limited is wholly owned and controlled by Baiqing Shao and Baiqing Shao may be deemed to be a beneficial owner of the shares held by Ace Lead Profits Limited. |
Our Board have received notice from Hollysys Committee on Trust Interests (the “Committee”) that a legal action has been commenced in the Hong Kong High Court against Mr. Shao and Ace Lead on March 9, 2021 (the “Legal Action”), and the Hong Kong High Court held a hearing on jurisdiction dispute on October 19, 2022 and subsequently issued an order dismissing defendants’ jurisdictional dispute claims on November 4, 2022 and the case will be tried on merits.
As there is a legal dispute in respect of the beneficial ownership of our shares held by Ace Lead and the beneficial ownership of the shares of Ace Lead held by Mr. Shao, we will make the necessary enquiries. Pending resolution of the Legal Action, such information set forth in the Schedule 13D is yet to be ascertained.
See “Item 3. Key Information—D. Risk Factors—Risks Related to Our Business—Dispute in connection with the ownership of Ace Lead Profits Limited (“Ace Lead”) may adversely impact us.”
| (7) |
Represents 3,963,836 ordinary shares held by Yiheng Capital, LLC, as last reported in a Schedule 13F filed with the SEC on February 14, 2023. |
93
None of our major shareholders have different voting rights from other shareholders. To our knowledge, as of September 2, 2023, 55,684,252 ordinary shares, representing 89.8% of our issued and outstanding ordinary shares, were held by five record holders in the United States, including Cede & Co., a nominee of The Depository Trust Company. Except as described hereof, we are not aware of any arrangement that may, at a subsequent date, result in a change of control of the Company.
| F. |
Disclosure of a Registrant’s Action to Recover Erroneously Awarded Compensation |
Not applicable.
| ITEM 7. |
MAJOR SHAREHOLDERS AND RELATED PARTY TRANSACTIONS |
| A. |
Major Shareholders |
Please refer to “Item 6. Directors, Senior Management and Employees—E. Share Ownership.”
| B. |
Related Party Transactions |
Transactions with China Techenergy Co., Ltd.
China Techenergy Co., Ltd. (“China Techenergy”), an equity investee of Hollysys, which are used for non-safety operations control in the nuclear power industry is 40% owned by Beijing Hollysys. China Techenergy incorporates our non-safety automation control systems with their proprietary safety automated control systems to provide an overall automation and control system for nuclear power stations in China. We are not a party to the integrated sales contracts executed between China Techenergy and its customers. Our pro rata shares of the intercompany profits and losses are eliminated until realized through a sale to outside parties, as if China Techenergy were a consolidated subsidiary.
The transactions with China Techenergy included (i) sales of goods and integrated solutions, amounting to USD 8.5 million, USD 5.1 million, and USD 12.2 million for the years ended June 30, 2021, 2022, and 2023, respectively, (ii) amounts due to China Techenergy of USD 2.0 million, and USD 2.1 million as of June 30, 2022, and 2023, respectively, and (iii) amounts due from China Techenergy of USD 17.5 million, and USD 16.3 million as of June 30, 2022, and 2023, respectively. The sales of goods and integrated solutions we provided to China Techenergy are conducted on an arm’s length basis with similar unrelated parties. There is no ongoing contractual or commitments arrangement with China Techenergy.
Transactions with Beijing Hollycon Medicine & Technology. Co., Ltd.
Beijing Hollycon Medicine & Technology. Co., Ltd. (“Hollycon”), an equity investee of Hollsys, which incorporates our products with their automated systems to provide an integrated automation and control system to their customer is 30% directly owned by Hollysys Group Co., Ltd.
The transactions with Hollycon included (i) sales of goods and integrated solutions, amounting to USD0.9 million, USD 0.2 million, and USD 0.2 million for the years ended June 30, 2021, 2022, and 2023, respectively, (ii) purchase of goods and services, amounting to nil, USD 0.6 million, and USD 0.1 million for the years ended June 30, 2021, 2022, and 2023, respectively, (iii) other income, amounting to USD 0.5 million, USD 2.4 million, and USD 1.2 million for the years ended June 30, 2021, 2022, and 2023, respectively, (iv) amounts due to Hollycon of nil, and USD 0.2 million as of June 30, 2022, and 2023, respectively, and (v) amounts due from Hollycon of USD 15.1 million, and USD 14.0 million as of June 30, 2022, and 2023, respectively. The sales of goods and integrated solutions we provided to Hollycon and purchase of goods and services from Hollycon are conducted on an arm’s length basis with similar unrelated parties. There is no ongoing contractual or commitments arrangement with Hollycon.
Other transactions with related parties
Other transactions with Ningbo Hollysys, an equity investee of Hollysys, included (i) sales of goods and integrated solutions, amounting to USD0.3 million, USD 1.0 million, and USD 2.4 million for the years ended June 30, 2021, 2022, and 2023, respectively, (ii) purchase of goods and services, amounting to USD 3.1 million, USD 1.1 million, and USD 1.8 million for the years ended June 30, 2021, 2022, and 2023, respectively, (iii) other income, amounting to USD 2.3 million, USD 0.1 million, and USD 0.7 million for the years ended June 30, 2021, 2022, and 2023, respectively, (iv) purchase of research and development service, amounting to USD 0.2 million, USD 0.2 million, and USD 0.1 million for the years ended June 30, 2021, 2022, and 2023, respectively, (v) amounts due to Ningbo Hollysys of USD 4.3 million, and USD 3.9 million as of June 30, 2022, and 2023, respectively, and (vi) amounts due from Ningbo Hollysys of USD 0.3 million, and USD 0.6 million as of June 30, 2022, and 2023, respectively. The above transactions with Ningbo Hollysys are conducted on an arm’s length basis with similar unrelated parties. There is no ongoing contractual or commitments arrangement with Ningbo Hollysys.
We also have transactions with other equity investees including Beijing Hollysys Digital Technology Co., Ltd. For more details, please refer to the related parties footnote disclosure in our audited financial statements included in this annual report.
| C. |
Interests of Experts and Counsel |
Not applicable.
94
| ITEM 8. |
FINANCIAL INFORMATION |
| A. |
Consolidated Statements and Other Financial Information |
We have appended consolidated financial statements filed as part of this annual report. See “Item 18. Financial Statements.”
Legal Proceedings
We are currently not a party to any material legal or administrative proceedings, and we are not aware of threatened material legal or administrative proceedings against us. We may from time to time become a party to various legal or administrative proceedings arising in the ordinary course of our business.
Dividend Policy
On August 11, 2016, the Board of Directors approved a regular cash dividend policy pursuant to which future cash dividends are expected to be paid to holders of the Company’s ordinary shares on an annual basis out of funds legally available for such purpose. However, the declaration and payment of future dividends will be at the discretion of the Board, and will depend upon many factors, including but not limited to the Company’s financial conditions, available cash resources, earnings, and capital requirements of its businesses, legal requirements, regulatory constraints, industry practice, and other factors that the Board deems relevant. Accordingly, there can be no assurance that dividends in the future will be equal or similar in amount to the amounts already declared and paid in the past or that the Board of Directors will not decide to suspend or discontinue, altogether, the payment of cash dividends in the future.
As a BVI company, Hollysys Automation Technologies Ltd. may only declare and pay dividends if our directors are satisfied, on reasonable grounds, that immediately after the distribution (i) the value of our assets will exceed our liabilities and (ii) we will be able to pay our debts as they fall due. For details on the historical dividend information, see “—Item 10. Additional Information—F. Dividends and Paying Agents.”
Notwithstanding the understanding that earnings will be accumulated, our ability to pay dividends depends substantially on the receipt of dividends to us by our subsidiaries. For the PRC subsidiaries, each of them may pay dividends only out of its accumulated distributable profits, if any, determined in accordance with its articles of association and the accounting standards and regulations in China. Pursuant to applicable PRC laws and regulations, 10% of after-tax profits of each of our consolidated PRC entities are required to be set aside in a statutory surplus reserve fund annually until the reserve balance reaches 50% of such PRC entity’s registered capital. Allocations from these statutory surplus reserves may only be used for specific purposes and are not distributable to us in the form of loans, advances, or cash dividends. See “Item 3. Key Information—D. Risk Factors—Risks Related to Doing Business in China—We rely on dividends and other distributions on equity paid by our subsidiaries to fund any cash and financing requirements we may have, and any limitation on the ability of our subsidiaries to make payments to us could restrict our ability to satisfy our liquidity requirements.”
Under the EIT Law and its implementation rules issued by the PRC State Council, both of which became effective on January 1, 2008, dividends from our PRC subsidiaries to us may be subject to a withholding tax at the rate of 10% if the dividend is derived from profits generated after January 1, 2008. If we are deemed to be a PRC resident enterprise, the withholding tax may be exempted, but in such a case we will be subject to a 25% tax on our global income, and our non-PRC investors may be subject to PRC income tax withholding. For a more detailed discussion, see “Item. 10 Additional Information—E. Taxation—Taxation in China.”
For the Singapore and Malaysia subsidiaries, each of them may pay dividends only out of its profits based on the articles of association and the Companies Act in Singapore and Malaysia. There is no limit to the amount of dividend payable as long as there are sufficient profits. There is no withholding tax imposed on a Singapore and Malaysia company paying dividends to a company located outside of Singapore and Malaysia upon remittance.
For the Qatar subsidiary, it may pay dividends only out of its profits based on the articles of association and the Companies Act in Qatar. Pursuant to applicable Qatari laws and regulations, 10% of after-tax profits are required to be set aside in a statutory surplus reserve fund annually until the reserve balance reaches 50% of registered capital. The statutory reserve can be used to cover the losses of the companies or to increase the capital of the companies with a decision by the general assembly. There is no withholding tax imposed on the Qatar company paying dividends to parent company located in Singapore.
95
| B. |
Significant Changes |
Except as otherwise disclosed in this report, we have not experienced any significant changes since the date of our audited consolidated financial statements included in this annual report.
| ITEM 9. |
THE OFFER AND LISTING |
| A. |
Offer and Listing Details |
Since August 1, 2008, our ordinary shares have been listed on the NASDAQ Global Select Market under the symbol “HOLI”.
| B. |
Plan of Distribution |
Not applicable.
| C. |
Markets |
See “—A. Offer and Listing Details.”
| D. |
Selling Shareholders |
Not applicable.
| E. |
Dilution |
Not applicable.
| F. |
Expenses of Issue |
Not applicable.
| ITEM 10. |
ADDITIONAL INFORMATION |
| A. |
Share Capital |
Not applicable.
| B. |
Memorandum and Articles of Association |
The following represents a summary of certain key provisions of the Company’s Amended and Restated M&A. The summary does not purport to be a summary of all of the provisions of our Amended and Restated M&A and of all relevant provisions of BVI law governing the management and regulation of BVI companies.
Register
The Company was incorporated in the BVI on February 6, 2006 under the BVI Business Companies Act (as amended), which we refer to as the Act. We filed a Certificate of Change of Name to change our name from HLS Systems International, Inc. to Hollysys Automation Technologies Ltd. on July 17, 2009.
96
On May 26, 2016, the Board approved an amended and restated memorandum and articles of association, or the 2016 Amended and Restated M&A, to exclude the statutory acquisitions of share procedure under Sections 60 and 61 of the Act. Our 2016 Amended and Restated M&A became effective upon the registration by the BVI Registrar of Corporate Affairs on May 27, 2016. Our Board believed that this change was desirable and to the benefit of all of our shareholders because it provided Hollysys with increased flexibility of action to purchase its own shares from time to time based on market conditions, stock prices, and other factors without the delay and expense involved in offering to purchase share from all shareholders or obtaining written consent of such purchase from the shareholders as otherwise required under Sections 60 and 61 of the Act.
On January 7, 2021, we further amended and restated our 2016 Amended and Restated M&A and adopted the Amended and Restated M&A. The Amended and Restated M&A of the Company provide for, among other things, (a) authorization of the Board to divide unissued shares into any number of classes and to determine the variations between different classes; (b) authorization of the Board to issue preferred shares out of the authorized shares of the Company; (c) clarification of the Board’s authorization to increase or reduce the number of shares the Company is authorized to issue; (d) notice and disclosure requirements before any business proposals or director nominees are brought at an annual meeting or before the requisition of a special meeting and subsequent default restrictions for anyone who fails to make the required disclosures; (e) change of the board size to five; and (f) clarification of the procedures for calling a special meeting.
Objects and Purposes
Section 5 of the memorandum of association of the Company grants the Company full power and capacity to carry on or undertake any business or authority and do any act or enter into any transaction not prohibited by the Act or any other BVI legislation.
Directors
A director must, immediately after becoming aware of the fact that he or she is interested in a transaction entered into or to be entered into by us, disclose such interest to our Board, unless (i) the transaction or proposed transaction is between the director and Hollysys and (ii) the transaction or proposed transaction is or is to be entered into in the ordinary course of our business and on usual terms and conditions. The director who is interested in a transaction entered into or to be entered into by Hollysys may (i) vote on a matter relating to the transaction; (ii) attend a meeting of directors at which a matter relating to the transaction arises and be included in the quorum; and (iii) sign a document on behalf of Hollysys, or do any other thing in his capacity as a director, that relates to the transaction.
The directors may fix their compensation for services rendered to us.
By a resolution of directors, the directors may exercise all our powers to borrow money, mortgage or charge our undertakings and property, issue debentures, debenture stock and other securities whenever money is borrowed or as security for any debt, liability or obligation incurred by us or of any third party.
Each director holds office until his successor takes office or until his earlier death, resignation or removal by the members or a resolution passed by the majority of the remaining directors.
A director shall not require a share qualification.
Directors may be removed by resolution of directors with or without cause or removed by resolution of shareholders only for cause.
Insofar as indemnification by us for liabilities arising under the Securities Act may be permitted to our directors, officers or persons controlling the company pursuant to provisions of our Amended and Restated M&A, or otherwise, we have been advised that in the opinion of the SEC, such indemnification is against public policy as expressed in the Securities Act and is therefore unenforceable from a U.S. law perspective. In the event that a claim for indemnification by such director, officer or controlling person of us in the successful defense of any action, suit or proceeding is asserted by such director, officer or controlling person in connection with the securities being offered, we will, unless in the opinion of our counsel the matter has been settled by controlling precedent, submit to a court of appropriate jurisdiction the question whether such indemnification by us is against public policy as expressed in the Securities Act and will be governed by the final adjudication of such issue.
97
Rights and Obligations of Shareholders
Dividends
Subject to the Act, our directors may, by resolution of directors, declare dividends and distributions by Hollysys to members and authorize payment on the dividends or distributions so long as the directors are satisfied, on reasonable grounds, that immediately after the distribution, the value of our assets exceeds our liabilities and we are able to pay our debts as they fall due. Any distribution payable in respect of a share which has remained unclaimed for three years from the date when it became due for payment shall, if our Board so resolves, be forfeited and cease to remain owing by us. Our directors may, before authorizing any distribution, set aside out of our profits such sum as they think proper as a reserve fund, and may invest the sum so set apart as a reserve fund upon such investments as they may select.
The holder of each ordinary share has the right to an equal share in any distribution paid by Hollysys.
Voting Rights
Each ordinary share confers on the shareholder the right to one vote at a meeting of the members or on any resolution of members on all matters before the shareholders of the Company.
Rights in the event of winding up
The holder of each ordinary share is entitled to an equal share in the distribution of the surplus assets of Hollysys on a winding up.
Redemption
The directors of the Company may generally purchase, redeem or otherwise acquire and hold our own shares, for such consideration as the directors consider fit without the consent of members whose shares are to be purchased, redeemed or otherwise acquired.
Liability for Further Capital Calls
Shareholders are not obligated to make any further contributions to our share capital other than as agreed by the subscriber of the relevant shares on subscription. This provision means that holders of ordinary shares will not be obligated to make further contributions to our share capital.
Changes in the rights of shareholders
The rights attached to any class of shares (unless otherwise provided by the terms of issue of the shares of that class) may, whether or not the Company is being wound-up, be varied with the consent in writing of or by a resolution passed at a meeting by the holders of not less than three-fourths of the issued shares of that class and the holders of not less than three-fourths of the issued shares of any other class of shares whose rights are adversely affected by such variation. This is not a statutory requirement under the Act and has been imposed pursuant to the terms of the Amended and Restated M&A.
Meetings
The directors may convene meetings of the members of the Company at such times and in such manner and places as the directors consider necessary or desirable. A meeting of members must be held if requested by members holding at least 30% of the voting rights in respect of the matter for which the meeting is being held. No less than seven days’ notice of meetings is required to be given to members.
A meeting of members is properly constituted if at the commencement of the meeting there are holder(s) present in person or by proxy entitled to exercise at least 50% of the voting rights of the shares of each class or series of shares entitled to vote as a class or series thereon and the same proportion of the votes of the remaining shares entitled to vote thereon.
98
A resolution of members may be approved at a duly constituted meeting of members by the affirmative vote of a simple majority of the votes of those members entitled to vote and voting on the resolution.
A meeting of members held in contravention of the requirement to give notice is valid if members holding not less than 90% of: (a) the total voting rights on all matters to be considered at the meeting; or (b) the votes of each class or series of shares where members are entitled to vote thereon as a class or series together with an absolute majority of the remaining votes, have waived notice of the meeting. Attendance at the meeting is deemed to constitute waiver.
The inadvertent failure of the directors to give notice of a meeting to a member, or the fact that a member has not received notice, does not invalidate the meeting.
A member may be represented at a meeting of members by a proxy who may speak and vote on behalf of the member. A written instrument giving the proxy such authority must be produced at the place appointed for the meeting before the time for holding the meeting at which such person proposes to vote.
Limitations on Ownership and Voting Rights of Securities
There are no limitations on the right of any person, including non-residents or foreign persons, to own, or exercise voting rights with respect to, our securities imposed by BVI law or by our Amended and Restated M&A, other than with respect to our Amended and Restated Rights Plan. See “—Takeover provisions” below.
Change in Control of Company
While directors of Hollysys may be appointed by the members or directors for such terms as may be determined at the time of such appointment, and may be removed by resolution of directors with or without cause, directors may not be removed by the members except for cause.
Our unissued and unreserved shares, including unissued and unreserved preferred shares, are at the disposal of the directors who may offer, allot, grant options over or otherwise dispose of them to such persons at such times and for such consideration, being not less than the par value of the shares being disposed of, and upon such terms and conditions as the directors may determine. While the issuance of preferred shares provides us with flexibility in connection with possible acquisitions or other corporate purposes, it could, among other things, have the effect of delaying, deferring or preventing a change of control transaction and could adversely affect the market price of our ordinary shares. We have no current plan to issue any preferred shares.
Takeover provisions
On August 27, 2010, our Board adopted the Rights Plan that provides for the issuance of one Right for each of our outstanding ordinary shares. In September 2020, we adopted the Amended and Restated Rights Plan which amends and restates the Rights Plan in its entirety. The Amended and Restated Rights Plan extends the expiration date of the Rights Plan from September 27, 2020 to September 27, 2030, decreases the threshold of the triggering event from 20% to 15%, and includes certain modernizing changes to account for certain synthetic equity positions when determining the beneficial ownership of our shareholders. Pursuant to the Amended and Restated Rights Plan, subject to limited exceptions, upon (i) a person or group obtaining ownership of 15% or more of the aggregate total of our ordinary shares then issued and outstanding or (ii) the commencement or announcement of an intention to make a tender offer or exchange offer, the consummation of which would result in the beneficial ownership by a person or group of 15% or more of the aggregate total of our ordinary shares then issued and outstanding, in each case, without the approval of our Board, each Right will entitle the holders, other than the acquiring person or group, to buy, at a purchase price of $160, one share of our Class A preferred shares (the “Class A Preferred Shares”). Holders are entitled to receive, in lieu of each Class A Preferred Share, ordinary shares having a market value at that time of twice the Right’s exercise price. Our Board is entitled to redeem the Rights at $0.001 per Right at any time before the Rights are exercisable. We refer to the person who acquired 15% or more of our outstanding ordinary shares as the “acquiring person.”
99
The Rights are designed to assure that all of our shareholders receive fair and equal treatment in the event of any proposed takeover and to guard against partial tender offers, open market accumulations, undisclosed voting arrangements and other abusive or coercive tactics to gain control of the Company or our Board without paying all shareholders a control premium. The Rights may cause substantial dilution to a person or group that acquires 15% or more of the aggregate total of outstanding ordinary shares on terms not approved by our Board.
Ownership Threshold
There are no provisions governing the ownership threshold above which shareholder ownership must be disclosed publicly under the laws of the BVI or our Amended and Restated M&A.
Changes in Authorized Shares
Subject to the provisions of the Act, we may, by a resolution of directors or members, amend our Amended and Restated M&A to increase or decrease the number of our shares authorized to be issued. The directors of the Company may, by resolution, authorize a distribution (including a capital distribution) by the Company at a time, of an amount, and to any members they think fit if they are satisfied, on reasonable grounds, that the Company will, immediately after the distribution, satisfy the solvency test. The solvency test is satisfied if the value of the Company’s assets exceeds its liabilities, and the Company is able to pay its debts as they fall due.
Transfer Agent and Registrar
The transfer agent and registrar for our ordinary shares is Continental Stock Transfer & Trust Company.
Differences in Corporate Law
The company law of the BVI differs from laws applicable to U.S. corporations and their shareholders. Set forth below is a summary of the significant differences between the provisions of the company law applicable to us and the laws applicable to companies incorporated in the United States and their shareholders.
Protection for minority shareholders
Under the laws of most U.S. jurisdictions, majority and controlling shareholders of a company generally have certain “fiduciary” responsibilities to the minority shareholders. Corporate actions taken by majority and controlling shareholders that are unreasonable and materially detrimental to the interests of minority shareholders may be declared null and void. Minority shareholders may have less protection for their rights under BVI law than they would have under U.S. law.
Powers of directors
Unlike most U.S. jurisdictions, the directors of a BVI company, generally, subject in certain cases to a court’s approval but without shareholders’ approval, may implement the sale, transfer, exchange or disposition of any asset, property, part of the business, or securities of the company, with the exception that shareholder approval is required for the disposition of over 50% in value of the total assets of the company.
Conflict of interests
Similar to the laws of most U.S. jurisdictions, when a director becomes aware of the fact that he or she has an interest in a transaction which we are to enter into, he or she must disclose it to our Board. However, with sufficient disclosure of interest in relation to that transaction, the director who is interested in a transaction entered into or to be entered into us may (i) vote on a matter relating to the transaction; (ii) attend a meeting of directors at which a matter relating to the transaction arises and be included in the quorum; and (iii) sign a document on behalf of us, or do any other thing in his capacity as a director, that relates to the transaction.
100
Written consent and cumulative voting
Similar to the laws of most U.S. jurisdictions, under the BVI law, shareholders are permitted to approve matters by way of written resolution in place of a formal meeting. BVI law does not make a specific reference to cumulative voting, and there is no provision authorizing cumulative voting under our Amended and Restated M&A. Many U.S. jurisdictions permit cumulative voting.
Shareholder’s access to corporate records
A shareholder is entitled, on giving written notice to us, to inspect our (i) Amended and Restated M&A; (ii) register of members; (iii) register of directors; and (iv) minutes of meetings and resolutions of members and of those classes of members of which the shareholder is a member.
Our directors may, if they are satisfied that it would be contrary to our interests to allow a member to inspect any document listed above (or any part thereof), refuse the member to inspect the document or limit the inspection of the document. Our Board may also authorize a member to review the Company account if requested.
Indemnification
Under BVI law and our Amended and Restated M&A, we may indemnify against all expenses, including legal fees, and against all judgments, fines and amounts paid in settlement and reasonably incurred in connection with legal, administrative or investigative proceedings, any person who: (a) is or was a party or is threatened to be made a party to any threatened, pending or completed proceedings, whether civil, criminal, administrative or investigative, by reason of the fact that the person is or was a director; or (b) is or was, at our request, serving as a director of, or in any other capacity is or was acting for, another body corporate or a partnership, joint venture, trust or other enterprise.
To be entitled to indemnification, these persons must have acted honestly and in good faith and in what he believes to be the best interest of the Company, and they must have had no reasonable cause to believe their conduct was unlawful. Furthermore, such a person must be indemnified by us if he has been successful in the defense of any proceedings.
Insofar as indemnification for liabilities arising under the Securities Act may be permitted to directors, officers or persons controlling us under the foregoing provisions, we have been advised that in the opinion of the SEC, such indemnification is against public policy as expressed in the Securities Act and is therefore unenforceable under the U.S. law.
Mergers and similar arrangements
Under the laws of the BVI, two or more companies may merge or consolidate in accordance with Section 170 of the Act. A merger means the merging of two or more constituent companies into one of the constituent companies, and a consolidation means the uniting of two or more constituent companies into a new company. In order to merge or consolidate, the directors of each constituent company must approve a written plan of merger or consolidation which must be authorized by a resolution of shareholders.
Shareholders not otherwise entitled to vote on the merger or consolidation may still acquire the right to vote if the plan of merger or consolidation contains any provision which, if proposed as an amendment to the memorandum or articles of association, would entitle them to vote as a class or series on the proposed amendment. In any event, all shareholders must be given a copy of the plan of merger or consolidation irrespective of whether they are entitled to vote at the meeting or consent to the written resolution to approve the plan of merger or consolidation.
101
The shareholders of the constituent companies are not required to receive shares of the surviving or consolidated company but may receive debt obligations or other securities of the surviving or consolidated company, or other assets, or a combination thereof. Further, some or all of the shares of a class or series may be converted into a kind of asset while the other shares of the same class or series may receive a different kind of asset. As such, not all the shares of a class or series must receive the same kind of consideration.
After the plan of merger or consolidation has been approved by the directors and authorized by a resolution of the shareholders, articles of merger or consolidation are executed by each company and filed with the Registrar of Corporate Affairs in the BVI.
Dissenter Rights
A shareholder may dissent from a mandatory redemption of his shares, an arrangement (if permitted by the court), a merger (unless the shareholder was a shareholder of the surviving company prior to the merger and continues to hold the same or similar shares after the merger) and a consolidation. A shareholder properly exercising his dissent rights is entitled to payment in cash of the fair value of his shares.
A shareholder dissenting from a merger or consolidation must object in writing to the merger or consolidation before the vote by the shareholders on the merger or consolidation, unless notice of the meeting was not given to the shareholder or where the proposed action is authorised by written consent of shareholders without meeting. If the merger or consolidation is approved by the shareholders, the company must within 20 days give notice of this fact to each shareholder who gave written objection, or from whom written objection was not required, except those shareholders who voted for, or consented in writing to, the proposed action. Such shareholders then have 20 days to give their written election in the form specified by the Act to dissent from the merger or consolidation, provided that in the case of a merger, the 20 days starts when the plan of merger is delivered to the shareholder.
Upon giving notice of his election to dissent, a shareholder ceases to have any rights of a shareholder except the right to be paid the fair value of his shares. As such, the merger or consolidation may proceed in the ordinary course notwithstanding the dissent.
Within seven days of the later of the expiration date of the period within which shareholders may give their notices of election to dissent and the effective date of the merger or consolidation, the company must make a written offer to each dissenting shareholder to purchase his shares at a specified price that the company determines to be their fair value. The company and the shareholder then have 30 days to agree upon the price. If the company and a shareholder fail to agree on the price within the 30 days, then the company and the shareholder shall each designate an appraiser and these two appraisers shall designate a third appraiser. These three appraisers shall fix the fair value of the shares as of the close of business on the day before the shareholders approved the transaction without taking into account any change in value as a result of the transaction.
Under BVI law, shareholders are not entitled to dissenters’ rights in relation to liquidation.
Shareholders’ suits
Similar to the laws of most U.S. jurisdictions, BVI law permits derivative actions against its directors. However, the circumstances under which such actions may be brought, and the procedures and defenses available may result in the rights of shareholders of a BVI company being more limited than those of shareholders of a company incorporated and/or existing in the United States.
The High Court of the BVI may, on the application of a shareholder of a company, grant leave to that shareholder to bring proceedings in the name and on behalf of that company, or intervene in proceedings to which the company is a party for the purpose of continuing, defending or discontinuing the proceedings on behalf of the company. In determining whether to grant leave, the High Court of the BVI must take into account (i) whether the shareholder is acting in good faith; (ii) whether the derivative action is in the interests of the company taking account of the views of the company’s directors on commercial matters; (iii) whether the proceedings are likely to succeed; (iv) the costs of the proceedings in relation to the relief likely to be obtained; and (v) whether an alternative remedy to the derivative claim is available.
102
Leave to bring or intervene in proceedings may be granted only if the court is satisfied that (i) the company does not intend to bring, diligently continue or defend, or discontinue the proceedings, as the case may be; or (ii) it is in the interests of the company that the conduct of the proceedings should not be left to the directors or to the determination of the shareholders as a whole.
| C. |
Material Contracts |
Except for the following, we have not entered into any material contracts other than in the ordinary course of business and other than those described in “Item 4. Information on the Company,” “Item 7. Major Shareholders and Related Party Transactions,” or “Item 5. Operating and Financial Review and Prospects—B. Liquidity and Capital Resources—Contractual Obligations,” or elsewhere in this annual report.
| D. |
Exchange Controls |
BVI Exchange Controls
There are no material exchange controls restrictions on payment of dividends, interest or other payments to the holders of our ordinary or preferred shares or on the conduct of our operations in the BVI, where we were incorporated. There are no material BVI laws that impose any material exchange controls on us or that affect the payment of dividends, interest or other payments to nonresident holders of our ordinary or preferred shares. BVI law and our Amended and Restated Memorandum and Articles of Association do not impose any material limitations on the right of non-residents or foreign owners to hold or vote our ordinary or preferred shares.
Exchange Controls in China
See our disclosures under “Item 4. Information on the Company—B. Business Overview—Regulation.”
| E. |
Taxation |
The following is a general summary of certain material BVI, China and U.S. federal income tax considerations. The discussion is not intended to be, nor should it be construed as, legal or tax advice to any particular prospective shareholder. The discussion is based on laws and relevant interpretations thereof in effect as of the date hereof, all of which are subject to change or different interpretations, possibly with retroactive effect.
BVI Taxation
The BVI does not impose a withholding tax on dividends paid to holders of our ordinary shares, nor does the BVI levy any capital gains or income taxes on us. Further, a holder of our ordinary shares who is not a resident of the BVI is exempt from the BVI income tax on dividends paid with respect to the ordinary shares. Holders of ordinary shares are not subject to the BVI income tax on gains realized on the sale or disposition of the ordinary shares.
Our ordinary shares are not subject to transfer taxes, stamp duties or similar charges in the BVI. However, as a company incorporated under the BVI Act, we are required to pay the BVI government an annual license fee based on the number of shares we are authorized to issue.
There is no income tax treaty or convention currently in effect between the United States and the BVI.
Taxation in China
We are a holding company incorporated in the BVI, which indirectly holds our equity interests in our PRC operating subsidiaries. The PRC Enterprise Income Tax Law, or the EIT Law and its implementation rules, both of which became effective as of January 1, 2008, provide that a PRC enterprise is subject to a standard income tax rate of 25% and China-sourced income of foreign enterprises, such as dividends paid by a PRC subsidiary to its overseas parent, will normally be subject to PRC withholding tax at a rate of 10%, unless there are applicable treaties between the overseas parent’s jurisdiction of incorporation and China to reduce such rate.
103
Under the Arrangement between the Mainland and the Hong Kong Special Administrative Region for the Avoidance of Double Taxation and the Prevention of Fiscal Evasion with respect to Taxes on Income, or the Double Taxation Arrangement, effective as of January 1, 2007, such dividend withholding tax rate is reduced to 5% if a Hong Kong resident enterprise owns over 25% of the equity of the PRC company distributing the dividends. Under the aforesaid arrangement, any dividends that our PRC operating subsidiaries pay to their Hong Kong holding companies may be subject to a withholding tax at the rate of 5% if they are not considered to be a PRC “resident enterprise” as described below. However, if the Hong Kong holdings companies are not considered to be the “beneficial owner” of such dividends under the Notice Regarding Interpretation and Recognition of Beneficial Owners under Tax Treaties promulgated by the State Administration of Taxation on October 27, 2009 (and not a PRC “resident enterprise”), such dividends would be subject to the withholding tax rate of 10%. The withholding tax rate of 5% or 10% applicable will have a significant impact on the amount of dividends to be received by us and ultimately by shareholders.
According to the Notice Regarding Interpretation and Recognition of Beneficial Owners under Tax Treaties, the term “beneficial owner” refers to a person who has the right to own and dispose of the income and the rights or properties generated from the said income. The “beneficial owner” may be an individual, a company or any other organization which is usually engaged in substantial business operations. A conduit company is not a “beneficial owner.” The term “conduit company” refers to a company which is usually established for purposes of dodging or reducing taxes, and transferring or accumulating profits. Such a company is only registered in the country of domicile to satisfy the organizational form as required by law, but it does not engage in such substantial business operations as manufacturing, distribution and management.
In addition to the changes to the current tax structure, under the EIT Law, an enterprise established outside of China with “de facto management bodies” within China is considered a resident enterprise and will normally be subject to an EIT of 25% on its global income. The implementing rules define the term “de facto management bodies” as “an establishment that exercises, in substance, overall management and control over the production, business, personnel, accounting, etc., of a Chinese enterprise.”
It remains unclear whether the PRC tax authorities would require or permit our overseas registered entities to be treated as PRC resident enterprises. We do not currently consider the Company to be a PRC resident enterprise and we do not withhold the 10% EIT when we distributed dividends to our non-resident enterprise shareholders in the past. However, if the PRC tax authorities determine that we are considered to be a “resident enterprise” for PRC enterprise income tax purposes, a number of unfavorable PRC tax consequences could follow: (1) we may be subject to the PRC enterprise income tax at the rate of 25% on our worldwide taxable income; (2) dividend income that we received from our PRC subsidiaries may be exempt from the PRC withholding tax; and (3) dividends paid to our overseas shareholders who are non-PRC resident enterprises as well as gains realized by these shareholders from the transfer of our shares may be regarded as PRC-sourced income and as a result be subject to PRC withholding tax at a rate of up to 10%, subject to any reduction or exemption set forth in relevant tax treaties, and similarly, dividends paid to our overseas shareholders who are non-PRC resident individuals, as well as gains realized by these shareholders from the transfer of our shares, may be regarded as PRC-sourced income and as a result be subject to PRC withholding tax at a rate of 20%, subject to any reduction or exemption set forth in relevant tax treaties.
Under the EIT Law and its implementing rules, a non-resident enterprise is generally subject to PRC enterprise income tax with respect to PRC-sourced income, but there remain substantial uncertainties as to their interpretation and application by the relevant PRC tax authorities. We intend to comply with any interpretation or notice in relation to the taxation of capital gains issued by the PRC tax authorities in the future.
United States Taxation
The following discussion describes the material U.S. federal income tax consequences of ownership and disposition of our ordinary shares held as capital assets by U.S. Holders (described below).
104
This discussion does not describe all of the tax consequences that may be relevant to a U.S. Holder in light of the holder’s particular circumstances (including the application of the provisions of the code known as the Medicare contribution tax) or to holders subject to special rules, such as:
| • |
certain financial institutions; |
| • |
insurance companies; |
| • |
dealers and traders in securities who use a mark-to-market method of tax accounting; |
| • |
persons holding ordinary shares as part of a hedging transaction, straddle, conversion transaction or other integrated transaction; |
| • |
persons whose functional currency for U.S. federal income tax purposes is not the U.S. dollar; |
| • |
entities classified as partnerships for U.S. federal income tax purposes; |
| • |
persons subject to the alternative minimum tax; |
| • |
tax-exempt entities, including “individual retirement accounts” and “Roth IRAs”; |
| • |
regulated investment companies; |
| • |
persons that own or are deemed to own 10% or more of the stock of the Company, by vote or value; |
| • |
persons holding the ordinary shares in connection with a trade or business carried on outside the United States; or |
| • |
persons who acquired ordinary shares pursuant to the exercise of any employee stock option or otherwise as compensation. |
If an entity that is classified as a partnership for U.S. federal income tax purposes holds ordinary shares, the U.S. federal income tax treatment of a partner will generally depend on the status of the partner and the activities of the partnership. Partnerships holding ordinary shares and partners in such partnerships should consult their tax advisors as to the particular U.S. federal income tax consequences of holding and disposing of the ordinary shares.
This summary is based on the Internal Revenue Code of 1986, as amended (the “Code”), administrative pronouncements, judicial decisions, final, temporary and proposed regulations promulgated under the Code by the U.S. Treasury Department (“Treasury”), and the income tax treaty between the United States and the PRC (the “Treaty”), all as of the date hereof and any of which is subject to change, possibly with retroactive effect.
As used herein, the term “U.S. Holder” means a person eligible for Treaty benefits that is, for U.S. federal income tax purposes, a beneficial owner of ordinary shares and is:
| • |
a citizen or individual resident of the United States; |
| • |
a corporation, or other entity taxable as a corporation for U.S. federal income tax purposes, created or organized in or under the laws of the United States or of any political subdivision thereof; or |
| • |
an estate or trust the income of which is subject to U.S. federal income taxation regardless of its source. |
Certain recent Treasury regulations (the “Foreign Tax Credit Regulations”), which will not apply before 2024, may in some circumstances prohibit a U.S. person from claiming a foreign tax credit with respect to certain non-U.S. taxes that are not creditable under applicable income tax treaties. Accordingly, U.S. investors that are not eligible for Treaty benefits should consult their tax advisors regarding the creditability or deductibility of any PRC taxes imposed on dividends on, or dispositions of, our ordinary shares. This discussion does not apply to investors in this special situation.
We believe we may have been a passive foreign investment company (a “PFIC”) for the year to which this annual report relates. However, because of uncertainties in the manner of application of the PFIC rules, including uncertainties as to the valuation and proper characterization of certain of our assets as passive or active, our PFIC status is not entirely clear. Even if we were not a PFIC for the year to which this annual report relates, we may be a PFIC in the foreseeable future.
105
Persons considering the purchase of ordinary shares should consult their tax advisors with regard to the PFIC rules described below as well as the application of other U.S. federal income tax laws relevant to their particular situations and any tax consequences arising under the laws of any state, local or foreign taxing jurisdiction.
Taxation of Distributions
Subject to the discussion of the PFIC rules below, the gross amount of any distribution will be included in the gross income of the U.S. Holder as dividend income on the date of receipt to the extent that the distribution is paid out of our current or accumulated earnings and profits, as determined under U.S. federal income tax principles. Because we do not maintain calculations of our earnings and profits under U.S. federal income tax principles, it is expected that distributions will generally be reported to U.S. Holders as dividends. Such dividends will not be eligible for the dividends-received deduction allowed to corporations. Dividends paid by us will not be eligible for the preferential dividend tax rate otherwise available to certain non-corporate U.S. Holders if we were a PFIC or, with respect to a particular U.S. Holder, were treated as a PFIC for the taxable year in which we paid the dividend or for the prior taxable year.
In the event that the Company is deemed to be a PRC resident enterprise for PRC tax purposes, a U.S. Holder may be subject to PRC withholding taxes on dividends paid on our ordinary shares. See “—Taxation in China.” For U.S. federal income tax purposes, the amount of the dividend income will include any amounts withheld in respect of PRC withholding tax. Subject to applicable limitations, which vary depending upon the U.S. Holder’s circumstances, PRC taxes withheld from dividend payments (at a rate not exceeding the applicable rate provided in the Treaty) generally will be creditable against a U.S. Holder’s U.S. federal income tax liability. The rules governing foreign tax credits are complex and U.S. Holders should consult their tax advisors regarding the creditability of foreign taxes in their particular circumstances. In lieu of claiming a credit, a U.S. Holder may elect to deduct such creditable PRC taxes in computing its taxable income, subject to applicable limitations. An election to deduct foreign taxes instead of claiming foreign tax credits applies to all such creditable foreign taxes paid or accrued in the relevant taxable year.
Sale or Other Disposition of Ordinary Shares
Subject to the discussion of the PFIC rules below, a U.S. Holder will generally recognize capital gain or loss on a sale, exchange or other taxable disposition of ordinary shares in an amount equal to the difference between the amount realized on the sale or disposition and the U.S. Holder’s tax basis in ordinary shares disposed of, as determined in U.S. dollars. Such gain or loss will be long-term capital gain or loss if, at the time of the sale or disposition, the U.S. Holder has owned the ordinary shares for more than one year. Long-term capital gains recognized by non-corporate U.S. Holders are subject to tax rates that are lower than those applicable to ordinary income. The deductibility of capital losses is subject to limitations.
As described in “—Taxation in China” above, gains realized on the sale or other disposition of our shares may be subject to PRC taxes. Under the Code, capital gains of U.S. persons are generally treated as U.S.-source income. However, a U.S. Holder may be able to elect to treat the gain as foreign-source income under the Treaty and claim foreign tax credit in respect of any PRC tax on dispositions. The Foreign Tax Credit Regulations generally preclude a U.S. Holder from claiming a foreign tax credit with respect to PRC income taxes on gains from dispositions of ordinary shares if the U.S. Holder does not elect to apply the benefits of the Treaty. However, in that case it is possible that any PRC taxes on disposition gains may either be deductible or reduce the amount realized on the disposition. The rules governing foreign tax credits and deductibility of foreign taxes are complex and U.S. Holders should consult their tax advisors regarding the consequences of the imposition of any PRC tax on disposition gains, including the Treaty’s resourcing rule, any reporting requirements with respect to a Treaty-based return position and the creditability and deductibility of the PRC tax on disposition gains in their particular circumstances (including any applicable limitations).
106
Passive Foreign Investment Company Rules
If we are a PFIC for any year during a U.S. Holder’s holding period of the ordinary shares, and the U.S. Holder has not made a mark-to-market election for the ordinary shares, as described below, the holder will be subject to special rules generally intended to eliminate any benefits from the deferral of U.S. federal income tax that a holder could derive from investing in a foreign corporation that does not distribute all of its earnings on a current basis. Upon a disposition of ordinary shares (including under certain circumstances, a pledge, and under proposed Treasury regulations, a disposition pursuant to certain otherwise tax-free reorganizations) gain recognized by a U.S. Holder would be allocated ratably over its holding period for the ordinary shares. The amounts allocated to the taxable year of the sale or other exchange and to any year before the Company became a PFIC would be taxed as ordinary income. The amount allocated to each other taxable year would be subject to tax at the highest rate in effect for individuals or corporations for such year, as appropriate, and an interest charge would be imposed on the resulting tax liability. Similar rules would apply to any distribution in respect of ordinary shares to the extent it exceeds 125 percent of the average of the annual distributions on ordinary shares received during the preceding three years or the U.S. Holder’s holding period, whichever is shorter (any such distribution, an “excess distribution”).
If we are a PFIC for any year during which a U.S. Holder holds ordinary shares, we generally will continue to be treated as a PFIC with respect to the U.S. Holder for all succeeding years during which the U.S. Holder holds ordinary shares, even if we cease to meet the threshold requirements for PFIC status. U.S. Holders should consult their tax advisors regarding the potential availability of a “deemed sale” election that would allow them to eliminate this continuing PFIC status.
If we are a PFIC, U.S. Holders will be deemed to own their proportionate ordinary shares of our subsidiaries that are PFICs and will be subject to U.S. federal income tax according to the rules described above on (i) certain distributions by subsidiary PFICs and (ii) a disposition of ordinary shares of a subsidiary PFIC, even though holders have not received the proceeds of those distributions or dispositions directly.
If the ordinary shares are “regularly traded” on a “qualified exchange,” a U.S. Holder of ordinary shares would be eligible to make a mark-to-market election that would result in tax treatment different from the general tax treatment for PFICs described above. The ordinary shares will be treated as “regularly traded” in any calendar year in which more than a de minimis quantity of the ordinary shares are traded on a qualified exchange for at least 15 days during each calendar quarter. A “qualified exchange” includes the NASDAQ, on which our ordinary shares are traded, and a foreign exchange that is regulated by a governmental authority in which the exchange is located and with respect to which certain other requirements are met. The Internal Revenue Service (“IRS”) has not yet identified specific foreign exchanges that are “qualified” for this purpose. However, even if a U.S. Holder makes a mark-to-market election with respect to our ordinary shares, a U.S. Holder will not be able to make a mark-to-market election with respect to any of our subsidiaries that are PFICs. U.S. Holders should consult their tax advisors regarding the availability and advisability of making a mark-to-market election in their particular circumstances. In particular, U.S. Holders should consider carefully the impact of a mark-to-market election with respect to their ordinary shares given that we may have subsidiary PFICs for which a mark-to-market election may not be available.
If a U.S. Holder is eligible and makes the mark-to-market election, the U.S. Holder will include in each year, as ordinary income, the excess, if any, of the fair market value of the ordinary shares at the end of the taxable year over their adjusted basis, and will be permitted an ordinary loss in respect of the excess, if any, of the adjusted basis of the ordinary shares over their fair market value at the end of the taxable year (but only to the extent of the net amount of previously included income as a result of the mark-to-market election). If a U.S. Holder validly makes the election, the holder’s basis in the ordinary shares will be adjusted to reflect any such income or loss amounts. Any gain recognized on the sale or other disposition of ordinary shares in a year when the Company is a PFIC will be treated as ordinary income and any loss will be treated as an ordinary loss (but only to the extent of the net amount of income previously included as a result of the mark-to-market election).
107
Special rules apply to determine the foreign tax credit with respect to withholding taxes imposed on excess distributions on ordinary shares of a PFIC. These rules could limit the amount of the foreign tax credit that would otherwise have been available.
If a U.S. Holder owns ordinary shares during any year in which we are a PFIC, the U.S. Holder will generally be required to file IRS Form 8621 with its federal income tax return with respect to us and with respect to each of our subsidiaries that is a PFIC, subject to certain exceptions.
We urge U.S. Holders to consult their tax advisors concerning our status as a PFIC and the tax considerations relevant to an investment in a PFIC, including the availability and consequences of making the mark-to-market election discussed above.
Information Reporting and Backup Withholding
Payments of dividends and sales proceeds that are made within the United States or through certain U.S.-related financial intermediaries generally are subject to information reporting, and may be subject to backup withholding, unless (i) the U.S. Holder is an exempt recipient or (ii) in the case of backup withholding, the U.S. Holder provides a correct taxpayer identification number and certifies that it is not subject to backup withholding.
The amount of any backup withholding from a payment to a U.S. Holder will be allowed as a credit against such holder’s U.S. federal income tax liability and may entitle such holder to a refund, provided that the required information is timely furnished to the IRS.
Certain U.S. Holders who are individuals (and certain entities closely held by individuals) may be required to report information relating to their ownership of an interest in certain foreign financial assets, including stock of a non-U.S. person, generally on Form 8938, subject to exceptions (including an exception for financial assets held through a U.S. financial institution). U.S. Holders should consult their tax advisors regarding their reporting obligations with respect to the ordinary shares.
| F. |
Dividends and Paying Agents |
On August 11, 2016, the Board of Directors of the Company approved a regular cash dividend policy pursuant to which future cash dividends are expected to be paid to holders of the Company’s ordinary shares on an annual basis out of funds legally available for such purpose. The following table sets forth the details of our paid cash dividends. Continental Stock Transfer & Trust acted as the paying agent in respect of the cash dividend paid.
| Fiscal Year |
Announcement Date | Record Date | Payment Date | Dividend Amount (per Ordinary Share) |
||||||
| 2016 |
September 26, 2016 |
October 26, 2016 |
November 11, 2016 |
$ | 0.20 | |||||
| 2017 |
September 25, 2017 |
October 16, 2017 |
November 06, 2017 |
$ | 0.12 | |||||
| 2018 |
September 27, 2018 |
October 22, 2018 |
November 12, 2018 |
$ | 0.18 | |||||
| 2019 |
September 27, 2019 |
October 22, 2019 |
November 12, 2019 |
$ | 0.21 | |||||
| 2020 |
October 5, 2020 |
October 22, 2020 |
November 20, 2020 |
$ | 0.20 | |||||
| 2021 |
March 10, 2022 |
April 4, 2022 |
April 25, 2022 |
$ | 0.32 | |||||
The declaration and payment of future dividends, pursuant to the Company’s dividend policy, will be at the discretion of the Board of Directors based on many factors, including but not limited to the Company’s financial conditions, its available cash resources, earnings, capital requirements of its businesses, legal requirements, regulatory constraints, industry practice, and other factors that the Board of Directors deems relevant. Accordingly, there can be no assurance that dividends in the future will be equal or similar in amount to the amounts already declared and paid in the past or that the Board of Directors will not decide to suspend or discontinue, altogether, the payment of cash dividends in the future.
| G. |
Statement by Expert |
Not applicable.
108
| H. |
Documents on Display |
We have filed this Annual Report on Form 20-F with the SEC under the Exchange Act. Statements made in this Annual Report as to the contents of any document referred to are not necessarily complete. With respect to each such document filed as an exhibit to this Annual Report, reference is made to the exhibit for a more complete description of the matter involved, and each such statement shall be deemed qualified in its entirety by such reference.
We are subject to the informational requirements of the Exchange Act as a foreign private issuer and file reports and other information with the SEC. Reports and other information filed by us with the SEC, including this Annual Report on Form 20-F, may be inspected and copied at the public reference room of the SEC at 100 F. Street, N.E., Washington D.C. 20549. You can also obtain copies of this Annual Report on Form 20-F by mail from the Public Reference Section of the SEC, 100 F. Street, N.E., Washington D.C. 20549, at prescribed rates. Additionally, copies of this material may be obtained from the SEC’s Internet site at http://www.sec.gov. The SEC’s telephone number is 1-800-SEC-0330. In accordance with NASDAQ Stock Market Rule 5250(d), we will also post this annual report on Form 20-F on our website at www.hollysys.com. In addition, we will provide hardcopies of our annual report free of charge to shareholders upon request.
As a foreign private issuer, we are exempt from the rules under the Exchange Act prescribing the furnishing and content of quarterly reports and proxy statements, and officers, directors and principal shareholders are exempt from the reporting and short-swing profit recovery provisions contained in Section 16 of the Exchange Act.
| I. |
Subsidiary Information |
Not applicable.
| ITEM 11. |
QUANTITATIVE AND QUALITATIVE DISCLOSURES ABOUT MARKET RISK |
Interest Rate Risk
We are exposed to interest rate risk primarily with respect to our bank loans. A hypothetical 1.0% increase in the annual interest rates for all of our credit facilities under which we had outstanding borrowings as of June 30, 2023, would decrease income before income taxes by $0.3 million for the fiscal year ended June 30, 2023. Management monitors the banks’ prime rates in conjunction with our cash requirements to determine the appropriate level of debt balances relative to other sources of funds. We have not entered into any hedging transactions in an effort to reduce our exposure to interest rate risk.
Foreign Exchange Risk
While our reporting currency is the U.S. dollar, 89.2% of our consolidated revenues and consolidated costs and expenses are denominated in RMB, and 98.5% of our assets are denominated in RMB, and the remaining are mainly denominated in SGD. As a result, we are exposed to foreign exchange risk as our revenues and results of operations may be affected by fluctuations in the exchange rates of the U.S. dollar, RMB and SGD. If the RMB or SGD depreciates against the U.S. dollar, the value of our RMB or SGD revenues, earnings and assets as expressed in our U.S. dollar financial statements will decline. Assets and liabilities are translated at exchange rates at the balance sheet dates and revenue and expenses are translated at the average exchange rates and shareholders’ equity is translated at historical exchange rates. Any resulting translation adjustments are not included in determining net income but are included in determining other comprehensive income, a component of shareholders’ equity. An average appreciation or depreciation of the RMB against the US dollar of 5% would increase or decrease our comprehensive income by $4,714,864 and $5,211,166, respectively. An average appreciation or depreciation of the SGD against the US dollar of 5% would increase or decrease our comprehensive income by $611,681 or $676,069 respectively, based on our current revenues, costs and expenses, assets, and liabilities denominated in RMB or SGD as of June 30, 2023.
109
Very limited hedging transactions are available in China to reduce our exposure to exchange rate fluctuations for the RMB. To date, we have not entered into any hedging transactions in an effort to reduce our exposure to foreign currency exchange risk in any of the currencies in which we operate. While we may enter into hedging transactions in the future, the availability and effectiveness of these transactions may be limited, and it may not be able to successfully hedge our exposure at all. In addition, our foreign currency exchange losses may be magnified by PRC exchange control regulations that restrict its ability to convert RMB into foreign currencies.
Inflation
Inflation in China and the other regions in which we operate has not materially impacted our results of operations. Although we have not been materially affected by inflation in the past, we can provide no assurance that we will not be affected in the future by higher rates of inflation. To the extent that we operate in a more diverse range of countries and regions, the risk of inflation on our operations is minimized. If inflation were a significant factor in our financial performance, then certain operating costs and expenses, such as employee compensation and office operating expenses may increase. Additionally, because a substantial portion of our assets from time to time consists of cash and cash equivalents and short-term investments, high inflation could significantly reduce the value and purchasing power of these assets.
| ITEM 12. |
DESCRIPTION OF SECURITIES OTHER THAN EQUITY SECURITIES |
A. Debt Securities
Not applicable.
B. Warrants and Rights
With respect to the preferred share purchase rights granted by the Company to each holder of the Company’s common shares, see (i) “Item 10. Additional Information—B. Memorandum and Articles of Association—Takeover provisions” and (ii) Form 8-A (file no. 001-33602) and Amendment No. 1 to Form 8-A (file no. 001-33602) we filed with the SEC on September 21, 2010 and September 25, 2020, respectively, and any subsequent amendments to Form 8-A we may file from time to time.
C. Other Securities
Not applicable.
D. American Depositary Shares
We do not have any American Depositary Shares.
110
PART II
| ITEM 13. |
DEFAULTS, DIVIDEND ARREARAGES AND DELINQUENCIES |
None.
| ITEM 14. |
MATERIAL MODIFICATIONS TO THE RIGHTS OF SECURITIES HOLDERS AND USE OF PROCEEDS |
A. — D. Material Modifications to the Rights of Security Holders
On August 27, 2010, our Board adopted the Rights Plan that provides for the issuance of one Right for each of our outstanding ordinary shares. In September 2020, we adopted the Amended and Restated Rights Plan which amends and restates the Rights Plan in its entirety. The Amended and Restated Rights Plan extends the expiration date of the Rights Plan from September 27, 2020 to September 27, 2030, decreases the threshold of the triggering event from 20% to 15%, and includes certain modernizing changes to account for certain synthetic equity positions when determining the beneficial ownership of our shareholders. Pursuant to the Amended and Restated Rights Plan, subject to limited exceptions, upon (i) a person or group obtaining ownership of 15% or more of the aggregate total of our ordinary shares then issued and outstanding or (ii) the commencement or announcement of an intention to make a tender offer or exchange offer, the consummation of which would result in the beneficial ownership by a person or group of 15% or more of the aggregate total of our ordinary shares then issued and outstanding, in each case, without the approval of our Board, each Right will entitle the holders, other than the acquiring person or group, to buy, at a purchase price of $160, one share of our Class A Preferred Shares, or, in lieu of a Class A Preferred Share, ordinary shares having a market value at that time of twice the Right’s exercise price. Our Board is entitled to redeem the Rights at $0.001 per Right at any time before the Rights are exercisable.
In connection with the adoption of the Rights Plan in 2010, we amended our memorandum and articles of association to increase our authorized shares of Class A Preferred Stock from 10,000,000 shares to 90,000,000 shares, and to provide that directors may be removed by resolution of directors with or without cause or removed by resolution of shareholders only for cause. On January 7, 2021, we further amended our Memorandum and Articles of Association and adopted the Amended and Restated M&A. The Amended and Restated M&A provide for, among other things, (a) authorization of the Board to divide unissued shares into any number of classes and to determine the variations between different classes; (b) authorization of the Board to issue preferred shares out of the authorized shares of the Company; (c) clarification of the Board’s authorization to increase or reduce the number of shares the Company is authorized to issue; (d) notice and disclosure requirements before any business proposals or director nominees are brought at an annual meeting or before the requisition of a special meeting and subsequent default restrictions for anyone who fails to make the required disclosures; (e) change of the board size to five; and (f) clarification of the procedures for calling a special meeting.
E. Use of Proceeds
Not applicable.
| ITEM 15. |
CONTROLS AND PROCEDURES |
Disclosure Controls and Procedures
As required by Rule 13a-15(e) and 15d-15(e) under the Exchange Act, our management has carried out an evaluation, with the participation and under the supervision of our chief executive officer and chief financial officer, of the effectiveness of the design and operation of our disclosure controls and procedures as of June 30, 2023.
Disclosure controls and procedures refer to controls and other procedures designed to ensure that information required to be disclosed in the reports we file or submit under the Exchange Act is recorded, processed, summarized and reported within the time periods specified in the rules and forms of the SEC and that such information is accumulated and communicated to our management, including our chief executive officer and chief financial officer, as appropriate, to allow timely decisions regarding required disclosure. In designing and evaluating our disclosure controls and procedures, management recognizes that any controls and procedures, no matter how well designed and operated, can provide only reasonable assurance of achieving the desired control objectives, and management is required to apply its judgment in evaluating and implementing possible controls and procedures.
111
Management conducted its evaluation of disclosure controls and procedures under the supervision of our chief executive officer and our chief financial officer. Based upon, and as of the date of this evaluation, our chief executive officer and chief financial officer concluded that our disclosure controls and procedures were effective as of June 30, 2023.
Management’s Annual Report on Internal Control over Financial Reporting
Our management is responsible for establishing and maintaining adequate internal control over financial reporting, as such term is defined in Rules 13a-15(f) and 15d-15(f) under the Exchange Act for the Company. Internal control over financial reporting is a process designed to provide reasonable assurance regarding the reliability of financial reporting and the preparation of consolidated financial statements in accordance with generally accepted accounting principles and includes those policies and procedures that (i) pertain to the maintenance of records that, in reasonable detail, accurately and fairly reflect the transactions and dispositions of a company’s assets, (ii) provide reasonable assurance that transactions are recorded as necessary to permit preparation of consolidated financial statements in accordance with generally accepted accounting principles, and that a company’s receipts and expenditures are being made only in accordance with authorizations of a company’s management and directors and (iii) provide reasonable assurance regarding prevention or timely detection of unauthorized acquisition, use or disposition of a company’s assets that could have a material effect on the consolidated financial statements.
Because of its inherent limitations, a system of internal control over financial reporting can provide only reasonable assurance with respect to consolidated financial statement preparation and presentation and may not prevent or detect misstatements. Also, projections of any evaluation of effectiveness to future periods are subject to the risk that controls may become inadequate because of changes in conditions, or that the degree of compliance with the policies and procedures may deteriorate.
Our management assessed the effectiveness of our internal control over financial reporting as of June 30, 2023. In making this assessment, our management used the criteria set forth by the Committee of Sponsoring Organizations of the Treadway Commission (COSO) in Internal Control-Integrated Framework (2013 framework). Based on our assessment, management believes that, as of June 30, 2023, our internal control over financial reporting maintained, in all material respects, effective internal control over financial reporting as of June 30, 2023.
Attestation Report of the Registered Public Accounting Firm
Our independent registered public accounting firm has audited our internal control over financial reporting as of June 30, 2023 and has issued an attestation report, which appears on page F-5 of this annual report on Form 20-F.
Changes in Internal Control over Financial Reporting
Except for the matters described above, there has been no change in our internal control procedure over financial reporting during the fiscal year ended June 30, 2023 that has materially affected, or is reasonably likely to materially affect, our internal control over financial reporting.
| ITEM 16A. |
AUDIT COMMITTEE FINANCIAL EXPERT |
Our Board has determined that Ms. Khiaw Ngoh TAN, one of our independent directors and Chair of Audit Committee, meets the criteria for an “audit committee financial expert,” as established by the SEC. Ms. Tan will not be deemed an “expert” for any other purpose, including, without limitation, for purposes of Section 11 of the Securities Act, as a result of being designated or identified as an audit committee financial expert. The designation or identification of Ms. Tan as an audit committee financial expert does not impose on her any duties, obligations or liability that are greater than the duties, obligations and liability imposed on her as a member of our Audit Committee and the Board in the absence of such designation or identification.
112
| ITEM 16B. |
CODE OF ETHICS |
In March 2006, our Board adopted a code of conduct, or Code of Conduct, which applies to all of our directors, officers and employees, including our principal executive officer, principal financial officer, and principal accounting officer. Our Code of Conduct addresses, among other things, honesty and ethical conduct, conflicts of interest, compliance with laws, regulations and policies, confidentiality, and reporting of violations of the code. A copy of the Code of Conduct was filed as Annex G to our registration statement on Form S-4 filed with the SEC on March 30, 2006 and is incorporated herein by reference. Our Code of Conduct is also posted on the corporate governance page of our website at www.hollysys.com. During the fiscal year ended June 30, 2023, there were no waivers from a provision of our Code of Conduct granted to our directors, officers or employees.
| ITEM 16C. |
PRINCIPAL ACCOUNTANT FEES AND SERVICES |
Our Audit Committee pre-approves all auditing services and permitted non-audit services to be performed for us by our independent auditor, including the fees and terms thereof (subject to the de minimums exceptions for non-audit services described in Section 10A(i)(l)(B) of the Exchange Act that are approved by our Audit Committee prior to the completion of the audit).
Set forth below are the total fees billed, on a consolidated basis, by the independent registered accounting firm or their affiliates for providing audit and other professional services in each of the last two fiscal years:
| (in USD) |
FY2023 | FY2022 | ||||||||||||||
| Audit fees (1) |
$ | 1,075,000 | $ | 1,075,000 | ||||||||||||
| Audit-related fees (2) |
- | 500,000 | ||||||||||||||
|
|
|
|
|
|||||||||||||
| Total |
$ | 1,075,000 | $ | 1,575,000 | ||||||||||||
|
|
|
|
|
|||||||||||||
Notes:
| (1) |
Audit fees were related to the audit of our annual financial statements and services that are normally provided by the accountant in connection with statutory and regulatory filings. |
| (2) |
Audit-related fees include fees for services rendered related to our quarterly financial information for the fiscal years ended June 30, 2023 and 2022. |
| ITEM 16D. |
EXEMPTIONS FROM THE LISTING STANDARDS FOR AUDIT COMMITTEES |
As described under Item 16G, between July 7, 2020 and September 1, 2020, relying on home country practice, our Audit Committee consisted of two members (both of whom are independent directors) instead of three members as required under NASDAQ listing rules. Our Audit Committee currently consists of three independent directors. Other than above, we have not asked for, nor have we been granted, an exemption from the applicable listing standards for our Audit Committee.
113
| ITEM 16E. |
PURCHASES OF EQUITY SECURITIES BY THE ISSUER AND AFFILIATED PURCHASERS |
Not applicable.
| ITEM 16F. |
CHANGE IN REGISTRANT’S CERTIFYING ACCOUNTANT |
The information is previously reported in our annual report on Form 20-F for the fiscal year ended June 30, 2021.
114
| ITEM 16G. |
CORPORATE GOVERNANCE |
We are incorporated in the BVI and our corporate governance practices are governed by applicable BVI law as well as our memorandum and articles of association. In addition, because our ordinary shares are listed on NASDAQ, we are subject to NASDAQ’s corporate governance requirements.
NASDAQ Listing Rule 5620(a) requires each issuer to hold an annual meeting of shareholders no later than one year after the end of the issuer’s fiscal year end. NASDAQ Listing Rule 5635(c) also requires each issuer to obtain shareholders’ approval when a plan or other equity compensation arrangement is established or materially amended. However, NASDAQ Listing Rule 5615(a)(3) permits a foreign private issuer like us to follow home country practices in lieu of certain requirements of Listing Rule 5600, provided that such foreign private issuer discloses in its annual report filed with the SEC each requirement of Rule 5600 that it does not follow and describes the home country practice followed in lieu of such requirement. We follow home country practice with respect to annual meetings and did not hold an annual shareholder meeting in fiscal 2019. Our BVI counsel, has provided a letter to NASDAQ certifying that under BVI law, we are not required to hold annual shareholder meetings. We may, however, hold annual shareholder meetings in the future if there are significant issues that require shareholders’ approvals.
A letter was also provided to NASDAQ certifying that we are not required to seek shareholder approval for the establishment of our equity compensation plans under BVI law. In 2015, we followed home country practice with respect to the adoption of our 2015 Equity Plan without seeking shareholder approval.
| ITEM 16H. |
MINE SAFETY DISCLOSURE |
Not applicable.
| ITEM 16I. |
DISCLOSURE REGARDING FOREIGN JURISDICTIONS THAT PREVENT INSPECTIONS |
On October 21, 2022, we were conclusively identified by the SEC under the HFCAA as having filed audit reports issued by a registered public accounting firm that cannot be inspected or investigated completely by the PCAOB in connection with our filing of our annual report on Form 20-F for the fiscal year ended June 30, 2022.
As of the date of this annual report, we and our consolidated operating entities are incorporated or otherwise organized in the British Virgin Islands, mainland China, Hong Kong, Macau, Singapore, India, Indonesia, the Philippines, Malaysia and Qatar.
To our best knowledge, none of our shares or the shares of our operating entities are owned by governmental entities in the jurisdiction in which we or such operating entities are incorporated or otherwise organized.
To our best knowledge, governmental entities in Hong Kong do not have any controlling financial interest with respect to us or any of our operating entities.
With respect to the members of the board of directors of our company or any of our consolidated foreign operating entities (each a “board member”), taking into consideration of each board member’s current or prior memberships on, or affiliations, with committees of the Chinese Communist Party, to the extent such information is known to our company, none of such board member is any official of the Chinese Communist Party.
Neither the memorandum and articles of association of our company nor the articles of incorporation (or equivalent organizing document) of our consolidated foreign operating entities contains any charter of the Chinese Communist Party.
On December 15, 2022, the PCAOB announced that it was able to conduct inspections and investigations completely of PCAOB-registered public accounting firms headquartered in mainland China and Hong Kong in 2022. The PCAOB vacated its previous 2021 determinations accordingly. As a result, we do not expect to be identified as a “Commission-Identified Issuer” under the HFCAA for the fiscal year ended June 30, 2023 after we file our annual report on Form 20-F for such fiscal year.
We have not relied upon any legal opinions or third-party certifications, such as affidavits, as the basis for our disclosure under this Item 16I.
| ITEM 16J. |
INSIDER TRADING POLICIES |
Not applicable.
115
PART III
| ITEM 17. |
FINANCIAL STATEMENTS |
We have elected to provide financial statements pursuant to Item 18.
| ITEM 18. |
FINANCIAL STATEMENTS |
Our Audited Financial Statements for the Years Ended June 30, 2023, 2022 and 2021 are included at the end of this annual report.
| ITEM 19. |
EXHIBITS |
| Number |
Description | |
| 1.1 |
||
| 2.1 |
||
| 2.2 |
Description of Rights of Securities Registered Pursuant to Section 12 of the Exchange Act | |
| 4.1 |
||
| 8.1 |
||
116
| 11.1 |
||
| 12.1 |
||
| 12.2 |
||
| 13.1* |
CEO Certification Pursuant to Section 906 of the Sarbanes-Oxley Act of 2002 | |
| 13.2* |
CFO Certification Pursuant to Section 906 of the Sarbanes-Oxley Act of 2002 | |
| 15.1 |
Consent of Union Power HK CPA Limited, Independent Registered Public Accounting Firm | |
| 15.2* |
||
| 99.1 |
||
| 101.INS |
Inline XBRL Instant Document—this instance document does not appear in the Interactive Data File because its XBRL tags are embedded within the Inline XBRL document | |
| 101.SCH |
Inline XBRL Taxonomy Extension Schema Document | |
| 101.CAL |
Inline XBRL Taxonomy Extension Calculation Linkbase Document | |
| 101.DEF |
Inline XBRL Taxonomy Extension Definition Linkbase Document | |
| 101.LAB |
Inline XBRL Taxonomy Extension Label Linkbase Document | |
| 101.PRE |
Inline XBRL Taxonomy Extension Presentation Linkbase Document | |
| 104. |
Cover Page Interactive Data File (embedded within the Inline XBRL document) | |
| * |
Furnished with this annual report on Form 20-F |
117
SIGNATURE
The registrant hereby certifies that it meets all of the requirements for filing on Form 20-F and that it has duly caused and authorized the undersigned to sign this annual report on its behalf.
| HOLLYSYS AUTOMATION TECHNOLOGIES LTD. | ||||||
| /s/ Changli Wang | ||||||
| Changli Wang | ||||||
| Chief Executive Officer | ||||||
| Date: September 20, 2023 |
||||||
118
Page |
||||
F-2 |
||||
F-6 |
||||
F-8 |
||||
F-10 |
||||
F-12 |
||||
F-13 |
||||
| • |
We tested the effectiveness of internal controls over the recognition of revenue and the determination of estimated contract costs including controls over the review of management’s assumptions and key inputs used to recognize revenue and costs on integrated solutions contracts using the cost-to-cost |
| • |
We evaluated the appropriateness and consistency of management’s methods and assumptions used to recognize revenue and costs on integrated solutions contracts using the cost-to-cost |
| • |
We selected a sample of integrated solutions contracts and tested the estimates of total cost for each of the integrated solutions contracts by: |
| • |
Comparing costs incurred to date to the costs management estimated to be incurred to date. |
| • |
Evaluating management’s ability to achieve the estimates of total cost by comparing the estimates to documentation such as management’s work plans, contract terms and requirements, and purchase orders with suppliers. Our evaluation of management’s assumptions included consideration of historical and current project performance such as consistency of gross margin, identified risks related to project timing including technical and schedule matters, and the status of internal and third-party activities such as hardware, software, and labor. |
June 30, |
||||||||||||
Notes |
2022 |
2023 |
||||||||||
| ASSETS |
||||||||||||
| Current assets: |
||||||||||||
| Cash and cash equivalents |
$ | $ | ||||||||||
| Short-term investments |
||||||||||||
| Restricted cash |
||||||||||||
| Accounts receivable, net of allowance for credit losses of $ |
4 | |||||||||||
| Costs and estimated earnings in excess of billings, net of allowance for credit losses of $ |
5 | |||||||||||
| Accounts receivable retention |
6 | |||||||||||
| Other receivables, net of allowance for credit losses of $ |
||||||||||||
| Advances to suppliers |
||||||||||||
| Amounts due from related parties |
22 | |||||||||||
| Inventories |
3 | |||||||||||
| Prepaid expenses |
||||||||||||
| Income tax recoverable |
||||||||||||
| |
|
|
|
|||||||||
| Total current assets |
||||||||||||
| |
|
|
|
|||||||||
| Non-current assets: |
||||||||||||
| Restricted cash |
||||||||||||
| Costs and estimated earnings in excess of billings |
||||||||||||
| Accounts receivable retention |
6 | |||||||||||
| Prepaid expenses |
||||||||||||
| Property, plant and equipment, net |
7 | |||||||||||
| Prepaid land leases |
8 | |||||||||||
| Intangible assets, net |
9 | |||||||||||
| Investments in equity investees |
11 | |||||||||||
| Investments in securities |
11 | |||||||||||
| Goodwill |
10 | |||||||||||
| Deferred tax assets |
19 | |||||||||||
| Operating lease right-of-use |
20 | |||||||||||
| |
|
|
|
|||||||||
| Total non-current assets |
||||||||||||
| |
|
|
|
|||||||||
| Total assets |
$ |
$ |
||||||||||
| |
|
|
|
|||||||||
June 30, |
||||||||||
Notes |
2022 |
2023 |
||||||||
| LIABILITIES AND STOCKHOLDERS’ EQUITY |
||||||||||
| Current liabilities |
||||||||||
| Short-term bank loans |
13 | $ | $ | |||||||
| Current portion of long-term loans |
14 | |||||||||
| Accounts payable |
||||||||||
| Construction costs payable |
||||||||||
| Deferred revenue |
||||||||||
| Accrued payroll and related expenses |
||||||||||
| Income tax payable |
||||||||||
| Warranty liabilities |
12 | |||||||||
| Other tax payables |
||||||||||
| Accrued liabilities |
||||||||||
| Amounts due to related parties |
22 | |||||||||
| Current portion of other liability |
||||||||||
| Operating lease liabilities |
20 | |||||||||
| |
|
|
|
|||||||
| Total current liabilities |
||||||||||
| |
|
|
|
|||||||
| Non-current liabilities |
||||||||||
| Accrued liabilities |
||||||||||
| Long-term loans |
14 | |||||||||
| Accounts payable |
||||||||||
| Deferred tax liabilities |
19 | |||||||||
| Warranty liabilities |
12 | |||||||||
| Operating lease liabilities |
20 | |||||||||
| Long-term other liabilities |
||||||||||
| |
|
|
|
|||||||
| Total non-current liabilities |
||||||||||
| |
|
|
|
|||||||
| Total liabilities |
||||||||||
| |
|
|
|
|||||||
| Commitments and contingencies |
23 | |||||||||
| Stockholders’ equity: |
16 | |||||||||
| Ordinary shares, par value $ |
||||||||||
| Additional paid-in capital |
||||||||||
| Statutory reserves |
||||||||||
| Retained earnings |
||||||||||
| Accumulated other comprehensive loss |
( |
) | ( |
) | ||||||
| |
|
|
|
|||||||
| Total Hollysys Automation Technologies Ltd. stockholders’ equity |
||||||||||
| Non-controlling interests |
||||||||||
| |
|
|
|
|||||||
| Total equity |
||||||||||
| |
|
|
|
|||||||
| Total liabilities and equity |
$ |
$ |
||||||||
| |
|
|
|
|||||||
Year ended June 30, |
||||||||||||||
Notes |
2021 |
2022 |
2023 |
|||||||||||
Net revenues |
||||||||||||||
Integrated solutions contracts revenue (including revenue from related parties of $ |
$ | $ | $ | |||||||||||
Product sales (including revenue from related parties of $ |
||||||||||||||
Revenue from services |
||||||||||||||
Total net revenues |
||||||||||||||
Costs of integrated solutions contracts (including purchases from related parties of $ |
||||||||||||||
Costs of products sold (including purchases from related parties of $ |
||||||||||||||
Costs of services rendered |
||||||||||||||
Gross profit |
||||||||||||||
Operating expenses |
||||||||||||||
Selling |
||||||||||||||
General and administrative |
||||||||||||||
Research and development (including research and development from related parties of $ and $ |
||||||||||||||
VAT refunds and government subsidies |
( |
) | ( |
) | ( |
) | ||||||||
Total operating expenses |
||||||||||||||
Year ended June 30, |
||||||||||||||
Notes |
2021 |
2022 |
2023 |
|||||||||||
| Income from operations |
$ |
$ |
$ |
|||||||||||
| Other income, net (including other income from related parties of $ |
||||||||||||||
| Foreign exchange (loss) gain |
( |
) | ||||||||||||
| Gains on disposal of an investment in an equity investee |
||||||||||||||
| Losses on disposal of subsidiaries |
( |
) | ||||||||||||
| Gains on disposal of an investment in securities |
||||||||||||||
| Impairment loss of investments in cost investees |
( |
) | ||||||||||||
| Share of net income of equity investees |
||||||||||||||
| Interest income |
||||||||||||||
| Interest expenses |
( |
) | ( |
) | ( |
) | ||||||||
| Dividend income from investments in securities |
||||||||||||||
| |
|
|
|
|
|
|||||||||
| Income before income taxes |
||||||||||||||
| Income tax expenses |
19 | |||||||||||||
| |
|
|
|
|
|
|||||||||
| Net income |
||||||||||||||
| Less: Net (loss) income attributable to non-controlling interests |
( |
) | ( |
) | ||||||||||
| |
|
|
|
|
|
|||||||||
| Net income attributable to Hollysys Automation Technologies Ltd. |
$ |
$ |
$ |
|||||||||||
| |
|
|
|
|
|
|||||||||
| Other comprehensive income, net of tax of nil |
||||||||||||||
| Translation adjustments |
$ | $ | ( |
) | $ | ( |
) | |||||||
| |
|
|
|
|
|
|||||||||
| Comprehensive income |
||||||||||||||
| |
|
|
|
|
|
|||||||||
| Less: Comprehensive (loss) income attributable to non-controlling interests |
( |
) | ( |
) | ||||||||||
| |
|
|
|
|
|
|||||||||
| Comprehensive income attributable to Hollysys Automation Technologies Ltd. |
$ |
$ |
$ |
|||||||||||
| |
|
|
|
|
|
|||||||||
| Net income per share: |
||||||||||||||
| Basic |
21 | $ | ||||||||||||
| Diluted |
21 | $ | ||||||||||||
| Shares used in net income per share computation: |
||||||||||||||
| Basic |
||||||||||||||
| Diluted |
||||||||||||||
Year ended June 30, |
||||||||||||
2021 |
2022 |
2023 |
||||||||||
Cash flows from operating activities: |
||||||||||||
Net income |
$ | $ | $ | |||||||||
Adjustments to reconcile net income to net cash provided by operating activities: |
||||||||||||
Depreciation of property, plant and equipment |
||||||||||||
Amortization of prepaid land leases |
||||||||||||
Amortization of intangible assets |
||||||||||||
Allowance for credit losses |
||||||||||||
(Gain) loss on disposal of long-lived assets |
( |
) | ( |
) | ||||||||
Share of net income of equity investees |
( |
) | ( |
) | ( |
) | ||||||
Dividends received from an equity investee |
||||||||||||
Loss on disposal of subsidiaries |
||||||||||||
Impairment loss on investment in a cost investee |
||||||||||||
Gains on disposal of an investment of an equity investee |
( |
) | ||||||||||
Gain on disposal of an investment in securities |
( |
) | ( |
) | ||||||||
Share-based compensation expenses |
||||||||||||
Deferred income tax expenses (benefit) |
( |
) | ( |
) | ||||||||
Other income, net |
( |
) | ||||||||||
Changes in operating assets and liabilities: |
||||||||||||
Accounts receivable and retention |
( |
) | ( |
) | ( |
) | ||||||
Costs and estimated earnings in excess of billings |
( |
) | ( |
) | ||||||||
Other receivables |
( |
) | ||||||||||
Advances to suppliers |
( |
) | ( |
) | ||||||||
Due from related parties |
( |
) | ||||||||||
Inventories |
( |
) |
( |
) | ||||||||
Prepaid expenses |
( |
) | ||||||||||
Accounts payable |
||||||||||||
Deferred revenue |
( |
) | ||||||||||
Accruals and other payable |
( |
) | ( |
) | ||||||||
Income tax payable |
||||||||||||
Other tax payables |
( |
) | ||||||||||
Due to related parties |
( |
) | ( |
) | ||||||||
Net cash provided by operating activities |
$ |
$ |
$ |
|||||||||
Year ended June 30, |
||||||||||||
2021 |
2022 |
2023 |
||||||||||
| Cash flows from investing activities: |
||||||||||||
| Purchases of short-term investments |
$ | ( |
) | $ | ( |
) | $ | ( |
) | |||
| Maturity of short-term investments |
||||||||||||
| Purchases of property, plant and equipment |
( |
) | ( |
) | ( |
) | ||||||
| Proceeds from disposal of property, plant and equipment |
||||||||||||
| Investments made in equity investees |
( |
) | ( |
) | ( |
) | ||||||
| Proceeds from disposal of a subsidiary |
||||||||||||
| Proceeds received from disposal of equity investments |
||||||||||||
| Acquisition of a subsidiary, net of cash acquired |
( |
) | ( |
) | ( |
) | ||||||
| Proceeds received from investment in equity securities without readily determinable fair value |
||||||||||||
| |
|
|
|
|
|
|||||||
| Net cash provided by (used in) investing activities |
( |
) | ||||||||||
| Cash flows from financing activities: |
||||||||||||
| Proceeds from short-term bank loans |
$ | $ | $ | |||||||||
| Repayments of short-term bank loans |
( |
) | ( |
) | ||||||||
| Proceeds from long-term bank loans |
||||||||||||
| Repayments of long-term bank loans |
( |
) | ( |
) | ( |
) | ||||||
| Payment of dividends |
( |
) | ( |
) | ||||||||
| Proceeds from issuance of shares of a subsidiary |
||||||||||||
| |
|
|
|
|
|
|||||||
| Net cash (used in) provided by financing activities |
( |
) |
( |
) |
||||||||
| Effect of foreign exchange rate changes on cash, cash equivalents and restricted cash |
( |
) | ( |
) | ||||||||
| |
|
|
|
|
|
|||||||
| Net increase (decrease) in cash, cash equivalents and restricted cash |
$ |
$ |
$ |
( |
) | |||||||
| |
|
|
|
|
|
|||||||
| Cash, cash equivalents and restricted cash, beginning of year |
||||||||||||
| |
|
|
|
|
|
|||||||
| Cash, cash equivalents and restricted cash, end of year |
$ |
$ |
$ |
|||||||||
| |
|
|
|
|
|
|||||||
| Reconciliation of cash, cash equivalents and restricted cash to the consolidated balance sheets: |
||||||||||||
| Cash and cash equivalents |
||||||||||||
| Current portion of restricted cash |
||||||||||||
| Non-current portion of restricted cash |
||||||||||||
| |
|
|
|
|
|
|||||||
| Total cash, cash equivalents and restricted cash |
||||||||||||
| |
|
|
|
|
|
|||||||
| Supplemental disclosures of cash flow information: |
||||||||||||
| Interest expense paid |
$ | $ | $ | |||||||||
| Income tax paid |
$ | $ | $ | |||||||||
| Supplemental disclosures of non-cash information: |
||||||||||||
| Acquisition of property, plant and equipment included in construction costs payable and accrued liabilities |
$ | $ | $ | |||||||||
Ordinary shares |
Additional paid-in capital |
Statutory reserves |
Retained earnings |
Accumulated other comprehensive income |
Total Hollysys Automation Technologies Ltd. stockholders’ equity |
Non-controlling interest |
Total equity |
|||||||||||||||||||||||||||||
| Balance at June 30, 2020 |
$ |
$ |
$ |
$ |
$ |
( |
) |
$ |
$ |
$ |
||||||||||||||||||||||||||
| |
|
|
|
|
|
|
|
|
|
|
|
|
|
|
|
|
|
|||||||||||||||||||
| Issuance of ordinary shares |
— | — | — | — | — | |||||||||||||||||||||||||||||||
| Share-based compensation |
— | — | — | — | — | — | ||||||||||||||||||||||||||||||
| Net income for the year |
— | — | — | — | — | ( |
) | |||||||||||||||||||||||||||||
| Appropriations to statutory reserves |
— | — | — | ( |
) | — | — | — | — | |||||||||||||||||||||||||||
| Dividend paid |
— | — | — | — | ( |
) | — | ( |
) | — | ( |
) | ||||||||||||||||||||||||
| Translation adjustments |
— | — | — | — | — | |||||||||||||||||||||||||||||||
| Effect of change in accounting principle – ASC 326 |
— | — | — | — | ( |
) | — | ( |
) | — | ( |
) | ||||||||||||||||||||||||
| |
|
|
|
|
|
|
|
|
|
|
|
|
|
|
|
|
|
|||||||||||||||||||
| Balance at June 30, 2021 |
$ |
$ |
$ |
$ |
$ |
$ |
$ |
$ |
||||||||||||||||||||||||||||
| |
|
|
|
|
|
|
|
|
|
|
|
|
|
|
|
|
|
|||||||||||||||||||
| Issuance of ordinary shares |
( |
) | — | — | — | — | — | — | ||||||||||||||||||||||||||||
| Share-based compensation |
— | — | — | — | — | — | ||||||||||||||||||||||||||||||
| Net income for the year |
— | — | — | — | — | ( |
) | |||||||||||||||||||||||||||||
| Appropriations to statutory reserves |
— | — | — | ( |
) | — | — | — | — | |||||||||||||||||||||||||||
| Dividend paid |
— | — | — | — | ( |
) | — | ( |
) | — | ( |
) | ||||||||||||||||||||||||
| Capital contribution from subsidiaries’ non-controlling interest shareholders |
— | — | — | — | — | — | — | |||||||||||||||||||||||||||||
| Deconsolidation of a subsidiary |
— | — | — | — | — | ( |
) | ( |
) | |||||||||||||||||||||||||||
| Translation adjustments |
— | — | — | — | — | ( |
) | ( |
) | ( |
) | ( |
) | |||||||||||||||||||||||
| |
|
|
|
|
|
|
|
|
|
|
|
|
|
|
|
|
|
|||||||||||||||||||
| Balance at June 30, 2022 |
$ |
$ |
$ |
$ |
$ |
( |
) |
$ |
$ |
$ |
||||||||||||||||||||||||||
| |
|
|
|
|
|
|
|
|
|
|
|
|
|
|
|
|
|
|||||||||||||||||||
| Issuance of ordinary shares |
— | — | — | — | — | |||||||||||||||||||||||||||||||
| Share-based compensation |
— | — | — | — | — | — | ||||||||||||||||||||||||||||||
| Net income for the year |
— | — | — | — | — | |||||||||||||||||||||||||||||||
| Appropriations to statutory reserves |
— | — | — | ( |
) | — | — | — | — | |||||||||||||||||||||||||||
| Dividend paid |
— | — | — | — | — | — | — | — | — | |||||||||||||||||||||||||||
| Acquisition of a subsidiary (i) |
— | — | ( |
) | — | — | — | ( |
) | ( |
) | |||||||||||||||||||||||||
| Transfer of an equity investee (ii) |
— | — | — | — | ( |
) | — | ( |
) | — | ( |
) | ||||||||||||||||||||||||
| Translation adjustment s |
— | — | — | — | — | ( |
) | ( |
) | ( |
) | |||||||||||||||||||||||||
| |
|
|
|
|
|
|
|
|
|
|
|
|
|
|
|
|
|
|||||||||||||||||||
| Balance at June 30, 2023 |
$ |
$ |
$ |
$ |
$ |
( |
) |
$ |
$ |
$ |
||||||||||||||||||||||||||
| |
|
|
|
|
|
|
|
|
|
|
|
|
|
|
|
|
|
|||||||||||||||||||
| (i) |
In March 2023, Hollysys Group Co., Ltd., spent $ |
| (ii) |
In March 2023, Beijing Hollysys Co., Ltd., transferred |
June 30, |
||||||||
2022 |
2023 |
|||||||
| Current assets |
$ |
$ |
||||||
| Non-current assets |
||||||||
| |
|
|
|
|||||
| Total assets |
||||||||
| |
|
|
|
|||||
| Current liabilities |
$ |
$ |
||||||
| |
|
|
|
|||||
| Total liabilities |
||||||||
| |
|
|
|
|||||
Year ended June 30, |
||||||||
2022 |
2023 |
|||||||
| Net revenue |
$ |
$ |
||||||
| Cost of revenue (1) |
( |
) |
( |
) | ||||
| Net profit |
||||||||
| Net cash used in operating activities |
( |
) |
( |
) | ||||
| (1) |
Cost of revenue is negative because of the reversal of warranties provision which was overprovided in previous years. |
| Buildings |
||||
| Machinery |
– |
|||
| Software |
– |
|||
| Vehicles |
– |
|||
| Electronic and other equipment |
– |
| Category |
Estimated useful life |
|||
| Patents and copyrights |
– |
|||
Level 1 |
- |
Quoted prices in active markets for identical assets or liabilities. | ||
Level 2 |
- |
Inputs other than Level 1 that are observable, either directly or indirectly, such as quoted prices for similar assets or liabilities; quoted prices in markets that are not active; or other inputs that are observable or can be corroborated by observable market data for substantially the full term of the assets or liabilities. | ||
Level 3 |
- |
Unobservable inputs that are supported by little or no market activity and that are significant to the fair value of the assets or liabilities. | ||
June 30, |
||||||||
2022 |
2023 |
|||||||
Raw materials |
$ | $ | ||||||
Work in progress |
||||||||
Finished goods |
||||||||
| $ | |
$ | ||||||
June 30, |
||||||||
2022 |
2023 |
|||||||
Notes receivable |
$ | $ | ||||||
Accounts receivable |
||||||||
Allowance for credit losses |
( |
) | ( |
) | ||||
| $ | $ | |||||||
June 30, |
||||||||||||
2021 |
2022 |
2023 |
||||||||||
Balance at the beginning of year |
$ | $ | $ | |||||||||
Adoption of ASU 2016-13 |
||||||||||||
Additions |
||||||||||||
Written off |
( |
) | ( |
) | ( |
) | ||||||
Translation adjustment |
( |
) | ( |
) | ||||||||
Balance at the end of year |
$ | $ | $ | |||||||||
June 30, |
||||||||
2022 |
2023 |
|||||||
Contract costs incurred plus estimated earnings |
$ | $ | ||||||
Less: Progress billings |
( |
) | ( |
) | ||||
Cost and estimated earnings in excess of billings |
||||||||
Less: Allowance for credit losses |
( |
) | ( |
) | ||||
| $ | $ | |||||||
June 30, |
||||||||||||
2021 |
2022 |
2023 |
||||||||||
Balance at the beginning of year |
$ | $ | $ | |||||||||
Adoption of ASU 2016-13 |
||||||||||||
Additions (reversals) |
||||||||||||
Translation adjustments |
( |
) | ||||||||||
Balance at the end of year |
$ | $ | $ | |||||||||
Year ended June 30, 2023 |
||||||||||||
PRC |
Non-PRC |
Total |
||||||||||
| Integrated solutions contracts revenue |
$ | |||||||||||
| Product sales |
||||||||||||
| Maintenance service revenue |
||||||||||||
| Extended warranty service revenue |
— | |||||||||||
| |
|
|
|
|
|
|||||||
| Total |
$ |
|||||||||||
| |
|
|
|
|
|
|||||||
June 30, 2022 |
June 30, 2023 |
|||||||
| Contract assets, current |
$ | |||||||
| Contract assets, non-current |
||||||||
| Contract liabilities |
||||||||
June 30, |
||||||||
2022 |
2023 |
|||||||
| Buildings |
$ | $ | ||||||
| Machinery |
||||||||
| Software |
||||||||
| Vehicles |
||||||||
| Electronic and other equipment |
||||||||
| Construction in progress |
||||||||
| |
|
|
|
|||||
| $ | $ | |||||||
| Less: Accumulated depreciation and impairment |
( |
) | ( |
) | ||||
| |
|
|
|
|||||
| $ | $ | |||||||
| |
|
|
|
|||||
June 30, |
||||||||
2022 |
2023 |
|||||||
| Buildings leased to others – at original cost |
$ | $ | ||||||
| Less: Accumulated depreciation |
( |
) | ( |
) | ||||
| |
|
|
|
|||||
| Buildings leased to others – net |
$ | $ | ||||||
| |
|
|
|
|||||
June 30, |
||||||||
2022 |
2023 |
|||||||
| Prepaid land leases |
$ | $ | ||||||
| Less: Accumulated amortization |
( |
) | ( |
) | ||||
| |
|
|
|
|||||
| $ | $ | |||||||
| |
|
|
|
|||||
| Year ending June 30, |
||||
| 2024 |
$ | |||
| 2025 |
||||
| 2026 |
||||
| 2027 |
||||
| 2028 |
||||
June 30, |
||||||||||||||||||||||||
2022 |
2023 |
|||||||||||||||||||||||
Gross carrying value |
Accumulated amortization |
Net carrying value |
Gross carrying value |
Accumulated amortization |
Net carrying value |
|||||||||||||||||||
| Patents and copyrights |
$ | ( |
) | $ | ( |
) | ||||||||||||||||||
| |
|
|
|
|
|
|
|
|
|
|
|
|||||||||||||
| Year ending June 30, |
||||
| 2024 |
$ | |||
| 2025 |
||||
| 2026 |
||||
| 2027 |
||||
| 2028 |
||||
| Balance as of July 1, 2021 |
$ | |||
| Goodwill upon acquisition |
||||
| Translation adjustment |
( |
) | ||
| |
|
|||
| Balance as of June 30, 2022 |
$ | |||
| Translation adjustment |
( |
) | ||
| |
|
|||
| Balance as of June 30, 2023 |
$ | |||
| |
|
| June 30, 2022 |
Interest held |
Long-term investment, at cost, less impairment |
Share of undistributed profits (accumulated) |
Disposal |
Advance to investee company |
Total |
||||||||||||||||||
| Equity method |
||||||||||||||||||||||||
| Beijing Hollycon Medicine & Technology Co., Ltd. |
% | $ | ||||||||||||||||||||||
| Beijing Hollysys Electric Motor Co., Ltd. |
% | |||||||||||||||||||||||
| Suqian Runhe Emerging Industry Investment Center (limited partnership) |
% | ( |
) | |||||||||||||||||||||
| China Techenergy Co., Ltd. |
% | |||||||||||||||||||||||
| Hollicube Co., Ltd. |
% | ( |
) | |||||||||||||||||||||
| Hunan LingXiang Maglev Technology Co., Ltd. |
% | ( |
) | ( |
) | |||||||||||||||||||
| Beijing AIRmaker Technology Co., Ltd. |
% | ( |
) | |||||||||||||||||||||
| Southcon Development Sdn Bhd. |
% | ( |
) | |||||||||||||||||||||
| Beijing Hollysys Machine Automation Co., Ltd. |
% | ( |
) | |||||||||||||||||||||
| Beijing Jing Yi Intelligent Technologies Innovation Center Co., Ltd. |
% | |||||||||||||||||||||||
| Beijing Hollysys Digital Technology Co., Ltd. |
% | ( |
) | |||||||||||||||||||||
| Shandong MassDatas Development Co., Ltd. |
% | ( |
) | |||||||||||||||||||||
| |
|
|
|
|
|
|
|
|
|
|||||||||||||||
| ( |
) | |||||||||||||||||||||||
| |
|
|
|
|
|
|
|
|
|
|||||||||||||||
| June 30, 2023 |
Interest held |
Long-term investment, at cost, less impairment |
Share of undistributed profits (accumulated) |
Disposal |
Advance to investee company |
Total |
||||||||||||||||||
| Equity method |
||||||||||||||||||||||||
| Beijing Hollycon Medicine & Technology Co., Ltd. |
% | $ |
||||||||||||||||||||||
| Beijing Hollysys Electric Motor Co., Ltd. |
% | |||||||||||||||||||||||
| Suqian Runhe Emerging Industry Investment Center (limited partnership) |
% | ( |
) | |||||||||||||||||||||
| China Techenergy Co., Ltd. |
% | |||||||||||||||||||||||
| Hollicube Co., Ltd. |
% | ( |
) | |||||||||||||||||||||
| Beijing AIRmaker Technology Co., Ltd. |
% | ( |
) | |||||||||||||||||||||
| Southcon Development Sdn Bhd. |
% | ( |
) | |||||||||||||||||||||
| Beijing Hollysys Machine Automation Co., Ltd. |
% | ( |
) | |||||||||||||||||||||
| Beijing Jing Yi Intelligent Technologies Innovation Center Co., Ltd. |
% | |||||||||||||||||||||||
| Beijing Hollysys Digital Technology Co., Ltd. |
% | ( |
) | |||||||||||||||||||||
| Shandong MassDatas Development Co., Ltd. |
% | ( |
) | |||||||||||||||||||||
| |
|
|
|
|
|
|
|
|
|
|||||||||||||||
| |
|
|
|
|
|
|
|
|
|
|||||||||||||||
June 30, |
||||||||
2022 |
2023 |
|||||||
| Beginning balance |
$ | $ | ||||||
| Consolidation of subsidiary |
— | |||||||
| Expense accrued |
||||||||
| Expense incurred |
( |
) | ( |
) | ||||
| Translation adjustment |
( |
) | ( |
) | ||||
| |
|
|
|
|||||
| $ | $ | |||||||
| Less: Current portion of warranty liabilities |
( |
) | ( |
) | ||||
| |
|
|
|
|||||
| Long-term warranty liabilities |
$ | $ | ||||||
| |
|
|
|
|||||
June 30, |
||||||||||||
2022 |
2023 |
|||||||||||
| MYR denominated loans |
(i) |
|||||||||||
| SGD denominated loans |
(ii) |
|||||||||||
| USD denominated loan |
(iii) |
|||||||||||
| RMB denominated loan |
(iv) |
— | ||||||||||
| |
|
|
|
|||||||||
| $ | $ | |||||||||||
| Less: Current portion |
( |
) | ( |
) | ||||||||
| |
|
|
|
|||||||||
| $ | $ | |||||||||||
| |
|
|
|
|||||||||
| i. |
The MYR denominated loans are repayable in 3 to 75 installments with the last installment due in April 2039. For the years ended June 30, 2022 and 2023, the effective interest rates ranged from |
| ii. |
The SGD denominated loans are repayable in 10 to 31 installments with the last installment due on March 4, 2024. For the years ended June 30, 2022 and 2023, the effective interest rates ranged from |
| iii. |
The USD denominated loan was drawn on April 24, 2020 and wa s repayable on |
| iv. |
The RMB denominated loan is a fixed asset loan contract with 10-year installment repayment with the last installment due in December 2032. The loan interest rate is the national bank rate on the working day before the withdrawal date of each loan. For the year ended June 30, 2023, the effective interest rate was |
| Year ending June 30, |
||||
| 2024 |
$ | |||
| 2025 |
||||
| 2026 |
||||
| 2027 |
||||
| 2028 onwards |
||||
| |
|
|||
$ |
||||
| |
|
|||
| Share Options |
Number of shares |
Weighted average exercise price |
Weighted average remaining contractual life (years) |
Aggregate intrinsic value |
||||||||||||
| Outstanding, vested and exercisable at June 30, 2021 |
||||||||||||||||
| Forfeited |
( |
) | — | — | — | |||||||||||
| |
|
|
|
|
|
|
|
|||||||||
| Outstanding, vested and exercisable at June 30, 2022 |
||||||||||||||||
| Forfeited |
( |
) | — | — | — | |||||||||||
| |
|
|
|
|
|
|
|
|||||||||
| Outstanding, vested and exercisable at June 30, 2023 |
||||||||||||||||
| |
|
|
|
|
|
|
|
|||||||||
Options Granted on November 16, 2020 |
Options Granted on March 17, 2021 |
|||||||
| Risk-free interest rate(i) |
% | % | ||||||
| Expected dividend yield(ii) |
% | % | ||||||
| Expected life (years)(iii) |
||||||||
| Expected volatility(iv) |
% | % | ||||||
| (i) |
Risk-free interest rate is based on the yields of United States Treasury securities with maturities similar to the expected life of the share options in effect at the time of grant. |
| (ii) |
Expected dividend yield is assumed to be a $ |
| (iii) |
Expected life of share options is based on management’s estimate on timing of exercise of share options. |
| (iv) |
Expected volatility is assumed based on the historical volatility of the Company and the Company’s comparable companies in the period equal to the expected life of each grant. |
Number of restricted shares |
Weighted average grant-date fair value |
|||||||
Un-vested at June 30, 2021 |
||||||||
Forfeited |
( |
) | ||||||
Vested |
( |
) | ||||||
Un-vested at June 30, 2022 |
||||||||
Forfeited |
( |
) | ||||||
Vested |
( |
) | ||||||
Un-vested at June 30, 2023 |
||||||||
Year ended June 30, |
||||||||||||
2021 |
2022 |
2023 |
||||||||||
| PRC |
$ | $ | $ | |||||||||
| Non-PRC |
( |
) | ( |
) | ( |
) | ||||||
| |
|
|
|
|
|
|||||||
| $ | $ | $ | ||||||||||
| |
|
|
|
|
|
|||||||
Year ended June 30, |
||||||||||||
2021 |
2022 |
2023 |
||||||||||
| Current income tax expense |
||||||||||||
| PRC |
||||||||||||
| Non-PRC |
||||||||||||
| |
|
|
|
|
|
|||||||
| $ | $ | $ | ||||||||||
| Deferred income tax expense (benefit) |
||||||||||||
| PRC |
( |
) | ( |
) | ||||||||
| Non-PRC |
( |
) | ( |
) | ||||||||
| |
|
|
|
|
|
|||||||
| $ | ( |
) | ( |
) | ||||||||
| |
|
|
|
|
|
|||||||
| $ | |
$ | |
$ | |
|||||||
| |
|
|
|
|
|
|||||||
Year ended June 30, |
||||||||||||
2021 |
2022 |
2023 |
||||||||||
| Income before income taxes |
$ | $ | $ | |||||||||
| |
|
|
|
|
|
|||||||
| Expected income tax expense at statutory tax rate in the PRC |
||||||||||||
| Effect of different tax rates in various jurisdictions |
||||||||||||
| Effect of preferential tax treatment |
( |
) | ( |
) | ( |
) | ||||||
| Effect of non-taxable income |
( |
) | ( |
) | ( |
) | ||||||
| Effect of additional deductible research and development expenses |
( |
) | ( |
) | ( |
) | ||||||
| Effect of non-deductible expenses |
||||||||||||
| Under (over) provision of income tax in previous years |
( |
) | ||||||||||
| Change in valuation allowance |
||||||||||||
| Withholding tax on dividends paid by subsidiaries |
||||||||||||
| Others |
( |
) | ( |
) | ||||||||
| |
|
|
|
|
|
|||||||
| Total |
$ | $ | $ | |||||||||
| |
|
|
|
|
|
|||||||
June 30, |
||||||||
2022 |
2023 |
|||||||
| Deferred tax assets |
||||||||
| Allowance for doubtful accounts |
$ | $ | ||||||
| Deferred subsidies |
||||||||
| Warranty liabilities |
||||||||
| Inventory provision |
||||||||
| Long-term assets |
||||||||
| Deferred revenue |
||||||||
| Provision for loss contracts |
||||||||
| Net operating loss carry forward |
||||||||
| Valuation allowance |
( |
) | ( |
) | ||||
| Others |
||||||||
| |
|
|
|
|||||
| Total deferred tax assets |
$ | $ | ||||||
| |
|
|
|
|||||
| Deferred tax liabilities |
||||||||
| Property, plant and equipment |
$ | ( |
) | $ | ( |
) | ||
| Costs and estimated earnings in excess of billings |
( |
) | ( |
) | ||||
| Share of net losses of equity investees |
( |
) | ( |
) | ||||
| PRC dividend withholding tax |
( |
) | ( |
) | ||||
| Intangible assets and other non-current assets |
( |
) | ( |
) | ||||
| Others |
( |
) | ( |
) | ||||
| |
|
|
|
|||||
| Total deferred tax liabilities |
$ | ( |
) | $ | ( |
) | ||
| |
|
|
|
|||||
Year ended June 30, |
||||||||||||
2021 |
2022 |
2023 |
||||||||||
| Operating lease costs |
$ | $ | $ | |||||||||
| Short-term lease costs |
||||||||||||
| Amortization of prepaid land leases |
||||||||||||
| |
|
|
|
|
|
|||||||
| Total lease costs |
$ | $ | $ | |||||||||
| |
|
|
|
|
|
|||||||
Year ended June 30, |
||||||||||||
2021 |
2022 |
2023 |
||||||||||
| Cash paid for amounts included in the measurement of operating lease liabilities |
$ | $ | $ | |||||||||
| Right-of-use assets obtained in exchange for new operating lease liabilities |
||||||||||||
| Weighted-average remaining lease term (in years): |
||||||||||||
| Operating leases |
||||||||||||
| Weighted-average discount rate: |
||||||||||||
| Operating leases |
% | % | % | |||||||||
As of June 30, 2023 |
||||
| 2024 |
$ | |||
| 2025 |
||||
| 2026 |
||||
| 2027 |
||||
| 2028 |
||||
| |
|
|||
| Total minimum lease payments |
||||
| Less: imputed interest |
||||
| |
|
|||
| Total lease liability balance |
$ | |||
| |
|
|||
| Fiscal year ending June 30, |
Minimum lease payments |
|||
| 202 4 |
$ | |||
| 202 5 |
||||
| 202 6 |
||||
| 202 7 |
||||
| 202 8 |
||||
| Thereafter |
||||
| |
|
|||
| Total minimum lease payments to be received |
$ |
|||
| |
|
|||
Year ended June 30, |
||||||||||||
2021 |
2022 |
2023 |
||||||||||
| Numerator: |
||||||||||||
| Net income attributable to the Company as reported |
$ | $ | $ | |||||||||
| |
|
|
|
|
|
|||||||
| Net income attributable to common stockholders – basic |
$ | $ | $ | |||||||||
| |
|
|
|
|
|
|||||||
| Net income attributable to common stockholders – diluted |
$ | $ | $ | |||||||||
| |
|
|
|
|
|
|||||||
| Denominator: |
||||||||||||
| Weighted average ordinary shares outstanding used in computing basic earnings per share(i) |
||||||||||||
| Effect of dilutive securities |
||||||||||||
| Share options |
||||||||||||
| Restricted shares |
||||||||||||
| |
|
|
|
|
|
|||||||
| Weighted average ordinary shares outstanding used in computing diluted earnings per share |
||||||||||||
| |
|
|
|
|
|
|||||||
| Earnings per share – basic |
$ | |||||||||||
| |
|
|
|
|
|
|||||||
| Earnings per share – diluted |
$ | |||||||||||
| |
|
|
|
|
|
|||||||
| (i) |
Vested and unissued restricted shares of |
| Name of related parties |
Relationship with the Company | |
| China Techenergy Co., Ltd. (“China Techenergy”) |
40% owned by Beijing HollySys Control Technology Co., Ltd. (“ Hollysys Control”) | |
| Beijing Hollysys Electric Motor Co., Ltd. (“Electric Motor”) |
40% owned by Beijing Hollysys | |
| Beijing Hollycon Medicine & Technology. Co., Ltd. (“Hollycon”) |
30% owned by Hollysys Group Co., Ltd.(“Hollysys Group”) | |
| Hollicube Co., Ltd. (“Ningbo Hollysys”) |
38.1 % owned by Hollysys Group | |
| Beijing Hollysys Digital Technology Co., Ltd. (“Beijing Digital”) |
25% owned by Beijing Hollysys Intelligent Technologies Co., Ltd. (“Hollysys Intelligent”) |
June 30, |
||||||||
2022 |
2023 |
|||||||
China Techenergy |
$ | $ | ||||||
Hollycon |
||||||||
Ningbo Hollysys |
||||||||
Beijing Digital |
||||||||
Others |
||||||||
Allowance for credit losses |
( |
) | ( |
) | ||||
| $ | $ | |||||||
June 30, |
||||||||
2022 |
2023 |
|||||||
Ningbo Hollysys |
$ | |
$ | |
||||
China Techenergy |
||||||||
Hollycon |
||||||||
Others |
||||||||
| $ | $ | |||||||
Year ended June 30, |
||||||||||||
2021 |
2022 |
2023 |
||||||||||
Ningbo Hollysys (i) |
$ | |
$ | $ | ||||||||
Hollycon |
||||||||||||
| $ | $ | $ | ||||||||||
(i) |
The Company purchases products from Ningbo Hollysys which are used to provide an integrated automation and control system to its customers. |
Year ended June 30, |
||||||||||||
2021 |
2022 |
2023 |
||||||||||
China Techenergy (i) |
$ | $ | $ | |||||||||
Ningbo Hollysys (ii) |
||||||||||||
Hollycon (ii) |
||||||||||||
| $ | $ | $ | ||||||||||
(i) |
The Company sells automation control systems to China Techenergy which is used for non-safety operations control in the nuclear power industry. China Techenergy incorporates the Company’s non-safety automation control systems with their proprietary safety automated control systems to provide an overall automation and control system for nuclear power stations in China. The Company is not a party to the integrated sales contracts executed between China Techenergy and its customers. The Company’s pro rata shares of the intercompany profits and losses are eliminated until realized through a sale to third party customers, as if China Techenergy is a consolidated subsidiary. |
(ii) |
The Company sells products to Hollycon and Ningbo Hollysys, which incorporate the Company’s product with their automated systems to provide an integrated automation and control system to their customers. The Company’s pro rata shares of the intercompany profits and losses are eliminated until realized through a sale to third party customers, as if Hollycon and Ningbo Hollysys are consolidated subsidiaries. |
Other income from: |
Year ended June 30, |
||||||||||||
2021 |
2022 |
2023 |
||||||||||
Ningbo Hollysys (i) |
$ | $ | $ | |||||||||
Hollycon (ii) |
||||||||||||
Beijing Digital |
||||||||||||
Others |
||||||||||||
| $ | $ | $ | ||||||||||
(i) |
The Company entered into an operating lease agreement with Ningbo Hollysys to lease part of a building in Beijing. The lease term is for 3 to December 31, 2023 . |
(ii) |
The Company entered into an operating lease agreement with Hollycon to lease part of building located in Beijing. The lease term is for 3 to December 31, 2023 . |
Year ended June 30, |
||||||||||||
2021 |
2022 |
2023 |
||||||||||
Ningbo Hollysys (i) |
$ | $ | $ | |||||||||
| (i) |
The Company purchases research and development services from Ningbo Hollysys for research and development projects in the field of intelligent manufacturing. |
| Years ending June 30, |
Minimum payments |
|||
| 2024 |
$ | |||
| 2025 |
||||
| 2026 |
||||
| 2027 |
||||
| 2028 and onwards |
||||
Year ended June 30, 2021 |
||||||||||||||||
IA |
Rail |
M&E |
Consolidated |
|||||||||||||
| Revenues from external customers |
||||||||||||||||
| Integrated solutions contracts revenue |
$ | |||||||||||||||
| Product sales |
||||||||||||||||
| Maintenance service revenue |
||||||||||||||||
| Extended warranty service revenue |
||||||||||||||||
| |
|
|
|
|
|
|
|
|||||||||
| Total |
||||||||||||||||
| Costs of revenue |
||||||||||||||||
| |
|
|
|
|
|
|
|
|||||||||
| Gross profit |
$ | |||||||||||||||
| |
|
|
|
|
|
|
|
|||||||||
Year ended June 30, 2022 |
||||||||||||||||
IA |
Rail |
M&E |
Consolidated |
|||||||||||||
| Revenues from external customers |
||||||||||||||||
| Integrated solutions contracts revenue |
$ | |||||||||||||||
| Product sales |
||||||||||||||||
| Maintenance service revenue |
||||||||||||||||
| Extended warranty service revenue |
||||||||||||||||
| |
|
|
|
|
|
|
|
|||||||||
| Total |
||||||||||||||||
| Costs of revenue |
||||||||||||||||
| |
|
|
|
|
|
|
|
|||||||||
| Gross profit |
$ | |||||||||||||||
| |
|
|
|
|
|
|
|
|||||||||
Year ended June 30, 2023 |
||||||||||||||||
IA |
Rail |
M&E |
Consolidated |
|||||||||||||
| Revenues from external customers |
||||||||||||||||
| Integrated solutions contracts revenue |
$ | |||||||||||||||
| Product sales |
||||||||||||||||
| Maintenance service revenue |
||||||||||||||||
| Extended warranty service revenue |
||||||||||||||||
| |
|
|
|
|
|
|
|
|||||||||
| Total |
||||||||||||||||
| Costs of revenue |
||||||||||||||||
| |
|
|
|
|
|
|
|
|||||||||
| Gross profit |
$ | |||||||||||||||
| |
|
|
|
|
|
|
|
|||||||||
Year ended June 30, |
||||||||||||
2021 |
2022 |
2023 |
||||||||||
| Revenues: |
||||||||||||
| PRC |
$ | $ | $ | |||||||||
| Non-PRC |
||||||||||||
| |
|
|
|
|
|
|||||||
| $ | $ | $ | ||||||||||
| |
|
|
|
|
|
|||||||
June 30, |
||||||||
2022 |
2023 |
|||||||
| Long-lived assets other than goodwill and acquired intangible assets |
||||||||
| PRC |
$ | $ | ||||||
| Non-PRC |
||||||||
| |
|
|
|
|||||
| $ | $ | |||||||
| |
|
|
|
|||||
| Purchase price |
$ | |||
| Less: Final fair value of net assets acquired |
||||
| |
|
|||
| Excess purchase price over fair value of net assets acquired |
||||
| |
|
| Cash and cash equivalents |
$ | |||
| Restricted cash |
||||
| Accounts receivable, net |
||||
| Cost and estimated earnings in excess of billings, net |
||||
| Other receivables, net |
||||
| Advances to suppliers |
||||
| Inventories, net |
||||
| Income tax recoverable |
||||
| Property, plant and equipment, net |
||||
| Operating lease right-of-use |
||||
| Intangible assets, net |
||||
| Investments in equity investees |
||||
| |
|
|||
| Total assets acquired |
||||
| |
|
|||
| Liabilities Assumed: |
||||
| Accounts payable |
||||
| Deferred revenue |
||||
| Accrued payroll and related expenses |
||||
| Warranty liabilities |
||||
| Accrued liabilities |
||||
| |
|
|||
| Total liabilities assumed |
||||
| |
|
|||
| Fair Value of Net Assets Acquired |
$ |
|||
| |
|
June 30, 2022 |
June 30, 2023 |
|||||||||||||||||||||||
| Asset Class |
Amortization Period |
Amount Assigned at Acquisition Date |
Accumulated Amortization and Foreign Currency Translation |
Net Carrying Value |
Accumulated Amortization and Foreign Currency Translation |
Net Carrying Value |
||||||||||||||||||
| Intangible assets |
$ |
$ |
( |
) |
$ |
$ |
( |
) |
$ |
|||||||||||||||
CONDENSED BALANCE SHEETS |
||||||||
June 30, |
||||||||
2022 |
2023 |
|||||||
| ASSETS |
||||||||
| Current assets: |
||||||||
| Cash and cash equivalents |
$ | $ | ||||||
| Amounts due from subsidiaries |
||||||||
| Prepaid expenses |
||||||||
| |
|
|
|
|||||
| Total current assets |
||||||||
| Investment in subsidiaries |
||||||||
| |
|
|
|
|||||
| Total assets |
$ |
$ |
||||||
| |
|
|
|
|||||
| LIABILITIES AND STOCKHOLDERS’ EQUITY |
||||||||
| Current liabilities: |
||||||||
| Accrued liabilities |
||||||||
| Amounts due to subsidiaries |
||||||||
| |
|
|
|
|||||
| Total liabilities |
||||||||
| |
|
|
|
|||||
| Equity: |
||||||||
| Ordinary shares, par value $ shares authorized; 2 and 2023 , respectively |
||||||||
| Additional paid-in capital |
||||||||
| Retained earnings |
||||||||
| Accumulated other comprehensive loss |
( |
) | ( |
) | ||||
| |
|
|
|
|||||
| Total equity |
||||||||
| |
|
|
|
|||||
| Total liabilities and equity |
$ |
$ |
||||||
| |
|
|
|
|||||
CONDENSED STATEMENTS OF COMPREHENSIVE INCOME |
||||||||||||
Year Ended June 30, |
||||||||||||
2021 |
2022 |
2023 |
||||||||||
| General and administrative expenses |
$ | $ | $ | |||||||||
| |
|
|
|
|
|
|||||||
| Loss from operations |
( |
) |
( |
) |
( |
) | ||||||
| Interest income |
||||||||||||
| Foreign exchange gains |
||||||||||||
| Share of net income of subsidiaries |
$ | $ | $ | |||||||||
| |
|
|
|
|
|
|||||||
| Income before income taxes |
||||||||||||
| Income tax expenses |
||||||||||||
| |
|
|
|
|
|
|||||||
| Net income |
||||||||||||
| Other comprehensive income, net of tax of nil |
|
|||||||||||
| Translation adjustment |
( |
) | ( |
) | ||||||||
| |
|
|
|
|
|
|||||||
| Comprehensive income |
$ |
$ |
$ |
|||||||||
| |
|
|
|
|
|
|||||||
CONDENSED STATEMENTS OF CASH FLOWS |
||||||||||||
Year ended June 30, |
||||||||||||
2021 |
2022 |
2023 |
||||||||||
| Cash flows from operating activities: |
||||||||||||
| Net income |
$ | $ | $ | |||||||||
| Adjustments to reconcile net income to net cash used in operating activities: |
|
|||||||||||
| Share of net income of subsidiaries |
( |
) | ( |
) | ( |
) | ||||||
| Share-based compensation expenses |
||||||||||||
| Change in operating assets and liabilities |
( |
) | ||||||||||
| |
|
|
|
|
|
|||||||
| Net cash (used in) provided by operating activities |
$ | ( |
) | $ | $ | ( |
) | |||||
| Cash flows from investing activities: |
||||||||||||
| Maturity of short-term investments |
||||||||||||
| |
|
|
|
|
|
|||||||
| Net cash provided by investing activities |
$ |
$ |
$ |
|||||||||
| Cash flows from financing activities: |
||||||||||||
| Payment of dividends |
( |
) | ( |
) | ||||||||
| |
|
|
|
|
|
|||||||
| Net cash used in financing activities |
$ |
( |
) |
$ |
( |
) |
$ |
|||||
| |
|
|
|
|
|
|||||||
| Net decrease in cash and cash equivalents |
$ |
( |
) |
$ |
( |
) |
$ |
( |
) | |||
| |
|
|
|
|
|
|||||||
| Cash and cash equivalents, beginning of period |
||||||||||||
| |
|
|
|
|
|
|||||||
| Cash and cash equivalents, end of period |
$ | $ | $ | |||||||||
| |
|
|
|
|
|
|||||||