| REGISTRATION STATEMENT PURSUANT TO SECTION 12(b) OR (g) OF THE SECURITIES EXCHANGE ACT OF 1934 |
| ANNUAL REPORT PURSUANT TO SECTION 13 OR 15(d) OF THE SECURITIES EXCHANGE ACT OF 1934 |
| TRANSITION REPORT PURSUANT TO SECTION 13 OR 15(d) OF THE SECURITIES EXCHANGE ACT OF 1934 |
| SHELL COMPANY REPORT PURSUANT TO SECTION 13 OR 15(d) OF THE SECURITIES EXCHANGE ACT OF 1934 |
| Title of each class |
Trading Symbol(s) |
Name of each exchange on which registered | ||
The | ||||
The |
| ☒ | Accelerated filer | ☐ | ||||
| Non-accelerated filer | ☐ | Emerging growth company | ||||
| |
International Financial Reporting Standards as issued by the International Accounting Standards Board ☐ | Other | ☐ |
Page |
||||||
PART I |
| |||||
| ITEM 1. |
4 |
|||||
| ITEM 2. |
4 |
|||||
| ITEM 3. |
4 |
|||||
| ITEM 4. |
38 |
|||||
| ITEM 4A. |
63 |
|||||
| ITEM 5. |
64 |
|||||
| ITEM 6. |
81 |
|||||
| ITEM 7. |
90 |
|||||
| ITEM 8. |
91 |
|||||
| ITEM 9. |
92 |
|||||
| ITEM 10. |
92 |
|||||
| ITEM 11. |
104 |
|||||
| ITEM 12. |
105 |
|||||
PART II |
| |||||
| ITEM 13. |
106 |
|||||
| ITEM 14. |
106 |
|||||
| ITEM 15. |
106 |
|||||
| ITEM 16A. |
107 |
|||||
| ITEM 16B. |
108 |
|||||
| ITEM 16C. |
108 |
|||||
| ITEM 16D. |
108 |
|||||
| ITEM 16E. |
109 |
|||||
| ITEM 16F. |
109 |
|||||
| ITEM 16G. |
110 |
|||||
| ITEM 16H. |
110 |
|||||
PART III |
| |||||
| ITEM 17. |
111 |
|||||
| ITEM 18. |
111 |
|||||
| ITEM 19. |
111 |
|||||
| • |
“Hollysys,” “we,” “us,” or “our,” and the “Company,” refer to the combined business of Hollysys Automation Technologies Ltd., a BVI company, and its consolidated subsidiaries, HI, HAP, HAIP, PTHAI, Bond Group, Concord Group, CSHK, GTH, Clear Mind, World Hope, Helitong, Hollysys Group, Hangzhou Hollysys, Hangzhou System, Hollysys Industrial Software, Beijing Hollysys, Hollysys Electronics, Xi’an Hollysys, Hollysys Investment, HollySys Smart Energy, Cixi HollySys, Shandong Lukang and Xuzhou HollySys; |
| • |
“HI” refers to Hollysys International Pte. Limited, a Singapore company; |
| • |
“HAP” refers to Hollysys (Asia Pacific) Pte. Limited, a Singapore company; |
| • |
“HAIP” refers to Hollysys Automation India Private Limited, an India Company; |
| • |
“Bond Group” refers to a group of our subsidiaries, including Bond Corporation Pte. Ltd., a Singapore company (“BCPL”), Bond M&E Pte. Ltd., a Singapore Company (“BMSG”), Bond M&E Sdn. Bhd., a Malaysia company (“BMJB”), and Bond M&E (K.L.) Sdn. Bhd., a Malaysia company (“BMKL”); |
| • |
“Concord Group” refers to a group of our subsidiaries, including Concord Corporation Pte. Ltd. (“CCPL”), a Singapore company, and CCPL’s subsidiaries, Concord Electrical Sdn. Bhd., a Malaysia company (“CESB”), Concord Corporation Pte. Ltd, Dubai Branch (“CCPL Dubai”), Concord Electrical Contracting Ltd., a Qatar company (“CECL”), and Concord M Design and Engineering Company Ltd, a Macau company (“CMDE”); |
| • |
“CSHK” refers to Concord Solutions (HK) Limited, a Hong Kong company; |
| • |
“PTHAI” refers to PT Hollysys Automation Indonesia, an Indonesian company; |
| • |
“GTH” refers to Gifted Time Holdings Limited, a BVI company; |
| • |
“Clear Mind” refers to Clear Mind Limited, a BVI company; |
| • |
“World Hope” refers to World Hope Enterprises Limited, a Hong Kong company; |
| • |
“Helitong” refers Beijing Helitong Science & Technology Exploration Co., Ltd., a PRC company; |
| • |
“Hollysys Group” refers to Hollysys Group Co., Ltd., formerly known as Beijing Hollysys Science & Technology Co., Ltd, a PRC company; |
| • |
“Hangzhou Hollysys” refers to Hangzhou Hollysys Automation Co., Ltd., a PRC company; |
| • |
“Hangzhou System” refers to Hangzhou Hollysys System Engineering Co., Ltd., a PRC company; |
| • |
“Hollysys Industrial Software” refers to Beijing Hollysys Industrial Software Company Ltd., a PRC company; |
| • |
“Beijing Hollysys” refers to Beijing Hollysys Co., Ltd., a PRC company; |
| • |
“Hollysys Electronics” refers to Beijing Hollysys Electronics Technology Co., Ltd., a PRC company; |
| • |
“Xi’an Hollysys” refers to Xi’an Hollysys Co., Ltd, a PRC company; |
| • |
“Hollysys Investment” refers to Hollysys (Beijing) Investment Co., Ltd., a PRC company; |
| • |
“HollySys Smart Energy” refers to HollySys Smart Energy Technology (Beijing) Co., Ltd., a PRC company; |
| • |
“Cixi HollySys” refers to Cixi HollySys Precision Technology Co., Ltd., a PRC company; |
| • |
“Shandong Lukang” refers to Shandong Lukang Pharmaceutical Engineering Design Co., Ltd., a PRC company; |
| • |
“Xuzhou HollySys” refers to Xuzhou HollySys Valve Technology Co., Ltd., a PRC company; |
| • |
“RMB” and “CNY” refer to Renminbi, the legal currency of China; “SGD” and “S$” refer to the Singapore dollar, the legal currency of Singapore; “US dollar,” “$” and “US$” refer to the legal currency of the United States; “MYR” refers to the Malaysian Ringgit, the legal currency of Malaysia; “AED” refers to the United Arab Emirates Dirham, the legal currency of United Arab Emirates; “HKD” refers to the Hong Kong dollar, the legal currency of Hong Kong; “MOP” refers to the Macau Pataca, the legal currency of Macau; “INR” refers to the Indian Rupee, the legal currency of India; and “QAR” refers to the Qatar Riyal, the legal currency of Qatar; “IDR” refers to Indonesia Rupiah, the legal currency of Indonesia; |
| • |
“BVI” refers to the British Virgin Islands; |
| • |
“China,” “PRC” and “mainland China” refer to the People’s Republic of China, excluding, for the purpose of this annual report only, Taiwan, Hong Kong and Macau; |
| • |
“Hong Kong” and “Hong Kong SAR” refer to the Hong Kong Special Administrative Region of China; |
| • |
“Macau” refers to the Macau Special Administrative Region of China; |
| • |
“Exchange Act” refers to the Securities Exchange Act of 1934, as amended; and |
| • |
“Securities Act” refers to the Securities Act of 1933, as amended. |
| • |
CTCS-2: Chinese Train Control System Level 2 |
| • |
CTCS-3: Chinese Train Control System Level 3 |
| • |
DCS: Distributed Control System |
| • |
DEH: Digital Electro-Hydraulic |
| • |
GW: Gigawatt |
| • |
IIoT: Industrial Internet of Things |
| • |
MW: Megawatt |
| • |
PaaS: Platform as a Service |
| • |
PLC: Programmable Logic Controller |
| • |
SaaS: Software as a Service |
| • |
SCADA: Supervisory Control and Data Acquisition |
| ITEM 1. |
IDENTITY OF DIRECTORS, SENIOR MANAGEMENT AND ADVISERS |
| ITEM 2. |
OFFER STATISTICS AND EXPECTED TIMETABLE |
| ITEM 3. |
KEY INFORMATION |
| A. |
[Reserved] |
| B. |
Capitalization and Indebtedness |
| C. |
Reasons for the Offer and Use of Proceeds |
| D. |
Risk Factors |
| • |
We commit substantial resources to new product and service development and acquisition opportunities in order to stay competitive and grow our business, and we may fail to offset the increased cost of such investment with a sufficient increase in net sales or margins. |
| • |
Our businesses and financial performance may be affected by changes in the PRC government policies promoting infrastructural development, such as high-speed rail and urban mass transit. Any decrease in the public expenditures on, or any change in the public procurement policies or industry standards relating to, such industries may affect our business. |
| • |
Our capital and human resources committed to product and service offerings may not always achieve anticipated results and we may not be able to develop new product and service offerings that meet market demand or successfully introduce new products in a timely manner. |
| • |
Loss of major customers or changes in their orders may have an adverse impact on our business. |
| • |
We do not have long-term purchase commitments from our customers, and we are exposed to potential volatility in our turnover. |
| • |
An increase in our contract backlog may reflect our inability to perform our contracts on a timely basis instead of our ability to expand our business. |
| • |
We may face risks associated with our international expansion efforts, which could result in significant additional costs for our business operations. |
| • |
If we fail to accurately estimate the overall risks or costs under the contracts with our customers, or the time needed to complete the relevant projects under such contracts, we may experience cost overruns, schedule delays, lower profitability or even losses under such contracts when we perform such contracts. |
| • |
Our products may contain design or manufacturing defects that could result in product liability claims and cause us to suffer losses, and such defects could adversely affect demand for our products and services. |
| • |
Since we use a variety of raw materials and components in our production, shortages or price fluctuations of raw materials and the inability of key suppliers to meet our quantity or quality requirements could increase the cost of our products, undermine our product quality and adversely impact our business. |
| • |
Changes in the economic and political policies of the PRC government could have a material and adverse effect on our business, financial condition and results of operations and may result in our inability to sustain our growth and expansion strategies. |
| • |
The trade relationships between China and the United States, and potential escalation of tensions internationally, may have an adverse effect on our business operations and revenues. |
| • |
Uncertainties with respect to the PRC legal system, including uncertainties regarding the enforcement of laws, and sudden or unexpected changes in policies, laws and regulations in China, could adversely affect us. |
| • |
The PRC government may intervene in or influence our operations at any time, which could result in a material change in our operations and significantly and adversely impact the value of ordinary shares. |
| • |
PRC regulations regarding acquisitions impose significant regulatory approval and review requirements, which could make it more difficult for us to pursue growth through acquisitions. |
| • |
The approval, filing or other requirements of the CSRC or other PRC government authorities may be required under PRC law in connection with our issuance of securities overseas. |
| • |
The audit report included in this annual report is prepared by an auditor who is not inspected by the PCAOB, and as such, our investors are deprived of the benefits of such inspection. In addition, the enactment of the Holding Foreign Companies Accountable Act and the adoption of any rules, legislations or other efforts to increase U.S. regulatory access to audit information could cause uncertainty and our securities listed on the NASDAQ Global Select Market could be delisted or prohibited from being traded “over-the-counter” if we are unable to meet the PCAOB requirement in time. |
| • |
The market price of our ordinary shares is volatile, leading to the possibility of its value being depressed at a time when you want to sell your holdings. |
| • |
Share prices of companies with business operations primarily in China have fluctuated widely in recent years, and the trading prices of our ordinary shares are likely to be volatile, which could result in substantial losses to investors. |
| • |
research and development activities on existing and potential product solutions; |
| • |
additional engineering and other technical personnel; |
| • |
advanced design, production and test equipment; |
| • |
manufacturing services that meet changing customer needs; |
| • |
technological changes in manufacturing processes; |
| • |
expansion of manufacturing capacity; and |
| • |
acquiring technology through licensing and acquisitions. |
| • |
uncertain political and economic climates; |
| • |
lack of familiarity and burdens of complying with foreign laws, accounting and legal standards, regulatory requirements, tariffs and other barriers; |
| • |
unexpected changes in regulatory requirements, taxes, trade laws, tariffs, export quotas, custom duties or other trade restrictions; |
| • |
lack of experience in connection with the localization of our applications, including translation into foreign languages and adaptation for local practices, and associated expenses and regulatory requirements; |
| • |
difficulties in adapting to differing technology standards; |
| • |
longer sales cycles and accounts receivable payment cycles and difficulties in collecting accounts receivable; |
| • |
difficulties in managing and staffing international operations, including differing legal and cultural expectations for employee relationships and increased travel, infrastructure and legal compliance costs associated with international operations; |
| • |
challenges to our corporate culture resulting from a dispersed workforce; |
| • |
difficulties in managing, growing, and staffing international operations, including in countries in which foreign employees may become part of labor unions, employee representative bodies, or collective bargaining agreements, and challenges relating to work stoppages or slowdowns; |
| • |
fluctuations in exchange rates that may increase the volatility of our foreign-based revenue and expenses; |
| • |
potentially adverse tax consequences, including the complexities of foreign value-added tax, goods and services tax and other transactional taxes; |
| • |
reduced or varied protection for intellectual property rights in some countries; |
| • |
difficulties in managing and adapting to differing cultures and customs; |
| • |
difficulties in implementing and maintaining the financial systems and processes needed to enable compliance across multiple offerings, services and jurisdictions; |
| • |
data privacy laws which require that customer data be stored and processed in a designated territory subject to laws different from those of the PRC; |
| • |
new and different sources of competition as well as laws and business practices favoring local competitors and local employees; |
| • |
compliance with anti-bribery laws, including compliance with the Foreign Corrupt Practices Act, or the FCPA; |
| • |
increased financial accounting and reporting burdens and complexities; and |
| • |
restrictions on the transfer of funds across borders or repatriation of earnings. |
| • |
unidentified or unforeseeable liabilities or risks may exist in the potential assets or business to be acquired; |
| • |
failure to assimilate acquired business and personnel into our operations or failure to realize anticipated cost savings or other synergies from the acquisition; |
| • |
incurring additional debts which could reduce our available funds for operations and other purposes as a result of increased debt repayment obligations; |
| • |
inability to retain employees; |
| • |
loss of customers; and |
| • |
diverting efforts of management and other resources. |
| • |
our earnings releases, actual or anticipated changes in our earnings, fluctuations in our operating results or our failure to meet the expectations of financial market analysts and investors; |
| • |
changes in financial estimates by us or by any securities analysts who might cover our share; |
| • |
speculation about our business in the press or the investment community; |
| • |
significant developments relating to our relationships with our customers or suppliers; |
| • |
stock market price and volume fluctuations of other publicly traded companies and, in particular, those that are in our industry; |
| • |
customer demand for our services and products; |
| • |
investor perceptions of our industry in general and our company in particular; |
| • |
the operating and share performance of comparable companies; |
| • |
general economic conditions and trends; |
| • |
major catastrophic events; |
| • |
announcements by us or our competitors of new products, significant acquisitions, strategic partnerships or divestitures; |
| • |
changes in accounting standards, policies, guidance, interpretation or principles; |
| • |
loss of external funding sources; |
| • |
sales of our ordinary shares, including sales by our directors, officers or significant shareholders; |
| • |
additions or departures of key personnel; and |
| • |
investor perception of litigation, investigation or other legal proceedings involving us or certain of our individual shareholders or their family members. |
| • |
have a majority of the board be independent (although all of the members of the audit committee must be independent under the Exchange Act); |
| • |
have a compensation committee and a nominating committee to be comprised solely of “independent directors”; and |
| • |
hold an annual meeting of shareholders no later than one year after the end of the Company’s fiscal year-end. |
| ITEM 4. |
INFORMATION ON THE COMPANY |
| A. |
History and Development of the Company |
| • |
We prioritize the health and safety of our employees, and have taken various preventative measures in response to the pandemic’s impact. A comprehensive healthcare guidance was established , and required to be strictly followed, in each of our bases in China, including health conditions reporting through online survey, mandated mask wearing, health QR code checking at the entrance, daily temperature measurement, distancing policy for particular areas, unified vaccination arrangements, etc. |
| • |
While we have seen gradual recovery of our overall business resulting from improving health statistics in China since March 2020, the pandemic continued to have an adverse effect on our overseas business, especially in Southeast Asia and South Asia. In overseas workplace, we implement the policy requesting non-essential or all employees to work remotely based on COVID-19 situation in different regions. As a result of the pandemic, some tenders and projects have also been delayed. |
| • |
Proprietary and core technologies |
| • |
In-depth understanding of our clients’ industrial processes |
| • |
Dedicated pursuit of customer satisfaction |
| • |
Compliant with international standards |
| • |
Leading functionality and quality |
| • |
Strong product safety and reliability |
| • |
Highly flexible customization |
| • |
Cost-effective solutions |
| • |
Comprehensive service capability |
| • |
Solution planning |
| • |
Solution design |
| • |
Solution implementation |
| • |
generating synergy and improving efficiency of our customers through integrating communications, marketing and service functions; |
| • |
utilizing our industry and process knowledge to develop customized solutions that improve the efficiency of our customers; |
| • |
providing a software platform for the optimization of management operations, which provides real-time automation and information solutions throughout a business; and |
| • |
offering maintenance and training services to our customers, which help to cut costs and improve operating efficiency. |
| • |
Solution planning and design . |
| • |
System manufacturing and installation re-configuring the software embedded in the hardware, and fabricating the integrated hardware into cabinets, on-site installation and testing, and training customers’ personnel about how to use the automation and total solution. |
| • |
Customer acceptance |
| • |
Warranty period |
| • |
Market leadership with strong reputation |
| • |
1st domestic DCS with practical application (1993); |
| • |
1st domestic nuclear power station computing system to enter operation (1997); |
| • |
1st domestic railway transportation SCADA (2002); |
| • |
1st proprietary domestic large-scale PLC system (2007); |
| • |
1st passenger line with CTCS-2 Train Control System (2008); |
| • |
1st GW Nuclear Power Station Digital Instrumentation Control System (2011); |
| • |
1st to introduce CTCS-3 category high-speed rail control system in an overseas market (2012); |
| • |
1st domestic SIS (2012); and |
| • |
1st and only Chinese company to provide DEH control system for gigawatt power plant (as of 2018). |
| • |
we have led or participated in the formulation of national standards including industrial enterprise information integration system standards GB/T 26335-2010, the first section of network safety of programmable logic controller (PLC) for industrial automation and control systems, system requirements of GB/T 33008.1-2016, urban rail transit integrated supervision and control system design specifications GB/T 50636-2018, industrial-process measurement, and reference model GB/Z 32235-2015 for control and automation production facility (digital factory); |
| • |
we received awards and recognition of National Enterprise Technology Center, National Innovative Enterprise, one of the first batch of National Intelligent Manufacturing Pilot Demonstration Enterprises, National Standardization Management System Consulting Service Institution under the strategy of integrating industrialization and information technology, national quality benchmark for industrial enterprises, a key software enterprise in national planning and layout, and national one-stop application program demonstration enterprise. We were also among the first batch of enterprises selected into the recommended directory of national intelligent manufacturing system solution suppliers, and were selected by the Ministry of Industry and Information Technology as green design demonstration enterprise for industrial products and green factory enterprise. In addition, we were awarded the “Ten-year Achievement Award of National High-tech Industrialization” by the National Development and Reform Commission, the second prize of National Science and Technology Progress, the first prize of Beijing Science and Technology Award, etc.; and |
| • |
we have received product and service quality awards from the Hong Kong MTR for five consecutive years, including the Gold Quality Award in 2016, the highest honor given by the Hong Kong MTR in respect to project quality management. |
| • |
Proven credentials with high barriers to entry |
| • |
Integrated, customized solutions leading to high customer satisfaction and stickiness. |
| • |
Strong technology, engineering and R&D capabilities |
| • |
Visionary and professional board and management team |
| • |
Strengthening market leadership and expanding market shares |
| • |
Further expanding our comprehensive automation solutions matrix |
| • |
Continuing to optimize our operations and enhance profitability |
| • |
Investing in research and development, and our talent |
| • |
Exploring international business opportunities and expanding overseas presence strategically |
| • |
publishing internal research reports and customer newsletters; |
| • |
conducting seminars and conferences; |
| • |
conducting ongoing public relations programs; and |
| • |
creating and placing advertisements |
| C. |
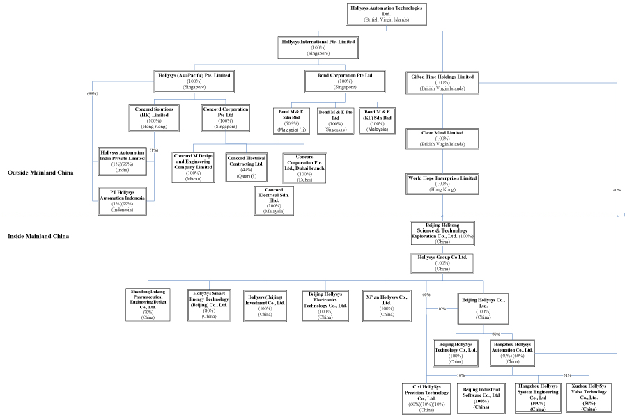
Organizational Structure |

| D. |
Property, Plant and Equipment |
| Location |
Approximate Sq. Meters |
|||
| Beijing |
120,000 | |||
| Hangzhou |
25,000 | |||
| Singapore |
1,200 | |||
| Malaysia |
3,400 | |||
| ITEM 4A. |
UNRESOLVED STAFF COMMENTS |
| ITEM 5. |
OPERATING AND FINANCIAL REVIEW AND PROSPECTS |
Years Ended June 30, |
||||||||||||
2019 |
2020 |
2021 |
||||||||||
| Number of new contracts won during the year |
4,637 | 4,784 | 5,588 | |||||||||
| Total amount of new contracts (million) |
$ | 724.9 | $ | 549.2 | $ | 734.3 | ||||||
| Average price per contract |
$ | 156,330 | $ | 114,790 | $ | 131,408 | ||||||
Years Ended June 30, |
||||||||||||
| Backlog Situation: |
2019 |
2020 |
2021 |
|||||||||
| Contracts newly entered and unfinished (million) |
$ | 348.3 | $ | 262.3 | $ | 356.5 | ||||||
| Contracts entered in prior years and unfinished (million) |
$ | 245.9 | $ | 309.5 | $ | 328.6 | ||||||
| Total amount of backlog (million) |
$ | 594.2 | $ | 571.8 | $ | 685.0 | ||||||
| • |
The ability in developing and acquiring new products and systems in order to improve competitiveness, which can increase both sales revenue and margins. The success of our business depends in great measure on our ability to keep pace with or even lead changes that occur in our industry. |
| • |
The success in expanding our business in targeted emerging markets and overseas markets, which may require us to overcome domestic competition and trade barriers. |
| • |
The ability to retain our existing customers and to obtain additional business opportunities. Since we do not have long-term purchase commitments from customers, our customers can shift to other competitors for future projects. It is important to maintain our customer base in order to sustain and expand our business. |
| • |
The ability to secure a steady stream of new customers. In order for our business to continue to succeed and grow, it is vital to secure contracts with new customers on a regular basis. |
| • |
The ability to secure adequate engineering resources and relatively low cost engineering staff, which can increase our profitability and potential business prospects. One of the competitive advantages that we enjoy is the access to lower cost engineering staff as compared to those of our Western and Japan-based competitors. The plentiful supply of affordable engineering talent in China is a key element of our overall business strategy. |
| • |
Further improvement in product design and maintaining high standard of quality control, which can reduce or avoid product defects. Any product defects will result in additional costs and cause damage to our business reputation. |
| • |
The ability to secure and protect our intellectual property rights as our business is based on a number of proprietary products and systems, and we strive to strengthen and differentiate our product portfolio by developing new and innovative products and product improvements. |
| • |
The success in penetrating into the railway, conventional and nuclear power market sectors, which can develop revenue streams and improve margins. In addition to the traditional industrial automation business, our plan for future growth includes an increasing emphasis on rail control systems, power generation control systems and mechanical and electrical solutions both in China and internationally. |
| • |
The ability to obtain greater financial resources to match or even exceed our major competitors, in order to compete effectively with them, and to weather any extended weaknesses in the automation and control market. |
| • |
The continued growth in the Chinese and Southeast Asia industry in general. This continued growth will create more business opportunities for us, because industrial companies in Asia are our principal source of revenues. |
| • |
The ability to maintain key personnel and senior management, who will have significant impact and contribution to our future business. The ability to attract and retain additional qualified management, technical, sales and marketing personnel will be vital. |
| • |
The continuation of the preferential tax treatment and subsidies currently available to our PRC subsidiaries, which will be critical to our future operating results. If governmental subsidies were reduced or eliminated, our after-tax income would be adversely affected. |
| • |
The exchange rate fluctuation of RMB and SGD against US dollars, which will result in future translation gain or loss as most of our assets are denominated in RMB and SGD. In addition, some of our raw materials, components and major equipment are imported from overseas. In the event that the RMB and SGD appreciate against other foreign currencies, our costs will decrease and our profitability will increase. However, the impact will be the other way around if RMB and SGD depreciate against other foreign currencies. |
| • |
The impact of COVID-19 pandemic. Following the outbreak of COVID-19, our business has been adversely impacted since the third quarter of fiscal year 2020, but we have seen a gradual recovery of our overall business resulting from improving health statistics in China since March 2020. Though the future development will still depend on the duration and severity of COVID-19, we are expecting limited impact on the domestic business on the financial statements as a result of the COVID-19 outbreak. However, we anticipate the pandemic will continue to have an adverse effect on our overseas business, especially in Southeast Asia and South Asia. The duration and magnitude of the impact from the pandemic on our business will depend on numerous evolving factors that cannot be accurately predicted or evaluated. For additional details on the impact of the COVID-19 outbreak, see “Item 3. Key Information—D. Risk Factors—An outbreak of disease or similar public health threat, or fear of such an event, could have a material adverse impact on our business, operating results and financial condition.” |
| A. |
Operating Results |
| • |
Total assets increased by $233.4 million from $1,360.8 million as of June 30, 2020 to $1,594.3 million as of June 30, 2021. The increase was mainly due to an increase of $375.5 million in cash and cash equivalents and an increase of $88.4 million in accounts receivable, which was partially offset by a decrease of $276.1 million in short-term investments. |
| • |
Cash and cash equivalents increased by $375.5 million from $288.8 million as of June 30, 2020 to $664.3 million as of June 30, 2021. The increase was mainly due to $270.3 million net cash provided by investing activities and $79.3 million cash generated from operating activities, partially offset by $12.2 million cash used in financing activities. |
| • |
Short-term investments as of June 30, 2021 were $48.8 million compared to $324.9 million as of June 30, 2020, representing a decrease of $276.1 million, or 85.0%. |
| • |
Accounts receivables increased by $88.4 million, or 36.5%, from $242.4 million as of June 30, 2020 to $330.9 million as of June 30, 2021. |
| • |
Property, plant and equipment increased by $16.0 million, or 20.5%, from $78.1 million as of June 30, 2020 to $94.0 million as of June 30, 2021. |
| • |
Investments in equity investees increased by $19.0 million, or 46.3%, from $41.1 million as of June 30, 2020 to $60.2 million as of June 30, 2021. |
| • |
Deferred tax assets were $12.5 million as of June 30, 2021. Based on our historical operating results and order backlog, we believe that it is more than likely that the deferred tax assets net of valuation allowance would be realized. |
| • |
Total liabilities increased by $80.3 million, or 21.6%, from $371.9 million as of June 30, 2020, to $452.3 million as of June 30, 2021. The increase in liabilities was mainly due to an increase of $22.8 million in accounts payable, an increase of $45.3 million in deferred revenue, partially offset by a decrease of $1.1 million in construction costs payable and a decrease of $1.9 million in amounts due to related parties. |
| • |
Accounts payables increased by $22.8 million, or 19.4%, from $117.5 million as of June 30, 2020, to $140.2 million as of June 30, 2021. |
| • |
Deferred revenue increased by $45.3 million, or 32.5%, from $139.2 million as of June 30, 2020, to $184.5 million as of June 30, 2021. |
| (In USD millions) |
||||||||||||||||
Fiscal year ended June 30, |
||||||||||||||||
2020 |
2021 |
|||||||||||||||
$ |
% of Revenues |
$ |
% of Revenues |
|||||||||||||
| Industrial Automation |
240.0 | 47.7 | 337.1 | 56.8 | ||||||||||||
| Rail Transportation |
201.3 | 40.0 | 188.2 | 31.7 | ||||||||||||
| Mechanical and Electrical Solution |
62.0 | 12.3 | 68.2 | 11.5 | ||||||||||||
| |
|
|
|
|
|
|
|
|||||||||
| Total |
503.3 |
100.0 |
593.5 |
100.0 |
||||||||||||
| |
|
|
|
|
|
|
|
|||||||||
| (In USD millions) |
||||||||||||||||
Fiscal year ended June 30, |
||||||||||||||||
2019 |
2020 |
|||||||||||||||
$ |
% of Revenues |
$ |
% of Revenues |
|||||||||||||
| Industrial Automation |
233.8 | 41.0 | 240.0 | 47.7 | ||||||||||||
| Rail Transportation |
208.9 | 36.6 | 201.3 | 40.0 | ||||||||||||
| Mechanical and Electrical Solution |
127.6 | 22.4 | 62.0 | 12.3 | ||||||||||||
| |
|
|
|
|
|
|
|
|||||||||
| Total |
570.3 |
100.0 |
503.3 |
100.0 |
||||||||||||
| |
|
|
|
|
|
|
|
|||||||||
| B. |
Liquidity and Capital Resources |
Fiscal Years Ended June 30, |
||||||||||||
| (In USD thousands) |
2019 |
2020 |
2021 |
|||||||||
| Net cash provided by operating activities |
$ | 100,521 | $ | 175,124 | $ | 79,283 | ||||||
| Net cash (used in)/provided by investing activities |
$ | (9,888 | ) | $ | (187,580 | ) | $ | 270,258 | ||||
| Net cash used in financing activities |
$ | (10,155 | ) | $ | (18,213 | ) | $ | (12,218 | ) | |||
| Effect of exchange rate changes on cash, cash equivalents and restricted cash |
$ | (9,400 | ) | $ | (8,621 | ) | $ | 39,127 | ||||
| Net increase (decrease) in cash, cash equivalents and restricted cash |
$ | 71,078 | $ | (39,290 | ) | $ | 376,450 | |||||
| Cash, cash equivalents and restricted cash, beginning of year |
$ | 287,309 | $ | 358,387 | $ | 319,097 | ||||||
| Cash, cash equivalents and restricted cash, end of year |
$ | 358,387 | $ | 319,097 | $ | 695,547 | ||||||
| (In USD thousands) |
Total |
Less than 1 year |
1-3 years |
3-5 years |
More than 5 years |
|||||||||||||||
| Long-term Loans |
||||||||||||||||||||
| -Principal |
16,006 | 15,308 | 524 | 53 | 121 | |||||||||||||||
| -Interest |
508 | 440 | 35 | 9 | 24 | |||||||||||||||
| Operating Lease Obligations (1) |
6,110 | 3,302 | 2,792 | 16 | — | |||||||||||||||
| Purchase Obligations (2) |
285,788 | 229,407 | 35,238 | 14,095 | 7,048 | |||||||||||||||
| Capital Obligations (3) |
67,582 | 35,831 | 29,844 | 1,907 | — | |||||||||||||||
| Standby Letters of Credit (4) |
347 | 347 | — | — | — | |||||||||||||||
| Performance Guarantees (5) |
56,975 | 35,579 | 19,785 | 1,435 | 176 | |||||||||||||||
| |
|
|
|
|
|
|
|
|
|
|||||||||||
| Total |
433,316 | 320,214 | 88,218 | 17,515 | 7,369 | |||||||||||||||
| |
|
|
|
|
|
|
|
|
|
|||||||||||
| Notes: |
| (1) |
Operating lease obligations represent the future minimum payments under non-cancelable operating leases. |
| (2) |
As of June 30, 2021, we had $285.8 million in purchase obligations for the coming fiscal years, for purchases of inventories and subcontracts. The inventories will be mainly used for fulfilling existing contracts or new contracts resulted from the expansion of our operations. |
| (3) |
As of June 30, 2021, we had $67.6 million in capital obligations for the coming fiscal year, mainly for the construction of facilities. |
| (4) |
We have issued letters of credit to our suppliers to serve as assurance of payment, and issued to our subsidiaries as comprehensive credit. When a letter of credit is issued, a proportion of the total amount covered by the letter of credit may be required to be deposited in the bank, and is not available until the payment has been settled or the letter of credit has expired. As of June 30, 2021, we had $0.3 million in standby letters of credit obligations. |
| (5) |
We have provided performance guarantees to our customers to serve as assurance of performance for the contractual obligations. When a performance guarantee is issued, a proportion of the total guarantee amount may be required to be deposited in the bank, and is not available until the guarantee is expired. As of June 30, 2021, we had $57.0 million of outstanding performance guarantees obligation, with $8.2 million of restricted cash deposited in banks for performance guarantees. |
| C. |
Research and Development, Patents and Licenses, Etc. |
| • |
Study phase |
| • |
Requirement phase |
| • |
Designing phase |
| • |
Implementation phase |
| • |
Testing phase |
| • |
Inspection phase |
| • |
Maintaining phase |
| • |
Transportation Automation; |
| • |
Manufacturing Automation; and |
| • |
Process Automation. |
| D. |
Trend Information |
| E. |
Critical Accounting Estimates |
| ITEM 6. |
DIRECTORS, SENIOR MANAGEMENT AND EMPLOYEES |
| A. |
Directors and Senior Management |
| Name |
Age |
Position | ||||
| Li QIAO |
64 | Chairwoman and Director | ||||
| Changli WANG |
57 | Chief Executive Officer, Chief Strategy Officer and Director | ||||
| Jianyun CHAI |
60 | Director | ||||
| Kok Peng TEH |
73 | Director | ||||
| Khiaw Ngoh TAN |
64 | Director | ||||
| Chit Nim (Colin) SUNG |
55 | Deputy Chief Executive Officer | ||||
| Steven WANG |
53 | Chief Financial Officer | ||||
| Yue XU |
60 | Co-Chief Operating Officer | ||||
| Lei FANG |
45 | Co-Chief Operating Officer | ||||
| Chunming HE |
53 | Chief Technology Officer | ||||
| Hongyuan SHI |
52 | Chief Human Resource Officer | ||||
| Chuan (Arden) XIA |
38 | Chief Public Relations Officer | ||||
| B. |
Compensation |
| Name |
Ordinary Shares Underlying Options Granted/Restricted Shares Awarded |
Exercise Price (US$ per Option Granted) |
Date of Grant |
Date of Expiration |
||||||||||||
| Li QIAO |
* | (1) |
11.85 | November 16, 2020 | November 16, 2030 | |||||||||||
| * | (2) |
— | |
December 10, 2016 September 19, 2019 November 16, 2020 |
|
— | ||||||||||
| Jianyun CHAI |
* | (2) |
— | |
December 10, 2016 September 19, 2019 November 16, 2020 |
|
— | |||||||||
| Kok Peng TEH |
* | (2) |
— | November 16, 2020 | — | |||||||||||
| Khiaw Ngoh TAN |
* | (2) |
— | November 16, 2020 | — | |||||||||||
| Chit Nim (Colin) SUNG |
* | (1) |
11.85 | November 16, 2020 | November 16, 2030 | |||||||||||
| * | (2) |
— | |
December 10, 2016 September 19, 2019 November 16, 2020 |
|
— | ||||||||||
| Steven WANG |
* | (1) |
11.85 | November 16, 2020 | November 16, 2030 | |||||||||||
| * | (2) |
— | November 16, 2020 | — | ||||||||||||
| Yue XU |
* | (1) |
11.85 | November 16, 2020 | November 16, 2030 | |||||||||||
| * | (2) |
— | November 16, 2020 | — | ||||||||||||
| Lei FANG |
* | (1) |
11.85 | November 16, 2020 | November 16, 2030 | |||||||||||
| * | (2) |
— | November 16, 2020 | — | ||||||||||||
| Chunming HE |
* | (1) |
11.85 | November 16, 2020 | November 16, 2030 | |||||||||||
| * | (2) |
— | November 16, 2020 | — | ||||||||||||
| Hongyuan SHI |
* | (1) |
11.85 | November 16, 2020 | November 16, 2030 | |||||||||||
| * | (2) |
— | November 16, 2020 | — | ||||||||||||
| Chuan (Arden) XIA |
* | (1) |
11.85 | November 16, 2020 | November 16, 2030 | |||||||||||
| * | (2) |
— | November 16, 2020 | — | ||||||||||||
| * |
Less than 1% of our total outstanding ordinary shares on an as-converted basis. |
| (1) |
Represents ordinary shares underlying options. |
| (2) |
Represents restricted shares awarded. These restricted shares are vested in quarterly installment over a three-year period commencing from January 2017 to November 2020 in the case of directors and March 2021 in the case of executive officers and other employees. Holders of restricted shares are entitled to dividend and voting rights attached to the underlying ordinary shares but are not permitted to transfer such shares to any third parties unless such shares are registered and qualified under the Securities Act, or unless an exemption from such registration and qualification is otherwise available. |
| C. |
Board Practices |
| • |
selecting our independent auditors and pre-approving all auditing and non-auditing services permitted to be performed by our independent auditors; |
| • |
reviewing with our independent auditors any audit problems or difficulties and management’s response; |
| • |
reviewing and approving all proposed related-party transactions; |
| • |
discussing the annual audited financial statements with management and our independent auditors; |
| • |
reviewing major issues as to the adequacy of our internal controls and any special audit steps adopted in light of significant internal control deficiencies; |
| • |
annually reviewing and reassessing the adequacy of our audit committee charter; |
| • |
such other matters that are specifically delegated to our audit committee by our board of directors from time to time; |
| • |
meeting separately and periodically with management and our internal and independent auditors; and |
| • |
reporting regularly to the full board of directors. |
| • |
approving and overseeing the compensation package for our chief executive officer and the other senior executive officers; |
| • |
reviewing and approving corporate goals and objectives relevant to the compensation of our chief executive officer, evaluating the performance of our chief executive officer in light of those goals and objectives, and setting the compensation level of our chief executive officer based on this evaluation; |
| • |
reviewing and making recommendations in respect of director compensation; |
| • |
engaging and overseeing compensation consultants; |
| • |
reviewing periodically and making recommendations to the Board regarding any long-term incentive compensation or equity plans, programs or similar arrangements, annual bonuses, employee pension and welfare benefit plans and the administration of those plans; and |
| • |
reviewing and making recommendations to the Board regarding succession plans for the chief executive officer and other senior officers. |
| • |
identifying and recommending to the Board nominees for election or re-election to the board, or for appointment to fill any vacancy; |
| • |
reviewing annually with the board the current composition of the board in light of the characteristics of independence, age, skills, experience and availability of service to us; |
| • |
identifying and recommending to the board the directors to serve as members of the board’s committees; and |
| • |
monitoring compliance with our Corporate Governance Guidelines. |
| D. |
Employees |
| Category |
China |
Overseas |
Total |
|||||||||
| Sales & Marketing |
512 | 14 | 526 | |||||||||
| Research and development |
893 | — | 893 | |||||||||
| Engineering |
1,113 | 512 | 1,625 | |||||||||
| Production |
357 | 6 | 363 | |||||||||
| Management |
393 | 76 | 469 | |||||||||
| |
|
|
|
|
|
|||||||
| Total |
3,268 |
608 |
3,876 |
|||||||||
| |
|
|
|
|
|
|||||||
| E. |
Share Ownership |
Ordinary Shares Beneficially Owned as of February 4, 2022 |
||||||||||||
| Title (if any) |
Number |
% |
||||||||||
| Officers and Directors † |
||||||||||||
| Li QIAO |
Chairwoman |
681,838 | (1) |
1.10 | ||||||||
| Changli WANG |
Director, Chief Executive Officer and Chief Strategy Officer |
* | * | |||||||||
| Jianyun CHAI |
Director |
* | * | |||||||||
| Kok Peng THE |
Director |
* | * | |||||||||
| Khiaw Ngoh TAN |
Director |
* | * | |||||||||
| Chit Nim (Colin) SUNG |
Deputy Chief Executive Officer |
* | * | |||||||||
| Steven WANG |
Chief Financial Officer |
* | * | |||||||||
| Yue XU |
Co-Chief Operating Officer |
* | * | |||||||||
| Lei FANG |
Co-Chief Operating Officer |
769,467 | (2) |
1.24 | ||||||||
| Chunming HE |
Chief Technology Officer |
* | * | |||||||||
| Hongyuan SHI |
Chief Human Resource Officer |
* | * | |||||||||
| Chuan (Arden) XIA |
Chief Public Relations Officer |
* | * | |||||||||
| All directors and officers as a group |
2,382,981 | 3.84 | ||||||||||
| 5% Securities Holder |
||||||||||||
| Davis Selected Advisers, L.P. |
6,802,977 | (3) |
10.98 | |||||||||
| FIL Ltd |
4,447,326 | (4) |
7.18 | |||||||||
| Ace Lead Profit Limited |
4,144,223 | (5) |
6.69 | |||||||||
| M&G Investment Management Limited |
3,098,130 | (6) |
5.00 | |||||||||
| * |
Less than 1% of the total issued and outstanding shares. |
| † |
The business address of each director and officer set forth in the table is c/o Hollysys Automation Technologies Ltd., No. 2 Disheng Middle Road, Beijing Economic-Technological Development Area, Beijing, China 100176. |
| (1) |
Represents (i) 528,088 ordinary shares held by Ms. Li QIAO through Acclaimed Insight Investments Ltd, Glory Pearl International Ltd and Time Keep Investment Ltd., (ii) 60,000 vested restricted shares, (iii) 75,000 unvested restricted shares, and (iv) 18,750 ordinary shares underlying options exercisable within 60 days after February 4, 2022. |
| (2) |
Represents (i) 681,471 ordinary shares held by Mr. Lei FANG through Golden Result Enterprises Limited, (ii) 19,242 vested restricted shares, (iii) 57,758 unvested restricted shares, and (iv) 10,996 ordinary shares underlying options exercisable within 60 days after February 4, 2022. |
| (3) |
Represents 6,934,478 ordinary shares held by Davis Selected Advisers, L.P., as last reported in a Schedule 13G/A filed with the SEC on February 11, 2022. |
| (4) |
Represents 4,380,844 ordinary shares held by FIL Ltd, as last reported in a Schedule 13G/A filed with the SEC on February 9, 2022. |
| (5) |
Represents 4,144,223 ordinary shares held by Ace Lead Profits Limited, as reported in a Schedule 13D filed with the SEC on June 29, 2021. As set forth therein, Ace Lead Profits Limited is wholly owned and controlled by Baiqing Shao and Baiqing Shao may be deemed to be a beneficial owner of the shares held by Ace Lead Profits Limited. |
| (6) |
Represents 3,098,130 ordinary shares held by M&G Investment Management Limited, as last reported in a Schedule 13G filed with the SEC on January 19, 2022. |
| ITEM 7. |
MAJOR SHAREHOLDERS AND RELATED PARTY TRANSACTIONS |
| A. |
Major Shareholders |
| B. |
Related Party Transactions |
| C. |
Interests of Experts and Counsel |
| ITEM 8. |
FINANCIAL INFORMATION |
| A. |
Consolidated Statements and Other Financial Information |
| B. |
Significant Changes |
| ITEM 9. |
THE OFFER AND LISTING |
| A. |
Offer and Listing Details |
| B. |
Plan of Distribution |
| C. |
Markets |
| D. |
Selling Shareholders |
| E. |
Dilution |
| F. |
Expenses of Issue |
| ITEM 10. |
ADDITIONAL INFORMATION |
| A. |
Share Capital |
| B. |
Memorandum and Articles of Association |
| C. |
Material Contracts |
| D. |
Exchange Controls |
| E. |
Taxation |
| • |
certain financial institutions; |
| • |
insurance companies; |
| • |
dealers and traders in securities who use a mark-to-market method of tax accounting; |
| • |
persons holding ordinary shares as part of a hedging transaction, straddle, conversion transaction or other integrated transaction; |
| • |
persons whose functional currency for U.S. federal income tax purposes is not the U.S. dollar; |
| • |
entities classified as partnerships for U.S. federal income tax purposes; |
| • |
persons subject to the alternative minimum tax; |
| • |
tax-exempt entities, including “individual retirement accounts” and “Roth IRAs”; |
| • |
regulated investment companies; |
| • |
persons that own or are deemed to own 10% or more of the stock of the Company, by vote or value; |
| • |
persons holding the ordinary shares in connection with a trade or business carried on outside the United States; or |
| • |
persons who acquired ordinary shares pursuant to the exercise of any employee stock option or otherwise as compensation. |
| • |
a citizen or individual resident of the United States; |
| • |
a corporation, or other entity taxable as a corporation for U.S. federal income tax purposes, created or organized in or under the laws of the United States or of any political subdivision thereof; or |
| • |
an estate or trust the income of which is subject to U.S. federal income taxation regardless of its source. |
| F. |
Dividends and Paying Agents |
| Year |
Announcement Date |
Record Date |
Payment Date |
Dividend Amount (per ordinary share) |
||||||
| 2016 |
September 26, 2016 |
October 26, 2016 |
November 11, 2016 |
$ | 0.20 | |||||
| 2017 |
September 25, 2017 |
October 16, 2017 |
November 06, 2017 |
$ | 0.12 | |||||
| 2018 |
September 27, 2018 |
October 22, 2018 |
November 12, 2018 |
$ | 0.18 | |||||
| 2019 |
September 27, 2019 |
October 22, 2019 |
November 12, 2019 |
$ | 0.21 | |||||
| 2020 |
October 5, 2020 |
October 22, 2020 |
November 20, 2020 |
$ | 0.20 | |||||
| G. |
Statement by Expert |
| H. |
Documents on Display |
| I. |
Subsidiary Information |
| ITEM 11. |
QUANTITATIVE AND QUALITATIVE DISCLOSURES ABOUT MARKET RISK |
| ITEM 12. |
DESCRIPTION OF SECURITIES OTHER THAN EQUITY SECURITIES |
| ITEM 13. |
DEFAULTS, DIVIDEND ARREARAGES AND DELINQUENCIES |
| ITEM 14. |
MATERIAL MODIFICATIONS TO THE RIGHTS OF SECURITIES HOLDERS AND USE OF PROCEEDS |
| ITEM 15. |
CONTROLS AND PROCEDURES |
| ITEM 16A. |
AUDIT COMMITTEE FINANCIAL EXPERT |
| ITEM 16B. |
CODE OF ETHICS |
| ITEM 16C. |
PRINCIPAL ACCOUNTANT FEES AND SERVICES |
Union Power |
Ernst & Young |
|||||||||||||||||||
| (in USD) |
FY2021 |
FY2021 |
FY2020 |
|||||||||||||||||
| Audit fees (1) |
$ | 2,800,000 | $ | 1,206,143 | $ | 1,291,014 | ||||||||||||||
| Audit-related fees (2) |
- | 89,737 | 85,363 | |||||||||||||||||
| Tax fees (3) |
- | 31,834 | 22,826 | |||||||||||||||||
| |
|
|
|
|
|
|||||||||||||||
| Total |
$ | 2,800,000 | $ | 1,327,714 | $ | 1,399,203 | ||||||||||||||
| |
|
|
|
|
|
|||||||||||||||
| (1) |
Audit fees were related to the audit of our annual financial statements and services that are normally provided by the accountant in connection with statutory and regulatory filings. |
| (2) |
Audit-related fees include fees for services rendered related to our quarterly financial information for the fiscal years ended June 30, 2021 and 2020. |
| (3) |
|
| ITEM 16D. |
EXEMPTIONS FROM THE LISTING STANDARDS FOR AUDIT COMMITTEES |
| ITEM 16E. |
PURCHASES OF EQUITY SECURITIES BY THE ISSUER AND AFFILIATED PURCHASERS |
| ITEM 16F. |
CHANGE IN REGISTRANT’S CERTIFYING ACCOUNTANT |
| ITEM 16G. |
CORPORATE GOVERNANCE |
| ITEM 16H. |
MINE SAFETY DISCLOSURE |
| ITEM 17. |
FINANCIAL STATEMENTS |
| ITEM 18. |
FINANCIAL STATEMENTS |
| ITEM 19. |
EXHIBITS |
| Number |
Description | |
| 1.1 |
||
| 2.1 |
||
| 2.2 |
||
| 4.1 |
||
| 8.1 |
||
| 11.1 |
||
| 12.1 |
||
| 12.2 |
||
| 13.1* |
||
| 13.2* |
||
| 15.1 |
||
| 15.2 |
||
| 99.1 |
||
| 101.INS |
Inline XBRL Instant Document—this instance document does not appear in the Interactive Data File because its XBRL tags are embedded within the Inline XBRL document | |
| 101.SCH |
Inline XBRL Taxonomy Extension Schema Document | |
| 101.CAL |
Inline XBRL Taxonomy Extension Calculation Linkbase Document | |
| 101.DEF |
Inline XBRL Taxonomy Extension Definition Linkbase Document | |
| 101.LAB |
Inline XBRL Taxonomy Extension Label Linkbase Document | |
| 101.PRE |
Inline XBRL Taxonomy Extension Presentation Linkbase Document | |
| 104. |
Cover Page Interactive Data File (embedded within the Inline XBRL document) | |
| * |
Furnished with this annual report on Form 20-F |
| HOLLYSYS AUTOMATION TECHNOLOGIES LTD. | ||||||
| /s/ Changli Wang | ||||||
| Changli Wang | ||||||
| Chief Executive Officer | ||||||
| Date: February 18, 2022 |
||||||
Page |
||||
F-2 |
||||
F-6 |
||||
F-8 |
||||
F-10 |
||||
F-12 |
||||
F-13 |
||||
• |
We tested the effectiveness of internal controls over the recognition of revenue and the determination of estimated contract costs including controls over the review of management’s assumptions and key inputs used to recognize revenue and costs on integrated solutions contracts using the cost-to-cost |
• |
We evaluated the appropriateness and consistency of management’s methods and assumptions used to recognize revenue and costs on integrated solutions contracts using the cost-to-cost |
• |
We selected a sample of integrated solutions contracts and tested the estimates of total cost for each of the integrated solutions contracts by: |
• |
Comparing costs incurred to date to the costs management estimated to be incurred to date. |
• |
Evaluating management’s ability to achieve the estimates of total cost by performing corroborating inquiries with Company personnel, including project managers, and comparing the estimates to documentation such as management’s work plans, contract terms and requirements, and purchase orders with suppliers. Our evaluation of management’s assumptions included consideration of historical and current project performance such as consistency of gross margin, identified risks related to project timing including technical and schedule matters, and the status of internal and third-party activities such as hardware, software, and labor. |
June 30, |
||||||||||||
Notes |
2020 |
2021 |
||||||||||
| ASSETS |
||||||||||||
| Current assets: |
||||||||||||
| Cash and cash equivalents |
$ | $ | ||||||||||
| Short-term investments |
||||||||||||
| Restricted cash |
||||||||||||
| Accounts receivable, net of allowance for credit losses of $ |
4 | |||||||||||
| Costs and estimated earnings in excess of billings, net of allowance for credit losses of $ |
5 | |||||||||||
| Accounts receivable retention |
6 | |||||||||||
| Other receivables, net of allowance for credit losses of $ |
||||||||||||
| Advances to suppliers |
||||||||||||
| Amounts due from related parties |
22 | |||||||||||
| Inventories |
3 | |||||||||||
| Prepaid expenses |
||||||||||||
| Income tax recoverable |
||||||||||||
| |
|
|
|
|||||||||
| Total current assets |
||||||||||||
| |
|
|
|
|||||||||
| Non-current assets: |
||||||||||||
| Restricted cash |
||||||||||||
| Costs and estimated earnings in excess of billings |
||||||||||||
| Accounts receivable retention |
6 | |||||||||||
| Prepaid expenses |
||||||||||||
| Property, plant and equipment, net |
7 | |||||||||||
| Prepaid land leases |
8 | |||||||||||
| Intangible assets, net |
9 | |||||||||||
| Investments in equity investees |
11 |
|||||||||||
| Investments in securities |
||||||||||||
| Goodwill |
10 | |||||||||||
| Deferred tax assets |
19 | |||||||||||
| Operating lease right-of-use |
20 | |||||||||||
| |
|
|
|
|||||||||
| Total non-current assets |
||||||||||||
| |
|
|
|
|||||||||
| Total assets |
$ |
$ |
||||||||||
| |
|
|
|
|||||||||
June 30, |
||||||||||
Notes |
2020 |
2021 |
||||||||
| LIABILITIES AND STOCKHOLDERS’ EQUITY |
||||||||||
| Current liabilities |
||||||||||
| Current portion of long-term loans |
14 | $ | $ | |||||||
| Accounts payable |
||||||||||
| Construction costs payable |
||||||||||
| Deferred revenue |
||||||||||
| Accrued payroll and related expenses |
||||||||||
| Income tax payable |
||||||||||
| Warranty liabilities |
12 | |||||||||
| Other tax payables |
||||||||||
| Accrued liabilities |
||||||||||
| Amounts due to related parties |
22 | |||||||||
| Operating lease liabilities |
20 | |||||||||
| |
|
|
|
|||||||
| Total current liabilities |
||||||||||
| |
|
|
|
|||||||
| Non-current liabilities |
||||||||||
| Accrued liabilities |
||||||||||
| Long-term loans |
14 | |||||||||
| Accounts payable |
||||||||||
| Deferred tax liabilities |
19 | |||||||||
| Warranty liabilities |
12 | |||||||||
| Operating lease liabilities |
20 | |||||||||
| |
|
|
|
|||||||
| Total non-current liabilities |
||||||||||
| |
|
|
|
|||||||
| Total liabilities |
||||||||||
| |
|
|
|
|||||||
| Commitments and contingencies |
23 | |||||||||
| Stockholders’ equity: |
16 | |||||||||
| Ordinary shares, par value $ |
||||||||||
| Additional paid-in capital |
||||||||||
| Statutory reserves |
||||||||||
| Retained earnings |
||||||||||
| Accumulated other comprehensive (loss) income |
( |
) | ||||||||
| |
|
|
|
|||||||
| Total Hollysys Automation Technologies Ltd. stockholders’ equity |
||||||||||
| Non-controlling interests |
||||||||||
| |
|
|
|
|||||||
| Total equity |
||||||||||
| |
|
|
|
|||||||
| Total liabilities and equity |
$ |
$ |
||||||||
| |
|
|
|
|||||||
Year ended June 30, |
||||||||||||||
Notes |
2019 |
2020 |
2021 |
|||||||||||
Net revenues |
||||||||||||||
Integrated solutions contracts revenue (including revenue from related parties of $ |
$ | $ | $ | |||||||||||
Product sales (including revenue from related parties of $ |
||||||||||||||
Revenue from services |
||||||||||||||
Total net revenues |
||||||||||||||
Costs of integrated solutions contracts (including purchases from related parties of |
||||||||||||||
Costs of products sold (including purchases from related parties of $ |
||||||||||||||
Costs of services rendered |
||||||||||||||
Gross profit |
||||||||||||||
Operating expenses |
||||||||||||||
Selling |
||||||||||||||
General and administrative |
||||||||||||||
Goodwill impairment charge |
||||||||||||||
Research and development (including research and development from related parties of |
||||||||||||||
VAT refunds and government subsidies |
( |
) | ( |
) | ( |
) | ||||||||
Total operating expenses |
||||||||||||||
Year ended June 30, |
||||||||||||||
Notes |
2019 |
2020 |
2021 |
|||||||||||
Income from operations |
$ |
$ |
$ |
|||||||||||
Other income, net (including other income from related parties of $ and $ |
||||||||||||||
Foreign exchange (loss) gain |
( |
) | ( |
) | ||||||||||
Gains on deconsolidation of subsidiaries where the Company retains an equity interest |
||||||||||||||
Gains on disposal of an investment in an equity investee |
— | |||||||||||||
Gains on disposal of an investment in securities |
— |
— |
||||||||||||
Share of net income of equity investees |
||||||||||||||
Interest income |
||||||||||||||
Interest expenses |
( |
) | ( |
) | ( |
) | ||||||||
Dividend income from equity investments |
||||||||||||||
Income before income taxes |
||||||||||||||
Income tax expenses |
19 | |||||||||||||
Net income |
||||||||||||||
Less: Net income (losses) attributable to non-controlling interests |
( |
) | ( |
) | ||||||||||
Net income attributable to Hollysys Automation Technologies Ltd. |
$ |
$ |
$ |
|||||||||||
Other comprehensive income, net of tax of nil |
||||||||||||||
Translation adjustments |
$ | ( |
) | $ | ( |
) | $ | |||||||
Comprehensive income |
||||||||||||||
Less: Comprehensive income (loss) attributable to non-controlling interests |
( |
) | ( |
) | ||||||||||
Comprehensive income attributable to Hollysys Automation Technologies Ltd. |
$ |
$ |
$ |
|||||||||||
Net income per share: |
||||||||||||||
Basic |
21 | $ | ||||||||||||
Diluted |
21 | $ | ||||||||||||
Shares used in net income per share computation: |
||||||||||||||
Basic |
||||||||||||||
Diluted |
||||||||||||||
Year ended June 30, |
||||||||||||
2019 |
2020 |
2021 |
||||||||||
Cash flows from operating activities: |
||||||||||||
Net income |
$ | $ | $ | |||||||||
Adjustments to reconcile net income to net cash provided by operating activities: |
||||||||||||
Depreciation of property, plant and equipment |
||||||||||||
Amortization of prepaid land leases |
||||||||||||
Amortization of intangible assets |
||||||||||||
Allowance for credit losses |
||||||||||||
Loss |
( |
) | ( |
) | ||||||||
Impairment loss on property, plant and equipment |
||||||||||||
Goodwill impairment charge |
||||||||||||
Share of net income of equity investees |
( |
) | ( |
) | ( |
) | ||||||
Dividends received from an equity investee |
||||||||||||
Gains on deconsolidation of subsidiaries where the Company retains an equity interest |
( |
) | ||||||||||
Gains on disposal of an investment of an equity investee |
( |
) | ||||||||||
Gains on disposal of an investment in securities |
( |
) | ||||||||||
Share-based compensation expenses |
||||||||||||
Deferred income tax (benefit) expenses |
( |
) | ( |
) | ||||||||
Accretion of convertible bond |
||||||||||||
Fair value adjustments of a bifurcated derivative |
||||||||||||
Other income (expense), net |
( |
) | ||||||||||
Changes in operating assets and liabilities: |
||||||||||||
Accounts receivable and retention |
( |
) | ( |
) | ||||||||
Costs and estimated earnings in excess of billings |
( |
) | ||||||||||
Inventories |
( |
) | ( |
) | ||||||||
Advances to suppliers |
( |
) | ( |
) | ( |
) | ||||||
Other receivables |
( |
) | ||||||||||
Prepaid expenses |
( |
) | ( |
) | ||||||||
Due from related parties |
||||||||||||
Accounts payable |
( |
) | ||||||||||
Deferred revenue |
||||||||||||
Accruals and other payable |
( |
) | ( |
) | ||||||||
Due to related parties |
( |
) | ( |
) | ( |
) | ||||||
Income tax payable |
||||||||||||
Other tax payables |
( |
) | ||||||||||
Net cash provided by operating activities |
$ |
$ |
$ |
|||||||||
Year ended June 30, |
||||||||||||
2019 |
2020 |
2021 |
||||||||||
Cash flows from investing activities: |
||||||||||||
Purchases of short-term investments |
$ | ( |
) | $ | ( |
) | $ | ( |
) | |||
Maturity of short-term investments |
||||||||||||
Purchases of property, plant and equipment |
( |
) | ( |
) | ( |
) | ||||||
Prepayments for land lease |
( |
) | ||||||||||
Proceeds from disposal of property, plant and equipment |
||||||||||||
Investments made in equity investees |
( |
) | ||||||||||
Dividends received in excess of cumulative equity in earnings from an equity investee |
||||||||||||
Deconsolidation of subsidiary, net of cash disposed |
( |
) | ||||||||||
Acquisition of a subsidiary, net of cash acquired |
( |
) | ||||||||||
Purchase of equity investments |
( |
) | ||||||||||
Proceeds received from disposal of equity investments |
||||||||||||
Cash prepaid for acquisition of a subsidiary |
( |
) | ||||||||||
Proceeds received from investment in equity securities without readily determinable fair value |
||||||||||||
Net cash (used in) provided by investing activities |
( |
) |
( |
) |
||||||||
Cash flows from financing activities: |
||||||||||||
Proceeds from short-term bank loans |
$ | $ | $ | |||||||||
Repayments of short-term bank loans |
( |
) | ( |
) | ||||||||
Proceeds from long-term bank loans |
||||||||||||
Repayments of long-term bank loans |
( |
) | ( |
) | ( |
) | ||||||
Capital contributions from subsidiaries’ non-controlling interest shareholders |
||||||||||||
Payment of dividends |
( |
) | ( |
) | ( |
) | ||||||
Principal repayment of convertible bond |
( |
) | ||||||||||
Proceeds from issuance of shares of a subsidiary |
||||||||||||
Net cash used in financing activities |
( |
) |
( |
) |
( |
) | ||||||
Effect of foreign exchange rate changes on cash, cash equivalents and restricted cash |
( |
) | ( |
) | ||||||||
Net increase (decrease) in cash, cash equivalents and restricted cash |
$ |
$ |
( |
) |
$ |
|||||||
Cash, cash equivalents and restricted cash, beginning of year |
||||||||||||
Cash, cash equivalents and restricted cash, end of year |
$ |
$ |
$ |
|||||||||
Reconciliation of cash, cash equivalents and restricted cash to the consolidated balance sheets: |
||||||||||||
Cash and cash equivalents |
||||||||||||
Current portion of restricted cash |
||||||||||||
Non-current portion of restricted cash |
||||||||||||
Total cash, cash equivalents and restricted cash |
||||||||||||
Supplemental disclosures of cash flow information: |
||||||||||||
Interest expense paid |
$ | $ | $ | |||||||||
Income tax paid |
$ | $ | $ | |||||||||
Supplemental disclosures of non-cash information: |
||||||||||||
Acquisition of property, plant and equipment included in construction costs payable and accrued liabilities |
$ | $ | $ | |||||||||
Acquisition of equity interest with non-cash consideration |
$ | $ | $ | |||||||||
Disposal of shares of a subsidiary |
$ | $ | $ | |||||||||
Ordinary shares |
Additional paid-in capital |
Statutory reserves |
Retained earnings |
Accumulated other comprehensive income |
Total Hollysys Automation Technologies Ltd. stockholders’ equity |
Non-controlling interest |
Total equity |
|||||||||||||||||||||||||||||
| Balance at June 30, 2018 |
$ |
$ |
$ |
$ |
$ |
( |
) |
$ |
$ |
$ |
||||||||||||||||||||||||||
| |
|
|
|
|
|
|
|
|
|
|
|
|
|
|
|
|
|
|||||||||||||||||||
| Cumulative effect of change in accounting principle (Note 2) |
— | — | — | — | — | — | ||||||||||||||||||||||||||||||
| Share-based compensation |
— | — | — | — | — | — | ||||||||||||||||||||||||||||||
| Net income for the year |
— | — | — | — | — | |||||||||||||||||||||||||||||||
| Appropriations to statutory reserves |
— | — | — | ( |
) | — | — | — | — | |||||||||||||||||||||||||||
| Dividend paid |
— | — | — | — | ( |
) | — | ( |
) | — | ( |
) | ||||||||||||||||||||||||
| Deconsolidation of a subsidiary |
— | — | — | — | — | — | ||||||||||||||||||||||||||||||
| Capital contribution from a subsidiary’s non-controlling interest shareholder |
— | — | — | — | — | — | — | |||||||||||||||||||||||||||||
| Translation adjustments |
— | — | — | — | — | ( |
) | ( |
) | ( |
) | ( |
) | |||||||||||||||||||||||
| |
|
|
|
|
|
|
|
|
|
|
|
|
|
|
|
|
|
|||||||||||||||||||
| Balance at June 30, 2019 |
$ |
$ |
$ |
$ |
$ |
( |
) |
$ |
$ |
$ |
||||||||||||||||||||||||||
| |
|
|
|
|
|
|
|
|
|
|
|
|
|
|
|
|
|
|||||||||||||||||||
| Issuance of ordinary shares |
( |
) | — | — | — | — | — | — | ||||||||||||||||||||||||||||
| Share-based compensation |
— | — | — | — | — | — | ||||||||||||||||||||||||||||||
| Net income for the year |
— | — | — | — | — | ( |
) | |||||||||||||||||||||||||||||
| Appropriations to statutory reserves |
— | — | — | ( |
) | — | — | — | — | |||||||||||||||||||||||||||
| Dividend paid |
— | — | — | — | ( |
) | — | ( |
) | — | ( |
) | ||||||||||||||||||||||||
| Capital contribution from subsidiaries’ non-controlling interest shareholders |
— | — | — | — | — | — | — | |||||||||||||||||||||||||||||
| Translation adjustments |
— | — | — | — | — | ( |
) | ( |
) | ( |
) | ( |
) | |||||||||||||||||||||||
| |
|
|
|
|
|
|
|
|
|
|
|
|
|
|
|
|
|
|||||||||||||||||||
| Balance at June 30, 2020 |
$ |
$ |
$ |
$ |
$ |
( |
) |
$ |
$ |
$ |
||||||||||||||||||||||||||
| |
|
|
|
|
|
|
|
|
|
|
|
|
|
|
|
|
|
|||||||||||||||||||
| Issuance of ordinary shares |
— | |||||||||||||||||||||||||||||||||||
| Share-based compensation |
— | — | — | — | — | — | ||||||||||||||||||||||||||||||
| Net income for the year |
— | — | — | — | — | ( |
) | |||||||||||||||||||||||||||||
| Appropriations to statutory reserves |
— | — | — | ( |
) | — | — | — | — | |||||||||||||||||||||||||||
| Dividend paid |
— | — | — | — | ( |
) | — | ( |
) | — | ( |
) | ||||||||||||||||||||||||
| Capital contribution from subsidiaries’ non-controlling interest shareholders |
— | — | — | — | — | — | — | — | — | |||||||||||||||||||||||||||
| Translation adjustments |
— | — | — | — | — | |||||||||||||||||||||||||||||||
| Effect of change in accounting principle - ASC 326 |
— | — | — | — | ( |
) | — | ( |
) | — | ( |
) | ||||||||||||||||||||||||
| |
|
|
|
|
|
|
|
|
|
|
|
|
|
|
|
|
|
|||||||||||||||||||
| Balance at June 30, 2021 |
$ |
$ |
$ |
$ |
$ |
$ |
$ |
$ |
||||||||||||||||||||||||||||
| |
|
|
|
|
|
|
|
|
|
|
|
|
|
|
|
|
|
|||||||||||||||||||
June 30, |
||||||||
2020 |
2021 |
|||||||
Current assets |
$ |
$ |
||||||
Non-current assets |
||||||||
Total assets |
||||||||
Current liabilities |
$ |
$ |
||||||
Total liabilities |
||||||||
Year ended June 30, |
||||||||
2020 |
2021 |
|||||||
Net revenue |
$ |
$ |
||||||
Cost of revenue (1) |
( |
) |
( |
) | ||||
Net profit |
||||||||
Net cash provided by (used in) operating activities |
( |
) | ||||||
(1) |
Cost of revenue is in credit side because of the reversal of warranties provision which was overprovided in previous years. |
Buildings |
||||
Machinery |
||||
Software |
||||
Vehicles |
||||
Electronic and other equipment |
| Category | Estimated useful life | |||
Patents and copyrights |
||||
| Level 1 | - | Quoted prices in active markets for identical assets or liabilities. | ||
| Level 2 | - | Inputs other than Level 1 that are observable, either directly or indirectly, such as quoted prices for similar assets or liabilities; quoted prices in markets that are not active; or other inputs that are observable or can be corroborated by observable market data for substantially the full term of the assets or liabilities. | ||
| Level 3 | - | Unobservable inputs that are supported by little or no market activity and that are significant to the fair value of the assets or liabilities. | ||
Balance at June 30, 2020 |
Adjustment due to ASU 2016-13 |
Balance at July 1, 2020 |
||||||||||
| Assets |
||||||||||||
| Accounts receivable |
( |
) | ||||||||||
| Accounts receivable retention |
( |
) | ||||||||||
| Costs and estimated earnings in excess of billings |
( |
) | ||||||||||
| Other receivables |
( |
) | ||||||||||
| Due from related parties |
|
|
|
|
|
|
( |
) |
|
|
|
|
| Deferred tax assets |
||||||||||||
| Equity |
||||||||||||
| Retained earnings |
( |
) | ||||||||||
June 30, 2021 |
||||
| Beginning balance, July 1, 2020 |
||||
| Adoption of ASU 2016-13 |
||||
| Provision for expected credit losses, net of recoveries |
||||
| Amounts written off charged against the allowance |
( |
) | ||
| Translation adjustments |
||||
| |
|
|||
| Ending balance, June 30, 2021 |
||||
| |
|
|||
June 30, 2021 |
||||
| Beginning balance, July 1, 2020 |
||||
| Adoption of ASU 2016-13 |
||||
| Provision for expected credit losses, net of recoveries |
||||
| Translation adjustments |
||||
| |
|
|||
| Ending balance, June 30, 2021 |
||||
| |
|
|||
June 30, |
||||||||
2020 |
2021 |
|||||||
| Raw materials |
$ | $ | ||||||
| Work in progress |
||||||||
| Finished goods |
||||||||
| |
|
|
|
|||||
| $ | |
$ | |
|||||
| |
|
|
|
|||||
June 30, |
||||||||
2020 |
2021 |
|||||||
| Notes receivable |
$ | $ | ||||||
| Accounts receivable |
||||||||
| Allowance for credit losses |
( |
) | ( |
) | ||||
| |
|
|
|
|||||
| $ | $ | |||||||
| |
|
|
|
|||||
June 30, |
||||||||||||
2019 |
2020 |
2021 |
||||||||||
| Balance at the beginning of year |
$ | $ | $ | |||||||||
| Adoption of ASU 2016-13 |
|
|
— |
|
|
|
— |
|
|
|
|
|
| Additions |
||||||||||||
| Deconsolidation of a subsidiary |
( |
) | — | — | ||||||||
| Written off |
( |
) | ( |
) | ( |
) | ||||||
| Translation adjustment |
( |
) | ( |
) | ||||||||
| |
|
|
|
|
|
|||||||
| Balance at the end of year |
$ | $ | $ | |||||||||
| |
|
|
|
|
|
|||||||
June 30, |
||||||||
2020 |
2021 |
|||||||
| Contract costs incurred plus estimated earnings |
$ | $ | ||||||
| Less: Progress billings |
( |
) | ( |
) | ||||
| |
|
|
|
|||||
| Cost and estimated earnings in excess of billings |
||||||||
| Less: Allowance for credit losses |
( |
) | ( |
) | ||||
| |
|
|
|
|||||
| $ | $ | |||||||
| |
|
|
|
|||||
June 30, |
||||||||||||
2019 |
2020 |
2021 |
||||||||||
| Balance at the beginning of year |
$ | $ | $ | |||||||||
| Adoption of ASU 2016-1 3 |
|
|
— | |
|
|
— | |
|
|
|
|
| Additions (reversals) |
( |
) | ( |
) | ||||||||
| Deconsolidation of a subsidiary |
( |
) | — | — | ||||||||
| Translation adjustments |
( |
) | ( |
) | ||||||||
| |
|
|
|
|
|
|||||||
| Balance at the end of year |
$ | $ | $ | |||||||||
| |
|
|
|
|
|
|||||||
Year ended June 30, 2021 |
||||||||||||
PRC |
Non-PRC |
Total |
||||||||||
| Integrated solutions contracts revenue |
$ | |||||||||||
| Product sales |
||||||||||||
| Maintenance service revenue |
||||||||||||
| Extended warranty service revenue |
— | |||||||||||
| |
|
|
|
|
|
|||||||
| Total |
$ |
|||||||||||
| |
|
|
|
|
|
|||||||
June 30, 2020 |
June 30, 2021 |
|||||||
Contract assets, current |
$ | |||||||
Contract assets, non-current |
||||||||
Contract liabilities |
||||||||
June 30, |
||||||||
2020 |
2021 |
|||||||
Buildings |
$ | $ | ||||||
Machinery |
||||||||
Software |
||||||||
Vehicles |
||||||||
Electronic and other equipment |
||||||||
Construction in progress |
||||||||
| $ | $ | |||||||
Less: Accumulated depreciation and impairment |
( |
) | ( |
) | ||||
| $ | $ | |||||||
June 30, |
||||||||
2020 |
2021 |
|||||||
Buildings leased to others - at original cost |
$ | $ | ||||||
Less: Accumulated depreciation |
( |
) | ( |
) | ||||
Buildings leased to others - net |
$ | $ | ||||||
June 30, |
||||||||
2020 |
2021 |
|||||||
Prepaid land leases |
$ | $ | ||||||
Less: Accumulated amortization |
( |
) | ( |
) | ||||
| $ | $ | |||||||
Year ending June 30, |
||||
2022 |
$ | |||
2023 |
||||
2024 |
||||
2025 |
||||
2026 |
||||
June 30, |
||||||||||||||||||||||||
2020 |
2021 |
|||||||||||||||||||||||
Gross carrying value |
Accumulated amortization |
Net carrying value |
Gross carrying value |
Accumulated amortization |
Net carrying value |
|||||||||||||||||||
Patents and copyrights |
$ | ( |
) | $ | ( |
) | ||||||||||||||||||
Year ending June 30, |
||||
2022 |
$ | |||
2023 |
||||
2024 |
||||
2025 |
||||
2026 |
||||
Operating segment |
||||||||||||
Mechanical and electrical solutions |
Industrial automation |
Total |
||||||||||
Balance as of July 1, 2019 |
$ | $ | ||||||||||
Goodwill upon acquisition |
||||||||||||
Goodwill impairment charge |
( |
) | ( |
) | ||||||||
Translation adjustment |
( |
) | ( |
) | ( |
) | ||||||
Balance as of June 30 , 2020 |
$ | $ | ||||||||||
Translation adjustment |
||||||||||||
Balance as of June 30, 2021 |
$ | $ | ||||||||||
June 30, 2020 |
Interest held |
Long-term investment, at cost, less impairment |
Share of undistributed profits |
Disposal |
Advance to investee company |
Total |
||||||||||||||||||
Equity method |
||||||||||||||||||||||||
Beijing Hollycon Medicine & Technology Co., Ltd. |
% | $ | ||||||||||||||||||||||
Beijing Hollysys Electric Motor Co., Ltd. |
% | |||||||||||||||||||||||
Beijing IPE Biotechnology Co., Ltd. |
% | ( |
) | |||||||||||||||||||||
China Techenergy Co., Ltd. |
% | |||||||||||||||||||||||
Ningbo Hollysys Intelligent Technologies Co., Ltd. |
% | ( |
) | |||||||||||||||||||||
Hunan LingXiang Maglev Technology Co., Ltd. |
% | ( |
) | |||||||||||||||||||||
Beijing AIRmaker Technology Co., Ltd. |
% | ( |
) | |||||||||||||||||||||
Southcon Development Sdn Bhd. |
% | ( |
) | |||||||||||||||||||||
Beijing Hollysys Machine Automation Co., Ltd. |
% | ( |
) | |||||||||||||||||||||
Beijing Jing Yi Intelligent Technologies Innovation Center Co., Ltd. |
% | |||||||||||||||||||||||
| $ | ( |
) | ||||||||||||||||||||||
| June 30, 2021 |
Interest held |
Long-term investment, at cost, less impairment |
Share of undistributed profits |
Disposal |
Advance to investee company |
Total |
||||||||||||||||||
| Equity method |
||||||||||||||||||||||||
| Beijing Hollycon Medicine & Technology Co., Ltd. |
% | $ | ||||||||||||||||||||||
| Beijing Hollysys Electric Motor Co., Ltd. |
% | |||||||||||||||||||||||
| Suqian Runhe Emerging Industry Investment Center (limited partnership) |
% | ( |
) | |||||||||||||||||||||
| China Techenergy Co., Ltd. |
% | |||||||||||||||||||||||
| Ningbo Hollysys Intelligent Technologies Co., Ltd. |
% | ( |
) | |||||||||||||||||||||
| Hunan LingXiang Maglev Technology Co., Ltd. |
% | ( |
) | |||||||||||||||||||||
| Beijing AIRmaker Technology Co., Ltd. |
% | ( |
) | |||||||||||||||||||||
| Southcon Development Sdn Bhd. |
% | ( |
) | |||||||||||||||||||||
| Beijing Hollysys Machine Automation Co., Ltd. |
% | ( |
) | |||||||||||||||||||||
| Beijing Jing Yi Intelligent Technologies Innovation Center Co., Ltd. |
% | |||||||||||||||||||||||
| |
|
|
|
|
|
|
|
|
|
|||||||||||||||
| |
|
|
|
|
|
|
|
|
|
|||||||||||||||
June 30, |
||||||||
2020 |
2021 |
|||||||
| Beginning balance |
$ | $ | ||||||
| Expense accrued |
||||||||
| Expense incurred |
( |
) | ( |
) | ||||
| Translation adjustment |
( |
) | ||||||
| |
|
|
|
|||||
| $ | $ | |||||||
| Less: Current portion of warranty liabilities |
( |
) | ( |
) | ||||
| |
|
|
|
|||||
| Long-term warranty liabilities |
$ | $ | ||||||
| |
|
|
|
|||||
June 30, |
||||||||||||
2020 |
2021 |
|||||||||||
| MYR denominated loans |
(i) | |||||||||||
| SGD denominated loans |
(ii) | |||||||||||
| USD denominated loan |
(iii) | |||||||||||
| |
|
|
|
|||||||||
| $ | $ | |||||||||||
| |
|
|
|
|||||||||
| Less: Current portion |
( |
) | ( |
) | ||||||||
| |
|
|
|
|||||||||
| $ | $ | |||||||||||
| |
|
|
|
|||||||||
| i. | The MYR denominated loans are repayable in 3 to 75 installments with the last installment due in Ap ri l 2039. For the years ended June 30, 2020 and 2021, the effective interest rates ranged from |
| ii. | The SGD denominated loans are repayable in 10 to 31 installments with the last installment due on March 4, 2024. For the years ended June 30, 2020 and 2021, the effective interest rates ranged from |
| iii. | The USD denominated loan was drawn on April 24, 2020 and is repayable on |
| Year ending June 30, |
||||
| 2022 |
$ | |||
| 2023 |
||||
| 2024 |
||||
| 2025 |
||||
| 2026 |
|
|
|
|
| 2026 onwards |
||||
| |
|
|||
$ |
||||
| |
|
|||
Share Options |
Number of shares |
Weighted average exercise price |
Weighted average remaining contractual life (years) |
Aggregate intrinsic value |
||||||||||||
Outstanding, vested and exercisable at June 30, 2020 |
||||||||||||||||
Granted on November 16, 2020 |
— | |||||||||||||||
Granted on March 17, 2021 |
||||||||||||||||
Outstanding, vested and exercisable at June 30, 2021 |
||||||||||||||||
Number of restricted shares |
Weighted average grant-date fair value |
|||||||
Un-vested at June 30, 2019 |
||||||||
Granted |
||||||||
Vested |
( |
) |
||||||
Un-vested at June 30, 2020 |
||||||||
Granted |
||||||||
Vested |
( |
) | ||||||
Un-vested at June 30, 2021 |
||||||||
Year ended June 30, |
||||||||||||
2019 |
2020 |
2021 |
||||||||||
| PRC |
$ | $ | $ | |||||||||
| Non-PRC |
( |
) | ( |
) | ( |
) | ||||||
| |
|
|
|
|
|
|||||||
| $ | $ | $ | ||||||||||
| |
|
|
|
|
|
|||||||
Year ended June 30, |
||||||||||||
2019 |
2020 |
2021 |
||||||||||
| Current income tax expense |
||||||||||||
| PRC |
||||||||||||
| Non-PRC |
||||||||||||
| |
|
|
|
|
|
|||||||
| $ | $ | $ | ||||||||||
| Deferred income tax (benefit) expense |
||||||||||||
| PRC |
( |
) | ( |
) | ||||||||
| Non-PRC |
( |
) | ||||||||||
| |
|
|
|
|
|
|||||||
| $ | ( |
) | ( |
) | ||||||||
| |
|
|
|
|
|
|||||||
| $ | |
$ | |
$ | |
|||||||
| |
|
|
|
|
|
|||||||
Year ended June 30, |
||||||||||||
2019 |
2020 |
2021 |
||||||||||
| Income before income taxes |
$ | $ | $ | |||||||||
| |
|
|
|
|
|
|||||||
| Expected income tax expense at statutory tax rate in the PRC |
||||||||||||
| Effect of different tax rates in various jurisdictions |
||||||||||||
| Effect of preferential tax treatment |
( |
) | ( |
) | ( |
) | ||||||
| Effect of non-taxable income |
( |
) | ( |
) | ( |
) | ||||||
| Effect of additional deductible research and development expenses |
( |
) | ( |
) | ( |
) | ||||||
| Effect of non-deductible expenses |
||||||||||||
| Over provision of income tax in previous years |
( |
) | ( |
) | ||||||||
| Change in valuation allowance |
||||||||||||
| Withholding tax on dividends paid by subsidiaries |
||||||||||||
| Others |
( |
) | ||||||||||
| |
|
|
|
|
|
|||||||
| Total |
$ | $ | $ | |||||||||
| |
|
|
|
|
|
|||||||
June 30, |
||||||||
2020 |
2021 |
|||||||
Deferred tax assets |
||||||||
Allowance for doubtful accounts |
$ | $ | ||||||
Deferred subsidies |
||||||||
Warranty liabilities |
||||||||
Inventory provision |
||||||||
Long-term assets |
||||||||
Deferred revenue |
— |
|||||||
Provision for loss contracts |
||||||||
Net operating loss carry forward |
||||||||
Valuation allowance |
( |
) | ( |
) | ||||
Others |
||||||||
Total deferred tax assets |
$ | $ | ||||||
Deferred tax liabilities |
||||||||
Property, plant and equipment |
$ | ( |
) | $ | ( |
) | ||
Costs and estimated earnings in excess of billings |
( |
) | ( |
) | ||||
Share of net losses of equity investees |
( |
) | ( |
) | ||||
PRC dividend withholding tax |
( |
) | ( |
) | ||||
Intangible assets and other non-current assets |
( |
) | ( |
) | ||||
Total deferred tax liabilities |
$ | ( |
) | $ | ( |
) | ||
Fiscal year ended June 30, 2021 |
||||
Operating lease costs |
||||
Short-term lease costs |
||||
Amortization of prepaid land leases |
||||
Total lease costs |
||||
Fiscal year ended June 30, 2021 |
||||
Other information |
||||
Cash paid for amounts included in the measurement of operating lease liabilities |
||||
ROU assets obtained in exchange for new operating lease liabilities |
||||
Weighted-average remaining lease term (in years): |
||||
Operating leases |
||||
Weighted-average discount rate: |
||||
Operating leases |
% | |||
As of June 30, 2021 |
||||
2022 |
$ | |||
2023 |
||||
2024 |
||||
2025 |
||||
2026 and onwards |
||||
Total minimum lease payments |
||||
Less: imputed interest |
||||
Total lease liability balance |
$ | |||
Year ending June 30, |
Minimum lease payments |
|||
2022 |
$ | |||
2023 |
||||
2024 |
||||
2025 |
||||
2026 |
||||
Thereafter |
||||
Total minimum lease payments to be received |
$ | |||
Year ended June 30, |
||||||||||||
2019 |
2020 |
2021 |
||||||||||
Numerator: |
||||||||||||
Net income attributable to the Company as reported |
$ | $ | $ | |||||||||
Less: Earnings allocated to participating securities |
( |
) | ||||||||||
Net income attributable to common stockholders - basic |
$ | $ | $ | |||||||||
Add: |
||||||||||||
Effect of Convertible Bond |
||||||||||||
Earnings allocated to participating securities |
||||||||||||
Less: |
||||||||||||
Earnings reallocated to participating securities considering potentially dilutive securities |
( |
) | ||||||||||
Net income attributable to common stockholders – diluted |
$ | $ | $ | |||||||||
Denominator: |
||||||||||||
Weighted average ordinary shares outstanding used in computing basic income per share(i) |
||||||||||||
Effect of dilutive securities |
||||||||||||
Convertible Bond |
||||||||||||
Restricted shares |
||||||||||||
Weighted average ordinary shares outstanding used in computing diluted income per share |
||||||||||||
Income per share – basic |
$ | |||||||||||
Income per share – diluted |
$ | |||||||||||
| (i) | Vested and unissued restricted shares of |
| Name of related parties |
Relationship with the Company | |
| China Techenergy Co., Ltd. (“China Techenergy”) |
40% owned by Beijing Hollysys | |
| Beijing Hollysys Electric Motor Co., Ltd. (“Electric Motor”) |
40% owned by Beijing Hollysys | |
| Beijing Hollycon Medicine & Technology. Co., Ltd. (“Hollycon”) |
30% owned by Hollysys Group Co., Ltd.(“Hollysys Group”) | |
| Ningbo Hollysys Intelligent Technologies Co., Ltd. (“Ningbo Hollysys”) |
40% owned by Hollysys Group | |
| Hunan LingXiang Maglev Technology Co., Ltd.(“Hunan LingXiang”) |
17.67% owned by Beijing Hollysys |
June 30, |
||||||||
2020 |
2021 |
|||||||
| China Techenergy |
$ | $ | ||||||
| Ningbo Hollysys |
||||||||
| Hollycon |
||||||||
| Hunan LingXiang |
||||||||
| Others |
— | |||||||
| Allowance for credit losses |
|
|
|
|
|
|
( |
) |
| |
|
|
|
|||||
| $ | $ | |||||||
| |
|
|
|
|||||
June 30, |
||||||||
2020 |
2021 |
|||||||
| China Techenergy |
$ | |
$ | |
||||
| Ningbo Hollysys |
||||||||
| Hollycon |
— | |||||||
| Hunan LingXiang |
— | |||||||
| |
|
|
|
|||||
| $ | $ | |||||||
| |
|
|
|
|||||
Purchases of goods and services from: |
Year ended June 30, |
||||||||||||
2019 |
2020 |
2021 |
||||||||||
| Ningbo Hollysys (i) |
$ | |
$ | $ | ||||||||
| Hollycon |
||||||||||||
| |
|
|
|
|
|
|||||||
| $ | $ | $ | ||||||||||
| |
|
|
|
|
|
|||||||
| (i) | The Company purchases products from Ningbo Hollysys which are used to provide an integrated automation and control system to its customers . |
| Sales of goods and integrated solutions to: |
||||||
Year ended June 30, |
||||||||||||
2019 |
2020 |
2021 |
||||||||||
| China Techenergy (i) |
$ | $ | $ | |||||||||
| Hollycon (ii) |
||||||||||||
| Ningbo Hollysys (ii) |
||||||||||||
| HuNan LingXiang |
||||||||||||
| |
|
|
|
|
|
|||||||
| $ | $ | $ | ||||||||||
| |
|
|
|
|
|
|||||||
| (i) | The Company sells automation control systems to China Techenergy which is used for non-safety operations control in the nuclear power industry. China Techenergy incorporates the Company’s non-safety automation control systems with their proprietary safety automated control systems to provide an overall automation and control system for nuclear power stations in China. The Company is not a party to the integrated sales contracts executed between China Techenergy and its customers. The Company’s pro rata shares of the intercompany profits and losses are eliminated until realized through a sale to third party customers, as if China Techenergy is a consolidated subsidiary. |
| (ii) | The Company sells products to Hollycon and Ningbo Hollysys, which incorporate the Company’s product with their automated systems to provide an integrated automation and control system to their customers. The Company’s pro rata shares of the intercompany profits and losses are eliminated until realized through a sale to third party customers, as if Hollycon and Ningbo Hollysys are consolidated subsidiaries. |
| Other income from: |
Year ended June 30, |
||||||||||||
2019 |
2020 |
2021 |
||||||||||
| Ningbo Hollysys (i) |
$ | $ | $ | |||||||||
| Hollycon (ii) |
||||||||||||
| China Techenergy |
— |
— | ||||||||||
| |
|
|
|
|
|
|||||||
| $ | $ | $ | ||||||||||
| |
|
|
|
|
|
|||||||
(i) |
The Company entered into an operating lease agreement with Ningbo Hollysys to lease part of a building in Beijing. The lease term is for |
(ii) |
The Company entered into an operating lease agreement with Hollycon to lease part of building located in Beijing. The lease term is for |
| Research and development: |
Year ended June 30, |
||||||||||||
2019 |
2020 |
2021 |
||||||||||
| Ningbo Hollysys (i) |
$ | $ | $ | |||||||||
| |
|
|
|
|
|
|||||||
| (i) | The Company purchases research and development services from Ningbo Hollysys for research and development projects in the field of intelligent manufacturing. |
| Years ending June 30, |
Minimum payments |
|||
| 2022 |
$ | |||
| 2023 |
||||
| 2024 |
||||
| 2025 |
||||
| 2026 |
||||
Year ended June 30, 2019 |
||||||||||||||||
IA |
Rail |
M&E |
Consolidated |
|||||||||||||
| Revenues from external customers |
||||||||||||||||
| Integrated solutions contracts revenue |
$ | |||||||||||||||
| Product sales |
||||||||||||||||
| Maintenance service revenue |
||||||||||||||||
| Extended warranty service revenue |
||||||||||||||||
| |
|
|
|
|
|
|
|
|||||||||
| Total |
||||||||||||||||
| Costs of revenue |
||||||||||||||||
| |
|
|
|
|
|
|
|
|||||||||
| Gross profit |
$ | |||||||||||||||
| |
|
|
|
|
|
|
|
|||||||||
Year ended June 30, 2020 |
||||||||||||||||
IA |
Rail |
M&E |
Consolidated |
|||||||||||||
| Revenues from external customers |
||||||||||||||||
| Integrated solutions contracts revenue |
$ | |||||||||||||||
| Product sales |
||||||||||||||||
| Maintenance service revenue |
||||||||||||||||
| Extended warranty service revenue |
||||||||||||||||
| |
|
|
|
|
|
|
|
|||||||||
| Total |
||||||||||||||||
| Costs of revenue |
||||||||||||||||
| |
|
|
|
|
|
|
|
|||||||||
| Gross profit |
$ | |
||||||||||||||
| |
|
|
|
|
|
|
|
|||||||||
Year ended June 30, 2021 |
||||||||||||||||
IA |
Rail |
M&E |
Consolidated |
|||||||||||||
Revenues from external customers |
||||||||||||||||
Integrated solutions contracts revenue |
$ | |||||||||||||||
Product sales |
||||||||||||||||
Maintenance service revenue |
||||||||||||||||
Extended warranty service revenue |
||||||||||||||||
Total |
||||||||||||||||
Costs of revenue |
||||||||||||||||
Gross profit |
$ | |||||||||||||||
Year ended June 30, |
||||||||||||
2019 |
2020 |
2021 |
||||||||||
Revenues: |
||||||||||||
PRC |
$ | $ | $ | |||||||||
Non-PRC |
||||||||||||
| $ | $ | $ | ||||||||||
June 30, |
||||||||
2020 |
2021 |
|||||||
Long-lived assets other than goodwill and acquired intangible assets |
||||||||
PRC |
$ | $ | ||||||
Non-PRC |
||||||||
| $ | $ | |||||||
CONDENSED BALANCE SHEETS |
||||||||
June 30, |
||||||||
2020 |
2021 |
|||||||
ASSETS |
||||||||
Current assets: |
||||||||
Cash and cash equivalents |
$ | $ | ||||||
Short-term investments |
— | |||||||
Other receivables, net |
— | |||||||
Amounts due from subsidiaries |
||||||||
Prepaid expenses |
||||||||
Total current assets |
||||||||
Investment in subsidiaries |
||||||||
Total assets |
$ |
$ |
||||||
LIABILITIES AND STOCKHOLDERS’ EQUITY |
||||||||
Current liabilities: |
||||||||
Accrued liabilities |
— | |||||||
Amounts due to subsidiaries |
||||||||
Total liabilities |
||||||||
Equity: |
||||||||
Ordinary shares, par value $ 2020 and 2021 , respectively |
||||||||
Additional paid-in capital |
||||||||
Retained earnings |
||||||||
Accumulated other comprehensive ( loss) income |
( |
) | ||||||
Total equity |
||||||||
Total liabilities and equity |
$ |
$ |
||||||
CONDENSED STATEMENTS OF COMPREHENSIVE INCOME |
||||||||||||
Year Ended June 30, |
||||||||||||
2019 |
2020 |
2021 |
||||||||||
General and administrative expenses |
$ |
$ |
$ |
|||||||||
Loss from operations |
( |
) |
( |
) |
( |
) | ||||||
Other expense, net |
( |
) |
||||||||||
Interest income |
||||||||||||
Interest expenses |
( |
) |
( |
) |
||||||||
Foreign exchange ( losses) gains |
( |
) |
( |
) |
||||||||
Share of net income of subsidiaries |
$ |
$ |
$ |
|||||||||
Income before income taxes |
||||||||||||
Income tax expenses |
— |
|||||||||||
Net income |
||||||||||||
Other comprehensive income, net of tax of nil |
||||||||||||
Translation adjustment |
( |
) |
( |
) |
||||||||
Comprehensive income |
$ |
$ |
$ |
|||||||||
CONDENSED STATEMENTS OF CASH FLOWS |
||||||||||||
Year ended June 30, |
||||||||||||
2019 |
2020 |
2021 |
||||||||||
Cash flows from operating activities: |
||||||||||||
Net income |
$ |
$ |
$ |
|||||||||
Adjustments to reconcile net income to net cash used in operating activities: |
||||||||||||
Share of net income of subsidiaries |
( |
) |
( |
) |
( |
) | ||||||
Share-based compensation expenses |
||||||||||||
Accretion of convertible bond |
||||||||||||
Fair value adjustments of a bifurcated derivative |
||||||||||||
Change in operating assets and liabilities |
( |
) |
( |
) |
||||||||
Net cash used in operating activities |
$ |
( |
) |
$ |
( |
) |
$ |
( |
) | |||
Cash flows from investing activities: |
||||||||||||
Loans to subsidiaries |
( |
) |
( |
) |
||||||||
Maturity of short-term investments |
— |
— |
||||||||||
Net cash (used in) provided by investing activities |
$ |
( |
) |
$ |
( |
) |
$ |
|||||
Cash flows from financing activities: |
||||||||||||
Repayment of convertible bond |
— |
( |
) |
— |
||||||||
Proceeds of loans from subsidiaries |
||||||||||||
Payment of dividends |
( |
) |
( |
) |
( |
) | ||||||
Net cash provided by (used in) financing activities |
$ |
$ |
( |
) |
$ |
( |
) | |||||
Net increase in cash and cash equivalents |
$ |
$ |
( |
) |
$ |
( |
) | |||||
Cash and cash equivalents, beginning of period |
||||||||||||
Cash and cash equivalents, end of period |
$ |
$ |
$ |
|||||||||