20-F 1 v448581_20f.htm FORM 20-F

 

UNITED STATES

SECURITIES AND EXCHANGE COMMISSION

WASHINGTON, D.C. 20549

 

FORM 20-F

(Mark One)

 

  ¨ REGISTRATION STATEMENT PURSUANT TO SECTION 12(b) OR (g) OF THE SECURITIES EXCHANGE ACT OF 1934

 

OR

 

  x ANNUAL REPORT PURSUANT TO SECTION 13 OR 15(d) OF THE SECURITIES EXCHANGE ACT OF 1934

 

For the fiscal year ended June 30, 2016

 

OR

 

  ¨ TRANSITION REPORT PURSUANT TO SECTION 13 OR 15(d) OF THE SECURITIES EXCHANGE ACT OF 1934

 

For the transition period from ___________ to ___________.

 

OR

 

  ¨ SHELL COMPANY REPORT PURSUANT TO SECTION 13 OR 15(d) OF THE SECURITIES EXCHANGE ACT OF 1934

 

Date of event requiring this shell company report _________________________

 

Commission file number: 001-33602

 

HOLLYSYS AUTOMATION TECHNOLOGIES LTD.

(Exact name of Registrant as specified in its charter)

 

Not Applicable

(Translation of Registrant’s name into English)

 

British Virgin Islands

(Jurisdiction of incorporation or organization)

 

No. 2 Disheng Middle Road,

Beijing Economic-Technological Development Area,

Beijing, P. R. China 100176

(Address of principal executive offices)

 

Arden Xia, Tel: (86 10) 5898 1386, Email: xiachuan@hollysys.com

Address: No. 2 Disheng Middle Road, Beijing Economic-Technological Development Area, Beijing, P.R. China 100176

(Name, Telephone, E-mail and/or Facsimile number and Address of Company Contact Person)

 

Securities registered or to be registered pursuant to Section 12(b) of the Act.

 

Title of each class   Name of each exchange on which registered
     
Ordinary Shares, $0.001 par value per share   The NASDAQ Global Select Market
     
Preferred Share Purchase Rights   The NASDAQ Global Select Market

 

Securities registered or to be registered pursuant to Section 12(g) of the Act.

 

None

 

(Title of Class)

 

Securities for which there is a reporting obligation pursuant to Section 15(d) of the Act.

 

None

 

Indicate the number of outstanding shares of each of the issuer’s classes of capital or ordinary shares as of the close of the period covered by the annual report (June 30, 2016): 59,598,099 ordinary shares.

 

Indicate by check mark if the registrant is a well-known seasoned issuer, as defined in Rule 405 of the Securities Act. xYes ¨No

 

If this report is an annual or transition report, indicate by check mark if the registrant is not required to file reports pursuant to Section 13 or 15(d) of the Securities Exchange Act of 1934. ¨Yes x No

 

Indicate by check mark whether the registrant (1) has filed all reports required to be filed by Section 13 or 15(d) of the Securities Exchange Act of 1934 during the preceding 12 months (or for such shorter period that the registrant was required to file such reports), and (2) has been subject to such filing requirements for the past 90 days. xYes ¨ No

 

Indicate by check mark whether the registrant has submitted electronically and posted on its corporate Web site, if any, every Interactive Data File required to be submitted and posted pursuant to Rule 405 of Regulation S-T (§232.405 of this chapter) during the preceding 12 months (or for such shorter period that the registrant was required to submit and post such files). x Yes ¨ No

 

Indicate by check mark whether the registrant is a large accelerated filer, an accelerated filer, or a non-accelerated filer.

 

Large accelerated filerx         Accelerated filer¨             Non-accelerated filer ¨

 

Indicate by check mark which basis of accounting the registrant has used to prepare the financial statements included in this filing:

 

U.S. GAAP x International Financial Reporting Standards as issued by the International Accounting Standards Board ¨ Other ¨

 

If “Other” has been checked in response to the previous question, indicate by check mark which financial statement item the registrant has elected to follow.

 

¨ Item 17                      ¨ Item 18

 

If this is an annual report, indicate by check mark whether the registrant is a shell company (as defined in Rule 12b-2 of the Exchange Act).¨Yes       x No

 

 

 

 

HOLLYSYS AUTOMATION TECHNOLOGIES LTD.

 

ANNUAL REPORT ON FORM 20-F

FOR THE FISCAL YEAR ENDED JUNE 30, 2016

 

TABLE OF CONTENTS

 

    Page
     
PART I
     
ITEM 1. IDENTITY OF DIRECTORS, SENIOR MANAGEMENT AND ADVISERS 6
     
ITEM 2. OFFER STATISTICS AND EXPECTED TIMETABLE 6
     
ITEM 3. KEY INFORMATION 6
     
ITEM 4. INFORMATION ON THE COMPANY 28
     
ITEM 4A. UNRESOLVED STAFF COMMENTS 43
     
ITEM 5. OPERATING AND FINANCIAL REVIEW AND PROSPECTS 43
     
ITEM 6. DIRECTORS, SENIOR MANAGEMENT AND EMPLOYEES 65
     
ITEM 7. MAJOR SHAREHOLDERS AND RELATED PARTY TRANSACTIONS 74
     
ITEM 8. FINANCIAL INFORMATION 77
     
ITEM 9. THE OFFER AND LISTING 78
     
ITEM 10. ADDITIONAL INFORMATION 79
     
ITEM 11. QUANTITATIVE AND QUALITATIVE DISCLOSURES ABOUT MARKET RISK 91

 

 2 

 

 

ITEM 12. DESCRIPTION OF SECURITIES OTHER THAN EQUITY SECURITIES 92
     
PART II
     
ITEM 13. DEFAULTS, DIVIDEND ARREARAGES AND DELINQUENCIES 92
     
ITEM 14. MATERIAL MODIFICATIONS TO THE RIGHTS OF SECURITIES HOLDERS AND USE OF PROCEEDS 93
     
ITEM 15. CONTROLS AND PROCEDURES 93
     
ITEM 16A. AUDIT COMMITTEE FINANCIAL EXPERT 94
     
ITEM 16B. CODE OF ETHICS 94
     
ITEM 16C. PRINCIPAL ACCOUNTANT FEES AND SERVICES 94
     
ITEM 16D. EXEMPTIONS FROM THE LISTING STANDARDS FOR AUDIT COMMITTEES 95
     
ITEM 16E. PURCHASES OF EQUITY SECURITIES BY THE ISSUER AND AFFILIATED PURCHASERS 95
     
ITEM 16F. CHANGE IN REGISTRANT’S CERTIFYING ACCOUNTANT 95
     
ITEM 16G. CORPORATE GOVERNANCE 95
     
ITEM 16H. MINE SAFETY DISCLOSURE 95
     
PART III
     
ITEM 17. FINANCIAL STATEMENTS 96
     
ITEM 18. FINANCIAL STATEMENTS 96
     
ITEM 19. EXHIBITS 96

 

 3 

 

 

USE OF CERTAIN DEFINED TERMS

 

Except as otherwise indicated by the context, references in this annual report to:

 

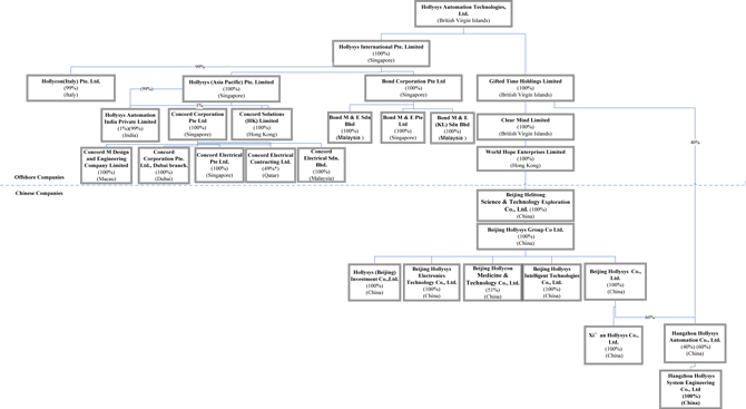
·“Hollysys,” “we,” “us,” or “our,” and the “Company,” refer to the combined business of Hollysys Automation Technologies Ltd., a BVI company, and its consolidated subsidiaries, HI, HAP, HAIP, Bond, Concord, CSHK, CMDE, CECL, Hollycon Italy, GTH, Clear Mind, World Hope, Helitong, Hollysys Group, Hangzhou Hollysys, Hangzhou System, Hollysys Intelligent, Beijing Hollysys, Hollysys Electronics, Hollycon, Xi’an Hollysys and Hollysys Investment;

 

·“HI” refers to Hollysys International Pte. Limited, a Singapore company;

 

·“HAP” refers to Hollysys (Asia Pacific) Pte. Limited, a Singapore company;

 

·“HAIP” refers to Hollysys Automation India Private Limited, an India Company;

 

·Bond” refers to a group of our subsidiaries, including Bond Corporation Pte. Ltd., a Singapore company (“BCPL”), Bond M&E Pte. Ltd., a Singapore Company (“BMSG”), Bond M&E Sdn. Bhd., a Malaysia company (“BMJB”), and Bond M&E (K.L.) Sdn. Bhd., a Malaysia company (“BMKL”);

 

  · “Concord” refers to a group of our subsidiaries, including Concord Corporation Pte. Ltd.  (“CCPL”), a Singapore company, and CCPL’s subsidiaries, Concord Electrical Pte. Ltd., a Singapore company (“CEPL”), Concord Electrical Sdn. Bhd., a Malaysia company (“CESB”), and Concord Corporation Pte. Ltd, Dubai Branch (“CCPL Dubai”);

 

·“CSHK” refers to Concord Solutions (HK) Limited, a Hong Kong company;

 

·“CMDE” refers to Concord M Design and Engineering Company Limited, a Macau company;

 

·“CECL” refers to Concord Electrical Contracting Ltd., a Qatar company;

 

·“Hollycon Italy” refers to Hollycon (Italy) Pte. Ltd, an Italy company;

 

·“GTH” refers to Gifted Time Holdings Limited, a BVI company;

 

·“Clear Mind” refers to Clear Mind Limited, a BVI company;

 

·“World Hope” refers to World Hope Enterprises Limited, a Hong Kong company;

 

·“Helitong” refers Beijing Helitong Science & Technology Exploration Co., Ltd., a PRC company;

 

  · “Hollysys Group” refers to Beijing Hollysys Group Co., Ltd., formerly known as Beijing Hollysys Science & Technology Co., Ltd, a PRC company;

 

·“Hangzhou Hollysys” refers to Hangzhou Hollysys Automation Co., Ltd., a PRC company;

 

·“Hangzhou System” refers to Hangzhou Hollysys System Engineering Co., Ltd., a PRC company;

 

·“Hollysys Intelligent” refers to Beijing Hollysys Intelligent Technologies Co., Ltd., formerly known asBeijing Hollysys Automation & Drive Co., Ltd., a PRC company;

 

·“Beijing Hollysys” refers to Beijing Hollysys Co., Ltd., a PRC company;

 

 4 

 

 

·“Hollysys Electronics” refers to Beijing Hollysys Electronics Technology Co., Ltd., a PRC company;

 

·“Hollycon” refers to Beijing Hollycon Medicine & Technology. Co., Ltd., a PRC company;

 

·“Xi’an Hollysys” refers to Xi’an Hollysys Co., Ltd, a PRC company;

 

·“Hollysys Investment” refers to Hollysys (Beijing) Investment Co., Ltd., a PRC company;

 

·“RMB” and “CNY” refer to Renminbi, the legal currency of China; “SGD” and “S$” refer to the Singapore dollar, the legal currency of Singapore; “US dollar,” “$” and “US$” refer to the legal currency of the United States; “EUR” and “”refer to the legal currency of the European Union; “MYR” refers to the Malaysian Ringgit, the legal currency of Malaysia; “AED” refers to the United Arab Emirates Dirham, the legal currency of United Arab Emirates; “HKD” refers to the Hong Kong dollar, the legal currency of Hong Kong; “MOP” refers to the Macau Pataca, the legal currency of Macau; “INR” refers to the Indian Rupee, the legal currency of India, and “QAR” refers to the Qatar Riyal, the legal currency of Qatar;

 

·“BVI” refers to the British Virgin Islands;

 

·“China” and “PRC” refer to the People’s Republic of China;

 

·“Hong Kong” and “Hong Kong SAR” refer to the Hong Kong Special Administrative Region of China;

 

·“Macau” refers to the Macau Special Administrative Region of China;

 

·“Exchange Act” refers to the Securities Exchange Act of 1934, as amended; and

 

·“Securities Act” refers to the Securities Act of 1933, as amended.

 

 FORWARD-LOOKING INFORMATION

 

This annual report contains forward-looking statements and information relating to us that are based on the current beliefs, expectations, assumptions, estimates and projections of our management regarding our company and industry. When used in this annual report, the words “may”, “will”, “anticipate”, “believe”, “estimate”, “expect”, “intend”, “plan” and similar expressions, as they relate to us or our management, are intended to identify forward-looking statements. These statements reflect management's current view of us concerning future events and are subject to certain risks, uncertainties and assumptions, including among many others: our potential inability to achieve similar growth in future periods as we did historically, a decrease in the availability of our raw materials, the emergence of additional competing technologies, changes in domestic and foreign laws, regulations and taxes, changes in economic conditions, uncertainties related to China’s legal system and economic, political and social events in China, the volatility of the securities markets, and other risks and uncertainties which are generally set forth under the heading, “Key information - Risk Factors” and elsewhere in this annual report.  Should any of these risks or uncertainties materialize, or should the underlying assumptions about our business and the commercial markets in which we operate prove incorrect, actual results may vary materially from those described as anticipated, estimated or expected in this annual report.

 

All forward-looking statements included herein attributable to us or other parties or any person acting on our behalf are expressly qualified in their entirety by the cautionary statements contained or referred to in this section. Except to the extent required by applicable laws and regulations, we undertake no obligations to update these forward-looking statements to reflect events or circumstances after the date of this annual report or to reflect the occurrence of unanticipated events.

 

 5 

 

 

PART I

 

ITEM 1.IDENTITY OF DIRECTORS, SENIOR MANAGEMENT AND ADVISERS

 

Not applicable.

 

ITEM 2.OFFER STATISTICS AND EXPECTED TIMETABLE

 

Not applicable.

 

ITEM 3.KEY INFORMATION

 

A.Selected Consolidated Financial Data

 

The following table presents selected financial data regarding our business. It should be read in conjunction with our consolidated financial statements and related notes contained elsewhere in this annual report and the information under Item 5, “Operating and Financial Review and Prospects.”  The selected consolidated statement of comprehensive income data for the fiscal years ended June 30, 2014, 2015 and 2016 and the consolidated balance sheet data as of June 30, 2015 and 2016 have been derived from the audited consolidated financial statements of Hollysys that are included in this annual report beginning on page F-1. The selected statement of comprehensive income data for the fiscal years ended June 30, 2012 and 2013, and balance sheet data as of June 30, 2012, 2013 and 2014 have been derived from our audited financial statements that are not included in this annual report.

 

The audited consolidated financial statements for the years ended June 30, 2014, 2015 and 2016 are prepared and presented in accordance with generally accepted accounting principles in the United States, or US GAAP.  The selected financial data information is only a summary and should be read in conjunction with the historical consolidated financial statements and related notes of Hollysys contained elsewhere herein.  The financial statements contained elsewhere fully represent our financial condition and operations; however, they are not indicative of our future performance.

 

Financial information in this report is reported in United States dollars, the reporting currency of the Company.

 

(In USD thousands, except share numbers and per share data)
   Years ended June 30, 
   2012   2013   2014   2015   2016 
Statement of Comprehensive Income Data                         
Revenue   321,704    349,055    521,332    531,379    544,325 
Operating income   65,438    57,702    98,407    130,107    120,583 
Income before income taxes   66,926    60,618    91,312    125,227    137,742 
Net income attributable to Hollysys   56,222    51,994    69,620    96,527    118,471 
Add: Share-based compensation costs   1,139    1,599    2,986    2,492    3,860 
Amortization of acquired intangible assets   -    2,848    5,413    4,454    818 
Acquisition-related consideration fair value adjustments   -    1,163    8,920    (166)   (1,745)
Fair value adjustments of a bifurcated derivative   -    -    -    35    93 
Non-GAAP net income attributable to Hollysys   57,361    57,605    86,939    103,342    121,497 
Weighted average ordinary shares:                         
Basic   55,659,765    56,167,592    57,926,333    58,612,596    59,170,050 
Diluted   55,828,361    56,412,469    58,426,642    60,134,203    60,611,456 
Earnings per share:                         
Basic   1.01    0.93    1.20    1.65    2.00 
Diluted   1.01    0.92    1.19    1.61    1.97 
Non-GAAP earnings per share:                         
Basic   1.03    1.03    1.50    1.76    2.05 
Diluted   1.03    1.02    1.49    1.72    2.02 
                          
Balance Sheet Data                         
Total current assets   437,672    546,448    729,893    806,640    827,310 
Total assets   552,755    744,633    926,695    983,686    1,004,156 
Total current liabilities   188,829    268,452    398,891    374,596    297,326 
Total liabilities   213,470    329,158    434,637    398,301    321,471 
                          
Net assets   339,285    415,475    492,058    585,385    682,685 
Non controlling interests   1,184    1,747    3,583    6,285    8,529 
Stockholders’ equity   338,101    413,728    488,475    579,100    674,156 

 

 6 

 

 

In evaluating our results, the non-GAAP measures of “Non-GAAP general and administrative expenses (“Non-GAAP G&A expenses”)”,“Non-GAAP cost of integrated contracts”, “Non-GAAP other income (expenses), net”, “Non-GAAP interest expenses”, “Non-GAAP net income attributable to Hollysys” and “Non-GAAP earnings per share” serve as additional indicators of our operating performance and not as a replacement for other measures in accordance with US GAAP. We believe these non-GAAP measures are useful to investors as they exclude: 1) share-based compensation expenses, 2) amortization of acquired intangible assets, 3) acquisition-related consideration adjustments and 4) fair value adjustments of a bifurcated derivative. All of above will not result in any cash inflows or outflows. We believe that using non-GAAP measures help our shareholders have a better understanding of our operating results and growth prospects. In addition, given the business nature of Hollysys, it has been a common practice for investors and analysts to use such non-GAAP measures to evaluate the Company. Specifically, the non-GAAP measures excluded the following items:

 

1) Share-based compensation expenses, which are calculated based on the number of shares or options granted and the fair value as of grant date.

 

2) Amortization of acquired intangible assets, which is a non-cash expense relating primarily to acquisitions. At the time of an acquisition, the identifiable definite-lived intangible assets of the acquired company, such as customer relationships and order backlog, are valued and amortized over their estimated lives. Value is also assigned to the acquired indefinite-lived intangible assets, which comprise goodwill that are not subject to amortization.

 

3) Acquisition-related consideration adjustments are accounting adjustments to report contingent share consideration liabilities at fair value and cash consideration at present value. These adjustments can be highly variable and are excluded from our assessment of performance because they are considered non-operational in nature and, therefore, are not indicative of current or future performance or ongoing costs of doing business.

 

4) Fair value adjustments of a bifurcated derivative are accounting adjustments to report the change of fair value of the feature bifurcated as a derivative from the underlying host instrument of a convertible bond, and accounted for as a liability at its fair value.

 

 7 

 

 

The following table provides a reconciliation of U.S. GAAP measures to the non-GAAP measures for the periods indicated:

 

(In USD thousands, except share numbers and per share data)

   Years ended June 30, 
   2012   2013   2014   2015   2016 
Cost of integrated contracts   189,153    218,586    330,039    300,332    310,545 
Less: Amortization of acquired intangible assets   -    2,848    5,413    4,454    818 
Non-GAAP cost of integrated contracts   189,153    215,738    324,626    295,878    309,727 
                          
G&A expenses   26,025    29,648    39,716    50,786    45,832 
Less: Share-based compensation expenses   1,139    1,599    2,986    2,492    3,860 
Non-GAAP G&A expenses   24,886    28,049    36,730    48,294    41,972 
                          
Other income  (expenses), net   1,068    80    (6,452)   2,601    4,061 
Add: Acquisition-related incentive share contingent consideration fair value adjustments   -    855    7,989    (368)   (1,745)
Add: Fair value adjustments of a bifurcated derivative   -    -    -    35    93 
Non-GAAP other income (expenses), net   1,068    935    1,537    2,268   2,409 
                          
Interest expenses   (3,098)   (2,170)   (1,998)   (1,821)   (1,404)
Add: Acquisition-related cash consideration adjustments   -    308    931    202    - 
Non-GAAP interest expenses   (3,098)   (1,862)   (1,067)   (1,619)   (1,404)
                          
Net income attributable to Hollysys   56,222    51,994    69,620    96,527    118,471 
Add: Share-based compensation expenses   1,139    1,599    2,986    2,492    3,860 
Amortization of acquired intangible assets        2,848    5,413    4,454    818 
Acquisition-related consideration adjustments   -    1,163    8,920    (166)   (1,745)
Fair value adjustments of a bifurcated derivative   -    -    -    35    93 
Non-GAAP net income attributable to Hollysys   57,361    57,605    86,939    103,342    121,497 
Weighted average number of ordinary shares outstanding used in computation:                         
Basic   55,659,765    56,167,592    57,926,333    58,612,596    59,170,050 
Diluted   55,828,361    56,412,469    58,426,642    60,134,203    60,611,456 
Non-GAAP earnings per share:                         
Basic   1.03    1.03    1.50    1.76    2.05 
Diluted   1.03    1.02    1.49    1.72    2.02 

 

 8 

 

 

 Exchange Rate Information

 

A majority of our business is conducted in China. We also operate in Singapore, Malaysia and several other jurisdictions in Asia and Middle East through HAP, Concord, and Bond. We use US dollars as our reporting currency in our financial statements in this annual report. For entities whose functional currencies are not US dollars, assets and liabilities are translated into US dollars at the balance sheet date rates; equity accounts are translated at historical exchange rates and revenues, expenses, gains and losses are translated using the average rate for the year as published by the International Monetary Fund. Translation adjustments are reported as cumulative translation adjustments and are shown as a separate component of other comprehensive income in the consolidated statement of comprehensive income and changes in equity. Transactions and amounts in other parts of this annual report in foreign currencies recorded at the rates of exchange prevailing when the transactions occurred. With respect to amounts not recorded in our consolidated financial statements but included elsewhere in this annual report, all conversion between RMB and US dollars were made at a rate of RMB 6.4156 to $1.00, and all conversion between Singapore dollars and US dollars were made at a rate of SGD 1.3773 to $1.00, as set forth by the International Monetary Fund. We make no representation of any kind that RMB, Singapore dollar, US dollar or any other currency referenced in this report could have been, or could be, converted into the other stated currencies at the rates stated below, any particular rate, or at all. The Chinese government imposes control over its foreign-currency reserves through both direct regulation concerns conversion of RMB into foreign exchange and through restrictions on foreign trade. On September 13, 2016, the closing rate for using RMB and SGD to buy $1.00 was 6.6797 and 1.3579 respectively, as set forth by the International Monetary Fund.

 

The following table sets forth information concerning exchange rates between the RMB, Singapore dollars and the US dollar for the periods indicated. These rates are provided solely for your convenience and are not necessarily the exchange rates that we used in this annual report on Form 20-F or will use in the preparation of our periodic reports or any other information to be provided to you.

 

   Exchange Rate between RMB and US$   Exchange Rate between SGD and US$ 
Period  Period End   Average   Low   High   Period End   Average   Low   High 
Calendar year 2011   6.2939    6.4630    

6.2939

    

6.6364

    1.2948    1.2565    1.3135    1.2007 
Calendar year 2012   6.2301    6.2990    

6.2221

    

6.3879

    1.2214    1.2492    1.2973    1.2159 
Calendar year 2013   6.0537    6.1478    6.0537    6.2438    1.2622    1.2511    1.2203    1.2831 
Calendar year 2014   6.2046    6.1620    6.0402    6.2591    1.3244    1.2665    1.2376    1.3244 
Calendar year 2015   6.4778    6.2827    6.1870    6.4896    1.4166    1.3746    1.3171    1.4337 
January 2016   6.5752    6.5726    6.5219    6.5932    1.4241    1.4325    1.4241    1.4414 
February 2016   6.5525    6.5501    6.5154    6.5795    1.4055    1.4052    1.3881    1.4269 
March 2016   6.4480    6.5027    6.4480    6.5500    1.3462    1.3724    1.3462    1.4012 
April 2016   6.4738    6.4754    6.4571    6.5004    1.3454    1.3496    1.3366    1.3629 
May 2016   6.5798    6.5259    6.4738    6.5798    1.3778    1.3695    1.3421    1.3824 
June 2016   6.6445    6.5892    6.5590    6.6481    1.3490    1.3533    1.3391    1.3780 
July 2016   6.6371    6.6771    6.6371    6.7013    1.3431    1.3513    1.3423    1.3623 
August 2016   6.6776    6.6466    6.6239    6.6778    1.3630    1.3476    1.3384    1.3638 
September 13, 2016   6.6797    6.6707    6.6600    6.6790    1.3579    1.3549    1.3465    1.3630 

 

B.Capitalization and Indebtedness

 

Not applicable.

 

C.Reasons for the Offer and Use of Proceeds

 

Not applicable.

 

D.Risk Factors

 

An investment in our capital stock involves a high degree of risk. You should carefully consider the risks described below, together with all of the other information included in this annual report, before making an investment decision. If any of the following risks actually occurs, our business, prospects, financial condition or results of operations could suffer. In that case, the trading price of our capital stock could decline, and you may lose all or part of your investment.

 

 9 

 

 

RISKS RELATED TO OUR BUSINESS

 

We commit substantial resources to new product and service development and acquisition opportunities in order to stay competitive and grow our business, and we may fail to offset the increased cost of such investment with a sufficient increase in net sales or margins.

 

The success of our business depends in great measure on our ability to keep pace with, or even lead, changes that occur in our industry and expand our product and service offerings. Traditionally, the automation and control systems business was relatively stable and slow moving. Successive generations of products offered only marginal improvements in terms of functionality and reliability. However, the emergence of computers, computer networks and electronic components as key elements of the systems that we design and build has accelerated the pace of change in our industry. Where there was formerly as much as a decade or more between successive generations of automation systems, the time between generations is now as little as two to three years. Technological advances and the introduction of new products, new designs and new manufacturing techniques by our competitors could adversely affect our business unless we are able to respond with similar advances. To remain competitive, we must continue to incur significant costs in product development, equipment and facilities and to make capital investments and seek complementary acquisitions. These costs may increase, resulting in greater fixed costs and operating expenses than we have incurred to date. As a result, we could be required to expend substantial funds for and commit significant resources to the following:

 

·Research and development activities on existing and potential product solutions;

 

·Additional engineering and other technical personnel;

 

·Advanced design, production and test equipment;

 

·Manufacturing services that meet changing customer needs;

 

·Technological changes in manufacturing processes;

 

·Expansion of manufacturing capacity; and

 

·Acquiring technology through licensing and acquisitions.

 

Our future operating results will depend to a significant extent on our ability to continue providing new product and service solutions that compare favorably on the basis of time to market, cost and performance, with competing third-party suppliers and technologies.  However, we may develop new products and services that do not gain market acceptance, which would result in the failure to recover the significant costs for design and manufacturing for new product solutions or service development, thus adversely affecting operating results.

 

We may experience trade barriers in expanding to our targeted emerging markets and may be subject to tariffs and taxes that will result in significant additional costs for our business and products.

 

We may experience barriers to conducting business and trade in our planned expansion to emerging markets. These barriers may be in the form of delayed customs clearances, customs duties or tariffs. In addition, we may be subject to repatriation taxes levied upon the exchange of income from local currency into foreign currency, substantial taxes of profits, revenues, assets and payroll, as well as value-added tax. The markets into which we may expand may impose onerous and unpredictable duties, tariffs and taxes on our business and products. These barriers or expenses could have an adverse effect on our operations and financial results.

 

To the extent we acquire businesses and technologies from others, we will need to integrate these into our business, which if not successful will adversely impact our business and increase our financial expenses.

 

One important aspect of our expansion has been and will be the use of acquisitions, which may include acquiring an operating business or specific assets. Examples of this strategy have been the acquisitions of Concord in 2011 and Bond in 2013. As with any acquisition, we will have to integrate the business with our operations so as to achieve the value of our investment. Accommodating different business cultures, operating systems and product lines, as well as understanding and implementing different regulatory issues, often takes time and can result in unexpected expenses. Acquisitions are not always successful, resulting in unintended expenses and write-downs. Any failure to smoothly integrate acquired businesses and technologies may adversely affect our business operations.

 

 10 

 

 

As we expand our business outside of mainland China, we will encounter the increasing need for international certifications and compliance with the regulation of different governments, which if not obtained and complied with may adversely impact our business.

 

We are expanding our business outside of mainland China, including seeking business opportunities in Hong Kong SAR, Singapore, Malaysia, India, and the Middle East. For our marketing both in China and in other jurisdictions, we seek international certifications and have obtained certificates such as the European Safety Standard Certification Level 4. As we operate in jurisdictions other than China, we will have to comply with local laws, some of which relate to various safety and quality requirements for the kinds of products we provide. The failure to have any necessary or beneficial certifications and the failure to comply with local laws will have an adverse impact on our marketing and business, and may result in additional costs and expenses.

 

During our expansion into overseas market, a lack of qualified local engineers and the inability to relocate enough China’s experienced engineers to overseas could delay our international projects’ execution and lose potential business opportunities.

 

In our international business expansion to Southeast Asia, India and the Middle East, we may not be able to find adequate and qualified local engineers to bid and complete sizable rail transportation orders and industrial automation projects, and because of the visa problems, we may have difficulties to relocate adequate engineers from China to various foreign countries and have them stay there long enough to finish the projects, which could cause adverse impact on our international business expansion.

 

We do not have long-term purchase commitments from our customers, so our customers are free to choose products from our competitors, which increases our marketing expenses to continually find new clients and win new contracts.

 

We are engaged in the design, production and installation of automation and process control systems. As a result, our revenues result from numerous individual contracts that are nonrecurring in nature. Furthermore, customers may change or delay or terminate orders for products and services without notice for any reasons unrelated to us, including lack of market acceptance for the products to be produced by the process that our system was designed to control. As a result, in order to maintain and expand our business, we must expend increasing amounts on marketing to identify clients and win contracts so as to be able to replenish the orders in our pipeline on a continuous basis. Increased marketing expenses and the inability to continue with current contracts or win new sources of revenue could result in a decline in revenues and profitability.

 

Although we do not have a concentration of business with any customer at this time, our business has become more dependent on a few significant customers.

 

We have developed significant customer relationships with several local subway providers and railway authorities in respect of the high speed train system in China. We currently also have significant contracts with the MTR Corporation Ltd. of Hong Kong, Land Transport Authority of Singapore, and Mitsubishi Heavy Industries, Ltd. Qatar Branch. We expect that these relationships will continue to grow, and we will win more contracts with them over time. To the extent that these customer groups or specific customers with a group represent an increasing proportion of our business, we will become more dependent on them for our revenues and business growth. In that case, our cash flows also will become more dependent on those customers’ payment practices and overall public funding policies, including the lengthening of collection times under contracts that have been performed. Therefore, the loss of one or more of these customers or market groups as customers would have a material adverse impact on our revenues and our business operations and development.

 

 11 

 

 

We have a backlog of contracts, the execution of unfinished contracts in the backlog may be lengthened due to various external reasons, and the increase of backlog may not necessarily reflect our business expansion.

 

To date, our backlog has been a reflection of our ability to sell our products and services and increase our business. This represents an amount of unrealized revenue to be earned from contracts secured by the Company. Backlog, however, can also reflect upon our inability to perform our contracts on a timely basis. Therefore, when evaluating our backlog, analysis should be made as to whether or not it is a reflection of an expanding business, successful marketing and increasing acceptance of our products and services in the marketplace or problems in our contract performance and acceptance.

 

A lack of adequate engineering resources could cause our business to have diminished profitability and lose potential business prospects.

 

Among the competitive advantages and key business advantages that we enjoy are the plentiful supply of engineering talent in China and the comparatively lower cost of our engineering staff compared to those of our Western and Japan-based competitors. Recently, however, our costs for these persons have been subject to increased wage pressures due to the economic growth of China and certain inflationary pressures and additional employment related taxation. If the available supply of engineers were to be absorbed by competing demands, or otherwise not as plentiful as we have experienced to date, then the costs of hiring, training and retaining capable engineers would likely increase. If we are unable to pass any additional costs through to our customers, this could result in a reduction in our profitability, and the inability to have qualified and trained persons could adversely affect our business prospects or could even cause a change in our business strategy.

 

Our products may contain design or manufacturing defects, which could result in reduced demand for our products or services, customer claims and uninsured liabilities.

 

Our products are very complex, integrated systems, often with elements designed specifically for the particular situation of a customer, which may have undetected design or manufacturing issues or defects until put into actual use. Also, we manufacture spare parts for maintenance and replacement purposes after completion of integrated solution contracts. While there have been no significant issues or defects identified so far, any issues or defects in the design, manufacture and spare parts we provide may result in returns, claims, delayed shipments to customers or reduced or cancelled customer orders and other forms of damages asserted against the Company. If these issues or defects occur, we will incur additional costs, and if they occur in large quantity or frequency, we may sustain a permanent increase in costs, a loss of business reputation and legal liability. Moreover, we are increasingly active in the conventional and nuclear power generation and railway control systems sectors. Each of these sectors poses a substantially higher risk of liability in the event of a system failure, than was present in the industrial process controls markets in which we traditionally compete.

 

We generally do not carry large amounts of insurance, and in the future we may not be able to obtain adequate insurance coverage. The typical practice of the industries with which we are involved is for the customers to obtain insurance to protect their own operational risks. As a practice, we do not carry insurance coverage to protect against the risks related to product failure. It is possible that customers could assert claims against us for any damages caused by a failure in one of our systems, and as a result, the failure of any of our designs, manufacture and installation of our products could result in a liability that would seriously impair our financial condition or even force us out of business.

 

Our failure to adequately protect our intellectual property rights may undermine our competitive position, and litigation to protect our intellectual property rights may be costly.

 

Our business is based on a number of proprietary products and systems, some of which are patented and others of which we protect as trade secrets. We strive to strengthen and differentiate our product portfolio by developing new and innovative products and product improvements. As a result, we believe that the protection of our intellectual property will become increasingly important to our business as the functionality of automation systems increases to meet customer demand and as we try to open new markets for our products.

 

Currently, we hold PRC utility patents that relate to various product configurations and product components and software copyrights and have pending PRC patent applications. We will continue to rely on a combination of patents, trade secrets, trademarks and copyrights to provide protection in this regard, but this protection may be inadequate.

 

 12 

 

 

Our pending or future patent applications may not be approved or, if allowed, they may not be of sufficient strength or scope. As a result, third parties may use the technologies and proprietary processes that we have developed and compete with us, which could negatively affect any competitive advantage we enjoy, dilute our brand and harm our operating results.

 

In addition, policing the unauthorized use of our proprietary technology can be difficult and expensive. Litigation may be necessary to enforce our intellectual property rights. Protection of intellectual property and proprietary rights in China may not be as effective as in other countries. Given the fact that the majority of our intellectual property rights are in China and under Chinese law, the relative unpredictability of China’s legal system and potential difficulties of enforcing a court judgment in China may result in an outcome that is unfavorable to us when we assert intellectual property ownership in a particular situation. Furthermore, any litigation may be costly and may divert management attention away from our business operations. An adverse determination in any lawsuit involving our intellectual property is likely to jeopardize our business prospects and reputation and result in additional expense for penalties, licensing and redesign. We have no insurance coverage against litigation costs so we would be forced to bear all litigation costs if we cannot recover them from other parties. All of the foregoing factors could harm our business and financial condition.

 

As we are going to sell more of our proprietarily developed products and systems to foreign countries, we may not continue to have the protection of our patents and software copyright in foreign countries for some of our proprietary products, which could negatively impact our competitive position and our business expansion in overseas.

 

Although the Company’s goodwill outstanding as of June 30, 2016 was assessed not impaired, it may be impaired in the future depending on the future market development and the outcome of the operations in Singapore, Malaysia and the Middle East.

 

The goodwill outstanding as of June 30, 2016 was related to the acquisition of Concord in 2011 and Bond in 2013. Based on our quantitative assessment, the goodwill was not impaired as at June 30, 2016. However, the fair value of Concord calculated using discounted cash flow method was only 11.6% higher than its carrying value as at June 30, 2016. The fair value of Concord is highly dependent on the future market development and the outcome of the Company operations in Singapore, Malaysia and the Middle East. Slowing down in mechanical and electrical engineering sector, or fewer than expected contract awards to Concord may result in goodwill impairment in the future.

 

We performed a qualitative assessment for Bond in 2016 and evaluated all relevant factors, weighed all factors in their entirety and concluded that no impairment charge for Bond was needed as of June 30, 2016.

 

RISKS RELATED TO THE INDUSTRY IN WHICH WE OPERATE

 

The Company mainly operates in the industrial and manufacturing automation sectors, the high-speed rail, subway and nuclear power automation sectors; in some industry verticals within the industrial automation sector, we may experience the inconstant growth rate from time to time, which may present variation of business opportunities; the contracts for high-speed rail, subway and nuclear power are substantially larger which may result in a greater dependence on a particular customer or business sector, and could cause significant fluctuations in our revenues.

 

The principal focus of our business has been to provide Distributed Control Systems, Programmable Logic Controller and related industrial automation and control solution to industrial and manufacturing companies. Even though there are enormous opportunities in the industrial automation arena, some industry verticals may experience slower growth or decreased growth that will provide us with fewer opportunities and contract awards from the industry and manufacturing sectors. Both high-speed rail and nuclear power sectors have one or few customers and are closely related to the national development policies, and the contract size for these two sectors is usually much larger, and as a result, there could be severe fluctuation of these sectors’ growth, which may affect our business and revenues.

 

 13 

 

 

Although China is committed to expanding its energy production with nuclear power and building a high speed railway network, both these industries have experienced various setbacks due to higher than expected accidents for various reasons several years ago. The future growth rate of these two sectors may not be as fast as the market previously expected but on a more sustainable and safer basis, thus we will, likely experience slower annual growth or possibly even a reduction in these sectors’ revenues.

 

International business recently has expands to Southeast Asia and the Middle East area. Projects awarded in these areas may be exposed to potential delay in construction progress due to political reasons.

 

To the extent that our business is more dependent on large contracts and contracts from a few customers, our revenues, cash flows and profits will be influenced by this type of contracting and the timely payment for our products and services.

 

As we develop our business with the entities responsible for building municipal subway systems and railroads, power plants and larger system contract customers, such as building retrofits, we will be entering into contracts for larger sized projects than in the past, which will be for significantly greater contract value. These contracts will require us to commit greater operating resources to a more limited number of customers and contract fulfillment. Therefore, our revenues, cash flows and profits will become increasingly dependent on our ability to perform these contracts and collect the payments due on a timely basis. Some of the entities ultimately responsible for the funding of infrastructure projects are governmental authorities or ministries, our contract requirements and collections will become subject to these entities being able to adequately budget and have the revenues to timely pay for our products and services. We expect a long collection period in some of our business. To some extent, we may become subject to delays and reductions in scope of project due to changes in the policies, objectives and budgeting of any of the public entities which control the projects on which we are contracting. We will also become increasingly subject to government contract requirements in the performance of contracts that are ultimately the responsibility of public bodies.

 

At this time, contracting with the entities that provide the subway and rail systems and power plants for which we provide control systems is similar to contracting with the customers we have sold to in the past. Therefore, our contracts are written on a similar basis as before, and we expect that we will be operating under these contracts and accounting for their revenues in a similar manner as before.

 

Many of our competitors have substantially greater resources than we do, allowing them to compete on an advantageous basis.

 

We operate in a very competitive environment with many major international and domestic companies, such as Honeywell, General Electric, ABB, Siemens, Emerson, Yokogawa and Hitachi. Many of our competitors are much better established and more experienced than we are, have substantially greater financial resources, operate in more international markets and are much more diversified than we are. As a result, they are in a stronger position to compete effectively with us. These large competitors are also in a better position than we are to weather any extended weaknesses in the market for automation and control systems. Other emerging companies or companies in related industries may also increase their participation in our market, which would add to the competitive pressures that we face.

 

A decrease in the rate of growth in China’s industrial activity and the Chinese economy in general may lead to a slower growth or decrease in our revenues because industrial companies in China are significant sources of revenues for us.

 

Industrial companies operating in China are significant sources of revenues for us. Our business benefited in the past from the rapid expansion of China’s industrial activity, which has created additional demand from existing companies and led to the formation of numerous additional companies that have need for our products and services. We have also benefited from the infrastructure projects of the different governmental authorities of China, such as power production and transportation systems. China’s industrial and infrastructure expansion has been fueled in large measure by international demand for the low-cost goods that China is able to produce due to labor advantages and other comparative advantages, such as governmental subsidies to offset research and development expenses and taxes and reduced land use/facilities costs for targeted industries. The failure of Chinese economy to sustain this rate of growth in the future and any reduction in the rate of China’s industrial growth or a shrinking of China’s industrial base could adversely affect our revenues. We may also be impacted as major infrastructure projects are completed. The resulting increase in competition for customers might also cause erosion of profit margins that we have been able to achieve historically.

 

 14 

 

 

Our efforts to operate in the international automation market may not prove successful, and we may expend capital resources without achieving value and needlessly divert management’s time and attention from our principal market.

 

We are penetrating international markets, emphasizing Southeast Asia, India, and the Middle East with the objective of diversifying our products, clients and places of operations and growing our overall business. Our expansion is likely to use substantial resources, including substantial amounts of capital and equity and deploy meaningful amounts of management time and attention. Our products and our overall approach to the automation and controls system business may not be accepted in other markets to the extent needed to make that effort profitable. In addition, the additional demands on our management from these activities may detract from our efforts in the domestic Chinese market and market of surrounding countries, causing the operating results in our principal markets to be adversely affected.

 

We depend heavily on key personnel, and loss of key employees and senior management could harm our business.

 

Our future business and results of operations depend in significant part upon the continued contributions of our key technical and senior management personnel. The Company also depends in significant part upon its ability to attract and retain additional qualified senior executives and management, technical, marketing and sales and support personnel for our operations. If we lose a key employee, if a key employee fails to perform in his or her current position or if we are not able to attract and retain skilled employees as needed, our business could suffer. Turnover in our senior management could significantly deplete institutional knowledge held by our existing senior management team and impair our operations.

 

In addition, if any of these key personnel joins a competitor or forms a competing company, we may lose some of our customers. We have entered into confidentiality and non-competition agreements with key personnel. However, if any disputes arise between these key personnel and us, it is not clear, in light of uncertainties associated with the PRC legal system, what the court decisions will be and the extent to which these court decisions could be enforced in China, where all of these key personnel reside and hold some of their assets.

 

Our control systems are used in infrastructure projects such as subway systems, surface railways and nuclear plants; to the extent that our systems do not perform as designed, we could be found responsible for the damage resulting from that failure.

 

We face potential responsibility for the failure of our control systems in performing the various functions for which they are designed and the damages resulting from any such problem. To the extent that we contract to provide control systems in larger scale projects, the level of damages for which we may be held responsible is likely to increase. To the extent that any of our installed control systems do not perform as designed for their intended purposes, and we are held responsible for the consequences of those performance failures and resulting damages, there may be an adverse impact on our business, business reputation, revenues and profits. We do believe our control systems have so far performed as designed, and there are no claims asserted against us based on any significant, non-performance event. Notwithstanding our record, no assurance can be given that no claims will be sought in the future based on the design and performance of our control systems.

 

We may be exposed to potential risks relating to our internal controls over financial reporting and our ability to have those controls positively attested to by our independent auditors.

 

As directed by Section 404 of the Sarbanes-Oxley Act of 2002, the SEC adopted rules requiring public companies to include a report of management on the Company’s internal controls over financial reporting in their annual reports and the independent registered public accounting firm auditing a company’s financial statements to attest to and report on the operating effectiveness of such company’s internal controls. No material weakness has been identified as of June 30, 2016. In the event we identify material weaknesses in our internal controls that we cannot remediate in a timely manner or we are unable to receive a positive attestation from our independent auditors with respect to our internal controls, investors and others may lose confidence in the reliability of our financial statements.

 

 15 

 

 

Our auditor, like other independent registered public accounting firms operating in China, is not permitted to be subject to inspection by the Public Company Accounting Oversight Board, and as such, investors may be deprived of the benefits of such inspection.

 

Our independent registered public accounting firm that issues the audit reports included in our annual report filed with the SEC, as an auditor of companies that are traded publicly in the United States and a firm registered with the Public Company Accounting Oversight Board (United States), or the PCAOB, is required by the laws of the United States to undergo regular inspections by the PCAOB to assess its compliance with the laws of the United States and professional standards. Because our auditor is located in China, a jurisdiction where the PCAOB is currently unable to conduct inspections without the approval of the PRC authorities like other independent registered public accounting firms operating in China, is currently not inspected by the PCAOB. In May 2013, PCAOB announced that it had entered into a Memorandum of Understanding on Enforcement Cooperation with the China Securities Regulatory Commission (“CSRC”) and the Ministry of Finance, which establishes a cooperative framework between the parties for the production and exchange of audit documents relevant to investigations undertaken by PCAOB, the CSRC, or the Ministry of Finance in China and the Department of the Treasury in the United States respectively. PCAOB continues to be in discussions with the CSRC and the Ministry of Finance to permit joint inspections in the PRC of audit firms that are registered with PCAOB and audit Chinese companies that trade on U.S. exchanges.

 

Inspections of other firms that the PCAOB has conducted have identified deficiencies in those firms’ audit procedures and quality control procedures, which may be addressed as part of the inspection process to improve future audit quality. The inability of the PCAOB to conduct inspections of independent registered public accounting firms operating in China makes it more difficult to evaluate the effectiveness of our auditor’s audit procedures or quality control procedures. As a result, investors may be deprived of the benefits of the PCAOB inspections.

 

Proceedings instituted by the SEC against five PRC-based accounting firms, including our independent registered public accounting firm, could result in financial statements being determined to be not in compliance with the requirements of the Securities Exchange Act of 1934.

 

In December 2012, the SEC instituted proceedings under Rule 102(e)(1)(iii) of the SEC’s Rules of Practice against five PRC-based accounting firms, including our independent registered public accounting firm, alleging that these firms had violated U.S. securities laws and the SEC’s rules and regulations there under by failing to provide to the SEC the firms’ work papers related to their audits of certain PRC-based companies that are publicly traded in the United States. Rule 102(e)(1)(iii) grants to the SEC the authority to deny to any person, temporarily or permanently, the ability to practice before the SEC who is found by the SEC, after notice and opportunity for a hearing, to have willfully violated, or willfully aided and abetted the violation of, any such laws or rules and regulations. On January 22, 2014, an initial administrative law decision was issued, sanctioning four of these accounting firms and suspending them from practicing before the SEC for a period of six months. The sanction will not take effect until there is an order of effectiveness issued by the SEC. In February 2014, four of these PRC-based accounting firms filed a petition for review of the initial decision.  In February 2015, each of these four accounting firms agreed to a censure and to pay fine to the SEC to settle the dispute with the SEC. The settlement stays the current proceeding for four years, during which time the firms are required to follow detailed procedures to seek to provide the SEC with access to Chinese firms' audit documents via the CSRC. If a firm does not follow the procedures, the SEC would impose penalties such as suspensions, or commence a new, expedited administrative proceeding against the non-compliant firm or it could restart the administrative proceeding against all four firms.

 

In the event that the SEC restarts the administrative proceedings, depending upon the final outcome, listed companies in the United States with major PRC operations may find it difficult or impossible to retain auditors in respect of their operations in the PRC, which could result in financial statements being determined to not be in compliance with the requirements of the Exchange Act, including possible delisting. Moreover, any negative news about the proceedings against these audit firms may cause investor uncertainty regarding China-based, United States-listed companies and the market price of our ordinary shares may be adversely affected.

 

 16 

 

 

If our independent registered public accounting firm were denied, temporarily or permanently, the ability to practice before the SEC, and we are unable to find in a timely manner another registered public accounting firm which can audit and issue a report on our financial statements, our financial statements could be determined to not be in compliance with the requirements for financial statements of public companies with a class of securities registered under the Securities Exchange Act of 1934, as amended, or the Exchange Act. Such a determination could ultimately lead to the SEC’s revocation of the registration of our ordinary shares under the Exchange Act, which would cause the immediate delisting of our ordinary shares from the NASDAQ Global Select Market, and the effective termination of the trading market for our ordinary shares in the United States, which would likely have a significant adverse effect on the value of our ordinary shares.

 

RISKS RELATED TO DOING BUSINESS IN CHINA

 

Changes in the economic and political policies of the PRC government could have a material and adverse effect on our business and operations.

 

We conduct a substantial portion of our business in China. Accordingly, our results of operations, financial condition and prospects are significantly dependent on economic and political developments in China. China’s economy differs from the economies of developed countries in many aspects, including the level of development, growth rate and degree of government control over foreign exchange and allocation of resources. While China’s economy has experienced significant growth in the past 30 years, the growth has been uneven across different regions and periods and among various economic sectors in China. We cannot assure you that China’s economy will continue to grow, or that if there is growth, such growth will be steady and uniform, or that if there is a slowdown, such slowdown will not have a negative effect on its business and results of operations.

 

The PRC government exercises significant control over China. Accordingly, our results of operations, financial condition and prospects are significantly dependent on economic and political developments in China. Certain measures adopted by the PRC government may restrict loans to certain industries, such as changes in the statutory deposit reserve ratio and lending guidelines for commercial banks by the People’s Bank of China, or PBOC. These current and future government actions could materially affect our liquidity, access to capital, and ability to operate our business.

 

The global financial markets experienced significant disruptions in 2008 and the United States, Europe and other economies went into recession. Since 2012, growth of the Chinese economy has slowed down. The PRC government has implemented various measures to encourage economic growth and guide the allocation of resources. Some of these measures may benefit the overall PRC economy but may also have a negative effect on us. Our financial condition and results of operation could be materially and adversely affected by government control over capital investments or changes in tax regulations that are applicable to us. In addition, any stimulus measures designed to boost the Chinese economy, may contribute to higher inflation, which could adversely affect our results of operations and financial condition. See “Risks Relating To Doing Business In China - Future inflation in China may inhibit our ability to conduct business in China.”

 

If the CSRC, or another PRC regulatory agency, determines that CSRC approval of our initial merger was required or if other regulatory obligations are imposed upon us, we may incur sanctions, penalties or additional costs which would damage our business.

 

On August 8, 2006, six PRC regulatory agencies, including the CSRC, promulgated the Regulations on Mergers and Acquisitions of Domestic Companies by Foreign Investors, or the M&A Regulations, which became effective on September 8, 2006. Under these regulations, the prior approval of the CSRC is required for the overseas listing of offshore special purpose vehicles that are directly or indirectly controlled by PRC companies or individuals and used for the purpose of listing PRC onshore interests on an overseas stock exchange.

 

 17 

 

 

On September 20, 2007, we completed a merger transaction with Chardan North China Acquisition Corporation, or Chardan, which resulted in our current ownership and corporate structure. We believe that CSRC approval was not required for our merger transaction or for the listing and trading of our securities on a trading market because we are not an offshore special purpose vehicle that is directly or indirectly controlled by PRC companies or individuals. Although the M&A Regulations provide specific requirements and procedures, there are still many ambiguities in the meaning of many provisions. Further regulations are anticipated in the future, but until there has been clarification either by pronouncements, regulation or practice, there is some uncertainty in the scope of the regulations and the regulators have wide latitude in the enforcement of the regulations and approval of transactions. If the CSRC or another PRC regulatory agency subsequently determines that the CSRC’s approval was required, we may face sanctions by the CSRC or another PRC regulatory agency. If this happens, these regulatory agencies may impose fines and penalties on our operations in China, limit our operating privileges in China, restrict or prohibit payment or remittance of dividends paid by Hollysys, or take other actions that could damage our business, financial condition, results of operations, reputation and prospects, as well as the trading price of our securities.

 

Fluctuations in exchange rates could harm our business and the value of our securities.

 

The value of our securities will be indirectly affected by the foreign exchange rate between US dollars and those currencies in which our sales may be denominated. Because a large portion of our earnings and cash assets are denominated in RMB, SGD and MYR, and our financial results are reported in US dollars, fluctuations in the exchange rate between the US dollar and RMB, SGD and MYR will affect our balance sheet and our earnings per share as stated in US dollars. In addition, appreciation or depreciation in the value of the RMB, SGD and MYR relative to the US dollar would affect our financial results reported in US dollar terms without giving effect to any underlying change in our business or results of operations. Fluctuations in the exchange rate will also affect the relative value of any dividend we issue that will be exchanged into US dollars as well as earnings from, and the value of, any US dollar-denominated investments we make in the future. 

 

As our main functional currency, the RMB has no longer been pegged to the US dollar since July 2005. Although the People’s Bank of China regularly intervenes in the foreign exchange market to prevent significant short-term fluctuations in the exchange rate, the RMB may appreciate or depreciate significantly in value against the US dollar in the medium to long term. Moreover, it is possible that in the future PRC authorities may lift restrictions on fluctuations in the RMB exchange rate and lessen intervention in the foreign exchange market.

 

Very limited hedging transactions are available in China to reduce our exposure to exchange rate fluctuations. To date, we have not entered into any hedging transactions. While we may enter into hedging transactions in the future, the availability and effectiveness of these transactions may be limited, and we may not be able to successfully hedge our exposure at all. In addition, our foreign currency exchange losses may be magnified by PRC exchange control regulations that restrict our ability to convert RMB into foreign currencies.

 

Exchange controls that exist in the PRC may limit our ability to utilize our cash flow effectively.

 

We are subject to the PRC’s rules and regulations on currency conversion. In the PRC, the State Administration for Foreign Exchange, or SAFE, regulates the conversion of the RMB into foreign currencies. Currently, foreign investment enterprises, or FIEs, are required to apply to the SAFE for “Foreign Exchange Registration Certificates for FIEs.” We believe Beijing Helitong Science & Technology Exploration Co., Ltd. is an FIE. With such registration certificates, which need to be renewed annually, FIEs are allowed to open foreign currency accounts including a “basic account” and “capital account.” Currency conversion within the scope of the “basic account,” such as remittance of foreign currencies for payment of dividends, can be effected without requiring the approval of the SAFE. However, conversion of currency in the “capital account,” including capital items such as direct investment, loans and securities, still require approval of the SAFE. We cannot assure you that the PRC regulatory authorities will not impose further restrictions on the convertibility of the RMB. Any future restrictions on currency exchanges may limit our ability to use our cash flow for the distribution of dividends to our shareholders or to fund operations it may have outside of the PRC.

 

 Future inflation in China may inhibit our ability to conduct business in China.

 

In recent years, the Chinese economy has experienced periods of rapid expansion and highly fluctuating rates of inflation. During the past ten years, the rate of inflation in China has been as high as 5.9% and as low as -0.7%. These factors have led to the adoption by the Chinese government, from time to time, of various corrective measures designed to restrict the availability of credit or regulate growth and contain inflation. High inflation may in the future cause the Chinese government to impose controls on credit and/or prices, or to take other action, which could inhibit economic activity in China, and thereby harm the market for our products and our company.

 

 18 

 

 

PRC regulations relating to the establishment of offshore special purpose companies by PRC residents may subject our PRC resident beneficial owners or our company to liabilities or penalties, limit our ability to contribute capital to our PRC subsidiaries, limit the ability of our PRC subsidiaries to increase their registered capital or distribute profits to us, or otherwise materially and adversely affect us.

 

On July 14, 2014, the SAFE issued the Circular Relating to Foreign Exchange Administration of Offshore Investment, Financing and Roundtrip Investment by Domestic Residents Through Special Purpose Vehicles, or Circular 37. Circular 37 repeals and replaces the Notice Concerning Foreign Exchange Controls on Domestic Residents’ Financing and Roundtrip Investment Through Offshore Special Purpose Vehicles, or Circular 75. Under Circular 37, PRC residents are required to register with the SAFE or its local branches prior to establishing, or acquiring control of, an offshore company for the purpose of investment or financing that offshore company with equity interests in, or assets of, a PRC enterprise or with offshore equity interest or assets legally held by such PRC resident. In addition, PRC residents are required to amend their registrations with the SAFE and its local branches to reflect any material changes with respect to such PRC resident’s investment in such offshore company, including changes to basic information of such PRC resident, increase or decrease in capital, share transfer or share swap, merger or division. In the event that a PRC shareholder fails to make the required registration or update the previously filed registration, the PRC subsidiaries of that offshore special purpose vehicle may be prohibited from distributing their profits and the proceeds from any reduction in capital, share transfer or liquidation to their offshore parent company, and the offshore parent company may also be prohibited from contributing additional capital into its PRC subsidiaries. Furthermore, failure to comply with the various foreign exchange registration requirements described above could result in liability under the PRC laws for evasion of applicable foreign exchange restrictions.

 

We do not have control over our beneficial owners and cannot assure you that all of our PRC resident beneficial owners will comply with SAFE regulations. The failure of our beneficial owners who are PRC residents to comply with these SAFE registrations may subject such beneficial owners or our PRC subsidiaries to fines and legal sanctions. Furthermore, since Circular 37 was recently promulgated and it is unclear how this regulation, and any future regulation concerning offshore or cross-border transactions, will be interpreted, amended and implemented by the relevant PRC government authorities, we cannot predict how these regulations will affect our business operations or future strategy. Failure to register or comply with relevant requirements may also limit our ability to contribute additional capital to our PRC subsidiaries and limit our PRC subsidiaries’ ability to distribute dividends to our company. These risks may have a material adverse effect on our business, financial condition and results of operations.

 

Because Chinese law governs many of our material agreements, we may not be able to enforce our rights within the PRC or elsewhere, which could result in a significant loss of business, business opportunities or capital.

 

Chinese law governs many of our material agreements, some of which may be with Chinese governmental agencies. We cannot assure you that we will be able to enforce any of our material agreements or that remedies will be available outside of the PRC. The system of laws and the enforcement of existing laws and contracts in the PRC may not be as certain in implementation and interpretation as in the United States. The Chinese judiciary is relatively inexperienced in enforcing corporate and commercial law, leading to a higher than usual degree of uncertainty as to the outcome of any litigation. The inability to enforce or obtain a remedy under any of our future agreements could result in a significant loss of business, business opportunities or capital.

 

If any dividend is declared in the future and paid in a foreign currency, you may be taxed on a larger amount in US dollars than the US dollar amount that you will actually ultimately receive.

 

If you are a U.S. holder, you will be taxed on the US dollar value of your dividends at the time you receive them, even if you actually receive a smaller amount of US dollars when the payment is in fact converted into US dollars. Specifically, if a dividend is declared and paid in a foreign currency, the amount of the dividend distribution that you must include in your income as a U.S. holder will be the US dollar value of the payments made in the foreign currency, determined at the conversion rate of the foreign currency to the US dollar on the date the dividend distribution is includible in your income, regardless of whether the payment is in fact converted into US dollars. Thus, if the value of the foreign currency decreases before you actually convert the currency into US dollars, you will be taxed on a larger amount in US dollars than the US dollar amount that you will actually ultimately receive.

 

 19 

 

 

Legal regulations may limit our ability to make dividend payments to our shareholders.

 

We are a holding company in the BVI. We generally rely on our subsidiaries to provide us with cash flow and to meet our other obligations. For PRC subsidiaries, relevant PRC laws and regulations permit payment of dividends by a PRC subsidiary only from accumulated distributable profits, if any, determined in accordance with PRC accounting standards and regulations, and only after setting aside at least 10% of its current year profits (up to an aggregate amount equal to half of its registered capital). The PRC tax authorities may initiate changes in determining income of our PRC subsidiaries that would further limit their ability to pay dividends and make other distributions to us. It is therefore possible that our PRC subsidiaries will not have any distributable profit to pay us, even if they are profitable under U.S. GAAP.

 

The ability, as well as the decision, to declare dividends will also be influenced by the withholding taxes imposed on payments by companies in one jurisdiction to a company in another jurisdiction. For example, there is a 10% withholding tax imposed on a PRC company paying dividends to a company located in the BVI. This will reduce the value of any potential dividend to the ultimate shareholders, and therefore the board may determine that it would be a more prudent use of funds to reinvest funds that could be available for dividends into the business or acquire other businesses and assets.

 

Based on the articles of association and the Companies Act in Singapore and Malaysia, no dividend shall be payable except out of the profits of the companies. There is no limit to the number of dividend payable as long as there are sufficient profits. There is no withholding tax imposed on a Singapore and Malaysia company paying dividends to a company located outside of Singapore and Malaysia upon remittance.

 

Our business could be severely harmed if the Chinese government changes its policies, laws, regulations, tax structure or its current interpretations of its laws, rules and regulations relating to our operations in China.

 

Our results of operations, financial state of affairs and future growth are, to a significant degree, subject to China’s economic, political and legal development and related uncertainties. Our operations and results could be materially affected by a number of factors, including, but not limited to

 

·Changes in policies by the Chinese government resulting in changes in laws or regulations or the interpretation of laws or regulations,

 

·Changes in taxation,

 

·Changes in employment restrictions,

 

·Restrictions on imports and sources of supply,

 

·Import duties, and

 

·Currency revaluation.

 

Over the past several years, the Chinese government has pursued economic reform policies including the encouragement of private economic activities and greater economic decentralization. If the Chinese government does not continue to pursue its present policies that encourage foreign investment and operations in China, or if these policies are either not successful or are significantly altered, then our business could be harmed. The China government also exercises significant control over China’s economic growth through the allocation of resources, controlling payment of foreign currency-denominated obligations, setting monetary policy and providing preferential treatment to particular industries or companies. Continued efforts to increase tax revenues could result in increased taxation expenses being incurred by us. Economic development may be limited as well by the imposition of austerity measures intended to reduce inflation, the inadequate development of infrastructure and the potential unavailability of adequate power and water supplies, transportation and communications. In addition, the Chinese government continues to play a significant role in regulating industry by imposing industrial policies.

 

 20 

 

 

The Chinese laws and regulations which govern our current business operations are sometimes vague and uncertain and may be changed in a way that hurts our business.

 

China’s legal system is a civil law system based on written statutes, in which system decided legal cases have less value as precedents, unlike the common law system prevalent in the United States or the BVI. There are substantial uncertainties regarding the interpretation and application of Chinese laws and regulations, including but not limited to the laws and regulations governing our business, or the enforcement and performance of our arrangements with customers in the event of the imposition of statutory liens, death, bankruptcy and criminal proceedings. The Chinese government has been developing a comprehensive system of commercial laws, and considerable progress has been made in introducing laws and regulations dealing with economic matters such as foreign investment, corporate organization and governance, commerce, taxation and trade. However, because these laws and regulations are relatively new, and because of the limited volume of published cases and judicial interpretation and their lack of force as precedents, interpretation and enforcement of these laws and regulations involve significant uncertainties. New laws and regulations that affect existing and proposed future businesses may also be applied retroactively. We are considered an FIE under Chinese laws, and as a result, we must comply with Chinese laws and regulations. We cannot predict what effect the interpretation of existing or new Chinese laws or regulations may have on our business. If the relevant authorities find us to be in violation of Chinese laws or regulations, they would have broad discretion in dealing with such a violation, including, without limitation: levying fines; revoking our business and other licenses; requiring that we restructure our ownership or operations; and requiring that we discontinue any portion or all of our business.

 

The implementation of PRC employment law is likely to result in increased labor costs in China, which may affect our business and profitability.

 

The Labor Contract Law, which became effective on January 1, 2008, imposes on employers’ requirements to enter into fixed-term employment contracts, and effects the recruitment of temporary employees and dismissal of employees. In addition, under the Regulations on Paid Annual Leave for Employees, which also became effective on January 1, 2008, employees who have worked continuously for more than one year are entitled to paid vacation time ranging from 5 to 15 days, depending on the length of the employee’s service. Employees who waive such vacation entitlements at the request of the employer will be compensated for three times their normal daily salaries for each vacation day so waived. On July 1, 2011, China promulgated the Social Insurance Law to unify pervious scattered laws relating to social insurance matters. The law clarifies that the social insurance system in China includes pension insurance, medical insurance, unemployment insurance, work-related injury insurance and maternity insurance, all of which are mandatory benefits for employees of companies operating in China. Employers are required to make contributions under these insurance schemes, which although local in rates, are overall expected to increase employee expense over time. There is no assurance that disputes, work stoppages or strikes will not arise in the future over these and other matters. Increases in the labor costs or future disputes with our employees could damage our business, financial condition or operating results.

 

The Security Review Rules may make it more difficult for us to make future acquisitions or dispositions of our business operations or assets in China.

 

The Security Review Rules, effective as of September 1, 2011, provides that when deciding whether a specific merger or acquisition of a domestic enterprise by foreign investors is subject to the national security review by MOFCOM, the principle of substance-over-form should be applied and foreign investors are prohibited from circumventing the national security review requirement by structuring transactions through proxies, trusts, indirect investments, leases, loans, control through contractual arrangements or offshore transactions. If the business of any target company that we plan to acquire falls within the scope subject to national security review, we may not be able to successfully acquire such company by equity or asset acquisition, capital increase or even through any contractual arrangement.

 

 21 

 

 

Heightened scrutiny of acquisition transactions by PRC tax authorities may have a negative impact on Chinese company’s business operations and its acquisition strategy.

 

Pursuant to the Notice on Strengthening Administration of Enterprise Income Tax for Share Transfers by Non-PRC Resident Enterprises, or SAT Circular 698, effective on January 1, 2008, and the Announcement on Several Issues Related to Enterprise Income Tax for Indirect Asset Transfer by Non-PRC Resident Enterprises , or SAT Announcement 7, effective on February 3, 2015, issued by the SAT, if a non-resident enterprise transfers the equity interests of or similar rights or interests in overseas companies which directly or indirectly own PRC taxable assets through an arrangement without a reasonable commercial purpose, but rather to avoid PRC corporate income tax, the transaction will be re-characterized and treated as a direct transfer of PRC taxable assets subject to PRC corporate income tax. SAT Announcement 7 specifies certain factors that should be considered in determining whether an indirect transfer has a reasonable commercial purpose. However, as SAT Announcement 7 is newly issued, there is uncertainty as to the application of SAT Announcement 7 and the interpretation of the term “reasonable commercial purpose.”

 

Under SAT Announcement 7, the entity which has the obligation to pay the consideration for the transfer to the transferring shareholders has the obligation to withhold any PRC corporate income tax that is due. If the transferring shareholders do not pay corporate income tax that is due for a transfer and the entity which has the obligation to pay the consideration does not withhold the tax due, the PRC tax authorities may impose a penalty on the entity that so fails to withhold, which may be relieved or exempted from the withholding obligation and any resulting penalty under certain circumstances if it reports such transfer to the PRC tax authorities.

 

Although SAT Announcement 7 is generally effective as of February 3, 2015, it also applies to cases where the PRC tax treatment of a transaction that took place prior to its effectiveness has not yet been finally settled. As a result, SAT Announcement 7 could be determined by PRC tax authorities to be applicable to the historical reorganization, and it is possible that these transactions could be determined by PRC tax authorities to lack a reasonable commercial purpose. As a result, the transfer of shares by certain shareholders to other parties could be subject to corporate income tax of up to 10% on capital gains generated from such transfers, and PRC tax authorities could impose tax obligations on the transferring shareholders or subject us to penalty if the transferring shareholders do not pay such obligations and withhold such tax.

 

SAT Announcement 7 and its interpretation by relevant PRC authorities clarify that an exemption provided by SAT Circular 698 for transfers of shares in a publicly-traded entity that is listed overseas is available if the purchase of the shares and the sale of the shares both take place in open-market transactions. However, if a shareholder of an entity that is listed overseas purchases shares in the open market and sells them in a private transaction, or vice-versa, PRC tax authorities might deem such a transfer to be subject to SAT Circular 698 and SAT Announcement 7, which could subject such shareholder to additional reporting obligations or tax burdens. Accordingly, if a holder of the Company’s ordinary shares purchases such ordinary shares in the open market and sells them in a private transaction, or vice-versa, and fails to comply with SAT Circular 698 or SAT Announcement 7, the PRC tax authorities may take actions, including requesting to provide assistance for their investigation or impose a penalty on it, which could have a negative impact on the company’s business operations.

 

Under the EIT Law, we may be classified as a “resident enterprise” of China. Such classification will likely result in unfavorable tax consequences to us and our non-PRC shareholders.

 

On March 16, 2007, the National People’s Congress of China passed a new Enterprise Income Tax Law, or the EIT Law, and on November 28, 2007, the State Council of China passed its implementing rules, which took effect on January 1, 2008. Under the EIT Law, an enterprise established outside of China with “de facto management bodies” within China is considered a “resident enterprise,” meaning that it can be treated in a manner similar to a Chinese enterprise for enterprise income tax purposes. The implementing rules of the EIT Law define de facto management as “substantial and overall management and control over the production and operations, personnel, accounting, and properties” of the enterprise.

 

 22 

 

 

On April 22, 2009, the State Administration of Taxation issued the Notice Concerning Relevant Issues Regarding Cognizance of Chinese Investment Controlled Enterprises Incorporated Offshore as Resident Enterprises pursuant to Criteria of de facto Management Bodies, or the Notice, further interpreting the application of the EIT Law and its implementation non-Chinese enterprise or group controlled offshore entities. Pursuant to the Notice, an enterprise incorporated in an offshore jurisdiction and controlled by a Chinese enterprise or group will be classified as a “non-domestically incorporated resident enterprise” if (i) its senior management in charge of daily operations reside or perform their duties mainly in China; (ii) its financial or personnel decisions are made or approved by bodies or persons in China; (iii) its substantial assets and properties, accounting books, corporate chops, board and shareholder minutes are kept in China; and (iv) at least half of its directors with voting rights or senior management often resident in China. A resident enterprise would be subject to an enterprise income tax rate of 25% on its worldwide income and must pay a withholding tax at a rate of 10% when paying dividends to its non-PRC shareholders. However, it remains unclear as to whether the Notice is applicable to an offshore enterprise incorporated by a Chinese natural person. Nor are detailed measures on imposition of tax from non-domestically incorporated resident enterprises are available. Therefore, it is unclear how tax authorities will determine tax residency based on the facts of each case.

 

We may be deemed to be a resident enterprise by Chinese tax authorities. If the PRC tax authorities determine that we are a “resident enterprise” for PRC enterprise income tax purposes, a number of unfavorable PRC tax consequences could follow. First, we may be subject to the enterprise income tax at a rate of 25% on our worldwide taxable income as well as PRC enterprise income tax reporting obligations. In our case, this would mean that income such as interest on financing proceeds and non-China source income would be subject to PRC enterprise income tax at a rate of 25%. Second, although under the EIT Law and its implementing rules dividends paid to us from our PRC subsidiaries would qualify as “tax-exempt income,” we cannot guarantee that such dividends will not be subject to a 10% withholding tax, as the PRC foreign exchange control authorities, which enforce the withholding tax, have not yet issued guidance with respect to the processing of outbound remittances to entities that are treated as resident enterprises for PRC enterprise income tax purposes. Finally, it is possible that future guidance issued with respect to the new “resident enterprise” classification could result in a situation in which a 10% withholding tax is imposed on dividends we pay to our non-PRC shareholders and with respect to gains derived by our non-PRC stockholders from transferring our shares.

 

We may be exposed to liabilities under the Foreign Corrupt Practices Act and Chinese anti-corruption laws, and any determination that we violated these laws could have a material adverse effect on our business.

 

We are subject to the Foreign Corrupt Practice Act, or FCPA, and other laws that prohibit improper payments or offers of payments to foreign governments and their officials and political parties by U.S. persons and issuers as defined by the statute, for the purpose of obtaining or retaining business. We have operations, agreements with third parties, and make most of our sales in China. The PRC also strictly prohibits bribery of government officials. Our activities in China create the risk of unauthorized payments or offers of payments by the employees, consultants, sales agents, or distributors of our Company, even though they may not always be subject to our control. It is our policy to implement safeguards to discourage these practices by our employees. However, our existing safeguards and any future improvements may prove to be less than effective, and the employees, consultants, sales agents, or distributors of our Company may engage in conduct for which we might be held responsible. Violations of the FCPA or Chinese anti-corruption laws may result in severe criminal or civil sanctions, and we may be subject to other liabilities, which could negatively affect our business, operating results and financial condition. In addition, the U.S. government may seek to hold our Company liable for successor liability FCPA violations committed by companies in which we invest or that we acquire.

 

If we become directly subject to the recent scrutiny, criticism and negative publicity involving U.S.-listed Chinese companies, we may have to expend significant resources to investigate and resolve the matter which could harm our business operations, stock price and reputation and could result in a loss of your investment in our stock, especially if such matter cannot be addressed and resolved favorably.

 

Recently, U.S. public companies that have substantially all of their operations in China, particularly companies like us which have completed so-called reverse merger transactions, have been the subject of intense scrutiny, criticism and negative publicity by investors, financial commentators and regulatory agencies, such as the SEC. Much of the scrutiny, criticism and negative publicity has centered on financial and accounting irregularities and mistakes, a lack of effective internal controls over financial accounting, inadequate corporate governance policies or a lack of adherence thereto and, in many cases, allegations of fraud. As a result of the scrutiny, criticism and negative publicity, the publicly traded stock of many U.S. listed Chinese companies has sharply decreased in value and, in some cases, has become virtually worthless. Many of these companies are now subject to shareholder lawsuits and SEC enforcement actions and are conducting internal and external investigations into the allegations. It is not clear what effect this sector-wide scrutiny, criticism and negative publicity will have on our Company, our business and our stock price. If we become the subject of any unfavorable allegations, whether such allegations are proven to be true or untrue, we will have to expend significant resources to investigate such allegations and/or defend our company. This situation will be costly and time consuming and distract our management from growing our company.

 

 23 

 

 

The disclosures in our reports and other filings with the SEC and our other public pronouncements are not subject to the scrutiny of any regulatory bodies in the PRC. Accordingly, our public disclosure should be reviewed in light of the fact that no governmental agency that is located in China where substantially all of our operations and business are located have conducted any due diligence on our operations or reviewed or cleared any of our disclosure.

 

We are regulated by the SEC and our reports and other filings with the SEC are subject to SEC review in accordance with the rules and regulations promulgated by the SEC under the Securities Act and the Exchange Act. Unlike public reporting companies whose operations are located primarily in the United States, however, substantially most of our operations are located in China. Since substantially all of our operations and business takes place in China, it may be more difficult for the staff of the SEC to overcome the geographic and cultural obstacles that are present when reviewing our disclosure. These same obstacles are not present for similar companies whose operations or business take place entirely or primarily in the United States. Furthermore, our SEC reports and other disclosure and public pronouncements are not subject to the review or scrutiny of any PRC regulatory authority. For example, the disclosure in our SEC reports and other filings are not subject to the review of the China Securities Regulatory Commission, a PRC regulator that is tasked with oversight of the capital markets in China. Accordingly, you should review our SEC reports, filings and our other public pronouncements with the understanding that no local regulator has done any due diligence on our company and with the understanding that none of our SEC reports, other filings or any of our other public pronouncements has been reviewed or otherwise been scrutinized by any local regulator.

 

RISKS RELATED TO OUR SHARES

 

The market price of our ordinary shares is volatile, leading to the possibility of its value being depressed at a time when you want to sell your holdings.

 

The market price of our ordinary shares is volatile, and this volatility may continue. Numerous factors, many of which are beyond our control, may cause the market price of our ordinary shares to fluctuate significantly. These factors include:

 

·our earnings releases, actual or anticipated changes in our earnings, fluctuations in our operating results or our failure to meet the expectations of financial market analysts and investors;

 

·changes in financial estimates by us or by any securities analysts who might cover our stock;

 

·speculation about our business in the press or the investment community;

 

·significant developments relating to our relationships with our customers or suppliers;

 

·stock market price and volume fluctuations of other publicly traded companies and, in particular, those that are in the same industry as we are;

 

·customer demand for our products;

 

·investor perceptions of the automation and control industry in general and our company in particular;

 

·the operating and stock performance of comparable companies;

 

·general economic conditions and trends;

 

·major catastrophic events;

 

 24 

 

 

·announcements by us or our competitors of new products, significant acquisitions, strategic partnerships or divestitures;

 

·changes in accounting standards, policies, guidance, interpretation or principles;

 

·loss of external funding sources;

 

·failure to maintain compliance with NASDAQ rules;

 

·sales of our ordinary shares, including sales by our directors, officers or significant shareholders; and

 

·additions or departures of key personnel.

 

Securities class action litigation is often instituted against companies following periods of volatility in their share price. This type of litigation could result in substantial costs to us and divert our management’s attention and resources. Moreover, securities markets may from time to time experience significant price and volume fluctuations for reasons unrelated to operating performance of particular companies. For example, in July 2008, the securities markets in the United States, China and other jurisdictions experienced the largest decline in share prices since September 2001. These market fluctuations may adversely affect the price of our ordinary shares and other interests in our company at a time when you want to sell your interest in us.

 

We are a “foreign private issuer,” and have disclosure obligations that are different than those of other U.S. domestic reporting companies so you should not expect to receive the same information about us at the same time as a U.S. domestic reporting company may provide. Furthermore, if we lose our status as a foreign private issuer, we would be required to comply fully with the reporting requirements of the Exchange Act applicable to U.S. domestic issuers and would incur significant operational, administrative, legal and accounting costs that we would not incur as a foreign private issuer.

 

We are a foreign private issuer and, as a result, we are not subject to certain of the requirements imposed upon U.S. domestic issuers by the SEC. For example, we are not required to issue quarterly reports or proxy statements. Also, we are allowed four months to file our annual report with the SEC. We are not required to disclose certain detailed information regarding executive compensation that is required from U.S. domestic issuers. Further, our directors and executive officers are not required to report equity holdings and transactions in our equity under Section 16 of the Securities Act. As a foreign private issuer, we are also exempt from the requirements of Regulation FD (Fair Disclosure) which, generally, are meant to ensure that select groups of investors are not privy to specific information about an issuer before other investors. We are, however, still subject to the anti-fraud and anti-manipulation rules of the SEC, such as Rule 10b-5. Since many of the disclosure obligations required of us as a foreign private issuer are different than those required by other U.S. domestic reporting companies, our shareholders should not expect to receive information about us in the same amount and at the same time as information is received from, or provided by, other U.S. domestic reporting companies. We are liable for violations of the rules and regulations of the SEC which do apply to us as a foreign private issuer. Violations of these rules could affect our business, results of operations and financial condition.

 

If we lose our status as a foreign private issuer at some future time, we will be required to comply fully with the reporting requirements of the Exchange Act applicable to U.S. domestic issuers and would incur significant operational, administrative, legal and accounting costs that it would not incur as a foreign private issuer.

 

The payment of cash dividends depends on the decision of the Board of Directors and the cash and legal requirements of our company.

 

The Board of Directors decides if and when the Company will pay cash dividends. On August 11, 2016, the Board of Directors approved a regular cash dividend policy pursuant to which future cash dividends are expected to be paid to holders of the Company’s ordinary shares on an annual basis out of funds legally available for such purpose. However, the declaration and payment of future dividends including the dividend for 2016 will be at the discretion of the Board, and will depend upon many factors, including the Company’s financial condition, earnings, capital requirements of its businesses, legal requirements, regulatory constraints, industry practice, and other factors that the Board deems relevant.

 

 25 

 

 

If we fail to comply with the continued listing requirements of NASDAQ, we would face possible delisting, which would result in a limited public market for our shares and make obtaining future debt or equity financing more difficult for us.

 

Our ordinary shares are traded and listed on the Nasdaq Global Select Market under the symbol “HOLI.” The ordinary shares may be delisted if we fail to maintain certain listing requirements of the Nasdaq Stock Market, or NASDAQ.

 

We cannot ensure you that we will continue to comply with the requirements for continued listing on The NASDAQ Global Select Market in the future. If our shares lose their status on The NASDAQ Global Select Market and we are not successful in obtaining a listing on The NASDAQ Capital Market, our shares would likely trade in the over-the-counter market. If our shares were to trade on the over-the-counter market, selling our shares could be more difficult because smaller quantities of shares would likely be bought and sold, transactions could be delayed, and security analysts’ coverage of us may be reduced. In addition, in the event our shares are delisted, broker-dealers have certain regulatory burdens imposed upon them, which may discourage broker-dealers from effecting transactions in our shares, further limiting the liquidity of our shares. These factors could result in lower prices and larger spreads in the bid and ask prices for our shares. Such delisting from The NASDAQ Global Select Market and continued or further declines in our share price could also greatly impair our ability to raise additional necessary capital through equity or debt financing, and could significantly increase the ownership dilution to shareholders caused by our issuing equity in financing or other transactions.

 

 As a foreign private issuer, we are permitted to rely on exemptions from certain NASDAQ corporate governance standards applicable to domestic U.S. issuers. This may afford less protection to holders of our securities.

 

We are exempted from certain corporate governance requirements of the Nasdaq Stock Market by virtue of being a foreign private issuer. As a foreign private issuer, we are permitted to follow the governance practices of our home country, the BVI in lieu of certain corporate governance requirements of NASDAQ. As result, the standards applicable to us are considerably different than the standards applied to domestic U.S. issuers. For instance, we are not required to:

 

·have a majority of the board be independent (although all of the members of the audit committee must be independent under the U.S. Securities Exchange Act of 1934, as amended, or the Exchange Act);

 

·have a compensation committee and a nominating committee to be comprised solely of "independent directors; and

 

·hold an annual meeting of shareholders no later than one year after the end of the Company’s fiscal year-end.

 

As discussed elsewhere in this Annual Report, we have relied on and intend to continue to rely on some of these exemptions. As a result, our shareholders may not be provided with the benefits of certain corporate governance requirements of the Nasdaq Stock Market.

 

You may have difficulty enforcing judgments obtained against us.

 

We are a BVI company and substantially all of our assets are located outside of the United States. A substantial portion of our current business operations are conducted in the PRC. In addition, almost all of our directors and officers are nationals and residents of countries other than the United States. A substantial portion of the assets of these persons are located outside the United States. As a result, it may be difficult for you to effect service of process within the United States upon these persons. It may also be difficult for you to enforce in U.S. courts judgments obtained in U.S. courts including judgments based on the civil liability provisions of the U.S. federal securities laws against us and our officers and directors, many of whom are not residents in the United States and whose assets are located in significant part outside of the United States. The courts of the BVI would recognize as a valid judgment, a final and conclusive judgment in person is obtained in the federal or state courts in the United States against the Company under which a sum of money is payable (other than a sum of money payable in respect of multiple damages, taxes or other charges of a like nature or in respect of a fine or other penalty) and would give a judgment based thereon provided that (a) such courts had proper jurisdiction over the parties subject to such judgment, (b) such courts did not contravene the rules of natural justice of the BVI, (c) such judgment was not obtained by fraud, (d) the enforcement of the judgment would not be contrary to the public policy of the BVI, (e) no new admissible evidence relevant to the action is submitted prior to the rendering of the judgment by the courts of the BVI and (f) there is due compliance with the correct procedures under the laws of the BVI. In addition, there is uncertainty as to whether the courts of the BVI or the PRC, respectively, would recognize or enforce judgments of U.S. courts against us or such persons predicated upon the civil liability provisions of the securities laws of the United States or any state.

 

 26 

 

 

Because we are incorporated under the laws of the BVI, it may be more difficult for our shareholders to protect their rights than it would be for a shareholder of a corporation incorporated in another jurisdiction.

 

Our corporate affairs are governed by our memorandum and articles of association, by the BVI Business Companies Act, 2004 (as amended), or the 2004 Act, and by the common law of the BVI. Principles of law relating to such matters as the validity of corporate procedures, the fiduciary duties of management and the rights of our shareholders differ from those that would apply if we were incorporated in the United States or another jurisdiction. The rights of shareholders under BVI law may not be as clearly established as are the rights of shareholders in the United States or other jurisdictions. Under the laws of most jurisdictions in the United States, majority and controlling shareholders generally have certain fiduciary responsibilities to the minority shareholders. Shareholder action must be taken in good faith, and actions by controlling shareholders which are obviously unreasonable may be declared null and void. BVI law protecting the interests of minority shareholders may not be as protective in all circumstances as the law protecting minority shareholders in United States jurisdictions. In addition, the circumstances in which a shareholder of a BVI company may sue the company derivatively, and the procedures and defenses that may be available to the company, may result in the rights of shareholders of a BVI company being more limited than those of shareholders of a company organized in the United States. Furthermore, our directors have the power to take certain actions without shareholder approval which would require shareholder approval under the laws of most United States jurisdictions. The directors of a BVI corporation, subject in certain cases to court approval but without shareholder approval, may implement a reorganization, merger or consolidation, the sale of any assets, property, part of the business, or securities of the corporation, subject to a limit of up to 50% of such assets. The ability of our board of directors to create new classes or series of shares and the rights attached by amending our memorandum of association and articles of association without shareholder approval could have the effect of delaying, deterring or preventing a change in our control without any further action by the shareholders, including a tender offer to purchase our ordinary shares at a premium over then current market prices. Thus, our shareholders may have more difficulty protecting their interests in the face of actions by our board of directors or our controlling shareholders than they would have as shareholders of a corporation incorporated in another jurisdiction.

 

We may be classified as a passive foreign investment company, which could result in adverse United States federal income tax consequences to U.S. shareholders.

 

We believe that we currently are not considered a “passive foreign investment company,” or PFIC, for United States federal income tax purposes.  However, each year we must make a separate determination as to whether we are a PFIC.  We cannot assure you that we will not be a PFIC for our future tax years. If a non-U.S. corporation either (i) has at least 75% of its gross income is passive income for a tax year or (ii) has at least 50% of the value of its assets (based on an average of the quarterly values of the assets during a tax year) attributable to assets that produce or are held for the production of passive income, then the non-U.S. corporation will be deemed a PFIC. The market value of our assets may be determined to a large extent by the market price of our ordinary shares. If we are treated as a PFIC for any tax year during which U.S. shareholders hold ordinary shares, certain adverse United States federal income tax consequences could apply to such U.S. holders.

 

 27 

 

 

Our Shareholder Rights Plan and charter documents may hinder or prevent change of control transactions.

 

Our shareholder rights plan and provisions contained in our Memorandum and Articles of Association may discourage transactions involving an actual or potential change in our ownership. In addition, our Memorandum and Articles of Association authorizes our board of directors to issue up to 90,000,000 shares of preferred stock without any further action by the stockholders. Please see Item 10, Additional Information for more information regarding our shareholder rights plan. Such restrictions and issuances could make it more difficult, delay, discourage, prevent or make it more costly to acquire or effect a change-in-control, which in turn could prevent our stockholders from recognizing a gain in the event that a favorable offer is extended and could materially and negatively affect the market price of our ordinary shares, even if you or our other stockholders believe that such actions are in the best interests of us and our stockholders.

 

ITEM 4.INFORMATION ON THE COMPANY

 

A.History and Development of the Company

 

We were established under the laws of the BVI on February 6, 2006, as HLS Systems International, Ltd., in order to merge with Chardan North China Acquisition Corporation (“Chardan”), a Delaware special purpose acquisition company, originally established on March 10, 2005, with the primary purpose of effecting a business combination with an unidentified operating business that has its primary operating facilities located in China, in any city or province north of Yangtze River. On September 20, 2007, we acquired all of the issued and outstanding ordinary shares of GTH, a BVI company. On August 1, 2008, our ordinary shares started trading on NASDAQ Global Select Market. On July 17, 2009, we changed our name to Hollysys Automation Technologies Ltd. to more accurately reflect our core value of leveraging proprietary technologies to provide state-of-the-art automation and control solutions for our clients.

 

On July 1, 2011, we purchased 100% of the equity of Concord for a combination consideration of cash and stock for a total value of approximately $42.9 million. Concord provides electric solutions with end-to-end design, engraving, engineering, procurement, project management, construction and commissioning, and maintenance, active in the rail industry in Singapore, UAE and Saudi Kingdom and the building retrofit market in Singapore.

 

On April 1, 2013, we purchased 100% of the equity of Bond for a purchase price of approximately US$73 million, payable 50% in cash and 50% in ordinary shares of Hollysys. The stock will be issued to the Bond shareholders in three installments over three years, 60% of which are incentive shares and will be based on certain performance targets for calendar years 2013 and 2014. Additional ordinary shares, as a premium on performance, will be issuable to the Bond shareholders, if Bond outperforms the established targets, but the premium will not exceed 15% of the total incentive shares in any case. The operating results of Bond have been included in our consolidated financial statements effective from April 1, 2013. Bond provides complete mechanical and electrical solutions with end to end capabilities in design, engineering, procurement, project management, construction and commissioning, and maintenance to a wide array of industries, including factories, data centers, banks, hospitals, airports, power stations, gas and instrumentation plants, hotels, commercial centers, residential buildings and infrastructure works. We seek to take advantage of Bond’s strong presence and brand name in Southeast Asia and to strengthen our Southeast Asian business.

 

On November 24, 2015, the Company established Concord Electrical Contracting, Ltd. (“CECL”) to explore the market in Qatar. CCPL has a 49% direct ownership of CECL and the remaining 51% equity interest is held by a nominee shareholder. Through a series of contractual arrangements, CCPL is entitled to appoint majority of directors of CECL who have the power to direct the activities that significantly impact CECL’s economic performance. Further, CCPL is entitled to 95% of the variable returns from CECL’s operations. As a result, despite of its minority direct ownership of CECL arrangements, CCPL is considered the primary beneficiary of CECL. The consolidated amounts and financial performance related to CECL included in the Company’s consolidated balance sheet, statement of comprehensive income and statement of cash flows were immaterial for the year ended June 30, 2016.

 

B.Business Overview

 

We are a leading provider of automation and control technologies and products in China and increasingly in Southeast Asia, India and the Middle East that enable our diversified industry and utility customers to improve operating safety, reliability, and efficiency. Founded in 1993, we have approximately 3,600 employees with a nationwide China presence and with subsidiaries and offices in Southeast Asia, India and the Middle East. We serve over approximately 6,000 customers in the industrial, railway, subway, nuclear power, and mechanical and electronic industries in China, Southeast Asia, India, Europe and the Middle East. Our proprietary technologies are applied through our industrial automation solution suite, including the DCS (Distributed Control System), PLC (Programmable Logic Controller), RMIS (Real-time Management Information System), HAMS (HolliAS Asset Management System), OTS (Operator Training System), HolliAS BATCH (Batch Application Package), HolliAS APC Suite (Advanced Process Control Package), SIS (Safety Instrumentation System), high-speed railway signaling system of TCC (Train Control Center), ATP (Automatic Train Protection), Subway Supervisory and Control platform, nuclear power non-safety automation and control system HolliAs-NMS DCS and other products.

 

 28 

 

 

We historically focused our efforts on the area of DCS, which are networks of controllers, sensors, actuators and other devices that can be programmed to control outputs based on input conditions and/or algorithms, which are mainly used to control continuous manufacturing processes. Our DCS have been widely used in the industries involving continuous flow of material handling, such as power generation, petro-chemical, chemical, cement manufacturing, and waste water recycling. We also command a position in China’s nuclear power automation and control market as the only proven local automation and control product provider to the non-safety control for both nuclear island and conventional island of nuclear power reactors in nuclear power stations.

 

We have a substantial reputation in the PRC domestic industrial automation industry for our comprehensive capabilities and have focused on the development of this market. We carry out integrated solution projects for, render automation services to, or sell our products to, national or multi-provincial companies with subsidiaries located throughout China. To date, we have served more than 6,000 industrial enterprise customers including state-owned enterprises, multinational corporations and local private companies and have undertaken over 20,000 projects. We believe that the quality of our systems is unsurpassed by local Chinese competitors and comparable to high-end foreign suppliers of DCS and the history of our projects supports that view. For example, after three years of review and analysis, BASF, a large multi-national company, has designated us as a potential qualified DCS vendor for the company, a distinction shared with large multinationals such as ABB and Emerson.

 

We have also entered the PLC market, which is mainly used in discrete control applied to a wide array of industries. PLCs are usually integrated together into machines providing control at the machinery level. With more of our proprietary products introduced into the market and the behavioral change of customers’ purchasing practice, we gradually changed our market and sales positioning from a single DCS/PLC product provider, to a total solution provider encompassing third-party hardware-centric products such as instrumentation and actuators, our proprietary DCS/PLC products, and valued-added software packages such as AMS (Asset Management System), MES (Manufacturing Execution System), APC (Advanced Process Control), OTS Simulation (Operator Training System), and others. The safety system SIS (Safety Instrumentation System), certified under European safety standards and newly introduced to the market in July 2012 have furthered our proprietary product suite in the industrial automation segment.

 

We have branched out from the industrial automation domain into the subway and surface rail businesses, leveraging on our core competency and strong research and development capabilities, and have already established an important position in the high-speed rail signaling market and subway SCADA (Supervisory Control and Data Acquisition) market. Besides, we have developed our proprietary high-speed rail signaling system and subway signaling system, and certified both according to European Safety Standard Certification Level 4.

 

Internationally, we have a strong presence in Southeast Asia and increasingly in the Middle East, India and Hong Kong SAR. Through the acquisitions of Concord and Bond, we are expanding and deepening our ability to offer mechanical and electrical solutions in design, engineering, procurement, project management, construction and commissioning, and maintenance to a wide range of industries, such as manufacturing, banks, hospitals, airports, power plants, commercial centers, hotels, and infrastructure works. We believe that our present leadership position in the high-growth segments is attributable to our vision, execution, and strong research and development capabilities.

 

During the past several years we have achieved a number of significant contract wins, including (i) contracts with MTR Corporation of Hong Kong SAR to provide a complete suite of high-speed rail signaling systems to Guangzhou-Shenzhen-Hong Kong Express Rail Hong Kong Section; (ii) a contract with SMRT Trains Ltd. in Singapore to provide design, electrification and installation for station renovations on North-South and East-West lines and a contract with Thales Solutions Asia Pte. Ltd. to provide design, installation, testing and commission for replacing the existing signaling systems for the North-South and East-West lines and install new signaling systems for the Tuas West Extension line in Singapore; (iii) a contract with Land Transport Authority in Singapore to provide the Integrated Supervisory Control System for the Thomson & Eastern Region Lines in Singapore; (iv) a contract with Mitsubishi Heavy Industries Ltd. to provide electrical installation services for part of the Power Distribution System Package of the first Phase of Doha Metro. We believe that our international stature will be further enhanced by our obtaining international certifications such as the European Safety Standard Certification Level 4 for our proprietary high-speed rail signaling and subway signaling systems.

 

 29 

 

 

Our revenue increased from approximately $349.1 million in fiscal year 2013, to approximately $544.3 million in fiscal year 2016, representing a compounded annual growth rate (CAGR) of approximately 16.0% for the past three years. During the same period, our non-GAAP net income attributable to Hollysys increased by a CAGR of approximately 28.2% from $57.6 million in fiscal year 2013 to $121.5 million in fiscal year 2016. These significant increases reflect our success in exploring new business areas and our increasing performance. We continually seek to increase our performance in broadening our market reach, while exploring international market to fulfill our mission of sustainable and high growth.

 

Strategy

 

The goal for Hollysys is to become one of the world's well-known automation and control technology and product providers. To meet this goal we plan to enhance the core competencies that have made us a leading domestic automation and control solutions provider in China, the only Chinese company qualified to design and manufacture non-safety control systems of nuclear power stations, and a leader in the industrial automation and in the high-speed rail and subway sectors. The principal elements of our core business strategies are as follows:

 

·To further establish our leadership position as a dominant automation and control solutions provider across all the addressable market segments– We seek to be a potential industry consolidator in China and Southeast Asia to become a leading provider of industrial automation and control technology applications for clients in various industries, by presenting ourselves as a total solution provider. We seek to further penetrate the industrial automation and railway business with more proprietary products to enhance our leading position and market share. Since the majority of our customers operate in a wide range of industries, we stand to be a prime beneficiary of China’s and increasingly Southeast Asia’s industrial automation market growth, driven by environment protection, clean energy, lower carbon emission, national economic development, and rising labor costs in the Asia region. Our combination of patented technologies, strong research and development capabilities, ability to leverage strategic alliances and acquisitions to enter and penetrate new market segments, and a comprehensive understanding of the Chinese and Southeast Asia markets should allow us to capitalize on these growth opportunities.

 

·To continuously enhance our leadership position in technology – We have long been recognized as a pioneer in the development of industrial automation and control technology and applications in China. We are continuously seeking ways to improve our existing product lines while being committed to the development of new applications, platforms, and products. In order to maintain our leadership in technology, we have devoted significant resources to the research and development that is undertaken by a group of trained and skilled experts and engineers. We have improved5th generation DCS named HOLLiAS-K, which is superior to the performance of the 4th generation in terms of reliability, flexibility, and ease of use. Hollysys has applied its years of experiences from nuclear DCS into the design of HOLLiAS-K. Flexible architectures of P-to-P (Peer to Peer), C/S (Client/Server), or hybrid system can be selected according to the project scale. Industry specific software solutions are designed for better customization leveraging our deep industry knowhow and expertise. Further advantages such as vertical mounting, modular connection, and tilted I/O design make the engineering and wiring more effective and deliver the customers faster and more stable field installation. We also developed China’s first proprietary Safety Instrumented System, named HiaGuard-SIS, and passed Safety Integrity Level 3 certification in compliance with the most stringent European standards. HiaGuard-SIS is a critical safety protection system comprising sensors, logic solvers and actuators for the purposes of taking a process to a safe state when normal predetermined set points are exceeded, or safe operating conditions are violated. The SIS developed by Hollysys is applicable to ESD (Emergency Shutdown System), PSD (Process Shutdown System), FGS (Fire and Gas Systems), BMS (Burner Management System), and ETS (Emergency Trip System). Besides, we are continuously devoting resources to research and development on our addressable market related technologies and products, and international market, including track circuit subway signaling system, industrial automation motion control, machinery control products and technologies to complement our existing product portfolio.

 

 30 

 

 

·To actively explore and prepare for international market expansion– Management is pursuing a strategy for Hollysys to have meaningful revenue generated from the international market and to become one of the prominent and well-known automation and control players in the world. We made significant progress in this business objective through the acquisitions of Concord and Bond, which are headquartered in Singapore and Malaysia respectively, by which we obtained a well-established distribution channel and customer/partner bases to cross-sell our products in the rail and industrial automation segments and building automation and retrofit segments, and seasoned management teams to form the core of our international team. We have also increased our mechanical and engineering solution capabilities and are expanding to be able to serve a wider array of industries. We entered into a contract with Hong Kong MTR Corporation to supply the entire high-speed rail signaling system to Shenzhen-Hong Kong Express Rail with a total contract value amounted to approximately US$85 million, including the main contract signed and the supplementary contracts obtained subsequently, In addition, we signed the contract with Land Transport Authority in Singapore to provide the Integrated Supervisory Control System for the Thomson & Eastern Region Lines in Singapore valued at approximately SGD 16 million.

 

The high-speed rail signaling system includes the on-board ATP (Automatic Train Protection) system that is used to protect the train from travelling at excessive speeds, the ground based TCC (Train Control Center) for ground safety control of trains, and other auxiliary interfacing products. Based on our own technologies, we are able to customize our system platforms to meet every level of requirements from conventional rail signaling systems to the most state-of-the-art, high-speed rail applications, not only for the Chinese market but also for the international market.

 

Because China Railway Corporation employs its own administrative admission system, our high-speed rail signaling products that are currently deployed in China’s high-speed rail lines do not have European safety standard certification, which is a prerequisite for the rail market outside of China. To enter the overseas rail market and satisfy international requirements, we have redesigned the whole set of our high-speed rail signaling systems, based wholly on our own proprietary technologies, and passed European Safety Standards SIL 4 certification (Safety Integrity Level 4) including ATP (Automatic Train Protection), TCC (Train Control Center), LEU (Line-Side Electronic Unit), BTM (Balise Transmission Module), TSRS (Temporary Speed Restriction Server), HVC (Hollysys Vital Computer) and Interlocking system in the high-speed rail sector.

 

In the subway sector, the proprietary ATS (Automatic Train Supervision) and CBI (Computer Based Interlocking) passed SIL2 and SIL4 certification respectively in 2011. And in early 2013, we finished the development and certified ZC (Zone Controller), LEU (Line-side Electronic Unit) and Balise for subway signaling system according to SIL4 requirements. The ATP (Automatic Train Protection) for subway signaling was developed and passed SIL4 certification in the end of 2013, thus all subway signaling products have been certified according to SIL4.

 

Products and Services

 

As a leading provider of automation and control technology and applications in China, and increasingly in Southeast Asia, we provide our customers with our standard and customized products and corresponding services based on each client’s specific requirements.  We are committed to providing reliable, advanced and cost-effective solutions to help customers optimize their processes to achieve higher quality, greater reliability and better productivity and profitability.

 

 31 

 

 

Industrial Automation:

 

Our principal offering is a comprehensive suite of automation systems for a wide spectrum of industrial market clientele, ranging from petrochemical, thermal power industries, to nuclear and pharmaceutical industries. Our comprehensive suite of automation solution consists of third-party hardware-centric products such as instrumentation and actuators, our proprietary software-centric DCS/PLC, and valued-added software packages such as RMIS (Real-time Management Information System), HAMS (HolliAS Asset Management System), OTS (Operator Training System), HolliAS BATCH (Batch Application Package), HolliAS APC Suite (Advanced Process Control Package), and SIS (Safety Instrumentation System). The two mainstream products for this market segment are our DCS products and our PLC. DCS are a network of controllers, sensors, actuators and other devices that can be programmed to control outputs based on input conditions through logic calculations. In an automated production line, sensors or so-called “instrumentations” are distributed across the production facility to monitor sub-systems like the robots, CNC machines, and logistic tools. These sensors are like human eyes, which monitor the process, and detect any abnormal situations. The information collected from those sensors is then transmitted to the DCS for centralized data processing through communication networks. The central computer (brain) processes information and generates commands, based on sophisticated algorithmic and pre-set parameters. These commands are then sent to actuators (muscles/bones) through communication devices to execute the orders and maintain production flow. PLCs are computer devices installed on machines or equipment, for example, on a factory assembly line, for manufacturing automation.

 

As the only proven domestic automation control systems provider to the nuclear power industry in China, we provide our HOLLiAS-NMS DCS product to China’s nuclear power industry. In a nuclear power station, the nuclear island operates to transform nuclear energy to heat energy, and pass on the steam generated by the steam generator to the conventional island, where steam drives the turbine to generate the electricity, and pass on to the transformer for loading onto the grid. Our HOLLiAS-NMS proprietary control systems are now used for non-safety operation control. The know-how was accumulated from our industrial DCS applications in high-end, conventional energy power plants, with much more sophisticated software and hardware specifications, and more stringent production and quality assurance process. Our nuclear joint venture with China General Nuclear Power Corporation and China Techenergy Co., Ltd., has already successfully completed developing its proprietary safety nuclear power automation and control system and has started to commercialize such technology.

 

Rail Transportation:

 

Hollysys has successfully scaled its automation application from industrial manufacturing to rail and subway industry, with proprietary product lines including, TCC (Train Control Center) and ATP (Automation Train Protection). An ATP essentially acts as the train over-speed protection mechanism, which collects real-time information like speed limit ahead, train operation status, line data, instructions from train control center, then combines that information with the train parameters to produce train protection curves. In case of any human errors, like driver’s negligence at the red light, it applies emergency brakes automatically. TCCs are an on-ground control center at railway stations or equipment stations which monitor route condition, track status, train schedules, distance between trains, and the working status of other essential function devices, and then through logic calculation, generate control instructions and commands. The command information from the TCC is then transmitted to the ATP located on the locomotives/trains, through track circuits and electronic beacons located at various points along the railway line, or wireless.

 

We have provided our SCADA system to China’s subway market for many years, including the Beijing Metro, Guangzhou Metro, Shenzhen Metro, Tianjin Metro and Dalian Metro. SCADA is an open software platform to enable integrated and unified monitoring of all necessary sub-systems of the subway, including the Power Supervisory Control and Data Acquisition System, Building Automatic System, Fire Alarm System, Platform Screen Door System, Access Control System, Closed Circuit Television, Passenger Information System, Passenger Train Information System, and Alarm System. Given the exponential growth in China’s subway market and the continued growth expected for the decades to come, Hollysys has developed its proprietary Subway Signaling System, based on its strong research and development capability and technical know-how of signaling application accumulated from high-speed rail. Currently the development and certification according to the European safety standards are basically finished. The current subway signaling market is predominantly occupied by multi-national corporations, such as Siemens, Alstom and Thales.

 

We are supplying the entire high-speed rail signaling system to Shenzhen-Hong Kong high-speed rail line for the Hong Kong MTR, which marked our breakthrough to the international high-speed rail signaling market. In addition, we signed a contract with Land Transport Authority ("LTA") in Singapore to provide our proprietary Integrated Supervisory Control System for Thomson & Eastern Region Lines in Singapore.

 

 32 

 

 

Mechanical and Electrical:

 

We established a stronger foot-hold in Southeast Asia through two acquisitions of Concord and Bond in 2011 and 2013 respectively. Concord and Bond mainly provide mechanical and electrical solutions, including design, engineering, procurement, project management, construction and commissioning, and maintenance related services. Concord mainly focuses on railway transportations in Singapore, UAE and Saudi Kingdom markets, and Bond mainly focuses on factories, data centers, banks, hospitals, airports, power stations, gas and instrumentation plants, hotels, commercial centers, residential buildings and infrastructure works in Malaysia. Through the acquisitions, the Company seeks to expand the existing distribution and marketing channels to cross sell the Company’s existing product lines to the fast growing Southeast Asia and the Middle East markets.

 

 Project Implementation:

 

We establish a project group for each potential customer, which has a team of systems engineers and managers to provide total integrated solutions to our customers to meet their specific requirements. Each project group is staffed with a dedicated team of sales engineers, technical engineers and project management professionals. The sales engineers and technical engineers work together to offer the best customized solutions as a result of their understanding of the customer’s detailed requirements through on-site studies. The technical engineers are responsible for hardware assembly, software configuration, testing and installation, commissioning and trial operation, and start-up and training; while the project management professionals oversee budgetary matters, coordinate the work force, ensure adequacy of resources and monitor progress and quality to ensure the timely completion of each project.  Our integrated solutions projects involve one or more of the following activities:

 

·Solution planning – We provide our customers with strategic and tactical reviews of their current operations and future requirements. The planning includes defining client business requirements, developing appropriate hardware and software, and selecting preferred technology.

 

·Solution design – We detail the industry specifications and implementation tactics necessary to achieve our customer’s objectives. Hollysys also considers how the new technology will integrate hardware and software integrated in the solution with the customer’s existing hardware and software and how it will be managed on an ongoing basis. Examples of these services include defining functional requirements for the system and our components, developing integration plans and designing of customer-specific system and services applications.

 

·Solution implementation – We install the recommended systems and provide essential services throughout the whole solution implementation process, to better meet our customers' specific requirements. Key activities include project management, hardware procurement and production, software development, configuration and field installation and testing, and development of customized system and services management applications.

 

Our integrated solutions based on our proprietary technology and products create value for and improve the competitive strengths of our customers by:

 

·Generating synergy and improving efficiency of our customers through integrating communications, marketing and service functions;

 

·Utilizing our industry and process knowledge to develop customized solutions that improve the efficiency of our customers;

 

·Providing a software platform for the optimization of management operations, which provides real-time automation and information solutions throughout a business; and

 

·Offering maintenance and training services to our customers, which help to cut costs and improve operating efficiency.

 

 33 

 

 

We customize our floor plans based on careful on-site studies, build design-specific network systems using our proprietary technology and software, and offer manufacturing execution system services to ensure that real-time management control is available to our customers in a streamlined and easy-to-use manner.

 

We believe that our product design and applications that are integrated in the solutions are unmatched among our domestic competitors.  We also believe that the sophistication and quality of our products rival those of the multi-national automation and control product suppliers, while our ability to understand and meet the needs of our Chinese customers gives it a leading edge over foreign competitors. The value of this combination is reflected in our strong revenue and profit growth over the years.

 

Markets

 

Industrial Automation Market

 

According to the Gong Kong Data, an industry research group, the DCS and PLC market in China, which excluding related software and specific controller, is around US$663 million and US$1,082 million respectively in 2015. With the experience of our actual projects, if adding software and specific controller, the market would be multiple.

 

The industrial automation and control industry is a healthily growing market with huge potential. China is facing a shortage of labor and increased labor cost because of demographic change. To solve this problem and improve manufacturing efficiency, manufacturers begin to adopt or consider adopting automation and control technologies and devices to replace labor and more scientifically manage the whole manufacturing process. China is undergoing industrial upgrading, and as a result automation and control technologies innovation and application will play an important role in that process. Besides, the consciousness and trend for environmental protection and waste material emission treatment and recycling will bring the demand for automation and control technology applications as well.

 

Currently, the vast majority of the global automation market is still controlled by a handful of multi-national companies, most of them with western roots. Our competition includes some very recognizable names: Honeywell (US); Siemens (Germany); Emerson (US); ABB (Sweden); Rockwell (US); Yokogawa (Japan) and Hitachi (Japan). The western roots of automation are not surprising, as that is also where industrialization began and progressed the farthest during the 19th and 20th centuries. However, a new focus of the automation market is China and increasingly Southeast Asia, where the tremendous growth in industrialization is by now a very familiar story. Manufacturing jobs in the US and other western economies over the past two decades have steadily decreased, while the industrial base in China, Southeast Asia and the Middle East has expanded. In particular, China’s shift from a developing country to one of the world’s leading manufacturers of industrial equipment and consumer goods has created a substantial and growing demand for the automation systems that help to make those manufacturing processes more efficient, reliable and safe.

 

We believe China’s industrial automation growth rate will continue to be significant. We see China is enjoying a healthy growth rate given its relative current lower penetration rate and the rising cost of labor. The client base includes large state-owned enterprises, multi-national companies, and other domestic companies. Our main competitors in this field are global players such as ABB, Siemens, and Emerson, as well as Supcon from China. We believe that the Hollysys brand recognition and market reputation, and our strong research and development capabilities will continuously enable us to penetrate high-margin market segments currently dominated by foreign companies.

 

We are well-positioned to benefit from China’s nuclear power development. At present, China’s nuclear power sector is relatively underdeveloped, with the vast majority of power generated by coal-fired power plants. According to figures announced by China Nuclear Energy Association, as of May 26, 2016 there were 32 nuclear reactors in commercial operation in China, providing approximately 26 GW of power. This represents a very small fraction of the total installed gross capacity of power generation. In terms of electricity generated watt per hour, the nuclear electricity generated by now is approximately 2%-3%, lagging far behind the world average of 15%, with France being the highest with 70% of its power generated from nuclear power plants. Driven by clean energy initiatives and China’s commitment of reducing its carbon emission by 45% per GDP unit by 2020, China’s installed nuclear power generating capacity is expected to reach 70GW-80GWby 2020. Typically, one nuclear reactor generates 1GW electricity.

 

 34 

 

 

We are penetrating into international markets with primary focus on Singapore, Malaysia, Indonesia, India and the Middle East, all of which are largely developing areas. The strong growth of infrastructure and increased demand for automation technologies will benefit us in these areas.

 

Rail Transportation Market

 

Another important end-market for Hollysys is the high-speed rail market in China, where we command a leading position in providing high-speed rail signaling systems to ensure the safety of passenger train movement. The China Railway Corporation developed a national high-speed rail signaling technological standard, the China Train Control System, or the CTCS. Under the CTCS, the standard governing the 200-250km/hour speed category is called C2, while C3 governs the 300-350km/hour category. These standards are different from the international standards propounded by European organizations or Japan.

 

According to China’s 13th Five Year Plan and the recent industry estimate, China is planning to build up to around 30,000 kilometers length of high-speed railway lines by the end of 2020.  China’s high-speed rail network construction will consist of the current building artery lines and future planning inter-city lines. The artery lines are “the Four Horizontals and the Four Verticals” referring to their positions on the map of China. The Four Vertical lines include the Beijing-Guangzhou line, Beijing–Shanghai line, Harbin-Dalian-Shenyang-Beijing line, and Shanghai-Hangzhou-Shenzhen line. The Four Horizontal lines include the Lanzhou-Xian-Zhengzhou-Lianyungang line, Shanghai-Wuhan-Chongqing-Chengdu line, Hangzhou-Changsha-Kunming line, and Taiyuan-Shijiazhuang-Qingdao line. The inter-city high-speed lines are mainly planned for economically well-developed regions with high densities of population, such as Zhu Jiang River Delta (Guangzhou-Shenzhen region), Yangtze River Delta (Shanghai-Hangzhou region), and Beijing-Tianjin-Tangshan region. As one of the three high-speed rail signaling products providers in the C2 category in China, and one of the two high-speed rail signaling products providers to the C3 segment, we believe that Hollysys is well positioned to benefit from this unprecedented, world leading high-speed railway build-out.

 

We also worked to expand our rail products supply such as track circuit. We have finished testing of track circuit and the official admission progress and got the permit to enter track circuit market which is another sizable market. We are entering into this market and expecting to gain our first track circuit contract in the near future.

 

We also provide our proprietary software platform and solutions of SCADA to the subway market. China’s subway market is expected to receive significant government investment due to urbanization and environmental concerns. It is estimated that China is going to build up to around 4,700km of subway lines by 2017 and approximately 8,300km of subway lines by 2020. Leveraging on our know-how from high-speed surface rail signaling technology and our well-recognized brand name, we have finished the development of our proprietary subway signaling system, and are preparing for bidding subway signaling projects both in China and abroad. We believe it will present a better value positioning to our subway customers by bundling our proprietary subway SCADA system with our proprietary signaling system, in this way we are also expecting our market share and gross margin to expand in this business sector.

 

In Southeast Asia, there are also extensive subway lines construction and subway signaling system reconstruction projects due to the operation safety and efficiency concern in high population density areas such as Hong Kong, Singapore and Malaysia. There are several subway lines in construction in Hong Kong and Southeast Asia, including Hong Kong Shatin to Central Link, South Island Line East, Kwun Tong Line Extension and West Island Line in Hong Kong, and Thomson Line (TSL) in Singapore and MRT Line No. 2 in Kuala Lumpur, Malaysia. Besides, the reconstruction of subway signaling systems will be a huge opportunity, like the North-South and East-West lines which Hollysys has participated in the signaling reconstruction in Singapore. As more and more subway signaling systems in developed countries approach their over mature period, which will offer continuous opportunities for Hollysys to be the subway signaling system replacement and upgrading provider.

 

Mechanical and Electrical Solutions Market

 

We offer mechanical and electrical solutions (M&E) through Concord and Bond in Southeast Asia, the Middle East and Hong Kong. Through acquisitions of the above entities, we are expanding and deepening our ability to offer mechanical and electrical solutions in design, engineering, procurement, project management, construction and commissioning, and maintenance to a wide range of industries, such as manufacturing, banks, hospitals, airports, power plants, commercial and residential buildings, hotels, and railway and subway lines.

 

 35 

 

 

Extensive constructions in infrastructure in Southeast Asia and Middle East result in significant demands for M&E solutions. Taking Malaysia for example, the estimated total gross development value (GDV) in Iskandar development area is around $118 billion, where estimated M&E sector potential worth is $23.56 billion in the areas such as education, commercial, residential, factories and theme park project; the estimated total GDV in Sabah development area is around $32.3 billion, where estimated M&E potential worth is $6.5 billion including residential, resorts, commercial, oil & gas projects; the estimated total GDV of Sarawak Corridor is around $102.7 billion, where estimated M&E potential worth is $20.5 billion including renewable energy and energy resources, residential, commercial, factories projects.

 

In the rail transportation field, there are several subway lines under construction in Hong Kong and Southeast Asia, including, among others, Hong Kong Shatin to Central Link, South Island Line East, Kwun Tong Line Extension and West Island Line in Hong Kong, and Thomson Line (TSL) in Singapore and MRT Line No. 2 in Kuala Lumpur, Malaysia. Concord participated in the Singapore North-South and East-West subway lines signaling reconstruction project cooperating with Thales, Concord was responsible for design, installation, testing and commission for replacement of existing signaling systems. Bond and Concord will actively explore the M&E opportunities, and cooperate with Hollysys for the installation and implementation works for industrial automation and railway transportation total solution works in South East Asia and the Middle East.

 

Integrated Contracts

 

The main channel through which we get our automation system business is the procurement bidding process. Customers seeking bids propose their requirements and specifications in legal bidding documents and those companies that are interested in obtaining these contracts make a bid in written form. If we win the bid, we finalize an integrated contract. We derive a large percentage of our total consolidated revenues from the integrated contracts that we win through the bid process. In addition, we also generate revenue from products sales of spare parts and component products to customers for maintenance and replacement purposes after the completion of the integrated solution contract, and from provision of service such as maintenance and training which tends to provide a recurring revenue stream.

 

The purpose of an integrated contract is to furnish an automation system that provides the customer with a total solution for the automation or process control requirement being addressed. The automation system and total solution that we offer consists of hardware, software and services, all of which are customized to meet the particular needs and technical specifications of our customers. None of the hardware, software and service has independent functionality, and therefore cannot be sold separately to customers.

 

The major terms of an integrated solution contract include solution planning and design, system installation, customer acceptance, payment milestones and warranty. The process of fulfilling an integrated contract consists of the following four stages:

 

·Solution planning and design - We provide customers with a customized plan for achieving the required solution by establishing a project group for each contract. The project group includes system engineers who propose and discuss and agree on the system design and implementation plan with the technical personnel of the customers.

 

·System manufacturing and installation - Based on the design and implementation plan, and in accordance with the project schedule, we enter into the process of purchasing the necessary hardware, manufacturing components for the hardware, developing software platform, re-configuring the software embedded in the hardware, and fabricating the integrated hardware into cabinets, on-site installation and testing, and training customer’s personnel about how to use the automation and total solution.

 

·Customer acceptance - The procedures for customer inspection and acceptance of the system are typically contained in the contracts. The initial inspection usually occurs when the hardware is delivered to the customer’s site for the purpose of detecting any obvious physical damage during shipping and to confirm that the entire order was delivered. A final acceptance will be performed upon the satisfaction of integrated solution testing.

 

 36 

 

 

·Warranty period - The integrated solution contracts customarily provide our customers with a one-year warranty (although sometimes the warranty period may be more than one year depending on the customer and the negotiations for the contract), which runs from the date of the final customer acceptance. The end of the warranty period represents fulfillment of the entire contract.

 

Because of the nature of customized integrated contracts, a customer does not have the right to return the products that we deliver, so long as such products conform and perform to the customer’s specification. Prior to delivering our products to a customer’s site, we perform an internal test to ensure that the automation system works as intended. After installing the products on a customer’s site, any problems are solved during trial runs. Once the testing requirements have been satisfied, a customer will execute a customer acceptance document, which marks the beginning of the warranty period. Due to the nature of this process, many companies in the automation systems business generally do not carry product liability insurance.

 

The size of an integrated contract is determined by a customer’s needs in terms of the amount of equipment needed and the complexity of the integrated solution. The size of an integrated contract drives the revenues generated by the contract. Because certain contracts will require working periods longer than one year, the best way to measure the contract revenue realized is to use the percentage-of-completion method. Ultimately, our revenue stream will be driven by the average price of an integrated contract and how many integrated contracts have started in each reporting period.

 

Our backlog of contracts presents the amount of unrealized revenue to be earned from the contracts that we have won. Accordingly, any increase or decrease in new contracts won by us, or any change of scheduled delivery dates will have a future impact on our future revenue streams. In the event of a delay in the delivery schedule, then the time of inspection, installation, trial run and customer acceptance will be delayed accordingly, all of which will affect our revenue recognition. If the delay of delivering the specified automation systems was a result of our inability to deliver the system on a timely basis, then we will be held responsible for this delay, in accordance with the terms specified in the respective integrated contracts.

 

Competition

 

We compete with various domestic and international corporations offering automation and control systems. We believe that our proprietary technologies and products provide us with a strong competitive advantage over our domestic Chinese competitors. However, a number of multinational companies, some of whom have substantially greater financial and other resources than we currently have, have been offering first rate automation systems in competition with us. We believe that our primary competitors in the industrial automation market in China for our products are multi-national corporations, such as ABB, Honeywell, Emerson and Siemens, and the local company Supcon, a private company affiliated with Zhejiang University. In the Southeast Asian and Middle Eastern markets, our principal competitors for industrial automation are the multinational corporations such as ABB, Siemens, Emerson, Yokogawa and Honeywell.

 

In the PRC high-speed rail business, as the China Railway Corporation employs an administrative admission system and China has established its national rail technology standard, the China Train Control Standard (CTCS), we believe that competition from multi-national companies will decrease gradually. Currently, Hollysys is one of three entities that supply signaling products to China’s 200-250km/h segment of the high-speed rail market. The other two are China Academy of Railway Science and Zhuzhou CSR. Hollysys is one of two signaling product providers to China’s 300-350km/h segment of the high-speed rail market. The other provider is CRSC. In the subway business and the SCADA market, we mainly compete with Nanjing Automation Research Institute (NARI). In the nuclear automation segment, we mainly compete with multi-national corporations such as Siemens, Areva, and Invensys. The major competitors in the international rail and subway signaling markets are Bombardier and Alstom.

 

 37 

 

 

For the mechanical and electrical solutions business, the main competitors for Concord and Bond include Bintai Kinden Corporation Berhad, PJI Holding Berhad, and LFE Corporation Berhad, Kurihara, Sanyo, Bintai KDK and Gammon Construction.

 

When compared to our competitors, apart from satisfying certain local based criteria, we believe that our key competitive edge is the provision of better value for money to our customers with the following distinctive attributes:

 

·Emphasis on Engineering. Engineers are a critical element of effective design of both hardware and software components of automation equipment and systems. For western companies, they are also a very costly element of the process. Even the largest western companies face constraints in the size of their engineering staff due to the high salaries and attendant costs. One of our competitive advantages is the lower cost of engineers in China relative to those in the Western nations. Applying high levels of engineering effort to each product enables us to provide a solution that is tailored not only to the industry in which the customer operates, but also to the customer’s specific needs. That custom solution is provided at a cost that is typically lower than the generic products of our competitors.

 

·Industry Process Knowledge. We devote substantial time and effort to understand our customers and their business. This knowledge helps to ensure that the systems we design will provide the optimum in benefits for our customers. We maintain this information in an extensive “library” of industry process information that we utilize to speed up the system design process and to maximize the quality of the result, while at the same time minimizing costs. As a result, we were able to take into account the widely varying degrees of sophistication and resources that our customers possess. The result of this strategy is to broaden our potential customer base and to consistently deliver products that are of value to these customers.

 

·Integration Services. Western automation system companies are principally system platform suppliers and the role of integrating the systems into the customer’s overall management information system is generally left to independent firms. While such firms are widespread in western countries, China and other emerging market countries do not have a large number of systems integration companies to perform this work, as these companies have been historically unprofitable in China. We have bridged this gap by providing a vertically integrated solution to our customers that includes the integration of our hardware into the customers’ overall manufacturing and information systems. This combination of the two aspects of system design and installation take further advantage of a lower cost of engineering services and provides another benefit, as the design and integration teams can work together to produce the best result more quickly and efficiently, again lowering costs.

 

·Core Technologies. Although we deliver tailored systems, our systems are based on basic modules of automation technology that are common across a broad array of industries and applications. Using these modules as a starting point, development of an industry and customer-specific product is both more efficient and produces a better result than starting from scratch each time. That means, with our labor cost advantages, we can provide a highly customized automation product at a very favorable cost.

 

·Use of Engineering Sales Personnel. The use of trained engineers in product and system design is complemented by the use of engineers in the sales process as well. With engineers included in the sales process, we provide the ability to understand from the beginning the needs of the customer and how to address their issues and the ability to convey that information to the team that will ultimately develop the system to be installed.

 

·Providing service for the Broad Array of Chinese Customers’ Capabilities.  China’s rapid growth and industrialization distinguish it from other manufacturing nations in some ways. There are many “established” Chinese companies that operate in facilities that are decades old, many companies that operate in new or recently upgraded facilities, and the largest number that fall somewhere in between. We understand, to a greater extent than our western competitors, the full range of needs and capabilities that Chinese customers possess, and we have designed our business to meet them. As a result, we are able to offer even the most basic control systems solution while also providing the most sophisticated systems available to applications that meet the rigorous requirement of the highly complex and demanding nuclear power industry.

 

 38 

 

 

·Pace of Product Development. Another way that we keep ahead of our competitors is by our pace of development. HOLLiAS-K is the 5th generation of Distributed Control System developed by us and released to the market. In 1993, we developed China’s first proprietary DCS to the market as our first generation system. During the past 20 years, we continuously moved ahead of the market and developed leading technologies, including China’s first proprietary large scale PLC in 2005, the earliest and till now the only domestic approved and applied nuclear power automation and control system HOLLiAS-NMS, China’s earliest subway SCADA and high-speed rail signaling system. We believe we have the capability to identify high-growth markets and quickly develop and deliver the most advanced technologies, while leveraging our strong R&D and innovative capabilities.

 

Manufacturing

 

We design and manufacture the hardware of our products in Beijing and Hangzhou facilities, and in rare cases we outsource the production depending on special circumstances and delivery requirements. The core part of the hardware of our products is the printed circuit board. We manufacture the printed circuit boards in our SMT (Surface Mounting Technology) lines and plug-in mounting lines, and assemble them into various types of modules and then form the modules into the final products. The raw materials which we procure mainly include bare printed circuit boards from vendors based on our requirements and design considerations, and electronic components, chips, cabinets and cables among other factors. Our products are subjected to rigorous testing in our facilities prior to shipment.

 

Several subsidiaries of the Company, including Beijing Hollysys, Hangzhou Hollysys, Hollysys Intelligent, and Hollysys Electronics, have passed several or all of the GB/T 19001/ISO 9001 international quality management system certification, GB/T 24001/ISO 14001environmental management system certification, and GB/T 28001 occupational health and safety management system certification.

 

The GB/T 19001/ISO 9001 international quality management system certificate is valid for production, and technical service of industrial automatic control system equipment. The other two certificates are valid for production, technical service and related management activities of industrial automatic control system equipment.

 

Seasonality

 

Like many other companies operating in China and Southeast Asia, our businesses experience lower levels of revenues in the quarter ending on March 31 due to the Chinese New Year holiday.

 

Regulation

 

PRC. We operate a significant portion of our business in China under a legal regime that consists, at the national level, of the State Council, which is the highest authority of the executive branch of the PRC central government, and several ministries and agencies under its leadership, including: the Ministry of Agriculture and its local authorities; the Ministry of Commerce and its local authorities; SAFE and its local authorities; the State Administration of Industry and Commence and its local authorities; and the State Administration of Taxation, and the Local Taxation Bureau.  The following sets forth a summary of significant regulations or requirements that affect our business activities in China and our shareholders’ right to receive dividends and other distributions from us.

 

·Foreign Currency Regulations. We are subject to the PRC’s foreign currency regulations. The PRC government has control over RMB reserves through, among other things, direct regulation of the conversion of RMB into other foreign currencies. Although foreign currencies which are required for “current account” transactions can be bought freely at authorized Chinese banks, the proper procedural requirements prescribed by Chinese law must be met.  See Item 10 “Additional Information – D. Exchange Controls” for detailed discussion of PRC foreign exchange control rules.

 

 39 

 

 

·Taxation.  The EIT Law, as further clarified by the Implementation Rules of the EIT Law and the Notice on Implementation of Enterprise Income Tax Transition Preferential Policy under the EIT Law, applies a unified enterprise income tax, or EIT, rate at 25% to both FIEs and domestic invested enterprises. The EIT rate applicable to the enterprises established before March 16, 2007 those were eligible for preferential tax rate according to the effective tax laws and regulations will gradually transition to the uniform 25% EIT rate by January 1, 2013. In addition, certain enterprises may still benefit from a preferential tax rate of 15% under the EIT Law if they qualify as “High and New Technology Enterprises strongly supported by the state,” (“HNTE”) subject to certain general factors described therein. “Administrative Measures for Assessment of High-New Tech Enterprises,” or Measures, and “Catalogue of High/New Tech Domains Strongly Supported by the State,” or Catalogue (2008), jointly issued by the Ministry of Science and Technology and the Ministry of Finance and State Administration of Taxation set forth general guidelines regarding criteria as well as application procedures for qualification as a HNTE under the New EIT Law. Both Beijing Hollysys and Hangzhou Hollysys have met the qualifications for the HNTE designation, effective from January 1, 2011 to December 31, 2016, and are accordingly subject to a reduced national enterprise income tax of 15% for the effective period. According to the Notification on Preferential Enterprise Income Tax of Software and Integrated Circuit Industry, Caishui [2016] No. 49, which was issued in May 2016 by the China State Administration of Taxation (“SAT”) and the Ministry of Finance (“MOF”), Beijing Hollysys and Hangzhou Hollysys satisfied the definitions of Key Software Enterprise, and applied a preferential tax rate of 10% effective for the year from January 1, 2015 to December 31, 2015, instead of the 15% used by the Company in calendar year 2015.

 

In addition to the changes to the current tax structure, under the EIT Law, an enterprise established outside of China with “de facto management bodies” within China is considered a resident enterprise and will normally be subject to an EIT of 25% on its global income. The implementing rules define the term “de facto management bodies” as “an establishment that exercises, in substance, overall management and control over the production, business, personnel, accounting, etc., of a Chinese enterprise.” If the PRC tax authorities subsequently determine that we should be classified as a resident enterprise, then our public holding company’s global income will be subject to PRC income tax of 25%. For detailed discussion of PRC tax issues related to resident enterprise status, see Item 3 “Key information—D. Risk Factors—Risks Relating to Doing Business in China—Under the New Enterprise Income Tax Law, we may be classified as a ‘resident enterprise’ of China. Such classification will likely result in unfavorable tax consequences to us and our non-PRC shareholders.”

 

·Dividend Distribution. Under PRC law, FIEs in China, may pay dividends only out of their accumulated profits, if any, determined in accordance with PRC accounting principles. In addition, FIEs in China are required to set aside at least 10% of their after-tax profit based on PRC accounting standards each year for their general reserves until the accumulative amount of such reserves reaches 50% of registered capital. These reserves are not distributable as loans, advances or cash dividends. The board of directors of a FIE has the discretion to allocate a portion of its after-tax profits to staff welfare and bonus funds, and expansion (development) funds, which, once allocated, may not be distributed to equity owners except in the event of liquidation. In addition, under the new EIT Law, effective as of January 2008, dividends from our PRC subsidiaries to us are subject to a withholding tax of 10%.

 

The foregoing summary does not purport to be complete and is qualified by reference to the relevant provisions of applicable law in the jurisdictions in which we operate. We believe that we are currently in compliance with all applicable laws and regulations relating to our business.

 

Southeast Asia. The kinds of currency regulation, taxation regimes and dividend restrictions imposed in China are not replicated in Singapore, Malaysia, and other Southeast Asian markets in which we operate. Generally these markets are free-trade based economies, with no direct or indirect currency or similar operational barriers.

 

Marketing, Sales and Customer Support

 

Our marketing and sales activities are focused on the development of and addressing the growing demand for automation and control products, systems and services in the Chinese domestic market and the Southeast Asian, Indian and Middle Eastern markets. We insist on building cooperative relationships with our customers, educating them about technological developments and reflecting their needs in our products and services.

 

 40 

 

 

Our sales teams consist of a complementary group of sales personnel and hardware and software engineers from a variety of disciplines to tailor products to specific customer needs. Employing a pool of skilled personnel in the early stage of a project accelerates the design and the subsequent production of a particular customized solution, typically exceeding that of our competitors. Our sales teams possess significant hands-on, industry-specific experience which permit them to do on-site process analyses, which in turn, makes the design and implementation of upgrades simpler. The result is an automation system that is more effective, efficient and reliable, which in turn leads to a truly satisfied customer.

 

Our sales force is organized into three principal groups, (i) regional sales, to provide business consulting, promote pre-sale activity and serve as customer contacts, (ii) customer relationship management, to manage relations with contracted customers and improve customer satisfaction by coordinating responses to the client’s information requests, sale of supplemental parts or components and make customer visits, and (iii) market planning, to facilitate strategic cooperation with certain specialized manufacturers, to expand the specific fields for our products.

 

We identify and target market segments and select target sales opportunities within our markets and conduct sales opportunity studies to ensure that adequate sales resources are available. Sales quotas are assigned to all sales personnel according to annual sales plans. We classify market segments and target opportunities on national and regional levels. Segmentation of our markets helps us to determine our primary sales targets and to prepare monthly and quarterly sales forecasts. The sales team approves target projects, develops detailed sales promotion strategies and prepares reports on order forecasts, technical evaluation, sales budgeting expense, schedules and competition analysis. After the report has been approved, a marketing group is appointed, consisting of sales personnel and engineers. We employ marketing personnel to conduct market research, to analyze user requirements and to organize marketing communications.

 

Our marketing team engages in a variety of marketing activities, including:

 

·publishing internal research reports and customer newsletters;

 

·conducting seminars and conferences;

 

·conducting ongoing public relations programs; and

 

·creating and placing advertisements

 

We actively participate in technology-related conferences and demonstrate our products at trade shows or at exhibitions targeted at our existing and potential customers. We also evaluate a range of joint-marketing strategies and programs with our business partners in order to take advantage of their strategic relationships and resources. We also support our customers by offering field services such as maintenance and training services, which help customers to cut their costs and improve their operating efficiency.

 

As of June 30, 2016, we employed over 600 direct sales personnel through our subsidiaries in China, Southeast Asia, and the Middle East.

 

C.Organizational Structure

 

The following diagram illustrates our corporate structure as of the date of this annual report.  We are a holding company with no operations of our own. We conduct our operations in China mainly through our Chinese operating companies, and in Southeast Asia and the Middle East mainly through Concord and Bond.

 

 41 

 

 

 

 42 

 

 

* On November 24, 2015, the Company established Concord Electrical Contracting, Ltd. (“CECL”) to explore the market in Qatar. CCPL has a 49% direct ownership of CECL and the remaining 51% equity interest is held by a nominee shareholder. Through a series of contractual arrangements, CCPL is entitled to appoint majority of directors of CECL who have the power to direct the activities that significantly impact CECL’s economic performance. Further, CCPL is entitled to 95% of the variable returns from CECL’s operations. As a result, despite of its minority direct ownership of CECL arrangements, CCPL is considered the primary beneficiary of CECL. The consolidated amounts and financial performance related to CECL included in the Company’s consolidated balance sheet, statement of comprehensive income and statement of cash flows were immaterial for the year ended June 30, 2016.

  

Our corporate headquarters are located at No. 2 Disheng Middle Road, Beijing Economic-Technological Development Area, Beijing, 100176, China. Our telephone number is (+86) 10 58981386. We maintain a website at http://www.Hollysys.com that contains information about our company, but that information is not a part of this annual report.

 

D.Property, Plant and Equipment

 

Since 2010, our principal executive offices have been located at No. 2 Disheng Middle Road, Beijing Economic-Technological Development Area, Beijing, 100176, China. At this location in Beijing, we have ample room for substantial expansion, as our needs require. We own the prepaid land leases to the properties at the following principal locations, each of which contains principal administrative offices, sales and marketing offices, research and development facilities, and manufacturing facilities:

 

Location   Approximate Sq. Meters
Beijing   120,000
Hangzhou   25,000
Singapore   1,200
Malaysia   3,400

 

The manufacturing facilities at the Beijing and Hangzhou locations are used for the system integration production, including hardware testing instruments, auxiliary material processing, packaging and shipping, and for self-made product integration production, including inspection and testing.

 

ITEM 4A.UNRESOLVED STAFF COMMENTS

 

There are no unresolved staff comments.

 

ITEM 5.OPERATING AND FINANCIAL REVIEW AND PROSPECTS

 

The following discussion and analysis of our financial condition and results of operations should be read in conjunction with our consolidated financial statements and the related notes included elsewhere in this annual report on Form 20-F. This discussion may contain forward-looking statements based upon current expectations that involve risks and uncertainties. Our actual results may differ materially from those anticipated in these forward-looking statements as a result of various factors, including the risk factors and the discussion of our business set forth in other parts of this annual report on Form 20-F.

 

Overview

 

Through our operating subsidiaries, we are one of the leading automation solutions providers in China, developing a number of core technologies and completing numerous projects utilizing a wide array of automation products. With our philosophy of sincere concern for customers and our technical innovation capabilities, we specialize in the research, development, production, sale and distribution of industrial automation for digital railway signals and information systems, e-government, motor drive transmissions and non-safety controls for nuclear power reactors.

 

The main channel through which we obtain our automation system business is the procurement bidding process. Customers propose their requirements and specifications via legally binding bid documents. Companies interested in obtaining the contract can respond with an appropriate bid.

 

 43 

 

 

We derive our revenue mainly from three operating segments including industrial automation, railway transportation and mechanical and electrical solutions. Around 90% of our total consolidated revenues derived from integrated contracts we have won through the bid process. In addition, we generate revenue from sales of spare parts and component products to customers for maintenance and replacement purposes after the completion of the integrated solution contract, and from providing maintenance and training service, after the warranty period to customers for efficiency improvement or environment protection purpose; which tends to provide a recurring revenue stream. Spare part and component sales and services rendered are not part of the integrated solutions contracts.

 

The purpose of an integrated solutions contract is to furnish an automation system that provides the customer with a total solution for the automation or process control requirement being addressed. The automation system and total solution we offer, consisting of hardware, software and services, is customized to meet the customer’s particular needs and technical specifications. None of the hardware, software and services has independent functionality, and therefore, is not sold separately to customers. The following table sets forth the information regarding the integrated contracts we won during the last three fiscal years and the integrated backlog at the dates indicated:

 

   Years Ended June 30, 
   2014   2015   2016 
Number of new contracts won during the year   3,362    2,256    2,031 
Total amount of new contracts (million)  $635.1   $587.7   $527.9 
Average price per contract  $188,899   $260,505   $259,916 

 

   Years Ended June 30, 
Backlog Situation:  2014   2015   2016 
Contracts newly entered and unfinished (million)  $257.5   $280.4   $284.2 
Contracts entered in the prior year and unfinished (million)  $297.6   $288.1   $243.0 
Total amount of backlog (million)  $555.1   $568.5   $527.2 

 

Key Factors Affecting Our Growth, Operating Results and Financial Condition

 

Our future growth, operating results and financial condition will be affected by a number of factors including:

 

·The ability in developing and acquiring new products and systems in order to improve competitiveness, which can increase both sales revenue and margins. The success of our business depends in great measure on our ability to keep pace with or even lead changes that occur in our industry.

 

·The success in expanding our business in targeted emerging markets and overseas markets, which may require us to overcome domestic competition and trade barriers.

 

·Our ability to retain our existing customers and to obtain additional business opportunities. Since we do not have long-term purchase commitments from customers, our customers can shift to other competitors for future projects.  It is important to maintain our customer base in order to sustain and expand our business.

 

·The success of our business also depends on securing a steady stream of new customers.  In order for our business to continue to succeed and grow, it is vital to secure contracts with new customers on a regular basis.

 

·The ability to secure adequate engineering resources and relatively low cost engineering staff can increase our profitability and potential business prospects. One of the competitive advantages that we enjoy is the access to lower cost engineering staff as compared to those of our Western and Japan-based competitors. The plentiful supply of affordable engineering talent in China is a key element of our overall business strategy.

 

 44 

 

 

·Further improvement in product design and maintaining high standard of quality control, which can reduce or avoid product defects. Any product defects will result in additional costs and cause damage to our business reputation.

 

·The ability to secure and protect our intellectual property rights is critical, as our business is based on a number of proprietary products and systems, and we strive to strengthen and differentiate our product portfolio by developing new and innovative products and product improvements.

 

·The success in penetrating into the railway, conventional and nuclear power market sectors can develop revenue streams and improve margins. In addition to the traditional industrial automation business, our plan for future growth includes an increasing emphasis on rail control systems, power generation control systems and mechanical and electrical solutions both in China and internationally.

 

·The ability to obtain greater financial resources to match or even exceed our major competitors, in order to compete effectively with them, and to weather any extended weaknesses in the automation and control market.

 

·The continued growth in the Chinese and Southeast Asia industry in general.  This continued growth will create more business opportunities for us, because industrial companies in Asia are our principal source of revenues.

 

·The ability to maintain key personnel and senior management, who will have significant impact and contribution to our future business. The ability to attract and retain additional qualified management, technical, sales and marketing personnel will be vital.

 

·The continuation of the preferential tax treatment and subsidies currently available to our PRC subsidiaries will be critical to our future operating results. If governmental subsidies were reduced or eliminated, our after-tax income would be adversely affected.

 

·The exchange rate fluctuation of RMB and SGD against US dollars will result in future translation gain or loss as most of our assets are denominated in RMB and SGD. In addition, some of our raw materials, components and major equipment are imported from overseas. In the event that the RMB and SGD appreciate against other foreign currencies, our costs will decrease and our profitability will increase. However, the impact will be the other way around if RMB and SGD depreciate against other foreign currencies.

 

Critical Accounting Policies 

 

Business combinations

 

The Company accounts for its business combinations using the purchase method of accounting in accordance with Accounting Standards Codification (“ASC”) Topic 805, Business Combinations (“ASC 805”). The purchase method of accounting requires that the consideration transferred to be allocated to the assets, including separately identifiable assets and liabilities the Company acquired based on their estimated fair values. The consideration transferred of an acquisition is measured as the aggregate of the fair values at the date of exchange of the assets given, liabilities incurred, and equity instruments issued as well as the contingent considerations and all contractual contingencies as of the acquisition date. Identifiable assets, liabilities and contingent liabilities acquired or assumed are measured separately at their fair value as of the acquisition date, irrespective of the extent of any noncontrolling interests. The excess of (i) the total cost of the acquisition, fair value of the noncontrolling interests and acquisition date fair value of any previously held equity interest in the acquiree over (ii) the fair value of the identifiable net assets of the acquiree, is recorded as goodwill. If the cost of acquisition is less than the fair value of the net assets of the subsidiary acquired, the difference is recognized directly in the statements of comprehensive income.

 

 45 

 

 

The determination and allocation of fair values to the identifiable assets acquired, liabilities assumed and noncontrolling interests is based on various assumptions and valuation methodologies requiring considerable management judgment. The most significant variables in these valuations are discount rates, terminal values, as well as the assumptions and estimates used to determine the cash inflows and outflows. The Company determines discount rates to be used based on the risk inherent in the related activity’s current business model and industry comparisons. Terminal values are based on the expected life of assets and forecasted cash flows over that period.

 

Acquisition-related costs are recognized as general and administrative expenses in the statements of comprehensive income as incurred.

 

Revenue recognition

 

Integrated solutions contracts

 

Revenues generated from designing, building, and delivering customized integrated industrial automation systems are recognized over the contractual terms based on the percentage of completion method. The contracts for designing, building, and delivering customized integrated industrial automation systems are legally enforceable and binding agreements between the Company and customers. The duration of contracts depends on the contract size and ranges from 6 months to 5 years excluding the warranty period. The majority of the contract duration is longer than one year.

 

Revenue generated from mechanical and electrical solution contracts for the construction or renovation of buildings, rail or infrastructure facilities are also recognized over the contractual terms based on the percentage of completion method. The contracts for mechanical and electrical solution services are legally enforceable and binding agreements between the Company and customers. The duration of contracts depends on the contract size and the complexity of the construction work and ranges from 6 months to 3 years excluding the warranty period. The majority of the contract duration is longer than one year.

 

In accordance with ASC 605-35, Revenue Recognition - Construction-Type and Production-Type Contracts (“ASC 605-35”), recognition is based on an estimate of the income earned to date, less income recognized in earlier periods. Extent of progress toward completion is measured using the cost-to-cost method where the progress (the percentage complete) is determined by dividing costs incurred to date by the total amount of costs expected to be incurred for the integrated solutions contract. Revisions in the estimated total costs of integrated solutions contracts are made in the period in which the circumstances requiring the revision become known. Provisions, if any, are made in the period when anticipated losses become evident on uncompleted contracts.

 

The Company reviews and updates the estimated total costs of integrated solutions contracts at least semi-annually. The Company accounts for revisions to contract revenue and estimated total costs of integrated solution contracts, including the impact due to approved change orders, in the period in which the facts that cause the revision become known as changes in estimates. Unapproved change orders are considered claims. Claims are recognized only when it has been awarded by customers. Excluding the impact of change orders, if the estimated total costs of integrated solution contracts, which were revised during the years ended June 30, 2014, 2015 and 2016, had been used as a basis of recognition of integrated contract revenue since the contract commencement, net income for the years ended June 30, 2014, 2015 and 2016 would have been decreased by $4,436, $26,232, and $30,270, respectively; basic net income per share for years ended June 30, 2014, 2015 and 2016 would have been decreased by $0.08, $0.45, and $0.51, respectively; and diluted net income per share for the years ended June 30, 2014, 2015 and 2016, would have decreased by $0.08, $0.44, and $0.50, respectively. Revisions to the estimated total costs for the years ended June 30, 2014, 2015 and 2016 were made in the ordinary course of business.

 

The Company combines a group of contracts as one project if they are closely related and are, in substance, parts of a single project with an overall profit margin. The Company segments a contract into several projects, when they are of different business substance, for example, with different business negotiation, solutions, implementation plans and margins.

 

 46 

 

 

Revenue in excess of billings on the contracts is recorded as costs and estimated earnings in excess of billings. Billings in excess of revenues recognized on the contracts are recorded as deferred revenue until the above revenue recognition criteria are met.

 

The Company generally recognizes 100% of the contractual revenue when the customer acceptance has been obtained, and no further major costs are estimated to be incurred, normally this is also when the warranty period commences. Revenues are presented net of taxes collected on behalf of the government.

 

Product sales

 

Revenue generated from sales of products is recognized when the following four revenue recognition criteria are met: (i) persuasive evidence of an arrangement exists, (ii) delivery has occurred, (iii) the selling price is fixed or determinable, and (iv) collectability is reasonably assured.

 

Service rendered

 

The Company has in recent years extended its service offerings as described below. The Company mainly provides two types of services:

 

Revenue from one-off services: the Company provides different types of one-off services, including on-site maintenance service and training services which are generally completed on site within a few working days. Revenue is recognized when the Company has completed all the respective services described in the contracts, there is persuasive evidence of an arrangement, the fee is fixed or determinable and collection is reasonably assured.

 

Revenue from services covering a period of time: the Company also separately sells extended warranties to their integrated solution customers for a fixed period. Such arrangements are negotiated separately from the corresponding integrated solution system and are usually entered into upon the expiration of the warranty period attached to the integrated solution contract. During the extended warranty period, the Company is responsible for addressing issues related to the system. Part replacement is not covered in such services. The Company recognizes revenue on a pro-rata basis over the contractual term.

 

Inventories

 

Inventories are composed of raw materials, work in progress, purchased and manufactured finished goods and low value consumables. Inventories are stated at the lower of cost or market. The Company elected to change the inventory costing method from the “first-in first-out method” to the weighted average cost method. The Company believes the weighted average cost method is preferable because it more closely aligns with the physical flow of inventory and the information system calculates inventory at weighted average cost. The impact of the change in accounting principle was immaterial to all periods presented and thus, not applied retrospectively.

 

The Company assesses the lower of cost or market for non-saleable, excess or obsolete inventories based on its periodic review of inventory quantities on hand and the latest forecasts of product demand and production requirements from its customers. The Company writes down inventories for non-saleable, excess or obsolete raw materials, work-in-process and finished goods by charging such write-downs to cost of integrated contracts and/or costs of products sold.

 

Warranties

 

Warranties represent a major term under an integrated contract, which will last, in general, for one to three years or otherwise specified in the terms of the contract. The Company accrues warranty liabilities under an integrated contract as a percentage of revenue recognized, which is derived from its historical experience, in order to recognize the warranty cost for an integrated contract throughout the contract period. In addition, the Company estimates whether or not the accrued warranty liabilities are adequate by considering specific conditions that may arise and the number of contracts under warranty period at each reporting date. The Company adjusts the accrued warranty liabilities in line with the results of its assessment.

 

 47 

 

 

Accounts receivable and costs and estimated earnings in excess of billings

 

Performance of the integrated contracts will often extend over long periods and the Company’s right to receive payments depends on its performance in accordance with the contractual agreements. There are different billing practices in the PRC and overseas operating subsidiaries including Concord and Bond. For the Company’s PRC subsidiaries, billings are issued based on milestones specified in contracts negotiated with customers. In general, there are four milestones: 1) project commencement, 2) system manufacturing and delivery, 3) installation, trial-run and customer acceptance, and 4) expiration of the warranty period. The amounts to be billed at each milestone are specified in the contract. All contracts have the first milestone, but not all contracts require prepayments. The length of each interval between two continuous billings under an integrated contract varies depending on the duration of the contract (under certain contracts, the interval lasts more than a year) and the last billing to be issued for an integrated solution contract is scheduled at the end of a warranty period. For Concord and Bond, billing claims rendered are subject to the further approval and certification of the customers or their designated consultants. Payments are made to Concord or Bond based on the certified billings according to the payment terms mutually agreed between the customers and Concord or Bond. Certain amounts are retained by the customer and payable to Concord and Bond upon satisfaction of final quality inspection or at the end of the warranty period. The retained amounts which were recorded as accounts receivable were $9,653, $10,380 and $10,848 for the three years ended June 30, 2014, 2015 and 2016, respectively. Prepayments received are recorded as deferred revenue. The deferred revenue will be recognized as revenue under the percentage of completion method along with the progress of a contract. If no prepayment is received by the Company, revenue will be recognized through costs and estimated earnings in excess of billings.

 

The Company does not require collateral from its customers. Based on the prevailing collection practices in China, it is a reasonable expectation for the enterprises in the automation industry to take over one year to collect the accounts receivable in full.

 

The Company does not charge interest for late payments by its customers. The Company periodically reviews the status of contracts and decides how much of an allowance for doubtful accounts should be made based on factors surrounding the credit risk of customers and historical experience. The Company sets up a doubtful account for a customer based on the aging of the outstanding amount as well as the customer’s credit worthiness.

 

Goodwill

 

Goodwill represents the excess of the purchase price over the estimated fair value of net tangible and identifiable intangible assets acquired. The Company’s goodwill outstanding at June 30, 2016 was related to the acquisition of Concord and Bond. In accordance with ASC 350, Intangibles, Goodwill and Other (“ASC 350”), goodwill is not amortized, but rather is tested for impairment at least annually or more frequently if there are indicators of impairment present.

 

Goodwill is tested for impairment on June 30 in each year. The Company performs a qualitative assessment to determine if it is more likely than not that the fair value of each identified reporting unit is less than its carrying amount. If this is the case, the Company is not required to calculate the fair value of its reporting unit(s) and perform the two-step impairment test. However, if the Company concludes otherwise, the first step of the two-step impairment test is performed by comparing the carrying value of its reporting unit to its fair value. If the carrying value of the reporting unit is greater than its fair value, the second step is performed, where the implied fair value of goodwill is compared to its carrying value. The Company recognizes an impairment charge for the amount by which the carrying amount of goodwill exceeds its implied fair value.

 

All of the Company’s goodwill is allocated to the mechanical and electrical  solutions segment for which $25,111 and $36,589 is allocated to the Concord and Bond reporting units, respectively.

 

For the year ended June 30, 2015, the Company recorded an impairment charge of $1,855 for Concord. For the year ended June 30, 2016, the Company engaged an independent third-party appraiser to assist with determining the fair value of the Concord reporting unit by using an income approach, particularly, the discounted cash flow approach. In performing the step one impairment test, the Company estimated the fair value of Concord to be $44,323, which represented headroom of $4,608 or 11.6% compared to the carrying amount of $39,715. As the fair value of Concord exceeded it carrying amount, the Company concluded there was no impairment of Concord’s goodwill as of June 30, 2016.

 

Estimating the fair value of Concord requires the Company to make assumptions and estimates regarding its future plans, market share, industry and economic conditions of the various geographical areas in which it operates which includes Singapore, Malaysia and the Middle East. In applying the discounted cash flow approach, key assumptions include the amount and timing of future expected cash flows, terminal value growth rates and appropriate discount rates. The Company estimates future expected cash flows for each geographical area in which it operates and calculates the net present value of those estimated cash flows using risk adjusted discount rates ranging from 13.5% to 16.4% and a terminal value growth rate was 2%. If the discount rates adopted increased or decreased by 1.0%, the fair value of Concord would decrease or increase by $3,018 and $3,527, respectively. If the terminal value growth rates adopted increased or decreased by 1.0%, the fair value of Concord would increase or decrease by $1,871 and $1,611, respectively. 

 

There are uncertainties surrounding the amount and timing of future expected cash flows as they may be impacted by negative events such as a slowdown in the mechanical and electrical engineering sector, deteriorating economic conditions in the geographical areas Concord operates in, political, economic and social uncertainties in the Middle East, increasing competitive pressures and fewer than expected mechanical and electrical solution contracts awarded to Concord. These events can negatively impact demand for Concord’s services and result in actual future cash flows being less than forecasted or delays in the timing of when those cash flows are expected to be realized. Further, the timing of when actual future cash flows are received could differ from the Company’s estimates, which are based on historical trends and does not factor in unexpected delays in project commencement or execution.

 

Impairment of long-lived assets other than goodwill

 

The Company evaluates its long-lived assets or asset group including acquired intangibles with finite lives for impairment whenever events or changes in circumstances (such as a significant adverse change to market conditions that will impact the future use of the assets) indicate that the carrying amount of a group of long-lived assets may not be fully recoverable. When these events occur, the Company evaluates the impairment by comparing the carrying amount of the assets to future undiscounted cash flows expected to result from the use of the assets and their eventual disposition. If the sum of the expected undiscounted cash flows is less than the carrying amount of the assets, the Company recognizes an impairment loss based on the excess of the carrying amount of the asset group over its fair value, generally based upon discounted cash flows or quoted market prices.

 

There was no impairment loss for the periods presented.

 

 48 

 

 

Income taxes

 

The Company follows the liability method of accounting for income taxes. Under this method, deferred tax assets and liabilities are determined based on the differences between the financial reporting and tax bases of assets and liabilities using enacted tax rates that will be in effect in the period in which the differences are expected to reverse. The Company records a valuation allowance to offset deferred tax assets if based on the weight of available evidence, it is more-likely-than-not that some portion, or all, of the deferred tax assets will not be realized. The effect on deferred taxes of a change in tax rate is recognized in tax expense in the period that includes the enactment date of the change in tax rate.

 

The Company adopted ASC 740, Income Taxes (“ASC 740”), which clarifies the accounting and disclosure for uncertainty in income taxes. Interests and penalties arising from underpayment of income taxes shall be computed in accordance with the related tax laws. The amount of interest expense is computed by applying the applicable statutory rate of interest to the difference between the tax position recognized and the amount previously taken or expected to be taken in a tax return. Interests and penalties recognized in accordance with ASC 740 are classified in the financial statements as a component of income tax expense. In accordance with the provisions of ASC 740, the Company recognizes in its financial statements the impact of a tax position if a tax return position or future tax position is “more likely than not” to prevail based on the facts and technical merits of the position. Tax positions that meet the “more likely than not” recognition threshold are measured at the largest amount of tax benefit that has a greater than fifty percent likelihood of being realized upon settlement. The Company’s estimated liability for unrecognized tax positions which is included in the accrued liabilities is periodically assessed for adequacy and may be affected by changing interpretations of laws, rulings by tax authorities, changes and/or developments with respect to tax audits, and expiration of the statute of limitations. The outcome for a particular audit cannot be determined with certainty prior to the conclusion of the audit and, in some cases, appeal or litigation process. The actual benefits ultimately realized may differ from the Company’s estimates. As each audit is concluded, adjustments, if any, are recorded in the Company’s financial statements. Additionally, in future periods, changes in facts, circumstances, and new information may require the Company to adjust the recognition and measurement estimates with regard to individual tax positions. Changes in recognition and measurement estimates are recognized in the period in which the changes occur.

 

Share-based compensation

 

The Company accounts for share-based compensation in accordance with ASC 718, Compensation-Stock Compensation (“ASC 718”). The Company recognizes compensation cost for an award with only service conditions that has a graded vesting schedule on a straight-line basis over the requisite service period for the entire award. The compensation cost for each vesting tranche in an award subject to performance vesting is recognized ratably from the service inception date to the vesting date for each tranche. To the extent the required service and performance conditions are not met resulting in the forfeiture of the share-based awards, previously recognized compensation expense relating to those awards are reversed. ASC 718 requires forfeitures to be estimated at the time of grant and revised, if necessary, in a subsequent period if actual forfeitures differ from initial estimates.

 

For share-based awards that are subject to performance-based vesting conditions in addition to time-based vesting, the Company recognizes the estimated fair value of performance-based awards, net of estimated forfeitures, as share-based compensation expense over the vesting period based upon the Company’s determination of whether it is probable that the performance-based criteria will be achieved. At each reporting period, the Company reassesses the probability of achieving the performance-based criteria. Determining whether the performance-based criteria will be achieved involves judgment, and the estimate of share-based compensation expense may be revised periodically based on changes in the probability of achieving the performance-based criteria. Revisions are reflected in the period in which the estimate is changed. If the performance-based criteria are not met, no share-based compensation expense is recognized, and, to the extent share-based compensation expense was previously recognized, such share-based compensation expense is reversed.

 

Fair value measurements

 

The Company has adopted ASC 820, Fair Value Measurements and Disclosures (“ASC 820”), which defines fair value, establishes a framework for measuring fair value in GAAP, and expands disclosures about fair value measurements. It does not require any new fair value measurements, but provides guidance on how to measure fair value by providing a fair value hierarchy used to classify the source of the information. It establishes a three-level valuation hierarchy of valuation techniques based on observable and unobservable inputs, which may be used to measure fair value and include the following:

 

 49 

 

 

Level 1 - Quoted prices in active markets for identical assets or liabilities.
Level 2 - Inputs other than Level 1 that are observable, either directly or indirectly, such as quoted prices for similar assets or liabilities; quoted prices in markets that are not active; or other inputs that are observable or can be corroborated by observable market data for substantially the full term of the assets or liabilities.
Level 3 - Unobservable inputs that are supported by little or no market activity and that are significant to the fair value of the assets or liabilities.

 

Classification within the hierarchy is determined based on the lowest level of input that is significant to the fair value measurement.

 

ASC 820 describes three main approaches to measuring the fair value of assets and liabilities: (1) market approach; (2) income approach and (3) cost approach. The market approach uses prices and other relevant information generated from market transactions involving identical or comparable assets or liabilities. The income approach uses valuation techniques to convert future amounts to a single present value amount. The measurement is based on the value indicated by current market expectations about those future amounts. The cost approach is based on the amount that would currently be required to replace an asset.

 

Recent Accounting Pronouncements 

 

In January 2015, FASB issued ASU No. 2015-01, Income Statement—Extraordinary and Unusual Items (Subtopic 225-20): Simplifying Income Statement Presentation by Eliminating the Concept of Extraordinary Items (“ASU 2015-01”), this update eliminates from GAAP the concept of extraordinary items. Subtopic 225-20, Income Statement—Extraordinary and Unusual Items, required that an entity separately classify, present, and disclose extraordinary events and transactions. The amendments in ASU 2015-01 are effective for fiscal years, and interim periods within those fiscal years, beginning after December 15, 2015. Early adoption is permitted provided that the guidance is applied from the beginning of the fiscal year of adoption. The Company will adopt ASU No. 2015-01 on July 1, 2016, and does not expect the adoption of this update to have a material effect on the consolidated financial statements.

 

In February 2015, the FASB issued ASU No. 2015-02, Consolidation (Topic 810): Amendments to the Consolidation Analysis (“ASU 2015-02”). ASU No. 2015-02 focuses on the consolidation evaluation for reporting organizations that are required to evaluate whether they should consolidate certain legal entities. ASU No. 2015-02 simplifies consolidation accounting by reducing the number of consolidation models from four to two. In addition, the new standard simplifies the FASB Accounting Standards Codification and improves current guidance by: (i) placing more emphasis on risk of loss when determining a controlling financial interest; (ii) reducing the frequency of the application of related-party guidance when determining a controlling financial interest in variable interest entities (“VIEs”); (iii) changing consolidation conclusion for public and private companies in several industries that typically make use of limited partnerships or VIEs. ASU No. 2015-02 is effective for periods beginning after December 15, 2015. Early adoption is permitted, including adoption in an interim period. The Company will adopt ASU No. 2015-02 on July 1, 2016, and does not expect the adoption of this update to have a material effect on the consolidated financial statements.

 

In April 2015, FASB issued ASU No. 2015-03, Simplifying the Presentation of Debt Issuance Costs (“ASU 2015-03”). The amendments in this update require that debt issuance costs related to a recognized debt liability be presented in the balance sheet as a direct deduction from the carrying amount of that debt liability, consistent with debt discounts. The recognition and measurement guidance for debt issuance costs are not affected by the amendments in this update. An entity should apply the new guidance on a retrospective basis, wherein the balance sheet of each individual period presented should be adjusted to reflect the period-specific effects of applying the new guidance. Upon transition, an entity is required to comply with the applicable disclosures for a change in an accounting principle. These disclosures include the nature of and reason for the change in accounting principle, the transition method, a description of the prior-period information that has been retrospectively adjusted, and the effect of the change on the financial statement line items (that is, debt issuance cost asset and the debt liability). For public business entities, the amendments in ASU No. 2015-03 are effective for financial statements issued for fiscal years beginning after December 15, 2015, and interim periods within those fiscal years. Early adoption of the amendments in ASU 2015-03 is permitted for financial statements that have not been previously issued. The Company has early adopted ASU 2015-03 on a retrospective basis. There were no prior-period adjustments made to the consolidated financial statements for the years ended June 30, 2014, 2015 and 2016, as there were no debt issuance costs incurred. In addition, the impact on current fiscal year’s consolidated financial statements was immaterial.

 

 50 

 

 

In July 2015, FASB issued ASU No. 2015-11, Simplifying the Measurement of Inventory (“ASU 2015-11”). The amendments in ASU 2015-11 do not apply to inventory that is measured using last-in, first-out (LIFO) or the retail inventory method. The amendments apply to all other inventory, which includes inventory that is measured using first-in, first-out (FIFO) or average cost. An entity should measure inventory within the scope of ASU 2015-11 at the lower of cost and net realizable value. Net realizable value is the estimated selling prices in the ordinary course of business, less reasonably predictable costs of completion, disposal, and transportation. Subsequent measurement is unchanged for inventory measured using LIFO or the retail inventory method. For public business entities, the amendments in ASU 2015-11 are effective for fiscal years beginning after December 15, 2016, including interim periods within those fiscal years. The Company will adopt ASU 2015-11 on July 1, 2016, and does not expect the adoption of this update to have a material effect on the consolidated financial statements.

 

In August 2015, the FASB issued Accounting Standards Update 2015-14, which defers the effective date of ASU 2014-09 Revenue from Contracts with Customers (Topic 606) (" ASU 2014-09") one year, and would allow entities the option to early adopt the new revenue standard as of the original effective date. Issued in May 2014, ASU 2014-09 provided guidance on revenue recognition on contracts with customers to transfer goods or services or on contracts for the transfer of nonfinancial assets. ASU 2014-09 requires that revenue recognition on contracts with customers depict the transfer of promised goods or services to customers in an amount that reflects the consideration to which the entity expects to be entitled in exchange for those goods or services. For public companies, ASU 2014-09 would have been effective for fiscal years, and interim periods within those years, beginning after December 15, 2017. The standard provided for either the retrospective or cumulative effect transition method. The Company is currently assessing the impact of the adoption of ASU 2014-09 will have on its consolidated financial statements, if any.

 

In September 2015, the FASB issued ASU No. 2015-16 (“ASU 2015-16”), Business Combinations (Topic 805) Simplifying the Accounting for Measurement – Period Adjustments. ASU 2015-16 requires the acquirer to recognize adjustments to provisional amounts that are identified during the measurement period in the reporting period in which the adjustment amount is determined. The acquirer is required to also record, in the same period’s financial statements, the effect on earnings of changes in depreciation, amortization, or other income effects, if any, as a result of the change to the provisional amounts, calculated as if the accounting had been completed at the acquisition date. In addition, an entity is required to present separately on the face of the income statement or disclose in the notes to the financial statements the portion of the amount recorded in current-period earnings by line item that would have been recorded in previous reporting periods if the adjustment to the provisional amounts had been recognized as of the acquisition date. For public business entities, ASU 2015-16 is effective for fiscal years beginning after December 15, 2015. Early adoption is permitted. The Company will adopt ASU 2015-16 on July 1, 2016, and does not expect the adoption of this update to have a material effect on the consolidated financial statements.

 

In November 2015, the FASB issued ASU No. 2015-17 (“ASU 2015-17”), Income Taxes (Topic 740): Balance Sheet Classification of Deferred Taxes. ASU 2015-17 simplifies the presentation of deferred income taxes by eliminating the separate classification of deferred income tax liabilities and assets into current and noncurrent amounts in the consolidated balance sheet. The amendments in the update require that all deferred tax liabilities and assets be classified as noncurrent in the consolidated balance sheet. The amendments in this update are effective for fiscal years beginning after December 15, 2016, and interim periods therein and may be applied either prospectively or retrospectively to all periods presented. Early adoption is permitted. The Company will adopt ASU 2015-17 on July 1, 2017, and does not expect this adoption of this update to have a material effect on the consolidated financial statements.

 

In February 2016, the FASB issued ASU No. 2016-02 (“ASU 2016-02”), Leases. ASU 2016-02 specifies the accounting for leases. For operating leases, ASU 2016-02 requires a lessee to recognize a right-of-use asset and a lease liability, initially measured at the present value of the lease payments, in its balance sheet. The standard also requires a lessee to recognize a single lease cost, calculated so that the cost of the lease is allocated over the lease term, on a generally straight-line basis. ASU 2016-02 is effective for public companies for annual reporting periods, and interim periods within those years beginning after December 15, 2018. Early adoption is permitted. The Company is currently evaluating the impact of adopting this standard on its consolidated financial statements.

 

 51 

 

 

On March 30, 2016, the FASB issued ASU 2016-09, Compensation - Stock Compensation: Improvements to Employee Share-Based Payment Accounting (“ASU 2016-09”), which relates to the accounting for employee share-based payments. This standard addresses several aspects of the accounting for share-based payment award transactions, including: (a) income tax consequences; (b) classification of awards as either equity or liabilities; and (c) classification on the statement of cash flows. This standard will be effective for fiscal years beginning after December 15, 2016, including interim periods within those fiscal years. The new standard will be effective for the Company for the fiscal year beginning July 1, 2017. Early adoption is permitted. The Company is in the process of evaluating the impact of this accounting standard on its consolidated financial statements, but does not expect the impact of adoption to be material.

 

In August 2016, the Financial Accounting Standards Board (FASB) issued Accounting Standards Update (ASU) 2016-15, “Statement of Cash Flows (Topic 230): Classification of Certain Cash Receipts and Cash Payments.” This new standard will make eight targeted changes to how cash receipts and cash payments are presented and classified in the statement of cash flows. The new standard is effective for fiscal years beginning after December 15, 2017, which means that it will be effective for us in the first quarter of our fiscal year beginning August 1, 2018. The new standard will require adoption on a retrospective basis unless it is impracticable to apply, in which case we would be required to apply the amendments prospectively as of the earliest date practicable. The Company is currently evaluating the impact of our pending adoption of ASU 2016-15 on our consolidated financial statements.

 

A.Operating Results

 

The following are some financial highlights for the fiscal year ended June 30, 2016:

 

·Total assets increased by approximately $20.5 million, from approximately $983.7 million as of June 30, 2015, to approximately $1,004.2 million as of June 30, 2016. The increase was mainly due to an increase of approximately $21.3 million in cash and cash equivalents.

 

·Cash and cash equivalents increased by $21.3 million, from approximately $207.8 million as of June 30, 2015, to approximately $229.1 million as of June 30, 2016. The increase was mainly due to $46.7 million cash generated from operating activities.

 

·Accounts receivable at June 30, 2016 were approximately $237.2 million, a decrease of approximately $15.3 million, or 6.1%, compared to approximately $252.5 million at June 30, 2015. The decrease was mainly due to the fact that the Company more successfully collected its receivables.

 

 52 

 

 

·Cost and estimated earnings in excess of billings as of June 30, 2016, were approximately $189.9 million compared to approximately $165.3 million as of June 30, 2015, representing an increase of approximately $24.6 million, or 14.9%. The cost and estimated earnings in excess of billings were accounted for based on the difference between percentages of completion and progress billings. Different contracts have different billing arrangements, and consequently result in different cost and estimated earnings in excess of billings. The higher or lower balance of cost and estimated earnings in excess of billings as of the balance sheet date was due to the different contracts mix with different billing arrangements.

 

·Inventory increased by approximately $1.7 million, from approximately $34.7 million as of June 30, 2015, to approximately $36.4 million as of June 30, 2016. 

 

·Property, plant and equipment and prepaid land leases decreased by approximately $1.2 million, from approximately $91.9 million as of June 30, 2015, to approximately $90.7 million as of June 30, 2016.

 

·Investments in equity investees increased by approximately $6.2 million, from $12.5 million as of June 30, 2015, to approximately $18.7 million as of June 30, 2016. The increase was mainly due to gains realized from equity investees.

 

·Total liabilities decreased by approximately $76.8 million or 19.3%, from approximately $398.3 million at June 30, 2015, to approximately $321.5 million as of June 30, 2016. The decrease in liabilities was mainly due to a decrease of approximately $56.6 million in deferred revenue, a decrease of approximately $15.1 million in acquisition-related contingent payment, and a decrease of approximately $13.2 million in short-term bank loans; all of which were partially offset by the increase of accrued liabilities of approximately $13.1 million.

 

·Short-term bank loans decreased by approximately $13.2 million, from approximately $16.3 million at June 30, 2015, to $3.1 million at June 30, 2016. The decrease was mainly due to reduced need of short-term financing as a result of increased cash inflow generated from operating activities during fiscal 2016.

 

·Accounts payable increased by approximately $1.5 million, or 1.4% from approximately $105.3 million at June 30, 2015, to $106.8 million at June 30, 2016.

 

·Deferred revenue decreased by approximately $56.6 million, or 40.8%, from approximately $138.6 million at June 30, 2015, to approximately $82.0 million at June 30, 2016. The decrease was mainly due to part of deferred revenue converted into revenues during fiscal year 2016.

 

·Deferred tax assets were $8.9 million as of June 30, 2016. Based on the Company’s historical operating results and order backlog, the Company believes that it is more than likely that the deferred tax assets net of valuation allowance would be realized.

 

Comparison of Fiscal Years Ended June 30, 2016 and 2015

 

Revenues: For the fiscal year ended June 30, 2016, total revenues amounted to approximately $544.3 million, an increase of approximately $12.9 million, compared to approximately $531.4 million for the prior fiscal year, representing an increase of 2.4%.

 

Integrated contract revenue accounted for approximately $477.8 million of total revenues, a decrease of approximately $3.2 million or 0.7%, compared to approximately $481.0 million for the prior fiscal year. The decrease in integrated revenues was mainly composed of a decrease of approximately $40.0 million or 21.3% in industrial automation projects and a decrease of approximately $14.2 million or 13.0% in mechanical and electrical solutions business. The revenue decrease was partially offset by an increase of $51.0 million or 27.7% in rail transportation.

 

 53 

 

 

Approximately $54.5 million of total revenues was generated from product sales, an increase of approximately $14.7 million, or 36.9% compared to approximately $39.8 million in product sales revenue for the prior year. Product sales revenue depends on overall demand for the Company’s spare parts for customers’ maintenance and replacement purposes.

 

Approximately $12.0 million of total revenue was generated from service rendered, an increase of $1.4 million or 13.2% compared to $10.6 million of last year.

 

The Company’s total revenue by segments was as follows:

 

(In USD millions)
   Fiscal year ended June 30, 
   2015   2016 
   $   % to Total Revenue   $   % to Total Revenue 
Industrial Automation   213.3    40.1%   182.9    33.6%
Rail Transportation   193.3    36.4%   240.3    44.2%
Mechanical and Electrical Solution   110.0    20.7%   95.3    17.5%
Miscellaneous   14.8    2.8%   25.8    4.7%
Total   531.4    100.0%   544.3    100.0%

 

Integrated Contract Revenue Backlog: An important measure of the stability and growth of the Company’s business is the size of its integrated contract backlog, which represents the total amount of unrecognized integrated contract revenue associated with existing contracts. Our integrated contract backlog as of June 30, 2016 amounted to approximately $527.2 million, representing a decrease of approximately $41.2 million, or 7.3%, compared to approximately $568.5 million as of June 30, 2015.

 

Of the total integrated contract backlog as of June 30, 2016, the unrecognized revenue associated with new contracts signed in the fiscal year 2016 was approximately $284.2 million and the amount brought forward from prior periods was approximately $243.0 million, comparing to the total backlog as of June 30, 2015 of approximately $280.5 million from new contracts signed in fiscal year 2015, and approximately $288.1 million from contracts carried forward from prior year.

 

Cost of revenues: Mirroring the categories of revenues the cost of revenues can also be divided into three components including cost of integrated contracts, cost of products sold and cost of service rendered. For the fiscal year ended June 30, 2016, the total cost of revenues amounted to approximately $338.6 million, an increase of approximately $21.6 million, or 6.8%, compared to approximately $317.0 million for the prior fiscal year. The increase was due to an approximate $10.2 million increase in the cost of integrated contracts, and an increase of approximately $11.5 million or 91.5% in the cost of products.

 

The cost of integrated contract revenue consists primarily of three components: cost of equipment and materials, labor costs and other manufacturing expenses including but not limited to detecting expense, technology service fee, all of which incurred during the designing, building and delivering customized automation solutions process to customers. For the fiscal year ended June 30, 2016, the total cost of integrated contracts was approximately $310.5 million, compared to approximately $300.3 million for the prior fiscal year, representing an increase of approximately $10.2 million, or 3.4%.  The increase was primarily due to an increase of approximately $8.2 million in cost of equipment and materials, an increase of approximately $1.0 million in other manufacturing expenses, and an increase of approximately $1.0 million in labor cost. Of the total cost of integrated contract revenue for the fiscal year 2016, cost of equipment and materials accounted for approximately $202.8 million, compared to approximately $194.6 million for the prior fiscal year; labor cost accounted for approximately $71.6 million, compared to approximately $70.6 million for the prior fiscal year; and other manufacturing expenses accounted for approximately $36.2 million, compared to approximately $35.1 million for the prior fiscal year. Of the total integrated contract revenue for the fiscal year 2016, cost of equipment and materials accounted for 37.2%, compared to 36.6% for the prior fiscal year; labor cost accounted for 13.2%, compared to 13.3% for the prior fiscal year; and other manufacturing expenses accounted for 6.6%, compared to 6.6% for the prior fiscal year. The cost components of integrated contracts were determined and varied according to requirements of different customers.

 

 54 

 

 

Sales of products represent sales of spare parts (either company manufactured or purchased from outside vendors) to customers for maintenance and replacement purposes. Given the fact that the products purchased from outside vendors have different functions and capabilities from our self-made products, we decide whether to purchase or manufacture the necessary products based on the needs and preferences of different customers while considering the efficiency factor. Therefore, as a percentage of the cost of products sold, the self-made products and purchased products have varied significantly from time to time. The cost of products sold for the fiscal year ended June 30, 2016 was approximately $24.0 million, an increase of approximately $11.5 million, compared to approximately $12.5 million for the prior fiscal year.

 

The majority of the cost of the service revenue is labor cost. Our employees spend time and incur expenses while they are with the customers. From time to time, materials costs related to the service are incurred, especially for providing extended warranty services. The cost of service revenue for fiscal year ended June 30, 2016 was approximately $4.0 million, stayed at about the same level, compared to approximately $4.1 million for the prior fiscal year.

 

Gross margin: For the fiscal year ended June 30, 2016, as a percentage of total revenues, the overall gross margin was 37.8%, compared to 40.3% for the prior fiscal year. The gross margin for integrated contracts was 35.0% for the year ended June 30, 2016, compared to 37.6% for the prior year. The decrease in gross margin for integrated contracts was mainly due to our different sales mix during the fiscal year 2016. The gross margin for products sold was 56.0% for the fiscal year ended June 30, 2016, compared to 68.4% for the prior fiscal year. The gross margin for service provided was 66.4% for the fiscal year ended June 30, 2016, compared to 61.4% for the prior fiscal year.

 

Selling expenses: Selling expenses mainly consist of compensation, traveling and administrative expenses related to marketing, sales and promotion activities incurred by the Company’s marketing departments. Selling expenses were approximately $25.6 million for the fiscal year ended June 30, 2016, a decrease of 2.7%, or approximately $0.7 million, compared to approximately $26.3 million for the prior fiscal year. As a percentage of total revenues, selling expenses accounted for 4.7% and 4.9% for the fiscal year ended June 30, 2016 and 2015, respectively. The Company has established guidelines specifically tailored for different industries and regions to monitor and evaluate sales performance, and to control selling expenses.

 

General and administrative expenses: General and administrative expenses mainly include compensation, traveling and other administrative expenses of non-sales-related departments, such as the finance department, information systems department and human resources department. General and administrative expenses amounted to approximately $45.8 million for the fiscal year ended June 30, 2016, representing a decrease of approximately $5.0 million, or 9.8%, compared to approximately $50.8 million for the prior fiscal year. The decrease was mainly due to a decrease of $6.5 million in bad debt provision. As a percentage of total revenues, general and administrative expenses were 8.4% and 9.6% for the fiscal years ended June 30, 2016 and 2015, respectively.

 

Research and development expenses: Research and development expenses represent mostly employee compensation, materials consumed and experiment expenses related to specific new product research and development, as well as any expenses incurred for basic research on advanced technologies. For the fiscal year ended June 30, 2016, research and development expenses were approximately $36.6 million, representing an approximately $0.8 million, or 2.2%, compared to approximately $35.8 million for the prior fiscal year. As a percentage of total revenues, research and development expenses were 6.7% and 6.7 % for the fiscal years ended June 30, 2016 and 2015, respectively.

 

VAT refunds and government subsidies: The state tax bureaus in China provide refunds out of the value added tax (“VAT”) they collect in order to encourage the research and development efforts made by certain qualified enterprises.  Some of our subsidiaries in China received such refunds. All VAT refunds, that have no further conditions to be met, are recognized in the statements of comprehensive income when cash or approval from the tax bureaus is received. For the fiscal year ended June 30, 2016, VAT refunds were approximately $20.0 million, compared to approximately $25.5 million for the prior fiscal year, decreasing by approximately $5.5 million, or 21.6%. As a percentage of total revenues, VAT refunds were 3.7% and 4.8% for the fiscal years ended June 30, 2016 and 2015, respectively.

 

 55 

 

 

The local governments in China also provide financial subsidies to encourage research and development efforts made by certain qualified enterprises. Some of our subsidiaries received such subsidies. For the government subsidies that have no further conditions to be met, the funds received are recognized in the statements of comprehensive income; for the subsidies that have certain operating conditions yet to be met, the fund received are recorded as liabilities and will be released to income when the conditions are met. Subsidy income from the government amounted to approximately $2.9 million and $4.9 million for the fiscal years ended June 30, 2016 and 2015, respectively, a decrease of approximately $2.0 million, or 40.8%.

 

Income from operations: Income from operations decreased by approximately $9.5 million, from approximately $130.1 million for the fiscal year ended June 30, 2015 to approximately $120.6 million for the fiscal year ended June 30, 2016. The decrease was mainly due to the decrease of $8.7 million in the gross profit.

 

Interest income: For the fiscal year ended June 30, 2016, interest income increased by approximately $2.2 million, or 59.5% from approximately $3.7 million for the prior year, to approximately $5.9 million for the current period. As a percentage of total revenue, interest income accounted for 1.1% and 0.7% for the fiscal years ended June 30, 2016 and 2015, respectively. The interest income was mainly earned from time deposits with maturities over three months.

 

Interest expenses: For the fiscal year ended June 30, 2016, interest expenses decreased by approximately $0.4 million, or 22.2% from approximately $1.8 million for the prior year, to approximately $1.4 million for the current period. As a percentage of total revenue, interest expenses accounted for 0.3% and 0.3% for the fiscal years ended June 30, 2016 and 2015, respectively. The interest expenses were incurred by the short-term and long-term loan/bond we had.

 

Other income (expenses), net: For the fiscal year ended June 30, 2016, the other income (expenses), net increased by approximately $1.5 million from approximately $2.6 million for the prior year, to approximately $4.1 million for the current period. The increase was mainly due to the fluctuation of fair value of the contingent consideration related to the acquisition of Bond. We recorded approximately $1.7 million gain for current year as compared to approximately $0.4 million gain from the prior fiscal year.

 

Income tax expenses: For the year ended June 30, 2016, the Company’s income tax expense was approximately $14.2 million for financial reporting purposes, a decrease of approximately $11.8 million, as compared to $26.0 million for the prior year. According to the Notification on Preferential Enterprise Income Tax of Software and Integrated Circuit Industry, Caishui [2016] No. 49, which was issued in May 2016 by the China SAT and the MOF, Beijing Hollysys and Hangzhou Hollysys satisfied the definitions of Key Software Enterprise, and applied for a preferential tax rate of 10% effective for the year from January 1, 2015 to December 31, 2015. As a result, the Company recorded a tax benefit of $7.0 million during the fourth quarter of fiscal 2016. In addition, a $3.1 million income tax expense was accrued and withheld for the expected profits distribution from PRC to overseas. The remaining retained earnings of the Company’s PRC entities are expected to be reinvested for its operations. Excluding the impact of the abovementioned tax benefit and withholding tax expenses, the effective tax rate for the current year is 13.2%.

 

Net income attributable to noncontrolling interests: The noncontrolling interests of the Company include noncontrolling shareholders’ interests in each subsidiary. For fiscal 2016, the noncontrolling interests are the ownership interests of 49% in Hollycon, 1% in Hollycon Italy, and 5% in CECL. The net income attributable to noncontrolling interests for the fiscal year ended June 30, 2016 was approximately $5.0 million, an increase of approximately $2.3 million, from approximately $2.7 million for the prior year.

 

 56 

 

 

Net income and earnings per share attributable to Hollysys: For the fiscal year ended June 30, 2016, net income attributable to Hollysys amounted to approximately $118.5 million, representing an increase of approximately $22.0 million, as compared to approximately $96.5 million for the prior year. The basic and diluted earnings per share were $2.00 and $1.97 for the year ended June 30, 2016, as compared to $1.65 and $1.61 for the prior year, representing an increase of $0.35 and $0.36, respectively. The increase was primarily due to the higher net income attributable to Hollysys compared to fiscal 2016.

 

Comparison of Fiscal Years Ended June 30, 2015 and 2014

 

Revenues: For the fiscal year ended June 30, 2015, total revenues amounted to approximately $531.4 million, an increase of approximately $10.0 million, compared to approximately $521.3 million for the prior fiscal year, representing an increase of 1.9%.

 

Integrated contract revenue accounted for approximately $481.0 million of total revenues, an increase of approximately $2.7 million or 0.6%, compared to approximately $478.3 million for the prior fiscal year. The increase in integrated revenues was mainly attributable to an increase of approximately $10.9 million or 6.3% in rail transportation, and an increase of approximately $3.0 million or 2.8% in mechanical and electrical solutions business. The revenue increase was offset by a decrease of $11.0 million or 5.5% in industrial automation projects.

 

Approximately $39.8 million of total revenues was generated from product sales, an increase of approximately $7.8 million, or 24.6%, compared to approximately $31.9 million in product revenue for the prior year. Product revenue depends on overall demand for the Company’s spare parts for customers’ maintenance and replacement purposes.

 

Approximately $10.6 million of total revenue was generated from service rendered, a slightly decrease of $0.5 million compared to $11.1 million of last year.

 

The Company’s total revenue by segments was as follows:

 

(In USD millions)
   Fiscal year ended June 30, 
   2014   2015 
   $   % to Total Revenue   $   % to Total Revenue 
Industrial Automation   224.4    43.0%   213.3    40.1%
Rail Transportation   178.1    34.2%   193.3    36.4%
Mechanical and Electrical Solution   108.8    20.9%   110.0    20.7%
Miscellaneous   10.0    1.9%   14.8    2.8%
Total   521.3    100.0%   531.4    100.0%

 

Integrated Contract Revenue Backlog: An important measure of the stability and growth of the Company’s business is the size of its integrated contract backlog, which represents the total amount of unrecognized integrated contract revenue associated with existing contracts. Our integrated contract backlog as of June 30, 2015, amounted to approximately $568.6 million, representing an increase of approximately $13.5 million, or 2.4%, compared to approximately $555.1 million as of June 30, 2014.

 

Of the total integrated contract backlog as of June 30, 2015, the unrecognized revenue associated with new contracts signed in the fiscal year 2015 was approximately $280.5 million and the amount brought forward from prior periods was approximately $288.1 million, comparing to the total backlog as of June 30, 2014 of approximately $257.5 million from new contracts signed in fiscal year 2014, and approximately $297.6 million from contracts carried forward from prior year.

 

Cost of revenues: Mirroring the categories of revenues the cost of revenues can also be divided into three components including cost of integrated contracts, cost of products sold and cost of service rendered. For the fiscal year ended June 30, 2015, the total cost of revenues amounted to approximately $317.0 million, a decrease of approximately $28.7 million, or 8.3%, compared to approximately $345.7 million for the prior fiscal year. The decrease was due to an approximate $29.7 million decrease in the cost of integrated contracts.

 

 57 

 

 

The cost of integrated contract revenue consists primarily of three components: cost of equipment and materials, labor costs and other manufacturing expenses including but not limited to detecting expense, technology service fee, all of which incurred during the designing, building and delivering customized automation solutions process to customers. For the fiscal year ended June 30, 2015, the total cost of integrated contracts was approximately $300.3 million, compared to approximately $330.0 million for the prior fiscal year, representing a decrease of approximately $29.7 million, or 9.0%.  The decrease was primarily due to a decrease of approximately $38.0 million in cost of equipment and materials, which was partially offset by an increase of approximately $14.4 million in labor cost, and a decrease of approximately $6.2 million in other manufacturing expenses. Of the total cost of integrated contract revenue for the fiscal year 2015, cost of equipment and materials accounted for approximately $194.6 million, compared to approximately $232.5 million for the prior fiscal year; labor cost accounted for approximately $70.6 million, compared to approximately $56.2 million for the prior fiscal year; and other manufacturing expenses accounted for approximately $35.1 million, compared to approximately $41.3 million for the prior fiscal year. Of the total integrated contract revenue for the fiscal year 2015, cost of equipment and materials accounted for 36.6%, compared to 48.2% for the prior fiscal year; labor cost accounted for 13.3%, compared to 11.6% for the prior fiscal year; and other manufacturing expenses accounted for 6.6%, compared to 8.6% for the prior fiscal year. The cost components of integrated contracts were determined and varied according to requirements of different customers.

 

Sales of products represent sales of spare parts (either company manufactured or purchased from outside vendors) to customers for maintenance and replacement purposes. Given the fact that the products purchased from outside vendors have different functions and capabilities from our self-made products, we decide whether to purchase or manufacture the necessary products based on the needs and preferences of different customers while considering the efficiency factor. Therefore, as a percentage of the cost of products sold, the self-made products and purchased products have varied significantly from time to time. The cost of products sold for the fiscal year ended June 30, 2015 was approximately $12.5 million, an increase of approximately $1.0 million, compared to approximately $11.6 million for the prior fiscal year.

 

The majority of the cost of the service revenue is labor cost. Our employees spend time and incur expenses while they are with the customers. From time to time, materials costs related to the service are incurred, especially for providing extended warranty services. The cost of service revenue for fiscal year ended June 30, 2015 was approximately $4.1 million, stayed at about the same level, compared to approximately $4.1 million for the prior fiscal year.

 

Gross margin: For the fiscal year ended June 30, 2015, as a percentage of total revenues, the overall gross margin was 40.3%, compared to 33.7% for the prior fiscal year. The gross margin for integrated contracts was 37.6% for the year ended June 30, 2015, compared to 31.0% for the prior year. The increase in gross margin for integrated contracts was mainly due to our different sales mix during the fiscal year 2015. The gross margin for products sold was 68.4% for the fiscal year ended June 30, 2015, compared to 63.7% for the prior fiscal year. The gross margin for service provided was 61.4% for the fiscal year ended June 30, 2015, compared to 63.3% for the prior fiscal year.

 

Selling expenses: Selling expenses mainly consist of compensation, traveling and administrative expenses related to marketing, sales and promotion activities incurred by the Company’s marketing departments. Selling expenses were approximately $26.3 million for the fiscal year ended June 30, 2015, a decrease of 7.1%, or approximately $2.0 million, compared to approximately $28.3 million for the prior fiscal year. As a percentage of total revenues, selling expenses accounted for 4.9% and 5.4% for the fiscal year ended June 30, 2015 and 2014, respectively. The Company has established guidelines that specifically tailored for different industries and regions to monitor and evaluate sales performance, and to control selling expenses.

 

General and administrative expenses: General and administrative expenses mainly include compensation, traveling and other administrative expenses of non-sales-related departments, such as the finance department, information systems department and human resources department. General and administrative expenses amounted to approximately $50.8 million for the fiscal year ended June 30, 2015, representing an increase of approximately $11.1 million, or 27.9%, compared to approximately $39.7 million for the prior fiscal year. The increase was mainly due to an increase of $6.9 million in bad debt provision, an increase of $2.7 million in employee compensation expenses, and an increase of $0.8 million in depreciation expenses. As a percentage of total revenues, general and administrative expenses were 9.6% and 7.6% for the fiscal years ended June 30, 2015 and 2014, respectively.

 

 58 

 

 

Research and development expenses: Research and development expenses represent mostly employee compensation, materials consumed and experiment expenses related to specific new product research and development, as well as any expenses incurred for basic research on advanced technologies. For the fiscal year ended June 30, 2015, research and development expenses were approximately $35.8 million, representing an approximately $0.7 million, or 1.9% decrease, compared to approximately $36.5 million for the prior fiscal year. As a percentage of total revenues, research and development expenses were 6.7% and 7.0% for the fiscal years ended June 30, 2015 and 2014, respectively.

 

VAT refunds and government subsidies: The state tax bureaus in China provide refunds out of the value added tax (“VAT”) they collect in order to encourage the research and development efforts made by certain qualified enterprises.  Some of our Beijing and Hangzhou subsidiaries received such refunds. All VAT refunds, that have no further conditions to be met, are recognized in the statements of comprehensive income when cash or approval from the tax bureaus is received. For the fiscal year ended June 30, 2015, VAT refunds were approximately $25.5 million, compared to approximately $22.1 million for the prior fiscal year, increasing by approximately $3.4 million, or 15.3%. As a percentage of total revenues, VAT refunds were 4.8% and 4.2% for the fiscal years ended June 30, 2015 and 2014, respectively.

 

The local governments in China also provide financial subsidies to encourage research and development efforts made by certain qualified enterprises. Some of our subsidiaries received such subsidies. For the government subsidies that have no further conditions to be met, the funds received are recognized in the statements of comprehensive income; for the subsidies that have certain operating conditions yet to be met, the fund received are recorded as liabilities and will be released to income when the conditions are met. Subsidy income from the government amounted to approximately $4.9 million and $5.1 million for the fiscal years ended June 30, 2015 and 2014, respectively, a decrease of approximately $0.2 million, or 4.8%.

 

Income from operations: Income from operations increased by approximately $31.7 million, from approximately $98.4 million for the fiscal year ended June 30, 2014 to approximately $130.1 million for the fiscal year ended June 30, 2015.  Due to the improved efficiency we were able to generate same level of revenue while reducing the overall operating cost.

 

Interest income: For the fiscal year ended June 30, 2015, interest income increased by approximately $0.4 million, or 13.3% from approximately $3.3 million for the prior year, to approximately $3.7 million for the current period. As a percentage of total revenue, interest income accounted for 0.7% and 0.6% for the fiscal years ended June 30, 2015 and 2014, respectively. The interest income was mainly earned from time deposits with maturities over three months.

 

Interest expenses: For the fiscal year ended June 30, 2015, interest expenses decreased by approximately $0.2 million, or 8.9% from approximately $2.0 million for the prior year, to approximately $1.8 million for the current period. As a percentage of total revenue, interest expenses accounted for 0.3% and 0.4% for the fiscal years ended June 30, 2015 and 2014, respectively. The interest expenses were incurred by the short-term and long-term loan/bond we had.

 

Other income (expenses), net: For the fiscal year ended June 30, 2015, the other income (expenses), net increased by approximately $9.1 million from approximately $6.5 million expenses for the prior year, to approximately $2.6 million income for the current period. The increase was mainly due to the fluctuation of fair value of the contingent consideration related to the acquisition of Bond. We recorded approximately $0.4 million gain for current year as compared to approximately $8.0 million loss from the prior fiscal year.

 

Income tax expenses: For the year ended June 30, 2015, the Company’s income tax expense was approximately $26.0 million for financial reporting purposes, an increase of approximately $6.2 million, as compared to $19.9 million for the prior year. Among the income tax expenses recorded for the current year, $3.3 million was accrued and withheld for the expected profits distribution from PRC to overseas. The remaining retained earnings of the Company’s PRC entities are expected to be permanently reinvested for its operations. Excluding the withholding tax impact, the effective tax rate for the current year is 18.2%.

 

 59 

 

 

Net income attributable to noncontrolling interests: The noncontrolling interests of the Company include noncontrolling shareholders’ interests in each subsidiary. For fiscal 2015, the noncontrolling interests are the ownership interests of 49% in Hollycon and 1% in Hollycon Italy. The net income attributable to noncontrolling interests for the fiscal year ended June 30, 2015 was $2.7 million, an increase of approximately $0.8 million, from approximately $1.8 million for the prior year.

 

Net income and earnings per share attributable to Hollysys: For the fiscal year ended June 30, 2015, net income attributable to Hollysys amounted to approximately $96.5 million, representing an increase of approximately $26.9 million, as compared to approximately $69.6 million for the prior year. The basic and diluted earnings per share were $1.65 and $1.61 for the year ended June 30, 2015, as compared to $1.20 and $1.19 for the prior year, representing an increase of $0.45 and $0.41, respectively. The increase was primarily due to the higher net income attributable to Hollysys compared to fiscal 2014.

 

B.Liquidity and Capital Resources

 

We believe our working capital is sufficient to meet our present requirements. We may, however, require additional cash due to changing business conditions or other future developments, including any investments or acquisitions we may decide to pursue. In the long-term, we intend to rely primarily on cash flow from operations and additional borrowings from banks to meet our anticipated cash needs. If our anticipated cash flow and borrowing capacity is insufficient to meet our requirements, we may also seek to sell additional equity, debt or equity-linked securities. We cannot assure you that any financing will be available in the amounts we need or on terms acceptable to us, if at all.

 

In line with the industry practice, we typically have a long receivable collection cycle. As a result, our cash provided by our operations in any given year may not be sufficient to fully meet our operating cash requirements in that year. We will use available financing means, including bank loans, to provide sufficient cash inflows to balance timing differences in our cash flows.

 

We estimate our liquidity needs for investing and financing activities for fiscal 2017 will be approximately $17.4 million, which will be primarily related to the repayment of bank borrowings and capital expenditures. Our future working capital requirements will depend on many factors, including, among others, the rate of our revenue growth, the timing and extent of expansion of our sales and marketing activities, the timing of introductions of new products and/or enhancements to existing products, and the timing and extent of expansion of our manufacturing capacity.

 

Our long-term liquidity needs will relate primarily to working capital to pay our suppliers, and third-party manufacturers, as well as any increases in manufacturing capacity or acquisitions of third party businesses that we may seek in the future. We expect to meet these requirements primarily through our current cash holdings, revolving bank borrowings, as well as our cash flow from operations. For fiscal year 2017, we expect $7.5million of capital expenditures, mainly related to information system enhancement and manufacturing facility upgrades. We currently do not have any plan to incur significant capital and investing expenditures for the foreseeable future beyond 2017.

 

Cash Flow and Working Capital

 

As of June 30, 2016, we had total assets of approximately $1,004.2 million, of which cash and cash equivalents amounted to $229.1 million, time deposits with original maturities over three months amounted to $42.4 million, accounts receivable amounted to $237.2 million and inventories amounted to $36.4 million. While working capital was approximately $530.0 million, equity amounted to $682.7 million and our current ratio was approximately 2.8.

 

See Item 8, Financial Information, A. Consolidated Statements and Other Financial Information, Dividend Policy, for information on the ability of certain of our subsidiaries in China to make dividends to their respective parent companies.

 

The following table shows our cash flows with respect to operating activities, investing activities and financing activities for the fiscal years ended June 30, 2014, 2015 and 2016:

 

 60 

 

 

(In USD thousands)
             
Cash Flow Item  Fiscal Years Ended June 30 
   2014   2015   2016 
Net cash provided by operating activities  $83,278   $83,952   $46,737 
Net cash used in investing activities  $(25,230)  $(39,895)  $(2,454)
Net cash (used in) provided by financing activities  $(8,327)  $1,261   $(6,780)
Effect of exchange rate changes on cash and cash equivalents  $209   $357   $(16,242)
Net increase in cash and cash equivalents  $49,930   $45,675   $21,261 
Cash and cash equivalents, beginning of year  $112,229   $162,159   $207,834 
Cash and cash equivalents, end of year  $162,159   $207,834   $229,095 

 

Operating Activities

 

For the fiscal year ended June 30, 2016, net cash provided by operating activities was approximately $46.7 million, compared to approximately $84.0 million for prior fiscal year 2015.  The net cash inflow of operating activities in fiscal year 2016 was primarily consisted of net income of approximately $123.5 million, and changes in working capital attributable to a decrease in deferred revenue of approximately $47.6 million, a decrease of costs and estimated earnings in excess of billings approximately of $37.0 million, a decrease in accounts receivable of approximately $16.4 million, a decrease in income tax payable and other tax payable of approximately $5.0 million combined, and a decrease in inventories of approximately $4.6 million, all of which were partially offset by an increase in accounts payable of approximately $8.3million, and an increase in due from related parties of approximately $8.2 million.

 

For the fiscal year ended June 30, 2015, net cash provided by operating activities was approximately $84.0 million, compared to approximately $83.3 million for prior fiscal year 2014.  The net cash inflow of operating activities in fiscal year 2015 primarily consisted of net income of approximately $99.2 million, and changes in working capital attributable to a decrease in accounts payable of approximately $25.5 million, a decrease of due from related parties approximately of $15.2 million, a decrease in accounts receivable of approximately $7.6 million and a decrease in income tax payable and other tax payable of approximately $13.8 million combined, all of which were partially offset by an increase in cost and estimated earnings in excess of billings of approximately $10.5 million.

 

For the fiscal year ended June 30, 2014, net cash provided by operating activities was approximately $83.3 million, compared to approximately $30.7 million for prior fiscal year 2013. The net cash inflow of operating activities in fiscal year 2014 was primarily consist of net income of approximately $71.5 million, and changes in working capital attributable to an increase in deferred revenue of approximately $63.3 million, an increase in accounts payable of approximately $24.2 million and a combined increase in income tax payable and other tax payable of $12.3 million, all of which were partially offset by an increase in accounts receivable of approximately $88.6 million, and an increase in cost and estimated earnings in excess of billings of approximately $38.9 million.

 

Investing Activities

 

For the fiscal years ended June 30, 2016, net cash used in investing activities was approximately $2.5 million, compared to approximately $39.9 million for prior fiscal year 2015. The net cash used in investing activities in fiscal year 2016 mainly consisted of a cash outflow of approximately $7.9 million for capital expenditures, a cash outflow of approximately $107.1 million transferred from current accounts to time deposits in banks with original maturities between six months and one year, and a cash inflow of approximately $112.0 million from maturity of time deposits.

 

For the fiscal years ended June 30, 2015, net cash used in investing activities was approximately $39.9 million, compared to approximately $25.2 million for the prior fiscal year 2014. The net cash used in investing activities in fiscal year 2015 mainly consisted of a cash outflow of approximately $14.6 million paid for acquisition of Bond, net of cash acquired, a cash outflow of approximately $4.6 million for capital expenditures, a cash outflow of approximately $33.4 million transferred from current accounts to time deposits in banks with original maturities between six months and one year, and a cash inflow of approximately $11.6 million from maturity of time deposits.

 

 61 

 

 

For the fiscal years ended June 30, 2014, net cash used in investing activities was approximately $25.2 million, compared to approximately $12.1 million for prior fiscal year 2013. The net cash used in investing activities in fiscal year 2014 mainly consisted of a cash outflow of approximately $5.5 million paid for acquisition of Bond, net of cash acquired, a cash outflow of approximately $8.4 million for capital expenditures, a cash outflow of approximately $18.9 million transferred from current accounts to time deposits in banks with original maturities between six months and one year, and a cash inflow of approximately $11.6 million from maturity of time deposits.

 

Financing Activities

 

For fiscal year ended June 30, 2016, net cash used in financing activities was approximately $6.8 million, as compared to approximately $1.3 million cash provided for the prior year. The net cash used in financing activities in fiscal year 2016 mainly consisted of a repayment of short-term bank loans of approximately $17.0 million, a repayment of long-term bank loans of approximately $9.7 million, partially offset by proceeds from issuance of shares of a subsidiary of approximately $7.7 million, and proceeds from exercise of share options of approximately $5.4 million.

 

For fiscal year ended June 30, 2015, net cash provided by financing activities was approximately $1.3 million, as compared to approximately $8.3 million cash used for the prior year. The net cash provided by financing activities in fiscal year 2015 mainly consisted of proceeds of short-term loans and IFC convertible bond of approximately $25.1 million and $20.0 million respectively. The cash inflow was partially offset by a dividend payout of approximately $23.3 million, a repayment of long-term bank loans of approximately $12.6 million, and a repayment of short-term bank loans of approximately $8.8 million.

 

For fiscal year ended June 30, 2014, net cash used in financing activities was approximately $8.3 million, as compared to approximately $3.7 million for the prior year. The net cash used in financing activities in fiscal year 2014 mainly consisted of a repayment of long-term bank loans of approximately $9.2 million, a repayment of short-term bank loans of approximately $13.8 million, and proceeds of short-term loans of approximately $14.6 million.

 

C.Research and Development, Patents and Licenses

 

Research and Development Efforts

 

As a high-technology company, our business and long-term development rely highly on our research and development capabilities. Our research and development process is based on Capability Maturity Model Integration Level 2&3 and can be classified into the following seven phases:

 

·Study phase
·Requirement phase
·Designing phase
·Implementation phase
·Testing phase
·Inspection phase
·Maintaining phase

 

We use standard product development life cycle models, including the waterfall model, increment model, iterative model and prototype. As a technology leader we continually develop and patent new automation technologies.  We also continually review and evaluate technological changes affecting the automation and integrated system industries and invest substantially in application-based research and development. We currently employ over 700 staff in the research and development department or engaged in research and development work.

 

Our core technologies achieved from our research and development efforts include:

 

·Large scale software platform architecture design;
·Proprietary network design and development technologies;
·Safety computer platform design and manufacturing;

 

 62 

 

 

·Efficient I/O (Input /Output) signal processing design technology; and
·Embedded system design and manufacturing.

 

We are committed to incorporating the latest advances in electronics and information system technology into its products and, whenever possible, developing state-of-the-art proprietary products based on its extensive internal expertise and research efforts.  We currently spend approximately 6-9% of our annual revenues on research and development. Our recent major research and development focuses include:

 

·Transportation Automation;
·Manufacturing Automation; and
·Process Automation.

 

Our research and development efforts have led to the invention of several proprietary systems in the fields of DCS, PLC and transportation automation systems. We improved our 5th generation DCS (Distributed Control System), which represents higher reliability, stability, better safety protection and user-friendliness with advanced system architecture, hardware, software designs and industry expert solutions. We completed the development and certified our SIS (Safety Instrumented System) –HiaGuard with SIL3 (Safety Integrity Level 3) in compliance with international standards. HiaGuard is the first domestically developed SIS technology and breaks the monopoly held by foreign systems in China in this product. Hollysys’ HiaGuard can be applied for ESD (Emergency Shutdown System), PSD (Process Shutdown System), and FGS (Fire and Gas Systems) used in various industries. We also invented several series of PLC (Programmable Logic Controller) products, and the most successful applications include the mining safety protection systems and Traditional Chinese Medicine manufacturing and packaging machine and dispensing machine. Our core technologies provide a platform that is designed to enable the rapid and efficient development of our technologies for specific applications that are quickly, efficiently and affordably tailored to particular industries and to the needs of our customers. Our software development tools enable us to program our systems rapidly, allowing us to apply digital technologies that take advantage of the tremendous advances in electronics and information technology to improve quality and reliability while reducing cost. The market for our products includes, not only the large number of factories that are continually under construction in China’s rapidly expanding industrial base, but also extends to the replacement and upgrading of outdated legacy systems to bring a higher degree of control and efficiency to the automation of processes, delivering increasing benefits to customers as they meet increased competition. In the future we expect that the market for our products will extend further into South Asia and the Middle East.

 

We already have our proprietary high-speed rail signaling system including ATP (Automatic Train Protection), TCC (Train Control Center), LEU (Line-Side Electronic Unit), BTM (Balise Transmission Module), TSRS (Temporary Speed Restriction Server), HVC (Hollysys Vital Computer) and Interlocking system been certified according to international standards and have passed the Safety Integrity Level 4 (SIL4) certification. For the subway signaling system, the proprietary ATS (Automatic Train Supervision) and CBI (Computer Based Interlocking) have passed SIL2 and SIL4 certification respectively by the end of 2011. And in March 2013 we finished the development and certified ZC (Zone Controller), LEU (Line-side Electronic Unit) and Balise according to SIL4 (Safety Integrity Level 4) requirements in compliance of international standards, the certification of ATP (Automatic Train Protection) for subway signaling system was finished at the end of calendar year 2013. For both of the signaling systems, Hollysys is one of the earliest domestic companies in developing and certifying the signaling systems according to the international standards. Hollysys will be one of the few companies in the world which command the most leading and safety critical technologies of rail signaling system and we will compete with multinational companies such as Siemens, Alston and Bombardier in domestic and world arena. We believe our research and development efficiency, latest technology, strong customization and better value for money proposition will give us an unparalleled advantage in the high-speed rail and subway signaling markets.

 

For the fiscal years 2016, 2015, and 2014, aggregate annual research and development expenses were approximately $36.6 million, $35.8 million, and $36.5 million, respectively.

 

 63 

 

 

Intellectual Property Rights

 

We rely on a combination of copyright, patent, trademark and other intellectual property laws, nondisclosure agreements and other protective measures to protect our proprietary rights. We also utilize unpatented proprietary know-how and trade secrets and employ various methods to protect them. As of June 30, 2016, we held 150 software copyrights, 171 authorized patents, 215 patent applications and 8 registered trademarks. Our earliest software copyrights will expire in 2048. Our invention patents have terms of 20 years. The first expiration will be in 2020 and the second will be in 2025 and our utility patents and design patents have terms of 10 years. We are expecting four utility patents expire in 2017 and one design patent expires in fiscal years 2017.

 

Although we employ a variety of intellectual property in the development and manufacturing of products, we believe that only a few of our intellectual property rights are critical to our current operations. However, when taken as a whole, we believe that our intellectual property rights are significant and that the loss of all or a substantial portion of such rights could have a material adverse effect on our results of operations. Also, from time to time, we may desire or be required to renew or to obtain licenses from others in order to further develop and manufacture commercially viable products effectively.

 

We market our DCS products mainly under the brand name of “HOLLiAS”.  Our brand name is well-established and is recognized as associated with high quality and reliable products by industry participants and customers. We have obtained trademark protection for our brand name “HOLLiAS” in the PRC as well as in other countries in the world. In addition, we have also registered or applied for a series of trademarks including brand names for us and our products. The trademarks are issued for 10-year periods and may be renewed prior to expiration.

 

D.Trend Information

 

Other than as disclosed in the foregoing disclosures and elsewhere in this annual report, we are not aware of any trends, uncertainties, demands, commitments or events for the fiscal year 2016 that are reasonably likely to have a material adverse effect on our net revenues, income, profitability, liquidity or capital resources, or that caused the disclosed financial information to be not necessarily indicative of future operating results or financial conditions.

 

E.Off-Balance Sheet Arrangements

 

We do not believe that we have any off-balance sheet arrangements that have or are reasonably likely to have a current or future effect on our financial condition, changes in financial condition, revenues or expenses, results of operations, liquidity, capital expenditures or capital resources that are material to an investment in our securities.

 

F.Tabular Disclosure of Contractual Obligations

 

The following table sets forth our contractual obligations, including long-term loans and operating leases and capital and operational commitments as of June 30, 2016.

 

(In USD thousands)  Total   Less than 1 year   1-3 years   3-5 years   More than 5
years
 
Short-term & Long-term loans                         
-Principal   30,392    10,043    20,230    98    21 
-Interest   1,277    462    804    9    2 
Operating Lease Obligations(1)   2,107    1,429    579    99    - 
Purchase Obligations(2)   156,090    136,039    13,434    5,634    983 
Capital Obligations(3)   1,796    1,746    50    -    - 
Standby letters of credit(4)   40,800    40,800    -    -    - 
Performance Guarantees(5)   58,747    26,793    28,272    3,383    299 
Total   291,209    217,312    63,369    9,223    1,305 

 

  (1)  Operating lease obligations

It represents the future minimum payments under non-cancelable operating leases.

 

 64 

 

 

  (2)  Purchase obligations

As of June 30, 2016, the Company had approximately $156.1 million in purchase obligations for the coming fiscal year, for purchases of inventories. The inventories will be mainly used for fulfilling existing contracts or new contracts resulted from the expansion of our operations.

 

  (3)  Capital obligations

As of June 30, 2016, the Company had approximately $1.8 million in capital obligations for the coming fiscal year, mainly for the Company’s information system construction.

 

  (4)  Standby letters of credit

We have issued letters of credit to our suppliers to serve as assurance of payment. When a letter of credit is issued, a proportion of the total amount covered by the letter of credit may be required to be deposited in the bank, and is not available until the payment has been settled or the letter of credit has expired. As of June 30, 2016, we had approximately $40.8 million in standby letters of credit obligations, with $20.3 million of restricted cash deposited in banks for standby letter of credit.

 

  (5)  Performance guarantees

We have provided performance guarantees to our customers to serve as assurance of performance for the contractual obligations. When a performance guarantee is issued, a proportion of the total guarantee amount may be required to be deposited in the bank, and is not available until the guarantee is expired. As of June 30, 2016, we had approximately $58.7 million performance guarantees obligation, with $7.3 million of restricted cash deposited in banks for performance guarantees.

 

Other than the contractual obligations and commercial commitments set forth above, we did not have any other long-term debt obligations, operating lease obligations, capital commitments, purchase obligations or other long-term liabilities as of June 30, 2016.

 

G.Safe Harbor

 

See "Forward-Looking Information" on page 7.

 

ITEM 6.DIRECTORS, SENIOR MANAGEMENT AND EMPLOYEES

 

A.Directors and Senior Management

 

The following table sets forth certain information regarding our directors and senior management as of June 30, 2016.

 

Name   Age   Position
         
Jianfeng He   54   Chairman of Board of Directors
Baiqing Shao   48   Chief Executive Officer and Director
Herriet Qu   46   Chief Financial Officer
Colin Sung   50   Director
Jerry Zhang   44   Director
Jianyun Chai   54   Director

 

Dr. Jianfeng He, has served as our Chairman of the Company since November 30, 2013. Prior to that, Dr. He served as the Chief Operating Officer of the Company from 2012 to 2013. He also served as Chairman of Hollysys Group since December 2013. From 2010 to 2013, he served as General Manager of Hollysys Group, Chairman of Hangzhou Hollysys and Chairman of Beijing Hollysys. From 2008 to 2010, Dr. He was Vice President and President of Beijing Hollysys. From 2004 to 2008, he served as Deputy General Manager and General Manager of Hangzhou Hollysys. Dr. He holds a PhD Degree from South China University of Technology in automation and control theory and application.

 

 65 

 

 

Mr. Baiqing Shao, one of the main founders of the Company, has served as our Executive Officer since November 30, 2013. He was the former Senior Vice President, Business Development of the Company from February 2012 to November 2013. Since 2010, Mr. Shao also served as Vice General Manager of Hollysys Groupand Chairman of Hollysys Intelligent. From 2002 to 2010, he served as the General Manager of Beijing Hollysys Information Technology Co., Ltd.(currently known as “Shenhua Hollysys Information Technology Co., Ltd.”), one of our indirectly equity investees. Mr. Shao has served the Company for more than eighteen years as one of the founding group of engineers. Mr. Shao holds a Master Degree of Computer Science from the 6th Research Institute of China Electronics Corporation and an MBA degree from Peking University.

 

Ms. Herriet Qu, has served as our Chief Financial Officer since February 2012. Prior to that, Ms. Qu served as the Financial Controller of the Company from October 2007 to January 2012. Ms. Qu holds an MBA degree from Oklahoma City University and a Bachelor’s degree from Tianjin University of Finance & Economics.

 

Mr. Colin Sung, has served as a member of the Board of Directors and Chairman of the Audit Committee of Board of Directors of the Company since February 2008. Mr. Sung is the Chief Financial Officer for eHi Auto Services Limited since April 2013. Mr. Sung also has served as adviser of NeWorld Education Group, Inc. since August 2012 and served as Chief Financial Officer of NeWorld Education Group since August 2011. Prior to joining NeWorld, he was the CFO of Lighting the Box from March 2011. Mr. Sung served as the deputy Chief Executive Officer and the Chief Financial Officer of Linktone Ltd., a NASDAQ-listed wireless interactive entertainment service provider in China, from 2009 to 2011. From 2008 to 2009, he served as the Chief Financial Officer and President of China Cablecom Holdings, Ltd. From 2005 to 2008, he was the Chief Financial Officer of Linktone Ltd., where he also served as the acting Chief Executive Officer in 2006 and as its director of board from 2007 to 2008. From 2004 to 2005, Mr. Sung was the Corporate Controller of UTI, United States, Inc., a subsidiary of International Freight Forwarder (NASDAQ: UTIW), and from 2001 to 2004, was a Vice President of finance and Corporate Controller of USF Worldwide, Inc., a subsidiary of US Freightways. From 1997 to 2001, Mr. Sung was Vice President and Corporate Controller for US Operation of Panalpina Welttransport Holding, (PWTN.SW). Mr. Sung received his bachelor’s degree in accounting from William Paterson University in 1992 and his MBA degree from American InterContinental University in 2004. Mr. Sung is a Certified Public Accountant and Certified Global Management Accountant.

 

Ms. Jerry Zhang, has served as a member of the Board of Directors of the Company since September 2007. Ms. Jerry Zhang is Executive Vice Chairman and Chief Executive Officer (“CEO”) of Standard Chartered Bank (China) Limited (“Standard Chartered China”). Prior to this role, she has held a variety of senior roles at Standard Chartered China. She was the bank’s Deputy CEO, China and CEO, North China and General Manager, Beijing Branch. Her key focuses were strategic planning, business development and corporate governance of the Bank’s operations in North China. As the General Manager of Beijing Branch, Ms. Zhang was also responsible for overall management of Beijing Branch. Ms. Zhang enjoys a strong track record in setting up good relationship with clients and creating value both for the bank and the clients. In her position as Head of Financial Institutions (“FI”), Ms. Zhang has led to achieve frog leap developments of the Bank’s FI business, which has become the biggest FI business amongst all foreign banks in China in almost all aspects. Ms. Zhang joined Standard Chartered China in 1994, and has accumulated rich implementation and management experiences in wholesale banking business. She has successfully established non-banking financial institutions business in China for the Bank. In 2009, Ms. Zhang has left the bank for a short duration during which she acted as Chief Representative of Fidelity International Asset Management Co. Beijing Representative Office. Mrs. Zhang received her M.B.A. from Lancaster University.

 

Dr. Jianyun Chai, has served as a member of the Board of Directors of the Company since June 2008.  Dr. Chai is currently a professor and the head of the Institute of Power Electronic and Electrical Machine System at Tsinghua University in China. Before he joined Tsinghua University as an Associate Professor in 1999, Dr. Chai spent eight years working in the motor and information industries in Japan. Dr. Chai is also a member of various societies and organizations, including the China Renewable Energy Society, the Chinese Society for Electrical Engineering, and the Chinese Wind Energy Association. Dr. Chai received a Bachelor’s degree and a PhD in Electrical Engineering from Tsinghua University in 1984 and 1989.

 

There is no arrangement or understanding with any major shareholders, customers, suppliers or others, pursuant to which any person named above was selected as a director or member of senior management.

 

No family relationship exists between any of the persons named above.

 

 66 

 

 

B.Compensation

 

Executive Compensation

 

The aggregate cash compensation paid to our executive officers as a group was $1,058,775 for the fiscal year ended June 30, 2016.

 

In the fiscal year ended June 30, 2012, we granted stock options for a total of 1,476,000 ordinary shares under the long-term incentive plan of the Company to key employees, including options to purchase 561,000 ordinary shares to the senior executives listed in the table below under the caption “2012 Options” in this section. All of the grants have specific performance milestones. Additionally, the awards have a provision that if in certain instances the milestones are exceeded by specified targets, then additional ordinary shares will vest for the related period. The exercise periods for the options are five years from the date of grant, February 20, 2012. As of June 30, 2016, 1,476,000 options granted to the above-mentioned executive officers were vested, and 754,500 ordinary shares were exercised and the remaining 721,500 vested options under “2012 Options” have not been exercised.

 

In the fiscal year ended June 30, 2015, the Company granted 1,740,000 stock options to key employees, including options to purchase 675,000 ordinary shares to the senior executives listed in the table below under the caption “2015 Options” in of this section. The current outstanding awards have vesting periods of up to five years depending on the person’s position and all of the grants have specific performance milestones. Additionally, the outstanding awards have a provision that if in certain instances the milestones are exceeded by specified targets, then additional ordinary shares will vest for the related period. The exercise periods for the options are five years from the date of grant, May 14, 2015. As of June 30, 2016, none of the options granted to the above-mentioned executive officers were vested or exercised.

 

Director Compensation

 

We pay each of our independent directors who are not Company employees a monthly fee as compensation for the services to be provided by him as an independent director. During fiscal 2016, we paid $4,000 a month to Colin Sung, $3,000 to Jerry Zhang, $2,000 to Jianyun Chai. We also reimburse our independent directors for out-of-pocket expenses incurred in attending meetings. 

 

As an additional consideration, in 2008 we granted to each of the independent directors an option to purchase a certain amount of the Company’s ordinary shares, which vest in equal installments on a quarterly basis over a three-year period beginning on the grant date. Specifically, we granted a stock option to Colin Sung for the purchase of 45,000 ordinary shares, Jerry Zhang for the purchase of 36,000 ordinary shares and each of Dr. Jianyun Chai and Mr. Qingtai Chen for the purchase of 30,000 ordinary shares in 2008, all the options granted as director compensation have been exercised as of June 30, 2014.

 

In 2011, as the compensation for their continuous service on the Board, we granted to each of the independent directors restricted shares (“2011 Restricted Shares”), which vested in equal installments on a quarterly basis over a three-year period beginning on the grant date, which included 22,500 restricted shares granted to Colin Sung, and 15,000 restricted shares to each of Jerry Zhang, Jianyun Chai and Qingtai Chen. As of June 30, 2016, all the 2011 Restricted Shares were vested and 22,500 restricted shares granted to Colin Sung were issued.

 

In 2014, as the compensation for their continuous service on the Board, we granted to each of the independent directors restricted shares (“2014 Restricted Shares”), which will vest in equal installments on a quarterly basis over a three-year period beginning on the service inception date, which included 22,500 restricted shares granted to Colin Sung, and 15,000 restricted shares to each of Jerry Zhang and Jianyun Chai, respectively. As of June 30, 2016, 38,125 shares of the 2014 Restricted Shares were vested and none were issued.

 

For the fiscal year ended June 30, 2016, the aggregate amount of cash compensation paid to our directors as a group was $108,000.

 

 67 

 

 

2006 Stock Plan

 

On September 7, 2007, our stockholders approved the 2006 Stock Plan, or the 2006 Plan. The 2006 Plan was assumed by us as of the closing of the merger of Chardan with and into us. The 2006 Plan provided for 3,000,000 ordinary shares for issuance in accordance with the 2006 Plan’s terms. As of the date of this report, there are 708,000 shares available under the 2006 Plan, 2,292,000 shares have been allocated to outstanding awards that have not vested or been exercised. A copy of the 2006 Stock Plan was filed with the Registration Statement on Form S-8 (No. 333-170811) and is incorporated herein by reference.

 

2015 Equity Plan

 

On May 14, 2015, the Board of Directors approved 2015 Equity Incentive Plan (the “2015 Equity Plan”). The 2015 Equity Plan authorized the issuance of five million shares. It will terminate ten years following the date that it was adopted by the Board of Directors. The purposes of 2015 Equity Plan are similar as the 2006 Plan, which is used to promote the long-term growth and profitability of the Company and its affiliates by stimulating the efforts of employees, directors and consultants of the Company and its affiliates who are selected to be participants, aligning the long-term interests of participants with those of shareholders, heightening the desire of participants to continue in working toward and contributing to the success of the Company, attracting and retaining the best available personnel for positions of substantial responsibility, and generally providing additional incentive for them to promote the success of the Company’s business through the grant of awards of or pertaining to shares of the Company’s ordinary shares. The 2015 Equity Plan permits the grant of incentive share options, Non-statutory share options, restricted shares, restricted share units, share appreciation rights, performance units and performance shares as the Company may determine. A copy of 2015 Equity Plan was filed with the Registration Statement on Form S-8 (No. 333-208615) and is incorporated herein by reference.

 

2012 Options

 

The following table sets forth options granted on February 20, 2012 to the following senior management of the Company.

 

Name  Number of Ordinary Shares
Issuable upon  Exercise of
Options
   Number of
Ordinary
Shares
Vested
   Exercise
Price
   Date of Grant   Date of
Expiration
 
Jianfeng He1   198,000    198,000   $8.89    2012-2-20    2017-2-19 
Herriet Qu2   198,000    198,000   $8.89    2012-2-20    2017-2-19 
Baiqing Shao3   165,000    165,000   $8.89    2012-2-20    2017-2-19 

 

1198,000 options vest on the 24, 36 and 48 month anniversaries of the date of grant if the CAGR of the Non-GAAP diluted EPS form fiscal year 2011 to fiscal year 2014 exceeds stated thresholds on those dates. As of June 30, 2016, the securities reported as held by Mr. Jianfeng He include options to purchase 198,000 ordinary shares that are vested.

 

2198,000 options vest on the 24, 36 and 48 month anniversaries of the date of grant if the CAGR of the Non-GAAP diluted EPS form fiscal year 2011 to fiscal year 2014 exceeds stated thresholds on those dates. As of June 30, 2016, the securities reported as held by Ms. Herriet Qu include options to purchase 198,000 ordinary shares that are vested. 

 

3165,000 options vest on the 24, 36 and 48 month anniversaries of the date of grant if the CAGR of the Non-GAAP diluted EPS form fiscal year 2011 to fiscal year 2014 exceeds stated thresholds on those dates. As of June 30, 2016, the securities reported as held by Mr. Baiqing Shao include options to purchase 165,000 ordinary shares that are vested.

 

These options were part of options to purchase an aggregate of 1,476,000 ordinary shares issued to certain individuals on February 20, 2012, all with similar vesting provisions.

 

 68 

 

 

On February 9, 2015, the Company announced a special cash dividend of US$ 0.40 per share to the holders of the Company’s ordinary shares. Shareholders of record as of the close of business on February 23, 2015 were eligible to receive the dividend. As a result, the options to be exercised by the above optionees after February 24, 2015 will be subject to an adjusted exercise price of US$8.89.

 

The above options vest annually over a period of four years from their grant date, subject to different performance conditions and are exercisable once vested for up to five years from the date of grant. As of June 30, 2016, all of the 1,476,000 options have vested among which 754,500 options have been exercised.

 

2015 Options

 

On May 14, 2015, the Company granted an aggregate of 1.74 million of options to certain officers and employees of the Company pursuant to the 2015 Equity Plan. The options vest annually over a period of four years from their grant date of May 14, 2015, subject to different performance conditions and are exercisable up to five years from the date of grant. As of June 30, 2016, none of the options have vested.

 

The following table sets forth options granted on May 14, 2015 to the following named directors and officers:

 

Name  Number of Ordinary Shares
Issuable upon  Exercise of
Options
   Number of
Ordinary
Shares
Vested
   Exercise
Price
   Date of Grant   Date of
Expiration
 
Jianfeng He1   225,000    -   $22.25    2015-5-14    2020-5-13 
Herriet Qu1   225,000    -   $22.25    2015-5-14    2020-5-13 
Baiqing Shao1   225,000    -   $22.25    2015-5-14    2020-5-13 

 

1The total Option Shares to be granted will be determined by the CAGR of Non-GAAP diluted earnings per share (“EPS”) from June 30, 2014 to June 30, 2017. An aggregate of up to 150,000 Options in total will vest to the optionee if the yearly growth rate of Non- GAAP diluted earnings per share (“EPS”) from June 30, 2014 to June 30, 2017 equals or exceed stated thresholds on those dates; an aggregate of up to 187,500 Options in total will vest to the optionee if the CAGR of Non-GAAP diluted EPS from June 30, 2014 to June 30, 2017 equals or exceeds an additional threshold; and an aggregate of up to 225,000 Options will vest to the optionee if the CAGR of Non-GAAP diluted EPS from June 30, 2014 to June 30, 2017 equals or exceeds foregoing threshold.

 

These options were part of an aggregate of 1,740,000 ordinary shares underlying options issued to optionees on May14, 2015, all with similar vesting provisions.

 

2011 Restricted shares:

 

The following table sets forth the 2011 Restricted Shares granted to the following independent directors:

 

Name  Number of Restricted
Shares Granted
   Date of Grant   Number of Restricted
Shares Vested
   Number of Restricted
Shares Issued
 
Jerry Zhang   15,000    2011-1-1    15,000    - 
Colin Sung   22,500    2011-2-1    22,500    22,500 
Jianyun Chai   15,000    2011-6-2    15,000    - 

 

The restricted shares set forth in the table above vest quarterly over a period of 3 years from their respective grant date. As of June 30, 2016, all the 2011 restricted shares were vested, and 22,500 of them have been issued to Colin Sung.

 

 69 

 

 

2014 Restricted shares:

 

The following table sets forth the 2014 Restricted Shares granted to the following independent directors:

 

Name  Number of Restricted
Shares Granted
   Date of Grant   Number of Restricted
Shares Vested
   Number of Restricted
Shares Issued
 
Jerry Zhang   15,000    2014-6-23    12,500    - 
Colin Sung   22,500    2014-6-23    18,750    - 
Jianyun Chai   15,000    2014-6-23    11,250    - 

 

The restricted shares set forth in the table above vest quarterly over a period of 3 years from their respective service inception date. As of June 30, 2016, 38,125 restricted shares were vested, and none of them have been issued.

 

Employment Agreements

 

We entered into a three-year employment agreement with Chairman, Dr. Jianfeng He on November 30, 2013. Dr. He is entitled to insurance benefits, five weeks’ vacation, a car and reimbursement of business expenses and, if necessary, relocation expenses. The agreement may be terminated by us for death, disability and cause. Dr. He may terminate the employment agreement for good reason, which includes our breach; the executive’s not being a member of the board of directors, and change of control. The agreements contain provisions for the protection of confidential information and a three-year-after employment non-competition period within China.

 

We entered into a three-year employment agreement with our Chief Executive Officer, Mr. Baiqing Shao on November 30, 2013. Mr. Shao is entitled to insurance benefits, four weeks’ vacation, and reimbursement of business expenses and, if necessary, relocation expenses. The agreement may be terminated by us for death, disability and cause. Mr. Shao may terminate the employment agreement for any good reason at any time. The agreements contain provisions for the protection of confidential information and a three-year-after employment non-competition period within China.

 

We entered into a three-year employment agreement with our Chief Financial Officer, Ms. Herriet Qu on February 1, 2015. Ms. Qu is entitled to insurance benefits, four weeks’ vacation, and reimbursement of business expenses and, if necessary, relocation expenses. The agreement may be terminated by us for death, disability and cause. Ms. Qu may terminate the employment agreement for any good reason at any time. The agreements contain provisions for the protection of confidential information and a three-year-after employment non-competition period within China.

 

C.Board Practices

 

Terms of Directors and Executive Officers

 

Our board consisted of five directors for fiscal year 2016. Our directors are not subject to a term of office limitation, and hold office until the next annual meeting of members or until such director’s earlier resignation, removal from office, death or incapacity. Any vacancy on our board resulting from death, resignation, removal or other cause, and any newly created directorship resulting from any increase in the authorized number of directors between meetings of members, may be filled either by the affirmative vote of a majority of all the directors then in office (even if less than a quorum) or by a resolution of members. In addition, the service agreement between us and the directors do not provide benefits upon termination of their services In connection with the adoption of the 2010 Rights Plan, we amended our Memorandum and Articles of Association to provide that directors may only be removed by shareholders for cause.

 

Our executive officers are appointed by our board.  The executive officers shall hold office until their successors are duly elected and qualified, but any officer elected or appointed by the directors may be removed at any time, with or without cause, by resolution of directors.  Any vacancy occurring in any office may be filled by resolution of directors.

 

 70 

 

 

Independence of Directors

 

We have elected to follow the rules of NASDAQ to determine whether a director is independent.  Our board will also consult with counsel to ensure that our board’s determinations are consistent with those rules and all relevant securities and other laws and regulations regarding the independence of directors. Rule 5605(a)(2) of Listing Rules of The NASDAQ Stock Market, Inc., or the NASDAQ Listing Rules, defines an “independent director” generally as a person, other than an officer of the Company, who does not have a relationship with the Company that would interfere with the director’s exercise of independent judgment.  Consistent with these considerations, our board has affirmatively determined that, Mr. Colin Sung, Mr. Jianyun Chai and Ms. Jerry Zhang are our current independent directors.

 

Board Committees

 

Our board has established an audit committee, a compensation committee and a corporate governance and nominating committee. Each committee is comprised solely of independent directors within the meaning of Rule 5605(a)(2) of the Nasdaq Listing Rules, and meet the criteria for independence set forth in Rule 10A-3(b)(1) of the Exchange Act.

 

Audit Committee

 

Our audit committee consists of Mr. Colin Sung, Ms. Jerry Zhang, and Mr. Jianyun Chai, with Mr. Sung serving as the Chair. Our board has determined that all of our audit committee members are independent directors within the meaning of applicable NASDAQ listing rules, and meet the criteria for independence set forth in Rule 10A-3(b)(1) of the Exchange Act.

 

Our board has determined that each of the committee members has an understanding of generally accepted accounting principles and financial statements, the ability to assess the general application of such principles in connection with our financial statements, including estimates, accruals and reserves, experience in analyzing or evaluating financial statements of similar breadth and complexity as our financial statements, an understanding of internal controls and procedures for financial reporting, and an understanding of audit committee functions.

 

Our board believes that Mr. Sung qualifies as an “audit committee financial expert” within the meaning of all applicable rules.  Our board believes that Mr. Sung has financial expertise from his degrees in business, his activities as a chief executive officer and chief financial officer of various companies, and his consulting activities in the areas of accounting, corporate finance, capital formation and corporate financial analysis.

 

We adopted an audit committee charter under which the committee is responsible for reviewing the scope, planning and staffing of the audit and preparation of the financial statements.  This includes consultation with management, the auditors and other consultants and professionals involved in the preparation of the financial statements and reports.  The committee is responsible for performing oversight of the relationship with our independent auditors.  The committee also has a general compliance oversight role in assuring that our directors, officers and management comply with our code of ethics, reviewing and approving of related party transactions, dealing with complaints regarding accounting, internal controls and auditing matters, and complying with accounting and legal requirements applicable to us.

 

Pursuant to the terms of its charter, the audit committee’s responsibilities include, among other things:

 

·selecting our independent auditors and pre-approving all auditing and non-auditing services permitted to be performed by our independent auditors;
·reviewing with our independent auditors any audit problems or difficulties and management’s response;
·reviewing and approving all proposed related-party transactions;
·discussing the annual audited financial statements with management and our independent auditors;
·reviewing major issues as to the adequacy of our internal controls and any special audit steps adopted in light of significant internal control deficiencies;
·annually reviewing and reassessing the adequacy of our audit committee charter;
·such other matters that are specifically delegated to our audit committee by our board of directors from time to time;

 

 71 

 

 

·meeting separately and periodically with management and our internal and independent auditors; and
·reporting regularly to the full board of directors.

 

Compensation Committee

 

Our compensation committee consists of Ms. Jerry Zhang and Mr. Jianyun Chai and Mr. Colin Sung, with Ms. Jerry Zhang serving as its Chair. Our board has determined that all of our compensation committee members are independent directors within the meaning of applicable NASDAQ listing rules, and meet the criteria for independence set forth in Rule 10A-3(b)(1) of the Exchange Act.

 

Our compensation committee assists the board in reviewing and approving the compensation structure of our executive officers, including all forms of compensation to be provided to our executive officers.  Our chief executive officer may not be present at any committee meeting during which his compensation is deliberated.  The Compensation Committee is responsible for, among other things:

 

·approving and overseeing the compensation package for our chief executive officer and the other senior executive officers;
·reviewing and approving corporate goals and objectives relevant to the compensation of our chief executive officer, evaluating the performance of our chief executive officer in light of those goals and objectives, and setting the compensation level of our chief executive officer based on this evaluation;
·reviewing and making recommendations in respect of director compensation;
·engaging and overseeing compensation consultants;
·reviewing periodically and making recommendations to the Board regarding any long-term incentive compensation or equity plans, programs or similar arrangements, annual bonuses, employee pension and welfare benefit plans and the administration of those plans; and
·reviewing and making recommendations to the Board regarding succession plans for the chief executive officer and other senior officers.

 

Corporate Governance and Nominating Committee

 

Our corporate governance and nominating committee consists of Ms. Jerry Zhang, Mr. Jianyun Chai and Mr. Colin Sung with Ms. Zhang acting as the Chair. Each member is “independent” as that term is defined under the NASDAQ listing rules.  The corporate governance and nominating committee assists the board of directors in identifying individuals qualified to become our directors and in determining the composition of the board and its committees. The corporate governance and nominating committee is responsible for, among other things:

 

·identifying and recommending to the Board nominees for election or re-election to the board, or for appointment to fill any vacancy;
·reviewing annually with the board the current composition of the board in light of the characteristics of independence, age, skills, experience and availability of service to us;
·identifying and recommending to the board the directors to serve as members of the board’s committees; and
·monitoring compliance with our Corporate Governance Guidelines

 

D.Employees

 

We had 3,641, 3,632 and 3,575 employees as of June 30, 2016, 2015, and 2014, respectively. As of June 30, 2016, there were 3,013 employees located in China and 628 employees outside China.  The following table sets forth our employees as of June 30, 2016 based on their functional areas within the Company:

 

Category  China   Overseas   Total 
Sales & Marketing   590    17    607 
Research and development   722    -    722 
Engineering   917    518    1,435 
Production   442    -    442 
Management   342    93    435 
Total   3,013    628    3,641 

 

 72 

 

 

We believe that our relationship with our employees is good. The remuneration payable to employees includes basic salaries and bonuses. We have not experienced any significant problems or disruption to our operations due to labor disputes, nor have we experienced any difficulties in recruitment and retention of experienced staff. As required by applicable laws of China, Singapore, Malaysia, Hong Kong, Dubai, Saudi Arabia, India, Italy and Qatar, we have entered into employment contracts with all of our officers, managers and employees.

 

Our employees in China participate in a state pension scheme organized by Chinese municipal and provincial governments. We also contribute to social insurance for our employees each month, which includes pension, medical insurance, unemployment insurance, occupational injuries insurance and housing providence fund in accordance with PRC regulations.

 

Our employees in Singapore, who are Singapore citizens and Singapore permanent residents, participate in monthly statutory contribution requirements into the Central Provident Fund organised by the Central Provident Fund Board, a statutory board under the Ministry of Manpower. It is a comprehensive social security system that enables the qualified to set aside funds for retirement, healthcare, home ownership, family protection and asset enhancement.

 

Our employees in Malaysia participate in contributing into an Employee’s Provident Fund, a monthly mandatory saving and retirement plan organized by the Employee’s Provident Fund Board, a Malaysian government agency under the Ministry of Finance. We also contribute to social insurance for our employees each month, which include medical and cash benefits, provision of artificial aids and rehabilitation to employees in order to provide financial guarantees and protection to the family in accordance to Malaysia regulations.

 

E.Share Ownership 

 

The following table sets forth information with respect to the beneficial ownership of our ordinary shares (i) by each of our officers and directors, as of September 14, 2016; (ii) by each person who is known by us to beneficially own more than 5% of our ordinary shares as of June 30, 2016 except for Baiqing Shao whose information was updated through September 14, 2016. The table does not include any preferred shares or ordinary shares that may be issued under the Rights Plan of the Company. The address of each of the persons set forth below is in care of Hollysys Automation Technologies Ltd., No. 2 Disheng Middle Road, Beijing Economic-Technological Development Area, Beijing, P. R. China 100176.

 

Name & Address of
Beneficial Owner
  Office, if Any  Title of Class  Amount & Nature
of Beneficial
Ownership (1)
   Percent of
Class (2)
 
Officers and Directors    
Jianfeng He  Chairman  Ordinary Shares   

879,471

(3)   * 
Baiqing Shao  Chief Executive Officer  Ordinary Shares   4,309,223(4)   7.20%
Herriet Qu  Chief Financial Officer  Ordinary Shares   198,000(5)   * 
Colin Sung  Director  Ordinary Shares   31,250(6)   * 
Jerry Zhang  Director  Ordinary Shares   27,500(7)   * 
Jianyun Chai  Director  Ordinary Shares   26,250(8)   * 
                 
5% Securities Holder    
Baiqing Shao     Ordinary Shares   4,309,223(4)   7.20%
Prudential PLC     Ordinary Shares   7,651,086    12.79%

Schroder Investment Management

     Ordinary Shares   5,198,235    8.69%
Unionway Resources Limited     Ordinary Shares   4,113,948    6.88%

 

 73 

 

 

* Less than 1%.

 

(1)Beneficial Ownership is determined in accordance with the rules of the Securities and Exchange Commission and generally includes voting or investment power with respect to securities.  Except as otherwise indicated, each of the beneficial owners listed above has direct ownership of and sole voting power and investment power with respect to our ordinary shares.

 

(2)As of September 15, 2016, a total of 59,803,599 ordinary shares are outstanding pursuant to SEC Rule 13d-3(d)(1).  For each beneficial owner above, any options exercisable within 60 days have been included in the denominator.

 

(3)The securities reported as held by Mr. Jianfeng He include 681,471 shares of our ordinary shares held indirectly through Golden Result Enterprises Limited. The foregoing entity is a BVI entity that is wholly-owned and controlled by Mr. Jianfeng He therefore he may be deemed to be the beneficial owner of the ordinary shares held by it. The securities reported as held by Mr. Jianfeng He also include options to purchase 198,000 ordinary shares that are vested but do not include options to purchase 225,000 ordinary shares that will not be vested within 60 days.

 

(4)The securities reported as held by Mr. Baiqing Shao include 4,144,223 shares of our ordinary shares held indirectly through Ace Lead Profits Limited.  The foregoing entity is a BVI entity that is wholly-owned and controlled by Mr. Baiqing Shao therefore he may be deemed to be the beneficial owner of the ordinary shares held by it. The securities reported as held by Mr. Baiqing Shao also include options to purchase 165,000 ordinary shares that are vested but do not include options to purchase 225,000 ordinary shares that will not be vested within 60 days.

 

(5)The securities reported as held by Ms. Herriet Qu include options to purchase 198,000 ordinary shares that are vested, and do not include options to purchase 225,000 ordinary shares that will not vest within 60 days.

 

(6)The securities reported as held by Mr. Colin Sung include 12,500 ordinary shares that were issued upon vesting 18,750 restricted shares vested but not issued but do not include 3,750 restricted shares that are not yet vested.

 

(7)The securities reported as held by Ms. Jerry Zhang include 27,500 restricted shares vested but not issued; and do not include 2,500 restricted shares that are not yet vested.

 

(8)The securities reported as held by Mr. Jianyun Chai includes 26,250 restricted shares vested but not issued, and do not include 3,750 restricted shares that are not yet vested.

 

None of our major shareholders have different voting rights from other shareholders. We are not aware of any arrangement that may, at a subsequent date, result in a change of control of the Company.

 

ITEM 7.MAJOR SHAREHOLDERS AND RELATED PARTY TRANSACTIONS

 

A.Major Shareholders

 

Please refer to Item 6.E “Directors, Senior Management and Employees — Share Ownership.”

 

 74 

 

 

B.Related Party Transactions 

 

The related party relationships and related party transactions are listed as follows:

 

Related party relationships

 

Name of related parties   Relationship with the Company
     
Shenhua Hollysys Information Technology Co., Ltd. (“Shenhua Information”)   20% owned by Beijing Hollysys
China Techenergy Co., Ltd. (“China Techenergy”)   40% owned by Beijing Hollysys
Beijing Hollysys Electric Motor Co., Ltd. (“Electric Motor”)   40% owned by Beijing Hollysys
Beijing Hollysys Machine Automation Co., Ltd. (“Hollysys Machine”)   30% owned by Hollysys Investment
Heilongjiang Ruixing Technology Co., Ltd. (“Heilongjiang Ruixing”)   6% owned by Beijing Hollysys

 

  Due from related parties (in USD thousands)

 

   June 30, 
   2015   2016 
         
China Techenergy  $34,472   $22,579 
Shenhua Information   3,447    2,995 
Hollysys Machine   1,158    1,367 
Heilongjiang Ruixing   -    1,071 
           
   $39,077   $28,012 

 

The Company’s management believes that the collection of amounts due from related parties is reasonably assured and accordingly, no provision had been made for these balances.

 

Due to related parties (in USD thousands)

 

   June 30, 
   2015   2016 
         
China Techenergy  $837   $1,170 
Shenhua Information   818    358 
Electric Motor   49    112 
Hollysys Machine   9    5 
           
   $1,713   $1,645 

 

 75 

 

 

Transactions with related parties (in USD thousands)

 

Purchases of goods and services from:

 

   Year ended June 30, 
   2014   2015   2016 
             
Hollysys Machine  $1,980   $914   $555 
Electric Motor   14    50    354 
Shenhua Information   323    368    - 
China Techenergy   -    1    - 
                
   $2,317   $1,333   $909 

 

Sales of goods and integrated solutions to:

 

   Year ended June 30, 
   2014   2015   2016 
             
China Techenergy  $3,136   $21,936   $3,657 
Shenhua Information   2,726    2,128    847 
Hollysys Machine   921    512    235 
Electric Motor   2    1    - 
                
   $6,785   $24,577   $4,739 

 

Operating lease income from:

 

   Year ended June 30, 
   2014   2015   2016 
                
Hollysys Machine  $65   $41   $40 

 

The Company sells automation control systems to China Techenergy which is used for non-safety operations control in the nuclear power industry. China Techenergy incorporates the Company’s non-safety automation control systems with their proprietary safety automated control systems to provide an overall automation and control system for nuclear power stations in China. The Company is not a party to the integrated sales contracts executed between China Techenergy and its customers. The Company’s pro rata shares of the intercompany profits and losses are eliminated until realized through a sale to outside parties, as if China Techenergy were a consolidated subsidiary.

 

The Company sells automation control systems to Shenhua Information which is used for operations control in the information automation industry. Shenhua Information incorporates the Company’s automation control systems with their proprietary automated remote control systems to provide an overall automation and control system to its customers. The Company is not a party to the integrated sales contracts executed between Shenhua Information and its customers. The Company’s pro rata shares of the intercompany profits and losses are eliminated until realized through a sale to an outside party as if Shenhua Information were a consolidated subsidiary.

 

The Company engages Hollysys Machine to sell the Company’s products to end customers. The Company pays commission to Hollysys Machine in exchange for its services. The amount of the commission is determined based on the value of the products sold by Hollysys Machine during the year.

 

Amounts due from and due to the related parties relating to the above transactions are unsecured, non-interest bearing and repayable on demand.

 

 76 

 

 

C.Interests of Experts and Counsel

 

Not applicable.

 

ITEM 8.FINANCIAL INFORMATION

 

A.Consolidated Statements and Other Financial Information

 

We have appended consolidated financial statements filed as part of this Annual Report. See Item 18 “Financial Statements.”

 

Legal Proceedings

 

We are currently not a party to any material legal or administrative proceedings, and we are not aware of threatened material legal or administrative proceedings against us.  We may from time to time become a party to various legal or administrative proceedings arising in the ordinary course of our business.

 

Dividend Policy

 

Historically we have retained our earnings for use in the expansion and operation of our business except that on February 9, 2015, we declared a special cash dividend of US$0.40 per share to the holders of the Company’s ordinary shares. The record day was February 23, 2015 and payment day was March 16, 2015. Continental Stock Transfer & Trust acted as the paying agent. During the fiscal year of 2016, no cash dividend was declared and paid. On August 11, 2016, the Board of Directors approved a regular cash dividend policy pursuant to which future cash dividends are expected to be paid to holders of the Company’s ordinary shares on an annual basis out of funds legally available for such purpose. However, the declaration and payment of future dividends including the dividend for 2016 will be at the discretion of the Board, and will depend upon many factors, including the Company’s financial condition, earnings, capital requirements of its businesses, legal requirements, regulatory constraints, industry practice, and other factors that the Board deems relevant. As a BVI company, we may only declare and pay dividends if our directors are satisfied, on reasonable grounds, that immediately after the distribution (i) the value of our assets will exceed our liabilities and (ii) we will be able to pay our debts as they fall due.

 

Notwithstanding the understanding that earnings will be accumulated, our ability to pay dividends depends substantially on the receipt of dividends to us by our subsidiaries.

 

For the PRC subsidiaries, each of them may pay dividends only out of its accumulated distributable profits, if any, determined in accordance with its articles of association and the accounting standards and regulations in China. Pursuant to applicable PRC laws and regulations, 10% of after-tax profits of each of our consolidated PRC entities are required to be set aside in a statutory surplus reserve fund annually until the reserve balance reaches 50% of such PRC entity’s registered capital. Allocations from these statutory surplus reserves may only be used for specific purposes and are not distributable to us in the form of loans, advances, or cash dividends.

 

Under the New EIT Law and its implementation rules issued by the PRC State Council, both of which became effective on January 1, 2008, dividends from our PRC subsidiaries to us may be subject to a withholding tax at the rate of 10% if the dividend is derived from profits generated after January 1, 2008. If we are deemed to be a PRC resident enterprise, the withholding tax may be exempted, but in such a case we will be subject to a 25% tax on our global income, and our non-PRC investors may be subject to PRC income tax withholding. For a more detailed discussion of the New EIT Law, see Item 10 - Additional Information, Subpart E, Taxation in China of this Form 20-F.

 

 77 

 

 

For the Singapore and Malaysia subsidiaries, each of them may pay dividends only out of its profits based on the articles of association and the Companies Act in Singapore and Malaysia. There is no limit to the amount of dividend payable as long as there are sufficient profits. There is no withholding tax imposed on a Singapore and Malaysia company paying dividends to a company located outside of Singapore and Malaysia upon remittance.

 

For the Qatar subsidiary, it may pay dividends only out of its profits based on the articles of association and the Companies Act in Qatar. Pursuant to applicable Qatari laws and regulations, 10% of after-tax profits are required to be set aside in a statutory surplus reserve fund annually until the reserve balance reaches 50% of registered capital. The statutory reserve can be used to cover the losses of the companies or to increase the capital of the companies with a decision by the general assembly. There is no withholding tax imposed on the Qatar company paying dividends to parent company located in Singapore.

 

B.Significant Changes

 

We have not experienced any significant changes since the date of our audited consolidated financial statements included in this Annual Report.

 

ITEM 9.THE OFFER AND LISTING

 

A.Offer and Listing Details

 

Since August 1, 2008, our ordinary shares have been listed on the NASDAQ Global Select Market under the symbol “HOLI”. The following table provides the high and low reported market prices of our ordinary shares as reported by Yahoo! Finance for the periods indicated.

 

   Nasdaq Price per Share 
   High   Low 
Annual Market Prices(1)          
Fiscal Year 2012  $12.20    7.30 
Fiscal Year 2013  $13.96    7.33 
Fiscal Year 2014  $24.94    11.79 
Fiscal Year 2015  $26.84    17.18 
Fiscal Year 2016  $23.49    15.21 
           
Quarterly Market Prices          
First Quarter 2015 ended September 30, 2014  $24.15    21.56 
Second Quarter 2015 ended December 31, 2014  $25.94    20.75 
Third Quarter 2015 ended March 31, 2015  $26.32    17.18 
Fourth Quarter 2015 ended June 30, 2015  $26.84    19.85 
First Quarter 2016 ended September 30, 2015  $23.49    15.89 
Second Quarter 2016 ended December 31, 2015  $22.60    17.34 
Third Quarter 2016 ended March 31, 2016  $21.74    15.21 
Fourth Quarter 2016 ended June 30, 2016   20.80    15.95 
           
Monthly Market Prices          
March 2016  $21.65    18.86 
April 2016  $20.80    19.17 
May 2016  $18.69    15.95 
June 2016  $18.49    16.75 
July 2016  $20.20    16.95 
August 2016  $21.29    19.34 
September 2016 (through September 13, 2016)  $21.80    21.02 

 

(1) All periods end June 30 of the stated year, unless otherwise noted.

 

B.Plan of Distribution

 

Not applicable

 

 78 

 

 

C.Markets

 

See our disclosures under “Item 9. A. Offer and Listing.”

 

D.Selling Shareholders

 

Not Applicable

 

E.Dilution

 

Not Applicable

 

F.Expenses of Issue

 

Not Applicable

 

ITEM 10.ADDITIONAL INFORMATION

 

A.Share Capital

 

Not applicable

 

B.Memorandum and Articles of Association

 

The following represents a summary of certain key provisions of the Company’s amended and restated memorandum and articles of association. The summary does not purport to be a summary of all of the provisions of our memorandum and articles of association and of all relevant provisions of BVI law governing the management and regulation of BVI companies.

 

Register

 

The Company was incorporated in the BVI on February 6, 2006 under the BVI Business Companies Act (the “Act”).  The Company filed a Certificate of Change of Name to change its name from HLS Systems International, Inc. to Hollysys Automation Technologies Ltd. on July 17, 2009. On May 26, 2016, the Board of Directors the Company approved the amended and restated memorandum and articles of association (the “Amended and Restated M&A”) to exclude the application of Sections 60 and 61 of the Act. The Amended and Restated M&A became effective upon the registration by the Registrar of Corporate Affairs of the British Virgin Islands on May 27, 2016. The Board of Directors believes that such change is desirable and to the benefit of all of the shareholders of the Company because it will provide the Company with increased flexibility of action to purchase its own shares from time to time based on market conditions, stock prices, and other factors without the delay and expense involved in offering to purchase share from all shareholders or obtaining written consent on such purchase from the shareholders as otherwise required under Sections 60 and 61 of the Act. The Amended and Restated M&A authorizes the issuance of up to 100,000,000 ordinary shares of $0.001 par value, and (ii) 90,000,000 preferred shares of $0.001 par value.

 

Objects and Purposes

 

The Company’s Amended and Restated M&A grants the Company full power and capacity to carry on or undertake any business or activity and do any act or enter into any transaction not prohibited by the Act or any other BVI legislation.

 

 79 

 

 

Directors

 

A director must, immediately after becoming aware of the fact that he is interested in a transaction entered into or to be entered into by us, disclose such interest to the board of directors, unless (i) the transaction or proposed transaction is between the director and the company and (ii) the transaction or proposed transaction is or is to be entered into in the ordinary course of our business and on usual terms and conditions. The director who is interested in a transaction entered into or to be entered into by the Company may (i) vote on a matter relating to the transaction; (ii) attend a meeting of directors at which a matter relating to the transaction arises and be included in the quorum; and (iii) sign a document on behalf of the Company, or do any other thing in his capacity as a director, that relates to the transaction.

 

The directors may fix their compensation for services rendered to us.

 

By a resolution of directors, the directors may exercise all our powers to borrow money, mortgage or charge our undertakings and property, issue debentures, denture stock and other securities whenever money is borrowed or as security for any debt, liability or obligation occurred by us or of any third party.

 

Each director holds office until his successor takes office or until his earlier death, resignation or removal by the members or a resolution passed by the majority of the remaining directors.

 

A director shall not require a share qualification.

 

Directors may only be removed for cause by the shareholders.

 

Rights and Obligations of Shareholders

 

Dividends

 

Subject to the Act, the directors may, by resolution of directors, declare dividends and distributions by the Company to members and authorize payment on the dividends or distributions so long as that immediately after the distribution, the value of the Company’s assets exceeds its liabilities and the Company is able to pay its debts as they fall due.  Any distribution payable in respect of a share which has remained unclaimed for three years from the date when it became due for payment shall, if the board of the directors so resolves, be forfeited and cease to remain owing by the Company.  The directors may, before authorizing any distribution, set aside out of the profits of the Company such sum as they think proper as a reserve fund, and may invest the sum so set apart as a reserve fund upon such securities as they may select.

 

The holder of each ordinary share has the right to an equal share in any distribution paid by the Company.

 

Voting Rights

 

Each ordinary share confers on the shareholder the right to one vote at a meeting of the members or on any resolution of members on all matters before the shareholders of the Company.

 

Rights in the event of winding up

 

The holder of each ordinary share is entitled to an equal share in the distribution of the surplus assets of the Company on a winding up.

 

Redemption

 

The Company may purchase, redeem or otherwise acquire and hold its own shares with the consent of members whose shares are to be purchased, redeemed or otherwise acquired unless the Company is permitted by the Act or any provision of the Amended and Restated M&A to purchase, redeem or otherwise acquire the shares without their consent.

 

The Company may purchase, redeem or otherwise acquire its shares at a price lower than the fair value if permitted by, and then only in accordance with, the terms of the Amended and Restated M&A or a written agreement for the subscription for the shares to be purchased, redeemed or otherwise acquired.

 

 80 

 

 

Changes in the rights of shareholders

 

The rights attached to any class of shares (unless otherwise provided by the terms of issue of the shares of that class) may, whether or not the Company is being wound-up, be varied with the consent in writing of not less than three-fourths of the issued shares of that class and the holders of not less than three-fourths of the issued shares of any other class of shares which may be affected by such variation.

 

Meetings

 

The directors may convene meetings of the members of the Company at such times and in such manner and places as the directors consider necessary or desirable. A meeting of members must be held if requested by members holding at least 30% of the voting rights in respect of the matter for which the meeting is being held. No less than seven days' notice of meetings is required to be given to members.

 

A meeting of members is properly constituted if at the commencement of the meeting the holder or holders present in person or by proxy entitled to exercise at least fifty percent of the voting rights of the shares of each class or series of shares entitled to vote as a class or series thereon and the same proportion of the votes of the remaining shares entitled to vote thereon.

 

A member shall be deemed to be present at the meeting if he participates by telephone or other electronic means and all members participating in the meeting are able to hear each other.

 

A resolution of members may be approved at a duly constituted meeting of members by the affirmative vote of a simple majority of the votes of those members entitled to vote and voting on the resolution.

 

A meeting of members held in contravention of the requirement to give notice is valid if members holding not less than 90% of:(a) the total voting rights on all matters to be considered at the meeting; or (b) the votes of each class or series of shares where members are entitled to vote thereon as a class or series together with an absolute majority of the remaining votes, have waived notice of the meeting. Attendance at the meeting is deemed to constitute waiver.

 

The inadvertent failure of the directors to give notice of a meeting to a member, or the fact that a member has not received notice, does not invalidate the meeting.

 

A member may be represented at a meeting of members by a proxy who may speak and vote on behalf of the member.  A written instrument giving the proxy such authority must be produced at the place appointed for the meeting before the time for holding the meeting at which such person proposes to vote.

 

Limitations on Ownership of Securities

 

There are no limitations on the right of non-residents or foreign persons to own the Company’s securities imposed by BVI law or by the Amended and Restated M&A

 

Change in Control of Company

 

While directors of the Company may be appointed by the members or directors for such terms as may be determined at the time of such appointment, and may be removed by resolution of directors with or without cause, directors may not be removed by the members except for cause.

 

The unissued shares of the Company are at the disposal of the directors who may offer, allot, grant options over or otherwise dispose of them to such persons at such times and for such consideration, being not less than the par value of the shares being disposed of, and upon such terms and conditions as the directors may determine.

 

Ownership Threshold

 

There are no provisions governing the ownership threshold above which shareholder ownership must be disclosed.

  

 81 

 

 

Changes in Capital

 

Subject to the provisions of the Act, we may, by a resolution of directors or members, amend the Amended and Restated M&A to increase or decrease the number of shares authorized to be issued. The directors of the Company may, by resolution, authorize a distribution (including a capital distribution) by the Company at a time, of an amount, and to any members they think fit if they are satisfied, on reasonable grounds, that the Company will, immediately after the distribution, satisfy the solvency test. The solvency test is satisfied if the value of the Company’s assets exceeds its liabilities, and the Company is able to pay its debts as they fall due.

 

Differences in Corporate Law

 

The company law of the BVI differs from laws applicable to U.S. corporations and their shareholders.  Set forth below is a summary of the significant differences between the provisions of the companies law applicable to us and the laws applicable to companies incorporated in the United States and their shareholders.

 

Protection for minority shareholders

 

Under the laws of most U.S. jurisdictions, majority and controlling shareholders of a company generally have certain “fiduciary” responsibilities to the minority shareholders.  Corporate actions taken by majority and controlling shareholders that are unreasonable and materially detrimental to the interests of minority shareholders may be declared null and void.  Minority shareholders may have less protection for their rights under BVI law than they would have under U.S. law.

 

Powers of directors

 

Unlike most U.S. jurisdictions, the directors of a BVI company, subject in certain cases to court’s approvals but without shareholders’ approval, may implement the sale, transfer, exchange or disposition of any asset, property, part of the business, or securities of the company, with the exception that shareholder approval is required for the disposition of over 50% in the value of the total assets of the company.

 

Conflict of interests

 

Similar to the laws of most U.S. jurisdictions, when a director becomes aware of the fact that he has an interest in a transaction which we are to enter into, he must disclose it to our board. However, with sufficient disclosure of interest in relation to that transaction, the director who is interested in a transaction entered into or to be entered into by the Company may (i) vote on a matter relating to the transaction; (ii) attend a meeting of directors at which a matter relating to the transaction arises and be included in the quorum; and (iii) sign a document on behalf of us, or do any other thing in his capacity as a director, that relates to the transaction.

 

Written consent and cumulative voting

 

Similar to the laws of most U.S. jurisdictions, under the BVI law, shareholders are permitted to approve matters by way of written resolution in place of a formal meeting. BVI law does not make a specific reference to cumulative voting, and our current Amended and Restated M&A have no provision authorizing cumulative voting.

 

Takeover provisions

 

On August 27, 2010, our Board of Directors adopted the 2010 Rights Plan. In connection with the 2010 Rights Plan, the Board of Directors declared a dividend distribution of one “Right” for each outstanding ordinary share to shareholders of record at the close of business on August 27, 2010, effective as of September 27, 2010. Each Right entitles the shareholder to buy one share of our Class A Preferred Stock at a price of $160.  Unless terminated earlier by our Board of Directors, the 2010 Rights Plan will expire on September 27, 2020.

 

 82 

 

 

Initially, the Rights will be attached to all certificates representing ordinary shares then outstanding, and no separate Rights certificates or stock statements will be distributed or provided.  The Rights will separate from the ordinary shares and become exercisable if a person or group announces an acquisition of 20% or more of our outstanding ordinary shares, or announces commencement of a tender offer for 20% or more of the ordinary shares.  In that event, the Rights permit shareholders, other than the acquiring person, to purchase our ordinary shares having a market value of twice the exercise price of the Rights, in lieu of the Class A Preferred Stock.  In addition, in the event of certain business combinations, the Rights permit the purchase of the ordinary shares of an acquiring person at a 50% discount. Rights held by the acquiring person become null and void in each case.

 

The 2010 Rights Plan is designed to ensure that all of our shareholders receive fair and equal treatment in the event of any proposed takeover of us and to guard against partial tender offers, open market accumulations and other abusive or coercive tactics to gain control of us without paying all shareholders a control premium. The Rights will cause substantial dilution to a person or group that acquires 20% or more of our stock on terms not approved by the our Board of Directors, but the Rights should not interfere with any merger or other business combination approved by the Board of Directors at any time prior to the first date that a person or group has become an acquiring person.

 

Shareholder’s access to corporate records

 

A shareholder is entitled, on giving written notice to the Company, to inspect the Company’s (i) Memorandum and Articles of Association; (ii) register of members; (iii) register of directors; and (iv)minutes of meetings and resolutions of members and of those classes of members of which the shareholder is a member.

 

The directors may, if they are satisfied that it would be contrary to the company’s interests to allow a member to inspect any document listed above (or any part thereof), refuse the member to inspect the document or limit the inspection of the document.  Our board may also authorize a member to review the company account if requested.

 

Indemnification

 

Under BVI law and our Amended and Restated M&A, we may indemnify against all expenses, including legal fees, and against all judgements, fines and amounts paid in settlement and reasonably incurred in connection with legal, administrative or investigative proceedings any person who: (a) is or was a party or is threatened to be made a party to any threatened, pending or completed proceedings, whether civil, criminal, administrative or investigative, by reason of the fact that the person is or was a director of the Company; or (b) is or was, at the request of the Company, serving as a director of, or in any other capacity is or was acting for, another body corporate or a partnership, joint venture, trust or other enterprise.

 

To be entitled to indemnification, these persons must have acted honestly and in good faith and in what he believes to be the best interest of the Company, and they must have had no reasonable cause to believe their conduct was unlawful. Furthermore, such a person must be indemnified by the Company if he has been successful in the defense of any proceedings.

 

Insofar as indemnification for liabilities arising under the Securities Act may be permitted to directors, officers or persons controlling us under the foregoing provisions, we have been advised that in the opinion of the SEC, such indemnification is against public policy as expressed in the Securities Act and is therefore unenforceable.

 

Mergers and similar arrangements

 

Under the laws of the BVI, two or more companies may merge or consolidate in accordance with Section 170 of the Act. A merger means the merging of two or more constituent companies into one of the constituent companies, and a consolidation means the uniting of two or more constituent companies into a new company. In order to merge or consolidate, the directors of each constituent company must approve a written plan of merger or consolidation which must be authorized by a resolution of shareholders.

 

Shareholders not otherwise entitled to vote on the merger or consolidation may still acquire the right to vote if the plan of merger or consolidation contains any provision which, if proposed as an amendment to the memorandum or articles of association, would entitle them to vote as a class or series on the proposed amendment. In any event, all shareholders must be given a copy of the plan of merger or consolidation irrespective of whether they are entitled to vote at the meeting or consent to the written resolution to approve the plan of merger or consolidation.

 

 83 

 

 

The shareholders of the constituent companies are not required to receive shares of the surviving or consolidated company but may receive debt obligations or other securities of the surviving or consolidated company, or other assets, or a combination thereof. Further, some or all of the shares of a class or series may be converted into a kind of asset while the other shares of the same class or series may receive a different kind of asset. As such, not all the shares of a class or series must receive the same kind of consideration.

 

After the plan of merger or consolidation has been approved by the directors and authorized by a resolution of the shareholders, articles of merger or consolidation are executed by each company and filed with the Registrar of Corporate Affairs in the BVI.

 

Dissenter Rights

 

A shareholder may dissent from a mandatory redemption of his shares, an arrangement (if permitted by the court), a merger (unless the shareholder was a shareholder of the surviving company prior to the merger and continues to hold the same or similar shares after the merger) and a consolidation. A shareholder properly exercising his dissent rights is entitled to payment in cash of the fair value of his shares.

 

A shareholder dissenting from a merger or consolidation must object in writing to the merger or consolidation before the vote by the shareholders on the merger or consolidation, unless notice of the meeting was not given to the shareholder. If the merger or consolidation is approved by the shareholders, the company must within 20 days give notice of this fact to each shareholder who gave written objection, and to each shareholder who did not receive notice of the meeting. Such shareholders then have 20 days to give their written election in the form specified by the Act to dissent from the merger or consolidation, provided that in the case of a merger, the 20 days starts when the plan of merger is delivered to the shareholder.

 

Upon giving notice of his election to dissent, a shareholder ceases to have any rights of a shareholder except the right to be paid the fair value of his shares. As such, the merger or consolidation may proceed in the ordinary course notwithstanding the dissent.

 

Within seven days of the later of the delivery of the notice of election to dissent and the effective date of the merger or consolidation, the company must make a written offer to each dissenting shareholder to purchase his shares at a specified price that the company determines to be their fair value. The company and the shareholder then have 30 days to agree upon the price. If the company and a shareholder fail to agree on the price within the 30 days, then the company and the shareholder shall each designate an appraiser and these two appraisers shall designate a third appraiser. These three appraisers shall fix the fair value of the shares as of the close of business on the day before the shareholders approved the transaction without taking into account any change in value as a result of the transaction.

 

Under BVI law, shareholders are not entitled to dissenters’ rights in relation to liquidation.

 

Shareholders’ suits

 

Similar to the laws of most U.S. jurisdictions, BVI law permits derivative actions against its directors. However, the circumstances under which such actions may be brought, and the procedures and defenses available may result in the rights of shareholders of a BVI company being more limited than those of shareholders of a company incorporated and/or existing in the United States.

 

The High Court of the BVI may, on the application of a shareholder of a company, grant leave to that shareholder to bring proceedings in the name and on behalf of that company, or intervene in proceedings to which the company is a party for the purpose of continuing, defending or discontinuing the proceedings on behalf of the company. In determining whether to grant leave, the High Court of the BVI must take into account (i) whether the shareholder is acting in good faith; (ii) whether the derivative action is in the interests of the company taking account of the views of the company’s directors on commercial matters; (iii) whether the proceedings are likely to succeed; (iv) the costs of the proceedings in relation to the relief likely to be obtained; and (v) whether an alternative remedy to the derivative claim is available.

 

 84 

 

 

Leave to bring or intervene in proceedings may be granted only if the court is satisfied that (i) the company does not intend to bring, diligently continue or defend, or discontinue the proceedings, as the case may be; or (ii) it is in the interests of the company that the conduct of the proceedings should not be left to the directors or to the determination of the shareholders as a whole.

 

C.Material Contracts

 

Except for the following, we have not entered into any material contracts other than in the ordinary course of business and other than those described in Item 4, “Information on the Company,” Item 7, “Major Shareholders and Related Party Transactions,” or Item 5. Operating And Financial Review And Prospects – Contractual Obligations,” or elsewhere in this annual report.

 

On May 18, 2011, the Company entered into a stock purchase agreement (the “SPA”) to acquire 100% ownership of Concord which is engaged in the provision of electrical works and infrastructure engineering services in South East Asia and the Middle East. The total consideration of the acquisition consisted of cash consideration of SGD$41.5 million (approximately $33,789,285), and 1,006,788 ordinary shares of the Company.

 

The effective date of the acquisition of Concord was July 1, 2011, at which time it became a wholly owned subsidiary of the Company, and its operation results are included in our consolidated financial statements effective from July 1, 2011.

 

In addition, the Company was obligated to issue an aggregate of 1,510,181 ordinary shares of the Company (“Incentive Shares”) to the management of the Concord, if Concord’s net income equals or exceeds $10 million and $11.5 million for the fiscal years ended June 30, 2012 and 2013, respectively (“Targeted Net Income Threshold”), in accordance with the SPA. The Company would issue 50% of Incentive Shares to the management of the Concord on an all or none basis per year when the Targeted Net Income Threshold is achieved. The Incentive Shares were granted with service conditions such that if the recipients terminate their employment agreements within two years after the acquisition, the Incentive Shares will be forfeited. Because the Targeted Net Income Thresholds were not achieved for either of the two fiscal years, no Incentive Shares were issued.

 

On March 6, 2013, the Company signed a stock purchase agreement, referred to as the (“Bond SPA”), to acquire 100% ownership of Bond. The total purchase price for the acquisition is a combination of cash and stock, aggregating an equivalent of approximately $73.0 million, including a two-year incentive program payable in ordinary shares and additional incentive shares if Bond meets certain performance targets. Pursuant to the Bond SPA, the Company paid$16.4 million within one month after signing the Bond SPA as a deposit, an additional $5.5 million upon closing, and$14.6 million to be paid within 18 months after signing the Bond SPA, respectively.

 

After the closing, the Company issued 1,407,907 ordinary shares to the shareholders of Bond on May 30, 2013, worth $14.6 million (40% of total share purchase price). The Bond shareholders also are entitled to the Company ordinary shares worth $11.0 million (30% of total share purchase price) as incentive shares in each of the next two fiscal years if Bond’s USGAAP audited net income equals or exceeds $8.8 million and $10.6 million for calendar year 2013 and calendar year 2014, respectively. Additional ordinary shares, as a premium on performance, will be issued to the Bond shareholders if Bond outperforms the targets mentioned above, but the premium will not exceed 15% of the total incentive shares in any case. The Company and Bond have also agreed upon the compensation and incentives to be given to the management team of Bond to maintain the team stability after the acquisition. The performance target for calendar year 2013 incentive was achieved and 648,697 shares were issued in Oct 2014. The performance targets for calendar year 2014 incentive and for the premium shares were achieved, a total number of 627,578 were issuable as of June 30, 2015.

 

On April 3, 2013, Beijing Hollysys entered into an operating lease agreement to lease out one of its buildings located in Beijing. The lease term is 10 years from September 1, 2013 to August 31, 2023.The annual minimum lease payment receivable after five years are subject to renegotiation in case the Chinese consumer price index published by the government exceeds 5%.

 

 85 

 

 

On May 30, 2014, the Company entered into a convertible loan agreement with International Finance Corporation, an international organization established by Articles of Agreement among its member countries including the British Virgin Islands ("IFC"), under which the Company will borrow $20,000,000 from IFC (the “Convertible Bond”) (Note 16) with an interest rate of 2.1% per annum and commitment fee of 0.5% per annum paid in rear semi-annually. The Company received the loan disbursement on August 30, 2014, and the loan interest started accumulating since then.

 

D.Exchange Controls

 

BVI Exchange Controls

 

There are no material exchange controls restrictions on payment of dividends, interest or other payments to the holders of our ordinary or preferred shares or on the conduct of our operations in the BVI, where we were incorporated. There are no material BVI laws that impose any material exchange controls on us or that affect the payment of dividends, interest or other payments to nonresident holders of our ordinary or preferred shares. BVI law and our Amended and Restated Memorandum and Articles of Association do not impose any material limitations on the right of non-residents or foreign owners to hold or vote our ordinary or preferred shares.

 

Exchange Controls in China

 

Under the Foreign Currency Administration Rules promulgated in 1996 and revised in 1997, and various regulations issued by SAFE and other relevant PRC government authorities, RMB is convertible into other currencies without prior approval from SAFE only to the extent of current account items, such as trade related receipts and payments, interest and dividends and after complying with certain procedural requirements. The conversion of RMB into other currencies and remittance of the converted foreign currency outside PRC for the purpose of capital account items, such as direct equity investments, loans and repatriation of investment, requires the prior approval from SAFE or its local office. Payments for transactions that take place within China must be made in RMB. Unless otherwise approved, PRC companies must repatriate foreign currency payments received from abroad. Foreign-invested enterprises may retain foreign exchange in accounts with designated foreign exchange banks subject to a cap set by SAFE or its local office. Unless otherwise approved, domestic enterprises must convert all of their foreign currency proceeds into RMB.

 

On October 21, 2005, SAFE issued the Notice on Issues Relating to the Administration of Foreign Exchange in Fund-raising and Reverse Investment Activities of Domestic Residents Conducted via Offshore Special Purpose Companies, which became effective as of November 1, 2005. According to the notice, a special purpose company, or SPV, refers to an offshore company established or indirectly controlled by PRC residents for the special purpose of carrying out financing of their assets or equity interest in PRC domestic enterprises. Prior to establishing or assuming control of an SPV, each PRC resident, whether a natural or legal person, must complete the overseas investment foreign exchange registration procedures with the relevant local SAFE branch. The notice applies retroactively. As a result, PRC residents who have established or acquired control of these SPVs that previously made onshore investments in China were required to complete the relevant overseas investment foreign exchange registration procedures by March 31, 2006. These PRC residents must also amend the registration with the relevant SAFE branch in the following circumstances: (i) the PRC residents have completed the injection of equity investment or assets of a domestic company into the SPV; (ii) the overseas funding of the SPV has been completed; (iii) there is a material change in the capital of the SPV. Under the rules, failure to comply with the foreign exchange registration procedures may result in restrictions being imposed on the foreign exchange activities of the violator, including restrictions on the payment of dividends and other distributions to its offshore parent company, and may also subject the violators to penalties under the PRC foreign exchange administration regulations.

 

On August 29, 2008, SAFE promulgated Circular 142 which regulates the conversion by a foreign-funded enterprise of foreign currency into RMB by restricting how the converted RMB may be used. In addition, SAFE promulgated Circular 45 on November 9, 2011 in order to clarify the application of Circular 142. Under Circular 142 and Circular 45, the RMB capital converted from foreign currency registered capital of a foreign-invested enterprise may only be used for purposes within the business scope approved by the applicable government authority and may not be used for equity investments within the PRC. In addition, SAFE strengthened its oversight of the flow and use of the RMB capital converted from foreign currency registered capital of foreign-invested enterprises. The use of such RMB capital may not be changed without SAFE’s approval, and such RMB capital may not in any case be used to repay RMB loans if the proceeds of such loans have not been used. Violations of Circular 142 and Circular 45 could result in severe penalties, such as heavy fines as set out in the relevant foreign exchange control regulations.

 

 86 

 

 

On April 8, 2015, SAFE released the Notice on the Reform of the Administration Method for the Settlement of Foreign Exchange Capital of Foreign-invested Enterprises, or SAFE Circular 19, which came into force and superseded SAFE Circular 142 on June 1, 2015. Circular 19 allows foreign invested enterprises to settle their foreign exchange capital on a discretionary basis according to the actual needs of their business operation and provides the procedures for foreign invested companies to use Renminbi converted from foreign currency-denominated capital for equity investment. Nevertheless, Circular 19 also reiterates the principle that Renminbi converted from foreign currency-denominated capital of a foreign-invested company may not be directly or indirectly used for purposes beyond its business scope. Since Circular 19 was only recently promulgated, there are uncertainties on how it will be interpreted and implemented in practice.

 

In February 2015, SAFE also promulgated the Circular of Further Simplifying and Improving the Policies of Foreign Exchange Administration Applicable to Direct Investment, or SAFE Circular 13, which became effective on June 1, 2015. Under SAFE Circular 13, the current foreign exchange procedures will be further simplified, and foreign exchange registrations of direct investment will be handled by the banks designated by the foreign exchange authority instead of SAFE and its branches. However, the foreign invested enterprises are still prohibited by SAFE Circular 13 to use the RMB converted from foreign currency-registered capital to extend entrustment loans, repay bank loans or inter-company loans.

 

E.Taxation

 

The following is a general summary of certain material BVI, China and U.S. federal income tax considerations.  The discussion is not intended to be, nor should it be construed as, legal or tax advice to any particular prospective shareholder.  The discussion is based on laws and relevant interpretations thereof in effect as of the date hereof, all of which are subject to change or different interpretations, possibly with retroactive effect.

 

BVI Taxation

 

The BVI does not impose a withholding tax on dividends paid to holders of our ordinary shares, nor does the BVI levy any capital gains or income taxes on us. Further, a holder of our ordinary shares who is not a resident of the BVI is exempt from the BVI income tax on dividends paid with respect to the ordinary shares. Holders of ordinary shares are not subject to the BVI income tax on gains realized on the sale or disposition of the ordinary shares.

 

Our ordinary shares are not subject to transfer taxes, stamp duties or similar charges in the BVI. However, as a company incorporated under the 2004 Act, we are required to pay the BVI government an annual license fee based on the number of shares we are authorized to issue.

 

There is no income tax treaty or convention currently in effect between the United States and the BVI.

 

Taxation in China

 

We are a holding company incorporated in the BVI, which indirectly holds our equity interests in our PRC operating subsidiaries. The EIT Law and its implementation rules, both of which became effective as of January 1, 2008, provide that a PRC enterprise is subject to a standard income tax rate of 25% and China-sourced income of foreign enterprises, such as dividends paid by a PRC subsidiary to its overseas parent, will normally be subject to PRC withholding tax at a rate of 10%, unless there are applicable treaties between the overseas parent’s jurisdiction of incorporation and China to reduce such rate.

 

 87 

 

  

Under the Arrangement between the Mainland and the Hong Kong Special Administrative Region for the Avoidance of Double Taxation and the Prevention of Fiscal Evasion with respect to Taxes on Income, or the Double Taxation Arrangement, effective as of January 1, 2007, such dividend withholding tax rate is reduced to 5% if a Hong Kong resident enterprise owns over 25% of the PRC company distributing the dividends. Under the aforesaid arrangement, any dividends that our PRC operating subsidiaries pay to their Hong Kong holding companies may be subject to a withholding tax at the rate of 5% if they are not considered to be a PRC “resident enterprise” as described below. However, if the Hong Kong holdings companies are not considered to be the “beneficial owner” of such dividends under the Notice Regarding Interpretation and Recognition of Beneficial Owners under Tax Treaties promulgated by the State Administration of Taxation on October 27, 2009 (and not a PRC “resident enterprise”), such dividends would be subject to the withholding tax rate of 10%. The withholding tax rate of 5% or 10% applicable will have a significant impact on the amount of dividends to be received by us and ultimately by shareholders.

 

According to the Notice Regarding Interpretation and Recognition of Beneficial Owners under Tax Treaties, the term “beneficial owner” refers to a person who has the right to own and dispose of the income and the rights or properties generated from the said income. The “beneficial owner” may be an individual, a company or any other organization which is usually engaged in substantial business operations. A conduit company is not a “beneficial owner.” The term “conduit company” refers to a company which is usually established for purposes of dodging or reducing taxes, and transferring or accumulating profits. Such a company is only registered in the country of domicile to satisfy the organizational form as required by law, but it does not engage in such substantial business operations as manufacturing, distribution and management.

 

In addition to the changes to the current tax structure, under the EIT Law, an enterprise established outside of China with “de facto management bodies” within China is considered a resident enterprise and will normally be subject to an EIT of 25% on its global income. The implementing rules define the term “de facto management bodies” as “an establishment that exercises, in substance, overall management and control over the production, business, personnel, accounting, etc., of a Chinese enterprise.”

 

It remains unclear whether the PRC tax authorities would require or permit our overseas registered entities to be treated as PRC resident enterprises. We do not currently consider our company to be a PRC resident enterprise. However, if the PRC tax authorities determine that we are a “resident enterprise” for PRC enterprise income tax purposes, a number of unfavorable PRC tax consequences could follow. First, we may be subject to the enterprise income tax at a rate of 25% on our worldwide taxable income as well as PRC enterprise income tax reporting obligations. In our case, this would mean that income such as interest on offering proceeds and non-China source income would be subject to PRC enterprise income tax at a rate of 25%. Second, although under the EIT Law and its implementing rules dividends paid to us from our PRC subsidiaries would qualify as “tax-exempt income,” we cannot guarantee that such dividends will not be subject to a 10% withholding tax, as the PRC foreign exchange control authorities, which enforce the withholding tax, have not yet issued guidance with respect to the processing of outbound remittances to entities that are treated as resident enterprises for PRC enterprise income tax purposes. Finally, it is possible that future guidance issued with respect to the new “resident enterprise” classification could result in a situation in which a 10% withholding tax is imposed on dividends we pay to our non-PRC shareholders and with respect to gains derived by our non-PRC shareholders from transferring our shares.

 

United States Federal Taxation

 

The following is a discussion of certain material U.S. federal income tax consequences of the acquisition, ownership and disposition of our ordinary shares by U.S. holders (as defined below). It does not purport to be a comprehensive description of all of the tax considerations that may be relevant to a particular person’s situation. The discussion applies only to U.S. holders that hold their ordinary shares as capital assets (generally property held for investment) within the meaning of Section 1221 of the Internal Revenue Code of 1986, as amended, or the Code. This discussion is based on the Code, income tax regulations promulgated there under, judicial positions, published positions of the Internal Revenue Service, or the IRS, and other applicable authorities, all as in effect as of the date hereof and all of which are subject to change, possibly with retroactive effect. This discussion is general in nature and is not exhaustive of all possible tax considerations, nor does the discussion address any state, local or foreign tax considerations or any U.S. tax considerations (e.g., estate or gift tax) other than U.S. federal income tax considerations, that may be applicable to particular holders.

 

This discussion does not address all aspects of U.S. federal income taxation that may be relevant in light of particular circumstances, nor does it address the U.S. federal income tax consequences to persons who are subject to special rules under U.S. federal income tax law, including:

 

banks, insurance companies or other financial institutions;

 

 88 

 

  

persons subject to the alternative minimum tax;

 

tax-exempt organizations;

 

controlled foreign corporations, passive foreign investment companies and corporations that accumulate earnings to avoid United States federal income tax;

 

certain former citizens or long-term residents of the United States;

 

dealers in securities or currencies;

 

traders in securities that elect to use a mark-to-market method of accounting for their securities holdings;

 

persons that own, or are deemed to own, more than five percent of our capital stock;

 

holders who acquired our stock as compensation or pursuant to the exercise of a stock option;

 

persons who hold our common stock as a position in a hedging transaction, “straddle,” or other risk reduction transaction; or

 

persons who do not hold our ordinary shares as a capital asset (within the meaning of Section 1221 of the Code).

 

For purposes of this discussion, a U.S. holder is (i) an individual who is a citizen or resident of the United States for U.S. federal income tax purposes; (ii) a corporation, or other entity treated as a corporation for U.S. federal income tax purposes, created or organized in or under the laws of the United States (or treated as such under applicable U.S. tax laws), any state thereof, or the District of Columbia; (iii) an estate the income of which is subject to U.S. federal income tax regardless of its source; or (iv) a trust if (a) a U.S. court is able to exercise primary supervision over the administration of the trust and one or more U.S. persons have the authority to control all substantial decisions of the trust, or (b) it has a valid election in effect under applicable law and regulations to be treated as a U.S. person for U.S. federal income tax purposes. A non-U.S. holder is a holder that is neither a U.S. holder nor a partnership or other entity classified as a partnership for U.S. federal income tax purposes.

 

In the case of a partnership or entity classified as a partnership for U.S. federal income tax purposes, the U.S. federal income tax treatment of a partner generally will depend on the status of the partner and the activities of the partnership. Partners of partnerships should consult their tax advisors regarding the U.S. federal income tax consequences to them of the merger or of the ownership and disposition of our ordinary shares.

 

Distributions

 

On August 11, 2016, the Board of Directors approved a regular cash dividend policy pursuant to which future cash dividends are expected to be paid to holders of the Company’s ordinary shares on an annual basis out of funds legally available for such purpose. The gross amount of such distributions will be included in the gross income of the U.S. holder as dividend income on the date of receipt to the extent that the distribution is paid out of current or accumulated earnings and profits, as determined under U.S. federal income tax principles. Such dividends will be eligible for the dividends-received deduction allowed to corporations in respect of dividends received from other U.S. corporations. Dividends received by non-corporate U.S. holders, including individuals, may be subject to reduced rates of taxation under current law. A U.S. holder may be eligible to claim a foreign tax credit with respect to any PRC withholding tax imposed on dividends paid by us. However, the foreign tax credit rules are complex, and their application in connection with Section 7874 of the Code and the Agreement Between the Government of the United States of America and the Government of the People’s Republic of China for the Avoidance of Double Taxation and the Prevention of Tax Evasion with Respect to Taxes on Income, or the U.S.-PRC Tax Treaty, is not entirely clear at this time. U.S. holders should consult their own tax advisors with respect to any benefits they may be entitled to under the foreign tax credit rules and the U.S.-PRC Tax Treaty.

 

To the extent that dividends paid on our ordinary shares exceed current and accumulated earnings and profits, the distributions will be treated first as a tax-free return of tax basis on our ordinary shares, and to the extent that the amount of the distribution exceeds tax basis, the excess will be treated as gain from the disposition of those ordinary shares.  

 

 89 

 

  

Sale or Other Disposition

 

U.S. holders of our ordinary shares will recognize taxable gain or loss on any sale, exchange, or other taxable disposition of ordinary shares equal to the difference between the amounts realized for the ordinary shares and the U.S. holder’s tax basis in the ordinary shares. This gain or loss generally will be capital gain or loss. Under current law, non-corporate U.S. holders, including individuals, are eligible for reduced tax rates if the ordinary shares have been held for more than one year. The deductibility of capital losses is subject to limitations. A U.S. holder may be eligible to claim a foreign tax credit with respect to any PRC withholding tax imposed on gain from the sale or other disposition of ordinary shares. However, the foreign tax credit rules are complex, and their application in connection with Section 7874 of the Code and the U.S.-PRC Tax Treaty is not entirely clear at this time. U.S. holders should consult their own tax advisors with respect to any benefits they may be entitled to under the foreign tax credit rules and the U.S.-PRC Tax Treaty.

 

Unearned Income Medicare Contribution

 

Certain U.S. holders who are individuals, trusts or estates are required to pay an additional 3.8% Medicare tax on, among other things, dividends on and capital gains from the sale or other disposition of shares of stock for taxable years beginning after December 31, 2013. U.S. holders should consult their own advisors regarding the effect, if any, of this legislation on their ownership and disposition of our ordinary shares.

 

Foreign Account Tax Compliance

 

The Foreign Account Tax Compliance provisions of the Hiring Incentives to Restore Employment Act (generally referred to as “FATCA”), when applicable, will impose a U.S. federal withholding tax of 30% on certain “withholdable payments” (generally certain U.S.-source income, including dividends, and the gross proceeds from the sale or other disposition of assets producing U.S. source dividends or interest ) to foreign financial institutions and other non-U.S. entities that fail to comply with certain certification and information reporting (generally relating to ownership by U.S persons of interests in or accounts with those entities). The obligation to withhold under FATCA applies to, among other items, (i) U.S.-source dividend income that is paid on or after July 1, 2014 and (ii) to gross proceeds from the disposition of property that can produce U.S.-source dividends paid on or after January 1, 2017. Non-U.S. holders should consult their tax advisors concerning application of FATCA to our ordinary shares in their particular circumstances. 

 

Information Reporting and Backup Withholding

 

Payments of dividends or of proceeds on the disposition of stock made to a holder of our ordinary shares may be subject to information reporting and backup withholding at a current rate of 28% unless such holder provides a correct taxpayer identification number on IRS Form W-9 (or other appropriate withholding form) or establishes an exemption from backup withholding, for example by properly certifying the holder’s non-U.S. status on a Form W-8BEN, Form W-8BEN-E or another appropriate version of IRS Form W-8. Payments of dividends to holders must generally be reported annually to the IRS, along with the name and address of the holder and the amount of tax withheld, if any. A similar report is sent to the holder. Pursuant to applicable income tax treaties or other agreements, the IRS may make these reports available to tax authorities in the holder’s country of residence.

 

Backup withholding is not an additional tax; rather, the U.S. income tax liability of persons subject to backup withholding will be reduced by the amount of tax withheld. If withholding results in an overpayment of taxes, a refund or credit may generally be obtained from the IRS, provided that the required information is furnished to the IRS in a timely manner.

 

 90 

 

  

F.Dividends and Paying Agents

 

On February 9, 2015, we declared a special cash dividend of US$0.40 per share to the holders of the Company’s ordinary shares. The record day was February 23rd, 2015, and payment day was March 16th, 2015.Continental Stock Transfer & Trust acted as the paying agent. During the fiscal year of 2016, no cash dividend was declared and paid.

 

On August 11, 2016, the Board of Directors of the Company approved a regular cash dividend policy pursuant to which future cash dividends are expected to be paid to holders of the Company’s ordinary shares on an annual basis out of funds legally available for such purpose. However, the declaration and payment of future dividends including the dividend for 2016 will be at the discretion of the Board of Directors, and will depend upon many factors, including the Company’s financial condition, earnings, capital requirements of its businesses, legal requirements, regulatory constraints, industry practice, and other factors that the Board of Directors deems relevant.

 

G.Statement by Expert

 

Not applicable.

 

H.Documents on Display

 

We have filed this Annual Report on Form 20-F with the SEC under the Exchange Act. Statements made in this Annual Report as to the contents of any document referred to are not necessarily complete. With respect to each such document filed as an exhibit to this Annual Report, reference is made to the exhibit for a more complete description of the matter involved, and each such statement shall be deemed qualified in its entirety by such reference.

 

We are subject to the informational requirements of the Exchange Act as a foreign private issuer and file reports and other information with the SEC. Reports and other information filed by us with the SEC, including this Annual Report on Form 20-F, may be inspected and copied at the public reference room of the SEC at 100 F. Street, N.E., Washington D.C. 20549.  You can also obtain copies of this Annual Report on Form 20-F by mail from the Public Reference Section of the SEC, 100 F. Street, N.E., Washington D.C. 20549, at prescribed rates.  Additionally, copies of this material may be obtained from the SEC’s Internet site at http://www.sec.gov.  The SEC’s telephone number is 1-800-SEC-0330.

 

As a foreign private issuer, we are exempt from the rules under the Exchange Act prescribing the furnishing and content of quarterly reports and proxy statements, and officers, directors and principal shareholders are exempt from the reporting and short-swing profit recovery provisions contained in Section 16 of the Exchange Act.

 

I.Subsidiary Information

 

Not applicable.

 

ITEM 11.QUANTITATIVE AND QUALITATIVE DISCLOSURES ABOUT MARKET RISK

 

Interest Rate Risk

 

We are exposed to interest rate risk primarily with respect to our bank loans. A hypothetical 1.0% increase in the annual interest rates for all of our credit facilities under which we had outstanding borrowings as of June 30, 2016, would decrease income before income taxes by approximately $0.3 million for the fiscal year ended June 30, 2016. Management monitors the banks’ prime rates in conjunction with our cash requirements to determine the appropriate level of debt balances relative to other sources of funds. We have not entered into any hedging transactions in an effort to reduce our exposure to interest rate risk.

 

 91 

 

  

Foreign Exchange Risk

 

While our reporting currency is the U.S. dollar, 82.2% of our consolidated revenues and consolidated costs and expenses are denominated in RMB, and 82.5% of our assets are denominated in RMB, and the remaining are mainly denominated in SGD.  As a result, we are exposed to foreign exchange risk as our revenues and results of operations may be affected by fluctuations in the exchange rates of the U.S. dollar, RMB and SGD.  If the RMB or SGD depreciates against the U.S. dollar, the value of our RMB or SGD revenues, earnings and assets as expressed in our U.S. dollar financial statements will decline.  Assets and liabilities are translated at exchange rates at the balance sheet dates and revenue and expenses are translated at the average exchange rates and shareholders’ equity is translated at historical exchange rates.  Any resulting translation adjustments are not included in determining net income but are included in determining other comprehensive income, a component of shareholders’ equity.  An average appreciation or depreciation of the RMB against the US dollar of 5% would increase or decrease our comprehensive income by $10,953 and $12,106, respectively. An average appreciation or depreciation of the SGD against the US dollar of 5% would decrease or increase our comprehensive income by $350,280 or $387,151 respectively, based on our current revenues, costs and expenses, assets, and liabilities denominated in RMB or SGD as of June 30, 2016.

 

Very limited hedging transactions are available in China to reduce our exposure to exchange rate fluctuations for the RMB. To date, we have not entered into any hedging transactions in an effort to reduce our exposure to foreign currency exchange risk in any of the currencies in which we operate. While we may enter into hedging transactions in the future, the availability and effectiveness of these transactions may be limited, and it may not be able to successfully hedge our exposure at all. In addition, our foreign currency exchange losses may be magnified by PRC exchange control regulations that restrict its ability to convert RMB into foreign currencies.

 

Inflation

 

Inflation in China and the other regions in which we operate has not materially impacted our results of operations. Although we have not been materially affected by inflation in the past, we can provide no assurance that we will not be affected in the future by higher rates of inflation. To the extent that we operate in a more diverse range of countries and regions, the risk of inflation on our operations is minimized. If inflation were a significant factor in our financial performance, then certain operating costs and expenses, such as employee compensation and office operating expenses may increase. Additionally, because a substantial portion of our assets from time to time consists of cash and cash equivalents and time deposits with original maturities over three months, high inflation could significantly reduce the value and purchasing power of these assets.

 

ITEM 12.DESCRIPTION OF SECURITIES OTHER THAN EQUITY SECURITIES

 

A. Debt Securities

 

Not applicable.

 

B. Warrants and Rights

 

Not applicable.

 

C. Other Securities

 

Not applicable.

 

D. American Depositary Shares

 

We do not have any American Depositary Shares.

 

PART II

 

ITEM 13.DEFAULTS, DIVIDEND ARREARAGES AND DELINQUENCIES

 

None.

 

 92 

 

  

ITEM 14.MATERIAL MODIFICATIONS TO THE RIGHTS OF SECURITIES HOLDERS AND USE OF PROCEEDS

 

On August 27, 2010 our Board of Directors adopted a rights plan, or the 2010 Rights Plan. The 2010 Rights Plan provides for a dividend distribution of one preferred share purchase Right, for each outstanding ordinary share to shareholders of record at the close of business on August 27, 2010, effective as of September 27, 2010. Each Right entitles the shareholder to buy 1 share of our Class A Preferred Stock at an exercise price of $160. The Rights will become exercisable if a person or group announces an acquisition of 20% or more of our outstanding ordinary shares, or announces commencement of a tender offer for 20% or more of the ordinary shares. In that event, the Rights permit shareholders, other than the acquiring person, to purchase our ordinary shares having a market value of twice the exercise price of the Rights, in lieu of the Class A Preferred Stock. In addition, in the event of certain business combinations, the Rights permit the purchase of the ordinary shares of an acquiring person at a 50% discount. Rights held by the acquiring person become null and void in each case.  Unless terminated earlier by our Board of Directors, the 2010 Rights Plan will expire on September 27, 2020.

 

In connection with the adoption of the 2010 Rights Plan, we amended our Memorandum and Articles of Association to increase our authorized shares of Class A Preferred Stock from 10,000,000 shares to 90,000,000 shares, and to provide that directors may only be removed by shareholders for cause.

 

ITEM 15.CONTROLS AND PROCEDURES

 

Disclosure Controls and Procedures

 

As required by Rule 13a-15(e) and 15d-15(e) under the Securities Exchange Act, our management has carried out an evaluation, with the participation and under the supervision of our chief executive officer and chief financial officer, of the effectiveness of the design and operation of our disclosure controls and procedures as of June 30, 2016.

 

Disclosure controls and procedures refer to controls and other procedures designed to ensure that information required to be disclosed in the reports we file or submit under the Securities Exchange Act is recorded, processed, summarized and reported within the time periods specified in the rules and forms of the SEC and that such information is accumulated and communicated to our management, including our chief executive officer and chief financial officer, as appropriate, to allow timely decisions regarding required disclosure.  In designing and evaluating our disclosure controls and procedures, management recognizes that any controls and procedures, no matter how well designed and operated, can provide only reasonable assurance of achieving the desired control objectives, and management is required to apply its judgment in evaluating and implementing possible controls and procedures.

 

Management conducted its evaluation of disclosure controls and procedures under the supervision of our principal executive officer and our principal financial officer.  Based upon, and as of the date of this evaluation, our principal executive officer and principal financial officer concluded that our disclosure controls and procedures were effective as of June 30, 2016.

 

Management’s Annual Report on Internal Control over Financial Reporting

 

Our management is responsible for establishing and maintaining adequate internal control over financial reporting, as such term is defined in Rules 13a-15(f) and 15d-15(f) under the Exchange Act for our company. Internal control over financial reporting is a process designed to provide reasonable assurance regarding the reliability of financial reporting and the preparation of consolidated financial statements in accordance with generally accepted accounting principles and includes those policies and procedures that (1) pertain to the maintenance of records that, in reasonable detail, accurately and fairly reflect the transactions and dispositions of a company’s assets, (2) provide reasonable assurance that transactions are recorded as necessary to permit preparation of consolidated financial statements in accordance with generally accepted accounting principles, and that a company’s receipts and expenditures are being made only in accordance with authorizations of a company’s management and directors and (3) provide reasonable assurance regarding prevention or timely detection of unauthorized acquisition, use or disposition of a company’s assets that could have a material effect on the consolidated financial statements.

 

Because of its inherent limitations, a system of internal control over financial reporting can provide only reasonable assurance with respect to consolidated financial statement preparation and presentation and may not prevent or detect misstatements. Also, projections of any evaluation of effectiveness to future periods are subject to the risk that controls may become inadequate because of changes in conditions, or that the degree of compliance with the policies and procedures may deteriorate.

 

 93 

 

  

Our management assessed the effectiveness of our internal control over financial reporting as of June 30, 2016. In making this assessment, our management used the criteria set forth by the Committee of Sponsoring Organizations of the Treadway Commission (COSO) in Internal Control-Integrated Framework (2013 framework). Based on our assessment, management believes that, as of June 30, 2016, our internal control over financial reporting was effective based on those criteria.

 

Our independent registered public accounting firm has audited our internal control over financial reporting as of June 30, 2016 and has issued an attestation report, which appears on page F-3 of this annual report on Form 20-F.

 

Changes in Internal Control over Financial Reporting

 

There has been no change in our internal control procedure over financial reporting during the year ended June 30, 2016 that has materially affected, or is reasonably likely to materially affect, our internal control over financial reporting. After the end of fiscal 2016, the Company has been in the process of implementing a Hyperion Financial Management (“HFM”) system and is evaluating the impact on the internal control over financial reporting for the year ending June 30, 2017, arising from the application of the new system.

 

ITEM 16A.AUDIT COMMITTEE FINANCIAL EXPERT

 

Our board of directors has determined that Mr. Colin Sung, one of our independent directors, meets the criteria for an “audit committee financial expert,” as established by the SEC. Mr. Sung will not be deemed an “expert” for any other purpose, including, without limitation, for purposes of Section 11 of the Securities Act, as a result of being designated or identified as an audit committee financial expert.  The designation or identification of Mr. Sung as an audit committee financial expert does not impose on him any duties, obligations or liability that are greater than the duties, obligations and liability imposed on him as a member of our Audit Committee and board of directors in the absence of such designation or identification.

 

ITEM 16B.CODE OF ETHICS

 

In March 2006, our board of directors adopted a code of conduct, or Code of Conduct, which applies to all of our directors, officers and employees, including our principal executive officer, principal financial officer, and principal accounting officer.   Our Code of Conduct addresses, among other things, honesty and ethical conduct, conflicts of interest, compliance with laws, regulations and policies, confidentiality, and reporting of violations of the code.  A copy of the Code of Conduct was filed as Annex G to our registration statement on Form S-4 filed with the SEC on March 30, 2006 and is incorporated herein by reference. Our Code of Conduct is also posted on the corporate governance page of our website at www.hollysys.com. During the fiscal year ended June 30, 2016, there were no waivers from a provision of our Code of Conduct granted to our directors, officers or employees.

 

ITEM 16C.PRINCIPAL ACCOUNTANT FEES AND SERVICES

 

Audit Fees

 

Ernst &Young Hua Ming LLP was our principal accountant for the fiscal years ended June 30, 2016 and 2015. The aggregate fees incurred for fiscal years ended June 30, 2016 and 2015 were $1,199,400 and $1,039,639, respectively. The fees were related to the audit of our annual financial statements and services that are normally provided by the accountant in connection with statutory and regulatory filings.

 

Audit-Related Fees

 

The audit-related fees includes service rendered related to our quarterly financial information for the fiscal year ended June 30, 2016 and 2015 were $224,514 and $191,404, respectively.

 

 94 

 

  

Tax Fees

 

The aggregate fees incurred in the fiscal years ended June 30, 2016 and 2015 for tax services rendered were $47,981 and $13,136, respectively. The tax service includes tax compliance, tax advice and tax planning.

 

All Other Fees

 

No other fees were incurred in each of the fiscal years ended June 30, 2016 and 2015 for services provided by the principal accountant, other than the services reported above under other captions of this Item 16C.

 

Audit Committee Pre-Approval Policies and Procedures

 

Our Audit Committee pre-approves all auditing services and permitted non-audit services to be performed for us by our independent auditor, including the fees and terms thereof (subject to the de minimums exceptions for non-audit services described in Section 10A(i)(l)(B) of the Exchange Act that are approved by our Audit Committee prior to the completion of the audit).

 

ITEM 16D.EXEMPTIONS FROM THE LISTING STANDARDS FOR AUDIT COMMITTEES

 

We have not asked for, nor have we been granted, an exemption from the applicable listing standards for our Audit Committee.

 

ITEM 16E.PURCHASES OF EQUITY SECURITIES BY THE ISSUER AND AFFILIATED PURCHASERS

 

There were no purchases of equity securities by us or by any of our affiliates during the period covered by this Annual Report.

 

ITEM 16F.CHANGE IN REGISTRANT’S CERTIFYING ACCOUNTANT

 

None.

 

ITEM 16G.CORPORATE GOVERNANCE

 

We are incorporated in the BVI and our corporate governance practices are governed by applicable BVI law as well as our memorandum and articles of association. In addition, because our ordinary shares are listed on NASDAQ, we are subject to NASDAQ's corporate governance requirements.

 

NASDAQ Listing Rule 5620(a) requires each issuer to hold an annual meeting of shareholders no later than one year after the end of the issuer's fiscal year end. NASDAQ Listing Rule 5635(c) also requires each issuer to obtain shareholders’ approval when a plan or other equity compensation arrangement is established or materially amended. However, NASDAQ Listing Rule 5615(a)(3) permits a foreign private issuer like us to follow home country practices in lieu of certain requirements of Listing Rule 5600, provided that such foreign private issuer discloses in its annual report filed with the SEC each requirement of Rule 5600 that it does not follow and describes the home country practice followed in lieu of such requirement. We follow home country practice with respect to annual meetings and did not hold an annual shareholder meeting in fiscal 2016. Our BVI counsel, Maples and Calder, has provided a letter to NASDAQ certifying that under BVI law, we are not required to hold annual shareholder meetings. We may, however, hold annual shareholder meetings in the future if there are significant issues that require shareholders’ approvals.

 

Maples and Calder has also provided a letter to NASDAQ certifying that under BVI law, we are not required to seek shareholder approval for the establishment of our equity compensation plans. In 2015, we followed home country practice with respect to the adoption of our 2015 Equity Plan without seeking shareholder approval.

 

ITEM 16H.MINE SAFETY DISCLOSURE

 

Not applicable.

 

 95 

 

  

PART III

 

ITEM 17.FINANCIAL STATEMENTS

 

We have elected to provide financial statements pursuant to Item 18.

 

ITEM 18.FINANCIAL STATEMENTS

 

Our Audited Financial Statements for the Years Ended June 30, 2016, 2015 and 2014 are included at the end of this annual report.

 

ITEM 19.EXHIBITS

 

Number   Description
     
1.1   Amended and Restated Memorandum and Articles of Association (Incorporated by reference to Exhibit 3.1 of the Form 6-K filed with the Securities and Exchange Commission on May 31, 2016).
     
2.1   Rights Agreement, dated as of August 27, 2010, between Hollysys Automation Technologies Ltd. and Continental Stock Transfer & Trust Company, which includes the Form of Right Certificate as Exhibit A and the Summary of Rights to Purchase Preferred Shares as Exhibit B (Incorporated by reference to Exhibit 2.1 of the Form 6-K filed with the Securities and Exchange Commission on September 21, 2010).

 

4.1   Chardan North China Acquisition Corporation 2006 Stock Plan (Incorporated by reference to Exhibit 4.1 of the Registration Statement on Form S-8 (file no. 333-170811) filed with the Securities and Exchange Commission on November 24, 2010).
     
4.2   Form of Stock Consignment Agreement (Incorporated by reference to Exhibit 10.2 of the Registration Statement S-4/A (file no. 333-132826) filed with the Securities and Exchange Commission on June 28, 2006).
     
4.3   Share Sale and Purchase Agreement, by Unionway Resources Limited and the Company, dated December 23, 2009. ((Incorporated by reference to Exhibit 4.20 of the Report on Form 20-F for the fiscal year ended June 30, 2010 filed with the Securities and Exchange Commission on December 22, 2010).
     
4.4   Retrofit Contract between Concord Corporation Pte. Led. and Shaw Brothers Limited (Incorporated by reference to Exhibit 99.1 of the Form 6-K filed with the Securities and Exchange Commission on March 7, 2012).

 

8.1*   List of Subsidiaries
     
11.1   Code of Ethics (included as Annex G to the Proxy Statement/Prospectus contained in Registration Statement 333-132826 and incorporated by reference herein)

 

 96 

 

  

12.1*   CEO Certification Pursuant to Rule 13a-14(a) (17 CFR 240.13a-14(a)) (17 CFR 240.13a-14(a)) or Rule 15d-1(a) (17 CFR 240.15d-14(a))
     
12.2*   CFO Certification Pursuant to Rule 13a-14(a) (17 CFR 240.13a-14(a)) or Rule 15d-1(a) (17 CFR 240.15d-14(a))
     
13.1*   CEO Certification Pursuant to Section 906 of the Sarbanes-Oxley Act of 2002
     
13.2*   CFO Certification Pursuant to Section 906 of the Sarbanes-Oxley Act of 2002
     
15.1*   Consent of Ernst and Young Hua Ming LLP
     
99.1   Hollysys Automation Technologies Ltd. 2015 Equity Incentive Plan (Incorporated by reference to Exhibit 99.1 of the Registration Statement on Form S-8 filed with the Securities and Exchange Commission on December 18, 2015).
     
101.INS*   XBRL Instant Document
     
101.SCH*   XBRL Taxonomy Extension Schema Document
     
101.CAL*   XBLR Taxonomy Extension Calculation Linkbase Document
     
101.DEF*   XBRL Taxonomy Extension Definition Linkbase
     
101.LAB*   XBRL Taxonomy Extension Label Linkbase
     
101.PRE*   XBRL Taxonomy Extension Presentation Linkbase

 

* Filed with this annual report on Form 20-F

 

 97 

 

  

SIGNATURE

 

The registrant hereby certifies that it meets all of the requirements for filing on Form 20-F and that it has duly caused and authorized the undersigned to sign this annual report on its behalf.

 

  HOLLYSYS AUTOMATION TECHNOLOGIES LTD.
   
  /s/ Baiqing Shao
  Baiqing Shao
  Chief Executive Officer
Date: September 23, 2016  

 

 98 

 

 

HOLLYSYS AUTOMATION TECHNOLOGIES LTD.

 

Index to Consolidated Financial Statements

 

  Page
   
Reports of Independent Registered Public Accounting Firm F-2
   
Consolidated Balance Sheets as of June 30, 2015 and 2016 F-4
   
Consolidated Statements of Comprehensive Income for the years ended June 30, 2014, 2015 and 2016 F-5
   
Consolidated Statements of Cash Flows for the years ended June 30, 2014, 2015 and 2016 F-6
   
Consolidated Statements of Stockholders’ Equity for the years ended June 30, 2014, 2015 and 2016 F-7
   
Notes to Consolidated Financial Statements F-8

 

 F-1 

 

  

REPORT  OF INDEPENDENT REGISTERED PUBLIC ACCOUNTING FIRM

 

The Board of Directors and Shareholders of Hollysys Automation Technologies Ltd.

 

We have audited the accompanying consolidated balance sheets of Hollysys Automation Technologies Ltd. (the “Company”) as of June 30, 2016 and 2015, and the related consolidated statements of comprehensive income, stockholders’ equity, and cash flows for each of the three years in the period ended June 30, 2016. These financial statements are the responsibility of the Company’s management. Our responsibility is to express an opinion on these financial statements based on our audits.

 

We conducted our audits in accordance with the standards of the Public Company Accounting Oversight Board (United States). Those standards require that we plan and perform the audit to obtain reasonable assurance about whether the financial statements are free of material misstatement. An audit includes examining, on a test basis, evidence supporting the amounts and disclosures in the financial statements. An audit also includes assessing the accounting principles used and significant estimates made by management, as well as evaluating the overall financial statement presentation. We believe that our audits provide a reasonable basis for our opinion.

 

In our opinion, the financial statements referred to above present fairly, in all material respects, the consolidated financial position of Hollysys Automation Technologies Ltd. at June 30, 2016 and 2015, and the consolidated results of its operations and its cash flows for each of the three years in the period ended June 30, 2016, in conformity with U.S. generally accepted accounting principles.

 

We also have audited, in accordance with the standards of the Public Company Accounting Oversight Board (United States), Hollysys Automation Technologies Ltd.’s internal control over financial reporting as of June 30, 2016, based on criteria established in Internal Control - Integrated Framework issued by the Committee of Sponsoring Organizations of the Treadway Commission (2013 framework) and our report dated September 23, 2016 expressed an unqualified opinion thereon.

 

/s/ Ernst & Young Hua Ming LLP 

 

Beijing, the People’s Republic of China

 

September 23, 2016

 

 F-2 

 

  

REPORT  OF INDEPENDENT REGISTERED PUBLIC ACCOUNTING FIRM

 

The Board of Directors and Shareholders of Hollysys Automation Technologies Ltd.

 

We have audited Hollysys Automation Technologies Ltd.’s internal control over financial reporting as of June 30, 2016, based on criteria established in Internal Control - Integrated Framework issued by the Committee of Sponsoring Organizations of the Treadway Commission (2013 framework) (the “COSO criteria”). Hollysys Automation Technologies Ltd.’s management is responsible for maintaining effective internal control over financial reporting, and for its assessment of the effectiveness of internal control over financial reporting included in the accompanying Management’s Annual Report on Internal Control over Financial Reporting. Our responsibility is to express an opinion on the company’s internal control over financial reporting based on our audit.

 

We conducted our audit in accordance with the standards of the Public Company Accounting Oversight Board (United States). Those standards require that we plan and perform the audit to obtain reasonable assurance about whether effective internal control over financial reporting was maintained in all material respects. Our audit included obtaining an understanding of internal control over financial reporting, assessing the risk that a material weakness exists, testing and evaluating the design and operating effectiveness of internal control based on the assessed risk, and performing such other procedures as we considered necessary in the circumstances. We believe that our audit provides a reasonable basis for our opinion.

 

A company’s internal control over financial reporting is a process designed to provide reasonable assurance regarding the reliability of financial reporting and the preparation of financial statements for external purposes in accordance with generally accepted accounting principles. A company’s internal control over financial reporting includes those policies and procedures that (1) pertain to the maintenance of records that, in reasonable detail, accurately and fairly reflect the transactions and dispositions of the assets of the company; (2) provide reasonable assurance that transactions are recorded as necessary to permit preparation of financial statements in accordance with generally accepted accounting principles, and that receipts and expenditures of the company are being made only in accordance with authorizations of management and directors of the company; and (3) provide reasonable assurance regarding prevention or timely detection of unauthorized acquisition, use, or disposition of the company’s assets that could have a material effect on the financial statements.

 

Because of its inherent limitations, internal control over financial reporting may not prevent or detect misstatements. Also, projections of any evaluation of effectiveness to future periods are subject to the risk that controls may become inadequate because of changes in conditions, or that the degree of compliance with the policies or procedures may deteriorate.

 

In our opinion, Hollysys Automation Technologies Ltd. maintained, in all material respects, effective internal control over financial reporting as of June 30, 2016, based on the COSO criteria.

 

We also have audited, in accordance with the standards of the Public Company Accounting Oversight Board (United States), the consolidated balance sheets of Hollysys Automation Technologies Ltd. as of June 30, 2016 and 2015, and the related consolidated statements of comprehensive income, stockholders’ equity, and cash flows for each of the three years in the period ended June 30, 2016 of Hollysys Automation Technologies Ltd. and our report dated September 23, 2016 expressed an unqualified opinion thereon.

 

/s/ Ernst & Young Hua Ming LLP 

 

Beijing, the People’s Republic of China

 

September 23, 2016

 

 F-3 

 

  

HOLLYSYS AUTOMATION TECHNOLOGIES LTD.
CONSOLIDATED BALANCE SHEETS
(In US dollars thousands except for number of shares and per share data)

 

      June 30, 
   Notes  2015   2016 
ASSETS             
Current assets:             
Cash and cash equivalents     $207,834   $229,095 
Time deposits with maturities over three months      49,650    42,368 
Restricted cash      25,337    27,592 
Accounts receivable, net of allowance for doubtful accounts of $34,259 and $42,471 as of June 30, 2015 and 2016, respectively  5   252,538    237,179 
Costs and estimated earnings in excess of billings, net of allowance for doubtful accounts of $8,850 and $6,383 as of June 30, 2015 and 2016, respectively  6   165,337    189,928 
Other receivables, net of allowance for doubtful accounts of $638 and $1,302 as of June 30, 2015 and 2016, respectively      12,471    13,358 
Advances to suppliers      15,286    11,661 
Amounts due from related parties  21   39,077    28,012 
Inventories  4   34,706    36,401 
Prepaid expenses      594    569 
Income tax recoverable      596    4,488 
Deferred tax assets  19   3,214    6,659 
Total current assets      806,640    827,310 
              
Non-current assets:             
Restricted cash      3,994    402 
Prepaid expenses      13    13 
Property, plant and equipment, net  7   80,222    79,938 
Prepaid land leases  8   11,649    10,773 
Acquired intangible assets, net  9   1,693    856 
Investments in equity investees  11   12,512    18,714 
Investments in cost investees  11   4,464    4,108 
Goodwill  10   59,918    59,847 
Deferred tax assets  19   2,581    2,195 
Total non-current assets      177,046    176,846 
              
Total assets     $983,686   $1,004,156 
              
LIABILITIES AND STOCKHOLDERS’ EQUITY             
Current liabilities:             
Short-term bank loans  13  $16,295   $3,051 
Current portion of long-term loans  14   14,111    6,833 
Accounts payable      105,292    106,833 
Construction costs payable      1,159    647 
Deferred revenue      138,587    82,004 
Accrued payroll and related expenses      11,982    13,193 
Income tax payable  19   5,732    4,917 
Warranty liabilities  12   7,310    6,782 
Other tax payables      20,147    18,069 
Accrued liabilities      31,299    44,439 
Amounts due to related parties  21   1,713    1,645 
Deferred tax liabilities  19   5,888    8,913 
Current portion of acquisition-related consideration      15,081    - 
Total current liabilities      374,596    297,326 
              
Long-term loans  14   20,551    20,508 
Deferred tax liabilities  19   77    59 
Warranty liabilities  12   3,077    3,578 
Total non-current liabilities      23,705    24,145 
              
Total liabilities      398,301    321,471 
              
Commitments and contingencies  22   -    - 
              
Stockholders’ equity:             
Ordinary shares, par value $0.001 per share, 100,000,000 shares authorized; 58,358,521 and 59,598,099 shares issued and outstanding as of June 30, 2015 and 2016, respectively  16   58    60 
Additional paid-in capital      192,768    215,403 
Statutory reserves      30,248    36,533 
Retained earnings      318,441    430,627 
Accumulated other comprehensive income      37,585    (8,467)
Total Hollysys Automation Technologies Ltd. stockholders’ equity      579,100    674,156 
              
Noncontrolling interests      6,285    8,529 
Total equity      585,385    682,685 
              
Total liabilities and equity     $983,686   $1,004,156 

 

 F-4 

 

  

HOLLYSYS AUTOMATION TECHNOLOGIES LTD.

CONSOLIDATED STATEMENTS OF COMPREHENSIVE INCOME

(In US dollars thousands except for number of shares and per share data)

 

      Year ended June 30, 
   Notes  2014   2015   2016 
Net revenues                  
Integrated contract revenue (including revenue from related parties of $4,659, $22,544 and $3,871 for the years ended June 30, 2014, 2015 and 2016, respectively)     $478,261   $481,006   $477,790 
Product sales (including revenue from related parties of $1,629, $2,014 and $868 for the years ended June 30, 2014, 2015 and 2016, respectively)      31,922    39,762    54,546 
Revenue from services (including revenue from related parties of $497, $19 and nil for the years ended June 30, 2014, 2015 and 2016, respectively)      11,149    10,611    11,989 
Total net revenues      521,332    531,379    544,325 
                   
Costs of integrated contracts (including purchases from related parties of $364, $419 and $22 for the years ended June 30, 2014, 2015 and 2016 respectively)      330,039    300,332    310,545 
Costs of products sold (including purchases from related parties of nil, nil and $370 for the years ended June 30, 2014, 2015 and 2016 respectively)      11,580    12,547    24,023 
Costs of services rendered      4,090    4,098    4,031 
Gross profit      175,623    214,402    205,726 
                   
Operating expenses                  
Selling (including expenses from related parties of $1,953, $914 and $517 for the years ended June 30, 2014, 2015 and 2016 respectively)      28,258    26,263    25,637 
General and administrative      39,716    50,786    45,832 
Goodwill impairment charge      -    1,855    - 
Research and development      36,486    35,779    36,564 
VAT refunds and government subsidies      (27,244)   (30,388)   (22,890)
Total operating expenses      77,216    84,295    85,143 
                   
Income from operations      98,407    130,107    120,583 
                   
Other (expenses) income, net (including other income from related parties of $65, $41 and nil for the years ended June 30, 2014, 2015 and 2016, respectively)      (6,452)   2,601    4,061 
Foreign exchange gain (loss)      794    (6,765)   (299)
Gain on disposal of an equity investee      -    80    - 
Share of net (losses) income of equity investees      (2,692)   (2,910)   7,834 
Interest income      3,253    3,686    5,858 
Interest expenses      (1,998)   (1,821)   (1,404)
Dividend income from a cost investee      -    249    1,109 
Income before income taxes      91,312    125,227    137,742 
                   
Income tax expenses  19   19,861    26,040    14,238 
Net income      71,451    99,187    123,504 
                   
Less: net income attributable to noncontrolling interests      1,831    2,660    5,033 
Net income attributable to Hollysys Automation Technologies Ltd.     $69,620   $96,527   $118,471 
                   
Other comprehensive income, net of tax of nil                  
Translation adjustments     $2,146   $(1,386)  $(48,841)
Comprehensive income      73,597    97,801    74,663 
                   
Less: comprehensive income attributable to noncontrolling interests      1,837    2,701    2,244 
Comprehensive income attributable to Hollysys Automation Technologies Ltd.     $71,760   $95,100   $72,419 
                   
Net income per ordinary share:                  
Basic  20  $1.20   $1.65   $2.00 
Diluted  20  $1.19   $1.61   $1.97 
                   
Shares used in income per share computation:                  
Weighted average number of ordinary shares      57,926,333    58,612,596    59,170,050 
Weighted average number of diluted ordinary shares      58,426,642    60,134,203    60,611,456 

 

 F-5 

 

  

HOLLYSYS AUTOMATION TECHNOLOGIES LTD.

CONSOLIDATED STATEMENTS OF CASH FLOWS

(In US dollars thousands)

 

   Year ended June 30, 
   2014   2015   2016 
Cash flows from operating activities:               
Net income  $71,451   $99,187   $123,504 
Adjustments to reconcile net income to net cash provided by operating activities:               
Depreciation of property, plant and equipment   7,051    8,508    6,266 
Amortization of prepaid land leases   245    197    281 
Amortization of intangible assets   5,413    4,454    818 
Allowance for doubtful accounts   10,545    17,418    10,918 
(Gain) loss on disposal of property, plant and equipment   (132)   598    224 
Impairment loss on share of a cost investment   325    -    - 
Goodwill impairment charge   -    1,855    - 
Share of net losses (income) of equity investees   2,692    2,910    (7,834)
Dividends received from a cost investee   -    (249)   - 
Gain on disposal of investment in an equity investee   -    (80)   - 
Share-based compensation expenses   2,986    2,492    3,860 
Deferred income tax (benefit) expenses   (5,427)   4,846    (462)
Acquisition-related consideration adjustments   8,920    (166)   (1,745)
Accretion of convertible bond discount   -    192    230 
Fair value adjustments of a bifurcated derivative   -    35    93 
Changes in operating assets and liabilities:               
Accounts receivable   (88,593)   (7,675)   (16,413)
Costs and estimated earnings in excess of billings   (38,810)   10,527    (36,971)
Inventories   (806)   560    (4,607)
Advances to suppliers   (2,959)   (3,690)   2,497 
Other receivables   697    (1,928)   (2,481)
Deposits and other assets   (5,142)   (13,375)   (674)
Due from related parties   2,776    (15,205)   8,226 
Accounts payable   24,161    (25,836)   8,272 
Deferred revenue   63,348    7,556    (47,637)
Accruals and other payable   7,979    6,897    5,015 
Cash dividends received from equity investees   2,408    -    - 
Due to related parties   1,899    (2,301)   351 
Income tax payable   6,762    (6,153)   (4,558)
Other tax payables   5,489    (7,622)   (436)
Net cash provided by operating activities  $83,278   $83,952   $46,737 
                
Cash flows from investing activities:               
Time deposits placed with banks   (18,881)   (33,416)   (107,118)
Purchases of property, plant and equipment   (8,359)   (4,553)   (7,887)
Proceeds from disposal of investment in an equity investee   -    80    - 
Maturity of time deposits   11,588    11,551    112,013 
Proceeds from disposal of property, plant and equipment   866    794    74 
Cash contributions to an equity investee   (3,904)   -    - 
Cash contributions to a cost investee   (1,030)   -    - 
Acquisition of a subsidiary, net of cash acquired   (5,510)   (14,600)   - 
Dividends received from a cost investee   -    249    - 
Proceeds from sale of shares of a subsidiary (*)   -    -    464 
Net cash used in investing activities   (25,230)   (39,895)   (2,454)
                
Cash flows from financing activities:               
Proceeds from short-term bank loans  $14,583   $25,074   $4,138 
Repayments of short-term bank loans   (13,826)   (12,631)   (17,020)
Proceeds from long-term bank loans   108    -    2,606 
Repayments of long-term bank loans   (9,192)   (8,813)   (9,681)
Proceeds from convertible bond   -    20,000    - 
Convertible bond issuance cost   -    (349)   - 
Proceeds from exercise of options   -    1,280    5,441 
Payment of dividends   -    (23,300)   - 
Proceeds from issuance of shares of a subsidiary (*)   -    -    7,736 
Net cash (used in) provided by financing activities   (8,327)   1,261    (6,780)
                
Effect of foreign exchange rate changes   209    357    (16,242)
Net increase in cash and cash equivalents  $49,930   $45,675   $21,261 
                
Cash and cash equivalents, beginning of year   112,229    162,159    207,834 
Cash and cash equivalents, end of year  $162,159   $207,834   $229,095 
                
Supplementary disclosures of cash flow information:               
Cash paid during the year for:               
Interest  $1,842   $1,855   $1,048 
Income tax  $17,613   $26,183   $19,099 
                
Supplementary disclosures of significant non-cash transactions:               
Acquisition of property, plant and equipment included in construction costs payable and accrued liabilities  $1,989   $484   $4,439 
Issuance of ordinary shares as purchase consideration in connection with the acquisition of Bond  $-   $15,231   $13,336 

 

(*) The respective issuances and sales of shares of a subsidiary were not completed as of June 30, 2016 (note 25).

 

 F-6 

 

 

HOLLYSYS AUTOMATION TECHNOLOGIES LTD.
CONSOLIDATED STATEMENTS OF STOCKHOLDERS’ EQUITY
(In US dollars thousands except for number of shares)

 

   Ordinary shares   Additional
paid-in
capital
     Statutory
reserves
     Retained
earnings
     Accumulated 
other
comprehensive
income
     Total Hollysys
Automation
Technologies
Ltd.
stockholders’
equity
     Noncontrolling
interest
     Total
equity
 
   Shares   Amount                                         
Balance at June 30, 2013   57,554,824   $58   $170,779   $  23,146   $  182,873   $  36,872   $  413,728   $  1,747   $  415,475 
Share-based compensation   -    -    2,986      -      -      -      2,986      -      2,986 
Net income for the year   -    -    -      -      69,620      -      69,620      1,831      71,451 
Appropriations to statutory reserves   -    -    -      142      (142)     -      -      -      - 
Translation adjustments   -    -    -      -      -      2,141      2,141      5      2,146 
Balance at June 30, 2014   57,554,824   $58   $173,765   $  23,288   $  252,351   $  39,013   $  488,475   $  3,583   $  492,058 
                                                          
Share-based compensation   -    -    2,492      -      -      -      2,492      -      2,492 
Issuance of ordinary shares upon exercise of options   142,500    -*    1,280      -      -      -      1,280      -      1,280 
Exercise of share-based compensation on restricted shares issued to directors   12,500    -*    -      -      -      -      -      -      - 
Issuance of Incentive Shares and Premium Shares for Bond (Note 3)   648,697    -*    15,231      -      -      -      15,231      -      15,231 
Net income for the year   -    -    -      -      96,527      -      96,527      2,660      99,187 
Appropriations to statutory reserves   -    -    -      7,137      (7,137)     -      -      -      - 
Dividend paid   -    -    -      -      (23,300)     -      (23,300)     -      (23,300)
Other   -    -    -      (177)     -      -      (177)            (177)
Translation adjustments   -    -    -      -      -      (1,428)     (1,428)     42      (1,386)
Balance at June 30, 2015   58,358,521   $58   $192,768   $  30,248   $  318,441   $  37,585   $  579,100   $  6,285   $  585,385 
                                                          
Share-based compensation   -    -    3,860      -      -      -      3,860      -      3,860 
Issuance of ordinary shares upon exercise of options   612,000    1    5,440      -      -      -      5,441      -      5,441 
Issuance of Incentive Shares and Premium Shares for Bond (Note 3)   627,578    1    13,335      -      -      -      13,336      -      13,336 
Net income for the year   -    -    -      -      118,471      -      118,471      5,033      123,504 
Appropriations to statutory reserves   -    -    -      6,285      (6,285)     -      -      -      - 
Translation adjustments   -    -    -      -      -      (46,052)     (46,052)     (2,789)     (48,841)
Balance at June 30, 2016   59,598,099   $60   $215,403   $  36,533   $  430,627   $  (8,467)  $  674,156   $  8,529   $  682,685 

 

* The share capital increase for the issuance of ordinary shares upon exercise of options, restricted share and Incentive and Premium Shares for Bond are less than $1.

 

 F-7 

 

 

HOLLYSYS AUTOMATION TECHNOLOGIES, LTD.

 

NOTES TO CONSOLIDATED FINANCIAL STATEMENTS

FOR THE YEARS ENDED JUNE 30, 2014, 2015 AND 2016

(Amounts in thousands except for number of shares and per share data)

 

NOTES TO THE CONSOLIDATED FINANCIAL STATEMENTS

 

NOTE 1 -ORGANIZATION AND BUSINESS BACKGROUND

 

Hollysys Automation Technologies Ltd. (“Hollysys” or the “Company”), formerly known as HLS Systems International Ltd., was established under the laws of the British Virgin Islands (“BVI”) on February 6, 2006, for the purpose of merging with Chardan North China Acquisition Corporation (“Chardan”), a blank check company incorporated in Delaware, United States of America, and to hold 100% interest in Gifted Time Holdings Limited (“GTH”) upon the completion of a share exchange transaction (the “Share Exchange Transaction”). GTH was established under the laws of the BVI on September 21, 2005 and was the holding company of Beijing Hollysys Co., Ltd. (“Beijing Hollysys”) and Hangzhou Hollysys Automation Co., Ltd. (“Hangzhou Hollysys”) through a reorganization arrangement with equity interests of 74.11% and 60%, respectively.

 

On September 7, 2007, the shareholders of Chardan approved the Share Exchange Transaction. As a result, Chardan merged with and into Hollysys to complete the re-domestication merger and Hollysys consummated the Share Exchange Transaction with GTH. Upon completion of the Share Exchange Transaction, Hollysys owned 100% interest in GTH, which held 74.11% equity interest of Beijing Hollysys and 60% equity interest of Hangzhou Hollysys. Beijing Hollysys held the remaining 40% equity interest of Hangzhou Hollysys.

 

On July 1, 2009, the Company acquired 1.78% equity interest in Beijing Hollysys from the noncontrolling shareholders for a consideration of RMB18,000 (approximately $2,639). Upon completion of the acquisition, the Company held a 75.89% equity interest in Beijing Hollysys.

 

On December 23, 2009, the Company entered into a share sale and purchase agreement with Unionway Resources Limited (“Unionway”), a company incorporated in the BVI, pursuant to which, among other things, the Company acquired 24.11% equity interest of Beijing Hollysys. As the consideration for the acquisition, the Company paid RMB67,634 ($9,917) in cash and issued 4,413,948 ordinary shares, with total fair value of $53,012, to Unionway on March 16, 2010. Upon completion of the acquisition, the Company indirectly owns 100% of Beijing Hollysys.

 

On July 1, 2011, the Company acquired 100% equity interest of Concord Corporation Pte. Ltd. (including Concord Corporation Pte. Ltd., Dubai branch) and its subsidiaries, Concord Electrical Pte. Ltd., and Concord Electrical Sdn. Bhd. (collectively, “Concord”). Concord is a Singapore headquartered integrated construction and installation services provider to rail and industrial companies in Southeast Asia and the Middle East.

 

On May 9, 2012, Concord Solution (HK) Limited was established to provide integrated automation products and services. It is 100% indirectly owned by the Company with a registered capital of HKD10.

 

On July 24, 2012, Hangzhou Hollysys System Engineering Co., Ltd. was established to provide integrated automation products and services. It is 100% indirectly owned by the Company with a registered capital of RMB50,000.

 

In December 2012, the Company disposed of its 51% equity interest in Beijing WoDeWeiYe Technology Exploration Co., Ltd. (“WoDeWeiYe”) for a consideration of $113.

 

 F-8 

 

  

HOLLYSYS AUTOMATION TECHNOLOGIES, LTD.

 

NOTES TO CONSOLIDATED FINANCIAL STATEMENTS

FOR THE YEARS ENDED JUNE 30, 2014, 2015 AND 2016 – continued

(Amounts in thousands except for number of shares and per share data)

 

On January 10, 2013, Hollysys International Pte. Ltd. was established under the law of Singapore for the purpose of acquiring Bond Corporation Pte. Ltd. It is 100% owned by the Company, with a registered capital of SGD20,000.

 

On February 21, 2013, Concord M Design and Engineering Company Limited was established to undertake potential projects in Macau. It is 100% indirectly owned by the Company with a registered capital of 25 Macau Pataca.

 

On April 1, 2013, the Company acquired 100% equity interest in Bond Corporation Pte. Ltd. and its subsidiaries, Bond M & E Sdn. Bhd., Bond M & E (KL) Sdn. Bhd. and Bond M & E Pte. Ltd. (collectively, “Bond”). Bond is a Singapore headquartered mechanical and electrical solutions service provider for building construction and renovation projects in Malaysia and Singapore.

 

On March 31, 2014, Hollysys Automation India Private Limited (“HAIP”) was established as part of the effort the Company made to increase its presence and explore the market in India. HAIP mainly provides integrated solution products to the customers.

 

On December 15, 2014, Hollycon (Italy) Pte. Ltd. (“Hollycon Italy”) was established as part of the effort the Company made to explore the overseas market. The newly setup subsidiary mainly manufactures and sells medical automation equipment.

 

On January 31, 2015, the Company liquidated HaoTong, which is a subsidiary 100% indirectly owned by the Company. HaoTong was insignificant to the Company and thus the results of HaoTong were not presented as discontinued operations.

 

On November 24, 2015, the Company established Concord Electrical Contracting, Ltd. (“CECL”) to explore the overseas market in Qatar. CCPL has a 49% direct ownership of CECL and the remaining 51% equity interest is held by a nominee shareholder. Through a series of contractual arrangements, CCPL is entitled to appoint the majority of directors who has the power to direct the activities that most significantly impact CECL’s economic performance. Further, CCPL  is entitled to 95% of the variable returns from CECL’s operations. Thus, despite the lack of technical majority ownership, there exists a parent-subsidiary relationship between CCPL and CECL through the series of contractual arrangements and CECL is considered the primary beneficiary of CECL. The consolidated amounts and financial performance related to CECL included in the Company’s consolidated balance sheet, statement of comprehensive income and statement of cash flows were immaterial for the year ended June 30, 2016.

 

As of June 30, 2016, details of the Company’s subsidiaries are as follows:

 

Name of company  Place of
incorporation
  Date of
incorporation
  Percentage of ownership
interest attributable to
the Company
   Principal activities
         Directly   Indirectly    
                  
Gifted Time Holdings Limited (“GTH”)  BVI  September 21, 2005   100%   -   Investment holding
                    
Clear Mind Limited (“Clear Mind”)  BVI  November 29, 2007   -    100%  Investment holding
                    
World Hope Enterprises Limited (“World Hope”)  Hong Kong  September 17, 2007   -    100%  Investment holding
                    
Beijing Helitong Science & Technology Exploration Co., Ltd. (“Helitong”)  The People’s Republic of China (“PRC”)  January 25, 2008   -    100%  Investment holding
                    
Hollysys Group Co., Ltd. (“Hollysys Group”)  PRC  December 17, 2007   -    100%  Investment holding

 

 F-9 

 

  

HOLLYSYS AUTOMATION TECHNOLOGIES, LTD.

 

NOTES TO CONSOLIDATED FINANCIAL STATEMENTS

FOR THE YEARS ENDED JUNE 30, 2014, 2015 AND 2016 – continued

(Amounts in thousands except for number of shares and per share data)

 

Hollysys (Beijing) Investment Co., Ltd. (“Hollysys Investment”)  PRC  April 15, 2011   -    100%  Investment management
                    
Beijing Hollysys
Intelligent Technologies Co., Ltd. (“Hollysys Intelligent”)
  PRC  May 13, 2008   -    100%  Provision of integrated automation products and services
                    
Hangzhou Hollysys Automation Co., Ltd. (“Hangzhou Hollysys”)  PRC  September 24, 2003   -    100%  Provision of integrated automation products and services
                    
Hangzhou Hollysys System Engineering Co., Ltd. (“Hangzhou System”)  PRC  July 24, 2012   -    100%  Provision of integrated automation products and services
                    
Beijing Hollysys Electronics Technology Co., Ltd. (“Hollysys Electronics”)  PRC  June 4, 2010   -    100%  Manufacture components of automation products for members of Hollysys
                    
Beijing Hollycon Medicine & Technology Co., Ltd. (“Hollycon”)  PRC  June 4, 2010   -    51%  Manufacture and sale of medical automation equipment
                    
Beijing Hollysys Co., Ltd. (“Beijing Hollysys”)  PRC  September 25, 1996   -    100%  Provision of integrated automation products and services
                    
Xi’an Hollysys Co., Ltd. (“Xi'an Hollysys”)  PRC  March 9, 2011   -    100%  Research and development
                    
Hollysys International Pte. Limited  (“HI”)  Singapore  January 10, 2013   100%   -   Investment holding
                    
Hollycon (Italy) Pte. Ltd. ("Hollycon Italy")  Italy  December 15, 2014   -    99%  Manufacture and sale of medical automation equipment
                    
Hollysys (Asia Pacific) Pte. Limited (“HAP”)  Singapore  October 23, 1997   -    100%  Provision of integrated automation products and services
                    
Hollysys Automation India Private Limited (“HAIP”)  India  March 31, 2014   -    100%  Provision of automation products
                    
Concord Corporation Pte. Ltd. (“CCPL”)  Singapore  March 10, 2008   -    100%  Provision of mechanical and electrical solutions and installation services
                    
Concord Electrical Pte. Ltd. (“CEPL”)  Singapore  May 25, 1984   -    100%  Provision of mechanical and electrical solutions and installation services
                    
Concord Electrical Sdn. Bhd. (“CESB”)  Malaysia  May 13, 1994   -    100%  Provision of mechanical and electrical solutions and installation services

 

 F-10 

 

  

HOLLYSYS AUTOMATION TECHNOLOGIES, LTD.

 

NOTES TO CONSOLIDATED FINANCIAL STATEMENTS

FOR THE YEARS ENDED JUNE 30, 2014, 2015 AND 2016 – continued

(Amounts in thousands except for number of shares and per share data)

 

Concord Solution (HK) Limited (“CSHK”)  Hong Kong  May 9, 2012   -    100%  Provision of mechanical and electrical solutions and installation services
                    
Concord M Design and Engineering Company Limited (“CMDE”)  Macau  February 21, 2013   -    100%  Provision of mechanical and electrical solutions and installation services
                    
Concord Electrical Contracting LLC (“CECL”)  Qatar  November 24, 2015   -    49%  Provision of mechanical and electrical solutions and installation services
                    
Bond Corporation Pte. Ltd. (“BCPL”)  Singapore  November 1, 2012   -    100%  Investment holding
                    
Bond M & E Pte. Ltd. (“BMSG”)  Singapore  March 6, 1981   -    100%  Provision of mechanical and electrical solutions and installation services
                    
Bond M & E Sdn. Bhd. (“BMJB”)  Malaysia  October 25, 1983   -    100%  Provision of mechanical and electrical solutions and installation services
                    
Bond M & E (KL) Sdn. Bhd. (“BMKL”)  Malaysia  October 24, 1989   -    100%  Provision of mechanical and electrical solutions and installation services

 

The Company is principally engaged in the manufacture, sale and provision of integrated automation systems and services, mechanical and electrical solution services and installation services in the PRC, Hong Kong, Southeast Asia and the Middle East through its operating subsidiaries.

 

NOTE 2 -SUMMARY OF SIGNIFICANT ACCOUNTING POLICIES

 

Principles of consolidation and basis of presentation

 

The consolidated financial statements include the financial statements of the Company and its subsidiaries. All significant inter-company transactions and balances are eliminated upon consolidation. The consolidated financial statements have been prepared in accordance with the accounting principles generally accepted in the United States of America (“U.S. GAAP”).

 

Use of estimates

 

The preparation of financial statements in conformity with US GAAP requires management to make estimates and assumptions that affect the reported amounts of assets and liabilities and disclosures of contingent assets and liabilities at the date of the financial statements and the reported amounts of revenues and expenses during the reporting period. Management evaluates estimates, including those related to the expected total costs of integrated contracts, expected gross margins of integrated solution contracts, allowance for doubtful accounts, fair values of share options, fair value of bifurcated derivative, purchase price allocation and contingent consideration with respect to business combinations, warranties, valuation allowance of deferred tax assets and impairment of goodwill and other long-lived assets. Management bases the estimates on historical experience and on various other assumptions that are believed to be reasonable, the results of which form the basis for making judgments about the carrying values of assets and liabilities. Actual results could differ materially from those estimates.

 

 F-11 

 

  

HOLLYSYS AUTOMATION TECHNOLOGIES, LTD.

 

NOTES TO CONSOLIDATED FINANCIAL STATEMENTS

FOR THE YEARS ENDED JUNE 30, 2014, 2015 AND 2016 – continued

(Amounts in thousands except for number of shares and per share data)

 

Foreign currency translations and transactions

 

The Company, GTH, Clear Mind and World Hope’s functional currency is the United States dollars (“US dollars” or “$”); whereas the Company’s subsidiaries use the primary currency of the economic environment in which their operations are conducted as their functional currency. Renminbi (“RMB”) is determined to be the functional currency of all PRC subsidiaries; Singapore dollar (“SGD”) is determined to be the functional currency of HI, HAP, CCPL, CEPL, BCPL and BMSG; Malaysian Ringgit (“MYR”) is determined to be the functional currency of CESB, BMJB and BMKL; and United Arab Emirates Dirham (“AED”), Hong Kong dollar (“HKD”), Macau Pataca (“MOP”), Indian Rupee (“INR”), Euro (“EUR”) and Qatar Riyal (“QAR”) are the functional currencies of Dubai, CSHK, CMDE, HAIP, Hollycon Italy and CECL, respectively. The Company uses the US dollars as its reporting currency.

 

The Company translates the assets and liabilities into US dollars using the rate of exchange prevailing at the balance sheet date, and the statements of comprehensive income are translated at average rates during the reporting period. Adjustments resulting from the translation of financial statements from the functional currency into US dollars are recorded in stockholders’ equity as part of accumulated other comprehensive income. Transactions dominated in currencies other than the functional currency are translated into functional currency at the exchange rates prevailing on the transaction dates, and the exchange gains or losses are reflected in the consolidated statements of comprehensive income for the reporting period.

 

Transactions denominated in foreign currencies are measured into the functional currency at the exchange rates prevailing on the transaction dates. Foreign currency denominated financial assets and liabilities are re-measured at the exchange rates prevailing at the balance sheet date. Exchange gains and losses are included in earnings, except for those raised from intercompany transactions with investment nature, which are recorded in other comprehensive income.

 

For the years ended June 30, 2014, 2015 and 2016, the Company recorded foreign exchange gain (loss), net of $794, $(6,765) and $(299), respectively.

 

Business combinations

 

The Company accounts for its business combinations using the purchase method of accounting in accordance with Accounting Standards Codification (“ASC”) Topic 805, Business Combinations (“ASC 805”). The purchase method of accounting requires that the consideration transferred to be allocated to the assets, including separately identifiable assets and liabilities the Company acquired based on their estimated fair values. The consideration transferred of an acquisition is measured as the aggregate of the fair values at the date of exchange of the assets given, liabilities incurred, and equity instruments issued as well as the contingent considerations and all contractual contingencies as of the acquisition date. Identifiable assets, liabilities and contingent liabilities acquired or assumed are measured separately at their fair value as of the acquisition date, irrespective of the extent of any noncontrolling interests. The excess of (i) the total cost of the acquisition, fair value of the noncontrolling interests and acquisition date fair value of any previously held equity interest in the acquiree over (ii) the fair value of the identifiable net assets of the acquiree, is recorded as goodwill. If the cost of acquisition is less than the fair value of the net assets of the subsidiary acquired, the difference is recognized directly in the statements of comprehensive income.

 

The determination and allocation of fair values to the identifiable assets acquired, liabilities assumed and noncontrolling interests is based on various assumptions and valuation methodologies requiring considerable management judgment. The most significant variables in these valuations are discount rates, terminal values, as well as the assumptions and estimates used to determine the cash inflows and outflows. The Company determines discount rates to be used based on the risk inherent in the related activity’s current business model and industry comparisons. Terminal values are based on the expected life of assets and forecasted cash flows over that period.

 

Acquisition-related costs are recognized as general and administrative expenses in the statements of comprehensive income as incurred.

 

 F-12 

 

  

HOLLYSYS AUTOMATION TECHNOLOGIES, LTD.

 

NOTES TO CONSOLIDATED FINANCIAL STATEMENTS

FOR THE YEARS ENDED JUNE 30, 2014, 2015 AND 2016 – continued

(Amounts in thousands except for number of shares and per share data)

 

Cash and cash equivalents

 

Cash and cash equivalents consist of cash on hand and bank deposits, which are unrestricted as to withdrawal and use. All highly liquid investments that are readily convertible to known amounts of cash with original stated maturities of three months or less are classified as cash equivalents.

 

Time deposits with original maturities over three months

 

Time deposits with original maturities over three months consist of deposits placed with financial institutions with original maturity terms from four months to one year. As of June 30, 2016, $35,318, $7,042 and $8 of time deposits with original maturities over three months were placed in financial institutions in the PRC, Singapore and Malaysia, respectively. As of June 30, 2015, $29,051, $14,721 and $5,878 of time deposits with original maturities over three months were placed in financial institutions in the PRC, Singapore and Malaysia, respectively.

 

Restricted cash

 

Restricted cash mainly consists of the cash deposited in banks pledged for performance guarantees, or bank loans. These cash balances are not available for use until these guarantees are expired or cancelled, or the loans are repaid.

 

Revenue recognition

 

Integrated solutions contracts

 

Revenues generated from designing, building, and delivering customized integrated industrial automation systems are recognized over the contractual terms based on the percentage of completion method. The contracts for designing, building, and delivering customized integrated industrial automation systems are legally enforceable and binding agreements between the Company and customers. The duration of contracts depends on the contract size and ranges from 6 months to 5 years excluding the warranty period. The majority of the contract duration is longer than one year.

 

Revenue generated from mechanical and electrical solution contracts for the construction or renovation of buildings, rail or infrastructure facilities are also recognized over the contractual terms based on the percentage of completion method. The contracts for mechanical and electrical solution services are legally enforceable and binding agreements between the Company and customers. The duration of contracts depends on the contract size and the complexity of the construction work and ranges from 6 months to 3 years excluding the warranty period. The majority of the contract duration is longer than one year.

 

In accordance with ASC 605-35, Revenue Recognition - Construction-Type and Production-Type Contracts (“ASC 605-35”), recognition is based on an estimate of the income earned to date, less income recognized in earlier periods. Extent of progress toward completion is measured using the cost-to-cost method where the progress (the percentage complete) is determined by dividing costs incurred to date by the total amount of costs expected to be incurred for the integrated solutions contract. Revisions in the estimated total costs of integrated solutions contracts are made in the period in which the circumstances requiring the revision become known. Provisions, if any, are made in the period when anticipated losses become evident on uncompleted contracts.

 

The Company reviews and updates the estimated total costs of integrated solutions contracts at least semi-annually. The Company accounts for revisions to contract revenue and estimated total costs of integrated solution contracts, including the impact due to approved change orders, in the period in which the facts that cause the revision become known as changes in estimates. Unapproved change orders are considered claims. Claims are recognized only when it has been awarded by customers. Excluding the impact of change orders, if the estimated total costs of integrated solution contracts, which were revised during the years ended June 30, 2014, 2015 and 2016, had been used as a basis of recognition of integrated contract revenue since the contract commencement, net income for the years ended June 30, 2014, 2015 and 2016 would have been decreased by $4,436, $26,232, and $30,270, respectively; basic net income per share for years ended June 30, 2014, 2015 and 2016 would have been decreased by $0.08, $0.45, and $0.51, respectively; and diluted net income per share for the years ended June 30, 2014, 2015 and 2016, would have decreased by $0.08, $0.44, and $0.50, respectively. Revisions to the estimated total costs for the years ended June 30, 2014, 2015 and 2016 were made in the ordinary course of business.

 

 F-13 

 

  

HOLLYSYS AUTOMATION TECHNOLOGIES, LTD.

 

NOTES TO CONSOLIDATED FINANCIAL STATEMENTS

FOR THE YEARS ENDED JUNE 30, 2014, 2015 AND 2016 – continued

(Amounts in thousands except for number of shares and per share data)

 

The Company combines a group of contracts as one project if they are closely related and are, in substance, parts of a single project with an overall profit margin. The Company segments a contract into several projects, when they are of different business substance, for example, with different business negotiation, solutions, implementation plans and margins.

 

Revenue in excess of billings on the contracts is recorded as costs and estimated earnings in excess of billings. Billings in excess of revenues recognized on the contracts are recorded as deferred revenue until the above revenue recognition criteria are met.

 

The Company generally recognizes 100% of the contractual revenue when the customer acceptance has been obtained, and no further major costs are estimated to be incurred, normally this is also when the warranty period commences. Revenues are presented net of taxes collected on behalf of the government.

 

Product sales

 

Revenue generated from sales of products is recognized when the following four revenue recognition criteria are met: (i) persuasive evidence of an arrangement exists, (ii) delivery has occurred, (iii) the selling price is fixed or determinable, and (iv) collectability is reasonably assured.

 

Service rendered

 

The Company has in recent years extended its service offerings as described below. The Company mainly provides two types of services:

 

Revenue from one-off services: the Company provides different types of one-off services, including on-site maintenance service and training services which are generally completed on site within a few working days. Revenue is recognized when the Company has completed all the respective services described in the contracts, there is persuasive evidence of an arrangement, the fee is fixed or determinable and collection is reasonably assured.

 

Revenue from services covering a period of time: the Company also separately sells extended warranties to their integrated solution customers for a fixed period. Such arrangements are negotiated separately from the corresponding integrated solution system and are usually entered into upon the expiration of the warranty period attached to the integrated solution contract. During the extended warranty period, the Company is responsible for addressing issues related to the system. Part replacement is not covered in such services. The Company recognizes revenue on a pro-rata basis over the contractual term.

 

Inventories

 

Inventories are composed of raw materials, work in progress, purchased and manufactured finished goods and low value consumables. Inventories are stated at the lower of cost or market. The Company elected to change the inventory costing method from the “first-in first-out method” to the weighted average cost method. The Company believes the weighted average cost method is preferable because it more closely aligns with the physical flow of inventory and the information system calculates inventory at weighted average cost. The impact of the change in accounting principle was immaterial to all periods presented and thus, not applied retrospectively.

 

The Company assesses the lower of cost or market for non-saleable, excess or obsolete inventories based on its periodic review of inventory quantities on hand and the latest forecasts of product demand and production requirements from its customers. The Company writes down inventories for non-saleable, excess or obsolete raw materials, work-in-process and finished goods by charging such write-downs to cost of integrated contracts and/or costs of products sold.

 

 F-14 

 

  

HOLLYSYS AUTOMATION TECHNOLOGIES, LTD.

 

NOTES TO CONSOLIDATED FINANCIAL STATEMENTS

FOR THE YEARS ENDED JUNE 30, 2014, 2015 AND 2016 – continued

(Amounts in thousands except for number of shares and per share data)

 

Warranties

 

Warranties represent a major term under an integrated contract, which will last, in general, for one to three years or otherwise specified in the terms of the contract. The Company accrues warranty liabilities under an integrated contract as a percentage of revenue recognized, which is derived from its historical experience, in order to recognize the warranty cost for an integrated contract throughout the contract period. In addition, the Company estimates whether or not the accrued warranty liabilities are adequate by considering specific conditions that may arise and the number of contracts under warranty period at each reporting date. The Company adjusts the accrued warranty liabilities in line with the results of its assessment.

 

Accounts receivable and costs and estimated earnings in excess of billings

 

Performance of the integrated contracts will often extend over long periods and the Company’s right to receive payments depends on its performance in accordance with the contractual agreements. There are different billing practices in the PRC and overseas operating subsidiaries including Concord and Bond. For the Company’s PRC subsidiaries, billings are issued based on milestones specified in contracts negotiated with customers. In general, there are four milestones: 1) project commencement, 2) system manufacturing and delivery, 3) installation, trial-run and customer acceptance, and 4) expiration of the warranty period. The amounts to be billed at each milestone are specified in the contract. All contracts have the first milestone, but not all contracts require prepayments. The length of each interval between two continuous billings under an integrated contract varies depending on the duration of the contract (under certain contracts, the interval lasts more than a year) and the last billing to be issued for an integrated solution contract is scheduled at the end of a warranty period. For Concord and Bond, billing claims rendered are subject to the further approval and certification of the customers or their designated consultants. Payments are made to Concord or Bond based on the certified billings according to the payment terms mutually agreed between the customers and Concord or Bond. Certain amounts are retained by the customer and payable to Concord and Bond upon satisfaction of final quality inspection or at the end of the warranty period. The retained amounts which were recorded as accounts receivable were $9,653, $10,380 and $10,848 for the three years ended June 30, 2014, 2015 and 2016, respectively. Prepayments received are recorded as deferred revenue. The deferred revenue will be recognized as revenue under the percentage of completion method along with the progress of a contract. If no prepayment is received by the Company, revenue will be recognized through costs and estimated earnings in excess of billings.

 

The Company does not require collateral from its customers. Based on the prevailing collection practices in China, it is a reasonable expectation for the enterprises in the automation industry to take over one year to collect the accounts receivable in full.

 

The Company does not charge interest for late payments by its customers. The Company periodically reviews the status of contracts and decides how much of an allowance for doubtful accounts should be made based on factors surrounding the credit risk of customers and historical experience. The Company sets up a doubtful account for a customer based on the aging of the outstanding amount as well as the customer’s credit worthiness.

 

Property, plant and equipment, net

 

Property, plant and equipment, other than construction in progress, are recorded at cost and are stated net of accumulated depreciation and impairment, if any. Depreciation expense is determined using the straight-line method over the estimated useful lives of the assets as follows:

 

 F-15 

 

  

HOLLYSYS AUTOMATION TECHNOLOGIES, LTD.

 

NOTES TO CONSOLIDATED FINANCIAL STATEMENTS

FOR THE YEARS ENDED JUNE 30, 2014, 2015 AND 2016 – continued

(Amounts in thousands except for number of shares and per share data)

 

 

Buildings 30 -50 years
Machinery 5 - 10 years
Software 3 - 5 years
Vehicles 5- 6 years
Electronic and other equipment 3 - 10 years

 

Construction in progress represents uncompleted construction work of certain facilities which, upon completion, management intends to hold for production purposes. In addition to costs under construction contracts, other costs directly related to the construction of such facilities, including duty and tariff, equipment installation and shipping costs, and borrowing costs are capitalized. Depreciation commences when the asset is placed in service.

 

Maintenance and repairs are charged directly to expenses as incurred, whereas betterment and renewals are capitalized in their respective accounts. When an item is retired or otherwise disposed of, the cost and applicable accumulated depreciation are removed and the resulting gain or loss is recognized for the reporting period.

 

Prepaid land leases, net

 

Prepaid land lease payments, for the land use right of three parcels of land in the PRC, three parcels of leasehold land in Malaysia and one parcel of leasehold land in Singapore, are initially stated at cost and are subsequently amortized on a straight-line basis over the lease terms of 49 to 88 years.

 

Acquired intangible assets, net

 

Acquired intangible assets are carried at cost less accumulated amortization and any impairment. Intangible assets acquired in a business combination are recognized initially at fair value at the date of acquisition. Intangible assets, except for which are estimated to have an indefinite useful life, are amortized using a straight-line method. Intangible assets estimated to have an indefinite useful life are not amortized but tested for impairment annually or more frequently when indicators of impairment exist.

 

The estimated useful lives for the acquired intangible assets are as follows:

 

Category   Estimated useful life
Customer relationship   57 - 60 months
Order backlog   21 - 33 months

 

Residual values are considered nil.

 

Goodwill

 

Goodwill represents the excess of the purchase price over the estimated fair value of net tangible and identifiable intangible assets acquired. The Company’s goodwill outstanding at June 30, 2016 was related to the acquisition of Concord and Bond (see note 3). In accordance with ASC 350, Intangibles, Goodwill and Other (“ASC 350”), goodwill is not amortized, but rather is tested for impairment at least annually or more frequently if there are indicators of impairment present.

 

Goodwill is tested for impairment on June 30 in each year. The Company performs a qualitative assessment to determine if it is more likely than not that the fair value of each identified reporting unit is less than its carrying amount. If this is the case, the Company is not required to calculate the fair value of its reporting unit(s) and perform the two-step impairment test. However, if the Company concludes otherwise, the first step of the two-step impairment test is performed by comparing the carrying value of its reporting unit to its fair value. If the carrying value of the reporting unit is greater than its fair value, the second step is performed, where the implied fair value of goodwill is compared to its carrying value. The Company recognizes an impairment charge for the amount by which the carrying amount of goodwill exceeds its implied fair value.

 

For the year ended June 30, 2015, the Company recorded an impairment charge of $1,855 for Concord (notes 10 and 15). For the year ended June 30, 2016, the Company engaged an independent third-party appraiser to assist with determining the fair value of the Concord reporting unit by using an income approach, particularly, the discounted cash flow approach. In performing the step one impairment test, the Company’s estimate of the fair value of Concord exceeded its carrying amount and concluded there was no impairment of Concord’s goodwill as of June 30, 2016.

 

 F-16 

 

  

HOLLYSYS AUTOMATION TECHNOLOGIES, LTD.

 

NOTES TO CONSOLIDATED FINANCIAL STATEMENTS

FOR THE YEARS ENDED JUNE 30, 2014, 2015 AND 2016 – continued

(Amounts in thousands except for number of shares and per share data)

 

Impairment of long-lived assets other than goodwill

 

The Company evaluates its long-lived assets or asset group including acquired intangibles with finite lives for impairment whenever events or changes in circumstances (such as a significant adverse change to market conditions that will impact the future use of the assets) indicate that the carrying amount of a group of long-lived assets may not be fully recoverable. When these events occur, the Company evaluates the impairment by comparing the carrying amount of the assets to future undiscounted cash flows expected to result from the use of the assets and their eventual disposition. If the sum of the expected undiscounted cash flows is less than the carrying amount of the assets, the Company recognizes an impairment loss based on the excess of the carrying amount of the asset group over its fair value, generally based upon discounted cash flows or quoted market prices.

 

There was no impairment loss for the periods presented.

 

Shipping and handling costs

 

All shipping and handling fees charged to customers are included in net revenue. Shipping and handling costs incurred are included in cost of integrated contracts and/or costs of products sold as appropriate.

 

Income taxes

 

The Company follows the liability method of accounting for income taxes. Under this method, deferred tax assets and liabilities are determined based on the differences between the financial reporting and tax bases of assets and liabilities using enacted tax rates that will be in effect in the period in which the differences are expected to reverse. The Company records a valuation allowance to offset deferred tax assets if based on the weight of available evidence, it is more-likely-than-not that some portion, or all, of the deferred tax assets will not be realized. The effect on deferred taxes of a change in tax rate is recognized in tax expense in the period that includes the enactment date of the change in tax rate.

 

The Company adopted ASC 740, Income Taxes (“ASC 740”), which clarifies the accounting and disclosure for uncertainty in income taxes. Interests and penalties arising from underpayment of income taxes shall be computed in accordance with the related tax laws. The amount of interest expense is computed by applying the applicable statutory rate of interest to the difference between the tax position recognized and the amount previously taken or expected to be taken in a tax return. Interests and penalties recognized in accordance with ASC 740 are classified in the financial statements as a component of income tax expense. In accordance with the provisions of ASC 740, the Company recognizes in its financial statements the impact of a tax position if a tax return position or future tax position is “more likely than not” to prevail based on the facts and technical merits of the position. Tax positions that meet the “more likely than not” recognition threshold are measured at the largest amount of tax benefit that has a greater than fifty percent likelihood of being realized upon settlement. The Company’s estimated liability for unrecognized tax positions which is included in the accrued liabilities is periodically assessed for adequacy and may be affected by changing interpretations of laws, rulings by tax authorities, changes and/or developments with respect to tax audits, and expiration of the statute of limitations. The outcome for a particular audit cannot be determined with certainty prior to the conclusion of the audit and, in some cases, appeal or litigation process. The actual benefits ultimately realized may differ from the Company’s estimates. As each audit is concluded, adjustments, if any, are recorded in the Company’s financial statements. Additionally, in future periods, changes in facts, circumstances, and new information may require the Company to adjust the recognition and measurement estimates with regard to individual tax positions. Changes in recognition and measurement estimates are recognized in the period in which the changes occur.

 

Research and development costs

 

Research and development costs consist primarily of salaries, bonuses and benefits for research and development personnel. Research and development costs also include travel expenses of research and development personnel as well as depreciation of hardware equipment and software tools and other materials used in research and development activities. Research and development costs are expensed as incurred. Software development costs are also expensed as incurred as the costs qualifying for capitalization have been insignificant.

 

 F-17 

 

  

HOLLYSYS AUTOMATION TECHNOLOGIES, LTD.

 

NOTES TO CONSOLIDATED FINANCIAL STATEMENTS

FOR THE YEARS ENDED JUNE 30, 2014, 2015 AND 2016 – continued

(Amounts in thousands except for number of shares and per share data)

 

VAT refunds and government subsidies

 

Pursuant to the laws and regulations of the PRC, the Company remits 17% of its sales as valued added tax (“VAT”), and then is entitled to a refund of the portion that the Company’s actual VAT burden exceeding 3% levied on all sales containing internally developed software products. VAT refunds are recognized in the statements of comprehensive income when cash refunds or the necessary approval from the tax authority has been received. Certain subsidiaries of the Company located in the PRC receive government subsidies from local PRC government agencies. Government subsidies are recognized in the statement of comprehensive income when the attached conditions have been met. Government grants received for the years ended June 30, 2014, 2015 and 2016 amounted to $5,792, $7,593 and $6,085 respectively, of which $5,103, $2,191 and $2,886 were included as a credit to operating expenses in the statements of comprehensive income for the years ended June 30, 2014, 2015 and 2016, respectively.

 

Appropriations to statutory reserve

 

Under the corporate law and relevant regulations in the PRC, all of the subsidiaries of the Company located in the PRC are required to appropriate a portion of its retained earnings to statutory reserve. All subsidiaries located in the PRC are required to appropriate 10% of its annual after-tax income each year to the statutory reserve until the statutory reserve balance reaches 50% of the registered capital. In general, the statutory reserve shall not be used for dividend distribution purposes. In Qatar and Dubai, companies are required to appropriate 10% of its annual after-tax income each year to the statutory reserve and the appropriation may be suspended by the shareholders if the reserve reaches 50% of the registered capital. The statutory reserve can be used to cover the losses of the companies or to increase the capital of the companies with a decision by the general assembly of CCDB and CECL.

 

Segment reporting

 

In accordance with ASC 280, Segment reporting (“ASC 280”), segment reporting is determined based on how the Company’s chief operating decision makers review operating results to make decisions about allocating resources and assessing performance of the Company. According to management’s approach, the Company organizes its internal financial reporting structure based on its main product and service offerings. The Company operates in three principal business segments in the financial reporting structure and their management report, namely industrial automation, rail transportation and mechanical and electrical solutions. The Company does not allocate any assets to the three segments as management does not use the information to measure the performance of the reportable segments.

 

Comprehensive income

 

Comprehensive income is defined as the changes in equity of the Company during a period from transactions and other events and circumstances excluding transactions resulting from investments by owners and distributions to owners. In accordance with ASC 220, Comprehensive Income (“ASC 220”), the Company presents components of net income and other comprehensive income in one continuous statement.

 

Investments in cost and equity investees

 

The Company accounts for its equity investments under either the cost method or the equity method by considering the Company’s rights and ability to exercise significant influence over the investees. Under the cost method, investments are initially carried at cost. In the event that the fair value of the investment falls below the initial cost and the decline is considered as other-than-temporary, the Company recognizes an impairment charge, equal to the difference between the cost basis and the fair value of the investment. A variety of factors are considered when determining if a decline in fair value below carrying value is other than temporary, including, among others, the financial condition and prospects of the investee.

 

 F-18 

 

  

HOLLYSYS AUTOMATION TECHNOLOGIES, LTD.

 

NOTES TO CONSOLIDATED FINANCIAL STATEMENTS

FOR THE YEARS ENDED JUNE 30, 2014, 2015 AND 2016 – continued

(Amounts in thousands except for number of shares and per share data)

 

The investments in entities over which the Company has the ability to exercise significant influence are accounted for using the equity method. Significant influence is generally considered to exist when the Company has an ownership interest in the voting stock of the investee between 20% and 50%. Other factors, such as representation on the investee’s board of directors and the impact of commercial arrangements, are also considered in determining whether the equity method of accounting is appropriate.

 

Under the equity method, original investments are recorded at cost and adjusted by the Company’s share of undistributed earnings or losses of these entities, by the amortization of any basis difference between the amount of the Company’s investment and its share of the net assets of the investee, and by dividend distributions or subsequent investments. Unrealized inter-company profits and losses related to equity investees are eliminated. An impairment charge, being the difference between the carrying amount and the fair value of the equity investee, is recognized in the consolidated statements of comprehensive income when the decline in value is considered other than temporary.

 

The impairment loss on investment in cost investees for the years ended June 30, 2014, 2015 and 2016 were $325, nil and nil, respectively. There was no impairment loss on investments in equity investees for the years ended June 30, 2014, 2015 and 2016, respectively.

 

Capitalization of interest

 

Interest incurred on borrowings for the Company’s construction of facilities and assembly line projects during the active construction period are capitalized. The capitalization of interest ceases once a project is substantially complete. The amount to be capitalized is determined by applying the weighted-average interest rate of the Company’s outstanding borrowings to the average amount of accumulated capital expenditures for assets under construction during the year and is added to the cost of the underlying assets and amortized over their respective useful lives.

 

Income per share

 

Income per share is computed in accordance with ASC 260, Earnings Per Share (“ASC 260”). Basic income per ordinary share is computed by dividing income attributable to holders of ordinary shares by the weighted average number of ordinary shares outstanding during the period. Diluted income per ordinary share reflects the potential dilution that could occur if securities or other contracts to issue ordinary shares were exercised or converted into ordinary shares.

 

Share-based compensation

 

The Company accounts for share-based compensation in accordance with ASC 718, Compensation-Stock Compensation (“ASC 718”). The Company recognizes compensation cost for an award with only service conditions that has a graded vesting schedule on a straight-line basis over the requisite service period for the entire award. The compensation cost for each vesting tranche in an award subject to performance vesting is recognized ratably from the service inception date to the vesting date for each tranche. To the extent the required service and performance conditions are not met resulting in the forfeiture of the share-based awards, previously recognized compensation expense relating to those awards are reversed. ASC 718 requires forfeitures to be estimated at the time of grant and revised, if necessary, in a subsequent period if actual forfeitures differ from initial estimates.

 

For share-based awards that are subject to performance-based vesting conditions in addition to time-based vesting, the Company recognizes the estimated fair value of performance-based awards, net of estimated forfeitures, as share-based compensation expense over the vesting period based upon the Company’s determination of whether it is probable that the performance-based criteria will be achieved. At each reporting period, the Company reassesses the probability of achieving the performance-based criteria. Determining whether the performance-based criteria will be achieved involves judgment, and the estimate of share-based compensation expense may be revised periodically based on changes in the probability of achieving the performance-based criteria. Revisions are reflected in the period in which the estimate is changed. If the performance-based criteria are not met, no share-based compensation expense is recognized, and, to the extent share-based compensation expense was previously recognized, such share-based compensation expense is reversed.

 

Fair value measurements

 

The Company has adopted ASC 820, Fair Value Measurements and Disclosures (“ASC 820”), which defines fair value, establishes a framework for measuring fair value in GAAP, and expands disclosures about fair value measurements. It does not require any new fair value measurements, but provides guidance on how to measure fair value by providing a fair value hierarchy used to classify the source of the information. It establishes a three-level valuation hierarchy of valuation techniques based on observable and unobservable inputs, which may be used to measure fair value and include the following:

 

 F-19 

 

  

HOLLYSYS AUTOMATION TECHNOLOGIES, LTD.

 

NOTES TO CONSOLIDATED FINANCIAL STATEMENTS

FOR THE YEARS ENDED JUNE 30, 2014, 2015 AND 2016 – continued

(Amounts in thousands except for number of shares and per share data)

 

Level 1 - Quoted prices in active markets for identical assets or liabilities.
Level 2 - Inputs other than Level 1 that are observable, either directly or indirectly, such as quoted prices for similar assets or liabilities; quoted prices in markets that are not active; or other inputs that are observable or can be corroborated by observable market data for substantially the full term of the assets or liabilities.
Level 3 - Unobservable inputs that are supported by little or no market activity and that are significant to the fair value of the assets or liabilities.

 

Classification within the hierarchy is determined based on the lowest level of input that is significant to the fair value measurement.

 

ASC 820 describes three main approaches to measuring the fair value of assets and liabilities: (1) market approach; (2) income approach and (3) cost approach. The market approach uses prices and other relevant information generated from market transactions involving identical or comparable assets or liabilities. The income approach uses valuation techniques to convert future amounts to a single present value amount. The measurement is based on the value indicated by current market expectations about those future amounts. The cost approach is based on the amount that would currently be required to replace an asset.

 

Leases

 

Leases have been classified as either capital or operating leases. Leases that transfer substantially all the benefits and risks incidental to the ownership of assets are accounted for as if there was an acquisition of an asset and incurrence of an obligation at the inception of the lease. All other leases are accounted for as operating leases wherein rental payments are expensed as incurred.

 

Accounting for lessor

 

Minimum contractual rental from leases are recognized on a straight-line basis over the non-cancelable term of the lease. With respect to a particular lease, actual amounts billed in accordance with the lease during any given period may be higher or lower than the amount of rental revenue recognized for the period. Straight-line rental revenue commences when the customer assumes control of the leased premises. Accrued straight-line rents receivable represents the amount by which straight-line rental revenue exceeds rents currently billed in accordance with lease agreements. Contingent rental revenue is accrued when the contingency is removed.

 

Concentration of risks

 

Concentration of credit risk

 

Assets that potentially subject the Company to significant concentration of credit risk primarily consist of cash and cash equivalents, time deposits with original maturities over three months, restricted cash, accounts receivable, other receivables and amounts due from related parties. The maximum exposure of such assets to credit risk is their carrying amounts as of the balance sheet date. As of June 30, 2016, substantially all of the Company’s cash and cash equivalents and time deposits with original maturities exceeding three months were managed by financial institutions located in the PRC, Singapore, Malaysia and Dubai, which management believes are of high credit quality. Accounts receivable, other receivables and amounts due from related parties are typically unsecured and the risk with respect to accounts receivable is mitigated by credit evaluations the Company performs on its customers and its ongoing monitoring process of outstanding balances.

 

 F-20 

 

  

HOLLYSYS AUTOMATION TECHNOLOGIES, LTD.

 

NOTES TO CONSOLIDATED FINANCIAL STATEMENTS

FOR THE YEARS ENDED JUNE 30, 2014, 2015 AND 2016 – continued

(Amounts in thousands except for number of shares and per share data)

 

The Company has no customer that individually comprised 10% or more of the outstanding balance of accounts receivable as of June 30, 2015 and 2016, respectively.

 

Concentration of business and economic risk

 

A majority of the Company’s net revenue and net income are derived in the PRC. The Company’s operations may be adversely affected by significant political, economic and social uncertainties in the PRC. Although the PRC government has been pursuing economic reform policies for more than 20 years, no assurance can be given that the PRC government will continue to pursue such policies or that such policies may not be significantly altered, especially in the event of a change in leadership, social or political disruption or unforeseen circumstances affecting the PRC’s political, economic and social conditions. There is also no guarantee that the PRC government’s pursuit of economic reforms will be consistent or effective.

 

Concentration of currency convertibility risk

 

A majority of the Company’s businesses are transacted in RMB, which is not freely convertible into foreign currencies. All foreign exchange transactions take place either through the People’s Bank of China or other banks authorized to buy and sell foreign currencies at the exchange rates quoted by the People’s Bank of China. Approval of foreign currency payments by the People’s Bank of China or other regulatory institutions requires submitting a payment application form together with suppliers’ invoices, shipping documents and signed contracts.

 

Concentration of foreign currency exchange rate risk

 

The Company’s exposure to foreign currency exchange rate risk primarily relates to monetary assets or liabilities held in foreign currencies. Since July 21, 2005, the RMB has been permitted to fluctuate within a narrow and managed band against a basket of certain foreign currencies. On June 19, 2010, the People’s Bank of China announced the end of the RMB’s de facto peg to USD, a policy which was instituted in late 2008 in the face of the global financial crisis, to further reform the RMB exchange rate regime and to enhance the RMB’s exchange rate flexibility. The exchange rate floating bands will remain the same as previously announced in the inter-bank foreign exchange market. The depreciation of the US dollars against RMB was approximately 0.42% and 0.64% for the years ended June 30, 2014 and 2015, respectively, and an appreciation of the US dollars against RMB was approximately 8.68% for the years ended June 30, 2016. Any significant revaluation of RMB may materially and adversely affect the Company’s cash flows, revenues, earnings and financial position, and the value of its shares in US dollars. An appreciation of RMB against the US dollar would result in foreign currency translation losses when translating the net assets of the Company from RMB into US dollar.

 

For the years ended June 30, 2014, 2015 and 2016, the net foreign currency translation gains (losses) resulting from the translation of RMB and SGD functional currencies to the U.S. dollar reporting currency recorded in other comprehensive income was $2,146, $(1,386) and $(48,841), respectively.

 

Recent accounting pronouncements

 

In January 2015, FASB issued ASU No. 2015-01, Income Statement—Extraordinary and Unusual Items (Subtopic 225-20): Simplifying Income Statement Presentation by Eliminating the Concept of Extraordinary Items (“ASU 2015-01”), this update eliminates from GAAP the concept of extraordinary items. Subtopic 225-20, Income Statement—Extraordinary and Unusual Items, required that an entity separately classify, present, and disclose extraordinary events and transactions. The amendments in ASU 2015-01 are effective for fiscal years, and interim periods within those fiscal years, beginning after December 15, 2015. Early adoption is permitted provided that the guidance is applied from the beginning of the fiscal year of adoption. The Company will adopt ASU No. 2015-01 on July 1, 2016, and does not expect the adoption of this update to have a material effect on the consolidated financial statements.

 

 F-21 

 

  

HOLLYSYS AUTOMATION TECHNOLOGIES, LTD.

 

NOTES TO CONSOLIDATED FINANCIAL STATEMENTS

FOR THE YEARS ENDED JUNE 30, 2014, 2015 AND 2016 – continued

(Amounts in thousands except for number of shares and per share data)

 

In February 2015, the FASB issued ASU No. 2015-02, Consolidation (Topic 810): Amendments to the Consolidation Analysis (“ASU 2015-02”). ASU No. 2015-02 focuses on the consolidation evaluation for reporting organizations that are required to evaluate whether they should consolidate certain legal entities. ASU No. 2015-02 simplifies consolidation accounting by reducing the number of consolidation models from four to two. In addition, the new standard simplifies the FASB Accounting Standards Codification and improves current guidance by: (i) placing more emphasis on risk of loss when determining a controlling financial interest; (ii) reducing the frequency of the application of related-party guidance when determining a controlling financial interest in variable interest entities (“VIEs”); (iii) changing consolidation conclusion for public and private companies in several industries that typically make use of limited partnerships or VIEs. ASU No. 2015-02 is effective for periods beginning after December 15, 2015. Early adoption is permitted, including adoption in an interim period. The Company will adopt ASU No. 2015-02 on July 1, 2016, and does not expect the adoption of this update to have a material effect on the consolidated financial statements.

 

In April 2015, FASB issued ASU No. 2015-03, Simplifying the Presentation of Debt Issuance Costs (“ASU 2015-03”). The amendments in this update require that debt issuance costs related to a recognized debt liability be presented in the balance sheet as a direct deduction from the carrying amount of that debt liability, consistent with debt discounts. The recognition and measurement guidance for debt issuance costs are not affected by the amendments in this update. An entity should apply the new guidance on a retrospective basis, wherein the balance sheet of each individual period presented should be adjusted to reflect the period-specific effects of applying the new guidance. Upon transition, an entity is required to comply with the applicable disclosures for a change in an accounting principle. These disclosures include the nature of and reason for the change in accounting principle, the transition method, a description of the prior-period information that has been retrospectively adjusted, and the effect of the change on the financial statement line items (that is, debt issuance cost asset and the debt liability). For public business entities, the amendments in ASU No. 2015-03 are effective for financial statements issued for fiscal years beginning after December 15, 2015, and interim periods within those fiscal years. Early adoption of the amendments in ASU 2015-03 is permitted for financial statements that have not been previously issued. The Company has early adopted ASU 2015-03 on a retrospective basis. There were no prior-period adjustments made to the consolidated financial statements for the years ended June 30, 2014, 2015 and 2016, as there were no debt issuance costs incurred. In addition, the impact on current fiscal year’s consolidated financial statements was immaterial.

 

In July 2015, FASB issued ASU No. 2015-11, Simplifying the Measurement of Inventory (“ASU 2015-11”). The amendments in ASU 2015-11 do not apply to inventory that is measured using last-in, first-out (LIFO) or the retail inventory method. The amendments apply to all other inventory, which includes inventory that is measured using first-in, first-out (FIFO) or average cost. An entity should measure inventory within the scope of ASU 2015-11 at the lower of cost and net realizable value. Net realizable value is the estimated selling prices in the ordinary course of business, less reasonably predictable costs of completion, disposal, and transportation. Subsequent measurement is unchanged for inventory measured using LIFO or the retail inventory method. For public business entities, the amendments in ASU 2015-11 are effective for fiscal years beginning after December 15, 2016, including interim periods within those fiscal years. The Company will adopt ASU 2015-11 on July 1, 2016, and does not expect the adoption of this update to have a material effect on the consolidated financial statements.

 

In August 2015, the FASB issued Accounting Standards Update 2015-14, which defers the effective date of ASU 2014-09 Revenue from Contracts with Customers (Topic 606) (" ASU 2014-09") one year, and would allow entities the option to early adopt the new revenue standard as of the original effective date. Issued in May 2014, ASU 2014-09 provided guidance on revenue recognition on contracts with customers to transfer goods or services or on contracts for the transfer of nonfinancial assets. ASU 2014-09 requires that revenue recognition on contracts with customers depict the transfer of promised goods or services to customers in an amount that reflects the consideration to which the entity expects to be entitled in exchange for those goods or services. For public companies, ASU 2014-09 would have been effective for fiscal years, and interim periods within those years, beginning after December 15, 2017. The standard provided for either the retrospective or cumulative effect transition method. The Company is currently assessing the impact of the adoption of ASU 2014-09 will have on its consolidated financial statements, if any.

 

In September 2015, the FASB issued ASU No. 2015-16 (“ASU 2015-16”), Business Combinations (Topic 805) Simplifying the Accounting for Measurement – Period Adjustments. ASU 2015-16 requires the acquirer to recognize adjustments to provisional amounts that are identified during the measurement period in the reporting period in which the adjustment amount is determined. The acquirer is required to also record, in the same period’s financial statements, the effect on earnings of changes in depreciation, amortization, or other income effects, if any, as a result of the change to the provisional amounts, calculated as if the accounting had been completed at the acquisition date. In addition, an entity is required to present separately on the face of the income statement or disclose in the notes to the financial statements the portion of the amount recorded in current-period earnings by line item that would have been recorded in previous reporting periods if the adjustment to the provisional amounts had been recognized as of the acquisition date. For public business entities, ASU 2015-16 is effective for fiscal years beginning after December 15, 2015. Early adoption is permitted. The Company will adopt ASU 2015-16 on July 1, 2016, and does not expect the adoption of this update to have a material effect on the consolidated financial statements.

 

 F-22 

 

  

HOLLYSYS AUTOMATION TECHNOLOGIES, LTD.

 

NOTES TO CONSOLIDATED FINANCIAL STATEMENTS

FOR THE YEARS ENDED JUNE 30, 2014, 2015 AND 2016 – continued

(Amounts in thousands except for number of shares and per share data)

 

In November 2015, the FASB issued ASU No. 2015-17 (“ASU 2015-17”), Income Taxes (Topic 740): Balance Sheet Classification of Deferred Taxes. ASU 2015-17 simplifies the presentation of deferred income taxes by eliminating the separate classification of deferred income tax liabilities and assets into current and noncurrent amounts in the consolidated balance sheet. The amendments in the update require that all deferred tax liabilities and assets be classified as noncurrent in the consolidated balance sheet. The amendments in this update are effective for fiscal years beginning after December 15, 2016, and interim periods therein and may be applied either prospectively or retrospectively to all periods presented. Early adoption is permitted. The Company will adopt ASU 2015-17 on July 1, 2017, and does not expect this adoption of this update to have a material effect on the consolidated financial statements.

 

In February 2016, the FASB issued ASU No. 2016-02 (“ASU 2016-02”), Leases. ASU 2016-02 specifies the accounting for leases. For operating leases, ASU 2016-02 requires a lessee to recognize a right-of-use asset and a lease liability, initially measured at the present value of the lease payments, in its balance sheet. The standard also requires a lessee to recognize a single lease cost, calculated so that the cost of the lease is allocated over the lease term, on a generally straight-line basis. ASU 2016-02 is effective for public companies for annual reporting periods, and interim periods within those years beginning after December 15, 2018. Early adoption is permitted. The Company is currently evaluating the impact of adopting this standard on its consolidated financial statements.

 

On March 30, 2016, the FASB issued ASU 2016-09, Compensation - Stock Compensation: Improvements to Employee Share-Based Payment Accounting (“ASU 2016-09”), which relates to the accounting for employee share-based payments. This standard addresses several aspects of the accounting for share-based payment award transactions, including: (a) income tax consequences; (b) classification of awards as either equity or liabilities; and (c) classification on the statement of cash flows. This standard will be effective for fiscal years beginning after December 15, 2016, including interim periods within those fiscal years. The new standard will be effective for the Company for the fiscal year beginning July 1, 2017. Early adoption is permitted. The Company is in the process of evaluating the impact of this accounting standard on its consolidated financial statements, but does not expect the impact of adoption to be material.

 

In August 2016, the Financial Accounting Standards Board (FASB) issued Accounting Standards Update (ASU) 2016-15, Statement of Cash Flows (Topic 230): Classification of Certain Cash Receipts and Cash Payments. This new standard will make eight targeted changes to how cash receipts and cash payments are presented and classified in the statement of cash flows. The new standard is effective for fiscal years beginning after December 15, 2017, which means that it will be effective for the Company in the first quarter of the fiscal year beginning July 1, 2018. The new standard will require adoption on a retrospective basis unless it is impracticable to apply, in which case the Company would be required to apply the amendments prospectively as of the earliest date practicable. The Company is currently evaluating the impact of the pending adoption of ASU 2016-15 on its consolidated financial statements.

 

NOTE 3 -BUSINESS COMBINATIONS

 

Acquisition of Bond

 

On April 1, 2013, the Company acquired 100% equity interest of the Bond Group, a Singapore headquartered mechanical and electrical solutions service contractor of residential, commercial or industrial building construction and renovation projects in Malaysia and Singapore. The nominal purchase price was $73,000 combined of cash and ordinary shares, with a total fair value of approximately $73,805 as of the acquisition date, which consisted of:

 

1)Cash consideration of $36,500, of which $16,390 was paid in April 2013, $5,510 was paid in September 2013, and $14,600 was paid in September 2014; the cash consideration installments due in September 2013 and September 2014 had present values of $5,383 and $13,286, respectively as of the acquisition date.

 

2)Share consideration consisting of 1,407,907 ordinary shares with a market value of $16,909 on April1, 2013 were issued and transferred by the Company on May 30, 2013;

 

3)Incentive shares issuable to the selling shareholders (“Incentive Shares for Bond”) in two equal installments with acquisition-date fair values of $10,941 and $10,896, respectively. Issuance of Incentive Shares for Bond is subject to Bond achieving pre-determined net income performance targets. The Incentive Shares for Bond, if earned, are to be issued within 30 days after the filing of the Company’s annual report on Form 20-F for the fiscal years 2014 and 2015, respectively. The net income performance targets for the Incentive Shares for Bond are as follows:

 

     First installment     Second installment 
Basis of performance target   Net income for the year ending December 31, 2013    Net income for the year ending December 31, 2014 
Target net income  $8,806   $10,567 
Nominal value of shares  $10,950   $10,950 
Referencing share price to achieve the nominal value of shares   Average closing price of the Company’s shares during the trading days from October 1  to December 31, 2013    Average closing price of the Company’s shares during the trading days from October 1 to December 31, 2014 

 

 F-23 

 

  

HOLLYSYS AUTOMATION TECHNOLOGIES, LTD.

 

NOTES TO CONSOLIDATED FINANCIAL STATEMENTS

FOR THE YEARS ENDED JUNE 30, 2014, 2015 AND 2016 – continued

(Amounts in thousands except for number of shares and per share data)

 

4)Premium shares issuable to the selling shareholders (“Premium Shares for Bond”) are capped at 15% of the total Incentive Shares for Bond, or $3,300, which are subject to Bond achieving a pre-determined compound annual growth rate (“CAGR”) performance target of more than 20% for the two-year period from January 1, 2013 to December 31, 2014. The Premium Shares for Bond, if earned, are to be delivered within 30 days after the filing of the Company’s annual report on Form 20-F for the fiscal year 2015. The CAGR performance targets for the Premium Shares for Bond for the two-year period are as follows:

 

CAGR performance target   Premium shares issuable
     
21%   3% of Incentive Shares for Bond
22%   6% of Incentive Shares for Bond
23%   9% of Incentive Shares for Bond
24%   12% of Incentive Shares for Bond
25% and above   15% of Incentive Shares for Bond

 

As the Incentive Shares for Bond and Premium Shares for Bond are not subject to any service condition of the selling shareholders, they were determined to be within the scope of ASC 820 (note 15). In accordance with ASC 815, “Derivatives and Hedging” (“ASC 815”), the Incentive and Premium Shares for Bond are not considered fixed-for-fixed and therefore, were classified as liabilities as of June 30, 2015. Until the contingency is resolved, the change in fair value of the Incentive Shares for Bond and Premium Shares for Bond are recognized in earnings. As of the acquisition date, the fair value of the contingent consideration ranges from $21,837 to $25,112, depending on whether the 20% - 25% CAGR performance targets disclosed above are achievable.

 

The acquisition date fair value of the considerations as of the acquisition date is summarized in the below table:

 

Considerations  Fair value as at
April 1, 2013
 
     
1)   Cash consideration (i)  $35,059 
2)   Ordinary shares   16,909 
3)   Incentive Shares for Bond (ii)   21,837 
4)   Premium Shares for Bond (iii)   - 
Total consideration  $73,805 

 

(i) The cash installments of $16,390, $5,510 and $14,600 were paid in May 2013, September 2013 and September 2014, respectively. There was no cash consideration outstanding as of June 30, 2016.

 

(ii) Bond achieved the performance target of the first and second installments of the Incentive Shares, and a total number of 648,697 and 461,107 shares were issued in October 2014 and December 2015, respectively. There was no incentive shares consideration outstanding as of June 30, 2016.

 

(iii) Bond also achieved the performance target of 25% and above CAGR growth for premium shares, hence a total number of 166,471 shares were issued in December 2015. There was no premium shares consideration outstanding as of June 30, 2016.

 

The following table summarizes the estimated fair values of the assets acquired and liabilities assumed as of the date of acquisition:

 

 F-24 

 

  

HOLLYSYS AUTOMATION TECHNOLOGIES, LTD.

 

NOTES TO CONSOLIDATED FINANCIAL STATEMENTS

FOR THE YEARS ENDED JUNE 30, 2014, 2015 AND 2016 – continued

(Amounts in thousands except for number of shares and per share data)

 

   April 1, 2013 
Cash and cash equivalents  $4,460 
Time deposits with original maturities over three months   7,486 
Restricted cash   242 
Accounts receivable   9,966 
Cost and estimated earnings in excess of billings   6,340 
Other receivables   886 
Advances to suppliers   110 
Inventories   133 
Deferred tax assets   105 
Assets held for sale   2,951 
Property, plant and equipment   4,891 
Prepaid land leases   5,884 
Intangible assets   14,359 
Investments in equity investees   261 
Total identifiable assets acquired   58,074 
      
Short-term bank loans   5,532 
Accounts payable   8,654 
Deferred revenue   2,315 
Income tax payable   1,015 
Other tax payable   142 
Accrued liabilities   314 
Deferred tax liabilities   3,791 
Long-term bank loans   2,257 
Total liabilities assumed   24,020 
      
Net identifiable assets acquired   34,054 
      
Goodwill   39,751 
Net assets acquired  $73,805 

 

The fair value of accounts receivable acquired was $9,966. Gross contractual accounts receivable acquired totaled $10,720 and the Company’s best estimate of the contractual cash flows not expected to be collected at acquisition date totaled $754.

 

The identified intangible assets include acquired customer relationship of $2,900, with an estimated useful life of 57 months, and acquired order backlog of $11,459, with an estimated useful life of 21 to 33 months. Intangible assets were valued using the multi-period excess earnings method.

 

The goodwill, which is not tax deductible, is primarily attributable to synergies expected to be achieved from the acquisition, and was assigned to the mechanical and electrical solutions segment.

 

 F-25 

 

  

HOLLYSYS AUTOMATION TECHNOLOGIES, LTD.

 

NOTES TO CONSOLIDATED FINANCIAL STATEMENTS

FOR THE YEARS ENDED JUNE 30, 2014, 2015 AND 2016 – continued

(Amounts in thousands except for number of shares and per share data)

 

NOTE 4 -INVENTORIES

 

Components of inventories are as follows:

 

   June 30, 
   2015   2016 
         
Raw materials  $12,857   $12,975 
Work in progress   8,157    12,770 
Finished goods   13,692    10,656 
           
   $34,706   $36,401 

 

NOTE 5 -ACCOUNTS RECEIVABLE

 

   June 30, 
   2015   2016 
         
Accounts receivable  $286,797   $279,650 
Allowance for doubtful accounts   (34,259)   (42,471)
           
   $252,538   $237,179 

 

The movements in allowance for doubtful accounts are as follows:

 

   June 30, 
   2014   2015   2016 
             
Balance at the beginning of year  $20,103   $25,691   $34,259 
Additions   7,604    13,907    12,000 
Written off   (2,104)   (5,499)   (714)
Translation adjustment   88    160    (3,074)
                
Balance at the end of year  $25,691   $34,259   $42,471 

 

NOTE 6 -COSTS AND ESTIMATED EARNINGS IN EXCESS OF BILLINGS

 

   June 30, 
   2015   2016 
         
Contracts costs incurred plus estimated earnings  $827,955   $887,037 
Less: Progress billings   (653,768)   (690,726)
Cost and estimated earnings in excess of billings   174,187    196,311 
           
Less: Allowance for doubtful accounts   (8,850)   (6,383)
           
   $165,337   $189,928 

 

 F-26 

 

  

HOLLYSYS AUTOMATION TECHNOLOGIES, LTD.

 

NOTES TO CONSOLIDATED FINANCIAL STATEMENTS

FOR THE YEARS ENDED JUNE 30, 2014, 2015 AND 2016 – continued

(Amounts in thousands except for number of shares and per share data)

 

As of June 30, 2015 and 2016, balances of $29,752 and $36,387 respectively, were related to contracts which have been completed but were still within the warranty period, of which $1,895 and $4,034, respectively, was expected to be collected after one year.

 

The movements in allowance for doubtful accounts are as follows:

 

   June 30, 
   2014   2015   2016 
             
Balance at the beginning of year  $2,362   $5,839   $8,850 
Additions   3,471    3,085    (1,823)
Written off   -    (122)   - 
Translation adjustment   6    48    (644)
                
Balance at the end of the year  $5,839   $8,850   $6,383 

 

NOTE 7 -PROPERTY, PLANT AND EQUIPMENT

 

A summary of property, plant and equipment is as follows:

 

   June 30, 
   2015   2016 
         
Buildings  $72,643   $71,037 
Machinery   7,594    8,148 
Software   6,263    7,377 
Vehicles   4,012    3,886 
Electronic and other equipment   25,942    23,704 
Construction in progress   1,159    5,753 
   $117,613   $119,905 
           
Less: Accumulated depreciation   (37,391)   (39,967)
           
   $80,222   $79,938 

 

Total property, plant and equipment with carrying values of $1,161 and $1,014 were pledged to secure short-term bank loans (note 13) as of June 30, 2015 and 2016, respectively.

 

Buildings with a total carrying value of $3,479 and $3,976 were pledged to secure lines of credits from various banks in the PRC and Malaysia as of June 30, 2015 and 2016, respectively.

 

Buildings and vehicles with a total carrying value of $32,077 and $28,984 were pledged to secure long-term bank loans as of June 30, 2015 and 2016, respectively (note 14).

 

Construction in progress consists of capital expenditures and capitalized interest charges related to the construction of facilities and assembly line projects and, in addition, as of June 30, 2016, the expenditures related to the Company’s information system constructions.

 

 F-27 

 

  

HOLLYSYS AUTOMATION TECHNOLOGIES, LTD.

 

NOTES TO CONSOLIDATED FINANCIAL STATEMENTS

FOR THE YEARS ENDED JUNE 30, 2014, 2015 AND 2016 – continued

(Amounts in thousands except for number of shares and per share data)

 

The depreciation expenses for the years ended June 30, 2014, 2015 and 2016 were $7,051, $8,508 and $6,266, respectively.

 

Assets leased to others under operating leases

 

The Company has entered into an operating lease contract with a third party related to certain buildings owned with the carrying amount as shown below:

 

   June 30, 
   2015   2016 
         
Buildings leased to others - at original cost  $10,962   $10,086 
Less: accumulated depreciation   (3,808)   (3,725)
Buildings leased to others - net  $7,154   $6,361 

 

NOTE 8 -PREPAID LAND LEASES

 

A summary of prepaid land leases is as follows:

 

   June 30, 
   2015   2016 
         
Prepaid land leases  $13,362   $12,641 
Less: Accumulated amortization   (1,713)   (1,868)
           
   $11,649   $10,773 

 

The amortization for the years ended June 30, 2014, 2015 and 2016 were $245, $197 and $281, respectively.

 

Of the total prepaid land leases, $5,112 and 4,593 as of June 30, 2015 and 2016, respectively, are pledged to secure the long-term bank loans (note 14).

 

The annual amortization of prepaid land leases for each of the five succeeding years is as follows:

 

Year ending June 30,    
2017  $268 
2018   268 
2019   268 
2020   268 
2021   268 
      
   $1,340 

 

 F-28 

 

  

HOLLYSYS AUTOMATION TECHNOLOGIES, LTD.

 

NOTES TO CONSOLIDATED FINANCIAL STATEMENTS

FOR THE YEARS ENDED JUNE 30, 2014, 2015 AND 2016 – continued

(Amounts in thousands except for number of shares and per share data)

 

  NOTE 9 - ACQUIRED INTANGIBLE ASSETS, NET

 

   June 30, 
   2015   2016 
   Gross
carrying
value
   Accumulated
amortization
   Net
carrying
value
   Gross
carrying
value
   Accumulated
amortization
   Net
carrying
value
 
                         
Customer relationships  $3,155    (1,652)   1,503   $3,151    (2,308)   843 
Order backlog   11,862    (11,672)   190    11,848    (11,835)   13 
                               
   $15,017    (13,324)   1,693   $14,999    (14,143)   856 

 

The customer relationships and order backlog were related to Concord and Bond, which were acquired on July 1, 2011 and April 1, 2013, respectively. The amortization for the years ended June 30, 2014, 2015 and 2016 were $5,413, $4,454 and $814, respectively. The weighted-average remaining amortization periods for customer relationships, order backlog and total intangible assets are 1.3, 1.0 and 1.3 years as of June 30, 2016.

 

The annual amortization expense relating to the existing intangible assets for each of five succeeding years is as follows:

 

Year ending June 30,    
2017  $575 
2018   281 
2019   - 
2020   - 
2021   - 
   $856 

 

NOTE 10 -GOODWILL

 

The changes in the carrying amount of goodwill are as follows:

 

   June 30, 
   2015   2016 
         
Balance at beginning of year  $66,640   $59,918 
Goodwill impairment charge   (1,855)   - 
Translation adjustment   (4,867)   (71)
           
Balance at the end of year  $59,918   $59,847 

 

Concord, as a component of the M&E operating segment, is considered to be a reporting unit for goodwill impairment purposes as Concord constitutes a business for which discrete financial information is available and segment management regularly reviews the operating results of Concord. The amount of goodwill allocated to Concord was $25,141 and $25,111 as of June 30, 2015 and 2016, respectively, before any impairment charges. The Company engaged an independent third-party appraiser to perform the first step of the two-step goodwill impairment test. For the year ended June 30, 2015, the Company concluded that the carrying amount of Concord exceeded its fair value and continued to the second step to measure the amount of impairment loss and recorded a goodwill impairment charge of $1,855 under the caption of “Goodwill impairment charge” in the statement of comprehensive income. For the year ended June 30, 2016, the Company’s step one impairment test indicated that the fair value of Concord exceeded its carrying amount and thus no impairment was noted. The amount of goodwill allocated to Concord after impairment was $23,288 and $23,258 as of June 30, 2015 and 2016.  

 

Estimating the fair value of Concord requires the Company to make assumptions and estimates regarding its future plans, market share, industry and economic conditions of the various geographical areas in which it operates which includes Singapore, Malaysia and the Middle East. In applying the discounted cash flow approach, key assumptions include the amount and timing of future expected cash flows, terminal value growth rates and appropriate discount rates. The Company estimates future expected cash flows for each geographical area in which it operates and calculates the net present value of those estimated cash flows using risk adjusted discount rates ranging from 13.5% to 16.4% (2015: 15.0% to 16.9%) and a terminal value growth rate was 2% (2015: 2%). If the discount rates adopted in 2016 increased or decreased by 1.0%, the fair value of Concord would decrease or increase by $3,018 and $3,527, respectively. If the terminal value growth rates adopted in 2016 increased or decreased by 1.0%, the fair value of Concord would increase or decrease by $1,871 and $1,611, respectively.  

 

There are uncertainties surrounding the amount and timing of future expected cash flows as they may be impacted by negative events such as a slowdown in the mechanical and electrical engineering sector, deteriorating economic conditions in the geographical areas Concord operates in, political, economic and social uncertainties in the Middle East, increasing competitive pressures and fewer than expected mechanical and electrical solution contracts awarded to Concord. These events can negatively impact demand for Concord’s services and result in actual future cash flows being less than forecasted or delays in the timing of when those cash flows are expected to be realized. Further, the timing of when actual future cash flows are received could differ from the Company’s estimates, which are based on historical trends and does not factor in unexpected delays in project commencement or execution.

 

 F-29 

 

  

HOLLYSYS AUTOMATION TECHNOLOGIES, LTD.

 

NOTES TO CONSOLIDATED FINANCIAL STATEMENTS

FOR THE YEARS ENDED JUNE 30, 2014, 2015 AND 2016 – continued

(Amounts in thousands except for number of shares and per share data)

 

The Company also performed a qualitative assessment with respect to Bond, the other reporting unit, to determine if it is more likely than not that the fair value of the reporting unit is less than its carrying amount. By identifying the most relevant drivers of fair value and significant events, and weighing the identified factors, the Company concluded that it was more likely than not that the fair value of the reporting unit exceeded its carrying amount of $36,633 and $36,589 as of June 30, 2015 and 2016, respectively.

 

  NOTE 11 - INVESTMENTS IN EQUITY AND COST INVESTEES

 

The following long-term investments were accounted for under either the equity method or the cost method as indicated:

 

June 30, 2015  Interest
held
   Long-term
investment, at
cost, less
impairment
   Share of
undistributed
profits
   Advance to
investee
company
   Total 
                     
Equity method                         
                          
China Techenergy Co., Ltd.   40.00%  $9,814    (5,953)   48    3,909 
Beijing Hollysys Electric Motor Co., Ltd.   40.00%   866    3,722    -    4,588 
Beijing IPE Biotechnology Co., Ltd.   23.39%   1,613    2,185    -    3,798 
Beijing Hollysys Machine Automation Co., Ltd.   30.00%   491    (491)   -    - 
Southcon Development Sdn Bhd.   30.00%   238    (21)   -    217 
        $13,022    (558)   48    12,512 
                          
Cost method                         
                          
Shenhua Hollysys Information Technology Co., Ltd.   20.00%  $2,593    -    -    2,593 
Heilongjiang Ruixing Technology Co., Ltd.   8.31%   1,773    -    -    1,773 
Zhongjijing Investment Consulting Co., Ltd.   5.00%   -    -    -    - 
Zhejiang Sanxin Technology Co., Ltd.   6.00%   98    -    -    98 
        $4,464    -    -    4,464 

 

 F-30 

 

  

HOLLYSYS AUTOMATION TECHNOLOGIES, LTD.

 

NOTES TO CONSOLIDATED FINANCIAL STATEMENTS

FOR THE YEARS ENDED JUNE 30, 2014, 2015 AND 2016 – continued

(Amounts in thousands except for number of shares and per share data)

 

June 30, 2016  Interest
held
   Long-term
investment, at
cost, less
impairment
   Share of
undistributed
profits
   Advance
to
investee
company
   Total 
                     
Equity method                         
                          
China Techenergy Co., Ltd.   40.00%  $9,030    1,077    44    10,151 
Beijing Hollysys Electric Motor Co., Ltd.   40.00%   797    3,961    -    4,758 
Beijing IPE Biotechnology Co., Ltd.   23.39%   1,484    2,213    -    3,697 
Beijing Hollysys Machine Automation Co., Ltd.   30.00%   452    (452)   -    - 
Southcon Development Sdn Bhd.   30.00%   224    (116)   -    108 
        $11,987    6,683    44    18,714 
                          
Cost method                         
                          
Shenhua Hollysys Information Technology Co., Ltd.   20.00%  $2,387    -    -    2,387 
Heilongjiang Ruixing Technology Co., Ltd.   6.00%   1,631    -    -    1,631 
Zhongjijing Investment Consulting Co., Ltd.   5.00%   -    -    -    - 
Zhejiang Sanxin Technology Co., Ltd.   6.00%   90    -    -    90 
        $4,108    -    -    4,108 

 

For the year ended June 30, 2014, the Company recognized an impairment loss of RMB2,000 (equivalent to $325) against the investment in Zhongjijing Investment Consulting Co., Ltd. (“Zhongjijing”). As a result, the balance of investment in Zhongjijing was reduced to nil as of June 30, 2014. The Company expects that the recoverable amount of the investment in Zhongjijing to be nil.

 

The Company holds a 20% equity interest of Shenhua Hollysys Information Technology Co., Ltd. (“Shenhua Information”), but uses the cost method to account for the investment because:

 

1) Only one out of the five board representatives is elected by the Company and the remaining 80% equity interest is held by a large state-owned company which, in the view of the management, operates Shenhua Information without regards to the views of the Company;

 

2) Key management of Shenhua Information including the chief executive officer, chief financial officer, chief operating officer and head of accounting are all appointed by the other shareholder.

 

3) Based on the articles of association of Shenhua Information, there are no matters that require unanimous approval of all shareholders and there are no participating rights for noncontrolling shareholders.

 

For the year ended June 30, 2015, the Company received a dividend of $249 from Shenhua Hollysys Information Technology Co. Ltd.

 

 F-31 

 

  

HOLLYSYS AUTOMATION TECHNOLOGIES, LTD.

 

NOTES TO CONSOLIDATED FINANCIAL STATEMENTS

FOR THE YEARS ENDED JUNE 30, 2014, 2015 AND 2016 – continued

(Amounts in thousands except for number of shares and per share data)

 

In April 2016, the Company’s equity interest in Heilongjiang Ruixing Technology Co., Ltd. was diluted from 8.31% to 6% due to cash injections made by the other investor. Accordingly, the Company continues to use the cost method to account for the investment.

 

For the year ended June 30, 2016, the Company recorded dividend income and a receivable of $1,109 from Heilongjiang Ruixing Technology Co., Ltd., out of which nil was received during the year ended as of June 30, 2016.

 

NOTE 12 -WARRANTY LIABILITIES

 

   June 30, 
   2015   2016 
         
Beginning balance  $7,616   $10,387 
Expense accrued   6,647    3,876 
Expense incurred   (3,924)   (3,075)
Translation adjustment   48    (828)
           
   $10,387   $10,360 
           
Less: current portion of warranty liabilities   (7,310)   (6,782)
Long-term warranty liabilities  $3,077   $3,578 

 

NOTE 13 -SHORT-TERM BANK LOANS

 

On June 30, 2015, the Company’s short-term bank borrowings consisted of revolving bank loans of $16,295 from several banks, which were subject to annual interest rates ranging from 1.5% to 5.12%, with a weighted average interest rate of 1.78%. Some of the short-term loans are secured by the pledge of guarantee amounting to $19,202 with restricted cash and buildings with carrying values of $18,041 and $1,161 as of June 30, 2015, respectively.

 

On June 30, 2016, the Company’s short-term bank borrowings consisted of revolving bank loans of $3,051 from several banks, which were subject to annual interest rates ranging from 0.8% to 5.12%, with a weighted average interest rate of 1.5%. Some of the short-term loans are secured by the pledge of guarantee amounting to $3,757 with restricted cash and buildings with carrying values of $2,743 and $1,014 as of June 30, 2016, respectively.

 

For the years ended June 30, 2014, 2015, and 2016, interest expenses on short-term bank loans amounted to $5, $286 and $211 respectively.

 

As of June 30, 2015, the Company had available lines of credit from various banks in the PRC and Malaysia amounting to $230,074, of which $68,435 was utilized and $161,639 is available for use. These lines of credit were secured by the pledge of restricted cash and buildings with a carrying value of $4,512 and $3,479, respectively.

 

As of June 30, 2016, the Company had available lines of credit from various banks in the PRC, Singapore and Malaysia amounting to $205,129, of which $72,592 was utilized and $132,537 is available for use. These lines of credit were secured by the pledge of restricted cash and buildings with a carrying value of $3,754 and $3,976, respectively.

 

 F-32 

 

  

HOLLYSYS AUTOMATION TECHNOLOGIES, LTD.

 

NOTES TO CONSOLIDATED FINANCIAL STATEMENTS

FOR THE YEARS ENDED JUNE 30, 2014, 2015 AND 2016 – continued

(Amounts in thousands except for number of shares and per share data)

 

NOTE 14 -LONG-TERM LOANS

 

      June 30, 
      2015   2016 
            
RMB denominated loan  (i)   8,996    - 
USD denominated loan  (ii)   4,794    4,770 
MYR denominated loan  (iii)   936    830 
SGD denominated loan  (iv)   364    1,939 
Convertible Bond  (v)  $19,572   $19,802 
       34,662    27,341 
              
Less: current portion      (14,111)   (6,833)
              
      $20,551   $20,508 

 

i.The RMB denominated loan is repayable in three installments with the last installment due on March 29, 2016. It carried an annual interest rate of 5.94% subject to yearly adjustments by reference to the benchmark rate over the same period announced by the People’s Bank of China with nil premiums. The loan was secured by a pledge of the headquarters facility in Beijing, comprising a prepaid land lease and buildings with an aggregate carrying value of $35,091 as of June 30, 2015. The Company repaid the loan in the year ended June 30, 2016 and is in the process of releasing pledges on the mortgaged buildings and prepaid land lease, with an aggregate carrying amount of $32,420 as of June 30, 2016.

 

ii.The USD denominated loan is repayable in one installment by July 31, 2017. It carries an annual interest rate of 4.3%. The borrowing is secured by restricted cash amounting to $5,136 and $4,515 as of June 30, 2015 and 2016, respectively.

 

iii.The MYR denominated loans are repayable in 2 to 82 installments with the last installment due in Aril 2023. For the year ended June 30, 2016, the effective interest rates ranged from 2.3 % to 7.15% per annum. The borrowings are secured by the mortgages of buildings, vehicles, and prepaid land leases in Malaysia, with an aggregate carrying value of $1,258 and $1,019 as of June 30, 2015 and 2016, respectively.

 

iv.The SGD denominated loans are repayable in 10 to 64 installments with the last installment due on March 15, 2020. For the year ended June 30, 2016, the effective interest rates ranged from 2.6% to 2.8% per annum. The borrowing is secured by vehicles and restricted cash with a total carrying value of $840 and $3,148 as of June 30, 2015 and 2016, respectively.

 

v.Convertible Bond

 

On May 30, 2014, the Company entered into a Convertible Bond agreement with International Finance Corporation ("IFC"), under which the Company borrowed $20,000 from IFC (the “Convertible Bond”) with an interest rate of 2.1% per annum and commitment fee of 0.5% per annum paid in arrears semi-annually. The Convertible Bond has a five year term and was drawn down on August 30, 2014 and is repayable in full on August 29, 2019. The loan may not be prepaid before it is due.

 

Conversion rate

The initial conversion rate at the time of the agreement is 38 ordinary shares per $1, and the initial conversion price is $26.35 per share. The initial conversion rate and conversion price are subject to subsequent adjustments with events that may dilute the unit price per share. Since the Company paid out a cash dividend of $0.40 per share in March 2015, the conversion rate and conversion price was adjusted to 38.84 ordinary shares per $1 and $25.75 per share, respectively.

 

 F-33 

 

  

HOLLYSYS AUTOMATION TECHNOLOGIES, LTD.

 

NOTES TO CONSOLIDATED FINANCIAL STATEMENTS

FOR THE YEARS ENDED JUNE 30, 2014, 2015 AND 2016 – continued

(Amounts in thousands except for number of shares and per share data)

 

Conversion

The Convertible Bond has both voluntary and mandatory conversion terms. IFC may at its option convert, in $1,000 increments, the Convertible Bond in whole or in part, into the Company’s ordinary shares at any time on or prior to the maturity date at a conversion rate and a conversion price in effect at such time. The conversion rate is subject to anti-dilution. According to the Convertible Bond agreement, 50% of the principal amount of the Convertible Bond then outstanding will be mandatorily converted into ordinary shares of the Company at the conversion rate and conversion price then in effect if at any time, with respect to the period of 30 consecutive trading days ending at such time, the volume weighted average prices for 20 trading days or more in such 30 consecutive trading day period is equal to or more than 150% of the conversion price in effect at such time. In addition, 100% of the principal amount of the Convertible Bond then outstanding will be mandatorily converted into ordinary shares at the conversion rate and conversion price then in effect if at any time, with respect to the period of 30 consecutive trading days ending at such time, the volume weighted average prices for 20 trading days or more in such 30 consecutive trading day period is equal to or more than 200% of the conversion price in effect at such time.

 

Non-conversion compensation feature

In the event that there remains any outstanding principal of the Convertible Bond not converted by IFC into ordinary shares at the maturity date, the Company shall pay to IFC an additional amount equal to 4% of such outstanding principle (“non-conversion compensation feature”).

 

Registration rights agreement

The Company has filed a shelf-registration statement with the United States Securities and Exchange Commission with respect to the resale of any ordinary shares issued or issuable upon conversion of the Convertible Loan. The Company shall maintain the effectiveness of the registration statement for so long as any registrable securities remain issued and outstanding. In the event that the registration statement is not declared effective or ceases to remain continuously effective such that IFC is not able to utilize the prospectus to resell its ordinary shares, the Company shall pay a penalty equal to 0.5% of the aggregate principal amount of the Convertible Bond that was converted into unregistered ordinary shares then held by IFC. The maximum aggregate penalty payable to IFC shall be 5% of the aggregate principal amount of the Convertible Bond that was converted.

 

In accounting for the issuance of the Convertible Bond, the Company bifurcated the non-conversion compensation feature from the Convertible Bond in accordance with ASC 815-15-30-2. The bifurcated feature is accounted for as a liability at its fair value in each reporting period. The Company did not bifurcate the conversion option, as it is considered indexed to the entity’s own stock and meets the equity classification guidance in ASC 815-40-25, it is eligible for a scope exception from ASC 815 and does not need to be bifurcated from the underlying debt host instrument. At the commitment date, there was no beneficial conversion as the conversion price was higher than the stock price. The fees and expenses associated with the issuance of the Convertible Bond are recorded as a discount to the debt liability in accordance with ASU 2015-03, which the Company has early adopted in fiscal year ended June 30, 2015. The Convertible Bond, which is the proceeds net of fees and expenses payable to the creditor and the fair value of the bifurcated derivative, will be accreted to the redemption value on the maturity date using the effective interest method over the estimated life of the debt instrument. The registration right liability is accounted for in accordance with ASC 450-20 which defines that a liability should be recorded in connection with the registration rights agreement when it becomes probable that a payment under the registration rights agreement would be required and the amount of payment can be reasonably estimated. As of June 30, 2016, the Company did not recognize any liability related to the registration right.

 

The Company paid up-front fees related to the issuance of the Convertible Bond amounting to $349.

 

For fiscal year 2015 and 2016, the accretion of the Convertible Bond discount was $192 and $230, respectively.

 

 F-34 

 

  

HOLLYSYS AUTOMATION TECHNOLOGIES, LTD.

 

NOTES TO CONSOLIDATED FINANCIAL STATEMENTS

FOR THE YEARS ENDED JUNE 30, 2014, 2015 AND 2016 – continued

(Amounts in thousands except for number of shares and per share data)

 

Scheduled principal payments for all outstanding long-term loans as of June 30, 2016 are as follows:

 

Year ending June 30,    
2017  $6,992 
2018   345 
2019   19,885 
2020   67 
2021 and onwards   52 
   $27,341 

 

For the years ended June 30, 2014, 2015, and 2016, interest expenses of long-term loans incurred amounted to $2,791, $1,535 and $1,193, of which $1,998, $1,535 and $1,193 was recorded as interest expenses, and $793, nil and nil was capitalized as construction in progress, respectively.

 

NOTE 15 -FAIR VALUE MEASUREMENT

 

Financial instruments include cash and cash equivalents, time deposits with maturities over three months, accounts receivable, other receivables, amounts due to or from related parties, accounts payable, short-term bank loans, long-term bank loans and bifurcated derivative. The carrying values of these financial instruments, other than long-term bank loans and a bifurcated derivative (which is a recurring fair value measurement), approximate their fair values due to their short-term maturities. The carrying value of the Company’s long-term bank loans other than the Convertible Bond approximates its fair value as the long-term bank loans are subject to floating interest rates. These assets and liabilities, excluding cash and cash equivalents (which fall into level 1 of the fair value hierarchy), fall into level 2 of the fair value hierarchy. The carrying value of the Convertible Bond is $19,572 and $19,802 as of June 30, 2015 and 2016, respectively; whereas the fair value is $21,452 and $17,835 as of June 30, 2015 and 2016, respectively. The fair value measurement of the Convertible Bond falls into level 3 of the fair value hierarchy.

 

Assets and liabilities measured at fair value on a recurring basis as of June 30, 2015, and 2016 are stated below:

 

   June 30, 2015 
   Quoted
prices in
active
markets for
identical
assets
   Significant
other
observable
inputs
   Significant
unobservable
inputs
     
   (Level 1)   (Level 2)   (Level 3)   Total 
Liabilities:                    
                     
Non-conversion compensation feature related to the Convertible Bond(i)  $-   $-   $305   $305 
Acquisition-related consideration(ii)   15,081    -    -    15,081 
Total liabilities measured at fair value on a recurring basis  $15,081   $-   $305   $15,386 

 

 F-35 

 

  

HOLLYSYS AUTOMATION TECHNOLOGIES, LTD.

 

NOTES TO CONSOLIDATED FINANCIAL STATEMENTS

FOR THE YEARS ENDED JUNE 30, 2014, 2015 AND 2016 – continued

(Amounts in thousands except for number of shares and per share data)

 

   June 30, 2016 
   Quoted prices
in active
markets for
identical assets
   Significant
other
observable
inputs
   Significant
unobservable
inputs
     
   (Level 1)   (Level 2)   (Level 3)   Total 
Liabilities:                    
                     
Non-conversion compensation feature related to the Convertible Bond(i)  $-   $-   $398   $398 
Total liabilities measured at fair value on a recurring basis  $-   $-   $398   $398 

 

(i)

The non-conversion compensation feature represents the fair value of the non-conversion compensation feature (note 14). The Company engaged an independent third-party appraiser to assist with the valuation of the feature. The Company is ultimately responsible for the fair value of the non-conversion compensation feature recorded in the consolidated financial statements. The Company adopted the binomial model to assess the fair value of such feature as of year-end. The non-conversion compensation feature is equal to the difference between the fair value of the whole Convertible Bond with the non-conversion compensation feature and the whole Convertible Bond without the non-conversion feature. The significant unobservable inputs used in the fair value measurement of the non-conversion compensation feature includes the risk-free rate of return, expected volatility, expected life of the Convertible Bond and expected ordinary dividend yield. The changes in fair value of the non-conversion compensation feature during fiscal year 2015 and 2016 are shown in the following table.

 

   Fair value measurements as of
June 30, 2016 using significant
unobservable inputs
 
   (Level 3) 
   Non-conversion compensation feature
related to the Convertible Bond
 
     
Balance as at June 30, 2015  $305 
Change in fair-value (included within other expenses, net)   93 
Balance as of June 30, 2016  $398 

 

 F-36 

 

  

HOLLYSYS AUTOMATION TECHNOLOGIES, LTD.

 

NOTES TO CONSOLIDATED FINANCIAL STATEMENTS

FOR THE YEARS ENDED JUNE 30, 2014, 2015 AND 2016 – continued

(Amounts in thousands except for number of shares and per share data)

 

(ii)Acquisition-related consideration represents the fair value of Incentive Shares and Premium Shares for Bond (note 3). The fair value of the contingent consideration in connection with the acquisition was estimated using probability-weighted discounted cash flow models. Key assumptions include discount rate, a percent weighted-probability of Bond achieving net income performance targets and a percent weighted-probability of Bond achieving CAGR performance targets. As of June 30, 2015, Bond has achieved the net income performance target and the CAGR performance target. In addition, the referencing share price was determinable as of December 31, 2014 and the remaining input to the fair value of the Incentive and Premium Shares for Bond is the Company’s share price on the date of issuance, which is observable from an active market. Therefore, the fair value measurement of the acquisition-related consideration is transferred from Level 3 to Level 1 on December 31, 2014. In December 2015, all the remaining incentive shares and premium shares consideration were issued. As of June 30, 2015 and June 30, 2016, the fair value of the acquisition-related consideration in connection with Bond totaled $15,081 and nil, respectively.

  

Assets measured at fair value on a nonrecurring basis as of June 30, 2015 are stated below:

 

   June 30, 2015 
   Quoted prices in
active markets for
identical assets
   Significant other
observable
inputs
   Significant
unobservable
inputs
     
   (Level 1)   (Level 2)   (Level 3)   Total 
Assets:                    
                     
Goodwill(i)  $-   $-   $23,285   $23,285 
                     
Total assets measured at fair value on a non-recurring basis  $-   $-   $23,285   $23,285 

 

 F-37 

 

  

HOLLYSYS AUTOMATION TECHNOLOGIES, LTD.

 

NOTES TO CONSOLIDATED FINANCIAL STATEMENTS

FOR THE YEARS ENDED JUNE 30, 2014, 2015 AND 2016 – continued

(Amounts in thousands except for number of shares and per share data)

 

(i) The Company’s goodwill of $23,285 is related to the acquisition of Concord and $36,633 is related to the acquisition of Bond (note 3). The Company engaged an independent third-party appraiser to assist with the valuation of the goodwill related to the Concord acquisition. The Company is ultimately responsible for the fair value of the goodwill related to Concord acquisition recorded in the consolidated financial statements. For the purposes of step one of the goodwill impairment test, the Company has adopted the income approach, in particular the discounted cash flow approach, to evaluate the fair value of the reporting unit. In applying the discounted cash flow approach, key assumptions include the amount and timing of future expected cash flows, terminal value growth rates and appropriate discount rates. For the purpose of step two of the goodwill impairment test, the Company has allocated the fair value of the reporting unit derived in step one to the assets and liabilities of the reporting unit, as if the reporting unit had been acquired in a business combination and the fair value of the reporting unit was the price paid to acquire the reporting unit. The Company adopted the multi-period excess earnings model to evaluate the fair value of the intangible assets of the reporting unit, which was then used to compute the implied fair value of the goodwill via a residual approach. As a result, the Company recorded a goodwill impairment charge of $1,855 (Note 10).

 

NOTE 16 -STOCKHOLDERS’ EQUITY

 

In August 2010, the Board of Directors adopted the 2010 Rights Plan. The 2010 Rights Plan provides for a dividend distribution of one preferred share purchase (the “Right”), for each outstanding ordinary share. Each Right entitles the shareholder to buy one share of the Class A Preferred Stock at an exercise price of $160. The Right will become exercisable if a person or group announces an acquisition of 20% or more of the outstanding ordinary shares of the Company, or announces commencement of a tender offer for 20% or more of the ordinary shares. In that event, the Right permits shareholders, other than the acquiring person, to purchase the Company’s ordinary shares having a market value of twice the exercise price of the Right, in lieu of the Class A Preferred Stock. In addition, in the event of certain business combinations, the Right permits the purchase of the ordinary shares of an acquiring person at a 50% discount. Right held by the acquiring person become null and void in each case. Unless terminated earlier by the Board of Directors, the 2010 Rights Plan will expire on September 27, 2020. There is no accounting impact related to the Right.

 

On May 30, 2013, October 29, 2014, and December 9, 2015, pursuant to the terms of the acquisition of Bond, the Company issued 1,407,907, 648,697 and 627,578 ordinary shares, respectively, as partial consideration (note 3).

 

On February 9, 2015, the Company declared a special cash dividend of $0.40 per share to the holders of the Company’s ordinary shares. The record date was February 23, 2015, and the dividend was paid on March 16, 2015.

 

NOTE 17 -SHARE-BASED COMPENSATION EXPENSES

 

On September 20, 2007, the Company adopted the 2006 Stock Plan (the “2006 Plan”) which allows the Company to offer a variety of incentive awards to employees, officers, directors and consultants. Options to purchase 3,000,000 ordinary shares are authorized under the 2006 Plan. The Company issues new shares to employees, officers, directors and consultants upon share option exercise or share unit conversion.

 

On May 14, 2015, the Board of Directors approved the 2015 Equity Incentive Plan (the “2015 Equity Plan”). The 2015 Equity Plan provided for 5,000,000 ordinary shares, and it will terminate ten years following the date that it was adopted by the Board of Directors. The purposes of the 2015 Equity Plan are similar as the 2006 Plan, which is used to promote the long-term growth and profitability of the Company and its affiliates by stimulating the efforts of employees, directors and consultants of the Company and its affiliates who are selected to be participants, aligning the long-term interests of participants with those of shareholders, heightening the desire of participants to continue in working toward and contributing to the success of the Company, attracting and retaining the best available personnel for positions of substantial responsibility, and generally providing additional incentive for them to promote the success of the Company’s business through the grant of awards of or pertaining to the Company’s ordinary shares. The 2015 Equity Plan permits the grant of incentive share options, non-statutory share options, restricted shares, restricted share units, share appreciation rights, performance units and performance shares as the Company may determine. 

 

Share options

 

The Company granted 696,000 share options in 2008 and 2009 under the 2006 Plan. All the share options had been vested and exercised by June 30, 2013.

 

 F-38 

 

  

HOLLYSYS AUTOMATION TECHNOLOGIES, LTD.

 

NOTES TO CONSOLIDATED FINANCIAL STATEMENTS

FOR THE YEARS ENDED JUNE 30, 2014, 2015 AND 2016 – continued

(Amounts in thousands except for number of shares and per share data)

 

Performance options

 

Performance share options granted in 2012 (“2012 Performance Options”)

 

On February 20, 2012, performance share options to purchase 1,476,000 ordinary shares were granted to certain employees of the Company under the terms of the 2006 Plan. They were granted with an exercise price of $9.29 per share. These shares options have an expiry period of five years from the date of grant, and would vest subject to the service and performance conditions shown below:

 

·For 60,000 options, if the Company’s Price/Earnings Ratio (“P/E”) achieves certain levels and the related investor relations performance targets are achieved during the 36 months after the grant date, 30,000 share options or 60,000 share options will vest depending on the related manager’s performance; The 60,000 options will cliff vest on the 36 month anniversary of the grant date, and will remain exercisable from the vesting date until the 60 month anniversary of the grant date. For this particular type of options, the Company recorded $206, $72 and nil as share-based compensation expenses in the years ended June 30, 2014, 2015 and 2016, respectively.

 

·

For 1,416,000 options, if the compound average growth rate of the Company’s Non-GAAP diluted earnings per share as defined in the 2006 Plan from the year ended June 30, 2011 to the year ended June 30, 2014 (the “EPS Threshold”) equals or exceeds 15%, but less than 20%, 944,000 options will vest over 24 to 48 months; if the EPS Threshold equals or exceeds 20%, but is less than 25%, an additional 236,000 options will vest over 48 months; if the EPS Threshold equals or exceeds 25%, an additional 236,000 options will vest over 48 months. Of the total 1,416,000 options, 283,200, 283,200 and 849,600 options will vest on the 24 month, 36 month, and 48 month anniversary of the grant date, respectively. The vesting schedule for such performance share options is as below:

 

EPS Threshold  Number of vested options  Months after the grant date 
      24 months   36 months   48 months 
Over 15% but below 20%  944,000   283,200    283,200    377,600 
Equal or over 20% but below 25%  Additional 236,000   -    -    236,000 
25% or above  Additional 236,000   -    -    236,000 
                   
   Total   283,200    283,200    849,600 

 

The options will remain exercisable from the vesting date until the 60 month anniversary of the grant date. The EPS threshold was met as of June 30, 2014 for all of the 1,416,000 options and will vest over requisite service periods of 24 to 48 months. For this particular type of option, the Company recorded $1,222, $1,530 and $251 as share-based compensation expenses in years ended June 30, 2014, 2015 and 2016, respectively.

 

 F-39 

 

  

HOLLYSYS AUTOMATION TECHNOLOGIES, LTD.

 

NOTES TO CONSOLIDATED FINANCIAL STATEMENTS

FOR THE YEARS ENDED JUNE 30, 2014, 2015 AND 2016 – continued

(Amounts in thousands except for number of shares and per share data)

 

A summary of the 2012 performance option activity under the 2006 Plan for the year ended June 30, 2016 is as follows:

 

2012 Performance
Options
  Number of
shares
   Weighted
average
exercise price
   Weighted average
remaining
contractual life 
(years)
   Aggregate intrinsic
value
 
                 
Outstanding at June 30, 2015   1,333,500   $8.89    1.64   $20,189 
                     
Exercised   (612,000)  $8.89           
Outstanding at June 30, 2016   721,500   $8.89    0.64   $6,118 
                     
Vested and expected to vest at June 30, 2016   

721,500

    8.89    0.64    6,118 
                     
Exercisable at June 30, 2016   721,500    8.89    0.64    6,118 

 

The aggregated intrinsic value of the 2012 Performance Options exercised during the years ended June 30, 2014, 2015 and 2016 was nil, $2,383 and $6,026, respectively.

 

The aggregated vested-date fair value of 2012 Performance Options vested during years ended June 30, 2014, 2015, 2016 is $5,480, $6,497 and $15,650 respectively.

 

The Company recorded share-based compensation expense relating to 2012 performance share options of $2,654, $1,602 and $251 which is included in general and administrative expenses, for the years ended June 30, 2014, 2015 and 2016, respectively. As of June 30, 2016, all the share-based compensation expense related to the 2012 Performance Options has been recognized.

 

The Company paid out a cash dividend of $0.40 per share in March 2015 and the exercise price was adjusted to $8.89 according to the term outline in the 2006 Plan and the performance option agreement.

 

The valuation-date fair value of each 2012 performance share option granted is estimated on the date of grant using the Black-Scholes-Merton Option Pricing Model. The following table presents the assumptions used to estimate the fair values of the share options granted in the periods presented:

 

  

For options granted on

February 20, 2012

 
     
Risk-free rate of return   0.71%
Expected life (in years)   4.17 
Weighted average expected volatility   62.64%
Expected dividends   - 

 

Weighted average risk-free rate of return for periods within the contractual life of the option is based on the U.S. treasury yield curve in effect at the time of grant. Expected option life is estimated based on historical options exercise pattern in accordance with ASC 718. Expected volatility is estimated based on historical volatility of the Company’s stock. Dividend yield is estimated by the Company at zero for the expected option life. The exercise price of the option will be adjusted in the event dividend paid by the Company.

 F-40 

 

  

HOLLYSYS AUTOMATION TECHNOLOGIES, LTD.

 

NOTES TO CONSOLIDATED FINANCIAL STATEMENTS

FOR THE YEARS ENDED JUNE 30, 2014, 2015 AND 2016 – continued

(Amounts in thousands except for number of shares and per share data)

 

Performance options granted in 2015 (“2015 Performance Options”)

 

On May 14, 2015, certain employees of the Company were granted share-based compensation awards totaling 1,740,000 performance share options to purchase ordinary shares according to the terms of the 2015 Equity Plan. The exercise price of these options is $22.25 per share. The exercise price of the option will be adjusted in the event dividends are paid by the Company.

 

On the 24, 36, 48 month anniversary of the grant date, 30%, 30%, 40% of 1,160,000 performance options will vest if the Company’s annual growth rate of Non-GAAP diluted EPS for fiscal years 2015, 2016 and 2017 equals or exceeds 15% per annum. On the 48 month anniversary of the grant date, 50% of the remaining 580,000 options will vest if the Company’s CAGR of Non-GAAP diluted EPS for fiscal years 2015 to 2017 equals or exceeds 20%, and another 50% of the 580,000 performance options will vest if he Company’s CAGR of Non-GAAP diluted EPS for fiscal years 2015 to 2017 equals or exceeds 25%.

 

Moreover, for option grantees who are responsible for individual businesses, they have to meet the following additional criteria in each year, from fiscal years 2015 to 2017, to exercise the options in that particular year. The annual revenue growth rate compared to prior fiscal year must equal to or exceed 15%, 5%, 15% and 50% respectively for industrial automation (“IA”), rail transportation (“Rail”), mechanical and electrical solutions (“M&E”) and medical (“Medical”) revenue streams.

 

The vesting schedule for such performance share options is as below:

 

EPS Threshold    Number of vested
options
  Months after the grant date 
        24
months
   36
months
   48
months
 
Annual growth rate over 15% but below 20%    1,160,000   348,000    348,000    464,000 
CAGR equals or over 20% but below 25%    Additional 290,000   -    -    290,000 
CAGR equals 25% or above    Additional 290,000   -    -    290,000 
                     
     Total   348,000    348,000    1,044,000 

 

The 2015 Performance Options will remain exercisable from the vesting date until the 60 month anniversary of the grant date. The EPS threshold and the revenue growth thresholds for Rail and Medical were met for fiscal years ended June 30, 2015 and 2016, however, the revenue growth thresholds of IA and M&E was not achieved. The Company expects the annual growth rate of Non-GAAP diluted EPS for fiscal year 2017 will fall between 15% and 20%, in addition, the revenue growth thresholds are expected to be met for all revenue streams. Based on this expectation, 950,000 out of 1,740,000 2015 performance options are expected to be vested.

 

 F-41 

 

  

HOLLYSYS AUTOMATION TECHNOLOGIES, LTD.

 

NOTES TO CONSOLIDATED FINANCIAL STATEMENTS

FOR THE YEARS ENDED JUNE 30, 2014, 2015 AND 2016 – continued

(Amounts in thousands except for number of shares and per share data)

 

A summary of the 2015 performance option activity for the year ended June 30, 2016 is as shown below:

 

2015 Performance
Options
  Number of
shares
   Weighted
average
exercise price
   Weighted
average
remaining
contractual life
(years)
   Aggregate intrinsic
value
 
                 
Outstanding as at June 30, 2015 and 2016   1,740,000    22.25    3.87    - 
                     
Vested and expected to vest at June 30, 2016   950,000    22.25    3.87    - 
                     
Exercisable at June 30, 2016   -   $-    -   $- 

 

The weighted averaged grant-date fair value of the 2015 performance options granted in fiscal year 2015 was $22.22.

 

There was no 2015 performance options vested or exercised during fiscal year 2015 and 2016.

 

The Company recorded share-based compensation expense relating to the 2015 performance options in the amount of $471 and $3,190 which is included in general and administrative expenses, in fiscal year 2015 and 2016, respectively. As of June 30, 2015 and 2016, total unrecognized share-based compensation expense of $10,293 and $6,033 related to 2015 performance options is expected to be recognized over a weighted average vesting period of 4.87 and 3.87 years, respectively.

 

For the 2015 performance options, the Company engaged an independent third-party appraiser to assist with the valuation of the option. The Company has adopted the binomial option pricing model to assess the fair value as of the valuation date.

 

The major inputs to the binomial model are as follows:

 

  

For options granted on

May 14, 2015

 
Risk-free rate of return   1.51%
Weighted average expected volatility   53.42%
Expected life (in years)   5 years 
Expected ordinary dividend yield   nil 

 

Historically the Company adopted the Black-Scholes-Merton option pricing model to evaluate the fair value of share-based compensation awards. During the year ended June 30, 2015, the Company granted new performance options to its employees. The Company engaged an independent third-party appraiser to assist with the derivation of the fair value of the share-based compensation awards. The Company is ultimately responsible for the determination of all amounts related to share-based compensation recorded in the consolidated financial statements. Based on the information available, the Company concluded that the binomial option pricing model, a lattice model, will yield a better estimation of the fair value compared to the Black-Scholes-Merton option pricing model, which is a closed-form model. Hence, the Company changed the option-valuation technique to the binomial option pricing model for new share-based compensation awards granted after July 1, 2014 in accordance with ASC 718-10-55-20.

 

Restricted shares

 

During the year ended June 30, 2011, the Company granted 67,500 restricted ordinary shares to certain directors under the 2006 Plan, of which 15,000 shares were granted on January 1, 2011, 22,500 shares were granted on February 1, 2011, and the remaining 30,000 were granted on June 2, 2011. These restricted shares vest quarterly over a three year period starting from the grant date. Fair value of the restricted shares was determined with reference to the market closing price at grant date.

 

 F-42 

 

  

HOLLYSYS AUTOMATION TECHNOLOGIES, LTD.

 

NOTES TO CONSOLIDATED FINANCIAL STATEMENTS

FOR THE YEARS ENDED JUNE 30, 2014, 2015 AND 2016 – continued

(Amounts in thousands except for number of shares and per share data)

 

During the year ended June 30, 2014, the Company granted 52,500 restricted ordinary shares to certain directors under the 2006 Plan. All shares were granted on June 23, 2014. These restricted shares vest quarterly over a three-year period starting from the directors’ respective service inception date. Fair value of the restricted shares was determined with reference to the market closing price at grant date.

 

A summary of the restricted share activity for the year ended June 30, 2016 is as follows:

 

   Number of restricted shares   Weighted average grant-date fair value 
Un-vested at June 30, 2015   31,875    23.95 
Vested   (17,500)   23.95 
Un-vested at June 30, 2016   14,375    23.95 

 

The aggregated grant-date fair value of restricted shares vested during the years ended June 30, 2014, 2015 and 2016 were $290, $419 and $419 respectively. $290, $419 and $419 were recorded in general and administrative expenses as restricted share compensation expenses, for the years ended June 30, 2014, 2015 and 2016, respectively. As of June 30, 2016, the aggregated unrecognized compensation expense of $274 related to the restricted shares is expected to be recognized over a weighted-average vesting period of 0.66 years.

 

NOTE 18 -EMPLOYEE BENEFITS

 

The Company contributes to a state pension scheme run by the Chinese government in respect of its employees in China, a central provision fund run by the Singapore government in respect of its employees in Singapore, and an employment provident fund in respect of its employees in Malaysia. The expenses related to these plans were $16,150, $17,018 and $18,235 for the years ended June 30, 2014, 2015 and 2016, respectively. These schemes were accounted for as defined contribution plans.

 

NOTE 19 -INCOME TAX

 

BVI

 

Hollysys, and its subsidiaries, namely GTH and Clear Mind, are incorporated in the BVI and are not subject to income tax under the relevant regulations.

 

Singapore

 

HI, HAP, CCPL, CEPL, BCPL and BMSG, the Company’s wholly owned subsidiaries incorporated in Singapore, are subject to Singapore corporate tax at a rate of 17% on the assessable profits arising from Singapore.

 

Malaysia

 

CESB, BMJB, and BMKL, the Company’s wholly owned subsidiaries incorporated in Malaysia, are subject to Malaysia corporate income tax at a rate of 25% on the assessable profits arising from Malaysia.

 

 F-43 

 

  

HOLLYSYS AUTOMATION TECHNOLOGIES, LTD.

 

NOTES TO CONSOLIDATED FINANCIAL STATEMENTS

FOR THE YEARS ENDED JUNE 30, 2014, 2015 AND 2016 – continued

(Amounts in thousands except for number of shares and per share data)

 

Dubai

 

CCPL Dubai, the branch of the Company’s wholly owned subsidiary, CCPL, is a tax exempt company incorporated in Dubai, and no tax provision has been made for each of the years ended June 30, 2014, 2015 and 2016.

 

Hong Kong

 

World Hope and CSHK, the Company’s wholly owned subsidiaries incorporated in Hong Kong, are subject to Hong Kong profits tax at a rate of 16.5% on the assessable profits arising from Hong Kong. No provision for Hong Kong profits tax has been made in the statement of comprehensive income as there were sustained taxable losses arising from Hong Kong for each of the years ended June 30, 2014, 2015 and 2016.

 

Macau

 

CMDE, the Company’s wholly owned subsidiary incorporated in Macau, is subject to the Macau corporate income tax at a rate of 12% on the assessable profits arising from Macau, with an exemption up to MOP300. No provision for Macau profits tax has been made in the statement of comprehensive income as there were no assessable profits arising from Macau for each of the years ended June 30, 2014, 2015 and 2016.

 

India

 

HAIP, the Company’s wholly owned subsidiary incorporated in India, is subject to India corporate tax at a rate of 30% on its worldwide income. No provision for India profits tax has been made in the statement of comprehensive income as there were no taxable profits noted for each of the years ended June 30, 2014, 2015 and 2016.

 

Italy

 

HollyCon Italy, 99% owned by the Company and was incorporated in Italy, is subject to corporate income tax at the rate of 27.5% and regional production tax at the rate of 3.9% based on its worldwide income. No tax provision has been made on the statement of comprehensive income as there were no taxable profits noted for each of the years ended June 30, 2014, 2015 and 2016.

 

Qatar

 

This company is subject to the Qatar Corporate income tax at a rate of 10% on the assessable profit arising from Qatar. No provision for Qatar tax has been made in the statement of comprehensive income as there were no assessable profits noted from its date of incorporation to June 30, 2016.

 

PRC

 

The Company’s subsidiaries incorporated in the PRC are subject to PRC enterprise income tax (“EIT”) on their respective taxable incomes as adjusted in accordance with relevant PRC income tax laws. The PRC statutory EIT rate is 25%. The Company’s PRC subsidiaries are subject to the statutory tax rate except for the followings:

 

Beijing Hollysys

 

Beijing Hollysys was certified as a High and New Technology Enterprise (“HNTE”) which provides a preferential EIT rate of 15% for three calendar years from 2014 to 2016.

 

Further, Beijing Hollysys was qualified for the Key Software Enterprise status in 2016 and was entitled to a preferential tax rate of 10% for calendar year 2015. Beijing Hollysys will be subject to the statutory tax rate of 25% for the 2017 calendar year and onwards, if and when it fails to be certified or qualified as a HNTE or Key Software Enterprise in the future.

 

 F-44 

 

  

HOLLYSYS AUTOMATION TECHNOLOGIES, LTD.

 

NOTES TO CONSOLIDATED FINANCIAL STATEMENTS

FOR THE YEARS ENDED JUNE 30, 2014, 2015 AND 2016 – continued

(Amounts in thousands except for number of shares and per share data)

 

Hangzhou Hollysys

 

Hangzhou Hollysys was certified as a HNTE which provides a preferential EIT rate of 15% for three calendar years from 2014 to 2016.

 

Further, Hangzhou Hollysys was qualified for the Key Software Enterprise status in 2016 and was entitled to a preferential tax rate of 10% for calendar year 2015. Hangzhou Hollysys will be subject to the statutory tax rate of 25% for the 2017 calendar year and onwards, if and when it fails to be certified or qualified as a HNTE or Key Software Enterprise in the future.

 

The Company’s income before income taxes consists of:

 

   Year ended June 30, 
   2014   2015   2016 
             
PRC  $97,931   $134,657   $142,900 
Non-PRC   (6,619)   (9,430)   (5,158)
                
   $91,312   $125,227   $137,742 

 

Income tax expense, most of which is incurred in the PRC, consists of:

 

   Year ended June 30, 
   2014   2015   2016 
             
Current income tax expense               
PRC   22,055    16,074    10,590 
Singapore   2,966    1,151    235 
Hong Kong   -    2,279    2,776 
Malaysia   267    1,690    1,099 
   $25,288   $21,194   $14,700 
Deferred income tax (benefit) expense               
PRC   (4,868)   5,834    (196)
Singapore   (1,982)   (894)   (181)
Hong Kong   -         - 
Malaysia   1,423    (94)   (85)
   $(5,427)   4,846    (462)
   $19,861   $26,040   $14,238 

 

Reconciliation of the income tax expenses as computed by applying the PRC statutory tax rate of 25% to income before income taxes and the actual income tax expenses is as follows:

 

   Year ended June 30, 
   2014   2015   2016 
Income before income taxes  $91,312   $125,227   $137,742 
                
Expected income tax expense at statutory tax rate in the PRC   22,828    31,307    34,436 
Effect of different tax rates in various jurisdictions   2,709    1,286    2,109 
Effect of preferential tax treatment   (5,027)   (12,453)   (12,296)
Effect of non-taxable income   (5,747)   (6,770)   (4,985)
Effect of additional deductible research and development expenses   (2,604)   (2,772)   (4,716)
Effect of non-deductible expenses   6,379    8,402    5,569 
Effect of change in tax rate   -    (4,191)   (6,613)
Change in valuation allowance   2,075    1,475    540 
Tax rate differential on deferred tax items   (2,193)   3,139    (587)
Withholding tax on dividend paid by subsidiaries   1,381    6,028    1,252 
Recognition of temporary difference not recognized in previous years   284    323    - 
Others   (224)   266    (471)
Total  $19,861   $26,040   $14,238 

  

 F-45 

 

  

HOLLYSYS AUTOMATION TECHNOLOGIES, LTD.

 

NOTES TO CONSOLIDATED FINANCIAL STATEMENTS

FOR THE YEARS ENDED JUNE 30, 2014, 2015 AND 2016 – continued

(Amounts in thousands except for number of shares and per share data)

 

Had the above preferential tax treatment not been available, the tax charge would have been increased by $5,027, $12,453 and $12,296 and the basic net income per share would have been reduced by $0.09, $0.21 and $0.21 for the years ended June 30, 2014, 2015 and 2016, respectively, and the diluted net income per share for the years ended June 30, 2014, 2015 and 2016 would have been reduced by $0.09, $0.21 and $0.20, respectively.

 

The breakdown of deferred tax assets/liabilities caused by the temporary difference is shown as below:

 

   June 30, 
   2015   2016 
         
Deferred tax assets, current          
Allowance for doubtful accounts  $6,885   $9,838 
Inventory provision   148    205 
Provision for contract loss   430    917 
Long-term assets   14    13 
Deferred revenue   5,737    3,522 
Deferred subsidies   570    1,020 
Warranty liabilities   1,109    1,322 
Recognition of intangible assets   107    57 
Accrued payroll   899    960 
Net operating loss carry forward   5,843    6,361 
Valuation allowance   (5,796)   (6,307)
Total deferred tax assets, current  $15,946   $17,908 
           
Deferred tax liabilities, current          
Costs and estimated earnings in excess of billings  $(12,685)  $(16,068)
Recognition of intangible assets   (1,246)   (1,060)
PRC dividend withholding tax   (4,653)   (3,010)
Others   (36)   (24)
Total deferred tax liabilities, current  $(18,620)  $(20,162)
           
Net deferred tax assets, current  $3,214   $6,659 
Net deferred tax liabilities, current  $(5,888)  $(8,913)
           
Deferred tax assets, non-current          
Long-term assets  $522   $699 
Deferred subsidies   1,739    2,642 
Recognition of intangible assets   63    (16)
Warranty liabilities   452    874 
Total deferred tax assets, non-current  $2,776   $4,199 
           
Deferred tax liabilities, non-current          
Share of net gains of equity investees  $99   $(1,733)
Intangible assets and other non-current assets   (371)   (330)
Total deferred tax liabilities, non-current  $(272)  $(2,063)
           
Net deferred tax assets-non-current  $2,581   $2,195 
Net deferred tax liabilities-non-current  $(77)  $(59)

 

 F-46 

 

  

HOLLYSYS AUTOMATION TECHNOLOGIES, LTD.

 

NOTES TO CONSOLIDATED FINANCIAL STATEMENTS

FOR THE YEARS ENDED JUNE 30, 2014, 2015 AND 2016 – continued

(Amounts in thousands except for number of shares and per share data)

 

As of June 30, 2016 the Company had incurred net losses of approximately $1,927, $34,004, $1,116 derived from entities in the PRC, Singapore and Hong Kong, respectively. The net losses in the PRC can be carried forward for five years, to offset future net profit for income tax purposes. The net losses in Singapore and Hong Kong can be carried forward without an expiration date. For the amount as of June 30, 2016, $1,927 will expire, if not utilized, from December 31, 2016 to 2020.

 

The Company operates mainly through its PRC subsidiaries and the valuation allowance is considered on an individual entity basis.

 

Under the EIT Law and the implementation rules, profits of the Company’s PRC subsidiaries earned on or after January 1, 2008 and distributed by the PRC subsidiaries to a foreign holding company are subject to a withholding tax at 10% unless reduced by tax treaty. As of June 30, 2015 and 2016, the aggregate undistributed earnings from the Company’s PRC subsidiaries that are available for distribution are approximately RMB2,320,060 (equivalent to $355,454) and RMB2,907,542 (equivalent to $447,025), respectively. The Company expects to distribute a portion of the earnings (approximately RMB200,000 or $30,100) to holding companies located outside mainland China, and has hence accrued a withholding tax of $3,117 for the year ended June 30, 2016. The remaining undistributed earnings of the Company’s PRC subsidiaries are intended to be permanently reinvested, and accordingly, no deferred tax liabilities have been provided for the PRC dividend withholding taxes that would be payable upon the distribution of those amounts to the Company. As of June 30, 2015 and June 30, 2016, the total amounts of undistributed earnings generated from the Company’s PRC subsidiaries for which no withholding tax has been accrued were $268,793 and $372,040,  respectively. Deferred tax liabilities subject to recognize would have been approximately $20,508 and $30,832, respectively, if all such undistributed earnings planned to be distributed to the Company in full as of June 30, 2015 and June 30, 2016.

 

As of June 30, 2015 and June 30, 2016, the undistributed retained earnings generated from periods prior to January 1, 2008 were $63,716 and $63,716, respectively, which are not subject to withholding taxes.

 

The Chinese tax law grants the tax authorities the rights to further inspect companies’ tax returns retroactively in a three year period (up to five years under certain special conditions), which means theoretically the tax authorities can still review the PRC subsidiaries’ tax returns for the years ended December 31, 2011 through 2015. The tax law also states that companies will be liable to additional tax, interest charges and penalties if errors are found in their tax returns and such errors have led to an underpayment of tax.

 

Determining income tax provisions involves judgment on the future tax treatment of certain transactions. The Company performed a self-assessment and concluded that there was no significant uncertain tax position requiring recognition in its financial statements. The tax treatment of such transactions is reconsidered periodically to take into account all changes in tax legislations. Where the final tax outcome of these transactions is different from the amounts that were initially recorded, such difference will impact the income tax and deferred tax provisions in the year in which such determination is made.

 

There were no material interest or penalties incurred for and as of the years ended June 30, 2014, 2015 and 2016, respectively.

 

NOTE 20 -INCOME PER SHARE

 

The following table sets forth the computation of basic and diluted net income per share attributable to Hollysys for the years indicated:

 F-47 

 

  

HOLLYSYS AUTOMATION TECHNOLOGIES, LTD.

 

NOTES TO CONSOLIDATED FINANCIAL STATEMENTS

FOR THE YEARS ENDED JUNE 30, 2014, 2015 AND 2016 – continued

(Amounts in thousands except for number of shares and per share data)

 

   Year ended June 30, 
   2014   2015   2016 
             
Numerator:               
Net income attributable to the Company - basic  $69,620   $96,527   $118,471 
                
Net income attributable to the Company - diluted(i)  $69,620   $96,877   $119,121 
                
Denominator:               
Weighted average ordinary shares outstanding used in computing basic income per share   57,926,333    58,612,596    59,170,050 
Effect of dilutive securities               
Convertible Bond   -    644,850    776,800 
Share options   482,623    839,425    642,184 
Restricted shares   17,686    37,332    22,422 
Weighted average ordinary shares outstanding used in computing diluted income per share   58,426,642    60,134,203    60,611,456 
                
Income per share - basic  $1.20    1.65    2.00 
                
Income per share - diluted  $1.19    1.61    1.97 

 

(i) For the year ended June 30, 2015 and 2016, interest accretion related to the Convertible Bond of $350 and $650, respectively, is added back to derive net income attributable to the Company for computing diluted income per share.

 

Vested and unissued restricted shares of 60,625, 58,726 and 75,066 shares are included in the computation of basic and diluted income per share for the years ended June 30, 2014, 2015 and 2016, respectively.

 

For the year ended June 30, 2014, as the performance target was achieved for the first installment of the Incentive Shares for Bond, hence 648,697 shares were issuable as of June 30, 2014. These shares were included in the computation of basic and diluted income per share. However, the second installment of Incentive Shares for Bond and Premium Shares for Bond has been excluded from the computation of diluted income per share because the contingently issuable common shares would not be issued under the terms of the arrangement if the end of the reporting period were the end of the contingency period. For the year ended June 30, 2015, Bond has achieved the pre-determined performance target (note 3), and the second installment of Incentive Shares for Bond and Premium Shares for Bond with 461,107 shares and 166,471 shares respectively are issuable and have been included in the computation of basic and diluted income per share for year ended June 30, 2015.

 

NOTE 21 -RELATED PARTY TRANSACTIONS

 

The related party relationships and related party transactions are listed as follows:

 

Related party relationships

 

Name of related parties   Relationship with the Company
     
Shenhua Hollysys Information Technology Co., Ltd. (“Shenhua Information”)   20% owned by Beijing Hollysys
China Techenergy Co., Ltd. (“China Techenergy”)   40% owned by Beijing Hollysys
Beijing Hollysys Electric Motor Co., Ltd. (“Electric Motor”)   40% owned by Beijing Hollysys
Beijing Hollysys Machine Automation Co., Ltd. (“Hollysys Machine”)   30% owned by Hollysys Investment
Heilongjiang Ruixing Technology Co., Ltd. (“Heilongjiang Ruixing”)   6% owned by Beijing Hollysys

 

 F-48 

 

  

HOLLYSYS AUTOMATION TECHNOLOGIES, LTD.

 

NOTES TO CONSOLIDATED FINANCIAL STATEMENTS

FOR THE YEARS ENDED JUNE 30, 2014, 2015 AND 2016 – continued

(Amounts in thousands except for number of shares and per share data)

 

Due from related parties

 

   June 30, 
   2015   2016 
         
China Techenergy  $34,472   $22,579 
Shenhua Information   3,447    2,995 
Hollysys Machine   1,158    1,367 
Heilongjiang Ruixing   -    1,071 
           
   $39,077   $28,012 

 

The Company’s management believes that the collection of amounts due from related parties is reasonably assured and accordingly, no provision had been made for these balances.

 

Due to related parties

 

   June 30, 
   2015   2016 
         
China Techenergy  $837   $1,170 
Shenhua Information   818    358 
Electric Motor   49    112 
Hollysys Machine   9    5 
           
   $1,713   $1,645 

 

Transactions with related parties

 

Purchases of goods and services from:            
             
   Year ended June 30, 
   2014   2015   2016 
             
Hollysys Machine  $1,980   $914   $555 
Electric Motor   14    50    354 
Shenhua Information   323    368    - 
China Techenergy   -    1    - 
                
   $2,317   $1,333   $909 

 

Sales of goods and integrated solutions to:            
             
   Year ended June 30, 
   2014   2015   2016 
             
China Techenergy  $3,136   $21,936   $3,657 
Shenhua Information   2,726    2,128    847 
Hollysys Machine   921    512    235 
Electric Motor   2    1    - 
                
   $6,785   $24,577   $4,739 

 

 F-49 

 

  

HOLLYSYS AUTOMATION TECHNOLOGIES, LTD.

 

NOTES TO CONSOLIDATED FINANCIAL STATEMENTS

FOR THE YEARS ENDED JUNE 30, 2014, 2015 AND 2016 – continued

(Amounts in thousands except for number of shares and per share data)

 

Operating lease income from:            
             
   Year ended June 30, 
   2014   2015   2016 
                
Hollysys Machine  $65   $41   $40 

 

The Company sells automation control systems to China Techenergy which is used for non-safety operations control in the nuclear power industry. China Techenergy incorporates the Company’s non-safety automation control systems with their proprietary safety automated control systems to provide an overall automation and control system for nuclear power stations in China. The Company is not a party to the integrated sales contracts executed between China Techenergy and its customers. The Company’s pro rata shares of the intercompany profits and losses are eliminated until realized through a sale to outside parties, as if China Techenergy were a consolidated subsidiary.

 

The Company sells automation control systems to Shenhua Information which is used for operations control in the information automation industry. Shenhua Information incorporates the Company’s automation control systems with their proprietary automated remote control systems to provide an overall automation and control system to its customers. The Company is not a party to the integrated sales contracts executed between Shenhua Information and its customers. The Company’s pro rata shares of the intercompany profits and losses are eliminated until realized through a sale to an outside party as if Shenhua Information were a consolidated subsidiary.

 

The Company engages Hollysys Machine to sell the Company’s products to end customers. The Company pays commission to Hollysys Machine in exchange for its services. The amount of the commission is determined based on the value of the products sold by Hollysys Machine during the year.

 

Amounts due from and due to the related parties relating to the above transactions are unsecured, non-interest bearing and repayable on demand.

 

NOTE 22 -COMMITMENTS AND CONTINGENCIES

 

Operating lease commitments

 

The Company leases premises under various operating leases. Rental expenses under operating leases included in the consolidated statements of comprehensive income were $2,067, $1,492 and $1,811 for the years ended June 30, 2014, 2015 and 2016, respectively.

 

Future minimum lease payments under non-cancelable operating leases with initial terms of one year or more consist of the following:

 

Years ending June 30,  Minimum lease payments 
     
2017  $1,429 
2018   441 
2019   138 
2020   84 
2021 and onwards   15 
      
Total minimum lease payments  $2,107 

 

The Company’s lease arrangements have no renewal or purchase options, rent escalation clauses, restriction or contingent rents and are all conducted with third parties.

 

 F-50 

 

  

HOLLYSYS AUTOMATION TECHNOLOGIES, LTD.

 

NOTES TO CONSOLIDATED FINANCIAL STATEMENTS

FOR THE YEARS ENDED JUNE 30, 2014, 2015 AND 2016 – continued

(Amounts in thousands except for number of shares and per share data)

 

Capital commitments

 

As of June 30, 2016, the Company had approximately $1,796 in capital obligations for the coming fiscal year, mainly for the Company’s information system construction.

 

Purchase obligation

 

As of June 30, 2016, the Company had $156,090 purchase obligations for the coming fiscal year, for purchases of inventories, mainly for fulfillment of in-process or newly entered contracts resulting from the expansion of the Company’s operations.

 

Performance guarantee and standby letters of credit

 

The Company had stand-by letters of credit of $40,800 and outstanding performance guarantees of $58,747 as of June 30, 2016, with restricted cash of $27,994 pledged to banks. The purpose of the stand-by letter of credit and performance guarantees is to guarantee that the performance of the Company’s deliveries reach the pre-agreed requirements specified in the integrated solutions contracts. The guarantee is to ensure the functionality of the Company’s own work. The disclosed amount of stand-by letters of credit and outstanding performance guarantees represent the maximum potential amount of future payments the Company could be required to make under such guarantees.

 

The Company accounts for performance guarantees and stand-by letters of credit in accordance with ASC topic 460 (“ASC 460”), Guarantees. Accordingly, the Company evaluates its guarantees to determine whether (a) the guarantee is specifically excluded from the scope of ASC 460, (b) the guarantee is subject to ASC 460 disclosure requirement only, but not subject to the initial recognition and measurement provisions, or (c) the guarantee is required to be recorded in the financial statements at fair value.

 

Both the performance guarantees and the stand-by letters of credit are for the Company’s commitment of its own future performance, and the outcome of which is within its own control. As a result, performance guarantees and stand-by letters of credit are subject to ASC 460 disclosure requirements only.

 

NOTE 23 -OPERATING LEASES AS LESSOR

 

On April 3, 2013, Beijing Hollysys entered into an operating lease agreement to lease out one of its buildings located in Beijing. The lease term is for a period of 10 years from the commencement date of September 1, 2013 and will end on August 31, 2023. The minimum rental income in the next five years is shown as below:

 

Year ending June 30,  Minimum lease payments 
     
2017  $1,464 
2018   1,508 
2019   1,553 
2020   1,600 
2021   1,648 
      
Total minimum lease payments to be received in the next five years  $7,773 

 

The minimum lease payment receivable after five years is $3,741.

 

 F-51 

 

  

HOLLYSYS AUTOMATION TECHNOLOGIES, LTD.

 

NOTES TO CONSOLIDATED FINANCIAL STATEMENTS

FOR THE YEARS ENDED JUNE 30, 2014, 2015 AND 2016 – continued

(Amounts in thousands except for number of shares and per share data)

 

NOTE 24 -SEGMENT REPORTING

 

The chief operating decision makers have been identified as the Chairman, Chief Executive Officer and Chief Financial Officer of the Company. The Company organizes its internal financial reporting structure based on its main product and service offerings.

 

Based on the criteria established by ASC 280, Segment Reporting (“ASC 280”), the Company has determined that the reportable segments of the Company consist of (1) IA, (2) Rail, (3) M&E and (4) miscellaneous, in accordance with the Company’s organization and internal financial reporting structure. The chief operating decision makers assess the performance of the operating segments based on the measures of revenues, costs and gross profit. Other than the information provided below, the chief operating decision makers do not use any other measures by segments.

 

Summarized information by segments for the years ended June 30, 2014, 2015, and 2016 is as follows:

 

   Year ended June 30, 2014 
   IA   Rail   M&E   Miscellaneous   Consolidated 
                     
Revenues from external customers  $224,366    178,134    108,846    9,986    521,332 
Costs of revenue   143,645    104,055    93,459    4,550    345,709 
                          
Gross profit  $80,721    74,079    15,387    5,436    175,623 

 

   Year ended June 30, 2015 
   IA   Rail   M&E   Miscellaneous   Consolidated 
                     
Revenues from external customers  $213,252    193,274    110,030    14,823    531,379 
Costs of revenue   119,520    97,503    93,452    6,502    316,977 
                          
Gross profit  $93,732    95,771    16,578    8,321    214,402 

 

   Year ended June 30, 2016 
   IA   Rail   M&E   Miscellaneous   Consolidated 
                     
Revenues from external customers  $182,901    240,310    95,277    25,837    544,325 
Costs of revenue   113,314    131,043    82,900    11,342    338,599 
                          
Gross profit  $69,587    109,267    12,377    14,495    205,726 

 

The Company’s assets are shared among the segments thus no assets have been designated to specific segments.

 

The majority of the Company’s revenues and long-lived assets other than goodwill and acquired intangible assets are derived from and located in the PRC. The following table sets forth the revenues by geographical area:

 

   Year ended June 30, 
   2014   2015   2016 
             
Revenues:               
PRC  $393,596   $410,644   $443,256 
Non-PRC (including Hong Kong)   127,736    120,735    101,069 
                
   $521,332   $531,379   $544,325 

 

 F-52 

 

  

HOLLYSYS AUTOMATION TECHNOLOGIES, LTD.

 

NOTES TO CONSOLIDATED FINANCIAL STATEMENTS

FOR THE YEARS ENDED JUNE 30, 2014, 2015 AND 2016 – continued

(Amounts in thousands except for number of shares and per share data)

 

The following table sets forth the long-lived assets other than goodwill and acquired intangible assets by geographical area:

 

   June 30, 
   2015   2016 
         
Long-lived assets other than goodwill and acquired intangible assets          
PRC  $95,779   $100,454 
Non-PRC (including Hong Kong)   13,068    13,079 
           
   $108,847   $113,533 

 

NOTE 25 -SUBSEQUENT EVENTS

 

In July 2016, the Company’s subsidiary, Hollycon, issued shares for an aggregate cash consideration of $30,943 to two new investors of which $7,736 of the proceeds were received prior to the year ended June 30, 2016. Further, the Company disposed of 0.6% of its equity interest in Hollycon for cash consideration of $464, which was received prior to the year ended June 30, 2016. The result of these two transactions resulted in dilution of the Company’s equity interest in Hollycon from 51% to 30% and loss of control. As the Company is able to exercise significant influence, they will use the equity method to account for their continuing investment in Hollycon.

 

On August 11, 2016, the Board of Directors approved a regular cash dividend policy pursuant to which future cash dividends are expected to be paid to holders of the Company’s ordinary shares on an annual basis out of funds legally available for such purpose. The declaration and payment of future dividends including the dividend for 2016 will be at the discretion of the Board of Directors.

 

NOTE 26 -ENDORSEMENT OF NOTE RECEIVABLES

 

The Company endorsed bank acceptance bills to its suppliers as a way of settling accounts payable. The total endorsed but not yet due bank acceptance bills amounted to $37,669 and $31,991 as of June 30, 2015 and 2016, respectively. The endorsement of bank acceptance bills qualify as deemed sales of financial assets according to ASC 860, Transfer and Servicing (“ASC 860”) because the bank acceptance bills have been isolated from the Company upon transfer, the transferee of the bank acceptance bills have the rights to pledge or exchange, and the Company has no control over the bank acceptance bills upon endorsement. As a result, bank acceptance bills are derecognized at the time of endorsement.

 

NOTE 27 -CONDENSED FINANCIAL INFORMATION OF THE PARENT COMPANY

 

Under the PRC laws and regulations, the Company’s PRC subsidiaries’ ability to transfer net assets in the form of dividend payments, loans, or advances are restricted. The amount restricted was RMB497,789 (equivalent to $73,209) and RMB538,113 (equivalent to $79,500) as of June 30, 2015, and 2016, respectively.

 

 F-53 

 

  

HOLLYSYS AUTOMATION TECHNOLOGIES, LTD.

 

NOTES TO CONSOLIDATED FINANCIAL STATEMENTS

FOR THE YEARS ENDED JUNE 30, 2014, 2015 AND 2016 – continued

(Amounts in thousands except for number of shares and per share data)

 

The following represents condensed unconsolidated financial information of the parent company only:

 

CONDENSED BALANCE SHEETS

 

   June 30, 
   2015   2016 
ASSETS          
Current assets:          
Cash and cash equivalents  $8,437   $8,571 
Time deposits with original maturities over three months   14,721    - 
Amounts due from subsidiaries   114,311    72,303 
Prepaid expenses   50    63 
Total current assets   137,519    80,937 
           
Investments in subsidiaries   532,136    669,326 
Total assets  $669,655   $750,263 
           
LIABILITIES AND STOCKHOLDERS’ EQUITY          
Current liabilities:          
Accrued payroll and related expense  $18   $9 
Accrued liabilities   323    426 
Amounts due to subsidiaries   70,642    55,869 
Total current liabilities   70,983    56,304 
           
Long-term loan   19,572    19,802 
Total liabilities   90,555    76,106 
           
Equity:          
           
Ordinary shares, par value $0.001 per share, 100,000,000 shares authorized; 58,358,521 and 59,598,099 shares issued and outstanding as of June 30, 2015 and 2016, respectively   58    60 
Additional paid-in capital   192,768    215,403 
Retained earnings   348,689    467,160 
Accumulated other comprehensive income (loss)   37,585    (8,466)
Total equity   579,100    674,157 
           
Total liabilities and equity  $669,655   $750,263 

 

CONDENSED STATEMENTS OF COMPREHENSIVE INCOME

 

   Year Ended June 30, 
   2014   2015   2016 
             
General and administrative expenses  $3,721   $3,169   $4,484 
Loss from operations   (3,721)   (3,169)   (4,484)
                
Other expense, net   -    (35)   (93)
Interest income   -    1    80 
Interest expenses   -    (463)   (705)
Foreign exchange gains (losses)   263    238    (719)
Equity in profit of subsidiaries  $73,078   $99,955   $124,392 
Income before income taxes   69,620    96,527    118,471 
Income tax expenses   -    -    - 
Net income   69,620    96,527    118,471 
                
Other comprehensive income, net of tax of nil               
Translation adjustment   2,140    (1,427)   (46,052)
Comprehensive income  $71,760   $95,100   $72,419 

 

 F-54 

 

  

HOLLYSYS AUTOMATION TECHNOLOGIES, LTD.

 

NOTES TO CONSOLIDATED FINANCIAL STATEMENTS

FOR THE YEARS ENDED JUNE 30, 2014, 2015 AND 2016 – continued

(Amounts in thousands except for number of shares and per share data)

 

CONDENSED STATEMENTS OF CASH FLOWS

 

   Year ended June 30, 
   2014   2015   2016 
             
Net cash used in operating activities  $-   $(397)  $(1,697)
                
Net cash used in investing activities   -   $(4,402)  $11,390 
                
Net cash provided by financing activities  $-   $13,236   $(9,559)
                
Net increase in cash and cash equivalents  $-   $8,437   $134 
Cash and cash equivalents, beginning of year  $-   $-   $8,437 
Cash and cash equivalents, end of year  $-   $8,437   $8,571 

 

Basis of presentation

 

For the presentation of the parent company only condensed financial information, the Company records its investment in subsidiaries under the equity method of accounting as prescribed in ASC 323, Investments—Equity Method and Joint Ventures (“ASC 323”). Such investment is presented on the balance sheets as “Investment in subsidiaries” and the subsidiaries’ profit as “Equity in profit of subsidiaries” on the statements of comprehensive income. The parent company only financial statements should be read in conjunction with the Company’s consolidated financial statements. 

 

 F-55