0001345126Dec 312022FYfalse13,85117,9706,5892,80568,73864,90012,60012,60012,6004,0004,0004,0004,0004,0004,0004,6004,6004,60064021828Shorter of useful life or lease term10123.091.123.97One vote per sharehttp://fasb.org/us-gaap/2022#OtherAssetshttp://fasb.org/us-gaap/2022#OtherAssetshttp://fasb.org/us-gaap/2022#OtherLiabilitiesCurrenthttp://fasb.org/us-gaap/2022#OtherLiabilitiesCurrenthttp://fasb.org/us-gaap/2022#OtherLiabilitiesNoncurrenthttp://fasb.org/us-gaap/2022#OtherLiabilitiesNoncurrentOne year or more5500013451262022-01-012022-12-310001345126codi:SharesRepresentingBeneficialInterestsInCompassDiversifiedHoldingsMember2022-01-012022-12-310001345126codi:SeriesAPreferredSharesRepresentingSeriesATrustPreferredInterestInCompassDiversifiedHoldingsMember2022-01-012022-12-310001345126codi:SeriesBPreferredSharesRepresentingSeriesBTrustPreferredInterestInCompassDiversifiedHoldingsMember2022-01-012022-12-310001345126codi:SeriesCPreferredSharesRepresentingSeriesCTrustPreferredInterestInCompassDiversifiedHoldingsMemberDomain2022-01-012022-12-3100013451262022-06-30iso4217:USD00013451262023-02-24xbrli:shares0001345126codi:EmployeesandPartnersoftheManagerMember2022-01-012022-12-31xbrli:pure0001345126codi:FoxMember2022-01-012022-12-3100013451262022-12-3100013451262021-12-310001345126us-gaap:SeriesAPreferredStockMember2022-12-31iso4217:USDxbrli:shares0001345126us-gaap:SeriesAPreferredStockMember2021-12-310001345126us-gaap:SeriesBPreferredStockMember2022-12-310001345126us-gaap:SeriesBPreferredStockMember2021-12-310001345126us-gaap:SeriesCPreferredStockMember2022-12-310001345126us-gaap:SeriesCPreferredStockMember2021-12-3100013451262021-01-012021-12-3100013451262020-01-012020-12-310001345126us-gaap:SeriesAPreferredStockMember2019-12-310001345126us-gaap:SeriesBPreferredStockMember2019-12-310001345126us-gaap:SeriesCPreferredStockMember2019-12-310001345126us-gaap:CommonStockMember2019-12-310001345126us-gaap:RetainedEarningsMember2019-12-310001345126us-gaap:AccumulatedOtherComprehensiveIncomeMember2019-12-310001345126us-gaap:ParentMember2019-12-310001345126us-gaap:NoncontrollingInterestMember2019-12-310001345126codi:NonControllingInterestOfDiscontinuedOperationsMember2019-12-3100013451262019-12-310001345126us-gaap:RetainedEarningsMember2020-01-012020-12-310001345126us-gaap:ParentMember2020-01-012020-12-310001345126us-gaap:NoncontrollingInterestMember2020-01-012020-12-310001345126codi:NonControllingInterestOfDiscontinuedOperationsMember2020-01-012020-12-310001345126us-gaap:AccumulatedOtherComprehensiveIncomeMember2020-01-012020-12-310001345126us-gaap:CommonStockMember2020-01-012020-12-310001345126codi:MarucciMemberus-gaap:NoncontrollingInterestMember2020-01-012020-12-310001345126codi:MarucciMember2020-01-012020-12-310001345126codi:BoaMemberus-gaap:NoncontrollingInterestMember2020-01-012020-12-310001345126codi:BoaMember2020-01-012020-12-310001345126us-gaap:RetainedEarningsMemberus-gaap:PreferredStockMember2020-01-012020-12-310001345126us-gaap:PreferredStockMemberus-gaap:ParentMember2020-01-012020-12-310001345126us-gaap:PreferredStockMember2020-01-012020-12-310001345126us-gaap:RetainedEarningsMemberus-gaap:CommonStockMember2020-01-012020-12-310001345126us-gaap:CommonStockMemberus-gaap:ParentMember2020-01-012020-12-310001345126us-gaap:PreferredClassAMemberus-gaap:PreferredStockMember2020-12-310001345126us-gaap:PreferredStockMemberus-gaap:PreferredClassBMember2020-12-310001345126us-gaap:SeriesCPreferredStockMemberus-gaap:PreferredStockMember2020-12-310001345126us-gaap:CommonStockMember2020-12-310001345126us-gaap:RetainedEarningsMember2020-12-310001345126us-gaap:AccumulatedOtherComprehensiveIncomeMember2020-12-310001345126us-gaap:ParentMember2020-12-310001345126us-gaap:NoncontrollingInterestMember2020-12-310001345126codi:NonControllingInterestOfDiscontinuedOperationsMember2020-12-3100013451262020-12-310001345126us-gaap:RetainedEarningsMember2021-01-012021-12-310001345126us-gaap:ParentMember2021-01-012021-12-310001345126us-gaap:NoncontrollingInterestMember2021-01-012021-12-310001345126codi:NonControllingInterestOfDiscontinuedOperationsMember2021-01-012021-12-310001345126us-gaap:AccumulatedOtherComprehensiveIncomeMember2021-01-012021-12-310001345126us-gaap:CommonStockMember2021-01-012021-12-310001345126us-gaap:NoncontrollingInterestMembercodi:LuganoMember2021-01-012021-12-310001345126codi:LuganoMember2021-01-012021-12-310001345126codi:LibertyMembercodi:NonControllingInterestOfDiscontinuedOperationsMember2021-01-012021-12-310001345126codi:LibertyMember2021-01-012021-12-310001345126us-gaap:RetainedEarningsMemberus-gaap:PreferredStockMember2021-01-012021-12-310001345126us-gaap:PreferredStockMemberus-gaap:ParentMember2021-01-012021-12-310001345126us-gaap:PreferredStockMember2021-01-012021-12-310001345126us-gaap:RetainedEarningsMemberus-gaap:CommonStockMember2021-01-012021-12-310001345126us-gaap:CommonStockMemberus-gaap:ParentMember2021-01-012021-12-310001345126us-gaap:CommonStockMember2021-01-012021-12-310001345126us-gaap:PreferredClassAMemberus-gaap:PreferredStockMember2021-12-310001345126us-gaap:PreferredStockMemberus-gaap:PreferredClassBMember2021-12-310001345126us-gaap:SeriesCPreferredStockMemberus-gaap:PreferredStockMember2021-12-310001345126us-gaap:CommonStockMember2021-12-310001345126us-gaap:RetainedEarningsMember2021-12-310001345126us-gaap:AccumulatedOtherComprehensiveIncomeMember2021-12-310001345126us-gaap:ParentMember2021-12-310001345126us-gaap:NoncontrollingInterestMember2021-12-310001345126codi:NonControllingInterestOfDiscontinuedOperationsMember2021-12-310001345126us-gaap:RetainedEarningsMember2022-01-012022-12-310001345126us-gaap:ParentMember2022-01-012022-12-310001345126us-gaap:NoncontrollingInterestMember2022-01-012022-12-310001345126us-gaap:AccumulatedOtherComprehensiveIncomeMember2022-01-012022-12-310001345126us-gaap:CommonStockMemberus-gaap:CommonStockMember2022-01-012022-12-310001345126codi:PrimaLoftMemberus-gaap:NoncontrollingInterestMember2022-01-012022-12-310001345126codi:PrimaLoftMember2022-01-012022-12-310001345126us-gaap:RetainedEarningsMemberus-gaap:PreferredStockMember2022-01-012022-12-310001345126us-gaap:PreferredStockMemberus-gaap:ParentMember2022-01-012022-12-310001345126us-gaap:PreferredStockMember2022-01-012022-12-310001345126us-gaap:RetainedEarningsMemberus-gaap:CommonStockMember2022-01-012022-12-310001345126us-gaap:CommonStockMemberus-gaap:ParentMember2022-01-012022-12-310001345126us-gaap:CommonStockMember2022-01-012022-12-310001345126us-gaap:PreferredClassAMemberus-gaap:PreferredStockMember2022-12-310001345126us-gaap:PreferredStockMemberus-gaap:PreferredClassBMember2022-12-310001345126us-gaap:SeriesCPreferredStockMemberus-gaap:PreferredStockMember2022-12-310001345126us-gaap:CommonStockMember2022-12-310001345126us-gaap:RetainedEarningsMember2022-12-310001345126us-gaap:AccumulatedOtherComprehensiveIncomeMember2022-12-310001345126us-gaap:ParentMember2022-12-310001345126us-gaap:NoncontrollingInterestMember2022-12-310001345126codi:NonControllingInterestOfDiscontinuedOperationsMember2022-12-3100013451262006-04-252006-04-25codi:Segment0001345126codi:BusinessAcquisitionsMember2022-12-310001345126srt:SubsidiariesMemberus-gaap:GeographicDistributionForeignMember2022-12-310001345126srt:SubsidiariesMemberus-gaap:GeographicDistributionForeignMember2021-12-310001345126us-gaap:BuildingAndBuildingImprovementsMembersrt:MinimumMember2022-01-012022-12-310001345126us-gaap:BuildingAndBuildingImprovementsMembersrt:MaximumMember2022-01-012022-12-310001345126us-gaap:MachineryAndEquipmentMembersrt:MinimumMember2022-01-012022-12-310001345126us-gaap:MachineryAndEquipmentMembersrt:MaximumMember2022-01-012022-12-310001345126codi:OfficeFurnitureComputersAndSoftwareMembersrt:MinimumMember2022-01-012022-12-310001345126codi:OfficeFurnitureComputersAndSoftwareMembersrt:MaximumMember2022-01-012022-12-310001345126us-gaap:LeaseholdImprovementsMember2022-01-012022-12-310001345126codi:PrimaLoftMember2022-07-122022-07-120001345126codi:PrimaLoftMember2022-07-120001345126us-gaap:ScenarioAdjustmentMembercodi:PrimaLoftMember2022-10-012022-12-310001345126codi:PrimaLoftMember2022-01-012022-12-310001345126codi:PrimaLoftMember2022-12-310001345126us-gaap:ScenarioAdjustmentMembercodi:PrimaLoftMember2022-12-310001345126us-gaap:ScenarioAdjustmentMembercodi:PrimaLoftMember2022-01-012022-12-310001345126codi:PrimaLoftMemberus-gaap:CustomerRelationshipsMember2022-07-122022-07-120001345126codi:PrimaLoftMemberus-gaap:TradeNamesMember2022-07-122022-07-120001345126codi:PrimaLoftMemberus-gaap:TechnologyBasedIntangibleAssetsMember2022-07-122022-07-120001345126codi:PrimaLoftMemberus-gaap:InProcessResearchAndDevelopmentMember2022-07-122022-07-120001345126codi:LuganoMember2021-09-030001345126codi:LuganoMember2021-09-032021-09-030001345126us-gaap:NoncontrollingInterestMembercodi:LuganoMember2021-09-030001345126us-gaap:ScenarioAdjustmentMembercodi:LuganoMember2022-10-012022-12-310001345126codi:LuganoMember2022-01-012022-12-310001345126codi:LuganoMember2022-12-310001345126us-gaap:ScenarioAdjustmentMembercodi:LuganoMember2022-12-310001345126us-gaap:ScenarioAdjustmentMembercodi:LuganoMember2022-01-012022-12-310001345126us-gaap:TradeNamesMembercodi:LuganoMember2021-09-032021-09-030001345126us-gaap:CustomerRelationshipsMembercodi:LuganoMember2021-09-032021-09-030001345126codi:MarucciMember2020-04-200001345126codi:MarucciMember2020-04-202020-04-200001345126codi:MarucciMemberus-gaap:NoncontrollingInterestMember2020-04-200001345126codi:MarucciMember2020-04-012020-06-300001345126codi:MarucciMember2020-07-012020-09-300001345126codi:MarucciMemberus-gaap:TradeNamesMember2020-04-202020-04-200001345126codi:MarucciMemberus-gaap:CustomerRelationshipsMember2020-04-202020-04-200001345126codi:MarucciMemberus-gaap:TechnologyBasedIntangibleAssetsMember2020-04-202020-04-200001345126codi:BoaMember2020-10-160001345126codi:BoaMember2020-10-162020-10-160001345126codi:BoaMemberus-gaap:NoncontrollingInterestMember2020-10-160001345126codi:BoaMember2020-10-012020-12-3100013451262020-10-1600013451262020-10-012020-12-310001345126us-gaap:TechnologyBasedIntangibleAssetsMembercodi:BoaMember2020-10-162020-10-160001345126us-gaap:TradeNamesMembercodi:BoaMember2020-10-162020-10-160001345126codi:BoaMemberus-gaap:CustomerRelationshipsMember2020-10-162020-10-160001345126codi:BoaMemberus-gaap:InProcessResearchAndDevelopmentMember2020-10-162020-10-160001345126codi:LuganoAndPrimaLoftMember2022-01-012022-12-310001345126codi:LuganoAndPrimaLoftMember2021-01-012021-12-310001345126codi:VelocityOutdoorMembercodi:KingsCamoMember2022-07-082022-07-080001345126codi:VelocityOutdoorMembercodi:KingsCamoMember2022-07-080001345126codi:MarucciMembercodi:LizardSkinsMember2021-10-222021-10-220001345126codi:MarucciMembercodi:LizardSkinsMember2021-10-220001345126codi:PlymouthFoamMembercodi:AltorMember2021-10-052021-10-050001345126codi:PlymouthFoamMembercodi:AltorMember2021-10-050001345126codi:PolyfoamMembercodi:FoamFabricatorsMember2020-07-012020-07-010001345126codi:PolyfoamMembercodi:FoamFabricatorsMember2020-07-010001345126codi:ArnoldMembercodi:RamcoMember2021-03-012021-03-010001345126codi:ArnoldMembercodi:RamcoMember2021-03-010001345126us-gaap:TechnologyBasedIntangibleAssetsMembersrt:MinimumMember2022-01-012022-12-310001345126us-gaap:TechnologyBasedIntangibleAssetsMembersrt:MaximumMember2022-01-012022-12-310001345126codi:LibertyMember2021-08-030001345126codi:LibertyMember2021-08-032021-08-030001345126codi:LibertyMember2021-01-012021-12-310001345126codi:LibertyMember2022-01-012022-12-310001345126codi:LibertyMember2021-01-012021-08-030001345126codi:LibertyMember2020-01-012020-12-310001345126codi:CleanEarthMember2019-01-012019-12-310001345126codi:CleanEarthMember2022-01-012022-12-310001345126country:UScodi:A5.11TacticalMember2022-01-012022-12-310001345126country:CAcodi:A5.11TacticalMember2022-01-012022-12-310001345126codi:A5.11TacticalMembersrt:EuropeMember2022-01-012022-12-310001345126srt:AsiaPacificMembercodi:A5.11TacticalMember2022-01-012022-12-310001345126codi:A5.11TacticalMembercodi:OtherInternationalMember2022-01-012022-12-310001345126codi:A5.11TacticalMember2022-01-012022-12-310001345126codi:BoaMembercountry:US2022-01-012022-12-310001345126codi:BoaMembercountry:CA2022-01-012022-12-310001345126codi:BoaMembersrt:EuropeMember2022-01-012022-12-310001345126srt:AsiaPacificMembercodi:BoaMember2022-01-012022-12-310001345126codi:BoaMembercodi:OtherInternationalMember2022-01-012022-12-310001345126codi:BoaMember2022-01-012022-12-310001345126country:UScodi:ErgobabyMember2022-01-012022-12-310001345126country:CAcodi:ErgobabyMember2022-01-012022-12-310001345126codi:ErgobabyMembersrt:EuropeMember2022-01-012022-12-310001345126srt:AsiaPacificMembercodi:ErgobabyMember2022-01-012022-12-310001345126codi:OtherInternationalMembercodi:ErgobabyMember2022-01-012022-12-310001345126codi:ErgobabyMember2022-01-012022-12-310001345126country:UScodi:LuganoMember2022-01-012022-12-310001345126country:CAcodi:LuganoMember2022-01-012022-12-310001345126codi:LuganoMembersrt:EuropeMember2022-01-012022-12-310001345126srt:AsiaPacificMembercodi:LuganoMember2022-01-012022-12-310001345126codi:OtherInternationalMembercodi:LuganoMember2022-01-012022-12-310001345126codi:LuganoMember2022-01-012022-12-310001345126country:UScodi:MarucciMember2022-01-012022-12-310001345126country:CAcodi:MarucciMember2022-01-012022-12-310001345126codi:MarucciMembersrt:EuropeMember2022-01-012022-12-310001345126srt:AsiaPacificMembercodi:MarucciMember2022-01-012022-12-310001345126codi:OtherInternationalMembercodi:MarucciMember2022-01-012022-12-310001345126codi:MarucciMember2022-01-012022-12-310001345126country:UScodi:PrimaLoftMember2022-01-012022-12-310001345126country:CAcodi:PrimaLoftMember2022-01-012022-12-310001345126codi:PrimaLoftMembersrt:EuropeMember2022-01-012022-12-310001345126srt:AsiaPacificMembercodi:PrimaLoftMember2022-01-012022-12-310001345126codi:OtherInternationalMembercodi:PrimaLoftMember2022-01-012022-12-310001345126codi:VelocityOutdoorMembercountry:US2022-01-012022-12-310001345126codi:VelocityOutdoorMembercountry:CA2022-01-012022-12-310001345126codi:VelocityOutdoorMembersrt:EuropeMember2022-01-012022-12-310001345126srt:AsiaPacificMembercodi:VelocityOutdoorMember2022-01-012022-12-310001345126codi:VelocityOutdoorMembercodi:OtherInternationalMember2022-01-012022-12-310001345126codi:VelocityOutdoorMember2022-01-012022-12-310001345126codi:AciMembercountry:US2022-01-012022-12-310001345126codi:AciMembercountry:CA2022-01-012022-12-310001345126codi:AciMembersrt:EuropeMember2022-01-012022-12-310001345126srt:AsiaPacificMembercodi:AciMember2022-01-012022-12-310001345126codi:AciMembercodi:OtherInternationalMember2022-01-012022-12-310001345126codi:AciMember2022-01-012022-12-310001345126country:UScodi:AltorMember2022-01-012022-12-310001345126country:CAcodi:AltorMember2022-01-012022-12-310001345126codi:AltorMembersrt:EuropeMember2022-01-012022-12-310001345126srt:AsiaPacificMembercodi:AltorMember2022-01-012022-12-310001345126codi:OtherInternationalMembercodi:AltorMember2022-01-012022-12-310001345126codi:AltorMember2022-01-012022-12-310001345126country:UScodi:ArnoldMember2022-01-012022-12-310001345126country:CAcodi:ArnoldMember2022-01-012022-12-310001345126codi:ArnoldMembersrt:EuropeMember2022-01-012022-12-310001345126srt:AsiaPacificMembercodi:ArnoldMember2022-01-012022-12-310001345126codi:OtherInternationalMembercodi:ArnoldMember2022-01-012022-12-310001345126codi:ArnoldMember2022-01-012022-12-310001345126country:UScodi:SternoProductsMember2022-01-012022-12-310001345126country:CAcodi:SternoProductsMember2022-01-012022-12-310001345126codi:SternoProductsMembersrt:EuropeMember2022-01-012022-12-310001345126srt:AsiaPacificMembercodi:SternoProductsMember2022-01-012022-12-310001345126codi:OtherInternationalMembercodi:SternoProductsMember2022-01-012022-12-310001345126codi:SternoProductsMember2022-01-012022-12-310001345126country:US2022-01-012022-12-310001345126country:CA2022-01-012022-12-310001345126srt:EuropeMember2022-01-012022-12-310001345126srt:AsiaPacificMember2022-01-012022-12-310001345126codi:OtherInternationalMember2022-01-012022-12-310001345126country:UScodi:A5.11TacticalMember2021-01-012021-12-310001345126country:CAcodi:A5.11TacticalMember2021-01-012021-12-310001345126codi:A5.11TacticalMembersrt:EuropeMember2021-01-012021-12-310001345126srt:AsiaPacificMembercodi:A5.11TacticalMember2021-01-012021-12-310001345126codi:A5.11TacticalMembercodi:OtherInternationalMember2021-01-012021-12-310001345126codi:A5.11TacticalMember2021-01-012021-12-310001345126codi:BoaMembercountry:US2021-01-012021-12-310001345126codi:BoaMembercountry:CA2021-01-012021-12-310001345126codi:BoaMembersrt:EuropeMember2021-01-012021-12-310001345126srt:AsiaPacificMembercodi:BoaMember2021-01-012021-12-310001345126codi:BoaMembercodi:OtherInternationalMember2021-01-012021-12-310001345126codi:BoaMember2021-01-012021-12-310001345126country:UScodi:ErgobabyMember2021-01-012021-12-310001345126country:CAcodi:ErgobabyMember2021-01-012021-12-310001345126codi:ErgobabyMembersrt:EuropeMember2021-01-012021-12-310001345126srt:AsiaPacificMembercodi:ErgobabyMember2021-01-012021-12-310001345126codi:OtherInternationalMembercodi:ErgobabyMember2021-01-012021-12-310001345126codi:ErgobabyMember2021-01-012021-12-310001345126country:UScodi:LuganoMember2021-01-012021-12-310001345126country:CAcodi:LuganoMember2021-01-012021-12-310001345126codi:LuganoMembersrt:EuropeMember2021-01-012021-12-310001345126srt:AsiaPacificMembercodi:LuganoMember2021-01-012021-12-310001345126codi:OtherInternationalMembercodi:LuganoMember2021-01-012021-12-310001345126country:UScodi:MarucciMember2021-01-012021-12-310001345126country:CAcodi:MarucciMember2021-01-012021-12-310001345126codi:MarucciMembersrt:EuropeMember2021-01-012021-12-310001345126srt:AsiaPacificMembercodi:MarucciMember2021-01-012021-12-310001345126codi:OtherInternationalMembercodi:MarucciMember2021-01-012021-12-310001345126codi:MarucciMember2021-01-012021-12-310001345126codi:VelocityOutdoorMembercountry:US2021-01-012021-12-310001345126codi:VelocityOutdoorMembercountry:CA2021-01-012021-12-310001345126codi:VelocityOutdoorMembersrt:EuropeMember2021-01-012021-12-310001345126srt:AsiaPacificMembercodi:VelocityOutdoorMember2021-01-012021-12-310001345126codi:VelocityOutdoorMembercodi:OtherInternationalMember2021-01-012021-12-310001345126codi:VelocityOutdoorMember2021-01-012021-12-310001345126codi:AciMembercountry:US2021-01-012021-12-310001345126codi:AciMembercountry:CA2021-01-012021-12-310001345126codi:AciMembersrt:EuropeMember2021-01-012021-12-310001345126srt:AsiaPacificMembercodi:AciMember2021-01-012021-12-310001345126codi:AciMembercodi:OtherInternationalMember2021-01-012021-12-310001345126codi:AciMember2021-01-012021-12-310001345126country:UScodi:AltorMember2021-01-012021-12-310001345126country:CAcodi:AltorMember2021-01-012021-12-310001345126codi:AltorMembersrt:EuropeMember2021-01-012021-12-310001345126srt:AsiaPacificMembercodi:AltorMember2021-01-012021-12-310001345126codi:OtherInternationalMembercodi:AltorMember2021-01-012021-12-310001345126codi:AltorMember2021-01-012021-12-310001345126country:UScodi:ArnoldMember2021-01-012021-12-310001345126country:CAcodi:ArnoldMember2021-01-012021-12-310001345126codi:ArnoldMembersrt:EuropeMember2021-01-012021-12-310001345126srt:AsiaPacificMembercodi:ArnoldMember2021-01-012021-12-310001345126codi:OtherInternationalMembercodi:ArnoldMember2021-01-012021-12-310001345126codi:ArnoldMember2021-01-012021-12-310001345126country:UScodi:SternoProductsMember2021-01-012021-12-310001345126country:CAcodi:SternoProductsMember2021-01-012021-12-310001345126codi:SternoProductsMembersrt:EuropeMember2021-01-012021-12-310001345126srt:AsiaPacificMembercodi:SternoProductsMember2021-01-012021-12-310001345126codi:OtherInternationalMembercodi:SternoProductsMember2021-01-012021-12-310001345126codi:SternoProductsMember2021-01-012021-12-310001345126country:US2021-01-012021-12-310001345126country:CA2021-01-012021-12-310001345126srt:EuropeMember2021-01-012021-12-310001345126srt:AsiaPacificMember2021-01-012021-12-310001345126codi:OtherInternationalMember2021-01-012021-12-310001345126country:UScodi:A5.11TacticalMember2020-01-012020-12-310001345126country:CAcodi:A5.11TacticalMember2020-01-012020-12-310001345126codi:A5.11TacticalMembersrt:EuropeMember2020-01-012020-12-310001345126srt:AsiaPacificMembercodi:A5.11TacticalMember2020-01-012020-12-310001345126codi:A5.11TacticalMembercodi:OtherInternationalMember2020-01-012020-12-310001345126codi:A5.11TacticalMember2020-01-012020-12-310001345126codi:BoaMembercountry:US2020-01-012020-12-310001345126codi:BoaMembercountry:CA2020-01-012020-12-310001345126codi:BoaMembersrt:EuropeMember2020-01-012020-12-310001345126srt:AsiaPacificMembercodi:BoaMember2020-01-012020-12-310001345126codi:BoaMembercodi:OtherInternationalMember2020-01-012020-12-310001345126country:UScodi:ErgobabyMember2020-01-012020-12-310001345126country:CAcodi:ErgobabyMember2020-01-012020-12-310001345126codi:ErgobabyMembersrt:EuropeMember2020-01-012020-12-310001345126srt:AsiaPacificMembercodi:ErgobabyMember2020-01-012020-12-310001345126codi:OtherInternationalMembercodi:ErgobabyMember2020-01-012020-12-310001345126codi:ErgobabyMember2020-01-012020-12-310001345126country:UScodi:MarucciMember2020-01-012020-12-310001345126country:CAcodi:MarucciMember2020-01-012020-12-310001345126codi:MarucciMembersrt:EuropeMember2020-01-012020-12-310001345126srt:AsiaPacificMembercodi:MarucciMember2020-01-012020-12-310001345126codi:OtherInternationalMembercodi:MarucciMember2020-01-012020-12-310001345126codi:VelocityOutdoorMembercountry:US2020-01-012020-12-310001345126codi:VelocityOutdoorMembercountry:CA2020-01-012020-12-310001345126codi:VelocityOutdoorMembersrt:EuropeMember2020-01-012020-12-310001345126srt:AsiaPacificMembercodi:VelocityOutdoorMember2020-01-012020-12-310001345126codi:VelocityOutdoorMembercodi:OtherInternationalMember2020-01-012020-12-310001345126codi:VelocityOutdoorMember2020-01-012020-12-310001345126codi:AciMembercountry:US2020-01-012020-12-310001345126codi:AciMembercountry:CA2020-01-012020-12-310001345126codi:AciMembersrt:EuropeMember2020-01-012020-12-310001345126srt:AsiaPacificMembercodi:AciMember2020-01-012020-12-310001345126codi:AciMembercodi:OtherInternationalMember2020-01-012020-12-310001345126codi:AciMember2020-01-012020-12-310001345126country:UScodi:AltorMember2020-01-012020-12-310001345126country:CAcodi:AltorMember2020-01-012020-12-310001345126codi:AltorMembersrt:EuropeMember2020-01-012020-12-310001345126srt:AsiaPacificMembercodi:AltorMember2020-01-012020-12-310001345126codi:OtherInternationalMembercodi:AltorMember2020-01-012020-12-310001345126codi:AltorMember2020-01-012020-12-310001345126country:UScodi:ArnoldMember2020-01-012020-12-310001345126country:CAcodi:ArnoldMember2020-01-012020-12-310001345126codi:ArnoldMembersrt:EuropeMember2020-01-012020-12-310001345126srt:AsiaPacificMembercodi:ArnoldMember2020-01-012020-12-310001345126codi:OtherInternationalMembercodi:ArnoldMember2020-01-012020-12-310001345126codi:ArnoldMember2020-01-012020-12-310001345126country:UScodi:SternoProductsMember2020-01-012020-12-310001345126country:CAcodi:SternoProductsMember2020-01-012020-12-310001345126codi:SternoProductsMembersrt:EuropeMember2020-01-012020-12-310001345126srt:AsiaPacificMembercodi:SternoProductsMember2020-01-012020-12-310001345126codi:OtherInternationalMembercodi:SternoProductsMember2020-01-012020-12-310001345126codi:SternoProductsMember2020-01-012020-12-310001345126country:US2020-01-012020-12-310001345126country:CA2020-01-012020-12-310001345126srt:EuropeMember2020-01-012020-12-310001345126srt:AsiaPacificMember2020-01-012020-12-310001345126codi:OtherInternationalMember2020-01-012020-12-310001345126us-gaap:GeographicConcentrationRiskMemberus-gaap:SalesMembercodi:ErgobabyMemberus-gaap:GeographicDistributionForeignMember2022-01-012022-12-31codi:Facility0001345126codi:ArnoldMagneticsMembersrt:MinimumMember2022-01-012022-12-31codi:client0001345126us-gaap:OperatingSegmentsMembercodi:A5.11TacticalMember2022-01-012022-12-310001345126us-gaap:OperatingSegmentsMembercodi:A5.11TacticalMember2021-01-012021-12-310001345126us-gaap:OperatingSegmentsMembercodi:A5.11TacticalMember2020-01-012020-12-310001345126codi:BoaMemberus-gaap:OperatingSegmentsMember2022-01-012022-12-310001345126codi:BoaMemberus-gaap:OperatingSegmentsMember2021-01-012021-12-310001345126codi:BoaMemberus-gaap:OperatingSegmentsMember2020-01-012020-12-310001345126us-gaap:OperatingSegmentsMembercodi:ErgobabyMember2022-01-012022-12-310001345126us-gaap:OperatingSegmentsMembercodi:ErgobabyMember2021-01-012021-12-310001345126us-gaap:OperatingSegmentsMembercodi:ErgobabyMember2020-01-012020-12-310001345126us-gaap:OperatingSegmentsMembercodi:LuganoMember2022-01-012022-12-310001345126us-gaap:OperatingSegmentsMembercodi:LuganoMember2021-01-012021-12-310001345126us-gaap:OperatingSegmentsMembercodi:LuganoMember2020-01-012020-12-310001345126us-gaap:OperatingSegmentsMembercodi:MarucciMember2022-01-012022-12-310001345126us-gaap:OperatingSegmentsMembercodi:MarucciMember2021-01-012021-12-310001345126us-gaap:OperatingSegmentsMembercodi:MarucciMember2020-01-012020-12-310001345126us-gaap:OperatingSegmentsMembercodi:PrimaLoftMember2022-01-012022-12-310001345126us-gaap:OperatingSegmentsMembercodi:PrimaLoftMember2021-01-012021-12-310001345126us-gaap:OperatingSegmentsMembercodi:PrimaLoftMember2020-01-012020-12-310001345126us-gaap:OperatingSegmentsMembercodi:VelocityOutdoorMember2022-01-012022-12-310001345126us-gaap:OperatingSegmentsMembercodi:VelocityOutdoorMember2021-01-012021-12-310001345126us-gaap:OperatingSegmentsMembercodi:VelocityOutdoorMember2020-01-012020-12-310001345126codi:AciMemberus-gaap:OperatingSegmentsMember2022-01-012022-12-310001345126codi:AciMemberus-gaap:OperatingSegmentsMember2021-01-012021-12-310001345126codi:AciMemberus-gaap:OperatingSegmentsMember2020-01-012020-12-310001345126us-gaap:OperatingSegmentsMembercodi:AltorMember2022-01-012022-12-310001345126us-gaap:OperatingSegmentsMembercodi:AltorMember2021-01-012021-12-310001345126us-gaap:OperatingSegmentsMembercodi:AltorMember2020-01-012020-12-310001345126us-gaap:OperatingSegmentsMembercodi:ArnoldMember2022-01-012022-12-310001345126us-gaap:OperatingSegmentsMembercodi:ArnoldMember2021-01-012021-12-310001345126us-gaap:OperatingSegmentsMembercodi:ArnoldMember2020-01-012020-12-310001345126us-gaap:OperatingSegmentsMembercodi:SternoCandleLampMember2022-01-012022-12-310001345126us-gaap:OperatingSegmentsMembercodi:SternoCandleLampMember2021-01-012021-12-310001345126us-gaap:OperatingSegmentsMembercodi:SternoCandleLampMember2020-01-012020-12-310001345126us-gaap:OperatingSegmentsMember2022-01-012022-12-310001345126us-gaap:OperatingSegmentsMember2021-01-012021-12-310001345126us-gaap:OperatingSegmentsMember2020-01-012020-12-310001345126us-gaap:MaterialReconcilingItemsMemberus-gaap:CorporateAndOtherMember2022-01-012022-12-310001345126us-gaap:MaterialReconcilingItemsMemberus-gaap:CorporateAndOtherMember2021-01-012021-12-310001345126us-gaap:MaterialReconcilingItemsMemberus-gaap:CorporateAndOtherMember2020-01-012020-12-310001345126us-gaap:OperatingSegmentsMemberus-gaap:CorporateAndOtherMember2022-01-012022-12-310001345126us-gaap:OperatingSegmentsMemberus-gaap:CorporateAndOtherMember2021-01-012021-12-310001345126us-gaap:OperatingSegmentsMemberus-gaap:CorporateAndOtherMember2020-01-012020-12-310001345126us-gaap:MaterialReconcilingItemsMember2022-01-012022-12-310001345126us-gaap:MaterialReconcilingItemsMember2021-01-012021-12-310001345126us-gaap:MaterialReconcilingItemsMember2020-01-012020-12-310001345126codi:LuganoMember2020-01-012020-12-310001345126codi:PrimaLoftMember2021-01-012021-12-310001345126codi:PrimaLoftMember2020-01-012020-12-310001345126us-gaap:CorporateMember2022-01-012022-12-310001345126us-gaap:CorporateMember2021-01-012021-12-310001345126us-gaap:CorporateMember2020-01-012020-12-310001345126codi:A5.11TacticalMember2022-12-310001345126codi:A5.11TacticalMember2021-12-310001345126codi:BoaMember2022-12-310001345126codi:BoaMember2021-12-310001345126codi:ErgobabyMember2022-12-310001345126codi:ErgobabyMember2021-12-310001345126codi:LuganoMember2022-12-310001345126codi:LuganoMember2021-12-310001345126codi:LibertyMember2022-12-310001345126codi:LibertyMember2021-12-310001345126codi:MarucciMember2022-12-310001345126codi:MarucciMember2021-12-310001345126codi:PrimaLoftMember2022-12-310001345126codi:PrimaLoftMember2021-12-310001345126codi:VelocityOutdoorMember2022-12-310001345126codi:VelocityOutdoorMember2021-12-310001345126codi:AciMember2022-12-310001345126codi:AciMember2021-12-310001345126codi:AltorMember2022-12-310001345126codi:AltorMember2021-12-310001345126codi:ArnoldMember2022-12-310001345126codi:ArnoldMember2021-12-310001345126codi:SternoProductsMember2022-12-310001345126codi:SternoProductsMember2021-12-310001345126us-gaap:CorporateMember2022-12-310001345126us-gaap:CorporateMember2021-12-310001345126us-gaap:OperatingSegmentsMembercountry:US2022-12-310001345126us-gaap:OperatingSegmentsMembercountry:US2021-12-310001345126us-gaap:OperatingSegmentsMembersrt:EuropeMember2022-12-310001345126us-gaap:OperatingSegmentsMembersrt:EuropeMember2021-12-310001345126codi:NonUnitedStatesMemberus-gaap:OperatingSegmentsMember2022-12-310001345126codi:NonUnitedStatesMemberus-gaap:OperatingSegmentsMember2021-12-310001345126us-gaap:OperatingSegmentsMember2022-12-310001345126us-gaap:OperatingSegmentsMember2021-12-310001345126us-gaap:MachineryAndEquipmentMember2022-12-310001345126us-gaap:MachineryAndEquipmentMember2021-12-310001345126codi:OfficeFurnitureComputersAndSoftwareMember2022-12-310001345126codi:OfficeFurnitureComputersAndSoftwareMember2021-12-310001345126us-gaap:LeaseholdImprovementsMember2022-12-310001345126us-gaap:LeaseholdImprovementsMember2021-12-310001345126us-gaap:LandAndBuildingMember2022-12-310001345126us-gaap:LandAndBuildingMember2021-12-310001345126codi:MarucciMember2022-01-012022-12-310001345126codi:AdvancedCircuitsMember2021-12-310001345126codi:AdvancedCircuitsMember2022-01-012022-12-310001345126codi:AdvancedCircuitsMember2022-12-310001345126codi:A5.11TacticalMember2020-12-310001345126codi:BoaMember2020-12-310001345126codi:ErgobabyMember2020-12-310001345126codi:LuganoMember2020-12-310001345126codi:MarucciMember2020-12-310001345126codi:VelocityOutdoorMember2020-12-310001345126codi:AdvancedCircuitsMember2020-12-310001345126codi:AdvancedCircuitsMember2021-01-012021-12-310001345126codi:AltorMember2020-12-310001345126codi:ArnoldMember2020-12-310001345126codi:SternoProductsMember2020-12-310001345126us-gaap:CorporateMember2020-12-310001345126codi:VelocityOutdoorMember2019-01-012019-12-310001345126codi:ArnoldMember2017-01-012017-12-310001345126us-gaap:CustomerRelationshipsMember2022-12-310001345126us-gaap:CustomerRelationshipsMember2021-12-310001345126us-gaap:CustomerRelationshipsMember2022-01-012022-12-310001345126codi:TechnologyAndPatentsMember2022-12-310001345126codi:TechnologyAndPatentsMember2021-12-310001345126codi:TechnologyAndPatentsMember2022-01-012022-12-310001345126us-gaap:TradeNamesMember2022-12-310001345126us-gaap:TradeNamesMember2021-12-310001345126us-gaap:TradeNamesMember2022-01-012022-12-310001345126codi:LicensingAndNonCompeteAgreementsMember2022-12-310001345126codi:LicensingAndNonCompeteAgreementsMember2021-12-310001345126codi:LicensingAndNonCompeteAgreementsMember2022-01-012022-12-310001345126codi:DistributorRelationsAndOtherMember2022-12-310001345126codi:DistributorRelationsAndOtherMember2021-12-310001345126codi:DistributorRelationsAndOtherMember2022-01-012022-12-310001345126us-gaap:LineOfCreditMembercodi:A2022CreditFacilityMemberus-gaap:RevolvingCreditFacilityMember2022-07-120001345126codi:A2022TermLoanMembercodi:A2022CreditFacilityMemberus-gaap:RevolvingCreditFacilityMember2022-07-120001345126codi:A2022TermLoanMembercodi:A2022CreditFacilityMemberus-gaap:RevolvingCreditFacilityMembersrt:MinimumMember2022-07-122022-07-120001345126codi:A2022TermLoanMembercodi:A2022CreditFacilityMemberus-gaap:RevolvingCreditFacilityMembersrt:MaximumMember2022-07-122022-07-120001345126codi:A2022CreditFacilityMemberus-gaap:RevolvingCreditFacilityMember2022-07-120001345126codi:A2022CreditFacilityMemberus-gaap:RevolvingCreditFacilityMember2022-07-122022-07-120001345126us-gaap:SecuredOvernightFinancingRateSofrOvernightIndexSwapRateMembercodi:A2022CreditFacilityMemberus-gaap:RevolvingCreditFacilityMembersrt:MinimumMember2022-07-120001345126us-gaap:SecuredOvernightFinancingRateSofrOvernightIndexSwapRateMembercodi:A2022CreditFacilityMemberus-gaap:RevolvingCreditFacilityMembersrt:MaximumMember2022-07-120001345126us-gaap:FederalFundsEffectiveSwapRateMembercodi:A2022CreditFacilityMemberus-gaap:RevolvingCreditFacilityMember2022-07-120001345126us-gaap:EurodollarMembercodi:A2022CreditFacilityMemberus-gaap:RevolvingCreditFacilityMember2022-07-120001345126us-gaap:BaseRateMembercodi:A2022CreditFacilityMemberus-gaap:RevolvingCreditFacilityMembersrt:MinimumMember2022-07-120001345126us-gaap:BaseRateMembercodi:A2022CreditFacilityMemberus-gaap:RevolvingCreditFacilityMembersrt:MaximumMember2022-07-120001345126codi:TermLoanMemberus-gaap:RevolvingCreditFacilityMembercodi:A2021CreditFacilityMember2021-03-230001345126us-gaap:RevolvingCreditFacilityMembercodi:A2021CreditFacilityMember2021-03-230001345126us-gaap:LineOfCreditMembercodi:A2018CreditFacilityMemberus-gaap:RevolvingCreditFacilityMember2018-04-180001345126codi:TermLoanMembercodi:A2018CreditFacilityMemberus-gaap:RevolvingCreditFacilityMember2018-04-180001345126codi:A2032SeniorNotesMember2021-11-170001345126codi:A2029SeniorNotesMember2021-03-230001345126codi:Seniornotesdue2026Member2021-03-020001345126codi:Seniornotesdue2026Member2021-03-022021-03-0200013451262021-03-022021-03-020001345126codi:A2029SeniorNotesMember2022-12-310001345126codi:A2029SeniorNotesMember2021-12-310001345126codi:A2032SeniorNotesMember2022-12-310001345126codi:A2032SeniorNotesMember2021-12-310001345126codi:A2022TermLoanMember2022-12-310001345126codi:A2022TermLoanMember2022-12-310001345126codi:TermLoanFacilityMember2021-12-310001345126codi:A2022RevolvingCreditFacilityMember2022-12-310001345126codi:A2022RevolvingCreditFacilityMember2022-12-310001345126codi:A2022RevolvingCreditFacilityMember2021-12-310001345126codi:A2022TermLoanMember2022-07-120001345126codi:A2022CreditFacilityMember2022-07-120001345126codi:A2032SeniorNotesMember2021-11-170001345126codi:A2029SeniorNotesMember2021-03-020001345126codi:A2021CreditFacilityMember2020-05-070001345126codi:Seniornotesdue2026Member2021-03-310001345126us-gaap:OtherNoncurrentAssetsMember2022-12-310001345126us-gaap:OtherNoncurrentAssetsMember2021-12-310001345126us-gaap:OtherNoncurrentLiabilitiesMember2022-12-310001345126us-gaap:OtherNoncurrentLiabilitiesMember2021-12-310001345126us-gaap:LetterOfCreditMember2022-12-310001345126us-gaap:LetterOfCreditMember2021-12-310001345126us-gaap:PensionPlansDefinedBenefitMember2021-01-012021-12-310001345126us-gaap:PensionPlansDefinedBenefitMember2020-01-012020-12-310001345126us-gaap:PensionPlansDefinedBenefitMember2021-12-310001345126us-gaap:PensionPlansDefinedBenefitMember2020-12-310001345126us-gaap:PensionPlansDefinedBenefitMember2022-01-012022-12-310001345126us-gaap:PensionPlansDefinedBenefitMember2022-12-310001345126us-gaap:PensionPlansDefinedBenefitMemberus-gaap:OtherNoncurrentLiabilitiesMember2022-12-310001345126us-gaap:PensionPlansDefinedBenefitMemberus-gaap:OtherNoncurrentLiabilitiesMember2021-12-310001345126us-gaap:PensionPlansDefinedBenefitMemberus-gaap:FixedIncomeSecuritiesMember2022-12-310001345126us-gaap:PensionPlansDefinedBenefitMemberus-gaap:RealEstateMember2022-12-310001345126us-gaap:PensionPlansDefinedBenefitMemberus-gaap:HedgeFundsEquityMember2022-12-310001345126us-gaap:PensionPlansDefinedBenefitMembercodi:CertificatesOfDepositAndCashAndCashEquivalentsMember2022-12-310001345126us-gaap:PensionPlansDefinedBenefitMemberus-gaap:EquityMethodInvestmentsMember2022-12-3100013451262019-11-202019-11-200001345126codi:AtTheMarketEquityOfferingMember2021-09-070001345126codi:AtTheMarketEquityOfferingMember2022-12-310001345126codi:AtTheMarketEquityOfferingMember2022-01-012022-12-310001345126codi:AtTheMarketEquityOfferingMember2021-12-310001345126codi:AtTheMarketEquityOfferingMember2021-01-012021-12-3100013451262020-05-0700013451262020-05-072020-05-070001345126us-gaap:SeriesCPreferredStockMember2019-11-200001345126us-gaap:SeriesCPreferredStockMember2019-11-202019-11-2000013451262019-11-200001345126us-gaap:SeriesCPreferredStockMember2019-12-020001345126us-gaap:SeriesCPreferredStockMember2020-10-012020-12-310001345126us-gaap:SeriesCPreferredStockMember2021-01-012021-12-310001345126us-gaap:SeriesCPreferredStockMember2022-01-012022-12-310001345126us-gaap:SeriesCPreferredStockMembersrt:MinimumMember2019-11-202019-11-200001345126us-gaap:SeriesCPreferredStockMembersrt:MinimumMember2019-11-200001345126us-gaap:SeriesBPreferredStockMember2018-03-130001345126us-gaap:SeriesBPreferredStockMember2018-03-132018-03-1300013451262018-03-130001345126us-gaap:SeriesBPreferredStockMember2022-01-012022-12-310001345126us-gaap:SeriesBPreferredStockMembersrt:MinimumMember2018-03-132018-03-130001345126us-gaap:SeriesBPreferredStockMembersrt:MinimumMember2018-03-130001345126us-gaap:SeriesAPreferredStockMember2017-06-280001345126us-gaap:SeriesAPreferredStockMember2017-06-282017-06-280001345126us-gaap:PreferredStockMember2017-06-282017-06-280001345126us-gaap:SeriesAPreferredStockMembersrt:MinimumMember2017-06-282017-06-280001345126us-gaap:SeriesAPreferredStockMembersrt:MinimumMember2017-06-280001345126codi:AciMember2021-04-012021-06-300001345126codi:LibertyMember2021-10-012021-12-310001345126codi:LibertyMember2020-01-012020-03-310001345126codi:ErgobabyMember2020-07-012020-09-300001345126codi:LibertyMember2021-01-012021-03-310001345126codi:ErgobabyMember2021-01-012021-03-310001345126codi:SternoProductsMember2020-01-012020-03-310001345126us-gaap:DiscontinuedOperationsDisposedOfBySaleMember2022-01-012022-12-310001345126us-gaap:DiscontinuedOperationsDisposedOfBySaleMember2021-01-012021-12-310001345126us-gaap:DiscontinuedOperationsDisposedOfBySaleMember2020-01-012020-12-310001345126us-gaap:SubsequentEventMember2023-01-260001345126us-gaap:SubsequentEventMember2023-01-262023-01-2600013451262022-10-2700013451262022-10-272022-10-2700013451262022-07-2800013451262022-07-282022-07-2800013451262022-04-2800013451262022-04-282022-04-2800013451262022-01-2000013451262022-01-202022-01-2000013451262021-10-2200013451262021-10-222021-10-2200013451262021-09-0700013451262021-09-072021-09-0700013451262021-07-2200013451262021-07-222021-07-2200013451262021-04-2200013451262021-04-222021-04-2200013451262021-01-2200013451262021-01-222021-01-2200013451262020-10-2200013451262020-10-222020-10-2200013451262020-07-2300013451262020-07-232020-07-2300013451262020-04-2300013451262020-04-232020-04-230001345126us-gaap:SeriesAPreferredStockMemberus-gaap:SubsequentEventMember2023-01-302023-01-300001345126us-gaap:SeriesAPreferredStockMember2022-10-302022-10-300001345126us-gaap:SeriesAPreferredStockMember2022-07-302022-07-300001345126us-gaap:SeriesAPreferredStockMember2022-04-302022-04-300001345126us-gaap:SeriesAPreferredStockMember2022-01-302022-01-300001345126us-gaap:SeriesAPreferredStockMember2021-10-302021-10-300001345126us-gaap:SeriesAPreferredStockMember2021-07-302021-07-300001345126us-gaap:SeriesAPreferredStockMember2021-04-302021-04-300001345126us-gaap:SeriesAPreferredStockMember2021-01-302021-01-300001345126us-gaap:SeriesAPreferredStockMember2020-10-302020-10-300001345126us-gaap:SeriesAPreferredStockMember2020-07-302020-07-300001345126us-gaap:SeriesAPreferredStockMember2020-04-302020-04-300001345126us-gaap:SeriesBMemberus-gaap:SubsequentEventMember2023-01-302023-01-300001345126us-gaap:SeriesBMember2022-10-302022-10-300001345126us-gaap:SeriesBMember2022-07-302022-07-300001345126us-gaap:SeriesBMember2022-04-302022-04-300001345126us-gaap:SeriesBMember2022-01-302022-01-300001345126us-gaap:SeriesBMember2021-10-302021-10-300001345126us-gaap:SeriesBMember2021-07-302021-07-300001345126us-gaap:SeriesBMember2021-04-302021-04-300001345126us-gaap:SeriesBMember2021-01-302021-01-300001345126us-gaap:SeriesBMember2020-10-302020-10-300001345126us-gaap:SeriesBMember2020-07-302020-07-300001345126us-gaap:SeriesBMember2020-04-302020-04-300001345126us-gaap:SeriesCPreferredStockMemberus-gaap:SubsequentEventMember2023-01-302023-01-300001345126us-gaap:SeriesCPreferredStockMember2022-10-302022-10-300001345126us-gaap:SeriesCPreferredStockMember2022-07-302022-07-300001345126us-gaap:SeriesCPreferredStockMember2022-04-302022-04-300001345126us-gaap:SeriesCPreferredStockMember2022-01-302022-01-300001345126us-gaap:SeriesCPreferredStockMember2021-10-302021-10-300001345126us-gaap:SeriesCPreferredStockMember2021-07-302021-07-300001345126us-gaap:SeriesCPreferredStockMember2021-04-302021-04-300001345126us-gaap:SeriesCPreferredStockMember2021-01-302021-01-300001345126us-gaap:SeriesCPreferredStockMember2020-10-302020-10-300001345126us-gaap:SeriesCPreferredStockMember2020-07-302020-07-300001345126us-gaap:SeriesCPreferredStockMember2020-04-302020-04-300001345126us-gaap:SeriesCPreferredStockMember2020-01-302020-01-3000013451262021-08-032021-08-030001345126us-gaap:PutOptionMemberus-gaap:CarryingReportedAmountFairValueDisclosureMemberus-gaap:FairValueMeasurementsRecurringMember2022-12-310001345126us-gaap:FairValueInputsLevel1Memberus-gaap:PutOptionMemberus-gaap:FairValueMeasurementsRecurringMemberus-gaap:EstimateOfFairValueFairValueDisclosureMember2022-12-310001345126us-gaap:PutOptionMemberus-gaap:FairValueMeasurementsRecurringMemberus-gaap:FairValueInputsLevel2Memberus-gaap:EstimateOfFairValueFairValueDisclosureMember2022-12-310001345126us-gaap:PutOptionMemberus-gaap:FairValueInputsLevel3Memberus-gaap:FairValueMeasurementsRecurringMemberus-gaap:EstimateOfFairValueFairValueDisclosureMember2022-12-310001345126codi:BusinessAcquisitionMemberus-gaap:CarryingReportedAmountFairValueDisclosureMemberus-gaap:FairValueMeasurementsRecurringMember2022-12-310001345126codi:BusinessAcquisitionMemberus-gaap:FairValueInputsLevel1Memberus-gaap:FairValueMeasurementsRecurringMemberus-gaap:EstimateOfFairValueFairValueDisclosureMember2022-12-310001345126codi:BusinessAcquisitionMemberus-gaap:FairValueMeasurementsRecurringMemberus-gaap:FairValueInputsLevel2Memberus-gaap:EstimateOfFairValueFairValueDisclosureMember2022-12-310001345126codi:BusinessAcquisitionMemberus-gaap:FairValueInputsLevel3Memberus-gaap:FairValueMeasurementsRecurringMemberus-gaap:EstimateOfFairValueFairValueDisclosureMember2022-12-310001345126us-gaap:FairValueMeasurementsRecurringMemberus-gaap:CarryingReportedAmountFairValueDisclosureMember2022-12-310001345126us-gaap:FairValueInputsLevel1Memberus-gaap:FairValueMeasurementsRecurringMemberus-gaap:EstimateOfFairValueFairValueDisclosureMember2022-12-310001345126us-gaap:FairValueMeasurementsRecurringMemberus-gaap:FairValueInputsLevel2Memberus-gaap:EstimateOfFairValueFairValueDisclosureMember2022-12-310001345126us-gaap:FairValueInputsLevel3Memberus-gaap:FairValueMeasurementsRecurringMemberus-gaap:EstimateOfFairValueFairValueDisclosureMember2022-12-310001345126us-gaap:PutOptionMemberus-gaap:CarryingReportedAmountFairValueDisclosureMemberus-gaap:FairValueMeasurementsRecurringMember2021-12-310001345126us-gaap:FairValueInputsLevel1Memberus-gaap:PutOptionMemberus-gaap:FairValueMeasurementsRecurringMemberus-gaap:EstimateOfFairValueFairValueDisclosureMember2021-12-310001345126us-gaap:PutOptionMemberus-gaap:FairValueMeasurementsRecurringMemberus-gaap:FairValueInputsLevel2Memberus-gaap:EstimateOfFairValueFairValueDisclosureMember2021-12-310001345126us-gaap:PutOptionMemberus-gaap:FairValueInputsLevel3Memberus-gaap:FairValueMeasurementsRecurringMemberus-gaap:EstimateOfFairValueFairValueDisclosureMember2021-12-310001345126codi:BusinessAcquisitionMemberus-gaap:CarryingReportedAmountFairValueDisclosureMemberus-gaap:FairValueMeasurementsRecurringMember2021-12-310001345126codi:BusinessAcquisitionMemberus-gaap:FairValueInputsLevel1Memberus-gaap:FairValueMeasurementsRecurringMemberus-gaap:EstimateOfFairValueFairValueDisclosureMember2021-12-310001345126codi:BusinessAcquisitionMemberus-gaap:FairValueMeasurementsRecurringMemberus-gaap:FairValueInputsLevel2Memberus-gaap:EstimateOfFairValueFairValueDisclosureMember2021-12-310001345126codi:BusinessAcquisitionMemberus-gaap:FairValueInputsLevel3Memberus-gaap:FairValueMeasurementsRecurringMemberus-gaap:EstimateOfFairValueFairValueDisclosureMember2021-12-310001345126us-gaap:FairValueMeasurementsRecurringMemberus-gaap:CarryingReportedAmountFairValueDisclosureMember2021-12-310001345126us-gaap:FairValueInputsLevel1Memberus-gaap:FairValueMeasurementsRecurringMemberus-gaap:EstimateOfFairValueFairValueDisclosureMember2021-12-310001345126us-gaap:FairValueMeasurementsRecurringMemberus-gaap:FairValueInputsLevel2Memberus-gaap:EstimateOfFairValueFairValueDisclosureMember2021-12-310001345126us-gaap:FairValueInputsLevel3Memberus-gaap:FairValueMeasurementsRecurringMemberus-gaap:EstimateOfFairValueFairValueDisclosureMember2021-12-310001345126us-gaap:FairValueMeasurementsRecurringMemberus-gaap:CarryingReportedAmountFairValueDisclosureMember2020-12-310001345126us-gaap:FairValueMeasurementsRecurringMemberus-gaap:CarryingReportedAmountFairValueDisclosureMember2022-01-012022-12-310001345126us-gaap:FairValueMeasurementsRecurringMemberus-gaap:CarryingReportedAmountFairValueDisclosureMember2021-01-012021-12-310001345126codi:RavinMember2022-01-012022-12-310001345126codi:RavinMember2021-01-012021-12-310001345126codi:KingsCamoMember2022-01-012022-12-310001345126codi:KingsCamoMember2021-01-012021-12-310001345126codi:PolyfoamMember2022-01-012022-12-310001345126codi:PolyfoamMember2021-01-012021-12-310001345126codi:VelocityOutdoorMembercodi:KingsCamoMember2022-07-080001345126codi:VelocityOutdoorMembercodi:KingsCamoMember2022-07-082022-07-080001345126codi:VelocityOutdoorMembercodi:KingsCamoMember2022-12-310001345126codi:PolyfoamMembercodi:FoamFabricatorsMember2020-07-010001345126us-gaap:FairValueMeasurementsNonrecurringMemberus-gaap:GoodwillMembercodi:ErgobabyMemberus-gaap:CarryingReportedAmountFairValueDisclosureMember2022-12-310001345126us-gaap:FairValueInputsLevel1Memberus-gaap:FairValueMeasurementsNonrecurringMemberus-gaap:GoodwillMembercodi:ErgobabyMemberus-gaap:EstimateOfFairValueFairValueDisclosureMember2022-12-310001345126us-gaap:FairValueMeasurementsNonrecurringMemberus-gaap:GoodwillMembercodi:ErgobabyMemberus-gaap:FairValueInputsLevel2Memberus-gaap:EstimateOfFairValueFairValueDisclosureMember2022-12-310001345126us-gaap:FairValueInputsLevel3Memberus-gaap:FairValueMeasurementsNonrecurringMemberus-gaap:GoodwillMembercodi:ErgobabyMemberus-gaap:EstimateOfFairValueFairValueDisclosureMember2022-12-310001345126us-gaap:FairValueMeasurementsNonrecurringMemberus-gaap:GoodwillMembercodi:ErgobabyMember2022-01-012022-12-310001345126codi:A5.11TacticalMembercodi:PercentageOwnershipPrimaryMember2022-12-310001345126codi:A5.11TacticalMembercodi:PercentageOwnershipFullyDilutedMember2022-12-310001345126codi:A5.11TacticalMembercodi:PercentageOwnershipPrimaryMember2021-12-310001345126codi:A5.11TacticalMembercodi:PercentageOwnershipFullyDilutedMember2021-12-310001345126codi:A5.11TacticalMembercodi:PercentageOwnershipPrimaryMember2020-12-310001345126codi:A5.11TacticalMembercodi:PercentageOwnershipFullyDilutedMember2020-12-310001345126codi:BoaMembercodi:PercentageOwnershipPrimaryMember2022-12-310001345126codi:BoaMembercodi:PercentageOwnershipFullyDilutedMember2022-12-310001345126codi:BoaMembercodi:PercentageOwnershipPrimaryMember2021-12-310001345126codi:BoaMembercodi:PercentageOwnershipFullyDilutedMember2021-12-310001345126codi:BoaMembercodi:PercentageOwnershipPrimaryMember2020-12-310001345126codi:BoaMembercodi:PercentageOwnershipFullyDilutedMember2020-12-310001345126codi:PercentageOwnershipPrimaryMembercodi:ErgobabyMember2022-12-310001345126codi:PercentageOwnershipFullyDilutedMembercodi:ErgobabyMember2022-12-310001345126codi:PercentageOwnershipPrimaryMembercodi:ErgobabyMember2021-12-310001345126codi:PercentageOwnershipFullyDilutedMembercodi:ErgobabyMember2021-12-310001345126codi:PercentageOwnershipPrimaryMembercodi:ErgobabyMember2020-12-310001345126codi:PercentageOwnershipFullyDilutedMembercodi:ErgobabyMember2020-12-310001345126codi:PercentageOwnershipPrimaryMembercodi:LuganoMember2022-12-310001345126codi:PercentageOwnershipFullyDilutedMembercodi:LuganoMember2022-12-310001345126codi:PercentageOwnershipPrimaryMembercodi:LuganoMember2021-12-310001345126codi:PercentageOwnershipFullyDilutedMembercodi:LuganoMember2021-12-310001345126codi:PercentageOwnershipPrimaryMembercodi:MarucciMember2022-12-310001345126codi:MarucciMembercodi:PercentageOwnershipFullyDilutedMember2022-12-310001345126codi:PercentageOwnershipPrimaryMembercodi:MarucciMember2021-12-310001345126codi:MarucciMembercodi:PercentageOwnershipFullyDilutedMember2021-12-310001345126codi:PercentageOwnershipPrimaryMembercodi:MarucciMember2020-12-310001345126codi:MarucciMembercodi:PercentageOwnershipFullyDilutedMember2020-12-310001345126codi:PercentageOwnershipPrimaryMembercodi:PrimaLoftMember2022-12-310001345126codi:PercentageOwnershipFullyDilutedMembercodi:PrimaLoftMember2022-12-310001345126codi:VelocityOutdoorMembercodi:PercentageOwnershipPrimaryMember2022-12-310001345126codi:VelocityOutdoorMembercodi:PercentageOwnershipFullyDilutedMember2022-12-310001345126codi:CrosmanMembercodi:PercentageOwnershipPrimaryMember2021-12-310001345126codi:CrosmanMembercodi:PercentageOwnershipFullyDilutedMember2021-12-310001345126codi:CrosmanMembercodi:PercentageOwnershipPrimaryMember2020-12-310001345126codi:CrosmanMembercodi:PercentageOwnershipFullyDilutedMember2020-12-310001345126codi:AciMembercodi:PercentageOwnershipPrimaryMember2022-12-310001345126codi:AciMembercodi:PercentageOwnershipFullyDilutedMember2022-12-310001345126codi:AciMembercodi:PercentageOwnershipPrimaryMember2021-12-310001345126codi:AciMembercodi:PercentageOwnershipFullyDilutedMember2021-12-310001345126codi:AciMembercodi:PercentageOwnershipPrimaryMember2020-12-310001345126codi:AciMembercodi:PercentageOwnershipFullyDilutedMember2020-12-310001345126codi:PercentageOwnershipPrimaryMembercodi:AltorMember2022-12-310001345126codi:PercentageOwnershipFullyDilutedMembercodi:AltorMember2022-12-310001345126codi:PercentageOwnershipPrimaryMembercodi:AltorMember2021-12-310001345126codi:PercentageOwnershipFullyDilutedMembercodi:AltorMember2021-12-310001345126codi:PercentageOwnershipPrimaryMembercodi:AltorMember2020-12-310001345126codi:PercentageOwnershipFullyDilutedMembercodi:AltorMember2020-12-310001345126codi:PercentageOwnershipPrimaryMembercodi:ArnoldMember2022-12-310001345126codi:PercentageOwnershipFullyDilutedMembercodi:ArnoldMember2022-12-310001345126codi:PercentageOwnershipPrimaryMembercodi:ArnoldMember2021-12-310001345126codi:PercentageOwnershipFullyDilutedMembercodi:ArnoldMember2021-12-310001345126codi:PercentageOwnershipPrimaryMembercodi:ArnoldMember2020-12-310001345126codi:PercentageOwnershipFullyDilutedMembercodi:ArnoldMember2020-12-310001345126codi:PercentageOwnershipPrimaryMembercodi:SternoCandleLampMember2022-12-310001345126codi:PercentageOwnershipFullyDilutedMembercodi:SternoCandleLampMember2022-12-310001345126codi:PercentageOwnershipPrimaryMembercodi:SternoCandleLampMember2021-12-310001345126codi:PercentageOwnershipFullyDilutedMembercodi:SternoCandleLampMember2021-12-310001345126codi:PercentageOwnershipPrimaryMembercodi:SternoCandleLampMember2020-12-310001345126codi:PercentageOwnershipFullyDilutedMembercodi:SternoCandleLampMember2020-12-310001345126codi:SternoCandleLampMember2022-12-310001345126codi:SternoCandleLampMember2021-12-310001345126codi:AllocationInterestsMember2022-12-310001345126codi:AllocationInterestsMember2021-12-310001345126codi:ArnoldMagneticsMemberus-gaap:CorporateJointVentureMember2022-12-3100013451262020-09-300001345126codi:ManagementServiceAgreementWithCgmMember2006-05-162006-05-160001345126codi:BoaMember2021-12-310001345126codi:BoaMember2021-01-012021-12-3100013451262020-01-012020-03-3100013451262020-06-300001345126codi:A5.11TacticalMembercodi:ManagementServiceAgreementWithCgmMember2022-01-012022-12-310001345126codi:A5.11TacticalMembercodi:ManagementServiceAgreementWithCgmMember2021-01-012021-12-310001345126codi:A5.11TacticalMembercodi:ManagementServiceAgreementWithCgmMember2020-01-012020-12-310001345126codi:BoaMembercodi:ManagementServiceAgreementWithCgmMember2022-01-012022-12-310001345126codi:BoaMembercodi:ManagementServiceAgreementWithCgmMember2021-01-012021-12-310001345126codi:BoaMembercodi:ManagementServiceAgreementWithCgmMember2020-01-012020-12-310001345126codi:ErgobabyMembercodi:ManagementServiceAgreementWithCgmMember2022-01-012022-12-310001345126codi:ErgobabyMembercodi:ManagementServiceAgreementWithCgmMember2021-01-012021-12-310001345126codi:ErgobabyMembercodi:ManagementServiceAgreementWithCgmMember2020-01-012020-12-310001345126codi:ManagementServiceAgreementWithCgmMembercodi:LuganoMember2022-01-012022-12-310001345126codi:ManagementServiceAgreementWithCgmMembercodi:LuganoMember2021-01-012021-12-310001345126codi:MarucciMembercodi:ManagementServiceAgreementWithCgmMember2022-01-012022-12-310001345126codi:MarucciMembercodi:ManagementServiceAgreementWithCgmMember2021-01-012021-12-310001345126codi:MarucciMembercodi:ManagementServiceAgreementWithCgmMember2020-01-012020-12-310001345126codi:PrimaLoftMembercodi:ManagementServiceAgreementWithCgmMember2022-01-012022-12-310001345126codi:VelocityOutdoorMembercodi:ManagementServiceAgreementWithCgmMember2022-01-012022-12-310001345126codi:VelocityOutdoorMembercodi:ManagementServiceAgreementWithCgmMember2021-01-012021-12-310001345126codi:VelocityOutdoorMembercodi:ManagementServiceAgreementWithCgmMember2020-01-012020-12-310001345126codi:ManagementServiceAgreementWithCgmMembercodi:AdvancedCircuitsMember2022-01-012022-12-310001345126codi:ManagementServiceAgreementWithCgmMembercodi:AdvancedCircuitsMember2021-01-012021-12-310001345126codi:ManagementServiceAgreementWithCgmMembercodi:AdvancedCircuitsMember2020-01-012020-12-310001345126codi:ManagementServiceAgreementWithCgmMembercodi:AltorMember2022-01-012022-12-310001345126codi:ManagementServiceAgreementWithCgmMembercodi:AltorMember2021-01-012021-12-310001345126codi:ManagementServiceAgreementWithCgmMembercodi:AltorMember2020-01-012020-12-310001345126codi:ManagementServiceAgreementWithCgmMembercodi:ArnoldMember2022-01-012022-12-310001345126codi:ManagementServiceAgreementWithCgmMembercodi:ArnoldMember2021-01-012021-12-310001345126codi:ManagementServiceAgreementWithCgmMembercodi:ArnoldMember2020-01-012020-12-310001345126codi:SternoCandleLampMembercodi:ManagementServiceAgreementWithCgmMember2022-01-012022-12-310001345126codi:SternoCandleLampMembercodi:ManagementServiceAgreementWithCgmMember2021-01-012021-12-310001345126codi:SternoCandleLampMembercodi:ManagementServiceAgreementWithCgmMember2020-01-012020-12-310001345126us-gaap:CorporateMembercodi:ManagementServiceAgreementWithCgmMember2022-01-012022-12-310001345126us-gaap:CorporateMembercodi:ManagementServiceAgreementWithCgmMember2021-01-012021-12-310001345126us-gaap:CorporateMembercodi:ManagementServiceAgreementWithCgmMember2020-01-012020-12-310001345126codi:ManagementServiceAgreementWithCgmMember2022-01-012022-12-310001345126codi:ManagementServiceAgreementWithCgmMember2021-01-012021-12-310001345126codi:ManagementServiceAgreementWithCgmMember2020-01-012020-12-310001345126codi:EmployeesandPartnersoftheManagerMember2021-01-012021-12-310001345126codi:CGIDiversifiedHoldingsLPMember2022-01-012022-12-310001345126srt:BoardOfDirectorsChairmanMember2022-01-012022-12-310001345126codi:A5.11TacticalMember2021-08-030001345126codi:A5.11TacticalMember2021-08-032021-08-030001345126codi:A5.11TacticalMember2021-08-032021-08-030001345126codi:A5.11TacticalMembersrt:ExecutiveOfficerMembercodi:VendorMember2022-01-012022-12-31codi:vendor0001345126codi:A5.11TacticalMembercodi:VendorMember2022-12-310001345126codi:A5.11TacticalMembercodi:VendorMember2022-01-012022-12-310001345126codi:A5.11TacticalMembercodi:VendorMember2021-01-012021-12-310001345126codi:A5.11TacticalMembercodi:VendorMember2020-01-012020-12-310001345126codi:BoaMember2021-09-032021-09-030001345126codi:BoaMembercodi:VendorMember2022-01-012022-12-310001345126codi:BoaMembercodi:VendorMember2021-01-012021-12-310001345126codi:BoaMembercodi:VendorMember2020-01-012020-12-310001345126codi:ErgobabyMember2022-02-010001345126codi:ErgobabyMember2022-02-012022-02-010001345126codi:ErgobabyMember2022-02-012022-02-010001345126codi:AciMember2020-11-300001345126codi:AciMember2020-11-302020-11-300001345126codi:AciMember2020-11-302020-11-300001345126codi:CGIDiversifiedHoldingsLPMember2021-01-012021-12-310001345126srt:BoardOfDirectorsChairmanMember2021-01-012021-12-3100013451262022-10-012022-12-3100013451262022-07-012022-09-3000013451262022-04-012022-06-3000013451262022-01-012022-03-310001345126us-gaap:DiscontinuedOperationsDisposedOfBySaleMember2022-10-012022-12-310001345126us-gaap:DiscontinuedOperationsDisposedOfBySaleMember2022-07-012022-09-300001345126us-gaap:DiscontinuedOperationsDisposedOfBySaleMember2022-04-012022-06-300001345126us-gaap:DiscontinuedOperationsDisposedOfBySaleMember2022-01-012022-03-3100013451262021-10-012021-12-3100013451262021-07-012021-09-3000013451262021-04-012021-06-3000013451262021-01-012021-03-310001345126us-gaap:DiscontinuedOperationsDisposedOfBySaleMember2021-10-012021-12-310001345126us-gaap:DiscontinuedOperationsDisposedOfBySaleMember2021-07-012021-09-300001345126us-gaap:DiscontinuedOperationsDisposedOfBySaleMember2021-04-012021-06-300001345126us-gaap:DiscontinuedOperationsDisposedOfBySaleMember2021-01-012021-03-310001345126codi:AciMemberus-gaap:SubsequentEventMember2023-02-140001345126codi:AciMemberus-gaap:SubsequentEventMember2023-02-142023-02-140001345126us-gaap:AllowanceForCreditLossMember2021-12-310001345126us-gaap:AllowanceForCreditLossMember2022-01-012022-12-310001345126us-gaap:AllowanceForCreditLossMember2022-12-310001345126us-gaap:AllowanceForCreditLossMember2020-12-310001345126us-gaap:AllowanceForCreditLossMember2021-01-012021-12-310001345126us-gaap:AllowanceForCreditLossMember2019-12-310001345126us-gaap:AllowanceForCreditLossMember2020-01-012020-12-310001345126us-gaap:ValuationAllowanceOfDeferredTaxAssetsMember2021-12-310001345126us-gaap:ValuationAllowanceOfDeferredTaxAssetsMember2022-01-012022-12-310001345126us-gaap:ValuationAllowanceOfDeferredTaxAssetsMember2022-12-310001345126us-gaap:ValuationAllowanceOfDeferredTaxAssetsMember2020-12-310001345126us-gaap:ValuationAllowanceOfDeferredTaxAssetsMember2021-01-012021-12-310001345126us-gaap:ValuationAllowanceOfDeferredTaxAssetsMember2019-12-310001345126us-gaap:ValuationAllowanceOfDeferredTaxAssetsMember2020-01-012020-12-31

UNITED STATES
SECURITIES AND EXCHANGE COMMISSION
Washington, D.C. 20549
Form 10-K
ANNUAL REPORT PURSUANT TO SECTION 13 OR 15(d) OF THE SECURITIES EXCHANGE ACT OF 1934
For the fiscal year ended December 31, 2022
or
TRANSITION REPORT PURSUANT TO SECTION 13 OR 15(d) OF THE SECURITIES EXCHANGE ACT OF 1934
For the transition period from                 to                
Commission File Number: 001-34927
Compass Diversified Holdings
(Exact name of registrant as specified in its charter)
Delaware 57-6218917
(State or other jurisdiction of incorporation or organization) (I.R.S. Employer Identification No.)
Commission File Number: 001-34926
Compass Group Diversified Holdings LLC
(Exact name of registrant as specified in its charter)
Delaware 20-3812051
(State or other jurisdiction of incorporation or organization) (I.R.S. Employer Identification No.)
301 Riverside Avenue, Second Floor Westport,CT06880
(Address of principal executive office)(Zip Code)
(203) 221-1703
(Registrants’ telephone number, including area code)

Securities registered pursuant to Section 12(b) of the Act:
Title of Each ClassTrading Symbol(s) Name of Each Exchange on Which Registered
Shares representing beneficial interests in Compass Diversified Holdings (“common shares”)CODI New York Stock Exchange
Series A Preferred Shares representing beneficial interests in Compass Diversified HoldingsCODI PR ANew York Stock Exchange
Series B Preferred Shares representing beneficial interests in Compass Diversified HoldingsCODI PR BNew York Stock Exchange
Series C Preferred Shares representing beneficial interests in Compass Diversified HoldingsCODI PR CNew York Stock Exchange



Securities registered pursuant to Section 12(g) of the Act: None
Indicate by check mark if the registrants are collectively a well-known seasoned issuer, as defined in Rule 405 of the Securities Act.    Yes  þ    No ¨
Indicate by check mark if the registrants are collectively not required to file reports pursuant to Section 13 or Section 15(d) of the Act. 
Yes ¨  No þ
Indicate by check mark whether the registrants (1) have filed all reports required to be filed by Section 13 or 15(d) of the Securities Exchange Act of 1934 during the preceding 12 months (or for such shorter period that the registrants were required to file such reports), and (2) have been subject to such filing requirements for the past 90 days.    Yes þ    No ¨
Indicate by check mark whether the registrants have submitted electronically every Interactive Data File required to be submitted pursuant to Rule 405 of Regulation S-T (§232.405 of this chapter) during the preceding 12 months (or for such shorter period that the registrants were required to submit such files).    Yes þ    No ¨
Indicate by check mark whether the registrants are collectively a large accelerated filer, an accelerated filer, a non-accelerated filer, a smaller reporting company, or an emerging growth company. See the definitions of “large accelerated filer,” “accelerated filer,” “smaller reporting company,” and "emerging growth company" in Rule 12b-2 of the Exchange Act. (Check one):
Large accelerated filerþ
Accelerated filer¨
Non-accelerated filer¨
Smaller reporting company
Emerging growth company
If an emerging growth company, indicate by check mark if the registrants have elected not to use the extended transition period for complying with any new or revised financial accounting standards provided pursuant to Section 13(a) of the Exchange Act. ¨

Indicate by check mark whether the registrant has filed a report on and attestation to its management’s assessment of the effectiveness of its internal control over financial reporting under Section 404(b) of the Sarbanes-Oxley Act (15 U.S.C. 7262(b)) by the registered public accounting firm that prepared or issued its audit report. þ

If securities are registered pursuant to Section 12(b) of the Act, indicate by check mark whether the financial statements of the registrant included in the filing reflect the correction of an error to previously issued financial statements. ¨

Indicate by check mark whether any of those error corrections are restatements that required a recovery analysis of incentive-based compensation received by any of the registrant’s executive officers during the relevant recovery period pursuant to §240.10D-1(b). ¨
Indicate by check mark whether the registrants are collectively a shell company (as defined in Rule 12b-2 of the Act).   Yes    No þ
The aggregate market value of the outstanding common shares of trust stock held by non-affiliates of Compass Diversified Holdings at June 30, 2022 was $1,308,423,478 based on the closing price on the New York Stock Exchange on that date. For purposes of the foregoing calculation only, all directors and officers of the registrant have been deemed affiliates. There were 72,202,729 common shares of trust stock without par value outstanding at February 24, 2023.
Documents Incorporated by Reference
Certain information in the registrant’s definitive proxy statement to be filed with the Commission relating to the registrant’s 2023 Annual Meeting of Shareholders is incorporated by reference into Part III.




Table of Contents
Page
PART I
Item 1.
Business
Item 1A.
Risk Factors
Item 1B.
Unresolved Staff Comments
Item 2.
Properties
Item 3.
Legal Proceedings
Item 4.
Mine Safety Disclosures
PART II
Item 5.
Market for Registrant’s Common Equity, Related Stockholder Matters and Issuer Purchases of Equity Securities
Item 6.
Item 7.
Management’s Discussion and Analysis of Financial Condition and Results of Operations
Item 7A.
Quantitative and Qualitative Disclosures about Market Risk
Item 8.
Financial Statements and Supplementary Data
Item 9.
Changes in and Disagreements with Accountants on Accounting and Financial Disclosure
Item 9A.
Controls and Procedures
Item 9B.
Other Information
Item 9C.
PART III
Item 10.
Directors, Executive Officers and Corporate Governance
Item 11.
Executive Compensation
Item 12.
Security Ownership of Certain Beneficial Owners and Management and Related Stockholder Matters
Item 13.
Certain Relationships and Related Transactions and Director Independence
Item 14.
Principal Accountant Fees and Services
PART IV
Item 15.
Exhibits and Financial Statement Schedules
Item 16.
Form 10-K Summary




NOTE TO READER
In reading this Annual Report on Form 10-K, references to:
the “Trust” and “Holdings” refer to Compass Diversified Holdings;
the “LLC” refer to Compass Group Diversified Holdings LLC;
the "Company" refer to Compass Diversified Holdings and Compass Group Diversified Holdings LLC, collectively;
“businesses”, “operating segments”, “subsidiaries” and “reporting units” all refer to, collectively, the businesses controlled by the Company;
the “Manager” refer to Compass Group Management LLC (“CGM”);
the "Trust Agreement" refer to the Third Amended and Restated Trust Agreement of the Trust dated as of August 3, 2021;
the "2022 Credit Facility" refers to the third amended and restated credit agreement entered into on July 12, 2022 among the LLC, the lenders from time to time party thereto, Bank of America, N.A., as Administrative Agent, Swing Line Lender and letter of credit issuer (the "agent")
the "2022 Revolving Credit Facility" refers to the $600 million in revolving loans, swing line loans and letters of credit provided by the 2022 Credit Facility that matures in 2027;
the "2022 Term Loan" refer to the $400 million term loan provided by the 2022 Credit Facility;
the "2021 Credit Facility" refer to the second amended and restated credit agreement entered into on March 23, 2021 among the Company, the Lenders from time to time party thereto (the "Lenders"), Bank of America, N.A., as Administrative Agent, Swing Line Lender and L/C Issuer (the "agent") and other agents party thereto;
the "2021 Revolving Credit Facility" refers to the $600 million in revolving loans, swing line loans and letters of credit provided by the 2021 Credit Facility that matures in 2026;
the "2018 Credit Facility" refer to the amended and restated credit agreement entered into on April 18, 2018 among the Company, the Lenders from time to time party thereto (the "Lenders"), Bank of America, N.A., as Administrative Agent, Swing Line Lender and L/C Issuer (the "agent") and other agents party thereto, which was subsequently amended and restated by the 2021 Credit Facility;
the "2018 Revolving Credit Facility" refers to the $600 million in revolving loans, swing line loans and letters of credit provided by the 2018 Credit Facility;
the "2018 Term Loan" refer to the $500 million term loan provided by the 2018 Credit Facility;
the "LLC Agreement" refer to the Sixth Amended and Restated Operating Agreement of the Company dated as of August 3, 2021, as further amended; and
"we," "us" and "our" refer to the Trust, the Company and the businesses together.



Statement Regarding Forward-Looking Disclosure
This Annual Report on Form 10-K, including, but not limited to, the sections entitled “Risk Factors,” “Management’s Discussion and Analysis of Financial Condition and Results of Operations” and “Business,” contains forward-looking statements. We may, in some cases, use words such as "project," "predict," "believe," "anticipate," "plan," "expect," "estimate," "intend," "should," "would," "could," "potentially," "may," or other words that convey uncertainty of future events or outcomes to identify these forward-looking statements. All statements other than statements of historical or current fact are “forward-looking statements” for purposes of federal and state securities laws. Forward looking statements include, among other things, (i) statements as to our future performance or liquidity, such as expectations for our results of operation, net income, adjusted EBITDA, adjusted earnings, and ability to make quarterly distributions and (ii) our plans, strategies and objectives for future operations, including our business outlook and planned capital expenditures. Forward-looking statements in this Annual Report on Form 10-K are subject to a number of risks and uncertainties, some of which are beyond our control, including, among other things:
the adverse impact on the U.S. and global economy, including the markets in which we operate, of the novel coronavirus, which causes the Coronavirus disease 2019 (COVID-19), and the impact in the near, medium and long-term on our business, results of operations, financial position, liquidity or cash flows;
disruption in the global supply chain, labor shortages and high labor costs;
difficulties and delays in integrating, or business disruptions following, acquisitions or an inability to fully realize cost savings and other benefit related thereto;
our ability to successfully operate our subsidiary businesses on a combined basis, and to effectively integrate and improve future acquisitions;
our ability to remove CGM and CGM’s right to resign;
our organizational structure, which may limit our ability to meet our dividend and distribution policy;
our ability to service and comply with the terms of our indebtedness;
our ability to make distributions in the future to our shareholders;
our ability to pay the management fee and profit allocation if and when due;
our ability to make and finance future acquisitions;
our ability to implement our acquisition and management strategies;
the legal and regulatory environment in which our subsidiaries operate;
trends in the industries in which our subsidiaries operate;
changes in general economic, political or business conditions or economic, political or demographic trends in the United States and other countries in which we have a presence, including changes in interest rates and inflation;
risks associated with possible disruption in operations or the economy generally due to terrorism or natural disaster or social, civil or political unrest;
environmental risks affecting the business or operations of our subsidiaries;
our and CGM’s ability to retain or replace qualified employees of our subsidiaries and CGM;
the impact of the tax reclassifications of the Trust;
costs and effects of legal and administrative proceedings, settlements, investigations and claims; and
extraordinary or force majeure events affecting the business or operations of our subsidiary businesses.
Our actual results, performance, prospects or opportunities could differ materially from those expressed in or implied by the forward-looking statements. A description of some of the risks that could cause our actual results to differ appears under the section “Risk Factors”. Additional risks of which we are not currently aware or which we currently deem immaterial could also cause our actual results to differ.
In light of these risks, uncertainties and assumptions, you should not place undue reliance on any forward-looking statements. The forward-looking events discussed in this Annual Report on Form 10-K may not occur. These forward-looking statements are made as of the date of this Annual Report. We undertake no obligation to publicly update or revise any forward-looking statements to reflect subsequent events or circumstances, whether as a result of new information, future events or otherwise, except as required by law.

5


PART I

ITEM 1. BUSINESS
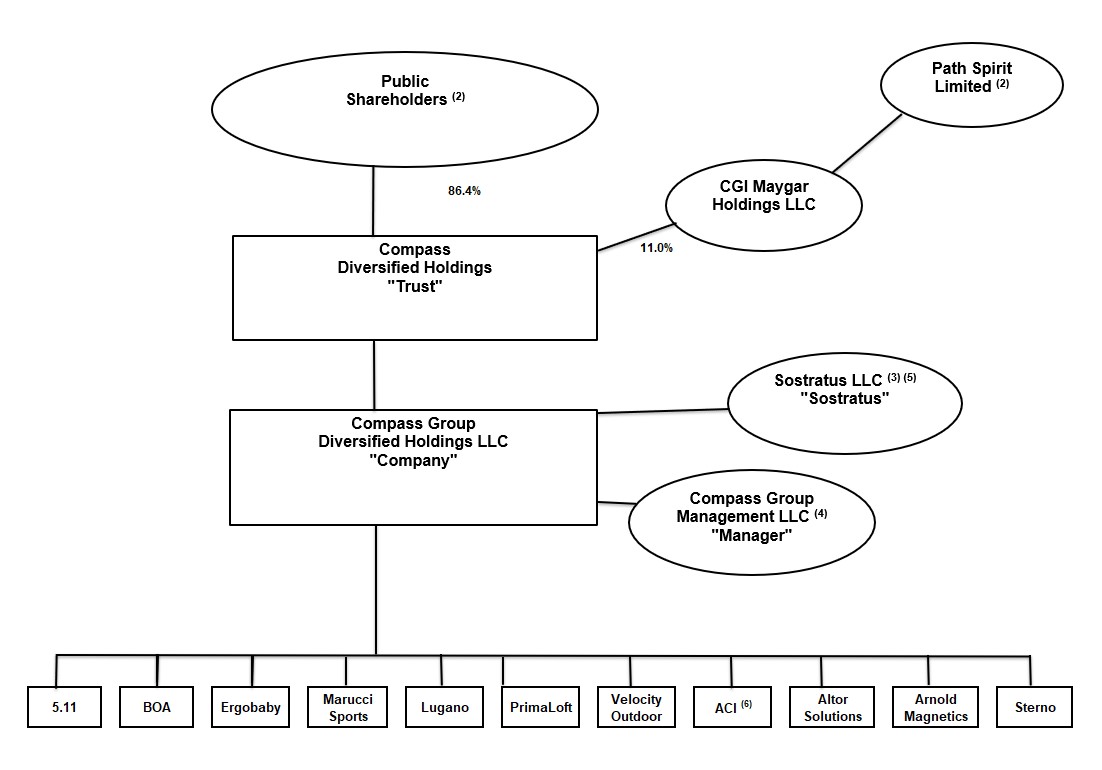
Compass Diversified Holdings, a Delaware statutory trust (“Holdings”, or the “Trust”), was incorporated in Delaware on November 18, 2005. Compass Group Diversified Holdings, LLC, a Delaware limited liability company (the “LLC”), was also formed on November 18, 2005. The Trust and the LLC (collectively, the “Company”) were formed to acquire and manage a group of small and middle-market businesses headquartered in North America. The Trust is the sole owner of 100% of the Trust Interests, as defined in our LLC Agreement, of the LLC. Pursuant to the LLC Agreement, the Trust owns an identical number of Trust Interests in the LLC as exist for the number of outstanding shares of the Trust.
The Trust was previously treated as a partnership for U.S. federal income tax purposes but elected, effective September 1, 2021, to be taxed as an association taxable as a corporation. Following this tax election, Trust shareholders should generally only be subject to taxation from holding Trust shares in connection with disposition of Trust shares and receipt of taxable dividends from the Trust. Trust shareholders subject to tax rules regarding “unrelated business taxable income” (or “UBTI”) will no longer be allocated UBTI from the Trust.
The LLC is the operating entity with a board of directors whose corporate governance responsibilities are similar to that of a Delaware corporation. The LLC’s board of directors oversees the management of the Company and our businesses and the performance of Compass Group Management LLC (“CGM” or our “Manager”). Certain persons who are employees and partners of our Manager receive a profit allocation as beneficial owners of 62.0% through Sostratus LLC of the Allocation Interests in us, as defined in our LLC Agreement.
Overview
We acquire controlling interests in and actively manage businesses that we believe (i) operate in industries with long-term macroeconomic growth opportunities, (ii) have positive and stable cash flows, (iii) face minimal threats of technological or competitive obsolescence, and (iv) have strong management teams largely in place. We offer investors a unique opportunity to own a diverse group of leading middle-market businesses in the niche-industrial and branded-consumer sectors.
Our disciplined approach to our target markets provides opportunities to methodically purchase attractive businesses at values that are accretive to our shareholders. For sellers of businesses, our unique financial structure allows us to acquire businesses efficiently with little or no third party financing contingencies and, following acquisition, to provide our businesses with substantial access to growth capital. In addition, our permanent capital model and ample liquidity allows us to acquire businesses at any point across economic cycles, ensuring that we are able to act quickly when the opportunity presents itself to do so and that we’re not paralyzed when markets are volatile.
We believe that private company operators and corporate parents looking to sell their business units may consider us an attractive purchaser because of our ability to:
provide ongoing strategic and financial support for their businesses, including professionalization of our subsidiaries at scale;
maintain a long-term outlook as to the ownership of those businesses;
sustainably invest in growth capital and/or add-on acquisitions where appropriate; and
consummate transactions efficiently without being dependent on third-party transaction financing.
In particular, we believe that our outlook on length of ownership and active management on our part may alleviate the concern that many private company operators and parent companies may have with regard to their businesses going through multiple sale processes in a short period of time. We believe this outlook enhances our ability to develop a comprehensive strategy to grow the earnings and cash flows of each of our businesses.
Finally, it has been our experience, that our ability to acquire businesses without the cumbersome delays and conditions typical of third party transactional financing is appealing to sellers of businesses who are interested in confidentiality, speed and certainty to close.
We believe our management team’s strong relationships with industry executives, accountants, attorneys, business brokers, commercial and investment bankers, and other potential sources of acquisition opportunities offer us substantial opportunities to assess small to middle market businesses available for acquisition. In addition, the
6


flexibility, creativity, experience and expertise of our management team in structuring transactions allows us to consider non-traditional and complex transactions tailored to fit a specific acquisition target.
In terms of the businesses in which we have a controlling interest as of December 31, 2022, we believe that these businesses have strong management teams, operate in strong markets with defensible market niches, and maintain long-standing customer relationships.
We categorize the businesses we own into two separate groups (i) branded consumer businesses and, (ii) niche industrial businesses. Branded consumer businesses are those businesses that we believe capitalize on a valuable brand name in their respective market sector. We believe that our branded consumer businesses are leaders in their particular product categories. Niche industrial businesses are those businesses that focus on manufacturing and selling products and industrial services within a specific market sector. We believe that our niche industrial businesses are leaders in their specific market sectors. In 2022, we announced that we will consider potential acquisitions in a third industry category - healthcare. Healthcare has multiple attractive, high-growth sectors with strong barriers to entry and advantageous demographic trends.
The following is a brief summary of the businesses in which we own a controlling interest at December 31, 2022:
Branded Consumer Businesses

5.11
5.11 ABR Corp. ("5.11") is a leading provider of purpose-built technical apparel and gear for law enforcement, firefighters, EMS, and military special operations as well as outdoor and adventure enthusiasts. 5.11 is a brand known for innovation and authenticity, and works directly with end users to create purpose-built apparel, footwear and gear designed to enhance the safety, accuracy, speed and performance of tactical professionals and enthusiasts worldwide. Headquartered in Irvine, California, 5.11 operates sales offices and distribution centers globally, and 5.11 products are widely distributed in uniform stores, military exchanges, outdoor retail stores, its own retail stores and on 511tactical.com. We made loans to and purchased a controlling interest in 5.11 for approximately $408.2 million in August 2016. We currently own 97.7% of the outstanding stock of 5.11 on a primary basis and 88.3% on a fully diluted basis.
BOA
BOA Holdings Inc. ("BOA") creator of the revolutionary, award-winning, patented BOA Fit System, partners with market-leading brands to make the best gear even better. Delivering fit solutions purpose-built for performance, the BOA Fit System is featured in footwear across snow sports, cycling, outdoor, athletic, workwear as well as performance headwear and medical bracing. The system consists of three integral parts: a micro-adjustable dial, high-tensile lightweight laces, and low friction lace guides creating a superior alternative to laces, buckles, Velcro, and other traditional closure mechanisms. Each unique BOA configuration is designed with brand partners to deliver superior fit and performance for athletes, is engineered to perform in the toughest conditions and is backed by The BOA Lifetime Guarantee. BOA is headquartered in Denver, Colorado and has offices in Austria, Greater China, South Korea, and Japan. We made loans to, and acquired a controlling interest in, BOA on October 16, 2020 for approximately $454.3 million. We currently own 91.8% of the outstanding stock of BOA on a primary basis and 83.5% on a fully diluted basis.
Ergobaby
Ergobaby Carrier, Inc. (“Ergobaby”), headquartered in Torrance, California, is dedicated to building a global community of confident parents with smart, ergonomic solutions that enable and encourage bonding between parents and babies. Ergobaby offers a broad range of award-winning baby carriers, strollers, bouncers, swaddlers, nursing pillows, and related products that fit into families’ daily lives seamlessly, comfortably and safely. We made loans to, and purchased a controlling interest in, Ergobaby on September 16, 2010 for approximately $85.2 million. We currently own 81.6% of the outstanding stock of Ergobaby on a primary basis and 72.8% on a fully diluted basis.
Lugano
Lugano Holdings, Inc. ("Lugano Diamonds" or "Lugano"), is a leading designer, manufacturer and marketer of high-end, one-of-a-kind jewelry sought after by some of the world’s most discerning clientele. Lugano conducts sales via its own retail salons as well as pop-up showrooms at Lugano-hosted or sponsored events in partnership with influential organizations in the equestrian, art and philanthropic community. Lugano is headquartered in Newport
7


Beach, California. We made loans to, and purchased a controlling interest in, Lugano on September 3, 2021 for approximately $263.3 million. We currently own 59.9% of the outstanding stock of Lugano on a primary basis and 55.2% on a fully diluted basis.
Marucci Sports
Marucci Sports, LLC ("Marucci Sports" or "Marucci") is a leading designer, manufacturer, and marketer of premium wood and metal baseball bats, fielding gloves, batting gloves, bags, protective gear, sunglasses, on and off-field apparel, and other baseball and softball equipment used by professional and amateur athletes. Marucci also develops and licenses franchises for sports training facilities. We made loans to, and purchased a controlling interest in, Marucci Sports on April 20, 2020 for approximately $198.9 million. Marucci is headquartered in Baton Rouge, Louisiana. We currently own 91.0% of the outstanding stock of Marucci Sports on a primary basis and 82.1% on a fully diluted basis.
PrimaLoft
PrimaLoft Technologies Holdings, Inc. ("PrimaLoft") is a leading provider of branded, high-performance synthetic insulation and materials used primarily in consumer outerwear, and accessories. The portfolio of PrimaLoft synthetic insulations offers products that can both mimic natural down aesthetics and provide the freedom to design garments ranging from stylish puffers to lightweight performance apparel. PrimaLoft insulations also offer superior economics to the brand partner and enable better sustainability characteristics through the use of recycled, low-carbon inputs. We made loans to, and purchased a controlling interest in, PrimaLoft on July 12, 2022 for approximately $541.1 million. PrimaLoft is headquartered in Latham, New York. We currently own 90.7% of the outstanding stock of PrimaLoft on a primary basis and 83.7% on a fully diluted basis.
Velocity Outdoor
Velocity Outdoor Inc. ("Velocity Outdoor" or "Velocity") is a leading designer, manufacturer, and marketer of airguns, archery products, laser aiming devices, hunting apparel and related accessories. Velocity Outdoor offers its products under the highly recognizable Crosman, Benjamin, LaserMax, Ravin, CenterPoint and King's Camo brands that are available through national retail chains, mass merchants, dealer and distributor networks. The airgun product category consists of air rifles, air pistols and a range of accessories including targets, holsters and cases. Velocity Outdoor's other primary product categories are archery, with products including CenterPoint and Ravin crossbows, consumables, which includes steel and plastic BBs, lead pellets and CO2 cartridges, lasers for firearms, and airsoft products. The apparel category offers high-performance, feature rich hunting and casual apparel of uncompromised quality utilizing King’s own proprietary camo patterns. We made loans to, and purchased a controlling interest in, Velocity Outdoor on June 2, 2017 for approximately $150.4 million. In September 2018, Velocity acquired Ravin Crossbows, LLC ("Ravin" or "Ravin Crossbows"), a manufacturer and innovator of crossbows and accessories. Ravin primarily focuses on the higher-end segment of the crossbow market and has developed significant intellectual property related to the advancement of crossbow technology. In July 2022, Velocity acquired Kings Camo LLC which designs and sells high-performance, feature rich hunting and casual apparel of uncompromised quality, utilizing King’s own proprietary camouflage patterns. Velocity Outdoor is headquartered in Bloomfield, New York. We currently own 99.4% of the outstanding stock of Velocity Outdoor on a primary basis and 87.7% on a fully diluted basis.
Niche Industrial Businesses
Advanced Circuits
Compass AC Holdings, Inc. (“Advanced Circuits” or “ACI”), headquartered in Aurora, Colorado, is a provider of small-run, quick-turn and volume production rigid printed circuit boards, or “PCBs”, throughout the United States. PCBs are a vital component of virtually all electronic products. The small-run and quick-turn portions of the PCB industry are characterized by customers requiring high levels of responsiveness, technical support and timely delivery. We made loans to, and purchased a controlling interest in, Advanced Circuits, on May 16, 2006 for approximately $81.0 million. We owned 71.8% of the outstanding stock of Advanced Circuits on a primary basis and 67.6% on a fully diluted basis as of December 31, 2022. On February 14, 2023, we sold our interest in Advanced Circuits. Refer to "Note S - Subsequent Events", for a description of the transaction.
8


Altor Solutions
FFI Compass, Inc. ("Altor Solutions" or "Altor") (formerly "Foam Fabricators"), headquartered in Scottsdale, Arizona, is a designer and manufacturer of custom molded protective foam solutions and OEM components made from expanded polystyrene (EPS) and other expanded polymers. Altor provides products to a variety of end-markets, including appliances and electronics, pharmaceuticals, health and wellness, automotive, building products and others. Altor’s molded foam solutions offer shock and vibration protection, surface protection, temperature control, resistance to water absorption and vapor transmission and other protective properties critical for shipping small, delicate items, heavy equipment or temperature-sensitive goods. Altor operates 18 molding and fabricating facilities across North America, creating a geographic footprint of strategically located manufacturing plants to efficiently serve national customer accounts. We acquired Altor on February 15, 2018 for a purchase price of approximately $253.4 million. We currently own 99.8% of the outstanding stock of Altor on a primary basis and 88.2% on a fully diluted basis.
Arnold
AMT Acquisition Corp. ("Arnold") serves a variety of markets including aerospace and defense, general industrial, motorsport/ automotive, oil and gas, medical, energy, reprographics and advertising specialties. Over the course of more than 100 years, Arnold has successfully evolved and adapted its products, technologies, and manufacturing presence to meet the demands of current and emerging markets. Arnold produces high performance permanent magnets (PMAG), turnkey electric motors ("Ramco"), precision foil products (Precision Thin Metals or "PTM"), and flexible magnets (Flexmag™) that are mission critical in motors, generators, sensors and other systems and components. Arnold has expanded globally and built strong relationships with its customers worldwide. Arnold is the largest and, we believe, the most technically advanced U.S. manufacturer of engineered magnetic systems. Arnold is headquartered in Rochester, New York. We made loans to, and purchased a controlling interest in, Arnold on March 5, 2012 for approximately $128.8 million. We currently own 98.0% of the outstanding stock of Arnold on a primary basis and 85.5% on a fully diluted basis.
Sterno
The Sterno Group LLC ("Sterno"), headquartered in Corona, California, is the parent company of Sterno Products, LLC ("Sterno Products") and Rimports, LLC ("Rimports"). Sterno is a leading manufacturer and marketer of portable food warming fuels for the hospitality and consumer markets, flameless candles and house and garden lighting for the home decor market, and wickless candle products used for home decor and fragrance systems. We made loans to, and purchased all of the equity interests in, Sterno on October 10, 2014 for approximately $160.0 million. Sterno offers a broad range of wick and gel chafing fuels, butane stoves and accessories, liquid and traditional wax candles, catering equipment and lamps through their Sterno Products division. In February 2018, Sterno acquired Rimports, a manufacturer and distributor of branded and private label scented wax cubes and warmer products used for home decor and fragrance systems. We currently own 99.4% of the outstanding stock of Sterno on a primary basis and 90.7% on a fully diluted basis.
Our businesses also represent our operating segments. See “Our Businesses” and “Note F – Operating Segment Data” to our Consolidated Financial Statements for further discussion of our businesses as our operating segments, including information related to geographies.
2022 Distributions
Common shares - For the 2022 fiscal year we declared distributions to our common shareholders totaling $1.00 per share.
Preferred shares - For the 2022 fiscal year we declared distributions to our preferred shareholders totaling $1.8125 per share on our Series A Preferred Shares, $1.96875 per share on our Series B Preferred Shares and $1.96875 per share on our Series C Preferred Shares.
Tax Reporting
On August 3, 2021, the shareholders of CODI approved amendments to the Second Amended and Restated Trust Agreement of the Trust and the Fifth Amended and Restated Operating Agreement of the Company to allow the Company’s Board of Directors (the “Board”) to cause the Trust to elect to be treated as a corporation for U.S. federal income tax purposes (the “tax reclassification”) and, at its discretion in the future, cause the Trust to be converted to a corporation. Following the shareholder vote, the Board resolved to cause the Trust to elect to be treated as a
9


corporation for U.S. federal income tax purposes. The Trust was taxed as a partnership for U.S. federal income tax purposes since January 1, 2007 and until the tax reclassification became effective on September 1, 2021.
The Trust will be treated as a corporation for any taxable period beginning on or after the tax reclassification. Income, gain, loss, deduction and credit from the Trust will no longer be passed through to the Trust shareholders. The Trust issued its final Schedule K-1s for the taxable period beginning January 1, 2021 and ending August 31, 2021, the last day on which the Trust was treated as a partnership for U.S. federal income tax purposes. The Trust will be required to file Form 1120, U.S. Corporation Income Tax Return on an annual basis and for all taxable periods beginning on or after the tax reclassification. In addition, distribution with respect to Trust shares (including Trust preferred shares) will now be reported on Form 1099-DIV, instead of on Schedule K-1.
WHERE YOU CAN FIND ADDITIONAL INFORMATION
We file reports with the Securities and Exchange Commission (the "SEC" or the "Commission"), including Forms S-1 and S-3 under the Securities Act of 1933, as amended (the "Securities Act"), and Forms 10-K, 10-Q, and 8-K under the Securities Exchange Act of 1934, as amended (the "Exchange Act"), which include exhibits, schedules and amendments to those reports, as well as other filings required by the SEC. The SEC maintains an Internet site that contains reports, proxy and information statements, and other information regarding issuers that file electronically with the SEC at http://www.sec.gov. In addition, copies of such reports, and amendments thereto, are available free of charge through our website at http://www.ir.compassequity.com as soon as reasonably practicable after such documents are electronically filed with, or furnished to, the SEC.

10


Organizational Structure (1)
codi-20221231_g1.jpg
1)The percentage holdings shown in respect to the trust reflect the ownership of the Trust common shares as of December 31, 2022.
2)Path Spirit Limited is the ultimate controlling person of CGI Holdings Maygar LLC. CGI Maygar Holdings, LLC owns approximately 11.0% of the Trust common shares and is our single largest holder. Our non-affiliated holders of common shares own approximately 86.4% of the Trust common shares. The remaining 2.6% of Trust common shares are owned by our Directors and Officers. Mr. Sabo, our Chief Executive Officer, is not a director, officer or member of CGI Maygar Holdings, LLC or any of its affiliates.
3)
62.0% beneficially owned by certain persons who are employees and partners of our Manager. C. Sean Day, a member of our Board of Directors, and the former founding partners of the Manager, are non-managing members.
4)Mr. Sabo is a partner of this entity. The Manager owns less than 1.0% of the common shares of the Trust.
5) The Allocation Interests, which carry the right to receive a profit allocation, represent less than 0.1% equity interest in the Company.
6)On January 10, 2023, we entered into a sale agreement to sell ACI. The sale transaction closed on February 14, 2023.

Our Manager
Our Manager, CGM, has been engaged to manage the day-to-day operations and affairs of the Company and to execute our strategy, as discussed below. Collectively, our management team has extensive experience in acquiring and managing small and middle market businesses. We believe our Manager is unique in the marketplace in terms of the success and experience of its employees in acquiring and managing diverse businesses of the size and general nature of our businesses. We believe this experience will provide us with an advantage in executing our overall strategy. Our management team devotes substantially all of its time to the affairs of the Company.
We have entered into a management services agreement, (the “Management Services Agreement” or “MSA”) pursuant to which our Manager manages the day-to-day operations and affairs of the Company and oversees the management and operations of our businesses. We pay our Manager a quarterly management fee for the services
11


it performs on our behalf. In addition, certain persons who are employees and partners of our Manager receive a profit allocation with respect to its Allocation Interests in us. All of the Allocation Interests in us are owned by Sostratus LLC. Payment of profit allocations to Sostratus LLC can occur for each of our subsidiaries during the 30-day period following the fifth anniversary of the date upon which we acquired a controlling interest in that business (a "Holding Event") to the extent contribution based profit has been earned, and upon the sale of a subsidiary from which there is a realizable gain (a "Sale Event"). See Part III, Item 13 “Certain Relationships and Related Transactions, and Director Independence” for further descriptions of the management fees and profit allocations.
The Company’s Chief Executive Officer and Chief Financial Officer are employees of our Manager and have been seconded to us. Neither the Trust nor the LLC has any other employees. Although our Chief Executive Officer and Chief Financial Officer are employees of our Manager, they report directly to the LLC’s board of directors. The management fee paid to our Manager covers all expenses related to the services performed by our Manager, including the compensation of our Chief Executive Officer and other personnel providing services to us. The LLC reimburses our Manager for the compensation and related costs and expenses of our Chief Financial Officer and his staff, who dedicate substantially all of their time to the affairs of the Company.
See Part III, Item 13, “Certain Relationships and Related Party Transactions, and Director Independence.”
Market Opportunity
We acquire and actively manage small and middle market businesses. We characterize small to middle market businesses as those that generate annual cash flows of up to $100 million per year. We believe that the acquisition market for these businesses is highly fragmented and often provides opportunities to purchase at more attractive prices and achieve better outcomes for our shareholders. We believe this is driven by the following factors:
third-party financing for these acquisitions is often less available or terms are less favorable for the borrower;
sellers of these businesses frequently consider non-economic factors, such as legacy or the effect of the sale on their employees;
these businesses are more likely to be sold outside of an auction process or as part of a limited process; and
"add-on" acquisitions can often be completed at attractive multiples of cash flow.
Frequently, opportunities exist to support and augment existing management at such businesses and improve the performance of these businesses upon their acquisition through active management. We are business builders rather than asset traders. In the past, our management team has acquired businesses that were owned by entrepreneurs or large corporate parents. In these cases, our management team has frequently found opportunities to profitably invest in areas of the acquired businesses beyond levels that existed at the time of acquisition. In addition, our management team has frequently found that processes such as financial reporting and management information systems of acquired businesses may be improved, leading to improvements in reporting and operations and ultimately earnings and cash flow. Finally, our management team often acts as a business development arm for our businesses to pursue organic or external growth strategies that may not have been pursued by their previous owners.
Our Strategy
CODI’s permanent capital structure enables us to invest in people, processes, culture, and growth opportunities that drive transformational change. We have two primary strategies that we use to support long-term value creation. First, we focus on growing the earnings and cash flow from our acquired businesses and help them professionalize at scale. We believe that the scale and scope of our businesses give us a diverse base of cash flow upon which to further build. Second, we identify, perform due diligence on, negotiate and consummate additional platform acquisitions of small to middle market businesses in attractive industry sectors in accordance with acquisition criteria established by the board of directors.
Management Strategy
Our management strategy involves the proactive financial and operational management of the businesses we own in order to increase cash flows and shareholder value. Our Manager actively oversees and supports the management teams of each of our businesses by, among other things:
12


recruiting and retaining talented managers to operate our businesses using structured incentive compensation programs, including non-controlling equity ownership, tailored to each business;
regularly monitoring financial and operational performance, instilling consistent financial discipline, and supporting management in the development and implementation of information systems to effectively achieve these goals;
identifying and aligning with external policy and performance tailwinds such as those influenced by growing climate, health, and social justice concerns (and similar environmental, social and governance ("ESG") drivers);
assisting management in their analysis and pursuit of prudent organic growth strategies;
identifying and working with management to execute attractive external growth and acquisition opportunities;
assisting management in controlling and right-sizing overhead costs;
nurturing an internal culture of transparency, alignment, accountability and governance, including regular reporting;
professionalizing our subsidiaries at scale; and
forming strong subsidiary level boards of directors to supplement management in their development and implementation of strategic goals and objectives.
Specifically, while our businesses have different growth opportunities and potential rates of growth, we expect our Manager to work with the management teams of each of our businesses to increase the value of, and cash generated by, each business through various initiatives, including:
making selective capital investments to expand geographic reach, increase capacity, or reduce manufacturing costs of our businesses;
investing in product research and development for new products, processes or services for customers;
improving and expanding existing sales and marketing programs;
pursuing reductions in operating costs through improved operational efficiency or outsourcing of certain processes and products; and
consolidating or improving management of certain overhead functions.
Our businesses typically acquire and integrate complementary businesses. We believe that complementary add-on acquisitions improve our overall financial and operational performance by allowing us to:
leverage manufacturing and distribution operations;
leverage branding and marketing programs, as well as customer relationships;
add experienced management or management expertise;
increase market share and penetrate new markets; and
realize cost synergies by allocating the corporate overhead expenses of our businesses across a larger number of businesses and by implementing and coordinating improved management practices.
Acquisition Strategy
Our acquisition strategy is to acquire businesses that we expect to produce stable and growing earnings and cash flow. In this respect, we expect to make platform acquisitions in industries other than those in which our businesses currently operate if we believe an acquisition presents an attractive opportunity. We believe that attractive opportunities will continue to present themselves, as private sector owners seek to monetize their interests in long-standing and privately-held businesses and large corporate parents seek to dispose of their “non-core” operations.
Our ideal acquisition candidate has the following characteristics:
is a leading branded consumer or niche industrial company headquartered in North America;
maintains highly defensible position in the markets it serves and with customers;
operates in an industry with favorable long-term macroeconomic trends;
has a strong management team, either currently in place or previously identified, and meaningful incentives;
has low technological and/or product obsolescence risk; and
maintains a diversified customer and supplier base.
13


In 2022, we announced that we will consider potential acquisitions in a third industry category - healthcare. Healthcare has multiple attractive, high-growth sectors with strong barriers to entry and advantageous demographic trends. We believe acquisitions in the healthcare industry will bring further diversification and earnings stability to our current group of subsidiaries and will have strong alignment with the existing criteria for acquisition candidates. Our Manager hired a head of healthcare who will partner with our existing team to launch our acquisition strategy in the healthcare industry.
We benefit from our Manager’s ability to identify potential diverse acquisition opportunities in a variety of industries. In addition, we rely upon our management team’s experience and expertise in researching and valuing prospective target businesses, as well as negotiating the ultimate acquisition of such target businesses. In particular, because there may be a lack of information available about these target businesses, which may make it more difficult to understand or appropriately value such target businesses, on our behalf, our Manager:
engages in a substantial level of internal and third-party due diligence;
critically evaluates the target management team;
identifies and assesses any financial and operational strengths and weaknesses of the target business;
analyzes comparable businesses to assess financial and operational performances relative to industry competitors;
actively researches and evaluates information on the relevant industry; and
thoroughly negotiates appropriate terms and conditions of any acquisition.
The process of acquiring new businesses is both time-consuming and complex. Our management team historically has taken from two to twenty-four months to perform due diligence, negotiate and close acquisitions. Although our management team is at various stages of evaluating several transactions at any given time, there may be periods of time during which our management team does not recommend any new acquisitions to us. Even if an acquisition is recommended by our management team, our board of directors may not approve it.
A component of our acquisition financing strategy that we utilize in acquiring the businesses we own and manage is to provide both equity capital and debt capital, raised at the parent company level largely through our existing credit facility. We believe, and it has been our experience, that having the ability to finance our acquisitions with capital resources raised by us, rather than negotiating separate third-party financing, provides us with an advantage in successfully acquiring attractive businesses by minimizing delay and closing conditions that are often related to acquisition-specific financings. In addition, our strategy of providing this intercompany debt financing within the capital structure of the businesses we acquire and manage allows us the ability to distribute cash to the parent company through monthly interest payments and amortization of principle on these intercompany loans.
Upon acquisition of a new business, we rely on our Manager’s experience and expertise to work efficiently and effectively with the management of the new business to jointly develop and execute a successful business plan.
Strategic Advantages
Based on the experience of our management team and its ability to identify and negotiate acquisitions, we believe we are well-positioned to acquire additional businesses. Our management team has strong relationships with business brokers, investment and commercial bankers, accountants, attorneys and other potential sources of acquisition opportunities. In addition, our management team has a successful track record of acquiring and managing small-to-middle market businesses in various industries. In negotiating these acquisitions, we believe our management team has been able to successfully navigate complex situations surrounding acquisitions, including corporate spin-offs, transitions of family-owned businesses, management buy-outs and reorganizations.
Our management team has a large network that we estimate to be approximately 2,000 deal intermediaries who we expect to expose us to potential acquisitions. Through this network, as well as our management team’s proprietary transaction sourcing efforts, we have a substantial pipeline of potential acquisition targets. Our management team also has a well-established network of contacts, including professional managers, attorneys, accountants and other third-party consultants and advisors, who may be available to assist us in the performance of due diligence and the negotiation of acquisitions, as well as the management and operation of our acquired businesses.
Finally, because we intend to fund acquisitions through the utilization of our 2022 Revolving Credit Facility, we expect to minimize the delays and closing conditions typically associated with transaction specific financing, as is typically the case in such acquisitions. We believe this advantage can be a powerful one, especially in a tight credit environment, and is highly unusual in the marketplace for acquisitions in which we operate.
14


Valuation and Due Diligence
When evaluating businesses or assets for acquisition, our management team performs rigorous due diligence and a financial evaluations process including an evaluation of the operations of the target business and the outlook for its industry. While valuation of a business is a subjective process, we define valuations under a variety of analyses, including:
discounted cash flow analyses;
evaluation of trading values of comparable companies;
expected value matrices; and
examination of comparable recent transactions.
One outcome of this process is a projection of the expected cash flows from the target business. A further outcome is an understanding of the types and levels of risk associated with those projections. While future performance and projections are always uncertain, we believe that with detailed due diligence, future cash flows will be better estimated and the prospects for operating the business in the future better evaluated. To assist us in identifying material risks and validating key assumptions in our financial and operational analysis, in addition to our own analysis, we engage third-party experts to review key risk areas, including legal, tax, regulatory, accounting, insurance and environmental. We also engage technical, operational or industry consultants, as necessary.
A further critical component of the evaluation of potential target businesses is the assessment of the capability of the existing management team, including recent performance, expertise, experience, culture and incentives to perform. Where necessary, and consistent with our management strategy, we actively seek to augment, supplement or replace existing members of management who we believe are not likely to execute our business plan for the target business. Similarly, we analyze and evaluate the financial and operational information systems of target businesses and, where necessary, we enhance and improve those existing systems that are deemed to be inadequate or insufficient to support our business plan for the target business.
Environmental, Social and Governance
In the last few years, companies, investors and policymakers have focused more attention on - and have made investments in - companies that are considered leaders in ESG practices. We believe that ESG engagement can help drive value creation and have incorporated ESG factors into our investment analysis and decision making. We believe strong ESG practices can be long-term performance enhancing and enable us to oversee and balance the needs of important stakeholders in doing so. We are committed to maintaining responsible investment practices that position our businesses for long-term success.
Our long-term responsible approach is also reflected in how we manage ourselves. We have been and remain committed to being a responsible partner to our subsidiaries and are proud stewards of corporate citizenship.
Financing
We incur third party debt financing almost entirely at the Company level, which we use, in combination with our equity capital, to provide debt financing to each of our businesses and to acquire additional businesses. We believe this financing structure is beneficial to the financial and operational activities of each of our businesses by aligning our interests as both equity holders of, and lenders to, our businesses, in a manner that we believe is more efficient than each of our businesses borrowing from third-party lenders.
Debt Financing
2022 Credit Facility
On July 12, 2022, we entered into the Third Amended and Restated Credit Agreement to amend and restate the 2021 Credit Facility. The 2022 Credit Facility provides for revolving loans, swing line loans and letters of credit (the "2022 Revolving Credit Facility") up to a maximum aggregate amount of $600 million (the "2022 Revolving Loan Commitment") and a $400 million term loan (the “2022 Term Loan”). The 2022 Term Loan requires quarterly payments ranging from $2.5 million to $7.5 million, commencing September 30, 2022, with a final payment of all remaining principal and interest due on July 12, 2027, which is the 2022 Term Loan’s maturity date. All amounts outstanding under the 2022 Revolving Line of Credit will become due on July 12, 2027, which is the termination date of the 2022 Revolving Loan Commitment. The 2022 Credit Facility also permits the LLC, prior to the applicable maturity date, to increase the 2022 Revolving Loan Commitment and/or obtain additional term loans in an
15


aggregate amount of up to $250 million, subject to certain restrictions and conditions. On the closing date for the 2022 Credit Facility, the 2022 Term Loan was advanced in full and the initial borrowings outstanding under the 2022 Revolving Line of Credit were $115 million. We used the initial proceeds from the 2022 Credit Facility to pay all amounts outstanding under the 2021 Credit Facility, pay fees and expenses incurred in connection with the 2022 Credit Facility and fund the acquisition of PrimaLoft.
The 2022 Credit Facility provides for letters of credit under the 2022 Revolving Credit Facility in an aggregate face amount not to exceed $100 million outstanding at any time, as well as swing line loans of up to $25 million outstanding at one time. At no time may the (i) aggregate principal amount of all amounts outstanding under the 2022 Revolving Credit Facility, plus (ii) the aggregate amount of all outstanding letters of credit and swing line loans, exceed the borrowing availability under the 2022 Credit Facility. At December 31, 2022, we had outstanding letters of credit totaling approximately $2.2 million. The borrowing availability under the 2022 Revolving Credit Facility at December 31, 2022 was approximately $442.8 million.
The 2022 Credit Facility is secured by all of the assets of the Company, including all of its equity interests in, and loans to, its consolidated subsidiaries. (See "Note I - Debt" to the consolidated financial statements for more detail regarding our 2022 Credit Facility).
Senior Notes
On November 17, 2021, we consummated the issuance and sale of $300 million aggregate principal amount of our 5.000% Notes due 2032 (the "2032 Notes") offered pursuant to a private offering to qualified institutional buyers in accordance with Rule 144A under the Securities Act, and to non-U.S. persons under Regulation S under the Securities Act. The 2032 Notes were issued pursuant to an indenture, dated as of November 17, 2021 (the “2032 Notes Indenture”), between the Company and U.S. Bank National Association, as trustee. The 2032 Notes bear interest at the rate of 5.000% per annum and will mature on January 15, 2032. Interest on the 2032 Notes is payable in cash on July 15th and January 15th of each year. The 2032 Notes are general unsecured obligations of the Company and are not guaranteed by our subsidiaries. The proceeds from the sale of the 2032 Notes was used to repay debt outstanding under the 2021 Credit Facility.
On March 23, 2021, we consummated the issuance and sale of $1,000 million aggregate principal amount of our 5.250% Notes due 2029 (the "2029 Notes") offered pursuant to a private offering to qualified institutional buyers in accordance with Rule 144A under the Securities Act, and to non-U.S. persons under Regulation S under the Securities Act. The 2029 Notes were issued pursuant to an indenture, dated as of March 23, 2021 (the “2029 Notes Indenture”), between the Company and U.S. Bank National Association, as trustee. The 2029 Notes bear interest at the rate of 5.250% per annum and will mature on April 15, 2029. Interest on the 2029 Notes is payable in cash on April 15th and October 15th of each year. The 2029 Notes are general unsecured obligations of the Company and are not guaranteed by our subsidiaries.
The proceeds from the sale of the 2029 Notes was used to repay debt outstanding under the 2018 Credit Facility in connection with our entry into the 2021 Credit Facility, and to redeem our 8.000% Senior Notes due 2026 (the “2026 Notes”).
Equity Financing
Trust Common Shares
The Trust is authorized to issue 500,000,000 Trust common shares and the Company is authorized to issue a corresponding number of LLC interests. The Company will, at all times have an equal amount of LLC interests outstanding as Trust shares. At December 31, 2022, there were 72.2 million Trust common shares outstanding.
At-the market program
On September 7, 2021, we filed a prospectus supplement pursuant to which we may, but we have no obligation to, issue and sell up to $500 million shares of the common shares of the Trust in amounts and at times to be determined by us. Actual sales will depend on a variety of factors to be determined by us from time to time, including, market conditions, the trading price of Trust common shares and determinations by us regarding appropriate sources of funding. In connection with this offering, we entered into an At Market Issuance Sales Agreement with B. Riley Securities, Inc. (“B. Riley”) and Goldman Sachs & Co. LLC (“Goldman”) pursuant to which we may sell common shares of the Trust having an aggregate offering price of up to $500 million, from time to time through B. Riley and Goldman, acting as sales agents and/or principals. We sold 3,464,844 and 3,837,885 Trust common shares during the years ended December 31, 2022 and 2021, respectively, and received net proceeds of
16


approximately $83.9 million and $115.1 million. We incurred approximately $1.5 million and $2.1 million in commissions payable to the Sales Agents during the year ended December 31, 2022 and 2021, respectively.
Trust Preferred Shares
The Trust is authorized to issue up to 50,000,000 million Trust preferred shares and the Company is authorized to issue a corresponding number of Trust Interests. We issued 4,000,000 7.250% Series A Preferred Shares in 2017, 4,000,000 7.875% Series B Preferred Shares in 2018 and 4,600,000 7.875% Series C Preferred Shares in 2019.
We intend to finance future acquisitions through our 2022 Revolving Credit Facility, cash on hand and, if necessary, additional equity and debt financings. We believe, and it has been our experience, that having the ability to finance our acquisitions with the capital resources raised by us, rather than negotiating separate third party financing specifically related to the acquisition of individual businesses, provides us with an advantage in acquiring attractive businesses by minimizing delay and closing conditions that are often related to acquisition-specific financings. In this respect, we believe that in the future, we may need to pursue additional debt or equity financings, or offer equity in Holdings or target businesses to the sellers of such target businesses, in order to fund multiple future acquisitions.
Our Businesses
We categorize the businesses we own into two separate groups of businesses (i) branded consumer businesses, and (ii) niche industrial businesses. Branded consumer businesses are characterized as those businesses that we believe capitalize on a valuable brand name in their respective market sector. We believe that our branded consumer businesses are leaders in their particular product category. Niche industrial businesses are characterized as those businesses that focus on manufacturing and selling particular products and industrial services within a specific market sector. We believe that our niche industrial businesses are leaders in their specific market sector.
The following table represents the percentage of net revenue and operating income each of our businesses contributed to our consolidated results since the date of acquisition for the years ended December 31, 2022, 2021 and 2020, and the total assets of each of our businesses as a percentage of the consolidated total as of December 31, 2022 and 2021.
Net Revenue
Operating Income (1)
Total Assets
Year ended December 31,Year ended December 31,Year ended December 31,
20222021202020222021202020222021
Branded Consumer:
5.1121.5 %23.0 %27.7 %17.5 %17.6 %24.7 %15.4 %15.9 %
BOA9.2 %8.5 %1.7 %23.3 %15.2 %(0.8)%12.9 %16.5 %
Ergobaby3.9 %4.8 %5.2 %(6.8)%4.1 %4.3 %3.5 %5.0 %
Lugano8.9 %2.8 %n/a21.3 %4.4 %n/a13.0 %11.0 %
Marucci Sports7.3 %6.1 %3.0 %8.5 %7.3 %(3.5)%7.6 %8.8 %
PrimaLoft1.1 %n/an/a(5.6)%n/an/a15.7 %n/a
Velocity Outdoor10.3 %14.0 %14.9 %7.6 %17.8 %20.5 %7.6 %9.0 %
62.2 %59.3 %52.5 %65.9 %66.4 %45.2 %75.7 %66.2 %
Niche Industrial:
Advanced Circuits4.0 %4.7 %6.1 %9.5 %11.3 %18.8 %2.3 %3.0 %
Altor Solutions11.5 %9.3 %9.0 %9.9 %5.4 %1.7 %8.6 %10.7 %
Arnold Magnetics6.8 %7.2 %6.8 %6.7 %8.0 %13.1 %4.4 %5.1 %
Sterno 15.6 %19.4 %25.6 %8.0 %8.9 %21.2 %8.3 %11.6 %
37.8 %40.7 %47.5 %34.1 %33.6 %54.8 %23.6 %30.4 %
Corporate— — — — — 0.7 %3.4 %
100.0 %100.0 %100.0 %100.0 %100.0 %100.0 %100.0 %100.0 %
(1) Operating income (loss) reflected is as a percentage of the total contributed by the businesses and does not include expenses incurred at the corporate level.
17


Branded Consumer Businesses
5.11
Overview
5.11 is a global lifestyle brand and innovator of purpose-built technical apparel, footwear and gear for a passionate and loyal group of consumers. 5.11 is a brand of choice for those who demand uncompromising functionality, durability, style and comfort of their gear. 5.11's brand authenticity stems from decades of collaboration with elite first responders and military professionals around the world, innovating to solve their greatest needs in the most mission-critical settings, where failure is not an option. Today, 5.11 continues to design and innovate for these professionals with the added purpose of delivering that unique functional expertise to everyday consumers. Management believes 5.11's large and growing community of everyday consumers associate with the 5.11 brand heritage and authenticity and values 5.11's high-quality product design and functionality.
Headquartered in Costa Mesa, California, 5.11 operates sales offices and distribution centers globally. 5.11 products are widely distributed in uniform stores, military exchanges, outdoor retail stores, its own retail stores and through e-commerce channels, including 511tactical.com.
History of 5.11
5.11's heritage dates back to the 1970’s when 5.11 pants were originally designed by Royal Robbins for elite rock climbers. These climbers wanted durable yet flexible and comfortable pants as they scaled the most extreme rock walls in Yosemite National Park. In the early 1990’s, the same 5.11 pant was adopted by the F.B.I. National Academy and became standard training issue because of its superior design and performance. Trusted by law enforcement and military professionals ever since, 5.11's innovative products have formed the cornerstone of the brand. 5.11 is an outfitter of choice for our heroes who require rugged, functional, durable, and technically-advanced products capable of withstanding harsh conditions without sacrificing comfort. Consumers’ needs and aspirations fuel 5.11's product innovation engine. 5.11 leveraged this foundation to expand their product expertise to a significantly larger market of underserved lifestyle-oriented consumers who identify with 5.11's brand positioning, appreciate their superior designs and share the "Always Be Ready" ("ABR") mindset.
We acquired a majority interest in 5.11 on August 31, 2016.
Industry
5.11 participates in the global professional and consumer soft goods market for tactical gear and apparel; the addressable global soft goods market was estimated by management to be approximately $79 billion. 5.11 products are designed for use in a wide variety of activities, from professional to recreational and outdoor and indoor, and can be used all year long. As a result, the markets and consumers 5.11 serves are broad and deep.
Products, Customers and Distribution
Products
Product innovation is at the core of 5.11’s heritage and identity. Since its inception, 5.11 has continuously developed and introduced innovative apparel, footwear and gear that are highly functional, technically-advanced and expertly designed setting the industry standard in each product category. 5.11’s product portfolio consists of technical apparel, footwear and gear designed with patented materials and functional features to their customers from head-to-toe. 5.11’s purpose-built products are durable, functional and comfortable. 5.11 serves a community of consumers inspired to live a life bigger than themselves and aligned with the “Always Be Ready” mindset. 5.11 offers a portfolio of head-to-toe purpose-built gear with patented functional features for both professional and recreational use. 5.11 focuses their product offering across three categories: apparel, footwear and gear. Leveraging in-field testing and design feedback from professional collaborations and in-house design and engineering expertise, 5.11 is able to create high quality products in each of its core segments. Innovating around the material and functional needs of professionals, 5.11 then broadens the application of their technical functionality into a range of consumer products within each category. This evolution of 5.11’s product lines creates tremendous leverage for their purpose-built functionality, allowing 5.11 to benefit from their growing and broad crossover appeal. 5.11’s innovations have not been limited to just apparel and textiles, as 5.11 has also proven their abilities within their footwear and gear categories.
18


Apparel - Apparel represents 5.11’s largest product category at 67%, 66% and 65%, respectively, of net sales for the years ending December 31, 2022, 2021 and 2020. Within this category, 5.11 offers a broad assortment of men’s and women’s pants, shorts, shirts, outerwear, polos, and base layers. Apparel is offered in a variety of styles and fits intended to enhance comfort, durability, and utility. 5.11 has historically designed and developed innovative “families” of products around proprietary fabrics that 5.11 has created to meet the needs of its consumers. These product “families” typically start with a purpose-built pant and then expand into other products.
Pants - for many consumers, 5.11 technical purpose-built pants are the gateway into the 5.11 brand. 5.11 offers a wide range of pants to tackle any mission in a broad range of waist sizes and in seams for men and women. The fit, proprietary or patented fabrics and purpose-built designs deliver high levels of comfort, utility and durability. Among the most popular pants today are Stryke, Taclite, Apex, Fast-Tac and Defender-Flex, which have prices ranging from $58.00 to $95.00. 5.11 offers five distinct pant lines, which anchor five different apparel families. The top selling pants include Taclite, which is built with a lighter and stronger fabric to outperform 5.11's original canvas pant, Stryke, which uses 5.11's patented FlexTac fabric, Apex, which leverages 5.11's Flex-Tac technology, and 5.11's highly durable FastTac all with stain and water-resistant properties, and Defender-Flex, 5.11’s performance denim.
Shirts, T-shirts and Polos – 5.11 tops are feature rich just like their pants. Patented document pockets, pen pockets, venting for heat, stain resistant, easy care and snag resistance are among some of these key features. Many of the shirts fabrics are lighter versions of 5.11’s patented or proprietary fabrics used in their best-selling pants. Among the most popular shirts today are Taclite, Stryke, and Fast-Tac shirts, which have prices ranging from $50.00 to $101.00. These shirts can be used as uniforms and/or casual wear. 5.11's polos are also well known for their comfort, durability and utility. 5.11 offers them in a range of proprietary fabrics that are highly fade resistant, and among some of the most popular styles are Performance Polo, Professional Polo and Utility Polo, which have price ranges from $50.00 to $63.00.
Outerwear - 5.11 offers a wide range of outerwear solutions for on and off the job. Outerwear used on the job offer features not commonly found in lifestyle outerwear such as blood borne pathogen resistance or large areas of reflective materials. Technical system jackets, hard and soft shell as well as fleece pieces are designed to work individually or as a system. Features include innovations such as quick access side zippers and conceal pockets. 5.11 also offers technical survival outerwear systems engineered specifically for missions in extreme conditions. Products include base layers and briefs, pullovers, softshell jackets, wind pants, rain pants and jackets made of advanced fabrics.
Gear - Gear represented 23%, 24% and 25%, respectively, of 2022, 2021 and 2020 net sales, which includes multi-use backpacks, cases, load-bearing equipment, range bags, duffels, field knives, watches and gloves. 5.11 bags, pouches, and packs provide reliable, multifunctional storage options designed to excel in a wide range of operational and recreational settings. The bag offering meets the critical needs of emergency medical, public safety, and military professionals in the field, outdoor adventure enthusiasts going off the grid, and anyone who needs to maximize space and convenience packing for a weekend getaway. The recently introduce patented Hexgrid® and Gear Set™ system enhance modularity capabilities. Allowing users to have different sets per mission specific needs and attached pouches in 8 directions vs just up or down like the other systems. 5.11 also offers a wide assortment of complementary accessories including belts, hats, flashlights, gloves, watches, knives and patches.
Footwear - Footwear represented 10% of net revenue in each of the years ending 2022, 2021 and 2020 and includes a full line of functional boots, low-profile tactical shoes, trainers, and socks. First embraced by 5.11 professional customers through their field boots, 5.11 has developed and tested footwear that stands up to extreme temperatures and weather conditions. 5.11 has evolved into the current lineup of trainers, casual sneakers and oxfords that afford 5.11's consumers the same level of comfort, protection, durability and style they expect from 5.11. 5.11 trainers feature All Terrain Load Assistance System (A.T.L.A.S.) technology, which is built to help 5.11's consumers undergo the most strenuous of workouts. The 5.11 A/T Trainer adds comfort and substantially increased agility, flexibility, and durability to cross training, functional fitness and heavy workouts.
Customers and Distribution Channels
Management believes the brand’s empowering message, innovative product quality, and technically advanced designs appeal to a broad and growing consumer base. Based on the cross-over appeal of its products, 5.11 consumers fall into two core groups, professional “Prosumers” and “Everyday Consumers.” The 5.11 community was initially built by Prosumers, which consists of groups such as U.S. military personnel, law enforcement, first responders, and frontline workers, who require unwavering durability and reliability, but also value the design and
19


comfort of the 5.11 products, providing the versatility to wear its products both on and off duty. Over time, 5.11 has expanded its reach into functionally focused Everyday Consumers, who, management believes, are inspired by Prosumers to live a life bigger than themselves and share the always be ready "ABR" mindset. 5.11 products resonate with a diverse group of Prosumers and Consumers, laying the foundation for continued expansion of a loyal and engaged consumer base into the future.
Everyday Consumers: A blend of active, challenge-seeking and achievement-oriented gear consumers who thrive on fitness and adventure. Inspired by 5.11’s Prosumers to live a life bigger than themselves with the “Always Be Ready” mindset, these Everyday Consumers engage in a range of activities from fitness and training, to outdoor experiences such as hunting, hiking and overlanding, and purchase 5.11 products for everyday casual use. They prioritize maintaining high performance and, we believe, recognize that the functional superiority of 5.11 products aligns with their own achievement-oriented goals. They also appreciate the aesthetic and functional design of 5.11 products, which can take them from the comfort of their home to a favorite nearby hike, as well as 5.11 apparel, footwear and gear, which are as dynamic as they are. We believe the Everyday Consumers align with 5.11 products’ price points and superior value proposition.
Prosumers: Includes everyone from the most elite U.S. military and law enforcement special forces units on the planet to everyday heroes including first responders, frontline workers, and other professionals, both on duty in mission-critical situations and off-duty. Prosumers are devoted to service, on and off-the-clock, and 5.11 endeavors to match their dedication and commitment as it produces superior technical products for every aspect of their lives. 5.11’s unique combination of durability, functional excellence, and comfort allows Prosumers to turn to 5.11 seamlessly across a variety of use-cases, whether on-duty, training, spending a weekend overlanding, backpacking, or camping. Many of the Prosumers are never fully off-duty, making the ability to serve them comfortably and reliably in all aspects of their lives a top priority. 5.11 enables them to “Always Be Ready” to meet any challenges that cross their path.
The strength of the 5.11 business model is the ability to serve the consumer however they prefer to engage while simultaneously reinforcing the 5.11 brand’s premium association and authenticity. Rather than taking the traditional channel approach to the business which management believes limits 5.11's potential, 5.11 enters a trade area with the right mix of owned stores, Consumer Wholesale, Professional Wholesale, eCommerce and marketplaces. By approaching trade areas in this manner, 5.11 shares inventory between stores and eCommerce and optimizes speed and efficiency with logistics that meet consumers’ needs wherever they prefer to shop, rather than directing them into a particular channel. This principle of product accessibility and experiential shopping drives brand building and organic lead generation. Though each channel is able to function profitability on an individual basis, the value derived from these channels working in concert is a unique competitive strength 5.11 employs in every market in which it operates.
Direct to Consumer - 5.11’s DTC channel is comprised of its digital platform, 511tactical.com, its growing network of retail stores as well as its third-party marketplace partners. 5.11 has significantly expanded its DTC mix in the past five years, with DTC now comprising 43%, 43% and 39% of net sales for the years ended December 31, 2022, 2021 and 2020, respectively. 5.11’s website has grown significantly and drives a significant portion of its online sales. 5.11 also operates 110 company owned retail stores in 33 states, with plans to grow its footprint further. Both the online and company owned retail stores enable 5.11 to maintain direct relationships with consumers, influence the brand experience and better understand shopping preferences and behavior.
eCommerce. 5.11 has grown its e-commerce substantially in the last few years, which has been enabled by continued investment in digital infrastructure capabilities, enhanced consumer experience through increased customization and curation, and a growing global supply chain. Since 2017, 5.11 has invested heavily in capabilities to further its e-commerce infrastructure, including a scalable ERP system and new locations that enable more cost effective and timely delivery for its e-commerce orders.
Retail. Since 2011, 5.11 has grown to 110 branded and owned retail locations around the U.S. as of December 31, 2022. Its locations provide an opportunity for 5.11 to showcase its diverse product assortment. Retail also provides an opportunity to further engage with consumers through the ABR mindset, with in-person, local community events and educational opportunities that elevate the experiential retail experience.
Third-party marketplaces. 5.11’s third-party marketplace partners, such as Amazon, are invaluable tools for its omnichannel presence. The collaboration with the some of the largest retailers brings 5.11 increased opportunity from sales and revenue to increased marketing opportunities and brand awareness. Yet at the
20


same time, 5.11 is strategic about protecting its 5.11 brand and delivering a consistent consumer experience in the third-party marketplace.
Wholesale - The Wholesale channel is comprised of Professional Wholesale, Consumer Wholesale and International business. Wholesale sales were 57%, 57% and 61% of net sales for the years ended December 31, 2022, 2021 and 2020, respectively. The Professional Wholesale channel specializes in demand creation for formal procurement through specification of 5.11 on government contracts around the world. The Consumer Wholesale channel is comprised of dealers, outdoor specialty retailers, and military exchanges, serving predominantly Everyday Consumers. The International business includes retail locations and International e-commerce sites. International products are currently distributed in over 120 countries across the globe. Management believes there is significant opportunity for continued International expansion.
Professional Wholesale. The Professional Wholesale channel consists of Prosumer sales relationships, and is comprised of dealers and resellers of 5.11 technical apparel, footwear and gear through governmental departments and agencies, including their retail front and e-commerce services that cater to Prosumers that need additional services, such as tailoring of their uniforms, in a one-stop-shop experience. Requirements of outfitting entire agencies or departments necessitates carrying numerous, often infrequently used, sizes and colors of a given product. In addition, 5.11’s years of handling these types of customized orders has resulted in 5.11 having a dedicated team with specialized expertise, a skillset that is unique in the industry. We believe 5.11’s significant investment in inventory provides a competitive advantage versus smaller less well capitalized competitors that carry low levels of inventory.
Consumer Wholesale. The Consumer Wholesale channel consists of Everyday Consumer sales relationships, and is comprised of third-party retailers and their e-commerce sites. 5.11 consumers can find its products at well-known big box sports, outdoor specialty retailers and military exchanges, in addition to third-party online only retailers who focus on product sales in similar apparel, footwear and gear categories as we do. Shop-in-shop concepts at key retailers who also attract the 5.11 customer base gives consumers a tactile experience with 5.11 products, by which they can feel, try on, and compare 5.11 product offerings. Additionally, 5.11 gains online traction from discussion boards and forums that bring professional and everyday enthusiasts together to discuss 5.11 products and the category in general. Both avenues serve as catalysts to attract new customers and keep long time consumers loyal to the 5.11 brand.
International. In addition to domestic whitespace, management believes there is opportunity to expand internationally as International only represented 21% of net sales in 2022. While 5.11 products are currently distributed in 120 countries across the globe, 5.11 has limited penetration in many of these countries with limited distribution in certain countries and certain dealers only carrying select styles. As such, management believes there is significant opportunity for continued international expansion and plan to expand in Europe, the Middle East, Africa ("EMEA"), Mexico, Asia, Australia, and Canada, and will leverage third-party logistics facilities in Europe and China as well as 5.11’s owned warehouse in Australia to drive this. 5.11 sees additional opportunities to further expand internationally and plan to methodically continue the expansion of its business.
No individual customer represented greater than 10% of 5.11’s net revenues in 2022. At December 31, 2022 and 2021, 5.11 had approximately $41.3 million and $40.7 million, respectively, in firm backlog.
Market Opportunities
5.11 products are designed for use in a wide variety of activities, from professional to recreational and outdoor and indoor, and can be used all year long. As a result, the markets and consumers 5.11 serves are broad and deep. The market opportunity is both significant and supported by the demand of 5.11’s innovative products providing an opportunity for future, profitable growth. As a category-defining brand, management believes its innovative products serving Everyday Consumers and Prosumers will continue to expand its addressable market.
U.S. Everyday Consumer Opportunity. 5.11 products address a large and broad Everyday Consumer base consisting of individuals from all walks of life. Everyday Consumers include small business owners, teachers, lawyers, farmers, homemakers and others, who enjoy wearing 5.11 during work, after work and on their weekend adventures. Management believes the Everyday Consumers are multi-generational, though skewing younger. These younger consumers are representative of an expanding, technically-focused consumer base looking for performance in every aspect of their daily lives. 5.11 caters to Everyday Consumers across all regions of the U.S., though management believes Everyday Consumers are located primarily in urban and suburban locations.
21


U.S. Prosumer Opportunity. 5.11’s premium product offering addresses a large Prosumer base, including first responders, military personnel, on and off-duty public servants, non-active military and other functionally focused professionals such as contractors, utility workers, hospital professionals and others using 5.11 for professional applications. Management believes Prosumers are multi-generational, though primarily middle-aged males. Similar to its Everyday Consumers, 5.11 caters to Prosumers across all regions of the U.S. and believes Prosumers are located primarily in urban and rural locations. The Prosumer market is a stable, recurring source of demand for 5.11's products. Management believes that Prosumer demand is resilient through economic cycles as Prosumers continue to depend on 5.11 products regardless of the economic environment.
International Opportunity. In addition to the domestic whitespace opportunity, management believes there is opportunity to expand to a large global market, as International only represented 21% of net sales in 2022. 5.11 products are currently distributed in 120 countries across the globe with its market entry point being the Professional Wholesale Channel. Most countries outside the US are under-penetrated with limited distribution and select dealers only carrying a portion of available styles. As such, management believes there is significant opportunity for continued international expansion and plan to expand in EMEA, Mexico, Asia, Australia, and Canada. 5.11’s approach will be to build out each region uniquely based on the size of the opportunity and the complexity of conducting business in a particular country. This approach currently utilizes a mixture of Professional and Consumer wholesale channels, distributors, wholesale partner stores, third party e-commerce sites as well as owned e-commerce websites and retail stores. To build this business 5.11 plans to leverage its third-party logistics facilities in Europe and China as well as its owned warehouses in Australia and the US for supply chain logistics. 5.11 sees additional opportunities to further expand internationally and plan to methodically continue the expansion of its business.
Business Strategies
Increase Brand Awareness and Grow the Passionate 5.11 Community - 5.11 has proven the profitability of its core product offerings and broad geographic relevance, while demonstrating clear brand authenticity and versatility. Though 5.11 is a brand and industry leader in the tactical and functional fitness communities, management believes it still has substantial room to grow through continuing to broaden its brand awareness. 5.11 has a large, growing community of deeply loyal consumers who share an authentic connection to the brand. 5.11 brand awareness is driven largely by its authentic association with public safety and the military, who rely on 5.11 gear for performance both on-duty and off-duty. To increase brand awareness, 5.11 designs and executes a variety of dynamic, high impact marketing strategies to engage existing consumers and reach new consumers, both domestically in the U.S. and internationally.
5.11’s innovative brand and marketing strategy has been able to deliver significant brand awareness growth with relatively low marketing spend to date. The reason this has been so successful is due to the outsized returns from 5.11’s positive, community-driven word-of-mouth, stemming from consumers who share an emotional connection to 5.11. While 5.11’s marketing competencies extend well beyond traditional and digital media; 5.11 is a leader in content development and influencer marketing. 5.11 has built a community with major brand ambassadors and brand partners. 5.11 also partners with other leading brands across categories, such as Spartan in fitness and Ubisoft’s Ghost Recon in gaming. These strategic partnerships reinforce 5.11’s authentic and premium branding while simultaneously engaging a broad and passionate customer base of potential 5.11 consumers. Through its deep relationships, history of mutually beneficial partnerships, community, and social events such as “ABR Academies,” as well as its recognized leadership position, management believes 5.11 has become a partner of choice for influencers worldwide, leading to a significant competitive advantage. These marketing efforts deliver authentic, aspirational experiences and exclusive content that drive loyalty and engagement. 5.11 pairs this emotional brand marketing with sophisticated, data-driven performance marketing to further drive profitable customer acquisition, retention and high lifetime value. Through investment in these marketing strategies, 5.11 intends to drive passionate 5.11 connections within its community.
Continued Execution of Integrated Omnichannel Platform to Drive Disciplined Growth - Management believes 5.11 has built a solid omnichannel distribution strategy, comprised of a rapidly growing DTC channel, which includes its owned retail locations, proprietary website, and third-party marketplace partners like Amazon, and a recurring Wholesale channel, which encompasses 5.11's Professional Wholesale, Consumer Wholesale, and International business. Rather than taking the traditional channel approach to the business which management believes limits 5.11's potential, 5.11 enters trade areas with a tailored DTC and wholesale strategy for that market. To best serve its consumers’ needs and to profitably accelerate growth, 5.11 continues to make investments in its omnichannel distribution strategy. To increase connectivity and reach a larger quantum of consumers, 5.11 is accelerating digital
22


growth through the utilization of data analytics, targeted digital tactics and integrated marketing campaigns. In parallel, 5.11 continues to improve its website functionality as measured through strong site traffic, conversion and average order value. 5.11’s digital growth is complemented by the potential to expand its retail footprint. Currently, 5.11 has 110 physical stores, which represents an increase of 106 since 2015. Ultimately, the expansion of both channels presents an accessible near-term opportunity to accelerate growth and better serve evolving consumer preferences.
Leverage Innovation Capabilities to Continue Developing New Products - At its core, 5.11 is an innovator that prides itself on making purpose-built technical apparel, footwear and gear for all of life’s most demanding missions. Throughout its history, 5.11 developed a diverse product portfolio that has helped grow its brand to be an industry leader in both its Wholesale and DTC businesses. Through its product innovation, 5.11 developed brand affinity, built on the foundation of its strong professional business. By serving its Prosumer, 5.11 increased demand in its Everyday Consumer segment, creating a large whitespace for growth. Moving forward, 5.11 is looking to grow share of its consumers’ wardrobe with a continued focus on everyday and weekend wear. In order to accelerate growth and meet consumer preferences, 5.11 plans to continue its consumer product innovation and expand its lifestyle product offering and other ancillary categories. 5.11 built a foundation of infrastructure and processes that allows it to have shorter lead time on product and design. 5.11 will continue to refine this in order to accelerate growth and take market share in the consumer business through an expanded product portfolio. Management believes that continued product innovation for 5.11's Prosumers drives brand loyalty with its Everyday Consumers. 5.11’s efforts to tailor products for its Prosumers drives innovation and credibility, which in turn yields superior functionality and appeal to Everyday Consumers. As 5.11 continues to scale, its broader consumer base allows it to reinvest resources back into its technical and functional expertise, further driving continued innovation for its professional consumers.
Disciplined International Expansion - International represents 21% of net sales in 2022 and management believes 5.11 has a large opportunity to expand this business. Management believes Prosumers internationally view U.S. first responders, military and public servants as being among the best in the world, and want the same apparel, footwear and gear that they use both on and off duty. 5.11’s international strategy parallels the success it has enjoyed in the US by seeding the market through the Prosumer channels, which creates brand awareness and Everyday Consumer demand.
Currently 5.11 products are distributed in over 120 countries across the globe. 5.11 leverages its proven playbook to invest in the largest, most successful international regions to grow its business. This strategy starts with the Professional Wholesale channel which establishes a profitable recurring revenue stream. As that grows, 5.11 builds a Consumer Wholesale channel and finally a DTC business is established in the most mature markets. While the strategic approach is consistent, each region is uniquely built based on the size of the opportunity and the complexity of conducting business in a particular country. Management believes there is a significant opportunity to continue 5.11's international expansion with a focus on EMEA, Mexico, Asia, Australia and Canada. 5.11’s ability to supply the same superior apparel, footwear and equipment to global markets allows it to expand its already profitable international business to Everyday Consumers living by the ABR mindset around the world.
Competitive Strengths
Authentic Global Lifestyle Brand with Passionate Following - Since inception, 5.11 has been a trusted brand by military, law enforcement, public safety, first responders and frontline workers and other service professionals around the world. No matter the mission or how demanding the environment, management believes 5.11 makes the apparel, footwear and gear of choice for professionals both on and off duty. This loyalty and trust, proven over decades from when the FBI Academy first adopted 5.11 pants in 1992, is a powerful tool. This stamp of approval from the elite professional community creates a brand halo effect that propels the Everyday Consumer business, allowing 5.11 to appeal to a broad range of consumers who embrace an active lifestyle, and who also appreciate 5.11 products’ superior technical performance for everyday use.
5.11’s loyal consumers act as brand advocates, proudly wearing branded 5.11 gear and displaying 5.11 banners, decals and patches. Management believes that 5.11's brand advocacy through social media or by word-of-mouth, coupled with its varied marketing efforts, has extended its appeal to the broader community. As 5.11 has expanded its product lines, and broadened its marketing messaging, it has cultivated an increasingly diverse audience of both men and women living throughout the United States and, increasingly, in international markets. Management believes 5.11's loyal customers, alongside its heritage of authenticity and high-quality product performance create such a strong connection to the 5.11 brand.
23


Deep Knowledge of Consumers Drives Product Development and Marketing - Management believe much of the 5.11 brand success is accredited to the loyalty of 5.11's consumers. 5.11 continuously strives to understand their evolving needs. Utilizing consumer insights through proprietary research, data, and analytics, 5.11 informs its product design and development teams to meet the demands and expectations of its loyal consumers. Having innovated closely with its Prosumers since 2003, 5.11 has a deep understanding and appreciation for the tactical issues they deal with daily. Seeing itself as problem-solvers first-and-foremost, 5.11 designs products that provide solutions to the obstacles they encounter while on duty, enhancing the daily regimens of its professional end-users. 5.11 consumers are passionate about their work and activities, and 5.11 matches that passion as it continuously strives to build functional, durable, and comfortable products. Not only is this insight helpful in product design and development, but also in outbound marketing efforts, both domestically and internationally. 5.11 supports and builds its brand through a fully integrated, high-impact marketing strategy which includes innovative and exclusive content, digital and social media, dedicated weekly Podcast, community-outreach, television and movie product placement and integrations, sponsorships, and local store activations and events that foster consumer engagement.
Purpose-Built, Innovation-Led and High-Quality Product Offering - 5.11’s DNA is readiness. 5.11 addresses the needs of elite professionals around the world, outfitting them with the top-quality gear and equipment necessary to complete their missions. From this powerful foundation, 5.11 develops products to both address the specific needs of these professionals and have broad appeal. The process for development starts with a rigorous analysis of the most important functional qualities for 5.11 Prosumers. 5.11 then engages with the broader community, along with industry and trade professionals, to help find specific voids in the market worth targeting. 5.11 uses this data and insights to develop head-to-toe assortments to serve its consumers holistically whether they are at the office, exercising, experiencing the outdoors, or simply embracing the ABR lifestyle in their daily lives.
5.11 delivers a comprehensive lineup that enables its customer to enjoy high-quality functionality without having to sacrifice lifestyle, comfort, or style. Management believes 5.11's ability to deliver this balance is a deep competitive advantage that is unrivaled and where most of its competitors have proven to be unsuccessful.
Integrated Omnichannel Distribution Strategy - The foundation of 5.11's business model is to continue to strengthen its ability to serve the Everyday Consumer and Prosumer however they prefer to engage and purchase with 5.11, while simultaneously reinforcing 5.11's brand’s association and authenticity. Rather than taking the traditional channel approach to the business which management believes limits 5.11's potential, 5.11 enters trade areas with a tailored DTC and wholesale strategy for that market. With 5.11’s ability to share inventory between stores and e-commerce, we optimize speed and efficiency with logistics that truly meet 5.11's Prosumers’ and Everyday Consumers’ needs wherever they prefer to shop. We believe this principle of product accessibility and adopting to consumers’ shopping choices drives brand building and organic lead generation. Though each channel is able to function profitability on an individual basis, the value 5.11 derives from its channels working in concert is a competitive strength.
Scalable Infrastructure and High-Performance Team to Support Growth - In the past five years, 5.11 has invested heavily to not only improve operating and fulfillment performance in its current growth phase, but also as a foundation to support continued future growth. 5.11’s investment has included implementing a variety of strategic and operational improvements, including hiring experienced senior executives, expanding its company owned retail stores, executing merchandising improvements, enhancing distribution and supply chain capabilities and implementing data-driven digital marketing campaigns. 5.11’s current infrastructure allows it to fulfill orders accurately and effectively across all channels, including making certain shipments direct from the source to bypass distribution centers, while still providing buffer capacity capabilities to support future expansion.
Competition
5.11 competes in the global marketplace for purpose-built technical apparel, footwear and gear. Management believes 5.11 has competitive advantages through its global omnichannel business model, which is comprised of a rapidly growing DTC channel and recurring Wholesale channel. 5.11 competes against activewear, outdoor and specialty apparel brands such as Nike, Under Armour, The North Face, Patagonia, Lululemon, Arc’teryx, Carhartt, Propper and Fecheimer Brothers. 5.11 competes with footwear brands such as Timberland, Bates and Danner, and with gear and bag brands such as Camelbak, Osprey and YETI. 5.11 also competes with specialty retailers such as REI, Dick’s Sporting Goods and Galls.
24


Suppliers
5.11 has built a supply chain that is optimized for its business, through which 5.11 controls the design, development and fulfillment of its products.
Sourcing and Manufacturing
5.11 does not own or operate any manufacturing facilities. Instead, it chooses to contract with third-party suppliers for materials (fabric and trims) and manufacturers for finished goods. 5.11 partners with high-quality vendors and retains complete control of all intellectual property associated with its products. 5.11 product design, technical design and development teams work directly with its vendors to incorporate innovative materials that meet the high-quality product standards demanded by its customers. 5.11’s primary product specifications include characteristics like durability, protection, functionality, and comfort. 5.11 collaborates with leading fabric suppliers to develop fabrics that it ultimately trademarks for brand recognition whenever possible.
The materials used in 5.11 products are developed in partnership between its material vendors and its design, product development and sourcing teams, then sourced by its manufacturers from a limited number of pre-approved suppliers. To enhance efficiency and profitability, 5.11 recently adopted 3D design capabilities for virtual prototyping allowing it to make better and quicker decisions prior to creating physical prototypes. Additionally, 5.11 recently partnered with one of its apparel manufacturers to create a development center with dedicated resources to facilitate rapid prototyping.
All 5.11 products are manufactured by third-parties. 5.11 works with a group of 70+ vendors, 17 of which produced approximately 80% of its products in fiscal year 2022 and 2021. During the year ended December 31, 2022, approximately 42% of 5.11 products at cost were produced in Bangladesh, approximately 32% in Vietnam, and the remainder in China, Cambodia, Taiwan, Philippines, Indonesia, Africa, Central America and the United States. 5.11 does not have any long-term agreements requiring it to use any manufacturer, and no manufacturer is required to produce its products in the long term. 5.11 purchases from suppliers on a purchase order basis informed by capacity forecasts. 5.11 measures supplier performance through various performance indicators and partner closely with them to continually improve efficiency, cost, and quality. Management believes that 5.11's principal manufacturers have the additional capacity to accommodate future growth.
As a company devoted to the needs of public safety and mission-oriented professionals, 5.11 has developed secure relationships with a number of its vendors and take great care to ensure that they share its commitment to quality and ethics. Under its supplier agreements, suppliers must follow 5.11’s established product design specifications and quality assurance programs to meet specified standards. To ensure vendor reliability and quality, 5.11 has established a sourcing office in Hong Kong whose primary functions include vendor management, commercialization, product development, production planning, vendor compliance, and quality assurance.
5.11 requires its vendors to comply with its Vendor Code of Conduct relating to working conditions as well as certain environmental, employment and sourcing practices. 5.11 requires all vendors to contractually commit to upholding these standards. Additionally, in alignment with its values, 5.11 encourages its manufacturers to be certified through the Worldwide Responsible Accredited Production (WRAP) program, which is an independent organization dedicated to promoting safe, lawful, humane and ethical manufacturing. Once a vendor is part of 5.11’s production network, its in-house production team work together with third-party inspectors to closely monitor each partner’s compliance with applicable laws and standards on an ongoing basis.
5.11 regularly sources new suppliers and manufacturers to support its ongoing growth and carefully evaluates all new suppliers and manufacturers to ensure they share its standards for quality and integrity. To mitigate supplier concentration risk, 5.11 commercializes its top key items at multiple factories to ensure it can balance geographic risks as well as respond quickly to spikes in business. 5.11 also continuously seeks out additional suppliers and manufacturers to enable contingency plans that minimize disruptions, as well as support its future growth.
Distribution
5.11 leases and operates a distribution facility in Manteca, California to support its fulfillment needs across the Americas (North, Central & South). Additionally, 5.11 operates a small distribution facility in New South Wales, Australia to serve the Australia and New Zealand markets. 5.11 utilizes global third-party logistics providers to fulfill customer orders in EMEA and Asia-Pacific, which are located in Sweden and China, respectively. These third-party logistics providers manage all various distribution activities in their regional markets, including product receiving, storing, limited product inspection activities, and outbound shipping.
25


Intellectual Property
To establish and protect its proprietary rights, 5.11 relies on a combination of trademark (including trade dress), patent, design, copyright and trade secret laws, as well as contractual restrictions in license agreements, confidentiality and non-disclosure agreements and other contracts. 5.11’s intellectual property is an important component of its business, and management believes that 5.11's know-how and continuing innovation are important to developing and maintaining its competitive position. Management also believes having distinctive marks that are readily identifiable on 5.11's products is an important factor in continuing to build its brand and distinguish its products. 5.11 considers the 5.11 name and logo trademarks, together with 70 issued and pending patents and 576 registered and pending trademarks, both in the United States and internationally, to be among its most valuable intellectual property assets.
Regulatory Environment
In the United States and the other jurisdictions in which 5.11 operates, it is subject to labor and employment laws, laws governing advertising, safety regulations and other laws, including consumer protection regulations that apply to the promotion and sale of merchandise and the operation of fulfillment centers and privacy, data security and data protection laws and regulations, such as the California Consumer Privacy Act, in the United States, the EU General Data Protection Regulation 2016/679 ("GDPR") in the European Economic Area and Switzerland, the U.K. GDPR and the United Kingdom Data Protection Act 2018 in the United Kingdom, and the Brazilian General Data Protection Law in Brazil, the ePrivacy Directive and national implementing and supplementing laws in the European Economic Area. Privacy and security laws, regulations, and other obligations are constantly evolving, may conflict with each other to complicate compliance efforts, and can result in investigations, proceedings, or actions that lead to significant civil and/or criminal penalties and restrictions on data processing. 5.11 products sold outside of the United States may be subject to tariffs, treaties and various trade agreements, as well as laws affecting the importation of consumer goods. 5.11 monitors changes in these laws and management believes that 5.11 is in material compliance with applicable laws. Failure to comply with these laws, where applicable, can result in the imposition of significant civil and/or criminal penalties and private litigation. A portion of sales generated by its International business is derived from sales to foreign government agencies, and management believes 5.11 is in material compliance with related applicable laws.
Human Capital
Mission-Driven, Innovative and Supportive Culture – From the beginning, 5.11’s company culture has always been focused on serving those who serve—military, law enforcement officers, public safety and first responders and frontline workers from around the world. The passion for serving these top professionals inspires 5.11 to extend serving its consumers into their everyday lives, to be prepared for whatever life throws their way. 5.11’s teams embrace its ABR mindset, and its core values allow 5.11 to attract passionate and motivated employees who are driven to succeed and share the vision of becoming “an iconic global brand rooted in innovating purpose-built gear for the most demanding missions while inspiring the world to always be ready.”
5.11’s work environment is open and collaborative, spanning a global organization from its headquarters in Costa Mesa, CA and offices in Hong Kong, Mexico, Sweden and Australia, to its distribution center in Manteca, CA, and to its U.S. retail stores. Its employees around the world are 5.11’s most valuable and important brand ambassadors. Their commitment to 5.11 and its mission, and their knowledge and passion for 5.11 products allows 5.11 to execute its company strategy and strengthens its brand loyalty. Additionally, 5.11 store employees are critical to 5.11’s success and often represent members of its communities, with many of them retired military, law enforcement officers and first responders.
5.11 prides itself in its ability to work directly with top professionals around the world, innovating to solve their greatest needs in the most mission-critical settings. 5.11 maintains a global footprint, with employees working in thirty-three states and eighteen countries. At December 31, 2022, 5.11 had 1022 full-time employees and 244 part-time employees. 5.11 strives to create a welcoming and caring environment across the entire organization and celebrate the passion its team members bring forward in serving its consumers. 5.11 believes it has created a company culture focused on attracting, retaining, and developing talent, which enables it to exceed consumers’ expectations and meet its growth objectives. 5.11 prioritizes building a diverse, inclusive, equitable and supportive team that is driven by creativity and purposeful innovation.
26


BOA
Overview
BOA, creator of the revolutionary, award-winning, patented BOA Fit System, partners with market-leading brands to make the best gear even better. Delivering fit solutions purpose-built for performance, the BOA Fit System is featured in footwear across snow sports, cycling, outdoor, athletic, workwear as well as performance headwear and medical bracing. The system consists of three integral parts: a micro-adjustable dial, high-tensile lightweight laces, and low friction lace guides creating a superior alternative to laces, buckles, Velcro, and other traditional closure mechanisms. Each unique BOA configuration is designed with brand partners to deliver superior fit and performance for athletes, is engineered to perform in the toughest conditions and is backed by The BOA Lifetime Guarantee. BOA is headquartered in Denver, Colorado and has offices in Austria, Greater China, South Korea, and Japan.
History of BOA
BOA was founded in 2001 by Gary Hammerslag, a snowboarder, surfer, and entrepreneur. Gary moved to Steamboat, Colorado in the mid-90’s after successfully selling his previous company, which created innovative catheter solutions that improved angioplasty procedure speed and effectiveness. After arriving in Steamboat and frequently snowboarding, Gary envisioned a possibility to dramatically improve the fit and performance of snowboard boots by applying elements of his learnings in the medical device field. Gary developed a fit system as an alternative to traditional laces for snowboard boots and partnered with K2 and Vans to launch the first BOA-equipped snowboard boots to consumers in the winter of 2001. After a successful launch, BOA became widely adopted on snowboard boots.
BOA’s next phase of growth was largely in the outdoor sporting and recreation markets. In 2005, BOA expanded its focus to hiking and trail-related footwear, followed by cycling and golf in 2006 and hunting and fishing in 2007, at which point BOA surpassed 1 million users worldwide. From 2008 to 2011, having gained credibility in consumer markets, BOA introduced products for the workwear footwear market as well as products for the medical bracing market. In 2013, the company entered the running market, followed by court sports and training in 2019. In 2023 BOA is launching alpine downhill ski boots.

In 2019, BOA launched its state-of-the-art Performance Fit Lab ("PFL") to quantitatively measure the impact of BOA-equipped performance footwear with elite athletes. The PFL’s purpose is to push the limits of athlete performance through superior fit, performance and user experience by testing, refining and improving products in collaboration with BOA’s brand partners. BOA has conducted over 1,000 individual performance tests since the lab opening. The expansion into new industries and geographies coupled with the scientifically proven performance improvements has resulted in BOA surpassing 38 million users worldwide in 2022.
We purchased a majority interest in BOA on October 16, 2020.
Industry
BOA participates broadly in the global footwear market, representing approximately 10 billion pairs of shoes sold annually. BOA’s addressable market is identified based on product type, price lane, and geography. BOA targets the premium segment, where applicable price lanes tend to be at the upper end of each industry. With respect to product type, the overall market is segmented into various subcategories, of which BOA primarily targets footwear for active performance sports, outdoor applications, and kids. Based on target footwear categories and applicable price lanes, management estimates BOA’s addressable market to be approximately 800+ million pairs of shoes sold annually. Management estimates the company has approximately 4% share within its addressable market.
Products, Customers and Distribution Channels
Products
The BOA Fit System consists of a durable lace, which is guided by low-friction guides and attached to a dial that is typically mounted on the footwear heel, tongue or eye-stay for micro-adjustability to enhance performance fit. BOA’s current product portfolio has seven platforms, H+, H, M+, M, L+, L and S-Series, which vary in cost, weight, tension, and use case. Each dial design can be customized with over 220 colors allowing the product to fit cohesively with each brand partners’ specific designs and colorways.
27


All platforms share the distinctive characteristics that differentiate BOA from competing offerings: micro-adjustability to achieve the perfect fit, measurable performance benefits validated by the company’s PFL, durability and quality proven in extensive field testing, a lifetime guarantee on the end-product’s dial and laces, and the distinctive BOA sound heard when turning the dial.
Each platform is designed and engineered to address the specific performance fit needs of the end user by use case. Factors such as size and shape of dial, level of torque, internal mechanics, and weight vary amongst platforms, and each platform is further segmented into product collections that differ in aesthetic, optimal placement on the shoe, and cost. Within each product collection, dial designs and materials differ to accommodate preferences of the end user and retail price points of the end product.
Customers and Distribution Channels
BOA has approximately 300 global brand partners, including leading footwear companies such as Adidas, Specialized, Shimano, Fizik, ASICS, Burton, La Sportiva, K2, Vans, Saloman and FootJoy who feature BOA systems across a variety of sporting and professional industries including snow sports, cycling, outdoor, athletic, workwear and medical. BOA typically sells directly to the manufacturing partner responsible for final assembly of the brand partner’s product. BOA works with 500+ brand partner factories with limited revenue concentration. Most brand partner factories are located in Asia, primarily in China and Vietnam, and are in relatively close proximity to BOA’s supply chain.
Rather than being solely an OEM part supplier, BOA maintains highly collaborative relationships with its brand partners to actively co-develop innovative, performance-driven footwear, helmets and bracing. BOA contributes substantial design and testing resources to ensure its system is used in a way that maximizes performance based on dial placement and configuration. The BOA Fit System is not simply a “lace replacement” or plug and play option, but rather a solution that must be integrated into each product model through a 6-18 month development cycle to create an application that works specifically with a product’s unique structural design. This process allows BOA to ensure brand image consistency, end product quality and the best performance fit.
Footwear and headwear products featuring BOA systems are primarily sold through brick-and-mortar sporting goods retailers, specialty sport retailers, online retailers, or brand partners’ owned retail and online channels. According to management’s estimates, end consumption is geographically diverse, with approximately 20% of products consumed in North America, 35% in Europe, and 45% in Asia.
One individual customer represented approximately 13% of BOA's net revenues in 2022. No other individual customer or brand partner factory represented greater than 10% of BOA’s net revenues in 2022 or 2021. At December 31, 2022 and 2021, BOA had approximately $18.8 million and $31.7 million in order backlog, respectively.
Business Strategies and Competitive Strengths
Business Strategies
Continued Share Growth in Established Categories - BOA has established a strong presence in certain core industries globally including cycling and snowboarding. BOA has established strong positions in the workwear industry in Europe, outdoor industry in Korea, and the athletic industry in Japan and China. The company is on pace to achieve approximately 10% model count growth consistent with BOA's long-term expectations.
Going forward, BOA intends to continue to build its brand partner relationships to expand penetration and capture additional share in growing markets such as workwear in North America and Asia and outdoor/athletic in Europe and North America. BOA has developed region and industry specific products to better cater to the individual dynamics of each market including products that deliver a better price/value proposition, new product configurations for region specific trends and performance fit messaging to increase consumer awareness and adoption. Through its reputation in the marketplace, athlete endorsements and deep relationships with leading brand partners, the company is focused on delivering the performance benefits of the BOA system across an expanding set of sporting categories and geographies.
Expand into Pioneering Categories - BOA has identified several adjacent segments including alpine skiing, trail running, and court sports such as tennis, badminton and basketball which management believes are well suited to benefit from the performance fit that BOA provides. BOA is actively working with leading brand partners to develop
28


sport-specific footwear configurations that can benefit from the advantages of the BOA Fit System. By leveraging BOA’s brand equity and proven solutions, the company believes there is significant whitespace to increase penetration in these early adoption segments.
Competitive Strengths
Culture of Innovation and New Product Development - Management believes that there is significant opportunity to continue advancing product offerings through its commitment to innovation. Product development and innovation are divided amongst (i) BOA’s internal innovation and evolution of its fit systems and platforms, refining and improving on the aesthetics, durability, user experience, and price/value, (ii) the design and engineering collaboration that BOA engages in with its brand partners for project and application-specific needs, and (iii) BOA’s advanced research through its PFL, which is transforming markets through innovative performance fit solutions that are scientifically tested and validated.
Deep Collaborative Partnerships – BOA has deep partnerships with the premier brands in every segment they compete within. They collaborate throughout the entire product lifecycle process, including product strategy, design and development, factory operational/service support, retail education, consumer warranty support, and marketing/demand creation. BOA has a high partner retention rate due to the depth and value of the relationships.
Premium Brand Position - BOA is focused on continuing to build awareness around its aspirational, global brand through content leadership, athlete endorsements, paid media, brand partner affiliations, retail engagement/ education and other business. BOA primarily increases awareness through direct-to-consumer marketing and co-marketing with its established brand partner relationships. In 2019, BOA launched its “Pioneer Program,” an athletic sponsorship platform. BOA leverages athlete endorsements to further establish its positioning as a performance fit leader as well as drive cross-segment brand awareness. The company recently launched its “Dialed in” Campaign, which showcases pioneers performing at their peak both physically and mentally. BOA also relies on its trusted brand partners to increase BOA brand awareness. The company focuses its efforts on collaborating with brand partners who are innovative market leaders that meet BOA’s brand standards and align with BOA’s positioning as a high-performance, premium brand.
Technology Leader with Robust Patent Portfolio – BOA is a leader in performance fit innovation and has built a diverse global portfolio of issued and pending utility and design patents, creating barriers to entry. Throughout BOA’s history, the company has continually innovated on dial attributes including quick release, durability, manufacturing ease, and micro adjustability, in addition to integrated lace and lace guide designs and configurations critical to imparting precision fit and reduced friction. BOA’s engineering and technical expertise enables the development and production of performance fit solutions, allowing their brand partners to offer performance enhancing technology and product differentiation.
Competition
BOA’s competition can be segmented into three categories: established footwear brands that maintain their own proprietary technology for particular market segments, lower-quality subscale BOA imitators, and non-mechanical lace alternatives (bungies, buckles, plastic lace locks, Velcro, and webbing). Management estimates that BOA is 25+ times the size of its next closest direct competitor.
Research and Development
BOA’s approach to new product development is a multi-stage, cross-functional process. For each new product introduction, BOA works closely with brand partners to identify or develop the best suited BOA solution, its optimal placement on the shoe (or other application), color and design specifications, and cost targets. On existing products, BOA is committed to continuous innovation, including key improvements such as lower installation costs for brand partner factories, thinner and sleeker product profiles for improved aesthetics, in field warranty rate reduction to approximately 0.5%, improved user experience, and the broadening of the platform suite to address key opportunities in alpine skiing, basketball, and outdoor.
As part of BOA’s innovation strategy around improving fit, the company has invested in a state-of-the-art PFL to quantitatively measure the impact of the BOA system on end products. The PFL is testing a significant number of products to evaluate a) Agility & Speed, b) Power & Precision, and c) Endurance & Health. By addressing these global performance attributes rather than segment-by-segment specific needs, PFL findings will be relevant and applicable across BOA’s product lines. The results of these studies help further validate BOA’s value proposition,
29


strengthening the company’s position as a fit and performance leader. Moreover, the PFL serves as a platform to test and refine new product offerings ahead of launch.
Suppliers
BOA maintains a longstanding deep relationship with a sole supplier for plastic injected parts (dial units and lace guides), representing approximately 70% of total purchases. The vendor is based in China with multiple facilities and is currently working with BOA to diversify its geographical footprint. Furthermore, the vendor has supplied the company since 2001 and has continuously invested in its tools and infrastructure to maintain quality standards and keep up with demand. BOA owns all its injection molds. Lastly, the vendor is also a minority shareholder in BOA and is committed to supporting its growth. The remainder of BOA’s purchases are for steel and steel coated lace, textile laces and guides, monofilament lace and webbing, which are sourced from China, Korea, Europe, and the U.S. Management believes its manufacturing partners have sufficient capacity to accommodate future growth.
Intellectual Property
BOA has built a diverse global patent portfolio of 235 issued and pending utility patents and 85 issued and pending designs. The company currently has 38 active patent “families” as well as 24 active design “families” with intellectual property covering its core technology (dials, guides, laces), as well as strategic configurations and component installation methods. BOA maintains 165 registered and pending trademarks protecting 13 unique marks, with core marks filed in 40+ countries.
Seasonality
Due to the diversity of sporting segments BOA participates in, there is no significant seasonality to the business.
Environmental, Social and Governance
As a forward-looking company, BOA is working towards making a sustainable impact throughout the world, minimizing their imprint on the environment, and diversifying the Outdoor and STEM industries. BOA is working to reduce the use of virgin fossil fuel-based plastics, reduce overall manufacturing waste, and materially increase use of sustainable energy. The company has already made progress in all three areas. In the last two years, BOA has increased their budget and invested in three new roles to focus on these efforts. The company has formed partnerships with organizations in every region in which it operates that are focused on providing more access and opportunities to under-represented populations and protecting the environment. Through these programs, BOA is working to create purposeful connections to their employees, partners, and consumers – bringing their mission, values, and products to the hearts and minds of their audience.
Human Capital
BOA strives to be an inclusive global team that trusts and cares for each other, their partners, the community, and the environment. Since their launch in Steamboat, CO in 2001, BOA has maintained a strong and healthy company culture that is rooted in a passion for the outdoors and the various industries that encompass their product offering. As the team has expanded over the last 21 years, BOA has placed an emphasis on creating a diverse and inclusive workplace with the goal of representing their global communities. BOA employees are located in four countries and the United States. As of December 31, 2022, BOA had 268 full-time employees and 4 part-time employees. 140 employees are located in the United States and 132 work outside of the United States in Austria, Greater China, Japan, and South Korea.
BOA is focused on both attracting new talent and growing talent from within the organization - providing learning and development opportunities, placing an emphasis on independent career plans, and building a team of leaders, managers, and staff that represents their mission, vision, and values. BOA maintains a high retention rate of their employees and believes the company's relationship with its employees is connected and transparent.
Ergobaby
Overview
Ergobaby is dedicated to building a global community of confident parents with smart, ergonomic solutions that enable and encourage bonding between parents and babies. Ergobaby offers a broad range of award-winning baby
30


carriers, blankets and swaddlers, nursing pillows, strollers, bouncers and related products that fit into families’ daily lives seamlessly, comfortably and safely.  Ergobaby is headquartered in Torrance, California.
History of Ergobaby
Ergobaby was founded in 2003 by Karin Frost, who designed her first baby carrier following the birth of her son. The baby carrier product line has since expanded into 3-position and 4-position carriers, with multiple style variations. In its second year of operations, Ergobaby sold 10,500 baby carriers and today sells over 1 million a year. In order to support the rapid growth, in 2007, Ergobaby made a strategic decision to establish an operating subsidiary (“EBEU”) in Hamburg, Germany.
In 2014, Ergobaby launched the Ergobaby Four-Position 360 Baby Carrier which expanded on Ergobaby’s leadership in the baby carrier category by offering an ergonomic, outward forward facing position for the baby and comfort for the parent. The Ergobaby 360 Carrier won the 2014 JPMA Innovation award in the baby carrier category. In 2016, Ergobaby launched the 3-Position Adapt Baby Carrier that is geared for newborns to toddlers (7lbs-45lbs) and offers some unique parent comfort features including lumbar support and crossable shoulder straps, as well as the benefit of being an all-in-one carrier with no need for an infant insert accessory (for babies 7-12lbs.). Also in 2016, Ergobaby acquired membership interests of New Baby Tula LLC (“Baby Tula”). Baby Tula designs, markets and distributes premium baby carriers and accessories and focuses its efforts on both the ergonomics and fashion of its products. In 2017, Ergobaby launched the All Position, All-in-One Omni 360 Baby Carrier that is geared for newborns to toddlers (7lbs-45lbs) and includes all of Ergobaby’s parent & baby comfort features from the 360 and Adapt Baby Carriers, as well as the same consumer benefit of no infant insert accessory needed.
In 2018, Ergobaby entered into the stroller category with 2 new models. The first product launched was a full-size option called the 180 Reversible Stroller. This was followed later in the year by a premium compact option, the Metro Compact City Stroller. In 2019, Ergobaby launched the Embrace Baby Carrier which is geared for newborns (7lbs-25lbs) and merges the coziness of a soft wrap carrier with the simplicity and comfort of a structured carrier. In 2020, Ergobaby launched Everlove, a first of its kind carrier buyback, restoration, and resell program to extend the lifecycle of its carriers for a more sustainable future. In 2021, Ergobaby launched the multiple award winning Aerloom, the first-of-its-kind, FORMAKNIT™ baby carrier made to move, stretch and fit parents' daily life. This carrier has a seamless knit design and 87% of the knit is made with recycled plastic bottles. Most recently, in 2022, Ergobaby launched the Evolve Home Collection featuring the 3-in-1 Bouncer. The Evolve Bouncer was designed and developed with guidance from a pediatric orthopedist and transforms from cozy newborn lounger to a calming baby bouncer to a fun and functional toddler seat.
We purchased a majority interest in Ergobaby on September 16, 2010.
Industry
Ergobaby competes in the large and expanding infant and juvenile products industry. The industry exhibits little seasonality and is somewhat insulated from overall economic trends, as parents view spending on children as largely non-discretionary in nature. Consequently, parents spend consistently on their children, particularly on durable items, such as car seats, strollers, baby carriers, and related items that are viewed as necessities. Further, an emotional component is often a factor in parents’ purchasing decisions, as parents’ desire to purchase the best and safest products for their children. On average, households spent between 11 - 27% of their before-tax income on a child. Similar patterns are seen in other countries around the world.
Demand drivers fueling the growing spending on infant and juvenile products include favorable demographic trends, such as (i) a high percentage of first time births; (ii) an increasing age of first time mothers and a large percentage of working mothers with increased disposable income; and (iii) an increasing percentage of single child households and two-family households.
In purchases of baby durables, parents often seek well-known and trusted brands that offer a sense of comfort regarding a product’s reliability and safety. As a result, brand name, comfort and safety certifications can serve as a barrier to entry for competition in the market, as well as allow well-known brands such as Ergobaby and Baby Tula to compete in a growing premium segment.
31


Products, Customers and Distribution Channels
Products
Baby Carriers - Ergobaby has two main baby carrier product lines: baby carriers and related carrier accessories, sold under both the Ergobaby and Tula brands. Ergobaby’s baby carrier designs support a natural, ergonomic ("M" shaped) sitting position for babies, eliminating compression of the spine and hips that can be caused by unsupported suspension. The baby carrier also distributes the baby’s weight evenly between parents’ hips and shoulders and alleviates physical stress for the parent. Both Ergobaby’s 3-Position and 4-Position baby carriers have been recognized by the International Hip Dysplasia Institute as being “hip healthy”. Additional accessories are provided to complement the baby carriers including the popular Infant Insert.
Within the Ergobaby Baby Carrier product line, Ergo sells 3-Position and 4-Position baby carriers in a variety of style and color variations and Baby Tula sells 3-Position and 4-Position fashion-oriented baby carriers. Baby Carrier sales represented approximately 87%, 90% and 89%, of net sales in 2022, 2021, and 2020, respectively.
Ergobaby’s core Baby Carrier product offerings with average retail prices are summarized below:
Ergo
9 styles of baby carriers - $49 - $249
1 styles of Infant Inserts - $35
Tula
8 styles of baby carriers - $79 - $800
1 style of Infant Inserts - $20
Customers and Distribution Channels
Ergobaby primarily sells its products through brick-and-mortar retailers, national chain stores, online retailers and distributors. In Europe, Ergobaby products are sold through its German based subsidiary, which services brick-and-mortar retailers and online retailers in Germany and France; it’s United Kingdom based subsidiary; and its Tula subsidiary in Poland; as well as a network of distributors located in Sweden, Norway, Spain, Denmark, Italy, Turkey, and the Ukraine. Customers in Canada are predominately serviced by Ergobaby’s Canadian subsidiary. Sales to customers outside of the U.S., Canadian and European markets are predominantly serviced through distributors granted rights, though not necessarily exclusive, to sell within a specific geographic region.
Ergobaby had approximately $9.9 million and $14.3 million in firm backlog orders at December 31, 2022 and 2021, respectively. Two individual customers accounted for approximately 27%, 25% and 25% of Ergobaby's gross sales in 2022, 2021 and 2020. No other single customer represented more than 10% of Ergobaby’s gross sales in 2022, 2021 or 2020.
Business Strategies and Competitive Strengths
Business Strategies
Increase Penetration of Current U.S. Distribution Channels - Ergobaby continues to benefit from steady expansion of the market for wearable baby carriers and related accessories in the U.S. and internationally. Going forward, Ergobaby will continue to leverage and expand the awareness of its outstanding brands (both Ergobaby and Baby Tula) in order to capture additional market share in the U.S., as parents increasingly recognize the enhanced mobility, convenience, and the ability to remain close to the child that all Ergobaby carriers enable. Ergobaby currently markets its products to consumers in the U.S. through brick-and-mortar retailers, national chain stores, online retailers, and directly through Ergobaby.com and Babytula.com websites.
International Market Expansion - Testimony to the global strength of its lifestyle brand, Ergobaby has historically derived approximately 60% of its sales from international markets. Like it has in the U.S., Ergobaby can continue to leverage the Ergo and Tula brand equity in the international markets it currently serves to aggressively drive future growth, as well as expand its international presence into new regions. The market for Ergobaby’s products abroad continues to grow rapidly, in part due to the fact that in many parts of Europe and Asia, the concept of baby wearing is a culturally entrenched form of infant and child transport.
New Product Development - Management believes Ergobaby has an opportunity to leverage its unique, authentic lifestyle brands and expand its product line. Since its founding in 2003, Ergobaby has successfully introduced new carrier products to maintain innovation, uniqueness, and freshness within its baby carrier and travel system product
32


lines and has become the baby carrier industry leader with the Omni 360 baby carrier. In addition to expanding into new product carriers like swaddling and nursing pillows, in 2018, Ergobaby entered the stroller category by introducing a new premium compact stroller (Metro Compact City Stroller) and a full-size stroller (180 Reversible Stroller) and in 2022, Ergobaby entered the bouncer category with the Evolve 3-in-1 Bouncer and Evolve 3-in-1 High Chair.
Competitive Strengths
Ergobaby innovation - Ergobaby Carriers are known for their unsurpassed comfort. Ergobaby’s superior design results in improved comfort for both parent and baby. Parents are comfortable because baby’s weight is evenly distributed between the hips and shoulders while baby sits ergonomically in a natural ("M" shaped) sitting position. The concept of baby carrying has increased in popularity in the U.S. as parents recognize the emotional and functional benefits of carrying their baby. Consumers continually cite the comfort, design, and convenient “hands free” mobility the Ergobaby carrier offers as key purchasing criteria. Ergobaby is also recognized as an industry leader in innovation. With launches of new products happening regularly, (the The Ergo 4 Position 360 in 2014, Adapt in 2016, Omni 360 in 2017, Embrace Newborn Carrier in 2019, Aerloom in 2020, Omni Breeze and Omni Dream in 2021) Ergobaby continues to innovate in the baby carrier segment on a regular basis.
Ergobaby's commitment to supporting families led to designing the most comfortable compact stroller on the market, Metro+ and most recently, the Evolve Home Collection featuring the 3-in-1 Bouncer that is thoughtfully designed to grow with families.
Baby Tula Community - Tula enjoys an active and enthusiastic community who are vocal advocates for the brand. The Tula community acts as both an avid source of feedback on new product launches, which influence future product and patterns, as well as brand influencers to the broader new parenting community.
Competition
The infant and juvenile products market is fragmented, with a few larger manufacturers and marketers with portfolios of brands and a multitude of smaller, private companies with relatively targeted product offerings.
Within the infant and juvenile products market, Ergobaby’s baby carriers primarily compete with companies that market wearable baby carriers. Within the wearable baby carrier market, several distinct segments exist, including (i) slings and wraps; (ii) soft-structured baby carriers; and (iii) hard frame baby carriers.
The primary global competitors in this segment are BabyBjorn, Infantino, and Chicco. In geographies globally, Ergobaby also competes with companies that have developed wearable carriers, such as Infantino, Manduca, Cybex, Nuna, Stokke, Boppy, and Pognae. Within the soft-structured baby carrier segment, Ergobaby benefits from strong distribution, good word of mouth, and the functionality of the design.
Suppliers
During 2022, Ergobaby sourced its Ergo carrier and carrier accessory products from Vietnam and India, and manufactured its stroller systems, bouncer and accessory products in China. Baby Tula products predominantly were produced from factories in India and Poland and were also produced in its own facility located in Poland. In 2009, Ergobaby partnered with a manufacturer located in India, and in 2012, Ergobaby began sourcing carriers and accessories from a manufacturing facility in Vietnam. More than 50% of Ergobaby’s carriers and accessories came from Vietnam in 2022. Baby Tula sourced its carrier, accessories and blanket products from Poland, Vietnam and India, with purchases from these locations accounted for approximately 7% of total Ergobaby purchases. Management believes its manufacturing partners have the additional capacity to accommodate Ergobaby’s projected growth.
Intellectual Property
Ergobaby maintains and defends a U.S. and international patent portfolio on some of its various products, including its 3-position and 4-position carriers. Currently, it has 100 patents (including allowances) and 36 patents pending in the U.S. and other countries. Ergobaby also depends on brand name recognition and premium product offering to differentiate itself from competition.
33


Human Capital
Ergobaby is a global organization headquartered in Torrance, California, with offices in Hamburg, London, Paris and Bialystok, and distribution and retail partnerships in more than 75 countries. As of December 31, 2022, Ergobaby had 189 employees globally. Ergobaby’s people are its most valuable asset and the organization is proud to be recognized as one of LA’s Best Places to Work 2021, and certified Great Place to Work 2022. Ergobaby strives to create a culture of trust with diversity of thought to drive innovation, create products and be a resource that helps to empower families everywhere. The collective sum of the individual differences, life experiences, knowledge, inventiveness, innovation, and unique capabilities of Ergobaby employees is evident in its positive culture and highly recognized brand. The company’s corporate responsibility and diversity and inclusion efforts are employee led, driven by the belief that supporting a global society that is resilient, empathetic, anti-racist, and inclusive starts with having a community where all people can thrive, starting from within the company itself.
Lugano
Overview
Lugano is a leading designer, manufacturer, and retailer of high-end jewelry. Lugano utilizes an extensive network of suppliers to procure high-quality diamonds and rare gemstones. Often taking inspiration directly from the stone, Lugano designs and creates one-of-a-kind jewelry that it sells to a broad base of clients. Lugano conducts sales via its own retail salons as well as pop-up showrooms at Lugano-hosted or sponsored events in partnership with influential organizations in the equestrian, art, and philanthropic communities. Lugano is headquartered in Newport Beach, California.
History of Lugano
Lugano was founded in 2004 by husband-and-wife team Moti and Idit Ferder. The company’s chosen name, “Lugano” was inspired by the picturesque Lake Lugano of southern Switzerland, a one-of-a-kind “gemstone of nature” surrounded by the Lugano Prealps mountains.
Lugano opened its first retail salon in 2005 in Newport Beach, California as an appointment only showroom. This salon, located in Orange County’s high-end Fashion Island shopping district, grew rapidly, and served as a critical proof of concept for the Lugano’s bespoke retail strategy. In the subsequent years, Lugano opened three more retail salons with its trademark high-touch sales approach to expand the Lugano’s geographic footprint in key destinations frequented by its target clientele.
In 2008, Lugano started an equestrian division focused on the Southeastern United States to complement its retail sales strategy. Today, Lugano sponsors many key equestrian events and is a long-standing supporter of equestrian-related causes.
Throughout its history, Lugano has also focused on building strong relationships with influential social and philanthropic organizations in the local communities surrounding its retail salons. In Aspen, Colorado Lugano frequently hosts private dinners and events in collaboration with organizations like the Aspen Institute or the Aspen Museum of Art. Lugano’s event-based marketing strategy enables Lugano to regularly meet prospective clients and reconnect with repeat clients.
In 2020, Lugano expanded its production capabilities by building an in-house workshop to provide increased production efficiencies and improve control over its high-end gemstone inventory. In 2022, Lugano opened a new retail salon in Houston, Texas, and expanded its original retail salon in Newport Beach, CA into its first flagship location in the prestigious Fashion Island shopping center.
Today, Lugano’s unique go-to-market strategy, one-of-a-kind designs, vertical integration and carefully cultivated network of clientele serve as critical differentiators among the retailer’s competitors in the high-end jewelry market.
We purchased a majority interest in Lugano on September 3, 2021.
Sales and Distribution
Products
Lugano designs, manufactures, and retails high-end jewelry including unique rings, necklaces, earrings, bracelets and brooches that range in price from under $1,000 to well over seven figures, with an average price of
34


approximately $238,000 per piece. Lugano’s designers start with a rare stone as inspiration and craft jewelry that highlights the beauty and perceived value of the stone. As a result, Lugano’s pieces are often seen as one-of-a-kind works of art, creating a highly desirable niche in the broader jewelry marketplace. Competitors’ products are typically high volume or collection-based jewelry lines that are inherently less unique or exclusive – traits highly valued by Lugano’s clientele.
Customers
Lugano’s client base generally consists of sophisticated, high-net-worth individuals who value long-standing relationships and a personalized sales approach over one-time purchases and the high-pressure sales tactics used by other jewelry competitors. A typical Lugano client is community and relationship-driven and seeks unique products with emotional significance. The purchasers or recipients of Lugano pieces are predominantly women and often leaders in their respective communities. Lugano’s clients can range in age from 25 to over 80 and come from all over the nation, with most based in California, followed by Florida, New York, Texas, and Colorado, reflecting the company’s current retail salon footprint, along with limited international clientele.
Lugano’s retail revenue is diversified with no customer representing greater than 10% of total revenue in 2022. Management also believes its client relationships are significantly stickier than those of other jewelry retailers. Lugano enjoys a growing percentage of repeat business year-over-year, with repeat customers contributing an increasing percentage of revenue. Beyond its retail business, Lugano also sells loose diamonds via its wholesale division representing approximately 9% of Lugano’s revenue in 2022.
Distribution
Lugano goes to market via five retail salons in Newport Beach, California, Palm Beach, Florida, Aspen, Colorado, Houston, Texas and Ocala, Florida, all strategically located in wealthy regions near popular vacation and up-scale shopping destinations frequented by Lugano’s target clientele. In a salon, Lugano aims for an elegant and private ambience to facilitate its high-touch sales approach. Salons are carefully laid out, enabling Lugano to host private dinners, parties, or other social events. Unlike other jewelers that highlight their jewelry with long, rectangular counters that separate the customer from the salesperson, Lugano decorates its salons with curved tables and couches designed to facilitate comfort, relationship-building, and ease of conversation. Lugano also markets and sells jewelry via pop-up showrooms at Lugano-hosted or sponsored events or in the homes of its clients.
Market Trends, Business Strategies and Competition
Market Trends
Lugano competes broadly in the personal luxury goods market, a portion of the overall global luxury market. According to Bain & Company, after years of consistent growth, the personal luxury goods market experienced a brief contraction in 2020. However, since then, the personal luxury goods market has grown to hit $320 billion, increasing the size of the market by 1% versus 2019 levels. Bain & Company estimates that the personal luxury goods market could reach $408-$430 billion by 2025 with a sustained growth of 6-8% annually.
Lugano currently has very low penetration (<1%) within its target market of high-net-worth individuals. Lugano’s addressable client base has been steadily increasing for over a decade to an estimated 290,000 individuals worldwide, mirroring the growth seen in their combined net worth, which increased to over $35 trillion. As a result, management believes there is significant runway for additional growth by expanding brand awareness and household penetration.
Business Strategies
Lugano believes it is well-positioned to emerge as a leading domestic and international luxury brand. Lugano’s key growth opportunities include expanding its geographic footprint across target markets, domestically and internationally, growing the number of events it hosts, and branching into activities beyond equestrian sports that similarly attract wealthy participants.

Competition
The luxury jewelry market is highly fragmented with the leading six to seven companies accounting for approximately 20% of the market. LVMH, with brands like Tiffany, Bvlgari and Chaumet; Richemont with brands like Cartier and Van Cleef & Arpels; Graff Diamonds; and Harry Winston lead the market. These competitors often utilize a traditional retail model focused on foot traffic and tourism, are typically collection-based, and do not exclusively
35


focus on the high-end segment of the jewelry market. The remaining portion of the market consists of national retail brands and small or midsize players that operate regionally or in an online-only format.
Competitive Strengths
Sourcing, Design and Production Capabilities
A deep network of international vendors enables the company to source rare and difficult-to-find stones. These stones are then combined with the world-class capabilities of Lugano designers who create sought-after masterpieces that cater to the company’s target clientele. Lugano’s in-house production workshop or close network of captive workshops provide increased production efficiencies, improved control over its inventory and better speed to market.
High-touch Retail Model
Lugano’s one-of-a-kind inventory requires a unique and high-touch sales strategy which the company has cultivated over its nearly 20-year history. The company’s retail experience is carefully curated, emphasizing both exclusivity and elegance, both critical to the sale of Lugano jewelry.
Event-based Marketing Strategy
Lugano sponsors over one hundred events each year, enabling the company to meet prospective clients and reconnect with existing clients that have become loyal and repeat purchasers. In each market that Lugano enters, management takes great care to establish itself as part of the local community and become a focal point for its clients’ lifestyles and activities. Through its efforts, Lugano invests in relationships which build brand value and customer loyalty. Lugano-sponsored events are often a client’s gateway into the Lugano community (management estimates over 60% of clients are initially contacted at Lugano-sponsored events). Once a part of the Lugano community, customers tend to view jewelry purchases from Lugano as recurring events and often increase the size of their purchase from their previous transaction.
Sourcing and Availability of Materials
Lugano sources diamonds and precious gemstones from a variety of vendors and wholesalers. Generally, Lugano sources polished diamonds and gemstones that are crafted into a Lugano-designed piece. From time to time, Lugano also opportunistically acquires finished jewelry with a high resale value from its global network of vendors. Most of Lugano’s diamonds are sourced from domestic wholesalers. By not purchasing raw stones directly from mines, Lugano limits conflict diamond exposure. Lugano ensures all its diamond vendors adhere to the Kimberly Process Certification Scheme to prevent conflict diamonds from entering its supply chain.
Lugano’s vendor base is diversified with no vendor making up more than 10% of total purchases and the top 10 vendors making up less than 50% of all purchases. Lugano maintains decade-long and trusted relationships with its top vendors.
Seasonality
While individual retail salons experience some seasonality (e.g., winter in Aspen, summer in Newport Beach), these patterns offset one another at the company-level. Additionally, due to the variety of events Lugano hosts all-year-round, there is no significant seasonality in the business.
Human Capital
As of December 31, 2022, Lugano employed a non-union labor force of 88 full-time employees. 41 employees work in sales and marketing, 12 work in design & production, 21 work in operations, with the remainder in corporate and administration. Lugano intends to continue to grow its headcount and build out its middle management as it executes on its growth strategy of new salon openings, increased event-based marketing, and international expansion. Management believes Lugano's relationship with its employees is good.
Marucci Sports
Overview
Founded in 2009 and headquartered in Baton Rouge, Louisiana, Marucci is a leading designer, manufacturer, and marketer of premium wood and metal baseball bats, metal softball bats, fielding gloves, batting gloves, bags,
36


protective gear, sunglasses, on and off-field apparel, and other baseball and softball equipment used by professional and amateur athletes. Marucci also develops both corporate-owned and franchised sports training facilities. Marucci products are available through owned websites, their team sales organization, Big Box Retailers, and third-party e-commerce and resellers. In 2017, Marucci acquired Victus Sports, a King of Prussia, Pennsylvania based complementary baseball equipment manufacturer and distributor. Marucci has vertically integrated wood bat manufacturing and has built long-standing relationships with international suppliers who manufacture the remainder of their product lines. In 2020, Marucci acquired Lizard Skins, headquartered in American Fork, Utah, to expand its product offering to include grips used in baseball and softball, but also in other sports including cycling, hockey, lacrosse, pickleball and gaming.
Marucci is an established brand commanding strong market share across product categories. Marucci’s mission is to “honor the game” and brands itself as such with simplistic imagery and to-the-point marketing campaigns.
Victus is a more recent entrant to the baseball equipment market but garners similar wood bat usage as Marucci. The brand is widely recognized for its edgy designs and big attitude. Victus’ mission, in contrast to Marucci’s, is to embrace the evolution of the game and to salute the next generation of players who set out to change it.
Lizard Skins, with its industry leading technology, is positioned to be the best grip solution across multiple sports, as well as other market opportunities.
History of Marucci Sports
Marucci Sports was founded in 2009 by a team including two former professional baseball players. Marucci released its first metal bat, the Marucci CAT5, in 2009. In 2013, Marucci released batting gloves and launched its first series of fielding gloves, the Founders’ Series. Marucci was able to leverage its brand power to expand into the baseball apparel and accessories market as well. In 2018, Marucci acquired Carpenter Trade to expand the quality and technology of its fielding glove offering and change the current consumer expectations for a truly customized fielding glove. Victus’ product offering expanded into metal bats in 2019 with the launch of its Vandal line and recently expanded with the launch of the NOX. In 2019 Marucci also acquired two timber mills and a wood drying facility, securing vertical manufacturing capabilities within its wood bat product category and ensuring access to the best wood in the game. In 2021, Marucci acquired Lizard Skins, a designer and seller of branded grip products, protective equipment, bags and apparel for use in baseball, cycling, hockey, Esports and lacrosse. Marucci believes that the acquisition of Lizard Skins will allow it to build on its leading position in diamond sports while simultaneously developing the company’s presence in new sports markets such as hockey and cycling.
Today, Marucci is a designer, manufacturer, and marketer of premium Marucci, Victus and Lizard Skins branded baseball and softball equipment including wood and metal baseball bats, fielding gloves, batting gloves, bags, protective gear, sunglasses, on and off-field apparel, grips and other baseball and softball equipment. All of these products are sold around the world in retail stores, online direct to partner organizations and through its corporate owned and franchised training facilities.
We acquired a majority interest in Marucci on April 20, 2020.
Industry
Marucci Sports primarily competes primarily in the domestic baseball equipment market which includes wood bats, metal bats, fielding gloves, cleats, protective and other gear, and uniforms/ team apparel of which management estimates constitutes approximately $1.3 billion of annual retail revenue. Marucci Sports also competes within the greater global baseball equipment market which management estimates constitutes approximately $2.2 billion of annual retail revenue. Marucci’s product offering targets primarily the premium equipment price point more often used in competitive club and travel leagues, for which participation rates are generally more stable.
The industry is generally considered to be a stable sector with growth rates in the low single digits. Baseball equipment is largely sold through national retailers. Independent resellers and online platforms also sell baseball equipment while the balance is purchased directly from the manufacturer.
Products, Customers and Distribution Channels
Products
Marucci designs, manufactures, and markets six categories of products: (i) metal bats, (ii) wood bats, (iii) apparel & accessories, (iv) batting gloves, (v) fielding gloves, and (vi) bags & protective equipment. Marucci’s product strategy
37


encompasses producing high quality products recognized by consumers for their performance, craftsmanship, and value, and building on a rich history to introduce innovative new products.
Metal Bats - Metal bats have historically represented Marucci’s largest product category by revenue. The metal bats are priced at the premium end of the market, with average retail prices ranging from $219.99 to $549.99. Marucci produces metal bats for all ages, from college to tee ball, with a focus on elite high school baseball and softball players. The CAT series is the flagship metal bat product from Marucci. Marucci also offers a lower price point model, the F5. Victus’ first metal offering, the Vandal, was first launched in 2019, and is priced similarly to the CAT series. Victus later introduced its first two-piece bat in the NOX. Metal bats used in youth and elite travel leagues are subject to strict regulations limiting spring and exit velocity. The company has historically followed a two-year product release cycle, and Marucci metal bats have notable staying power with their customer base as prior year models remain in production.
Wood Bats - Marucci and Victus wood bats are built with quality, precision, and customization. Both companies pride themselves in making every pro-bound bat a “game bat”. Marucci offers two types of wood bats: ash and maple. In addition to ash and maple, Victus offers a wood bat made of birch. Ash is a soft, open grain wood. Maple bats are a much harder, closed grain wood and constitute a large majority of the company’s wood bat sales. Birch is a softer wood, offering a more flexible bat. The wide variety of selection and price points offer professional-level quality and cuts to amateur players as well. Innovative customization options further drive engagement.
Fielding Gloves - Marucci offers a growing set of fielding gloves across eight product series: Capitol, Cypress, Ascension, Oxbow, Acadia, Caddo, Krewe,Magnolia (softball), and Palmetto (softball). Marucci has a complete line of gloves to meet the needs of every position player at every age and skill level. Marucci offers gloves across the pricing spectrum. Marucci acquired Carpenter Trade in 2018, along with their C-Mod technology which provides a unique fit. The C-Mod technology uses a size-specific, ergonomically shaped fit system that creates a more form fitting hand stall for greater control, leverage and responsiveness when fielding. The tailored-fit technology is available in straight or shift.
Apparel & Accessories - Marucci offers a full suite of apparel and accessory offerings that is rapidly expanding. The current product portfolio includes on-field and off-field apparel, sunglasses, hats, grips, and more. Most sales of these products are sold direct-to-team in custom apparel packages including baseball pants, jerseys, practice shirts, and more. Marucci has in-house screen-printing operations allowing for customization of various pieces of apparel. The acquisition of Lizard Skins in October 2021 further enhanced the company’s accessory offering. Lizard Skins is the top manufacturer and marketer of grips used in baseball, cycling, hockey, lacrosse, gaming, and various other sports.
Batting Gloves - All Marucci batting gloves are designed to meet professional standards of comfort, durability and performance while also appealing to users of all levels. Marucci has four lines of batting gloves: Pittards’ Reserve, Signature, Quest, and Code while Victus has one, the Debut. Marucci also offers limited production customized batting gloves. Marucci’s batting gloves span the pricing spectrum.
Bags & Protective Gear - Marucci offers an extensive line of bags and protective gear including bat packs, bat quivers, helmets, shin and elbow guards, catchers gear, and more allowing Marucci to cater to nearly all its customers playing needs.
Customers and Distribution Channels
Marucci sells its products through several channels including Big Box Retailers; Direct-to-Consumer ("DTC"), Direct-to-Team ("DTT"), the company's experiential Clubhouse retail stores and other Owned Channels; and third-party e-commerce and resellers. Marucci’s top 5 customers accounted for 50% of 2022 gross sales and 58% of 2021 gross sales.
Marucci had approximately $41.6 million and $44.6 million in firm backlog orders at December 31, 2022 and 2021, respectively.
Business Strategies and Competitive Strengths
Business Strategies
Continued Innovation in Existing Product Categories - Marucci plans to continue to build on its successful history of bringing new, innovative, highly anticipated products to market through leveraging its stringent new
38


product development process, and external and internal manufacturing capabilities. The company has near-term new product launches and existing product updates planned across all categories that will further drive innovation, strengthening its competitive positioning.
Further Penetration of Existing Customer Accounts - Marucci has identified opportunities to leverage its existing relationships with retailers to drive expanded SKU offerings across categories, especially in apparel. Additionally, management believes the company can continue to improve Victus product adoption with existing channel partners.
An approximately $175 million fielding glove market represents a significant growth opportunity for Marucci. Fielding gloves are the second largest hard goods market in baseball / softball. Marucci plans to leverage its brand strength and innovation to capture share in this high margin category. The acquisition of Carpenter Trade in 2018 has allowed Marucci to offer a highly customized glove that serves as a key differentiator in fielding gloves.
Utilization of Game Changing Product Lab – With the Company’s partnership with Baseball Performance Lab (“BPL”), all brands underneath the Marucci umbrella are able to design the best, most customized products specific to the individual athlete. This product innovation was evidenced in the successful launch of the CatX line, but has also helped Victus and Marucci continue to gain market share with the top players in the world playing professionally. The Company plans to continue to work with the lab to design and test products in all categories to ensure all products remain at the highest level of performance.
Victus Category and Product Expansion - Victus has strong penetration in the majors and key affiliations with top players. The brand released its first metal bat in 2019, the one-piece Victus Vandal BBCOR bat and later launched its first two-piece bat, the NOX. Metal bats sales are expected to meaningfully contribute to Victus’ overall sales in the future. Victus’ key affiliates and player advocacy has driven a halo effect across other categories. Growth in lifestyle and fan apparel represents a significant opportunity for Victus to leverage its brand.
Lizard Skin Expansion – With the acquisition of Lizard Skins in October 2021, Marucci plans to expand its distribution of the company’s key grip product which are used in various sports including baseball, softball, cycling hockey and lacrosse. Additionally, Marucci sees opportunity to expand its grip offering into gaming and other similar applications, as well as batting gloves.
International Market Expansion - International sales currently represent a small portion of total sales. Natural expansion opportunities exist in baseball markets abroad such as Japan, South Korea, Taiwan, Canada, and Latin America. Marucci has achieved profitable growth in Asia by leveraging its premium brands and accessing markets through proven team dealers and distributors. In late 2021, Marucci launched a Japan-based sales office.
Further Penetration of Softball Market - Marucci’s plans to leverage its brand strength in baseball to further penetrate the softball market. Marucci is driving brand awareness and growth in the softball market from the ground up through grassroots marketing efforts, social media influencers, leveraging its partnerships with colleges and affiliated Marucci club teams, as well the recently launched softball mobile tour, to get in front of players of all ages. Marucci has dedicated employees who focus on softball expansion and have experience in the category as former collegiate athletes and coaches.
Expansion of the Direct-to-Team Sales Channel - The Direct-to-Team sales channel, launched in 2014, allows Marucci to sell its equipment and apparel directly to thousands of players. Marucci currently has 29 Founders’ Club organizations, representing 15,000 players. The Founders’ Club is an elite alliance of some of the nation’s premier amateur baseball programs selected by Marucci for their dedication to excellence on and off the field, reputation as a positive influence in their community, and commitment to growing their organization.
Marucci’s proprietary online platform for this channel, “Locker Room”, is ideal for any group that requires individual processing and purchasing. There is potential opportunity to leverage Locker Room capabilities across other team sports as the total market size for U.S. Team Sports Uniforms is approximately $1.3 billion. Marucci feels the DTT strategy is still in its early stages of growth.
Industry Consolidation - With a well-developed global supply chain, external and internal manufacturing capabilities, sophisticated management systems infrastructure, and extensive network of relevant relationships, Marucci is a platform for consolidation within both the baseball and softball equipment and apparel spaces. Management has identified a pipeline of potential acquisition targets that would help Marucci strengthen and expand its product offering and address new market segments.
39


Competitive Strengths
Originally founded to focus on baseball and softball, Marucci has a unique strength with its authentic knowledge and experience of these sports. Whether leading the Company’s strategy, cutting and sanding wood bats, or shipping product, the Marucci team consists largely of former players or coaches of the game itself. This same strategy extends to any category or market the company participates in so that the product is truly designed by the player for the player.
Product Development – the product development cycle varies by product with bats taking approximately 16 months to reach distribution and batting gloves requiring approximately 9 months. New product development at Marucci occurs in six successive stages: (1) Identify Market Opportunity – search for player needs via internal leads, supplier partners, or on-the ground feedback from players in their network, (2) Cross Functional Ideation – host ongoing dialogue with sourcing partners to identify next-gen technology, (3) Product Development – have sourcing partners begin preliminary testing runs once viable new products are identified, (4) Production and Validation – continue rigorous prototyping and product validation on the field and in the Marucci performance lab where Big League and amateur players test and provide feedback, (5) Marketing – engage in-house marketing team to drive product naming, rollout, branding, and marketing stories to expand awareness, and (6) Product Rollout and Distribution – finalize the marketing story, conduct sales presentations, and provide samples to representatives and finally receiving orders from channel partners and beginning full production.
Leading Brands with Professional Halo – Both Marucci and Victus products are preferred by Big League players (#1 and #2 bat brands in the Big Leagues, respectively), and Lizard Skins is the grip tape of choice for many top athletes at both the professional and amateur levels. Marucci’s leading share of use among the top players at the top levels of baseball underlies the aspirational nature of the brand and creates a “halo effect” for its broader product lines, giving the brands credibility and permission to play in adjacent product categories, customer demographics, and geographic markets.
Vertical Integration – Marucci owns its own wood mills, giving the company greater control over the availability and quality of the supply of wood billets used to produce its wood bats. Marucci’s original value proposition to professional players was to guarantee that each bat delivered would meet the most stringent standards demanded for in-game use. As product tolerances continue to tighten and supply chain complexity creates operational challenges for many competitors, Marucci’s ability to ensure both product quality and availability is a unique competitive advantage.
Competition
Marucci competes with offerings from multiple large baseball equipment manufacturers, including Easton (under the Easton and Rawlings brands) and Wilson Sporting Goods Company (under the Wilson, DeMarini, Louisville Slugger, and Evoshield brands), and numerous smaller wood bat specific brands including Old Hickory, Chandler Bats, Tucci, Dove Tail, Sam Bat, and D-Bat. Key determinants in consumer purchasing decisions include product performance, quality, and brand loyalty.
Suppliers
Marucci leverages a combination of sourcing and in-house manufacturing. Metal bats, apparel, batting gloves, fielding gloves, bags, and other accessories are sourced from an international network of primarily Asian manufacturing partners, while wood bats are manufactured domestically at the company’s Baton Rouge (Marucci) and King of Prussia (Victus) facilities. In 2019, the company acquired two timber mills, effectively consolidating its wood bat supply chain to improve quality and production efficiency and ensuring continued access to the best wood in the game.
Intellectual Property
Marucci maintains 47 trademarks in the U.S., 41 of which are registered and 6 of which are pending registration. Marucci also has 1 issued patent. Management considers its trademarked brand names, preeminent name recognition, ability to design innovative products, and technical and marketing expertise to be its primary competitive advantages.
Regulatory Environment
Baseball and softball equipment, outside of bats, enjoys a largely restriction free Federal/Local government regulatory framework. Metal bats used in youth and elite travel leagues are subject to strict regulations limiting
40


spring and exit velocity determined by self-regulatory associations connected to the sport. There are three key regulatory groups associated with baseball: USA Baseball, United States Specialty Sports Association (“USSSA”), and Bat-Ball Coefficient of Restitution (“BBCOR”). Each have their own method for measuring bat performance. BBCOR is the standard currently governing adult baseball bats used in High School and Collegiate play while USA and USSSA govern youth leagues. There are also regulatory bodies specific to softball including Amateur Softball Association (ASA) and Independent Softball Association, among others. Wood bats used in professional baseball are subject to league-specific regulations. We believe all of Marucci's products adhere to established regulations
Seasonality
Marucci typically has higher sales in the first quarter each year, ahead of the primary baseball season. However, management expects seasonality to smooth out over time as baseball becomes an increasingly year-round sport.
Human Capital
Marucci had 328 employees at December 31, 2022, 272 full-time and 56 part-time employees, all located in the United States. Additionally, Marucci works with a third party Employer of Record in Japan to deploy its strategies in Asia and currently has 4 full-time employees. Marucci's labor force is non-union. Management believes that Marucci has a good relationship with its employees.
PrimaLoft
Overview
Based in Latham, New York, PrimaLoft is the leading provider of branded, high-performance synthetic insulation used primarily in consumer outerwear and accessories. PrimaLoft was developed in 1983 as a division of Albany International Corporation (NYSE: AIN) in response to a U.S. Army request to develop a synthetic insulation for soldiers that replicated the warmth and weight characteristics of traditional goose down, but also remained warm when wet. Today, PrimaLoft’s products span a wide variety of highly engineered insulation fibers and gels that are used as ingredients for premium priced outdoor apparel (e.g., jackets, vests, pants, gloves, footwear, and hats) and home furnishings (e.g., comforters and pillows). PrimaLoft is differentiated based on its (i) leadership in synthetic insulation technology and sustainability, (ii) respected brand, (iii) robust product development and service model critical to brand partners, and (iv) respected legacy and high esteem with product design teams of aspirational brands. Most brand partners do not possess the same depth of internal expertise in synthetic insulation design and view PrimaLoft as an innovation and sustainability partner that enhances the parent brand in a manner consistent with increasingly eco-focused brand missions.
History of PrimaLoft
PrimaLoft was originally founded in 1983 after being approached by the U.S. Army Research Laboratory in Natick, Massachusetts. The U.S. Army was primarily interested in a synthetic insulation that would be comparable to goose down in weight, compressibility, and warmth, while also retaining heat in the presence of moisture. PrimaLoft was awarded its first patent for a “synthetic down” originally branded as PrimaLoft ONE in 1986. After initial success with military applications including sleeping bags and clothing systems, PrimaLoft entered the commercial market through partnerships with name brands like L.L. Bean, Land’s End, and Ralph Lauren. PrimaLoft quickly established its credibility for performance and quality and today continues to drive innovation within the synthetic insulation industry. A summary of key milestones in the Company’s history is below:
1989: L.L. Bean and Ralph Lauren become the first brand partners
1990: PrimaLoft was used in the layering system for the Mount Everest Peace Climb
1997: Developed first design using post-consumer recycled material
2012: Separation from Albany International into a standalone company through a management buyout
2017: Release of i) ThermoPlume, the most advanced, 100% recycled, down-like synthetic insulation alternative and ii) Aerogel technology, a lightweight, compression-resistant insulation composed of more than 95% air
2018: Developed first-ever biodegradable, 100% recycled synthetic insulation and fabric cross-product capabilities
2019: Partnership with Parley and Adidas to manufacture insulation from ocean plastics
41


2019: Breakthrough development of P.U.R.E. manufacturing technology, a proprietary process of synthetic insulation that reduces carbon emissions by up to 70%
2020: Launch of Patagonia Nano-Puff with PrimaLoft P.U.R.E. technology
2021: Launch of Aerogel Footwear with Canada Goose
2021: PrimaLoft Bio recognized as the winner of Drapers Sustainable Fashion Award
We acquired a majority interest in PrimaLoft on July 12, 2022.
Industry
PrimaLoft participates in the global insulation market for both apparel and bedding, which is estimated to encompass over $30 billion of annual spending. Within the overall insulation market, PrimaLoft competes primarily in premium positioned products where consumers value performance and sustainability.
Products, Customers and Distribution Channels
Products
PrimaLoft’s core product offering includes a wide range of insulation product types that are optimized to keep end consumers at a comfortable temperature, regardless of weather conditions. At the top end of the product range, PrimaLoft’s technically focused brand partners design each new outwear garment with specific performance goals or use cases in mind and aim to deliver the highest levels of warmth while also reducing product weight and maximizing product flexibility. PrimaLoft also delivers a broader menu of solutions to its brand partners that can address any product designer’s aesthetic vision (e.g., quilted/non-quilted, high/low loft, loose fill/batted rolls, etc.). PrimaLoft has been an early advocate of apparel sustainability, becoming the exclusive partner to some of the largest and most pioneering sustainability focused outdoor brands when they first undertook meaningful sustainability initiatives. Additionally, under its “Relentlessly Responsible” mantra, PrimaLoft has innovated low-emission manufacturing processes, incorporated high levels of recycled content into its product lineup, and continues to push the boundaries of apparel circularity via biodegradation and carbon-negative technologies. The ability of PrimaLoft’s product suite to address any and all brand partner goals, whether performance, aesthetic, or sustainability related, is a critical reason for PrimaLoft’s consistent market leadership in synthetic insulation over the past four decades.
Customers and Distribution Channels
PrimaLoft primarily works directly with over 900 active brand partners across North America, Europe, and Asia. PrimaLoft maintains highly collaborative relationships with its brand partners, visiting most several times per year to introduce new innovations, generate new product ideas, and assist with integrating the latest PrimaLoft technologies into their outerwear lineups. The process of designing a jacket usually begins about 18 months before the jacket is intended to be sold at retail. PrimaLoft sales team members and engineers engage early in the process, assisting with garment design, construction, and analysis of key insulation performance attributes. After several rounds of sampling and iterating with PrimaLoft, the brand partner will finalize product bill of materials and quantities for its lineup. Outerwear featuring PrimaLoft is primarily sold through brick-and-mortar sporting goods retailers, specialty sport retailers, online retailers, or brand partners’ owned retail and online channels.
PrimaLoft had approximately $16.6 million in firm backlog orders at December 31, 2022.
Business Strategies and Competitive Conditions
Business Strategies
Accelerate the Market Trends Away from Down Insulation - With the introduction of ThermoPlume and other down-like synthetic insulation solutions, PrimaLoft is well positioned to continue gaining market share as customers shift away from down insulation. This change is being driven by the following factors: (i) consumer pushback on traditional down products due to the widespread and well-publicized inhumane down harvesting practices; (ii) narrowing performance gap between synthetic and down; (iii) volatility and notably higher pricing for down insulation tied to commodity pricing of goose and duck meat; and (iv) limited design flexibility and loss of efficacy in wet conditions for down insulation makes synthetic more attractive to product designers.
Continued Development of Cutting Edge Insulation Technology - Over the past four decades, PrimaLoft has continuously improved its product offering to remain a technology leader in synthetic insulation. With strong
42


continued investment in new product development, we expect PrimaLoft innovations to push the boundaries of material science and expand the value provided to end consumers.
Competitive Strengths
PrimaLoft’s competitive advantages include: (i) four decades of brand equity built on technology leadership, that allows brand partners to command premium pricing and tell their sustainability story; (ii) deep insulation-specific material science expertise ranging from polymer innovation to manufacturing innovation to design integration; (iii) protected intellectual property and a proprietary supply chain; (iv) trusted long standing brand partner relationships for a critical but relatively small cost component of the overall product; and (v) scale (demand aggregation) to command attention at both the fiber and toll manufacturing stages of the supply chain.
Competition
PrimaLoft’s competition falls into two categories: (i) brand partner house insulation brands; and (ii) other third-party insulation manufacturers that service more than one outerwear brand. PrimaLoft is believed to be the largest third-party branded synthetic insulation provider to the apparel industry.
Research and Development
PrimaLoft adheres to a 5-step “Stage Gate” approach for developing new products, beginning with a concept phase to define the market need. PrimaLoft relies on R&D alliances, industry contacts, and its internal technical team to identify and develop innovative ideas to address a market need. Once defined, the team enters a feasibility phase to scope the operations requirements and early pricing builds. PrimaLoft then begins an interactive process of designing and verifying the product against external and internal requirements. Once product attributes and pricing builds are finalized, PrimaLoft further validates the product and process performance within the production environment and finalizes marketing assets before ensuring steady state production at toll manufacturing partner facilities.
Suppliers
PrimaLoft leverages an asset-lite production model, relying on a global network of third-party chemical suppliers, extruders, and fiber mills strategically located near brand partner production facilities throughout Asia, Europe, and North America. PrimaLoft’s vertically integrated supply chain is a competitive advantage, allowing for customized solutions to brand partners. Beginning at the polymer level, PrimaLoft possesses expertise in optimizing enhanced performance polymers. At the fiber extrusion level, PrimaLoft has the ability to innovate and create novel fibers, which are then used as inputs to the textile process. PrimaLoft provides fiber requirements and formulations to its network of exclusive manufacturing partners, who then directly receive raw materials ordered by PrimaLoft. PrimaLoft oversees the manufacturing partner insulation production process, often with visits to facilities and continuous testing to ensure all insulation produced meets the performance and sustainability standards. Once produced, the manufacturing partners ship insulation to brand partner manufacturing facilities, often located near the toll manufacturer in Europe or Asia. The brand partner manufacturer then produces the final product before it is shipped back to the brand partner, to a retailer, or direct to a consumer.
Intellectual Property
In addition to its brand, customer relationships and scale, PrimaLoft also makes use of product patents and process trade secrets as additional barriers to entry and competitive moats. As a leader in synthetic insulation PrimaLoft has built a patent portfolio of more than 25 issued and pending patents in the United States and more than 75 patents issued internationally. In addition, PrimaLoft uses a variety of trade secrets typically covering specific insulation manufacturing processes. Lastly, PrimaLoft has more than 50 registered and pending trademarks globally.
Seasonality
Due to the nature of insulated outwear and the concentration of spending in the northern hemisphere, PrimaLoft typically sees approximately 70% of sales in the first half of the calendar year, which is when brand partners order components to be used in cold weather apparel that will be sold to end consumers in the subsequent fall/winter.
43


Human Capital
PrimaLoft had 67 employees on December 31, 2022, 62 full-time employees and 5 part-time employees, with 38 employees located within the United States, 20 in China and the remainder in Europe and Vietnam. PrimaLoft's labor force is non-union. Management believes that PrimaLoft has a good relationship with its employees.
Velocity Outdoor
Overview
Velocity Outdoor, headquartered in Bloomfield, New York, is a leading designer, manufacturer, and marketer of airguns, archery products, laser aiming devices and related accessories. Velocity Outdoor offers its products under the highly recognizable Crosman, Benjamin, LaserMax, Ravin and CenterPoint brands that are available through national retail chains, mass merchants, dealer and distributor networks. Airguns historically represent Velocity Outdoor's largest product category. The airgun product category consists of air rifles, air pistols and a range of accessories including targets, holsters and cases. Velocity Outdoor's other primary product categories are archery, with products including CenterPoint crossbows and the Pioneer Airbow, consumables, which includes steel and plastic BBs, lead pellets and CO2 cartridges, lasers for firearms, and airsoft products. In September 2018, Velocity acquired Ravin Crossbows, a manufacturer and innovator of crossbows and accessories. Ravin primarily focuses on the higher-end segment of the crossbow market and has developed significant intellectual property related to the advancement of crossbow technology. In July 2022, Velocity acquired Kings Camo LLC which designs and sells high-performance, feature rich hunting and casual apparel of uncompromised quality, utilizing King’s own proprietary camouflage patterns. King’s target consumers are men, women and youth who are avid in their outdoor pursuits.
We acquired a majority interest in Velocity Outdoor on June 2, 2017.
History of Velocity Outdoor
Velocity was founded in 1923 as Crosman Rifle Company and was one of the first manufacturers of recreational airguns in the United States. Velocity Outdoor acquired Visible Impact Target Company in 1991 and Benjamin Sheridan Corporation in 1992. Benjamin was, and continues to be, a dominant U.S. producer of high-end pneumatic and CO2 powered airguns while Sheridan was one of the world’s foremost manufacturers of high-quality paintball markers. In 2007, Velocity expanded its offerings outside the traditional airgun category with the debut of its new optics division, Centerpoint Precision Optics. In 2008, Velocity diversified further by adding Crosman Archery to its list of branded products and introduced two new hunting crossbows in addition to youth archery products. In 2016, Velocity debuted its Centerpoint line of crossbows and the Benjamin Pioneer Airbow, the first ever mass-produced air powered archery device and with the 2018 acquisition of Ravin Crossbows, Velocity expanded their archery product line into the higher-end segment of the crossbow market. In July 2022, Velocity acquired Kings Camo LLC which designs and sells high-performance, feature rich hunting and casual apparel of uncompromised quality, utilizing King’s own proprietary camouflage patterns.
Today, Velocity Outdoor is an international designer, manufacturer and marketer of Crosman and Benjamin airguns including related ammunition and accessories, archery products including the Ravin and Centerpoint crossbows, airsoft rifles, pistols, and ammunition, laser aiming devices, precision optics and hunting apparel.
Industry
Velocity Outdoor primarily competes within the airgun and archery sub-segments of the broader outdoor recreational products industry, which together management estimates constitute approximately $1.1 billion of annual manufacturer revenue. Both categories share certain common characteristics, including consumer demand for innovation, similar sales channels, and unique regulatory frameworks.
The airgun industry is estimated by management to constitute approximately $275 million of annual manufacturer revenue, including consumables and excluding accessories. With a history stretching back over a century, the industry is generally considered to be a mature sector, with stable growth rates in the low single digits. Airgun products are largely sold through big box specialty sporting goods retailers, mass merchants and online retailers, each accounting for roughly 18%, 20% and 29% of purchases, respectively. The remainder moves through dealers and distributors. Airguns are less seasonal than archery because there is no defined hunting season, although sales spike somewhat around holidays.
44


The archery equipment market is estimated by management to constitute approximately $770 million of annual manufacturers sales, of which $500-$550 million is attributable to bows and $200-$250 million is attributable to related archery consumables. Vertical and compound bows, and crossbows each comprise about half of the category sales, with crossbows gaining share in recent years. Independent archery dealer’s account for 39% and big box specialty sporting goods retailers account for approximately 32% of consumer purchases. Distributors, mass merchants, and online retailers make up the remainder of consumer sales.
The hunting apparel market is estimated by management to constitute $500 million of annual sales. Big box specialty sporting goods retailers account for approximately 39% of consumer purchases and online retailers sales account for 32%. Dealers and distributors make up the remainder of consumer sales.
Products, Customers and Distribution Channels
Products
Velocity designs, manufacturers and markets six categories of products: (i) airguns, (ii) archery products, (iii) consumables, or pellets, BBs and CO2 cartridges, (iv) optics, (v) airsoft, and (vi) apparel. Velocity's product strategy encompasses producing high quality, feature-rich products recognized by consumers for their craftsmanship and value, and building on a rich history to introduce innovative new products.
Airguns - Airguns has historically represented Velocity's largest product category. The airgun product line consists of air rifles, air pistols and a range of accessories including targets, holsters and cases. Velocity's airguns are designed to be multi-purpose, multi-occasion products, for use in recreational plinking and target shooting, pest control, and hunting. Velocity offers a “good, better, best” array of airguns under the Crosman and Benjamin brands. The Crosman brand is known for high value at an accessible price, where the Benjamin brand is typically associated with premium products falling within the mid- to high-price point. Additionally, Velocity rounds out its offering with mid-level products produced under an exclusive licensing agreement with Remington for its Remington, Marlin, DPMS, and Bushmaster brands.
Archery Products - Velocity re-entered the archery market in 2016 with a product line anchored by the Centerpoint crossbow and the first-of-its-kind Pioneer Airbow. Centerpoint has grown rapidly since it was launched to become the leading player in the crossbow category. Centerpoint acquired market share by offering features like an aluminum frame, higher shooting velocity, integrated string stops, a 4x32mm scope and shoulder sling at very competitive retail prices.
Concurrent with the launch of the Centerpoint line of crossbows, Velocity also introduced the Pioneer Airbow. The Pioneer Airbow created a new sportsman category as the first ever mass-produced air-powered archery device, effectively bridging the gap between airguns and archery. Velocity acquired Ravin Crossbows in 2018, further expanding its product line in the archery market. Ravin Crossbows is a leading designer, manufacturer and innovator of crossbows and accessories. Ravin primarily focuses on the higher-end segment of the crossbow market and has developed significant intellectual property related to the advancement of crossbow technology. In 2022 Ravin introduced the most compact, fastest, most powerful, and most accurate crossbow ever produced, shooting arrows at speeds over 500 feet per second. It also is available with an exclusive, and industry first, compact electronic cocking/de-cocking mechanism.
Consumables - Velocity's consumables segment consists of steel and plastic BBs, various styles of lead pellets, and single-use CO2 cartridges used to power airguns. BBs are typically used for plinking, training, or target shooting at a more affordable cost, while different pellet styles are designed either for accuracy, maximum penetration, or a combination of the two. Velocity is the world’s largest provider and only domestic manufacturer of CO2 cartridges, having first introduced the use of C02 as an airgun propellant in 1961. Consumables are produced under the Crosman and Benjamin brand names.
Optics - Launched in 2006, Velocity's line of optics products offers high-performance, value-priced optics under the Centerpoint brand. The scopes, sights, binoculars, lights, and lasers are marketed for traditional firearms, in addition to select airgun and crossbow offerings. In 2017, Velocity added to their optics product line with the acquisition of the commercial division of LaserMax. LaserMax is a global leader in hardened and miniaturized laser systems, offering a comprehensive line of premium laser sights for home defense, personal protection and training use. LaserMax’s commercial business provides laser sighting solutions and tactical lights to the firearm original
45


equipment manufacturers ("OEM") and retail channels. Management believes that the addition of the LaserMax products enables Velocity to reach a wider range of new customers across retail channels.
Airsoft - Airsoft guns are a class of air, CO2, gas, or electric-powered guns that are typically made from high-impact plastics and are engineered with recreation in mind to fire safe, plastic BBs quickly and accurately. Airsoft products are most often used for recreational purposes by a younger demographic and a strong user base amongst military and law enforcement customers. Velocity offers a broad portfolio of airsoft rifles and pistols under its owned Crosman Elite and Game Face brands, as well as the licensed U.S. Marines brand.
Hunting Apparel - Hunting apparel is designed specific to the activity and varies by region used and type of hunting. Hunting apparel includes, but is not limited to jackets, vests, pants, bibs, shirts, boots, base layers, socks, and gloves for men, women, and youth. Hunting apparel is typically: more durable and weather resistant than regular clothing; designed with special features for the field and fitted to provide more flexibility and less restricted movement. Proper clothing and apparel are essential to hunting success and enjoyment.
Distribution Channels
Velocity's products are sold through over 900 customers across a mix of sales channels, including mass merchants, national retailers, distributors/dealers/regional chains, international distributors, and e-commerce. Over the last 5 years, management has successfully diversified both its sales channel composition and customer mix.
Velocity sells its products through nearly all major domestic mass merchants and sporting goods retailers currently selling airguns and has established a strong e-commerce platform to allow for flexibility in a changing retail environment. The company has been selling to many of its customers for over 20 years, maintaining close relationships with key purchasing personnel through high-touch customer service. Velocity is one of the only players in the sportsman category offering category management services, product assortment, and SKU optimization feedback typical of larger multinational consumer products companies. This data-sharing has resulted in higher retailer sell-through and margin enhancement, more accurate sales forecasting, and a 98% fulfillment rate, all of which are key components in maintaining status as a vendor of choice.
Velocity maintains an internal sales team responsible for covering the vast majority of its customer relationships, or approximately 90% of total sales. Furthermore, Velocity supplements its in-house team with four independent sales representative organizations, providing coverage for approximate 375 additional customers across their respective geographic territories. International sales efforts are handled by Velocity-employed account executives who work through local distributors in order to ensure that products conform to local regulatory standards.
Customers
Velocity sells its products through nearly all major domestic mass merchants and sporting goods retailers and has established a strong e-commerce platform to allow for flexibility in a changing retail environment. The three largest customers represented 35%, 36% and 37%, respectively, of gross sales in 2022, 2021 and 2020 and represented the major sales channels; e-commerce, mass merchant, and regional retail.
Velocity had approximately $12.4 million and $26.6 million in firm backlog orders at December 31, 2022 and 2021, respectively.
Business Strategies and Competitive Conditions
Business Strategies
Continued Innovation in Existing Product Categories - Velocity plans to continue to build on its successful history of bringing new, technically superior products to market through leveraging its stringent new product development process, internal manufacturing capabilities, and a flexible supply chain. The company has near-term new product launches and existing product updates planned across all categories, including the highlights below.
Airguns - Building on the Silencing Barrel Device (SBD) technology, Velocity is introducing a line of multi-shot break-barrel models that feature a 10-shot clip that advances automatically. Velocity is also enjoying success with its recent introduction of fast shooting full-auto BB guns under the Crosman brand. In addition, Velocity continues to be the world’s largest producer of BB, pellets and CO2 powerlets.
Archery - Following the successful 2016 launch of the CenterPoint crossbow line, Velocity continues to offer the best value proposition in the industry. Recently CenterPoint has introduced new crossbow models at
46


higher price points to segments of the market and Ravin continues to introduce models that lead the industry in innovation and performance. Ravin recently introduced its new electric cocking/de-cocking model that shoots at 500 feet per second.
Optics - In addition to the launch of three CenterPoint Spectrum First Focal Plane series of scopes, the company recently released CenterPoint optics to include range finding binoculars and scope adapters. Additionally, following the launch of the grip activated GripSense lasers in 2017, Lasermax has introduced a universal rail mounted laser featuring the same activation technology.
Airsoft - Airsoft guns are a class of air, CO2, gas, or electric-powered guns that are typically made from high-impact plastics and are engineered with recreation in mind to fire safe, plastic BBs quickly and accurately. Airsoft products are most often used for recreational purposes by a younger demographic and a strong user base amongst military and law enforcement customers. Velocity offers a broad portfolio of airsoft rifles and pistols under its owned Game Face brand.
Water Bead Guns – In 2022, Velocity entered this new and fast growing category with the launch of its Gelbee brand of water bead guns and water bead BBs. Water bead guns functional similarly to airsoft guns, but use hydrogel instead of plastic BBs. These BBs are made of super-absorbent, biodegradable polymers which are more home and environmentally friendly.
Hunting Apparel - The technical aspect of King’s apparel lends itself well to several other outdoor categories including but not limited to backpacking, camping, fishing, and hiking.
Expand into Adjacent Product Categories - Management believes that the company can leverage in-house manufacturing and sourcing partners to develop products in new categories that utilize Velocity's existing distribution network and brand strength.
Further Penetration of Existing Customer Accounts - Management has identified several strategies for further penetrating its existing customer accounts. First, Velocity has identified opportunities to leverage its existing relationships with retailers to drive expanded SKU offerings across categories. Additionally, management believes the company can expand the CenterPoint brand into the dealer network due to the acquisition of Ravin. Furthermore, management believes that the company is well positioned to grow as its brick-and-mortar customers adapt to a changing retail landscape. Velocity believes it can leverage its structured analytical sales approach and new marketing initiatives to assist retailers with enhancing their online sales, similar to the strategies it already employs working with pure e-commerce customers like Amazon and Pyramyd Air.
Consolidation Platform - With a well-developed global supply chain, refined manufacturing capabilities, sophisticated management systems infrastructure, and extensive network of relevant relationships, Velocity sees itself as a platform for consolidation within both the broader outdoor recreational goods space and the archery space specifically. Management has identified a pipeline of potential acquisition targets that would help Velocity strengthen and expand its product offering and address new market segments.
International Growth - Velocity is exploring opportunities to grow international sales and increase market share by pursuing new international distributor relationships. Management has recently focused its efforts on key markets within Latin America. However, with a more fulsome archery product line in development, the Company believes it is well positioned to expand into key international bowhunting markets such as Europe, Australia, New Zealand, and South Africa.
Competitive Strengths
Innovation and Engineering Capabilities with Strong IP - Velocity is a consumer-focused organization with a deep understanding of its consumers. In addition, Velocity employs and retains engineers who are the most accomplished in Velocity's markets which, combined with an innovative culture, have created significantly differentiated, demonstrably superior products with strong intellectual property protection.
Leading Consumer Brands with Branding and Marketing Capabilities to Drive Consumer Awareness, Affinity and Engagement. Velocity owns a portfolio of premium, iconic brands that are leaders in consumer awareness and affinity. These include brands with a long, rich heritage such as Crosman and Benjamin airguns with 100 and 139 year histories, respectively, as well as the fast growing, super premium, and market disruptive brand like Ravin and King's Camo.
47


Broad Coverage of Consumer Segments and Price Points. Velocity’s portfolio of brands and product lines provides broad coverage of consumer segments and allows the business to position products with a combination of features and retail prices that appeal to all consumers in the category from recreational to avid.
Balanced Manufactured vs. Outsourced Production Model. Velocity retains high quality in-house product manufacturing capabilities while also outsourcing a balanced portion of its product line to vendors in low-cost manufacturing regions. This strategy is aligned with the broad portfolio of brands and product lines and reduces supply chain risk.
Diverse Customer Base. Velocity employs channel strategies that align with each brands market positioning. A brand’s channel strategy may favor independent specialty dealers and in other cases a significant presence in large chain retailers in best to maximize sales and profitability. Taken as a whole, this approach yields a broad and diverse customer base, limiting the reliance on any one customer while reaching all levels and types of consumers.
Competitive Conditions
Airguns - Velocity's airgun line competes with offerings from several airgun manufacturers, including Daisy Outdoor Products, Gamo Outdoor USA (which acquired Daisy in July 2016 but remains separately branded), and Germany-based Umarex. The market for airguns is relatively concentrated, led by Crosman, Daisy, Gamo, and Umarex, according to Sports OneSource data. Key determinants in consumer purchasing decisions include product performance, quality, and brand loyalty.
Archery - The archery market competes within a “good, better, best” spectrum. Velocity's CenterPoint product line, as a value-for-price, entry to mid-level brand, tends to lie between the “good” and “better” segments, competing with Barnett Outdoors, Killer Instinct, and PSE Technologies, among others. Consumers tend to make purchasing decisions based on brand awareness, reliability, customer service, and pricing. Although CenterPoint is a recent entry into the archery market, the brand has been able to outpace more established brands on the reliability, pricing, and service aspects to win market share. The Ravin product line has a higher price point and falls within the "best" segment for crossbows, competing with the higher end Tenpoint crossbows. Ravin entered the market in 2017 and management believes it has since become the number one selling brand as measured by retail dollars.
Suppliers and Manufacturing
Suppliers
Velocity’s supply chain has both a domestic and foreign sourced component, where sourcing decisions are based on manufacturing expertise, cost, lead time, demand requirements as well as other factors. Finished goods manufacturing is balanced between domestic and offshore, largely from the Asia Pacific region. In addition to a well-seasoned supply chain team in the United States, Velocity Outdoor employs an Asian based Supply Chain team to support current sourced product and future growth. In general, raw materials utilized in Velocity’s products include steel, lead, plastics, and corrugated materials. There is ample capacity throughout the value-chain to fully support growth objectives.
Manufacturing
Velocity's product manufacturing is based on a dual strategy of in-house manufacturing and strategic alliances with select sub-contractors and vendors. Velocity conducts its domestic manufacturing operations in two locations. The first is a 225,000 square foot facility on a company-owned 49-acre campus located in East Bloomfield, New York, approximately 30 miles southeast of Rochester. The second is an 85,000 square foot leased facility in Superior, Wisconsin. In addition, the company utilizes approximately 144,000 square feet of leased warehouse space in nearby Farmington, New York, five miles from the East Bloomfield facility.
Intellectual Property
Velocity Outdoor currently holds a global portfolio of more than 100 registered trademarks and a global patent portfolio of more than 50 issued patents with many more pending. Management considers its patent holdings, trademarked brand names, preeminent name recognition, ability to design innovative products, and technical and marketing expertise to be its primary competitive advantages.
48


Regulatory Environment
Airguns - Airguns enjoy a relatively unrestrictive federal regulatory framework, with most regulations determined at the state level. Although there are no federal laws regulating their transfer, possession or use, non-powder guns are subject to oversight from the Consumer Product Safety Commission (“CSPC”). Therefore, airguns are subject to generalized statutory limitations involving “substantial product hazard” and articles that pose a substantial risk of injury to children, though the CSPC has not adopted specific mandatory regulations in this area. Federal law prevents states from prohibiting the sale of airguns but allows for state-by-state restrictions on sales of airguns to minors. Thirteen states have imposed such restrictions. Historically, there have not been attempts to grandfather the regulation of airguns into that of traditional powdered firearms, as legislative efforts have largely focused on responding to and refining the existing regulatory framework for each respective category rather than overhauling the coordination or transfer of enforcement duties across agencies.
Archery - Crossbow hunting restrictions have become less stringent over the last several years. Since 2006, 12 states, including populous hunting states like Wisconsin, Pennsylvania, and North Carolina, have legalized crossbow hunting, while many others moved to relax restrictions through the opening of limited seasons or creation of exceptions to hunting restrictions for those with disabilities. Today, only Oregon classifies crossbows as illegal but there is currently a proposal to allow crossbows during the all-weapon deer season in the eastern half of the state. Nearly 90% of all hunting permits are filed in states that currently allow crossbow hunting for at least part of the season. Although continued deregulation is expected, it likely will not be the largest driver for the crossbow category moving forward. Participation levels have steadily increased within the states.This, as well as consumer centric innovation that improves the hunting experience, will be the main drivers behind market growth.
Seasonality
Velocity typically has higher sales in the third and fourth quarter each year, reflecting the hunting and holiday seasons, respectively.
Human Capital
Velocity had 356 employees on December 31, 2022, 321 full-time employees and 35 part-time employees, with 355 employees located within the United States. Velocity’s labor force is non-union. Management believes that Velocity has a good relationship with its employees.
Niche Industrial Businesses
Advanced Circuits
Overview
Advanced Circuits, headquartered in Aurora, Colorado, is a provider of small-run, quick-turn and production rigid printed circuit boards ("PCBs"), throughout the United States. Advanced Circuits also provides its customers with assembly services in order to meet its customers’ complete PCB needs. The small-run and quick-turn portions of the PCB industry are characterized by customers requiring high levels of responsiveness, technical support and timely delivery. Due to the critical roles that PCBs play in the research and development process of electronics, customers often place more emphasis on the turnaround time and quality of a customized PCB than on the price. Advanced Circuits meets this market need by manufacturing and delivering custom PCBs in as little as 24 hours, providing customers with over 98% error-free production and real-time customer service and product tracking 24 hours per day.
History of Advanced Circuits
Advanced Circuits commenced operations in 1989 through the acquisition of a small Denver-based PCB manufacturer. During its first years of operations, Advanced Circuits focused exclusively on manufacturing high volume, production run PCBs with a small group of proportionately large customers. After the loss of a significant customer in the early 1990s, Advanced Circuits began focusing on developing a diverse customer base, and in particular, on meeting the demands of equipment manufacturers with low-volume, high-margin, customized small-run and quick-turn PCBs.
We purchased a controlling interest in Advanced Circuits on May 16, 2006. Since our acquisition, Advanced Circuits has completed several add-on acquisitions that expanded their customer base in various industries and sectors,
49


including the aerospace and defense industry and the long-lead sector. Over 50% of Advanced Circuits’ sales are derived from highly profitable small-run and quick-turn production PCBs. Advanced Circuits’ success is demonstrated by its broad base of over 11,000 customers that it does business with throughout the year.
On January 10, 2023, we entered into an agreement to sell Advanced Circuits. The sale was completed on February 14, 2023. Refer to Note S - Subsequent Events for a description of the transaction.
Industry
The PCB industry, which consists of both large global PCB manufacturers and small regional PCB manufacturers, is a vital component to all electronic equipment supply chains, as PCBs serve as the foundation for virtually all electronic products, including cellular telephones, appliances, personal computers, routers, switches and network servers. PCBs are used by manufacturers of these types of electronic products, as well as by persons and teams engaged in research and development of new types of equipment and technologies.
Several significant trends are present within the PCB manufacturing industry. Production of PCBs in North America has declined in recent years due to increased competition for volume production of PCBs from Asian competitors benefiting from both lower labor costs and less restrictive waste and environmental regulations. Asian based manufacturers of PCBs are capitalizing on their lower labor costs and increasing their market share of volume production PCBs, which are used in high volume consumer electronics application such as computers and cell phones. This “offshoring” of high-volume production orders has placed increased pricing pressure and margin compression on many small domestic manufacturers that are no longer operating at full capacity. Many of these small producers are choosing to cease operations, rather than operate at a loss, as their scale, plant design and customer relationships do not allow them to focus profitably on the small-run and quick-turn sectors of the market. While Asian manufacturers have made large market share gains in the PCB industry overall, small-run and quick-turn production, some of the more complex volume production, and military production have remained strong in the United States. Rapid advances in technology are significantly shortening product life-cycles and placing increased pressure on original equipment manufacturers ("OEMs") to develop new products in shorter periods of time. In response to these pressures, OEMs invest heavily in research and development, which results in a demand for PCB companies that can offer engineering support and quick-turn production services to minimize the product development process. Additionally, increased complexity of electronic equipment requires maintaining the production infrastructure necessary to manufacture PCBs of increasing complexity. This often requires significant capital expenditures and has acted to reduce the competitiveness of local and regional PCB manufacturers lacking the scale to make such investments.
Both globally and domestically, the PCB market can be separated into three categories based on required lead time and order volume:
Small-run PCBs — These PCBs are typically manufactured for customers in research and development departments of OEMs and academic institutions. Small-run PCBs are manufactured to the specifications of the customer, within certain manufacturing guidelines designed to increase speed and reduce production costs. Prototyping is a critical stage in the research and development of new products. These small-runs are used in the design and launch of new electronic equipment and are typically ordered in volumes of 1 to 50 PCBs. Because the small-run is used primarily in the research and development phase of a new electronic product, the life cycle is relatively short and requires accelerated delivery time frames of usually less than five days and very high, error-free quality. Order, production and delivery time, as well as responsiveness with respect to each, are key factors for customers as PCBs are indispensable to their research and development activities.
Quick-Turn Production PCBs — These PCBs are used for intermediate stages of testing for new products prior to full scale production. After a new product has successfully completed the small-run phase, customers undergo test marketing and other technical testing. This stage requires production of larger quantities of PCBs in a short period of time, generally 10 days or less, while it does not yet require high production volumes. This transition stage between low-volume small-run production and volume production is known as quick-turn production. Manufacturing specifications conform strictly to end product requirements and order quantities are typically in volumes of 10 to 500. Similar to small-run PCBs, response time remains crucial as the delivery of quick-turn PCBs can be a gating item in the development of electronic products. Orders for quick-turn production PCBs conform specifically to the customer’s exact end product requirements.
50


Volume Production PCBs — These PCBs, which we sometimes refer to as “long lead” and “sub-contract” are used in the full scale production of electronic equipment and specifications conform strictly to end product requirements. Volume Production PCBs are ordered in large quantities, usually over 100 units, and response time is less important, ranging between 15 days to 10 weeks or more.
These categories can be further distinguished based on board complexity, with each portion facing different competitive threats. Advanced Circuits competes largely in the small-run and quick-turn production portions of the North American market, which have not been significantly impacted by Asian-based manufacturers due to the quick response time required for these products.
Products and Services
A PCB is comprised of layers of laminate and contains patterns of electrical circuitry to connect electronic components. Advanced Circuits typically manufactures 2 to 20 layer PCBs, and has the capability to manufacture even higher layer PCBs. The level of PCB complexity is determined by several characteristics, including size, layer count, density (line width and spacing), materials and functionality. Beyond complexity, a PCB’s unit cost is determined by the quantity of identical units ordered, as engineering and production setup costs per unit decrease with order volume, and required production time, as longer times often allow increased efficiencies and better production management. Advanced Circuits primarily manufactures lower complexity PCBs.
Advanced Circuits assists its customers throughout the life-cycle of their products, from product conception through volume production. Advanced Circuits works closely with customers throughout each phase of the PCB development process, beginning with the PCB design verification stage using its unique online tool, FreeDFM.com, which enables customers to receive a free manufacturability assessment report within minutes, resolving design problems that would prohibit manufacturability before the order process is completed and manufacturing begins. The combination of Advanced Circuits’ user-friendly website and its design verification tool reduces the amount of human labor involved in the manufacture of each order as PCBs move from Advanced Circuits’ website directly to its computer numerical control, or CNC, machines for production, saving Advanced Circuits and customers cost and time. As a result of its ability to rapidly and reliably respond to the critical customer requirements, Advanced Circuits receives a premium for their small-run and quick-turn PCBs as compared to volume production PCBs.
Advanced Circuits manufactures all high margin small-runs and quick-turn orders internally and occasionally utilizes external partners to manufacture production orders that do not fit within its capabilities or capacity constraints at a given time. As a result, Advanced Circuits constantly adjusts the portion of volume production PCBs produced internally to both maximize profitability and ensure that internal capacity is fully utilized.
The following table shows Advanced Circuits’ gross revenue by products and services for the periods indicated:
Gross Sales by Products and Services (1)
Year Ended December 31,
202220212020
Volume Production (including assembly)50.9 %46.1 %45.2 %
Quick-Turn Production31.6 %34.5 %33.4 %
Small-run Production15.0 %15.1 %18.2 %
Third Party2.5 %4.3 %3.2 %
Total100.0 %100.0 %100.0 %
(1)    As a percentage of gross sales, exclusive of sale discounts.
Competitive Strengths
Advanced Circuits has established itself as a leading provider of small-run and quick-turn PCBs in North America and focuses on satisfying customer demand for on-time delivery of high-quality PCBs. Advanced Circuits’ management believes the following factors differentiate it from many industry competitors:
Numerous Unique Orders Per Day — Advanced Circuits receives on average over 165 customer orders per day. Due to the large quantity of orders received, Advanced Circuits is able to combine multiple orders in a single panel design prior to production. Through this process, Advanced Circuits is able to reduce the number of costly, labor intensive equipment set-ups required to complete several manufacturing orders. As
51


labor represents the single largest cost of production, management believes this capability gives Advanced Circuits a unique advantage over other industry participants.
Diverse Customer Base — Advanced Circuits possesses a customer base with little industry or customer concentration exposure. For the year ended December 31, 2022, Advanced Circuits had two customers that each represented more than 5% of net sales. For each of the years ended December 31, 2021 and 2020, Advanced Circuits had one customer that represented more than 5% of net sales.
Highly Responsive Culture and Organization — A key strength of Advanced Circuits is its ability to quickly respond to customer orders and complete the production process. In contrast to many competitors that require a day or more to offer price quotes on small-run or quick-turn production, Advanced Circuits offers its customers quotes within seconds and the ability to place or track orders any time of day. In addition, Advanced Circuits’ production facility operates three shifts per day and is able to ship a customer’s product within 24 hours of receiving its order.
Proprietary FreeDFM.comTM Software — Advanced Circuits offers its customers unique design verification services through its online FreeDFM.com tool. This tool enables customers to receive a free manufacturability assessment report, within minutes, resolving design problems before customers place their orders. The service is relied upon by many of Advanced Circuits’ customers to reduce design errors and minimize production costs. Beyond improved customer service, FreeDFM.comTM has the added benefit of improving the efficiency of Advanced Circuits’ engineers, as many routine design problems, which typically require an engineer’s time and attention to identify, are identified and sent back to customers automatically.
Established Partner Network — Advanced Circuits has established third party production relationships with PCB manufacturers in North America and Asia. Through these relationships, Advanced Circuits is able to offer its customers a complete suite of products including those outside of its core production capabilities. Additionally, these relationships allow Advanced Circuits to outsource orders for volume production and focus internal capacity on higher margin, short lead time, production and quick-turn manufacturing.
Business Strategies
Advanced Circuits’ management is focused on strategies to increase market share and further improve operating efficiencies. The following is a discussion of these strategies:
Increase Portion of Revenue from Small-run and Quick-Turn Production — Advanced Circuits’ management believes it can grow revenues and cash flow by continuing to leverage its core small-run and quick-turn capabilities. Over its history, Advanced Circuits has developed a suite of capabilities that management believes allow it to offer a combination of price and customer service unequaled in the market. Advanced Circuits intends to leverage this factor, as well as its core skill set, to increase net sales derived from higher margin small-run and quick-turn production PCBs.
Acquire Customers from Local and Regional Competitors — Advanced Circuits’ management believes the majority of its competition for small-run and quick-turn PCB orders comes from smaller scale local and regional PCB manufacturers. Advanced Circuits continues to enter into small-run and quick-turn manufacturing relationships with several subscale local and regional PCB manufacturers. Management believes that while many of these manufacturers maintain strong, long-standing customer relationships, they are unable to produce PCBs with short turn-around times at competitive prices. As a result, Advanced Circuits sees an opportunity for growth by providing production support to these manufacturers or direct support to the customers of these manufacturers, whereby the manufacturers act more as a broker for the relationship.

Remain Committed to Customers and Employees — Advanced Circuits has remained focused on providing the highest quality products and services to its customers. Management believes this focus has allowed Advanced Circuits to achieve its outstanding delivery and quality record. Advanced Circuits’ management believes this reputation is a key competitive differentiator and is focused on maintaining and building upon it. Similarly, management believes its committed base of employees is a key differentiating factor. Management believes that Advanced Circuits’ emphasis on sharing rewards and creating a positive work environment has led to increased loyalty. Advanced Circuits plans to continue to focus on similar programs to maintain this competitive advantage.
Opportunistically Acquire Smaller PCB Manufacturers — Historically, Advanced Circuits has selectively made tuck-in acquisitions of regional PCB manufacturers. Management will continue to seek tuck-in acquisitions of
52


smaller PCB manufacturers where sales and operational efficiencies can be realized, or strategic technical capabilities expanded.
Manufacturing Facility Enhancement - In 2019, Advanced Circuits built out a new state-of-the-art printed circuit board manufacturing facility that will allow it to provide existing and new customers with enhanced capabilities.
Research and Development
Advanced Circuits engages in continual research and development activities in the ordinary course of business to update or strengthen its order processing, production and delivery systems. By engaging in these activities, Advanced Circuits expects to maintain and build upon the competitive strengths from which it benefits currently. Research and development expenses were not material in each of the last three years.
Customers and Distribution Channels
Advanced Circuits’ focus on customer service and product quality has resulted in a broad base of customers in a variety of end markets, including industrial, consumer, telecommunications, aerospace/defense, biotechnology and electronics manufacturing. These customers range in size from large, blue-chip manufacturers to small, not-for-profit university engineering departments. The following table sets forth management’s estimate of Advanced Circuits’ approximate customer breakdown by industry sector for the fiscal years ended December 31, 2022, 2021 and 2020:
Customer Distribution
Industry Sector202220212020
Electrical Equipment and Components24 %20 %20 %
Electronics Manufacturing Services22 %22 %20 %
Industrial and Commercial Machinery17 %18 %20 %
Educational Institutions10 %%%
Transportation Equipment%%%
Measuring Instruments%%%
Engineer Services%%%
Business Services%%%
Wholesale Trade-Durable Goods%%%
All Other Sectors Combined12 %13 %20 %
Total100 %100 %100 %
Management estimates that over 75% of its orders are generated from existing customers. Moreover, more than half of Advanced Circuits’ orders in each of the years 2022, 2021 and 2020 were delivered within five days (not including long-lead orders).
Sales and Marketing
Advanced Circuits has established a “customer centric” marketing strategy to both acquire new customers and retain existing customers. Advanced Circuits uses advanced digital marketing techniques such as search engine optimization, pay-per-click, content marketing, segmented email marketing, social media marketing, web banners and behavioral retargeting. In addition to digital marketing Advanced Circuits runs aggressive pricing promotions and proactive outbound calling sales campaigns. Advanced Circuits spends approximately 1% of net sales each year on its marketing initiatives and advertising and has inside and outside sales professionals organized geographically throughout North America dedicated to its marketing and sales efforts. Beyond proactive customer acquisition initiatives, management believes a substantial portion of new customers are acquired through referrals from existing customers. In addition, other customers are acquired online where Advanced Circuits generates over 60% of its orders from its website. Substantially all revenue is derived from sales within the United States.
Advanced Circuits, due to the volume of small-run and quick turn sales, had a negligible amount in firm backlog orders at December 31, 2022 and 2021.
53


Competition
There are currently an estimated 160 active domestic PCB manufacturers. Advanced Circuits’ competitors differ amongst its products and services.
Competitors in the small-run and quick-turn PCBs production industry include larger companies as well as small domestic manufacturers. The largest independent domestic small-run and quick-turn PCB manufacturer in North America is TTM Technologies, Inc. Though this company produces small-run PCBs to varying degrees, in many ways it is not a direct competitor with Advanced Circuits. In recent years, larger competitors have primarily focused on producing boards with greater complexity in response to the offshoring of low and medium layer count technology to Asia. Compared to Advanced Circuits, small-run and quick-turn PCB production accounts for much smaller portions of larger competitors' revenues. Further, these competitors often have much greater customer concentrations and a greater portion of sales through large electronics manufacturing services intermediaries. Beyond large, public companies, Advanced Circuits’ competitors include numerous small local and regional manufacturers, often with revenues under $20 million. These smaller competitors have long-term customer relationships and typically produce both small-run and quick-turn PCBs and production PCBs for small OEMs and EMS companies. The competitive factors in small-run and quick-turn production PCBs are response time, quality, error-free production and customer service. Competitors in the long lead-time production PCBs generally include large companies, including Asian manufacturers, where price is the key competitive factor.
New market entrants into small-run and quick-turn production PCBs confront substantial barriers including significant investments in equipment, securing a highly skilled workforce with extensive engineering knowledge and compliance with environmental regulations. Beyond these tangible barriers, Advanced Circuits’ management believes that its network of customers, established over the last two decades, would be very difficult for a competitor to replicate.
Suppliers
Advanced Circuits’ raw materials inventory is small relative to sales and must be regularly and rapidly replenished. Advanced Circuits uses a just-in-time procurement practice to maintain raw materials inventory at low levels. Additionally, Advanced Circuits has established consignment relationships with several vendors allowing it to pay for raw materials as used. Because it provides primarily lower-volume quick-turn services, this inventory policy does not hamper its ability to complete customer orders.
The primary raw materials that are used in production are core materials, such as copper clad layers of glass and chemical solutions, and copper and gold for plating operations, photographic film and carbide drill bits. Multiple suppliers and sources exist for all materials. Adequate amounts of all raw materials have been available in the past, and Advanced Circuits’ management believes this will continue in the foreseeable future. Advanced Circuits works closely with its suppliers to incorporate technological advances in the raw materials they purchase. Advanced Circuits does not believe that it has significant exposure to fluctuations in raw material prices. The fact that price is not the primary factor affecting the purchase decision of many of Advanced Circuits’ customers has allowed management to historically pass along a portion of raw material price increases to its customers. Advanced Circuits does not knowingly purchase material originating in the Democratic Republic of the Congo or adjoining countries.
Intellectual Property
Advanced Circuits seeks to protect certain proprietary technology by entering into confidentiality and non-disclosure agreements with its employees, consultants and customers, as needed, and generally limits access to and distribution of its proprietary information and processes. Advanced Circuits’ management does not believe that patents are critical to protecting Advanced Circuits’ core intellectual property, but, rather, its effective and quick execution of fabrication techniques, its website FreeDFM.com and its highly skilled workforce are the primary factors in maintaining its competitive position.
Advanced Circuits uses the following brand names: FreeDFM.com, 4pcb.com, 4PCB.com, 33each.com, barebonespcb.com and Advanced Circuits. These trade names have strong brand equity and are material to Advanced Circuits’ business.
Regulatory Environment
Advanced Circuits’ manufacturing operations and facilities are subject to evolving federal, state and local environmental and occupational health and safety laws and regulations. These include laws and regulations
54


governing air emissions, wastewater discharge and the storage and handling of chemicals and hazardous substances. Management believes that Advanced Circuits is in compliance, in all material respects, with applicable environmental and occupational health and safety laws and regulations. New requirements, more stringent application of existing requirements, or discovery of previously unknown environmental conditions may result in material environmental expenditures in the future. Advanced Circuits has been recognized multiple times for exemplary environmental compliance and has been consistently awarded the Denver Metro Wastewater Reclamation District Gold Award.
Human Capital
Advanced Circuits had 391 employees at December 31, 2022 operating out of three production facilities in the United States. Advanced Circuits believes that it has a good relationship with its employees.
Altor Solutions
Overview
Altor Solutions, headquartered in Scottsdale, Arizona, is a designer and manufacturer of custom molded protective foam solutions and OEM components made from expanded polystyrene (EPS) and other expanded polymers. Altor provides products to a variety of end-markets, including appliances and electronics, pharmaceuticals, health and wellness, grocery, automotive, building products and others. Altor's molded foam solutions offer shock and vibration protection, surface protection, temperature control, resistance to water absorption and vapor transmission and other protective properties critical for shipping small, delicate items, heavy equipment or temperature-sensitive goods. Altor operates 18 molding and fabricating facilities across North America, creating a geographic footprint of strategically located manufacturing plants to efficiently serve national customer accounts.
History of Altor Solutions
Altor Solutions was founded in 1957 and began its operations as a single plant in St. Louis, MO, dedicated to the manufacture of rigid foam plastics. Through the years, Altor expanded its geographic footprint, adding additional molding plants to its operation, as well as growing through acquisitions. Altor also opened two greenfield plants in Mexico to better serve their multinational manufacturing customers.
In July 2020, Altor acquired the assets of Polyfoam, a Massachusetts-based manufacturer of protective and temperature-sensitive packaging solutions for the medical, pharmaceutical, grocery and food industries, among others. In October 2021, Altor acquired Plymouth Foam, a designer and manufacturer of custom protective packaging solutions and componentry. Today, Altor operates out of its corporate headquarters in Scottsdale, Arizona and 18 manufacturing facilities across North America.
We purchased Altor on February 15, 2018.
Industry
Altor competes in the broadly defined global protective packaging market which we estimate was approximately $30 billion in 2021, with foam materials making up the largest component of this market. On the basis of product type, this market is segmented into rigid protective, flexible protective, and foam protective applications. Altor primarily competes in the North American foam protective packaging market which includes expanded polyurethane foams, loose fills, foam in place polyurethane, and molded foams products. Producers of molded foam products generally fall into two categories: block molders and shape molders. Block molders manufacture large blocks of EPS foam that are typically used as insulation in building products such as walls, roofs and floors and are closely tied to the construction market. Shape molders, such as Altor, manufacture customized molded foam solutions for protective packaging applications, insulated shipping containers and internal parts and components for OEMs. Products made of EPS foam have broad applications across various end markets due to a unique combination of performance characteristics. The superior cushioning and barrier properties paired with insulating and hydrophobic properties make it an ideal material for protective packaging of heavy or valuable goods as well as insulated shipping containers for temperature and moisture sensitive products.
55


Products, Customers and Distribution Channels
Products
Altor Solutions designs and manufactures a broad array of custom molded protective foam solutions and OEM components serving various end markets. Altor's molded foam products are predominately made of expandable polystyrene (EPS), which is a rigid, closed-cell foam. EPS is comprised of polystyrene, a thermoplastic derived from the styrene monomer and benzene, and an added expansion agent, usually pentane. The final shape mold finished product is 98% air and is created in a low-pressure press which heats EPS beads that expand and fill a customer-specific mold. Altor also uses other moldable materials including expandable polypropylene (EPP) and expandable polyethylene (EPE) depending on project and customer requirements. EPS foam is an environmentally friendly material that is fully recyclable, uses less energy to produce, generates fewer emissions and has less environmental impact than most competitive material options.
Altor Solutions’ custom-engineered molded foam products fall into four major categories: protective packaging, insulated shipping containers, OEM parts and componentry and fabricated foam. These products are used across a variety of end markets including consumer electronics, appliances, temperature-sensitive pharmaceuticals and food, automotive, home and office furnishings and building products among others.
Protective Packaging - Altor Solutions creates custom molded corner pads, edge pads, “clear-view” packages and other protective foam packaging solutions for durable goods such as large and counter-top appliances, furniture, consumer electronics and military applications. Molded foam is an ideal protective packaging choice because it can be shaped into almost any form at tight tolerances and provides lightweight yet strong cushioning during product shipment.
Insulated Shipping Containers - Transporting healthcare and pharmaceutical products requires complex logistical processes, specific equipment, storage facilities and special handling procedures to maintain product integrity. These requirements make EPS foam an ideal material to be used in insulated shipping containers due to its thermal insulation, water impermeability and shock absorbing properties. Similar to its uses in the healthcare industry, Altor manufactures insulated shipping containers for online grocers and meal delivery services to transport prepared meals and perishable food and beverage products that must be shipped in a temperature-controlled environment.
OEM Parts and Componentry - Altor Solutions manufactures a variety of internal components used by OEMs as replacements for injection molded plastic or sheet metal parts across various end-markets. Compared to traditional plastic parts, foam offers vibration protection, insulation benefits, lower tooling costs and shorter lead times. Altor offers thin-wall molded air ducts and other internal components for household appliances such as refrigerators and air conditioners. In the automotive sector, Altor manufactures foam door panels, trunk liners, bumper components, instrument panels, center consoles, side pillars, seat components and head rests. Foam is increasingly being used in new vehicle designs because it offers equivalent impact strength and toughness to traditional chassis materials with 10 to 40% less weight. Altor also makes products used in personal watercraft flotation and seating parts as well as recreational vehicle roof panels and core laminates that go underneath aluminum outer skins. Lastly, Altor produces building products for the construction market including insulated concrete forms. Insulated concrete forms are hollow sections of molded foam that construction crews stack into the shape of the walls of a building and fill with concrete to create the permanent structure.
Fabricated Foam - Altor Solutions also uses a variety of methods including die cutting, saw cutting, hot wire slicing and pressure cutting to create fabricated foam shapes as opposed to molded shapes. These products do not require tooling or dies so there is less upfront costs for the customer and are usually best suited for medium to low volume projects. Fabricated foam products represent a small portion of Altor overall net sales.
Customers and Distribution Channels
Altor Solutions maintains a broad base of over 300 customers across a wide variety of end-markets, including appliances, pharmaceuticals, food and beverage, consumer electronics, automotive, furniture, building products and logistics. Altor's products are sold primarily direct to the customer or through third-party packaging distributors. Altor has maintained long-standing relationships with its top customers, often averaging ten or more years. Altor's three largest customers comprised approximately 30%, 34%, and 43% of net sales in the years ended December 31, 2022, 2021 and 2020, respectively.
Altor Solutions often maintains resin cost pass-through provisions with its contracted customers, allowing it to pass-through material resin price changes - resin constitutes its primary raw material cost.
56


The following table sets forth Altor's customer breakdown by sector for the fiscal years ended December 31, 2022, 2021 and 2020:

Year ended December 31,
202220212020
Appliance34.3 %37.1 %33.5 %
Insulated shipping containers31.6 %35.6 %38.5 %
Protective packaging12.0 %10.1 %12.3 %
Construction11.1 %5.3 %1.0 %
Automotive4.1 %3.5 %2.7 %
Office furniture2.5 %4.6 %4.6 %
Other4.4 %3.8 %7.4 %
100 %100 %100 %
Business Strategies and Competitive Strengths
Business Strategies
Defend Market Position - As a leading supplier of custom molded foam solutions, management believes Altor enjoys strong brand awareness and a reputation for superior quality and service in the industry. In a market characterized by fragmented competition, Altor will continue to focus on providing a best in class suite of products and capabilities.
Remain Committed to Customers - Functional and error-free products are key considerations for its customers and Altor has maintained a disciplined approach to ensure its products meet the highest standard of quality. As a result of this strong quality assurance, Altor has had little customer attrition.
Pursue Selective Acquisitions - Altor Solutions views acquisitions as a potentially attractive means to expand its national footprint or broaden its current product offering. Management will continue to seek tuck-in acquisitions of regional foam molders and other packaging suppliers where sales and operational efficiencies can be realized, and to diversify into packaging products other than molded foam.
Competitive Strengths
National Scale and Proximity to Customers - Altor Solutions maintains a national footprint of 18 manufacturing locations across North America. Facilities are strategically located near customers’ production locations enabling Altor to be one of only a few foam molders capable of serving large national accounts. Due to foam’s high volume-to-weight ratio, foam manufacturers generally confine product shipments to a 300-mile radius in which shipping costs are economically viable. Thus, Altor is uniquely positioned to provide multi-facility support to its largest customers who often have multiple manufacturing or distribution locations.
Engineering and Design Capabilities - Altor Solutions has five coordinated design and testing centers with experienced packaging and mechanical engineers that work closely with customers to support packaging design needs. Engineering services include optimizing molds to meet customer needs and address complex design requirements, identifying pre-manufacturing challenges, solving post-manufacturing issues, improving packaging processes and laboratory testing final designs. Early customer involvement and collaboration to develop packaging solutions has resulted in increased project win rates and better visibility into product development pipelines.
Barriers to Entry
High Customer Switching Costs - The operational risk and disruption associated with switching existing molds to operate on a competitor’s press makes shifting or splitting business between different shape molders difficult and infrequent. In general, most customers pay for their own molds, which are custom built for a specific molders’ presses. The financial cost of retooling is estimated to be $5,000 - $25,000 per mold, making it cost prohibitive to change molders on existing projects.
57


Favorable Cost-to-value Proposition - The high cost of failure, relatively low proportionate cost of foam to the final product being protected, and a sometimes lengthy testing and qualification process represent significant barriers to customers changing solution providers or packaging material choices.
Equipment and Processing Infrastructure - Altor's existing base of production equipment has a significant estimated replacement cost. Management estimates the cost of opening a new shape molding facility at approximately $5 million, excluding real estate, and it must meet stringent environmental standards. A new entrant could require as much as 1-2 years of lead time to match the process performance requirements, customization of equipment and material formulations necessary to effectively compete in the molded foam industry. Moreover, Altor has a strong preventive maintenance program and in-house equipment division that is responsible for repairing and rebuilding presses. This allows Altor to significantly extend the average useful life of its machinery and reduce the ongoing capital investment requirements, creating an advantage over competitors.
Suppliers and Manufacturing
The primary raw materials that are used in production are plastic resins, such as expandable polystyrene (EPS), expandable polypropylene (EPP) and expandable polyethylene (EPE). In addition to plastic resins, Altor also purchases fabricating material including blocks of EPE and EPP foam, polyethylene and urethane, as well as other packaging materials including corrugate, boxes, paperboard, tape and plastic film. Altor purchases its materials from a combination of domestic and foreign suppliers and has maintained strong relationships with key resin suppliers for over 30 years. Adequate amounts of all raw materials have been available in the past, and Altor's management believes this will continue in the foreseeable future.
Altor maintains 18 manufacturing facilities across North America with 16 located in the U.S. and 2 in Mexico, as well as one non-manufacturing corporate headquarters. Given the high volume, low density nature of foam, Altor's manufacturing facilities are strategically located near its largest customers’ production locations to minimize freight and logistics costs. Altor's geographic footprint covers a large portion of the continental U.S. and Mexico. Each plant has a warehouse space for raw materials, supplies and finished goods. Several plants also use third-party warehousing to store excess inventory. Altor uses common carriers to deliver finished product and in certain cases, some customers pick up directly from the plants.
Regulatory Environment
Altor's manufacturing operations and facilities are subject to federal, state and local environmental and occupational health and safety laws and regulations. These include laws and regulations governing air emissions, wastewater discharge and the storage and handling of chemicals and hazardous materials.
Human Capital
As of December 31, 2022, Altor employed 835 full-time employees. None of Altor's’ U.S.-based employees are subject to collective bargaining agreements. Under Mexican Federal Labor Law, 95 employees at the two Mexican manufacturing facilities are unionized. Altor believes its relationship with its employees is good.
Arnold
Overview
Headquartered in Rochester, New York, Arnold serves a variety of markets including aerospace and defense, general industrial, motorsport/transportation, oil and gas, medical, energy, reprographics and advertising specialties. Over the course of more than 100 years, Arnold has successfully evolved and adapted its products, technologies, and manufacturing presence to meet the demands of current and emerging markets. Arnold has expanded globally and built strong relationships with its customers worldwide. As a result, Arnold provides its customers with new and innovative materials and solutions that empowers them to develop next generation technologies. Arnold is the largest and, we believe, the most technically advanced U.S. manufacturer of engineered magnetic systems. Arnold is one of two domestic producers to optimize, engineer and manufacture rare earth magnetic solutions. Arnold serves customers and generates revenues via four business units:
PMAG - Permanent Magnets and Assemblies Group- Arnold’s high performance permanent magnets have a wide variety of applications, mainly used for rotating electrical machinery such as motor and generators. Industries served include aerospace and defense, energy exploration, industrial, motorsport and medical.
58


Electric Motors - Low-to-mid volume AC induction, Switched Reluctance, and Brushless DC stators, rotors, and rotor shaft assemblies. Finished motors range from under 1kW through 500kW for aerospace and defense, industrial, energy, hybrid electric platforms and energy exploration.
Precision Thin Metals - Produces thin and ultra-thin alloys that improve the power density electrical systems such as motors, generators, and transformers along with thin foils for other applications such as electromagnetic shielding, lightweight structures, and implantable structures. Industries served include aerospace and defense, industrial, energy exploration, and medical.
Flexmag™ - High quality flexible magnetic sheet and strip, Flexmag products not only are magnetic but their processing capabilities allow for loading of a variety of materials into their flexible sheet products. Industries served include advertising specialties, industrial, medical, and transportation.
Arnold operates 11 manufacturing facilities worldwide but functions as one company and one team. The facilities are split under the four business units shown above along with prototyping and advanced technology development through its Technology Center. In 2022, Arnold expanded its tech center operations to Europe.
History of Arnold
Arnold was founded in 1895 as the Arnold Electric Power Station Company. Arnold began producing AlNiCo permanent magnets in its Marengo, Illinois facility in the mid-1930s. In 1946, Allegheny Ludlum Steel Corporation (Allegheny) purchased Arnold, and over the next few years began production of several additional magnetic product lines under license agreement with the Western Electric Company. In 1970, Arnold acquired Ogallala Electronics, which manufactured high power coils and electromagnets.
SPS Technologies (SPS), at the time a publicly traded company, purchased Arnold Engineering Company from Allegheny in 1986. Under SPS, Arnold made a series of acquisitions and partnerships to expand its portfolio and geographic reach. In 2003, Precision Castparts, also a publicly traded company, acquired SPS. In January 2005, Audax, a Boston-based private equity firm acquired Arnold from Precision Castparts.
In February 2007, Arnold Magnetic Technologies completed the acquisition of Precision Magnetics, which expanded its geographic footprint to include operations in Sheffield, England and Lupfig, Switzerland.  In addition, Arnold’s Lupfig, Switzerland operation is a joint venture partner with a Chinese rare earth producer. The joint venture manufactures RECOMA® Samarium Cobalt blocks for select markets.
In 2016, Arnold developed and launched the world’s strongest Samarium Cobalt magnet grade, RECOMA 35E, that enables significant opportunity for increased performance in smaller packages, and at higher temperatures, with no trade off in stability.
Through 2018 and 2019, Arnold deployed more advanced material from its PTM group such as Arnon 2 and 4 gauge electrical steels along with advanced performance molypermalloy metals. Advancements from the PMAG group during this same timeframe were targeted at magnet retention in high performance applications. The result of this hard work was the development of Carbon Fiber sleeving capabilities at its Sheffield UK facility. Lastly, Flexmag also introduced customized highly loaded composite materials for a variety of applications. In 2021, Arnold acquired Ramco Electric Motors, Inc. ("Ramco"), a provider of custom electric motor solutions for general industrial, aerospace and defense and oil and gas end markets. Ramco's complementary product portfolio will allow Arnold to offer more comprehensive, turn-key solutions to their customers. In 2022, we expanded tech center operations to Europe.
We purchased a majority interest in Arnold on March 5, 2012.
Industry
Permanent Magnets - There exists a broad range of permanent magnets which include Rare Earth Magnets and magnets made from specialty magnetic alloys. Magnets produced from these materials may be sliced, ground, coated and magnetized to customer requirements. Those industry players with the broadest portfolio of these magnets, such as Arnold, maintain a significant competitive advantage over competitors as they are able to offer one-stop shop capabilities to customers. Management believes that being a manufacturer of these magnets, subject to patent rights, is another critical market advantage.
59


Magnetic Assemblies- Arnold offers complex, customized value added magnetic assemblies. These assemblies are used in devices such as motors, generators, beam focusing arrays, sensors, and solenoid actuators. Magnetic assembly production capabilities include machined metal components, magnet fabrication, machining, encapsulation or sleeving, balancing, and field mapping.
Electric Motors – There exists a global demand for electric motors. Arnold is a manufacturer for low-to-mid volume AC induction, Switched Reluctance, and Brushless DC stators, rotors, and rotor shaft assemblies. Arnold works with companies of all sizes: from small businesses and medium-sized companies all the way to Fortune 500s. The industry exists wherever electrical energy needs conversion to mechanical use.
Precision Strip and Foil - Precision rolled thin metal foil products are manufactured from a wide range of materials for use in applications such as transformers, motor laminations, lightweight structures, shielding, and composite structures. They have the unique processing capability to roll foils as thin as 2.5 microns while providing critical heat treatment maintaining competitive material properties. Once completed the product is coated if necessary and is slit to the application width.
Flexible Magnets - Flexible magnet products span the range of applications from advertising (refrigerator magnets and displays) to medical applications (needle counters) to sealing and holding applications (door gaskets). Other applications include Electromagnetic or Radio Frequency Shielding for high end electronics.
Products, Customers and Distribution Channels
Products
Permanent Magnets and Assemblies Group - Arnold’s Permanent Magnets and Assemblies Group (PMAG) is a leading global manufacturer of precision magnetic assemblies and high-performance magnets. The group’s products include tight tolerance assemblies consisting of many dozens of components and employing RECOMA® SmCo, Neo, and AlNiCo magnets. These products are sold to a wide range of industries including aerospace and defense, motorsport/ transportation, oil and gas, medical, general industrial, energy and reprographics. Arnold has established a reputation in the magnetic industry as the engineering solutions provider, assisting customers to ensure their critical assemblies meet expectations.
PMAG is Arnold’s largest business unit representing approximately 56% of Arnold sales on an annualized basis (including Reprographics) with a global footprint including manufacturing facilities in the U.S., U.K., Switzerland, and China.
PMAG—Products and Applications:
High precision magnetic rotors for use in electric motors and generators. Typically used in demanding applications such as aerospace and defense, oil and gas exploration, energy recovery systems, power dense medical equipment, and transportation applications
Sealed pump couplings
Beam focusing assemblies such as traveling wave tubes
Oil & Gas exploration tools as well as pipeline inspection and down hole power generation
Linear positioning Hall effect sensor systems
Rare Earth Magnets
Samarium Cobalt (SmCo) - SmCo magnets are typically used in critical applications that require corrosion resistance or high temperature stability, such as motors, generators, actuators and sensors. Arnold markets its SmCo magnets under the trade name of RECOMA®, and is DFARS (Defense Federal Acquisition Regulation) compliant.
Neodymium (Neo) - Neo magnets offer the highest magnetic energy level of any material in the market. Applications include motors and generators, magnetic resonance imaging, magnetic inspection systems, sensors and loudspeakers.
60


Other Permanent Magnet Types
AlNiCo - The AlNiCo family of magnets remains a preferred material for many mission critical applications. Its favorable linear temperature characteristics, high magnetic flux density and good corrosion resistance are ideally suited for use in applications requiring magnetic stability. This material is manufactured by Arnold in the United States, making it a DFARS compliant material.
Hard Ferrite - Hard ferrite (ceramic) magnets were developed as a low cost alternative to metallic magnets (steel and AlNiCo). Although they exhibit lower energy when compared to other materials available today and are relatively brittle, ferrite magnets have gained acceptance due to their low price per magnetic output.
Injection Molded - Injection molded magnets are a composite of various types of resin and magnetic powders. The physical and magnetic properties of the product depend on the raw materials, but are generally lower in magnetic strength and resemble plastics in their physical properties. However, a major benefit of the injection molding process is that magnet material can be injection or over-molded, eliminating subsequent manufacturing steps.
Electric Motors
Arnold manufactures electric motors and related components for use in industrial, military, and aerospace applications and represents approximately 18% of Arnold sales on an annualized basis. Arnold's Electric Motor division is a trusted partner, supplying high-quality, electrical components and assemblies to many well-known brands in the industrial and aerospace industries. Arnold's competent, trained staff are committed to engineering solutions together with its customers and ensuring their satisfaction.
Electric Motors—Products and Applications:
Stator Manufacturing
AC & DC Stators
Stator Core Construction
Stator Construction
Varnishing
Rotor Manufacturing
AC Induction
DC Permeant
Switched Reluctance
Rotor & Shaft Assembly
In House Machine Shop
Rotor Balancing
Motor Assembly
Complete Motor Assembly
Applications for electric motors span all industries. Arnold is a trusted supplier for technologies such as hybrid and electric transportation motors, aerospace and defense power generation, HVAC fan motors, marine propulsions and stabilization technologies, vertical lift motors and many others.
Precision Thin Metals
Arnold’s precision thin metals group manufactures precision thin strip and foil products from an array of materials and represents approximately 9% of Arnold sales on an annualized basis. The Precision Thin Metals group serves the aerospace and defense, power transmission, alternative energy (hybrids, wind, battery, solar), medical, security, and general industrial end-markets. With top-of-the-line equipment and superior engineering, Precision Thin Metals has developed unique processing capabilities that allow it to produce foils and strip with precision and quality that are unmatched in the industry (down to 1/10th thickness of a human hair). In addition, the group’s facility is capable
61


of increasing production from current levels with its existing equipment and is, we believe, well-positioned to realize future growth.
Precision Thin Metals - Products and Applications:
Electrical steels for hybrid propulsion systems, electric motors, and micro turbines
Electromagnetic and Radio Frequency Shielding
Lightweight structures for aerospace applications
Irradiation windows
Batteries
Military countermeasures
Flexmag
Arnold is one of two North American manufacturers of flexible rubber magnets for specialty advertising, industrial, medical, and reprographic applications. Flexmag represented approximately 17% of Arnold sales on an annualized basis. It primarily sells its products to specialty advertisers and original equipment manufacturers. With highly automated manufacturing processes, Flexmag can accommodate customers required short lead times. Flexmag benefits from a loyal customer base and significant barriers to entry in the industry. Flexmag’s success is driven by superior customer service, and proprietary formulations offering enhanced product performance.
Flexmag - Products and Applications:
Extruded and calendared flexible rubber magnets with optional laminated printable substrates
Electromagnetic and Radio Frequency Shielding
Retail displays
Theft detection/ security
Seals and enclosures
Signage for various advertising and promotions
Existing End-Markets and Geographies
Aerospace and Defense - In the aerospace and defense sector, Arnold is selling electric motor components, magnets, magnetic assemblies and ultra-thin foil solutions. Specifically, in the aerospace industry, Arnold’s assemblies have been designed into products, which enables Arnold to benefit from the market growth and a healthy flow of business based on current airframe orders. Through its OEM customers, many new commercial aircraft placed in service contain assemblies produced by Arnold. Arnold’s sales to large aerospace and defense manufacturers includes magnetic assemblies used in applications such as motors and generators, actuators, trigger mechanisms, and guidance systems, as well as magnets for these and other uses. In addition, it sells its ultra-thin foil for use in military countermeasures, lightweight structures, brazing alloys, and motor laminations.
General Industrial - Within the industrial sector, Arnold provides electric motors, magnet assemblies as well as magnets for custom made motor systems. These include stepper motors, pick and place robotic systems, and new designs that are increasingly being required by regulation to meet energy efficiency standards. An example is a motor utilizing Arnold’s bonded magnets for use in commercial refrigeration systems. Arnold also produces magnetic couplings for seal-less pumps used in chemical and oil & gas applications that allow chemical companies to meet environmental requirements.
Motorsport / Transportation - Arnold produces high performance motor components and sub-assemblies for motorsport and transportation applications, such as the Kinetic Energy Recovery System, which includes a composite sleeved RECOMA® SmCo magnet rotor for a high speed, high power system and Electric Turbo Chargers that operate at greater than 100,000 RPM. Further emerging magnetic applications include electric traction drives, regenerative braking systems, starter generators, and electric turbo charging. As much of this technology utilizes magnetic systems, Arnold expects to benefit from this trend.
Oil and Gas - Arnold currently provides magnets and precision assemblies for use in oil and gas exploration and production, applications which typically require exceptional collaboration and co-development with its customers. Arnold supplies products used in applications such as electric submersible pumps, oil well shutoff valves, down-hole
62


logging while drilling tooling, and a down-hole magnetic transfer coupling. Other applications for which Arnold is actively involved include pipeline inspection, wireless tomography tools, and chip collection.
Medical - Within the medical sector, Arnold provides magnetic assemblies, magnets, flexible magnets, and ultrathin foils. Its magnet assemblies and magnets are critical parts of motor systems for dental instruments as well as saws and grinders. Magnet assemblies are also provided for skin expansion systems, shunt valves, and position sensors. Its Precision Thin Metals business unit provides precision titanium used for implantable devices.
Energy - Arnold’s Precision Thin Metals group supplies grain-oriented silicon steel produced with proprietary methods for use in transformers and inductors. These cores allow for the production of very efficient transformers and inductors while minimizing size. In addition, Arnold’s magnet solutions can be found in advanced automatic circuit re-closer solutions that substantially reduce the stress on system components on the grid. Arnold’s solutions are also present in new power storage systems. The permanent magnet bearings used in new designs improve the efficiency of the flywheel energy storage system.
Customers and Distribution Channels
Arnold’s focus on customer service and product quality has resulted in a broad base of customers in a variety of end markets. Products are used in applications such as aerospace and defense, motorsport / transportation, oil and gas, medical, general industrial, energy, reprographics, and advertising specialties.
The following table sets forth management’s estimate of Arnold’s approximate customer breakdown by industry sector for the fiscal years ended December 31, 2022, 2021 and 2020:
Customer Distribution
Industry Sector202220212020
General Industrial30 %29 %26 %
Aerospace and Defense28 %38 %36 %
Motorsport/ transportation16 %14 %11 %
Advertising specialties%%%
Oil and Gas%%%
Energy%%%
Reprographic%%%
Medical%%%
All Other Sectors Combined%%%
Total100 %100 %100 %
Arnold has a large and diverse, blue-chip customer base. Sales to Arnold’s top ten customers were 27% for the year ended December 31, 2022, 35% for the year ended December 31, 2021, and 24% of total sales for the year ended December 31, 2020. In 2022, no individual customer represented more than 10% of Arnold's net revenues. In 2021, one customer represented approximately 14% of Arnold's net revenues. No individual customer represented greater that 10% of Arnold’s net revenues in 2020.
Arnold had firm backlog orders totaling approximately $82.7 million and $62.6 million, respectively, at December 31, 2022 and 2021.
Business Strategies and Competitive Strengths
Business Strategies
Engineering and Product Development - Arnold’s engineers work closely with the customer to provide system solutions, representing a significant competitive advantage. Arnold’s engineering expertise is leveraged with state-of-the-art technology across the various business units located in North America, Europe and Asia Pacific. Arnold’s engineers work with customers on a global basis to optimize designs, guide material choices, and create magnetic models resulting in Arnold’s products being specified into customer designs.
Arnold has a talented and experienced engineering staff of design and application experts, quality personnel and technicians. Included in this team are engineers with backgrounds in materials science, physics, and metallurgical
63


engineering. Other members of the team bring backgrounds in ceramics, mechanical engineering, chemical engineering and electrical engineering.
Arnold continues to be an industry leader with regard to new product formulations and innovations. As evidence of this, Arnold currently relies on a deep portfolio of “trade secrets” and proprietary intellectual property. Arnold continuously endeavors to introduce electromagnetic solutions that exceed the performance of current offerings and meet customer design specifications.
Growth in Arnold’s business is primarily focused in three areas:
Growing market share in existing end-markets and geographies, with a focus on aerospace and defense, niche industrial systems, and oil and gas;
Vertical integration through new products and technologies; and
Completing opportunistic acquisitions and partnerships to reduce product introduction and market penetration time.
Competitive Landscape
The specialty magnetic systems industry is highly fragmented, creating a competitive landscape with a variety of magnetic component manufacturers. However, few have the breadth of capabilities that Arnold possesses. Manufacturers compete on the basis of technical innovation, co-development capabilities, time-to-market, quality, geographic reach and total cost of ownership. Industry competitors relevant to Arnold’s served markets range from large multinational manufacturers to small, regional participants. Given these dynamics, we believe the industry will likely favor players that are able to achieve vertical integration and a diversification of offerings across a breadth of products along with magnet engineering and design expertise. The focus will be engineering solutions together with its customers.
Barriers to Entry
Low Substitution Risk – Arnold’s solutions are typically specified into its customers’ program designs through a co-development and qualification process that often takes 6-18 months. Arnold’s customers are typically contractors and component manufacturers whose products are integrated into end-customers’ applications. The high cost of failure, relatively low proportionate cost of magnets to the final product, sometimes lengthy testing and qualification process, and substantial upfront co-engineering investment required, represent significant barriers to customers changing solution providers such as Arnold.
Equipment and Processing – Arnold’s existing base of production equipment has a significant estimated replacement cost. A new entrant could require as much as 2-3 years of lead time to match the process performance requirements, customization of equipment and material formulations necessary to effectively compete in the specialty magnet industry. Further, given the program nature of a majority Arnold’s sales, management estimates that it could take 5-10 years to build a sufficient book of business and base of institutional knowledge to generate positive cash flow out of a new manufacturing plant.
Competition
Management believes the following companies represent Arnold’s top competitors:
Vacuumschmelze Gruner
Dexter Magnetic Technologies
Electron Energy Corp
Magnum Magnetics Corporation
Thomas & Skinner
Suppliers and Manufacturing
Raw materials utilized by Arnold include neodymium, samarium, dysprosium, nickel and cobalt, stainless steel shafts, Inconel sleeves, adhesives, laminates, aluminum extrusions and binders. Although Arnold considers its relationships with vendors to be strong, Arnold’s management team also maintains a variety of alternative sources of comparable quality, quantity and price. The management team therefore believes that it is not dependent upon any single vendor to meet its sourcing needs. Arnold is generally able to pass through material costs to its
64


customers and believes that in the event of significant price increases by vendors that it could pass the increases to its customers.
Arnold has a wide variety of manufacturing capabilities. For permanent magnets and assemblies our magnets are produced and fabricated utilizing personnel, skills, tools, and specific machinery to convert raw materials into finished magnet and then integration of those magnets and machines components into devices or sub-assemblies. Orders are all built to specific customer needs and distributed directly from our manufacturing facilities located worldwide.
Research and Development
Arnold has a core research and development team with extensive industry experience located at its Technology Center. In addition to the Technology Center, a large number of other Arnold staff members assigned to the business units contribute to the research and development effort at various stages. Product development also includes collaborating with customers and field testing. This feedback helps ensure products will meet Arnold’s demanding standards of excellence as well as the constantly changing needs of end users. Arnold’s research and development activities are supported by state-of-the-art engineering software design tools, integrated manufacturing facilities and a performance testing center equipped to ensure product safety, durability and superior performance.
Intellectual Property
Arnold currently relies on a deep portfolio of “trade secrets” and proprietary intellectual property.
Patents
Arnold currently has 2 patents in force in the United States, 1 patent in force in Europe and 1 patent in force in Japan.
Trademarks
Arnold currently has 86 trademarks, 12 of which are in the U.S. The most notable trademarked items are the following: “RECOMA”, “PLASTIFORM”, “FLEXMAG” & “ARNOLD”. Application dates for various trademarks date back to as early as 1960.
Regulatory Environment
Arnold’s domestic manufacturing and assembly operations and its facilities are subject to evolving Federal, state and local environmental and occupational health and safety laws and regulations. These include laws and regulations governing air emissions, wastewater discharge and the storage and handling of chemicals and hazardous substances. Arnold’s foreign manufacturing and assembly operations are also subject to local environmental and occupational health and safety laws and regulations. New requirements, more stringent application of existing requirements, or discovery of previously unknown environmental conditions could result in material environmental expenditures in the future.
Arnold is a major producer of both Samarium Cobalt permanent magnets under its brand name RECOMA® and Alnico (in both cast and sintered forms). Both materials from Arnold meet the current Berry Amendment or Defense Federal Acquisition Regulations Systems (DFARS) requirements per clause 252.225.7014 further described under 10 U.S.C. 2533b. This provision covers the protection of strategic materials critical to national security. These magnet types are considered “specialty metals” under these regulations.
Human Capital
Arnold is led by a capable management team of industry veterans that possess a balanced combination of industry experience and operational expertise. Arnold employed approximately 753 hourly and salaried employees located throughout North America, Europe and Asia at December 31, 2022. Arnold’s employees are compensated at levels commensurate with industry standards, based on their respective position and job grade.
Arnold’s workforce is non-union except for approximately 65 hourly employees at its Marengo, Illinois facilities, which are represented by the International Association of Machinists (IAM). Arnold enjoys good labor relations with its employees and union and has a three year contract in place with the IAM, which will expire in June 2025.
65


Sterno
Overview
The Sterno Group LLC ("Sterno"), headquartered in Corona, California, is the parent company of Sterno Products, LLC ("Sterno Products") and Rimports, LLC ("Rimports"). Sterno operates via two product divisions:
Sterno Products - Sterno Products offers a broad range of wick and gel chafing fuels, liquid and traditional wax candles, butane stoves and accessories, and catering equipment and lamps for restaurants, hotel and home entertainment uses, selling both Sterno Brand and private label. As a leading supplier of canned heat to foodservice distributors and foodservice group purchasing organizations, Sterno is always pursuing end-user solutions and innovations to strengthen its position in the marketplace.
Rimports - Rimports is a manufacturer and distributor of branded and private label wickless candle products used for home decor and fragrance systems under the ScentSationals, AmbiEscents, Oak & Rye, Estate Fusion and Ador brands. The company offers unique lines of wickless candle products including ceramic wax warmers, scented wax cubes, fragrance oils, essential oils, and diffusers. Rimports also sells flameless candles, lanterns, and outdoor lighting. Sterno acquired Rimports in February 2018. During the first quarter of 2022, Sterno completed the product lines integration of Sterno Home Inc. (“Sterno Home”) with Rimports to leverage the capabilities of Rimports’ operations for profitability and growth. Previously, Sterno Home was a separate product division of Sterno whose product offerings include flameless candles, traditional house and garden lighting including path lights, spotlights, and security lights.
History of Sterno
Sterno’s history dates back to 1893 when S. Sternau & Co. began making chafing dishes and coffee percolators in Tenafly, New Jersey. In 1914, S. Sternau & Co. introduced “canned heat” with the launch of its gelled ethanol product under the “Sterno” brand. Since then, the Sternau and Sterno names have been the most well-known names in portable food warming fuel. In 1917, S. Sternau & Co. was renamed The Sterno Corporation. During World War I, Sterno portable stoves were promoted as an essential gift for soldiers going to fight in the trenches of Europe. Sterno stoves heated water and rations, sterilized surgical instruments, and provided light and warmth in bunkers and foxholes. During World War II, Sterno produced ethanol and methanol chafing fuels under contract with the U.S. military. Sterno's production facilities were moved from New Jersey to Texarkana, Texas in the early 1980s. In 2012, Sterno merged with the Candle Lamp Company, LLC ("CandleLamp"). CandleLamp, founded in Riverside, California in 1978, focused initially on the liquid wax candle market. Over the next several decades, CandleLamp began to supply chafing fuel in addition to lighting products.
In 2016, Sterno expanded their product offering with the acquisition of Northern International Inc. ("Sterno Home"). The success in the outdoor lighting of an innovative use of LED technology evolved into the development of patented flameless candle product line. In February 2018, Sterno acquired Rimports, a manufacturer and distributor of branded and private label wickless candle products used for home decor and fragrance systems. Rimports offers unique lines of wickless candle products including ceramic wax warmers, scented wax cubes and essential oil and diffusers. In 2022, the combination of Sterno Home and Rimports created opportunities for cost savings and strong business synergies.
Today, Sterno operates out of its corporate headquarters in Corona, California, two manufacturing facilities in Texarkana, Texas and Memphis, Tennessee, and the Rimports facility in Provo, Utah.
We purchased Sterno on October 10, 2014.
Industry
Sterno Products competes in the broadly defined U.S. foodservice industry where historically restaurant, catering and hospitality sales have accounted for approximately 60% - 70% of the market with the remainder comprised of the travel and leisure, education and healthcare related sales. The Sterno Products product offerings focus on safe, portable fire solutions for cooking and warming, as well as tabletop lighting décor.
Rimports operates in the broad North American and United Kingdom home decor space (retail) which is heavily correlated to general consumer spending. Flameless and reusable wax products have seen increased adoption by younger consumers who prioritize economical and environmentally friendly products. Within the home decor space,
66


Rimports competes in the U.S. candle space and the U.S. home fragrance space, and, with the integration of Sterno Home, has added the flameless candles, lanterns and outdoor lighting industry. Management believes that a rise in demand from high-income households and businesses will bolster growth, with consumers spending more money on the cocooning trend and specifically on beautifying their indoor and outdoor home, changing out trendy accent items more frequently and investing in more spacious and comfortable outdoor spaces with many equivalent amenities of their indoor spaces.
Sterno is a “full-line” supplier offering a broad array of portable chafing fuels, table lighting, outdoor lighting products, wickless candles and fragrance products with approximately 4000 SKUs serving the foodservice and retail markets. Sterno originally focused on chafing fuel (“canned heat”) products and later expanded its offerings to include table ambiance products such as liquid wax, wax candles and votive lamps, as well as outdoor lighting with the acquisition of Sterno Home in 2016, and wax cubes and warmer products through its acquisition of Rimports. Sterno’s products fall into six major categories: canned heat, catering equipment and butane products, table lighting, flameless candles and outdoor lighting, wickless candle and fragrance products.
Products, Customers and Distribution Channels
Products
Canned Heat - The canned heat product line is composed of various chafing fuels packaged in small, portable cans. The portable warming (canned heat) line is composed of wick-based and gel-based chafing fuels packaged in steel cans. These products are used by foodservice professionals in a variety of food serving and holding applications and are designed to keep food products at an optimal food-safe serving temperature of 140-165 Fahrenheit. The canned heat product line is composed of two subcategories: wick chafing fuel and gel chafing fuel. The subcategories are distinguished based on the type of chafing fuel being used; the four primary chafing fuels are diethylene glycol (“DEG”), propylene glycol, ethanol and methanol. Each fuel contains unique characteristics and properties that allow the Company to offer a broad array of configurations to suit varying user requirements.
Wick Chafing Fuel - The wick chafing fuel line (“Wick”) is composed of either DEG or propylene glycol chafing fuel. DEG and propylene glycol chafing fuels with advance wick technology have higher heat output than alternatives such as ethanol and methanol. The liquid Wick products feature a variety of wick types and burn times to meet the specific needs of the user. Wick fuels are clean burning, biodegradable, nonflammable if spilled (will not ignite without a wick) and the can stays cool to the touch when lit.
Gel Chafing Fuel - The gel chafing fuel line (“Gel”) is composed of either gelled ethanol or gelled methanol chafing fuel. Ethanol chafing fuel has a higher heat output than methanol fuel; both ethanol and methanol fuels have lower heat output than some DEG and propylene glycol products. The Gel product line tends to have shorter burn times than the Wick product.
For an environmentally preferred chafing fuel, the Company offers a patented line of “Green” chafing fuels featuring USDA Certified Biobased Product formulas that are also endorsed by the Green Restaurant Association. The “Green Heat” and “Green Wick” products perform similar to the Wick and Gel chafing fuels, but are made from renewable resources that are biodegradable and more environmentally friendly.
Catering Equipment - Catering equipment products are designed to provide a complete commercial catering solution whether indoor or outdoor. Products include chafing dish frames and lids, wind guards and buffet sets.
Butane - Sterno produces a full line of professional quality portable butane stoves, ideal for action stations, made-to-order omelet lines, tableside and off-site cooking, outdoor events and more. Products also include select butane accessories for special culinary applications such as the culinary torch. Sterno butane fuel comes with an additional safety feature called Countersink Release Vent (CRV) Technology.
Table Lighting - Sterno sells a variety of items designed to enhance lighting and ambiance at meal settings which are critical to a customer’s experience. Products include liquid wax, traditional hard wax and flameless electronic candles, as well as votive lamps, shaded lamps and accent lamps.
Flameless Candles and Outdoor Lighting - Sterno offers a wide selection of lighting for your home, garden, patio and yard with over 1000 SKU's available in its retail markets. All of Sterno's products are powered by one of the following - 1) Solar - solar panel with rechargeable power source - usually a rechargeable battery; 2) Battery - battery operated; 3) Plug-in - plugs directly into a regular wall socket either with 2 or 3 prong plug and with or
67


without included and attached transformer; 4) Low Voltage - part of a set which includes a stand-alone transformer. Fixtures connect through a stand-alone wire via clip connectors; 5) Line Voltage - hardwired into a home's electrical circuitry, or 6) Rechargeable - product is recharged when empty usually through a plug in wire and an onboard rechargeable power source.
Flameless Candles - The flameless candle product line is made up of various types and sizes of candles with all of them sharing the one main attribute: their glow is powered by an artificial power source, most often battery. This makes them inherently safer than traditional candles as there is no flame or even heat generated to cause any type of accidents. Although pillar type candles are the most common shape, Sterno also designs and manufactures votives, tealights, tapers as well as specialty molded candles. Sterno candles stand out from the competition as they are the only manufacturer that offers the patented black wick. Sterno also developed its unique algorithm-based light circuit which gives the candle a naturally random flicker and glow.
Landscape Lighting - Landscape lighting is lighting that promotes and accentuates elements of a consumer’s home, yard or garden so its beauty can be enjoyed both in daytime and nighttime. Another benefit of landscape lighting is added safety as it is easier to navigate around a home at night when it is reasonably well-lit. Landscape lighting was originally most commonly powered through a low voltage setup but as solar technologies have rapidly developed, many of these fixtures can achieve their lighting purposes with only a solar panel for power generation. Consumers with higher and more consistent lighting requirements most often opt for low voltage kits using wire and transformers to light their fixtures. Solar powered fixtures are advantageous for those consumers looking for cheaper and quicker to set up lighting solutions even if it often means less lumens and light. Another notable technology has been the development of LED lighting. LED’s more efficient power generation technology has allowed for advantageous fixture designs and a higher level of power generation which were not easy or as cost effective to achieve as with legacy lighting technologies such as incandescent or halogen. LEDs also last longer and are generally more robust than older technologies.
Décor Lighting - Décor lighting has similar functions to landscape lighting but is usually less about safety and functionality and more about accenting an area of the outside home with ornamentation of some sort. With a décor piece, the light the piece gives off and the item itself together become elements of beauty in the setting. Because these items are very trend driven, consumers are more apt to switch them out more often therefore increasing repeat purchase potential and other recurrent sales opportunities for Sterno. Some of the most common categories of décor lighting are lanterns and baskets and string lighting.
Wickless Candle and Fragrance Products
Wax Warmers and Scented Wax Cubes - The wax and wax warmer line is composed of a large variety of fragrance and warmer design choices for consumers. The wax cubes are long-lasting and consistently release strong fragrance. The consumer likes the product because the scented wax cubes are an impulse item ($2~ price range) and this product makes it easy and quick for the customer to change fragrance. The flameless feature is a plus in that it is very safe. The proprietary formula and world-class fragrances add to the high quality of the domestically-made products. Ongoing research ensures consumer loyalty, superior quality, and well-rounded fragrance programs. The wax warmers are made up of quality materials including wood, metal, ceramic, and glass.
Essential Oils and Diffusers - The 100% Pure Essential Oil lines and brands consists of Peppermint, Lavender, Lemon, Eucalyptus, Sweet Orange, Grapefruit, Tea tree, Cinnamon, etc. Customers are attracted to high quality, 100 percent pure oil products with no additives or fillers. Attractively designed diffusers appeal to consumers in the Aromatherapy Home Fragrance section.
ScentCharms - ScentCharms is Rimports’ newest product category. With various interchangeable high-quality fragrance oils and plug-in designs, consumers enjoy a personalized experience. The product is designed to be no spill, no mess, clutter-free, and long-lasting.
Aromatherapy Products - The aromatherapy line consists of room sprays, liquid hand soaps, foaming hand soaps, hand sanitizers, body lotions, and body scrubs, etc. The five unique fragrance combinations - lavender and chamomile, eucalyptus and rosemary, orange and vanilla, lemon and grapefruit, and peppermint and geranium - are made with 100 percent pure essential oils.
68


Customers and Distribution Channels
Sterno's products are sold primarily through the foodservice and consumer retail channels. Sterno’s product distribution network is comprised of long-standing, entrenched relationships with a diversified set of customers. Sterno’s top ten customers comprised approximately 71%, 71%, and 73% of gross sales in the years ended December 31, 2022, 2021 and 2020, respectively.
Foodservice - The foodservice channel consists of multiple layers of distribution comprised of broadline distributors, equipment and supply dealers and cash and carry dealers. Within the foodservice channel, Sterno’s products are predominantly used in the restaurant, lodging/hospitality and catering markets.
Retail - The retail channel consists of club stores, mass merchants, specialty retailers, grocers and national and regional DIY stores. The Company’s retail products are used in home, camping and emergency applications. The Company’s retail products appeal to a wide variety of consumers, from home entertainers to recreational campers and extreme outdoorsmen. Online retail sales are also an important channel for Sterno Home and Rimports. With an online dynamic, it is also much easier to showcase how Sterno Home’s and Rimport's products look in actual dark use conditions, directly addressing their primary merchandising challenge.
The following table sets forth Sterno’s gross revenue by product for the fiscal years ended December 31, 2022, 2021 and 2020:
Year ended December 31,
Gross sales by product (1)
202220212020
Canned Heat35 %21 %11 %
Wickless Candle Products32 %40 %40 %
Flameless Candle and Outdoor Lighting%13 %16 %
Diffusers and Essential Oils%%%
Table Lighting%%%
Other17 %17 %22 %
100 %100 %100 %
(1) As a percentage of gross sales, exclusive of sale discounts.
Sterno had approximately $15.2 million and $29.9 million in firm backlog orders at December 31, 2022 and 2021, respectively.
Business Strategies and Competitive Strengths
Business Strategies
Defend Leading Market Position - As a leading supplier of canned fuels, flameless candles and outdoor lighting, wickless candles and fragrance products, Sterno’s places great value delivering unmatched customer service and product selection. In a market characterized by fragmented categories and competition, Sterno will continue to focus on providing the best in class service to its customers. Sterno Products has been the recipient of numerous vendor awards for its high degree of customer service.
Pursue Selective Acquisitions - Sterno views acquisitions as a potentially attractive means to expand its product offerings in the foodservice and retail channels as well as enter new international markets.
Expand Retail Distribution - Sterno’s management believes that there is an opportunity to leverage the iconic nature of the “Sterno Products” brand to expand its retail product offering and to expand distribution into additional retailers.
Create Innovative Products - Having innovative design, marketing, and production teams enables Rimports to expand into new fragrance systems markets, as it has done with Essential Oil Diffusers and ScentCharms (Decorative Liquid plug-in fragrance units). Rimports will continue to focus on providing the best quality products and low prices to retailers and end-users.
69


Competitive Strengths
Leading Brand Recognition & Market Share - Sterno Products is the market share leader in the canned chafing fuel market. Management believes Sterno Products enjoys outstanding brand awareness and a reputation for superior quality and performance with distributors, caterers, hotels and other end users. Sterno Home offers a wide variety of products to a cross section of North American retail and its diversity gives us a unique standing in this marketplace. Most of Sterno Home's competitors specialize in one aspect of fulfilling the market. They either only sell to a few retailers or only actively develop few or even only one category of product. This exposes them to major financial challenges when they lose that account or when that product is beat out by a competitor or starts to wane in the marketplace. Rimports is a leader in fragrance systems, particularly the wickless candle market, and is growing its market share in the essential oils and diffusers and plug-in liquid fragrance markets. Rimports offers a large variety of products to retailers in North America, Canada, China, and the United Kingdom.
Low Cost versus Alternatives - Sterno Product's customers are typically caterers, hotels or restaurants who utilize canned chafing fuel to maintain prepared food at a safe and enjoyable serving temperature. The risk of ruining a dining experience and the low proportionate cost of canned chafing fuel relative to the cost of a catered event represent significant barriers to customers switching out of Sterno’s canned chafing fuel products. Additionally, management believes that there is no other technology available today that offers the portability, reliability and low cost of the Sterno canned chafing fuel products. Rimports’ ultimate consumers seek high quality products in the Home Fragrance section. This high value strength ensures consumer loyalty and satisfaction.
Suppliers and Manufacturing
Sterno's product manufacturing is based on a dual strategy of in-house manufacturing and strategic alliances with select vendors. Sterno operates an efficient, low-cost supply chain, sourcing materials and employing contract manufacturers from across the Asia-Pacific region and the U.S.
Sterno Products' primary raw materials are Diethylene glycol, ethanol, liquid paraffin and steel cans for which it receives multiple shipments per month. Sterno Products purchases its materials from a combination of domestic and foreign suppliers.
Rimports sources raw materials from and outsources manufacturing processes to companies in the U.S. and China. Raw materials include wax, fragrances, and color dye for waxes; essential oils; wood, metal, ceramic, and glass for warmers and diffusers; and packaging supplies. Products are shipped to retailers from outsourced manufacturing warehouses and Rimports’ two Utah warehouses. The Sterno Home product lines are sourced entirely from China.
Intellectual Property
Sterno relies upon a combination of trademarks and patents in order to secure and protect its intellectual property rights. Sterno currently owns approximately 235 registered trademarks and 77 patents globally, and has 28 applications for trademarks and patents pending.
Regulatory Environment
Sterno is proactive regarding regulatory issues and management believes that it is in compliance with all relevant regulations. Sterno maintains adequate product liability insurance coverage. Management believes that Sterno is in compliance, in all material respects, with applicable environmental and occupational health and safety laws and regulations.
Seasonality
Sterno typically has higher sales in the second and fourth quarter of each year, reflecting the outdoor summer season and the holiday season. Rimports typically has higher sales in the third and fourth quarter of each year, reflecting the holiday season.
Human Capital
At December 31, 2022, Sterno had 510 employees within its two product divisions - 265 employees at Sterno Products and 245 employees at Rimports. Sterno Products operates out of four locations in the United States, with a majority of their employees located at production facilities in Memphis, Tennessee and Texarkana, Texas.
70


Rimports employees primarily operate out of Rimports' facilities in Provo, Utah. Sterno believes that its relationship with its employees is good.
71


ITEM 1A. RISK FACTORS
Our business, operations and financial condition are subject to various risks and uncertainties. The following discussion of risk factors should be read in conjunction with the Management’s Discussion and Analysis of Financial Condition and Results of Operations (MD&A) section and the consolidated financial statements and related notes. In addition to the factors affecting our specific operating segments identified in connection with the descriptions of these segments and the financial results of the operations of these operating segments elsewhere in this report, the most significant factors affecting our operations include the following:
Risks Related to Our Business and Structure
Our future success is dependent on the employees of our Manager and the management teams of our businesses, the loss of any of whom could materially adversely affect our financial condition, business and results of operations.
Our future success depends, to a significant extent, on the continued services of the employees of our Manager, most of whom have worked together for a number of years. Our Manager does not have an employment agreement with our Chief Executive Officer and, in any event, employment agreements may not prevent our Manager’s employees from leaving or from competing with us in the future.
The future success of our businesses also depends on their respective management teams because we operate our businesses on a stand-alone basis, primarily relying on existing management teams for management of their day-to-day operations. Consequently, their operational success, as well as the success of our internal growth strategy, will be dependent on the continued efforts of the management teams of the businesses. The loss of services of one or more members of our management team or the management team at one of our businesses could materially adversely affect our financial condition, business and results of operations.
We face risks with respect to the evaluation and management of future platform or add-on acquisitions.
A component of our strategy is to continue to acquire additional platform subsidiaries, as well as add-on businesses for our existing businesses. Generally, because such acquisition targets are held privately, we may experience difficulty in evaluating potential target businesses as the information concerning these businesses is not publicly available. In addition, we and our subsidiary companies may have difficulty effectively managing or integrating acquisitions. We may experience greater than expected costs or difficulties relating to such acquisition, in which case, we might not achieve the anticipated returns from any particular acquisition, which may have a material adverse effect on our financial condition, business and results of operations.
We may not be able to successfully fund future acquisitions of new businesses due to the lack of availability of debt or equity financing at the Company level on acceptable terms, which could impede the implementation of our acquisition strategy and materially adversely impact our financial condition, business and results of operations.
In order to make future acquisitions, we intend to raise capital primarily through debt financing at the Company level, additional equity offerings, the sale of stock or assets of our businesses, and by offering equity in the Trust or our businesses to the sellers of target businesses or by undertaking a combination of any of the above. Since the timing and size of acquisitions cannot be readily predicted, we may need to be able to obtain funding on short notice to benefit fully from attractive acquisition opportunities. Such funding may not be available on acceptable terms. In addition, the level of our indebtedness may impact our ability to borrow at the Company level. Another source of capital for us may be the sale of additional shares, subject to market conditions and investor demand for the shares at prices that we consider to be in the interests of our shareholders. These risks may materially adversely affect our ability to pursue our acquisition strategy successfully and materially adversely affect our financial condition, business and results of operations.
Under the Trust Agreement, the Company’s board of directors will have the power to cause the Trust to be converted to a corporation in the future at its sole discretion in ways with which you may disagree.
The Trust Agreement authorizes the Company, acting through the its board of directors and without further shareholder approval, to cause the Trust to be converted to a corporation (the “Conversion”). As a shareholder of the Trust, you may disagree with the terms of the Conversion that might be implemented by the Company’s board of directors in the future, and you may disagree with the board’s determination that the terms of the Conversion are not materially adverse to you as a shareholder or that they are in the best interests of the Trust and its shareholders. Your recourse, if you disagree, will be limited because our Trust Agreement gives broad authority and discretion to
72


the Company’s board of directors to implement the Conversion as long as the board determines that it will be in the best interests of the Trust and its shareholders to do so.
The Company’s board of directors has full authority and discretion over the distributions of the Company, other than the profit allocation, and it may decide to reduce or eliminate distributions at any time, which may materially adversely affect the market price for our shares.
The Company’s board of directors has full authority and discretion to determine whether or not a distribution by the Company should be declared and paid to the Trust and in turn, subject to U.S. federal income taxes and applicable state and local taxes, to our shareholders, as well as the amount and timing of any distribution. In addition, the management fee and profit allocation will be payment obligations of the Company and, as a result, will be paid, along with other Company obligations, prior to the payment of distributions to our shareholders. The Company’s board of directors may, based on their review of our financial condition and results of operations and pending acquisitions or our tax structure, determine to reduce or eliminate distributions, which may have a material adverse effect on the market price of our shares.
We rely entirely on receipts from our businesses to make distributions to our shareholders.
The Trust’s sole asset is its interest in the LLC, which holds controlling interests in our businesses. Therefore, we are dependent upon the ability of our businesses to generate earnings and cash flow and distribute them to us in the form of interest and principal payments on indebtedness and, from time to time, dividends on equity to enable us, first, to satisfy our financial and tax obligations and second to make distributions to our shareholders. This ability may be subject to limitations under laws of the jurisdictions in which they are incorporated or organized. If, as a consequence of these various restrictions, we are unable to generate sufficient receipts from our businesses, we may not be able to declare, or may have to delay or cancel payment of, distributions to our shareholders.
We do not own 100% of our businesses. While we receive cash payments from our businesses which are in the form of interest payments, debt repayment and dividends, if any dividends were to be paid by our businesses, they would be shared pro rata with the minority shareholders of our businesses and the amounts of dividends made to minority shareholders would not be available to us for any purpose, including Company debt service or distributions to our shareholders. Any proceeds from the sale of a business will be allocated among us and the non-controlling shareholders of the business that is sold.
The Company’s board of directors has the power to change the terms of our shares in its sole discretion in ways with which you may disagree.
As an owner of our shares, you may disagree with changes made to the terms of our shares, and you may disagree with the Company’s board of directors’ decision that the changes made to the terms of the shares are not materially adverse to you as a shareholder or that they do not alter the characterization of the Trust. Your recourse, if you disagree, will be limited because our Trust Agreement gives broad authority and discretion to our board of directors. In addition, we may change the nature of the shares to be issued to raise additional equity and remain a fixed-investment trust for tax purposes.
Certain provisions of the LLC Agreement of the Company and the Trust Agreement make it difficult for third parties to acquire control of the Trust and the LLC and could deprive you of the opportunity to obtain a takeover premium for your shares.
The LLC Agreement of the LLC and the Trust Agreement of the Trust contain a number of provisions that could make it more difficult for a third party to acquire, or may discourage a third party from acquiring, control of the Trust and the Company. These provisions include, among others:
restrictions on the LLC’s ability to enter into certain transactions with our major shareholders, with the exception of our Manager, modeled on the limitation contained in Section 203 of the Delaware General Corporation Law, or DGCL;
allowing only the LLC’s board of directors to fill newly created directorships, for those directors who are elected by our shareholders, and allowing only our Manager, as holder of a portion of the Allocation Interests, to fill vacancies with respect to the class of directors appointed by our Manager;
requiring that directors elected by our shareholders be removed, with or without cause, only by a vote of 85% of our shareholders;
requiring advance notice for nominations of candidates for election to the Company’s board of directors or for proposing matters that can be acted upon by our shareholders at a shareholders’ meeting;
73


having a substantial number of additional authorized but unissued shares that may be issued without shareholder action;
providing the Company’s board of directors with certain authority to amend the LLC Agreement and the Trust Agreement, subject to certain voting and consent rights of the holders of trust interests and Allocation Interests; and
limitations regarding calling special meetings and written consents of our shareholders.
These provisions, as well as other provisions in the LLC Agreement and Trust Agreement may delay, defer or prevent a transaction or a change in control that might otherwise result in you obtaining a takeover premium for your shares.
We may have conflicts of interest with the noncontrolling shareholders of our businesses.
The boards of directors of our respective businesses have fiduciary duties to all their shareholders, including the Company and noncontrolling shareholders. As a result, they may make decisions that are in the best interests of their shareholders generally, but which are not necessarily in the best interest of the Company or our shareholders. In dealings with the Company, the directors of our businesses may have conflicts of interest and decisions may have to be made without the participation of directors appointed by the Company, and such decisions may be different from those that we would make.
Our financing arrangements expose us to additional risks associated with leverage and inhibits our operating flexibility and reduces earnings and cash available for distributions to our shareholders.
At December 31, 2022, we had approximately $1,850 million of consolidated debt outstanding. This level of consolidated debt could have important consequences, such as (i) limiting our ability to obtain additional financing to fund our potential growth; (ii) increasing the cost of future borrowings; (iii) limiting our ability to use operating cash flow in our other areas of our business because of cash requirements to service our debt; and (iv) increasing our vulnerability to adverse economic conditions. Our financing arrangements subject the Company to certain customary affirmative and restrictive covenants. If we violate any of these covenants, our lender may accelerate the maturity of any debt outstanding under our 2022 Credit Facility. Our ability to meet our debt service obligations may be affected by events beyond our control and will depend primarily upon cash produced by our businesses. Any failure to comply with the terms of our indebtedness could materially adversely affect us.
Changes in interest rates could materially adversely affect us.
Our 2022 Credit Facility bears interest at floating rates which will generally change as interest rates change. We bear the risk that the rates we are charged by our lender will increase faster than the earnings and cash flow of our businesses, which could reduce profitability, adversely affect our ability to service our debt, cause us to breach covenants contained in our 2022 Credit Facility and reduce earnings and cash available for distribution, any of which could materially adversely affect us.
We may engage in a business transaction with one or more target businesses that have relationships with our officers, our directors, or our Manager, which may create potential conflicts of interest.
We may decide to acquire one or more businesses with which our officers, our directors, or our Manager have a relationship. Potential conflicts of interest may exist with respect to a particular acquisition, and, as a result, the terms of the acquisition of a target business may not be as advantageous to our shareholders as it would have been absent any conflicts of interest.
CGI Maygar Holdings LLC may exercise significant influence over the Company.
As of December 31, 2022, CGI Maygar Holdings LLC owns approximately 7.9 million or approximately 11.0% of our common shares and may have significant influence over the election of directors in the future.
If, in the future, we cease to control and operate our businesses, we may be deemed to be an investment company under the Investment Company Act of 1940, as amended.
Under the terms of the LLC Agreement, we have the latitude to make investments in businesses that we will not operate or control. If we make significant investments in businesses that we do not operate or control or cease to operate and control our businesses, we may be deemed to be an investment company under the Investment Company Act of 1940, as amended, or the Investment Company Act. If we were deemed to be an investment company, we would either have to register as an investment company under the Investment Company Act, obtain exemptive relief from the SEC or modify our investments or organizational structure or our contract rights to fall
74


outside the definition of an investment company. Registering as an investment company could, among other things, materially adversely affect our financial condition, business and results of operations, materially limit our ability to borrow funds or engage in other transactions involving leverage and require us to add directors who are independent of us or our Manager and otherwise will subject us to additional regulation that will be costly and time-consuming.
Certain of our businesses are dependent on a limited number of customers to derive a large portion of their revenue, and the loss of one of these customers may adversely affect the financial condition, business and results of operations of these businesses.
Our Ergobaby, Marucci, Velocity, Altor and Sterno businesses derive a significant amount of revenue from a concentrated number of retailers, distributors or manufacturers. Any negative change involving these retailers, distributors or manufacturers, including industry consolidation, store closings, reduction in purchasing levels or bankruptcies, could negatively impact the sales of these businesses and may have a material adverse effect on the results of operations, financial condition and cash flows of these businesses.
Our businesses do not have and may not have long-term contracts with their customers and clients and the loss of customers and clients could materially adversely affect their financial condition, business and results of operations.
Our businesses are and may be, based primarily upon individual orders and sales with their customers and clients. Our businesses historically have not entered into long-term supply contracts with their customers and clients. As such, their customers and clients could cease using their services or buying their products from them at any time and for any reason. The fact that they do not enter into long-term contracts with their customers and clients means that they have no recourse in the event a customer or client no longer wants to use their services or purchase products from them. If a significant number of their customers or clients elect not to use their services or purchase their products, it could materially adversely affect their financial condition, business and results of operations.
Our results of operations, cash flow and financial condition could be materially adversely affected in the future by the global COVID-19 pandemic and related economic disruptions.
The COVID-19 pandemic adversely impacted global commercial activity and contributed to significant volatility in the equity and debt markets. The COVID-19 pandemic and restrictive measures taken during the course of the pandemic to contain or mitigate its spread caused business shutdowns, or the re-introduction of business shutdowns, cancellations of events and restrictions on travel, significant reductions in demand for certain goods and services, reductions in business activity and financial transactions, supply chain interruptions, labor shortages, increased inflationary pressure and overall economic and financial market instability both globally and in the United States. The extent to which the COVID-19 pandemic and related economic disruptions impact our business, results of operations, cash flow and financial condition will depend on future developments, which are highly uncertain, difficult to predict and largely outside of our control, including, but not limited to, the occurrence, spread, duration and severity of any subsequent wave or waves of outbreaks, including the emergence and spread of variants of the COVID-19 virus; the impact on our customers and suppliers; the actions taken by the U.S. and foreign governments to contain the pandemic, address its impact or respond to the reduction in global and local economic activity; the occurrence, duration and severity of a global, regional or national recession, depression or other sustained adverse market event; and how quickly and to what extent normal economic and operating conditions can resume. Even after the COVID-19 pandemic has subsided, we may continue to experience materially adverse effects on our results of operations and financial condition.
Risks Related to Taxation
The Trust is subject to U.S. corporate income taxes which reduces the earnings and cash available for distributions to holders of Trust common shares in respect of such investments and could adversely affect the value of Trust common shareholders’ investment.
Effective September 1, 2021, the Trust elected to be treated as a corporation for U.S. federal income tax purposes (the “Election”). The Trust now incurs entity level U.S. federal corporate income taxes and applicable state and local taxes that it would not otherwise incur if it were still treated as a partnership for U.S. tax purposes. In addition, before the tax reclassification, income from the Trust was passed through to holders of its preferred shares, which resulted in less income being passed through from the Trust to holders of its common shares and effectively reduced each common shareholder’s allocable share of the Trust’s income; however, after the tax reclassification, no income will pass through to any shareholders, but the Trust will not be able to claim a tax deduction for
75


distributions in respect of the preferred shares. Therefore, the amount of cash available for distributions to holders of Trust common shares could be reduced and their investment could be adversely affected.
Following the tax reclassification, determinations, declarations, and payments of distributions to holders of Trust common shares will continue to be at the sole discretion of the Company’s board of directors. Historically, our distribution policy has been to make regular distributions on outstanding common shares, and we expect to continue this policy of regular distributions. However, because the Trust will incur entity level income taxes following the tax reclassification, we reduced our previous annual distribution from $1.44 per Trust common share per year to approximately $1.00 per common share per year. Our distribution policy may be changed at any time at the discretion of the Company’s board of directors.
Future changes to tax laws are uncertain and may result in the Trust paying corporate income tax at rates higher than expected or result in the Trust failing to realize the anticipated benefits of the Election.
Recent proposals for tax reform include proposals to raise corporate income tax rates and capital gains tax rates. Future changes to tax laws are uncertain, but any such changes could cause the Trust to fail to realize the anticipated benefits of the Election. If corporate income tax rates are raised, the anticipated advantages of being treated as a corporation for U.S. tax purposes would be diminished. In addition, any general changes to tax laws, such as changes to limitations on the deductibility of interest, could result in the Trust or its shareholders paying tax at rates higher than anticipated.
Risks Related to the Preferred Shares
Distributions on the Series A Preferred Shares are discretionary and non-cumulative.
Distributions on the Series A Preferred Shares are discretionary and non-cumulative. Holders of the Series A Preferred Shares will only receive distributions of the Series A Preferred Shares when, as and if declared by the board of directors of the Company. Consequently, if the board of directors of the Company does not authorize and declare a distribution for a distribution period, holders of the Series A Preferred Shares would not be entitled to receive any distribution for such distribution period, and such unpaid distribution will not be payable in such distribution period or in later distribution periods. We will have no obligation to pay distributions for a distribution period if the board of directors of the Company does not declare such distribution before the scheduled record date for such period, whether or not distributions are declared or paid for any subsequent distribution period with respect to the Series A Preferred Shares, or any other preferred shares we may issue or our common shares. This may result in holders of the Series A Preferred Shares not receiving the full amount of distributions that they expect to receive, or any distributions, and may make it more difficult to resell Series A Preferred Shares or to do so at a price that the holder finds attractive.
The board of directors of the Company may, in its sole discretion, determine to suspend distributions on the Series A Preferred Shares, which may have a material adverse effect on the market price of the Series A Preferred Shares. There can be no assurances that our operations will generate sufficient cash flows to enable us to pay distributions on the Series A Preferred Shares. Our financial and operating performance is subject to prevailing economic and industry conditions and to financial, business and other factors, some of which are beyond our control.
The Series A, Series B and Series C Preferred Shares are equity securities and are subordinated to our existing and future indebtedness.
The Series A, Series B and Series C Preferred Shares are our equity interests and do not constitute indebtedness. This means that the Series A, Series B and Series C Preferred Shares rank junior to all of our indebtedness and to other non-equity claims on us and our assets available to satisfy claims on us, including claims in our liquidation. In addition, the rights allocated to the Company’s allocation interests may reduce the amount available for distribution by the Trust upon its liquidation, dissolution or winding up. Further, the Series A, Series B and Series C Preferred Shares place no restrictions on our business or operations or on our ability to incur indebtedness or engage in any transactions, subject only to the limited voting rights.
Risks Relating to Our Manager
Our Chief Executive Officer, directors, Manager and management team may allocate some of their time to other businesses, thereby causing conflicts of interest in their determination as to how much time to devote to our affairs, which may materially adversely affect our operations.
76


Only our Chief Financial Officer, Mr. Ryan Faulkingham, devotes substantially all of his time to our affairs. Our Chief Executive Officer, directors, Manager and members of our management team may engage in other business activities. This may result in a conflict of interest in allocating their time between our operations and our management and operations of other businesses. Conflicts of interest that arise over the allocation of time may not always be resolved in our favor and may materially adversely affect our operations. See Part III, Item 13. "Certain Relationships and Related Transactions, and Director Independence" for the potential conflicts of interest of which you should be aware.
Our Manager and its affiliates, including members of our management team, may engage in activities that compete with us or our businesses.
Neither our management team nor our Manager is expressly prohibited from investing in or managing other entities, including those that are in the same or similar line of business as our businesses. In this regard, the Management Services Agreement and the obligation to provide management services will not create a mutually exclusive relationship between our Manager and its affiliates, on the one hand, and the Company, on the other.
Our Manager need not present an acquisition or disposition opportunity to us if our Manager determines on its own that such acquisition or disposition opportunity does not meet the Company’s acquisition or disposition criteria.
Our Manager will review any acquisition or disposition opportunity presented to the Manager to determine if it satisfies the Company’s acquisition or disposition criteria, as established by the Company’s board of directors from time to time. If our Manager determines, in its sole discretion, that an opportunity fits our criteria, our Manager will refer the opportunity to the Company’s board of directors for its authorization and approval prior to the consummation thereof; opportunities that our Manager determines do not fit our criteria do not need to be presented to the Company’s board of directors for consideration. If such an opportunity is ultimately profitable, we will have not participated in such opportunity. Upon a determination by the Company’s board of directors not to promptly pursue an opportunity presented to it by our Manager in whole or in part, our Manager will be unrestricted in its ability to pursue such opportunity, or any part that we do not promptly pursue, on its own or refer such opportunity to other entities, including its affiliates.
We cannot remove our Manager solely for poor performance, which could limit our ability to improve our performance and could materially adversely affect the market price of our shares.
Under the terms of the Management Services Agreement, our Manager cannot be removed as a result of under-performance. Instead, the Company’s board of directors can only remove our Manager in certain limited circumstances or upon a vote by the majority of the Company’s board of directors and the majority of our shareholders to terminate the Management Services Agreement. This limitation could materially adversely affect the market price of our shares.
Our Manager can resign on 180 days’ notice and we may not be able to find a suitable replacement within that time, resulting in a disruption in our operations that could materially adversely affect our financial condition, business and results of operations as well as the market price of our shares.
Our Manager has the right, under the management services agreement, to resign at any time on 180 days’ written notice, whether we have found a replacement or not. If our Manager resigns, we may not be able to contract with a new manager or hire internal management with similar expertise and ability to provide the same or equivalent services on acceptable terms within 90 days, or at all, in which case our operations are likely to experience a disruption, our financial condition, business and results of operations as well as our ability to pay distributions are likely to be adversely affected and the market price of our shares may decline. In addition, the coordination of our internal management, acquisition activities and supervision of our businesses is likely to suffer if we are unable to identify and reach an agreement with a single institution or group of executives having the expertise possessed by our Manager and its affiliates. Even if we are able to retain comparable management, whether internal or external, the integration of such management and their lack of familiarity with our businesses may result in additional costs and time delays that could materially adversely affect our financial condition, business and results of operations.
We must pay our Manager the management fee regardless of our performance.
Our Manager is entitled to receive a management fee that is based on our adjusted consolidated net assets, as defined in the management services agreement, regardless of the performance of our businesses. The calculation of the management fee is unrelated to the Company’s net income. As a result, the management fee may incentivize
77


our Manager to increase the amount of our assets. For example, the acquisition of additional assets or the incurrence of third party debt could be prioritized rather than increasing the performance of our businesses.
We cannot determine the amount of the management fee that will be paid over time with any certainty.
The management fee paid to CGM for the year ended December 31, 2022 was $63.6 million. The management fee is calculated by reference to the Company’s adjusted net assets, which will be impacted by the acquisition or disposition of businesses, which can be significantly influenced by our Manager, as well as the performance of our businesses and other businesses we may acquire in the future. Changes in adjusted net assets and in the resulting management fee could be significant, resulting in a material adverse effect on the Company’s results of operations. In addition, if the performance of the Company declines, assuming adjusted net assets remains the same, management fees will increase as a percentage of the Company’s net income.
We cannot determine the amount of profit allocation that will be paid over time with any certainty.
We cannot determine the amount of profit allocation that will be paid over time with any certainty. Such determination would be dependent on the potential sale proceeds received for any of our businesses and the performance of the Company and its businesses over a multi-year period of time, among other factors that cannot be predicted with certainty at this time. Such factors may have a significant impact on the amount of any profit allocation to be paid. Likewise, such determination would be dependent on whether certain hurdles were surpassed giving rise to a payment of profit allocation. Any amounts paid in respect of the profit allocation are unrelated to the management fee earned for performance of services under the management services agreement.
The fees to be paid to our Manager pursuant to the Management Services Agreement, the offsetting Management Services Agreements and integration services agreements and the profit allocation to be paid to certain persons who are employees and partners of our Manager, as holders of the Allocation Interests, pursuant to the LLC Agreement may significantly reduce the amount of earnings and cash available for distribution to our shareholders.
Under the Management Services Agreement, the Company will be obligated to pay a management fee to and, subject to certain conditions, reimburse the costs and out-of-pocket expenses of our Manager incurred on behalf of the Company in connection with the provision of services to the Company. Similarly, our businesses will be obligated to pay fees to and reimburse the costs and expenses of our Manager pursuant to any offsetting Management Services Agreements entered into between our Manager and one of our businesses, or any integration services agreements to which such businesses are a party. In addition, Sostratus LLC, as holder of the Allocation Interests, will be entitled to receive profit allocations. While it is difficult to quantify with any certainty the actual amount of any such payments in the future, we do expect that such amounts could be substantial. See the section entitled Part 3, Item 13. “Certain Relationships and Related Transactions, and Director Independence” for more information about these payment obligations of the Company. The management fee and profit allocation will be payment obligations of the Company and, as a result, will be paid, along with other Company obligations, prior to the payment of distributions to shareholders. As a result, the payment of these amounts may significantly reduce the amount of earnings and cash available for distribution to our shareholders.
Our Manager’s influence on conducting our operations, including on our conducting of transactions, gives it the ability to increase its fees, which may reduce the amount of earnings and cash available for distribution to our shareholders.
Under the terms of the Management Services Agreement, our Manager is paid a management fee calculated as a percentage of the Company’s adjusted net assets for certain items and is unrelated to net income or any other performance base or measure. Our Manager controls and may advise us to consummate transactions, incur third party debt or conduct our operations in a manner that, in our Manager’s reasonable discretion, are necessary to the future growth of our businesses and are in the best interests of our shareholders. These transactions, however, may increase the amount of fees paid to our Manager. Our Manager’s ability to increase its fees, through the influence it has over our operations, may increase the compensation paid by our Manager. Our Manager’s ability to influence the management fee paid to it by us could reduce the amount of earnings and cash available for distribution to our shareholders.
Fees paid by the Company and our businesses pursuant to integration services agreements do not offset fees payable under the Management Services Agreement and will be in addition to the management fee payable by the Company under the Management Services Agreement.
78


The Management Services Agreement provides that our businesses may enter into integration services agreements with our Manager pursuant to which our businesses will pay fees to our Manager for services provided by our Manager relating to the integration of a business’s financial reporting, computer systems and decision making and management processes into our operations following an acquisition of such business. See Part III, Item 13. “Certain Relationships and Related Transactions, and Director Independence” for more information about these agreements. Unlike fees paid under the offsetting Management Services Agreements, fees that are paid pursuant to such integration services agreements will not reduce the management fee payable by the Company. Therefore, such fees will be in excess of the management fee payable by the Company.
The fees to be paid to our Manager pursuant to these integration service agreements will be paid prior to any principal, interest or dividend payments to be paid to the Company by our businesses, which will reduce the amount of earnings and cash available for distributions to shareholders.
Our profit allocation may induce our Manager to make suboptimal decisions regarding our operations.
Sostratus LLC, as holder of our Allocation Interests, will receive a profit allocation based on ongoing cash flows and capital gains in excess of a hurdle rate. Certain persons who are employees and partners of our Manager are owners of Sostratus LLC. In this respect, a calculation and payment of profit allocation may be triggered upon the sale of one of our businesses. As a result, our Manager may be incentivized to recommend the sale of one or more of our businesses to the Company’s board of directors at a time that may not be optimal for our shareholders.
The obligations to pay the management fee and profit allocation may cause the Company to liquidate assets or incur debt.
If we do not have sufficient liquid assets to pay the management fee and profit allocation when such payments are due, we may be required to liquidate assets or incur debt in order to make such payments. This circumstance could materially adversely affect our liquidity and ability to make distributions to our shareholders.
Risks Specific to Our Subsidiaries
Risks Related to Arnold
Arnold's operations and the prior operations of predecessor companies expose it to the risk of material environmental liabilities, which could have a negative effect on its financial condition or results of operations.
Arnold may be subject to potential liabilities related to the remediation of environmental hazards and to claims of personal injuries or property damages that may be caused by hazardous substance releases and exposures, mainly because of past operations and the operations of predecessor companies. Arnold continues to incur remedial response and voluntary clean-up costs for site contamination, for which we may not be fully indemnified, and are a party to lawsuits and claims associated with environmental and safety matters, including past production of products containing hazardous materials. Arnold also may become party to various legal proceedings relating to alleged impacts from pollutants released into the environment. Various federal, state, local and foreign governments regulate the discharge of materials into the environment and can impose substantial fines and criminal sanctions for violations. In addition, changes in laws, regulations and enforcement of policies, the discovery of previously unknown contamination or information related to individual sites, the establishment of stricter state or federal toxicity standards with respect to certain contaminants, or the imposition of new clean-up requirements or remedial techniques could require Arnold to incur additional costs in the future that would have a negative effect on its financial condition or results of operations.
Risks Related to Sterno
Sterno's products operate at high temperatures and use flammable fuels, each of which could subject our business to product liability claims.
Sterno products expose it to potential product liability claims typical of fuel based heating products. The fuels Sterno uses in its products are flammable and may be toxic if ingested. Although Sterno products have comprehensive labeling and it follows government and third party based standards and protocols, it cannot guarantee there will not be accidents due to misuse or otherwise. Accidents involving Sterno products may have an adverse effect on its reputation and reduce demand for its products. In addition, Sterno may be held responsible for
79


damages beyond its insurance coverage and there can be no guarantee that it will be able to procure adequate insurance coverage in the future.
Risks Related to Velocity Outdoor
Velocity’s products are subject to product safety and liability lawsuits, which could materially adversely affect its financial condition, business and results of operations.
As a manufacturer of recreational airguns and archery products, Velocity is involved in various litigation matters that occur in the ordinary course of business. Although Velocity provides information regarding safety procedures and warnings with all of its product packaging, not all users of its products will observe all proper safety practices. Failure to observe proper safety practices may result in injuries that give rise to product liability and personal injury claims and lawsuits, as well as claims for breach of contract, loss of profits and consequential damages.
If any unresolved lawsuits or claims are determined adversely, they could have a material adverse effect on Velocity, its financial condition, business and results of operations. As more of Velocity’s products are sold to and used by its consumers, the likelihood of product liability claims being made against it increases. In addition, the running of statutes of limitations in the United States for personal injuries to minor children may be suspended during the child’s legal minority. Therefore, it is possible that accidents resulting in injuries to minors may not give rise to lawsuits until a number of years later.
There is a risk that Velocity's product liability insurance may not be sufficient to cover all liabilities incurred in connection with such claims and the financial consequences of these claims and lawsuits will have a material adverse effect on its business, financial condition, liquidity and results of operations.
General Risk Factors
We could be negatively impacted by cybersecurity attacks.
We, and our businesses, use a variety of information technology systems in the ordinary course of business, which are potentially vulnerable to unauthorized access, computer viruses and cybersecurity attacks, including cybersecurity attacks to our information technology infrastructure and attempts by others to gain access to our proprietary or sensitive information, and ranging from individual attempts to advanced persistent threats. The risk of a security breach or disruption, particularly through cyber-attacks or cyber intrusions, including by computer hackers, nation-state affiliated actors, and cyber terrorists, has generally increased as the number, intensity and sophistication of attempted attacks and intrusions from around the world have increased. The procedures and controls we use to monitor these threats and mitigate our exposure may not be sufficient to prevent cybersecurity incidents. The results of these incidents could include misstated financial data, theft of trade secrets or other intellectual property, liability for disclosure of confidential customer, supplier or employee information, increased costs arising from the implementation of additional security protective measures, litigation and reputational damage, which could materially adversely affect our financial condition, business and results of operations. Any remedial costs or other liabilities related to cybersecurity incidents may not be fully insured or indemnified by other means.
In addition, cybersecurity has become a top priority for global lawmakers and regulators, and some jurisdictions have proposed or enacted laws requiring companies to notify regulators and individuals of data security breaches involving certain types of personal data. If we fail to comply with the relevant and increasing complex laws and regulations, we could suffer financial losses, a disruption of our business, liability to investors, regulatory intervention or reputational damage.
Impairment of our goodwill, indefinite-lived intangible assets or other long-lived assets could result in significant charges that would adversely impact our future operating results.
A significant portion of our long-term assets are comprised of intangible assets, including goodwill and indefinite lived intangible assets recorded as a result of past acquisitions. We assess the potential impairment of goodwill and indefinite lived intangible assets on an annual basis, as well as whenever events or changes in circumstances indicate that the carrying value may not be recoverable. If our analysis indicates that an individual asset’s carrying value exceeds its fair market value, we will record a loss equal to the excess of the individual asset’s carrying value over its fair value. The impairment testing steps require significant amounts of judgment and subjectivity.
Factors that could trigger impairment include the following:
significant under performance relative to historical or projected future operating results;
significant changes in the manner of or use of the acquired assets or the strategy for our overall business;
80


significant negative industry or economic trends;
significant decline in our stock price for a sustained period;
changes in our organization or management reporting structure could result in additional reporting units, which may require alternative methods of estimating fair values or greater desegregation or aggregation in our analysis by reporting unit; and
a decline in our market capitalization below net book value.
As of December 31, 2022, we had identified indefinite lived intangible assets with a carrying value in our financial statements of $57.0 million, and goodwill of $1,133.4 million.
Our businesses are subject to unplanned business interruptions which may adversely affect our performance.
Operational interruptions and unplanned events at one or more of our production facilities, such as explosions, fires, inclement weather, natural disasters, accidents, transportation interruptions and supply could cause substantial losses in our production capacity. Furthermore, because customers may be dependent on planned deliveries from us, customers that have to reschedule their own operations due to our delivery delays may be able to pursue financial claims against us, and we may incur costs to correct such problems in addition to any liability resulting from such claims. Such interruptions may also harm our reputation among actual and potential customers, potentially resulting in a loss of business. To the extent these losses are not covered by insurance, our financial position, results of operations and cash flows may be adversely affected by such events.
Our businesses could experience fluctuations in the costs and availability of raw materials, components or whole goods which could result in significant disruptions to supply chains, production disruptions and increased costs for our businesses.
Our businesses require access to various raw materials, components and whole goods to manufacture and distribute products. Changes in the availability and price of raw materials, components and whole goods, which can fluctuate significantly as a result of economic volatility, regulatory instability or change in import tariffs or trade agreements, can significantly increase the costs of production and distribution, which could have a material negative effect on the profitability of the businesses.
We could be adversely affected if we experience shortages of components from our suppliers or if disruptions in the supply chain lead to parts shortages for our customers.
A portion of our annual cost of sales is driven by the purchase of goods. We select our suppliers based on total value (including price, delivery and quality), taking into consideration their production capacities and financial condition, and we expect that they will be able to support our needs. However, there is no assurance that adverse financial conditions, including bankruptcies of our suppliers, reduced levels of production, natural disasters, staffing shortages, supply chain issues or other problems experienced by our suppliers will not result in shortages or delays in their supply of components to us. For example, the COVID-19 pandemic has resulted in labor shortages and supply chain disruptions. Any significant production disruption could have a material impact on our operations, operating results and financial condition. If we were to experience a significant or prolonged shortage of critical components from our suppliers, we may be unable to meet our production schedules for some of our key products and to ship such products to our customers in a timely fashion, which would adversely affect our sales, profitability and customer relations.
Our businesses rely and may rely on their intellectual property and licenses to use others’ intellectual property, for competitive advantage. If our businesses are unable to protect their intellectual property, are unable to obtain or retain licenses to use other’s intellectual property, or if they infringe upon or are alleged to have infringed upon others’ intellectual property, it could have a material adverse effect on their financial condition, business and results of operations.
Each business's success depends in part on their, or licenses to use others’, brand names, proprietary technology and manufacturing techniques. These businesses rely on a combination of patents, trademarks, copyrights, trade secrets, confidentiality procedures and contractual provisions to protect their intellectual property rights. The steps they have taken to protect their intellectual property rights may not prevent third parties from using their intellectual property and other proprietary information without their authorization or independently developing intellectual property and other proprietary information that is similar. In addition, the laws of foreign countries may not protect our businesses’ intellectual property rights effectively or to the same extent as the laws of the United States.
81


Stopping unauthorized use of their proprietary information and intellectual property, and defending claims that they have made unauthorized use of others’ proprietary information or intellectual property, may be difficult, time-consuming and costly. The use of their intellectual property and other proprietary information by others, and the use by others of their intellectual property and proprietary information, could reduce or eliminate any competitive advantage they have developed, cause them to lose sales or otherwise harm their business.
Our businesses may become involved in legal proceedings and claims in the future either to protect their intellectual property or to defend allegations that they have infringed upon others’ intellectual property rights. These claims and any resulting litigation could subject them to significant liability for damages and invalidate their property rights. In addition, these lawsuits, regardless of their merits, could be time consuming and expensive to resolve and could divert management’s time and attention. The costs associated with any of these actions could be substantial and could have a material adverse effect on their financial condition, business and results of operations.
Our businesses are and may be subject to federal, state and foreign environmental laws and regulations that expose them to potential financial liability. Complying with applicable environmental laws requires significant resources, and if our businesses fail to comply, they could be subject to substantial liability.
Some of the facilities and operations of our businesses are and may be subject to a variety of federal, state and foreign environmental laws and regulations including laws and regulations pertaining to the handling, storage and transportation of raw materials, products and wastes, which require and will continue to require significant expenditures to remain in compliance with such laws and regulations currently in place and in the future. Compliance with current and future environmental laws is a major consideration for our businesses as any material violations of these laws can lead to substantial liability, revocations of discharge permits, fines or penalties. Because some of our businesses use hazardous materials and generate hazardous wastes in their operations, they may be subject to potential financial liability for costs associated with the investigation and remediation of their own sites, or sites at which they have arranged for the disposal of hazardous wastes, if such sites become contaminated. Even if they fully comply with applicable environmental laws and are not directly at fault for the contamination, our businesses may still be liable. Our businesses may also be held liable for damages caused by environmental and other conditions that existed prior to our acquisition the assets, business or operations involved, whether or not such damages are subject to indemnification from a prior owner. Costs associated with these risks could have a material adverse effect on our financial condition, business and results of operations.
Defects in the products provided by our companies could result in financial or other damages to their customers, which could result in reduced demand for our companies’ products and/or liability claims against our companies.
As manufacturers and distributors of consumer products, certain of our companies are subject to various laws, rules and regulations, which may empower governmental agencies and authorities to exclude from the market products that are found to be unsafe or hazardous. Under certain circumstances, a governmental authority could require our companies to repurchase or recall one or more of their products. Additionally, laws regulating certain consumer products exist in some cities and states, as well as in other countries in which they sell their products, where more restrictive laws and regulations exist or may be adopted in the future. Any repurchase or recall of such products could be costly and could damage the reputation of our companies. If any of our companies were required to remove, or voluntarily remove, their products from the market, their reputation may be tarnished and they may have large quantities of finished products that they cannot sell. Additionally, our companies may be subject to regulatory actions that could harm their reputations, adversely impact the values of their brands and/or increase the cost of production.
Our companies also face exposure to product liability claims in the event that one of their products is alleged to have resulted in property damage, bodily injury or other adverse effects. Defects in products could result in customer dissatisfaction or a reduction in, or cancellation of, future purchases or liability claims against our companies. If these defects occur frequently, our reputation may be impaired permanently. Defects in products could also result in financial or other damages to customers, for which our companies may be asked or required to compensate their customers, in the form of substantial monetary judgments or otherwise. There can be no assurance that rapidly changing safety standards will not render unsaleable products that complied with previously-applicable safety standards. As a result, these types of claims could have a material adverse effect on our businesses, results of operations and financial condition.
82


Our businesses are subject to certain risks associated with their foreign operations or business they conduct in foreign jurisdictions.
Some of our businesses have and may have operations or conduct business outside the United States. Certain risks are inherent in operating or conducting business in foreign jurisdictions, including exposure to local economic conditions; difficulties in enforcing agreements and collecting receivables through certain foreign legal systems; longer payment cycles for foreign customers; adverse currency exchange controls; exposure to risks associated with changes in foreign exchange rates; potential adverse changes in political environments; actual or threatened geopolitical conflict; withholding taxes and restrictions on the withdrawal of foreign investments and earnings; export and import restrictions; difficulties in enforcing intellectual property rights; and required compliance with a variety of foreign laws and regulations. These risks individually and collectively have the potential to negatively impact our financial condition, business and results of operations.
The success of our branded consumer businesses depends on our ability to maintain the value and reputation of the brand.
The name of our branded consumer businesses is integral to those businesses. Maintaining, promoting, and positioning our branded consumer businesses will depend, in part, on the success of marketing and merchandising efforts and the ability to provide a consistent, high quality products and services. Our branded consumer businesses rely on social media, as one of their marketing strategies, to have a positive impact on both brand value and reputation. The brand and reputation of our branded consumer businesses could be adversely affected if those subsidiaries fail to achieve their objectives, if their public image was to be tarnished by negative publicity, which could be amplified by social media, or if they fail to deliver innovative and high quality products. The reputation of our branded consumer businesses could also be impacted by adverse publicity, whether or not valid, regarding allegations that we or our subsidiaries, or persons associated with us or our subsidiaries or formerly associated with us or our subsidiaries, have violated applicable laws or regulations, including but not limited to those related to safety, employment, discrimination, harassment, whistle-blowing, privacy, corporate citizenship or improper business practices. Additionally, while our branded consumer businesses devote effort and resources to protecting their intellectual property, if these efforts are not successful the value of those brands may be harmed. Any harm to the brand or reputation of our subsidiaries could have a material adverse effect on our financial condition.
ITEM 1B. UNRESOLVED STAFF COMMENTS
NONE

ITEM 2. PROPERTIES
The following is a summary as of December 31, 2022 of the physical properties owned or leased by our businesses that we consider materially important to those businesses.
5.11
5.11 is headquartered in Costa Mesa, California and leases offices and warehouse space in locations worldwide. The summary below outlines 5.11's primary leased offices and warehouse space.
LocationSquare FeetUse
Costa Mesa, CA39,650 Office
Manteca, CA400,000 Warehouse
Bankstown, Australia10,387 Office
Malmo, Sweden8,751 Office
Kowloon Bay, Hong Kong17,759 Office
In addition, at December 31, 2022, 5.11 leased space for 110 retail stores, ranging in size from 3,000 square feet to 12,575 square feet, with an average square footage of 5,000 square feet.
BOA
BOA is headquartered in Denver, Colorado and leases offices and warehouse space in locations worldwide. The summary below outlines BOA's primary leased offices and warehouse space.
83


LocationSquare FeetUse
Denver, CO88,000 Office
Mondsee, Austria15,714 Office
Hong Kong, China20,000 Office/Warehouse
Ergobaby
Ergobaby is headquartered in Torrance, California and leases office and warehouse locations worldwide. The summary below outlines Ergobaby's primary leased office and warehouse space.
LocationSquare FeetUse
Torrance, CA4,595 Corporate
Carson, CA5,000 Warehouse
Bialystok, Poland9,688 Warehouse
Lugano
Lugano is headquartered in Newport Beach, California. The summary below outlines Lugano's primary leased office space and retail locations.
LocationSquare FeetUse
Newport Beach, CA31,374 Corporate office and Retail salon
Palm Beach, FL2,155 Retail salon
Aspen, CO1,463 Retail salon
Ocala, FL2,014 Retail salon
Houston, TX1,069 Retail salon
Washington, DC2,971 Retail salon
Marucci Sports
Marucci is headquartered in Baton Rouge, Louisiana. The summary below outlines Marucci's primary leased office and manufacturing space.
LocationSquare FeetUse
Baton Rouge, LA131,565 Office/Distribution Center/Manufacturing
Baton Rouge, LA16,800 Retail Store
King of Prussia, PA22,450 Office/Manufacturing
Punxsutawney, PA11,480 Manufacturing
Winnfield, PA14,330 Manufacturing
Lafayette, LA12,192 Retail Store
American Fort, UT22,576 Distribution Center
PrimaLoft
PrimaLoft is headquartered in Latham, New York. The summary below outlines PrimaLoft's primary leased office space.
LocationSquare FeetUse
Latham, NY13,321 Corporate Office
Xiamen, China16,800 Office
Taufkirchen, Germany 22,450 Office
84


Velocity Outdoor
Velocity Outdoor is headquartered in Bloomfield, New York. Velocity owns a 225,000 square foot manufacturing facility in Bloomfield, New York that also holds their corporate offices, and leases a 144,000 square foot finished goods warehouse in Farmington, New York. Velocity's Ravin subsidiary operates an 80,000 square foot manufacturing facility in Superior, Wisconsin.
Advanced Circuits
Advanced Circuits is headquartered in Aurora, Colorado.The summary below outlines Advanced Circuit's primary leased office and manufacturing space.
LocationSquare FeetUse
Aurora, CO114,000 Corporate Office/Manufacturing
Chandler, AZ48,000 Office/Manufacturing
Maple Grove, MN50,000 Office/Manufacturing
Altor Solutions
Altor is headquartered in Scottsdale, Arizona and operates 18 molding and fabricating facilities across North America. Altor owns the New Albany, IN, Bloomsburg, PA and El Dorado Springs, MO locations. All other locations are leased. The summary below outlines Altor's primary property locations.
LocationSquare FeetUse
Scottsdale, Arizona7,000 Corporate
Anderson, South Carolina133,250 Manufacturing/Warehouse
Compton, California44,000 Manufacturing/Warehouse
Erie, Pennsylvania35,772 Manufacturing/Warehouse
Fort Madison, Iowa114,000 Manufacturing/Warehouse
Jackson, Tennessee55,000 Manufacturing/Warehouse
Jefferson, Georgia60,000 Manufacturing/Warehouse
Keller, Texas131,073 Manufacturing/Warehouse
Modesto, California 79,000 Manufacturing/Warehouse
El Dorado Springs, Missouri38,000 Manufacturing/Warehouse
New Albany, Indiana65,000 Manufacturing/Warehouse
Bloomsburg, Pennsylvania54,000 Manufacturing/Warehouse
Northbridge, MA380,000 Manufacturing/Warehouse
Cranston, RI14,000 Manufacturing/Warehouse
Plymouth, WI248,000 Manufacturing/Warehouse
Gnadenhutten, OH98,200 Manufacturing/Warehouse
Uxbridge, MA117,586 Manufacturing/Warehouse
Tijuana, Mexico60,000 Manufacturing/Warehouse
Rosa Jaurequi, MX100,000 Manufacturing/Warehouse
Arnold
Arnold is headquartered in Rochester, New York and has eleven manufacturing facilities. Arnold owns the Ogallala, NE and the Greenville, OH locations. All other locations are leased. The summary below outlines Arnold's primary property locations.
LocationSquare FeetUse
Marengo, IL94,220 Office/Warehouse
Marietta, OH81,000 Office/Warehouse
Marengo, IL55,200 Office/Warehouse
85


Norfolk, NE109,000 Office/Warehouse
Rochester, NY73,000 Office/Warehouse
Ogallala, NE25,000 Office/Warehouse
Greenville, OH70,908 Office/Warehouse
Sheffield, England25,000 Office/Warehouse
Lupfig, Switzerland52,937 Office/Warehouse
Guangdong Province, China113,302 Office/Warehouse
Sterno
Sterno is headquartered in Corona, California. Sterno owns manufacturing and production facilities in Memphis, Tennessee and Texarkana, Texas. All other properties are leased. The summary below outlines Sterno's primary property locations.
LocationSquare FeetUse
Corona, CA12,330 Corporate Office
Memphis, TN233,027 Manufacturing
Texarkana, TX369,700 Manufacturing
Delta, Canada45,000 Warehouse
La Porte, IN20,000 Office
Vancouver, Canada50,372 Office
Vancouver, Canada33,711 Warehouse
Mississauga, Canada100,000 Warehouse
Provo, UT171,361 Office/Warehouse
Spanish Fork, UT585,904 Warehouse
Calgary, Canada28,748 Office/Warehouse
Corporate
Our corporate offices are located in Westport, Connecticut and Costa Mesa, California, where we utilize space provided by our Manager. We reimburse our Manager for a portion of the facilities cost based on the space used by staff who dedicate their time to the Company.
We believe that our properties and the terms of their leases at each of our businesses are sufficient to meet our present needs and we do not anticipate any difficulty in securing additional space, as needed, on acceptable terms.
ITEM 3. LEGAL PROCEEDINGS
In the normal course of business, we are involved in various claims and legal proceedings. While the ultimate resolution of these matters has yet to be determined, we do not believe that their outcome will have a material adverse effect on our financial position or results of operations.
Arnold
Our Arnold subsidiary was named as co-defendant, together with 300 West LLC (“300 West”), in a suit filed in the Twenty-Second Judicial Circuit, McHenry County, Illinois, Chancery Division (Case No. 13CH1046) in 2013 by the State of Illinois (the “Marengo Litigation”). Arnold leases a site in Marengo, McHenry County, Illinois (the “Site”) from 300 West. Since 2008, Arnold and 300 West have been a part of the Illinois Remediation Program with respect to the Site. In the Marengo Litigation, the State of Illinois claimed that 300 West and Arnold discharged Chlorinated VOCs into the groundwater on-Site, which has since migrated off-Site into private drinking wells. The State of Illinois sought injunctive relief and civil penalties. In June of 2016, the parties entered into a consent order (as amended and restated up and through the date hereof, the “Consent Order”). 300 West, at its expense, connected residents whose drinking water was impacted by the alleged release to the City of Marengo’s public water supply, as required by the Consent Order. The Consent Order also requires Arnold and 300 West to submit to the Illinois Environmental
86


Protection Agency (IEPA) a comprehensive plan detailing steps to be taken by 300 West and Arnold to remediate on- and off-site soil and groundwater contamination. Discussions between Arnold and 300 West and the IEPA regarding the remediation plan are ongoing. The Consent Order also requires the ultimate settlement of any stipulated and civil penalties related to the Marengo Litigation. In May of 2021, the McHenry County State’s Attorney joined the Marengo Litigation as a plaintiff.
Certain damages incurred by Arnold in connection with the Marengo Litigation are subject to indemnification pursuant to the Stock Purchase Agreement, among SPS Technologies, LLC (“SPS”), SPS Technologies Limited (“SPS Ltd.”), Precision Castparts Corp. (collectively with SPS and SPS Ltd., the “SPS Entities”), Arnold and Audax Private Equity Fund, L.P., dated December 20, 2004, and prior consents to indemnification given by the SPS Entities. Arnold has cooperated with the governmental agencies in the Marengo Litigation investigations and proceedings, as well as the obligations agreed to pursuant to the Consent Order. CODI does not believe that the outcome of the Marengo Litigation will have a material adverse effect on its financial position or results of operations.
ITEM 4. MINE SAFETY DISCLOSURES
Not Applicable.

87


PART II

ITEM 5. MARKET FOR REGISTRANT'S COMMON EQUITY, RELATED STOCKHOLDER MATTERS AND ISSUER PURCHASES OF EQUITY SECURITIES
Market Information
Our common shares of Trust stock has traded on the New York Stock Exchange (the “NYSE”) under the symbol “CODI”.
Common Stock Holders
On December 31, 2022 there were 13 registered holders of our common stock. The number of registered holders includes banks and brokers who act as nominees, each of whom may represent more than one shareholder.
COMPARATIVE PERFORMANCE OF SHARES OF TRUST COMMON STOCK
The performance graph shown below compares the change in cumulative total shareholder return on common shares of Trust stock with the NYSE Composite Index and the NYSE Financial Sector Index for the previous five years, through the year ended December 31, 2022. The graph sets the beginning value of common shares of Trust stock and the indices at $100, and assumes that all quarterly dividends were reinvested at the time of payment. This graph does not forecast future performance of common shares of Trust stock.

codi-20221231_g2.jpg
Year ended December 31,
Data201720182019202020212022
Compass Diversified Holdings$100.00 $79.94 $173.49 $146.60 $251.62 $156.75 
NYSE Composite Index$100.00 $91.05 $114.28 $122.26 $147.54 $133.75 
NYSE Financial Sector Index$100.00 $86.86 $111.49 $109.05 $136.74 $119.35 

88


Distributions
During the year ended December 31, 2022, we declared and paid cash distributions of $1.00 to our common shareholders. During the year ended December 31, 2021, we declared and paid cash distributions of $2.21 to holders of record of our common shares, including a special distribution to shareholders in August 2021. On August 3, 2021, in order to offset a portion of the tax liability to the shareholders as a result of the election to cause the Trust to be treated as a corporation for U.S. federal income tax purposes, the Company's board of directors declared a special cash distribution on the Trust’s common shares of $0.88 per common share. For the year 2020, we declared and paid cash distributions of $1.44 per share to holders of record of our common shares. Following the tax reclassification, the Company’s board reduced our anticipated annual distribution from $1.44 per Trust common share per year to approximately $1.00 per common share per year. The common cash distributions should generally constitute “qualified dividends” for U.S. federal income tax purposes to the extent paid from “earnings and profits” (as determined under U.S. federal income tax principles), provided that the requisite holding period is met. To the extent that the amount of the cash distributions exceeds earnings and profits, such distribution will first be treated as a non-taxable return of capital to the extent of the holder’s adjusted tax basis in the shares, and thereafter be treated as capital gain from the sale or exchange of such shares. The Company expects cash distributions will exceed earnings and profits in the 2022 taxable year.
The Company plans to continue to declare and pay quarterly cash distributions on all outstanding shares through fiscal 2023, however, the Company’s board of directors has full authority and discretion to determine whether or not a distribution by the Company should be declared and paid to the Trust and in turn to our shareholders, as well as the amount and timing of any distribution. The Company’s board of directors may, based on their review of our financial condition and results of operations and any future changes to our tax structure, determine to modify future distributions.
Recent Sales of Unregistered Securities
None.
Purchases of Equity Securities by Issuer and Affiliated Purchasers
None.
ITEM 6. [Reserved]
89


ITEM 7. MANAGEMENT’S DISCUSSION AND ANALYSIS OF FINANCIAL CONDITION AND RESULTS OF OPERATIONS
This Item 7 contains forward-looking statements. Forward-looking statements in this Annual Report on Form 10-K are subject to a number of risks and uncertainties, some of which are beyond our control. Our actual results, performance, prospects or opportunities could differ materially from those expressed in or implied by the forward-looking statements. Additional risks of which we are not currently aware or which we currently deem immaterial could also cause our actual results to differ, including those discussed in the sections entitled “Forward-Looking Statements” and “Risk Factors” included elsewhere in this Annual Report.
Overview
Compass Diversified Holdings, a Delaware statutory trust, was incorporated in Delaware on November 18, 2005. Compass Group Diversified Holdings LLC, a Delaware limited liability Company, was also formed on November 18, 2005. In accordance with the Third Amended and Restated Trust Agreement, dated as of August 3, 2021 (as amended and restated, the "Trust Agreement"), the Trust is sole owner of 100% of the Trust Interests (as defined in the Company's Sixth Amended and Restated Operating Agreement, dated as of August 3, 2021 (as amended and restated, the "LLC Agreement") of the Company and, pursuant to the LLC Agreement, the Company has outstanding the identical number of Trust Interests as the number of outstanding shares of the Trust. Sostratus LLC owns all of our Allocation Interests. The Company is the operating entity with a board of directors and other corporate governance responsibilities, similar to that of a Delaware corporation.
The Trust and the Company were formed to acquire and manage a group of small and middle-market businesses headquartered in North America. We characterize small and middle market businesses as those that generate annual cash flows of up to $100 million. We focus on companies of this size because we believe that these companies are more able to achieve growth rates above those of their relevant industries and are also frequently more amenable to efforts to improve earnings and cash flow.
In pursuing new acquisitions, we seek businesses with the following characteristics:
North American base of operations;
stable and growing earnings and cash flow;
maintains a significant market share in defensible industry niche (i.e., has a “reason to exist”);
solid and proven management team with meaningful incentives;
low technological and/or product obsolescence risk; and
a diversified customer and supplier base.
Our management team’s strategy for our subsidiaries involves:
utilizing structured incentive compensation programs tailored to each business in order to attract, recruit and retain talented managers to operate our businesses;
regularly monitoring financial and operational performance, instilling consistent financial discipline, and supporting management in the development and implementation of information systems to effectively achieve these goals;
assisting management in their analysis and pursuit of prudent organic cash flow growth strategies (both revenue and cost related);
identifying and working with management to execute attractive external growth and acquisition opportunities; and
forming strong subsidiary level boards of directors, including independent directors, to supplement management in their development and implementation of strategic goals and objectives.
Based on the experience of our management team and its ability to identify and negotiate acquisitions, we believe we are well positioned to acquire additional attractive businesses. Our management team has a large network of deal intermediaries to whom it actively markets and who we expect to expose us to potential acquisitions. Through this network, as well as our management team’s active proprietary transaction sourcing efforts, we typically have a substantial pipeline of potential acquisition targets. In consummating transactions, our management team has, in the past, been able to successfully navigate complex situations surrounding acquisitions, including corporate spin-
90


offs, transitions of family-owned businesses, management buy-outs and reorganizations. We believe the flexibility, creativity, experience and expertise of our management team in structuring transactions provides us with a strategic advantage by allowing us to consider non-traditional and complex transactions tailored to fit a specific acquisition target.
In addition, because we intend to fund acquisitions through the utilization of our 2022 Revolving Credit Facility, we do not expect to be subject to delays in or conditions by closing acquisitions that would be typically associated with transaction specific financing, as is typically the case in such acquisitions. We believe this advantage is a powerful one and is highly unusual in the marketplace for acquisitions in which we operate.
Initial public offering and Company formation
On May 16, 2006, we completed our initial public offering of 13,500,000 shares of the Trust (the “IPO”). Subsequent to the IPO the Company’s board of directors engaged our Manager to externally manage the day-to-day operations and affairs of the Company, oversee the management and operations of the businesses and to perform those services customarily performed by executive officers of a public company.
From May 16, 2006 through December 31, 2022, we purchased twenty-three businesses (each of our businesses is treated as a separate operating segment) and disposed of eleven businesses. The tables below reflect summarized information relating to our acquisitions and dispositions from the date of our IPO through December 31, 2022 (in thousands):
Acquisitions
Ownership Interest - December 31, 2022
BusinessAcquisition DateCODI Purchase PricePrimaryDiluted
CBS Holdings (Staffmark) (1)
May 16, 2006$183,200 N/aN/a
Crosman (2)
May 16, 2006$72,600 N/aN/a
Advanced Circuits (3)
May 16, 2006$81,000 71.8%67.6%
SilvueMay 16, 2006$36,000 N/aN/a
Tridien (3)
August 1, 2006$31,000 N/aN/a
AeroglideFebruary 28, 2007$58,200 N/aN/a
Halo (3)
February 28, 2007$62,300 N/aN/a
American FurnitureAugust 31, 2007$97,000 N/aN/a
FOX (4)
January 4, 2008$80,400 N/aN/a
Liberty Safe (3)
March 31, 2010$70,200 N/aN/a
Ergobaby (3)
September 16, 2010$85,200 81.6%72.8%
CamelBakAugust 24, 2011$251,400 N/aN/a
Arnold Magnetics (3)
March 5, 2012$128,800 98%85.5%
Clean Earth (3)
August 7, 2014$251,400 N/aN/a
Sterno (3) (5)
October 10, 2014$314,400 99.4%90.7%
Manitoba Harvest (3)
July 10, 2015$102,700 N/aN/a
5.11 August 31, 2016$408,200 97.7%88.3%
Velocity Outdoor (2) (3)
June 2, 2017$150,400 99.4%87.7%
Altor Solutions (3)
February 15, 2018$253,400 99.8%88.2%
Maruccci Sports (3)
April 20, 2020$201,000 91.0%82.1%
BOAOctober 16, 2020$456,800 91.8%83.5%
LuganoSeptember 3, 2021$265,100 59.9%55.2%
PrimaLoftJuly 12, 2022$541,100 90.7%83.7%
(1) The total purchase price for CBS Holdings includes the acquisition of Staffmark Investment LLC in January 2008 for a purchase price of $128.6 million. The Company renamed its CBS Personnel business Staffmark subsequent to the acquisition.
91


(2) Velocity Outdoor (formerly "Crosman Corp.") was purchased by the Company in May 2006 and subsequently sold in January 2007. We reacquired Velocity Outdoor in June 2017.
(3) The total purchase price does not reflect add-on acquisitions made by our businesses subsequent to their purchase by CODI unless indicated.
(4) FOX completed an IPO of its common stock in August 2013 in which we sold a 22% interest in FOX, reducing our ownership interest to 53%.9. In July 2014, FOX completed a secondary offering in which we sold a 12% interest in FOX, reducing our ownership interest to 41% and resulting in the deconsolidation of FOX from our financial results. We subsequently sold our remaining shares of FOX and now hold no ownership interest in FOX. We recognized total net proceeds from the sale of our FOX shares of approximately $465.1 million.
(5) The total purchase price of Sterno includes the acquisition of Rimports in February 2018 for a purchase price of $154.4 million.
Dispositions
BusinessDate of DispositionSale Price
CODI Proceeds from Disposition (1)
Gain (loss) recognized (2)
CrosmanJanuary 5, 2007$143,000 $109,600 $35,800 
AeroglideJune 24, 2008$95,000 $78,500 $33,700 
SilvueJune 25, 2008$95,000 $63,600 $39,600 
StaffmarkOctober 17, 2011$295,000 $216,000 $88,500 
HaloMay 1, 2012$76,500 $66,500 $(300)
CamelBakAugust 3, 2015$412,500 $367,800 $158,300 
American FurnitureOctober 5, 2015$24,100 $23,500 $(14,100)
TridienSeptember 21, 2016$25,000 $22,700 $1,700 
FOX**$526,600 $428,700 
Manitoba Harvest (3)
February 28, 2019$294,300 $219,700 $121,700 
Clean EarthJune 28, 2019$625,000 $560,520 $217,900 
LibertyAugust 3, 2021$147,500 $129,600 $73,700 
(1) CODI portion of the net proceeds from disposition includes debt and equity proceeds and reflects the accounting for the redemption of the sold business's minority shareholders and transaction expenses.
(2) Gain (loss) recognized on sale of our businesses is calculated by deducting our total invested capital from the net sale proceeds received.
(3) Sale price of Manitoba Harvest was C$370 million. Translation to USD is as of the date of sale.
* We made loans to and purchased a controlling interest in FOX on January 4, 2008, for approximately $80.4 million. In August 2013, FOX completed an initial public offering of its common stock. As a result of the initial public offering, our ownership interest in FOX was reduced to approximately 53.9%. No gain was reflected as a result of the sale of our FOX shares in the initial public offering because our majority classification of FOX did not change. FOX used a portion of their net proceeds received from the sale of their shares as well as proceeds from a new external FOX credit facility to repay $61.5 million in outstanding indebtedness to us under their existing credit facility with us. In July 2014, through a secondary offering, our ownership in FOX was lowered from approximately 54% to approximately 41%, and as a result we deconsolidated FOX as of July 10, 2014. In March and August 2016, through two more secondary offerings and a share repurchase by FOX, our ownership in the outstanding common stock of FOX was further lowered to approximately 23% as of September 30, 2016. In November 2016, through another secondary offering, our ownership in the outstanding common stock of FOX was further lowered to approximately 14%. On March 13, 2017, FOX closed on a secondary public offering of 5,108,718 shares of FOX common stock held by CODI, which represented CODI's remaining investment in FOX. We recognized total net proceeds from the sales of our FOX shares of approximately $465.1 million, plus proceeds from the repayment of the FOX credit facility of $61.5 million upon completion of their initial public offering, and a total gain of $428.7 million.
We are dependent on the earnings of, and cash receipts from, the businesses that we own in order to meet our corporate overhead and management fee expenses and to pay distributions. The earnings and cash receipts from
92


our businesses are generally lowest in the first quarter, and strongest in the third and fourth quarter, of each fiscal year. These earnings and cash receipts, net of any non-controlling interest in these businesses, are available to:
meet capital expenditure requirements, management fees and corporate overhead charges;
support working capital needs of our businesses and corporate overhead; and
be distributed by the Trust to shareholders.
2022 Highlights and Recent Events
Acquisition of PrimaLoft
On July 12, 2022, the LLC, through its newly formed indirect acquisition subsidiary, Relentless Intermediate, Inc. ("PrimaLoft Buyer"), acquired PrimaLoft Technologies Holdings, Inc. (“PrimaLoft”) pursuant to a Stock Purchase Agreement (the “PrimaLoft Purchase Agreement”), dated June 4, 2022, by and between PrimaLoft Buyer and VP PrimaLoft Holdings, LLC ("PrimaLoft Seller"). The total purchase price, including proceeds from noncontrolling shareholders, was approximately $530 million, before working capital and other customary adjustments. The Company funded the acquisition through a draw on its revolving credit facility and a draw in full on its new $400 million term loan facility.
PrimaLoft, Inc. is a branded, advanced material technology company based in Latham, New York and is a leader in the research and innovative development of high-performance material solutions, specializing in insulations and fabrics. PrimaLoft® insulation was originally developed for the U.S. Army as a water-resistant, synthetic alternative to down. Since 1983, a heritage of proven & tested technologies has built trust across the textile industry, with more than 950 global brands using PrimaLoft products in outdoor, lifestyle, home furnishings, work wear, hunting and military applications. With its Relentlessly Responsible™ mission, PrimaLoft strives to balance innovation, performance and sustainability in the pursuit of a better future.
2022 Credit Facility
On July 12, 2022, we entered into the Third Amended and Restated Credit Agreement to amend and restate the 2021 Credit Facility. The 2022 Credit Facility provides for revolving loans, swing line loans and letters of credit (the "2022 Revolving Line of Credit") up to a maximum aggregate amount of $600 million (the "2022 Revolving Loan Commitment") and a $400 million term loan (the “2022 Term Loan”). The 2022 Term Loan requires quarterly payments ranging from $2.5 million to $7.5 million, commencing September 30, 2022, with a final payment of all remaining principal and interest due on July 12, 2027, which is the 2022 Term Loan’s maturity date. All amounts outstanding under the 2022 Revolving Line of Credit will become due on July 12, 2027, which is the termination date of the 2022 Revolving Loan Commitment. The 2022 Credit Facility also permits the LLC, prior to the applicable maturity date, to increase the 2022 Revolving Loan Commitment and/or obtain additional term loans in an aggregate amount of up to $250 million, subject to certain restrictions and conditions. On the closing date for the 2022 Credit Facility, the 2022 Term Loan was advanced in full and the initial borrowings outstanding under the 2022 Revolving Line of Credit were $115 million. We used the initial proceeds from the 2022 Credit Facility to pay all amounts outstanding under the 2021 Credit Facility, pay fees and expenses incurred in connection with the 2022 Credit Facility and fund the acquisition of PrimaLoft.
Advanced Circuits
Termination of Merger Agreement - On October 13, 2021, the LLC, as the Sellers Representative of the holders of stock and options of Advanced Circuits, a majority owned subsidiary of the LLC, entered into a definitive Agreement and Plan of Merger (the "AC Agreement") with Tempo Automation, Inc. (“AC Buyer”), Aspen Acquisition Sub, Inc. (“AC Merger Sub”) and Advanced Circuits, pursuant to which AC Buyer would acquire all of the issued and outstanding securities of Advanced Circuits, the parent company of the operating entity, Advanced Circuits, Inc., through a merger of AC Merger Sub with and into Advanced Circuits, with Advanced Circuits surviving the merger and becoming a wholly owned subsidiary of AC Buyer (the “AC Merger”). The AC Merger was conditioned on, among other things, the closing of a business combination between AC Buyer and a publicly traded special purpose acquisition company (a “SPAC”). In connection with the AC Merger, AC Buyer announced its entry into a definitive merger agreement for a business combination (the “SPAC Transaction”) with a SPAC, ACE Convergence Acquisition Corp. (“ACE”). The AC Agreement also provided that the AC Agreement could be terminated in the event closing of the AC Merger did not occur prior to January 27, 2022 (the "End Date"). Advanced Circuits was initially classified as held for sale in the consolidated financial statements as of December 31, 2021.
93


Due to a delay in closing the SPAC Transaction, the AC Merger did not close on or before the End Date. Because of the delay in closing the SPAC Transaction, on July 29, 2022, the LLC and Advanced Circuits provided the notice of termination of the AC Agreement to AC Buyer. No termination penalties were incurred by either party in connection with the termination of the AC Agreement. The termination of the AC Agreement occurred in the third quarter of 2022 and, in accordance with applicable accounting guidance, Advanced Circuits was reclassified to continuing operations beginning in the quarter ended September 30, 2022.
Subsequent Sale - On January 10, 2023, the LLC, solely in its capacity as the representative of the holders of stock and options of Compass AC Holdings, Inc. (“Advanced Circuits”), a majority owned subsidiary of the LLC, entered into a definitive Agreement and Plan of Merger with APCT Inc. (“ACI Purchaser”), Circuit Merger Sub, Inc. (“ACI Merger Sub”) and Advanced Circuits, pursuant to which ACI Purchaser agreed to acquire all of the issued and outstanding securities of Advanced Circuits, the parent company of the operating entity, Advanced Circuits, Inc., through a merger of ACI Merger Sub with and into Advanced Circuits, with Advanced Circuits surviving the merger and becoming a wholly owned subsidiary of ACI Purchaser (the “ACI Merger”). The ACI Merger was completed on February 14, 2023. The sale price of Advanced Circuits was based on an enterprise value of $220 million, subject to certain adjustments based on matters such as the working capital and cash and debt balances of Advanced Circuits at the time of the closing. After the allocation of the sales price to Advanced Circuits non-controlling equity holders and the payment of transaction expenses, CODI received approximately $170 million of total proceeds at closing.
Common shares - For the 2022 fiscal year we declared distributions to our common shareholders totaling $1.00 per share.
Preferred shares - For the 2022 fiscal year we declared distributions to our preferred shareholders totaling $1.8125 per share on our Series A Preferred Shares and $1.96875 on our Series B Preferred Shares and $1.96875 on our Series C Preferred Shares.
2023 Outlook and Significant Trends
Macroeconomic Trends
We continue to experience inflationary cost increases in our materials, labor and transportation costs. We expect that these inflationary cost increases will continue but will be partially mitigated by pricing actions that we have implemented in 2022. However, there has been, and we expect there could continue to be, a difference between the timing of when these pricing and other actions impact our results of operations and when the impact of cost inflation occurs. We expect changing market conditions and continued inflationary pressures to impact consumer spending, particularly for discretionary items purchased by low and middle income consumers. With price pressures unlikely to abate and expected changes in monetary policies, we expect consumer spending to be negatively impacted during 2023. We expect continued uncertainty in our business and the global economy due to inflation, changes in consumer spending patterns, and global supply chain disruptions. Accordingly, our liquidity and financial results could be impacted in ways that we are not able to predict today.
Global Supply Chain Trends
We continued to experience disruption in the global supply chain due to overall macroeconomic conditions, volatility in demand and the lingering effect of COVID-19 that led to transportation delays and U.S. port congestion during 2022. While these disruptions and delays have begun to moderate, we expect these disruptions to continue to have a negative impact on several of our subsidiary businesses. During 2022, several of our businesses relied on expensive air freight to import goods to meet customer demand and while most of the transportation costs have normalized during the back half of the year, other aspects of the supply chain have not normalized as we enter 2023. We are seeing the availability of raw materials, components and finished goods impacted by the supply chain challenges which has led to shortages of certain materials and led to pressure on revenue growth. In addition, the closure of certain Asian manufacturing facilities as a result of local government quarantine efforts has impacted our ability to import products timely. We took numerous actions during 2022 to build capacity as well as increase our supply chain related resources, including increasing inventory levels and investing in automated systems to increase production efficiency. Further, in the U.S., the surge in demand along with COVID-19 related labor shortages and rising hourly labor wages, are creating labor shortages and higher labor costs. We expect these cost trends to continue through 2023.
COVID-19 Update
While we expect the effect of COVID-19 on our businesses to moderate, there is still uncertainty around the
94


continued spread of COVID-19 and new variants of the virus around the world. The economic and health conditions in the United States and across most of the globe have continued to change since the beginning of the pandemic and the ultimate impact of COVID-19 on our business is dependent on future developments, including its effect on labor or other macroeconomic factors, its severity and duration, the continued availability and effectiveness of vaccines and actions taken by third parties or by government authorities in response, including restrictions, laws or regulations, or other responses.
Business Outlook
The Company anticipates that the areas of focus for 2023, which are generally applicable to each of our businesses, include:
Achieving sales growth through a combination of new product development, increasing distribution, new customer acquisitions and international expansion;
Raising prices, when appropriate, on our goods due to rising input costs to preserve operating margins;
Taking market share, where possible, in each of our niche market leading companies, generally at the expense of less well capitalized competitors;
Striving for excellence in supply chain management, manufacturing and technological capabilities;
Continuing to pursue expense reduction and cost savings in lower margin business lines or in response to lower production volume;
Continuing to grow through disciplined, strategic acquisitions and rigorous integration processes; and
Driving free cash flow through increased net income and effective working capital management, enabling continued investment in our businesses.
95


Results of Operations
The following discussion reflects a comparison of the historical results of operations of our consolidated business for the years ended December 31, 2022, 2021 and 2020, and components of the results of operations as well as those components presented as a percent of net revenues, for each of our businesses on a stand-alone basis.
We acquired PrimaLoft in July 2022, Lugano Diamonds in September 2021, BOA in October 2020 and Marucci Sports in April 2020. In the following results of operations, we provide (i) our actual Consolidated Results of Operations for the years ended December 31, 2022, 2021 and 2020, which includes the historical results of operations of each of our businesses (operating segments) from the date of acquisition in accordance with generally accepted accounting principles in the United States ("GAAP" or "US GAAP") and (ii) comparative historical components of the results of operations for each of our businesses on a stand-alone basis (“Results of Operations – Our Businesses”), for each of the years ended December 31, 2022, 2021 and 2020, where all years presented include relevant pro-forma adjustments for pre-acquisition periods and explanations where applicable. For the 2022 acquisition of PrimaLoft, the pro forma results of operations have been prepared as if we purchased this business on January 1, 2021. For the 2021 acquisition of Lugano Diamonds, the pro forma results of operations have been prepared as if we purchased this business on January 1, 2020. For the 2020 acquisitions of Marucci Sports and BOA, the pro forma results of operations have been prepared as if we purchased these businesses on January 1, 2020. We believe this presentation enhances the discussion and provides a more meaningful comparison of operating results. The following operating results of our businesses are not necessarily indicative of the results to be expected for a full year, going forward.
All dollar amounts in the financial tables are presented in thousands. References in the financial tables to percentage changes that are not meaningful are denoted by "NM."
Consolidated Results of Operations — Compass Diversified Holdings
Year Ended December 31,
202220212020
Net revenues$2,264,044 $1,932,155 $1,447,642 
Cost of revenues1,356,300 1,165,149 913,839 
Gross profit907,744 767,006 533,803 
Selling, general and administrative expense553,637 474,447 359,612 
Management fees63,604 47,477 34,249 
Amortization expense94,383 80,347 61,935 
Impairment expense20,552 — — 
Operating income175,568 164,735 78,007 
Interest expense, net(83,506)(58,839)(45,768)
Amortization of debt issuance costs(3,740)(2,979)(2,454)
Loss on debt extinguishment(534)(33,305)— 
Other income (expense)(714)(1,482)(2,613)
Income from continuing operations before income taxes87,074 68,130 27,172 
Provision for income taxes45,029 21,756 13,606 
Income from continuing operations$42,045 $46,374 $13,566 
Year ended December 31, 2022 compared to the Year ended December 31, 2021
Net revenues
Net revenues for the year ended December 31, 2022 increased by approximately $331.9 million or 17.2% compared to the corresponding period in 2021. Our Lugano business, which we acquired in September 2021, contributed $147.5 million in incremental net revenue in 2022, and PrimaLoft, which we acquired in July 2022, contributed $24.7 million. During the year ended December 31, 2022 compared to 2021, we also saw significant increases in net sales at 5.11 ($41.3 million increase), BOA ($43.5 million increase), Marucci ($47.2 million increase), Arnold ($13.9 million
96


increase), and Altor Solutions ($81.1 million increase), partially offset by a decrease in net revenue at Velocity Outdoor ($38.2 million decrease) and Sterno ($23.0 million decrease). Add-on acquisitions at Marucci (Lizard Skins in October 2021), Altor (Plymouth Foam in October 2021) and Arnold (Ramco Motors in March 2021) contributed to the growth in revenue at these businesses in the current year. On a consolidated level, our subsidiary businesses were able to increase revenue in 2022 as compared to the prior year as a result of acquisitions and continued strong performance despite increasing economic uncertainty and inflationary pressure during the back half of the year. We expect 2023 results of operations will continue to be impacted by reduced demand and discretionary consumer spending in certain of our branded consumer and niche industrial businesses. Refer to "Results of Operations - Our Businesses" for a more detailed analysis of net revenue by business segment.
We do not generate any revenues apart from those generated by the businesses we own. We may generate interest income on the investment of available funds, but expect such earnings to be minimal. Our investment in our businesses is typically in the form of loans from the Company to such businesses, as well as equity interests in those businesses. Cash flows coming to the Trust and the Company are the result of interest payments on those loans, amortization of those loans and additional principal payments on those loans. However, on a consolidated basis these items will be eliminated.
Cost of revenues
On a consolidated basis, cost of revenues increased approximately $191.2 million during the year ended December 31, 2022, compared to the corresponding period in 2021, primarily as a result of the increase in net revenues. Our Lugano business contributed $72.7 million of the increase in cost of revenues for the year ended December 31, 2022 and our PrimaLoft business contributed $11.0 million of the increase in cost of revenues for 2022. We also saw notable increases in cost of revenues at 5.11 ($19.5 million increase), BOA ($17.7 million increase), Marucci ($28.0 million increase), Altor ($66.9 million increase), and Arnold ($9.0 million increase) that correspond to the revenue increases noted above. We also saw a decrease in cost of revenues at Velocity ($15.7 million decrease) and Sterno ($18.4 million decrease) that corresponded to the decrease in revenue noted above. Gross profit as a percentage of net revenues was approximately 40.1% in the year ended December 31, 2022 compared to 39.7% in the year ended December 31, 2021. The increase in gross profit as a percentage of net sales in the year ended December 31, 2022 as compared to the year ended December 31, 2021 is primarily attributable to the acquisition of Lugano in September 2021 and the implementation of price increases at most of our subsidiary businesses in excess of rising costs. Most of our subsidiary businesses continue to experience increased material, labor and transportation costs. The gross margins at both our branded consumer businesses and our niche industrial businesses have been impacted by global supply chain constraints and inflation that is leading to pressure on revenue and costs. Refer to "Results of Operations - Our Businesses" for a more detailed analysis of gross profit by business segment.
Selling, general and administrative expense
Consolidated selling, general and administrative expense increased approximately $79.2 million during the year ended December 31, 2022, compared to the corresponding period in 2021. A portion of the increase in the year ended December 31, 2022 is due to our Lugano acquisition in September 2021 ($28.0 million of the increase) and our PrimaLoft acquisition in July 2022 ($17.5 million of the increase, of which $5.7 million was attributable to acquisition costs). We also saw increases in selling, general and administrative expenses at Marucci and Altor related to the add-on acquisitions that occurred in the fourth quarter of 2021, as well as increased investment in marketing and headcount at several of our subsidiary businesses with increased revenues. Refer to "Results of Operations - Business Segments" for a more detailed analysis of selling, general and administrative expense by subsidiary business segment. At the corporate level, general and administrative expense was $16.3 million in 2022 and $17.3 million in 2021. Corporate level general and administrative expense during 2021 included non-recurring professional fees associated with our election for the Trust to be treated as a corporation for U.S. federal income tax purposes.
Management fees
Pursuant to the Management Services Agreement, we pay CGM a quarterly management fee equal to 0.5% (2.0% annually) of our consolidated adjusted net assets. We accrue for the management fee on a quarterly basis. For the year ended December 31, 2022, we incurred approximately $63.6 million in management fees as compared to $47.5 million in fees in the year ended December 31, 2021. The increase in Management fees is primarily attributable to our acquisitions of Lugano in September 2021 and PrimaLoft in July 2022, as well as several add-on acquisitions in the fourth quarter of 2021, offset by our sale of Liberty in August 2021. CGM entered into a waiver of
97


the MSA for a period through June 30, 2023 to receive a 1% annual management fee related to PrimaLoft, rather than the 2% called for under the MSA, which resulted in a lower management fee paid in the third quarter of 2022 than would have normally been due. CGM also had entered into a waiver of the MSA for a period through December 31, 2021 to receive a 1% annual management fee related to BOA, rather than the 2% called for under the MSA, which resulted in a lower management fee paid in the first half of 2021 than would have normally been due. In the first quarter of 2021, the LLC and CGM entered into a waiver agreement whereby CGM agreed to waive the portion of the management fee related to the amount of the cash proceeds deposited with the Trustee that was in excess of the amount payable related to the 2026 Notes at March 31, 2021. Additionally, CGM had entered into a waiver of the MSA at March 31, 2022 and June 30, 2022 to exclude the cash balances held at the LLC from the calculation of the management fee.
Amortization expense
Amortization expense for the year ended December 31, 2022 increased $14.0 million to $94.4 million as compared to the prior year, primarily as a result of the amortization expense associated with the intangibles that were recognized in conjunction with the purchase price allocation for Lugano, which was acquired in September 2021, and PrimaLoft, which was acquired in July 2022.
Impairment expense
Ergobaby performed an interim impairment test of their goodwill during the period ended December 31, 2022 as a result of operating results that were below historical and forecast amounts. The impairment test resulted in Ergobaby recording impairment expense of $20.6 million in the year ended December 31, 2022.
Interest expense
We recorded interest expense totaling $83.5 million for the year ended December 31, 2022 compared to $58.8 million for the comparable period in 2021, an increase of $24.7 million. The increase in interest expense in the current year reflects the higher amount outstanding on our senior notes during the current year after we redeemed $600 million of 8.000% 2026 Senior Notes and issued $1000 million of 5.250% 2029 Senior Notes in March of 2021, and issued $300 million of 5.000% 2032 Senior Notes in November 2021, and higher amounts outstanding on our revolving credit facility in the current year, as well as the interest expense associated with our new $400 million 2022 Term Loan that we entered into in July 2022 in connection with our acquisition of PrimaLoft. Current year interest expense also reflects the higher interest rate environment applicable to the amounts outstanding under our credit facility. While the actual timing and extent of the future increases in interest rates remains unknown, higher long-term interest rates are expected to increase interest expense on the debt outstanding under our 2022 Credit Facility.
Provision for income taxes
We had income tax expense of $45.0 million with an effective income tax rate of 51.7% during the year ended December 31, 2022 compared to income tax expense of $21.8 million with an effective income tax rate of 31.9% during the same period in 2021. Our net income from continuing operations before income taxes for the year ended December 31, 2022 increased $18.9 million as compared to income from continuing operations before taxes for the year ended December 31, 2021 ($87.1 million in 2022 compared to $68.1 million in 2021). Our income tax provision increased by $23.3 million in 2022 as compared to 2021. Our income from continuing operations before taxes in 2021 included a $33.3 million loss on debt extinguishment that we recognized associated with the repayment of our $600 million 2026 Senior Notes. The loss on debt extinguishment was incurred at the Trust, which at the time was taxed as a partnership for income tax purposes and did not impact the income tax provision in the prior year. On September 1, 2021, the Trust elected to “check-the-box” to have the Trust treated as a corporation for U.S. federal income tax purposes.
In the current year, our provision was driven by the acquisitions of Lugano in September 2021, and an increase in earnings at several of our subsidiary businesses during the year, particularly 5.11, BOA and Marucci, as well as the reversal of a $12.1 million tax benefit recognized in the prior year as a result of the accounting treatment of Advanced Circuits as held-for-sale at December 31, 2021. This benefit reversed in the third quarter of 2022 when Advanced Circuits no longer qualified as held-for-sale. The Company's effective tax rate fluctuates based on, among other factors, where income is earned, the level of income relative to tax attributes and the loss incurred at the Trust related to corporate overhead and management fees incurred. The tax provision reflects the effect of state and local taxes, foreign taxes and the related allocation of income at our subsidiaries, in addition to the effect of the losses at our parent company.
98


Year ended December 31, 2021 compared to the Year ended December 31, 2020
Net revenues
Net revenues for the year ended December 31, 2021 increased by approximately $484.5 million or 33.5% compared to the corresponding period in 2020. Our Marucci business, which we acquired in April 2020, contributed $74.7 million in incremental net revenue during the year ended December 31, 2021, and our BOA business, which we acquired in October 2020, contributed $139.9 million in incremental revenue in 2021. Our Lugano business, which we acquired in September 2021, had $54.4 million in revenue during the period of our ownership.  During the year ended December 31, 2021 as compared to the year ended December 31, 2020, we saw notable sales increases at 5.11 ($43.9 million increase), and Velocity ($54.4 million increase) as a result of an increased consumer focus on outdoor related brands. Our Altor Solutions business also saw an increase in net revenues of $50.2 million, primarily as a result of add-on acquisitions that occurred in July 2020 and October 2020. We also saw notable increases in net revenue in 2021 as compared to 2020 at several of our other business which saw increased sales compared to the prior year, which was negatively impacted by the COVID-19 pandemic. These increases in net revenue occurred at Ergobaby ($18.9 million increase), Arnold ($41.0 million increase, which was partially attributable to an add-on acquisition in March 2021) and Sterno ($5.1 million increase). Refer to "Results of Operations - Our Businesses" for a more detailed analysis of net revenue by business segment.
We do not generate any revenues apart from those generated by the businesses we own. We may generate interest income on the investment of available funds, but expect such earnings to be minimal. Our investment in our businesses is typically in the form of loans from the Company to such businesses, as well as equity interests in those businesses. Cash flows coming to the Trust and the Company are the result of interest payments on those loans, amortization of those loans and additional principal payments on those loans. However, on a consolidated basis these items will be eliminated.
Cost of revenues
On a consolidated basis, cost of revenues increased approximately $251.3 million during the year ended December 31, 2021, compared to the corresponding period in 2020, primarily as a result of the increase in net revenues. Gross profit as a percentage of net revenues was approximately 39.7% in year ended December 31, 2021 compared to 36.9% in 2020. We recognized $5.9 million in expense related to the amortization of the inventory step-up resulting from our purchase price allocation of Marucci Sports and BOA and Altor's acquisition of Polyfoam during the year ended December 31, 2020, and $2.8 million in expense related to the inventory step-up resulting from our purchase price allocation for Lugano during the year-ended December 31, 2021. Excluding the effect of the amortization of inventory step-up, gross profit as a percentage of net revenues was 40.0% and 37.1%, respectively, for 2021 and 2020. The increase in gross profit percentage in 2021 as compared to 2020 was primarily related to the increase in net revenue at our branded consumer businesses, which have higher gross margins than our niche industrial businesses. The gross margins at our niche industrial businesses have been impacted by global supply chain constraints and increased costs of materials and components. The impact from these factors has been mostly offset by gains in operating efficiencies and price increases to our customers. Refer to "Results of Operations - Our Businesses" for a more detailed analysis of gross profit by business segment.
Selling, general and administrative expense
Consolidated selling, general and administrative expense increased approximately $114.8 million during the year ended December 31, 2021, compared to the corresponding period in 2020. $20.2 million of the increase is attributable to our Marucci business, which was acquired in April 2020, and $38.9 million of the increase is attributable to BOA, which was acquired in October 2020. $12.0 million of the increase is attributable to Lugano, including $1.8 million in transaction costs related to the acquisition of Lugano in the current year. We also saw an increase in selling, general and administrative expense at several of our subsidiaries versus the prior year as spending on variable expenses was reduced in the prior year in response to the impact of the COVID-19 pandemic, with the current year spend reflecting more normal levels of selling, general and administrative spend. Refer to "Results of Operations - Our Businesses" for a more detailed analysis of selling, general and administrative expense by business segment. At the corporate level, general and administrative expense increased from $14.2 million in 2020 to $17.3 million in 2021. The increase in corporate general and administrative expense during 2021 is primarily due to increased professional fees associated with our election for the Trust to be treated as a corporation for U.S. federal income tax purposes, and an increase in variable spending that had been reduced in the prior year as a result of the COVID-19 pandemic.
99


Fees to manager
Pursuant to the Management Services Agreement, we pay CGM a quarterly management fee equal to 0.5% (2.0% annually) of our consolidated adjusted net assets. We accrue for the management fee on a quarterly basis. For the year ended December 31, 2021, we incurred approximately $47.5 million in management fees as compared to $34.2 million in fees in the year ended December 31, 2020. The increase in management fees is primarily attributable to our acquisition of Marucci in April 2020, BOA in October 2020 and Lugano in September 2021, offset by our sale of Liberty in August 2021. CGM has entered into a waiver of the MSA for a period through December 31, 2021 to receive a 1% annual management fee related to BOA, rather than the 2% called for under the MSA, which resulted in a lower management fee paid during 2021 than would have normally been due. In the first quarter of 2021, the Company and CGM entered into a waiver agreement whereby CGM agreed to waive the portion of the management fee related to the amount of the cash proceeds deposited with the Trustee that was in excess of the amount payable related to the 2026 Notes at March 31, 2021. Additionally, CGM has entered into a waiver of the MSA at December 31, 2021 to exclude the cash balances held at the LLC from the calculation of the management fee. In the first quarter of 2020, as a proactive measure to provide the Company with additional liquidity in light of the onset of the COVID-19 pandemic, the Company drew $200 million down on the 2018 Revolving Credit Facility. The Company and CGM entered a waiver agreement whereby CGM agreed to waive the portion of the management fee attributable to cash balances at March 31, 2020 which reduced the amount of management fee that would have been paid in the first quarter of 2020. Additionally, as a result of an expected decline in earnings and cash flows in the second quarter of 2020 in light of the COVID-19 pandemic, CGM agreed to waive 50% of the management fee calculated at June 30, 2020.
Amortization expense
Amortization expense for the year ended December 31, 2021 increased $18.4 million to $80.3 million as compared to the prior year, primarily as a result of the acquisitions of Marucci in April 2020 and BOA in October 2020 and Lugano in September 2021.
Interest Expense
We recorded interest expense totaling $58.8 million for the year ended December 31, 2021 compared to $45.8 million for the comparable period in 2020, an increase of $13.1 million. The increase in interest expense in the current year reflects the higher amount outstanding on our senior notes during the current year after we redeemed $600.0 million of our 8.000% 2026 Senior Notes and issued $1,000.0 million of 5.250% 2029 Notes in March of 2021, and issued an additional $300.0 million of 5.000% Senior Notes due in 2032 in November 2021. We also had an increase in the average amount outstanding under our Revolving Credit Facility during 2021 compared to the prior year. The average amount outstanding on our Revolving Credit Facility in 2021 was approximately $125.2 million, while the average amount outstanding during 2020 was $101.4 million.
Income Taxes
We had income tax expense of $21.8 million with an effective income tax rate of 31.9% during the year ended December 31, 2021 compared to income tax expense of $13.6 million with an effective income tax rate of 50.1% during the same period in 2020. Our net income from continuing operations before income taxes for the year ended December 31, 2021 increased $41.0 million as compared to income from continuing operations before taxes for the year ended December 31, 2020 ($68.1 million in 2021 compared to $27.2 million in 2020). Our income tax provision increased by $8.2 million in 2021 as compared to 2020. The tax provision reflects the effect of state and local taxes, foreign taxes and the related allocation of income at our subsidiaries, in addition to the effect of the losses at our parent company. The effective tax rate for the years ended December 31, 2022 and 2021 includes a loss at our parent company, which was previously taxed as a partnership.
On September 1, 2021, the Trust elected to “check-the-box” to have the Trust treated as a corporation for U.S. federal income tax purposes. The Trust recorded a deferred tax benefit of $12.1 million at December 31, 2021 to reflect the effect of the classification of ACI as held-for-sale.
Results of Operations — Our Businesses
We categorize the businesses we own into two separate groups of businesses (i) branded consumer businesses, and (ii) niche industrial businesses. Branded consumer businesses are characterized as those businesses that we believe capitalize on a valuable brand name in their respective market sector. We believe that our branded consumer businesses are leaders in their particular category. Niche industrial businesses are characterized as
100


those businesses that focus on manufacturing and selling particular products or services within a specific market sector. We believe that our niche industrial businesses are leaders in their specific market sector. We recently announced our desire to acquire businesses in the healthcare sector, with a focus on outsourced pharma, medical manufacturing services and provider services. We have not yet acquired a business in the healthcare sector.
Branded Consumer Businesses
5.11
Overview
5.11 is a leading provider of purpose-built technical apparel and gear for law enforcement, firefighters, EMS, and military special operations as well as outdoor and adventure enthusiasts. 5.11 is a brand known for innovation and authenticity and works directly with end users to create purpose-built apparel, footwear and gear designed to enhance the safety, accuracy, speed and performance of tactical professionals and enthusiasts worldwide. 5.11 operates sales offices and distribution centers globally, and 5.11 products are widely distributed in uniform stores, military exchanges, outdoor retail stores, its own retail stores and on 511tactical.com.
Results of Operations
Year ended December 31,
(in thousands)202220212020
Net sales$486,213 100.0 %$444,963 100.0 %$401,106 100.0 %
Gross profit $257,007 52.9 %$235,288 52.9 %$202,245 50.4 %
Selling, general and administrative expense$203,709 41.9 %$186,090 41.8 %$162,386 40.5 %
Segment operating income $43,531 9.0 %$39,374 8.8 %$30,087 7.5 %
Year ended December 31, 2022 compared to the Year ended December 31, 2021
Net sales
Net sales for the year ended December 31, 2022 were $486.2 million, an increase of $41.3 million, or 9.3%, compared to the same period in 2021. This increase is due primarily to direct-to-consumer growth of $19.6 million, up 10% from the prior year comparable period. Retail sales grew largely due to store count growth, as well as positive growth in same-store sales for the year ended December 31, 2022, as compared to the same period last year. Net sales were also positively impacted by a $19.4 million, or 23.6%, increase in international sales due to strong demand, and a $7.2 million, or 5%, increase in domestic wholesale sales growth following the fulfillment of backorders and strong demand.
Gross profit
Gross profit as a percentage of net sales was 52.9% in both the years ended December 31, 2022 and December 31, 2021. Gross profit percentage was favorably impacted by price increases, customer mix and product mix, all of which were offset by increased inbound ocean freight charges during the period due to logistic challenges during the year.
Selling, general and administrative expense
Selling, general and administrative expenses for the year ended December 31, 2022 increased to $203.7 million or 41.9% of net sales compared to $186.1 million or 41.8% of net sales for the year ended December 31, 2021. The increase in selling, general and administrative expense for the year ended December 31, 2022 was driven by the costs associated with additional retail stores, increased sales and marketing spend to drive digital sales, and increased travel and entertainment spend coming out of the COVID-19 pandemic. These increases were partially offset by a decrease in bonus related expenses, outside service expenses, variable marketplace expenses and stock-based compensation.
101


Segment operating income
Segment operating income for the year ended December 31, 2022 was $43.5 million, an increase of $4.2 million when compared to the same period in 2021, based on the factors described above.
Year ended December 31, 2021 compared to the Year ended December 31, 2020
Net sales
Net sales for the year ended December 31, 2021 were $445.0 million, an increase of $43.9 million, or 10.9%, compared to the same period in 2020. This increase is due primarily to direct-to-consumer growth of $35.0 million, up 22% from the prior year comparable period. Retail sales grew largely due to fifteen new retail store openings since December 2020 (bringing the total store count to eighty-seven as of December 31, 2021) as well as positive growth in same-store sales for the year ended December 31, 2021 as compared to the same period last year which was negatively impacted by the effects of the COVID-19 pandemic. Net sales were also positively impacted by wholesale sales growth of $18.6 million, up 8% from the prior year which was negatively impacted by the effects of the COVID-19 pandemic. The increase in sales from direct-to-consumer and wholesale was partially offset by a decrease of $8.4 million in sales in our direct to agency business (DTA) as we fulfilled a large contract in 2020 which did not repeat in 2021.
Gross profit
Gross profit as a percentage of net sales increased from 50.4% in the year ended December 31, 2020 to 52.9% in the year ended December 31, 2021. Growth in gross margin was driven by channel mix as direct-to-consumer sales, which realize a higher gross margin than wholesale sales, grew versus the prior period. The growth in gross profit percentage for the year ended December 31, 2021 as compared to the year ended December 31, 2020 was partially offset by increases in inbound ocean and air freight as logistic challenges caused by the COVID-19 pandemic increased supply chain costs.
Selling, general and administrative expense
Selling, general and administrative expenses for the year ended December 31, 2021 increased to $186.1 million or 41.8% of net sales compared to $162.4 million or 40.5% of net sales for the year ended December 31, 2020. The increase in selling, general and administrative expense for the year ended December 31, 2021 as compared to the prior year comparable period was driven by the costs associated with additional retail stores (eighty-seven open in 2021 versus seventy-three open in 2020 during the comparable period), as well as additional sales and marketing spend to drive digital sales. For the year ended December 31, 2020, management significantly reduced variable expenses, including payroll, bonus, travel and entertainment, and sales and marketing, as a response to decreased sales from the effects of the COVID-19 pandemic. While management continues to control and reduce variable expenses, payroll and bonus for fiscal 2021 increased in correlation with the increase in net sales.
Segment operating income
Segment operating income for the year ended December 31, 2021 was $39.4 million, an increase of $9.3 million when compared to the same period in 2020, based on the factors described above.
BOA
Overview
BOA, creator of the revolutionary, award-winning, patented BOA Fit System, partners with market-leading brands to make the best gear even better. Delivering fit solutions purpose-built for performance, the BOA Fit System is featured in footwear across snow sports, cycling, outdoor, athletic, workwear as well as performance headwear and medical bracing. The system consists of three integral parts: a micro-adjustable dial, high-tensile lightweight laces, and low friction lace guides creating a superior alternative to laces, buckles, Velcro, and other traditional closure mechanisms. Each unique BOA configuration is designed with brand partners to deliver superior fit and performance for athletes, is engineered to perform in the toughest conditions and is backed by The BOA Lifetime Guarantee. BOA is headquartered in Denver, Colorado and has offices in Austria, Greater China, South Korea, and Japan.
102


Results of Operations
In the following results of operations, we provide comparative pro forma results of operations for BOA for the year ended December 31, 2020 as if we had acquired the business on January 1, 2020. The results of operations that follow include relevant pro-forma adjustments for pre-acquisition periods and explanations where applicable. The operating results for BOA have been included in the consolidated results of operation from the date of acquisition, October 16, 2020.

Year ended December 31,
202220212020
(in thousands)Pro forma
Net sales$208,688 100.0 %$165,150 100.0 %$106,365 100.0 %
Gross profit$126,768 60.7 %$100,976 61.1 %$62,840 59.1 %
Selling, general and administrative expense$52,268 25.0 %$50,591 30.6 %$40,845 38.4 %
Segment operating income$57,810 27.7 %$33,976 20.6 %$5,750 5.4 %
Pro forma financial information for BOA for the year ended December 31, 2020 includes pre-acquisition results of operations for the period from January 1, 2020 through October 16, 2020, the acquisition date of BOA, for comparative purposes. The historical results of BOA have been adjusted to reflect the purchase accounting adjustments recorded in connection with the acquisition. Pro forma results of operations include the following pro forma adjustments as if we had acquired BOA January 1, 2020:
Amortization expense associated with the intangible assets recorded in connection with the purchase price allocation for BOA of $11.9 million for the year ended December 31, 2020.
Management fees that would have been payable to the Manager during the period.
Year ended December 31, 2022 compared to the Year ended December 31, 2021
Net sales
Net sales for the year ended December 31, 2022 were $208.7 million, an increase of $43.5 million or 26.4% when compared to net sales of $165.2 million for the year ended December 31, 2021. The increase was reflected across key industries including Snow Sports, Outdoor, Athletic and Workwear. The three factors impacting their growth rates were market share gains, increased consumer participation as well as accelerated production ordering by BOA’s customers due to longer lead times resulting from overall global supply chain constraints.
Gross profit
Gross profit as a percentage of net sales was 60.7% for the year ended December 31, 2022 compared to 61.1% for the same period in 2021. The decrease in gross profit as a percentage of net sales during the current year is attributable primarily to increased depreciation expense related to investments in production tooling.
Selling, general and administrative expense
Selling, general and administrative expense for the year ended December 31, 2022 was $52.3 million, or 25.0% of net sales, compared to $50.6 million, or 30.6% of net sales for the year ended December 31, 2021. The increase in selling, general and administrative expense of $1.7 million in the current year is due to increased employee costs related to BOA's bonus plan, incremental headcount and marketing investments. Selling general and administrative expense in the year ended December 31, 2021 included $3.3 million in integration services fees paid to CGM that did not recur in the current year.
Segment operating income
Segment operating income was $57.8 million for the year ended December 31, 2022 as compared to $34.0 million in segment operating income in the year ended December 31, 2021, an increase of $23.8 million based on the factors noted above.
103


Year ended December 31, 2021 compared to the Pro forma Year ended December 31, 2020
Net sales
Net sales for the year ended December 31, 2021 were $165.2 million, an increase of $58.8 million or 55.3% when compared to net sales of $106.4 million for the year ended December 31, 2020. This increase is due to underlying category and BOA momentum within key markets including Snow Sports, Cycling, Athletic, Outdoor & Workwear. The three factors primarily impacting growth rates were market share gains in key categories, consumer participation increases as well as accelerated production ordering by BOA’s customers due to longer lead times resulting from overall global supply chain constraints.
Gross profit
Gross profit as a percentage of net sales was 61.1% for the year ended December 31, 2021 compared to 59.1% for the same period in 2020. The cost of sales for the year ended December 31, 2020 includes $1.5 million related to the amortization of inventory step-up resulting from the acquisition purchase price allocation. Excluding the effect of the inventory step-up, the gross profit as a percentage of net sales for the year ended December 31, 2020 was 60.5%. The increase in gross profit as a percentage of net sales during the current year is attributable primarily to product mix.
Selling, general and administrative expense
Selling, general and administrative expense for the year ended December 31, 2021 was $50.6 million, an increase of $9.7 million as compared to selling, general and administrative expense of $40.8 million for the year ended December 31, 2020. Selling general and administrative expense in the current year includes $3.3 million in integration services fees paid to CGM. The remainder of the increase in selling, general, and administrative expense is due to increased employee costs related to BOA's bonus plan, incremental headcount and marketing investments. Selling, general and administrative expense for the year ended December 31, 2020 included $2.5 million in transaction costs related to the acquisition of BOA, and $1.1 million in integration services fees paid to CGM.
Segment operating income
Segment operating income was $34.0 million for the year ended December 31, 2021 as compared to $5.8 million in segment operating income in the year ended December 31, 2020, an increase of $28.2 million based on the factors noted above.
Ergobaby
Overview
Ergobaby, headquartered in Torrance, California, is a designer, marketer and distributor of wearable baby carriers and accessories, blankets and swaddlers, nursing pillows, strollers, bouncers and related products. Ergobaby primarily sells its Ergobaby and Baby Tula branded products through brick-and-mortar retailers, national chain stores, online retailers, its own websites and distributors and derives more than half of its sales from outside of the United States.
Results of Operations
Year ended December 31,
(in thousands)202220212020
Net sales$88,435 100.0 %$93,631 100.0 %$74,728 100.0 %
Gross profit$54,430 61.5 %$61,139 65.3 %$49,295 66.0 %
Selling, general and administrative expense$42,740 48.3 %$43,923 46.9 %$36,281 48.6 %
Impairment expense$20,552 23.2 %$— — %$— — %
Segment operating income (loss)$(16,814)(19.0)%$9,087 9.7 %$5,194 7.0 %
104


Year ended December 31, 2022 compared to the Year ended December 31, 2021
Net sales
Net sales for the year ended December 31, 2022 were $88.4 million, a decrease of $5.2 million or 5.5% compared to the same period in 2021. During the year ended December 31, 2022, international sales were approximately $56.2 million, representing a decrease of $4.1 million over the corresponding period in 2021 primarily as a result of slower Asia-Pacific distributor sales from continued travel restrictions in the region. The economic slowdown in the United Kingdom also contributed to the decrease. Domestic sales were $32.2 million during the year ended December 31, 2022, reflecting a decrease of $1.1 million compared to the corresponding period in 2021. The decrease in domestic sales was primarily attributable to lower Tula e-commerce sales versus the prior year.
Gross profit
Gross profit as a percentage of net sales was 61.5% for the year ended December 31, 2022 compared to 65.3% for the same period in 2021. The decrease in gross profit as a percentage of sales was due to channel mix shifts, increased material costs, increased inbound freight (including air freight) as a result of supply chain shortages, as well as the impact of fluctuations in foreign currency exchange rates in the European Union.
Selling, general and administrative expense
Selling, general and administrative expense for the year ended December 31, 2022 decreased to approximately $42.7 million or 48.3% of net sales compared to $43.9 million or 46.9% of net sales for the same period of 2021. The decrease in selling, general and administrative expense for the year ended December 31, 2022 as compared to the year ended December 31, 2021 is due to favorable payroll expenses.
Impairment expense
Ergobaby performed an interim impairment test of their goodwill during the period ended December 31, 2022 as a result of operating results that were below historical and forecast amounts. The impairment test resulted in Ergobaby recording impairment expense of $20.6 million in the year ended December 31, 2022.
Segment operating income (loss)
Segment operating income for the year ended December 31, 2022 decreased $25.9 million, to a loss from operations of $16.8 million, compared to operating income of $9.1 million for the same period of 2021. Ergo recognized impairment expense of $20.6 million in 2022 after determining that interim impairment testing was necessary.
Year ended December 31, 2021 compared to the Year ended December 31, 2020
Net sales
Net sales for the year ended December 31, 2021 were $93.6 million, an increase of $18.9 million or 25.3% compared to the same period in 2020. During the year ended December 31, 2021, international sales were approximately $60.3 million, representing an increase of $12.2 million over the corresponding period in 2020 primarily as a result of increased sales to APAC and EMEA distributors as well as increased sales in EMEA direct territories through key accounts and e-commerce channels. Domestic sales were $33.3 million during the year ended December 31, 2021, reflecting an increase of $6.6 million compared to the corresponding period in 2020. The increase in domestic sales was primarily attributable to strong e-commerce sales across both the Ergo and Tula brands as well as increased key accounts sales.
Gross Profit
Gross profit as a percentage of net sales was 65.3% for the year ended December 31, 2021 compared to 66.0% for the same period in 2020. The decrease in gross profit as a percentage of net sales was primarily due to increased inbound freight as a result of continued supply chain shortages. This more than offset favorable shifts in the mix of sales channels and mix of products sold during the year ended December 31, 2021.
105


Selling, general and administrative expense
Selling, general and administrative expense for the year ended December 31, 2021 increased to approximately $43.9 million or 46.9% of net sales compared to $36.3 million or 48.6% of net sales for the same period of 2020. The increase in selling, general and administrative expense for the year ended December 31, 2021 as compared to the year ended December 31, 2020 is a result of increases in variable expenses tied to sales (primarily outbound freight), marketing expenses related to multiple new product launches, as well as increased payroll expenses.
Segment operating income
Segment operating income for the year ended December 31, 2021 increased $3.9 million, to $9.1 million, compared to $5.2 million for the same period of 2020, primarily as a result of the factors described above.
Lugano
Overview
Lugano is a leading designer, manufacturer and marketer of high-end, one-of-a-kind jewelry sought after by some of the world’s most discerning clientele. Lugano conducts sales via its own retail salons as well as pop-up showrooms at Lugano-hosted or sponsored events in partnership with influential organizations in the equestrian, art and philanthropic community. Lugano is headquartered in Newport Beach, California.
Results of Operations
In the following results of operations, we provide comparative pro forma results of operations for Lugano for the years ended December 31, 2021 and 2020 as if we had acquired the business on January 1, 2020. The results of operations that follow include relevant pro-forma adjustments for pre-acquisition periods and explanations where applicable. The operating results for Lugano have been included in the consolidated results of operation from the date of acquisition, September 3, 2021.
Year ended December 31,
(in thousands)202220212020
Pro formaPro forma
Net sales$201,507 100.0 %$125,105 100.0 %$67,221 100.0 %
Gross profit$98,596 48.9 %$58,778 47.0 %$33,194 49.4 %
Selling, general and administrative expense$39,960 19.8 %$23,846 19.1 %$12,642 18.8 %
Segment operating income$53,015 26.3 %$29,165 23.3 %$14,826 22.1 %
Pro forma financial information for Lugano for the year ended December 31, 2021 and December 31, 2020 includes pre-acquisition results of operations for the period from January 1, 2021 through September 3, 2021, the acquisition date of Lugano, and January 1, 2020 through December 31, 2020, for comparative purposes. The historical results of Lugano have been adjusted to reflect the purchase accounting adjustments recorded in connection with the acquisition. Pro forma results of operations include the following pro forma adjustments as if we had acquired Lugano January 1, 2020:
Depreciation expense associated with the increase in depreciable lives of capital assets of $0.3 million and $0.6 million, for the years ended December 31, 2021 and 2020, respectively.
Amortization expense associated with the intangible assets recorded in connection with the purchase price allocation for Lugano of $5.0 million for the years ended December 31, 2021 and 2020.
Management fees that would have been payable to the Manager during each period.
Year ended December 31, 2022 compared to the Pro forma Year ended December 31, 2021
Net sales
Net sales for the year ended December 31, 2022 increased approximately $76.4 million or 61.1%, to $201.5 million, compared to the corresponding year ended December 31, 2021. Lugano sells high-end jewelry primarily through retail salons in California, Florida, Texas and Colorado, and via pop-up showrooms at multiple equestrian, social and charitable functions each year. The sales in the first half of the prior year were still impacted by the effects of the COVID-19 pandemic which limited the number of events attended by Lugano and led to reduced net sales as compared to the current year. In the current year, Lugano has experienced an increase in sales as it has invested in building out its sales, marketing and event staff and increased the number of events it has attended.
106


Gross profit
Gross profit as a percentage of net sales totaled approximately 48.9% in the year ended December 31, 2022 compared to 47.0% in the year ended December 31, 2021. Lugano has an extensive network of suppliers through which they procure high quality diamonds and gemstones, which make up a significant percentage of the cost of sales. The uniqueness of the Lugano jewelry can lead to fluctuations in margins from period to period based on what designs are sold during the period. In the current year, Lugano recorded $5.5 million in amortization of the inventory step-up resulting from the acquisition purchase price allocation. Excluding the effect of the step-up amortization, the gross profit as a percentage of net sales for the year ended December 31, 2022 was 51.7%. In the prior period, Lugano recorded $2.8 million in amortization to cost of goods sold related to the amortization of inventory step-up resulting from the acquisition purchase price allocation. Excluding the effect of the inventory step-up, the gross profit as a percentage of net sales for the year ended December 31, 2021 was 49.2%.
Selling, general and administrative expense
Selling, general and administrative expense for the year ended December 31, 2022 increased to approximately $40.0 million or 19.8% of net sales compared to $23.8 million or 19.1% of net sales for the same period of 2021. Lugano has significantly increased its head count in the last year as it invests in additional professionals to support its growth, and has expanded its investment in advertising and marketing spend during the current year.
Segment operating income
Segment operating income increased $23.9 million during the year ended December 31, 2022 to $53.0 million compared to segment operating income of $29.2 million during the same period in 2021, principally as a result of the increase in sales and gross profit in 2022, as described above.
Pro Forma Year ended December 31, 2021 compared to the Pro forma Year ended December 31, 2020
Net sales
Net sales for the year ended December 31, 2021 increased approximately $57.9 million or 86.1%, to $125.1 million, compared to the corresponding year ended December 31, 2020. Lugano sells high-end jewelry primarily through retail salons and via pop-up showrooms at multiple equestrian, social and charitable functions each year. The effects of the COVID-19 pandemic in the prior year severely impacted both the operations of the retail salons and the number of events attended by Lugano which led to reduced net sales as compared to the current year.
Gross profit
Gross profit as a percentage of net sales totaled approximately 47.0% in the year ended December 31, 2021 compared to 49.4% in the year ended December 31, 2020. Lugano has an extensive network of suppliers through which they procure high quality diamonds and gemstones, which make up a significant percentage of the cost of sales. The uniqueness of the Lugano jewelry can lead to fluctuations in margins from period to period based on what designs are sold during the period. In the current period, Lugano recorded $2.8 million in amortization to cost of goods sold related to the amortization of inventory step-up resulting from the acquisition purchase price allocation. Excluding the effect of the inventory step-up, the gross profit as a percentage of net sales for the year ended December 31, 2021 was 49.2%.
Selling, general and administrative expense
Selling, general and administrative expense for the year ended December 31, 2021 increased to approximately $23.8 million or 19.1% of net sales compared to $12.6 million or 18.8% of net sales for the same period of 2020. The effects of the COVID-19 pandemic in the prior year led to a reduction in variable costs, particularly marketing spend, in the year ended December 31, 2020. The selling, general and administrative expense in the current year reflects a more normalized level of spending.
Segment operating income
Segment operating income increased $14.3 million during the year ended December 31, 2021 to $29.2 million compared to segment operating income of $14.8 million during the same period in 2020, principally as a result of the increase in sales and gross profit in 2021, as described above.
107


Marucci Sports
Overview
Founded in 2009 and headquartered in Baton Rouge, Louisiana, Marucci is a leading designer, manufacturer, and marketer of premium wood and metal baseball bats, fielding gloves, batting gloves, bags, grips, protective gear, sunglasses, on and off-field apparel, and other baseball and softball equipment used by professional and amateur athletes. Marucci also develops and licenses franchises for sports training facilities. Marucci products are available through owned websites, their team sales organization, Big Box retailers, and third party e-commerce and resellers.
Results of Operations
In the following results of operations, we provide comparative pro forma results of operations for Marucci for the year ended December 31, 2020 as if we had acquired the business on January 1, 2020. The results of operations that follows include relevant pro-forma adjustments for pre-acquisition periods and explanations where applicable. The operating results for Marucci have been included in the consolidated results of operation from the date of acquisition, April 20, 2020.
Year ended December 31,
202220212020
(in thousands)Pro forma
Net sales$165,411 100.0 %$118,166 100.0 %$65,942 100.0 %
Gross profit$83,628 50.6 %$64,377 54.5 %$33,774 51.2 %
Selling, general and administrative expense$52,334 31.6 %$40,825 34.5 %$30,458 46.2 %
Segment operating income (loss)$21,113 12.8 %$16,419 13.9 %$(3,898)(5.9)%
Pro forma financial information for Marucci for the year ended December 31, 2020 includes pre-acquisition results of operations for the period from January 1, 2020 through April 20, 2020, the acquisition date of Marucci, for comparative purposes. The historical results of Marucci have been adjusted to reflect the purchase accounting adjustments recorded in connection with the acquisition. Pro forma results of operations include the following pro forma adjustments as if we had acquired Marucci January 1, 2020:
Depreciation expense associated with the increase in depreciable lives of capital assets of $0.2 million for the year ended December 31, 2020.
Amortization expense associated with the intangible assets recorded in connection with the purchase price allocation for Marucci of $1.2 million for the year ended December 31, 2020.
Management fees that would have been payable to the Manager during each period.
Year ended December 31, 2022 compared to the Year ended December 31, 2021
Net sales
Net sales for the year ended December 31, 2022 were $165.4 million, an increase of $47.2 million as compared to net sales of $118.2 million for the year ended December 31, 2021. The increase in net sales was due to Marucci's acquisition of Lizard Skins in the fourth quarter of 2021, as well as increased customer demand and market share in many of Marucci's key product lines, including aluminum and wood bats, and batting gloves.
Gross profit
Gross profit for the year ended December 31, 2022 increased $19.3 million as compared to the year ended December 31, 2021. Gross profit as a percentage of sales was 50.6% for the year ended December 31, 2022 as compared to 54.5% for the year ended December 31, 2021. The decrease in gross profit as a percentage of net sales during the year ended December 31, 2022 as compared to the year ended December 31, 2021, was primarily due to increased freight costs during the first half of 2022, as delays in Marucci's supply chain coupled with demand exceeding the company's forecast led to increased use of air freight to meet increased demand from Marucci's customer base.
Selling, general and administrative expense
Selling, general and administrative expense for the year ended December 31, 2022 was $52.3 million, or 31.6% of net sales compared to $40.8 million, or 34.5% of net sales for the year ended December 31, 2021. The increase in selling, general and administrative expense for the year ended December 31, 2022 correlates to the increase in net
108


sales, including the Lizards Skins acquisition, with increases in credit card expenses, royalties, commissions, business development fees, and other variable expenses. Marucci has also incurred additional professional fees, personnel costs and marketing expenses in 2022 related to investments supporting growth.
Segment operating income
Segment operating income for the year ended December 31, 2022 was $21.1 million compared to segment operating income of $16.4 million for the same period in 2021, primarily as a result of the factors noted above.
Year ended December 31, 2021 compared to the Pro forma Year ended December 31, 2020
Net sales
Net sales for the year ended December 31, 2021 were $118.2 million, an increase of $52.2 million as compared to net sales of $65.9 million for the year ended December 31, 2020. The increase in net sales was primarily due to increased customer demand and market share in many of Marucci's key product lines including aluminum and wood bats, batting gloves, and bags. The increased sales from these products occurred in both retail and direct channels. In the prior year, the shutdown of professional and youth baseball and softball in March as a response to the COVID-19 pandemic led to a significant drop off in demand for product through the first half of 2020, with demand beginning to pick up during the back half of 2020 after the resumption of professional and youth sports.
Gross profit
Gross profit for the year ended December 31, 2021 increased $30.6 million as compared to the year ended December 31, 2020. Gross profit as a percentage of sales was 54.5% for the year ended December 31, 2021 as compared to 51.2% for the year ended December 31, 2020. The cost of sales for the year ended December 31, 2020 includes $4.3 million related to the amortization of inventory step-up resulting from the acquisition purchase price allocation. Excluding the effect of the inventory step-up, the gross profit as a percentage of net sales for the year ended December 31, 2020 was 57.7%. During the current year, Marucci's facilities in Baton Rouge were damaged by floodwaters, which resulted in the write-off of $1.8 million in inventory, negatively impacting the gross profit in 2021 and resulting in a decrease versus adjusted gross profit percentage from 2020. Gross profit as a percentage of net sales during the year ended December 31, 2021 was also impacted by various factors including a shift of product mix in favor of higher margin products, mainly its aluminum bats, and channel mix, with increased sales through Marucci's higher margin direct-to-consumer and e-commerce channels, as well as increased freight costs.
Selling, general and administrative expense
Selling, general and administrative expense for the year ended December 31, 2021 was $40.8 million, or 34.5% of net sales compared to $30.5 million, or 46.2% of net sales for the year ended December 31, 2020. The increase in selling, general and administrative expense correlates to the increase in net sales, with increases in credit card expenses, royalties, commissions, business development fees, and other variable expenses.
Segment operating income (loss)
Segment operating income for the year ended December 31, 2021 was $16.4 million compared to segment operating loss of $3.9 million for the same period in 2020, primarily as a result of the factors noted above.
PrimaLoft
Overview
PrimaLoft Technologies is a leading provider of branded, high-performance synthetic insulation and materials used primarily in consumer outerwear and accessories. The portfolio of PrimaLoft synthetic insulations offers products that can both mimic natural down aesthetics and provide the freedom to design garments ranging from stylish puffers to lightweight performance apparel. PrimaLoft insulations also offer superior economics to the brand partner and enable better sustainability characteristics through the use of recycled, low-carbon inputs. PrimaLoft is headquartered in Latham, New York.
109


Results of Operations
In the following results of operations, we provide comparative pro forma results of operations for PrimaLoft for the years ended December 31, 2022 and 2021 as if we had acquired the business on January 1, 2021. The results of operations that follow include relevant pro-forma adjustments for pre-acquisition periods and explanations where applicable. The operating results for PrimaLoft have been included in the consolidated results of operation from the date of acquisition, July 12, 2022.
Year ended December 31,
20222021
(in thousands)Pro formaPro forma
Net sales$79,929 100.0 %$65,882 100.0 %
Gross profit$47,513 59.4 %$40,153 60.9 %
Selling, general and administrative expense$27,576 34.5 %$17,308 26.3 %
Amortization expense$20,814 26.0 %$20,814 31.6 %
Segment operating income (loss)$(1,877)(2.3)%$1,031 1.6 %
Pro forma results of operations include the following pro form adjustments as if we had acquired PrimaLoft January 1, 2021:
•    Amortization expense associated with the intangible assets recorded in connection with the purchase price allocation of PrimaLoft of an additional $6.4 million and $11.8 million, respectively, for the years ended December 31, 2022 and 2021.
•    Management fees of $1.0 million that would have been payable to the Manager during each period.
Pro forma Year ended December 31, 2022 compared to the Pro forma Year ended December 31, 2021
Net sales
Net sales for the year ended December 31, 2022 were $79.9 million, an increase of $14.0 million as compared to net sales of $65.9 million for the year ended December 31, 2021. The increase in net sales during the year ended December 31, 2022 was a result of gain in market share with brand partners from down and synthetic alternatives, and also strong growth within the outdoor market.
Gross profit
Gross profit for the year ended December 31, 2022 increased $7.4 million as compared to the year ended December 31, 2021. Gross profit as a percentage of net sales for the year ended December 31, 2022 was 59.4%, as compared to gross profit as a percentage of sales of 60.9% for the year ended December 31, 2021. In the current year, PrimaLoft recorded $0.6 million in amortization of the inventory step-up resulting from the acquisition purchase price allocation. Excluding the effect of the step-up amortization, the gross profit as a percentage of net sales for the year ended December 31, 2022 was 60.2%. Gross profit as a percentage of sales decreased year over year primarily due to an increase in input costs ahead of price increases.
Selling general and administrative expense
Selling, general and administrative expense for the year ended December 31, 2022 was $27.6 million, or 34.5% of net sales compared to $17.3 million, or 26.3% of net sales for the year ended December 31, 2021. Selling, general and administrative expense in the current year includes $5.8 million of transaction costs related to the Company's acquisition of PrimaLoft, and $2.4 million in integration services fees.
Segment operating income (loss)
Segment operating loss for the year ended December 31, 2022 was $1.9 million, a decrease of $2.9 million when compared to segment operating income of $1.0 million for the same period in 2021, primarily as a result of the factors noted above.
110


Velocity Outdoor
Overview
Velocity Outdoor is a leading designer, manufacturer, and marketer of airguns, archery products, laser aiming devices, hunting apparel and related accessories. Velocity Outdoor offers its products under the highly recognizable Crosman, Benjamin, LaserMax, Ravin, CenterPoint and King's Camo brands that are available through national retail chains, mass merchants, dealer and distributor networks. The airgun product category consists of air rifles, air pistols and a range of accessories including targets, holsters and cases. Velocity Outdoor's other primary product categories are archery, with products including CenterPoint and Ravin crossbows, consumables, which includes steel and plastic BBs, lead pellets and CO2 cartridges, lasers for firearms, and airsoft products. The apparel category offers high-performance, feature rich hunting and casual apparel of uncompromised quality utilizing King’s own proprietary camo patterns.
Results of Operations
Year ended December 31,
(in thousands)202220212020
Net sales$232,238 100.0 %$270,426 100.0 %$215,996 100.0 %
Gross profit $62,686 27.0 %$85,147 31.5 %$66,819 30.9 %
Selling, general and administrative expense $33,867 14.6 %$35,790 13.2 %$32,263 14.9 %
Segment operating income$18,961 8.2 %$39,725 14.7 %$24,925 11.5 %
Year ended December 31, 2022 compared to the Year ended December 31, 2021
Net sales
Net sales for the year ended December 31, 2022 were $232.2 million compared to net sales of $270.4 million for the year ended December 31, 2021, a decrease of $38.2 million or 14.1%. The decrease in net sales during the year ended December 31, 2022 is primarily due to inflationary pressures impacting demand for lower-priced Airgun and Archery products partially offset by the impact of the King's Camo acquisition.
Gross profit
Gross profit as a percentage of net sales was 27.0% for the year ended December 31, 2022 as compared to 31.5% in the year December 31, 2021. The decrease in gross profit as a percentage of net sales was primarily attributable to product mix as Velocity sold more legacy products with lower margins versus new models at higher margins along with increased supply chain costs.
Selling general and administrative expense
Selling, general and administrative expense for the year ended December 31, 2022 was $33.9 million, or 14.6% of net sales compared to $35.8 million, or 13.2% of net sales, for the year ended December 31, 2021. The increase in selling, general and administrative expense is primarily driven by the decrease in net sales as spending on selling, general and administrative expense was down year-over-year driven by volume related expenses. We continue to invest in consumer marketing at Velocity.
Segment operating income
Segment operating income for the year ended December 31, 2022 was $19.0 million, a decrease of $20.8 million when compared to segment operating income of $39.7 million for the comparable period in 2021. The decrease in segment operating income in the year ended December 31, 2022 reflects the factors noted above.
Year ended December 31, 2021 compared to the Year ended December 31, 2020
Net sales
Net sales for the year ended December 31, 2021 were $270.4 million compared to net sales of $216.0 million for the year ended December 31, 2020, an increase of $54.4 million or 25.2%. The increase in net sales during the year
111


ended December 31, 2021 is attributable to launching innovative new products, new branding initiatives, along with an increase in consumer participation in Velocity categories.
Gross Profit
Gross profit as a percentage of net sales was 31.5% for the year ended December 31, 2021 as compared to 30.9% in the year December 31, 2020. The increase in gross profit as a percentage of net sales was primarily attributable to the impact of new, feature rich, higher margin products across Airgun and Archery divisions.
Selling general and administrative expense
Selling, general and administrative expense for the year ended December 31, 2021 was $35.8 million, or 13.2% of net sales compared to $32.3 million, or 14.9% of net sales, for the year ended December 31, 2020. The increase in selling, general and administrative expense is primarily related to volume driven expenses that correlate to the increase in sales, as well as additional investments in branding and marketing initiatives.
Segment operating income
Segment operating income for the year ended December 31, 2021 was $39.7 million, an increase of $14.8 million when compared to segment operating income of $24.9 million for the comparable period in 2020. The increase in segment operating income in the year ended December 31, 2021 reflects the factors noted above.

Niche Industrial Businesses
Advanced Circuits
Overview
Advanced Circuits is a provider of small-run, quick-turn and volume production (including assembly) PCBs to customers throughout the United States. Historically, small-run and quick-turn PCBs have represented approximately 50% to 54% of Advanced Circuits’ gross revenues. Small-run and quick-turn PCBs typically command higher margins than volume production PCBs given that customers require high levels of responsiveness, technical support and timely delivery of small-run and quick-turn PCBs and are willing to pay a premium for them. Advanced Circuits is able to meet its customers’ demands by manufacturing custom PCBs in as little as 24 hours, while maintaining over 98.0% error-free production rates and real-time customer service and product tracking 24 hours per day. On February 14, 2023, we sold our interest in Advanced Circuits. Refer to Note S - Subsequent Events, for a description of the transaction. Advanced Circuits is included in continuing operations in the consolidated financial statements for the year ended December 31, 2022.
Results of Operations
Year ended December 31,
(in thousands)202220212020
Net sales$89,503 100.0 %$90,487 100.0 %$88,075 100.0 %
Gross profit$41,064 45.9 %$41,049 45.4 %$38,838 44.1 %
Selling, general and administrative expense $16,934 18.9 %$15,277 16.9 %$15,194 17.3 %
Segment operating income$23,617 26.4 %$25,232 27.9 %$22,891 26.0 %
Year ended December 31, 2022 compared to the Year ended December 31, 2021
Net sales
Net sales for the year ended December 31, 2022 were $89.5 million, a decrease of approximately $1.0 million or 1.1% compared to the year ended December 31, 2021. The decrease in net sales for the year ended December 31, 2022 as compared to the year ended December 31, 2021 was due primarily to decreased sales in the Quick-Turn Production and Subcontract product lines.
112


Gross profit
Gross profit as a percentage of net sales increased during the year ended December 31, 2022 compared to the corresponding period in 2021 (45.9% at December 31, 2022 compared to 45.4% at December 31, 2021) primarily as a result of sales mix.
Selling, general and administrative expense
Selling, general and administrative expense was approximately $16.9 million in the year ended December 31, 2022 and $15.3 million in the year ended December 31, 2021. Selling, general and administrative expense represented 18.9% of net sales for the year ended December 31, 2022 and 16.9% of net sales in the corresponding period in 2021. The selling, general and administrative expense in the current year included $0.9 million in transaction costs associated with a potential divestiture of Advanced Circuits that was terminated during the third quarter.
Segment operating income
Segment operating income for the year ended December 31, 2022 was $23.6 million as compared to $25.2 million the year ended December 31, 2021, a decrease of $1.6 million based on the factors noted above.
Year ended December 31, 2021 compared to the Year ended December 31, 2020
Net sales
Net sales for the year ended December 31, 2021 were $90.5 million, an increase of approximately $2.4 million or 2.7% compared to the year ended December 31, 2020. The increase in net sales for the year ended December 31, 2021 as compared to the year ended December 31, 2020 was due primarily to increased sales in the Quick-Turn Production, Volume Production,and Subcontract product lines.
Gross profit
Gross profit as a percentage of net sales increased during the year ended December 31, 2021 compared to the corresponding period in 2020 (45.4% at December 31, 2021 compared to 44.1% at December 31, 2020) primarily as a result of sales mix.
Selling, general and administrative expense
Selling, general and administrative expense was approximately $15.3 million in the year ended December 31, 2021 and $15.2 million in the year ended December 31, 2020. Selling, general and administrative expense represented 16.9% of net sales for the year ended December 31, 2021 and 17.3% of net sales in the corresponding period in 2020.
Segment operating income
Segment operating income for the year ended December 31, 2021 was $25.2 million as compared to $22.9 million the year ended December 31, 2020, an increase of $2.3 million based on the factors noted above.
Altor Solutions
Overview
Founded in 1957 and headquartered in Scottsdale, Arizona, Altor Solutions is a designer and manufacturer of custom molded protective foam solutions and original equipment manufacturer (OEM) components made from expanded polystyrene (EPS) and expanded polypropylene (EPP). Altor operates 18 molding and fabricating facilities across North America and provides products to a variety of end-markets, including appliances and electronics, pharmaceuticals, health and wellness, automotive, building products and others.
113


Results of Operations
Year ended December 31,
(in thousands)202220212020
Net sales$261,338 100.0 %$180,217 100.0 %$130,046 100.0 %
Gross profit$58,029 22.2 %$43,759 24.3 %$39,435 30.3 %
Selling, general and administrative expense $23,031 8.8 %$17,068 9.5 %$14,423 11.1 %
Segment operating income$24,591 9.4 %$17,962 10.0 %$15,939 12.3 %
Year ended December 31, 2022 compared to the Year ended December 31, 2021
Net sales
Net sales for the year ended December 31, 2022 were $261.3 million, an increase of $81.1 million, or 45.0%, compared to the year ended December 31, 2021. The increase in net sales during the year was primarily due to the acquisition of Plymouth Foam in October 2021, organic growth in Altor's appliance and cold chain customer sectors, and contractual and general increases in selling prices during the latter half of 2021 and the first half of 2022. Plymouth Foam sales for the year ended December 31, 2022 were $64.2 million.
Gross profit
Gross profit as a percentage of net sales was 22.2% and 24.3%, respectively, for the years ended December 31, 2022 and 2021. The decrease in gross profit as a percentage of net sales in the year ended December 31, 2022 was primarily due to increases in the price of Altor's primary raw material, expanded polystyrene ("EPS"), and increased operating costs, particularly labor. We expect gross profit as a percentage of net sales to improve in the near to intermediate term as we have contractual price increases planned and we expect raw material input costs to stabilize.
Selling, general and administrative expense
Selling, general and administrative expense for the year ended December 31, 2022 was $23.0 million as compared to $17.1 million for the year ended December 31, 2021, an increase of $6.0 million. The increase in selling, general and administrative expense for the year ended December 31, 2022 is primarily attributable to the acquisition of Plymouth Foam in the fourth quarter of 2021.
Segment operating income
Segment operating income was $24.6 million for the year ended December 31, 2022 as compared to $18.0 million for the year ended December 31, 2021, an increase of $6.6 million based on the factors noted above.
Year ended December 31, 2021 compared to the Year ended December 31, 2020
Net sales
Net sales for the year ended December 31, 2021 were $180.2 million, an increase of $50.2 million, or 38.6%, compared to the year ended December 31, 2020. The increase in net sales during the year was primarily due to the acquisition of Polyfoam in July 2020, the acquisition of Plymouth Foam in October 2021, the continued recovery from the effects of the COVID-19 pandemic experienced in the prior year, organic growth and contractual increases in selling prices during the year ended December 31, 2021.
Gross profit
Gross profit as a percentage of net sales was 24.3% and 30.3%, respectively, for the years ended December 31, 2021 and 2020. The decrease in gross profit as a percentage of net sales in the year ended December 31, 2021 was primarily due to increases in the price of Altor's primary raw material, EPS, during 2021, margin dilution due to the acquisition of Polyfoam and Plymouth Foam, which have historically had lower margins than the legacy business, and increased operating expenses, including labor, utilities and supplies.
114


Selling, general and administrative expense
Selling, general and administrative expense for the year ended December 31, 2021 was $17.1 million as compared to $14.4 million for the year ended December 31, 2020, an increase of $2.6 million. The increase in selling, general and administrative expense for the year ended December 31, 2021 is primarily attributable to the acquisition of Polyfoam in the third quarter of 2020 and Plymouth Foam in the fourth quarter of 2021, and increased information technology and professional fees incurred during the year ended December 31, 2021.
Segment operating income
Segment operating income was $18.0 million for the year ended December 31, 2021 as compared to $15.9 million for the year ended December 31, 2020, an increase of $2.0 million based on the factors noted above.
Arnold
Overview
Arnold serves a variety of markets including aerospace and defense, general industrial, motorsport/ transportation, oil and gas, medical, energy, reprographics and advertising specialties. Over the course of more than 100 years, Arnold has successfully evolved and adapted its products, technologies, and manufacturing presence to meet the demands of current and emerging markets. Arnold engineers solutions for and produces high performance permanent magnets (PMAG), stators, rotors and full electric motors ("Ramco"), precision foil products (Precision Thin Metals or "PTM"), and flexible magnets (Flexmag™) that are mission critical in motors, generators, sensors and other systems and components. Based on its long-term relationships, Arnold has built a diverse and blue-chip customer base totaling more than 2,000 customers and leading systems-integrators worldwide with a focus on North America, Europe, and Asia. Arnold has built a preferred rare earth supply chain and has leading rare earth and other permanent magnet production capabilities. Arnold is the largest and, we believe, the most technically advanced U.S. solutions provider and manufacturer of engineered magnetic systems.
Results of Operations
Year ended December 31,
(in thousands)202220212020
Net sales$153,815 100.0 %$139,941 100.0 %$98,990 100.0 %
Gross profit$44,384 28.9 %$39,463 28.2 %$23,529 23.8 %
Selling, general and administrative expense$24,360 15.8 %$22,751 16.3 %$17,692 17.9 %
Segment operating income$16,700 10.9 %$11,988 8.6 %$2,096 2.1 %
Year ended December 31, 2022 compared to the Year ended December 31, 2021
Net sales
Net sales for the year ended December 31, 2022 were approximately $153.8 million, an increase of $13.9 million compared to the same period in 2021. The increase in net sales is primarily a result of increased demand in several markets including industrial and transportation, driven in part by the acquisition of Ramco Electric Motors, Inc. in March 2021. International sales were $47.9 million and $43.0 million for the years ended December 31, 2022 and 2021, respectively, an increase of $4.9 million.
Gross profit
Gross profit was $44.4 million for the year ended December 31, 2022 as compared to $39.5 million for the same period in 2021. Gross profit as a percentage of net sales increased to 28.9% in 2022 from 28.2% in 2021, principally due to increased volume, favorable product mix and improvements in operating efficiencies.
Selling, general and administrative expense
Selling, general and administrative expense in the year ended December 31, 2022 was $24.4 million as compared to approximately $22.8 million for the year ended December 31, 2021. The increase in selling general and administrative expense was due primarily to increased staffing related costs driven in part by the acquisition of Ramco Electric Motors, Inc. in March 2021, and increased travel and commission expenses. Selling, general and
115


administrative expense represented 15.8% of net sales for the year ended December 31, 2022 as compared to 16.3% for the same period in 2021. The decrease in selling, general and administrative expense as a percentage of net sales was due to overall higher sales volume as compared to the prior year.
Segment operating income
Arnold had segment operating income of approximately $16.7 million for the year ended December 31, 2022, as compared to segment operating income of $12.0 million for the year ended December 31, 2021, an increase of $4.7 million year over year based on the factors stated above.
Year ended December 31, 2021 compared to the Year ended December 31, 2020
Net sales
Net sales for the year ended December 31, 2021 were approximately $139.9 million, an increase of $41.0 million compared to the same period in 2020. The increase in net sales is primarily a result of increased demand in defense and industrial markets driven in part by the acquisition of Ramco Electric Motors, Inc. ("Ramco") in March 2021. International sales were $43.0 million and $37.9 million for the years ended December 31, 2021 and 2020, respectively, an increase of $5.1 million.
Gross Profit
Gross profit was $39.5 million for the year ended December 31, 2021 as compared to $23.5 million for the same period in 2020. Gross profit as a percentage of net sales increased to 28.2% in 2021 from 23.8% in 2020, principally due to increased volume, favorable product mix and improvements in operating efficiencies.
Selling, general and administrative expense
Selling, general and administrative expense in the year ended December 31, 2021 was $22.8 million as compared to approximately $17.7 million for the year ended December 31, 2020. The increase in selling, general and administrative expense was due to higher staffing related costs, acquisition costs, recruiting costs and increased information technology costs. Selling, general and administrative expense represented 16.3% of net sales for the year ended December 31, 2021 as compared to 17.9% for the same period in 2020. The decrease in selling, general and administrative expense as a percentage of net sales was due to overall higher sales volume as compared to the prior year.
Segment operating income
Arnold had segment operating income of approximately $12.0 million for the year ended December 31, 2021, as compared to segment operating income of $2.1 million for the year ended December 31, 2020, an increase of $9.9 million year over year based on the factors stated above.
Sterno
Overview
Sterno, headquartered in Corona, California, is the parent company of Sterno, LLC ("Sterno Products"), and Rimports Inc. ("Rimports"). Sterno is a leading manufacturer and marketer of portable food warming systems, creative indoor and outdoor lighting, and home fragrance solutions for the consumer markets. Sterno offers a broad range of wick and gel chafing systems, butane stoves and accessories, liquid and traditional wax candles, catering equipment and lamps through Sterno Products, scented wax cubes, warmer products, outdoor lighting and essential oils used for home decor and fragrance systems, through Rimports. In 2022, Sterno completed the product line integration of Sterno Home Inc. (“Sterno Home”) with Rimports. Previously, Sterno Home was a separate product division of Sterno whose product offerings include flameless candles, traditional house and garden lighting including path lights, spotlights, and security lights.
116


Results of Operations
Year ended December 31,
(in thousands)202220212020
Net sales$352,152 100.0 %$375,127 100.0 %$369,981 100.0 %
Gross profit$67,426 19.1 %$72,010 19.2 %$78,203 21.1 %
Selling, general and administrative expense$30,594 8.7 %$32,856 8.8 %$34,919 9.4 %
Segment operating income$19,801 5.6 %$19,877 5.3 %$25,772 7.0 %
Year ended December 31, 2022 compared to the Year ended December 31, 2021
Net sales
Net sales for the year ended December 31, 2022 were approximately $352.2 million, a decrease of $23.0 million or 6.1% compared to net sales for the year ended December 31, 2021. The net sales variance reflects softer sales at Rimports due to change in discretionary consumer buying behaviors due to inflation pressures, partially offset by stronger sales at Sterno as compared to the prior year with increased business travel and conventions.
Gross profit
Gross profit was $67.4 million for the year ended December 31, 2022 as compared to $72.0 million for the same period in 2021. The decrease in gross profit during 2022 as compared to 2021 was primarily attributable to the decrease in sales volume at Rimports, and increases in raw material costs and freight driven by inflation. Gross profit as a percentage of net sales decreased from 19.2% for the year ended December 31, 2021 to 19.1% for the same period ended December 31, 2022.
Selling, general and administrative expense
Selling, general and administrative expense for the year ended December 31, 2022 was approximately $30.6 million as compared to $32.9 million in the year ended December 31, 2021, a decrease of $2.3 million or 6.9%, reflecting lower salaries and commissions. Selling, general and administrative expense represented 8.7% of net sales for the year ended December 31, 2022 and 8.8% for the year ended December 31, 2021.
Segment operating income
Segment operating income for the year ended December 31, 2022 was approximately $19.8 million, a decrease of $0.1 million when compared to the same period in 2021, based on the factors noted above as well as a decrease in amortization expense year over year due to the full amortization of certain intangible assets in the prior year.
Year ended December 31, 2021 compared to the Year ended December 31, 2020
Net sales
Net sales for the year ended December 31, 2021 were approximately $375.1 million, an increase of $5.1 million or 1.4% compared to net sales for the year ended December 31, 2020. The increase in net sales reflects an increase in sales at both Sterno Products and Rimports as compared to the prior year. Sterno Products began to see a return of demand in the food service and hospitality industries in the latter half of 2021, while Rimports has continued to see strong consumer demand for their products at the retail level.
Gross Profit
Gross profit as a percentage of net sales decreased from 21.1% for the year ended December 31, 2020 to 19.2% for the same period ended December 31, 2021. The decrease in gross profit as a percentage of net sales during 2021 as compared to 2020 was attributable to sales mix, additional inventory reserves recorded in 2021 due to product rationalization as Sterno Home integrated with Rimports, and increases in distribution costs, wages and raw materials.
117


Selling, general and administrative expense
Selling, general and administrative expense for the year ended December 31, 2021 was approximately $32.9 million as compared to $34.9 million in the year ended December 31, 2020, a decrease of $2.1 million or 5.9%, reflecting lower salaries, commissions, and various cost savings initiatives implemented to address the effects of decreased demand from COVID-19. Selling, general and administrative expense represented 8.8% of net sales for the year ended December 31, 2021 and 9.4% for the year ended December 31, 2020.
Segment operating income
Segment operating income for the year ended December 31, 2021 was approximately $19.9 million, a decrease of $5.9 million when compared to the same period in 2020, based on the factors noted above.


118


Liquidity and Capital Resources
We generate cash primarily from the operations of our subsidiaries, and we have the ability to borrow under our 2022 Credit Facility to fund our operating, investing and financing activities. In 2021, we filed a prospectus supplement pursuant to which we may, but we have no obligation to, issue and sell up to $500 million shares of the common shares of the Trust in amounts and at times to be determined by us. Actual sales will depend on a variety of factors to be determined by us from time to time, including, market conditions, the trading price of Trust common shares and determinations by us regarding appropriate sources of funding. Our principal uses of cash are operating expenses, payment of management fees, capital expenditures, working capital needs, debt service, dividends on our common and preferred Trust shares, and strategic growth initiatives, including acquisitions. We had total available cash and cash equivalents of $61.3 million and $160.7 million as of December 31, 2022 and 2021, respectively.
As of December 31, 2022, we had $1,000 million of indebtedness associated with our 5.250% 2029 Notes, $300 million of indebtedness associated with our 5.000% 2032 Notes, $395 million outstanding on our 2022 Term Loan, and $155 million outstanding on our 2022 Revolving Credit Facility. Only our 2022 Term Loan has required principal payments. Long-term debt liquidity requirements consist of the payment in full of our Notes upon their respective maturity dates, amounts outstanding under our 2022 Revolving Credit Facility upon its maturity date, and principal payments under our 2022 Term Loan. The 2022 Term Loan requires quarterly payments ranging from $2.5 million to $7.5 million, commencing September 30, 2022, with a final payment of all remaining principal and interest due on July 12, 2027, which is the 2022 Term Loan’s maturity date. At December 31, 2022, approximately 30% of our outstanding debt was subject to interest rate changes.
The following table summarizes our cash activity for the years presented:
Year ended December 31,
(in thousands)202220212020
Cash (used in) provided by operating activities$(28,291)$134,051 $148,625 
Cash used in investing activities(626,725)(317,496)(700,834)
Cash provided by financing activities556,885 273,206 521,725 
Effect of exchange rates on cash and cash equivalents(1,331)228 914 
Increase (decrease) in cash and cash equivalents$(99,462)$89,989 $(29,570)
Cash Flow from Operating Activities
2022
Cash flows used in operating activities totaled approximately $28.3 million for the year ended December 31, 2022, which represents a decrease of $162.3 million compared to cash flow provided by operating activities of $134.1 million for the year ended December 31, 2021. The decrease in cash flows in 2022 is primarily attributable to an increase in cash used for working capital. Cash used in operating activities for working capital for the year ended December 31, 2022 was $252.4 million, as compared to cash used in operating activities for working capital of $83.8 million for the year ended December 31, 2021. We typically have a higher usage of cash for working capital in the first half of the year as most of our companies will build up inventories after the fourth quarter; however, in the current year, several of our subsidiary businesses substantially increased inventory levels to combat supply chain issues given longer lead times, resulting in higher cash outflows throughout the year. The increase in cash used in operating activities for working capital in 2022 also reflects the acquisition of Lugano in the third quarter of the prior year. Lugano has used significant cash to build inventory to support its sales growth strategy (approximately $89.8 million in cash used for inventory purchases in 2022).
2021
Cash flows provided by operating activities totaled approximately $134.1 million for the year ended December 31, 2021, which represented a decrease of $14.6 million compared to cash flow from operating activities of $148.6 million for the year ended December 31, 2020. The decrease in cash flows in 2021 was primarily attributable to an increase in cash used for working capital. Cash used in operating activities for working capital for the year ended December 31, 2021 was $81.0 million, as compared to cash provided by operating activities for working capital of $2.4 million for the year ended December 31, 2020. We typically have a higher usage of cash for working capital in
119


the first half of the year as most of our companies will build up inventories after the fourth quarter. In 2021, several of our businesses had higher inventory levels than normal given significantly longer lead times due to supply chain issues, which led to higher levels of inventory at December 31, 2021. In 2020, the COVID-19 pandemic led our businesses to implement a variety of steps to conserve cash and increase liquidity given the uncertainty in the economy, resulting in a lower usage of cash for working capital. The increase in cash used in operating activities for working capital also reflected the acquisitions of Marucci Sports and BOA in the second and fourth quarter, respectively, of 2020, and Lugano in the third quarter of 2021.
2020
Cash flows provided by operating activities totaled approximately $148.6 million for December 31, 2020, which represented an increase of $64.1 million compared to cash flow from operating activities of $84.6 million for the year ended December 31, 2019. The increase in cash flows in 2020 was attributable to an increase in income from continuing operations in the year ended December 31, 2020, driven by strong performance at our 5.11, Liberty and Velocity businesses, and an increase in cash provided by working capital. In 2019, the Company incurred interest expense related to the 2018 Term Loan, which we paid off in the third and fourth quarter of 2019 using the proceeds from the sale of Clean Earth and our Series C Preferred Share Offering. The payoff of the 2018 Term Loan, partially offset by the increase in interest expense related to $200 million in our 8% Senior Notes issued in May 2020, resulted in a decrease in our interest expense in 2020 as compared to 2019 by approximately $12.4 million. In 2019, we also recognized a loss of $10.2 million related to the sale of common shares received as part of the consideration for the sale of Manitoba Harvest. Cash provided by operating activities for working capital for the year ended December 31, 2020 was $3.3 million as compared to cash used in operating activities for working capital of $15.2 million for the year ended December 31, 2019. The increase in cash provided by working capital in 2020 primarily reflects steps our businesses took to maintain liquidity in the economic climate in 2020.
Cash Flow from Investing Activities
2022
Cash flows used in investing activities totaled approximately $626.7 million for the year ended December 31, 2022, compared to $317.5 million used in investing activities during the year ended December 31, 2021. Investing activities in the current year reflect our acquisition of PrimaLoft in the third quarter of 2022, and a small add-on acquisition at our Velocity business. The total amount of cash used for acquisitions in 2022 totaled $570.5 million. Investing activities in the prior year reflected our acquisition of Lugano in September 2021, plus add-on acquisitions at Arnold (Ramco Electric Motors), Altor Solutions (Plymouth Foam) and Marucci (Lizard Skins) for total cash used in acquisitions of $404.3 million. The cash flows used in investing activities in the prior year was offset by the proceeds received from our sale of Liberty Safe in August 2021 ($101.0 million in proceeds).
Our spending on capital expenditures increased $23.7 million during the year ended December 31, 2022 as compared to the year ended December 31, 2021, with $64.3 million in capital expenditures in 2022 and $40.6 million in capital expenditures in 2021. The increase in capital expenditures is primarily to support the retail store growth at both 5.11 and Lugano. We expect capital expenditures for fiscal year 2023 to be approximately $70 million to $80 million.
2021
Cash flows used in investing activities totaled approximately $317.5 million for the year ended December 31, 2021, compared to $700.8 million used in investing activities during the year ended December 31, 2020. Investing activities in 2021 reflect our acquisition of Lugano in September 2021, plus add-on acquisitions at Arnold (Ramco Electric Motors), Altor Solutions (Plymouth Foam) and Marucci (Lizard Skins) ($404.3 million), while investing activities in 2020 reflect our acquisition of Marucci in April 2020, BOA in October 2020 and an add-on acquisition by Altor Solutions in July 2020 ($667.1 million). The cash flows used in investing activities in 2021 was offset by the proceeds received from our sale of Liberty Safe in August 2021 ($101.0 million in proceeds).
Our spending on capital expenditures increased $11.1 million during the year ended December 31, 2021 as compared to the year ended December 31, 2020, with $39.9 million in capital expenditures in 2021 and $28.8 million in capital expenditures in 2020. The additional capital expenditures reflects our acquisitions of Marucci in the second quarter of 2020 and BOA in the fourth quarter of 2020, as well as an increase in expenditures in 2021 after reduced spending in 2020 as our businesses limited spending during the early stages of the COVID-19 pandemic.
120


2020
Cash flows used in investing activities totaled approximately $700.8 million for the year ended December 31, 2020, compared to $743.1 million provided by investing activities during the year ended December 31, 2019. Cash provided by investing activities in 2019 primarily related to the proceeds received from the sale of our Manitoba Harvest and Clean Earth businesses, while investing activities in 2020 reflected our acquisition of Marucci in April 2020, BOA in October 2020 and an add-on acquisition by Altor Solutions in July 2020 ($667.1 million). Capital expenditures in the year ended December 31, 2020 decreased $4.1 million compared to the year ended December 31, 2019, which reflected a reduction in our capital spending in 2020 in response to the anticipated effect of the COVID-19 pandemic on our cash flows.
Cash Flow from Financing Activities
2022
Cash flows provided by financing activities totaled approximately $556.9 million for the year ended December 31, 2022, as compared to cash flows provided by financing activities of $273.2 million for the year ended December 31, 2021. During the year ended December 31, 2022, we entered into our 2022 Credit Facility which provides for a $400 million term loan. The net amount of cash provided by debt proceeds under our 2022 Credit Facility in 2022, including the 2022 Term Loan and draws on our revolving credit facility, was $550.0 million, which was used primarily to fund our acquisition of PrimaLoft in July 2022. Financing activities also reflect the payment of our common and preferred share distributions. Additionally, financing activities in 2022 reflects cash received from noncontrolling shareholders related to our acquisition of PrimaLoft in 2022 ($35.3 million in cash proceeds provided by noncontrolling shareholders), and paid to noncontrolling shareholders related to our recapitalization of Ergobaby in February 2022 ($11.3 million in distributions to noncontrolling shareholders at Ergobaby). In September 2021, we filed a prospectus supplement and entered into a Sales Agreement for an At-the-Market program pursuant to which we may sell common shares of the Trust. We received $83.9 million in net cash proceeds from the sale of Trust common shares under this program in 2022.
2021
Cash flows provided by financing activities totaled approximately $273.2 million for the year ended December 31, 2021, as compared to cash flows used in financing activities of $521.7 million for the year ended December 31, 2020. During the first quarter of 2021, we completed an offering of $1,000.0 million of our 2029 Notes, and used the proceeds to pay down our 2018 Revolving Credit Facility and pay off the existing 2026 Notes. In the fourth quarter of 2021, we completed an offering of $300.0 million of our 2032 Notes, and used the proceeds to pay down our 2021 Revolving Credit Facility. Financing activities in 2021 reflect the payment of our common and preferred share distributions. In 2021 we also paid a special common share distribution of $57.1 million to our shareholders upon the reclassification of the Trust to a corporation for income tax purposes. In September 2021, we filed a prospectus supplement and entered into a Sales Agreement for an At-the-Market program pursuant to which we may sell common shares of the Trust. We received $114.6 million in net cash proceeds from the sale of Trust common shares under this program in 2021. During the year ended December 31, 2021, we made a distribution to the Allocation Member of $17.3 million related to the five-year Holding Event of our Liberty, Ergobaby and ACI business, and $16.8 million related to the Sale Event of Liberty Safe.
2020
Cash flows provided by financing activities totaled approximately $521.7 million for the year ended December 31, 2020, as compared to cash flows used in financing activities of $779.5 million for the year ended December 31, 2019. Financing activities in both periods reflect the payment of our common and preferred share distributions, with a $6.3 million increase in the preferred share distribution as a result of the issuance of our Series C Preferred Shares in November 2019. In 2019, we used the proceeds from our sale of Manitoba Harvest and Clean Earth to repay amounts outstanding under our 2018 Revolving Credit Facility and 2018 Term Loan, while in 2020, we completed a common share offering and the issuance of $200 million in additional 2026 Notes, resulting in net proceeds of $285.9 million. In 2020, we drew approximately $200 million on our 2018 Revolving Credit Facility that was used in the financing of our Marucci acquisition, and $300 million that was used in the financing of our BOA acquisition. A portion of the proceeds received from the issuance of the additional 2026 Notes and common share offering was used to pay down the amount outstanding on our 2018 Revolving Credit facility subsequent to the Marucci acquisition. During the year ended December 31, 2020, we also made a distribution to the Allocation Member of $9.1 million related to the five year Holding Event for our Sterno business.
121


Total Liabilities and Intercompany loans to our businesses
The following table summarizes the total liabilities and intercompany debt of our business as of December 31, 2022:
(in thousands)Intercompany LoansTotal Liabilities
5.11$192,027 $379,534 
BOA74,670 134,947 
Ergobaby87,977 99,627 
Lugano247,686 295,201 
Marucci Sports99,429 126,808 
PrimaLoft165,411 235,774 
Velocity Outdoor125,657 160,073 
Advanced Circuits 68,993 96,706 
Arnold67,802 107,745 
Altor Solutions117,012 160,418 
Sterno 168,951 238,620 
$1,415,615 $2,035,453 
Corporate and eliminations(1,415,615)452,216 
Total$— $2,487,669 
Each loan has a scheduled maturity and each business is entitled to repay all or a portion of the principal amount of the outstanding loans, without penalty, prior to maturity. A component of our acquisition financing strategy that we utilize in acquiring the businesses we own and manage is to provide both equity capital and debt capital, raised at the parent level through our existing credit facility. Our strategy of providing intercompany debt financing within the capital structure of the businesses that we acquire and manage allows us the ability to distribute cash to the parent company through monthly interest payments and amortization of the principle on these intercompany loans. Certain of our businesses have paid down their respective intercompany debt balances through the cash flow generated by these businesses and we have recapitalized, and expect to continue to recapitalize, these businesses in the normal course of our business. The recapitalization process involves funding the intercompany debt using either cash on hand at the parent or our revolving credit facility, and serves the purpose of optimizing the capital structure at our subsidiaries and providing the noncontrolling shareholders with a distribution on their ownership interest in a cash flow positive business.
In February 2022, we completed a recapitalization at Ergobaby whereby the LLC entered into an amendment to the intercompany loan agreement with Ergobaby (the "Ergobaby Loan Agreement"). The Ergobaby Loan Agreement was amended to provide for additional term loan borrowings of $61.5 million to fund a distribution to shareholders. The LLC owned 81.6% of the outstanding shares of Ergobaby on the date of the distribution and received $50.2 million. The remaining amount of the distribution was paid to minority shareholders.
In August 2021, we completed a recapitalization at 5.11 whereby the Company entered into an amendment to the intercompany loan agreement with 5.11 (the "5.11 Loan Agreement"). The 5.11 Loan Agreement was amended to provide for additional term loan borrowings of $55.0 million to fund a distribution to shareholders. The Company owned 97.7% of the outstanding shares of 5.11 on the date of the distribution and received $53.7 million. The remaining amount of the distribution went to minority shareholders.
In November 2020, the Company completed a recapitalization of ACI whereby the Company entered into an amendment to the intercompany loan agreement with ACI (the "ACI Loan Agreement"). The ACI Loan Agreement was amended to (i) provide for term loan borrowings of $48.8 million to fund the repurchase of shares from an existing shareholder and to fund a distribution to shareholders, and ii) extend the maturity dates of the term loans, and termination date of the revolving loan commitment. In connection with the recapitalization, ACI repurchased 47,870 shares of ACI capital stock, and distributed $42.8 million to shareholders. The Company owned 71.8% of the outstanding shares of ACI on the date of the distribution and received $30.7 million. The remaining amount of the distribution went to minority shareholders.
122


In September 2021, BOA repurchased shares of its issued and outstanding common shares from its largest minority shareholder for a total payment of $48.0 million, which BOA financed by borrowing under their intercompany credit facility with the Company (the "BOA Credit Agreement"). The BOA Credit Agreement was amended to (i) provide for additional term loan borrowings of $38.0 million, and (ii) consent to the repurchase of the shares from the minority shareholder.
In the first quarter of 2022, we amended the 5.11 intercompany credit agreement to increase the capital expenditures allowable under the agreement to account for additional growth capital expenditure opportunities primarily related to retail expansion, and amended the financial covenants to reflect the increased allowable expenditure. The 5.11 credit agreement was amended again in both the third and fourth quarters to increase the amount available under the revolving credit facility, as well as to increase the capital expenditures allowable under the credit agreement.
During the first quarter of 2022, the Lugano intercompany credit agreement was amended to increase the amount available under the revolving credit facility to permit additional investment in inventory, and amended the financial covenants to reflect the increase in the revolving credit facility. We amended the Lugano intercompany credit agreement again in the second quarter of 2022 to increase the amount in available under the revolving credit facility to permit additional investment in inventory, and amended the financial covenants to reflect the increase in the revolving credit facility. During the fourth quarter of 2022, the Lugano intercompany credit agreement was amended to allow for an additional Term A Loan.
During the third quarter of 2022, we amended the Velocity intercompany credit agreement to increase the amount of the Velocity term loan to allow for the financing of an add-on acquisition. Additionally, during the third quarter of 2022, we amended the Altor credit agreement to allow for additional capital expenditures related to our Ohio plant relocation.
In the fourth quarter of 2021, we amended the Arnold intercompany credit agreement to increase capital expenditure allowable under the credit agreement to account for additional growth capital expenditure opportunities, and amended the financial covenants to reflect the increased allowable expenditure. In the fourth quarter of 2020, we amended the Arnold intercompany credit agreement to increase the revolving credit commitment available under the credit agreement, and amended the financial covenants to reflect the increased commitment.
All of our subsidiaries were in compliance with the financial covenants included within their intercompany credit arrangements at December 31, 2022.
Our primary source of cash is from the receipt of interest and principal on our outstanding loans to our businesses. Accordingly, we are dependent upon the earnings and cash flow of these businesses, which are available for (i) operating expenses; (ii) payment of interest and principal on our outstanding debt; (iii) payments to CGM due or potentially due pursuant to the MSA and the LLC Agreement; (iv) cash distributions to our shareholders; and (v) investments in future acquisitions. Payments made under (i) through (iii) above are required to be paid before distributions to shareholders and may be significant and exceed the funds held by us, which may require us to dispose of assets or incur debt to fund such expenditures. Each of our subsidiaries has various non-cancelable commitments in the ordinary course of business, including operating lease payments, and purchase obligations which include payments for materials and payments under employment agreements. On a consolidated basis at December 31, 2022, we had future operating lease obligations of $241.4 million and purchase obligations of $204.6 million.
We believe that we currently have sufficient liquidity and capital resources to meet our existing obligations, including quarterly distributions to our shareholders, as approved by our board of directors, over the next twelve months.
Financing Arrangements
2022 Credit Facility
On July 12, 2022, we entered into the Third Amended and Restated Credit Agreement (the "2022 Credit Facility") to amend and restate the 2021 Credit Facility. The 2022 Credit Facility provides for revolving loans, swing line loans and letters of credit up to a maximum aggregate amount of $600 million (the "2022 Revolving Credit Facility") and also permits the LLC, prior to the applicable maturity date, to increase the revolving loan commitment and/or obtain term loans in an aggregate amount of up to $250 million, subject to certain restrictions and conditions. All amounts outstanding under the 2022 Revolving Credit Facility will become due on July 12, 2027, which is the maturity date of loans advanced under the 2022 Revolving Credit Facility. The 2022 Credit Facility also provides for a $400 million
123


term loan (the “2022 Term Loan”). The 2022 Term Loan requires quarterly payments ranging from $2.5 million to $7.5 million, commencing September 30, 2022, with a final payment of all remaining principal and interest due on July 12, 2027, which is the 2022 Term Loan’s maturity date.
The 2022 Credit Facility is secured by all of the assets of the Company, including all of its equity interests in, and loans to, its consolidated subsidiaries. At December 31, 2022, we had letters of credit totaling $2.2 million outstanding under the 2022 Revolving Credit Facility. We had approximately $442.8 million in borrowing base availability under this facility at December 31, 2022. (See "Note I - Debt" to the consolidated financial statements for more detail regarding our 2022 Credit Facility).
2021 Credit Facility
On March 23, 2021, we entered into a Second Amended and Restated Credit Agreement to amend and restate the 2018 Credit Facility. The 2021 Credit Facility provided for revolving loans, swing line loans and letters of credit up to a maximum aggregate amount of $600 million and also permitted the LLC, prior to the applicable maturity date, to increase the revolving loan commitment and/or obtain term loans in an aggregate amount of up to $250 million, subject to certain restrictions and conditions. The Company repaid the outstanding amounts under the 2021 credit facility in the third quarter of 2022 in connection with entering into the 2022 Credit Facility.
2018 Credit Facility
In April 2018, we entered into an Amended and Restated Credit Agreement (the "2018 Credit Facility") to amend and restate our credit agreement entered into in 2014. The 2018 Credit Facility provided for (i) revolving loans, swing line loans and letters of credit (the “2018 Revolving Credit Facility”) up to a maximum aggregate amount of $600 million, and (ii) a $500 million term loan (the “2018 Term Loan”). The 2018 Credit Facility also permitted the Company, prior to the applicable maturity date, to increase the revolving loan commitment and/or obtain additional term loans in an aggregate amount of up to $250 million, subject to certain restrictions and conditions. In 2019, we repaid the amounts due under the 2018 Term Loan. We used a portion of the proceeds from the issuance of the 2029 Notes offering to pay all amounts outstanding under the 2018 Revolving Credit Facility in March 2021. The 2018 Credit Facility was replaced by the 2021 Credit Facility.
Senior Notes
2032 Notes
On November 17, 2021, we consummated the issuance and sale of $300 million aggregate principal amount of our 5.000% Senior Notes due 2032 (the "2032 Notes") offered pursuant to a private offering to qualified institutional buyers in accordance with Rule 144A under the Securities Act, and to non-U.S. persons under Regulation S under the Securities Act. The 2032 Notes were issued pursuant to an indenture, dated as of November 17, 2021 (the “2032 Notes Indenture”), between the Company and U.S. Bank National Association, as trustee. The 2032 Notes bear interest at the rate of 5.000% per annum and will mature on January 15, 2032. Interest on the 2032 Notes is payable in cash on July 15th and January 15th of each year. The 2032 Notes are general unsecured obligations of the Company and are not guaranteed by our subsidiaries. The proceeds from the sale of the 2032 Notes were used to repay debt outstanding under the 2021 Credit Facility.
2029 Notes
On March 23, 2021, we consummated the issuance and sale of $1,000 million aggregate principal amount of our 5.250% Senior Notes due 2029 (the “2029 Notes”) offered pursuant to a private offering to qualified institutional buyers in accordance with Rule 144A under the Securities Act, and to non-U.S. persons under Regulation S under the Securities Act. The 2029 Notes were issued pursuant to an indenture, dated as of March 23, 2021 (the “2029 Notes Indenture”), between the Company and U.S. Bank National Association, as trustee. The 2029 Notes bear interest at the rate of 5.250% per annum and will mature on April 15, 2029. Interest on the 2029 Notes is payable in cash on April 15th and October 15th of each year. The 2029 Notes are general unsecured obligations of the Company and are not guaranteed by our subsidiaries.
The proceeds from the sale of the 2029 Notes was used to repay debt outstanding under the 2018 Credit Facility in connection with our entry into the 2021 Credit Facility, as described above, and to redeem our 8.000% Senior Notes due 2026 (the “2026 Notes”).
124


2026 Notes
On April 18, 2018, we consummated the issuance and sale of $400 million aggregate principal amount of our 2026 Notes offered pursuant to a private offering to qualified institutional buyers in accordance with Rule 144A under the Securities Act, and to non-U.S. persons under Regulation S under the Securities Act. The 2026 Notes were issued pursuant to an indenture, dated as of April 18, 2018 (the “2026 Notes Indenture”), between the Company and U.S. Bank National Association, as trustee. On May 7, 2020, we consummated the issuance and sale of an additional $200 million aggregate principal amount of the 2026 Notes. The proceeds from the 2026 Notes were used to pay down the amount outstanding on the Company's then existing credit facilities and for general corporate purposes. All of the 2026 Notes were redeemed, on April 1, 2021, with proceeds from the sale of the 2029 Notes.
The 2029 Notes Indenture and the 2032 Notes Indenture contain several restrictive covenants including, but not limited to, limitations on the following: (i) the incurrence of additional indebtedness, (ii) restricted payments, (iii) the purchase, redemption or retirement of capital stock or subordinated debt, (iv) dividends and other payments affecting restricted subsidiaries, (v) transactions with affiliates, (vi) asset sales and mergers and consolidations, (vii) future subsidiary guarantees and (viii) incurring liens, (ix) entering into sale-leaseback transactions and (x) making certain investments, subject in each case to certain exceptions.
The following table reflects required and actual financial ratios as of December 31, 2022 included as part of the affirmative covenants in our 2022 Credit Facility:
Description of Required Covenant RatioCovenant Ratio RequirementActual Ratio
Fixed Charge Coverage RatioGreater than or equal to 1.50:1.003.09:1.00
Total Secured Debt to EBITDA RatioLess than or equal to 3.50:1.001.12:1.00
Total Debt to EBITDA RatioLess than or equal to 5.75:1.003.97:1.00
We intend to use the availability under our 2022 Credit Facility and cash on hand to pursue acquisitions of additional businesses, to fund distributions (if and to the extent approved by our board of directors) and to provide for other working capital needs.
Interest Expense
We incurred interest expense totaling $83.5 million in the year ended December 31, 2022, as compared to $58.8 million in the year ended December 31, 2021 and $45.8 million for the year ended December 31, 2020.
The components of interest expense on our outstanding debt are as follows (in thousands):
Years ended December 31,
202220212020
Interest on credit facilities$13,842 $2,669 $2,164 
Interest on Senior Notes67,500 54,441 42,400 
Unused fee on Revolving Credit Facility1,913 1,598 1,386 
Amortization of bond premium— (83)(222)
Other interest expense300 227 294 
Interest income(49)(13)(254)
Interest expense, net$83,506 $58,839 $45,768 
Income Taxes
On August 3, 2021, the shareholders of CODI approved amendments to the Second Amended and Restated Trust Agreement of the Trust and the Fifth Amended and Restated Operating Agreement of the Company to allow the Company’s Board of Directors (the “Board”) to cause the Trust to elect to be treated as a corporation for U.S. federal income tax purposes (the “tax reclassification”) and, at its discretion in the future, cause the Trust to be converted to a corporation. Following the shareholder vote, the Board resolved to cause the Trust to elect to be treated as a corporation for U.S. federal income tax purposes. Such election became effective September 1, 2021, prior to which the Trust had been taxed as a partnership for U.S. federal income tax purposes since January 1, 2007. The Company was treated as a partnership prior to the Trust’s tax reclassification and it will continue to be treated as a
125


partnership following the Trust’s tax reclassification. During the fourth quarter of 2021, the Company recorded a $12.1 million deferred tax benefit as a result of the accounting treatment of Advanced Circuits as held-for-sale at December 31, 2021. This benefit reversed in the third quarter of 2022 when Advanced Circuits no longer qualified as held-for-sale.
Each of the Company’s majority owned subsidiaries are subject to Federal, state and in some cases, foreign income taxes. We recorded an income tax provision of $45.0 million with an annual effective rate of 51.7% during the year ended December 31, 2022, an income tax provision of $21.8 million with an annual effective tax rate of 31.9% during the year ended December 31, 2021, and $13.6 million in income tax benefit with an effective tax rate of 50.1% during the year ended December 31, 2020.
The components of our income tax (benefit) expense as a percentage of income from continuing operations before income taxes for the years ended December 31, 2022, 2021 and 2020 are as follows:
Year ended December 31,
202220212020
United States Federal Statutory Rate21.0 %21.0 %21.0 %
State income taxes (net of Federal benefits)5.3 2.7 7.6 
Foreign income taxes2.7 5.3 6.1 
Expenses of Compass Group Diversified Holdings LLC
representing a pass through to shareholders (1)
— 18.9 17.6 
Impairment expense1.0 — — 
Impact of subsidiary employee stock options0.8 — 1.6 
Non-deductible acquisition costs0.6 0.4 1.9 
Non-recognition of various carryforwards at subsidiaries13.4 (2.3)(4.0)
United States tax on foreign income0.6 (1.5)(0.8)
Dividend (net of dividend received deduction)3.6 — — 
Utilization of tax credits(9.2)(4.0)(1.1)
Effect of classification of assets held for sale9.9 (10.7)— 
Other2.0 2.1 0.2 
Effective income tax rate51.7 %31.9 %50.1 %
(1)The effective income tax rate for the years 2021 and 2020 include losses at the Company’s parent, which was taxed as a partnership through August 1, 2021. Effective September 1, 2021, the Company's parent is taxed as a corporation.
Reconciliation of Non-GAAP Financial Measures
GAAP or U.S. GAAP refer to generally accepted accounting principles in the United States. From time to time we may publicly disclose certain “non-GAAP” financial measures in the course of our investor presentations, earnings releases, earnings conference calls or other venues. A non-GAAP financial measure is a numerical measure of historical or future performance, financial position or cash flow that excludes amounts, or is subject to adjustments that effectively exclude amounts, included in the most directly comparable measure calculated and presented in accordance with GAAP in our financial statements, and vice versa for measures that include amounts, or are subject to adjustments that effectively include amounts, that are excluded from the most directly comparable measure as calculated and presented.
Non-GAAP financial measures are provided as additional information to investors in order to provide them with an alternative method for assessing our financial condition and operating results. These measures are not intended to replace the presentation of financial results in accordance with U.S. GAAP, and may be different from or otherwise inconsistent with non-GAAP financial measures used by other companies. The presentation of these non-GAAP financial measures supplements other metrics we use to internally evaluate our subsidiary businesses and facilitate the comparison of past and present operations.
The tables below reconcile the most directly comparable GAAP financial measures to Earnings before Interest, Income Taxes, Depreciation and Amortization ("EBITDA"), Adjusted EBITDA and Adjusted Earnings.
126


EBITDA –EBITDA is calculated as net income (loss) from continuing operations before interest expense, income tax expense (benefit), loss on debt extinguishment, depreciation expense and amortization expense. Amortization expenses consist of amortization of intangibles and debt charges, including debt issuance costs, discounts, etc.
Adjusted EBITDA – Adjusted EBITDA is calculated utilizing the same calculation as described above in arriving at EBITDA further adjusted by: (i) non-controlling stockholder compensation, which generally consists of non-cash stock option expense; (ii) successful acquisition costs, which consist of transaction costs (legal, accounting, due diligence, etc.) incurred in connection with the successful acquisition of a business expensed during the period in compliance with ASC 805; (iii) impairment charges, which reflect write downs to goodwill or other intangible assets; (iv) changes in the fair value of contingent consideration subsequent to initial purchase accounting, (v) integration service fees, which reflect fees paid by newly acquired companies to the Manager for integration services performed during the first year of ownership; and (vi) items of other income or expense that are material to a subsidiary and non-recurring in nature.
Adjusted Earnings –– Adjusted earnings is calculated as net income (loss) adjusted to include the cost of the distributions to preferred shareholders, and adjusted to exclude the impact of certain costs, expenses, gains and losses and other specified items the exclusion of which management believes provides insight regarding our ongoing operating performance. Depending on the period presented, these adjusted measures exclude the impact of certain of the following items: gains (losses) and income (loss) from discontinued operations, income (loss) from noncontrolling interest, amortization expense, subsidiary stock compensation expense, acquisition-related expenses and items of other income or expense that may be material to a subsidiary and non-recurring in nature.
We believe that EBITDA, Adjusted EBITDA and Adjusted Earnings provide useful information to investors and reflect important financial measures that are used by management in the monthly analysis of our operating results and in preparation of our annual budgets. We believe that investors’ understanding of our performance is enhanced by disclosing these performance measures as this presentation allows investors to view the performance of our businesses in a manner similar to the methods used by us and the management of our subsidiary businesses, provides additional insight into our operating results and provides a measure for evaluating targeted businesses for acquisition.
We believe that Adjusted EBITDA and Adjusted Earnings provide useful information to investors and reflects important financial measures as they exclude the effects of items which reflect the impact of long-term investment decisions, rather than the performance of near-term operations. When compared to net income (loss) and net income (loss) from continuing operations, Adjusted Earnings and Adjusted EBITDA, respectively, are each limited in that they do not reflect the periodic costs of certain capital assets used in generating revenues of our subsidiary businesses or the non-cash charges associated with impairments, as well as certain cash charges. The presentation of Adjusted Earnings provides insight into our operating results and provides a measure for evaluating earnings from continuing operations available to common shareholders. EBITDA, Adjusted EBITDA and Adjusted Earnings are not meant to be a substitute for GAAP, and may be different from or otherwise inconsistent with non-GAAP financial measures used by other companies.
Reconciliation of Net income (loss) from continuing operations to EBITDA and Adjusted EBITDA
The following tables reconcile EBITDA and Adjusted EBITDA to net income (loss) from continuing operations, which we consider to be the most comparable GAAP financial measure (in thousands):

127


Adjusted EBITDA
Year ended December 31, 2022
Corporate5.11BOAErgobabyLuganoMarucciPrimaLoftVelocity OutdoorACIAltorArnoldSterno Consolidated
Net income (loss) from continuing operations$(64,084)$22,633 42,613 $(18,669)27,934 11,526 (17,741)$4,127 $12,955 $9,662 $7,683 $3,406 $42,045 
Adjusted for:
Provision (benefit) for income taxes12,119 7,125 6,527 (4,274)11,889 4,320 (3,878)1,562 3,616 3,174 3,329 (480)45,029 
Interest expense, net83,243 — (25)10 16 14 (7)229 — — 26 — 83,506 
Intercompany interest(105,813)13,761 7,410 6,026 12,773 6,977 7,512 10,282 6,659 10,742 5,518 18,153 — 
Loss on debt extinguishment534 — — — — — — — — — — — 534 
Depreciation and amortization1,134 22,972 21,993 8,094 11,533 12,583 10,465 13,374 2,158 16,403 8,041 20,293 149,043 
EBITDA(72,867)66,491 78,518 (8,813)64,145 35,420 (3,649)29,574 25,388 39,981 24,597 41,372 320,157 
Other (income) expense(57)(217)1,043 (1,875)112 2,417 267 766 (20)(1,730)714 
Non-controlling shareholder compensation— 1,511 2,511 1,479 1,179 1,457 2,142 971 496 1,321 40 844 13,951 
Impairment expense— — — 20,552 — — — — — — — — 20,552 
Acquisition expenses— — — — — — 5,680 222 — 216 — — 6,118 
Integration services fee— — — — 1,688 — 2,375 — — — — — 4,063 
Other— — — 250 — 1,802 — — 853 — — 1,330 4,235 
Adjusted EBITDA $(72,924)$67,785 $82,072 $13,474 $67,014 $36,804 $6,660 $33,184 $27,004 $42,284 $24,617 $41,816 $369,790 
128


Adjusted EBITDA
Year ended December 31, 2021
Corporate5.11BOAErgobabyLuganoMarucci SportsVelocity OutdoorACIAltorArnoldSternoConsolidated
Net income (loss) from continuing operations$(65,287)$20,152 $21,178 $5,079 $5,239 $10,232 $23,035 $14,178 $7,871 $5,013 $(316)$46,374 
Adjusted for:
Provision (benefit) for income taxes(12,119)6,905 3,559 2,018 2,094 3,070 6,237 3,419 2,619 1,345 2,609 21,756 
Interest expense, net58,639 16 — — 165 — (1)— 58,839 
Intercompany interest(73,982)11,868 8,581 1,960 2,450 3,110 7,461 7,217 7,558 5,455 18,322 — 
Loss on debt extinguishment33,305 — — — — — — — — — 33,305 
Depreciation and amortization904 22,355 20,279 8,435 4,757 8,634 12,704 2,212 12,938 8,888 23,369 125,475 
EBITDA(58,540)61,296 53,597 17,492 14,549 25,051 49,602 27,026 30,985 20,707 43,984 285,749 
Other (income) expense(284)125 377 — 16 (119)2,573 298 (323)(1,189)1,482 
Non-controlling shareholder compensation— 2,428 2,194 1,693 190 1,101 1,020 496 1,035 38 1,242 11,437 
Acquisition expenses39 — — — 1,827 971 — — 444 310 — 3,591 
Integration services fee— — 3,300 — 563 1,000 — — — — — 4,863 
Other1,132 273 — — — 1,000 (2,300)— — — 995 1,100 
Adjusted EBITDA$(57,653)$64,122 $59,468 $19,185 $17,145 $29,004 $50,895 $27,820 $32,141 $21,063 $45,032 $308,222 


129


Adjusted EBITDA
Year ended December 31, 2020
Corporate5.11BOAErgobabyMarucciVelocity OutdoorACIAltorArnoldSternoConsolidated
Net income (loss) from continuing operations
$(22,794)$12,356 $(2,640)$725 $(4,785)$11,161 $13,170 $6,092 $(3,539)$3,820 $13,566 
Adjusted for:
Provision (benefit) for income taxes— 1,808 (535)2,033 (1,390)3,560 3,431 2,554 (198)2,343 13,606 
Interest expense, net45,610 19 — — 131 — — — 45,768 
Intercompany interest(66,901)14,085 2,043 2,405 1,843 8,915 5,778 7,084 5,730 19,018 — 
Depreciation and amortization481 21,483 5,589 8,199 10,203 12,781 2,773 12,722 6,805 22,510 103,546 
EBITDA(43,604)49,751 4,457 13,362 5,878 36,548 25,152 28,452 8,798 47,692 176,486 
Other (income) expense— 1,420 39 — (42)931 154 (38)140 2,613 
Non-controlling shareholder compensation— 2,489 469 1,156 634 1,549 495 1,028 (20)1,166 8,966 
Acquisition expenses— — 2,517 — 2,042 — — 273 — — 4,832 
Integration services fee— — 1,125 — 1,000 — — — — — 2,125 
Other324 — — 598 — — — — — — 922 
Adjusted EBITDA $(43,280)$53,660 $8,607 $15,116 $9,512 $39,028 $25,801 $29,715 $8,787 $48,998 $195,944 










130


Reconciliation of Net income (loss) to Adjusted Earnings and Adjusted EBITDA
The following table reconciles Adjusted Earnings to Net income (loss), which we consider the most comparable GAAP financial measure, and Adjusted Earnings to Adjusted EBITDA (in thousands):
Three months endedYear ended
March 31, 2022June 30, 2022September 30, 2022December 31, 2022December 31, 2022
Net income (loss)$29,740 $30,957 $2,585 $(11,844)$51,438 
Gain (loss) on sale of discontinued operations, net of tax5,993 (579)1,479 2,500 9,393 
Net income (loss) from continuing operations23,747 31,536 1,106 (14,344)42,045 
Less: income from continuing operations attributable to noncontrolling interest5,978 4,590 4,359 124 15,051 
Net income (loss) attributable to Holdings - continuing operations$17,769 $26,946 $(3,253)$(14,468)$26,994 
Adjustments:
Distributions paid: preferred shares(6,045)(6,046)(6,045)(6,045)(24,181)
Amortization expense - intangible assets and inventory step-up23,375 22,474 26,241 28,787 100,877 
Impairment expense— — — 20,552 20,552 
Tax effect - impairment expense— — — (3,557)(3,557)
Non-controlling interest - impairment expense— — — (3,120)(3,120)
Loss on debt extinguishment— — 534 — 534 
Non-controlling shareholder compensation2,805 2,804 3,242 5,100 13,951 
Acquisition expenses216 — 5,902 — 6,118 
Integration services fee563 563 1,625 1,313 4,064 
Corporate tax effect— (4,338)16,457 — 12,119 
Other1,803 1,026 1,287 119 4,235 
Adjusted earnings$40,486 $43,429 $45,990 $28,681 $158,586 
Plus (less):
Depreciation expense10,438 10,866 11,284 11,837 44,425 
Income tax provision11,083 6,955 21,163 5,828 45,029 
Corporate tax effect— 4,338 (16,457)— (12,119)
Interest expense17,419 17,519 22,799 25,769 83,506 
Amortization of debt issuance costs866 865 1,004 1,005 3,740 
Income from continuing operations attributable to noncontrolling interest5,978 4,590 4,359 124 15,051 
Distributions paid - preferred shares6,045 6,046 6,045 6,045 24,181 
131


Tax effect - impairment expense— — — 3,557 3,557 
Non-controlling interest - impairment expense— — — 3,120 3,120 
Other(1,988)(757)2,139 1,320 714 
Adjusted EBITDA$90,327 $93,851 $98,326 $87,286 $369,790 

132


Three months endedYear ended
March 31, 2021June 30, 2021September 30, 2021December 31, 2021December 31, 2021
Net income (loss)$21,996 $(11,251)$90,156 $25,908 $126,809 
Gain on sale of discontinued operations, net of tax— — 72,745 25 72,770 
Income (loss) from discontinued options, net of tax4,194 4,780 (1,309)— 7,665 
Net income (loss) from continuing operations17,802 (16,031)18,720 25,883 46,374 
Less: income from continuing operations attributable to noncontrolling interest2,696 3,018 2,201 3,820 11,735 
Net income (loss) attributable to Holdings - continuing operations$15,106 $(19,049)$16,519 $22,063 $34,639 
Adjustments:
Distributions paid: preferred shares(6,045)(6,046)(6,045)(6,045)(24,181)
Amortization expense - intangible assets and inventory step-up18,599 18,847 19,056 26,606 83,108 
Loss on debt extinguishment— 33,305 — — 33,305 
Non-controlling shareholder compensation2,764 2,840 2,892 2,941 11,437 
Acquisition expenses299 11 1,866 1,415 3,591 
Integration services fee1,600 1,600 1,100 563 4,863 
Corporate tax effect— — — (12,119)(12,119)
Other(2,101)1,032 460 1,709 1,100 
Adjusted earnings$30,222 $32,540 $35,848 $37,133 $135,743 
Plus (less):
Depreciation expense9,064 9,460 10,372 10,493 39,389 
Income tax provision6,078 9,028 9,556 (2,906)21,756 
Corporate tax effect— — — 12,119 12,119 
Interest expense13,805 14,947 13,855 16,232 58,839 
Amortization of debt issuance costs686 722 759 812 2,979 
Income from continuing operations attributable to noncontrolling interest2,696 3,018 2,201 3,820 11,735 
Distributions paid - preferred shares6,045 6,046 6,045 6,045 24,181 
Other2,232 706 (1,032)(425)1,481 
Adjusted EBITDA$70,828 $76,467 $77,604 $83,323 $308,222 
133


Three months endedYear ended
March 31, 2020June 30, 2020September 30, 2020December 31, 2020December 31, 2020
Net income (loss)$4,880 $(7,366)$20,903 $8,780 $27,197 
Gain on sale of discontinued operations, net of tax— — 100 — 100 
Income from discontinued options, net of tax2,611 2,790 4,529 3,601 13,531 
Net income (loss) from continuing operations2,269 (10,156)16,274 5,179 13,566 
Less: income from continuing operations attributable to noncontrolling interest1,073 909 1,395 1693.546
Net income (loss) attributable to Holdings - continuing operations$1,196 $(11,065)$14,879 $5,010 $10,020 
Adjustments:
Distributions paid: preferred shares(5,542)(6,046)(6,045)(6,045)(23,678)
Amortization expense - intangible assets and inventory step-up13,505 17,779 16,602 19,912 67,798 
Non-controlling shareholder compensation2,048 1,883 2,163 2,872 8,966 
Acquisition expenses— 2,042 273 2,517 4,832 
Integration services fee— — 500 1,625 2,125 
Other— 598 — 324 922 
Adjusted earnings$11,207 $5,191 $28,372 $26,215 $70,985 
Plus (less):
Depreciation expense7,895 8,187 8,378 8,834 33,294 
Income tax provision(316)6,040 396 7,486 13,606 
Interest expense8,597 11,174 12,351 13,646 45,768 
Amortization of debt issuance costs525 610 660 659 2,454 
Income from continuing operations attributable to noncontrolling interest1,073 909 1,395 169 3,546 
Distributions paid - preferred shares5,542 6,046 6,045 6,045 23,678 
Other(657)2,385 450 435 2,613 
Adjusted EBITDA$33,866 $40,542 $58,047 $63,489 $195,944 
134


Seasonality
The following table presents the net sales by quarter as a percentage of our annual net sales.
Year Ended December 31,
Quarter ended202220212020
March 31st23.6 %22.3 %21.3 %
June 30th23.8 %23.5 %21.4 %
September 30th26.4 %25.3 %26.8 %
December 31st26.2 %28.9 %30.5 %
Earnings of certain of our operating segments are seasonal in nature due to various recurring events, holidays and seasonal weather patterns, as well as the timing of our acquisitions during a given year. Historically, the third and fourth quarter have produced the highest net sales in our fiscal year, however, due to various acquisitions in the last three years, there is generally less seasonality in our net sales on a consolidated basis than there has been historically.
Related Party Transactions and Certain Transactions Involving our Businesses
We have entered into related party transactions with our Manager, CGM including the following:
Management Services Agreement
LLC Agreement
Integration Services Agreements
Cost Reimbursement and Fees
Management Services Agreement
We entered into the MSA with CGM effective May 16, 2006. Our Chief Executive Officer is a partner of CGM. The MSA provides for, among other things, CGM to perform services for us in exchange for a management fee paid quarterly and equal to 0.5% of our adjusted net assets. The management fee is required to be paid prior to the payment of any distributions to shareholders. For the years ended December 31, 2022, 2021, and 2020, we incurred $63.6 million, $47.4 million, and $34.2 million, respectively, in management fees to CGM.
Pursuant to the MSA, CGM is entitled to enter into off-setting management service agreements with each of the operating segments. The amount of the fee is negotiated between CGM and the operating management of each segment and is based upon the value of the services to be provided. The fees paid directly to CGM by the segments offset on a dollar for dollar basis the amount due CGM by the LLC under the MSA.
During 2022, CGM entered into a waiver of the MSA for the period through June 30, 2023 to receive a 1% annual management fee related to PrimaLoft, rather than the 2% called for under the MSA, which resulted in a lower management fee at September 30, 2022 and December 31, 2022 than would normally have been due. At June 30, 2022 and March 31, 2022, CGM entered into a waiver to exclude cash balances held at the LLC from the calculation of the management fee.
During 2021, CGM entered into a waiver of the MSA for a period through December 31, 2021 to receive a 1% annual management fee related to BOA, rather than the 2% called for under the MSA, which resulted in a lower management fee paid during 2021 than would have normally been due. In the first quarter of 2021, the LLC and CGM entered into a waiver agreement whereby CGM agreed to waive the portion of the management fee related to the amount of the proceeds deposited with the Trustee that was in excess of the amount payable related to the 2026 Senior Notes at March 31, 2021. Additionally, CGM entered into a waiver of the MSA at December 31, 2021 to exclude the cash balances held at the LLC from the calculation of the management fee.
In March 2020, as a proactive measure to provide the LLC with additional cash liquidity in light of the COVID-19 pandemic, the LLC elected to draw down $200 million on our 2018 Revolving Credit Facility. The LLC and CGM entered into a waiver agreement whereby CGM agreed to waive the portion of the management fee attributable to the cash balances held at the LLC as of March 31, 2020. In addition, due to the unprecedented uncertainty as a result of the COVID-19 pandemic, CGM agreed to waive 50% of the management fee calculated at June 30, 2020 that was paid in July 2020. Further, for the third quarter of 2020, the LLC and CGM entered into a waiver agreement
135


whereby CGM agreed to waive the portion of the management fee attributable to the cash balances held at the LLC as of September 30, 2020.
The LLC paid CGM $0.4 million and $0.1 million, respectively, in the years ended December 31, 2021 and 2020, representing the management fee due from Arnold for the fourth quarter of 2020 and the first three quarters of 2021. At December 31, 2021, Arnold reimbursed the LLC for the management fee paid on their behalf.
LLC Agreement
As distinguished from its provision of providing management services to us, pursuant to the amended MSA, members of CGM are owners of 50.0% of the Allocation Interests in us through their ownership in Sostratus LLC. The LLC agreement gives the holders of Allocation Interests the right to distributions pursuant to a profit allocation formula upon the occurrence of a Sale Event or a Holding Event. The Allocation Interest Holders are entitled to receive and as such can elect to receive the positive contribution-based profit allocation payment for each of the business acquisitions during the 30-day period following the fifth anniversary of the date upon which we acquired a controlling interest in that business (Holding Event) and upon the sale of the business (Sale Event). Holders received $34.1 million and $9.1 million in distributions related to Sale and Holding Events that occurred during 2021 and 2020, respectively. No allocation interest distributions were made in 2022. Refer to "Note K - Stockholders' Equity" for a description of the profit allocation payments.
Certain persons who are employees and partners of the Manager, including the Company’s Chief Executive Officer, beneficially own (through Sostratus LLC) 62.0% of the Allocation Interests at December 31, 2022 and 57.8% at December 31, 2021. Of the remaining 38.0% at December 31, 2022 and 42.2% at December 31, 2021, 5.0% is held by CGI Diversified Holdings LP, 5.0% is held by a director on the Company’s Board of Directors, and the remaining percentage of Allocation Interests are held by the former founding partners of the Manager.
Integration Services Agreements
Integration services represent fees paid by newly acquired companies to the Manager for integration services performed during the first year of ownership. Under the Integration Services Agreement ("ISA"), CGM provides services for new platform acquisitions to, amongst other things, assist the management at the acquired entities in establishing a corporate governance program, implement compliance and reporting requirements of the Sarbanes-Oxley Act of 2002, as amended, and align the acquired entity's policies and procedures with our other subsidiaries.
PrimaLoft, which was acquired in July 2022, entered into an ISA with CGM whereby PrimaLoft will pay CGM a total integration services fee of $4.8 million, payable quarterly over a twelve-month period ended June 30, 2023.
Lugano, which was acquired in September 2021, entered into an ISA with CGM whereby Lugano will pay CGM a total integration services fee of $2.3 million, payable quarterly over a twelve month period beginning in the quarter ended December 31, 2021.
BOA, which was acquired in October 2020 and Marucci Sports, which was acquired in April 2020, each entered into an ISA with CGM. Each ISA was for the twelve month period subsequent to the acquisition and was payable quarterly. BOA paid CGM a total of $4.4 million under the ISA, beginning in the quarter ended December 31, 2020. Marucci paid CGM a total of $2.0 million in integration services fees, beginning in the quarter ended September 30, 2020.
During the years ended December 31, 2022, 2021 and 2020, CGM received $4.1 million, $4.9 million, and $2.1 million, respectively, in total integration service fees.
Cost Reimbursement and Fees
We reimbursed CGM approximately $6.5 million, $5.4 million, and $5.2 million, principally for occupancy and staffing costs incurred by CGM on our behalf during the years ended December 31, 2022, 2021 and 2020, respectively.
The Company and its businesses have the following significant related party transactions:
5.11
Related Party Vendor Purchases - 5.11 purchases inventory from a vendor who is a related party to 5.11 through one of the executive officers of 5.11 via the executive's 40% ownership interest in the vendor. During the years ended December 31, 2022, 2021 and 2020, 5.11 purchased approximately $2.0 million, $1.1 million, and $2.7 million, respectively, in inventory from the vendor.
136


Recapitalization - In August 2021, the Company completed a recapitalization of 5.11 whereby the Company entered into an amendment to the intercompany loan agreement with 5.11 (the "5.11 Loan Agreement"). The 5.11 Loan Agreement was amended to provide for additional term loan borrowings of $55.0 million to fund a distribution to shareholders. The Company owned 97.7% of the outstanding shares of 5.11 on the date of the distribution and received $53.7 million. The remaining amount of the distribution went to minority shareholders.
BOA
Repurchase of Noncontrolling Interest - In September 2021, BOA repurchased shares of its issued and outstanding common shares from its largest minority shareholder for a total payment of $48.0 million, which BOA financed by borrowing under their intercompany credit facility with the Company (the "BOA Credit Agreement"). The BOA Credit Agreement was amended to (i) provide for additional term loan borrowings of $38.0 million, and (ii) consent to the repurchase of the shares from the minority shareholder. The transaction was accounted for in accordance with ASC 810 - Consolidation, whereby the carrying amount of the noncontrolling interest was adjusted to reflect the change in the ownership interest in BOA that occurred as a result of the share repurchase. The difference between the fair value of the consideration paid of $48.0 million and the amount by which the noncontrolling interest was adjusted of $39.4 million was recognized in equity attributable to the Company.
Related Party Vendor Purchases - A contract manufacturer used by BOA as the primary supplier of molded injection parts is a noncontrolling shareholder of BOA. During the years ended December 31, 2022 and 2021 and for the period from October 16, 2020 (date of acquisition) through December 31, 2020, BOA purchased approximately $56.1 million, $48.3 million and $6.7 million, respectively, from this supplier.
Ergobaby
Recapitalization - In February 2022, the Company completed a recapitalization of Ergobaby whereby the LLC entered into an amendment to the intercompany loan agreement with Ergobaby (the "Ergo Loan Agreement"). The Ergo Loan Agreement was amended to provide for additional loan borrowings of $61.5 million to fund a distribution to shareholders. The LLC owned 81.6% of the outstanding shares of Ergobaby on the date of the distribution and received $50.2 million. The remaining amount of the distribution was paid to minority shareholders.
Advanced Circuits
Recapitalization - In November 2020, the Company completed a recapitalization of ACI whereby the Company entered into an amendment to the intercompany loan agreement with ACI (the "ACI Loan Agreement"). The ACI Loan Agreement was amended to (i) provide for term loan borrowings of $48.8 million to fund the repurchase of shares from an existing shareholder and to fund a distribution to shareholders, and ii) extend the maturity dates of the term loans, and termination date of the revolving loan commitment. In connection with the recapitalization, ACI repurchased 47,870 shares of ACI capital stock, and distributed $42.8 million to shareholders. The Company owned 71.8% of the outstanding shares of ACI on the date of the distribution and received $30.7 million. The remaining amount of the distribution was paid to minority shareholders.
Critical Accounting Policies and Estimates
The preparation of our financial statements in conformity with GAAP requires management to adopt accounting policies and make estimates and judgments that affect the amounts reported in the financial statements and accompanying notes. Such estimates and judgments may involve varying degrees of uncertainty. Actual results could differ from these estimates under different assumptions and changes in other facts and circumstances, and potentially could result in materially different results. Our critical accounting estimates are discussed below. For a summary of our significant accounting policies, including those policies discussed below, refer to "Note B - Summary of Significant Accounting Policies" to our consolidated financial statements.
Business Combinations
The acquisitions of our businesses are accounted for under the acquisition method of accounting. Accounting for business combinations requires the use of estimates and assumptions in determining the fair value of assets acquired and liabilities assumed in order to allocate the purchase price. The estimates of fair value of the assets acquired and liabilities assumed are based upon assumptions believed to be reasonable using established valuation methods, taking into consideration information supplied by the management of the acquired entities and other relevant information. Determining the fair value of assets acquired and liabilities assumed requires management's
137


judgment and often involves the use of assumptions with respect to future cash inflows and outflows, discount rates, royalty rates, customer attrition rates, asset lives and market multiples, among other items. The determination of fair values requires significant judgment both by our management team and, when appropriate, valuations by independent third-party appraisers. We amortize intangible assets, such as trademarks and customer relationships, as well as property, plant and equipment, over their economic useful lives, unless those lives are indefinite. We consider factors such as historical information, our plans for the asset and similar assets held by our previously acquired businesses. The impact could result in either higher or lower amortization and/or depreciation expense.
Goodwill and Intangible Assets
Goodwill and Indefinite Lived Intangible Assets
Goodwill represents the excess amount of the purchase price over the fair value of the assets acquired. Our indefinite-lived intangible assets consist of trade names with a carrying value of approximately $57.0 million. Our goodwill and indefinite lived intangible assets are tested for impairment on an annual basis as of March 31st, and if current events or circumstances require, on an interim basis. Goodwill is allocated to various reporting units, which are generally an operating segment or one level below the operating segment. Each of our businesses represents a reporting unit.
We use a qualitative approach to test goodwill and indefinite lived intangible assets for impairment by first assessing qualitative factors to determine whether it is more-likely than-not that the fair value of a reporting unit is less than its carrying amount as a basis for determining whether it is necessary to perform quantitative goodwill impairment testing. The qualitative factors we consider include, in part, the general macroeconomic environment, industry and market specific conditions for each reporting unit, financial performance including actual versus planned results and results of relevant prior periods, operating costs and cost impacts, as well as issues or events specific to the reporting unit. If qualitative factors are not sufficient to determine that the fair value of a reporting unit is more likely than not to exceed its carrying value, we will perform a quantitative test at the reporting unit whereby we estimate the fair value of the reporting unit using an income approach or market approach, or a weighting of the two methods. Under the income approach, we estimate the fair value of our reporting unit based on the present value of future cash flows. Cash flow projections are based on Management's estimate of revenue growth rates and operating margins and take into consideration industry and market conditions as well as company specific economic factors. The discount rate used is based on the weighted average cost of capital adjusted for the relevant risk associated with the business and the uncertainty associated with the reporting unit's ability to execute on the projected cash flows. Under the market approach, we estimate fair value based on market multiples of revenue and earnings derived from comparable public companies with operating characteristics that are similar to the reporting unit. When market comparables are not meaningful or available, we estimate the fair value of the reporting unit using only the income approach. The determination of fair value involves the use of significant estimates and assumptions, including revenue growth rates, operating margins, working capital requirements, capital expenditures and terminal growth rates and actual results could differ from these estimates. Future events and changing market conditions may impact our assumptions and result in changes to our estimates.
2022 Interim goodwill and indefinite lived intangible asset impairment testing
As a result of operating results below forecasts in the current period and expectations that macroeconomic conditions and decreases in consumer discretionary spending in the upcoming year will impact 2023 operating results, we determined that a triggering event had occurred at Ergobaby in the fourth quarter of 2022 and performed an interim impairment test of the Ergobaby goodwill and indefinite-lived tradename as of December 31, 2022. The Company used an income approach for the impairment test, whereby the Company estimated the fair value of the reporting unit based on the present value of expected future cash flows, including terminal value, and utilized a discount rate of 16.0%. The prospective financial information considers reporting unit specific facts and circumstances and was our best estimate of operational results and cash flows for Ergobaby as of the date of our impairment testing. The results of the quantitative impairment testing indicated that the fair value of the Ergobaby reporting unit did not exceed the carrying value. We recorded goodwill impairment expense of $20.6 million at December 31, 2022. For the indefinite lived tradename, the results of the quantitative testing indicated that the fair value exceeded the carrying value.
Annual goodwill and indefinite lived intangible asset impairment testing
2022 Annual Impairment Testing - For our annual impairment testing at March 31, 2022, we performed a qualitative assessment of our reporting units. The results of the qualitative analysis indicated that it was more-likely-than-not that the fair value of each of our reporting units exceeded their carrying value.
138


2021 Annual Impairment Testing - For our annual impairment testing at March 31, 2021, we performed a qualitative assessment of our reporting units. As a result of the COVID-19 pandemic, we also considered how we expected COVID-19 to impact future operating results and short and long term financial condition as part of our qualitative assessment, including the effects on our end customers, potential short-term supply chain constraints, and the continued restrictions imposed by government and regulatory authorities. The results of the qualitative analysis indicated that it was more-likely-than-not that the fair value of each of our reporting units except Arnold exceeded their carrying value. Based on our analysis, we determined that the Arnold operating segment required quantitative testing because we could not conclude that the fair value of this reporting unit significantly exceeded the carrying value based on qualitative factors alone.
We performed the quantitative tests of Arnold using an income approach to determine the fair value of the reporting units. We do not believe that the market approach results in relevant data points for market multiples or data from comparable companies since most of Arnold's competitors are privately held and do not publish data that can be used in an income approach. In developing the prospective financial information used in the income approach, we considered recent market conditions, taking into consideration the uncertainty associated with the COVID-19 pandemic and its economic fallout. The prospective financial information considered reporting unit specific facts and circumstances and was our best estimate of operational results and cash flows for the Arnold reporting unit as of the date of our impairment testing. The discount rate used in the income approach was 13.0%, and the results of the quantitative impairment testing indicated that the fair value of the Arnold reporting unit exceeded the carrying value by approximately 272%. The prospective financial information that was used to determine the fair values of the Arnold reporting unit required us to make assumptions regarding future operational results including revenue growth rates and gross margins.
2020 Annual Impairment Testing - For our annual impairment testing at March 31, 2020, we performed a qualitative assessment of our reporting units. As part of the analysis, we considered how we expected the COVID-19 pandemic to impact our future operating results and short and long-term financial condition. In addition to the typical qualitative factors we consider as part of the assessment, we went through a process with each of our reporting units whereby we considered various scenarios for the remainder of the year, probability weighted for what we consider the most likely outcome given existing facts and circumstances. This process included consideration of the reporting unit's industry and customers, including customer liquidity, operational capacity given local government restrictions imposed to prevent spread of the COVID-19 virus, supply chain constraints that may exist as a result of the virus and ability of the subsidiary to reduce cash outflows. The results of the qualitative analysis indicated that it was more-likely-than-not that the fair value of our 5.11, ACI, Arnold, Liberty and Sterno reporting units exceeded their carrying value. Based on our analysis, we determined that our Ergobaby, Altor and Velocity operating segments required quantitative testing because we could not conclude that the fair value of these reporting units significantly exceeded the carrying value based on qualitative factors alone.
We performed the quantitative tests of Ergobaby, Altor and Velocity using an income approach to determine the fair value of the reporting units. We were unable to use a market approach due to the existing market conditions as a result of the COVID-19 pandemic resulting in significant volatility and lack of available market comparables. In developing the prospective financial information used in the income approach, we considered recent market conditions, taking into consideration the uncertainty associated with the COVID-19 pandemic and its economic fallout. The prospective financial information considers reporting unit specific facts and circumstances and was our best estimate of operational results and cash flows for each reporting unit as of the date of our impairment testing. For Ergobaby, the discount rate used in the income approach was 15.9% and the results of the quantitative impairment testing indicated that the fair value of the Ergobaby reporting unit exceeded the carrying value by 14.0%. For Altor, the discount rate used in the income approach was 13.3%, and the results of the quantitative impairment testing indicated that the fair value of the Altor reporting unit exceeded the carrying value by 3.8%. The impairment test for Velocity used a discount rate of 12.8% in the income approach, and the results of the quantitative impairment testing indicated that the fair value of the Velocity reporting unit exceeded the carrying value by 16.4%. The prospective financial information that is used to determine the fair values of the reporting units requires us to make assumptions regarding future operational results including revenue growth rates and gross margins. If we do not achieve the forecasted revenue growth rates and gross margins, the results of the quantitative testing could change, potentially leading to additional testing and impairment at the reporting units that were tested quantitatively.
139


Definite-Lived Intangible Assets
Long-lived intangible assets subject to amortization, including customer relationships, non-compete agreements, permits and technology are amortized using the straight-line method over the estimated useful lives of the intangible assets, which we determine based on the consideration of several factors including the period of time the asset is expected to remain in service. We evaluate long-lived assets for potential impairment whenever events occur or circumstances indicate that the carrying amount of the assets may not be recoverable. The carrying amount of a long-lived asset is not recoverable if it exceeds the sum of the undiscounted cash flows expected to result from the use and eventual disposition of the asset. If the carrying amount of a long-lived asset is not recoverable and is greater than its fair value, the asset is impaired and an impairment loss must be recognized. 
The determination of fair values and estimated useful lives requires significant judgment both by our management team and by outside experts engaged to assist in this process. This judgment could result in either a higher or lower value assigned to our reporting units and intangible assets. The impact could result in either higher or lower amortization and/or the incurrence of an impairment charge.
Allocation Interests
At the time of our Initial Public Offering, we issued Allocation Interests governed by our LLC agreement that entitle the holders (the "Holders") to receive distributions pursuant to a profit allocation formula upon the occurrence of certain events. The Holders are entitled to receive and as such can elect to receive the positive contribution based profit allocation payment for each of the business acquisitions during the 30-day period following the fifth anniversary of the date upon which we acquired a controlling interest in that business (a "Holding Event") and upon the sale of that business (a "Sale Event").
Recent Accounting Pronouncements
Refer to "Note B - Summary of Significant Accounting Policies" to our consolidated financial statements for a discussion of recent accounting pronouncements.
140


ITEM 7A. Quantitative and Qualitative Disclosures about Market Risk
Interest Rate Sensitivity
At December 31, 2022, our debt includes both fixed rate and variable rate instruments. We are exposed to interest rate risk primarily through borrowings under our 2022 Credit Facility because borrowings under this agreement are subject to variable interest rates based on SOFR. We had $395 million outstanding under the 2022 Term Loan and $155 million outstanding under our 2022 Revolving Credit Facility at December 31, 2022 for a total of $550 million in outstanding debt subject to variable interest rates at December 31, 2022.
The one-month SOFR was approximately 436 basis points at December 31, 2022, and the three-month SOFR was approximately 459 basis points at December 31, 2022. We currently estimate that a 100 basis point increase in SOFR would not have a material impact on our results of operations, cash flows or financial condition.
We expect to have additional borrowings under our Revolving Credit Facility in the future in order to finance our short term working capital needs and future acquisitions. These borrowings will be subject to variable interest rates.
Foreign Exchange Rate Sensitivity
We are exposed to foreign currency exchange rate risk arising from transactions in the normal course of business at certain of our subsidiaries, such as sales to third party customers, foreign plant operations, and purchases from suppliers.
Credit Risk
We are exposed to credit risk associated with cash equivalents, investments, and trade receivables. We do not believe that our cash equivalents or investments present significant credit risks because the counterparties to the instruments consist of major financial institutions and we manage the notional amount of contracts entered into with any one counterparty. Our cash and cash equivalents at December 31, 2022 consists principally of (i) treasury backed securities, (ii) insured prime money market funds, and (iii) cash balances in several non-interest bearing checking accounts. Substantially all trade receivable balances of our businesses are unsecured. The concentration of credit risk with respect to trade receivables is limited by the large number of customers in our customer base and their dispersion across various industries and geographic areas. Although we have a large number of customers who are dispersed across different industries and geographic areas, a prolonged economic downturn could increase our exposure to credit risk on our trade receivables. We perform ongoing credit evaluations of our customers and maintain an allowance for potential credit losses.

141


ITEM 8. FINANCIAL STATEMENTS AND SUPPLEMENTARY DATA
The consolidated financial statements and financial statement schedules referred to in the index contained on page F-1 of this report are incorporated herein by reference.

142


ITEM 9.  CHANGES IN AND DISAGREEMENTS WITH ACCOUNTANTS ON ACCOUNTING AND FINANCIAL DISCLOSURE
NONE

143


ITEM 9A. CONTROLS AND PROCEDURES
Disclosure Controls and Procedures
(a) Management’s Evaluation of Disclosure Controls and Procedures
The Company’s management, with the participation of the Company’s Chief Executive Officer and Chief Financial Officer, has evaluated the effectiveness of the Company’s disclosure controls and procedures (as such term is defined in Rules 13a-15(e) and 15d-15(e) under the Exchange Act as of the end of the period covered by this report. Based on such evaluation, the Company’s Chief Executive Officer and Chief Financial Officer have concluded that, as of December 31, 2022, the Company’s disclosure controls and procedures were effective in recording, processing, summarizing and reporting, on a timely basis, information required to be disclosed by the Company in the reports that it files or submits under the Exchange Act and in ensuring that information required to be disclosed by the Company in such reports is accumulated and communicated to the Company’s management, including the Chief Executive Officer and Chief Financial Officer, as appropriate to allow timely discussions regarding required disclosure.
(b) Information with respect to Report of Management on Internal Control over Financial Reporting
Our management is responsible for establishing and maintaining adequate internal control over financial reporting (as such term is defined in Rules 13a-15(f) and 15d-15(f) of the Exchange Act). Our management assessed the effectiveness of our internal control over financial reporting as of December 31, 2022. In making this assessment, our management used the criteria set forth by the Committee of Sponsoring Organizations of the Treadway Commission (“COSO”) in Internal Control-Integrated Framework (2013 framework). Based on our assessment under this framework, our management concluded that our internal control over financial reporting was effective as of December 31, 2022.
The audited financial statements of the Company included in this annual report on Form 10-K include the results of acquisitions from their respective dates of acquisition. Management's assessment of internal control over financial reporting for the year ended December 31, 2022 does not include an assessment of PrimaLoft Technologies Holdings, Inc., a majority owned subsidiary of the Company that was acquired during the year ended December 31, 2022. The financial statements of PrimaLoft Technologies Holdings, Inc. reflect total assets and net revenues constituting 16% and 1%, respectively, of the related consolidated financial statement amounts as of and for the year ended December 31, 2022. Refer to "Note C - Acquisition of Businesses" for a description of the acquisition of PrimaLoft Technologies Holdings, Inc.

The effectiveness of our internal control over financial reporting as of December 31, 2022 has been audited by Grant Thornton LLP, an independent registered public accounting firm, as stated in their report that is included herein.
(c) Information with respect to Report of Independent Registered Public Accounting Firm on Internal Control over Financial Reporting is contained on page F-2 of this Annual Report on Form 10-K and is incorporated herein by reference.
(d) Changes in Internal Control over Financial Reporting
There have not been any changes in the Company’s internal control over financial reporting (as such term is defined in Rules 13a-15(f) and 15d-15(f) under the Exchange Act) during our fourth fiscal quarter to which this Annual Report on Form 10-K relates that have materially affected, or are reasonably likely to materially affect, the Company’s internal control over financial reporting.

ITEM 9B. OTHER INFORMATION
NONE

ITEM 9C. Disclosure Regarding Foreign Jurisdictions That Prevent Inspections
Not applicable
144


PART III

ITEM 10. DIRECTORS, EXECUTIVE OFFICERS AND CORPORATE GOVERNANCE
Information concerning our executive officers is incorporated herein by reference to information included in the Proxy Statement for our 2023 Annual Meeting of Shareholders.
Information with respect to our directors and the nomination process is incorporated herein by reference to information included in the Proxy Statement for our 2023 Annual Meeting of Shareholders.
Information regarding our corporate governance, including our audit committee and code of ethics, is incorporated herein by reference to information included in the Proxy Statement for our 2023 Annual Meeting of Shareholders.
Information regarding compliance with Section 16(a) of the Exchange Act is incorporated herein by reference to information included in the Proxy Statement for our 2023 Annual Meeting of Shareholders.
ITEM 11. EXECUTIVE COMPENSATION
Information with respect to executive compensation is incorporated herein by reference to information included in the Proxy Statement for our 2023 Annual Meeting of Shareholders.

ITEM 12. SECURITY OWNERSHIP OF CERTAIN BENEFICIAL OWNERS AND MANAGEMENT AND RELATED STOCKHOLDER MATTERS
Information with respect to security ownership of certain beneficial owners and management is incorporated herein by reference to information included in the Proxy Statement for our 2023 Annual Meeting of Shareholders.
Securities Authorized for Issuance under Equity Compensation Plans
There are no securities currently authorized for issuance under an equity compensation plan.

ITEM 13. CERTAIN RELATIONSHIPS AND RELATED TRANSACTIONS, AND DIRECTOR INDEPENDENCE
Information with respect to such contractual relationships and independence is incorporated herein by reference to the information in the Proxy Statement for our 2023 Annual Meeting of Shareholders.

ITEM 14. PRINCIPAL ACCOUNTANT FEES AND SERVICES
Information with respect to principal accountant fees and services and pre-approval policies are incorporated herein by reference to information included in the Proxy Statement for our 2023 Annual Meeting of Shareholders.

145


PART IV

ITEM 15. EXHIBITS AND FINANCIAL STATEMENT SCHEDULES
1.Financial Statements
For the Registrant, see “Index to Consolidated Financial Statements and Supplemental Financial Data” set forth on page F-1.

2.Financial Statement Schedule
For the Registrant, see “Index to Consolidated Financial Statements and Supplemental Financial Data” set forth on page S-1.

3.Exhibits
For the Registrant, see “Index to Exhibits” set forth below.

146


INDEX TO EXHIBITS

Exhibit
Number
Description
2.1
2.2
2.3
2.4
2.5
2.6
2.7
2.8
2.9
2.10
3.1
3.2
3.3
3.4
3.5
3.6
3.7
3.8
147


3.9
3.10
3.11
3.12
3.13
3.14
3.15
3.16
3.17
3.18
3.19
3.20
3.21
3.22
4.1
4.2
4.3
4.4
4.5
4.6
4.7
4.8
10.1
10.2
10.3
10.4
10.5
10.6
10.7
148


10.8
10.9
10.10†
10.11
10.12
21.1*
23.1*
24.1*
31.1*
31.2*
32.1*+
32.2*+
99.1
99.2
99.3
99.4
99.5
99.6
99.7
99.8
99.9
99.10
99.11
99.12
99.13
101.INS*Inline XBRL Instance Document - the instance document does not appear in the Interactive Data File because its XBRL tags are embedded within the Inline XBRL document.
149


101.SCH*Inline XBRL Taxonomy Extension Schema Document
101.CAL*Inline XBRL Taxonomy Extension Calculation Linkbase Document
101.DEF*Inline XBRL Taxonomy Extension Definition Linkbase Document
101.LAB*Inline XBRL Taxonomy Extension Label Linkbase Document
101.PRE*Inline XBRL Taxonomy Extension Presentation Linkbase Document
104Cover page formatted as Inline XBRL and contained in Exhibit 101
*Filed or furnished herewith.
Denotes management contracts and compensatory plans or arrangements.
+ In accordance with Item 601(b)(32)(ii) of Regulation S-K and SEC Release Nos. 33-8238 and 34-47986, Final Rule: Management's Reports on Internal Control Over Financial Reporting and Certification of Disclosure in Exchange Act Periodic Reports, the certifications furnished in Exhibit 32.1 and 32.2 hereto are deemed to accompany this Form 10-K and will not be deemed “filed” for purposes of Section 18 of the Exchange Act. Such certifications will not be deemed to be incorporated by reference into any filing under the Securities Act or the Exchange Act, except to the extent that the registrant specifically incorporates it by reference.

ITEM 16. FORM 10-K SUMMARY

NONE

150


SIGNATURE
Pursuant to the requirements of Section 13 or 15(d) of the Securities Exchange Act of 1934, the Registrant has duly caused this report to be signed on its behalf by the undersigned, thereunto duly authorized.

COMPASS GROUP DIVERSIFIED HOLDINGS LLC
Date: March 1, 2023By:/s/ Elias J. Sabo
Elias J. Sabo
Chief Executive Officer


KNOW ALL PERSONS BY THESE PRESENTS, that each person whose signature appears below constitutes and appoints Elias J. Sabo and Ryan J. Faulkingham, and each of them, as his or her true and lawful attorneys-in-fact and agents, with full power of substitution for him or her, and in his or her name in any and all capacities, to sign any and all amendments to this Annual Report on Form 10-K, and to file the same, with exhibits thereto and other documents in connection therewith, with the U.S. Securities and Exchange Commission, granting unto said attorneys-in-fact and agents, and each of them, full power and authority to do and perform each and every act and thing requisite and necessary to be done therewith, as fully to all intents and purposes as he or she might or could do in person, hereby ratifying and confirming all that said attorneys-in-fact and agents, and either of them, his or her substitute or substitutes, may lawfully do or cause to be done by virtue hereof.
Pursuant to the requirements of the Securities Exchange Act of 1934, this report has been signed below by the following persons on behalf of the registrant and in the capacities and on the dates indicated.

SignatureTitleDate
/s/ Elias J. SaboChief Executive OfficerMarch 1, 2023
Elias J. Sabo(Principal Executive Officer)
and Director
/s/ Ryan J. FaulkinghamChief Financial OfficerMarch 1, 2023
Ryan J. Faulkingham(Principal Financial and Accounting Officer)
/s/ C. Sean DayDirectorMarch 1, 2023
C. Sean Day
/s/ Harold S. EdwardsDirectorMarch 1, 2023
Harold S. Edwards
/s/ Gordon BurnsDirectorMarch 1, 2023
Gordon Burns
/s/ James J. BottiglieriDirectorMarch 1, 2023
James J. Bottiglieri
/s/ Sarah G. McCoyDirectorMarch 1, 2023
Sarah G. McCoy
/s/ Larry L. EnterlineDirectorMarch 1, 2023
Larry L. Enterline
/s/ Alexander S. BhathalDirectorMarch 1, 2023
Alexander S. Bhathal
/s/ Teri R. ShafferDirectorMarch 1, 2023
Teri R. Shaffer
151


SIGNATURE
Pursuant to the requirements of Section 13 or 15(d) of the Securities Exchange Act of 1934, the Registrant has duly caused this report to be signed on its behalf by the undersigned, thereunto duly authorized.

COMPASS DIVERSIFIED HOLDINGS
Date: March 1, 2023By:/s/ Ryan J. Faulkingham
Ryan J. Faulkingham
Regular Trustee

152


COMPASS DIVERSIFIED HOLDINGS
INDEX TO CONSOLIDATED FINANCIAL STATEMENTS
AND SUPPLEMENTAL FINANCIAL DATA

Page
Historical Financial Statements:
F-4
F-2
F-6
F-7
F-8
F-9
F-11
F-13
Supplemental Financial Data:
The following supplementary financial data of the registrant and its subsidiaries required to be included in Item 15(a)(2) of Form 10-K are listed below:
Schedule II – Valuation and Qualifying Accounts
S-1
All other schedules not listed above have been omitted as not applicable or because the required information is included in the Consolidated Financial Statements or in the notes thereto.

F-1


REPORT OF INDEPENDENT REGISTERED PUBLIC ACCOUNTING FIRM

Board of Directors and Stockholders
Compass Diversified Holdings
Opinion on internal control over financial reporting
We have audited the internal control over financial reporting of Compass Diversified Holdings (a Delaware trust) and subsidiaries (the “Company”) as of December 31, 2022, based on criteria established in the 2013 Internal Control—Integrated Framework issued by the Committee of Sponsoring Organizations of the Treadway Commission (“COSO”). In our opinion, the Company maintained, in all material respects, effective internal control over financial reporting as of December 31, 2022, based on criteria established in the 2013 Internal Control—Integrated Framework issued by COSO.
We also have audited, in accordance with the standards of the Public Company Accounting Oversight Board (United States) (“PCAOB”), the consolidated financial statements of the Company as of and for the year ended December 31, 2022, and our report dated March 1, 2023 expressed an unqualified opinion on those financial statements.
Basis for opinion
The Company’s management is responsible for maintaining effective internal control over financial reporting and for its assessment of the effectiveness of internal control over financial reporting, included in the accompanying Report of Management on Internal Control Over Financial Reporting (“Management’s Report”). Our responsibility is to express an opinion on the Company’s internal control over financial reporting based on our audit. We are a public accounting firm registered with the PCAOB and are required to be independent with respect to the Company in accordance with the U.S. federal securities laws and the applicable rules and regulations of the Securities and Exchange Commission and the PCAOB.
We conducted our audit in accordance with the standards of the PCAOB. Those standards require that we plan and perform the audit to obtain reasonable assurance about whether effective internal control over financial reporting was maintained in all material respects. Our audit included obtaining an understanding of internal control over financial reporting, assessing the risk that a material weakness exists, testing and evaluating the design and operating effectiveness of internal control based on the assessed risk, and performing such other procedures as we considered necessary in the circumstances. We believe that our     audit provides a reasonable basis for our opinion.
Our audit of, and opinion on, the Company’s internal control over financial reporting does not include the internal control over financial reporting of PrimaLoft Technologies Holdings, Inc. (“PrimaLoft”), a majority-owned subsidiary, whose financial statements reflect total assets and net revenues constituting 16% and 1%, respectively, of the related consolidated financial statement amounts as of and for the year ended December 31, 2022. As indicated in Management’s Report, PrimaLoft was acquired during 2022. Management’s assertion on the effectiveness of the Company’s internal control over financial reporting excluded internal control over financial reporting of PrimaLoft.
Definition and limitations of internal control over financial reporting
A company’s internal control over financial reporting is a process designed to provide reasonable assurance regarding the reliability of financial reporting and the preparation of financial statements for external purposes in accordance with generally accepted accounting principles. A company’s internal control over financial reporting includes those policies and procedures that (1) pertain to the maintenance of records that, in reasonable detail, accurately and fairly reflect the transactions and dispositions of the assets of the company; (2) provide reasonable assurance that transactions are recorded as necessary to permit preparation of financial statements in accordance with generally accepted accounting principles, and that receipts and expenditures of the company are being made only in accordance with authorizations of management and directors of the company; and (3) provide reasonable assurance regarding prevention or timely detection of unauthorized acquisition, use, or disposition of the company’s assets that could have a material effect on the financial statements.
Because of its inherent limitations, internal control over financial reporting may not prevent or detect misstatements. Also, projections of any evaluation of effectiveness to future periods are subject to the risk that controls may
F-2


become inadequate because of changes in conditions, or that the degree of compliance with the policies or procedures may deteriorate.



/s/ GRANT THORNTON LLP

New York, New York
March 1, 2023

F-3


REPORT OF INDEPENDENT REGISTERED PUBLIC ACCOUNTING FIRM

Board of Directors and Stockholders
Compass Diversified Holdings
Opinion on the financial statements
We have audited the accompanying consolidated balance sheets of Compass Diversified Holdings (a Delaware trust) and subsidiaries (the “Company”) as of December 31, 2022 and 2021, the related consolidated statements of operations, comprehensive income, stockholders’ equity, and cash flows for each of the three years in the period ended December 31, 2022, and the related notes and financial statement schedule included under Item 15(a) (collectively referred to as the “financial statements”). In our opinion, the financial statements present fairly, in all material respects, the financial position of the Company as of December 31, 2022 and 2021, and the results of its operations and its cash flows for each of the three years in the period ended December 31, 2022, in conformity with accounting principles generally accepted in the United States of America.
We also have audited, in accordance with the standards of the Public Company Accounting Oversight Board (United States) (“PCAOB”), the Company’s internal control over financial reporting as of December 31, 2022, based on criteria established in the 2013 Internal Control—Integrated Framework issued by the Committee of Sponsoring Organizations of the Treadway Commission (“COSO”), and our report dated March 1, 2023 expressed an unqualified opinion.
Basis for opinion
These financial statements are the responsibility of the Company’s management. Our responsibility is to express an opinion on the Company’s financial statements based on our audits. We are a public accounting firm registered with the PCAOB and are required to be independent with respect to the Company in accordance with the U.S. federal securities laws and the applicable rules and regulations of the Securities and Exchange Commission and the PCAOB.
We conducted our audits in accordance with the standards of the PCAOB. Those standards require that we plan and perform the audit to obtain reasonable assurance about whether the financial statements are free of material misstatement, whether due to error or fraud. Our audits included performing procedures to assess the risks of material misstatement of the financial statements, whether due to error or fraud, and performing procedures that respond to those risks. Such procedures included examining, on a test basis, evidence regarding the amounts and disclosures in the financial statements. Our audits also included evaluating the accounting principles used and significant estimates made by management, as well as evaluating the overall presentation of the financial statements. We believe that our audits provide a reasonable basis for our opinion.
Critical audit matters
The critical audit matters communicated below are matters arising from the current period audit of the financial statements that were communicated or required to be communicated to the audit committee and that: (1) relate to accounts or disclosures that are material to the financial statements and (2) involved our especially challenging, subjective, or complex judgments. The communication of critical audit matters does not alter in any way our opinion on the financial statements, taken as a whole, and we are not, by communicating the critical audit matters below, providing separate opinions on the critical audit matters or on the accounts or disclosures to which they relate.
Acquisition of PrimaLoft Technologies Holdings, Inc. (“PrimaLoft”) - Fair Value of Intangible Assets Acquired
As described further in note C to the financial statements, the Company completed the acquisition of PrimaLoft on July 12, 2022, for consideration of approximately $541.1 million. The identifiable intangible assets acquired include customer relationships, a tradename, and technology, which have been recorded by management at their acquisition date fair values of $209.1 million, $48.2 million, and $49.1 million, respectively. We identified the valuation of the intangible assets acquired in the PrimaLoft acquisition as a critical audit matter.
The principal considerations for our determination that the valuation of the acquired customer relationships, tradename, and technology is a critical audit matter are that the determination of the fair values of such assets required management to make significant estimates and assumptions related to forecasted revenues and operating
F-4


margins as well as the discount rates used. This required a high degree of auditor judgement and an increased extent of effort, including professionals with specialized skill and knowledge, in auditing these assumptions made by management.
Our audit procedures related to the valuation of the acquired customer relationships, tradename and technology included the following procedures, among others:
We tested the design and operating effectiveness of controls relating to the determination of fair values of the customer relationships, tradename, and technology including controls over the development of revenue growth rate, operating margin and discount rate assumptions, as well as the controls around the appropriateness of the valuation models used.
We evaluated the valuation methodologies and discount rates utilized by management with the assistance of our valuation professionals with specialized skill and knowledge.
We tested the forecasted revenues and operating margins by assessing the reasonableness of management’s forecasts compared to historical results and forecasted market and industry trends.
Goodwill – Ergobaby reporting unit
As described further in note H to the financial statements, the Company performed a quantitative goodwill impairment assessment as of December 31, 2022 on its Ergobaby reporting unit. This reporting unit had goodwill totaling $61.4 million prior to impairment. We identified the Company’s quantitative goodwill impairment assessment for the Ergobaby reporting unit as a critical audit matter.
The principal considerations for our determination that the quantitative goodwill impairment assessment for the Ergobaby reporting unit is a critical audit matter are that the determination of the reporting unit’s fair value required management to make significant estimates and assumptions related to forecasted revenues and operating margins as well as the discount rate used. This required a high degree of auditor judgement and an increased extent of effort, including professionals with specialized skill and knowledge, in auditing these assumptions made by management.
Our audit procedures related to the quantitative impairment testing of the Ergobaby reporting unit included the following procedures, among others:
We tested the design and operating effectiveness of controls relating to the determination of the reporting unit’s fair value, including controls over the development of revenue growth rate, operating margin and discount rate assumptions, as well as the appropriateness of the valuation models used.
We evaluated management’s historical ability to forecast revenue and operating margins and compared those assumptions to (1) historical results, (2) management’s business plans, and (3) forecasted information in industry reports and companies in their respective peer group.
With the assistance of our valuation specialists, we assessed the valuation methodologies utilized by management.
We performed sensitivity analyses on the revenue, operating margin, and discount rate assumptions used to evaluate the impact changes in these assumptions have on management’s conclusion.




/s/ GRANT THORNTON LLP

We have served as the Company’s auditor since 2005.

New York, New York
March 1, 2023
F-5


COMPASS DIVERSIFIED HOLDINGS
CONSOLIDATED BALANCE SHEETS
(in thousands)December 31,
2022
December 31,
2021
Assets
Current assets:
Cash and cash equivalents$61,271 $160,733 
Accounts receivable, net341,440 277,710 
Inventories732,428 565,743 
Prepaid expenses and other current assets75,046 57,006 
Total current assets1,210,185 1,061,192 
Property, plant and equipment, net205,474 186,477 
Goodwill1,133,404 882,083 
Intangible assets, net1,127,936 872,690 
Other non-current assets172,632 141,819 
Total assets$3,849,631 $3,144,261 
Liabilities and stockholders’ equity
Current liabilities:
Accounts payable$94,214 $124,203 
Accrued expenses191,605 178,518 
Deferred revenue10,204 12,802 
Due to related parties (refer to Note Q)15,745 11,830 
Current portion, long-term debt10,000  
Other current liabilities38,063 34,269 
Total current liabilities359,831 361,622 
Deferred income taxes156,642 97,763 
Long-term debt1,824,468 1,284,826 
Other non-current liabilities146,728 115,520 
Total liabilities2,487,669 1,859,731 
Commitments and contingencies (refer to Note P)
Stockholders’ equity
Trust preferred shares, 50,000 authorized; 12,600 shares issued and outstanding at December 31, 2022 and December 31, 2021
Series A preferred shares, no par value, 4,000 shares issued and outstanding at December 31, 2022 and December 31, 2021
96,417 96,417 
Series B preferred shares, no par value, 4,000 shares issued and outstanding at December 31, 2022 and December 31, 2021
96,504 96,504 
Series C preferred shares, no par value, 4,600 shares issued and outstanding at December 31, 2022 and December 31, 2021
110,997 110,997 
Trust common shares, no par value, 500,000 authorized; 72,203 shares issued and outstanding at December 31, 2022 and 68,738 shares issued and outstanding at December 31, 2021
1,207,044 1,123,193 
Accumulated other comprehensive loss(1,136)(1,028)
Accumulated deficit(372,906)(314,267)
Total stockholders’ equity attributable to Holdings1,136,920 1,111,816 
Noncontrolling interest225,042 172,714 
Total stockholders’ equity1,361,962 1,284,530 
Total liabilities and stockholders’ equity$3,849,631 $3,144,261 

See notes to consolidated financial statements.
F-6


COMPASS DIVERSIFIED HOLDINGS
CONSOLIDATED STATEMENTS OF OPERATIONS

Year ended December 31,
(in thousands, except per share data)202220212020
Net revenues$2,264,044 $1,932,155 $1,447,642 
Cost of revenues1,356,300 1,165,149 913,839 
Gross profit907,744 767,006 533,803 
Operating expenses:
Selling, general and administrative expense553,637 474,481 359,612 
Management fees63,604 47,443 34,249 
Amortization expense94,383 80,347 61,935 
Impairment expense20,552   
Operating income 175,568 164,735 78,007 
Other income (expense):
Interest expense, net(83,506)(58,839)(45,768)
Amortization of debt issuance costs(3,740)(2,979)(2,454)
Loss on debt extinguishment(534)(33,305) 
Other expense, net(714)(1,482)(2,613)
Income from continuing operations before income taxes87,074 68,130 27,172 
Provision for income taxes45,029 21,756 13,606 
Income from continuing operations42,045 46,374 13,566 
Income from discontinued operations, net of income tax 7,665 13,531 
Gain on sale of discontinued operations, net of income tax9,393 72,770 100 
Net income 51,438 126,809 27,197 
Less: Net income from continuing operations attributable to noncontrolling interest15,051 11,735 3,546 
Less: Net income from discontinued operations attributable to noncontrolling interest 522 871 
Net income attributable to Holdings$36,387 $114,552 $22,780 
Amounts attributable to common shares of Holdings:
Income from continuing operations$26,994 $34,639 $10,020 
Income from discontinued operations, net of income tax 7,143 12,660 
Gain on sale of discontinued operations, net of income tax9,393 72,770 100 
Net income attributable to Holdings$36,387 $114,552 $22,780 
Basic and fully diluted income (loss) per share attributable to Holdings (refer to Note K)
Continuing operations$(0.23)$(0.49)$(0.51)
Discontinued operations0.13 1.22 0.17 
$(0.10)$0.73 $(0.34)
Weighted average number of shares outstanding - basic and fully diluted70,715 65,362 63,151 
Cash distribution declared per share (refer to Note K)$1.00 $2.21 $1.44 

See notes to consolidated financial statements.
F-7


COMPASS DIVERSIFIED HOLDINGS
CONSOLIDATED STATEMENTS OF COMPREHENSIVE INCOME


Year ended December 31,
(in thousands)202220212020
Net income $51,438 $126,809 $27,197 
Other comprehensive income (loss)
Foreign currency translation adjustments(1,415)(489)879 
Pension benefit liability, net of tax1,307 917 1,598 
Total comprehensive income, net of tax51,330 127,237 29,674 
Less: Net income attributable to noncontrolling interests15,051 12,257 4,417 
Less: Other comprehensive income attributable to noncontrolling interests37 38 113 
Total comprehensive income attributable to Holdings, net of tax$36,242 $114,942 $25,144 
















See notes to consolidated financial statements.
F-8

COMPASS DIVERSIFIED HOLDINGS
CONSOLIDATED STATEMENT OF STOCKHOLDERS' EQUITY

Trust Preferred SharesTrust Common SharesAccumulated
Deficit
Accumulated Other
Comprehensive
Loss
Stockholders’
Equity
Attributable to
Holdings
Non-
Controlling
Interest
Non-Controlling
Interest of Disc. Ops.
Total
Stockholders’
Equity
(in thousands)Series ASeries BSeries C
Balance — January 1, 2020$96,417 $96,504 $110,997 $924,680 $(109,338)$(3,933)$1,115,327 $47,612 $2,936 $1,165,875 
Net income — — — — 22,780 — 22,780 3,546 871 27,197 
Total comprehensive income, net— — — — — 2,477 2,477 — — 2,477 
Issuance of Trust common shares, net of offering costs— — — 83,884 — — 83,884 — — 83,884 
Option activity attributable to noncontrolling shareholders— — — — — — — 8,966 29 8,995 
Effect of subsidiary stock option exercise — — — — — — — 253 — 253 
Purchase of noncontrolling interest— — — — (1,823)— (1,823)(4,790)— (6,613)
Distributions paid to noncontrolling shareholders— — — — — — — (12,060)— (12,060)
Acquisition of Marucci— — — — — — — 11,127 — 11,127 
Acquisition of BOA— — — — — — — 61,634 — 61,634 
Distributions paid - Allocation Interests (refer to Note K)— — — — (9,087)— (9,087)— — (9,087)
Distributions paid - Trust preferred shares— — — — (23,678)— (23,678)— — (23,678)
Distributions paid - Trust common shares— — — — (89,856)— (89,856)— — (89,856)
Balance — December 31, 202096,417 96,504 110,997 1,008,564 (211,002)(1,456)1,100,024 116,288 3,836 1,220,148 
Net income— — — — 114,552 — 114,552 11,735 522 126,809 
Total comprehensive income, net— — — — — 428 428 — — 428 
Issuance of Trust common shares, net of offering costs— — — 114,629 — — 114,629 — — 114,629 
Option activity attributable to noncontrolling shareholders— — — — — — — 11,437 17 11,454 
Effect of subsidiary stock option exercise — — — — — — — 4,351 — 4,351 
Purchase of noncontrolling interest— — — — (8,632)— (8,632)(42,008)— (50,640)
Distributions paid to noncontrolling shareholders— — — — — — — (1,275)— (1,275)
Proceeds provided by noncontrolling shareholders— — — — — — — 3,886 — 3,886 
Acquisition of Lugano— — — — — — — 68,300 — 68,300 
Disposition of Liberty— — — — — — — — (4,375)(4,375)
Distributions paid - Allocation Interests (refer to Note K)— — — — (34,058)— (34,058)— — (34,058)
F-9

COMPASS DIVERSIFIED HOLDINGS
CONSOLIDATED STATEMENT OF STOCKHOLDERS' EQUITY

Trust Preferred SharesTrust Common SharesAccumulated
Deficit
Accumulated Other
Comprehensive
Loss
Stockholders’
Equity
Attributable to
Holdings
Non-
Controlling
Interest
Non-Controlling
Interest of Disc. Ops.
Total
Stockholders’
Equity
(in thousands)Series ASeries BSeries C
Distributions paid - Trust preferred shares— — — — (24,181)— (24,181)— — (24,181)
Distributions paid - Trust common shares— — — — (150,946)— (150,946)— — (150,946)
Balance — December 31, 202196,417 96,504 110,997 1,123,193 (314,267)(1,028)1,111,816 172,714  1,284,530 
Net income — — — — 36,387 — 36,387 15,051 — 51,438 
Total comprehensive loss, net— — — — — (108)(108)— — (108)
Issuance of trust common shares— — — 83,851 — — 83,851 — — 83,851 
Option activity attributable to noncontrolling shareholders— — — — — — — 13,951 — 13,951 
Effect of subsidiary stock option exercise — — — — — — — 1,312 — 1,312 
Purchase of noncontrolling interest— — — — — — — (1,957)— (1,957)
Distributions paid to noncontrolling shareholders— — — — — — — (11,292)— (11,292)
Acquisition of PrimaLoft— — — — — — — 35,263 — 35,263 
Distributions paid - Trust Preferred Shares— — — — (24,181)— (24,181)— — (24,181)
Distributions paid - Trust Common Shares— — — — (70,845)— (70,845)— — (70,845)
Balance — December 31, 2022$96,417 $96,504 $110,997 $1,207,044 $(372,906)$(1,136)$1,136,920 $225,042 $ $1,361,962 
F-10

COMPASS DIVERSIFIED HOLDINGS
CONSOLIDATED STATEMENTS OF CASH FLOWS


Year ended December 31,
(in thousands)202220212020
Cash flows from operating activities:
Net income $51,438 $126,809 $27,197 
Income from discontinued operations 7,665 13,531 
Gain on sale of discontinued operations9,393 72,770 100 
Income from continuing operations42,045 46,374 13,566 
Adjustments to reconcile net income to net cash (used in) provided by operating activities:
Depreciation expense44,426 39,389 33,293 
Amortization expense - intangibles94,383 80,347 61,935 
Amortization expense - inventory step-up6,494 2,761 5,863 
Amortization of debt issuance costs and original issue discount3,740 2,896 2,232 
Impairment expense20,552   
Loss on debt extinguishment534 33,305  
Noncontrolling stockholder stock based compensation13,951 11,437 8,966 
Provision for loss on receivables268 6,025 2,874 
Deferred taxes(4,466)(10,137)(1,690)
Other2,159 818 2,140 
Changes in operating assets and liabilities, net of acquisitions:
Accounts receivable(55,445)(33,022)(23,514)
Inventories(170,589)(106,683)(30,682)
Other current and non-current assets(11,342)(7,485)(2,339)
Accounts payable and accrued expenses(15,001)63,426 58,543 
Net cash (used in) provided by operating activities - continuing operations(28,291)129,451 131,187 
Net cash provided by operating activities - discontinued operations 4,600 17,438 
Net cash (used in) provided by operating activities(28,291)134,051 148,625 
Cash flows from investing activities:
Acquisitions, net of cash acquired(570,544)(404,318)(667,101)
Purchases of property and equipment(64,274)(40,551)(29,406)
Proceeds from sale of businesses9,393 101,039 100 
Other investing activities(1,300)(1,125)(3,008)
Net cash used in investing activities - continuing operations(626,725)(344,955)(699,415)
Net cash provided by (used in) investing activities - discontinued operations 27,459 (1,419)
Net cash used in investing activities(626,725)(317,496)(700,834)
F-11

COMPASS DIVERSIFIED HOLDINGS
CONSOLIDATED STATEMENTS OF CASH FLOWS

Year ended December 31,
(in thousands)202220212020
Cash flows from financing activities:
Proceeds from the issuance of Trust common shares, net83,851 114,629 83,884 
Borrowings under credit facility268,000 557,000 565,000 
Repayments under credit facility(113,000)(864,000)(258,000)
Issuance of Senior Notes 1,300,000 202,000 
Redemption of Senior Notes (627,688) 
Issuance of Term Loan400,000   
Repayments - Term Loan(5,000)  
Distributions paid - common shares(70,845)(150,946)(89,856)
Distributions paid - preferred shares(24,181)(24,181)(23,678)
Net proceeds provided by noncontrolling shareholders1,312 8,237 253 
Net proceeds provided by noncontrolling shareholders - acquisitions35,263 68,300 72,761 
Purchase of noncontrolling interest(1,957)(50,640)(6,613)
Distributions to noncontrolling shareholders(11,292)(1,275)(12,060)
Distributions paid - Allocation Interests (34,058)(9,087)
Debt issuance costs(5,276)(21,708)(3,214)
Other10 (464)335 
Net cash provided by financing activities556,885 273,206 521,725 
Foreign currency impact on cash(1,331)228 914 
Net increase (decrease) in cash and cash equivalents(99,462)89,989 (29,570)
Cash and cash equivalents — beginning of period (1)
160,733 70,744 100,314 
Cash and cash equivalents — end of period $61,271 $160,733 $70,744 
(1) Includes cash from discontinued operations of $4.3 million at January 1, 2021 and $3.4 million at January 1, 2020












See notes to consolidated financial statements.
F-12

COMPASS DIVERSIFIED HOLDINGS
NOTES TO CONSOLIDATED FINANCIAL STATEMENTS

Note A — Organization and Business Operations
Compass Diversified Holdings, a Delaware statutory trust (“the Trust”), was incorporated in Delaware on November 18, 2005. Compass Group Diversified Holdings, LLC, a Delaware limited liability Company (the “LLC”), was also formed on November 18, 2005 with equity interests which were subsequently reclassified as the “Allocation Interests”. Collectively, Compass Diversified Holdings and Compass Group Diversified Holdings, LLC are referred to as the "Company". The Company was formed to acquire and manage a group of small and middle-market businesses headquartered in North America. In accordance with the Third Amended and Restated Trust Agreement, dated as of August 3, 2021 (as amended and restated, the “Trust Agreement”), the Trust is sole owner of 100% of the Trust Interests (as defined in the Company’s Sixth Amended and Restated Operating Agreement, dated as of August 3, 2021 (as amended and restated, the “LLC Agreement”)) of the LLC and, pursuant to the LLC Agreement, the LLC has, outstanding, the identical number of Trust Interests as the number of outstanding common shares of the Trust. The LLC is the operating entity with a board of directors and other corporate governance responsibilities, similar to that of a Delaware corporation.
The LLC is a controlling owner of eleven businesses, or operating segments at December 31, 2022. The segments are as follows: 5.11 Acquisition Corp. ("5.11"), Boa Holdings Inc. ("BOA"), The Ergo Baby Carrier, Inc. (“Ergobaby”), Lugano Holdings, Inc. ("Lugano Diamonds" or "Lugano"), Wheelhouse Holdings, Inc. ("Marucci Sports" or "Marucci"), Relentless Intermediate, Inc. ("PrimaLoft"), Velocity Outdoor, Inc. ("Velocity Outdoor" or "Velocity"), Compass AC Holdings, Inc. (“ACI” or “Advanced Circuits”), AMT Acquisition Corporation (“Arnold”), FFI Compass, Inc. ("Altor Solutions" or "Altor") (formerly "Foam Fabricators") and Sterno Products, LLC (“Sterno”). The segments are referred to interchangeably as “businesses”, “operating segments” or “subsidiaries” throughout the financial statements. Refer to Note F - "Operating Segment Data" for further discussion of the operating segments. Compass Group Management LLC, a Delaware limited liability Company (“CGM” or the “Manager”), manages the day to day operations of the LLC and oversees the management and operations of our businesses pursuant to a management services agreement (the "Management Services Agreement" or “MSA”).
Note B — Summary of Significant Accounting Policies
Basis of presentation
The Company’s consolidated financial statements have been prepared in accordance with accounting principles generally accepted in the United States of America ("GAAP" or "US GAAP"). The results of operations represent the results of operations of the Company’s acquired businesses from the date of their acquisition by the Company, and therefore may not be indicative of the results to be expected for the full year.
Principles of consolidation
The consolidated financial statements include the accounts of the Trust and the Company, as well as the businesses acquired as of their respective acquisition date. All significant intercompany accounts and transactions have been eliminated in consolidation. Discontinued operating entities are reflected as discontinued operations in the Company’s results of operations and statements of financial position.
The acquisition of businesses that the Company owns or controls more than a 50% share of the voting interest are accounted for under the acquisition method of accounting. The amount assigned to the identifiable assets acquired and the liabilities assumed is based on the estimated fair values as of the date of acquisition, with the remainder, if any, recorded as goodwill.
Discontinued Operations
The Company completed the sale of Liberty Safe Holding Corporation ("Liberty") during the third quarter of 2021. The results of operations of Liberty are reported as discontinued operations in the consolidated statements of operations for years ended December 31, 2021 and 2020. Refer to "Note D - Discontinued Operations" for additional information. Unless otherwise indicated, the disclosures accompanying the consolidated financial statements reflect the Company's continuing operations.
On October 13, 2021, the LLC entered into a definitive merger agreement with a seller to acquire Advanced Circuits (the "AC Merger”). The AC Merger was conditioned on, among other things, the closing of a business combination between the buyer and a publicly traded special purpose acquisition company (a “SPAC”). The Company
F-13

COMPASS DIVERSIFIED HOLDINGS
NOTES TO CONSOLIDATED FINANCIAL STATEMENTS


determined that Advanced Circuits qualified as held-for sale upon entry into the AC Merger. Advanced Circuits was initially classified as held for sale in the consolidated financial statements as of December 31, 2021.
Due to a delay in closing the transaction, the Company and Advanced Circuits terminated the AC Merger agreement. The termination of the AC Merger agreement occurred in the third quarter of 2022 and, in accordance with applicable accounting guidance, Advanced Circuits was reclassified to continuing operations beginning in the quarter ended September 30, 2022. Advanced Circuits is included in continuing operations in the year ended December 31, 2022, 2021 and 2020 in the accompanying consolidated financial statements.
Use of estimates
The preparation of financial statements in conformity with US GAAP requires management to make estimates and assumptions that affect the amounts reported in the consolidated financial statements and the related notes to the consolidated financial statements. These estimates are based on historical factors, management’s best knowledge of current events and actions the Company may undertake in the future. It is possible that in 2023 actual conditions could be better or worse than anticipated when the Company developed the estimates and assumptions, which could materially affect the results of operations and financial position in the future. Such changes could result in future impairment of goodwill, intangibles and long-lived assets, inventory obsolescence, establishment of valuation allowances on deferred tax assets and increased tax liabilities, among other things. Actual results could differ from those estimates.
Allocation Interests
At the time of the Company's Initial Public Offering, the Company issued Allocation Interests governed by the LLC agreement that entitle the holders (the "Holders") to receive distributions pursuant to a profit allocation formula upon the occurrence of certain events. The Holders are entitled to receive and as such can elect to receive the positive contribution based profit allocation payment for each of the business acquisitions during the 30-day period following the fifth anniversary of the date upon which the Company acquired a controlling interest in that business (a "Holding Event") and upon the sale of that business (a "Sale Event"). Payments of profit allocation to the Holders are accounted for as dividends declared on Allocation Interests and recorded in stockholders' equity once they are approved by our Board of Directors.
Revenue recognition
The Company recognizes revenue when a customer obtains control of promised goods or services. The amount of revenue recognized reflects the consideration to which the Company expects to be entitled to receive in exchange for these goods or services, and excludes any sales incentives or taxes collected from customers which are subsequently remitted to government authorities. Refer to "Note E - Revenue" for a detailed description of the Company's revenue recognition policies.
Cash and cash equivalents
The Company considers all highly liquid investments with original maturities of three months or less to be cash equivalents. Certain cash account balances held in domestic financial institutions exceed FDIC insurance limits of $250,000 per account and, as a result, there is a concentration of credit risk related to amounts in excess of the insurance limits. We monitor the financial stability of these financial institutions and believe that we are not exposed to any significant credit risk in cash or cash equivalents. At December 31, 2022 and 2021, the amount of cash and cash equivalents held by our subsidiaries in foreign bank accounts was $24.8 million and $33.9 million, respectively.
Accounts receivable and allowance for doubtful accounts
Trade receivables are reported on the consolidated balance sheets at cost adjusted for any write-offs and net of an allowance for doubtful accounts. The Company uses estimates to determine the amount of the allowance for doubtful accounts in order to reduce accounts receivable to their estimated net realizable value. The Company estimates the amount of the required allowance by reviewing the status of past-due receivables and analyzing historical bad debt trends. The Company’s estimate also includes analyzing existing economic conditions. When the Company becomes aware of circumstances that may impair a specific customer’s ability to meet its financial obligations subsequent to the original sale, the Company will record an allowance against amounts due, and thereby reduce the net receivable to the amount it reasonably believes will be collectible. Balances that remain outstanding after the Company has used reasonable collection efforts are written off through a charge to the valuation allowance and a credit to accounts receivable.
F-14

COMPASS DIVERSIFIED HOLDINGS
NOTES TO CONSOLIDATED FINANCIAL STATEMENTS


Inventories
Inventories consist of raw materials, work-in-process, manufactured goods and purchased goods acquired for resale. Inventories are stated at the lower of cost or net realizable value, with cost generally determined on the first-in, first-out method or average cost method. At our Lugano business, cost is determined based on specific identification. Cost includes raw materials, direct labor, manufacturing overhead and indirect overhead. Net realizable value is based on current replacement cost for raw materials and supplies and on estimated selling costs less reasonably predictable costs of completion, and disposal for finished goods. The net realizable value of the Company’s inventory is estimated based on historical experience, current and forecasted demand and other market conditions. In addition, reserves for inventory losses are estimated based on historical experience. The Company’s inventory reserves are estimates, which could vary significantly from actual results if future economic conditions, customer demand or competition differ from expectations. The Company's historical estimates of these adjustments have not differed materially from actual results.
Property, plant and equipment
Property, plant and equipment is recorded at cost. The cost of major additions or betterments is capitalized, while maintenance and repairs that do not improve or extend the useful lives of the related assets are expensed as incurred.
Depreciation is provided principally on the straight-line method over estimated useful lives. Leasehold improvements are amortized over the life of the lease or the life of the improvement, whichever is shorter.

The ranges of useful lives are as follows:
Buildings and improvements6 to 40 years
Machinery and equipment2 to 18 years
Office furniture, computers and software2 to 8 years
Leasehold improvementsShorter of useful life or lease term
Property, plant and equipment and other long-lived assets that have definitive lives are evaluated for impairment when events or changes in circumstances indicate that the carrying value of the assets may not be recoverable (‘triggering event’). Upon the occurrence of a triggering event, the asset is reviewed to assess whether the estimated undiscounted cash flows expected from the use of the asset plus residual value from the ultimate disposal exceeds the carrying value of the asset. If the carrying value exceeds the estimated recoverable amounts, the asset is written down to its fair value.
Fair value of financial instruments
The carrying value of the Company’s financial instruments, including cash and cash equivalents, accounts receivable and accounts payable approximate their fair value due to their short term nature. The fair value of the Company's senior notes are based on interest rates that are currently available to the Company for issuance of debt with similar terms and remaining maturities. If measured at fair value in the financial statements, the Senior Notes would be classified as Level 2 in the fair value hierarchy.
Business combinations
The Company allocates the amount it pays for each acquisition to the assets acquired and liabilities assumed based on their fair values at the date of acquisition, including identifiable intangible assets which arise from a contractual or legal right or are separable from goodwill. The Company bases the fair value of identifiable intangible assets acquired in a business combination on detailed valuations that use information and assumptions provided by management, which consider management’s best estimates of inputs and assumptions that a market participant would use. The Company allocates any excess purchase price that exceeds the fair value of the net tangible and identifiable intangible assets acquired to goodwill. The use of alternative valuation assumptions, including estimated growth rates, cash flows, discount rates and estimated useful lives could result in different purchase price allocations and amortization expense in current and future periods. Transaction costs associated with these acquisitions are expensed as incurred through selling, general and administrative expense on the consolidated statement of operations. In those circumstances where an acquisition involves a contingent consideration arrangement, the Company recognizes a liability equal to the fair value of the contingent payments expected to be
F-15

COMPASS DIVERSIFIED HOLDINGS
NOTES TO CONSOLIDATED FINANCIAL STATEMENTS


made as of the acquisition date. The Company re-measures this liability each reporting period and records changes in the fair value through operating income within the consolidated statements of operations.
Goodwill
Goodwill represents the excess of the purchase price over the fair value of the assets acquired and liabilities assumed. The Company is required to perform impairment reviews at each of its reporting units annually and more frequently in certain circumstances. In accordance with accounting guidelines, the Company is able to make a qualitative assessment of whether it is more likely than not that a reporting unit’s fair value is less than its carrying amount before applying the quantitative goodwill impairment test.
The first step of the process after the qualitative assessment fails is estimating the fair value of each of its reporting units based on a discounted cash flow (“DCF”) model using revenue and profit forecast and a market approach which compares peer data and earnings multiples. The Company then compares those estimated fair values with the carrying values, which include allocated goodwill. If the estimated fair value is less than the carrying value, then a goodwill impairment is recorded.
The Company cannot predict the occurrence of certain future events that might adversely affect the implied value of goodwill and/or the fair value of intangible assets. Such events include, but are not limited to, strategic decisions made in response to economic and competitive conditions, the impact of the economic environment on its customer base, and material adverse effects in relationships with significant customers. The impact of over-estimating or under-estimating the implied fair value of goodwill at any of the reporting units could have a material effect on the results of operations and financial position. In addition, the value of the implied goodwill is subject to the volatility of the Company’s operations which may result in significant fluctuation in the value assigned at any point in time.
Refer to "Note H - Goodwill and Intangible Assets" for the results of the annual impairment tests.
Deferred debt issuance costs
Deferred debt issuance costs represent the costs associated with the issuance of debt instruments and are amortized over the life of the related debt instrument. Deferred debt issuance costs are presented in the consolidated balance sheet as a deduction from the carrying value of the associated debt liability.
Product Warranty Costs
The Company recognizes warranty costs based on an estimate of the amounts required to meet future warranty obligations. The Company accrues an estimated liability for exposure to warranty claims at the time of a product sale based on both current and historical claim trends and warranty costs incurred. Warranty reserves are included within "Accrued expenses" in the Company's consolidated balance sheets.
Foreign currency
Certain of the Company’s segments have operations outside the United States, and the local currency is typically the functional currency. The financial statements are translated into U.S. dollars using exchange rates in effect at year-end for assets and liabilities and average exchange rates during the year for results of operations. The resulting translation gain or loss is included in stockholders' equity as other comprehensive income or loss.
Noncontrolling interest
Noncontrolling interest represents the portion of a majority-owned subsidiary’s net income that is owned by noncontrolling shareholders. Noncontrolling interest on the balance sheet represents the portion of equity in a consolidated subsidiary owned by noncontrolling shareholders.
Income taxes
Change in Company Tax Status Election
Effective September 1, 2021 (the "Effective Date"), the Trust elected to be treated as a corporation for U.S. federal income tax purposes. Prior to the Effective Date, the Trust was treated as a partnership for U.S. federal income tax purposes and the Trust’s items of income, gain, loss and deduction flowed through from the Trust to the shareholders, and the Trust shareholders were subject to income taxes on their allocable share of the Trust’s income and gain. After the Effective Date, the trust is taxed as a corporation and is subject to U.S. federal corporate
F-16

COMPASS DIVERSIFIED HOLDINGS
NOTES TO CONSOLIDATED FINANCIAL STATEMENTS


income tax at the Trust level, but items of income, gain, loss and deduction will not flow through to Trust shareholders. Trust shareholders will no longer receive an IRS Schedule K-1. After the Effective Date, distributions from the Trust will be treated as dividends to the extent the Trust has accumulated or current earnings and profits. If the Trust does not have current or accumulated earnings and profits available for distribution, then the distribution will be treated as a return of capital and reduce Trust shareholders’ basis in their shares.
Prior to the Effective Date, each of the Company’s majority owned subsidiaries were treated as corporations for U.S. federal income tax purposes. The election did not change the tax status of any Company subsidiary, and each majority owned Company subsidiary is still treated as a corporation for U.S. federal income tax purposes.
Deferred Income Taxes
Deferred income taxes are calculated under the asset and liability method. Deferred income taxes are provided for the differences between the basis of assets and liabilities for financial reporting and income tax purposes at the enacted tax rates. A valuation allowance is established when necessary to reduce deferred tax assets to the amount that is expected to more likely than not be realized. Several of the Company’s majority owned subsidiaries have deferred tax assets recorded at December 31, 2022 which in total amount to approximately $99.1 million. This deferred tax asset is net of $21.1 million of valuation allowance primarily associated with the realization of domestic and foreign net operating losses, domestic and foreign tax credits and the limitation on the deduction of interest expense. These deferred tax assets are comprised primarily of reserves not currently deductible for tax purposes. The temporary differences that have resulted in the recording of these tax assets may be used to offset taxable income in future periods, reducing the amount of taxes required to be paid. Realization of the deferred tax assets is dependent on generating sufficient future taxable income at those subsidiaries with deferred tax assets. Based upon the expected future results of operations, the Company believes it is more likely than not that those subsidiaries with deferred tax assets will generate sufficient future taxable income to realize the benefit of existing temporary differences, although there can be no assurance of this. The impact of not realizing these deferred tax assets would result in an increase in income tax expense for such period when the determination was made that the assets are not realizable.
Earnings per common share
Basic and fully diluted earnings per Trust common share is computed using the two-class method which requires companies to allocate participating securities that have rights to earnings that otherwise would have been available only to common shareholders as a separate class of securities in calculating earnings per share. The Company has granted Allocation Interests that contain participating rights to receive profit allocations upon the occurrence of a Holding Event or a Sale Event, and has issued preferred shares that have rights to distributions when, and if, declared by the Company's board of directors.
The calculation of basic and fully diluted earnings per common share is computed by dividing income available to common shareholders by the weighted average number of Trust common shares outstanding during the period. Earnings per common share reflects the effect of distributions that were declared and paid to the Holders and distributions that were paid on preferred shares during the period.
The Company did not have any stock option plans or any other potentially dilutive securities outstanding during the years ended December 31, 2022, 2021 and 2020.
Advertising costs
Advertising costs are expensed as incurred and included in selling, general and administrative expense in the consolidated statements of operations. Advertising costs were $33.0 million, $27.3 million and $19.2 million during the years ended December 31, 2022, 2021 and 2020, respectively.
Research and development
Research and development costs are expensed as incurred and included in selling, general and administrative expense in the consolidated statements of operations. The Company incurred research and development expense of $12.9 million, $11.9 million and $3.0 million during the years ended December 31, 2022, 2021 and 2020, respectively.
F-17

COMPASS DIVERSIFIED HOLDINGS
NOTES TO CONSOLIDATED FINANCIAL STATEMENTS


Employee retirement plans
The Company and many of its segments sponsor defined contribution retirement plans, such as 401(k) plans. Employee contributions to the plan are subject to regulatory limitations and the specific plan provisions. The Company and its segments may match these contributions up to levels specified in the plans and may make additional discretionary contributions as determined by management. The total employer contributions to these plans were $5.3 million, $3.9 million and $2.9 million for the years ended December 31, 2022, 2021 and 2020, respectively.
The Company’s Arnold subsidiary maintains a defined benefit plan for certain of its employees which is more fully described in "Note J - Defined Benefit Plan". Accounting guidelines require employers to recognize the overfunded or underfunded status of defined benefit pension and postretirement plans as assets or liabilities in their consolidated balance sheets and to recognize changes in that funded status in the year in which the changes occur as a component of comprehensive income.
Seasonality
Earnings of certain of our operating segments are seasonal in nature due to various recurring events, holidays and seasonal weather patterns, as well as the timing of our acquisitions during a given year. Historically, the third and fourth quarter have produced the highest net sales in our fiscal year, however, due to various acquisitions in the last three years, there is generally less seasonality in our net sales on a consolidated basis than there has been historically..
Stock based compensation
The Company does not have a stock based compensation plan; however, all of the Company’s subsidiaries maintain stock based compensation plans under which some form of stock compensation, typically stock options or profit interests, is issued to employees and outside directors of each subsidiary. The fair value of the awards are estimated on the date of grant using a pricing model and assumptions specific to the subsidiary that granted the stock award. During the years ended December 31, 2022, 2021 and 2020, $14.0 million, $11.4 million, and $9.0 million of stock based compensation expense was recorded to each expense category that included related salary expense in the consolidated statements of operations. As of December 31, 2022, the amount to be recorded for stock-based compensation expense in future years for unvested options is approximately $44.9 million.
Note C — Acquisition of Businesses
The acquisitions of our businesses are accounted for under the acquisition method of accounting. For each platform acquisition, the Company typically structures the transaction so that a newly created holding company acquires 100% of the equity interests in the acquired business. The entirety of the purchase consideration is paid by the newly created holding company to the selling shareholders. The total purchase consideration is the amount paid to the selling shareholders and we will, from time to time, allow the selling shareholder to reinvest a portion of their proceeds alongside the Company at the same price per share, into the holding company that acquires the target business. Once the acquisition is complete, the selling shareholders no longer hold equity interests in the acquired company, but rather hold noncontrolling interest in the holding company that acquired the target business. Because the selling shareholders are investing in the transaction alongside the Company at the same price per share as the Company and are not retaining their existing equity in the acquired business, the Company includes the amount provided by noncontrolling shareholders in the total purchase consideration.
A component of our acquisition financing strategy that we utilize in acquiring the businesses we own and manage is to provide both equity capital and debt capital, raised at the parent level, typically through our existing credit facility. The debt capital is in the form of “intercompany loans” made by the LLC to the newly created holding company and the acquired business and are due from the newly created holding company and the acquired business, and payable to the LLC by the newly created holding company and the acquired business. The selling shareholders of the acquired businesses are not a party to the intercompany loan agreements nor do they have any obligation to repay the intercompany loans. These intercompany loans eliminate in consolidation and are not reflected on the Company's consolidated balance sheets.
Acquisition of PrimaLoft
On July 12, 2022, the LLC, through its newly formed indirect acquisition subsidiary, Relentless Intermediate, Inc. ("PrimaLoft Buyer"), acquired PrimaLoft Technologies Holdings, Inc. (“PrimaLoft”) pursuant to a Stock Purchase
F-18

COMPASS DIVERSIFIED HOLDINGS
NOTES TO CONSOLIDATED FINANCIAL STATEMENTS


Agreement (the “PrimaLoft Purchase Agreement”), dated June 4, 2022, by and between PrimaLoft Buyer and VP PrimaLoft Holdings, LLC ("PrimaLoft Seller"). The Company acquired PrimaLoft for a total purchase price, including proceeds from noncontrolling shareholders, of approximately $541.1 million, before working capital and other customary adjustments. The Company funded the acquisition through a draw on its 2022 Revolving Credit Facility and the proceeds from its new $400 million 2022 Term Loan Facility. PrimaLoft management invested in the transaction along with the Company, representing 9.2% of the initial equity interest in PrimaLoft. Concurrent with the closing, the Company provided a credit facility to PrimaLoft pursuant to which a secured revolving loan commitment and secured term loan were made available to PrimaLoft (the "PrimaLoft Credit Agreement"). The initial revolving loan and term loan commitments under these facilities on the closing date were $178 million. CGM will receive integration service fees of $4.8 million payable quarterly over a twelve month period as services are rendered which payments began in the quarter ended September 30, 2022. The Company incurred $5.7 million of transaction costs in conjunction with the PrimaLoft acquisition, which was included in selling, general and administrative expense in the consolidated statements of operations during the third quarter of 2022.
PrimaLoft, Inc. is a branded, advanced material technology company based in Latham, New York and is focused on the research and innovative development of high-performance material solutions, specializing in insulations and fabrics.
The results of operations of PrimaLoft have been included in the consolidated results of operations since the date of acquisition. PrimaLoft's results of operations are reported as a separate operating segment as a branded consumer business. The table below provides the preliminary recording of the fair value of assets acquired and liabilities assumed as of the date of acquisition.
(in thousands)Preliminary Purchase Price AllocationMeasurement Period AdjustmentsPreliminary Purchase Price Allocation
Purchase Consideration$539,576 $1,536 $541,112 
Fair value of identifiable assets acquired:
Cash$6,951 $ $6,951 
Accounts receivable (1)
2,992  2,992 
Inventory 1,991  1,991 
Property, plant and equipment
1,058  1,058 
Intangible assets248,200 58,700 306,900 
Other current and noncurrent assets3,581 (1,187)2,394 
Total identifiable assets264,773 57,513 322,286 
Fair value of liabilities assumed:
Current liabilities8,865 (868)7,997 
Other liabilities 360  360 
Deferred tax liabilities51,268 12,699 63,967 
Total liabilities 60,493 11,831 72,324 
Net identifiable assets acquired204,280 45,682 249,962 
Goodwill$335,296 $(44,147)$291,149 
Acquisition consideration
Purchase price$530,000 $ $530,000 
Cash acquired 7,319 (368)6,951 
Net working capital adjustment2,257 1,904 4,161 
Total purchase consideration$539,576 $1,536 $541,112 
(1) The fair value of accounts receivable approximates book value acquired.
F-19

COMPASS DIVERSIFIED HOLDINGS
NOTES TO CONSOLIDATED FINANCIAL STATEMENTS


The allocation of the purchase price presented above is based on management's estimate of the fair values using valuation techniques including the income, cost and market approach. In estimating the fair value of the acquired assets and assumed liabilities, the fair value estimates are based on, but not limited to, expected future revenue and cash flows, expected future growth rates and estimated discount rates. Current and noncurrent assets and current and other liabilities are valued at historical carrying values. Inventory is recognized at fair value, with finished goods stated at selling price less an estimated cost to sell. Property, plant and equipment is valued at fair value which approximates book value and will be depreciated on a straight-line basis over the remaining useful lives of the assets. Goodwill is calculated as the excess of the consideration transferred over the fair value of the identifiable net assets acquired and represents the future economic benefits expected to arise from other intangible assets acquired that do not qualify for separate recognition, including assembled workforce and non-contractual relationships, as well as expected future synergies. The goodwill of $291.1 million reflects the strategic fit of PrimaLoft in the Company's branded consumer business and is not expected to be deductible for income tax purposes. PrimaLoft has not completed the final tax return of the predecessor business and as a result, has not finalized the purchase accounting. The amount of goodwill recognized in the preliminary purchase price allocation above is therefore subject to change.
The intangible assets recorded related to the PrimaLoft acquisition are as follows (in thousands):
Intangible AssetsFair ValueEstimated Useful Lives
Customer relationships$209,100 15 years
Tradename48,200 20 years
Technology49,100 11 years
In-process research and development (1)
500 N/a
$306,900 
(1) In-process research and development is considered indefinite lived until the underlying technology becomes viable, at which point the intangible asset will be amortized over the expected useful life.
The customer relationships were considered the primary intangible asset and was valued at $209.1 million using a multi-period excess earnings method. The technology was valued at $49.1 million using a multi-period excess earnings methodology with an assumed obsolescence factor. The tradename was valued at $48.2 million using a multi period excess earnings method. The multi period excess earnings method assumes an asset has value to the extent that it enables its owners to earn a return in excess of the other assets utilized in the business.
Acquisition of Lugano Diamonds
On September 3, 2021, the LLC, through its newly formed acquisition subsidiaries, Lugano Holding, Inc., a Delaware corporation (“Lugano Holdings”), and Lugano Buyer, Inc., a Delaware corporation (“Lugano Buyer”) and a wholly-owned subsidiary of Lugano Holdings, acquired the issued and outstanding shares of stock of Lugano Diamonds & Jewelry Inc. ("Lugano") other than certain rollover shares (the “Lugano Transaction”). The Lugano Transaction was effectuated pursuant to a Stock Purchase Agreement (the “Lugano Purchase Agreement”), also dated September 3, 2021, by and among Lugano Buyer, the sellers named therein (“Lugano Sellers”) and Mordechai Haim Ferder in his individual capacity and as initial representative of the Lugano Sellers. Lugano is a leading designer, manufacturer and marketer of high-end, one-of-a-kind jewelry sought after by some of the world’s most discerning clientele. Lugano conducts sales via its own retail salons as well as pop-up showrooms at Lugano-hosted or sponsored events in partnership with influential organizations in the equestrian, art and philanthropic community. Lugano is headquartered in Newport Beach, California.
The LLC made loans to, and purchased a 60% equity interest in, Lugano. The purchase price, including proceeds from noncontrolling shareholders, was $265.1 million. The selling shareholders invested in the transaction along with the LLC, representing 40% initial noncontrolling interest on both a primary and fully diluted basis. The fair value of the noncontrolling interest was determined based on the enterprise value of the acquired entity multiplied by the ratio of the number of shares acquired by the minority holders to total shares. The transaction was accounted for as a business combination. CGM acted as an advisor to the LLC in the acquisition and will continue to provide integration services during the first year of the LLC's ownership of Lugano. CGM will receive integration service fees of $2.3 million payable quarterly over a twelve month period as services are rendered which payments began in the quarter ended December 31, 2021. The LLC incurred $1.8 million of transaction costs in conjunction with the
F-20

COMPASS DIVERSIFIED HOLDINGS
NOTES TO CONSOLIDATED FINANCIAL STATEMENTS


Lugano acquisition, which was included in selling, general and administrative expense in the consolidated statements of operations during the third quarter of 2021. The LLC funded the acquisition with cash on hand and a $120 million draw on its 2021 Revolving Credit Facility.
The results of operations of Lugano have been included in the consolidated results of operations since the date of acquisition. Lugano's results of operations are reported as a separate operating segment as a branded consumer business. The table below provides the recording of assets acquired and liabilities assumed as of the date of acquisition.
(in thousands)Preliminary Purchase Price AllocationMeasurement Period AdjustmentsFinal Purchase Price Allocation
Purchase Consideration$267,554 $(2,420)$265,134 
Fair value of identifiable assets acquired:
Cash$1,433 $ $1,433 
Accounts receivable (1)
20,954  20,954 
Inventory 85,794 9,419 95,213 
Property, plant and equipment
2,743 392 3,135 
Intangible assets 82,454 82,454 
Other current and noncurrent assets4,979 4,114 9,093 
Total identifiable assets$115,903 $96,379 $212,282 
Fair value of liabilities assumed:
Current liabilities$7,129 $58 $7,187 
Other liabilities  3,175 3,175 
Deferred tax liabilities 23,123 23,123 
Total liabilities$7,129 $26,356 $33,485 
Net identifiable assets acquired$108,774 $70,023 $178,797 
Goodwill$158,780 $(72,443)$86,337 
Acquisition consideration
Purchase price$256,000 $ $256,000 
Cash acquired1,554 (120)1,434 
Net working capital adjustment10,000 (2,300)7,700 
Total purchase consideration$267,554 $(2,420)$265,134 
(1) The fair value of accounts receivable approximates book value acquired.
The allocation of the purchase price presented above is based on management's estimate of the fair values using valuation techniques including the income, cost and market approach. In estimating the fair value of the acquired assets and assumed liabilities, the fair value estimates are based on, but not limited to, expected future revenue and cash flows, expected future growth rates and estimated discount rates. Current and noncurrent assets and current and other liabilities are valued at historical carrying values. Inventory is recognized at fair value, with finished goods stated at selling price less an estimated cost to sell. Property, plant and equipment is valued through a purchase price appraisal and will be depreciated on a straight-line basis over the respective remaining useful lives of the assets. Goodwill is calculated as the excess of the consideration transferred over the fair value of the identifiable net assets acquired and represents the future economic benefits expected to arise from other intangible assets acquired that do not qualify for separate recognition, including assembled workforce and non-contractual relationships, as well as expected future synergies. The goodwill of $86.3 million reflects the strategic fit of Lugano in the Company's branded consumer business and is not expected to be deductible for income tax purposes.
F-21

COMPASS DIVERSIFIED HOLDINGS
NOTES TO CONSOLIDATED FINANCIAL STATEMENTS


The intangible assets recorded related to the Lugano acquisition are as follows (in thousands):
Intangible AssetsFair ValueEstimated Useful Lives
Tradename$48,433 18 years
Customer relationships34,021 15 years
$82,454 
The tradename was considered the primary intangible asset and was valued at $48.4 million using a multi period excess earnings method. The customer relationships were valued at $34.0 million using a multi period excess earnings method. The multi period excess earnings method assumes an asset has value to the extent that it enables its owners to earn a return in excess of the other assets utilized in the business.
Acquisition of Marucci
On April 20, 2020, pursuant to an Agreement and Plan of Merger entered into on March 6, 2020, the LLC, through a wholly-owned subsidiary, Wheelhouse Holdings Inc., a Delaware corporation (“Marucci Buyer”), and Wheelhouse Holdings Merger Sub LLC, a Delaware limited liability company and a wholly owned Subsidiary of Marucci Buyer (“Marucci Merger Sub”), completed a merger (the “Marucci Transaction”) with Marucci Sports, LLC, a Delaware limited liability company (“Marucci”). Upon the completion of the Marucci Transaction, Marucci became a wholly-owned subsidiary of Marucci Buyer and an indirect subsidiary of the Company. Headquartered in Baton Rouge, Louisiana, Marucci is a leading manufacturer and distributor of baseball and softball equipment. Founded in 2009, Marucci has a product portfolio that includes wood and metal bats, apparel and accessories, batting and fielding gloves and bags and protective gear.
The LLC made loans to, and purchased a 92.2% equity interest in, Marucci. The purchase price, including proceeds from noncontrolling shareholders, was $201.0 million. Marucci management and certain existing shareholders invested in the Transaction along with the LLC, representing 7.8% initial noncontrolling interest on both a primary and fully diluted basis. The fair value of the noncontrolling interest was determined based on the enterprise value of the acquired entity multiplied by the ratio of the number of shares acquired by the minority holders to total shares. The transaction was accounted for as a business combination. CGM acted as an advisor to the LLC in the acquisition and provided integration services during the first year of the LLC's ownership of Marucci. CGM received integration service fees of $2.0 million payable over a twelve month period as services were rendered. The LLC incurred $2.0 million of transaction costs in conjunction with the Marucci acquisition, which was included in selling, general and administrative expense in the consolidated statements of operations during the second quarter of 2020.
The results of operations of Marucci have been included in the consolidated results of operations since the date of acquisition. Marucci's results of operations are reported as a separate operating segment as a branded consumer business. The table below provides the recording of assets acquired and liabilities assumed as of the date of acquisition.
F-22

COMPASS DIVERSIFIED HOLDINGS
NOTES TO CONSOLIDATED FINANCIAL STATEMENTS


(in thousands)Final Purchase Price Allocation
Purchase Consideration$200,958 
Fair value of identifiable assets acquired:
Cash$2,730 
Accounts Receivable (1)
11,471 
Inventory (2)
14,481 
Property, plant and equipment (3)
10,307 
Intangible assets100,211 
Other current and noncurrent assets2,208 
Total identifiable assets$141,408 
Fair value of liabilities assumed:
Current liabilities6,501 
Other liabilities958 
Deferred tax liabilities1,161 
Total liabilities8,620 
Net identifiable assets acquired132,788 
Goodwill$68,170 
Acquisition consideration
Purchase price$200,000 
Cash acquired2,730 
Net working capital adjustment728 
Other adjustments(2,500)
Total purchase consideration$200,958 
(1) Includes $12.7 million in gross contractual accounts receivable, of which $1.2 million is not expected to be collected. The fair value of accounts receivable approximates book value acquired.
(2) Includes $4.3 million in inventory basis step-up, which was charged to cost of goods sold. $3.0 million was amortized to cost of goods sold in the second quarter of 2020, and $1.3 million was charged to cost of goods sold in the third quarter of 2020.
(3) Includes $2.5 million of property, plant and equipment basis step-up. The fair value of property, plant and equipment will be depreciated over the remaining useful lives of the assets.
The allocation of the purchase price presented above is based on management's estimate of the fair values using valuation techniques including the income, cost and market approach. In estimating the fair value of the acquired assets and assumed liabilities, the fair value estimates are based on, but not limited to, expected future revenue and cash flows, expected future growth rates and estimated discount rates. Current and noncurrent assets and current and other liabilities are valued at historical carrying values. Property, plant and equipment is valued through a purchase price appraisal and will be depreciated on a straight-line basis over the respective remaining useful lives of the assets. Goodwill is calculated as the excess of the consideration transferred over the fair value of the identifiable net assets acquired and represents the future economic benefits expected to arise from other intangible assets acquired that do not qualify for separate recognition, including assembled workforce and non-contractual relationships, as well as expected future synergies. The goodwill of $68.2 million reflects the strategic fit of Marucci in the Company's branded consumer business and is expected to be deductible for income tax purposes.

F-23

COMPASS DIVERSIFIED HOLDINGS
NOTES TO CONSOLIDATED FINANCIAL STATEMENTS


The intangible assets recorded related to the Marucci acquisition are as follows (in thousands):

Intangible AssetsFair ValueEstimated Useful Life
Tradename$84,891 15 years
Customer relationships11,120 15 years
Technology4,200 15 years
$100,211 

The tradename was valued at $84.9 million using a multi-period excess earnings methodology. The customer relationships intangible asset was valued at $11.1 million using the distributor method, a variation of the multi-period excess earnings methodology, in which an asset is valuable to the extent it enables its owners to earn a return in excess of the required returns on the other assets utilized in the business. The technology was valued at $4.2 million using a relief from royalty method.
Acquisition of BOA
On October 16, 2020, the LLC, through its newly formed acquisition subsidiaries, BOA Holdings Inc., a Delaware corporation (“BOA Holdings”) and BOA Parent Inc., a Delaware corporation (“BOA Buyer”) and a wholly-owned subsidiary of BOA Holdings, acquired BOA Technology Inc. ("BOA"), and its subsidiaries pursuant to an Agreement and Plan of Merger (the “BOA Merger Agreement”) by and among BOA Buyer, Reel Holding Corp., a Delaware corporation (“Reel”) and the sole stockholder of Boa Technology, Inc., BOA Merger Sub Inc., a Delaware corporation and a wholly-owned subsidiary of BOA Buyer (“BOA Merger Sub”) and Shareholder Representative Services LLC (in its capacity as the representative of the stockholders of Reel). Pursuant to the BOA Merger Agreement, BOA Merger Sub was merged with and into Reel (the “BOA Merger”) such that the separate existence of BOA Merger Sub ceased, and Reel survived the BOA Merger as a wholly-owned subsidiary of BOA Buyer. BOA, creators of the award-winning BOA® Fit System featured in performance footwear, action sports, outdoor and medical products worldwide, was founded in 2001 and is headquartered in Denver, Colorado.
The LLC made loans to, and purchased an 82% equity interest in, BOA. The purchase price, including proceeds from noncontrolling shareholders, was $456.8 million. BOA management and certain existing shareholders invested in the transaction along with the LLC, representing 18% initial noncontrolling interest on both a primary and fully diluted basis. The fair value of the noncontrolling interest was determined based on the enterprise value of the acquired entity multiplied by the ratio of the number of shares acquired by the minority holders to total shares. The transaction was accounted for as a business combination. CGM acted as an advisor to the LLC in the acquisition and provided integration services during the first year of the LLC's ownership of BOA. CGM received integration service fees of $4.4 million payable over a twelve month period as services were rendered. The Company incurred $2.5 million of transaction costs in conjunction with the BOA acquisition, which was included in selling, general and administrative expense in the consolidated statements of operations during the fourth quarter of 2020. The Company funded the acquisition with cash on hand and a $300 million draw on its 2018 Revolving Credit Facility.
F-24

COMPASS DIVERSIFIED HOLDINGS
NOTES TO CONSOLIDATED FINANCIAL STATEMENTS


The results of operations of BOA have been included in the consolidated results of operations since the date of acquisition. BOA's results of operations are reported as a separate operating segment as a branded consumer business. The table below provides the recording of assets acquired and liabilities assumed as of the date of acquisition.
(in thousands)Final Purchase Allocation
Purchase Consideration$456,843 
Fair value of identifiable assets acquired:
Cash$7,677 
Accounts receivable (1)
2,065 
Inventory (2)
6,178 
Property, plant and equipment (3)
15,431 
Intangible assets234,000 
Other current and noncurrent assets12,554 
Total identifiable assets$277,905 
Fair value of liabilities assumed:
Current liabilities$14,008 
Other liabilities 11,238 
Deferred tax liabilities49,969 
Total liabilities$75,215 
Net identifiable assets acquired$202,690 
Goodwill254,153 
Acquisition consideration
Purchase price$454,000 
Cash acquired7,677 
Net working capital adjustment(1,970)
Other adjustments(2,864)
Total purchase consideration$456,843 
(1) Includes $2.1 million in gross contractual accounts receivable, of which $0.06 million is not expected to be collected. The fair value of accounts receivable approximates book value acquired.
(2) Includes $1.5 million in inventory basis step-up, which was charged to cost of goods sold in the fourth quarter of 2020.
(3) Includes $6.5 million of property, plant and equipment basis step-up. The fair value of property, plant and equipment will be depreciated over the remaining useful lives of the assets.
The allocation of the purchase price presented above is based on management's estimate of the fair values using valuation techniques including the income, cost and market approach. In estimating the fair value of the acquired assets and assumed liabilities, the fair value estimates are based on, but not limited to, expected future revenue and cash flows, expected future growth rates and estimated discount rates. Current and noncurrent assets and current and other liabilities are valued at historical carrying values. Property, plant and equipment is valued through a purchase price appraisal and will be depreciated on a straight-line basis over the respective remaining useful lives of the assets. Goodwill is calculated as the excess of the consideration transferred over the fair value of the identifiable net assets acquired and represents the future economic benefits expected to arise from other intangible assets acquired that do not qualify for separate recognition, including assembled workforce and non-contractual
F-25

COMPASS DIVERSIFIED HOLDINGS
NOTES TO CONSOLIDATED FINANCIAL STATEMENTS


relationships, as well as expected future synergies. The goodwill of $254.2 million reflects the strategic fit of BOA in the Company's branded consumer business and is not expected to be deductible for income tax purposes.

The intangible assets recorded related to the BOA acquisition are as follows (in thousands):
Intangible AssetsFair ValueEstimated Useful Lives
Technology$70,200 10 - 12 years
Tradename84,300 20 years
Customer relationships73,000 15 years
In-process Research & Development (1)
6,500 
$234,000 
    
(1) In-process research and development is considered indefinite lived until the underlying technology becomes viable, at which point the intangible asset will be amortized over the expected useful life.

The technology was considered the primary intangible asset in the acquisition and was valued at $70.2 million using a multi-period excess earnings methodology with an assumed obsolescence factor. The tradename was valued at $84.3 million using a relief-from-royalty method. The customer relationships, which represent BOA's relationship with brand partners, were valued at $73.0 million using the distributor method, a variation of the multi-period excess earnings methodology, in which an asset is valuable to the extent it enables its owners to earn a return in excess of the required returns on the other assets utilized in the business.
Unaudited pro forma information
The following unaudited pro forma data for the year ended December 31, 2022 and 2021 gives effect to the acquisitions of PrimaLoft and Lugano as described above, as if these transactions had been completed as of January 1, 2021. The pro forma data gives effect to historical operating results with adjustments to interest expense, amortization and depreciation expense, management fees and related tax effects. The information is provided for illustrative purposes only and is not necessarily indicative of the operating results that would have occurred if the transaction had been consummated on the date indicated, nor is it necessarily indicative of future operating results of the consolidated companies, and should not be construed as representing results for any future period.
Year ended
(in thousands, except per share data)December 31, 2022December 31, 2021
Net sales$2,319,229 $2,069,095 
Gross profit$941,532 $842,138 
Operating income$185,255 $177,662 
Net income from continuing operations$44,076 $64,240 
Net income from continuing operations attributable to Holdings $28,566 $47,416 
Basic and fully diluted net loss per share from continuing operations attributable to Holdings$(0.21)$(0.29)
Other acquisitions
Velocity
Kings - On July 8, 2022, Velocity acquired the assets of King's Camo LC, a manufacturer of outdoor performance apparel and gear, for a purchase price of approximately $25.2 million and included a potential earnout of $3.0 million. The acquisition and related transaction costs were funded through an additional term loan of $25.7 million under the Velocity intercompany credit agreement. Velocity paid approximately $0.2 million in transaction fees. Velocity recorded a purchase price allocation, including goodwill of approximately $9.7 million, which is expected to be deductible for income tax purposes, and intangible assets of $7.1 million. The remainder of the purchase consideration was allocated to net assets acquired. The purchase price allocation was finalized in the fourth quarter of 2022.
F-26

COMPASS DIVERSIFIED HOLDINGS
NOTES TO CONSOLIDATED FINANCIAL STATEMENTS


Marucci
Lizard Skins - On October 22, 2021, Marucci Sports acquired Lizard Skins, LLC ("Lizard Skins"), an industry leading provider of sporting goods accessories that revolve around the hand-to-grip interface, for an enterprise value of approximately $47.0 million, excluding customary closing adjustments. The acquisition and related transaction costs were funded through an additional term loan of $44.1 million under the Marucci inter-company credit agreement with the Company, a draw on the existing Marucci revolving credit facility with the LLC, and rollover equity from the selling shareholders of Lizard Skins. Marucci issued 11,915 shares to the selling shareholders in exchange for the rollover equity, which represents an ownership interest of approximately 1% in Marucci. Marucci paid approximately $1.4 million in transaction expenses in connection with the acquisition of Lizard Skins. Lizard Skins is a designer and seller of branded grip products, protective equipment, bags and apparel for use in baseball, cycling, hockey, Esports and lacrosse. The acquisition of Lizard Skins will allow Marucci to build on its leading position in diamond sports while simultaneously developing Marucci's presence in new sports markets such as hockey and cycling. Marucci recorded a purchase price allocation, including goodwill of approximately $10.1 million, which is expected to be deductible for income tax purposes, and intangible assets of $27.9 million. The purchase price allocation was finalized in the third quarter or 2022.
Altor Solutions
Plymouth Foam - On October 5, 2021, Altor acquired Plymouth Foam, LLC (“Plymouth”), a manufacturer of protective packaging and componentry, for an enterprise value of approximately $56.0 million, excluding customary closing adjustments. The acquisition and related transaction costs were funded through an additional term loan of $52.0 million under the Altor intercompany credit agreement and a draw on the existing Altor intercompany revolving credit facility with the LLC. Altor paid approximately $0.4 million in transaction fees in connection with the acquisition of Plymouth. Plymouth was founded in 1978 and is based in Plymouth, Wisconsin. Plymouth supplies a wide array of high value products, including custom protective packaging, cold chain packaging and internal components made from expanded polystyrene and expanded polypropylene. Plymouth’s complementary product portfolio will allow Altor to be able to further expand its business and capabilities. Altor recorded a purchase price allocation, including goodwill of approximately $15.5 million, which is not expected to be deductible for income tax purposes, and intangible asset of $20.1 million. The purchase price allocation was finalized in the first quarter of 2022.
Polyfoam - On July 1, 2020, Altor acquired substantially all of the assets of Polyfoam Corp. ("Polyfoam"), a Massachusetts-based manufacturer of protective and temperature-sensitive packaging solutions for the medical, pharmaceutical, grocery and food industries, among others. Founded in 1974, Polyfoam operates two manufacturing facilities producing highly engineered foam and injection-molded plastic solutions across a variety of end-markets. The acquisition complements Altor's current operating footprint and provides access to a new customer base and product offerings, including Polyfoam's significant end-market exposure to cold chain (including seafood boxes, insulated shipping containers and grocery delivery totes). The purchase price was approximately $12.8 million and included a potential earnout of $1.4 million if Polyfoam achieves certain financial metrics. The full amount of the earnout was paid during the first quarter of 2022.
Arnold
Ramco - On March 1, 2021, Arnold acquired Ramco Electric Motors, Inc. ("Ramco"), a manufacturer of stators, rotors and full electric motors, for a purchase price of approximately $34.3 million. The acquisition and related transaction costs were funded through an additional equity investment in Arnold by the LLC of $35.5 million. Ramco was founded in 1987 and is based in Greenville, Ohio. Ramco supplies their custom electric motor solutions for general industrial, aerospace and defense, and oil and gas end-markets. Ramco’s complementary product portfolio will allow Arnold to be able to offer more comprehensive, turnkey solutions to their customers. In connection with the acquisition, Arnold recorded a purchase price allocation of $12.4 million of goodwill, which is not expected to be deductible for income tax purposes and $12.7 million in intangible assets. The remainder of the purchase consideration was allocated to net assets acquired. The purchase price allocation was finalized in the fourth quarter of 2021.
Note D — Discontinued Operations
Sale of Liberty
On July 16, 2021, the LLC, as majority stockholder of Liberty Safe Holding Corporation and as Sellers Representative, entered into a definitive Stock Purchase Agreement (the “Liberty Purchase Agreement”) with
F-27

COMPASS DIVERSIFIED HOLDINGS
NOTES TO CONSOLIDATED FINANCIAL STATEMENTS


Independence Buyer, Inc. (“Liberty Buyer”), Liberty and the other holders of stock and options of Liberty to sell to Liberty Buyer all of the issued and outstanding securities of Liberty, the parent company of the operating entity, Liberty Safe and Security Products, Inc.
On August 3, 2021, Liberty Buyer and the LLC, as Sellers Representative, entered into the Amendment to Stock Purchase Agreement (the “Liberty Amendment”) which amended the Liberty Purchase Agreement to, among other things, provide that, immediately prior to the closing, certain investors in Liberty will, instead of selling all of the shares of Liberty owned by them to Liberty Buyer, contribute a portion of such shares (the “Liberty Rollover Shares”) to an indirect parent company of Liberty Buyer in exchange for equity securities of such entity.
On August 3, 2021, Liberty Buyer completed the acquisition of all the issued and outstanding securities of Liberty (other than the Liberty Rollover Shares) pursuant to the Liberty Purchase Agreement and Liberty Amendment (the “Liberty Transaction”). The sale price of Liberty was based on an aggregate total enterprise value of $147.5 million, subject to customary adjustments. After the allocation of the sale proceeds to Liberty's non-controlling shareholders, the repayment of intercompany loans to the LLC (including accrued interest) of $26.5 million, and the payment of transaction expenses of approximately $4.5 million, the LLC received approximately $128.0 million of total proceeds from the sale at closing. The LLC recognized a gain on the sale of Liberty of $72.8 million during the year ended December 31, 2021. In 2022, the LLC received an income tax refund of approximately $0.9 million related to Liberty which was recognized as gain on sale of discontinued operations, net of taxes, in the accompanying consolidated statement of operations.
Summarized results of operations of Liberty for the previous years through the date of disposition are as follows (in thousands):
For the period January 1, 2021 through dispositionYear ended 
 December 31, 2020
Net sales$75,753 $113,115 
Gross profit20,129 28,978 
Operating income 9,175 16,826 
Income from continuing operations before income taxes (1)
9,174 16,819 
Provision for income taxes1,509 3,288 
Income from discontinued operations (1)
$7,665 $13,531 
    
(1) The results of operations for the periods from January 1, 2021 through disposition and the year ended December 31, 2020, each exclude $1.7 million and $3.5 million, respectively, of intercompany interest expense.
Sale of Clean Earth
On May 8, 2019, the LLC, as majority stockholder of CEHI Acquisition Corporation ("Clean Earth" or CEHI") and as Sellers’ Representative, entered into a definitive Stock Purchase Agreement (the “Clean Earth Purchase Agreement”) with Calrissian Holdings, LLC (“Clean Earth Buyer”), CEHI, the other holders of stock and options of CEHI and, as Clean Earth Buyer’s guarantor, Harsco Corporation, pursuant to which Clean Earth Buyer would acquire all of the issued and outstanding securities of CEHI, the parent company of the operating entity, Clean Earth, Inc. The LLC recognized a gain on the sale of Clean Earth of $209.3 million during the year ended December 31, 2019. In 2022, the LLC received an income tax refund of approximately $8.5 million related to Clean Earth which was recognized as gain on sale of discontinued operations, net of taxes, in the accompanying consolidated statement of operations.

Note E - Revenue
Performance Obligations - Revenues are recognized when control of the promised goods or service is transferred to the customer, in an amount that reflects the consideration the Company expects to be entitled to in exchange for those goods and services. Each product or service represents a separate performance obligation. Once the performance obligations are identified, the Company determines the transaction price, which includes estimating the amount of variable consideration to be included in the transaction price, if any. The Company then allocates the transaction price to each performance obligation in the contract based on a relative stand-alone selling price method. The corresponding revenues are recognized as the related performance obligations are satisfied as
F-28

COMPASS DIVERSIFIED HOLDINGS
NOTES TO CONSOLIDATED FINANCIAL STATEMENTS


discussed above. The Company determines standalone selling prices based on the price at which the performance obligation is sold separately. The standalone selling price is directly observable as it is the price at which the Company sells its products separately to the customer. The Company assesses promised goods or services as performance obligations deemed immaterial at the contract level. Revenue is recognized generally upon shipment terms for products and when the service is performed for services. Our Lugano operating segment recognizes revenue related to the non-monetary exchange of inventory with customers when there is also a monetary component ("boot") to the exchange. Revenue is recognized to the extent of the monetary asset received in the exchange.
Shipping and handling costs - Costs associated with shipment of products to a customer are accounted for as a fulfillment cost and are included in cost of revenues. The Company accounts for shipping and handling activities performed after control of a good has been transferred to the customer as a fulfillment cost. Therefore, both revenue and costs of shipping and handling are recorded at the same time. As a result, any consideration (including freight and landing costs) related to these activities are included as a component of the overall transaction consideration and allocated to the performance obligations of the contract.
Warranty - For product sales, the Company provides standard assurance-type warranties as the Company only warrants its products against defects in materials and workmanship (i.e., manufacturing flaws). Although the warranties are not required by law, the tasks performed over the warranty period are only to remediate instances when products do not meet the promised specifications. Customers do not have the option to purchase warranties separately. The Company’s warranty periods generally range from 90 days to three years depending on the nature of the product and are consistent with industry standards. The periods are reasonable to assure that products conform to specifications. The Company does not have a history of performing activities outside the scope of the standard warranty.
Variable Consideration - The Company’s policy around estimating variable consideration related to sales incentives (early pay discounts, rights of return, rebates, chargebacks, and other discounts) included in certain customer contracts are recorded as a reduction in the transaction price. The Company applies the expected value method to estimate variable consideration. These estimates are based on historical experience, anticipated performance and the Company’s best judgment at the time and as a result, reflect applicable constraints. The Company includes in the transaction price an amount of variable consideration only to the extent that it is probable that a significant reversal in the amount of cumulative revenue recognized will not occur when the uncertainty associated with the variable consideration is subsequently resolved.
In certain of the Company’s arrangements related to product sales, a right of return exists, which is included in the transaction price. For these right of return arrangements, an asset (and corresponding adjustment to cost of sale) for its right to recover the products from the customers is recorded. The asset recognized is the carrying amount of the product (for example, inventory) less any expected costs to recover the products (including potential decreases in the value to the Company of the returned product). Additionally, the Company records a refund liability for the amount of consideration that it does not expect to be entitled. The amounts associated with right of return arrangements are not material to the Company's statement of position or operating results.
Sales and Other Similar Taxes - The Company notes that under its contracts with customers, the customer is responsible for all sales and other similar taxes, which the Company will invoice the customer for if they are applicable. The Company excludes sales taxes and similar taxes from the measurement of transaction price.
Cost to Obtain a Contract - The Company recognizes the incremental costs of obtaining a contract as an expense when incurred as the amortization period of the asset that the Company otherwise would have recognized is one year or less.
Disaggregated Revenue - Revenue Streams & Timing of Revenue Recognition - The Company disaggregates revenue by strategic business unit and by geography for each strategic business unit which are categories that depict how the nature, amount and uncertainty of revenue and cash flows are affected by economic factors. This disaggregation also represents how the Company evaluates its financial performance, as well as how the Company communicates its financial performance to the investors and other users of its financial statements. Each strategic business unit represents the Company’s reportable segments and offers different products and services.
F-29

COMPASS DIVERSIFIED HOLDINGS
NOTES TO CONSOLIDATED FINANCIAL STATEMENTS


The following tables provide disaggregation of revenue by reportable segment geography for the years ended December 31, 2022, 2021 and 2020 (in thousands):
Year ended December 31, 2022
United StatesCanadaEuropeAsia PacificOther InternationalTotal
5.11$384,911 $11,467 $34,389 $16,677 $38,769 $486,213 
BOA61,719 664 66,273 79,848 184 208,688 
Ergo32,207 4,016 28,210 22,903 1,099 88,435 
Lugano192,026  9,014 439 28 201,507 
Marucci156,420 2,972 1,136 4,675 208 165,411 
PrimaLoft1,583 222 1,881 20,623 435 24,744 
Velocity208,215 10,090 7,557 1,301 5,075 232,238 
ACI89,503     89,503 
Altor233,158    28,180 261,338 
Arnold105,899 774 38,602 6,490 2,050 153,815 
Sterno340,510 8,525 2,746 86 285 352,152 
$1,806,151 $38,730 $189,808 $153,042 $76,313 $2,264,044 
Year ended December 31, 2021
United StatesCanadaEuropeAsia PacificOther InternationalTotal
5.11$363,017 $10,387 $27,393 $15,715 $28,451 $444,963 
BOA52,804 834 57,570 53,735 207 165,150 
Ergo33,319 3,485 31,411 24,891 525 93,631 
Lugano53,662   385  54,047 
Marucci116,277 770 85 973 61 118,166 
Velocity243,347 11,539 8,546 1,328 5,666 270,426 
ACI90,487     90,487 
Altor154,882    25,335 180,217 
Arnold96,944 662 33,828 6,086 2,421 139,941 
Sterno361,586 12,079 1,071 281 110 375,127 
$1,566,325 $39,756 $159,904 $103,394 $62,776 $1,932,155 
Year ended December 31, 2020
United StatesCanadaEuropeAsia PacificOther InternationalTotal
5.11$319,181 $7,192 $28,239 $15,157 31,337 $401,106 
BOA6,894 98 9,783 8,476 27 $25,278 
Ergo26,653 3,251 25,679 17,868 1,277 $74,728 
Marucci42,823 136 24 444 15 $43,442 
Velocity194,578 10,124 7,688 1,028 2,578 $215,996 
ACI88,075     $88,075 
Altor110,829    19,217 $130,046 
Arnold61,112 296 29,190 4,604 3,788 $98,990 
Sterno354,388 14,793 537 96 167 $369,981 
$1,204,533 $35,890 $101,140 $47,673 $58,406 $1,447,642 
F-30

COMPASS DIVERSIFIED HOLDINGS
NOTES TO CONSOLIDATED FINANCIAL STATEMENTS



Note F — Operating Segment Data
At December 31, 2022, the Company had eleven reportable operating segments. Each operating segment represents a platform acquisition. The Company’s operating segments are strategic business units that offer different products and services. While each is actively managed by the Company, they are managed separately because each business requires different technology and marketing strategies. A description of each of the reportable segments and the types of products from which each segment derives its revenues is as follows:
5.11 is a leading provider of purpose-built technical apparel and gear for law enforcement, firefighters, EMS, and military special operations as well as outdoor and adventure enthusiasts. 5.11 is a brand known for innovation and authenticity, and works directly with end users to create purpose-built apparel and gear designed to enhance the safety, accuracy, speed and performance of tactical professionals and enthusiasts worldwide.  Headquartered in Costa Mesa, California, 5.11 operates sales offices and distribution centers globally, and 5.11 products are widely distributed in uniform stores, military exchanges, outdoor retail stores, its own retail stores and on 511tactical.com.
BOA, creator of the revolutionary, award-winning, patented BOA Fit System, partners with market-leading brands to make the best gear even better. Delivering fit solutions purpose-built for performance, the BOA Fit System is featured in footwear across snow sports, cycling, outdoor, athletic, workwear as well as performance headwear and medical bracing. The system consists of three integral parts: a micro-adjustable dial, high-tensile lightweight laces, and low friction lace guides creating a superior alternative to laces, buckles, Velcro, and other traditional closure mechanisms. Each unique BOA configuration is designed with brand partners to deliver superior fit and performance for athletes, is engineered to perform in the toughest conditions and is backed by The BOA Lifetime Guarantee. BOA is headquartered in Denver, Colorado and has offices in Austria, Greater China, South Korea, and Japan.
Ergobaby, headquartered in Torrance, California, is a designer, marketer and distributor of wearable baby carriers and accessories, blankets and swaddlers, nursing pillows, strollers, bouncers and related products.  Ergobaby primarily sells its Ergobaby and Baby Tula branded products through brick-and-mortar retailers, national chain stores, online retailers, its own websites and distributors and derives more than 50% of its sales from outside of the United States.
Lugano Diamonds is a leading designer, manufacturer and marketer of high-end, one-of-a-kind jewelry sought after by some of the world’s most discerning clientele. Lugano conducts sales via its own retail salons as well as pop-up showrooms at Lugano-hosted or sponsored events in partnership with influential organizations in the equestrian, art and philanthropic community. Lugano is headquartered in Newport Beach, California.
Marucci Sports is a leading designer, manufacturer, and marketer of premium wood and metal baseball bats, fielding gloves, batting gloves, bags, protective gear, sunglasses, on and off-field apparel, and other baseball and softball equipment used by professional and amateur athletes. Marucci also develops corporate-owned and franchised sports training facilities. Marucci is headquartered in Baton Rouge, Louisiana.
PrimaLoft is a leading provider of branded, high-performance synthetic insulation and materials used primarily in consumer outerwear, and accessories. The portfolio of PrimaLoft synthetic insulations offers products that can both mimic natural down aesthetics and provide the freedom to design garments ranging from stylish puffers to lightweight performance apparel. PrimaLoft insulations also offer superior economics to the brand partner and enable better sustainability characteristics through the use of recycled, low-carbon inputs. PrimaLoft is headquartered in Latham, New York.
Velocity Outdoor is a leading designer, manufacturer, and marketer of airguns, archery products, laser aiming devices, hunting apparel and related accessories. Velocity Outdoor offers its products under the highly recognizable Crosman, Benjamin, LaserMax, Ravin, CenterPoint and King's Camo brands that are available through national retail chains, mass merchants, dealer and distributor networks. The airgun product category consists of air rifles, air pistols and a range of accessories including targets, holsters and cases. Velocity Outdoor's other primary product categories are archery, with products including CenterPoint and Ravin crossbows, consumables, which includes steel and plastic BBs, lead pellets and CO2 cartridges,
F-31

COMPASS DIVERSIFIED HOLDINGS
NOTES TO CONSOLIDATED FINANCIAL STATEMENTS


lasers for firearms, and airsoft products. The apparel category offers high-performance, feature rich hunting and casual apparel of uncompromised quality utilizing King’s own proprietary camo patterns.
Advanced Circuits is a provider of small-run, quick-turn and volume production (including assembly) PCBs to customers throughout the United States. ACI manufactures and delivers custom printed circuit boards to customers primarily in North America. ACI is headquartered in Aurora, Colorado.
Altor Solutions is a designer and manufacturer of custom molded protective foam solutions and original equipment manufacturer components made from expanded polystyrene and expanded polypropylene. Altor provides products to a variety of end markets, including appliances and electronics, pharmaceuticals, health and wellness, automotive, building and other products. Altor is headquartered in Scottsdale, Arizona and operates 18 molding and fabricating facilities across North America.
Arnold is a global solutions provider and manufacturer of engineered magnetic solutions for a wide range of specialty applications and end-markets, including aerospace and defense, general industrial, motorsport/ transportation, oil and gas, medical, energy, reprographics and advertising specialties. Arnold engineers solutions for and produces high performance permanent magnets (PMAG), stators, rotors and full electric motors ("Ramco"), precision foil products (Precision Thin Metals or "PTM"), and flexible magnets (Flexmag™) that are mission critical in motors, generators, sensors and other systems and components. Based on its long-term relationships, Arnold has built a diverse and blue-chip customer base totaling more than 2,000 customers and leading systems-integrators worldwide with a focus on North America, Europe, and Asia. Arnold has built a preferred rare earth supply chain and has leading rare earth and other permanent magnet production capabilities. Arnold is headquartered in Rochester, New York.
Sterno is a leading manufacturer and marketer of portable food warming systems, creative indoor and outdoor lighting, and home fragrance solutions for the consumer markets. Sterno offers a broad range of wick and gel chafing systems, butane stoves and accessories, liquid and traditional wax candles, catering equipment and lamps through Sterno Products, scented wax cubes, warmer products, outdoor lighting and essential oils used for home decor and fragrance systems, through Rimports. Sterno is headquartered in Corona, California.
The tabular information that follows shows data for each of the operating segments reconciled to amounts reflected in the consolidated financial statements. The operations of each of the operating segments are included in consolidated operating results as of their date of acquisition. Segment profit is determined based on internal performance measures used by the Manager to assess the performance of each business. Corporate consists of corporate overhead and management fees that are not allocated to any of the Company's reportable segments. There were no significant inter-segment transactions.
F-32

COMPASS DIVERSIFIED HOLDINGS
NOTES TO CONSOLIDATED FINANCIAL STATEMENTS


Summary of Operating Segments
Net RevenuesYear ended December 31,
(in thousands)202220212020
5.11 $486,213 $444,963 $401,106 
BOA208,688 165,150 25,278 
Ergobaby88,435 93,631 74,728 
Lugano201,507 54,047  
Marucci165,411 118,166 43,442 
PrimaLoft24,744   
Velocity Outdoor232,238 270,426 215,996 
ACI89,503 90,487 88,075 
Altor Solutions261,338 180,217 130,046 
Arnold153,815 139,941 98,990 
Sterno 352,152 375,127 369,981 
Total segment revenue2,264,044 1,932,155 1,447,642 
Corporate    
Total consolidated revenues$2,264,044 $1,932,155 $1,447,642 
Segment Profit (Loss) Year ended December 31,
(in thousands)202220212020
5.11$43,531 $39,374 $30,087 
BOA57,810 33,976 (1,021)
Ergobaby (16,814)9,087 5,194 
Lugano53,015 9,923  
Marucci21,113 16,419 (4,272)
PrimaLoft(13,832)  
Velocity Outdoor18,961 39,725 24,925 
ACI
23,617 25,232 22,891 
Altor Solutions24,591 17,962 15,939 
Arnold16,700 11,988 2,096 
Sterno 19,801 19,877 25,772 
Total segment operating income248,493 223,563 121,611 
Corporate(72,925)(58,828)(43,604)
Total consolidated operating income175,568 164,735 78,007 
Reconciliation of segment operating income (loss) to consolidated income from continuing operations before income taxes:
Interest expense, net(83,506)(58,839)(45,768)
Amortization of debt issuance costs(3,740)(2,979)(2,454)
Loss on debt extinguishment(534)(33,305) 
Other income (expense), net(714)(1,482)(2,613)
Total consolidated income from continuing operations before income taxes$87,074 $68,130 $27,172 
F-33

COMPASS DIVERSIFIED HOLDINGS
NOTES TO CONSOLIDATED FINANCIAL STATEMENTS


Depreciation and Amortization ExpenseYear ended December 31,
(in thousands)202220212020
5.11$22,742 $22,048 $21,085 
BOA21,751 19,999 5,515 
Ergobaby8,007 8,405 8,169 
Lugano5,648 1,881  
Marucci12,052 8,513 10,109 
PrimaLoft9,664   
Velocity Outdoor13,030 12,451 12,555 
ACI2,038 2,093 2,415 
Altor Solutions16,157 12,700 12,474 
Arnold7,878 8,728 6,710 
Sterno19,842 22,918 22,059 
Total138,809 119,736 101,091 
Reconciliation of segment to consolidated total:
Amortization of debt issuance costs and debt premiums3,740 2,896 2,232 
Consolidated total$142,549 $122,632 $103,323 
Accounts ReceivableIdentifiable Assets
December 31,December 31
(in thousands)20222021
2022 (1)
2021 (1)
5.11$53,589 $50,461 $450,537 $354,666 
BOA1,630 2,387 240,359 263,052 
Ergobaby11,213 11,167 84,657 86,530 
Lugano85,911 27,812 327,795 233,720 
Marucci35,185 23,261 181,528 146,087 
PrimaLoft2,486  310,914  
Velocity33,159 36,017 224,356 219,545 
ACI10,477 9,717 21,714 24,120 
Altor Solutions42,368 38,457 198,943 205,631 
Arnold23,666 20,372 105,196 101,591 
Sterno 54,400 72,179 210,780 244,338 
Sales allowance accounts(12,644)(14,120)— — 
Total341,440 277,710 2,356,779 1,879,280 
Reconciliation of segment to consolidated totals:
Corporate and other identifiable assets— — 18,008 105,188 
Total$341,440 $277,710 $2,374,787 $1,984,468 
(1)    Does not include accounts receivable balances per schedule above or goodwill balances - refer to "Note H - Goodwill and Intangible Assets" for a schedule of goodwill by segment.
Geographic Information
Net Revenues
Revenues are attributable to countries based on the location of customers. Revenue attributable to any individual foreign country was not material in 2022, 2021 or 2020.
F-34

COMPASS DIVERSIFIED HOLDINGS
NOTES TO CONSOLIDATED FINANCIAL STATEMENTS



Identifiable Assets
Several of the Company's operating segments have subsidiaries with assets located outside of the United States. The following table presents identifiable assets by geographic area:
Identifiable AssetsDecember 31,
(in thousands)20222021
United States$2,291,837 $1,918,051 
Europe49,062 36,075 
Other international33,888 30,342 
      Total identifiable assets$2,374,787 $1,984,468 
Note G - Inventory and Property, Plant, and Equipment
InventoryDecember 31,
(in thousands)20222021
Raw materials and supplies$106,698 $107,307 
Work-in-process32,540 29,032 
Finished goods621,854 457,274 
761,092 593,613 
Less: obsolescence reserve(28,664)(27,870)
Total$732,428 $565,743 

Property, plant and equipmentDecember 31,
(in thousands)20222021
Machinery and equipment$252,817 $233,840 
Office furniture, computers and software68,398 55,165 
Leasehold improvements79,300 60,970 
Construction in process18,091 15,340 
Buildings and land13,386 13,345 
431,992 378,660 
Less: accumulated depreciation(226,518)(192,183)
Total$205,474 $186,477 
Depreciation expense was approximately $44.4 million, $39.4 million and $33.3 million for the years ended December 31, 2022, 2021 and 2020, respectively.
Note H — Goodwill and Intangible Assets
Goodwill
As a result of acquisitions of various businesses, the Company has significant intangible assets on its balance sheet that include goodwill and indefinite-lived intangibles. The Company’s goodwill and indefinite-lived intangibles are tested and reviewed for impairment annually as of March 31st or more frequently if facts and circumstances warrant by comparing the fair value of each reporting unit to its carrying value. Each of the Company’s businesses represent a reporting unit.
F-35

COMPASS DIVERSIFIED HOLDINGS
NOTES TO CONSOLIDATED FINANCIAL STATEMENTS


A reconciliation of the change in the carrying value of goodwill by segment for the years ended December 31, 2022 and 2021 are as follows (in thousands):
Balance at January 1, 2022
Acquisitions/Measurement Period Adjustments (1)
Goodwill ImpairmentBalance at December 31, 2022
5.11$92,966 $ $ $92,966 
BOA254,153   254,153 
Ergobaby61,448  (20,552)40,896 
Lugano83,458 2,879  86,337 
Marucci107,855 (32,136) 75,719 
PrimaLoft 291,150 291,150 
Velocity Outdoor30,079 9,694  39,773 
ACI58,029   58,029 
Altor Solutions90,843 286  91,129 
Arnold39,267   39,267 
Sterno55,336   55,336 
Corporate (2)
8,649   8,649 
Total$882,083 $271,873 $(20,552)$1,133,404 
(1)    Acquisition of businesses during the year ended December 31, 2022 includes the acquisition of PrimaLoft by the Company, and an add-on acquisition at Velocity.
(2)    Represents goodwill resulting from purchase accounting adjustments not "pushed down" to the ACI segment. This amount is allocated back to the ACI segment for purposes of goodwill impairment testing.
Balance at January 1, 2021
Acquisitions/Measurement Period Adjustments (1)
Balance at December 31, 2021
5.11$92,966 $ $92,966 
BOA254,153  254,153 
Ergobaby63,531 (2,083)61,448 
Lugano 83,458 83,458 
Marucci68,170 39,685 107,855 
Velocity Outdoor30,079  30,079 
ACI58,029  58,029 
Altor Solutions75,369 15,474 90,843 
Arnold26,903 12,364 39,267 
Sterno55,336  55,336 
Corporate (2)
8,649  8,649 
Total$733,185 $148,898 $882,083 
(1)    Acquisition of businesses during the year ended December 31, 2021 includes the acquisition of Lugano by the Company, and add-on acquisitions at Altor, Arnold, and Marucci.
(2)    Represents goodwill resulting from purchase accounting adjustments not "pushed down" to the ACI segment. This amount is allocated back to the ACI segment for purposes of goodwill impairment testing.
Approximately $187.3 million of goodwill is deductible for income tax purposes at December 31, 2022.
F-36

COMPASS DIVERSIFIED HOLDINGS
NOTES TO CONSOLIDATED FINANCIAL STATEMENTS


Interim Impairment Testing
2022 Interim Impairment Testing
Ergobaby - The Company performed interim quantitative impairment testing at Ergobaby of goodwill and the indefinite lived tradename at December 31, 2022. As a result of operating results that were below historical and forecast amounts, the Company determined that a triggering event had occurred at Ergobaby. The Company used an income approach for the impairment test, whereby we estimate the fair value of the reporting unit based on the present value of future cash flows. Cash flow projections are based on management's estimate of revenue growth rates and operating margins, and take into consideration industry and market conditions as well as company specific economic factors. The Company used a weighted average cost of capital of 16% in the income approach. The discount rate used was based on the weighted average cost of capital adjusted for the relevant risk associated with business specific characteristics and Ergobaby's ability to execute on projected cash flows. Based on the results of the impairment test, the fair value of Ergobaby did not exceed its carrying value. We recorded goodwill impairment of $20.6 million at December 31, 2022. For the indefinite lived tradename, quantitative testing indicated that the fair value exceeded the carrying value.
Annual Impairment Testing
The Company uses a qualitative approach to test goodwill and indefinite lived intangible assets for impairment by first assessing qualitative factors to determine whether it is more-likely than-not that the fair value of a reporting unit is less than its carrying amount as a basis for determining whether it is necessary to perform quantitative goodwill impairment testing.
2022 Annual Impairment Testing
The results of the qualitative analysis indicated that it was more-likely-than-not that the fair value of each of our reporting units exceeded their carrying value for the 2022 annual impairment testing.
2021 Annual Impairment Testing
The Company determined that the Arnold reporting unit required additional quantitative testing because we could not conclude that the fair value of the reporting unit exceeded its carrying value based on qualitative factors alone. For the reporting units that were tested only on a qualitative basis for the 2021 annual impairment testing, the results of the qualitative analysis indicated that it is more likely than not that the fair value exceeded the carrying value of these reporting units.
The quantitative test of Arnold was performed using an income approach to determine the fair value of the reporting unit. The discount rate used in the income approach was 13.0% and the results of the quantitative impairment testing indicated that the fair value of the Arnold reporting unit exceeded the carrying value by 272%.
2020 Annual Impairment Testing
The Company determined that the Ergobaby, Altor Solutions and Velocity reporting units required additional quantitative testing because we could not conclude that the fair value of the reporting units exceeded their carrying value based on qualitative factors alone. For the reporting units that were tested only on a qualitative basis for the 2020 annual impairment testing, the results of the qualitative analysis indicated that it is more likely than not that the fair value exceeded the carrying value of these reporting units.
The quantitative tests of Ergobaby, Altor Solutions and Velocity were performed using an income approach to determine the fair value of the reporting units. For Ergobaby, the discount rate used in the income approach was 15.9% and the results of the quantitative impairment testing indicated that the fair value of the Ergobaby reporting unit exceeded the carrying value by 14.0%. For Altor, the discount rate used in the income approach was 13.3%, and the results of the quantitative impairment testing indicated that the fair value of the Altor reporting unit exceeded the carrying value by 3.8%. For Velocity, the discount rate used in the income approach was 12.8%, and the results of the quantitative impairment testing indicated that the fair value of the Velocity reporting unit exceeded the carrying value by 16.4%.
F-37

COMPASS DIVERSIFIED HOLDINGS
NOTES TO CONSOLIDATED FINANCIAL STATEMENTS


The following is a summary of the net carrying amount of goodwill at December 31, 2022 and 2021 (in thousands):
December 31, 2022December 31, 2021
Goodwill - gross carrying amount$1,211,701 $939,828 
Accumulated impairment losses (1)
(78,297)(57,745)
Goodwill - net carrying amount$1,133,404 $882,083 
(1) Includes goodwill impairment expense of $20.6 million recorded at Ergobaby, $32.9 million at Velocity and $24.9 million at Arnold.
Intangible Assets
Intangible assets are comprised of the following (in thousands):
December 31, 2022December 31, 2021
Gross Carrying AmountAccumulated AmortizationNet Carrying AmountGross Carrying AmountAccumulated AmortizationNet Carrying AmountWeighted
Average
Useful Lives
Customer relationships$814,171 $(268,620)$545,551 $595,673 $(218,066)$377,607 14
Technology and patents214,653 (55,816)158,837 156,129 (42,035)114,094 12
Trade names, subject to amortization483,959 (119,464)364,495 411,880 (90,196)321,684 17
Non-compete agreements4,962 (4,149)813 4,942 (3,827)1,115 4
Other contractual intangible assets1,960 (1,185)775 1,960 (735)1,225 4
1,519,705 (449,234)1,070,471 1,170,584 (354,859)815,725 
Trade names, not subject to amortization56,965 — 56,965 56,965 — 56,965 
In-process research and development (1)
500 — 500  —  
Total intangibles, net$1,577,170 $(449,234)$1,127,936 $1,227,549 $(354,859)$872,690 
(1) In-process research and development is considered indefinite lived until the underlying technology becomes viable, at which point the intangible asset will be amortized over the expected useful life.
The Company’s amortization expense of intangible assets for the years ended December 31, 2022, 2021 and 2020 totaled $94.4 million, $80.3 million and $61.9 million, respectively.
Estimated charges to amortization expense of intangible assets over the next five years, is as follows, (in thousands):
2023$104,749 
2024$103,120 
2025$97,794 
2026$91,438 
2027$80,704 
Note I – Debt
Financing Arrangements
2022 Credit Facility
On July 12, 2022, the LLC entered into the Third Amended and Restated Credit Agreement (the "2022 Credit Facility") to amend and restate the 2021 Credit Facility. The 2022 Credit Facility provides for revolving loans, swing line loans and letters of credit ("the 2022 Revolving Line of Credit") up to a maximum aggregate amount of $600 million ("the 2022 Revolving Loan Commitment") and a $400 million term loan (the “2022 Term Loan”). The
F-38

COMPASS DIVERSIFIED HOLDINGS
NOTES TO CONSOLIDATED FINANCIAL STATEMENTS


2022 Term Loan requires quarterly payments ranging from $2.5 million to $7.5 million, commencing September 30, 2022, with a final payment of all remaining principal and interest due on July 12, 2027, which is the 2022 Term Loan’s maturity date. All amounts outstanding under the 2022 Revolving Line of Credit will become due on July 12, 2027, which is the termination date of the 2022 Revolving Loan Commitment. The 2022 Credit Facility also permits the LLC, prior to the applicable maturity date, to increase the Revolving Loan Commitment and/or obtain additional term loans in an aggregate amount of up to $250 million, subject to certain restrictions and conditions. On the closing date for the 2022 Credit Facility, the 2022 Term Loan was advanced in full and the initial borrowings outstanding under the 2022 Revolving Line of Credit were $115 million. We used the initial proceeds from the 2022 Credit Facility to pay all amounts outstanding under the 2021 Credit Facility, pay fees and expenses incurred in connection with the 2022 Credit Facility and fund the acquisition of PrimaLoft.
The LLC may borrow, prepay and reborrow principal under the 2022 Revolving Credit Facility from time to time during its term. Advances under the 2022 Revolving Line of Credit can be either term Secured Overnight Financing Rate ("SOFR") loans or base rate loans. Term SOFR revolving loans bear interest on the outstanding principal amount thereof for each interest period at a rate per annum based on the applicable SOFR as administered by the Federal Reserve Bank of New York (or a successor administrator), as adjusted, plus a margin ranging from 1.50% to 2.50%, based on the ratio of consolidated net indebtedness to adjusted consolidated earnings before interest expense, tax expense, and depreciation and amortization expenses for such period (the “Consolidated Total Leverage Ratio”). Base rate revolving loans bear interest on the outstanding principal amount thereof at a rate per annum equal to the highest of (i) Federal Funds rate plus 0.50%, (ii) the “prime rate”, and (iii) the applicable SOFR plus 1.0% (the “Base Rate”), plus a margin ranging from 0.50% to 1.50%, based on the Company's Consolidated Total Leverage Ratio.
Advances under the 2022 Term Loan can be either term SOFR loans or base rate loans. The 2022 Term Loan was advanced in full on the closing date for the 2022 Credit Facility as a Term SOFR loan with an interest period of one month. On the last day of an interest period, Term SOFR loans may be converted to Term SOFR loans of a different interest period or to Base Rate loans. Term SOFR term loans bear interest on the outstanding principal amount thereof for each interest period at a rate per annum based on the Term SOFR for such interest period plus a margin ranging from 1.50% to 2.50%, based on the Consolidated Total Leverage Ratio. Base rate term loans bear interest on the outstanding principal amount thereof from the applicable borrowing date at a rate per annum equal to the Base Rate plus a margin ranging from 0.50% to 1.50%, based on the Consolidated Total Leverage Ratio.
2021 Credit Facility
On March 23, 2021, we entered into a Second Amended and Restated Credit Agreement (the "2021 Credit Facility") to amend and restate the 2018 Credit Facility (as previously restated and amended) among the LLC, the lenders from time to time party thereto, and Bank of America, N.A., as Administrative Agent. The 2021 Credit Facility provided for revolving loans, swing line loans and letters of credit up to a maximum aggregate amount of $600 million and also permitted the LLC, prior to the applicable maturity date, to increase the revolving loan commitment and/or obtain term loans in an aggregate amount of up to $250 million, subject to certain restrictions and conditions. The Company repaid the outstanding amounts under the 2021 credit facility in the third quarter of 2022 in connection with entering into the 2022 Credit Facility.
2018 Credit Facility
On April 18, 2018, the Company entered into an Amended and Restated Credit Agreement (the "2018 Credit Facility"). The 2018 Credit Facility provided for (i) revolving loans, swing line loans and letters of credit (the “2018 Revolving Credit Facility”) up to a maximum aggregate amount of $600 million, and (ii) a $500 million term loan (the “2018 Term Loan”). The Company repaid the outstanding amounts under the 2018 Term Loan in 2019, and used a portion of the proceeds from the issuance of the 2029 Senior Notes to repay the amount outstanding under the 2018 Revolving Credit Facility in March 2021.
Senior Notes
2032 Senior Notes
On November 17, 2021, we consummated the issuance and sale of $300 million aggregate principal amount of our 5.000% Senior Notes due 2032 (the “2032 Notes” of "2032 Senior Notes") offered pursuant to a private offering to qualified institutional buyers in accordance with Rule 144A under the Securities Act, and to non-U.S. persons under Regulation S under the Securities Act. The 2032 Notes were issued pursuant to an indenture, dated as of November 17, 2021 (the “2032 Notes Indenture”), between the Company and U.S. Bank National Association, as
F-39

COMPASS DIVERSIFIED HOLDINGS
NOTES TO CONSOLIDATED FINANCIAL STATEMENTS


trustee (the “Trustee”). The 2032 Notes bear interest at the rate of 5.000% per annum and will mature on January 15, 2032. Interest on the 2032 Notes is payable in cash on January 15 and July 15 of each year, beginning on July 15, 2022.
The proceeds from the sale of the 2032 Notes was used to repay a portion of our debt outstanding under the 2021 Revolving Credit Facility.
2029 Senior Notes
On March 23, 2021, we consummated the issuance and sale of $1,000 million aggregate principal amount of our 5.250% Senior Notes due 2029 (the "2029 Notes" or "2029 Senior Notes") offered pursuant to a private offering to qualified institutional buyers in accordance with Rule 144A under the Securities Act, and to non-U.S. persons under Regulation S under the Securities Act. The 2029 Notes were issued pursuant to an indenture, dated as of March 23, 2021 (the “2029 Notes Indenture”), between the Company and U.S. Bank National Association, as trustee (the "Trustee"). The 2029 Notes bear interest at the rate of 5.250% per annum and will mature on April 15, 2029. Interest on the 2029 Notes is payable in cash on April 15th and October 15th of each year. The first interest payment date on the 2029 Senior Notes was October 15, 2021. The 2029 Notes are general unsecured obligations of the Company and are not guaranteed by our subsidiaries. The proceeds from the sale of the 2029 Notes was used to repay debt outstanding under the 2018 Credit Facility in connection with our entry into the 2021 Credit Facility, as described above, and to redeem our 8.000% Senior Notes due 2026 (the “2026 Senior Notes”).
The 2032 Notes and the 2029 Notes rank equal in right of payment with all of the Company’s existing and future senior unsecured indebtedness, and rank senior in right of payment to all of the Company’s future subordinated indebtedness, if any. The 2032 Notes and the 2029 Notes will be effectively subordinated to the Company’s existing and future secured indebtedness, to the extent of the value of the assets securing such indebtedness, including the indebtedness under the Company’s credit facilities described below. The 2032 Notes Indenture and the 2029 Notes Indenture contains several restrictive covenants including, but not limited to, limitations on the following: (i) the incurrence of additional indebtedness, (ii) restricted payments, (iii) the purchase, redemption or retirement of capital stock or subordinated debt, (iv) dividends and other payments affecting restricted subsidiaries, (v) transactions with affiliates, (vi) asset sales and mergers and consolidations, (vii) future subsidiary guarantees and (viii) incurring liens, (ix) entering into sale-leaseback transactions and (x) making certain investments, subject in each case to certain exceptions.
2026 Senior Notes
Our 2026 Senior Notes bore interest at 8.000% per annum and were scheduled to mature on May 1, 2026. On March 2, 2021, pursuant to an indenture, dated as of April 18, 2018 between the Company and U.S. Bank National Association, as trustee ("Trustee"), the Trustee delivered redemption notices, on behalf of the Company, to holders of the Company’s 2026 Senior Notes to redeem the 2026 Senior Notes on April 1, 2021. The principal amount of the 2026 Senior Notes redeemed was $600 million, which represented all of the outstanding principal of the 2026 Senior Notes. The 2026 Senior Notes were redeemed at 100% of their principal, plus an applicable premium, and accrued and unpaid interest as of the redemption date. On March 23, 2021, the proceeds required for the redemption of the 2026 Senior Notes, the applicable premium and accrued interest totaling $647.7 million was irrevocably deposited with the Trustee and held by the Trustee until the date of redemption, April 1, 2021. The redemption of the 2026 Senior Notes resulted in a Loss on Debt Extinguishment of approximately $33.3 million, which is comprised of the premium paid for early redemption of the 2026 Senior Notes, and the expensing of the deferred financing costs and bond premium associated with the 2026 Senior Notes.
F-40

COMPASS DIVERSIFIED HOLDINGS
NOTES TO CONSOLIDATED FINANCIAL STATEMENTS


The following table provides the Company’s outstanding long-term debt and effective interest rates at December 31, 2022 and December 31, 2021 (in thousands):
December 31, 2022December 31, 2021
Effective Interest RateAmountEffective Interest RateAmount
2029 Senior Notes5.25%$1,000,000 4.89%$1,000,000 
2032 Senior Notes5.00%300,000 5.29%300,000 
2022 Term Loan5.20%395,000  
2022 Revolving Credit Facility5.98%155,000  
Unamortized premiums and debt issuance costs (15,532)(15,174)
Total debt$1,834,468 $1,284,826 
Less: Current portion, term loan facilities(10,000) 
Long-term debt$1,824,468 $1,284,826 
Annual maturities of the Company's debt obligations are as follows (in thousands):
2023$10,000 
202410,000 
202515,000 
202625,000 
2027490,000 
2028 and thereafter1,300,000 
$1,850,000 
Debt Issuance Costs
Deferred debt issuance costs represent the costs associated with the issuance of the Company's financing arrangements. In connection with entering into the 2022 Credit Facility, the Company recognized $2.5 million in deferred financing costs associated with the 2022 Term Loan, and $2.8 million in deferred financing costs associated with the 2022 Revolving Credit Facility. In connection with the 2032 Senior Notes offering in November 2021, the Company recorded $4.3 million in deferred financing costs, and $12.0 million in deferred financing costs related to the 2029 Senior Notes offering in March 2021. The Company recorded $5.4 million in deferred financing costs in connection with entry into the 2021 Credit Facility, $0.5 million of which was recorded as a loss on debt extinguishment upon entry into the 2022 Credit Facility. The net deferred financing costs associated with the Company's 2026 Senior Notes were $7.2 million at March 31, 2021, and were expensed on April 1, 2021, the date of the redemption of the 2026 Senior Notes.
Since the Company can borrow, repay and reborrow principal under the 2022 Revolving Credit Facility, the debt issuance costs associated with the 2022 Revolving Credit Facility have been classified as other non-current assets in the accompanying consolidated balance sheet. The debt issuance costs associated with the 2022 Term Loan and Senior Notes are classified as a reduction of long-term debt in the accompanying consolidated balance sheets.

F-41

COMPASS DIVERSIFIED HOLDINGS
NOTES TO CONSOLIDATED FINANCIAL STATEMENTS


The following table summarizes debt issuance costs at December 31, 2022 and December 31, 2021, and the balance sheet classification in each of the periods presents (in thousands):
December 31,
20222021
Deferred debt issuance costs$32,526 $27,784 
Accumulated amortization(9,760)(6,021)
Deferred debt issuance costs, net$22,766 $21,763 
Balance sheet classification:
Other noncurrent assets$7,234 $6,589 
Long-term debt15,532 15,174 
$22,766 $21,763 
Covenants
The Company is subject to certain customary affirmative and restrictive covenants arising under the 2022 Credit Facility. The following table reflects required and actual financial ratios as of December 31, 2022 included as part of the affirmative covenants in the 2022 Credit Facility:
Description of Required Covenant RatioCovenant Ratio RequirementActual Ratio
Fixed Charge Coverage RatioGreater than or equal to 1.50: 1.003.09:1.00
Total Secured Debt to EBITDA RatioLess than or equal to 3.50: 1.001.12:1.00
Total Debt to EBITDA RatioLess than or equal to 5.75: 1.003.97:1.00
A breach of any of these covenants will be an event of default under the 2022 Credit Facility. Upon the occurrence of an event of default under the 2022 Credit Facility, the 2022 Revolving Credit Facility may be terminated, and all outstanding loans and other obligations under the 2022 Credit Facility may become immediately due and payable and any letters of credit then outstanding may be required to be cash collateralized, and the Agent and the Lenders may exercise any rights or remedies available to them under the 2022 Credit Facility. Any such event would materially impair the Company’s ability to conduct its business. As of December 31, 2022, the Company was in compliance with all covenants as defined in the 2022 Credit Facility.
Letters of credit
The 2022 Credit Facility allows for letters of credit in an aggregate face amount of up to $100 million. Letters of credit outstanding at December 31, 2022 totaled $2.2 million and at December 31, 2021 totaled $1.0 million.
Interest expense
The following details the components of interest expense in each of the years ended December 31, 2022, 2021 and 2020:
Year ended December 31,
(in thousands)202220212020
Interest on credit facilities$13,842 $2,669 $2,164 
Interest on Senior Notes67,500 54,441 42,400 
Unused fee on Revolving Credit Facility1,913 1,598 1,386 
Amortization of debt premium (83)(222)
Other interest expense300 227 294 
Interest income(49)(13)(254)
Interest expense, net$83,506 $58,839 $45,768 
F-42

COMPASS DIVERSIFIED HOLDINGS
NOTES TO CONSOLIDATED FINANCIAL STATEMENTS


Note J – Defined Benefit Plan
In connection with the acquisition of Arnold, the Company has a defined benefit plan covering substantially all of Arnold’s employees at its Lupfig, Switzerland location. The benefits are based on years of service and the employees’ highest average compensation during the specific period.
During the year ended December 31, 2020, Arnold terminated certain employees at the Switzerland location who were participants in the defined benefit plan. The termination of the employees resulted in a decrease in the accumulated benefit obligation liability in 2020. A curtailment loss of $0.1 million and $0.4 million was recognized during the years ended December 31, 2021 and 2020, respectively.
The following table sets forth the plan’s funded status and amounts recognized in the Company’s consolidated balance sheets at December 31, 2022 and 2021:
December 31,
(in thousands)
20222021
Change in benefit obligation:
Benefit obligation, beginning of year$12,311 $14,025 
Service cost432 422 
Interest cost42 38 
Actuarial (gain)/loss(1,792)(484)
Plan amendment(73)(267)
Employee contributions and transfer349 304 
Benefits paid74 253 
Settlement(518)(1,445)
Foreign currency translation(176)(535)
Benefit obligation$10,649 $12,311 
Change in plan assets:
Fair value of assets, beginning of period$9,449 $10,034 
Actual return on plan assets(122)349 
Company contribution371 324 
Employee contributions and transfer349 304 
Benefits paid74 253 
Settlement(518)(1,445)
Foreign currency translation(82)(370)
Fair value of assets9,521 9,449 
Funded status$(1,128)$(2,862)
The unfunded liability of $1.1 million and $2.9 million at December 31, 2022 and 2021, respectively, is recognized in the consolidated balance sheet within other non-current liabilities. Net periodic benefit cost consists of the following:
Year ended December 31,
(in thousands)
202220212020
Service cost$432 $422 $571 
Interest cost42 38 31 
Expected return on plan assets(73)(73)(84)
Amortization of unrecognized gain (loss)(27)(12)232 
Effect of curtailment(40)111 381 
Net periodic benefit cost$334 $486 $1,131 
F-43

COMPASS DIVERSIFIED HOLDINGS
NOTES TO CONSOLIDATED FINANCIAL STATEMENTS


Assumptions used to determine the benefit obligations and components of the net periodic benefit cost at December 31, 2022 and 2021:
December 31,
20222021
Discount rate2.25 %0.35 %
Expected return on plan assets2.25 %0.80 %
Rate of compensation increase4.00 %2.00 %
The Company considers the historical level of long-term returns and the current level of expected long-term returns for the plan assets, as well as the current and expected allocation of assets when developing its expected long-term rate of return on assets assumption. The assumptions used for the plan are based upon customary rates and practices for the location of the Company.
Arnold expects to contribute approximately $0.4 million to the defined benefit plan in 2023.
The following presents the benefit payments which are expected to be paid for the plan in each year indicated (in thousands):
2023$433 
2024629 
2025652 
2026722 
2027863 
Thereafter3,091 
$6,390 
Asset management objectives include maintaining an adequate level of diversification to reduce interest rate and market risk and providing adequate liquidity to meet immediate and future benefit payment requirements.
The assets of the plan are reinsured in their entirety with Swiss Life Ltd. (“Swiss Life”) within the framework of the corresponding contracts with Swiss Life Collective BVG Foundation and Swiss Life Complementary Foundation. The assets are guaranteed by the insurance company and pooled with the assets of other participating employers. The allocation of pension plan assets by category in Swiss Life’s group life portfolio is as follows at December 31, 2022:
Fixed income bonds and securities61 %
Real estate21 %
Equities and investment funds14 %
Certificates of deposit and cash and cash equivalents1 %
Other investments3 %
100 %
The plan assets are pooled with assets of other participating employers and are not separable; therefore the fair values of the pension plan assets at December 31, 2022 and 2021 were considered Level 3.
Note K — Stockholders' Equity
Trust Common Shares
The Trust is authorized to issue 500,000,000 Trust common shares and the LLC is authorized to issue a corresponding number of LLC interests. The Company will, at all times, have the identical number of LLC interests outstanding as Trust shares. Each Trust share represents an undivided beneficial interest in the Trust, and each
F-44

COMPASS DIVERSIFIED HOLDINGS
NOTES TO CONSOLIDATED FINANCIAL STATEMENTS


Trust share is entitled to one vote per share on any matter with respect to which members of the LLC are entitled to vote.
At-The-Market Equity Offering Program
On September 7, 2021, the Company filed a prospectus supplement pursuant to which the Company may, but has no obligation to, issue and sell up to $500 million common shares of the Trust in amounts and at times to be determined by the Company. Actual sales will depend on a variety of factors to be determined by us from time to time, including, market conditions, the trading price of Trust common shares and determinations by us regarding appropriate sources of funding.
In connection with this offering, the Company entered into an At Market Issuance Sales Agreement (the “Sales Agreement”) with B. Riley Securities, Inc. and Goldman Sachs & Co. LLC (each a “Sales Agent” and, collectively, the “Sales Agents”). The Sales Agreement provides that the Company may offer and sell Trust common shares from time to time through the Sales Agents up to $500 million, in amounts and at times to be determined by the Company. Pursuant to the Sales Agreement, the shares may be offered and sold through each Sales Agent, acting separately, in ordinary brokers’ transactions, to or through a market maker, on or through the New York Stock Exchange or any other market venue where the securities may be traded, in the over-the-counter market, in privately negotiated transactions, in transactions that are deemed to be “at the market offerings” as defined in Rule 415 under the Securities Act or through a combination of any such methods of sale.
During the year ended December 31, 2022, the Company sold 3,464,844 Trust common shares under the Sales Agreement. For the same period, the Company received total net proceeds of approximately $84.0 million from these sales, and incurred approximately $1.5 million in commissions payable to the Sales Agents.
During the year ended December 31, 2021, the Company sold 3,837,885 Trust common shares under the Sales Agreement. For the same period, the Company received total net proceeds of approximately $115.1 million from these sales, and incurred approximately $2.1 million in commissions payable to the Sales Agents.
The Company incurred $0.2 million and $0.5 million in total costs related to the ATM program during the year ended December 31, 2022 and 2021, respectively.
Secondary Offering
In May 2020, the Company completed an offering of 5,000,000 Trust common shares at a public offering price of $17.60 per share. The net proceeds to the Company, after deducting the underwriter's discount and offering costs, totaled approximately $83.9 million.
Trust Preferred Shares
The Trust is authorized to issue up to 50,000,000 Trust preferred shares and the Company is authorized to issue a corresponding number of Trust Interests.
Series C Preferred Shares
On November 20, 2019, the Trust issued 4,000,000 7.875% Series C Preferred Shares (the "Series C Preferred Shares") with a liquidation preference of $25.00 per share, and on December 2, 2019, the Trust issued 600,000 of the Series C Preferred Shares which were sold pursuant to an option to purchase additional shares by the underwriters. Total proceeds from the issuance of the Series C Preferred Shares were $115.0 million, or $111.0 million net of underwriters' discount and issuance costs. Distributions on the Series C Preferred Shares will be payable quarterly in arrears, when and as declared by the Company's board of directors on January 30, April 30, July 30, and October 30 of each year, beginning on January 30, 2020, at a rate per annum of 7.875%. Distributions on the Series C Preferred Shares are cumulative and at December 31, 2022, $1.5 million of Series C distributions are accumulated and unpaid. Unless full cumulative distributions on the Series C Preferred Shares have been or contemporaneously are declared and set apart for payment of the Series C Preferred Shares for all past distribution periods, no distribution may be declared or paid for payment on the Trust common shares. The Series C Preferred Shares are not convertible into Trust common shares and have no voting rights, except in limited circumstances as provided for in the share designation for the Series C Preferred Shares. The Series C Preferred Shares may be redeemed at the Company's option, in whole or in part, at any time after January 30, 2025, at a price of $25.00 per share, plus any accumulated and unpaid distributions (thereon whether authorized or declared) to, but excluding,
F-45

COMPASS DIVERSIFIED HOLDINGS
NOTES TO CONSOLIDATED FINANCIAL STATEMENTS


the redemption date. Holders of Series C Preferred Shares will have no right to require the redemption of the Series C Preferred Shares and there is no maturity date.
If a certain tax redemption event occurs prior to January 30, 2025, the Series C Preferred Shares may be redeemed at the Company's option, in whole but not in part, upon at least 30 days’ notice, within 60 days of the occurrence of such tax redemption event, at a price of $25.25 per share, plus accumulated and unpaid distributions to, but excluding, the redemption date. If a certain fundamental change related to the Series C Preferred Shares or the Company occurs (whether before, on or after January 30, 2025), the Company will be required to repurchase the Series C Preferred Shares at a price of $25.25 per share, plus accumulated and unpaid distributions to, but excluding, the date of purchase. If (i) a fundamental change occurs and (ii) the Company does not give notice prior to the 31st day following the fundamental change to repurchase all the outstanding Series C Preferred Shares, the distribution rate per annum on the Series C Preferred Shares will increase by 5.00%, beginning on the 31st day following such fundamental change. Notwithstanding any requirement that the Company repurchase all of the outstanding Series C Preferred Shares, the increase in the distribution rate is the sole remedy to holders in the event the Company fails to do so, and following any such increase, the Company will be under no obligation to repurchase any Series C Preferred Shares.
Series B Preferred Shares
On March 13, 2018, the Trust issued 4,000,000 7.875% Series B Preferred Shares (the "Series B Preferred Shares") with a liquidation preference of $25.00 per share, for gross proceeds of $100.0 million, or $96.5 million net of underwriters' discount and issuance costs. Distributions on the Series B Preferred Shares are payable quarterly in arrears, when and as declared by the Company's board of directors on January 30, April 30, July 30, and October 30 of each year, beginning on July 30, 2018, at a rate per annum of 7.875%. Holders of the Series B Preferred Shares are entitled to receive cumulative cash distributions (i) from and including the date of issuance to, but excluding, April 30, 2028 at a rate equal to 7.875% per annum and (ii) from and including April 30, 2028, at a floating
rate equal to the then applicable three-month LIBOR (or a successor rate) plus a spread of 4.985% per annum. Subsequent to April 30, 2028, the distribution rate will be reset quarterly. At December 31, 2022, $1.3 million of Series B distributions are accumulated and unpaid. Unless full cumulative distributions on the Series B Preferred Shares have been or contemporaneously are declared and set apart for payment of the Series B Preferred Shares for all past distribution periods, no distribution may be declared or paid for payment on the Trust common shares. The Series B Preferred Shares are not convertible into Trust common shares and have no voting rights, except in limited circumstances as provided for in the share designation for the Series B Preferred Shares. The Series B Preferred Shares may be redeemed at the Company's option, in whole or in part, at any time after April 30, 2028, at a price of $25.00 per share, plus any accumulated and unpaid distributions (thereon whether authorized or declared) to, but excluding, the redemption date. Holders of Series B Preferred Shares will have no right to require the redemption of the Series B Preferred Shares and there is no maturity date.
If a certain tax redemption event occurs prior to April 30, 2028, the Series B Preferred Shares may be redeemed at the Company's option, in whole but not in part, upon at least 30 days’ notice, within 60 days of the occurrence of such tax redemption event, at a price of $25.25 per share, plus accumulated and unpaid distributions to, but excluding, the redemption date. If a certain fundamental change related to the Series B Preferred Shares or the Company occurs (whether before, on or after April 30, 2028), the Company will be required to repurchase the Series B Preferred Shares at a price of $25.25 per share, plus accumulated and unpaid distributions to, but excluding, the date of purchase. If (i) a fundamental change occurs and (ii) the Company does not give notice prior to the 31st day following the fundamental change to repurchase all the outstanding Series B Preferred Shares, the distribution rate per annum on the Series B Preferred Shares will increase by 5.00%, beginning on the 31st day following such fundamental change. Notwithstanding any requirement that the Company repurchase all of the outstanding Series B Preferred Shares, the increase in the distribution rate is the sole remedy to holders in the event the Company fails to do so, and following any such increase, the Company will be under no obligation to repurchase any Series B Preferred Shares.
Series A Preferred Shares
On June 28, 2017, the Trust issued 4,000,000 7.250% Series A Preferred Shares (the "Series A Preferred Shares") with a liquidation preference of $25.00 per share, for gross proceeds of $100.0 million, or $96.4 million net of underwriters' discount and issuance costs. When, and if declared by the Company's board of directors, distribution on the Series A Preferred Shares will be payable quarterly on January 30, April 30, July 30, and October 30 of each year, beginning on October 30, 2017, at a rate per annum of 7.250%. Distributions on the Series A Preferred Shares are discretionary and non-cumulative. The Company has no obligation to pay distributions for a quarterly
F-46

COMPASS DIVERSIFIED HOLDINGS
NOTES TO CONSOLIDATED FINANCIAL STATEMENTS


distribution period if the board of directors does not declare the distribution before the scheduled record of date for the period, whether or not distributions are paid for any subsequent distribution periods with respect to the Series A Preferred Shares, or the Trust common shares. If the Company's board of directors does not declare a distribution for the Series A Preferred Shares for a quarterly distribution period, during the remainder of that quarterly distribution period the Company cannot declare or pay distributions on the Trust common shares. The Series A Preferred Shares are not convertible into Trust common shares and have no voting rights, except in limited circumstances as provided for in the share designation for the Series A Preferred Shares.
The Series A Preferred Shares may be redeemed at the Company's option, in whole or in part, at any time after July 30, 2022, at a price of $25.00 per share, plus declared and unpaid distribution to, but excluding, the redemption date, without payment of any undeclared distributions. Holders of Series A Preferred Shares will have no right to require the redemption of the Series A Preferred Shares and there is no maturity date.
If a certain tax redemption event occurs prior to July 30, 2022, the Series A Preferred Shares may be redeemed at the Company's option, in whole but not in part, upon at least 30 days’ notice, within 60 days of the occurrence of such tax redemption event, at a price of $25.25 per share, plus declared and unpaid distributions to, but excluding, the redemption date, without payment of any undeclared distributions. If a certain fundamental change related to the Series A Preferred Shares or the Company occurs (whether before, on or after July 30, 2022), the Company will be required to repurchase the Series A Preferred Shares at a price of $25.25 per share, plus declared and unpaid distributions to, but excluding, the date of purchase, without payment of any undeclared distributions. If (i) a fundamental change occurs and (ii) the Company does not give notice prior to the 31st day following the fundamental change to repurchase all the outstanding Series A Preferred Shares, the distribution rate per annum on the Series A Preferred Shares will increase by 5.00%, beginning on the 31st day following such fundamental change. Notwithstanding any requirement that the Company repurchase all of the outstanding Series A Preferred Shares, the increase in the distribution rate is the sole remedy to holders in the event the Company fails to do so, and following any such increase, the Company will be under no obligation to repurchase any Series A Preferred Shares.
Allocation Interests
The Allocation Interests represent the original equity interest in the Company. The holders of the Allocation Interests (“Holders”), through Sostratus LLC, are entitled to receive distributions pursuant to a profit allocation formula upon the occurrence of certain events. The distributions of the profit allocation is paid upon the occurrence of the sale of a material amount of capital stock or assets of one of the Company’s businesses (“Sale Event”) or, at the option of the Holders, at each five year anniversary date of the acquisition of one of the Company’s businesses (“Holding Event”). The Company records distributions of the profit allocation to the Holders upon occurrence of a Sale Event or Holding Event as dividends declared on Allocation Interests to stockholders’ equity when they are approved by the Company’s board of directors.
The following is a summary of the profit allocation payments made to the Allocation Interest Holders during the years ended December 31, 2021 and 2020. There were no profit allocation payments during the year ended December 31, 2022.
Year ended December 31, 2021
The fifteen-year anniversary of the acquisition of ACI occurred in May 2021 which represented a Holding Event. The Company declared and paid a distribution to the Holders of $12.1 million in July 2021.
During the fourth quarter of 2021, the Company declared and paid a distribution to the Allocation Member of $16.8 million related to the sale of Liberty (refer to Note D - "Discontinued Operations").
Year ended December 31, 2020
The ten-year anniversary of Liberty occurred in March 2020 which represented a Holding Event. The Holders elected to defer the distribution of $3.3 million until after the end of 2020. The ten-year anniversary of Ergo occurred in September 2020 which represented a Holding Event. The Holders elected to defer the distribution of $2.0 million until after the end of 2020. The profit allocation payment of $3.3 million related to the Liberty Holding Event and the profit allocation payment of $2.0 million related to the Ergobaby Holding Event were both paid in January 2021.
F-47

COMPASS DIVERSIFIED HOLDINGS
NOTES TO CONSOLIDATED FINANCIAL STATEMENTS


The five-year anniversary of the acquisition of Sterno Products occurred in October 2019 which represented a Holding Event. The Company declared and paid a distribution to the Holders of $9.1 million in February 2020.
Reconciliation of net income (loss) available to common shares of Holdings
The following table reconciles net income attributable to Holdings to net income (loss) attributable to the common shares of Holdings:
Year ended December 31,
(in thousands)
202220212020
Net income from continuing operations attributable to Holdings$26,994 $34,639 $10,020 
Less: Distributions paid - Allocation Interests 34,058 9,087 
Less: Distributions paid - Preferred Shares24,181 24,181 23,678 
Less: Accrued distributions - Preferred Shares2,869 2,869 2,869 
Net loss from continuing operations attributable to common shares of Holdings$(56)$(26,469)$(25,614)
Earnings per share
Basic and diluted earnings per share for the fiscal year ended December 31, 2022, 2021 and 2020 is calculated as follows:
Year ended December 31,
(in thousands, except per share data)202220212020
Net loss from continuing operations attributable to common shares of Holdings$(56)$(26,469)$(25,614)
Less: Effect of contribution based profit—Holding Event16,137 5,361 7,070 
Loss from continuing operations attributable to common shares$(16,193)$(31,830)$(32,684)
Income from discontinued operations attributable to Holdings$9,393 $79,914 $12,760 
Less: Effect of contribution based profit  1,710 
Income from discontinued operations of Holdings attributable to common shares$9,393 $79,914 $11,050 
Basic and diluted weighted average common shares of Holdings outstanding70,715 65,362 63,151 
Basic and fully diluted income (loss) per common share attributable to Holdings
Continuing operations$(0.23)$(0.49)$(0.51)
Discontinued operations0.13 1.22 0.17 
$(0.10)$0.73 $(0.34)
Distributions
The following table summarizes information related to our quarterly cash distributions on our Trust common and preferred shares:
PeriodCash Distribution per ShareTotal Cash DistributionsRecord DatePayment Date
(in thousands)
Trust Common Shares:
October 1, 2022 - December 31, 2022 (1)
$0.25 $18,051 January 19, 2023January 26, 2023
F-48

COMPASS DIVERSIFIED HOLDINGS
NOTES TO CONSOLIDATED FINANCIAL STATEMENTS


July 1, 2022 - September 30, 2022 $0.25 $18,051 October 20, 2022October 27, 2022
April 1, 2022 - June 30, 2022 $0.25 $17,931 July 21, 2022July 28, 2022
January 1, 2022 - March 31, 2022 $0.25 $17,510 April 21, 2022April 28, 2022
October 1, 2021 - December 31, 2021 $0.25 $17,352 January 13, 2022January 20, 2022
July 1, 2021 - September 30, 2021 $0.36 $23,742 October 15, 2021October 22, 2021
August 3, 2021 (2)
$0.88 $57,112 August 31, 2021September 7, 2021
April 1, 2021 - June 30, 2021$0.36 $23,364 July 15, 2021July 22, 2021
January 1, 2021 - March 31, 2021$0.36 $23,364 April 15, 2021April 22, 2021
October 1, 2020 - December 31, 2020 $0.36 $23,364 January 15, 2020January 22, 2021
July 1, 2020 - September 30, 2020$0.36 $23,364 October 15, 2020October 22, 2020
April 1, 2020 - June 30, 2020$0.36 $23,364 July 16, 2020July 23, 2020
January 1, 2020 - March 31, 2020$0.36 $21,564 April 16, 2020April 23, 2020
Series A Preferred Shares:
October 30, 2022 - January 29, 2023 (1)
$0.453125 $1,813 January 15, 2023January 30, 2023
July 30, 2022 - October 29, 2022$0.453125 $1,813 October 15, 2022October 30, 2022
April 30, 2022 - July 29, 2022$0.453125 $1,813 July 15, 2022July 30, 2022
January 30, 2022 - April 29, 2022$0.453125 $1,813 April 15, 2022April 30, 2022
October 30, 2021 - January 29, 2022$0.453125 $1,813 January 15, 2022January 30, 2022
July 30, 2021 - October 29, 2021 $0.453125 $1,813 October 15, 2021October 30, 2021
April 30, 2021 - July 29, 2021$0.453125 $1,813 July 15, 2021July 30, 2021
January 30, 2021 - April 29, 2021$0.453125 $1,813 April 15, 2021April 30, 2021
October 30, 2020 - January 29, 2021 $0.453125 $1,813 January 15, 2021January 30, 2021
July 30, 2020 - October 29, 2020$0.453125 $1,813 October 15, 2020October 30, 2020
April 30, 2020 - July 29, 2020$0.453125 $1,813 July 15, 2020July 30, 2020
January 30, 2020 - April 29, 2020$0.453125 $1,813 April 15, 2020April 30, 2020
Series B Preferred Shares:
October 30, 2022 - January 29, 2023 (1)
$0.4921875 $1,969 January 15, 2023January 30, 2023
July 30, 2022 - October 29, 2022$0.4921875 $1,969 October 15, 2022October 30, 2022
April 30, 2022 - July 29, 2022$0.4921875 $1,969 July 15, 2022July 30, 2022
January 30, 2022 - April 29, 2022$0.4921875 $1,969 April 15, 2022April 30, 2022
October 30, 2021 - January 29, 2022 $0.4921875 $1,969 January 15, 2022January 30, 2022
July 30, 2021 - October 29, 2021$0.4921875 $1,969 October 15, 2021October 30, 2021
April 30, 2021 - July 29, 2021$0.4921875 $1,969 July 15, 2021July 30, 2021
January 30, 2021 - April 29, 2021$0.4921875 $1,969 April 15, 2021April 30, 2021
October 30, 2020 - January 29, 2021 $0.4921875 $1,969 January 15, 2021January 30, 2021
July 30, 2020 - October 29, 2020$0.4921875 $1,969 October 15, 2020October 30, 2020
April 30, 2020 - July 29, 2020$0.4921875 $1,969 July 15, 2020July 30, 2020
January 30, 2020 - April 29, 2020$0.4921875 $1,969 April 15, 2020April 30, 2020
Series C Preferred Shares:
October 30, 2022 - January 29, 2023 (1)
$0.4921875 $2,264 January 15, 2023January 30, 2023
July 30, 2022 - October 29, 2022$0.4921875 $2,264 October 15, 2022October 30, 2022
April 30, 2022 - July 29, 2022$0.4921875 $2,264 July 15, 2022July 30, 2022
January 30, 2022 - April 29, 2022$0.4921875 $2,264 April 15, 2022April 30, 2022
F-49

COMPASS DIVERSIFIED HOLDINGS
NOTES TO CONSOLIDATED FINANCIAL STATEMENTS


October 30, 2021 - January 29, 2022 $0.4921875 $2,264 January 15, 2022January 30, 2022
July 30, 2021 - October 29, 2021$0.4921875 $2,264 October 15, 2021October 30, 2021
April 30, 2021 - July 29, 2021$0.4921875 $2,264 July 15, 2021July 30, 2021
January 30, 2021 - April 29, 2021$0.4921875 $2,264 April 15, 2021April 30, 2021
October 30, 2020 - January 29, 2021 $0.4921875 $2,264 January 15, 2021January 30, 2021
July 30, 2020 - October 29, 2020$0.4921875 $2,264 October 15, 2020October 30, 2020
April 30, 2020 - July 29, 2020$0.4921875 $2,264 July 15, 2020July 30, 2020
January 30, 2020 - April 29, 2020$0.4921875 $2,264 April 15, 2020April 30, 2020
November 20, 2019 - January 29, 2020 $0.38281 $1,531 January 15, 2020January 30, 2020
(1) This distribution was     declared on January 4, 2023.
(2) On August 3, 2021, in order to offset a portion of the tax liability to the shareholders as a result of the election to cause the Trust to be treated as a corporation for U.S. federal income tax purposes, the Company's Board of Directors declared a special cash distribution on the Trust’s common shares. A distribution of $57.1 million was made on August 31, 2021 to Trust common shareholders. The Company declared a distribution of $0.25 per share for the quarter ended December 31, 2021, which was reduced from $0.36 per share in prior periods to reflect the effect of the Trust being taxed as a corporation.
Note L — Income Taxes
Effective September 1, 2021, the Company’s parent (i.e., the Trust) elected to be treated as a corporation for U.S federal income tax purposes. Prior to September 1, 2021, the Company’s items of income, gain, loss and deduction flowed through to owners of the parent Trust without being subject to income taxes at the Trust level. Consequently, the Company’s earnings did not reflect a provision for income taxes except those for foreign, state, city and local income taxes incurred at the entity level. From and after September 1, 2021, the parent Trust will be subject to entity-level U.S. federal, state, and local corporate income taxes on the Company’s earnings that flow through to the Trust.
Components of the Company's income (loss) before taxes are as follows:
Year ended December 31,
(in thousands)
202220212020
Domestic (including U.S. exports)$50,231 $52,733 $28,830 
Foreign subsidiaries36,843 15,397 (1,658)
$87,074 $68,130 $27,172 
Components of the Company’s income tax provision are as follows:
Year ended December 31,
(in thousands)202220212020
Current taxes
Federal$30,167 $21,659 $8,305 
State7,421 4,792 2,187 
Foreign11,907 5,234 4,804 
Total current taxes49,495 31,685 15,296 
Deferred taxes:
Federal(4,647)(9,648)671 
State2,447 (1,819)402 
Foreign(2,266)1,538 (2,763)
Total deferred taxes(4,466)(9,929)(1,690)
Total tax provision$45,029 $21,756 $13,606 
F-50

COMPASS DIVERSIFIED HOLDINGS
NOTES TO CONSOLIDATED FINANCIAL STATEMENTS


The tax effects of temporary differences that have resulted in the creation of deferred tax assets and deferred tax liabilities at December 31, 2022 and 2021 are as follows:
December 31,
(in thousands)
20222021
Deferred tax assets:
Tax credits$10,030 $7,645 
Accounts receivable and allowances2,118 1,834 
Net operating loss carryforwards27,095 29,979 
Accrued expenses8,470 8,191 
Interest expense limitation carryforwards7,419 2,651 
Lease liabilities40,535 30,717 
Held-for-sale effect 8,601 
Other24,503 12,706 
Total deferred tax assets$120,170 $102,324 
Valuation allowance (1)
(21,104)(9,413)
Net deferred tax assets$99,066 $92,911 
Deferred tax liabilities:
Intangible assets$(193,408)$(135,922)
Property and equipment(25,724)(26,114)
Repatriation of foreign earnings(38)(38)
Right of use assets(35,675)(27,898)
Prepaid and other expenses(863)(702)
Total deferred tax liabilities$(255,708)$(190,674)
Total net deferred tax liability$(156,642)$(97,763)

(1)Primarily relates to the Trust and 5.11, Arnold and Ergo operating segments.
For the years ending December 31, 2022 and 2021, the Company recognized approximately $255.7 million and $190.7 million, respectively in deferred tax liabilities. A significant portion of the balance in deferred tax liabilities reflects temporary differences in the basis of property and equipment and intangible assets related to the Company’s purchase accounting adjustments in connection with the acquisition of certain of its businesses. For financial accounting purposes the Company has recognized a significant increase in the fair values of the intangible assets and property and equipment in certain of the businesses it acquired. For income tax purposes the existing, pre-acquisition tax basis of the intangible assets and property and equipment is utilized. In order to reflect the increase in the financial accounting basis over the existing tax basis, a deferred tax liability was recorded. This liability will decrease in future periods as these temporary differences reverse but may be replaced by deferred tax liabilities generated as a result of future acquisitions.
A valuation allowance relating to the realization of domestic and foreign net operating losses, domestic and foreign tax credits and the limitation on the deduction of interest expense of $21.1 million was provided at December 31, 2022 and a valuation allowance related to the realization of domestic and foreign net operating losses, domestic and foreign tax credits and the limitation on the deduction of interest expense of $9.4 million was provided at December 31, 2021. A valuation allowance is provided whenever it is more likely than not that some or all of deferred assets recorded may not be realized.
F-51

COMPASS DIVERSIFIED HOLDINGS
NOTES TO CONSOLIDATED FINANCIAL STATEMENTS


The reconciliation between the Federal Statutory Rate and the effective income tax rate for 2022, 2021 and 2020 are as follows:
Year ended December 31,
202220212020
United States Federal Statutory Rate21.0 %21.0 %21.0 %
State income taxes (net of Federal benefits)5.3 2.7 7.6 
Foreign income taxes 2.7 5.3 6.1 
Expenses of Compass Group Diversified Holdings LLC representing a pass through to shareholders (1)
 18.9 17.6 
Impact of subsidiary employee stock options0.8  1.6 
Non-deductible acquisition costs0.6 0.4 1.9 
Impairment expense1.0   
Non-recognition of various carryforwards at subsidiaries13.4 (2.3)(4.0)
United States tax on foreign income0.6 (1.5)(0.8)
Dividend (net of dividend received deduction)3.6   
Utilization of tax credits(9.2)(4.0)(1.1)
Effect of classification of assets held for sale9.9 (10.7) 
Other2.0 2.1 0.2 
Effective income tax rate51.7 %31.9 %50.1 %

(1)The effective income tax rate for each of the years 2021 and 2020 include losses at the Company’s parent, which was taxed as a partnership through August 31, 2021. Beginning September 1, 2021, the Company's parent is taxed as a corporation.

A reconciliation of the amount of unrecognized tax benefits for 2022, 2021 and 2020 are as follows (in thousands):
Balance at January 1, 2020$993 
Additions for current years’ tax positions14 
Additions for prior years’ tax positions 427 
Reductions for prior years’ tax positions (73)
Reductions for expiration of statute of limitations$(27)
Balance at December 31, 2020$1,334 
Additions for current years’ tax positions31 
Additions for prior years’ tax positions 15 
Reductions for prior years' tax positions(63)
Reductions for expiration of statute of limitations(63)
Balance at December 31, 2021$1,254 
Additions for current years’ tax positions91 
Additions for prior years’ tax positions 15 
Reductions for prior years' tax positions(71)
Reductions for expiration of statute of limitations(73)
Balance at December 31, 2022$1,216 
Included in the unrecognized tax benefits at both December 31, 2022 and 2021 is $1.2 million of tax benefits that, if recognized, would affect the Company’s effective tax rate. The Company accrues interest and penalties related to uncertain tax positions. The amounts accrued at December 31, 2022, 2021 and 2020 are not material to the Company. Such amounts are included in the provision (benefit) for income taxes in the accompanying consolidated statements of operations. It is expected that the amount of unrecognized tax benefits will change in the next twelve months. However, we do not expect the change to have a significant impact on the consolidated results of operations or financial position.
F-52

COMPASS DIVERSIFIED HOLDINGS
NOTES TO CONSOLIDATED FINANCIAL STATEMENTS


Each of the Company’s businesses file U.S. Federal, state and foreign income tax returns in multiple jurisdictions with varying statutes of limitations. The 2018 through 2022 tax years generally remain subject to examinations by the taxing authorities.
Note M — Fair Value Measurement
The following table provides the assets and liabilities carried at fair value measured on a recurring basis as of December 31, 2022 and 2021 (in thousands):
Fair Value Measurements at December 31, 2022
Carrying
Value
Level 1Level 2Level 3
Liabilities:
    Put option of noncontrolling shareholders (1)
$(142)$ $ $(142)
    Contingent consideration - acquisition (2)
$(1,300)$ $ $(1,300)
Total recorded at fair value$(1,442)$ $ $(1,442)
(1)Represents a put option issued to a noncontrolling shareholder in connection with the 5.11 acquisition.
(2)Represents potential earn-out payable as additional purchase price consideration by Velocity in connection with the acquisition of King's Camo.
Fair Value Measurements at December 31, 2021
Carrying
Value
Level 1Level 2Level 3
Liabilities:
    Put option of noncontrolling shareholders (1)
$(151)$ $ $(151)
    Contingent consideration - acquisition (2)
(1,350)  (1,350)
Total recorded at fair value$(1,501)$ $ $(1,501)
(1)Represents a put option issued to a noncontrolling shareholder in connection with the 5.11 acquisition.
(2)Represents potential earn-out payable as additional purchase price consideration by Altor Solutions in connection with the acquisition of Polyfoam. The payment of the earn-out occurred on March 31, 2022.
A reconciliation of the change in the carrying value of the Company’s Level 3 fair value measurements is as follows:
Year ended December 31,
(in thousands)
20222021
Balance at January 1st$(1,501)$(1,785)
Termination of put option of noncontrolling shareholder- Liberty 314 
Contingent consideration - King's Camo(1,600) 
Adjustment to contingent consideration - King's Camo300  
Payment of contingent consideration - Polyfoam1,350  
Increase (decrease) in the fair value of put option of noncontrolling shareholder - 5.119 (30)
Balance at December 31st$(1,442)$(1,501)
Valuation Techniques
Options of noncontrolling shareholders
The put options of noncontrolling shareholders were determined based on inputs that were not readily available in public markets or able to be derived from information available in publicly quoted markets. As such, the Company categorized the put options of the noncontrolling shareholders as Level 3. The primary inputs associated with this valuation are earnings before interest, taxes amortization and depreciation times a multiple established in the
F-53

COMPASS DIVERSIFIED HOLDINGS
NOTES TO CONSOLIDATED FINANCIAL STATEMENTS


shareholder put option agreement, which is used to determine a per share equity value for the shares that can be put back to the Company. An increase or decrease in these primary inputs would not have a material impact on the determination of the fair value of these put options.
Contingent Consideration
For certain acquisition of businesses that the Company or its subsidiaries make, a portion of the acquisition price will be contingent consideration. The following is a summary of the contingent consideration arrangements entered into by the Company's subsidiaries in the prior three years and the valuation methodologies:
Velocity entered into a contingent consideration arrangement in connection with their purchase of King's Camo in July 2022. The purchase price of King's Camo included a potential earn-out of $3.0 million if King's Camo achieved certain financial metrics. The contingent consideration was valued at $1.6 million using probability weighted models. The earnout was reduced to $1.3 million at December 31, 2022 based on the expected payout amount.
Altor Solutions entered into a contingent consideration arrangement in connection with their purchase of Polyfoam in July 2020. The purchase price of Polyfoam included a potential earn-out of $1.4 million if Polyfoam achieved certain financial metrics. The payment of the earn-out occurred on March 31, 2022.
Senior Notes
The Company's Senior Notes consisted of the following carrying value and estimated fair value (in thousands):
Fair Value Hierarchy LevelDecember 31, 2022
Maturity DateRateCarrying ValueFair Value
2032 Senior NotesJanuary 15, 20325.000 %2$300,000 $237,750 
2029 Senior NotesApril 15, 20295.250 %2$1,000,000 $855,000 
2022 Term Loan
At December 31, 2022, the carrying value of the principal under the Company's outstanding 2022 Term Loan, including the current portion, was $395 million, which approximates fair value because it bears interest at a variable interest rate that reflects changes in interest rates and changes in the Company's net leverage ratio. The estimated fair value of the outstanding 2022 Term Loan is classified as Level 2 in the fair value hierarchy.
Nonrecurring Fair Value Measurements
The following table provides the assets and liabilities carried at fair value measured on a non-recurring basis as of December 31, 2022. Refer to "Note H – Goodwill and Intangible Assets", for a description of the valuation techniques used to determine fair value of the assets measured on a non-recurring basis in the table below. There were no assets and liabilities carried at fair value measured on a non-recurring basis as of December 31, 2021 and 2020.
Expense
Fair Value Measurements at December 31, 2022Year ended
(in thousands)Carrying
Value
Level 1Level 2Level 3December 31, 2022
Goodwill - Ergo$40,896   $40,896 $20,552 
Note N — Noncontrolling Interest
Noncontrolling interest represents the portion of a majority-owned subsidiary’s net income and equity that is owned by noncontrolling shareholders.
F-54

COMPASS DIVERSIFIED HOLDINGS
NOTES TO CONSOLIDATED FINANCIAL STATEMENTS


The following tables reflect the Company’s percentage ownership of its businesses, as of December 31, 2022, 2021 and 2020 and related noncontrolling interest balances as of December 31, 2022 and 2021:
% Ownership (1)
December 31, 2022
% Ownership (1)
December 31, 2021
% Ownership (1)
December 31, 2020
PrimaryFully
Diluted
PrimaryFully
Diluted
PrimaryFully
Diluted
5.11 97.7 88.3 97.6 88.4 97.6 88.1 
BOA91.8 83.5 91.8 83.8 81.9 74.8 
Ergobaby81.6 72.8 81.7 72.7 81.4 72.6 
Lugano59.9 55.2 59.9 58.1 N/aN/a
Marucci91.0 82.1 91.1 82.8 92.2 83.8 
PrimaLoft90.7 83.7 N/aN/aN/aN/a
Velocity99.4 87.7 99.3 87.6 99.3 88.0 
ACI71.8 67.6 71.8 67.6 71.8 67.6 
Altor99.8 88.2 100.0 91.2 100.0 91.5 
Arnold98.0 85.5 98.0 85.5 96.7 81.1 
Sterno 99.4 90.7 100.0 87.1 100.0 88.5 

(1)The principal difference between primary and fully diluted percentages of our operating segments is due to stock option issuances of operating segment stock to management of the respective business.

Noncontrolling Interest Balances
(in thousands)December 31,
2022
December 31,
2021
5.11 $17,186 $15,458 
BOA36,215 30,581 
Ergobaby16,020 29,435 
Lugano82,967 70,585 
Marucci20,045 17,175 
PrimaLoft36,263  
Velocity6,115 5,250 
ACI1,533 (2,614)
Altor5,077 3,936 
Arnold1,475 1,284 
Sterno 2,046 1,524 
Allocation Interests100 100 
$225,042 $172,714 


F-55

COMPASS DIVERSIFIED HOLDINGS
NOTES TO CONSOLIDATED FINANCIAL STATEMENTS


Note O — Supplemental Data
Supplemental Balance Sheet Data (in thousands):
Summary of accrued expensesDecember 31,
20222021
Accrued payroll and fringes$37,079 $45,630 
Accrued taxes16,670 16,472 
Income taxes payable7,830 6,831 
Accrued interest21,071 13,563 
Accrued rebates and discounts8,948 10,687 
Warranty payable1,754 2,062 
Accrued inventory74,858 50,122 
Other accrued expenses23,395 33,151 
Total$191,605 $178,518 
Warranty liabilityYear ended December 31,
20222021
Beginning balance$2,062 $1,558 
Accrual3,301 4,257 
Warranty payments(3,609)(3,753)
Ending balance$1,754 $2,062 
Supplemental Statement of Operations Data (in thousands):
Other income (expense), netYear ended December 31,
202220212020
Foreign currency gain (loss)$(1,163)$27 $71 
Loss on sale of capital assets(2,581)(1,458)(1,851)
Other income (expense)3,030 (51)(833)
$(714)$(1,482)$(2,613)
Supplemental Cash Flow Statement Data (in thousands):
Year ended December 31,
202220212020
Interest paid$82,279 $58,061 $42,836 
Taxes paid$32,670 $30,770 $12,189 
Investments
Arnold Joint Venture
Arnold is a 50% partner in a China rare earth mine-to-magnet joint venture. Arnold accounts for its activity in the joint venture utilizing the equity method of accounting. Gains and losses from the joint venture were not material for the years ended December 31, 2022, 2021 and 2020.
Altor Solutions
In September 2020, Altor invested $3.6 million in Rational Packaging, LLC, a designer and manufacturer of recyclable, paperboard-based structural packaging components. The investment will be accounted for as an equity
F-56

COMPASS DIVERSIFIED HOLDINGS
NOTES TO CONSOLIDATED FINANCIAL STATEMENTS


method investment. Gains and losses from the investment were not material for the years ended December 31, 2022, 2021 and 2020.
Note P — Commitments and Contingencies
Leases
The Company and its subsidiaries lease office and manufacturing facilities, computer equipment and software under various operating arrangements. Certain of the leases are subject to escalation clauses and renewal periods. The Company and its subsidiaries recognize lease expense, including predetermined fixed escalations, on a straight-line basis over the initial term of the lease including reasonably assured renewal periods from the time that the Company and its subsidiaries control the leased property. Leases with an initial term of 12 months or less are not recorded on the balance sheet; we recognize lease expense for these leases on a straight-line basis over the lease term. Certain of our subsidiaries have leases that contain both fixed rent costs and variable rent costs based on achievement of certain operating metrics. The variable lease expense has not been material on a historic basis and no amount was incurred during the year ending December 31, 2022.
The maturities of lease liabilities at December 31, 2022 under operating leases having an initial or remaining non-cancelable term of one year or more are as follows (in thousands):
2023$40,609 
202439,088 
202535,757 
202632,156 
202726,727 
Thereafter67,060 
Total undiscounted lease payments$241,397 
Less: Interest66,660 
Present value of lease liabilities$174,737 
The Company’s rent expense for the fiscal years ended December 31, 2022, 2021 and 2020 totaled $46.0 million, $37.5 million and $29.4 million, respectively.
The calculated amount of the right-of-use assets and lease liabilities in the table above are impacted by the length of the lease term and discount rate used to present value the minimum lease payments. The Company's lease agreements often include one or more options to renew at the company's discretion. In general, it is not reasonably certain that lease renewals will be exercised at lease commencement and therefore lease renewals are not included in the lease term. As the discount rate is rarely determinable, the Company utilizes the incremental borrowing rate of the subsidiary entering into the lease arrangement, on a collateralized basis, over a similar term as adjusted for any country specific risk.
The weighted average remaining lease terms and discount rates for all of our operating leases were as follows:
Lease Term and Discount RateDecember 31, 2022December 31, 2021
Weighted-average remaining lease term (years)6.356.00
Weighted-average discount rate7.71 %7.61 %
F-57

COMPASS DIVERSIFIED HOLDINGS
NOTES TO CONSOLIDATED FINANCIAL STATEMENTS


Supplemental balance sheet information related to leases was as follows (in thousands):
Line Item in the Company’s Consolidated Balance SheetDecember 31, 2022December 31, 2021
Operating lease right-of-use assetsOther non-current assets$153,689 $124,438 
Current portion, operating lease liabilitiesOther current liabilities$30,015 $27,242 
Operating lease liabilitiesOther non-current liabilities$144,722 $110,287 
Supplemental cash flow information related to leases was as follows (in thousands):
Year ended December 31, 2022Year ended December 31, 2021
Cash paid for amounts included in the measurement of lease liabilities:
   Operating cash flows from operating leases$40,119 $38,787 
Right-of-use assets obtained in exchange for lease obligations:
   Operating leases$58,061 $43,404 
Legal Proceedings
In the normal course of business, the Company and its subsidiaries are involved in various claims and legal proceedings. While the ultimate resolution of these matters has yet to be determined, the Company does not believe that any unfavorable outcomes will have a material adverse effect on the Company’s consolidated financial position or results of operations.
Note Q — Related Party Transactions
The LLC has entered into related party transactions with its Manager, CGM, including the following:
Management Services Agreement
LLC Agreement
Integration Services Agreements
Cost Reimbursement and Fees
Management Services Agreement
The LLC entered into a MSA with CGM effective May 16, 2006, as amended. Our Chief Executive Officer is a partner of CGM. The MSA provides for, among other things, CGM to perform services for the LLC in exchange for a management fee paid quarterly and equal to 0.5% of the LLC’s adjusted net assets, as defined in the MSA. The management fee is required to be paid prior to the payment of any distributions to shareholders.
Pursuant to the MSA, CGM is entitled to enter into off-setting management service agreements with each of the operating segments. The amount of the fee is negotiated between CGM and the operating management of each segment and is based upon the value of the services to be provided. The fees paid directly to CGM by the segments offset on a dollar for dollar basis the amount due CGM by the LLC under the MSA.
During 2022, CGM entered into a waiver of the MSA for the period through June 30, 2023 to receive a 1% annual management fee related to PrimaLoft, rather than the 2% called for under the MSA, which resulted in a lower management fee at September 30, 2022 and December 31, 2022 than would normally have been due. At March 31, 2022 and June 30, 2022, CGM entered into a waiver to exclude cash balances held at the LLC from the calculation of the management fee.
During 2021, CGM entered into a waiver of the MSA for a period through December 31, 2021 to receive a 1% annual management fee related to BOA, rather than the 2% called for under the MSA, which resulted in a lower management fee paid during 2021 than would have normally been due. In the first quarter of 2021, the LLC and CGM entered into a waiver agreement whereby CGM agreed to waive the portion of the management fee related to the amount of the proceeds deposited with the Trustee that was in excess of the amount payable related to the
F-58

COMPASS DIVERSIFIED HOLDINGS
NOTES TO CONSOLIDATED FINANCIAL STATEMENTS


2026 Senior Notes at March 31, 2021. Additionally, CGM entered into a waiver of the MSA at December 31, 2021 to exclude the cash balances held at the LLC from the calculation of the management fee.
In March 2020, as a proactive measure to provide the LLC with additional cash liquidity in light of the COVID-19 pandemic, the LLC elected to draw down $200 million on our 2018 Revolving Credit Facility. The LLC and CGM entered into a waiver agreement whereby CGM agreed to waive the portion of the management fee attributable to the cash balances held at the LLC as of March 31, 2020. In addition, due to the unprecedented uncertainty as a result of the COVID-19 pandemic, CGM agreed to waive 50% of the management fee calculated at June 30, 2020 that was paid in July 2020. Further, for the third quarter of 2020, the LLC and CGM entered into a waiver agreement whereby CGM agreed to waive the portion of the management fee attributable to the cash balances held at the LLC as of September 30, 2020.
The LLC paid CGM $0.4 million and $0.1 million, respectively, in the years ended December 31, 2021 and 2020, representing the management fee due from Arnold for the fourth quarter of 2020 and the first three quarters of 2021. At December 31, 2021, Arnold reimbursed the LLC for the management fee paid on their behalf.
For the years ended December 31, 2022, 2021 and 2020, the Company incurred the following management fees to CGM, by entity:
Year ended December 31,
(in thousands)
202220212020
5.11$1,000 $1,000 $1,000 
BOA1,000 1,000 250 
Ergobaby500 500 500 
Lugano750 188 N/a
Marucci500 500 347 
PrimaLoft500 N/aN/a
Velocity500 500 500 
Advanced Circuits500 500 500 
Altor Solutions750 750 750 
Arnold500 500 500 
Sterno 500 500 500 
Corporate56,604 41,505 29,402 
$63,604 $47,443 $34,249 
Approximately $15.7 million and $11.8 million of the management fees incurred were unpaid as of December 31, 2022 and 2021, respectively, and are reflected in "Due to related party" on the consolidated balance sheets.
LLC Agreement
The LLC agreement gives Holders the right to distributions pursuant to a profit allocation formula upon the occurrence of a Sale Event or a Holding Event. The Holders are entitled to receive and as such can elect to receive the positive contribution-based profit allocation payment for each of the business acquisitions during the 30-day period following the fifth anniversary of the date upon which we acquired a controlling interest in that business (Holding Event) and upon the sale of the business (Sale Event). Holders received $34.1 million and $9.1 million in distributions related to Sale and Holding Events that occurred during 2021 and 2020, respectively. Refer to "Note K - Stockholders' Equity" for a description of the profit allocation payments.
Certain persons who are employees and partners of the Manager, including the Company’s Chief Executive Officer, beneficially own (through Sostratus LLC) 62.0% of the Allocation Interests at December 31, 2022 and 57.8% at December 31, 2021. Of the remaining 38.0% at December 31, 2022 and 42.2% at December 31, 2021, 5.0% is held by CGI Diversified Holdings LP, 5.0% is held by a Director on the Company’s Board of Directors, and the remaining percentage of Allocation Interests are held by the former founding partners of the Manager.
F-59

COMPASS DIVERSIFIED HOLDINGS
NOTES TO CONSOLIDATED FINANCIAL STATEMENTS


Integration Services Agreements
Integration services represent fees paid by newly acquired companies to the Manager for integration services performed during the first year of ownership. Under the Integration Services Agreement ("ISA"), CGM provides services for new platform acquisitions to, amongst other things, assist the management at the acquired entities in establishing a corporate governance program, implement compliance and reporting requirements of the Sarbanes-Oxley Act of 2002, as amended, and align the acquired entity's policies and procedures with our other subsidiaries.
PrimaLoft, which was acquired in July 2022, entered into an ISA with CGM whereby PrimaLoft will pay CGM a total integration services fee of $4.8 million, payable quarterly over a twelve-month period ended June 30, 2023.
Lugano, which was acquired in September 2021, entered into an ISA with CGM whereby Lugano will pay CGM a total integration services fee of $2.3 million, payable quarterly over a twelve month period as services are rendered, beginning in the quarter ended December 31, 2021.
BOA, which was acquired in October 2020 and Marucci Sports, which was acquired in April 2020, each entered into an ISA with CGM. Each ISA was for the twelve month period subsequent to the acquisition and was payable quarterly. BOA paid CGM a total of $4.4 million under the ISA, beginning in the quarter ended December 31, 2020. Marucci paid CGM a total of $2.0 million in integration services fees, beginning in the quarter ended September 30, 2020.
During the years ended December 31, 2022, 2021 and 2020, CGM received $4.1 million, $4.9 million, and $2.1 million, respectively, in total integration service fees. Integration service fees are included in selling, general and administrative expense on the subsidiaries' statement of operations in the period in which they are incurred.
Cost Reimbursement and Fees
The Company reimbursed its Manager, CGM, approximately $6.5 million, $5.4 million, and $5.2 million, principally for occupancy and staffing costs incurred by CGM on the Company’s behalf during the years ended December 31, 2022, 2021 and 2020, respectively.
The Company and its businesses have the following significant related party transactions:
5.11
Recapitalization - In August 2021, the Company completed a recapitalization of 5.11 whereby the LLC entered into an amendment to the intercompany loan agreement with 5.11 (the "5.11 Loan Agreement"). The 5.11 Loan Agreement was amended to provide for additional term loan borrowings of $55.0 million to fund a distribution to shareholders. The LLC owned 97.7% of the outstanding shares of 5.11 on the date of the distribution and received $53.7 million. The remaining amount of the distribution went to minority shareholders.
Related Party Vendor Purchases - 5.11 purchases inventory from a vendor who is a related party to 5.11 through one of the executive officers of 5.11 via the executive's 40% ownership interest in the vendor. During the years ended December 31, 2022, 2021 and 2020, 5.11 purchased approximately $2.0 million, $1.1 million, and $2.7 million, respectively, in inventory from the vendor.
BOA
Repurchase of Noncontrolling Interest - In September 2021, BOA repurchased shares of its issued and outstanding common shares from its largest minority shareholder for a total payment of $48.0 million, which BOA financed by borrowing under their intercompany credit facility with the LLC (the "BOA Credit Agreement"). The BOA Credit Agreement was amended to (i) provide for additional term loan borrowings of $38.0 million, and (ii) consent to the repurchase of the shares from the minority shareholder. The transaction was accounted for in accordance with ASC 810 - Consolidation, whereby the carrying amount of the noncontrolling interest was adjusted to reflect the change in the ownership interest in BOA that occurred as a result of the share repurchase. The difference between the fair value of the consideration paid of $48.0 million and the amount by which the noncontrolling interest was adjusted of $39.4 million was recognized in equity attributable to the LLC.
Related Party Vendor Purchases - A contract manufacturer used by BOA as the primary supplier of molded injection parts is a noncontrolling shareholder of BOA. During the years ended December 31, 2022 and 2021 and for the period from October 16, 2020 (date of acquisition) through December 31, 2020, BOA purchased approximately $56.1 million, $48.3 million and $6.7 million, respectively, from this supplier.
F-60

COMPASS DIVERSIFIED HOLDINGS
NOTES TO CONSOLIDATED FINANCIAL STATEMENTS


Ergobaby
Recapitalization - In February 2022, the Company completed a recapitalization of Ergobaby whereby the LLC entered into an amendment to the intercompany loan agreement with Ergobaby (the "Ergo Loan Agreement"). The Ergo Loan Agreement was amended to provide for additional loan borrowings of $61.5 million to fund a distribution to shareholders. The LLC owned 81.6% of the outstanding shares of Ergobaby on the date of the distribution and received $50.2 million. The remaining amount of the distribution was paid to minority shareholders.
Advanced Circuits
Recapitalization - In November 2020, the Company completed a recapitalization of ACI whereby the Company entered into an amendment to the intercompany loan agreement with ACI (the "ACI Loan Agreement"). The ACI Loan Agreement was amended to (i) provide for term loan borrowings of $48.8 million to fund the repurchase of shares from an existing shareholder and to fund a distribution to shareholders, and ii) extend the maturity dates of the term loans, and termination date of the revolving loan commitment. In connection with the recapitalization, ACI repurchased 47,870 shares of ACI capital stock, and distributed $42.8 million to shareholders. The Company owned 71.8% of the outstanding shares of ACI on the date of the distribution and received $30.7 million. The remaining amount of the distribution was paid to minority shareholders.
Note R – Unaudited Quarterly Financial Data
The following table presents the unaudited quarterly financial data. This information has been prepared on a basis consistent with that of the audited consolidated financial statements and all necessary material adjustments, consisting of normal recurring accruals and adjustments, have been included to present fairly the unaudited quarterly financial data. The quarterly results of operations for these periods are not necessarily indicative of future results of operations. Typically, the first quarter of each fiscal year has the lower results than the remainder of the year, representing the Company's weakest quarter due to seasonality at our businesses. The per share calculations for each of the quarters are based on the weighted average number of shares for each period using the two class method, which requires companies to allocate participating securities that have rights to earnings that otherwise would have been available only to common shareholders as a separate class of securities in calculating earnings per share; therefore, the sum of the quarters will not equal to the full year per share amount.
(in thousands)
December 31, 2022 (1) (2)
September 30, 2022 (1)
June 30, 2022 March 31, 2022
Total revenues$594,921 $597,607 $537,754 $533,762 
Gross profit234,831 239,316 221,852 211,745 
Operating income 19,578 48,747 56,117 51,126 
Income from continuing operations(14,344)1,106 31,536 23,747 
Gain (loss) on sale of discontinued operations, net of tax2,500 1,479 (579)5,993 
Net income (loss) attributable to Holdings$(11,968)$(1,774)$26,367 $23,762 
Basic and fully diluted income (loss) per share attributable to Holdings:
  Continuing operations$(0.37)$(0.23)$0.18 $0.06 
  Discontinued operations0.03 0.02 (0.01)0.08 
Basic and fully diluted income (loss) per share attributable to Holdings$(0.34)$(0.21)$0.17 $0.14 
(1) The quarters ended September 30, 2022 and December 31, 2022 includes the operating results from PrimaLoft, which the Company acquired on July 12, 2022.
(2)    The Company recorded goodwill impairment of $20.6 million in the fourth quarter of 2022 related to the Ergobaby operating segment.

F-61

COMPASS DIVERSIFIED HOLDINGS
NOTES TO CONSOLIDATED FINANCIAL STATEMENTS


(in thousands)
December 31, 2021 (1)
September 30, 2021 (1)(2)
June 30, 2021
March 31, 2021
Total revenues$559,889 $488,158 $453,990 $430,118 
Gross profit213,047 192,131 183,876 177,952 
Operating income 39,597 41,859 42,676 40,603 
Income (loss) from continuing operations25,883 18,720 (16,031)17,802 
Income (loss) from discontinued operations (1,309)4,780 4,194 
Gain on sale of discontinued operations, net of tax25 72,745   
Net income (loss) attributable to Holdings$22,088 $88,100 $(14,630)$18,994 
Basic and fully diluted income (loss) per share attributable to Holdings:
  Continuing operations$(0.08)$(0.13)$(0.44)$(0.05)
  Discontinued operations 1.10 0.06 0.06 
Basic and fully diluted income (loss) per share attributable to Holdings$(0.08)$0.97 $(0.38)$0.01 
(1) The quarters ended September 30, 2021 and December 31, 2021 includes the operating results from Lugano, which the Company acquired on September 3, 2021.
(2)    The Company sold its Liberty operating segment in the third quarter of 2021, recording a gain on sale of $72.7 million. All prior periods are presented as discontinued operations.
Note S - Subsequent Events
Sale of Advanced Circuits
On January 10, 2023, the Company, solely in its capacity as the representative of the holders of stock and options of Compass AC Holdings, Inc. (“Advanced Circuits”), a majority owned subsidiary of the Company, entered into a definitive Agreement and Plan of Merger (the “Agreement”) with APCT Inc. (“ACI Purchaser”), Circuit Merger Sub, Inc. (“ACI Merger Sub”) and Advanced Circuits, pursuant to which ACI Purchaser agreed to acquire all of the issued and outstanding securities of Advanced Circuits, the parent company of the operating entity, Advanced Circuits, Inc., through a merger of ACI Merger Sub with and into Advanced Circuits, with Advanced Circuits surviving the merger and becoming a wholly owned subsidiary of ACI Purchaser. The ACI Merger was completed on February 14, 2023. The sale price of Advanced Circuits was based on an enterprise value of $220 million, subject to certain adjustments based on matters such as the working capital and cash and debt balances of Advanced Circuits at the time of the closing. After the allocation of the sales price to Advanced Circuits non-controlling equity holders and the payment of transaction expenses, the LLC received approximately $170 million of total proceeds at closing.
Share Repurchase Program
In January 2023, the Company's Board of Directors approved a share repurchase program authorizing the Company to repurchase, through December 31, 2023, up to $50 million of its outstanding common shares. No repurchases have been made under the program as of February 28, 2023.

F-62


SCHEDULE II – VALUATION AND QUALIFYING ACCOUNTS

Additions
(in thousands)Balance at beginning
of Year
Charge to costs
and expense
Other (1)
DeductionsBalance at
end of Year
Sales allowance accounts - 2022$14,120 $3,347 $148 $4,971 $12,644 
Sales allowance accounts - 2021$18,256 $4,891 $(3,533)$5,494 $14,120 
Sales allowance accounts - 2020$14,671 $7,016 $1,221 $4,652 $18,256 
Valuation allowance for deferred tax assets - 2022$9,413 $12,085 $ $394 $21,104 
Valuation allowance for deferred tax assets - 2021$7,012 $2,903 $ $502 $9,413 
Valuation allowance for deferred tax assets - 2020$8,099 $606 $60 $1,753 $7,012 

(1)Represents opening allowance balances related to acquisitions made during the period indicated. In addition, during the year ended December 31, 2021, certain sales allowance accounts were reclassified to accrued expenses.

S-1

INDEX TO EXHIBITS

Exhibit
Number
Description
2.1
2.2
2.3
2.4
2.5
2.6
2.7
2.8
2.9
2.10
3.1
3.2
3.3
3.4
3.5
3.6
3.7
3.8
3.9
E-1

INDEX TO EXHIBITS

Exhibit
Number
Description
3.10
3.11
3.12
3.13
3.14
3.15
3.16
3.17
3.18
3.19
3.20
3.21
3.22
4.1
4.2
4.3
4.4
4.5
4.6
4.7
4.8
10.1
10.2
10.3
10.4
10.5
10.6
10.7
E-2

INDEX TO EXHIBITS

Exhibit
Number
Description
10.8
10.9
10.10†
10.11
10.12
21.1*
23.1*
24.1*
31.1*
31.2*
32.1*+
32.2*+
99.1
99.2
99.3
99.4
99.5
99.6
99.7
99.8
99.9
99.10
99.11
99.12
E-3

INDEX TO EXHIBITS

Exhibit
Number
Description
99.13
101.INS*Inline XBRL Instance Document - the instance document does not appear in the Interactive Data File because its XBRL tags are embedded within the Inline XBRL document.
101.SCH*Inline XBRL Taxonomy Extension Schema Document
101.CAL*Inline XBRL Taxonomy Extension Calculation Linkbase Document
101.DEF*Inline XBRL Taxonomy Extension Definition Linkbase Document
101.LAB*Inline XBRL Taxonomy Extension Label Linkbase Document
101.PRE*Inline XBRL Taxonomy Extension Presentation Linkbase Document
104Cover page formatted as Inline XBRL and contained in Exhibit 101
*Filed or furnished herewith.
Denotes management contracts and compensatory plans or arrangements.
+In accordance with Item 601(b)(32)(ii) of Regulation S-K and SEC Release Nos. 33-8238 and 34-47986, Final Rule: Management's Reports on Internal Control Over Financial Reporting and Certification of Disclosure in Exchange Act Periodic Reports, the certifications furnished in Exhibit 32.1 and 32.2 hereto are deemed to accompany this Form 10-K and will not be deemed “filed” for purposes of Section 18 of the Exchange Act. Such certifications will not be deemed to be incorporated by reference into any filing under the Securities Act or the Exchange Act, except to the extent that the registrant specifically incorporates it by reference.

E-4